Как быстро научиться работать в компасе
Сегодня Компас 3D является одной из самых популярных программ, предназначенных для создания 2D чертежей и 3D моделей. Большинство инженеров используют именно ее для того, чтобы разрабатывать планы зданий и целых строительных площадок. Также она широко используется для инженерных расчетов и других подобных целей. В большинстве случаев первой программой для 3D моделирования, которую учит программист, инженер или строитель, является именно Компас 3D. А все потому, что пользоваться ей очень удобно.
Ну а сегодня мы рассмотрим создание чертежей в Компас 3D.
Создание фрагментов
Кроме полноценных чертежей, в Компасе 3D можно создавать отдельные фрагменты деталей также в формате 2D. От чертежа фрагмент отличается тем, что в нем нет шаблона для Ватмана и вообще он не предназначен для каких-то инженерных задач. Это, можно сказать, полигон или тренировочная площадка для того, чтобы пользователь мог попробовать чертить что-либо в Компасе 3D.
Чтобы создать фрагмент, при запуске программы, необходимо нажать на кнопку «Создать новый документ» и в появившемся меню выбрать пункт под названием «Фрагмент». После этого следует нажать кнопку «ОК» в том же окне.
Для создания фрагментов, как и для чертежей, есть специальная панель инструментов. Она всегда располагается слева. Там есть следующие разделы:
- Геометрия. Отвечает за все геометрические объекты, которые в дальнейшем будут использоваться при создании фрагмента. Это всевозможные линии, округлости, ломанные и так далее.
- Размеры. Предназначен для измерения частей или всего фрагмента.
- Обозначения. Предназначен для вставки во фрагмент текста, таблицы, базы или других строительных обозначений. Внизу этого пункта распложен пункт под названием «Строительные обозначения». Этот пункт предназначен для работы с узлами. С его помощью можно вставить более узконаправленные обозначения, такие как обозначение узла, его номер, марку и другие особенности.

- Редактирование. Этот пункт позволяет сдвинуть какую-то часть фрагмента, повернуть ее, сделать большим или меньшим масштаб и так далее.
- Параметризация. При помощи этого пункта можно выровнять все точки по указанной линии, сделать параллельными какие-то отрезки, установить касание двух кривых, зафиксировать точку и так далее.
- Измерение (2D). Здесь можно измерить расстояние между двумя точками, между кривыми, узлами и другими элементами фрагмента, а также узнать координаты какой-то точки.
- Выделение. Этот пункт позволяет выделить какую-то часть фрагмента или же его весь.
- Спецификация. Этот пункт предназначен для тех, кто профессионально занимается инженерным делом. Он предназначен для установки связей с другими документами, добавления объекта спецификации и других подобных задач.
- Отчеты. Пользователь может в отчетах увидеть все свойства фрагмента или какой-то его части. Это может быть длина, координаты и другое.
- Вставка и макроэлементы.
Здесь можно вставить другие фрагменты, создать локальный фрагмент и работать с макроэлементами.
Чтобы узнать, как работает каждый из этих элементов, нужно просто воспользоваться ним. В этом нет абсолютно ничего сложного, и если Вы учили в школе геометрию, сможете разобраться и с Компасом 3D.
А теперь попробуем создать какой-то фрагмент. Для этого воспользуемся пунктом «Геометрия» на панели инструментов. По нажатию на этот пункт внизу панели инструментов появится панель с элементами пункта «Геометрия». Выберем там, к примеру, обычную линию (отрезок). Чтобы ее начертить, нужно поставить начальную точку и конечную. От первой до второй будет проведен отрезок.
Как видим, при рисовании линии внизу появляется новая панель с параметрами этой самой линии. Там вручную можно указать длину, стиль и координаты точек линии. После того, как линия зафиксирована, можно нанести, к примеру, окружность касательно к этой линии. Для этого выберем пункт «Окружность касательная к 1 кривой».
После этого курсор изменится на квадрат, которым нужно указать прямую, касательно к которой будет проводиться окружность. После нажатия на нее пользователь увидит две окружности с двух сторон прямой. Нажав на одну из них, он зафиксирует ее.
Таким же образом можно нанести и другие объекты из пункта «Геометрия» панели инструментов Компас 3D. Теперь воспользуемся пунктом «Размеры» для измерения диаметра окружности. Хотя эту информацию можно узнать и если просто нажать на нее (внизу покажется вся информация о ней). Для этого выберем пункт «Размеры» и выберем «Линейный размер». После этого нужно указать две точки, расстояние между которыми будет измеряться.
Теперь вставим в наш фрагмент текст. Для этого выберем пункт «Обозначения» панели инструментов и выберем «Ввод текста». После этого курсором мыши нужно указать, где будет начинаться текст путем нажатия на нужном месте левой кнопки мыши.
После этого останется просто ввести нужный текст.
Как видим, при вводе текста внизу тоже отображаются его свойства, такие как размер, стиль линии, шрифт и многое другое. После того, как фрагмент создан, его нужно сохранить. Для этого достаточно нажать кнопку сохранения на верхней панели программы.
Совет: При создании фрагмента или чертежа сразу же включите все привязки. Это удобно, ведь в противном случае курсор мыши не будет привязываться к какому-то объекту и пользователь просто не сможет сделать фрагмент с прямыми правильными линиями. Делается это на верхней панели по нажатию кнопки «Привязки».
Создание деталей
Для создания детали необходимо при открытии программы и нажатия на кнопку «Создать новый документ» выбрать пункт «Деталь».
Там пункты панели инструментов несколько отличаются от того, что есть при создании фрагмента или чертежа. Здесь мы можем видеть следующее:
- Редактирование детали.
В этом разделе представлены все самые основные элементы, необходимые для создания детали, такие как деталь-заготовка, выдавливание, вырезание, скругление, отверстие, уклон и друге. - Пространственные кривые. При помощи этого раздела можно провести линию, окружность или кривую точно так же, как это делалось в фрагменте.
- Поверхности. Здесь можно указать поверхность выдавливания, вращения, указав на существующую поверхность или создав ее из набора точек, сделать заплатку и другие подобные операции.
- Массивы. Пользователь получает возможность указать массив точек вдоль кривой, прямой, произвольно или другим способом. Затем этот массив можно использовать для указания поверхностей в предыдущем пункте меню или создавать по ним отчеты.
- Вспомогательная геометрия. Можно провести ось через две границы, создать смещенную плоскость относительно уже существующей, создать локальную систему координат или создать зону, в которой будут выполняться определенные действия.
- Измерения и диагностика.
При помощи этого пункта можно измерить расстояние, угол, длину ребра, площадь, массо-центровочные и другие характеристики. - Фильтры. Пользователь может отфильтровать тела, окружности, плоскости или другие элементы по определенным параметрам.
- Спецификация. То же самое, что и во фрагменте с некоторыми особенностями, предназначенными для 3D моделей.
- Отчеты. Тоже знакомый нам пункт.
- Элементы оформления. Это практически тот же пункт «Размеры», с которым мы познакомились при создании фрагмента. При помощи этого пункта можно узнать расстояние, угловой, радиальный, диаметральный и другие типы размеров.
- Элементы листового тела. Главным элементом здесь является создание листового тела путем перемещения эскиза в направлении, перпендикулярном его плоскости. Также здесь есть такие элементы, как обечайка, сгиб, сгиб по эскизу, подсечка, отверстие и многое другое.
Самое главное, что нужно понимать при создании детали – это то, что здесь мы работаем в трехмерном пространстве в трех плоскостях.
Для этого нужно мыслить пространственно и сразу наглядно в уме представлять, как будет выглядеть будущая деталь. Кстати, практически такая же панель инструментов используется при создании сборки. Сборка состоит из нескольких деталей. К примеру, если в детали мы можем создать несколько домов, то в сборке мы можем нарисовать целую улицу с домами, созданными ранее. Но сначала лучше научиться делать отдельные детали.
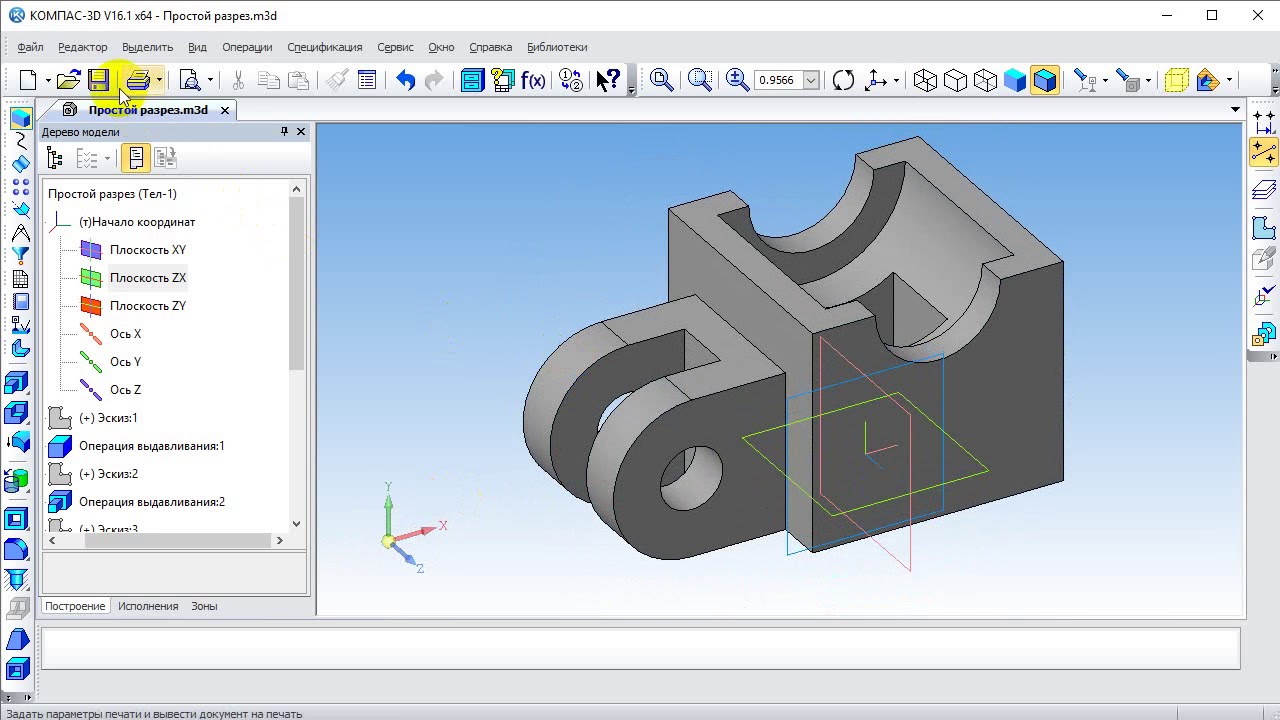
Попробуем сделать какую-то простую деталь. Для этого сначала нужно выбрать плоскость, в которой мы нарисуем стартовый объект, от которого потом будем отталкиваться. Нажмите на нужную плоскость и в маленьком окне, которое появится после этого в виде подсказки, нажмите на пункт «Эскиз».
После этого мы увидим 2D изображение выбранной плоскости, а слева будут знакомые нам пункты панели инструментов, такие как «Геометрия», «Размеры» и так далее. Нарисуем какой-то прямоугольник. Для этого выберем пункт «Геометрия» и нажмем на «Прямоугольник». После этого нужно указать две точки, на которых он будет располагаться – верхнюю правую и нижнюю левую.
Теперь на верхней панели нужно нажать на «Эскиз», чтобы выйти из этого режима. При помощи нажатия на колесико мышки можно повернуть наши плоскости и увидеть, что теперь на одной из плоскостей есть прямоугольник. То же самое можно сделать, если нажать «Повернуть» на верхней панели инструментов.
Чтобы сделать из этого прямоугольника объемную фигуру, нужно воспользоваться операцией выдавливания из пункта «Редактирование детали» на панели инструментов. Нажмите на созданный прямоугольник и выберете эту операцию. Если Вы не видите этот пункт, зажмите левую кнопку мыши там, где показано на рисунке ниже и в выпадающем меню выберите нужную операцию. После того, как эта операция выбрана, внизу появятся ее параметры. Главными там являются направление (вперед, назад, в два направления) и тип (на расстояние, до вершины, до поверхности, через все, до ближайшей поверхности). После выбора всех параметров нужно нажать кнопку «Создать объект» в левой части этой же панели.
Теперь нам доступна первая объемная фигура.
В отношении нее, к примеру, можно сделать скругление таким образом, чтобы все ее углы были круглыми. Для этого в пункте «Редактирование детали» выберем «Скругление». После этого нужно просто нажать на те грани, которые станут круглыми, а в нижней панели (параметров) выбрать радиус, и снова нажать кнопку «Создать объект».
Далее можно воспользоваться операцией «Вырезать выдавливанием» из того же пункта «Геометрия», чтобы сделать дырку в нашей детали. После выбора данного пункта следует нажать на поверхность, которая будет выдавливаться, выбрать внизу все параметры данной операции и нажать кнопку «Создать объект».
Теперь можно попытаться поставить на получившейся фигуре столб сверху. Для этого откроем ее верхнюю плоскость как эскиз, и нарисуем по центру круг.
Вернемся в трехмерную плоскость путем нажатия на кнопку «Эскиз», нажмем на созданном круге и выберем операцию «Операция выдавливания» в пункте «Геометрия» панели управления. Укажем расстояние и другие параметры в нижней части экрана нажмем кнопку «Создать объект».
После всего этого у нас получилась примерно такая фигура.
Важно: Если панели инструментов в Вашей версии расположены не так, как показано на скриншотах выше, необходимо самостоятельно вывести эти панели на экран. Для этого на верхней панели следует выбрать вкладку «Вид», затем «Панели инструментов» и поставить галочки напротив нужным нам панелей.
Вышеперечисленные задачи является основными в Компас 3D. Научившись выполнять их, Вы научитесь пользоваться этой программой в целом. Конечно, чтобы описать все функциональные особенности и процесс использования Компаса 3D, придется написать несколько томов подробной инструкции. Но и самостоятельно эту программу тоже можно изучить. Поэтому можно сказать, сейчас Вы сделали первый шаг на пути к изучению Компас 3D! Теперь попытайтесь таким же образом нарисовать свой стол, стул, книгу, компьютер или комнату. Все операции для этого уже известны.
Отблагодарите автора, поделитесь статьей в социальных сетях.
Студия Vertex предлагает обучение программе КОМПАС-3D с помощью как бесплатных, так и платных методических материалов. Если вы владеете этой конструкторской программой на среднем уровне, вам могут быть полезны наши платные видеокурсы. Начинающим инженерам-механикам рекомендуем начать с этого самоучителя.
В этом уроке рассмотрим пошаговое обучение компасу и как с нуля можно быстро обучиться черчению и моделированию.
Примечание: если у вас версии КОМПАС 3D v17-v18, интерфейс будет отличаться от версий начиная с v16 и ниже, поскольку компания АСКОН внесла достаточно кардинальные изменения в пользовательском интерфейсе программы.
Обучение 3D моделированию в Компас-3D
Откроем Компас-3D и сделаем первые шаги к проектированию в твердотельном конструировании. Нажимаем создать Деталь.
Нажимаем правой клавишей мыши на одну из плоскостей (в данном примере плоскость ZX) и выбираем Создать эскиз.
Итак, мы перешли в режим создания Эскиза.
Начнем чертить эскиз. Переходим во вкладку геометрия, зажимаем левой клавишей мыши на Прямоугольник и выбираем Прямоугольник по центру и вершине, для того чтобы было удобно начинать строить фигуру с центра координат.
Строим прямоугольник, начиная с центра и доводя до вершины (размеры произвольные).
Во вкладке Размеры выберем инструмент Линейный размер.
Задавая начальную и конечную точку линии которая будет размерной, вводим значение ширины и высоты прямоугольника (30х50 мм).
Аналогичным образом начертим окружность (вкладка Геометрия) из центра прямоугольника с диаметром 16 мм.
Далее, выберем еще раз Прямоугольник по центру и вершине, но изменим стиль линии на Осевая.
Чертим прямоугольник в центре основного прямоугольника и сразу же образмерим его (40х20).
Данный прямоугольник будет служить для удобства построения отверстий расположенных в углах будущей детали.
Теперь, привязываясь к точкам вершин внутреннего прямоугольника, строим 4 окружности.
С помощью инструмента Диаметральный размер во вкладке Размеры, задаем диаметр для одной из окружностей.
Зажимаем клавишу Ctrl, выделяем все 4 окружности и во вкладке Ограничения нажимаем Равенство. Это сделает все размеры отверстий равными, отклоняясь от заданного размера на одной из окружностей.
Выходим из эскиза с помощью кнопки справа в верхнем углу экрана.
Сохраняя эскиз выделенным, нажимаем Элемент выдавливания во вкладке Элементы тела и задаем расстояние 5 мм. Нажимаем ОК.
В конечном итоге получаем твердотельную деталь с толщиной 5 мм.
Для того чтобы сохранить деталь, нажимаем Файл > Сохранить как… Выбираем нужную папку для сохранения и нажимаем Сохранить.
Быстрое обучение созданию чертежей в Компас 3D
Не закрывая модель из предыдущего этапа, переходим во вкладку Управление > Создать чертеж по модели.
После этого автоматически создается лист формата ГОСТ. С левой стороны, на панели параметров указываем Ориентацию модели и ее Масштаб. Не закрывая окно параметров указываем расположение вида на листе.
Создадим проекционный вид от главного вида. Во вкладке Виды, нажимаем Проекционный вид, далее указываем главный вид и отклоняясь от главного вида указываем положение для вида справа.
Если вид выделен черным цветом, это значит что данный вид является неактивным.
Для того чтобы между ними переключаться, достаточно кликнуть двойным щелчком мыши на необходимый вид.
Для того, чтобы все окружности были выставлены с осями, кликаем на каждую из них и ставим галочку С осями.
С помощью инструментов во вкладке Размеры, указываем размеры на чертеже.
Получаем чертеж с размерами.
Как и в случае с моделью для того, чтобы сохранить чертеж, достаточно нажать Файл > Сохранить как… Выбираем нужную папку для сохранения и нажимаем Сохранить.
При сохранении так же можно указать тип формата pdf.
Вот таким образом, программа позволяет проводить быстрое создание чертежей и 3D-моделей в одной из самых популярных САПР – КОМПАС 3D.
Видеокурсы по КОМПАС-3D:
Оцени материал:
Не забудь скачать:
БЕСПЛАТНО!
Устали собирать информацию по работе в КОМПАС-3D по частям?
Скачайте бесплатно наш флагманский самоучитель по этой программе.
Формат: pdf Количество страниц: 277 Язык: русский
Основатель Студии Vertex
Добавить комментарий
Отменить ответПохожие
записиКакая САПР самая популярная в СНГ
Мировой рынок САПР (ПО для автоматизации проектирования) постоянно развивается. Современные программные пакеты позволяют не только быстро создавать выверенные до. Подробнее
Как сделать чертеж в КОМПАСе 3Д
Создание чертежа в КОМПАСе 3D может осуществляться двумя способами: вручную или же из модели. Рассмотрим оба случая. Создание чертежа вручную Начертим. Подробнее
Как работать в КОМПАС-3D
Для начинающих пользователей САПР и для тех, кто решил самостоятельно научиться создавать модели и чертежи с нуля, начало работы. Подробнее
Твердотельное моделирование в КОМПАС-3D
Рассмотрим из чего начинается азбука моделирования в КОМПАС 3D на примере детали, изображенной на рисунке.
Запустим программу КОМПАС-3Д и создадим. Подробнее
Подпишитесь на автора
Подпишитесь на автора, если вам нравятся его публикации. Тогда вы будете получать уведомления о его новых постах.
Отписаться от уведомлений вы всегда сможете в профиле автора.
Если вы недавно приобрели принтер, но уже осознали, что печатать чужие модели вам неинтересно, то этот цикл статей для вас. В своих статьях я попробую научить вас создавать собственные модели.
КОМПАС-3D Home — это доступная даже ребёнку система трехмерного моделирования, обладающая полными возможностями профессиональных пакетов.
КОМПАС-3D Home разработана российской компанией АСКОН на основе профессиональной системы КОМПАС-3D, которая существует на рынке уже более 26 лет.
Система полностью русскоязычная, включая все мануалы и справки, что безусловно упростит вам дальнейшее изучение.
Для ознакомления вы можете скачать бесплатную 60-дневную версию КОМПАС-3D Home, сделать это можно на сайте kompas.
ru
Или просто перейдите по ссылке:
Заполнив несложную форму, мы получаем на электронную почту ссылку на архив. Скачиваем архив, не забываем распаковать его и устанавливаем программу. Надеюсь этот процесс не будет для вас затруднителен.
При первом запуске появляется окно Вид приложения — просто нажмите Ок. Настройка вам пока не понадобится.
Создадим деталь — для этого просто кликните соответствующий значок на стартовой странице.
Эскиз — основа любой модели.
Основой любой операции является эскиз. Эскизы располагаются на плоскостях или гранях модели.
Для построения эскиза необходимо нажать кнопку Эскиз на панели Текущее состояние и выделить нужную плоскость.
После этого вы переходите в режим эскиза — изображение разворачивается на плоскость экрана. В правом углу появляется значок режима эскиза.
Создадим прямоугольник. Для этого выберите команду Прямоугольник в панели Геометрия.
Теперь можно выйти из режима эскиза.
Для этого либо снова кликните на кнопку эскиза на панели Текущее состояние, либо на значок режима эскиза в правом верхнем углу рабочего поля модели.
Теперь у нас есть эскиз, и мы можем выполнить операцию. Запустите команду Операция выдавливания на панели Редактирование детали.
Вы можете либо потянуть за хот-точки в окне модели, либо ввести с клавиатуры значение 50 мм — нажмите Enter для ввода значения. Нажмите кнопку Создать объект или Ctrl+Enter с клавиатуры для создания операции.
У вас получился куб или параллелепипед, в зависимости от ваших действий.
Чтобы передать вашу модель на принтер, вам необходимо сохранить её в Stl-формат.
Для этого в меню Файл выберите Сохранить как.
В открывшемся окне выберите формат Stl в списке тип файла
Подпишитесь на автора
Подпишитесь на автора, если вам нравятся его публикации.
Тогда вы будете получать уведомления о его новых постах.
Отписаться от уведомлений вы всегда сможете в профиле автора.
Еще больше интересных постов
КОМПАС-3D v18 Home. Основы 3D-проектирования. Часть 16. Анонс. Создание игрушечного паровоза.
Подпишитесь на автора
Подпишитесь на автора, если вам нравятся его публикации. Тогда вы будете получать уведомления о его новых постах.
Отписаться от уведомлений вы всегда сможете в профиле автора.
Моделирование для печати на 3D принтере в КОМПАС 3D
Подпишитесь на автора
Подпишитесь на автора, если вам нравятся его публикации. Тогда вы будете получать уведомления о его новых постах.
Отписаться от уведомлений вы всегда сможете в профиле автора.
3D-модели для 3D-печати и не только: тoп сайтов
Подпишитесь на автора
Подпишитесь на автора, если вам нравятся его публикации. Тогда вы будете получать уведомления о его новых постах.
Отписаться от уведомлений вы всегда сможете в профиле автора.
Комментарии
Тем кто хочет в совершенстве овладеть такими программами как Solidworks, Компас 3D, Autodesk Inventor, рекоммендую видеокурсы Романа Саляхутдинова. Стоют копейки, но оно того стоит, сам через это прошел.
Они же бесплатные? 🙂 Я на них еще в школе учился)
Для изучения КОМПАС-3D лучше всего подходит интерактивное пособие Азбука, которое встроено в КОМПАС.
То что бесплатно — это лишь капля в море! Так сказать промоушен. В платных курсах информации на десятки часов, затронуты все мелочи и разжеванно так, что вопросов потом не возникает.
А учебная 16 вышла? На сайте учебной пока 15 считается.
И вы решили баг с которым простая деталь в stl занимала гигабайты?
Да, вышла. Можете скачать в личном кабинете.
[IMG]https://pp.vk.me/c622429/v622429025/4d277/sF1hDYura90.jpg[/IMG]
А это вообще где?
Сайт по-прежнему предлагает 15.
Вот бы сама программа получала обновления и уведомляла об этом пользователя.
Вы в сам личный кабинет войдите(То что у вас на верхнем фото). Заголовок не сменили ещё.
Опять ‘для чайников’. Достали уже со своими чайниками. Да по-чесноку — компас ваш это недопиленый солид, причем сделаный настолько криво,что пипец. Про сортамент в библиотеках материалов я молчу. Единственное,что нормально сделано — 2D с форматками, чертежи удобно рисовать. А так, УГ.
Здесь вообще ресурс, посвященный 3D-печати. Вы сортаментом печатаете? 🙂
Ну раз уж вы написали статью про свое ПО,почему я не могу высказать о нем мнение? Раз уж вы рассказываете как им пользоваться, то я говорю мнение о библиотеках. И по поводу юзабилити и дружественного интерфейса — страх и ужас. Неужели нельзя сделать удобнее?
Мы работаем над улучшением интерфейса. Возможно, если бы вы сформулировали ваши проблемы чуть конкретнее, то мы смогли бы сделать КОМПАС лучше.
УХ ты, а можно вам примерно то что мы хотим видеть прислать? Хотя бы в личку.
Хорошо — бесящая проблема с чудной кнопкой повторяющей дизайн кнопки Enter. Вводишь текст (и как в автокаде, солиде и прочем) щелкаешь мышкой в любом месте — вуаля,все введенное пропадает,вместо того,чтобы сохраниться блоком. Иногда надо надо обязательно нажать на кнопку STOP дабы завершить операцию (везде вполне понятная и удобная кнопка Escape используется для отмены операций). Честно? Уже это бесит моментально. А еще нажмешь случайно мышкой и сдвинешь — эта панель вообще пропадает, я уж молчу о том,что б достать ее обратно надо погуглить и покопаться в настройках.
Мы постараемся исправить это в следующей версии.
В новом экспорте в stl понравилось что закругления более красивые стали.
Кстати, очень не хватает геом. примитивов(кубики, шарики, и т.д.), например чтобы их можно было схватить и перенести в существующую деталь, а потом сделать булевую операцию(объеденить,вырезать). У всех сборок булевая операция всех элементов должна предлагаться автоматически.
например чтобы их можно было схватить и перенести в существующую деталь
Я понимаю,
Но, все равно хотелось бы)
У всех сборок булевая операция всех элементов должна предлагаться автоматически.
Сохраняете сборку(*.a3d) в формат детали *.m3d. При сохранении выбрать ‘Сохранить с параметрами’. В открывшемся окне выбираете объединить все тела и компоненты в одно тело. Жмёте сохранить. Процесс может быть длительным, ждёте. Получившуюся деталь сохраняете в Stl.
Сохранение сборки из 2500 компонентов в деталь со слиянием в одно тело занимает около 40 минут.
Поэтому пока не будем объединять этот процесс с сохранением в Stl. Нужно сначала математику процесса ускорить.
если вы сделаете как в Автодеск Инвенторе то будет здорово, хотя наверное это запатентовано. Я пользуюсь компасом уже 6 лет и все таки решил перейти на Инвентор так как он более дружественен!
Что именно сделать?
Фокусы видимо 😀
И вот ещё вопрос — неужто нельзя сделать библиотеки подключаемые независимо от разрядности компаса? Вот была у меня старая версия оптической библиотеки. И на 16 х64 она не пошла. Обидно и досадно.
Технически невозможно. Библиотека компилируется вместе с КОМПАСом, поэтому разрядность библиотеки зависит от разрядности КОМПАСа.
Если возможно — обратитесь к автору попросите перекомпилировать для х64.
А жаль. А как там разработчика посмотреть? А то библиотека старая и кто её разрабатывал не знаю.
Речь об этой библиотеке? http://support.ascon.ru/download/freeware_users/items/?dl_ >
Классно, конечно, но через год программа превратится в тыкву. Как-то не лежит у меня душа к таким программам. Вот Outpost провёл акцию с пожизненной лицензией — с тех пор у меня есть лицензионная версия Outpost. Windows, опять же.
Антивирус никакой пользы не приносит, а с помощью КОМПАСа можно много полезного сделать. Корпус для вертолётика вы в антивирусе не сделаете 😉
Об этом неприлично говорить, но я и в пробной версии любой другой программы всё сделаю. Один фиг, она в тыкву превратится. А вот если я купил и уверен, что и через 10 лет эта копия будет работать — я заплачу за неё деньги.
И это не антивирус, а фаервол. Сколько атак он отбил — не сосчитать! Они тоже любят временную лицензию делать. Думаете до акции у меня не было фаервола? Три года прошло, сроки давности вышли, могу признаться, что был. Но теперь мои деньги поступили на счёт производителя. Потому что они выбрали правильную политику.
Раз уж тут такая тема! Расскажите мне как передвигать увеличенный эскиз? Я уже готов купить домашнюю версию, прога нравится, но блин так бесит когда я не могу просто схватить мышкой и подвинуть картинку как в любом просмотрщике фото. Полос прокруток я тоже не вижу. Или я совсем чайник?
Если в 2д чертеже, то:
Выделить нужное, выбрать операцию сдвиг, выставить ось по которой двигаете, передвинуть.
Не слишком ли много гемора? Я не хочу двигать эскиз относительно СК. Я просто хочу передвигать по нему монитор, пусть двигается вместе с СК.
😀 Значит буду покупать у тех, у кого зя
Попробуйте Shift и колесо мыши. Если у вас сдвинулось изображение, то выделите плоскость и нажмите правую кнопку и в контекстном меню выберите ‘Нормально к. ‘.
Shift и нажать колесо — работает! Ну и спрятали! Попробую привыкнуть.
Конечно тоже немного напрягает то что даже домашняя версия становится тыквой! Покупать профессиональную для 3d печати — бред, она никогда не окупится, нет таких масштабов. Хочется чего-то лицензионного, чтобы по чесноку и по адекватной цене.
Сегодня весь день искал как это сделать.
Просто разработчики 3д Компаса подсели на тяжелые наркотики. Эта функция если я не ошибаюсь, была во всех старых версиях, а в новых ее просто убрали с панели. Не помню как называется это функция но пиктограмма выглядит как 4 стрелки направленные в разные стороны.
Плюс во всех версиях компаса так и не удосужились закрепить по умолчанию панели. Одно неловкое движение и потом панель искать в дебрях настроек.
Просто разработчики 3д Компаса подсели на тяжелые наркотики. Эта функция если я не ошибаюсь, была во всех старых версиях, а в новых ее просто убрали с панели. Не помню как называется это функция но пиктограмма выглядит как 4 стрелки направленные в разные стороны.
Из тех граблей, которые видел в V16 Home:
- Проекция поверхности на плоскость эскиза может дать большее количество частично совпадающих линий со стилем ‘основная’, чтобы эскиз нормально выдавился потом — надо руками удалять лишние, в некоторых случаях это долго и сложно. Лучше бы сделать так, чтобы при проецировании на плоскость частично совпадающие линии объединялись в одну.
- Если редактировать эскиз, в котором есть усеченные кривые и эквидистанты, первые очень часто перестают быть усеченными и их приходится усекать еще раз, вторые — очень часто эквидистанта слева становится эквидистантой справа и наоборот.
- Если линии на эскизе нужно подвинуть или повернуть, это очень сложно сделать точно и с первого раза, дико неудобно и вообще криво с точки зрения интерфейса. Посмотрите, как это сделано в бесплатном DesignSpark Mechanical, там с эскизами может работать даже ребенок и нет проблем что-то подвинуть и повернуть.
- Экспорт в STL работает криво, на модели в слайсере потом смотреть страшно. Половину деталей приходится сначала экспортировать в STEP, потом уже другими программмами — в STL. Хорошо, что вы сделали настройки качества экспорта в STL, сделайте еще так, чтобы они запоминались и не надо было для каждой детали их заново выставлять.
А так, кстати, мне программа нравится. Закончится evaluation — думаю, что куплю. Вот только хочется аппаратный ключ защиты чтобы с собой носить можно было, без привязки к ПК.
Проекция поверхности на плоскость эскиза может дать большее количество частично совпадающих линий со стилем ‘основная’, чтобы эскиз нормально выдавился потом — надо руками удалять лишние, в некоторых случаях это долго и сложно. Лучше бы сделать так, чтобы при проецировании на плоскость частично совпадающие линии объединялись в одну.
Экспорт в STL работает криво, на модели в слайсере потом смотреть страшно. Половину деталей приходится сначала экспортировать в STEP, потом уже другими программмами — в STL. Хорошо, что вы сделали настройки качества экспорта в STL, сделайте еще так, чтобы они запоминались и не надо было для каждой детали их заново выставлять.
Если линии на эскизе нужно подвинуть или повернуть, это очень сложно сделать точно и с первого раза, дико неудобно и вообще криво с точки зрения интерфейса.
Если они совпадают только частично, как можно понять, что их нужно объединить? Можете показать скриншот с примером?
Экспорт по-прежнему работает криво, или криво именно без настроек качества?
А как вы это делаете? Руками или с использованием команды поворот с панели ‘Редактирование’?
Подвинуть группу выделенных кривых я нашел только так — нажать Ctrl и двигать мышкой. Буду благодарен за секрет, как это сделать правильно. Скажем, нужно подвинуть на 1 мм по одной оси и на 2 мм по другой. А потом еще раз подвинуть на 1 мм. То же самое — повернуть на 1 градус, потом еще раз повернуть на 1 градус.
И еще один момент, в DS Mechanical при выделении на эскизе сектора окружности автоматически подсвечивается центр окружности, так, что следующую окружность можно привязать к этому центру. В Компасе мне иногда удавалось сделать что-то аналогичное, но работает через раз и я не понял в каких случаях.
Подвинуть группу выделенных кривых я нашел только так — нажать Ctrl и двигать мышкой. Буду благодарен за секрет, как это сделать правильно. Скажем, нужно подвинуть на 1 мм по одной оси и на 2 мм по другой. А потом еще раз подвинуть на 1 мм.
Для перемещения и редактирования геометрии существуют инструменты на панели ‘Редактирование’.
Команда ‘Сдвиг’.
Допустим имеется такой эскиз:
Как начертить в компасе. Как научиться чертить в Компасе
По просьбам трудящихся повторяем тотже цикл постов про 3D моделирование, только в КОМПАС 3D.Ну… подарочный КОМПАС 3-D V16 Home руки ещё не дошли скачать, но пост уже родился. Использована версия 12 LT, так что прошу палками, экструдерами и прочим не кидаться :)… хотя… можно покидаться принтерами и расходным материалом ))))))))))))))))))))))))
И так… идём по стопам того, что уже моделировалось, а именно – построение простой детали (посты первый, второй, третий) методом разметки чертежа (эскиза).
Создаём новый документ КОМПАС 3D – «Деталь»:
В появившемся диалоговом окне «Новый документ» выберите пункт «Деталь» и нажмите кнопку ОК.
Для создания первого эскиза под операцию «Вращение» воспользуемся одной из стандартных плоскостей, а именно «Плоскость ZY». Для этого выберем или в дереве модели пункт с одноимённым названием:
Или прямо в окне модели наглядное изображение данной плоскости:
Установите ориентацию вида «Справа»:
И доверните пространство модели так, чтобы оси заняли своё нормальное положение, а именно ось Z смотрела вверх, а ось Y – вправо:
Для вращения пространства модели необходимо зажать кнопку «Alt» на клавиатуре и нажимать стрелки влево или вправо.
Разметим пространство эскиза при помощи примитива «Вспомогательная прямая».
Выберем соответствующий пункт на панели инструментов «Геометрия»:
Или в главном меню: Инструменты – Геометрия – Вспомогательные прямые – Вспомогательная прямая:
Отметим начало координат перекрестием из вертикальной и горизонтальной вспомогательных прямых:
Скопируем вертикальную прямую на 20мм вправо. Для этого выделите вертикальную прямую, затем выберите команду «Копия указанием» на панели инструментов «Редактирование»:
Или выберите пункт главного меню Редактор – Копия – Указанием:
Укажите базовую точку в начале координат (хотя это и не принципиально):
А в строке параметров операции укажите величину смещения по оси X – 0, а по оси Y – -20мм:
!!!Именно такие параметры обусловлены тем, что мы развернули пространство модели относительно её исходного положения!!!
Скопируем вновь созданную прямую в противоположном направлении на12мм. Её же скопируем на 10мм, а затем результат скопируем вправо на 1мм:
Обратите внимание, что размеры ставить ненужно!!!
Скопируйте горизонтальную прямую на 5, 11, 12 и 15мм вверх:
Построим наклонную прямую, определяющую границу конуса от сверла, проходящую через точку пересечения линий:
Введём значение угла 30 градусов:
🙂
Выполним обводку контура нашего эскиза при помощи команды «Непрерывный ввод объектов», расположенной на панели инструментов «Геометрия»:
Тоже самое можно было бы сделать и при помощи команды «Отрезок», однако в данной ситуации, когда необходима серия отрезков, построенных по узлам, то воспользуемся непрерывным вводом:
Для удобства нарисуем осевую линию. Для этого выберите команду «Отрезок»
Проведите его вдоль нижней горизонтальной линии:
В появившейся всплывающей панели выберите тип линии «Осевая»:
Завершите работу с эскизом нажатием кнопки «Эскиз»:
В пространстве модели появится изображение только что созданного эскиза:
На панели инструментов «Редактирование детали» выберите команду «Операция вращения»:
Или ту же самую команду выберите в меню Операции – Операция – Вращения:
Если до этого момента эскиз не был выбран, то его необходимо выбрать в дереве модели.
Подтвердите создание операции. В окне модели отобразится результат:
Для создания второго эскиза выберите плоскость боковой торцевой грани и нажмите кнопку «Эскиз»:
Сориентируем вид так, чтобы оси заняли своё нормальное положение:
При помощи команды «Спроецировать объект»
Спроецируйте торцевую грань кликом на неё.
Из начала координат постройте вертикальную прямую при помощи команды «Вспомогательная прямая» и скопируйте её на 0,5мм вправо:
Из точки пересечения постройте наклонную прямую под углом 30 градусов к вертикальной:
Обратите внимание – размеры ставить ненадо!!!
Постройте вдоль полученной линии отрезок, как показано на рисунке:
Выделите отрезок и на всплывающей панели выберите команду «Симметрия»:
Укажите две точки, определяющие ось симметрии:
Результат представлен ниже:
При помощи команды «Усечь кривую»:
Обрежьте лишнюю часть спроецированной окружности, чтобы осталась только крышечка над треугольником:
Завершите работу с эскизом при помощи кнопки «Эскиз»
Сразу же создадим фаски. Для этого на панели инструментов «Редактирование детали» выберите команду «Фаска»:
В строке параметров укажите параметры фаски 1х45:
И укажите на большую цилиндрическую поверхность:
Завершите работу с командой нажатием кнопки
в строке параметров или комбинацией клавиш «Ctrl+Enter» на клавиатуре. Результат представлен ниже:
При помощи команды «Вырезать выдавливанием»
Вырежьте созданный эскиз «Через всё»:
Результат представлен ниже:
Скопируем полученный вырез. Для этого выберите команду «Массив по концентрической сетке» на панели инструментов «Редактирование детали»:
Укажите на операцию «Вырезать элемент выдавливания» в дереве модели или укажите на любую грань полученного выреза непосредственно в дереве модели. Перейдите на вкладку «Параметры» строки параметров операции:
Выделите пиктограмму
и укажите на большую цилиндрическую поверхность. Тем самым определится ось вращения массива. Укажите значение N2 равное 96
и завершите работу с командой. Результат представлен ниже:
Для красоты можно добавить фаску 2х45 градусов на переднем ребре:
Обратите внимание, что это не единствено возможный способ построения данной, да и любых других деталей. Позже рассмотрим другой способ.
Спасибо за внимание 🙂 .
Как работать в программе компас
Сегодня Компас 3D является одной из самых популярных программ, предназначенных для создания 2D чертежей и 3D моделей. Большинство инженеров используют именно ее для того, чтобы разрабатывать планы зданий и целых строительных площадок. Также она широко используется для инженерных расчетов и других подобных целей. В большинстве случаев первой программой для 3D моделирования, которую учит программист, инженер или строитель, является именно Компас 3D. А все потому, что пользоваться ей очень удобно.
Ну а сегодня мы рассмотрим создание чертежей в Компас 3D.
Создание фрагментов
Кроме полноценных чертежей, в Компасе 3D можно создавать отдельные фрагменты деталей также в формате 2D. От чертежа фрагмент отличается тем, что в нем нет шаблона для Ватмана и вообще он не предназначен для каких-то инженерных задач. Это, можно сказать, полигон или тренировочная площадка для того, чтобы пользователь мог попробовать чертить что-либо в Компасе 3D. Хотя фрагмент потом можно перенести на чертеж и использовать при решении инженерных задач.
Чтобы создать фрагмент, при запуске программы, необходимо нажать на кнопку «Создать новый документ» и в появившемся меню выбрать пункт под названием «Фрагмент». После этого следует нажать кнопку «ОК» в том же окне.
Для создания фрагментов, как и для чертежей, есть специальная панель инструментов. Она всегда располагается слева. Там есть следующие разделы:
- Геометрия. Отвечает за все геометрические объекты, которые в дальнейшем будут использоваться при создании фрагмента. Это всевозможные линии, округлости, ломанные и так далее.
- Размеры. Предназначен для измерения частей или всего фрагмента.
- Обозначения. Предназначен для вставки во фрагмент текста, таблицы, базы или других строительных обозначений. Внизу этого пункта распложен пункт под названием «Строительные обозначения». Этот пункт предназначен для работы с узлами. С его помощью можно вставить более узконаправленные обозначения, такие как обозначение узла, его номер, марку и другие особенности.
- Редактирование. Этот пункт позволяет сдвинуть какую-то часть фрагмента, повернуть ее, сделать большим или меньшим масштаб и так далее.
- Параметризация. При помощи этого пункта можно выровнять все точки по указанной линии, сделать параллельными какие-то отрезки, установить касание двух кривых, зафиксировать точку и так далее.
- Измерение (2D). Здесь можно измерить расстояние между двумя точками, между кривыми, узлами и другими элементами фрагмента, а также узнать координаты какой-то точки.
- Выделение. Этот пункт позволяет выделить какую-то часть фрагмента или же его весь.
- Спецификация. Этот пункт предназначен для тех, кто профессионально занимается инженерным делом. Он предназначен для установки связей с другими документами, добавления объекта спецификации и других подобных задач.
- Отчеты. Пользователь может в отчетах увидеть все свойства фрагмента или какой-то его части. Это может быть длина, координаты и другое.
- Вставка и макроэлементы. Здесь можно вставить другие фрагменты, создать локальный фрагмент и работать с макроэлементами.
Чтобы узнать, как работает каждый из этих элементов, нужно просто воспользоваться ним. В этом нет абсолютно ничего сложного, и если Вы учили в школе геометрию, сможете разобраться и с Компасом 3D.
А теперь попробуем создать какой-то фрагмент. Для этого воспользуемся пунктом «Геометрия» на панели инструментов. По нажатию на этот пункт внизу панели инструментов появится панель с элементами пункта «Геометрия». Выберем там, к примеру, обычную линию (отрезок). Чтобы ее начертить, нужно поставить начальную точку и конечную. От первой до второй будет проведен отрезок.
Как видим, при рисовании линии внизу появляется новая панель с параметрами этой самой линии. Там вручную можно указать длину, стиль и координаты точек линии. После того, как линия зафиксирована, можно нанести, к примеру, окружность касательно к этой линии. Для этого выберем пункт «Окружность касательная к 1 кривой». Чтобы это сделать, следует зажать левую кнопку мыши на пункте «Окружность» и в выпадающем меню выбрать нужный нам пункт.
После этого курсор изменится на квадрат, которым нужно указать прямую, касательно к которой будет проводиться окружность. После нажатия на нее пользователь увидит две окружности с двух сторон прямой. Нажав на одну из них, он зафиксирует ее.
Таким же образом можно нанести и другие объекты из пункта «Геометрия» панели инструментов Компас 3D. Теперь воспользуемся пунктом «Размеры» для измерения диаметра окружности. Хотя эту информацию можно узнать и если просто нажать на нее (внизу покажется вся информация о ней). Для этого выберем пункт «Размеры» и выберем «Линейный размер». После этого нужно указать две точки, расстояние между которыми будет измеряться.
Теперь вставим в наш фрагмент текст. Для этого выберем пункт «Обозначения» панели инструментов и выберем «Ввод текста». После этого курсором мыши нужно указать, где будет начинаться текст путем нажатия на нужном месте левой кнопки мыши. После этого останется просто ввести нужный текст.
Как видим, при вводе текста внизу тоже отображаются его свойства, такие как размер, стиль линии, шрифт и многое другое. После того, как фрагмент создан, его нужно сохранить. Для этого достаточно нажать кнопку сохранения на верхней панели программы.
Совет: При создании фрагмента или чертежа сразу же включите все привязки. Это удобно, ведь в противном случае курсор мыши не будет привязываться к какому-то объекту и пользователь просто не сможет сделать фрагмент с прямыми правильными линиями. Делается это на верхней панели по нажатию кнопки «Привязки».
Создание деталей
Для создания детали необходимо при открытии программы и нажатия на кнопку «Создать новый документ» выбрать пункт «Деталь».
Там пункты панели инструментов несколько отличаются от того, что есть при создании фрагмента или чертежа. Здесь мы можем видеть следующее:
- Редактирование детали. В этом разделе представлены все самые основные элементы, необходимые для создания детали, такие как деталь-заготовка, выдавливание, вырезание, скругление, отверстие, уклон и друге.
- Пространственные кривые. При помощи этого раздела можно провести линию, окружность или кривую точно так же, как это делалось в фрагменте.
- Поверхности. Здесь можно указать поверхность выдавливания, вращения, указав на существующую поверхность или создав ее из набора точек, сделать заплатку и другие подобные операции.
- Массивы. Пользователь получает возможность указать массив точек вдоль кривой, прямой, произвольно или другим способом. Затем этот массив можно использовать для указания поверхностей в предыдущем пункте меню или создавать по ним отчеты.
- Вспомогательная геометрия. Можно провести ось через две границы, создать смещенную плоскость относительно уже существующей, создать локальную систему координат или создать зону, в которой будут выполняться определенные действия.
- Измерения и диагностика. При помощи этого пункта можно измерить расстояние, угол, длину ребра, площадь, массо-центровочные и другие характеристики.
- Фильтры. Пользователь может отфильтровать тела, окружности, плоскости или другие элементы по определенным параметрам.
- Спецификация. То же самое, что и во фрагменте с некоторыми особенностями, предназначенными для 3D моделей.
- Отчеты. Тоже знакомый нам пункт.
- Элементы оформления. Это практически тот же пункт «Размеры», с которым мы познакомились при создании фрагмента. При помощи этого пункта можно узнать расстояние, угловой, радиальный, диаметральный и другие типы размеров.
- Элементы листового тела. Главным элементом здесь является создание листового тела путем перемещения эскиза в направлении, перпендикулярном его плоскости. Также здесь есть такие элементы, как обечайка, сгиб, сгиб по эскизу, подсечка, отверстие и многое другое.
Самое главное, что нужно понимать при создании детали – это то, что здесь мы работаем в трехмерном пространстве в трех плоскостях. Для этого нужно мыслить пространственно и сразу наглядно в уме представлять, как будет выглядеть будущая деталь. Кстати, практически такая же панель инструментов используется при создании сборки. Сборка состоит из нескольких деталей. К примеру, если в детали мы можем создать несколько домов, то в сборке мы можем нарисовать целую улицу с домами, созданными ранее. Но сначала лучше научиться делать отдельные детали.
Попробуем сделать какую-то простую деталь. Для этого сначала нужно выбрать плоскость, в которой мы нарисуем стартовый объект, от которого потом будем отталкиваться. Нажмите на нужную плоскость и в маленьком окне, которое появится после этого в виде подсказки, нажмите на пункт «Эскиз».
После этого мы увидим 2D изображение выбранной плоскости, а слева будут знакомые нам пункты панели инструментов, такие как «Геометрия», «Размеры» и так далее. Нарисуем какой-то прямоугольник. Для этого выберем пункт «Геометрия» и нажмем на «Прямоугольник». После этого нужно указать две точки, на которых он будет располагаться – верхнюю правую и нижнюю левую.
Теперь на верхней панели нужно нажать на «Эскиз», чтобы выйти из этого режима. При помощи нажатия на колесико мышки можно повернуть наши плоскости и увидеть, что теперь на одной из плоскостей есть прямоугольник. То же самое можно сделать, если нажать «Повернуть» на верхней панели инструментов.
Чтобы сделать из этого прямоугольника объемную фигуру, нужно воспользоваться операцией выдавливания из пункта «Редактирование детали» на панели инструментов. Нажмите на созданный прямоугольник и выберете эту операцию. Если Вы не видите этот пункт, зажмите левую кнопку мыши там, где показано на рисунке ниже и в выпадающем меню выберите нужную операцию. После того, как эта операция выбрана, внизу появятся ее параметры. Главными там являются направление (вперед, назад, в два направления) и тип (на расстояние, до вершины, до поверхности, через все, до ближайшей поверхности). После выбора всех параметров нужно нажать кнопку «Создать объект» в левой части этой же панели.
Теперь нам доступна первая объемная фигура. В отношении нее, к примеру, можно сделать скругление таким образом, чтобы все ее углы были круглыми. Для этого в пункте «Редактирование детали» выберем «Скругление». После этого нужно просто нажать на те грани, которые станут круглыми, а в нижней панели (параметров) выбрать радиус, и снова нажать кнопку «Создать объект».
Далее можно воспользоваться операцией «Вырезать выдавливанием» из того же пункта «Геометрия», чтобы сделать дырку в нашей детали. После выбора данного пункта следует нажать на поверхность, которая будет выдавливаться, выбрать внизу все параметры данной операции и нажать кнопку «Создать объект».
Теперь можно попытаться поставить на получившейся фигуре столб сверху. Для этого откроем ее верхнюю плоскость как эскиз, и нарисуем по центру круг.
Вернемся в трехмерную плоскость путем нажатия на кнопку «Эскиз», нажмем на созданном круге и выберем операцию «Операция выдавливания» в пункте «Геометрия» панели управления. Укажем расстояние и другие параметры в нижней части экрана нажмем кнопку «Создать объект».
После всего этого у нас получилась примерно такая фигура.
Важно: Если панели инструментов в Вашей версии расположены не так, как показано на скриншотах выше, необходимо самостоятельно вывести эти панели на экран. Для этого на верхней панели следует выбрать вкладку «Вид», затем «Панели инструментов» и поставить галочки напротив нужным нам панелей.
Вышеперечисленные задачи является основными в Компас 3D. Научившись выполнять их, Вы научитесь пользоваться этой программой в целом. Конечно, чтобы описать все функциональные особенности и процесс использования Компаса 3D, придется написать несколько томов подробной инструкции. Но и самостоятельно эту программу тоже можно изучить. Поэтому можно сказать, сейчас Вы сделали первый шаг на пути к изучению Компас 3D! Теперь попытайтесь таким же образом нарисовать свой стол, стул, книгу, компьютер или комнату. Все операции для этого уже известны.
Отблагодарите автора, поделитесь статьей в социальных сетях.
Для начинающих пользователей САПР и для тех, кто решил самостоятельно научиться создавать модели и чертежи с нуля, начало работы в Компас-3D порой может оказаться серьезной задачей.
Поэтому, для того, чтобы этот процесс стартовал быстрее и прошел проще, попробуем разобрать на практическом примере создания модели, которую в последующем можно будет перевести в чертеж.
Начало работы в КОМПАС-3D
Для тех у кого версии КОМПАС-3D ниже v17, интерфейс будет отличаться, так как начиная с этой версии, компании АСКОН решила достаточно кардинально внести изменения во внешний и пользовательский вид инструментов и панелей.
Для тех кто пользовался данной программой включительно по версию v16, будет легко переключиться на новый интерфейс, но тем не менее каждый САПР во всех своих версиях интуитивно и приблизительно похожий и понятный.
Начальный экран КОМПАС-3D условно можно поделить на 5 блоков:
- История открытых деталей
Здесь отображаются все детали которые ранее использовались или открывались в программе.
- Панель выбора типа документа для создания
Начало работы в КОМПАС для конкретного типа документа.
- Панель выбора типа специального документа для создания
Создание специальных документов.
- Советы от КОМПАС
Перед каждым новым открытием программы, здесь можно увидеть разные полезные советы для работы в программе КОМПАС которые обязательно могут пригодиться.
Здесь можно найти различные справочники, контактную информацию и прочее другое от компании АСКОН.
Начальный экран при запуске КОМПАС-3D
Создаем 3D-деталь
Для того чтобы создать 3D-деталь, нажимаем в блоке Создать – Деталь.
Перейдем сразу к практике и построим эскиз на одной из плоскостей. Выберем плоскость ZX. В левой части экрана в дереве построения нажимаем правой кнопкой мыши и выбираем Создать эскиз. При этом в центре экрана, можно заметить что плоскость ZX выделяется жирным зеленым цветом, а после нажатия кнопки автоматически перестраивается в перпендикулярный вид к экрану, для того чтобы было удобно начинать строить эскиз.
Построим обычный параллелепипед. Выбираем в блоке Геометрия инструмент Прямоугольник.
Начинаем проводить прямоугольник от начальной точки координат и доводим его до определенной ширины и высоты (размеры произвольные).
В левой части экрана задаем нужные размеры фигуры (ширина, высота).
Нажимаем на крестик и эскиз готов.
Перейдем к созданию объемной 3D-фигуры. Переходим во вкладку Элементы и выбираем Элемент выдавливания.
В левой части экрана задаем значение на которое будет “выдавлен” эскиз. Нажимаем ОК.
Создаем чертеж из 3D-детали
Переведем деталь в чертеж. Нажимаем на Управление > Создать чертеж по модели.
В левой части экрана устанавливаем масштаб модели и указываем положение вида детали на листе.
Вид детали на чертеже установлен. Зададим размеры параллелепипеда. Заходим в Оформление > Линейные размеры > Линейный размер.
С помощью данного инструмента задаем начальную и конечную точку для каждого линейного размера и выносим размер на необходимое расстояние.
Сохраним чертеж. Нажимаем Файл > Сохранить как… Выбираем нужную папку для сохранения и нажимаем Сохранить.
Как видим, работа в КОМПАС-3D не является сложной задачей и с помощью продуманных инструментов это делается быстро и удобно.
Для того, чтобы быстро научиться работать в Компасе рекомендуем скачать наше пособие “Основы проектирования в КОМПАС-3D” по данной программе в удобном PDF формате. Либо заказать его печатное издание, например, в этом издательстве.
Видеокурсы по КОМПАС-3D:
Оцени материал:
Не забудь скачать:
БЕСПЛАТНО!
Устали собирать информацию по работе в КОМПАС-3D по частям?
Скачайте бесплатно наш флагманский самоучитель по этой программе.
Формат: pdf Количество страниц: 277 Язык: русский
Основатель Студии Vertex
Добавить комментарий
Отменить ответПохожие
записиКак сделать чертеж в КОМПАСе 3Д
Создание чертежа в КОМПАСе 3D может осуществляться двумя способами: вручную или же из модели. Рассмотрим оба случая. Создание чертежа вручную Начертим. Подробнее
Твердотельное моделирование в КОМПАС-3D
Рассмотрим из чего начинается азбука моделирования в КОМПАС 3D на примере детали, изображенной на рисунке.Запустим программу КОМПАС-3Д и создадим. Подробнее
Какая САПР самая популярная в СНГ
Мировой рынок САПР (ПО для автоматизации проектирования) постоянно развивается. Современные программные пакеты позволяют не только быстро создавать выверенные до. Подробнее
Обучение в Компас-3D для начинающих
Студия Vertex предлагает обучение программе КОМПАС-3D с помощью как бесплатных, так и платных методических материалов. Если вы владеете этой. Подробнее
КОМПАС-3D Home для чайников. Основы 3D-проектирования.
Если вы недавно приобрели принтер, но уже осознали, что печатать чужие модели вам неинтересно, то этот цикл статей для вас. В своих статьях я попробую научить вас создавать собственные модели в программе Компас.
КОМПАС-3D Home — это доступная даже ребёнку система трехмерного моделирования, обладающая полными возможностями профессиональных пакетов.
КОМПАС-3D Home разработана российской компанией АСКОН на основе профессиональной системы КОМПАС-3D, которая существует на рынке уже более 26 лет.
Система полностью русскоязычная, включая все мануалы и справки, что безусловно упростит вам дальнейшее изучение.
Для ознакомления вы можете скачать бесплатную 60-дневную версию КОМПАС-3D Home, сделать это можно на сайте kompas.ru
Видео. Урок 1 (часть первая) — Видео уроки Компас 3D
Заполнив несложную форму, мы получаем на электронную почту ссылку на архив. Скачиваем архив, не забываем распаковать его и устанавливаем программу. Надеюсь этот процесс не будет для вас затруднителен.
При первом запуске появляется окно Вид приложения — просто нажмите Ок. Настройка вам пока не понадобится.
После запуска программы мы видим стартовую страницу:
Создадим деталь — для этого просто кликните соответствующий значок на стартовой странице. Эскиз — основа любой модели. Основой любой операции является эскиз. Эскизы располагаются на плоскостях или гранях модели.
Для построения эскиза необходимо нажать кнопку Эскиз на панели Текущее состояние и выделить нужную плоскость.
После этого вы переходите в режим эскиза — изображение разворачивается на плоскость экрана. В правом углу появляется значок режима эскиза.
Создадим прямоугольник. Для этого выберите команду Прямоугольник в панели Геометрия.
Вы можете либо кликнуть в двух произвольных местах на экране, либо ввести значения с клавиатуры. Введем значение высоты 50 мм — нажмем Enter, затем введем значение ширины 50 мм — нажмем Enter. Кликните в любой точке для размещения получившегося квадрата.
Теперь можно выйти из режима эскиза.
Для этого либо снова кликните на кнопку эскиза на панели Текущее состояние, либо на значок режима эскиза в правом верхнем углу рабочего поля модели.
Операция выдавливания
Теперь у нас есть эскиз, и мы можем выполнить операцию. Запустите команду Операция выдавливания на панели Редактирование детали.
Вы можете либо потянуть за хот-точки в окне модели, либо ввести с клавиатуры значение 50 мм — нажмите Enter для ввода значения. Нажмите кнопку Создать объект или Ctrl+Enter с клавиатуры для создания операции.
У вас получился куб или параллелепипед, в зависимости от ваших действий.
Сохраните его — для этого нажмите Сохранить в стандартной панели или Ctrl+S с клавиатуры. Выберите нужную папку для сохранения.
Чтобы передать вашу модель на принтер, вам необходимо сохранить её в Stl-формат.
Для этого в меню Файл выберите Сохранить как.
В открывшемся окне выберите формат Stl в списке тип файла
После этого кликните на треугольник справа от кнопки Сохранить — в открывшемся списке выберите Сохранить с параметрами.
Откроется окно Параметры экспорта в Stl. В данном случае ничего менять не нужно — просто нажмите Ок.
В открывшемся окне выберите Текстовый и нажмите кнопку Начать запись.
Поздравляю! Ваша первая собственная модель для 3D-печати готова!
Проектирование в системе Компас 3D – Курсы в Тольятти
Курс «Проектирование в системе Компас 3D»в Тольятти действенное и выгодное обучение Компас 3D. С помощью опытных преподавателей Вы научитесь работать с программой, используя её по максимуму. Вы сможете создавать трёхмерные ассоциативные модели как сборочных, так и отдельных единиц. При помощи данной программы возможно на основе одноразово спроектированного шаблонного проекта создавать типовые модели.
Компас 3D создана для работы с твердотельными объектами в системе трёхмерного параметрического проектирования. Данное приложение рассчитано как на профессионалов в области САПР, так и для начинающих пользователей. Она идеально подходит также и для студентов высших технических учебных заведений, которые осваивают инженерные специальности и работают с системами автоматизированного проектирования. Компас-3D имеет интуитивно понятный интерфейс, удобную справку и логичную структуру инструментов. Также приложение состоит из модулей, которые можно дополнять. Самостоятельно регулируя пакет приложений в Компас 3D, пользователь может экономить финансы и покупать только то, что ему нужно.
Главные преимущества системы трёхмерного моделирования Компас 3D – её доступность и многофункциональность, а также простота использования. Многие компании применяют это программное обеспечении в своей деятельности. Многие специалисты умеют работать с Компасом, однако чтобы владеть инструментами и возможностями программы профессионально, необходимо пройти соответствующее обучение.
Овладейте КОМПАС-3D в нашем центре и воспользуйтесь преимуществами системы:
• Возможности КОМПАС-3D на 80% соответствуют функциям AutodeskAutoCAD, а лицензия на КОМПАС стоит в 10 раз дешевле, чем на продукты Autodesk.
• Покупая по приемлемой цене лицензионный КОМПАС-3D, Вы избавляете свою компанию от проблем с законодательством.
• КОМПАС-3D – это два в одном: проектирование документации в 2D и 3D.
Обучитесь в нашем центре и распахните двери в мир САПР с КОМПАС-3D!
|
Продолжительность занятий |
Стоимость |
|
|
Групповые занятия от 5 человек |
24 ак.ч. |
Цена со скидкой 10% – 12 240 р. Базовая цена – 13 600 р. |
|
Мини-группы (до 5 человек) и Индивидуальное обучение |
24 ак.ч. |
Индивид. обучение – 25 300 р. |
УЧЕБНАЯ ПРОГРАММА:
Система САПР Компас 3D.
- Запуск системы Компас 3D. Стартовое и главное окно системы.
- Панель инструментов. Строка меню в режиме создания чертежа.
- Панель свойств. Правила работы с файлами.
- Сохранение документов.
Приемы создания объектов чертежа.
- Способы ввода параметров объекта. Построение отрезка вводом координат.Построение отрезка вводом параметров в предопределенном порядке.
- Способы создания объектов Компас 3D.
- Расширенная панель команд. Параллельный и перпендикулярный отрезки.
- Построение окружности и касательных отрезков. Способы коррекции объектов.
Геометрические объекты Компс-график.
- Состав геометрических объектов Компас-график.
- Построение прямоугольников, многоугольников, дуг окружностей, эллипсов, вспомогательных прямых и точек, лекальных кривых.
Способы обеспечения точности построения.
- Создание сложных объектов.
- Способы редактирования объектов чертежа. Основные приемы редактирования.
Работа над чертежом.
- Нанесение размеров.
- Ввод текста и технологических обозначений.
- Виды и слои чертежа.
- Создание сборочного чертежа и его специфика.
- Создание текстового документа. Общие параметры, вставка текстовыхшаблонов, редактирование и вставка иллюстраций, сохранение текстов документа.
- Создание таблиц.
- Окончательное оформление чертежа и вывод на печать.
Библиотека системы.
- Диалоговое окно менеджера библиотек.
- Панель инструментов. Работа с библиотекой материалы и сортаменты.
- Прикладная и конструкторская библиотеки.
- Управление и настройка библиотек.
Основы разработки 3D модели.
- Базовые способы построения моделей. Редактирование и измерение.
- Применение вспомогательной геометрии в режиме 3D.
- Создание чертежа из 3D модели. Основные приемы создания элементов моделей.
- Создание листовых деталей и их элементов.
Специальные возможности проектирования 3D моделей.
- Особенности работы при 3D моделировании.
- Литейные формы.
- Ввод 3D обозначений.
- Способы оптимизации работы в системе 3D Компас.
Зачет (собеседование).
* Учебный центр оставляет за собой право частично изменять/модернизировать программу курса ввиду последних тенденций в развитии данного направления (выхода новых программ, совершенствования методик обучения и тд). Для получения дополнительной информации обращайтесь к нашим менеджерам.
Компьютерные курсы в Тольятти. Учебный центр Приоритет на Дзержинского. Оновы компьютерной грамотности, Электронные таблицы Excel. Создание презентаций в MS Office Power Point Система управления базами Access Техническое обслуживание и ремонт компьютеров. Компьютерный дизайн. Анимация. Создание сайтов.курсы в тольятти, курсы тольятти, обучение компьютеру, обучение, куда пойти учиться, где научиться,, Курсы программирования в тольятти. Java. С, С++. 1С Программист. Учебный центр Приоритет на Дзержинского, Компьютерные курсы в Тольятти. Учебный центр Приоритет на Дзержинского. Оновы компьютерной грамотности, Электронные таблицы Excel. Создание презентаций в MS Office Power Point Система управления базами Access Техническое обслуживание и ремонт компьютеров. Компьютерный дизайн. Анимация. Создание сайтов.курсы в тольятти, курсы тольятти, обучение компьютеру, обучение, куда пойти учиться, где научиться,курсы программистов, обучение программистов, где научиться программированию, как стать программистом, как написать приложение,, Курсы компьютерной графики и дизайна в Тольятти, Учебный центр Приоритет на Дзержинского.CorelDRAW,Photoshop,ArchiCAD, AutoCAD, Компас 3D, InDesign, Illustrator,3D Studio Мax, Компьютерные курсы в Тольятти. Учебный центр Приоритет на Дзержинского. Оновы компьютерной грамотности, Электронные таблицы Excel. Создание презентаций в MS Office Power Point Система управления базами Access Техническое обслуживание и ремонт компьютеров. Компьютерный дизайн. Анимация. Создание сайтов.курсы в тольятти, курсы тольятти, обучение компьютеру, обучение, куда пойти учиться, где научиться,, Курсы программирования в тольятти. Java. С, С++. 1С Программист. Учебный центр Приоритет на Дзержинского, Компьютерные курсы в Тольятти. Учебный центр Приоритет на Дзержинского. Оновы компьютерной грамотности, Электронные таблицы Excel. Создание презентаций в MS Office Power Point Система управления базами Access Техническое обслуживание и ремонт компьютеров. Компьютерный дизайн. Анимация. Создание сайтов.курсы в тольятти, курсы тольятти, обучение компьютеру, обучение, куда пойти учиться, где научиться,курсы программистов, обучение программистов, где научиться программированию, как стать программистом, как написать приложение,, Компьютерные курсы в Тольятти, Курсы администрирования серверных систем. Учебный центр Приоритет на Дзержинского., Курсы создания сайтов в Тольятти, Обучение созданию сайтов. Веб-программирование. HTML, CSS. Учебный центр Приоритет в Тольятти.
Как научить ребенка пользоваться компасом
Вернуться в блогВ любых рекомендациях по сборам в поход вы найдете пункт: обязательно возьмите с собой компас. Но от компаса не будет никакого толку, если прежде не научить ребенка им пользоваться. Как это сделать?
Никогда не знаешь, какая информация пригодится ребенку. Казалось бы, ну зачем современным детям знать, как работает компас? Но в любом случае, даже если вы не ходите в походы и не боитесь потерять чадо в лесу, эта информация для общего развития не помешает.
Знакомство с прибором
Если малыш уже знаком со сторонами света (если нет, то знакомство с прибором придется отложить), расскажите ему про северный и южный полюсы, покажите их на карте, объясните, что на карте северный всегда сверху, а южный – снизу. Затем возьмите магнит и проведите аналогию, расскажите, что Земля – это тоже такой большой магнит, у которого есть разные полюса. Какую роль в этом играет компас? Он показывает своей красной стрелкой на северный магнитный полюс Земли.
Дети любят исследовать новое, поэтому дайте им познакомиться с этим предметом. Научите правильно его держать – на горизонтальной ладошке, прижатой к гуди. Проведите несколько экспериментов: как меняется направление стрелки, когда малыш стоит на месте, крутится вокруг себя, ходит от одного предмета к другому? Лучше, конечно, проводить это знакомство на природе, чтобы ребенок сразу почувствовал полное погружение. Здесь же можно будет понаблюдать за другими признаками определения сторон света: самое простое – мох на деревьях растет с северной стороны, а больше ветвей у деревьев – на южной.
Когда вы понаблюдали за движением стрелки, можно приступать к самому обучению. Детям, особенно маленьким, не очень будут интересны скучные факты, зато увлекательная игра с поиском сокровищ – очень даже! Скажите ребенку, что чтобы найти спрятанные сокровища, нужно всего лишь научиться пользоваться этим прибором. Расскажите, что путешественники и мореплаватели всегда использовали компас, и с его помощью сделали много удивительных открытий! Затем предложите сделать свое открытие прямо сейчас (разумеется, сначала “клад” придется закопать в определенном месте). Детские компасы иногда сделаны, как игрушки, поэтому скучно точно не будет.
Как ориентироваться по компасу
Магнитная стрелка всегда показывает на север. Как использовать эту информацию? Кроме этого всем известного факта, обратите внимание на то, что корпус прибора должен двигаться. В этом и заключается секрет работы устройства. Как ориентироваться на местности, если вы с ребенком, например, находитесь в лесу:
- Определите, откуда вы пришли. Для этого, только войдя в лес, повернитесь лицом к дороге, по которой вы отправитесь домой.
- Положите компас на ладошку или на горизонтальную поверхность. Поверните корпус так, чтобы “северная” стрелка показывала на 0.
- Теперь вы увидите, на какое направление нужно ориентироваться, чтобы выйти из леса: на это будет указывать деление, стрелка, врезка или другая отметка, расположенная в верхней части корпуса. Попросите ребенка запомнить число: на него нужно будет ориентироваться по дороге домой.
Компасы бывают разные: есть и те, у которых не вращается корпус. По таким ориентироваться бывает сложнее, но это тоже возможно. Нужно просто запомнить, откуда вы пришли, а обратно возвращаться в противоположном направлении (хорошо, что у стрелки два конца). Бывают и те приборы, которые сами все для вас определяют – мы говорим о компасах на гаджетах. Часто это встроенный софт на телефоне, но есть и детские приложения-компасы, оформленные в мультяшном стиле, с обучающими подсказками, чтобы малыш быстрее научился ориентироваться.
Как научиться пользоваться компасом — На Прайсе
Содержание статьи:Современные навигационные устройства становятся все более доступными. Однако самый обычный компас по-прежнему популярен, и у него есть свои немалые преимущества. Самое главное – то, что он работает без батареек. Соответственно, есть определенная гарантия, что прибор будет функционировать все время, пока вы находитесь в полевых условиях. Чтобы научиться ходить по азимуту, достаточно понять, как работает компас.
- Как научиться пользоваться компасом
- Куда показывает красная стрелка компаса
- Зачем нужен компас
Вам будет интересно:Как подключать библиотеки в компасе
Вопрос «как добывать иду в лесу» – 1 ответ
Вам понадобится
- – компас;
- – карта местности;
- – блокнот;
- – карандаш.
Инструкция
Научитесь определять по компасу север. Как правило, у этого прибора имеется длинная стрелка с двумя остриями. Один конец ее показывает на север, другой – на юг. Тот, который на север, всегда помечен. Он может быть синего цвета – тогда южный окрашен красным. Могут быть и другие обозначения.
Рассмотрите лимб. На нем обозначены стороны света. Север записывается русской буквой “С” или латинской “N”. Эта пометка есть всегда. С противоположной стороны, соответственно, будет стоять “Ю” или “S”. Если встать лицом к северу, то слева будет запад, а справа – восток. Они тоже могут быть обозначены на компасе, соответствующими русскими буквами или латинскими “W” (запад) или “Е” (восток).
Рассмотрите внимательно лимб. Он разделен на 360°. Это нужно для того, чтобы определить угол между направлением на север и тем, по которому вы идете. Компасы могут быть разных конструкций. Некоторые модели снабжены дополнительной стрелкой, позволяющей зафиксировать угол. У других модификаций есть буссоль – устройство, напоминающее оптический прицел, позволяющее лучше нацелиться на объект. Но все магнитные компасы работают по одному принципу.
Придайте компасу устойчивое горизонтальное положение. Подождите, пока стрелка успокоится. Это произойдет довольно быстро. Осторожно поверните прибор, чтобы направление стрелки совпало с буквой “С” на лимбе. Выберите направление, по которому вам нужно идти, и ориентир. Это должен быть заметный неподвижный объект – какое-то строение, своеобразное дерево. Нацельтесь на этот объект и заметьте угол между направлениями. Если есть карта, сориентируйте ее так же, как компас, и наметьте путь к объекту, обозначив угол. При отсутствии карты запишите направление в блокнот. Вам вряд ли удастся добраться до нужного объекта по прямой, поскольку на пути могут встретиться строения, ручьи или овраги, которые придется обходить. Добравшись до нужной точки, выберите следующий ориентир и снова определите угол между направлениями на него и на север. Возвращаться вы будете по записям или по карте.
Вам будет интересно:Как ориентироваться по компасу
Видео по теме Обратите внимание Магнитным компасом нельзя пользоваться вблизи линий электропередач или больших скоплений металла – например, на железнодорожных путях.
Компас необходимо периодически поверять. Поднесите к лежащему горизонтально компасу на мгновение иголку. Если стрелка среагирует – значит, все в порядке. Для того, чтобы проверить полярность, положите рядом поверенный компас. Направление стрелок должно совпадать.
Совет 2: Как научиться ходить, как модель
Модельный бизнес не такой простой, как кажется на первый взгляд. Это изнурительный труд, который требует тщательных тренировок. Идеальная модельная походка – одно из самых сложных составляющих этой профессии. Каждая женщина втайне вздыхает и хочет научиться ходить, как модель.
Вам понадобится
- -книги,
- -ножницы,
- -скотч,
- -тренировки
Инструкция
Реклама
Канал о подготовке к экзаменам
Подпишись, чтобы не пропустить новые видео и самостоятельно подготовиться к ОГЭ и ЕГЭЧтобы научиться ходить как модель, встаньте ровно, подтянитесь, широко расправьте плечи, подбородок должен быть параллельно полу. Руки чуть согнуты в локте. Пройдитесь по комнате. Ваша походка должна быть легкой и естественной. Но с первого раза у вас вряд ли получится хорошо.
Вам будет интересно:Как оплатить штраф в Финляндии
Возьмите несколько толстых книг, положите их себе на голову и пройдите по комнате. Вы должны удержать книги на голове. Как только стопка упадет, водрузите ее вновь на голову и повторите заново. Выпрямите спину, плечи отведите назад. Держите в подтянутом состоянии мышцы живота и ягодиц.
Чтобы ходить как модель, вам необходимо ежедневно выполнять специальные упражнения для укрепления мышц живота и ягодиц. Для этого поставьте ноги шире уровня плеч, носки разведите в сторону, и выполняйте приседания. Также выполняйте еще одно упражнение. Лягте на спину и прикасайтесь правым коленом к локтю левой руки, левым коленом к локтю правой руки, и так чередуйте в течение 30 раз. Через неделю увеличьте нагрузку.
Также возьмите цветной скотч и ножницы, отрежьте 4-5 метров и приклейте на пол ровной линией. Делайте небольшие шаги, ступая строго по линии. Во время шага вы должны слегка покачивать бедрами. Ваш взгляд должен быть устремлен вперед, но первое время вы можете подглядывать. На вашем лице всегда должна быть ненавязчивая улыбка.
Если домашние тренировки вам не помогли, воспользуйтесь услугами профессионального тренера. Для этого найдите подходящего вам инструктора в интернете. И он за короткое время научит вас правильно ходить!
Видео по теме Обратите внимание Прежде чем обратиться в агентство, где вас начат правильно ходить, проверьте его надежность. Полезный совет Ваши параметры близки к 90-60-90 – обратитесь в профессиональное модельное агентство, где вас научат не только ходить как модель, но и сделают из вас настоящую покорительницу подиума.
Совет 3: Как научиться манипулировать картами
Фокусы с картами весьма распространены. Для их показа не требуется специальной аппаратуры и особого помещения – достаточно иметь колоду и уметь эффектно манипулировать ею. И что особенно приятно – всем трюкам можно научиться.
Вам понадобится
- – колода карт;
- – фишки или круглый крекер;
- – музыкальный инструмент (по возможности).
Инструкция
Развивайте пальцы и мышцы кистей. Не зря существует поговорка «Ловкость рук и никакого мошенничества». Чтобы научиться работать с картами, нужно постоянно тренироваться. Пальцы должны стать гибкими – это позволит вам демонстрировать сложные фокусы, основанные на умелом манипулировании картами. При этом важно развивать обе руки – и правую, и левую.
Хороший способ натренировать растяжку пальцев – освоить игру на музыкальном инструменте, например, гитаре. Еще один вариант – приобрести набор фишек для покера и научиться их нарезать. Не обязательно покупать целый чемоданчик, можно ограничиться тремя стеками (60 фишек). Если у вас длинные ногти, предварительно обрежьте их – они будут мешать.
Каттинг (нарезка фишек) делается по следующему принципу. Возьмите в руку один стек (20 шт.), немного приподнимите от стола, указательный палец поставьте на отметке 5 (или 4-х) фишек, не подсматривая. Поставьте стек на поверхность и сдвиньте на себя оставшиеся в руке фишки – должно получиться два столбика: один из 5-ти чипов, второй – из 15-ти. Не отпуская из рук стек, указательным пальцем проведите по верхней фишке первого столбика и продолжите двигать палец на себя, автоматически снимая следующую порцию чипов. Вместо фишек можно использовать крекер, но в этом случае каттинг не будет получаться столь гладко.
Приобретите колоду пластиковых карт хорошего качества. Лучше, конечно, выбрать такие, которые используются в игорных заведениях – с их помощью можно демонстрировать даже самые сложные трюки. Больше времени уделяйте работе с колодой – научитесь тасовать ее несколькими способами: на весу и на столе.
Почти все карточные трюки строятся на счете и хорошей памяти, развивать которую нужно постоянно. И делать это можно, например, в магазине: всякий раз в уме суммируйте стоимость покупок, чтобы на кассе вы уже знали точное значение. При этом важно не округлять – это позволит вам развить наблюдательность и внимательность, которая впоследствии пригодится при демонстрации фокусов и работе с аудиторией.
Совет 4: О чем фильм «Лимб»
Реклама
Канал о подготовке к экзаменам
Подпишись, чтобы не пропустить новые видео и самостоятельно подготовиться к ОГЭ и ЕГЭФильм «Лимб» от нестандартного режиссера Винченцо Натали заставляет взглянуть на заезженную историю о доме с приведениями под другим углом. Любителям таких шедевров, как «Шестое чувство», «Другие» и «Милые кости» просмотр этой кинокартины доставит большое удовольствие.
Основной сюжет фильма «Лимб»
Вам будет интересно:Как летать на самолете при вегето-сосудистой дистонии
По своему сюжету «Лимб» (в оригинале фильм называется не limbo, а Haunter) достоин звания необычного фильма года. Для тех, кто смотрел «Другие», будет интересно узнать, что сюжет «Лимба» начинается с того момента, на котором закончился этот фильм.
Впрочем, название фильма изначально указывает, о чем сюжет. Ведь в католицизме «лимбом» называют место пребывания не попавших в рай душ, не совпадающее с адом, или чистилищем.
Действие происходит в странном доме с темным прошлым. Дом окружен густым туманом, который является своего рода оградой от реального мира. Как бы ни хотели герои фильма сбежать из проклятого места, дорога все равно ведет их обратно к злополучному жилищу.
Весь сюжет основан на жизни девочки Лизы, которая вместе со своей семьей застряла во времени. Но кроме нее никто этого не замечает. Вся ее жизнь заключается в бесконечном повторении одного и того же дня, который выпал на канун ее 16-летия. Одна и та же еда, одни и те же действия, одни и те же телепередачи. Но однажды в один из таких дней Лиза начинает слышать голоса и обнаруживает запертую потайную дверь. После такой находки героиня начинает свое собственное расследование, что приводит ее к совершенно неожиданным мистическим последствиям.
Плюсы и минусы фильма «Лимб»
Стоит отметить, что сюжет продуман до мельчайших деталей и держит зрителя в полном неведении относительно того, как будут развиваться события. Однако зрителей, которые ожидают от этой кинокартины много ужаса, крови и зрелищности, стоит разочаровать. Ничего подобного в фильме «Лимб» нет. А из-за наложения слоев реальности, как в фильме «Сайлент Хилл», многим этот фильм не по душе.
Основными минусами в фильме являются:
– отсутствие спецэффектов;
– некачественная «картинка»;
– недоработки со звуком.
Местами качество звука идеальное, но иногда он становится неразборчивый с помехами.
Одним словом, это малобюджетный фильм.
Однако эти недостатки с лихвой компенсируют плюсы:
– оригинальный и захватывающий сюжет;
– убедительная игра актеров;
– интригующая, интересная история, которая полна непредсказуемых событий и приключений.
Что касается средней оценки, то беря во внимание отзывы в глобальной сети, фильм оценивается на 8 баллов из 10. Но, как говорится, на вкус и цвет – товарищей нет, именно поэтому фильм «Лимб» действительно стоит посмотреть. Дата его выхода – 9 марта 2013 года. Видео по теме
Совет 5: Как пользоваться компасом
Компас – это устройство, с помощью которого можно определить стороны света, запомнить свой маршрут и выйти потом в правильном месте. Он очень полезен, но только в том случае, если вы умеете им пользоваться. Освоить обращение с этим прибором несложно, но для тренировки на всякий случай осуществите одну прогулку по хорошо известной вам местности.
Устройство компаса
Компас позволяет определить, как расположены относительно вас стороны света: север, юг, восток и запад. Как правило, у компаса имеется две стрелки, и северная помечена особым образом. Она может иметь синий цвет, быть более короткой или иметь форму стрелы. Бывает, что в компасе всего одна стрелка, тогда она всегда указывает северное направление.
Обычно на компасе имеется небольшой рычажок, заблокировав который, вы воспрепятствуете движению стрелки. Блокируйте компас, когда вы им не пользуетесь.
Пользоваться компасом можно, только если он расположен строго горизонтально: стрелка не должна задевать стекло или основание прибора. Отклонения на любой угол негативно влияют на точность компаса, так как физические силы, действующие на стрелку, перестают быть уравновешенными. Сбивают прибор также и любые металлические предметы, близость железнодорожных путей или наличие неподалеку линии электропередачи. К использованию непригодны любые компасы, которые встроены в различные металлические предметы: в часы, рукоятку ножа и так далее.
Проверка компаса
Каждый компас время от времени нужно проверять. С этого следует начинать свой поход. Никогда не забывайте проверять компас перед походом, это очень важно, иначе вы рискуете серьезно заблудиться.
Размесите прибор горизонтально. Когда стрелка перестанет двигаться, поднесите к нему металлический предмет. Как только она начнет менять положение, резко уберите металл. Если стрелка вернулась в исходное положение, то все в порядке. На всякий случай поднесите предмет к компасу еще несколько раз с других сторон.
Использование компаса
Определите ориентир, к которому вы хотите вернуться. Желательно, чтобы это был протяженный объект, например, дорога, река или железнодорожные пути. Объект должен быть протяженным, так как любой компас имеет погрешность в 1-3 градуса.
Выберите ориентир, затем удалитесь от него под прямым углом. Повернитесь к нему лицом. Разблокируйте компас и расположите его горизонтально. Теперь дождитесь, пока стрелка успокоится, поверните устройство так, чтобы она совпала с севером (это знак N – north, а не S – south, иногда русскоязычные люди это путают).
Теперь мысленно проведите линию в нужном направлении пути. Можно воспользоваться ручкой или веточкой для удобства. Запомните, а лучше запишите градусы от нуля (точка севера), в направлении часовой стрелки. Это будет точка, к которой нужно вернуться – азимут. Цифра с противоположной стороны – направление движения. Запомнить нужно и его тоже.
Каждый раз, меняя направление, замечайте ориентир и запоминайте координаты направления движения и азимут. Старайтесь выбирать крупные ориентиры.
Чтобы вернуться назад, расположите компас горизонтально, чтобы линия из центра до азимута была направлена строго вперед. Теперь поворачивайтесь по своей оси, пока стрелка не совпадет с севером. Как только это произошло и стрелка успокоилась, идите прямо. Достигнув ориентира смены направления, повторите то же самое еще раз, взяв азимут от этой точки.
Совет 6: Кто решил, что стрелка компаса должа быть красной и синей
Компасом пользуются не только картографы и геодезисты. Этот прибор незаменим и для путешественников, и для участников соревнований по спортивному ориентированию. Почти каждый человек, хотя бы раз державший в руках магнитный компас, задается вопросом: почему его стрелки имеют красно-синюю раскраску и кто придумал такую цветовую схему? Основной задачей компаса является указание на ориентирные стороны света: северную и южную. Красная стрелка компаса, взаимодействуя с магнитным полем земли, всегда указывает на север, синяя или черная — наоборот. Кроме того, компас имеет специальную шкалу, по которой можно определить азимут и угол отклонения от естественного ориентира. Интересный вопрос — окраска стрелки компаса и ее происхождение.
Происхождение компаса
Первый компас был сооружен почти две с половиной тысячи лет назад в Китае и имел вид ложки, вырезанной из магнетита и тщательно отполированной. Она устанавливалась на идеально гладкой доске. Ручка этой ложки указывала на южное направление, поэтому с китайского языка первое название компаса переводится как «ведающий югом».
Последователи китайских ученых продолжили конструировать свои модели магнитных компасов, в конструкции которых всегда было кое-что общее: стрелка прибора, как правило, представляла собой иглу из закаленного железа. Еще в древнем Китае, на родине черной металлургии, люди знали, что после нагревания и резкого охлаждения металл приобретает магнитные свойства.
Первые компасы имели низкую точность: погрешность показаний была обусловлена высокой силой силой трения указывающей части об основание. Эту проблему было принято решать двумя путями. С одной стороны, стрелку компаса располагали в сосуде с водой и закрепляли ее центр на поплавке, чтобы она могла свободно вращаться. С другой стороны, оба конца стрелки должны были быть идеально сбалансированными, а самый лучший способ достичь этого — сделать их абсолютно одинаковыми по размеру и весу.
Традиции древних народов
Чтобы легко различать направления, на которые указывал компас, его стрелки было проще красить в разные цвета, чем делать разной формы. На вопрос о том, почему стрелка компаса окрашена в красный и синий цвет можно найти ответ в годовом календаре древних ассирийцев. Традиционно, север и юг у этих народов назывался синими и красными землями соответственно. Поэтому синий и красный цвета, которые имели достаточную контрастность, были использованы в качестве основных ориентиров для древнего компаса.
С открытием первого постоянного магнита названия полюсов и цветовая схема для их обозначения были позаимствованы у компаса. Южный полюс магнита окрашивался в красный цвет, а северный — в синий. Нужно заметить, что одноименные полюса отталкиваются друг от друга, а потому компас, стрелка которого была изготовлена из постоянного магнита, имеющего традиционную раскраску, перестал указывать на север своей синей стороной. Таким образом, цветовая схема прибора стала полностью противоположной.
Стрелка компаса сейчас
Компасы отличаются как по основному назначению, так и по окрасу стрелок. К примеру, стендовые и лабораторные компасы, применяемые в средних школах, указывают на север синей стрелкой. В это же время дорогостоящее навигационное оборудование имеет красный указатель северного направления. Еще стало очень популярным делать стрелки фигурными, указывающими только на северный ориентир. В любом случае, прежде чем доверить незнакомому компасу навигацию по маршруту, его нужно предварительно проверить и ознакомиться с инструкцией.
Совет 7: Как научиться ходить по стеклу
Вам будет интересно:Куда сходить в Белгороде
Реклама
Канал о подготовке к экзаменам
Подпишись, чтобы не пропустить новые видео и самостоятельно подготовиться к ОГЭ и ЕГЭМногие думают, что хождение по стеклу – занятие, которое под силу только самым искусным йогам, но на самом деле научиться ходить по битому стеклу может любой человек, главное иметь большое желание и полное отсутствие страха пораниться. Хождение по битому стеклу – это очень увлекательное занятие. Кроме того, оно способствует развитию психомоторных функций организма.
Подготовка стекла
Не все стекла подходят для хождения по ним, поэтому нужно ответственно отнестись к выбору подходящего материала. Можно, например, использовать бутылочное стекло из под спиртных напитков или лимонада. Количество бутылок должно быть не менее 20 штук для того, чтобы стало возможным битым стеклом выложить прямоугольник, размером 50 сантиметров в ширину и 2 сантиметра в высоту.
Затем следует подобрать кусок плотной ткани длинной 120 сантиметров для того, чтобы завернуть в нее бутылки и таким образом измельчить их безопасно. Взять молоток и равномерно разбить все бутылки, находящиеся в ткани. Аккуратно проверить на ощупь стекла и убедиться, что они стали примерно одинакового размера.
После этого нужно развернуть ткань и разровнять руками битые стекла по одной половине ткани таким образом, чтобы не было сильно выступающих над общей поверхностью осколков. Когда стекло подготовлено, нужно произвести психологическую подготовку.
Подготовка человека
Для того чтобы полностью избавиться от страха и каких-либо опасений, необходимо принять расслабленную позу: сесть как можно удобнее, закрыть глаза. Представьте себя мысленно, к примеру, на берегу моря и почувствуйте, как набегающая волна приятно ласкает пальцы ног, а мелкие камешки на дне моря нежно щекочут ступни. Зафиксировав это состояние в памяти, постепенно откройте глаза.
Подходя к стеклу необходимо снова и снова воскрешать в своей памяти образ теплого морского побережья и представлять, что стекла – это и есть тот самый берег с камешками и теплой волной. То, насколько хорошо у вас получится выполнить это упражнение, будет иметь решающее значение в успешности обучения хождению по стеклу.
Хождение по стеклу
Убедившись в отсутствии страха, можно приступать к хождению по стеклу. Сначала нужно ступить правой ногой, затем левой. Постоять на одном месте 5 секунд, осознавая, что ноги приспособились к осколкам и не поранились. Сделать шаг на месте, затем еще один, почувствовать удовлетворение и гордость.
Медленно и уверенно сделайте один шаг вперед, затем второй. Тут вы скорее всего осознаете, что нет ничего невозможного.
Сходить со стекла нужно осторожно, без резких движений и спешки. После процедуры аккуратно уберите за собой все осколки.
Совет 8: Как научиться резьбе по дереву
Резьба по дереву – это ремесло, которое развито у всех народов мира, ведь дерево является материалом, который дарит тепло и уют. Но далеко не все обучены такому полезному ремеслу. Тысячи людей по всему миру занимаются резьбой по дереву. Для того чтобы освоить данное ремесло, следует начинать с простых манипуляций. Желающему научиться резьбе по дереву потребуются два ножа. Один из них должен быть перочинным и хорошо отточенным. А другой нож – это косяк. Кстати нож-косяк даже можно изготовить самостоятельно.
Идеальным местом для резьбы по дереву станет балкон, так как там вы не будете мешать окружающим. Теперь необходимо подобрать материал. Для начинающих отличным вариантом станет ольха, осина или липа. Эти породы дерева легко режутся не только вдоль, но и поперек. При этом остается ровный и гладкий срез.
В резьбе по дереву предусмотрена масса различных стилей. Но для тех, кто только учится этому мастерству, подойдет трехгранно-выемчатая резьба. Ее также принято называть геометрической. Техника вырезания элементов геометрической резьбы включает два основных этапа – накалывание и подрезку.
Для вырезания треугольника нанесите точку в его центральную часть и вставьте носик ножа-косяка. Направьте пятку ножа к вершине треугольника и надавите на рукоятку так, чтобы носик вошел в древесину на пару миллиметров. От средней точки сделайте накалывание к другим вершинам треугольника. При этом нужно поворачивать доску, а не нож. После накалывания переходите к подрезке.
Держа косяк под 45-градусным углом к поверхности доски, поставьте его к вершине треугольника и ведите острие вдоль стороны треугольника. При этом носик будет постепенно углубляться. Если подрезка будет сделана точно и правильно, от доски отделится компактная трехгранная пирамидка. Затем поверните доску на сто двадцать градусов и сделайте следующую подрезку. Извлеките очередную пирамидку. Продолжайте делать подрезку в том же духе и постепенно будут выбраны все элементы.
При таком полученном минимуме знаний можно начинать заниматься более сложной резьбой. Рекомендуется на начальном этапе не использовать дорогостоящий профессиональный инструмент. Инструменты вы будете накапливать постепенно, по мере роста своего мастерства. Конечно, в идеале было бы хорошо понаблюдать за профессиональным резчиком по дереву, чтобы принять во внимание некоторые нюансы этой работы. В качестве ознакомительного материала можно использовать интернет-ресурсы. Также вам понадобится немалое терпение для того, чтобы заниматься резьбой по дереву.
Источник
Сложные чертежи в компасе
Бесплатные чертежи, 3D модели и проекты. Раздел сайта, для работ которые можно скачать без учета рейтинга. Так же на сайте есть другие разделы, техническая документация, статьи, новости и очень много CAD файлов.
Полный список бесплатных работ , библиотеки, ГОСТы, уроки построения, атласы, и конкурсные работы.
Основные программы для работы
с чертежами, опубликованными на сайте:
• КОМПАС-3D • AutoCAD
• SolidWorks • T-FLEX CAD
Софт: SolidWorks 2017
Состав: Параметрическая модель одной деталью
Создание чертежа в КОМПАСе 3D может осуществляться двумя способами: вручную или же из модели. Рассмотрим оба случая.
Создание чертежа вручную
Начертим вот такой простой чертеж с двумя видами.
Запускаем КОМПАС 3D и создаем новый документ – Чертеж.
Далее, программа автоматически создает готовый лист, оформленный по заданным настройкам.
В целом, основные необходимые инструменты для создания эскиза чертежа, находятся во вкладке Геометрия. Здесь можно найти почти любые геометрические фигуры и элементы.
С помощью инструмента Отрезок чертим линии эскиза.
Добавляем окружность в центре детали (вместе с осями)
Во вкладке Размеры, используем инструменты для указания размеров на чертеже.
Чертеж закончен. Вот так вот просто можем построить чертеж в КОМПАСе 3D вручную.
Создание чертежа из модели
Рассмотрим второй способ создания чертежа из модели. В примере имеем ту же самую модель но уже в 3D.
Перенесем ее на чертеж. Нажимаем на Управление > Создать чертеж по модели.
В левой части экрана устанавливаем масштаб модели, ориентацию и указываем положение вида детали на листе.
Создадим следующий проекционный (ассоциативный) вид Слева. Для этого нажимаем во вкладке Виды>Проекционный вид кликаем на главный вид (на его центр) и после этого создастся новый вид который необходимо установить в нужном положении.
Виды перенесены на чертеж.
С помощью уже знакомых инструментов, задаем размеры на чертеже.
Чертеж готов! Как видим, благодаря комплексным инструментам в КОМПАС 3D возможно создание чертежа по модели (в том числе сборочный чертеж по модели) или же вручную.
Видеокурсы по КОМПАС-3D:
Оцени материал:
Не забудь скачать:
БЕСПЛАТНО!
Устали собирать информацию по работе в КОМПАС-3D по частям?
Скачайте бесплатно наш флагманский самоучитель по этой программе.
Формат: pdf Количество страниц: 277 Язык: русский
Основатель Студии Vertex
Добавить комментарий
Отменить ответПохожие
записиТвердотельное моделирование в КОМПАС-3D
Рассмотрим из чего начинается азбука моделирования в КОМПАС 3D на примере детали, изображенной на рисунке.Запустим программу КОМПАС-3Д и создадим. Подробнее
Обучение в Компас-3D для начинающих
Студия Vertex предлагает обучение программе КОМПАС-3D с помощью как бесплатных, так и платных методических материалов. Если вы владеете этой. Подробнее
Как работать в КОМПАС-3D
Для начинающих пользователей САПР и для тех, кто решил самостоятельно научиться создавать модели и чертежи с нуля, начало работы. Подробнее
Какая САПР самая популярная в СНГ
Мировой рынок САПР (ПО для автоматизации проектирования) постоянно развивается. Современные программные пакеты позволяют не только быстро создавать выверенные до. Подробнее
Выполняю чертежи в компасе 3D недорого, а так же 3D модели и 3Д сборки, имеются готовые чертежи.
При заказе обязательно прикрепляйте фото задания.
Работаю только с первокурсниками по базовому моделированию, а так же сборкам по Боголюбову (или подобным) и деталировкам по Леоновой.
Черчу только в компасе.
По всем вопросам и заказам обращайтесь сюда
Все задания, которые у меня были, выложены в группу.
- Все записи
- Записи сообщества
- Поиск
Чертежи в Компасе 3D запись закреплена
Упражнение №46 по сборнику Миронова, на построение главного вида вала с тремя сечениями, первое с расположением на продолжении следа секущей плоскости, второе — на свободном месте чертежа, третье — в проекционной связи. В комплект каждой работы входят 3D модель детали, ассоциативный чертеж и обычный чертеж.
Чертежи в Компасе 3D запись закреплена
Упражнение №45 по сборнику Миронова, задача А на построение ступенчатого разреза, задача Б на построение ломаного разреза. В двух видах. В комплект каждой работы входят 3D модель детали, ассоциативный чертеж и обычный чертеж
Чертежи в Компасе 3D запись закреплена
Упражнение №41 по сборнику Миронова, на построение трёх видов по изометрической проекции, с последующим выполнением разрезов и нанесением размеров. В состав каждой работы входят 3D модель детали, ассоциативный чертеж и обычный чертеж
Чертежи в Компасе 3D запись закреплена
Графическая работа №10 по Миронову, на построение недостающего третьего вида с выполнением простых разрезов и построение прямоугольной изометрической проекции с четвертью выреза. 18 вариантов, в состав каждой работы входят 3D модель деталь, ассоциативный чертеж (с коэффициентом изометрии 0.82) и обычный чертеж (с коэффициентом изометрии 1)
Чертежи в Компасе 3D запись закреплена
Немного полезной информации, не более.
Я черчу и моделирую в программе Компас 3D v16. К этой программе относятся следующие расширения:
*.frw — Фрагмент чертежа
*.cdw — Чертеж
Показать полностью…
*.m3d — 3D модель детали
*.a3d — 3D сборка
*.spw — Спецификация
*.kdw — Текстовый файл
*.t3d — Технологическая 3D сборка
*.kpj — Проект программы Компас-электрик
Иногда мне пишут что-то типа “Не смог открыть ваш файл, что делать?”
Есть множество программ, в которых можно создавать файлы, однако не все эти программы совместимы друг с другом. Для идентификации этих файлов в конце каждая программа приписывает к имени этого файла расширение и по этому расширению можно догадаться что именно это за файл и какой программой её следует открывать.
Вы не сможете открыть файл из сложной инженерной программы со своим ядром для расчетов в какой-то деревенской программе типа Microsoft Office Word, PDF и др.
Каждая следующая версия компаса — это грубо говоря предыдущая версия + патч с нововведениями и исправлением некоторых багов, поэтому если файл сделан в 16 версии, то вы сможете открыть его в версиях 16, 16.1, 17 и т.д., но не наоборот. Иными словами файл автоматически будет сконвертирован в новую версию, потому что есть инфа о предыдущих версиях. В 16 компасе же не заложено инфы о будущих 16.1, 17 и т.д. поэтому младшие версии не открывают файлы из старших. В подобных ситуация файл можно пересохранить для более ранней версии компаса, для этого жмём сохранить как и в раскрывающемся списке выбора разрешений выбираем нужную версию компаса, возможно пересохранение для версий 5, 8, 14 и 15 (в 16 версии). К примеру, если у вас 13 компас, то пересохранять нужно для 5 или 8.
Дополнительно к этому иногда приходится архивировать файлы, создавая архив. Наиболее распространённый архиватор WinRAR, однако его нужно скачивать отдельно. Чем удобен винрар? У него уникальный значок в виде трёх разноцветных книжечек, который сразу бросается в глаза и говорит что этот файл является архивом, это очень удобно когда у тебя тысячи файлов.
*.rar *.zip — файлы-архивы
*.exe — самораспаковывающийся архив
Не пытайтесь открывать файлы-архивы через компас, у вас ничего не получится.
Важность архива следующая:
1. Сжатие файлов.
2. Все файлы внутри архива защищены от переименовывания при скачивании на латиницу.
3. Архив подрубает ссылки. (Что это такое и как оно работает если интересно — прогуглите)
Это две наиболее ценные функции архива помогут избежать вам кучи проблем со сборками и ассоциативными чертежами, особенно если в сборке 20-30 файлов. Я могу скидывать всё без архива, однако отладкой ссылок в файлах вам придется заниматься самостоятельно, там всего-то 5 кнопочек, путём проб и ошибок можно самому определить как это сделать, не угадал — качаешь файлы по новой, осталось 4 варианта и т.д. или просто скачал архиватор и нет проблем.
Как научиться ориентироваться с помощью карты и компаса
Говоря о All the Tors Challenge, один из наиболее частых комментариев, которые я получаю, касается навигации по карте и компасу.
«Просто невероятно, что вы все это сделали с помощью карты и компаса».
«Вы, должно быть, действительно хорошо разбираетесь в навигации».
«Не могу поверить, что ты сделал это традиционным способом».
Это меня сбивает с толку. Изучение навигации по карте и компасу – один из тех навыков, которые прослужат вам всю жизнь.Это немного похоже на обучение катанию на велосипеде или вождению автомобиля. Конечно, без него можно обойтись по жизни, но он невероятно полезен.
Многие люди стремятся научиться ориентироваться с помощью карты и компаса, но не знают, с чего начать. Или они считают, что это действительно сложно. Неправильно, неправильно, неправильно.
Как и все остальное, вы должны хорошо практиковаться и стараться не унывать, бросаясь слишком далеко в глубокий конец.
Лучший способ сделать это – начать молодым.Честно говоря, не помню, когда мне впервые дали карту для чтения или показали, как ориентироваться. Но что я действительно помню, так это то, что мне приходилось учиться читать символы на карте на уроках географии в начальной школе.
Если вы начали не молодыми, помните, что вы не молодеете. Второе лучшее время для старта – прямо сейчас.
Существуют аккредитованные в Великобритании навигационные системы (NNAS), которые проводят специальные курсы и оценки. Лично я никогда не делал ни одного, но их программа – хорошее начало для основы.Начните снизу с бронзы и продвигайтесь вверх.
Начинающему навигатору даже не нужно начинать снаружи. Я бы рекомендовал начать с:
- Распознавание символов на карте
- Понимание различных цветов на карте (например, синий = река, оранжевый / коричневый = контур)
- Взятие ссылки на сетку
После этого я считаю полезным вывести на улицу начинающих навигаторов и попытаться связать карту с землей. Чем раньше вы начнете «видеть» контуры и узнавать особенности, тем лучше.
Затем я бы пошел на еще одну настольную сессию. Это не обязательно должно быть в помещении, но людям (особенно детям) легче в первый раз ориентироваться, когда они давят на стол. Важные моменты для обсуждения:
- Назовите части компаса (необязательно делать это бесплатно, но им нужен способ рассказать о движущихся частях)
- Сделайте пеленг по карте от А до Б.
- Придать пеленг и поставить на карту
- Может быть, попробовать триангуляцию, учитывая подшипники
Опять же, хорошо бы сразу за этим заняться снятием и отслеживанием подшипников снаружи.Потом тоже пытаюсь переместить с помощью прицелов. Я признаю, что моя жизнь стала намного проще, если я живу в месте, где магнитное склонение практически равно нулю. Вместо того, чтобы смотреть, как глаза людей затуманиваются, просто не говорите об этом позже!
Следующий шаг – научиться ходить на прогулке как человек с картой. Даже если вы не главный штурман, у вас есть время, чтобы связать вещи с землей и сориентироваться.
Так как мне дали карту в таком раннем возрасте, я получил много практики, глядя с карты на реальную жизнь.Это означало, что с возрастом я всегда отвечал за навигацию, потому что я мог читать карту. Так что у меня стало больше практики. Так что мне стало лучше.
Вы читали выбросы Малкома Гладуэлла? Это именно тот принцип, о котором он говорит. Если вы хоть немного опережаете своих сверстников в каком-либо навыке или спорте, вас, как правило, выбирают для того, чтобы заниматься этим больше. В команды подбирают хороших футболистов. Для навигации подобраны хорошие навигаторы. Вам не обязательно быть превосходным, просто немного лучше, чем все остальные.Например, на моем обучении Gold DofE я был единственным в группе, кто мог читать карту. Это не значило, что мы не заблудились и не запутались!
Мой следующий совет по обучению навигации – это освоить микронавигацию. Здесь вы можете найти точные точки в темноте или в плохую погоду. Несмотря на то, что люди думают об этом как о черной магии, это действительно невероятно просто. Вы следуете формуле и – если вы последовательны – вы ее добиваетесь.
Самые распространенные проблемы – это люди, позволяющие человеческому мозгу мешать.Человеческий мозг любит делать выводы, а затем находить доказательства, подтверждающие их. Например, вы, возможно, еще не достигли конца формулы, но вы нашли функцию, которая похожа на то, на что вы надеетесь. Вместо того чтобы дойти до конца формулы, вы пытаетесь убедить себя, что вы уже закончили.
Представьте, что вы робот. Следуйте формуле.
Этому виду навигации можно научить только снаружи и в элементах. Я настоятельно рекомендую пройти курс обучения горных лидеров, чтобы получить эти навыки, даже если вы не собираетесь сдавать экзамен.Это взорвет ваш ум. В качестве альтернативы, действительно поможет что-то вроде NNAS или просто продвинутый курс навигации, не зависящий от схемы.
Опять же, ключ к успеху – это хорошая практика в использовании этих навыков. Навигация с уверенностью 60%. Получите эту уверенность, делая это снова, и снова, и снова. Когда я застрял посреди тумана, не имея возможности видеть перед собой более 10 метров, мне приходилось верить, что я смогу выбраться из него. Паника – враг хорошей навигации. Сосредоточенность и методическое мышление являются ключевыми.
После того, как вы овладеете некоторыми навыками, я действительно рекомендую проверить их самостоятельно. Вы можете делать это либо в одиночку, либо в качестве лидера группы. Очевидно, что динамика очень разная. Как руководитель группы, члены вашей группы ждут, что вы направите их через горы. Вы развиваете навык чтения карт, одновременно болтая и успокаивая.
Хорошо, иногда бывает так, что кто-то вытаскивает свой телефон, как только вы смотрите на карту, и спрашиваете: «Вы заблудились? Были здесь.”
Но, честно говоря, таких людей не стоит терять сон.
Если вы собираетесь на прогулку в одиночку, риски выше, но вы выходите из нее с уверенностью, что справитесь с навигацией – как бы плохо это ни было!
Как вы учитесь ориентироваться (или как вы)? Если вы еще не начали учиться ориентироваться и хотите, что вас сдерживает?
Как всегда, любые другие вопросы и т. Д. Задают мне в комментариях ниже.
Компас– как использовать один
Комментарии:
18 сен, 2015 – Compass Dude
Теперь вы можете оставлять здесь комментарии на страницах, чтобы добавить свои мысли.
5 июля, 2016 – Джули ДесормоЯ наткнулась на ваш сайт сегодня. Я очень рад. Я хочу познакомить мою дочь с природой и вселить уверенность в ее способность заботиться о себе – ей 5 лет. много времени, чтобы учиться и практиковаться.
Я тоже хочу (когда-нибудь) уметь спать спокойно, зная, что у нее есть навыки необходимо оставаться в безопасности, когда она решает отправиться в поход / поход в одиночку или с друзьями.
Честно говоря, я с нетерпением жду возможности освежить в памяти мои навыки компаса тоже. Дополнительно предоставленная информация здесь информативно (не слишком плотно / не слишком светло) хорошо написано и дружелюбный.
Молодец. И спасибо.
16 июля, 2016 – Гопинатан Кунхитхайил Паракуни Я совершенно бесполезен, когда он добирается до направления! Я потерялся в Метро Парижа всего пару месяцев назад и нужно было добраться до встреча в дорогом такси!
Я всегда любил бродить, но так и не смог правильно сориентироваться.Я покрылся холодным потом всякий раз, когда я заблудился в чужом городе.
Покупал Атласы и карты, и то и дело пытаясь найти способ исправить все места на карте.
Думаю, Campusdude решит многие из моих проблемы!
21 октября, 2016 – Кирк “The Tutor” Только что нашел этот сайт и хочу БЛАГОДАРЮ ВАМ! Этот сайт большой!
Составление урока по чтению карт для моих клиентов и ваше письмо идеально подходит для них, не слишком технически.
Размещено ваша ссылка на моей странице в Facebook, чтобы все домашние школьники, которые следуй за мной, найду тебя.
Продолжайте добавлять контент. Я люблю это.
15 декабря, 2017 – Дедушка Билл
Привет, мне повезло, что у меня есть внуки, и я просто обожаю преподавать им о “старых” вещах, которые важны для всех, даже в этот современный век технологий. На этом сайте есть что-нибудь от дедушки Билла о компасе больше, чем я узнал за время службы. Не могу подождите, пока мой старший внук откроет свой первый компас Рождество! Я использую этот сайт для обучающих программ и забавных игр с компасом. для него по мере того, как он вырастает настоящим ориентировщиком!
01 ноября 2018 г. – Майкл Ллойд
Привет, отличный сайт!
Пытаюсь определить координату по 2 линиям пеленга.Я знаю, что они пересекаются, поскольку я вижу это в своем земельном исследовании. Я считаю, что пересечение должно быть координатой. Но как мне это определить? Есть ли формула для определения координат по пеленгам компаса? Два подшипника – N 14 градусов 55 ‘0 “E и N 69 градусов 08’ 40” E. Любая помощь будет принята с благодарностью. С Уважением.
1 ноября 2018 г. – Compass Dude
@Michael – Человек может встать практически в любом месте и занять пеленг своим компасом по этим двум направлениям. Итак, имея два направления не могут определить точку.Вам нужно знать широта / долгота того места, где стоял человек, когда пеленгов, чтобы узнать широту / долготу того места, где они пересекаются.
3 ноября 2018 г. – Майкл Ллойд Спасибо за указание на это. При внимательном рассмотрении моего обзора я вижу, что это действительно так. В легенде съемки указано: «Пеленг – астрономический, полученный от западной границы шоссе 41, имеющего азимут 31 град 13 ‘з.д. В опросе нет широты / долготы.
Большое спасибо за вашу помощь. Очень признателен.
13 сентября 2020 г. – Альберт Станкаваге Привет,
На данный момент у меня только компас на часах Garmin. Итак, как бы правила чтения в сарае работают? Например, если я иду дальше проследить и посмотреть на мой компас, он показывает 125 NE, делает это означает, что мой азимут NE? Выше я читал отрывок о “красном в она меня смутила.
Спасибо,
Альберт
Задать вопрос
Велосипед
Как научить детей пользоваться компасом
Дети могут изучить основы карт и четырех сторон света, пока вы показываете им, как работает компас.Когда они освоятся с основами, они смогут начать учиться определять азимут и перемещаться по местности с помощью компаса. Избегайте сложных понятий, таких как склонение, и сосредоточьтесь на основах компаса, включая его части, определение пеленга и базовые навыки навигации.
Основы работы с компасом
Объясните детям, что карта – это вид на мир с высоты птичьего полета и то, как навигаторы используют четыре стороны света. Им нужно знать, что у Земли есть магнитный северный полюс, который всегда находится в верхнем положении на карте, и что стрелка компаса всегда указывает на север.Предложите детям попрактиковаться с компасом, попросив их определить, где находится север, по компасу. Убедитесь, что они могут идентифицировать различные части компаса, включая магнитную стрелку, ориентирующую стрелку, стрелку направления движения, вращающийся корпус и опорную пластину.
Установка пеленга
Затем научите детей устанавливать пеленг или используйте компас, чтобы определить, в каком направлении им нужно идти, чтобы добраться до определенного места, даже если местность неровная. Покажите им, как держать компас перед собой, полностью плоский, со стрелкой направления движения, указывающей в том направлении, в котором они хотят двигаться.Продемонстрируйте, как повернуть циферблат корпуса так, чтобы ориентирующая стрелка совпадала с направлением магнитной стрелки, указывающей на север. Они могут использовать этот пеленг, чтобы определить, в каком направлении идти, чтобы добраться до пункта назначения, а также в каком направлении им следует двигаться, чтобы вернуться в исходную точку.
Сделайте это практичным
Дайте детям возможность попрактиковаться в приобретенных ими навыках в реальном мире. Бросьте вызов им, чтобы они встали в определенном месте, выберите пункт назначения и ориентируйтесь.Затем попросите их поменяться местами с партнером и попытаться выяснить пункт назначения другого человека на основе этого отношения. Вы также можете научить их определять азимут, совместив свой компас с картой и играя в аналогичную игру с картой открытой местности.
Практикуйте навыки работы с компасом
Когда детям покажется, что они привыкли к ориентированию, предложите им пройтись по компасу на трех ногах. Попросите их отметить начальные точки и установить компасы на 360 градусов, то есть на север.Затем они должны увидеть ориентир на севере и пройти 100 шагов. Затем они устанавливают свой компас на 120 градусов и проходят еще 100 шагов; затем они устанавливают свой компас на 240 градусов и проходят еще 100 шагов. Это должно привести их к полному треугольнику, и они должны оказаться очень близко к своей отправной точке, если они выполнили задание правильно. Это упражнение помогает детям попрактиковаться в обнаружении ориентира с помощью компаса.
Изготовление компаса
Изготовление компасаИзготовление компаса
Шэрон Овертон
5 ноября 1999 г.
Краткое описание урока: Этот урок посвящен тому, как магниты используются для изготовления компаса.Студенты возьмут знания из предыдущего урока о том, как северный и южный магнитные полюса реагируют друг на друга, чтобы на практике деятельность, которая включает в себя понимание пространственного чутья, магнетизма и магнитных компасов.
Уровень класса: 4-й – курс обучения в Алабаме: естествознание, 4-й класс, стр. 46, № 4: «Построение умственного, вербального или физического представления идей, объектов и событий ».
Общая информация: Компасы – древние и хорошо известные инструменты, которые используются для определения направлений.Они были первым практическим применением магнетизма. Много лет назад мореплаватели использовали знакомые береговые ориентиры в качестве ориентира. Когда они отплыли от суши, они использовали звезды или другие природные явления. Однако, когда звезд не было видно, они было много проблем. Чтобы облегчить навигацию, был изобретен компас. Компас еще называют направленным или навигационный компас.
Слово «магнит» происходит от слова «Магнезия», названия региона Греции, где называются темные металлические камни. магниты были найдены еще в древности.Магнит – это разновидность магнетита, твердой породы с высоким содержанием железа и магнитных характеристики. Люди в Европе и Китае обнаружили, что если магнитный камень помещали на кусок дерева, он плавал в чаше. воды, одна и та же часть магнитного камня всегда будет указывать на Полярную звезду. В конце концов, намагниченная игла заменил магнит, и к тринадцатому веку иглу поместили на стержень, чтобы она могла двигаться более свободно. Компасы – это не что иное, как намагниченные иглы, расположенные так, что они могут вращаться без помех.Сначала только Кардинальные точки компаса (север, юг, восток и запад) были определены по компасу. Стремление к более точной маркировке привело к определению степеней окружности. Даже в век компьютеров магнитный компас по-прежнему считается важный инструмент навигации.
В книге Уильяма Гилберта De Magnete он утверждает, что Земля действует как гигантский магнит. Он обнаружил, что компас помещенный на поверхность магнитного камня, действует так же, как компас в разных местах на поверхности земли.Он обнаружил, что в На экваторах Земли и магнитного камня стрелка компаса выровняется параллельно поверхности. Чем дальше на север или к югу компас находится по отношению к экватору, тем больше он наклоняется вниз. По сути, Земля действует как большой стержневой магнит. проходили с севера на юг через его середину, и поскольку северный конец магнита всегда поворачивается к северу магнитный полюс в этом месте должен быть южным полюсом. Это следует закону магнитных полюсов, который гласит: что в отличие от полюсов привлекают.
Обычные магниты имеют два полюса: конец, направленный на север, и конец, направленный на юг. Они естественно притягиваются магнитным силы земли выровняться на их пути с севера на юг. На компасе конец, указывающий на север, указывает на северный магнитный полюс, но это не настоящий географический Северный полюс. Географический Северный полюс – это воображаемый конец оси вращения Земли. На самом деле он постоянно движется и может даже поменяться местами с южным магнитным полюсом. Северный магнитный полюс на самом деле расположен на севере Канады, примерно в 2400 км от географического полюса.
Концепции, изложенные на уроке:
1. Компасы указывают направление, например север, юг, восток и запад. – Курс обучения в Алабаме: естественные науки, 4-й класс, стр. 46, № 3: «Эффективное распространение научного содержания».
2. Поскольку противоположные полюса магнита притягиваются, конец стрелки компаса, проведенный на южной стороне магнита, будет указывать на север, а конец, обведенный на северной стороне магнита, будет указывать на так и свободно вращаться.Убедитесь, что сторона игла, которой управляли магнитом, вышла из воды.
3. Когда магнит приближается к компасу, стрелка компаса не будет оставаться северной или южной, потому что она начнет двигаться. следуйте за магнитом. – Курс обучения в Алабаме: естествознание, 4-й класс, стр. 50, № 29: «Свяжите действия с объектами с изменениями в них. те объекты. “
материалов, необходимых для каждого компаса:
Большая стальная игла (предпочтительно штопальная или тупая)
Квадратный плоский кусок пенополистирола из лотка для мяса (каждая сторона примерно 3 см)
Магнит стержневой
Пластиковый пакет с железными битами или скобами
Стеклянная тарелка для пирога
Вода
Обычная бумага и бумага с кружком посередине
Дополнительно: красный лак для ногтей
Процедура:
1.Студентов следует разделить на группы.
2. Спросите студентов, знают ли они четыре стороны света. Объясните, что четыре стороны света – это север, юг, восток, и запад. Напишите их на доске. Попросите их указать направление, которое они считают северным. Обсудите, как они решили. Проведите обсуждение, чтобы установить, что использование магнитного компаса было бы более надежным методом.
3. Спросите студентов, как, по их мнению, вы можете сделать компас.
4. Покажите, что ненамагниченная игла не указывает последовательно в каком-либо одном направлении. Позвольте каждой группе намагнитить швейная игла, поглаживая ее одним полюсом магнита 40-50 раз или около одной минуты. Перед началом запишите какой полюс магнита был перемещен и какая сторона иглы использовалась для перемещения магнита. Убедитесь, что игла намагничивается, если поднести ее к пластиковому пакету железными кусочками или скобами.
5.Уберите все магниты, так как они могут помешать работе компасов.
6. Проденьте иглу на полпути через центр пенополистирола по диагонали.
7. Поместите иглу и пенополистирол в середину тарелки и налейте ровно столько воды, чтобы кончик иглы вращался. при этом едва касаясь дна блюда. Добавляйте или убирайте воду, пока игла не коснется дна_þ
8. Слегка поверните плавающую иглу в центре тарелки.Он должен остановиться так, чтобы концы иглы указывали на магнитный север и юг.
9. Поверните иглу в другом направлении. Он должен вернуться в то же положение, что и раньше. Разрешить учащимся записывать свои наблюдения на листке бумаги.
10. Поместите циркуль на бумагу так, чтобы в центре нарисовался круг. Попросите учащихся написать свое предположение относительно того, какой направление, в котором конец иглы находится вне воды. Обсудите, почему они выбрали это направление.
11. Обсудите, как мы можем определить, какой из двух концов указывает на север. Объясните, что магниты естественным образом притягиваются магнитная сила земли, чтобы выровнять их на их пути с севера на юг. Когда у вас есть намагниченная игла, она будет указывать магнитный север и юг, но вы не будете знать, какой конец указывает на север. Один из способов найти решение – узнать какой столб вы использовали, чтобы погладить иглу. Поскольку противоположные полюса притягиваются, северный полюс магнита вызовет конец сдвинут, чтобы стать южным полюсом, который будет искать южный магнитный полюс.Если, с другой стороны, вы не Зная, какой полюс вы использовали, вы можете найти юг, наблюдая, какой конец иглы указывает на часть горизонта где солнце днем. Вы также можете проверить с помощью другого компаса.
12. Как только будет определено, в каком направлении обращен конец иглы за пределами воды, можно окунуть северную сторону. в полиции красных гвоздей.
13. Обсудите, верны ли их прогнозы. Почему или почему нет? Если ученики угадали правильно, позвольте им писать по другим сторонам света.Если они угадали неправильно, попросите их написать правильные позиции четырех стороны света. Если это уместно для группы, объясните, что компасы указывают в сторону магнитного поля, а не географический север.
14. Предложите классу понаблюдать, что происходит, когда стержневой магнит приближается к их плавающему компасу. Стрелка компаса быстро свернет со своего пути. Игла будет следовать за магнитом, если вы двигаете магнит вокруг нее.
15.Начните обсуждение в классе. Переместите студентов от материалов эксперимента в круг, чтобы все могли видеть друг с другом. Начните обсуждение с простого открытого утверждения, например: «Как мы сделали компас?» Пусть студенты рассказывают об эксперименте. Укажите на несоответствия и дайте правильный словарный запас для терминов, которые учащиеся не могут понять. сами. Старайтесь не придавать правильное или неправильное значение утверждениям и прислушивайтесь к путанице, поскольку они могут быть использованы позже как источник для дальнейшего расследования.
16. Напишите в своих журналах ученых о том, что они узнали из эксперимента.
17. Опрос студентов для оценивания.
Оценка:
1. Используйте обсуждение в классе в качестве коллоквиума.
2. Тренируйтесь по компасу. Попросите каждого ученика дать друг другу команды, например: «Иди на восток на одну ногу» и «Иди». юг три фута “
3. Проведите собеседование с учащимися, чтобы узнать, что они поняли.
4. Напишите, чему они научились на уроке, в журнале учёного.
Полезный Интернет-ресурс:
http://www.lessonplanspage.com
Создание магнетизма и использование компаса
Студенты узнают, что магнитное притяжение и направление связаны, и найдут стороны света с помощью компаса. сделано во время занятий.
Навыки научного процесса:
1.Прогнозирование – курс обучения в Алабаме: естественные науки, 4-й класс, стр. 46, № 1: «Используйте методы, необходимые для научных исследований. расследование ».
2. Общение – курс обучения в Алабаме: естествознание, 4-й класс, стр. 46, № 3: «Распространение научного содержания. эффективно “.
3. Запись данных – курс обучения в Алабаме: естественные науки, 4-й класс, стр. 46. № 1: «Используйте методы, необходимые для научных исследований. расследование ».
Артикулы:
CTEE 403 – Пакет курса
«Действие магнитов на компасы.”Магниты и электричество. Carson-Dellosa Publishing Company, Inc., 1992.
Габриэль, Уильям Л., Джеймс Ф. МакГирк, Клиффорд Р. Филлипс, Уильям Л. Рэмси и Фрэнк М. Уотенпо. Холт Генерал Наука. Нью-Йорк: Холт, Райнхарт и
Winston, Publishers, 1988.
«Сделай компас». В основном магниты. Образовательный фонд AIMS, 1991.
Критика уроков по компасу
Этот эксперимент позволил студентам не только получить знания через практическую деятельность, но и позволил им успешно донести до меня концепции урока через коллоквиум.В связи с тем, что дети активно занимались Занимаясь собственным обучением, они смогли вспомнить все основные идеи, высказанные на уроке. Они пришли в понимать, не слушая лекции, и запоминать факты, не заучивая заметок. Моей главной целью на этом уроке было чтобы завершить мой магнитный блок веселым и познавательным занятием. Я также хотел, чтобы мои ученики применяли предыдущие знания магниты, чтобы узнать что-то новое о компасах. Мои цели были выполнены, потому что на коллоквиуме студенты были мог использовать свое понимание того, как притягиваются магниты, чтобы сказать мне, в каком направлении указывал их компас.
Меня предупредили, что этот эксперимент не всегда срабатывает, но мне посчастливилось получить хороший класс, который слушает и следует инструкциям. Если бы класс не уделил пристального внимания моим указаниям, урок был бы провальным. Основываясь на том, что я узнал из предыдущих заданий, мы провели этот эксперимент вместе, как класс. Студенты работали вместе со мной, пока я моделировал и конкретно объяснял процедуры. Мы все делали шаг за шагом, и я всегда просил Уточнение после моей инструкции.Это гарантировало, что каждый ученик знал, что он должен делать.
Если бы я проделал этот эксперимент еще раз, всегда была вероятность, что класс не будет внимательно следовать инструкциям. Если это В этом случае я мог бы попробовать дать некоторым группам независимые задания для работы, в то время как я помогу другим группам собрать их компасы. Затем те, кто сделал компасы, могли перейти к другой части эксперимента, а те, кто делал Самостоятельная работа менялась, чтобы работать со мной и делать свои компасы.Это, вероятно, займет больше времени, но это обеспечит успех урока. Я мог бы потребовать от них выслушать и заставить их отвечать за свои собственные компасы, но тогда они ничего бы не узнали из эксперимента.
В связи с тем, что весь класс работал как одна группа, первые этапы эксперимента заняли много времени. Например, Урок начинается с трения швейной иглы о магнит в течение одной минуты. Ни у кого игла не намагничивалась после первая попытка, поэтому нам всем снова пришлось погладить иголки.Я твердо убежден, что для того, чтобы урок прошел, потребовалось дополнительное время. Я также считаю, что, позволив всем работать в одинаковом темпе, он обеспечил участие каждого студента и учимся на эксперименте. Это гарантировало, что ни одна группа не осталась в стороне или оставалась позади, и они не торопились с работой. чтобы финишировать раньше другой группы.
Я позволил каждой группе налить воду в свой компас. Это вызвало проблему, потому что в номер.Вместо того, чтобы получать воду из одного источника, я мог бы разрешить некоторым ученикам пользоваться фонтаном или остальными. номер. Чтобы обеспечить правильное количество воды в каждом компасе, я мог бы принести кувшин с водой и лично наполнил миски для студентов. Проверка работоспособности компаса каждой группы занимала много времени. Много студентов стал нетерпеливым и начал дурачиться. Чтобы решить эту проблему, я позволил группам работать самостоятельно. Это позволило чтобы они начали наблюдать и открывать, на что способен их плавающий компас.Позволив ученикам изучить компас в своей группе они начали изучать и понимать суть урока. Они смогли самостоятельно выяснить, что происходит с компасом, когда к нему приближается магнит. Они также поняли, что компас всегда указывает в одном направлении.
Позволив ученикам работать с классом и самостоятельно дать им возможность учиться у успешных эксперимент. Это дало мне уверенность в том, что задание сработает, и дало им возможность обсудить урок со своей группой и всем классом.Когда они работали самостоятельно, я мог ходить по классу и понаблюдайте за тем, что изучали студенты. Это дало мне отличные идеи о том, как начать коллоквиум. Никого не было смогли выяснить самостоятельно, что если бы иголку потереть о южную сторону магнита, компас повернулся бы на север. Однако, как только я посоветовал им использовать свои предыдущие знания о том, как притягиваются магниты, весь класс ответил: с правильным ответом. Этот урок стал для студентов интересным занятием и дал мне ценную информацию. использование в отношении инструкций и методов управления.
Как пользоваться компасом для абсолютного новичка
Мы преследовали 100 владельцев компасов * и выяснили, что они делают со своими компасами. Вот 5 лучших способов использования компаса для :
- 5 – Опора арки. Забудьте о дорогих вставках. Если у вас есть компас, дни разрушающихся арок закончились! Просто вставьте компас в обувь и альт – мгновенный комфорт.
- 4 – Аппликатор для макияжа. Найти качественные кисти, ручки и поролоновые штучки может быть дорого. Почему бы не попробовать компас? У компаса много поверхностей и краев для любого макияжа.
- 3 – Игольчатый нож. Плотницкие инструменты – одна из первых вещей, которые навсегда теряются в кухонном ящике для мусора. Но если у вас под рукой есть компас, он может заменить многие бытовые инструменты, такие как отвертка, молоток, рулетка или шпатель. Только не кладите компас в ящик для мусора на кухне!
- 2 – Скребок для льда лобового стекла. Кредитные карты, солнцезащитные очки и ногти уже давно являются стандартной заменой скребков для лобового стекла. Но ничто не работает так хорошо, как старый добрый компас. Фактически, первые коренные жители использовали компасы, чтобы очистить лед со своих яков перед путешествием.
- 1 – Найти свой путь в пустыне. Возможно, одна из наименее известных или понятных функций компаса – ориентироваться в пустыне. Немногие авантюристы носят его, и еще меньше знают, как правильно его держать и использовать.Давайте посмотрим правде в глаза, большинство людей так же склонны наносить макияж одним из них, как использовать его, чтобы найти свой путь. Это действительно печально…
Для чего использовать компас?
Компас – это спасательный инструмент , который можно использовать в дикой природе. Вы можете перемещаться, определять свое местоположение на открытом воздухе (или в большом здании, например, в торговом центре), рассчитывать уклон холма или горы, ориентироваться на местности или даже делать потрясающие селфи.
С чего начать?
Шаг первый – купить компас.Существует множество компасов, и у большинства из них бумажный вес лучше, чем у функциональных компасов. Но мы избавились от догадок, покупая компас! Так что ознакомьтесь с нашим руководством по покупке компаса, чтобы быть уверенным, что вы получаете качественный компас (получите его внизу этой страницы).
Учимся держать компас
Шаг второй – научиться держать компас. Многие люди думают, что держат компас правильно, но на самом деле держат его задом наперед или следуют не той стрелке.Посмотрите это видео, чтобы узнать, как правильно держать компас.
Научитесь пользоваться компасом
Шаг третий – научиться правильно пользоваться компасом. И снова на помощь приходит Tyee Outdoor Experience! В этом видео мы покажем вам, как следить за азимутом или направлением с помощью компаса. Это важный навык для всех, кто любит приключения на природе. Это метод, который вы использовали бы, если бы заблудились и вам нужно было определить, в каком направлении находится ваш безопасный подшипник.
Никогда не слышали о предохранительном подшипнике или знаете, как следить / снимать предохранительный подшипник? Когда человек или группа людей отправляются в приключение на открытом воздухе, он / она / они определяют направление, которое приведет их к безопасности, где бы они ни находились. На следующей неделе мы покажем вам все, что вам нужно знать о предохранительном подшипнике.
* При создании этого поста никто из пользователей компаса не пострадал
Нужен компас сейчас? Загрузите Руководство по покупке компаса, чтобы ознакомиться с нашими рекомендациями и советами по покупке работающего компаса.Как работает магнитный компас?
Криса Вудфорда. Последнее изменение: 19 ноября 2020 г.
Когда Боб Дилан пел «как катящийся камень … без направления домой», он, очевидно, не нес компаса. Вооруженный простой немного намагниченной металл, вы почти всегда можете найти “направление домой” в мгновение. Люди используют магнитные компасы для навигации на протяжении большей части 900 лет, поэтому необходимо будь что-нибудь в этом! Что такое компасы и как они работают? И что о компасах, которые люди используют на кораблях и самолетах, где магнетизм не всегда надежный метод навигации? Давайте посмотрим поближе!
Изображение: Большинство компасов отмечены четырьмя основными точками: север (N), Юг (S), Запад (W), и Восток (E).Четыре (светло-синие) точки между ними – это (по часовой стрелке) NE, SE, SW и NW. Между этими точками у нас есть NNE, ENE, ESE, SSE, SSW, WSW, WNW и NNW, поэтому Стрелка компаса здесь указывает примерно на восток-северо-восток (ВСВ). Есть следующий уровень разделения, если вы хотите дать еще более точные указания. Например, между северо-северо-востоком и северо-востоком у нас есть «Северо-восток через север». Между SSE и S у нас есть «Юг через Восток».
Что такое компас?
“…. железо, богатая руда которого, помещенная в сосуд на воде, благодаря своему собственному врожденному свойству направляет себя, как грузоподъемный камень, на север и юг, на которые он опирается и на что, если его повернуть кроме того, он возвращается в исходное состояние благодаря своей собственной силе “.
Де Магнет (1600), Уильям Гилберт
Фото: Магнитный компас указывает на север, потому что он сам выравнивается. с магнитным полем, созданным внутри Земли. Фото Staff Sgt. Джейкоб Н.Бейли любезно предоставлено ВВС США.
Самый простой компас – это намагниченная металлическая игла, установленная таким образом, что она может свободно вращаться. (Вы можете сделать его сами, намагничив обычный иглу, осторожно поместив ее на кусок пробки и дав пробке плавают в лотке с водой.) Сама по себе игла поворачивается пока один конец не будет указывать на север, а другой – на юг. Обычно вы можете выяснить, какой конец есть какой из положения Солнца в небо, помня, что Солнце восходит на востоке и заходит на западе.Итак, если вы смотрите на плавающую стрелку около полудня, с глазом слева и точкой справа, и Солнце находится где-то перед вами, вы знаете, что точка указывает на север.
Как пользоваться компасом?
Фото: Магнитные компасы действительно просты в использовании, но лучше, если у вас есть карта, чтобы вы знали, в каком направлении лучше всего двигаться. Фото Доминика М. Ласко любезно предоставлено ВМС США.
Компасы, которые вы покупаете, немного сложнее, чем плавающие иглы, но работают в основном так же.У них есть легкий намагниченный указатель, установленный на очень шарнир с низким коэффициентом трения, расположенный внутри небольшого пластикового цилиндра, заполненного жидкостью. Указатель встроен в прямоугольник из пластика, называемый компасом. карта, напечатанная с указанием сторон света компас (север, юг, восток и запад) и межкардинальный точек (северо-восток, северо-запад, юго-восток, юго-запад).
Чтобы использовать такой компас, сначала нужно выяснить, в каком направлении находится север. Вы позволили установите иглу, затем поверните карту компаса так, чтобы стрелка совпала с осью север-юг и концом иглы, окрашенным в красный цвет, отмечен стрелкой, или напечатанная буква «N» указывает на север.Тогда ты можешь мгновенно увидеть, в каком направлении находится юг, восток или запад, и (с с помощью карты) отправляйтесь в нужном вам направлении.
Как работают компасы?
Artwork: Земля ведет себя так, как будто внутри нее встроен гигантский стержневой магнит. Но магнит противоположен тому, как вы могли бы подумать, его южный полюс находится рядом с фактическим (географическим) северным полюсом Земли и наоборот. Стрелка компаса указывает на север, потому что северный полюс магнита внутри нее притягивается к южному полюсу встроенного магнита Земли.Непонятно, а? Также обратите внимание, что северный магнитный полюс и настоящий северный полюс не совпадают в точности.
Магнетизм – один из первых разделов науки, который мы изучаем в школе, и почти первый мы обнаруживаем, что «как полюса отталкиваются, а полюса не притягиваются». Другими словами, если вы держите два стержневых магнита так, чтобы их северные полюса почти соприкасаются, отталкиваются друг от друга; если ты поверните один из магнитов так, чтобы северный полюс одного магнита был рядом южный полюс другого магнита, магниты будут притягиваться друг к другу.
Это все, что есть у компаса: красный указатель на компасе (или намагниченная стрелка на вашем самодельном компасе) – это магнит, и это будучи привлеченным собственным магнетизмом Земли (иногда называемым геомагнитное поле – «гео» просто означает Земля). Как английский ученый Уильям Гилберт около 400 лет назад объяснил, что Земля ведет себя как гигантский стержневой магнит с одним полюсом вверх в Арктике (около северного полюса) и другим полюсом вниз в Антарктиде (около Южный полюс). Если стрелка компаса указывает на север, это означает, что притягивал (притягивал) что-то около северного полюса Земли.Поскольку в отличие от полюсов привлекают, привлекает то, что привлекает ваш компас должен быть магнитный южный полюс. Другими словами, то, что мы называть северным магнитным полюсом Земли на самом деле южным полюсом магнита внутри Земли. Это довольно запутанная идея, но она будет иметь смысл, если вы всегда будете помнить что в отличие от полюсов привлекают.
Магнитное поле Земли на самом деле довольно слабое по сравнению с «мачо» силами, такими как гравитация и трение, которые действительно доминируют в нашей жизни. Для компаса быть в состоянии показать относительно крошечные эффекты земного магнетизма, мы должны свести к минимуму влияние этих других сил.Вот почему иглы компаса легкие (поэтому сила тяжести на них меньше влияет) и установлен на подшипниках качения (поэтому сопротивление для преодоления магнитной силы).
Почему компасы могут быть неточными
Фото: В 1960-х у космонавтов были такие маленькие компасы. как часть их спасательного снаряжения, чтобы они знали, где они были, когда вернулись на Землю. Фото любезно предоставлено космическим центром NASA Johnson Space Center (NASA-JSC).
Компасы очень полезны, но иногда они могут сбить нас с пути из-за двух совершенно разные задачи, называемые склонением (или вариацией) и отклонение.Вот почему.
Иллюстрация: Полная карта точек компаса. N, S, E и W, очевидно, означают север, юг, восток и запад, а B означает «по», поэтому «NBE» означает «север через восток», а «SWBS» означает «юго-запад через юг». Историческое произведение 1766 года из книги Эндрю Маринера “Исправленный компас моряка” любезно предоставлено Интернет-архивом.
Склонение (вариация)
Земля вращается вокруг оси (своего рода невидимого стержня), проходящей через северный полюс. (иногда называемый географическим северным полюсом, на «вершине» планета) и южный полюс (или географический южный полюс, внизу) планеты).Но магнитное поле Земли немного шаткое и не работает. вполне совпадают с его осью вращения. Итак, северный магнитный полюс (место, куда указывает ваш компас) не совсем совпадает с реальным северным полюсом (это несколько сотен км / миль) от То же самое и с южным магнитным полюсом.
На практике разница между «истинным севером» и «магнитным севером» невелика и обычно (когда вы находитесь вне дома с компас и карта) вы можете относиться к северу, который показывает вам компас, как хотя он указывал на настоящий географический северный полюс.Если быть более точными, разница между «магнитным севером» и «истинным севером» составляет угол, который немного меняется от места к месту (и от года к год, потому что положение магнитного севера Земли постоянно изменение), и это называется склонением или вариацией. Когда важна действительно точная навигация (например, на кораблях), вы должны принять во внимание склонение и внести поправку на него.
Отклонение
Компас разработан, чтобы реагировать на магнитное поле, создаваемое вращающейся горячей массой качаются на тысячи километров вглубь Земли, но есть происходит много других вещей, гораздо более близких к вашему компасу, которые могут бросить его хорошо и по-настоящему из строя.Если ты внутри железного корабля или автомобиль, например, весь этот металл может иметь большое значение. В точность измерения компаса в определенной ситуации называется отклонение, и это угол между тем, где компас указал бы, если бы он был совершенно точным (магнитный север) и где это на самом деле указывает. Если поблизости есть магнит или вы находитесь рядом с особенно магнитный бит земной коры, или есть колеблющиеся электрические токи, генерирующие магнитные поля, стрелка компаса будет затронута, и его точность будет уменьшенный.Самые сложные компасы имеют компенсирующие магниты. или встроенных в них кусков железа, которые вы можете настроить, чтобы нейтрализовать любые местные магнитные эффекты.
Фото: Судьбоносный компас: Это компас, которым пользовался актер Джон Уилкс Бут. плавать по реке Потомак, когда он сбежал после того, как застрелил президента США Авраама Линкольна в 1865 году. Фото любезно предоставлено Кэрол М. Хайсмит Америка, Библиотека Конгресса, Отдел эстампов и фотографий.
Компасы корабельные
Склонение и отклонение не имеют большого значения, если вы идете пешком с картой или в машина; как правило, есть другие вещи, которые вы можете использовать, чтобы помочь вам найти ваш путь, и вряд ли это будет катастрофой, если вы свернете не туда или два.На корабле вдали от суши и в плохую погоду (так что нельзя ориентироваться по небу), это совсем другое дело. Перед технологические достижения, такие как GPS и Пришел радар, жизни людей зависел от точной навигации только по компасу. Вот почему корабельный компасы (иногда называемые морскими компасами) были гораздо более сложнее, чем те, которые люди обычно использовали земля. В современном корабельном компасе карта компаса прикреплена к поплавку с рядом магнитные иглы под ним и свободно вращаются внутри большого стакана чаша, наполненная смесью спирта и воды (чтобы минимизировать трение и поглощают колебания движущегося корабля).Все это установлен на подвесах (шарнирах) на подставке, называемой нактоузом поэтому он остается горизонтальным, даже когда корабль качается (движется вверх и вниз) и катание (покачивание из стороны в сторону) в волнах.
Компасы прочие
Гирокомпасы
Если магнитные компасы сложно использовать на кораблях, представьте, насколько они хуже в быстро движущихся самолетах. Вот почему самолеты (плюс большие корабли и некоторые наземные транспортные средства) полагаются на гирокомпасы. В отличие от магнитного компас, который указывает в одну сторону из-за магнитного притяжения, гирокомпас использует гироскоп – быстро вращающееся колесо, установленное на стабилизаторы, которые продолжают вращаться в одном направлении, в зависимости от того, как вы поверни это.Гирокомпасы лучше справляются с более динамичным окружающая среда »на борту кораблей и самолетов, и еще одним преимуществом является то, они могут быть настроены так, чтобы указывать истинный север (северный полюс), а не магнитный север.
Рисунок: Как работает гирокомпас: тяжелый вращающийся гироскоп (желтый, в центре), приводимый в действие электродвигателем (фиолетовый, внизу), вращается внутри двух перпендикулярных монтажных колец, называемых карданом (красным и зеленым). Они прикреплены пружинами к внешнему кожуху (синего цвета), который сам прочно прикреплен к корпусу корабля или самолета.Основная идея заключается в том, что вращающийся гироскоп держит индикатор, указывающий в одном направлении, независимо от того, как корабль или самолет поворачивает и дрейфует. Показанная здесь модель была разработана Гансом Усенером из Киля, Германия, на основании его патента США 1 136 566: Гирокомпас, запатентованного 20 апреля 1915 г., любезно предоставленного Управлением по патентам и товарным знакам США.
Гирокомпас был успешно разработан в начале 20 века американским инженером Элмером Сперри (1860–1930), запатентован в 1908 году и впервые продемонстрирован на корабле в 1911 году.Однако гирокомпас Сперри на самом деле был основан на более раннем (1906 г.) изобретении немецкого ученого. Герман Аншютц-Кемпфе (1872–1931), который с помощью Альберта Эйнштейна (1879–1955) успешно подал в суд на Сперри за нарушение патентных прав в Германии. Однако более поздние дела о нарушении патентных прав в Великобритании и США были признаны в пользу Сперри, поэтому сегодня ему в значительной степени приписывают изобретение.
Астрокомпасы
При установке магнитных компасов и гирокомпасов по Земле, астрокомпасы выровнены по положению небесных тел (фиксированные точки на небе, такие как Солнце или звезды), а затем укажите положение истинного севера.Они сложнее и труднее в использовании чем магнитные компасы, но предлагают хорошую альтернативу в таких местах, как полярные области, где магнитные компасы и гирокомпасы ненадежный.
Фото: Гирокомпас и навигационное оборудование на грузовике. Фото любезно предоставлено Геологическая служба США.
Радиокомпасы
Эти радиопеленгаторы, также называемые радиопеленгаторами, улавливают излучаемые сигналы направленности. от радиопередатчиков. Основная идея состоит в том, что приемная антенна (на борту чего-то вроде корабля или самолета) принимает сигнал более сильный или слабый сигнал в зависимости от того, как он направлен на передающую антенну.При использовании оригинального оборудования RDF вам приходилось поворачивать приемную антенну в ту или иную сторону, чтобы максимизировать или минимизировать сигнал, что позволило вам выяснить, где находится передатчик. С сигналами от более чем одного передатчика вы можете выяснить свою позицию. Автоматические радиопеленгаторы (ADF) на современных самолетах – это радиокомпасы, которые автоматически определяют и отображают направления с помощью указателя и циферблата, аналогично традиционному магнитному компасу.
Кто изобрел компас?
Никто не знает, когда и где были изобретены компасы, но это то, что мы знаем точно:
- ~ 300–200 до н.э .: Считается, что примитивные магнитные пеленгаторы были изобретены в Китае.
- XII век н. Э.: Более сложные компасы изобретены независимо в Китае, арабском мире и Европе, и впервые в них иглы компаса установлены на штифтах.
- 13 век: Компасы включают в себя карты компаса, отмеченные теперь уже знакомыми сторонами света и делениями.
- 15 век: Навигаторы понимают, что компасы указывают на северный магнитный полюс Земли, а не на ее истинный (географический) северный полюс.
- , 16 век: Морские компасы устанавливаются в карданы, чтобы уменьшить проблемы, вызванные движением судов.
- 17 век: англичанин Уильям Гилберт публикует исчерпывающий научный отчет о магнетизме Земли и использует его, чтобы объяснить, почему компасы указывают на север.
- 1880-е: шотландский физик Уильям Томпсон (лорд Кельвин) разрабатывает компасы, которые можно настроить для работы на кораблях с железным корпусом.
- 1880-е годы: голландец Маринус Герардус ван ден Бос патентует гирокомпас. Другие разрабатывают и совершенствуют изобретение в течение следующих нескольких десятилетий.
- 1900-е: Радиопеленгатор (RDF) разработан итальянскими инженерами Этторе Беллини и Алессандро Този.
- 1906: Герман Аншютц-Кемпфе (1872–1931) изобретает современный гирокомпас.
- 1911: Улучшенный гирокомпас Элмера Сперри впервые успешно испытан на корабле.
- 1900–1920: Разработаны радиокомпасы (радиопеленгаторы, RDF).
- 1973: Проект спутниковой навигации GPS в США знаменует начало неуклонного перехода от традиционной навигации к более автоматизированным и простым в использовании методам поиска пути.
Как работает компас?
Если вы заблудились в лесу, ваш лучший шанс найти дорогу – это крошечный магнит.
Магнит – это то, что заставляет компас указывать на север. Маленькая магнитная булавка в компасе подвешена, чтобы он мог свободно вращаться внутри корпуса и реагировать на магнетизм нашей планеты.
Стрелка компаса выравнивается и указывает на верхнюю границу магнитного поля Земли, давая исследователям и заблудшим душам постоянное чувство направления.
Как это работает
Компас указывает на север, потому что все магниты имеют два полюса, северный полюс и южный полюс, а северный полюс одного магнита притягивается к южному полюсу другого магнита.(Возможно, вы видели это на примере пары простых стержневых магнитов или магнитов на холодильник, сдвинутых встык.)
Земля – это магнит, который может взаимодействовать с другими магнитами таким образом, поэтому северный конец магнита компаса нарисован. для выравнивания с магнитным полем Земли. Поскольку магнитный Северный полюс Земли притягивает «северные» концы других магнитов, технически это «Южный полюс» магнитного поля нашей планеты.
Истинный север
Хотя компас – отличный инструмент для навигации, он не всегда указывает точно на север.Это потому, что магнитный Северный полюс Земли не то же самое, что «истинный север» или географический Северный полюс Земли. Магнитный Северный полюс находится примерно в 1000 миль к югу от истинного севера, в Канаде.
И что еще больше усложняет работу навигатора с компасом, северный магнитный полюс даже не является стационарной точкой. Когда магнитное поле Земли изменяется, магнитный Северный полюс перемещается. По данным ученых из Университета штата Орегон, за последнее столетие он переместился более чем на 620 миль (1000 километров) в сторону Сибири.
Эта разница между истинным севером и курсом на север по компасу представляет собой угол, называемый склонением. Наклонение меняется от места к месту, потому что магнитное поле Земли неоднородно, оно наклоняется и колеблется.
Эти местные возмущения в поле могут привести к тому, что стрелка компаса будет указывать как от географического Северного полюса, так и от магнитного Северного полюса. По данным Геологической службы США, на очень высоких широтах стрелка компаса может указывать даже на юг.
Используя карты склонения или локальную калибровку, пользователи компаса могут компенсировать эти различия и указать правильное направление.
Есть вопросы? Отправьте его по электронной почте в Life’s Little Mysteries, и мы постараемся ответить на него. Из-за большого количества вопросов мы, к сожалению, не можем ответить индивидуально, но мы опубликуем ответы на самые интригующие вопросы, так что вернитесь в ближайшее время.
.

Здесь можно вставить другие фрагменты, создать локальный фрагмент и работать с макроэлементами.
В этом разделе представлены все самые основные элементы, необходимые для создания детали, такие как деталь-заготовка, выдавливание, вырезание, скругление, отверстие, уклон и друге.
При помощи этого пункта можно измерить расстояние, угол, длину ребра, площадь, массо-центровочные и другие характеристики.