Простая физика – EASY-PHYSIC
Задачи на применение второго закона Ньютона очень разнообразны. Освоите такие, незамысловатые задачки – будете решать и сложные, тем более этот закон применим буквально во всех темах – и в гидродинамике, и в термодинамике, и в электромагнетизме…
Задача 1.
Стержень длиной см лежит на горизонтальном гладком столе. На один из концов стержня вдоль его оси начинает действовать сила Н. Какая сила действует в поперечном сечении, находящемся на расстоянии см от этого конца? Ответ дать в Н, округлив до целых.
К задаче 1
Решение.
Запишем второй закон Ньютона для всего стержня в проекции на горизонтальную ось
и для передней части, которая имеет массу
он примет вид:
откуда
Ответ: 30 Н.
Задача 2.
Груз закреплен на тележке на четырех нитях. Силы натяжения горизонтальных нитей равны Н и Н, а вертикальных Н и Н. С каким горизонтальным ускорением движется тележка? Считать, что м/c.
К задаче 2
Решение.
Запишем второй закон Ньютона для бруска в проекции на горизонтальную ось: и в проекции на вертикальную ось: . Решая систему уравнений, получим:
Ответ: 5 м/c.
Задача 3.
Три одинаковых бруска массой кг каждый, связанные невесомыми нерастяжимыми нитями, движутся по гладкому горизонтальному столу под действием горизонтальной силы Н, приложенной к первому бруску. Найдите силу натяжения нити, связывающую первый и второй бруски. Ответ дать в Н, округлив до целых.
К задаче 3
Решение.
Вся конструкция имеет массу кг. Следовательно, согласно второму закону Ньютона, сила сообщает ей ускорение . Рассмотрим бруски 2 и 3 как одно тело массой кг. Наличие нерастяжимой невесомой нити между этими брусками не оказывает влияния на силу натяжения нити между первым и вторым бруском. Это составное тело, как и вся конструкция, движется с ускорением . При этом данное ускорение обеспечивает именно искомая сила натяжения нити.
Ответ: 4 Н.
Задача 4.
По гладкой горизонтальной поверхности под действием силы движутся одинаковые бруски, связанные нитью так, как показано на рисунке. Если на каждый брусок положить еще один такой же, то сила натяжения нити между брусками ….
К задаче 4
- не изменится
- уменьшится в 2 раза
- увеличится в 1,5 раза
- уменьшится в 1,5 раза
Решение.
Поскольку бруски связаны нерастяжимой нитью, они двигаются с одинаковым ускорением. Запишем второй закон Ньютона в проекции на горизонтальную для обоих брусков в первой ситуации (до добавления дополнительных брусков): для первого бруска, для второго. Здесь — сила натяжения нити, а — ускорение брусков. Отсюда получаем, что изначально . После добавления брусков: и . Следовательно,. Таким образом, сила натяжения нити между брусками не изменится.
Ответ: 1.
Задача 5.
На последнем автосалоне в Детройте фирма Мерседес представила новый родстер с двигателем объемом 4,7 литра, способный разгоняться от 0 до км/ч за секунды. Считая, что весь процесс разгона происходит по горизонтали и равноускоренно, определите, под каким углом к горизонту направлена сила, действующая на водителя со стороны сиденья во время такого разгона. Найти тангенс угла и округлить до десятых.
К задаче 5
Решение.
Определим ускорение автомобиля: м/c. Заметим, что суммарная сила реакции опоры со стороны автомобиля, действующая на водителя, состоит из двух компонент: вертикальной и горизонтальной. Согласно второму закону Ньютона, имеет место векторный треугольник: .
Из векторного треугольника
Ответ: 1,7.
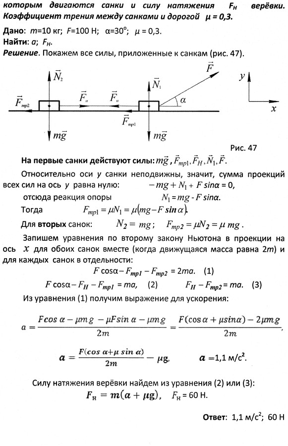
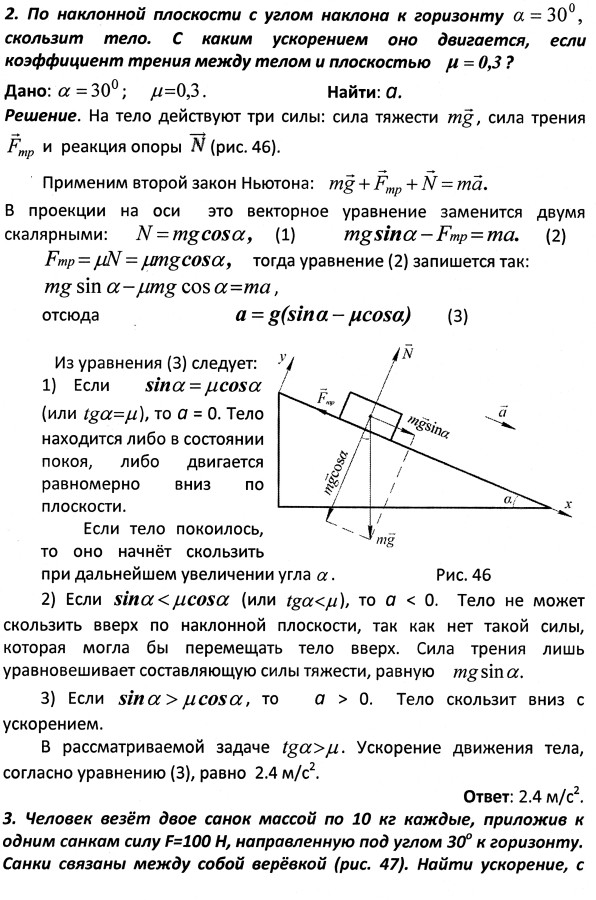
ГДЗ к Сборнику задач по физике за 7-9 классы к учебникам А.В. Перышкина53. Второй закон Ньютона. Третий закон Ньютона
Решебники и ГДЗ
- 1127.
Тележку массой 20 кг тянут силой 5 Н (рис. 147). Каково ускорение тележки? Трение не учитывать. - 1128. Если тележку тянуть силой 4 Н (см. рис. 147), то ее ускорение будет 0,3 м/с
2. С какой силой в том же направлении нужно действовать на эту тележку, чтобы ее ускорение было 1,2 м/с2? Трение не учитывать. - 1129. Тележка массой 10 кг под действием некоторой силы движется с ускорением 0,4 м/с2. Какой массы груз следует положить на тележку, чтобы под действием той же силы ускорение тележки с грузом стало 0,1 м/с2? Трение не учитывать.
- 1130. Под действием некоторой силы тележка, двигаясь из состояния покоя, прошла путь 40 см. Когда на тележку положили груз массой 200 г, то под действием той же силы за то же время тележка прошла из состояния покоя путь 20 см. Какова масса тележки? Трение
- 1131. Какой станет скорость тела массой 4 кг, движущегося со скоростью 4м/с, если в течение времени, за которое тело перемещается на расстояние, равное 4 м, на него будет действовать результирующая сила, равная 4,5 Н? Задачу решите для случаев: а) направл
- 1132.
Скорость тела массой 2 кг изменяется но закону vx = 0,2t (в СИ). Найдите результирующую силу, действующую на него. - 1133. На рисунке 148 дан график зависимости проекции скорости от времени для тела массой 12 кг. Найдите проекцию Fx силы F1(вектор), действующей на тело на каждом этапе движения. Постройте график зависимости проекции силы от времени
- 1134. В известных опытах О. Герике (1654 г.) с магдебургскими полушариями по изучению атмосферного давления, чтобы разнять два полушария, из которых был выкачан воздух, впрягали шестнадцать лошадей (по восемь к каждому полушарию). Можно ли обойтись в тако
- 1135. О ветровое стекло движущегося автомобиля ударилась бабочка. Сравните силы, действующие на бабочку и автомобиль во время удара.
- 1136. Два мальчика, стоя на коньках на льду, оттолкнулись друг от друга. Объясните, что произойдет с мальчиками.
- 1137. Что произойдет с космонавтом при свободном полете космического корабля, если он выпустит (без толчка) из рук массивный предмет? если он бросит его?
- 1138.
Почему лодка не сдвигается с места, когда человек, сидящий в ней, давит на борт, и приходит в движение, если человек выйдет из лодки будет толкать ее с такой же силой? - 1139. Железный гвоздь притягивается к магниту. Притягивается ли магнит к гвоздю? Что будет, если магнит и гвоздь пустить плавать на отдельных пробках в воде?
- 1140. Двое мальчиков тянут за динамометр в противоположные стороны с силой 100 Н каждый. Что покажет динамометр?
24 Закона движения Ньютона Занятия для средней школы
Знаете ли вы эти надоедливые проволочные вешалки, которые никогда не останутся целыми? Используйте их с пользой для этой инерционной шляпы! Следуйте этому видео, чтобы поэкспериментировать с тонкостями инерции и , чтобы дать вам и вашему ученику разрешение немного пошалить.
Узнайте больше: Youtube
5. Улов четвертиЭто занятие будет стоить всего 25 центов! Улов четверти — еще один эксперимент, который может стать любимым трюком на вечеринках. Ваш ученик положит четвертак себе на локоть и потренируется двигаться достаточно быстро, чтобы поймать монету до того, как она упадет, демонстрируя инерцию.
Узнайте больше: Science Fun
6. Деятельность БернуллиХотя эта деятельность основана на принципе Бернулли, она имеет прямое отношение к первому закону Ньютона. Попросите своего ученика выяснить, что происходит, когда сила его дыхания прикладывается к шарику для пинг-понга, а затем когда его убирают. Это отличное завершающее занятие, которое быстро демонстрирует концепцию и делает ее веселой!
Подробнее: 123 Homeschool 4 Me
7. Разбей стопку Подобно быстрой игре в дженгу, задание «Ударь стопку» дает вашему ученику еще один пример первого закона Ньютона.
Все, что вам нужно, это небольшая стопка блоков или подобных предметов и инструмент, похожий на трубу, для проведения этого эксперимента.
Узнать больше: Эксплораториум
Второй закон Ньютона Деятельность 8. Трубка для слоеного зефираЧтобы исследовать ускорение и неуравновешенные силы, возьмите зефир, немного муки, папку с файлами и немного скотча. Нам нравится, что это может быть как очень простая демонстрация второго закона Ньютона, так и дальнейшее развитие для изучения ускорения и трения.
Узнать больше: Эксплораториум
9. Тарелка для яицЧтобы осмыслить различные типы энергии в игре, попросите вашего ученика попробовать этот эксперимент с банджи-яйцом. Вы можете использовать различные материалы, чтобы посмотреть на роль потенциальной и кинетической энергии, но не забудьте бумажные полотенца для быстрой уборки!
Узнайте больше: Музей науки и промышленности Чикаго
10.
Эксперимент с кратером Этот эксперимент с кратером отлично иллюстрирует второй закон Ньютона. Кратеры, созданные различными предметами, помогут вам продемонстрировать, как масса и ускорение влияют на силу объекта. Это еще одно занятие, которое потребует небольшой уборки, но может помочь размещение полотенца под экспериментальной зоной.
Подробнее: Youtube
11. Соберите снаряд Попросите вашего ученика узнать об накопленной энергии при создании новой игрушки и по переработке! Это упражнение со снарядами веселое и познавательное, и его можно выполнять с помощью обычных предметов домашнего обихода. Обязательно ознакомьтесь с дополнительными инструкциями по ссылке.
Подробнее: Игрушки Арвина Д. Гупты
Третий закон Ньютона Деятельность 12. Вскрытие канистрНам очень нравится этот Алка-Зельцер! С небольшой подготовкой этот эксперимент может стать беспроблемным интерактивным опытом с третьим законом Ньютона. Это может занять пару тренировочных раундов, но демонстрация одинаковых и противоположных реакций стоит репетиций.
Узнайте больше: Наука имеет значение
13. Ракетная вертушкаВоплотите в жизнь принцип действия и противодействия с помощью этой ракетной вертушки, сделанной своими руками! Используя обычные предметы домашнего обихода и немного творчества, эта ракетная вертушка может быстро стать любимым занятием, демонстрирующим третий закон Ньютона.
Узнайте больше: Ресурсный центр преподавателей НАСА
14. Двигатель героя Чтобы продемонстрировать третий закон Ньютона и , познакомьте вашего ученика с основами ракетной техники, попробуйте это задание Hero’s Engine.
Это упражнение можно выполнять с использованием различных материалов в зависимости от того, что у вас есть в наличии. Если у вас нет под рукой пластикового стаканчика, попробуйте эту адаптацию к консервной банке.
Узнать больше: Wabi 5
15. Мраморный импульсВы можете продемонстрировать третий закон Ньютона разными способами, используя только шарики! Этот конкретный эксперимент с мрамором позволяет вам дифференцироваться в соответствии с пониманием и интересом ваших учеников. Продолжайте экспериментировать, используя разное количество шариков или даже разных размеров, а затем продвиньте их еще дальше, используя скейтборды, описанные ниже в этих направлениях.
Подробнее: Metro Family
16. Воздушный шар Ракета С помощью веревки, соломинки и латексного шарика ваш ученик может экспериментировать с воздушным потоком и движением.
Взгляните на активность ракеты-шара, показанную в начале этого видео. Затем обсудите, что видит ваш ученик. Почему воздушный шар следует траектории, которую они наблюдали? Как воздушный поток влияет на импульс воздушного шара?
Узнайте больше: Youtube
17. Колыбель Ньютона своими рукамиЧто такое изучение закона Ньютона без колыбели Ньютона? Эта сверхлегкая колыбель Ньютона, сделанная своими руками, позволяет вашему ученику взять на себя ответственность за свое обучение и создать живой пример третьего закона Ньютона. Существует множество различных способов сборки люльки, но мы нашли этот наиболее удобным и экономичным.
Узнать больше: Бэббл Дэббл До
Дополнительные действия по инерции, движению и импульсу 18. Вытяжка для скатерти Еще один интересный способ поэкспериментировать с инерцией — попрактиковаться в этом «волшебном трюке» со своим учеником.
Мы советуем инвестировать в пластиковую посуду для этого занятия, чтобы избежать разбитого стекла. Вы также можете выбрать альтернативу вощеной бумаге, описанную в посте, для достижения оптимальных результатов.
Узнайте больше: Мир науки
19. Курс столкновенияЧтобы быстро продемонстрировать равные и противоположные реакции, создайте этот сценарий миниатюрного бамперного автомобиля! Возьмите два любых рулона одинакового размера. Это занятие по курсу столкновений может быть выполнено как краткая демонстрация или может быть расширено до более глубокого исследования третьего закона Ньютона.
Узнайте больше: Друзья по науке
20. Лодка с пищевой содойСоздайте лодку с пищевой содой в своей ванне или ближайшем водоеме! Этот эксперимент позволяет вашему учащемуся посмотреть на различные силы, действующие, когда их лодка взлетает.
Узнайте больше: Science Sparks
21.
Автомобиль Ньютон Проведите полный цикл обучения вашего ученика, продемонстрировав все три закона Ньютона в автомобильной лаборатории Ньютона! Это действие требует больше времени для настройки, но результат того стоит.
Узнайте больше: НАСА
22. Прядильные шарикиЭто упражнение по вращению шариков — отличный способ сначала представить идею инерции, а затем поэкспериментировать с различными типами движения. Конечно, обязательно контролируйте своего ученика, когда он использует горячий клей!
Подробнее: Детские развлечения
23. Импульсная машинаВместо создания машины, почему бы самому не стать машиной? Пусть ваш ученик возьмет вращающийся стул и пару литровых бутылок, чтобы поэкспериментировать с импульсом. Это также создает отличный момент бумеранга для Instagram!
Узнать больше: Эксплораториум
24. Акселерометр спагетти Если ваш учащийся готов рассмотреть ускорение, когда речь заходит о законах движения, это упражнение может стать отличным введением.
Хотя этот спагетти-акселерометр требует некоторой работы с электроинструментом, после завершения настройки это отличная возможность подтолкнуть вашего ученика.
Узнать больше: Exploratorium
Закон охлаждения Ньютона — GeeksforGeeks
Если на столе оставить горячую воду или молоко, они постепенно остынут. В конечном итоге он достигает температуры окружающей среды. Горячая вода или молоко могут охлаждаться за счет теплообмена с окружающей средой. Здесь охлаждение горячей воды зависит от разницы между ее температурой и температурой окружающей среды.
На графике видно, что скорость охлаждения сначала выше, а затем замедляется по мере снижения температуры тела. Горячее тело отдает тепло окружающей среде в виде теплового излучения. Скорость потери тепла зависит от разницы температур между телом и окружающей средой.
Кривая, показывающая охлаждение горячей воды во времени
Закон охлаждения Ньютона
Ньютон был первым, кто систематически проанализировал зависимость между теплотой, теряемой телом в определенном помещении, и его температурой.
Закон охлаждения Ньютона определяет скорость, с которой открытое тело изменяет температуру за счет излучения, что примерно равно разнице температур между объектом и окружающей его средой, при условии, что разница невелика. Однако имейте в виду, что здесь разница очень мала.
Закон охлаждения Ньютона гласит, что скорость потери тепла телом прямо пропорциональна разнице температур между телом и окружающей средой.
Используя правило охлаждения Ньютона, мы можем определить, как быстро вещество при данной температуре будет охлаждаться в любой заданной среде. Кроме того, это объясняет, как на скорость охлаждения объекта влияет не только разница температур между материалом и его окружением, но и постоянная охлаждения материала.
Формула закона охлаждения Ньютона Сэр Исаак Ньютон, известный физик, разработал формулу для расчета температуры материала, когда он теряет тепло. Кроме того, тепло от объекта передается в окружающую среду.
Как указывалось ранее, скорость изменения температуры связана с разницей температур между объектом и окружающей его средой.
Согласно закону охлаждения Ньютона скорость потери тепла, то есть – dQ/dt тела прямо пропорциональна разности температур ΔT = (T 2 – T 1 ) тела и окружающей среды.
Закон справедлив только для небольших перепадов температур. Кроме того, количество тепла, теряемого за счет излучения, определяется составом поверхности тела и площадью подвергаемой воздействию поверхности.
Следовательно, выражение можно записать в виде
– dQ/dt = k(T 2 – T 1 ) ……(1)
Здесь k – положительная константа в зависимости от площади и характера поверхности тела.
Вывод закона охлаждения НьютонаМетоды применения закона охлаждения НьютонаПусть тело массы m с удельной теплоемкостью s находится при температуре T 2 и T 1 — температура окружающей среды.
Если температура упадет на небольшую величину dT 2 за время dt , то количество потерянного тепла составит
dQ = ms dT 2 9001 3
Скорость потери тепла определяется как,
dQ/dt = ms (dT 2 /dt) ……..(2)
Сравните уравнения (1) и (2) как 0007
Преобразуйте приведенное выше уравнение следующим образом:
dT 2 /(T 2 –T 1 ) = – (k/ms) dt
dT 2 /(Т 2 – Т 1 ) = – Kdt
, где K = к/м с
Интегрируя приведенное выше выражение как
log e (T 2 – T 1 ) = – K t + c
или
T 2 = T 1 + C’e –Kt
где C’ = e c
Приведенное выше выражение используется для расчета времени охлаждения тела в определенном диапазоне температур.
Кривая охлаждения представляет собой график, показывающий взаимосвязь между температурой тела и временем. Скорость падения температуры определяется наклоном касательной к кривой в любой точке.
Кривая охлаждения
В целом, T(t) = T A +(T H -T A )e -kt
где T(t) Температура в момент времени t, T A — температура окружающей среды или температура окружающей среды, T H — температура горячего объекта, k — положительная постоянная, t — время.
Предполагается, что скорость охлаждения постоянна, равная скорости охлаждения, отнесенной к средней температуре тела в интервале, когда ориентировочные значения из закона Ньютона равны нужный. то есть
dθ\dt = k( – q 0 )
…….
.(3) 900 07
Если q i — начальная температура, а q f — конечная температура тела, тогда
= (q i + q f )/2
……….(4)
Приведенное выше уравнение (4) является лишь приблизительным или приблизительным значением, а уравнение (3) используется для точных значений закона охлаждения Ньютона.
Неизвестный параметр k может быть рассчитан с использованием этого типа данных об охлаждении, которые можно отслеживать и визуализировать. В некоторых случаях параметр может быть рассчитан численно.
Пример графика зависимости температуры от времени с данными.
Проверка закона охлаждения Ньютона Проверка закона охлаждения Ньютона.
Экспериментальную установку, представленную на рисунке, можно использовать для проверки закона охлаждения Ньютона. Сосуд с двойными стенками (V) с водой между двумя стенками составляет установку. Внутри сосуда с двойными стенками находится медный калориметр (С), содержащий горячую воду.
Два термометра используются для измерения температуры T 2 воды в калориметре и Т 1 горячей воды между двойными стенками соответственно через пробки. Через равные промежутки времени регистрируют температуру горячей воды в калориметре.
График между логарифмом e (T 2 –T 1 ) и временем (t) представляет собой прямую линию с отрицательным наклоном.
График между журналом e (T 2 –T 1 ) и временем (t)
Ограничения закона Ньютона об охлаждении:
- Разница температур между телом и окружающей средой должна быть небольшой.
- В качестве потери тепла телом следует использовать только излучение.

- Температура окружающей среды должна оставаться постоянной во время охлаждения тела, что является ключевым ограничением закона охлаждения Ньютона.
Применение закона Ньютона для охлаждения:
- Чтобы оценить, сколько времени понадобится теплому объекту, чтобы остыть до определенной температуры.
- Для определения температуры напитка в холодильнике по прошествии определенного времени.
- Помогает указать время смерти, глядя на возможную температуру тела в момент смерти и текущую температуру тела.
Примеры задач
Задача 1. Кастрюля с горячей пищей охлаждается с 94 °C до 86 °C за 2 минуты при температуре в помещении 20 °C. Сколько времени потребуется для охлаждения с 71 °C до 69 °C?
Решение:
Средняя температура 94 °C и 86 °C составляет 90 °C, что на 70 °C выше комнатной температуры. В этих условиях кастрюля охлаждается до 8 °C за 2 минуты.
Согласно закону охлаждения Ньютона,
– dQ/dt = k(T 2 –T 1 )
Подставьте значение в приведенное выше выражение,
900 04 8 °C/2 мин = k(70 °C) ………(1)Среднее значение 69 °C и 71 °C составляет 70 °C, что на 50 °C выше комнатной температуры. значение К одинаково.
Подставьте значение в приведенное выше выражение,
2 °C /dt = k(50 °C) (2)
Приравнять уравнения (1) и (2),
dt = 0,7 мин
или время равно 42 с.
Задача 2. Что такое закон охлаждения Ньютона?
Решение:
Закон охлаждения Ньютона гласит, что скорость потери тепла телом прямо пропорциональна разнице температур между телом и окружающей средой.
Согласно закону охлаждения Ньютона скорость потери тепла, то есть – dQ/dt тела, прямо пропорциональна разности температур ΔT = (T 2 –T 1 ) тела и окружающей среды.
Закон справедлив только при малых перепадах температур. Кроме того, количество тепла, теряемого за счет излучения, определяется составом поверхности тела и площадью подвергаемой воздействию поверхности.
Таким образом, выражение можно записать в виде
– dQ/dt = k(T 2 –T 1 )
Проблема 3. Почему горячее молоко легче пить из миски, чем из стакан.
Решение:
Чаша имеет большую площадь поверхности, чем стекло, поэтому больше тепла теряется в окружающую среду в виде теплового излучения через чашу. Охлаждение горячей воды зависит от разницы между ее температурой и температурой окружающей среды. Скорость охлаждения сначала увеличивается, а затем замедляется по мере снижения температуры.
Задача 4: Нарисуйте график перехода горячей воды в холодную.
Решение:
Кривая, показывающая охлаждение горячей воды во времени:
Кривая, показывающая охлаждение горячей воды во времени
Охлаждение горячей воды зависит от разницы между ее температурой и температурой окружающей среды.
На графике видно, что скорость охлаждения сначала выше, а затем замедляется по мере снижения температуры тела. Горячее тело отдает тепло окружающей среде в виде теплового излучения. Скорость потери тепла зависит от разницы температур между телом и окружающей средой.
Задача 5: Тело при температуре 40ºC находится в окружении с постоянной температурой 20ºC. Замечено, что его температура падает до 35ºC за 10 минут. Найдите, за сколько времени тело достигнет температуры 30°С.
Решение:
По закону охлаждения Ньютона
q f = q i e -kt 900 07
Теперь для интервала, в котором температура падает с 40 ºC до 35 ºC.
(35 – 20) = (40 – 20) e -(10k)
e -10k = 3/4
-10k = (ln 4/3)
k = 0 .2876/10
k = 0,02876
Теперь для следующего интервала;
(30 – 20) = (35 – 20)e -kt
10 = 15e -kt
e -kt = 2/3
90 004 -кт = пер(2/3)t = 0,40546/k
Подставьте значение k в приведенное выше уравнение,
t = 0,40546/0,02876
т = 14,098 мин.
![]()
Проблема 6: Масло нагревается до 70 ºC. Он охлаждается до 50 ºC через 6 минут. Рассчитайте время, затрачиваемое маслом для охлаждения от 50 ºC до 40 ºC, учитывая окружающую температуру TS = 25 ºC
Решение:
. равна 50 ºC.
Температура окружающей среды T s составляет 25 ºC.
Температура масла, Т o составляет 70 ºC.
Время охлаждения до 50ºC 6 мин. по закону охлаждения Ньютона – Т с ) /(T o – T s ) = e -kt
-kt = ln[(T(t) – T s )/(T o – T s … ……(1)
Подставьте приведенные выше данные в выражение закона охлаждения Ньютона:
Средняя температура равна 45 ºC
Подставляем значения в уравнение (1),
-(0,09796) t = ln[(45 – 25)/(70 – 25)]
-0,09796t = ln(0,44444 )
0,09796t = 0,81093
t = 0,09796/0,58778 = 8,278 мин.
![]()




Закон справедлив только при малых перепадах температур. Кроме того, количество тепла, теряемого за счет излучения, определяется составом поверхности тела и площадью подвергаемой воздействию поверхности.
На графике видно, что скорость охлаждения сначала выше, а затем замедляется по мере снижения температуры тела. Горячее тело отдает тепло окружающей среде в виде теплового излучения. Скорость потери тепла зависит от разницы температур между телом и окружающей средой.