Дифференциальные уравнения
Дифференциальные уравнения
ОглавлениеПРЕДИСЛОВИЕВВЕДЕНИЕ Вопросы для самопроверки Глава 1. ДИФФЕРЕНЦИАЛЬНЫЕ УРАВНЕНИЯ ПЕРВОГО ПОРЯДКА И ПОНИЖЕНИЕ ПОРЯДКА УРАВНЕНИЙ ВЫСШЕГО ПОРЯДКА Дифференциальные уравнения с разделяющимися переменными.2. Линейные уравнения первого порядка. 3. Однородные уравнения. 4. Уравнения в полных дифференциалах. 5. Определение типа дифференциального уравнения. Вопросы для самопроверки § 2. РЕШЕНИЕ ФИЗИЧЕСКИХ И ГЕОМЕТРИЧЕСКИХ ЗАДАЧ С ПОМОЩЬЮ ДИФФЕРЕНЦИАЛЬНЫХ УРАВНЕНИЙ 2. Составление дифференциального уравнения по условию физической задачи. 3. Решение геометрических задач с помощью дифференциальных уравнений. 4. Дифференциальное уравнение семейства кривых. Ортогональные траектории. 5. Решение задач с помощью интегральных уравнений. Упражнения § 3. РЕШЕНИЕ НЕКОТОРЫХ ВИДОВ ДИФФЕРЕНЦИАЛЬНЫХ УРАВНЕНИЙ ВЫСШЕГО ПОРЯДКА 2. Системы дифференциальных уравнений. Вопросы для самопроверки Глава II. ТЕОРЕМЫ СУЩЕСТВОВАНИЯ И ЕДИНСТВЕННОСТИ РЕШЕНИЙ ДИФФЕРЕНЦИАЛЬНЫХ УРАВНЕНИЙ 1. Поле направлений. 2. Поле направлений и дифференциальные уравнения. Вопросы для самопроверки § 2. ТЕОРЕМЫ СУЩЕСТВОВАНИЯ И ЕДИНСТВЕННОСТИ 1. Теорема существования и единственности решения дифференциального уравнения у’ = f(x,y). 2. Теорема существования и единственности решений дифференциальных уравнений высшего порядка. 4. Приближенное решение дифференциальных уравнений. Вопросы для самопроверки § 3. ОБЩЕЕ, ЧАСТНОЕ И ОСОБОЕ РЕШЕНИЯ ДИФФЕРЕНЦИАЛЬНОГО УРАВНЕНИЯ 1. Общее и частное решения дифференциального уравнения. 2. Особые точки и особые решения дифференциального уравнения у’ = f(x, у). 3. Огибающая семейства плоских кривых. 4. Уравнение Клеро. Вопросы для самопроверки Глава III. ЛИНЕЙНЫЕ ДИФФЕРЕНЦИАЛЬНЫЕ УРАВНЕНИЯ ВЫСШЕГО ПОРЯДКА 1. Линеаризация уравнений и систем уравнений. 2. Теорема существования и единственности решения линейных дифференциальных уравнений высшего порядка и систем линейных дифференциальных уравнений. 4. Общее решение однородного линейного дифференциального уравнения. 5. Определитель Вронского. 6. Составление уравнения по фундаментальной системе решений. 7. Формула Остроградского. 8. Общее решение неоднородного линейного дифференциального уравнения n-го порядка. 9. Метод вариации произвольных постоянных. Вопросы для самопроверки § 2. ЛИНЕЙНЫЕ ДИФФЕРЕНЦИАЛЬНЫЕ УРАВНЕНИЯ ВЫСШЕГО ПОРЯДКА С ПОСТОЯННЫМИ КОЭФФИЦИЕНТАМИ 1. Алгебра дифференциальных операторов. 3. Решение неоднородного линейного дифференциального уравнения с постоянными коэффициентами (специальный случай). 4. Решение неоднородных линейных дифференциальных уравнений с постоянными коэффициентами (случай резонанса). 5. Решение неоднородных линейных дифференциальных уравнений с постоянными коэффициентами (специальные случаи, окончание). Вопросы для самопроверки § 3. СВОБОДНЫЕ И ВЫНУЖДЕННЫЕ КОЛЕБАНИЯ. РЕЗОНАНС1. Колебания под действием упругой силы пружины. 2. Колебательный контур. § 4. НЕКОТОРЫЕ УРАВНЕНИЯ МАТЕМАТИЧЕСКОЙ ФИЗИКИ 2. Вывод уравнения колебаний струны. 3. Решение уравнения колебаний струны методом Даламбера. |
Методическая разработка занятия по предмету Элементы высшей математики по теме: “Определение обыкновенных дифференциальных уравнений. Общее и частное решение. Уравнения с разделенными переменными”. | Методическая разработка по теме:
Методическая разработка
по предмету ЕН.01
ЭЛЕМЕНТЫ ВЫСШЕЙ МАТЕМАТИКИ
по теме:
«Определение обыкновенных дифференциальных уравнений. Общее и частное решение. Уравнения с разделенными переменными»
Преподаватель математики:
Т.Н. Рудзина
Москва
2015 г.
ОТКРЫТЫЙ УРОК по теме:
Определение обыкновенных дифференциальных уравнений. Общее и частное решение.
Уравнения с разделенными переменными.
«Великая книга природы написана на языке математики»
Галилей
Тип занятия: комбинированный, с элементами игры.
Формы занятия: индивидуальная, групповая, фронтальная.
Технология – игровая.
Оборудование: Кинофильм «Дифференциальные уравнения в науке и технике» (фрагменты), проектор, компьютер, доска, рабочие тетради.
Наглядные пособия. Таблица «Геометрическая интерпретация множества решений дифференциального уравнения».
Продолжительность занятия: 90 мин.
Цели занятия:
Дидактическая цель. Дать понятие о дифференциальном уравнении, его общем, частном решении. Показать геометрическую интерпретацию множества решений дифференциального уравнения. Учить решать дифференциальные уравнения с разделенными переменными.
Воспитательная цель. Формировать мировоззрение учащихся, раскрыв основные идеи математического моделирования, в котором дифференциальные уравнения играют большую роль. Активизировать учебную деятельность учащихся, рассказав о широком применении дифференциальных уравнений во многих отраслях науки и техники.
Развивать любознательность и интерес к изучению математики, раскрывая прикладную направленность дифференциальных уравнений и приводя исторические сведения.
Методическая цель: Организация деятельностного подхода обучающихся на уроке.
Основные знания и умения. З н а т ь определения: дифференциального уравнения, его порядка, общего и частного решения. Иметь понятие о задаче Коши. У м е т ь геометрически иллюстрировать дифференциальные уравнения в простейших случаях; отличать дифференциальные уравнения от алгебраических.
Учебно-методическое обеспечение: тест, презентация преподавателя к открытому уроку (Приложение 1), задания для группового решения, задания для самостоятельной работы, кроссворд, лист оценки знаний студента
ПЛАН УРОКА.
- Организационный момент (5 мин).
- Сообщение темы и целей урока.
Мотивационная беседа с последующей постановкой цели (5 мин).
- Актуализация опорных знаний:
1. Проверочная работа.
(8 мин)
2. Отгадать имя ученого. (10 мин)
3. Историческая справка. (5 мин)
4. Просмотр научно-популярного фильма о применении дифференциальных уравнений. (6 мин)
- Изучение нового материала. (20 мин)
- Закрепление. (15 мин)
- Домашнее задание. (2 мин)
- Итог. (Решение кроссворда). (8 мин)
- Рефлексия. (5 мин)
ХОД УРОКА.
I. Организационный момент.
Приветствие. Проверка готовности группы к уроку.
II. Сообщение темы и целей урока.
Тема нашего урока: Определение обыкновенных дифференциальных уравнений. Общее и частное решение. Уравнения с разделенными переменными.
Цель нашего занятия: познакомиться с понятием дифференциального уравнения, его общим и частным решением, знать, как определяется порядок ДУ, иметь понятие о задаче Коши. Понимать какое уравнение называется уравнением с разделенными переменными и учиться его решать.
Для достижения этой цели мы проведем проверочную работу с взаимопроверкой, чтобы быть готовыми воспринимать новый материал; решим задания, с помощью которых узнаем кто ввел термин «Дифференциальные уравнения» и это все будет у нас проходить в духе соревнования (поэтому мы разделились с вами на 3 группы).
Посмотрим фильм советских времен о применении ДУ в науке и технике. Разберем новый материал, закрепим его и в заключении разгадаем кроссворд, который подведет итог нашего урока. Результаты оценивания знаний на разных этапах заносятся в лист оценки знаний каждого студента. В процессе занятия учитывается и индивидуальная, и групповая формы работы.
1. Мотивационная беседа с последующей постановкой цели.
Теория дифференциальных уравнений является заключительной темой после изучения дифференциально–интегрального исчисления. Тема эта очень сложная. Она является важной для получения фундаментального естественно – научного образования.
Для формирования представлений о математике, как о необходимой для каждого человека составляющей общих знаний о мире и понимания значимости этой науки для общественного прогресса.
«Математика – это то, посредством чего люди управляют природой и собой», – писал А.Н.Колмогоров (выдающийся математик современности).
III. Актуализация опорных знаний.
- Проверочная работа. (8 мин)
(Слайд 2)
Найти производную.
I вариант II вариант
а) ; а)
б) б)
в) в)
г) г)
д) д) .
После решения нужно обменяться тетрадями и провести взаимопроверку по слайду. За каждый правильный ответ записываем себе 1 балл.
Ответы: (Слайд 3)
I вариант II вариант
а) ; а) ;
б) ; б) ;
в) ; в)
г) г)
д) д) .
2. Отгадать фамилию ученого.
(Слайд 4)
Кто ввел термин «ДИФФЕРЕНЦИАЛЬНЫЕ УРАВНЕНИЯ»?
Для этого решаете примеры на вычисление определенного интеграла, а затем по полученным результатам прочитаем слово (фамилию ученного).![]()
Задание.
Вычислить определенный интеграл:
1. 2.
3. ; 4.
5. 6. 7. .
Проверим правильность решения примеров. С помощью таблицы определим, какой ответ решения определенного интеграла соответствует букве алфавита. С помощью полученных букв составим фамилию ученого, впервые применившего термин «Дифференциальные уравнения».
За каждый правильно вычисленный интеграл – 2 балла.
За составления фамилии ученого из полученных букв – 1 балл.
(Слайд 5)
Соответствие найденных значений определенных интегралов буквам алфавита.
7 | 6 | 8 | 0 | 1 | 2 | |
Е | Н | Б | Ц | Й | Л | И |
- Историческая справка по применению дифференциальных уравнений.

Студенты группы подготовили свои сообщения по нашей теме. (Послушае м их).
При изучении тех или иных физических, биологических процессов, механических явлений, ученым удается составить дифференциальные уравнения этого процесса или явления. А затем, решая это уравнение, удается вывести функциональный закон описания изучаемого вопроса. Дифференциальные уравнения играют большую роль в деле изучения природы и различных физических, химических и других процессов.
Существует много процессов в природе, которые описываются дифференциальными уравнениями. Например, процесс размножения бактерий, явление органического роста, изменение давления при подъеме над уровнем моря, ток самоиндукции, протекающий в катушке после выключения постоянного напряжения.
Можно так же написать дифференциальные уравнение движения планеты вокруг Солнца, искусственного спутника вокруг земли. Решая дифференциальные уравнения движения планет и их спутников (эти уравнения весьма сложны, т.
к. планеты притягиваются не только к Солнцу, но и друг к другу), ученые предсказывают их будущее движение, узнают моменты солнечного и лунного затмений. Когда однажды оказалось, что планета Уран отклоняется от заранее вычисленной орбиты, ученые нисколько не сомневались в «правильности» математики. В середине 19 века французский астроном Леверье и английский астроном Джон Адамс одновременно и независимо один от другого сделали смелое предположение, что отклонение Урана вызывается притяжением к нему новой, до сих пор неизвестной планеты. С помощью дифференциальных уравнений они вычислили положение этой новой планеты и указали, где нужно искать ее на небе. Точно в указанном месте эта планета (её назвали НЕПТУН) была затем обнаружена. О ней говорят, что она открыта «на кончике пера» (путем вычислений).
Возникнув в XVI в. на базе задач математики и физики, теория дифференциальных уравнений как самостоятельная дисциплина сложилась к концу XVIII в. В настоящее время теория дифференциальных уравнений продолжает развиваться и является одной из важнейших частей математики.
Тот факт, что самые различные явления описываются одинаковыми дифференциальными уравнениями, часто используется на практике.
- Просмотр научно-популярного фильма советских времен о применении дифференциальных уравнений. (Cлайд 6)
IV. Объяснение нового материала:
Мотивация: в школьном курсе встречались с различными уравнениями: алгебраическими, показательными, тригонометрическими и т.д. Во всех этих уравнениях неизвестными являются числа.
В математике и ее приложениях иногда приходиться рассматривать функциональные уравнения, решениями которых служат неизвестные функции (или семейство функций). (Вспомним, что же такое функция? Ответ: Это зависимость, когда каждому значению переменной x ставится в соответствие единственное значение y).
К функциональным уравнениям относятся дифференциальные уравнения.
Рассмотрим некоторую функцию . Обозначим через ее первую производную, – вторую и т.д., а дифференциалы функций и аргумента обозначим соответственно и .
В дифференциальных уравнениях всегда присутствует производные или дифференциалы функции и аргумента. Это отличительный признак дифференциальных уравнений.
Например, , – дифференциальные уравнения.
Выполним задание. (Слайд 7)
- Установить, какое из указанных уравнений являются дифференциальными:
а) ; б) ; в) ;
г) ; д) ; е) .
Ответ: а), г), е) – дифференциальные уравнения.
Определение:
(Слайд 8)
Дифференциальным уравнением называется уравнение, содержащее производные искомой функции или ее дифференциалы.
(Слайд 9)
Решить дифференциальное уравнение – значит найти такую функцию, подстановка которой в это уравнение обращает его в тождество. Эта функция называется решением дифференциального уравнения.
- Даны функции: , , . Какие из них являются решениями дифференциального уравнения ? (Слайд 10)
Ответ: .
(Слайд 11)
Решение, содержащее постоянную C, называется общим решением дифференциального уравнения.
Решение, в которое подставлено числовое значение C, называется частным решением дифференциального уравнения.
Значение С вычисляется при подстановке начальных данных в общее решение. Геометрически частное решение представляется одной интегральной кривой, общее решение – совокупностью интегральных кривых.
(Слайд 12)
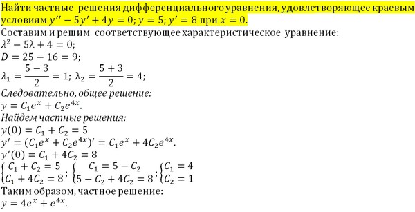
- Зная, что функция является общим решением уравнения , определить его частное решение, если .
Решение:
Подставив в общее решение заданные начальные условия , , получим , откуда . Теперь подставим значение
в общее решение и найдем искомое частное решение .
Таким образом, при решении дифференциальных уравнений сначала получается общее решение. Затем, если известны начальные данные, то можно получить частное решение.
(Слайд 13)
Для этого нужно:
- подставить начальные данные в общее решение и вычислить С;
- полученное числовое значение С подставить в общее решение.

(Слайд 14)
Задача нахождения частного решения дифференциального уравнения по начальным данным называется задачей Коши.
При вычислении неопределенных интегралов мы имеем дело с дифференциальным уравнением. Нахождение неопределенного интеграла по заданному дифференциалу некоторой функции сводиться к решению дифференциального уравнения.
- Найти решение дифференциального уравнения , удовлетворяющего условию .
Общее решение этого уравнения находим интегрированием:
.
Подставив начальные данные и определив , найдем частное решение (решение задачи Коши) .
(Слайд 15)
Символически дифференциальное уравнение записывается так:
, , .
(Слайд 16)
Определение:
Дифференциальное уравнение называется обыкновенным, если искомая функция зависит от одного независимого переменного.
(Слайд 17)
Порядком дифференциального уравнения называется порядок старшей производной (или дифференциала), входящей в данное уравнение.
– дифференциальное уравнение I порядка, т.к. наивысший порядок производной – I.
– дифференциальное уравнение II-го порядка.
– дифференциальное уравнение III-го порядка.
, где – дифференциальное уравнение II-го порядка. (Определить порядок – на слайде 17)
К дифференциальным уравнениям I-го порядка относятся уравнения, в которые входят производные (или дифференциалы) не выше первого порядка.
Общий вид дифференциального уравнения I-го порядка
(Слайд 18)
Если это уравнение можно разрешить относительно , то оно примет вид .
Дифференциальные уравнения I порядка с разделенными переменными.
(Слайд 19)
Определение:
Уравнение вида , где и – данные функции, называется уравнением с разделенными переменными.
Это уравнение можно переписать в виде:
и рассмотреть, как равенство двух дифференциалов.
Каждая часть уравнения с разделенными переменными представляет собой произведение некоторого выражения, зависящего от одной переменной, на дифференциал этой переменной.
(Слайд 20)
Пример:
– уравнения с разделенными переменными. Решение таких уравнений выполняется непосредственным интегрированием.
- Решить уравнение: .
Здесь переменные разделены.
Интегрируя, получим:
,
Так как – произвольно, то обозначим через , тогда
– общее решение или общий интеграл данного дифференциального уравнения.
С геометрической точки зрения получим семейство концентрических окружностей с центром в начале координат и радиусом равным C.
(Слайд 21)
V. Закрепление.
- Решить уравнение
Здесь , .
, интегрируя обе части
– общее решение, его можно записать в явной форме:
.
- Решить уравнение
- Решить уравнение
,
– общее решение.
- Найти частное решение дифференциального уравнения , если , .
Имеем:
,
,
,
,
– частное решение.
- Решить уравнение , если , при
,
,
– частное решение.
(Слайд 22)
VI. Домашнее задание:
- ;
- ;
- ;
- .
Ответы: 1) 3)
2) 4) .
VII. Итог.
(Слайд 23)
Решение кроссворда.
КРОССВОРД
По горизонтали:
- Решение дифференциального уравнения, которое можно получить, если известны начальные данные.
- Что показывает старшая производная дифференциального уравнения?
- Действие нахождения общего решения ДУ.

7. Нахождение конкретного частного решения по начальным данным – это задача … .
По вертикали:
4. Найти решение ДУ, значит, найти … .
5. Ученый, который ввел термин «Дифференциальные уравнения».
6. Дифференциальным уравнением называется уравнение, содержащее … .
8. Название ДУ, если искомая функция зависит от одного независимого переменного.
Теперь необходимо подсчитать количество баллов (индивидуально и по командам) соответственно таблице.
Таблица баллов
№ п/п | За что начисляются баллы | Количество | Максимальное количество баллов за данный пункт | Мои БАЛЛЫ |
1 | Решение проверочной работы | По 1 баллу за каждый правильно решенный пример | 5 | |
2 | Решение заданий «Отгадай фамилию» | По 2 баллу за каждый правильно решенный пример | 14 | |
3 | За составление фамилии ученого | 1 балл | 1 | |
4 | Историческая справка | 1 балл | 1 | |
5 | Участие в объяснении нового материала | По 1 баллу за каждый правильный ответ | 1 | |
6 | Решение примеров на закрепление материала | 3-5 баллов | 5 | |
7 | Ответы на кроссворд | За каждое отгаданное слово – 1 балл | 8 |
(Слайд 25).
КРИТЕРИИ ОЦЕНОК
Количество баллов | Оценка |
18-20 | 5 |
13-17 | 4 |
8-12 | 3 |
VIII. Рефлексия. (Слайд 26)
1. «Я узнал много нового» –
2. «Мне это пригодится в жизни» –
3. «На уроке было над чем подумать» –
4. «На все вопросы, возникающие в ходе урока, я получил ответы» –
5. «На уроке я работал добросовестно и цели урока достиг» –
Поднимите руки, кто поставил 5 плюсов, а затем те, кто поставил 4 и три плюса.
5 –
4 –
3 –
2 –
Общие и частные решения
Общие и частные решения
Здесь
мы научимся находить общее решение дифференциального уравнения,
и использовать это общее решение, чтобы найти частное решение.
Мы будем
также применим это к задачам ускорения, в которых мы используем
ускорение и начальные условия объекта, чтобы найти положение
функция.
Пример 1. Поиск частного решения
Найти частное решение дифференциального уравнения, удовлетворяющее заданному начальному условию:
Сначала нужно найти общее решение. Для этого нам нужно интегрировать обе стороны, чтобы найти y:
Это дает нам общее решение. Чтобы найти конкретное решение, нам нужно применить начальные условия, заданные для нас (y = 4, x = 0) и решить для C:
После того, как мы решаем для C, мы имеем частное решение.
Пример 2. Поиск частного решения
Найти частное решение дифференциального уравнения, удовлетворяющее заданному начальному условию:
Во-первых, нам нужно проинтегрировать обе стороны, что дает нам общее решение:
Теперь мы применяем начальные условия (x = 1, y = 4) и находим C, которое мы используем для создания наше частное решение:
Пример 3.
Нахождение частного решения
Найдем частное решение дифференциального уравнения, удовлетворяющее заданному начальному условию:0004
Теперь, когда у нас есть общее решение, мы можем применить начальные условия и найти частное решение:
Скорость и ускорение
Здесь мы будем применять конкретные решения, чтобы найти функции скорости и положения по ускорению объекта.
Пример 4: Функция поиска положения
Найдите функцию положения движущейся частицы с заданным ускорением, начальным положением и начальной скоростью:
У нас есть функция ускорения, начальная скорость 10 и начальное положение 5, и ищут функция положения. Мы знаем, что интеграл ускорения равен скорость, так что давайте начнем с этого:
Теперь мы имеем общее решение скорости функция. Чтобы получить частное решение, нам нужна начальная скорость. Поскольку это начальная скорость, это скорость в момент времени t = 0; следовательно, наше начальное условие v = 10, t = 0:
Теперь, когда у нас есть частное решение скорости, мы можем интегрировать его, чтобы найти положение:
Теперь мы можем применить наши начальные условия к этому
общее решение, чтобы получить частное решение, которое является положением
функцию, которую мы хотим.
Как и раньше, x 0 — это начальное положение
, что означает, что время t = 0, а x = 5:
Это функция положения частицы.
Пример 5: Поиск функции положения
Найдите функцию положения движущейся частицы с заданным ускорением, начальным положением и начальной скоростью:
У нас есть уравнение для ускорения, начальное скорость 7 и начальное положение 0. Первый шаг – найти частное решение скорости частицы:
Теперь мы можем использовать функцию скорости, чтобы найти функция положения. Помните, нам нужно будет найти конкретное решение функции положения, а не только общее решение:
Пример 6. Применение дифференциального уравнения
Здесь мы будем использовать пример из реальной жизни, чтобы применить то, что мы только что узнали.
Мяч бросают прямо вниз с начальной со скоростью 20 футов/с с вершины здания высотой 300 футов. Пренебрегая трением воздуха, доу через какое время мяч достигнет земли и с какой скоростью он попал?
Чтобы решить эту проблему, нам нужно положить
в терминах, которые мы можем понять.
Единицы даны в футах и
футов/секунду; ускорение свободного падения в этих единицах равно -32 фут/с 2 .
Мы знаем, что мяч был брошен вниз с начальной скоростью (t = 0) 20 футов/с; поскольку он идет вниз, скорость будет отрицательной (v 0 = -10).
Наконец, здание достигает 300 футов в высоту, и мяч брошен сверху. Поскольку мяч начинается с места вверх от уровня земли, начальное положение будет положительным 300 (x 0 = 300). Подставим все это в уравнение, аналогичное предыдущим примерам:
Теперь мы получаем где-то! Вопрос задает о мяче, когда он падает на землю. Чтобы быть в состоянии выяснить информация о том, когда он упадет на землю, нам нужно знать, который час хиты. Уравнение, связывающее положение со временем, есть положение функция, которую мы уже знаем, как получить из предыдущих примеров:
Теперь, когда у нас есть функция положения, мы можем
начните вычислять время, за которое мяч коснется земли, и
скорость, с которой он попадает.
Для каждого из этих уравнений необходимо знать
время; например, если мы подставим 2 вместо t в функцию скорости, это даст нам скорость в момент t
= 2, или 2 секунды после броска мяча. Нам нужно знать, который час
мяч падает на землю; для этого нам нужно задать позицию
функцию, равную 0, и решить для t.
Мяч стартовал в 300 футах от земли, и мы использовали 300 в качестве
исходное положение. Если мы установим нашу позицию равной 0, это скажет нам
когда мяч коснется земли:
Мы получаем два значения для t: -5 и 3,75. Мы можем выбросить -5, так как у нас не может быть отрицательного ценность для времени. Следовательно, время, за которое мяч достигнет земля составляет 3,75 секунды. Чтобы найти скорость в момент удара мяча о земли, мы просто подставим 3,75 вместо t в наше уравнение скорости и решим:
Скорость мяча при ударе о землю составляет -140 футов/с
Пример 7. Применение дифференциального уравнения
Тормоза автомобиля включаются, когда он движется со скоростью
60 км/ч, обеспечивая постоянное замедление 12 м/с 2 .
Какое расстояние проезжает автомобиль до остановки и сколько времени это занимает?
Хорошо, давайте разберемся. Мы знаем, что ускорение равно -12 м/с 2 . Начальная скорость 60 км/ч; это нужно будет преобразовать в м/с (у нас не может быть проблем с разными единицами измерения):
Начальная скорость автомобиля составляет 16,7 м/с. Мы также можем назвать начальное положение x = 0, так как это когда автомобиль начинает замедляться. Все вместе:
Мы знаем, что нам понадобится функция положения в в какой-то момент, так как нам нужно выяснить, какое расстояние проедет машина до подходит к остановке, так что давайте уберем это с дороги:
Теперь нам нужно выяснить, в какое время машина подходит к остановке. Мы не знаем, в каком положении будет машина. этой точке, но мы знаем, что скорость будет равна 0. Чтобы узнать когда скорость равна 0, нам нужно установить скорость равной 0 и решить:
Автомобиль останавливается через 1,4 секунды после подачи
тормоза.
Какое расстояние он проходит до остановки? Нам нужно подставить t = 1,4 к функции положения, чтобы узнать:
Автомобиль проезжает 11,6 метра до остановки
Решение дифференциальных уравнений: общее и частное
Дифференциальное уравнение в математике формулируется как уравнение, которое содержит одну или несколько функций среди своих производных, как показано ниже:
Производные функции определяют скорость изменения функции в точке, в основном используются в областях физики, химии, инженерии, биологии, геологии, экономики и т. д. Узнайте о решении дифференциальных уравнений здесь, в этом статья через определение, общее решение и частное решение, за которыми следуют такие методы, как метод разделения переменных, решение линейных и нелинейных дифференциальных уравнений с решенными примерами и часто задаваемыми вопросами.
Что такое решение дифференциальных уравнений? Решение дифференциальных уравнений – это отношение между переменными дифференциального уравнения, которое удовлетворяет данному дифференциальному уравнению.
Все решения дифференциального уравнения получаются интегрированием дифференциального уравнения.
Существует 4 метода решения дифференциальных уравнений, которые приведены ниже:
- Решение путем проверки : Иногда можно найти решение дифференциального уравнения второго порядка путем проверки, что обычно приводит к успешным пробам и ошибкам с помощью нескольких специальных простых функций. Метод проб и ошибок — не самый надежный способ определить уравнение, но при достаточной практике можно получить решение путем проверки.
- Общее решение дифференциального уравнения : Общее решение дифференциального уравнения — это уравнение, в котором число произвольных констант совпадает с порядком данного дифференциального уравнения. 9{3}+C\) представляет собой общее решение дифференциального уравнения.
Если мы интерпретируем дифференциальное уравнение первого порядка с помощью метода с разделяющимися переменными, мы обязательно должны включить произвольную константу, как только будет выполнено интегрирование.
Частное решение дифференциальных уравнений
3+c\), где c обозначает произвольную константу, указывает однопараметрическое семейство кривых, как показано на рисунке ниже. Дифференциальные уравнения в математике иногда также определяются как производные зависимой переменной по независимой переменной. Как видно из предыдущего заголовка, общее решение содержит все возможные решения и обычно содержит произвольные константы. С другой стороны, решение без произвольных констант или функций называется частным решением. То есть, когда произвольной константе, присутствующей в общем решении дифференциального уравнения, на основе заданных условий приписывается какое-то частное значение, то это называется частным решением.
Частное решение дифференциального уравнения получается путем задания дополнительных условий, как правило, в виде начальных или граничных условий.
Узнайте о применении производных
Методы решения дифференциальных уравнений первого порядка и первой степениТеперь, когда вы знаете об общем решении и частном решении дифференциальных уравнений, давайте разберемся с некоторыми другими методами решения дифференциальных уравнений .
9{ }g\left(y\right)dy+c\), где C — произвольная константа.
Для приведенного ниже примера:
\(\frac{dy}{dx}=7xy\)
Все члены y, включая dy, могут быть перенесены в одну часть уравнения, а все члены x, включая dx, в другая сторона уравнения. Модифицированное уравнение:
\(\frac{dy}{y}=7x\ dx\)
Решение линейного дифференциального уравненияЛюбое дифференциальное уравнение вида \(\frac{dy} {dx}+P.y=Q\), где P и Q являются функциями только от x, называется линейным дифференциальным уравнением первого порядка с y в качестве зависимой переменной. 9{\prime}}\dy}\) известен как интегрирующий коэффициент (IF).
Решенные примеры решения дифференциальных уравненийРассмотрим некоторые решенные примеры решения дифференциальных уравнений.
Пример 1: Найдите общее решение дифференциального уравнения в виде \(\frac{ydx−xdy}{x}=0\).
Решение: Использование концепции дифференциальных уравнений методом разделимых переменных.

Если коэффициент при dx зависит только от x, а коэффициент при dy зависит только от y в данном дифференциальном уравнении, то мы можем разделить члены dx и dy и проинтегрировать их по отдельности. 9х}\справа)\).
Здравствуйте! Надеюсь, статья о решении дифференциальных уравнений окажется для вас информативной и полезной; следите за обновлениями в приложении Testbook или посетите веб-сайт Testbook, чтобы узнать больше об обновлениях по подобным темам из математики, естественных наук и многих других предметов, и даже можете проверить серию тестов, доступных для проверки ваших знаний относительно различных экзаменов.
Часто задаваемые вопросы о решении дифференциальных уравненийQ.1 Что такое общее решение дифференциальных уравнений?
Ответ 1 Общее решение дифференциального уравнения – это уравнение, в котором количество произвольных констант совпадает с порядком данного дифференциального уравнения.

Q.2 Как найти решение дифференциального уравнения?
Ответ 2 Решение дифференциального уравнения может быть получено через общее решение и частные решения. Существуют и другие методы, такие как методы разделения переменных, решения с помощью линейных дифференциальных уравнений и так далее.
Q.3 Что такое сингулярное решение дифференциального уравнения?
Ответ 3 Это тип частного решения, но их нельзя вывести из общего решения, задав значения произвольных констант.
В.4 Как определить частное решение дифференциального уравнения?
Ans.4 Когда произвольной константе, присутствующей в общем решении дифференциального уравнения, основанном на данных условиях, присваивается некоторое конкретное значение, тогда это известно как частное решение.
Q.5 Каково определение линейного дифференциального уравнения первого порядка?
Ans.

Дифференциальные уравнения с разделяющимися переменными.
РЕЗОНАНС


3+c\), где c обозначает произвольную константу, указывает однопараметрическое семейство кривых, как показано на рисунке ниже. 

