Пределы: инструкция по применению | Udemy
Добро пожаловать на проект Dr Nev!
Меня зовут Ольга, и я — Dr Nev.
Я преподавала в ВУЗах Нижнего Новгорода и Санкт-Петербурга, и сейчас являюсь научным сотрудником Университета Эксетера в Великобритании. Почему я Dr Nev? Потому что я доктор аналитических наук по фамилии Нев 🙂
Математика — не только моя основная профессия, но и увлечение, которое приносит удовольствие мне, и, хочется верить, пользу студентам, которым я помогаю обрести уверенность в этом предмете.
Мои курсы созданы для студентов нетехнических специальностей. Здесь нет места абстрактной теории, таинственным определениям и пугающим теоремам высшей математики. Только понятная практика.
Мои курсы помогут обрести уверенность в своей способности решить, как минимум, типовые практические задачи, сдать экзамен и даже, наверное, помочь сдать экзамен другу, ну а в идеале – получить от процесса обучения удовольствие.
Пройдя обучение на моих курсах, вы сможете описывать математическим языком и оптимизировать физические, экономические, химические, биологические процессы, а значит, в ваших руках появится возможность описать и предсказать … саму жизнь – впечатляет, не так ли?
Если да, тогда до встречи на курсах!
Мое образование
2001–2006 Нижегородский государственный университет, факультет вычислительной математики и кибернетики, специальность – прикладная математика и информатика, диплом специалиста с отличием
2004–2008 Нижегородский государственный университет, факультет управления и предпринимательства, специальность – экономика и управление на предприятии, диплом специалиста с отличием
2010–2012 НИУ Высшая школа экономики (Санкт-Петербург), факультет экономики, специальность – математические методы анализа экономики, диплом магистра с отличием
2011–2014 Санкт-Петербургский государственный университет, математико-механический факультет, кафедра статистического моделирования, аспирантура
2015-2017 Warwick University, United Kingdom, PhD in Analytical Science / Университет Уорика, Великобритания, степень доктора аналитических наук
Мой опыт академической работы
Репетиторство — более 15 лет
2007-2008 Нижегородский государственный университет, экономический факультет
2012-2013 Санкт-Петербургский экономический университет, кафедра высшей математики
2018 – настоящее время Exeter University, United Kingdom, Postdoctoral Research Fellow / Университет Эксетера, Великобритания, научный сотрудник
Научные публикации
3 публикации на русском языке, 9 – на английском языке
Мой опыт работы в индустрии
Intel Corporation, JLC Technologies, EMC, Interresearch
Предел функции – Электронный учебник K-tree
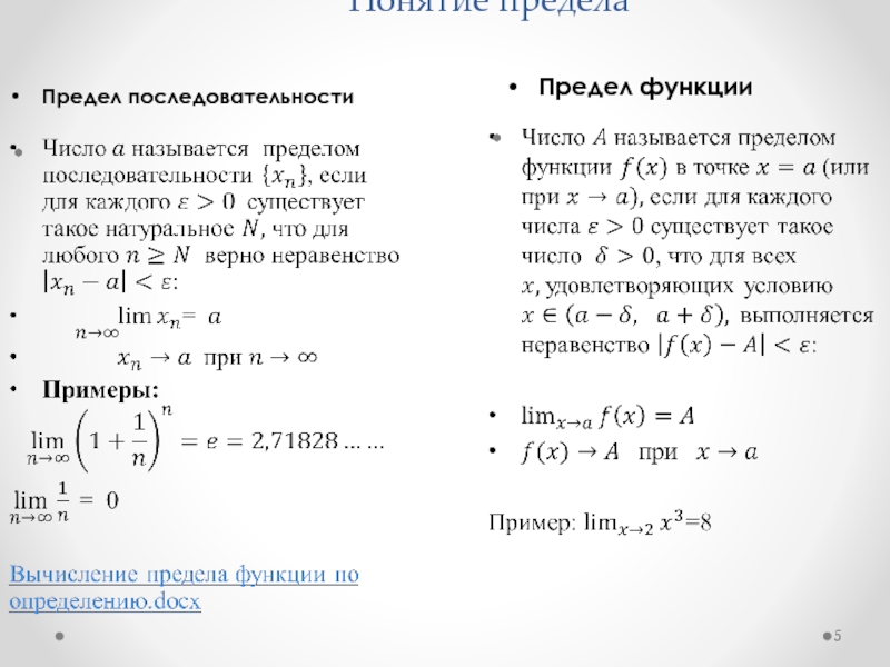
Предел скалярной функции от одной переменной
Обозначим открытое множество D ⊂ R и функцию f : D → R от одной переменной.
Точка x0 является предельной точкой множества D:
x0 ∈ D.
Пределом функции f при x стремящемся к x0 является h если для любого
ε > 0 существует такая δ > 0, что
x ∈ D, x ≠ x0, |x-x0| < δ ∴ |f(x)-h| < ε
(∴ обозначает “следовательно”)
Односторонний предел
Правосторонний предел f когда x стремится к x0 справа равен h1, если для любого ε > 0 существует δ > 0 такая, что
x ∈ D, x > x0, |x-x0| < δ ∴ |f(x)-h1| < ε
Левосторонний предел f когда x стремится к x0 слева равен h2
x ∈ D, x < x0, |x-x0| < δ ∴ |f(x)-h2| < ε
Если существует предел f в точке x0 и его значение равно h, то существуют односторонние пределы и
они совпадают со значением h.
Если односторонние пределы не совпадают, то предел не существует
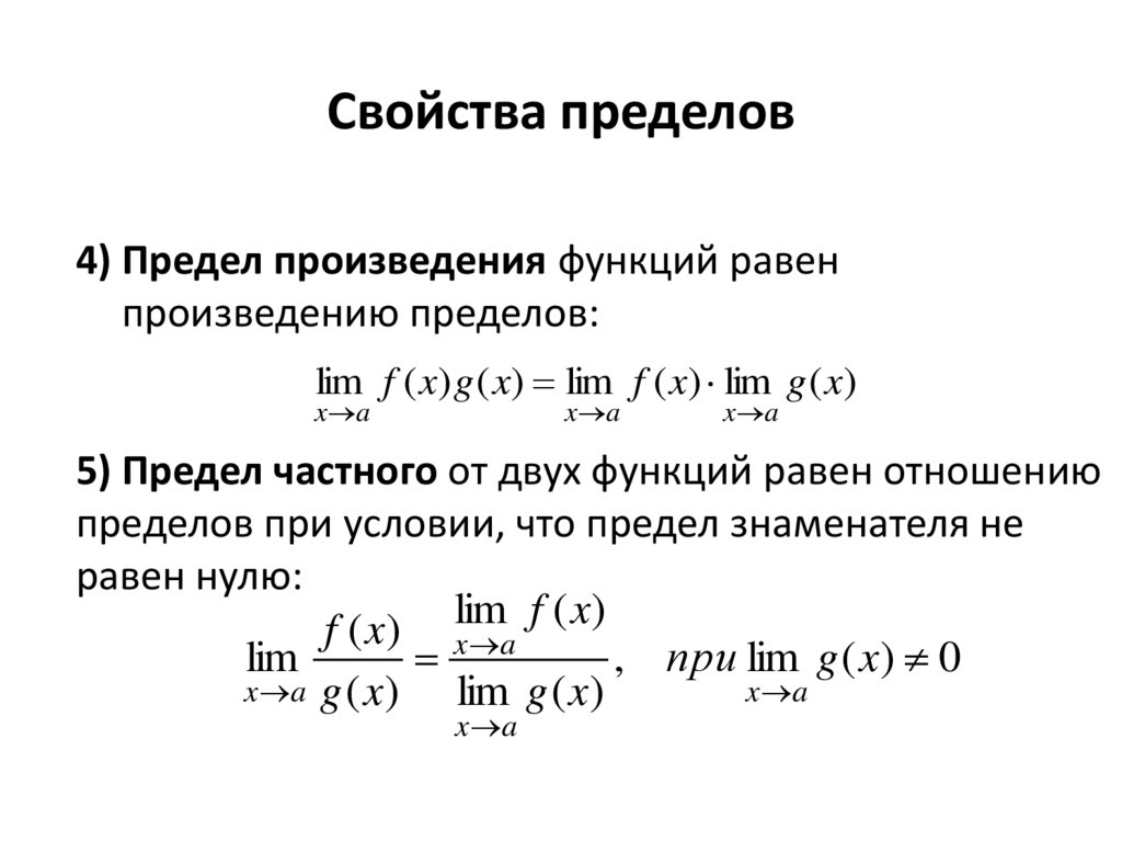
Свойства пределов
Если существуют пределы функций f и g в точке a, то
- limx→a(c⋅f(x)) = c⋅limx→a(f(x))
- limx→a(f(x)+g(x)) = limx→a(f(x)) + lim
x→a(g(x)) - limx→a(f(x)⋅g(x)) = limx→a(f(x)) ⋅ limx→a(g(x))
- limx→a(f(x)/g(x)) = limx→a(f(x)) / limx→a(g(x)) (если limx→a(g(x))≠0)
- limx→a(f(x)g(x)) = limx→a(f(x)) limx→a(g(x))
Предел функции с двумя переменными
Пусть D⊂R2 – открытое множество и функция f: D→R – функция с двумя переменными. Точка a является предельной точкой. Предел функции f, когда x стремится к a равен h, если для любого ε > 0 существует такое значение δ > 0, что
x ∈ D, x ≠ a, ||x-a|| < δ ∴ |f(x)-h| < ε
Определение предела
Пусть D – это открытое подмножество Rn и функция f : D → Rm.
Точка a ∈ D и h ∈ Rm.
Предел функции f, когда x стремится к a, равен h если для любого ε > 0
существует δ > 0 такая, что
x ∈ D, x ≠ a, ||x-a|| < δ ∴ |f(x)-h| < ε
и записывается в виде:
limx→af(x) = h
Свойства предела
Точка a∈D не обязательно принадлежит множеству D, поэтому может не существовать, т.е. для существования предела в точке а нет необходимости, что бы функция была определена в данной точке.
f(x) приближается к h тогда, когда x приближается к a, другими словами, функция стремится к h, когда x стремится к a: f(x) → h.
Если существует предел limx→af(x), то он единственный, то есть не может существовать два различных предела в одной точке.
Предел по фильтру
Пусть дана функция f: D ⊂ Rn → Rm и подмножество S ⊂ D такое,
что a ∈ S.
Предел по фильтру
S в точке a равен h, если для любого ε > 0 существует такое значение σ > 0, что:
x ∈ S, x ≠ a, ||x-a|| < δ ∴ ||f(x)-h|| < ε
Если предел функции в какой либо точке равен h, то значение предла для любого фильтра S будет также равно h. Таким образом, если не существует предел хотя бы по одному фильтру, то, следовательно, предел не существует. Также, если пределы по двум фильтрам не совпадают, то предел не существует.
Пример
Пусть дана функция f: R2\{(0,0)} → R
f(x,y) = xy/(x2+y2)
Обозначим два фильтра S1 = {(x,y)∈R2 / x = y} и S2 = {(x,y)∈R2 / x = -y} и найдём пределы в точке 0:
x∈S1: lim[(x,y)→(0,0)]f(x,y)=lim [x→0]x2/2x2=1/2
x∈S2: lim[(x,y)→(0,0)]f(x,y)=lim [x→0]-x2/2x2=-1/2
Пределы не совпадают, поэтому предел не существует.![]()
Непрерывность функции
Дана функция f: D ⊂ Rn → Rm с областью определения D и точкой a ∈ D. Функция f является непрерывной в точке a если lim x→af(x)=f(a). Функция называется непрерывной если она непрерывна в любой точке из области определения D.
Свойства непрерывных функций
Для функций f: D ⊂ Rn → Rm и g: D ⊂ Rn → Rm и числа c ∈ R справедливо:
- Если f непрерывна в точке a, то функция c⋅f тоже непрерывна
- Если f и g непрерывны в точке a, то функция g+f тоже непрерывна
- Если f и g непрерывны в точке a и m=1, то функция f⋅g тоже непрерывна в точке a
- Если f ⊂ Rn → R непрерывна в точке a и не равна нулю во всей области определения, то функция 1/f тоже непрерывна в точке a
- Если f ⊂ Rn → Rm
и f(x) = (f1(x),.
..,fm(x)), то
функция f непрерывна в точке x тогда и только тогда, когда непрерывны все функции fi(x) для 1 ≤ i ≤ m
Непрерывность сложных функций
Даны функции f:D⊂Rn→Rm и g:V⊂Rm→Rp. При соблюдении условий f(D)⊂V и g(f(x)), если f непрерывна в точке a, и g непрерывна в точке b = f(a), то g(f(x)) также непрерывна в точке a.
Теорема Кантора – Гейне
Пусть дана функция f : D ⊂ Rn → R m и такая область D, что D является компактным множеством. Если функция непрерывна, то у функции обязательно есть минимальное и максимальное значение.
Предел функции в точке
Сегодня рассмотрим подборку новых задач на нахождение предела в точке. Начнем с простых примеров на подстановку значения, чаще всего рассматривают в 11 классе школьной программы по математике.
Далее остановимся и проанализируем пределы с неопределенностями, методы раскрытия неопределенностей, применением первой и второй важных границ и их последствий.
Приведенные примеры полностью не охватят всей темы, но на многие вопросы внесут ясность.
Найти предел функции в точке:
Пример 46. Предел функции в точке определяем подстановкой
Так как знаменатель дроби не превращается в ноль то такую задача под силу решить каждому выпускнику школы.
Пример 47. Имеем долю полиномов, кроме того знаменатель не содержит особенности (не равен нулю).
Еще одна задача, фактически за 11 класс.
Пример 48. Методом подстановки определяем предел функции
Из условия следует, что граница функции равна двум, если переменная стремится к бесконечности.
Пример 49.Прямая подстановка x=2 показывает, что граница в точке имеет особенность {0/0}. Это означает, что и числитель и знаменатель скрыто содержат (x-2).
Выполняем разложение полиномов на простые множители, а потом сокращаем дробь на указанный множитель (x-2).
Предел дроби, которая останется, находим методом подстановки.
Пример 50.
Предел функции в точке имеет особенность типа {0/0}.
Избавляемся разницы корней методом умножения на сумму корней (сопряженное выражение), полином раскладываем.
Далее, упростив функцию, находим значение предела в единице.
Пример 51.Рассмотрим задачу на сложные пределы.
До сих пор от иррациональности избавлялись методом умножения на сопряженное выражение.
Здесь же, в знаменателе, имеем корень кубический, поэтому нужно использовать формулу разности кубов.
Все остальные преобразования повторяются от условия к условию.
Полином раскладываем на простые множители,
далее сокращаем на множитель, который вносит особенность (0)
и подстановкой x=-3 находим предел функции в точке
Пример 52.Особенность вида {0/0} раскрываем с помощью первого замечательного предела и его последствий.
Сначала разницу синусов распишем согласно тригонометрической формуле
sin(7x)-sin(3x)=2sin(2x)cos(5x).
Далее числитель и знаменатель дроби дополняем выражениями, которые необходимы для выделения важных пределов.
Переходим к произведению пределов и оцениваем вложение каждого множителя.
Здесь использовали первый замечательный предел:
и следствия из него
где a и b – произвольные числа.
Пример 53.Чтобы раскрыть неопределенность при переменной стремящейся к нулю, используем второй замечательный предел.
Чтобы выделить экспоненту, приводим показатель к 2-му замечательному пределу, а все остальное, что останется в предельном переходе, даст степень експоненты.
Здесь использовали следствие из второго замечатеьного предела:
Вычислить предел функции в точке:
Пример 54. Нужно найти предел функции в точке. Простая подстановка значения показывает, что имеем деление нулей.
Для ее раскрытия разложим на простые множители полиномы и выполним сокращение на множитель, который вносит особенность (х+2).
Однако числитель дальше содержит (x+2), а это значит, что при x=-2 граница равна нулю.
Пример 55.Имеем дробную функцию – в числителе разница корней, в знаменателе – поленом.
Прямая подстановка дает особенность вида {0/0}.
Переменная стремится к минус единице, а это значит, что следует искать и избавляться особенности вида (x+1).
Для этого избавляемся иррациональности умножением на сумму корней, а квадратичную функцию раскладываем на простые множители.
После всех сокращений методом подстановки определяем предел функции в точке
Пример 56.С виду подлимитной функции можно ошибочно заключить, что нужно применить первый предел, но вычисления показали, что все гораздо проще.
Сначала распишем сумму синусов в знаменателе sin(2x)+sin(6x)=2sin(4x)*cos(2x).
Далее расписываем tg(2x), и синус двойного угла sin(4x)=2sin(2x)cos (2x).
Синусы упрощаем и методом подстановки вычисляем предел дроби
Пример 57.Задача на умение использовать вторую замечательный предел:
суть заключается в том, что следует выделить ту часть, которая дает экспоненту.
Остальное, что останется в показателе в предельном переходе даст степень экспоненты.
На этом разбор задач на пределы функций и последовательностей не заканчивается.
В настоящее время подготовлено более 150 готовых ответов к пределам функций, поэтому изучайте и делитесь ссылками на материалы с однокласниками.
Предельные законы – определение, свойства и примеры
Вы когда-нибудь задумывались, есть ли более простой способ найти пределы функции без их графика или таблицы значений? Мы можем использовать различные доступные свойства и законы пределов. Законы пределов важны для управления и оценки пределов функций.
Законы пределов – это полезные правила и свойства, которые мы можем использовать для оценки пределов функции.
Законы пределов также помогают понять, как мы можем разбить более сложные выражения и функции, чтобы найти их собственные пределы.В этой статье мы узнаем о различных предельных законах, а также обсудим другие предельные свойства, которые могут помочь нам в следующих темах, посвященных предварительным вычислениям и расчетам.
Прежде чем установить эти свойства и научиться их применять, почему бы нам не начать с определения предельных законов?
Каковы законы о лимитах?
Как мы уже упоминали, предельные законы – это различные законы или свойства, которые мы можем применять для управления функциями и, в конечном итоге, нахождения их пределов.2 + \ lim_ {x \ rightarrow6} 5x + -8 \ color {blue} \ text {\ {Constant Law \}} \\ & = – 72 + 30 + -8 \ color {blue} \ text {\ {Многочлен Свойство функции \}} \\ & = – 50 \ end {align} $
Не волнуйтесь. Как только вы познакомитесь со списком законов о лимитах, вам будет легче оценивать лимиты! Фактически, мы уже узнали некоторые из этих предельных законов в прошлом, но они имеют гораздо более простые и общие формы.
Обратите внимание, что на протяжении всего обсуждения мы будем предполагать, что два выражения, $ \ lim_ {x \ rightarrow a} f (x) $ и $ \ lim_ {x \ rightarrow a} g (x) $, существуют и $ $ – константа.
Каковы свойства лимитов?
Почему бы нам медленно не познакомиться со свойствами ограничений и законов, которые могут нам помочь? В этом разделе также будут рассмотрены примеры, в которых используются эти свойства и законы, чтобы мы могли лучше их понять.
Если вы впервые сталкиваетесь с этими свойствами, попробуйте записать названия предельных законов и алгебраические определения. Обобщите их в одной таблице в качестве руководства для примеров этого раздела и следующих тем, с которыми вы можете столкнуться, связанных с ограничением функции.
Нет поблизости бумаги или приложения для заметок? Не беспокойтесь, мы также подытожили для вас эти свойства в конце этого раздела!
Понимание двух наиболее фундаментальных предельных законов
Мы сгруппируем эти два основных закона пределов, потому что они являются двумя наиболее применяемыми законами и простейшими законами пределов. Это постоянные и тождественные законы.
Постоянный закон: $ \ boldsymbol {\ lim_ {x \ rightarrow a} c = c} $
Этот предельный закон утверждает, что предел постоянной $ c $, когда $ x $ приближается к $ a $ , просто равно самой константе.
График выше показывает, почему постоянный закон верен для всех значений $ a $ и $ c $.
Независимо от значения $ a $ функция останется равной $ c $.
Вот несколько примеров того, как мы можем применить постоянный закон для некоторых пределов.
- $ \ lim_ {x \ rightarrow 2} 3 = 3 $
- $ \ lim_ {x \ rightarrow 1} -6 = -6 $
- $ \ lim_ {x \ rightarrow 6} \ pi = \ pi $
Закон идентичности: $ \ boldsymbol {\ lim_ {x \ rightarrow a} x = c} $
Знаете, почему мы называем это законом идентичности? Это потому, что мы имеем дело с линейной функцией $ y = x $ для этого закона предела.Закон предела гласит, что предел $ y = x $ при приближении к $ a $ равен числу (или $ a $) при приближении $ x $ к нему.
Вот иллюстрация того, почему закон идентичности верен для всех значений $ x $. Когда $ x $ приближается к $ a $, значение $ y $ будет зависеть от значения $ x $, поэтому, когда $ x $ приближается к $ a $, $ y $ также приближается к $ a $.
Ознакомьтесь с этими тремя примерами, чтобы лучше понять закон личности.
- $ \ lim_ {x \ rightarrow -4} x = -4 $
- $ \ lim_ {x \ rightarrow \ sqrt {2}} x = \ sqrt {2} $
- $ \ lim_ {x \ rightarrow \ pi} x = \ pi $
Готовы узнать больше о законах о лимитах? Вот еще пять, которые посвящены четырем арифметическим операциям: сложению, вычитанию, умножению и делению.
Предельные законы, связанные с арифметическими операциями.
Мы группируем эти предельные законы, потому что они имеют схожие формы и содержат четыре наиболее часто используемых арифметических операции в данной функции.
Закон сложения: $ \ boldsymbol {\ lim_ {x \ rightarrow a} [f (x) + g (x)] = \ lim_ {x \ rightarrow a} f (x) + \ lim_ {x \ rightarrow a} g (x)} $
Закон сложения повторяет, что когда мы берем предел суммы двух функций, результат эквивалентен сумме соответствующих пределов функции, когда $ x $ приближается к $ a $.
Если $ \ lim_ {x \ rightarrow 3} f (x) = -2 $ и $ \ lim_ {x \ rightarrow 3} g (x) = 5 $, это означает, что $ {\ lim_ {x \ rightarrow a } [f (x) + g (x)] $ можно определить, как показано ниже.
$ \ begin {выровнено} \ lim_ {x \ rightarrow a} [f (x) + g (x)] & = \ lim_ {x \ rightarrow a} f (x) + \ lim_ {x \ rightarrow a} g (x) \\ & = – 2 + 5 \\ & = 3 \ end {align} $
Закон вычитания: $ \ boldsymbol {\ lim_ {x \ rightarrow a} [f (x) – g (x)] = \ lim_ {x \ rightarrow a} f (x) – \ lim_ {x \ rightarrow a} g (x)} $
Этот закон аналогичен своему сложению.В нем говорится, что предел разницы двух функций просто равен разнице между пределами каждой функции как $ x \ rightarrow a $.
Почему бы нам не применить этот закон вместе с законами констант и тождества, чтобы упростить $ \ lim_ {x \ rightarrow -6} (x – 4) $.
$ \ begin {align} \ lim_ {x \ rightarrow -6} (x – 4) & = \ lim_ {x \ rightarrow -6} x – \ lim_ {x \ rightarrow -6} -4 \ color {синий } \ Text {{Закон вычитания}} \\ & = \ lim_ {x \ rightarrow -6} x -4 \ color {blue} \ text {{Постоянный закон}} \\ & = -6 – 4 \ color {blue } \ Text {{Закон идентичности}} \\ & = – 10 \ end {align} $
Это хороший пример, показывающий, как все эти свойства применяются при упрощении и оценке пределов.
Закон коэффициентов: $ \ boldsymbol {\ lim_ {x \ rightarrow a} c \ cdot f (x) = c \ lim_ {x \ rightarrow a} f (x)} $
Этот закон гласит, что предел продукта, разделяемого константой $ c $ и функцией $ f (x) $, будет таким же, когда мы умножим $ c $ до предела $ f (x) $ по мере приближения к $ a $.
Вот несколько простых приложений этого закона:
- Если $ \ lim_ {x \ rightarrow 2} f (x) = -4 $, $ \ lim_ {x \ rightarrow 2} -5 \ cdot f (x) $ равно $ -4 \ cdot -5 = 20 $
- Если $ \ lim_ {x \ rightarrow 3} g (x) = \ dfrac {1} {2} $, $ \ lim_ {x \ rightarrow 3} -12 \ cdot g (x) $ равно $ -12 \ cdot \ dfrac {1} {2} = 8 $
Закон продукта: $ \ boldsymbol {\ lim_ {x \ rightarrow a} [f (x) \ cdot g (x)] = \ lim_ {x \ rightarrow a} f (x) \ cdot \ lim_ {x \ rightarrow a} g (x)} $
Как и законы сложения и вычитания, это частный закон предела гласит, что предел произведения двух функций равен произведению соответствующих пределов каждой функции.
Почему бы нам не попытаться упростить $ \ lim_ {x \ rightarrow 5} 2x $, используя закон произведения и предыдущие законы, которые мы изучили?
$ \ begin {align} \ lim_ {x \ rightarrow 5} 2x & = \ lim_ {x \ rightarrow 5} (2 \ cdot x) \\ & = \ lim_ {x \ rightarrow 5} 2 \ cdot \ lim_ {x \ rightarrow 5} x \ color {blue} \ text {{Product Law}} \\ & = 2 \ cdot \ lim_ {x \ rightarrow 5} x \ color {blue} \ text {{Постоянный закон}} \ \ & = 2 \ cdot 5 \ color {blue} \ text {{Закон идентичности}} \\ & = 10 \ end {align} $
Закон частных: $ \ boldsymbol {\ lim_ {x \ rightarrow a} \ dfrac {f (x)} {g (x)} = \ dfrac {\ lim_ {x \ rightarrow a} f (x)} {\ lim_ {x \ rightarrow a} g (x)}} $, , где $ \ boldsymbol {\ lim_ {x \ rightarrow a} g (x) \ neq 0} $
Это означает, что предел частного двух функций эквивалентен отношению пределов каждой из функций.Обратите внимание, что этот закон применим только тогда, когда $ \ lim_ {x \ rightarrow a} g (x) \ neq 0 $.
Это означает, что если $ \ lim_ {x \ rightarrow a} f (x) = P $ и $ \ lim_ {x \ rightarrow a} g (x) = Q $, предел $ \ dfrac {f (x )} {g (x)} $, поскольку $ x \ rightarrow a $ равно $ \ dfrac {\ lim_ {x \ rightarrow a} f (x)} {\ lim_ {x \ rightarrow a} g (x)} = \ dfrac {P} {Q} $.
Предельные законы, включающие экспоненты и корни
Теперь, когда мы рассмотрели все предельные законы, включающие четыре основных операции, пришло время улучшить нашу игру и узнать о предельных законах для функций, содержащих экспоненты и корни.{th} $ корень предела функции, когда $ x $ приближается к $ a $.
Поскольку у нас есть ограничения, когда корень четный, убедитесь, что предел $ f (x) $ по мере приближения к $ a $ положительный, когда $ n $ четный.
Давайте применим то, что мы только что узнали, чтобы упростить $ \ lim_ {x \ rightarrow 4} \ sqrt [3] {f (x)} $, если $ \ lim_ {x \ rightarrow 4} f (x) = -27 $?
Используя корневой закон, мы имеем $ \ lim_ {x \ rightarrow 4} \ sqrt [3] {f (x)} = \ sqrt [3] {\ lim_ {x \ rightarrow 4} f (x)} $ .
Учитывая, что $ \ lim_ {x \ rightarrow 4} f (x) = -27 $, теперь у нас есть $ \ lim_ {x \ rightarrow 4} \ sqrt [3] {f (x)} = \ sqrt [3] { -27} $ или -3 $.
Заметили ли вы общую закономерность, присущую всем законам предельных значений, которые мы только что изучили? Общее правило, показываемое предельными законами, заключается в том, что всякий раз, когда мы применяем операцию к пределу функции, вместо этого мы можем сначала найти предел функции, а затем взять предел полученного выражения.
Обзор свойств пределов
Мы узнаем больше о приложениях предельных законов, когда узнаем, как оценивать пределы более сложных функций. А пока давайте сначала подведем итог законам пределов, которые мы только что узнали в этой статье.
| Закон пределов | Алгебраическое определение | Пример |
| Постоянный закон | $ \ lim_ {x \ rightarrow a} c = c $ | 3} 4 = 4 $|
| Закон идентичности | $ \ lim_ {x \ rightarrow a} x = a $ | $ \ lim_ {x \ rightarrow 3} x = 3 $ |
| Закон сложения | $ \ lim_ {x \ rightarrow a} [f (x) + g (x)] = \ lim_ {x \ rightarrow a} f (x) + \ lim_ {x \ rightarrow a} g (x) $ | $ \ lim_ {x \ rightarrow 2} [(x – 1) + (2x)] = \ lim_ {x \ rightarrow 2} (x – 1) + \ lim_ {x \ rightarrow 2} 2x $ |
| Закон вычитания | $ \ lim_ {x \ rightarrow a} [f (x) – g (x)] = \ lim_ {x \ rightarrow a} f (x) – \ lim_ {x \ rightarrow a} g (x) $ | $ \ lim_ {x \ rightarrow 2} [(x – 1) – (2x)] = \ lim_ {x \ rightarrow 2} (x – 1) – \ lim_ {x \ rightarrow 2} 2x $ |
| Закон коэффициентов | $ \ lim_ {x \ rightarro wa} cf (x) = c \ lim_ {x \ rightarrow a} f (x) $ | $ \ lim_ {x \ rightarrow 5} \ sqrt {2} x = \ sqrt {2} \ lim_ {x \ rightarrow 5} x $ |
| Закон о продукте | $ \ lim_ {x \ rightarrow a} [f (x) \ cdot g (x)] = \ lim_ {x \ rightarrow a} f (x) \ cdot \ lim_ {x \ rightarrow a} g (x) $ | $ \ lim_ {x \ rightarrow 2} [(x – 1) \ cdot (2x)] = \ lim_ {x \ rightarrow 2} (x – 1) \ cdot \ lim_ {x \ rightarrow 2} 2x $ |
| Закон частных | $ \ lim_ {x \ rightarrow a} \ dfrac {f (x)} {g (x)} = \ dfrac {\ lim_ {x \ rightarrow a} f (x)} {\ lim_ {x \ rightarrow a} g (x)} $ | $ \ lim_ {x \ rightarrow 2} \ dfrac {x – 1} {2x} = \ dfrac {\ lim_ {x \ rightarrow 2} x – 1} {\ lim_ {x \ rightarrow 2} 2x} $ |
| Степенной закон | $ \ lim_ {x \ rightarrow a} [f (x)] ^ n = \ left [\ lim_ {x \ rightarrow a} f (x) \ right] ^ n $ | $ \ lim_ {x \ rightarrow 3} [2 (x + 1)] ^ 4 = \ left [\ lim_ {x \ rightarrow 3} 2 (x + 1) \ right] ^ 4 $ |
| Корневой закон | $ \ lim_ {x \ rightarrow a} \ sqrt [n] {f (x)} = \ sqrt [n] {\ lim_ {x \ rightarrow a} f (x)} $ | $ \ lim_ {x \ rightarrow 3} \ sqrt [4] {2 (x + 1) } = \ sqrt [4] {\ lim_ {x \ rightarrow 3} 2 (x + 1)} $ |
Обязательно просмотрите все свойства, которые мы обсуждали в предыдущем разделе, прежде чем решать следующие проблемы.
.
Пример 1
Учитывая, что $ \ lim_ {x \ rightarrow a} f (x) = -24 $ и $ \ lim_ {x \ rightarrow a} g (x) = 4 $, найдите значение следующих выражений с использованием только что изученных нами свойств пределов.
а. $ \ lim_ {x \ rightarrow a} [f (x) + g (x)] $
б. $ \ lim_ {x \ rightarrow a} [4 г (x)] $
c. $ \ lim_ {x \ rightarrow a} \ dfrac {\ sqrt {g (x)}} {0.5f (x)} $
Решение
Когда вы впервые работаете с подобными проблемами, это всегда полезно чтобы иметь список только что обсужденных предельных законов.Таким образом, вы всегда можете проверить закон о лимитах, который может применяться к нашей проблеме.
Мы можем переписать $ \ lim_ {x \ rightarrow a} [f (x) + g (x)] $ как $ \ lim_ {x \ rightarrow a} f (x) + \ lim_ {x \ rightarrow a} g (x) долларов с использованием закона сложения .
Подставьте указанные значения вместо пределов $ f (x) $ и $ g (x) $ по мере приближения к $ a $.
$ \ begin {выровнено} \ lim_ {x \ rightarrow a} [f (x) + g (x)] & = \ lim_ {x \ rightarrow a} f (x) + \ lim_ {x \ rightarrow a} g (x) \\ & = – 24 + 4 \\ & = -20 \ end {align}
$a.Это означает, что $ \ lim_ {x \ rightarrow a} [f (x) + g (x)] = \ boldsymbol {24} $.
Точно так же мы можем переписать $ \ lim_ {x \ rightarrow a} [4 g (x)] $ как $ 4 \ lim_ {x \ rightarrow a} g (x) $ , используя закон коэффициентов .
$ \ begin {align} \ lim_ {x \ rightarrow a} [4g (x)] & = 4 \ lim_ {x \ rightarrow a} g (x) \\ & = 4 (4) \\ & = 16 \ end {align}
$ б. Следовательно, $ \ lim_ {x \ rightarrow a} [4 g (x)] $ равно $ \ boldsymbol {16} $.
Третье выражение потребует нескольких предельных законов, прежде чем мы сможем найти значение выражения.Фактически, для этого элемента нам потребуются следующие свойства:
- Закон частных, чтобы разбить предел дроби.
- Корневой закон для числителя.
- Коэффициент закона для знаменателя.

Давайте продолжим и разберем $ \ lim_ {x \ rightarrow a} \ dfrac {\ sqrt {g (x)}} {0.5f (x)} $, чтобы увидеть, как эти законы могут быть полезны для этого элемента.
$ \ begin {align} \ lim_ {x \ rightarrow a} \ dfrac {\ sqrt {g (x)}} {0.5f (x)} & = \ dfrac {\ color {blue} {\ lim_ {x \ rightarrow a} \ sqrt {g (x)}}} {\ color {blue} {\ lim_ {x \ rightarrow a} [0.5f (x)]}} \ color {blue} \ text {Quotient Law} \\ & = \ dfrac {\ color {blue} {\ sqrt {\ lim_ {x \ rightarrow a} g (x)}}} { \ lim_ {x \ rightarrow a} [0.5f (x)]} \ color {blue} \ text {Root Law} \\ & = \ dfrac {\ sqrt {\ lim_ {x \ rightarrow a} g (x)} } {\ color {blue} 0.5 \ lim_ {x \ rightarrow a} f (x)} \ color {blue} \ text {Coefficient Law} \\ & = \ dfrac {\ sqrt {\ lim_ {x \ rightarrow a} g (x)}} {0.5 \ lim_ {x \ rightarrow a} f (x)} \ end {align} $
Используя последнее выражение, давайте подставим $ \ lim_ {x \ rightarrow a} f (x) = -24 $ и $ \ lim_ {x \ rightarrow a} g (x) = 4 $ в рациональное выражение.
$ \ begin {align} \ lim_ {x \ rightarrow a} \ dfrac {\ sqrt {g (x)}} {0.5f (x)} & = \ dfrac {\ sqrt {\ lim_ {x \ rightarrow a } g (x)}} {0,5 \ lim_ {x \ rightarrow a} f (x)} \\ & = \ dfrac {\ sqrt {4}} {0,5 (-24)} \\ & = \ dfrac {2 } {- 12} \\ & = – \ dfrac {1} {6} \ end {align}
$c. Это означает, что $ \ lim_ {x \ rightarrow a} \ dfrac {\ sqrt {g (x)}} {0.5f (x)} $ равно $ \ boldsymbol {- \ dfrac {1} {6}} $ .
Пример 2
Используйте различные свойства пределов, чтобы найти значения следующих выражений.2 + bx + c $ – это общая форма квадратичных выражений, а $ k $ может быть любой ненулевой константой, это наблюдение применимо ко всем квадратичным функциям.
Это означает, что для квадратичной функции ее предел, равный $ \ boldsymbol {x} $ , приближается к $ \ boldsymbol {k} $ можно определить, найдя значение функции в $ \ boldsymbol {x = k} $.
Хотите взглянуть на следующие концепции, которые вы узнаете на пределе возможностей? В общем, предел полиномиальной функции при приближении к $ a $ равен значению функции при $ x = a $.
2}} $ равно $ \ boldsymbol {\ sqrt [3] {\ dfrac {61} {4}}} $.
Пример 4
Используйте законы пределов, чтобы найти значение $ \ lim_ {h \ rightarrow 0} f (h) $, учитывая, что $ f (h) = \ dfrac {\ sqrt {5 – h } + 8} {h – 1} $.
Решение
Поскольку $ f (x) $ содержит рациональное выражение, мы можем применить закон частных , чтобы применить предельные законы как к числителю, так и к знаменателю.
$ \ begin {align} \ lim_ {h \ rightarrow 0} f (x) & = \ lim_ {h \ rightarrow 0} \ dfrac {\ sqrt {5 – h} + 8} {h – 1} \\ & = \ Dfrac {\ lim_ {h \ rightarrow 0} (\ sqrt {5 – h} + 8)} {\ lim_ {h \ rightarrow 0} h – 1} \ end {align} $
Сначала упростите знаменатель используя следующие законы пределов:
- Разделите два члена, используя закон разницы .
- Примените законы идентичности и констант , чтобы еще больше упростить выражение в знаменателе.

$ \ begin {align} \ lim_ {h \ rightarrow 0} (h – 1) & = \ lim_ {h \ rightarrow 0} h – \ lim_ {h \ rightarrow 0} 1 \\ & = 0 – \ lim_ {h \ rightarrow 0} 1 \\ & = 0 – 1 \\ & = -1 \ end {align} $
Теперь, когда у нас есть числовое значение знаменателя, давайте продолжим и упростим выражение.
$ \ begin {align} \ dfrac {\ lim_ {h \ rightarrow 0} (\ sqrt {5 – h} + 8)} {\ lim_ {h \ rightarrow 0} h – 1} & = \ dfrac {\ lim_ {h \ rightarrow 0} (\ sqrt {5 – h} + 8)} {- 1} \\ & = – \ lim_ {h \ rightarrow 0} (\ sqrt {5 – h} + 8) \ end { выровнено} $
Упростите это выражение, применив следующие свойства:
- Примените закон сложения , чтобы расширить термины и применить ограничения для каждого члена.
- Используйте законы корня , вычитания и константы , а затем, наконец, закон тождества, чтобы упростить $ \ lim_ {h \ rightarrow 0} \ sqrt {5 – h} $.
- Используйте постоянный закон во втором члене, чтобы вычислить $ \ lim_ {h \ rightarrow 0} 8 $.

$ \ begin {align} – \ left [\ sqrt {\ lim_ {h \ rightarrow 0} (5 – h)} + \ lim_ {h \ rightarrow 0} 8 \ right] & = – \ left (\ sqrt {\ lim_ {h \ rightarrow 0} 5 – \ lim_ {h \ rightarrow 0} h} + \ lim_ {h \ rightarrow 0} 8 \ right) \\ & = – \ left (\ sqrt {5 – \ lim_ {h \ rightarrow 0} h} + \ lim_ {h \ rightarrow 0} 8 \ right) \\ & = – \ left (\ sqrt {5-0} + \ lim_ {h \ rightarrow 0} 8 \ right) \ \ & = – (\ sqrt {5} + 8) \\ & = – \ sqrt {5} – 8 \ end {align} $
Это означает, что $ \ lim_ {h \ rightarrow 0} \ dfrac {\ sqrt {5 – h} + 8} {h – 1} $ равно $ \ boldsymbol {- \ sqrt {5} – 8} $.
Получаете удовольствие от поиска пределов с помощью различных свойств? Угадай, что? В этой статье вы узнаете больше о свойствах и методах оценки пределов!
На данный момент мы предоставили вам больше задач, чтобы вы могли самостоятельно освоить эти лимитные законы.
Практические вопросы1. Используйте то, что вы узнали о квадратичных функциях и их пределах, чтобы найти следующие пределы:
a.
2 – 3x +2 $
б.2 – bx – c $, где $ a $, $ b $ и $ c $ ненулевые константы
2. Учитывая, что $ \ lim_ {x \ rightarrow a} f (x) = -144 $ и $ \ lim_ {x \ rightarrow a} g (x) = 36 $, найдите значения следующих выражений, используя только что изученные нами свойства пределов.
а. $ \ lim_ {x \ rightarrow a} [f (x) – g (x)] $
б. $ \ lim_ {x \ rightarrow a} [-2 г (x)] $
c. $ \ lim_ {x \ rightarrow a} \ dfrac {12 \ sqrt {g (x)}} {0.5f (x)} $
3. Предположим, что $ \ lim_ {x \ rightarrow 4} f (x) = 12 $, $ \ lim_ {x \ rightarrow 4} g (x) = 4 $ и $ \ lim_ {x \ rightarrow 4} h (x) = -2 $.2 -bh – c $
2.
a. $ -180 $
б. $ -72 $
c. $ -1 $
3. $ 4 \ sqrt [4] {\ dfrac {6145} {8}} \ приблизительно 21,06 $
4. $ \ sqrt {15} -1 $
Изображения / математические рисунки созданы с помощью GeoGebra.
Каковы пределы наблюдения Конгресса?
Право Конгресса запрашивать данные пользователей у поставщиков услуг связи снова в центре внимания благодаря недавним запросам, сделанным специальным комитетом Палаты представителей от января.6 нападение на Капитолий для провайдеров, чтобы сохранить данные лиц, предположительно причастных к атаке. Запросы пользовательских данных – от базовой информации об абоненте и метаданных до информации о местонахождении и содержания сообщений – стали стандартной практикой Конгресса в последние годы, поскольку Конгресс начал использовать свои полномочия по статье I для участия в том, что я назвал «наблюдением Конгресса». . » Эти запросы вызывают серьезные вопросы о юридических границах и нормативных значениях этой власти Конгресса.
Конгресс уже давно пользуется полномочиями требовать доказательств от третьих лиц, используя свои полномочия по повестке в соответствии со статьей I.
Верховный суд подтвердил это право в своем решении Mazars в прошлом году. Но только недавно комитеты Конгресса использовали свои полномочия по вызову в суд для сбора электронных доказательств способами, которые подразумевают возможности наблюдения в цифровом мире.
На первый взгляд может показаться, что слежка со стороны государственных органов подробно изучалась и обсуждалась.В действительности, однако, сколько-нибудь значительного внимания уделяется только исполнительному надзору. Наблюдение Конгресса, то есть способность Конгресса использовать свои широкие полномочия по вызовам в суд в качестве формы электронного наблюдения, остается в значительной степени неисследованным, и соответствующие ограничения на эти полномочия не совсем понятны.
Это прискорбно. Наблюдение со стороны Конгресса демонстрирует гибридные черты как государственного наблюдения, так и политической власти в Конгрессе, и, как следствие, бросает вызов традиционным представлениям о правительственном надзоре.
Пределы наблюдения Конгресса
Как я утверждал в другом месте, наблюдение Конгресса проистекает из полномочий Конгресса по повестке дня в соответствии со Статьей I, и, следовательно, оно формируется взаимодействием трех видов ограничений на власть Конгресса: внешних ограничений, то есть источников закона, которые ограничивают в остальном действительные действия Конгресса по наблюдению; внутренние ограничения, означающие неотъемлемые границы полномочий Конгресса по наблюдению; и ограничения процесса, означающие процедурные и политические ограничения того, как Конгресс может решить осуществлять свои полномочия по надзору.Каждый из этих ограничений отличается от ограничений, установленных для других, более распространенных форм государственного надзора, и в целом они отражают непростое совпадение частной жизни личности с разделением властей.
Внешние ограничения
В традиционном мире государственного надзора обязательные требования к пользовательским данным, как правило, соответствуют определенным конституционным и законодательным правилам: правительство должно получить ордер на контент и другие данные с повышенными интересами к конфиденциальности, а также постановление суда или повестку в суд для чего-то меньшего.Но источники этих внешних ограничений – то есть законодательные и конституционные ограничения – надзора со стороны правительства относятся к Конгрессу совершенно иначе, чем к исполнительной власти. В результате наблюдение Конгресса рассматривается совершенно иначе в соответствии с ключевыми положениями SCA; также неясно, подчиняется ли Конгресс требованиям ордера Четвертой поправки, по крайней мере, не в категорическом смысле.
Закон о хранимых коммуникациях
На самом общем уровне SCA (a) запрещает добровольное раскрытие пользовательских данных третьим сторонам и (b) предоставляет механизм, с помощью которого «государственный орган» может требовать предоставления этих данных, несмотря на эти запреты.
Хорошо известно, что SCA применяется к запросам исполнительной власти. Что касается Конгресса, то здесь все менее ясно: ограничены ли полномочия Конгресса по повестке дня в суд запретами SCA?
Что касается некоторых категорий данных, это должен быть простой вопрос. В частности, SCA предоставляет информацию, не относящуюся к контенту, то есть данные, которые не включают «сущность, цель или значение» сообщения, такую как базовая информация о подписчике или другие метаданные, такие как журналы сеанса, – не могут быть раскрыты для любой «правительственный орган».«Государственная организация» определяется как «любой департамент или агентство США или их политическое подразделение». Но суды постановили, что это определение исключает Конгресс, в том числе в аналогичной формулировке Закона о праве на финансовую неприкосновенность частной жизни, что означает, что SCA не запрещает поставщикам добровольно раскрывать Конгрессу не относящуюся к контенту информацию. Точно так же ничто в SCA не запрещает поставщикам отвечать на повестку в Конгресс для получения этой информации.
Данные о содержании – например, текст электронного письма или прямого сообщения – представляют собой более сложный вопрос.Некоторые наблюдатели считают, что запрет на раскрытие информации о содержании является абсолютным, поскольку закон запрещает раскрытие информации «любому физическому или юридическому лицу». Конгресс – это «организация»? Может быть, так. Но это может быть не так просто.
Это потому, что Конгресс по-другому относится к себе, когда принимает законы, и избегает категорических ограничений на свои собственные полномочия. Он очень редко ограничивает свои полномочия по вызову в суд по статье 1, потому что это полномочие очень важно для его конституционных обязанностей.Верховный суд признал эти принципы еще в 1927 году в деле McGrain v. Daugherty, заявив, что Конгресс «не может принимать законы мудро или эффективно» без доступа к соответствующей информации, которой владеют другие. Суд постановил, что «необходимы некоторые средства принуждения», потому что «простые запросы о предоставлении такой информации часто оказываются бесполезными, а также та информация, которая предоставляется добровольно, не всегда является точной или полной».
Эта чувствительность сохраняется с течением времени: например, Апелляционный суд США по делу Д.C. Circuit неоднократно заявлял, что Федеральная торговая комиссия может раскрыть конфиденциальную информацию в ответ на требования Конгресса о расследовании, в том числе посредством повесток в суд, даже несмотря на то, что ей законодательно запрещено раскрывать ту же информацию общественности.
Таким образом, нельзя просто предположить, что надзор Конгресса действует так же в рамках традиционных внешних законодательных ограничений, которые применяются к надзору со стороны правительства, когда он затрагивает исполнительную ветвь власти. Поскольку власть Конгресса исходит из другого источника, необходимо серьезно отнестись к возможности того, что они могут быть ограничены разными способами.
Четвертая поправка
Несколько дел, происшедших в последние годы, внесли кажущуюся ясность в отношении того, применимо ли требование ордера Четвертой поправки к проводимому правительством конструктивному поиску цифровой информации.
В деле Карпентер против Соединенных Штатов Верховный суд подтвердил, что принудительное предоставление некоторой информации о местоположении, хранящейся у провайдера, может представлять собой поиск для целей Четвертой поправки. И он постановил, что сотрудники правоохранительных органов должны получить ордер на получение этих данных.В деле Warshak v. United States Апелляционный суд США шестого округа постановил аналогичным образом в отношении содержания электронных писем.
Но оба дела (как и большая часть прецедентного права Четвертой поправки о цифровом поиске) были ограничены запросами правоохранительных органов, и последствия для повесток в Конгресс менее ясны. Традиционно Верховный суд постановил, что Четвертая поправка требует, чтобы повестки в Конгресс соответствовали только стандарту разумности. При таком подходе Конгресс не требует категорического ордера.То есть, правоохранительные органы, как правило, должны иметь ордер на вероятную причину, выданный мировым судьей, прежде чем приступить к поиску – конструктивному или иному – для удовлетворения Четвертой поправки.
Но повестка в конгресс должен иметь отношение только к санкционированному расследованию и разумно определять материалы, которые необходимо предоставить; нет мирового судьи, нет вероятной причины, нет средства пресечения.
Несомненно, что конструктивный поиск цифровой информации заслуживает более пристального судебного рассмотрения из-за возросших интересов конфиденциальности.Но для этого потребовалось бы, чтобы получатель (или субъект) повестки оспаривал повестку в суд – возможность, которую я обсуждаю ниже, – потому что нет никаких юридических требований для комитета Конгресса запрашивать разрешение у судьи заранее.
Также возможно, что на практике получатель повестки в Конгресс будет согласовывать ограничения, скажем, на разделение не относящейся к делу информации или на то, как долго Конгресс может хранить информацию в своих записях. Но все эти корректировки – усиление судебного надзора в случае судебного обжалования или согласованных протоколов – будут дополнять, а не заменять текущий режим, который является разрешительным и сильно зависящим от контекста расследованием, а не областью жестких правил.
.
Внутренние ограничения
При отсутствии внешних ограничений Конгресс может свободно осуществлять свои полномочия по наблюдению, насколько позволяют его внутренние пределы, то есть внутренние границы полномочий Конгресса. И здесь есть несколько внутренних ограничений. Исходя из правила МакГрейна, согласно которому следственные полномочия Конгресса совпадают с его полномочиями, выраженными в статье I, возможности наблюдения Конгресса теоретически расширяются до тех пор, пока он не обладает полномочиями издавать законы, осуществлять надзор, выдвигать обвинения или импичмент.
Действительно, суды исторически оказывали значительное уважение законодательным и следственным решениям Конгресса. Например, Верховный суд обычно избегает требования о том, чтобы Конгресс – в начале расследования – определил интересующую законодательную тему или даже указал, что он намеревается издать закон. Вместо этого суд имел тенденцию допускать презумпцию того, что требования Конгресса о расследовании преследуют законную цель.
Пункт о выступлениях или дебатах по статье I, который был призван обеспечить членам Конгресса и их сотрудникам абсолютный иммунитет в отношении законодательных актов, служит еще одним прикрытием для следственных решений Конгресса, ограничивая возможность суда заглядывать за занавес заявленной цели Конгресса.В результате суды не могут рассматривать основные мотивы Конгресса.
Есть также несколько ограничений на способность Конгресса раскрывать информацию, которую он получает в ходе своих расследований. Фактически, некоторые аспекты работы Конгресса требуют свободы обмена информацией с общественностью. «Информирующая функция» играет важную роль, в частности, в основных законодательных и надзорных обязанностях Конгресса. Для выполнения этих обязанностей комитеты и члены Конгресса регулярно публикуют отчеты о расследованиях и выводы законодательства, выпускают пресс-релизы, взаимодействуют со средствами массовой информации и общаются с избирателями.А в соответствии с положением о выступлениях или дебатах суд не может блокировать раскрытие общественности информации, которая является частью законодательного процесса.
Пределы процесса
Несмотря на эти удивительно слабые ограничения на способность Конгресса направить свои следственные полномочия на слежку, Конгресс до недавнего времени не использовал (как показывает опыт) свои инструменты слежки. И когда это произошло, Конгресс в целом (хотя, возможно, не всегда) ограничил количество и объем своих запросов.Это самоограничение проистекает из процедурных правил, которые регулируют выдачу и исполнение повесток в конгресс и политические проверки или ограничения процесса. Эти ограничения процесса могут предложить значимые, даже если несовершенные, ограничения на наблюдение Конгресса, компенсируя в противном случае слабые внутренние ограничения и дополняя внешние ограничения, о которых говорилось выше.
Ограничения процесса наблюдения Конгресса в значительной степени проистекают из механизма исполнения судебных повесток. В мире государственного надзора добровольное раскрытие информации является скорее исключением, чем правилом, из-за чего многие поставщики услуг настаивают на вызове в суд, даже если они намереваются выполнить требование комитета.
Но выдача и обеспечение судебных повесток в отношении поставщиков услуг создает значительные транзакционные издержки для комитетов, особенно когда запросы выходят за рамки допустимого. Эти затраты могут возникать по-разному.
Во-первых, в Конгрессе есть процедурные проверки. Возможно, наиболее важным является то, что осуществление принудительного действия по повестке в суд требует значительных транзакционных издержек, даже до того, как оно когда-либо дойдет до суда. Для принудительного исполнения повестки в Сенат комитет должен утвердить и отправить резолюцию в зал, после чего он должен получить большинство голосов всей палаты, чтобы санкционировать гражданское правоприменение.Доказательство в пудинге: с 1979 года Сенат санкционировал гражданское правоприменение только шесть раз. В Палате представителей полная палата может уполномочить свои комитеты проводить правоприменительные меры даже в отсутствие четкого закона о принудительном исполнении, но до 2008 года существовала некоторая неопределенность в отношении того, будут ли федеральные суды обладать юрисдикцией для рассмотрения таких дел.
Во-вторых, на периферии правоприменительного процесса существуют политические проверки. Взгляды на доступ правительства к частным данным, как правило, не следуют строгим пристрастным линиям, а это означает, что партийный контроль не может быть преобразован в поддержку партии.Кроме того, каждая сторона рискует получить эскалацию «око за око», когда палата переходит из рук в руки. Кроме того, даже после того, как Конгресс санкционирует иск, на рассмотрение дела после его поступления в суд могут уйти месяцы или годы, не говоря уже о длительном апелляционном процессе, если дело имеет прецедентное значение. Учитывая временное политическое давление и реальную возможность того, что палата будет переходить из рук в руки каждые два года, комитет может не захотеть мириться с отсрочкой такого рода. Это говорит о том, что процедурные проверки наблюдения Конгресса, особенно принуждения к исполнению, являются важным дополнением к традиционным внешним ограничениям.
В-третьих, некоторые процессуальные ограничения существуют за пределами камеры и процесса принудительного исполнения.
Наблюдение со стороны Конгресса включает поиск информации от юридически развитой организации, которая может серьезно контролировать запросы правительства на данные с помощью различных действий, включая публичную прозрачность, судебные разбирательства, лоббирование и такие технологические механизмы, как шифрование. Кроме того, повестки в Конгресс не выдаются тайно, и Конгресс не имеет юридических полномочий запрещать поставщикам раскрывать такие запросы, какими бы конфиденциальными они ни казались.Для сравнения, такие приказы о неразглашении являются стандартными для правоохранительных органов. В результате провайдеры могут раскрыть общественности потенциально чрезмерно широкий или оскорбительный запрос, а также предмет запроса. Теоретически общественное мнение может оказывать влияние на правоприменение и противодействовать чрезмерно широким или оскорбительным требованиям.
Двойственность наблюдения со стороны Конгресса
Наблюдение со стороны Конгресса находится на пересечении двух областей права: государственного надзора и разделения властей.
Что касается первого, то наблюдение Конгресса поднимает вопросы, касающиеся того, как интересы частной жизни должны быть сбалансированы с интересом Конгресса в доступе к информации. В настоящее время наблюдение Конгресса ограничивается балансом ограничений, который отличается от других областей государственного наблюдения, при этом менее заметную роль играют SCA по защите конфиденциальности и Четвертая поправка, а более важную роль играют внутренняя политика и процедуры. Некоторые наблюдатели могут увидеть в этом повод для введения новых ограничений.
Тем не менее, что касается разделения властей, доступ Конгресса к информации зависит от относительных интересов и прав двух равноправных ветвей власти. С этой второй точки зрения наблюдение Конгресса представляет собой важный способ для Конгресса соревноваться за власть в условиях разделения властей, а это означает, что обычный подход в условиях внешних ограничений неприменим. То есть наблюдение Конгресса может служить мощным компонентом системы сдержек и противовесов, необходимых для противодействия исполнительной власти и сохранения позиции Конгресса как равноправной ветви власти.
Некоторые могут увидеть в этом причину сохранить власть в Конгрессе, а не ограничивать ее.
Формулировка имеет значение, о чем свидетельствует самая последняя и самая надежная оценка этих вопросов Верховным судом в Мазар. Там, столкнувшись с повестками Конгресса в финансовые учреждения о предоставлении президентской финансовой информации, суд применил модель разделения властей. То есть он сравнивал интерес комитета к сторонним данным не с индивидуальным интересом к конфиденциальности, а, скорее, с конкурирующими интересами исполнительной власти.Верховный суд предупредил, что в отсутствие новых ограничений «Конгресс может объявить сезон открытых дверей для информации президента, хранящейся в школах, архивах, провайдерах интернет-услуг, почтовых клиентах и финансовых учреждениях». Затем суд ввел новый балансирующий тест – не основанный на соображениях конфиденциальности, а скорее такой, который отражает «серьезные опасения относительно разделения властей», когда наблюдение Конгресса направлено на президента.
Как следствие, Верховный суд вынес решение, которое в конечном итоге безразлично к соображениям конфиденциальности.Аргументация в Mazars защищает только информацию президента. И это решение вообще не делает различий между разными уровнями интересов конфиденциальности в разных категориях информации.
Как тогда приблизиться к пределам наблюдения Конгресса? Безусловно, существуют разные способы (и институты) для уравновешивания множества конкурирующих интересов, как с точки зрения конфиденциальности, так и с точки зрения разделения властей. Конгресс мог бы регулировать эти вопросы и предпринять шаги для смягчения потенциальных злоупотреблений своими собственными полномочиями по надзору, создав новые правила на уровне палаты или комитета или, возможно, приняв уточняющие законы.Или, если провайдеры решат оспорить полномочия Конгресса в этой области, судьба и объем полномочий Конгресса могут быть решены (и потенциально ограничены) судебной властью. Можно было бы вновь сделать акцент на внешних ограничениях с более значительной ролью судов или уточнить ограничения процесса внутри каждой палаты или комитета.
В любом случае, это, вероятно, только начало более широкого обсуждения важного вопроса, имеющего последствия как для государственного надзора, так и для разделения властей.
Пределы закона (Стэнфордская энциклопедия философии)
Поэтому я думаю, что невозможно установить теоретические ограничения полномочий государства принимать законы против безнравственность. Невозможно заранее урегулировать исключения из общее правило или жестко определить области морали, в которые закон ни при каких обстоятельствах не должен допускаться.
—Лорд Девлин, «Обеспечение нравственности» (стр. 12–13).
Закон имеет пределы.Это очевидно. Юристы в разное время
и в разных местах есть цели, и им нужно найти лучших
способ их достижения. Некоторые могут попытаться положить конец случайному уличному насилию,
так что наложите суровые правовые санкции на всех, кто уличен в таких
провести. Некоторые могут стремиться положить конец очевидному вреду, причиненному алкоголем или
наркотиков путем запрета на их продажу и потребление.
Другие могут искать
для удовлетворения жилищных потребностей путем установления минимальных стандартов проживания
на тех, кто сдает свою недвижимость в аренду.Хотя они ищут лучшие средства
достижения своих целей, они могут потерпеть неудачу, и неудача может быть
драматический.
Во всех приведенных выше примерах преследуемые цели не могут
материализоваться. Суровые правовые санкции, налагаемые теми, кто пытается
сокращение уличного насилия может привести только к росту насилия, поскольку
преступники считают, что их с таким же успехом могут повесить за овцу, как за
ягненок. Запрет на употребление алкоголя может просто сбить с толку
потребление под землей, не достигнув своей цели и преуспев только в
добавление к общественному ущербу в качестве дальнейшего преступного инцидента
на запрете растет.Владельцы недвижимости, вместо того, чтобы раскошелиться на
законные улучшения их арендуемой собственности, могут просто
убрать свою недвижимость с рынка, в результате чего станет меньше доступного
свойства доступны для аренды и меньше потребностей удовлетворены.
В каждом случае
закон переборщил. Наблюдая за результатами своих
усилия, судебные должностные лица могут сделать вывод, что это было бы
лучше использовать другие средства или, может быть, даже ничего не делать, чтобы
терпели прежний уровень вреда, так как их средства нанесения
это до конца не решило поставленную задачу, а усугубило
Это.Стремясь к наилучшему результату, как они его видят, они достигли
только третье место, и теперь проблема может быть в неприятной
вернуться к лучшему.
Это знакомые истории в форме скелетов, которые иллюстрируют
банально, что методы, которые может использовать закон, могут просто дать сбой.
Есть пределы тому, чего может достичь закон, потому что некоторые из его инструментов
тупые. Некоторые инструменты не работают, другие контрпродуктивны; немного
усугубляют проблему, которую они должны были решить.Зная, что
работает, а то, что не работает, и что будет контрпродуктивно,
действительно важное знание. Опять же, применение желаемой политики может
быть непомерно дорогим и отвлекать ресурсы от еще большего
важные цели, которые государство может желать преследовать.
Государству также может потребоваться
рассмотреть в некоторых контекстах психологию своих граждан. Возможно
что-то есть во фрейдистском понятии «бледный
преступность »:« состояние лица, совершившего преступление.
из-за, а не вопреки его запрещенному статусу »
(Шеффлер 1992,
стр.70-71). [1] Также может быть то, что Дэвид Льюис называет «смесью
проблема. ” Льюис имел в виду, в частности, Джона Стюарта Милля
указывают на то, что истина и ошибка могут быть объединены в одном пакете,
так что нет способа подавить ошибку без подавления
правда (Льюис 2000, стр. 164). Но дело можно сказать больше
общее: у государства не может быть способа подавить сильно
нежелательная деятельность, не беспокоя также очень желаемую
Мероприятия. [2] Короче говоря, закон ограничен инструментами, которыми он располагает, и
эффекты, которые будут иметь эти инструменты.Мы могли бы назвать это
«Пределы средств-целей» или «практические ограничения». Закон
может принуждать, он может устанавливать правила, он может выносить приговор, но можно только идти
пока что с этими инструментами (Fuller 1978).
Закон должен стремиться к лучшему
возможно с имеющимися инструментами.
У закона есть пределы. У него есть, по крайней мере, средства-цели или практические
ограничения, которые только что обсуждались. Но это слишком бесспорно
быть особенно интересным заявлением, и оно ничего не говорит о
из-за того, что сделало эту тему такой противоречивой.Мы поворачиваем
к этому в мгновение ока. Важно иметь такие практические ограничения в
тем не менее, поскольку один из возможных способов очертить границы
Закон таков, что такие практические ограничения – это только пределов
что государства должны вести переговоры в своем законодательном и более широком правовом
поведение, за пределами банальности, что он должен действовать в моральном
приемлемый способ. В этом смысле аморальность действия или ценность
цель, которую необходимо достичь, – ни одна из них сама по себе не достаточна для
государственное принуждение.Противоречие начинается, когда вопрос о принципиальных лимитов повышено.
Средства-цели или практические ограничения
относятся к злым и неоправданным режимам так же, как и к
законные, хотя и по-разному. Если предположить, что через
инструменты своего права государство имеет или должно иметь формальную цель
законного правительства, мы должны спросить, есть ли
принципиальные ограничения закона? Лорд Девлин в цитате на
Начало эссе отрицает наличие каких-либо таких ограничений.Как мы будем
видите, ответить на вызов сформулировать принципиальные ограничения – это далеко
от простой задачи.
Большая часть споров вращается вокруг места морального рассуждения в
оправдание действий государства, чаще всего в оправдании использования
принуждение. Все согласны с тем, что аморальность поступка – это не
достаточная причина для государственного принуждения, поскольку, как мы видели,
пределы средств-целей и практические пределы. Но есть еще немного
точки соприкосновения. Должно ли государство воздерживаться от рассмотрения и принятия мер по
определенного рода соображения, чтобы подняться над сектантской
приверженность или обращение к одному спорному пониманию того, что
делает для хорошей жизни? Я предполагаю, что центральное напряжение
по поводу обращения государства к моральным предпосылкам, для которых
правда утверждается.
Если кто-то отрицает, что в принципе есть что-то
ограничивать обращение государства к моральной истине при принятии закона,
есть проблема несогласия. Несогласие может быть широко распространенным
и трудноразрешимый. Итак, что должно делать государство здесь и сейчас, когда
нет единого мнения, даже среди разумных людей, о том, что должно
быть сделано? Может ли он просто навязать то, что требуется, как это ни спорно,
быть правильным решением? С другой стороны, если кто-то пытается сдерживаться в
принцип обращения государства к моральным аргументам, исключая
рассмотрение определенных аргументов, основанных на моральной истине,
Задача состоит в том, чтобы сделать это на удовлетворительной основе, которая не просто ad hoc .
Безусловно, самое известное предложение о принципиальном ограничении Закон – это «принцип вреда» Джона Стюарта Милля:
Единственная цель, ради которой человечество оправдано, индивидуально или коллективно, препятствуя свободе действий любого из их количество – самозащита.Это единственная цель, для которой сила может по праву применяться к любому члену цивилизованного сообщества против его воли – предотвратить причинение вреда другим. Его собственное благо, будь то физическое или моральное, это не является достаточным основанием.(Милл 1993, гл.1, пункт 9)
Милль считал, что принцип в конечном итоге основан на
утилита [3] —в
в самом широком смысле, основанном на постоянных интересах человека
как прогрессивное существо »(Милл, 1993, с. 79; Грей, 1996, с. 6). Он
не думал, что этот принцип применим к людям, живущим в сообществах
которые еще не достигли уровня “цивилизации”
(Милл 1993, стр.79). В общинах, в которых было достаточно
прогресс к цивилизации, очень важно защитить
и способствовать свободе действий для всех.Государства в целом должны
признать важность такой свободы действий и ограничить
их закон соответственно. Нарушение свободы действий, особенно
с применением силы или принуждения, требовал особого рода
обоснование: что необходимо было предотвратить вреда другие.
Принуждать на том основании, что один хочет избежать вреда другим
это, конечно, принуждение по моральным соображениям. Милль думал, что никто другой
морального основания было бы достаточно.
Эта точка зрения оказала большое влияние.Действительно кажется на
лицом к лицу быть чем-то особенным в вреде. Смысл описания
Результат как вредный, как многие считали, состоит в том, чтобы сказать, что
“Это вредно с точки зрения очень широкого круга
представлений о добре »(Barry 1995, стр. 87-88; Scanlon
1975, стр. 655-659). Для Милля вред уникален, и для многих
последующие сторонники «принципа вреда», как мы
видите ли, он считался особенно мощным, если не совсем уникальным. Вред другим людям , для Милля, противопоставляется преступление другим лицам, причинение вреда лицу, подлежащему принуждению
сама , которая обычно соглашается на причинение вреда, и с голая (безвредная) безнравственность поведения, которое она будет
в противном случае стремитесь заниматься.
Милль, в частности, имел в виду
интересы безопасности и автономии интересов лиц. Государство может
законно помешать A избить B, даже если это ограничивает его
свобода действий, потому что это предотвращает причинение вреда B, защищает его
интерес к безопасности. И это может помешать А украсть у Б, так как
защищает свободу , среди прочего, B распоряжаться своей собственностью в качестве
он желает. Но государство выходит за свои рамки с этой точки зрения, если
он претендует на то, чтобы остановить А, разрушающего свою собственность; или для защиты C
от преступления, которое она предпримет, зная, что это делает А.
В последнее время Джоэл Файнберг попытался отстоять широкую Миллианское понимание границ закона. Он предлагает другая версия принципа вреда, таким образом:
Всегда есть веская причина в поддержку уголовного законодательства, что оно были бы эффективны в предотвращении (устранении, уменьшении) вреда лица, кроме актера (которому запрещено действовать), и что вероятно, нет других средств, которые были бы столь же эффективны ни при каких большая стоимость к другим значениям.(Файнберг, 1984, с. 26)
По сравнению с принципом Милля это кажется довольно слабым. Вред другие, мельничные стрелы, – это « только », мог лицензировать государственное принуждение; в то время как формулировка Файнберга требует большего мягко говоря, что это дает государству “вескую причину” принуждение. Его заявление о том, что причинение вреда другим – это просто “добро”. причина »позволяет ему ссылаться на другую« уважительную причину » для государственного принуждения – «принцип правонарушения».
Это всегда хороший повод в поддержку предполагаемого преступника. запрет, который, вероятно, необходимо для предотвращения серьезного правонарушения лицам, не являющимся актером, и, вероятно, будет эффективным означает с этой целью, если введено в действие.(Файнберг, 1984, с. 26, Фейнберг. 1985)
Несмотря на то, что Милль утверждал, что его Принцип вреда
очень простой принцип », который исключает оскорбление из сферы его компетенции,
Файнберг на самом деле считает, что его собственные
«Принцип преступления» в тексте Милля, независимо от того,
это правда, его более глубокое утверждение состоит в том, что его принцип достоин
служба поддержки.
Итак, если «причинить вред другим» и «оскорбить
другие могут представлять собой «вескую причину» для
государственное принуждение, сколько еще “веских причин” в
Точка зрения Файнберга за принуждение со стороны государства? Он предлагает широкий ответ на
курс его четырехтомного исследования пределов закона, хотя
с некоторым трепетом: его попросту нет – нет
другие веские причины для государственного принуждения.«Либеральный
позицию », он предлагает требования к государству, чтобы оно
признать законными только два основания для принуждения только
упомянул. Если нет никакого вреда для других и не будет оскорбления для других, чтобы
счетчик, принуждения быть не должно. Многие другие “хорошие”
он признает, что были предложены причины для государственного принуждения.
но хотя они и являются поводом для принуждения, они недостаточно хороши или
законные причины. Таким образом Файнберг заявляет о своей верности
оживляющий дух Милля О свободе.
Файнберг до некоторой степени перекликается с Миллем в его понимании вреда в
отношение к «интересам» людей.
Он не хочет быть
конечно, примите акцент Милля на «постоянных интересах человека.
как прогрессивное существо ». Он понимает, что
состояние как такое, в котором есть “возврат к
интересы; »и есть веская причина для принуждения, если
возврат неправомерный , а не просто возврат порядка
проигрыш в профессиональных теннисных соревнованиях или исключение из
бизнес за счет лучшего продукта конкурента.Две причины, по которым
Файнберг, с другой стороны, старается исключить
Патернализм »и« Правовой морализм ». Бывший он
описывает так:
В пользу запрета всегда есть веская причина. вероятно, необходимо для предотвращения вреда (физического, психологического или экономический) самому актеру и что, вероятно, нет другого означает, что он столь же эффективен, но не требует больших затрат для других ценности. (Файнберг 1984, стр. 26-27, Файнберг 1986)
«Правовой патернализм» важен для вопроса о
пределы закона, я очень мало скажу о нем, так как в нем есть запись
в другом месте этой Энциклопедии (G Dworkin, 2002).
Достаточно
здесь нужно сказать, что Файнберг не одинаково враждебен ко всем формам
правовой патернализм. Он различает «мягкий патернализм».
от «жесткого патернализма». Во многих случаях насильственные
исполнение воли человека может соответствовать его личному
автономия. Файнберг описывает такие дела как «мягкие»
патернализм »и противопоставляет их тем, в которых
патернализм »(Файнберг, 1986, с. 26). Это
«Жесткое» разнообразие, против которого противопоставляет себя Файнберг,
насильственное принуждение человека против ее воли для ее же блага.Этот
он исключает на основании законности. На самом деле он не верит
что «мягкий» патернализм на самом деле и есть патернализм,
правильно назван и поэтому не может добавить его в свой список
потенциально легитимные причины для юридического принуждения.
Файнберг так же стремится отрицать легитимность «Правового Морализм как легитимное основание, поскольку он (твердый) патернализм.
[Это] может быть морально законным, чтобы запретить поведение на местах что это по своей сути аморально, хотя и не причиняет ни вреда, ни оскорбление актера или других лиц.(Файнберг 1984, стр. 27; Файнберг 1990)
В следующем разделе мы сосредоточимся на этом как на соперник принципа вреда.
Введение слова «правонарушение» и некоторых видов патернализм как потенциально легитимное основание делает его немного вводить в заблуждение, говоря о “принципе вреда” как о едином принцип, разделяемый всеми ведущими мыслителями, связанными с принцип. Я буду продолжать делать это просто для стенографии. Таблица ниже иллюстрирует некоторое расхождение во взглядах ведущих мыслителей. связаны с принципом вреда в отношении надлежащих границ правовых принуждение.Ни у кого из них нет аккаунта с точно таким же выводы как любые другие.
Либеральные отчеты о потенциально легитимных основаниях для юридических принуждение
| Законное основание для принуждения? | Вред другим? | Оскорбление Другим? | Вред себе? | Правовой морализм? |
| Мельница | Есть | № | № | № |
| Файнберг | Есть | Есть | № | № |
| Hart | Есть | Да, иногда | Да, иногда | № |
| Раз | Есть | № [4] | Да, иногда | № |
Позже я перейду к другому направлению размышлений о пределах
закон: что закон должен оставаться нейтральным между разными
понимание природы добра.
Он должен принуждать, когда он
принуждение, нейтрально между такими пониманиями.
Х. Л. А. Харт начал свое эссе под названием «Социальная солидарность и Обеспечение нравственности »таким образом:
Можно извлечь из Платона Республика и Законы и, возможно, из этики Аристотеля и Политика , следующий тезис о роли права в отношение к принуждению к нравственности: закон города-государства существует не только для того, чтобы у мужчин была возможность возглавить морально хорошая жизнь, но чтобы увидеть, что они делают.Согласно этому тезису не только закон может использоваться для наказания мужчин за то, что для них это неправильно, но нужно так использовать; для продвижения моральной добродетели этими и другими способами является одной из целей или цели общества достаточно сложны, чтобы разработать правовую система. Эта теория прочно связана с конкретной концепцией. морали как единственно верного или правильного набора принципов, а не рукотворные, но либо ожидающие открытия человека с помощью своего разума или (в теологической обстановке) ожидая его раскрытия через откровение.я будем называть эту теорию «классическим тезисом», а не обсудить это дальше. (Харт, 1983, с. 248)
Потрудившись сформулировать рассматриваемый тезис, Государство должно следить за тем, чтобы люди жили хорошо, и чтобы цитируют двух тяжеловесов в свою поддержку, последнее предложение Харта звучит так: что-то вроде сюрприза. Он считал, что там мало что можно было сказать о морали, согласно которой ожидаемое открытие по причине или раскрытие через откровение.Так много так что это не заслуживает серьезного обсуждения. Это контрастирует с «Искусственная» мораль, которую Харт считает стоящей обсуждение в настоящем контексте.
Основанные на разуме, откровении и рукотворные версии
взгляд все склонен вызывать подозрения. Моралиста заклеймили
килл-радость и, что еще более мрачно, инквизитор. Сэр Тоби Белч Шекспира
жалуется первого рода: «Ты думаешь, что потому, что
Ты добродетелен, больше не будет пирожных и эля? »
( Двенадцатая ночь Акт II, Сцена III).Безвредные действия, которые
доставляют удовольствие или иным образом ценятся некоторыми, считаются честной игрой
моралист, потому что он аморален или порочен.
Образ Артура Миллера
тигель – удачная характеристика второго вида
подозрение: тигель – это «сосуд, в котором металлы нагреваются до
экстремальные температуры, плавление и очищение »(Miller 1952,
Певица и певица 2005, стр. 568). Моралист с этой точки зрения
инквизитор склонен видеть тех, кто не соблюдает «право
идеи как нечистые и готовые пойти на многое – чтобы
нагреть до экстремальных температур – чтобы «очистить»
таких лиц.
Конкретная версия юридического морализма, против которой выступал Харт, заключалась в том, что
лорда Девлина. Лорд Девлин, в то время судья английского Высокого суда,
реагировал на правительственный отчет, рекомендующий легализовать
гомосексуальное поведение между взрослыми по обоюдному согласию наедине. Отчет,
известный как «Отчет Вулфендона», пришел к выводу, что
‘Должны оставаться царством личной морали и безнравственности, которая
короче и грубо говоря, это не дело закона »
(«Отчет Вулфендона» 1957 г., п. 61).Основная мысль Девлина
был утверждать, что этот конкретный теоретический вывод не выдерживает
вверх.
Милль, конечно же, считал, что безобидное поведение не запрещено законом.
бизнес, независимо от того, можно ли его назвать аморальным, а Харт
цель в вызове Девлину состояла в том, чтобы подтвердить модифицированную версию
Взгляд Милля.
Каноническая формулировка Милля своего принципа вреда начинается с того, что мы можно увидеть следующими словами: «единственная цель, ради которой человечество имеют право, индивидуально или коллективно, вмешиваться в свобода действий любого из их числа – это самозащита.’ Девлин, хотя, конечно, был непримиримым противником того, как Милль продолжал отрывок, кажется, согласен. «Самозащита» для него, тянется к идее самозащиты со стороны государства. В С точки зрения Девлина, общество отчасти состоит из его морали и его морали. поэтому имеет право защищаться от любого нападения на это мораль.
Ибо общество – это не то, что скреплено физически; это удерживается невидимыми узами общей мысли. Если бы облигации были слишком в очень расслабленном состоянии члены разошлись бы.Общая мораль – это часть рабства. Рабство – это часть цены общества; и человечество, нуждающееся в обществе, должно заплатить свою цену. (Девлин 1965, п. 10)
Обществу нужна его мораль, как ему нужно правительство, и оно следовательно, в целях самозащиты право «использовать закон, чтобы сохранить нравственность, точно так же, как он использует его для защиты все остальное, что необходимо для его существования »(Devlin 1965, п. 11). Значит, для Девлина, чтобы сказать, как это делает Комитет Вулфендона, что есть область морали и безнравственности, которая не является юридический бизнес – это не просто “грубый” и ‘краткий’; это совершенно ошибочно.Закон должен делать то, что он необходимо сделать, чтобы взыскать цену общества, которая является защитой мораль этого общества.
Ранее было сказано, что морализм Девлина в терминах Харта
«Рукотворная» разновидность. Он считал, что невидимые связи
общих мыслей в данном обществе не совпадают в разных
общества. Некоторые общества, например, ненавидят полигамию, а другие находят
это достойная форма социальной организации.
По-разному как
моногамия и полигамия могут частично составлять невидимые узы
общая мысль в разных обществах.Для Девлина следует, что в
одно общество закон может быть использован для насаждения моногамии против полигамии
а с другой стороны, это может быть использовано для принуждения к полигамии против моногамии,
если последнее будет угрожать первому в любом случае. В
Девлин говорит нам, что в индустриальных обществах в целом верно, что
моногамия «встроена в дом, в котором мы живем, и не могла
быть удаленным, не сбивая »(Девлин, 1965, с. 10). Но
это всего лишь случайная правда, и если бы наши дома были построены
иначе содержание закона, подлежащего исполнению, могло законно
быть противоположным тому, что есть.По мнению Девлина, мораль
общепринятый.
Соответствующее чувство морали для Девлина относительное. Один должен
учитывать взгляды обычного человека, живущего в этом обществе, на
определить содержание морали; выражаясь английским языком Девлина, это
является «присяжным», мнения которого следует спрашивать, или
«Человек в омнибусе Клэпхэма».
Принуждение к преступнику
закон “должна быть терпимость к максимальной индивидуальной свободе
это соответствует целостности общества »(Devlin 1965,
п.16). Девлин классно говорит, что пределы терпимости достигнуты
не просто когда большинству не нравится практика; “Нет общества, он
говорит: «не могут обойтись без нетерпимости, негодования и отвращения, они
являются силами, стоящими за моральным законом, и действительно можно утверждать, что
если их или чего-то подобного нет, чувства
общество не может быть достаточно весомым, чтобы лишить человека свободы
выбора. »(Девлин 1965, стр. 17). В конце 1950-х на английском языке
общества, по крайней мере, с точки зрения Девлина, было спорным, что существовала
достаточно нетерпимости, возмущения и отвращения, чтобы оправдать преступника
закон запрещает гомосексуальное поведение между
Взрослые.
Ничего нельзя сказать в пользу толкования Девлина
гомосексуальность как «вызывающий привыкание» или «жалкий способ
жизни »(Девлин 1965, стр. v), но сам он мало отдыхает
теоретический вес этой конструкции: что для него важно
теоретически представляется верованиями населения, подкрепленными
эмоция отвращения и некоторая холодная рефлексия.
Предположительно, если
жив сегодня, Девлин будет утверждать на тех же основаниях для незаконность криминализации гомосексуального поведения
между взрослыми по обоюдному согласию.В современном английском обществе ни один из
основные политические партии придерживаются взгляда на гомосексуальность Девлина
широко распространенная в 1950-х годах, или, что более уместно, в девлините
условий, считает, что есть голоса, которые можно получить, отстаивая такие
вид.
Но именно этот аспект его мысли заставляет его взгляды несостоятельный. Бернард Уильямс показал, что соблазнительная линия мысль о том, что принято Девлином, часто подкрепляется нестабильное смешение относительных и не относительных взглядов.
- «Действие X неверно»
- «Действие X неверно в функциональном смысле, т. Е. Для настойчивость этого общества
- Следовательно, «Общество S имеет право делать то, что необходимо.
сохранить собственное существование; он может делать то, что необходимо подавить
Activity X ’(немного адаптируя Williams 1972, стр.
34-39; см.
различие между «позитивной моралью» и
«Критическая мораль» в Hart 1963, стр. 17-24)
Но вывод не следует.Может быть правда, что если шаги не предпринимаются, общество распадется. Апартеид на юге Африка распалась. Что, если более последовательное соблюдение центральным расистским элементам удавалось существовать дольше? Было бы это дальнейшее существование должно быть обеспечено моральным правом? Кто-нибудь сейчас был обязан обществу восстановить систему или совершал такой долг на период после его распада? Предложения абсурдны. В Дело, конечно, в том, что некоторым обществам недостает легитимности что может быть решительно к лучшему, что они распадаться.Девлин ошибается, когда говорит: «Что важно? не качество веры, а сила веры в Это. (Девлин 1965, стр. 114) ’
По словам Рональда Дворкина, тезис Девлина не прав.
что он неверно определяет, что такое моральный аргумент. Мы не спорим
морально, говорит он, когда мы предрешаем, когда мы попугаем, когда мы
рационализировать и когда мы просто эмоции.
Конечно, иногда
подслушивать разговоры с подлинным моральным содержанием, некоторые из них надежные, если
можно последовать совету Девлина и поймать омнибус Клэпхэма, но один
также получит столько же предубеждений, сколько и рационализаторов.
и попугаи, и столько же простых эмоций.Девлин ничего нам не дает
Помогите нам различать: все это для него одинаково. Не все
принимает, в свою очередь, утверждение Дворкина о том, что эмоциональные реакции не могут быть
моральные ответы; но Девлин, тем не менее, выбрал
эмоции – отвращение – которые особенно подвержены
искажение (ср. Nussbaum 2004). Понятно, что, отстаивая
“Принуждение к нравственности” Девлин не акцентировал внимание на
моральный аргумент вообще.
Счет Девлина неприемлемо подразумевает, что коррумпированный и аморальный
общество имеет такое же право на сохранение себя, как и приличное общество,
при условии, что он сможет интегрировать общество.Он также, как и у нас, только что
видел оперирует с неудовлетворительным пониманием того, что мораль
является.
Это оставляет возможность другого взгляда на правовой морализм.
который не делает этих ошибок и правильно видит мораль как
основано на разуме, но это также относится к утверждению Девлина, цитируемому прямо на
начало статьи о том, что «не существует области нравственности.
в соответствии с законом ни при каких обстоятельствах не допускается
войти ”. В его собственном аккаунте нет четкого маршрута, но его
вызов тем, кто предлагает принцип вреда и тому подобное
Принципы ограничения должны показать адекватную основу для изоляции
определенные области морали от государства при прохождении его
закон.
Самая влиятельная недавняя защита «вреда»
принцип’ – от теоретика с чувствительным к разуму счетом
нравственности – это Джозеф Раз (Raz,
1986). [5] Я перейду к предложенной Разом основе причинения вреда.
принцип. Но сначала несколько слов об изначальном обосновании Миллем
принцип. Милл заявил, что полезность является высшим призывом для всех
этические вопросы.
Но учитывая некоторые другие вещи, о которых говорит Милль
поначалу непонятно, почему он должен думать, что полезность дает
любая поддержка принципа вреда.Ибо он также придерживался принципа
полезности, что “действия правильны в той мере, в какой они имеют тенденцию
продвигают счастье, неправильное, поскольку они, как правило, производят обратное
счастья »(Милл 1993, с.7). Эта последняя формулировка кажется
государства-советники должны держать свои варианты открытыми в своих
законотворчество. «Делайте все, что в ваших силах, чтобы обратить вспять несчастье», –
совет, кажется, “и делайте все возможное, чтобы продвигать
счастья. “” Принуждать к предотвращению причинения вреда другим, если это
обратить вспять несчастье; принуждать к какому-то другому концу, если это так же подходит
Хитрость.’Но, как мы только что убедились, принуждение к предотвращению
Милль исключает безобидные правонарушения, независимо от того,
действие – лучший выбор государства для того, чтобы обратить вспять несчастье.
Никогда
помните, если эта безобидная ошибка делает всех несчастными; неважно, если
принуждение тех, кто его увековечивает, устранит страдания: государство
не должно принуждать, и страдания должны оставаться. Здесь возникла путаница
Шедевр Милля?
Не на некоторых аккаунтах. Для всего этого напряжения указывает на необходимость
для большей осторожности в формулировании правильной основы Милля
утилитаризм.Джон Грей рассуждает так тонко, что не может быть
воспроизведено здесь, что то, что необходимо, – это форма косвенного
утилитаризм или косвенный консеквенциализм (Gray, 1996). Действуя всегда
продвигать счастье может быть обреченным на провал, и хотя Милль действительно говорит,
как мы видели, « действий правильны пропорционально
они стремятся способствовать счастью », это замечание нельзя принять
буквально, согласно Грею, если читать с оставшейся частью
Миллианский корпус. Милль рекомендует, в интерпретации Грея,
что успешная максимизация счастья должна сопровождаться запретом
в определенных контекстах по его прямому преследованию: в частности, государство
должны уважать принцип вреда вместо того, чтобы напрямую обращаться к
принцип полезности (Gray 1996, стр.
136). Так счастье, которое в
оказывается, что для
человек, будет максимально лучше. Однако сам Грей в
второе издание его книги приходит к выводу, что
примирение не может быть успешным. Он приводит много аргументов. Один из них
утверждает, что предлагаемое примирение не может дать свободу сильной
достаточный приоритет:
Это правда, что запрещая ограничение свободы, кроме случаев, когда причинение вреда другим является предметом обсуждения, Принцип свободы Милля правил от любого количества нелиберальных ограничений свободы, как того требует патерналистские и моралистические соображения.Это исключает, потому что пока и пока не возникнет проблема причинения вреда другим, никто другой рассмотрение – и, в частности, отсутствие утилитарного соображение – может даже считаться веским доводом в пользу ограничение свободы. Проблема в том, что как только отключаемый трос установлен Принцип свободы был нарушен, даже незначительный вред другие могут санкционировать существенные ограничения свободы.В защита предоставила приоритет свободы по принципу Милля, хотя и кажется строгим, на самом деле по этой причине небольшой.(Gray 1996, стр. 136-137)
В целом и во многих отношениях принцип свободного плавания под защитой принципа вреда и принципа Утилиты в конечном итоге воюют друг с другом, а Утилиты просто нельзя гарантировать, что они будут придерживаться столь же строгого принципа свободы, как принцип вреда.
Раз не следует утилитарному пути Милля к защите от вреда принцип. Принимая ценностно-плюралистическое понятие морали, он утверждает в Короче, хотя:
- Нет принципиальных ограничений для достижения моральных целей на со стороны государства.
- Есть (тем не менее) ограничения для означает , которые могут законно приниматься в целях содействия благополучию людей и в стремление к нравственным идеалам (Раз, 1986, с. 420; Джордж, 1993, с. 161-188).
По этому поводу, даже если, казалось бы, очень сильная уступка в (1)
сделано для моралиста-правоведа, вопрос очень далек от завершения.
Ибо принципиальные ограничения могут быть созданы из средств, которые закон
предлагает достичь своих целей. (2), а не (1), побуждает Раза одобрить
Принцип вреда.На первый взгляд кажется странным, что сторонник
утверждение в (1) также может быть сторонником принципа вреда. Ибо это
не принцип, точно нацеленный на навязывание принципиальных
ограничения закона, исключая оправдания, основанные на доброте или
достойность вариантов? Как это совместить с утверждением, что нет принципиальных ограничений для достижения нравственных целей
со стороны государства?
Прежде чем коснуться этого вопроса, еще несколько слов о глубоком
структура перфекционизма Раза.’Повторюсь, насколько
(1) обеспокоен, взгляд Раза на мораль на световые годы от взгляда
Лорд Девлин: это категорически основано на разуме. Нет намека на
Идея Девлина о том, что мораль состоит просто из моральных
убеждения, чувства отвращения и т. д. к данному обществу. Нравственность
основаны на разуме, но забота Раза ограничивается штатами с
“Культуры уважения к автономии” и то, что значит жить
хорошая жизнь в таких обществах.
Ключ, как фраза
«Культура уважения к автономии» – это автономия.Первоочередная обязанность государства в обществе соответствующего типа –
поощрять, защищать и укреплять автономию всех граждан. Этот
требует оснащения всех “адекватным набором ценных
варианты ». Но квалификация« ценный »
фундаментальное значение для учетной записи. Государству не нужно поднимать
палец в защиту никчемных вариантов; он не обязан, скажем,
нейтралитет, чтобы оставаться выше борьбы между вариантами, которые
люди хотят преследовать. Раз ясно, кроме того, что автономия
принцип «разрешает и даже требует от правительств создавать
морально ценные возможности, и устранить отвратительные
one ’(Раз, 1986, стр.417).
Этот отчет, на мой взгляд, весьма правдоподобен. Но в свете этого
как можно увидеть принцип вреда? Почему не должно быть принуждения
использовали для устранения омерзительных вариантов? Обязательно должны быть
то, что мы ранее называли “средствами-целями” или
“Практические” проблемы с использованием принуждения для устранения
омерзительный вариант.
Применение принуждения может быть чрезмерно дорогим,
например, серьезное сокращение ресурсов, которые государство могло бы иначе
используйте для продвижения других ценных возможностей.Вероятно, будет
огромная проблема “смеси”: устранение того, что
бесполезным из-за принудительных мер может увеличить вероятность того, что
подлинная ценность будет понижаться вместе с ним. Отвратительные варианты
вряд ли будут существовать в обществе, полностью изолированном от других
варианты, которые не бесполезны. Но давайте представим, что в этом есть все
были учтены, и какая бы цена ни была уплачена,
признан чрезмерно высоким. Есть ли аргумент, чтобы показать, почему состояние
может по-прежнему не использовать принуждение для подавления бесполезного варианта, который идет
за пределами аргументов из «практических» или
Пределы «средств-целей»? Давайте посмотрим подробнее на Raz’s
аргумент.Его центральное утверждение состоит в том, что принцип вреда оправдан.
на основе принципа автономности по одной простой причине:
«Использованные средства, принудительное вмешательство, нарушают автономию
жертва ».
Он поясняет:
Во-первых, он нарушает условие независимости и выражает отношение доминирования и неуважение к принужденным физическое лицо. Во-вторых, принуждение к уголовной ответственности носит глобальный и неизбирательное вторжение в автономию. (Раз 1986, с. 418)
Оба эти момента требуют внимания.Я начну с
вторая точка для этого пути вокруг первой точки появится больше
четко. Таким образом, является ли использование принуждения «глобальным и
неизбирательное вторжение в автономию? Нет никаких сомнений в том, что
иногда бывает. «Лишение человека возможностей или
способность использовать их – это, как говорит Раз, «способ вызвать
ему причинить вред ». Снова« разочарование в стремлении [человека]
проекты и отношения, которые он установил, могут причинить вред (Раз
1986, стр. 413). Наиболее частый контекст для обращения за причинением вреда
принцип – это уголовный закон.Криминализация многих видов поведения
совершенное под угрозой тюремного заключения и тюремного заключения может отрезать очень выбор опций большой; или это может уменьшить их
значительно различными формами разрушения или разрушения: семьи
жизнь, глубокие личные отношения, возможности работы, стремление к ценным
мероприятия на свежем воздухе, участие в политической жизни и так далее.
Это правильно и важно подчеркнуть. Однако также ясно есть много других форм принуждения, которые регулярно используются для поддержки уголовные запреты, чем простое тюремное заключение: штрафы, сообщества заказы на обслуживание и заказы с электронной маркировкой – три примера.Четное если ограничиться уголовным законом, есть много способов за исключением тюремного заключения, которое может повлиять на выбор, но не может оставить у осужденного преступника нехватку адекватного диапазона ценные варианты. Эти методы могут быть в той или иной степени принудительными, но нападение на автономию в большинстве случаев не будет тотальным или почти полная.
Возьмем последний упомянутый пример из предыдущего абзаца:
обязательное ношение устройств электронной маркировки. Джермейн Пеннант,
Сборная Англии среди юношей до 21 года вошла в рейтинг Бирмингема.
в стартовом составе встретятся со шпорами в игре в высшем дивизионе
Английская футбольная лига: то, о чем мечтает большинство английских парней
сделано из! Только пока Пеннант играл, он
отбывает наказание после осуждения за вождение в нетрезвом виде
преступление.
Часть его предложения требовала от него ношения электронного
тег. Судья решил, что устройство для маркировки безопасно, пока оно
с соответствующей подкладкой под носком. «Он просто хочет продолжить
его жизнь снова и пойти играть в футбол »его менеджер Стив
– объявил Брюс. Судя по всему, он отлично справлялся
это, несмотря на облако, под которым он был. Когда он бегал
поля, мы бы явно не сказали, что у него неадекватный диапазон
ценные варианты, в то время как он в то же время отбывал преступное
приговор. [6]
Точно так же штрафы – это чрезвычайно распространенная форма уголовного наказания. Роберт Адамс, развивая свою точку зрения на пределы закона, подчеркивает, как и Раз, зло принуждения приводит следующий случай:
Я считаю, что было бы неправильно рассматривать владение и использование
табак (где он не загрязняет воздух для окружающих) до серьезных
уголовное наказание за зло принуждения и
наказание. Другие действия правительства по борьбе с курением или его побуждению
труднее, без принуждения, возможно, за счет повышения налогов на табак
продукты, кажется совершенно подходящим »(Адамс 1999, стр.
327).
В поддержку точки зрения Адамса можно привести ряд аргументов.
за конкретный вывод о том, что не следует криминализировать
владение табаком теми, кто решил его курить, несмотря на
очевидный вред, к которому приводит курение. Но угроза для
адекватность ценных возможностей такого человека не кажется одним из
их. Представьте себе государство, которое взимает высокие налоги с курения – полностью
соответствующий образ действий, по мнению Адамса, который препятствует
что-то малоценное без тяжелой принудительной дубинки.Представить
затем он меняет курс и криминализирует владение и использование
табак. Таким образом, табачные изделия будут облагаться налогом. Можно также
представьте, наконец, что наложенные штрафы составляют гораздо меньше денег для
получать ежегодные выплаты даже самым непокорным преступникам, чем
раньше платили налоги. Клеймо, присущее такому
преступление вряд ли будет намного выше, чем за нарушение правил парковки, поэтому
снова напрашивается вывод, что многое можно криминализировать без
любое серьезное нападение на адекватность возможностей человека.
По факту
иногда уголовные наказания могут повлиять на варианты меньше, чем налогообложение
(ср. Александр 2003).
Возможно, это показывает, что одна из ключевых функций вреда
принцип должен быть ограничен по объему. Возможно, так и должно быть
рассматривается в данном контексте не как принцип криминализации или
даже установления пределов закона в целом, но как принцип
регулирование надлежащего использования тюремное заключение ? [7] Такой принцип можно было бы сочетать с принципом предосторожности в
отношение к менее принудительным санкциям, упомянутым выше, которые
требуют серьезной проверки в применении этих санкций именно из-за
наличию в них некоторой степени принуждения.Это было бы,
тем не менее, следует резко сократить описание должностных обязанностей своего рода
принцип ограничения, искомый посредством причинения вреда
принцип. Мало того, что это больше не будет общим принципом, ограничивающим
сфера действия закона; это было бы резко сокращено в связи с
к уголовному праву.
Но такой вывод был бы преждевременным. Раз прекрасно понимает, что принуждение не всегда серьезно ущемляет автономия. Здесь появляется другой его аргумент, основанный на состояние независимости.Теперь мы должны подумать, действительно ли это аргумент может восполнить слабину. Мы уже заявляли, что для Raz автономию следует понимать как адекватный диапазон ценных опции. И того, что у кого-то есть такой набор возможностей, еще недостаточно, по его мнению, чтобы установить свою автономию: нужно также удовлетворяют условию независимости. Лучше всего это можно объяснить с помощью мыслимая, если практически маловероятная, возможность раб: раб, который занимается ценной деятельностью и хотел бы что бы он ни делал под командованием рабовладельца, даже если не так приказано.Такой человек не является независимым, и поэтому он не является независимым. автономный, независимо от адекватности его ценных опций.
Принуждение, как гласит второй аргумент, нарушает условие
независимость и выражает отношения господства и отношения
неуважение к принужденному человеку.
Я предлагаю, чтобы претензия
включает аргумент о социальных значениях, и этот аргумент может быть
трудно сдерживать таким образом, чтобы это было необходимо для поддержки
принцип вреда. Подробно аргумент такой:
Принято говорить, что путем принуждения или манипулирования человеком человек рассматривает его как объект, а не как автономную личность.Но как может ли это быть так, даже если последствия чьего-либо принуждения ничтожно? Естественный факт, что принуждение и манипуляции уменьшают варианты или исказить нормальные процессы принятия решений и формирования предпочтения стал основой социальной конвенции loading они имеют смысл, независимо от их реальных последствий . Они приобрели символическое значение, выражающее пренебрежение или даже презрение для людей, которых принуждают или которыми манипулируют. … [S] такие соглашения не без исключений.Нет ничего плохого в принуждении, чтобы остановить один из-за выхода на дорогу и под автомобилем. Только такие исключения усилить аргумент в пользу условного и символического или выразительного характер запрета на принуждение и манипулирование, при хотя бы в той мере, в какой это выходит за рамки серьезности фактического последствия этих действий.(Раз 1986, с. 378)
Для настоящих целей основные этапы аргументации кажутся эти:
- «Принуждение / манипулирование , как правило, , чтобы уменьшить возможности или искажают нормальные процессы; это естественный факт.
- Этот естественный факт стал основой социальной условности. который нагружает акты принуждения / манипуляции символическим значением выражая пренебрежение, даже если нет значительных снижение адекватности ценных опционов.
Не всякое принуждение – это глобальная атака на автономию – это
правда, но есть широкая поддержка принципиального ограничения
закон, основанный на принуждении, потому что социальная конвенция принимает слабину
в случаях, когда принуждение не представляет серьезной угрозы автономии.Этот,
тогда это аргумент. Менее серьезные формы принуждения неуважение
лиц и выражать неуважение к ним. Предположительно, чтобы вернуться к
криминализации курения, этого было бы недостаточно, на этом
аргумент, чтобы указать на тот факт, что не может быть уменьшения
адекватность ценных возможностей, доступных курильщику, если вывод
должно быть, что уголовные штрафы должны быть наложены на законных основаниях.
Криминализация курения будет выражать неуважение или презрение к
курильщик, не потому, что его варианты на самом деле оставлены неадекватными, а
потому что сформировалась конвенция, дающая принуждение такого рода
значение. [8]
Этот аргумент вызывает беспокойство по поводу того, что может быть трудно определить
каков будет авторитет такой конвенции, особенно если она может
оказывается нелегко определить разницу в данном случае между
исключение из конвенции и ее применение. В данном
В контексте необходимо ответить на вопрос: сталкиваемся ли мы с
со случаем, в котором смысл конвенции осуждает символ
действие, которое делает , а не , содержит исходное последствие, которое
придал смысл условию, а именно.снижение адекватности
ценные варианты, или просто с исключением из соглашения.
Другая проблема, на которой я остановлюсь больше, – это то, что я назову
проблема дискриминации. Если существуют такие соглашения, основанные на
естественные факты, придающие актам принуждения такое значение, что
будет гарантировать, что такие условности допускают принуждение только тогда, когда
используется против вредоносного поведения , не когда используется против
(безобидно) аморально или бесполезно поведение? Может ли
учетная запись на основе принуждения быть достаточно разборчивой, чтобы выполнять работу за
для чего это предназначено? После рассмотрения вопроса о том, основаны ли
только что набросанный аргумент может удовлетворительно справиться с различением
Проблема, я продолжаю рассматривать, есть ли другой аргумент, который я
вызовет аргумент “асимметрии”, также может помочь
отвлечь проблему дискриминации от перфекционистской защиты
принципа вреда.
Чтобы исследовать первый аргумент, основанный на соглашении, давайте рассмотрим
диссертация Меира Дан-Коэна, имеющая структуру, аналогичную таковой у Раза,
но с совершенно другим, действительно противоречивым выводом.
Дэн-Коэн сосредоточен на уголовном праве, а не на законе в
в целом, но его забота состоит в том, чтобы отстаивать возмещение вреда
принцип с принцип достоинства . Основная цель
уголовное право, предлагает он, «призвано защищать уникальную моральную ценность
каждого человека »(Дан-Коэн 2002, стр.150). Требования достоинства
«Что наши действия, практика и институты передают
отношение к людям с уважением »(Дан-Коэн, 2002, с. 161). Он
также ссылается на мысленный эксперимент «счастливый раб»,
аргументируя это тем, что это делает убедительным представление о достоинстве, которое
независимо от автономии и благосостояния и до
оба. «Если, – утверждает он, – два человека действительно могут наслаждаться
тот же уровень благосостояния и такая же степень выбора, но
один из них будет рабом, а другой – нет ».
рабство, в конечном счете, не должно заключаться в идеях автономии или благосостояния
(Дэн-Коэн 2002, стр.156-157). Рабство – зло даже в таком случае
из-за нарушения достоинства. Урок счастливого раба
гипотетическим для Раза является то, что независимость является неотъемлемой частью
автономность; для Дэна-Коэна урок иной: он указывает на
принцип достоинства совершенно независим от автономии.
С одобрением процитировав кантовский императив о том, что люди должны быть рассматривается как цель, а не просто как средство, продолжает Дэн-Коэн:
Эксплуатация человека в личных целях путем причинения ему вреда или страдать с пренебрежением собственными потребностями, интересами и желаниями – это нарушение парадигмы этого императива.Теперь обычно рабство только то. Учитывая этот рекорд, неудивительно, что рабство ассоциироваться в нашем сознании с унижением. Сейчас я хочу сказать, что хотя эта ассоциация имеет эмпирическую основу, ее необязательно ограничивается теми случаями, когда эмпирические условия получать.Значение рабства как оскорбления достоинства сохранило даже в той ситуации, которую мы вообразили, в которой типичные унизительные последствия для благосостояния и автономии раба оговаривается прочь.(Дан-Коэн, 2002, с. 161)
Аргумент имеет структуру, аналогичную второму аргументу Раца. выше. Рабство имеет тенденцию причинять страдания, вред и пренебрежение », и этот факт стал основой социальной условность, которая нагружает рабство символическим значением, выражающим унижение, даже (иногда) там, где нет страданий, вреда или игнорировать. Как резюмирует Дан-Коэн: «Однажды тип действия приобрел символическое значение в силу неуважение, которое он обычно проявляет, его жетоны будут обладать этим значение и передать то же содержание, даже если причина не относятся к ним.'(Дан-Коэн, 2002, с. 162).
Например, в деле Стэйт против Брауна предполагалось, что
Подсудимый избивал свою жену, когда она употребляла алкоголь, при этом
просьба, поскольку она думала, что это будет наиболее эффективный способ вылечить
ее тяжелый алкоголизм.
Подсудимый был признан виновным в нападении
обидно, и это правильно, – предполагает Дэн-Коэн. Но (предполагаемая) справедливость
обвинения нельзя удовлетворительно объяснить ни
принципу автономии (поскольку жертва согласилась с
избиений), ни принципу благосостояния (если это действительно
лучший способ покончить с болезнью, которую алкоголизм превратил в больницу миссис Браун.
жизнь, возможно, это улучшит ее благосостояние).Есть законный
здесь – принуждение, – утверждает Дэн-Коэн; принцип вреда не может объяснить
почему, и тем хуже для принципа вреда.
Аргументы Раза и Дэн-Коэна похожи по структуре. Если они
вместе мы можем утверждать, что принуждение, насилие и рабство очень
обычно ассоциируется с серьезными неудачами в автономии и благосостоянии
людей, но не всегда. Где их нет, их
осуждение по-прежнему безопасно на основе общепринятых
понимание природы этих идей.Возможно, ни один аргумент
правильно – как мы уже упоминали, может быть неясно, как
такие условности приобретают моральный авторитет с одной стороны.
Или возможно
Аргумент Дэна-Коэна неверен, а аргумент Раза верен: их сходство,
возможно, более очевидным, чем реальным. Дело не может быть решено
здесь. Но на первый взгляд, если есть правдоподобие в обоих
аргументы, то закон может законно принуждать к предотвращению причинения вреда и он может законно принуждать к предотвращению, в некоторых случаях,
(безобидное) унижение.Если это так, то аргумент перфекциониста неверен.
преуспеть в ограничении рамок закона основанными на причинении вреда
соображения.
Что же тогда насчет второго способа преодоления дискриминации?
проблема объяснения, почему зло принуждения само по себе исключает
принуждение на основании (безвредной) безнравственности, но не на основании
вреда? Согласно аргументу асимметрии: принуждение к предотвращению вреда
приводит к автономии, принуждению к предотвращению (безвредной) безнравственности
приводит к потере автономии; и это объясняет, почему правовое принуждение должно быть
ограничено соображениями, основанными на причинении вреда.
Это ради
автономия.
Аргумент зависит от конкретного понимания вреда как
автономия. Одна из частых претензий к принципу вреда звучит так:
что идея вреда – это что-то вроде черного ящика, в который
один объект потенциально может быть размещен. Видеть вред с точки зрения
автономия, как это делает Раз, дает содержание идеи и делает это на основе
явно весьма значимой моральной концепции. Аргумент
это. Принуждение людей к вредному поведению,
а именнонаносит ущерб автономии, по крайней мере, ради автономии в
конец. Но принуждение людей к отказу от поведения, которое (безвредно)
бесполезный не дает никакой автономии-выигрыша. Нет автономии-потери, чтобы быть
конечно, покончить с бесполезным поведением, но это не
точка: необходимо учитывать потерю автономии, связанную с принуждением
сам. Итак, принуждение к вредному поведению, если все сделано правильно,
оставляет один с выигрышем автономии в балансе. Но принуждение против
(безобидная) безнравственность дает человеку потерю автономии из-за принуждения
сам, что переводит счет в дебет, без положительной прибыли в
автономия, чтобы уравновесить потерю.
В отличие от принуждения к вредным
поведение, автономность просто теряет. По словам Раза:
Моральная теория, которая высоко ценит автономию, может оправдать ограничение автономия одного человека ради большей автономии других или даже самого этого человека в будущем. Вот почему это может оправдать принуждение с целью предотвращения вреда, поскольку вред мешает автономия. Но не потерпит принуждения со стороны других. причины. Наличие отвратительных вариантов и даже их свободное занятие отдельными людьми, не умаляет их автономия .Какими бы нежелательными ни были эти условия, они не могут быть сдерживается принуждением. (Раз, 1986, стр. 418-419)
Но есть ли такая асимметрия? Возможно, правда, что ”
наличие отвратительных вариантов и даже их свободное преследование
отдельных лиц, не умаляет их автономии, но это
в значительной степени эмпирический вопрос. До того, как посмотреть и увидеть, это не
Понятно, что это так. Не могло ли быть так, что наличие некоторых
отталкивающие варианты действительно ли умаляют автономию некоторых
люди? На ум приходит образ хирурга-дерева.
Некоторые ветви
отрезан хирургом дерева для здоровья дерева. Взлет
ветка дает дереву больше шансов на процветание. Не мог бы там
быть бесполезными вариантами в обществе, подобными одной из ветвей
на дереве? Если предположить ради аргумента, что азартные игры для
нетривиальные суммы – бесполезный вариант, и некоторые, кто преследует
этот вариант будет действовать в ущерб тому, что ценно, а что
они больше всего заботятся о своих семьях, работе и долгосрочном
хобби.Возможно ли, что наличие опциона отвлекает
от шансов многих добиться успеха в этих ценных
погони? Я действительно подозреваю, что любая попытка принуждения
азартные игры в этом направлении будут иметь множество отрицательных побочных эффектов и
по этой причине не следует применять на практике, но это
в значительной степени объясняется практическими ограничениями и ограничениями средств и целей, а не какими-либо
дело принципа. Серьезные азартные игры, вероятно, действительно мешают
ценные варианты многих и не увеличивает ценность жизни
кто-нибудь.
Возможно, это суждение неверно. Но в любом случае это был бы
удивительный эмпирический результат, обнаруживший, что автономия никогда не может быть
усилен социальным эквивалентом хирургии деревьев в этом случае или в
любой другой. Не исключено, что наличие
некоторые отвратительные варианты просто делают автономную жизнь
Сильнее. [9] Если это так, то аргумент асимметрии, кажется, не годится.
Работа. Возможно, принуждение к предотвращению безобидной аморальности может привести к
автономия, как и все, все идет правильно, когда цель
чтобы предотвратить вред.
Я считаю, что рассказ Раза помогает установить очень великие
значение автономии в политической морали. Что касается пределов
закона, он устанавливает, что очень большая осторожность
порядок использования тюремного заключения, учитывая, что это может сделать
адекватность ценных возможностей заключенного. Осторожность тоже важна
при меньших степенях принуждения. Однако он не может
поддержать принцип вреда для соображений, основанных на принуждении
не ограничиваться только соображениями, основанными на вреде.
Перфекционист, как мы видели, отрицает, что
природа самой морали, которая должна налагать принципиальные ограничения на
стремление закона к моральным целям: считается, что такие ограничения
через черный ход, через размышления о природе принуждения. Это
Целью последнего раздела было исследовать последнюю точку зрения. Многие,
Тем не менее, бросьте вызов предыдущей точке зрения и утверждайте, что в ней что-то есть.
природа самой человеческой морали, которая должна привести нас к выводу
что принципиальные ограничения закона существуют.В частности, сказано:
факт стойких моральных разногласий должен подтолкнуть нас к этому
направление. Как утверждал Ролз, неразумно думать, что
моральное разногласие исчезнет в среде – или даже
долгосрочный. И большую часть этих разногласий нельзя просто винить
кровопролитие некоторых или тех, кто склонен к
сами, их семьи или группы. Если бы это было возможно, возможно, их взгляды
можно спокойно проигнорировать. Некоторые разногласия основаны, скорее, на
разногласия по поводу того, какие доказательства являются подходящими, какой вес должен
приводить доказательства, где можно договориться, как приоритеты
и следует делать выбор среди широкого диапазона возможных значений и
скоро.
Ролз описывает такие факторы как «бремя
судебное решение »(Rawls 1993, 56-57). Такого рода разногласий нет.
необоснованным и, возможно, сама мораль может потребовать самоотвержения
постановление против принуждения людей к выходу из их (возможно ошибочного)
разумные взгляды.
Ранее еще одно направление размышлений о пределах закона, которое закон должен оставаться нейтральным в отношении различного понимания была кратко отмечена природа блага. Государство, согласно этому точка зрения, может принуждать только в том случае, если он делает это нейтрально между такими понимания.Широкая интуиция подсказывает, что право важнее хорошо. Государство не должно быть нейтральным в вопросах права, с одной стороны, и добро, с другой, между убийцами и благотворительные работники (Mulhall and Swift 1996, стр. 29-30). Это должно быть нейтральный по отношению к разным взглядам на то, что делает жизнь хорошей или стоящей, между, скажем, благотворителями и любителями оперы.
В целом, нейтралитет, чаще всего поддерживаемый
Сторонников этой точки зрения является нейтралитет оправдания, а не нейтралитет эффекта .
Нейтралитет оправдания
подразумевает, что обоснование законов не должно включать ссылку на
суждения об относительных достоинствах этих разных образов жизни
(Малхолл и Свифт 1996, стр.30). Например, представьте себе одну группу, которая
люблю природу и других, кто любит телевидение. Предположим, что
создание национальных парков облегчило бы жизнь на открытом воздухе
наслаждаться и жить смотреть телевизор труднее, так как
красивые деревья испортят трансляцию. По нейтралитету
по сути, государство не должно создавать парки, если оно не может найти
способ улучшения трансляций в должной степени.К
помочь любителям активного отдыха на природе, законодатель о нейтралитете должен
Помогите и картофелю на диване. Согласно нейтральности оправдания,
с другой стороны, само по себе не имеет значения, что телевидение
просмотр станет менее приятным. Приведено обоснование для этого
не в пользу любителей активного отдыха или встряхивания ленивых
телезрителей немного, но вместо этого, скажем, чтобы обеспечить чистую
воздух, это было бы совершенно законно.
Создание национальных парков
не является нарушением принципов, дорогих
Законодатель нейтральности оправдания (Brighouse 2000, p.7). Это может
сделать государственную поддержку высокого искусства, такого как опера, трудно оправданной,
проблема, с которой не сталкивается перфекционист (Dworkin 1985; Mulhall and
Swift 1996, стр. 302-308).
По мнению Томаса Нагеля, закон штата должен действовать лучше, чем просто сообщать те, у кого есть определенные представления о добре, что они ошибаются; он утверждает, что им нужно предложить нечто большее, относящееся к делу, зрения таких лиц. По его словам, мы должны поддержать:
… Исключение определенных значений из допустимых основания для применения принудительных государственных полномочий.Мы должны согласиться воздерживаться от ограничения свободы людей государственными действиями в название ценностей, которые в определенном смысле глубоко недопустимы из их точка зрения. (Нагель 1991, стр.155)
Этот аргумент немного отличается от аргумента нейтралитета.
хотя они близки
кузены. [10] Если принять:
- Государство считает X ошибочным по разным причинам
- Он может вынудить людей покинуть X без нарушения средств-целей или практические ограничения.
Тем не менее:
- 1 и 2 недостаточно для законного принуждения, потому что закон должен избегать некоторых моральных предпосылок независимо от того, верны.
С точки зрения Нагеля, могут существовать значения, истинные или действительные, но недопустимо с точки зрения принуждения. Он подготовил количество аргументов в пользу этой позиции (Нагель 1987) [11] . Недавно он подчеркнул кантовский императив против лечения люди только как средство (Nagel 1991).Может ли принципиальное ограничение законом исходить из таких соображений?
Кантианцы много раз указывали, что лечение кого-то
только как средство – это не то же самое, что обращаться с кем-то как с средством. Один
может взять такси, даже если для этого нужно относиться к таксисту как
средство для достижения своих целей, но к водителю нельзя относиться как к означает только .
Однако:
Это означает, что если вы заставляете кого-то служить цели, он не может быть при наличии достаточных оснований поделиться , вы относитесь к нему как к просто средство – даже если цель – его собственное благо, как вы это видите, но он нет.Ввиду принудительного характера государства требование становится условием политической легитимности. (Нагель 1991, п. 159)
Нагель здесь не апеллирует к согласию каким-либо прямым образом. принуждения. Ведь нельзя просто допустить, чтобы удержание кто-то с их фактического согласия должен заблокировать судебное преследование, нет неважно, на чем основано мнение. По его мнению, это могло бы разрешено заставлять кого-то служить цели, если этот человек может быть дал адекватную причину разделить конец, даже если он не принять это.В таком случае объяснение кому-либо адекватной причины – это не вопрос просто считаться с мнением других.
Главное беспокойство здесь заключается в том, что это нас совсем не продвинуло.
Идея
в том, что в законе не следует использовать спорные посылки о хорошем
чтобы создать закон. Возьмем, к примеру, законодателя, возможно, религиозного,
кто принимает точку зрения небольшого меньшинства, что личность начинается с
момент зачатия и делает закон, объявляющий аборты незаконными на
это основа. Это именно тот ход, который Нагель и Ролз
хочу исключить.Противоречивая точка зрения, подобная этой, по их мнению,
нет места в принятии закона для общественности, подкрепленного
принуждение. Независимо от того, верно это или нет метафизически
эта личность начинается с момента зачатия, вид на это
сортировка должна быть надежно заблокирована.
Таким образом, Ролз приводит доводы в пользу «должным образом квалифицированного права» со стороны
женщины “решить, прервать ли беременность во время
первый триместр »(Rawls 1993, p. 243). По его мнению
«Любая всеобъемлющая доктрина, которая приводит к балансу политических
значения, исключая это должным образом квалифицированное право в первом триместре,
до такой степени неразумно.
‘Законодатель в нашем примере
поэтому, исходя из этого аргумента, действовать незаконно и выходить за рамки
надлежащие пределы закона. Но почему это? Какие аргументы
может быть возбуждено против законодателя? Во-первых, можно сказать
его законодательство неприемлемо, потому что оно не основано на публичных
причина. Во-вторых, можно сказать, что это незаконно, потому что
касается хорошего, а не правильного. В-третьих, можно сказать, что аргумент
неадекватен, потому что это очень спорная точка зрения, в которую верят только
небольшое количество и отвергается большинством.Наконец – и это ясно
это линия, которой Ролз и Нагель хотят избежать – можно просто
говорят, что неверно утверждать, что личность начинается с зачатия. Позволять
мы рассмотрим эти соображения по очереди.
Что касается первого, то, похоже, нет никаких оснований для размышлений.
что причины не могут быть приведены для этого правила, которое может быть представлено
публично, в сочетании с утверждением, что все они являются причинами, по которым все они должны
Поделиться.
Роберт Джордж, например, потратил некоторое время на то, чтобы спорить об этом, утверждая, что
что с точки зрения зачатия существует «генетически
целостный организм, направленный на собственное функционирование.'(Джордж
1999, стр. 209-213). Что касается второго пункта, то рассуждения о
аборт также показывает сложность попытки отделить аргументы
о “хорошем” из рассуждений о “хорошем”
правильно ». Для , если Джордж прав, что аборт – это убийство,
это не может быть отнесено к вопросу о праве и исключено из
политическое оправдание. Как мы видели при обсуждении нейтралитета, нет
нейтралист утверждает, что закон должен нейтрально относиться к тому, что правильно. А
группа, называя их “эволюционными истребителями”, могла
не быть услышанными нейтралистами, чтобы доказать, что их желание убить всех
к бездомным следует относиться так же, как к желаниям
орнитологи.«Орнитологи», – сказал бы нейтралист, – не нарушают
права; “Эволюционные истребители” делают или будут, если
позволил себе путь.
Это все еще оставляет открытым вопрос о том, что считается
как нарушение прав. Если аборт – убийство то было бы.
Третий пункт тоже бесполезен. Несомненно, было бы соблазнительно
скажите нашему воображаемому законодателю: «Вы можете назвать аборт убийством
и вы можете подумать, что основали свою точку зрения на уважительных причинах. Но
Оглянись; практически все думают, что вы неправы.Так что вы должны
ограничивайте свои взгляды только теми, кто разделяет ваши взгляды, а не
навязывать их всем остальным ». Законодатель легко мог бы
ответ на это, а именно, что аргумент составляет немногим больше, чем
подсчет голов. Кажется, он возвращается к лорду Девлину.
территории, приравнивая юридическую мораль к моральным убеждениям и интуиции
реакции. Это, как мы видели, не годится: если большинство людей верит
рабство допустимо, это не сделало бы его
так. [12] Ни один из этих аргументов не доказывает, что наши воображаемые
законодатель действует незаконно.
Аргумент Джорджа совершенно
публичный, он может быть обозначен скорее как право, чем как благо;
Аргумент как против убийства, он не нарушает нейтралитета
ограничение. И можно без возражений сказать, что мнение меньшинства
один. Это только четвертый аргумент, показывающий неправомерность
воображаемых действий законодателя. Для чего это стоит, я верю
Аргументы Джорджа неубедительны и могут оказаться ошибочными.
просто на основе существенных контраргументов против своего собственного.Но,
конечно, даже если это так, это именно тот аргумент, который
Ролз и Нагель хотят исключить из дискуссии, поэтому ничем не могли им помочь.
на их основании, чтобы установить вывод о незаконности, они
стремятся установить. Лучшими аргументами против позиции Джорджа были бы
быть исключенным во внесудебном порядке.
Аргумент Нагеля утверждает, что к человеку относятся как к средству, только если
никто не дает ему достаточных оснований разделить то, что вы
принуждая его к. Начинаешь задаваться вопросом, не ведется ли какая-нибудь работа.
сделано с помощью чего-либо, кроме идеи «адекватного
причина’.Принуждение там, где есть веская причина! Если идея
“Причина , которую он может разделить ” становится причиной, по которой он должен делиться , тогда в этой последней идее может быть ничего нет
кроме полезного эвристического средства. Идея «обмена
причины просто выпадают из поля зрения. Джон Финнис, нравится
Роберт Джордж, известный сторонник теории естественного закона, скорее
обезоруживающе заявляет, что «Теория естественного закона – это не что иное,
чем счет всех причин для действий, которые люди должны
быть в состоянии принять именно потому, что это хорошие, действительные и надежные
как причины.'(Finnis 1996, стр. 10-11). Теперь ясно, что если
всеобъемлющая доктрина, такая как теория естественного права с ее надежными
концепция хорошей жизни может пройти испытание, испытание, вероятно,
быть тупым инструментом. Он должен будет показать, что может избежать исключения
слишком мало, чтобы стать живым вариантом.
При всех фатальных недостатках собственного взгляда лорда Девлина на пределы закона, его вызов чрезвычайно трудно решить. Принципиальный пределы, выходящие за рамки средств-целей или практических ограничений, неуловимы, и их трудно оправдывать.Центральная дилемма вращается вокруг вопроса об обращении за помощью. со стороны законодателей к нравственной истине. Если это будет неограниченно за исключением практических и ограниченных средств и значительных внутренние ограничения, которые приносит искренняя чувствительность к истине? В В этом случае будет сложно развеять мнение о том, что законодатели слишком слабы, и что некоторые люди специально благословлены законом по сравнению с другими: за несогласие по вопросы того, что действительно требуется истиной и моралью, показывает никаких признаков ухода.Это может быть просто гранью человеческого состояние, и в борьбе с ним мы можем склоняться к ветряные мельницы. [13]
С другой стороны, это лучшее мнение, что законодатели должны, как
по принципиальным соображениям не допускать обращения к определенным моральным предпосылкам
основанный на хорошей жизни не потому, что посылки ложны, а на
попытаться рассеять ощущение, что партизанские концепции
благо, которыми обладают только некоторые, пользуются особой любовью? Здесь скоро
сталкивается с проблемой, заключающейся в том, что, избегая полного обращения к истине в
политический аргумент, можно встретить неловкие
оппоненты, придерживающиеся иногда неприятных взглядов, которые рады
обнародовать свои аргументы, с радостью сделав их подчиненными
“Разумная отклоняемость” и самое приятное – утверждать
что их принципов не могут быть разумно отвергнуты.
В
дебаты будут продолжаться еще некоторое время.
Где границы регулирования? на JSTOR
Абстрактный Регулирование – важная часть деятельности правительства. Различая интенсивность регулирования и диапазон регулирования, можно показать, что государство, стремящееся к максимальному увеличению полезности в краткосрочной перспективе, имеет стимул к «чрезмерному регулированию» как в краткосрочной, так и в долгосрочной перспективе, но что есть определенные ограничения для интенсивности регулирования.Модели пределов регулирования и пределов налогообложения являются частными случаями более общей модели, в которой правительство одновременно использует в качестве инструментов интенсивность регулирования и налоговые ставки. В этом случае возможно «чрезмерное регулирование», но не «чрезмерное налогообложение». Regulierung ist ein wichtiges Instrument der Wirtschaftspolitik. Es läβt sich zeigen, daβ eine nur kurzfristig orientierte Regierung (kurzfristige Nutzenmaximierung) sowohl auf kurze wie auf lange Sicht “über” -reguliert, dabei allerdings eine bestimmte (endlichein) Reguliert.
Modelle, die Grenzen der Regulierung, und Modelle, die Grenzen der Besteuerung erklüren, sind als Speziülfalle eines allgemeinen Ansatzes simultaner Festlegung von Regulierungs-und Steueraktivität zu verstehen. Nach einem solchen Ansatz kann “Über” -Regulierung ohne eine gleichzeitige “Über” -Besteuerung im Interesse der Regierung liegen.
Журнал институциональной и теоретической экономики представляет собой специализированный форум для публикации исследований в области современной институциональной экономики.Он продолжает современные аналитические методы, традицию Zeitschrift für die gesamte Staatswissenschaft, одного из старейших обзоров в области политической экономии, основанного в 1844 году. http://www.mohr.de/en/journals/economics/journal-of-institutional-and-theoretical-economics-jite/journal.html
Информация об издателе Издательство Mohr Siebeck, www.mohr.
de, основанное в 1801 году, издает монографии, серии и журналы в области теологии, иудаики, религиоведения, философии, социологии, истории, права и экономики.В число авторов этого известного издательства входят ученые и исследователи, известные во всем мире. Самым старым журналом Мора Зибека является Archiv für die civilistische Praxis, основанный в 1821 году. Помимо преимущественно немецкоязычных журналов, Мор Зибек также издает два англоязычных журнала по экономике: FinanzArchiv / Public Finance Analysis (основанный как Finanzarchiv в 1884 году). и Журнал институциональной и теоретической экономики (основан как Zeitschrift für die gesamte Staatswissenschaft в 1844 году).Другой англоязычный журнал – Jewish Studies Quarterly (основан в 1993 г.). Многие другие журналы содержат большое количество англоязычных статей, например Archiv des Völkerrechts (основан в 1948 году), Early Christianty (основан в 2010 году) и Rabels Zeitschrift für ausländisches und internationals Privatrecht (основан в 1927 году).
News Feature: каковы пределы глубокого обучения?
Широко разрекламированный подход искусственного интеллекта может похвастаться впечатляющими достижениями, но все же уступает человеческому интеллекту.Исследователи полны решимости выяснить, чего не хватает.
Изображение безошибочно: это банан – большой спелый ярко-желтый банан. Тем не менее, искусственный интеллект (ИИ) идентифицирует его как тостер, даже несмотря на то, что он был обучен с помощью тех же мощных и часто разрекламированных методов глубокого обучения, которые произвели горячую революцию в беспилотных автомобилях, понимании речи и множестве других Приложения AI. Это означает, что ИИ показали несколько тысяч фотографий бананов, слизней, улиток и похожих на них объектов, таких как множество флеш-карт, а затем изучили ответы, пока не получили классификацию.И все же эту продвинутую систему довольно легко перепутать – все, что для этого требовалось, – это маленькая наклейка с дневным светом, наклеенная цифровым способом в одном углу изображения.
Очевидные недостатки подходов к глубокому обучению вызвали обеспокоенность у исследователей и широкой публики, поскольку такие технологии, как автомобили без водителя, которые используют методы глубокого обучения для навигации, становятся причиной широко разрекламированных неудач. Изображение предоставлено: Shutterstock.com/MONOPOLY919.
Этот пример того, что исследователи глубокого обучения называют «состязательной атакой», обнаруженный командой Google Brain в Маунтин-Вью, Калифорния (1), показывает, как далеко ИИ еще предстоит пройти, прежде чем он сможет удаленно приблизиться к возможностям человека.«Сначала я думал, что примеры состязательности – это просто раздражение», – говорит Джеффри Хинтон, компьютерный ученый из Университета Торонто и один из пионеров глубокого обучения. «Но теперь я думаю, что они, вероятно, довольно глубокие. Они говорят нам, что мы делаем что-то не так ».
Это широко распространенное мнение среди практиков искусственного интеллекта, любой из которых может легко составить длинный список недостатков глубокого обучения.
В дополнение к его уязвимости к спуфингу, например, существует его полная неэффективность.«Чтобы ребенок научился распознавать корову, – говорит Хинтон, – матери не нужно повторять« корова »10 000 раз» – число, которое часто требуется для систем глубокого обучения. Люди обычно изучают новые концепции всего на одном или двух примерах.
Тогда есть проблема с непрозрачностью. После обучения системе глубокого обучения не всегда ясно, как она принимает решения. «Во многих контекстах это просто неприемлемо, даже если будет получен правильный ответ», – говорит Дэвид Кокс, вычислительный нейробиолог, возглавляющий лабораторию ИИ MIT-IBM Watson в Кембридже, Массачусетс.Предположим, банк использует искусственный интеллект для оценки вашей кредитоспособности, а затем отказывает вам в ссуде: «Во многих штатах есть законы, согласно которым вы должны объяснять, почему», – говорит он.
И, пожалуй, самое главное, отсутствие здравого смысла. Системы глубокого обучения могут быть мастерами в распознавании закономерностей в пикселях, но они не могут понять, что эти узоры означают, а тем более рассуждать о них.
«Мне не ясно, смогут ли существующие системы определить, что диваны и стулья предназначены для сидения», – говорит Грег Уэйн, исследователь искусственного интеллекта в DeepMind, лондонском филиале Alphabet, материнской компании Google.
Все чаще такие слабости вызывают озабоченность по поводу ИИ и у широкой общественности, особенно в отношении беспилотных автомобилей, которые используют аналогичные методы глубокого обучения для навигации, вовлекаются в широко разрекламированные происшествия и несчастные случаи со смертельным исходом. «Люди начали говорить:« Может быть, есть проблема », – говорит Гэри Маркус, когнитивист из Нью-Йоркского университета и один из самых ярых скептиков глубокого обучения. Примерно до прошлого года, по его словам, «существовало ощущение, что глубокое обучение – это волшебство.Теперь люди понимают, что это не волшебство ».
Тем не менее, нельзя отрицать, что глубокое обучение – это невероятно мощный инструмент, благодаря которому развертывание таких приложений, как распознавание лиц и голоса, было практически невозможно всего десять лет назад.
«Поэтому мне трудно представить, что на этом этапе глубокое обучение уйдет», – говорит Кокс. «Гораздо более вероятно, что мы его изменим или дополним».
Brain Wars
Сегодняшняя революция в области глубокого обучения уходит своими корнями в «войны мозгов» 1980-х годов, когда сторонники двух разных подходов к ИИ разговаривали друг с другом.
С одной стороны, был подход – теперь называемый «старомодным добрым ИИ» – который доминировал в этой области с 1950-х годов. Также известный как символический ИИ, он использовал математические символы для обозначения объектов и отношений между объектами. В сочетании с обширными базами знаний, созданными людьми, такие системы оказались впечатляюще хорошими в рассуждениях и выводах в таких областях, как медицина. Но к 1980-м годам также стало ясно, что символический ИИ впечатляюще плохо справляется с изменчивостью символов, концепций и рассуждений в реальной жизни.
В ответ на эти недостатки исследователи-мятежники начали пропагандировать искусственные нейронные сети, или коннекционистский ИИ, предшественников сегодняшних систем глубокого обучения.
Идея любой такой системы состоит в том, чтобы обрабатывать сигналы, отправляя их через сеть смоделированных узлов: аналогов нейронов в человеческом мозгу. Сигналы передаются от узла к узлу по соединениям или связям: аналогам синаптических соединений между нейронами. А обучение, как и в реальном мозге, сводится к регулировке «весов», которые усиливают или гасят сигналы, передаваемые каждым соединением.
На практике в большинстве сетей узлы расположены в виде серии слоев, которые примерно аналогичны различным центрам обработки в коре головного мозга. Таким образом, сеть, специализирующаяся, скажем, на изображениях, будет иметь слой входных узлов, которые реагируют на отдельные пиксели примерно так же, как палочки и колбочки реагируют на свет, попадающий на сетчатку. После активации эти узлы распространяют свои уровни активации через взвешенные соединения с другими узлами следующего уровня, которые объединяют входящие сигналы и активируются (или не активируются) по очереди.Это продолжается до тех пор, пока сигналы не достигнут выходного уровня узлов, где образец активации дает ответ – например, утверждая, что входное изображение было числом «9».
И если этот ответ неверен – скажем, что входное изображение было «0» – алгоритм «обратного распространения ошибки» пробирается обратно вниз по слоям, корректируя веса для лучшего результата в следующий раз.
К концу 1980-х такие нейронные сети оказались намного лучше, чем символический ИИ при работе с шумным или неоднозначным вводом.Однако противостояние между двумя подходами все еще не разрешено – в основном из-за того, что системы искусственного интеллекта, которые могли вписаться в компьютеры того времени, были настолько ограничены. Невозможно было точно знать, на что способны эти системы.
«Нейросетевые» модели ИИ обрабатывают сигналы, отправляя их через сеть узлов, аналогичных нейронам. Сигналы передаются от узла к узлу по связям, аналогам синаптических соединений между нейронами. «Обучение» улучшает результат, регулируя веса, которые усиливают или ослабляют сигналы, которые несет каждое соединение.Узлы обычно расположены в серии слоев, которые примерно аналогичны различным центрам обработки в коре головного мозга.
Современные компьютеры могут обрабатывать сети с «глубоким обучением» с десятками уровней. Изображение предоставлено Люси Ридинг-Икканда (художница).
Power Boost
Это понимание начало развиваться только в 2000-х, с появлением компьютеров, которые были на несколько порядков мощнее, и сайтов социальных сетей, предлагающих цунами изображений, звуков и других обучающих данных. Среди первых, кто воспользовался этой возможностью, был
«Эти проблемы реальны, но они не тупиковые.
– Мэтью Ботвиник
Хинтон, соавтор алгоритма обратного распространения ошибки и лидер коннекционистского движения 1980-х годов. К середине десятилетия он и его ученики образовали учебные сети, которые были не просто намного больше, чем раньше. Они были значительно глубже, количество слоев увеличивалось с одного-двух до примерно полудюжины. (Сегодня в коммерческих сетях используется более 100.)
В 2009 году Хинтон и двое его аспирантов показали (2), что этот вид «глубокого обучения» может распознавать речь лучше, чем любой другой известный метод.
В 2012 году Хинтон и двое других студентов опубликовали эксперименты (3), показывающие, что глубокие нейронные сети могут быть намного лучше стандартных систем зрения при распознавании изображений. «Мы почти вдвое снизили количество ошибок», – говорит он. С этим двойным ударом в распознавании речи и изображений началась революция в приложениях глубокого обучения, равно как и усилия исследователей по усовершенствованию этой техники.
Одним из первых приоритетов было расширение возможностей обучения систем глубокого обучения, говорит Мэтью Ботвиник, который в 2015 году ушел из своей группы нейробиологов в Принстоне, чтобы сделать годичный творческий отпуск в DeepMind, и никогда не уходил.По его словам, обе системы распознавания речи и изображений использовали так называемое обучение с учителем: «Это означает, что для каждого изображения есть правильный ответ – скажем,« кот »- и если сеть неправильная, вы говорите ей, что правильно. ответ. ” Затем сеть использует алгоритм обратного распространения ошибки, чтобы улучшить свое следующее предположение.
Обучение с учителем отлично работает, – говорит Ботвиник, – если у вас просто случайно есть несколько сотен тысяч тщательно размеченных обучающих примеров. Так бывает, мягко говоря, нечасто.И он просто не работает для таких задач, как игра в видеоигру, где нет правильных или неправильных ответов – только стратегии, которые успешны или терпят неудачу.
В таких ситуациях – и действительно, для большей части жизни в реальном мире – вам необходимо обучение с подкреплением, – объясняет Ботвиник. Например, система обучения с подкреплением в видеоигре учится искать награды (находить сокровища) и избегать наказаний (терять деньги).
Первая успешная реализация обучения с подкреплением в глубокой нейронной сети произошла в 2015 году, когда группа DeepMind обучила сеть игре в классические аркадные игры Atari 2600 (4).«Сеть будет получать изображения экрана во время игры, – говорит Ботвиник, который присоединился к компании сразу после этого, – а на выходе были слои, которые определяли действие, например, как перемещать джойстик».
По его словам, игра в сети сравнялась с игроками Atari или превзошла их. А в 2016 году исследователи DeepMind использовали более продуманную версию того же подхода с AlphaGo (5) – сетью, которая освоила сложную настольную игру го – и победила чемпиона мира по игре в гольф.
За гранью глубокого обучения
К сожалению, ни один из этих этапов не решил фундаментальные проблемы глубокого обучения.Система Atari, например, должна была сыграть тысячи раундов, чтобы овладеть игрой, которую большинство людей может изучить за считанные минуты. И даже тогда у сети не было возможности понять или рассуждать об объектах на экране, таких как ракетки. Так что вопрос Хинтона остается актуальным как никогда: чего не хватает?
Может и ничего. Может быть, все, что требуется, – это больше связей, больше уровней и более сложные методы обучения. В конце концов, как указывает Ботвиник, было показано, что нейронные сети математически эквивалентны универсальному компьютеру, а это означает, что нет вычислений, которые они не могли бы выполнить – по крайней мере, в принципе, если вы когда-нибудь сможете найти правильные веса связи.
Но на практике эти предостережения могут быть убийственными – одна из основных причин, почему в этой области растет чувство, что недостатки глубокого обучения требуют некоторых принципиально новых идей.
Одно из решений – просто расширить объем обучающих данных. Например, в статье, опубликованной в мае 2018 года (6), группа DeepMind Ботвиника изучала, что происходит, когда сеть обучается более чем одной задаче. Они обнаружили, что до тех пор, пока в сети достаточно «повторяющихся» соединений, идущих в обратном направлении от более поздних уровней к более ранним – функция, которая позволяет сети запоминать, что она делает, от одного момента к другому – она автоматически будет извлекать уроки из извлеченных ею уроков. из предыдущих задач, чтобы быстрее освоить новые.Это, по крайней мере, эмбриональная форма «метаобучения» в человеческом стиле, или «научиться учиться», что является важной частью нашей способности быстро овладевать вещами.
Более радикальный вариант – отказаться от попыток решить возникшую проблему путем обучения только одной большой сети и вместо этого заставить несколько сетей работать в тандеме.
В июне 2018 года команда DeepMind опубликовала пример, который они называют архитектурой сети генеративных запросов (7), которая использует две разные сети для изучения сложных виртуальных сред без участия человека.Один из них, получивший название «сеть представлений», по сути, использует стандартное обучение распознаванию изображений, чтобы определить, что видно ИИ в любой момент времени. Сеть генерации, тем временем, учится принимать выходные данные первой сети и создавать своего рода трехмерную модель всей среды – по сути, делая прогнозы об объектах и функциях, которые ИИ не видит. Например, если на столе видны только три ножки, модель будет включать четвертую ножку того же размера, формы и цвета.
Эти прогнозы, в свою очередь, позволяют системе учиться немного быстрее, чем при использовании стандартных методов глубокого обучения, – говорит Ботвиник.«Агент, который пытается предсказать, что происходит, автоматически получает обратную связь на каждом временном шаге, так как он видит, как его предсказания обернулись».
Таким образом, он может постоянно обновлять свои модели, чтобы делать их лучше. Более того, обучение проходит самостоятельно: исследователям не нужно навешивать ярлыки на окружающую среду, чтобы она работала, или даже предусматривать вознаграждения и наказания.
Еще более радикальный подход – перестать просить сети изучать все с нуля для каждой проблемы. Подход с чистого листа действительно дает сетям возможность открывать способы представления объектов и действий, о которых исследователи, возможно, даже не догадывались, а также некоторые совершенно неожиданные игровые стратегии.Но люди никогда не начинают с чистого листа: практически для любой задачи они могут полагаться, по крайней мере, на некоторые предварительные знания, которые они приобрели на собственном опыте или которые были встроены в их мозг в результате эволюции.
Младенцы, например, кажутся рождающимися со многими зашитыми «индуктивными предубеждениями», которые заставляют их усваивать определенные основные концепции с огромной скоростью.
К 2 месяцам они уже начинают овладевать принципами интуитивной физики (8), которая включает в себя представление о том, что объекты существуют, что они имеют тенденцию двигаться непрерывными путями и что, когда они касаются, они не просто проходят мимо. друг через друга.Те же самые младенцы также начинают изучать основы интуитивной психологии, которая включает в себя способность распознавать лица и осознание того, что в мире есть агенты, которые движутся и действуют самостоятельно.
Наличие такого встроенного индуктивного смещения, по-видимому, могло бы помочь глубоким нейронным сетям так же быстро обучаться, поэтому многие исследователи в этой области делают это сейчас приоритетом. Фактически, всего за последние 1 или 2 года в этой области возникло много шума по поводу потенциально мощного подхода, известного как сеть графов (9).«Это системы глубокого обучения, у которых есть врожденная предвзятость к представлению вещей как объектов и отношений», – говорит Ботвиник.
Например, некоторые объекты, такие как лап , хвост и усов , могут все принадлежать более крупному объекту ( кот ) с отношением является частью .
Аналогично, Ball A и Block B могут иметь взаимную связь: – рядом с , Земля будет иметь отношение: находится на орбите – около , – Солнце , и так далее до конца. огромное количество других примеров – любой из которых можно представить в виде абстрактного графа, в котором узлы соответствуют объектам, а ссылки – отношениям.
Графическая сеть, таким образом, представляет собой нейронную сеть, которая принимает такой граф в качестве входных данных – в отличие от необработанных пикселей или звуковых волн – а затем учится рассуждать о и предсказывать, как объекты и их отношения развиваются с течением времени. (В некоторых приложениях для анализа сцены и выделения объектов в первую очередь может использоваться отдельная стандартная сеть распознавания изображений.) множество приложений, в том числе сложные видеоигры (10).Если он продолжит развиваться, как надеются исследователи, он может облегчить проблему глубокого обучения с 10 тысячами коров, сделав обучение намного более быстрым и эффективным.
И это могло бы сделать сети гораздо менее уязвимыми для враждебных атак просто потому, что система, которая представляет вещи как объекты, а не узоры пикселей, не будет так легко сброшена с толку небольшим шумом или посторонней наклейкой.
Фундаментальный прогресс не будет легким или быстрым в любой из этих областей, признает Ботвиник.Но даже в этом случае он считает, что нет предела. «Эти проблемы реальны, – говорит он, – но они не тупиковый путь».
Границы искусства | SpringerLink
‘) var cartStepActive = true var buybox = document.querySelector (“[data-id = id _” + timestamp + “]”). parentNode ; []. slice.call (buybox.querySelectorAll (“.покупка-опция “)). forEach (initCollapsibles) функция initCollapsibles (подписка, индекс) { var toggle = subscription.
querySelector (“. цена-опции-покупки”)
subscription.classList.remove (“расширенный”)
var form = subscription.querySelector (“. Purchase-option-form”)
if (form && cartStepActive) {
var formAction = form.getAttribute (“действие”)
форма.setAttribute (“действие”, formAction.replace (“/ checkout”, “/ cart”))
document.querySelector (“# сценариев электронной торговли”). addEventListener (“загрузка”, bindModal (форма, formAction, отметка времени, индекс), false)
}
var priceInfo = subscription.querySelector (“. price-info”)
var buyOption = toggle.parentElement if (переключить && форму && priceInfo) {
переключать.setAttribute (“роль”, “кнопка”)
toggle.
setAttribute (“tabindex”, “0”) toggle.addEventListener (“клик”, функция (событие) {
var extended = toggle.getAttribute (“aria-extended”) === “true” || ложный
toggle.setAttribute (“расширенный ария”,! расширенный)
form.hidden = расширенный
если (! расширено) {
покупка вариант.classList.add («расширенный»)
} еще {
buyOption.classList.remove («расширенный»)
}
priceInfo.hidden = расширенный
}, ложный)
}
} function bindModal (form, formAction, timestamp, index) {
var weHasBrowserSupport = window.fetch && Array.from return function () {
var Buybox = EcommScripts? EcommScripts.
Ящик для покупок: null
var Modal = EcommScripts? EcommScripts.Modal: null
if (weHasBrowserSupport && Buybox && Modal) {
var modalID = “ecomm-modal_” + отметка времени + “_” + индекс
var modal = новый модальный (modalID)
modal.domEl.addEventListener (“закрыть”, закрыть)
function close () {
форма.querySelector (“кнопка [тип = отправить]”). focus ()
} form.setAttribute (
“действие”,
formAction.replace (“/ checkout”, “/ cart? messageOnly = 1”)
)
form.addEventListener (
“Отправить”,
Buybox.
interceptFormSubmit (
Buybox.fetchFormAction (window.fetch),
Buybox.triggerModalAfterAddToCartSuccess (модальный),
console.log,
),
ложный
)
document.body.appendChild (modal.domEl)
}
}
} function initKeyControls () {
документ.addEventListener (“нажатие клавиши”, функция (событие) {
if (document.activeElement.classList.contains (“покупка-опция-цена”) && (event.code === “Space” || event.code === “Enter”)) {
if (document.activeElement) {
event.preventDefault ()
document.
activeElement.click ()
}
}
}, ложный)
} function initialStateOpen () {
var buyboxWidth = buybox.offsetWidth
; []. slice.call (buybox.querySelectorAll (“. покупка-опция”)). forEach (function (option, index) {
var toggle = option.querySelector (“. покупка-вариант-цена”)
var form = option.querySelector (“. Purchase-option-form”)
var priceInfo = option.querySelector (“. цена-информация”)
if (buyboxWidth> 480) {
toggle.click ()
} еще {
if (index === 0) {
переключать.нажмите ()
} еще {
toggle.setAttribute (“расширенная ария”, “ложь”)
form.
hidden = “скрытый”
priceInfo.hidden = “скрыто”
}
}
})
} initialStateOpen () если (window.buyboxInitialised) вернуть
window.buyboxInitialised = true initKeyControls ()
}) ()Каковы пределы человеческого тела? – Здоровье Альянса
Независимо от того, являетесь ли вы элитным спортсменом или просто любителем активного отдыха на выходных, прямо сейчас мы все должны обращать внимание на то, что происходит в мире марафонского бега.В настоящий момент, с минимальными фанфарами или вниманием, бег – возможно, больше, чем любой другой вид спорта – действительно демонстрирует, на что способно человеческое тело.
Месяца назад мы написали статью о Кортни Дауолтер, женщине, которая устанавливает мировые рекорды в беге на непостижимые расстояния.
Она бегун на сверхвысокую выносливость, соревнуется в гонках, превышающих 200 миль, то есть 200 миль. Пока она занимается проверкой пределов беговой выносливости, другой мужчина проверяет пределы скорости.
Элуид Кипчоге – марафонец, стремящийся побить рекорд, который многие считают физически невозможным; пробежать марафон (26,2 мили) за меньше двух часов .
Этот удивительный кенийский марафонец бьет мировые рекорды почти каждый раз, когда бежит, поэтому его цель – не просто установить мировые рекорды, но вместо этого его цель – превзойти предел того, что считалось возможным для человека. В своей последней гонке, Берлинском марафоне, который он пробежал всего в прошлом месяце, он показал время 2 часа 1 минуту 39 секунд.Это, конечно, был еще один мировой рекорд, но, что еще более важно, он оставил его всего в 100 секундах от поистине потрясающего достижения. Для некоторой точки зрения, пожалуйста, поймите, что бег 26,2 мили за два часа приравнивается к среднему темпу на милю за 4 минуты 38 секунд.
Если вы ничего не знаете о беге, возможно, вы не сможете представить, насколько это быстро. Опять же, для некоторой точки зрения, рассмотрите свою местную школьную трассу. Один круг по школьной трассе составляет четверть мили (400 метров), и если бы вы пробежали по этой трассе хотя бы один раз, вы, вероятно, даже не приблизились бы к финишу в течение минуты.Фактически, установившие рекорд студенческие бегуны с трудом пробегают четыре минуты мили в забегах на одну милю, но Кипчоге может пробежать 4,5 минуты мили 26 раз подряд.
Физические сильные стороны Кипчоге – это его сердечно-сосудистая система и работоспособность мышц, а также его образ мышления во время гонок и особенно во время тренировок. Он официально является величайшим марафонцем всех времен, и, хотя он явно физически «одарен», его рост 5 футов 6 115 фунтов не отличает его от среднего подростка.Так что, если вы случайно оказались тем, кто читает это, и считает, что они слишком малы для футбола или слишком короткие для баскетбола, будьте уверены, что для вас есть спорт.

(Файнберг, 1984, с. 26)
(Файнберг 1984, стр. 27;
Файнберг 1990)
я
будем называть эту теорию «классическим тезисом», а не
обсудить это дальше. (Харт, 1983, с. 248)
Общая мораль – это часть
рабства. Рабство – это часть цены общества; и
человечество, нуждающееся в обществе, должно заплатить свою цену. (Девлин 1965,
п. 10)
В
защита предоставила приоритет свободы по принципу Милля,
хотя и кажется строгим, на самом деле по этой причине
небольшой.(Gray 1996, стр. 136-137)
(Раз 1986, с. 378)
Значение рабства как оскорбления достоинства сохранило даже в той ситуации, которую мы вообразили, в которой
типичные унизительные последствия для благосостояния и автономии раба
оговаривается прочь.(Дан-Коэн, 2002, с. 161)