УСКОРЕНИЕ – это… Что такое УСКОРЕНИЕ?
УСКОРЕНИЕ — (1) материальной точки векторная величина а, характеризующая быстроту изменения с течением времени вектора скорости v (см. (1)) точки: Согласно второму закону Ньютона (см.), ускорение прямо пропорционально результирующей механической силе F,… … Большая политехническая энциклопедия
УСКОРЕНИЕ — УСКОРЕНИЕ, величина, характеризующая быстроту изменения вектора скорости точки по его численному значению и направлению. При прямолинейном движении среднее ускорение равно отношению приращения скорости Dv к промежутку времени Dt, за который это… … Современная энциклопедия
УСКОРЕНИЕ — величина, характеризующая быстроту изменения вектора скорости точки по его численному значению и направлению. При прямолинейном движении среднее ускорение равно отношению приращения скорости ?v к промежутку времени ?t, за который это приращение… … Большой Энциклопедический словарь
Например, скорость камня, сброшенного со скалы, увеличивается от нуля с ускорением 9,81 м в секунду за секунду за счет действия силы земного… … Научно-технический энциклопедический словарь
УСКОРЕНИЕ — УСКОРЕНИЕ, ускорения, мн. нет, ср. 1. Действие по гл. ускорить ускорять. Ускорение темпа развития строительства. Необходимо ускорение доставки телеграмм. 2. Действие по гл. ускориться ускоряться. Ускорение хода поезда. 3. Величина изменения… … Толковый словарь Ушакова
Ускорение — термин, введенный в теорию русского стихосложения А. Белым («Символизм», М., 1910) для обозначения пропуска в стихе одного из предусмотренных данным размером ударений, т. е. ипостасы (см.), пиррихием в двусложных размерах и трибрахием в… … Литературная энциклопедия
ускорение — убыстрение, форсирование, учащение, увеличение быстродействия; стретто, акцелерация, приближение, катализация, форсировка, спурт, педалирование.
Ant. торможение, остановка Словарь русских синонимов. ускорение / движения, темпа: убыстрение (разг.) … Словарь синонимов
УСКОРЕНИЕ
УСКОРЕНИЕ — «УСКОРЕНИЕ», СССР, киностудия ИМ. А.ДОВЖЕНКО, 1984, цв. Кинороман. По мотивам романа Павло Загребельного «Разгон». Герой фильма директор НИИ, ученый кибернетик Петро Карналь. Картина построена как ретроспектива воспоминаний героя о военной юности … Энциклопедия кино
Ускорение — (Acceleration, Beschleanigung) У. есть величина, котораявыражает быстроту изменения скорости, как по величине, так и понаправлению. Изменение скорости движения точки в течение промежуткавремени от момента t до момента t1, есть геометрическая… … Энциклопедия Брокгауза и Ефрона
Дайте определение ускорения свободного падения
Ускорение свободного падения (гравитационного ускорения)- ускорение, приобретаемое телом под действием гравитационной силы вблизи поверхности небесных тел (планет, звезд).
13. Какую скорость называют первой космической скоростью и её формула?
Первая космическая (круговая) скорость- минимальная скорость, которую надо сообщить телу у поверхности Земли (или небесного тела), что бы тело могло двигаться вокруг Земли (или небесного тела) по круговой орбите.
14. Сформулируйте определения силы тяжести, веса тела? Чем они отличаются?
Сила тяжести – гравитационная сила, действующая на тело. Вес тела – суммарная сила упругости тела, действующая при наличии силы тяжести на все связи (опоры, подвесы). Сила тяжести приложена к телу, а вес приложен к опоре или подвесу.
15. Что такое упругость? Сила упругости?
Упругость – способность тела восстанавливать форму и размеры, как результат упругого воздействия. Сила упругости – сила, возникающая при деформации тела и направленная противоположно направлению смещения частиц при деформации.
16. Сформулируйте определение силы реакции опоры и силы натяжения?
Сила реакции опоры – сила упругости, действующая на тело со стороны опоры перпендикулярно поверхности.
Сила натяжения – сила упругости, действующая на тело со стороны нити или пружины.
17. Что называется деформацией? Виды деформации.
Деформация – изменение взаимного положения частиц тела, связанное с их перемещением относительно друг друга. Виды: растяжение-сжатие, сдвиг, изгиб, кручение.
18.Формулировка и формула закона Гука.
Модуль силы упругости, возникающей при деформации тела, пропорционален его удлинению. .
19.Что называется силой трения? Виды трения.
Сила трения – сила, возникающая при соприкосновении поверхностей тел, препятствующая их относительному перемещению, направленная вдоль поверхности соприкосновения. Сила трения покоя, скольжения, качения.
20.Что такое невесомость? Перегрузка?
Невесомость – состояние тела, при котором оно движется только под действием силы тяжести. Вес тела в состоянии невесомости равен нулю. Перегрузка – увеличение веса тела, вызванное его ускоренным движением.
21. Определение и формула коэффициента трения скольжения?
Коэффициент трения скольжения – величина, равная отношению силы трения к силе нормального давления.
22. Определение и формула второй космической скорости?
Вторая космическая скорость – минимальная скорость, которую надо сообщить телу у поверхности Земли (или небесного тела) для того, чтобы оно преодолело гравитационное притяжении Земли (или небесного тела).
23. Какие колебания называются свободными? Вынужденными? (примеры).
Вынужденные колебания – колебания, происходящие под действием внешней периодической силы. Пр.: раскачивание боксерской груши при периодических ударах в нее, движение иглы швейной машины. Свободные (собственные) колебания – колебания, происходящие под действием внутренних сил в системе, выведенной из положения равновесия и предоставленной самой себе. Пр.: колебания маятника часов, качели.
24. Что такое период, амплитуда, циклическая частота колебательного движения? Обозначения и формулы.
Период – минимальный интервал времени, через который движение повторяется. Циклическая частота – частота собственных гармонических колебаний пружинного маятника. , где k – жесткость пружины, m – масса маятника. Амплитуда – максимальное отклонение колеблющейся величины от положения равновесия.
25. Закон сохранения энергии для колебательного движения?
Полная механическая энергия гармонических колебаний пропорциональна квадрату их амплитуды.
26. Максимальные и минимальные значения кинетической и потенциальной энергии при колебательном движении.
Потенциальная энергия максимальна в точках поворота, когда x= A, и минимальна в положении равновесия при х=0. Кинетическая энергия, наоборот, минимальна в точках поворота и максимальна в положении равновесия.
27. Определение механического резонанса. Примеры. Вид резонансной кривой.
Резонанс – явление резкого возрастания амплитуды колебаний при совпадении частоты внешней силы с частотой собственных колебаний системы.
Пр.: Случается, что период ударов колес на стыках рельсов совпадает с периодом колебаний вагона на рессорах, и вагон тогда очень сильно раскачивается. Корабль также имеет свой период качаний на воде. Резонансная кривая – график зависимости амплитуды вынужденных колебаний системы от частоты изменения внешней силы.
28. Какие силы действуют на тело, находящееся на столе?
В данном случае на тело действуют сила тяжести и сила реакции опоры.
29. Действует ли на нас сила притяжения к Луне? Почему?
Да, сила притяжения к Луне действует на нас, так как Луна шарообразна и однообразна, и ее размеры значительно больше наших.
30. Почему, разговаривая с одноклассником, мы не ощущаем притяжения к нему?
Разговаривая с одноклассником, мы не ощущаем притяжения к нему, так как наши размеры сопоставимы и малы.
31. Почему на Земле происходят приливы и отливы в океане?
Приливы и отливы в океане происходят из-за силы притяжения между Землей и Луной.
32. Кто с большей силой притягивает к себе Земля Луну или Луна Землю?
Земля Луну притягивает больше, так как масса Земли больше массы Луны.
33. Почему искусственные спутники Земли стартуют с Земли в направлении на восток и космодромы выгоднее строить ближе к экватору?
Космодромы выгоднее строить ближе к экватору, так как ускорение свободного падения на экваторе меньше, чем на полюсах. Искусственному спутнику Земли легче набрать ускорение, стартуя с Земли в направлении востока из-за вращения Земли вокруг своей оси.
34. Всегда ли вес и сила тяжести, действующие на тело, равны между собой?
Вес тела может быть не равен силе тяжести, если на тело кроме силы тяжести действуют и другие силы.
35. Находятся ли рыбы в воде в состоянии невесомости?
Нет, так как помимо силы тяжести на рыбу действуют Архимедова сила, сила сопротивления воды.
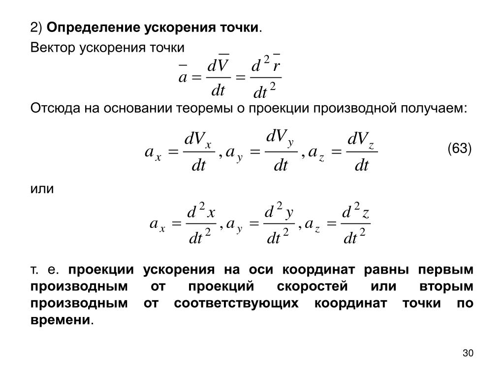
Угловое ускорение
Система понятий кинематики включает в себя также такую величину как угловое ускорение тела.
Дадим ей определение, рассмотрим основные аспекты с использованием примеров.
Основные понятия
Определение 1Угловое ускорение – величина, характеризующая изменение скорости с течением времени.
Пусть рассматриваемый промежуток времени это: Δt=t1-t, а изменение угловой скорости составит Δω=ω1-ω, тогда числовое значение среднего углового ускорения за тот же интервал времени: ε=∆ω∆t=ε. Перейдем к пределу, когда Δt>0, тогда формула углового ускорения будет иметь вид: ε=lim∆t→0∆ω∆t=dωdt=d2φdt=ω˙=φ¨.
Числовое значение ускорения в заданный момент времени есть первая производная от угловой скорости или вторая производная от угла поворота по времени.
Размерность углового ускорения 1T2 (т.е. 1время2). Укажем также, в чем измеряется угловое ускорение: за единицу измерения стандартно принимается рад/с2 или иначе: 1с2(с-2).
Определение 3Ускоренное вращение тела – это вращение, при котором угловая скорость (ее модуль) возрастает с течением времени.
Замедленное вращение тела – это вращение, при котором угловая скорость (ее модуль) убывает с течением времени.
В общем, довольно просто заметить, что, если ω и ε имеют одинаковые знаки, наблюдается ускоренное вращение, а, когда противоположные знаки – замедленное.
Рисунок 1. Вектор углового ускорения
Если мы представим угловое ускорение как вектор ε→=dω→dt, имеющий направление вдоль оси вращения, то в случае ускоренного вращения ε→ и ω→ совпадут по направлениям (левая часть
рисунка 1) и будут противоположны по направлениям в случае замедленного вращения (правая часть
Нужна помощь преподавателя?
Опиши задание — и наши эксперты тебе помогут!
Описать заданиеЗакон равнопеременного вращения
Определение 5Равнопеременное вращение – вращение, при котором угловое ускорение во все время движения является постоянным (ε=const).
Выведем формульно закон равнопеременного вращения. Пусть в начальный момент времени t0 угол вращения равен ϕ=ϕ0; угловая скорость – ω=ω0 (т.е. ω0 является начальной угловой скоростью).
Выражение ε=dωdt=ω˙=φ¨ дает нам возможность сделать запись: dω=εdt. Проинтегрируем левую часть крайней записи в пределах от ω0 до ω, а правую – в пределах от 0 до t, тогда:
ω=ω0+εt, dφ=ω0dt+εtdt.
Проинтегрируем вторично и получим формулу, выражающую закон равнопеременного вращения:
Определение 6Закон равнопеременного вращения: φ=φ0+ωt+εt22.
Вращение является равноускоренным, когда ω и ε имеют одинаковые знаки.
Вращение является равнозамедленным, когда ω и ε противоположны по знаку.
Угловое ускорение имеет связь с полным и тангенциальным ускорениями. Пусть некоторая точка вращается неравномерно по окружности с радиусом R, тогда: αr=εR. Нормальное ускорение имеет также связь с угловым: an=ω2R. Учтем это выражение и для полного ускорения получим: a=ar2+an2=Rε2+ω4 Для равнопеременного движения: ω=εt; an=ω2R=ε2t2R и a=Rε2+ε4t4=Rε1+ε2t4.
Практические примеры
Пример 1На рисунке 2 заданы различные типы вращения гироскопа (волчка). С учетом соответствующих подписей необходимо указать, какой рисунок верно демонстрирует направление углового ускорения.
Рисунок 2
Решение
Правило буравчика (правого винта) связывает направление вращения и псевдовектор угловой скорости. Рисунки 2.1. и 2.3. показывают направление псевдовектора вверх, а рисунки 2.2. и 2.4. – вниз.
Когда угловая скорость возрастает, ее приращение и вектор ускорения совпадут с вектором угловой скорости (рисунки 2.1. и 2.4.). Когда угловая скорость будет уменьшаться, ее приращение и вектор ускорения окажутся противоположно направлены вектору угловой скорости (рисунки 2.2. и 2.3.). Таким образом, все рисунки демонстрируют верное направление углового ускорения.
Пример 2Пусть задана некоторая материальная точка, совершающая движение по окружности с радиусом R. При этом выражение ϕ=αt3 отражает зависимость угла поворота от времени.
Решение
Запишем выражения для угловой скорости и углового ускорения заданной точки:
ω=dφdt=3αt2; ε=6αt.
Полное ускорение запишем как:
a=ar2+an2=Rε2+ω4=R36a2t2+81a4t8=3atR4+9a2t6.
лабораторная работа 102
Цель работы: Экспериментальное определение ускорения свободного падения помощью прибора Атвуда.
Приборы и принадлежности: прибор Атвуда с секундомером, добавочные грузы.
Теоретическое введение
В вакууме под действием силы притяжения к Земле все тела падают с одинаковым относительно поверхности Земли ускорением g. Это означает, что в системе отсчета, связанной с Землей, на всякое тело массой m, действует сила
G = m g,
называемая
силой тяжести.
Ускорение свободного падения g и сила
тяжести G незначительно зависят от широты местности. Кроме
того, G и g зависят
также от высоты над уровнем
моря – с удалением от центра Земли они уменьшаются. Используя законы динамики
можно измерить ускорение свободного падения g.
Тело массой m, движущееся по инерции равномерно и прямолинейно, обладает вполне
определенной скоростью и, следовательно, неизменным импульсом . Опыты показывают, что если на данное тело
действует в течение некоторого времени Dt другое
тело, то при таком воздействии данное тело изменяет свою скорость, в
результате чего импульс тела также меняется.
Сила является мерой действия, производимого со стороны другого тела на данное, и ведущего к изменению скорости данного тела, а, следовательно, и его импульса. Произведение силы на время ее действия называется импульсом силы.
В классической механике, которая называется ньютоновской, движение тела описывается уравнением второго закона Ньютона.
Изменение импульса тела по времени равно результирующей силе, действующей на тело, то есть
где т – масса тела, υ –его скорость.
Существует
несколько понятий масс: гравитационная, инертная, электромагнитная. В
классической механике рассматривается гравитационная и инертная масса.
Поскольку экспериментально доказано, что гравитационная масса не отличается
от инертной с точностью до 10‑12кг, то в дальнейшем будем
рассматривать только инертную массу.
Количественная мера инертности тела называется инертной массой.
Свойство тел противиться попыткам изменить его движение.
Масса тела не зависит от скорости. Так как т=сonst, то (1) можно записать в виде.
(2)
Из определения мгновенного ускорения следует, что
,
тогда (2) запишется в виде
Уравнение (3) является частным случаем второго закона Ньютона. Для решения механических задач используют второй закон Ньютона в виде (3).
Третий
закон Ньютона определяет характер действия тел друг на друга (всякое
действие тел друг на друга носит характер взаимодействия): силы, с которыми
два тела действуют друг на друга,
равны по величине и направлены в противоположные стороны вдоль прямой,
соединяющей центры масс тела.
Математически третий закон Ньютона
записывается в виде
Описание рабочей установки и метода измерений g
Законы механики поступательного движения могут быть
проверены опытным путем на приборе Атвуда, предназначенном для исследования
прямолинейного равномерного и равноускоренного движения и, в частности, для
определения ускорения свободного падения. Прибор Атвуда (рис.1) состоит из
легкого блока 4, способного вращаться на подшипниках вокруг горизонтальной
оси практически без трения. Через блок перекинута тонкая капроновая нить 3 с
двумя одинаковыми грузами 2 и 6 массами т1
каждый. При равенстве масс грузов система находится в равновесии. Если на
груз 6 положить
перегрузок 5 массой т2,
то система начнет двигаться ускоренно, причем оба груза будут иметь
одинаковое по величине ускорение, пропорциональное результирующей всех сил,
действующих на систему, и обратно пропорциональную ее массе.
На груз 2
действует сила натяжения нити FН1 и сила
тяжести F1:
на груз 6 действует сила натяжения нити FН2 и сила тяжести F2
При невесомом блоке и нерастяжимой нити силы натяжения равны и FН1= FН2= FН, тогда согласно второму закону Ньютона (3), уравнения движения грузов 2 и 6 запишутся в виде
Складывая почленно (6) и (7), получим
или
Ускорение
а груза определяется из уравнений кинематики.
Учитывая, что
начальная скорость равна 0, а S1 -
участок движения с ускорением а,
можно записать
где t1 – время прохождения пути S1 может быть определено из следующих соображений: начальная скорость на участке движения S2 равна конечной скорости на участке S1, и может быть определена, как
выразив а из (9), и, подставив t1 из (10), имеем
откуда
Скорость
υ
груза можно определить следующим образом. Груз 6 с перегрузком на участке
пути S1
движется равноускоренно.
Когда перегрузок 5 т2 застревает на кольце 7, то участок пути S2 груз 6 проходит равномерно. Это следует из
уравнений (6) и (7), взяв т2=0,
имеем
Сложив первое уравнение со вторым, получим 2т1а=0, или а=0, то есть скорость на участке пути S2 постоянна и равна конечной скорости движения на участке S2. При равномерном (движение с постоянной скоростью) прямолинейном движении
то есть (11) можно переписать в виде
Подставив (12) в (8) окончательно получим
Время
движения системы t2
измеряют миллисекундомером 1, который включается и выключается автоматически
с помощью фотоэлектрических датчиков 8 и 9, установленных в начале и конце
участка S2.
При
включении прибора в сеть электромагнит, установленный соосно с блоком, при
помощи фрикционной муфты удерживает систему блока с грузами в состоянии покоя
(блокирует систему). Нажатие клавиши «ПУСК» (клавиша фиксируется в нажатом
состоянии) приводит к срабатыванию электромагнита, при этом система грузов
приходит в движение. В конце движения система вновь блокируется электромагнитом
и тормозится. Клавиша «СБРОС» служит для обнуления показаний миллисекундомера
и снятия блокировки системы электромагнитом при нажатой клавише «ПУСК».
Ход работы
1. Подключить сетевой кабель прибора к сети питания.
2. Нажать клавишу «СЕТЬ», проверяя все ли индикаторы миллисекундомера, высвечивают нуль и светят ли лампочки фотоэлектрических датчиков.
3. Переместить правый груз в верхнее положение,
положить на него один из дополнительных грузиков, совместить нижнюю грань
правого груза с чертой, нанесенной на верхнем кронштейне, и проверить,
находится ли система в состоянии покоя.![]()
4. Измерить с помощью шкалы на колонке, заданные пути равноускоренного S1 и равномерного S2 движений большего груза 6.
5. Нажать клавишу «ПУСК».
6. Записать измеренное значение времени движения большего груза на пути S2.
7. Возвратить систему в исходное положение. Для этого нажать клавишу «СБРОС», переместить правый груз в верхнее положение и отжать клавишу «ПУСК».
8. Измерение повторить 5-10 раз и определить среднее значение времени движения <t2>.
9. Подставив <t2> в формулу (13), определить среднее значение ускорения свободного падения.
10. Методом расчета погрешностей косвенных измерений
найти относительную Е и абсолютную
(Dg) погрешности величины g.
11. Данные результатов и измерений заносят в таблицу.
Таблица результптов
|
т1,кг |
т2,кг |
S1, м |
S2, м |
t2, с |
<t2>,c |
<g>,м/с2 |
D g,м/с2 |
Е,% |
|
|
|
|
|
|
|
|
|
|
Примечание: Масса каждого из больших грузов составляет т1=(60,00+0,01)г,
каждый дополнительный грузик имеет значение массы т2, выгравированное на самом грузике и определенное с
точностью +0,01г.
Вопросы для допуска к работе
1. Какова цель работы?
2. Опишите устройство рабочей установки и ход эксперимента.
3. Запишите рабочую формулу, поясните ее
Вопросы для защиты работы
1. Сформулируйте законы Ньютона и раскройте их смысл.
2. Дайте определение импульса тела и импульса силы.
3. Дайте определение массы тела.
4. Дайте определение силы и приведите методы измерения их.
5. От чего зависит ускорение свободного падения тел g?
6. Поясните, почему на участке S1 груз движется равноускоренно, а на участке S2 – равномерно?
7. Выведите рабочую формулу.
8. Получите формулу для расчета относительной погрешности, пользуясь дифференциальным методом, и укажите пути повышения точности результата эксперимента.
9. Пусть в блоке действует постоянная сила трения Fтр, получите рабочую формулу для определения ускорения свободного падения с учетом силы трения.
Дайте определение абсолютной, относительной и переносной скорости точки.
– Абсолютная скорость точки равна геометрической сумме переносной и относительной скоростей этой точки.
– Скорость точки М относительно подвижной системы координат называется относительной скоростью.
– Скорость той точки М1 пространства,
связанного с подвижной системой
координат, с которой в данный момент
совпадает рассматриваемая точка М,
называется переносной скоростью.
Сформулируйте и запишите теорему о сложении скоростей.
Абсолютная скорость точки равна геометрической сумме переносной и относительной скоростей этой точки:
Геометрический смысл этой теоремы состоит в том, что абсолютная скорость точки по величине и направлению равна диагонали параллелограмма, построенного на векторах переносной и относительной скоростей.
Сформулируйте и запишите теорему о сложении ускорений точки в том случае, когда переносное движение является произвольным?
Абсолютное ускорение точки равно геометрической сумме переносного, относительного и кориолисового ускорений.
При использовании этой формулы необходимо помнить, что переносное ускорение следует вычислять методами кинематики твердого тела при различных случаях его движения.
Относительное ускорение определяется
в относительной системе координат по
правилам кинематики точки, при этом
подвижная система координат считается
неподвижной.
Запишите векторную формулу ускорения Кориолиса. Сформулируйте правило для определения направления вектора ускорения Кориолиса? Поясните это правило с помощью рисунка.
Как видно из приведенной формулы, ускорение Кориолиса равно удвоенному векторному произведению угловой скорости твердого тела, с которым связана подвижная система отсчета, на скорость точки относительно этой подвижной системы. Направлен вектор так же, как и вектор , т.е. перпендикулярно плоскости, проходящей через векторы и в ту сторону, откуда кратчайшее совмещение с видно происходящим против хода часовой стрелки.
Запишите формулу модуля ускорения Кориолиса. В каких случаях кориолисово ускорение равно нулю?
как видно из векторной формулы, модуль ускорения Кориолиса определяется следующим образом: .
Ускорение Кориолиса равно нулю, когда:
– , т.е. когда переносное движение поступательное или если переносная угловая скорость в данный момент времени обращается в нуль;
–
,
т.
е. в данный момент относительная
скорость обращается в нуль;
– , т.е. векторы и коллинеарны.
Что такое цифровая трансформация? – Определения корпоративных ИТ
Предприятия быстро заменяют традиционные процессы взаимодействия цифровыми, используя самые современные технологии. Очень часто трансформация происходит не потому, что предприятия так решают, а потому, что это им необходимо, чтобы выжить. Сегодня на рынке вырос спрос на эффективные цифровые технологии для бизнеса, и предприятия, которые не смогли адаптироваться к новой модели цифрового потребителя, наверняка прекратят свое существование.
Предприятия, которые приветствуют перемены и готовы к ним, а также способны адаптироваться к более гибким моделям работы, имеют как никогда большой потенциал успеха. Это связано с тем, что цифровая трансформация охватывает все аспекты бизнеса и предлагает эффективные пути их совершенствования вместе с развитием цифровых технологий.
- Улучшение процессов: новые технологии позволяют предприятиям автоматизировать более простые процессы и исключать промежуточные этапы в более сложных процессах.
Благодаря этому повышается гибкость предприятий, которые теперь могут гораздо эффективнее использовать свои кадровые ресурсы. - Поиск новых источников доходов: с появлением новых технологий открываются новые способы получения прибыли, которые ранее могли быть недоступны.
- Персональное обслуживание заказчиков с большим вовлечением их в процесс: современные заказчики ожидают, что предприятия будут прислушиваться к их мнению и удовлетворять их специфические потребности. Современные технологии развиты настолько, что могут решить все эти задачи.
Однако для эффективного использования цифровых данных предприятия должны постоянно внедрять вновь появляющиеся технологии, тестировать их и использовать полученные результаты, чтобы лучше адаптироваться и быть готовыми к задачам будущего. Несмотря на то, что внедрение новых технологий — это более рискованный подход, чем использование уже привычных систем и устройств, потенциальные возможности и отдача будут огромными.
Определение ускорения по Merriam-Webster
ac · cel · er · a · ция | \ ik-ˌse-lə-rā-shən , (ˌ) ак- \ 1а : действие или процесс ускорения или ускорения : действие или процесс ускорения быстрое ускорение ускорение экономического роста б : способность ускоряться машина с хорошим разгоном2 физика : скорость изменения скорости во времени широко : изменение скорости
определение ускорения по The Free Dictionary
Отсюда они пришли к достаточно логическому выводу, что ускорение движения должно сопровождаться соответствующим уменьшением расстояния, разделяющего два тела; и что, если предположить, что двойной эффект будет продолжаться до бесконечности, Луна закончится падением на землю в один прекрасный день.
Этот вызов снова привел к неизбежному ускорению субботнего путешествия в пятницу; пятница со смертельным исходом, пятница, когда он пошел на смерть. Физический закон не говорит, что “за А последует В”, но говорит нам, какое ускорение будет иметь частица при данных обстоятельствах, т. е. я почувствовал резкое ослабление Шхуна, потеря на мгновение всех напряжений и давления, вкупе с быстрым ускорением скорости. Все, что я хотел бы сказать, это то, что я могу уехать за границу, и ваша семья не придет вперед, чтобы оказать мне благосклонность, – короче говоря, с прощальным толчком их холодных плеч; и что в целом я предпочел бы покинуть Англию с таким импульсом, который у меня есть, чем извлекать какое-либо ускорение из этой стороны.Говорят, что с помощью электромагнетизма ваш салат будет выращен из семян, пока ваша птица жарится на обед; это символ наших современных целей и усилий, нашего уплотнения и ускорения объектов, – но ничего не достигается; природу нельзя обмануть; жизнь человека – всего семьдесят салатов, растут они быстро или растут медленно.
В облегчении от того, что у него есть этот компаньон, и от ощущения, что он может ему доверять, он передал их обоим, и оба вернули его снова, с увеличением и ускорение силы, к его исходной точке.Тем не менее, он почувствовал ускорение в биении своего сердца. Дата выпуска – 05082019 – Программируемая карта ускорения Intel FPGA D5005 – вторая карта в портфеле Intel PAC. Базовая тригонометрия наклонной плоскости позволяет рассчитать скорость ускорения как Исследование показывает, что каждое увеличение стандартного отклонения индекса апноэ-гипопноэ, показателя тяжести нарушения дыхания во сне, было связано с ускорением биологического возраста, эквивалентным 215 дням.Аналогичным образом, каждое увеличение стандартного отклонения индекса возбуждения, показателя нарушения сна, было связано с увеличением возраста, эквивалентным 321 дню. Окружной суд не постановил, что срок давности начался, когда Wells Fargo выпустил свой предположительно дефектный предварительный документ. уведомление об ускорении или даже по истечении 29-дневного периода лечения, что сделало ускорение возможным.
Как определить ускорение
Ускорение – это скорость изменения скорости как функция времени. Это вектор, то есть он имеет как величину, так и направление.Он измеряется в метрах в секунду в квадрате или в метрах в секунду (скорость или скорость объекта) в секунду.
В терминах исчисления ускорение – это вторая производная положения относительно времени или, альтернативно, первая производная скорости относительно времени.
Ускорение – изменение скорости
Каждый день вы испытываете ускорение в автомобиле. Вы нажимаете на педаль акселератора, и автомобиль ускоряется по мере того, как двигатель прикладывает все возрастающее усилие к трансмиссии.Но замедление – это тоже ускорение – скорость меняется. Если вы уберете ногу с педали акселератора, сила и скорость уменьшатся со временем. Как видно из рекламы, ускорение следует правилу изменения скорости (миль в час) с течением времени, например, от нуля до 60 миль в час за семь секунд.
Ед.
Ускорения Единицы измерения ускорения в системе СИ: м / с 2
(метры в секунду в квадрате или метры в секунду в секунду).
Гал или галилей (Gal) – это единица ускорения, используемая в гравиметрии, но не единица СИ. Он определяется как 1 сантиметр на секунду в квадрате. 1 см / с 2
Английские единицы измерения ускорения – футы в секунду в секунду, фут / с 2
Стандартное ускорение свободного падения или стандартное ускорение свободного падения g 0 – это ускорение свободного падения объекта в вакууме у поверхности земли. Он сочетает в себе действие силы тяжести и центробежного ускорения от вращения Земли.
Преобразование единиц ускорения
| Значение | м / с 2 |
|---|---|
| 1 галлон, или см / с 2 | 0,01 |
| 1 фут / с 2 | 0,304800 |
| 1 г 0 | 9,80665 |
Второй закон Ньютона – Расчет ускорения
Уравнение классической механики для ускорения происходит из Второго закона Ньютона: сумма сил ( F ) на объекте постоянной массы ( m ) равна массе m , умноженной на ускорение объекта ( a ).
.
F = а м
Следовательно, это можно изменить, чтобы определить ускорение как:
a = F / м
Результатом этого уравнения является то, что если на объект не действуют силы ( F = 0), он не будет ускоряться. Его скорость останется постоянной. Если к объекту добавить массу, ускорение будет меньше. Если убрать массу с объекта, его ускорение будет выше.
Второй закон Ньютона – один из трех законов движения, опубликованных Исааком Ньютоном в 1687 году в книге Philosophiæ Naturalis Principia Mathematica ( Mathematical Principles of Natural Philosophy ).
Ускорение и относительность
Хотя законы движения Ньютона применяются на скоростях, с которыми мы сталкиваемся в повседневной жизни, как только объекты движутся со скоростью, близкой к скорости света, правила меняются. Именно тогда специальная теория относительности Эйнштейна более точна.
Специальная теория относительности утверждает, что требуется больше силы, чтобы вызвать ускорение, когда объект приближается к скорости света. В конце концов, ускорение становится исчезающе малым, и объект никогда не достигает скорости света.
Согласно общей теории относительности, принцип эквивалентности гласит, что гравитация и ускорение имеют одинаковые эффекты. Вы не знаете, ускоряетесь вы или нет, если не можете наблюдать без каких-либо сил на вас, включая гравитацию.
Определение и значение ускорения | Словарь английского языка Коллинза
Примеры ‘ускорение’ в предложении
разгон
Эти примеры были выбраны автоматически и могут содержать конфиденциальный контент.Читать далее… Многие экономисты считают, что в следующем году ускорения роста заработной платы не будет.Times, Sunday Times (2016)
Похоже, что после референдума произошло ускорение роста денежной массы, в более широком смысле, чем просто наличные.Times, Sunday Times (2016)
В результате спортивный автомобиль разгоняется до двигателя размером с сарай.
Times, Sunday Times (2016)
Энергия возвращается к двигателю на передней оси для увеличения ускорения.Times, Sunday Times (2015)
Ускорение и скорость просто поражают.Times, Sunday Times (2008)
Он показал потрясающе высокую крейсерскую скорость и ускорение.The Sun (2015)
На открытом участке легко поддерживать хорошую крейсерскую скорость, да и ускорение приемлемое.Times, Sunday Times (2014)
Ускорение эволюционных процессов будет происходить нестандартно с параллельной эволюцией, необходимой для поддержания экологического баланса.Times, Sunday Times (2012)
SuperGroup вчера пообещала ускорение своего роста за границей, начав атаку очарования, чтобы поднять цену своих акций.Times, Sunday Times (2011)
Группа заявила, что факторы ценообразования, которые привели к предупреждению, приведут к ускорению роста в будущем.Times, Sunday Times (2006)
Показать больше …
Без правильной механики вы потратите лишнюю энергию с небольшими наградами, а без ускорения невозможно достичь максимальной скорости.
The Sun (2011)
По скорости и ускорению он больше похож на молочный поплавок.Times, Sunday Times (2010)
Вы все еще можете сказать, что они дизели на низкой скорости и при ускорении, но они заметно тише.Солнце (2010)
Когда вы сильно опускаете ногу, компьютер коробки передач понимает, что вам нужно максимальное ускорение, и переключается на первую передачу.Times, Sunday Times (2014)
По сути, инвесторов просят отказаться от элемента дохода в обмен на ускорение роста прибыли.Times, Sunday Times (2008)
Если мы финишируем вторыми, выполняя работу по формированию, это ускоряет наш процесс.The Sun (2014)
Было просто больше мощности, больше ускорения, больше скорости и больше этого удивительного шума.Times, Sunday Times (2008)
Все это плохо; если бы вы ударили его в машине, несомненно, последовало бы ускорение.Times, Sunday Times (2014)
Во-вторых, основное ускорение роста произошло весной прошлого года, до введения прогнозных прогнозов.Times, Sunday Times (2014)
Мы говорим о таких точных деталях, как ускорение и средняя скорость, так что действительно негде спрятаться.The Sun (2014)
Но я понял кое-что еще: ускорение изменений в нашем обществе делает творчество все более важным.Christianity Today (2000)
Я говорю не о максимальной скорости, а об ускорении, которое было устрашающим.Times, Sunday Times (2007)
Что еще более важно, поскольку гонщики больше заинтересованы в ускорении, чем в максимальной скорости, мощность и крутящий момент доступны во всем диапазоне оборотов.Times, Sunday Times (2013)
Считается, что меры коалиции повысили доверие потребителей и способствовали резкому ускорению роста ВВП.Times, Sunday Times (2013)
Теперь у вас есть шанс доказать это с помощью приложения, которое использует GPS для измерения вашей скорости, ускорения и торможения.Times, Sunday Times (2013)
Ускорение | Encyclopedia.com
История
Линейное ускорение
Криволинейное ускорение
Силы G
Ресурсы
Считается, что объект ускоряется, если его скорость изменяется по направлению или по величине.
Ускорение – это векторная величина. Если, однако, известно, что ускорение происходит по прямой линии, его часто определяют как скалярную величину (чистое число). Поскольку единицей скорости является расстояние в единицу времени, единицей ускорения является скорость в единицу времени; в метрических единицах это (м / с) / с или м / с 2 .
Материальный объект ускоряется только под действием ненулевой чистой силы. Сэр Исаак Ньютон (1642–1727) определил ускорение в своем втором законе движения как отношение силы, действующей на объект, к его массе: a = ф / м .
Изучение движения Галилео Галилеем (1564–1642) в конце шестнадцатого и начале семнадцатого веков и сэром Исааком Ньютоном в середине семнадцатого века является краеугольным камнем современной западной экспериментальной науки.Около 20 лет Галилей кропотливо рассчитывал движения объектов, катящихся по плавным склонам. Он обнаружил, что расстояние, которое прошел объект, пропорционально квадрату времени, в течение которого он находился в движении.
Из этих экспериментов возникла первая правильная концепция ускоренного движения.
Ньютон хотел знать, каков характер ускорения и почему оно вообще происходит. Чтобы создать модель, которая поможет объяснить, как работала известная вселенная семнадцатого века, Ньютон дал науке и физике строго определенное понятие «силы».В своем втором законе движения он утверждал, что ускорение вызывается неуравновешенной силой (такой как толчок или тяга), действующей на объект. Ньютон показал, что гравитацию можно рассматривать как особый тип ускорения. Ускорение массы под действием силы тяжести создает силу, которую мы называем весом. Общее определение массы состоит в том, что это количество вещества в теле; С другой стороны, вес – это сила, испытываемая неподвижным телом в заданном гравитационном поле. В ньютоновской (нерелятивистской) физике масса тела не меняется в зависимости от его местоположения или состояния движения; его вес делает.
Объект, который движется по прямой линии, ускоряется, если его скорость (обычно называемая скоростью) увеличивается или уменьшается.
Прямолинейное ускорение ( a ) может быть как положительным, так и отрицательным, в зависимости от того, является ли его направление положительным ( a ) или отрицательным ( a ).
Движение автомобиля может помочь объяснить линейное ускорение. Спидометр автомобиля измеряет величину скорости. Если автомобиль трогается с места и постоянно ускоряется в положительном направлении до 60 миль в час (миль / ч) за 10 секунд, каково его ускорение за эти 10 секунд? Скорость автомобиля изменяется на 60 миль в час за 10 секунд, поэтому его ускорение составляет 60 миль в час / 10 секунд = +6 миль / час / с.(Эти единицы могут быть преобразованы в м / с 2 , если необходимо.) Это означает, что его ускорение изменяется на шесть миль в час за каждую секунду, когда он ускоряется. Если автомобиль тронулся со скоростью 60 миль в час и остановился после 10 секунд устойчивого торможения, его среднее ускорение будет равно –6 миль / час / с.
При криволинейном движении – движении по любой траектории, кроме прямой – величина скорости объекта может оставаться или не оставаться постоянной, но направление его движения постоянно меняется.
Поэтому он ускоряется.Если наш автомобиль едет со скоростью 60 миль в час на повороте дороги, он испытывает ускорение, потому что его направление меняется, пока он движется по повороту. Американские горки и другие аттракционы в парках развлечений заставляют своих гонщиков испытывать быстрые изменения в ускорении, заставляя их быстро двигаться по изогнутым дорожкам.
Сила, испытываемая объектом из-за ускорения, иногда выражается как часть
КЛЮЧЕВЫЕ ТЕРМИНЫ
Ускорение – Скорость, с которой скорость объекта изменяется во времени.
Круговое ускорение – Ускорение, при котором направление движения меняется.
Сила – Влияние на объект внешнего агента, которое вызывает ускорение, изменяющее состояние движения объекта.
G-силы – Очевидное увеличение веса тела из-за быстрого ускорения; сила в 2 G означает, что тело чувствует силу, в два раза превышающую его собственный вес.
Gravity – Специальное ускорение 9.
81 м / с 2 , создаваемое притяжением массы Земли к близлежащим объектам на поверхности Земли.
Линейное ускорение – Ускорение, при котором изменяется величина (скорость) движения.
Масса – Мера количества вещества в объекте.
Вектор— Величина или термин, который может быть выражен как величиной (числом), так и направлением.
Скорость – Скорость и направление движущегося объекта.
Невесомость – Состояние, вызываемое свободным ускорением к Земле с той же скоростью, что и сила тяжести, и отсутствием обычных эффектов веса.
сила, которую тот же объект испытал бы из-за собственного веса, если бы он был неподвижен на поверхности Земли, обозначается как 1 G. Ускорение, которое заставляет объект ощущать силу, равную удвоенному весу, например, подвергает его воздействию 2 G. Астронавты испытывают до 7 G во время старта космического корабля, но, оказавшись на орбите свободного падения, они не испытывают силы G.
Понятие «невесомость» в космосе часто понимают неправильно. Это не вызвано тем фактом, что объекты на низкой околоземной орбите далеки от массы Земли; на самом деле они подвержены почти такой же гравитации, как и предметы на поверхности. Однако они свободно падают под действием силы тяжести, как люди в падающем лифте. Они остаются в воздухе из-за своего касательного или бокового движения. В некотором смысле они всегда свободно падают к Земле, но движутся вбок достаточно быстро, чтобы не заметить ее. Если боковая скорость движущегося по орбите объекта уменьшается, например, при запуске ракеты против направления его движения, он падает к поверхности Земли.
См. Также Ускорители; Гравитация и гравитация; Законы движения; Скорость.
КНИГИ
Бедфорд, Энтони М. и Уоллес Фаулер. Инженерная механика: статика и динамика . Река Аппер Сэдл, Нью-Джерси: Прентис-Холл, 2004.
Бернетт, Бетти. Законы движения: понимание равномерного и ускоренного движения .
Нью-Йорк: Rosen Publishing Group, 2004.
Милликен, Уильям Ф. Уравнения движения . Кембридж, Массачусетс: Bentley Publishers, 2006.
Serway, Raymond A. и Jerry S. Faughn. College Physics Vol. Я . Бельмонт, Калифорния: Брукс Коул, 2005.
Тугер, Джерольд. Введение в физику: построение понимания . Нью-Йорк: John Wiley & Sons, 2006.
OTHER
Национальное управление по аэронавтике и исследованию космического пространства . «Законы движения Ньютона». 16 марта 2006 г.
Kenneth L. Frazier
Определение, решенные примеры для AP Physics
Определение среднего ускорения:
В реальном мире все движется.Объекты движутся с постоянной или переменной скоростью. Например, в повседневном опыте вы заметили, что когда вы нажимаете педаль газа в автомобиле или тормозите, скорость автомобиля увеличивается или уменьшается, или при повороте направление движения вашего автомобиля меняется.
Эти изменения величины скорости или направления движущегося тела в физике описываются ускорением.
Другими словами, среднее ускорение определяется как скорость изменения скорости объекта и определяется по следующей формуле:
\ [\ text {Среднее ускорение} \ Equiv \ frac {\ text {изменение скорости}} {\ text {time elapsed}} \]
Обычно среднее ускорение обозначается как $ \ bar a $ или $ \ vec {a} _ {\ text {ave}} $.2} $).
Советы по среднему ускорению:
Примечание $ 1 $: Выше, поскольку изменение скорости $ \ Delta v $ происходит в конечном интервале времени $ \ Delta t $, мы должны определить среднее ускорение. Если интервалы времени становятся бесконечно малыми, в этом случае мы имеем мгновенное ускорение или кратковременное ускорение, которое задается следующей формулой:
\ [\ vec {a} = \ lim _ {\ Delta t \ to 0} \ frac {\ text { изменение скорости}} {\ text {прошедшее время} \, \ Delta t} \]
Примечание $ 2 $: Скорость – это векторная величина, которая означает, что у нее есть величина и направление.
Если одно из этих изменений со временем изменится, то мы получим ускорение. Объект с равномерной (постоянной) скоростью на круговой траектории может по-прежнему иметь ускорение, как спутники вокруг Земли, которые движутся с постоянной скоростью, но претерпевают тип ускорения, называемый центростремительным ускорением.
Примечание $ 3 $: Изменение скорости определяется как разница между начальной ($ \ vec {v_1} $) и конечной ($ \ vec {v_2} $) скоростями, как показано ниже \ [\ Delta \ vec {v} = \ vec {v_2} – \ vec {v_1} \] Примечание $ 4 $: Если объект движется по прямой линии, поскольку в этом случае нет изменения направления, единственная часть вектора скорости изменяется – это его величина.Таким образом, мы можем опустить его знак направления, т.е. $ \ vec v = v $.
Примечание $ 5 $: Вектор среднего ускорения указывает в том же направлении, что и вектор $ \ Delta \ vec {v} $.
Практикуя эти примеры среднего ускорения, вы можете узнать, как найти среднее ускорение.
Подробное и полное объяснение скорости и ускорения, а также их примеры можно найти на страницах курса.
Примеры среднего ускорения по прямой:
Пример (1): Автомобиль движется по прямой по шоссе с постоянной скоростью 80 долларов миль в час за 10 долларов в секунду.2} $) самолета, если самолет стартовал из состояния покоя и взлетал за 45 $ секунд?
Решение: Самолет изначально находится в состоянии покоя, поэтому $ \ vec {v_1} = 0 $ и его скорость взлета составляет $ \ vec {v_2} = 300 \, {\ rm \ frac {km} {h}} $. Прежде всего, преобразуйте $ {\ rm \ frac {km} {h}} $ в единицы скорости в системе СИ $ {\ rm \ frac {m} {s}} $, как показано ниже \ begin {align *} \ rm {300 \ , \ frac {km} {h}} & = \ rm {300 \, \ frac {1000 \, m} {3600 \, s}} \\
& = \ rm {300 \, \ frac {1000} { 3600} \, \ frac {m} {s}} \\ & = \ rm {83.4 \, \ frac {m} {s}} \ end {align *} Теперь отношение изменения скорости, $ \ Delta \ vec {v} = 83.
2}} \ end {align *}
Пример (3): Какое среднее ускорение необходимо для разгона автомобиля с $ 36 \, {\ rm \ frac {km} {h}} $ до $ 72 \, {\ rm \ frac {km} {h}} $ за 25 $ секунд?
Решение: Начальная и конечная скорости равны $ 36 \, {\ rm \ frac {km} {h}} $ и $ 72 \, {\ rm \ frac {km} {h}} $ соответственно. Как и раньше, преобразуйте их в единицы СИ, как показано ниже \ begin {align *} \ rm {\ frac {km} {h}} & = \ rm {\ frac {1000 \, m} {3600 \, s}} \\ & = \ rm {\ frac {1000} {3600} \, \ frac {m} {s}} \\ & = \ rm {\ frac {10} {36} \, \ frac {m} {s}} \ end {align *} Другими словами, умножьте их на $ \ frac {10} {36} $.2}} $. Какова скорость автомобиля в конце периода ускорения в 32 доллара за секунды?
Решение:
Здесь задаются начальная скорость, ускорение и интервал времени, в течение которого автомобиль ускоряется, а также запрашивается конечная скорость. Следовательно,
, используя определение среднего ускорения, мы получаем \ begin {align *} \ bar {a} & = \ frac {\ vec {v_2} – \ vec {v_1}} {\ Delta t} \\ 0.
5 & = \ frac {v_ {2} -50 \ times \ frac {10} {36}} {32} \\ 32 \ times 0,5 & = v_ {2} -50 \ times \ frac {10} {36} \\ \ Rightarrow v_2 & = 16 + 13.2}} $?
Решение:
В этом примере неизвестная величина – это временной интервал, в течение которого происходит среднее ускорение. Таким образом, из определения среднего ускорения по прямой мы имеем \ begin {align *} \ bar {a} & = \ frac {\ vec {v_2} – \ vec {v_1}} {\ Delta t} \\ 1 & = \ frac {\ left (100-50 \ right) \ times \ frac {10} {36}} {t} \\ \ Rightarrow t & = \ frac {\ left (100-50 \ right) \ times \ frac {10 } {36}} {1} \\ & = 13.9 \, {\ rm s} \ end {align *} Во втором равенстве километр / час ($ km / h $) преобразуется в метр / секунду ($ м / с $) умножением на $ \ frac {10} {36} $.
Пример (6):
Автомобиль трогается со скоростью $ -4 \, {\ rm m / s} $ из позиции $ + 4 \, {\ rm m} $. После $ 2 \, {\ rm s} $ его позиция – $ -1 \, {\ rm m} $ с конечной скоростью $ -1 \, {\ rm m / s} $.
Находите:
(а) Каков водоизмещение автомобиля?
(b) Какова средняя скорость автомобиля?
(c) Какое среднее ускорение автомобиля?
Решение:
(a) Смещение определяется как изменение положения объекта \ begin {align *} \ Delta x & = x_2-x_1 \\ & = – 1-4 = -5 \, {\ rm m } \ end {align *}
(b) Средняя скорость равна $ \ bar {v} = \ frac {\ Delta x} {\ Delta t} $, поэтому \ begin {align *} \ bar {v} & = \ frac {\ Delta x} {\ Delta t} \\ & = \ frac {-5} {2} \\ & = – 2.2} \ end {align *} В этом примере отрицательные значения скоростей указывают, что машина движется в отрицательном направлении $ x $, но среднее ускорение направлено в положительном направлении $ x $. Следовательно, автомобиль замедляется, или, другими словами, потому что $ a.v <0 $, поэтому движение замедляется.
Пример (7):
Мяч стоимостью 5 г упал с высоты. Он отскакивает от кирпичной стены при $ 10 \, {\ rm m / s} $ и отскакивает при $ 8 \, {\ rm m / s} $.
{- 2}} $.
Выполнение большего количества задач по скорости, скорости и ускорению также помогает лучше понять концепцию среднего ускорения.
Последнее обновление: 09.09.2020
Ускорение: определение и концепция | Study.com
Примеры ускоренного движения
Каждый раз, когда ваша скорость изменяется, вы ускоряетесь. Например, когда вы едете на работу утром, вам постоянно приходится останавливаться и начинать движение, когда вы попадаете на светофор или знаки остановки.Каждый раз, когда вам нужно завести машину, вы ускоряетесь, и каждый раз, когда вам нужно останавливать машину для светового сигнала или знака остановки, вы ускоряетесь (более известное как замедление, хотя в физике ускорение просто означает, что ваша скорость изменяется, но не обязательно означает, что вы едете быстрее). Основная особенность ускоренного движения заключается в том, что скорость меняется каждую секунду, и расстояние, пройденное каждую секунду, также меняется.
В первой таблице ниже показано движение, которое НЕ ускоряется, поэтому вы можете сравнить ее со второй таблицей, показывающей ускоренное движение.
| Время (в секундах) | Скорость (в метрах / сек) | Расстояние (в метрах) |
|---|---|---|
| 1 | 2,0 | 2,0 |
| 2 | 2,0 | 4,0 |
| 3 | 2,0 | 6,0 |
| 4 | 2,0 | 8,0 |
| 5 | 2.0 | 10,0 |
Обратите внимание, что скорость одна и та же каждую секунду, а пройденное расстояние увеличивается на ту же величину каждую секунду; в этом случае расстояние увеличивается на 2,0 метра каждую секунду. Сравните эту таблицу с таблицей ниже.
| Время (в секундах) | Скорость (в метрах / сек) | Расстояние (в метрах) |
|---|---|---|
| 1 | 1,0 | 0. 5 |
| 2 | 2,0 | 2,0 |
| 3 | 3,0 | 4,5 |
| 4 | 4,0 | 8,0 |
| 5 | 5,0 | 12,5 |
Обратите внимание, что скорость увеличивается на 1 метр в секунду каждую секунду, а пройденное расстояние увеличивается от секунды к секунде. Вторая таблица представляет собой пример ускоренного движения.Для дальнейшей иллюстрации ускорения будут показаны два набора графиков. Первый набор графиков показывает графики зависимости скорости от времени и положения от времени для неускоренного движения, а второй набор графиков показывает ускоренное движение.
Обратите внимание, что график расстояния представляет собой прямую линию, а график скорости – горизонтальную линию, что указывает на отсутствие ускорения в этом случае.
На этом графике график расстояний больше не прямой, что означает, что расстояние увеличивается на разную величину каждую секунду. График скорости показывает, что скорость увеличивается каждую секунду в отличие от предыдущего графика, который представляет собой горизонтальную линию. Это указывает на то, что этот объект ускоряется.
Итоги урока
Когда объект ускоряется, с ним происходят две вещи.Во-первых, скорость объекта меняется от секунды к секунде, независимо от того, ускоряется или замедляется объект. Во-вторых, расстояние, которое объект проходит каждую секунду, также меняется. Итак, пока ваша скорость меняется, вы ускоряетесь независимо от того, ускоряетесь вы или замедляете. В результате того, что ваша скорость меняется, расстояние, которое вы преодолеваете, также меняется каждую секунду.

Благодаря этому повышается гибкость предприятий, которые теперь могут гораздо эффективнее использовать свои кадровые ресурсы.
5