формула через силу тока, индуктивность или площадь, единица измерения в физике
Что такое ЭДС индукции — когда возникает, при каких условиях
ОпределениеЭлектродвижущая сила, ЭДС — физическая величина, описывающая работу любых сил, которые действуют в квазистационарных цепях постоянного или переменного тока, за исключением диссипативных и электростатических сил.
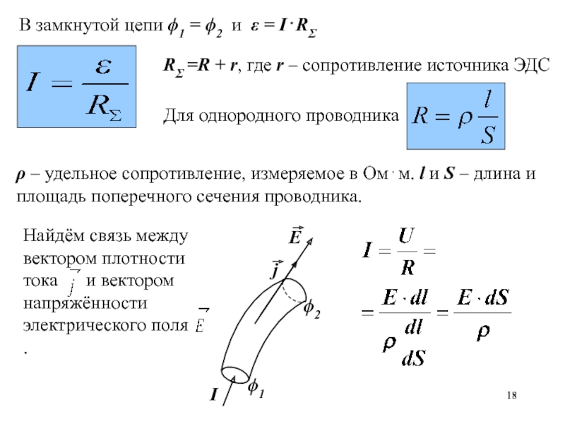
При замкнутой цепи можно найти ЭДС, воспользовавшись законом Ома:
\(\varepsilon\;=\;I\;\times\;(R\;+\;r).\)
R здесь — сопротивление цепи, r — внутреннее сопротивление источника.
Создание Алессандро Вольтой надежного источника электричества, гальванического элемента, и открытие Хансом Кристианом Эрстедом магнитного действия электрического тока послужили толчком к интенсивному развитию техники электрических измерений в XIX веке.
Осторожно! Если преподаватель обнаружит плагиат в работе, не избежать крупных проблем (вплоть до отчисления).
Выдающаяся роль здесь принадлежит немецкому физику Георгу Симону Ому. Для определения силы тока он использовал принцип крутильных весов Кулона. На длинной тонкой нити подвешено горизонтальное коромысло с заряженным шариком на конце. Второй заряд закреплен на спице, пропущенной сквозь крышку весов.
При их взаимодействии коромысло поворачивается. Вращение головки в верхней части весов закручивало нить, возвращая коромысло в исходное состояние. По углу закручивания можно рассчитать силу взаимодействия зарядов в зависимости от расстояния между ними.
Ом по величине угла закрутки судил о силе тока I в проводнике, т. е. количестве электричества, перенесенном через поперечное сечение проводника за единицу времени.
В качестве основной характеристики источника тока Ом брал величину напряжения \varepsilon на электродах гальванического элемента при разомкнутой цепи. Эту величину \varepsilon он назвал электродвижущей силой, сокращенно ЭДС.
Движущиеся заряды создают вокруг себя магнитное поле. Однако действующая в нем на магнит или другой ток сила отличается от электрической своим направлением — магнитная стрелка старается развернуться перпендикулярно проводу.
Изучение действующей на другой ток силы переросло в отдельное исследование с неожиданным результатом: сила оказалась направленной всегда перпендикулярно внесенному в магнитное поле проводнику, который для простоты исследования был прямолинейным.
Математическое выражение для этой силы, названной силой Ампера, проще всего записать в виде векторного произведения:
\(d\overrightarrow F\;=\;Id\overrightarrow l\;\times\;\overrightarrow B\).
I здесь — сила тока, протекающего через проводник; l — вектор длины проводника, направленный в ту же сторону, куда течет ток; В — характеристика поля. Величина В называется магнитной индукцией и является аналогом электрической напряженности.
Максвелл поставил целью создать теорию эфира, связав его механические характеристики с электрическими и магнитными силами.
Рассматривая замкнутый проводящий контур С, где действует ЭДС индукции \(\varepsilon_i\), Максвелл для получения числа силовых линий магнитного потока \(\triangle Ф\), пересекаемых контуром за время \triangle t, «натягивал» на него некую поверхность S, разбитую на элементарные площадки \(\triangle S\), и отождествлял Ф с магнитным потоком сквозь всю поверхность. Математически это можно выразить так:
\(Ф\;=\;\sum_{\triangle S}\;\;B\triangle S. \)
Объединив это соотношение с идеей Фарадея, Максвелл пришел к собственной формуле:
\(\varepsilon_i\;=\;-\;\frac1с\;\times\;\frac{dФ}{dt}.\)
Выбор коэффициента пропорциональности \(\alpha\) здесь обусловлен необходимостью согласования формулы с законом Био — Савара — Лапласа, в котором появляется та же электродинамическая постоянная с.
Электродинамическая постоянная с — универсальная постоянная, равная скорости распространения электромагнитных волн в вакууме.
Но в опытах Фарадея ЭДС индукции регистрировалась как в движущемся, так и в покоящемся проводящем контуре С, если последний находился в переменном магнитном поле. И здесь встал вопрос, что конкретно перемещает заряды в неподвижном проводнике.
Само по себе магнитное поле не воздействует на заряды, находящиеся в покое, из чего следует: условие возникновения индукционного тока — возникающее в контуре электрическое поле \overrightarrow Е. Так как электростатическое поле в замкнутом контуре не совершает работы, значит, происходит работа вихревого поля, и она равна ЭДС индукции:
\(\varepsilon_i\;=\;\underset С{\oint\;}\;(\overrightarrow{Е\;}\times\;d\overrightarrow l)\)
Самоиндукция — частный случай магнитной индукции, возникновение ЭДС индукции в проводящем контуре, когда в нем меняется ток.
Источником энергии, возникающей в цепи, является в этом случае запас энергии магнитного поля. Полное количество выделившейся джоулевой теплоты можно вычислить, изобразив на графике зависимость магнитного потока Ф(I) от силы тока I:
Источник: physics.ruЭДС в быту, как обозначается, единицы измерения
В быту явление электромагнитной индукции используют для изменения величины напряжения тока в трансформаторах и дросселях. На принципе магнитной индукции работают электрические счетчики, реле мощности, успокоительные системы стрелочных измерительных приборов.
Существуют также магнитные газовые генераторы, в которых благодаря магнитному полю возникает электродвижущая сила, создающая ток.
Электродвижущая сила индукции в системе СИ измеряется в вольтах. Просто электродвижущая сила обозначается греческой буквой \(\varepsilon \), электродвижущая сила индукции —\( \varepsilon_i.\)
Законы Фарадея и Ленца
Фарадей опытным путем выяснил, что при пересечении проводником магнитных силовых линий по нему проходит заряд \(\triangle Q\).
\(\triangle Q\;=\;\alpha\frac{\triangle Ф}R. \)
Соприкосновение поля и проводника вызвано либо движением проводника, либо изменениями самого магнитного поля.
Саму электродвижущую силу индукции, связанную с сопротивлением контура и силой тока согласно закону Ома, можно найти по формуле
\(\varepsilon_i\;=\;\alpha\frac{\triangle Ф}{\triangle t}. \)
\(\triangle t\) здесь — время, за которое проходит через поперечное сечение проводника количество электричества \(\triangle Q.\)
Ленц доказал, что индукционный ток всегда направлен так, чтобы противодействовать вызвавшей его причине. Согласно правилу Ленца, в вышеприведенном соотношении следует выбрать отрицательный знак, считая коэффициент\( \alpha \) положительным:
\(\varepsilon_i\;=\;-\;\alpha\frac{\triangle Ф}{\triangle t}.
\)
Как рассчитать электродвижущую силу индукции, формулы
Через магнитный поток
\(\varepsilon_i\;=\;-\;\alpha\frac{\triangle Ф}{\triangle t}. \)
Через силу тока
ЭДС самоиндукции зависит от изменения силы тока, при этом магнитный поток собственного поля через цепь пропорционален току в ней:
\(\varepsilon_{is\;}\;=\;-\;L\frac{\triangle I}{\triangle t}. \)
L здесь — индуктивность проводника.
Через сопротивление
Для ЭДС индукции уравнение закона Ома можно переписать в виде:
\(\varepsilon_{i\;}\;=\;IR\;-\;\varepsilon.\)
Через угловую скорость
B здесь — индукция магнитного поля, \(\omega\) — угловая скорость вращения рамки, S — площадь рамки, N — число витков, \(\alpha\) — угол между векторами индукции магнитного поля и скорости движения проводника.
Через площадь
Если магнитный поток изменяется без деформации витков, т. е. их количество и площадь не меняются, то можно найти электродвижущую силу индукции через площадь.
Угол \alpha между вектором магнитного поля и нормалью к плоскости витков будет равен:
\(\psi_B\;=\;N\;\times\;B\;\times\;S\;\times\;\cos\left(\alpha\right)=\;N\;\times\;B\;\times\;S\;\times\;\cos\left(2\mathrm\pi\;\times\;\mathrm v\;\times\;\mathrm t\right).\)
Тогда \(\varepsilon_i\;=\;-\;\frac{d\psi_B}{dt}=\;2\mathrm{pivNBSsin}\left(2\mathrm{pivt}\right).\)
Формула определения эдс. Формула эдс индукции. Внутреннее сопротивление источника тока
На концах проводника, а значит, и тока необходимо наличие сторонних сил неэлектрической природы, с помощью которых происходит разделение электрических зарядов .
Сторонними силами называются любые силы, действующие на электрически заряженные частицы в цепи, за исключением электростатических (т. е. кулоновских).
Сторонние силы приводят в движение заряженные частицы внут-ри всех источников тока: в генераторах, на электростанциях, в гальванических элементах, аккумуляторах и т. д.
При замыкании цепи создается электрическое поле во всех про-водниках цепи. Внутри источника тока заряды движутся под действием сторонних сил против кулоновских сил (электроны движут-ся от положительно заряженного электрода к отрицательному), а во всей остальной цепи их приводит а движение электрическое поле (см. рис. выше).
В источниках тока в процессе работы по разделению заряженных частиц происходит превращение разных видов энергии в электричес-кую. По типу преобразованной энергии различают следующие виды электродвижущей силы:
– электростатическая — в электрофорной машине, в которой происходит превращение механической энергии при трении в электрическую;
– термоэлектрическая – в термоэлементе — внутренняя энергия нагретого спая двух проволок, изготовленных из разных металлов, превращается в электрическую;
– фотоэлектрическая — в фотоэлементе.
Здесь происходит превращение энергии света в элек-трическую: при освещении некоторых веществ, например, селена, оксида меди (I) , кремния наблюдается потеря отрицательного электрического заряда;
– химическая — в гальванических элементах, аккумуляторах и др. источниках, в которых происходит превращение химической энергии в электрическую.
Электродвижущая сила (ЭДС) — характеристика источников тока. Понятие ЭДС было введено Г. Омом в 1827 г. для цепей постоянного тока. В 1857 г. Кирхгофф определил ЭДС как работу сторонних сил при переносе единичного электрического заряда вдоль замкнутого контура:
ɛ = A ст /q ,
где ɛ — ЭДС источника тока, А ст — работа сторонних сил , q — количество перемещенного заряда.
Электродвижущую силу выражают в вольтах.
Можно говорить об электродвижущей силе на любом участке цепи. Это удельная работа сторонних сил (работа по перемещению единичного заряда) не во всем контуре, а только на данном участке.
Внутреннее сопротивление источника тока.
Пусть имеется простая замкнутая цепь, состоящая из источника тока (например, гальванического элемента, аккумулятора или генератора) и резистора с сопротивлением R . Ток в замкну-той цепи не прерывается нигде, следовательно, oн существует и внутри источника тока. Любой источник представляет собой некоторое сопротивление дли тока. Оно называется внутренним сопротивлением источника тока и обозначается буквой r .
В генераторе r — это сопротивление обмотки, в гальваническом элементе — сопротивление раствора электролита и электродов.
Таким образом, источник тока характеризуется величинами ЭДС и внутреннего сопротивлении, которые определяют его качество. Например, электростатические машины имеют очень большую ЭДС (до десятков тысяч вольт), но при этом их внутреннее сопротивление огромно (до со-тни Мом). Поэтому они непригодны для получения сильных токов. У гальванических элементов ЭДС всего лишь приблизительно 1 В, но зато и внутреннее сопротивление мало (приблизительно 1 Ом и меньше).
Это позволяет с их помощью получать токи, измеряемые амперами.
«Физика – 10 класс»
Любой источник тока характеризуется электродвижущей силой, или сокращённо ЭДС. Так, на круглой батарейке для карманного фонарика написано: 1,5 В.
Что это значит?
Если соединить проводником два разноимённо заряженных шарика, то заряды быстро нейтрализуют друг друга, потенциалы шариков станут одинаковыми, и электрическое поле исчезнет (рис. 15.9, а).
Сторонние силы.
Для того чтобы ток был постоянным, надо поддерживать постоянное напряжение между шариками. Для этого необходимо устройство (источник тока), которое перемещало бы заряды от одного шарика к другому в направлении, противоположном направлению сил, действующих на эти заряды со стороны электрического поля шариков. В таком устройстве на заряды, кроме электрических сил, должны действовать силы неэлектростатического происхождения (рис. 15.9, б). Одно лишь электрическое поле заряженных частиц (кулоновское поле ) не способно поддерживать постоянный ток в цепи.
Любые силы, действующие на электрически заряженные частицы, за исключением сил электростатического происхождения (т. е. кулоновских), называют сторонними силами .
Вывод о необходимости сторонних сил для поддержания постоянного тока в цепи станет ещё очевиднее, если обратиться к закону сохранения энергии.
Электростатическое поле потенциально. Работа этого поля при перемещении в нём заряженных частиц по замкнутой электрической цепи равна нулю. Прохождение же тока по проводникам сопровождается выделением энергии – проводник нагревается. Следовательно, в цепи должен быть какой-то источник энергии, поставляющий её в цепь. В нём, помимо кулоновских сил, обязательно должны действовать сторонние, непотенциальные силы. Работа этих сил вдоль замкнутого контура должна быть отлична от нуля.
Именно в процессе совершения работы этими силами заряженные частицы приобретают внутри источника тока энергию и отдают её затем проводникам электрической цепи.
Сторонние силы приводят в движение заряженные частицы внутри всех источников тока: в генераторах на электростанциях, в гальванических элементах, аккумуляторах и т.
д.
При замыкании цепи создаётся электрическое поле во всех проводниках цепи. Внутри источника тока заряды движутся под действием сторонних сил против кулоновских сил (электроны от положительно заряженного электрода к отрицательному), а во внешней цепи их приводит в движение электрическое поле (см. рис. 15.9, б).
Природа сторонних сил.
Природа сторонних сил может быть разнообразной. В генераторах электростанций сторонние силы – это силы, действующие со стороны магнитного поля на электроны в движущемся проводнике.
В гальваническом элементе, например в элементе Вольта, действуют химические силы.
Элемент Вольта состоит из цинкового и медного электродов, помещённых в раствор серной кислоты. Химические силы вызывают растворение цинка в кислоте. В раствор переходят положительно заряженные ионы цинка, а сам цинковый электрод при этом заряжается отрицательно. (Медь очень мало растворяется в серной кислоте.) Между цинковым и медным электродами появляется разность потенциалов, которая и обусловливает ток во внешней электрической цепи.
Действие сторонних сил характеризуется важной физической величиной, называемой электродвижущей силой (сокращённо ЭДС).
Электродвижущая сила источника тока равна отношению работы сторонних сил при перемещении заряда по замкнутому контуру к абсолютной величине этого заряда:
Электродвижущую силу как и напряжение, выражают в вольтах.
Разность потенциалов на клеммах батареи при разомкнутой цепи равна электродвижущей силе. ЭДС одного элемента батареи обычно 1-2 В.
Можно говорить также об электродвижущей силе и на любом участке цепи. Это удельная работа сторонних сил (работа по перемещению единичного заряда) не во всём контуре, а только на данном участке.
Электродвижущая сила гальванического элемента есть величина, численно равная работе сторонних сил при перемещении единичного положительного заряда внутри элемента от одного полюса к другому.
Работа сторонних сил не может быть выражена через разность потенциалов, так как сторонние силы непотенциальны и их работа зависит от формы траектории перемещения зарядов.
– ЭДС.
ЭДС не является силой в Ньютоновом смысле (неудачное название величины, сохраненное как дань традиции).
ε i
возникает при изменении магнитного потока Ф , пронизывающего контур.
Дополнительно см. презентацию “Электромагнитная индукция” , а также видеофильмы “Электромагнитная индукция “, “Опыт Фарадея “, мультфильмы “Электромагнитная индукция “, “Вращение рамки в магнитном поле (генератор) “
– ЭДС индукции.– ЭДС индукции при движении одного из проводников контура (так, чтобы менялся Ф). В этом случае проводник длиной l , движущийся со скоростью v становится источником тока.
– ЭДС индукции в контуре, вращающемся в магнитном поле со скоростью ω.
Другие формулы, где встречается ЭДС:
– закон Ома для полной цепи.
В замкнутой цепи ЭДС рождает электрический ток I.
Направление индукционного тока определяют по правилам:
– правило Ленца – возникающий в замкнутом контуре индукционный ток противо действует тому изменению магнитного потока, которым вызван данный ток;
– для проводника, движущегося в магнитном поле, иногда проще воспользоваться правилом правой руки – если расположить раскрытую ладонь правой руки так, чтобу в нее входили силовые линии магнитного поля В , а большой палец , отставленный в сторону указывал направление скорости v , то четыре пальца руки укажут направление индукционного тока I .
– ЭДС самоиндукции при изменении тока в проводнике.
Электродвижущая сила, в народе ЭДС, также как и напряжение измеряется в вольтах, но носит совсем иной характер.
ЭДС с точки зрения гидравлики
Думаю, вам уже знакома водонапорная башня из прошлой статьи про
Допустим, что башня полностью заполнена водой.
Снизу башни мы просверлили отверстие и врезали туда трубу, по которой вода бежит к вам домой.
Сосед захотел полить огурцы, вы решили помыть автомобиль, мать затеяла стирку и вуаля! Поток воды стал меньше и меньше, и вскоре совсем иссяк… Что случилось? Закончилась вода в башне…
Время, которое потребуется, чтобы опустошить башню, зависит от емкости самой башни, а также от того, сколько потребителей будут пользоваться водой.
Все то же самое можно сказать и про радиоэлемент конденсатор :
Допустим мы его зарядили от батарейки 1,5 вольта и он принял заряд. Нарисуем заряженный конденсатор вот так:
Но как только мы цепляем к нему нагрузку (пусть нагрузкой будет светодиод) с помощью замыкания ключа S, в первые доли секунд светодиод будет светиться ярко, а потом тихонько угасать… и пока полностью не потухнет. Время угасания светодиода будет зависеть от емкости конденсатора, а также от того, какую нагрузку мы цепляем к заряженному конденсатору.
Как я уже сказал, это равносильно простой наполненной башне и потребителям, которые пользуются водой.
Но почему тогда в наших башнях вода никогда не заканчивается? Да потому что работает насос подачи воды ! А откуда этот насос берет воду? Из скважины, которая пробурена для добычи подземных вод. Иногда ее еще называют артезианской.
Как только башня полностью наполнится водой, насос выключается. В наших водобашнях насос всегда поддерживает максимальный уровень воды.
Итак, давайте вспомним, что такое напряжение ? По аналогии с гидравликой – это уровень воды в водобашне. Полная башня – это максимальный уровень воды, значит максимальное напряжение. Нет в башне воды – напряжение ноль.
ЭДС электрического тока
Как вы помните из прошлых статей, молекулы воды – это “электроны”. Для возникновения электрического тока, электроны должны двигаться в одном направлении. Но чтобы они двигались в одном направлении, должно быть напряжение и какая-нибудь нагрузка.
То есть вода в башне – это напряжение, а люди, которые тратят воду для своих нужд – это нагрузка, так как они создают поток воды из трубы, которая находится у подножия водобашни. А поток – это не что иное, как сила тока.
Также должно соблюдаться условие, что вода должна всегда быть на максимальной отметке, независимо от того, сколько людей тратит ее для своих нужд одновременно, иначе башня опустошится. Для водобашни этим спасительным средством является водонасос. А для электрического тока?
Для электрического тока должна быть какая-то сила, которая бы толкала электроны в одном направлении в течение продолжительного времени. То есть эта сила должна двигать электроны! Электродвижущая сила! Да, именно так! ЭЛЕКТРОДВИЖУЩАЯ СИЛА! Можно назвать ее сокращенно ЭДС – Э лектро Д вижущая С ила. Измеряется она в вольтах, как и напряжение, и обозначается в основном буквой E .
Значит, в наших батарейках тоже есть такой “насос”? Есть, и правильней было бы его назвать “насос подачи электронов”).
Но, конечно, так никто не говорит. Говорят просто – ЭДС. Интересно, а где спрятан этот насос в батарейке? Это просто-напросто электрохимическая реакция, из-за которой держится “уровень воды” в батарейке, но потом все-таки этот насос изнашивается и напряжение в батарейке начинает проседать, потому как “насос” не успевает качать воду. В конце концов он полностью ломается и напряжение на батарейке стает практически ноль.
Реальный источник ЭДС
Источник электрической энергии – это источник ЭДС с внутренним сопротивлением R вн. Это могут быть какие-либо химические элементы питания, наподобие батареек и аккумуляторов
Их внутреннее строение с точки зрения ЭДС выглядит примерно вот так:
Где E – это ЭДС, а R вн – это внутреннее сопротивление батарейки
Итак, какие выводы можно сделать из этого?
Если к батарейке не цепляется никакая нагрузка, типа лампы накаливания и тд, то в результате сила тока в такой цепи будет равняться нулю.
Упрощенная схема будет такой:
Но если мы все-таки присоединим к нашей батарейке лампочку накаливания, то у нас цепь станет замкнутой и в цепи будет течь ток:
Если начертить график зависимости силы в цепи тока от напряжения на батарейке, то он будет выглядеть вот так:
Какой напрашивается вывод? Для того, чтобы замерить ЭДС батарейки, нам достаточно просто взять хороший мультиметр с высоким входным сопротивлением и замерять напряжение на клеммах батарейки.
Идеальный источник ЭДС
Допустим, пусть наша батарейка обладает нулевым внутренним сопротивлением, тогда получается, что R вн =0.
Нетрудно догадаться, что в этом случае падение напряжение на нулевом сопротивлении также будет равняться нулю. В результате, наш график примет вот такой вид:
В результате мы получили просто источник ЭДС. Следовательно, источник ЭДС – это идеальный источник питания, у которого напряжение на клеммах не зависит от силы тока в цепи.
То есть, какую нагрузку мы бы не цепляли на такой источник ЭДС, у нас он все равно будет выдавать положенное напряжение без просадки. Сам источник ЭДС обозначается вот так:
На практике идеального источника ЭДС не существует.
Типы ЭДС
– электрохимическая (ЭДС батареек и аккумуляторов)
– фотоэффекта (получение электрического тока от солнечной энергии)
– индукции (генераторы, использующие принцип электромагнитной индукции)
– Эффект Зеебека или термоЭДС (возникновение электрического тока в замкнутой цепи, состоящей из последовательно соединённых разнородных проводников , контакты между которыми находятся при различных температурах)
– пьезоЭДС (получение ЭДС от )
Для поддержания электрического тока в проводнике требуется внешний источник энергии, создающий все время разность потенциалов между концами этого проводника. Такие источники энергии получили название источников электрической энергии (или источников тока).
Источники электрической энергии обладают определенной электродвижущей силой (сокращенно ЭДС ), которая создает и длительное время поддерживает разность потенциалов между концами проводника. Иногда говорят, что ЭДС создает электрический ток в цепи. Нужно помнить об условности такого определения, так как выше мы уже установили, что причина возникновения и существования электрического тока – электрическое поле.
Источник электрической энергии производит определенную работу, перемещая электрические заряды по всей замкнутой цепи..
Определение: Работа, совершаемая источником электрической энергии при переносе единицы положительного заряда по всей замкнутой цепи, называется ЭДС источника
За единицу измерения электродвижущей силы принят вольт (сокращенно вольт обозначается буквой В или V – «вэ» латинское).
ЭДС источника электрической энергии равна одному вольту, если при перемещении одного кулона электричества по всей замкнутой, цепи источник электрической энергии совершает работу, равную одному джоулю:
В практике для измерения ЭДС используются как более крупные, так и более мелкие единицы, а именно:
1 киловольт (кВ, kV), равный 1000 В;
1 милливольт (мВ, mV), равный одной тысячной доле вольта (10-3 В),
1 микровольт (мкВ, μV), равный одной миллионной доле вольта (10-6 В).
Очевидно, что 1 кВ = 1000 В; 1 В = 1000 мВ = 1 000 000 мкВ; 1 мВ= 1000 мкВ.
В настоящее, время существует несколько видов источников электрической энергии. Впервые в качестве источника электрической энергии была использована гальваническая батарея, состоящая из нескольких цинковых и медных кружков, между которыми была проложена кожа, смоченная в подкисленной воде. В гальванической батарее химическая энергия превращалась в электрическую (подробнее об этом будет рассказано в главе XVI). Свое название гальваническая батарея получила по имени итальянского физиолога Луиджи Гальвани (1737-1798), одного из основателей учения об электричестве.
Многочисленные опыты по усовершенствованию и практическому использованию гальванических батарей были проведены русским ученым Василием Владимировичем Петровым. Еще в начале прошлого века он создал самую большую в мире гальваническую батарею и использовал ее для ряда блестящих опытов.
Источники электрической энергии, работающие по принципу преобразования химической энергии в электрическую, называются химическими источниками электрической энергии.
Другим основным источником электрической энергий, получившим широкое применение в электротехнике и радиотехнике, является генератор. В генераторах механическая энергия преобразуется в электрическую.
На электрических схемах источники электрической энергии и генераторы обозначаются так, как это показано на рис. 1.
Рисунок 1. Условные обозначения источников электрической энергии: а – источник ЭДС, общее обозначение, б – источник тока, общее обозначение; в – химический источник электрической энергии; г – батарея химических источников; д – источник потоянного напряжения; е – источник переменного нарияжения; ж – генератор.
У химических источников электрической энергии и у генераторов электродвижущая сила проявляется одинаково, создавая на зажимах источника разность потенциалов и поддерживая ее длительное время. Эти зажимы называются полюсами источника электрической энергии . Один полюс источника электрической энергии имеет положительный потенциал (недостаток электронов), обозначается знаком плюс (+) и называется положительным полюсом.
Другой полюс имеет отрицательный потенциал (избыток электронов), обозначается знаком минус (-) и называется отрицательным полюсом.
От источников электрической энергии электрическая энергия передается по проводам к ее потребителям (электрические лампы, электродвигатели, электрические дуги, электронагревательные приборы и т. д.).
Определение : Совокупность источника электрической энергии, ее потребителя и соединительных проводов называется электрической цепью.
Простейшая электрическая цепь показана на рис. 2.
Рисунок 2. Б – источник электрической энергии; SA – выключатель; EL – потребитель электрической энергии (лампа).
Для того чтобы по цепи проходил электрический ток, она должна быть замкнутой. По замкнутой электрической цепи непрерывно проходит ток, так как между полюсами источника электрической энергии существует некоторая разность потенциалов. Эта разность потенциалов называется напряжением источника и обозначается буквой U .
Единицей измерения напряжения служит вольт. Так же как и ЭДС, напряжение может измеряться в киловольтах, милливольтах и микровольтах.
Для измерения величины ЭДС и напряжения применяется прибор, называемый вольтметром . Если вольтметр подключить непосредственно к полюсам источника электрической энергии, то при разомкнутой электрической цепи он покажет ЭДС источника электрической энергии, а при замкнутой – напряжение на его зажимах: (рис. 3).
Рисунок 3. Измерение ЭДС и напряжения источника электрической энергии: а- измерение ЭДС источника электрической энергии; б – измерение напряжения на зажимах источника электрической энергии..
Заметим, что напряжение на зажимах источника электрической энергии всегда меньше его ЭДС.
Нахождение внутреннего сопротивления и ЭДС источника.
В статье расчёт в маткаде переходных процессов в ёмкостном фильтре исследовался переходный процесс в фильтре поставленном на выходе однофазного однополупериодного выпрямителя, при этом в схеме замещения выпрямитель с источником переменного напряжения заменены последовательным соединением источника ЭДС и резистора, такая замена делает возможным расчёт схем но при этом для расчётов требуется найти ЭДС источника и его внутреннее сопротивление.
Найти ЭДС источника и его внутреннее сопротивление эксперементально можно проделав опыт холостого хода и опыт короткого замыкания но это не всегда возможно, например когда необходимо найти ЭДС и внутреннее сопротивление источника представляющего собой вторичную обмотку трансформатора, поэтому бывает необходимо определить параметры схемы замещения источника не внося больших изменений сопротивления нагрузки в схему. Рассмотрим схему на рисунке 1:Рисунок 1 – Схема для определения параметров схемы замещения источника.
В этой схеме значения ЭДС источника и его внутреннего сопротивления неизвестны, известны только показания амперметра и вольтметра. Учтём что тока в цепи вольтметра нет, так как у него большое сопротивление и его проводимостью можно пренебреч а сопротивление амперметра настолько мало что им тоже можно пренебреч и заменить амперметр перемычкой. Ток в этой цепи обозначим как I1 (его показывает амперметр) а напряжение на R1 и G обозначим как U1 (его показывает вольтметр) при этом будем считать что ток направлен как показано на рисунке 1, а напряжения на R1 и r направлены в туже сторону что и ток.
Рассмотрим схему на рисунке 2 в которой изменено (в нашем случае увеличено) сопротивление реостата:
Рисунок 2 – Схема для определения параметров схемы замещения источника с изменённым сопротивлением реостата.
В этой схеме показание амперметра обозначим как I2 а показание вольтметра как U2.
Из схемы на рисунке 1, составим уравнение по второму закону Кирхгофа для контура который остаётся если заменить вольтметр разрывом:
Здесь E – ЭДС источника, U1 – напряжение на реостате (показывает вольтметр), I1 – ток в цепи (показывает амперметр), r – внутреннее сопротивление источника. Выразим из уравнения (1) напряжение U1:
Аналогично найдём U2, используя схему на рисунке 2:
Подставим (1) в (3):
Выразим из уравнения (4) внутреннее сопротивление источника r:
Подставим (6) в (1) и найдём ЭДС источника:
По формулам (6) и (7) находятся параметры схемы замещения источника электрической энергии (по формуле (7) его ЭДС, по формуле (6) его внутреннее сопротивление).
Последовательно с реостатом можно поставить измерительный резистор и использовать его для измерения тока вольтметром тогда измерения можно проводить одним вольтметром сначала подключая его паралельно источнику G, а потом паралельно измерительному резистору.Для расчёта внутреннего сопротивления и ЭДС источника можно воспользоваться программой:
Первое измерение должно быть с меньшим сопротивлением реостата, а второе с большим.
Решение задач по методу эквивалентного источника
1. Для схемы цепи рис. 1.51, а методом эквивалентного источника ЭДС найти ток в ветви резистора, сопротивление которого , если
Решение:
Обозначим положительное направление искомого тока на исходной схеме (рис. 1.51, а). Рассмотрим часть схемы, подключенную к исследуемой первой ветви (обведенную штриховой линией), в качестве эквивалентного источника ЭДС и сопротивлением . Нарисуем эквивалентную электрическую схему с эквивалентным источником напряжения (рис. 1.51, б).
На схеме выбрано произвольно положительное направление ЭДС эквивалентного источника к точке р.
Это позволяет записать, для режима холостого хода эквивалентного источника с отключенной первой ветвью (рис. 1.51, в):
Развернутая схема эквивалентного источника в режиме холостого хода показана на рис. 1.51, г. Во внутренних ветвях источника ток
Напряжение холостого хода определяет ЭДС источника:
Найдем сопротивление эквивалентного источника.
Для подсчета сопротивления источника преобразуем его схему (см. рис. 1.51, г), заменив источник напряжения короткозамкнутым участком (рис. 1.51, д). Входное сопротивление последней схемы является сопротивлением эквивалентного источника
Возвращаясь к схеме рис. 1.51, б, найдем искомый ток по закону Ома:
2. Методами эквивалентного источника ЭДС и эквивалентного источника тока найти ток в ветви , если (рис. 1.52, а).
Решение:
1. Рассчитаем методом эквивалентного источника ЭДС. Отключим ветвь с (рис. 1.52, б) и найдем его параметры с ЭДС (т. е. напряжение холостого хода между точками а и b) и — сопротивление схемы рис.
1.52, в между точками а и b в режиме холостого хода при закороченных ЭДС . Схема эквивалентного источника ЭДС приведена на рис. 1.52, г. ЭДС эквивалентного источника и его сопротивление равны:
Искомый ток согласно формуле (0.1.24)
2. При расчете методом эквивалентного источника тока ветвь закорачиваем (рис. 1.52, д). Ток , проходящий но закороченной ветви ab, является током эквивалентного источника тока . Найдем его. Это можно сделать, рассчитав двухузловую схему (рис. 1.52, д) методом узловых напряжений. Приняв потенциал точек а и b равным нулю , найдем
Для определения тока вычисляем и по первому закону Кирхгофа вычисляем
Сопротивление эквивалентного источника тока равно сопротивлению эквивалентного источника напряжения; однако его можно найти по (0.1.25): .
Из схемы эквивалентного источника тока (рис. 1.52, е) по формуле (0.1.26) находим искомый ток
Получили тот же результат, что и по методу эквивалентного источника ЭДС.
В заключение рассмотрим вопрос о мощностях, доставляемых источниками при их преобразовании. Из теории известно, что при преобразованиях источников токи в ветвях, не подвергшихся преобразованию, остаются неизменными, а мощности, доставляемые источниками, изменяются. Так, для схем (рис. 1.52, г и е) ток в ветви , не подвергшейся преобразованию, в обоих случаях одинаков: . Мощности же в цепях схем (рис. 1.52, г, е) различны:
3. Методом эквивалентного источника ЭДС найти ток (рис. 1.53, а), проходящий через резистор, сопротивление которого , если .
Тем же методом определить ток в сопротивлении .
Решение:
На схеме рис. 1.53, а обозначим произвольное положительное направление искомого тока . Часть схемы (внешнюю к исследуемой ветви ) рассмотрим в виде некоторого источника ЭДС . Стрелку ЭДС произвольно направим к точке с (рис. 1.53, б). Таким образом, ЭДС источника определился напряжением холостого хода: .
На развернутой схеме источника в режиме холостого хода (рис.
1.53, в) обозначим токи в ветвях .
По закону Ома,
Таким образом, ЭДС эквивалентного источника напряжения:
Найдем сопротивление эквивалентного источника ЭДС двумя методами:
1) путем непосредственного расчета по схеме: для этого в схеме рис. 1.53, в источник напряжения заменим короткозамкнутым участком; после этого схему рис. 1.53, в нарисуем в виде рис. 1.53, г.
Сопротивление источника равно сопротивлению цепи между точками с и d:
2) путем вычисления отношения ЭДС эквивалентного источника к току короткого замыкания; для этого в схеме рис. 1.53, в надо замкнуть точки с и d накоротко, вычислить ток , протекающий через короткозамкнутый участок (рис. 1.53. д), и найти сопротивление короткого замыкания по формуле (0.1.25). Источник ЭДС Е в короткозамкиутой схеме рис. 1.53, д нагружаем на эквивалентное сопротивление
Ток источника напряжения
Токи в ветвях
Отсюда
Сопротивление источника
Значения сопротивления источника, полученные этими методами одинаковы.
Возвращаясь к рис. 1.53, б, по закону Ома находим искомый ток
Таким образом, ток в сопротивлении направлен от точки d к точке с и равен 0,4 А.
Расчет тока резистора, сопротивление которого , метолом эквивалентного источника ЭДС проводится аналогично. Заменяем часть схемы, подключенную к точкам d и b ветви с сопротивлением , эквивалентным источником (рис. 1.53, е). ЭДС источника совпадает с напряжением в режиме холостого хода: .
Для определения этого напряжения рассчитаем вначале токи в развернутой схеме источника в режиме холостого хода (рис. 1.53, ж):
Отсюда находим ЭДС источника
Для определения сопротивления источника ЭДС рассмотрим соответствующую пассивную схему (в схеме источник ЭДС заменен короткозамкнутым отрезком), показанную на рис. 1.53, з. Для ясности эта схема показана в виде рис. 1.53, и.
Сопротивление источника, равное входному сопротивлению последней схемы, относительно зажимов d и b:
Находим искомый ток по схеме эквивалентного источника ЭДС (рис.
1.53, е):
Формула ЭДС – уравнения, решаемые примеры и часто задаваемые вопросы
Электродвижущая сила – одно из важных понятий, которые помогают нам понять процесс электромагнетизма. Электродвижущая сила сокращенно называется ЭДС и тесно связана с более распространенным понятием напряжения. Электродвижущая сила – это полная энергия, обеспечиваемая батареей или элементом на кулон q заряда, проходящего через нее.
Величина ЭДС равна разности потенциалов на клеммах ячейки, когда нет тока, протекающего через данную электрическую цепь, и используемая формула известна как формула ЭДС.В этой статье мы подробно изучим формулу электродвижущей силы, идею физики ЭДС и, наконец, с помощью уравнения ЭДС с несколькими решенными примерами.
EMF Physics
Электродвижущая сила может быть определена как полное напряжение или разность потенциалов на клеммах батареи в разомкнутой цепи или, другими словами, когда через нее не течет ток.
Это может не выглядеть так, поскольку это будет отличаться, но каждая батарея будет построена с определенным внутренним сопротивлением.Это связано с регулярным сопротивлением, которое уменьшает ток в электрической цепи, но оно заключено только внутри самой батареи.
Мы знаем, что когда цепь разомкнута, ток не будет течь через элемент, это означает, что внутреннее сопротивление батареи ничего не изменит, потому что нет тока, который мог бы уменьшить или замедлить. Таким образом, электродвижущую силу можно рассматривать как максимальную разность потенциалов или напряжение на двух выводах в идеализированном состоянии.Это объясняет физику ЭДС, и из этого мы можем понять, что электродвижущая сила – это частный случай разности напряжений.
Теперь возник вопрос, хотя электродвижущая сила вообще не является формой силы, тогда почему ее называют электродвижущей силой, в чем разница между ЭДС и регулярной разностью потенциалов и что будет источник ЭДС? Чтобы ответить на эти сомнения, рассмотрим простую электрическую схему лампы, подключенной к батарее.
Мы знаем, что любое гальваническое устройство можно представить как двухполюсное устройство, которое поддерживает один вывод с более высоким потенциалом, а другой вывод – с более низким потенциалом. Более высокий электрический потенциал обычно известен как положительный полюс и обычно обозначается знаком плюс. Клемма с более низким потенциалом называется отрицательной клеммой и обозначается знаком минус. Это называется источником ЭДС.
Когда источник электродвижущей силы отключен от лампы i.е., когда цепь разомкнута, то нет никакого чистого движения зарядов в данном источнике ЭДС. После того, как цепь будет замкнута или повторно подключена к лампе, заряды будут перемещаться от одной клеммы батареи через лампу, что в дальнейшем приведет к тому, что лампа будет светиться, и обратно к другой клемме батареи.
Если мы рассмотрим обычный поток электрического тока, то есть положительный ток, положительные заряды имеют тенденцию покидать положительный вывод, проходить через лампу и попадать на отрицательный конец источника ЭДС.
Так устроен источник ЭМП. В то же время электродвижущая сила батареи – это разность потенциалов, развиваемая на обоих концах данной батареи.
Таким образом, физика ЭДС объясняет, что электродвижущая сила – это полная энергия, поставляемая батареей или элементом на кулон заряда, проходящего через нее. Общая величина ЭДС равна напряжению или разности потенциалов на клеммах батареи, когда ток не проходит через данную электрическую цепь.
Уравнение ЭДС
Мы знаем, что заряды циркулируют в электрической цепи, для движения зарядов в данной электрической цепи нам необходимо приложить к ней внешнюю силу. Мы говорим, что внешний источник электричества, такой как батарея, использует такую силу, которая придает ускорение зарядам, и это называется электродвижущей силой. Несмотря на свое название, это не форма силы, а разность потенциалов, на самом деле, это частный случай разности потенциалов, который обычно обозначается символом.
Теперь давайте посмотрим на уравнение ЭДС:
Согласно определению физики ЭДС и ЭДС формула ЭДС имеет вид:
\ [\ Rightarrow EMF = \ varepsilon = \ frac {E} { Q} \]… .
. (1)
Где,
E – Полная энергия батареи
Q – Полный заряд, протекающий через данную цепь
Уравнение (1) можно использовать, если мы знаем общую энергия батареи, используемой в цепи. Электродвижущая сила – это также разность потенциалов, возникающая в цепи, поэтому формулу ЭДС можно также найти с помощью закона Ома.Следовательно, мы пишем:
ε = IR… .. (2)
Где,
I – полный ток, протекающий в цепи
R – полное сопротивление, используемое в цепи
Поскольку мы знаем, что ЭДС зависит от при внутреннем сопротивлении батареи мы должны заменить сопротивление суммой сопротивления и внутреннего сопротивления. Таким образом, уравнение (2) принимает следующий вид:
ε = I (r + R)
ε = Ir + IR
ε = V + Ir ……. (3)
Где,
В – Общая разность потенциалов в цепи
I – Полный ток, протекающий в цепи
r – Внутреннее сопротивление батареи
Следовательно, уравнение (1) и уравнение (3) известны как формула ЭДС или уравнение ЭДС.
Давайте разберемся с формулой EMF и как найти EMF или как рассчитать EMF с несколькими решенными примерами.
Примеры:
1. Рассмотрим электрическую цепь с разностью потенциалов 5 В с током 1 А. Если внутреннее сопротивление используемой батареи составляет 0,8 Ом. Затем определите ЭДС цепи, используя формулу ЭДС.
Sol:
Дано,
Разность потенциалов электрической цепи = V = 5 вольт
Суммарный ток, протекающий по цепи = I = 1 A
Внутреннее сопротивление батареи = r = 0.8 Ом
Нам предлагается определить ЭДС цепи, используя уравнение ЭДС. Мы знаем, что ЭДС цепи можно рассчитать по формуле, приведенной ниже:
ε = V + Ir ……. (1)
Где,
V – Полная разность потенциалов, развиваемая в цепи
I – Суммарный ток, протекающий в цепи
r – Внутреннее сопротивление батареи
Подставляя значение разности потенциалов, тока и внутреннего сопротивления в уравнение (1), получаем:
ε = V + Ir
ε = 5+ (10.
8)
ε = 5,8 Вольт
Следовательно, ЭДС схемы по формуле ЭДС составляет 5,8 Вольт.
2. Рассчитайте разность потенциалов на клеммах аккумулятора, когда он подключен к нагрузке 10 Ом с ЭДС аккумулятора, ε = 3 вольта и внутреннее сопротивление аккумулятора 2 Ом.
Sol:
Дано,
Суммарная ЭДС батареи = ε = 3 вольта
Внешняя нагрузка, приложенная к батарее = R L = 10 Ом
Внутреннее сопротивление батареи = r = 2 Ом
Теперь нас просят определить разность потенциалов на клеммах аккумулятора.Перед этим рассчитаем ток, протекающий по данной цепи. согласно закону Ома мы знаем, что:
\ [\ Rightarrow I = \ frac {V} {R} = \ frac {\ varepsilon} {r + R_ {L}} \]…. (1)
I = 3/12 = 0,25 А
Теперь давайте определим разность потенциалов на клеммах аккумулятора. Формула ЭДС определяется следующим образом:
ε = V + Ir …….
(2)
Где,
V – полная разность потенциалов, развиваемая в цепи
I – полный ток, протекающий в цепи
r – Внутреннее сопротивление батареи
Подставляя значение ЭДС, тока и внутреннего сопротивления в уравнение (2), получаем:
3 = V + (0.252)
В = 3 – 0,5
В = 2,5 В
Следовательно, разность потенциалов на клеммах аккумулятора составляет 2,5 В.
Измерение и расчет ЭДС
Измерение электрических и магнитных полей
Это довольно техническое описание принципов измерения – для более простой версии см. Предыдущий переключатель.
Первые коммерческие инструменты, разработанные специально для измерения полей промышленной частоты, стали доступны в 1980-х годах.Сейчас доступно множество инструментов, различающихся по различным характеристикам:
(a) Количество осей обнаружения .
Нет датчиков, которые непосредственно оценивают результирующее поле в случайном направлении в пространстве; датчики обычно измеряют поле в одном направлении. Счетчик может иметь один датчик. Если он выровнен пользователем с направлением максимального поля, он будет давать показание максимального поля в одном направлении; общее результирующее поле может быть от 1,0 до 1.В 41 раз это значение в зависимости от степени поляризации. Если измеритель имеет три ортогональных датчика, результирующее поле может быть получено из трех значений, измеренных сложением корня из суммы квадратов: Результат = (X 2 + Y 2 + Z 2 ) 1 / 2 .
Это результирующее значение не зависит от ориентации измерителя, что значительно упрощает его использование.
Подробнее об эллиптически поляризованных полях
(б) Мера поля .Возможны различные измерения синусоидальной волны, например пиковое, выпрямленное среднее, среднеквадратичное (среднеквадратичное).
Для одной частоты, то есть чистой синусоидальной волны, их можно масштабировать, чтобы получить тот же результат, но при наличии гармоник они могут значительно отличаться. В отсутствие известного биофизического механизма нет убедительных оснований для утверждения, что какая-то одна мера верна. Однако, по аналогии с другими областями науки об измерениях, существует предположение, что среднеквадратичное значение является предпочтительной мерой. Некоторые измерители фиксируют фактическую форму волны для будущего анализа.
(в) Амплитудно-частотная характеристика . Инструменты могут быть чувствительны к одной частоте, например. 50 Гц или 60 Гц или диапазон частот. Если чувствителен к диапазону частот, отклик может быть плоским или может быть пропорционален частоте. Плоская частотная характеристика между 20 или 30 Гц и несколькими килогерцами обычно считается подходящей для многих измерений общего назначения.
(d) Размер датчиков . Датчики могут быть сделаны небольшими – несколько миллиметров – и, следовательно, способны исследовать изменения поля на небольших расстояниях.
Однако также могут быть случаи, когда желательно использовать более крупные датчики, которые измеряют среднее поле по своей площади. Вот два разных способа изготовления прибора для измерения магнитного поля:
Датчик слева имеет три катушки, центрированные друг относительно друга. Они имеют воздушную сердцевину и для получения необходимой чувствительности имеют тысячи витков проволоки. Эти примеры имеют размер 10 см кв.
Датчик справа имеет катушки гораздо меньшего размера, поэтому общий счетчик меньше.Для получения чувствительности, несмотря на меньшие размеры, катушки имеют стальные сердечники. Это означает, что они не могут быть сосредоточены на одной и той же точке; они расположены отдельно, под прямым углом друг к другу (две плоские на плате внизу слева, третья, вертикальная, катушка снабжена белой механической опорой внизу справа).
(e) Считывание и регистрация . Счетчики могут иметь аналоговые или цифровые дисплеи.
Они могут отображать значение только в режиме реального времени, или они могут иметь возможность регистрировать значения с различной степенью сложности и вычислять различные параметры поля, такие как средние или максимальные.
Учитывая различия в возможностях, предоставляемых счетчиком, неизбежны различия в размере, весе и потреблении батареи. Некоторые счетчики больше всего подходят для детальных обследований специалистами; другие маленькие и достаточно легкие, чтобы их могли носить добровольцы в течение длительного времени.
Не существует «правильного» или «лучшего» измерителя. Выбор лучшего измерителя зависит от цели, для которой он будет использоваться.
Измерение магнитных полей
Для измерения магнитных полей широко используются три различных датчика:
(a) Поисковые катушки .Простейшие измерители измеряют напряжение, наведенное в катушке с проводом. Для синусоидального изменяющегося магнитного поля B с частотой f индуцированное в катушке напряжение V определяется выражением:
V = -2 π f B 0 A cos (ω t)
, где ω = 2 π f – частота поля, A – площадь петли, а B 0 – составляющая B, перпендикулярная петле.
Напряжение, индуцированное данным полем, увеличивается с добавлением большего количества витков провода или ферромагнитного сердечника – см. Примеры выше.Чтобы предотвратить помехи от электрических полей, датчик магнитного поля должен быть экранирован. Если измеритель используется для обследований или измерений индивидуального облучения, частоты ниже примерно 30 Гц должны быть отфильтрованы, чтобы удалить напряжения, наведенные в зонде движением измерителя в магнитном поле земли.
(б) Магнитометры феррозондовые . Они обнаруживают магнитное поле по асимметрии, которую оно создает в ферромагнитном материале, который намеренно приводится в магнитное насыщение поочередно в противоположных направлениях с высокой частотой.
(в) Устройства на эффекте Холла . Датчик предназначен для измерения поперечного напряжения Холла на тонкой полоске полупроводникового материала, по которой проходит продольный ток.
В большинстве практических приборов для измерения частот мощности используются поисковые катушки, либо одна катушка, либо три ортогональных катушки.
Сами катушки можно сделать как можно меньше, с ферромагнитным сердечником для увеличения чувствительности, для использования в индивидуальных экспонометрах, где размер и вес являются важными критериями; или они могут быть больше, часто 0.1 м в поперечнике, чтобы повысить чувствительность и обеспечить некоторое пространственное усреднение. Феррозондовые магнитометры нельзя сделать такими маленькими или дешевыми, но они обладают тем преимуществом, что они реагируют на поля постоянного тока так же, как и на переменный ток. Устройства Холла мало используются, так как их разрешение хуже, и они страдают от дрейфа, но их можно использовать в более высоких полях.
Измерение электрических полей
Измерители электрических полей обычно используют в качестве датчиков две параллельные токопроводящие пластины. Альтернативные датчики, например основанные на вращении поляризованного света, встречаются реже.
Доступны трехкоординатные измерители электрического поля, но более распространены одноосные измерители.
Отчасти это связано с тем, что для электрических полей сложнее сделать трехосные измерители, чем для магнитных полей, а отчасти потому, что в одной общей ситуации измерения, вблизи земли под воздушными линиями электропередач или рядом с ними, электрическое поле линейно поляризовано и в известной направление (вертикальное), поэтому одноосного измерителя вполне достаточно.
Человек, держащий измеритель электрического поля, будет возмущать поле.Для измерения невозмущенного поля измеритель обычно подвешивают на конце длинного непроводящего горизонтального стержня или вертикального штатива. Показания считываются с расстояния на дисплее подходящего размера, записываются в измерителе для последующего анализа или передаются на считывающее устройство по оптоволокну. Это может снизить возмущение до приемлемого уровня. Однако, учитывая легкость возмущения электрических полей, легко сделать ошибочные измерения, особенно когда есть:
- крайних значений температуры и влажности;
- недостаточное расстояние зонда от исследователя;
- нестабильность в положении счетчика;
- потеря токонепроводящих свойств опорного стержня.

Электрические поля также можно измерять в фиксированных точках, например под линиями электропередачи или в лабораторных камерах экспонирования путем измерения тока, собираемого плоской проводящей пластиной, установленной на уровне земли. Для синусоидальных полей плотность электрического потока может быть рассчитана на основе площади пластины (A), диэлектрической проницаемости вакуума, частоты (f) и измеренного тока, индуцированного в пластине, в приведенном ниже выражении:
E = I rms / 2πfε 0 A
Существуют индивидуальные измерители воздействия электрических полей.Однако ношение измерителя на теле непредсказуемо нарушает измеряемое электрическое поле. Обычно при измерении воздействия электрических полей на большие группы людей измеритель помещается в нарукавную повязку, карман рубашки или сумку на поясе. Возмущение окружающего поля телом не позволяет получить абсолютное значение поля, и, в лучшем случае, среднее значение таких измерений отражает относительный уровень воздействия.
ЭДС и напряжение на клеммах
Когда вы забываете выключить автомобильные фары, они медленно тускнеют по мере разрядки аккумулятора.Почему они просто не мигают, когда батарея разряжена? Их постепенное затемнение означает, что выходное напряжение батареи уменьшается по мере разряда батареи. Причина снижения выходного напряжения для разряженных или перегруженных батарей заключается в том, что все источники напряжения состоят из двух основных частей – источника электрической энергии и внутреннего сопротивления.
Электродвижущая сила
Все источники напряжения создают разность потенциалов и могут подавать ток, если подключены к сопротивлению.В небольшом масштабе разность потенциалов создает электрическое поле, которое воздействует на заряды, вызывая ток. Мы называем эту разность потенциалов электродвижущей силой (сокращенно ЭДС). ЭДС – это вообще не сила; это особый тип разности потенциалов источника при отсутствии тока. Единицы измерения ЭДС – вольты.
Электродвижущая сила напрямую связана с источником разности потенциалов, например с конкретной комбинацией химических веществ в батарее.
Однако при протекании тока ЭДС отличается от выходного напряжения устройства.Напряжение на выводах батареи, например, меньше, чем ЭДС, когда батарея подает ток, и оно падает дальше, когда батарея разряжается или разряжается. Однако, если выходное напряжение устройства можно измерить без потребления тока, то выходное напряжение будет равно ЭДС (даже для сильно разряженной батареи).
Напряжение на клеммах
представляет собой схематическое изображение источника напряжения. Выходное напряжение устройства измеряется на его выводах и называется напряжением на выводах В, .Напряжение на клеммах определяется уравнением:
Схематическое изображение источника напряжения
Любой источник напряжения (в данном случае сухой углерод-цинковый элемент) имеет ЭДС, связанную с источником разности потенциалов, и внутреннее сопротивление r, связанное с его конструкцией. (Обратите внимание, что сценарий E означает ЭДС.
) Также показаны выходные клеммы, на которых измеряется напряжение на клеммах V. Поскольку V = ЭДС-Ir, напряжение на клеммах равно ЭДС, только если ток не течет.
$ V = ЭДС – Ir $,
где r – внутреннее сопротивление, а I – ток, протекающий во время измерения.
I – положительный, если ток течет от положительного вывода. Чем больше ток, тем меньше напряжение на клеммах. Точно так же верно, что чем больше внутреннее сопротивление, тем меньше напряжение на клеммах.
ЭДС, последовательное и параллельное подключение резисторов – интерактивная практика
Поток электрического тока
Преобразование энергии с двух сторон…
В электрической цепи всегда есть источник энергии и нагрузка . Первый генерирует энергию, а второй расходует ее.
Источником может быть элемент, батарея, динамо-машина или даже солнечная панель. Нагрузкой может быть резистор, лампочка, вентилятор или нагреватель.
Мы знаем, что пока происходят преобразования энергии в источнике и в нагрузке,
электрический ток течет по цепи от точки с более высоким потенциалом к точке с более низким потенциалом.
В приведенной выше анимации катящиеся шары имитируют электрический ток, опускаясь от точки с высокой потенциальной энергией к точке с низкой потенциальной энергией. Точно так же и ток, переходит от положительной клеммы – при более высоком потенциале – к отрицательной – при более низком потенциале. Однако, когда шары достигают ступней человека, они должны перейти от точки с более низкой потенциальной энергией к точке с более высокой потенциальной энергией. Это невозможно без вмешательство мужчины. Поэтому он наклоняется и поднимает их, чтобы они продолжали двигаться, превращая свою химическую энергию в потенциальную.
Когда заряды, переносящие электрический ток, достигают отрицательной клеммы ячейки,
они сталкиваются с одним и тем же вызовом. Таким образом, химическая энергия в батарее превращается в электрическую, чтобы обеспечить заряды энергией для преодоления препятствий.
Вот почему человек устает, а батарея разряжается через некоторое время, поскольку их соответствующие энергии превратились в разные формы.
Электродвижущая сила – ЭДС
Количество химической энергии, которое превратилось в электрическую энергию для перемещения + 1C по цепи, называется Электродвижущая сила клетки.
Единицы: Вольт
Мощность устройства
Энергия, потребляемая устройством за единицу времени, называется его мощностью.
Единицы:
P = E / t = J / t = Watts
Если напряжение равно V и заряд проходит через него Q за время t,
E = QV
Итак, P = QV / t = ItV / t = VI
P = VI
P = Вт; V = Вольт; Я = А
Мощность устройства должна быть указана вместе с напряжением, при котором она действительна.
60W, 240V означает, что мощность 60W вырабатывается при 240V.
Например, 1
Номиналы лампы 60 Вт, 240 В. Найдите его сопротивление.
P = VI
60 = 240I
I = 1/4 A
V = IR
240 = (1/4) R
R = 960 Ом.![]()
Например, 2
Номиналы утюга 1200Вт, 240В. Найдите ток и энергию, израсходованную за час.
P = VI
1200 = 240I
I = 5A.
E = Pt
E = 1200 X 3600
E = 4,32×10 6 J.
Например, 3
Номиналы лампы 60 Вт, 240 В. Из-за отключения электроэнергии напряжение падает до 200 В.Найдите новую мощность лампочки. Что бы вы заметили в лампочке?
P = VI
60 = 240I
I = 1/4 A
V = IR
240 = (1/4) R
R = 960Ω
При работе под новым напряжением
V = IR
200 = I x 960
I = 5/24 A
P = VI
P = 200 X 5/24
P = 41,7 Вт
Лампа станет тусклее.
Свидетельство существования внутреннего сопротивления элемента
Предположим, что заряд Q перемещается по цепи за время t. ЭДС ячейки, внешнее сопротивление и ток равны E, R и I.
Энергия, производимая элементом = QE
Энергия, потребляемая внешним резистором = QV t
На практике было отмечено QV t
Это, безусловно, вызвано
сопротивление присутствует в клетке. Он называется внутренним сопротивлением (r).
Таким образом, новое уравнение энергии принимает следующий вид:
QE = QV internal + QV external
Поскольку Q = It и V = IR => ItE = Irt + IRt
E = Ir + IR
E = I (r + R)
IR = E – Ir
Это разность потенциалов на внешнем резисторе (нагрузке).Поскольку вольтметр, подключенный к ячейке, показывает это, вместо ЭДС, он известен как Разность потенциалов на клеммах – В т .
Итак, В t = E – Ir
В разомкнутой цепи I = 0. Следовательно,
В t = E.
Например.
ЭДС ячейки составляет 12 В, а ее внутреннее сопротивление 2 Ом. Найдите ток и разность потенциалов на клеммах ячейки, если она подключена к внешнему резистору 4 Ом.
E = I (R + r)
12 = I (4 + 2)
I = 2A
V t = E – Ir
V t = 12 – 2×2 = 8
V t = 8V.
Подключение ячеек
Элементы могут быть подключены последовательно, или параллельно, или их комбинация.
Соединение в серии
Ячейки соединены таким образом, чтобы ток через каждую из них был одинаковым.
Параллельное подключение
Ячейки ЭДС соединены таким образом, что через каждую из них проходит равный ток.
Подключение резисторов
Резисторысерии
Если резисторы подключены таким образом, что ток через каждый из них одинаковый, они говорят, что они включены последовательно.
Единственный резистор, который может заменить комбинацию, должен создавать напряжение V, когда ток через него равен I.
Для отдельных резисторов V = V 1 + V 2
V = IR 1 + IR 2
V = I (R 1 + R 2 )
Для эквивалентного резистора – заменитель,
V = IR T
IR T = I (R 1 + R 2 )
R T = (R 1 + R 2 )
Параллельные резисторы
Если резисторы подключены таким образом, что напряжение на них одинаково, они считаются параллельными.
Единственный резистор, который может заменить комбинацию, должен создавать напряжение V, когда ток через него равен I.
Для отдельных резисторов I = a + b
I = V / R 1 + V / R 2
V = V (1 / R 1 + 1 / R 2 )
Для эквивалентного резистора – заменитель,
I = V / R T
V / R T = V / (1 / R 1 + 1 / R 2 )
1 / R T = 1 / R 1 + 1 / R 2
E.g.1
Найдите полное сопротивление следующей цепи.
Суммарное сопротивление по xy:
1 / R T = (1/6) + (1/3)
1 / R T = (1 + 2) / 6 = 2/6 = 1/2
R T = 2 Ом
Общее сопротивление ветви = 2 + 4 = 6 Ом
Суммарное сопротивление трех ветвей, которые теперь параллельны
1 / R T = (1/6) + (1/15) + ( 1/10)
1 / R T = (5 + 2 + 3) / 30 = 10/30 = 1/3
R T = 3 Ом
E.
g.2
Когда два резистора соединены последовательно, общее сопротивление составляет 25 Ом. Если они соединены параллельно, общее сопротивление составляет 6 Ом. Найдите сопротивление каждого.
Когда они включены последовательно,
R T = x + y = 25 Ом
Когда они подключены параллельно,
1 / R T = (1 / x) + (1 / y)
1 / R T = (x + y) / xy = 1/6
6 (x + y) = xy
6 X 25 = xy => xy = 150 => x = 150 / x
Итак, 150 / x + x = 25
x 2 + 150 = 25x
x 2 – 25x + 150 = 0
(x – 15) (x – 10) = 0
x = 15 или x = 10
Сопротивление каждого резистора составляет 15 Ом или 10 Ом
E.g.3
Найдите полное сопротивление следующей цепи и ток.
Поскольку все резисторы включены последовательно, общее сопротивление будет следующим:
R T = 1 + 2 + 3 + 4 = 10 Ом
Общий ток = 20/10 = 2A
Этот ток протекает через каждый резистор, как и они есть.
последовательно.
Например, 4
Найдите полное сопротивление следующей цепи и токи в каждой ветви.
Суммарное сопротивление по AB:
1 / R T = (1/6) + (1/3)
1 / R T = (1 + 2) / 6 = 2/6 = 1/2
R T = 2 Ом
Общее сопротивление цепи = 2 + 2 + 1 = 5 Ом
Общий ток = 15/5 = 3A
Этот ток делится на A обратно пропорционально сопротивлению каждой ветви – тем больше сопротивление , тем меньше ток, проходящий через него.
Поскольку два сопротивления параллельны,
6a = 3b
b = 2a
a + b = 3
3a = 3 => a = 1A; б = 2А.
Остальные резисторы получают ток 3А.
Дополнительные вопросы по резисторам в схемах
Найдите полное сопротивление следующих цепей:
Ответ: 5 Ом
Ответ: 6 Ом
Здесь вы можете попрактиковаться в расчетах с последовательным и параллельным подключением резисторов. Просто переместите ползунки и посмотрите, как изменится общее сопротивление.
10.4 Оценка внутреннего сопротивления в цепях | Электрические схемы
Рабочий пример 7: Внутреннее сопротивление в цепи с последовательно включенными резисторами
Для следующей схемы рассчитайте:
разности потенциалов \ (V_ \ text {1} \), \ (V_ \ text {2} \) и \ (V_ \ text {3} \) на резисторах \ (R_ \ text {1} \), \ (R_ \ text {2} \) и \ (R_ \ text {3} \)
.сопротивление \ (R_ \ text {3} \).
сопротивление \ (R_ \ text {3} \).
Если внутреннее сопротивление равно \ (\ text {0,1} \) \ (\ text {Ω} \), какова ЭДС батареи и какая мощность рассеивается внутренним сопротивлением аккумулятора?
Примечание
Это вопрос, очень похожий на тот, что вы видели ранее.
Это необходимо для того, чтобы выделить
Дело в том, что подход при работе с внутренним сопротивлением строится все же на
принципы, с которыми вы уже работали.
Определите, как подойти к проблеме
Нам дана разность потенциалов на ячейке и ток в цепи, а также сопротивления двух из трех резисторов. Мы можем использовать закон Ома для вычисления разности потенциалов на известные резисторы.Поскольку резисторы включены в последовательную цепь, разность потенциалов равна \ (V = V_ \ text {1} + V_ \ text {2} + V_ \ text {3} \), и мы можем вычислить \ (V_ \ text {3} \). Теперь мы можем использовать эту информацию чтобы найти разность потенциалов на неизвестном резисторе \ (R_ \ text {3} \).
Вычислить разность потенциалов на \ (R_ \ text {1} \)
Использование закона Ома: \ begin {align *} R_ \ text {1} & = \ frac {V_ \ text {1}} {I} \\ I \ cdot R_ \ text {1} & = I \ cdot \ frac {V_ \ text {1}} {I} \\ V_ \ text {1} & = {I} \ cdot {R_ \ text {1}} \\ & = 2 \ cdot 1 \\ V_ \ текст {1} & = \ текст {2} \ текст {V} \ end {align *}
Вычислить разность потенциалов на \ (R_ \ text {2} \)
Снова используя закон Ома: \ begin {align *} R_ \ text {2} & = \ frac {V_ \ text {2}} {I} \\ I \ cdot R_ \ text {2} & = I \ cdot \ frac {V_ \ text {2}} {I} \\ V_ \ text {2} & = {I} \ cdot {R_ \ text {2}} \\ & = 2 \ cdot 3 \\ V_ \ текст {2} & = \ текст {6} \ текст {V} \ end {align *}
Вычислить разность потенциалов на \ (R_ \ text {3} \)
Поскольку разность потенциалов на всех резисторах, вместе взятых, должна быть такой же, как и разницу между ячейкой в последовательной цепи, мы можем найти \ (V_ \ text {3} \), используя: \ begin {align *} V & = V_ \ text {1} + V_ \ text {2} + V_ \ text {3} \\ V_ \ text {3} & = V – V_ \ text {1} – V_ \ text {2} \\ & = 23-2-6 \\ V_ \ текст {3} & = \ текст {15} \ текст {V} \ end {align *}
Найдите сопротивление \ (R_ \ text {3} \)
Нам известна разность потенциалов на \ (R_ \ text {3} \) и ток через нее, поэтому мы можем использовать закон Ома для расчета значения сопротивления: \ begin {align *} R_ \ text {3} & = \ frac {V_ \ text {3}} {I} \\ & = \ frac {\ text {15}} {\ text {2}} \\ R_ \ text {3} & = \ text {7,5} ~ \ Omega \ end {align *}
Разница потенциалов на внутреннем сопротивлении аккумулятора
Значение ЭДС можно рассчитать, исходя из разности потенциалов нагрузки и потенциала.
разница во внутреннем сопротивлении.2} {R} \) и мы знаем
ток в цепи, внутреннее сопротивление и разность потенциалов на нем, поэтому мы можем использовать любой
форма уравнения для мощности:
Напишите окончательный ответ
- \ (V_ \ text {1} = \ text {2,0} \ text {V} \)
- \ (V_ \ text {2} = \ text {6,0} \ text {V} \)
- \ (V_ \ text {3} = \ text {10,0} \ text {V} \)
- \ (R_ \ text {3} = \ text {7,5} \ Omega \)
- \ (\ mathcal {E} = \ text {23,2} \ text {V} \)
- \ (P_r = \ text {0,4} \ text {W} \)
Рабочий пример 8: Внутреннее сопротивление и резисторы, включенные параллельно
Разность потенциалов на батарее составляет 18 В, когда она подключена к двум параллельным резисторам
\ (\ text {4,00} \) \ (\ Omega \) и \ (\ text {12,00} \) \ (\ Omega \) соответственно.
Рассчитайте ток через
ячейку и через каждый из резисторов. Если внутреннее сопротивление батареи \ (\ text {0,375} \)
\ (\ text {Ω} \) какая ЭДС аккумулятора?
Сначала нарисуйте схему, прежде чем производить какие-либо вычисления
Определите, как подойти к проблеме
Нам нужно определить ток через ячейку и каждый из параллельных резисторов. Нам дали разность потенциалов на ячейке и сопротивления резисторов, поэтому мы можем использовать закон Ома, чтобы рассчитать ток.
Рассчитать ток через ячейку
Чтобы рассчитать ток через элемент, нам сначала нужно определить эквивалентное сопротивление остальных схемы. Резисторы включены параллельно и поэтому: \ begin {align *} \ frac {\ text {1}} {R} & = \ frac {\ text {1}} {R_ \ text {1}} + \ frac {\ text {1}} {R_ \ text {2}} \ \ & = \ frac {\ text {1}} {\ text {4}} + \ frac {\ text {1}} {\ text {12}} \\ & = \ frac {3 + 1} {\ text {12}} \\ & = \ frac {\ text {4}} {\ text {12}} \\ R & = \ frac {\ text {12}} {\ text {4}} = \ text {3,00} \ \ Omega \ end {выровнять *} Теперь, используя закон Ома, чтобы найти ток через ячейку: \ begin {align *} R & = \ frac {V} {I} \\ I & = \ frac {V} {R} \\ & = \ frac {\ text {18}} {\ text {3}} \\ I & = \ text {6,00} \ text {A} \ end {align *}
Теперь определите ток через один из параллельных резисторов
.
Мы знаем, что для чисто параллельной конфигурации резисторов разность потенциалов на ячейке равна такая же, как и разность потенциалов на каждом из параллельных резисторов.Для этой схемы: \ begin {align *} V & = V_ \ text {1} = V_ \ text {2} = \ text {18} \ text {V} \ end {выровнять *} Начнем с вычисления тока через \ (R_ \ text {1} \) по закону Ома: \ begin {align *} R_ \ text {1} & = \ frac {V_ \ text {1}} {I_ \ text {1}} \\ I_ \ text {1} & = \ frac {V_ \ text {1}} {R_ \ text {1}} \\ & = \ frac {\ text {18}} {\ text {4}} \\ I_ \ text {1} & = \ text {4,50} \ text {A} \ end {align *}
Рассчитайте ток через другой параллельный резистор
Мы можем снова использовать закон Ома, чтобы найти ток в \ (R_ \ text {2} \):
\ begin {align *}
R_ \ text {2} & = \ frac {V_ \ text {2}} {I_ \ text {2}} \\
I_ \ text {2} & = \ frac {V_ \ text {2}} {R_ \ text {2}} \\
& = \ frac {\ text {18}} {\ text {12}} \\
I_ \ text {2} & = \ text {1,50} \ text {A}
\ end {выровнять *} Альтернативный метод вычисления \ (I_ \ text {2} \) заключался бы в использовании того факта, что токи
через каждый из параллельных резисторов необходимо добавить к общему току через ячейку: \ begin {align *}
I & = I_ \ text {1} + I_ \ text {2} \\
I_ \ text {2} & = I – I_ \ text {1} \\
& = 6 – 4.
5 \\
I_ \ text {2} & = \ text {1,5} \ text {A}
\ end {align *}
Определить ЭДС
Суммарный ток через батарею – это ток через внутреннее сопротивление батареи. Знание силы тока и сопротивления позволяет нам использовать закон Ома для определения разности потенциалов на внутреннее сопротивление и, следовательно, ЭДС батареи.
Используя закон Ома, мы можем определить разность потенциалов на внутреннем сопротивлении:
\ begin {align *} V & = I \ cdot r \\ & = \ текст {6} \ cdot \ text {0,375} \\ & = \ текст {2,25} \ текст {V} \ end {выровнять *}Мы знаем, что ЭДС аккумулятора – это разность потенциалов на клемме, суммированная с разность потенциалов на внутреннем сопротивлении так:
\ begin {align *} \ mathcal {E} & = V + Ir \\ & = \ text {18} + \ text {2,25} \\ & = \ текст {20,25} \ текст {V} \ end {выровнять *}Напишите окончательный ответ
Ток через ячейку равен \ (\ text {6,00} \) \ (\ text {A} \).
Ток через резистор \ (\ text {4,00} \) \ (\ Omega \) равен \ (\ text {4,50} \) \ (\ text {A} \).
Ток через резистор \ (\ text {12,00} \) \ (\ Omega \) равен \ (\ text {1,50} \) \ (\ text {A} \).
ЭДС батареи равна \ (\ text {20,25} \) \ (\ text {V} \).
Рабочий пример 9: Мощность в последовательной и параллельной сетях резисторов
Дана следующая схема:
Ток, покидающий батарею, равен \ (\ text {1,07} \) \ (\ text {A} \), общая мощность, рассеиваемая во внешнем схема – это \ (\ text {6,42} \) \ (\ text {W} \), отношение полных сопротивлений двух параллельных сетей \ (R_ {P \ text {1}}: R_ {P \ text {2}} \) равно 1: 2, соотношение \ (R_ \ text {1}: R_ \ text {2} \) равно 3: 5 и \ (R_ \ text {3} = \ text {7,00} \ text {Ω} \).
Определите:
- разность потенциалов АКБ,
- мощность, рассеиваемая в \ (R_ {P \ text {1}} \) и \ (R_ {P \ text {2}} \), и
- , если аккумуляторная батарея имеет ЭДС \ (\ text {6,50} \) \ (\ text {V} \), каково значение
сопротивление каждого резистора и мощность, рассеиваемая в каждом из них.

Что требуется
В этом вопросе вам дается различная информация и предлагается определить мощность, рассеиваемую в каждый резистор и каждая комбинация резисторов.Обратите внимание, что данная информация предназначена в основном для общего схема. Это подсказка, которую вы должны начать с общей схемы и двигаться вниз к более конкретным. элементы схемы.
Расчет разности потенциалов аккумулятора
В первую очередь остановимся на аккумуляторе. Нам дана мощность для всей цепи, а также ток оставив аккумулятор. Мы знаем, что разность потенциалов на клеммах аккумулятора равна разность потенциалов в цепи в целом.
Мы можем использовать соотношение \ (P = VI \) для всей цепи, потому что разность потенциалов такая же, как разность потенциалов на выводах аккумуляторной батареи: \ begin {align *} P & = VI \\ V & = \ frac {P} {I} \\ & = \ frac {\ text {6,42}} {\ text {1,07}} \\ & = \ текст {6,00} \ текст {V} \ end {align *}
Разность потенциалов на батарее равна \ (\ text {6,00} \) \ (\ text {V} \).
Мощность, рассеиваемая в \ (R_ {P \ text {1}} \) и \ (R_ {P \ text {2}} \)
Помните, что мы работаем от деталей всей схемы вниз к деталям отдельных элементов, это противоположно тому, как вы относились к этой схеме раньше.
Мы можем рассматривать параллельные сети как эквивалентные резисторы, поэтому схема, с которой мы сейчас работаем, с выглядит как:
Мы знаем, что ток через два элемента схемы будет одинаковым, потому что это последовательная цепь. и что сопротивление всей цепи должно быть: \ (R_ {Ext} = R_ {P \ text {1}} + R_ {P \ text {2}} \).Мы можем определить полное сопротивление по закону Ома для цепи в целом: \ begin {align *} V_ {батарея} & = IR_ {Ext} \\ R_ {Ext} & = \ frac {V_ {battery}} {I} \\ & = \ frac {\ text {6,00}} {\ text {1,07}} \\ & = \ текст {5,61} \ текст {Ω} \ end {align *}
Мы знаем, что соотношение между \ (R_ {P \ text {1}}: R_ {P \ text {2}} \) равно 1: 2, что означает, что мы знаем:
\ begin {align *}
R_ {P \ text {1}} & = \ frac {\ text {1}} {\ text {2}} R_ {P \ text {2}} \ \ \ text {и} \\
R_T & = R_ {P \ text {1}} + R_ {P \ text {2}} \\
& = \ frac {\ text {1}} {\ text {2}} R_ {P \ text {2}} + R_ {P \ text {2}} \\
& = \ frac {\ text {3}} {\ text {2}} R_ {P \ text {2}} \\
(\ text {5,61}) & = \ frac {\ text {3}} {\ text {2}} R_ {P \ text {2}} \\
R_ {P \ text {2}} & = \ frac {\ text {2}} {\ text {3}} (\ text {5,61}) \\
R_ {P \ text {2}} & = \ text {3,74} \ text {Ω}
\ end {выровнять *}
и поэтому:
\ begin {align *}
R_ {P \ text {1}} & = \ frac {\ text {1}} {\ text {2}} R_ {P \ text {2}} \\
& = \ frac {\ text {1}} {\ text {2}} (3.
2 (\ text {3,74}) \\
& = \ текст {4,28} \ текст {W}
\ end {выровнять *}
Эти значения будут в сумме с исходным значением мощности, которое у нас было для внешней цепи. Если бы они не
мы бы сделали ошибку в расчетах.
Расчет параллельной сети 1
Теперь мы можем приступить к детальному расчету первого набора параллельных резисторов.
Мы знаем, что соотношение между \ (R _ {\ text {1}}: R _ {\ text {2}} \) составляет 3: 5, что означает, что мы знаем \ (R _ {\ text {1}} = \ frac {\ text {3}} {\ text {5}} R _ {\ text {2}} \).Нам также известно общее сопротивление двух параллельных резисторов в этой сети. это \ (\ text {1,87} \) \ (\ text {Ω} \). Мы можем использовать соотношение между значениями двух резисторов, а также формула для общей сопротивление (\ (\ frac {\ text {1}} {R_PT} = \ frac {\ text {1}} {R_ \ text {1}} + \ frac {\ text {1}} {R_ \ text {2) }} \)) чтобы найти номиналы резисторов: \ begin {align *} \ frac {\ text {1}} {R_ {P \ text {1}}} & = \ frac {\ text {1}} {R_ \ text {1}} + \ frac {\ text {1}} { R_ \ text {2}} \\ \ frac {\ text {1}} {R_ {P \ text {1}}} & = \ frac {\ text {5}} {3R_ \ text {2}} + \ frac {\ text {1}} { R_ \ text {2}} \\ \ frac {\ text {1}} {R_ {P \ text {1}}} & = \ frac {\ text {1}} {R_ \ text {2}} (\ frac {\ text {5}} { \ text {3}} + 1) \\ \ frac {\ text {1}} {R_ {P \ text {1}}} & = \ frac {\ text {1}} {R_ \ text {2}} (\ frac {\ text {5}} { \ text {3}} + \ frac {\ text {3}} {\ text {3}}) \\ \ frac {\ text {1}} {R_ {P \ text {1}}} & = \ frac {\ text {1}} {R_ \ text {2}} \ frac {\ text {8}} {\ текст {3}} \\ R_ \ text {2} & = R_ {P \ text {1}} \ frac {\ text {8}} {\ text {3}} \\ & = (\ text {1,87}) \ frac {\ text {8}} {\ text {3}} \\ & = \ текст {4,99} \ текст {Ω} \ end {выровнять *} Мы также можем вычислить \ (R _ {\ text {1}} \): \ begin {align *} R _ {\ text {1}} & = \ frac {\ text {3}} {\ text {5}} R _ {\ text {2}} \\ & = \ frac {\ text {3}} {\ text {5}} (\ text {4,99}) \\ & = \ текст {2,99} \ текст {Ω} \ end {align *}
Для определения мощности нам потребуется рассчитанное нами сопротивление и либо разность потенциалов.
2} {\ text {4,99}} \\
& = \ текст {0,80} \ текст {W}
\ end {align *}
Параллельная сеть 2 расчета
Теперь мы можем приступить к детальному расчету второго набора параллельных резисторов.
Нам дан \ (R_ \ text {3} = \ text {7,00} \ text {Ω} \), и мы знаем \ (R_ {P \ text {2}} \), поэтому мы можем вычислить \ (R_ \ text {4} \) из: \ begin {align *} \ frac {\ text {1}} {R_ {P \ text {2}}} & = \ frac {\ text {1}} {R_ \ text {3}} + \ frac {\ text {1}} { R_ \ text {4}} \\ \ frac {\ text {1}} {\ text {3,74}} & = \ frac {\ text {1}} {\ text {7,00}} + \ frac {\ text {1}} {R_ \ текст {4}} \\ R_ \ text {4} & = \ text {8,03} \ text {Ω} \ end {align *}
Мы можем вычислить разность потенциалов во второй параллельной сети, вычтя потенциал
отличие первой параллельной сети от разности потенциалов батареи, \ (V_ {P \ text {2}} =
\ text {6,00} – \ text {2,00} = \ text {4,00} \ text {V} \).
2} {\ text {8,03}} \\
& = \ текст {1,99} \ текст {W}
\ end {align *}
Внутреннее сопротивление
Мы знаем, что ЭДС батареи равна \ (\ text {6,5} \) \ (\ text {V} \), но что разность потенциалов измеряется на терминалах только \ (\ text {6} \) \ (\ text {V} \). Разница в разнице потенциалов через внутреннее сопротивление батареи, и мы можем использовать известный ток и закон Ома, чтобы определить внутреннее сопротивление:
\ begin {align *} V & = I \ cdot R \\ R & = \ frac {V} {I} \\ & = \ frac {\ text {0,5}} {\ text {1,07}} \\ & = \ text {0,4672897} \\ & = \ текст {0,47} \ текст {Ω} \ end {выровнять *}Мощность, рассеиваемая внутренним сопротивлением аккумулятора:
\ begin {align *} P & = VI \\ & = \ текст {0,5} \ cdot \ text {1,07} \\ & = \ текст {0,535} \ текст {W} \ end {выровнять *}Рабочий пример 10: Внутреннее сопротивление и фары [NSC 2011 Paper 1]
Фара и два ИДЕНТИЧНЫХ задних фонаря скутера подключены параллельно к аккумуляторной батарее с неизвестным
внутреннее сопротивление, как показано на упрощенной принципиальной схеме ниже.
Фара имеет сопротивление
\ (\ text {2,4} \) \ (\ text {Ω} \) и управляется переключателем \ (\ textbf {S} _1 \). Задние фонари управляются
переключателем \ (\ textbf {S} _2 \). Сопротивлением соединительных проводов можно пренебречь.
На приведенном рядом графике показана разность потенциалов на клеммах аккумулятора до и после переключатель \ (\ textbf {S} _1 \) закрыт (в то время как переключатель \ (\ textbf {S} _2 \) открыт). Переключатель \ (\ textbf {S} _1 \) есть закрыто в момент \ (\ textbf {t} _1 \).
Используйте график, чтобы определить ЭДС аккумулятора.
(1 балл)
ПРИ ТОЛЬКО ВЫКЛЮЧАТЕЛЬ \ (\ textbf {S} _1 \) ЗАКРЫТО, рассчитайте следующее:
Ток через фару
(3 балла)
Внутреннее сопротивление \ (r \) батареи
(3 балла)
ОБЕ ПЕРЕКЛЮЧАТЕЛИ \ (\ textbf {S} _1 \) И \ (\ textbf {S} _2 \) ТЕПЕРЬ ЗАКРЫТЫ.
Аккумулятор выдает ток
\ (\ text {6} \) \ (\ text {A} \) в этот период.Рассчитайте сопротивление каждого заднего фонаря.
(5 баллов)
Как повлияет на показания вольтметра, если фара перегорит? (Оба переключателя \ (\ textbf {S} _1 \) и \ (\ textbf {S} _2 \) все еще закрыты.)
Запишите только УВЕЛИЧИВАЕТ, УМЕНЬШАЕТСЯ или ОСТАЕТСЯ ОДИН ТО ЖЕ.
Дайте объяснение.
(3 балла)
Вопрос 1
\ (\ text {12} \) \ (\ text {V} \)
(1 балл)
Вопрос 2.1
Вариант 1:
\ begin {align *} I & = \ frac {V} {R} \\ & = \ frac {\ text {9,6}} {\ text {2,4}} \\ & = \ текст {4 A} \ end {выровнять *}Вариант 2:
\ begin {align *} \ text {emf} & = IR + Ir \\ 12 & = I (\ text {2,4}) + \ text {2,4} \\ \ поэтому I & = \ text {4 A} \ end {выровнять *}(3 балла)
Вопрос 2.
2
Вариант 1:
\ begin {align *} \ text {emf} & = IR + Ir \\ 12 & = \ text {9,4} + 4r \\ r & = \ текст {0,6} \ \ Omega \ end {выровнять *}Вариант 2:
\ begin {align *} V_ {потеряно} & = Ir \\ \ text {2,4} & = \ text {4} r \\ \ поэтому r & = \ text {0,6} \ \ Omega \ end {выровнять *}Вариант 3:
\ begin {align *} \ text {emf} & = I (R + r) \\ \ text {12} & = \ text {4} (\ text {2,4} + r) \\ \ поэтому r & = \ text {0,6} \ \ Omega \ end {выровнять *}(3 балла)
Вопрос 3
Вариант 1:
\ begin {align *} \ text {emf} & = IR + Ir \\ \ text {12} & = \ text {6} (R + \ text {0,6}) \\ R _ {\ text {ext}} & = \ text {1,4} \ \ Omega \ конец {выравнивание *} \ begin {выравнивание *} \ frac {1} {R} & = \ frac {1} {R_ {1}} + \ frac {1} {R_ {2}} \\ \ frac {1} {\ text {1,4}} & = \ frac {1} {\ text {2,4}} + \ frac {1} {R} \\ R & = \ текст {3,36} \ \ Omega \ end {выровнять *}Каждый задний фонарь: \ (R = \ text {1,68} \ \ Omega \)
Вариант 2:
\ begin {align *} \ text {Emf} & = V _ {\ text {terminal}} + Ir \\ 12 & = V _ {\ text {терминал}} + 6 (\ text {0,6}) \\ \ поэтому V _ {\ text {terminal}} & = \ text {8,4} \ text {V} \ конец {выравнивание *} \ begin {выравнивание *} I _ {\ text {2,4} \ \ Omega} & = \ frac {V} {R} \\ & = \ frac {\ text {8,4}} {\ text {2,4}} \\ & = \ text {3,5 A} \ конец {выравнивание *} \ begin {выравнивание *} I _ {\ text {задние фонари}} & = 6 – \ text {3,5} \\ & = \ текст {2,5} \ текст {A} \\ R _ {\ text {задние фонари}} & = \ frac {V} {I} \\ & = \ frac {\ text {8,4}} {\ text {2,5}} \\ & = \ текст {3,36} \ \ Omega \\ R _ {\ text {задний фонарь}} & = \ text {1,68} \ \ Omega \ end {выровнять *}Вариант 3:
\ begin {align *} V & = IR \\ \ text {12} & = \ text {6} (R) \\ R _ {\ text {ext}} & = 2 \ \ Omega \ конец {выравнивание *} \ begin {выравнивание *} R _ {\ text {parallel}} & = 2 – \ text {0,6} \\ & = \ текст {1,4} \ \ Omega \\ \ frac {1} {R} & = \ frac {1} {R_ {1}} + \ frac {1} {R_ {2}} \\ \ frac {1} {\ text {1,4}} & = \ frac {1} {\ text {2,4}} + \ frac {1} {R} \\ R & = \ текст {3,36} \ \ Omega \ end {выровнять *}Каждый задний фонарь: \ (R = \ text {1,68} \ \ Omega \)
Вариант 4:
Для параллельной комбинации: \ (I_ {1} + I_ {2} = 6 \ text {A} \)
\ begin {align *} \ поэтому \ frac {V} {\ text {2,4}} + \ frac {V} {R _ {\ text {задние фонари}}} & = \ text {6} \\ \ text {8,4} \ left (\ frac {1} {\ text {2,4}} + \ frac {1} {R _ {\ text {задние фонари}}} \ right) & = \ text {6 } \\ \ поэтому R _ {\ text {задние фонари}} & = \ text {3,36} \ \ Omega \\ R _ {\ text {задний фонарь}} & = \ text {1,68} \ \ Omega \ end {выровнять *}(5 баллов)
Вопрос 4
Увеличивается
Сопротивление увеличивается, а ток уменьшается.
Таким образом, \ (Ir \) (потерянное вольт) должно уменьшаться, что приводит к
повышение напряжения.
(3 балла)
[ИТОГО: 15 баллов]
КАК РАССЧИТАТЬ ЭДС ЯЧЕЙКИ?
Что такое электродвижущая сила (ЭДС)?Электродвижущая сила (ЭДС) – это самая высокая разность потенциалов между двумя электродами гальванического или гальванического элемента. Это количество отождествляется со склонностью атома принимать (приобретать) или высвобождать (терять) электроны.Например, самый экстремальный потенциал среди Zn и Cu известной ячейки был определен как 1,100 В.
Zn (s) | Zn2 + (1M) || Cu2 + (1M) | Cu (т)
В идеальном растворе концентрация 1 M характеризуется как типичное состояние, а 1,100 В – это стандартная электродвижущая сила, Eo, или стандартный потенциал ячейки для гальванической ячейки Zn-Cu.
Стандартный потенциал гальванического элемента можно оценить по стандартным потенциалам восстановления двух полуэлементов.
Потенциалы восстановления оцениваются по стандартному водородному аноду (SHE):
Pt (s) | H 2 (г, 1,0 атм) | H + (1.0M)
Его восстановительный или окислительный потенциал фактически равен нулю.
Восстановительные потенциалы всех других полуэлементов, рассчитанные в вольтах относительно SHE, представляют собой разность потенциальной энергии (электрической) для каждого кулоновского заряда.
Единица измерения энергии, Дж = кулон-вольт,
Свободная энергия Гиббса (G) – это результирующая разность потенциалов (E) и заряда (q)
G (в Дж) = q E (в КВ) для расчетов электроэнергии.
Стандартный потенциал гальванических элементовГальванический элемент состоит из двух полуэлементов. Согласно правилам записи гальванических элементов катод (восстановительный) помещается с правой стороны, а анод (окислительный) – с левой.
Pt | h3 | H + || Zn 2+ | Zn
Например, ячейка включает реакции восстановления и окисления:
h3 → 2e− + 2H + анодная (окислительная) реакция
Zn 2+ + 2e− → Zn катодная (восстановительная) реакция
На случай, если концентрации ионов H + и Zn 2+ равны 1.
0 M и давление H 2 составляет 1,0 атм, разность напряжений между двумя электродами будет -0,763 В (катод из цинка является отрицательной клеммой). Вышеуказанные условия известны как стандартные условия, а полученная таким образом ЭДС является стандартным восстановительным потенциалом ячейки.
Приведенное выше представление ячеек в обратном порядке по сравнению с тем, что дано во многих учебниках; однако эта ориентация напрямую указывает на стандартные восстановительные потенциалы, поскольку Zn-полуячейка является восстановительной полуячейкой.Отрицательное напряжение предполагает, что обратная химическая реакция является спонтанной. Это соответствует тому, как металлический Zn реагирует с кислотой с образованием газа h3.
В качестве другой модели ячейка представлена как Pt | h3 | H + || Cu + | Cu состоит из реакции восстановления и реакции окисления.
H 2 → 2e− + 2H + анодная реакция
Cu 2+ + 2e- → Cu катодная реакция
Стандартный потенциал ячейки равен 0,337 В.
Положительный потенциал означает спонтанную реакцию,
Cu 2+ + H 2 → Cu + 2H +
В любом случае потенциал настолько мал, что реакция идет слишком медленно, чтобы ее можно было хоть как-то наблюдать.
Видео по теме:
Уравнения для расчета ЭДСЕсть два основных уравнения для вычисления ЭДС. Наиболее важным определением является количество джоулей энергии (E), которое выделяет каждый кулон заряда (Q) при прохождении через ячейку.
ε = E ÷ Q
Здесь
ε à символ электродвижущей силы,
E в цепи энергии
Q à заряд цепи.
Если дана результирующая энергия и мера заряда, проходящего через элемент, то это простейший метод вычисления ЭДС; однако вы не будете часто получать эту информацию.
Найдите ЭДС по формуле:ε = V + Ir
Здесь
В à напряжение ячейки
I à ток в цепи
r à внутреннее сопротивление ячейки.
Его также можно записать и использовать в форме закона Ома (V = IR).
Сравнив закон Ома с уравнением ЭДС, его можно записать как:
ε = I (R + r)
Здесь
I à ток
R à сопротивление цепи
R à внутреннее сопротивление ячейки.
Сходство двух уравнений (a) и (b), указанных ниже
ε = IR + Ir…. (а)
= V + Ir…. (б)
показывает, что вы можете вычислить ЭДС в том случае, если заданы напряжение на клеммах, протекающий ток и внутреннее сопротивление ячейки.
Этапы расчета ЭДСПример задачи 1: Если есть цепь с разностью потенциалов 3,2 В, ток 0,6 А течет с внутренним сопротивлением батареи 0,5 Ом. Найдите ЭДС клетки.
Sol 1: Дано: V = 3,2 V
I = 0,6 А
r = 0,5 Ом
Мы знаем, что, ε = V + Ir
Подставляя указанные значения в приведенную выше формулу, получаем:
= 3,2 В + 0.
6 А × 0,5 Ом
= 3,2 В + 0,3 В = 3,5 В
Значит, ЭДС цепи 3,5 В.
В приведенном выше примере показано, как вычислить ЭДС ячейки с использованием стандартных восстановительных потенциалов.
Пример задачи 2 : Рассчитать ЭДС ячейки (при стандартных условиях), в которой металлический цинк соединяется с кислотой с образованием ионов цинка и газообразного водорода?
Sol 2: Первый шаг – записать реакции полуячейки как одноэлектронное восстановление R:
Если ячейка не изображена, случайным образом назначьте реакции правой и левой руки
R : H + + e- → ½ H 2 (g) E o = 0 В (согласно определению)
L : ½ Zn 2+ + e = Zn (s) E o = – 0.76В
Так как ЭМП – интенсивное свойство; следовательно, это не зависит от количества реагирующего материала. Если мы разделим уравнение уменьшения на некоторое число, как это сделано во втором уравнении выше, ЭДС не изменится.![]()
ЭДС ячейки: E o справа – E o слева
Таким образом, (R – L) à H + (вод.) + ½ Zn (s) = ½ H 2 (г) + ½ Zn 2+ (вод.)
ЭДС ячейки = + 0,76В.
Пример задачи 3 :: Рассчитать ЭДС ячейки для реакции между Zn и Fe3 + / Fe2 +
Sol 3: Как и в предыдущей задаче,
Сначала мы записываем правую и левую реакции случайным образом
R : Fe 3+ (водный) + e- (водный) = Fe2 + (водный)… ..E o = + 0,77V
L : ½ Zn2 + (водн.) + Е – (водн.) = ½ Zn (s)…. .E o = – 0,76 В
Так как ЭМП – интенсивное свойство; следовательно, это не зависит от количества реагирующего материала.Если мы разделим уравнение уменьшения на некоторое число, как это сделано во втором уравнении выше, ЭДС не изменится.
ЭДС ячейки: E o справа – E o слева
- (R – L): Fe 3+ (водн.
) + ½ Zn (s) = Fe 2+ (водн.) + ½ Zn 2+ (водн.) ….
ЭДС ячейки = +0,77 – (- 0,76) = + 1,53В
Важные разделы:
Энергия, накопленная в индукторе
Энергия, накопленная в индуктореДалее: Схема Up: индуктивность Предыдущий: Самоиндуктивность
Энергия, накопленная в индукторе Предположим, что индуктор индуктивности подключен к источник переменного постоянного напряжения.Электропитание регулируется таким образом, чтобы увеличить ток, протекающий через индуктор от нуля до некоторого конечного значения. Поскольку ток через индуктор нарастает, ЭДС генерируется, что препятствует увеличению тока. Ясно, что работа должна быть сделано против этой ЭДС источником напряжения, чтобы установить ток в катушке индуктивности. Работа, совершаемая источником напряжения во время временной интервал
| (247) |
Здесь, – мгновенная скорость, с которой источник напряжения выполняет работу.
Чтобы найти общую работу, проделанную для установления конечного тока в
индуктора, мы должны интегрировать приведенное выше выражение. Таким образом, | (248) |
давая
| (249) |
Эта энергия фактически хранится в магнитном поле, создаваемом током. протекает через индуктор. В чистом индукторе энергия накапливается без потери, и возвращается в остальную часть цепи, когда ток через катушка индуктивности снижается, и связанное с ней магнитное поле разрушается.
Рассмотрим простой соленоид.
Уравнения (244), (246) и (249) можно объединить, чтобы получить
| (250) |
что сводится к
| (251) |
Это представляет собой энергию, запасенную в магнитном поле соленоида.
Однако объем заполненного полем сердечника соленоида равен, поэтому магнитная
плотность энергии ( i.е. , энергия на единицу объема) внутри
соленоид есть, или | (252) |
Оказывается, это довольно общий результат. Таким образом, мы можем вычислить энергосодержание любого магнитного поля за счет разделения пространства на маленькие кубики (в каждом из которых магнитное поле приблизительно однородно), применяя приведенная выше формула, чтобы найти энергосодержание каждого куба, и суммируя полученные таким образом энергии, чтобы найти полную энергию.
Когда электрическое и магнитное поля существуют вместе в пространстве, уравнения. (122) и
(252) можно объединить, чтобы получить выражение для
общая энергия, накопленная в комбинированном
полей на единицу объема:
| (253) |
Далее: Схема Up: индуктивность Предыдущий: Самоиндуктивность Ричард Фицпатрик 2007-07-14 .
