Изменения в ЕГЭ по физике. Изменения в ЕГЭ по физике Кодификатор по физике егэ формулы
В преддверии учебного года на официальном сайт ФИПИ опубликованы демоверсии КИМ ЕГЭ 2018 по всем предметам (в том числе и по физике).
В данном разделе представлены документы, определяющие структуру и содержание КИМ ЕГЭ 2018:
Демонстрационные варианты контрольных измерительных материалов единого государственного экзамена.
– кодификаторы элементов содержания и требований к уровню подготовки выпускников общеобразовательных учреждений для проведения единого государственного экзамена;
– спецификации контрольных измерительных материалов для проведения единого государственного экзамена;
Демоверсия ЕГЭ 2018 по физике задания с ответами
| Физика демоверсия ЕГЭ 2018 | variant + otvet |
| Спецификация | скачать |
| Кодификатор | скачать |
Изменения в КИМ ЕГЭ в 2018 году по физике по сравнению с 2017 годом
В кодификатор элементов содержания, проверяемых на ЕГЭ по физике, включен подраздел 5.
4 «Элементы астрофизики».
В часть 1 экзаменационной работы добавлено одно задание с множественным выбором, проверяющее элементы астрофизики. Расширено содержательное наполнение линий заданий 4, 10, 13, 14 и 18. Часть 2 оставлена без изменений. Максимальный балл за выполнение всех заданий экзаменационной работы увеличился с 50 до 52 баллов.
Продолжительность ЕГЭ 2018 по физике
На выполнение всей экзаменационной работы отводится 235 минут. Примерное время на выполнение заданий различных частей работы составляет:
1) для каждого задания с кратким ответом – 3–5 минут;
2) для каждого задания с развернутым ответом – 15–20 минут.
Структура КИМ ЕГЭ
Каждый вариант экзаменационной работы состоит из двух частей и включает в себя 32 задания, различающихся формой и уровнем сложности.
Часть 1 содержит 24 задания с кратким ответом. Из них 13 заданий с записью ответа в виде числа, слова или двух чисел, 11 заданий на установление соответствия и множественный выбор, в которых ответы необходимо записать в виде последовательности цифр.![]()
Часть 2 содержит 8 заданий, объединенных общим видом деятельности – решение задач. Из них 3 задания с кратким ответом (25–27) и 5 заданий (28–32), для которых необходимо привести развернутый ответ.
В 2018 году выпускники 11 класса и учреждений среднего профессионального образования будут сдавать ЕГЭ 2018 по физике. Последние новости, касающиеся ЕГЭ по физике в 2018 году основываются на том, что в него внесут некоторые изменения, как крупные, так и несущественные.
В чем смысл изменений и сколько их
Главное изменение, относящееся к ЕГЭ по физике, по сравнению с предыдущими годами – отсутствие тестовой части с выбором ответа. Это значит, что подготовка к ЕГЭ должна сопровождаться умением учащегося давать краткие или развернутые ответы. Следовательно, угадать вариант и набрать некоторое количество баллов уже не получится и придется серьезно потрудиться.
В базовую часть ЕГЭ по физике добавлено новое задание 24, которое требует умения решать задачи по астрофизике.
За счет добавления №24 максимальный первичный балл вырос до 52. Экзамен делится на две части по уровням сложности: базовая из 27 заданий, предполагающая краткий или полный ответ. Во второй части есть 5 задач повышенного уровня, где необходимо дать развернутый ответ и пояснить ход своего решения. Один важный нюанс: многие учащиеся пропускают эту часть, однако даже за попытку выполнить эти задания можно получить от одного до двух баллов.
Все изменения в ЕГЭ по физике вносятся с той целью, чтобы углубить подготовку и улучшить усвоение знаний по предмету. Кроме того, устранение тестовой части мотивирует будущих абитуриентов накапливать объем знаний интенсивнее и рассуждать логически.
Структура экзамена
По сравнению с предыдущим годом, структура ЕГЭ не претерпела существенных изменений. На всю работу отводится 235 минут. Каждое задание базовой части должно решаться от 1 до 5 минут. Задачи повышенной сложности решаются примерно 5-10 минут.
Все КИМы хранятся в месте проведения экзамена, вскрытие производится во время проведения испытания.
Структура такова: 27 базовых заданий проверяют наличие у экзаменуемого знаний по всем разделам физики, от механики до квантовой и ядерной физики. В 5 заданиях высокого уровня сложности учащийся показывает навыки в логическом обосновании своего решения и правильности хода мысли. Количество первичных баллов может достигать максимум 52. Затем они пересчитываются в рамках 100-бальной шкалы. В связи с изменением первичного балла может поменяться и минимальный проходной балл.
Демоверсия
Демонстрационная версия ЕГЭ по физике уже лежит на официальном портале фипи, который разрабатывает единый государственный экзамен. По структуре и сложность демо версия похожа на ту, которая появится на экзамене. Каждое задание подробно расписано, в конце есть список ответов на вопросы, по которым учащийся сверяется со своими решениями. Также в конце приведена подробная раскладка по каждой из пяти задач с указанием количества баллов за верно или частично выполненные действия. За каждое задание высокой сложности можно получить от 2 до 4 баллов в зависимости от требований и развернутости решения.
- Скачать демоверсию: ege-2018-fiz-demo.pdf
- Скачать архив со спецификацией и кодификатором: ege-2018-fiz-demo.zip
Желаем удачно сдать физику и поступить в желаемый вуз, все в ваших руках!
Спецификация
контрольных измерительных материалов
для проведения в 2018 году единого государственного экзамена
по ФИЗИКЕ
1. Назначение КИМ ЕГЭ
Единый государственный экзамен (далее – ЕГЭ) представляет собой форму объективной оценки качества подготовки лиц, освоивших образовательные программы среднего общего образования, с использованием заданий стандартизированной формы (контрольных измерительных материалов).
ЕГЭ проводится в соответствии с Федеральным законом от 29.12.2012 г. № 273-ФЗ «Об образовании в Российской Федерации».
Контрольные измерительные материалы позволяют установить уровень освоения выпускниками Федерального компонента государственного образовательного стандарта среднего (полного) общего образования по физике, базовый и профильный уровни.
Результаты единого государственного экзамена по физике признаются образовательными организациями среднего профессионального образования и образовательными организациями высшего профессионального образования как результаты вступительных испытаний по физике.
2. Документы, определяющие содержание КИМ ЕГЭ
3. Подходы к отбору содержания, разработке структуры КИМ ЕГЭ
Каждый вариант экзаменационной работы включает в себя контролируемые элементы содержания из всех разделов школьного курса физики, при этом для каждого раздела предлагаются задания всех таксономических уровней. Наиболее важные с точки зрения продолжения образования в высших учебных заведениях содержательные элементы контролируются в одном и том же варианте заданиями разных уровней сложности.
Количество заданий по тому или иному разделу определяется его содержательным наполнением и пропорционально учебному времени, отводимому на его изучение в соответствии с примерной программой по физике. Различные планы, по которым конструируются экзаменационные варианты, строятся по принципу содержательного дополнения так, что в целом все серии вариантов обеспечивают диагностику освоения всех включенных в кодификатор содержательных элементов.
Приоритетом при конструировании КИМ является необходимость проверки предусмотренных стандартом видов деятельности (с учетом ограничений в условиях массовой письменной проверки знаний и умений обучающихся): усвоение понятийного аппарата курса физики, овладение методологическими знаниями, применение знаний при объяснении физических явлений и решении задач. Овладение умениями по работе с информацией физического содержания проверяется опосредованно при использовании различных способов представления информации в текстах (графики, таблицы, схемы и схематические рисунки).
Наиболее важным видом деятельности с точки зрения успешного продолжения образования в вузе является решение задач. Каждый вариант включает в себя задачи по всем разделам разного уровня сложности, позволяющие проверить умение применять физические законы и формулы как в типовых учебных ситуациях, так и в нетрадиционных ситуациях, требующих проявления достаточно высокой степени самостоятельности при комбинировании известных алгоритмов действий или создании собственного плана выполнения задания.
Объективность проверки заданий с развернутым ответом обеспечивается едиными критериями оценивания, участием двух независимых экспертов, оценивающих одну работу, возможностью назначения третьего эксперта и наличием процедуры апелляции.
Единый государственный экзамен по физике является экзаменом по выбору выпускников и предназначен для дифференциации при поступлении в высшие учебные заведения. Для этих целей в работу включены задания трех уровней сложности. Выполнение заданий базового уровня сложности позволяет оценить уровень освоения наиболее значимых содержательных элементов курса физики средней школы и овладение наиболее важными видами деятельности.
Среди заданий базового уровня выделяются задания, содержание которых соответствует стандарту базового уровня. Минимальное количество баллов ЕГЭ по физике, подтверждающее освоение выпускником программы среднего (полного) общего образования по физике, устанавливается исходя из требований освоения стандарта базового уровня. Использование в экзаменационной работе заданий повышенного и высокого уровней сложности позволяет оценить степень подготовленности учащегося к продолжению образования в вузе.
4. Структура КИМ ЕГЭ
Каждый вариант экзаменационной работы состоит из двух частей и включает в себя 32 задания, различающихся формой и уровнем сложности (таблица 1).
Часть 1 содержит 24 задания с кратким ответом. Из них 13 заданий с записью ответа в виде числа, слова или двух чисел. 11 заданий на установление соответствия и множественный выбор, в которых ответы необходимо записать в виде последовательности цифр.
Часть 2 содержит 8 заданий, объединенных общим видом деятельности -решение задач.
Из них 3 задания с кратким ответом (25-27) и 5 заданий (28-32), для которых необходимо привести развернутый ответ.
Поиск материала «Формулы для ЕГЭ по физике, 2018» для чтения, скачивания и покупки
Ниже показаны результаты поиска поисковой системы Яндекс. В результатах могут быть показаны как эта книга, так и похожие на нее по названию или автору.
Search results:
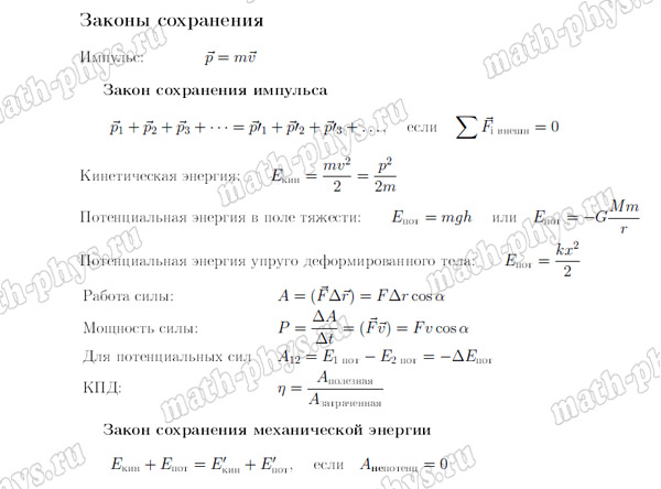
- Список формул для ЕГЭ по физике
Формулы физика ЕГЭ. Механика. 1 1-й закон Ньютона 2 2-й закон Ньютона 3 3-й закон Ньютона 4 Сила Тяжести 5 Сила Трения 6 Сила упругости 7 Сила Притяжения (ЗВТ). 8 Кинетическая энергия.
YOUTUBE: ABEL ЕГЭ Математика Физика. 28 Сила Ампера 29 Сила Лоренца 30 Закон Кулона 31 Напряжённость 32 Емкость конденсатора. (две формулы) 33 Сила тока (по опр.)
vpr-ege.ru
- Формулы по физике
Сборник формул по физике г.
Саратов, ЛИЕН, кафедра физики, 2011 г. Сборник «Формулы по физике» представляет собой краткий справочник по основным формулам курса физики, предназначенный для учащихся лицея-интерната естественных наук.Молекулярная физика. – количество вещества. – молярная масса – основное уравнение МКТ идеального газа, записанное через средний квадрат скорости движения молекул – основное уравнение МКТ идеального газа, записанное через среднюю кинетическую энергию поступательного движения молекул…
down.ctege.info
-
Купить эту книгу
- Канцтовары
Канцтовары: бумага, ручки, карандаши, тетради. Ранцы, рюкзаки, сумки. И многое другое.
my-shop.ru
- Все формулы по физике для ЕГЭ
В сборник включены все формулы базового курса школьной программы по физике.
Они полностью соответствуют кодификатору ЕГЭ – перечню всех теоретических фактов, которыми должен владеть выпускник школы, сдающий физику. Формулы, отмеченные звёздочками, рекомендуется запомнить и применять при решении задач. Но они не входят в кодификатор ЕГЭ. Поэтому при оформлении развёрнутого решения заданий второй части экзамена эти формулы необходимо вывести самостоятельно.4ege.ru
- Основные формулы по физике для ЕГЭ.
Фотоны. Фотоэффект. Атомная и ядерная физика. Энергия электрона в атоме водорода: Альфа-распад: Бета-распад (электронный), в упрощѐнном виде, без нейтрино
ege-study.ru
- Формулы для ЕГЭ по физике
В сборник включены все формулы базового курса школьной программы по физике. Они полностью соответствуют кодификатору ЕГЭ перечню всех теоретических фактов, которыми должен владеть выпускник школы, сдающий физику.
Формулы, отмеченные звёздочками, рекомендуется запомнить и применять при решении задач. Но они не входят в кодификатор ЕГЭ. Поэтому при оформлении развёрнутого решения заданий второй части экзамена эти формулы необходимо вывести самостоятельно.prooge.ru
- Шпора для ЕГЭ по физике
физика -формулы 1. физика -формулы 2.
vpr-ege.ru
- Формулы для ЕГЭ по физике
Формулы, рекомендуемые для подготовки к ЕГЭ по физике. 1.Механика. Прямолинейное движение: Равноускоренное движение
по физике: непрограммируемый калькулятор, обеспечивающий выполнение всех арифметических действий, вычисление квадратного корня и тригонометрических функций (sin, cos, tg), и линейка, не имеющая. формул. Составитель: учитель физики МАОУ лицея №11 им. В.В. Рассохина Мкртычян Е.
Г.vpr-ege.ru
- Все формулы по физике для ЕГЭ
Все формулы для ЕГЭ по физике базового курса школьной программы.
13. Квантовая физика. Формулы, отмеченные звёздочками, рекомендуется запомнить и применять при решении задач, но они не входят в кодификатор ЕГЭ. Поэтому при оформлении развёрнутого решения заданий второй части экзамена эти формулы необходимо вывести самостоятельно.
vpr-ege.ru
- ЕГЭЕГЭ.РФ: Формулы и решение задач ЕГЭ 2023 Физика
ЕГЭ МатематикаЕГЭ Физика ОГЭ Математика ОГЭ Физика. Формулы для ЕГЭ-2023 по физике. Механика Молекулярная физика и термодинамика Электричество и магнетизм Оптика Теория относительности Квантовая физика.
xn--c1aaeb3jc.xn--p1ai
- Содержание | 13 Квантовая физика
Оптика.
Квантовая физика. сводка основных формул по физике.Формулы, отмеченные звёздочками, рекомендуется запомнить и применять при решении задач. Но они не входят в кодификатор ЕГЭ. Поэтому при оформлении развёрнутого решения заданий второй части экзамена эти формулы необходимо вывести самостоятельно.
vpr-ege.ru
- Формулы для ЕГЭ по физике
ABEL ЕГЭ Математика Физика. vk.com/abel_fiz. 1 1-й закон Ньютона 2 2-й закон Ньютона 3 3-й закон Ньютона 4 Сила Тяжести 5 Сила Трения 6 Сила упругости 7 Сила Притяжения (ЗВТ).
9 Потенциальная энергия 10 Импульс (две формулы). ФОРМУЛЫ (для запоминания).
vpr-ege.ru
- Формулы для ЕГЭ по физике
Знание формул наизусть гарантирует успешную сдачу ЕГЭ по физике. Формулы, рекомендуемые для запоминания.
Автор: Мкртычян Елена Георгиевна.6. Элементы теории относительности. 7. Квантовая физика. Допускается использование дополнительных материалов на экзамене по физике: непрограммируемый калькулятор, обеспечивающий выполнение всех арифметических действий, вычисление квадратного корня и тригонометрических функций (sin, cos, tg), и линейка, не имеющая формул.
vpr-ege.ru
- 180 формул по физике на одном листе | 4ЕГЭ
Формулы по физике с краткими пояснениями.
Формулы по физике с краткими пояснениями. Можно распечатать и сделать мини-книжку. Автор: Юрий Васильевич Коновалов. Посмотреть: Скачать: mini-formuli.doc.
4ege.ru
- Все формулы по физике для ЕГЭ 2020-2021. | Университет…
Жизнь Университета Региональные подразделения Образование ЕГЭ и ОГЭ Медиа проекта Synergy Academy Ученый совет Медиацентр Часто задаваемые вопросы Анкета для студента Контакты Обратная связьКарта сайта.
Адреса корпусов:СоколЛенинградский пр-т, д. 80, корпуса Г, ЖСеменовскаяул. Измайловский вал, д. 2Приемная комиссия:Пн-пт09:00 — 20:00Сб09:00 — 19:00Вс09:00 — 17:00Для студентов8 800 350-00-60+7 495 800–10–01 8 800 100–00–11. Задать вопрос.synergy.ru
- Основные формулы по физике | 4ЕГЭ
Все самые необходимые формулы по физике с комментариями и обозначениями.
Файл содержит информацию по построению изображения в собирающей и рассеивающей линзах, по построению лучей, прошедших через линзы, формулу тонкой линзы, формулу увеличения.
4ege.ru
- Формулы по физике ЕГЭ. Все формулы по физике для…
Физика – теория ЕГЭ. Формулы по физике для ЕГЭ.
Только необходимые для ЕГЭ формулы. Рекомендуем скачать, распечатать и повесить на стенку.
Учить обязательно! Смотреть в PDFctege.info
- Формулы для тестов ЕГЭ
Переменный ток: Сопротивление. Формулы. Активное (R) u = Um · Соs (ω·t).
Атомная физика: А = Z + N , где А – массовое число (число нуклонов) , N – число нейтронов , Z – число протонов (порядковый номер в ПСХЭ, число электронов на внешних энергетических оболочках) .
down.ctege.info
- Сборник формул по физике 2021 | Физика ЕГЭ 2023 | «ЗНАНИЕ»
Физика ЕГЭ 2023 | «ЗНАНИЕ». вернуться к странице. Записи сообщества Поиск записей Запись на стене.
Пожаловаться. Сборник формул по физике. Последние записи: Кинематика Физика. Динамика.
vk.com
- Справочные материалы по физике | 4ЕГЭ
Жалоба. Справочные материалы по физике.
Физика. MAXIMUM Education → Pеклaмa Онлайн-курсы для учеников 5–11 классов: ОГЭ, ЕГЭ, школьные предметы и профориентация. Справочные данные из демоверсии, которые могут понадобиться вам при выполнении работы. Десятичные приставки Константы Соотношения между различными единицами Масса частиц Астрономические величины Плотность Удельная теплоёмкость Удельная теплота Нормальные условия Молярная маcса.4ege.ru
- ФОРМУЛЫ ФИЗИКА ЕГЭ MEXAHИКА const = 0) m[kr] a[m/c2
9 Потенциальная энергия Импульс (две формулы). р[кг м/с] вектор! Сумма импульсов до удара.
Давление (две формулы). Плотность. 19 Сила Архимеда Матем. маятник (нитяной).
100ballnik.com
- Шпаргалки для ЕГЭ по физике | Представлены формулы по темам
Шпаргалки по физике для распечатывания в формате мини-книжки.
→ предварительный просмотр. → скачать doc. Представлены формулы по темам: – Фундаментальные константы.Связанные страницы: Механические колебания – решение задач в 11 классе. Пробные варианты ЕГЭ 2021 по физике. Опорные конспекты по физике 10-11 классы. Фотоэффект – проверочная работа по физике.
vpr-ege.ru
- Формулы по физике для ЕГЭ и 7-11 класса
Шпаргалка с формулами по физике для ЕГЭ. и не только (может понадобиться 7, 8, 9, 10 и 11 классам). Для начала картинка, которую можно распечатать в компактном виде.
Уравнение гармонических колебаний Х=Хmax∙cos ωt. Связь длины волны, ее скорости и периода λ= υТ. Молекулярная физика и термодинамика. Количество вещества ν=N/ Na.
5-ege.ru
- Шпаргалки для ЕГЭ по физике
Квантовая физика и теория относительности.

vpr-ege.ru
- Сборник формул по физике | 4ЕГЭ
Сборник формул по физике. Физика. 10 разделов.
Явление электромагнитной индукции → Электродинамика → Оптика → Основы СТО → Атомная физика. Физика атомного ядра. ff.docx.
4ege.ru
- Лучшая шпаргалка для ЕГЭ по физике | все формулы…
Ищешь идеальную шпаргалку для экзамена по физике? Ну а для начала давай кратко вспомним основную информацию об общей структуре экзамена: Содержание экзамена ЕГЭ по физике состоит из 31 задания, поделенных на две основные части. Первая часть содержит 23 задания с кратким ответом: · 13 заданий с кратким ответом в виде числа, слова или двух чисел · 10 заданий на установление соответствия и множественный выбор Вторая часть состоит из восьми заданий на решение задач.

zen.yandex.ru
- Полный сборник формул для ЕГЭ по физике
Физика – теория ЕГЭ. Полный сборник формул для ЕГЭ по физике.
Публикуем для вас полный сборник формул по физике, которые пригодятся вам на ЕГЭ. Обращаем внимание, что формулы сделаны в очень хорошем качестве. Рекомендуем распечатать на принтере и готовится к ЕГЭ!
ctege.info
- Справочные материалы ЕГЭ по физике
prooge.ru
- Формулы ЕГЭ по физике
Формулы по темам для ЕГЭ по физике. Скачать формулы одним файлом.
ik-study.ru
- Формулы по физике с пояснениями — 4ЕГЭ
Скачать: spravochnik_osnovnykh_formul.pdf Смотрите также – другую подборку формул по физике.

Файл содержит информацию по построению изображения в собирающей и рассеивающей линзах, по построению лучей, прошедших через линзы, формулу тонкой линзы, формулу увеличения.
4ege.ru
- Основные формулы по физике для ЕГЭ 2020
→ Скачать сборник формул. Формулы полностью соответствуют кодификатору ЕГЭ 2020— перечню всех теоретических фактов, которыми должен владеть выпускник школы, сдающий физику. Просто зубрить все формулы подряд нет смысла.
Формулы, отмеченные звёздочками, рекомендуется запомнить и применять при решении задач, хотя они не входят в кодификатор ЕГЭ. Поэтому при оформлении развёрнутого решения заданий второй части экзамена эти формулы необходимо вывести самостоятельно.
prooge.ru
- Список формул для ЕГЭ-2021 по физике | Физика и Астрономия
Физика и Астрономия запись закреплена.

. ЕГЭ/ОГЭ-2023 по физике | Подготовка к экзаменам.
vk.com
- Формулы по физике по заданиям в ЕГЭ
Конкретные формулы для каждого задания в ЕГЭ по физике.
Формулы по физике по всему школьному курсу.
4ege.ru
На данной странице Вы можете найти лучшие результаты поиска для чтения, скачивания и покупки на интернет сайтах материалов, документов, бумажных и электронных книг и файлов похожих на материал «Формулы для ЕГЭ по физике, 2018»
Для формирования результатов поиска документов использован сервис Яндекс.XML.
Нашлось 19 млн ответов. Показаны первые 32 результата(ов).
Дата генерации страницы:
ЕГЭ по физике на 100: алгоритмы и образное мышление
<<Лид>>
Я всегда была отличницей, только в 4 классе вышла «четвёрка» по русскому языку.
Школу в башкирском посёлке Приютово окончила с золотой медалью. До 9 класса я хотела пойти по стопам мамы — в медицину, но передумала и выбрала физику, хотя раньше ею не увлекалась.
Весь 11 класс я усиленно готовилась к экзамену и неожиданно для себя сдала его на 100 баллов. Рассказываю, как мне это удалось.
Как я готовилась к ЕГЭ
Физика
Летом после 10 класса я стала заниматься физикой сама: учила формулы и определения, читала книги и справочники. Но одной теории было недостаточно: я не знала, как мыслить, чтобы решать задачи. Когда на пробном ЕГЭ в сентябре я набрала 80 баллов по математике и всего 40 по физике, стало очевидно, что мне нужна помощь.
В начале учебного года мы с младшим братом искали для него бесплатную олимпиаду и вышли на сайт Фоксфорда. Я решила задания за 11 класс и кроме диплома получила промокод на недельный доступ к любому курсу. Конечно, я выбрала физику! Преподаватель объяснял очень доступно и просто, и я захотела продолжить у него заниматься.
<<Параграф c цитатой>>
Поначалу я смотрела онлайн-курс Михаила Пенкина и не понимала, почему он ничего не подставляет. Это было дико и казалось очень сложным, но со временем я разобралась.
Все основные понятия физики я уже знала, так что просто смотрела решение задач. Если что-то было непонятно, перематывала и смотрела снова. Пенкин объяснял, как нужно рассуждать: «Даны такие величины, что мы можем найти?» Я начинала повторять за ним последовательность действий, которая приводила к решению задачи. Когда я усвоила алгоритм, всё стало просто: открываю задачу, определяю тему, нахожу то, что нужно. Всё, решено.
Математика и русский
После 10 класса физику я знала хуже, чем математику, так что все силы бросила на неё. В дополнение к онлайн-курсу я смотрела занятия по подготовке к олимпиадам Михаила Пенкина и брала уроки репетитора два раза в неделю. В результате на декабрьских «пробниках» я получила по физике 91 балл, а по математике всего 82.
Пришло время взяться за математику.
Я выбрала в Фоксфорде курс Бориса Трушина «Подготовка к ЕГЭ по математике: часть С» и пожалела, что присоединилась к нему только зимой. Результат профильного ЕГЭ по математике — 86.
К русскому я готовилась на дополнительных занятиях в школе. Учитель словесности вёл факультатив после уроков. Мы купили пособия и выполняли задания — этого хватило, чтобы сдать русский на 85 баллов.
Как я занималась
Уроки в школе начинались в 8:40, а домой я возвращалась в 15:30. Дважды в неделю с 16:00 до 18:00 занималась с репетитором, а потом делала уроки. В эти дни ничего для ЕГЭ уже не учила.
В остальное время после школы я смотрела записи занятий Пенкина, делала школьную домашку и снова бралась за онлайн-курс. Конспекты я не вела: когда преподаватель объяснял теорию, я делала скриншот экрана и сохраняла в отдельную папку. Занятия смотрела на скорости 2–2,5, иначе ничего бы не успела, ведь к курсу я подключилась не сразу.
ЕГЭ по физике назначили на 20 июня, а онлайн-курс окончился в середине мая. После экзаменов по математике и русскому у меня оставалось целых две недели. За это время я ещё раз пересмотрела записи курса.
Чтобы попасть к репетитору, приходилось в любую погоду выходить на улицу. Наш посёлок маленький, но к преподавателю нужно было идти и в жару, и в холод, и в дождь.
<<Текст на фоне>>
Совсем другое дело — учёба онлайн: включаешь запись, преподаватель объясняет, а ты можешь пить чай, сидеть на кровати или на полу. Удобно, когда не нужно контактировать лично. Если что-то непонятно, не нужно просить объяснить снова — можно просто перемотать и прослушать разбор задачи.
На что обратить внимание при подготовке
1. Нарабатывайте опыт и решайте задания из правильных сборников, например, М.Ю. Демидовой. Марина Юрьевна Демидова руководит Федеральной комиссией по разработке КИМ ЕГЭ, и её сборники похожи на реальные варианты.
Я прорешала пособия Демидовой и на экзамене встретила несколько знакомых задач, только с другими числами.
2. В учебнике И.В. Яковлева «Физика. Полный курс подготовки к ЕГЭ» все темы к экзамену даны в чуть большем объёме, чем требует ЕГЭ. Если будете его читать, запоминайте ровно столько, сколько нужно. У меня были сложности с постоянным током, так что я просто открыла тему «Электричество». Прочитала — и всё стало понятно.
3. Старайтесь образно представлять то, что изучаете. Мне, например, репетитор объяснял, что электрический ток можно представить так: в трубу с одной стороны толкают картошку, а с другой она выпадает.
4. Приступайте к подготовке к ЕГЭ сразу. Не думайте, что впереди полно времени. Порой мне хотелось не пойти к репетитору, отдохнуть, но я понимала, что буду каяться, когда получу низкий балл. Меня это мотивировало: я вставала, шла и делала.
Результаты и поступление
Пока я ждала результатов ЕГЭ, просматривала с мамой сайты вузов.
Я предполагала, что сдам физику на 95 баллов. Мама считала, что это очень много и лучше рассчитывать на 90. Результаты превзошли наши ожидания.
Я выбирала между четырьмя ведущими вузами с техническими специальностями. В МГУ готовят учёных-теоретиков, но сделать открытие способен один из миллиона, так что этот вариант отпал. НИЯУ МИФИ — ядерный университет, а о ядерной физике и дальнейшем трудоустройстве в этой сфере я мало что знала. Окончив НИТУ МИСИС, я бы занималась экспертизой, но меня она не очень привлекает.
Мне хотелось получить прикладную профессию, о которой я имею представление. В Башкирии добывают нефть, и самые известные люди в нашем посёлке — нефтяники, поэтому я выбрала базовый вуз нефтегазового комплекса страны — Губкинский.
Уже на первом курсе НИУ РГУ Нефти и газа имени И. М. Губкина у нас началось нефтегазовое дело. До этого я кое-что знала о геологической разведке, а сейчас более подробно изучаю, как разрабатывают месторождения, изучают природу с помощью современных счетчиков и датчиков.
Другими словами, рассчитывают, где может быть нефть.
Что запомнить
- Обратитесь к преподавателю. Понятия, формулы и схемы запомнить несложно, но для успешной сдачи ЕГЭ важно владеть методами решения задач, знать подходы к выполнению заданий. Для этого нужен хороший преподаватель.
- Не затягивайте. Чтобы готовиться к экзамену в комфортном темпе, начинайте в сентябре-октябре, а не когда увидели низкие результаты пробных ЕГЭ.
- Готовьтесь сразу ко всем ЕГЭ. Не пренебрегайте подготовкой по предметам, которые вы и так знаете. Если нацелены поступить в престижный вуз, имеет значение каждый балл на ЕГЭ.
- Попробуйте учиться онлайн. Лучше совмещать несколько форм подготовки, например, курсы и репетитора. Онлайн-занятия ничем не хуже очных уроков, зато не нужно никуда идти, тратить время на дорогу и лично общаться с учителем.
- Внимательно выбирайте пособия.
Покупайте сборники и учебники авторитетных авторов: экспертов ЕГЭ и составителей заданий. Классические научные труды и задачники полезно читать для общего развития, но к ЕГЭ лучше приобрести современные издания, «заточенные» под содержание и структуру экзамена.
- Соберите информацию о специальностях. До подачи документов разузнайте побольше о будущей профессии и о том, как к ней готовят в разных вузах. У каждого факультета и кафедры свой профиль. Изучите информацию и мысленно примерьте специальность на себя.
Почему решать задачи нужно в общем виде, а не по действиям, как правильно выбрать пособия и зачем совмещать несколько способов подготовки, — рассказывает Катя Хакимова. Она сдала ЕГЭ по физике на 100 и поступила в РГУ Нефти и газа им. И.М. Губкина.
как сдать на минимум и на гораздо больше
Репетиторы ❯ Физика ❯ ЕГЭ-2018 по физике: как сдать на минимум и на гораздо больше
Автор: Ольга Смирнова, репетитор по физике
●
05.
02.2018
●
Раздел: Физика
Итак, зима в самом разгаре, и становится понятно – до экзаменов всего-то несколько месяцев. Многие выпускники начали готовиться с 9 или 10 класса, имеют багаж знаний, но ты не входишь в их число. Что делать, если до главного экзамена в твоей жизни осталось всего ничего?
Для прохождения порога по физике необходимо набрать 9 первичных балла (36 вторичных), т.е. решить 9 задач базового уровня. Но преодоление проходного балла не гарантирует поступление в хотя бы какой-нибудь ВУЗ. Поэтому нужно ставить цель преодолеть пятидесятибальный рубеж.
Для подготовки к экзамену в столь короткий срок необходимо обратиться за помощью к репетитору. Но часто бывает так, что репетиторы набрали достаточно учеников и не хотят брать ещё, либо отказываются из-за запоздалого обращения.
Здесь может быть два выхода: обращение на сайты по подбору репетитора, либо обращение к онлайн-репетитору, и самостоятельная подготовка.
Заранее следует отметить, что даже занятия с репетитором должны быть регулярными – три занятия в неделю по 1 -1,5 часа.
Если было обращение к мастеру своего дела, то репетитор сам координирует подготовку ученика.
Если ученик по тем или иным причинам не может обратиться за помощью к профессионалу, не стоит опускать руки. Самостоятельная подготовка к экзаменам может быть не менее эффективной при тщательном её планировании.
Для начала следует скачать демонстрационную версию ЕГЭ по физике, содержащую три раздела: демоверсия, спецификация и кодификатор. В кодификаторе присутствует таблица «Перечень элементов содержания, проверяемых на едином государственном экзамене по физике», по которой и следует вести подготовку. Каждый элемент содержащийся в вышеуказанной таблице должен быть детально проработан: усвоена теория и прорешаны типичные для ЕГЭ задания.
Формулы следует выписать отдельно и детально их разобрать: следует знать название закона, к которому принадлежит формула, что означает каждая буква, и, конечно, нужно формулу запомнить.
Для запоминаний формул следует воспользоваться несколькими методами, например: просто переписывать формулы, проговаривая их содержание, решение очень лёгких задач на определённую формулу(можно даже в уме решать самосочинённые задачи). Ученик может выбрать наиболее эффективный способ из своих собственных, т.к. может знать, какая память у него более развита.
Запоминание формул будет быстрее и легче, если формулы повторять не менее одного раза в неделю, иначе, весь выученный материал будет к экзаменам забыт.
Неоценимую помощь при подготовке вносят сайты, на которых имеются подборки задач на каждый проверяемый раздел. Эти задачи – реальные задачи из демоверсий, пробных тестирований и самого ЕГЭ за прошлые года.
Несмотря на достаточно маленькое время, занятия по подготовке должны быть систематические и полезные.
Ученику следует выделить наиболее лёгкие для него темы и подготовиться по ним. Делается это для того, чтобы ученик был уверен в успешности экзамена, пусть и не с большими баллами. Чаще всего последние несколько задач первой части очень лёгкие, на них следует обратить внимание. Термодинамику и молекулярную физику чаще всего считают сложной и «выбрасывают» из списка лёгких тем. Но молекулярная физика и термодинамика в первой части ЕГЭ очень легкая.
Пробное тестирование проводится многими ВУЗами в феврале-марте. На него следует записаться для проверки обретённых знаний и почувствовать атмосферу экзамена.
Заниматься подготовкой к ЕГЭ следует регулярно, желательно, ежедневно. Занятия от случая к случаю успехов не принесут.
До экзамена осталось 4 месяца. Потратить это время с пользой – значит открыть себе дорогу в ВУЗ. Желаем успеха на этом пути!
Записывайтесь на уроки к онлайн-репетитору Ольге Сергеевне и готовьтесь на все 100!
© blog.tutoronline.ru,
при полном или частичном копировании материала ссылка на первоисточник обязательна.
Остались вопросы?
Задайте свой вопрос и получите ответ от профессионального преподавателя.
Задать вопрос
Физика
Курсы физики для студентов нефизических специальностей
Физика
Курсы по физике 10 класс
Информатика и ИКТ
Курс ЕГЭ по информатике
Математика
Курсы по математике 10 класс
Математика
Курсы по алгебре 7 класс
Английский язык
Курсы по бизнес английскому
Высшая математика
Высшая математика для студентов технических специальностей
Физика тесты егэ кабардин – Подготовка к ГИА
Физика тесты егэ кабардин
Физика.
Поготовка к ЕГЭ. Теория и формулы. Кабардин О. Ф., Кабардина С. И., Орлов В. А. 2011Название: Физика. Поготовка к ЕГЭ. Теория и формулы.
Автор: Кабардин О. Ф., Кабардина С. И., Орлов В. А.
2011
Данное пособие полностью соответствует новому образовательному стандарту (второго поколения).
Предлагаемое пособие предназначено для подготовки к Единому государственному экзамену по физике и к вступительным экзаменам по физике в высшие учебные заведения.
Книга содержит необходимый теоретический и практический материал, соответствующий обязательным образовательным стандартам. В первой главе приводятся все основные понятия, физические законы и формулы из школьного курса физики. Вторая глава содержит 25 вариантов реальных тестов ЕГЭ по физике. Третья глава — сборник заданий, подобранных по уровням сложности (А — базовый уровень, В — повышенный и С — высокий уровень сложности). Ко всем тестам и заданиям имеются ответы.
Пособие адресовано в первую очередь ученикам выпускного класса, абитуриентам, но также будет крайне полезно преподавателям и репетиторам для подготовки учащихся к успешной сдаче ЕГЭ по физике.
ЕГЭ. Физика. Выполнение заданий части 3(С). Кабардин О. Ф. 2011
Название: ЕГЭ. Физика. Выполнение заданий части 3(С).
Автор: Кабардин О. Ф.
2011
Пособие адресовано учителям физики и репетиторам. Оно также окажет неоценимую помощь учащимся при самостоятельном повторении всего курса физики и самоподготовке к сдаче ЕГЭ по физике на 100 баллов.
Пособие содержит:
— все основные понятия, определения, законы и формулы, согласно кодификатору, необходимые для успешной сдачи ЕГЭ по физике;
— примеры заданий уровня С по каждой теме;
— подробный разбор решений;
— задания уровня С к каждой теме для самостоятельного решения и ответы к ним.
Автор предлагаемой книги — разработчик новых образовательных стандартов, экзаменационных заданий Единого государственного экзамена по физике и методических материалов для успешной подготовки к ЕГЭ.
ЕГЭ 2012. Физика. Типовые тестовые задания. Кабардин О. Ф., Кабардина С. И., Орлов В. А. 2011
Название: ЕГЭ 2012.
Физика. Типовые тестовые задания.
Автор: Кабардин О. Ф., Кабардина С. И., Орлов В. А.
2011
Типовые тестовые задания по физике содержат 10 вариантов комплектов заданий, составленных с учетом всех особенностей и требований Единого государственного экзамена в 2012 году.
Назначение пособия — предоставить читателям информацию о структуре и содержании контрольных измерительных материалов 2012 г. по физике, а также о степени трудности заданий.
В сборнике даны ответы на все варианты тестов, а также приводятся решения всех заданий одного из вариантов.
В состав авторского коллектива входят специалисты, имеющие большой опыт работы в школе и ВУЗе и принимающие участие в разработке тестовых заданий для ЕГЭ.
Пособие предназначено учителям для подготовки учащихся к экзамену по физике, а учащимся-старшеклассникам и абитуриентам — для самоподготовки и самоконтроля.
ЕГЭ 2010. Физика. Типовые тестовые задания. Кабардин О. Ф., Кабардина С. И., Орлов В. А. 2010
Название: ЕГЭ 2010.
Физика. Типовые тестовые задания.
Автор: Кабардин О. Ф., Кабардина С. И., Орлов В. А.
2010
Типовые тестовые задания по физике содержат 10 вариантов комплектов заданий, составленных с учетом всех особенностей и требований Единого государственного экзамена в 2010 году. Назначение пособия — предоставить читателям информацию о структуре и содержании контрольных измерительных материалов 2010 г. по физике, а также о степени трудности заданий.
В сборнике даны ответы на все варианты тестов, приводятся решения всех заданий одного из вариантов, а также решения задач уровня С во всех 10 вариантах. Кроме того, приведены образцы бланков, используемых на ЕГЭ.
В состав авторского коллектива входят специалисты, имеющие большой опыт работы в школе и ВУЗе и принимающие участие в разработке тестовых заданий для ЕГЭ.
Пособие предназначено учителям для подготовки учащихся к экзамену по физике (не только к единому, но и к традиционному письменному), а учащимся-старшеклассникам и абитуриентам для самоподготовки и самоконтроля.
ЕГЭ 2011. Физика. Типовые тестовые задания. Кабардин О. Ф., Кабардина С. И., Орлов В. А. 2011
Название: ЕГЭ 2011. Физика. Типовые тестовые задания.
Автор: Кабардин О. Ф., Кабардина С. И., Орлов В. А.
2011
Типовые тестовые задания по физике содержат 10 вариантов комплектов заданий, составленных с учетом всех особенностей и требований Единого государственного экзамена в 2011 году. Назначение пособия — предоставить читателям информацию о структуре и содержании контрольных измерительных материалов 2011 г. по физике, а также о степени трудности заданий.
В сборнике даны ответы на все варианты тестов, а также приводятся решения всех заданий одного из вариантов.
В состав авторского коллектива входят специалисты, имеющие большой опыт работы в школе и вузе и принимающие участие в разработке тестовых заданий для ЕГЭ.
Пособие предназначено учителям для подготовки учащихся к экзамену по физике, а учащимся-старшеклассникам и абитуриентам — для самоподготовки и самоконтроля.
ЕГЭ 2010 — Физика — Типовые тестовые задания — Кабардин О. Ф., Кабардина С. И., Орлов В. А.
Название: ЕГЭ 2010 — Физика — Типовые тестовые задания.
Автор: Кабардин О. Ф., Кабардина С. И., Орлов В. А.
Типовые тестовые задания по физике содержат 10 вариантов комплектов заданий, составленных с учетом всех особенностей и требований Единого государственного экзамена в 2010 году. Назначение пособия — предоставить читателям информацию о структуре и содержании контрольных измерительных материалов 2010 г. по физике, а также о степени трудности заданий.
В сборнике даны ответы на все варианты тестов, приводятся решения всех заданий одного из вариантов, а также решения задач уровня С во всех 10 вариантах. Кроме того, приведены образцы бланков, используемых на ЕГЭ.
В состав авторского коллектива входят специалисты, имеющие большой опыт работы в школе и вузе и принимающие участие в разработке тестовых заданий для ЕГЭ.
Пособие предназначено учителям для подготовки учащихся к экзамену по физике (не только к единому, но и к традиционному письменному), а учащимся-старшеклассникам и абитуриентам для самоподготовки и самоконтроля.
Физика. Задачник — 9-11 класс — Кабардин О. Ф., Орлов В. А., Зильберман А. Р.
Название: Физика. Задачник — 9-11 класс.
Автор: Кабардин О. Ф., Орлов В. А., Зильберман А. Р.
В сборник вошли задачи, соответствующие программе общеобразовательных учебных заведений. Многие из них были представлены на различных олимпиадах. Ко всем задачам даны полные решения с краткими теоретическими комментариями.
Физика — Справочные материалы — Учебное пособие для учащихся — Кабардин О. Ф.
Название: Физика — Справочные материалы — Учебное пособие для учащихся.
Автор: Кабардин О. Ф.
В данном пособии дается краткое, но достаточно полное изложение школьного курса физики с 7-го по 11-й классы. Оно содержит основные разделы курса: «Механика», «Молекулярная физика», «Электродинамика», «Колебания и волны», «Квантовая физика». Каждый раздел завершается параграфами «Примеры решения задач» и «Задачи для самостоятельного решения», которые являются необходимым элементом изучения физики.
В «Приложениях» в конце книги приводится интересный справочный материал, составленный автором. Справочник может быть полезен учащимся старших классов и окончившим среднюю школу для самостоятельных занятий при повторении изученного ранее материала и подготовке к выпускному экзамену по физике. Материал, выделенный в отдельный параграф, как правило, соответствует одному вопросу экзаменационного билета. Пособие адресовано учащимся общеобразовательных учреждений.
Название: Физика. Поготовка к ЕГЭ. Теория и формулы.
Автор: Кабардин О. Ф., Кабардина С. И., Орлов В. А.
2011
Данное пособие полностью соответствует новому образовательному стандарту (второго поколения).
Предлагаемое пособие предназначено для подготовки к Единому государственному экзамену по физике и к вступительным экзаменам по физике в высшие учебные заведения.
Книга содержит необходимый теоретический и практический материал, соответствующий обязательным образовательным стандартам. В первой главе приводятся все основные понятия, физические законы и формулы из школьного курса физики.
Вторая глава содержит 25 вариантов реальных тестов ЕГЭ по физике. Третья глава — сборник заданий, подобранных по уровням сложности (А — базовый уровень, В — повышенный и С — высокий уровень сложности). Ко всем тестам и заданиям имеются ответы.
Пособие адресовано в первую очередь ученикам выпускного класса, абитуриентам, но также будет крайне полезно преподавателям и репетиторам для подготовки учащихся к успешной сдаче ЕГЭ по физике.
Пособие предназначено учителям для подготовки учащихся к экзамену по физике, а учащимся-старшеклассникам и абитуриентам для самоподготовки и самоконтроля.
Obuchalka. org
20.04.2020 16:52:37
2020-04-20 16:52:37
Источники:
Https://obuchalka. org/tag/kabardin/Page-8.html
Книга ЕГЭ 2018. Физика. Типовые тестовые задания от разработчиков ЕГЭ. 14 вариантов Кабардин Олег Федорович – купить книгу ISBN 978-5-377-12380-4 с быстрой доставкой в интернет-магазине OZON » /> » /> .keyword { color: red; }
Физика тесты егэ кабардин
В состав авторского коллектива входят специалисты, имеющие большой опыт работы в школе и вузе и принимающие участие в разработке тестовых заданий для ЕГЭ.
Типовые тестовые задания по физике содержат 14
В состав авторского коллектива входят специалисты, имеющие большой опыт работы в школе и вузе и принимающие участие в разработке тестовых заданий для ЕГЭ.
Www. ozon. ru
15.02.2017 3:49:49
2017-02-15 03:49:49
Источники:
Https://www. ozon. ru/product/ege-2018-fizika-tipovye-testovye-zadaniya-ot-razrabotchikov-ege-14-variantov-142011730/
Книга ЕГЭ 2019. Физика. Типовые тестовые задания. 14 вариантов заданий. Создано разработчиками ЕГЭ Кабардин Олег Федорович – купить книгу ISBN 5-377-13547-0 с быстрой доставкой в интернет-магазине OZON » /> » /> .keyword { color: red; }
Физика тесты егэ кабардин
В состав авторского коллектива входят специалисты, имеющие большой опыт работы в школе и вузе и принимающие участие в разработке тестовых заданий для ЕГЭ. Типовые тестовые задания по физике содержат 14
В состав авторского коллектива входят специалисты, имеющие большой опыт работы в школе и вузе и принимающие участие в разработке тестовых заданий для ЕГЭ.
Www. ozon. ru
05.06.2020 5:15:34
2020-06-05 05:15:34
Источники:
Https://www. ozon. ru/product/ege-2019-fizika-tipovye-testovye-zadaniya-14-variantov-zadaniy-sozdano-razrabotchikami-ege-146714564/
Задание 26 ЕГЭ по физике 2023: теория и практика
Русский язык Математика (профиль) Математика (база) Обществознание История Биология Физика Химия Английский язык Информатика Литература
Задание 1 Задание 2 Задание 3 Задание 4 Задание 5 Задание 6 Задание 7 Задание 8 Задание 9 Задание 10 Задание 11 Задание 12 Задание 13 Задание 14 Задание 15 Задание 16 Задание 17 Задание 18 Задание 19 Задание 20 Задание 21 Задание 22 Задание 23 Задание 24 Задание 25 Задание 26 Задание 27 Задание 28 Задание 29 Задание 30
За это задание ты можешь получить 2 балла.
Уровень сложности: повышенный.
Средний процент выполнения: 27.4%
Ответом к заданию 26 по физике может быть развернутый ответ (полная запись решения с обоснованием выполненных действий).
Разбор сложных заданий в тг-канале
Посмотреть
Задачи для практики
Задача 1
Предмет высотой 15 см помещён на расстоянии 1,5F от собирающей линзы. Определите, какой высоты получится на экране изображение предмета, если оно перпендикулярно к главной оптической оси. Ответ выразите в (м).
Решение
Дано:
$d=1.5F$
$H=0.15$м
$h-?$
Решение:
Запишем уравнение тонкой линзы: ${1}/{F}={1}/{d}+{1}/{f}$(1), где $f$ – расстояние от линзы до изображения, $d$ – расстояние от предмета до линзы.${1}/{f}={1}/{F}-{1}/{1.5F}={1.5-1}/{1.5F}={1}/{3F}$ или $f=3F$(2)
Увеличение линзы $Г={f}/{d}={3F}/{1.5F}=2$(3).
Тогда высота изображения: $h=Г·H=2·0.
15=0.3$м.
Ответ: 0.3
Показать решение
Полный курс
Задача 2
Замкнутая электрическая цепь состоит их аккумулятора, внешней цепи сопротивлением R и амперметра. При сопротивлении R1 = 4,9 Ом амперметр показывает силу тока 2 А, а при сопротивлении R2 = 9,9 Ом — 1 А. Определите ЭДС аккумулятора. Ответ выразите в (В).
Решение
Дано:
$J_1=2A$
$J_2=1A$
$R_1=4.9$Ом
$R_2=9.9$Ом
$ε-?$
Решение:
Запишем закон Ома для полной цепи: $J_1={ε}/{R_1+r}$(1), $J_2={ε}/{R_2+r}$(2), где $ε$ – ЭДС аккумулятора, $r$ – внутреннее сопротивление аккумулятора. Из (1) и (2) имеем: $J_2R_2+J_2r=J_1R_1+J_1r$, откуда $r={J_2R_2-J_1R_1}/{(J_1-J_2)}={1·9.9-2·4.90}/{1}={0.1}/{1}=0.1$Ом. Тогда $ε=J_1R_1+J_1r=J_1(R_1+r)=2·(4.90+0.1)=10B$.
Ответ: 10
Показать решение
Полный курс
Задача 3
Парашютист опускается вниз с постоянной скоростью.
2$
Решение
Дано:
$t=8$c
$υ_{п.б.}=88$м/с
Найти: $υ_0-?$
Решение:
Зависимость скорости брелока от времени t: $υ(t)=v_{п.б.}=υ_0+g{t};$
$υ_0=υ_{п.б.}-gt=88-10*8=8$м/с.
Начальная скорость брелока и есть скорость парашутиста $υ_0=8$м/с.
Ответ: 8
Показать решение
Полный курс
Задача 4
Почему изображение предмета, находящегося в воде, всегда выглядит менее ярко, чем сам предмет, находящийся в воздухе?
Решение
В результате отражения на границе сред и прохождения через толщу воды отражённые от предмета лучи всегда теряют часть энергии. Интенсивность лучей, попадающих в глаз наблюдателя, уменьшается. Следовательно, изображение предмета в воде получается менее ярким, чем сам предмет.
Ответ:
Показать решение
Полный курс
Задача 5
С некоторой высоты вертикально вниз бросают мяч со скоростью 4 м/с.
2}/{2}}/{g}={310-{16}/{2}}/{10}=2.2$м.
Ответ: 2.2
Показать решение
Полный курс
Задача 6
Две гири с массами 3 кг и 1 кг соединены нитью и перекинуты через невесомый блок. Найдите модуль ускорения $a$, с которым движутся гири. Трением в блоке пренебречь. Ответ выразите в (м/с2).
Решение
Дано:
$m_1=3$кг
$m_2=1$кг
$a-?$
Решение:
Так как грузы связаны нерастяжимой нитью, они двигаются с одинаковым по модулю ускорением $a$
Для груза массой $m_1$ 2-й закон Ньютона в проекции на ось, направленную вертикально вниз:
$m_{1}a=m_{1}g-T$
T – сила натяжения нити (одинакова на обоих концах нити, так как нить невесома)
Для груза массой $m_2$ 2-й закон Ньютона в проекции на ось, направленную вертикально вниз:
$
m_{2}a=T-m_{2}g$
сложим два уравнения:
$(m_1+m_2)a=m_1·g-m_2·g$.
2$
Ответ: 5
Показать решение
Полный курс
Задача 7
Почему растения не следует поливать в то время, когда на них падают солнечные лучи?
Решение
Капли воды на листах могут работать как собирающие линзы и обжечь растения.
Ответ:
Показать решение
Полный курс
Задача 8
Чему равна средняя скорость движения автомобиля на всём пути, если первую половину пути он двигался со скоростью 70 км/ч, а вторую половину пути — со скоростью 30 км/ч? Ответ выразите в (км/ч).
Решение
Дано:
$υ_{ср}-?$
$t_1≠{t}/{2}≠t_2$
$υ_1=70км/ч$
$υ_2=30км/ч$
${S_1}/{2}={S_2}/{2}=S$
Решение:
$υ_{ср}={∆S}/{∆t}$.
$υ_{ср}={S_1+S_2}/{t_1+t_2}$.
$S=υ·t$.
$υ_{ср}={S}/{{S}/{2·70}+{S}/{2·30}}={S}/{{60S+140S}/{8400}}$.
$υ_{ср}={8400}/{200}=42{км}/ч$.
Ответ: 42
Показать решение
Полный курс
Задача 9
Почему пустой бумажный мешок, надутый воздухом, с треском разрывается, если ударить его об руку или обо что-либо твёрдое?
Решение
При резком ударе давление в мешке резко возрастает, а по закону Паскаля оно распространяется по всем направлениям.
Ответ:
Показать решение
Полный курс
Задача 10
Ядро, летевшее с некоторой скоростью, разрывается на две части. Первый осколок летит под углом 90◦ к первоначальному направлению со скоростью 20 м/с, а второй — под углом 30◦ со скоростью 80 м/с. Чему равно отношение массы первого осколка к массе второго осколка?
Решение
Дано:
$α_1=90°; υ_1=20м/с$
$α_2=30°; υ_2=80м/с$
${m_1}/{m_2}-?$
Решение:
Закон сохранения импульса говорит о том, что импульс ядра до взрыва должен быть равен сумме импульсов осколков после взрыва (это справедливо для векторов).
Найдем проекции векторов на ось, перпендикулярную движению ядра: $0=p_1-p_2·sin30$
$m_1·υ_1=m_2·υ_2·sin30$
${m_1}/{m_2}={υ_2·sin30}/{υ_1}={80·0.5}/{20}=2$
Ответ: 2
Показать решение
Полный курс
Задача 11
В цилиндрическом сосуде под поршнем длительное время находятся вода и её пар. Поршень начинают вдвигать в сосуд. При этом температура воды и пара остаётся неизменной. Как будет меняться при этом масса жидкости в сосуде? Ответ поясните.
Решение
Вода и водяной пар находятся в закрытом сосуде длительное время, поэтому водяной пар является насыщенным. При вдвигании поршня происходит изотермическое сжатие пара, давление и плотность насыщенного пара в этом процессе не меняются. Следовательно, будет происходить конденсация жидкости. Значит, масса жидкости в сосуде будет увеличиваться.
Ответ:
Показать решение
Полный курс
Задача 12
Квадратная рамка со стороной a изготовлена из медной проволоки.
2}/{2}$(3). Подставим числовые значения в (3): $E_к={0.1·100·9}/{2}=45$Дж.
Ответ:
Показать решение
Полный курс
Показать еще
Для доступа к решениям необходимо включить уведомления от группы Турбо в вк — это займет буквально 10 секунд. Никакого спама, только самое важное и полезное для тебя. Ты всегда можешь запретить уведомления.
Включить уведомления
Готовим к ЕГЭ на 85+ баллов и побеждаем лень
Каждый месяц 12 онлайн-занятий в дружелюбной атмосфере + 16 домашних работ с жесткими сроками.
Не готовишься — вылетаешь. Подробнее о курсе
GCSE Физика
Это презентация Microsoft Sway, в которой демонстрируются новые ресурсы, доступные для GCSE Physics.![]() |
Наша спецификация GCSE по физике представляет собой широкий, последовательный, удовлетворительный и полезный курс обучения.
Он побуждает учащихся развивать уверенность и позитивное отношение к физике, а также осознавать ее важность в своей жизни и в обществе.
клавиатура_стрелка_вниз Читать далее клавиатура_стрелка_вверх Читать меньше
- Цифровые ресурсы
- Книги
- Обзор онлайн-экзаменов
Поднимает ваше обучение.
0030 .
Узнайте больше в видео ниже:
Откройте для себя БЕСПЛАТНЫЕ цифровые ресурсы!
Раскройте потенциал своих учащихся с помощью впечатляющего набора БЕСПЛАТНЫХ цифровых ресурсов, учебных пособий и материалов.
Просмотр ресурсов
WJEC/CBAC ENDORSED TITLES
Название | ISBN |
| ВЕК GCSE Физика | 9781471868771 |
НЕУТВЕРЖДЕННЫЕ НАЗВАНИЯ
Название | ISBN |
| Электронный учебник WJEC GCSE для студентов по физике | 9781471868856 |
| Электронный учебник по физике WJEC GCSE | 9781471868863 |
| Рабочая тетрадь WJEC GCSE по физике | 9781510419049 |
| Мои примечания к пересмотру: WJEC GCSE Physics | 9781471883569 |
| WJEC GCSE Лабораторная книга для студентов | 9781510451582 |
| Книга учителя научной лаборатории WJEC GCSE | 9781510451599 |
| Мои примечания к изменениям: Двойная награда WJEC GCSE Science | 9781471883590 |
| WJEC GCSE Ресурсы для преподавания естественных наук и обучения | 9781471868801 |
| WJEC GCSE Science Dynamic Learning Package | 9781471869099 |
Добро пожаловать на веб-сайт онлайн-обзора экзаменов WJEC.
Здесь вы найдете набор интерактивных блоков, которые объединяют ряд элементов, включая общие данные, экзаменационные вопросы, их схемы выставления оценок и комментарии экзаменатора, которые помогут вам просмотреть экзаменационные вопросы.
Посетите веб-сайт OER
Ключевые даты
2022
30
Сен
Группа практической оценки – Инструкции для учителей / экзаменаторов
2023
09
Янв
Модуль практической оценки – Инструкции по настройке
09
Янв
Группа практической оценки – начало периода
Ключевые даты
ОГЭ по физике
| 30 сентября | Модуль практической оценки – Инструкции для учителей / экзаменаторов |
| 09 января | Модуль практической оценки – Инструкции по настройке |
| 09 января | Группа практической оценки – Сроки начинаются |
| 17 февраля | Группа практической оценки – Срок истекает |
Получайте последние обновления темы
добавить Подпишитесь на обновления
AP Студенты-физики: Калькулятор уравнений — математика и естественные науки
ctccromer
#1
Надеюсь, люди действительно увидят это сообщение в пустом подфоруме…
Я один из 6 студентов в моей школе, изучающих физику AP, и из-за моей плохой памяти у меня появилась привычка делать программы-калькуляторы для каждой главы со всеми уравнения, относящиеся к главе. Программа перечисляет уравнения, затем, когда вы выбираете одно, спрашивает, какую переменную вам не хватает, затем запрашивает значения других переменных и дает ответ отсутствующей переменной. Хорошо, если вы не можете запомнить все уравнения, как я, и это действительно хороший способ сэкономить время на тестах и WebAssigns
Мы охватываем только первую половину класса (я думаю, ), и я не делал этого для главы «Силы», так как это просто «F=ma».
Если кому интересно, пишите сюда, а я попробую разобраться, как загрузить программы онлайн
lorem3k
#2
Сразу предупреждаю: вам придется очистить память вашего калькулятора перед любым серьезным тестом, включая экзамен AP, так что, вероятно, стоит начать изучать некоторые уравнения.
Уилсонмв04
#3
лорем3к:
Напоминаем, что перед любым серьезным тестом, включая экзамен AP, вам придется очистить память калькулятора, так что, вероятно, стоит начать учить некоторые уравнения.
Это неверно. Вы не обязаны стирать память до или после теста. Вы можете использовать вычисление только во время части теста FRQ. Честно говоря, я не заставляю своих учеников запоминать какие-либо уравнения для контрольной по физике. Все необходимые уравнения представлены на листе уравнений.
Чтобы хорошо сдать тест AP, важнее решить проблему, чем запомнить. Исходя из моего опыта работы с тестовыми читателями, правильные ответы без поддержки никоим образом не засчитываются.
Короче говоря: изучите законы физики и как их применять. Физика — это не манипуляция уравнениями. Это не прикладная математика.
лорем3к
#4
Ах, я не знал, что вам не нужно очищать память вашего калькулятора для экзамена AP, я просто предположил, что это будет похоже на провинциальные и другие стандартные тесты. Я полностью согласен с вашим последним пунктом, слишком многие из моих коллег думают так, и когда у них возникают проблемы с проблемой, первое, что они спрашивают, это «какую формулу вы здесь используете?», полностью игнорируя основные принципы.
Боб_Стил
#5
Уилсонмв04:
Это неверно. Вы не обязаны стирать память до или после теста. Вы можете использовать вычисление только во время части теста FRQ. Честно говоря, я не заставляю своих учеников запоминать какие-либо уравнения для контрольной по физике. Все необходимые уравнения представлены на листе уравнений. Чтобы хорошо сдать тест AP, важнее решить проблему, чем запомнить. Исходя из моего опыта работы с тестовыми читателями, правильные ответы без поддержки никоим образом не засчитываются.
Короче говоря: изучите законы физики и как их применять. Физика — это не манипуляция уравнениями. Это не прикладная математика.
Я также являюсь учителем AP Physics B, и я не знаю, как учащийся может хорошо справиться с разделом теста с несколькими вариантами ответов, не выучив хотя бы несколько важных уравнений. При этом мы никогда не запоминаем уравнения наизусть… а, скорее, работая с ними достаточно долго, ученики развивают эту базу знаний.
Вы не получаете лист уравнений для раздела теста с множественным выбором, вы получаете только лист с некоторыми константами и несколькими триггерными значениями.
Я согласен с тем, что решение задач является основой физики, наряду с прочными концептуальными знаниями. Большинство наших уравнений просты и по большей части просто пропорциональны (прямые, обратные, квадратные, обратно квадратные…).
Математика — это язык физики. Понимание концепций и их применение с использованием уравнений, которые их количественно определяют, — вот что отличает школьную физику от других школьных наук… Для многих учащихся это первый раз, когда им действительно приходится использовать свои математические навыки для занятий наукой.
Я считаю, что физика — это разновидность прикладной математики. Но такова вся наука.
Это все равно, что сказать, что журналистика является прикладной английской (по крайней мере, если вы пишете на английском…)
Я согласен, что изучение физики ТОЛЬКО заучиванием уравнений или попытками использовать только другие математические методы (например, анализ размерностей) не дает результатов.
учить физику. Это способ решения проблем, но вы плохо знаете физику.
Мне посчастливилось преподавать физику на протяжении большей части моей карьеры, и это сложно и отличается от любой другой науки в средней школе.
кромер
#6
Не поймите меня неправильно, я не говорю, что заучивание полностью исключено. Чем больше я использую эти уравнения в течение года, тем больше я с ними знаком (например, 5 уравнений свободного падения, которые никогда не исчезают). Другие уравнения настолько просты, что вы изучаете их самостоятельно (F=ma, Fg = mgy и т. д.).
Тест AP также содержит таблицу уравнений. Мне просто нравится иметь уравнения, потому что 1) я знаком с калькулятором и 2) таким образом я могу уделять больше времени ПОНИМАНИЮ уравнений, а не их запоминанию.
Я ОПРЕДЕЛЕННО не собираюсь полностью полагаться на свой калькулятор, но программы очень помогают на тестах в классе и являются хорошим дополнительным ресурсом, чтобы иметь
РЕДАКТИРОВАТЬ: @Bob Если люди не запоминают уравнения, значит ли это что никто не пройдет?
система закрыто
#7
Ресурсы – lead4ward
Перейти к содержимомуResourcesalex2022-09-27T16:17:58-05:00
| Марка | Моментальный снимок | Леса | Академический словарный запас | Отчеты об обучении учителей | Отчеты об обучении учащихся |
|---|---|---|---|---|---|
| Детский сад | Математика Чтение/Письмо Естествознание Социальные науки | Математические леса | Математика Чтение/Письмо Естествознание Социальные науки | Математика Чтение/Письмо Естествознание Обществознание | Математика |
| Детский сад (испанский TEKS) | Чтение/запись | Контрольный список пересмотра/редактирования SLAR | Математика Чтение/Письмо Естествознание Социальные науки | Чтение/запись | Математика |
| Класс 1 | Математика Чтение/Письмо Естествознание Социальные науки | Math Scaffold | Математика Чтение/Письмо Наука Обществознание | Математика Чтение/Письмо Естествознание Обществоведение | Математика Чтение/Письмо Естествознание |
| Класс 1 (Испанский TEKS) | Чтение/запись | Контрольный список проверки/редактирования SLAR | Математика Чтение/Письмо Естествознание Обществознание | Чтение/запись | Математика |
| Класс 2 | Математика Чтение/Письмо Естествознание Социальные науки | Math Scaffold | Математика Чтение/Письмо Естествознание Обществознание | Математика Чтение/Письмо Естествознание Обществознание | Математика Чтение/Письмо Наука |
| Класс 2 (испанский TEKS) | Чтение/запись | Контрольный список проверки/редактирования SLAR | Математика Чтение/Письмо Естествознание Обществознание | Чтение/запись | Математика |
| Класс 3 | Математика Чтение/Письмо Естествознание Социальные науки | Math Scaffold | Математика Чтение/Письмо Естествознание Обществознание | Математика Чтение/Письмо Естествознание Обществознание | Математика Чтение/Письмо Естествознание |
| Класс 3 (Испанский TEKS) | Чтение/запись | Контрольный список пересмотра/редактирования SLAR | Математика Чтение/Письмо Естествознание Обществознание | Чтение/запись | Математика |
| 4 класс | Математика Чтение/Письмо Естествознание Социальные науки | Math Scaffold | Математика Чтение/Письмо Наука Обществознание | Математика Чтение/Письмо Естествознание Обществознание | Математика Чтение/Письмо Естествознание Социальные науки |
| Класс 4 (Испанский TEKS) | Чтение/запись | Контрольный список проверки/редактирования SLAR | Математика Чтение/Письмо Естествознание Обществознание | Чтение/запись | Математика |
| 5 класс | Математика Чтение/Письмо Естествознание Социальные науки | Math Scaffold | Математика Чтение/Письмо Естествознание Обществознание | Математика Чтение/Письмо Естествознание Общественные науки | Математика |
| Класс 5 (Испанский TEKS) | Чтение/запись | Контрольный список проверки/редактирования SLAR | Математика Чтение/Письмо Естествознание Обществознание | Чтение/запись | Математика |
| 6 класс | Математика Чтение/Письмо Естествознание Социальные науки | Math Scaffold ELAR Rev/Edit Checklist SS Согласование процессов/концепций | Математика Чтение/Письмо Естествознание Обществознание | Математика Чтение/Письмо Естествознание Обществознание | Математика Чтение/письмо Естествознание Обществознание |
| 7 класс | Математика Чтение/Письмо Естествознание Обществознание | Math Scaffold | Математика Чтение/Письмо Естествознание Обществознание | Математика Чтение/Письмо Естествознание Обществознание | Математика Чтение/Письмо Естествознание Обществознание |
| 8 класс | Математика Чтение/Письмо Естествознание Социальные науки | Math Scaffold | Математика Чтение/Письмо Естествознание Обществознание | Математика Чтение/Письмо Наука Обществознание | Математика |
| Средняя школа | Математика Чтение/Письмо Естествознание Социальные науки | Alg I Scaffold | Альг I | Альг II | Geo Чтение/Письмо Bio | Химия | Phy Социальные науки | Альг I | Альг II | Гео Eng I | Eng II | Eng III | Eng IV Биография | Химия | Phy WH | УШ | РГ | Алг I |
Инструменты обработки данных
Распределение частот кластером/подкластером TEKS
НОВИНКА Распределение математических частот 2017-22
NEW Распределение научных частот 2017-22
NEW Социальные исследования Частота распределения 2017-22
NEW Чтение (английский) Распределение частот 2021-22
Чтение (испанский) Распределение частот 2017-21
Распределение частот по ожиданиям учащихся
НОВИНКА Распределение математических частот 2017-22
НОВОЕ Распределение научных частот 2017-22
NEW Социальные исследования Частота распределения 2017-22
НОВОЕ Распределение частот ELAR 2021-22
Распределение частот SLAR 2017-21
инструменты данных lead4ward
Модуль данных lead4ward: eduphoria | ДМАК | Школьный город | Edugence
Визуализация данных/отчеты (образцы с описаниями)
- Табель успеваемости – математика • Чтение • Письмо • Наука • Социальные науки
- Отчеты учителей об обучении – математика • чтение • письмо • естествознание • обществознание
- Отчет о стандартах – Математика, наука и обществознание • Чтение-Письмо
- Отчет об исходных данных — образец
- Отчет о квинтильном анализе – образец
Подотчетность
Система отчетности (обновлено 19 августа 2022 г.
)краткий обзор 2023 г.0030
В этом кратком обзоре обобщаются предложения и идеи, рассматриваемые TEA для сброса системы подотчетности 2023 года.
QuickLook 2022 ОТКАЗАТЕЛЬСТВА – Требования к размещению/уведомлению (Откр. 19.08.2022)
Это QuickLook суммирует требования к публикации и уведомления для устранения и кампуса. Относительно 20222222.
краткий обзор 2022 Подотчетность (РЕД. 20.07.2022)
Этот краткий обзор обобщает Систему подотчетности 2022 года для традиционных школьных округов и кампусов.
краткий обзор 2022 Подотчетность – определение школ для улучшения (РЕД. 03/3/2022)
Поддержка и улучшение (TSI) и дополнительная целевая поддержка (ATS) на 2022–2023 годы.
краткий обзор 2022 Подотчетность кампусов AEA (РЕД. 28.04.2022)
В этом кратком обзоре кратко изложена Система подотчетности 2022 для кампусов AEA.
краткий обзор оценки и подотчетности с момента рождения staar (REV 04/04/2022)
12).
краткий обзор Будущее оценки и подотчетности (РЕД. 03.11.2021)
Этот краткий обзор предназначен для обобщения ожидаемых аспектов или компонентов оценки и подотчетности в течение следующих трех лет на основе информации, опубликованной для -дата от TEA. Пользователям рекомендуется продолжать посещать веб-страницу TEA для получения окончательных решений, касающихся оценки и подотчетности, по мере их принятия и объявления.
Краткий обзор 2021 Подотчетность (РЕД.
23.08.2021)
Этот краткий обзор предназначен для обобщения основных положений Системы подотчетности 2021, как описано в Руководстве по подотчетности 2021
Информация, касающаяся Альтернативного процесса оценки 2021 о предлагаемом правиле комиссара 97.1006.
краткий обзор HB 4545 Итоги и итоги реализации (версия 26.07.2021)
Этот краткий обзор предназначен для обобщения последствий и проблем реализации HB 4545 на основе информации, опубликованной на сегодняшний день TEA. Пользователям рекомендуется продолжать посещать веб-страницу TEA для получения обновленной информации, касающейся HB 4545.
TEC Раздел 28.0211 с поправками, внесенными HB 4545 (REV 07/26/2021)
В этом документе полностью представлен TEC Раздел 18.021 с поправками, внесенными HB 4545.
краткий обзор 2020 Подотчетность (РЕД.
26.09.2020)
В этом кратком обзоре кратко излагается Система подотчетности 2020 г. для традиционных школьных округов и кампусов (на основе окончательного Руководства по подотчетности 2020 г., вступившего в силу 21 июля 2020 г.) 21/2020)
В этом кратком обзоре обобщается методология, используемая TEA для определения школ для комплексной поддержки и улучшения (CSI), целевой поддержки и улучшения (TSI) и дополнительной целевой поддержки и улучшения (ATS) (на основе окончательный вариант Руководства по подотчетности за 2020 г., вступивший в силу 21 июля 2020 г.)
Краткий обзор 2020 Подотчетность кампусов AEA (РЕД. 26.09.2020)
В этом кратком обзоре кратко изложена Система подотчетности 2020 для кампусов AEA (вступает в силу 9021 июля 2020 г., 2020 г.).
Краткий обзор Подотчетность 2019 г.
(РЕД. 20.07.2019)
В этом кратком обзоре кратко изложена Система подотчетности 2019 г. для традиционных школьных округов и кампусов
краткий обзор 2019 Подотчетность – выявление школ для улучшения (РЕД. 06/06/2019)
В этом кратком обзоре обобщается методология, используемая TEA для определения школ для комплексной поддержки и улучшения, адресной поддержки и улучшения и дополнительных Целевая поддержка и улучшение
краткий обзор 2019 Подотчетность кампусов AEA (05.06.2019)
Accountability System for AEA campuses
quicklook 2018 Accountability (09/02/2018)
This quicklook summarizes the 2018 Accountability System for traditional school districts and campuses
quicklook Summary of Final Consolidated Texas State План подотчетности представлен в Министерство сельского хозяйства США 6 марта 2018 г.
В этом кратком обзоре обобщаются основные положения окончательного сводного плана подотчетности штата Техас, представленного в Министерство сельского хозяйства США 6 марта 2018 г. (выделены изменения в Плане, представленном в Министерство сельского хозяйства США 8 января 2018 г.)
краткий обзор Основные предлагаемые поправки к Плану отчетности штата на 2018 г. – соответствие требованиям ESSA
В этом кратком обзоре обобщаются основные изменения Плана отчетности штата, предложенные TEA в ответ на первоначальный отзыв Министерства сельского хозяйства США о соблюдении требований ESS1 от 2 декабря , 2017
краткий обзор системы подотчетности 2018 – HB 22
вступает в силу немедленно
Краткий обзор обновлений за 2016-17 учебный год (версия от 22.
05.2017)
Уровни успеваемости, изменение терминологии для категорий STAAR Progress/Growth, изменение дизайна оценок STAAR для 3-8 классов на весну 2017 года, решение TEA удалить вопросы чтения с краткими ответами из оценок по английскому языку I, английскому языку II и английскому языку III, а также доступность расширенной онлайн-версии STAAR, начиная с весны 2017 года, что устраняет необходимость в отдельных тестовых формах STAAR A и STAAR L)
QuickLook 2017 Ответственность 2017 (Rev 06/20/2017)
Это QuickLook Суммирует систему подотчетности 2017 года для традиционных школьных округов и кампусов
444444444444444444444444444444444444444444444444444444444444444444444444444444444444444444444444444444444444444. краткий обзор HB 4545 Side-by-Side – законодательные требования и окончательное правило уполномоченного §104.
1001 (REV 07/07/2022)
окончательного правила Комиссара §104.1001, принятого в силу 9 июня, 2022
Результаты подотчетность (обновляется 8 июня 2022 г.)
1001 (REV 07/07/2022) QuickLook 2022 Результаты, направленные на ответственность – на основе предлагаемого 2022 RDA (Rev 06/08/2022)
. одностраничное резюме показателей данных, которые TEA предложила для включения в процесс RDA 2022 (как указано в предлагаемом Руководстве по RDA 2022, опубликованном 3 июня 2022 г. и открытом для общественного обсуждения до 5 июля 2022 г.)
STAAR 2.0 (обновлен 26 августа 2022 г.) Примеры QuickLook New Types – переход к STAAR 2.0 (Rev 26/2022) новых типов элементов, рассматриваемых TEA в связи с переходом на новые типы элементов STAAR (STAAR 2.0). Краткий обзор был обновлен, чтобы отразить информацию, размещенную на веб-странице TEA STAAR Redesign (https://tea.
texas.gov/student-assessment/assessment-initiatives/hb-39).06/staar-redesign)
quicklook STAAR Reading Classes 3-8 and English I and II – Test Design Schematics 2020-21 и 2021-22 (REV 16/2021)
Этот краткий обзор представляет тест Схемы дизайна для оценок STAAR по чтению для 3-8 классов в параллельном формате (показаны схемы для оценок 2020-21 в левом столбце и схемы для оценок 2021-22 в правом столбце) . В кратком обзоре также представлены схемы дизайна тестов для оценок STAAR English I и II в параллельном формате (схемы для оценок за декабрь 2021 г. показаны в левой колонке, а схемы для оценок за апрель, июнь и декабрь 2022 г.). оценки в правой колонке).
CCMR (обновлено 29 августа 2022 г.) Общая сумма индикаторов CCMR – 2018 г. Ответственность 2022 (Ред. 01/17/2022). используется при расчете CCMR для подотчетности за 2018 г.
, подотчетности за 2019 г. и подотчетности за 2020 г. и подотчетности за 2021 г., показывая изменения, которые вносились в этот показатель каждый год. В документе также перечислены индикаторы, рассматриваемые TEA для расчета CCMR на 2022 г. Подотчетность.
Сводка показателей CCMR — 2021–2022 годы для выпускников и старших курсов (REV 08/29/2022)
В этом документе обобщаются минимальные требования, источники данных, а также соответствующие периоды времени и сроки представления данных для применимых показателей CCMR до 2021-22 гг. Выпускники (и не окончившие учебу пожилые люди).
Сводка показателей CCMR – 2020–2021 годы для выпускников и старших курсов (РЕД. 17.01.2022)
В этом документе кратко изложены минимальные требования, источники данных, а также соответствующие периоды времени и сроки подачи данных для CCMR. показатели, применимые к выпускникам 2020–2021 годов (и не окончившим учебу старшеклассникам).
Сводка показателей CCMR для выпускников и старших курсов на 2019–2020 годы (РЕД. 03.08.2021)
Показатели CCMR, применимые к выпускникам 2019–2020 годов (и не окончившим старшие классы), в редакции письма TEA администратору, адресованного 29 октября 2020 года
Сводка показателей CCMR – 2018–2019 годыВыпускники и выпускники (REV 02/2/2021)
В этом документе кратко изложены минимальные требования, источники данных и соответствующие периоды времени и сроки подачи данных для 10 показателей CCMR [и возможный ½ балла за последовательную последовательность CTE выпускники, получившие зачет по крайней мере за один курс, соответствующий IBC] применимо к выпускникам 2018-19 гг.0013
В этом кратком обзоре кратко изложены положения основных законов, принятых после 87-й законодательной сессии Техаса, касающихся учебных программ, обучения, оценивания и подотчетности.
Он не предназначен для использования в качестве всеобъемлющего справочника всех принятых законов, касающихся образования. Полные списки законопроектов, принятых и подписанных губернатором, законопроектов, поданных без подписи губернатора, и законопроектов, на которые губернатор наложил вето, доступны по адресу: Texas Legislature Online — General Reports
В этом документе, подготовленном Справочной библиотекой по законодательству штата Техас, кратко излагаются основные важные даты, относящиеся к 87-й сессии Законодательного собрания. /19)
В этом кратком обзоре обобщаются положения основных законов, принятых после 86-й законодательной сессии Техаса, касающихся учебных программ, обучения, оценивания и подотчетности. Он не предназначен для использования в качестве всеобъемлющего справочника по всем положениям всех принятых законов, касающихся образования. Полный список законов, принятых 86-м законодательным собранием Техаса и подписанных губернатором, доступен по адресу: 86-е законодательное собрание — законопроекты, подписанные губернатором
краткий обзор Ключевые законы, касающиеся образования, принятые после 85-й законодательной сессии
В этом кратком обзоре кратко изложены положения основных законов, принятых после 85-й законодательной сессии Техаса, касающихся учебных программ, обучения, оценивания и подотчетности.
Он не предназначен для использования в качестве всеобъемлющего справочника по всем положениям всех принятых законов, касающихся образования. Полный список законов, принятых 85-м законодательным собранием Техаса и подписанных губернатором, доступен по адресу: 85-е законодательное собрание — законопроекты, подписанные губернатором
quicklook Варианты диплома для некоторых учащихся, поступивших в 9-й класс до 2011-12 учебного года выдача аттестатов учащимся, поступившим в 9-й класс до 2011-12 учебного года и выполнившим все требования для окончания учебы, кроме сдачи выпускных тестов TAAS или TAKS (на основе гибкости, созданной в соответствии с SB 1005 и SB 463, пройденными 2017 Законодательное собрание Техаса)
Краткий обзор Стратегического плана специального образования Техасского агентства образования
В этом кратком обзоре обобщаются основные положения, включенные в Стратегический план специального образования TEA, опубликованный 23 апреля 2018 г.
– Архив 2021-22 учебный год
Таблица преобразования исходных баллов за 6 лет для оценок STAAR: весна 2016, 2017, 2018, 2019, 2021, 2022 (РЕД. 05/31/2022)
Сообщает о точках среза по шкале и соответствующих исходных баллах в процентах от возраста, правильных для уровней Approaches Grade, Meets Grade Level и Masters Grade Level для весеннего администрирования оценок STAAR (на английском языке) в 2016, 2017, 2018, 2019, 2021 и 2022 годах. Также сообщает средний процент правильного возраста за 6 лет для каждой оценки.
Таблица преобразования необработанных баллов для весенних оценок STAAR 2022 г. (версия от 31.05.2022)
Отображает точки отсчета по шкале и соответствующие точки отсечения для преобразования необработанных оценок для уровней Approaches Grade, Meets Grade Level и Masters. точки отсечения и соответствующие точки отсечения для конвертации необработанных баллов для уровня аттестата, уровня соответствия и уровня магистра для основных администраций оценок STAAR весной 2022 года (на английском языке) в классах 3–8 и EOC.
Таблица преобразования необработанных баллов за весну 2022 г. STAAR по испанскому языку (версия от 24 мая 2022 г.) Уровень для основных администраций оценок STAAR весной 2021 г. (испанский) в классах 3-5.
2020-21 учебный год
Таблица преобразования исходных баллов для оценок STAAR весной 2021 г. (РЕД. 05.06.2021)
Сообщает о точках отсечения баллов по шкале и соответствующих точках отсечения преобразования необработанных баллов для уровня подготовки, соответствия уровню и уровня магистра для основных администраций оценок STAAR весной 2021 года (на английском языке) в классах 3–8 и EOC.
Таблица преобразования необработанных баллов за 5 лет для оценок STAAR: весна 2016 г., 2017 г., 2018 г., 2019 г., 2021 г. (РЕД. 05/06/2021) для уровней Approaches Grade, Meets Grade Level и Master Grade Level для весеннего администрирования оценок STAAR (английский) в 2016, 2017, 2018, 2019и 2021.
Также сообщается средний процент правильного возраста за 5 лет для каждой оценки.
Таблица преобразования необработанных баллов для весны 2021 г. Испанские оценки STAAR (версия от 11 августа 2021 г.) Уровень для основных администраций оценок STAAR весной 2021 г. (испанский) в классах 3-5.
Расчет показателей успеваемости STAAR (SPM) за 2 года 2020–21
Отчеты об оценках успеваемости и методике расчета показателей успеваемости учащегося по программе STAAR за 2 года (с 2019 по 2021 год). ПРИМЕЧАНИЕ. TEA решила НЕ использовать SPM 2020-21 при расчете академического роста для отчетности по данным отчетности за 2021 год из-за несоответствий в его измерении. В этой таблице обобщена методология TEA по расчету SPM на 2020–2021 годы. Однако из-за ограниченной учебной ценности SPM 2020-21 гг. Lead4ward не рекомендует использовать его округам при оценке результатов STAAR 2021 г.
2018-19 учебный год
Таблица преобразования необработанных баллов для весенних оценок STAAR 2019 г.
(версия 17.06.2019) уровни проходных характеристик по STAAR в соответствии с правилом комиссара §101.3041 (приближается к уровню класса, соответствует уровню класса и уровню магистра) для проведения весенних 2019 г. (на английском языке) оценок STAAR в классах 3–8 и EOC. Для 5-го и 8-го классов по чтению и математике на диаграмме представлены только необработанные преобразования баллов для первого или основного введения теста.
Таблица преобразования необработанных баллов за 4 года для оценок STAAR: весна 2016 г., 2017 г., 2018 г., 2019 г. (РЕД. 17/06/2019) 3 уровня проходной успеваемости по STAAR (приблизительно к уровню, соответствует уровню и уровню магистра) для весеннего бумажного администрирования (на английском языке) оценок STAAR в классах 3-8 и EOC в 2016, 2017, 2018 и 2019. Также сообщается о средний процент правильного возраста за 4 года.
Таблица преобразования необработанных баллов для оценок STAAR на испанском языке за весну 2019 г.
Соответствует уровню оценки и уровню магистра) для проведения весенних бумажных экзаменов STAAR 2019 года (на испанском языке) в классах 3–5. Для 5-го класса по чтению и математике на диаграмме представлены только необработанные преобразования баллов для первого или основного введения теста.
Расчет показателя прогресса STAAR (версия от 23.01.2019)
Отчеты об оценках успеваемости и методологии расчета показателя успеваемости учащегося по STAAR. Каждый учащийся с показателем прогресса STAAR относится к одной из трех категорий: ограниченный рост, ожидаемый рост или ускоренный рост.
Весна 2018 г.
Таблица преобразования исходных баллов для весенних оценок STAAR 2018 г. (ПЕРЕДАЧА 13.06.2018)
Сообщает о точках снижения баллов по шкале и соответствующих точках сокращения преобразования исходных баллов для 3 уровней проходной успеваемости по STAAR в соответствии с Правилом комиссара §101.
3041 (уровень приближения к уровню, уровень соответствия уровню и уровень уровня магистра) для администрирования бумажных работ весной 2018 г. (на английском языке) ) оценок STAAR в классах 3–8 и EOC. Для 5-го и 8-го классов по чтению и математике на диаграмме представлены только необработанные преобразования баллов для первого или основного введения теста.
Таблица преобразования необработанных баллов для весенних оценок STAAR по испанскому языку 2018 г. (РЕД. 13.06.18)
Сообщает о сниженных баллах по шкале и соответствующих пороговых точках преобразования необработанных баллов для 3 уровней прохождения теста по STAAR в соответствии с Правилом комиссара § 101.3041 (приближается к уровню, соответствует уровню и уровню магистра) для весеннего администрирования бумажных работ 2018 г. (на испанском языке) оценок STAAR в классах 3–5. Для 5-го класса по чтению и математике на диаграмме представлены только необработанные преобразования баллов для первого или основного введения теста.
Таблица преобразования необработанных баллов за 3 года для оценки чтения и математики STAAR: весна 2016 г., 2017 г., 2018 г. (25.07.2018) 3 уровня проходной успеваемости по STAAR (приблизительно к уровню, соответствует уровню и уровню магистра) для администрирования весенних бумажных работ (на английском языке) оценок STAAR по чтению и математике в 2016, 2017 и 2018 годах. Также сообщается средний процент правильных возрастов по 3 года.
Весна 2017 г.
Таблица преобразования необработанных баллов для весенних оценок STAAR 2017 г. (РЕД. 14.06.17) успеваемость по STAAR в соответствии с новым правилом комиссара §101.3041, вступающим в силу 16 апреля 2017 г. (приближается к уровню класса, соответствует уровню класса и уровню магистра) для весеннего 2017 г. бумажного администрирования (на английском языке) оценок STAAR в классах 3-8 и EOC. Для 5-го и 8-го классов по чтению и математике на диаграмме представлены только необработанные преобразования баллов для первого или основного введения теста.
Таблица преобразования необработанных баллов для оценок STAAR на испанском языке за весну 2017 г. (версия от 06.07.17) Правило комиссара §101.3041, вступающее в силу 16 апреля 2017 г. (приближается к уровню, соответствует уровню и уровню магистра) для проведения весной 2017 г. (на испанском языке) оценок STAAR в классах 3–5. Для 5-го класса по чтению и математике на диаграмме представлены только необработанные преобразования баллов для первого или основного введения теста.
Диаграмма показателя прогресса STAAR/показателя роста STAAR за 2017 год
Отображает баллы прироста и методологию присвоения категорий прогресса/роста для показателя прогресса STAAR/показателя роста STAAR за 2017 год. Начиная с оценок STAAR весной 2017 года, TEA внесла изменение в терминологию для 3 категорий прогресса STAAR/роста STAAR. «Неудовлетворительный прогресс» теперь имеет ограниченный рост. Удовлетворенный прогресс теперь является ожидаемым ростом.
Превышение прогресса теперь называется ускоренным ростом.
ПРОГНОЗИРУЕМЫЕ ОЦЕНКИ на весну 2017 г. – Диапазоны преобразования необработанных баллов для оценок STAAR на весну 2017 г. (РЕД. 01/10/2017) (с использованием стандартов эффективности, указанных в ПРЕДЛАГАЕМОМ правиле комиссара, опубликованном 7 декабря 2016 г.) rawsIMATED
3 Thescores указанные в этой таблице, были рассчитаны путем применения % возраста элементов, необходимых учащимся для соответствия применимому стандарту успеваемости в бумажных версиях указанных тестов STAAR для администрирования весной 2016 года (на английском языке) к максимальным необработанным баллам для каждого теста весной 2017 года. РАСЧЕТНЫЕ необработанные диапазоны баллов являются ТОЛЬКО приблизительными прогнозами для весенних оценок 2017 года. Эта таблица предназначена ИСКЛЮЧИТЕЛЬНО для предоставления приблизительных значений или разумных оценок диапазонов необработанных точек отсечения для применимых стандартов оценки по шкале, указанных в 9.
0029 ПРЕДЛАГАЕМОЕ правило комиссара для оценок STAAR весной 2017 года.
Стандарты эффективности STAAR, начиная с 2016–2017 гг., как указано в ПРЕДЛАГАЕМОМ правиле уполномоченного, опубликованном 7 декабря 2016 г.
7 декабря 2016 г. Как указано в ПРЕДЛАГАЕМОМ правиле, Комиссар рекомендовал заменить действующий график поэтапного ввода окончательным набором стандартов и ярлыков для обозначения четырех уровней успеваемости учащихся, а именно: Не соответствует уровню оценки , Приближается к уровню, Соответствует уровню и Уровень магистра.
Archive – Performance Standards –>
Test Accessibility
Test Accessibility и Руководство по технологиям – 2021-22 учебный год (РЕД. 01/08/2022)
В этом кратком обзоре обобщается информация, касающаяся использования специальных возможностей и назначенных средств поддержки, а также Технологические рекомендации для государственных оценок, проводимых в 2021-2022 годах.
учебный год
Специальные возможности — 2021–22 учебный год (РЕД. 11.11.2021)
В этом кратком обзоре обобщается информация, касающаяся специальных возможностей для государственных оценок, проводимых в 2021–2022 учебном году. Документ размещен в версии Word, чтобы пользователи могли использовать ресурс, документируя имена студентов, которые регулярно получают пользу от использования этих процедур и материалов во время обучения.
Сводная информация о назначенной поддержке — 2021-22 учебный год (РЕД. 15.11.2021)
Для каждой назначенной поддержки в этом кратком обзоре указаны программы тестирования, для которых применима эта назначенная поддержка, а также комитеты (ARD, 504). , RTI или Student Assistance Team, LPAC), которые уполномочены принимать решения в отношении этой Назначенной поддержки
Назначенная поддержка, которая может быть утверждена на местном уровне — 2021-22 учебный год (15.
11.2021)
В этом кратком обзоре обобщаются требования, касающиеся использования одобренных на местном уровне назначенных вспомогательных средств при оценивании штата в 2021–22 учебном году /2021)
В этом кратком обзоре обобщаются требования, касающиеся использования назначенных вспомогательных средств, требующих одобрения TEA для оценок штата, проводимых в 2021-22 учебном году
Разрешенные дополнительные пособия – 2021-22 учебный год (15.11.2021)
2020-21 учебный год 2020-21 учебный год
Руководство по доступности тестов и технологиям – 9020-210 9020-210 учебного года (REV)0013 В этом кратком обзоре обобщается информация, касающаяся использования специальных возможностей и назначенных вспомогательных средств для оценивания штата, проводимого в 2020–21 учебном году Специальные возможности — 2020–21 учебный год (РЕД. В этом кратком обзоре обобщается информация, касающаяся специальных возможностей для оценок штата, проводимых в 2020-21 учебном году. Документ размещен в версии Word, чтобы пользователи могли использовать ресурс, документируя имена студентов, которые регулярно получают пользу от использования этих процедур и материалов во время обучения. Сводка назначенной поддержки — 2020–21 учебный год (РЕД. 29.10.2020) комитеты (ARD, 504, RTI или группа помощи студентам, LPAC), уполномоченные принимать решения в отношении этой Назначенной поддержки Назначенные поддержки, которые могут быть утверждены на местном уровне — 2020–21 учебный год (РЕД. 26.10.2020) В этом кратком обзоре обобщаются требования, касающиеся использования утвержденных на местном уровне назначенных вспомогательных средств при проведении оценок штата в 2020–21 учебном году /26/2020) В этом кратком обзоре обобщаются требования, касающиеся использования назначенных вспомогательных средств, требующих одобрения TEA для оценок штата, проводимых в 2020–21 учебном году Разрешенные дополнительные пособия – 2020-21 учебный год (версия от 26. (на основе примеров, предоставленных TEA в презентации PowerPoint, размещенной по адресу: https://tea.texas.gov/student-assessment/testing/student-assessment-overview/accommodation-resources)
10.2020)
Test Accessibility and Technology Guidelines – 2019-20 учебный год
2019-20
Специальные возможности – 2019-20 учебный год
-20 учебный год. Документ размещен в версии Word, чтобы пользователи могли использовать ресурс, документируя имена студентов, которые регулярно получают пользу от использования этих процедур и материалов во время обучения.
Назначенные вспомогательные средства, которые могут быть утверждены на местном уровне — 2019-20 учебный год (РЕД.
12/12/2019)
в 2019 году-20 School Year
Назначенная поддержка, требующая одобрения TEA – 2019-20 учебный год (версия от 30.10.2019)
оценки, проведенные в 2019-20 учебном году
Допустимые дополнительные пособия – 2019-20 учебный год (РЕД. 30.10.2019)
оценок, проведенных в 2019 календарном году-20 (на основе примеров, представленных TEA в презентации PowerPoint, размещенной по адресу: https://tea.texas.gov/accommodations/)
2018-19 учебный год 2018-19 учебный годТестирование доступности — 2018-19
В этом кратком обзоре обобщается информация, касающаяся использования специальных возможностей и назначенной поддержки для государственных оценок, проводимых в 2018-19 календарном году
Специальные возможности – 2018-19 учебный год
В этом кратком обзоре обобщается информация, касающаяся специальных возможностей для экзаменов штата, проводимых в 2018-19 учебном году.
Документ размещен в версии Word, чтобы пользователи могли использовать ресурс, документируя имена студентов, которые регулярно получают пользу от использования этих процедур и материалов во время обучения.
Определенные виды поддержки, которые могут быть утверждены на местном уровне — 2018–2019 гг.Учебный год
В этом кратком обзоре обобщаются требования, касающиеся использования одобренных на местном уровне назначенных вспомогательных средств при проведении оценок штата в 2018–19 учебном году
В этом кратком обзоре обобщаются требования, касающиеся использования Назначенной поддержки, требующей одобрения TEA для оценок штата, проводимых в 2018–2019 гг.Учебный год
Разрешенные дополнительные пособия – 2018-19
В этом кратком обзоре приведены примеры допустимых и недопустимых дополнительных вспомогательных средств для государственных оценок, проводимых в 2018-19 календарном году (на основе примеров, предоставленных TEA).
в PowerPoint, размещенном по адресу: https://tea.texas.gov/accommodations/)
2018 календарный год 2018 календарный год
quicklook Краткий обзор стратегического плана специального образования Техасского агентства по образованию
В этом кратком обзоре обобщаются основные положения, включенные в Стратегический план специального образования TEA, опубликованный 23 апреля 2018 г.
краткий обзор обобщает информацию, касающуюся использования специальных возможностей и назначенной поддержки для государственных оценок, проводимых в 2018 календарном году
Назначенная поддержка, которая может быть утверждена на местном уровне — 2018 г. Назначенная поддержка, которая может быть утверждена на местном уровне — 2018 г.
2018
Назначенная поддержка, требующая одобрения TEA – 2018
В этом кратком обзоре кратко изложены требования, касающиеся использования назначенной поддержки, требующей утверждения TEA, для государственных оценок, проводимых в 2018 календарном году
Допустимые дополнительные пособия – 2018
В этом кратком обзоре приведены примеры допустимых и недопустимых дополнительных вспомогательных средств для государственных оценок, проводимых в 2018 календарном году (на основе примеров, которые будут предоставлены TEA в своем PowerPoint, размещенном по адресу: https://tea.texas.gov/accommodations/)
Специальные возможности — 2018
В этом кратком обзоре обобщается информация, касающаяся специальных возможностей для государственных оценок, проводимых в 2018 календарном году.
Документ опубликован в Word версия, позволяющая пользователям использовать ресурс, документируя имена студентов, которые регулярно получают пользу от использования этих процедур и материалов во время обучения.
Архив – Тестовая доступность –>
Инструкции
Учебные стратегии плейлисты предоставляют описания учебных стратегий для привлечения учащихся, обеспечить практику без штрафа, поощрять взаимодействие между студентами и слышать и слышать мышление студентов
Новый Стэр. Этот ресурс был создан, чтобы помочь преподавателям увидеть связи между учебными инструментами lead4ward и STAAR 2.0. Обновленная система оценивания состояния согласуется с высококачественным обучением в классе, уделяя особое внимание вовлеченности, критическому мышлению и множеству способов оценки обучения
The lead4ward Virtual Instructional Strategy Playlist Adaptations resource is intended to support educators in delivering VIRTUAL instruction that promotes maximum student engagement
This resource provides prioritized standards for each content area and the HB 4545 quicklook
Стимулы/визуальные
Этот ресурс содержит список наиболее важных стимулов по областям содержания.

