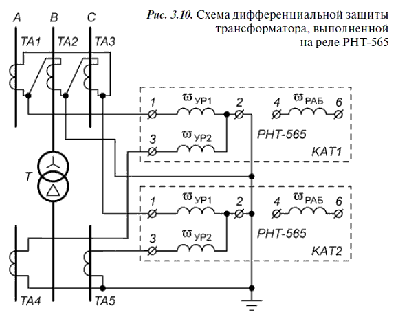
Устройство и схема трансформатора | HomeElectronics
Всем доброго времени суток! В прошлой статье я рассказывал об основных типах трансформаторов и их классификации. Не смотря на большое разнообразие их типов, трансформаторы имеют ряд параметров, которые характеризуют все типы, например, номинальная мощность, КПД, коэффициент трансформации и т.д. О значении данных параметров и их расчёте я расскажу в данной статье.
Для сборки радиоэлектронного устройства можно преобрески DIY KIT набор по ссылке.
Устройство трансформатора
Трансформатором называется статическое (то есть не имеющее движущихся частей) электромагнитное устройство, предназначенное для преобразования переменного тока одного напряжения в переменной ток другого напряжения при неизменной частоте. Простейший трансформатор имеет две обмотки, электрически изолированные друг от друга, за исключением автотрансформатора, и объединённые общим магнитным потоком. Для усиления магнитной связи обмоток и уменьшения паразитных параметров большинство трансформаторов выполняют на замкнутом магнитопроводе из ферромагнитных материалов (электротехнические стали и сплавы, ферриты, магнитодиэлектрики).
Рассмотрим устройство трансформатора на броневом Ш-образном сердечнике.
Устройство трансформатора: 1 – магнитопровод, 2 – каркас обмоток трансформатора (изоляция магнитопровода), 3 и 6 – обмотки трансформатора, 4 – межслоевая изоляция обмоток, 5 – межобмоточная изоляция трансформатора.
На рисунке выше изображён трансформатор, состоящий из двух катушек 3 и 6, называемых обмотками. Обмотки наматываются на каркас или гильзу 2, выполняющую роль изоляции магнитопровода трансформатора. Кроме изоляции магнитопровода необходимо выполнять изоляцию между обмотками 5 для предотвращения электрического контакта между ними, так как разность потенциалов может достигать десятки тысяч вольт.
Для предотвращения замыкания обмоточного провода внутри обмотки выполняют межслоевую изоляцию, а также для намотки катушек используют только изолированный провод.
Принцип действия трансформатора
От устройства трансформатора перейдём к принципу его работы. Для этого рассмотрим трансформатор изображённый на рисунке ниже.
Рабочий процесс трансформатора.
Данный трансформатор состоит из двух катушек (обмоток) I и II, находящихся на стержневом магнитопроводе. К катушке I подводится переменное напряжение u1; это катушка называется первичной обмоткой. На выводах катушки II, называемой вторичной обмоткой, формируется напряжение u2, которое передается приёмникам электрической энергии.
Работа трансформатора заключается в следующем. При протекании переменного тока i1 в первичной обмотке I создаётся магнитное поле, магнитный поток, которого пронизывает не только создавшую его обмотку (магнитный поток Ф1), но и частично вторичную обмотку (магнитный поток Ф0). То есть обмотки трансформатора являются магнитно связанными, при этом степень связи зависит от взаимного расположения обмоток: чем дальше обмотки друг от друга, тем меньше магнитная связь между ними и меньше магнитный поток Ф0.
Так как через первичную обмотку протекает переменный ток, то и создаваемый им магнитный поток непрерывно изменяет свою величину и свое направление. Согласно закону электромагнитной индукции, при изменении пронизывающего катушку магнитного потока, в катушке индуцируется переменная электродвижущая сила. Таким образом, в первичной обмотке индуцируется электродвижущая сила самоиндукции, а во вторичной обмотке – электродвижущая сила взаимноиндукции.
Если присоединить концы вторичной обмотки к приемнику электрической энергии (нагрузке), то через неё потечёт ток i2. В тоже время в первичную обмотку будет поступать ток i1 от источника энергии (генератора). Таким образом энергия от первичной обмотки во вторичную будет передаваться при помощи переменного магнитного потока Ф0.
На рисунке видно, что часть магнитного потока первичной Ф1 и вторичной Ф2 обмотки не замыкается через магнитопровод.
Они не участвуют в передаче энергии, а образуют так называемое магнитное поле рассеяния.
Одной из задач проектирования трансформаторов является сведение магнитного потока рассеяния к минимуму.
Что такое коэффициент трансформации?
Одним из основных параметров трансформатора является его коэффициент трансформации. Рассмотрим в чём его смысл. Для этого примем допущение, что магнитное поле рассеяния сведено к минимуму и практически равно нулю. Тогда первичная и вторичная обмотки пронизываются одним и тем же магнитным потоком ФВ. И в соответствии с законом электромагнитной индукции электродвижущая сила на выводах обмоток трансформатора определяется следующими выражениями
где E1 и Е2 – ЭДС на выводах первичной и вторичной обмотки соответственно,
ω1 и ω2 – число витков первичной и вторичной обмотки соответственно,
dФВ/dt – скорость изменения магнитного потока.
Тогда приравняв последнюю часть обоих выражение получим соотношение определяющее значение коэффициента трансформации
где n – коэффициент трансформации.
Таким образом, коэффициентом трансформации n называется отношение числа витков первичной ω1 к числу витков вторичной ω2 обмотки.
В зависимости от величины коэффициента трансформации, трансформатор может быть понижающим, когда n > 1, и повышающим, когда n < 1. В повышающем трансформаторе ЭДС вторичной обмотки больше, чем в первичной E1 < Е2, а в понижающем – E1 > Е2.
Приведённые параметры трансформатора
Для анализа работы трансформатора как электрического устройства используется так называемая эквивалентная схема или схема замещения. Данная схема содержит в себе все основные параметры трансформатора, используемые в расчёте и теории.
Эквивалентную схему строят для так называемого приведённого трансформатора, когда число витков вторичной и первичной обмоток считают одинаковыми. Приведение числа витков обмотки сопровождается приведением и всех остальных параметров трансформатора: напряжения, токов и сопротивлений. Приведённые параметры вторичной обмотки вычисляются по следующим выражениям
где n – коэффициент трансформации,
U’2, I’2, Z’2 – приведённые параметры вторичной обмотки: напряжение, ток, сопротивление,
U2, I2, Z2 – реальные параметры вторичной обмотки: напряжение, ток, сопротивление.
Данные выражение соответствуют параметрам вторичной обмотки приведённые к первичной. В случае необходимости можно привести параметры первичной обмотки ко вторичной. В этом случае коэффициент трансформации будет равен отношению витков вторичной обмотки ω2 к первичной обмотке ω1.
Эквивалентная схема трансформатора
Для расчёта электрических параметров трансформатора применяют различные эквивалентные схемы. Данные схемы должны соответствовать следующим условиям:
- схема должна учитывать наиболее существенные электромагнитные процессы и обеспечивать достаточную точность расчётных характеристик различных режимов трансформаторов;
- схема должна описываться уравнениями невысокого порядка, чтобы в явном виде определялась связь между электрическими характеристиками и конструктивными параметрами трансформатора.
Ввиду противоречивости данных условий возможно опустить из расчётов ряд конструктивных параметров, которые незначительно влияют на электрические характеристики трансформатора. Кроме того при практической реализации трансформатора его конструктивные размеры всегда отличаются в той или иной степени от расчётных значений.
Поэтому для анализа и расчёта трансформатора используют эквивалентную схему трансформатора изображённую ниже
Эквивалентная схема замещения двухобмоточного трансформатора.
В данной схеме используют следующие параметры:
LC – индуктивность намагничивания трансформатора, усчитывающая запасание энергии в основном потоке взаимной индукции магнитопроводе при приложении напряжения к первичной обмотке,
RC – эквивалентное сопротивление активных потерь в магнитопроводе на перемагничивание и вихревые токи,
LS1и L’S2 – индуктивность рассеивания первичной обмотки и приведённая индуктивность вторичной обмотки, учитывающие запасание энергии в потоках рассеяния,
R1 и R’2 – активное сопротивление первичной обмотки и приведённое сопротивление вторичной обмотки, учитывающие потери энергии при протекании по ним тока нагрузки,
С01 и С’02 – собственная емкость первичной обмотки и приведённая емкость вторичной обмотки,
С12 – межобмоточная емкость трансформатора.
С учётом данной эквивалентной схемы запишем уравнения работы трансформатора
Большинство параметров эквивалентной схемы трансформатора рассчитываются по таким же выражениям, что и параметры эквивалентной схемы дросселя, рассмотренной в одной из предыдущих статей.
Однако для трансформатора вводится новый параметр – межобмоточная ёмкость С12.
Как определить паразитные параметры трансформатора?
К паразитными параметрами трансформатора, определяющие качество его работы относятся индуктивность рассеяния и емкость обмоток. При правильном расчёте и конструктивном исполнении трансформатора при частотах до сотен кГц и напряжениях в десятки вольт их влияние незначительно. Поэтому есть смысл вести расчёт только суммарных значений паразитных параметров трансформатора в целом.
Так суммарная индуктивность рассеяния трансформатора, приведённая к первичной обмотке, определяется следующим выражением
где μ0 – магнитная постоянная, μ0 = 4π * 10-7 Гн/м,
ω1 – число витков первичной обмотки,
lcp – средняя длина витка обмотки,
b1 и b2 – толщина первичной и вторичной обмоток соответственно
hок – высота окна магнитопровода,
сок – ширина окна магнитопровода,
δ12 – межобмоточное расстояние.
Так как данная величина по сравнению с толщиной обмоток незначительна, то её можно не учитывать в расчётах и упростить формулу.
Суммарная емкость обмоток трансформатора, приведённая к первичной обмотке можно вычислить по следующей формуле
где ω1 и ω2 – число витков первичной и вторичной обмотки соответственно,
Vm – объем магнитопровода в см3.
Данные выражение позволяют рассчитать паразитные параметры приблизительно, так как они зависят от различных конструктивных характеристик. Так индуктивность рассеяния зависит от толщины изоляции обмоток и обмоточного провода, а емкость – от расположения обмоточного провода на каркасе сердечника.
Теория это хорошо, но необходимо отрабатывать это всё практически ПОПРОБЫВАТЬ МОЖНО ЗДЕСЬ
Электрическая схема подстанции | Кварценаполненные взрывобезопасные шахтные трансформаторы и подстанции
- Подробности
- Категория: Подстанции
- безопасность
- трансформатор
- защищенное оборудование
- потребитель
- подстанции
- горная
Содержание материала
- Кварценаполненные взрывобезопасные шахтные трансформаторы и подстанции
- Режимы работы и требования
- Основные направления развития
- Сухие трансформаторы с кварцевым заполнением
- Кварцевый песок как наполнитель
- Разгрузочная способность кварцевого песка, толщина взрывозащитного слоя
- Расстояния утечки в кварцевом заполнении, особенности конструктивного исполнения кожуха
- Технология приготовления кварцевого песка
- Конструирование, изготовление и испытание
- Кожух трансформатора
- Ходовая часть трансформатора, вводы
- Изоляторы и контактные зажимы
- Электрическая схема подстанции
- Распределительное устройство низкого напряжения
- Распределительное устройство высокого напряжения
- Выбор параметров взрывозащиты, изоляционных промежутков
- Кварценаполиенный трансформатор
- Напряжение короткого замыкания трансформаторов
- Энергетические характеристики питаемых электродвигателей
- Нагрузочная способность шахтных трансформаторов
- Обоснование применения трансформаторов с малыми значениями Uк
- Эксплуатация
- Установка и монтаж
- Включение в работу и эксплуатация
- Экономическая эффективность
- Направления развития и совершенствования конструкций
Страница 13 из 26
Электрическая схема подстанции с кварцевым заполнением представлена на рис.
На рис. 5-29 сплошными жирными линиями показана силовая схема трансформатора. Напряжение 6 кВ подается разъединителем Рш на трансформатор. Со вторичной обмотки напряжение 380 или 660 в подается на линейный автомат А, две фазы которого имеют максимальные токовые реле.
Рис. 5-29. Электрическая схема подстанции ТКШВПС.
рв — высоковольтный разъединитель; Рб — рукоятка блокировки; А — автотрансформатор тока; ОСО-0,25— осветительный трансформатор; Кк — катушка защиты; КОМ — килоомметр; Тр — трансформатор тепловой защиты;
С линейного автомата напряжение поступает на проходные изоляторы, установленные в выводной коробке.
Выводная коробка предусматривает присоединение двух трехжильных кабелей необходимого сечения.
Цепи управления, защиты и сигнализации, а также блокировки позволяют производить необходимые манипуляции в полной безопасности для обслуживающего персонала.
выключатель; ОК — катушка независимого расцепителя; ТТ — трансверки максимальной защиты автомата А- Кп м — кнопка проверки Р — реле; Рт — тепловое реле; ТС — терморезистор; Кп — кнопка проверки, ПУ — пульт управления; МР — м-реле.
Разъединитель подстанции Рв позволяет отключить ток холостого хода или ток нагрузки трансформатора (см. ниже), но включение и отключение его можно производить только тогда, когда блокировочная рукоятка Рб находится в нейтральном положении. В этом положении выступы кулачка блокировочного вала 2 (рис. 5-30) выходят из зацепления с диском 1 вала разъединителя, блок-контакты кнопки управления БК-1 замкнуты, а блок-контакты Б К-2— разомкнуты, так как кулачок блокировочного вала не выходит из зацепления с кнопкой управления.
Рис. 5-30. Положение блокировочного кулачка разъединителя. а — отключено; б — нейтральное положение; в —включено;
1 — диск на валу разъединителя; 2 — кулачок блокировочного вала; 3 — кнопка управления.
Контакты БК-2 включены в цепь минимальной катушки привода ячейки высокого напряжения УРВ-6 или РВД-6, от которой осуществляется питание подстанции.
Размыкаясь контакты БК-2 отключают масляный выключатель ячейки УРВ-6 или РВД-6 и не позволяют включить последний. Контакты БК-1 включены в цепь отключающей катушки ОК линейного автомата А. Включение линейного автомата А возможно только после того, как контакты БК-1 разомкнутся, разорвав цепь катушки ОК, а кулачок 2 блокировочного вала выйдет из зацепления с диском 1 вала разъединителя. При нахождении рукоятки Рб в положении «включено» или «отключено» манипулирование разъединителем Рв невозможно. Включением линейного автомата подается питание через контактные зажимы Л1, Л2, Л3 на устройство автоматического контроля изоляции типа БЗП-1А, состоящее из реле утечки типа УАКИ и тепловой защиты, работа которого рассмотрена ниже. Перед линейным автоматом А подключены: шинный трансформатор тока ТТ, к зажимам которого присоединен амперметр А; осветительный трансформатор типа 0с0-0,25, питание к которому подается от двух фаз а и б силового трансформатора через предохранитель типа Пр-2. К фазам а и б присоединен через добавочное сопротивление Rд вольтметр V.
Согласно «Правилам безопасности в угольных и сланцевых шахтах» обязательным является применение реле утечки — устройства для автоматического контроля сопротивления изоляции и отключения трехфазной цепи переменного тока с изолированной нейтралью при снижении общего сопротивления изоляции до опасной величины (на шахтах СССР применяются трансформаторы только с изолированной нейтралью). В рассматриваемой подстанции применяется реле утечки типа УАКИ-380/660, которое предотвращает: 1) поражение электрическим током человека, прикоснувшегося к нормально находящемуся под напряжением проводнику или случайно оказавшемуся под напряжением корпусу в случае, если защитное заземление неисправно; 2) воспламенение электрооборудования токами утечки на землю; 3) преждевременное воспламенение электродетонаторов токами утечки трехфазной сети; 4) повреждение работающего электрооборудования с отсыревшей изоляцией; 5) опасный нагрев и сквозной прожог взрывобезопасных оболочек под действием устойчивой электрической дуги, возникающей между проводником и оболочкой.

Принцип работы реле утечки типа УАКИ можно уяснить из схемы рис. 5-29. Исполнительным элементом, реагирующим на величину тока утечки, является двухобмоточное реле Р, обмотки которого соединены так, чтобы их магнитные потоки были направлены встречно. При отсутствии повреждения изоляции сети и токоприемников, когда ток утечки составляет незначительную величину, обмотки 1 и 2 реле Р обтекаются вспомогательным током и создают встречные магнитные потоки. Результирующий магнитный поток равен или близок к нулю. По мере снижения сопротивления изоляции ток утечки увеличивается; увеличивается и величина оперативного тока, проходящего через обмотку реле Р. Значение вспомогательного тока через диод Д-7 будет уменьшаться. При снижении сопротивления изоляции сети и токоприемников до недопустимой величины оперативный ток увеличивается настолько, что станет больше вспомогательного тока, в результате чего диод Д-7 закроется и оперативный ток будет проходить только по обмотке II. Если к проводу прикоснется человек или появится опасная утечка на землю, разность магнитных потоков станет достаточной для срабатывания реле.
Реле замкнет свой замыкающий контакт Р в цепи отключающей катушки ОК линейного автомата и линейный автомат А отключит сеть с поврежденной изоляцией.Регулирование защитных характеристик осуществляется сопротивлениями R5 и R14, которые могут быть зашунтированы перемычками. При снятых перемычках реле применяют для защиты сетей с емкостью относительно земли 0,3—1,5 мкф на фазу, а при установленных—с емкостью не более 0,5 мкф на фазу.
Для компенсации емкостных токов утечки в реле УАКИ используется компенсирующий дроссель Др. Для подсоединения дросселя к сети используются конденсаторы С2, С3 и С4, соединенные в звезду и подключенные к линейным зажимам устройства. Применение компенсатора емкости позволяет значительно уменьшить длительные и особенно кратковременные токи через прикоснувшегося к сети человека.
Для того чтобы обеспечить наибольшую безопасность и наибольшие удобства эксплуатации, необходимо, чтобы количество витков дросселя было подобрано в соответствии с суммарной длиной кабеля на участке.
Дроссель имеет 5200 витков с отпайкой от 4 000-го витка. В выпускаемом заводом устройстве соединение дросселя соответствует условию, когда суммарная длина кабеля меньше 2 500 м (включены 5 200 витков). Если суммарная длины кабеля больше 2 500 м то, дроссель должен быть включен на 4 000 витков.
При переключении обмотки НН трансформаторной подстанции с Д на Y устройство БЗП-1А необходимо также переключить с 380 на 660 в, дроссель-компенсатор Др должен быть включен на полное число витков 5200 и в дальнейшем при работе в сети 660 в переключение дросселя на 4 000 витков производить не рекомендуется.
Проверка исправности реле утечки осуществляется кнопкой Кв. При нажатии кнопки Кн фаза JI3 через сопротивление R5 и R4 соединяется с землей. При срабатывании реле от тока утечки проверочные сопротивления 5 и выполняют роль добавочной однофазной утечки, подключающейся в момент срабатывания реле к обмотке реле II через его замыкающие контакты Р”, что увеличивает надежность срабатывания реле.
Реле утечки действует только при наличии заземления корпуса реле. Для повышения надежности действия защиты предусматривается, кроме заземления з корпуса реле утечки, также соединение его с добавочным заземлением Дз. При нажатии кнопки Кн в случае обрыва заземления реле утечки не срабатывает. Сопротивления изоляции сети и приемников следует систематически контролировать.
Защита подстанции от длительных недопустимых перегрузок и, следовательно, от чрезмерного перегрева активной части трансформатора осуществляется тепловой защитой, в которой контролирующим элементом является терморезистор ТС типа КМТ-1 с номинальным сопротивлением 20 ком. Терморезистор для исключения механического повреждения его три уплотнении кварцевого песка на вибростеде помещается в латунный кожух, заливаемый эпоксидной смолой. Термодатчик закреплен на одной из катушек обмотки низкого напряжения силового трансформатора самой нагретой фазы.
Питание схемы тепловой защиты осуществляется от трансформатора Тр.
Обмотка трансформатора является источником питания триода ПП, в коллекторную цепь которого включено Рт. Выпрямление переменного тока осуществляется с помощью диода Д8. Для уменьшения пульсаций выпрямленного напряжения установлен конденсатор С6. Управление триодом ПП осуществляется сигналом, снимаемым с диагонали моста, плечи которого образованы сопротивлениями R16, R17, R18, R19, а также терморезистором ТР. Питание моста осуществляегся от обмотки III трансформатора Тр через выпрямитель Дд. Для сглаживания пульсаций выпрямленного напряжения служит конденсатор С7. Сопротивления плеч выбраны таким образом, чтобы при нормальных условиях работы на базу триода ПП подавался плюсовый потенциал. В этом случае через реле Рт ток не проходит, если не считать начальный ток триода. При повышении температуры терморезистора сопротивление его уменьшается, что приводит к появлению минусового потенциала на базе триода, и последний открывается. При температуре терморезистора 105° С его сопротивление резко уменьшается до величины порядка 1 300 Ом.
В этом случае минусовый сигнал на базе триода возрастает настолько, что ток коллектора достигает величины, достаточной для срабатывания реле Рт.
С помощью переменного сопротивления 19 можно регулировать установку защиты. Включаясь, реле Рт замыкает свой контакт Р”‘т. Замыкание контакта Р'”т, включенного в цепь отключающей катушки ОК линейного автомата, приводит к отключению последнего. При замыкании второго контакта Р”т получает питание сигнальная лампа Лн. Последующее включение автоматического выключателя может быть осуществлено только после снижения температуры обмотки трансформатора подстанции до температуры, предусмотренной уставкой. При отключении автомата передвижной подстанции загорание лампы Лн показывает, что отключение произошло по причине недопустимого нагрева обмоток трансформатора подстанции.
Так как разница между температурой срабатывания и температурой возврата тепловой защиты составляет примерно 3° С, то повторное включение автоматического выключателя может быть произведено в этом случае через несколько минут после отключения.
Погасание сигнальной лампы является разрешающим сигналом повторного включения автоматического выключателя.
Проверка исправности тепловой защиты производится на поверхности шахты. Для этого вместо терморезистора к зажимам подключается сопротивление величиной 1 300 Ом. При подаче в этом случае напряжения 127 в на зажимы первичной обмотки трансформатора Тр и исправной тепловой защиты реле Рт включается. Один из контактов реле тепловой защиты Рт находится в цепи минимальной катушки привода ячейки УРВ или РВД. В схеме и конструкции передвижной подстанции предусмотрено подключение: 1) пульта управления с помощью которого дистанционно можно производить включение и отключение ячейки РВД, подающей питание на подстанцию. Пульт управления подключается к кабельному вводу с зажимами К7, К8, К9; 2) метан-реле, осуществляющего контроль за состоянием шахтной атмосферы.
При достижении в шахте опасной концентрации метана метан-реле путем воздействия на цепь минимальной катушки ячейки РВД или на цепь отключающей катушки автомата производит отключение подстанции.
Питание метан-реле осуществляется через кабельный ввод с зажимами К14, К15. Подключение метан-реле к цепи ОК автомата осуществляется через кабельный ввод с зажимами K16, К17, а к цепи минимальной катушки ячейки РВД — через кабельный ввод с зажимами К5, К6.
- Назад
- Вперёд
- Назад
- Вперёд
- Вы здесь:
- Главная
- Архив
- Подстанции
- Контроль изоляции оборудования высокого напряжения
Еще по теме:
- Технические данные трансформаторов для шахтных и буровых установок
- Технические характеристики трансформаторов шахт и рудников
- В помощь сельскому электромонтеру
- Что делать при пожаре на подстанции?
- Пожаробезопасность силовых трансформаторов
Полное руководство по схемам силовых трансформаторов
Когда дело доходит до трансформаторов, довольно часто приходится слышать о силовых трансформаторах, поэтому в этой статье основное внимание будет уделено схеме силового трансформатора, а также различным типам трансформаторов, включая ступенчатые трансформаторы.
вверх трансформаторы.
Кроме того, важно обсудить и части трансформатора.
В этой статье DAELIM, один из лучших производителей силовых трансформаторов в мире, предоставит вам всю необходимую информацию, необходимую для того, чтобы вы поняли, что такое схемы силовых трансформаторов.
Но во-первых, очень важно, чтобы вы сначала изучили основы трансформатора, прежде чем мы пройдемся по схемам силового трансформатора, чтобы вы не запутались, когда мы углубимся в статью.
Вот некоторые другие статьи, которые могут вам понравиться:
IEC 60076 -24:2020: Спецификация силовых трансформаторов с регулированием напряжения
-IEC 60076-24: Спецификация силовых распределительных трансформаторов (VRDT) . Daelim производит силовой трансформатор с 19 года.96.
15+FAQ О ТРЕХФАЗНОМ ТРАНСФОРМАТОРЕ НА ПЛОЩАДКЕ
– ТРЕХФАЗНЫЙ ТРАНСФОРМАТОР НА ПЛОЩАДКЕ представляет собой высокоинтегрированный трансформатор.
Он широко используется в системах электроснабжения. Узнайте больше о 3-ФАЗНЫХ ТРАНСФОРМАТОРАХ (в том числе о том, как их купить) в этом новом руководстве.
2021 Полное руководство по трансформатору электростанции
– Изучите основы трансформатора электростанции, в том числе, что это такое, как он работает, типичные характеристики, области применения и пользовательские параметры.
14+FAQ О СИЛОВОМ ТРАНСФОРМАТОРЕ НА ПОДСТАНЦИИ
– Силовые трансформаторы на подстанциях играют жизненно важную роль в распределении электроэнергии потребителям, особенно трансформаторным подстанциям других типов. Эта статья предоставит вам полную информацию по этой теме.
Повышающая подстанция и ее значение в распределении электроэнергии
– Daelim предоставляет углубленный анализ повышающей подстанции. Читайте дальше и поймите, о чем идет речь и ее значение в распределении энергии!
Что такое Трансформеры вообще?
Итак, прежде чем мы рассмотрим, что такое силовые трансформаторы, вы должны сначала узнать, что такое трансформатор в целом, чтобы вы могли легко понять различные типы трансформаторов в этой статье.
Трансформатор — это электрооборудование, работающее по принципу индукции. Проще говоря, трансформаторы используются для передачи электрической энергии с определенного уровня напряжения на другой уровень напряжения.
Первый трансформатор существовал в начале 1880-х годов и, конечно, он не был таким функциональным по сравнению с современными трансформаторами. Однако очень впечатляло, что производителям той эпохи удалось создать действующий трансформатор.
Со временем трансформаторы постоянно модифицировались, начиная с размера (поскольку первые несколько трансформаторов были огромными). Первое коммерческое использование трансформатора было использовано несколько лет спустя.
Какие существуют типы трансформаторов?
В современном поколении было разработано множество типов трансформаторов с различными функциями, частями и принципами работы.
Тем не менее, вы сможете легко понять все эти вышеупомянутые вопросы, когда мы углубимся в статью.
Начнем с отличий однофазного трансформатора от трехфазного.
Однофазный трансформатор
Однофазный трансформатор относится к категории силовых трансформаторов, которые используются для однофазного переменного тока или переменного тока. Это означает, что этот тип трансформатора сильно зависит от цикл напряжения, работающий в единой временной фазе.
В основном отношение первичных обмоток ко вторичным обмоткам будет определять изменение тока.
трансформатор на опоре и однофазный трансформаторТрехфазный трансформатор
С другой стороны, трехфазная система питания используется из соображений рентабельности, поскольку по сравнению с однофазными трансформаторами ее эксплуатация стоит дороже и поддерживать. Но по габаритам однофазные трансформаторы легче транспортировать, так как они имеют меньший вес и меньший вес.
Трехфазная система питания используется из-за ее экономической эффективности по сравнению с однофазными трансформаторами.
Однако, учитывая размер и простоту транспортировки, подходят однофазные трансформаторы.
Кроме того, они подразделяются на типы сердечника и типы оболочки.
Тип сердечника
Тип сердечника — это тип трансформатора, обе обмотки которого размещены на боковых ветвях. Кроме того, трансформаторы с сердечником в основном имеют две магнитные цепи.
Кожуховой тип
С другой стороны, кожухообразные трансформаторы имеют только одну магнитную цепь и обмотку и размещаются на центральных плечах трансформатора.
Этот тип имеет один магнитопровод и обмотку, расположенную на центральных плечах трансформатора.
Трансформатор масляного типа
Трансформатор масляного типа — это, в основном, трансформатор, в котором масло используется в качестве охлаждающей среды. Кроме того, трансформаторное масло или минеральное масло, как известно, являются наиболее эффективной охлаждающей средой для трансформаторов.
Масляный трансформатор, монтируемый на плитеСухой трансформатор
В отличие от масляных трансформаторов, трансформаторы сухого типа, этот тип трансформатора использует нагнетаемый воздух или сжатый воздух в качестве охлаждающей среды.
Это означает, что трансформаторы сухого типа негорючи. Однако это не означает, что они не имеют своих преимуществ и недостатков.
Повышающий трансформатор
Возможно, вы слышали о повышающих и понижающих трансформаторах, которые в основном представляют собой два типа трансформаторов, способных повышать или повышать повышать» уровни напряжения от низкого к высокому.
Кроме того, повышающие трансформаторы очень помогают, когда речь идет о колебаниях напряжения, поскольку этот тип электрического устройства способен стабилизировать мощность и питание и распределять их на нормальном уровне.
Понижающий трансформатор
С другой стороны, понижающие трансформаторы являются полной противоположностью повышающих трансформаторов, и они в основном понижают уровни напряжения от уровней передачи до уровней распределения для потребительского использования (например, дома, здания и т. д.
)
Внутренний трансформатор
Как следует из названия, комнатные трансформаторы безопасны для эксплуатации внутри помещений. Например, трансформаторы сухого типа считаются внутренними трансформаторами, поскольку их практически можно размещать внутри зданий.
Кроме того, они используются в офисных и жилых целях.
Трансформатор для наружной установки
Трансформаторы для наружной установки, с другой стороны, являются трансформаторами, которые небезопасны для установки внутри помещений, главным образом потому, что они легко воспламеняются, так как внутри них находится минеральное или трансформаторное масло, которое может легко вызвать пожар и даже взрыв, если сработал.
Распределительный трансформатор
Распределительный трансформатор — это еще один тип трансформатора, широко используемый во всем мире.
Кроме того, эти трансформаторы обычно используются в бытовых и коммерческих целях, поскольку они имеют уровень эффективности с 50% полной нагрузкой, и они могут работать в течение 24 часов, а также с отличной регулировкой напряжения.
Измерительный трансформатор
Измерительный трансформатор представляет собой тип трансформатора, в состав которого входят трансформаторы тока и трансформаторы напряжения, которые обычно используются для снижения напряжения.
Кроме того, эти трансформаторы способны обеспечить электрическую изоляцию между силовыми цепями высокого напряжения, а также измерительными приборами.
Трансформатор, монтируемый на подушке
Трансформаторы, монтируемые на подушке, в основном представляют собой распределительные трансформаторы, запечатанные в металлическом корпусе, имеющем форму большого шкафчика, заземленного на земле, с подкладкой, расположенной под ним.
Этот трансформатор также считается общественным трансформатором, так как он обычно находится в общественных местах и даже перед домами.
Однофазный и трехфазный трансформатор Daelim для монтажа на подушкеТрансформатор для монтажа на столбе
Трансформаторы для монтажа на столбе также относятся к другому типу трансформаторов, которые считаются трансформаторами общего пользования, поскольку их безопасно размещать в общественных местах.
Однако этот тип трансформатора монтируется на опоре, что означает, что это наземный трансформатор.
Трансформатор с двумя обмотками
Трансформатор с двумя обмотками используется в приложениях, зависящих от соотношения напряжений. Известно, что двухобмоточные трансформаторы используют при коэффициенте трансформации больше 2, а последний работает при коэффициенте напряжения меньше 2.
Трансформатор с автоматической обмоткой
Трансформатор с автоматической обмоткой — это электрический трансформатор, который имеет только одну обмотку. Префикс «авто» относится к одиночной катушке, которая действует независимо без участия какого-либо автоматического механизма.
Автотрансформаторы также имеют одинаковую обмотку, имеющую как первичную, так и вторичную стороны обмотки трансформатора.
Что такое силовые трансформаторы?
Теперь, когда вы знаете различные типы трансформаторов, пришло время перейти к силовым трансформаторам и их схемам силовых трансформаторов.
Основное назначение силовых трансформаторов – стабилизация колебаний напряжения питания, которые используются при продолжительных нагрузках большой мощности.
Однако силовые трансформаторы не ограничиваются только этой функцией, так как они тоже имеют несколько функций и возможностей.
Принцип работы трансформатора
Сам трансформатор работает по закону электромагнитной индукции Фарадея и принципу взаимной индукции. Основываясь на законе электромагнитной индукции Фарадея, это заставит магнитный поток изменить электродвижущую силу во вторичной катушке, которая связана с сердечником, имеющим первичную катушку.
Схема силового трансформатора
Схема силового трансформатора включает обмен напряжения на ток в цепи, не влияя при этом на общую электрическую мощность. Это означает, что потребуется электричество высокого напряжения с небольшим током, чтобы превратиться в электричество низкого напряжения с большим током, или наоборот.
Из каких частей состоит трансформатор?
Трансформаторы состоят из нескольких частей, и, в зависимости от типа трансформатора, он может иметь несколько уникальных функций.
Ниже приведены общие или основные части трансформатора.
Сердечник трансформатора
Сердечник трансформатора обеспечивает магнитный путь к потоку канала. Это необходимо
для снижения потерь холостого хода трансформатора. Кроме того, сердечник является источником тепла в трансформаторе, который увеличивается в размерах.
По этой причине в активной зоне необходимы охлаждающие каналы для регулирования температуры. Таким образом, сердечник трансформатора создает путь для магнитного потока.
Первичная обмотка
Как упоминалось ранее, трансформаторы имеют две обмотки, и первая обмотка называется первичной обмоткой.
Первичная обмотка — это катушка, которая получает энергию от источника, а вторичная обмотка — это катушка, которая отвечает за подачу энергии на трансформаторы или изменение напряжения на нагрузку.
Это означает, что он будет получать и вводить от переменного источника.
Вторичная обмотка
Роль вторичной обмотки заключается в получении энергии от первичной обмотки. После этого он будет нести ответственность за передачу его в нагрузку.
Напряжения будут создаваться на каждой вторичной обмотке после того, как она будет определена витками показанного соотношения.
Преимущества силового трансформатора
На этих выборах вы узнаете о преимуществах наличия силового трансформатора, который станет важным фактором, определяющим ваше решение о покупке.
Ниже приведены основные преимущества силовых трансформаторов:
Имеет возможность повышения и понижения напряжения
Что касается способности силовых трансформаторов повышать или понижать напряжение, известно, что это электрическое устройство эффективно для этой цели.
Имеет возможность увеличивать и уменьшать напряжение переменного тока, ток или независимость.
Высокоэффективный
Еще одним преимуществом силовых трансформаторов является их высокий КПД в высокочастотном диапазоне. Это означает, что вам не придется беспокоиться о какой-либо неисправности или неправильной работе, поскольку во время работы он может работать сам по себе.
Предотвращает утечку флюса
Утечка флюса является обычным явлением для других типов трансформаторов, но схема силового трансформатора предотвращает это, что, безусловно, является хорошей функцией.
Превосходная механическая прочность
Что касается механической прочности силовых трансформаторов, вам не придется беспокоиться о неисправностях или неправильной работе, поскольку силовые трансформаторы в основном рассчитаны на длительную работу со стабильной производительностью.
Тем не менее, вам следует регулярно проводить техническое обслуживание силового трансформатора, чтобы поддерживать его в хорошем состоянии и продлить срок его службы.
Известно, что некоторые трансформаторы служат более 70 лет при правильном уходе.
Недостатки силового трансформатора
Что касается недостатков силового трансформатора, то перед принятием решения о покупке следует рассмотреть некоторые из них.
Потери в текущем потоке
Из-за материала железного сердечника силового трансформатора существует небольшая вероятность потери тока.
Высокотемпературный
Во время работы можно ожидать, что трансформатор будет выделять много тепла, требующего охлаждения. Это создаст перерыв в потоке тока.
Трансформаторы действительно могут издавать шум после начала работы.
Например, известно, что трансформаторы сухого типа издают шум из-за нагнетаемого или сжатого воздуха в трансформаторе, из-за которого части трансформатора ударяются друг о друга, издавая лязг металла.
Тем не менее, это не должно иметь большого значения, если ваш силовой трансформатор расположен в удаленном месте или в месте, где поблизости нет людей, зданий или домов.
Заключительные мысли
Без сомнения, силовые трансформаторы являются универсальными электрическими устройствами, которые могут использоваться в крупных проектах коммерческого, промышленного или делового назначения. Тем не менее, обязательно учтите некоторые элементы, прежде чем их приобретать (например, местоположение, разрешения, соответствие стандартам и т. д.)
Если у вас есть какие-либо вопросы или разъяснения относительно схемы силового трансформатора, пожалуйста, не стесняйтесь обращаться к команде профессионалов DAELIM для немедленной помощи.
Wingfoot 813 Transformer T1 Описание и принципиальная схема первичной цепи
Wingfoot 813 Transformer T1 Описание и принципиальная схема первичной цепи Диаграмма Описание первичной цепи трансформатора T1 и принципиальная схема
| Основной Схема блока питания Страница | |
| Плита и Поставка пластин/экранов | Источник смещения |
| Первичный трансформатор T1 Проводка | Задержка пуска Цепь |
| Разъем питания Электропроводка | |
| Комментарий к обозначению фаз |
| Первичная проводка к T1 |
| Режим РАБОТЫ |
| Режим НАСТРОЙКИ |
| HI/форсированный режим |
| НИЗКИЙ/Режим понижения |
Комментарий к обозначению фаз:
Во многих случаях «полярность» или, точнее, «фазировка».
имеет значение при соединении первичной и вторичной обмотки трансформатора, просто
как это происходит при подключении батарей. Однако, поскольку трансформаторы работают на
AC, мы не можем говорить о “положительном” или “отрицательном”
подключения к конкретному первичному или вторичному. Вместо этого мы обозначаем
соединения на основе мгновенная полярность конкретного
связь. Те соединения, которые находятся в фазе друг с другом
( одновременно положительных или отрицательных) отмечены черной фазировкой
точка, как показано на диаграмме ниже:
Схема первичной фазы трансформатора T1
Обратите внимание, что черный, синий и оранжевый провода выше помечены
с черной фазовой точкой. Это означает, что если в определенный момент времени
черный провод положителен по отношению к коричневому, то в той же точке
со временем синий положителен по отношению к серому, а оранжевый
положительный по отношению к желтому.
| Первичная проводка к трансформатору
Т1: Трансформатор Т1 имеет две первичные обмотки 120В. Две первичные обмотки могут быть размещаются параллельно (OPERate) или последовательно (TUNE) переключателем режимов S2. При последовательном соединении выход T1 равен по сути разрезать пополам. Трансформатор T1 также имеет первичную повышающую/понижающую обмотку, которую можно подключить фазы (LOW) или не в фазе (HI) с две основные первичные обмотки с помощью переключателя HI/LOW S1. Это дает в общей сложности четыре возможных выходных напряжений от вторичной обмотки T1. Переключатель S1 (HV HI/LOW) определяет, подключена ли понижающая/повышающая обмотка к
фазы (понижение) или не в фазе (повышение). Когда переключатель S1 находится в положении HI, обмотка подключена противофазно,
эффективно уменьшая количество витков на первичной обмотке и повышая выходную мощность
Напряжение. Когда переключатель S1 находится в положении LOW, обмотка
подключен в фазе, эффективно увеличивая количество витков на первичной обмотке
и понижение выходного напряжения. Переключатель S2 (OPER/TUNE) размещает первичные обмотки трансформатора либо параллельно, либо ряд. При параллельном размещении (режим OPERate) полный выход получается от блока питания. При последовательном подключении (режим TUNE) выходная мощность источника питания значительно уменьшенный. Это значительно снижает рассеяние пластины 813, в то время как усилитель настраивается. |
| Режим работы — первичный ток
Поток: OPER/TUNE в OPER) Для нормальной работы переключатель S2 находится в положении OPERate. Это места первичные обмотки трансформатора 120 В включены параллельно. Если вы будете следовать стрелкам на рисунке справа, вы увидите, что для каждого
первичный ток трансформатора течет от соединения нейтрали переменного тока (СИНИЙ),
через первичную обмотку и обратно к горячему соединению переменного тока (КРАСНЫЙ) через
Переключатель HI/LOW и обмотка buck/boost. Таким образом, каждая первичная обмотка трансформатора
подключен к 120 вольтам, а первичные обмотки трансформатора соединены параллельно. |
| Режим TUNE — первичный поток тока: OPER/TUNE в TUNE) Для операции настройки переключатель S2 устанавливается в положение TUNE. Это места первичные обмотки трансформатора последовательно. Если вы будете следовать синим стрелкам на рисунке справа, вы увидите, что AC ток течет от соединения нейтрали переменного тока (СИНИЙ) через первую первичную обмотку, через S2 к следующему основному (ЗЕЛЕНОМУ), а затем обратно от второго основного к разъему AC Hot (КРАСНЫЙ) с помощью переключателя HI/LOW и переключателя buck/boost. обмотка. Таким образом, две первичные обмотки 120 В включены последовательно и в фазе. При последовательном соединении первичных элементов напряжение, подаваемое на каждую первичную обмотку, снижается.
пополам со 120 вольт до 60 вольт. Это снижает вторичное напряжение вдвое.
и сокращает мощность подачи пластин вдвое. Режим TUNE не сокращает общую мощность источника питания вдвое потому что подача экрана (с использованием T3) , а не зависит от положения С2. На самом деле, S2 имеет среднее положение, где подача пластины может быть отключена. полностью выключен. В этом случае общая мощность источника питания снижается до около 450 вольт. |
| Режим HI (Boost) — первичный ток
Поток: ( ВЫСОКИЙ/НИЗКИЙ в ВЫСОКИЙ) В нормальном режиме переключатель S1 установлен в положение HI (повышение), чтобы обмотка не совпадает по фазе с первичными обмотками 120 В, эффективно уменьшая количество витков на первичку и повышение выходного напряжения. Если вы будете следовать зеленым стрелкам на рисунке справа, вы увидите, что
ток течет от соединения Грея первичной обмотки 2 через переключатель HI/LOW.
к желтому проводу понижающей/повышающей обмотки. Первичная обмотка 2 и
обмотка buck/boost подключена таким образом из фазы. |
| Режим LOW — первичный поток тока: (HI/LOW в LOW) Если требуется более низкое напряжение пластины, S1 можно установить на НИЗКИЙ (понижающий), чтобы поместить понижающая/повышающая обмотка в фазе с первичными обмотками 120 В, эффективно увеличение количества витков на первичной обмотке и снижение выходного напряжения. Если вы будете следовать зеленым стрелкам на рисунке справа, вы увидите, что
ток течет от соединения Грея первичной обмотки 2 через переключатель HI/LOW.
к оранжевому проводу понижающей/повышающей обмотки. Первичная обмотка 2 и
Таким образом, понижающая/повышающая обмотки соединяются в фазе . |


Этот
дает полную мощность от источника питания.
(Независимо от того, установлен ли S2
для OPERate или TUNE не влияет на это соединение.) Обмотка Buck/Boost
таким образом, подключенный не в фазе в целом с Первичным 1 и Первичным 2, эффективно уменьшение количества витков на первичке, повышение на выходе
Напряжение.