Глава 17. Взаимодействие электрических зарядов. Закон Кулона, принцип суперпозиции
Взаимодействие электрических зарядов описывается законом Кулона, который утверждает, что сила взаимодействия двух покоящихся точечных зарядов в вакууме равна
(17.1) |
где и — модули зарядов, — расстояние между ними. Коэффициент пропорциональности в формуле (17.1) зависит от системы единиц. В международной системе единиц СИ этот коэффициент принято записывать в виде
(17.2) |
где величина называется электрической постоянной, размерность величины сводится к отношению размерности длины к размерности электрической емкости (Фарада). Электрические заряды бывают двух типов, которые условно принято называть положительным и отрицательным. Как показывает опыт, заряды притягиваются, если они разноименные и отталкиваются, если одноименные.![]()
В любом макроскопическом теле содержится огромное количество электрических зарядов, поскольку они входят в состав всех атомов: электроны заряжены отрицательно, протоны, входящие в состав атомных ядер — положительно. Однако большинство тел, с которыми мы имеем дело, не заряжены, поскольку количество электронов и протонов, входящих в состав атомов, одинаково, а их заряды по абсолютной величине в точности совпадают. Тем не менее, тела можно зарядить, если создать в них избыток или недостаток электронов по сравнению с протонами. Для этого нужно передать электроны, входящие в состав какого-нибудь тела, другому телу. Тогда у первого возникнет недостаток электронов и соответственно положительный заряд, у второго — отрицательный. Такого рода процессы происходят, в частности, при трении тел друг о друга.
Если заряды находятся в некоторой среде, которая занимает все пространство, то сила их взаимодействия ослабляется по сравнению с силой их взаимодействия в вакууме, причем это ослабление не зависит от величин зарядов и расстояния между ними, а зависит только от свойств среды.
Характеристика среды, которая показывает, во сколько раз ослабляется сила взаимодействия зарядов в этой среде по сравнению с силой их взаимодействия в вакууме, называется диэлектрической проницаемостью этой среды и, как правило, обозначается буквой . Формула Кулона в среде с диэлектрической проницаемостью принимает вид
(17.3) |
Если имеется не два, а большее количество точечных зарядов для нахождения сил, действующих в этой системе, используется закон, который называется принципомсуперпозиции1. Принцип суперпозиции утверждает, что для нахождения силы, действующей на один из зарядов (например, на заряд ) в системе из трех точечных зарядов , и надо сделать следующее. Сначала надо мысленно убрать заряд и по закону Кулона найти силу, действующую на заряд со стороны оставшегося заряда . Затем следует убрать заряд и найти силу, действующую на заряд со стороны заряда . Векторная сумма полученных сил и даст искомую силу.
Принцип суперпозиции дает рецепт поиска силы взаимодействия неточечных заряженных тел. Следует мысленно разбить каждое тело на части, которые можно считать точечными, по закону Кулона найти силу их взаимодействия с точечными частями, на которое разбивается второе тело, просуммировать полученные вектора. Ясно, что такая процедура математически очень сложна, хотя бы потому, что необходимо сложить бесконечное количество векторов. В математическом анализе разработаны методы такого суммирования, однако в школьный курс физики они не входят. Поэтому, если такая задача и встретится, то суммирование в ней должно легко выполняться на основе тех или иных соображений симметрии. Например, из описанной процедуры суммирования следует, что сила, действующая на точечный заряд, помещенный в центр равномерно заряженной сферы, равна нулю.
Кроме того, школьник должен знать (без вывода) формулы для силы, действующей на точечный заряд со стороны равномерно заряженной сферы и бесконечной плоскости.
Если имеется сфера радиуса , равномерно заряженная зарядом , и точечный заряд , расположенный на расстоянии от центра сферы, то величина силы взаимодействия равна
(17.4) |
если точечный заряд находится снаружи сферы, и
(17.5) |
если заряд находится внутри (причем не обязательно в центре). Из формул (17.4), (17.5) следует, что сфера снаружи создает такое же электрическое поле как весь ее заряд, помещенный в центре, а внутри — нулевое.
Если имеется очень большая плоскость с площадью , равномерно заряженная зарядом , и точечный заряд , то сила их взаимодействия равна
(17.6) |
где величина имеет смысл поверхностной плотности заряда плоскости. Как следует из формулы (17.
6) сила взаимодействия точечного заряда и плоскости не зависит от расстояния между ними. Обратим внимание читателя на то, что формула (17.6) является приближенной и «работает» тем точнее, чем дальше точечный заряд находится от ее краев. Поэтому при использовании формулы (17.6) часто говорят, что она справедлива в рамках пренебрежения «краевыми эффектами», т.е. когда плоскость считается бесконечной.
Рассмотрим теперь решение данных в первой части книги задач.
Согласно закону Кулона (17.1) величина силы взаимодействия двух зарядов из задачи 17.1.1 выражается формулой
Заряды отталкиваются (ответ 2).
Поскольку капелька воды из задачи 17.1.2 имеет заряд ( – заряд протона), то она имеет в избытке электронов по сравнению с протонами. Значит при потере трех электронов их избыток уменьшится, и заряд капельки станет равен (ответ 2).![]()
Согласно закону Кулона (17.1) величина силы взаимодействия двух зарядов при увеличении в раз расстояния между ними уменьшится в раз (
Если заряды двух точечных тел увеличить в раз при неизменном расстоянии между ними, то сила их взаимодействия, как это следует из закона Кулона (17.1), увеличится в раз (задача 17.1.4 — ответ 3).
При увеличении одного заряда в 2 раза, а второго в 4, числитель закона Кулона (17.1) увеличивается в 8 раз, а при увеличении расстояния между зарядами в 8 раз — знаменатель увеличивается в 64 раза. Поэтому сила взаимодействия зарядов из задачи 17.1.5 уменьшится в 8 раз (ответ 4).
При заполнении пространства диэлектрической средой с диэлектрической проницаемостью = 10, сила взаимодействия зарядов согласно закону Кулона в среде (17.3) уменьшится в 10 раз (задача 17.1.6 — ответ 2).
Сила кулоновского взаимодействия (17.
1) действует как на первый, так и на второй заряд, а поскольку их массы одинаковы, то ускорения зарядов, как это следует из второго закона Ньютона, в любой момент времени одинаковы (задача 17.1.7 — ответ 3).
Похожая задача, но массы шариков разные. Поэтому при одинаковой силе ускорение шарика с меньшей массой в 2 раза больше ускорения шарика с меньшей массой , причем этот результат не зависит от величин зарядов шариков (
Поскольку электрон заряжен отрицательно, он будет отталкиваться от шара (задача 17.1.9). Но поскольку начальная скорость электрона направлена к шару, он будет двигаться в этом направлении, но его скорость будет уменьшаться. В какой-то момент он на мгновение остановится, а потом будет двигаться от шара с увеличивающейся скоростью (ответ 4).
В системе двух заряженных шариков, связанных нитью (задача 17.1.10), действуют только внутренние силы. Поэтому система будет покоиться и для нахождения силы натяжения нити можно использовать условия равновесия шариков.![]()
Отсюда
где (ответ 1).
Система трех шариков в задаче 17.2.1 покоится, поэтому силы натяжения должны компенсировать силы кулоновского отталкивания крайних зарядов. Последние найдем по закону Кулона и принципу суперпозиции. Каждый крайний заряд отталкивается от центрального заряда и другого крайнего. Для суммы этих сил получаем
Этой величине и будет равна сила натяжения нитей (ответ 4). Отметим, что рассмотрение условия равновесия центрального заряда не помогло бы найти силу натяжения, а привело бы к заключению, что силы натяжения нитей одинаковы (впрочем, это заключение и так очевидно благодаря симметрии задачи).
Для нахождения силы, действующей на заряд — в задаче 17.2.2, используем принцип суперпозиции. На заряд — действуют силы притяжения к левому и правому зарядам (см. рисунок). Поскольку расстояния от заряда — до зарядов одинаковы, модули этих сил равны друг другу и они направлены под одинаковыми углами к прямой, соединяющей заряд — с серединой отрезка — . Поэтому сила, действующая на заряд — направлена вертикально вниз (вектор результирующей силы выделен жирным на рисунке; ответ 4).
Задача 17.2.3 похожа на предыдущую, но изменен знак одного из зарядов. Поэтому сила, действующая на заряд — со стороны правого заряда, не изменившись по величине, изменится по направлению (см. рисунок). Поэтому вектор результирующей силы будет направлен влево (вектор результирующей силы выделен жирным на рисунке; ответ 1). |
|
На каждый заряд в задаче 17. |
Из-за равенства значений сил-слагаемых параллелограмм сложения сил представляет собой ромб, и, следовательно, вектор результирующей силы направлен вдоль биссектрисы треугольника из зарядов (выделен жирным на рисунке). Поэтому угол, отмеченный на рисунке дугой равен 30°, а значение результирующей силы равно
(ответ 3).
Из формулы (17.6) заключаем, что правильный ответ в задаче 17.2.5 — 4. В задаче 17.2.6 нужно использовать формулу для силы взаимодействия точечного заряда и сферы (формулы (17.4), (17.5)). Имеем = 0 (ответ 3).
В задаче 17.
2.7 необходимо применить принцип суперпозиции к двум сферам. Принцип суперпозиции утверждает, что взаимодействие каждой пары зарядов не зависит от наличия других зарядов. Поэтому каждая сфера действует на точечный заряд независимо от другой сферы, и для нахождения результирующей силы нужно сложить силы со стороны первой и второй сфер. Поскольку точечный заряд расположен внутри внешней сферы, она не действует на него (см. формулу (17.5)), внутренняя действует с силой
где . Поэтому и результирующая сила равна этому выражению (ответ 2)
В задаче 17.2.8 также следует использовать принцип суперпозиции. Если заряд поместить в точку , то силы, действующие на него со стороны зарядов и , направлены влево. Поэтому по принципу суперпозиции имеем для равнодействующей силы
где — расстояния от зарядов до исследуемых точек.
Если поместить положительный заряд в точку , то силы будут направлены противоположно, и на основании принципа суперпозиции находим результирующую силу
В точке на заряд будут действовать силы, направленные направо, и потому
Из этих формул следует, что наибольшей сила будет в точке — ответ 1.
Пусть, для определенности, заряды шариков и в задаче 17.2.9 положительны. Так как шарики одинаковы, заряды после их соединения распределяться между ними равномерно и для сравнения сил, нужно сравнить друг с другом величины
(1) |
которые представляют собой произведения зарядов шариков до и после их соединения. После извлечения квадратного корня сравнение (1) сводится к сравнению среднего геометрического и среднего арифметического двух чисел.
А поскольку среднее арифметическое любых двух чисел больше их среднего геометрического, то сила взаимодействия шариков возрастет независимо от величин их зарядов (ответ 1).
Задача 17.2.10 очень похожа на предыдущую, а ответ — другой. Непосредственной поверкой легко убедиться, что сила может как увеличиться, так и уменьшиться в зависимости от величин зарядов. Например, если заряды равны по величине, то после соединения шариков их заряды станут равны нулю, поэтому нулевой будет и сила их взаимодействия, которая, следовательно, уменьшится. Если один из первоначальных зарядов равен нулю, то после соприкосновения шариков заряд одного из них распределится между шариками поровну, и сила их взаимодействия увеличится. Таким образом, правильный ответ в этой задаче — 3.
Электричество и магнетизм
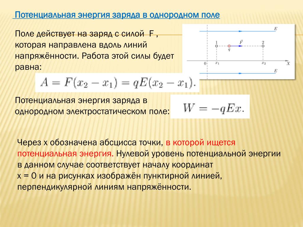
Система заряженных тел обладает потенциальной энергией. Рассмотрим сначала два заряда и находящиеся на расстоянии (рис. 2.19). При удалении одного из зарядов на бесконечность сила взаимодействия между ними уменьшается до нуля.
Рис. 2.19. К определению энергии системы электрических зарядов
Для сближения зарядов на расстояние необходимо совершить работу, которая идет на изменение потенциальной энергии системы. Пусть заряд из бесконечности приближается к заряду на расстояние . Работа по его перемещению равна:
|
(2.32) |
где — потенциал поля, создаваемого зарядом в той точке, в которую перемещается заряд , т. е.
|
(2.33) |
Аналогично, можно считать, что из бесконечно удаленной точки приближался заряд :
|
(2. |
Результаты оказались одинаковыми, поскольку одинаково конечное расположение зарядов. Следовательно, потенциальная энергия взаимодействия двух зарядов равна
|
(2.35) |
или в симметричной форме
|
(2.36) |
Теперь добавим к системе зарядов и третий заряд (рис. 2.19), переносимый из бесконечности в точку, находящуюся от заряда на расстоянии и от заряда на расстоянии . Соответствующая работа будет равна:
|
(2.37) |
где — потенциал, создаваемый зарядами и в точке, где находится заряд .![]()
Потенциальная энергия взаимодействия трех зарядов равна:
|
(2.38) |
Перепишем полученное соотношение в виде:
|
(2.39) |
или в симметричной форме
|
(2.40) |
Ясно, что для произвольной системы зарядов имеем
|
|
(2.41) |
где — потенциал в точке, где находится заряд , создаваемый всеми остальными зарядами, кроме .
Задача. Две одноименно заряженные частицы с зарядами и и массами и пущены с большого расстояния навстречу друг другу по соединяющей их прямой линии со скоростями и , соответственно. Определить наименьшее расстояние , на которое могут сблизиться частицы.
Решение. Сначала ответим на вопрос: почему вообще существует минимально возможное расстояние сближения частиц, почему они не могут столкнуться друг с другом? Ответ прост: частицы отталкиваются вследствие закона Кулона и потенциальная энергия взаимодействия при возрастает до бесконечности. Начальной кинетической энергии частиц просто не хватит, чтобы преодолеть бесконечно высокий потенциальный барьер между ними. Рассмотрим процесс сближения частиц. По мере уменьшения расстояния между ними растут силы отталкивания, тормозящие частицы. Скорость сближения — относительная скорость частиц — уменьшается и в какой-то момент становится равной нулю. В это мгновение частицы движутся как единое целое, их скорости одинаковы (мы обозначим их ).
Это и есть момент наибольшего сближения. Далее под влиянием отталкивания частицы снова начнут расходиться и в конечном итоге удалятся друг от друга.
Проанализировав процесс, примемся за уравнения. В начальном состоянии полный импульс частиц равен (мы считаем, что первая частица движется в положительном направлении). В момент наибольшего сближения частицы движутся с одинаковой скоростью (скоростью их центра масс) и импульс системы равен . Поскольку полный импульс сохраняется, находим скорости частиц в момент наибольшего сближения:
|
(2.42) |
Теперь применим закон сохранения энергии. В начальный момент, когда частицы находятся бесконечно далеко друг от друга, полная энергия складывается из их кинетических энергий:
|
(2. |
В момент наибольшего сближения полная энергия равна сумме кинетических энергий частиц и потенциальной энергии кулоновского взаимодействия между ними:
|
|
(2.44) |
Приравнивая правые части равенств (2.43) и (2.44) и подставляя выражение (2.42) для скорости , получаем в итоге соотношение
|
|
(2.45) |
Здесь приведенная масса сталкивающихся частиц, относительная скорость частиц, кинетическая энергия их относительного движения. Из (2.45) для получаем:
Решение задач “Электростатика. Потенциальная энергия электрического взаимодействия”
- Сила Кулона.

; – диэлектрическая проницаемость.
;
- Потенциальная (электростатическая) энергия взаимодействия зарядов.
– может быть и положительной и отрицательной.
Если есть система электрических точечных зарядов qi…….qg, то
.
Методические указания по решению задач.
Решая задачи целесообразно использовать следующие методические указания.
- Вникнув в условие задачи, сделать краткую запись условия, выразить все данные в СИ и, где это только возможно, сделать схематичный чертеж или рисунок, поясняющий содержание задачи.
- Выяснив, какие физические законы лежат в основе
данной задачи, решить ее в общем виде, т.е.
выразить искомую физическую величину через
заданные в задаче величины (в буквенных
обозначениях, без подстановки числовых значений
в промежуточные формулы).

- Проверив правильность общего решения, подставить числа в окончательную формулу и указать единицу искомой величины, проверив правильность ее размерности. Проверить достоверность ответа.
1. Два разноименных заряда q1= 2*10-9Кл и q2= -3*10-9Кл находятся на расcтоянии r1=1м. Какую работу необходимо совершить, чтобы раздвинуть эти заряды на r2= 2м.
2.Четыре точечных положительных заряда находятся в вершинах квадрата со стороной а. Найдите потенциальную энергию Wвсей системы.
3. Два отрицательных и два положительных заряда находятся в вершинах квадрата со стороной а, как показано на рисунке. Найдите потенциальную энергию всей системы.
4. Какую работу необходимо совершить, чтобы
три положительных заряда q, находящиеся в
вакууме на одной прямой, на расстоянии а друг
от друга, расположить в вершинах равностороннего
треугольника.
5. Определить работу, которую нужно совершить, чтобы три положительных заряда q, находящиеся в вакууме на одной прямой, на расстоянии а друг от друга, расположить в вершинах равностороннего треугольника со стороной а/2.
6. Три маленьких положительно заряженных шарика заряда q каждый удерживаются вдоль прямой на расстоянии а друг от друга двумя нитями. Какую максимальную кинетическую энергию приобретет крайний шарик, если обе нити одновременно пережечь.
7. Три маленьких положительно заряженных шарика, массой m и зарядом q каждый соединены нитями и находятся на расстоянии а друг от друга. Определить максимальную скорость крайнего шарика №1, если одну из нитей пережечь.
Дано |
Рисунок |
Решение |
| q m a |
Если продолжить наблюдать процесс, то увидим колебательную систему. |
По закону сохранения импульса
общий импульс системы равен нулю и до и после
пережигания нити: 2m = m, =2, По закону сохранения энергии: Е+Е=Е+Е, Е=3k, Е=0, Е=k, Е= 2+ , 3k + 0 = k+ 2+ , k= 3m, =, = . |
| =? | ||
| Ответ: V= . | ||
8. Четыре точечных положительных заряда q расположены на расстоянии а на одной прямой. Определите полную потенциальную энергию системы.
Понятие об электрическом поле. Взаимодействие электрических зарядов
Прежде чем давать определение электрического поля, проделаем простой опыт, показывающий, как взаимодействуют электрические заряды.
Для опыта потребуется очень несложная «аппаратура»: эбонитовая палочка, кусочек сукна и два маленьких пробковых шарика, подвешенных на шелковых нитках.
Эбонитовую палочку потрем о сукно и коснемся ею левого шарика. Так как эбонитовая палочка при трении о сукно заряжается отрицательно, то и шарик зарядится отрицательно. Кусочек сукна, которым мы натирали палочку, заряжается положительно (при рассмотрении электронного строения атома указывалось, что появление отрицательного заряда всегда сопровождается появлением положительного заряда). Этим кусочком сукна коснемся правого шарика. Часть электронов с шарика перейдет на сукно, и он зарядится положительно. Если после этого внести эбонитовую палочку между шариками, то левый шарик будет от нее отталкиваться, а правый — притягиваться (рис. 1).
Рисунок 1. Взаимодействипе электрических зарядов
Этот опыт позволяет сделать следующий вывод:
Одноименные электрические заряды отталкиваются, а разноименные притягиваются
Проделанный опыт убедительно показывает, что электрический заряд (в данном случае отрицательно заряженная эбонитовая палочка) вызывает определенные изменения в окружающем пространстве, создавая вокруг себя электрическое поле.
Определение Электрическое поле — это особый, отличный от вещества вид материи, через которую, в частности, передается действие одних заряженных тел на другие.
Электрическое поле проявляется прежде всего в том, что на находящиеся в нем заряженные тела действуют электрические силы.
Всякое электрическое поле обладает определенным запасом электрической энергии. Проявления этой энергии могут быть различными. Например, под влиянием электрического поля может двигаться электрический заряд; при этом электрическая энергия поля тратится на перемещение заряда, и скорость перемещения заряда увеличивается. Электрическое поле, воздействующее на заряд так, что скорость движения последнего увеличивается, называется ускоряющим электрическим полем.
Если заставить электрический заряд двигаться навстречу действию сил поля, то энергия электрического ноля будет возрастать, а скорость движения заряда уменьшаться. Такое поле называется тормозящим электрическим полем.
Одним из существенных вопросов электротехники является вопрос о движении электрона в электрическом поле. Электрон имеет отрицательный электрический заряд, и к нему применимы все те рассуждения, которые приводились выше.
Если электрон движется в ускоряющем поле, то энергия поля уменьшается. При движении электрона в тормозящем электрическом поле энергия последнего возрастает. На этом явлении основана работа ряда важнейших приборов (клистронов, магнетронов и т. д.), применяемых в современной радио аппаратуре.
ПОНРАВИЛАСЬ СТАТЬЯ? ПОДЕЛИСЬ С ДРУЗЬЯМИ В СОЦИАЛЬНЫХ СЕТЯХ!
Похожие материалы:
Добавить комментарий
Энергия электрического заряда в вакуум
Рассмотрим покоящийся электрический заряд в вакууме. Его полная энергия равна потенциальной энергии. Чтобы найти величину энергии заряда, представим себе, что на некоторое проводящее тело, например на сферу радиуса г, постепенно, малыми порциями, наносится электрический заряд, так что в конце концов заряд сферы возрастает от нуля до некоторой величины во. Силы электростатического отталкивания будут препятствовать внесению на сферу каждой следующей порции заряда. Если сфера уже имеет заряд е, то внесение новой порции de должно совершаться против силы отталкивания df=- . [c.45]В вакууме силам притяжения между катионом и анионом не мешают никакие посторонние частицы. В побой другой среде энергия взаимодействия между электрическими зарядами уменьшается, что характеризуется диэлектрической проницаемостью е (е — число, показывающее, во сколько раз уменьшается энергия взаимодействия между электрическими зарядами в данной среде по сравнению с вакуумом). [c.56]
Например, ддя воды при 18 °С диэлектрическая проницаемость е = 81, т. е. энергия электростатического взаимодействия между электрическими зарядами в водной среде уменьшается в 81 раз по сравнению с вакуумом. Для электролитов в водных растворах это означает увеличение их способности к ионизации. Полагают, что значительную роль при этом играют процессы сольватации молекулы растворителя, например, воды, окружая катион и анион, создают сольватные (гидратные — в случае воды) оболочки вокруг ионов и как бы растаскивают их. [c.57]
Понятие электродный потенциал основано на различии в плотностях зарядов или энергии электронов в двух фазах. Избыток ионов или электронов на поверхности одной из фаз (твердой или жидкой) сообщает этой фазе внешний, или вольта-потенциал г]). Этот потенциал определяется работой, достаточной для медленного переноса единичного точечного электрического заряда из бесконечности в данную точку на поверхности фазы. Внутренний или гальва-ни-потенциал фазы ф выражается электрической работой, необходимой для перемещения единичного заряда из бесконечности, в вакууме в данную точку внутри фазы. Гальвани-потенциал представляет собой разность двух внутренних потенциалов между двумя точками в различных фазах, поэтому в противоположность вольта-потенциалу его нельзя определить экспериментально. Условились электродным потенциалом называть э. д. с. электрохимической цепи, в которой справа расположен исследуемый электрод, а слева нормальный водородный электрод. Совокупность потенциалов, установленных таким образом, составляет ряд нормальных потенциалов по водородной шкале (табл. 2). [c.12]
Последние четыре уравнения этой системы уравнения Максвелла) связывают поля с током и плотностью электрического заряда системы. Здесь с — скорость света, Iq, во—соответственно магнитная и диэлектрическая проницаемость вакуума (в МКС). Уравнения импульса (4.155) и энергии (4.156) не соответствуют нормальной консервативной форме записи уравнений сохранения. Однако, используя уравнения Максвелла, легко показать, что 1Ь1 можем записать силовой член в уравнении импульсов в виде [c.223]
Теплота сольватации должна быть связана с природой взаимодействия ионов с растворителем. Одно из возможных предположений состоит в том, что эта теплота обусловлена изменением энергии иона, как электрического заряда, при переходе его из вакуума (е=1) в растворитель, обладающий более высокой диэлектрической проницаемостью. [c.44]
Как уже отмечалось, электростатическая энергия тела, как и вообще энергия электрического поля, представляет собой не потенциальную, а свободную энергию [25, 26]. Впервые изменение парциальной свободной энергии иона с зарядом ге при переходе из вакуума (е= 1) в сплошную среду с диэлектрической проницаемостью в рассчитал Борн [1Д, предположив, что ионы можно рассматривать как жесткие шары радиуса г [c.59]
Его свободной энергией является работа переноса иона из металла в раствор в условиях, когда обе фазы находятся в своем стандартном состоянии. Это состояние для процесса с участием заряженных частиц удобно выбрать так, чтобы на поверхностях фаз отсутствовали избыточные электрические заряды, а, следовательно, вообще говоря, чтобы между фазами не было контакта. Перемещая ион из такого стандартного металла М- (рис. 1, в) в вакуум, мы затратим работу выхода иоиа из металла в, а затем, внося ион в стандартный раствор, приобретем работу выхода иона из раствора Суммируя затраченные работы, найдем свободную энергию Ах нашего процесса, которая, таким образом, равна [c.360]
В соответствии с соотношениями (5.1) и (5.2) внутренний потенциал представляет собой работу перенесения единичного пробного заряда из бесконечно удаленной точки в вакууме внутрь данной фазы, причем работа эта не должна учитывать химической энергии взаимодействия пробного заряда с данной фазой. Химическая энергия взаимодействия заряженной частицы с фазой в принципе также обусловлена электрическими по своей природе силами, но только более сложными, нежели кулоновское взаимодействие заряда с заданным полем. [c.21]
Для восстановления зарядов на границах металл—вакуум через внешнюю цепь должен проходить ток, по силе которого можно вычислить контактный потенциал. Попутно можно заметить, что такое устройство по существу представляет собой один из типов приборов для превращения атомной энергии в электрическую. [c.190]
Как уже было упомянуто, -орбитали могут быть представлены в виде, приведенном на рис. 7-1. Для свободных ионов или атомов в вакууме эти орбитали вырождены при наложении электрического поля, обусловленного, например, наличием лигандов, энергии этих орбиталей дифференцируются. Энергии орбиталей, направленных к лигандам, повышаются по сравнению с энергией орбиталей, направленных между ними. Например, если шесть одинаковых лигандов приближаются к иону металла по осям х, у i 2, заряды лигандов будут в большей степени отталкивать электрон, находящийся на а- или -орбитали, чем на орбиталях d y, и dyz, так как первые направлены к лигандам. С энергетической точки зрения первоначальный вырожденный уровень для октаэдрических комплексов расщепляется на два, и [c.257]
Диэлектрики имеют очень низкую проводимость (оповышением температуры. Под действием внешнего электрического поля происходит поляризация диэлектриков, т. е. определенная ориентация молекул. Вследствие поляризации внутри диэлектрика возникает собственное электрическое поле, которое ослабляет воздействие внешнего поля. Количественной характеристикой ослабления воздействия внешнего поля служит диэлектрическая проницаемость, показывающая, во сколько раз сила взаимодействия двух зарядов в диэлектрике меньше, чем в вакууме. Вследствие поляризации в диэлектрике возникают диэлектрические потери, т. е. превращение электрической энергии в тепловую. При некотором высоком напряжении внешнего электрического поля диэлектрик теряет свои электроизоляционные свой- [c.361]
Для получения масс-спектра пары веш ества в глубоком вакууме (-10 мм рт.ст.) бомбардируют потоком электронов с энергией 70 эВ. Образующиеся при распаде молекулы частицы ускоряются сильным электрическим полем и попадают в магнитное поле, в котором нейтральные частицы не изменяют направления движения, а ионы изменяют траекторию своего движения в зависимости от отношения массы к заряду т/г, что позволяет распределить ионы по их массам, определить массы ионов и их количество. [c.563]
Вместе с образованием собственных поверхностных состояний вблизи поверхности кристалла происходит искажение спектра объемных зонных состояний. Перераспределение электронного заряда между объемными и таммовскими состояниями приводит к образованию заряженных слоев, электрические поля которых изменяют энергии электронов, т. е. смещают положение электронных уровней относительно уровня вакуума. Это явление, получившее название изгиба зон у границы, играет существенную роль для гетерогенного катализа [12]. [c.55]
Важнейшей эмиссионной характеристикой твердых тел является работа выхода е(р (е — заряд электрона, ср — потенциал), равная минимальной энергии, необходимой для перемещения электрона с поверхности Ферми в твердом теле в вакуум (в точку пространства, в которой электрическое поле равно нулю) [1, 2. Если отсчитывать потенциал от уровня, соответствующего покоящемуся электрону в вакууме, то ф — потенциал внутри кристалла, соответствующий уровню Ферми. [c.444]
В табл. 14 и 15 приведены химические теплоты АЯд и химиче-ские энергии АО д. Как было впервые отмечено Ланге и Мищенко (1930), все методы расчета ионных теплот и ионных энергий гидратации не учитывают электрической работы, совершаемой ионом при пересечении нм границы раздела вакуум — раствор. Если заряд грамм-иона равен гР, а скачок потенциала на границе вакуум— раствор составляет величину то электрическая работа при прохождении этой границы будет [c.76]
В своей первоначальной теории Дирак рассматривал отрицательные решения релятивистского уравнения одной частицы как решения, соответствующие отрицательной энергии. Физическая интерпретация таких состояний наталкивается на непреодолимые трудности. Частица с отрицательной энергией должна иметь отрицательную массу ее ускорение должно быть направлено против силы. Состояния с отрицательной энергией сколь угодно большой величины проявились бы в возможности неограниченного выделения частицей энергии при переходе во все более низкие состояния. Чтобы обойти эти трудности, Дирак в 1930 г. выдвинул предполол ение, что пустое пространство — вакуум — представляет собой пространство, в котором все состояния отрицательной энергии (их бесконечно много) заполнены электронами, а состояния с положительной энергией свободны. В каждой точке такого пустого пространства имеется бесконечно много электронов отрицательной энергии, которые образуют своеобразный фон , от которого следует проводить отсчеты всех физических величин. Отклонение числа электронов от нормального— фонового — числа проявляется в наличии частиц с электрическим зарядом, создающим электрическое поле, и массой, создающей гравитационное поле. Если имеется один электрон с положительной энергией, то он не может перейти в состояния отрицательной энергии, так как они все заняты (см. в 72 принцип Паули). Если одно из состояний в фоне свободно — дырка в фоне , то этому состоянию должна соответствовать частица с положительной массой и положительным зарядом. Такие частицы в 1930 г. не были известны, поэтому Дирак пытался отолсдествить дырочные состояния с протоками. В 1932 г. были открыты позитроны — частицы с массой электрона и положительным зарядом. Открытие позитронов значительно повысило интерес к теории дырок , развитой Дираком. Многие свойства позитронов хорошо описывались теорией дырок . Было установлено, что позитрон возникает всегда в паре с электроном. При этом поглощается энергия, превышающая 2тс2, Теория дырок легко объясняет это явление. Для образования позитрона надо перевести электрон из состояния отрица- [c.304]
Рассмотрим простейший случай комплекс построен из катиона с конфигурацией сР (Т1 +, и шести лигандов, занимающих вершины правильного октаэдра. В вакууме у рассматриваемых свободных ионов и атомов -орбитали вырождены, при наложении же электрического поля, создаваемого в данном случае шестью лигандами, эти орбитали дифференцируются. Заряды лигандов сильнее отталкивают электрон, находящийся на орбиталях, которые направлены к ним, чем на орбиталях, направленных вдоль биссектрис координатных углов й у, Таким образом, происходит расщепление -уровня на два один подуровень дважды вырожден и характеризуется более высоким значением энергии (eg), другой трижды вырожден, и энергия его ниже (t2g). Рис. 2 иллюстрирует это положение. [c.15]
В переменных электрических полях поляризация изменяется во времени периодически. При этом под влиянием упомянутых ограничительных факторов быстрые движения зарядов затруднены и это приводит к рассеянию энергии в виде тепла. В то время как в вакууме вектор электрического тока образует с вектором напряжения фазовый угол, равный 90°, при поляризации диэлектрика фазовый угол уменьшается (рис. 1.1). Эффек- [c.18]
Как уже было упомянуто, -орбитали могут быть представлены в виде, приведенном на рис. 7-1. Для свободных ионов или атомов в вакууме эти орбитали вырождены при наложении электрического поля, обусловленного, например, наличием лигандов, энергии этих орбиталей дифференцируются. Энергии орбиталей, направленных к лигандам, повышаются по сравнению с энергией орбиталей, направленных между ними. Например, если шесть одинаковых лигандов приближаются к иону металла по осям х, у и г, заряды лигандов будут в большей степени отталкивать электрон, находящийся на г=- или с2 2-орбитали, чем на орбиталях йху, йхг и йу , так как первые направлены к лигандам. С энергетической точки зрения первоначальный вырожденный уровень для октаэдрических комплексов расщепляется на два, и у-орбитали приобретают энергию более высокую, чем они имели бы, если бы не были направлены к лигандам, а е-орбитали приобретают более низкую энергию. Рис. 7-2 иллюстрирует сказанное. [c.248]
Диэлектрическая проницаемость. При действии внешнего электрического поля в диэлектрике происходит смещение электрических зарядов и появление поверхностных зарядов. Это явление описывается в терминах диэлектрической проницаемости о и поляризации Р. Поляризация материала – это изменение плотности заряда на пластинах конденсатора, если в качестве диэлектрика вместо вакуума используется данный материал, т.е. Р = двак – дмат- Смещение зарядов внутри материала взаимно нейтрализуется, поэтому поляризация происходит лишь на поверхностях, контактирующих с пластинами конденсатора. Диэлектрическая проницаемость, в свою очередь, определяется относительным повышением емкости С конденсатора или относительным снижением разности потенциалов и в условиях, когда плотность зарядов остается постоянной, т.е. Q= J J вaк = мат-В переменных электрических полях поляризация изменяется во времени периодически, но, поскольку быстрые движения з ядов затруднены, это приводит к рассеянию энергии в виде тепла. В то время как в вакууме вектор электрического тока образует с вектором напряжения угол, равный 90 , при поляризации диэлектрика фазовый угол уменьшается. [c.551]
Теоретический расчет энергии сольватации ионов. Первый способ такого расчета был предложен Борном в 1920 г. Раствор рассматривают как сплошную однородную среду с относительной диэлектрической проницаемостью е. Перенос иона из вакуума в раствор мысленно разделяют на три стадии 1) удаление электрического заряда с иона в вакууме 2) перенос незаряженной частицы из вакуума в раствор 3) обратное заряжение частицы в растворе. Так как рассматривают только электростатические, а не химические силы, работа второй стадии равна нулю. Для расчета работ разряда и заряжения частицы при1шмают, что она представляет собой шар радиуса Г/. При наличии заряда Q. согласно уравнению (2.4), потенциал поверхности шара = г /) (Г]) будет равен (ЦАлгфГ . Для увеличения заряда шара на dQ необходимо затратить на работу а ю = —= Отсюда нахо- [c.181]
Среди явлений, включаемых в понятие гидратации, преобладающим фактором часто считают влияние электрического поля ионов непосредственно на соседние дипольные молекулы воды. Чем меньше размер и ыше заряд иона, тем это влияние имеет большее значение, так как электрическая сила на периферии ( поверхности ) иона становится при этом больше. Это взаимодействие более или менее ориентирует дипольные молекулы в направлении силовых линий вопреки беспорядочному тепловому движению, оно уменьшает их подвижность и вызывает частичное (или полное) диэлектрическое насыщение. Оно увеличивает также время диэлектрической релаксации дипольных молекул по отношению к внешним электрическим влияниям. Можно ожидать, что величину этой ион-дипольной силы или соотношение этой силы и тепловой энергии удастся легко оценить, так как, согласно электростатике, потенциальная энергия электрического взаимодействия между точечным электрическим зарядом е и электрическим диполем с моментом ц, расположенным на расстоянии г от заряда, равна (ер os )/ег , где д — угол М16ЖДУ осью диполя и, направлением г. Проводя это вычисление и полагая, что между молекулой воды и ионом существует вакуум (е=1), получим для потенциальной энергии однозарядных ионов значение (124 os )/r2 ккал-моль , которое ДЛЯ случая полной ориентации ( os 0 =l) выше, чем средняя тепловая энергия при комнатной температуре (/ Г- 0,6 ккал- МОЛЬ” ) вплоть до расстояния примерно 14 А. Однако это вычисление, очевидно, не верно, так как между ионами и соседними молекулами воды нет вакуума. Если при вычислении использовать макроскопическое значение диэлектрической проницаемости воды, то потенциальная [c.522]
Указанные в этой таблице величины эффективных радиусов ионов в водных растворах г рассчитаны методом, предложенным в 1920 г. Максом Борном. Это радиус заряженной сферы, причем энтальпия гидратации равна разности энергии электрического поля для вакуума (диэлектрическая проницаемость /) = 1) и однородной среды, имеющей диэлектрическую проницаемость 80 (макроскопическое значение для воды), и окружающей данную сферу. Допустим, что такая сфера имеет заряд д. Энергия, необходимая для переноса бесконечно малого заряда с1д на поверхность этой сферы, равна дкд гВ. Общая энергия, необходимая для увеличения заряда от О до ге (е — электронный заряд в стонеях), равна [c.421]
Электронопроводящая фаза (металл, уголь, графит и пр.), вместе с раствором или расплавом электролита образует полуэлемент. Из двух полуэлементов получают электрохимическую цепь (гальванический элемент). Как видно, в электрохимических цепях имеются твердые фазы (левый и правый электроды) и жидкие фазы (растворы, примыкающие к электродам). Могут быть также и газовые фазы, граничащие с раствором н электродами (по свойствам близкие к вакууму). Разность потенциалов между двумя точками определяется работой, которую необходимо совершить, чтобы перенести элементарную частицу электричества из одной точки в другую. Если обе точки находятся в одной и той же фазе, то работа переноса заряда будет электрической и разность потенциалов между выбранными точками можно измерить или вычислить. Если точки лежат в двух разных фазах, то перенос элементарной частицы электричества будет связан не только с электрической работой, но и с химической, поскольку химические потенциалы этой частицы в разных фазах неодинаковы. Поэтому энергетическое состояние заряженной частицы характеризуется суммой химического потенциала и ее электрической энергии в данной фазе [c.161]
Рассмотрим электрический заряд в вакууме. Чтобы найти величину энергии заряда, представим себе, что на незаряженную проводяш ую сферу радиуса г малыми порциями наносится электрический заряд, так что окончательно суммарный заряд сферы окажется равным Очевидно, силы электростатического отталкивания будут препятствовать внесению на сферу каждой последуюш,ей порции заряда йц. Работа внесения заряда (1д на сферу радиуса г, имеюш,ую заряд д, равна [c.13]
Диэлектрическая постоянная воды. Одним из наиболее важных свойств воды, которое необходимо рассмотреть в связи со свойствами растворов электролитов, является ее диэлектрическая постоянная. Как отмечалось выше, молекула воды имеет дипольный момент. Этого, естественно, можно было ожидать из нашего описания строения молекулы воды, содержащего представление олокализации положительных зарядов на одной стороне молекулы и отрицательных — на другой. Электрический диполь будет стремиться ориентироваться в электрическом поле таким образом, чтобы уменьшить энергию системы, и, кроме того, электронные оболочки молекул будут несколько деформированы благодаря взаимной поляризуемости. Предположим, что мы имеем два электрических заряда и е . Предположим, далее, что эти заряды удалены друг от друга настолько, что они взаимодействуют как точечные заряды. Если бы они находились в вакууме, [c.394]
Даже в вакууме благодаря этому на ней образуется двойной электрический слйй снаружи электроны, внутри положительные заряды атомных остовов металла. На границе, лежащей между этими двумя слоями разноименных зарядов, т. е. практически вне металла, плотность распределения электронов достигает половины ее величины внутри металла р. Ширина двойного электрического слоя 2 зависит от кинетической энергии электрона на уровне Ферми— о, работы выхода для данного металла — ф и волнового числа электрона на уровне Ферми — Кг. [c.114]
Рассмотрим работу внесения заряженной частицы г из вакуума внутрь оставшейся незаряженно ( сферы, лишенной также пространственно разделенных зарядов на поверхности (рис. У1.1,в). При умножении на постоянную Авогадро эта работа дает, т. е. химический потенциал частицы I в фазе а. Если,, например, фаза а представляет собой бесконечно разбавленный раствор, а частица / является ионом, то величина х/ обусловлена энергией ион-дипольного взаимодействия и равна химической энергии сольватации. Химическая энергия взаимодействия заряженной частицы с фазой также обусловлена электрическими по своей природе силами, но только более сложными, нежели кулоновское взаимодействие заряда с заданным полем. [c.113]
Поскольку из эксперимента следует, что при растворении соли Na l в жидком аммиаке сольватированные электроны не образуются [8], может возникнуть вопрос, почему ослабления электрических сил притяжения, действующих между зарядами в аммиаке, достаточно, чтобы тепловое движение могло ионизовать натрий (энергия ионизации атома натрия э вакууме 5,1 эВ), но недостаточно для ионизации отрицательного иона хлора (хотя энергия диссоциации СГ в вакууме равна 3,8 эВ). Причина этого, вероятно, в следующем при ионизации натрия образующиеся катион и электрон сольватируют растворитель, и в результате энергия системы существенно понижается при ионизации же аниона СГ сольватированный анион СГ заменяется парой сольватированный электрон и нейтральный атом С1, относительный выигрыш энергии значительно меньше, и сольватированный электрон (“коллективизированный отрицательный анион аммиака ) в этом случае не появляется. [c.31]
Все процессы в масс-спектрометре протекают в высоком вакууме при остаточном давлении 10 —рт. ст. Для определения, массы образующихся ионов полученный ионный пучок подвергают воздействию ориентированных определенным образом электрических и магнитных полей. В электрическом поле отклонение от прямолинейной траектории быстро движущихся заряженных частиц обратно пропорционально их кинетической энергии, т. е. величине mv 2e, где т — масса иона, v — его скорость, а е — заряд. В магнитном поле их отклонение обратно пропорционально величине mvie, т. е. импульсу движущегося иона. В обоих случаях отклонение зависит от величины отношения массы иона к его заряду, т/е. При отклонении пучка ионов, ускоренных в электрическом поле с потенциалом Е, воздействием магнитного поля с напряженностью [c.175]
Энергия системы зарядов, уединенного проводника и конденсатора. Энергия электростатического поля
Электростатические силы взаимодействия консервативны; следовательно, система зарядов обладает потенциальной энергией.
Энергия системы неподвижных точечных зарядов
Найдем потенциальную энергию системы двух точечных зарядов Q1 и Q2, находящихся на расстоянии r друг от друга. Каждый из этих зарядов в поле другого обладает потенциальной энергией:
где φ12 и φ21 — соответственно потенциалы, создаваемые зарядом Q2 в точке нахождения заряда Q1 и зарядом Q1 в точке нахождения заряда Q2. Потенциал поля точечного заряда равен:
поэтому
W1=W2=W
и
Добавляя к системе из двух зарядов последовательно заряды Q3, Q4, …, можно убедиться в том, что в случае n неподвижных зарядов энергия взаимодействия системы точечных зарядов равна
(3)где i — потенциал, создаваемый в той точке, где находится заряд Qi, всеми зарядами, кроме i-го.
Нужна помощь в написании работы?
Мы – биржа профессиональных авторов (преподавателей и доцентов вузов). Наша система гарантирует сдачу работы к сроку без плагиата. Правки вносим бесплатно.
Цена работы
Энергия заряженного уединенного проводника
Пусть имеется уединенный проводник, заряд, емкость и потенциал которого соответственно равны Q, С, φ. Увеличим заряд этого проводника на dQ. Для этого необходимо перенести заряд dQ из бесконечности на уединенный проводник, затратив на это работу, равную
Чтобы зарядить тело от нулевого потенциала до , необходимо совершить работу
Энергия заряженного проводника равна той работе, которую необходимо совершить, чтобы зарядить этот проводник:
(4)Эту формулу можно получить и из того, что потенциал проводника во всех его точках одинаков, так как поверхность проводника является эквипотенциальной. Полагая потенциал проводника равным , из (3) найдем
где
— заряд проводника.Энергия заряженного конденсатора
Как всякий заряженный проводник, конденсатор обладает энергией, которая в соответствии с формулой (4) равна
(5)где Q — заряд конденсатора, С — его емкость, — разность потенциалов между обкладками.
Используя выражение (5), можно найти механическую силу, с которой пластины конденсатора притягивают друг друга. Для этого предположим, что расстояние х между пластинами меняется, например, на величину dx. Тогда действующая сила совершает работу
dA=Fdx
вследствие уменьшения потенциальной энергии системы
F dx = —dW,
откуда
(6)Подставив в (5) в формулу емкости плоского конденсатора, получим
(7)Производя дифференцирование при конкретном значении энергии (см. (6) и (7)), найдем искомую силу:
,где знак минус указывает, что сила F является силой притяжения.
Энергия электростатического поля
Преобразуем формулу (5), выражающую энергию плоского конденсатора посредством зарядов и потенциалов, воcпользовавшись выражением для емкости плоского конденсатора (C = 0S/d) и разности потенциалов между его обкладками ( = Ed). Тогда получим
(8)где V = Sd — объем конденсатора. Эта формула показывает, что энергия конденсатора выражается через величину, характеризующую электростатическое поле,— напряженность Е.
Объемная плотность энергии электростатического поля (энергия единицы объема)
Формулы (5) и (8) соответственно связывают энергию конденсатора с зарядом на его обкладках и с напряженностью поля. Возникает, естественно, вопрос о локализации электростатической энергии и что является ее носителем — заряды или иоле? Ответ на этот вопрос может дать только опыт. Электростатика изучает постоянные во времени поля неподвижных зарядов, т. е. в ней поля и обусловившие их заряды неотделимы друг от друга. Поэтому электростатика ответить на поставленные вопросы не может. Дальнейшее развитие теории и эксперимента показало, что переменные во времени электрические и магнитные поля могут существовать обособленно, независимо от возбудивших их зарядов, и распространяются в пространстве в виде электромагнитных волн, способных переносить энергию. Это убедительно подтверждает основное положение теории близкодействия о локализации энергии в поле и что носителем энергии является поле.
Взаимодействие электрических зарядов. Закон Кулона
Электрический заряд. Закон сохранения электрического заряда. Электростатическая сила. Закон Кулона.Электрический заряд
Заряд является свойством материи, так же, как масса, объем или плотность.
Все они являются измеримыми величинами. Точно так же, как вы можете количественно измерить массу тела, вы можете измерить, какой заряд он имеет.
Для того, чтобы заряды могли перемещаться, нужны носители зарядов (вот где наши знания атомных частиц пригодятся).
Из предыдущего урока мы уже знаем, что носителями зарядов в проводниках являются свободные электроны.
Электроны всегда несут отрицательный заряд в отличие от протонов, которые всегда положительно заряжены. При этом оба – и электрон и протон – несут одинаковый заряд, только разного знака.
Это наименьший из всех встречающихся в природе электрических зарядов, называемый поэтому элементарным зарядом или квантом электрического заряда. Все заряды, наблюдаемые в природе, являются кратными этому элементарному заряду.
Таким образом, заряд может передаваться от одного тела к другому только порциями, содержащими целое число элементарных зарядов (квантов).
Дискретность или квантованность электрического заряда в терминах математики записывается так:
q = ± n·e
где: n = 0, 1, 2, 3, …
e = 1,6 · 10 -19 (Кл) – элементарный заряд
Нейтроны, оправдывая свое название, являются нейтральными, они не имеют заряда. Ниже в таблице приведены элементарные частицы, их массы и заряды.
| Частица | Масса | Заряд |
| электрон | 9.11 х 10 -31 кг | – 1.6 х 10 -19 Кл |
| протон | 1.672 х 10 -27 кг | + 1.6 х 10 -19 Кл |
| нейтрон | 1.674 х 10 -27 кг | 0 |
Закон сохранения электрического заряда
Одним из фундаментальных законов природы является экспериментально установленный закон сохранения электрического заряда. Закон сохранения заряда утверждает, что суммарный заряд изолированной системы остается постоянным:
q1 + q2 + q3 + … +qn = const.
Это означает, что в замкнутой системе тел не могут наблюдаться процессы рождения или исчезновения зарядов только одного знака. Заряды в замкнутой системе могут создаваться и уничтожаться, но только в положительно/отрицательных парах.
Электростатическая сила
Электростатическая сила – это сила, которая действует между зарядами. Электростатические силы взаимодействия точечных зарядов описываются законом Кулона.
Закон утверждает, что заряды одного знака отталкиваются друг от друга, в то время как заряды противоположных знаков притягиваются (рис. 1).
Рис. 1
Между электронами действуют электростатические силы отталкивания, а между электронами и протонами – электростатические силы притяжения. Эти силы являются частью «клея», который удерживает частицы атома вместе, но это также инструмент, который делает электроны (и заряды) подвижными.
Электроны вращаются на различных расстояниях от ядра атома. Те электроны, которые ближе к ядру, гораздо сильнее взаимодействуют с ядром, чем находящиеся на внешних орбитах. Внешние электроны атома называются валентными электронами и они требуют приложения минимальной силы, чтобы освободиться от атома.
Достаточно воздействия электростатической силы на валентный электрон – либо отталкивания от другого отрицательного заряда, либо притяжения его положительным зарядом, – чтобы он стал свободным электроном.
Атом вещества может потерять один или несколько электронов или приобрести лишний электрон. В этих случаях нейтральный атом превращается в положительно или отрицательно заряженный ион.
Сила взаимодействия двух зарядов зависит от того, как далеко они находятся друг от друга. Чем ближе заряды друг к другу, тем больше будет сила (притяжения или отталкивания).
Закон Кулона
В 1784 году великий французский физик и инженер Шарль Огюстен Кулон изобрел и построил крутильные весы, которые предназначались для измерения сверхмалых сил, а уже в следующем году сформулировал свой знаменитый закон, который сейчас известен любому школьнику:
Сила взаимодействия
двух точечных зарядов в вакууме прямо пропорциональна произведению модулей этих
зарядов и обратно пропорциональна квадрату расстояния между ними.
где: k – коэффициент пропорциональности;
q1, q2 – неподвижные точечные заряды;
r – расстояние между зарядами.
Коэффициент пропорциональности k в законе Кулона зависит от выбора системы единиц. Коэффициент k в системе СИ обычно записывают в виде:
– электрическая постоянная
● Взаимодействие неподвижных электрических зарядов называют электростатическим или кулоновским взаимодействием.
● Силы взаимодействия являются силами отталкивания при одинаковых знаках зарядов и силами притяжения при разных знаках.
● Закон Кулона хорошо выполняется, если размеры заряженных тел много меньше расстояния между ними, то есть для точечных зарядов.
● Нужно помнить, что сила является векторной величиной, поэтому, когда взаимодействуют три и более зарядов, то равнодействующая сила взаимодействия этих зарядов равна векторной сумме отдельных сил.
Похожие статьи: 1. Что такое электрический ток?
2. Направление электрического тока
3. Проводники и изоляторы. Полупроводники
4. Постоянный и переменный ток
5. О скорости распространения электрического тока
6. Электрический ток в жидкостях
7. Проводимость в газах
8. О проводимости полупроводников
Энергия взаимодействия – обзор
1. Электродинамические взаимодействия
Хорошо известно, что энергия взаимодействия Вт между двумя полупространствами сред 1 и 2, разделенными пустым зазором толщиной d , равна
Вт = −A12 / 12πd2,
, где A 12 – так называемая постоянная Гамакера. Когда взаимодействие происходит в материальной среде (0), мы должны использовать эффективную константу:
A102 = A12-A10-A20 + A00.
Согласно обзору Pierres et al.(2000), постоянная Гамакера может быть получена из материальных констант взаимодействующих сред, включая показатель преломления и диэлектрическую проницаемость, на основе теории Лифшица. С помощью структурных моделей клеточной поверхности, как описано ранее, электродинамическое взаимодействие между приближающимися клетками было рассчитано путем моделирования этих поверхностей как фосфолипидных бислоев толщиной 4,5 нм, покрытых гликокаликсом толщиной 20 нм. Расчетные константы Хамакера составили 3,65 × 10 −21 , 0,6 × 10 −21 и 0.1 × 10 −21 Дж, соответственно, для взаимодействий бислой-бислой, двухслойная клеточная оболочка и клеточная оболочка-оболочка в воде (см. Также Yu et al., 1998, для аналогичных оценок и прямого наблюдения с поверхностной силой аппарат). Энергия взаимодействия была довольно низкой из-за малого значения константы Гамакера для энергии взаимодействия гликокаликс-гликокаликс (Pierres et al., 2000). Однако значительно большее взаимодействие может быть получено, когда межслойное расстояние d меньше двойной толщины гликокаликса ( d < 2 L ).Это можно вычислить следующим образом:
Пусть n будет средним числом остатков сахара на единицу объема в гликокаликсе, и пусть α / r 6 будет энергией электродинамического взаимодействия между двумя группами сахара, разделенными расстоянием d в воде. Если предположить, что достаточно мало, чтобы не изменять пространственное распределение молекул, энергия взаимодействия между остатком сахара и окружающими цепями может быть получена прямым интегрированием:
W = ∫2a∞αndv / r6 = παn / 6a3.
Здесь a – это остаточный радиус, и все взаимодействия считаются аддитивными.
Теперь связь между α и постоянной Гамакера может быть получена прямым интегрированием взаимодействия между двумя полупространствами, разделенными расстоянием d, , что дает A = π 2 α n 2 . Когда клеточные оболочки соприкасаются друг с другом, общая энергия взаимодействия между сахарами на единицу площади составляет
Вт = (1/2) 2Ln παn / 6a3 = AL / (3πa3).
Когда межклеточное расстояние d уменьшается, предполагая, что плотность слоев клеток увеличивается в 2 раза л / день, увеличение энергии на единицу площади равно (с учетом того, что A умножается на (2 L / d ) 2 ),
W = [AL / 6πα3] [(2L / d) -1].
Таким образом, сила притяжения F на единицу площади равна
F = (A / 3πa3) (L / d) 2.
Оценивая примерно 1 нм минимальное расстояние между центрами остатков сахара, которое, очевидно, составляет всего лишь порядок величины, мы получаем оценку электродинамического притяжения, принимая L = 20 нм и A = 0.1 × 10 −21 Дж. Числовые значения показаны на рис. 7.8.
РИСУНОК 7.8. Порядок величины взаимодействий, потенциально опосредованных электродинамическими, электростатическими и стерическими силами. Оценки были получены с грубым приближением, как описано в Разделе VI. (B) Пунктирная линия: электродинамическое притяжение. Тонкая сплошная линия: электростатическое отталкивание. Толстая сплошная линия: стерическое отталкивание.
Закон Кулона – сила взаимодействия между электрическими зарядами – x-инженер.org
Из механики мы знаем, что между двумя телами, которые не соприкасаются друг с другом, существует небольшая гравитационная сила притяжения .
Между двумя объектами с электрическим зарядом , в зависимости от знака зарядов, положительного или отрицательного, сила взаимодействия может быть притяжения или отталкивания .
Рассмотрим два электрических заряда q 1 и q 2 , разделенных расстоянием r .Между электрическими зарядами существует сила взаимодействия, которая является притягивающей, если заряды имеют противоположные знаки, и отталкивающей, если оба заряда имеют одинаковый знак (положительный или отрицательный).
Изображение: Закон Кулона – притяжение и отталкивание
Кулоновская сила ( F ) , также называется электростатической силой или Кулоновское взаимодействие , утверждает, что величина электростатической силы взаимодействия между двумя точками электрические заряды ( q 1 , q 2 ) прямо пропорциональны скалярному умножению величин электрического заряда и обратно пропорциональны квадрату расстояния ( r ) между ними.2}} \ tag {1} \]
где:
F [Н] – кулоновская сила
q 1 , q 2 [C] – электрические заряды
r [м] – расстояние между электрическими зарядами
к [Ф / м] – называется постоянной Кулона , или постоянной электрической силы, или электростатической постоянной.
Значение постоянной Кулона рассчитывается как:
\ [k = \ frac {1} {4 \ pi \ varepsilon_0} \ tag {2} \], где ε 0 – электрическая диэлектрическая проницаемость свободное пространство (вакуум).2} \]
Если электрические заряды помещены в другую среду, например воду, вместо использования диэлектрической проницаемости вакуума, нам нужно использовать абсолютную диэлектрическую проницаемость ε , которая является произведением между диэлектрической проницаемостью вакуума ε 0 и относительная диэлектрическая проницаемость ε r .
\ [\ varepsilon = \ varepsilon_0 \ cdot \ varepsilon_r \ tag {3} \]В этом случае кулоновская константа будет:
\ [k = \ frac {1} {4 \ pi \ varepsilon} \ tag { 4} \] Пример .{-24} \ quad N
\ end {split} \ end {Equation *} \]
Чтобы закон Кулона действовал, необходимо выполнить несколько условий:
- заряды должны иметь сферически-симметричное распределение
- обвинения не должны быть в контакте
- начисления должны быть стационарными по отношению друг к другу
Для любых вопросов или замечаний относительно этого руководства, пожалуйста, используйте форму комментариев ниже.
Не забывайте ставить лайки, делиться и подписываться!
Электрическая потенциальная энергия – Университетская физика, том 2
Цели обучения
К концу этого раздела вы сможете:
- Определите работу, совершаемую электрической силой
- Определить электрическую потенциальную энергию
- Применение рабочей и потенциальной энергии в системах с электрическими зарядами
Когда свободный положительный заряд q ускоряется электрическим полем, ему придается кинетическая энергия ((Рисунок)).Этот процесс аналогичен ускорению объекта гравитационным полем, как если бы заряд спускался с электрического холма, где его электрическая потенциальная энергия преобразуется в кинетическую, хотя, конечно, источники сил очень разные. Давайте исследуем работу, совершаемую электрическим полем над зарядом q в этом процессе, чтобы мы могли разработать определение электрической потенциальной энергии.
Заряд, ускоренный электрическим полем, аналогичен массе, спускающейся с холма.В обоих случаях потенциальная энергия уменьшается с увеличением кинетической энергии. Работа выполняется силой, но поскольку эта сила консервативна, мы можем писать.Электростатическая или кулоновская сила является консервативной, что означает, что работа, проделанная на q , не зависит от пройденного пути, как мы продемонстрируем позже. Это в точности аналог силы тяжести. Когда сила консервативна, можно определить потенциальную энергию, связанную с силой. Обычно легче работать с потенциальной энергией (потому что она зависит только от положения), чем рассчитывать работу напрямую.
Чтобы показать это явно, рассмотрим электрический заряд, зафиксированный в начале координат, и переместим другой заряд к q таким образом, чтобы в каждый момент приложенная сила точно уравновешивала электрическую силу на Q ((рисунок)). Работа, совершаемая силой, приложенной к заряду Q , изменяет потенциальную энергию Q . Мы называем эту потенциальную энергию электрической потенциальной энергией Q .
Смещение «тестового» заряда Q при наличии фиксированного «исходного» заряда q .
Работа, совершаемая приложенной силой, когда частица перемещается из точки в, может быть рассчитана с помощью
.Поскольку приложенная сила уравновешивает электрическую силу на Q , две силы имеют равную величину и противоположные направления. Следовательно, приложенная сила составляет
, где мы определили положительное значение, указывающее от начала координат, а r – это расстояние от начала координат. Направления как смещения, так и приложенной силы в системе на (Рисунок) параллельны, и, таким образом, работа, выполняемая в системе, является положительной.
Мы используем букву U для обозначения электрической потенциальной энергии, которая измеряется в джоулях (Дж). Когда консервативная сила выполняет отрицательную работу, система получает потенциальную энергию. Когда консервативная сила выполняет положительную работу, система теряет потенциальную энергию. В системе на (Рисунок) кулоновская сила действует в направлении, противоположном смещению; поэтому работа отрицательная. Однако мы увеличили потенциальную энергию в двухзарядной системе.
Проверьте свое понимание Если Q имеет массу, равную скорости Q при
В этом примере работа W , выполняемая для ускорения положительного заряда из состояния покоя, является положительной и является результатом потери U или отрицательной.Значение для U можно найти в любой точке, взяв одну точку в качестве ориентира и вычислив работу, необходимую для перемещения заряда в другую точку.
Электрическая потенциальная энергия
Работа W , выполненная для ускорения положительного заряда из состояния покоя, является положительной и возникает в результате потери U или отрицательной. Математически
Гравитационная потенциальная энергия и электрическая потенциальная энергия совершенно аналогичны. Потенциальная энергия учитывает работу, выполняемую консервативной силой, и дает дополнительное понимание энергии и преобразования энергии без необходимости иметь дело с силой напрямую.Например, гораздо более распространено использование концепции электрической потенциальной энергии, чем непосредственное рассмотрение кулоновской силы в реальных приложениях.
В полярных координатах с q в начале координат и Q , расположенным на r , вектор элемента смещения равен, и, таким образом, работа становится равной
Обратите внимание, что этот результат зависит только от конечных точек и в остальном не зависит от выбранного пути. Чтобы изучить это дальше, сравните путь к с путем на (рисунок).
Сегменты и представляют собой дуги окружностей с центром q . Поскольку сила на Q направлена либо в сторону q , либо от нее, сила, уравновешивающая электрическую силу, не совершает никакой работы, поскольку она перпендикулярна смещению вдоль этих дуг. Таким образом, работа выполняется только на отрезке, идентичном
.Одним из следствий этого расчета работы является то, что, если бы мы пошли по пути, сетевая работа была бы равна нулю ((Рисунок)).Напомним, что так мы определяем, консервативна сила или нет. Следовательно, поскольку электрическая сила связана с электрическим полем посредством, электрическое поле само по себе является консервативным. То есть
Обратите внимание, что Q – постоянная величина.
Замкнутый путь в электрическом поле. Чистая работа вокруг этого пути равна нулю.
Другое значение состоит в том, что мы можем определить электрическую потенциальную энергию. Напомним, что работа, совершаемая консервативной силой, также выражается как разница в потенциальной энергии, соответствующей этой силе.Следовательно, работу по приведению заряда от опорной точки к интересующей можно записать как
.и, согласно (Рисунок), разница в потенциальной энергии пробного заряда Q между двумя точками составляет
Следовательно, мы можем записать общее выражение для потенциальной энергии двух точечных зарядов (в сферических координатах):
Мы можем принять второй член за произвольный постоянный эталонный уровень, который служит нулевым эталоном:
Удобный выбор ссылки, основанный на нашем здравом смысле, состоит в том, что, когда два заряда бесконечно далеко друг от друга, между ними нет взаимодействия.(Вспомните обсуждение эталонной потенциальной энергии в книге «Потенциальная энергия и сохранение энергии».) Принятие потенциальной энергии этого состояния равной нулю исключает член из уравнения (точно так же, как когда мы говорим, что земля является нулевой потенциальной энергией в гравитационной потенциальной энергии задача), а потенциальная энергия Q , когда он отделен от q расстоянием r , принимает вид
Эта формула симметрична относительно q и Q , поэтому ее лучше всего описать как потенциальную энергию двухзарядной системы.
Согласно закону Кулона силы, возникающие от нескольких зарядов на пробном заряде Q , накладываются друг на друга; они могут быть рассчитаны индивидуально, а затем добавлены. Это означает, что рабочие интегралы и, следовательно, результирующие потенциальные энергии демонстрируют одинаковое поведение. Чтобы продемонстрировать это, рассмотрим пример сборки системы из четырех зарядов.
Сборка четырех положительных зарядов Найдите объем работы, который внешний агент должен проделать для сборки четырех зарядов в вершинах квадрата со стороной 1.0 см, начиная каждый заряд с бесконечности ((Рисунок)).
Сколько работы необходимо для сборки этой конфигурации заряда?
Стратегия Мы вводим заряды по одному, давая им исходные местоположения в бесконечности и вычисляя работу, чтобы доставить их из бесконечности в их конечное местоположение. Делаем это в порядке увеличения заряда.
Решение Шаг 1. Сначала доставьте заряд в origin. Поскольку других зарядов на конечном расстоянии от этого заряда еще нет, работа по выводу его из бесконечности не производится,
Шаг 2.Удерживая заряд в исходной точке, переместите заряд в ((Рисунок)). Теперь приложенная сила должна работать против силы, создаваемой зарядом, зафиксированным в начале координат. Проделанная работа равна изменению потенциальной энергии заряда:
Шаг 2. Работайте, чтобы вывести заряд из бесконечности.Шаг 3. Удерживая заряды и закрепив на своих местах, внести заряд в ((рисунок)). На этом этапе проделано
работ. Шаг 3. Работа по выводу заряда из бесконечности.Шаг 4. Наконец, оставив первые три заряда на своих местах, поднесите их к ((Рисунок)). Здесь проделано
работ. Шаг 4. Работа по выводу заряда из бесконечности.Следовательно, общая работа, выполняемая приложенной силой при сборке четырех зарядов, равна сумме работы по перемещению каждого заряда из бесконечности в его конечное положение:
Значение. Работа над каждым зарядом зависит только от его попарного взаимодействия с другими зарядами.Нет необходимости рассматривать более сложные взаимодействия; работа над третьим зарядом зависит только от его взаимодействия с первым и вторым зарядами, взаимодействие между первым и вторым зарядами не влияет на третий.
Проверьте свое понимание Является ли электрическая потенциальная энергия двух точечных зарядов положительной или отрицательной, если заряды одного знака? Противоположные знаки? Как это соотносится с работой, необходимой для сближения зарядов из бесконечности?
положительных, отрицательных, и эти количества такие же, как работа, которую вам нужно будет проделать, чтобы перенести заряды из бесконечности
Обратите внимание, что электрическая потенциальная энергия положительна, если два заряда одного типа, положительного или отрицательного, и отрицательная, если два заряда имеют противоположные типы.Это имеет смысл, если вы думаете об изменении потенциальной энергии, когда вы приближаете два заряда или отдаете их друг от друга. В зависимости от относительных типов зарядов вам, возможно, придется работать с системой, или система будет работать на вас, то есть ваша работа будет либо положительной, либо отрицательной. Если вам нужно произвести положительную работу с системой (фактически подтолкнуть заряды ближе), тогда энергия системы должна увеличиться. Если вы приблизите два положительных заряда или два отрицательных заряда, вы должны произвести положительную работу с системой, которая повысит их потенциальную энергию.Поскольку потенциальная энергия пропорциональна 1/ r , потенциальная энергия возрастает, когда r опускается между двумя положительными или двумя отрицательными зарядами.
С другой стороны, если вы приближаете положительный и отрицательный заряды, вы должны выполнять отрицательную работу с системой (заряды тянут вас), что означает, что вы забираете энергию из системы. Это снижает потенциальную энергию. Поскольку потенциальная энергия отрицательна в случае пары положительного и отрицательного зарядов, увеличение 1/ r делает потенциальную энергию более отрицательной, что аналогично уменьшению потенциальной энергии.
Результат из (Рисунок) может быть распространен на системы с любым произвольным количеством зарядов. В этом случае удобнее всего записать формулу как
Коэффициент 1/2 учитывает двойное сложение каждой пары зарядов.
Сводка
- Работа, выполняемая для перемещения заряда из точки A в B в электрическом поле, не зависит от пути, и работа вокруг замкнутого пути равна нулю. Следовательно, электрическое поле и электрическая сила консервативны.
- Мы можем определить электрическую потенциальную энергию, которая между точечными зарядами равна, с нулевой точкой отсчета, взятой на бесконечности.
- Для электрической потенциальной энергии действует принцип суперпозиции; потенциальная энергия системы нескольких зарядов – это сумма потенциальных энергий отдельных пар.
Концептуальные вопросы
Была бы электрическая потенциальная энергия значимой, если бы электрическое поле не было консервативным?
№Мы можем определить потенциальные энергии только для консервативных полей.
Почему нам нужно проявлять осторожность в отношении работы, выполненной на системе, в сравнении с работой, выполненной на системой в расчетах?
Влияет ли порядок, в котором мы собираем систему точечных начислений, на общую выполненную работу?
Нет, хотя некоторые порядки проще вычислить.
Проблемы
а.
г.
Для образования атома водорода протон фиксируется в точке, а электрон переносится издалека на расстояние, равное среднему расстоянию между протоном и электроном в атоме водорода.Сколько работы сделано?
(a) Какова средняя выходная мощность дефибриллятора сердца, который рассеивает 400 Дж энергии за 10,0 мс? (б) Учитывая высокую выходную мощность, почему дефибриллятор не вызывает серьезных ожогов?
Глоссарий
- электрическая потенциальная энергия
- потенциальная энергия, запасенная в системе заряженных объектов за счет зарядов
4. Электрическая потенциальная энергия – Physics LibreTexts
Хотите верьте, хотите нет, но вы уже много знаете об электрической потенциальной энергии, которую вы подробно изучали в Physics 7A.Например, для сближения двух одинаковых зарядов требуется энергия. Мы можем смоделировать процесс перемещения зарядов ближе друг к другу с помощью следующей диаграммы энергетического взаимодействия ниже.
Математически этот процесс представлен как \ (W = \ Delta PE_ {electric} \)
Теперь давайте представим, что положительный заряд и отрицательный заряд находятся очень далеко друг от друга и позволяют им приблизиться. Когда заряды собираются вместе, их скорость увеличивается, поэтому кинетическая энергия зарядов также увеличивается.Но с уменьшением \ (r \) уменьшается и \ (PE_ {electric} \). Мы видим, что общая энергия тоже зарядов не меняется: \ [\ Delta E _ {\ text {tot}} = 0 = \ Delta P E _ {\ text {electric}} + \ Delta KE \]
Как и сила, потенциальная энергия представляет собой взаимодействие и требует как минимум двух зарядов. Нет смысла говорить о потенциальной энергии заряда 45 мкКл, если вы не укажете его положение в поле, созданном другими зарядами. Точно так же нет смысла говорить о гравитационной потенциальной энергии шара весом 1 кг, если вы также не укажете его высоту выше контрольного уровня.В электрических системах, чтобы иметь силу или потенциальную энергию, требуются два или более заряда.
Поскольку и сила, и потенциальная энергия являются взаимодействиями (для которых требуется как минимум два заряда), можно было бы ожидать, что они каким-то образом связаны. Действительно, они есть. Их взаимосвязь была изучена в Physics 7A: величина силы определяется тем, насколько быстро \ (PE \) изменяется с положением \ (r \). \ [| \ mathbf {F} _ {\ text {что-то на объекте}} | = \ left | \ dfrac {\ text {d} PE} {\ text {d} r} \ right | \] Напомним, что графически вычисление производной в определенном месте эквивалентно нахождению наклона графика \ (PE \) против \ (r \) в этом месте.Если потенциальная энергия меняется быстро, график будет крутым. Это означает, что наклон большой и сила в этом месте также велика. Если эти идеи вам незнакомы, обратитесь к Приложению по исчислению к этому тому или к своему вводному тексту по исчислению.
Example # 4
Как было изучено в Physics 7A, притяжение между двумя атомами может быть смоделировано как взаимодействие Леннарда-Джонса. Определите силу на расстоянии a) 1,5 Angstrom и b) 4 Angstrom.
Решение
Нас просят оценить силу в двух разных местах. Чтобы определить величину, мы должны провести касательные линии в каждом месте (1,5 Å и 4 Å) и рассчитать наклон каждой линии. Мы также должны определить направление силы (\ (+ r \) вправо или \ (- r \) влево).
a) Касательная линия должна иметь тот же наклон, что и исходная функция. Взяв линейку и сопоставив наклон, находим
Теперь перед нами стоит задача вычислить наклон этой прямой.{-9} \ text {N} \] Что касается направления, то на отметке 1,5 Å атомы притягиваются. Сила
находится слева. Сила всегда будет уменьшать потенциальную энергию.
b) При расстоянии 4 Å график потенциальной энергии почти плоский. Таким образом, наклон приближается к нулю, как и сила. Мы можем приблизить: \ [| \ mathbf {F} | \ propto \ text {slope} \ приблизительно 0 \]
Не существует единого уравнения для потенциальной энергии. Например, потенциальная энергия двух взаимодействующих атомов (как во взаимодействии Леннарда-Джонса выше) отличается от уравнения для взаимодействующих двух отдельных зарядов.2} \] Мы решаем эту проблему, выполняя интеграл, и находим, что \ [PE = \ dfrac {kqQ} {r} + \ text {constant} \] Мы требуем, чтобы производная (или наклон) потенциальной энергии относительно позиция дает нам силу. Мы обнаруживаем, что константа не меняет производную (наклон). Мы должны определить значение константы и тем самым определить нулевую точку для потенциальной энергии. Эта идея должна быть знакома из Physics 7A
. Удобно описывать невероятно далекие заряды как имеющие нулевую потенциальную энергию.Мы можем математически рассматривать \ (PE \) на очень больших расстояниях, взяв предел \ (PE (r) \) как \ (r \ rightarrow \ infty \) и найдя \ [0 = PE = 0 + constant \] Это приводит нас к очень полезному выводу: \ [\ text {constant} = 0 \] Нулевая точка для потенциальной энергии равна 0 для зарядов, разделенных невероятно большими расстояниями.
С двумя знаками есть три различных комбинации зарядов: оба положительные, оба отрицательные, по одному заряду каждого знака. Однако, когда речь идет о потенциальной энергии, вам нужно рассмотреть только два случая: заряды одинаковы или заряды разные.Графики потенциальной энергии между двумя зарядами для одинаковых и разнородных зарядов показаны ниже.
Для одинаковых зарядов потенциальная энергия всегда положительна, потому что нам нужно вложить энергию в систему, чтобы сблизить одинаковые заряды. Учитывая полную механическую энергию (\ (PE + KE \)) и зная, что кинетическая энергия всегда положительна в классических системах, полная механическая энергия также должна быть положительной. Если одинаковые заряды первоначально движутся навстречу друг другу, энергия переходит от \ (KE \) к \ (PE \), пока, наконец, вся энергия не перейдет в \ (PE \), после чего частицы ненадолго останавливаются, разворачиваются, и разойтись.
По разным обвинениям есть два интересных случая. Если полная механическая энергия больше нуля (\ (PE + KE> 0 \)), то частицы будут иметь как кинетическую, так и потенциальную энергию на всех разделительных расстояниях. Если полная механическая энергия на меньше , чем 0, то частицы удерживаются друг с другом в связанном состоянии. При этих энергиях частицам не хватает энергии, чтобы избежать их электрического притяжения . Типичным примером этого явления является атом водорода, в котором отрицательно заряженный электрон связан с положительно заряженным протоном (мы подробнее рассмотрим это в квантовой механике).
Exercise
Обратите внимание на любой график потенциальной энергии, PE становится плоским для больших разделительных расстояний и крутым для малых разделительных расстояний. Какие выводы можно сделать из этой информации?
Знакомство со статическим электричеством | Давайте поговорим о науке
Статическое электричество
Вы, наверное, почувствовали статическое электричество. Это вызывает тот небольшой шок, который вы можете получить, когда впервые прикоснетесь к дверной ручке. От него волосы также могут встать дыбом, когда вы снимаете колпачок зимой.Но знаете ли вы, почему это происходит?
Наука о статическом электричестве (2015) TED-Ed (3:38 мин.).Вся материя состоит из атомов или групп атомов, называемых молекулами . В центре каждого атома находится ядро . Внутри ядра находятся частицы с положительным зарядом (+) и частицы с нулевым зарядом. Протоны с положительным зарядом называются протонами , а протоны с нулевым зарядом называются нейтронами .Частицы с отрицательными зарядами (-), , называемые электронами, вращаются вокруг ядра.
Части атома гелия (давайте поговорим о науке, используя изображение от VectorMine через iStockphoto).Обычно предметы и материалы вокруг нас электрически нейтральны . Это означает, что у них нет ни положительного, ни отрицательного заряда. Это потому, что они имеют равное количество положительных зарядов от протонов и отрицательных зарядов от электронов.
Знаете ли вы?
Исследование электрических зарядов в состоянии покоя называется электростатикой .
Но можно дать нейтральному материалу электрический заряд. Один из способов сделать это – потирать два предмета друг о друга.
Когда вы спускаетесь по слайду, электроны перемещаются от вас к слайду. Это заставляет ваши волосы иметь больше положительного заряда. Объекты с одинаковым зарядом отталкивают друг друга. Итак, каждый ваш волосок пытается оттолкнуть своего соседа.Иногда это означает, что ваши волосы будут стоять прямо вверх!
То же самое происходит, когда вы трут воздушный шар о волосы или одежду, особенно в сухую погоду. Попробуйте потом повесить воздушный шарик на стену и посмотреть, как долго он будет держаться! Потирая, вы перемещаете электроны от себя к воздушному шару. Он прилипает, потому что воздушный шар заряжен более отрицательно, чем стена. Объекты с противоположными зарядами притягиваются друг к другу .
Если спуститься с горки или потереться о волосы воздушным шариком, электроны могут двигаться (Источники: Эрика Финстад через iStockphoto и: HappyKids через iStockphoto).Но почему заряженные частицы отталкиваются или притягиваются друг к другу? Потому что они могут создавать вокруг себя силу. Это называется электрической силой . Область вокруг частицы, на которую действует эта сила, называется электрическим полем . Мы можем показать, как выглядит электрическое поле, нарисовав картинки со стрелками, называемыми линиями поля . Вы можете увидеть примеры на картинках ниже.
Силовые линии электрического поля всегда направлены в сторону от положительных зарядов. Но они указывают на отрицательные заряды.Если частицы имеют противоположные заряды, их силовые линии направлены друг к другу. Если частицы имеют одинаковый заряд, их силовые линии направлены друг от друга.
Линии поля для частиц с противоположными зарядами слева и с одинаковыми зарядами справа (Источники: Geek3 [CC BY-SA] через Wikimedia Commons и Wikimedia Commons).Знаете ли вы?
Заряды частиц перемещаются лучше, когда в воздухе присутствует влага. Это означает, что объекты не имеют возможности накапливать положительный или отрицательный заряд.Но в сухой зимний день может произойти обратное. Вот почему ваши волосы могут выглядеть забавно, когда вы снимаете колпачок!
Если два материала с противоположными зарядами приблизятся друг к другу, они могут создать искру. Эта искра – движение электронов по воздуху! Возможно, вы почувствовали это, когда потянулись к дверной ручке после прогулки по ковру.
Мы также видим такой же разряд электричества во время грозы. Мы называем эти запы молнией .
Статическое электричество, более известное как молния, во время грозы (Источник: Кели Блэк через Pixabay).Во время грозы облака проходят друг мимо друга. Электроны могут прыгать из одного облака в другое. Из-за этого в некоторых облаках могут накапливаться большие положительные или отрицательные электрические заряды. Эти противоположные заряды сильно притягиваются друг к другу. В конце концов они «прыгают» по воздуху, чтобы уравнять счёт. В результате получается эффектная вспышка света.
Молния может случиться внутри облака, между облаками и между облаками и землей.Молния – это самая мощная форма статического электричества, которую вы можете испытать. Вот почему грозы могут быть очень опасными. Помните, когда гремит гром, заходите в дом.
Электростатическая сила
Удар молнии намного сильнее, чем удар, который вы можете почувствовать при прикосновении к дверной ручке! Но почему так?
Мы знаем, что положительный и отрицательный заряды взаимодействуют друг с другом. Но сила этого взаимодействия измеряется величиной электростатической силы .Эта сила вызвана как размером электрических зарядов, так и расстоянием между ними. Давайте посмотрим на это с помощью диаграммы.
Диаграмма, показывающая электростатические силы между положительными и отрицательными зарядами (© 2020 Let’s Talk Science).Частицы с положительным зарядом обозначены как + q , а частицы с отрицательным зарядом – как -q . Расстояние между частицами обозначено как r. Силы, действующие на заряды, обозначены как F .
Вы можете рассчитать электростатическую силу между двумя частицами, используя закон Кулона . Это уравнение описывает соотношение между зарядами частиц и расстоянием между ними. Символ k представляет постоянную закона Кулона.
Уравнение закона КулонаПри рассмотрении этого уравнения следует помнить о двух важных вещах.
- Значения q1 и q2 перемножаются. Итак, если и q1, и q2 положительны, тогда сила будет положительным значением. Частицы будут отталкиваться.
То же самое верно, если и q1, и q2 отрицательны.
Если q1 положительно, а q2 отрицательно, то сила будет отрицательной величиной. То же самое верно, если q1 отрицательно, а q2 положительно. Частицы будут притягиваться.
- Сила пропорциональна квадратному корню из расстояния между частицами.Это означает, что чем ближе частицы друг к другу, тем сильнее будет сила.
Знаете ли вы?
Закон Кулона назван в честь физика Шарля-Огюстена де Кулона. Он доказал свой закон с помощью инструмента, называемого торсионными весами. Он измерял статическую электрическую силу, когда два шара заряженного металла отталкивались или притягивались друг к другу. Кулон, единица электрического заряда, был назван в его честь.
Потенциальная энергия взаимодействия двух заряженных частиц.
Контекст 1
… V c ͒. 2 Показатели s и t, характеризующие переход, предполагаются универсальными, т.е. зависящими только от размерности системы. В трехмерных системах универсальные значения t Х 2 и s Х 0,7 для проводимости 16 и диэлектрической проницаемости 17,24 соответственно. Экспериментально как универсальные, так и неуниверсальные значения были предложены 18 для показателя t. Экспериментальные данные, представленные 17,19,20 для показателя степени s, в целом согласуются с формулой.͑ 1 ͒. Между двумя наполнителями в среде необходимо учитывать привлекательный потенциал Лондона-Ван-дер-Ваальса. Это взаимодействие описывается потенциалом 1 / r 6, где r – расстояние между частицами. Дальнейшие исследования 12 описанных в настоящее время композитов дали прямые доказательства того, что поверхности частиц имеют отрицательный заряд. Таким образом, как уже постулировали Schueler et al. 11 и измерено Харбургом, Вальзаком и Верегиным, 10 частицы CB обладают постоянным электрическим зарядом, который приводит к кулоновскому отталкиванию на большие расстояния между собой.Это кулоновское взаимодействие, описываемое потенциалом 1 / r, сравнимо 21 с тем, которое обычно используется в коллоидной науке 22,23 для получения электростатической стабилизации дисперсий. Общий потенциал между двумя наполнителями ͑ Рис. 1, таким образом, представляет собой сумму двух конкурентных потенциалов плюс член отталкивания, пропорциональный 1 / r, 12, который составляет контактное отталкивание. Из-за теплового перемешивания частицы перемещаются в среде. Если столкновения, создаваемые этим броуновским движением, включают достаточно энергии для преодоления электростатического барьера, пара частиц попадает в глубокий первичный минимум полной потенциальной энергии и становится необратимо агрегированным.В случае композитов CB-эпоксидная смола это также может быть получено путем сдвига композита перед отверждением. 11 Высота барьера зависит от электрического заряда на поверхности частиц. На это также влияет ионная сила матриц 23, которая может быть изменена добавлением соли. Как уже было сказано, 11 как сдвиг, так и добавление соли приводят к снижению порога проводимости в рассматриваемых в настоящее время композитных системах. Матрица, использованная в этом исследовании, представляла собой эпоксидный полимер, полученный в результате реакции смолы бисфенол-А ARALDIT LY556, CIBA GEIGY ͒ с ароматическим аминным отвердителем ARALDIT HY932.Компонент наполнителя представлял собой сверхпроводящую сажу PRINTEX XE 2, DEGUSSA AG, которая состояла из агрегатов, состоящих из сферических частиц со средним диаметром 30 нм. Подробности подготовки образца описаны в другом месте. 11 Первый этап состоит в смешивании 500 г смолы с желаемым количеством CB в течение 1 часа при 5000 об / мин с использованием диска растворения при комнатной температуре. Эта стадия вызвала хорошее диспергирование частиц CB в эпоксидной смоле и уменьшила размер агломератов CB.После этого сильного перемешивания агломераты CB имеют распределенные размеры со средним диаметром порядка 0,5 мкм. Образцы были отверждены после еще одного перемешивания в течение 1 ч при 1000 об / мин с отвердителем при комнатной температуре. Композиции, приготовленные таким образом, будут называться «А». Чтобы изменить ионную силу матрицы, была проведена другая подготовка, в которую добавляли CuCl 2 ͑ FLUKA и смешивали с отвердителем. Концентрацию соли в смоле доводили до 3 ϫ 10 6 моль / г. Эти образцы, приготовленные в тех же условиях, что и образцы A, но с добавлением CuCl 2, будут обозначаться как «B».’’ Процесс отверждения заключался в нагревании смесей в условиях вакуума в течение 3 часов при 80 ° C для достижения точки гелеобразования и в течение 8 часов при 140 ° C для завершения полимеризации матрицы. Были вырезаны образцы в форме параллелепипеда размером примерно 1 ϫ 1 см 2 в ширину и 0,3 см в толщину. Электрические контакты с противоположных сторон были покрыты серебристой краской. Электрические измерения на переменном токе проводились при комнатной температуре с помощью анализатора импеданса HP 4284A с четырехточечным зондом. Было приложено напряжение с амплитудой 5 В, и комплексная проводимость ̃ в зависимости от частоты f была измерена в диапазоне от 100 Гц до 1 МГц.Комплексная диэлектрическая проницаемость ̃ связана с проводимостью соотношением ̃ ϭ ̃ / i 0, где обозначает угловую частоту, а 0 – диэлектрическую проницаемость вакуума. Электропроводность на постоянном токе измеряли электрометром Keithley 617. Для определения электрических свойств каждого состава использовалось минимум три образца. Просвечивающие оптические микрофотографии были получены с тонких шлифов отвержденных композитов с использованием микроскопа LEICA POLYVAR. В этом разделе сначала описывается электрическая проводимость, измеренная в зависимости от частоты для различных количеств CB.Во-вторых, будет показано, что эволюция реальной и мнимой частей проводимости в зависимости от содержания наполнителя явно расходится с предсказаниями статистической теории перколяции. В-третьих, предлагается попытка объяснить такое отклонение, которое основано на эволюции расположения наполнителя в матрице. Это предположение, наконец, подтверждается с помощью просвечивающих оптических микрофотографий затвердевшего образца. На рис. 2 показана частотная зависимость электропроводности для солевых агломерированных образцов B.Эти композиты демонстрировали типичное диэлектрическое поведение ниже порога проводимости, то есть проводимость линейно возрастала с частотой, в то время как фазовый угол был близок к / 2. Выше этого порога 0,03% конечная проводимость приводит к плато на низкой частоте, соответствующему электрическому отклику перколяционной сети. Проводимость увеличивалась на более высоких частотах из-за растущего влияния поляризационных эффектов на макроскопическую проводимость. Увеличение объемной доли наполнителей увеличивало низкочастотную проводимость и приводило к более широкому плато.Подобные результаты часто сообщаются [19, 20, 24] и связаны с образованием перколяционной сетки в материале. В случае композитов B каждая точка плоскости проводимости-частоты кажется достижимой, если правильно выбрать объемную долю наполнителей. Переход изолятор-проводник кажется непрерывным. Напротив, в случае образцов A рис. 3 был измерен скачок проводимости при пороге проводимости 0,9%. Хотя ниже этого порога также наблюдалось чисто диэлектрическое поведение, проводимость почти не зависела от частоты выше этого критического объема…
Электростатическое взаимодействие между диполями и боковыми цепями в области датчика напряжения канала K +
Попарное расположение α-спиралей
Профиль потенциальной энергии (PE) любых двух диполей (уравнение 1) при разном угловом разделении (θ) показывает, что когда пара диполей находится в параллельном положении (θ = 0 °), энергия максимальна; при перпендикуляре (θ = 90 °) энергия равна нулю; а в антипараллельной ориентации (θ = 180 °) энергия минимальна [] и максимально стабилизирована.Пара макродиполей α-спирали имеет тенденцию к стабилизации в антипараллельном положении также потому, что силовые линии всегда проходят по кратчайшему пути (14) от положительного к отрицательному полюсу, приближая противоположные полюса двух соседних макродиполей как можно ближе []. В соответствии с этой теорией, структура канала KvAP показывает пары спиралей S1-S2, S3b-S4 и S5-S6 с C-концами S1, S2, S3, S4 и S5, близкими к N- концы S2, S3, S4, S5 и S6 соответственно. Однако эти пары не идеально антипараллельны.[6] Это можно объяснить с помощью локальной силы между двумя выводами макродипольной пары S3b-S4 в качестве примера.
Согласно различным структурам (полноразмерный [6] и изолированный VSD [8,9]) ионного канала KvAP, спираль S4 из 17 остатков (R117-R133) в полноразмерном ионном канале короче 31 – остаток спирали S4 (R117-L148) в изолированном VSD. Структура PDB (1ORQ) полноразмерного ионного канала [] показывает, что на внутриклеточном конце пары S3b-S4 диполярный заряд N3 (+0.5e) спирали S3b находится вблизи диполярного заряда C4 (-0,5e) и R133 (+ 1,0e) спирали S4, в то время как на внеклеточном конце диполярный заряд C3 (-0,5e) S3b близок к диполярный заряд N4 (+ 0.5e) и R117 (+ 1.0e) S4. В изолированном VSD спираль S4 длиннее, с концевыми 15 остатками C4 дальше от R133; следовательно, вблизи N3 S3b остается только R133 S4.
В полноразмерном ионном канале заряды на внутриклеточном конце пары спиралей S3b (+ N3) и S4 (-C4 и + R133) испытывают результирующую положительную (отталкивающую) локальную силу (сплошной символ) из-за взаимодействие между N3-C4 и N3-R133, удерживая N3-конец S3b подальше от S4.Заряды на внеклеточных концах S3b (-C3) и S4 (+ N4 и + R117) испытывают суммарную отрицательную (притягивающую) локальную силу [], притягивая полюс C3 S3b ближе к S4. Другие, более удаленные заряженные остатки добавляют к силе отталкивания или притяжения к полюсу N3 или C3, соответственно, но величина этих сил меньше из-за больших межатомных расстояний. Это неравное расстояние между двумя полюсами [] пары S3b-S4 на двух концах клетки совершенно очевидно из структуры PDB 1ORQ [6] белка ионного канала KvAP.Сила изменяется между двумя концами при вращении S4 вокруг собственной оси. По мере увеличения угла поворота (Φ) сила притяжения на внеклеточном конце уменьшается, но сила отталкивания на внутриклеточном конце увеличивается, таким образом поддерживая неравное расстояние между двумя концами на двух концах клетки. Предполагается, что спираль S4 более подвижна, чем S3b; следовательно, во всех ориентациях внутриклеточные концы всегда будут оставаться разделенными из-за силы отталкивания, а внеклеточные концы останутся ближе.
Зависимость локальной силы взаимодействия между соседними концами пары α-спиралей S3b-S4 от расстояния (δ) между двумя спиралями при разном угле поворота (Φ) S4. (a) На внутриклеточной стороне расстояние (δ) находится между N3 S3b и R133 S4 для полноразмерного ионного канала (сплошной символ) и для изолированного VSD (открытый символ). (b) На внеклеточной стороне расстояние (δ) находится между диполярными концами C3 S3b и N4 S4. При повороте S4 на Φ = 120 ° локальная сила в присутствии всех зарядов и в отсутствие заряженных остатков / диполярных зарядов (c) на внеклеточном конце и (d) на внеклеточном конце
По сравнению с полноразмерным ионным каналом , в изолированном VSD, согласно структуре (PDB 2KYH и 1ORS) [8,9], внеклеточные концы испытывают чистую силу притяжения, но на внутриклеточном конце чистую силу отталкивания (между N3 и R133) (, открытый символ ) сильнее по природе.Это связано с тем, что спираль S4 в изолированном VSD длиннее (R117-L148) с концевыми 15 остатками C4 ниже R133 и дальше от N3; следовательно, сила притяжения между N3 и C4 становится слабее, а сила отталкивания между N3 и R133 преобладает, делая бифуркацию больше. В соответствии с этим открытием, наблюдаемое расстояние между N3 S3b и R133 S4 примерно на 26% и 63% больше в структурах PDB 1ORS и 2KYH, соответственно, чем в PDB 1ORQ, что оправдывает бифуркацию на внутриклеточной стороне. между двумя антипараллельными спиралями S3b-S4, что объясняется электростатической теорией.
На концах пары S3b-S4 полноразмерного ионного канала влияние первичных зарядов (N3, C4, R133, C3, N4 и R117), участвующих в этих локальных силах, было изучено виртуальным мутагенезом. (1) После нейтрализации всех диполярных зарядов (N3, C3, N4 и C4) было обнаружено, что локальная сила между концами пары α-спирали как на внутриклеточном конце [], так и на внеклеточном конце [] практически незначительна. . (2) Когда заряженные остатки (R117 и R133) были мутированы, оба конца испытывали сравнимую локальную силу притяжения, аналогичную типичной антипараллельной паре макродиполей.Таким образом, в обоих случаях внутриклеточная бифуркация схлопывалась в отсутствие силы отталкивания. Следовательно, скоординированная роль заряженных остатков и диполярных зарядов на двух концах пары S3b-S4 оказывает существенное влияние на неравное расстояние во взаимном пространственном положении S3b-S4, то есть удерживание внеклеточных полюсов (C3 и N4 ) ближе, а внутриклеточный N3 заканчивается далеко от спирали S4.
Роль зарядов в стабильности агрегации пары S3b-S4
Была вычислена полная потенциальная энергия (уравнение 2) системы зарядов пары S3b-S4 как функция поступательного движения S4 вдоль его винтовой оси и под разными углами вращения (θ = 0 °, 60 °, 120 °, 180 °, 200 °) [] вокруг своей оси.Энергетические профили [] показали минимальную энергию, когда положительные остатки R117, R120, R123, R126 и R133 обращены к отрицательному E107 в положениях трансляции x = 0, 4,5, 9,0, 13,5 и 24 Ε и положениях вращения Φ = 0 °, 60 °, 120 °, 180 ° и 200 ° соответственно. Когда S4 был повернут на Φ = 120 ° и сдвинут на x = 9,0 Ǻ, то есть с положительным остатком R123 в непосредственной близости от отрицательного E107, система достигла минимальной энергии 19,25 ккал / моль. Это может быть одна из возможных конформаций пары S3b-S4, когда нет трансмембранного потенциала (состояние с нулевым потенциалом).Действительно, кристаллические структуры показывают присутствие E107 S3b, обращенного к S4, вблизи R123, а h209 диаметрально с другой стороны. [6–8]
Роль диполярных зарядов и зарядов боковой цепи в стабильности S3b-S4 пары. (a) Профиль потенциальной энергии системы зарядов на S3b-S4 в зависимости от относительного трансляционного расстояния между S3b и S4 вдоль оси спирали при наличии (сплошной символ) и отсутствии (незакрашенный символ) E107 на S3b под разными углами вращение (Φ) S4. (b) С S4, повернутым на 120 ° потенциальной энергией при наличии всех зарядов и в отсутствие каждого заряда.(c) Пропорциональный вклад потенциальной энергии отдельных зарядов в стабилизацию пары макродиполей
При нейтрализации E107 S3b для всех возможных вращательных положений S4 полная энергия становится положительной, и профиль почти выравнивается [], т. е. чистая энергия агрегации S3b-S4 изменяется с притягивающей на отталкивающую, в то время как [] при нейтрализации других зарядов изменяется отрицательная (притягивающая) энергия. Следовательно, E107 является основным кандидатом для удержания α-спиралей S3b-S4 вместе, ведущих себя как единая «лопастная» единица.[9]
С учетом положения профиля минимальной энергии при x = 9,0 и Φ = 120 ° было изучено влияние различных зарядов на стабилизацию пары S3b-S4. Благодаря виртуальному мутагенезу при нейтрализации каждого заряда по одному, энергетический профиль изменился [], подразумевая, что каждый заряд (диполярный заряд или заряженный остаток) играет важную роль в стабилизации пары S3b-S4. В отсутствие заряженных остатков (R117, R120, R123, R126 и R133) общая энергия увеличивалась, и, следовательно, система теряла стабильность, в то время как в отсутствие h209 энергетическая стабильность повышалась.При нейтрализации оконечных зарядов C3 и N4 профиль потенциальной энергии увеличивался, в то время как отсутствие зарядов N3 и C4 снижало минимальное значение энергии. Следовательно, дипольные концевые заряды, несмотря на то, что они более слабые, играют существенную роль в стабильности пары спиралей S3b-S4, которая до сих пор не исследована экспериментально.
показывает сравнительное исследование вклада потенциальной энергии отдельных зарядов в стабилизацию пары α-спиралей S3b-S4. Из всех зарядов вклад потенциальной энергии глутаминовой кислоты E107 из S3b максимален, но все другие заряды также вносят вклад в стабильность.В частности, вклад диполярных концевых зарядов C3 намного больше, чем вклад любого из положительных остатков аргинина S4, в то время как вклад N4 сравним с некоторыми остатками аргинина α-спирали S4. Экспериментальные данные подтверждают значительную роль, которую играют остатки аргинина S4 в процессе стробирования [5], но роль диполярных зарядов и глутаминовой кислоты S3b в KvAP до сих пор не принималась во внимание. Наши расчеты, однако, показывают, что в отношении стабильности пары S3b-S4 нельзя игнорировать диполярные заряды и отрицательную глутаминовую кислоту.
Выравнивание последовательности S3b-S4 различных членов подсемейства ионных каналов K + [15] показало ранее не сообщавшуюся о позиционной консервации отрицательно заряженных остатков глутаминовой кислоты / аспарагиновой кислоты в α-спиральной области S3b [15]. ]. Внеклеточная половина спирали S3b в 11 из 15 членов содержит по крайней мере один отрицательный остаток между девятым и четырнадцатым положениями от пролина, который изгибает спираль S3 на две части – S3a и S3b. Эта консервация указывает на биологическую функцию отрицательного заряда в спирали S3b и на существование «лопаточной» единицы в паре α-спиралей S3b-S4.Четыре члена имеют дополнительный отрицательный остаток, в то время как канал шейкер, в исключительных случаях, содержит четыре смежных отрицательных остатка, которые могут образовывать отрицательно заряженную спираль в трех измерениях. Ожидается, что распределение отрицательного заряда на спирали S3b существенно повлияет на ее взаимодействие со спиралью S4 в отсутствие или при наличии электрического поля.

2.4 действуют силы отталкивания со стороны двух других зарядов (см. рисунок), причем значения этих сил одинаковы (из-за равенства величин всех зарядов и расстояний между ними) и равны
43)