Скорость при РПД
Известно что, для того чтобы найти положение тела в какой-то момент времени, нужно знать вектор перемещения, потому что именно он связан с изменением координат движущегося тела. Как же найти вектор перемещения? Ответ на этот вопрос зависит от того, какое движение совершает тело.
Рассмотрим равномерное движение тела.
Равномерное движение — это движение, при котором тело за любые равные промежутки времени совершает одинаковые перемещения.
Стоит отметить, что равномерное движение может быть как прямолинейным, когда траекторией движения тела является прямая линия, так и криволинейным, когда траекторий является любая кривая.
Равномерное прямолинейное движение – самый простой вид движения, так как траекторией является прямая линия.
При движении тела вдоль прямой в одном направлении перемещение
тела непрерывно возрастает.
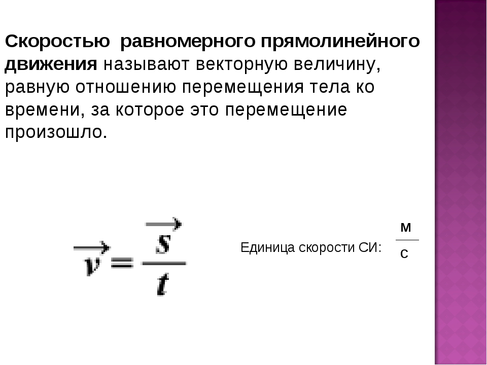
Таким образом, скорость равномерного прямолинейного движения тела — это физическая векторная величина, равная отношению перемещения тела к промежутку времени, в течение которого это перемещение произошло.
Т.е. скорость показывает, какое перемещение тело совершает в единицу времени.
Важно помнить, что единицей скорости в системе СИ является м/с.
Значит, для того чтобы найти перемещение тела заданное время t, надо знать его скорость υ. Тогда перемещение тела можно вычислить по формуле:
По
формулам, написанным в векторной виде, вычисления вести нельзя.
Ведь векторная
величина имеет не только численное значение, но и направление. При вычислениях
удобно пользоваться формулами, в которые входят не векторы, а их проекции на
оси координат, так как над проекциями можно производить алгебраические
действия. Тогда, в проекциях на ось
sх = υхt
Это уравнение называют уравнением перемещения.
Остановимся более подробно на определении знака проекции скорости и перемещения.
– Проекция скорости и перемещения будет положительной, если тело движется в положительном направлении оси координат (х >x0).
– Проекция скорости и перемещения будет отрицательной
–
Проекция скорости и перемещения будет равна нулю, если тело покоится или
движется в направлении, перпендикулярном оси координат (х = х0).
Получим формулу для вычисления координаты тела х в любой момент времени.
Пусть в момент времени t0= 0 с координата тела была х0, в момент времени t — х. Тогда за промежуток времени Δ
Тогда
x – x0= υхt
Или
х = х0+ υхt
Это уравнение называют кинематическим уравнением равномерного движения.
Полученная формула может видоизменяться в зависимости от знака проекции скорости и значения начальной координаты.
Если тело движется вдоль оси х в положительном направлении, то формула принимает вид
x = х1+ υ1t
Если тело движется вдоль оси х в отрицательном направлении, то формула принимает вид:
если начальная координата равна нулю
х = –υ2t
или
х = х3 – υ3t.
Так как, при равномерном прямолинейном движении направление скорости тела не изменяется, то путь равен модулю перемещения.
Тогда
s = |υx|t
Это выражение называют уравнением пути
Если же направление движения тела меняется, то пройденный путь окажется больше модуля вектора перемещения.
Основные выводы:
· Равномерное прямолинейное движение — это движение, при котором тело за любые равные промежутки времени совершает одинаковые перемещения.
· Основной характеристикой равномерного движения является скорость. Скорость — это физическая векторная величина, равная отношению перемещения тела к промежутку времени, в течение которого это перемещение произошло.
· Единицей скорости в системе СИ является м/с.
·
Скорость
показывает, какое перемещение тело совершает в единицу времени.
· х = х0+ υхt — кинематическое уравнение равномерного движения
· Проекция скорости на ось х будет положительной, если тело движется вдоль оси х в положительном направлении. При этом проекция вектора перемещения так же будет положительной.
· Проекция скорости на ось х будет отрицательной, если тело движется вдоль оси х в отрицательном направлении. При этом проекция вектора перемещения так же будет отрицательной.
· Скорость тела и перемещение будут равны нулю, если тело покоится или движется в направлении, перпендикулярном оси координат.
1.1.6 Равноускоренное прямолинейное движение
Видеоурок 1: Равноускоренное движение – Физика в опытах и экспериментахВидеоурок 2: Уравнения равноускоренного движения
Лекция: Равноускоренное прямолинейное движение
Равноускоренное прямолинейное движение
Равноускоренным можно назвать то движение, при котором на протяжении всего наблюдаемого участка пути значение и направление ускорения остается неизменной величиной.
Траектория РПД: прямая линия.
При равноускоренном движении тело за одинаковые интервалы времени изменяет значение своей скорости на постоянную величину.
Уравнения движения при РПДДля определения положения тела в любой момент времени следует пользоваться основным уравнением движения.
Уравнение движения для перемещения несколько отличается от уравнения движения для изменения координаты, поскольку начального перемещения быть не может:
Кроме положения тела можно определить и скорость, которую будет иметь тело на отдельном участке пути:
Если тело начинает двигаться с начала координат, то х0=0, если тело двигается вдоль оси ОХ, то значение скорости будет положительным, а если против оси – отрицательным. Если тело двигается равноускоренно, то в основном уравнении ускорение будет иметь положительное значение, если же движение равнозамедленное, то значение ускорения – отрицательное.
Из основных уравнений равноускоренного движения вытекают дополнительные.
Если тело двигается из начала координат с нулевой начальной скоростью, то перемещение тела можно определить по
Графики равноускоренного движения
Решать задачи на РП движение можно графическим и аналитическим способом.
Примеры решения задач по теме «Равномерное прямолинейное движение»
Примеры решения задач по теме «Равномерное прямолинейное движение»
- Подробности
- Просмотров: 1885
«Физика – 10 класс»
При решении задач по данной теме необходимо прежде всего выбрать тело отсчёта и связать с ним систему координат. В данном случае движение происходит по прямой, поэтому для его описания достаточна одна ось, например ось ОХ. Выбрав начало отсчёта, записываем уравнения движения.
Задача I.
Определите модуль и направление скорости точки, если при равномерном движении вдоль оси ОХ её координата за время t1 = 4 с изменилась от х1 = 5 м до х2 = -3 м.
Р е ш е н и е.
Модуль и направление вектора можно найти по его проекциям на оси координат. Так как точка движется равномерно, то проекцию её скорости на ось ОХ найдём по формуле
Отрицательный знак проекции скорости означает, что скорость точки направлена противоположно положительному направлению оси ОХ. Модуль скорости υ = |υх| = |-2 м/с| = 2 м/с.
Задача 2.
Из пунктов А и В, расстояние между которыми вдоль прямого шоссе l0 = 20 км, одновременно навстречу друг другу начали равномерно двигаться два автомобиля. Скорость первого автомобиля υ1 = 50 км/ч, а скорость второго автомобиля υ2 = 60 км/ч. Определите положение автомобилей относительно пункта А спустя время t = 0,5 ч после начала движения и расстояние I между автомобилями в этот момент времени. Определите пути s1 и s2, пройденные каждым автомобилем за время t.
Р е ш е н и е.
Примем пункт А за начало координат и направим координатную ось ОХ в сторону пункта В (рис.
1.14). Движение автомобилей будет описываться уравнениями
x1 = х01 + υ1xt, x2 = х02 + υ2xt.
Так как первый автомобиль движется в положительном направлении оси ОХ, а второй — в отрицательном, то υ1x = υ1, υ2x = —υ2. В соответствии с выбором начала координат х01 = 0, х02 = l0. Поэтому спустя время t
x1 = υ1t = 50 км/ч • 0,5 ч = 25 км;
х2 = l0 — υ2t = 20 км – 60 км/ч • 0,5 ч = -10 км.
Первый автомобиль будет находиться в точке С на расстоянии 25 км от пункта А справа, а второй — в точке D на расстоянии 10 км слева. Расстояние между автомобилями будет равно модулю разности их координат: l = |х2 – x1| = |—10 км – 25 км| = 35 км. Пройденные пути равны:
s1 = υ1t = 50 км/ч • 0,5 ч = 25 км,
s2 = υ2t = 60 км/ч • 0,5 ч = 30 км.
Задача 3.
Из пункта А в пункт В выезжает первый автомобиль со скоростью υ1 Спустя время t0 из пункта В в том же направлении со скоростью υ2 выезжает второй автомобиль. Расстояние между пунктами A и В равно l. Определите координату места встречи автомобилей относительно пункта В и время от момента отправления первого автомобиля, через которое они встретятся.
Р е ш е н и е.
Примем пункт А за начало координат и направим координатную ось ОХ в сторону пункта В (рис. 1.15). Движение автомобилей будет описываться уравнениями
x1 = υ1t, х2 = l + υ2( t – t0).
В момент встречи координаты автомобилей равны: х1 = х2 = хв. Тогда υ1tв = l + υ2( tв – t0) и время до встречи
Очевидно, что решение имеет смысл при υ1 > υ2 и l > υ2t0 или при υ1 < υ2 и l < υ2t0.
Координата места встречи
Задача 4.
На рисунке 1.16 представлены графики зависимости координат точек от времени. Определите по графикам: 1) скорости точек; 2) через какое время после начала движения они встретятся; 3) пути, пройденные точками до встречи. Напишите уравнения движения точек.
Р е ш е н и е.
За время, равное 4 с, изменение координаты первой точки: Δx1 = 4 – 2 (м) = 2 м, второй точки: Δх2 = 4 – 0 (м) = 4 м.
1) Скорости точек определим по формуле υ1x = 0,5 м/с; υ2x = 1 м/с. Заметим, что эти же значения можно было получить по графикам, определив тангенсы углов наклона прямых к оси времени: скорость υ1x численно равна tgα1, а скорость υ2x численно равна tgα2.
2) Время встречи — это момент времени, когда координаты точек равны. Очевидно, что tв = 4 с.
3) Пути, пройденные точками, равны их перемещениям и равны изменениям их координат за время до встречи: s1 = Δх1= 2 м, s2 = Δх2 = 4 м.
Уравнения движения для обеих точек имеют вид х = х0 + υxt, где х0 = x01 = 2 м, υ1x = 0,5 м/с — для первой точки; х0 = х02 = 0, υ2x = 1 м/с — для второй точки.
Источник: «Физика – 10 класс», 2014, учебник Мякишев, Буховцев, Сотский
Кинематика – Физика, учебник для 10 класса – Класс!ная физика
Физика и познание мира —
Что такое механика —
Механическое движение. Система отсчёта —
Способы описания движения —
Траектория. Путь. Перемещение —
Равномерное прямолинейное движение. Скорость. Уравнение движения —
Примеры решения задач по теме «Равномерное прямолинейное движение» —
Сложение скоростей —
Примеры решения задач по теме «Сложение скоростей» —
Мгновенная и средняя скорости —
Ускорение —
Движение с постоянным ускорением —
Определение кинематических характеристик движения с помощью графиков —
Примеры решения задач по теме «Движение с постоянным ускорением» —
Движение с постоянным ускорением свободного падения —
Примеры решения задач по теме «Движение с постоянным ускорением свободного падения» —
Равномерное движение точки по окружности —
Кинематика абсолютно твёрдого тела.
Поступательное и вращательное движение —
Кинематика абсолютно твёрдого тела. Угловая скорость. Связь между линейной и угловой скоростями —
Примеры решения задач по теме «Кинематика твёрдого тела»
Калькулятор процентной разницы
Использование калькулятора
Калькулятор разницы в процентах (калькулятор разницы в процентах) найдет разницу в процентах между двумя положительными числами больше 0. Разница в процентах обычно рассчитывается, когда вы хотите узнать разницу в процентах между двумя числами. Для этого калькулятора порядок чисел не имеет значения, поскольку мы просто делим разницу между двумя числами на среднее значение двух чисел.Чтобы вычислить относительную разницу от старого числа к новому, вы должны рассчитать процентное изменение.
Соответствующие расчеты можно выполнить с помощью
Калькулятор процентов,
Калькулятор процентного изменения и преобразования могут быть решены с помощью
Десятичная дробь в процентах,
Проценты до десятичных,
Дробь в процент или
Проценты к дробям.
Формула процентной разницы:
Разница в процентах равна абсолютной величине изменения стоимости, деленной на среднее значение двух чисел, умноженных на 100. Затем мы добавляем знак процента, %, чтобы обозначить разницу в %.
\( \text{Разница в процентах} = \dfrac{|\Delta V|}{\left[\dfrac{\Sigma V}{2}\right]} \times 100 \)
\( = \dfrac{|V_1-V_2|}{\left[\dfrac{(V_1+V_2)}{2}\right]}\times100 \)
Например, как рассчитать процентную разницу:
Какова процентная разница между 5 и 7?
Пусть V 1 = 5 и V 2 = 7 и подставьте числа в нашу формулу
\( \dfrac{|V_1-V_2|}{\left[\dfrac{(V_1+V_2)}{2}\right]}\times100 \)
\( = \dfrac{|5-7|}{\left[\dfrac{(5+7)}{2}\right]}\times100 \)
\( = \dfrac{|-2|}{\left[\dfrac{12}{2}\right]}\times100 \)
\( = \dfrac{2}{6}\times100 \)
\( = 0.
333 \× 100 = 33,33\%\; \текст{разница} \)
Обратите внимание, что если мы допустим V 1 = 7 и V 2 = 5, мы все равно получим разницу в 33,33%, потому что мы вычисляем разницу между двумя числами, а не переход от одного числа к другому, процентное изменение.
Ссылки
Калькулятор формул процентных разностей от AJ Design Software, последнее посещение 22 февраля.2011.
автора Википедии. «Разница в процентах» Википедия, Бесплатная энциклопедия. Википедия, Свободная энциклопедия, последнее посещение 18 февраля 2011 г.
%PDF-1.3 % 405 0 объект > эндообъект внешняя ссылка 405 138 0000000016 00000 н 0000004597 00000 н 0000004801 00000 н 0000004853 00000 н 0000004982 00000 н 0000005018 00000 н 0000005419 00000 н 0000005454 00000 н 0000005592 00000 н 0000005731 00000 н 0000006469 00000 н 0000006954 00000 н 0000007495 00000 н 0000007532 00000 н 0000007640 00000 н 0000007733 00000 н 0000007984 00000 н 0000008679 00000 н 0000008766 00000 н 0000009017 00000 н 0000009639 00000 н 0000009893 00000 н 0000010381 00000 н 0000011900 00000 н 0000012009 00000 н 0000012119 00000 н 0000014769 00000 н 0000023618 00000 н 0000030272 00000 н 0000035010 00000 н 0000035066 00000 н 0000035150 00000 н 0000035312 00000 н 0000035385 00000 н 0000035434 00000 н 0000035544 00000 н 0000035593 00000 н 0000035781 00000 н 0000035830 00000 н 0000035911 00000 н 0000035986 00000 н 0000036044 00000 н 0000036102 00000 н 0000036151 00000 н 0000036259 00000 н 0000036360 00000 н 0000036417 00000 н 0000036620 00000 н 0000036678 00000 н 0000036783 00000 н 0000036841 00000 н 0000036938 00000 н 0000036996 00000 н 0000037161 00000 н 0000037219 00000 н 0000037318 00000 н 0000037376 00000 н 0000037475 00000 н 0000037533 00000 н 0000037632 00000 н 0000037690 00000 н 0000037813 00000 н 0000037871 00000 н 0000038008 00000 н 0000038066 00000 н 0000038177 00000 н 0000038235 00000 н 0000038426 00000 н 0000038484 00000 н 0000038637 00000 н 0000038695 00000 н 0000038820 00000 н 0000038878 00000 н 0000039035 00000 н 0000039093 00000 н 0000039260 00000 н 0000039318 00000 н 0000039503 00000 н 0000039561 00000 н 0000039750 00000 н 0000039808 00000 н 0000040035 00000 н 0000040093 00000 н 0000040236 00000 н 0000040294 00000 н 0000040629 00000 н 0000040687 00000 н 0000040842 00000 н 0000040900 00000 н 0000041089 00000 н 0000041147 00000 н 0000041324 00000 н 0000041382 00000 н 0000041539 00000 н 0000041597 00000 н 0000041736 00000 н 0000041794 00000 н 0000041931 00000 н 0000041989 00000 н 0000042112 00000 н 0000042170 00000 н 0000042355 00000 н 0000042413 00000 н 0000042542 00000 н 0000042600 00000 н 0000042805 00000 н 0000042863 00000 н 0000042990 00000 н 0000043048 00000 н 0000043223 00000 н 0000043281 00000 н 0000043446 00000 н 0000043504 00000 н 0000043671 00000 н 0000043729 00000 н 0000043840 00000 н 0000043898 00000 н 0000044089 00000 н 0000044147 00000 н 0000044244 00000 н 0000044302 00000 н 0000044423 00000 н 0000044481 00000 н 0000044648 00000 н 0000044706 00000 н 0000044863 00000 н 0000044920 00000 н 0000045033 00000 н 0000045090 00000 н 0000045253 00000 н 0000045310 00000 н 0000045425 00000 н 0000045482 00000 н 0000045601 00000 н 0000045658 00000 н 0000045831 00000 н 0000045888 00000 н 0000003056 00000 н трейлер ]/предыдущая 563585>> startxref 0 %%EOF 542 0 объект >поток hU}le nm7z~vmc[VV,: ZvCL&`C*rcʗ|:L(Fc Ƙs+ orw{~,
Модель смеси Пуассона для измерений с использованием счета | Дозиметрия радиационной защиты
Аннотация
Начиная с базовой статистической модели Пуассона процесса измерения подсчета, «дополнительная пуассоновская» дисперсия или «чрезмерная дисперсия» включаются путем предположения, что параметр Пуассона, представляющий среднее число подсчетов, исходит из другого распределения.
Предполагается, что параметр Пуассона определяется величиной, представляющей интерес в процессе логического вывода, умноженной на логарифмически нормально распределенный нормализующий коэффициент плюс дополнительный логнормальный фон, который может коррелировать с нормализующим коэффициентом (общая неопределенность). Обсуждается пример логарифмически нормального экологического фона в данных по урану в моче. Также включен дополнительный некоррелированный фон. Некоррелированный фон оценивается по измерению подсчета фона с использованием байесовских аргументов.Довольно сложные формулы проверяются методом Монте-Карло. Получено аналитическое выражение для распределения вероятностей валовых подсчетов, происходящих от некоррелированного фона, которое позволяет прямо вычислить классический уровень принятия решения в виде точки срабатывания валового подсчета с желаемой частотой ложноположительных результатов. Основная цель этой статьи — вывести формулы для точных вычислений правдоподобия в случае различного рода фонов.
ВВЕДЕНИЕ
При выполнении статистических выводов, позволяющих количественно оценить неопределенность, необходима статистическая модель процесса измерения.Например, в области внутренней дозиметрии количественная оценка неопределенности дозы внутреннего облучения является актуальной темой, представляющей большой интерес (1) . Базовой статистической моделью для подсчета измерений является модель Пуассона; однако хорошо известно, что может существовать «дополнительная дисперсия Пуассона» или «чрезмерная дисперсия», вызванная параметром Пуассона, представляющим среднее ожидаемое число отсчетов, полученным из какого-либо другого распределения. В настоящем рабочем документе пересматривается и пересматривается некоторая предыдущая работа (2–5) , где другое распределение предполагается логнормальным.Обычное рассмотрение сверхдисперсии Пуассона предполагает, что другое распределение является гамма-распределением, и в этом случае результирующее смешанное распределение снова является гамма-распределением.
Однако логнормальное распределение, по-видимому, согласуется с данными и качественно отличается от гамма-распределения тем, что оно может иметь одновременно конечное среднее значение и неограниченное стандартное отклонение относительно среднего отношения.
Наибольший интерес в настоящей работе представляет вопрос о дополнительных фонах.Эти фоны могут возникать в разных местах процесса измерения, и детальное статистическое моделирование отличается. Предполагается, что истинное значение параметра подсчета среднего Пуассона равно истинному значению интересующей величины (например, скорости выделения мочи), умноженному на коэффициент нормализации плюс фон. В то время как коэффициент нормализации и фон предполагаются логарифмически нормальными и, возможно, коррелированными, также предполагается наличие другого, так называемого фона типа 0, который не коррелирует с коэффициентом нормализации.Параметр Пуассона для фона типа 0 оценивается по байесовскому апостериорному распределению после измерения фона, предполагая априорную гамму для истинной скорости счета фона типа 0.
Основной целью данной статьи является вывод формул для точных расчетов правдоподобия в случае различных фонов. Функция правдоподобия играет центральную роль в статистическом выводе из данных, как и во внутренней дозиметрии. Цель статьи состоит в том, чтобы упростить вывод и выполнить числовую проверку с использованием метода Монте-Карло.Также получены точные аналитические выражения для дисперсии данных, позволяющие вычислить χ 2 для проверки статистической самосогласованности. Обсуждаемый здесь фон типа 0 является основой большинства методов лечения классического уровня принятия решений (минимальная доля ложноположительных результатов). Дополнительные обсуждения и ссылки на литературу приведены в последнем разделе этой статьи.
Теоретическая модель
Результатом измерения счета является некоторое положительное целое число N , которое, как предполагается, имеет распределение Пуассона со средним значением, обозначенным как μ .
Вероятность измерения N отсчетов определяется выражением 1. Если μ является известной константой, эта модель описывает простые измерения отсчетов. При простом подсчете дисперсия количества подсчетов равна 2, где 3 Здесь рассматривается ситуация, когда μ задается известным распределением, а не постоянным. Тогда вероятность измерения N отсчетов равна 4. Таким образом, распределение измеренных данных представляет собой непрерывную смесь распределений Пуассона с различными значениями µ .
Полезно отметить два предельных случая распределения вероятностей измеренного числа отсчетов по уравнению. (4). Когда среднее значение µ мало, составное распределение является пуассоновским со средним значением, равным среднему значению µ ; однако, с другой стороны, распределение N при заданном µ становится узким гауссовым, а распределение N приближается к распределению µ .
Используя уравнение.
(4) и чередуя суммирование и интегрирование, среднее значение и дисперсия N задаются как 5 и, следовательно, дисперсия задается как 6Противоположное уравнение. (2) для простого подсчета с формулой. (6) видно, что дисперсия N увеличивается на дисперсию µ .
В рассматриваемой ситуации истинное значение интересующей величины обозначается ψ (например, суточная экскреция мочи) и связано с μ по следующей формуле, включающей нормировочный коэффициент A и background B : 7В дальнейшем значение ψ предполагается заданным, что подходит для задачи вывода ψ из данных.Единицы µ и B являются единицами счета, в то время как ψ имеет некоторые физические единицы (например, Бк), а A имеет единицы счета на физическую единицу.
Функция правдоподобия определяется как P ( N | ψ ), рассматриваемая как функция ψ .
Он является центральным для статистического вывода ( ψ ) из данных ( N ), и важно рассчитать его как можно точнее. Функция правдоподобия определяется выражением (с точностью до несущественного постоянного множителя) 8. Чтобы рассчитать функцию правдоподобия, необходимо должным образом учитывать корреляции между A и B .
Средние значения (ожидаемые значения) µ и µ 2 задаются как 9. Следовательно, дисперсия µ равна 10, где ковариация определяется как 11. Общепринято определять значение измерения интересующей величины, хотя при использовании точных вычислений правдоподобия это оказывается несущественным. Измеренное значение будет обозначаться y (измеренное значение обозначается латинскими буквами y , истинное значение – греческими буквами ψ ) и определяется формулой 12, где B 0 принимается равной среднее значение B и A 0 выбрано в качестве медианного значения A , что делает логарифмически нормальный предел простым, как будет обсуждаться позже.
Среднее значение и дисперсия и даны как 13Фоновые корреляции: четыре типа фона при радиохимическом измерении мочи
Предполагается измерение мочи для определения активности, выделяемой в течение 24 часов. В этом случае нормировочный коэффициент A равен 14, где Δ t x – время экскреции, связанное с пробой, в единицах 24 ч, ε r – эффективность химического восстановления, ε c — эффективность счета, Δ t c — время счета.Предполагается, что эти величины имеют независимые распределения. На практике Δ t x можно получить для каждой пробы по времени сбора, если соблюдается истинный 24-часовой протокол сбора, или по измерению объема и удельного веса пробы мочи (6) . Эффективность химического извлечения ε r может быть получена для каждого образца путем измерения извлечения индикатора. Неопределенность, связанная с измерениями (например, объема и удельного веса или извлечения трассера), вызывает здесь озабоченность.
Эффективность счета ε c обычно измеряют нечасто, и это измеренное значение и оценка его неопределенности используются для многих выборок. Время счета обычно известно очень точно.Можно представить четыре различных типа фона B в зависимости от того, где происходит загрязнение, вызывающее фон, как показано в таблице 1. Предполагается, что фактический фон представляет собой сумму фона типа 0 и фона типов 1. , 2 или 3. Фон типа 0 отличается тем, что не зависит от коэффициента нормализации (отсутствие ковариации).
Таблица 1.Определения четырех различных типов фона для радиохимического измерения.
Таблица 1.Определения четырех различных типов фона для радиохимических измерений.
Величина b — это случайная величина, представляющая фон, ε c — случайная величина, представляющая эффективность счета, и т. д. Величины с тильдой выше, например, ε̂ c , являются средними значениями, используемыми для целей нормализации.
Дело в том, что в зависимости от того, где возникает фон, он имеет дополнительную случайную вариацию, вызванную дополнительными факторами эффективности. Таким образом, фон типа 1 пропорционален b ε c и имеет случайную вариацию из-за вариации самого фона, а также из-за вариации эффективности счета.
Фон Type-0
При рассмотрении распределений смеси Пуассона принято предполагать, что распределение параметра Пуассона задается гамма-распределением из-за получаемых в результате выражений закрытой формы.При этом предполагается, что истинная фоновая скорость счета λ имеет следующее распределение: 15, где α и β — параметры. Математическое ожидание, мода и дисперсия задаются формулой. Обратите внимание, что выбор параметров α = 1, β → 0 приводит к равномерному (плоскому) распределению. Поскольку µ ≡ λ T , 16 где β′ = β/ T . Фон типа 0 B 0 в уравнении (12) является средним значением из уравнения.
(16), и определение y становится 17, где B 0 выше относится к дополнительному фону типов 1, 2 или 3.Из уравнения (6) дисперсия y , происходящая из фона типа 0, равна 18. Некоррелированный фон типа 0 просто аддитивен (в дисперсии) к фонам других типов.
Тогда возникает вопрос: как определить параметры α и β′?
Представьте себе измерение фона типа 0 путем подсчета пустой выборки за время T B , что в R = T B /T раз больше, чем обычно.Количество обнаруженных фоновых отсчетов обозначается как N B . Байесовская интерпретация этого измерения включает априорную скорость счета фона λ, которая считается гамма-функцией с параметрами α 0 и β 0 . По теореме Байеса апостериорная вероятность λ также является гамма-функцией (см. Приложение A): B + β 0 0 были сделаны так, чтобы β ‘≡ T / T = ( T B + β 0 ) / T = R + β ′ 0 . В традиционном методе обработки неопределенности фона чистые подсчеты равны N − N B /R , а дисперсия чистых подсчетов рассчитывается как N + N /R 2 , используя Var( N ) = N для отклонения Пуассона N . Когда нет истинного количества (нет радиоактивности в образце), общее количество будет дано как N B / R , а дисперсия чистого количества будет равна N B / R + Н В /Р 2 .Можно легко переключаться между этой характеристикой фона и обычной, используя замены N B + α 0 ↔ N B и R + β 9 0 ↔ R , что может быть полезно при адаптации существующего программного обеспечения.
Интересно, что в традиционном анализе часть дисперсии чистых учетов происходит от дисперсии фоновых учетов, тогда как в данном анализе количество фоновых учетов меняется случайным образом; однако после измерения фона количество фоновых отсчетов (фактически измеренное число) рассматривается как заданное без случайных изменений.В приведенном здесь анализе дисперсия чистых подсчетов полностью исходит из дисперсии валовых подсчетов.
Пример использования этого выражения для определения α и β из эмпирического кумулятивного распределения N приведено в приложении А.
Логнормальные распределения
На данный момент предполагается логнормальная форма для распределений A и B для типов фона 1, 2 и 3.
Логарифмически нормальная форма кажется хорошим выбором по двум причинам: экспериментально в согласии с данными (7) а также теоретически в том, что произведение независимых логнормальных случайных величин снова является логнормальным, что позволяет оценивать условия ковариации между фоном и коэффициентом нормализации с помощью выражений в закрытой форме.
(12), всегда предполагая фон типа 0 и один из трех других типов фона. Таблица 2.Выражения членов формулы для Var( y ) для разных типов фона.
Таблица 2.Выражения членов формулы для Var( y ) для разных типов фона.
Валидация методом Монте-Карло
Для проверки этих довольно сложных аналитических выражений было проведено численное исследование с использованием метода Монте-Карло. Теоретические результаты были проверены путем вычисления χ 2 , определяемого следующим образом: 29, где j обозначает количество испытаний, а N испытаний – количество испытаний. Ожидаемое значение y определяется как E ( y ) = ψ E ( A )/ A 0 = ψ a Если теоретический вывод верен и генерация методом Монте-Карло выполнена правильно, среднее значение χ 2 должно приближаться к единице для большого числа испытаний.
Значения параметров соответствуют таблице 3.
Таблица 3. Значения параметров, использованные в проверочном исследовании методом Монте-Карло.
| Параметр . | Значение . |
|---|---|
| Â | 1 000 Количество Бк -1 |
| Δ т с | 5333 |
| Δ т | х= медиана 1, S = 0.5 |
| ε R R Median = 0,75, S = 0,05 = 0,05 ε C | C 1 Median = 0,25, S = 0,05 = 0,05 9|
| Фон Тип-0 | α 0 = 1, β ‘ 0 = 2 | = 2 1 = 2
| Другое Тип фон | 1 Медиана: B = 2 Count, S = 1 = 14 = 1
Параметр
.![]() | Значение . | |
|---|---|---|
| Â 1000 | Количество Бк -1 | |
| Δ т с | 5333 | |
| Δ т | х= медиана 1, S = 0.5 | = 0,5|
| ε R 4 R | 1 Median = 0,75, S = 0,05 S = 0,05 = 0,05 7ε C | Median = 0.25, S = 0,05 |
| Фон типа-0 | 1 α 0 = 1, β ‘ = 1, β ‘ 0 = 2||
| Другое тип Фон | Median: B = 2 счет , S = 1
, использованные в проверочном исследовании методом Монте-Карло.
| Параметр . | Значение
.![]() |
|---|---|
| Â | 1 000 Количество Бк -1 |
| Δ т с | 5333 |
| Δ т | х= медиана 1, S = 0.5 |
| ε R R Median = 0,75, S = 0,05 = 0,05 ε C | C 1 Median = 0,25, S = 0,05 = 0,05 9|
| Фон Тип-0 | α 0 = 1, β ‘ 0 = 2 | = 2 1 = 2
| Другое Тип фон | 1 Медиана: B = 2 Count, S = 1 = 14 = 1
| Параметр . | Значение . | |||||||||||
|---|---|---|---|---|---|---|---|---|---|---|---|---|
| Â 1000 | Количество Бк -1 | |||||||||||
| Δ т с | 5333 | |||||||||||
| Δ т | х = медиана 1, S = 0. 5 | = 0,5|||||||||||
| ε R 4 R | 1 Median = 0,75, S = 0,05 S = 0,05 = 0,05 7ε C | Median = 0.25, S = 0,05 | ||||||||||
| Фон типа-0 | 1 α 0 = 1, β ‘ = 1, β ‘ 0 = 2||||||||||||
| Другое тип Фон | Median: B = 2 счет S = 1 S = 1 = 1
| Тип . | ψ . | Среднее χ 2 . | |
|---|---|---|---|
| 0 | 0 | 1,011 ± 0,003 | |
| 1 | 0,994 ± 0,002 | ||
| 10 | 0,997 ± 0,003 | ||
| 1 | 0 | 0,989 ± 0,008 | |
| 1 | |||
| 1 | 0,999 ± 0. | ||
| 10 | |||
| 10 | 0,993 ± 0,003 | ||
| 2 | 2 | 0 | 0.998 ± 0,010 |
| 1 | 1,007 ± 0,008 | ||
| 10 | 1,002 ± 0,003 | ||
| 3 | 0 | 0,999 ± 0,011 | |
| 1 | 0,972 ± 0,010 | ||
| 10 | 1,010 ± 0,006 |
| Тип . | ψ . | Среднее χ 2 . |
|---|---|---|
| 0 | 0 | 1,011 ± 0,003 |
| 1 | 0,994 ± 0,002 | |
| 10 | 0,997 ± 0,003 | |
| 1 | 0 | 0,989 ± 0,008 |
| 1 | ||
| 0999 ± 0,007 | 0,999 ± 0,007 | |
| 10 | 0, | 0,993 ± 0,003 |
| 2 | 0 | 0,998 ± 0,010 |
| 1 | 1. 007 ± 0,008 | |
| 10 | 1,002 ± 0,003 | |
| 3 | 0 | 0,999 ± 0,011 |
| 1 | 0,972 ± 0,010 | |
| 10 | 1,010 ± 0,006 |
валидационного исследования методом Монте-Карло (χ 2 = 1 — ожидаемый результат).
| Тип . | ψ . | Среднее χ 2 . |
|---|---|---|
| 0 | 0 | 1,011 ± 0,003 |
| 1 | 0,994 ± 0,002 | |
| 10 | 0,997 ± 0,003 | |
| 1 | 0 | 0,989 ± 0,008 |
| 1 | ||
| 0999 ± 0,007 | 0,999 ± 0,007 | |
| 10 | 0, | 0,993 ± 0,003 |
| 2 | 0 | 0,998 ± 0,010 |
| 1 | 1. 007 ± 0,008 | |
| 10 | 1,002 ± 0,003 | |
| 3 | 0 | 0,999 ± 0,011 |
| 1 | 0,972 ± 0,010 | |
| 10 | 1,010 ± 0,006 |
| Тип . | ψ . | Среднее χ 2 . | ||
|---|---|---|---|---|
| 0 | 0 | 1.011 ± 0,003 | ||
| 1 | 0,994 ± 0,002 | |||
| 10 | 0,997 ± 0,003 | |||
| 1 | 0 | 0,989 ± 0,008 | ||
| 1 | 0,999 ± 0,007 | |||
| 10 | 0,993 ± 0.003 | 993 ± 0.003 | ||
| 2 | 2 | 0 | 0 | 0,998 ± 0,010 |
| 1 | 1,007 ± 0,008 | |||
| 10 | 1.002 ± 0.003 | |||
| 3 | 3 | 0 | 0 | 0,999 ± 0,011 |
| 1 | 0,972 ± 0,010 | |||
| 10 | 1,010 ± 0,006 |
Обобщение, Общая неопределенность фон
В этом разделе синтезируется вышеизложенное путем введения понятия общей неопределенности.
Предполагается, что коэффициент нормализации A имеет логнормальное стандартное отклонение S от всех факторов.Вместо того, чтобы рассматривать отдельно фоны типов 1, 2 или 3, предполагается, что некоторая часть S s из S является общей с фоном, где 0 ≤ S s ≤ S . Фон теперь характеризуется своим медианным значением в физических единицах Б̂ , где в прежних обозначениях б̂ / А 0 = Б̂ . Предполагается, что логнормальный фон имеет логарифмическое стандартное отклонение S b .Затем 30, где дисперсия для нулевого истинного количества и 31. Эта форма воспроизводит различные типы фоновых корреляций, рассмотренные выше.
Альтернативная приблизительная форма уравнения. (30), которое содержит обычную «неопределенность счета», получается путем замены 32 из уравнений (12) и (17) и использования E ( N ) ≅ N , что дает 33, где N равно количество обнаруженных общих подсчетов, а N B — количество обнаруженных фоновых подсчетов.
В этой форме выделяются неопределенность σ c , поступающая от статистики подсчета с постоянным коэффициентом нормировки, и дисперсия фона σ b . Дополнительные условия возникают из-за непостоянного коэффициента нормализации. С точки зрения общей неопределенности функция правдоподобия задается как 34, где логарифмически нормальный коэффициент нормализации A разбивается на два логнормальных A s и A N N N с медианными ценностями 1, где A S совместно используются с фоном логнормального фона B ( B теперь фактический фон в физических единицах) и A N не делится.Тип-0 фон μ 0 0 поставляется из распределения гамма (μ 0 / T , N B + α 0 , T B + β 0 ) как уже обсуждалось.
Четырехмерное интегрирование в уравнении. (34) можно сделать с использованием Monte Carlo, где N N S и S и S и B и B и B генерируются из логнормальных распределений и μ 0 генерируются из гамма-распределения .Чтобы иметь быстрые вычисления с использованием функций правдоподобия, например, для использования при вычислении байесовских интегралов, таблица значений функции правдоподобия рассчитывается численно для каждого измерения, и эти результаты сохраняются для использования в повторных интерполяциях. Важно признать, что функция правдоподобия является статистическим выражением данных и не зависит от последующей интерпретации данных.
Когда подсчеты велики, а логнормальные распределения узки ( S малы), так что они приблизительно нормальны, можно использовать тот факт, что, рассматриваемый как функция x , 35 для больших n .
Тогда и член Пуассона, и гамма-распределение могут быть аппроксимированы как нормальное распределение, и уравнение (34) становится сверткой нормальных распределений и составляет приблизительно 36 с использованием уравнения. (30) для σ 2 (ψ) = Var( y ). Другим приближением, которое применяется, когда неопределенность нормализации не мала, является логнормальная 37 , где σ c — неопределенность счета y без учета нормировки. неопределенность. Тогда функция правдоподобия приблизительно логнормальна.При сравнении уравнений (36) и (37) видно, что уравнение. (37) имеет более простую форму без количества a , которое встречается в уравнении. (36). Если количество A 0 в уравнении (12) был выбран в качестве среднего, а не медианы, уравнение. (36) примет более простую форму.Сравнение этих приближений с расчетом точного правдоподобия показано на рисунке 1.
Рисунок 1.
Расчеты функции правдоподобия для параметров урана, приведенных в таблице 5, при условии, что было обнаружено 20 импульсов, но при отсутствии логарифмически нормального фона.
Точное выражение показано вместе с нормальным и логарифмически нормальным приближениями.
Рис. 1.
Расчеты функции правдоподобия для параметров урана, приведенных в таблице 5, при условии, что было обнаружено 20 импульсов, но при отсутствии логарифмически нормального фона. Точное выражение показано вместе с нормальным и логарифмически нормальным приближениями.
Рисунок 1 демонстрирует, что в некоторых случаях с большим количеством обнаруженных отсчетов точное правдоподобие, нормальное и логарифмически нормальное приближения достаточно хорошо согласуются, что служит базовой проверкой численных методов.
На рисунке 2 показан эффект добавления логарифмического фона с параметрами, указанными в таблице B1.
Рисунок 2.
Точные расчеты функции правдоподобия для параметров урана, приведенных в таблице B1, при условии, что было обнаружено 20 импульсов. Дополнительный логнормальный фон предполагается с медианой из 4 отсчетов, как указано в Таблице B1.
Показаны два случая: (1) фон имеет логарифмическое стандартное отклонение S = 2, как указано в таблице B1 (медиана 4 отсчета, стандартное отклонение 238 отсчетов) и (2) фон имеет логарифмическое стандартное отклонение S = 0 ( медиана 4 отсчета, стандартное отклонение 0).
Рис. 2.
Точные расчеты функции правдоподобия для параметров урана, приведенных в таблице B1, при условии, что было обнаружено 20 отсчетов. Дополнительный логнормальный фон предполагается с медианой из 4 отсчетов, как указано в Таблице B1. Показаны два случая: (1) фон имеет логарифмическое стандартное отклонение S = 2, как указано в таблице B1 (медиана 4 отсчета, стандартное отклонение 238 отсчетов) и (2) фон имеет логарифмическое стандартное отклонение S = 0 ( медиана 4 отсчета, стандартное отклонение 0).
Результат, показанный на рис. 2, неожиданный. Стандартное отклонение фона для S = 2 составляет около 200 отсчетов, в то время как функция точного правдоподобия намного уже.
Это можно понять, если вспомнить, что функция правдоподобия основана на измерении определенного числа, 20, отсчетов, и если было измерено 20 отсчетов, функция правдоподобия не может быть заметной при 200 отсчетах, как это было бы использовать нормальное приближение, в котором дисперсия фона добавлена в знаменатель.Таким образом, большая ψ часть функции правдоподобия не смещается по мере увеличения фона, а ширина функции правдоподобия искажается стандартным отклонением y .
Кроме того, решающее значение в байесовской интерпретации данных в ситуации, когда истинные положительные результаты редки, имеет значение функции правдоподобия при ψ = 0, потому что априорное значение тогда сильно достигает пика при ψ = 0. Апостериорное значение Распределение ψ может быть полностью изменено за счет дополнительного фона.Для получения точного значения вероятности при ψ = 0 требуется вычисление точного правдоподобия. Это важная причина для использования расчетов точного правдоподобия в таких случаях.
Далее приводится пример обнаружения 234 U в моче.
Показатели статистической самосогласованности
Можно вычислить χ 2 (ψ), используя апостериорное среднее в качестве оценки истинного значения, чтобы проверить, что χ 2 / N данные ненамного больше единицы и что модель, следовательно, не является статистически не соответствует данным.Приведенные здесь формулы позволяют точно рассчитать χ 2 (ψ) в рамках этой статистической модели. Однако на практике оказывается, что лучшим ‘χ 2 ‘ является χ , подобное 2 , заданное удвоенным средним апостериорным значением логарифма функции правдоподобия из-за медленной сходимости χ 2 / N данные по отношению к N данные для логнормально распределенных данных, как описано в Приложении C.(37), заданное формулой, не имеет проблемы медленной сходимости и является более подходящим.
Как показано уравнением (37) величина χ , как и 2 , сводится к χ LN 2 в этом предельном случае. Следовательно, как в случае нормально, так и в случае логнормально распределенных данных величина χ , как и 2 , полученная в результате вычисления точного правдоподобия, воспроизводит соответствующие выражения для χ 2 и поэтому представляется разумным общим выбором в качестве меры статистическая самосогласованность. Для визуального представления точной функции правдоподобия можно использовать максимум в качестве центральной точки и ширину функции правдоподобия в качестве планок погрешностей. Верхняя оценка ширины получается путем обработки функции правдоподобия как распределения вероятностей и вычисления разницы между истинным значением в максимуме и большим истинным значением, когда вероятность уменьшилась до exp(-1/2) от максимума, и аналогичным образом для нижней оценки ширины. Затем визуально можно сравнить два апостериорных распределения истинного значения измеренной величины, одно, точку данных и планки погрешностей, от самой единственной точки данных во время измерения, а другое — кривую, показывающую апостериорное распределение.
среднее значение для всех времен, полученное с использованием всех данных.Ширина апостериорного среднего с использованием всех данных относительно мала и обычно не нуждается в отображении. Чтобы моделирование было самосогласованным, две апостериорные модели должны быть самосогласованными; то есть не должно быть много точек, которые составляют большое количество стандартных отклонений от кривой.
Какое значение все это имеет для внутренней дозиметрии?
Для того, чтобы понять практическое значение всего этого, рассмотрим конкретный пример. Образцы мочи берутся у человека, и можно было бы сделать вывод, присутствует ли 234 U, связанный с профессиональной деятельностью.Как обсуждалось в Приложении B, предполагается логнормальный фон окружающей среды 234 U со средним значением = b̂ / A 0 = 1 мБк и логарифмическим стандартным отклонением S b = 2.
Моделированная моча данные получены в предположении, что поступление произошло 10 марта 2005 г., что соответствует дозе 5 мЗв, КЭД. Данные представлены в таблице 5.
Моделирование 234 Данные биоанализа мочи U.
| Дата . | y (мБк) . | σ c (мБк) . | Н . | Н Б . | ф . | |||
|---|---|---|---|---|---|---|---|---|
| 19 июля 2004 | 1,10 | 1,72 | 36 | 21 | 0,283 | |||
| 2 августа 2004 | 0,82 | 1,36 | 44 | 9 | 0.204 | |||
| 16 августа 2004 | -6,80 0,76 | 8 | 19 | 0,255 | ||||
| 30 августа 2004 | -6,73 1,37 | 18 | 64 | |||||
| 13 сентября 2004 | 0. 81 | 1,63 | 30 | 30 | 5 | 0.296 | 0.296 | |
| 27 сентября 2004 г. | -6.30 | 0,95 | 14 | 35 | 0.239 | |||
| 11 октября 2004 | -8,48 0,24 | 0 | 10 | 0,328 | ||||
| 25 октября 2004 | -4,11 1,25 | 16 | 18 | |||||
| 8 ноября 2004 | -819 | 1.02 | 4 | 4 | 22 | 0.448 | 0.448 | |
| 23 ноября 2004 г. | – 0,91 | 1,44 | 26 | 7 | 0.280 | |||
| 7 декабря 2004 | 7,77 2,59 | 61 | 57 | 0,323 | ||||
| 21 декабря 2004 | -8,15 0,19 | 0 | 5 0,368 | |||||
| 4 января 2005 | -99999 | -99.29 | 1. 41 | 6 | 940 | 40 | 0.497 | |
| 18 января 2005 г. | -79 | -79999999 | 0.81 | 5 | 15 | 0.335 | ||
| 1 февраля 2005 | -0,34 1,80 | 25 | 18 | 0,354 | ||||
| 15 февраля 2005 | -2,40 1,55 | 28 | 40 | |||||
| 1 марта 2005 | -75.51 | 0.61 | 4 | 44 | 14 | 0.280 | 0.280 | |
| 15 марта 2005 г. | 18.73 | 3,72 | 64 | 28 | 0.459 | |||
| 29 марта 2005 | -3,10 1,78 | 15 | 20 | 0,444 | ||||
| 12 апреля 2005 | 0,88 | 1,88 | 37 | 37 | 0,301 | |||
| 26 апреля 2005 | 4.49 | 1.74 | 1,74 | 51 | 3 | 3 | 0. 243 | |
| 10 мая 2005 г. | -4.80 | 0,96 | 17 | 18 | 0.227 | |||
| 24 мая 2005 | -5,74 1,53 | 15 | 42 | 0,369 | ||||
| 7 июня 2005 | -4,26 1,57 | 8 | 7 | 0,542 | ||||
| 21 июня 2005 | 9.08 | 29 | 73 | 73 | 40 | 0.263 | 0.263 | |
| 5 июля 2005 г. | 440494 | 2.14 | 41 | 19 | 0.331 | |||
| 19 июля 2005 | -5,53 0,89 | 15 | 22 | 0,221 | ||||
| 2 августа 2005 | -6,21 0,76 | 13 | 24 | |||||
| 16 августа 2005 г. | – 5.92 | 0.93 | 9 | 4 99 | 6 | 0.238 | 0.238 | |
30 августа 2005 г.![]() | – 5.87 | 1.11 | 19 | 49 | 0.238 | |||
| 14 сентября 2005 | -3,03 1,53 | 14 | 10 | 0,401 | ||||
| 28 сентября 2005 | -4,35 1,15 | 16 | 17 | 0,279 | ||||
| 12 октября 2005 | 39.81 | 3.46 | 3.46 | 142 | 142 | 10 | 0.290 | |
| 26 октября 2005 г. | – 4,61 | 1,27 | 12 | 14 | 0.355 | |||
| 9 ноября 2005 | -5,51 0,83 | 12 | 11 | 0,234 | ||||
| 23 ноября 2005 | -4,93 1,00 | 14 | 14 | |||||
| 7 декабря 2005 | -5.69 | 1,19 | 10 | 10 | 19 | 0.360 | 0.360 | |
| 21 декабря 2005 г. | –0. 52 | – 2,54 | 32 | 66 | 0.426 | |||
| 4 января 2006 | 7,34 2,62 | 46 | 28 | 0,381 | ||||
| 18 января 2006 | -5,08 1,28 | 10 | 14 | 0,390 | ||||
| 1 февраля 2006 | −4,88 | 1,39 | 13 | 23 | 0,368 |
| y (мБк) . | σ c (мБк) . | Н . | Н Б . | ф . | ||||
|---|---|---|---|---|---|---|---|---|
| 19 июля 2004 | 1,10 | 1,72 | 36 | 21 | 0,283 | |||
| 2 августа 2004 | 0,82 | 1,36 | 44 | 9 | 0,204 | |||
| 16 августа 2004 г. | −6.80 | 0,76 8 | 19 | 0,255 | ||||
| 30 августа 2004 | -6,73 1,37 | 18 | 64 | 0,297 | ||||
| 13 сентября 2004 | 0,81 1,63 | 30 | 5 | 5 | 0. 296 | |||
| 27 сентября 2004 г. | – 6.30 | 0,95 | 14 | 3 9 | 35 | 0.239 | ||
| 11 октября 2004 г. | -8.48 | 0,24 0 | 10 | 0,328 | ||||
| 25 октября 2004 | -4,11 1,25 | 16 | 18 | |||||
| 8 ноября 2004 | -8,19 1,02 | 4 | 4 | 2 9 | 22 | 0.448 | ||
| 23 ноября 2004 года | -091 | – 0,91 | 1,44 | 26 | 7 | 0.280 | ||
| 7 декабря 2004 г. | 7.77 | 2,59 61 | 57 | 0,323 | ||||
| 21 декабря 2004 | -8,15 0,19 | 0 | 5 0,368 | |||||
| 4 января 2005 | -9,29 1,41 | 6 | 40 | 40 | 40 | 0. 497 | ||
| 18 января 2005 г. | -79 | -79 | 0.81 | 5 | 15 | 0.335 | ||
| 1 февраля 2005 г. | -0.34 | 1,80 | 25 | 18 | 0,354 | |||
| 15 февраля 2005 | -2,40 1,55 | 28 | 40 | 0,283 | ||||
| 1 марта 2005 | -7,51 0,61 | 4 | 4 | 14 | 14 | 0.280 | 0.280 | |
| 15 марта 2005 г. | 18.73 | 18.72 | 64 | 64 | 28 | 0.459 | ||
| 29 марта 2005 г. | -3.10 | 1,78 | 15 | 20 | 0,444 | |||
| 12 апреля 2005 | 0,88 | 1,88 | 37 | 37 | 0,301 | |||
| 26 апреля 2005 | 4,49 | 1,74 | 51 | 3 | 3 | 0. | 0.243 | |
| 10 мая 2005 г. | -4.80 | 0,96 | 17 | 18 | 0.227 | 0.227 | ||
| 24 мая 2005 г. | -5.74 | 1,53 15 | 42 | |||||
| 7 июня 2005 | -4,26 1,57 | 8 | 7 | 0,542 | ||||
| 21 июня 2005 | 9,08 2,28 | 73 | 40 | 40 | 40 | 0.263 | ||
| 5 июля 2005 г. | 4,40 | 4.14 | 41 | 41 | 19 | 0.331 | ||
| -5.53 | 0,89 15 | 22 | 0,221 | |||||
| 2 августа 2005 | -6,21 0,76 | 13 | 24 | 0,202 | ||||
| 16 августа 2005 | -5,92 0,73 | 9 | 9 | 6 | 6 | 0. 238 | 9||
| 30 августа 2005 г. | – 5.87 | – 5.87 | 1.11 | 19 | 49 | 0.238 | 0.238 | |
| 14 сентября 2005 г. | -3.03 | 1,53 | 14 | 10 | 0,401 | |||
| 28 сентября 2005 | -4,35 1,15 | 16 | 17 | 0,279 | ||||
| 12 октября 2005 | 32,81 | 3,46 | 142 | 10 | 10 | 0.290 | ||
| 26 октября 2005 г. | -4.61 | – 4,61 | 1,27 | 12 | 14 | 0.355 | ||
| 9 Ноябрь 2005 г. | -5.51 | 0,83 12 | 11 | 0,234 | ||||
| 23 ноября 2005 | -4,93 1,00 | 14 | 14 | |||||
| 7 декабря 2005 | -5,69 1,19 | 10 | 19 | 19 | 0 0. 360 9049 | 0.360 | ||
| 21 декабря 2005 г. | -0.52 | -0.52 | 2 | 432 | 66 | 0.426 | 0.426 | |
| 4 января 2006 г. | 7.34 | 2,62 | 46 | 28 | 0,381 | |||
| 18 января 2006 | -5,08 1,28 | 10 | 14 | 0,390 | ||||
| 1 февраля 2006 | -4,88 1,39 | 13 | 23 | 0,368 |
| Дата . | y (мБк) . | σ c (мБк) . | Н . | Н Б . | ф . | |||
|---|---|---|---|---|---|---|---|---|
| 19 июля 2004 | 1,10 | 1,72 | 36 | 21 | 0,283 | |||
| 2 августа 2004 | 0,82 | 1,36 | 44 | 9 | 0. 204 | |||
| 16 августа 2004 | -6,80 0,76 | 8 | 19 | 0,255 | ||||
| 30 августа 2004 | -6,73 1,37 | 18 | 64 | |||||
| 13 сентября 2004 | 0.81 | 1,63 | 30 | 30 | 5 | 0.296 | 0.296 | |
| 27 сентября 2004 г. | -6.30 | 0,95 | 14 | 35 | 0.239 | |||
| 11 октября 2004 | -8,48 0,24 | 0 | 10 | 0,328 | ||||
| 25 октября 2004 | -4,11 1,25 | 16 | 18 | |||||
| 8 ноября 2004 | -819 | 1.02 | 4 | 4 | 22 | 0.448 | 0.448 | |
| 23 ноября 2004 г. | – 0,91 | 1,44 | 26 | 7 | 0.280 | |||
| 7 декабря 2004 | 7,77 2,59 | 61 | 57 | 0,323 | ||||
| 21 декабря 2004 | -8,15 0,19 | 0 | 5 0,368 | |||||
| 4 января 2005 | -99999 | -99. 29 | 1.41 | 6 | 940 | 40 | 0.497 | |
| 18 января 2005 г. | -79 | -79999999 | 0.81 | 5 | 15 | 0.335 | ||
| 1 февраля 2005 | -0,34 1,80 | 25 | 18 | 0,354 | ||||
| 15 февраля 2005 | -2,40 1,55 | 28 | 40 | |||||
| 1 марта 2005 | -75.51 | 0.61 | 4 | 44 | 14 | 0.280 | 0.280 | |
| 15 марта 2005 г. | 18.73 | 3,72 | 64 | 28 | 0.459 | |||
| 29 марта 2005 | -3,10 1,78 | 15 | 20 | 0,444 | ||||
| 12 апреля 2005 | 0,88 | 1,88 | 37 | 37 | 0,301 | |||
| 26 апреля 2005 | 4.49 | 1.74 | 1,74 | 51 | 3 | 3 | 0. 243 | |
| 10 мая 2005 г. | -4.80 | 0,96 | 17 | 18 | 0.227 | |||
| 24 мая 2005 | -5,74 1,53 | 15 | 42 | 0,369 | ||||
| 7 июня 2005 | -4,26 1,57 | 8 | 7 | 0,542 | ||||
| 21 июня 2005 | 9.08 | 29 | 73 | 73 | 40 | 0.263 | 0.263 | |
| 5 июля 2005 г. | 440494 | 2.14 | 41 | 19 | 0.331 | |||
| 19 июля 2005 | -5,53 0,89 | 15 | 22 | 0,221 | ||||
| 2 августа 2005 | -6,21 0,76 | 13 | 24 | |||||
| 16 августа 2005 г. | – 5.92 | 0.93 | 9 | 4 99 | 6 | 0.238 | 0.238 | |
30 августа 2005 г.![]() | – 5.87 | 1.11 | 19 | 49 | 0.238 | |||
| 14 сентября 2005 | -3,03 1,53 | 14 | 10 | 0,401 | ||||
| 28 сентября 2005 | -4,35 1,15 | 16 | 17 | 0,279 | ||||
| 12 октября 2005 | 39.81 | 3.46 | 3.46 | 142 | 142 | 10 | 0.290 | |
| 26 октября 2005 г. | – 4,61 | 1,27 | 12 | 14 | 0.355 | |||
| 9 ноября 2005 | -5,51 0,83 | 12 | 11 | 0,234 | ||||
| 23 ноября 2005 | -4,93 1,00 | 14 | 14 | |||||
| 7 декабря 2005 | -5.69 | 1,19 | 10 | 10 | 19 | 0.360 | 0.360 | |
| 21 декабря 2005 г. | –0. 52 | – 2,54 | 32 | 66 | 0.426 | |||
| 4 января 2006 | 7,34 2,62 | 46 | 28 | 0,381 | ||||
| 18 января 2006 | -5,08 1,28 | 10 | 14 | 0,390 | ||||
| 1 февраля 2006 | −4,88 | 1,39 | 13 | 23 | 0,368 |
| y (мБк) . | σ c (мБк) . | Н . | Н Б . | ф . | ||||||||
|---|---|---|---|---|---|---|---|---|---|---|---|---|
| 19 июля 2004 | 1,10 | 1,72 | 36 | 21 | 0,283 | |||||||
| 2 августа 2004 | 0,82 | 1,36 | 44 | 9 | 0,204 | |||||||
| 16 августа 2004 г. | −6.80 | 0,76 8 | 19 | 0,255 | ||||||||
| 30 августа 2004 | -6,73 1,37 | 18 | 64 | 0,297 | ||||||||
| 13 сентября 2004 | 0,81 1,63 | 30 | 5 | 5 | 0. 296 | |||||||
| 27 сентября 2004 г. | – 6.30 | 0,95 | 14 | 3 9 | 35 | 0.239 | ||||||
| 11 октября 2004 г. | -8.48 | 0,24 0 | 10 | 0,328 | ||||||||
| 25 октября 2004 | -4,11 1,25 | 16 | 18 | |||||||||
| 8 ноября 2004 | -8,19 1,02 | 4 | 4 | 2 9 | 22 | 0.448 | ||||||
| 23 ноября 2004 года | -091 | – 0,91 | 1,44 | 26 | 7 | 0.280 | ||||||
| 7 декабря 2004 г. | 7.77 | 2,59 61 | 57 | 0,323 | ||||||||
| 21 декабря 2004 | -8,15 0,19 | 0 | 5 0,368 | |||||||||
| 4 января 2005 | -9,29 1,41 | 6 | 40 | 40 | 40 | 0. 497 | ||||||
| 18 января 2005 г. | -79 | -79 | 0.81 | 5 | 15 | 0.335 | ||||||
| 1 февраля 2005 г. | -0.34 | 1,80 | 25 | 18 | 0,354 | |||||||
| 15 февраля 2005 | -2,40 1,55 | 28 | 40 | 0,283 | ||||||||
| 1 марта 2005 | -7,51 0,61 | 4 | 4 | 14 | 14 | 0.280 | 0.280 | |||||
| 15 марта 2005 г. | 18.73 | 18.72 | 64 | 64 | 28 | 0.459 | ||||||
| 29 марта 2005 г. | -3.10 | 1,78 | 15 | 20 | 0,444 | |||||||
| 12 апреля 2005 | 0,88 | 1,88 | 37 | 37 | 0,301 | |||||||
| 26 апреля 2005 | 4,49 | 1,74 | 51 | 3 | 3 | 0. 243 | 0.243 | |||||
| 10 мая 2005 г. | -4.80 | 0,96 | 17 | 18 | 0.227 | 0.227 | ||||||
| 24 мая 2005 г. | -5.74 | 1,53 15 | 42 | |||||||||
| 7 июня 2005 | -4,26 1,57 | 8 | 7 | 0,542 | ||||||||
| 21 июня 2005 | 9,08 2,28 | 73 | 40 | 40 | 40 | 0.263 | ||||||
| 5 июля 2005 г. | 4,40 | 4.14 | 41 | 41 | 19 | 0.331 | ||||||
| -5.53 | 0,89 15 | 22 | 0,221 | |||||||||
| 2 августа 2005 | -6,21 0,76 | 13 | 24 | 0,202 | ||||||||
| 16 августа 2005 | -5,92 0,73 | 9 | 9 | 6 | 6 | 0. 238 | 9||||||
| 30 августа 2005 г. | – 5.87 | – 5.87 | 1.11 | 19 | 49 | 0.238 | 0.238 | |||||
| 14 сентября 2005 г. | -3.03 | 1,53 | 14 | 10 | 0,401 | |||||||
| 28 сентября 2005 | -4,35 1,15 | 16 | 17 | 0,279 | ||||||||
| 12 октября 2005 | 32,81 | 3,46 | 142 | 10 | 10 | 0.290 | ||||||
| 26 октября 2005 г. | -4.61 | – 4,61 | 1,27 | 12 | 14 | 0.355 | ||||||
| 9 Ноябрь 2005 г. | -5.51 | 0,83 12 | 11 | 0,234 | ||||||||
| 23 ноября 2005 | -4,93 1,00 | 14 | 14 | |||||||||
| 7 декабря 2005 | -5,69 1,19 | 10 | 19 | 19 | 0 0. 360 9049 | 0.360 | ||||||
| 21 декабря 2005 г. | -0.52 | -0.52 | 2 | 432 | 66 | 0.426 | 0.426 | |||||
| 4 января 2006 г. | 7.34 | 2,62 | 46 | 28 | 0,381 | |||||||
| 18 января 2006 | -5,08 1,28 | 10 | 14 | 0,390 | ||||||||
| 1 февраля 2006 | -4,88 1,39 | 13 | 13 | 23 | 23 | 23 | 23 | 23 | 0.368 | 0.368 |
Неопределенность нормализации составляет с = 0,3, фона типа типа имеет α 0 = 2 и β ‘ 0 = 0.375, и есть фон окружающей среды, как уже обсуждалось, со средним значением 1 мБк и S = 2. Вся логнормальная неопределенность является общей, и S с = 0,3. 10 марта 2005 г. произошло вдыхание 5 мЗв, тип S, 5 мкм AMAD.
График данных показан на рисунке 3.
Рисунок 3.
Моделирование 234 Данные мочи по урану. Имеется однократное поступление 10 марта 2005 г., соответствующее дозе 5 мЗв, КЭД.
Рисунок 3.
Моделирование 234 Данные U по моче. Имеется однократное поступление 10 марта 2005 г., соответствующее дозе 5 мЗв, КЭД.
В неопределенности данных преобладает неопределенность фона окружающей среды со стандартным отклонением около 60 мБк. Как видно на рисунке 3, ни один из данных не превышает даже одно стандартное отклонение, поэтому классический метод уровня решения с уровнем решения 1,645 стандартного отклонения приводит к интерпретации отсутствия приема.
На рис. 4 показаны данные вместе с рассчитанной байесовской интерпретацией. Были использованы точные расчеты функции правдоподобия, и они необходимы.
Рис. 4.
Моделирование 234 U Данные мочи и байесовская интерпретация. График отображает данные как максимальную, а также нижнюю и верхнюю оценки ширины, полученные из функции точного правдоподобия.
Рис. 4.
Моделирование 234 U Данные по моче и байесовская интерпретация.График отображает данные как максимальную, а также нижнюю и верхнюю оценки ширины, полученные из функции точного правдоподобия.
Данные представлены как максимум и ширина точного правдоподобия, как уже обсуждалось. Верхняя оценка ширины получается путем обработки функции правдоподобия как распределения вероятностей и вычисления разницы между истинным значением в максимуме и большим истинным значением, когда вероятность уменьшилась до exp(-1/2) от максимума, и аналогичным образом для нижней оценки ширины.
Был использован идентификационный код Лос-Аламоса (версия IDT.0e) (8,9) . Было 40 (потенциальных) поступлений с разным временем, расположенных в 40 интервалах мониторинга между точками данных биоанализа. Априорная вероятность даты поступления была одинаковой в пределах каждого интервала мониторинга. Априорная вероятность количества поступления для каждого поступления была дана альфа-априором (10) с вероятностью поступления α = 0,001 в год, что соответствует очень редкому фактическому потреблению.
Было разрешено девять моделей ингаляционной биокинетики: типы F, M и S для 1, 5 и 10 мкм AMAD соответственно.Априорные вероятности всех биокинетических моделей равны.
Реконструированный CED 2005 года показан на рисунке 5. Для проверки сходимости запускаются две независимые цепочки MCMC с разными начальными значениями случайных чисел и самыми крайними начальными точками (наименьшее и наибольшее значения). Для получения показанной степени сходимости требуется около трети миллиарда (3,2 × 10 8 ) итераций цепочки! Время вычислений составило около 100 минут на рабочей станции с частотой 3 ГГц.
Рисунок 5.
Апостериорное распределение CED 2005 года. Две кривые относятся к разным запускам MCMC с разными начальными значениями случайных чисел и разными начальными точками. Число итераций цепи для этой степени сходимости составило 3,2 × 10 8 .
Рис. 5.
Апостериорное распределение КЭД 2005 г. Две кривые относятся к разным запускам MCMC с разными начальными значениями случайных чисел и разными начальными точками.
Число итераций цепи для этой степени сходимости составило 3,2 × 10 8 .
Вероятность (11) гипотезы о том, что поступление произошло, составляет 99 %; однако, как видно на рисунке 5, вероятность очень малой дозы составляет около 14 %. При проверке гипотезы некоторая профессиональная доза является вполне определенной, и эта доза должна быть указана в отчете. Теоретически ожидается, что два критерия (апостериорная вероятность двух гипотез и апостериорная вероятность общего CED) будут одинаковыми, когда априорное потребление представляет собой смесь дельта-функции в нуле и другого распределения, отделенного от нуля.Было обнаружено, что два критерия дают разумное согласие в исследовании ситуаций с однократным приемом пищи.
В байесовской гипотезе проверка вероятности гипотезы пропорциональна среднему значению функции правдоподобия по предыдущему, что составляет 2 × 10 −19 для интерпретации, показанной на рис. 5, и 2 × 10 −21 для гипотеза отсутствия приема пищи.
Как показано в Таблице 6, существует разница в пять порядков между усреднением по априорному и апостериорному значениям. Классическая проверка гипотез сравнивает значения максимального правдоподобия χ 2 , что аналогично сравнению апостериорных средних значений.
Числовые значения величин, используемых для проверки гипотез.
| Гипотеза . | Без воздухозаборников . | Впускные устройства . |
|---|---|---|
| χ Мне нравится 2 2 | 2,4 × 40 | 1,6 × 40 |
| 1 .4 × 10 -21 -21 -21 | 1,3 × 10 -14 | |
| 20482 | 2 × 10 -21 | 2 × 10 -19 |
Почта Гипотеза
.![]() | Без воздухозаборников . | Впускные устройства . |
| Количество | ||
| χ как 2 | 2.4 × 40 | 1.6 × 40 |
| Exp ( – χ вроде 2 /2) 2 /2) 1 1.4 × 10 -21 | 1.3 × 10 -14 | |
| -Prior в среднем | 2 × 10 -21 -21 | 2 × 10 -19 |
| 2 × 10 -21 | 4 × 10 -14 | |
Числовые значения величин, используемых для проверки гипотез.
| Гипотеза . | Без воздухозаборников . | Впускные устройства . |
|---|---|---|
| Количество | 2,4 × 40 | 1. 6 × 40421 Exp ( – χ вроде 2 /2) | 1.4 × 10 -21 -21 -21 1 1.3 × 10 -14 -14 |
| 20499 9041 | 2 × 10 -21 | 2 × 10 -19 |
| Гипотеза . | Без воздухозаборников . | Впускные устройства . |
| Количество | 2,4 × 40 | 1.6 × 404 21 Exp ( – χ вроде 2 /2) | 1.4 × 10 -21 -21 -21 1 1.3 × 10 -14 -14 |
| 20499 9041 | 2 × 10 -21 | 2 × 10 -19 |
| 2 × 10 −21 | 4 × 10 −14 | |
Обратите внимание, что проверка гипотез спрашивает, какая из двух гипотез наиболее вероятно соответствует данным.
Статистическое тестирование на непротиворечивость является более открытым. Он спрашивает, адекватна ли коллекция биокинетических моделей и вся формулировка для представления данных.
В этом примере видно, что обнаружение профессионального поступления урана типа S, даже такого большого, как КЭД 5 мЗв, совершенно невозможно при использовании классического подхода на уровне принятия решений, тогда как при использовании байесовского подхода с расчетами точных правдоподобий потребление равно обнаруживаются с вероятностью 99 % и с апостериорным средним значением в пределах 30 % от правильного значения.
ОБСУЖДЕНИЕ
В настоящей работе исправлена важная ошибка в предыдущей статье. Обсуждение гауссовой аппроксимации точной функции правдоподобия в [3]. 3 ошибочно содержит выражение N B + α− 1, где оно должно быть N B + α. Проблема подсчета нулевого фона просто решается с помощью байесовского подхода с равномерным априором (α = 1, β → 0), как показано здесь и в других местах.
Байесовский подход к статистическим выводам при подсчете измерений очень хорошо рассматривался ранее, двумя примечательными примерами являются ссылки (12) и (13). В исх. (12) авторы выводят апостериорное распределение истинной скорости счета с учетом измеренного числа счетов без явной ссылки на теорему Байеса с одним только комментарием: «небольшое размышление покажет, что… [формула Пуассона] также является решением уравнения обратная задача»… То есть авторы «недолго подумав» придумали равномерную априорную формулу Байеса.Ссылка (13) содержит полное, явно байесовское рассмотрение проблемы, включая хорошее обсуждение априорных распределений вероятностей. Ссылка (14) содержит равномерную предварительную байесовскую обработку чистой скорости счета без радиоактивности в образце.
Относительно арт. (4) и (5), определенная здесь «общая» неопределенность логнормального фона соответствует неопределенности «измерения» σ m в этих работах, и результаты согласуются в отношении этого фона.
Однако трактовка неопределенности, связанной с измеренными значениями фона N B , отличается из-за отсутствия вклада Var( µ ) в уравнении. (6) (для этого фона µ в этих работах считалось константой).
Интересно сравнить формулу для σ 0 2 Â 2 в таблице 2 с работой Строма и МакЛеллана (15) . Они формулируют восемь различных формул для тесно связанного классического уровня принятия решений.Плоский предварительный результат здесь (α = 1, β → 0) соответствует байесовскому результату, данному их уравнением. (9), где уровень принятия решения для чистого подсчета определяется как k α , найденный из кумулятивного нормального распределения с определенной верхней хвостовой областью α, представляющей уровень ложноположительных результатов.
Так как при небольшом числе подсчетов распределения далеки от нормальных, для расчета доли ложноположительных результатов с классическим решающим уровнем лучше использовать уравнение(20) для получения вероятностного распределения валовых подсчетов, как показано в Приложении A, как обсуждалось Justus (16) .
Это позволяет прямо рассчитать целочисленную уставку сигнализации брутто-счета с желаемой частотой ложноположительных результатов.
ФИНАНСИРОВАНИЕ
Эта работа частично финансировалась Лос-Аламосской национальной лабораторией/Министерством энергетики США и Российским федеральным медико-биологическим агентством.
ССЫЛКИ
1Национальный совет по радиационной защите
Погрешности дозиметрии внутреннего излучения
2.О подгонке логнормального распределения Пуассона к данным о численности видов
,Биометрия
,1974
, том.30
1
(стр.101
–110
)3, , , .Использование точных функций правдоподобия Пуассона в байесовской интерпретации счетных измерений
,Health Phys
,2002
, том.83
(стр.512
–518
)4.Статистическое моделирование логнормальных по Пуассону данных
, Радиат.
прот. Дозиметрия
2007
, том.124
2
(стр.155
–163
) 5, , .Неопределенность данных мочи “Маяк”
,Радиат. прот. Дозиметрия
,2009
, том.133
(стр.171
–176
)6, .Нормализация времени выделения образцов мочи с использованием удельного веса
,1999
7, , , .Исследование вариаций, обнаруженных в данных о плутонии в моче
,Health Phys
,1969
, vol.17
(стр.571
–578
)8, , , .Байесовские расчеты внутренней дозиметрии с использованием цепи Маркова Монте-Карло
,Радиат. прот. Дозиметрия
,2002
, том.98
(стр.191
–198
)9LANL
Лос-Аламосский центр байесовских методов в области охраны окружающей среды, безопасности и здоровья
,,
Байесовские априорные распределения вероятностей для внутренней дозиметрии
, Радиат.
прот. Дозиметрия
2001
, том.94
(стр.347
–352
)11, , , .Проверка байесовской гипотезы — использование при интерпретации измерений
94
(стр.248
–254
)12, .Применение теории вероятностей к обнаружению ядерных частиц
,Нуклеоника
13, , .О статистическом оценивании в физике
,Rev. Mod.Phys
,1953
, vol.25
4
(стр.818
–830
)14.Точная и приблизительная байесовская оценка чистых скоростей счета
,Радиат. прот. Дозиметрия
,2002
, том.102
3
(стр.265
–268
)15, .Оценка восьми правил принятия решений для подсчета низкоуровневой радиоактивности
81
1
(стр.27
–34
)16.Пуассоновские уровни принятия решений и пределы обнаружения, применимые к использованию приборов в области физики здоровья
,2002
17, , , .
Оценка дозы урана: байесовский подход к проблеме диетического фона
,Radiat. прот. Дозиметрия
,2007
, том.127
(стр.333
–338
)ПРИЛОЖЕНИЕ A — ПРИМЕРЫ АНАЛИЗА ФОНА ТИПА-0
Для этого примера предполагается, что были обнаружены три подсчета фона с равномерным априорным распределением вероятностей истинной скорости подсчета фона.Программа на Фортране, которая вычисляет апостериорное распределение скорости счета с использованием метода Монте-Карло, показана на рисунке A1.
Рисунок A1.
Программа на Фортране, которая вычисляет распределение истинной скорости счета с учетом однородного априорного значения и трех наблюдаемых фоновых счетов. Функция iPoisson ( µ ) возвращает целое число из распределения Пуассона со средним значением µ .
Рисунок A1.
Программа на Фортране, которая вычисляет распределение истинной скорости счета с учетом однородного априорного значения и трех наблюдаемых фоновых счетов.
Функция iPoisson ( µ ) возвращает целое число из распределения Пуассона со средним значением µ .
Распределение истинной скорости счета, сгенерированное методом Монте-Карло, показано на рисунке A2.
Рисунок A2.
Монте-Карло сгенерировал распределение истинной скорости счета, учитывая, что было обнаружено три счета. Как показано, распределение представляет собой гамма-распределение с параметрами α = N B + 1, β = T B .
Рисунок A2.
Монте-Карло сгенерировал распределение истинной скорости счета, учитывая, что было обнаружено три счета. Как показано, распределение представляет собой гамма-распределение с параметрами α = N B + 1, β = T B .
Если предположить, что α и β’ известны, распределение подсчетов N на фоне (отсутствие радиоактивности в образце) будет таким, как показано на рисунке A3.
Рисунок A3.
Сгенерированное методом Монте-Карло распределение валовых подсчетов и аналитическая формула в предположении отсутствия радиоактивности в образце и того, что фоновая скорость счета определяется гамма-распределением с α = 4, β / T = 6. Такая кривая может использоваться для расчета уставок сигналов тревоги по валовым подсчетам для заданной частоты ложноположительных результатов.
Рисунок A3.
Сгенерированное методом Монте-Карло распределение общих подсчетов и аналитическая формула в предположении отсутствия радиоактивности в образце и того, что фоновая скорость счета определяется гамма-распределением с α = 4, β / T = 6.Такую кривую можно использовать для расчета уставок сигналов тревоги по общему количеству для заданного уровня ложноположительных результатов.
Априорные параметры α и β также могут быть определены эмпирически из большого набора данных. Например, используя данные 234 U, которые уже обсуждались для примерно 8000 измерений, эмпирическое кумулятивное распределение фоновых отсчетов показано на рисунке A4, где параметры α и β были определены методом проб и ошибок, руководствуясь тем фактом, что что наиболее вероятное значение N B равно (α − 1) T B /β.
Рисунок A4.
Эмпирическое кумулятивное распределение фоновых значений для 234 U. Кривая предполагает гамма-функцию до указанных параметров.
Рисунок A4.
Эмпирическое кумулятивное распределение фоновых значений для 234 U. Кривая предполагает гамма-функцию до указанных параметров.
Предполагая априорную гамма-функцию, ожидаемое распределение фоновых отсчетов дается уравнением. (20), кумулятивное распределение которого представляет собой кривую, показанную на рисунке A4.В расчетах использовалась функция FACT в Excel для оценки факториала, которая допускает только целочисленные значения α, но этого вполне достаточно. Распределение, показанное на рисунке A4, скорее всего, представляет собой смесь нескольких распределений, которые лучше всего разделить, например, отдельные распределения для каждого физического детектора в течение ограниченных периодов времени во время измерения образца.
Метод, показанный на рисунке A4, можно применять для определения параметров α 0 и β 0 эмпирическим путем.
ПРИЛОЖЕНИЕ B — УРАН В МОЧЕ
Для биоанализа урана в моче существует важный экологический фон, обусловленный наличием урана в пищевых продуктах и питьевой воде. Многие люди получают уран в организме из окружающей среды и всегда выделяют определенное количество урана. Эта сумма сильно варьируется для одного человека, а также от человека к человеку (17) . Предполагается, что этот фон в моче является результатом случайного поступления с пищей растворимых (например,г. тип-F) уран. В приложении используются данные из Лос-Аламоса для параметризации формы и величины этого фона.
На рисунке B1 показаны данные из Лос-Аламоса (с вычитанием фона типа 0) для пяти человек с наибольшим количеством измерений мочи (около 200 измерений). Количество профессионального поступления очень мало, и, следовательно, предполагается, что это распределение является результатом только поступления из окружающей среды. Данные, которые появляются на графике, являются положительными как минимум на три стандартных отклонения (только статистика подсчета).
Причина этого в том, что распределение представляет собой основное распределение урана в моче, не запутанное погрешностью измерения. Таким образом, кумулятивные распределения начинаются с процента результатов, которые являются положительными менее чем на три стандартных отклонения. Видно, что распределения примерно логнормальны.
Рисунок B1.
Наблюдаемое кумулятивное распределение активности 234 U в моче пяти рабочих из Лос-Аламоса. Отображаются только положительные результаты, превышающие 3 стандартных отклонения (от статистики подсчета).Распределения примерно логнормальные с довольно большими геометрическими стандартными отклонениями (GSD).
Рисунок B1.
Наблюдаемое кумулятивное распределение активности 234 U в моче пяти рабочих из Лос-Аламоса. Отображаются только положительные результаты, превышающие 3 стандартных отклонения (от статистики подсчета). Распределения примерно логнормальные с довольно большими геометрическими стандартными отклонениями (GSD).
Ради одного, довольно резкого, числового примера, предполагается, что возможное значение логарифмически нормального фона окружающей среды 234 U является медианным значением = b̂ / A 0 = 1 мБк и логарифмическое стандартное отклонение S b = 2.Другие предполагаемые значения параметров показаны в Таблице B1.
Таблица Б1.Численный пример экологического фона.
| Параметр . | Значение . |
|---|---|
| 0 (кол Бк -1 ) | 4000 |
| Н Б | 16 |
| R | 4 |
| α 0 | 2 |
| β ′ 0 | 0.375 |
| S х | 0,3 |
| S г | 0,05 |
| S с | 0,05 |
| S XRC | 0. 308 | XRC | S S B 4 | 7 1 A B 4 7.389 | bxrc | S bxrc | б (количество) | 4 | |
| Параметр . | Значение . |
|---|---|
| 0 (кол Бк -1 ) | 4000 |
| Н Б | 16 |
| R | 4 |
| α 0 | 2 |
| β ′ 0 | 0. 375 |
| S х | 0,3 |
| S г | 0,05 |
| S с | 0,05 |
| S XRC | 0.308 | XRC | S S B 4 | 7 1 A B 4 7.389 | bxrc | S bxrc | б (количество) | |
Численный пример экологического фона.
| Параметр . | Значение
.![]() |
|---|---|
| 0 (кол Бк -1 ) | 4000 |
| Н Б | 16 |
| R | 4 |
| α 0 | 2 |
| β ′ 0 | 0.375 |
| S х | 0,3 |
| S г | 0,05 |
| S с | 0,05 |
| S XRC | 0.308 | XRC | S S B 4 | 7 1 A B 4 7.389 | bxrc | S bxrc | б (количество) | 4 | |
Параметр
.![]() | Значение . |
|---|---|
| 0 (кол Бк -1 ) | 4000 |
| Н Б | 16 |
| R | 4 |
| α 0 | 2 |
| β ′ 0 | 0.375 |
| S х | 0,3 |
| S г | 0,05 |
| S с | 0,05 |
| S XRC | 0.308 | XRC | S S B 4 | 7 1 A B 4 7.389 | bxrc | 7,751 | S bxrc | 2,024 | б (количество) | 4 | |
. При оценке логнормального стандартного отклонения фона окружающей среды обратите внимание, что то, что получается из фоновых данных, равно S bxrc , так что S b 2 = S bxrc 2 − S xrc 2 , и необходимо учитывать влияние погрешностей измерения.Для нулевой истинной суммы Var ( y ) в уравнении. (A.1) почти совпадает с дисперсией только логарифмически нормального фона ((59,6 мБк) 2 = 3550 мБк 2 ). Член, линейный по ψ , увеличивается более чем в 6 раз (=2 b̂ a bxrc ( a xrc 2 − 1)) из-за логнормального фона.
ПРИЛОЖЕНИЕ C. ПОЧЕМУ ЛОГНОРМАЛЬНЫЕ ДАННЫЕ ЯВЛЯЮТСЯ ПРОБЛЕМАТИЧНЫМИ НА ПРАКТИКЕ
Для логнормального фона с большими S значение χ 2 /N данных не сходится к своему предельному значению до флуктуации, которые преобладают χ 2 происходят.Это явление иллюстрируется расчетом Монте-Карло, показанным в Таблице C1.
Таблица C1.χ 2 рассчитано вокруг истинного теоретического среднего значения относительно истинной теоретической дисперсии для логарифмически нормальных данных с S = 2 и S = 1.
| N . | Среднее χ 2 . | |
|---|---|---|
| . | С = 2 . | С = 1 . |
| 10 1 | 0,008 ± 0,002 | 0,434 ± 0,173 |
| 10 2 | 0,045 ± 026 | 0,876 ± 0,397 |
| 10 3 | 0,147 ± 0,049 | 0,943 ± 0,188 |
| 10 4 | 0,233 ± 0,042 | 0.877 ± 0,074 |
| 10 5 | 0,474 ± 0,066 | 0,945 ± 0,034 |
| 10 6 | 0,719 ± 0,089 | 0,999 ± 0,011 |
| Н испытаний . | Среднее χ 2 . | |||||||||||||||||||||||||||||||||||||||||||||||||||||
|---|---|---|---|---|---|---|---|---|---|---|---|---|---|---|---|---|---|---|---|---|---|---|---|---|---|---|---|---|---|---|---|---|---|---|---|---|---|---|---|---|---|---|---|---|---|---|---|---|---|---|---|---|---|---|
| . | С = 2 . | С = 1 . | ||||||||||||||||||||||||||||||||||||||||||||||||||||
| 10 1 | 0,008 ± 0,002 | 0,434 ± 0,173 | ||||||||||||||||||||||||||||||||||||||||||||||||||||
| 10 2 | 0,045 ± 026 | 0,876 ± 0,397 | ||||||||||||||||||||||||||||||||||||||||||||||||||||
| 10 3 | 0,147 ± 0.049 | 0.943 ± 0.188 | ||||||||||||||||||||||||||||||||||||||||||||||||||||
| 10 4 | 0,233 ± 0,042 | 0.877 ± 0,074 | ||||||||||||||||||||||||||||||||||||||||||||||||||||
| 10 5 | 0,474 ± 0,066 | 0.Табл. χ 2 рассчитано вокруг истинного теоретического среднего значения относительно истинной теоретической дисперсии для логарифмически нормальных данных с S = 2 и S = 1.
| ||||||||||||||||||||||||||||||||||||||||||||||||||||



5
Затем значения A и B генерируются из их логнормальных распределений и уравнения. (7) используется для вычисления суммы µ . Общий подсчет N затем генерируется из распределения Пуассона с этим значением µ .Уравнение (17) используется для расчета y j . В уравнении (29), Var( y ) рассчитывается по уравнению. (27) и Таблица 2.
007 ± 0,008
007 ± 0,008
81
41
243
52
296
497
238
360 9049
204
29
243
52
296
497
243
238
360 9049
6 × 404
308
375
