Механические, периодические колебания, характеристики: частота, период, фаза, амплитуда, Виды колебаний, резонанс, примеры
Тестирование онлайн
Колебательное движение
Особый вид неравномерного движения – колебательное. Это движение, которое повторяется с течением времени. Механические колебания – это движения, которые повторяются через определенные промежутки времени. Если промежутки времени одинаковые, то такие колебания называются периодическими.
Колебательная система
Это система взаимодействующих тел (минимум два тела), которые способны совершать колебания. Простейшими колебательными системами являются маятники.
Характеристика колебаний
Фаза определяет состояние системы, а именно координату, скорость, ускорение, энергию и др.
Циклическая частота характеризует скорость изменения фазы колебаний.
Начальное состояние колебательной системы характеризует начальная фаза
Амплитуда колебаний A – это наибольшее смещение из положения равновесия
Период T – это промежуток времени, в течение которого точка выполняет одно полное колебание.
Частота колебаний – это число полных колебаний в единицу времени t.
Частота, циклическая частота и период колебаний соотносятся как
Виды колебаний
Колебания, которые происходят в замкнутых системах называются свободными или собственными колебаниями. Колебания, которые происходят под действием внешних сил, называют вынужденными. Встречаются также автоколебания (вынуждаются автоматически).
Если рассматривать колебания согласно изменяющихся характеристик (амплитуда, частота, период и др.), то их можно разделить на гармонические, затухающие, нарастающие (а также пилообразные, прямоугольные, сложные).
При свободных колебаниях в реальных системах всегда происходят потери энергии. Механическая энергия расходуется, например, на совершение работы по преодолению сил сопротивления воздуха. Под влиянием силы трения происходит уменьшение амплитуды колебаний, и через некоторое время колебания прекращаются.
Очевидно, что чем больше силы сопротивления движению, тем быстрее прекращаются колебания.
Вынужденные колебания. Резонанс
Вынужденные колебания являются незатухающими. Поэтому необходимо восполнять потери энергии за каждый период колебаний. Для этого необходимо воздействовать на колеблющееся тело периодически изменяющейся силой. Вынужденные колебания совершаются с частотой, равной частоте изменения внешней силы.
Вынужденные колебания
Амплитуда вынужденных механических колебаний достигает наибольшего значения в том случае, если частота вынуждающей силы совпадает с частотой колебательной системы. Это явление называется резонансом.
Например, если периодически дергать шнур в такт его собственным колебаниям, то мы заметим увеличение амплитуды его колебаний.
Если влажный палец двигать по краю бокала, то бокал будет издавать звенящие звуки. Хотя это и незаметно, палец движется прерывисто и передает стеклу энергию короткими порциями, заставляя бокал вибрировать
Стенки бокала также начинают вибрировать, если на него направить звуковую волну с частотой, равной его собственной.
Если амплитуда станет очень большой, то бокал может даже разбиться. По причине резонанса при пении Ф.И.Шаляпина дрожали (резонировали) хрустальные подвески люстр. Возникновение резонанса можно проследить и в ванной комнате. Если вы будете негромко пропевать звуки разной частоты, то на одной из частот возникнет резонанс.
В музыкальных инструментах роль резонаторов выполняют части их корпусов. Человек также имеет собственный резонатор – это полость рта, усиливающая издаваемые звуки.
Явление резонанса используется, когда с помощью небольшой силы необходимо получить большое увеличение амплитуды колебаний.
Например, тяжелый язык большого колокола можно раскачать, действуя сравнительно небольшой силой с частотой, равной собственной частоте колебаний колокола.
Величины, характеризующие колебательное движение. Гармонические колебания :: Класс!ная физика
ВЕЛИЧИНЫ, ХАРАКТЕРИЗУЮЩИЕ КОЛЕБАТЕЛЬНОЕ ДВИЖЕНИЕ
Любые колебания характеризуются следующими параметрами:
Смещение (х ) – отклонение колеблющейся точки от положения равновесия в данный момент времени [м].
Амплитуда колебаний – наибольшее смещение от положения равновесия [м]. Если колебания незатухающие, то амплитуда постоянна.
Период колебаний ( Т )- время, за которое совершается одно полное колебание. Выражается в секундах [с].
Частота колебаний (v) – число полных колебаний за единицу времени. В СИ измеряется в герцах (Гц).
Единица измерения названа так в честь известного немецкого физика Генриха Герца (1857…1894).
1 Гц – это одно колебание в секунду. Примерно с такой частотой бьется человеческое сердце. Слово «херц» по-немецки означает «сердце».
Фаза колебаний – физическая величина, определяющая смещение x в данный момент времени. Измеряется в радианах (рад).
Период и частота колебаний связаны между собой обратно пропорциональной зависимостью:
На нижеприведенном рисунке указаны значения частот некоторых колебательных процессов
Рассматривая рисунок, вы обнаружите, что сердце мыши сокращается гораздо чаще, чем сердце кита. Точные значения этих величин соответственно – 600 и 15 ударов в минуту (в покое).
Но, между прочим, и то и другое сердце сокращается за свою жизнь около 750 миллионов раз.
Ученые считают, что продолжительность жизни всех млекопитающих (кроме человека), измеренная числом ударов сердца, примерно одинакова. Рисунок расскажет вам о частотных характеристиках различных радиоволн, границах ультразвука и гиперзвука, о периодичности морских волн и частоте смены кадров на экране телевизора. Может возникнуть вопрос: почему показаны частоты обращения планет вокруг Солнца? Потому что движения планет по своим орбитам – это периодические (повторяющиеся) процессы.
Источник: журнал “Наука и жизнь”. Авт. В. Лишевский.
Устали? – Отдыхаем!
Период, частота, амплитуда и фаза переменного тока
Период и частота переменного тока
Время, в течение которого совершается одно полное изменение ЭДС, то есть один цикл колебания или один полный оборот радиуса-вектора, называется периодом колебания переменного тока (рисунок 1).
Рисунок 1. Период и амплитуда синусоидального колебания. Период – время одного колебания; Аплитуда – его наибольшее мгновенное значение.
Период выражают в секундах и обозначают буквой Т.
Так же используются более мелкие единицы измерения периода это миллисекунда (мс)- одна тысячная секунды и микросекунда (мкс)- одна миллионная секунды.
1 мс =0,001сек =10-3сек.
1 мкс=0,001 мс = 0,000001сек =10-6сек.
1000 мкс = 1 мс.
Число полных изменений ЭДС или число оборотов радиуса-вектора, то есть иначе говоря, число полных циклов колебаний, совершаемых переменным током в течение одной секунды, называется частотой колебаний переменного тока.
Частота обозначается буквой f и выражается в периодах в секунду или в герцах.
Одна тысяча герц называется килогерцом (кГц), а миллион герц — мегагерцом (МГц). Существует так же единица гигагерц (ГГц) равная одной тысячи мегагерц.
1000 Гц = 103 Гц = 1 кГц;
1000 000 Гц = 106 Гц = 1000 кГц = 1 МГц;
1000 000 000 Гц = 109 Гц = 1000 000 кГц = 1000 МГц = 1 ГГц;
Чем быстрее происходит изменение ЭДС, то есть чем быстрее вращается радиус-вектор, тем меньше период колебания Чем быстрее вращается радиус-вектор, тем выше частота. Таким образом, частота и период переменного тока являются величинами, обратно пропорциональными друг другу. Чем больше одна из них, тем меньше другая.
Математическая связь между периодом и частотой переменного тока и напряжения выражается формулами
Например, если частота тока равна 50 Гц, то период будет равен:
Т = 1/f = 1/50 = 0,02 сек.
И наоборот, если известно, что период тока равен 0,02 сек, (T=0,02 сек.), то частота будет равна:
f = 1/T=1/0,02 = 100/2 = 50 Гц
Частота переменного тока, используемого для освещения и промышленных целей, как раз и равна 50 Гц.
Частоты от 20 до 20 000 Гц называются звуковыми частотами.
Токи в антеннах радиостанций колеблются с частотами до 1 500 000 000 Гц или, иначе говоря, до 1 500 МГц или 1,5 ГГц. Такие высокие частоты называются радиочастотами или колебаниями высокой частоты.
Наконец, токи в антеннах радиолокационных станций, станций спутниковой связи, других спецсистем (например ГЛАНАСС, GPS) колеблются с частотами до 40 000 МГц (40 ГГц) и выше.
Амплитуда переменного тока
Наибольшее значение, которого достигает ЭДС или сила тока за один период, называется амплитудой ЭДС или силы переменного тока. Легко заметить, что амплитуда в масштабе равна длине радиуса-вектора. Амплитуды тока, ЭДС и напряжения обозначаются соответственно буквами Im, Em и Um (рисунок 1).
Угловая (циклическая) частота переменного тока.
Скорость вращения радиуса-вектора, т. е. изменение величины угла поворота в течение одной секунды, называется угловой (циклической) частотой переменного тока и обозначается греческой буквой ? (омега).
Угол поворота радиуса-вектора в любой данный момент относительно его начального положения измеряется обычно не в градусах, а в особых единицах — радианах.
Радианом называется угловая величина дуги окружности, длина которой равна радиусу этой окружности (рисунок 2). Вся окружность, составляющая 360°, равна 6,28 радиан, то есть 2.
Рисунок 2. Радиан.
Тогда,
1рад = 360°/2
Следовательно, конец радиуса-вектора в течение одного периода пробегают путь, равный 6,28 радиан (2). Так как в течение одной секунды радиус-вектор совершает число оборотов, равное частоте переменного тока f, то за одну секунду его конец пробегает путь, равный 6,28 * f радиан. Это выражение, характеризующее скорость вращения радиуса-вектора, и будет угловой частотой переменного тока — ?.
Итак,
?= 6,28*f = 2f
Фаза переменного тока.
Угол поворота радиуса-вектора в любое данное мгновение относительно его начального положения называется фазой переменного тока.
Фаза характеризует величину ЭДС (или тока) в данное мгновение или, как говорят, мгновенное значение ЭДС, ее направление в цепи и направление ее изменения; фаза показывает, убывает ли ЭДС или возрастает.
Рисунок 3. Фаза переменного тока.
Полный оборот радиуса-вектора равен 360°. С началом нового оборота радиуса-вектора изменение ЭДС происходит в том же порядке, что и в течение первого оборота. Следовательно, все фазы ЭДС будут повторяться в прежнем порядке. Например, фаза ЭДС при повороте радиуса-вектора на угол в 370° будет такой же, как и при повороте на 10°. В обоих этих случаях радиус-вектор занимает одинаковое положение, и, следовательно, мгновенные значения ЭДС будут в обоих этих случаях одинаковыми по фазе.
ПОНРАВИЛАСЬ СТАТЬЯ? ПОДЕЛИСЬ С ДРУЗЬЯМИ В СОЦИАЛЬНЫХ СЕТЯХ!
Похожие материалы:
Добавить комментарий
Теория и механизмы демпфирования в механике конструкций
Если ударить по стеклянной или металлической чаше, то она будет издавать затухающий со временем звон.
В мире без демпфирования этот звон продолжался бы вечно. В реальности же, благодаря нескольким физическим процессам, кинетическая энергия и (потенциальная) энергия упругой деформации чаши переходят в другие формы энергии. В этой статье мы обсудим, как описывать демпфирование в моделях и какие физические явления его вызывают затухание в вибрирующих механических системах.
Как математически описывается демпфирование?
Есть несколько математических подходов к описанию и учету демпфирования. Давайте кратко резюмируем самые популярные из них.
Самое заметное проявления демпфирования — падение (затухание) амплитуды свободных колебаний со временем, как, например, в случае с “поющей” чашей. Скорость ослабления амплитуды зависит от того, насколько большое демпфирование в системе. Обычно амплитуда колебаний экспоненциально затухает со временем. В таком случае потери энергии за период пропорциональны амплитуде колебаний (на этом периоде).
Классическая “поющая” чаша.
\prime} = \eta
Угол потерь δ определяет фазовый сдвиг между напряжением и деформацией.
Демпфирование, заданное через коэффициент гистерезисных потерь, несколько отличается от случая вязкого демпфирования. Гистерезисные потери пропорциональны амплитуде смещений, а вязкое демпфирование пропорционально скорости. Таким образом, эти величины невозможно однозначно связать друг с другом.
На рисунке ниже сравнивается отклик системы с одной степенью свободы при использовании двух разных моделей демпфирования. Можно заметить, что модель вязкого демпфирования предсказывает более сильное затухание на частотах выше резонансной по сравнению с моделью через коэффициент гистерезисных потерь и более слабое затухание на частотах ниже резонансной.
Сравнение динамического отклика для модели вязкого демпфирования (сплошные линии) и для модели через коэффициент гистерезисных потерь (пунктирные линии).
Обычно на резонансной частоте выполняется следубщее соотношение между указанными критериями: \eta \approx 2 \zeta.
\prime} = \dfrac{D}
{2 \pi W_s}
Это определение через рассеянную энергию можно использовать, даже если петля гистерезиса не выглядит как идеальный эллипс; достаточно лишь иметь возможность определить две эти энергетических величины.
Источники демпфирования
Физических механизмов демпфирования огромное множество. Во всех естественных процессах энергия так или иначе рассеивается.
Внутренние потери в материале
Во всех реальных материалах энергия рассеивается при деформации. Можно считать это разновидностью внутреннего трения. Обратите внимание, что кривая нагружения для полного периода не укладывается на идеально прямую линию. Она больше похожа на вытянутый эллипс.
Обычно для описания демпфирования в материале применяется модель через коэффициент гистерезисных потерь, так как на опыте оказывается, что потери энергии за период слабо зависят от частоты и амплитуды. При этом математическое описание в модели коэффициента потерь основано на комплексных величинах, то есть подразумевает только случай гармонических колебаний.
Поэтому эту модель демпфирования можно использовать только для исследований в частотной области.
Коэффициенты гистерезисных потерь в материале могут сильно различаться в зависимости от точного состава материала и источников данных, которыми вы пользуетесь. В таблице ниже приведены некоторые грубые оценки.
| Материал | Коэффициент гистерезисных потерь η |
|---|---|
| Алюминий | 0.0001–0.02 |
| Бетон | 0.02–0.05 |
| Медь | 0.001–0.05 |
| Стекло | 0.0001–0.005 |
| Резина | 0.05–2 |
| Сталь | 0.0001–0.01 |
Коэффициенты потерь и схожие модели демпфирования используются, если физические механизмы затухания в материале неизвестны или не важны в контексте рассматриваемой задачи. В некоторых моделях материала, например, в вязкоупругих материалах, рассеивание энергии изначально заложено в математическую модель.
Трение в соединениях
Конструкции часто соединяются болтами или другими типами креплений. Если при колебаниях соединенные поверхности двигаются относительно друг друга, энергия рассеивается через трение. Если величина силы трения не меняется за период, потери энергии за период слабо зависят от частоты. В этом смысле трение схоже с внутренними потерями в материале.
Болтовые соединения широко распространены в задачах механики конструкций. Величина рассеиваемой в болтовых соединениях энергии может сильно зависеть от конструкции. Если важно снизить потери, болты должны плотно прилегать друг к другу и быть хорошо затянуты, чтобы уменьшить макроскопическое проскальзывание между поверхностями.
Излучение звука
Вибрирующая поверхность будет приводить в движение окружающий воздух (или другую среду) и испускать звуковые (акустические) волны. Эти волны уносят часть энергии, из-за чего конструкция теряет энергию.
Излучение звука преобразователем типа Tonpilz.
Анкерные потери
Часто небольшой компонент крепится к большой конструкции (основанию/подложке), которая не включается в расчетную модель. Когда деталь вибрирует, в несущей конструкции возникают упругие волны, также являющимися источником рассеяния энергии. В контексте микроэлектромеханических систем (МЭМС), этот эффект называют анкерные потери (anchor losses).
Термоупругое демпфирование
Даже если в процессе совершенно упругой деформаций энергия не рассеивается, деформация материала слегка изменяет его температуру. Локальное растяжение приводит к снижению температуры, а сжатие — к нагреву.
Это принципиально обратимый процесс, так что при снятии напряжения температура вернется к исходному значению. Однако часто в поле напряжения есть ненулевые градиенты, которым соответствуют градиенты распределения температуры. Они вызывают тепловые потоки от теплых областей к холодным. Когда по ходу цикла нагружения напряжение “убирают”, распределение температуры уже отличается от того, что было при нагрузке.
Поэтому локальный возврат к исходному состоянию невозможен. Это приводит к рассеиванию энергии.
Термоупругое демпфирование (thermoelastic damping) важно при исследовании высокочастотных колебаний на малых масштабах. Например, оно может значительно снизить добротность микроэлектромеханических резонаторов.
Демпферы и гасители
Иногда в конструкцию включают специализированные выделенные гасители колебаний, например, рессоры в подвеске колес.
Рессоры. Автор изображения — Avsar Aras, собственное произведение. Доступно по лицензии CC BY-SA 3.0 на Викискладе.
Естественно, такие компоненты сильно влияют на суммарное демпфирование, по крайней мере, для некоторых мод колебаний.
Сейсмогасители
Особое внимание искуственному демпфированию колебаний уделяется при строительстве в сейсмоопасных районах. Чрезвычайно важно снизить амплитуду колебаний в зданиях при землетрясении. При этом гасители могут как изолировать здание от фундамента, так и рассеивать энергию.
Сейсмогасители в общественном здании. Изображение предоставлено Shustov — собственное произведение. Доступно по лицензии CC BY-SA 3.0 на Викискладе.
Продолжение
Во второй части данной серии вы сможете найти информацию о том, как задавать демпфирование в COMSOL Multiphysics®.
Урок физики в 11 классе по теме”Гармонические колебания. Амплитуда, период, частота. Фаза колебаний”
Урок по физике для 11 класс по теме « Гармонические колебания. Амплитуда, период, частота. Фаза колебаний»
Цель урока: познакомить учащихся с понятие гармонических колебаний, с условиями, при выполнении которых колебания считаются гармоническими, их характеристиками, доказать, что колебания математического и пружинного маятников являются гармоническими, вывести формулу периодов этих маятников, показать невозможность изучения физики без знания математики, показать, что дифференциальное исчисление и понятие производной – являются мощнейшими инструментами изучения и исследования физических процессов и явлений.
Тип урока: урок усвоения новых знаний.
Продолжительность урока: один академический час.
Оборудование: математический и пружинный маятники, длинная бумажная лента шириною 25 см, капельница с цветными чернилами, мультимедийный проектор с доской и ПК с инсталлированными пакетом Microsoft Office и УП GRAN1.
Структура урока и ориентировочное время
Ориентировочныезатраты времени
І. Организационный момент
1 мин
ІІ. Проверка домашнего задания, воспроизведение и коррекция опорных знаний учащихся
7 мин
ІІІ. Изучение нового материала
3.1 Мотивация учебной деятельности учащихся (сообщения темы, цели, задач урока и мотивация учебной деятельности школьников)
3.2 Восприятие и первичное осознание нового материала, осмысление связей и отношений в объектах изучения
3.
3 Подведение краткого итога изучения теоретического материала.
3.4 Решение задач
30 мин
(5 мин +
+ 15 мин
+2 мин
+8 мин)
IV.Подведение итогов урока
(сообщение домашнего задания и рефлексия)
7 мин
Эпиграф для урока: «Наука едина и нераздельна»
Владимир Иванович Вернадский (1863-1945), академик Российской академии наук, академии наук СССР, один из основателей и первый президент Украинской академии наук.
Ход урока
І. Организационный момент
ІІ. Проверка домашнего задания, воспроизведение и коррекция опорных знаний учащихся (фронтальный опрос).
1. В каких единицах измеряются величины углов в СИ? ( СИ
2. Что называется 1 радианом? ( φ== = рад=3600 ⇒1 рад = ≈
≈57,30)
3.
Что называется угловой скоростью и каковы единицы ее измерения в СИ?
ω= ==2πυ; (СИ)
4. Как изменяются координаты точки при ее движении по окружности? (х=R =хmax= хmax; y=R =ymaxymax)
5. Что называется производной функции f(x)? Какова формула производной?
(x)=
6. Чему равна производная ((= )
( (= )
хn ( ( )׳ = n )
nx ( ( nx )׳ = n )
7. В чем заключается физический (механический) смысл производной?
а) равномерное движение: х=х)+vt (x ׳(t)=(х0+vt)׳=v.
б) равноускоренное движение: x=х0+v0 t + (x ׳(t)= (х0+v0 t +)׳=v0+at=v.
Вывод№1: І-я производная координаты тела по времени равна скорости движения тела.
в) (х ׳׳(t)= (х0+v0 t +)׳׳=(v0+at) ׳=а
Вывод№2: ІІ-я производная координаты тела по времени равна ускорению тела. При равномерном движении х ׳׳(t)= (х0+v0 t) ׳=а=0 ускорение отсутствует.
ІІІ. Изучение нового материала
3.1 Мотивация учебной деятельности учащихся (сообщения темы, цели, задач урока и мотивация учебной деятельности школьников – определить вместе с учащимися, обратить внимание на смысл эпиграфа, на то, что материал урока как объект изучения будет рассмотрен не только с физической, но и с математической (алгебраической) точки зрения, где математика выступает в роли инструмента).
3.2. Восприятие и первичное осознание нового материала, осмысление связей и отношений в объектах изучения.
3.2.1. Что называется колебанием? (периодически повторяющееся движение)
3.2.2. Чем характеризуются колебания (каковы характеристики колебаний)? (координатой, амплитудой, скоростью, периодом, частотой)
3.2.3 Следовательно, какими функциями с т. зрения математики должны описываться колебания – линейными, нелинейными (степенными, логарифмическими, тригонометрическими (периодическими))? – по логике, раз колебание –это то, что периодически повторяется, следовательно, периодическими.
3.2.4. Из вышеперечисленных функций, – какие относятся к периодическим? (тригонометрические)
3.2.5. Какие Вам известны периодические тригонометрические функции? ()
3.2.6. Как Вы думаете, во время колебаний маятника как изменяется его координата, скорость и ускорение – непрерывно или скачкообразно (дискретно)? (Координата, скорость и ускорение изменяются непрерывно)
3.
2.7. А раз непрерывно, то какими из 4-х тригонометрических функций () должны описываться величины, характеризующие любой колебательный процесс? (Только т.к. они непрерывны, а имеют разрыв – продемонстрировать графики ).
3.2.8. Определение гармонических колебаний.
Величина Х (физическая величина) считается гармонически колеблющейся (изменяющейся), если 2-я производная от этой величины пропорциональна самой этой величине х, взятой с обратным знаком:
(*) х –диф. уравн. 2-го порядка (условие гармоничности х)
3.2.9. Докажем, что только уравнения типа: х=хmax sinωt и х=хmax соsωt
удовлетворяют уравнению (*): =(sin ωt)’=ωxmax соsωt.
=( ωxmax соsωt)’= –ω2xmax sinωt= –ω2x.
=(cos ωt)’=-ωxmax sinsωt.
=(- ωxmax sinωt)’= –ω2xmax codωt= –ω2x. Следовательно:
Вывод: уравнения типа х= х=хmax sinωt sinωt и х=хmaxсоs ωt являются гармоническими.
3.2.10. Характеристики гармонических уравнений
х=хmax sinωt
х=хmax соsωt , хmax – амплитуда колебания, ωt – фаза колебаний,
ω – циклическая частота колебаний.
СИ -рад, СИ -рад/с, СИ – м (если речь о механических колеб)
Определение 1: Амплитудой гармонических колебаний хmax называется наибольшее значение колеблющейся величины, которое стоит перед знаком sin или соs в уравнении гармонических уравнений.
Определение 2: Периодом гармонических колебаний Т называется время одного колебания
Т = ; СИ – с
Определение 3: Частотой гармонических колебаний υ называется количество колебаний в единицу времени.
υ = ; СИ – с-1; Гц.
Определение 4: Фазой гармонических колебаний φ называется физическая величина, стоящая под знаком sin или соs в уравнении гармонических уравнений и которая при заданной амплитуде однозначно определяет значение колеблющейся величины.
φ=ωt ; СИ -рад.
3.2.11. Докажем, что колебания маятников гармонические:
а) пружинный: Fупр = -kx = ma; ⇒ a = – x ; Т.к. a = x”, то имеем:
x”= – x ⇒ пружинный маятник колеблется гармонически. Т.к. ω2= ⇒ ω = = ; откуда Т = 2π – формула периода колебаний пружинного маятника.
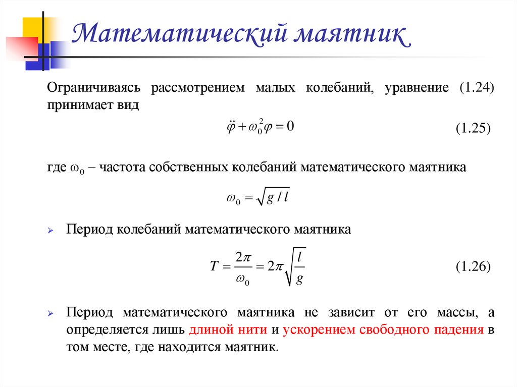
б) математический (груз, подвешенный на невесомой и нерастяжимой нити, размерами которого по сравнению с ее длиной можно пренебречь)
Fравнод= -mgsinφ =ma; ⇒ –gsinφ =a =x”; Т.к. sinφ= ⇒ – g = “x= –ω2x; ⇒ математический маятник колеблется гармонически. Т.к. ω2= ⇒ ω = = ; откуда Т = 2π – формула периода колебаний математического маятника.
3.2.12. Опыт с маятником-чернильницей (песочницей).
Вывод: Опыт подтверждает, что маятник колеблется гармонически (т.к. след имеет форму синусоиды).
3.3 Подведение краткого итога изучения теоретического материала.
3.4 Решение задач
3.4.1 Экспериментальное задание: экспериментально найти период колебаний пружинного маятника, его хmax , записать уравнение его колебаний и найти vmax и amax .(пружина с жескостью 40 Н/м, груз 400г)
Т≈0,67 с ⇒ υ== ≈1,5 Гц ⇒ х =0,05cos2π1,5t = 0,05cos3πt .
V= (t)= – 0,15πsin3πt ; a=(t)=-0,45π2cos3πt
3.4.2 Задачи № 4.1.5 и 4.1.6 (Сборник задач по физике, О.И.Громцева,
Экзамен, Москва, 2015),стр.67
3.4.3 Задачи № 4.2.1 и 4.3.1. – для слабых учеников;
№ 4.
3.12 и № 12.3.2 – для средних и сильныхучеников.
IV.Подведение итогов урока (сообщение домашнего задания и рефлексия ).
4.1 Д.з. § 13,14,15, стр. 65 (задачи ЕГЭ № А1, А3), стр. 68 (задачи для самостоятельного решения – две задачи на выбор ученика).
4.2 Рефлексия
.
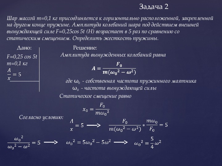
7.8. Вынужденные колебания – Лекции по физике
В случае вынужденных колебаний система колеблется под действием внешней (вынуждающей) силы, и за счет работы этой силы периодически компенсируются потери энергии системы. Частота вынужденных колебаний (вынуждающая частота) зависит от частоты изменения внешней силы Определим амплитуду вынужденных колебаний тела массой m, считая колебания незатухающими вследствие постоянно действующей силы .
Пусть эта сила изменяется со временем по закону , где амплитуда вынуждающей силы . Возвращающая сила и сила сопротивления Тогда второй закон Ньютона можно записать в следующем виде:
или
(7. 21) |
Предположим, что возникающее под действием силы установившиеся вынужденные колебания системы также являются гармоническими: (7.22) причем их циклическая частота равна циклической частоте ω вынуждающей силы.
Дифференцируя два раза (7.22) и подставляя в (7.21), получим
Обозначим:
Тогда последнее равенство можно записать в следующем виде:
Правую часть этого выражения можно рассматривать как уравнение некоторого гармонического колебания, получившегося при сложении трех гармонических колебаний, определяемых слагаемыми левой части этого равенства. Для сложения этих колебаний воспользуемся методом векторных диаграмм. Проведем опорную линию ОХ (рис. 1.9) и отложим под углами, соответствующими начальным фазам всех четырех колебаний векторы , , , их амплитуды таким образом, чтобы
Из рис. 7.9 видно, что Подставляя в последнее значения соответствующих амплитуд (1.22), получим:
отсюда
| (7. |
Амплитуда установившихся вынужденных колебаний прямо пропорциональна амплитуде вынуждающей силы F0, обратно пропорциональна массе m системы и уменьшается с увеличением коэффициента затухания β. При постоянных F0, m и β амплитуда зависит только от соотношения циклических частот вынуждающей силы β и свободных незатухающих колебаний системы . При циклической частоте вынуждающей силы ω=0 амплитуда колебаний . В этом случае колебания не совершаются и смещение при вынужденных колебаниях равно статической деформации под действием постоянной силы F0:
Поэтому отклонение A0 иногда называют статической амплитудой.
Если нет диссипации т.е β=0, то амплитуда колебаний
растет с увеличением циклической частоты ω вынуждающей силы Fвн и при становится бесконечно большой (рис. 7.10). При дальнейшем росте циклической частоты ω амплитуда А вынужденных колебаний уменьшается, причем
Явление резкого возрастания амплитуды вынужденных колебаний при приближении вынуждающей частоты ω к частоте собственных колебаний системы называется резонансом.
Если затухание существует то амплитуда вынужденных колебаний достигает максимального значения, когда знаменатель правой части для уравнения (7.23) достигает минимума. Приравнивая нулю первую производную по ω от подкоренного выражения, получим условие его минимума, для которого , где – называют резонансной частотой. обозначает то значение циклической частоты ω вынуждающей силы, при котором .
Из последней формулы следует, что для консервативной системы , а для диссипативной системы несколько меньше собственной циклический частоты. С увеличением коэффициента затухания ω явление резонанса проявляется все слабее, и, наконец при исчезает совсем.
Явление резонанса используется для усиления колебаний, например, электромагнитных. Однако при конструировании различных машин и сооружений необходимо учитывать даже самую небольшую периодическую силу с тем, чтобы предотвратить нежелательные последствия резонанса.
| gif”> |
Колебательные системыСм. также “Автоколебательные системы” Амплитуда, фаза, частота
Колебательные системы
Саратовская группа теоретической нелинейной динамики |
16.3: Математика волн – Physics LibreTexts
Цели обучения
- Смоделируйте волну, движущуюся с постоянной скоростью волны, с помощью математического выражения
- Расчет скорости и ускорения среды
- Показать, чем скорость среды отличается от скорости волны (скорости распространения)
В предыдущем разделе мы описали периодические волны с помощью их характеристик длины волны, периода, амплитуды и скорости волны.
Волны также можно описать движением частиц среды, в которой движутся волны. Положение частиц среды можно математически смоделировать как волновая функция s , которая может использоваться для определения положения, скорости и ускорения частиц среды волны в любое время.
импульсов
Импульс можно описать как волну, состоящую из одиночного возмущения, которое движется через среду с постоянной амплитудой.Импульс движется в виде шаблона, который сохраняет свою форму, поскольку он распространяется с постоянной скоростью волны. Поскольку скорость волны постоянна, расстояние, которое проходит импульс за время Δt, равно Δx = vΔt (рисунок \ (\ PageIndex {1} \)).
Рисунок \ (\ PageIndex {1} \): Импульс в момент времени t = 0 центрируется на x = 0 с амплитудой A . Импульс движется в виде шаблона постоянной формы с постоянным максимальным значением A .
Скорость постоянна, и импульс перемещается на расстояние Δx = vΔt за время Δt.Пройденное расстояние измеряется любой удобной точкой на пульсе. На этом рисунке использован герб.Моделирование одномерной синусоидальной волны с использованием волновой функции
Рассмотрим струну, имеющую постоянное натяжение \ (F_T \), где один конец закреплен, а свободный конец колеблется между \ (y = + A \) и \ (y = -A \) с помощью механического устройства при постоянной частота. На рисунке \ (\ PageIndex {2} \) показаны снимки волны с интервалом в одну восьмую периода, начиная с одного периода (\ (t = T \)).
Рисунок \ (\ PageIndex {2} \): Снимки поперечной волны, движущейся по струне под натяжением, начиная с момента времени \ (t = T \) и с интервалами \ (\ frac {1} {8} T \ ). Цветные точки используются для выделения точек на строке. Точки, разнесенные на длину волны в направлении x , выделяются одинаковыми цветными точками. Обратите внимание, что каждая точка выбора на струне (отмеченная цветными точками) колеблется вверх и вниз в простом гармоническом движении между \ (y = + A \) и \ (y = −A \) с периодом \ (T \ ).
Волна на струне имеет синусоидальную форму и с течением времени перемещается в положительном направлении оси x.
Здесь полезно вспомнить из вашего изучения алгебры, что если \ (f (x) \) – некоторая функция, то \ (f (x − d) \) – это та же функция, переведенная в положительное значение x- направление на расстояние \ (d \). Функция \ (f (x + d) \) – это та же функция, переведенная в отрицательном направлении x на расстояние \ (d \). Мы хотим определить волновую функцию, которая будет давать \ (y \) – положение каждого сегмента струны для каждой позиции x вдоль струны для каждого момента \ (t \).
Глядя на первый снимок на рисунке \ (\ PageIndex {2} \), можно смоделировать y-позицию строки между \ (x = 0 \) и \ (x = λ \) как синусоидальную функцию. Эта волна распространяется вниз по струне на одну длину волны за один период, как видно на последнем снимке. Следовательно, волна движется с постоянной волновой скоростью \ (v = λ / T \).
Напомним, что синусоидальная функция – это функция угла \ (θ \), колеблющаяся между +1 и -1 и повторяющаяся каждые \ (2π \) радиан (рисунок \ (\ PageIndex {3} \)).
Однако положение среды y или волновая функция колеблется между \ (+ A \) и \ (- A \) и повторяет каждую длину волны \ (λ \).
Чтобы построить нашу модель волны с использованием периодической функции, рассмотрим соотношение угла и положения,
\ [\ begin {align *} \ dfrac {\ theta} {x} & = \ frac {2 \ pi} {\ lambda}, \\ [4pt] \ theta & = \ frac {2 \ pi} {\ лямбда} x. \ end {align *} \]
Используя \ (\ theta = \ frac {2 \ pi} {\ lambda} x \) и умножив синусоидальную функцию на амплитуду A , мы теперь можем смоделировать положение строки y как функцию позиция x :
\ [y (x) = A \ sin \ left (\ frac {2 \ pi} {\ lambda} x \ right).\ nonumber \]
Волна на струне распространяется в положительном направлении x с постоянной скоростью v и перемещается на расстояние vt за время t .
Волновая функция теперь может быть определена с помощью
\ [y (x, t) = A \ sin \ left (\ frac {2 \ pi} {\ lambda} (x-v t) \ right). \ nonumber \]
Часто бывает удобно переписать эту волновую функцию в более компактном виде. Умножение на коэффициент \ (\ frac {2 \ pi} {\ lambda} \) приводит к уравнению
\ [y (x, t) = A \ sin \ left (\ frac {2 \ pi} {\ lambda} x- \ frac {2 \ pi} {\ lambda} v t \ right).\ nonumber \]
Значение \ (\ frac {2 \ pi} {\ lambda} \) определяется как волновое число . Обозначение для волнового числа – k и имеет обратные метры, м −1 :
.\ [k \ Equiv \ frac {2 \ pi} {\ lambda} \ label {16.2} \]
Напомним из “Колебаний”, что угловая частота определяется как \ (\ omega \ Equiv \ frac {2 \ pi} {T} \). Второй член волновой функции принимает вид
. \ [\ frac {2 \ pi} {\ lambda} vt = \ frac {2 \ pi} {\ lambda} \ left (\ frac {\ lambda} {T} \ right) t = \ frac {2 \ pi } {T} t = \ omega t.
\ nonumber \]
Волновая функция простой гармонической волны на струне уменьшается до
.\ [y (x, t) = A \ sin (k x \ mp \ omega t) \ nonumber \]
, где A – амплитуда, \ (k = \ frac {2 \ pi} {\ lambda} \) – волновое число, \ (\ omega = \ frac {2 \ pi} {T} \) – это При угловой частоте знак минус соответствует волнам, движущимся в положительном направлении x , а знак плюс – волнам, движущимся в отрицательном направлении x . Скорость волны равна
.\ [v = \ frac {\ lambda} {T} = \ frac {\ lambda} {T} \ left (\ frac {2 \ pi} {2 \ pi} \ right) = \ frac {\ omega} { k} \ label {16.3}. \]
Вспомните наше обсуждение массы на пружине, когда положение массы моделировалось как
.\ [x (t) = A \ cos (ωt + ϕ). \ nonumber \]
Угол \ (ϕ \) – это фазовый сдвиг, добавленный, чтобы учесть тот факт, что масса может иметь начальные условия, отличные от \ (x = + A \) и \ (v = 0 \).
По тем же причинам к волновой функции добавляется начальная фаза. Волновая функция, моделирующая синусоидальную волну с учетом начального фазового сдвига \ (ϕ \), равна
\ [y (x, t) = A \ sin (k x \ mp \ omega t + \ phi) \ label {16.4} \]
Значение
\ [(k x \ mp \ omega t + \ phi) \ label {16.5} \]
известен как фаза волны, где \ (\ phi \) – начальная фаза волновой функции. Является ли временной член \ (\ omega t \) отрицательным или положительным, зависит от направления волны. Сначала рассмотрим знак минус для волны с начальной фазой, равной нулю (\ (\ phi \) = 0). Фаза волны будет (\ (kx = \ omega t \)). Рассмотрите возможность отслеживания точки на волне, например гребня.Пик возникает, когда \ (\ sin (kx – \ omega t = 1.00 \), то есть когда \ (k x- \ omega t = n \ pi + \ frac {\ pi} {2} \), для любого интегральное значение n . Например, один конкретный гребень встречается в \ (k x- \ omega t = \ frac {\ pi} {2} \).
По мере движения волны время увеличивается, и x также должны увеличиваться чтобы сохранить фазу равной \ (\ frac {\ pi} {2} \). Следовательно, знак минус означает, что волна движется в положительном направлении x . Используя знак плюс, \ (k x + \ omega t = \ frac {\ pi} {2} \). По мере увеличения времени x должны уменьшаться, чтобы фаза оставалась равной \ (\ frac {\ pi} {2} \).Знак плюс используется для волн, движущихся в отрицательном направлении x . Таким образом, \ (y (x, t) = A \ sin (k x- \ omega t + \ phi) \) моделирует волну, движущуюся в положительном направлении x и \ (y (x, t) = A \ sin (k x + \ omega t + \ phi) \) моделирует волну, движущуюся в отрицательном направлении x .
Уравнение \ ref {16.4} известно как простая гармоническая волновая функция. Волновая функция – это любая функция, такая что \ (f (x, t) = f (x-v t) \).
Позже в этой главе мы увидим, что это решение линейного волнового уравнения.{\ prime} = \ phi- \ frac {\ pi} {2} \).
Определение характеристик синусоидальной волны
- Чтобы найти амплитуду, длину волны, период и частоту синусоидальной волны, запишите волновую функцию в виде \ (y (x, t) = A \ sin (k x- \ omega t + \ phi) \) .
- Амплитуда может быть определена прямо из уравнения и равна \ (A \).
- Период волны может быть получен из угловой частоты \ (\ left (T = \ frac {2 \ pi} {\ omega} \ right) \).
- Частоту можно найти с помощью \ (f = \ frac {1} {T} \)
- Длину волны можно найти с помощью волнового числа \ (\ left (\ lambda = \ frac {2 \ pi} {k} \ right) \).{-1} t \ right) \ end {align *} \]
Найдите амплитуду, длину волны, период и скорость волны.
Стратегия
Все эти характеристики волны можно найти из констант, включенных в уравнение, или из простых комбинаций этих констант.

Решение
1. Амплитуду, волновое число и угловую частоту можно определить непосредственно из волнового уравнения:
\ begin {align *}
y (x, t) = & A \ sin (k x-w t) = 0.{-1}} = 0,25 \: \ mathrm {m} / \ mathrm {s} \ nonumber \]Значение
Все характеристики волны содержатся в волновой функции. Обратите внимание, что скорость волны – это скорость волны в направлении, параллельном движению волны. График высоты среды y в сравнении с положением x для двух значений времени t = 0,00 с и t = 0,80 с может обеспечить графическую визуализацию волны (рисунок \ (\ PageIndex {4} \)).
Рисунок \ (\ PageIndex {4} \): График высоты волны y как функция положения x для двух моментальных снимков волны.Пунктирная линия представляет волну в момент времени t = 0,00 с, а сплошная линия представляет волну в момент времени t = 0,80 с.
Поскольку скорость волны постоянна, расстояние, которое проходит волна, равно скорости волны, умноженной на временной интервал. Черные точки указывают точки, используемые для измерения смещения волны. Среда движется вверх и вниз, а волна движется вправо.У движения есть вторая скорость. В этом примере волна является поперечной, движущейся горизонтально, когда среда колеблется вверх и вниз перпендикулярно направлению движения.График на рисунке \ (\ PageIndex {5} \) показывает движение среды в точке x = 0,60 м как функцию времени. Обратите внимание, что среда волны колеблется вверх и вниз между y = +0,20 м и y = -0,20 м каждый период 4,0 секунды.
Рисунок \ (\ PageIndex {5} \): График высоты волны y как функция времени t для позиции x = 0,6 м. Среда колеблется между y = +0,20 м и y = -0,20 м каждый период. Представленный период выбирает две удобные точки колебаний для измерения периода.Период может быть измерен между любыми двумя соседними точками с одинаковой амплитудой и одинаковой скоростью, \ ((\ partial y / \ partial t) \).
Скорость можно найти, посмотрев на касательную к точке наклона на графике y -versus- t . Обратите внимание, что в моменты времени t = 3,00 с и t = 7,00 с, высота и скорости одинаковы, а период колебаний равен 4,00 с.Упражнение \ (\ PageIndex {1} \)
Волновая функция выше получена с помощью синусоидальной функции.Можно ли вместо этого использовать функцию косинуса?
Скорость и ускорение среды
Как видно из примера \ (\ PageIndex {2} \), скорость волны постоянна и представляет собой скорость волны, когда она распространяется через среду, а не скорость частиц, составляющих среду. Частицы среды колеблются вокруг положения равновесия, когда волна распространяется через среду. В случае поперечной волны, распространяющейся в направлении x, частицы колеблются вверх и вниз в направлении y, перпендикулярном движению волны.Скорость частиц среды непостоянна, что означает ускорение. Скорость среды, которая перпендикулярна скорости волны в поперечной волне, может быть найдена путем взятия частной производной уравнения положения по времени.
Для нахождения частной производной берется производная функции и все переменные рассматриваются как константы, за исключением переменной, о которой идет речь. В случае частной производной по времени \ (t \) положение \ (x \) рассматривается как константа.Хотя это может показаться странным, если вы не видели этого раньше, цель этого упражнения – найти поперечную скорость в точке, поэтому в этом смысле положение \ (x \) не меняется. У нас\ [\ begin {split} y (x, t) & = A \ sin (kx – \ omega t + \ phi) \\ v_ {y} (x, t) & = \ frac {\ partial y (x , t)} {\ partial t} = \ frac {\ partial} {\ partial t} [A \ sin (kx – \ omega t + \ phi)] \\ & = -A \ omega \ cos (kx – \ омега t + \ phi) \\ & = -v_ {y \; max} \ cos (kx – \ omega t + \ phi) \ ldotp \ end {split} \]
Величина максимальной скорости среды равна \ (| v_ {y \, max} | = A \ omega \).{2} \). Частицы среды или элементы массы колеблются в простом гармоническом движении механической волны.
Линейное волновое уравнение
Мы только что определили скорость среды в позиции x, взяв частную производную по времени от позиции y.
{2} \ sin (kx – \ omega t + \ phi) \ ldotp \]Теперь рассмотрим частные производные по другой переменной, позиции x, сохраняющей постоянную времени.{2}} \ ldotp \ label {16.6} \]
Уравнение \ ref {16.6} – это линейное волновое уравнение, которое является одним из самых важных уравнений в физике и технике. Мы вывели его здесь для поперечной волны, но он не менее важен при исследовании продольных волн. Это соотношение также было получено с использованием синусоидальной волны, но оно успешно описывает любую волну или импульс, имеющий форму y (x, t) = f (x ∓ vt). Эти волны возникают из-за линейной возвращающей силы среды – отсюда и название линейного волнового уравнения.Любая волновая функция, удовлетворяющая этому уравнению, является линейной волновой функцией.
Интересный аспект линейного волнового уравнения заключается в том, что если две волновые функции являются индивидуальными решениями линейного волнового уравнения, то сумма двух линейных волновых функций также является решением волнового уравнения.
Рассмотрим две поперечные волны, распространяющиеся вдоль оси x в одной и той же среде. Предположим, что отдельные волны можно моделировать с помощью волновых функций y 1 (x, t) = f (x ∓ vt) и y 2 (x, t) = g (x ∓ vt), которые являются решениями линейные волновые уравнения и, следовательно, являются линейными волновыми функциями.{2}} \ right) \ ldotp \ end {split} \]Это показало, что если две линейные волновые функции сложить алгебраически, результирующая волновая функция также будет линейной. Эта волновая функция моделирует смещение среды результирующей волны в каждом положении по оси x. Если две линейные волны занимают одну и ту же среду, говорят, что они интерферируют. Если эти волны можно моделировать с помощью линейной волновой функции, эти волновые функции складываются, чтобы сформировать волновое уравнение волны, возникающей в результате интерференции отдельных волн.Смещение среды в каждой точке результирующей волны представляет собой алгебраическую сумму смещений, вызванных отдельными волнами.

Продолжая этот анализ, если волновые функции y1 (x, t) = f (x ∓ vt) и y2 (x, t) = g (x ∓ vt) являются решениями линейного волнового уравнения, то Ay 1 (x, t) + By 2 (x, y), где A и B – константы, также является решением линейного волнового уравнения. Это свойство известно как принцип суперпозиции. Интерференция и суперпозиция более подробно описаны в Интерференции волн.
Пример \ (\ PageIndex {2} \): интерференция волн на строке
Рассмотрим очень длинную веревку, натянутую двумя учениками, по одной с каждого конца. Студент А колеблет конец струны, создавая волну, смоделированную волновой функцией y 1 (x, t) = A sin (kx – \ (\ omega \) t), а студент B колеблет струну, производя удвоенную частоту , двигаясь в обратном направлении. Обе волны движутся с одинаковой скоростью v = \ (\ frac {\ omega} {k} \). Две волны интерферируют, образуя результирующую волну с волновой функцией y R (x, t) = y 1 (x, t) + y 2 (x, t).
{2}} \).Стратегия
Сначала напишите волновую функцию для волны, созданной вторым учеником. Обратите внимание, что угловая частота второй волны в два раза больше частоты первой волны (2 \ (\ omega \)), и, поскольку скорости двух волн одинаковы, волновое число второй волны вдвое больше, чем у первая волна (2к). Затем напишите волновое уравнение для полученной волновой функции, которая представляет собой сумму двух отдельных волновых функций. Затем найдите вторую частную производную по положению и вторую частную производную по времени.Используйте линейное волновое уравнение, чтобы найти скорость результирующей волны.
Решение
- Запишите волновую функцию второй волны: y 2 (x, t) = A sin (2kx + 2 \ (\ omega \) t).
- Запишите получившуюся волновую функцию: $$ y_ {R} (x, t) = y_ {1} (x, t) + y (x, t) = A \ sin (kx – \ omega t) + A \ sin (2kx + 2 \ omega t) \ ldotp $$
- Найдите частные производные: $$ \ begin {split} \ frac {\ partial y_ {R} (x, t)} {\ partial x} & = -Ak \ cos (kx – \ omega t) + 2Ak \ cos (2kx + 2 \ omega t), \\ \ frac {\ partial ^ {2} y_ {R} (x, t)} {\ partial x ^ {2}} & = -Ak ^ {2} \ sin ( kx – \ omega t) – 4Ak ^ {2} \ sin (2kx + 2 \ omega t), \\ \ frac {\ partial y_ {R} (x, t)} {\ partial t} & = -A \ omega \ cos (kx – \ omega t) + 2A \ omega \ cos (2kx + 2 \ omega t), \\ \ frac {\ partial ^ {2} y_ {R} (x, t)} {\ partial t ^ {2}} & = -A \ omega ^ {2} \ sin (kx – \ omega t) – 4A \ omega ^ {2} \ sin (2kx + 2 \ omega t) \ ldotp \ end {split} $ $
- Используйте волновое уравнение, чтобы найти скорость получившейся волны: $$ \ begin {split} \ frac {\ partial ^ {2} y (x, t)} {\ partial x ^ {2}} & = \ frac {1} {v ^ {2}} \ frac {\ partial ^ {2} y (x, t)} {\ partial t ^ {2}}, \\ -Ak ^ {2} \ sin (kx – \ omega t) + 4Ak ^ {2} \ sin (2kx + 2 \ omega t) & = \ frac {1} {v ^ {2}} \ left (-A \ omega ^ {2} \ sin (kx – \ omega t) – 4A \ omega ^ {2} \ sin (2kx + 2 \ omega t) \ right), \\ k ^ {2} \ left (-A \ sin (kx – \ omega t) + 4A \ sin (2kx + 2 \ omega t) \ right) & = \ frac {\ omega ^ {2}} {v ^ {2}} \ left (-A \ sin (kx – \ omega t) – 4A \ sin (2kx + 2 \ omega t) \ right), \\ k ^ {2} & = \ frac {\ omega ^ {2}} {v ^ {2}}, \\ | v | & = \ frac {\ omega} {k} \ ldotp \ end {split} $$
Значение
Скорость образовавшейся волны равна скорости исходных волн \ (\ left (v = \ frac {\ omega} {k} \ right) \).
{-1} t + \ frac {\ pi} {10}) \]– это решение волнового уравнения.
Любое возмущение, которое соответствует волновому уравнению, может распространяться как волна, движущаяся вдоль оси x со скоростью волны v. Это одинаково хорошо работает для волн на струне, звуковых волн и электромагнитных волн. Это уравнение чрезвычайно полезно. Например, с его помощью можно показать, что электромагнитные волны движутся со скоростью света.
Авторы и авторство
Сэмюэл Дж.Линг (Государственный университет Трумэна), Джефф Санни (Университет Лойола Мэримаунт) и Билл Мобс со многими авторами. Эта работа лицензирована OpenStax University Physics в соответствии с лицензией Creative Commons Attribution License (4.0).
– что такое формула амплитуды? Примеры
Прежде чем изучать формулу амплитуды, давайте вспомним, что такое амплитуда. Максимальное смещение любой частицы среды из ее состояния или положения равновесия называется амплитудой.
Амплитуда обозначается буквой «А». В периодической функции с ограниченным диапазоном амплитуда составляет половину расстояния между минимальным и максимальным значениями. Амплитуда – это высота от средней линии до пика или впадины. Давайте изучим формулу амплитуды вместе с несколькими решенными примерами.Что такое формула амплитуды?
Амплитуда означает максимальное отклонение переменной от ее среднего значения. Формула амплитуды помогает определить функции синуса и косинуса.Амплитуда обозначается буквой A. Синусоидальная (или) косинусная функция может быть выражена как
.x = A sin (ωt + ϕ) или x = A cos (ωt + ϕ)
Здесь,
- x = смещение волны (метр)
- A = амплитуда
- ω = угловая частота (рад / с)
- t = период времени
- ϕ = фазовый угол
Формула амплитуды также выражается как среднее из максимального и минимального значений функции синуса или косинуса.
Мы всегда берем абсолютное значение амплитуды.Амплитуда = (макс. + Мин.) / 2
Хотите найти сложные математические решения за секунды?
Воспользуйтесь нашим бесплатным онлайн-калькулятором для решения сложных вопросов. Cuemath находит решения простым и легким способом.
Забронируйте бесплатную пробную версию Класс
Примеры использования формулы амплитуды
Пример 1: y = 2sin (4t) – волна.Найдите его амплитуду.
Решение:
Дано: уравнение волны y = 2sin (4t)
Используя формулу амплитуды,
x = грех (ωt + ϕ)
При сравнении с волновым уравнением:
А = 2
ω = 4
ϕ = 0Следовательно, амплитуда волны = 2 единицы.
Пример 2: Уравнение волны задается как x = 10sin (5πt + π) – это волна.
Найдите его амплитуду. Раствор:
Дано: уравнение волны y = 10sin (5πt + π)Теперь, используя формулу амплитуды,
x = A sin (ωt + ϕ)
При сравнении с волновым уравнением:
А = 10
ω = 5π
ϕ = πСледовательно, амплитуда волны = 10 единиц.
Пример 3: Если y = 6, то cos (7t + 1) – волна. Найдите его амплитуду.
Решение:
Дано: уравнение волны y = 6cos (7t + 1)
Используя формулу амплитуды,
x = A cos (ωt + ϕ)
При сравнении с волновым уравнением:
А = 6
ω = 7
ϕ = 1Следовательно, амплитуда волны = 6 единиц.
Часто задаваемые вопросы по формуле амплитуды
Что означает формула амплитуды?
Амплитуда означает максимальное отклонение переменной от ее среднего значения.
Формула амплитуды помогает определить функции синуса и косинуса. Амплитуда обозначается буквой A. В периодической функции с ограниченным диапазоном амплитуда составляет половину расстояния между минимальным и максимальным значениями. Амплитуда – это высота от средней линии до пика или впадины. Формула: x = A sin (ωt + ϕ) или x = A cos (ωt + ϕ)Какова формула определения амплитуды?
Синусоидальная функция (или) косинусная функция может быть выражена как,
x = A sin (ωt + ϕ) или x = A cos (ωt + ϕ)
Здесь,
x = смещение волны (метр)
A = амплитуда
ω = угловая частота (рад / с)
t = период времени
ϕ = фазовый уголКакова формула амплитуды в максимальной и минимальной форме?
Формула амплитуды также выражается как среднее из максимального и минимального значений функции синуса или косинуса.т.е.
Амплитуда = (макс. + Мин.) / 2
Какие единицы в формуле амплитуды?
Единицей измерения в формуле амплитуды является метр (м).
Амплитуда волны – это максимальное возмущение или смещение среды от положения равновесия.Формула амплитуды
Для объекта, находящегося в периодическом движении, амплитуда – это максимальное отклонение от состояния равновесия. Например, маятник проходит через точку равновесия (прямо вниз), а затем поворачивается на максимальное расстояние от центра.Это расстояние является амплитудой A. Полный диапазон маятника имеет величину 2A. Периодическое движение также применимо к таким вещам, как пружины и волны. Синусоидальная функция колеблется между значениями от +1 до -1, поэтому она используется для описания периодического движения. Единица измерения амплитуды – метры (м).
положение = амплитуда x синусоидальная функция (угловая частота x время + разность фаз)
x = A sin (ωt + ϕ)
x = перемещение (м)
A = амплитуда (м)
ω = угловая частота (радиан / с)
t = время (с)
ϕ = фазовый сдвиг (радианы)
Формула амплитуды Вопросы:
1) Маятник качается вперед и назад.
Угловая частота колебаний ω = π радиан / с, а фазовый сдвиг ϕ = 0 радиан. В момент времени t = 8,50 с маятник находится на 14,0 см от положения равновесия. Какова амплитуда колебаний?Ответ: Положение маятника в данный момент времени – это переменная x, которая имеет значение x = 14,0 см или x = 0,140 м. Амплитуду A можно найти, переписав формулу:
Синус 8,50 π может быть решен (учитывая, что значение в радианах) с помощью калькулятора:
грех (8.50 π) = 1
Следовательно, амплитуда в момент времени t = 8,50 с равна:
A = 0,140 м
Амплитуда колебаний маятника A = 0,140 м = 14,0 см
2) Голова игрушки «Джек из коробки» подпрыгивает на пружине. Угловая частота колебаний ω = π / 6 радиан / с, а фазовый сдвиг ϕ = 0 радиан. Амплитуда подпрыгивания 5,00 см. Каково положение головки «домкрат из коробки» относительно положения равновесия в следующие моменты времени:
а) 1.
00 сб) 6.00 с
в) 11,0 с
Ответ: Амплитуда подпрыгивания A = 5,00 см = 0,500 м. Положение головки «Джек в коробке» относительно равновесия равно x и может быть определено по формуле.
а) т = 1,00 с
x = A sin (ωt + ϕ)
x = (0,500 м) sin [(π / 6 радиан / с) (1,00 с) + 0]
x = (0,500 м) sin (π / 6 радиан)
x = (0,500 м) (0.500)
x = 0,250 м
x = 2,50 см
В момент времени t = 1,00 с напор находится на 2,50 см выше положения равновесия.
б) т = 6,00 с
x = A sin (ωt + ϕ)
x = (0,500 м) sin [(π / 6 радиан / с) (6,00 с) + 0]
x = (0,500 м) sin (π радиан)
x = (0,500 м) (0,00)
x = 0,00 м
В момент времени t = 6.00 с, головка находится в положении x = 0,00 м, которое является положением равновесия.
в) т = 11,0 с
x = A sin (ωt + ϕ)
x = (0,500 м) sin [(π / 6 радиан / с) (11,0 с) + 0]
x = (0,500 м) sin (11π / 6 радиан)
x = (0,500 м) (- 0,500)
x = -0,250 м
x = -2,50 см
В момент времени t = 11,0 с головка находится в положении x = -2,50 см, что равно 2.
На 50 см ниже положения равновесия.Амплитуда, период, фазовый сдвиг и частота
Некоторые функции (например, синус и косинус) повторяются вечно
и называются периодическими функциями .Период переходит от одного пика к следующему (или от любой точки до следующей точки совпадения):
Амплитуда – это высота от центральной линии до пика (или до впадины). Или мы можем измерить высоту от самой высокой до самой низкой точки и разделить ее на 2.
Фазовый сдвиг показывает, насколько функция сдвинута на по горизонтали на от обычного положения.
Сдвиг по вертикали показывает, насколько функция смещена на по вертикали на от обычного положения.
Теперь все вместе!
Мы можем получить все в одном уравнении:
y = грех (B (x + C)) + D
- амплитуда А
- период 2π / B
- фазовый сдвиг C (положительный левый )
- вертикальный сдвиг D
А вот как это выглядит на графике:
Обратите внимание, что здесь мы используем радианы, а не градусы, а полный оборот равен 2π радианам.

Пример: sin (x)
Это основная неизмененная формула синуса. A = 1, B = 1, C = 0 и D = 0
Итак, амплитуда 1 , период 2π , нет сдвига фазы или вертикального сдвига:
Пример: 2 sin (4 (x – 0,5)) + 3
- амплитуда A = 2
- период 2π / B = 2π / 4 = π / 2
- фазовый сдвиг = -0.5 (или 0,5 вправо)
- вертикальный сдвиг D = 3
Прописью:
- 2 говорит нам, что он будет в 2 раза выше, чем обычно, поэтому Amplitude = 2
- , обычный период равен 2 π , но в нашем случае он «ускорен» (сокращен) 4 в 4 раза, поэтому Период = π / 2
- и −0,5 означает, что он будет сдвинут на вправо на 0.5
- , наконец, +3 сообщает нам, что центральная линия y = +3, поэтому вертикальный сдвиг = 3
Вместо x мы можем иметь t (для времени) или, возможно, другие переменные:
Пример: 3 sin (100t + 1)
Сначала нам нужны скобки вокруг (t + 1), поэтому мы можем начать с деления 1 на 100:
3 sin (100t + 1) = 3 sin (100 (t + 0,01))
Теперь мы видим:
- амплитуда А = 3
- период равен 2π / 100 = 0.
02 π - фазовый сдвиг C = 0,01 (влево)
- вертикальный сдвиг – D = 0
И получаем:
Частота
Частота – это то, как часто что-то происходит в единицу времени (на «1»).
Пример: Здесь синусоидальная функция повторяется 4 раза от 0 до 1:
Таким образом, частота равна 4
И период 1 4
Фактически Период и Частота связаны:
Частота = 1 Период
Период = 1 Частота
Пример из предыдущего: 3 sin (100 (t + 0.01))
Период 0,02 π
Итак, частота 1 0,02π знак равно 50 π
Еще несколько примеров:
Период Частота 1 10 10 1 4 4 1 1 5 1 5 100 1 100 При частоте в секунду это называется «Герц».

Пример: 50 Гц означает 50 раз в секунду
Чем быстрее он отскакивает, тем больше у него “Герц”!Анимация
../algebra/images/wave-sine.js
7784,7785,7788,7789,9863,7793,7794,7795,7796,7792
Перенос энергии и амплитуда волны
Как упоминалось ранее, волна – это явление переноса энергии, которое переносит энергию по среде без переноса вещества.Импульс или волна вводятся в обтяжку, когда человек держит первую катушку и дает ей возвратно-поступательное движение. Это создает беспокойство в среде; это возмущение впоследствии передается от катушки к катушке, передавая энергию по мере своего движения. Энергия передается среде человеком, когда он / она воздействует на первую катушку, чтобы дать ей кинетическую энергию. Эта энергия передается от катушки к катушке, пока не достигает конца обтекателя. Если бы вы держали противоположный конец обтяжки, вы бы почувствовали энергию, когда она достигнет вашего конца.
Как переносится энергия в зависимости от амплитуды?
Фактически, высокоэнергетический импульс, вероятно, произведет довольно заметную работу с вашей рукой, когда достигнет конца среды; последняя катушка среды сместит вашу руку в том же направлении, что и катушка. По тем же причинам океанская волна высокой энергии может нанести значительный ущерб камням и опорам вдоль береговой линии, когда она обрушится на нее. Количество энергии, переносимой волной, зависит от амплитуды волны.Волна высокой энергии характеризуется большой амплитудой; волна низкой энергии характеризуется малой амплитудой. Как обсуждалось ранее в Уроке 2, амплитуда волны относится к максимальной величине смещения частицы в среде из ее положения покоя. Логика, лежащая в основе соотношения энергии и амплитуды, следующая: если обтяжку растягивают в горизонтальном направлении и в обтяжку вводят поперечный импульс, первой катушке дается начальное смещение.Смещение происходит из-за силы, прикладываемой человеком к катушке, чтобы сместить ее на определенную величину из состояния покоя. Чем больше энергии человек вкладывает в пульс, тем больше работы он проделает на первой катушке. Чем больше работы выполняется на первой катушке, тем большее смещение ей передается. Чем больше смещение придано первой катушке, тем большую амплитуду она будет иметь. В конце концов, амплитуда поперечного импульса связана с энергией, которую этот импульс переносит через среду.Вложение большого количества энергии в поперечный импульс не повлияет на длину волны, частоту или скорость импульса. Энергия, передаваемая импульсу, влияет только на амплитуду этого импульса.
Математическое соотношение энергии и амплитуды
Рассмотрим два одинаковых обтюратора, в которые введен импульс. Если в каждую обтяжку ввести одинаковое количество энергии, то каждый импульс будет иметь одинаковую амплитуду. Но что, если брюки другие? Что, если один из цинка, а другой из меди? Теперь амплитуды будут такими же или разными? Если импульс вводится в два разных слинки путем передачи одного и того же количества энергии, то амплитуды импульсов не обязательно будут одинаковыми.В такой ситуации фактическая амплитуда импульса зависит от двух типов факторов: инерционного фактора и упругого фактора. Два разных материала имеют разную массовую плотность. Передача энергии первой катушке обтяжки осуществляется путем приложения силы к этой катушке. Более массивные брюки имеют большую инерцию и, следовательно, имеют тенденцию сопротивляться силе; это увеличенное сопротивление за счет большей массы имеет тенденцию вызывать уменьшение амплитуды импульса. Различные материалы также имеют разную степень эластичности.Более эластичная среда позволит импульсу большей амплитуды проходить через нее; та же сила вызывает большую амплитуду.Энергия, переносимая волной, прямо пропорциональна квадрату амплитуды волны. Это соотношение энергии и амплитуды иногда выражается следующим образом.
Это означает, что удвоение амплитуды волны указывает на четырехкратное увеличение энергии, переносимой волной.Утроение амплитуды волны указывает на девятикратное увеличение количества энергии, переносимой волной. А четырехкратное увеличение амплитуды волны указывает на 16-кратное увеличение количества энергии, переносимой волной. Таблица справа более подробно отражает это соотношение энергии и амплитуды. Обратите внимание на то, что всякий раз, когда амплитуда увеличивается на определенный коэффициент, значение энергии увеличивается на тот же коэффициент в квадрате. Например, изменение амплитуды с 1 единицы до 2 единиц представляет собой 2-кратное увеличение амплитуды и сопровождается 4-кратным (2 2 ) увеличением энергии; таким образом 2 единицы энергии становятся в 4 раза больше – 8 единиц.В качестве другого примера, изменение амплитуды с 1 единицы до 4 единиц представляет 4-кратное увеличение амплитуды и сопровождается 16-кратным (4 2 ) увеличением энергии; таким образом 2 единицы энергии становятся в 16 раз больше – 32 единицы.
Землетрясения и другие геологические нарушения иногда приводят к образованию сейсмических волн. Сейсмические волны – это волны энергии, которые переносятся через землю и по ее поверхности.Землетрясениям присваивается рейтинг по шкале Рихтера, указывающий на силу землетрясения. Используйте виджет Earthquake Energy ниже, чтобы изучить взаимосвязь между величиной по шкале Рихтера и количеством энергии, передаваемой сейсмическими волнами. Проверьте свое понимание1. Мак и Тош стоят на расстоянии 8 метров друг от друга и демонстрируют движение поперечной волны на змее.Волна может быть описана как имеющая вертикальное расстояние 32 см от впадины до гребня, частоту 2,4 Гц и горизонтальное расстояние 48 см от гребня до ближайшего впадины. Определите амплитуду, период и длину волны такой волны.
2. Океанская волна имеет амплитуду 2,5 м. Погодные условия внезапно меняются так, что волна имеет амплитуду 5,0 м. Количество энергии, переносимой волной, составляет __________.
а. вдвое
г. удвоено
г. учетверенный
г. остается прежним
3. Две волны проходят через контейнер с инертным газом. Волна А имеет амплитуду 0,1 см. Волна B имеет амплитуду 0,2 см. Энергия, переносимая волной B, должна быть __________ энергией, переносимой волной A.
а.одна четвертая
г. половина
г. в два раза больше, чем
г. в четыре раза больше, чем
Учебное пособие по физике: Волновое уравнение
Как обсуждалось в Уроке 1, волна возникает, когда вибрирующий источник периодически мешает первой частице среды.Это создает волновой узор, который начинает перемещаться по среде от частицы к частице. Частота, с которой вибрирует каждая отдельная частица, равна частоте вибрации источника. Точно так же период колебаний каждой отдельной частицы в среде равен периоду колебаний источника. За один период источник способен переместить первую частицу вверх из состояния покоя, обратно в состояние покоя, вниз из состояния покоя и, наконец, обратно в состояние покоя. Это полное возвратно-поступательное движение составляет один полный волновой цикл.
Диаграммы справа показывают несколько «снимков» образования волны внутри веревки. Изображается движение возмущения по среде через каждую четверть периода. Обратите внимание, что за время, которое проходит от первого до последнего снимка, рука совершила одно полное движение вперед-назад. Срок истек. Обратите внимание, что за это же время передний фронт возмущения переместился на расстояние, равное одной полной длине волны.Таким образом, за один период волна прошла расстояние в одну длину волны. Комбинируя эту информацию с уравнением для скорости (скорость = расстояние / время), можно сказать, что скорость волны также является длиной волны / периодом.
Поскольку период является обратной величиной частоты, выражение 1 / f можно подставить в приведенное выше уравнение для периода. Преобразование уравнения дает новое уравнение вида:
Скорость = Длина волны • ЧастотаПриведенное выше уравнение известно как волновое уравнение.Он устанавливает математическое соотношение между скоростью ( v ) волны и ее длиной (λ) и частотой ( f ). Используя символы v , λ и f , уравнение можно переписать как
v = f • λВ качестве проверки вашего понимания волнового уравнения и его математического использования при анализе волнового движения рассмотрите следующий вопрос из трех частей:
Стэн и Анна проводят хитрый эксперимент.Они изучают возможное влияние нескольких переменных на скорость волны в обтяжке. Их таблица данных приведена ниже. Заполните пропуски в таблице, проанализируйте данные и ответьте на следующие вопросы.
средний Длина волны Частота Скорость Цинк, 1 дюйм.диам. катушки
1,75 м 2,0 Гц ______ Цинк, 1 дюйм. диам. катушки
0,90 м 3,9 Гц ______ Медь, 1 дюйм. диам.катушки
1,19 м 2,1 Гц ______ Медь, 1 дюйм. диам. катушки
0,60 м 4,2 Гц ______ Цинк, 3 дюйма диам. катушки
0.95 кв.м. 2,2 Гц ______ Цинк, 3 дюйма диам. катушки
1,82 м 1,2 Гц ______ 1. По мере увеличения длины волны в однородной среде ее скорость будет _____.
а. уменьшение
г. увеличить
г. остаются прежними
2. По мере увеличения длины волны в однородной среде ее частота будет _____.
а. уменьшение
г.увеличить
г. остаются прежними
3. Скорость волны зависит от (т. Е. Причинно зависит от) …
а. свойства среды, в которой распространяется волна
г. длина волны.
г. частота волны.
г.как длина волны, так и частота волны.
В приведенном выше примере показано, как использовать волновое уравнение для решения математических задач. Это также иллюстрирует принцип, согласно которому скорость волны зависит от свойств среды и не зависит от свойств волны. Несмотря на то, что скорость волны вычисляется путем умножения длины волны на частоту, изменение длины волны не влияет на скорость волны.Скорее, изменение длины волны влияет на частоту обратным образом. Удвоение длины волны приводит к уменьшению частоты вдвое; но скорость волны не изменилась.
Проверьте свое понимание1. Две волны на одинаковых струнах имеют частоты в соотношении 2: 1. Если их скорости волн одинаковы, то как соотносятся их длины волн?
а.2: 1
г. 1: 2
г. 4: 1
г. 1: 4
2. Мак и Тош стоят на расстоянии 8 метров друг от друга и демонстрируют движение поперечной волны на змейке. Волна e может быть описана как имеющая вертикальное расстояние 32 см от впадины до гребня, частота 2.4 Гц и горизонтальное расстояние 48 см от гребня до ближайшего желоба. Определите амплитуду, период, длину и скорость такой волны.
3. Дон и Арам протянули между собой пояс и начали экспериментировать с волнами. Поскольку частота волн удваивается,
а. длина волны уменьшается вдвое, а скорость остается постоянной
г.длина волны остается постоянной, а скорость удваивается
г. длина волны и скорость уменьшаются вдвое.
г. длина волны и скорость остаются постоянными.
4. Колибри с рубиновым горлом взмахивает крыльями со скоростью около 70 взмахов крыльев в секунду.
а. Какая частота звуковой волны в Герцах?
г.Если предположить, что звуковая волна движется со скоростью 350 м / с, какова длина волны?
5. Во время шторма наблюдается движение океанских волн по поверхности воды. Метеостанция береговой охраны отмечает, что расстояние по вертикали от верхней точки до нижней точки составляет 4,6 метра, а по горизонтали – 8,6 метра между соседними гребнями. Волны падают на станцию раз в 6.2 секунды. Определите частоту и скорость этих волн.
6. Две лодки стоят на якоре на расстоянии 4 метров друг от друга. Они подпрыгивают вверх и вниз, возвращаясь в одно и то же верхнее положение каждые 3 секунды. Когда один наверху, другой не работает. Между лодками никогда не бывает гребней волн. Рассчитайте скорость волн.
Длина волны и амплитуда – AP Physics 1
Если вы считаете, что контент, доступный через Веб-сайт (как определено в наших Условиях обслуживания), нарушает или несколько ваших авторских прав, сообщите нам, отправив письменное уведомление («Уведомление о нарушении»), содержащее то информацию, описанную ниже, назначенному ниже агенту.Если репетиторы университета предпримут действия в ответ на ан Уведомление о нарушении, оно предпримет добросовестную попытку связаться со стороной, которая предоставила такой контент средствами самого последнего адреса электронной почты, если таковой имеется, предоставленного такой стороной Varsity Tutors.
Ваше Уведомление о нарушении прав может быть отправлено стороне, предоставившей доступ к контенту, или третьим лицам, таким как в качестве ChillingEffects.org.
Обратите внимание, что вы будете нести ответственность за ущерб (включая расходы и гонорары адвокатам), если вы существенно искажать информацию о том, что продукт или действие нарушает ваши авторские права.Таким образом, если вы не уверены, что контент находится на Веб-сайте или по ссылке с него нарушает ваши авторские права, вам следует сначала обратиться к юристу.
Чтобы отправить уведомление, выполните следующие действия:
Вы должны включить следующее:
Физическая или электронная подпись правообладателя или лица, уполномоченного действовать от их имени; Идентификация авторских прав, которые, как утверждается, были нарушены; Описание характера и точного местонахождения контента, который, по вашему мнению, нарушает ваши авторские права, в \ достаточно подробностей, чтобы позволить репетиторам университетских школ найти и точно идентифицировать этот контент; например нам требуется а ссылка на конкретный вопрос (а не только на название вопроса), который содержит содержание и описание к какой конкретной части вопроса – изображению, ссылке, тексту и т. д. – относится ваша жалоба; Ваше имя, адрес, номер телефона и адрес электронной почты; а также Ваше заявление: (а) вы добросовестно полагаете, что использование контента, который, по вашему мнению, нарушает ваши авторские права не разрешены законом, владельцем авторских прав или его агентом; (б) что все информация, содержащаяся в вашем Уведомлении о нарушении, является точной, и (c) под страхом наказания за лжесвидетельство, что вы либо владелец авторских прав, либо лицо, уполномоченное действовать от их имени.
Отправьте жалобу нашему уполномоченному агенту по адресу:
Чарльз Кон Varsity Tutors LLC
101 S. Hanley Rd, Suite 300
St. Louis, MO 63105Или заполните форму ниже:
.

21)
Это колебательный режим маятника. Период малых колебаний
дается формулой ,
где l– длина нити, g – ускорение свободного падения. С ростом амплитуды
период увеличивается.
Будучи отклонен на некоторый угол и отпущен,
шарик набирает скорость, по инерции проскакивает нижнюю точку, движется дальше,
и, если нет трения, достигает той же высоты, как в начальный момент. Далее начинается
движение в противоположную сторону, и процесс повторяется.