ΠΠ»Π΅ΠΊΡΡΠΈΡΠ΅ΡΡΠ²ΠΎ ΠΈ ΠΌΠ°Π³Π½Π΅ΡΠΈΠ·ΠΌ
ΠΠ΄Π΅ΡΡ β Π²Π΅ΠΊΡΠΎΡ Π΄ΠΈΠΏΠΎΠ»ΡΠ½ΠΎΠ³ΠΎ ΠΌΠΎΠΌΠ΅Π½ΡΠ° ΠΎΠ΄Π½ΠΎΠΉ ΠΌΠΎΠ»Π΅ΠΊΡΠ»Ρ, ΡΡΠΌΠΌΠΈΡΠΎΠ²Π°Π½ΠΈΠ΅ Π²Π΅Π΄ΡΡΡΡ ΠΏΠΎ Π²ΡΠ΅ΠΌ ΠΌΠΎΠ»Π΅ΠΊΡΠ»Π°ΠΌ, Π½Π°Ρ ΠΎΠ΄ΡΡΠΈΠΌΡΡ Π²Π½ΡΡΡΠΈ ΡΠΈΠ·ΠΈΡΠ΅ΡΠΊΠΈ Π±Π΅ΡΠΊΠΎΠ½Π΅ΡΠ½ΠΎ ΠΌΠ°Π»ΠΎΠ³ΠΎ ΠΎΠ±ΡΠ΅ΠΌΠ° Β . ΠΠ°ΠΏΡΠΈΠΌΠ΅Ρ, ΡΠ°ΡΡΠΌΠΎΡΡΠΈΠΌ ΠΎΠ΄Π½ΠΎΡΠΎΠ΄Π½ΠΎ ΠΏΠΎΠ»ΡΡΠΈΠ·ΠΎΠ²Π°Π½Π½ΡΠΉ ΡΠ°Ρ (ΡΠΈΡ. 3.17).Β
Β
Π ΠΈΡ. 3.17. ΠΠΎΠ»ΡΡΠΈΠ·ΠΎΠ²Π°Π½Π½ΠΎΡΡΡ ΠΈ ΡΠ»Π΅ΠΊΡΡΠΈΡΠ΅ΡΠΊΠΎΠ΅ ΠΏΠΎΠ»Π΅ ΠΎΠ΄Π½ΠΎΡΠΎΠ΄Π½ΠΎ ΠΏΠΎΠ»ΡΡΠΈΠ·ΠΎΠ²Π°Π½Π½ΠΎΠ³ΠΎ ΡΠ°ΡΠ°Β
ΠΡΠΈ ΠΏΠΎΠ»ΡΡΠΈΠ·Π°ΡΠΈΠΈ Π½Π΅ΠΏΠΎΠ»ΡΡΠ½ΠΎΠ³ΠΎ Π΄ΠΈΡΠ»Π΅ΠΊΡΡΠΈΠΊΠ° ΡΠ»Π΅ΠΊΡΡΠΎΠ½Π½Π°Ρ ΠΎΠ±ΠΎΠ»ΠΎΡΠΊΠ° Π°ΡΠΎΠΌΠ° ΠΈΠ»ΠΈ ΠΌΠΎΠ»Π΅ΠΊΡΠ»Ρ Π΄Π΅ΡΠΎΡΠΌΠΈΡΡΠ΅ΡΡΡ β ΡΠ»Π΅ΠΊΡΡΠΎΠ½Ρ ΡΠΌΠ΅ΡΠ°ΡΡΡΡ ΠΏΡΠΎΡΠΈΠ² ΠΏΠΎΠ»ΡΡΠΈΠ·ΡΡΡΠ΅Π³ΠΎ ΠΏΠΎΠ»Ρ, ΡΠ΄ΡΠ° ΡΠΌΠ΅ΡΠ°ΡΡΡΡ ΠΏΠΎ ΠΏΠΎΠ»Ρ. ΠΠΎΠ·Π½ΠΈΠΊΠ°Π΅Ρ Π½Π΅ΠΊΠΎΡΠΎΡΠΎΠ΅ ΡΠ°ΡΡΡΠΎΡΠ½ΠΈΠ΅ ΠΌΠ΅ΠΆΠ΄Ρ ΡΠ°Π½Π΅Π΅ (Π² ΠΎΡΡΡΡΡΡΠ²ΠΈΠ΅ ΠΏΠΎΠ»ΡΡΠΈΠ·ΡΡΡΠ΅Π³ΠΎ ΠΏΠΎΠ»Ρ) ΡΠΎΠ²ΠΏΠ°Π΄Π°Π²ΡΠΈΠΌΠΈ ΡΠ΅Π½ΡΡΠ°ΠΌΠΈ ΠΏΠΎΠ»ΠΎΠΆΠΈΡΠ΅Π»ΡΠ½ΡΡ ΠΈ ΠΎΡΡΠΈΡΠ°ΡΠ΅Π»ΡΠ½ΡΡ Π·Π°ΡΡΠ΄ΠΎΠ². Π ΡΠ΅Π·ΡΠ»ΡΡΠ°ΡΠ΅ Π°ΡΠΎΠΌ ΠΈΠ»ΠΈ ΠΌΠΎΠ»Π΅ΠΊΡΠ»Π° ΠΏΡΠΈΠΎΠ±ΡΠ΅ΡΠ°ΡΡ Π½Π΅ΠΊΠΎΡΠΎΡΡΠΉ Π½Π°Π²Π΅Π΄Π΅Π½Π½ΡΠΉ Π΄ΠΈΠΏΠΎΠ»ΡΠ½ΡΠΉ ΠΌΠΎΠΌΠ΅Π½Ρ.Β
ΠΠΎΠ»Π΅Π΅ ΠΈΠ»ΠΈ ΠΌΠ΅Π½Π΅Π΅ ΠΎΡΠ΅Π²ΠΈΠ΄Π½ΠΎ, ΡΡΠΎ Π½Π°Π²Π΅Π΄Π΅Π½Π½ΡΠΉ Π΄ΠΈΠΏΠΎΠ»ΡΠ½ΡΠΉ ΠΌΠΎΠΌΠ΅Π½Ρ Π±ΡΠ΄Π΅Ρ ΠΏΡΠΎΠΏΠΎΡΡΠΈΠΎΠ½Π°Π»Π΅Π½ Π²Π΅Π»ΠΈΡΠΈΠ½Π΅ Π²Π½Π΅ΡΠ½Π΅Π³ΠΎ ΡΠ»Π΅ΠΊΡΡΠΈΡΠ΅ΡΠΊΠΎΠ³ΠΎ ΠΏΠΎΠ»Ρ. ΠΠΎΠ½ΡΡΡ ΡΡΠΎ ΠΌΠΎΠΆΠ½ΠΎ, ΡΠ°ΡΡΠΌΠ°ΡΡΠΈΠ²Π°Ρ ΠΏΠΎΠ²Π΅Π΄Π΅Π½ΠΈΠ΅ ΠΏΠΎΡΠ΅Π½ΡΠΈΠ°Π»ΡΠ½ΠΎΠΉ ΡΠ½Π΅ΡΠ³ΠΈΠΈ Π(x
ΠΡΡΡΡ ΡΠ°Π²Π½ΠΎΠ²Π΅ΡΠ½ΠΎΠΌΡ ΡΠΎΡΡΠΎΡΠ½ΠΈΡ ΡΠΎΠΎΡΠ²Π΅ΡΡΡΠ²ΡΠ΅Ρ ΡΠ°ΡΡΡΠΎΡΠ½ΠΈΠ΅ (ΡΠ°ΡΡΠΈΡΡ Π½Π°Ρ
ΠΎΠ΄ΡΡΡΡ Π² ΠΎΠ΄Π½ΠΎΠΉ ΡΠΎΡΠΊΠ΅ ΠΈ Π΄ΠΈΠΏΠΎΠ»ΡΠ½ΡΠΉ ΠΌΠΎΠΌΠ΅Π½Ρ ΠΎΡΡΡΡΡΡΠ²ΡΠ΅Ρ). ΠΡΠΈ ΠΌΠ°Π»ΡΡ
ΠΎΡΠΊΠ»ΠΎΠ½Π΅Π½ΠΈΡΡ
ΠΎΡ ΠΏΠΎΠ»ΠΎΠΆΠ΅Π½ΠΈΡ ΡΠ°Π²Π½ΠΎΠ²Π΅ΡΠΈΡ Π² ΡΠ°Π·Π»ΠΎΠΆΠ΅Π½ΠΈΠΈ ΠΏΠΎΡΠ΅Π½ΡΠΈΠ°Π»ΡΠ½ΠΎΠΉ ΡΠ½Π΅ΡΠ³ΠΈΠΈ Π² ΡΡΠ΄ Π’Π΅ΠΉΠ»ΠΎΡΠ° ΠΌΠΎΠΆΠ½ΠΎ ΠΎΠ³ΡΠ°Π½ΠΈΡΠΈΡΡΡΡ Π½Π΅ΡΠΊΠΎΠ»ΡΠΊΠΈΠΌΠΈ ΠΏΠ΅ΡΠ²ΡΠΌΠΈ ΡΠ»Π΅Π½Π°ΠΌΠΈΠ£ΡΠΈΡΡΠ²Π°Ρ, ΡΡΠΎ ΠΏΠ΅ΡΠ²Π°Ρ ΠΏΡΠΎΠΈΠ·Π²ΠΎΠ΄Π½Π°Ρ Π² ΡΠΎΡΠΊΠ΅ ΡΠ°Π²Π½ΠΎΠ²Π΅ΡΠΈΡ ΡΠ°Π²Π½Π° Π½ΡΠ»Ρ ΠΈ ΡΡΠΎ Π²ΡΠΎΡΠ°Ρ ΠΏΡΠΎΠΈΠ·Π²ΠΎΠ΄Π½Π°Ρ Π² ΡΡΠΎΠΉ ΡΠΎΡΠΊΠ΅ ΠΏΠΎΠ»ΠΎΠΆΠΈΡΠ΅Π»ΡΠ½Π° , ΠΏΠΎΠ»ΡΡΠ°Π΅ΠΌ, ΡΡΠΎ Π²Π±Π»ΠΈΠ·ΠΈ ΡΠΎΡΠΊΠΈ ΡΡΡΠΎΠΉΡΠΈΠ²ΠΎΠ³ΠΎ ΡΠ°Π²Π½ΠΎΠ²Π΅ΡΠΈΡ ΠΏΠΎΡΠ΅Π½ΡΠΈΠ°Π»ΡΠ½Π°Ρ ΡΠ½Π΅ΡΠ³ΠΈΡ Π²Π΅Π΄Π΅Ρ ΡΠ΅Π±Ρ ΠΊΠ°ΠΊ
Π‘ΠΎΠΎΡΠ²Π΅ΡΡΡΠ²Π΅Π½Π½ΠΎ, ΠΏΡΠΈ ΠΎΡΠΊΠ»ΠΎΠ½Π΅Π½ΠΈΠΈ ΠΎΡ ΡΡΠΎΠ³ΠΎ ΠΏΠΎΠ»ΠΎΠΆΠ΅Π½ΠΈΡ Π²ΠΎΠ·Π½ΠΈΠΊΠ°Π΅Ρ ΡΠΈΠ»Π°
,
ΠΏΠΎΠ΄ΠΎΠ±Π½Π°Ρ ΡΠΈΠ»Π΅ ΡΠΏΡΡΠ³ΠΎΡΡΠΈ ΠΏΡΠΈ ΡΠ°ΡΡΡΠΆΠ΅Π½ΠΈΠΈ ΠΏΡΡΠΆΠΈΠ½Ρ. ΠΡΠ»ΠΈ Π·Π°ΡΡΠ΄Ρ Π² ΠΌΠΎΠ»Π΅ΠΊΡΠ»Π΅ Β«ΡΠΎΠ΅Π΄ΠΈΠ½Π΅Π½ΡΒ» ΡΠ°ΠΊΠΎΠΉ Β«ΠΏΡΡΠΆΠΈΠ½ΠΎΠΉΒ», ΡΠΎ ΠΏΡΠΈ Π½Π°Π»ΠΎΠΆΠ΅Π½ΠΈΠΈ ΠΏΠΎΠ»Ρ Π Π½ΠΎΠ²ΠΎΠ΅ ΡΠ°Π²Π½ΠΎΠ²Π΅ΡΠ½ΠΎΠ΅ ΡΠ°ΡΡΡΠΎΡΠ½ΠΈΠ΅ ΠΌΠ΅ΠΆΠ΄Ρ ΡΠ°ΡΡΠΈΡΠ°ΠΌΠΈ Π±ΡΠ΄Π΅Ρ ΠΎΠΏΡΠ΅Π΄Π΅Π»ΡΡΡΡΡ ΡΠΎΠΎΡΠ½ΠΎΡΠ΅Π½ΠΈΠ΅ΠΌ
Π ΡΠ΅Π·ΡΠ»ΡΡΠ°ΡΠ΅ Π½Π°Ρ ΠΎΠ΄ΠΈΠΌ Π²Π΅Π»ΠΈΡΠΈΠ½Ρ Π²ΠΎΠ·Π½ΠΈΠΊΡΠ΅Π³ΠΎ ΠΏΠΎΠ΄ Π΄Π΅ΠΉΡΡΠ²ΠΈΠ΅ΠΌ ΠΏΠΎΠ»Ρ Π΄ΠΈΠΏΠΎΠ»ΡΠ½ΠΎΠ³ΠΎ ΠΌΠΎΠΌΠ΅Π½ΡΠ°
Π£ΠΌΠ½ΠΎΠΆΠ°Ρ Π½Π°Π²Π΅Π΄Π΅Π½Π½ΡΠΉ Π΄ΠΈΠΏΠΎΠ»ΡΠ½ΡΠΉ ΠΌΠΎΠΌΠ΅Π½Ρ Π½Π° ΠΊΠΎΠ½ΡΠ΅Π½ΡΡΠ°ΡΠΈΡ ΠΏΠΎΠ»ΡΡΠΈΠ·ΠΎΠ²Π°Π½Π½ΡΡ ΠΌΠΎΠ»Π΅ΠΊΡΠ» N/V (NΒ β ΠΈΡ ΠΏΠΎΠ»Π½ΠΎΠ΅ ΡΠΈΡΠ»ΠΎ Π² ΠΎΠ±ΡΠ΅ΠΌΠ΅ V), ΠΏΠΎΠ»ΡΡΠ°Π΅ΠΌ ΠΏΠΎΠ»ΡΡΠΈΠ·ΠΎΠ²Π°Π½Π½ΠΎΡΡΡ Π΄ΠΈΡΠ»Π΅ΠΊΡΡΠΈΠΊΠ°
|
Β Β Β Β Β Β Β Β Β Β Β Β Β Β Β |
(3. |
ΠΡΠ»ΠΈ Π·Π°ΠΏΠΈΡΠ°ΡΡ ΠΏΠΎΠ»ΡΡΠΈΠ·ΠΎΠ²Π°Π½Π½ΠΎΡΡΡ (3.16) Π² Π²ΠΈΠ΄Π΅
Β
Π³Π΄Π΅ ΠΊΠΎΠ½ΡΡΠ°Π½ΡΠ° (Π΄Π»Ρ Π΄Π°Π½Π½ΠΎΠ³ΠΎ Π²Π΅ΡΠ΅ΡΡΠ²Π°) Β ΠΏΠΎ ΠΎΠΏΡΠ΅Π΄Π΅Π»Π΅Π½ΠΈΡ Π΅ΡΡΡ Π΄ΠΈΡΠ»Π΅ΠΊΡΡΠΈΡΠ΅ΡΠΊΠ°Ρ Π²ΠΎΡΠΏΡΠΈΠΈΠΌΡΠΈΠ²ΠΎΡΡΡ Π²Π΅ΡΠ΅ΡΡΠ²Π°, ΡΠΎ Π΄Π»Ρ , ΡΠΎ Π² ΡΠ°ΠΌΠΊΠ°Ρ Π΄Π°Π½Π½ΠΎΠΉ ΠΌΠΎΠ΄Π΅Π»ΠΈ Π΄ΠΈΡΠ»Π΅ΠΊΡΡΠΈΡΠ΅ΡΠΊΡΡ Π²ΠΎΡΠΏΡΠΈΠΈΠΌΡΠΈΠ²ΠΎΡΡΡ ΠΌΠΎΠΆΠ½ΠΎ Π²ΡΡΠΈΡΠ»ΠΈΡΡ ΠΏΠΎ Π½ΠΈΠΆΠ΅ΡΠ»Π΅Π΄ΡΡΡΠ΅ΠΉ ΡΠΎΡΠΌΡΠ»Π΅
Β Β
Π£ ΠΌΠΎΠ»Π΅ΠΊΡΠ», Π½Π°Π·ΡΠ²Π°Π΅ΠΌΡΡ
ΠΏΠΎΠ»ΡΡΠ½ΡΠΌΠΈ, ΡΠ΅Π½ΡΡΡ ΠΏΠΎΠ»ΠΎΠΆΠΈΡΠ΅Π»ΡΠ½ΡΡ
ΠΈ ΠΎΡΡΠΈΡΠ°ΡΠ΅Π»ΡΠ½ΡΡ
Π·Π°ΡΡΠ΄ΠΎΠ² ΡΠ΄Π²ΠΈΠ½ΡΡΡ Π΄ΡΡΠ³ ΠΎΡΠ½ΠΎΡΠΈΡΠ΅Π»ΡΠ½ΠΎ Π΄ΡΡΠ³Π°, ΠΏΠΎΡΡΠΎΠΌΡ ΡΠ°ΠΊΠ°Ρ ΠΌΠΎΠ»Π΅ΠΊΡΠ»Π° ΠΈΠΌΠ΅Π΅Ρ ΡΠΎΠ±ΡΡΠ²Π΅Π½Π½ΡΠΉ Π΄ΠΈΠΏΠΎΠ»ΡΠ½ΡΠΉ ΠΌΠΎΠΌΠ΅Π½Ρ. ΠΡΠΈ ΠΏΠΎΠΌΠ΅ΡΠ΅Π½ΠΈΠΈ ΡΠ°ΠΊΠΎΠΉ ΠΌΠΎΠ»Π΅ΠΊΡΠ»Ρ Π² ΡΠ»Π΅ΠΊΡΡΠΈΡΠ΅ΡΠΊΠΎΠ΅ ΠΏΠΎΠ»Π΅ Π΅Ρ ΡΠ»Π΅ΠΊΡΡΠΎΠ½Π½Π°Ρ ΠΎΠ±ΠΎΠ»ΠΎΡΠΊΠ° Π΄Π΅ΡΠΎΡΠΌΠΈΡΡΠ΅ΡΡΡ, ΡΠ°ΡΡΡΠΎΡΠ½ΠΈΠ΅ ΠΌΠ΅ΠΆΠ΄Ρ ΡΠ΅Π½ΡΡΠ°ΠΌΠΈ Π·Π°ΡΡΠ΄ΠΎΠ² ΡΠ²Π΅Π»ΠΈΡΠΈΠ²Π°Π΅ΡΡΡ ΠΈ ΠΊ ΠΈΡΡ
ΠΎΠ΄Π½ΠΎΠΌΡ ΡΠΎΠ±ΡΡΠ²Π΅Π½Π½ΠΎΠΌΡ Π΄ΠΈΠΏΠΎΠ»ΡΠ½ΠΎΠΌΡ ΠΌΠΎΠΌΠ΅Π½ΡΡ Π΄ΠΎΠ±Π°Π²Π»ΡΠ΅ΡΡΡ Π½Π΅ΠΊΠΎΡΠΎΡΡΠΉ Π½Π°Π²Π΅Π΄Π΅Π½Π½ΡΠΉ Π΄ΠΈΠΏΠΎΠ»ΡΠ½ΡΠΉ ΠΌΠΎΠΌΠ΅Π½Ρ. ΠΠ΄Π½Π°ΠΊΠΎ, ΠΌΠΎΠΆΠ½ΠΎ ΠΏΠΎΠΊΠ°Π·Π°ΡΡ, ΡΡΠΎ ΡΡΠΎΡ Π΄ΠΎΠΏΠΎΠ»Π½ΠΈΡΠ΅Π»ΡΠ½ΡΠΉ Π½Π°Π²Π΅Π΄Π΅Π½Π½ΡΠΉ Π΄ΠΈΠΏΠΎΠ»ΡΠ½ΡΠΉ ΠΌΠΎΠΌΠ΅Π½Ρ ΠΌΠ½ΠΎΠ³ΠΎ ΠΌΠ΅Π½ΡΡΠ΅ ΡΠΎΠ±ΡΡΠ²Π΅Π½Π½ΠΎΠ³ΠΎ. Π Π°Π·ΡΠΌΠ΅Π΅ΡΡΡ, ΡΡΠΎ ΡΠΏΡΠ°Π²Π΅Π΄Π»ΠΈΠ²ΠΎ, Π΅ΡΠ»ΠΈ ΠΏΠΎΠ»ΡΡΠΈΠ·ΡΡΡΠ΅Π΅ ΠΏΠΎΠ»Π΅ ΠΌΠ½ΠΎΠ³ΠΎ ΠΌΠ΅Π½ΡΡΠ΅ ΠΏΠΎΠ»Ρ, ΡΡΡΠ΅ΡΡΠ²ΡΡΡΠ΅Π³ΠΎ Π²Π½ΡΡΡΠΈ ΠΌΠΎΠ»Π΅ΠΊΡΠ»Ρ.
ΠΠ΅ΠΊΡΠΎΡΡ ΡΠΎΠ±ΡΡΠ²Π΅Π½Π½ΡΡ
Π΄ΠΈΠΏΠΎΠ»ΡΠ½ΡΡ
ΠΌΠΎΠΌΠ΅Π½ΡΠΎΠ² ΠΎΡΠ΄Π΅Π»ΡΠ½ΡΡ
ΠΌΠΎΠ»Π΅ΠΊΡΠ» Π² ΠΎΠ±ΡΡΠ½ΠΎΠΌ ΡΠΎΡΡΠΎΡΠ½ΠΈΠΈ ΠΈΠ·-Π·Π° ΡΠ΅ΠΏΠ»ΠΎΠ²ΠΎΠ³ΠΎ Π΄Π²ΠΈΠΆΠ΅Π½ΠΈΡ ΠΎΡΠΈΠ΅Π½ΡΠΈΡΠΎΠ²Π°Π½Ρ Ρ
Π°ΠΎΡΠΈΡΠ΅ΡΠΊΠΈ. ΠΠΎΡΡΠΎΠΌΡ ΠΏΡΠΈ ΠΎΡΡΡΡΡΡΠ²ΠΈΠΈ Π²Π½Π΅ΡΠ½Π΅Π³ΠΎ ΡΠ»Π΅ΠΊΡΡΠΈΡΠ΅ΡΠΊΠΎΠ³ΠΎ ΠΏΠΎΠ»Ρ ΡΡΠ΅Π΄Π½ΠΈΠΉ ΡΡΠΌΠΌΠ°ΡΠ½ΡΠΉ Π΄ΠΈΠΏΠΎΠ»ΡΠ½ΡΠΉ ΠΌΠΎΠΌΠ΅Π½Ρ Π»ΡΠ±ΠΎΠ³ΠΎ ΡΠΈΠ·ΠΈΡΠ΅ΡΠΊΠΈ Π±Π΅ΡΠΊΠΎΠ½Π΅ΡΠ½ΠΎ ΠΌΠ°Π»ΠΎΠ³ΠΎ ΠΎΠ±ΡΠ΅ΠΌΠ° Π΄ΠΈΡΠ»Π΅ΠΊΡΡΠΈΠΊΠ° ΡΠ°Π²Π΅Π½ Π½ΡΠ»Ρ. ΠΡΡΠ³ΠΈΠΌΠΈ ΡΠ»ΠΎΠ²Π°ΠΌΠΈ, Π΄ΠΈΡΠ»Π΅ΠΊΡΡΠΈΠΊ Π½Π΅ ΠΏΠΎΠ»ΡΡΠΈΠ·ΠΎΠ²Π°Π½: Π΅Π³ΠΎ ΠΏΠΎΠ»ΡΡΠΈΠ·ΠΎΠ²Π°Π½Π½ΠΎΡΡΡ Β ΡΠ°Π²Π½Π° Π½ΡΠ»Ρ.
ΠΠ½Π΅ΡΠ½Π΅Π΅ ΡΠ»Π΅ΠΊΡΡΠΈΡΠ΅ΡΠΊΠΎΠ΅ ΠΏΠΎΠ»Π΅ ΡΡΡΠ΅ΠΌΠΈΡΡΡ ΠΎΡΠΈΠ΅Π½ΡΠΈΡΠΎΠ²Π°ΡΡ Π΄ΠΈΠΏΠΎΠ»ΡΠ½ΡΠ΅ ΠΌΠΎΠΌΠ΅Π½ΡΡ ΠΌΠΎΠ»Π΅ΠΊΡΠ» ΠΏΠ°ΡΠ°Π»Π»Π΅Π»ΡΠ½ΠΎ Π²Π΅ΠΊΡΠΎΡΡ , Π° ΡΠ΅ΠΏΠ»ΠΎΠ²ΠΎΠ΅ Π΄Π²ΠΈΠΆΠ΅Π½ΠΈΠ΅ ΡΡΠΎΠΌΡ ΠΏΡΠ΅ΠΏΡΡΡΡΠ²ΡΠ΅Ρ, Π΄ΠΈΡΠ»Π΅ΠΊΡΡΠΈΠΊ ΠΏΠΎΠ»ΡΡΠΈΠ·ΡΠ΅ΡΡΡ, ΠΏΡΠΈ ΡΡΠΎΠΌ Π΅Π³ΠΎ ΠΏΠΎΠ»ΡΡΠΈΠ·ΠΎΠ²Π°Π½Π½ΠΎΡΡΡ Π΄ΠΎΠ»ΠΆΠ½Π° Π·Π°Π²ΠΈΡΠ΅ΡΡ ΠΎΡ ΡΠ΅ΠΌΠΏΠ΅ΡΠ°ΡΡΡΡ, Π° ΠΈΠΌΠ΅Π½Π½ΠΎ: Ρ ΡΠΎΡΡΠΎΠΌ ΡΠ΅ΠΌΠΏΠ΅ΡΠ°ΡΡΡΡ ΠΎΠ½Π° Π΄ΠΎΠ»ΠΆΠ½Π° ΡΠ±ΡΠ²Π°ΡΡ. ΠΠΈΠΆΠ΅ ΡΡΠ° Π·Π°Π²ΠΈΡΠΈΠΌΠΎΡΡΡ Π²ΡΡΠΈΡΠ»ΡΠ΅ΡΡΡ, ΡΠ°ΠΊΠΆΠ΅ Π±ΡΠ΄Π΅Ρ ΠΏΠΎΠΊΠ°Π·Π°Π½ΠΎ, ΡΡΠΎ ΠΈ Π² ΡΠ»ΡΡΠ°Π΅ ΠΏΠΎΠ»ΡΡΠ½ΡΡ
Π΄ΠΈΡΠ»Π΅ΠΊΡΡΠΈΠΊΠΎΠ² ΠΈΡ
ΠΏΠΎΠ»ΡΡΠΈΠ·ΠΎΠ²Π°Π½Π½ΠΎΡΡΡ ΠΏΡΠΎΠΏΠΎΡΡΠΈΠΎΠ½Π°Π»ΡΠ½Π° Π½Π°ΠΏΡΡΠΆΠ΅Π½Π½ΠΎΡΡΠΈ ΠΏΠΎΠ»ΡΡΠΈΠ·ΡΡΡΠ΅Π³ΠΎ ΠΏΠΎΠ»Ρ. Π’Π°ΠΊΠ°Ρ ΠΏΠΎΠ»ΡΡΠΈΠ·Π°ΡΠΈΡ Π½Π°Π·ΡΠ²Π°Π΅ΡΡΡ
Β
Π ΠΈΡ. 3.18. ΠΡΠΈΠ΅Π½ΡΠ°ΡΠΈΠΎΠ½Π½Π°Ρ ΠΏΠΎΠ»ΡΡΠΈΠ·Π°ΡΠΈΡ Π΄ΠΈΡΠ»Π΅ΠΊΡΡΠΈΠΊΠ°
ΠΠΎΠ»ΡΡΠΈΠ·ΠΎΠ²Π°Π½Π½ΠΎΡΡΡ ΠΈ Π½Π°ΠΏΡΡΠΆΠ΅Π½Π½ΠΎΡΡΡ ΠΏΠΎΠ»Ρ Π² Π΄ΠΈΡΠ»Π΅ΠΊΡΡΠΈΠΊΠ΅
| Π½Π° Π³Π»Π°Π²Π½ΡΡ | Π΄ΠΎΠΏ. ΠΌΠ°ΡΠ΅ΡΠΈΠ°Π»Ρ | ΡΠΈΠ·ΠΈΠΊΠ° ΠΊΠ°ΠΊ Π½Π°ΡΠΊΠ° ΠΈ ΠΏΡΠ΅Π΄ΠΌΠ΅Ρ | ΡΠ»Π΅ΠΊΡΡΠΈΡΠ΅ΡΡΠ²ΠΎ ΠΈ ΡΠ»Π΅ΠΊΡΡΠΎΠΌΠ°Π³Π½Π΅ΡΠΈΠ·ΠΌ |
ΠΡΠ³Π°Π½ΠΈΠ·Π°ΡΠΈΠΎΠ½Π½ΡΠ΅, ΠΊΠΎΠ½ΡΡΠΎΠ»ΡΠ½ΠΎ-ΡΠ°ΡΠΏΠΎΡΡΠ΄ΠΈΡΠ΅Π»ΡΠ½ΡΠ΅ ΠΈ ΠΈΠ½ΠΆΠ΅Π½Π΅ΡΠ½ΠΎ-ΡΠ΅Ρ
Π½ΠΈΡΠ΅ΡΠΊΠΈΠ΅ ΡΡΠ»ΡΠ³ΠΈ
Π² ΡΡΠ΅ΡΠ΅ ΠΆΠΈΠ»ΠΎΠΉ, ΠΊΠΎΠΌΠΌΠ΅ΡΡΠ΅ΡΠΊΠΎΠΉ ΠΈ ΠΈΠ½ΠΎΠΉ Π½Π΅Π΄Π²ΠΈΠΆΠΈΠΌΠΎΡΡΠΈ.
ΠΠΎΡΠΊΠΎΠ²ΡΠΊΠΈΠΉ ΡΠ΅Π³ΠΈΠΎΠ½. ΠΡΠΈΡΠΈΠ°Π»ΡΠ½ΠΎ.
ΠΡΠΈ ΠΏΠΎΠΌΠ΅ΡΠ΅Π½ΠΈΠΈ Π΄ΠΈΡΠ»Π΅ΠΊΡΡΠΈΠΊΠ° Π²ΠΎ Π²Π½Π΅ΡΠ½Π΅Π΅ ΡΠ»Π΅ΠΊΡΡΠΈΡΠ΅ΡΠΊΠΎΠ΅ ΠΏΠΎΠ»Π΅ ΠΎΠ½ ΠΏΠΎΠ»ΡΡΠΈΠ·ΡΠ΅ΡΡΡ, Ρ. Π΅. ΠΏΡΠΈΠΎΠ±ΡΠ΅ΡΠ°Π΅Ρ ΠΎΡΠ»ΠΈΡΠ½ΡΠΉ ΠΎΡ Π½ΡΠ»Ρ Π΄ΠΈΠΏΠΎΠ»ΡΠ½ΡΠΉ ΠΌΠΎΠΌΠ΅Π½Ρ
Β Β Β Β Β Β Β Β Β Β Β Β Β Β Β Β Β Β Β Β Β Β Β Β Β Β Β Β Β Β Β Β Β Β Β Β Β Β Β Β Β Β Β Β Β Β Β Β Β Β Β Β (88.1)
ΠΠ· ΠΎΠΏΡΡΠ° ΡΠ»Π΅Π΄ΡΠ΅Ρ, ΡΡΠΎ Π΄Π»Ρ Π±ΠΎΠ»ΡΡΠΎΠ³ΠΎ ΠΊΠ»Π°ΡΡΠ° Π΄ΠΈΡΠ»Π΅ΠΊΡΡΠΈΠΊΠΎΠ² (Π·Π° ΠΈΡΠΊΠ»ΡΡΠ΅Π½ΠΈΠ΅ΠΌ ΡΠ΅Π³Π½Π΅ΡΠΎΡΠ»Π΅ΠΊΡΡΠΈΠΊΠΎΠ², ΡΠΌ. Β§ 91) ΠΏΠΎΠ»ΡΡΠΈΠ·ΠΎΠ²Π°Π½Π½ΠΎΡΡΡ Π Π»ΠΈΠ½Π΅ΠΉΠ½ΠΎ Π·Π°Π²ΠΈΡΠΈΡ ΠΎΡ Π½Π°ΠΏΡΡΠΆΠ΅Π½Π½ΠΎΡΡΠΈ ΠΏΠΎΠ»Ρ Π. ΠΡΠ»ΠΈ Π΄ΠΈΡΠ»Π΅ΠΊΡΡΠΈΠΊ ΠΈΠ·ΠΎΡΡΠΎΠΏΠ½ΡΠΉ ΠΈ Π Π½Π΅ ΡΠ»ΠΈΡΠΊΠΎΠΌ Π²Π΅Π»ΠΈΠΊΠΎ, ΡΠΎ
Β Β Β Β Β Β Β Β Β Β Β Β Β Β Β Β Β Β Β Β Β Β Β Β Β Β Β Β Β Β Β Β Β Β Β Β Β Β Β Β Β Β Β Β Β Β Β Β Β Β Β Β Β Β Β Β Β Β Β (88.2)
Π³Π΄Π΅

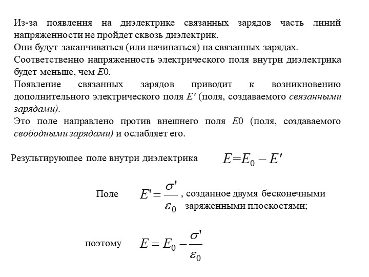
ΠΠ»Ρ ΡΡΡΠ°Π½ΠΎΠ²Π»Π΅Π½ΠΈΡ ΠΊΠΎΠ»ΠΈΡΠ΅ΡΡΠ²Π΅Π½Π½ΡΡ Π·Π°ΠΊΠΎΠ½ΠΎΠΌΠ΅ΡΠ½ΠΎΡΡΠ΅ΠΉ ΠΏΠΎΠ»Ρ Π² Π΄ΠΈΡΠ»Π΅ΠΊΡΡΠΈΠΊΠ΅ Π²Π½Π΅ΡΠ΅ΠΌ Π² ΠΎΠ΄Π½ΠΎΡΠΎΠ΄Π½ΠΎΠ΅ Π²Π½Π΅ΡΠ½Π΅Π΅ ΡΠ»Π΅ΠΊΡΡΠΈΡΠ΅ΡΠΊΠΎΠ΅ ΠΏΠΎΠ»Π΅ Π0 (ΡΠΎΠ·Π΄Π°Π΅ΡΡΡ Π΄Π²ΡΠΌΡ Π±Π΅ΡΠΊΠΎΠ½Π΅ΡΠ½ΡΠΌΠΈ ΠΏΠ°ΡΠ°Π»ΒΠ»Π΅Π»ΡΠ½ΡΠΌΠΈ ΡΠ°Π·Π½ΠΎΠΈΠΌΠ΅Π½Π½ΠΎ Π·Π°ΡΡΠΆΠ΅Π½Π½ΡΠΌΠΈ ΠΏΠ»ΠΎΡΠΊΠΎΡΡΡΠΌΠΈ) ΠΏΠ»Π°ΡΡΠΈΠ½ΠΊΡ ΠΈΠ· ΠΎΠ΄Π½ΠΎΡΠΎΠ΄Π½ΠΎΠ³ΠΎ Π΄ΠΈΡΠ»Π΅ΠΊΒΡΡΠΈΠΊΠ°, ΡΠ°ΡΠΏΠΎΠ»ΠΎΠΆΠΈΠ² Π΅Π΅ ΡΠ°ΠΊ, ΠΊΠ°ΠΊ ΠΏΠΎΠΊΠ°Π·Π°Π½ΠΎ Π½Π° ΡΠΈΡ. 135. ΠΠΎΠ΄ Π΄Π΅ΠΉΡΡΠ²ΠΈΠ΅ΠΌ ΠΏΠΎΠ»Ρ Π΄ΠΈΡΠ»Π΅ΠΊΡΡΠΈΠΊ ΠΏΠΎΠ»ΡΡΠΈΠ·ΡΠ΅ΡΡΡ, Ρ. Π΅. ΠΏΡΠΎΠΈΡΡ ΠΎΠ΄ΠΈΡ ΡΠΌΠ΅ΡΠ΅Π½ΠΈΠ΅ Π·Π°ΡΡΠ΄ΠΎΠ²: ΠΏΠΎΠ»ΠΎΠΆΠΈΡΠ΅Π»ΡΠ½ΡΠ΅ ΡΠΌΠ΅ΡΠ°ΡΡΡΡ ΠΏΠΎ ΠΏΠΎΠ»Ρ, ΠΎΡΡΠΈΡΠ°ΡΠ΅Π»ΡΠ½ΡΠ΅ β ΠΏΡΠΎΡΠΈΠ² ΠΏΠΎΠ»Ρ. Π ΡΠ΅Π·ΡΠ»ΡΡΠ°ΡΠ΅ ΡΡΠΎΠ³ΠΎ Π½Π° ΠΏΡΠ°Π²ΠΎΠΉ Π³ΡΠ°Π½ΠΈ Π΄ΠΈΡΠ»Π΅ΠΊΡΡΠΈΠΊΠ°, ΠΎΠ±ΡΠ°ΡΠ΅Π½Π½ΠΎΠ³ΠΎ ΠΊ ΠΎΡΡΠΈΡΠ°ΡΠ΅Π»ΡΠ½ΠΎΠΉ ΠΏΠ»ΠΎΡΠΊΠΎΡΡΠΈ, Π±ΡΠ΄Π΅Ρ ΠΈΠ·Π±ΡΡΠΎΠΊ ΠΏΠΎΠ»ΠΎΠΆΠΈΡΠ΅Π»ΡΠ½ΠΎΠ³ΠΎ Π·Π°ΡΡΠ΄Π° Ρ ΠΏΠΎΠ²Π΅ΡΡ Π½ΠΎΡΡΠ½ΠΎΠΉ ΠΏΠ»ΠΎΡΠ½ΠΎΡΡΡΡ +

Π’Π°ΠΊΠΈΠΌ ΠΎΠ±ΡΠ°Π·ΠΎΠΌ, ΠΏΠΎΡΠ²Π»Π΅Π½ΠΈΠ΅ ΡΠ²ΡΠ·Π°Π½Π½ΡΡ Π·Π°ΡΡΠ΄ΠΎΠ² ΠΏΡΠΈΠ²ΠΎΠ΄ΠΈΡ ΠΊ Π²ΠΎΠ·Π½ΠΈΠΊΠ½ΠΎΠ²Π΅Π½ΠΈΡ Π΄ΠΎΠΏΠΎΠ»ΒΠ½ΠΈΡΠ΅Π»ΡΠ½ΠΎΠ³ΠΎ ΡΠ»Π΅ΠΊΡΡΠΈΡΠ΅ΡΠΊΠΎΠ³ΠΎ ΠΏΠΎΠ»Ρ Π‘ (ΠΏΠΎΠ»Ρ, ΡΠΎΠ·Π΄Π°Π²Π°Π΅ΠΌΠΎΠ³ΠΎ ΡΠ²ΡΠ·Π°Π½Π½ΡΠΌΠΈ Π·Π°ΡΡΠ΄Π°ΠΌΠΈ), ΠΊΠΎΡΠΎΒΡΠΎΠ΅ Π½Π°ΠΏΡΠ°Π²Π»Π΅Π½ΠΎ ΠΏΡΠΎΡΠΈΠ² Π²Π½Π΅ΡΠ½Π΅Π³ΠΎ ΠΏΠΎΠ»Ρ Π0 (ΠΏΠΎΠ»Ρ, ΡΠΎΠ·Π΄Π°Π²Π°Π΅ΠΌΠΎΠ³ΠΎ ΡΠ²ΠΎΠ±ΠΎΠ΄Π½ΡΠΌΠΈ Π·Π°ΡΡΠ΄Π°ΠΌΠΈ) ΠΈ ΠΎΡΠ»Π°Π±Π»ΡΠ΅Ρ Π΅Π³ΠΎ. Π Π΅Π·ΡΠ»ΡΡΠΈΡΡΡΡΠ΅Π΅ ΠΏΠΎΠ»Π΅ Π²Π½ΡΡΡΠΈ Π΄ΠΈΡΠ»Π΅ΠΊΡΡΠΈΠΊΠ°
ΠΠΎΠ»Π΅ Π’=s’/e0 (ΠΏΠΎΠ»Π΅, ΡΠΎΠ·Π΄Π°Π½Π½ΠΎΠ΅ Π΄Π²ΡΠΌΡ Π±Π΅ΡΠΊΠΎΠ½Π΅ΡΠ½ΡΠΌΠΈ Π·Π°ΡΡΠΆΠ΅Π½Π½ΡΠΌΠΈ ΠΏΠ»ΠΎΡΠΊΠΎΡΡΡΠΌΠΈ; ΡΠΌ. ΡΠΎΡΠΌΡΠ»Ρ (82.2)), ΠΏΠΎΡΡΠΎΠΌΡ
Β Β Β Β Β Β Β Β Β Β Β Β Β Β Β Β Β Β Β Β Β Β Β Β Β Β Β Β Β Β Β Β Β Β Β Β Β Β Β Β Β Β Β Β Β Β Β Β Β Β Β Β Β Β Β Β Β Β Β Β (88.3)
ΠΠΏΡΠ΅Π΄Π΅Π»ΠΈΠΌ ΠΏΠΎΠ²Π΅ΡΡ
Π½ΠΎΡΡΠ½ΡΡ ΠΏΠ»ΠΎΡΠ½ΠΎΡΡΡ ΡΠ²ΡΠ·Π°Π½Π½ΡΡ
Π·Π°ΡΡΠ΄ΠΎΠ² s’. ΠΠΎ (88.1), ΠΏΠΎΠ»Π½ΡΠΉ Π΄ΠΈΠΏΠΎΠ»ΡΠ½ΡΠΉ
ΠΌΠΎΠΌΠ΅Π½Ρ ΠΏΠ»Π°ΡΡΠΈΠ½ΠΊΠΈ Π΄ΠΈΡΠ»Π΅ΠΊΡΡΠΈΠΊΠ° pV =PV
= PSd, Π³Π΄Π΅ S β
ΠΏΠ»ΠΎΡΠ°Π΄Ρ Π³ΡΠ°Π½ΠΈ ΠΏΠ»Π°ΡΡΠΈΠ½ΠΊΠΈ, d β Π΅Π΅ ΡΠΎΠ»ΡΠΈΠ½Π°. Π‘
Π΄ΡΡΠ³ΠΎΠΉ ΡΡΠΎΡΠΎΠ½Ρ, ΠΏΠΎΠ»Π½ΡΠΉ Π΄ΠΈΠΏΠΎΠ»ΡΠ½ΡΠΉ ΠΌΠΎΠΌΠ΅Π½Ρ, ΡΠΎΠ³Π»Π°ΡΠ½ΠΎ (80.
3), ΡΠ°Π²Π΅Π½ ΠΏΡΠΎΠΈΠ·Π²Π΅Π΄Π΅Π½ΠΈΡ
ΡΠ²ΡΠ·Π°Π½Π½ΠΎΠ³ΠΎ Π·Π°ΡΡΠ΄Π° ΠΊΠ°ΠΆΠ΄ΠΎΠΉ Π³ΡΠ°Π½ΠΈ Q’ =s’
S Π½Π° ΡΠ°ΡΡΡΠΎΡΠ½ΠΈΠ΅ d ΠΌΠ΅ΠΆΠ΄Ρ Π½ΠΈΠΌΠΈ, Ρ. Π΅. ΡV = s’ Sd. Π’Π°ΠΊΠΈΠΌ ΠΎΠ±ΡΠ°Π·ΠΎΠΌ, PSd=
s’ Sd, ΠΈΠ»ΠΈ
Β Β Β Β Β Β Β Β Β Β Β Β Β Β Β Β Β Β Β Β Β Β Β Β Β Β Β Β Β Β Β Β Β Β Β Β Β Β Β Β Β Β Β Β Β Β Β Β Β Β Β Β Β Β Β Β Β Β Β Β Β Β Β Β Β (88.4)
Ρ. Π΅. ΠΏΠΎΠ²Π΅ΡΡ Π½ΠΎΡΡΠ½Π°Ρ ΠΏΠ»ΠΎΡΠ½ΠΎΡΡΡ ΡΠ²ΡΠ·Π°Π½Π½ΡΡ Π·Π°ΡΡΠ΄ΠΎΠ² s’ ΡΠ°Π²Π½Π° ΠΏΠΎΠ»ΡΡΠΈΠ·ΠΎΠ²Π°Π½Π½ΠΎΡΡΠΈ Π . ΠΠΎΠ΄ΡΡΠ°Π²ΠΈΠ² Π² (88.3) Π²ΡΡΠ°ΠΆΠ΅Π½ΠΈΡ (88.4) ΠΈ (88.2), ΠΏΠΎΠ»ΡΡΠΈΠΌ
Β Β Β Β Β Β Β Β Β Β Β Β Β Β Β Β Β Β Β Β Β Β Β Β Β Β Β Β Β Β Β Β Β Β Β Β Β Β Β Β Β Β Β Β Β Β Β Β Β Β Β Β Β Β Β Β Β Β Β Β Β Β
ΠΎΡΠΊΡΠ΄Π° Π½Π°ΠΏΡΡΠΆΠ΅Π½Π½ΠΎΡΡΡ ΡΠ΅Π·ΡΠ»ΡΡΠΈΡΡΡΡΠ΅Π³ΠΎ ΠΏΠΎΠ»Ρ Π²Π½ΡΡΡΠΈ Π΄ΠΈΡΠ»Π΅ΠΊΡΡΠΈΠΊΠ° ΡΠ°Π²Π½Π°
Β Β Β Β Β Β Β Β Β Β Β Β Β Β Β Β Β Β Β Β Β Β Β Β Β Β Β Β Β Β Β Β Β Β Β Β Β Β Β Β Β Β Β Β Β Β Β Β Β Β Β Β (88.5)
ΠΠ΅Π·ΡΠ°Π·ΠΌΠ΅ΡΠ½Π°Ρ Π²Π΅Π»ΠΈΡΠΈΠ½Π°
Β Β Β Β Β Β Β Β Β Β Β Β Β Β Β Β Β Β Β Β Β Β Β Β Β Β Β Β Β Β Β Β Β Β Β Β Β Β Β Β Β Β Β Β Β Β Β Β Β Β Β Β Β Β Β Β Β Β Β Β Β Β Β Β Β (88.6)
Π½Π°Π·ΡΠ²Π°Π΅ΡΡΡ Π΄ΠΈΡΠ»Π΅ΠΊΡΡΠΈΡΠ΅ΡΠΊΠΎΠΉ ΠΏΡΠΎΠ½ΠΈΡΠ°Π΅ΠΌΠΎΡΡΡΡ ΡΡΠ΅Π΄Ρ. Π‘ΡΠ°Π²Π½ΠΈΠ²Π°Ρ
(88.5) ΠΈ (88.6), Π²ΠΈΠ΄ΠΈΠΌ, ΡΡΠΎ e
ΠΏΠΎΠΊΠ°Π·ΡΠ²Π°Π΅Ρ, Π²ΠΎ ΡΠΊΠΎΠ»ΡΠΊΠΎ ΡΠ°Π· ΠΏΠΎΠ»Π΅ ΠΎΡΠ»Π°Π±Π»ΡΠ΅ΡΡΡ Π΄ΠΈΡΠ»Π΅ΠΊΡΡΠΈΠΊΠΎΠΌ, ΠΈ Ρ
Π°ΡΠ°ΠΊΡΠ΅ΡΠΈΠ·ΡΠ΅Ρ
ΠΊΠΎΠ»ΠΈΡΠ΅ΡΡΠ²Π΅Π½Π½ΠΎ ΡΠ²ΠΎΠΉΡΡΠ²ΠΎ Π΄ΠΈΡΠ»Π΅ΠΊΡΡΠΈΠΊΠ° ΠΏΠΎΠ»ΡΡΠΈΠ·ΠΎΠ²Π°ΡΡΡΡ Π² ΡΠ»Π΅ΠΊΡΡΠΈΡΠ΅ΡΠΊΠΎΠΌ ΠΏΠΎΠ»Π΅.
2.2 ΠΠΎΠ»ΡΡΠΈΠ·Π°ΡΠΈΡ Π΄ΠΈΡΠ»Π΅ΠΊΡΡΠΈΠΊΠΎΠ². ΠΠΎΠ»ΡΡΠΈΠ·ΠΎΠ²Π°Π½Π½ΠΎΡΡΡ
ΠΠΈΡΠ»Π΅ΠΊΡΡΠΈΠΊ, ΠΏΠΎΠΌΠ΅ΡΠ΅Π½Π½ΡΠΉ Π²ΠΎ Π²Π½Π΅ΡΠ½Π΅Π΅ ΡΠ»Π΅ΠΊΡΡΠΈΡΠ΅ΡΠΊΠΎΠ΅ ΠΏΠΎΠ»Π΅, ΠΏΠΎΠ»ΡΡΠΈΠ·ΡΠ΅ΡΡΡ ΠΏΠΎΠ΄ Π΄Π΅ΠΉΡΡΠ²ΠΈΠ΅ΠΌ ΡΡΠΎΠ³ΠΎ ΠΏΠΎΠ»Ρ. ΠΠΎΠ»ΡΡΠΈΠ·Π°ΡΠΈΠ΅ΠΉ Π΄ΠΈΡΠ»Π΅ΠΊΡΡΠΈΠΊΠ° Π½Π°Π·ΡΠ²Π°Π΅ΡΡΡ ΠΏΡΠΎΡΠ΅ΡΡ ΠΏΡΠΈΠΎΠ±ΡΠ΅ΡΠ΅Π½ΠΈΡ ΠΈΠΌ ΠΎΡΠ»ΠΈΡΠ½ΠΎΠ³ΠΎ ΠΎΡ Π½ΡΠ»Ρ ΠΌΠ°ΠΊΡΠΎΡΠΊΠΎΠΏΠΈΡΠ΅ΡΠΊΠΎΠ³ΠΎ Π΄ΠΈΠΏΠΎΠ»ΡΠ½ΠΎΠ³ΠΎ ΠΌΠΎΠΌΠ΅Π½ΡΠ°.
Π‘ΡΠ΅ΠΏΠ΅Π½Ρ ΠΏΠΎΠ»ΡΡΠΈΠ·Π°ΡΠΈΠΈ Π΄ΠΈΡΠ»Π΅ΠΊΡΡΠΈΠΊΠ° Ρ
Π°ΡΠ°ΠΊΡΠ΅ΡΠΈΠ·ΡΠ΅ΡΡΡ Π²Π΅ΠΊΡΠΎΡΠ½ΠΎΠΉ Π²Π΅Π»ΠΈΡΠΈΠ½ΠΎΠΉ,
ΠΊΠΎΡΠΎΡΠ°Ρ Π½Π°Π·ΡΠ²Π°Π΅ΡΡΡ ΠΏΠΎΠ»ΡΡΠΈΠ·ΠΎΠ²Π°Π½ΠΎΡΡΡΡ ΠΈΠ»ΠΈ Π²Π΅ΠΊΡΠΎΡΠΎΠΌ ΠΏΠΎΠ»ΡΡΠΈΠ·Π°ΡΠΈΠΈ (P). ΠΠΎΠ»ΡΡΠΈΠ·ΠΎΠ²Π°Π½Π½ΠΎΡΡΡ ΠΎΠΏΡΠ΅Π΄Π΅Π»ΡΠ΅ΡΡΡ ΠΊΠ°ΠΊ ΡΠ»Π΅ΠΊΡΡΠΈΡΠ΅ΡΠΊΠΈΠΉ ΠΌΠΎΠΌΠ΅Π½Ρ Π΅Π΄ΠΈΠ½ΠΈΡΡ
ΠΎΠ±ΡΠ΅ΠΌΠ° Π΄ΠΈΡΠ»Π΅ΠΊΡΡΠΈΠΊΠ°
,
Π³Π΄Π΅ N – ΡΠΈΡΠ»ΠΎ ΠΌΠΎΠ»Π΅ΠΊΡΠ» Π² ΠΎΠ±ΡΠ΅ΠΌΠ΅ . ΠΠΎΠ»ΡΡΠΈΠ·ΠΎΠ²Π°Π½Π½ΠΎΡΡΡ P ΡΠ°ΡΡΠΎ Π½Π°Π·ΡΠ²Π°ΡΡ ΠΏΠΎΠ»ΡΡΠΈΠ·Π°ΡΠΈΠ΅ΠΉ, ΠΏΠΎΠ½ΠΈΠΌΠ°Ρ ΠΏΠΎΠ΄ ΡΡΠΈΠΌ ΠΊΠΎΠ»ΠΈΡΠ΅ΡΡΠ²Π΅Π½Π½ΡΡ ΠΌΠ΅ΡΡ ΡΡΠΎΠ³ΠΎ ΠΏΡΠΎΡΠ΅ΡΡΠ°.Π Π΄ΠΈΡΠ»Π΅ΠΊΡΡΠΈΠΊΠ°Ρ
ΡΠ°Π·Π»ΠΈΡΠ°ΡΡ ΡΠ»Π΅Π΄ΡΡΡΠΈΠ΅ ΡΠΈΠΏΡ ΠΏΠΎΠ»ΡΡΠΈΠ·Π°ΡΠΈΠΈ: ΡΠ»Π΅ΠΊΡΡΠΎΠ½Π½ΡΡ, ΠΎΡΠΈΠ΅Π½ΡΠ°ΡΠΈΠΎΠ½Π½ΡΡ
ΠΈ ΡΠ΅ΡΠ΅ΡΠΎΡΠ½ΡΡ (Π΄Π»Ρ ΠΈΠΎΠ½Π½ΡΡ
ΠΊΡΠΈΡΡΠ°Π»Π»ΠΎΠ²).
ΠΠ»Π΅ΠΊΡΡΠΎΠ½Π½ΡΠΉ ΡΠΈΠΏ ΠΏΠΎΠ»ΡΡΠΈΠ·Π°ΡΠΈΠΈ Ρ
Π°ΡΠ°ΠΊΡΠ΅ΡΠ΅Π½ Π΄Π»Ρ Π΄ΠΈΡΠ»Π΅ΠΊΡΡΠΈΠΊΠΎΠ² Ρ Π½Π΅ΠΏΠΎΠ»ΡΡΠ½ΡΠΌΠΈ
ΠΌΠΎΠ»Π΅ΠΊΡΠ»Π°ΠΌΠΈ.
ΠΠΎ Π²Π½Π΅ΡΠ½Π΅ΠΌ ΡΠ»Π΅ΠΊΡΡΠΈΡΠ΅ΡΠΊΠΎΠΌ ΠΏΠΎΠ»Π΅ (ΡΠΈΡ. 2.1) ΠΏΠΎΠ»ΠΎΠΆΠΈΡΠ΅Π»ΡΠ½ΡΠ΅ Π·Π°ΡΡΠ΄Ρ
Π²Π½ΡΡΡΠΈ ΠΌΠΎΠ»Π΅ΠΊΡΠ»Ρ ΡΠΌΠ΅ΡΠ°ΡΡΡΡ ΠΏΠΎ Π½Π°ΠΏΡΠ°Π²Π»Π΅Π½ΠΈΡ ΠΏΠΎΠ»Ρ, Π° ΠΎΡΡΠΈΡΠ°ΡΠ΅Π»ΡΠ½ΡΠ΅ Π² ΠΏΡΠΎΡΠΈΠ²ΠΎΠΏΠΎΠ»ΠΎΠΆΠ½ΠΎΠΌ
Π½Π°ΠΏΡΠ°Π²Π»Π΅Π½ΠΈΠΈ, Π² ΡΠ΅Π·ΡΠ»ΡΡΠ°ΡΠ΅ ΡΠ΅Π³ΠΎ ΠΌΠΎΠ»Π΅ΠΊΡΠ»Ρ ΠΏΡΠΈΠΎΠ±ΡΠ΅ΡΠ°ΡΡ Π΄ΠΈΠΏΠΎΠ»ΡΠ½ΡΠΉ ΠΌΠΎΠΌΠ΅Π½Ρ,
Π½Π°ΠΏΡΠ°Π²Π»Π΅Π½Π½ΡΠΉ Π²Π΄ΠΎΠ»Ρ Π²Π½Π΅ΡΠ½Π΅Π³ΠΎ ΠΏΠΎΠ»Ρ
ΠΡΠΈΠ΅Π½ΡΠ°ΡΠΈΠΎΠ½Π½Π½ΡΠΉ ΡΠΈΠΏ ΠΏΠΎΠ»ΡΡΠΈΠ·Π°ΡΠΈΠΈ Ρ
Π°ΡΠ°ΠΊΡΠ΅ΡΠ΅Π½ Π΄Π»Ρ ΠΏΠΎΠ»ΡΡΠ½ΡΡ
Π΄ΠΈΡΠ»Π΅ΠΊΡΡΠΈΠΊΠΎΠ².
Π ΠΎΡΡΡΡΡΡΠ²ΠΈΠ΅ Π²Π½Π΅ΡΠ½Π΅Π³ΠΎ ΡΠ»Π΅ΠΊΡΡΠΈΡΠ΅ΡΠΊΠΎΠ³ΠΎ ΠΏΠΎΠ»Ρ ΠΌΠΎΠ»Π΅ΠΊΡΠ»ΡΡΠ½ΡΠ΅ Π΄ΠΈΠΏΠΎΠ»ΠΈ ΠΎΡΠΈΠ΅Π½ΡΠΈΡΠΎΠ²Π°Π½Ρ
ΡΠ»ΡΡΠ°ΠΉΠ½ΡΠΌ ΠΎΠ±ΡΠ°Π·ΠΎΠΌ, ΡΠ°ΠΊ ΡΡΠΎ ΠΌΠ°ΠΊΡΠΎΡΠΊΠΎΠΏΠΈΡΠ΅ΡΠΊΠΈΠΉ ΡΠ»Π΅ΠΊΡΡΠΈΡΠ΅ΡΠΊΠΈΠΉ ΠΌΠΎΠΌΠ΅Π½Ρ Π΄ΠΈΡΠ»Π΅ΠΊΡΡΠΈΠΊΠ°
ΡΠ°Π²Π΅Π½ Π½ΡΠ»Ρ.
Π’Π°ΠΊΠ°Ρ ΠΏΠΎΠ»ΡΡΠΈΠ·Π°ΡΠΈΡ Π½Π°Π·ΡΠ²Π°Π΅ΡΡΡ ΠΎΡΠΈΠ΅Π½ΡΠ°ΡΠΈΠΎΠ½Π½ΠΎΠΉ. ΠΠΎΠ»ΡΡΠΈΠ·ΠΎΠ²Π°Π½Π½ΠΎΡΡΡ Π² ΡΡΠΎΠΌ ΡΠ»ΡΡΠ°Π΅ ΡΠ°Π²Π½Π° , Π³Π΄Π΅ <p> – ΡΡΠ΅Π΄Π½Π΅Π΅ Π·Π½Π°ΡΠ΅Π½ΠΈΠ΅ ΡΠΎΡΡΠ°Π²Π»ΡΡΡΠ΅ΠΉ Π΄ΠΈΠΏΠΎΠ»ΡΠ½ΠΎΠ³ΠΎ ΠΌΠΎΠΌΠ΅Π½ΡΠ° ΠΌΠΎΠ»Π΅ΠΊΡΠ»Ρ Π² Π½Π°ΠΏΡΠ°Π²Π»Π΅Π½ΠΈΠΈ Π²Π½Π΅ΡΠ½Π΅Π³ΠΎ ΠΏΠΎΠ»Ρ.
Π Π΅ΡΠ΅ΡΠΎΡΠ½ΡΠΉ ΡΠΈΠΏ ΠΏΠΎΠ»ΡΡΠΈΠ·Π°ΡΠΈΠΈ Ρ
Π°ΡΠ°ΠΊΡΠ΅ΡΠ΅Π½ Π΄Π»Ρ ΠΈΠΎΠ½Π½ΡΡ
ΠΊΡΠΈΡΡΠ°Π»Π»ΠΎΠ². Π
ΠΈΠΎΠ½Π½ΡΡ
ΠΊΡΠΈΡΡΠ°Π»Π»Π°Ρ
(NaCl ΠΈ Ρ.Π΄.) Π² ΠΎΡΡΡΡΡΡΠ²ΠΈΠ΅ Π²Π½Π΅ΡΠ½Π΅Π³ΠΎ ΠΏΠΎΠ»Ρ Π΄ΠΈΠΏΠΎΠ»ΡΠ½ΡΠΉ ΠΌΠΎΠΌΠ΅Π½Ρ
ΠΊΠ°ΠΆΠ΄ΠΎΠΉ ΡΠ»Π΅ΠΌΠ΅Π½ΡΠ°ΡΠ½ΠΎΠΉ ΡΡΠ΅ΠΉΠΊΠΈ ΡΠ°Π²Π΅Π½ Π½ΡΠ»Ρ (ΡΠΈΡ. 2.3.Π°), ΠΏΠΎΠ΄ Π²Π»ΠΈΡΠ½ΠΈΠ΅ΠΌ Π²Π½Π΅ΡΠ½Π΅Π³ΠΎ
ΡΠ»Π΅ΠΊΡΡΠΈΡΠ΅ΡΠΊΠΎΠ³ΠΎ ΠΏΠΎΠ»Ρ ΠΏΠΎΠ»ΠΎΠΆΠΈΡΠ΅Π»ΡΠ½ΡΠ΅ ΠΈ ΠΎΡΡΠΈΡΠ°ΡΠ΅Π»ΡΠ½ΡΠ΅ ΠΈΠΎΠ½Ρ ΡΠΌΠ΅ΡΠ°ΡΡΡΡ Π² ΠΏΡΠΎΡΠΈΠ²ΠΎΠΏΠΎΠ»ΠΎΠΆΠ½ΡΠ΅
ΡΡΠΎΡΠΎΠ½Ρ (ΡΠΈΡ. 2.3.Π±).
ΠΠ°ΠΆΠ΄Π°Ρ ΡΡΠ΅ΠΉΠΊΠ° ΠΊΡΠΈΡΡΠ°Π»Π»Π° ΡΡΠ°Π½ΠΎΠ²ΠΈΡΡΡ Π΄ΠΈΠΏΠΎΠ»Π΅ΠΌ, ΠΊΡΠΈΡΡΠ°Π»Π»
ΠΏΠΎΠ»ΡΡΠΈΠ·ΡΠ΅ΡΡΡ. Π’Π°ΠΊΠ°Ρ ΠΏΠΎΠ»ΡΡΠΈΠ·Π°ΡΠΈΡ Π½Π°Π·ΡΠ²Π°Π΅ΡΡΡ ΡΠ΅ΡΠ΅ΡΠΎΡΠ½ΠΎΠΉ. ΠΠΎΠ»ΡΡΠΈΠ·ΠΎΠ²Π°Π½Π½ΠΎΡΡΡ
ΠΈ Π² ΡΡΠΎΠΌ ΡΠ»ΡΡΠ°Π΅ ΠΌΠΎΠΆΠ½ΠΎ ΠΎΠΏΡΠ΅Π΄Π΅Π»ΠΈΡΡ ΠΊΠ°ΠΊ ,
Π³Π΄Π΅ –
Π·Π½Π°ΡΠ΅Π½ΠΈΠ΅ Π΄ΠΈΠΏΠΎΠ»ΡΠ½ΠΎΠ³ΠΎ ΠΌΠΎΠΌΠ΅Π½ΡΠ° ΡΠ»Π΅ΠΌΠ΅Π½ΡΠ°ΡΠ½ΠΎΠΉ ΡΡΠ΅ΠΉΠΊΠΈ, n – ΡΠΈΡΠ»ΠΎ ΡΡΠ΅Π΅ΠΊ
Π² Π΅Π΄ΠΈΠ½ΠΈΡΠ΅ ΠΎΠ±ΡΠ΅ΠΌΠ°.
ΠΠΎΠΏΡΠΎΡΡ
1) ΠΠ°ΠΊΠ°Ρ ΡΠΈΠ·ΠΈΡΠ΅ΡΠΊΠ°Ρ Π²Π΅Π»ΠΈΡΠΈΠ½Π° ΡΠ»ΡΠΆΠΈΡ ΠΊΠΎΠ»ΠΈΡΠ΅ΡΡΠ²Π΅Π½Π½ΠΎΠΉ ΠΌΠ΅ΡΠΎΠΉ ΠΏΠΎΠ»ΡΡΠΈΠ·Π°ΡΠΈΠΈ Π΄ΠΈΡΠ»Π΅ΠΊΡΡΠΈΠΊΠΎΠ²2) Π ΡΠ΅ΠΌ ΡΠ°Π·Π»ΠΈΡΠΈΠ΅ ΠΏΠΎΠ»ΡΡΠΈΠ·Π°ΡΠΈΠΈ Π΄ΠΈΡΠ»Π΅ΠΊΡΡΠΈΠΊΠΎΠ² Ρ ΠΏΠΎΠ»ΡΡΠ½ΡΠΌΠΈ ΠΈ Π½Π΅ΠΏΠΎΠ»ΡΡΠ½ΡΠΌΠΈ ΠΌΠΎΠ»Π΅ΠΊΡΠ»Π°ΠΌΠΈ
3) ΠΠ°ΠΊ ΡΠ²ΡΠ·Π°Π½Π° ΠΏΠΎΠ»ΡΡΠΈΠ·ΠΎΠ²Π°Π½Π½ΠΎΡΡΡ Ρ Π½Π°ΠΏΡΡΠΆΠ΅Π½Π½ΠΎΡΡΡΡ ΠΏΠΎΠ»Ρ Π² Π΄ΠΈΡΠ»Π΅ΠΊΡΡΠΈΠΊΠ΅
Π ΠΊΠ°ΠΊΠΎΠΌ ΡΠ»ΡΡΠ°Π΅ ΠΏΠΎΠ»ΡΡΠΈΠ·ΠΎΠ²Π°Π½Π½ΠΎΡΡΡ ΠΌΠΎΠΆΠ½ΠΎ Π½Π°Π·Π²Π°ΡΡ ΠΎΠ΄Π½ΠΎΡΠΎΠ΄Π½ΠΎΠΉ
2.3. Π‘Π²ΡΠ·Π°Π½Π½ΡΠ΅ Π·Π°ΡΡΠ΄Ρ. ΠΠ»Π΅ΠΊΡΡΠΈΡΠ΅ΡΠΊΠΎΠ΅ ΠΏΠΎΠ»Π΅ Π² Π΄ΠΈΡΠ»Π΅ΠΊΡΡΠΈΠΊΠ°Ρ
Π‘Π²ΡΠ·Π°Π½Π½ΡΠ΅
Π·Π°ΡΡΠ΄Ρ.
Π ΡΠ΅Π·ΡΠ»ΡΡΠ°ΡΠ΅ ΠΏΡΠΎΡΠ΅ΡΡΠ° ΠΏΠΎΠ»ΡΡΠΈΠ·Π°ΡΠΈΠΈ Π² ΠΎΠ±ΡΠ΅ΠΌΠ΅ (ΠΈΠ»ΠΈ Π½Π° ΠΏΠΎΠ²Π΅ΡΡ
Π½ΠΎΡΡΠΈ)
Π΄ΠΈΡΠ»Π΅ΠΊΡΡΠΈΠΊΠ° Π²ΠΎΠ·Π½ΠΈΠΊΠ°ΡΡ Π½Π΅ΡΠΊΠΎΠΌΠΏΠ΅Π½ΡΠΈΡΠΎΠ²Π°Π½Π½ΡΠ΅ Π·Π°ΡΡΠ΄Ρ, ΠΊΠΎΡΠΎΡΡΠ΅ Π½Π°Π·ΡΠ²Π°ΡΡΡΡ ΠΏΠΎΠ»ΡΡΠΈΠ·Π°ΡΠΈΠΎΠ½Π½ΡΠΌΠΈ, ΠΈΠ»ΠΈ ΡΠ²ΡΠ·Π°Π½Π½ΡΠΌΠΈ. Π§Π°ΡΡΠΈΡΡ, ΠΎΠ±Π»Π°Π΄Π°ΡΡΠΈΠ΅
ΡΡΠΈΠΌΠΈ Π·Π°ΡΡΠ΄Π°ΠΌΠΈ, Π²Ρ
ΠΎΠ΄ΡΡ Π² ΡΠΎΡΡΠ°Π² ΠΌΠΎΠ»Π΅ΠΊΡΠ» ΠΈ ΠΏΠΎΠ΄ Π΄Π΅ΠΉΡΡΠ²ΠΈΠ΅ΠΌ Π²Π½Π΅ΡΠ½Π΅Π³ΠΎ ΡΠ»Π΅ΠΊΡΡΠΈΡΠ΅ΡΠΊΠΎΠ³ΠΎ
ΠΏΠΎΠ»Ρ ΡΠΌΠ΅ΡΠ°ΡΡΡΡ ΠΈΠ· ΡΠ²ΠΎΠΈΡ
ΠΏΠΎΠ»ΠΎΠΆΠ΅Π½ΠΈΠΉ ΡΠ°Π²Π½ΠΎΠ²Π΅ΡΠΈΡ, Π½Π΅ ΠΏΠΎΠΊΠΈΠ΄Π°Ρ ΠΌΠΎΠ»Π΅ΠΊΡΠ»Ρ, Π²
ΡΠΎΡΡΠ°Π² ΠΊΠΎΡΠΎΡΠΎΠΉ ΠΎΠ½ΠΈ Π²Ρ
ΠΎΠ΄ΡΡ. Π‘Π²ΡΠ·Π°Π½Π½ΡΠ΅ Π·Π°ΡΡΠ΄Ρ Ρ
Π°ΡΠ°ΠΊΡΠ΅ΡΠΈΠ·ΡΡΡ ΠΏΠΎΠ²Π΅ΡΡ
Π½ΠΎΡΡΠ½ΠΎΠΉ
ΠΏΠ»ΠΎΡΠ½ΠΎΡΡΡΡ .
ΠΡΠ΄Π΅Π»ΠΈΠΌ Π² ΠΏΠΎΠ»ΡΡΠΈΠ·ΠΎΠ²Π°Π½Π½ΠΎΠΌ Π΄ΠΈΡΠ»Π΅ΠΊΡΡΠΈΠΊΠ΅ Π½Π°ΠΊΠ»ΠΎΠ½Π½ΡΡ ΠΏΡΠΈΠ·ΠΌΡ Ρ ΠΎΡΠ½ΠΎΠ²Π°Π½ΠΈΠ΅ΠΌ S ΠΈ ΡΠ΅Π±ΡΠΎΠΌ L, ΠΏΠ°ΡΠ°Π»Π»Π΅Π»ΡΠ½ΡΠΌ Π²Π΅ΠΊΡΠΎΡΡ ΠΏΠΎΠ»ΡΡΠΈΠ·Π°ΡΠΈΠΈ P (ΡΠΈΡ. 2.4). Π ΡΠ΅Π·ΡΠ»ΡΡΠ°ΡΠ΅ ΠΏΠΎΠ»ΡΡΠΈΠ·Π°ΡΠΈΠΈ Π½Π° ΠΎΠ΄Π½ΠΎΠΌ ΠΈΠ· ΠΎΡΠ½ΠΎΠ²Π°Π½ΠΈΠΉ ΠΏΡΠΈΠ·ΠΌΡ ΠΏΠΎΡΠ²ΡΡΡΡ ΠΎΡΡΠΈΡΠ°ΡΠ΅Π»ΡΠ½ΡΠ΅ Π·Π°ΡΡΠ΄Ρ Ρ ΠΏΠΎΠ²Π΅ΡΡ Π½ΠΎΡΡΠ½ΠΎΠΉ ΠΏΠ»ΠΎΡΠ½ΠΎΡΡΡΡ , Π° Π½Π° Π΄ΡΡΠ³ΠΎΠΉ ΠΏΠΎΠ»ΠΎΠΆΠΈΡΠ΅Π»ΡΠ½ΡΠ΅ Π·Π°ΡΡΠ΄Ρ Ρ ΠΏΠ»ΠΎΡΠ½ΠΎΡΡΡΡ .
Π‘ ΠΌΠ°ΠΊΡΠΎΡΠΊΠΎΠΏΠΈΡΠ΅ΡΠΊΠΎΠΉ ΡΠΎΡΠΊΠΈ Π·ΡΠ΅Π½ΠΈΡ, ΡΠ°ΡΡΠΌΠ°ΡΡΠΈΠ²Π°Π΅ΠΌΡΠΉ ΠΎΠ±ΡΠ΅ΠΌ ΡΠΊΠ²ΠΈΠ²Π°Π»Π΅Π½ΡΠ΅Π½
Π΄ΠΈΠΏΠΎΠ»Ρ, ΠΎΠ±ΡΠ°Π·ΠΎΠ²Π°Π½Π½ΠΎΠΌΡ Π·Π°ΡΡΠ΄Π°ΠΌΠΈ
ΠΈ ,
ΠΊΠΎΡΠΎΡΡΠ΅ ΠΎΡΡΡΠΎΡΡ Π΄ΡΡΠ³ ΠΎΡ Π΄ΡΡΠ³Π° Π½Π° ΡΠ°ΡΡΡΠΎΡΠ½ΠΈΠ΅ L, ΡΠΎΠ³Π΄Π° ΡΠ»Π΅ΠΊΡΡΠΈΡΠ΅ΡΠΊΠΈΠΉ
ΠΌΠΎΠΌΠ΅Π½Ρ ΠΏΡΠΈΠ·ΠΌΡ ΡΠ°Π²Π΅Π½ .
Π‘ Π΄ΡΡΠ³ΠΎΠΉ ΡΡΠΎΡΠΎΠ½Ρ, ΡΠ»Π΅ΠΊΡΡΠΈΡΠ΅ΡΠΊΠΈΠΉ ΠΌΠΎΠΌΠ΅Π½Ρ Π΅Π΄ΠΈΠ½ΠΈΡΡ ΠΎΠ±ΡΠ΅ΠΌΠ° ΡΠ°Π²Π΅Π½ , Π³Π΄Π΅ – ΡΠ³ΠΎΠ», ΠΌΠ΅ΠΆΠ΄Ρ Π½Π°ΠΏΡΠ°Π²Π»Π΅Π½ΠΈΠ΅ΠΌ Π½ΠΎΡΠΌΠ°Π»ΠΈ ΠΊ ΠΎΡΠ½ΠΎΠ²Π°Π½ΠΈΡ ΠΏΡΠΈΠ·ΠΌΡ ΠΈ Π²Π΅ΠΊΡΠΎΡΠΎΠΌ P. ΠΡΠΎΠΈΠ·Π²Π΅Π΄Π΅Π½ΠΈΠ΅ Π΅ΡΡΡ ΠΎΠ±ΡΠ΅ΠΌ ΠΏΡΠΈΠ·ΠΌΡ.
ΠΡΠΈΡΠ°Π²Π½ΡΠ² Π΄ΡΡΠ³ ΠΊ Π΄ΡΡΠ³Ρ ΠΎΠ±Π° Π²ΡΡΠ°ΠΆΠ΅Π½ΠΈΡ Π΄Π»Ρ ΡΠ»Π΅ΠΊΡΡΠΈΡΠ΅ΡΠΊΠΎΠ³ΠΎ ΠΌΠΎΠΌΠ΅Π½ΡΠ°, ΠΏΠΎΠ»ΡΡΠ°Π΅ΠΌ,
ΡΡΠΎ ΠΏΠΎΠ²Π΅ΡΡ
Π½ΠΎΡΡΠ½Π°Ρ ΠΏΠ»ΠΎΡΠ½ΠΎΡΡΡ ΡΠ²ΡΠ·Π°Π½Π½ΡΡ
Π·Π°ΡΡΠ΄ΠΎΠ² ΡΠ°Π²Π½Π° Π½ΠΎΡΠΌΠ°Π»ΡΠ½ΠΎΠΉ ΡΠΎΡΡΠ°Π²Π»ΡΡΡΠ΅ΠΉ
Π²Π΅ΠΊΡΠΎΡΠ° ΠΏΠΎΠ»ΡΡΠΈΠ·Π°ΡΠΈΠΈ:
,
Π³Π΄Π΅ n – Π΅Π΄ΠΈΠ½ΠΈΡΠ½ΡΠΉ Π²Π΅ΠΊΡΠΎΡ Π½ΠΎΡΠΌΠ°Π»ΠΈ ΠΊ ΠΏΠΎΠ²Π΅ΡΡ Π½ΠΎΡΡΠΈ Π΄ΠΈΡΠ»Π΅ΠΊΡΡΠΈΠΊΠ°.ΠΡΠ»ΠΈ Π²Π΅ΠΊΡΠΎΡ ΠΏΠΎΠ»ΡΡΠΈΠ·Π°ΡΠΈΠΈ P ΡΠ°Π·Π»ΠΈΡΠ΅Π½ Π² ΡΠ°Π·Π½ΡΡ
ΡΠΎΡΠΊΠ°Ρ
ΠΎΠ±ΡΠ΅ΠΌΠ° Π΄ΠΈΡΠ»Π΅ΠΊΡΡΠΈΠΊΠ°,
ΡΠΎ Π² Π΄ΠΈΡΠ»Π΅ΠΊΡΡΠΈΠΊΠ΅ Π²ΠΎΠ·Π½ΠΈΠΊΠ°ΡΡ ΠΎΠ±ΡΠ΅ΠΌΠ½ΡΠ΅ ΠΏΠΎΠ»ΡΡΠΈΠ·Π°ΡΠΈΠΎΠ½Π½ΡΠ΅ Π·Π°ΡΡΠ΄Ρ, ΠΎΠ±ΡΠ΅ΠΌΠ½Π°Ρ
ΠΏΠ»ΠΎΡΠ½ΠΎΡΡΡ ΠΊΠΎΡΠΎΡΡΡ
.
ΠΠ»Π΅ΠΊΡΡΠΈΡΠ΅ΡΠΊΠΎΠ΅ ΠΏΠΎΠ»Π΅ Π² Π΄ΠΈΡΠ»Π΅ΠΊΡΡΠΈΠΊΠ΅. Π Π°ΡΡΠΌΠΎΡΡΠΈΠΌ ΠΏΠ»ΠΎΡΠΊΠΈΠΉ ΠΎΠ΄Π½ΠΎΡΠΎΠ΄Π½ΡΠΉ
Π΄ΠΈΡΠ»Π΅ΠΊΡΡΠΈΡΠ΅ΡΠΊΠΈΠΉ ΡΠ»ΠΎΠΉ, ΡΠ°ΡΠΏΠΎΠ»ΠΎΠΆΠ΅Π½Π½ΡΠΉ ΠΌΠ΅ΠΆΠ΄Ρ Π΄Π²ΡΠΌΡ ΡΠ°Π·Π½ΠΎΠΈΠΌΠ΅Π½Π½ΠΎ Π·Π°ΡΡΠΆΠ΅Π½Π½ΡΠΌΠΈ
ΠΏΠ»ΠΎΡΠΊΠΎΡΡΡΠΌΠΈ (ΡΠΈΡ. 2.5). ΠΡΡΡΡ Π½Π°ΠΏΡΡΠΆΠ΅Π½Π½ΠΎΡΡΡ ΡΠ»Π΅ΠΊΡΡΠΈΡΠ΅ΡΠΊΠΎΠ³ΠΎ ΠΏΠΎΠ»Ρ, ΠΊΠΎΡΠΎΡΠΎΠ΅
ΡΠΎΠ·Π΄Π°Π΅ΡΡΡ ΡΡΠΈΠΌΠΈ ΠΏΠ»ΠΎΡΠΊΠΎΡΡΡΠΌΠΈ Π² Π²Π°ΠΊΡΡΠΌΠ΅, ΡΠ°Π²Π½Π° ,
ΠΠΎΠ΄ Π΄Π΅ΠΉΡΡΠ²ΠΈΠ΅ΠΌ ΠΏΠΎΠ»Ρ Π΄ΠΈΡΠ»Π΅ΠΊΡΡΠΈΠΊ ΠΏΠΎΠ»ΡΡΠΈΠ·ΡΠ΅ΡΡΡ, ΠΈ Π½Π° Π΅Π³ΠΎ Π³ΡΠ°Π½ΡΡ
ΠΏΠΎΡΠ²Π»ΡΡΡΡΡ
ΠΏΠΎΠ»ΡΡΠΈΠ·Π°ΡΠΈΠΎΠ½Π½ΡΠ΅ ΠΈΠ»ΠΈ ΡΠ²ΡΠ·Π°Π½Π½ΡΠ΅ Π·Π°ΡΡΠ΄Ρ. ΠΡΠΈ Π·Π°ΡΡΠ΄Ρ ΡΠΎΠ·Π΄Π°ΡΡ Π² Π΄ΠΈΡΠ»Π΅ΠΊΡΡΠΈΠΊΠ΅
ΡΠ»Π΅ΠΊΡΡΠΈΡΠ΅ΡΠΊΠΎΠ΅ ΠΏΠΎΠ»Π΅ ,
ΠΊΠΎΡΠΎΡΠΎΠ΅ Π½Π°ΠΏΡΠ°Π²Π»Π΅Π½ΠΎ ΠΏΡΠΎΡΠΈΠ² Π²Π½Π΅ΡΠ½Π΅Π³ΠΎ ΠΏΠΎΠ»Ρ .,
Π³Π΄Π΅ – ΠΏΠΎΠ²Π΅ΡΡ Π½ΠΎΡΡΠ½Π°Ρ ΠΏΠ»ΠΎΡΠ½ΠΎΡΡΡ ΡΠ²ΡΠ·Π°Π½Π½ΡΡ Π·Π°ΡΡΠ΄ΠΎΠ². Π Π΅Π·ΡΠ»ΡΡΠΈΡΡΡΡΠ΅Π΅ ΠΏΠΎΠ»Π΅ Π²Π½ΡΡΡΠΈ Π΄ΠΈΡΠ»Π΅ΠΊΡΡΠΈΠΊΠ°.
ΠΠΎΠ²Π΅ΡΡ Π½ΠΎΡΡΠ½Π°Ρ ΠΏΠ»ΠΎΡΠ½ΠΎΡΡΡ ΡΠ²ΡΠ·Π°Π½Π½ΡΡ Π·Π°ΡΡΠ΄ΠΎΠ² ΠΌΠ΅Π½ΡΡΠ΅ ΠΏΠ»ΠΎΡΠ½ΠΎΡΡΠΈ ΡΠ²ΠΎΠ±ΠΎΠ΄Π½ΡΡ Π·Π°ΡΡΠ΄ΠΎΠ², ΠΈ Π½Π΅ Π²ΡΠ΅ ΠΏΠΎΠ»Π΅ E0 ΠΊΠΎΠΌΠΏΠ΅Π½ΡΠΈΡΡΠ΅ΡΡΡ ΠΏΠΎΠ»Π΅ΠΌ Π΄ΠΈΡΠ»Π΅ΠΊΡΡΠΈΠΊΠ°: ΡΠ°ΡΡΡ Π»ΠΈΠ½ΠΈΠΉ Π½Π°ΠΏΡΡΠΆΠ΅Π½Π½ΠΎΡΡΠΈ ΠΏΡΠΎΡ ΠΎΠ΄ΠΈΡ ΡΠΊΠ²ΠΎΠ·Ρ Π΄ΠΈΡΠ»Π΅ΠΊΡΡΠΈΠΊ, Π΄ΡΡΠ³Π°Ρ ΡΠ°ΡΡΡ ΠΎΠ±ΡΡΠ²Π°Π΅ΡΡΡ Π½Π° ΡΠ²ΡΠ·Π°Π½Π½ΡΡ Π·Π°ΡΡΠ΄Π°Ρ (ΡΠΈΡ. 2.5). ΠΠ½Π΅ Π΄ΠΈΡΠ»Π΅ΠΊΡΡΠΈΠΊΠ° . Π‘Π»Π΅Π΄ΠΎΠ²Π°ΡΠ΅Π»ΡΠ½ΠΎ, Π² ΡΠ΅Π·ΡΠ»ΡΡΠ°ΡΠ΅ ΠΏΠΎΠ»ΡΡΠΈΠ·Π°ΡΠΈΠΈ ΠΏΠΎΠ»Π΅ Π²Π½ΡΡΡΠΈ Π΄ΠΈΡΠ»Π΅ΠΊΡΡΠΈΠΊΠ° ΠΎΠΊΠ°Π·ΡΠ²Π°Π΅ΡΡΡ ΡΠ»Π°Π±Π΅Π΅, ΡΠ΅ΠΌ Π²Π½Π΅ΡΠ½Π΅Π΅ . Π’Π°ΠΊΠΈΠΌ ΠΎΠ±ΡΠ°Π·ΠΎΠΌ,,
Π³Π΄Π΅ – Π΄ΠΈΡΠ»Π΅ΠΊΡΡΠΈΡΠ΅ΡΠΊΠ°Ρ ΠΏΡΠΎΠ½ΠΈΡΠ°Π΅ΠΌΠΎΡΡΡ ΡΡΠ΅Π΄Ρ. ΠΠ· ΡΠΎΡΠΌΡΠ»Ρ Π²ΠΈΠ΄Π½ΠΎ, ΡΡΠΎ Π΄ΠΈΡΠ»Π΅ΠΊΡΡΠΈΡΠ΅ΡΠΊΠ°Ρ ΠΏΡΠΎΠ½ΠΈΡΠ°Π΅ΠΌΠΎΡΡΡ ΠΏΠΎΠΊΠ°Π·ΡΠ²Π°Π΅Ρ, Π²ΠΎ ΡΠΊΠΎΠ»ΡΠΊΠΎ ΡΠ°Π· Π½Π°ΠΏΡΡΠΆΠ΅Π½Π½ΠΎΡΡΡ ΠΏΠΎΠ»Ρ Π² Π²Π°ΠΊΡΡΠΌΠ΅ Π±ΠΎΠ»ΡΡΠ΅ Π½Π°ΠΏΡΡΠΆΠ΅Π½Π½ΠΎΡΡΠΈ ΠΏΠΎΠ»Ρ Π² Π΄ΠΈΡΠ»Π΅ΠΊΡΡΠΈΠΊΠ΅.
ΠΠ»Ρ Π²Π°ΠΊΡΡΠΌΠ° ,
Π΄Π»Ρ Π΄ΠΈΡΠ»Π΅ΠΊΡΡΠΈΠΊΠΎΠ² .ΠΠΎΠΏΡΠΎΡΡ
1) ΠΠΎΡΠ΅ΠΌΡ Π·Π°ΡΡΠ΄Ρ ΠΈΠΌΠ΅ΡΡ ΡΠ°Π·Π»ΠΈΡΠ½ΡΠ΅ Π½Π°Π·Π²Π°Π½ΠΈΡ: ΡΠ²ΡΠ·Π°Π½Π½ΡΠ΅, ΡΠ²ΠΎΠ±ΠΎΠ΄Π½ΡΠ΅ Π·Π°ΡΡΠ΄Ρ, ΡΡΠΎΡΠΎΠ½Π½ΠΈΠ΅, ΠΏΠΎΠ»ΡΡΠΈΠ·Π°ΡΠΈΠΎΠ½Π½ΡΠ΅2) ΠΠ°ΠΊΠΎΠΉ ΡΠΈΠ·ΠΈΡΠ΅ΡΠΊΠΈΠΉ ΡΠΌΡΡΠ» ΠΈΠΌΠ΅Π΅Ρ Π΄ΠΈΡΠ»Π΅ΠΊΡΡΠΈΡΠ΅ΡΠΊΠ°Ρ ΠΏΡΠΎΠ½ΠΈΡΠ°Π΅ΠΌΠΎΡΡΡ ΡΡΠ΅Π΄Ρ. ΠΠΎΠΆΠ΅Ρ Π»ΠΈ Π²Π΅Π»ΠΈΡΠΈΠ½Π° Π΄ΠΈΡΠ»Π΅ΠΊΡΡΠΈΡΠ΅ΡΠΊΠΎΠΉ ΠΏΡΠΎΠ½ΠΈΡΠ°Π΅ΠΌΠΎΡΡΠΈ Π±ΡΡΡ ΠΌΠ΅Π½ΡΡΠ΅ 1
3) Π§Π΅ΠΌΡ ΡΠ°Π²Π½Π°: ΠΏΠΎΠ²Π΅ΡΡ Π½ΠΎΡΡΠ½Π°Ρ ΠΈ ΠΎΠ±ΡΠ΅ΠΌΠ½Π°Ρ ΠΏΠ»ΠΎΡΠ½ΠΎΡΡΡ ΠΏΠΎΠ»ΡΡΠΈΠ·Π°ΡΠΈΠΎΠ½Π½ΡΡ Π·Π°ΡΡΠ΄ΠΎΠ²
ΠΎΠΏΡΠ΅Π΄Π΅Π»Π΅Π½ΠΈΠ΅, ΠΎΠΏΠΈΡΠ°Π½ΠΈΠ΅ ΠΈ ΡΠΎΡΠΌΡΠ»Π° ΡΠ°ΡΡΠ΅ΡΠ°
Π‘Π΅Π³ΠΎΠ΄Π½Ρ ΡΠ°ΡΠΊΡΠΎΠ΅ΠΌ ΡΡΡΠ½ΠΎΡΡΡ Π²ΠΎΠ»Π½ΠΎΠ²ΠΎΠΉ ΠΏΡΠΈΡΠΎΠ΄Ρ ΡΠ²Π΅ΡΠ° ΠΈ ΡΠ²ΡΠ·Π°Π½Π½ΠΎΠ΅ Ρ ΡΡΠΈΠΌ ΡΠ°ΠΊΡΠΎΠΌ ΡΠ²Π»Π΅Π½ΠΈΠ΅ Β«ΡΡΠ΅ΠΏΠ΅Π½Ρ ΠΏΠΎΠ»ΡΡΠΈΠ·Π°ΡΠΈΠΈΒ».
Π‘ΠΏΠΎΡΠΎΠ±Π½ΠΎΡΡΡ Π²ΠΈΠ΄Π΅ΡΡ ΠΈ ΡΠ²Π΅Ρ
ΠΡΠΈΡΠΎΠ΄Π° ΡΠ²Π΅ΡΠ° ΠΈ ΡΠ²ΡΠ·Π°Π½Π½Π°Ρ Ρ Π½Π΅ΠΉ ΡΠΏΠΎΡΠΎΠ±Π½ΠΎΡΡΡ Π²ΠΈΠ΄Π΅ΡΡ Π²ΠΎΠ»Π½ΠΎΠ²Π°Π»Π° ΡΠ΅Π»ΠΎΠ²Π΅ΡΠ΅ΡΠΊΠΈΠ΅ ΡΠΌΡ Π΄Π°Π²Π½ΠΎ. ΠΡΠ΅Π²Π½ΠΈΠ΅ Π³ΡΠ΅ΠΊΠΈ, ΠΏΡΡΠ°ΡΡΡ ΠΎΠ±ΡΡΡΠ½ΠΈΡΡ Π·ΡΠ΅Π½ΠΈΠ΅, ΠΏΡΠ΅Π΄ΠΏΠΎΠ»Π°Π³Π°Π»ΠΈ: Π»ΠΈΠ±ΠΎ Π³Π»Π°Π· ΠΈΡΠΏΡΡΠΊΠ°Π΅Ρ Π½Π΅ΠΊΠΈΠ΅ Β«Π»ΡΡΠΈΒ», ΠΊΠΎΡΠΎΡΡΠ΅ Β«ΠΎΡΡΠΏΡΠ²Π°ΡΡΒ» ΠΎΠΊΡΡΠΆΠ°ΡΡΠΈΠ΅ ΠΏΡΠ΅Π΄ΠΌΠ΅ΡΡ ΠΈ ΡΠ΅ΠΌ ΡΠ°ΠΌΡΠΌ ΡΠΎΠΎΠ±ΡΠ°ΡΡ ΡΠ΅Π»ΠΎΠ²Π΅ΠΊΡ ΠΈΡ
Π²ΠΈΠ΄ ΠΈ ΡΠΎΡΠΌΡ, Π»ΠΈΠ±ΠΎ ΡΠ°ΠΌΠΈ Π²Π΅ΡΠΈ ΠΈΠ·Π»ΡΡΠ°ΡΡ Π½Π΅ΡΡΠΎ, ΡΡΠΎ ΡΠ»Π°Π²Π»ΠΈΠ²Π°ΡΡ Π»ΡΠ΄ΠΈ ΠΈ ΡΡΠ΄ΡΡ ΠΎ ΡΠΎΠΌ, ΠΊΠ°ΠΊ Π²ΡΠ΅ ΡΡΡΡΠΎΠ΅Π½ΠΎ.
Π’Π΅ΠΎΡΠΈΠΈ ΠΎΠΊΠ°Π·Π°Π»ΠΈΡΡ Π΄Π°Π»Π΅ΠΊΠΈ ΠΎΡ ΠΈΡΡΠΈΠ½Ρ: ΠΆΠΈΠ²ΡΠ΅ ΡΡΡΠ΅ΡΡΠ²Π° Π²ΠΈΠ΄ΡΡ Π±Π»Π°Π³ΠΎΠ΄Π°ΡΡ ΠΎΡΡΠ°ΠΆΠ΅Π½Π½ΠΎΠΌΡ ΡΠ²Π΅ΡΡ. ΠΡ ΠΎΡΠΎΠ·Π½Π°Π½ΠΈΡ ΡΡΠΎΠ³ΠΎ ΡΠ°ΠΊΡΠ° Π΄ΠΎ ΡΠΌΠ΅Π½ΠΈΡ Π²ΡΡΠΈΡΠ»ΠΈΡΡ, ΡΠ΅ΠΌΡ ΡΡΠ΅ΠΏΠ΅Π½Ρ ΠΏΠΎΠ»ΡΡΠΈΠ·Π°ΡΠΈΠΈ ΡΠ°Π²Π½Π°, ΠΎΡΡΠ°Π²Π°Π»ΡΡ ΠΎΠ΄ΠΈΠ½ ΡΠ°Π³ β ΠΏΠΎΠ½ΡΡΡ, ΡΡΠΎ ΡΠ²Π΅Ρ ΡΠ²Π»ΡΠ΅ΡΡΡ Π²ΠΎΠ»Π½ΠΎΠΉ.
Π‘Π²Π΅Ρ β ΡΡΠΎ Π²ΠΎΠ»Π½Π°
ΠΡΠΈ Π±ΠΎΠ»Π΅Π΅ Π΄Π΅ΡΠ°Π»ΡΠ½ΠΎΠΌ ΠΈΠ·ΡΡΠ΅Π½ΠΈΠΈ ΡΠ²Π΅ΡΠ° Π²ΡΡΡΠ½ΠΈΠ»ΠΎΡΡ: ΠΏΡΠΈ ΠΎΡΡΡΡΡΡΠ²ΠΈΠΈ ΠΏΠΎΠΌΠ΅Ρ ΠΎΠ½ ΡΠ°ΡΠΏΡΠΎΡΡΡΠ°Π½ΡΠ΅ΡΡΡ ΠΏΠΎ ΠΏΡΡΠΌΠΎΠΉ Π»ΠΈΠ½ΠΈΠΈ ΠΈ Π½ΠΈΠΊΡΠ΄Π° Π½Π΅ ΡΠ²ΠΎΡΠ°ΡΠΈΠ²Π°Π΅Ρ. ΠΡΠ»ΠΈ Π½Π° ΠΏΡΡΠΈ Π»ΡΡΠ° Π²ΡΡΠ°Π΅Ρ Π½Π΅ΠΏΡΠΎΠ·ΡΠ°ΡΠ½ΠΎΠ΅ ΠΏΡΠ΅ΠΏΡΡΡΡΠ²ΠΈΠ΅, ΡΠΎ ΠΎΠ±ΡΠ°Π·ΡΡΡΡΡ ΡΠ΅Π½ΠΈ, Π° ΠΊΡΠ΄Π° ΡΡ ΠΎΠ΄ΠΈΡ ΡΠ°ΠΌ ΡΠ²Π΅Ρ, Π»ΡΠ΄Π΅ΠΉ Π½Π΅ ΠΈΠ½ΡΠ΅ΡΠ΅ΡΠΎΠ²Π°Π»ΠΎ. ΠΠΎ ΡΡΠΎΠΈΠ»ΠΎ ΠΈΠ·Π»ΡΡΠ΅Π½ΠΈΡ ΡΡΠΎΠ»ΠΊΠ½ΡΡΡΡΡ Ρ ΠΏΡΠΎΠ·ΡΠ°ΡΠ½ΠΎΠΉ ΡΡΠ΅Π΄ΠΎΠΉ, ΠΏΡΠΎΠΈΡΡ ΠΎΠ΄ΠΈΠ»ΠΈ ΡΠ΄ΠΈΠ²ΠΈΡΠ΅Π»ΡΠ½ΡΠ΅ Π²Π΅ΡΠΈ: Π»ΡΡ ΠΌΠ΅Π½ΡΠ» Π½Π°ΠΏΡΠ°Π²Π»Π΅Π½ΠΈΠ΅ ΡΠ°ΡΠΏΡΠΎΡΡΡΠ°Π½Π΅Π½ΠΈΡ ΠΈ ΡΡΡΠΊΠ½Π΅Π». Π 1678 Π³ΠΎΠ΄Ρ Π₯. ΠΡΠΉΠ³Π΅Π½Ρ ΠΏΡΠ΅Π΄ΠΏΠΎΠ»ΠΎΠΆΠΈΠ», ΡΡΠΎ ΡΡΠΎ ΠΌΠΎΠΆΠ½ΠΎ ΠΎΠ±ΡΡΡΠ½ΠΈΡΡ Π΅Π΄ΠΈΠ½ΡΡΠ²Π΅Π½Π½ΡΠΌ ΡΠ°ΠΊΡΠΎΠΌ: ΡΠ²Π΅Ρ β ΡΡΠΎ Π²ΠΎΠ»Π½Π°. Π£ΡΠ΅Π½ΡΠΉ ΡΡΠΎΡΠΌΠΈΡΠΎΠ²Π°Π» ΠΏΡΠΈΠ½ΡΠΈΠΏ ΠΡΠΉΠ³Π΅Π½ΡΠ°, ΠΊΠΎΡΠΎΡΡΠΉ ΡΡΡΡ ΠΏΠΎΠ·ΠΆΠ΅ Π±ΡΠ» Π΄ΠΎΠΏΠΎΠ»Π½Π΅Π½ Π€ΡΠ΅Π½Π΅Π»Π΅ΠΌ. ΠΠ»Π°Π³ΠΎΠ΄Π°ΡΡ ΡΠ΅ΠΌΡ ΡΠ΅Π³ΠΎΠ΄Π½Ρ Π»ΡΠ΄ΠΈ Π·Π½Π°ΡΡ, ΠΊΠ°ΠΊ ΠΎΠΏΡΠ΅Π΄Π΅Π»ΠΈΡΡ ΡΡΠ΅ΠΏΠ΅Π½Ρ ΠΏΠΎΠ»ΡΡΠΈΠ·Π°ΡΠΈΠΈ.
ΠΡΠΈΠ½ΡΠΈΠΏ ΠΡΠΉΠ³Π΅Π½ΡΠ°-Π€ΡΠ΅Π½Π΅Π»Ρ
Π‘ΠΎΠ³Π»Π°ΡΠ½ΠΎ ΡΡΠΎΠΌΡ ΠΏΡΠΈΠ½ΡΠΈΠΏΡ, Π»ΡΠ±Π°Ρ ΡΠΎΡΠΊΠ° ΡΡΠ΅Π΄Ρ, Π΄ΠΎ ΠΊΠΎΡΠΎΡΠΎΠΉ Π΄ΠΎΡΠ΅Π» ΡΡΠΎΠ½Ρ Π²ΠΎΠ»Π½Ρ, ΡΠ²Π»ΡΠ΅ΡΡΡ Π²ΡΠΎΡΠΈΡΠ½ΡΠΌ ΠΈΡΡΠΎΡΠ½ΠΈΠΊΠΎΠΌ ΠΊΠΎΠ³Π΅ΡΠ΅Π½ΡΠ½ΠΎΠ³ΠΎ ΠΈΠ·Π»ΡΡΠ΅Π½ΠΈΡ, Π° ΠΎΠ³ΠΈΠ±Π°ΡΡΠ°Ρ Π²ΡΠ΅Ρ
ΡΡΠΎΠ½ΡΠΎΠ² ΡΡΠΈΡ
ΡΠΎΡΠ΅ΠΊ Π²ΡΡΡΡΠΏΠ°Π΅Ρ Π² ΠΊΠ°ΡΠ΅ΡΡΠ²Π΅ ΡΡΠΎΠ½ΡΠ° Π²ΠΎΠ»Π½Ρ Π² ΡΠ»Π΅Π΄ΡΡΡΠΈΠΉ ΠΌΠΎΠΌΠ΅Π½Ρ Π²ΡΠ΅ΠΌΠ΅Π½ΠΈ.
Π’Π°ΠΊΠΈΠΌ ΠΎΠ±ΡΠ°Π·ΠΎΠΌ, Π΅ΡΠ»ΠΈ ΡΠ²Π΅Ρ ΡΠ°ΡΠΏΡΠΎΡΡΡΠ°Π½ΡΠ΅ΡΡΡ Π±Π΅Π· ΠΏΠΎΠΌΠ΅Ρ
, Π² ΠΊΠ°ΠΆΠ΄ΡΠΉ ΡΠ»Π΅Π΄ΡΡΡΠΈΠΉ ΠΌΠΎΠΌΠ΅Π½Ρ ΡΡΠΎΠ½Ρ Π²ΠΎΠ»Π½Ρ Π±ΡΠ΄Π΅Ρ ΡΠ°ΠΊΠΈΠΌ ΠΆΠ΅, ΠΊΠ°ΠΊ ΠΈ Π² ΠΏΡΠ΅Π΄ΡΠ΄ΡΡΠΈΠΉ. ΠΠΎ ΡΡΠΎΠΈΡ Π»ΡΡΡ Π²ΡΡΡΠ΅ΡΠΈΡΡ ΠΏΡΠ΅ΠΏΡΡΡΡΠ²ΠΈΠ΅, ΠΊΠ°ΠΊ Π²ΡΡΡΠΏΠ°Π΅Ρ Π² ΡΠΈΠ»Ρ Π΄ΡΡΠ³ΠΎΠΉ ΡΠ°ΠΊΡΠΎΡ: Π² Π½Π΅ΠΏΠΎΡ
ΠΎΠΆΠΈΡ
ΡΡΠ΅Π΄Π°Ρ
ΡΠ²Π΅Ρ ΡΠ°ΡΠΏΡΠΎΡΡΡΠ°Π½ΡΠ΅ΡΡΡ Ρ ΡΠ°Π·Π½ΡΠΌΠΈ ΡΠΊΠΎΡΠΎΡΡΡΠΌΠΈ. Π’Π°ΠΊΠΈΠΌ ΠΎΠ±ΡΠ°Π·ΠΎΠΌ, ΡΠΎΡ ΡΠΎΡΠΎΠ½, ΠΊΠΎΡΠΎΡΡΠΉ ΡΡΠΏΠ΅Π» Π΄ΠΎΠ±ΡΠ°ΡΡΡΡ Π΄ΠΎ Π΄ΡΡΠ³ΠΎΠΉ ΡΡΠ΅Π΄Ρ ΠΏΠ΅ΡΠ²ΡΠΌ, ΡΠ°ΡΠΏΡΠΎΡΡΡΠ°Π½ΠΈΡΡΡ Π² Π½Π΅ΠΉ Π±ΡΡΡΡΠ΅Π΅, ΡΠ΅ΠΌ ΠΏΠΎΡΠ»Π΅Π΄Π½ΠΈΠΉ ΡΠΎΡΠΎΠ½ ΠΈΠ· Π»ΡΡΠ°. Π‘Π»Π΅Π΄ΠΎΠ²Π°ΡΠ΅Π»ΡΠ½ΠΎ, ΡΡΠΎΠ½Ρ Π²ΠΎΠ»Π½Ρ Π½Π°ΠΊΠ»ΠΎΠ½ΠΈΡΡΡ. Π‘ΡΠ΅ΠΏΠ΅Π½Ρ ΠΏΠΎΠ»ΡΡΠΈΠ·Π°ΡΠΈΠΈ Π·Π΄Π΅ΡΡ ΠΏΠΎΠΊΠ° ΡΡΠΎ Π½ΠΈ ΠΏΡΠΈ ΡΠ΅ΠΌ, Π½ΠΎ ΠΏΠΎΠ½ΠΈΠΌΠ°ΡΡ ΡΡΠΎ ΡΠ²Π»Π΅Π½ΠΈΠ΅ Π² ΠΏΠΎΠ»Π½ΠΎΠΉ ΠΌΠ΅ΡΠ΅ ΠΏΡΠΎΡΡΠΎ Π½Π΅ΠΎΠ±Ρ
ΠΎΠ΄ΠΈΠΌΠΎ.
Π‘ΡΠΎΠΈΡ ΠΎΡΠ΄Π΅Π»ΡΠ½ΠΎ ΡΠΊΠ°Π·Π°ΡΡ, ΡΡΠΎ Π²ΡΠ΅ ΡΡΠΈ ΠΈΠ·ΠΌΠ΅Π½Π΅Π½ΠΈΡ ΠΏΡΠΎΠΈΡΡ
ΠΎΠ΄ΡΡ Π½Π΅Π²Π΅ΡΠΎΡΡΠ½ΠΎ Π±ΡΡΡΡΠΎ. Π‘ΠΊΠΎΡΠΎΡΡΡ ΡΠ²Π΅ΡΠ° Π² Π²Π°ΠΊΡΡΠΌΠ΅ ΡΠΎΡΡΠ°Π²Π»ΡΠ΅Ρ ΡΡΠΈΡΡΠ° ΡΡΡΡΡ ΠΊΠΈΠ»ΠΎΠΌΠ΅ΡΡΠΎΠ² Π² ΡΠ΅ΠΊΡΠ½Π΄Ρ. ΠΡΠ±Π°Ρ ΡΡΠ΅Π΄Π° Π·Π°ΠΌΠ΅Π΄Π»ΡΠ΅Ρ ΡΠ²Π΅Ρ, Π½ΠΎ Π½Π΅ Π½Π°ΠΌΠ½ΠΎΠ³ΠΎ. ΠΡΠ΅ΠΌΡ, Π·Π° ΠΊΠΎΡΠΎΡΠΎΠ΅ ΡΡΠΎΠ½Ρ Π²ΠΎΠ»Π½Ρ ΠΈΡΠΊΠ°Π·ΠΈΡΡΡ ΠΏΡΠΈ ΠΏΠ΅ΡΠ΅Ρ
ΠΎΠ΄Π΅ ΠΈΠ· ΠΎΠ΄Π½ΠΎΠΉ ΡΡΠ΅Π΄Ρ Π² Π΄ΡΡΠ³ΡΡ (Π½Π°ΠΏΡΠΈΠΌΠ΅Ρ, ΠΈΠ· Π²ΠΎΠ·Π΄ΡΡ
Π° Π² Π²ΠΎΠ΄Ρ), ΡΡΠ΅Π·Π²ΡΡΠ°ΠΉΠ½ΠΎ ΠΌΠ°Π»ΠΎ. Π§Π΅Π»ΠΎΠ²Π΅ΡΠ΅ΡΠΊΠΈΠΉ Π³Π»Π°Π· Π½Π΅ ΠΌΠΎΠΆΠ΅Ρ ΡΡΠΎΠ³ΠΎ Π·Π°ΠΌΠ΅ΡΠΈΡΡ, Π΄Π° ΠΈ ΠΌΠ°Π»ΠΎ ΠΊΠ°ΠΊΠΎΠΉ ΠΏΡΠΈΠ±ΠΎΡ ΡΠΏΠΎΡΠΎΠ±Π΅Π½ Π·Π°ΡΠΈΠΊΡΠΈΡΠΎΠ²Π°ΡΡ ΡΡΠΎΠ»Ρ ΠΊΠΎΡΠΎΡΠΊΠΈΠ΅ ΠΏΡΠΎΡΠ΅ΡΡΡ. Π’Π°ΠΊ ΡΡΠΎ ΠΏΠΎΠ½ΠΈΠΌΠ°ΡΡ ΡΠ²Π»Π΅Π½ΠΈΠ΅ ΡΡΠΎΠΈΡ ΡΠΈΡΡΠΎ ΡΠ΅ΠΎΡΠ΅ΡΠΈΡΠ΅ΡΠΊΠΈ.
Π’Π΅ΠΏΠ΅ΡΡ, Π² ΠΏΠΎΠ»Π½ΠΎΠΉ ΠΌΠ΅ΡΠ΅ ΠΎΡΠΎΠ·Π½Π°Π²Π°Ρ, ΡΡΠΎ ΡΠ°ΠΊΠΎΠ΅ ΠΈΠ·Π»ΡΡΠ΅Π½ΠΈΠ΅, ΡΠΈΡΠ°ΡΠ΅Π»Ρ Π·Π°Ρ
ΠΎΡΠ΅Ρ ΠΏΠΎΠ½ΡΡΡ, ΠΊΠ°ΠΊ Π½Π°ΠΉΡΠΈ ΡΡΠ΅ΠΏΠ΅Π½Ρ ΠΏΠΎΠ»ΡΡΠΈΠ·Π°ΡΠΈΠΈ ΡΠ²Π΅ΡΠ°? ΠΠ΅ Π±ΡΠ΄Π΅ΠΌ ΠΎΠ±ΠΌΠ°Π½ΡΠ²Π°ΡΡ Π΅Π³ΠΎ ΠΎΠΆΠΈΠ΄Π°Π½ΠΈΠΉ.
ΠΠΎΠ»ΡΡΠΈΠ·Π°ΡΠΈΡ ΡΠ²Π΅ΡΠ°
ΠΡΡΠ΅ ΠΌΡ ΡΠΆΠ΅ ΡΠΏΠΎΠΌΠΈΠ½Π°Π»ΠΈ, ΡΡΠΎ Π² ΡΠ°Π·Π½ΡΡ ΡΡΠ΅Π΄Π°Ρ ΡΠΎΡΠΎΠ½Ρ ΡΠ²Π΅ΡΠ° ΠΈΠΌΠ΅ΡΡ ΡΠ°Π·Π»ΠΈΡΠ½ΡΡ ΡΠΊΠΎΡΠΎΡΡΡ. Π’Π°ΠΊ ΠΊΠ°ΠΊ ΡΠ²Π΅Ρ β ΡΡΠΎ ΠΏΠΎΠΏΠ΅ΡΠ΅ΡΠ½Π°Ρ ΡΠ»Π΅ΠΊΡΡΠΎΠΌΠ°Π³Π½ΠΈΡΠ½Π°Ρ Π²ΠΎΠ»Π½Π° (Π½Π΅ ΡΠ²Π»ΡΠ΅ΡΡΡ ΡΠ³ΡΡΠ΅Π½ΠΈΠ΅ΠΌ ΠΈ ΡΠ°Π·ΡΠ΅ΠΆΠ΅Π½ΠΈΠ΅ΠΌ ΡΡΠ΅Π΄Ρ), ΡΠΎ Ρ Π½Π΅Π΅ Π΅ΡΡΡ Π΄Π²Π΅ ΠΎΡΠ½ΠΎΠ²Π½ΡΠ΅ Ρ Π°ΡΠ°ΠΊΡΠ΅ΡΠΈΡΡΠΈΠΊΠΈ:
ΠΠ΅ΡΠ²Π°Ρ Ρ Π°ΡΠ°ΠΊΡΠ΅ΡΠΈΡΡΠΈΠΊΠ° ΡΠΊΠ°Π·ΡΠ²Π°Π΅Ρ, ΠΊΡΠ΄Π° Π½Π°ΠΏΡΠ°Π²Π»ΡΠ΅ΡΡΡ Π»ΡΡ ΡΠ²Π΅ΡΠ°, ΠΏΡΠΈ ΡΡΠΎΠΌ Π²ΠΎΠ·Π½ΠΈΠΊΠ°Π΅Ρ Π²Π΅ΠΊΡΠΎΡ ΠΏΠΎΠ»ΡΡΠΈΠ·Π°ΡΠΈΠΈ, ΡΠΎ Π΅ΡΡΡ Π² ΠΊΠ°ΠΊΡΡ ΡΡΠΎΡΠΎΠ½Ρ Π½Π°ΠΏΡΠ°Π²Π»Π΅Π½ Π²Π΅ΠΊΡΠΎΡ Π½Π°ΠΏΡΡΠΆΠ΅Π½Π½ΠΎΡΡΠΈ ΡΠ»Π΅ΠΊΡΡΠΈΡΠ΅ΡΠΊΠΎΠ³ΠΎ ΠΏΠΎΠ»Ρ. ΠΡΠΎ Π΄Π°Π΅Ρ Π²ΠΎΠ·ΠΌΠΎΠΆΠ½ΠΎΡΡΡ Π²ΡΠ°ΡΠ΅Π½ΠΈΡ Π²ΠΎΠΊΡΡΠ³ Π²ΠΎΠ»Π½ΠΎΠ²ΠΎΠ³ΠΎ Π²Π΅ΠΊΡΠΎΡΠ°. ΠΡΡΠ΅ΡΡΠ²Π΅Π½Π½ΡΠΉ ΡΠ²Π΅Ρ, Π½Π°ΠΏΡΠΈΠΌΠ΅Ρ, ΠΈΠ·Π»ΡΡΠ°Π΅ΠΌΡΠΉ Π‘ΠΎΠ»Π½ΡΠ΅ΠΌ, Π½Π΅ ΠΈΠΌΠ΅Π΅Ρ ΠΏΠΎΠ»ΡΡΠΈΠ·Π°ΡΠΈΠΈ. ΠΠΎΠ»Π΅Π±Π°Π½ΠΈΡ ΡΠ°ΡΠΏΡΠΎΡΡΡΠ°Π½Π΅Π½Ρ Π²ΠΎ Π²ΡΠ΅ ΡΡΠΎΡΠΎΠ½Ρ Ρ ΡΠ°Π²Π½ΠΎΠΉ Π²Π΅ΡΠΎΡΡΠ½ΠΎΡΡΡΡ, Π½Π΅ ΡΡΡΠ΅ΡΡΠ²ΡΠ΅Ρ ΠΊΠ°ΠΊΠΎΠ³ΠΎ-Π»ΠΈΠ±ΠΎ ΠΈΠ·Π±ΡΠ°Π½Π½ΠΎΠ³ΠΎ Π½Π°ΠΏΡΠ°Π²Π»Π΅Π½ΠΈΡ ΠΈΠ»ΠΈ ΡΠΈΠ³ΡΡΡ, Π²Π΄ΠΎΠ»Ρ ΠΊΠΎΡΠΎΡΠΎΠΉ ΠΊΠΎΠ»Π΅Π±Π»Π΅ΡΡΡ ΠΊΠΎΠ½Π΅Ρ Π²ΠΎΠ»Π½ΠΎΠ²ΠΎΠ³ΠΎ Π²Π΅ΠΊΡΠΎΡΠ°.
ΠΠΈΠ΄Ρ ΠΏΠΎΠ»ΡΡΠΈΠ·ΠΎΠ²Π°Π½Π½ΠΎΠ³ΠΎ ΡΠ²Π΅ΡΠ°
ΠΡΠ΅ΠΆΠ΄Π΅ ΡΠ΅ΠΌ Π½Π°ΡΡΠΈΡΡΡΡ Π²ΡΡΠΈΡΠ»ΡΡΡ ΡΠΎΡΠΌΡΠ»Ρ ΡΡΠ΅ΠΏΠ΅Π½ΠΈ ΠΏΠΎΠ»ΡΡΠΈΠ·Π°ΡΠΈΠΈ ΠΈ ΠΏΡΠΎΠΈΠ·Π²ΠΎΠ΄ΠΈΡΡ ΡΠ°ΡΡΠ΅ΡΡ, ΡΡΠΎΠΈΡ ΠΏΠΎΠ½ΡΡΡ, ΠΊΠ°ΠΊΠΈΠ΅ Π±ΡΠ²Π°ΡΡ Π²ΠΈΠ΄Ρ ΠΏΠΎΠ»ΡΡΠΈΠ·ΠΎΠ²Π°Π½Π½ΠΎΠ³ΠΎ ΡΠ²Π΅ΡΠ°.
- ΠΠ»Π»ΠΈΠΏΡΠΈΡΠ΅ΡΠΊΠ°Ρ ΠΏΠΎΠ»ΡΡΠΈΠ·Π°ΡΠΈΡ. ΠΠΎΠ½Π΅Ρ Π²ΠΎΠ»Π½ΠΎΠ²ΠΎΠ³ΠΎ Π²Π΅ΠΊΡΠΎΡΠ° ΡΠ°ΠΊΠΎΠ³ΠΎ ΡΠ²Π΅ΡΠ° ΠΎΠΏΠΈΡΡΠ²Π°Π΅Ρ ΡΠ»Π»ΠΈΠΏΡ.
- ΠΠΈΠ½Π΅ΠΉΠ½Π°Ρ ΠΏΠΎΠ»ΡΡΠΈΠ·Π°ΡΠΈΡ. ΠΡΠΎ ΡΠ°ΡΡΠ½ΡΠΉ ΡΠ»ΡΡΠ°ΠΉ ΠΏΠ΅ΡΠ²ΠΎΠ³ΠΎ Π²Π°ΡΠΈΠ°Π½ΡΠ°. ΠΠ°ΠΊ ΠΏΠΎΠ½ΡΡΠ½ΠΎ ΠΈΠ· Π½Π°Π·Π²Π°Π½ΠΈΡ, ΠΊΠ°ΡΡΠΈΠ½Π° ΠΏΡΠΈ ΡΡΠΎΠΌ β ΠΎΠ΄Π½ΠΎ Π½Π°ΠΏΡΠ°Π²Π»Π΅Π½ΠΈΠ΅.
- ΠΡΡΠ³ΠΎΠ²Π°Ρ ΠΏΠΎΠ»ΡΡΠΈΠ·Π°ΡΠΈΡ. ΠΠΎ-Π΄ΡΡΠ³ΠΎΠΌΡ ΠΎΠ½Π° Π΅ΡΠ΅ Π½Π°Π·ΡΠ²Π°Π΅ΡΡΡ ΡΠΈΡΠΊΡΠ»ΡΡΠ½ΠΎΠΉ.
ΠΡΠ±ΠΎΠΉ Π΅ΡΡΠ΅ΡΡΠ²Π΅Π½Π½ΡΠΉ ΡΠ²Π΅Ρ ΠΌΠΎΠΆΠ½ΠΎ ΠΏΡΠ΅Π΄ΡΡΠ°Π²ΠΈΡΡ ΠΊΠ°ΠΊ ΡΡΠΌΠΌΡ Π΄Π²ΡΡ Π²Π·Π°ΠΈΠΌΠ½ΠΎ ΠΏΠ΅ΡΠΏΠ΅Π½Π΄ΠΈΠΊΡΠ»ΡΡΠ½ΠΎ ΠΏΠΎΠ»ΡΡΠΈΠ·ΠΎΠ²Π°Π½Π½ΡΡ ΡΠ»Π΅ΠΌΠ΅Π½ΡΠΎΠ². ΠΡΠΈ ΡΡΠΎΠΌ ΡΡΠΎΠΈΡ ΠΏΠΎΠΌΠ½ΠΈΡΡ, ΡΡΠΎ Π΄Π²Π΅ ΠΏΠ΅ΡΠΏΠ΅Π½Π΄ΠΈΠΊΡΠ»ΡΡΠ½ΠΎ ΠΏΠΎΠ»ΡΡΠΈΠ·ΠΎΠ²Π°Π½Π½ΡΠ΅ Π²ΠΎΠ»Π½Ρ Π½Π΅ Π²Π·Π°ΠΈΠΌΠΎΠ΄Π΅ΠΉΡΡΠ²ΡΡΡ. ΠΡ ΠΈΠ½ΡΠ΅ΡΡΠ΅ΡΠ΅Π½ΡΠΈΡ Π½Π΅Π²ΠΎΠ·ΠΌΠΎΠΆΠ½Π°, ΡΠ°ΠΊ ΠΊΠ°ΠΊ Ρ ΡΠΎΡΠΊΠΈ Π·ΡΠ΅Π½ΠΈΡ Π²Π·Π°ΠΈΠΌΠΎΠ΄Π΅ΠΉΡΡΠ²ΠΈΡ Π°ΠΌΠΏΠ»ΠΈΡΡΠ΄ ΠΎΠ½ΠΈ ΠΊΠ°ΠΊ Π±Ρ Π½Π΅ ΡΡΡΠ΅ΡΡΠ²ΡΡΡ Π΄ΡΡΠ³ Π΄Π»Ρ Π΄ΡΡΠ³Π°. ΠΠΎΠ³Π΄Π° ΠΎΠ½ΠΈ Π²ΡΡΡΠ΅ΡΠ°ΡΡΡΡ, ΡΠΎ ΠΏΡΠΎΡΡΠΎ ΠΏΡΠΎΡ ΠΎΠ΄ΡΡ Π΄Π°Π»ΡΡΠ΅, Π½Π΅ ΠΈΠ·ΠΌΠ΅Π½ΡΡΡΡ.
Π§Π°ΡΡΠΈΡΠ½ΠΎ ΠΏΠΎΠ»ΡΡΠΈΠ·ΠΎΠ²Π°Π½Π½ΡΠΉ ΡΠ²Π΅Ρ
ΠΡΠΈΠΌΠ΅Π½Π΅Π½ΠΈΠ΅ ΡΡΡΠ΅ΠΊΡΠ° ΠΏΠΎΠ»ΡΡΠΈΠ·Π°ΡΠΈΠΈ ΠΎΠ³ΡΠΎΠΌΠ½ΠΎ. ΠΠ°ΠΏΡΠ°Π²ΠΈΠ² Π½Π° ΠΎΠ±ΡΠ΅ΠΊΡ Π΅ΡΡΠ΅ΡΡΠ²Π΅Π½Π½ΡΠΉ ΡΠ²Π΅Ρ, Π° ΠΏΠΎΠ»ΡΡΠΈΠ² ΡΠ°ΡΡΠΈΡΠ½ΠΎ ΠΏΠΎΠ»ΡΡΠΈΠ·ΠΎΠ²Π°Π½Π½ΡΠΉ, ΡΡΠ΅Π½ΡΠ΅ ΠΌΠΎΠ³ΡΡ ΡΡΠ΄ΠΈΡΡ ΠΎ ΡΠ²ΠΎΠΉΡΡΠ²Π°Ρ ΠΏΠΎΠ²Π΅ΡΡ Π½ΠΎΡΡΠΈ. ΠΠΎ ΠΊΠ°ΠΊ ΠΎΠΏΡΠ΅Π΄Π΅Π»ΠΈΡΡ ΡΡΠ΅ΠΏΠ΅Π½Ρ ΠΏΠΎΠ»ΡΡΠΈΠ·Π°ΡΠΈΠΈ ΡΠ°ΡΡΠΈΡΠ½ΠΎ ΠΏΠΎΠ»ΡΡΠΈΠ·ΠΎΠ²Π°Π½Π½ΠΎΠ³ΠΎ ΡΠ²Π΅ΡΠ°?
Π‘ΡΡΠ΅ΡΡΠ²ΡΠ΅Ρ ΡΠΎΡΠΌΡΠ»Π° Π.Π. Π£ΠΌΠΎΠ²Π°:
P=(IΠΏΠ΅Ρ-IΠΏΠ°Ρ)/(IΠΏΠ΅Ρ+IΠΏΠ°Ρ), Π³Π΄Π΅ IΠΏΠ΅Ρ β ΡΡΠΎ ΠΈΠ½ΡΠ΅Π½ΡΠΈΠ²Π½ΠΎΡΡΡ ΡΠ²Π΅ΡΠ° Π² Π½Π°ΠΏΡΠ°Π²Π»Π΅Π½ΠΈΠΈ, ΠΏΠ΅ΡΠΏΠ΅Π½Π΄ΠΈΠΊΡΠ»ΡΡΠ½ΠΎΠΌ ΠΏΠ»ΠΎΡΠΊΠΎΡΡΠΈ ΠΏΠΎΠ»ΡΡΠΈΠ·Π°ΡΠΎΡΠ° ΠΈΠ»ΠΈ ΠΎΡΡΠ°ΠΆΠ°ΡΡΠ΅ΠΉ ΠΏΠΎΠ²Π΅ΡΡ
Π½ΠΎΡΡΠΈ, Π° IΠΏΠ°Ρ β ΠΏΠ°ΡΠ°Π»Π»Π΅Π»ΡΠ½ΠΎΠΌ.
ΠΠ΅Π»ΠΈΡΠΈΠ½Π° Π ΠΌΠΎΠΆΠ΅Ρ ΠΏΡΠΈΠ½ΠΈΠΌΠ°ΡΡ Π·Π½Π°ΡΠ΅Π½ΠΈΡ ΠΎΡ 0 (Π΄Π»Ρ Π΅ΡΡΠ΅ΡΡΠ²Π΅Π½Π½ΠΎΠ³ΠΎ ΡΠ²Π΅ΡΠ°, Π»ΠΈΡΠ΅Π½Π½ΠΎΠ³ΠΎ ΠΊΠ°ΠΊΠΎΠΉ-Π»ΠΈΠ±ΠΎ ΠΏΠΎΠ»ΡΡΠΈΠ·Π°ΡΠΈΠΈ) Π΄ΠΎ 1 (Π΄Π»Ρ ΠΏΠ»ΠΎΡΠΊΠΎ ΠΏΠΎΠ»ΡΡΠΈΠ·ΠΎΠ²Π°Π½Π½ΠΎΠ³ΠΎ ΠΈΠ·Π»ΡΡΠ΅Π½ΠΈΡ).
ΠΠΎΠΆΠ΅Ρ Π»ΠΈ Π΅ΡΡΠ΅ΡΡΠ²Π΅Π½Π½ΡΠΉ ΡΠ²Π΅Ρ Π±ΡΡΡ ΠΏΠΎΠ»ΡΡΠΈΠ·ΠΎΠ²Π°Π½Π½ΡΠΌ
ΠΠΎΠΏΡΠΎΡ Π½Π° ΠΏΠ΅ΡΠ²ΡΠΉ Π²Π·Π³Π»ΡΠ΄ ΡΡΡΠ°Π½Π½ΡΠΉ. ΠΠ΅Π΄Ρ ΠΈΠ·Π»ΡΡΠ΅Π½ΠΈΠ΅, Π² ΠΊΠΎΡΠΎΡΠΎΠΌ Π½Π΅Ρ ΠΊΠ°ΠΊΠΈΡ -Π»ΠΈΠ±ΠΎ Π²ΡΠ΄Π΅Π»Π΅Π½Π½ΡΡ Π½Π°ΠΏΡΠ°Π²Π»Π΅Π½ΠΈΠΉ, ΠΏΡΠΈΠ½ΡΡΠΎ Π½Π°Π·ΡΠ²Π°ΡΡ Π΅ΡΡΠ΅ΡΡΠ²Π΅Π½Π½ΡΠΌ. ΠΠ΄Π½Π°ΠΊΠΎ Π΄Π»Ρ ΠΎΠ±ΠΈΡΠ°ΡΠ΅Π»Π΅ΠΉ ΠΏΠΎΠ²Π΅ΡΡ Π½ΠΎΡΡΠΈ ΠΠ΅ΠΌΠ»ΠΈ ΡΡΠΎ Π² Π½Π΅ΠΊΠΎΡΠΎΡΠΎΠΌ ΡΠΌΡΡΠ»Π΅ ΠΏΡΠΈΠ±Π»ΠΈΠΆΠ΅Π½ΠΈΠ΅. Π‘ΠΎΠ»Π½ΡΠ΅ Π΄Π°Π΅Ρ ΠΏΠΎΡΠΎΠΊ ΡΠ»Π΅ΠΊΡΡΠΎΠΌΠ°Π³Π½ΠΈΡΠ½ΡΡ Π²ΠΎΠ»Π½ ΡΠ°Π·Π»ΠΈΡΠ½ΡΡ Π΄Π»ΠΈΠ½. ΠΡΠΎ ΠΈΠ·Π»ΡΡΠ΅Π½ΠΈΠ΅ Π½Π΅ ΠΏΠΎΠ»ΡΡΠΈΠ·ΠΎΠ²Π°Π½ΠΎ. ΠΠΎ ΠΏΡΠΎΡ ΠΎΠ΄Ρ ΡΠΊΠ²ΠΎΠ·Ρ ΡΠΎΠ»ΡΡΡΠΉ ΡΠ»ΠΎΠΉ Π°ΡΠΌΠΎΡΡΠ΅ΡΡ, ΠΈΠ·Π»ΡΡΠ΅Π½ΠΈΠ΅ ΠΏΡΠΈΠΎΠ±ΡΠ΅ΡΠ°Π΅Ρ Π½Π΅Π·Π½Π°ΡΠΈΡΠ΅Π»ΡΠ½ΡΡ ΠΏΠΎΠ»ΡΡΠΈΠ·Π°ΡΠΈΡ. Π’Π°ΠΊ ΡΡΠΎ ΡΡΠ΅ΠΏΠ΅Π½Ρ ΠΏΠΎΠ»ΡΡΠΈΠ·Π°ΡΠΈΠΈ Π΅ΡΡΠ΅ΡΡΠ²Π΅Π½Π½ΠΎΠ³ΠΎ ΡΠ²Π΅ΡΠ° Π² ΡΠ΅Π»ΠΎΠΌ Π½Π΅ ΡΠ°Π²Π½Π° Π½ΡΠ»Ρ. ΠΠΎ Π²Π΅Π»ΠΈΡΠΈΠ½Π° Π½Π°ΡΡΠΎΠ»ΡΠΊΠΎ ΠΌΠ°Π»Π°, ΡΡΠΎ Π΅Ρ ΡΠ°ΡΡΠΎ ΠΏΡΠ΅Π½Π΅Π±ΡΠ΅Π³Π°ΡΡ. Π£ΡΠΈΡΡΠ²Π°Π΅ΡΡΡ ΠΎΠ½Π° ΡΠΎΠ»ΡΠΊΠΎ Π² ΡΠ»ΡΡΠ°Π΅ ΡΠΎΡΠ½ΡΡ Π°ΡΡΡΠΎΠ½ΠΎΠΌΠΈΡΠ΅ΡΠΊΠΈΡ Π²ΡΡΠΈΡΠ»Π΅Π½ΠΈΠΉ, Π³Π΄Π΅ ΠΌΠ°Π»Π΅ΠΉΡΠ°Ρ ΠΏΠΎΠ³ΡΠ΅ΡΠ½ΠΎΡΡΡ ΠΌΠΎΠΆΠ΅Ρ ΠΏΡΠΈΠ±Π°Π²ΠΈΡΡ Π·Π²Π΅Π·Π΄Π΅ Π»Π΅Ρ ΠΈΠ»ΠΈ ΡΠ°ΡΡΡΠΎΡΠ½ΠΈΡ Π΄ΠΎ Π½Π°ΡΠ΅ΠΉ ΡΠΈΡΡΠ΅ΠΌΡ.
ΠΠΎΡΠ΅ΠΌΡ ΡΠ²Π΅Ρ ΠΏΠΎΠ»ΡΡΠΈΠ·ΡΠ΅ΡΡΡ
ΠΡΡΠ΅ ΠΌΡ ΡΠ°ΡΡΠΎ Π³ΠΎΠ²ΠΎΡΠΈΠ»ΠΈ, ΡΡΠΎ Π² Π½Π΅ΠΏΠΎΡ
ΠΎΠΆΠΈΡ
ΡΡΠ΅Π΄Π°Ρ
ΡΠΎΡΠΎΠ½Ρ Π²Π΅Π΄ΡΡ ΡΠ΅Π±Ρ ΠΏΠΎ-ΡΠ°Π·Π½ΠΎΠΌΡ. ΠΠΎ Π½Π΅ ΡΠΏΠΎΠΌΡΠ½ΡΠ»ΠΈ ΠΏΠΎΡΠ΅ΠΌΡ.
ΠΡΠ²Π΅Ρ Π·Π°Π²ΠΈΡΠΈΡ ΠΎΡ ΡΠΎΠ³ΠΎ, ΠΎ ΠΊΠ°ΠΊΠΎΠΉ ΠΈΠΌΠ΅Π½Π½ΠΎ ΡΡΠ΅Π΄Π΅ ΠΌΡ Π³ΠΎΠ²ΠΎΡΠΈΠΌ, Π΄ΡΡΠ³ΠΈΠΌΠΈ ΡΠ»ΠΎΠ²Π°ΠΌΠΈ, Π² ΠΊΠ°ΠΊΠΎΠΌ Π°Π³ΡΠ΅Π³Π°ΡΠ½ΠΎΠΌ ΡΠΎΡΡΠΎΡΠ½ΠΈΠΈ ΠΎΠ½Π° Π½Π°Ρ
ΠΎΠ΄ΠΈΡΡΡ.
- Π‘ΡΠ΅Π΄Π° β ΠΊΡΠΈΡΡΠ°Π»Π»ΠΈΡΠ΅ΡΠΊΠΎΠ΅ ΡΠ΅Π»ΠΎ ΡΠΎ ΡΡΡΠΎΠ³ΠΎ ΠΏΠ΅ΡΠΈΠΎΠ΄ΠΈΡΠ΅ΡΠΊΠΈΠΌ ΡΡΡΠΎΠ΅Π½ΠΈΠ΅ΠΌ. ΠΠ±ΡΡΠ½ΠΎ ΡΡΡΡΠΊΡΡΡΡ ΡΠ°ΠΊΠΎΠ³ΠΎ Π²Π΅ΡΠ΅ΡΡΠ²Π° ΠΏΡΠ΅Π΄ΡΡΠ°Π²Π»ΡΡΡ ΠΊΠ°ΠΊ ΡΠ΅ΡΠ΅ΡΠΊΡ Ρ Π½Π΅ΠΏΠΎΠ΄Π²ΠΈΠΆΠ½ΡΠΌΠΈ ΡΠ°ΡΠΈΠΊΠ°ΠΌΠΈ β ΠΈΠΎΠ½Π°ΠΌΠΈ. ΠΠΎ Π² ΡΠ΅Π»ΠΎΠΌ ΡΡΠΎ Π½Π΅ ΡΠΎΠ²ΡΠ΅ΠΌ ΡΠΎΡΠ½ΠΎ. Π’Π°ΠΊΠΎΠ΅ ΠΏΡΠΈΠ±Π»ΠΈΠΆΠ΅Π½ΠΈΠ΅ ΡΠ°ΡΡΠΎ Π±ΡΠ²Π°Π΅Ρ ΠΎΠΏΡΠ°Π²Π΄Π°Π½ΠΎ, Π½ΠΎ Π½Π΅ Π² ΡΠ»ΡΡΠ°Π΅ Π²Π·Π°ΠΈΠΌΠΎΠ΄Π΅ΠΉΡΡΠ²ΠΈΡ ΠΊΡΠΈΡΡΠ°Π»Π»Π° ΠΈ ΡΠ»Π΅ΠΊΡΡΠΎΠΌΠ°Π³Π½ΠΈΡΠ½ΠΎΠ³ΠΎ ΠΈΠ·Π»ΡΡΠ΅Π½ΠΈΡ. ΠΠ° ΡΠ°ΠΌΠΎΠΌ Π΄Π΅Π»Π΅ ΠΊΠ°ΠΆΠ΄ΡΠΉ ΠΈΠΎΠ½ ΠΊΠΎΠ»Π΅Π±Π»Π΅ΡΡΡ ΠΎΠΊΠΎΠ»ΠΎ ΡΠ²ΠΎΠ΅Π³ΠΎ ΠΏΠΎΠ»ΠΎΠΆΠ΅Π½ΠΈΡ ΡΠ°Π²Π½ΠΎΠ²Π΅ΡΠΈΡ, ΠΏΡΠΈΡΠ΅ΠΌ Π½Π΅ Ρ Π°ΠΎΡΠΈΡΠ΅ΡΠΊΠΈ, Π° Π² ΡΠΎΠΎΡΠ²Π΅ΡΡΡΠ²ΠΈΠΈ Ρ ΡΠ΅ΠΌ, ΠΊΠ°ΠΊΠΈΠ΅ Ρ Π½Π΅Π³ΠΎ ΡΠΎΡΠ΅Π΄ΠΈ, Π½Π° ΠΊΠ°ΠΊΠΈΡ ΡΠ°ΡΡΡΠΎΡΠ½ΠΈΡΡ Π½Π°Ρ ΠΎΠ΄ΡΡΡΡ ΠΈ ΡΠΊΠΎΠ»ΡΠΊΠΎ ΠΈΡ . Π’Π°ΠΊ ΠΊΠ°ΠΊ Π²ΡΠ΅ ΡΡΠΈ ΠΊΠΎΠ»Π΅Π±Π°Π½ΠΈΡ ΡΡΡΠΎΠ³ΠΎ Π·Π°ΠΏΡΠΎΠ³ΡΠ°ΠΌΠΌΠΈΡΠΎΠ²Π°Π½Ρ ΠΆΠ΅ΡΡΠΊΠΎΠΉ ΡΡΠ΅Π΄ΠΎΠΉ, ΡΠΎ ΠΈ ΠΈΠ·Π»ΡΡΠΈΡΡ ΠΏΠΎΠ³Π»ΠΎΡΠ΅Π½Π½ΡΠΉ ΡΠΎΡΠΎΠ½ ΡΡΠΎΡ ΠΈΠΎΠ½ ΡΠΏΠΎΡΠΎΠ±Π΅Π½ ΡΠΎΠ»ΡΠΊΠΎ ΡΡΡΠΎΠ³ΠΎ ΠΎΠΏΡΠ΅Π΄Π΅Π»Π΅Π½Π½ΠΎΠΉ ΡΠΎΡΠΌΡ. ΠΡΠΎΡ ΡΠ°ΠΊΡ ΠΏΠΎΡΠΎΠΆΠ΄Π°Π΅Ρ Π΄ΡΡΠ³ΠΎΠΉ: ΠΊΠ°ΠΊΠΎΠ²Π° Π±ΡΠ΄Π΅Ρ ΠΏΠΎΠ»ΡΡΠΈΠ·Π°ΡΠΈΡ Π²ΡΡ ΠΎΠ΄ΡΡΠ΅Π³ΠΎ ΡΠΎΡΠΎΠ½Π°, Π·Π°Π²ΠΈΡΠΈΡ ΠΎΡ Π½Π°ΠΏΡΠ°Π²Π»Π΅Π½ΠΈΡ, Π² ΠΊΠΎΡΠΎΡΠΎΠΌ ΠΎΠ½ Π²ΠΎΡΠ΅Π» Π² ΠΊΡΠΈΡΡΠ°Π»Π». ΠΡΠΎ Π½Π°Π·ΡΠ²Π°Π΅ΡΡΡ Π°Π½ΠΈΠ·ΠΎΡΡΠΎΠΏΠΈΠ΅ΠΉ ΡΠ²ΠΎΠΉΡΡΠ².
- Π‘ΡΠ΅Π΄Π° β ΠΆΠΈΠ΄ΠΊΠΎΡΡΡ. ΠΠ΄Π΅ΡΡ ΠΎΡΠ²Π΅Ρ ΡΠ»ΠΎΠΆΠ½Π΅Π΅, ΡΠ°ΠΊ ΠΊΠ°ΠΊ Π΄Π΅ΠΉΡΡΠ²ΡΡΡ Π΄Π²Π° ΡΠ°ΠΊΡΠΎΡΠ° β ΡΠ»ΠΎΠΆΠ½ΠΎΡΡΡ ΠΌΠΎΠ»Π΅ΠΊΡΠ» ΠΈ ΡΠ»ΡΠΊΡΡΠ°ΡΠΈΠΈ (ΡΠ³ΡΡΠ΅Π½ΠΈΡ-ΡΠ°Π·ΡΠ΅ΠΆΠ΅Π½ΠΈΡ) ΠΏΠ»ΠΎΡΠ½ΠΎΡΡΠΈ.
Π‘Π°ΠΌΠΎ ΠΏΠΎ ΡΠ΅Π±Π΅ ΡΠ»ΠΎΠΆΠ½ΡΠ΅ Π΄Π»ΠΈΠ½Π½ΡΠ΅ ΠΎΡΠ³Π°Π½ΠΈΡΠ΅ΡΠΊΠΈΠ΅ ΠΌΠΎΠ»Π΅ΠΊΡΠ»Ρ ΠΈΠΌΠ΅ΡΡ ΠΎΠΏΡΠ΅Π΄Π΅Π»Π΅Π½Π½ΠΎΠ΅ ΡΡΡΠΎΠ΅Π½ΠΈΠ΅. ΠΠ°ΠΆΠ΅ ΠΏΡΠΎΡΡΠ΅ΠΉΡΠΈΠ΅ ΠΌΠΎΠ»Π΅ΠΊΡΠ»Ρ ΡΠ΅ΡΠ½ΠΎΠΉ ΠΊΠΈΡΠ»ΠΎΡΡ ΠΏΡΠ΅Π΄ΡΡΠ°Π²Π»ΡΡΡ ΡΠΎΠ±ΠΎΠΉ Π½Π΅ Ρ
Π°ΠΎΡΠΈΡΠ΅ΡΠΊΠΈΠΉ ΡΠ°ΡΠΎΠΎΠ±ΡΠ°Π·Π½ΡΠΉ ΡΠ³ΡΡΡΠΎΠΊ, Π° Π²ΠΏΠΎΠ»Π½Π΅ ΠΊΠΎΠ½ΠΊΡΠ΅ΡΠ½ΡΡ ΠΊΡΠ΅ΡΡΠΎΠ²ΠΈΠ΄Π½ΡΡ ΡΠΎΡΠΌΡ. ΠΡΡΠ³ΠΎΠ΅ Π΄Π΅Π»ΠΎ, ΡΡΠΎ Π²ΡΠ΅ ΠΎΠ½ΠΈ Π² Π½ΠΎΡΠΌΠ°Π»ΡΠ½ΡΡ
ΡΡΠ»ΠΎΠ²ΠΈΡΡ
ΡΠ°ΡΠΏΠΎΠ»Π°Π³Π°ΡΡΡΡ Ρ
Π°ΠΎΡΠΈΡΠ΅ΡΠΊΠΈ. ΠΠ΄Π½Π°ΠΊΠΎ Π²ΡΠΎΡΠΎΠΉ ΡΠ°ΠΊΡΠΎΡ (ΡΠ»ΡΠΊΡΡΠ°ΡΠΈΡ) ΡΠΏΠΎΡΠΎΠ±Π΅Π½ ΡΠΎΠ·Π΄Π°ΡΡ ΡΠ°ΠΊΠΈΠ΅ ΡΡΠ»ΠΎΠ²ΠΈΡ, ΠΏΡΠΈ ΠΊΠΎΡΠΎΡΡΡ
Π½Π΅Π±ΠΎΠ»ΡΡΠΎΠ΅ ΠΊΠΎΠ»ΠΈΡΠ΅ΡΡΠ²ΠΎ ΠΌΠΎΠ»Π΅ΠΊΡΠ» ΠΎΠ±ΡΠ°Π·ΡΡΡ Π² Π½Π΅Π±ΠΎΠ»ΡΡΠΎΠΌ ΠΎΠ±ΡΠ΅ΠΌΠ΅ Π½Π΅ΡΡΠΎ Π²ΡΠΎΠ΄Π΅ Π²ΡΠ΅ΠΌΠ΅Π½Π½ΠΎΠΉ ΡΡΡΡΠΊΡΡΡΡ. ΠΡΠΈ ΡΡΠΎΠΌ Π»ΠΈΠ±ΠΎ Π²ΡΠ΅ ΠΌΠΎΠ»Π΅ΠΊΡΠ»Ρ Π±ΡΠ΄ΡΡ ΡΠΎΠ½Π°ΠΏΡΠ°Π²Π»Π΅Π½Ρ, Π»ΠΈΠ±ΠΎ Π±ΡΠ΄ΡΡ ΡΠ°ΡΠΏΠΎΠ»Π°Π³Π°ΡΡΡΡ ΠΎΡΠ½ΠΎΡΠΈΡΠ΅Π»ΡΠ½ΠΎ Π΄ΡΡΠ³ Π΄ΡΡΠ³Π° ΠΏΠΎΠ΄ ΠΊΠ°ΠΊΠΈΠΌΠΈ-ΡΠΎ ΠΎΠΏΡΠ΅Π΄Π΅Π»Π΅Π½Π½ΡΠΌΠΈ ΡΠ³Π»Π°ΠΌΠΈ. ΠΡΠ»ΠΈ ΡΠ²Π΅Ρ Π² ΡΡΠΎ Π²ΡΠ΅ΠΌΡ ΠΏΡΠΎΠΉΠ΄Π΅Ρ ΡΠΊΠ²ΠΎΠ·Ρ ΡΠ°ΠΊΠΎΠΉ ΡΡΠ°ΡΡΠΎΠΊ ΠΆΠΈΠ΄ΠΊΠΎΡΡΠΈ, ΠΎΠ½ ΠΏΡΠΈΠΎΠ±ΡΠ΅ΡΠ΅Ρ ΡΠ°ΡΡΠΈΡΠ½ΡΡ ΠΏΠΎΠ»ΡΡΠΈΠ·Π°ΡΠΈΡ. ΠΡΡΡΠ΄Π° ΡΠ»Π΅Π΄ΡΠ΅Ρ Π²ΡΠ²ΠΎΠ΄, ΡΡΠΎ ΡΠ΅ΠΌΠΏΠ΅ΡΠ°ΡΡΡΠ° ΡΠΈΠ»ΡΠ½ΠΎ Π²Π»ΠΈΡΠ΅Ρ Π½Π° ΠΏΠΎΠ»ΡΡΠΈΠ·Π°ΡΠΈΡ ΠΆΠΈΠ΄ΠΊΠΎΡΡΠΈ: ΡΠ΅ΠΌ Π²ΡΡΠ΅ ΡΠ΅ΠΌΠΏΠ΅ΡΠ°ΡΡΡΠ°, ΡΠ΅ΠΌ ΡΠ΅ΡΡΠ΅Π·Π½Π΅Π΅ ΡΡΡΠ±ΡΠ»Π΅Π½ΡΠ½ΠΎΡΡΡ, ΠΈ ΡΠ΅ΠΌ Π±ΠΎΠ»ΡΡΠ΅ ΡΠ°ΠΊΠΈΡ
ΡΡΠ°ΡΡΠΊΠΎΠ² Π±ΡΠ΄Π΅Ρ ΠΎΠ±ΡΠ°Π·ΠΎΠ²ΡΠ²Π°ΡΡΡΡ. ΠΠΎΡΠ»Π΅Π΄Π½ΠΈΠΉ Π²ΡΠ²ΠΎΠ΄ ΡΡΡΠ΅ΡΡΠ²ΡΠ΅Ρ Π±Π»Π°Π³ΠΎΠ΄Π°ΡΡ ΡΠ΅ΠΎΡΠΈΠΈ ΡΠ°ΠΌΠΎΠΎΡΠ³Π°Π½ΠΈΠ·Π°ΡΠΈΠΈ. - Π‘ΡΠ΅Π΄Π° β Π³Π°Π·. Π ΡΠ»ΡΡΠ°Π΅ ΠΎΠ΄Π½ΠΎΡΠΎΠ΄Π½ΠΎΠ³ΠΎ Π³Π°Π·Π° ΠΏΠΎΠ»ΡΡΠΈΠ·Π°ΡΠΈΡ ΠΏΡΠΎΠΈΡΡ
ΠΎΠ΄ΠΈΡ Π·Π° ΡΡΠ΅Ρ ΡΠ»ΡΠΊΡΡΠ°ΡΠΈΠΉ.
ΠΠΌΠ΅Π½Π½ΠΎ ΠΏΠΎΡΡΠΎΠΌΡ Π΅ΡΡΠ΅ΡΡΠ²Π΅Π½Π½ΡΠΉ ΡΠ²Π΅Ρ Π‘ΠΎΠ»Π½ΡΠ°, ΠΏΡΠΎΠΉΠ΄Ρ ΡΠΊΠ²ΠΎΠ·Ρ Π°ΡΠΌΠΎΡΡΠ΅ΡΡ, ΠΏΡΠΈΠΎΠ±ΡΠ΅ΡΠ°Π΅Ρ Π½Π΅Π±ΠΎΠ»ΡΡΡΡ ΠΏΠΎΠ»ΡΡΠΈΠ·Π°ΡΠΈΡ. Π ΠΈΠΌΠ΅Π½Π½ΠΎ ΠΏΠΎΡΡΠΎΠΌΡ ΡΠ²Π΅Ρ Π½Π΅Π±Π° Π³ΠΎΠ»ΡΠ±ΠΎΠΉ: ΡΡΠ΅Π΄Π½ΠΈΠΉ ΡΠ°Π·ΠΌΠ΅Ρ ΡΠΏΠ»ΠΎΡΠ½Π΅Π½Π½ΡΡ
ΡΠ»Π΅ΠΌΠ΅Π½ΡΠΎΠ² ΡΠ°ΠΊΠΎΠΉ, ΡΡΠΎ ΡΠ°ΡΡΠ΅ΠΈΠ²Π°Π΅ΡΡΡ ΡΠ»Π΅ΠΊΡΡΠΎΠΌΠ°Π³Π½ΠΈΡΠ½ΠΎΠ΅ ΠΈΠ·Π»ΡΡΠ΅Π½ΠΈΠ΅ Π³ΠΎΠ»ΡΠ±ΠΎΠ³ΠΎ ΠΈ ΡΠΈΠΎΠ»Π΅ΡΠΎΠ²ΠΎΠ³ΠΎ ΡΠ²Π΅ΡΠΎΠ². ΠΠΎ Π΅ΡΠ»ΠΈ ΠΌΡ ΠΈΠΌΠ΅Π΅ΠΌ Π΄Π΅Π»ΠΎ ΡΠΎ ΡΠΌΠ΅ΡΡΡ Π³Π°Π·ΠΎΠ², ΡΠΎ Π²ΡΡΠΈΡΠ»ΠΈΡΡ ΡΡΠ΅ΠΏΠ΅Π½Ρ ΠΏΠΎΠ»ΡΡΠΈΠ·Π°ΡΠΈΠΈ Π½Π°ΠΌΠ½ΠΎΠ³ΠΎ ΡΠ»ΠΎΠΆΠ½Π΅Π΅. ΠΡΠΈ ΠΏΡΠΎΠ±Π»Π΅ΠΌΡ ΡΠ°ΡΡΠΎ ΡΠ΅ΡΠ°ΡΡ Π°ΡΡΡΠΎΠ½ΠΎΠΌΡ, ΠΊΠΎΡΠΎΡΡΠ΅ ΠΈΡΡΠ»Π΅Π΄ΡΡΡ ΡΠ²Π΅Ρ Π·Π²Π΅Π·Π΄Ρ, ΠΏΡΠΎΡΠ΅Π΄ΡΠ΅ΠΉ ΡΠΊΠ²ΠΎΠ·Ρ ΠΏΠ»ΠΎΡΠ½ΠΎΠ΅ ΠΌΠΎΠ»Π΅ΠΊΡΠ»ΡΡΠ½ΠΎΠ΅ ΠΎΠ±Π»Π°ΠΊΠΎ Π³Π°Π·Π°. ΠΠΎΡΡΠΎΠΌΡ ΡΠ°ΠΊ ΡΠ»ΠΎΠΆΠ½ΠΎ ΠΈ ΠΈΠ½ΡΠ΅ΡΠ΅ΡΠ½ΠΎ ΠΈΠ·ΡΡΠ°ΡΡ Π΄Π°Π»Π΅ΠΊΠΈΠ΅ Π³Π°Π»Π°ΠΊΡΠΈΠΊΠΈ ΠΈ ΡΠΊΠΎΠΏΠ»Π΅Π½ΠΈΡ. ΠΠΎ Π°ΡΡΡΠΎΠ½ΠΎΠΌΡ ΡΠΏΡΠ°Π²Π»ΡΡΡΡΡ ΠΈ Π΄Π°ΡΡΡ ΠΈΠ·ΡΠΌΠΈΡΠ΅Π»ΡΠ½ΡΠ΅ ΡΠΎΡΠΎΠ³ΡΠ°ΡΠΈΠΈ Π³Π»ΡΠ±ΠΎΠΊΠΎΠ³ΠΎ ΠΊΠΎΡΠΌΠΎΡΠ° Π»ΡΠ΄ΡΠΌ.
ΠΠΎΠ·Π±ΡΠ΄ΠΈΠΌΠΎΡΡΡ – ΡΡΠΎ Π² ΡΠΈΠ·ΠΈΠΎΠ»ΠΎΠ³ΠΈΠΈ ΡΠΏΠΎΡΠΎΠ±Π½ΠΎΡΡΡ ΠΊΠ»Π΅ΡΠΊΠΈ ΠΈΠ»ΠΈ ΡΠΊΠ°Π½ΠΈ ΠΎΡΡΠ΅Π°Π³ΠΈΡΠΎΠ²Π°ΡΡ Π½Π° ΡΠ°Π·Π΄ΡΠ°ΠΆΠΈΡΠ΅Π»Ρ ΠΈ Π³Π΅Π½Π΅ΡΠΈΡΠΎΠ²Π°ΡΡ ΠΊΠ°ΠΊΠΎΠΉ-ΡΠΎ ΠΈΠΌΠΏΡΠ»ΡΡ. ΠΠ»Ρ ΡΠ°Π±ΠΎΡΡ ΠΊΠ»Π΅ΡΠΊΠ°ΠΌ Π½ΡΠΆΠ΅Π½ ΠΎΠΏΡΠ΅Π΄Π΅Π»Π΅Π½Π½ΡΠΉ Π·Π°ΡΡΠ΄ β ΠΏΠΎΠ»ΡΡΠΈΠ·Π°ΡΠΈΡ. ΠΠ°ΡΠ°ΡΡΠ°Π½ΠΈΠ΅ Π·Π°ΡΡΠ΄Π° ΠΎΡ ΠΌΠΈΠ½ΡΡΠ° ΠΊ ΠΏΠ»ΡΡΡ Π½Π°Π·ΡΠ²Π°Π΅ΡΡΡ Π΄Π΅ΠΏΠΎΠ»ΡΡΠΈΠ·Π°ΡΠΈΠ΅ΠΉ. …
Π΄Π°Π»Π΅Π΅ΠΠ°ΡΠ΅ΡΠΈΠ°Π»Ρ ΠΏΠΎ ΡΠ΅ΠΌΠ΅:
ΠΠΎΠ»Π½ΠΎΠ²ΡΠ΅ ΠΏΠ»Π°ΡΡΠΈΠ½ΠΊΠΈ.
ΠΠ±Π·ΠΎΡΠΡΠΈΠ½ΡΠΈΠΏ ΡΠ°Π±ΠΎΡΡΠΠΎΠ»Π½ΠΎΠ²ΡΠ΅ ΠΏΠ»Π°ΡΡΠΈΠ½ΠΊΠΈ (Π·Π°ΠΌΠ΅Π΄Π»ΡΡΡΠΈΠ΅ ΡΠ°Π·ΠΎΠ²ΡΠ΅ ΠΏΠ»Π°ΡΡΠΈΠ½ΠΊΠΈ ΠΈΠ»ΠΈ ΡΠ°Π·ΠΎΠ²ΡΠ°ΡΠ°ΡΠ΅Π»ΠΈ) ΠΈΠ·Π³ΠΎΡΠΎΠ²Π»Π΅Π½Ρ ΠΈΠ· ΠΌΠ°ΡΠ΅ΡΠΈΠ°Π»Π°, ΠΊΠΎΡΠΎΡΡΠΉ ΠΏΡΠΎΡΠ²Π»ΡΠ΅Ρ Π΄Π²ΡΠ»ΡΡΠ΅ΠΏΡΠ΅Π»ΠΎΠΌΠ»Π΅Π½ΠΈΠ΅. Π‘ΠΊΠΎΡΠΎΡΡΠΈ Π½Π΅ΠΎΠ±ΡΠΊΠ½ΠΎΠ²Π΅Π½Π½ΠΎΠ³ΠΎ ΠΈ ΠΎΠ±ΡΠΊΠ½ΠΎΠ²Π΅Π½Π½ΠΎΠ³ΠΎ Π»ΡΡΠ° ΡΠ΅ΡΠ΅Π· Π΄Π²ΡΠ»ΡΡΠ΅ΠΏΡΠ΅Π»ΠΎΠΌΠ»ΡΡΡΠΈΠΉ ΠΌΠ°ΡΠ΅ΡΠΈΠ°Π» ΠΈΠ·ΠΌΠ΅Π½ΡΡΡΡΡ ΠΎΠ±ΡΠ°ΡΠ½ΠΎ ΠΏΡΠΎΠΏΠΎΡΡΠΈΠΎΠ½Π°Π»ΡΠ½ΠΎ ΠΈΡ ΠΏΠΎΠΊΠ°Π·Π°ΡΠ΅Π»ΡΠΌ ΠΏΡΠ΅Π»ΠΎΠΌΠ»Π΅Π½ΠΈΡ. Π Π°Π·Π½ΠΎΡΡΡ ΡΠΊΠΎΡΠΎΡΡΠ΅ΠΉ ΠΏΡΠΈΠ²ΠΎΠ΄ΠΈΡ ΠΊ ΡΠ°Π·Π½ΠΎΡΡΠΈ ΡΠ°Π· ΠΏΡΠΈ ΡΠ΅ΠΊΠΎΠΌΠ±ΠΈΠ½Π°ΡΠΈΠΈ Π΄Π²ΡΡ ΠΏΡΡΠΊΠΎΠ². Π ΡΠ»ΡΡΠ°Π΅ ΠΏΠ°Π΄Π°ΡΡΠ΅Π³ΠΎ Π»ΠΈΠ½Π΅ΠΉΠ½ΠΎ ΠΏΠΎΠ»ΡΡΠΈΠ·ΠΎΠ²Π°Π½Π½ΠΎΠ³ΠΎ ΠΏΡΡΠΊΠ° ΡΡΠΎ ΠΌΠΎΠΆΠ½ΠΎ ΠΎΠΏΠΈΡΠ°ΡΡ ΡΠ»Π΅Π΄ΡΡΡΠ΅ΠΉ ΡΠΎΡΠΌΡΠ»ΠΎΠΉ:
Β
Β
Π³Π΄Π΅:
- Ξ΄ β ΡΠ°Π·Π½ΠΎΡΡΡ ΡΠ°Π·;
- d β ΡΠΎΠ»ΡΠΈΠ½Π°;
- ne, no β ΠΏΠΎΠΊΠ°Π·Π°ΡΠ΅Π»ΠΈ ΠΏΡΠ΅Π»ΠΎΠΌΠ»Π΅Π½ΠΈΡ Π½Π΅ΠΎΠ±ΡΠΊΠ½ΠΎΠ²Π΅Π½Π½ΠΎΠ³ΠΎ ΠΈ ΠΎΠ±ΡΠΊΠ½ΠΎΠ²Π΅Π½Π½ΠΎΠ³ΠΎ Π»ΡΡΠ΅ΠΉ;
- Ξ» β Π΄Π»ΠΈΠ½Π° Π²ΠΎΠ»Π½Ρ.
ΠΠ»Ρ Π»ΡΠ±ΠΎΠΉ ΠΊΠΎΠ½ΠΊΡΠ΅ΡΠ½ΠΎΠΉ Π΄Π»ΠΈΠ½Ρ Π²ΠΎΠ»Π½Ρ ΡΠ°Π·Π½ΠΎΡΡΡ ΡΠ°Π· ΠΎΠΏΡΠ΅Π΄Π΅Π»ΡΠ΅ΡΡΡ ΡΠΎΠ»ΡΠΈΠ½ΠΎΠΉ ΠΏΠ»Π°ΡΡΠΈΠ½ΠΊΠΈ.
ΠΠΎΠ»ΡΠ²ΠΎΠ»Π½ΠΎΠ²Π°Ρ ΠΏΠ»Π°ΡΡΠΈΠ½ΠΊΠ°ΠΠΎΠ»ΡΠ²ΠΎΠ½ΠΎΠ²Π°Ρ ΠΏΠ»Π°ΡΡΠΈΠ½ΠΊΠ° ΠΌΠΎΠΆΠ΅Ρ ΠΈΡΠΏΠΎΠ»ΡΠ·ΠΎΠ²Π°ΡΡΡΡ Π΄Π»Ρ ΠΏΠΎΠ²ΠΎΡΠΎΡΠ° ΡΠΎΡΡΠΎΡΠ½ΠΈΡ ΠΏΠΎΠ»ΡΡΠΈΠ·Π°ΡΠΈΠΈ ΠΏΠ»ΠΎΡΠΊΠΎ-ΠΏΠΎΠ»ΡΡΠΈΠ·ΠΎΠ²Π°Π½Π½ΠΎΠ³ΠΎ ΡΠ²Π΅ΡΠ°, ΠΊΠ°ΠΊ ΠΏΠΎΠΊΠ°Π·Π°Π½ΠΎ Π½Π° ΡΠΈΡΡΠ½ΠΊΠ΅ 1.
ΠΡΠ΅Π΄ΠΏΠΎΠ»ΠΎΠΆΠΈΠΌ, ΡΡΠΎ ΠΏΠ»ΠΎΡΠΊΠΎ-ΠΏΠΎΠ»ΡΡΠΈΠ·ΠΎΠ²Π°Π½Π½Π°Ρ Π²ΠΎΠ»Π½Π° ΠΏΠ°Π΄Π°Π΅Ρ ΠΏΠ΅ΡΠΏΠ΅Π½Π΄ΠΈΠΊΡΠ»ΡΡΠ½ΠΎ ΠΏΠ»ΠΎΡΠΊΠΎΡΡΠΈ Π²ΠΎΠ»Π½ΠΎΠ²ΠΎΠΉ ΠΏΠ»Π°ΡΡΠΈΠ½ΠΊΠΈ, Π° ΠΏΠ»ΠΎΡΠΊΠΎΡΡΡ ΠΏΠΎΠ»ΡΡΠΈΠ·Π°ΡΠΈΠΈ Π½Π°Ρ
ΠΎΠ΄ΠΈΡΡΡ ΠΏΠΎΠ΄ ΡΠ³Π»ΠΎΠΌ ΞΈ ΠΎΡΠ½ΠΎΡΠΈΡΠ΅Π»ΡΠ½ΠΎ Π±ΡΡΡΡΠΎΠΉ ΠΎΡΠΈ, ΠΊΠ°ΠΊ ΠΏΠΎΠΊΠ°Π·Π°Π½ΠΎ Π½Π° ΡΠΈΡΡΠ½ΠΊΠ΅.
ΠΠΎΡΠ»Π΅ ΠΏΡΠΎΡ
ΠΎΠΆΠ΄Π΅Π½ΠΈΡ ΡΠ΅ΡΠ΅Π· ΠΏΠ»Π°ΡΡΠΈΠ½ΠΊΡ, ΡΠΎΡΡΠΎΡΠ½ΠΈΠ΅ ΠΏΠΎΠ»ΡΡΠΈΠ·Π°ΡΠΈΠΈ ΠΈΡΡ
ΠΎΠ΄Π½ΠΎΠΉ Π²ΠΎΠ»Π½Ρ ΠΏΠΎΠ²ΠΎΡΠ°ΡΠΈΠ²Π°Π΅ΡΡΡ Π½Π° ΡΠ³ΠΎΠ» 2ΞΈ.
ΠΠΎΠ»ΡΠ²ΠΎΠ»Π½ΠΎΠ²Π°Ρ ΠΏΠ»Π°ΡΡΠΈΠ½ΠΊΠ° ΠΎΡΠ΅Π½Ρ ΡΠ΄ΠΎΠ±Π½Π° Π² ΠΏΠΎΠ²ΠΎΡΠΎΡΠ΅ ΠΏΠ»ΠΎΡΠΊΠΎΡΡΠΈ ΠΏΠΎΠ»ΡΡΠΈΠ·Π°ΡΠΈΠΈ ΠΏΠΎΠ»ΡΡΠΈΠ·ΠΎΠ²Π°Π½Π½ΠΎΠ³ΠΎ Π»Π°Π·Π΅ΡΠ½ΠΎΠ³ΠΎ ΠΈΠ·Π»ΡΡΠ΅Π½ΠΈΡ Π½Π° Π»ΡΠ±ΠΎΠΉ ΠΆΠ΅Π»Π°Π΅ΠΌΡΠΉ ΡΠ³ΠΎΠ» (ΠΎΡΠΎΠ±Π΅Π½Π½ΠΎ Π΅ΡΠ»ΠΈ Π»Π°Π·Π΅Ρ ΡΠ»ΠΈΡΠΊΠΎΠΌ Π²Π΅Π»ΠΈΠΊ Π΄Π»Ρ Π²ΡΠ°ΡΠ΅Π½ΠΈΡ Π΅Π³ΠΎ ΠΊΠΎΡΠΏΡΡΠ°). ΠΠΎΠ»ΡΡΠΈΠ½ΡΡΠ²ΠΎ ΠΊΡΡΠΏΠ½ΡΡ ΠΈΠΎΠ½Π½ΡΡ Π»Π°Π·Π΅ΡΠΎΠ² ΠΈΠΌΠ΅ΡΡ Π²Π΅ΡΡΠΈΠΊΠ°Π»ΡΠ½ΡΡ ΠΏΠΎΠ»ΡΡΠΈΠ·Π°ΡΠΈΡ. Π§ΡΠΎΠ±Ρ ΠΏΠΎΠ»ΡΡΠΈΡΡ Π³ΠΎΡΠΈΠ·ΠΎΠ½ΡΠ°Π»ΡΠ½ΡΡ ΠΏΠΎΠ»ΡΡΠΈΠ·Π°ΡΠΈΡ, ΠΏΡΠΎΡΡΠΎ ΠΏΠΎΠΌΠ΅ΡΡΠΈΡΠ΅ ΠΏΠΎΠ»ΡΠ²ΠΎΠ»Π½ΠΎΠ²ΡΡ ΠΏΠ»Π°ΡΡΠΈΠ½ΠΊΡ Π² Π»ΡΡ ΡΠ°ΠΊ, ΡΡΠΎΠ±Ρ Π΅Π΅ Π±ΡΡΡΡΠ°Ρ (ΠΈΠ»ΠΈ ΠΌΠ΅Π΄Π»Π΅Π½Π½Π°Ρ) ΠΎΡΡ Π±ΡΠ»Π° ΡΠ°ΡΠΏΠΎΠ»ΠΎΠΆΠ΅Π½Π° ΠΏΠΎΠ΄ ΡΠ³Π»ΠΎΠΌ 45Β° ΠΊ Π²Π΅ΡΡΠΈΠΊΠ°Π»ΡΠ½ΠΎΠΉ ΠΎΡΠΈ. ΠΠΎΠ»ΡΠ²ΠΎΠ»Π½ΠΎΠ²ΡΠ΅ ΠΏΠ»Π°ΡΡΠΈΠ½ΠΊΠΈ ΡΠ°ΠΊΠΆΠ΅ ΠΌΠΎΠ³ΡΡ ΠΈΠ·ΠΌΠ΅Π½ΡΡΡ Π½Π°ΠΏΡΠ°Π²Π»Π΅Π½ΠΈΠ΅ ΠΏΠΎΠ»ΡΡΠΈΠ·Π°ΡΠΈΠΈ ΡΠΈΡΠΊΡΠ»ΡΡΠ½ΠΎ-ΠΏΠΎΠ»ΡΡΠΈΠ·ΠΎΠ²Π°Π½Π½ΠΎΠ³ΠΎ ΡΠ²Π΅ΡΠ° Ρ Π»Π΅Π²ΠΎΠ³ΠΎ Π½Π° ΠΏΡΠ°Π²ΡΠΉ ΠΈ Π½Π°ΠΎΠ±ΠΎΡΠΎΡ.
Π’ΠΎΠ»ΡΠΈΠ½Π° ΠΏΠΎΠ»ΡΠ²ΠΎΠ»Π½ΠΎΠ²ΠΎΠΉ ΠΏΠ»Π°ΡΡΠΈΠ½Ρ ΡΠ°ΠΊΠΎΠ²Π°, ΡΡΠΎ ΡΠ°Π·Π½ΠΎΡΡΡ ΡΠ°Π· ΡΠΎΡΡΠ°Π²Π»ΡΠ΅Ρ 1/2 Π΄Π»ΠΈΠ½Ρ Π²ΠΎΠ»Π½Ρ (Ξ»/2, ΠΏΠ»Π°ΡΡΠΈΠ½ΠΊΠΈ Π½ΡΠ»Π΅Π²ΠΎΠ³ΠΎ ΠΏΠΎΡΡΠ΄ΠΊΠ°) ΠΈΠ»ΠΈ ΠΊΡΠ°ΡΠ½Π° 1/2 Π΄Π»ΠΈΠ½Ρ Π²ΠΎΠ»Π½Ρ [(2n + 1) Ξ» / 2], ΠΏΠ»Π°ΡΡΠΈΠ½ΠΊΠΈ ΠΌΠ½ΠΎΠΆΠ΅ΡΡΠ²Π΅Π½Π½ΠΎΠ³ΠΎ ΠΏΠΎΡΡΠ΄ΠΊΠ°).
Π§Π΅ΡΠ²Π΅ΡΡΡΠ²ΠΎΠ»Π½ΠΎΠ²Π°Ρ ΠΏΠ»Π°ΡΡΠΈΠ½ΠΊΠ°Π§Π΅ΡΠ²Π΅ΡΡΡΠ²ΠΎΠ»Π½ΠΎΠ²Π°Ρ ΠΏΠ»Π°ΡΡΠΈΠ½Π° ΠΈΡΠΏΠΎΠ»ΡΠ·ΡΠ΅ΡΡΡ Π΄Π»Ρ ΡΠΎΠ³ΠΎ, ΡΡΠΎΠ±Ρ ΠΏΡΠ΅Π²ΡΠ°ΡΠΈΡΡ ΠΏΠ»ΠΎΡΠΊΠΎ-ΠΏΠΎΠ»ΡΡΠΈΠ·ΠΎΠ²Π°Π½Π½ΡΠΉ ΡΠ²Π΅Ρ Π² ΡΠΈΡΠΊΡΠ»ΡΡΠ½ΠΎ-ΠΏΠΎΠ»ΡΡΠΈΠ·ΠΎΠ²Π°Π½Π½ΡΠΉ ΡΠ²Π΅Ρ ΠΈΠ»ΠΈ Π½Π°ΠΎΠ±ΠΎΡΠΎΡ.
ΠΠ»Ρ ΡΡΠΎΠ³ΠΎ ΠΌΡ Π΄ΠΎΠ»ΠΆΠ½Ρ ΠΎΡΠΈΠ΅Π½ΡΠΈΡΠΎΠ²Π°ΡΡ Π²ΠΎΠ»Π½ΠΎΠ²ΡΡ ΠΏΠ»Π°ΡΡΠΈΠ½ΠΊΡ ΡΠ°ΠΊ, ΡΡΠΎΠ±Ρ Π²ΠΎΠ·Π±ΡΠΆΠ΄Π°Π»ΠΈΡΡ ΡΠ°Π²Π½ΡΠ΅ ΠΊΠΎΠ»ΠΈΡΠ΅ΡΡΠ²Π° Π±ΡΡΡΡΡΡ
ΠΈ ΠΌΠ΅Π΄Π»Π΅Π½Π½ΡΡ
Π²ΠΎΠ»Π½. ΠΡ ΠΌΠΎΠΆΠ΅ΠΌ ΡΡΠΎ ΡΠ΄Π΅Π»Π°ΡΡ, ΠΎΡΠΈΠ΅Π½ΡΠΈΡΡΡ ΠΏΠ°Π΄Π°ΡΡΡΡ ΠΏΠ»ΠΎΡΠΊΠΎ-ΠΏΠΎΠ»ΡΡΠΈΠ·ΠΎΠ²Π°Π½Π½ΡΡ Π²ΠΎΠ»Π½Ρ ΠΏΠΎΠ΄ 45Β° ΠΊ Π±ΡΡΡΡΠΎΠΉ (ΠΈΠ»ΠΈ ΠΌΠ΅Π΄Π»Π΅Π½Π½ΠΎΠΉ) ΠΎΡΠΈ, ΠΊΠ°ΠΊ ΠΏΠΎΠΊΠ°Π·Π°Π½ΠΎ Π½Π° ΡΠΈΡΡΠ½ΠΊΠ΅ 2.
ΠΡΠΈ Π΄Π²ΠΎΠΉΠ½ΠΎΠΌ ΠΏΡΠΎΡ ΠΎΠΆΠ΄Π΅Π½ΠΈΠΈ ΡΠ΅ΡΠ²Π΅ΡΡΡΠ²ΠΎΠ»Π½ΠΎΠ²ΠΎΠΉ ΠΏΠ»Π°ΡΡΠΈΠ½ΠΊΠΈ, Ρ.Π΅. ΠΏΡΠΈ Π·Π΅ΡΠΊΠ°Π»ΡΠ½ΠΎΠΌ ΠΎΡΡΠ°ΠΆΠ΅Π½ΠΈΠΈ, ΠΎΠ½Π° Π΄Π΅ΠΉΡΡΠ²ΡΠ΅Ρ ΠΊΠ°ΠΊ ΠΏΠΎΠ»ΡΠ²ΠΎΠ»Π½ΠΎΠ²Π°Ρ ΠΏΠ»Π°ΡΡΠΈΠ½ΠΊΠ° ΠΈ ΠΏΠΎΠ²ΠΎΡΠ°ΡΠΈΠ²Π°Π΅Ρ ΠΏΠ»ΠΎΡΠΊΠΎΡΡΡ ΠΏΠΎΠ»ΡΡΠΈΠ·Π°ΡΠΈΠΈ Π½Π° ΠΎΠΏΡΠ΅Π΄Π΅Π»Π΅Π½Π½ΡΠΉ ΡΠ³ΠΎΠ», Ρ.Π΅. 90 Β°. ΠΡΠ° ΡΡ Π΅ΠΌΠ° ΡΠΈΡΠΎΠΊΠΎ ΠΈΡΠΏΠΎΠ»ΡΠ·ΡΠ΅ΡΡΡ Π² ΠΈΠ·ΠΎΠ»ΡΡΠΎΡΠ°Ρ , ΠΌΠΎΠ΄ΡΠ»ΡΡΠΎΡΠ°Ρ Π΄ΠΎΠ±ΡΠΎΡΠ½ΠΎΡΡΠΈ ΠΈ Ρ.Π΄.
Π’ΠΎΠ»ΡΠΈΠ½Π° ΡΠ΅ΡΠ²Π΅ΡΡΠ½ΠΎΠΉ Π²ΠΎΠ»Π½ΠΎΠ²ΠΎΠΉ ΠΏΠ»Π°ΡΡΠΈΠ½Ρ ΡΠ°ΠΊΠΎΠ²Π°, ΡΡΠΎ ΡΠ°Π·Π½ΠΎΡΡΡ ΡΠ°Π· ΡΠΎΡΡΠ°Π²Π»ΡΠ΅Ρ 1/4 Π΄Π»ΠΈΠ½Ρ Π²ΠΎΠ»Π½Ρ (Ξ»/4, ΠΏΠ»Π°ΡΡΠΈΠ½ΠΊΠΈ Π½ΡΠ»Π΅Π²ΠΎΠ³ΠΎ ΠΏΠΎΡΡΠ΄ΠΊΠ°) ΠΈΠ»ΠΈ ΠΊΡΠ°ΡΠ½Π° 1/4 Π΄Π»ΠΈΠ½Ρ Π²ΠΎΠ»Π½Ρ ([(2n + 1) Ξ» / 4], ΠΏΠ»Π°ΡΡΠΈΠ½ΠΊΠΈ ΠΌΠ½ΠΎΠΆΠ΅ΡΡΠ²Π΅Π½Π½ΠΎΠ³ΠΎ ΠΏΠΎΡΡΠ΄ΠΊΠ°).
Π‘Π΅ΡΠ³Π΅ΠΉ ΠΠ²Π°Π½ΠΎΠ²ΠΈΡ ΠΠ°Π²ΠΈΠ»ΠΎΠ² (1891β1951)
ΡΠ΅Ρ
Π½ΠΈΡΠ΅ΡΠΊΠΎΠ³ΠΎ ΡΡΠΈΠ»ΠΈΡΠ°, ΡΠΈΡΠ°Ρ Π»Π΅ΠΊΡΠΈΠΈ ΠΏΠΎ ΡΠΈΠ·ΠΈΠΊΠ΅ ΠΈ ΡΠ΅ΠΎΡΠ΅ΡΠΈΡΠ΅ΡΠΊΠΎΠΉ ΡΠ²Π΅ΡΠΎΡΠ΅Ρ
Π½ΠΈΠΊΠ΅. Π‘ 1919 ΠΏΠΎ 1932Β Π³Π³. Π‘.Π.Β ΠΠ°Π²ΠΈΠ»ΠΎΠ² β Π΄ΠΎΡΠ΅Π½Ρ, Π·Π°ΡΠ΅ΠΌ ΠΏΡΠΎΡΠ΅ΡΡΠΎΡ ΠΠΎΡΠΊΠΎΠ²ΡΠΊΠΎΠ³ΠΎ Π²ΡΡΡΠ΅Π³ΠΎ Π·ΠΎΠΎΡΠ΅Ρ
Π½ΠΈΡΠ΅ΡΠΊΠΎΠ³ΠΎ ΠΈΠ½ΡΡΠΈΡΡΡΠ° Π² ΠΠΎΡΠΊΠ²Π΅. Π 1918β1923Β Π³Π³.
ΠΎΠ½ ΡΠ°ΠΊΠΆΠ΅ ΠΏΡΠ΅ΠΏΠΎΠ΄Π°Π²Π°Π» ΠΎΠΏΡΠΈΠΊΡ Π² ΠΡΡΡΠ΅ΠΉ ΡΠΊΠΎΠ»Π΅ Π²ΠΎΠ΅Π½Π½ΠΎΠΉ ΠΌΠ°ΡΠΊΠΈΡΠΎΠ²ΠΊΠΈ.
ΠΠ»Π°Π²Π½Π°Ρ ΡΠ΅ΠΌΠ° ΠΈΡΡΠ»Π΅Π΄ΠΎΠ²Π°Π½ΠΈΠΉ ΡΡΠ΅Π½ΠΎΠ³ΠΎ β ΠΊΠ²Π°Π½ΡΠΎΠ²Π°Ρ ΠΏΡΠΈΡΠΎΠ΄Π° ΡΠ²Π΅ΡΠ°. ΠΠ΅Π»Π°Ρ ΠΎΠ±Π½Π°ΡΡΠΆΠΈΡΡ ΠΊΠ²Π°Π½ΡΠΎΠ²ΡΠ΅ ΡΠ²ΠΎΠΉΡΡΠ²Π° ΡΠ²Π΅ΡΠ°, Π‘.Π.Β ΠΠ°Π²ΠΈΠ»ΠΎΠ² Π·Π°Π½ΡΠ»ΡΡ ΠΈΠ·ΡΡΠ΅Π½ΠΈΠ΅ΠΌ ΠΊΠΎΡΡΡΠΈΡΠΈΠ΅Π½ΡΠ° ΠΏΠΎΠ³Π»ΠΎΡΠ΅Π½ΠΈΡ ΡΠ²Π΅ΡΠ° ΠΏΡΠΈ ΠΎΡΠ΅Π½Ρ ΡΠΈΠ»ΡΠ½ΠΎΠΌ ΠΈΠ·ΠΌΠ΅Π½Π΅Π½ΠΈΠΈ ΡΡΠΊΠΎΡΡΠΈ (Π΄ΠΎ 1020Β ΡΠ°Π·), Π° Π² 1921Β Π³. Π½Π°ΡΠ°Π» ΡΠΊΡΠΏΠ΅ΡΠΈΠΌΠ΅Π½ΡΡ Π² Π½ΠΎΠ²ΠΎΠΉ ΠΎΠ±Π»Π°ΡΡΠΈ ΡΠΈΠ·ΠΈΡΠ΅ΡΠΊΠΎΠΉ ΠΎΠΏΡΠΈΠΊΠΈ β Π»ΡΠΌΠΈΠ½Π΅ΡΡΠ΅Π½ΡΠΈΠΈ. ΠΡΡ ΠΆΠΈΠ·Π½Ρ ΡΠΎΠ±ΡΡΠ²Π΅Π½Π½ΡΠ΅ Π½Π°ΡΡΠ½ΡΠ΅ ΠΈΠ½ΡΠ΅ΡΠ΅ΡΡ Π‘.Π.  ΠΠ°Π²ΠΈΠ»ΠΎΠ²Π° Π±ΡΠ»ΠΈ ΡΠ²ΡΠ·Π°Π½Ρ Ρ ΠΊΡΡΠ³ΠΎΠΌ Π½Π°ΡΡΠ½ΡΡ
ΠΏΡΠΎΠ±Π»Π΅ΠΌ ΠΎΠΏΡΠΈΠΊΠΈ β Ρ Π»ΡΠΌΠΈΠ½Π΅ΡΡΠ΅Π½ΡΠΈΠ΅ΠΉ, ΡΠ²Π΅ΡΡ
ΡΠ»Π°Π±ΡΠΌΠΈ ΡΠ²Π΅ΡΠ΅Π½ΠΈΡΠΌΠΈ, ΡΠΎΠ·Π΄Π°Π½ΠΈΠ΅ΠΌ ΡΠΎΠΎΡΠ²Π΅ΡΡΡΠ²ΡΡΡΠΈΡ
ΡΡΠ²ΡΡΠ²ΠΈΡΠ΅Π»ΡΠ½ΡΡ
ΠΎΠΏΡΠΈΡΠ΅ΡΠΊΠΈΡ
ΠΏΡΠΈΠ±ΠΎΡΠΎΠ². Π 1923Β Π³. ΠΎΠ½ Π²ΡΠΏΠΎΠ»Π½ΠΈΠ» ΡΡΠ½Π΄Π°ΠΌΠ΅Π½ΡΠ°Π»ΡΠ½ΠΎΠ΅ ΠΈΡΡΠ»Π΅Π΄ΠΎΠ²Π°Π½ΠΈΠ΅ ΠΏΠΎΠ»ΡΡΠΈΠ·Π°ΡΠΈΠΎΠ½Π½ΡΡ
ΡΠ²ΠΎΠΉΡΡΠ² Π»ΡΠΌΠΈΠ½Π΅ΡΡΠ΅Π½ΡΠΈΠΈ ΡΠ°ΡΡΠ²ΠΎΡΠΎΠ² ΠΊΡΠ°ΡΠΈΡΠ΅Π»Π΅ΠΉ. ΠΠΌΡ ΡΠ΄Π°Π»ΠΎΡΡ ΡΡΡΠ°Π½ΠΎΠ²ΠΈΡΡ ΡΠΎΡΠΌΡΠ»Ρ, ΡΠ²ΡΠ·ΡΠ²Π°ΡΡΡΡ ΡΡΠ΅ΠΏΠ΅Π½Ρ ΠΏΠΎΠ»ΡΡΠΈΠ·Π°ΡΠΈΠΈ Π»ΡΠΌΠΈΠ½Π΅ΡΡΠ΅Π½ΡΠΈΠΈ ΠΏΡΠΈ Π²ΠΎΠ·Π±ΡΠΆΠ΄Π΅Π½ΠΈΠΈ ΡΠ²Π΅ΡΠ΅Π½ΠΈΡ Π»ΠΈΠ½Π΅ΠΉΠ½ΠΎ-ΠΏΠΎΠ»ΡΡΠΈΠ·ΠΎΠ²Π°Π½Π½ΡΠΌ ΠΈ Π΅ΡΡΠ΅ΡΡΠ²Π΅Π½Π½ΡΠΌ ΡΠ²Π΅ΡΠΎΠΌ (ΡΠΎΡΠΌΡΠ»Π° ΠΠ°Π²ΠΈΠ»ΠΎΠ²Π° β ΠΠ΅Π²ΡΠΈΠ½Π°). ΠΠΎΠ΄ΠΎΠΌ ΠΏΠΎΠ·ΠΆΠ΅ Π‘.Π.Β ΠΠ°Π²ΠΈΠ»ΠΎΠ² ΠΏΡΠ΅Π΄Π»ΠΎΠΆΠΈΠ» ΠΌΠ΅ΡΠΎΠ΄ ΡΠΊΡΠΏΠ΅ΡΠΈΠΌΠ΅Π½ΡΠ°Π»ΡΠ½ΠΎΠ³ΠΎ ΠΎΠΏΡΠ΅Π΄Π΅Π»Π΅Π½ΠΈΡ Π°Π±ΡΠΎΠ»ΡΡΠ½ΡΡ
Π·Π½Π°ΡΠ΅Π½ΠΈΠΉ ΡΠ½Π΅ΡΠ³Π΅ΡΠΈΡΠ΅ΡΠΊΠΎΠ³ΠΎ Π²ΡΡ
ΠΎΠ΄Π° Π»ΡΠΌΠΈΠ½Π΅ΡΡΠ΅Π½ΡΠΈΠΈ ΡΠ°ΡΡΠ²ΠΎΡΠΎΠ² (ΠΌΠ΅ΡΠΎΠ΄ ΠΠ°Π²ΠΈΠ»ΠΎΠ²Π°).
Π 1926β1927Β Π³Π³. ΠΎΠ½ ΡΡΡΠ°Π½ΠΎΠ²ΠΈΠ» ΡΠΎΠΎΡΠ½ΠΎΡΠ΅Π½ΠΈΠ΅ ΠΌΠ΅ΠΆΠ΄Ρ ΠΏΡΠΎΡΠ΅ΡΡΠ°ΠΌΠΈ ΡΠ»ΡΠΎΡΠ΅ΡΡΠ΅Π½ΡΠΈΠΈ ΠΈ ΡΠΎΡΡΠΎΡΠ΅ΡΡΠ΅Π½ΡΠΈΠΈ Π² ΠΆΠΈΠ΄ΠΊΠΈΡ
ΠΈ ΡΠ²Π΅ΡΠ΄ΡΡ
ΡΡΠ΅Π΄Π°Ρ
, ΠΎΡΠΊΡΡΠ» ΠΏΠ΅ΡΠ²ΡΠΉ Π½Π΅Π»ΠΈΠ½Π΅ΠΉΠ½ΡΠΉ ΠΎΠΏΡΠΈΡΠ΅ΡΠΊΠΈΠΉ ΡΡΡΠ΅ΠΊΡ (ΠΎΡΡΡΡΠΏΠ»Π΅Π½ΠΈΡ ΠΎΡ Π·Π°ΠΊΠΎΠ½Π° ΠΡΠ³Π΅ΡΠ° Ρ ΡΡΠ°Π½ΠΎΠ²ΠΎΠ³ΠΎ ΡΡΠ΅ΠΊΠ»Π°) ΠΈ Π²ΡΡΠ²ΠΈΠ» Π·Π°Π²ΠΈΡΠΈΠΌΠΎΡΡΡ ΡΠ½Π΅ΡΠ³Π΅ΡΠΈΡΠ΅ΡΠΊΠΎΠ³ΠΎ Π²ΡΡ
ΠΎΠ΄Π° Π»ΡΠΌΠΈΠ½Π΅ΡΡΠ΅Π½ΡΠΈΠΈ ΡΠ°ΡΡΠ²ΠΎΡΠΎΠ² ΠΊΡΠ°ΡΠΈΡΠ΅Π»Π΅ΠΉ ΠΎΡ Π΄Π»ΠΈΠ½Ρ Π²ΠΎΠ»Π½Ρ Π²ΠΎΠ·Π±ΡΠΆΠ΄Π°ΡΡΠ΅Π³ΠΎ ΡΠ²Π΅ΡΠ° (Π·Π°ΠΊΠΎΠ½ ΠΠ°Π²ΠΈΠ»ΠΎΠ²Π°).
Π 1920-Π΅ Π³ΠΎΠ΄Ρ ΡΡΠΊΠΎ ΠΏΡΠΎΡΠ²ΠΈΠ»ΡΡ Π΅ΡΠ΅ ΠΎΠ΄ΠΈΠ½ ΡΠ°Π»Π°Π½Ρ Π‘.Π.Β ΠΠ°Π²ΠΈΠ»ΠΎΠ²Π° β ΠΏΠΎΠΏΡΠ»ΡΡΠΈΠ·Π°ΡΠΎΡΠ° ΠΈ ΠΈΡΡΠΎΡΠΈΠΊΠ° Π½Π°ΡΠΊΠΈ. ΠΠ½ Π½Π°ΠΏΠΈΡΠ°Π» ΡΠ΅ΡΠΈΡ Π½Π°ΡΡΠ½ΠΎ-ΠΏΠΎΠΏΡΠ»ΡΡΠ½ΡΡ ΠΊΠ½ΠΈΠ³ β Β«ΠΠ΅ΠΉΡΡΠ²ΠΈΠ΅ ΡΠ²Π΅Ρа» (6), Β«Π‘ΠΎΠ»Π½Π΅ΡΠ½ΡΠΉ ΡΠ²Π΅Ρ ΠΈ ΠΆΠΈΠ·Π½Ρ ΠСмли» (7), Β«ΠΠ»Π°Π· ΠΈ Π‘ΠΎΠ»Π½ΡС» (8), ΠΏΠ΅ΡΠ΅Π²Π΅Π» ΠΈ ΠΈΠ·Π΄Π°Π» Π½Π° ΡΡΡΡΠΊΠΎΠΌ ΡΠ·ΡΠΊΠ΅ Β«ΠΠΏΡΠΈΠΊΡ, ΠΈΠ»ΠΈ Π’ΡΠ°ΠΊΡΠ°Ρ ΠΎΠ± ΠΎΡΡΠ°ΠΆΠ΅Π½ΠΈΡΡ , ΠΏΡΠ΅Π»ΠΎΠΌΠ»Π΅Π½ΠΈΡΡ , ΠΈΠ·Π³ΠΈΠ±Π°Ρ ΠΈ ΡΠ²Π΅ΡΠ°Ρ ΡΠ²Π΅ΡΠ°Β» Π.Β ΠΡΡΡΠΎΠ½Π° ΡΠΎ ΡΠ²ΠΎΠΈΠΌΠΈ ΠΊΠΎΠΌΠΌΠ΅Π½ΡΠ°ΡΠΈΡΠΌΠΈΒ (9). ΠΡΠΈ ΠΈ ΠΌΠ½ΠΎΠ³ΠΈΠ΅ Π΄ΡΡΠ³ΠΈΠ΅
ΠΠΎΠ»ΡΡΠΈΠ·Π°ΡΠΈΡ
ΠΠΎΠ»ΡΡΠΈΠ·Π°ΡΠΈΡΠΠΎΠ»ΡΡΠΈΠ·Π°ΡΠΈΡ
ΠΠΎΠ»ΡΡΠΈΠ·Π°ΡΠΈΡ – ΡΠ²Π»Π΅Π½ΠΈΠ΅, ΠΏΡΠΈΡΡΡΠ΅Π΅ ΠΏΠΎΠΏΠ΅ΡΠ΅ΡΠ½ΡΠΌ Π²ΠΎΠ»Π½Π°ΠΌ. ΠΡΠΎΠ΄ΠΎΠ»ΡΠ½ΡΠ΅ Π²ΠΎΠ»Π½Ρ
Π½Π°ΠΏΡΠΈΠΌΠ΅Ρ, Π·Π²ΡΠΊ Π½Π΅Π»ΡΠ·Ρ ΠΏΠΎΠ»ΡΡΠΈΠ·ΠΎΠ²Π°ΡΡ. Π‘Π²Π΅Ρ ΠΈ Π΄ΡΡΠ³ΠΈΠ΅ ΡΠ»Π΅ΠΊΡΡΠΎΠΌΠ°Π³Π½ΠΈΡΠ½ΡΠ΅ Π²ΠΎΠ»Π½Ρ
ΠΏΠΎΠΏΠ΅ΡΠ΅ΡΠ½ΡΠ΅ Π²ΠΎΠ»Π½Ρ, ΡΠΎΡΡΠΎΡΡΠΈΠ΅ ΠΈΠ· Π²Π·Π°ΠΈΠΌΠ½ΠΎ ΠΏΠ΅ΡΠΏΠ΅Π½Π΄ΠΈΠΊΡΠ»ΡΡΠ½ΡΡ
, ΠΊΠΎΠ»Π΅Π±Π»ΡΡΠΈΡ
ΡΡ ΡΠ»Π΅ΠΊΡΡΠΈΡΠ΅ΡΠΊΠΈΡ
ΠΈ
ΠΌΠ°Π³Π½ΠΈΡΠ½ΡΠ΅ ΠΏΠΎΠ»Ρ.
ΠΠ° Π΄ΠΈΠ°Π³ΡΠ°ΠΌΠΌΠ΅ Π½ΠΈΠΆΠ΅ ΡΠ»Π΅ΠΊΡΡΠΎΠΌΠ°Π³Π½ΠΈΡΠ½Π°Ρ Π²ΠΎΠ»Π½Π° ΡΠ°ΡΠΏΡΠΎΡΡΡΠ°Π½ΡΠ΅ΡΡΡ Π²
Π Π½Π°ΠΏΡΠ°Π²Π»Π΅Π½ΠΈΠΈ ΠΎΡΠΈ x ΡΠ»Π΅ΠΊΡΡΠΈΡΠ΅ΡΠΊΠΎΠ΅ ΠΏΠΎΠ»Π΅ ΠΊΠΎΠ»Π΅Π±Π»Π΅ΡΡΡ Π² ΠΏΠ»ΠΎΡΠΊΠΎΡΡΠΈ xy, Π° ΠΌΠ°Π³Π½ΠΈΡΠ½ΠΎΠ΅ ΠΏΠΎΠ»Π΅
ΠΏΠΎΠ»Π΅ ΠΎΡΡΠΈΠ»Π»ΠΈΡΡΠ΅Ρ Π² ΠΏΠ»ΠΎΡΠΊΠΎΡΡΠΈ xz.ΠΠΈΠ½ΠΈΡ ΠΏΠΎΠΊΠ°Π·ΡΠ²Π°Π΅Ρ Π²Π΅ΠΊΡΠΎΡ ΡΠ»Π΅ΠΊΡΡΠΈΡΠ΅ΡΠΊΠΎΠ³ΠΎ ΠΏΠΎΠ»Ρ ΠΊΠ°ΠΊ
Π²ΠΎΠ»Π½Π° ΡΠ°ΡΠΏΡΠΎΡΡΡΠ°Π½ΡΠ΅ΡΡΡ.
ΠΠ΅ΠΏΠΎΠ»ΡΡΠΈΠ·ΠΎΠ²Π°Π½Π½Π°Ρ ΡΠ»Π΅ΠΊΡΡΠΎΠΌΠ°Π³Π½ΠΈΡΠ½Π°Ρ Π²ΠΎΠ»Π½Π°, Π±Π΅Π³ΡΡΠ°Ρ Π² Π½Π°ΠΏΡΠ°Π²Π»Π΅Π½ΠΈΠΈ x, ΡΠ²Π»ΡΠ΅ΡΡΡ ΡΡΠΏΠ΅ΡΠΏΠΎΠ·ΠΈΡΠΈΡ ΠΌΠ½ΠΎΠ³ΠΈΡ Π²ΠΎΠ»Π½. ΠΠ»Ρ ΠΊΠ°ΠΆΠ΄ΠΎΠΉ ΠΈΠ· ΡΡΠΈΡ Π²ΠΎΠ»Π½ Π²Π΅ΠΊΡΠΎΡ ΡΠ»Π΅ΠΊΡΡΠΈΡΠ΅ΡΠΊΠΎΠ³ΠΎ ΠΏΠΎΠ»Ρ ΠΏΠ΅ΡΠΏΠ΅Π½Π΄ΠΈΠΊΡΠ»ΡΡΠ½Π° ΠΎΡΠΈ x, Π½ΠΎ ΡΠ³ΠΎΠ», ΠΊΠΎΡΠΎΡΡΠΉ ΠΎΠ½ ΡΠΎΡΡΠ°Π²Π»ΡΠ΅Ρ Ρ ΠΎΡΡΡ y, ΡΠ°Π²Π΅Π½ ΡΠ°Π·Π½ΡΠ΅ Π΄Π»Ρ ΡΠ°Π·Π½ΡΡ Π²ΠΎΠ»Π½. ΠΠ»Ρ Π½Π΅ΠΏΠΎΠ»ΡΡΠΈΠ·ΠΎΠ²Π°Π½Π½ΠΎΠ³ΠΎ ΡΠ²Π΅ΡΠ°, Π΄Π²ΠΈΠΆΡΡΠ΅Π³ΠΎΡΡ Π² x-direction E y ΠΈ E z ΡΠ»ΡΡΠ°ΠΉΠ½ΡΠΌ ΠΎΠ±ΡΠ°Π·ΠΎΠΌ ΠΈΠ·ΠΌΠ΅Π½ΡΡΡΡΡ Π²ΠΎ Π²ΡΠ΅ΠΌΠ΅Π½Π½ΠΎΠΉ ΡΠΊΠ°Π»Π΅ ΡΡΠΎ Π½Π°ΠΌΠ½ΠΎΠ³ΠΎ ΠΊΠΎΡΠΎΡΠ΅, ΡΠ΅ΠΌ Π½Π΅ΠΎΠ±Ρ ΠΎΠ΄ΠΈΠΌΠΎ Π΄Π»Ρ Π½Π°Π±Π»ΡΠ΄Π΅Π½ΠΈΡ.
ΠΠ΅ΠΏΠΎΠ»ΡΡΠΈΠ·ΠΎΠ²Π°Π½Π½ΡΠΉ ΡΠ²Π΅Ρ: ΠΡΡΠ΅ΡΡΠ²Π΅Π½Π½ΡΠΉ ΡΠ²Π΅Ρ, ΠΊΠ°ΠΊ ΠΏΡΠ°Π²ΠΈΠ»ΠΎ, Π½Π΅ΠΏΠΎΠ»ΡΡΠΈΠ·ΠΎΠ²Π°Π½Π½ΡΠΉ.
ΠΠ»Ρ Π»ΠΈΠ½Π΅ΠΉΠ½ΠΎ ΠΏΠΎΠ»ΡΡΠΈΠ·ΠΎΠ²Π°Π½Π½ΠΎΠΉ ΡΠ»Π΅ΠΊΡΡΠΎΠΌΠ°Π³Π½ΠΈΡΠ½ΠΎΠΉ Π²ΠΎΠ»Π½Ρ, ΡΠ°ΡΠΏΡΠΎΡΡΡΠ°Π½ΡΡΡΠ΅ΠΉΡΡ Π² Π Π½Π°ΠΏΡΠ°Π²Π»Π΅Π½ΠΈΠΈ x ΡΠ³ΠΎΠ» ΠΌΠ΅ΠΆΠ΄Ρ ΡΠ»Π΅ΠΊΡΡΠΈΡΠ΅ΡΠΊΠΈΠΌ ΠΏΠΎΠ»Π΅ΠΌ ΠΈ ΠΎΡΡΡ y ΡΠ½ΠΈΠΊΠ°Π»Π΅Π½.
ΠΠ΄Π΅Π°Π»ΡΠ½ΡΠΉ ΠΏΠΎΠ»ΡΡΠΈΠ·Π°ΡΠΎΡ – ΡΡΠΎ ΠΌΠ°ΡΠ΅ΡΠΈΠ°Π», ΠΏΡΠΎΠΏΡΡΠΊΠ°ΡΡΠΈΠΉ ΡΠΎΠ»ΡΠΊΠΎ ΡΠ»Π΅ΠΊΡΡΠΎΠΌΠ°Π³Π½ΠΈΡΠ½ΡΠ΅ Π²ΠΎΠ»Π½Ρ, ΡΠ»Π΅ΠΊΡΡΠΈΡΠ΅ΡΠΊΠΈΠ΅
Π²Π΅ΠΊΡΠΎΡ ΠΏΠΎΠ»Ρ ΠΏΠ°ΡΠ°Π»Π»Π΅Π»Π΅Π½ Π΅Π³ΠΎ ΠΎΡΠΈ ΠΏΠ΅ΡΠ΅Π΄Π°ΡΠΈ.
ΠΠ»Π΅ΠΊΡΡΠΈΡΠ΅ΡΠΊΠΎΠ΅ ΠΏΠΎΠ»Π΅ – ΡΡΠΎ
Π²Π΅ΠΊΡΠΎΡ ΠΈ ΠΌΠΎΠΆΠ΅Ρ Π±ΡΡΡ Π·Π°ΠΏΠΈΡΠ°Π½ Π² ΡΠ΅ΡΠΌΠΈΠ½Π°Ρ
ΠΏΠ°ΡΠ°Π»Π»Π΅Π»ΡΠ½ΡΡ
ΠΈ ΠΏΠ΅ΡΠΏΠ΅Π½Π΄ΠΈΠΊΡΠ»ΡΡΠ½ΡΡ
ΠΊΠΎΠΌΠΏΠΎΠ½Π΅Π½Ρ
ΠΊ ΠΎΡΠΈ ΠΏΡΠΎΠΏΡΡΠΊΠ°Π½ΠΈΡ ΠΏΠΎΠ»ΡΡΠΈΠ·Π°ΡΠΎΡΠ°.
E = E ΠΏΠ°ΡΠ°Π»Π»Π΅Π»ΡΠ½ΠΎ + E ΠΏΠ΅ΡΠΏΠ΅Π½Π΄ΠΈΠΊΡΠ»ΡΡ .
ΠΠ΄Π΅Π°Π»ΡΠ½ΡΠΉ ΠΏΠΎΠ»ΡΡΠΈΠ·Π°ΡΠΎΡ ΠΏΡΠΎΡ
ΠΎΠ΄ΠΈΡ E ΠΏΠ°ΡΠ°Π»Π»Π΅Π»ΡΠ½ΠΎ ΠΈ ΠΏΠΎΠ³Π»ΠΎΡΠ°Π΅Ρ E ΠΏΠ΅ΡΠΏΠ΅Π½Π΄ΠΈΠΊΡΠ»ΡΡ .
ΠΡΠ»ΠΈ E 0 ΡΡΠΎ ΠΏΡΠΎΠΈΡΡΠ΅ΡΡΠ²ΠΈΠ΅ Π²Π΅ΠΊΡΠΎΡ ΠΏΠΎΠ»Ρ ΠΈ ΡΠ³ΠΎΠ» ΠΌΠ΅ΠΆΠ΄Ρ E 0 ΠΈ ΡΡΠ°Π½ΡΠΌΠΈΡΡΠΈΠ΅ΠΉ ΠΏΠΎ ΠΎΡΠΈ ΞΈ, ΡΠΎ Π²Π΅Π»ΠΈΡΠΈΠ½Π° ΠΏΠ΅ΡΠ΅Π΄Π°Π²Π°Π΅ΠΌΠΎΠ³ΠΎ ΠΏΠΎΠ»Ρ Π²Π΅ΠΊΡΠΎΡ E 0 cosΞΈ ΠΈ Π΅Π³ΠΎ Π½Π°ΠΏΡΠ°Π²Π»Π΅Π½ΠΈΠ΅ Π½Π°ΠΏΡΠ°Π²Π»Π΅Π½ΠΈΠ΅ ΠΎΡΠΈ ΡΡΠ°Π½ΡΠΌΠΈΡΡΠΈΠΈ.ΠΠ½ΡΠ΅Π½ΡΠΈΠ²Π½ΠΎΡΡΡ I ΡΠ»Π΅ΠΊΡΡΠΎΠΌΠ°Π³Π½ΠΈΡΠ½ΠΎΠΉ Π²ΠΎΠ»Π½Ρ ΠΏΡΠΎΠΏΠΎΡΡΠΈΠΎΠ½Π°Π»ΡΠ½Π° ΠΊΠ²Π°Π΄ΡΠ°ΡΡ Π²Π΅Π»ΠΈΡΠΈΠ½Ρ Π²Π΅ΠΊΡΠΎΡΠ° ΡΠ»Π΅ΠΊΡΡΠΈΡΠ΅ΡΠΊΠΎΠ³ΠΎ ΠΏΠΎΠ»Ρ. ΠΡ ΡΠ»Π΅Π΄ΠΎΠ²Π°ΡΠ΅Π»ΡΠ½ΠΎ,
I ΠΏΠ΅ΡΠ΅Π΄Π°Π½ΠΎ = I 0 cos 2 ΞΈ.
ΠΡΠΎ Π½Π°Π·ΡΠ²Π°Π΅ΡΡΡ Π·Π°ΠΊΠΎΠ½ΠΎΠΌ ΠΠ°Π»ΡΡΠ° . ΠΡΠ»ΠΈ ΞΈ = 90 o , ΠΏΠ΅ΡΠ΅Π΄Π°Π²Π°Π΅ΠΌΠ°Ρ ΠΈΠ½ΡΠ΅Π½ΡΠΈΠ²Π½ΠΎΡΡΡ ΡΠ°Π²Π½Π° Π½ΡΠ»Ρ.
ΠΠΈΠ½ΠΈΠΈ ΡΠΊΠ°Π·ΡΠ²Π°ΡΡ Π½Π°ΠΏΡΠ°Π²Π»Π΅Π½ΠΈΠ΅ ΠΎΡΠΈ ΠΏΠ΅ΡΠ΅Π΄Π°ΡΠΈ.
ΠΠΎΠ³Π΄Π° Π½Π΅ΠΏΠΎΠ»ΡΡΠΈΠ·ΠΎΠ²Π°Π½Π½ΡΠΉ
ΡΠ²Π΅Ρ ΠΏΡΠΎΡ
ΠΎΠ΄ΠΈΡ ΡΠ΅ΡΠ΅Π· ΠΏΠΎΠ»ΡΡΠΈΠ·Π°ΡΠΎΡ, ΠΈΠ½ΡΠ΅Π½ΡΠΈΠ²Π½ΠΎΡΡΡ ΡΠΌΠ΅Π½ΡΡΠ°Π΅ΡΡΡ Π² Β½ ΡΠ°Π·Π°.
Π‘ΡΠ΅Π΄Π½Π΅Π΅ Π·Π½Π°ΡΠ΅Π½ΠΈΠ΅ cos 2 ΞΈ, ΡΡΠ΅Π΄Π½Π΅Π΅ Π·Π½Π°ΡΠ΅Π½ΠΈΠ΅ ΠΏΠΎ Π²ΡΠ΅ΠΌ ΡΠ³Π»Π°ΠΌ ΞΈ ΡΠΎΡΡΠ°Π²Π»ΡΠ΅Ρ Β½.
I ΠΏΠ΅ΡΠ΅Π΄Π°Π½ = I 0
ΠΡΠΎΠ±Π»Π΅ΠΌΠ°:
ΠΡΡ Π½Π΅ΠΏΠΎΠ»ΡΡΠΈΠ·ΠΎΠ²Π°Π½Π½ΠΎΠ³ΠΎ ΡΠ²Π΅ΡΠ° ΠΈΠ½ΡΠ΅Π½ΡΠΈΠ²Π½ΠΎΡΡΡΡ I 0 ΠΏΡΠΎΡ
ΠΎΠ΄ΠΎΠ²
ΡΠ΅ΡΠ΅Π· ΡΠ΅ΡΠΈΡ ΠΈΠ΄Π΅Π°Π»ΡΠ½ΡΡ
ΠΏΠΎΠ»ΡΡΠΈΠ·Π°ΡΠΈΠΎΠ½Π½ΡΡ
ΡΠΈΠ»ΡΡΡΠΎΠ² Ρ ΠΈΡ
ΠΏΡΠΎΠΏΡΡΠΊΠ°Π½ΠΈΠ΅ΠΌ
ΠΎΡΡ ΠΏΠΎΠ²Π΅ΡΠ½ΡΡΠ° Π½Π° ΡΠ°Π·Π½ΡΠ΅ ΡΠ³Π»Ρ, ΠΊΠ°ΠΊ ΠΏΠΎΠΊΠ°Π·Π°Π½ΠΎ Π½Π° ΡΠΈΡΡΠ½ΠΊΠ΅.
(Π°) ΠΠ°ΠΊΠΎΠ²Π° ΡΠΈΠ»Π° ΡΠ²Π΅ΡΠ° (Π² Π΅Π΄ΠΈΠ½ΠΈΡΠ°Ρ
I 0 ) Π²
ΡΠ΅Π³ΠΈΠΎΠ½Ρ A, B ΠΈ C?
(Π±) ΠΡΠ»ΠΈ ΠΌΡ ΡΠ΄Π°Π»ΠΈΠΌ ΡΡΠ΅Π΄Π½ΠΈΠΉ ΡΠΈΠ»ΡΡΡ, ΠΊΠ°ΠΊΠΎΠΉ Π±ΡΠ΄Π΅Ρ ΠΈΠ½ΡΠ΅Π½ΡΠΈΠ²Π½ΠΎΡΡΡ ΡΠ²Π΅ΡΠ° Π½Π°
ΡΠΎΡΠΊΠ° C?
Π Π΅ΡΠ΅Π½ΠΈΠ΅:
- Π Π°ΡΡΡΠΆΠ΄Π΅Π½ΠΈΠ΅:
ΠΠΎΠ³Π΄Π° Π½Π΅ΠΏΠΎΠ»ΡΡΠΈΠ·ΠΎΠ²Π°Π½Π½ΡΠΉ ΡΠ²Π΅Ρ ΠΏΡΠΎΡ ΠΎΠ΄ΠΈΡ ΡΠ΅ΡΠ΅Π· ΠΏΠΎΠ»ΡΡΠΈΠ·Π°ΡΠΎΡ, ΠΈΠ½ΡΠ΅Π½ΡΠΈΠ²Π½ΠΎΡΡΡ ΡΠ½ΠΈΠΆΠ°Π΅ΡΡΡ Π² Β½ ΡΠ°Π·Π°.ΠΡΠΎΡ ΠΎΠ΄ΡΡΠΈΠΉ ΡΠ²Π΅Ρ ΠΏΠΎΠ»ΡΡΠΈΠ·ΠΎΠ²Π°Π½ Π²Π΄ΠΎΠ»Ρ ΠΎΡΠΈ ΠΏΠΎΠ»ΡΡΠΈΠ·Π°ΡΠΎΡΠ°.
ΠΠΎΠ³Π΄Π° ΠΏΠΎΠ»ΡΡΠΈΠ·ΠΎΠ²Π°Π½Π½ΡΠΉ ΡΠ²Π΅Ρ Ρ ΠΈΠ½ΡΠ΅Π½ΡΠΈΠ²Π½ΠΎΡΡΡΡ I 0 ΠΏΠ°Π΄Π°Π΅Ρ Π½Π° ΠΏΠΎΠ»ΡΡΠΈΠ·Π°ΡΠΎΡΠ°, ΠΏΠ΅ΡΠ΅Π΄Π°Π²Π°Π΅ΠΌΠ°Ρ ΠΈΠ½ΡΠ΅Π½ΡΠΈΠ²Π½ΠΎΡΡΡ ΠΎΠΏΡΠ΅Π΄Π΅Π»ΡΠ΅ΡΡΡ ΠΊΠ°ΠΊ I = I 0 cos 2 ΞΈ, Π³Π΄Π΅ ΞΈ – ΡΠ³ΠΎΠ» ΠΌΠ΅ΠΆΠ΄Ρ Π½Π°ΠΏΡΠ°Π²Π»Π΅Π½ΠΈΠ΅ΠΌ ΠΏΠΎΠ»ΡΡΠΈΠ·Π°ΡΠΈΠΈ ΠΏΠ°Π΄Π°ΡΡΠ΅Π³ΠΎ ΡΠ²Π΅Ρ ΠΈ ΠΎΡΡ ΡΠΈΠ»ΡΡΡΠ°.
ΠΡΠΎΡ
ΠΎΠ΄ΡΡΠΈΠΉ ΡΠ²Π΅Ρ ΠΏΠΎΠ»ΡΡΠΈΠ·ΠΎΠ²Π°Π½ Π²Π΄ΠΎΠ»Ρ
ΠΎΡΡ ΠΏΠΎΠ»ΡΡΠΈΠ·Π°ΡΠΎΡΠ°. - ΠΠ΅ΡΠ°Π»ΠΈ ΡΠ°ΡΡΠ΅ΡΠ°:
Π ΡΡΠΎΠΉ Π·Π°Π΄Π°ΡΠ΅ Ρ Π½Π°Ρ Π΅ΡΡΡ 3 ΠΏΠΎΠ»ΡΡΠΈΠ·Π°ΡΠΈΠΎΠ½Π½ΡΡ ΡΠΈΠ»ΡΡΡΠ°. ΠΠ»Ρ Π²ΡΠΎΡΠΎΠ³ΠΎ ΠΏΠΎΠ»ΡΡΠΈΠ·Π°ΡΠΎΡΠ° ΞΈ = 30 o ΠΌΠ΅ΠΆΠ΄Ρ ΠΏΠΎΠ»ΡΡΠΈΠ·Π°ΡΠΈΠΎΠ½Π½ΡΠΌΠΈ Π½Π°ΠΏΡΠ°Π²Π»Π΅Π½ΠΈΠ΅ ΠΏΠ°Π΄Π΅Π½ΠΈΡ ΡΠ²Π΅ΡΠ° Π½Π° ΡΠΈΠ»ΡΡΡ ΠΈ ΠΎΡΡ ΡΠΈΠ»ΡΡΡΠ°. ΠΠ»Ρ ΡΡΠ΅ΡΠΈΠΉ ΠΏΠΎΠ»ΡΡΠΈΠ·Π°ΡΠΎΡ ΞΈ = 90 o – 30 o = 60 o ΠΌΠ΅ΠΆΠ΄Ρ Π½Π°ΠΏΡΠ°Π²Π»Π΅Π½ΠΈΠ΅ΠΌ ΠΏΠΎΠ»ΡΡΠΈΠ·Π°ΡΠΈΠΈ ΡΠ²Π΅ΡΠ°, ΠΏΠ°Π΄Π°ΡΡΠ΅Π³ΠΎ Π½Π° ΡΠΈΠ»ΡΡΡ, ΠΈ ΠΎΡΡ ΡΠΈΠ»ΡΡΡΠ°.
Π’ΠΎΠ³Π΄Π° ΠΌΡ ΠΈΠΌΠ΅Π΅ΠΌ:
(a) Π ΠΎΠ±Π»Π°ΡΡΠΈ A ΠΈΠ½ΡΠ΅Π½ΡΠΈΠ²Π½ΠΎΡΡΡ I 0 /2, Π° ΡΠ²Π΅Ρ ΠΏΠΎΠ»ΡΡΠΈΠ·ΠΎΠ²Π°Π½Ρ ΠΏΠΎ Π²Π΅ΡΡΠΈΠΊΠ°Π»ΠΈ.
Π ΡΠ°ΠΉΠΎΠ½Π΅ Π ΠΈΠ½ΡΠ΅Π½ΡΠΈΠ²Π½ΠΎΡΡΡ (I 0 /2) cos 2 30 o , = 0,375 I 0 , Π° ΡΠ²Π΅Ρ ΠΏΠΎΠ»ΡΡΠΈΠ·ΠΎΠ²Π°Π½ ΠΏΠΎ ΠΎΡΠΈ Π²ΡΠΎΡΠΎΠΉ ΠΏΠΎΠ»ΡΡΠΈΠ·Π°ΡΠΎΡ.
Π² ΠΎΠ±Π»Π°ΡΡΠΈ C ΠΈΠ½ΡΠ΅Π½ΡΠΈΠ²Π½ΠΎΡΡΡ (0,375 I 0 ) cos 2 60 o = 0,0938 I 0 ΠΈ ΡΠ²Π΅Ρ ΠΈΠΌΠ΅Π΅Ρ Π³ΠΎΡΠΈΠ·ΠΎΠ½ΡΠ°Π»ΡΠ½ΡΡ ΠΏΠΎΠ»ΡΡΠΈΠ·Π°ΡΠΈΡ.
(b) ΠΡΠ»ΠΈ ΠΌΡ ΡΠ΄Π°Π»ΠΈΠΌ ΡΡΠ΅Π΄Π½ΠΈΠΉ ΡΠΈΠ»ΡΡΡ, Π΄Π»Ρ ΠΏΠΎΡΠ»Π΅Π΄Π½Π΅Π³ΠΎ ΡΠΈΠ»ΡΡΡΠ° ΠΌΡ ΠΏΠΎΠ»ΡΡΠΈΠΌ ΡΡΠΎ ΞΈ = 90 o . Π’Π°ΠΊΠΈΠΌ ΠΎΠ±ΡΠ°Π·ΠΎΠΌ, I = 0,
. Π²ΠΈΠ·ΡΠ°Π»ΠΈΠ·ΠΈΡΠΎΠ²Π°ΡΡ ΡΠΎΡ ΡΠ°ΠΊΡ, ΡΡΠΎ Π΄ΠΎΠ±Π°Π²Π»Π΅Π½ΠΈΠ΅ ΡΡΠ΅Π΄Π½Π΅Π³ΠΎ ΡΠΈΠ»ΡΡΡΠ° ΡΠ²Π΅Π»ΠΈΡΠΈΠ²Π°Π΅Ρ ΠΏΠ΅ΡΠ΅Π΄Π°Π²Π°Π΅ΠΌΠ°Ρ ΠΈΠ½ΡΠ΅Π½ΡΠΈΠ²Π½ΠΎΡΡΡ!
ΠΡΠΎΡ Β«ΠΏΠ°ΡΠ°Π΄ΠΎΠΊΡΠ°Π»ΡΠ½ΡΠΉΒ» ΡΡΡΠ΅ΠΊΡ ΡΠΈΠ³Π½Π°ΡΡΡΠ° Π²ΠΎΠ»Π½ΠΎΠ²ΡΡ ΡΠ²Π»Π΅Π½ΠΈΠΉ Π² ΡΠ΅Π»ΠΎΠΌ.
Π‘ΡΡΠ΅ΡΡΠ²ΡΡΡ ΡΠ°Π·Π½ΡΠ΅ ΠΌΠ΅Ρ Π°Π½ΠΈΠ·ΠΌΡ ΠΏΠΎΠ»ΡΡΠΈΠ·Π°ΡΠΈΠΈ. Π‘Π°ΠΌΡΠΉ ΡΠ°ΡΠΏΡΠΎΡΡΡΠ°Π½Π΅Π½Π½ΡΠΉ ΠΌΠ΅ΡΠΎΠ΄ ΠΏΡΠΎΠΈΠ·Π²ΠΎΠ΄ΠΈΡΡ ΠΏΠΎΠ»ΡΡΠΈΠ·ΠΎΠ²Π°Π½Π½ΡΠΉ ΡΠ²Π΅Ρ – ΠΈΡΠΏΠΎΠ»ΡΠ·ΠΎΠ²Π°ΡΡ ΠΏΠΎΠ»ΡΡΠΎΠΈΠ΄Π½ΡΠΉ ΠΌΠ°ΡΠ΅ΡΠΈΠ°Π», ΡΠΎΡΡΠΎΡΡΠΈΠΉ ΠΈΠ· ΡΠ΅ΠΏΠΎΡΠ΅ΠΊ ΠΎΡΠ³Π°Π½ΠΈΡΠ΅ΡΠΊΠΈΠ΅ ΠΌΠΎΠ»Π΅ΠΊΡΠ»Ρ, ΠΈΠΌΠ΅ΡΡΠΈΠ΅ Π°Π½ΠΈΠ·ΠΎΡΡΠΎΠΏΠ½ΡΡ ΡΠΎΡΠΌΡ. ΠΠ΅ΡΠ΅Π΄Π°Π½Π½ΡΠΉ ΡΠ²Π΅Ρ Π»ΠΈΠ½Π΅ΠΉΠ½ΠΎ ΠΏΠΎΠ»ΡΡΠΈΠ·ΠΎΠ²Π°Π½Π½ΡΠΉ ΠΏΠ΅ΡΠΏΠ΅Π½Π΄ΠΈΠΊΡΠ»ΡΡΠ½ΠΎ Π½Π°ΠΏΡΠ°Π²Π»Π΅Π½ΠΈΡ ΡΠ΅ΠΏΠΎΡΠ΅ΠΊ. Π ΠΡΡ ΡΡΠ°Π½ΡΠΌΠΈΡΡΠΈΠΈ ΠΏΠ΅ΡΠΏΠ΅Π½Π΄ΠΈΠΊΡΠ»ΡΡΠ½Π° ΡΠ΅ΠΏΡΠΌ.
ΠΠΎΠ»ΡΡΠΈΠ·Π°ΡΠΎΡ ΠΈΠ·Π»ΡΡΠ°Π΅Ρ Π»ΠΈΠ½Π΅ΠΉΠ½ΠΎ ΠΏΠΎΠ»ΡΡΠΈΠ·ΠΎΠ²Π°Π½Π½ΡΠΉ ΡΠ²Π΅Ρ. Π§Π°ΡΡΠΎ ΡΡΠΎ ΡΠ΄ΠΎΠ±Π½ΠΎ ΠΎΡΠΈΠ΅Π½ΡΠΈΡΠΎΠ²Π°ΡΡ ΠΎΡΡ ΠΏΡΠΎΠΏΡΡΠΊΠ°Π½ΠΈΡ ΠΏΠΎΠ»ΡΡΠΈΠ·Π°ΡΠΎΡΠ° Π²Π΅ΡΡΠΈΠΊΠ°Π»ΡΠ½ΠΎ ΠΈΠ»ΠΈ Π³ΠΎΡΠΈΠ·ΠΎΠ½ΡΠ°Π»ΡΠ½ΠΎ, ΡΡΠΎΠ±Ρ ΠΈΠ·Π»ΡΡΠ°ΡΡ ΡΠ²Π΅Ρ Ρ Π²Π΅ΡΡΠΈΠΊΠ°Π»ΡΠ½ΠΎΠΉ ΠΈΠ»ΠΈ Π³ΠΎΡΠΈΠ·ΠΎΠ½ΡΠ°Π»ΡΠ½ΠΎΠΉ Π»ΠΈΠ½Π΅ΠΉΠ½ΠΎΠΉ ΠΏΠΎΠ»ΡΡΠΈΠ·Π°ΡΠΈΠ΅ΠΉ.
ΠΠ΅ΡΡΠΈΠΊΠ°Π»ΡΠ½Π°Ρ ΠΈ Π³ΠΎΡΠΈΠ·ΠΎΠ½ΡΠ°Π»ΡΠ½Π°Ρ ΠΏΠΎΠ»ΡΡΠΈΠ·Π°ΡΠΈΡ
ΠΠΎΠ»ΡΡΠΈΠ·Π°ΡΠΈΡ ΠΎΡΡΠ°ΠΆΠ΅Π½ΠΈΠ΅ΠΌ:
ΠΠΎΠ³Π΄Π° Π½Π΅ΠΏΠΎΠ»ΡΡΠΈΠ·ΠΎΠ²Π°Π½Π½ΡΠΉ ΡΠ²Π΅Ρ ΠΏΠ°Π΄Π°Π΅Ρ Π½Π° Π³ΡΠ°Π½ΠΈΡΡ
ΠΌΠ΅ΠΆΠ΄Ρ Π΄Π²ΡΠΌΡ Π΄ΠΈΡΠ»Π΅ΠΊΡΡΠΈΡΠ΅ΡΠΊΠΈΠΌΠΈ ΠΏΠΎΠ²Π΅ΡΡ
Π½ΠΎΡΡΡΠΌΠΈ, Π½Π°ΠΏΡΠΈΠΌΠ΅Ρ, Π½Π° Π³ΡΠ°Π½ΠΈΡΠ΅ Π²ΠΎΠ·Π΄ΡΡ
-Π²ΠΎΠ΄Π°, ΡΠΎΠ³Π΄Π°
ΠΎΡΡΠ°ΠΆΠ΅Π½Π½ΡΠ΅ ΠΈ ΠΏΡΠΎΡΠ΅Π΄ΡΠΈΠ΅ ΠΊΠΎΠΌΠΏΠΎΠ½Π΅Π½ΡΡ ΡΠ°ΡΡΠΈΡΠ½ΠΎ ΠΏΠΎΠ»ΡΡΠΈΠ·ΠΎΠ²Π°Π½Ρ. Π
ΠΎΡΡΠ°ΠΆΠ΅Π½Π½Π°Ρ Π²ΠΎΠ»Π½Π° Π½Π° 100% Π»ΠΈΠ½Π΅ΠΉΠ½ΠΎ ΠΏΠΎΠ»ΡΡΠΈΠ·ΠΎΠ²Π°Π½Π°, ΠΊΠΎΠ³Π΄Π° ΡΠ³ΠΎΠ» ΠΏΠ°Π΄Π΅Π½ΠΈΡ ΡΠ°Π²Π΅Π½
ΡΠ³ΠΎΠ» Π½Π°Π·ΡΠ²Π°Π΅ΡΡΡ Π£Π³ΠΎΠ» ΠΡΡΡΡΠ΅ΡΠ° .
ΠΠ»Ρ Π²ΠΎΠ΄Ρ ΡΡΠΎΡ ΡΠ³ΠΎΠ» ΡΠΎΡΡΠ°Π²Π»ΡΠ΅Ρ ~ 53 o ΠΏΠΎ ΠΎΡΠ½ΠΎΡΠ΅Π½ΠΈΡ ΠΊ
Π½ΠΎΡΠΌΠ°Π»Ρ ΠΈΠ»ΠΈ 37 o ΠΏΠΎ ΠΎΡΠ½ΠΎΡΠ΅Π½ΠΈΡ ΠΊ ΠΏΠΎΠ²Π΅ΡΡ
Π½ΠΎΡΡΠΈ Π²ΠΎΠ΄Ρ.
ΠΠ»Ρ
Π·Π½Π°ΡΠΈΡΠ΅Π»ΡΠ½ΡΠΉ ΡΠ³Π»ΠΎΠ²ΠΎΠΉ Π΄ΠΈΠ°ΠΏΠ°Π·ΠΎΠ½ Π²ΠΎΠΊΡΡΠ³ ΡΠ³Π»Π° ΠΡΡΡΡΠ΅ΡΠ° ΠΎΡΡΠ°ΠΆΠ΅Π½Π½ΡΠΉ ΡΠ²Π΅Ρ
ΡΠΈΠ»ΡΠ½ΠΎ ΠΏΠΎΠ»ΡΡΠΈΠ·ΠΎΠ²Π°Π½ Π² Π³ΠΎΡΠΈΠ·ΠΎΠ½ΡΠ°Π»ΡΠ½ΠΎΠΌ Π½Π°ΠΏΡΠ°Π²Π»Π΅Π½ΠΈΠΈ.
ΠΠΎΠ³Π΄Π°
Π‘ΠΎΠ»Π½ΡΠ΅ Π½Π°Ρ
ΠΎΠ΄ΠΈΡΡΡ Π² Π½Π΅Π±Π΅ ΠΏΠΎΠ΄ Π½ΠΈΠ·ΠΊΠΈΠΌ ΡΠ³Π»ΠΎΠΌ, ΡΠΎΠ»Π½Π΅ΡΠ½ΡΠΉ ΡΠ²Π΅Ρ ΠΎΡΡΠ°ΠΆΠ°Π΅ΡΡΡ ΠΎΡ ΠΏΠΎΠ²Π΅ΡΡ
Π½ΠΎΡΡΠΈ
Π²ΠΎΠ΄Π° ΠΏΠΎΡΡΠΈ Π½Π° 100% ΠΏΠΎΠ»ΡΡΠΈΠ·ΠΎΠ²Π°Π½Π° ΠΏΠΎ Π³ΠΎΡΠΈΠ·ΠΎΠ½ΡΠ°Π»ΠΈ, ΠΏΠΎΡΠΎΠΌΡ ΡΡΠΎ ΡΠ³ΠΎΠ» ΠΏΠ°Π΄Π΅Π½ΠΈΡ ΡΠ°Π²Π΅Π½
Π±Π»ΠΈΠ·ΠΊΠΎ ΠΊ ΡΠ³Π»Ρ ΠΡΡΡΡΠ΅ΡΠ°.
Π£ΠΌΠ΅Π½ΡΡΠ΅Π½ΠΈΠ΅ Π±Π»ΠΈΠΊΠΎΠ²
ΡΠΎΠ»Π½ΡΠ΅Π·Π°ΡΠΈΡΠ½ΡΠ΅ ΠΎΡΠΊΠΈ ΠΏΠΎΠΊΡΡΡΡ ΠΏΠΎΠ»ΡΡΠΈΠ·Π°ΡΠΎΡΠΎΠΌ Ρ Π²Π΅ΡΡΠΈΠΊΠ°Π»ΡΠ½ΠΎΠΉ ΠΎΡΡΡ ΠΏΡΠΎΠΏΡΡΠΊΠ°Π½ΠΈΡ ΠΈ
ΠΏΠΎΡΡΠΎΠΌΡ Π·Π°Π±Π»ΠΎΠΊΠΈΡΡΠΉΡΠ΅ ΠΎΡΡΠ°ΠΆΠ΅Π½Π½ΡΠΉ ΡΠ²Π΅Ρ.
Π‘ΡΡΠ»ΠΊΠ°:
ΠΠΎΠ»ΡΡΠΈΠ·Π°ΡΠΈΡ ΡΠ²Π΅ΡΠ° (Youtube)
Π‘ΡΡΠ»ΠΊΠ° Π½Π° ΡΠ°ΠΉΡ:
ΠΠΎΠ»ΡΡΠΈΠ·Π°ΡΠΈΡ ΠΈ ΠΎΡΡΠ°ΠΆΠ΅Π½ΠΈΠ΅ (Youtube)
ΠΠ΅ΠΌΠΎΠ½ΡΡΡΠ°ΡΠΈΠΈ
Π‘ΠΏΠΎΡΠΎΠ± ΠΏΠ΅ΡΠ΅Π΄Π°ΡΠΈ ΡΠ²Π΅ΡΠ° ΡΠ΅ΡΠ΅Π· Π½Π΅ΠΊΠΎΡΠΎΡΡΠ΅ ΠΌΠ°ΡΠ΅ΡΠΈΠ°Π»Ρ Π·Π°Π²ΠΈΡΠΈΡ ΠΎΡ Π΅Π³ΠΎ ΠΏΠΎΠ»ΡΡΠΈΠ·Π°ΡΠΈΠΈ.
ΠΠ΅ΠΊΠΎΡΠΎΡΡΠ΅ Π΄Π²ΡΠ»ΡΡΠ΅ΠΏΡΠ΅Π»ΠΎΠΌΠ»ΡΡΡΠΈΠ΅ ΠΊΡΠΈΡΡΠ°Π»Π»ΠΈΡΠ΅ΡΠΊΠΈΠ΅ Π²Π΅ΡΠ΅ΡΡΠ²Π° ΠΈΡΠΊΡΠΈΠ²Π»ΡΡΡ ΡΠ²Π΅Ρ ΡΠ΅ΡΠ΅Π·
ΡΠ³ΠΎΠ», ΠΊΠΎΡΠΎΡΡΠΉ Π·Π°Π²ΠΈΡΠΈΡ ΠΎΡ ΡΠΎΡΡΠΎΡΠ½ΠΈΡ ΠΏΠ°Π΄Π°ΡΡΠ΅ΠΉ ΠΏΠΎΠ»ΡΡΠΈΠ·Π°ΡΠΈΠΈ.
ΠΡΡΡ ΠΎΠΏΡΠΈΠΊΠ°
ΠΎΡΡ. ΠΠ΅ΠΏΠΎΠ»ΡΡΠΈΠ·ΠΎΠ²Π°Π½Π½ΡΠΉ ΡΠ²Π΅Ρ, ΠΏΠΎΠΏΠ°Π΄Π°ΡΡΠΈΠΉ Π² Π΄Π²ΡΠ»ΡΡΠ΅ΠΏΡΠ΅Π»ΠΎΠΌΠ»ΡΡΡΠΈΠΉ ΠΊΡΠΈΡΡΠ°Π»Π» Π½Π΅ Π²Π΄ΠΎΠ»Ρ
ΠΎΠΏΡΠΈΡΠ΅ΡΠΊΠ°Ρ ΠΎΡΡ ΠΊΡΠΈΡΡΠ°Π»Π»Π° ΡΠ°Π·Π±ΠΈΡΠ° Π½Π° ΠΏΡΡΠΊΠΈ, ΠΊΠΎΡΠΎΡΡΠ΅ ΠΈΠ·Π³ΠΈΠ±Π°ΡΡΡΡ ΡΠ°Π·Π½ΡΠΌΠΈ
ΡΡΠΌΠΌΡ.
ΠΠ²ΠΎΠΉΠ½ΠΎΠ΅ Π»ΡΡΠ΅ΠΏΡΠ΅Π»ΠΎΠΌΠ»Π΅Π½ΠΈΠ΅ Π² ΠΊΡΠΈΡΡΠ°Π»Π»Π΅ ΠΊΠ°Π»ΡΡΠΈΡΠ°. ΠΠ΅ΡΡΠΈΠΊΠ°Π»ΡΠ½ΡΠ΅ Π»ΠΈΠ½ΠΈΠΈ ΠΈΠ·ΠΎΠ±ΡΠ°ΠΆΠ΅Π½Ρ Π΄Π²Π°ΠΆΠ΄Ρ.
ΠΠΎΠ»ΡΡΠΈΠ·Π°ΡΠΈΡ ΡΠ²Π΅ΡΠ°, ΡΠΎΠ·Π΄Π°ΡΡΠ΅Π³ΠΎ ΠΎΠ΄Π½ΠΎ ΠΈΠ·ΠΎΠ±ΡΠ°ΠΆΠ΅Π½ΠΈΠ΅, ΠΏΠ΅ΡΠΏΠ΅Π½Π΄ΠΈΠΊΡΠ»ΡΡΠ½Π°
ΠΏΠΎΠ»ΡΡΠΈΠ·Π°ΡΠΈΡ ΡΠ²Π΅ΡΠ°, ΠΏΡΠΎΠΈΠ·Π²ΠΎΠ΄ΡΡΠ΅Π³ΠΎ Π΄ΡΡΠ³ΠΎΠ΅ ΠΈΠ·ΠΎΠ±ΡΠ°ΠΆΠ΅Π½ΠΈΠ΅.
ΠΠ΅ΠΊΠΎΡΠΎΡΡΠ΅ ΠΌΠ°ΡΠ΅ΡΠΈΠ°Π»Ρ ΠΏΡΠΈ Π½Π°Π³ΡΡΠ·ΠΊΠ΅ ΡΡΠ°Π½ΠΎΠ²ΡΡΡΡ Π΄Π²ΡΠ»ΡΡΠ΅ΠΏΡΠ΅Π»ΠΎΠΌΠ»ΡΡΡΠΈΠΌΠΈ. ΠΠΎΠΌΠ΅ΡΡΠΈΠ² ΠΏΡΠΎΠ·ΡΠ°ΡΠ½ΡΠ΅ ΠΌΠ°ΡΠ΅ΡΠΈΠ°Π»ΠΎΠ² ΠΌΠ΅ΠΆΠ΄Ρ Π΄Π²ΡΠΌΡ ΠΏΠΎΠ»ΡΡΠΈΠ·Π°ΡΠΎΡΠ°ΠΌΠΈ, ΠΌΡ ΠΌΠΎΠΆΠ΅ΠΌ Π²ΡΠΏΠΎΠ»Π½ΠΈΡΡ ΡΡΡΠ΅ΡΡ-Π°Π½Π°Π»ΠΈΠ·ΠΎΠ² .
ΠΠΏΡΠΈΡΠ΅ΡΠΊΠΈ Π°ΠΊΡΠΈΠ²Π½ΡΠ΅ ΠΈΠ»ΠΈ ΠΊΡΡΠ³ΠΎΠ²ΡΠ΅ Π΄Π²ΡΠ»ΡΡΠ΅ΠΏΡΠ΅Π»ΠΎΠΌΠ»ΡΡΡΠΈΠ΅ ΠΌΠ°ΡΠ΅ΡΠΈΠ°Π»Ρ Π²ΡΠ°ΡΠ°ΡΡ Π½Π°ΠΏΡΠ°Π²Π»Π΅Π½ΠΈΠ΅ ΠΏΠΎΠ»ΡΡΠΈΠ·Π°ΡΠΈΠΈ
Π»ΠΈΠ½Π΅ΠΉΠ½ΠΎ ΠΏΠΎΠ»ΡΡΠΈΠ·ΠΎΠ²Π°Π½Π½ΡΠΉ ΡΠ²Π΅Ρ.ΠΠ΅Π»ΠΈΡΠΈΠ½Π° Π²ΡΠ°ΡΠ΅Π½ΠΈΡ Π·Π°Π²ΠΈΡΠΈΡ ΠΎΡ
Π΄Π»ΠΈΠ½Π° Π²ΠΎΠ»Π½Ρ ΡΠ²Π΅ΡΠ°. ΠΠΎΠ»Π΅ΠΊΡΠ»Ρ ΡΠ°Ρ
Π°ΡΠ° ΠΈΠΌΠ΅ΡΡ Ρ
ΠΈΡΠ°Π»ΡΠ½ΠΎΡΡΡ (Ρ
ΠΈΡΠ°Π»ΡΠ½ΠΎΡΡΡ).
ΠΈ Π² ΡΠ°ΡΡΠ²ΠΎΡΠ΅ ΠΎΠΏΡΠΈΡΠ΅ΡΠΊΠΈ Π°ΠΊΡΠΈΠ²Π½Ρ. ΠΡΠ»ΠΈ ΠΌΡ ΠΏΠΎΠ»ΡΡΠΈΠ·ΡΠ΅ΠΌ Π±Π΅Π»ΡΠΉ ΡΠ²Π΅Ρ ΠΈ
ΠΏΡΠΎΠΏΡΡΡΠΈΡΡ ΡΠ΅ΡΠ΅Π· ΡΠ°Ρ
Π°ΡΠ½ΡΠΉ ΡΠΈΡΠΎΠΏ, Π½Π°ΠΏΡΠ°Π²Π»Π΅Π½ΠΈΠ΅ ΠΏΠΎΠ»ΡΡΠΈΠ·Π°ΡΠΈΠΈ ΡΠ²Π΅ΡΠ°
Π²ΡΡ
ΠΎΠ΄ΡΡΠΈΠΉ ΠΈΠ· ΡΠΈΡΠΎΠΏΠ° Π±ΡΠ΄Π΅Ρ ΡΠ°Π·Π½ΡΠΌ Π΄Π»Ρ ΡΠ°Π·Π½ΠΎΠ³ΠΎ ΡΠ²Π΅ΡΠ°
ΠΊΠΎΠΌΠΏΠΎΠ½Π΅Π½ΡΡ.
ΠΡΠ»ΠΈ Π·Π°ΡΠ΅ΠΌ ΡΠ²Π΅Ρ ΠΏΡΠΎΡ
ΠΎΠ΄ΠΈΡ ΡΠ΅ΡΠ΅Π· Π²ΡΠΎΡΠΎΠΉ ΠΏΠΎΠ»ΡΡΠΈΠ·Π°ΡΠΎΡ, Π΅Π³ΠΎ
ΡΠ²Π΅Ρ ΠΌΠ΅Π½ΡΠ΅ΡΡΡ Ρ ΠΎΡΠΈΠ΅Π½ΡΠ°ΡΠΈΠ΅ΠΉ ΠΎΡΠΈ ΠΏΠ΅ΡΠ΅Π΄Π°ΡΠΈ ΡΡΠΎΠ³ΠΎ
ΠΏΠΎΠ»ΡΡΠΈΠ·Π°ΡΠΎΡ.
Π‘Π°Ρ
Π°ΡΠ½ΡΠΉ ΡΠΈΡΠΎΠΏ ΠΌΠ΅ΠΆΠ΄Ρ ΡΠΊΡΠ΅ΡΠ΅Π½Π½ΡΠΌΠΈ ΠΏΠΎΠ»ΡΡΠΈΠ·Π°ΡΠΎΡΠ°ΠΌΠΈ
Ρ ΡΠ°Π·Π½ΠΎΠΉ ΠΎΡΠΈΠ΅Π½ΡΠ°ΡΠΈΠ΅ΠΉ
ΠΠ»Π΅ΠΊΡΡΠΈΡΠ΅ΡΠΊΠ°Ρ ΠΏΠΎΠ»ΡΡΠΈΠ·Π°ΡΠΈΡ – ΠΎΠΏΡΠ΅Π΄Π΅Π»Π΅Π½ΠΈΠ΅, ΡΠΈΠΏΡ, ΡΠΎΡΠΌΡΠ»Ρ, Π΅Π΄ΠΈΠ½ΠΈΡΡ
Π§ΡΠΎ ΡΠ°ΠΊΠΎΠ΅ ΡΠ»Π΅ΠΊΡΡΠΈΡΠ΅ΡΠΊΠ°Ρ ΠΏΠΎΠ»ΡΡΠΈΠ·Π°ΡΠΈΡ?
ΠΠ»Π΅ΠΊΡΡΠΈΡΠ΅ΡΠΊΠ°Ρ ΠΏΠΎΠ»ΡΡΠΈΠ·Π°ΡΠΈΡ Π²ΠΎΠ·Π½ΠΈΠΊΠ°Π΅Ρ, ΠΊΠΎΠ³Π΄Π° Π½Π΅ΠΏΠΎΠ»ΡΡΠ½ΠΎΠ΅ Π²Π΅ΡΠ΅ΡΡΠ²ΠΎ ΠΏΠΎΠΌΠ΅ΡΠ°Π΅ΡΡΡ ΠΌΠ΅ΠΆΠ΄Ρ Π΄Π²ΡΠΌΡ ΠΏΠ°ΡΠ°Π»Π»Π΅Π»ΡΠ½ΡΠΌΠΈ ΠΏΠ»Π°ΡΡΠΈΠ½Π°ΠΌΠΈ Ρ ΠΏΡΠΈΠ»ΠΎΠΆΠ΅Π½Π½ΡΠΌ ΡΠ»Π΅ΠΊΡΡΠΈΡΠ΅ΡΠΊΠΈΠΌ ΠΏΠΎΠ»Π΅ΠΌ. ΠΠ»Π΅ΠΊΡΡΠΈΡΠ΅ΡΠΊΠΎΠ΅ ΠΏΠΎΠ»Π΅ ΠΈΠΌΠ΅Π΅Ρ ΡΠ΅Π½Π΄Π΅Π½ΡΠΈΡ ΠΏΡΠΈΡΡΠ³ΠΈΠ²Π°ΡΡ ΠΎΡΡΠΈΡΠ°ΡΠ΅Π»ΡΠ½ΠΎ Π·Π°ΡΡΠΆΠ΅Π½Π½ΡΠ΅ ΡΠ»Π΅ΠΊΡΡΠΎΠ½Π½ΡΠ΅ ΡΠ°ΡΡΠΈΡΡ ΠΈΠ»ΠΈ ΠΎΠ±Π»Π°ΠΊΠ° ΠΊ ΠΏΠΎΠ»ΠΎΠΆΠΈΡΠ΅Π»ΡΠ½ΠΎΠΉ ΠΏΠ»Π°ΡΡΠΈΠ½Π΅, Π° ΡΠ΄ΡΠ° ΠΏΠΎΠ»ΠΎΠΆΠΈΡΠ΅Π»ΡΠ½ΠΎΠ³ΠΎ Π·Π°ΡΡΠ΄Π° – ΠΊ ΠΎΡΡΠΈΡΠ°ΡΠ΅Π»ΡΠ½ΠΎΠΉ ΠΏΠ»Π°ΡΡΠΈΠ½Π΅.Π‘Π»Π΅Π΄ΠΎΠ²Π°ΡΠ΅Π»ΡΠ½ΠΎ, Π² ΠΏΡΠΈΡΡΡΡΡΠ²ΠΈΠΈ ΡΠ»Π΅ΠΊΡΡΠΈΡΠ΅ΡΠΊΠΎΠ³ΠΎ ΠΏΠΎΠ»Ρ ΠΈΠ»ΠΈ ΡΠΎΠΊΠ° Π±ΡΠ΄Π΅Ρ Π½Π°Π±Π»ΡΠ΄Π°ΡΡΡΡ ΡΠ»Π΅ΠΊΡΡΠΈΡΠ΅ΡΠΊΠΎΠ΅ ΠΈΡΠΊΠ°ΠΆΠ΅Π½ΠΈΠ΅ ΠΈΠ»ΠΈ ΠΏΠΎΠ»ΡΡΠΈΠ·ΠΎΠ²Π°Π½Π½Π°Ρ ΠΌΠΎΠ»Π΅ΠΊΡΠ»Π° Ρ ΠΎΠ±ΡΠ°Π·ΠΎΠ²Π°Π½ΠΈΠ΅ΠΌ ΡΠ»Π΅ΠΊΡΡΠΈΡΠ΅ΡΠΊΠΎΠ³ΠΎ Π΄ΠΈΠΏΠΎΠ»Ρ. Π ΠΈΠ·ΡΡΠ΅Π½ΠΈΠΈ Ρ
ΠΈΠΌΠΈΠΈ ΠΈΠ»ΠΈ ΡΠΈΠ·ΠΈΠΊΠΈ ΡΠ°ΠΊΠΎΠΉ ΡΠΈΠΏ ΠΏΡΠΎΡΠ΅ΡΡΠ° ΠΈΡΠΊΠ°ΠΆΠ΅Π½ΠΈΡ Π² ΠΌΠΎΠ»Π΅ΠΊΡΠ»Π°Ρ
Π½Π°Π·ΡΠ²Π°Π΅ΡΡΡ ΡΠ»Π΅ΠΊΡΡΠΈΡΠ΅ΡΠΊΠΎΠΉ ΠΏΠΎΠ»ΡΡΠΈΠ·Π°ΡΠΈΠ΅ΠΉ, Π½ΠΎ ΠΏΠΎΠ»ΡΡΠΈΠ·Π°ΡΠΈΡ ΠΈΡΡΠ΅Π·Π°Π΅Ρ, ΠΊΠ°ΠΊ ΡΠΎΠ»ΡΠΊΠΎ ΠΏΠΎΠ»ΡΡΠΈΠ·ΠΎΠ²Π°Π½Π½ΠΎΠ΅ ΠΏΠΎΠ»Π΅ ΠΈΡΡΠ΅Π·Π°Π΅Ρ ΠΈ ΠΏΠΎΠ»ΡΡΠΈΠ·ΡΡΡΠ°Ρ ΠΌΠΎΠ»Π΅ΠΊΡΠ»Π° Π²ΠΎΠ·Π²ΡΠ°ΡΠ°Π΅ΡΡΡ Π² ΠΈΡΡ
ΠΎΠ΄Π½ΠΎΠ΅ ΡΠΎΡΡΠΎΡΠ½ΠΈΠ΅.![]()
ΠΠΈΠ΄Ρ ΡΠ»Π΅ΠΊΡΡΠΈΡΠ΅ΡΠΊΠΎΠΉ ΠΏΠΎΠ»ΡΡΠΈΠ·Π°ΡΠΈΠΈ
ΠΡΡΡ Π΄Π²Π° ΠΎΡΠ½ΠΎΠ²Π½ΡΡ ΡΠΈΠΏΠ° ΠΏΠΎΠ»ΡΡΠΈΠ·Π°ΡΠΈΠΈ ΠΌΠΎΠ»Π΅ΠΊΡΠ»,
- ΠΠ°Π²Π΅Π΄Π΅Π½Π½Π°Ρ ΠΏΠΎΠ»ΡΡΠΈΠ·Π°ΡΠΈΡ
- ΠΡΠΈΠ΅Π½ΡΠ°ΡΠΈΠΎΠ½Π½Π°Ρ ΠΏΠΎΠ»ΡΡΠΈΠ·Π°ΡΠΈΡ
ΠΠ½Π΄ΡΡΠΈΡΠΎΠ²Π°Π½Π½Π°Ρ ΠΏΠΎΠ»ΡΡΠΈΠ·Π°ΡΠΈΡ
ΠΡΡΡΡ Π½Π°Π²Π΅Π΄Π΅Π½Π½Π°Ρ ΡΠ»Π΅ΠΊΡΡΠΈΡΠ΅ΡΠΊΠ°Ρ ΠΏΠΎΠ»ΡΡΠΈΠ·Π°ΡΠΈΡ = P i ΠΈ Π½Π°Π²Π΅Π΄Π΅Π½Π½ΡΠΉ Π΄ΠΈΠΏΠΎΠ»ΡΠ½ΡΠΉ ΠΌΠΎΠΌΠ΅Π½Ρ = Β΅ i .ΠΠ½Π΄ΡΡΠΈΡΠΎΠ²Π°Π½Π½ΡΠΉ Π΄ΠΈΠΏΠΎΠ»ΡΠ½ΡΠΉ ΠΌΠΎΠΌΠ΅Π½Ρ ΠΈΠ»ΠΈ ΠΏΡΠΎΡΡΠΎ ΠΈΠ½Π΄ΡΡΠΈΡΠΎΠ²Π°Π½Π½ΡΠΉ ΠΌΠΎΠΌΠ΅Π½Ρ ΠΏΡΡΠΌΠΎ ΠΏΡΠΎΠΏΠΎΡΡΠΈΠΎΠ½Π°Π»Π΅Π½ ΡΠΈΠ»Π΅ ΠΏΡΠΈΠ»ΠΎΠΆΠ΅Π½Π½ΠΎΠ³ΠΎ ΡΠ»Π΅ΠΊΡΡΠΈΡΠ΅ΡΠΊΠΎΠ³ΠΎ ΠΏΠΎΠ»Ρ (F). Π‘Π»Π΅Π΄ΠΎΠ²Π°ΡΠ΅Π»ΡΠ½ΠΎ, ΞΌ i F. ΠΠΎ ΠΊΠΎΠ³Π΄Π° ΡΠ»Π΅ΠΊΡΡΠΈΡΠ΅ΡΠΊΠ°Ρ ΡΠΈΠ»Π° ΠΎΡΠ΅Π½Ρ ΠΌΠ°Π»Π°, Π² ΠΏΡΠΎΡΠΈΠ²Π½ΠΎΠΌ ΡΠ»ΡΡΠ°Π΅ ΠΌΠ΅ΠΆΠ΄Ρ ΠΏΠΎΠ»ΡΡΠΈΠ·ΠΎΠ²Π°Π½Π½ΡΠΌΠΈ ΠΌΠΎΠ»Π΅ΠΊΡΠ»Π°ΠΌΠΈ ΠΌΠΎΠΆΠ΅Ρ Π²ΠΎΠ·Π½ΠΈΠΊΠ½ΡΡΡ Π³ΠΈΠΏΠ΅ΡΠΏΠΎΠ»ΡΡΠΈΠ·Π°ΡΠΈΡ. Π‘Π»Π΅Π΄ΠΎΠ²Π°ΡΠ΅Π»ΡΠ½ΠΎ, ΞΌ i = Ξ± i F, Π³Π΄Π΅ Ξ± i = ΠΊΠΎΠ½ΡΡΠ°Π½ΡΠ° ΠΏΡΠΎΠΏΠΎΡΡΠΈΠΎΠ½Π°Π»ΡΠ½ΠΎΡΡΠΈ. ΠΡΠ° ΠΊΠΎΠ½ΡΡΠ°Π½ΡΠ° Π½Π°Π·ΡΠ²Π°Π΅ΡΡΡ ΠΊΠΎΠ½ΡΡΠ°Π½ΡΠΎΠΉ Π½Π°Π²Π΅Π΄Π΅Π½Π½ΠΎΠΉ ΠΏΠΎΠ»ΡΡΠΈΠ·ΡΠ΅ΠΌΠΎΡΡΠΈ ΠΏΠΎΠ»ΡΡΠΈΠ·ΡΡΡΠ΅ΠΉ ΠΌΠΎΠ»Π΅ΠΊΡΠ»Ρ. Π‘Π»Π΅Π΄ΠΎΠ²Π°ΡΠ΅Π»ΡΠ½ΠΎ, ΠΈΠ½Π΄ΡΡΠΈΡΠΎΠ²Π°Π½Π½Π°Ρ ΡΠ»Π΅ΠΊΡΡΠΈΡΠ΅ΡΠΊΠ°Ρ ΠΏΠΎΠ»ΡΡΠΈΠ·Π°ΡΠΈΡ Π² Ρ
ΠΈΠΌΠΈΠΈ ΠΎΠ·Π½Π°ΡΠ°Π΅Ρ Π²Π΅Π»ΠΈΡΠΈΠ½Ρ ΠΈΠ½Π΄ΡΡΠΈΡΠΎΠ²Π°Π½Π½ΠΎΠ³ΠΎ ΠΌΠΎΠΌΠ΅Π½ΡΠ° Π² ΠΏΠΎΠ»ΡΡΠΈΠ·ΠΎΠ²Π°Π½Π½ΠΎΠΉ ΠΌΠΎΠ»Π΅ΠΊΡΠ»Π΅, ΠΊΠΎΠ³Π΄Π° ΠΏΡΠΈΠΊΠ»Π°Π΄ΡΠ²Π°Π΅ΡΡΡ Π΅Π΄ΠΈΠ½ΠΈΡΠ½ΠΎΠ΅ ΡΠ»Π΅ΠΊΡΡΠΈΡΠ΅ΡΠΊΠΎΠ΅ ΠΏΠΎΠ»Π΅ ΡΠΈΠ»Ρ ΡΠΎΠΊΠ°.
ΠΡΠΈΠ΅Π½ΡΠ°ΡΠΈΠΎΠ½Π½Π°Ρ ΠΏΠΎΠ»ΡΡΠΈΠ·Π°ΡΠΈΡ
ΠΠΎΠ³Π΄Π° ΡΠ»Π΅ΠΊΡΡΠΈΡΠ΅ΡΠΊΠΎΠ΅ ΠΏΠΎΠ»Π΅ ΡΠΎΠ·Π΄Π°Π΅Ρ ΠΏΠΎΠ»ΡΡΠΈΠ·ΠΎΠ²Π°Π½Π½ΡΠ΅ ΠΌΠΎΠ»Π΅ΠΊΡΠ»Ρ, Π΄ΠΈΠΏΠΎΠ»ΡΠ½ΡΠ΅ ΠΌΠΎΠ»Π΅ΠΊΡΠ»Ρ ΡΡΡΠ΅ΠΌΡΡΡΡ ΠΎΡΠΈΠ΅Π½ΡΠΈΡΠΎΠ²Π°ΡΡΡΡ Π² Π½Π°ΠΏΡΠ°Π²Π»Π΅Π½ΠΈΠΈ ΠΏΠΎΠ»Ρ. ΠΡΠΎ Π½Π°Π·ΡΠ²Π°Π΅ΡΡΡ ΠΎΡΠΈΠ΅Π½ΡΠ°ΡΠΈΠΎΠ½Π½ΠΎΠΉ ΠΏΠΎΠ»ΡΡΠΈΠ·Π°ΡΠΈΠ΅ΠΉ. ΠΠ½ Π²ΡΡΠ°ΠΆΠ°Π΅ΡΡΡ ΠΊΠ°ΠΊ P 0 = 4ΟN 0 Ξ± 0 /3, Π³Π΄Π΅ Ξ± 0 = ΠΎΡΠΈΠ΅Π½ΡΠ°ΡΠΈΠΎΠ½Π½Π°Ρ ΠΏΠΎΠ»ΡΡΠΈΠ·ΡΠ΅ΠΌΠΎΡΡΡ.
ΠΠ΅Π±Π°ΠΉ Π²ΡΡΠΈΡΠ»ΠΈΠ» Π·Π½Π°ΡΠ΅Π½ΠΈΠ΅ Ξ± 0 = ΞΌ 2 / 3KT. Π‘Π»Π΅Π΄ΠΎΠ²Π°ΡΠ΅Π»ΡΠ½ΠΎ, ΠΎΠ±ΡΠ°Ρ ΠΏΠΎΠ»ΡΡΠΈΠ·Π°ΡΠΈΡ (P t ) = P i + P 0 .ΠΠΎ ΠΎΡΠΈΠ΅Π½ΡΠ°ΡΠΈΡ Ρ ΠΈΠΌΠΈΡΠ΅ΡΠΊΠΈΡ ΡΠ»Π΅ΠΌΠ΅Π½ΡΠΎΠ² ΠΈΠΌΠ΅Π΅Ρ Π΄Π²Π΅ ΡΠ΅Π½Π΄Π΅Π½ΡΠΈΠΈ. ΠΠΎΠ»ΡΡΠΈΠ·ΠΎΠ²Π°Π½Π½ΡΠ΅ ΠΌΠΎΠ»Π΅ΠΊΡΠ»Ρ ΡΡΡΠ΅ΠΌΡΡΡΡ ΠΎΡΠΈΠ΅Π½ΡΠΈΡΠΎΠ²Π°ΡΡΡΡ Π² Π½Π°ΠΏΡΠ°Π²Π»Π΅Π½ΠΈΠΈ ΠΏΡΠΈΠ»ΠΎΠΆΠ΅Π½Π½ΠΎΠ³ΠΎ ΠΏΠΎΠ»Ρ (ΠΏΡΠΈΠ»ΠΎΠΆΠ΅Π½Π½ΠΎΠ³ΠΎ). Π’Π΅ΠΏΠ»ΠΎΠ²Π°Ρ ΡΠ½Π΅ΡΠ³ΠΈΡ ΠΈΠ»ΠΈ ΡΠ΄Π΅Π»ΡΠ½Π°Ρ ΡΠ΅ΠΏΠ»ΠΎΠ΅ΠΌΠΊΠΎΡΡΡ ΠΈΠΌΠ΅ΡΡ ΡΠ΅Π½Π΄Π΅Π½ΡΠΈΡ Π½Π°ΡΡΡΠ°ΡΡ Π²ΡΡΠ°Π²Π½ΠΈΠ²Π°Π½ΠΈΠ΅ ΠΌΠΎΠ»Π΅ΠΊΡΠ».
Π€ΠΎΡΠΌΡΠ»Π° ΡΠ»Π΅ΠΊΡΡΠΈΡΠ΅ΡΠΊΠΎΠΉ ΠΏΠΎΠ»ΡΡΠΈΠ·Π°ΡΠΈΠΈ
ΠΠΎΡΡΠΎΡΡΠΈ Π²ΡΠ²Π΅Π» ΡΠ²ΡΠ·Ρ ΠΌΠ΅ΠΆΠ΄Ρ ΠΏΠΎΠ»ΡΡΠΈΠ·ΡΠ΅ΠΌΠΎΡΡΡΡ Π²Π΅ΡΠ΅ΡΡΠ² ΠΈ Π΄ΠΈΡΠ»Π΅ΠΊΡΡΠΈΡΠ΅ΡΠΊΠΎΠΉ ΠΏΡΠΎΠ½ΠΈΡΠ°Π΅ΠΌΠΎΡΡΡΡ Π½Π΅ΠΏΠΎΠ»ΡΡΠ½ΠΎΠΉ ΡΡΠ΅Π΄Ρ ΠΌΠ΅ΠΆΠ΄Ρ Π΄Π²ΡΠΌΡ ΠΏΠ»Π°ΡΡΠΈΠ½Π°ΠΌΠΈ ΠΈΠ· ΡΠ»Π΅ΠΊΡΡΠΎΠΌΠ°Π³Π½ΠΈΡΠ½ΠΎΠΉ ΡΠ΅ΠΎΡΠΈΠΈ.
ΠΠΎΠ½ΡΡΠ°Π½ΡΠ° ΠΈΠ½Π΄ΡΡΠΈΡΠΎΠ²Π°Π½Π½ΠΎΠΉ ΠΏΠΎΠ»ΡΡΠΈΠ·ΡΠ΅ΠΌΠΎΡΡΠΈ ΠΈ Π·Π°Π΄Π°Π΅ΡΡΡ, ΠΊΠΎΠ³Π΄Π° ΠΈΡΠΊΠ°ΠΆΠ΅Π½ΠΈΠ΅ ΡΠΎΠ·Π΄Π°Π΅ΡΡΡ Π² 1 ΠΌΠΎΠ»Ρ ΠΏΠΎΠ»ΡΡΠΈΠ·ΡΡΡΠ΅Π³ΠΎ Π²Π΅ΡΠ΅ΡΡΠ²Π° Π΅Π΄ΠΈΠ½ΠΈΡΠ½ΡΠΌ ΡΠ»Π΅ΠΊΡΡΠΈΡΠ΅ΡΠΊΠΈΠΌ ΠΏΠΎΠ»Π΅ΠΌ.
Π‘Π»Π΅Π΄ΠΎΠ²Π°ΡΠ΅Π»ΡΠ½ΠΎ, ΡΠΎΡΠΌΡΠ»Π° ΠΏΠΎΡΡΠΎΡΠ½Π½ΠΎΠΉ ΡΠ»Π΅ΠΊΡΡΠΈΡΠ΅ΡΠΊΠΎΠΉ ΠΏΠΎΠ»ΡΡΠΈΠ·Π°ΡΠΈΠΈ Π΄Π»Ρ Π΄Π°Π½Π½ΠΎΠΉ ΠΌΠΎΠ»Π΅ΠΊΡΠ»Ρ ΠΈ Π½Π΅ Π·Π°Π²ΠΈΡΠΈΡ ΠΎΡ ΡΠ΅ΠΌΠΏΠ΅ΡΠ°ΡΡΡΡ Π΄Π»Ρ ΠΈΠ·ΡΡΠ΅Π½ΠΈΡ Ρ
ΠΈΠΌΠΈΠΈ ΠΈΠ»ΠΈ ΡΠΈΠ·ΠΈΠΊΠΈ.
ΠΠ΄ΠΈΠ½ΠΈΡΠ° Π΄ΠΈΡΠ»Π΅ΠΊΡΡΠΈΡΠ΅ΡΠΊΠΎΠΉ ΠΏΡΠΎΠ½ΠΈΡΠ°Π΅ΠΌΠΎΡΡΠΈ
ΠΠΈΡΠ»Π΅ΠΊΡΡΠΈΡΠ΅ΡΠΊΠ°Ρ ΠΏΡΠΎΠ½ΠΈΡΠ°Π΅ΠΌΠΎΡΡΡ (D) = C / C 0 , Π³Π΄Π΅ C = Π΅ΠΌΠΊΠΎΡΡΡ ΠΊΠΎΠ½Π΄Π΅Π½ΡΠ°ΡΠΎΡΠ°, ΡΠΎΠ΄Π΅ΡΠΆΠ°ΡΠ΅Π³ΠΎ ΠΏΠΎΠ»ΡΡΠΈΠ·ΠΎΠ²Π°Π½Π½ΠΎΠ΅ Π²Π΅ΡΠ΅ΡΡΠ²ΠΎ, ΠΈ C 0 Π² Π²Π°ΠΊΡΡΠΌΠ΅. Π‘Π»Π΅Π΄ΠΎΠ²Π°ΡΠ΅Π»ΡΠ½ΠΎ, Π΄ΠΈΡΠ»Π΅ΠΊΡΡΠΈΡΠ΅ΡΠΊΠ°Ρ ΠΏΡΠΎΠ½ΠΈΡΠ°Π΅ΠΌΠΎΡΡΡ ΡΠ²Π»ΡΠ΅ΡΡΡ Π±Π΅Π·ΡΠ°Π·ΠΌΠ΅ΡΠ½ΠΎΠΉ Π²Π΅Π»ΠΈΡΠΈΠ½ΠΎΠΉ, ΠΈΠΌΠ΅ΡΡΠ΅ΠΉ Π·Π½Π°ΡΠ΅Π½ΠΈΠ΅ Π΅Π΄ΠΈΠ½ΠΈΡΡ Π΄Π»Ρ Π²Π°ΠΊΡΡΠΌΠ°. Π£ Π΄ΡΡΠ³ΠΈΡ Π²Π΅ΡΠ΅ΡΡΠ² Π·Π½Π°ΡΠ΅Π½ΠΈΠ΅ Π΄ΠΈΡΠ»Π΅ΠΊΡΡΠΈΡΠ΅ΡΠΊΠΎΠΉ ΠΏΡΠΎΠ½ΠΈΡΠ°Π΅ΠΌΠΎΡΡΠΈ Π±ΠΎΠ»ΡΡΠ΅ Π΅Π΄ΠΈΠ½ΠΈΡΡ.Π‘Π»Π΅Π΄ΠΎΠ²Π°ΡΠ΅Π»ΡΠ½ΠΎ, ΠΈΠ½Π΄ΡΡΠΈΡΠΎΠ²Π°Π½Π½ΡΠΉ Π΄ΠΈΠΏΠΎΠ»ΡΠ½ΡΠΉ ΠΌΠΎΠΌΠ΅Π½Ρ ΠΊΡΠΈΡΡΠ°Π»Π»ΠΈΡΠ΅ΡΠΊΠΎΠ³ΠΎ ΡΠ²Π΅ΡΠ΄ΠΎΠ³ΠΎ Π²Π΅ΡΠ΅ΡΡΠ²Π°, ΠΆΠΈΠ΄ΠΊΠΎΡΡΠΈ ΠΈ Π³Π°Π·Π° ΡΠ°ΡΡΡΠΈΡΡΠ²Π°Π΅ΡΡΡ ΠΏΡΡΠ΅ΠΌ ΠΈΠ·ΠΌΠ΅ΡΠ΅Π½ΠΈΡ Π΄ΠΈΡΠ»Π΅ΠΊΡΡΠΈΡΠ΅ΡΠΊΠΎΠΉ ΠΏΡΠΎΠ½ΠΈΡΠ°Π΅ΠΌΠΎΡΡΠΈ, ΠΏΠ»ΠΎΡΠ½ΠΎΡΡΠΈ (Ο) ΠΈ ΠΌΠΎΠ»ΡΡΠ½ΠΎΠΉ ΠΌΠ°ΡΡΡ (M) ΠΏΠΎΠ»ΡΡΠΈΠ·ΠΎΠ²Π°Π½Π½ΠΎΠ³ΠΎ Π²Π΅ΡΠ΅ΡΡΠ²Π°.
ΠΠ΄ΠΈΠ½ΠΈΡΠ° ΠΈ ΡΠ°Π·ΠΌΠ΅Ρ ΠΏΠΎΠ»ΡΡΠΈΠ·Π°ΡΠΈΠΈ
ΠΠ· ΠΎΠΏΡΠ΅Π΄Π΅Π»Π΅Π½ΠΈΡ ΠΈ ΠΏΠΎΠ»ΡΡΠΈΠ·Π°ΡΠΈΠΎΠ½Π½ΠΎΠΉ ΡΠΎΡΠΌΡΠ»Ρ ΠΌΡ ΠΌΠΎΠΆΠ΅ΠΌ Π΄ΠΎΠΊΠ°Π·Π°ΡΡ, ΡΡΠΎ ΡΠ»Π΅ΠΊΡΡΠΈΡΠ΅ΡΠΊΠ°Ρ ΠΏΠΎΠ»ΡΡΠΈΠ·Π°ΡΠΈΠΎΠ½Π½Π°Ρ ΠΏΠΎΡΡΠΎΡΠ½Π½Π°Ρ ΠΈΠΌΠ΅Π΅Ρ ΡΠ°Π·ΠΌΠ΅ΡΠ½ΠΎΡΡΡ ΠΎΠ±ΡΠ΅ΠΌΠ°. ΠΠ΄ΠΈΠ½ΠΈΡΠ° Π΄ΠΈΠΏΠΎΠ»ΡΠ½ΠΎΠ³ΠΎ ΠΌΠΎΠΌΠ΅Π½ΡΠ° = esu Γ ΡΠΌ ΠΈ Π΅Π΄ΠΈΠ½ΠΈΡΠ° ΡΠΈΠ»Ρ = esu ΡΠΌ -2 , ΠΏΠΎΠ»ΡΡΠ΅Π½Π½Π°Ρ ΠΈΠ· Π·Π°ΠΊΠΎΠ½Π° ΠΡΠ»ΠΎΠ½Π°.
Π‘Π»Π΅Π΄ΠΎΠ²Π°ΡΠ΅Π»ΡΠ½ΠΎ, Π΅Π΄ΠΈΠ½ΠΈΡΠ° ΠΏΠΎΡΡΠΎΡΠ½Π½ΠΎΠΉ ΡΠ»Π΅ΠΊΡΡΠΈΡΠ΅ΡΠΊΠΎΠΉ ΠΏΠΎΠ»ΡΡΠΈΠ·Π°ΡΠΈΠΈ (Ξ± i ) = r 3 , Π³Π΄Π΅ r = ΡΠ°Π΄ΠΈΡΡ ΠΏΠΎΠ»ΡΡΠΈΠ·ΡΡΡΠ΅ΠΉ ΠΌΠΎΠ»Π΅ΠΊΡΠ»Ρ, ΠΏΡΠ΅Π΄ΠΏΠΎΠ»Π°Π³Π°ΡΡΠ΅ΠΉ, ΡΡΠΎ ΠΎΠ½Π° ΠΈΠΌΠ΅Π΅Ρ ΡΡΠ΅ΡΠΈΡΠ΅ΡΠΊΡΡ ΡΠΎΡΠΌΡ.ΠΠΎΠ»ΡΡΠΈΠ·ΡΠ΅ΠΌΠΎΡΡΡ Π°ΡΠΎΠΌΠ° ΡΠ²Π΅Π»ΠΈΡΠΈΠ²Π°Π΅ΡΡΡ Ρ ΡΠ²Π΅Π»ΠΈΡΠ΅Π½ΠΈΠ΅ΠΌ ΡΠ°Π·ΠΌΠ΅ΡΠ° Π°ΡΠΎΠΌΠ°, Π°ΡΠΎΠΌΠ½ΠΎΠ³ΠΎ Π½ΠΎΠΌΠ΅ΡΠ° ΠΈ ΡΠ½Π΅ΡΠ³ΠΈΠΈ ΠΈΠΎΠ½ΠΈΠ·Π°ΡΠΈΠΈ ΠΏΠΎΠ»ΡΡΠΈΠ·ΡΡΡΠΈΡ
Π²Π΅ΡΠ΅ΡΡΠ². Π‘Π»Π΅Π΄ΠΎΠ²Π°ΡΠ΅Π»ΡΠ½ΠΎ, Π°ΡΠΎΠΌ Π²Π΅Π΄Π΅Ρ ΡΠ΅Π±Ρ ΠΊΠ°ΠΊ Π΄ΠΈΠΏΠΎΠ»Ρ, ΠΈ ΡΡΠΎΡ Π΄ΠΈΠΏΠΎΠ»ΡΠ½ΡΠΉ ΠΌΠΎΠΌΠ΅Π½Ρ ΠΈΠ½Π΄ΡΡΠΈΡΡΠ΅ΡΡΡ ΠΏΡΠΈΠ»ΠΎΠΆΠ΅Π½Π½ΡΠΌ ΡΠ»Π΅ΠΊΡΡΠΈΡΠ΅ΡΠΊΠΈΠΌ ΠΏΠΎΠ»Π΅ΠΌ.
Π£ΡΠ°Π²Π½Π΅Π½ΠΈΠ΅ ΠΠ΅Π±Π°Ρ
ΠΠ»Ρ ΠΏΡΠΈΠΌΠ΅ΡΠΎΠ² ΠΏΠΎΠ»ΡΡΠΈΠ·ΠΎΠ²Π°Π½Π½ΡΡ ΠΌΠΎΠ»Π΅ΠΊΡΠ», ΡΠ°ΠΊΠΈΡ ΠΊΠ°ΠΊ Ρ Π»ΠΎΡΠΈΡΡΡΠΉ ΠΌΠ΅ΡΠΈΠ», Π²ΠΎΠ΄Π°, ΡΡΠΎΡΠΈΡΡΡΠΉ Π²ΠΎΠ΄ΠΎΡΠΎΠ΄ ΠΈ Ρ. Π., ΠΠΎΠ»ΡΡΠ½Π°Ρ ΡΠ»Π΅ΠΊΡΡΠΈΡΠ΅ΡΠΊΠ°Ρ ΠΏΠΎΠ»ΡΡΠΈΠ·Π°ΡΠΈΡ Π½Π΅ΠΏΠΎΡΡΠΎΡΠ½Π½Π°. ΠΠ½ ΡΠΌΠ΅Π½ΡΡΠ°Π΅ΡΡΡ Ρ ΠΏΠΎΠ²ΡΡΠ΅Π½ΠΈΠ΅ΠΌ ΡΠ΅ΠΌΠΏΠ΅ΡΠ°ΡΡΡΡ. Π‘Π»Π΅Π΄ΠΎΠ²Π°ΡΠ΅Π»ΡΠ½ΠΎ, ΡΡΠ°Π²Π½Π΅Π½ΠΈΠ΅ ΠΠ»Π°ΡΠ·ΠΈΡΡΠ° ΠΠΎΡΡΠΎΡΡΠΈ ΠΎΡΠ΅Π½Ρ ΠΏΠ»ΠΎΡ ΠΎ Π²Π»ΠΈΡΠ΅Ρ Π½Π° ΠΏΠΎΠ»ΡΡΠ½ΠΎΡΡΡ ΡΠ²ΡΠ·ΠΈ.ΠΡΠΈΡΠΈΠ½Π° Π½Π΅ΡΠΎΡΡΠΎΡΡΠ΅Π»ΡΠ½ΠΎΡΡΠΈ ΡΡΠ°Π²Π½Π΅Π½ΠΈΡ Π±ΡΠ»Π° Π²ΡΠ΄Π²ΠΈΠ½ΡΡΠ° Π. ΠΠ΅Π±Π°Π΅ΠΌ Π΄Π»Ρ ΠΌΠΎΠ»ΡΡΠ½ΠΎΠΉ ΠΏΠΎΠ»ΡΡΠΈΠ·Π°ΡΠΈΠΈ.
ΠΠΎ Π΅Π³ΠΎ ΡΠ»ΠΎΠ²Π°ΠΌ, ΠΊΠΎΠ³Π΄Π° ΡΠ»Π΅ΠΊΡΡΠΈΡΠ΅ΡΠΊΠΎΠ΅ ΠΏΠΎΠ»Π΅ ΠΏΡΠΈΠΌΠ΅Π½ΡΠ΅ΡΡΡ ΠΌΠ΅ΠΆΠ΄Ρ Π΄Π²ΡΠΌΡ Π»ΠΈΠ½Π΅ΠΉΠ½ΠΎ ΠΏΠ°ΡΠ°Π»Π»Π΅Π»ΡΠ½ΡΠΌΠΈ ΠΏΠ»Π°ΡΡΠΈΠ½Π°ΠΌΠΈ, ΡΠΎΠ΄Π΅ΡΠΆΠ°ΡΠΈΠΌΠΈ ΠΏΠΎΠ»ΡΡΠΈΠ·ΠΎΠ²Π°Π½Π½ΡΠ΅ ΠΌΠΎΠ»Π΅ΠΊΡΠ»Ρ Π³Π°Π·Π°, Π²ΠΎΠ·Π½ΠΈΠΊΠ°ΡΡ Π΄Π²Π° ΡΡΡΠ΅ΠΊΡΠ°: ΠΈΠ½Π΄ΡΡΠΈΡΠΎΠ²Π°Π½Π½Π°Ρ ΠΈ ΠΎΡΠΈΠ΅Π½ΡΠ°ΡΠΈΠΎΠ½Π½Π°Ρ ΠΏΠΎΠ»ΡΡΠΈΠ·Π°ΡΠΈΡ.
ΠΠ΄Π΅ΡΡ ΠΈΠ½Π΄ΡΡΠΈΡΠΎΠ²Π°Π½Π½Π°Ρ ΠΏΠΎΠ»ΡΡΠΈΠ·Π°ΡΠΈΡ ΠΈΠΌΠ΅Π΅Ρ ΡΠ΅Π½Π΄Π΅Π½ΡΠΈΡ ΡΠ²Π΅Π»ΠΈΡΠΈΠ²Π°ΡΡ ΠΈΠ½Π΄ΡΡΠΈΡΠΎΠ²Π°Π½Π½ΡΠΉ ΠΌΠΎΠΌΠ΅Π½Ρ ΠΌΠ΅ΠΆΠ΄Ρ ΠΌΠΎΠ»Π΅ΠΊΡΠ»Π°ΠΌΠΈ, ΠΊΠΎΡΠΎΡΡΠ΅ ΡΠ°Π½Π΅Π΅ ΡΠΈΡΠΎΠΊΠΎ ΠΎΠ±ΡΡΠΆΠ΄Π°Π»ΠΈΡΡ.
ΠΡΠΈΠΌΠ΅ΡΡ ΡΠ»Π΅ΠΊΡΡΠΈΡΠ΅ΡΠΊΠΎΠΉ ΠΏΠΎΠ»ΡΡΠΈΠ·Π°ΡΠΈΠΈ
ΠΠΎΠ»ΡΡΠΈΠ·Π°ΡΠΈΠΎΠ½Π½Π°Ρ Ρ
ΠΈΠΌΠΈΡΠ΅ΡΠΊΠ°Ρ ΡΠ²ΡΠ·Ρ ΡΠ²Π»ΡΠ΅ΡΡΡ ΡΠΈΠΊΡΠΈΡΠΎΠ²Π°Π½Π½ΠΎΠΉ ΠΈ Π½Π΅ ΠΌΠΎΠΆΠ΅Ρ ΠΎΡΠΈΠ΅Π½ΡΠΈΡΠΎΠ²Π°ΡΡΡΡ Π² ΡΠΈΠΊΡΠΈΡΠΎΠ²Π°Π½Π½ΠΎΠΌ Π½Π°ΠΏΡΠ°Π²Π»Π΅Π½ΠΈΠΈ.Π‘Π»Π΅Π΄ΠΎΠ²Π°ΡΠ΅Π»ΡΠ½ΠΎ, ΠΎΡΠΈΠ΅Π½ΡΠ°ΡΠΈΠΎΠ½Π½Π°Ρ ΠΏΠΎΠ»ΡΡΠΈΠ·Π°ΡΠΈΡ ΡΠ°Π²Π½Π° Π½ΡΠ»Ρ. Π‘Π»Π΅Π΄ΠΎΠ²Π°ΡΠ΅Π»ΡΠ½ΠΎ, Π΄Π»Ρ ΠΊΠΎΠ½Π΄Π΅Π½ΡΠΈΡΠΎΠ²Π°Π½Π½ΠΎΠΉ ΡΠΈΡΡΠ΅ΠΌΡ, Π³Π΄Π΅ ΡΠΈΠ»ΡΠ½ΡΠ΅ ΠΌΠ΅ΠΆΠΌΠΎΠ»Π΅ΠΊΡΠ»ΡΡΠ½ΡΠ΅ ΡΠΈΠ»Ρ ΠΏΡΠ΅ΠΏΡΡΡΡΠ²ΡΡΡ ΡΠ²ΠΎΠ±ΠΎΠ΄Π½ΠΎΠΌΡ Π²ΡΠ°ΡΠ΅Π½ΠΈΡ ΠΏΠΎΠ»ΡΡΠΈΠ·ΠΎΠ²Π°Π½Π½ΡΡ
ΠΌΠΎΠ»Π΅ΠΊΡΠ». ΠΠΎ ΠΏΡΠΈ ΠΎΡΠ΅Π½Ρ Π²ΡΡΠΎΠΊΠΈΡ
ΡΠ΅ΠΌΠΏΠ΅ΡΠ°ΡΡΡΠ°Ρ
, ΡΡΡΠ΅ΠΌΡΡΠΈΡ
ΡΡ ΠΊ Π±Π΅ΡΠΊΠΎΠ½Π΅ΡΠ½ΠΎΡΡΠΈ, 1 / T = 0 ΠΈ P t = 0
Π‘Π»Π΅Π΄ΠΎΠ²Π°ΡΠ΅Π»ΡΠ½ΠΎ, P t = P i .
ΠΠ°ΠΏΡΠΈΠΌΠ΅Ρ, ΡΠΊΡΠΏΠ΅ΡΠΈΠΌΠ΅Π½ΡΠ°Π»ΡΠ½ΠΎΠ΅ ΠΎΠΏΡΠ΅Π΄Π΅Π»Π΅Π½ΠΈΠ΅ ΠΌΠΎΠ»ΡΡΠ½ΠΎΠΉ ΡΠ»Π΅ΠΊΡΡΠΈΡΠ΅ΡΠΊΠΎΠΉ ΠΏΠΎΠ»ΡΡΠΈΠ·Π°ΡΠΈΠΈ ΠΌΠ½ΠΎΠ³ΠΈΡ
Π²Π΅ΡΠ΅ΡΡΠ², ΡΠ°ΠΊΠΈΡ
ΠΊΠ°ΠΊ ΡΠ³Π»Π΅ΠΊΠΈΡΠ»ΡΠΉ Π³Π°Π· (ΠΏΠ°ΡΠ½ΠΈΠΊΠΎΠ²ΡΠΉ Π³Π°Π·), ΡΠ³Π»Π΅Π²ΠΎΠ΄ΠΎΡΠΎΠ΄ΠΎΠ², ΡΠ°ΠΊΠΈΡ
ΠΊΠ°ΠΊ ΠΌΠ΅ΡΠ°Π½, ΡΡΠ°Π½, ΠΏΡΠΎΠΏΠ°Π½, Π°Π·ΠΎΡ, Π²ΠΎΠ΄ΠΎΡΠΎΠ΄ ΠΈ Ρ. Π., ΠΡΡΠ°Π΅ΡΡΡ ΠΏΠΎΡΡΠΎΡΠ½Π½ΡΠΌ ΠΈ Π½Π΅ ΠΌΠ΅Π½ΡΠ΅ΡΡΡ Π² Π·Π°Π²ΠΈΡΠΈΠΌΠΎΡΡΠΈ ΠΎΡ ΡΠ΅ΠΌΠΏΠ΅ΡΠ°ΡΡΡΡ.ΠΠΎ Π²ΠΎ ΠΌΠ½ΠΎΠ³ΠΈΡ
ΠΏΡΠΈΠΌΠ΅ΡΠ°Ρ
ΠΏΠΎΠ»ΡΡΠΈΠ·ΠΎΠ²Π°Π½Π½ΡΡ
ΠΌΠΎΠ»Π΅ΠΊΡΠ», ΡΠ°ΠΊΠΈΡ
ΠΊΠ°ΠΊ ΡΠΎΠ»ΡΠ½Π°Ρ ΠΊΠΈΡΠ»ΠΎΡΠ°, ΠΌΠ΅ΡΠΈΠ»Ρ
Π»ΠΎΡΠΈΠ΄, Π½ΠΈΡΡΠΎΠ±Π΅Π½Π·ΠΎΠ», Π±Π΅Π½Π·ΠΈΠ»ΠΎΠ²ΡΠΉ ΡΠΏΠΈΡΡ ΠΈ Ρ.
Π., ΠΠΎΠ»ΡΡΠ½Π°Ρ ΡΠ»Π΅ΠΊΡΡΠΈΡΠ΅ΡΠΊΠ°Ρ ΠΏΠΎΠ»ΡΡΠΈΠ·Π°ΡΠΈΡ Π·Π°Π²ΠΈΡΠΈΡ ΠΎΡ ΡΠ΅ΠΌΠΏΠ΅ΡΠ°ΡΡΡΡ.
Π³ΡΠ°Π½ΠΈΡ | ΠΠ½Π΄Π΅ΠΊΡ ΠΏΠΎΠ»ΡΡΠΈΠ·Π°ΡΠΈΠΈ: ΠΏΡΠΎΡΡΠΎΠΉ ΡΠ°ΡΡΠ΅Ρ, ΠΏΠΎΠ·Π²ΠΎΠ»ΡΡΡΠΈΠΉ ΠΎΡΠ»ΠΈΡΠΈΡΡ ΠΏΠΎΠ»ΡΡΠΈΠ·ΠΎΠ²Π°Π½Π½ΠΎΠ΅ ΡΠ°ΡΠΏΡΠ΅Π΄Π΅Π»Π΅Π½ΠΈΠ΅ ΠΈΠ½ΡΠ΅Π½ΡΠΈΠ²Π½ΠΎΡΡΠΈ ΠΎΡ Π½Π΅ΠΏΠΎΠ»ΡΡΠΈΠ·ΠΎΠ²Π°Π½Π½ΠΎΠ³ΠΎ
ΠΠ²Π΅Π΄Π΅Π½ΠΈΠ΅
Π Π°ΡΠΏΡΠ΅Π΄Π΅Π»Π΅Π½ΠΈΠ΅ ΠΈΠ½ΡΠ΅Π½ΡΠΈΠ²Π½ΠΎΡΡΠΈ ΡΡΠ΅Π½ΠΈΡΠΎΠ²ΠΊΠΈ (TID) ΡΠΏΠΎΡΡΡΠΌΠ΅Π½ΠΎΠ² Π½Π° Π²ΡΠ½ΠΎΡΠ»ΠΈΠ²ΠΎΡΡΡ ΡΡΠ°Π»ΠΎ Π²Π°ΠΆΠ½ΡΠΌ ΠΊΠΎΠΌΠΏΠΎΠ½Π΅Π½ΡΠΎΠΌ ΡΡΠ΅Π½ΠΈΡΠΎΠ²ΠΎΡΠ½ΠΎΠ³ΠΎ ΠΏΡΠ΅Π΄ΠΏΠΈΡΠ°Π½ΠΈΡ, ΠΏΠΎΡΠΊΠΎΠ»ΡΠΊΡ (i) ΠΈΠ½ΡΠ΅Π½ΡΠΈΠ²Π½ΠΎΡΡΡ ΡΠΏΡΠ°ΠΆΠ½Π΅Π½ΠΈΠΉ ΠΈ Π΅Π΅ ΡΠ°ΡΠΏΡΠ΅Π΄Π΅Π»Π΅Π½ΠΈΠ΅ Π²ΠΎ Π²ΡΠ΅ΠΌΠ΅Π½ΠΈ ΡΠ²Π»ΡΡΡΡΡ Π²Π°ΠΆΠ½ΡΠΌΠΈ ΠΊΠΎΠΌΠΏΠΎΠ½Π΅Π½ΡΠ°ΠΌΠΈ Π°Π΄Π°ΠΏΡΠ°ΡΠΈΠΈ ΠΊ ΡΡΠ΅Π½ΠΈΡΠΎΠ²ΠΊΠ°ΠΌ Π½Π° Π²ΡΠ½ΠΎΡΠ»ΠΈΠ²ΠΎΡΡΡ ΠΈ (ii) ΡΡΠ΅Π½ΠΈΡΠΎΠ²ΠΎΡΠ½ΡΠΉ ΠΎΠ±ΡΠ΅ΠΌ (ΠΏΠΎ ΠΊΡΠ°ΠΉΠ½Π΅ΠΉ ΠΌΠ΅ΡΠ΅, Π΄Π»Ρ Π±ΠΎΠ»ΡΡΠΈΠ½ΡΡΠ²Π° Π΄ΠΈΡΡΠΈΠΏΠ»ΠΈΠ½) ΡΠΆΠ΅ Π±Π»ΠΈΠ·ΠΎΠΊ ΠΈΠ»ΠΈ ΠΌΠ°ΠΊΡΠΈΠΌΠ°Π»Π΅Π½.Π’Π°ΠΊΠΈΠΌ ΠΎΠ±ΡΠ°Π·ΠΎΠΌ, Π½Π°ΡΡΠ½ΡΠΉ ΠΈΠ½ΡΠ΅ΡΠ΅Ρ Π²ΡΠ·ΡΠ²Π°ΡΡ Π½Π΅ΡΠΊΠΎΠ»ΡΠΊΠΎ ΠΏΡΠΎΡΠ΅Π΄ΡΡ ΠΎΠΏΡΠΈΠΌΠΈΠ·Π°ΡΠΈΠΈ, Π² ΡΠΎΠΌ ΡΠΈΡΠ»Π΅ ΠΌΠ°Π½ΠΈΠΏΡΠ»ΡΡΠΈΠΈ Ρ TID ΠΈ Π΄ΡΡΠ³ΠΈΠΌΠΈ ΠΊΠΎΠΌΠΏΠΎΠ½Π΅Π½ΡΠ°ΠΌΠΈ ΠΏΡΠ΅Π΄ΠΏΠΈΡΠ°Π½ΠΈΡ ΡΠΏΡΠ°ΠΆΠ½Π΅Π½ΠΈΠΉ, Π²ΠΊΠ»ΡΡΠ°Ρ ΠΏΡΠΎΠ΄ΠΎΠ»ΠΆΠΈΡΠ΅Π»ΡΠ½ΠΎΡΡΡ, ΠΎΠ±ΡΠ΅ΠΌ, ΡΠ°ΡΡΠΎΡΡ ΠΈΠ»ΠΈ ΡΠ΅ΠΆΠΈΠΌ ΡΠΏΡΠ°ΠΆΠ½Π΅Π½ΠΈΠΉ.
ΠΠ»Ρ ΠΊΠΎΠ»ΠΈΡΠ΅ΡΡΠ²Π΅Π½Π½ΠΎΠΉ ΠΎΡΠ΅Π½ΠΊΠΈ TID ΠΈΠ½ΡΠ΅Π½ΡΠΈΠ²Π½ΠΎΡΡΡ ΡΠΏΡΠ°ΠΆΠ½Π΅Π½ΠΈΠΉ ΠΎΠ±ΡΡΠ½ΠΎ ΠΎΠΏΡΠ΅Π΄Π΅Π»ΡΠ΅ΡΡΡ Π² ΡΠΎΠΎΡΠ²Π΅ΡΡΡΠ²ΠΈΠΈ Ρ ΡΠΈΠ·ΠΈΠΎΠ»ΠΎΠ³ΠΈΡΠ΅ΡΠΊΠΈΠΌΠΈ ΠΏΠΎΡΠΎΠ³ΠΎΠ²ΡΠΌΠΈ Π·Π½Π°ΡΠ΅Π½ΠΈΡΠΌΠΈ ΠΈ ΡΠ°ΡΠΏΡΠ΅Π΄Π΅Π»ΡΠ΅ΡΡΡ ΠΏΠΎ Β«ΠΌΠΎΠ΄Π΅Π»ΠΈ Π·ΠΎΠ½Ρ ΠΈΠ½ΡΠ΅Π½ΡΠΈΠ²Π½ΠΎΡΡΠΈΒ», ΠΈΠ· ΠΊΠΎΡΠΎΡΠΎΠΉ Π΄Π»Ρ Π½Π°ΡΡΠ½ΠΎΠΉ ΠΎΡΠ΅Π½ΠΊΠΈ ΠΏΡΠ΅ΠΈΠΌΡΡΠ΅ΡΡΠ²Π΅Π½Π½ΠΎ ΠΈΡΠΏΠΎΠ»ΡΠ·ΡΠ΅ΡΡΡ ΡΡΠ΅Ρ
Π·ΠΎΠ½Π½Π°Ρ ΠΌΠΎΠ΄Π΅Π»Ρ.
ΠΠΊΡΠ°ΡΡΠ΅, ΠΈΠ½ΡΠ΅Π½ΡΠΈΠ²Π½ΠΎΡΡΡ ΠΠΎΠ½Ρ 1 Π²ΠΊΠ»ΡΡΠ°Π΅Ρ ΡΠΏΡΠ°ΠΆΠ½Π΅Π½ΠΈΡ Π½ΠΈΠ·ΠΊΠΎΠΉ ΠΈΠ½ΡΠ΅Π½ΡΠΈΠ²Π½ΠΎΡΡΠΈ, ΠΏΡΠ΅Π²ΡΡΠ°ΡΡΠΈΠ΅ ΠΈΠ»ΠΈ ΡΠ°Π²Π½ΡΠ΅ 50% ΠΌΠ°ΠΊΡΠΈΠΌΠ°Π»ΡΠ½ΠΎΠ³ΠΎ ΠΏΠΎΡΡΠ΅Π±Π»Π΅Π½ΠΈΡ ΠΊΠΈΡΠ»ΠΎΡΠΎΠ΄Π° (O 2 max ) ΠΈ ΠΌΠ΅Π½ΡΡΠΈΠ΅, ΡΠ΅ΠΌ ΠΈΠ½ΡΠ΅Π½ΡΠΈΠ²Π½ΠΎΡΡΡ, ΡΠΎΠΎΡΠ²Π΅ΡΡΡΠ²ΡΡΡΠ°Ρ ΠΏΠ΅ΡΠ²ΠΎΠΌΡ ΠΏΠΎΡΠΎΠ³Ρ Π»Π°ΠΊΡΠ°ΡΠ° ΠΈΠ»ΠΈ Π²Π΅Π½ΡΠΈΠ»ΡΡΠΈΠΈ.ΠΠ°Π·Π½Π°ΡΠ΅Π½ΠΈΠ΅ ΡΠΏΡΠ°ΠΆΠ½Π΅Π½ΠΈΠΉ Π² Π·ΠΎΠ½Π΅ 1 ΡΠ°ΡΡΠΎ Π½Π°Π·ΡΠ²Π°ΡΡ ΡΠΏΡΠ°ΠΆΠ½Π΅Π½ΠΈΡΠΌΠΈ Π½Π° Β«Π±Π°Π·ΠΎΠ²ΡΡ Π²ΡΠ½ΠΎΡΠ»ΠΈΠ²ΠΎΡΡΡΒ» ΠΈΠ»ΠΈ Β«Π½ΠΈΠ·ΠΊΠΎΠΈΠ½ΡΠ΅Π½ΡΠΈΠ²Π½ΡΠΌΠΈΒ». ΠΠ΅ΡΠ²ΡΠΉ ΠΈ Π²ΡΠΎΡΠΎΠΉ ΠΏΠΎΡΠΎΠ³ΠΈ Π»Π°ΠΊΡΠ°ΡΠ° ΠΈΠ»ΠΈ Π²Π΅Π½ΡΠΈΠ»ΡΡΠΈΠΈ ΠΎΠΏΡΠ΅Π΄Π΅Π»ΡΡΡ Π½ΠΈΠΆΠ½ΠΈΠΉ ΠΈ Π²Π΅ΡΡ
Π½ΠΈΠΉ ΠΏΡΠ΅Π΄Π΅Π»Ρ ΠΠΎΠ½Ρ 2, ΠΈΠ½ΡΠ΅Π½ΡΠΈΠ²Π½ΠΎΡΡΠΈ ΡΠΏΡΠ°ΠΆΠ½Π΅Π½ΠΈΠΉ, ΠΊΠΎΡΠΎΡΡΡ ΡΠ°ΡΡΠΎ Π½Π°Π·ΡΠ²Π°ΡΡ Β«ΠΏΠΎΡΠΎΠ³ΠΎΠ²ΠΎΠΉ ΠΈΠ½ΡΠ΅Π½ΡΠΈΠ²Π½ΠΎΡΡΡΡΒ» ΠΈΠ»ΠΈ Β«ΡΡΠ΅Π½ΠΈΡΠΎΠ²ΠΊΠΎΠΉ Ρ ΠΏΠΎΡΠΎΠ³ΠΎΠΌ Π»Π°ΠΊΡΠ°ΡΠ°Β». ΠΠΎΠ½Π° 3 ΠΎΠ±ΡΡΠ½ΠΎ ΠΎΠΏΡΠ΅Π΄Π΅Π»ΡΠ΅ΡΡΡ ΠΊΠ°ΠΊ ΠΈΠ½ΡΠ΅Π½ΡΠΈΠ²Π½ΠΎΡΡΡ ΡΠΏΡΠ°ΠΆΠ½Π΅Π½ΠΈΠΉ, ΠΏΡΠ΅Π²ΡΡΠ°ΡΡΠ°Ρ Π²ΡΠΎΡΠΎΠΉ ΠΏΠΎΡΠΎΠ³ Π»Π°ΠΊΡΠ°ΡΠ° ΠΈΠ»ΠΈ Π²Π΅Π½ΡΠΈΠ»ΡΡΠΈΠΈ, ΠΈ ΡΡΡΠ°Π½Π°Π²Π»ΠΈΠ²Π°Π΅ΡΡΡ ΠΊΠ°ΠΊ Π²ΡΡΠΎΠΊΠΎΠΈΠ½ΡΠ΅Π½ΡΠΈΠ²Π½Π°Ρ ΠΈΠ½ΡΠ΅ΡΠ²Π°Π»ΡΠ½Π°Ρ ΡΡΠ΅Π½ΠΈΡΠΎΠ²ΠΊΠ° ΠΎΠΊΠΎΠ»ΠΎ ΠΈΠ»ΠΈ Π½Π° ΠΌΠ°ΠΊΡΠΈΠΌΡΠΌΠ΅ O 2 max . ΠΡΠΈ ΠΈΠ½ΡΠ΅Π½ΡΠΈΠ²Π½ΠΎΡΡΠΈ ΡΡΠ΅Π½ΠΈΡΠΎΠ²ΠΎΠΊ ΡΠ°ΠΊΠΆΠ΅ ΠΌΠΎΠ³ΡΡ Π±ΡΡΡ ΠΎΠΏΡΠ΅Π΄Π΅Π»Π΅Π½Ρ Π΄ΡΡΠ³ΠΈΠΌΠΈ ΠΏΠ΅ΡΠ΅ΠΌΠ΅Π½Π½ΡΠΌΠΈ, ΠΎΡΠ½ΠΎΠ²Π°Π½Π½ΡΠΌΠΈ Π½Π° ΠΊΠΎΠ½ΡΠ΅Π½ΡΡΠ°ΡΠΈΠΈ Π»Π°ΠΊΡΠ°ΡΠ° Π² ΠΊΡΠΎΠ²ΠΈ, ΠΏΡΠΎΡΠ΅Π½ΡΠ½ΠΎΠΌ ΡΠΎΠΎΡΠ½ΠΎΡΠ΅Π½ΠΈΠΈ ΠΌΠ°ΠΊΡΠΈΠΌΠ°Π»ΡΠ½ΠΎΠΉ ΡΠ°ΡΡΠΎΡΡ ΡΠ΅ΡΠ΄Π΅ΡΠ½ΡΡ
ΡΠΎΠΊΡΠ°ΡΠ΅Π½ΠΈΠΉ ΠΈΠ»ΠΈ O 2 max , ΠΈΠ»ΠΈ ΡΡΠ±ΡΠ΅ΠΊΡΠΈΠ²Π½ΡΡ
ΠΎΡΠ΅Π½ΠΊΠ°Ρ
, ΡΠ°ΠΊΠΈΡ
ΠΊΠ°ΠΊ Β«Session-RPEΒ».
ΠΠΎΠ΄ΡΠΎΠ±Π½Π΅Π΅ ΡΠΌ. Seiler and Kjerland (2006), Seiler (2010). ΠΠ΄Π½Π°ΠΊΠΎ ΡΠΈΠ·ΠΈΠΎΠ»ΠΎΠ³ΠΈΡΠ΅ΡΠΊΠΈΠ΅ ΠΏΠ΅ΡΠ΅Ρ
ΠΎΠ΄Ρ ΠΌΠ΅ΠΆΠ΄Ρ ΠΈΠ½ΡΠ΅Π½ΡΠΈΠ²Π½ΠΎΡΡΡΠΌΠΈ ΡΡΠ΅Π½ΠΈΡΠΎΠ²ΠΊΠΈ ΠΏΠ»Π°Π²Π½ΡΠ΅, ΠΈ ΡΠ΅Π»Π΅Π²Π°Ρ Π°Π΄Π°ΠΏΡΠ°ΡΠΈΡ Π·Π°Π²ΠΈΡΠΈΡ ΠΎΡ ΠΌΠ½ΠΎΠΆΠ΅ΡΡΠ²Π° ΡΠ°ΠΊΡΠΎΡΠΎΠ², Π²ΠΊΠ»ΡΡΠ°Ρ ΠΎΠ±ΡΠ΅ΠΌ ΡΡΠ΅Π½ΠΈΡΠΎΠ²ΠΊΠΈ, TID, ΡΠΎΡΡΠΎΡΠ½ΠΈΠ΅ Π·Π΄ΠΎΡΠΎΠ²ΡΡ ΠΈ ΡΡΠ΅Π½ΠΈΡΠΎΠ²ΠΎΡΠ½ΡΠΉ ΡΡΠ°ΡΡΡ. ΠΠΎΠ΄ΡΠΎΠ±Π½ΡΠ΅ ΠΎΠ±Π·ΠΎΡΡ ΡΠΌ. Π Gibala et al. (2012), ΠΠΈΠ»Π°Π½ΠΎΠ²ΠΈΡ ΠΈ Π΄Ρ. (2015) ΠΈ ΠΠ°ΠΊΠΈΠ½Π½ΠΈΡ ΠΈ ΠΠΈΠ±Π°Π»Π° (2016).
Π‘ΡΠ΅Π΄ΠΈ Π½Π΅ΡΠΊΠΎΠ»ΡΠΊΠΈΡ ΠΌΠΎΠ΄Π΅Π»Π΅ΠΉ TID, ΡΠ΅ΡΡΡΠ΅ ΠΎΡΠ½ΠΎΠ²Π½ΡΡ ΡΠ°ΡΠΏΡΠ΅Π΄Π΅Π»Π΅Π½ΠΈΡ Π±ΡΠ»ΠΈ Π·Π°ΡΠ΅Π³ΠΈΡΡΡΠΈΡΠΎΠ²Π°Π½Ρ ΠΈ ΠΈΡΡΠ»Π΅Π΄ΠΎΠ²Π°Π½Ρ Π½Π° Π΄Π°Π½Π½ΡΠΉ ΠΌΠΎΠΌΠ΅Π½Ρ, Π° ΠΈΠΌΠ΅Π½Π½ΠΎ Β«ΠΏΠΎΠ»ΡΡΠΈΠ·ΠΎΠ²Π°Π½Π½ΡΠΉΒ» -, Β«Π²ΡΡΠΎΠΊΠΎΠΈΠ½ΡΠ΅Π½ΡΠΈΠ²Π½ΡΠΉΒ» -, Β«ΠΏΠΈΡΠ°ΠΌΠΈΠ΄Π°Π»ΡΠ½ΡΠΉΒ» – ΠΈ Β«Π»Π°ΠΊΡΠ°ΡΠ½ΡΠΉ ΠΏΠΎΡΠΎΠ³Β» -TID, ΠΊΠΎΡΠΎΡΡΠ΅ ΠΎΡΠ½ΠΎΠ²Π°Π½Ρ Π½Π° ΠΏΡΠ΅Π΄ΡΠ΄ΡΡΠΈΡ ΠΎΠΏΡΠ΅Π΄Π΅Π»Π΅Π½ΠΈΡΡ . (Seiler and Kjerland, 2006; StΓΆggl and Sperlich, 2015):
. β’ Polarized TID ΡΠΎΡΡΠΎΠΈΡ ΠΈΠ· ΠΏΠΎΠ²ΡΡΠ΅Π½Π½ΠΎΠ³ΠΎ ΠΏΡΠΎΡΠ΅Π½ΡΠ° Π²ΡΠ΅ΠΌΠ΅Π½ΠΈ ΠΈΠ»ΠΈ ΡΠ°ΡΡΡΠΎΡΠ½ΠΈΡ, ΠΏΡΠΎΠ²Π΅Π΄Π΅Π½Π½ΠΎΠ³ΠΎ ΠΊΠ°ΠΊ Π² ΡΠΏΡΠ°ΠΆΠ½Π΅Π½ΠΈΡΡ
Π²ΡΡΠΎΠΊΠΎΠΉ (ΠΠΎΠ½Π° 3), ΡΠ°ΠΊ ΠΈ Π² ΡΠΏΡΠ°ΠΆΠ½Π΅Π½ΠΈΡΡ
Π½ΠΈΠ·ΠΊΠΎΠΉ ΠΈΠ½ΡΠ΅Π½ΡΠΈΠ²Π½ΠΎΡΡΠΈ (ΠΠΎΠ½Π° 1), ΠΈ Π»ΠΈΡΡ Π½Π΅Π±ΠΎΠ»ΡΡΠΎΠΉ ΡΠ°ΡΡΠΈ ΡΡΠ΅Π½ΠΈΡΠΎΠ²ΠΎΠΊ Π² ΠΠΎΠ½Π΅ 2.ΠΠΎΠ»ΡΡΠΈΠ·ΠΎΠ²Π°Π½Π½ΡΠΉ TID Ρ Π΅Π³ΠΎ Π΄ΠΎΠ»ΡΠΌΠΈ ΡΡΠ΅Π½ΠΈΡΠΎΠ²ΠΎΡΠ½ΠΎΠ³ΠΎ ΠΎΠ±ΡΠ΅ΠΌΠ°, Π·Π°ΡΡΠ°ΡΠ΅Π½Π½ΠΎΠ³ΠΎ Π½Π° Π½ΠΈΠ·ΠΊΡΡ, ΠΏΠΎΡΠΎΠ³ΠΎΠ²ΡΡ ΠΈ Π²ΡΡΠΎΠΊΡΡ ΠΈΠ½ΡΠ΅Π½ΡΠΈΠ²Π½ΠΎΡΡΡ, ΡΠ°ΡΡΠΎ ΡΠΎΡΡΠΎΠΈΡ, Π½Π°ΠΏΡΠΈΠΌΠ΅Ρ, ΠΈΠ· 80% ΡΡΠ΅Π½ΠΈΡΠΎΠ²ΠΎΡΠ½ΠΎΠ³ΠΎ ΠΎΠ±ΡΠ΅ΠΌΠ°, ΠΏΠΎΡΡΠ°ΡΠ΅Π½Π½ΠΎΠ³ΠΎ Π² ΠΠΎΠ½Π΅ 1, 5% Π² ΠΠΎΠ½Π΅ 2 ΠΈ 15% Π² ΠΠΎΠ½Π΅ 3 (80%).
-5-15) ΠΈΠ»ΠΈ 75-5-20, (Ρ. Π. 75% Π² ΠΠΎΠ½Π΅ 1, 5% Π² ΠΠΎΠ½Π΅ 2 ΠΈ 20% Π² ΠΠΎΠ½Π΅ 3), Ρ ΠΏΡΠΎΡΠ΅Π½ΡΠ°ΠΌΠΈ ΠΠΎΠ½Ρ 1 Π±ΠΎΠ»ΡΡΠ΅, ΡΠ΅ΠΌ ΠΠΎΠ½Π° 3 ΠΈ ΠΠΎΠ½Π° 3 Π²ΡΠ΅Π³Π΄Π° Π±ΠΎΠ»ΡΡΠ΅, ΡΠ΅ΠΌ Π·ΠΎΠ½Π° 2.
β’ ΠΠΈΡΠ°ΠΌΠΈΠ΄Π°Π»ΡΠ½ΡΠΉ TID ΡΠΎΡΡΠΎΠΈΡ ΠΈΠ· Π±ΠΎΠ»ΡΡΠΎΠ³ΠΎ ΠΏΡΠΎΡΠ΅Π½ΡΠ° ΡΡΠ΅Π½ΠΈΡΠΎΠ²ΠΎΡΠ½ΠΎΠ³ΠΎ ΠΎΠ±ΡΠ΅ΠΌΠ°, ΠΏΠΎΡΡΠ°ΡΠ΅Π½Π½ΠΎΠ³ΠΎ Π² ΠΠΎΠ½Π΅ 1, ΠΈ ΠΌΠ΅Π½ΡΡΠ΅Π³ΠΎ ΠΏΡΠΎΡΠ΅Π½ΡΠ° Π² ΠΠΎΠ½Π΅ 2 ΠΈ 3.ΠΠ°ΠΏΡΠΈΠΌΠ΅Ρ, ΠΏΠΈΡΠ°ΠΌΠΈΠ΄Π°Π»ΡΠ½ΡΠΉ TID ΠΌΠΎΠΆΠ΅Ρ Π±ΡΡΡ ΠΊΠΎΠ»ΠΈΡΠ΅ΡΡΠ²Π΅Π½Π½ΠΎ ΠΎΠΏΡΠ΅Π΄Π΅Π»Π΅Π½ ΠΊΠ°ΠΊ 70-20-10, ΡΠΎ Π΅ΡΡΡ 70% Π² Π·ΠΎΠ½Π΅ 1, 20% Π² Π·ΠΎΠ½Π΅ 2 ΠΈ 10% Π² Π·ΠΎΠ½Π΅ 3.
β’ ΠΠΎΡΠΎΠ³ TID ΡΠΎΡΡΠΎΠΈΡ ΠΈΠ· ΡΡΠ΅Π½ΠΈΡΠΎΠ²ΠΎΡΠ½ΠΎΠ³ΠΎ ΠΎΠ±ΡΠ΅ΠΌΠ° Ρ Π°ΠΊΡΠ΅Π½ΡΠΎΠΌ Π½Π° ΠΠΎΠ½Ρ 2. ΠΡΠΎ ΡΠ°ΡΠΏΡΠ΅Π΄Π΅Π»Π΅Π½ΠΈΠ΅ ΡΠ°ΡΡΠΎ ΠΎΠΏΡΠ΅Π΄Π΅Π»ΡΠ΅ΡΡΡ Π±ΠΎΠ»Π΅Π΅ Π΄Π»ΠΈΠ½Π½ΡΠΌΠΈ ΠΈΠ½ΡΠ΅ΡΠ²Π°Π»Π°ΠΌΠΈ Ρ ΠΈΠ½ΡΠ΅Π½ΡΠΈΠ²Π½ΠΎΡΡΡΡ ΠΌΠ΅ΠΆΠ΄Ρ ΠΏΠ΅ΡΠ²ΡΠΌ ΠΈ Π²ΡΠΎΡΡΠΌ ΠΏΠΎΡΠΎΠ³ΠΎΠΌ Π»Π°ΠΊΡΠ°ΡΠ° ΠΈΠ»ΠΈ Π²Π΅Π½ΡΠΈΠ»ΡΡΠΈΠΈ, ΠΈΠ»ΠΈ Π½Π΅ΠΏΡΠ΅ΡΡΠ²Π½ΡΠΌΠΈ ΡΠΏΡΠ°ΠΆΠ½Π΅Π½ΠΈΡΠΌΠΈ, ΡΠΌΠ΅ΡΠ°Π½Π½ΡΠΌΠΈ Ρ Π±ΠΎΠ»Π΅Π΅ Π²ΡΡΠΎΠΊΠΎΠΉ ΠΈΠ½ΡΠ΅Π½ΡΠΈΠ²Π½ΠΎΡΡΡΡ ΠΈ Π±Π΅Π· ΡΠ΅ΡΠΊΠΎΠ³ΠΎ ΠΈΠ½ΡΠ΅ΡΠ²Π°Π»Π° Π²ΠΎΡΡΡΠ°Π½ΠΎΠ²Π»Π΅Π½ΠΈΡ. ΠΠ°ΠΏΡΠΈΠΌΠ΅Ρ, ΠΏΠΎΡΠΎΠ³ΠΎΠ²ΠΎΠ΅ Π·Π½Π°ΡΠ΅Π½ΠΈΠ΅ TID ΠΌΠΎΠΆΠ΅Ρ Π±ΡΡΡ ΡΠ°Π²Π½ΠΎ 40-50-10 (Ρ.Π΅.Π΅., 40% Π² Π·ΠΎΠ½Π΅ 1, 50% Π² Π·ΠΎΠ½Π΅ 2 ΠΈ 10% Π² Π·ΠΎΠ½Π΅ 3). ΠΡΠΈΠΌΠ΅ΡΠ°ΡΠ΅Π»ΡΠ½ΠΎ, ΡΡΠΎ ΠΏΠΎΡΠΎΠ³ΠΎΠ²ΠΎΠ΅ Π·Π½Π°ΡΠ΅Π½ΠΈΠ΅ TID, Π½Π°ΠΏΡΠΈΠΌΠ΅Ρ, 50-45-5 (Ρ.Π΅. 50% Π² ΠΠΎΠ½Π΅ 1, 45% Π² ΠΠΎΠ½Π΅ 2 ΠΈ 5% Π² ΠΠΎΠ½Π΅ 3), ΠΌΠΎΠΆΠ΅Ρ, Π½ΠΎ Π½Π΅ ΠΎΠ±ΡΠ·Π°ΡΠ΅Π»ΡΠ½ΠΎ, Π±ΡΡΡ ΠΏΠΈΡΠ°ΠΌΠΈΠ΄Π°Π»ΡΠ½ΡΠΌ (Ρ.
Π. Π‘ ΡΠΌΠ΅Π½ΡΡΠ°ΡΡΠΈΠΌΠΈΡΡ ΠΏΡΠΎΠΏΠΎΡΡΠΈΡΠΌΠΈ). Π·ΠΎΠ½Ρ 2 ΠΈ Π·ΠΎΠ½Ρ 3).
β’ TID Π²ΡΡΠΎΠΊΠΎΠΉ ΠΈΠ½ΡΠ΅Π½ΡΠΈΠ²Π½ΠΎΡΡΠΈ – ΡΡΠΎ TID Ρ ΠΎΠ±ΡΡΠ΅Π½ΠΈΠ΅ΠΌ, ΠΏΡΠ΅ΠΈΠΌΡΡΠ΅ΡΡΠ²Π΅Π½Π½ΠΎ Π²ΡΠΏΠΎΠ»Π½ΡΠ΅ΠΌΡΠΌ Π² Π·ΠΎΠ½Π΅ 3, ΠΈ Π² ΠΎΡΠ½ΠΎΠ²Π½ΠΎΠΌ Π²ΠΊΠ»ΡΡΠ°ΡΡΠΈΠΌ ΠΈΠ½ΡΠ΅ΡΠ²Π°Π»ΡΠ½ΠΎΠ΅ ΠΎΠ±ΡΡΠ΅Π½ΠΈΠ΅. Π’ΠΈΠΏΠΈΡΠ½ΡΠΉ Π£ΠΠ Π²ΡΡΠΎΠΊΠΎΠΉ ΠΈΠ½ΡΠ΅Π½ΡΠΈΠ²Π½ΠΎΡΡΠΈ ΠΌΠΎΠΆΠ΅Ρ Π±ΡΡΡ ΡΠ°Π·ΡΠ°Π±ΠΎΡΠ°Π½ ΠΊΠ°ΠΊ 20-10-70 (Ρ.Π΅. 20% Π² Π·ΠΎΠ½Π΅ 1, 10% Π² Π·ΠΎΠ½Π΅ 2 ΠΈ 70% Π² Π·ΠΎΠ½Π΅ 3).
ΠΡΠΈΠΌΠ΅ΡΠ°ΡΠ΅Π»ΡΠ½ΠΎ, ΡΡΠΎ ΠΊΠ»Π°ΡΡΠΈΡΠΈΠΊΠ°ΡΠΈΡ TID ΠΏΠΎ ΠΎΠ΄Π½ΠΎΠΌΡ ΠΈΠ· ΡΠ΅ΡΡΡΠ΅Ρ
ΡΠ°Π±Π»ΠΎΠ½ΠΎΠ², ΠΏΠΎΠΊΠ°Π·Π°Π½Π½ΡΡ
Π½Π° ΡΠΈΡΡΠ½ΠΊΠ΅ 1, ΠΌΠΎΠΆΠ΅Ρ Π±ΡΡΡ Π½Π΅ΠΎΠ΄Π½ΠΎΠ·Π½Π°ΡΠ½ΠΎΠΉ. Π’Π΅ΡΠΌΠΈΠ½ Β«ΠΏΠΎΠ»ΡΡΠΈΠ·ΠΎΠ²Π°Π½Π½ΡΠΉΒ» ΡΡΡΠ΅ΡΡΠ²Π΅Π½Π½ΠΎ ΡΠ°Π·Π»ΠΈΡΠ°Π΅ΡΡΡ ΠΌΠ΅ΠΆΠ΄Ρ ΠΏΡΠ±Π»ΠΈΠΊΠ°ΡΠΈΡΠΌΠΈ (StΓΆggl and Sperlich, 2015; Plews and Laursen, 2017), ΡΠ΅ΠΌ Π½Π΅ ΠΌΠ΅Π½Π΅Π΅, ΠΏΠΎΠ»ΡΡΠΈΠ·ΠΎΠ²Π°Π½Π½ΡΠΉ TID Π²ΡΠ·ΡΠ²Π°Π΅Ρ ΡΠ°ΡΡΡΡΠΈΠΉ Π½Π°ΡΡΠ½ΡΠΉ ΠΈΠ½ΡΠ΅ΡΠ΅Ρ ΠΏΠΎΡΠ»Π΅ ΡΠ΅ΡΡΠΎΡΠΏΠ΅ΠΊΡΠΈΠ²Π½ΠΎΠ³ΠΎ Π°Π½Π°Π»ΠΈΠ·Π° (Seiler and Kjerland, 2006) ΠΈ ΠΏΡΠΎΡΠΏΠ΅ΠΊΡΠΈΠ²Π½ΡΡ
ΡΠ°Π½Π΄ΠΎΠΌΠΈΠ·ΠΈΡΠΎΠ²Π°Π½Π½ΡΡ
ΠΊΠΎΠ½ΡΡΠΎΠ»ΠΈΡΡΠ΅ΠΌΡΡ
ΠΈΡΡΠ»Π΅Π΄ΠΎΠ²Π°Π½ΠΈΠΉ. Π΄ΠΎΠΊΡΠΌΠ΅Π½ΡΠ°Π»ΡΠ½ΠΎ ΠΏΠΎΠ΄ΡΠ²Π΅ΡΠ΄ΠΈΠ»ΠΈ ΠΎΠ΄ΠΈΠ½Π°ΠΊΠΎΠ²ΡΠΉ (Ingham et al., 2008; Treff et al., 2017) ΠΈΠ»ΠΈ Π±ΠΎΠ»Π΅Π΅ Π²ΡΡΠΎΠΊΠΈΠΉ ΠΏΡΠΈΡΠΎΡΡ ΠΏΠΎΠΊΠ°Π·Π°ΡΠ΅Π»Π΅ΠΉ Π²ΡΠ½ΠΎΡΠ»ΠΈΠ²ΠΎΡΡΠΈ (Neal et al., 2013; Π¨ΡΡΠ³Π³Π»Ρ ΠΈ Π‘ΠΏΠ΅ΡΠ»ΠΈΡ
, 2014; TΓΈnnessen et al., 2014) ΠΏΠΎ ΡΡΠ°Π²Π½Π΅Π½ΠΈΡ Ρ ΠΏΠΈΡΠ°ΠΌΠΈΠ΄Π°Π»ΡΠ½ΡΠΌΠΈ, ΠΏΠΎΡΠΎΠ³ΠΎΠ²ΡΠΌΠΈ ΠΈΠ»ΠΈ Π²ΡΡΠΎΠΊΠΎΠΈΠ½ΡΠ΅Π½ΡΠΈΠ²Π½ΡΠΌΠΈ ΠΠΠ.
Β«ΠΠΎΠ»ΡΡΠΈΠ·ΠΎΠ²Π°Π½Π½ΡΠΉΒ» TID Π²ΠΊΠ»ΡΡΠ°Π΅Ρ ΠΌΠ½ΠΎΠΆΠ΅ΡΡΠ²ΠΎ ΡΡΠ°ΠΊΡΠΈΠΉ ΠΠΎΠ½Ρ 1-3 ΠΈ ΠΈΠ½ΠΎΠ³Π΄Π° Π΄Π°ΠΆΠ΅ ΠΈΡΠΏΠΎΠ»ΡΠ·ΡΠ΅ΡΡΡ Π² ΠΊΠ°ΡΠ΅ΡΡΠ²Π΅ Π΄Π΅ΡΠΊΡΠΈΠΏΡΠΎΡΠ° Π΄Π»Ρ ΠΏΠΈΡΠ°ΠΌΠΈΠ΄Π°Π»ΡΠ½ΡΡ
TID (Plews and Laursen, 2017), ΠΊΠΎΡΠΎΡΡΠ΅ ΡΠ΅ΡΠΊΠΎ Ρ
Π°ΡΠ°ΠΊΡΠ΅ΡΠΈΠ·ΡΡΡΡΡ ΡΠΌΠ΅Π½ΡΡΠ°ΡΡΠΈΠΌΠΈΡΡ ΠΏΡΠΎΠΏΠΎΡΡΠΈΡΠΌΠΈ ΠΠΎΠ½Ρ 1, 2 ΠΈ 3, ΠΈΠ»ΠΈ Π΄Π»Ρ TID, ΠΊΠΎΡΠΎΡΡΠ΅ Π½Π΅ ΡΠ°Π·Π»ΠΈΡΠ°ΡΡ ΠΠΎΠ½Ρ 2 ΠΈ ΠΠΎΠ½Ρ 3 (Fiskerstrand and Seiler, 2004), ΡΠ΅ΠΌ ΡΠ°ΠΌΡΠΌ Π½Π°ΡΡΡΠ°Ρ Π²ΡΡΠ΅ΡΠΏΠΎΠΌΡΠ½ΡΡΡΡ ΠΊΠ»Π°ΡΡΠΈΡΠΈΠΊΠ°ΡΠΈΡ TID.Π‘Π»Π΅Π΄ΠΎΠ²Π°ΡΠ΅Π»ΡΠ½ΠΎ, ΠΎΠΏΡΠ΅Π΄Π΅Π»Π΅Π½ΠΈΠ΅ ΠΏΠΎΠ»ΡΡΠΈΠ·ΠΎΠ²Π°Π½Π½ΡΡ
ΠΈ Π΄ΡΡΠ³ΠΈΡ
Π½Π΅ΠΏΠΎΠ»ΡΡΠΈΠ·ΠΎΠ²Π°Π½Π½ΡΡ
Π£ΠΠ ΡΠ°ΡΡΠΎ Π½Π΅ΡΡΠ½ΠΎ, Π° ΠΈΠ½ΠΎΠ³Π΄Π° ΠΈ Π²Π²ΠΎΠ΄ΠΈΡ Π² Π·Π°Π±Π»ΡΠΆΠ΄Π΅Π½ΠΈΠ΅.
Π ΠΈΡ. 1. Π Π°Π·Π»ΠΈΡΠ½ΡΠ΅ ΡΠ°ΡΠΏΡΠ΅Π΄Π΅Π»Π΅Π½ΠΈΡ ΠΈΠ½ΡΠ΅Π½ΡΠΈΠ²Π½ΠΎΡΡΠΈ ΡΡΠ΅Π½ΠΈΡΠΎΠ²ΠΊΠΈ (TID), ΠΈΡ ΡΡ Π΅ΠΌΠ°ΡΠΈΡΠ΅ΡΠΊΠΈΠ΅ ΠΏΡΠΎΠΏΠΎΡΡΠΈΠΈ ΠΈ ΠΊΠ»ΡΡΠ΅Π²ΡΠ΅ Ρ Π°ΡΠ°ΠΊΡΠ΅ΡΠΈΡΡΠΈΠΊΠΈ (ΠΎΠ±ΠΎΠ·Π½Π°ΡΠ΅Π½Ρ ΡΠ΅ΡΠ½ΡΠΌΠΈ ΠΏΠΎΠ»ΠΎΡΠ°ΠΌΠΈ). ΠΠΎΠ½Ρ ΠΎΡΠ½ΠΎΡΡΡΡΡ ΠΊ ΡΠ»Π΅Π΄ΡΡΡΠΈΠΌ ΠΈΠ½ΡΠ΅Π½ΡΠΈΠ²Π½ΠΎΡΡΡΠΌ: ΠΠΎΠ½Π° 1 (Π±Π°Π·ΠΎΠ²Π°Ρ Π²ΡΠ½ΠΎΡΠ»ΠΈΠ²ΠΎΡΡΡ), β₯ 50% O 2 ΠΌΠ°ΠΊΡ. ΠΈ β€ ΠΏΠ΅ΡΠ²ΡΠΉ ΠΏΠΎΡΠΎΠ³ Π»Π°ΠΊΡΠ°ΡΠ° ΠΈΠ»ΠΈ Π΄ΡΡ Π°Π½ΠΈΡ; ΠΠΎΠ½Π° 2 (Π»Π°ΠΊΡΠ°ΡΠ½ΡΠΉ ΠΏΠΎΡΠΎΠ³), β₯ ΠΏΠ΅ΡΠ²ΡΠΉ ΠΈ β€ Π²ΡΠΎΡΠΎΠΉ Π»Π°ΠΊΡΠ°ΡΠ½ΡΠΉ ΠΈΠ»ΠΈ Π²Π΅Π½ΡΠΈΠ»ΡΡΠΈΠΎΠ½Π½ΡΠΉ ΠΏΠΎΡΠΎΠ³; ΠΠΎΠ½Π° 3 (Π²ΡΡΠΎΠΊΠ°Ρ ΠΈΠ½ΡΠ΅Π½ΡΠΈΠ²Π½ΠΎΡΡΡ),> Π²ΡΠΎΡΠΎΠΉ Π»Π°ΠΊΡΠ°ΡΠ½ΡΠΉ ΠΈΠ»ΠΈ Π΄ΡΡ Π°ΡΠ΅Π»ΡΠ½ΡΠΉ ΠΏΠΎΡΠΎΠ³.
ΠΠΎ ΡΡΠΎΠΉ ΠΏΡΠΈΡΠΈΠ½Π΅ ΠΌΡ Ρ
ΠΎΡΠ΅Π»ΠΈ Π±Ρ ΠΏΡΠ΅Π΄ΡΡΠ°Π²ΠΈΡΡ ΡΠ°Π·ΡΠ°Π±ΠΎΡΠ°Π½Π½ΡΡ ΠΊΠΎΠ½ΡΠ΅ΠΏΡΠΈΡ Π½Π°ΡΠ΅Π³ΠΎ ΡΠ°Π½Π΅Π΅ ΠΎΠΏΡΠ±Π»ΠΈΠΊΠΎΠ²Π°Π½Π½ΠΎΠ³ΠΎ ΠΈΠ½Π΄Π΅ΠΊΡΠ° ΠΏΠΎΠ»ΡΡΠΈΠ·Π°ΡΠΈΠΈ (PI) (Treff et al.
, 2017), ΠΊΠΎΡΠΎΡΠ°Ρ ΠΎΡΠ½ΠΎΠ²Π°Π½Π° Π½Π° ΠΏΡΠ΅Π΄ΠΏΠΎΠ»ΠΎΠΆΠ΅Π½ΠΈΠΈ ΠΎ Π΄Π²ΡΡ
Π½Π΅ΠΎΠ±Ρ
ΠΎΠ΄ΠΈΠΌΡΡ
ΡΡΠ»ΠΎΠ²ΠΈΡΡ
Π΄Π»Ρ ΠΏΠΎΠ»ΡΡΠΈΠ·ΠΎΠ²Π°Π½Π½ΠΎΠ³ΠΎ TID. (i) ΠΏΠΎΠ»ΡΡΠΈΠ·ΠΎΠ²Π°Π½Π½Π°Ρ ΡΡΡΡΠΊΡΡΡΠ° , Π³Π΄Π΅ ΠΠΎΠ½Π° 1> ΠΠΎΠ½Π° 3 ΠΈ ΠΠΎΠ½Π° 3> ΠΠΎΠ½Π° 2 (ΠΈ, ΡΠ»Π΅Π΄ΠΎΠ²Π°ΡΠ΅Π»ΡΠ½ΠΎ, ΠΠΎΠ½Π° 1> ΠΠΎΠ½Π° 2) ΠΈ (ii) ΠΎΡΠ½ΠΎΡΠΈΡΠ΅Π»ΡΠ½ΠΎ Π½Π΅Π±ΠΎΠ»ΡΡΠ°Ρ ΡΠ°ΡΡΡ ΠΠΎΠ½Ρ 2. PI ΡΡΡΠ΅ΠΌΠΈΡΡΡ ΡΠ°Π·Π»ΠΈΡΠ°ΡΡ ΠΏΠΎΠ»ΡΡΠΈΠ·ΠΎΠ²Π°Π½Π½ΡΠ΅ ΠΈ Π½Π΅ΠΏΠΎΠ»ΡΡΠΈΠ·ΠΎΠ²Π°Π½Π½ΡΠΉ TID ΠΈ Π΄Π»Ρ ΠΊΠΎΠ»ΠΈΡΠ΅ΡΡΠ²Π΅Π½Π½ΠΎΠΉ ΠΎΡΠ΅Π½ΠΊΠΈ ΡΡΠΎΠ²Π½Ρ ΠΏΠΎΠ»ΡΡΠΈΠ·ΠΎΠ²Π°Π½Π½ΠΎΠ³ΠΎ TID.ΠΡΠΎΠΌΠ΅ ΡΠΎΠ³ΠΎ, ΠΌΡ ΡΡΡΠ΅ΠΌΠΈΠΌΡΡ ΠΏΠΎΠ΄ΡΠ΅ΡΠΊΠ½ΡΡΡ ΠΏΠΎΠ»Π΅Π·Π½ΠΎΡΡΡ ΠΈ ΠΎΠ³ΡΠ°Π½ΠΈΡΠ΅Π½ΠΈΡ PI, ΡΠ΅ΠΌ ΡΠ°ΠΌΡΠΌ ΡΠΏΠΎΡΠΎΠ±ΡΡΠ²ΡΡ Π±ΠΎΠ»Π΅Π΅ ΡΠΎΡΠ½ΠΎΠΉ ΡΠ΅ΡΠΌΠΈΠ½ΠΎΠ»ΠΎΠ³ΠΈΠΈ TID Π² Π½Π°ΡΡΠ½ΠΎΠΉ Π»ΠΈΡΠ΅ΡΠ°ΡΡΡΠ΅. ΠΡΠ½ΠΎΠ²ΡΠ²Π°ΡΡΡ Π½Π° ΠΈΡΡΠ»Π΅Π΄ΠΎΠ²Π°Π½ΠΈΡΡ
, ΠΎΠΏΡΠ±Π»ΠΈΠΊΠΎΠ²Π°Π½Π½ΡΡ
Π² ΠΏΠ΅ΡΠΈΠΎΠ΄ Ρ 2009 ΠΏΠΎ 2018 Π³ΠΎΠ΄ ΠΈ ΠΏΡΠ΅Π΄ΡΡΠ°Π²Π»Π΅Π½Π½ΡΡ
Π² Π½Π°ΡΠ΅ΠΉ ΠΏΡΠ΅Π΄ΡΠ΄ΡΡΠ΅ΠΉ ΡΡΠ°ΡΡΠ΅, ΠΌΡ Ρ
ΠΎΡΠΈΠΌ Π²ΡΠ΄Π΅Π»ΠΈΡΡ ΠΏΡΠΈΠΌΠ΅ΡΡ, ΠΈΠ»Π»ΡΡΡΡΠΈΡΡΡΡΠΈΠ΅, ΠΏΠΎΡΠ΅ΠΌΡ ΠΌΡ ΡΡΠΈΡΠ°Π΅ΠΌ, ΡΡΠΎ ΠΈΠ½Π΄Π΅ΠΊΡ ΠΏΠΎΠ»ΡΡΠΈΠ·Π°ΡΠΈΠΈ ΠΌΠΎΠΆΠ΅Ρ Π±ΡΡΡ ΡΠ΅Π½Π½ΡΠΌ ΠΈΠ½ΡΡΡΡΠΌΠ΅Π½ΡΠΎΠΌ Π΄Π»Ρ ΠΏΡΠ°ΠΊΡΠΈΡΠ΅ΡΠΊΠΈΡ
ΠΈ Π½Π°ΡΡΠ½ΡΡ
ΡΠ΅Π»Π΅ΠΉ.
Π Π°ΡΡΠ΅Ρ ΠΈΠ½Π΄Π΅ΠΊΡΠ° ΠΏΠΎΠ»ΡΡΠΈΠ·Π°ΡΠΈΠΈ
Π€ΠΎΡΠΌΡΠ»Π° Π΄Π»Ρ ΡΠ°ΡΡΠ΅ΡΠ° ΠΠ ΠΎΡΠ½ΠΎΠ²Π°Π½Π° Π½Π° ΡΡΠ΅Ρ Π·ΠΎΠ½Π½ΠΎΠΉ TID-ΠΌΠΎΠ΄Π΅Π»ΠΈ:
ΠΠ½Π΄Π΅ΠΊΡ ΠΏΠΎΠ»ΡΡΠΈΠ·Π°ΡΠΈΠΈ (a.ΠΠ΄.) = Log 10 (ΠΠΎΠ½Π° 1 / ΠΠΎΠ½Π° 2 Γ ΠΠΎΠ½Π° 3 * 100) (1)
, Π³Π΄Π΅ ΠΠΎΠ½Π° – ΡΡΠΎ Π΄ΠΎΠ»Ρ (Π·Π°Π΄Π°Π½Π½Π°Ρ ΠΏΡΠΎΡΠ΅Π½ΡΠ½Π°Ρ Π΄ΠΎΠ»Ρ / 100) ΡΡΠ΅Π½ΠΈΡΠΎΠ²ΠΎΡΠ½ΠΎΠ³ΠΎ ΠΎΠ±ΡΠ΅ΠΌΠ° Π² ΠΠΎΠ½Π΅ 1, 2 ΠΈ 3.
PI ΡΠ²Π΅Π»ΠΈΡΠΈΠ²Π°Π΅ΡΡΡ, Π΅ΡΠ»ΠΈ Π²ΡΡΠΎΠΊΠΎΠ΅ ΠΎΡΠ½ΠΎΡΠ΅Π½ΠΈΠ΅ Π·ΠΎΠ½Ρ 1 ΠΊ Π·ΠΎΠ½Π΅ 2 ΡΠΎΡΠ΅ΡΠ°Π΅ΡΡΡ Ρ Π²ΡΡΠΎΠΊΠΈΠΌ ΠΏΡΠΎΡΠ΅Π½ΡΠΎΠΌ ΠΎΠ±ΡΡΠ΅Π½ΠΈΡ Π² Π·ΠΎΠ½Π΅ 3. ΠΠΎΠ³-ΠΏΡΠ΅ΠΎΠ±ΡΠ°Π·ΠΎΠ²Π°Π½ΠΈΠ΅ Π½Π΅ΠΎΠ±ΡΠ°Π±ΠΎΡΠ°Π½Π½ΡΡ Π΄Π°Π½Π½ΡΡ ΡΡΡΠ°Π½Π°Π²Π»ΠΈΠ²Π°Π΅Ρ ΠΊΠ²Π°Π·ΠΈΠ»ΠΈΠ½Π΅ΠΉΠ½ΡΡ ΡΡΠ½ΠΊΡΠΈΡ.
ΠΡΠ»ΠΈ Π·ΠΎΠ½Π° 2 = 0, ΡΡΠ°Π²Π½Π΅Π½ΠΈΠ΅. 2 ΠΈΠ·Π±Π΅Π³Π°Π΅Ρ Π½ΡΠ»Ρ Π² Π·Π½Π°ΠΌΠ΅Π½Π°ΡΠ΅Π»Π΅:
ΠΠ½Π΄Π΅ΠΊΡ ΠΏΠΎΠ»ΡΡΠΈΠ·Π°ΡΠΈΠΈ (Π°.Π΅.) = log 10 (ΠΠΎΠ½Π° 1 / 0,01 Γ ΠΠΎΠ½Π° 3-0,01 * 100) (2)
ΠΡΠ»ΠΈ Π·ΠΎΠ½Π° 3 = 0, PI ΡΠ°Π²Π΅Π½ Π½ΡΠ»Ρ ΠΏΠΎ ΠΎΠΏΡΠ΅Π΄Π΅Π»Π΅Π½ΠΈΡ.
ΠΡΠ»ΠΈ Π·ΠΎΠ½Π° 3> Π·ΠΎΠ½Π° 1, PI Π½Π΅Π΄Π΅ΠΉΡΡΠ²ΠΈΡΠ΅Π»Π΅Π½ ΠΈ Π½Π΅ Π΄ΠΎΠ»ΠΆΠ΅Π½ ΡΠ°ΡΡΡΠΈΡΡΠ²Π°ΡΡΡΡ (ΠΏΠΎΠ΄ΡΠΎΠ±Π½ΠΎΡΡΠΈ ΡΠΌ. ΠΠΈΠΆΠ΅).
ΠΡΠ»ΠΈ PI> 2,00 Π°.Π΅., TID ΠΎΠΏΡΠ΅Π΄Π΅Π»ΡΠ΅ΡΡΡ ΠΊΠ°ΠΊ Β«ΠΏΠΎΠ»ΡΡΠΈΠ·ΠΎΠ²Π°Π½Π½ΡΠΉΒ», ΠΏΡΠΈ ΡΡΠΎΠΌ ΡΠ²Π΅Π»ΠΈΡΠΈΠ²Π°ΡΡΠΈΠ΅ΡΡ Π·Π½Π°ΡΠ΅Π½ΠΈΡ ΡΠΊΠ°Π·ΡΠ²Π°ΡΡ Π½Π° Π±ΠΎΠ»Π΅Π΅ Π²ΡΡΠΎΠΊΠΈΠΉ ΡΡΠΎΠ²Π΅Π½Ρ ΠΏΠΎΠ»ΡΡΠΈΠ·Π°ΡΠΈΠΈ. ΠΡΠ»ΠΈ PI β€ 2,00 Π°.Π΅., TID ΠΎΠΏΡΠ΅Π΄Π΅Π»ΡΠ΅ΡΡΡ ΠΊΠ°ΠΊ Π½Π΅ΠΏΠΎΠ»ΡΡΠΈΠ·ΠΎΠ²Π°Π½Π½ΡΠΉ.
ΠΠ±ΠΎΡΠ½ΠΎΠ²Π°Π½ΠΈΠ΅ Pi-Concept
ΠΠ»Ρ ΠΏΠΎΠ»ΡΡΠΈΠ·ΠΎΠ²Π°Π½Π½ΠΎΠ³ΠΎ ΠΠΠ ΠΌΡ ΠΏΡΠ΅Π΄ΠΏΠΎΠ»Π°Π³Π°Π΅ΠΌ (i) ΠΏΠΎΠ»ΡΡΠΈΠ·ΠΎΠ²Π°Π½Π½ΡΡ ΡΡΡΡΠΊΡΡΡΡ ΠΈ (ii) ΠΎΡΠ½ΠΎΡΠΈΡΠ΅Π»ΡΠ½ΠΎ Π½Π΅Π±ΠΎΠ»ΡΡΡΡ Π΄ΠΎΠ»Ρ ΠΠΎΠ½Ρ 2.
Ad (i) ΠΠ»Ρ ΠΏΠΎΠ»ΡΡΠΈΠ·ΠΎΠ²Π°Π½Π½ΠΎΠΉ ΠΊΠΎΠ½ΡΡΡΡΠΊΡΠΈΠΈ ΠΌΡ ΡΠΎΠ³Π»Π°ΡΠ°Π΅ΠΌΡΡ ΡΠΎ ΡΠ»Π΅Π΄ΡΡΡΠΈΠΌΠΈ Π½Π΅ΠΎΠ±Ρ
ΠΎΠ΄ΠΈΠΌΡΠΌΠΈ ΡΡΠ»ΠΎΠ²ΠΈΡΠΌΠΈ: a: ΠΠΎΠ½Π° 1 + ΠΠΎΠ½Π° 2 + ΠΠΎΠ½Π° 3 = 1, b: ΠΠΎΠ½Π° 3> ΠΠΎΠ½Π° 2, c: ΠΠΎΠ½Π° 1> ΠΠΎΠ½Π° 3, ΠΈ d: ΠΠΎΠ½Π° 1> ΠΠΎΠ½Π° 2.
ΠΠ° ΡΠΈΡ. 2 ΡΡΠΈ ΡΡΠ»ΠΎΠ²ΠΈΡ ΠΏΠΎΠΊΠ°Π·Π°Π½Ρ Π² Π΄ΠΈΠ°ΠΏΠ°Π·ΠΎΠ½Π΅ 0β1 (ΠΈΠ»ΠΈ 0β100%), Π° ΡΠ²Π΅ΡΠ½ΡΠ΅ ΠΎΠ±Π»Π°ΡΡΠΈ ΠΏΡΠ΅Π΄ΡΡΠ°Π²Π»ΡΡΡ Π΄ΠΈΠ°ΠΏΠ°Π·ΠΎΠ½ Π΄ΠΎΠ»Π΅ΠΉ, Π² ΠΊΠΎΡΠΎΡΡΡ
Π²ΡΠΏΠΎΠ»Π½ΡΡΡΡΡ Π²ΡΠ΅ ΡΡΠΈ ΡΡΠ»ΠΎΠ²ΠΈΡ.
Π ΠΈΡΡΠ½ΠΎΠΊ 2. ΠΡΠ΅Π΄Π΅Π»Ρ ΠΈ ΡΡΠ»ΠΎΠ²ΠΈΡ ΠΈΠ½Π΄Π΅ΠΊΡΠ° ΠΏΠΎΠ»ΡΡΠΈΠ·Π°ΡΠΈΠΈ. ΠΠΈΠ½ΠΈΡ a ΡΠΊΠ°Π·ΡΠ²Π°Π΅Ρ Π²Π΅ΡΡ
Π½ΠΈΠΉ ΠΏΡΠ΅Π΄Π΅Π» Π·ΠΎΠ½Ρ 3 Π΄Π»Ρ Π΄Π°Π½Π½ΠΎΠΉ (ΠΎΡΡ x) Π΄ΠΎΠ»ΠΈ Π·ΠΎΠ½Ρ 1 (ΡΡΠ»ΠΎΠ²ΠΈΠ΅ a: Π·ΠΎΠ½Π° 1 + Π·ΠΎΠ½Π° 2 + Π·ΠΎΠ½Π° 3 = 1), Π»ΠΈΠ½ΠΈΡ b ΡΠΊΠ°Π·ΡΠ²Π°Π΅Ρ Π½ΠΈΠΆΠ½ΠΈΠΉ ΠΏΡΠ΅Π΄Π΅Π» Π·ΠΎΠ½Ρ 3 Π΄Π»Ρ Π΄Π°Π½Π½ΠΎΠΉ Π΄ΠΎΠ»ΠΈ Π·ΠΎΠ½Ρ 1 (ΡΡΠ»ΠΎΠ²ΠΈΠ΅ b: Π·ΠΎΠ½Π° 3> Π·ΠΎΠ½Π° 2), Π»ΠΈΠ½ΠΈΡ c ΡΠΊΠ°Π·ΡΠ²Π°Π΅Ρ Π²Π΅ΡΡ
Π½ΠΈΠΉ ΠΏΡΠ΅Π΄Π΅Π» Π·ΠΎΠ½Ρ 3 Π΄Π»Ρ Π΄Π°Π½Π½ΠΎΠΉ ΡΠ°ΡΡΠΈ Π·ΠΎΠ½Ρ 1 (ΡΡΠ»ΠΎΠ²ΠΈΠ΅ c: Π·ΠΎΠ½Π° 1> Π·ΠΎΠ½Π° 3), Π° Π»ΠΈΠ½ΠΈΡ d ΡΠΊΠ°Π·ΡΠ²Π°Π΅Ρ Π½ΠΈΠΆΠ½ΠΈΠΉ ΠΏΡΠ΅Π΄Π΅Π» Π·ΠΎΠ½Ρ 3 Π΄Π»Ρ Π΄Π°Π½Π½ΠΎΠΉ ΡΠ°ΡΡΠΈ Π·ΠΎΠ½Ρ 1 (ΡΡΠ»ΠΎΠ²ΠΈΠ΅ d: Π·ΠΎΠ½Π° 1> Π·ΠΎΠ½Π° 2).Π¦Π²Π΅ΡΠ½ΡΠ΅ ΠΎΠ±Π»Π°ΡΡΠΈ ΠΏΡΠ΅Π΄ΡΡΠ°Π²Π»ΡΡΡ ΡΠΎΠ±ΠΎΠΉ Π΄ΠΈΠ°ΠΏΠ°Π·ΠΎΠ½ Π·Π½Π°ΡΠ΅Π½ΠΈΠΉ, Π² ΠΊΠΎΡΠΎΡΠΎΠΌ Π²ΡΠΏΠΎΠ»Π½ΡΡΡΡΡ ΡΡΠ»ΠΎΠ²ΠΈΡ a-d. Π‘Π΅ΡΠ°Ρ ΠΏΡΠ½ΠΊΡΠΈΡΠ½Π°Ρ Π»ΠΈΠ½ΠΈΡ ΡΠΊΠ°Π·ΡΠ²Π°Π΅Ρ ΠΏΡΠ΅Π΄Π΅Π» Π·ΠΎΠ½Ρ 3 Π΄Π»Ρ Π΄Π°Π½Π½ΠΎΠΉ ΡΠ°ΡΡΠΈ Π·ΠΎΠ½Ρ 1, ΡΡΠΎ Π΄Π°Π΅Ρ ΠΈΠ½Π΄Π΅ΠΊΡ ΠΏΠΎΠ»ΡΡΠΈΠ·Π°ΡΠΈΠΈ 2,00 Π°.Π΅., ΡΠΎ Π΅ΡΡΡ, Π΅ΡΠ»ΠΈ Π·ΠΎΠ½Π° 3 Π²ΡΡΠ΅ ΠΈΠ»ΠΈ Π½ΠΈΠΆΠ΅, ΠΈΠ½Π΄Π΅ΠΊΡ ΠΏΠΎΠ»ΡΡΠΈΠ·Π°ΡΠΈΠΈ ΠΏΡΠΈΠ²Π΅Π΄Π΅Ρ ΠΊ Π±ΠΎΠ»Π΅Π΅ Π²ΡΡΠΎΠΊΠΈΠΌ Π·Π½Π°ΡΠ΅Π½ΠΈΡΠΌ (Π·Π΅Π»Π΅Π½Π°Ρ ΠΎΠ±Π»Π°ΡΡΡ) ΠΈΠ»ΠΈ Π½ΠΈΠΆΠ΅ 2,00 Π°.Π΅. (ΠΆΠ΅Π»ΡΠ°Ρ ΠΎΠ±Π»Π°ΡΡΡ) ΡΠΎΠΎΡΠ²Π΅ΡΡΡΠ²Π΅Π½Π½ΠΎ. ΠΡΠ½ΠΊΡΠΈΡΠ½Π°Ρ ΡΠΈΠ½ΡΡ Π»ΠΈΠ½ΠΈΡ ΡΠΊΠ°Π·ΡΠ²Π°Π΅Ρ Π²Π΅ΡΡ
Π½ΠΈΠΉ ΠΏΡΠ΅Π΄Π΅Π» ΠΠΎΠ½Ρ 2 Π΄Π»Ρ Π΄Π°Π½Π½ΠΎΠΉ ΡΠ°ΡΡΠΈ ΠΠΎΠ½Ρ 1 Ρ ΡΡΠ΅ΡΠΎΠΌ ΠΈΠ½Π΄Π΅ΠΊΡΠ° ΠΏΠΎΠ»ΡΡΠΈΠ·Π°ΡΠΈΠΈ β₯ 2,00 Π°.
Π΅.
ΠΠ·-Π·Π° ΡΡΠΈΡ ΡΡΠ»ΠΎΠ²ΠΈΠΉ PI> 2.00 Π°.Π΅. Π½Π΅ΠΈΠ·Π±Π΅ΠΆΠ½ΠΎ Π°ΡΡΠΎΡΠΈΠΈΡΡΠ΅ΡΡΡ Ρ ΠΏΠΎΠ»ΡΡΠΈΠ·ΠΎΠ²Π°Π½Π½ΠΎΠΉ ΡΡΡΡΠΊΡΡΡΠΎΠΉ, ΠΏΠΎΡΠΎΠΌΡ ΡΡΠΎ Π΅ΡΠ»ΠΈ ΠΠΎΠ½Π° 2 ΡΠ°Π²Π½Π° ΠΠΎΠ½Π΅ 3 (TID, ΠΊΠΎΡΠΎΡΡΠΉ ΡΠΎΡΠ½ΠΎ Π½Π΅ ΠΎΠ·Π½Π°ΡΠ°Π΅Ρ ΠΏΠΎΠ»ΡΡΠΈΠ·ΠΎΠ²Π°Π½Π½ΡΡ ΡΡΡΡΠΊΡΡΡΡ), ΡΠ΅Π·ΡΠ»ΡΡΠ°Ρ ΠΠΎΠ½Ρ 1 / ΠΠΎΠ½Ρ 2 Γ ΠΠΎΠ½Ρ 3 Π±ΡΠ΄Π΅Ρ ΡΠ°Π²Π΅Π½ Π·Π½Π°ΡΠ΅Π½ΠΈΡ ΠΠΎΠ½Ρ 1, ΠΏΠΎΡΠΊΠΎΠ»ΡΠΊΡ ΠΠΎΠ½Π° 2 ΠΈ Π·ΠΎΠ½Π° 3 ΡΠΊΠΎΡΠ°ΡΠΈΠ²Π°ΡΡ Π΄ΡΡΠ³ Π΄ΡΡΠ³Π°, Π½Π°ΠΏΡΠΈΠΌΠ΅Ρ, 0,8 / 0,2 Γ 0,2 * 100 = 80. ΠΠΎΠ½Π° 1 ΠΏΡΠΈΠ±Π»ΠΈΠΆΠ°Π΅ΡΡΡ ΠΊ ΠΌΠ°ΠΊΡΠΈΠΌΠ°Π»ΡΠ½ΠΎΠΌΡ Π·Π½Π°ΡΠ΅Π½ΠΈΡ 100%, ΠΏΠΎΡΡΠΎΠΌΡ Π½Π΅ΠΎΠ±ΡΠ°Π±ΠΎΡΠ°Π½Π½ΡΠΉ, ΡΠΎ Π΅ΡΡΡ Π½Π΅ ΠΏΡΠ΅ΠΎΠ±ΡΠ°Π·ΠΎΠ²Π°Π½Π½ΡΠΉ Π»ΠΎΠ³Π°ΡΠΈΡΠΌΠΈΡΠ΅ΡΠΊΠΈ PI Π±ΡΠ΄Π΅Ρ ΠΏΡΠΈΠ±Π»ΠΈΠΆΠ°ΡΡΡΡ ΠΊ Π·Π½Π°ΡΠ΅Π½ΠΈΡ 100 ΠΠΎΡΠΊΠΎΠ»ΡΠΊΡ log 10 (100) ΡΠ°Π²Π½ΠΎ 2,00, PI ΠΏΡΠΈΠ±Π»ΠΈΠΆΠ°Π΅ΡΡΡ ΠΊ 2.00 Π°.Π΅. ΠΈ Π½Π΅ ΠΌΠΎΠΆΠ΅Ρ ΠΏΡΠ΅Π²ΡΡΠ°ΡΡ Π·Π½Π°ΡΠ΅Π½ΠΈΠ΅> 2,00 Π°.Π΅. Π΅ΡΠ»ΠΈ ΠΠΎΠ½Π° 2 ΡΠ°Π²Π½Π° ΠΠΎΠ½Π΅ 3. Π‘Π»Π΅Π΄ΠΎΠ²Π°ΡΠ΅Π»ΡΠ½ΠΎ, ΠΏΡΠΎΡΠ΅Π½Ρ ΠΠΎΠ½Ρ 3 Π΄ΠΎΠ»ΠΆΠ΅Π½ Π±ΡΡΡ Π²ΡΡΠ΅, ΡΠ΅ΠΌ ΠΠΎΠ½Π° 2, ΡΡΠΎΠ±Ρ ΠΏΠΎΠ»ΡΡΠΈΡΡ PI> 2,00 Π°.Π΅. ΠΠ»ΠΈ Π½Π°ΠΎΠ±ΠΎΡΠΎΡ: Π΅ΡΠ»ΠΈ PI> 2,00 Π°.Π΅., Π½Π΅ΠΎΠ±Ρ ΠΎΠ΄ΠΈΠΌΠΎΠ΅ ΡΡΠ»ΠΎΠ²ΠΈΠ΅ ΠΠΎΠ½Π°1> ΠΠΎΠ½Π°3 β§ ΠΠΎΠ½Π° 3> ΠΠΎΠ½Π° 2 Π±ΡΠ΄Π΅Ρ Π²ΡΠΏΠΎΠ»Π½ΡΡΡΡΡ Π² ΠΊΠ°ΠΆΠ΄ΠΎΠΌ ΡΠ»ΡΡΠ°Π΅ Π΄Π»Ρ Z1 β€ 100% (Π ΠΈΡΡΠ½ΠΎΠΊ 2, Π·Π΅Π»Π΅Π½Π°Ρ Π·ΠΎΠ½Π°).
Ad (ii) Π ΡΠΎ ΠΆΠ΅ Π²ΡΠ΅ΠΌΡ ΠΏΠΎΡΠΎΠ³ 2,00 ΠΌΠΎΠΆΠ΅Ρ ΠΈΡΠΏΠΎΠ»ΡΠ·ΠΎΠ²Π°ΡΡΡΡ Π΄Π»Ρ ΠΈΠ΄Π΅Π½ΡΠΈΡΠΈΠΊΠ°ΡΠΈΠΈ Π²ΡΠΏΠΎΠ»Π½Π΅Π½ΠΈΡ Π²ΡΠΎΡΠΎΠ³ΠΎ Π½Π΅ΠΎΠ±Ρ
ΠΎΠ΄ΠΈΠΌΠΎΠ³ΠΎ ΡΡΠ»ΠΎΠ²ΠΈΡ Π΄Π»Ρ ΠΏΠΎΠ»ΡΡΠΈΠ·ΠΎΠ²Π°Π½Π½ΠΎΠ³ΠΎ TID, Ρ.
Π΅.Π΅., ΡΠΎΡΡΠΎΡΡΠΈΠΉ ΠΈΠ· Β«ΠΎΡΠ½ΠΎΡΠΈΡΠ΅Π»ΡΠ½ΠΎ Π½Π΅Π±ΠΎΠ»ΡΡΠΎΠΉΒ» ΡΠ°ΡΡΠΈ ΠΠΎΠ½Ρ 2: Π΅ΡΠ»ΠΈ, Π½Π°ΠΏΡΠΈΠΌΠ΅Ρ, ΠΏΡΠΎΡΠ΅Π½Ρ ΠΠΎΠ½Ρ 1 ΡΠΎΡΡΠ°Π²Π»ΡΠ΅Ρ Π²ΡΠ΅Π³ΠΎ 60%, TID 60-19-21 ΠΏΡΠΈΠ²Π΅Π΄Π΅Ρ ΠΊ PI, ΡΠ°Π²Π½ΠΎΠΌΡ 1,82 Π°.Π΅., ΡΠ°ΠΊΠΈΠΌ ΠΎΠ±ΡΠ°Π·ΠΎΠΌ ΡΠ²Π½ΠΎ Π½ΠΈΠΆΠ΅ Π³ΡΠ°Π½ΠΈΡΡ ΠΈ Π½Π°ΡΡΡΠ°Π΅Ρ ΠΎΠΏΡΠ΅Π΄Π΅Π»Π΅Π½ΠΈΠ΅ ΠΏΠΎΠ»ΡΡΠΈΠ·ΠΎΠ²Π°Π½Π½ΠΎΠ³ΠΎ TID, Π΄Π°ΠΆΠ΅ Π΅ΡΠ»ΠΈ ΠΠΎΠ½Π° 1> ΠΠΎΠ½Π° 3 β§ ΠΠΎΠ½Π° 3> ΠΠΎΠ½Π° 2 (Ρ. Π΅. ΠΏΠ΅ΡΠ²ΠΎΠ΅ Π½Π΅ΠΎΠ±Ρ
ΠΎΠ΄ΠΈΠΌΠΎΠ΅ ΡΡΠ»ΠΎΠ²ΠΈΠ΅ Π΄Π»Ρ ΠΏΠΎΠ»ΡΡΠΈΠ·ΠΎΠ²Π°Π½Π½ΠΎΠ³ΠΎ TID – ΠΈΡΡΠΈΠ½Π½ΠΎΠ΅ Π·Π½Π°ΡΠ΅Π½ΠΈΠ΅ ) . ΠΠ΄Π½Π°ΠΊΠΎ, Π΅ΡΠ»ΠΈ Π·ΠΎΠ½Π° 2 Π½ΠΈΠΆΠ΅, ΡΠ΅ΠΌ βΌ 15% Π² ΡΡΠΎΠΌ ΠΏΡΠΈΠΌΠ΅ΡΠ΅, PI Π±ΡΠ΄Π΅Ρ> 2,00 Π°.Π΅. ΠΈ, ΡΠ»Π΅Π΄ΠΎΠ²Π°ΡΠ΅Π»ΡΠ½ΠΎ, PI Π²ΡΡΠΈΡΠ»ΡΠ΅Ρ 2.05 Π°.Π΅. Π² ΡΠ°Π·Π΄Π°ΡΠ΅ 60-14-26.
Π‘Π»Π΅Π΄ΡΠ΅Ρ ΠΎΡΠΌΠ΅ΡΠΈΡΡ, ΡΡΠΎ ΠΏΡΠΈ Π±ΠΎΠ»Π΅Π΅ Π²ΡΡΠΎΠΊΠΎΠΌ ΠΏΡΠΎΡΠ΅Π½ΡΠ΅ ΡΡΠ΅Π½ΠΈΡΠΎΠ²ΠΎΠΊ ΠΠΎΠ½Ρ 1 (Π½Π°ΠΏΡΠΈΠΌΠ΅Ρ, 80%) ΠΏΡΠΎΡΠ΅Π½Ρ ΠΠΎΠ½Ρ 2 Π½ΠΈΠΆΠ΅ 9% ΡΠΆΠ΅ Π΄ΠΎΠΏΡΡΠΊΠ°Π΅Ρ ΠΏΠΎΠ»ΡΡΠΈΠ·ΠΎΠ²Π°Π½Π½ΡΠΉ TID (Π½Π°ΠΏΡΠΈΠΌΠ΅Ρ, 80-8-12), Π² ΡΠ΅Π·ΡΠ»ΡΡΠ°ΡΠ΅ ΡΠ΅Π³ΠΎ ΠΠ ΡΠΎΡΡΠ°Π²Π»ΡΠ΅Ρ 2,08 Π°.Π΅. Π’Π°ΠΊΠΎΠ΅ ΠΏΠΎΠ²Π΅Π΄Π΅Π½ΠΈΠ΅ Π²ΠΈΠ·ΡΠ°Π»ΠΈΠ·ΠΈΡΡΠ΅ΡΡΡ ΠΏΡΠ½ΠΊΡΠΈΡΠ½ΠΎΠΉ ΡΠΈΠ½Π΅ΠΉ Π»ΠΈΠ½ΠΈΠ΅ΠΉ Π½Π° Π ΠΈΡΡΠ½ΠΊΠ΅ 2, ΡΠΊΠ°Π·ΡΠ²Π°ΡΡΠ΅ΠΉ Π²Π΅ΡΡ Π½ΠΈΠΉ ΠΏΡΠ΅Π΄Π΅Π» ΠΠΎΠ½Ρ 2 Ρ ΡΡΠ΅ΡΠΎΠΌ PI β₯ 2,00 Π°.Π΅. ΠΈ ΠΏΡΠΈΠ±Π»ΠΈΠΆΠ΅Π½ΠΈΠ΅ ΠΏΡΠ½ΠΊΡΠΈΡΠ½ΡΡ Π»ΠΈΠ½ΠΈΠΉ ΠΊ Π»ΠΈΠ½ΠΈΠΈ b Ρ ΡΠ²Π΅Π»ΠΈΡΠ΅Π½ΠΈΠ΅ΠΌ Π΄ΠΎΠ»ΠΈ Π·ΠΎΠ½Ρ 1.
ΠΡΠ΅Π΄Π΅Π»ΡΠ½ΠΎΠ΅ Π·Π½Π°ΡΠ΅Π½ΠΈΠ΅> 2,00 Π°.Π΅. ΠΏΠΎΡΡΠΎΠΌΡ Π½Π΅ ΡΠ²Π»ΡΠ΅ΡΡΡ ΠΏΡΠΎΠΈΠ·Π²ΠΎΠ»ΡΠ½ΡΠΌ ΠΈ ΡΠ΅ΡΠΊΠΎ ΠΏΡΠ΅Π΄ΠΎΡΡΠ°Π²Π»ΡΠ΅Ρ ΠΎΡΠΈΠ΅Π½ΡΠΈΡ Π΄Π»Ρ ΠΏΠΎΠ»ΡΡΠΈΠ·ΠΎΠ²Π°Π½Π½ΠΎΠΉ ΡΡΡΡΠΊΡΡΡΡ ΠΈ ΠΎΠ±ΡΠ΅ΠΊΡΠΈΠ²Π½ΠΎΠ΅ (Π½ΠΎ Π½Π΅ ΡΠΈΠ·ΠΈΠΎΠ»ΠΎΠ³ΠΈΡΠ΅ΡΠΊΠΎΠ΅) ΠΎΠΏΡΠ΅Π΄Π΅Π»Π΅Π½ΠΈΠ΅ Β«ΠΎΡΠ½ΠΎΡΠΈΡΠ΅Π»ΡΠ½ΠΎ Π½Π΅Π±ΠΎΠ»ΡΡΠΈΡ
Β» ΠΏΡΠΎΡΠ΅Π½ΡΠΎΠ² ΡΡΠ΅Π½ΠΈΡΠΎΠ²ΠΎΠΊ ΠΠΎΠ½Ρ 2 Π² ΠΏΠΎΠ»ΡΡΠΈΠ·ΠΎΠ²Π°Π½Π½ΡΡ
TID.
ΠΡΠΈΠΌΠ΅Π½Π΅Π½ΠΈΠ΅ ΠΈΠ½Π΄Π΅ΠΊΡΠ° ΠΏΠΎΠ»ΡΡΠΈΠ·Π°ΡΠΈΠΈ Π² ΠΈΡΡΠ»Π΅Π΄ΠΎΠ²Π°Π½ΠΈΡΡ ΠΈΠ½ΡΠ΅Π½ΡΠΈΠ²Π½ΠΎΡΡΠΈ ΠΎΠ±ΡΡΠ΅Π½ΠΈΡ
Π ΡΠ°Π±Π»ΠΈΡΠ΅ 1 ΠΏΠΎΠΊΠ°Π·Π°Π½Ρ Π½Π΅ΡΠΊΠΎΠ»ΡΠΊΠΎ ΠΎΡΠΈΠ³ΠΈΠ½Π°Π»ΡΠ½ΡΡ ΠΈΡΡΠ»Π΅Π΄ΠΎΠ²Π°Π½ΠΈΠΉ, ΠΎΠΏΡΠ±Π»ΠΈΠΊΠΎΠ²Π°Π½Π½ΡΡ Π² ΠΏΠ΅ΡΠΈΠΎΠ΄ Ρ 2009 ΠΏΠΎ 2018 Π³ΠΎΠ΄, ΠΊΠΎΡΠΎΡΡΠ΅ ΠΎΠ±ΡΡΠΆΠ΄Π°Π»ΠΈΡΡ Π² ΠΎΠ΄Π½ΠΎΠΉ ΠΈΠ· Π½Π°ΡΠΈΡ ΠΏΡΠ΅Π΄ΡΠ΄ΡΡΠΈΡ ΡΡΠ°ΡΠ΅ΠΉ (Treff et al., 2017), ΠΈΡ PI ΠΈ ΠΈΡΠΏΠΎΠ»ΡΠ·ΡΠ΅ΠΌΡΠΉ Π΄Π΅ΡΠΊΡΠΈΠΏΡΠΎΡ.
Π’Π°Π±Π»ΠΈΡΠ° 1. ΠΠ·Π±ΡΠ°Π½Π½ΡΠ΅ ΠΈΡΡΠ»Π΅Π΄ΠΎΠ²Π°Π½ΠΈΡ ΠΏΠΎ ΡΠ°ΡΠΏΡΠ΅Π΄Π΅Π»Π΅Π½ΠΈΡ ΠΈΠ½ΡΠ΅Π½ΡΠΈΠ²Π½ΠΎΡΡΠΈ ΡΡΠ΅Π½ΠΈΡΠΎΠ²ΠΎΠΊ ΠΏΠΎ ΠΎΠ±Π»Π°ΡΡΡΠΌ, ΠΏΡΠΎΡΠ΅Π½ΡΠ½ΠΎΠΌΡ ΡΠΎΠΎΡΠ½ΠΎΡΠ΅Π½ΠΈΡ ΡΡΠ΅Ρ Π·ΠΎΠ½ ΠΈΠ½ΡΠ΅Π½ΡΠΈΠ²Π½ΠΎΡΡΠΈ ΡΡΠ΅Π½ΠΈΡΠΎΠ²ΠΎΠΊ, ΠΈΡΠΎΠ³ΠΎΠ²ΠΎΠΌΡ ΠΈΠ½Π΄Π΅ΠΊΡΡ ΠΏΠΎΠ»ΡΡΠΈΠ·Π°ΡΠΈΠΈ ΠΈ ΠΈΡ ΠΊΠ»Π°ΡΡΠΈΡΠΈΠΊΠ°ΡΠΈΠΈ Π² ΡΠΎΠΎΡΠ²Π΅ΡΡΡΠ²ΠΈΠΈ Ρ ΠΈΠ½Π΄Π΅ΠΊΡΠΎΠΌ ΠΏΠΎΠ»ΡΡΠΈΠ·Π°ΡΠΈΠΈ ΠΈ ΠΈΡΡ ΠΎΠ΄Π½ΠΎΠΉ ΠΏΡΠ±Π»ΠΈΠΊΠ°ΡΠΈΠ΅ΠΉ.
Π ΠΏΡΡΠΈ ΠΈΡΡΠ»Π΅Π΄ΠΎΠ²Π°Π½ΠΈΡΡ
ΡΠ°Π±Π»ΠΈΡΡ 1 (Ingham et al., 2008; Bourgois et al., 2013; Neal et al., 2013; StΓΆggl and Sperlich, 2014; Treff et al., 2017) ΡΠΎΠΎΠ±ΡΠ°Π΅ΡΡΡ ΠΎ ΠΏΠΎΠ»ΡΡΠΈΠ·ΠΎΠ²Π°Π½Π½ΡΡ
TID Π² ΡΠΎΠΎΡΠ²Π΅ΡΡΡΠ²ΠΈΠΈ Ρ PI ΠΈ Π²ΡΡΠ΅ΡΠΏΠΎΠΌΡΠ½ΡΡΡΠ΅ ΠΎΠΏΡΠ΅Π΄Π΅Π»Π΅Π½ΠΈΡ, ΡΠΎ Π΅ΡΡΡ ΠΠΎΠ½Π° 1> ΠΠΎΠ½Π° 2 β§ ΠΠΎΠ½Π° 3> ΠΠΎΠ½Π° 2, Π° ΡΠ°ΠΊΠΆΠ΅ Π½ΠΈΠ·ΠΊΠΈΠΉ ΠΏΡΠΎΡΠ΅Π½Ρ ΠΠΎΠ½Ρ 2. Π ΠΎΠ΄Π½ΠΎΠΌ ΠΈΡΡΠ»Π΅Π΄ΠΎΠ²Π°Π½ΠΈΠΈ (Neal et al., 2013) ΡΠΎΠΎΠ±ΡΠ°Π΅ΡΡΡ ΠΎ ΠΏΠΎΠ»ΡΡΠΈΠ·ΠΎΠ²Π°Π½Π½ΠΎΠΌ TID 80-0-20, ΠΎΡΠ΅Π²ΠΈΠ΄Π½ΠΎΠΌ Ρ Π²ΡΡΠΎΠΊΠΈΠΌ PI 3,18.
Π°Π‘ Π ΠΎΠ΄Π½ΠΎΠΌ ΠΈΡΡΠ»Π΅Π΄ΠΎΠ²Π°Π½ΠΈΠΈ (Ingham et al., 2008) ΠΈΠ½Π΄Π΅ΠΊΡ Π΄Π°ΠΆΠ΅ Π²ΡΡΠ΅, ΠΈΠ·-Π·Π° Π±ΠΎΠ»Π΅Π΅ Π½ΠΈΠ·ΠΊΠΎΠΉ ΠΈ Π±ΠΎΠ»ΡΡΠ΅ΠΉ Π΄ΠΎΠ»ΠΈ Π·ΠΎΠ½ 1 ΠΈ 3 ΡΠΎΠΎΡΠ²Π΅ΡΡΡΠ²Π΅Π½Π½ΠΎ.Π ΡΡΠ΅Ρ
ΠΈΡΡΠ»Π΅Π΄ΠΎΠ²Π°Π½ΠΈΡΡ
PI Π±ΡΠ» Π½ΠΈΠΆΠ΅ ΠΏΠΎ ΡΡΠ°Π²Π½Π΅Π½ΠΈΡ Ρ TID Π² Π²ΡΡΠ΅ΡΠΏΠΎΠΌΡΠ½ΡΡΡΡ
ΠΈΡΡΠ»Π΅Π΄ΠΎΠ²Π°Π½ΠΈΡΡ
(Ρ. Π. Π£ΡΠΎΠ²Π΅Π½Ρ Β«ΠΏΠΎΠ»ΡΡΠΈΠ·Π°ΡΠΈΠΈΒ» Π±ΡΠ» ΡΠΌΠ΅Π½ΡΡΠ΅Π½) ΠΈΠ·-Π·Π° Π±ΠΎΠ»ΡΡΠ΅ΠΉ Π΄ΠΎΠ»ΠΈ Π·ΠΎΠ½Ρ 2 (Bourgois et al., 2013; StΓΆggl and Sperlich, 2014). ΠΈΠ»ΠΈ Π±ΠΎΠ»Π΅Π΅ Π½ΠΈΠ·ΠΊΠΈΠΉ Π°Π±ΡΠΎΠ»ΡΡΠ½ΡΠΉ ΠΏΡΠΎΡΠ΅Π½Ρ, ΠΏΠΎΡΡΠ°ΡΠ΅Π½Π½ΡΠΉ Π² ΠΠΎΠ½Π΅ 3 (Treff et al., 2017).
Π Π΄Π²ΡΡ ΠΈΡΡΠ»Π΅Π΄ΠΎΠ²Π°Π½ΠΈΡΡ ΡΠ°Π±Π»ΠΈΡΡ 1 (Neal et al., 2013; StΓΆggl and Sperlich, 2014) ΠΏΡΠΎΡΠ΅Π½Ρ ΡΡΠ΅Π½ΠΈΡΠΎΠ²ΠΎΠΊ, ΠΏΡΠΎΠ²Π΅Π΄Π΅Π½Π½ΡΡ Π² ΠΠΎΠ½Π΅ 3, ΡΠ°Π²Π½ΡΠ»ΡΡ Π½ΡΠ»Ρ. Π‘ΠΎΠ³Π»Π°ΡΠ½ΠΎ Π²ΡΡΠ΅ΡΠΏΠΎΠΌΡΠ½ΡΡΠΎΠΌΡ ΠΎΠΏΡΠ΅Π΄Π΅Π»Π΅Π½ΠΈΡ, PI ΡΠ°Π²Π΅Π½ Π½ΡΠ»Ρ, ΠΈ, ΡΠ»Π΅Π΄ΠΎΠ²Π°ΡΠ΅Π»ΡΠ½ΠΎ, TID ΠΎΠ±ΠΎΠΈΡ ΠΈΡΡΠ»Π΅Π΄ΠΎΠ²Π°Π½ΠΈΠΉ Π½Π΅ ΠΏΠΎΠ»ΡΡΠΈΠ·ΠΎΠ²Π°Π½Ρ.
Π ΠΏΡΡΠΈ ΠΈΡΡΠ»Π΅Π΄ΠΎΠ²Π°Π½ΠΈΡΡ
ΡΠ°Π±Π»ΠΈΡΡ 1 (Guellich et al., 2009; Plews et al., 2014; StΓΆggl and Sperlich, 2014; Plews and Laursen, 2017; Treff et al., 2017) ΠΠ Π²Π°ΡΡΠΈΡΠΎΠ²Π°Π»ΡΡ ΠΎΡ 0,71 Π΄ΠΎ 1,80 Π°.Π΅. ΠΏΡΠ΅Π΄ΡΡΠ°Π²Π»ΡΡΡΠΈΠ΅ Π½Π΅ΠΏΠΎΠ»ΡΡΠΈΠ·ΠΎΠ²Π°Π½Π½ΡΠ΅ TID ΠΈΠ·-Π·Π° PI β€ 2,0 a.U. Π’Π΅ΠΌ Π½Π΅ ΠΌΠ΅Π½Π΅Π΅, PI Π²Π°ΡΡΠΈΡΡΠ΅ΡΡΡ Π² ΡΠ°Π·ΡΠΌΠ½ΡΡ
ΠΏΡΠ΅Π΄Π΅Π»Π°Ρ
Π² Π·Π°Π²ΠΈΡΠΈΠΌΠΎΡΡΠΈ ΠΎΡ ΡΠΎΠΎΡΠ²Π΅ΡΡΡΠ²ΡΡΡΠΈΡ
Π²ΠΊΠ»Π°Π΄ΠΎΠ² ΠΠΎΠ½Ρ 1, ΠΠΎΠ½Ρ 2 ΠΈ ΠΠΎΠ½Ρ 3.
Π Π΄Π΅ΡΠ°Π»ΡΡ
, PI ΠΎΡΠ΅Π½Ρ ΠΏΠΎΡ
ΠΎΠΆ Π² Π΄Π²ΡΡ
ΠΏΡΠΈΠΌΠ΅ΡΠ°Ρ
(StΓΆggl and Sperlich, 2014; Plews and Laursen, 2017), Π½ΠΎ ΡΠ²Π½ΠΎ Π²ΡΡΠ΅ ΠΏΠΎ ΡΡΠ°Π²Π½Π΅Π½ΠΈΡ Ρ Π² Π΄ΡΡΠ³ΠΈΠ΅ ΠΈΡΡΠ»Π΅Π΄ΠΎΠ²Π°Π½ΠΈΡ (Plews et al., 2014; Treff et al., 2017) Ρ Π°Π½Π°Π»ΠΎΠ³ΠΈΡΠ½ΠΎΠΉ Π΄ΠΎΠ»Π΅ΠΉ Π·ΠΎΠ½Ρ 2, Π½ΠΎ ΠΏΠΎΡΡΠΈ Π² ΡΡΠΈ ΡΠ°Π·Π° Π±ΠΎΠ»Π΅Π΅ Π²ΡΡΠΎΠΊΠΎΠΉ ΠΏΡΠΎΡΠ΅Π½ΡΠ½ΠΎΠΉ Π΄ΠΎΠ»Π΅ΠΉ Π·ΠΎΠ½Ρ 3 Π·Π° ΡΡΠ΅Ρ Π±ΠΎΠ»Π΅Π΅ Π½ΠΈΠ·ΠΊΠΎΠ³ΠΎ ΠΏΡΠΎΡΠ΅Π½ΡΠ° Π² Π·ΠΎΠ½Π΅ 1.
Π’Π°Π±Π»ΠΈΡΠ° 1 ΡΠ°ΠΊΠΆΠ΅ ΠΈΠ»Π»ΡΡΡΡΠΈΡΡΠ΅Ρ ΡΠΏΠ΅ΡΠΈΠ°Π»ΡΠ½ΡΠΉ Π²Π°ΡΠΈΠ°Π½Ρ TID, ΠΏΠΎΡΠΊΠΎΠ»ΡΠΊΡ ΠΈΡΡΠ»Π΅Π΄ΠΎΠ²Π°Π½ΠΈΠ΅ ΠΠ°ΡΠ½Π΅ΡΠ° ΠΈ ΠΠ°Ρ ΠΎΠ½ΠΈ (2018) ΠΏΡΠ΅Π΄ΡΡΠ°Π²Π»ΡΠ΅Ρ TID (74-11-15), Π² ΠΊΠΎΡΠΎΡΠΎΠΌ ΠΏΡΠΎΡΠ΅Π½Ρ ΠΠΎΠ½Ρ 3 Π²ΡΡΠ΅ ΠΏΠΎ ΡΡΠ°Π²Π½Π΅Π½ΠΈΡ Ρ ΠΠΎΠ½ΠΎΠΉ 2, ΡΡΠΎ ΡΠΊΠ°Π·ΡΠ²Π°Π΅Ρ Π½Π° ΠΏΠΎΠ»ΡΡΠΈΠ·ΠΎΠ²Π°Π½Π½ΡΡ ΡΡΡΡΠΊΡΡΡΡ, ΠΎΠ΄Π½Π°ΠΊΠΎ Π΄ΠΎΠ»Ρ Π²ΡΠ΅ΠΌΠ΅Π½ΠΈ, ΠΏΡΠΎΠ²Π΅Π΄Π΅Π½Π½ΠΎΠ³ΠΎ Π² ΠΠΎΠ½Π΅ 2, Π·Π½Π°ΡΠΈΡΠ΅Π»ΡΠ½ΠΎ Π²ΡΡΠΎΠΊΠ°, ΡΠ°ΠΊΠΈΠΌ ΠΎΠ±ΡΠ°Π·ΠΎΠΌ, Π½Π΅ Π²ΡΠΏΠΎΠ»Π½ΡΠ΅ΡΡΡ Π²ΡΠΎΡΠΎΠΉ Π½Π΅ΠΎΠ±Ρ ΠΎΠ΄ΠΈΠΌΡΠΉ ΠΊΡΠΈΡΠ΅ΡΠΈΠΉ Π΄Π»Ρ ΠΏΠΎΠ»ΡΡΠΈΠ·ΠΎΠ²Π°Π½Π½ΠΎΠ³ΠΎ TID (ΠΠΎΠ½Π° 2 ΠΎΡΠ½ΠΎΡΠΈΡΠ΅Π»ΡΠ½ΠΎ ΠΌΠ°Π»Π°), ΡΡΠΎ ΠΎΡΡΠ°ΠΆΠ°Π΅ΡΡΡ Π² PI 2.00 Π°.Π΅., ΡΡΠΎ ΡΠΊΠ°Π·ΡΠ²Π°Π΅Ρ Π½Π° Π½Π΅ΠΏΠΎΠ»ΡΡΠΈΠ·ΠΎΠ²Π°Π½Π½ΡΠΉ, Π½ΠΎ Β«ΠΏΠΎΡΡΠΈΒ» ΠΏΠΎΠ»ΡΡΠΈΠ·ΠΎΠ²Π°Π½Π½ΡΠΉ TID.
ΠΠ»Π°ΡΡΠΈΡΠΈΠΊΠ°ΡΠΈΡ ΠΈ ΠΏΠΎΠ΄ΡΠΎΠ±Π½Π°Ρ ΠΊΠΎΠ»ΠΈΡΠ΅ΡΡΠ²Π΅Π½Π½Π°Ρ ΠΎΡΠ΅Π½ΠΊΠ° ΡΠ°ΡΠΏΡΠ΅Π΄Π΅Π»Π΅Π½ΠΈΠΉ ΠΈΠ½ΡΠ΅Π½ΡΠΈΠ²Π½ΠΎΡΡΠΈ ΠΎΠ±ΡΡΠ΅Π½ΠΈΡ Π² Π»ΠΈΡΠ΅ΡΠ°ΡΡΡΠ΅
ΠΠ°ΠΊ ΡΠΆΠ΅ ΡΠΏΠΎΠΌΠΈΠ½Π°Π»ΠΎΡΡ, ΡΠ΅ΡΠΌΠΈΠ½ Β«ΠΏΠΎΠ»ΡΡΠΈΠ·ΠΎΠ²Π°Π½Π½ΡΠΉΒ» ΠΏΠΎΠ²Π΅ΡΡ
Π½ΠΎΡΡΠ½ΠΎ ΠΎΠΏΠΈΡΡΠ²Π°Π΅Ρ TID Π² ΡΠ°ΠΌΠΊΠ°Ρ
ΡΠ΅ΡΡΠΎΡΠΏΠ΅ΠΊΡΠΈΠ²Π½ΠΎΠ³ΠΎ Π°Π½Π°Π»ΠΈΠ·Π° ΠΎΠ±ΡΡΠ΅Π½ΠΈΡ ΠΈ ΠΏΠ΅ΡΡΠΏΠ΅ΠΊΡΠΈΠ²Π½ΡΡ
ΡΠΊΡΠΏΠ΅ΡΠΈΠΌΠ΅Π½ΡΠΎΠ².
ΠΠ°ΠΏΡΠΈΠΌΠ΅Ρ, Β«ΠΏΠΎΠ»ΡΡΠΈΠ·ΠΎΠ²Π°Π½Π½ΡΠ΅Β» TID ΠΈΡΡΠ»Π΅Π΄ΠΎΠ²Π°Π½ΠΈΠΉ, ΠΎΠ±ΠΎΠ±ΡΠ΅Π½Π½ΡΠ΅ Π² ΡΠ°Π±Π»ΠΈΡΠ΅ 1 (Ingham et al., 2008; Bourgois et al., 2013; Neal et al., 2013; StΓΆggl and Sperlich, 2014), ΡΠΎΠΎΠ±ΡΠ°ΡΡ ΠΎ ΡΡΡΠ΅ΡΡΠ²Π΅Π½Π½ΡΡ
ΡΠ°Π·Π»ΠΈΡΠΈΡΡ
Π² Π΄ΠΎΠ»Π΅ ΠΠΎΠ½Π° 3 ΠΎΡ 6 Π΄ΠΎ 28%.ΠΡΠΈΠ½ΠΈΠΌΠ°Ρ Π²ΠΎ Π²Π½ΠΈΠΌΠ°Π½ΠΈΠ΅, ΡΡΠΎ Π±ΠΎΠ»ΡΡΠΎΠΉ ΠΎΠ±ΡΠ΅ΠΌ Π΄Π°Π½Π½ΡΡ
ΠΏΠΎΠΊΠ°Π·Π°Π», ΡΡΠΎ ΡΡΠ΅Π½ΠΈΡΠΎΠ²ΠΊΠ° Ρ ΡΠΏΠΎΡΠΎΠΌ Π½Π° ΠΠΎΠ½Ρ 3 ΡΠΏΠΎΡΠΎΠ±ΡΡΠ²ΡΠ΅Ρ ΡΡΡΠ΅ΡΡΠ²Π΅Π½Π½ΡΠΌ ΡΠ°Π·Π»ΠΈΡΠΈΡΠΌ Π² ΡΡΠ°Π½ΡΠΏΠΎΡΡΠ΅ ΠΈ ΠΈΡΠΏΠΎΠ»ΡΠ·ΠΎΠ²Π°Π½ΠΈΠΈ ΠΊΠΈΡΠ»ΠΎΡΠΎΠ΄Π° (Hickson et al., 1977; MilanoviΔ et al., 2015), ΠΊΠ°ΠΆΠ΅ΡΡΡ Π²Π°ΠΆΠ½ΡΠΌ Π·Π½Π°ΡΡ, Π½Π°ΡΠΊΠΎΠ»ΡΠΊΠΎ Β«ΠΏΠΎΠ»ΡΡΠΈΠ·ΠΎΠ²Π°Π½ΠΎΒ» ΠΠΊΡΠΏΠ΅ΡΠΈΠΌΠ΅Π½Ρ ΠΏΡΠΎΠ²ΠΎΠ΄ΠΈΠ»ΡΡ Π΄Π»Ρ ΡΠΎΠ³ΠΎ, ΡΡΠΎΠ±Ρ ΠΎΡΠ΅Π½ΠΈΡΡ ΡΡΠΎΠ²Π΅Π½Ρ Π°Π΄Π°ΠΏΡΠ°ΡΠΈΠΈ Π² ΡΠ²ΡΠ·ΠΈ Ρ ΡΠ°Π·Π»ΠΈΡΠ½ΡΠΌΠΈ TID, Π° ΡΠ°ΠΊΠΆΠ΅ Π΄Π»Ρ Π»ΡΡΡΠ΅Π³ΠΎ ΡΡΠ°Π²Π½Π΅Π½ΠΈΡ ΠΌΠ΅ΠΆΠ΄Ρ Π³ΡΡΠΏΠΏΠ°ΠΌΠΈ ΠΈ ΠΈΡΡΠ»Π΅Π΄ΠΎΠ²Π°Π½ΠΈΡΠΌΠΈ.
Π ΡΠ°Π±Π»ΠΈΡΠ΅ 1 ΡΠ°ΠΊΠΆΠ΅ ΠΏΡΠΈΠ²Π΅Π΄Π΅Π½Ρ ΠΏΡΠΈΠΌΠ΅ΡΡ ΠΈΡΡΠ»Π΅Π΄ΠΎΠ²Π°Π½ΠΈΠΉ, ΡΠΎΠΎΠ±ΡΠ°ΡΡΠΈΡ
ΠΎ ΠΏΠΎΠ»ΡΡΠΈΠ·ΠΎΠ²Π°Π½Π½ΠΎΠΌ TID, Π΄Π°ΠΆΠ΅ Π½Π΅ΡΠΌΠΎΡΡΡ Π½Π° ΡΠΎ, ΡΡΠΎ ΠΏΡΠΎΡΠ΅Π½ΡΠ½Π°Ρ Π΄ΠΎΠ»Ρ Π·ΠΎΠ½Ρ 2 Π·Π½Π°ΡΠΈΡΠ΅Π»ΡΠ½ΠΎ Π²ΡΡΠΎΠΊΠ° (β₯17%), Π° Π΄ΠΎΠ»ΠΈ Π·ΠΎΠ½Ρ 1β3 Π½Π΅ΠΏΡΠ΅ΡΡΠ²Π½ΠΎ ΡΠΌΠ΅Π½ΡΡΠ°ΡΡΡΡ, ΡΠ΅ΠΌ ΡΠ°ΠΌΡΠΌ ΡΠ΅ΡΠΊΠΎ ΡΠΊΠ°Π·ΡΠ²Π°Ρ Π½Π° ΠΏΠΈΡΠ°ΠΌΠΈΠ΄Π°Π»ΡΠ½ΡΠΉ TID (Plews et al., 2014). ΠΠΎΠ³ΡΠ°Π½ΠΈΡΠ½ΡΠΉ TID ΠΠ°ΡΠ½Π΅ΡΠ° ΠΈ ΠΠ°Ρ
ΠΎΠ½ΠΈ (2018) ΡΠ°ΠΊΠΆΠ΅ ΡΡΠ²Π΅ΡΠΆΠ΄Π°Π΅Ρ, ΡΡΠΎ ΠΈΡΠΏΠΎΠ»ΡΠ·ΠΎΠ²Π°Π» Β«ΠΏΠΎΠ»ΡΡΠΈΠ·ΠΎΠ²Π°Π½Π½ΡΠΉΒ» TID.
Π ΠΊΠ°ΠΆΠ΄ΠΎΠΌ ΠΈΠ· ΡΡΠΈΡ
ΠΈΡΡΠ»Π΅Π΄ΠΎΠ²Π°Π½ΠΈΠΉ ΠΏΡΠΈΠΌΠ΅Π½Π΅Π½ΠΈΠ΅ ΠΠ ΠΎΠ±Π΅ΡΠΏΠ΅ΡΠΈΡ Π±ΠΎΠ»Π΅Π΅ ΡΠΎΡΠ½ΡΡ ΠΈ ΠΎΠ±ΡΠ΅ΠΊΡΠΈΠ²Π½ΡΡ ΠΊΠ»Π°ΡΡΠΈΡΠΈΠΊΠ°ΡΠΈΡ ΡΠΎΠΎΡΠ²Π΅ΡΡΡΠ²ΡΡΡΠΈΡ
Π£ΠΠ.
ΠΡΠΈΠΌΠ΅Π½Π΅Π½ΠΈΠ΅ ΠΈΠ½Π΄Π΅ΠΊΡΠ° ΠΏΠΎΠ»ΡΡΠΈΠ·Π°ΡΠΈΠΈ Π² ΠΌΠΎΠ½ΠΈΡΠΎΡΠΈΠ½Π³Π΅ ΠΈ Π°Π½Π°Π»ΠΈΠ·Π΅ ΡΡΠ΅Π½ΠΈΡΠΎΠ²ΠΎΠΊ
Π ΠΈΡΡΠ½ΠΎΠΊ 3 – ΡΡΠΎ ΠΏΡΠΈΠΌΠ΅Ρ, Π²Π·ΡΡΡΠΉ ΠΈΠ· ΠΏΡΠ΅Π΄ΡΠ΄ΡΡΠ΅ΠΉ ΡΡΠ°ΡΡΠΈ Π½Π°ΡΠ΅ΠΉ Π³ΡΡΠΏΠΏΡ, ΠΈΠ»Π»ΡΡΡΡΠΈΡΡΡΡΠΈΠΉ ΠΏΡΠ°ΠΊΡΠΈΡΠ΅ΡΠΊΠΎΠ΅ ΠΏΡΠΈΠΌΠ΅Π½Π΅Π½ΠΈΠ΅ ΠΠ Π² Π½Π°ΡΡΠ½ΠΎΠΌ ΠΈΡΡΠ»Π΅Π΄ΠΎΠ²Π°Π½ΠΈΠΈ, ΠΎΠ΄Π½ΠΎΠ²ΡΠ΅ΠΌΠ΅Π½Π½ΠΎ ΠΈΠ»Π»ΡΡΡΡΠΈΡΡΡΡΠΈΠΉ ΠΏΡΠ°ΠΊΡΠΈΡΠ΅ΡΠΊΠΎΠ΅ ΠΏΡΠΈΠΌΠ΅Π½Π΅Π½ΠΈΠ΅ ΠΠ Π΄Π»Ρ ΠΌΠΎΠ½ΠΈΡΠΎΡΠΈΠ½Π³Π° ΡΡΠ΅Π½ΠΈΡΠΎΠ²ΠΎΠΊ ΠΈ Π°Π½Π°Π»ΠΈΠ·Π° Ρ Π΄Π²ΡΠΌΡ Π³ΡΡΠΏΠΏΠ°ΠΌΠΈ Π³ΡΠ΅Π±ΡΠΎΠ², Π²ΡΠΏΠΎΠ»Π½ΡΡΡΠΈΡ Π»ΠΈΠ±ΠΎ ΠΏΠΈΡΠ°ΠΌΠΈΠ΄Π°Π»ΡΠ½ΡΡ ( PI = 1.70 Π°.Π΅.) ΠΈΠ»ΠΈ ΠΏΠΎΠ»ΡΡΠΈΠ·ΠΎΠ²Π°Π½Π½ΡΠΉ ΠΠΠ (PI = 2.70 Π°.Π΅.) (Treff et al., 2017). ΠΠ°ΠΊ ΠΈ Π² Π°Π½Π°Π»ΠΎΠ³ΠΈΡΠ½ΡΡ ΡΡΠ΅Π½ΠΈΡΠΎΠ²ΠΎΡΠ½ΡΡ ΠΈΡΡΠ»Π΅Π΄ΠΎΠ²Π°Π½ΠΈΡΡ , TID Π·Π½Π°ΡΠΈΡΠ΅Π»ΡΠ½ΠΎ ΡΠ°Π·Π»ΠΈΡΠ°Π»ΠΈΡΡ ΠΌΠ΅ΠΆΠ΄Ρ Π³ΡΡΠΏΠΏΠ°ΠΌΠΈ, Π½ΠΎ Π½Π° ΠΈΠ½Π΄ΠΈΠ²ΠΈΠ΄ΡΠ°Π»ΡΠ½ΠΎΠΌ ΡΡΠΎΠ²Π½Π΅ ΡΡΠ΅Π½ΠΈΡΠΎΠ²ΠΊΠ° Π±ΡΠ»Π° Π΄ΠΎΠ²ΠΎΠ»ΡΠ½ΠΎ Π½Π΅ΠΎΠ΄Π½ΠΎΡΠΎΠ΄Π½ΠΎΠΉ. Π’Π°ΠΊΠΈΠΌ ΠΎΠ±ΡΠ°Π·ΠΎΠΌ, PI ΠΌΠΎΠΆΠ΅Ρ ΠΏΠΎΠ·Π²ΠΎΠ»ΠΈΡΡ Π±ΠΎΠ»Π΅Π΅ ΡΠΎΡΠ½ΡΠΉ Π°Π½Π°Π»ΠΈΠ· ΡΠ΅Π·ΡΠ»ΡΡΠ°ΡΠΎΠ² ΠΎΠ±ΡΡΠ΅Π½ΠΈΡ Ρ ΡΡΠ΅ΡΠΎΠΌ ΡΠ°ΠΊΡΠΈΡΠ΅ΡΠΊΠΎΠ³ΠΎ ΠΈΠ½Π΄ΠΈΠ²ΠΈΠ΄ΡΠ°Π»ΡΠ½ΠΎΠ³ΠΎ TID. ΠΡΠΎΠΌΠ΅ ΡΠΎΠ³ΠΎ, PI ΠΌΠΎΠΆΠ½ΠΎ Π»Π΅Π³ΠΊΠΎ ΠΈΠ½ΡΠ΅Π³ΡΠΈΡΠΎΠ²Π°ΡΡ Π² ΡΡΠ°Π½Π΄Π°ΡΡΠ½ΠΎΠ΅ ΠΏΡΠΎΠ³ΡΠ°ΠΌΠΌΠ½ΠΎΠ΅ ΠΎΠ±Π΅ΡΠΏΠ΅ΡΠ΅Π½ΠΈΠ΅ Π΄Π»Ρ ΠΌΠΎΠ½ΠΈΡΠΎΡΠΈΠ½Π³Π° ΡΡΠ΅Π½ΠΈΡΠΎΠ²ΠΎΠΊ.
Π ΠΈΡ. 3. ΠΡΠΎΡΠ΅Π½ΡΠ½ΠΎΠ΅ ΠΈΠ·ΠΌΠ΅Π½Π΅Π½ΠΈΠ΅ ΡΡΠ΅Π΄Π½Π΅ΠΉ ΠΌΠΎΡΠ½ΠΎΡΡΠΈ Π² ΡΠ΅ΡΡΠ΅ Π½Π° Π³ΡΠ΅Π±Π½ΠΎΠΌ ΡΡΠ³ΠΎΠΌΠ΅ΡΡΠ΅ Π½Π° 2000 ΠΌ (P 2000 ΠΌ ) Ρ Π³ΡΠ΅Π±ΡΠΎΠ², ΡΡΠ°ΡΡΠ²ΡΡΡΠΈΡ
Π² ΠΌΠ΅ΠΆΠ΄ΡΠ½Π°ΡΠΎΠ΄Π½ΡΡ
ΡΠΎΡΠ΅Π²Π½ΠΎΠ²Π°Π½ΠΈΡΡ
.
ΠΠ΅ΡΡΠΈΠΊΠ°Π»ΡΠ½Π°Ρ ΠΏΡΠ½ΠΊΡΠΈΡΠ½Π°Ρ Π»ΠΈΠ½ΠΈΡ ΠΏΡΠ΅Π΄ΡΡΠ°Π²Π»ΡΠ΅Ρ Π³ΡΠ°Π½ΠΈΡΡ ΠΌΠ΅ΠΆΠ΄Ρ Π½Π΅ΠΏΠΎΠ»ΡΡΠΈΠ·ΠΎΠ²Π°Π½Π½ΡΠΌΠΈ (β€ 2,00 Π°.Π΅.) ΠΈ ΠΏΠΎΠ»ΡΡΠΈΠ·ΠΎΠ²Π°Π½Π½ΡΠΌΠΈ (> 2,00 Π°.Π΅.) ΠΠΠ. Π ΠΈΡΡΠ½ΠΎΠΊ Π°Π΄Π°ΠΏΡΠΈΡΠΎΠ²Π°Π½ ΠΈΠ· Treff et al. (2017).
ΠΠ΄Π½Π°ΠΊΠΎ ΡΠ»Π΅Π΄ΡΠ΅Ρ ΡΠΎΠ±Π»ΡΠ΄Π°ΡΡ Π½Π΅ΠΊΠΎΡΠΎΡΡΠ΅ ΠΏΡΠ°Π²ΠΈΠ»Π° ΠΏΡΠΈ ΠΈΠ½ΡΠ΅ΡΠΏΡΠ΅ΡΠ°ΡΠΈΠΈ PI:
ΠΠ°ΠΊ Π±ΡΠ»ΠΎ ΠΏΠΎΠΊΠ°Π·Π°Π½ΠΎ ΡΠ°Π½Π΅Π΅, ΠΎΡΠ΅Π½Ρ Π½Π΅Π±ΠΎΠ»ΡΡΠΈΠ΅ ΡΠ°Π·Π»ΠΈΡΠΈΡ ΠΌΠ΅ΠΆΠ΄Ρ ΠΠΎΠ½ΠΎΠΉ 2 ΠΈ ΠΠΎΠ½ΠΎΠΉ 3 Π΄ΠΎΠΏΡΡΠΊΠ°ΡΡ PI β₯ 2,00 Π°.Π΅. Π΅ΡΠ»ΠΈ ΠΏΡΠΎΡΠ΅Π½Ρ ΠΠΎΠ½Ρ 1 Π²ΡΡΠΎΠΊΠΈΠΉ. Π‘Π»Π΅Π΄ΠΎΠ²Π°ΡΠ΅Π»ΡΠ½ΠΎ, PI ΠΏΡΠ°ΠΊΡΠΈΡΠ΅ΡΠΊΠΈ ΠΏΠΎΠ»Π΅Π·Π΅Π½ Π² ΡΠ°Π·ΡΠΌΠ½ΡΡ
ΠΈ ΠΏΡΠΈΠ½ΡΡΡΡ
ΠΏΡΠ΅Π΄Π΅Π»Π°Ρ
Π΄Π»Ρ ΠΠΎΠ½Ρ 1 Π² ΠΏΠΎΠ»ΡΡΠΈΠ·ΠΎΠ²Π°Π½Π½ΡΡ
ΠΠΠ, ΡΠΎΡΡΠ°Π²Π»ΡΡΡΠΈΡ
ΠΏΡΠΈΠΌΠ΅ΡΠ½ΠΎ 70β90% (StΓΆggl and Sperlich, 2014).ΠΡΠΎΠΌΠ΅ ΡΠΎΠ³ΠΎ, Π΄Π°Π½Π½ΡΠΉ TID Ρ ΡΡΠ΅Π½ΠΈΡΠΎΠ²ΠΊΠΎΠΉ, Π½Π°ΠΏΡΠΈΠΌΠ΅Ρ, 15 ΡΠ°ΡΠΎΠ² Π² Π½Π΅Π΄Π΅Π»Ρ, Π±ΡΠ΄Π΅Ρ Π²Π»ΠΈΡΡΡ Π½Π° ΠΏΡΠΎΠΈΠ·Π²ΠΎΠ΄ΠΈΡΠ΅Π»ΡΠ½ΠΎΡΡΡ ΠΈΠ½Π°ΡΠ΅, ΡΠ΅ΠΌ ΡΠΎΡ ΠΆΠ΅ TID Ρ ΠΎΠ±ΡΠ΅ΠΌΠΎΠΌ, Π½Π°ΠΏΡΠΈΠΌΠ΅Ρ, 25 ΡΠ°ΡΠΎΠ² Π² Π½Π΅Π΄Π΅Π»Ρ. Π‘Π»Π΅Π΄ΠΎΠ²Π°ΡΠ΅Π»ΡΠ½ΠΎ, ΠΈΠ½ΡΠ΅ΡΠΏΡΠ΅ΡΠ°ΡΠΈΡ ΠΈΠ·ΠΌΠ΅Π½Π΅Π½ΠΈΠΉ ΠΏΡΠΎΠΈΠ·Π²ΠΎΠ΄ΠΈΡΠ΅Π»ΡΠ½ΠΎΡΡΠΈ ΠΏΠΎ ΠΎΡΠ½ΠΎΡΠ΅Π½ΠΈΡ ΠΊ Π΄Π°Π½Π½ΠΎΠΌΡ TID (ΠΊΠ°ΠΊ ΠΏΠΎΠΊΠ°Π·Π°Π½ΠΎ Π½Π° ΡΠΈΡΡΠ½ΠΊΠ΅ 3) ΠΎΠΏΡΠ°Π²Π΄Π°Π½Π° ΡΠΎΠ»ΡΠΊΠΎ ΡΠΎΠ³Π΄Π°, ΠΊΠΎΠ³Π΄Π° Π΄ΡΡΠ³ΠΈΠ΅ Π²Π°ΠΆΠ½ΡΠ΅ ΠΏΠ΅ΡΠ΅ΠΌΠ΅Π½Π½ΡΠ΅ ΡΡΠ΅Π½ΠΈΡΠΎΠ²ΠΊΠΈ (Π½Π°ΠΏΡΠΈΠΌΠ΅Ρ, ΡΡΠ΅Π½ΠΈΡΠΎΠ²ΠΎΡΠ½ΡΠΉ ΠΎΠ±ΡΠ΅ΠΌ, ΡΠ°ΡΡΠΎΡΠ° ΠΈΠ»ΠΈ ΠΌΠ΅ΡΠΎΠ΄Ρ ΡΡΠ΅Π½ΠΈΡΠΎΠ²ΠΊΠΈ) ΠΎΠ³ΡΠ°Π½ΠΈΡΠ΅Π½Ρ ΠΈΠ»ΠΈ, ΠΏΠΎ ΠΊΡΠ°ΠΉΠ½Π΅ΠΉ ΠΌΠ΅ΡΠ΅, Π°Π½Π°Π»ΠΎΠ³ΠΈΡΠ½Ρ ΠΌΠ΅ΠΆΠ΄Ρ ΠΏΡΠ΅Π΄ΠΌΠ΅ΡΡ ΠΈΠ»ΠΈ Π²Π½ΡΡΡΠΈ ΠΏΡΠ΅Π΄ΠΌΠ΅ΡΠ°.
Π ΡΡΠΎΠΌ ΡΠ»ΡΡΠ°Π΅ ΠΌΡ Ρ
ΠΎΡΠ΅Π»ΠΈ Π±Ρ ΠΏΠΎΠ΄ΡΠ΅ΡΠΊΠ½ΡΡΡ, ΡΡΠΎ PI ΠΊΠ°ΠΊ Π°Π»Π³ΠΎΡΠΈΡΠΌ ΠΏΠΎΠΌΠΎΠ³Π°Π΅Ρ ΡΠ°Π·Π»ΠΈΡΠ°ΡΡ ΡΠ°Π·Π»ΠΈΡΠ½ΡΠ΅ TID, Π½ΠΎ ΠΌΡ Π½Π΅ ΠΏΡΠΈΠ²Π΅ΡΡΡΠ²ΡΠ΅ΠΌ ΠΈΠ½ΡΠ΅ΡΠΏΡΠ΅ΡΠ°ΡΠΈΡ ΠΊΠ°ΠΊ ΡΡΡΡΠΎΠ³Π°Ρ ΡΡΠ΅Π½ΠΈΡΠΎΠ²ΠΎΡΠ½ΠΎΠΉ Π½Π°Π³ΡΡΠ·ΠΊΠΈ.ΠΠ°ΠΏΡΠΈΠΌΠ΅Ρ, ΠΠ 2,00 Π°.Π΅. ΠΌΠΎΠΆΠ΅Ρ Π±ΡΡΡ ΡΠ΅Π·ΡΠ»ΡΡΠ°ΡΠΎΠΌ Π΄Π²ΡΡ
ΡΡΡΠ΅ΡΡΠ²Π΅Π½Π½ΠΎ ΡΠ°Π·Π½ΡΡ
TID, Π½Π°ΠΏΡΠΈΠΌΠ΅Ρ, 90-5-5 ΠΈ 74-13-13. ΠΠ°ΠΊ ΠΎΠ±ΡΡΡΠ½ΡΠ»ΠΎΡΡ Π²ΡΡΠ΅ ΠΈ Ρ Π±ΠΈΠΎΠ»ΠΎΠ³ΠΈΡΠ΅ΡΠΊΠΎΠΉ ΠΈ ΡΠΌΠΏΠΈΡΠΈΡΠ΅ΡΠΊΠΎΠΉ ΡΠΎΡΠΊΠΈ Π·ΡΠ΅Π½ΠΈΡ, ΡΡΠΈ Π΄Π²Π° ΡΠ΅ΠΆΠΈΠΌΠ° ΡΡΠ΅Π½ΠΈΡΠΎΠ²ΠΊΠΈ, Π² ΠΎΡΠ»ΠΈΡΠΈΠ΅ ΠΎΡ TID, ΠΏΡΠΈΠ²Π΅Π΄ΡΡ ΠΊ ΡΠ°Π·Π½ΡΠΌ ΡΠ΅Π½ΡΡΠ°Π»ΡΠ½ΡΠΌ ΠΈ ΠΏΠ΅ΡΠΈΡΠ΅ΡΠΈΡΠ΅ΡΠΊΠΈΠΌ Π°Π΄Π°ΠΏΡΠ°ΡΠΈΡΠΌ ΠΈ ΠΏΠΎ-ΡΠ°Π·Π½ΠΎΠΌΡ ΠΏΠΎΠ²Π»ΠΈΡΡΡ Π½Π° ΠΏΡΠΎΠΈΠ·Π²ΠΎΠ΄ΠΈΡΠ΅Π»ΡΠ½ΠΎΡΡΡ, Π΄Π°ΠΆΠ΅ Π΅ΡΠ»ΠΈ ΠΎΠ½ΠΈ ΠΏΡΠΈΠΌΠ΅Π½ΡΡΡΡΡ Π² ΡΠ΅ΠΎΡΠ΅ΡΠΈΡΠ΅ΡΠΊΠΈ ΡΠΎΠ²Π΅ΡΡΠ΅Π½Π½ΠΎΠΉ ΠΌΠΎΠ΄Π΅Π»ΠΈ, ΡΠΎ Π΅ΡΡΡ Π΄Π²ΡΡ
ΠΈΠ΄Π΅Π½ΡΠΈΡΠ½ΡΡ
ΠΈΡΠΏΡΡΡΠ΅ΠΌΡΡ
. Π’Π°ΠΊΠΆΠ΅ ΡΡΠΎΠΈΡ ΠΎΡΠΌΠ΅ΡΠΈΡΡ, ΡΡΠΎ ΠΊΠ°ΡΠ΅ΡΡΠ²ΠΎ ΠΎΠ±ΡΡΠ°ΡΡΠΈΡ
Π΄Π°Π½Π½ΡΡ
ΠΈ Π½Π°Π΄Π΅ΠΆΠ½ΠΎΠ΅ ΠΈ Π΄ΠΎΡΡΠΎΠ²Π΅ΡΠ½ΠΎΠ΅ ΡΠ°ΡΠΏΡΠ΅Π΄Π΅Π»Π΅Π½ΠΈΠ΅ ΠΈΠ½ΡΠ΅Π½ΡΠΈΠ²Π½ΠΎΡΡΠ΅ΠΉ ΠΈΠΌΠ΅ΡΡ ΡΠ΅ΡΠ°ΡΡΠ΅Π΅ Π·Π½Π°ΡΠ΅Π½ΠΈΠ΅ Π΄Π»Ρ Π°Π½Π°Π»ΠΈΠ·Π°.ΠΠ°ΠΊΠΎΠ½Π΅Ρ, ΡΡΠΏΠ΅ΡΠ½ΠΎΠ΅ ΠΎΠ±ΡΡΠ΅Π½ΠΈΠ΅ – ΡΡΠΎ Π½Π΅ ΡΠΎΠ»ΡΠΊΠΎ ΠΊΠΎΠ»ΠΈΡΠ΅ΡΡΠ²Π΅Π½Π½ΠΎ, Π½ΠΎ ΠΈ ΠΊΠ°ΡΠ΅ΡΡΠ²Π΅Π½Π½ΠΎ Π΄Π΅ΡΠ΅ΡΠΌΠΈΠ½ΠΈΡΠΎΠ²Π°Π½Π½ΠΎΠ΅ Π²ΠΌΠ΅ΡΠ°ΡΠ΅Π»ΡΡΡΠ²ΠΎ, ΠΊΠΎΡΠΎΡΠΎΠ΅ Π½Π΅ ΠΎΡΡΠ°ΠΆΠ°Π΅ΡΡΡ Π² PI ΠΈΠ»ΠΈ Π΄ΡΡΠ³ΠΈΡ
ΠΊΠΎΠ»ΠΈΡΠ΅ΡΡΠ²Π΅Π½Π½ΡΡ
ΠΏΠ΅ΡΠ΅ΠΌΠ΅Π½Π½ΡΡ
ΠΎΠ±ΡΡΠ΅Π½ΠΈΡ.
ΠΠ³ΡΠ°Π½ΠΈΡΠ΅Π½ΠΈΡ
ΠΠ΅ΡΠΌΠΎΡΡΡ Π½Π° ΠΏΡΠ°ΠΊΡΠΈΡΠ΅ΡΠΊΡΡ ΠΏΠΎΠ»Π΅Π·Π½ΠΎΡΡΡ, PI ΠΈΠΌΠ΅Π΅Ρ Π½Π΅ΠΊΠΎΡΠΎΡΡΠ΅ ΠΎΠ³ΡΠ°Π½ΠΈΡΠ΅Π½ΠΈΡ, Π·Π°ΡΠ»ΡΠΆΠΈΠ²Π°ΡΡΠΈΠ΅ ΠΊΡΠ°ΡΠΊΠΎΠ³ΠΎ ΠΎΠ±ΡΡΠΆΠ΄Π΅Π½ΠΈΡ.
ΠΠ°ΠΆΠ΅ Π½Π΅ΡΠΌΠΎΡΡΡ Π½Π° ΡΠΎ, ΡΡΠΎ PI ΠΎΠ±Π΅ΡΠΏΠ΅ΡΠΈΠ²Π°Π΅Ρ ΠΎΠ±ΡΠ΅ΠΊΡΠΈΠ²Π½ΡΡ ΠΎΡΡΠ΅ΡΠΊΡ Π΄Π»Ρ ΡΠ°Π·Π»ΠΈΡΠ΅Π½ΠΈΡ ΠΏΠΎΠ»ΡΡΠΈΠ·ΠΎΠ²Π°Π½Π½ΠΎΠ³ΠΎ ΠΈ Π½Π΅ΠΏΠΎΠ»ΡΡΠΈΠ·ΠΎΠ²Π°Π½Π½ΠΎΠ³ΠΎ ΡΠ°ΡΠΏΡΠ΅Π΄Π΅Π»Π΅Π½ΠΈΠΉ, ΠΎΠ½ Π½Π΅ ΠΏΠΎΠ·Π²ΠΎΠ»ΡΠ΅Ρ Π΄ΠΈΡΡΠ΅ΡΠ΅Π½ΡΠΈΡΠΎΠ²Π°ΡΡ ΠΏΠΎΠ΄ΡΠΈΠΏΡ Π½Π΅ΠΏΠΎΠ»ΡΡΠΈΠ·ΠΎΠ²Π°Π½Π½ΡΡ
ΡΡΡΡΠΊΡΡΡ TID (Π½Π°ΠΏΡΠΈΠΌΠ΅Ρ, Π»Π°ΠΊΡΠ°ΡΠ½ΡΠΉ ΠΏΠΎΡΠΎΠ³ vs.Π²ΡΡΠΎΠΊΠΎΠΈΠ½ΡΠ΅Π½ΡΠΈΠ²Π½ΡΠΉ TID) ΠΈ Π·Π½Π°ΡΠ΅Π½ΠΈΡ ΠΎΡ 0 Π΄ΠΎ 2,00 Π½Π΅ Π΄ΠΎΠ»ΠΆΠ½Ρ ΠΈΠ½ΡΠ΅ΡΠΏΡΠ΅ΡΠΈΡΠΎΠ²Π°ΡΡΡΡ Π² ΡΠ΅ΡΠΌΠΈΠ½Π°Ρ
Π±ΠΎΠ»Π΅Π΅ ΠΈΠ»ΠΈ ΠΌΠ΅Π½Π΅Π΅ ΠΏΠΎΠ»ΡΡΠΈΠ·ΠΎΠ²Π°Π½Π½ΡΡ
ΡΠ°ΡΠΏΡΠ΅Π΄Π΅Π»Π΅Π½ΠΈΠΉ. ΠΠΎΠ»Π΅Π΅ ΡΠΎΠ³ΠΎ, Ρ ΡΠ΅ΠΎΡΠ΅ΡΠΈΡΠ΅ΡΠΊΠΎΠΉ ΡΠΎΡΠΊΠΈ Π·ΡΠ΅Π½ΠΈΡ ΠΊΠ°ΠΆΠ΅ΡΡΡ Π½Π΅ΡΠΌΠ΅ΡΡΠ½ΡΠΌ Π·Π°ΠΌΠ΅Π½ΡΡΡ 0,00% Π² Π·ΠΎΠ½Π΅ 2, Π½Π°ΠΏΡΠΈΠΌΠ΅Ρ, 1,00%, ΡΡΠΎΠ±Ρ ΠΈΠ·Π±Π΅ΠΆΠ°ΡΡ Π½ΡΠ»Ρ Π² Π·Π½Π°ΠΌΠ΅Π½Π°ΡΠ΅Π»Π΅ (ΡΡΠ°Π²Π½Π΅Π½ΠΈΠ΅ 2). ΠΠ΄Π½Π°ΠΊΠΎ Ρ ΠΏΡΠ°ΠΊΡΠΈΡΠ΅ΡΠΊΠΎΠΉ ΡΠΎΡΠΊΠΈ Π·ΡΠ΅Π½ΠΈΡ ΠΏΡΠ°ΠΊΡΠΈΡΠ΅ΡΠΊΠΈ Π½Π΅Π²ΠΎΠ·ΠΌΠΎΠΆΠ½ΠΎ Π΄ΠΎΡΡΠΈΡΡ Π²ΡΡΠΎΠΊΠΎΠΉ ΠΈΠ½ΡΠ΅Π½ΡΠΈΠ²Π½ΠΎΡΡΠΈ (Π½Π°ΠΏΡΠΈΠΌΠ΅Ρ, Π·ΠΎΠ½Ρ 3) Π±Π΅Π· Π½Π΅ΠΊΠΎΡΠΎΡΠΎΠΉ ΡΠ°ΡΡΠΈ Π²ΡΠ΅ΠΌΠ΅Π½ΠΈ, ΠΏΡΠΎΠ²Π΅Π΄Π΅Π½Π½ΠΎΠΉ Π² Π·ΠΎΠ½Π΅ 2. Π‘Π»Π΅Π΄ΠΎΠ²Π°ΡΠ΅Π»ΡΠ½ΠΎ, ΡΡΠΎ ΠΎΠ³ΡΠ°Π½ΠΈΡΠ΅Π½ΠΈΠ΅, ΠΏΠΎ-Π²ΠΈΠ΄ΠΈΠΌΠΎΠΌΡ, ΠΏΡΠ°ΠΊΡΠΈΡΠ΅ΡΠΊΠΈ Π½Π΅ ΠΈΠΌΠ΅Π΅Ρ Π·Π½Π°ΡΠ΅Π½ΠΈΡ. ΠΠ°ΠΊΠΎΠ½Π΅Ρ, PI – ΡΡΠΎ ΡΡΠ°ΡΠΈΡΡΠΈΡΠ΅ΡΠΊΠ°Ρ ΠΌΠ΅ΡΠ°, ΠΊΠΎΡΠΎΡΠ°Ρ ΡΠ²Π΅Π»ΠΈΡΠΈΠ²Π°Π΅Ρ ΠΏΠ»ΠΎΡΠ½ΠΎΡΡΡ Π΄Π°Π½Π½ΡΡ
ΠΈ ΡΠ΅ΠΌ ΡΠ°ΠΌΡΠΌ, ΠΊΠ°ΠΊ ΠΈ Π»ΡΠ±ΠΎΠΉ ΠΈΠ½Π΄Π΅ΠΊΡ, ΠΏΡΠΈΠ²ΠΎΠ΄ΠΈΡ ΠΊ ΠΏΠΎΡΠ΅ΡΠ΅ ΠΏΠΎΠ΄ΡΠΎΠ±Π½ΠΎΠΉ ΠΈΠ½ΡΠΎΡΠΌΠ°ΡΠΈΠΈ.
ΠΠ°ΠΊΠ»ΡΡΠ΅Π½ΠΈΠ΅
ΠΡΠΈΠ»ΠΎΠΆΠ΅Π½ΠΈΠ΅ PI ΠΏΡΠ΅Π΄ΡΡΠ°Π²Π»ΡΠ΅Ρ ΡΠΎΠ±ΠΎΠΉ Π°Π»Π³ΠΎΡΠΈΡΠΌ, ΠΏΠΎΠ·Π²ΠΎΠ»ΡΡΡΠΈΠΉ ΡΠ΅ΡΠΊΠΎ ΡΠ°Π·Π»ΠΈΡΠ°ΡΡ ΠΏΠΎΠ»ΡΡΠΈΠ·ΠΎΠ²Π°Π½Π½ΡΠ΅ ΠΈ Π½Π΅ΠΏΠΎΠ»ΡΡΠΈΠ·ΠΎΠ²Π°Π½Π½ΡΠ΅ TID ΠΈ ΠΎΡΠ΅Π½ΠΈΠ²Π°ΡΡ ΡΡΠΎΠ²Π΅Π½Ρ ΠΏΠΎΠ»ΡΡΠΈΠ·Π°ΡΠΈΠΈ.
ΠΠ°ΠΊ ΠΏΠΎΠΊΠ°Π·Π°Π½ΠΎ, PI ΠΈΠΌΠ΅Π΅Ρ ΠΏΠΎΡΠ΅Π½ΡΠΈΠ°Π» Π΄Π»Ρ ΡΠΌΠ΅Π½ΡΡΠ΅Π½ΠΈΡ Π½Π΅ΠΎΠ΄Π½ΠΎΠ·Π½Π°ΡΠ½ΠΎΡΡΠΈ Π² ΠΎΡΠ½ΠΎΡΠ΅Π½ΠΈΠΈ ΠΊΠ»Π°ΡΡΠΈΡΠΈΠΊΠ°ΡΠΈΠΈ TID Π² ΡΠ΅ΠΊΡΡΠ΅ΠΉ Π»ΠΈΡΠ΅ΡΠ°ΡΡΡΠ΅ ΠΈ Π»Π΅Π³ΠΊΠΎ ΠΏΡΠΈΠΌΠ΅Π½ΠΈΠΌ Π² Π»ΡΠ±ΠΎΠΌ ΠΏΡΠΎΠ³ΡΠ°ΠΌΠΌΠ½ΠΎΠΌ ΠΎΠ±Π΅ΡΠΏΠ΅ΡΠ΅Π½ΠΈΠΈ Π΄Π»Ρ ΠΌΠΎΠ½ΠΈΡΠΎΡΠΈΠ½Π³Π° ΠΎΠ±ΡΡΠ΅Π½ΠΈΡ. ΠΠΎΡΠΊΠΎΠ»ΡΠΊΡ PI ΡΠ°ΠΊΠΆΠ΅ ΠΏΠΎΠ·Π²ΠΎΠ»ΡΠ΅Ρ Π²Π½ΡΡΡΠΈΠΈΠ½Π΄ΠΈΠ²ΠΈΠ΄ΡΠ°Π»ΡΠ½ΡΡ ΠΎΡΠ΅Π½ΠΊΡ ΠΏΠΎΠ»ΡΡΠΈΠ·Π°ΡΠΈΠΈ, ΠΌΡ ΡΡΡΠ΅ΠΌΠΈΠΌΡΡ ΡΡΠΈΠΌΡΠ»ΠΈΡΠΎΠ²Π°ΡΡ ΠΈΡΡΠ»Π΅Π΄ΠΎΠ²Π°ΡΠ΅Π»Π΅ΠΉ ΠΊ ΠΏΠ΅ΡΠ΅ΠΎΡΠ΅Π½ΠΊΠ΅ ΠΈΠΌΠ΅ΡΡΠΈΡ
ΡΡ Π΄Π°Π½Π½ΡΡ
ΡΠ΅ΡΡΠΎΡΠΏΠ΅ΠΊΡΠΈΠ²Π½ΠΎ, ΡΡΠΎΠ±Ρ ΠΈΡΡΠ»Π΅Π΄ΠΎΠ²Π°ΡΡ ΡΠ΅Π°ΠΊΡΠΈΡ ΠΈΠ»ΠΈ ΠΎΡΡΡΡΡΡΠ²ΠΈΠ΅ ΡΠ΅Π°ΠΊΡΠΈΠΈ Π½Π° ΡΠ°Π·Π»ΠΈΡΠ½ΡΠ΅ TID.ΠΡΠΎΠΌΠ΅ ΡΠΎΠ³ΠΎ, ΠΌΡ ΡΠ΅ΠΊΠΎΠΌΠ΅Π½Π΄ΡΠ΅ΠΌ Π² Π±ΡΠ΄ΡΡΠΈΡ
ΠΎΠ±ΡΡΠ°ΡΡΠΈΡ
ΡΠΊΡΠΏΠ΅ΡΠΈΠΌΠ΅Π½ΡΠ°Ρ
ΠΎΠΏΡΠ΅Π΄Π΅Π»ΠΈΡΡ ΡΡΠΎΠ²Π΅Π½Ρ ΠΏΠΎΠ»ΡΡΠΈΠ·Π°ΡΠΈΠΈ, ΠΏΠΎΠ·Π²ΠΎΠ»ΡΡΡΠΈΠΉ ΠΏΡΠΎΠ²ΠΎΠ΄ΠΈΡΡ Π±ΠΎΠ»Π΅Π΅ ΠΏΠΎΠ΄ΡΠΎΠ±Π½ΠΎΠ΅ ΡΡΠ°Π²Π½Π΅Π½ΠΈΠ΅ ΠΈΡΡΠ»Π΅Π΄ΠΎΠ²Π°Π½ΠΈΠΉ.
ΠΠ²ΡΠΎΡΡΠΊΠΈΠ΅ Π²Π·Π½ΠΎΡΡ
Π‘ΠΎΡΡΠ°Π²ΠΈΠ» ΡΡΠΊΠΎΠΏΠΈΡΡGT. GT, KW, MS, JS ΠΈ BS Π²Π½Π΅ΡΠ»ΠΈ ΡΡΡΠ΅ΡΡΠ²Π΅Π½Π½ΡΠΉ Π²ΠΊΠ»Π°Π΄ Π² ΡΡΠΊΠΎΠΏΠΈΡΡ.
ΠΠ°ΡΠ²Π»Π΅Π½ΠΈΠ΅ ΠΎ ΠΊΠΎΠ½ΡΠ»ΠΈΠΊΡΠ΅ ΠΈΠ½ΡΠ΅ΡΠ΅ΡΠΎΠ²
ΠΠ²ΡΠΎΡΡ Π·Π°ΡΠ²Π»ΡΡΡ, ΡΡΠΎ ΠΈΡΡΠ»Π΅Π΄ΠΎΠ²Π°Π½ΠΈΠ΅ ΠΏΡΠΎΠ²ΠΎΠ΄ΠΈΠ»ΠΎΡΡ ΠΏΡΠΈ ΠΎΡΡΡΡΡΡΠ²ΠΈΠΈ ΠΊΠ°ΠΊΠΈΡ -Π»ΠΈΠ±ΠΎ ΠΊΠΎΠΌΠΌΠ΅ΡΡΠ΅ΡΠΊΠΈΡ ΠΈΠ»ΠΈ ΡΠΈΠ½Π°Π½ΡΠΎΠ²ΡΡ ΠΎΡΠ½ΠΎΡΠ΅Π½ΠΈΠΉ, ΠΊΠΎΡΠΎΡΡΠ΅ ΠΌΠΎΠ³ΡΡ Π±ΡΡΡ ΠΈΡΡΠΎΠ»ΠΊΠΎΠ²Π°Π½Ρ ΠΊΠ°ΠΊ ΠΏΠΎΡΠ΅Π½ΡΠΈΠ°Π»ΡΠ½ΡΠΉ ΠΊΠΎΠ½ΡΠ»ΠΈΠΊΡ ΠΈΠ½ΡΠ΅ΡΠ΅ΡΠΎΠ².
Π‘ΠΏΠΈΡΠΎΠΊ Π»ΠΈΡΠ΅ΡΠ°ΡΡΡΡ
ΠΡΡΠ³ΡΠ° ΠΠΆ., Π‘ΡΠ΅ΠΉΡΡΡ Π. ΠΈ ΠΡΠ½ ΠΠΆ. (2013).
Π€ΠΈΠ·ΠΈΠΎΠ»ΠΎΠ³ΠΈΡΠ΅ΡΠΊΠ°Ρ ΠΈ Π°Π½ΡΡΠΎΠΏΠΎΠΌΠ΅ΡΡΠΈΡΠ΅ΡΠΊΠ°Ρ ΠΏΡΠΎΠ³ΡΠ΅ΡΡΠΈΡ Ρ ΠΌΠ΅ΠΆΠ΄ΡΠ½Π°ΡΠΎΠ΄Π½ΠΎΠ³ΠΎ Π³ΡΠ΅Π±ΡΠ°: ΡΠ΅ΠΌΠ°ΡΠΈΡΠ΅ΡΠΊΠΎΠ΅ ΠΈΡΡΠ»Π΅Π΄ΠΎΠ²Π°Π½ΠΈΠ΅ Π·Π° 15 Π»Π΅Ρ. ΠΠ½ΡΡΡ. J. Sports Physiol. ΠΡΠΏΠΎΠ»Π½ΡΡΡ. 9, 723β726. DOI: 10.1123 / ijspp.2013-0267
PubMed ΠΠ½Π½ΠΎΡΠ°ΡΠΈΡ | CrossRef ΠΠΎΠ»Π½ΡΠΉ ΡΠ΅ΠΊΡΡ | Google Scholar
ΠΠ°ΡΠ½Π΅Ρ, Π. ΠΠΆ., Π ΠΠ°Ρ ΠΎΠ½ΠΈ, Π‘. Π. (2018). ΠΠΎΠ»ΡΡΠΈΠ·ΠΎΠ²Π°Π½Π½ΡΠ΅ ΠΈ ΠΌΡΠ»ΡΡΠΈΠΌΠΎΠ΄Π°Π»ΡΠ½ΡΠ΅ ΡΡΠ΅Π½ΠΈΡΠΎΠ²ΠΊΠΈ Π²ΡΡΠΎΠΊΠΎΠΉ ΠΈΠ½ΡΠ΅Π½ΡΠΈΠ²Π½ΠΎΡΡΠΈ Ρ Π±Π΅Π³ΡΠ½ΠΎΠ²-Π»ΡΠ±ΠΈΡΠ΅Π»Π΅ΠΉ. ΠΠ½ΡΡΡ. J. Sports Physiol.ΠΡΠΏΠΎΠ»Π½ΡΡΡ. 28, 1β28. DOI: 10.1123 / ijspp.2018-0040
PubMed ΠΠ½Π½ΠΎΡΠ°ΡΠΈΡ | CrossRef ΠΠΎΠ»Π½ΡΠΉ ΡΠ΅ΠΊΡΡ | Google Scholar
Π€ΠΈΡΠΊΠ΅ΡΡΡΡΠ°Π½Π΄ Π. ΠΈ ΠΠ°ΠΉΠ»Π΅Ρ Π. Π‘. (2004). Π’ΡΠ΅Π½ΠΈΡΠΎΠ²ΠΎΡΠ½ΡΠ΅ ΠΈ ΡΠΏΠΎΡΡΠΈΠ²Π½ΡΠ΅ Ρ Π°ΡΠ°ΠΊΡΠ΅ΡΠΈΡΡΠΈΠΊΠΈ Π½ΠΎΡΠ²Π΅ΠΆΡΠΊΠΈΡ Π³ΡΠ΅Π±ΡΠΎΠ² ΠΌΠ΅ΠΆΠ΄ΡΠ½Π°ΡΠΎΠ΄Π½ΠΎΠ³ΠΎ ΠΊΠ»Π°ΡΡΠ° 1970-2001 Π³Π³. Π‘ΠΊΠ°Π½Π΄. J. Med. Sci. Π‘ΠΏΠΎΡΡ 14, 303β310. DOI: 10.1046 / j.1600-0838.2003.370.x
PubMed ΠΠ½Π½ΠΎΡΠ°ΡΠΈΡ | CrossRef ΠΠΎΠ»Π½ΡΠΉ ΡΠ΅ΠΊΡΡ | Google Scholar
ΠΠΈΠ±Π°Π»Π° Π. ΠΠΆ., ΠΠΈΡΡΠ» ΠΠΆ. Π., ΠΠ°ΠΊΠ΄ΠΎΠ½Π°Π»ΡΠ΄ Π. ΠΠΆ. Π Π₯ΠΎΡΠ»ΠΈ ΠΠΆ.Π. (2012). Π€ΠΈΠ·ΠΈΠΎΠ»ΠΎΠ³ΠΈΡΠ΅ΡΠΊΠ°Ρ Π°Π΄Π°ΠΏΡΠ°ΡΠΈΡ ΠΊ Π½ΠΈΠ·ΠΊΠΎΠΎΠ±ΡΠ΅ΠΌΠ½ΡΠΌ Π²ΡΡΠΎΠΊΠΎΠΈΠ½ΡΠ΅Π½ΡΠΈΠ²Π½ΡΠΌ ΠΈΠ½ΡΠ΅ΡΠ²Π°Π»ΡΠ½ΡΠΌ ΡΡΠ΅Π½ΠΈΡΠΎΠ²ΠΊΠ°ΠΌ Π΄Π»Ρ Π·Π΄ΠΎΡΠΎΠ²ΡΡ ΠΈ Π±ΠΎΠ»Π΅Π·Π½Π΅ΠΉ.
J. Physiol. 590, 1077β1084. DOI: 10.1113 / jphysiol.2011.224725
CrossRef ΠΠΎΠ»Π½ΡΠΉ ΡΠ΅ΠΊΡΡ | Google Scholar
ΠΠ΅Π»Π»ΠΈΡ Π., ΠΠ°ΠΉΠ»Π΅Ρ Π‘. ΠΈ ΠΠΌΡΠΈΡ Π. (2009). ΠΠ΅ΡΠΎΠ΄Ρ ΡΡΠ΅Π½ΠΈΡΠΎΠ²ΠΊΠΈ ΠΈ ΡΠ°ΡΠΏΡΠ΅Π΄Π΅Π»Π΅Π½ΠΈΠ΅ ΠΈΠ½ΡΠ΅Π½ΡΠΈΠ²Π½ΠΎΡΡΠΈ ΡΠ½ΡΡ Π³ΡΠ΅Π±ΡΠΎΠ² ΠΌΠΈΡΠΎΠ²ΠΎΠ³ΠΎ ΡΡΠΎΠ²Π½Ρ. ΠΠ½ΡΡΡ. J. Sports Physiol. ΠΡΠΏΠΎΠ»Π½ΡΡΡ. 4, 448β460. DOI: 10.1123 / ijspp.4.4.448
PubMed ΠΠ½Π½ΠΎΡΠ°ΡΠΈΡ | CrossRef ΠΠΎΠ»Π½ΡΠΉ ΡΠ΅ΠΊΡΡ | Google Scholar
Π₯ΠΈΠΊΡΠΎΠ½, Π .Π., ΠΠΎΠΌΠ·Π΅, Π₯.Π., ΠΈ Π₯ΠΎΠ»Π»ΠΎΡΠΈ, ΠΠΆ. Π. (1977). ΠΠΈΠ½Π΅ΠΉΠ½ΠΎΠ΅ ΡΠ²Π΅Π»ΠΈΡΠ΅Π½ΠΈΠ΅ Π°ΡΡΠΎΠ±Π½ΠΎΠΉ ΠΌΠΎΡΠ½ΠΎΡΡΠΈ, Π²ΡΠ·Π²Π°Π½Π½ΠΎΠ΅ ΠΈΠ½ΡΠ΅Π½ΡΠΈΠ²Π½ΠΎΠΉ ΠΏΡΠΎΠ³ΡΠ°ΠΌΠΌΠΎΠΉ ΡΠΏΡΠ°ΠΆΠ½Π΅Π½ΠΈΠΉ Π½Π° Π²ΡΠ½ΠΎΡΠ»ΠΈΠ²ΠΎΡΡΡ. J. Appl. Physiol. Π Π΅ΡΠΏΠΈΡ. Environ. Π£ΠΏΡΠ°ΠΆΠ½Π΅Π½ΠΈΠ΅. Physiol. 42, 372β376. DOI: 10.1152 / jappl.1977.42.3.372
PubMed ΠΠ½Π½ΠΎΡΠ°ΡΠΈΡ | CrossRef ΠΠΎΠ»Π½ΡΠΉ ΡΠ΅ΠΊΡΡ | Google Scholar
ΠΠ½Π³Ρ ΡΠΌ, Π‘. Π., ΠΠ°ΡΡΠ΅Ρ, Π₯., Π£Π°ΠΉΡ, Π. Π., ΠΈ ΠΡΡΡ, ΠΠΆ. Π₯. (2008). Π€ΠΈΠ·ΠΈΠΎΠ»ΠΎΠ³ΠΈΡΠ΅ΡΠΊΠΈΠ΅ ΡΡΡΠ΅ΠΊΡΡ ΠΈ ΡΡΡΠ΅ΠΊΡΠΈΠ²Π½ΠΎΡΡΡ ΡΡΠ΅Π½ΠΈΡΠΎΠ²ΠΎΠΊ ΠΏΠΎ Π³ΡΠ΅Π±Π»Π΅ Ρ Π½ΠΈΠ·ΠΊΠΎΠΉ ΠΈ ΡΠΌΠ΅ΡΠ°Π½Π½ΠΎΠΉ ΠΈΠ½ΡΠ΅Π½ΡΠΈΠ²Π½ΠΎΡΡΡΡ. Med. Sci. Π‘ΠΏΠΎΡΡΠΈΠ²Π½ΡΠ΅ ΡΠΏΡΠ°ΠΆΠ½Π΅Π½ΠΈΡ. 40, 579β584. DOI: 10.1249 / MSS.0b013e31815ecc6a
PubMed ΠΠ½Π½ΠΎΡΠ°ΡΠΈΡ | CrossRef ΠΠΎΠ»Π½ΡΠΉ ΡΠ΅ΠΊΡΡ | Google Scholar
ΠΠΈΠ»Π°Π½ΠΎΠ²ΠΈΡ, Π.
, Π‘ΠΏΠΎΡΠΈΡ, Π., ΠΈ ΠΠ΅ΡΡΠΎΠ½, Π. (2015). ΠΡΡΠ΅ΠΊΡΠΈΠ²Π½ΠΎΡΡΡ Π²ΡΡΠΎΠΊΠΎΠΈΠ½ΡΠ΅Π½ΡΠΈΠ²Π½ΡΡ
ΠΈΠ½ΡΠ΅ΡΠ²Π°Π»ΡΠ½ΡΡ
ΡΡΠ΅Π½ΠΈΡΠΎΠ²ΠΎΠΊ (HIT) ΠΈ Π½Π΅ΠΏΡΠ΅ΡΡΠ²Π½ΡΡ
ΡΡΠ΅Π½ΠΈΡΠΎΠ²ΠΎΠΊ Π½Π° Π²ΡΠ½ΠΎΡΠ»ΠΈΠ²ΠΎΡΡΡ Π΄Π»Ρ ΡΠ»ΡΡΡΠ΅Π½ΠΈΡ VO2max: ΡΠΈΡΡΠ΅ΠΌΠ°ΡΠΈΡΠ΅ΡΠΊΠΈΠΉ ΠΎΠ±Π·ΠΎΡ ΠΈ ΠΌΠ΅ΡΠ°Π°Π½Π°Π»ΠΈΠ· ΠΊΠΎΠ½ΡΡΠΎΠ»ΠΈΡΡΠ΅ΠΌΡΡ
ΠΈΡΠΏΡΡΠ°Π½ΠΈΠΉ. Sports Med. 45, 1469β1481. DOI: 10.1007 / s40279-015-0365-0
PubMed ΠΠ½Π½ΠΎΡΠ°ΡΠΈΡ | CrossRef ΠΠΎΠ»Π½ΡΠΉ ΡΠ΅ΠΊΡΡ | Google Scholar
ΠΠΈΠ», Π.Π., Π₯Π°Π½ΡΠ΅Ρ Π. Π., ΠΡΠ΅Π½Π½Π°Π½ Π., Π’ΡΠ°Π»Π»ΠΈΠ²Π°Π½ Π., ΠΠ°ΠΌΠΈΠ»ΡΡΠΎΠ½ Π. Π., ΠΠ΅ ΠΠΈΡΠΎ Π. ΠΈ Π΄Ρ. (2013). Π¨Π΅ΡΡΡ Π½Π΅Π΄Π΅Π»Ρ ΠΏΠΎΠ»ΡΡΠΈΠ·ΠΎΠ²Π°Π½Π½ΠΎΠ³ΠΎ ΡΠ°ΡΠΏΡΠ΅Π΄Π΅Π»Π΅Π½ΠΈΡ ΠΈΠ½ΡΠ΅Π½ΡΠΈΠ²Π½ΠΎΡΡΠΈ ΡΡΠ΅Π½ΠΈΡΠΎΠ²ΠΊΠΈ ΠΏΡΠΈΠ²ΠΎΠ΄ΡΡ ΠΊ Π±ΠΎΠ»ΡΡΠ΅ΠΉ ΡΠΈΠ·ΠΈΠΎΠ»ΠΎΠ³ΠΈΡΠ΅ΡΠΊΠΎΠΉ Π°Π΄Π°ΠΏΡΠ°ΡΠΈΠΈ ΠΈ Π°Π΄Π°ΠΏΡΠ°ΡΠΈΠΈ, ΡΠ΅ΠΌ ΠΏΠΎΡΠΎΠ³ΠΎΠ²Π°Ρ ΠΌΠΎΠ΄Π΅Π»Ρ Ρ ΡΡΠ΅Π½ΠΈΡΠΎΠ²Π°Π½Π½ΡΡ Π²Π΅Π»ΠΎΡΠΈΠΏΠ΅Π΄ΠΈΡΡΠΎΠ². J. Appl. Physiol. 114, 461β471. DOI: 10.1152 / japplphysiol.00652.2012
PubMed ΠΠ½Π½ΠΎΡΠ°ΡΠΈΡ | CrossRef ΠΠΎΠ»Π½ΡΠΉ ΡΠ΅ΠΊΡΡ | Google Scholar
ΠΠ»Π΅Π²Ρ, Π. ΠΠΆ., Π ΠΠ°ΡΡΡΠ΅Π½, Π. Π. (2017). Π Π°ΡΠΏΡΠ΅Π΄Π΅Π»Π΅Π½ΠΈΠ΅ ΠΈΠ½ΡΠ΅Π½ΡΠΈΠ²Π½ΠΎΡΡΠΈ ΡΡΠ΅Π½ΠΈΡΠΎΠ²ΠΎΠΊ Π² ΡΠ΅ΡΠ΅Π½ΠΈΠ΅ ΡΠ΅ΡΡΡΠ΅Ρ
Π»Π΅ΡΠ½Π΅Π³ΠΎ ΡΠΈΠΊΠ»Π° Ρ ΠΎΠ»ΠΈΠΌΠΏΠΈΠΉΡΠΊΠΈΡ
ΡΠ΅ΠΌΠΏΠΈΠΎΠ½ΠΎΠ² ΠΏΠΎ Π³ΡΠ΅Π±Π»Π΅: ΡΠ°Π·Π½ΡΠ΅ Π΄ΠΎΡΠΎΠ³ΠΈ Π²Π΅Π΄ΡΡ ΠΊ ΡΠΈΠΎ. ΠΠ½ΡΡΡ. J. Sports Physiol.
ΠΡΠΏΠΎΠ»Π½ΡΡΡ. 27, 1β24. DOI: 10.1123 / ijspp.2017-0343
PubMed ΠΠ½Π½ΠΎΡΠ°ΡΠΈΡ | CrossRef ΠΠΎΠ»Π½ΡΠΉ ΡΠ΅ΠΊΡΡ | Google Scholar
Plews, D. J., Laursen, P. B., Kilding, A. E., and Buchheit, M. (2014). ΠΠ°ΡΠΈΠ°Π±Π΅Π»ΡΠ½ΠΎΡΡΡ ΡΠ΅ΡΠ΄Π΅ΡΠ½ΠΎΠ³ΠΎ ΡΠΈΡΠΌΠ° ΠΈ ΡΠ°ΡΠΏΡΠ΅Π΄Π΅Π»Π΅Π½ΠΈΠ΅ ΠΈΠ½ΡΠ΅Π½ΡΠΈΠ²Π½ΠΎΡΡΠΈ ΡΡΠ΅Π½ΠΈΡΠΎΠ²ΠΎΠΊ Ρ ΠΏΡΠΎΡΠ΅ΡΡΠΈΠΎΠ½Π°Π»ΡΠ½ΡΡ Π³ΡΠ΅Π±ΡΠΎΠ². ΠΠ½ΡΡΡ. J. Sports Physiol. ΠΡΠΏΠΎΠ»Π½ΡΡΡ. 9, 1026β1032. DOI: 10.1123 / ijspp.2013-0497
PubMed ΠΠ½Π½ΠΎΡΠ°ΡΠΈΡ | CrossRef ΠΠΎΠ»Π½ΡΠΉ ΡΠ΅ΠΊΡΡ | Google Scholar
ΠΠ°ΠΉΠ»Π΅Ρ, Π.S., and Kjerland, G. Γ. (2006). ΠΠΎΠ»ΠΈΡΠ΅ΡΡΠ²Π΅Π½Π½Π°Ρ ΠΎΡΠ΅Π½ΠΊΠ° ΡΠ°ΡΠΏΡΠ΅Π΄Π΅Π»Π΅Π½ΠΈΡ ΠΈΠ½ΡΠ΅Π½ΡΠΈΠ²Π½ΠΎΡΡΠΈ ΡΡΠ΅Π½ΠΈΡΠΎΠ²ΠΎΠΊ Ρ ΡΠ»ΠΈΡΠ½ΡΡ ΡΠΏΠΎΡΡΡΠΌΠ΅Π½ΠΎΠ² Π½Π° Π²ΡΠ½ΠΎΡΠ»ΠΈΠ²ΠΎΡΡΡ: Π΅ΡΡΡ Π»ΠΈ Π΄ΠΎΠΊΠ°Π·Π°ΡΠ΅Π»ΡΡΡΠ²Π° Β«ΠΎΠΏΡΠΈΠΌΠ°Π»ΡΠ½ΠΎΠ³ΠΎΒ» ΡΠ°ΡΠΏΡΠ΅Π΄Π΅Π»Π΅Π½ΠΈΡ? Π‘ΠΊΠ°Π½Π΄. J. Med. Sci. Π‘ΠΏΠΎΡΡ 16, 49β56. DOI: 10.1111 / j.1600-0838.2004.00418.x
PubMed ΠΠ½Π½ΠΎΡΠ°ΡΠΈΡ | CrossRef ΠΠΎΠ»Π½ΡΠΉ ΡΠ΅ΠΊΡΡ | Google Scholar
ΠΠ°ΠΉΠ»Π΅Ρ, Π‘. (2010). ΠΠ°ΠΊ Π»ΡΡΡΠ΅ Π²ΡΠ΅Π³ΠΎ ΡΠ°ΡΠΏΡΠ΅Π΄Π΅Π»ΡΡΡ ΠΈΠ½ΡΠ΅Π½ΡΠΈΠ²Π½ΠΎΡΡΡ ΠΈ ΠΏΡΠΎΠ΄ΠΎΠ»ΠΆΠΈΡΠ΅Π»ΡΠ½ΠΎΡΡΡ ΡΡΠ΅Π½ΠΈΡΠΎΠ²ΠΎΠΊ Ρ ΡΠΏΠΎΡΡΡΠΌΠ΅Π½ΠΎΠ² Π½Π° Π²ΡΠ½ΠΎΡΠ»ΠΈΠ²ΠΎΡΡΡ? ΠΠ½ΡΡΡ. J. Sports Physiol. ΠΡΠΏΠΎΠ»Π½ΡΡΡ.
5, 276β291. DOI: 10.1123 / ijspp.5.3.276
PubMed ΠΠ½Π½ΠΎΡΠ°ΡΠΈΡ | CrossRef ΠΠΎΠ»Π½ΡΠΉ ΡΠ΅ΠΊΡΡ | Google Scholar
Π¨ΡΡΠ³Π³Π», Π’., ΠΈ Π‘ΠΏΠ΅ΡΠ»ΠΈΡ , Π. (2014). ΠΠΎΠ»ΡΡΠΈΠ·ΠΎΠ²Π°Π½Π½ΡΠ΅ ΡΡΠ΅Π½ΠΈΡΠΎΠ²ΠΊΠΈ ΠΎΠΊΠ°Π·ΡΠ²Π°ΡΡ Π±ΠΎΠ»ΡΡΠ΅Π΅ Π²Π»ΠΈΡΠ½ΠΈΠ΅ Π½Π° ΠΊΠ»ΡΡΠ΅Π²ΡΠ΅ ΠΏΠ°ΡΠ°ΠΌΠ΅ΡΡΡ Π²ΡΠ½ΠΎΡΠ»ΠΈΠ²ΠΎΡΡΠΈ, ΡΠ΅ΠΌ ΠΏΠΎΡΠΎΠ³ΠΎΠ²ΡΠ΅, Π²ΡΡΠΎΠΊΠΎΠΈΠ½ΡΠ΅Π½ΡΠΈΠ²Π½ΡΠ΅ ΠΈΠ»ΠΈ Π±ΠΎΠ»ΡΡΠΈΠ΅ ΠΎΠ±ΡΠ΅ΠΌΡ ΡΡΠ΅Π½ΠΈΡΠΎΠ²ΠΎΠΊ. Π€ΡΠΎΠ½Ρ. Physiol. 5:33. DOI: 10.3389 / fphys.2014.00033
CrossRef ΠΠΎΠ»Π½ΡΠΉ ΡΠ΅ΠΊΡΡ | Google Scholar
Π¨ΡΡΠ³Π³Π», Π’. Π., ΠΈ Π‘ΠΏΠ΅ΡΠ»ΠΈΡ , Π. (2015). Π Π°ΡΠΏΡΠ΅Π΄Π΅Π»Π΅Π½ΠΈΠ΅ ΠΈΠ½ΡΠ΅Π½ΡΠΈΠ²Π½ΠΎΡΡΠΈ ΡΡΠ΅Π½ΠΈΡΠΎΠ²ΠΎΠΊ ΡΡΠ΅Π΄ΠΈ Ρ ΠΎΡΠΎΡΠΎ ΠΏΠΎΠ΄Π³ΠΎΡΠΎΠ²Π»Π΅Π½Π½ΡΡ ΠΈ Π²ΡΡΠΎΠΊΠΎΠΊΠ²Π°Π»ΠΈΡΠΈΡΠΈΡΠΎΠ²Π°Π½Π½ΡΡ ΡΠΏΠΎΡΡΡΠΌΠ΅Π½ΠΎΠ² Π½Π° Π²ΡΠ½ΠΎΡΠ»ΠΈΠ²ΠΎΡΡΡ. Π€ΡΠΎΠ½Ρ. Physiol. 6: 295. DOI: 10.3389 / fphys.2015.00295
CrossRef ΠΠΎΠ»Π½ΡΠΉ ΡΠ΅ΠΊΡΡ | Google Scholar
TΓΈnnessen, E., Sylta,., Haugen, T.A., Hem, E., Svendsen, I.S, and Seiler, S. (2014). ΠΠΎΡΠΎΠ³Π° ΠΊ Π·ΠΎΠ»ΠΎΡΡ: ΡΡΠ΅Π½ΠΈΡΠΎΠ²ΠΎΡΠ½ΡΠ΅ ΠΈ ΠΏΠΈΠΊΠΎΠ²ΡΠ΅ Ρ Π°ΡΠ°ΠΊΡΠ΅ΡΠΈΡΡΠΈΠΊΠΈ Π² Π³ΠΎΠ΄Ρ, ΠΏΡΠ΅Π΄ΡΠ΅ΡΡΠ²ΠΎΠ²Π°Π²ΡΠ΅ΠΌ Π·ΠΎΠ»ΠΎΡΠΎΠΉ ΠΌΠ΅Π΄Π°Π»ΠΈ Π² ΡΠΎΡΠ΅Π²Π½ΠΎΠ²Π°Π½ΠΈΡΡ Π½Π° Π²ΡΠ½ΠΎΡΠ»ΠΈΠ²ΠΎΡΡΡ. PLoS One 9: e101796. DOI: 10.1371 / journal.pone.0101796
PubMed ΠΠ½Π½ΠΎΡΠ°ΡΠΈΡ | CrossRef ΠΠΎΠ»Π½ΡΠΉ ΡΠ΅ΠΊΡΡ | Google Scholar
Π’ΡΠ΅ΡΡ, Π.
, ΠΠΈΠ½ΠΊΠ΅ΡΡ, Π., Π‘Π°ΡΠ΅Π±Π°Π½ Π., Π‘ΡΠ΅ΠΉΠ½Π°ΠΊΠ΅Ρ ΠΠΆ. Π., ΠΠ΅ΠΊΠΊΠ΅Ρ Π. ΠΈ Π‘ΠΏΠ΅ΡΠ»ΠΈΡ
Π. (2017). ΠΠ΄ΠΈΠ½Π½Π°Π΄ΡΠ°ΡΠΈΠ½Π΅Π΄Π΅Π»ΡΠ½Π°Ρ ΠΏΠΎΠ΄Π³ΠΎΡΠΎΠ²ΠΊΠ°, Π²ΠΊΠ»ΡΡΠ°ΡΡΠ°Ρ ΠΏΠΎΠ»ΡΡΠΈΠ·ΠΎΠ²Π°Π½Π½ΠΎΠ΅ ΡΠ°ΡΠΏΡΠ΅Π΄Π΅Π»Π΅Π½ΠΈΠ΅ ΠΈΠ½ΡΠ΅Π½ΡΠΈΠ²Π½ΠΎΡΡΠΈ, Π½Π΅ ΠΏΡΠ΅Π²ΠΎΡΡ
ΠΎΠ΄ΠΈΡ ΠΏΠΈΡΠ°ΠΌΠΈΠ΄Π°Π»ΡΠ½ΠΎΠ΅ ΡΠ°ΡΠΏΡΠ΅Π΄Π΅Π»Π΅Π½ΠΈΠ΅ Ρ Π½Π°ΡΠΈΠΎΠ½Π°Π»ΡΠ½ΡΡ
ΡΠ»ΠΈΡΠ½ΡΡ
Π³ΡΠ΅Π±ΡΠΎΠ². Π€ΡΠΎΠ½Ρ. Physiol. 8: 515. DOI: 10.3389 / fphys.2017.00515
PubMed ΠΠ½Π½ΠΎΡΠ°ΡΠΈΡ | CrossRef ΠΠΎΠ»Π½ΡΠΉ ΡΠ΅ΠΊΡΡ | Google Scholar
ΠΠΎΠ»ΡΡΠΈΠ·Π°ΡΠΈΡ
ΠΠΏΡΠ΅Π΄Π΅Π»Π΅Π½ΠΈΡ ΠΏΠΎΠ»ΡΡΠΈΠ·Π°ΡΠΎΡΠ°
Π₯Π°ΡΠ°ΠΊΡΠ΅ΡΠΈΡΡΠΈΠΊΠΈ ΠΏΠΎΠ»ΡΡΠΈΠ·Π°ΡΠΎΡΠ°ΠΎΠ±ΡΡΠ½ΠΎ Ρ Π°ΡΠ°ΠΊΡΠ΅ΡΠΈΠ·ΡΡΡΡΡ ΡΠ»Π΅Π΄ΡΡΡΠΈΠΌΠΈ Ρ Π°ΡΠ°ΠΊΡΠ΅ΡΠΈΡΡΠΈΠΊΠ°ΠΌΠΈ:
k 1 : ΠΡΠ½ΠΎΠ²Π½ΠΎΠΉ ΠΊΠΎΡΡΡΠΈΡΠΈΠ΅Π½Ρ ΠΏΡΠΎΠΏΡΡΠΊΠ°Π½ΠΈΡ ΠΈΠ»ΠΈ Π²Π½ΠΎΡΠΈΠΌΡΠ΅ ΠΏΠΎΡΠ΅ΡΠΈ – ΡΡΠΎ ΠΏΡΠΎΠΏΡΡΠΊΠ°Π½ΠΈΠ΅ Π»ΠΈΠ½Π΅ΠΉΠ½ΠΎ ΠΏΠΎΠ»ΡΡΠΈΠ·ΠΎΠ²Π°Π½Π½ΠΎΠ³ΠΎ ΠΏΠ°Π΄Π°ΡΡΠ΅Π³ΠΎ ΡΠ²Π΅ΡΠ° Ρ ΠΏΠΎΠ»ΡΡΠΈΠ·Π°ΡΠΎΡΠΎΠΌ, ΠΎΡΠΈΠ΅Π½ΡΠΈΡΠΎΠ²Π°Π½Π½ΡΠΌ Π½Π° ΠΌΠ°ΠΊΡΠΈΠΌΠ°Π»ΡΠ½ΠΎΠ΅ ΠΏΡΠΎΠΏΡΡΠΊΠ°Π½ΠΈΠ΅.
k 2 : ΠΠ΅Π·Π½Π°ΡΠΈΡΠ΅Π»ΡΠ½ΡΠΉ ΠΊΠΎΡΡΡΠΈΡΠΈΠ΅Π½Ρ ΠΏΡΠΎΠΏΡΡΠΊΠ°Π½ΠΈΡ ΠΈΠ»ΠΈ ΡΡΡΠ΅ΠΊΡΠΈΠ²Π½ΠΎΡΡΡ Π±Π»ΠΎΠΊΠΈΡΠΎΠ²ΠΊΠΈ – ΡΡΠΎ ΠΏΡΠΎΠΏΡΡΠΊΠ°Π½ΠΈΠ΅ Π»ΠΈΠ½Π΅ΠΉΠ½ΠΎ ΠΏΠΎΠ»ΡΡΠΈΠ·ΠΎΠ²Π°Π½Π½ΠΎΠ³ΠΎ ΡΠ²Π΅ΡΠ° Ρ ΠΏΠΎΠ»ΡΡΠΈΠ·Π°ΡΠΎΡΠΎΠΌ, ΠΎΡΠΈΠ΅Π½ΡΠΈΡΠΎΠ²Π°Π½Π½ΡΠΌ Π½Π° ΠΌΠΈΠ½ΠΈΠΌΠ°Π»ΡΠ½ΠΎΠ΅ ΠΏΡΠΎΠΏΡΡΠΊΠ°Π½ΠΈΠ΅.
ΠΡΡΠ³ΠΈΠ΅ ΡΠ°Π±ΠΎΡΠΈΠ΅ Ρ Π°ΡΠ°ΠΊΡΠ΅ΡΠΈΡΡΠΈΠΊΠΈ, ΠΊΠΎΡΠΎΡΡΠ΅ ΠΌΠΎΠ³ΡΡ Π±ΡΡΡ ΠΏΠΎΠ»ΡΡΠ΅Π½Ρ ΠΈΠ· Π·Π½Π°ΡΠ΅Π½ΠΈΠΉ k1 ΠΈ k2 ΠΈΠ»ΠΈ Π½Π΅ΠΏΠΎΡΡΠ΅Π΄ΡΡΠ²Π΅Π½Π½ΠΎ ΠΈΠ·ΠΌΠ΅ΡΠ΅Π½Ρ:
k 1 / k 2 : ΠΎΡΠ½ΠΎΠ²Π½ΠΎΠΉ ΠΊΠΎΡΡΡΠΈΡΠΈΠ΅Π½Ρ ΠΏΡΠΎΠΏΡΡΠΊΠ°Π½ΠΈΡ ΠΈΠ»ΠΈ ΠΊΠΎΠ½ΡΡΠ°ΡΡ.![]()
T T : ΠΠΎΠ»Π½ΡΠΉ ΠΊΠΎΡΡΡΠΈΡΠΈΠ΅Π½Ρ ΠΏΡΠΎΠΏΡΡΠΊΠ°Π½ΠΈΡ, ΡΡΠΎ ΠΏΡΠΎΠΏΡΡΠΊΠ°Π½ΠΈΠ΅ ΠΎΠ΄Π½ΠΎΠ³ΠΎ ΠΏΠΎΠ»ΡΡΠΈΠ·Π°ΡΠΎΡΠ° Π² Π½Π΅ΠΏΠΎΠ»ΡΡΠΈΠ·ΠΎΠ²Π°Π½Π½ΠΎΠΌ ΠΏΠ°Π΄Π°ΡΡΠ΅ΠΌ ΡΠ²Π΅ΡΠ΅ = (k 1 + k 2 ) / 2
H 0 : ΠΠΎΡΡΡΠΈΡΠΈΠ΅Π½Ρ ΠΏΡΠΎΠΏΡΡΠΊΠ°Π½ΠΈΡ Π² ΠΎΡΠΊΡΡΡΠΎΠΌ ΡΠΎΡΡΠΎΡΠ½ΠΈΠΈ, (k 1 2 + k 2 2 ) / 2, ΡΡΠΎ ΠΊΠΎΡΡΡΠΈΡΠΈΠ΅Π½Ρ ΠΏΡΠΎΠΏΡΡΠΊΠ°Π½ΠΈΡ Π΄Π²ΡΡ ΠΏΠΎΠ»ΡΡΠΈΠ·Π°ΡΠΎΡΠΎΠ², ΠΎΡΠΈΠ΅Π½ΡΠΈΡΠΎΠ²Π°Π½Π½ΡΡ Π½Π° ΠΌΠ°ΠΊΡΠΈΠΌΠ°Π»ΡΠ½ΠΎΠ΅ ΠΏΡΠΎΠΏΡΡΠΊΠ°Π½ΠΈΠ΅ Π² Π½Π΅ΠΏΠΎΠ»ΡΡΠΈΠ·ΠΎΠ²Π°Π½Π½ΠΎΠΌ ΠΏΠ°Π΄Π°ΡΡΠ΅ΠΌ ΡΠ²Π΅ΡΠ΅.
H 90 : Π·Π°ΠΊΡΡΡΡΠΉ ΠΊΠΎΡΡΡΠΈΡΠΈΠ΅Π½Ρ ΠΏΡΠΎΠΏΡΡΠΊΠ°Π½ΠΈΡ, k 1 k 2 , ΡΡΠΎ ΠΊΠΎΡΡΡΠΈΡΠΈΠ΅Π½Ρ ΠΏΡΠΎΠΏΡΡΠΊΠ°Π½ΠΈΡ Π΄Π²ΡΡ ΠΏΠΎΠ»ΡΡΠΈΠ·Π°ΡΠΎΡΠΎΠ², ΠΎΡΠΈΠ΅Π½ΡΠΈΡΠΎΠ²Π°Π½Π½ΡΡ Π½Π° ΠΌΠΈΠ½ΠΈΠΌΠ°Π»ΡΠ½ΠΎΠ΅ ΠΏΡΠΎΠΏΡΡΠΊΠ°Π½ΠΈΠ΅ Π² Π½Π΅ΠΏΠΎΠ»ΡΡΠΈΠ·ΠΎΠ²Π°Π½Π½ΠΎΠΌ ΠΏΠ°Π΄Π°ΡΡΠ΅ΠΌ ΡΠ²Π΅ΡΠ΅.
Π‘ΡΠ΅ΠΏΠ΅Π½Ρ ΠΏΠΎΠ»ΡΡΠΈΠ·Π°ΡΠΈΠΈ ΠΈ ΠΊΠΎΡΡΡΠΈΡΠΈΠ΅Π½Ρ ΡΠΊΡΡΠΈΠ½ΠΊΡΠΈΠΈ
ΠΠΈΠ½Π΅ΠΉΠ½ΡΠ΅ ΠΏΠΎΠ»ΡΡΠΈΠ·Π°ΡΠΎΡΡ ΠΎΠ±Π»Π°Π΄Π°ΡΡ ΠΏΠΎΠ»ΡΡΠΈΠ·Π°ΡΠΈΠΎΠ½Π½ΡΠΌΠΈ ΡΠ²ΠΎΠΉΡΡΠ²Π°ΠΌΠΈ, ΠΊΠΎΡΠΎΡΡΠ΅ ΠΎΠ±ΡΡΠ½ΠΎ ΠΎΠΏΡΠ΅Π΄Π΅Π»ΡΡΡΡΡ ΡΡΠ΅ΠΏΠ΅Π½ΡΡ ΡΡΡΠ΅ΠΊΡΠΈΠ²Π½ΠΎΡΡΠΈ ΠΏΠΎΠ»ΡΡΠΈΠ·Π°ΡΠΈΠΈ (P) ΠΈ ΠΊΠΎΡΡΡΠΈΡΠΈΠ΅Π½ΡΠΎΠΌ ΡΠΊΡΡΠΈΠ½ΠΊΡΠΈΠΈ (Ο p ), ΠΊΠΎΡΠΎΡΡΠ΅ ΠΌΠΎΠ³ΡΡ ΠΈΠ·ΠΌΠ΅Π½ΡΡΡΡΡ Π² Π·Π°Π²ΠΈΡΠΈΠΌΠΎΡΡΠΈ ΠΎΡ Π΄Π»ΠΈΠ½Ρ Π²ΠΎΠ»Π½Ρ ΠΈ ΡΠ³Π»Π° ΠΏΠ°Π΄Π΅Π½ΠΈΡ.![]()
P = (k 1 – k 2 ) / (k 1 + k 2 ) Ο p = k 1 / k 2
Π£Π³ΠΎΠ» ΠΏΡΠΈΠ΅ΠΌΠ°
Π£Π³ΠΎΠ» ΠΏΡΠΈΠ΅ΠΌΠ° – ΡΡΠΎ ΠΌΠ°ΠΊΡΠΈΠΌΠ°Π»ΡΠ½ΠΎΠ΅ ΠΎΡΠΊΠ»ΠΎΠ½Π΅Π½ΠΈΠ΅ ΠΎΡ ΡΠ°ΡΡΠ΅ΡΠ½ΠΎΠ³ΠΎ ΡΠ³Π»Π° ΠΏΠ°Π΄Π΅Π½ΠΈΡ, ΠΏΡΠΈ ΠΊΠΎΡΠΎΡΠΎΠΌ ΠΏΠΎΠ»ΡΡΠΈΠ·Π°ΡΠΎΡ Π²ΡΠ΅ Π΅ΡΠ΅ Π±ΡΠ΄Π΅Ρ ΡΠ°Π±ΠΎΡΠ°ΡΡ Π² ΠΏΡΠ΅Π΄Π΅Π»Π°Ρ ΡΠ²ΠΎΠΈΡ ΡΠ΅Ρ Π½ΠΈΡΠ΅ΡΠΊΠΈΡ Ρ Π°ΡΠ°ΠΊΡΠ΅ΡΠΈΡΡΠΈΠΊ. Π£Π³Π»Ρ ΠΏΠ°Π΄Π΅Π½ΠΈΡ 0 Β° ΠΈΠ»ΠΈ 45 Β° ΠΈΠ»ΠΈ ΡΠ³ΠΎΠ» ΠΡΡΡΡΠ΅ΡΠ° – Π²ΠΎΡ Π³Π΄Π΅ Π±ΠΎΠ»ΡΡΠΈΠ½ΡΡΠ²ΠΎ ΠΏΠΎΠ»ΡΡΠΈΠ·Π°ΡΠΎΡΠΎΠ² ΠΎΠΏΡΠΈΠΌΠ°Π»ΡΠ½ΠΎ ΡΠΊΠΎΠ½ΡΡΡΡΠΈΡΠΎΠ²Π°Π½Ρ Π΄Π»Ρ ΡΠ°Π±ΠΎΡΡ.
ΠΠΎΡΠΎΠ³ ΠΏΠΎΡΠ°ΠΆΠ΅Π½ΠΈΡ
ΠΠ°ΡΠ΅ΡΠΈΠ°Π», ΠΊΠΎΡΠΎΡΡΠΉ ΠΈΡΠΏΠΎΠ»ΡΠ·ΡΠ΅ΡΡΡ ΠΏΡΠΈ ΠΏΡΠΎΠΈΠ·Π²ΠΎΠ΄ΡΡΠ²Π΅ ΠΏΠΎΠ»ΡΡΠΈΠ·Π°ΡΠΎΡΠ°, ΠΈ ΡΠ°ΠΊΡΠΈΡΠ΅ΡΠΊΠ°Ρ ΠΊΠΎΠ½ΡΡΡΡΠΊΡΠΈΡ ΠΏΠΎΠ»ΡΡΠΈΠ·Π°ΡΠΎΡΠ° Π²ΠΌΠ΅ΡΡΠ΅ ΠΎΠΏΡΠ΅Π΄Π΅Π»ΡΡΡ ΠΏΠΎΡΠΎΠ³ Π»Π°Π·Π΅ΡΠ½ΠΎΠ³ΠΎ ΠΏΠΎΠ²ΡΠ΅ΠΆΠ΄Π΅Π½ΠΈΡ.ΠΠ²ΡΠ»ΡΡΠ΅ΠΏΡΠ΅Π»ΠΎΠΌΠ»ΡΡΡΠΈΠ΅ ΠΏΠΎΠ»ΡΡΠΈΠ·Π°ΡΠΎΡΡ ΠΈΠΌΠ΅ΡΡ ΡΠ°ΠΌΡΠΉ Π²ΡΡΠΎΠΊΠΈΠΉ ΠΏΠΎΡΠΎΠ³ Π»Π°Π·Π΅ΡΠ½ΠΎΠ³ΠΎ ΠΏΠΎΠ²ΡΠ΅ΠΆΠ΄Π΅Π½ΠΈΡ. Π‘Π²Π΅ΡΠΎΠ΄Π΅Π»ΠΈΡΠ΅Π»ΠΈ, ΠΊΠΎΡΠΎΡΡΠ΅ ΠΏΡΠ΅Π΄ΡΡΠ°Π²Π»ΡΡΡ ΡΠΎΠ±ΠΎΠΉ Π΄Π²Π΅ ΡΠΊΠ»Π΅Π΅Π½Π½ΡΠ΅ Π²ΠΌΠ΅ΡΡΠ΅ ΠΎΠΏΡΠΈΠΊΠΈ, Π±ΡΠ΄ΡΡ ΠΈΠΌΠ΅ΡΡ Π½ΠΈΠ·ΠΊΠΈΠΉ ΠΏΠΎΡΠΎΠ³ Π»Π°Π·Π΅ΡΠ½ΠΎ-ΠΈΠ½Π΄ΡΡΠΈΡΠΎΠ²Π°Π½Π½ΠΎΠ³ΠΎ ΠΏΠΎΠ²ΡΠ΅ΠΆΠ΄Π΅Π½ΠΈΡ, Π° Π΄Π²ΡΠ»ΡΡΠ΅ΠΏΡΠ΅Π»ΠΎΠΌΠ»ΡΡΡΠΈΠ΅ ΠΏΠΎΠ»ΡΡΠΈΠ·Π°ΡΠΎΡΡ Ρ Π²ΠΎΠ·Π΄ΡΡΠ½ΡΠΌ ΡΠ°Π·Π½Π΅ΡΠ΅Π½ΠΈΠ΅ΠΌ ΠΈΠΌΠ΅ΡΡ Π²ΡΡΠΎΠΊΠΈΠΉ ΠΏΠΎΡΠΎΠ³ Π»Π°Π·Π΅ΡΠ½ΠΎ-ΠΈΠ½Π΄ΡΡΠΈΡΠΎΠ²Π°Π½Π½ΠΎΠ³ΠΎ ΠΏΠΎΠ²ΡΠ΅ΠΆΠ΄Π΅Π½ΠΈΡ.
ΠΠΈΡ ΡΠΎΠΈΡΠ½ΡΠ΅ ΠΏΠΎΠ»ΡΡΠΈΠ·Π°ΡΠΎΡΡ
ΠΠ΅Ρ
Π°Π½ΠΈΠ·ΠΌ ΠΏΠΎΠ»ΡΡΠΈΠ·Π°ΡΠΈΠΈ Π² Π΄ΠΈΡ
ΡΠΎΠΈΡΠ½ΠΎΠΌ ΠΏΠΎΠ»ΡΡΠΈΠ·Π°ΡΠΎΡΠ΅ – ΠΈΠ·Π±ΠΈΡΠ°ΡΠ΅Π»ΡΠ½ΠΎΠ΅ ΠΏΠΎΠ³Π»ΠΎΡΠ΅Π½ΠΈΠ΅ ΠΈ ΠΏΡΠΎΠΏΡΡΠΊΠ°Π½ΠΈΠ΅ ΠΏΠ°Π΄Π°ΡΡΠ΅Π³ΠΎ ΠΈΠ·Π»ΡΡΠ΅Π½ΠΈΡ.
ΠΠΈΡ
ΡΠΎΠΈΡΠ½ΡΠΉ – ΡΡΠΎ ΠΈΠ·Π±ΠΈΡΠ°ΡΠ΅Π»ΡΠ½ΠΎΠ΅ ΠΏΠΎΠ»ΡΡΠΈΠ·Π°ΡΠΈΠΎΠ½Π½ΠΎΠ΅ ΠΏΠΎΠ³Π»ΠΎΡΠ΅Π½ΠΈΠ΅ Π°Π½ΠΈΡΡΠΎΡΡΠΎΠΏΠ½ΠΎΠ³ΠΎ ΠΏΠΎΠ»ΡΡΠΈΠ·ΡΡΡΠ΅Π³ΠΎ ΠΌΠ°ΡΠ΅ΡΠΈΠ°Π»Π°, ΡΠ°ΠΊΠΆΠ΅ Π½Π°Π·ΡΠ²Π°Π΅ΠΌΠΎΠ΅ Π΄ΠΈΠ°ΡΡΠ΅Π½ΡΠ°ΡΠΈΠ΅ΠΉ.ΠΠ½ΠΈΠ·ΠΎΡΡΠΎΠΏΠ½ΡΠΉ ΠΎΠ·Π½Π°ΡΠ°Π΅Ρ, ΡΡΠΎ ΠΌΠ°ΡΠ΅ΡΠΈΠ°Π» ΠΏΡΠΎΡΠ²Π»ΡΠ΅Ρ ΡΠΈΠ·ΠΈΡΠ΅ΡΠΊΠΎΠ΅ ΡΠ²ΠΎΠΉΡΡΠ²ΠΎ, Π·Π°ΠΊΠ»ΡΡΠ°ΡΡΠ΅Π΅ΡΡ Π² ΡΠΎΠΌ, ΡΡΠΎ ΠΎΠ½ ΠΈΠΌΠ΅Π΅Ρ ΡΠ°Π·Π»ΠΈΡΠ½ΠΎΠ΅ Π·Π½Π°ΡΠ΅Π½ΠΈΠ΅ ΠΏΡΠΈ ΠΈΠ·ΠΌΠ΅ΡΠ΅Π½ΠΈΠΈ Π² ΡΠ°Π·Π½ΡΡ
Π½Π°ΠΏΡΠ°Π²Π»Π΅Π½ΠΈΡΡ
. ΠΡΠΈΠΌΠ΅ΡΡ Π²ΠΊΠ»ΡΡΠ°ΡΡ ΠΎΡΠΈΠ΅Π½ΡΠΈΡΠΎΠ²Π°Π½Π½ΡΠ΅ ΠΌΠΎΠ»Π΅ΠΊΡΠ»Ρ ΠΏΠΎΠ»ΠΈΠΌΠ΅ΡΠ° ΠΈ Π²ΡΡΡΠ½ΡΡΡΠ΅ Π½Π°Π½ΠΎΡΠ°ΡΡΠΈΡΡ. ΠΠΈΡ
ΡΠΎΠΈΡΠ½ΡΠ΅ ΠΏΠΎΠ»ΡΡΠΈΠ·Π°ΡΠΎΡΡ Π΄Π΅ΠΌΠΎΠ½ΡΡΡΠΈΡΡΡΡ ΠΎΠ³ΡΠ°Π½ΠΈΡΠ΅Π½Π½ΡΠ΅ ΠΏΠΎΡΠΎΠ³ΠΈ ΠΏΠΎΠ²ΡΠ΅ΠΆΠ΄Π΅Π½ΠΈΡ ΠΈ ΡΡΡΠΎΠΉΡΠΈΠ²ΠΎΡΡΡ ΠΊ ΠΎΠΊΡΡΠΆΠ°ΡΡΠ΅ΠΉ ΡΡΠ΅Π΄Π΅, ΠΏΡΠΈ ΡΡΠΎΠΌ ΡΡΠ΅ΠΊΠ»ΡΠ½Π½ΡΠ΅ Π΄ΠΈΡ
ΡΠΎΠΈΡΠ½ΡΠ΅ ΠΏΠΎΠ»ΡΡΠΈΠ·Π°ΡΠΎΡΡ ΡΠ°Π±ΠΎΡΠ°ΡΡ Π² ΡΡΠΈΡ
ΠΎΠ±Π»Π°ΡΡΡΡ
Π»ΡΡΡΠ΅, ΡΠ΅ΠΌ ΠΏΠ»Π°ΡΡΠΈΠΊΠΎΠ²ΡΠ΅ Π΄ΠΈΡ
ΡΠΎΠΈΡΠ½ΡΠ΅ ΠΏΠΎΠ»ΡΡΠΈΠ·Π°ΡΠΎΡΡ. ΠΠΈΡ
ΡΠΎΠΈΡΠ½ΡΠ΅ ΠΏΠΎΠ»ΡΡΠΈΠ·Π°ΡΠΎΡΡ ΠΏΠΎΠ»Π΅Π·Π½Ρ, ΠΊΠΎΠ³Π΄Π° Π΄Π»Ρ ΠΏΡΠΈΠ»ΠΎΠΆΠ΅Π½ΠΈΡ ΡΡΠ΅Π±ΡΡΡΡΡ ΠΎΡΠ΅Π½Ρ Π±ΠΎΠ»ΡΡΠΈΠ΅ Π°ΠΏΠ΅ΡΡΡΡΡ. ΠΠ½ΠΈ ΡΠ°ΠΊΠΆΠ΅ ΠΈΡΠΏΠΎΠ»ΡΠ·ΡΡΡΡΡ Π΄Π»Ρ ΠΌΠΈΠΊΡΠΎΡΠΊΠΎΠΏΠΈΠΈ, Π²ΠΈΠ·ΡΠ°Π»ΠΈΠ·Π°ΡΠΈΠΈ ΠΈ ΠΎΡΠΎΠ±ΡΠ°ΠΆΠ΅Π½ΠΈΡ.
ΠΠΎΠ»ΠΈΠΌΠ΅ΡΠ½ΡΠ΅ ΠΏΠΎΠ»ΡΡΠΈΠ·Π°ΡΠΎΡΡ
ΠΡΠ΅ΡΠΈΠ·ΠΈΠΎΠ½Π½ΡΠ΅ Π»ΠΈΠ½Π΅ΠΉΠ½ΡΠ΅ ΠΏΠΎΠ»ΡΡΠΈΠ·Π°ΡΠΎΡΡ ΠΊΠΎΠ½ΡΡΡΡΠΈΡΡΡΡΡΡ ΠΏΡΡΠ΅ΠΌ Π»Π°ΠΌΠΈΠ½ΠΈΡΠΎΠ²Π°Π½ΠΈΡ ΡΠΎΠ½ΠΊΠΎΠΉ, Π²ΡΡΡΠ½ΡΡΠΎΠΉ ΠΈ ΠΎΠΊΡΠ°ΡΠ΅Π½Π½ΠΎΠΉ ΠΏΠΎΠ»ΠΈΠΌΠ΅ΡΠ½ΠΎΠΉ ΠΏΠΎΠ»ΡΡΠΈΠ·Π°ΡΠΈΠΎΠ½Π½ΠΎΠΉ ΠΏΠ»Π΅Π½ΠΊΠΈ ΠΌΠ΅ΠΆΠ΄Ρ Π΄Π²ΡΠΌΡ ΠΎΠΊΠ½Π°ΠΌΠΈ ΠΈΠ· ΡΡΠ΅ΠΊΠ»Π° Ρ Π²ΡΡΠΎΠΊΠΎΡΠΎΡΠ½ΡΠΌ ΠΏΡΠΎΡΠ²Π΅ΡΠ»ΡΡΡΠΈΠΌ ΠΏΠΎΠΊΡΡΡΠΈΠ΅ΠΌ ΠΈΠ»ΠΈ ΠΎΠΊΠΎΡΠΊΠ°ΠΌΠΈ ΠΈΠ· ΠΏΠ»Π°Π²Π»Π΅Π½ΠΎΠ³ΠΎ ΠΊΠ²Π°ΡΡΠ°.
ΠΠΎΠ»ΠΈΠΌΠ΅Ρ Π±ΡΠ» ΡΠ°ΡΡΡΠ½ΡΡ ΠΈ ΠΏΠΎΠ΄Π²Π΅ΡΠ³Π½ΡΡ Π½Π°ΠΏΡΡΠΆΠ΅Π½ΠΈΡ Π² ΠΎΠ΄Π½ΠΎΠΌ Π½Π°ΠΏΡΠ°Π²Π»Π΅Π½ΠΈΠΈ, ΡΡΠΎΠ±Ρ Π²ΡΡΠΎΠ²Π½ΡΡΡ Π΄Π»ΠΈΠ½Π½ΡΠ΅ ΠΌΠΎΠ»Π΅ΠΊΡΠ»Ρ ΠΏΠΎΠ»ΠΈΠΌΠ΅ΡΠ° Π΄Π»Ρ ΡΠΎΠ·Π΄Π°Π½ΠΈΡ ΡΡΡΠ΅ΠΊΡΠ° ΡΠΈΠ»ΡΡΡΠ°ΡΠΈΠΈ, ΠΊΠΎΡΠΎΡΡΠΉ ΠΏΠΎΠ·Π²ΠΎΠ»ΡΠ΅Ρ ΡΠ²Π΅ΡΠΎΠ²ΡΠΌ Π²ΠΎΠ»Π½Π°ΠΌ, ΠΊΠΎΠ»Π΅Π±Π»ΡΡΠΈΠΌΡΡ ΠΏΠ°ΡΠ°Π»Π»Π΅Π»ΡΠ½ΠΎ Π½Π°ΠΏΡΠ°Π²Π»Π΅Π½ΠΈΡ Π½Π°ΠΏΡΡΠΆΠ΅Π½ΠΈΡ, ΠΏΡΠΎΡ
ΠΎΠ΄ΠΈΡΡ, Π±Π»ΠΎΠΊΠΈΡΡΡ ΠΈΡ
ΠΏΠΎΠ»ΡΡΠΈΠ·Π°ΡΠΈΡ.ΠΠΎΠ»ΡΡΠ΅Π½Π½ΡΠΉ Π² ΡΠ΅Π·ΡΠ»ΡΡΠ°ΡΠ΅ ΠΊΠΎΠΌΠΏΠ°ΠΊΡΠ½ΡΠΉ ΠΊΠΎΠΌΠΏΠΎΠ½Π΅Π½Ρ ΠΈΠ΄Π΅Π°Π»ΡΠ½ΠΎ ΠΏΠΎΠ΄Ρ
ΠΎΠ΄ΠΈΡ Π΄Π»Ρ ΠΏΠ»ΠΎΡΠ½ΠΎΡΡΠ΅ΠΉ ΠΏΠΎΡΠΎΠΊΠ° Π½ΠΈΠΆΠ΅ 1 ΠΡ / ΡΠΌ2. ΠΠΎΠ»ΠΈΠΌΠ΅ΡΠ½ΡΠ΅ ΠΏΠΎΠ»ΡΡΠΈΠ·Π°ΡΠΎΡΡ ΠΈΡΠΏΠΎΠ»ΡΠ·ΡΡΡΡΡ Π²ΠΎ Π²ΡΠ΅ΠΌ Π²ΠΈΠ΄ΠΈΠΌΠΎΠΌ ΡΠΏΠ΅ΠΊΡΡΠ΅.
Π’ΠΎΠ½ΠΊΠΎΠΏΠ»Π΅Π½ΠΎΡΠ½ΡΠ΅ ΠΏΠΎΠ»ΡΡΠΈΠ·Π°ΡΠΎΡΡ
ΠΡΠ΅Π²ΠΎΡΡ
ΠΎΠ΄Π½ΡΠ΅ Ρ
Π°ΡΠ°ΠΊΡΠ΅ΡΠΈΡΡΠΈΠΊΠΈ ΠΏΠΎΠ»ΡΡΠΈΠ·Π°ΡΠΎΡΠ° Π²ΡΡΠΎΠΊΠΎΠΉ ΡΠ½Π΅ΡΠ³ΠΈΠΈ Π΄ΠΎΡΡΠΈΠ³Π°ΡΡΡΡ Π·Π° ΡΡΠ΅Ρ ΡΡΠΎΠ²Π΅ΡΡΠ΅Π½ΡΡΠ²ΠΎΠ²Π°Π½Π½ΠΎΠ³ΠΎ Π΄ΠΈΠ·Π°ΠΉΠ½Π° ΠΏΠΎΠΊΡΡΡΠΈΡ ΠΈ ΡΡΠ°ΡΠ΅Π»ΡΠ½ΡΡ
ΠΏΡΠΎΠΈΠ·Π²ΠΎΠ΄ΡΡΠ²Π΅Π½Π½ΡΡ
ΠΏΡΠΎΡΠ΅Π΄ΡΡ. ΠΡΠ° ΠΎΠΏΡΠΈΠΊΠ° Π±ΡΠ»Π° ΡΠ°Π·ΡΠ°Π±ΠΎΡΠ°Π½Π° Π΄Π»Ρ ΠΈΡΠΏΠΎΠ»ΡΠ·ΠΎΠ²Π°Π½ΠΈΡ Π² Π½Π΅ΠΊΠΎΡΠΎΡΡΡ
ΠΈΠ· ΡΠ°ΠΌΡΡ
ΡΡΠ΅Π±ΠΎΠ²Π°ΡΠ΅Π»ΡΠ½ΡΡ
Π»Π°Π·Π΅ΡΠΎΠ² Π² ΠΌΠΈΡΠ΅. ΠΠ΅ΠΊΠΎΡΠΎΡΡΠ΅ ΠΏΠΎΠΊΡΡΡΠΈΡ ΠΏΠΎΠ»ΡΡΠΈΠ·Π°ΡΠΎΡΠ° ΠΎΠΏΡΠΈΠΌΠΈΠ·ΠΈΡΠΎΠ²Π°Π½Ρ Π΄Π»Ρ ΠΈΡΠΏΠΎΠ»ΡΠ·ΠΎΠ²Π°Π½ΠΈΡ Ρ Π»Π°Π·Π΅ΡΠ°ΠΌΠΈ Nd: YAG.ΠΠΎΠ³Π΄Π° ΡΡΠΈ ΠΏΠΎΠ»ΡΡΠΈΠ·Π°ΡΠΎΡΡ ΡΡΡΠ°Π½ΠΎΠ²Π»Π΅Π½Ρ ΠΏΠΎΠ΄ ΡΠ³Π»ΠΎΠΌ ΠΡΡΡΡΠ΅ΡΠ°, ΠΊΠΎΡΡΡΠΈΡΠΈΠ΅Π½ΡΡ ΡΠΊΡΡΠΈΠ½ΠΊΡΠΈΠΈ ΠΏΡΠ΅Π²ΡΡΠ°ΡΡ 100: 1. Π’ΠΎΠ½ΠΊΠΎΠΏΠ»Π΅Π½ΠΎΡΠ½ΡΠ΅ ΠΏΠΎΠ»ΡΡΠΈΠ·Π°ΡΠΎΡΡ ΡΠ°ΠΊΠΆΠ΅ ΠΎΠΏΡΠΈΠΌΠΈΠ·ΠΈΡΠΎΠ²Π°Π½Ρ Π΄Π»Ρ ΡΠ»ΡΡΡΠ°ΠΊΠΎΡΠΎΡΠΊΠΈΡ
ΠΈΠΌΠΏΡΠ»ΡΡΠΎΠ².
ΠΡΠΈ ΡΠΎΠ½ΠΊΠΎΠΏΠ»Π΅Π½ΠΎΡΠ½ΡΠ΅ ΠΏΠΎΠ»ΡΡΠΈΠ·Π°ΡΠΎΡΡ Π±ΡΠ»ΠΈ ΡΠ°Π·ΡΠ°Π±ΠΎΡΠ°Π½Ρ Π΄Π»Ρ ΠΎΠ±Π΅ΡΠΏΠ΅ΡΠ΅Π½ΠΈΡ ΠΏΡΠ΅Π²ΠΎΡΡ
ΠΎΠ΄Π½ΡΡ
Ρ
Π°ΡΠ°ΠΊΡΠ΅ΡΠΈΡΡΠΈΠΊ Π² ΡΠ²Π΅ΡΡ
Π±ΡΡΡΡΡΡ
ΡΠ΅Π³Π΅Π½Π΅ΡΠ°ΡΠΈΠ²Π½ΡΡ
ΡΡΠΈΠ»ΠΈΡΠ΅Π»ΡΡ
Π½Π° ΠΎΡΠ½ΠΎΠ²Π΅ Ti: Sapphire. Π₯ΠΎΡΡ Π΄Π»ΠΈΡΠ΅Π»ΡΠ½ΠΎΡΡΡ ΠΈΠΌΠΏΡΠ»ΡΡΠΎΠ² Π² ΡΡΠΈΡ
ΡΡΠΈΠ»ΠΈΡΠ΅Π»ΡΡ
ΠΎΡΠ½ΠΎΡΠΈΡΠ΅Π»ΡΠ½ΠΎ Π²Π΅Π»ΠΈΠΊΠ°, Π΄ΠΈΡΠΏΠ΅ΡΡΠΈΡ ΠΈΠΌΠΏΡΠ»ΡΡΠΎΠ² Π²ΡΠ΅ Π΅ΡΠ΅ ΡΠ²Π»ΡΠ΅ΡΡΡ ΠΏΡΠΎΠ±Π»Π΅ΠΌΠΎΠΉ, Π΅ΡΠ»ΠΈ Π½Π΅ΠΎΠ±Ρ
ΠΎΠ΄ΠΈΠΌΠΎ ΠΏΠΎΠ΄Π΄Π΅ΡΠΆΠΈΠ²Π°ΡΡ ΡΠΈΡΠΈΠ½Ρ ΠΈΠΌΠΏΡΠ»ΡΡΠ° Π² ΠΏΠΎΠ²ΡΠΎΡΠ½ΠΎ ΡΠΆΠ°ΡΠΎΠΌ ΠΈΠΌΠΏΡΠ»ΡΡΠ΅. ΠΠ½ΠΎΠ³ΠΎΠΊΡΠ°ΡΠ½ΡΠ΅ ΠΎΠ±Ρ
ΠΎΠ΄Ρ ΡΡΠΈΠ»ΠΈΡΠ΅Π»Ρ ΠΌΠ½ΠΎΠ³ΠΎΠΊΡΠ°ΡΠ½ΠΎ Π²Π»ΠΈΡΡΡ Π½Π° Π΄ΠΈΡΠΏΠ΅ΡΡΠΈΠΎΠ½Π½ΡΠ΅ Ρ
Π°ΡΠ°ΠΊΡΠ΅ΡΠΈΡΡΠΈΠΊΠΈ Π»ΡΠ±ΠΎΠΉ ΠΎΠΏΡΠΈΠΊΠΈ Π² ΡΠ΅Π·ΠΎΠ½Π°ΡΠΎΡΠ΅.ΠΠΎ ΡΡΠΎΠΉ ΠΏΡΠΈΡΠΈΠ½Π΅ Π±ΡΠ»ΠΈ ΠΏΡΠ΅Π΄ΠΏΡΠΈΠ½ΡΡΡ Π·Π½Π°ΡΠΈΡΠ΅Π»ΡΠ½ΡΠ΅ ΡΡΠΈΠ»ΠΈΡ ΠΏΡΠΈ ΡΠ°Π·ΡΠ°Π±ΠΎΡΠΊΠ΅ ΠΈ ΠΈΡΠΏΡΡΠ°Π½ΠΈΠΈ ΡΡΠΈΡ
ΠΏΠΎΠ»ΡΡΠΈΠ·Π°ΡΠΎΡΠΎΠ² Π½Π° ΠΏΡΠ΅Π΄ΠΌΠ΅Ρ ΠΌΠΈΠ½ΠΈΠΌΠ°Π»ΡΠ½ΠΎΠΉ Π΄ΠΈΡΠΏΠ΅ΡΡΠΈΠΈ ΠΈΠΌΠΏΡΠ»ΡΡΠΎΠ².
ΠΡΠΈΡΡΠ°Π»Π»ΠΈΡΠ΅ΡΠΊΠΈΠ΅ Π»ΠΈΠ½Π΅ΠΉΠ½ΡΠ΅ ΠΏΠΎΠ»ΡΡΠΈΠ·Π°ΡΠΎΡΡ ΠΊΠ°Π»ΡΡΠΈΡΠ°
ΠΠΈΠ½Π΅ΠΉΠ½ΡΠ΅ ΠΏΠΎΠ»ΡΡΠΈΠ·Π°ΡΠΎΡΡ Calcite ΠΈΡΠΏΠΎΠ»ΡΠ·ΡΡΡ Π΄Π²ΠΎΠΉΠ½ΠΎΠ΅ Π»ΡΡΠ΅ΠΏΡΠ΅Π»ΠΎΠΌΠ»Π΅Π½ΠΈΠ΅ Π² ΠΊΡΠΈΡΡΠ°Π»Π»ΠΈΡΠ΅ΡΠΊΠΈΡ
ΠΌΠ°ΡΠ΅ΡΠΈΠ°Π»Π°Ρ
Π΄Π»Ρ ΠΈΠ·ΠΌΠ΅Π½Π΅Π½ΠΈΡ ΠΏΠΎΠ»ΡΡΠΈΠ·Π°ΡΠΈΠΈ ΠΏΠ°Π΄Π°ΡΡΠ΅Π³ΠΎ ΡΠ²Π΅ΡΠ°. ΠΠ΅ΡΠ΅Π΄Π°ΡΠ° ΠΆΠ΅Π»Π°Π΅ΠΌΠΎΠΉ ΠΏΠΎΠ»ΡΡΠΈΠ·Π°ΡΠΈΠΈ ΠΈ ΠΎΡΠΊΠ»ΠΎΠ½Π΅Π½ΠΈΠ΅ ΠΎΡΡΠ°ΡΡΠ΅Π³ΠΎΡΡ ΡΠ²Π΅ΡΠ° Π½Π°ΠΏΡΡΠΌΡΡ ΡΠ²ΡΠ·Π°Π½Ρ Ρ ΠΏΠΎΠΊΠ°Π·Π°ΡΠ΅Π»Π΅ΠΌ ΠΏΡΠ΅Π»ΠΎΠΌΠ»Π΅Π½ΠΈΡ Π΄Π²ΡΠ»ΡΡΠ΅ΠΏΡΠ΅Π»ΠΎΠΌΠ»ΡΡΡΠΈΡ
ΠΌΠ°ΡΠ΅ΡΠΈΠ°Π»ΠΎΠ², Π° ΡΠ°ΠΊΠΆΠ΅ Ρ ΡΠ³Π»Π°ΠΌΠΈ ΡΠ°Π·ΡΠ΅Π·Π° ΠΌΠ΅ΠΆΠ΄Ρ ΠΊΡΠΈΡΡΠ°Π»Π»Π°ΠΌΠΈ.ΠΡΠΈΡΡΠ°Π»Π»ΠΈΡΠ΅ΡΠΊΠΈΠ΅ ΠΏΠΎΠ»ΡΡΠΈΠ·Π°ΡΠΎΡΡ ΠΎΠ±ΡΡΠ½ΠΎ ΡΠΎΡΡΠΎΡΡ ΠΈΠ· Π΄Π²ΡΡ
ΠΊΡΠΈΡΡΠ°Π»Π»ΠΎΠ² Ρ Π΄Π²ΠΎΠΉΠ½ΡΠΌ Π»ΡΡΠ΅ΠΏΡΠ΅Π»ΠΎΠΌΠ»Π΅Π½ΠΈΠ΅ΠΌ, Π²ΡΡΠ΅Π·Π°Π½Π½ΡΡ
ΠΈ Π²ΡΡΠΎΠ²Π½Π΅Π½Π½ΡΡ
ΠΏΠΎ ΠΎΠΏΡΠ΅Π΄Π΅Π»Π΅Π½Π½ΡΠΌ ΠΊΡΠΈΡΡΠ°Π»Π»ΠΈΡΠ΅ΡΠΊΠΈΠΌ ΠΎΡΡΠΌ Π΄Π»Ρ Π΄ΠΎΡΡΠΈΠΆΠ΅Π½ΠΈΡ ΠΎΠΏΡΠ΅Π΄Π΅Π»Π΅Π½Π½ΠΎΠ³ΠΎ ΡΠ΅Π·ΡΠ»ΡΡΠ°ΡΠ° ΠΏΠΎΠ»ΡΡΠΈΠ·Π°ΡΠΈΠΎΠ½Π½ΠΎΠ³ΠΎ ΠΏΠΎΠ²Π΅Π΄Π΅Π½ΠΈΡ.
ΠΡΠΈΡΡΠ°Π»Π»ΠΈΡΠ΅ΡΠΊΠΈΠ΅ ΠΏΠΎΠ»ΡΡΠΈΠ·Π°ΡΠΎΡΡ ΠΎΠ±Π»Π°Π΄Π°ΡΡ Π²ΡΡΠΎΠΊΠΎΠΉ ΠΎΠΏΡΠΈΡΠ΅ΡΠΊΠΎΠΉ ΡΠΈΡΡΠΎΡΠΎΠΉ, ΡΡΠΎ ΠΈΠ΄Π΅Π°Π»ΡΠ½ΠΎ ΠΏΠΎΠ΄Ρ
ΠΎΠ΄ΠΈΡ Π΄Π»Ρ ΡΠΈΡΠΎΠΊΠΎΠ³ΠΎ ΡΠΏΠ΅ΠΊΡΡΠ° Π»Π°Π·Π΅ΡΠ½ΡΡ
ΠΏΡΠΈΠ»ΠΎΠΆΠ΅Π½ΠΈΠΉ, ΡΡΠ΅Π±ΡΡΡΠΈΡ
Π²ΡΡΠΎΠΊΠΈΡ
ΠΏΠΎΡΠΎΠ³ΠΎΠ²ΡΡ
Π·Π½Π°ΡΠ΅Π½ΠΈΠΉ ΠΏΠΎΠ²ΡΠ΅ΠΆΠ΄Π΅Π½ΠΈΡ Ρ ΠΎΠΏΡΠΈΠΌΠΈΠ·ΠΈΡΠΎΠ²Π°Π½Π½ΡΠΌΠΈ ΠΊΠΎΡΡΡΠΈΡΠΈΠ΅Π½ΡΠ°ΠΌΠΈ ΡΠΊΡΡΠΈΠ½ΠΊΡΠΈΠΈ. ΠΡΠΈ ΠΏΠΎΠ»ΡΡΠΈΠ·Π°ΡΠΎΡΡ ΠΈΠΌΠ΅ΡΡ Π²ΡΡΠΎΠΊΠΈΠΉ ΠΊΠΎΡΡΡΠΈΡΠΈΠ΅Π½Ρ ΠΎΡΠ»Π°Π±Π»Π΅Π½ΠΈΡ Π΄ΠΎ 100 000: 1 ΠΈ Π·Π°ΠΊΠ»ΡΡΠ΅Π½Ρ Π² ΠΌΠΎΠ½ΡΠ°ΠΆΠ½ΡΠΉ ΠΊΠΎΡΠΏΡΡ ΠΈΠ· Π°Π½ΠΎΠ΄ΠΈΡΠΎΠ²Π°Π½Π½ΠΎΠ³ΠΎ Π°Π»ΡΠΌΠΈΠ½ΠΈΡ. ΠΠΎΠ»ΡΡΠΈΠ·Π°ΡΠΎΡΡ Π²ΠΊΠ»ΡΡΠ°ΡΡ ΠΏΠΎΠ»ΡΡΠΈΠ·Π°ΡΠΎΡΡ ΠΊΠ°Π»ΡΡΠΈΡΠ° ΠΠ»Π°Π½Π°-Π»Π°Π·Π΅ΡΠ°, ΠΏΠΎΠ»ΡΡΠΈΠ·Π°ΡΠΎΡΡ ΠΊΠ°Π»ΡΡΠΈΡΠ° ΠΠ»Π°Π½Π°-Π’ΠΎΠΌΠΏΡΠΎΠ½Π°, Π²ΡΠ°ΡΠ°ΡΡΠΈΠ΅ΡΡ ΠΏΠΎΠ»ΡΡΠΈΠ·Π°ΡΠΎΡΡ ΠΊΠ°Π»ΡΡΠΈΡΠ° ΠΠ»Π°Π½Π°-Π’ΠΎΠΌΠΏΡΠΎΠ½Π° ΠΈ ΠΏΠΎΠ»ΡΡΠΈΠ·Π°ΡΠΈΠΎΠ½Π½ΡΠ΅ ΠΏΡΠΈΠ·ΠΌΡ ΠΠΎΠ»Π»Π°ΡΡΠΎΠ½Π° ΠΊΠ°Π»ΡΡΠΈΡΠ°.
ΠΠΎΠ»ΡΡΠΈΠ·Π°ΡΠΈΠΎΠ½Π½ΡΠ΅ ΠΊΡΠ±ΠΈΡΠ΅ΡΠΊΠΈΠ΅ ΡΠ²Π΅ΡΠΎΠ΄Π΅Π»ΠΈΡΠ΅Π»ΠΈ
ΠΠΎΠ»ΡΡΠΈΠ·Π°ΡΠΈΠΎΠ½Π½ΡΠ΅ ΠΊΡΠ±ΠΈΡΠ΅ΡΠΊΠΈΠ΅ ΡΠ²Π΅ΡΠΎΠ΄Π΅Π»ΠΈΡΠ΅Π»ΠΈ ΡΠΎΡΡΠΎΡΡ ΠΈΠ· ΠΏΠ°ΡΡ ΠΏΡΠ΅ΡΠΈΠ·ΠΈΠΎΠ½Π½ΡΡ
ΠΏΡΡΠΌΠΎΡΠ³ΠΎΠ»ΡΠ½ΡΡ
ΠΏΡΠΈΠ·ΠΌ, ΠΊΠΎΡΠΎΡΡΠ΅ ΡΡΠ°ΡΠ΅Π»ΡΠ½ΠΎ ΠΎΠΏΡΠΈΡΠ΅ΡΠΊΠΈ ΡΠΎΠ΅Π΄ΠΈΠ½Π΅Π½Ρ ΠΈΠ»ΠΈ ΡΠΊΡΠ΅ΠΏΠ»Π΅Π½Ρ Π²ΠΌΠ΅ΡΡΠ΅, ΡΡΠΎΠ±Ρ ΠΌΠΈΠ½ΠΈΠΌΠΈΠ·ΠΈΡΠΎΠ²Π°ΡΡ ΠΈΡΠΊΠ°ΠΆΠ΅Π½ΠΈΠ΅ Π²ΠΎΠ»Π½ΠΎΠ²ΠΎΠ³ΠΎ ΡΡΠΎΠ½ΡΠ°. ΠΠ° Π³ΠΈΠΏΠΎΡΠ΅Π½ΡΠ·Ρ ΠΎΠ΄Π½ΠΎΠΉ ΠΈΠ· ΠΏΡΠΈΠ·ΠΌ Π½Π°Π½Π΅ΡΠ΅Π½ΠΎ Π΄ΠΈΡΠ»Π΅ΠΊΡΡΠΈΡΠ΅ΡΠΊΠΎΠ΅ ΠΏΠΎΠΊΡΡΡΠΈΠ΅. ΠΠΎΠ»ΡΡΠΈΠ·Π°ΡΠΈΠΎΠ½Π½ΡΠ΅ ΡΠ²Π΅ΡΠΎΠ΄Π΅Π»ΠΈΡΠ΅Π»ΠΈ ΠΏΡΠ΅Π΄Π½Π°Π·Π½Π°ΡΠ΅Π½Ρ Π΄Π»Ρ ΡΠ°Π·Π΄Π΅Π»Π΅Π½ΠΈΡ ΡΠ²Π΅ΡΠ° Π½Π° Π΄Π²Π° – ΠΎΡΡΠ°ΠΆΠ΅Π½Π½ΡΠΉ S-ΠΏΠΎΠ»ΡΡΠΈΠ·ΠΎΠ²Π°Π½Π½ΡΠΉ ΠΈ ΠΏΡΠΎΡΠ΅Π΄ΡΠΈΠΉ P-ΠΏΠΎΠ»ΡΡΠΈΠ·ΠΎΠ²Π°Π½Π½ΡΠΉ Π»ΡΡ.
ΠΡ
ΠΌΠΎΠΆΠ½ΠΎ ΠΈΡΠΏΠΎΠ»ΡΠ·ΠΎΠ²Π°ΡΡ Π΄Π»Ρ ΡΠ°Π·Π΄Π΅Π»Π΅Π½ΠΈΡ Π½Π΅ΠΏΠΎΠ»ΡΡΠΈΠ·ΠΎΠ²Π°Π½Π½ΠΎΠ³ΠΎ ΡΠ²Π΅ΡΠ° Π² ΡΠΎΠΎΡΠ½ΠΎΡΠ΅Π½ΠΈΠΈ 50/50, Π° ΡΠ°ΠΊΠΆΠ΅ Π΄Π»Ρ ΡΠ°Π·Π΄Π΅Π»Π΅Π½ΠΈΡ ΠΏΠΎΠ»ΡΡΠΈΠ·Π°ΡΠΈΠΈ, Π²ΠΊΠ»ΡΡΠ°Ρ ΠΎΠΏΡΠΈΡΠ΅ΡΠΊΡΡ ΠΈΠ·ΠΎΠ»ΡΡΠΈΡ.
ΠΠΎΠ»ΠΎΠΊΠΎΠ½Π½ΠΎ-ΠΎΠΏΡΠΈΡΠ΅ΡΠΊΠΈΠ΅ ΠΏΠΎΠ»ΡΡΠΈΠ·Π°ΡΠΈΠΎΠ½Π½ΡΠ΅ ΠΊΠΎΠΌΠΏΠΎΠ½Π΅Π½ΡΡ
ΠΠΎΠ»ΡΡΠΈΠ·Π°ΡΠΈΡ Π² Π²ΠΎΠ»ΠΎΠΊΠΎΠ½Π½ΠΎΠΉ ΠΎΠΏΡΠΈΠΊΠ΅ – ΠΎΡΠ΅Π½Ρ Π²Π°ΠΆΠ½Π°Ρ Ρ Π°ΡΠ°ΠΊΡΠ΅ΡΠΈΡΡΠΈΠΊΠ°, ΠΊΠΎΡΠΎΡΠ°Ρ ΠΌΠΎΠΆΠ΅Ρ ΠΈΡΠΏΠΎΠ»ΡΠ·ΠΎΠ²Π°ΡΡΡΡ Π² Π»ΡΠ±ΡΡ Π²ΠΎΠ»ΠΎΠΊΠΎΠ½Π½ΠΎ-ΠΎΠΏΡΠΈΡΠ΅ΡΠΊΠΈΡ ΠΈΠ·ΠΌΠ΅ΡΠ΅Π½ΠΈΡΡ ΠΈΠ»ΠΈ ΡΠΈΡΡΠ΅ΠΌΠ°Ρ . ΠΠΎΠ»ΠΎΠΊΠΎΠ½Π½ΠΎ-ΠΎΠΏΡΠΈΡΠ΅ΡΠΊΠΈΠ΅ ΡΡΡΡΠΎΠΉΡΡΠ²Π° ΡΠΏΡΠ°Π²Π»Π΅Π½ΠΈΡ ΠΏΠΎΠ»ΡΡΠΈΠ·Π°ΡΠΈΠ΅ΠΉ Π²ΠΊΠ»ΡΡΠ°ΡΡ ΠΊΠΎΠ½ΡΡΠΎΠ»Π»Π΅ΡΡ ΡΡΡΠ½ΠΎΠΉ ΠΏΠΎΠ»ΡΡΠΈΠ·Π°ΡΠΈΠΈ, ΡΡΠΌΠΌΠ°ΡΠΎΡΡ ΠΈ ΡΠ°Π·Π΄Π΅Π»ΠΈΡΠ΅Π»ΠΈ ΠΏΠΎΠ»ΡΡΠΈΠ·Π°ΡΠΈΠΎΠ½Π½ΠΎΠ³ΠΎ Π»ΡΡΠ°, Π²ΠΎΠ»ΠΎΠΊΠΎΠ½Π½ΠΎ-ΠΎΠΏΡΠΈΡΠ΅ΡΠΊΠΈΠ΅ Π»ΠΈΠ½Π΅ΠΉΠ½ΡΠ΅ ΠΏΠΎΠ»ΡΡΠΈΠ·Π°ΡΠΎΡΡ, ΡΠΎΠ΅Π΄ΠΈΠ½ΠΈΡΠ΅Π»ΠΈ Ρ ΡΠΈΠΊΡΠΈΡΠΎΠ²Π°Π½Π½ΡΠΌ ΡΠΎΠΎΡΠ½ΠΎΡΠ΅Π½ΠΈΠ΅ΠΌ, ΠΏΠΎΠ΄Π΄Π΅ΡΠΆΠΈΠ²Π°ΡΡΠΈΠ΅ ΠΏΠΎΡΠ»Π°ΡΠΈΠ·Π°ΡΠΈΡ, Π²ΠΎΠ»ΠΎΠΊΠΎΠ½Π½ΠΎ-ΠΎΠΏΡΠΈΡΠ΅ΡΠΊΠΈΠ΅ Π·Π΅ΡΠΊΠ°Π»Π°-Π²ΡΠ°ΡΠ°ΡΠ΅Π»ΠΈ Π€Π°ΡΠ°Π΄Π΅Ρ ΠΈ Π²ΠΎΠ»ΠΎΠΊΠΎΠ½Π½ΠΎ-ΠΎΠΏΡΠΈΡΠ΅ΡΠΊΠΈΠ΅ Π΄Π΅ΠΏΠΎΠ»ΡΡΠΈΠ·Π°ΡΠΎΡΡ.
ΠΡΠΈ ΡΠΏΠ΅ΡΠΈΠ°Π»ΡΠ½ΡΠ΅ ΠΎΠΏΡΠΈΡΠ΅ΡΠΊΠΈΠ΅ Π²ΠΎΠ»ΠΎΠΊΠ½Π° ΠΏΠΎΠ·Π²ΠΎΠ»ΡΡΡ ΡΠ°ΡΠΏΡΠΎΡΡΡΠ°Π½ΡΡΡΡΡ ΡΠΎΠ»ΡΠΊΠΎ Π² ΠΎΠ΄Π½ΠΎΠΌ ΡΠΎΡΡΠΎΡΠ½ΠΈΠΈ ΠΏΠΎΠ»ΡΡΠΈΠ·Π°ΡΠΈΠΈ.ΠΠ²Π΅Π΄Π΅Π½Π½ΡΠΉ ΡΠ²Π΅Ρ Ρ Π»ΡΠ±ΡΠΌ Π΄ΡΡΠ³ΠΈΠΌ Π½Π°ΠΏΡΠ°Π²Π»Π΅Π½ΠΈΠ΅ΠΌ ΠΏΠΎΠ»ΡΡΠΈΠ·Π°ΡΠΈΠΈ Π±ΡΠ΄Π΅Ρ ΠΈΠΌΠ΅ΡΡ Π·Π½Π°ΡΠΈΡΠ΅Π»ΡΠ½ΡΠ΅ ΠΎΠΏΡΠΈΡΠ΅ΡΠΊΠΈΠ΅ ΠΏΠΎΡΠ΅ΡΠΈ ΠΈ Π½Π΅ Π±ΡΠ΄Π΅Ρ ΡΠ°ΡΠΏΡΠΎΡΡΡΠ°Π½ΡΡΡΡΡ ΠΏΠΎ ΠΎΠΏΡΠΎΠ²ΠΎΠ»ΠΎΠΊΠ½Ρ. ΠΠΎΠ»ΡΡΠΈΠ·Π°ΡΠΈΠΎΠ½Π½ΡΠ΅ Π²ΠΎΠ»ΠΎΠΊΠ½Π° ΡΠΏΡΠΎΠ΅ΠΊΡΠΈΡΠΎΠ²Π°Π½Ρ ΡΠ°ΠΊ, ΡΡΠΎΠ±Ρ Π΄Π΅ΠΌΠΎΠ½ΡΡΡΠΈΡΠΎΠ²Π°ΡΡ ΠΊΡΠ°ΠΉΠ½Π΅Π΅ Π΄Π²ΠΎΠΉΠ½ΠΎΠ΅ Π»ΡΡΠ΅ΠΏΡΠ΅Π»ΠΎΠΌΠ»Π΅Π½ΠΈΠ΅, Π² ΡΠ΅Π·ΡΠ»ΡΡΠ°ΡΠ΅ ΡΠ΅Π³ΠΎ ΡΠ΅ΡΠ΅Π· Π²ΠΎΠ»ΠΎΠΊΠ½ΠΎ Π½Π°ΠΏΡΠ°Π²Π»ΡΠ΅ΡΡΡ ΡΠΎΠ»ΡΠΊΠΎ ΡΠ²Π΅Ρ Ρ ΠΆΠ΅Π»Π°Π΅ΠΌΡΠΌ Π½Π°ΠΏΡΠ°Π²Π»Π΅Π½ΠΈΠ΅ΠΌ ΠΏΠΎΠ»ΡΡΠΈΠ·Π°ΡΠΈΠΈ, ΠΏΡΠΈ ΡΡΠΎΠΌ Π²ΡΠ΅ Π΄ΡΡΠ³ΠΈΠ΅ Π½Π°ΠΏΡΠ°Π²Π»Π΅Π½ΠΈΡ ΠΏΠΎΠ»ΡΡΠΈΠ·Π°ΡΠΈΠΈ ΠΈΠΌΠ΅ΡΡ ΠΎΡΠ΅Π½Ρ Π²ΡΡΠΎΠΊΠΈΠ΅ ΠΏΠΎΡΠ΅ΡΠΈ.
ΠΠΎΠ»ΡΡΠΈΠ·Π°ΡΠΈΠΎΠ½Π½ΡΠ΅ Π²ΠΎΠ»ΠΎΠΊΠ½Π° ΠΎΠ±Π»Π°Π΄Π°ΡΡ ΡΡΠ΄ΠΎΠΌ ΠΏΡΠ΅ΠΈΠΌΡΡΠ΅ΡΡΠ² ΠΏΠΎ ΡΡΠ°Π²Π½Π΅Π½ΠΈΡ Ρ Π»ΠΈΠ½Π΅ΠΉΠ½ΡΠΌΠΈ ΠΏΠΎΠ»ΡΡΠΈΠ·Π°ΡΠΎΡΠ°ΠΌΠΈ, Π² ΡΠΎΠΌ ΡΠΈΡΠ»Π΅ ΠΌΠ΅Π½ΡΡΠΈΠΌΠΈ Π²Π½ΠΎΡΠΈΠΌΡΠΌΠΈ ΠΏΠΎΡΠ΅ΡΡΠΌΠΈ, Π±ΠΎΠ»Π΅Π΅ Π²ΡΡΠΎΠΊΠΈΠΌ ΠΊΠΎΡΡΡΠΈΡΠΈΠ΅Π½ΡΠΎΠΌ ΡΠΊΡΡΠΈΠ½ΠΊΡΠΈΠΈ, Π° ΡΠ°ΠΊΠΆΠ΅ ΠΎΡΡΡΡΡΡΠ²ΠΈΠ΅ΠΌ ΡΠ»ΠΎΠΆΠ½ΡΡ
ΠΊΠΎΠΌΠΏΠΎΠ½Π΅Π½ΡΠΎΠ² Π² ΡΠ±ΠΎΡΠ΅ ΠΈ ΡΠΏΠ°ΠΊΠΎΠ²ΠΊΠ΅.
ΠΠΈΠ½Π΅ΠΉΠ½Π°Ρ ΠΏΠΎΠ»ΡΡΠΈΠ·Π°ΡΠΈΡ – ΠΎΠ±Π·ΠΎΡ
IC ΠΡΠΈΠ½ΡΠΈΠΏ ΠΏΠΎΠ»ΡΡΠΈΠ·Π°ΡΠΈΠΎΠ½Π½ΠΎ-Π½Π΅Π·Π°Π²ΠΈΡΠΈΠΌΡΡ (Π»ΠΈΠ½Π΅ΠΉΠ½ΡΡ ) ΠΎΠΏΡΠΈΡΠ΅ΡΠΊΠΈΡ ΠΈΠ·ΠΎΠ»ΡΡΠΎΡΠΎΠ²
Π₯ΠΎΡΠΎΡΠΎ ΠΈΠ·Π²Π΅ΡΡΠ½ΠΎ, ΡΡΠΎ ΠΊΠΎΠ³Π΄Π° ΡΠ²Π΅Ρ Ρ Π»ΠΈΠ½Π΅ΠΉΠ½ΠΎΠΉ ΠΏΠ»ΠΎΡΠΊΠΎΡΡΡΡ ΠΏΠΎΠ»ΡΡΠΈΠ·Π°ΡΠΈΠΈ ΡΠ°ΡΠΏΡΠΎΡΡΡΠ°Π½ΡΠ΅ΡΡΡ ΠΏΠΎ ΠΎΠΏΡΠΈΡΠ΅ΡΠΊΠΎΠΌΡ Π²ΠΎΠ»ΠΎΠΊΠ½Ρ, Π΅Π³ΠΎ ΡΠΎΡΡΠΎΡΠ½ΠΈΠ΅ ΠΏΠΎΠ»ΡΡΠΈΠ·Π°ΡΠΈΠΈ Π½Π΅ ΡΠΎΡ ΡΠ°Π½ΡΠ΅ΡΡΡ ΠΈ ΠΎΠ½ΠΎ ΠΌΠ΅Π½ΡΠ΅ΡΡΡ ΡΠΎ Π²ΡΠ΅ΠΌΠ΅Π½Π΅ΠΌ ΠΈΠ·-Π·Π° Π½Π΅ΡΠΎΠ²Π΅ΡΡΠ΅Π½ΡΡΠ²Π° (Π΄Π²ΠΎΠΉΠ½ΠΎΠ³ΠΎ Π»ΡΡΠ΅ΠΏΡΠ΅Π»ΠΎΠΌΠ»Π΅Π½ΠΈΡ) Π²ΠΎΠ»ΠΎΠΊΠ½Π°. Π‘Π»Π΅Π΄ΠΎΠ²Π°ΡΠ΅Π»ΡΠ½ΠΎ, ΠΏΡΠΈ ΠΈΡΠΏΠΎΠ»ΡΠ·ΠΎΠ²Π°Π½ΠΈΠΈ Π² ΠΎΠΏΡΠΎΠ²ΠΎΠ»ΠΎΠΊΠΎΠ½Π½ΠΎΠΉ ΡΠΈΡΡΠ΅ΠΌΠ΅ ΠΆΠ΅Π»Π°ΡΠ΅Π»ΡΠ½ΠΎ ΠΎΠΏΡΠΈΡΠ΅ΡΠΊΠΎΠ΅ ΡΡΡΡΠΎΠΉΡΡΠ²ΠΎ Ρ Ρ Π°ΡΠ°ΠΊΡΠ΅ΡΠΈΡΡΠΈΠΊΠ°ΠΌΠΈ, Π½Π΅ Π·Π°Π²ΠΈΡΡΡΠΈΠΌΠΈ ΠΎΡ ΠΈΠ·ΠΌΠ΅Π½Π΅Π½ΠΈΡ ΠΏΠΎΠ»ΡΡΠΈΠ·Π°ΡΠΈΠΈ.ΠΠ»Ρ ΡΡΠΎΠ³ΠΎ ΡΠ°Π·ΡΠ°Π±ΠΎΡΠ°Π½ Π½Π΅Π·Π°Π²ΠΈΡΠΈΠΌΡΠΉ ΠΎΡ ΠΏΠΎΠ»ΡΡΠΈΠ·Π°ΡΠΈΠΈ ΠΎΠΏΡΠΈΡΠ΅ΡΠΊΠΈΠΉ ΠΈΠ·ΠΎΠ»ΡΡΠΎΡ. ΠΠ΅Π·Π°Π²ΠΈΡΠΈΠΌΡΠ΅ ΠΎΡ ΠΏΠΎΠ»ΡΡΠΈΠ·Π°ΡΠΈΠΈ ΠΎΠΏΡΠΈΡΠ΅ΡΠΊΠΈΠ΅ ΠΈΠ·ΠΎΠ»ΡΡΠΎΡΡ ΠΎΠ±ΡΡΠ½ΠΎ ΡΠΎΠ΅Π΄ΠΈΠ½ΡΡΡΡΡ Ρ Π²Ρ ΠΎΠ΄Π½ΡΠΌΠΈ ΠΈ Π²ΡΡ ΠΎΠ΄Π½ΡΠΌΠΈ Π²ΠΎΠ»ΠΎΠΊΠ½Π°ΠΌΠΈ ΠΈ ΡΠ°ΠΊΠΆΠ΅ Π½Π°Π·ΡΠ²Π°ΡΡΡΡ Π»ΠΈΠ½Π΅ΠΉΠ½ΡΠΌΠΈ ΠΈΠ·ΠΎΠ»ΡΡΠΎΡΠ°ΠΌΠΈ.
Π Π°Π±ΠΎΡΠ° ΠΏΠΎΠ»ΡΡΠΈΠ·Π°ΡΠΈΠΎΠ½Π½ΠΎ-Π½Π΅Π·Π°Π²ΠΈΡΠΈΠΌΡΡ
ΠΎΠΏΡΠΈΡΠ΅ΡΠΊΠΈΡ
ΠΈΠ·ΠΎΠ»ΡΡΠΎΡΠΎΠ² ΠΎΡΠ½ΠΎΠ²Π°Π½Π° Π½Π° Π΄Π²ΡΡ
ΠΏΡΠΈΠ½ΡΠΈΠΏΠ°Ρ
; ΠΎΠ΄ΠΈΠ½ ΠΎΡΠ½ΠΎΠ²Π°Π½ Π½Π° ΠΏΠΎΠ»ΡΡΠΈΠ·Π°ΡΠΈΠΎΠ½Π½ΠΎΠΌ ΡΠ°ΡΡΠ΅ΠΏΠ»Π΅Π½ΠΈΠΈ ΠΈ ΡΠ΅ΠΊΠΎΠΌΠ±ΠΈΠ½Π°ΡΠΈΠΈ, Π° Π΄ΡΡΠ³ΠΎΠΉ ΠΎΡΠ½ΠΎΠ²Π°Π½ Π½Π° ΠΏΡΠ΅ΠΎΠ±ΡΠ°Π·ΠΎΠ²Π°Π½ΠΈΠΈ Π°Π½ΡΠΈΡΠΈΠΌΠΌΠ΅ΡΡΠΈΡΠ½ΠΎΠ³ΠΎ ΠΏΠΎΠ»Ρ.![]()
ΠΠΏΡΠΈΡΠ΅ΡΠΊΠΈΠ΅ ΠΈΠ·ΠΎΠ»ΡΡΠΎΡΡ Π½Π° ΠΎΡΠ½ΠΎΠ²Π΅ ΠΏΠΎΠ»ΡΡΠΈΠ·Π°ΡΠΈΠΎΠ½Π½ΠΎΠ³ΠΎ ΡΠ°ΡΡΠ΅ΠΏΠ»Π΅Π½ΠΈΡ ΠΈ ΡΠ΅ΠΊΠΎΠΌΠ±ΠΈΠ½Π°ΡΠΈΠΈ ΠΈΡΠΏΠΎΠ»ΡΠ·ΡΡΡ ΠΊΡΠΈΡΡΠ°Π»Π»Ρ Π΄Π²ΠΎΠΉΠ½ΠΎΠ³ΠΎ Π»ΡΡΠ΅ΠΏΡΠ΅Π»ΠΎΠΌΠ»Π΅Π½ΠΈΡ Π΄Π»Ρ ΡΠ°Π·Π΄Π΅Π»Π΅Π½ΠΈΡ Π²Ρ ΠΎΠ΄ΡΡΠ΅Π³ΠΎ Π»ΡΡΠ° Π½Π° Π΄Π²Π° Π»ΡΡΠ° Ρ ΠΎΡΡΠΎΠ³ΠΎΠ½Π°Π»ΡΠ½ΠΎΠΉ ΠΏΠΎΠ»ΡΡΠΈΠ·Π°ΡΠΈΠ΅ΠΉ, Π° Π·Π°ΡΠ΅ΠΌ ΡΠ΅ΠΊΠΎΠΌΠ±ΠΈΠ½ΠΈΡΡΡΡ Π΄Π²Π° Π»ΡΡΠ° ΠΏΠΎΡΠ»Π΅ ΠΏΡΠΎΡ ΠΎΠΆΠ΄Π΅Π½ΠΈΡ ΡΠ΅ΡΠ΅Π· Π²ΡΠ°ΡΠ°ΡΠ΅Π»Ρ Π€Π°ΡΠ°Π΄Π΅Ρ.ΠΠ²Π΅ ΡΠΈΠΏΠΈΡΠ½ΡΠ΅ ΠΊΠΎΠ½ΡΠΈΠ³ΡΡΠ°ΡΠΈΠΈ ΠΏΠΎΠ»ΡΡΠΈΠ·Π°ΡΠΈΠΎΠ½Π½ΠΎ-Π½Π΅Π·Π°Π²ΠΈΡΠΈΠΌΡΡ ΠΎΠΏΡΠΈΡΠ΅ΡΠΊΠΈΡ ΠΈΠ·ΠΎΠ»ΡΡΠΎΡΠΎΠ² ΠΏΠΎΠΊΠ°Π·Π°Π½Ρ Π½Π° ΡΠΈΡ. 2 ΠΈ 3. ΠΡΠ½ΠΎΠ²Π½ΠΎΠ΅ ΡΠ°Π·Π»ΠΈΡΠΈΠ΅ Π·Π°ΠΊΠ»ΡΡΠ°Π΅ΡΡΡ Π² ΡΡΡΡΠΊΡΡΡΠ΅ Π΄Π²ΡΠ»ΡΡΠ΅ΠΏΡΠ΅Π»ΠΎΠΌΠ»ΡΡΡΠ΅Π³ΠΎ ΠΌΠ°ΡΠ΅ΡΠΈΠ°Π»Π°. Π ΠΎΠ΄Π½ΠΎΠΌ ΠΈΡΠΏΠΎΠ»ΡΠ·ΡΠ΅ΡΡΡ ΠΊΠ»ΠΈΠ½ΠΎΠ²ΠΈΠ΄Π½ΡΠΉ ΠΌΠ°ΡΠ΅ΡΠΈΠ°Π», Π° Π² Π΄ΡΡΠ³ΠΎΠΌ – ΠΏΠ»Π°ΡΡΠΈΠ½ΡΠ°ΡΡΠΉ ΠΌΠ°ΡΠ΅ΡΠΈΠ°Π» Ρ Π΄Π²ΠΎΠΉΠ½ΡΠΌ Π»ΡΡΠ΅ΠΏΡΠ΅Π»ΠΎΠΌΠ»Π΅Π½ΠΈΠ΅ΠΌ.
Π ΠΠ‘Π£ΠΠΠ 2. ΠΠΎΠ½ΡΡΡΡΠΊΡΠΈΡ ΠΈ ΠΏΡΠΈΠ½ΡΠΈΠΏΡ Π΄Π΅ΠΉΡΡΠ²ΠΈΡ Π΄Π²ΡΠ»ΡΡΠ΅ΠΏΡΠ΅Π»ΠΎΠΌΠ»ΡΡΡΠ΅Π³ΠΎ ΠΊΠ»ΠΈΠ½ΠΎΠ²ΠΎΠ³ΠΎ ΠΎΠ΄Π½ΠΎΡΡΡΠΏΠ΅Π½ΡΠ°ΡΠΎΠ³ΠΎ ΠΏΠΎΠ»ΡΡΠΈΠ·Π°ΡΠΈΠΎΠ½Π½ΠΎ-Π½Π΅Π·Π°Π²ΠΈΡΠΈΠΌΠΎΠ³ΠΎ ΠΎΠΏΡΠΈΡΠ΅ΡΠΊΠΎΠ³ΠΎ ΠΈΠ·ΠΎΠ»ΡΡΠΎΡΠ°: (Π°) ΡΠ°Π±ΠΎΡΠ° Π² ΠΏΡΡΠΌΠΎΠΌ Π½Π°ΠΏΡΠ°Π²Π»Π΅Π½ΠΈΠΈ ΠΈ (Π±) ΡΠ°Π±ΠΎΡΠ° Π² ΠΎΠ±ΡΠ°ΡΠ½ΠΎΠΌ Π½Π°ΠΏΡΠ°Π²Π»Π΅Π½ΠΈΠΈ.
Π ΠΠ‘Π£ΠΠΠ 3. ΠΠΎΠ½ΡΡΡΡΠΊΡΠΈΡ ΠΈ ΠΏΡΠΈΠ½ΡΠΈΠΏΡ Π΄Π΅ΠΉΡΡΠ²ΠΈΡ ΠΏΠ°ΡΠ°Π»Π»Π΅Π»ΡΠ½ΠΎΠ³ΠΎ Π΄Π²ΡΠ»ΡΡΠ΅ΠΏΡΠ΅Π»ΠΎΠΌΠ»ΡΡΡΠ΅Π³ΠΎ ΠΏΠ»Π°ΡΡΠΈΠ½ΡΠ°ΡΠΎΠ³ΠΎ ΠΎΠ΄Π½ΠΎΡΡΡΠΏΠ΅Π½ΡΠ°ΡΠΎΠ³ΠΎ ΠΏΠΎΠ»ΡΡΠΈΠ·Π°ΡΠΈΠΎΠ½Π½ΠΎ-Π½Π΅Π·Π°Π²ΠΈΡΠΈΠΌΠΎΠ³ΠΎ ΠΎΠΏΡΠΈΡΠ΅ΡΠΊΠΎΠ³ΠΎ ΠΈΠ·ΠΎΠ»ΡΡΠΎΡΠ°: (Π°) ΡΠ°Π±ΠΎΡΠ° Π² ΠΏΡΡΠΌΠΎΠΌ Π½Π°ΠΏΡΠ°Π²Π»Π΅Π½ΠΈΠΈ ΠΈ (Π±) ΡΠ°Π±ΠΎΡΠ° Π² ΠΎΠ±ΡΠ°ΡΠ½ΠΎΠΌ Π½Π°ΠΏΡΠ°Π²Π»Π΅Π½ΠΈΠΈ.
ΠΠ°ΠΊ ΠΏΠΎΠΊΠ°Π·Π°Π½ΠΎ Π½Π° ΡΠΈΡ. 2, Π΄Π²Π° ΠΊΠ»ΠΈΠ½Π° Ρ Π΄Π²ΠΎΠΉΠ½ΡΠΌ Π»ΡΡΠ΅ΠΏΡΠ΅Π»ΠΎΠΌΠ»Π΅Π½ΠΈΠ΅ΠΌ Ρ ΠΎΠΏΡΠΈΡΠ΅ΡΠΊΠΈΠΌΠΈ ΠΎΡΡΠΌΠΈ ΠΏΠΎΠ΄ ΡΠ³Π»ΠΎΠΌ 45 Π³ΡΠ°Π΄ΡΡΠΎΠ² Π΄ΡΡΠ³ ΠΊ Π΄ΡΡΠ³Ρ ΠΈΡΠΏΠΎΠ»ΡΠ·ΡΡΡΡΡ Π΄Π»Ρ ΡΠ°Π·Π΄Π΅Π»Π΅Π½ΠΈΡ ΠΈ ΠΊΠΎΠΌΠ±ΠΈΠ½ΠΈΡΠΎΠ²Π°Π½ΠΈΡ ΠΏΠΎΠ»ΡΡΠΈΠ·Π°ΡΠΈΠΈ, Π° Π²ΡΠ°ΡΠ°ΡΠ΅Π»Ρ Π€Π°ΡΠ°Π΄Π΅Ρ Π΄Π»Ρ Π²ΡΠ°ΡΠ΅Π½ΠΈΡ Π½Π° 45 Π³ΡΠ°Π΄ΡΡΠΎΠ² Π²ΡΡΠ°Π²Π»Π΅Π½ ΠΌΠ΅ΠΆΠ΄Ρ Π΄Π²ΡΠΌΡ ΠΊΠ»ΠΈΠ½ΡΡΠΌΠΈ. ΠΠΎ Π²ΡΠ΅ΠΌΡ ΡΠ°Π±ΠΎΡΡ Π² ΠΏΡΡΠΌΠΎΠΌ Π½Π°ΠΏΡΠ°Π²Π»Π΅Π½ΠΈΠΈ (ΡΠΈΡ. 2Π°) ΡΠ²Π΅ΡΠΎΠ²ΠΎΠΉ ΠΏΡΡΠΎΠΊ Ρ ΠΏΡΠΎΠΈΠ·Π²ΠΎΠ»ΡΠ½ΠΎΠΉ ΠΏΠΎΠ»ΡΡΠΈΠ·Π°ΡΠΈΠ΅ΠΉ ΠΏΠΎΠΏΠ°Π΄Π°Π΅Ρ Π² ΠΊΠΎΠ»Π»ΠΈΠΌΠΈΡΡΡΡΡΡ Π»ΠΈΠ½Π·Ρ ΡΠ΅ΡΠ΅Π· Π²Ρ
ΠΎΠ΄Π½ΠΎΠ΅ Π²ΠΎΠ»ΠΎΠΊΠ½ΠΎ. ΠΠΎΡΠ»Π΅ ΠΏΡΠΎΡ
ΠΎΠΆΠ΄Π΅Π½ΠΈΡ ΡΠ΅ΡΠ΅Π· ΠΏΠ΅ΡΠ²ΡΠΉ ΠΊΠ»ΠΈΠ½ Π΄Π²ΡΠ»ΡΡΠ΅ΠΏΡΠ΅Π»ΠΎΠΌΠ»Π΅Π½ΠΈΡ ΠΊΠΎΠ»Π»ΠΈΠΌΠΈΡΠΎΠ²Π°Π½Π½ΡΠΉ Π»ΡΡ ΡΠ°Π·Π΄Π΅Π»ΡΠ΅ΡΡΡ Π½Π° Π΄Π²Π° Π»ΡΡΠ° Ρ ΠΎΡΡΠΎΠ³ΠΎΠ½Π°Π»ΡΠ½ΡΠΌΠΈ ΡΠΎΡΡΠΎΡΠ½ΠΈΡΠΌΠΈ ΠΏΠΎΠ»ΡΡΠΈΠ·Π°ΡΠΈΠΈ.ΠΠΏΡΠΈΡΠ΅ΡΠΊΠ°Ρ ΠΎΡΡ ΠΏΠ΅ΡΠ²ΠΎΠ³ΠΎ ΠΊΠ»ΠΈΠ½Π° Π΄Π²ΡΠ»ΡΡΠ΅ΠΏΡΠ΅Π»ΠΎΠΌΠ»Π΅Π½ΠΈΡ Π²ΡΠ±ΡΠ°Π½Π° ΡΠ°ΠΊΠΈΠΌ ΠΎΠ±ΡΠ°Π·ΠΎΠΌ, ΡΡΠΎΠ±Ρ ΠΏΠΎΠ»ΡΡΠ΅Π½Π½ΡΠ΅ Π΄Π²Π° Π»ΡΡΠ° Π²ΡΡ
ΠΎΠ΄ΠΈΠ»ΠΈ ΠΈΠ· ΠΊΠ»ΠΈΠ½Π° ΠΏΠΎΠ΄ Π΄Π²ΡΠΌΡ ΡΠ°Π·Π½ΡΠΌΠΈ ΡΠ³Π»Π°ΠΌΠΈ. ΠΡΠ°ΡΠ°ΡΠ΅Π»Ρ Π€Π°ΡΠ°Π΄Π΅Ρ ΠΏΠΎΠ²ΠΎΡΠ°ΡΠΈΠ²Π°Π΅Ρ ΠΏΠΎΠ»ΡΡΠΈΠ·Π°ΡΠΈΡ ΠΎΠ±ΠΎΠΈΡ
Π»ΡΡΠ΅ΠΉ Π½Π° 45 Π³ΡΠ°Π΄ΡΡΠΎΠ², ΠΈ ΠΏΠΎΠ²Π΅ΡΠ½ΡΡΡΠ΅ ΠΏΠΎΠ»ΡΡΠΈΠ·Π°ΡΠΈΠ΅ΠΉ Π»ΡΡΠΈ ΠΏΡΠΎΡ
ΠΎΠ΄ΡΡ ΡΠ΅ΡΠ΅Π· Π²ΡΠΎΡΠΎΠΉ ΠΊΠ»ΠΈΠ½ Π΄Π²ΡΠ»ΡΡΠ΅ΠΏΡΠ΅Π»ΠΎΠΌΠ»Π΅Π½ΠΈΡ. ΠΠΏΡΠΈΡΠ΅ΡΠΊΠ°Ρ ΠΎΡΡ Π²ΡΠΎΡΠΎΠ³ΠΎ ΠΊΠ»ΠΈΠ½Π° Ρ Π΄Π²ΠΎΠΉΠ½ΡΠΌ Π»ΡΡΠ΅ΠΏΡΠ΅Π»ΠΎΠΌΠ»Π΅Π½ΠΈΠ΅ΠΌ Π²ΡΠ±ΠΈΡΠ°Π΅ΡΡΡ ΡΠ°ΠΊ, ΡΡΠΎΠ±Ρ ΡΠ³ΠΎΠ» ΠΌΠ΅ΠΆΠ΄Ρ Π΄Π²ΡΠΌΡ Π»ΡΡΠ°ΠΌΠΈ, Π²ΡΡ
ΠΎΠ΄ΡΡΠΈΠΌΠΈ ΠΈΠ· ΠΊΠ»ΠΈΠ½Π°, ΡΠ½ΠΎΠ²Π° ΡΡΠ°Π½ΠΎΠ²ΠΈΠ»ΡΡ ΠΎΠ΄ΠΈΠ½Π°ΠΊΠΎΠ²ΡΠΌ. ΠΠ°ΠΊΠΎΠ½Π΅Ρ, Π΄Π²Π° ΠΏΠ°ΡΠ°Π»Π»Π΅Π»ΡΠ½ΡΡ
Π»ΡΡΠ° ΠΏΡΠΎΡ
ΠΎΠ΄ΡΡ ΡΠ΅ΡΠ΅Π· ΡΠΎΠΊΡΡΠΈΡΡΡΡΡΡ Π»ΠΈΠ½Π·Ρ ΠΈ ΠΏΠΎΠΏΠ°Π΄Π°ΡΡ Π² Π²ΡΡ
ΠΎΠ΄Π½ΠΎΠ΅ Π²ΠΎΠ»ΠΎΠΊΠ½ΠΎ.
ΠΠΎΡΠΊΠΎΠ»ΡΠΊΡ Π΄Π²Π° Π»ΡΡΠ° ΠΈΠΌΠ΅ΡΡ ΠΎΠ΄ΠΈΠ½Π°ΠΊΠΎΠ²ΡΠΉ ΡΠ³ΠΎΠ» ΠΈ ΡΠΌΠ΅ΡΠ΅Π½ΠΈΠ΅ ΠΌΠ΅ΠΆΠ΄Ρ Π΄Π²ΡΠΌΡ Π»ΡΡΠ°ΠΌΠΈ ΠΎΡΠ΅Π½Ρ ΠΌΠ°Π»ΠΎ, Π΄Π²Π° Π»ΡΡΠ° ΠΌΠΎΠ³ΡΡ Π±ΡΡΡ ΡΠ²ΡΠ·Π°Π½Ρ Ρ Π²ΡΡ
ΠΎΠ΄Π½ΡΠΌ Π²ΠΎΠ»ΠΎΠΊΠ½ΠΎΠΌ Ρ ΠΎΡΠ΅Π½Ρ Π²ΡΡΠΎΠΊΠΎΠΉ ΡΡΡΠ΅ΠΊΡΠΈΠ²Π½ΠΎΡΡΡΡ (ΡΠΎ Π΅ΡΡΡ Ρ ΠΎΡΠ΅Π½Ρ Π½Π΅Π±ΠΎΠ»ΡΡΠΈΠΌΠΈ Π²Π½ΠΎΡΠΈΠΌΡΠΌΠΈ ΠΏΠΎΡΠ΅ΡΡΠΌΠΈ).
Π ΠΎΠ±ΡΠ°ΡΠ½ΠΎΠΌ Π½Π°ΠΏΡΠ°Π²Π»Π΅Π½ΠΈΠΈ (ΡΠΈΡ. 2b), ΠΊΠΎΠ³Π΄Π° Π»ΡΠ±ΠΎΠΉ ΡΠ²Π΅ΡΠΎΠ²ΠΎΠΉ Π»ΡΡ Ρ ΠΏΡΠΎΠΈΠ·Π²ΠΎΠ»ΡΠ½ΠΎΠΉ ΠΏΠΎΠ»ΡΡΠΈΠ·Π°ΡΠΈΠ΅ΠΉ Π·Π°ΠΏΡΡΠΊΠ°Π΅ΡΡΡ Π² Π²ΡΡ
ΠΎΠ΄Π½ΠΎΠ΅ Π²ΠΎΠ»ΠΎΠΊΠ½ΠΎ, ΡΠ²Π΅ΡΠΎΠ²ΠΎΠΉ Π»ΡΡ ΠΊΠΎΠ»Π»ΠΈΠΌΠΈΡΡΠ΅ΡΡΡ Π²ΡΡ
ΠΎΠ΄Π½ΠΎΠΉ Π»ΠΈΠ½Π·ΠΎΠΉ. ΠΠΎΡΠ»Π΅ ΠΏΡΠΎΡ
ΠΎΠΆΠ΄Π΅Π½ΠΈΡ ΡΠ΅ΡΠ΅Π· Π²ΡΡ
ΠΎΠ΄Π½ΠΎΠΉ ΠΊΠ»ΠΈΠ½ Π΄Π²ΡΠ»ΡΡΠ΅ΠΏΡΠ΅Π»ΠΎΠΌΠ»Π΅Π½ΠΈΡ ΠΊΠΎΠ»Π»ΠΈΠΌΠΈΡΠΎΠ²Π°Π½Π½ΡΠΉ Π»ΡΡ ΡΠ°Π·Π΄Π΅Π»ΡΠ΅ΡΡΡ Π½Π° Π΄Π²Π° Π»ΡΡΠ° Ρ ΠΎΡΡΠΎΠ³ΠΎΠ½Π°Π»ΡΠ½ΡΠΌΠΈ ΡΠΎΡΡΠΎΡΠ½ΠΈΡΠΌΠΈ ΠΏΠΎΠ»ΡΡΠΈΠ·Π°ΡΠΈΠΈ.ΠΡΠ°ΡΠ°ΡΠ΅Π»Ρ Π€Π°ΡΠ°Π΄Π΅Ρ ΠΏΠΎΠ²ΠΎΡΠ°ΡΠΈΠ²Π°Π΅Ρ ΠΏΠΎΠ»ΡΡΠΈΠ·Π°ΡΠΈΡ ΠΎΠ±ΠΎΠΈΡ
Π»ΡΡΠ΅ΠΉ Π½Π° 45 Π³ΡΠ°Π΄ΡΡΠΎΠ², ΠΈ ΠΏΠΎΠ²Π΅ΡΠ½ΡΡΡΠ΅ ΠΏΠΎΠ»ΡΡΠΈΠ·Π°ΡΠΈΠ΅ΠΉ Π»ΡΡΠΈ ΠΏΡΠΎΡ
ΠΎΠ΄ΡΡ ΡΠ΅ΡΠ΅Π· Π²Ρ
ΠΎΠ΄Π½ΠΎΠΉ ΠΊΠ»ΠΈΠ½ Π΄Π²ΡΠ»ΡΡΠ΅ΠΏΡΠ΅Π»ΠΎΠΌΠ»Π΅Π½ΠΈΡ. ΠΠ·-Π·Π° Π½Π΅Π²Π·Π°ΠΈΠΌΠ½ΠΎΡΡΠΈ ΡΠ°ΡΠ°Π΄Π΅Π΅Π²ΡΠΊΠΎΠ³ΠΎ Π²ΡΠ°ΡΠ΅Π½ΠΈΡ ΡΠΎΡΡΠΎΡΠ½ΠΈΡ ΠΏΠΎΠ»ΡΡΠΈΠ·Π°ΡΠΈΠΈ ΡΡΠΈΡ
Π΄Π²ΡΡ
Π»ΡΡΠ΅ΠΉ ΠΌΠ΅Π½ΡΡΡΡΡ ΠΌΠ΅ΡΡΠ°ΠΌΠΈ ΠΏΠΎ ΡΡΠ°Π²Π½Π΅Π½ΠΈΡ Ρ ΠΈΡ
ΠΈΡΡ
ΠΎΠ΄Π½ΡΠΌΠΈ ΡΠΎΡΡΠΎΡΠ½ΠΈΡΠΌΠΈ, ΠΊΠΎΠ³Π΄Π° ΡΠ²Π΅ΡΠΎΠ²ΠΎΠΉ Π»ΡΡ Π·Π°ΠΏΡΡΠΊΠ°Π΅ΡΡΡ ΠΈΠ· Π²Ρ
ΠΎΠ΄Π½ΠΎΠ³ΠΎ ΠΏΠΎΡΡΠ°. Π‘Π»Π΅Π΄ΠΎΠ²Π°ΡΠ΅Π»ΡΠ½ΠΎ, ΠΏΠΎΡΠ»Π΅ ΠΏΡΠΎΡ
ΠΎΠΆΠ΄Π΅Π½ΠΈΡ ΡΠ΅ΡΠ΅Π· Π²Ρ
ΠΎΠ΄Π½ΠΎΠΉ ΠΊΠ»ΠΈΠ½ Π΄Π²ΡΠ»ΡΡΠ΅ΠΏΡΠ΅Π»ΠΎΠΌΠ»Π΅Π½ΠΈΡ ΡΠ³Π»ΠΎΠ²Π°Ρ ΡΠ°Π·Π½ΠΈΡΠ° ΠΌΠ΅ΠΆΠ΄Ρ Π΄Π²ΡΠΌΡ Π»ΡΡΠ°ΠΌΠΈ Π΅ΡΠ΅ Π±ΠΎΠ»ΡΡΠ΅ ΡΠ²Π΅Π»ΠΈΡΠΈΠ²Π°Π΅ΡΡΡ. ΠΡ
ΠΎΠ΄Π½Π°Ρ Π»ΠΈΠ½Π·Π° ΠΏΡΠ΅ΠΎΠ±ΡΠ°Π·ΡΠ΅Ρ ΡΡΡ ΡΠ³Π»ΠΎΠ²ΡΡ ΡΠ°Π·Π½ΠΈΡΡ Π² ΡΠ°Π·Π΄Π΅Π»Π΅Π½ΠΈΠ΅ ΠΏΠΎΠ·ΠΈΡΠΈΠΉ, ΠΈ Π΄Π²Π° Π»ΡΡΠ° ΡΠΎΠΊΡΡΠΈΡΡΡΡΡΡ Π² ΠΏΡΠΎΡΡΡΠ°Π½ΡΡΠ²Π΅Π½Π½ΡΠ΅ ΠΏΠΎΠ»ΠΎΠΆΠ΅Π½ΠΈΡ Π²Π΄Π°Π»ΠΈ ΠΎΡ Π²Ρ
ΠΎΠ΄Π½ΠΎΠ³ΠΎ Π²ΠΎΠ»ΠΎΠΊΠ½Π°.
Π‘Π»Π΅Π΄ΠΎΠ²Π°ΡΠ΅Π»ΡΠ½ΠΎ, ΡΠ²Π΅Ρ, ΠΈΠ΄ΡΡΠΈΠΉ Π² ΠΎΠ±ΡΠ°ΡΠ½ΠΎΠΌ Π½Π°ΠΏΡΠ°Π²Π»Π΅Π½ΠΈΠΈ, Π½Π΅ ΠΌΠΎΠΆΠ΅Ρ Π±ΡΡΡ Π²Π²Π΅Π΄Π΅Π½ Π²ΠΎ Π²Ρ
ΠΎΠ΄Π½ΠΎΠ΅ Π²ΠΎΠ»ΠΎΠΊΠ½ΠΎ. ΠΠ·ΠΎΠ»ΡΡΠΈΡ ΡΡΠΈΡ
ΡΠΈΠΏΠΎΠ² ΠΈΠ·ΠΎΠ»ΡΡΠΎΡΠΎΠ² Π·Π°Π²ΠΈΡΠΈΡ ΠΎΡ ΡΠ³Π»Π° ΠΊΠ»ΠΈΠ½ΡΠ΅Π² ΠΈ ΠΏΡΠΎΠΈΠ·Π²ΠΎΠ΄ΠΈΡΠ΅Π»ΡΠ½ΠΎΡΡΠΈ Π²ΡΠ°ΡΠ°ΡΠ΅Π»Ρ Π€Π°ΡΠ°Π΄Π΅Ρ. ΠΠ»Ρ ΠΈΠ·Π³ΠΎΡΠΎΠ²Π»Π΅Π½ΠΈΡ ΠΊΠ»ΠΈΠ½Π° ΠΎΠ±ΡΡΠ½ΠΎ ΠΈΡΠΏΠΎΠ»ΡΠ·ΡΡΡΡΡ ΠΌΠ°ΡΠ΅ΡΠΈΠ°Π»Ρ Ρ Π΄Π²ΠΎΠΉΠ½ΡΠΌ Π»ΡΡΠ΅ΠΏΡΠ΅Π»ΠΎΠΌΠ»Π΅Π½ΠΈΠ΅ΠΌ, ΡΠ°ΠΊΠΈΠ΅ ΠΊΠ°ΠΊ Π½ΠΈΠΎΠ±Π°Ρ Π»ΠΈΡΠΈΡ, ΡΡΡΠΈΠ», ΠΊΠ°Π»ΡΡΠΈΡ ΠΈ YVO 4 .
ΠΡΡΠ³ΠΎΠΉ ΡΠΈΠΏ ΠΎΠΏΡΠΈΡΠ΅ΡΠΊΠΈΡ
ΠΈΠ·ΠΎΠ»ΡΡΠΎΡΠΎΠ² Π½Π° ΠΎΡΠ½ΠΎΠ²Π΅ ΠΏΠΎΠ»ΡΡΠΈΠ·Π°ΡΠΈΠΎΠ½Π½ΠΎΠ³ΠΎ ΡΠ°ΡΡΠ΅ΠΏΠ»Π΅Π½ΠΈΡ ΠΈ ΠΊΠΎΠΌΠ±ΠΈΠ½ΠΈΡΠΎΠ²Π°Π½ΠΈΡ ΠΎΡΠ½ΠΎΠ²Π°Π½ Π½Π° ΠΏΠ°ΡΠ°Π»Π»Π΅Π»ΡΠ½ΡΡ
Π΄Π²ΡΠ»ΡΡΠ΅ΠΏΡΠ΅Π»ΠΎΠΌΠ»ΡΡΡΠΈΡ
ΠΏΠ»Π°ΡΡΠΈΠ½Π°Ρ
. Π ΠΈΠ·ΠΎΠ»ΡΡΠΎΡΠ΅ ΡΡΠΎΠ³ΠΎ ΡΠΈΠΏΠ° ΡΠ²Π΅ΡΠΎΠ²ΠΎΠΉ Π»ΡΡ ΡΠ°Π·Π΄Π΅Π»ΡΠ΅ΡΡΡ Π½Π° Π΄Π²Π° ΠΏΠ°ΡΠ°Π»Π»Π΅Π»ΡΠ½ΡΡ
Π»ΡΡΠ° ΠΈ ΡΠ½ΠΎΠ²Π° ΠΎΠ±ΡΠ΅Π΄ΠΈΠ½ΡΠ΅ΡΡΡ Π² Π΅Π΄ΠΈΠ½ΡΠΉ Π»ΡΡ ΠΏΠΎΡΠ»Π΅ ΠΏΡΠΎΡ
ΠΎΠΆΠ΄Π΅Π½ΠΈΡ ΡΠ΅ΡΠ΅Π· Π²ΡΠ°ΡΠ°ΡΠ΅Π»Ρ Π€Π°ΡΠ°Π΄Π΅Ρ.Π’Π°ΠΊΠΈΠΌ ΠΎΠ±ΡΠ°Π·ΠΎΠΌ, ΠΈΠ·ΠΎΠ»ΡΡΠΎΡ ΡΠ°ΠΌ ΠΏΠΎ ΡΠ΅Π±Π΅ ΠΏΡΠ΅Π΄ΡΡΠ°Π²Π»ΡΠ΅Ρ ΡΠΎΠ±ΠΎΠΉ ΡΠ°ΠΌΠΎΠ΄ΠΎΡΡΠ°ΡΠΎΡΠ½ΡΠΉ Π±Π»ΠΎΠΊ, ΠΈ ΡΡΠΎΡ ΡΠΈΠΏ ΠΈΠ·ΠΎΠ»ΡΡΠΎΡΠ° ΠΎΠ±ΡΡΠ½ΠΎ ΡΠ°Π·ΠΌΠ΅ΡΠ°Π΅ΡΡΡ ΡΡΠ΄ΠΎΠΌ Ρ ΡΠΎΠΊΡΡΠ½ΠΎΠΉ ΡΠΎΡΠΊΠΎΠΉ Π»ΠΈΠ½Π·Ρ, Π° Π½Π΅ Π² ΠΊΠΎΠ»Π»ΠΈΠΌΠΈΡΠΎΠ²Π°Π½Π½ΠΎΠΌ ΠΏΡΡΠΊΠ΅. Π‘ΡΡΠ΅ΡΡΠ²ΡΠ΅Ρ ΠΌΠ½ΠΎΠ³ΠΎ ΡΠ°Π·Π»ΠΈΡΠ½ΡΡ
ΠΊΠΎΠ½ΡΡΡΡΠΊΡΠΈΠΉ, ΠΎΡΠ½ΠΎΠ²Π°Π½Π½ΡΡ
Π½Π° ΡΡΠΎΠΌ ΠΌΠ΅ΡΠΎΠ΄Π΅, ΠΈ ΠΎΠ΄Π½Π° ΠΈΠ· Π½ΠΈΡ
ΠΏΠΎΠΊΠ°Π·Π°Π½Π° Π½Π° ΡΠΈΡ. 3. Π ΡΡΠΎΠΉ ΠΊΠΎΠ½ΡΡΡΡΠΊΡΠΈΠΈ ΠΈΡΠΏΠΎΠ»ΡΠ·ΡΡΡΡΡ Π΄Π²Π΅ Π΄Π²ΡΠ»ΡΡΠ΅ΠΏΡΠ΅Π»ΠΎΠΌΠ»ΡΡΡΠΈΠ΅ ΠΏΠ°ΡΠ°Π»Π»Π΅Π»ΡΠ½ΡΠ΅ ΠΏΠ»Π°ΡΡΠΈΠ½Ρ, Π²ΡΠ°ΡΠ°ΡΠ΅Π»Ρ Π€Π°ΡΠ°Π΄Π΅Ρ ΠΈ ΠΏΠΎΠ»ΡΠ²ΠΎΠ»Π½ΠΎΠ²Π°Ρ ΠΏΠ»Π°ΡΡΠΈΠ½Π°, Π° ΡΠ°ΠΊΠΆΠ΅ ΠΎΠΏΡΠΈΡΠ΅ΡΠΊΠ°Ρ ΠΎΡΡ ΠΏΠΎΠ»ΠΎΠ²ΠΈΠ½Ρ -Π²ΠΎΠ»Π½ΠΎΠ²Π°Ρ ΠΏΠ»Π°ΡΡΠΈΠ½Π° ΠΎΡΠΈΠ΅Π½ΡΠΈΡΠΎΠ²Π°Π½Π° ΠΏΠΎΠ΄ ΡΠ³Π»ΠΎΠΌ 22,5 Π³ΡΠ°Π΄ΡΡΠ° ΠΊ ΠΎΡΠΈ ΠΎΡΠ΄ΠΈΠ½Π°Ρ.
ΠΠ·ΠΎΠ»ΡΡΠΎΡ ΡΠ°ΡΠΏΠΎΠ»ΠΎΠΆΠ΅Π½ Π² Π·Π°Π΄Π½Π΅ΠΉ ΡΠΎΠΊΡΡΠ½ΠΎΠΉ ΡΠΎΡΠΊΠ΅ Π»ΠΈΠ½Π·.ΠΡΠΈΠ½ΡΠΈΠΏ ΡΠ°Π±ΠΎΡΡ ΠΏΠΎΠΊΠ°Π·Π°Π½ Π½Π° ΡΠΈΡ. 4, Π³Π΄Π΅ ΠΊΡΡΠΆΠΊΠΈ ΠΏΠΎΠΊΠ°Π·ΡΠ²Π°ΡΡ ΠΏΠΎΠ»ΠΎΠΆΠ΅Π½ΠΈΠ΅ ΡΠ²Π΅ΡΠΎΠ²ΡΡ
Π»ΡΡΠ΅ΠΉ, Π° ΡΡΡΠ΅Π»ΠΊΠΈ Π²Π½ΡΡΡΠΈ ΠΊΡΡΠΆΠΊΠΎΠ² ΠΏΠΎΠΊΠ°Π·ΡΠ²Π°ΡΡ ΡΠΎΡΡΠΎΡΠ½ΠΈΠ΅ ΠΏΠΎΠ»ΡΡΠΈΠ·Π°ΡΠΈΠΈ ΠΊΠ°ΠΆΠ΄ΠΎΠ³ΠΎ Π»ΡΡΠ°.
Π ΠΠ‘Π£ΠΠΠ 4. ΠΠΎΠ΄ΡΠΎΠ±Π½ΡΠ΅ ΠΏΡΠΈΠ½ΡΠΈΠΏΡ ΡΠ°Π±ΠΎΡΡ ΠΈΠ·ΠΎΠ»ΡΡΠΎΡΠ°, ΠΏΠΎΠΊΠ°Π·Π°Π½Π½ΠΎΠ³ΠΎ Π½Π° ΡΠΈΡ. 4: (a) ΡΠ°Π±ΠΎΡΠ° Π² ΠΏΡΡΠΌΠΎΠΌ Π½Π°ΠΏΡΠ°Π²Π»Π΅Π½ΠΈΠΈ ΠΈ (b) ΡΠ°Π±ΠΎΡΠ° Π² ΠΎΠ±ΡΠ°ΡΠ½ΠΎΠΌ Π½Π°ΠΏΡΠ°Π²Π»Π΅Π½ΠΈΠΈ, Π³Π΄Π΅ ΠΊΡΡΠΆΠΊΠΈ ΠΏΠΎΠΊΠ°Π·ΡΠ²Π°ΡΡ ΠΏΠΎΠ»ΠΎΠΆΠ΅Π½ΠΈΡ Π»ΡΡΠ°, Π° ΡΡΡΠ΅Π»ΠΊΠΈ Π² ΠΊΡΡΠΆΠΊΠ΅ ΠΏΠΎΠΊΠ°Π·ΡΠ²Π°ΡΡ Π½Π°ΠΏΡΠ°Π²Π»Π΅Π½ΠΈΠ΅ ΠΏΠΎΠ»ΡΡΠΈΠ·Π°ΡΠΈΠΈ Π±Π°Π»ΠΊΠΈ.
Π ΠΏΡΡΠΌΠΎΠΌ Π½Π°ΠΏΡΠ°Π²Π»Π΅Π½ΠΈΠΈ (ΡΠΈΡ. 4Π°) Π²Ρ
ΠΎΠ΄Π½ΠΎΠΉ Π»ΡΡ ΡΠ°Π·Π΄Π΅Π»ΡΠ΅ΡΡΡ Π½Π° Π΄Π²Π° Π»ΡΡΠ° Ρ ΠΎΡΡΠΎΠ³ΠΎΠ½Π°Π»ΡΠ½ΠΎΠΉ ΠΏΠΎΠ»ΡΡΠΈΠ·Π°ΡΠΈΠ΅ΠΉ ΠΏΠ΅ΡΠ²ΠΎΠΉ Π΄Π²ΡΠ»ΡΡΠ΅ΠΏΡΠ΅Π»ΠΎΠΌΠ»ΡΡΡΠ΅ΠΉ ΠΏΠ»Π°ΡΡΠΈΠ½ΠΎΠΉ.ΠΠ°ΠΏΡΠ°Π²Π»Π΅Π½ΠΈΠ΅ ΠΏΠΎΠ»ΡΡΠΈΠ·Π°ΡΠΈΠΈ Π΄Π²ΡΡ
Π»ΡΡΠ΅ΠΉ ΠΏΠΎΠ²ΠΎΡΠ°ΡΠΈΠ²Π°Π΅ΡΡΡ Π½Π° 45 Π³ΡΠ°Π΄ΡΡΠΎΠ² ΠΏΠΎΡΠ»Π΅ ΠΏΡΠΎΡ
ΠΎΠΆΠ΄Π΅Π½ΠΈΡ ΡΠ΅ΡΠ΅Π· ΠΏΠΎΠ»ΡΠ²ΠΎΠ»Π½ΠΎΠ²ΡΡ ΠΏΠ»Π°ΡΡΠΈΠ½Ρ ΠΈ Π΅ΡΠ΅ Π½Π° 45 Π³ΡΠ°Π΄ΡΡΠΎΠ² Π²ΡΠ°ΡΠ°ΡΠ΅Π»Π΅ΠΌ Π€Π°ΡΠ°Π΄Π΅Ρ. ΠΠΎΡΠΊΠΎΠ»ΡΠΊΡ Π½Π°ΠΏΡΠ°Π²Π»Π΅Π½ΠΈΠ΅ ΡΠ°ΡΡΠ΅ΠΏΠ»Π΅Π½ΠΈΡ Π»ΡΡΠ° Π²ΡΠΎΡΠΎΠΉ Π΄Π²ΡΠ»ΡΡΠ΅ΠΏΡΠ΅Π»ΠΎΠΌΠ»ΡΡΡΠ΅ΠΉ ΠΏΠ»Π°ΡΡΠΈΠ½Ρ ΡΠΏΡΠΎΠ΅ΠΊΡΠΈΡΠΎΠ²Π°Π½ΠΎ ΡΠ°ΠΊ, ΡΡΠΎΠ±Ρ Π±ΡΡΡ ΠΏΡΠΎΡΠΈΠ²ΠΎΠΏΠΎΠ»ΠΎΠΆΠ½ΡΠΌ Π½Π°ΠΏΡΠ°Π²Π»Π΅Π½ΠΈΡ Π»ΡΡΠ° ΠΏΠ΅ΡΠ²ΠΎΠΉ ΠΏΠ»Π°ΡΡΠΈΠ½Ρ, Π΄Π²Π° ΠΏΠΎΠ²Π΅ΡΠ½ΡΡΡΡ
ΠΏΠΎΠ»ΡΡΠΈΠ·Π°ΡΠΈΠΈ Π»ΡΡΠ° ΠΏΠΎΠ»Π½ΠΎΡΡΡΡ ΡΠ΅ΠΊΠΎΠΌΠ±ΠΈΠ½ΠΈΡΡΡΡ Π²ΡΠΎΡΠΎΠΉ Π΄Π²ΡΠ»ΡΡΠ΅ΠΏΡΠ΅Π»ΠΎΠΌΠ»ΡΡΡΠ΅ΠΉ ΠΏΠ»Π°ΡΡΠΈΠ½ΠΎΠΉ Π±Π΅Π· ΠΊΠ°ΠΊΠΈΡ
-Π»ΠΈΠ±ΠΎ ΠΏΠΎΡΠ΅ΡΡ.
Π ΠΎΠ±ΡΠ°ΡΠ½ΠΎΠΌ Π½Π°ΠΏΡΠ°Π²Π»Π΅Π½ΠΈΠΈ (ΡΠΈΡ. 4b) ΡΠ²Π΅ΡΠΎΠ²ΠΎΠΉ Π»ΡΡ ΡΠ°Π·Π΄Π΅Π»ΡΠ΅ΡΡΡ Π½Π° Π΄Π²Π° Π»ΡΡΠ° Ρ ΠΎΡΡΠΎΠ³ΠΎΠ½Π°Π»ΡΠ½ΠΎΠΉ ΠΏΠΎΠ»ΡΡΠΈΠ·Π°ΡΠΈΠ΅ΠΉ Π²ΡΠΎΡΠΎΠΉ Π΄Π²ΡΠ»ΡΡΠ΅ΠΏΡΠ΅Π»ΠΎΠΌΠ»ΡΡΡΠ΅ΠΉ ΠΏΠ»Π°ΡΡΠΈΠ½ΠΎΠΉ, ΠΈ ΠΈΡ Π½Π°ΠΏΡΠ°Π²Π»Π΅Π½ΠΈΡ ΠΏΠΎΠ»ΡΡΠΈΠ·Π°ΡΠΈΠΈ ΠΌΠ΅Π½ΡΡΡΡΡ Π²ΡΠ°ΡΠ°ΡΠ΅Π»Π΅ΠΌ Π€Π°ΡΠ°Π΄Π΅Ρ ΠΈ ΠΏΠΎΠ»ΡΠ²ΠΎΠ»Π½ΠΎΠ²ΠΎΠΉ ΠΏΠ»Π°ΡΡΠΈΠ½ΠΎΠΉ.ΠΠ·-Π·Π° Π½Π΅Π²Π·Π°ΠΈΠΌΠ½ΠΎΡΡΠΈ ΡΠ°ΡΠ°Π΄Π΅Π΅Π²ΡΠΊΠΎΠ³ΠΎ Π²ΡΠ°ΡΠ΅Π½ΠΈΡ Π½Π°ΠΏΡΠ°Π²Π»Π΅Π½ΠΈΡ ΠΏΠΎΠ»ΡΡΠΈΠ·Π°ΡΠΈΠΈ Π΄Π²ΡΡ Π»ΡΡΠ΅ΠΉ, Π΄ΠΎΡΡΠΈΠ³Π°ΡΡΠΈΡ ΠΏΠ΅ΡΠ²ΠΎΠΉ Π΄Π²ΡΠ»ΡΡΠ΅ΠΏΡΠ΅Π»ΠΎΠΌΠ»ΡΡΡΠ΅ΠΉ ΠΏΠ»Π°ΡΡΠΈΠ½Ρ, ΡΡΠ°Π½ΠΎΠ²ΡΡΡΡ ΠΏΡΠΎΡΠΈΠ²ΠΎΠΏΠΎΠ»ΠΎΠΆΠ½ΡΠΌΠΈ Π½Π°ΠΏΡΠ°Π²Π»Π΅Π½ΠΈΡ ΡΠ²Π΅ΡΠΎΠ΄Π΅Π»Π΅Π½ΠΈΡ ΠΏΠ»Π°ΡΡΠΈΠ½Ρ; ΠΏΠΎΡΡΠΎΠΌΡ Π΄Π²Π° Π»ΡΡΠ° Π΅ΡΠ΅ Π±ΠΎΠ»ΡΡΠ΅ ΡΠΌΠ΅ΡΠ°ΡΡΡΡ ΠΎΡ Π²Ρ ΠΎΠ΄Π½ΠΎΠ³ΠΎ Π²ΠΎΠ»ΠΎΠΊΠ½Π°. ΠΡΠ»ΠΈ ΡΠΌΠ΅ΡΠ΅Π½ΠΈΠ΅ Π΄ΠΎΡΡΠ°ΡΠΎΡΠ½ΠΎ Π²Π΅Π»ΠΈΠΊΠΎ, ΡΠ²Π΅Ρ, ΡΠ°ΡΠΏΡΠΎΡΡΡΠ°Π½ΡΡΡΠΈΠΉΡΡ Π² ΠΎΠ±ΡΠ°ΡΠ½ΠΎΠΌ Π½Π°ΠΏΡΠ°Π²Π»Π΅Π½ΠΈΠΈ, Π½Π΅ ΠΏΠΎΠΏΠ°Π΄Π΅Ρ Π²ΠΎ Π²Ρ ΠΎΠ΄Π½ΠΎΠ΅ Π²ΠΎΠ»ΠΎΠΊΠ½ΠΎ, ΡΡΠΎ ΠΎΠ±Π΅ΡΠΏΠ΅ΡΠΈΡ Ρ ΠΎΡΠΎΡΡΡ ΠΈΠ·ΠΎΠ»ΡΡΠΈΡ. Π₯Π°ΡΠ°ΠΊΡΠ΅ΡΠΈΡΡΠΈΠΊΠΈ ΡΡΠΈΡ ΡΠΈΠΏΠΎΠ² ΠΈΠ·ΠΎΠ»ΡΡΠΎΡΠΎΠ² Π·Π°Π²ΠΈΡΡΡ ΠΎΡ ΡΠ°Π·ΠΌΠ΅ΡΠ° ΠΏΡΡΠΊΠ°, ΡΠΌΠ΅ΡΠ΅Π½ΠΈΡ ΠΈ Ρ Π°ΡΠ°ΠΊΡΠ΅ΡΠΈΡΡΠΈΠΊ Π²ΡΠ°ΡΠ°ΡΠ΅Π»Ρ Π€Π°ΡΠ°Π΄Π΅Ρ ΠΈ Π²ΠΎΠ»Π½ΠΎΠ²ΠΎΠΉ ΠΏΠ»Π°ΡΡΠΈΠ½Ρ.ΠΠ²ΡΠ»ΡΡΠ΅ΠΏΡΠ΅Π»ΠΎΠΌΠ»ΡΡΡΠΈΠ΅ ΠΌΠ°ΡΠ΅ΡΠΈΠ°Π»Ρ, ΡΠ°ΠΊΠΈΠ΅ ΠΊΠ°ΠΊ ΡΡΡΠΈΠ», ΠΊΠ°Π»ΡΡΠΈΡ ΠΈ YVO 4 , ΠΎΠ±ΡΡΠ½ΠΎ ΠΈΡΠΏΠΎΠ»ΡΠ·ΡΡΡΡΡ Π΄Π»Ρ ΠΈΠ·Π³ΠΎΡΠΎΠ²Π»Π΅Π½ΠΈΡ ΠΏΠ»Π°ΡΡΠΈΠ½ ΠΈΠ·-Π·Π° ΠΈΡ Π±ΠΎΠ»ΡΡΠΎΠ³ΠΎ Π΄Π²ΠΎΠΉΠ½ΠΎΠ³ΠΎ Π»ΡΡΠ΅ΠΏΡΠ΅Π»ΠΎΠΌΠ»Π΅Π½ΠΈΡ.
ΠΡΡΠ³ΠΎΠΉ ΡΠΈΠΏ ΠΏΠΎΠ»ΡΡΠΈΠ·Π°ΡΠΈΠΎΠ½Π½ΠΎ-Π½Π΅Π·Π°Π²ΠΈΡΠΈΠΌΠΎΠ³ΠΎ ΠΎΠΏΡΠΈΡΠ΅ΡΠΊΠΎΠ³ΠΎ ΠΈΠ·ΠΎΠ»ΡΡΠΎΡΠ° ΠΎΡΠ½ΠΎΠ²Π°Π½ Π½Π° Π°Π½ΡΠΈΡΠΈΠΌΠΌΠ΅ΡΡΠΈΡΠ½ΠΎΠΌ ΠΏΡΠ΅ΠΎΠ±ΡΠ°Π·ΠΎΠ²Π°Π½ΠΈΠΈ ΠΏΠΎΠ»Ρ (ΠΈΠ»ΠΈ ΠΌΠ½ΠΎΠ³ΠΎΠ»ΡΡΠ΅Π²ΠΎΠΉ ΠΈΠ½ΡΠ΅ΡΡΠ΅ΡΠ΅Π½ΡΠΈΠΈ).
ΠΡΠΈΠ½ΡΠΈΠΏΠΈΠ°Π»ΡΠ½Π°Ρ ΡΡ
Π΅ΠΌΠ° ΡΠΈΠΏΠΈΡΠ½ΠΎΠΉ ΠΊΠΎΠ½ΡΡΡΡΠΊΡΠΈΠΈ ΠΈΠ·ΠΎΠ»ΡΡΠΎΡΠ° ΡΡΠΎΠ³ΠΎ ΡΠΈΠΏΠ° ΠΏΠΎΠΊΠ°Π·Π°Π½Π° Π½Π° ΡΠΈΡ. 5Π°. ΠΠ»Π°Π²Π½ΠΎΠΉ ΠΎΡΠΎΠ±Π΅Π½Π½ΠΎΡΡΡΡ ΡΡΠΎΠ³ΠΎ ΡΠΈΠΏΠ° ΠΈΠ·ΠΎΠ»ΡΡΠΎΡΠ° ΡΠ²Π»ΡΠ΅ΡΡΡ ΠΎΡΠΊΠ°Π· ΠΎΡ ΠΈΡΠΏΠΎΠ»ΡΠ·ΠΎΠ²Π°Π½ΠΈΡ ΠΌΠ°ΡΠ΅ΡΠΈΠ°Π»ΠΎΠ² Ρ Π΄Π²ΠΎΠΉΠ½ΡΠΌ Π»ΡΡΠ΅ΠΏΡΠ΅Π»ΠΎΠΌΠ»Π΅Π½ΠΈΠ΅ΠΌ, ΡΡΠΎ ΠΌΠΎΠΆΠ΅Ρ ΠΏΡΠΈΠ²Π΅ΡΡΠΈ ΠΊ ΠΏΠΎΡΠ΅Π½ΡΠΈΠ°Π»ΡΠ½ΠΎΠΌΡ ΡΠ½ΠΈΠΆΠ΅Π½ΠΈΡ Π·Π°ΡΡΠ°Ρ.Π ΡΡΡΡΠΊΡΡΡΠ΅, ΠΏΠΎΠΊΠ°Π·Π°Π½Π½ΠΎΠΉ Π½Π° ΡΠΈΡ. 5Π°, ΠΊΠΎΠ»Π»ΠΈΠΌΠΈΡΡΡΡΠ°Ρ Π»ΠΈΠ½Π·Π° ΠΈΡΠΏΠΎΠ»ΡΠ·ΡΠ΅ΡΡΡ Π΄Π»Ρ ΠΊΠΎΠ»Π»ΠΈΠΌΠΈΡΠΎΠ²Π°Π½ΠΈΡ ΡΠ²Π΅ΡΠΎΠ²ΠΎΠ³ΠΎ Π»ΡΡΠ°, Π²ΡΡ
ΠΎΠ΄ΡΡΠ΅Π³ΠΎ ΠΈΠ· Π²Ρ
ΠΎΠ΄Π½ΠΎΠ³ΠΎ Π²ΠΎΠ»ΠΎΠΊΠ½Π°, Π° ΡΠΎΠΊΡΡΠΈΡΡΡΡΠ°Ρ Π»ΠΈΠ½Π·Π° ΠΈΡΠΏΠΎΠ»ΡΠ·ΡΠ΅ΡΡΡ Π΄Π»Ρ Π²Π²ΠΎΠ΄Π° ΠΊΠΎΠ»Π»ΠΈΠΌΠΈΡΠΎΠ²Π°Π½Π½ΠΎΠ³ΠΎ Π»ΡΡΠ° ΠΎΠ±ΡΠ°ΡΠ½ΠΎ Π² Π²ΡΡ
ΠΎΠ΄Π½ΠΎΠ΅ Π²ΠΎΠ»ΠΎΠΊΠ½ΠΎ. ΠΠΎΠ»Π»ΠΈΠΌΠΈΡΠΎΠ²Π°Π½Π½ΡΠΉ Π»ΡΡ Π΄Π΅Π»ΠΈΡΡΡ Π½Π° Π΄Π²Π° Π΄ΠΎΠΏΠΎΠ»Π½ΠΈΡΠ΅Π»ΡΠ½ΡΡ
Π»ΡΡΠ°; ΠΎΠ΄ΠΈΠ½ Π΄ΠΎΠΏΠΎΠ»Π½ΠΈΡΠ΅Π»ΡΠ½ΡΠΉ Π»ΡΡ ΠΏΡΠΎΡ
ΠΎΠ΄ΠΈΡ ΡΠ΅ΡΠ΅Π· Π²ΡΠ°ΡΠ°ΡΠ΅Π»Ρ Π€Π°ΡΠ°Π΄Π΅Ρ Π΄Π»Ρ Π²ΡΠ°ΡΠ΅Π½ΠΈΡ Π½Π° 45 Π³ΡΠ°Π΄ΡΡΠΎΠ², Π° Π΄ΡΡΠ³ΠΎΠΉ Π΄ΠΎΠΏΠΎΠ»Π½ΠΈΡΠ΅Π»ΡΠ½ΡΠΉ Π»ΡΡ ΠΏΡΠΎΡ
ΠΎΠ΄ΠΈΡ ΡΠ΅ΡΠ΅Π· Π²ΠΎΠ·Π²ΡΠ°ΡΠ½ΠΎ-ΠΏΠΎΡΡΡΠΏΠ°ΡΠ΅Π»ΡΠ½ΡΠΉ Π²ΡΠ°ΡΠ°ΡΠ΅Π»Ρ, ΡΠ°ΠΊΠΎΠΉ ΠΊΠ°ΠΊ ΠΏΠΎΠ»ΡΠ²ΠΎΠ»Π½ΠΎΠ²Π°Ρ ΠΏΠ»Π°ΡΡΠΈΠ½Π°. Π£Π³ΠΎΠ» ΠΏΠΎΠ²ΠΎΡΠΎΡΠ° Π²ΡΠ°ΡΠ°ΡΠ΅Π»Ρ Π€Π°ΡΠ°Π΄Π΅Ρ ΠΈ ΠΏΠΎΠ»ΡΠ²ΠΎΠ»Π½ΠΎΠ²ΠΎΠΉ ΠΏΠ»Π°ΡΡΠΈΠ½Ρ Π²ΡΠ±ΠΈΡΠ°Π΅ΡΡΡ ΡΠ°ΠΊΠΈΠΌ ΠΎΠ±ΡΠ°Π·ΠΎΠΌ, ΡΡΠΎΠ±Ρ Π² ΠΏΡΡΠΌΠΎΠΌ Π½Π°ΠΏΡΠ°Π²Π»Π΅Π½ΠΈΠΈ ΡΠ°Π·Π½ΠΎΡΡΡ ΡΠ°Π· ΠΌΠ΅ΠΆΠ΄Ρ Π΄Π²ΡΠΌΡ ΡΡΠ±Π»ΡΡΠ°ΠΌΠΈ Π±ΡΠ»Π° ΡΠ°Π²Π½Π° Π½ΡΠ»Ρ, Π° Π² ΠΎΠ±ΡΠ°ΡΠ½ΠΎΠΌ Π½Π°ΠΏΡΠ°Π²Π»Π΅Π½ΠΈΠΈ ΡΠ°Π·Π½ΠΎΡΡΡ ΡΠ°Π· ΡΠΎΡΡΠ°Π²Π»ΡΠ»Π° Ο ΠΈΠ·-Π·Π° Π½Π΅Π²Π·Π°ΠΈΠΌΠ½ΠΎΠ³ΠΎ Π²ΡΠ°ΡΠ΅Π½ΠΈΡ Π€Π°ΡΠ°Π΄Π΅Ρ.Π‘Π»Π΅Π΄ΠΎΠ²Π°ΡΠ΅Π»ΡΠ½ΠΎ, Π² ΠΏΡΡΠΌΠΎΠΌ Π½Π°ΠΏΡΠ°Π²Π»Π΅Π½ΠΈΠΈ Π΄Π²Π° Π΄ΠΎΠΏΠΎΠ»Π½ΠΈΡΠ΅Π»ΡΠ½ΡΡ
Π»ΡΡΠ° ΠΎΠ±ΡΠ°Π·ΡΡΡ ΡΠΈΠΌΠΌΠ΅ΡΡΠΈΡΠ½ΠΎΠ΅ ΡΠ°ΡΠΏΡΠ΅Π΄Π΅Π»Π΅Π½ΠΈΠ΅ ΠΏΠΎΠ»Ρ Π² Π²ΡΡ
ΠΎΠ΄Π½ΠΎΠΌ Π²ΠΎΠ»ΠΎΠΊΠ½Π΅ ΠΈ ΠΌΠΎΠ³ΡΡ ΡΠ°ΡΠΏΡΠΎΡΡΡΠ°Π½ΡΡΡΡΡ Π² Π²ΠΎΠ»ΠΎΠΊΠ½Π΅ Π±Π΅Π· ΠΊΠ°ΠΊΠΈΡ
-Π»ΠΈΠ±ΠΎ ΠΏΠΎΡΠ΅ΡΡ.
ΠΠ΄Π½Π°ΠΊΠΎ Π² ΠΎΠ±ΡΠ°ΡΠ½ΠΎΠΌ Π½Π°ΠΏΡΠ°Π²Π»Π΅Π½ΠΈΠΈ ΠΈΠ·-Π·Π° Π½Π΅ΡΠΎΠ³Π»Π°ΡΠΎΠ²Π°Π½Π½ΠΎΡΡΠΈ ΡΠ°Π· ΠΌΠ΅ΠΆΠ΄Ρ Π΄Π²ΡΠΌΡ Π»ΡΡΠ°ΠΌΠΈ Π½Π° ΠΊΠΎΠ½ΡΠ΅ Π²Ρ
ΠΎΠ΄Π½ΠΎΠ³ΠΎ Π²ΠΎΠ»ΠΎΠΊΠ½Π° ΡΠΎΡΠΌΠΈΡΡΠ΅ΡΡΡ Π°Π½ΡΠΈΡΠΈΠΌΠΌΠ΅ΡΡΠΈΡΠ½ΠΎΠ΅ ΠΏΠΎΠ»Π΅, ΠΊΠ°ΠΊ ΠΏΠΎΠΊΠ°Π·Π°Π½ΠΎ Π½Π° ΡΠΈΡ. 5b. ΠΠΎΡΠΊΠΎΠ»ΡΠΊΡ ΡΡΠΎ Π°Π½ΡΠΈΡΠΈΠΌΠΌΠ΅ΡΡΠΈΡΠ½ΠΎΠ΅ ΠΏΠΎΠ»Π΅ ΡΠΎΠΎΡΠ²Π΅ΡΡΡΠ²ΡΠ΅Ρ Π±ΠΎΠ»Π΅Π΅ Π²ΡΡΠΎΠΊΠΎΠΉ ΠΌΠΎΠ΄Π΅ ΠΎΠ΄Π½ΠΎΠΌΠΎΠ΄ΠΎΠ²ΠΎΠ³ΠΎ Π²ΠΎΠ»ΠΎΠΊΠ½Π° ΠΈ Π½Π΅ ΠΌΠΎΠΆΠ΅Ρ ΡΠ°ΡΠΏΡΠΎΡΡΡΠ°Π½ΡΡΡΡΡ ΡΠ΅ΡΠ΅Π· ΠΎΠ΄Π½ΠΎΠΌΠΎΠ΄ΠΎΠ²ΠΎΠ΅ Π²ΠΎΠ»ΠΎΠΊΠ½ΠΎ, ΠΎΠ±ΡΠ°ΡΠ½ΡΠΉ ΡΠ²Π΅Ρ Π±ΡΠ΄Π΅Ρ ΠΏΡΠΎΡΠ°ΡΠΈΠ²Π°ΡΡΡΡ ΠΊΠ°ΠΊ ΡΠ²Π΅Ρ ΠΌΠΎΠ΄Ρ ΠΎΠ±ΠΎΠ»ΠΎΡΠΊΠΈ.Π‘Π»Π΅Π΄ΠΎΠ²Π°ΡΠ΅Π»ΡΠ½ΠΎ, ΡΡΠΈ ΡΠΈΠΏΡ ΠΈΠ·ΠΎΠ»ΡΡΠΎΡΠΎΠ² ΡΠ°Π±ΠΎΡΠ°ΡΡ ΠΊΠ°ΠΊ ΠΎΠΏΡΠΈΡΠ΅ΡΠΊΠΈΠ΅ ΠΈΠ·ΠΎΠ»ΡΡΠΎΡΡ ΡΠΎΠ»ΡΠΊΠΎ ΠΏΡΠΈ ΠΈΡΠΏΠΎΠ»ΡΠ·ΠΎΠ²Π°Π½ΠΈΠΈ Π²ΠΌΠ΅ΡΡΠ΅ Ρ ΠΎΠ΄Π½ΠΎΠΌΠΎΠ΄ΠΎΠ²ΡΠΌΠΈ ΠΎΠΏΡΠΈΡΠ΅ΡΠΊΠΈΠΌΠΈ Π²ΠΎΠ»ΠΎΠΊΠ½Π°ΠΌΠΈ. ΠΠΈΡΡΠ°ΠΊΡΠΈΠΎΠ½Π½ΡΠ΅ ΠΏΠΎΡΠ΅ΡΠΈ ΡΠ²Π»ΡΡΡΡΡ ΠΎΡΠ½ΠΎΠ²Π½ΠΎΠΉ ΠΏΡΠΈΡΠΈΠ½ΠΎΠΉ Π²Π½ΠΎΡΠΈΠΌΡΡ
ΠΏΠΎΡΠ΅ΡΡ Π² ΠΈΠ·ΠΎΠ»ΡΡΠΎΡΠ°Ρ
ΡΡΠΈΡ
ΡΠΈΠΏΠΎΠ². Π§ΡΠΎΠ±Ρ ΠΌΠΈΠ½ΠΈΠΌΠΈΠ·ΠΈΡΠΎΠ²Π°ΡΡ ΠΏΠΎΡΠ΅ΡΠΈ, ΠΆΠ΅Π»Π°ΡΠ΅Π»ΡΠ½ΠΎ Ρ
ΠΎΡΠΎΡΠ΅Π΅ ΠΊΠ°ΡΠ΅ΡΡΠ²ΠΎ ΠΊΡΠΎΠΌΠΊΠΈ ΠΈ Π»ΡΡΠΈ Π±ΠΎΠ»ΡΡΠΎΠ³ΠΎ Π΄ΠΈΠ°ΠΌΠ΅ΡΡΠ°.
Π ΠΠ‘Π£ΠΠΠ 5. ΠΠΎΠ½ΡΡΡΡΠΊΡΠΈΡ ΠΈ ΠΏΡΠΈΠ½ΡΠΈΠΏ Π΄Π΅ΠΉΡΡΠ²ΠΈΡ ΠΎΠ΄Π½ΠΎΡΡΡΠΏΠ΅Π½ΡΠ°ΡΠΎΠ³ΠΎ ΠΏΠΎΠ»ΡΡΠΈΠ·Π°ΡΠΈΠΎΠ½Π½ΠΎ-Π½Π΅Π·Π°Π²ΠΈΡΠΈΠΌΠΎΠ³ΠΎ ΠΎΠΏΡΠΈΡΠ΅ΡΠΊΠΎΠ³ΠΎ ΠΈΠ·ΠΎΠ»ΡΡΠΎΡΠ° Ρ Π°Π½ΡΠΈΡΠΈΠΌΠΌΠ΅ΡΡΠΈΡΠ½ΡΠΌ ΠΏΡΠ΅ΠΎΠ±ΡΠ°Π·ΠΎΠ²Π°Π½ΠΈΠ΅ΠΌ ΠΏΠΎΠ»Ρ: (a) ΠΊΠΎΠ½ΡΡΡΡΠΊΡΠΈΡ ΠΈ (b) ΠΏΡΠΈΠ½ΡΠΈΠΏ Π΄Π΅ΠΉΡΡΠ²ΠΈΡ.
ΠΠ·ΠΎΠ»ΡΡΠΎΡ Ρ Π°Π½ΡΠΈΡΠΈΠΌΠΌΠ΅ΡΡΠΈΡΠ½ΡΠΌ ΠΏΡΠ΅ΠΎΠ±ΡΠ°Π·ΠΎΠ²Π°Π½ΠΈΠ΅ΠΌ ΠΏΠΎΠ»Ρ ΡΠ°ΠΊΠΆΠ΅ ΠΌΠΎΠΆΠ΅Ρ Π±ΡΡΡ Π²ΡΠΏΠΎΠ»Π½Π΅Π½ Π² Π²ΠΈΠ΄Π΅ Π²ΠΎΠ»Π½ΠΎΠ²ΠΎΠ΄Π°, ΠΊΠ°ΠΊ ΠΏΠΎΠΊΠ°Π·Π°Π½ΠΎ Π½Π° ΡΠΈΡ.
6. ΠΠΎ Π²ΡΠ΅ΠΌΡ ΡΠ°Π±ΠΎΡΡ ΡΠ²Π΅Ρ, ΠΏΠΎΠΏΠ°Π΄Π°ΡΡΠΈΠΉ Π²ΠΎ Π²Ρ
ΠΎΠ΄Π½ΠΎΠ΅ Π²ΠΎΠ»ΠΎΠΊΠ½ΠΎ, ΡΠ°Π·Π΄Π΅Π»ΡΠ΅ΡΡΡ Π½Π° Π΄Π²Π° Π»ΡΡΠ° ΠΈ Π½Π°ΠΏΡΠ°Π²Π»ΡΠ΅ΡΡΡ Π² Π΄Π²Π° ΡΠ°Π·Π½ΡΡ
Π²ΠΎΠ»Π½ΠΎΠ²ΠΎΠ΄Π° Ρ ΠΏΠΎΠΌΠΎΡΡΡ Π²ΠΎΠ»Π½ΠΎΠ²ΠΎΠ΄Π° Ρ Y-ΡΠ°Π·Π²Π΅ΡΠ²Π»Π΅Π½ΠΈΠ΅ΠΌ. Π ΠΊΠ°ΠΆΠ΄ΠΎΠΌ Π²ΠΎΠ»Π½ΠΎΠ²ΠΎΠ΄Π΅ ΡΠ²Π΅Ρ ΠΏΡΠΎΡ
ΠΎΠ΄ΠΈΡ ΡΠ΅ΡΠ΅Π· ΠΏΠΎΠ»ΡΠ²ΠΎΠ»Π½ΠΎΠ²ΡΡ ΠΏΠ»Π°ΡΡΠΈΠ½Ρ ΠΈ Π²ΠΎΠ»Π½ΠΎΠ²ΠΎΠ΄ Π€Π°ΡΠ°Π΄Π΅Ρ, Π° Π·Π°ΡΠ΅ΠΌ Π΄Π²Π° Π»ΡΡΠ° ΠΎΠ±ΡΠ΅Π΄ΠΈΠ½ΡΡΡΡΡ Π΄ΡΡΠ³ΠΈΠΌ Π²ΠΎΠ»Π½ΠΎΠ²ΠΎΠ΄ΠΎΠΌ Ρ Y-Π²Π΅ΡΠ²Π»Π΅Π½ΠΈΠ΅ΠΌ. ΠΠ·ΠΎΠ»ΡΡΠΎΡ ΠΌΠΎΠΆΠ΅Ρ Π±ΡΡΡ ΡΠ΅Π°Π»ΠΈΠ·ΠΎΠ²Π°Π½ ΠΏΡΡΠ΅ΠΌ ΠΎΠΏΡΠΈΠΌΠΈΠ·Π°ΡΠΈΠΈ ΡΠ°Π·Ρ ΠΌΠ΅ΠΆΠ΄Ρ Π΄Π²ΡΠΌΡ Π»ΡΡΠ°ΠΌΠΈ. ΠΠΎΡΠ΅Π½ΡΠΈΠ°Π»ΡΠ½ΡΠ΅ ΠΏΡΠ΅ΠΈΠΌΡΡΠ΅ΡΡΠ²Π° Π²ΠΎΠ»Π½ΠΎΠ²ΠΎΠ΄Π½ΠΎΠ³ΠΎ ΡΡΡΡΠΎΠΉΡΡΠ²Π° Π·Π°ΠΊΠ»ΡΡΠ°ΡΡΡΡ Π² Π±ΠΎΠ»Π΅Π΅ Π½ΠΈΠ·ΠΊΠΎΠΉ ΡΡΠΎΠΈΠΌΠΎΡΡΠΈ ΠΏΡΠΎΠΈΠ·Π²ΠΎΠ΄ΡΡΠ²Π°, ΠΊΠΎΠΌΠΏΠ°ΠΊΡΠ½ΡΡ
ΡΠ°Π·ΠΌΠ΅ΡΠ°Ρ
ΠΈ ΡΡΠ°Π±ΠΈΠ»ΡΠ½ΡΡ
ΡΠ°Π±ΠΎΡΠΈΡ
Ρ
Π°ΡΠ°ΠΊΡΠ΅ΡΠΈΡΡΠΈΠΊΠ°Ρ
. ΠΠ΄Π½Π°ΠΊΠΎ, ΠΊΠ°ΠΊ ΠΏΡΠ°Π²ΠΈΠ»ΠΎ, ΠΏΠΎΡΠ΅ΡΠΈ ΡΠ²ΡΠ·ΠΈ ΠΎΡ Π²ΠΎΠ»Π½ΠΎΠ²ΠΎΠ΄Π° ΠΊ ΠΎΠΏΡΠΈΡΠ΅ΡΠΊΠΎΠΌΡ Π²ΠΎΠ»ΠΎΠΊΠ½Ρ Π²ΡΠ΅ Π΅ΡΠ΅ Π²ΡΡΠΎΠΊΠΈ, ΠΈ ΡΠ°ΠΊΠΆΠ΅ ΡΡΡΠ΄Π½ΠΎ ΠΈΠ½ΡΠ΅Π³ΡΠΈΡΠΎΠ²Π°ΡΡ ΠΌΠ°ΡΠ΅ΡΠΈΠ°Π» Π€Π°ΡΠ°Π΄Π΅Ρ Π² Π²ΠΎΠ»Π½ΠΎΠ²ΠΎΠ΄.ΠΠΎΡΡΠΎΠΌΡ ΠΎΠΏΡΠΈΡΠ΅ΡΠΊΠΈΠ΅ ΠΈΠ·ΠΎΠ»ΡΡΠΎΡΡ Π²ΠΎΠ»Π½ΠΎΠ²ΠΎΠ΄Π½ΠΎΠ³ΠΎ ΡΠΈΠΏΠ° Π΅ΡΠ΅ Π½Π΅ ΠΏΠΎΠ»ΡΡΠΈΠ»ΠΈ ΡΠΈΡΠΎΠΊΠΎΠ³ΠΎ ΡΠ°ΡΠΏΡΠΎΡΡΡΠ°Π½Π΅Π½ΠΈΡ.
Π ΠΠ‘Π£ΠΠΠ 6. ΠΡΠΈΠ½ΡΠΈΠΏΠΈΠ°Π»ΡΠ½Π°Ρ ΡΡ Π΅ΠΌΠ° ΠΎΠΏΡΠΈΡΠ΅ΡΠΊΠΎΠ³ΠΎ ΠΈΠ·ΠΎΠ»ΡΡΠΎΡΠ° Ρ Π°Π½ΡΠΈΡΠΈΠΌΠΌΠ΅ΡΡΠΈΡΠ½ΡΠΌ ΠΏΡΠ΅ΠΎΠ±ΡΠ°Π·ΠΎΠ²Π°Π½ΠΈΠ΅ΠΌ ΠΏΠΎΠ»Ρ Π½Π° ΠΎΡΠ½ΠΎΠ²Π΅ Π²ΠΎΠ»Π½ΠΎΠ²ΠΎΠ΄Π°.
ΠΠΎΠ»ΡΡΠΈΠ·Π°ΡΠΈΡ – Π£Π½ΠΈΠ²Π΅ΡΡΠΈΡΠ΅ΡΡΠΊΠ°Ρ ΡΠΈΠ·ΠΈΠΊΠ°, Π’ΠΎΠΌ 3
Π¦Π΅Π»ΠΈ ΠΎΠ±ΡΡΠ΅Π½ΠΈΡ
Π ΠΊΠΎΠ½ΡΡ ΡΡΠΎΠ³ΠΎ ΡΠ°Π·Π΄Π΅Π»Π° Π²Ρ ΡΠΌΠΎΠΆΠ΅ΡΠ΅:
- ΠΠ±ΡΡΡΠ½ΠΈΡΠ΅ ΠΈΠ·ΠΌΠ΅Π½Π΅Π½ΠΈΠ΅ ΠΈΠ½ΡΠ΅Π½ΡΠΈΠ²Π½ΠΎΡΡΠΈ ΠΏΡΠΈ ΠΏΡΠΎΡ
ΠΎΠΆΠ΄Π΅Π½ΠΈΠΈ ΠΏΠΎΠ»ΡΡΠΈΠ·ΠΎΠ²Π°Π½Π½ΠΎΠ³ΠΎ ΡΠ²Π΅ΡΠ° ΡΠ΅ΡΠ΅Π· ΠΏΠΎΠ»ΡΡΠΈΠ·Π°ΡΠΈΠΎΠ½Π½ΡΠΉ ΡΠΈΠ»ΡΡΡ.

- Π Π°ΡΡΡΠΈΡΠ°ΠΉΡΠ΅ ΡΡΡΠ΅ΠΊΡ ΠΏΠΎΠ»ΡΡΠΈΠ·Π°ΡΠΈΠΈ ΠΎΡΡΠ°ΠΆΠ΅Π½ΠΈΠ΅ΠΌ ΠΈ ΡΠ³ΠΎΠ» ΠΡΡΡΡΠ΅ΡΠ°
- ΠΠΏΠΈΡΠΈΡΠ΅ ΡΡΡΠ΅ΠΊΡ ΠΏΠΎΠ»ΡΡΠΈΠ·Π°ΡΠΈΠΈ ΡΠ°ΡΡΠ΅ΡΠ½ΠΈΠ΅ΠΌ
- ΠΠ±ΡΡΡΠ½ΠΈΡΠ΅ ΠΈΡΠΏΠΎΠ»ΡΠ·ΠΎΠ²Π°Π½ΠΈΠ΅ ΠΏΠΎΠ»ΡΡΠΈΠ·ΡΡΡΠΈΡ ΠΌΠ°ΡΠ΅ΡΠΈΠ°Π»ΠΎΠ² Π² ΡΠ°ΠΊΠΈΡ ΡΡΡΡΠΎΠΉΡΡΠ²Π°Ρ , ΠΊΠ°ΠΊ ΠΠ-Π΄ΠΈΡΠΏΠ»Π΅ΠΈ.
ΠΠΎΠ»ΡΡΠΈΠ·Π°ΡΠΈΠΎΠ½Π½ΡΠ΅ ΡΠΎΠ»Π½ΡΠ΅Π·Π°ΡΠΈΡΠ½ΡΠ΅ ΠΎΡΠΊΠΈ Π·Π½Π°ΠΊΠΎΠΌΡ Π±ΠΎΠ»ΡΡΠΈΠ½ΡΡΠ²Ρ ΠΈΠ· Π½Π°Ρ.ΠΠ½ΠΈ ΠΎΠ±Π»Π°Π΄Π°ΡΡ ΠΎΡΠΎΠ±ΠΎΠΉ ΡΠΏΠΎΡΠΎΠ±Π½ΠΎΡΡΡΡ ΠΎΡΡΠ΅ΠΊΠ°ΡΡ Π±Π»ΠΈΠΊΠΈ ΡΠ²Π΅ΡΠ°, ΠΎΡΡΠ°ΠΆΠ΅Π½Π½ΠΎΠ³ΠΎ ΠΎΡ Π²ΠΎΠ΄Ρ ΠΈΠ»ΠΈ ΡΡΠ΅ΠΊΠ»Π° ((Π ΠΈΡΡΠ½ΠΎΠΊ)). Π£ Π½ΠΈΡ Π΅ΡΡΡ ΡΡΠ° ΡΠΏΠΎΡΠΎΠ±Π½ΠΎΡΡΡ ΠΈΠ·-Π·Π° Π²ΠΎΠ»Π½ΠΎΠ²ΠΎΠΉ Ρ Π°ΡΠ°ΠΊΡΠ΅ΡΠΈΡΡΠΈΠΊΠΈ ΡΠ²Π΅ΡΠ°, Π½Π°Π·ΡΠ²Π°Π΅ΠΌΠΎΠΉ ΠΏΠΎΠ»ΡΡΠΈΠ·Π°ΡΠΈΠ΅ΠΉ. Π§ΡΠΎ ΡΠ°ΠΊΠΎΠ΅ ΠΏΠΎΠ»ΡΡΠΈΠ·Π°ΡΠΈΡ? ΠΠ°ΠΊ Π΅Π³ΠΎ ΠΏΡΠΎΠΈΠ·Π²ΠΎΠ΄ΡΡ? ΠΠ°ΠΊΠΎΠ²Ρ Π½Π΅ΠΊΠΎΡΠΎΡΡΠ΅ ΠΈΠ· Π΅Π³ΠΎ ΠΏΡΠΈΠΌΠ΅Π½Π΅Π½ΠΈΠΉ? ΠΡΠ²Π΅ΡΡ Π½Π° ΡΡΠΈ Π²ΠΎΠΏΡΠΎΡΡ ΡΠ²ΡΠ·Π°Π½Ρ Ρ Π²ΠΎΠ»Π½ΠΎΠ²ΡΠΌ Ρ Π°ΡΠ°ΠΊΡΠ΅ΡΠΎΠΌ ΡΠ²Π΅ΡΠ°.
ΠΠ° ΡΡΠΈΡ
Π΄Π²ΡΡ
ΡΠΎΡΠΎΠ³ΡΠ°ΡΠΈΡΡ
ΡΠ΅ΠΊΠΈ ΠΏΠΎΠΊΠ°Π·Π°Π½ΠΎ Π²Π»ΠΈΡΠ½ΠΈΠ΅ ΠΏΠΎΠ»ΡΡΠΈΠ·Π°ΡΠΈΠΎΠ½Π½ΠΎΠ³ΠΎ ΡΠΈΠ»ΡΡΡΠ° Π½Π° ΡΠΌΠ΅Π½ΡΡΠ΅Π½ΠΈΠ΅ Π±Π»ΠΈΠΊΠΎΠ² Π² ΡΠ²Π΅ΡΠ΅, ΠΎΡΡΠ°ΠΆΠ΅Π½Π½ΠΎΠΌ ΠΎΡ ΠΏΠΎΠ²Π΅ΡΡ
Π½ΠΎΡΡΠΈ Π²ΠΎΠ΄Ρ. Π§Π°ΡΡΡ (b) ΡΡΠΎΠ³ΠΎ ΡΠΈΡΡΠ½ΠΊΠ° Π±ΡΠ»Π° ΡΠ½ΡΡΠ° Ρ ΠΏΠΎΠ»ΡΡΠΈΠ·Π°ΡΠΈΠΎΠ½Π½ΡΠΌ ΡΠΈΠ»ΡΡΡΠΎΠΌ, Π° ΡΠ°ΡΡΡ (a) – Π½Π΅Ρ.Π ΡΠ΅Π·ΡΠ»ΡΡΠ°ΡΠ΅ ΠΎΡΡΠ°ΠΆΠ΅Π½ΠΈΠ΅ ΠΎΠ±Π»Π°ΠΊΠΎΠ² ΠΈ Π½Π΅Π±Π°, Π½Π°Π±Π»ΡΠ΄Π°Π΅ΠΌΠΎΠ΅ Π² ΡΠ°ΡΡΠΈ (a), Π½Π΅ Π½Π°Π±Π»ΡΠ΄Π°Π΅ΡΡΡ Π² ΡΠ°ΡΡΠΈ (b). ΠΠΎΠ»ΡΡΠΈΠ·Π°ΡΠΈΠΎΠ½Π½ΡΠ΅ ΡΠΎΠ»Π½ΡΠ΅Π·Π°ΡΠΈΡΠ½ΡΠ΅ ΠΎΡΠΊΠΈ ΠΎΡΠΎΠ±Π΅Π½Π½ΠΎ ΠΏΠΎΠ»Π΅Π·Π½Ρ Π½Π° ΡΠ½Π΅Π³Ρ ΠΈ Π² Π²ΠΎΠ΄Π΅.
(ΠΊΡΠ΅Π΄ΠΈΡ Π° ΠΈ ΠΊΡΠ΅Π΄ΠΈΡ Π±: ΠΌΠΎΠ΄ΠΈΡΠΈΠΊΠ°ΡΠΈΠΈ ΡΠ°Π±ΠΎΡΡ Β«AmithshsΒ» / Wikimedia Commons)
ΠΠ°ΠΊΠΎΠ½ ΠΠ°Π»ΡΡΠ°
Π‘Π²Π΅Ρ – ΡΡΠΎ ΠΎΠ΄ΠΈΠ½ ΠΈΠ· ΡΠΈΠΏΠΎΠ² ΡΠ»Π΅ΠΊΡΡΠΎΠΌΠ°Π³Π½ΠΈΡΠ½ΡΡ
(ΠΠ) Π²ΠΎΠ»Π½. ΠΠ°ΠΊ ΠΎΡΠΌΠ΅ΡΠ°Π»ΠΎΡΡ Π² ΠΏΡΠ΅Π΄ΡΠ΄ΡΡΠ΅ΠΉ Π³Π»Π°Π²Π΅ ΠΎΠ± ΡΠ»Π΅ΠΊΡΡΠΎΠΌΠ°Π³Π½ΠΈΡΠ½ΡΡ
Π²ΠΎΠ»Π½Π°Ρ
, ΡΠ»Π΅ΠΊΡΡΠΎΠΌΠ°Π³Π½ΠΈΡΠ½ΡΠ΅ Π²ΠΎΠ»Π½Ρ – ΡΡΠΎ ΠΏΠΎΠΏΠ΅ΡΠ΅ΡΠ½ΡΠ΅ Π²ΠΎΠ»Π½Ρ , ΡΠΎΡΡΠΎΡΡΠΈΠ΅ ΠΈΠ· ΠΏΠ΅ΡΠ΅ΠΌΠ΅Π½Π½ΡΡ
ΡΠ»Π΅ΠΊΡΡΠΈΡΠ΅ΡΠΊΠΈΡ
ΠΈ ΠΌΠ°Π³Π½ΠΈΡΠ½ΡΡ
ΠΏΠΎΠ»Π΅ΠΉ, ΠΊΠΎΡΠΎΡΡΠ΅ ΠΊΠΎΠ»Π΅Π±Π»ΡΡΡΡ ΠΏΠ΅ΡΠΏΠ΅Π½Π΄ΠΈΠΊΡΠ»ΡΡΠ½ΠΎ Π½Π°ΠΏΡΠ°Π²Π»Π΅Π½ΠΈΡ ΡΠ°ΡΠΏΡΠΎΡΡΡΠ°Π½Π΅Π½ΠΈΡ ((ΡΠΈΡΡΠ½ΠΎΠΊ)).ΠΠ΄Π½Π°ΠΊΠΎ Π² ΡΠ΅Π»ΠΎΠΌ ΠΊΠΎΠ½ΠΊΡΠ΅ΡΠ½ΡΡ
Π½Π°ΠΏΡΠ°Π²Π»Π΅Π½ΠΈΠΉ ΠΊΠΎΠ»Π΅Π±Π°Π½ΠΈΠΉ ΡΠ»Π΅ΠΊΡΡΠΈΡΠ΅ΡΠΊΠΎΠ³ΠΎ ΠΈ ΠΌΠ°Π³Π½ΠΈΡΠ½ΠΎΠ³ΠΎ ΠΏΠΎΠ»Π΅ΠΉ Π½Π΅Ρ; ΠΎΠ½ΠΈ ΠΊΠΎΠ»Π΅Π±Π»ΡΡΡΡ Π² Π»ΡΠ±ΠΎΠΉ ΠΏΡΠΎΠΈΠ·Π²ΠΎΠ»ΡΠ½ΠΎ ΠΎΡΠΈΠ΅Π½ΡΠΈΡΠΎΠ²Π°Π½Π½ΠΎΠΉ ΠΏΠ»ΠΎΡΠΊΠΎΡΡΠΈ, ΠΏΠ΅ΡΠΏΠ΅Π½Π΄ΠΈΠΊΡΠ»ΡΡΠ½ΠΎΠΉ Π½Π°ΠΏΡΠ°Π²Π»Π΅Π½ΠΈΡ ΡΠ°ΡΠΏΡΠΎΡΡΡΠ°Π½Π΅Π½ΠΈΡ. ΠΠΎΠ»ΡΡΠΈΠ·Π°ΡΠΈΡ – ΠΏΡΠΈΠ·Π½Π°ΠΊ ΡΠΎΠ³ΠΎ, ΡΡΠΎ ΠΊΠΎΠ»Π΅Π±Π°Π½ΠΈΡ Π²ΠΎΠ»Π½Ρ Π΄Π΅ΠΉΡΡΠ²ΠΈΡΠ΅Π»ΡΠ½ΠΎ ΠΈΠΌΠ΅ΡΡ ΠΎΠΏΡΠ΅Π΄Π΅Π»Π΅Π½Π½ΠΎΠ΅ Π½Π°ΠΏΡΠ°Π²Π»Π΅Π½ΠΈΠ΅ ΠΎΡΠ½ΠΎΡΠΈΡΠ΅Π»ΡΠ½ΠΎ Π½Π°ΠΏΡΠ°Π²Π»Π΅Π½ΠΈΡ ΡΠ°ΡΠΏΡΠΎΡΡΡΠ°Π½Π΅Π½ΠΈΡ Π²ΠΎΠ»Π½Ρ. (ΠΡΠΎ Π½Π΅ ΡΠΎΡ ΡΠΈΠΏ ΠΏΠΎΠ»ΡΡΠΈΠ·Π°ΡΠΈΠΈ, ΠΊΠΎΡΠΎΡΡΠΉ ΠΎΠ±ΡΡΠΆΠ΄Π°Π»ΡΡ Π΄Π»Ρ ΡΠ°Π·Π΄Π΅Π»Π΅Π½ΠΈΡ Π·Π°ΡΡΠ΄ΠΎΠ².) ΠΠΎΠ»Π½Ρ, ΠΈΠΌΠ΅ΡΡΠΈΠ΅ ΡΠ°ΠΊΠΎΠ΅ Π½Π°ΠΏΡΠ°Π²Π»Π΅Π½ΠΈΠ΅, Π½Π°Π·ΡΠ²Π°ΡΡΡΡ ΠΏΠΎΠ»ΡΡΠΈΠ·ΠΎΠ²Π°Π½Π½ΡΠΌΠΈ.ΠΠ»Ρ ΡΠ»Π΅ΠΊΡΡΠΎΠΌΠ°Π³Π½ΠΈΡΠ½ΠΎΠΉ Π²ΠΎΠ»Π½Ρ ΠΌΡ ΠΎΠΏΡΠ΅Π΄Π΅Π»ΡΠ΅ΠΌ Π½Π°ΠΏΡΠ°Π²Π»Π΅Π½ΠΈΠ΅ ΠΏΠΎΠ»ΡΡΠΈΠ·Π°ΡΠΈΠΈ ΠΊΠ°ΠΊ Π½Π°ΠΏΡΠ°Π²Π»Π΅Π½ΠΈΠ΅, ΠΏΠ°ΡΠ°Π»Π»Π΅Π»ΡΠ½ΠΎΠ΅ ΡΠ»Π΅ΠΊΡΡΠΈΡΠ΅ΡΠΊΠΎΠΌΡ ΠΏΠΎΠ»Ρ.
Π’Π°ΠΊΠΈΠΌ ΠΎΠ±ΡΠ°Π·ΠΎΠΌ, ΠΌΡ ΠΌΠΎΠΆΠ΅ΠΌ Π΄ΡΠΌΠ°ΡΡ ΠΎ ΡΡΡΠ΅Π»ΠΊΠ°Ρ
ΡΠ»Π΅ΠΊΡΡΠΈΡΠ΅ΡΠΊΠΎΠ³ΠΎ ΠΏΠΎΠ»Ρ ΠΊΠ°ΠΊ ΠΎ Π½Π°ΠΏΡΠ°Π²Π»Π΅Π½ΠΈΠΈ ΠΏΠΎΠ»ΡΡΠΈΠ·Π°ΡΠΈΠΈ, ΠΊΠ°ΠΊ ΠΏΠΎΠΊΠ°Π·Π°Π½ΠΎ Π½Π° ΡΠΈΡΡΠ½ΠΊΠ΅.
ΠΠ»Ρ Π΄Π°Π»ΡΠ½Π΅ΠΉΡΠ΅Π³ΠΎ ΠΈΠ·ΡΡΠ΅Π½ΠΈΡ ΡΠ°ΡΡΠΌΠΎΡΡΠΈΠΌ ΠΏΠΎΠΏΠ΅ΡΠ΅ΡΠ½ΡΠ΅ Π²ΠΎΠ»Π½Ρ Π² Π²Π΅ΡΠ΅Π²ΠΊΠ°Ρ , ΠΏΠΎΠΊΠ°Π·Π°Π½Π½ΡΡ Π½Π° (Π ΠΈΡΡΠ½ΠΎΠΊ).ΠΠΎΠ»Π΅Π±Π°Π½ΠΈΡ Π² ΠΎΠ΄Π½ΠΎΠΉ Π²Π΅ΡΠ΅Π²ΠΊΠ΅ ΠΏΡΠΎΠΈΡΡ ΠΎΠ΄ΡΡ Π² Π²Π΅ΡΡΠΈΠΊΠ°Π»ΡΠ½ΠΎΠΉ ΠΏΠ»ΠΎΡΠΊΠΎΡΡΠΈ ΠΈ ΡΡΠΈΡΠ°ΡΡΡΡ Π²Π΅ΡΡΠΈΠΊΠ°Π»ΡΠ½ΠΎ ΠΏΠΎΠ»ΡΡΠΈΠ·ΠΎΠ²Π°Π½Π½ΡΠΌΠΈ. Π’Π΅, ΡΡΠΎ Π½Π° Π΄ΡΡΠ³ΠΎΠΉ Π²Π΅ΡΠ΅Π²ΠΊΠ΅, Π½Π°Ρ ΠΎΠ΄ΡΡΡΡ Π² Π³ΠΎΡΠΈΠ·ΠΎΠ½ΡΠ°Π»ΡΠ½ΠΎΠΉ ΠΏΠ»ΠΎΡΠΊΠΎΡΡΠΈ ΠΈ ΠΏΠΎΠ»ΡΡΠΈΠ·ΠΎΠ²Π°Π½Ρ ΠΏΠΎ Π³ΠΎΡΠΈΠ·ΠΎΠ½ΡΠ°Π»ΠΈ. ΠΡΠ»ΠΈ Π½Π° ΠΏΠ΅ΡΠ²ΠΎΠΉ Π²Π΅ΡΠ΅Π²ΠΊΠ΅ ΡΠ΄Π΅Π»Π°ΡΡ Π²Π΅ΡΡΠΈΠΊΠ°Π»ΡΠ½ΡΡ ΠΏΡΠΎΡΠ΅Π·Ρ, Π²ΠΎΠ»Π½Ρ ΠΏΡΠΎΡ ΠΎΠ΄ΡΡ ΡΠΊΠ²ΠΎΠ·Ρ Π½Π΅Π΅. ΠΠ΄Π½Π°ΠΊΠΎ Π²Π΅ΡΡΠΈΠΊΠ°Π»ΡΠ½Π°Ρ ΡΠ΅Π»Ρ Π±Π»ΠΎΠΊΠΈΡΡΠ΅Ρ Π³ΠΎΡΠΈΠ·ΠΎΠ½ΡΠ°Π»ΡΠ½ΠΎ ΠΏΠΎΠ»ΡΡΠΈΠ·ΠΎΠ²Π°Π½Π½ΡΠ΅ Π²ΠΎΠ»Π½Ρ. ΠΠ»Ρ ΡΠ»Π΅ΠΊΡΡΠΎΠΌΠ°Π³Π½ΠΈΡΠ½ΡΡ Π²ΠΎΠ»Π½ Π½Π°ΠΏΡΠ°Π²Π»Π΅Π½ΠΈΠ΅ ΡΠ»Π΅ΠΊΡΡΠΈΡΠ΅ΡΠΊΠΎΠ³ΠΎ ΠΏΠΎΠ»Ρ Π°Π½Π°Π»ΠΎΠ³ΠΈΡΠ½ΠΎ Π²ΠΎΠ·ΠΌΡΡΠ΅Π½ΠΈΡΠΌ Π½Π° Π²Π΅ΡΠ΅Π²ΠΊΠ°Ρ .
ΠΠΎΠΏΠ΅ΡΠ΅ΡΠ½ΡΠ΅ ΠΊΠΎΠ»Π΅Π±Π°Π½ΠΈΡ ΠΎΠ΄Π½ΠΎΠ³ΠΎ ΠΊΠ°Π½Π°ΡΠ° (a) Π½Π°Ρ
ΠΎΠ΄ΡΡΡΡ Π² Π²Π΅ΡΡΠΈΠΊΠ°Π»ΡΠ½ΠΎΠΉ ΠΏΠ»ΠΎΡΠΊΠΎΡΡΠΈ, Π° ΠΊΠΎΠ»Π΅Π±Π°Π½ΠΈΡ Π΄ΡΡΠ³ΠΎΠ³ΠΎ ΠΊΠ°Π½Π°ΡΠ° (b) – Π² Π³ΠΎΡΠΈΠ·ΠΎΠ½ΡΠ°Π»ΡΠ½ΠΎΠΉ ΠΏΠ»ΠΎΡΠΊΠΎΡΡΠΈ.
ΠΠ΅ΡΠ²ΡΠΉ Π½Π°Π·ΡΠ²Π°Π΅ΡΡΡ Π²Π΅ΡΡΠΈΠΊΠ°Π»ΡΠ½ΠΎ ΠΏΠΎΠ»ΡΡΠΈΠ·ΠΎΠ²Π°Π½Π½ΡΠΌ, Π° Π²ΡΠΎΡΠΎΠΉ – Π³ΠΎΡΠΈΠ·ΠΎΠ½ΡΠ°Π»ΡΠ½ΠΎ ΠΏΠΎΠ»ΡΡΠΈΠ·ΠΎΠ²Π°Π½Π½ΡΠΌ. ΠΠ΅ΡΡΠΈΠΊΠ°Π»ΡΠ½ΡΠ΅ ΡΠ΅Π»ΠΈ ΠΏΡΠΎΠΏΡΡΠΊΠ°ΡΡ Π²ΠΎΠ»Π½Ρ Ρ Π²Π΅ΡΡΠΈΠΊΠ°Π»ΡΠ½ΠΎΠΉ ΠΏΠΎΠ»ΡΡΠΈΠ·Π°ΡΠΈΠ΅ΠΉ ΠΈ Π±Π»ΠΎΠΊΠΈΡΡΡΡ Π²ΠΎΠ»Π½Ρ Ρ Π³ΠΎΡΠΈΠ·ΠΎΠ½ΡΠ°Π»ΡΠ½ΠΎΠΉ ΠΏΠΎΠ»ΡΡΠΈΠ·Π°ΡΠΈΠ΅ΠΉ.
Π‘ΠΎΠ»Π½ΡΠ΅ ΠΈ ΠΌΠ½ΠΎΠ³ΠΈΠ΅ Π΄ΡΡΠ³ΠΈΠ΅ ΠΈΡΡΠΎΡΠ½ΠΈΠΊΠΈ ΡΠ²Π΅ΡΠ° ΡΠΎΠ·Π΄Π°ΡΡ Π²ΠΎΠ»Π½Ρ, ΡΠ»Π΅ΠΊΡΡΠΈΡΠ΅ΡΠΊΠΈΠ΅ ΠΏΠΎΠ»Ρ ΠΊΠΎΡΠΎΡΡΡ
ΠΈΠΌΠ΅ΡΡ ΡΠ»ΡΡΠ°ΠΉΠ½ΡΠ΅ Π½Π°ΠΏΡΠ°Π²Π»Π΅Π½ΠΈΡ ((Π ΠΈΡΡΠ½ΠΎΠΊ) (a)). Π’Π°ΠΊΠΎΠΉ ΡΠ²Π΅Ρ Π½Π°Π·ΡΠ²Π°Π΅ΡΡΡ Π½Π΅ΠΏΠΎΠ»ΡΡΠΈΠ·ΠΎΠ²Π°Π½Π½ΡΠΌ, ΠΏΠΎΡΠΎΠΌΡ ΡΡΠΎ ΠΎΠ½ ΡΠΎΡΡΠΎΠΈΡ ΠΈΠ· ΠΌΠ½ΠΎΠΆΠ΅ΡΡΠ²Π° Π²ΠΎΠ»Π½ ΡΠΎ Π²ΡΠ΅ΠΌΠΈ Π²ΠΎΠ·ΠΌΠΎΠΆΠ½ΡΠΌΠΈ Π½Π°ΠΏΡΠ°Π²Π»Π΅Π½ΠΈΡΠΌΠΈ ΠΏΠΎΠ»ΡΡΠΈΠ·Π°ΡΠΈΠΈ. ΠΠΎΠ»ΡΡΠΎΠΈΠ΄Π½ΡΠ΅ ΠΌΠ°ΡΠ΅ΡΠΈΠ°Π»Ρ, ΠΊΠΎΡΠΎΡΡΠ΅ Π±ΡΠ»ΠΈ ΠΈΠ·ΠΎΠ±ΡΠ΅ΡΠ΅Π½Ρ ΠΎΡΠ½ΠΎΠ²Π°ΡΠ΅Π»Π΅ΠΌ Polaroid Corporation ΠΠ΄Π²ΠΈΠ½ΠΎΠΌ ΠΡΠ½Π΄ΠΎΠΌ, Π΄Π΅ΠΉΡΡΠ²ΡΡΡ ΠΊΠ°ΠΊ ΠΏΠΎΠ»ΡΡΠΈΠ·Π°ΡΠΈΠΎΠ½Π½Π°Ρ ΡΠ΅Π»Ρ Π΄Π»Ρ ΡΠ²Π΅ΡΠ°, ΠΏΠΎΠ·Π²ΠΎΠ»ΡΡ ΠΏΡΠΎΡ
ΠΎΠ΄ΠΈΡΡ ΡΠΎΠ»ΡΠΊΠΎ ΠΏΠΎΠ»ΡΡΠΈΠ·Π°ΡΠΈΠΈ Π² ΠΎΠ΄Π½ΠΎΠΌ Π½Π°ΠΏΡΠ°Π²Π»Π΅Π½ΠΈΠΈ.ΠΠΎΠ»ΡΡΠΈΠ·Π°ΡΠΈΠΎΠ½Π½ΡΠ΅ ΡΠΈΠ»ΡΡΡΡ ΡΠΎΡΡΠΎΡΡ ΠΈΠ· Π΄Π»ΠΈΠ½Π½ΡΡ
ΠΌΠΎΠ»Π΅ΠΊΡΠ», ΠΎΡΠΈΠ΅Π½ΡΠΈΡΠΎΠ²Π°Π½Π½ΡΡ
Π² ΠΎΠ΄Π½ΠΎΠΌ Π½Π°ΠΏΡΠ°Π²Π»Π΅Π½ΠΈΠΈ. ΠΡΠ»ΠΈ ΠΌΡ ΠΏΡΠ΅Π΄ΡΡΠ°Π²ΠΈΠΌ ΠΌΠΎΠ»Π΅ΠΊΡΠ»Ρ ΠΊΠ°ΠΊ ΠΌΠ½ΠΎΠΆΠ΅ΡΡΠ²ΠΎ ΡΠ΅Π»Π΅ΠΉ, Π°Π½Π°Π»ΠΎΠ³ΠΈΡΠ½ΡΡ
ΠΏΡΠΎΡΠ΅Π·ΡΠΌ Π΄Π»Ρ ΠΊΠΎΠ»Π΅Π±Π»ΡΡΠΈΡ
ΡΡ Π²Π΅ΡΠ΅Π²ΠΎΠΊ, ΠΌΡ ΡΠΌΠΎΠΆΠ΅ΠΌ ΠΏΠΎΠ½ΡΡΡ, ΠΏΠΎΡΠ΅ΠΌΡ ΡΠΎΠ»ΡΠΊΠΎ ΡΠ²Π΅Ρ Ρ ΠΎΠΏΡΠ΅Π΄Π΅Π»Π΅Π½Π½ΠΎΠΉ ΠΏΠΎΠ»ΡΡΠΈΠ·Π°ΡΠΈΠ΅ΠΉ ΠΌΠΎΠΆΠ΅Ρ ΠΏΡΠΎΠΉΡΠΈ. ΠΡΡ ΠΏΠΎΠ»ΡΡΠΈΠ·Π°ΡΠΈΠΎΠ½Π½ΠΎΠ³ΠΎ ΡΠΈΠ»ΡΡΡΠ° – ΡΡΠΎ Π½Π°ΠΏΡΠ°Π²Π»Π΅Π½ΠΈΠ΅, ΠΏΠΎ ΠΊΠΎΡΠΎΡΠΎΠΌΡ ΡΠΈΠ»ΡΡΡ ΠΏΡΠΎΠΏΡΡΠΊΠ°Π΅Ρ ΡΠ»Π΅ΠΊΡΡΠΈΡΠ΅ΡΠΊΠΎΠ΅ ΠΏΠΎΠ»Π΅ ΠΠ Π²ΠΎΠ»Π½Ρ.
Π’ΠΎΠ½ΠΊΠ°Ρ ΡΡΡΠ΅Π»ΠΊΠ° ΠΏΡΠ΅Π΄ΡΡΠ°Π²Π»ΡΠ΅Ρ ΡΠΎΠ±ΠΎΠΉ Π»ΡΡ Π½Π΅ΠΏΠΎΠ»ΡΡΠΈΠ·ΠΎΠ²Π°Π½Π½ΠΎΠ³ΠΎ ΡΠ²Π΅ΡΠ°. ΠΠΈΡΠ½ΡΠ΅ ΡΡΡΠ΅Π»ΠΊΠΈ ΠΏΠΎΠΊΠ°Π·ΡΠ²Π°ΡΡ Π½Π°ΠΏΡΠ°Π²Π»Π΅Π½ΠΈΠ΅ ΠΏΠΎΠ»ΡΡΠΈΠ·Π°ΡΠΈΠΈ ΠΎΡΠ΄Π΅Π»ΡΠ½ΡΡ Π²ΠΎΠ»Π½, ΡΠΎΡΡΠ°Π²Π»ΡΡΡΠΈΡ Π»ΡΡ.(Π°) ΠΡΠ»ΠΈ ΡΠ²Π΅Ρ Π½Π΅ΠΏΠΎΠ»ΡΡΠΈΠ·ΠΎΠ²Π°Π½, ΡΡΡΠ΅Π»ΠΊΠΈ ΡΠΊΠ°Π·ΡΠ²Π°ΡΡ Π²ΠΎ Π²ΡΠ΅Ρ Π½Π°ΠΏΡΠ°Π²Π»Π΅Π½ΠΈΡΡ . (b) ΠΠΎΠ»ΡΡΠΈΠ·Π°ΡΠΈΠΎΠ½Π½ΡΠΉ ΡΠΈΠ»ΡΡΡ ΠΈΠΌΠ΅Π΅Ρ ΠΎΡΡ ΠΏΠΎΠ»ΡΡΠΈΠ·Π°ΡΠΈΠΈ, ΠΊΠΎΡΠΎΡΠ°Ρ Π΄Π΅ΠΉΡΡΠ²ΡΠ΅Ρ ΠΊΠ°ΠΊ ΡΠ΅Π»Ρ, ΠΏΡΠΎΡ ΠΎΠ΄ΡΡΠ°Ρ ΡΠ΅ΡΠ΅Π· ΡΠ»Π΅ΠΊΡΡΠΈΡΠ΅ΡΠΊΠΈΠ΅ ΠΏΠΎΠ»Ρ, ΠΏΠ°ΡΠ°Π»Π»Π΅Π»ΡΠ½ΡΠ΅ Π΅Π³ΠΎ Π½Π°ΠΏΡΠ°Π²Π»Π΅Π½ΠΈΡ. ΠΠ°ΠΏΡΠ°Π²Π»Π΅Π½ΠΈΠ΅ ΠΏΠΎΠ»ΡΡΠΈΠ·Π°ΡΠΈΠΈ ΡΠ»Π΅ΠΊΡΡΠΎΠΌΠ°Π³Π½ΠΈΡΠ½ΠΎΠΉ Π²ΠΎΠ»Π½Ρ ΠΎΠΏΡΠ΅Π΄Π΅Π»ΡΠ΅ΡΡΡ ΠΊΠ°ΠΊ Π½Π°ΠΏΡΠ°Π²Π»Π΅Π½ΠΈΠ΅ Π΅Π΅ ΡΠ»Π΅ΠΊΡΡΠΈΡΠ΅ΡΠΊΠΎΠ³ΠΎ ΠΏΠΎΠ»Ρ.
(ΡΠΈΡΡΠ½ΠΎΠΊ) ΠΏΠΎΠΊΠ°Π·Π°Π½ΠΎ Π²Π»ΠΈΡΠ½ΠΈΠ΅ Π΄Π²ΡΡ ΠΏΠΎΠ»ΡΡΠΈΠ·Π°ΡΠΈΠΎΠ½Π½ΡΡ ΡΠΈΠ»ΡΡΡΠΎΠ² Π½Π° ΠΏΠ΅ΡΠ²ΠΎΠ½Π°ΡΠ°Π»ΡΠ½ΠΎ Π½Π΅ΠΏΠΎΠ»ΡΡΠΈΠ·ΠΎΠ²Π°Π½Π½ΡΠΉ ΡΠ²Π΅Ρ. ΠΠ΅ΡΠ²ΡΠΉ ΡΠΈΠ»ΡΡΡ ΠΏΠΎΠ»ΡΡΠΈΠ·ΡΠ΅Ρ ΡΠ²Π΅Ρ Π²Π΄ΠΎΠ»Ρ ΡΠ²ΠΎΠ΅ΠΉ ΠΎΡΠΈ. ΠΠΎΠ³Π΄Π° ΠΎΡΠΈ ΠΏΠ΅ΡΠ²ΠΎΠ³ΠΎ ΠΈ Π²ΡΠΎΡΠΎΠ³ΠΎ ΡΠΈΠ»ΡΡΡΠΎΠ² Π²ΡΡΠΎΠ²Π½Π΅Π½Ρ (ΠΏΠ°ΡΠ°Π»Π»Π΅Π»ΡΠ½Ρ), ΡΠΎΠ³Π΄Π° Π²Π΅ΡΡ ΠΏΠΎΠ»ΡΡΠΈΠ·ΠΎΠ²Π°Π½Π½ΡΠΉ ΡΠ²Π΅Ρ, ΠΏΡΠΎΡΠ΅Π΄ΡΠΈΠΉ ΡΠ΅ΡΠ΅Π· ΠΏΠ΅ΡΠ²ΡΠΉ ΡΠΈΠ»ΡΡΡ, ΡΠ°ΠΊΠΆΠ΅ ΠΏΡΠΎΡ ΠΎΠ΄ΠΈΡ ΡΠ΅ΡΠ΅Π· Π²ΡΠΎΡΠΎΠΉ ΡΠΈΠ»ΡΡΡ.ΠΡΠ»ΠΈ Π²ΡΠΎΡΠΎΠΉ ΠΏΠΎΠ»ΡΡΠΈΠ·Π°ΡΠΈΠΎΠ½Π½ΡΠΉ ΡΠΈΠ»ΡΡΡ Π²ΡΠ°ΡΠ°Π΅ΡΡΡ, ΠΏΡΠΎΠΏΡΡΠΊΠ°Π΅ΡΡΡ ΡΠΎΠ»ΡΠΊΠΎ ΡΠΎΡΡΠ°Π²Π»ΡΡΡΠ°Ρ ΡΠ²Π΅ΡΠ°, ΠΏΠ°ΡΠ°Π»Π»Π΅Π»ΡΠ½Π°Ρ ΠΎΡΠΈ Π²ΡΠΎΡΠΎΠ³ΠΎ ΡΠΈΠ»ΡΡΡΠ°. ΠΠΎΠ³Π΄Π° ΠΎΡΠΈ ΠΏΠ΅ΡΠΏΠ΅Π½Π΄ΠΈΠΊΡΠ»ΡΡΠ½Ρ, Π²ΡΠΎΡΠΎΠΉ ΡΠΈΠ»ΡΡΡ Π½Π΅ ΠΏΡΠΎΠΏΡΡΠΊΠ°Π΅Ρ ΡΠ²Π΅Ρ.
ΠΡΡΠ΅ΠΊΡ Π²ΡΠ°ΡΠ΅Π½ΠΈΡ Π΄Π²ΡΡ
ΠΏΠΎΠ»ΡΡΠΈΠ·Π°ΡΠΈΠΎΠ½Π½ΡΡ
ΡΠΈΠ»ΡΡΡΠΎΠ², Π³Π΄Π΅ ΠΏΠ΅ΡΠ²ΡΠΉ ΠΏΠΎΠ»ΡΡΠΈΠ·ΡΠ΅Ρ ΡΠ²Π΅Ρ.
(Π°) ΠΠ΅ΡΡ ΠΏΠΎΠ»ΡΡΠΈΠ·ΠΎΠ²Π°Π½Π½ΡΠΉ ΡΠ²Π΅Ρ ΠΏΡΠΎΡ
ΠΎΠ΄ΠΈΡ ΡΠ΅ΡΠ΅Π· Π²ΡΠΎΡΠΎΠΉ ΠΏΠΎΠ»ΡΡΠΈΠ·Π°ΡΠΈΠΎΠ½Π½ΡΠΉ ΡΠΈΠ»ΡΡΡ, ΠΏΠΎΡΠΎΠΌΡ ΡΡΠΎ Π΅Π³ΠΎ ΠΎΡΡ ΠΏΠ°ΡΠ°Π»Π»Π΅Π»ΡΠ½Π° ΠΏΠ΅ΡΠ²ΠΎΠΌΡ. (b) ΠΡΠΈ Π²ΡΠ°ΡΠ΅Π½ΠΈΠΈ Π²ΡΠΎΡΠΎΠ³ΠΎ ΡΠΈΠ»ΡΡΡΠ° ΠΏΡΠΎΠΏΡΡΠΊΠ°Π΅ΡΡΡ ΡΠΎΠ»ΡΠΊΠΎ ΡΠ°ΡΡΡ ΡΠ²Π΅ΡΠ°. (c) ΠΠΎΠ³Π΄Π° Π²ΡΠΎΡΠΎΠΉ ΡΠΈΠ»ΡΡΡ ΠΏΠ΅ΡΠΏΠ΅Π½Π΄ΠΈΠΊΡΠ»ΡΡΠ΅Π½ ΠΏΠ΅ΡΠ²ΠΎΠΌΡ, ΡΠ²Π΅Ρ Π½Π΅ ΠΏΡΠΎΡ
ΠΎΠ΄ΠΈΡ.(d) ΠΠ° ΡΡΠΎΠΉ ΡΠΎΡΠΎΠ³ΡΠ°ΡΠΈΠΈ ΠΏΠΎΠ»ΡΡΠΈΠ·Π°ΡΠΈΠΎΠ½Π½ΡΠΉ ΡΠΈΠ»ΡΡΡ ΡΠ°ΡΠΏΠΎΠ»ΠΎΠΆΠ΅Π½ Π½Π°Π΄ Π΄Π²ΡΠΌΡ Π΄ΡΡΠ³ΠΈΠΌΠΈ. ΠΠ³ΠΎ ΠΎΡΡ ΠΏΠ΅ΡΠΏΠ΅Π½Π΄ΠΈΠΊΡΠ»ΡΡΠ½Π° ΡΠΈΠ»ΡΡΡΡ ΡΠΏΡΠ°Π²Π° (ΡΠ΅ΠΌΠ½Π°Ρ ΠΎΠ±Π»Π°ΡΡΡ) ΠΈ ΠΏΠ°ΡΠ°Π»Π»Π΅Π»ΡΠ½Π° ΡΠΈΠ»ΡΡΡΡ ΡΠ»Π΅Π²Π° (Π±ΠΎΠ»Π΅Π΅ ΡΠ²Π΅ΡΠ»Π°Ρ ΠΎΠ±Π»Π°ΡΡΡ). (ΠΊΡΠ΅Π΄ΠΈΡ Π΄: ΠΌΠΎΠ΄ΠΈΡΠΈΠΊΠ°ΡΠΈΡ ΡΠ°Π±ΠΎΡΡ Π.Π. Π£ΡΠΎΠ½Π°)
ΠΡΠΎΠΏΡΡΠΊΠ°Π΅ΡΡΡ ΡΠΎΠ»ΡΠΊΠΎ ΡΠΎΡΡΠ°Π²Π»ΡΡΡΠ°Ρ ΠΠ Π²ΠΎΠ»Π½Ρ, ΠΏΠ°ΡΠ°Π»Π»Π΅Π»ΡΠ½Π°Ρ ΠΎΡΠΈ ΡΠΈΠ»ΡΡΡΠ°. ΠΠ°Π·ΠΎΠ²Π΅ΠΌ ΡΠ³ΠΎΠ» ΠΌΠ΅ΠΆΠ΄Ρ Π½Π°ΠΏΡΠ°Π²Π»Π΅Π½ΠΈΠ΅ΠΌ ΠΏΠΎΠ»ΡΡΠΈΠ·Π°ΡΠΈΠΈ ΠΈ ΠΎΡΡΡ ΡΠΈΠ»ΡΡΡΠ°. ΠΡΠ»ΠΈ ΡΠ»Π΅ΠΊΡΡΠΈΡΠ΅ΡΠΊΠΎΠ΅ ΠΏΠΎΠ»Π΅ ΠΈΠΌΠ΅Π΅Ρ Π°ΠΌΠΏΠ»ΠΈΡΡΠ΄Ρ E , ΡΠΎ ΠΏΡΠΎΡΠ΅Π΄ΡΠ°Ρ ΡΠ°ΡΡΡ Π²ΠΎΠ»Π½Ρ ΠΈΠΌΠ΅Π΅Ρ Π°ΠΌΠΏΠ»ΠΈΡΡΠ΄Ρ ((ΡΠΈΡΡΠ½ΠΎΠΊ)).ΠΠΎΡΠΊΠΎΠ»ΡΠΊΡ ΠΈΠ½ΡΠ΅Π½ΡΠΈΠ²Π½ΠΎΡΡΡ Π²ΠΎΠ»Π½Ρ ΠΏΡΠΎΠΏΠΎΡΡΠΈΠΎΠ½Π°Π»ΡΠ½Π° ΠΊΠ²Π°Π΄ΡΠ°ΡΡ Π΅Π΅ Π°ΠΌΠΏΠ»ΠΈΡΡΠ΄Ρ, ΠΈΠ½ΡΠ΅Π½ΡΠΈΠ²Π½ΠΎΡΡΡ I ΠΏΡΠΎΡΠ΅Π΄ΡΠ΅ΠΉ Π²ΠΎΠ»Π½Ρ ΡΠ²ΡΠ·Π°Π½Π° Ρ ΠΏΠ°Π΄Π°ΡΡΠ΅ΠΉ Π²ΠΎΠ»Π½ΠΎΠΉ ΡΠΎΠΎΡΠ½ΠΎΡΠ΅Π½ΠΈΠ΅ΠΌ
Π³Π΄Π΅ – ΠΈΠ½ΡΠ΅Π½ΡΠΈΠ²Π½ΠΎΡΡΡ ΠΏΠΎΠ»ΡΡΠΈΠ·ΠΎΠ²Π°Π½Π½ΠΎΠΉ Π²ΠΎΠ»Π½Ρ ΠΏΠ΅ΡΠ΅Π΄ ΠΏΡΠΎΡ
ΠΎΠΆΠ΄Π΅Π½ΠΈΠ΅ΠΌ ΡΠ΅ΡΠ΅Π· ΡΠΈΠ»ΡΡΡ.
ΠΡΠΎ ΡΡΠ°Π²Π½Π΅Π½ΠΈΠ΅ ΠΈΠ·Π²Π΅ΡΡΠ½ΠΎ ΠΊΠ°ΠΊ Π·Π°ΠΊΠΎΠ½ ΠΠ°Π»ΡΡΠ°.
ΠΠΎΠ»ΡΡΠΈΠ·Π°ΡΠΈΠΎΠ½Π½ΡΠΉ ΡΠΈΠ»ΡΡΡ ΠΏΡΠΎΠΏΡΡΠΊΠ°Π΅Ρ ΡΠΎΠ»ΡΠΊΠΎ ΡΠΎΡΡΠ°Π²Π»ΡΡΡΡΡ Π²ΠΎΠ»Π½Ρ, ΠΏΠ°ΡΠ°Π»Π»Π΅Π»ΡΠ½ΡΡ Π΅Π΅ ΠΎΡΠΈ, ΡΠΌΠ΅Π½ΡΡΠ°Ρ ΠΈΠ½ΡΠ΅Π½ΡΠΈΠ²Π½ΠΎΡΡΡ Π»ΡΠ±ΠΎΠ³ΠΎ ΡΠ²Π΅ΡΠ°, Π½Π΅ ΠΏΠΎΠ»ΡΡΠΈΠ·ΠΎΠ²Π°Π½Π½ΠΎΠ³ΠΎ ΠΏΠ°ΡΠ°Π»Π»Π΅Π»ΡΠ½ΠΎ Π΅Π΅ ΠΎΡΠΈ.
ΠΡΠΎΠ²Π΅ΡΡΡΠ΅ ΡΠ²ΠΎΠ΅ ΠΏΠΎΠ½ΠΈΠΌΠ°Π½ΠΈΠ΅ Π₯ΠΎΡΡ ΠΌΡ Π½Π΅ ΡΠΊΠ°Π·Π°Π»ΠΈ Π½Π°ΠΏΡΠ°Π²Π»Π΅Π½ΠΈΠ΅ Π½Π° (Π ΠΈΡΡΠ½ΠΎΠΊ), Π΄ΠΎΠΏΡΡΡΠΈΠΌ, ΠΏΠΎΠ»ΡΡΠΈΠ·Π°ΡΠΈΠΎΠ½Π½ΡΠΉ ΡΠΈΠ»ΡΡΡ Π±ΡΠ» ΠΏΠΎΠ²Π΅ΡΠ½ΡΡ ΠΏΠΎ ΡΠ°ΡΠΎΠ²ΠΎΠΉ ΡΡΡΠ΅Π»ΠΊΠ΅ Π½Π°, ΡΡΠΎΠ±Ρ ΡΠΌΠ΅Π½ΡΡΠΈΡΡ ΠΈΠ½ΡΠ΅Π½ΡΠΈΠ²Π½ΠΎΡΡΡ ΡΠ²Π΅ΡΠ° Π½Π°.ΠΠ°ΠΊΠΈΠΌ Π±ΡΠ΄Π΅Ρ ΡΠΌΠ΅Π½ΡΡΠ΅Π½ΠΈΠ΅ ΠΈΠ½ΡΠ΅Π½ΡΠΈΠ²Π½ΠΎΡΡΠΈ, Π΅ΡΠ»ΠΈ ΠΏΠΎΠ»ΡΡΠΈΠ·Π°ΡΠΈΠΎΠ½Π½ΡΠΉ ΡΠΈΠ»ΡΡΡ ΠΏΠΎΠ²Π΅ΡΠ½ΡΡΡ ΠΏΡΠΎΡΠΈΠ² ΡΠ°ΡΠΎΠ²ΠΎΠΉ ΡΡΡΠ΅Π»ΠΊΠΈ Π½Π°?
ΡΠ°ΠΊΠΆΠ΅
ΠΠΎΠ»ΡΡΠΈΠ·Π°ΡΠΈΡ ΠΏΡΡΠ΅ΠΌ ΠΎΡΡΠ°ΠΆΠ΅Π½ΠΈΡ
Π Π½Π°ΡΡΠΎΡΡΠ΅ΠΌΡ Π²ΡΠ΅ΠΌΠ΅Π½ΠΈ Π²Ρ, Π²Π΅ΡΠΎΡΡΠ½ΠΎ, Π΄ΠΎΠ³Π°Π΄Π°Π»ΠΈΡΡ, ΡΡΠΎ ΠΏΠΎΠ»ΡΡΠΈΠ·Π°ΡΠΈΠΎΠ½Π½ΡΠ΅ ΡΠΎΠ»Π½ΡΠ΅Π·Π°ΡΠΈΡΠ½ΡΠ΅ ΠΎΡΠΊΠΈ ΡΠΌΠ΅Π½ΡΡΠ°ΡΡ Π±Π»ΠΈΠΊΠΈ Π² ΠΎΡΡΠ°ΠΆΠ΅Π½Π½ΠΎΠΌ ΡΠ²Π΅ΡΠ΅, ΠΏΠΎΡΠΎΠΌΡ ΡΡΠΎ ΡΡΠΎΡ ΡΠ²Π΅Ρ ΠΏΠΎΠ»ΡΡΠΈΠ·ΠΎΠ²Π°Π½. ΠΡ ΠΌΠΎΠΆΠ΅ΡΠ΅ ΡΠ±Π΅Π΄ΠΈΡΡΡΡ Π² ΡΡΠΎΠΌ ΡΠ°ΠΌΠΈ, Π΄Π΅ΡΠΆΠ° ΠΏΠ΅ΡΠ΅Π΄ ΡΠΎΠ±ΠΎΠΉ ΠΏΠΎΠ»ΡΡΠΈΠ·Π°ΡΠΈΠΎΠ½Π½ΡΠ΅ ΡΠΎΠ»Π½ΡΠ΅Π·Π°ΡΠΈΡΠ½ΡΠ΅ ΠΎΡΠΊΠΈ ΠΈ Π²ΡΠ°ΡΠ°Ρ ΠΈΡ
, Π³Π»ΡΠ΄Ρ Π½Π° ΡΠ²Π΅Ρ, ΠΎΡΡΠ°ΠΆΠ΅Π½Π½ΡΠΉ ΠΎΡ Π²ΠΎΠ΄Ρ ΠΈΠ»ΠΈ ΡΡΠ΅ΠΊΠ»Π°. ΠΠΎΠ³Π΄Π° Π²Ρ ΠΏΠΎΠ²ΠΎΡΠ°ΡΠΈΠ²Π°Π΅ΡΠ΅ ΡΠΎΠ»Π½ΡΠ΅Π·Π°ΡΠΈΡΠ½ΡΠ΅ ΠΎΡΠΊΠΈ, Π²Ρ Π·Π°ΠΌΠ΅ΡΠΈΡΠ΅, ΡΡΠΎ ΡΠ²Π΅Ρ ΡΡΠ°Π½ΠΎΠ²ΠΈΡΡΡ ΡΡΠΊΠΈΠΌ ΠΈ ΡΡΡΠΊΠ»ΡΠΌ, Π½ΠΎ Π½Π΅ ΠΏΠΎΠ»Π½ΠΎΡΡΡΡ ΡΠ΅ΡΠ½ΡΠΌ.
ΠΡΠΎ ΠΎΠ·Π½Π°ΡΠ°Π΅Ρ, ΡΡΠΎ ΠΎΡΡΠ°ΠΆΠ΅Π½Π½ΡΠΉ ΡΠ²Π΅Ρ ΡΠ°ΡΡΠΈΡΠ½ΠΎ ΠΏΠΎΠ»ΡΡΠΈΠ·ΠΎΠ²Π°Π½ ΠΈ Π½Π΅ ΠΌΠΎΠΆΠ΅Ρ Π±ΡΡΡ ΠΏΠΎΠ»Π½ΠΎΡΡΡΡ Π·Π°Π±Π»ΠΎΠΊΠΈΡΠΎΠ²Π°Π½ ΠΏΠΎΠ»ΡΡΠΈΠ·Π°ΡΠΈΠΎΠ½Π½ΡΠΌ ΡΠΈΠ»ΡΡΡΠΎΠΌ.
(ΡΠΈΡΡΠ½ΠΎΠΊ) ΠΏΠΎΠΊΠ°Π·ΡΠ²Π°Π΅Ρ, ΡΡΠΎ ΠΏΡΠΎΠΈΡΡ ΠΎΠ΄ΠΈΡ, ΠΊΠΎΠ³Π΄Π° Π½Π΅ΠΏΠΎΠ»ΡΡΠΈΠ·ΠΎΠ²Π°Π½Π½ΡΠΉ ΡΠ²Π΅Ρ ΠΎΡΡΠ°ΠΆΠ°Π΅ΡΡΡ ΠΎΡ ΠΏΠΎΠ²Π΅ΡΡ Π½ΠΎΡΡΠΈ. ΠΠ΅ΡΡΠΈΠΊΠ°Π»ΡΠ½ΠΎ ΠΏΠΎΠ»ΡΡΠΈΠ·ΠΎΠ²Π°Π½Π½ΡΠΉ ΡΠ²Π΅Ρ ΠΏΡΠ΅Π΄ΠΏΠΎΡΡΠΈΡΠ΅Π»ΡΠ½ΠΎ ΠΏΡΠ΅Π»ΠΎΠΌΠ»ΡΠ΅ΡΡΡ Π½Π° ΠΏΠΎΠ²Π΅ΡΡ Π½ΠΎΡΡΠΈ, ΠΏΠΎΡΡΠΎΠΌΡ ΠΎΡΡΠ°ΠΆΠ΅Π½Π½ΡΠΉ ΡΠ²Π΅Ρ ΠΎΡΡΠ°Π΅ΡΡΡ Π±ΠΎΠ»Π΅Π΅ ΠΏΠΎΠ»ΡΡΠΈΠ·ΠΎΠ²Π°Π½Π½ΡΠΌ ΠΏΠΎ Π³ΠΎΡΠΈΠ·ΠΎΠ½ΡΠ°Π»ΠΈ. ΠΡΠΈΡΠΈΠ½Ρ ΡΡΠΎΠ³ΠΎ ΡΠ²Π»Π΅Π½ΠΈΡ Π²ΡΡ ΠΎΠ΄ΡΡ Π·Π° ΡΠ°ΠΌΠΊΠΈ ΡΡΠΎΠ³ΠΎ ΡΠ΅ΠΊΡΡΠ°, Π½ΠΎ ΡΠ΄ΠΎΠ±Π½ΡΠΉ ΠΌΠ½Π΅ΠΌΠΎΠ½ΠΈΡΠ΅ΡΠΊΠΈΠΉ ΡΠΏΠΎΡΠΎΠ± Π·Π°ΠΏΠΎΠΌΠ½ΠΈΡΡ ΡΡΠΎ – ΠΏΡΠ΅Π΄ΡΡΠ°Π²ΠΈΡΡ Π½Π°ΠΏΡΠ°Π²Π»Π΅Π½ΠΈΠ΅ ΠΏΠΎΠ»ΡΡΠΈΠ·Π°ΡΠΈΠΈ, ΠΏΠΎΠ΄ΠΎΠ±Π½ΠΎΠ΅ ΡΡΡΠ΅Π»ΠΊΠ΅.ΠΠ΅ΡΡΠΈΠΊΠ°Π»ΡΠ½Π°Ρ ΠΏΠΎΠ»ΡΡΠΈΠ·Π°ΡΠΈΡ ΠΏΠΎΡ ΠΎΠΆΠ° Π½Π° ΡΡΡΠ΅Π»ΠΊΡ, ΠΏΠ΅ΡΠΏΠ΅Π½Π΄ΠΈΠΊΡΠ»ΡΡΠ½ΡΡ ΠΊ ΠΏΠΎΠ²Π΅ΡΡ Π½ΠΎΡΡΠΈ, ΠΈ Ρ Π±ΠΎΠ»ΡΡΠ΅ΠΉ Π²Π΅ΡΠΎΡΡΠ½ΠΎΡΡΡΡ ΠΏΡΠΈΠ»ΠΈΠΏΠ½Π΅Ρ ΠΈ Π½Π΅ ΠΎΡΡΠ°Π·ΠΈΡΡΡ. ΠΠΎΡΠΈΠ·ΠΎΠ½ΡΠ°Π»ΡΠ½Π°Ρ ΠΏΠΎΠ»ΡΡΠΈΠ·Π°ΡΠΈΡ ΠΏΠΎΡ ΠΎΠΆΠ° Π½Π° ΡΡΡΠ΅Π»Ρ, ΠΏΠΎΠ΄ΠΏΡΡΠ³ΠΈΠ²Π°ΡΡΡΡ Π½Π° Π±ΠΎΠΊΡ, ΠΈ Π²Π΅ΡΠΎΡΡΠ½ΠΎΡΡΡ Π΅Π΅ ΠΎΡΡΠ°ΠΆΠ΅Π½ΠΈΡ Π²ΡΡΠ΅. Π’Π°ΠΊΠΈΠΌ ΠΎΠ±ΡΠ°Π·ΠΎΠΌ, ΡΠΎΠ»Π½ΡΠ΅Π·Π°ΡΠΈΡΠ½ΡΠ΅ ΠΎΡΠΊΠΈ Ρ Π²Π΅ΡΡΠΈΠΊΠ°Π»ΡΠ½ΡΠΌΠΈ ΠΎΡΡΠΌΠΈ Π±Π»ΠΎΠΊΠΈΡΡΡΡ Π±ΠΎΠ»ΡΡΠ΅ ΠΎΡΡΠ°ΠΆΠ΅Π½Π½ΠΎΠ³ΠΎ ΡΠ²Π΅ΡΠ°, ΡΠ΅ΠΌ Π½Π΅ΠΏΠΎΠ»ΡΡΠΈΠ·ΠΎΠ²Π°Π½Π½ΡΠΉ ΡΠ²Π΅Ρ ΠΎΡ Π΄ΡΡΠ³ΠΈΡ ΠΈΡΡΠΎΡΠ½ΠΈΠΊΠΎΠ².
ΠΠΎΠ»ΡΡΠΈΠ·Π°ΡΠΈΡ ΠΎΡΡΠ°ΠΆΠ΅Π½ΠΈΠ΅ΠΌ. ΠΠ΅ΠΏΠΎΠ»ΡΡΠΈΠ·ΠΎΠ²Π°Π½Π½ΡΠΉ ΡΠ²Π΅Ρ ΠΈΠΌΠ΅Π΅Ρ ΠΎΠ΄ΠΈΠ½Π°ΠΊΠΎΠ²ΡΡ Π²Π΅ΡΡΠΈΠΊΠ°Π»ΡΠ½ΡΡ ΠΈ Π³ΠΎΡΠΈΠ·ΠΎΠ½ΡΠ°Π»ΡΠ½ΡΡ ΠΏΠΎΠ»ΡΡΠΈΠ·Π°ΡΠΈΡ.
ΠΠΎΡΠ»Π΅ Π²Π·Π°ΠΈΠΌΠΎΠ΄Π΅ΠΉΡΡΠ²ΠΈΡ Ρ ΠΏΠΎΠ²Π΅ΡΡ
Π½ΠΎΡΡΡΡ Π²Π΅ΡΡΠΈΠΊΠ°Π»ΡΠ½ΡΠ΅ ΠΊΠΎΠΌΠΏΠΎΠ½Π΅Π½ΡΡ ΠΏΡΠ΅Π΄ΠΏΠΎΡΡΠΈΡΠ΅Π»ΡΠ½ΠΎ ΠΏΠΎΠ³Π»ΠΎΡΠ°ΡΡΡΡ ΠΈΠ»ΠΈ ΠΏΡΠ΅Π»ΠΎΠΌΠ»ΡΡΡΡΡ, Π² ΡΠ΅Π·ΡΠ»ΡΡΠ°ΡΠ΅ ΡΠ΅Π³ΠΎ ΠΎΡΡΠ°ΠΆΠ΅Π½Π½ΡΠΉ ΡΠ²Π΅Ρ ΡΡΠ°Π½ΠΎΠ²ΠΈΡΡΡ Π±ΠΎΠ»Π΅Π΅ ΠΏΠΎΠ»ΡΡΠΈΠ·ΠΎΠ²Π°Π½Π½ΡΠΌ ΠΏΠΎ Π³ΠΎΡΠΈΠ·ΠΎΠ½ΡΠ°Π»ΠΈ.ΠΡΠΎ ΠΏΠΎΡ
ΠΎΠΆΠ΅ Π½Π° ΡΠΎ, ΠΊΠ°ΠΊ ΡΡΡΠ΅Π»Ρ ΡΠ΄Π°ΡΡΡΡ ΠΏΠΎ Π±ΠΎΠΊΠ°ΠΌ ΠΈ ΠΎΡΡΠΊΠ°ΠΊΠΈΠ²Π°ΡΡ ΠΎΡ Π½ΠΈΡ
, ΡΠΎΠ³Π΄Π° ΠΊΠ°ΠΊ ΡΡΡΠ΅Π»Ρ, ΡΠ΄Π°ΡΡΡΡΠΈΠ΅ ΠΈΡ
ΠΊΠΎΠ½ΡΠΈΠΊΠ°ΠΌΠΈ, ΡΡ
ΠΎΠ΄ΡΡ Π½Π° ΠΏΠΎΠ²Π΅ΡΡ
Π½ΠΎΡΡΡ.
ΠΠΎΡΠΊΠΎΠ»ΡΠΊΡ ΡΠ°ΡΡΡ ΡΠ²Π΅ΡΠ°, ΠΊΠΎΡΠΎΡΠ°Ρ Π½Π΅ ΠΎΡΡΠ°ΠΆΠ°Π΅ΡΡΡ, ΠΏΡΠ΅Π»ΠΎΠΌΠ»ΡΠ΅ΡΡΡ, Π²Π΅Π»ΠΈΡΠΈΠ½Π° ΠΏΠΎΠ»ΡΡΠΈΠ·Π°ΡΠΈΠΈ Π·Π°Π²ΠΈΡΠΈΡ ΠΎΡ ΠΏΠΎΠΊΠ°Π·Π°ΡΠ΅Π»Π΅ΠΉ ΠΏΡΠ΅Π»ΠΎΠΌΠ»Π΅Π½ΠΈΡ ΠΈΡΠΏΠΎΠ»ΡΠ·ΡΠ΅ΠΌΡΡ ΡΡΠ΅Π΄. ΠΠΎΠΆΠ½ΠΎ ΠΏΠΎΠΊΠ°Π·Π°ΡΡ, ΡΡΠΎ ΠΎΡΡΠ°ΠΆΠ΅Π½Π½ΡΠΉ ΡΠ²Π΅Ρ ΠΏΠΎΠ»Π½ΠΎΡΡΡΡ ΠΏΠΎΠ»ΡΡΠΈΠ·ΠΎΠ²Π°Π½ ΠΏΠΎΠ΄ ΡΠ³Π»ΠΎΠΌ ΠΎΡΡΠ°ΠΆΠ΅Π½ΠΈΡ, ΡΠ°Π²Π½ΡΠΌ
., Π³Π΄Π΅ – ΡΡΠ΅Π΄Π°, Π² ΠΊΠΎΡΠΎΡΠΎΠΉ ΡΠ°ΡΠΏΡΠΎΡΡΡΠ°Π½ΡΠ΅ΡΡΡ ΠΏΠ°Π΄Π°ΡΡΠΈΠΉ ΠΈ ΠΎΡΡΠ°ΠΆΠ΅Π½Π½ΡΠΉ ΡΠ²Π΅Ρ, ΠΈ – ΠΏΠΎΠΊΠ°Π·Π°ΡΠ΅Π»Ρ ΠΏΡΠ΅Π»ΠΎΠΌΠ»Π΅Π½ΠΈΡ ΡΡΠ΅Π΄Ρ, ΠΊΠΎΡΠΎΡΠ°Ρ ΠΎΠ±ΡΠ°Π·ΡΠ΅Ρ ΠΏΠΎΠ²Π΅ΡΡ Π½ΠΎΡΡΡ ΡΠ°Π·Π΄Π΅Π»Π°, ΠΎΡΡΠ°ΠΆΠ°ΡΡΡΡ ΡΠ²Π΅Ρ.ΠΡΠΎ ΡΡΠ°Π²Π½Π΅Π½ΠΈΠ΅ ΠΈΠ·Π²Π΅ΡΡΠ½ΠΎ ΠΊΠ°ΠΊ Π·Π°ΠΊΠΎΠ½ ΠΡΡΡΡΠ΅ΡΠ° ΠΈ ΡΠ³ΠΎΠ» ΠΡΡΡΡΠ΅ΡΠ°, Π½Π°Π·Π²Π°Π½Π½ΡΠΉ Π² ΡΠ΅ΡΡΡ ΠΎΡΠΊΡΡΠ²ΡΠ΅Π³ΠΎ ΠΈΡ ΡΠΎΡΠ»Π°Π½Π΄ΡΠΊΠΎΠ³ΠΎ ΡΠΈΠ·ΠΈΠΊΠ° XIX Π²Π΅ΠΊΠ°.
ΠΡΠΎΠ²Π΅ΡΡΡΠ΅ ΡΠ²ΠΎΠ΅ ΠΏΠΎΠ½ΠΈΠΌΠ°Π½ΠΈΠ΅ Π§ΡΠΎ ΠΏΡΠΎΠΈΡΡ ΠΎΠ΄ΠΈΡ ΠΏΠΎΠ΄ ΡΠ³Π»ΠΎΠΌ ΠΡΡΡΡΠ΅ΡΠ°, Π΅ΡΠ»ΠΈ ΠΈΡΡ ΠΎΠ΄Π½ΡΠΉ ΠΏΠ°Π΄Π°ΡΡΠΈΠΉ ΡΠ²Π΅Ρ ΡΠΆΠ΅ ΠΈΠΌΠ΅Π΅Ρ Π²Π΅ΡΡΠΈΠΊΠ°Π»ΡΠ½ΡΡ ΠΏΠΎΠ»ΡΡΠΈΠ·Π°ΡΠΈΡ?
ΠΡΠ΄Π΅Ρ ΡΠΎΠ»ΡΠΊΠΎ ΠΏΡΠ΅Π»ΠΎΠΌΠ»Π΅Π½ΠΈΠ΅, Π½ΠΎ Π½Π΅ ΠΎΡΡΠ°ΠΆΠ΅Π½ΠΈΠ΅.
ΠΡΠΎΠΌΠ½ΠΎΠ΅ ΠΎΠ±ΡΡΡΠ½Π΅Π½ΠΈΠ΅ ΠΏΠΎΠ»ΡΡΠΈΠ·Π°ΡΠΈΠΎΠ½Π½ΡΡ ΡΠΈΠ»ΡΡΡΠΎΠ²
ΠΠΎΠ»ΡΡΠΈΠ·Π°ΡΠΈΠΎΠ½Π½ΡΠ΅ ΡΠΈΠ»ΡΡΡΡ ΠΈΠΌΠ΅ΡΡ ΠΎΡΡ ΠΏΠΎΠ»ΡΡΠΈΠ·Π°ΡΠΈΠΈ, ΠΊΠΎΡΠΎΡΠ°Ρ Π΄Π΅ΠΉΡΡΠ²ΡΠ΅Ρ ΠΊΠ°ΠΊ ΡΠ΅Π»Ρ.ΠΡΠ° ΡΠ΅Π»Ρ ΠΏΡΠΎΠΏΡΡΠΊΠ°Π΅Ρ ΡΠ»Π΅ΠΊΡΡΠΎΠΌΠ°Π³Π½ΠΈΡΠ½ΡΠ΅ Π²ΠΎΠ»Π½Ρ (ΡΠ°ΡΡΠΎ Π²ΠΈΠ΄ΠΈΠΌΡΠΉ ΡΠ²Π΅Ρ), ΠΊΠΎΡΠΎΡΡΠ΅ ΠΈΠΌΠ΅ΡΡ ΡΠ»Π΅ΠΊΡΡΠΈΡΠ΅ΡΠΊΠΎΠ΅ ΠΏΠΎΠ»Π΅, ΠΏΠ°ΡΠ°Π»Π»Π΅Π»ΡΠ½ΠΎΠ΅ ΠΎΡΠΈ. ΠΡΠΎ Π΄ΠΎΡΡΠΈΠ³Π°Π΅ΡΡΡ Ρ ΠΏΠΎΠΌΠΎΡΡΡ Π΄Π»ΠΈΠ½Π½ΡΡ ΠΌΠΎΠ»Π΅ΠΊΡΠ», Π²ΡΡΠΎΠ²Π½Π΅Π½Π½ΡΡ ΠΏΠ΅ΡΠΏΠ΅Π½Π΄ΠΈΠΊΡΠ»ΡΡΠ½ΠΎ ΠΎΡΠΈ, ΠΊΠ°ΠΊ ΠΏΠΎΠΊΠ°Π·Π°Π½ΠΎ Π½Π° (Π ΠΈΡΡΠ½ΠΎΠΊ).
ΠΠ»ΠΈΠ½Π½ΡΠ΅ ΠΌΠΎΠ»Π΅ΠΊΡΠ»Ρ ΠΎΡΠΈΠ΅Π½ΡΠΈΡΠΎΠ²Π°Π½Ρ ΠΏΠ΅ΡΠΏΠ΅Π½Π΄ΠΈΠΊΡΠ»ΡΡΠ½ΠΎ ΠΎΡΠΈ ΠΏΠΎΠ»ΡΡΠΈΠ·Π°ΡΠΈΠΎΠ½Π½ΠΎΠ³ΠΎ ΡΠΈΠ»ΡΡΡΠ°. Π ΡΠ»Π΅ΠΊΡΡΠΎΠΌΠ°Π³Π½ΠΈΡΠ½ΠΎΠΉ Π²ΠΎΠ»Π½Π΅ ΡΠΎΡΡΠ°Π²Π»ΡΡΡΠ°Ρ ΡΠ»Π΅ΠΊΡΡΠΈΡΠ΅ΡΠΊΠΎΠ³ΠΎ ΠΏΠΎΠ»Ρ, ΠΏΠ΅ΡΠΏΠ΅Π½Π΄ΠΈΠΊΡΠ»ΡΡΠ½Π°Ρ ΡΡΠΈΠΌ ΠΌΠΎΠ»Π΅ΠΊΡΠ»Π°ΠΌ, ΠΏΡΠΎΡ ΠΎΠ΄ΠΈΡ ΡΠ΅ΡΠ΅Π· ΡΠΈΠ»ΡΡΡ, ΡΠΎΠ³Π΄Π° ΠΊΠ°ΠΊ ΡΠΎΡΡΠ°Π²Π»ΡΡΡΠ°Ρ, ΠΏΠ°ΡΠ°Π»Π»Π΅Π»ΡΠ½Π°Ρ ΠΌΠΎΠ»Π΅ΠΊΡΠ»Π°ΠΌ, ΠΏΠΎΠ³Π»ΠΎΡΠ°Π΅ΡΡΡ.
(ΡΠΈΡΡΠ½ΠΎΠΊ) ΠΏΠΎΠΊΠ°Π·ΡΠ²Π°Π΅Ρ, ΠΊΠ°ΠΊ ΠΏΠΎΠ³Π»ΠΎΡΠ°Π΅ΡΡΡ ΡΠΎΡΡΠ°Π²Π»ΡΡΡΠ°Ρ ΡΠ»Π΅ΠΊΡΡΠΈΡΠ΅ΡΠΊΠΎΠ³ΠΎ ΠΏΠΎΠ»Ρ, ΠΏΠ°ΡΠ°Π»Π»Π΅Π»ΡΠ½Π°Ρ Π΄Π»ΠΈΠ½Π½ΡΠΌ ΠΌΠΎΠ»Π΅ΠΊΡΠ»Π°ΠΌ.ΠΠ»Π΅ΠΊΡΡΠΎΠΌΠ°Π³Π½ΠΈΡΠ½Π°Ρ Π²ΠΎΠ»Π½Π° ΡΠΎΡΡΠΎΠΈΡ ΠΈΠ· ΠΊΠΎΠ»Π΅Π±Π»ΡΡΠΈΡ
ΡΡ ΡΠ»Π΅ΠΊΡΡΠΈΡΠ΅ΡΠΊΠΈΡ
ΠΈ ΠΌΠ°Π³Π½ΠΈΡΠ½ΡΡ
ΠΏΠΎΠ»Π΅ΠΉ. ΠΠ»Π΅ΠΊΡΡΠΈΡΠ΅ΡΠΊΠΎΠ΅ ΠΏΠΎΠ»Π΅ ΡΠΈΠ»ΡΠ½Π΅Π΅ ΠΏΠΎ ΡΡΠ°Π²Π½Π΅Π½ΠΈΡ Ρ ΠΌΠ°Π³Π½ΠΈΡΠ½ΡΠΌ ΠΏΠΎΠ»Π΅ΠΌ ΠΈ Π±ΠΎΠ»Π΅Π΅ ΡΡΡΠ΅ΠΊΡΠΈΠ²Π½ΠΎ Π²ΠΎΠ·Π΄Π΅ΠΉΡΡΠ²ΡΠ΅Ρ Π½Π° Π·Π°ΡΡΠ΄Ρ Π² ΠΌΠΎΠ»Π΅ΠΊΡΠ»Π°Ρ
. ΠΠ° Π·Π°ΡΡΠΆΠ΅Π½Π½ΡΠ΅ ΡΠ°ΡΡΠΈΡΡ Π±ΠΎΠ»ΡΡΠ΅ Π²ΡΠ΅Π³ΠΎ Π²Π»ΠΈΡΡΡ ΡΠ»Π΅ΠΊΡΡΠΎΠ½Ρ, ΠΏΠΎΡΠΊΠΎΠ»ΡΠΊΡ ΠΌΠ°ΡΡΡ ΡΠ»Π΅ΠΊΡΡΠΎΠ½ΠΎΠ² Π½Π΅Π²Π΅Π»ΠΈΠΊΠΈ.
ΠΡΠ»ΠΈ ΡΠ»Π΅ΠΊΡΡΠΎΠ½ Π²ΡΠ½ΡΠΆΠ΄Π΅Π½ ΠΊΠΎΠ»Π΅Π±Π°ΡΡΡΡ, ΠΎΠ½ ΠΌΠΎΠΆΠ΅Ρ ΠΏΠΎΠ³Π»ΠΎΡΠ°ΡΡ ΡΠ½Π΅ΡΠ³ΠΈΡ ΡΠ»Π΅ΠΊΡΡΠΎΠΌΠ°Π³Π½ΠΈΡΠ½ΠΎΠΉ Π²ΠΎΠ»Π½Ρ. ΠΡΠΎ ΡΠΌΠ΅Π½ΡΡΠ°Π΅Ρ ΠΏΠΎΠ»Π΅ Π² Π²ΠΎΠ»Π½Π΅ ΠΈ, ΡΠ»Π΅Π΄ΠΎΠ²Π°ΡΠ΅Π»ΡΠ½ΠΎ, ΡΠ½ΠΈΠΆΠ°Π΅Ρ Π΅Π΅ ΠΈΠ½ΡΠ΅Π½ΡΠΈΠ²Π½ΠΎΡΡΡ. Π Π΄Π»ΠΈΠ½Π½ΡΡ
ΠΌΠΎΠ»Π΅ΠΊΡΠ»Π°Ρ
ΡΠ»Π΅ΠΊΡΡΠΎΠ½Ρ Π»Π΅Π³ΡΠ΅ ΠΊΠΎΠ»Π΅Π±Π»ΡΡΡΡ ΠΏΠ°ΡΠ°Π»Π»Π΅Π»ΡΠ½ΠΎ ΠΌΠΎΠ»Π΅ΠΊΡΠ»Π΅, ΡΠ΅ΠΌ Π² ΠΏΠ΅ΡΠΏΠ΅Π½Π΄ΠΈΠΊΡΠ»ΡΡΠ½ΠΎΠΌ Π½Π°ΠΏΡΠ°Π²Π»Π΅Π½ΠΈΠΈ.ΠΠ»Π΅ΠΊΡΡΠΎΠ½Ρ ΡΠ²ΡΠ·Π°Π½Ρ Ρ ΠΌΠΎΠ»Π΅ΠΊΡΠ»ΠΎΠΉ ΠΈ Π±ΠΎΠ»Π΅Π΅ ΠΎΠ³ΡΠ°Π½ΠΈΡΠ΅Π½Ρ Π² ΡΠ²ΠΎΠ΅ΠΌ Π΄Π²ΠΈΠΆΠ΅Π½ΠΈΠΈ ΠΏΠ΅ΡΠΏΠ΅Π½Π΄ΠΈΠΊΡΠ»ΡΡΠ½ΠΎ ΠΌΠΎΠ»Π΅ΠΊΡΠ»Π΅. Π’Π°ΠΊΠΈΠΌ ΠΎΠ±ΡΠ°Π·ΠΎΠΌ, ΡΠ»Π΅ΠΊΡΡΠΎΠ½Ρ ΠΌΠΎΠ³ΡΡ ΠΏΠΎΠ³Π»ΠΎΡΠ°ΡΡ ΡΠ»Π΅ΠΊΡΡΠΎΠΌΠ°Π³Π½ΠΈΡΠ½ΡΠ΅ Π²ΠΎΠ»Π½Ρ, ΡΠ°ΡΡΡ ΡΠ»Π΅ΠΊΡΡΠΈΡΠ΅ΡΠΊΠΎΠ³ΠΎ ΠΏΠΎΠ»Ρ ΠΊΠΎΡΠΎΡΡΡ
ΠΏΠ°ΡΠ°Π»Π»Π΅Π»ΡΠ½Π° ΠΌΠΎΠ»Π΅ΠΊΡΠ»Π΅. ΠΠ»Π΅ΠΊΡΡΠΎΠ½Ρ Π³ΠΎΡΠ°Π·Π΄ΠΎ ΠΌΠ΅Π½Π΅Π΅ ΡΡΠ²ΡΡΠ²ΠΈΡΠ΅Π»ΡΠ½Ρ ΠΊ ΡΠ»Π΅ΠΊΡΡΠΈΡΠ΅ΡΠΊΠΈΠΌ ΠΏΠΎΠ»ΡΠΌ, ΠΏΠ΅ΡΠΏΠ΅Π½Π΄ΠΈΠΊΡΠ»ΡΡΠ½ΡΠΌ ΠΌΠΎΠ»Π΅ΠΊΡΠ»Π΅, ΠΈ ΠΏΠΎΠ·Π²ΠΎΠ»ΡΡΡ ΡΡΠΈΠΌ ΠΏΠΎΠ»ΡΠΌ ΠΏΡΠΎΡ
ΠΎΠ΄ΠΈΡΡ. Π’Π°ΠΊΠΈΠΌ ΠΎΠ±ΡΠ°Π·ΠΎΠΌ, ΠΎΡΡ ΠΏΠΎΠ»ΡΡΠΈΠ·Π°ΡΠΈΠΎΠ½Π½ΠΎΠ³ΠΎ ΡΠΈΠ»ΡΡΡΠ° ΠΏΠ΅ΡΠΏΠ΅Π½Π΄ΠΈΠΊΡΠ»ΡΡΠ½Π° Π΄Π»ΠΈΠ½Π΅ ΠΌΠΎΠ»Π΅ΠΊΡΠ»Ρ.
Π‘Ρ Π΅ΠΌΠ° ΡΠ»Π΅ΠΊΡΡΠΎΠ½Π° Π² Π΄Π»ΠΈΠ½Π½ΠΎΠΉ ΠΌΠΎΠ»Π΅ΠΊΡΠ»Π΅, ΠΊΠΎΠ»Π΅Π±Π»ΡΡΠ΅ΠΉΡΡ ΠΏΠ°ΡΠ°Π»Π»Π΅Π»ΡΠ½ΠΎ ΠΌΠΎΠ»Π΅ΠΊΡΠ»Π΅.ΠΠΎΠ»Π΅Π±Π°Π½ΠΈΠ΅ ΡΠ»Π΅ΠΊΡΡΠΎΠ½Π° ΠΏΠΎΠ³Π»ΠΎΡΠ°Π΅Ρ ΡΠ½Π΅ΡΠ³ΠΈΡ ΠΈ ΡΠ½ΠΈΠΆΠ°Π΅Ρ ΠΈΠ½ΡΠ΅Π½ΡΠΈΠ²Π½ΠΎΡΡΡ ΡΠΎΡΡΠ°Π²Π»ΡΡΡΠ΅ΠΉ ΡΠ»Π΅ΠΊΡΡΠΎΠΌΠ°Π³Π½ΠΈΡΠ½ΠΎΠΉ Π²ΠΎΠ»Π½Ρ, ΠΏΠ°ΡΠ°Π»Π»Π΅Π»ΡΠ½ΠΎΠΉ ΠΌΠΎΠ»Π΅ΠΊΡΠ»Π΅.
ΠΠΎΠ»ΡΡΠΈΠ·Π°ΡΠΈΡ ΡΠ°ΡΡΠ΅ΡΠ½ΠΈΠ΅ΠΌ
ΠΡΠ»ΠΈ Π²Ρ Π΄Π΅ΡΠΆΠΈΡΠ΅ ΠΏΠΎΠ»ΡΡΠΈΠ·Π°ΡΠΈΠΎΠ½Π½ΡΠ΅ ΡΠΎΠ»Π½ΡΠ΅Π·Π°ΡΠΈΡΠ½ΡΠ΅ ΠΎΡΠΊΠΈ ΠΏΠ΅ΡΠ΅Π΄ ΡΠΎΠ±ΠΎΠΉ ΠΈ Π²ΡΠ°ΡΠ°Π΅ΡΠ΅ ΠΈΡ
, Π³Π»ΡΠ΄Ρ Π½Π° Π³ΠΎΠ»ΡΠ±ΠΎΠ΅ Π½Π΅Π±ΠΎ, Π²Ρ ΡΠ²ΠΈΠ΄ΠΈΡΠ΅, ΠΊΠ°ΠΊ Π½Π΅Π±ΠΎ ΡΡΠ°Π½ΠΎΠ²ΠΈΡΡΡ ΡΡΠΊΠΈΠΌ ΠΈ ΡΡΡΠΊΠ»ΡΠΌ.
ΠΡΠΎ ΡΠ²Π½ΡΠΉ ΠΏΡΠΈΠ·Π½Π°ΠΊ ΡΠΎΠ³ΠΎ, ΡΡΠΎ ΡΠ²Π΅Ρ, ΡΠ°ΡΡΠ΅ΡΠ½Π½ΡΠΉ Π²ΠΎΠ·Π΄ΡΡ
ΠΎΠΌ, ΡΠ°ΡΡΠΈΡΠ½ΠΎ ΠΏΠΎΠ»ΡΡΠΈΠ·ΠΎΠ²Π°Π½. (Π ΠΈΡΡΠ½ΠΎΠΊ) ΠΏΠΎΠΌΠΎΠ³Π°Π΅Ρ ΠΏΡΠΎΠΈΠ»Π»ΡΡΡΡΠΈΡΠΎΠ²Π°ΡΡ, ΠΊΠ°ΠΊ ΡΡΠΎ ΠΏΡΠΎΠΈΡΡ
ΠΎΠ΄ΠΈΡ. ΠΠΎΡΠΊΠΎΠ»ΡΠΊΡ ΡΠ²Π΅Ρ ΠΏΡΠ΅Π΄ΡΡΠ°Π²Π»ΡΠ΅Ρ ΡΠΎΠ±ΠΎΠΉ ΠΏΠΎΠΏΠ΅ΡΠ΅ΡΠ½ΡΡ ΡΠ»Π΅ΠΊΡΡΠΎΠΌΠ°Π³Π½ΠΈΡΠ½ΡΡ Π²ΠΎΠ»Π½Ρ, ΠΎΠ½ Π²ΡΠ·ΡΠ²Π°Π΅Ρ ΠΊΠΎΠ»Π΅Π±Π°Π½ΠΈΡ ΡΠ»Π΅ΠΊΡΡΠΎΠ½ΠΎΠ² ΠΌΠΎΠ»Π΅ΠΊΡΠ» Π²ΠΎΠ·Π΄ΡΡ
Π° ΠΏΠ΅ΡΠΏΠ΅Π½Π΄ΠΈΠΊΡΠ»ΡΡΠ½ΠΎ Π½Π°ΠΏΡΠ°Π²Π»Π΅Π½ΠΈΡ ΡΠ²ΠΎΠ΅Π³ΠΎ Π΄Π²ΠΈΠΆΠ΅Π½ΠΈΡ.ΠΠ°ΡΠ΅ΠΌ ΡΠ»Π΅ΠΊΡΡΠΎΠ½Ρ ΠΈΠ·Π»ΡΡΠ°ΡΡ ΠΊΠ°ΠΊ ΠΌΠ°Π»Π΅Π½ΡΠΊΠΈΠ΅ Π°Π½ΡΠ΅Π½Π½Ρ. ΠΠΎΡΠΊΠΎΠ»ΡΠΊΡ ΠΎΠ½ΠΈ ΠΊΠΎΠ»Π΅Π±Π»ΡΡΡΡ ΠΏΠ΅ΡΠΏΠ΅Π½Π΄ΠΈΠΊΡΠ»ΡΡΠ½ΠΎ Π½Π°ΠΏΡΠ°Π²Π»Π΅Π½ΠΈΡ ΡΠ²Π΅ΡΠΎΠ²ΠΎΠ³ΠΎ Π»ΡΡΠ°, ΠΎΠ½ΠΈ ΠΏΡΠΎΠΈΠ·Π²ΠΎΠ΄ΡΡ ΡΠ»Π΅ΠΊΡΡΠΎΠΌΠ°Π³Π½ΠΈΡΠ½ΠΎΠ΅ ΠΈΠ·Π»ΡΡΠ΅Π½ΠΈΠ΅, ΠΏΠΎΠ»ΡΡΠΈΠ·ΠΎΠ²Π°Π½Π½ΠΎΠ΅ ΠΏΠ΅ΡΠΏΠ΅Π½Π΄ΠΈΠΊΡΠ»ΡΡΠ½ΠΎ Π½Π°ΠΏΡΠ°Π²Π»Π΅Π½ΠΈΡ Π»ΡΡΠ°. ΠΡΠΈ ΠΏΡΠΎΡΠΌΠΎΡΡΠ΅ ΡΠ²Π΅ΡΠ° Π²Π΄ΠΎΠ»Ρ Π»ΠΈΠ½ΠΈΠΈ, ΠΏΠ΅ΡΠΏΠ΅Π½Π΄ΠΈΠΊΡΠ»ΡΡΠ½ΠΎΠΉ ΠΈΡΡ
ΠΎΠ΄Π½ΠΎΠΌΡ Π»ΡΡΡ, ΠΊΠ°ΠΊ Π½Π° ΡΠΈΡΡΠ½ΠΊΠ΅, Π½Π΅ ΠΌΠΎΠΆΠ΅Ρ Π±ΡΡΡ ΠΏΠΎΠ»ΡΡΠΈΠ·Π°ΡΠΈΠΈ Π² ΡΠ°ΡΡΠ΅ΡΠ½Π½ΠΎΠΌ ΡΠ²Π΅ΡΠ΅, ΠΏΠ°ΡΠ°Π»Π»Π΅Π»ΡΠ½ΠΎΠΌ ΠΈΡΡ
ΠΎΠ΄Π½ΠΎΠΌΡ Π»ΡΡΡ, ΠΏΠΎΡΠΎΠΌΡ ΡΡΠΎ Π΄Π»Ρ ΡΡΠΎΠ³ΠΎ ΠΏΠΎΡΡΠ΅Π±ΡΠ΅ΡΡΡ, ΡΡΠΎΠ±Ρ ΠΈΡΡ
ΠΎΠ΄Π½ΡΠΉ Π»ΡΡ Π±ΡΠ» ΠΏΡΠΎΠ΄ΠΎΠ»ΡΠ½ΠΎΠΉ Π²ΠΎΠ»Π½ΠΎΠΉ. ΠΠ΄ΠΎΠ»Ρ Π΄ΡΡΠ³ΠΈΡ
Π½Π°ΠΏΡΠ°Π²Π»Π΅Π½ΠΈΠΉ ΠΊΠΎΠΌΠΏΠΎΠ½Π΅Π½Ρ Π΄ΡΡΠ³ΠΎΠΉ ΠΏΠΎΠ»ΡΡΠΈΠ·Π°ΡΠΈΠΈ ΠΌΠΎΠΆΠ΅Ρ ΠΏΡΠΎΠ΅ΡΠΈΡΠΎΠ²Π°ΡΡΡΡ Π²Π΄ΠΎΠ»Ρ Π»ΡΡΠ° Π·ΡΠ΅Π½ΠΈΡ, ΠΈ ΡΠ°ΡΡΠ΅ΡΠ½Π½ΡΠΉ ΡΠ²Π΅Ρ ΠΏΠΎΠ»ΡΡΠΈΠ·ΠΎΠ²Π°Π½ ΡΠΎΠ»ΡΠΊΠΎ ΡΠ°ΡΡΠΈΡΠ½ΠΎ.ΠΡΠΎΠΌΠ΅ ΡΠΎΠ³ΠΎ, ΠΌΠ½ΠΎΠ³ΠΎΠΊΡΠ°ΡΠ½ΠΎΠ΅ ΡΠ°ΡΡΠ΅ΡΠ½ΠΈΠ΅ ΠΌΠΎΠΆΠ΅Ρ ΠΏΡΠΈΠ²ΠΎΠ΄ΠΈΡΡ ΠΊ ΠΏΠΎΠΏΠ°Π΄Π°Π½ΠΈΡ ΡΠ²Π΅ΡΠ° Π² Π³Π»Π°Π·Π° Ρ Π΄ΡΡΠ³ΠΈΡ
Π½Π°ΠΏΡΠ°Π²Π»Π΅Π½ΠΈΠΉ ΠΈ ΠΌΠΎΠΆΠ΅Ρ ΡΠΎΠ΄Π΅ΡΠΆΠ°ΡΡ ΡΠ°Π·Π»ΠΈΡΠ½ΡΡ ΠΏΠΎΠ»ΡΡΠΈΠ·Π°ΡΠΈΡ.
ΠΠΎΠ»ΡΡΠΈΠ·Π°ΡΠΈΡ ΡΠ°ΡΡΠ΅ΡΠ½ΠΈΠ΅ΠΌ. ΠΠ΅ΠΏΠΎΠ»ΡΡΠΈΠ·ΠΎΠ²Π°Π½Π½ΠΎΠ΅ ΡΠ°ΡΡΠ΅ΡΠ½ΠΈΠ΅ ΡΠ²Π΅ΡΠ° ΠΌΠΎΠ»Π΅ΠΊΡΠ»Π°ΠΌΠΈ Π²ΠΎΠ·Π΄ΡΡ Π° ΡΠΎΡΡΡΡΠ°Π΅Ρ ΠΈΡ ΡΠ»Π΅ΠΊΡΡΠΎΠ½Ρ ΠΏΠ΅ΡΠΏΠ΅Π½Π΄ΠΈΠΊΡΠ»ΡΡΠ½ΠΎ Π½Π°ΠΏΡΠ°Π²Π»Π΅Π½ΠΈΡ ΠΈΡΡ ΠΎΠ΄Π½ΠΎΠ³ΠΎ Π»ΡΡΠ°. Π‘Π»Π΅Π΄ΠΎΠ²Π°ΡΠ΅Π»ΡΠ½ΠΎ, ΡΠ°ΡΡΠ΅ΡΠ½Π½ΡΠΉ ΡΠ²Π΅Ρ ΠΈΠΌΠ΅Π΅Ρ ΠΏΠΎΠ»ΡΡΠΈΠ·Π°ΡΠΈΡ, ΠΏΠ΅ΡΠΏΠ΅Π½Π΄ΠΈΠΊΡΠ»ΡΡΠ½ΡΡ ΠΈΡΡ ΠΎΠ΄Π½ΠΎΠΌΡ Π½Π°ΠΏΡΠ°Π²Π»Π΅Π½ΠΈΡ ΠΈ Π½Π΅ ΠΏΠ°ΡΠ°Π»Π»Π΅Π»ΡΠ½ΡΡ ΠΈΡΡ ΠΎΠ΄Π½ΠΎΠΌΡ Π½Π°ΠΏΡΠ°Π²Π»Π΅Π½ΠΈΡ.
Π‘Π½ΠΈΠΌΠΊΠΈ Π½Π΅Π±Π° ΠΌΠΎΠΆΠ½ΠΎ Π·Π°ΡΠ΅ΠΌΠ½ΠΈΡΡ Ρ ΠΏΠΎΠΌΠΎΡΡΡ ΠΏΠΎΠ»ΡΡΠΈΠ·Π°ΡΠΈΠΎΠ½Π½ΡΡ ΡΠΈΠ»ΡΡΡΠΎΠ². ΠΠ½ΠΎΠ³ΠΈΠ΅ ΡΠΎΡΠΎΠ³ΡΠ°ΡΡ ΠΈΡΠΏΠΎΠ»ΡΠ·ΡΡΡ ΡΡΠΎΡ ΠΏΡΠΈΠ΅ΠΌ, ΡΡΠΎΠ±Ρ ΡΠ΄Π΅Π»Π°ΡΡ ΠΎΠ±Π»Π°ΠΊΠ° ΡΡΡΠ΅ ΠΏΠΎ ΠΊΠΎΠ½ΡΡΠ°ΡΡΡ.Π Π°ΡΡΠ΅ΡΠ½ΠΈΠ΅ ΠΎΡ Π΄ΡΡΠ³ΠΈΡ ΡΠ°ΡΡΠΈΡ, ΡΠ°ΠΊΠΈΡ ΠΊΠ°ΠΊ Π΄ΡΠΌ ΠΈΠ»ΠΈ ΠΏΡΠ»Ρ, ΡΠ°ΠΊΠΆΠ΅ ΠΌΠΎΠΆΠ΅Ρ ΠΏΠΎΠ»ΡΡΠΈΠ·ΠΎΠ²Π°ΡΡ ΡΠ²Π΅Ρ. ΠΠ±Π½Π°ΡΡΠΆΠ΅Π½ΠΈΠ΅ ΠΏΠΎΠ»ΡΡΠΈΠ·Π°ΡΠΈΠΈ Π² ΡΠ°ΡΡΠ΅ΡΠ½Π½ΡΡ ΡΠ»Π΅ΠΊΡΡΠΎΠΌΠ°Π³Π½ΠΈΡΠ½ΡΡ Π²ΠΎΠ»Π½Π°Ρ ΠΌΠΎΠΆΠ΅Ρ Π±ΡΡΡ ΠΏΠΎΠ»Π΅Π·Π½ΡΠΌ Π°Π½Π°Π»ΠΈΡΠΈΡΠ΅ΡΠΊΠΈΠΌ ΠΈΠ½ΡΡΡΡΠΌΠ΅Π½ΡΠΎΠΌ ΠΏΡΠΈ ΠΎΠΏΡΠ΅Π΄Π΅Π»Π΅Π½ΠΈΠΈ ΠΈΡΡΠΎΡΠ½ΠΈΠΊΠ° ΡΠ°ΡΡΠ΅ΡΠ½ΠΈΡ.
Π ΡΠΎΠ»Π½ΡΠ΅Π·Π°ΡΠΈΡΠ½ΡΡ
ΠΎΡΠΊΠ°Ρ
ΠΈΡΠΏΠΎΠ»ΡΠ·ΡΠ΅ΡΡΡ ΡΡΠ΄ ΠΎΠΏΡΠΈΡΠ΅ΡΠΊΠΈΡ
ΡΡΡΠ΅ΠΊΡΠΎΠ². ΠΠΎΠΌΠΈΠΌΠΎ ΠΏΠΎΠ»ΡΡΠΈΠ·Π°ΡΠΈΠΈ, ΡΠΎΠ»Π½ΡΠ΅Π·Π°ΡΠΈΡΠ½ΡΠ΅ ΠΎΡΠΊΠΈ ΠΌΠΎΠ³ΡΡ ΠΈΠΌΠ΅ΡΡ Π²ΠΊΡΠ°ΠΏΠ»Π΅Π½Π½ΡΠ΅ Π² Π½ΠΈΡ
ΡΠ²Π΅ΡΠ½ΡΠ΅ ΠΏΠΈΠ³ΠΌΠ΅Π½ΡΡ, ΡΠΎΠ³Π΄Π° ΠΊΠ°ΠΊ Π² Π΄ΡΡΠ³ΠΈΡ
ΠΈΡΠΏΠΎΠ»ΡΠ·ΡΠ΅ΡΡΡ Π½Π΅ΠΎΡΡΠ°ΠΆΠ°ΡΡΠ΅Π΅ ΠΈΠ»ΠΈ ΠΎΡΡΠ°ΠΆΠ°ΡΡΠ΅Π΅ ΠΏΠΎΠΊΡΡΡΠΈΠ΅. ΠΠ΅Π΄Π°Π²Π½ΡΡ ΡΠ°Π·ΡΠ°Π±ΠΎΡΠΊΠ° – ΡΠΎΡΠΎΡ
ΡΠΎΠΌΠ½ΡΠ΅ Π»ΠΈΠ½Π·Ρ, ΠΊΠΎΡΠΎΡΡΠ΅ ΡΠ΅ΠΌΠ½Π΅ΡΡ Π½Π° ΡΠΎΠ»Π½Π΅ΡΠ½ΠΎΠΌ ΡΠ²Π΅ΡΠ΅ ΠΈ ΡΡΠ°Π½ΠΎΠ²ΡΡΡΡ ΠΏΡΠΎΠ·ΡΠ°ΡΠ½ΡΠΌΠΈ Π² ΠΏΠΎΠΌΠ΅ΡΠ΅Π½ΠΈΠΈ.
Π ΡΠΎΡΠΎΡ
ΡΠΎΠΌΠ½ΡΠ΅ Π»ΠΈΠ½Π·Ρ Π²ΡΡΡΠΎΠ΅Π½Ρ ΠΎΡΠ³Π°Π½ΠΈΡΠ΅ΡΠΊΠΈΠ΅ ΠΌΠΈΠΊΡΠΎΠΊΡΠΈΡΡΠ°Π»Π»ΠΈΡΠ΅ΡΠΊΠΈΠ΅ ΠΌΠΎΠ»Π΅ΠΊΡΠ»Ρ, ΠΊΠΎΡΠΎΡΡΠ΅ ΠΌΠ΅Π½ΡΡΡ ΡΠ²ΠΎΠΈ ΡΠ²ΠΎΠΉΡΡΠ²Π° ΠΏΡΠΈ Π²ΠΎΠ·Π΄Π΅ΠΉΡΡΠ²ΠΈΠΈ ΡΠ»ΡΡΡΠ°ΡΠΈΠΎΠ»Π΅ΡΠ° Π½Π° ΡΠΎΠ»Π½ΡΠ΅, Π½ΠΎ ΡΡΠ°Π½ΠΎΠ²ΡΡΡΡ ΠΏΡΠΎΠ·ΡΠ°ΡΠ½ΡΠΌΠΈ ΠΏΡΠΈ ΠΈΡΠΊΡΡΡΡΠ²Π΅Π½Π½ΠΎΠΌ ΠΎΡΠ²Π΅ΡΠ΅Π½ΠΈΠΈ Π±Π΅Π· ΡΠ»ΡΡΡΠ°ΡΠΈΠΎΠ»Π΅ΡΠ°.
ΠΠΈΠ΄ΠΊΠΈΠ΅ ΠΊΡΠΈΡΡΠ°Π»Π»Ρ ΠΈ Π΄ΡΡΠ³ΠΈΠ΅ ΡΡΡΠ΅ΠΊΡΡ ΠΏΠΎΠ»ΡΡΠΈΠ·Π°ΡΠΈΠΈ Π² ΠΌΠ°ΡΠ΅ΡΠΈΠ°Π»Π°Ρ
Π₯ΠΎΡΡ Π²Ρ, Π½Π΅ΡΠΎΠΌΠ½Π΅Π½Π½ΠΎ, Π·Π½Π°Π΅ΡΠ΅ ΠΎ ΠΆΠΈΠ΄ΠΊΠΎΠΊΡΠΈΡΡΠ°Π»Π»ΠΈΡΠ΅ΡΠΊΠΈΡ
Π΄ΠΈΡΠΏΠ»Π΅ΡΡ
(ΠΠ-Π΄ΠΈΡΠΏΠ»Π΅ΡΡ
), ΠΊΠΎΡΠΎΡΡΠ΅ ΠΈΡΠΏΠΎΠ»ΡΠ·ΡΡΡΡΡ Π² ΡΠ°ΡΠ°Ρ
, ΠΊΠ°Π»ΡΠΊΡΠ»ΡΡΠΎΡΠ°Ρ
, ΡΠΊΡΠ°Π½Π°Ρ
ΠΊΠΎΠΌΠΏΡΡΡΠ΅ΡΠΎΠ², ΠΌΠΎΠ±ΠΈΠ»ΡΠ½ΡΡ
ΡΠ΅Π»Π΅ΡΠΎΠ½Π°Ρ
, ΡΠ΅Π»Π΅Π²ΠΈΠ·ΠΎΡΠ°Ρ
Ρ ΠΏΠ»ΠΎΡΠΊΠΈΠΌ ΡΠΊΡΠ°Π½ΠΎΠΌ ΠΈ Π²ΠΎ ΠΌΠ½ΠΎΠ³ΠΈΡ
Π΄ΡΡΠ³ΠΈΡ
ΠΌΠ΅ΡΡΠ°Ρ
, Π²Ρ ΠΌΠΎΠΆΠ΅ΡΠ΅ Π½Π΅ Π·Π½Π°ΡΡ, ΡΡΠΎ ΠΎΠ½ΠΈ ΠΎΡΠ½ΠΎΠ²Π°Π½Ρ Π½Π° ΠΏΠΎΠ»ΡΡΠΈΠ·Π°ΡΠΈΠΈ.ΠΠΈΠ΄ΠΊΠΈΠ΅ ΠΊΡΠΈΡΡΠ°Π»Π»Ρ Π½Π°Π·Π²Π°Π½Ρ ΡΠ°ΠΊ ΠΏΠΎΡΠΎΠΌΡ, ΡΡΠΎ ΠΈΡ
ΠΌΠΎΠ»Π΅ΠΊΡΠ»Ρ ΠΌΠΎΠ³ΡΡ Π±ΡΡΡ Π²ΡΡΠΎΠ²Π½Π΅Π½Ρ, Π΄Π°ΠΆΠ΅ Π΅ΡΠ»ΠΈ ΠΎΠ½ΠΈ Π½Π°Ρ
ΠΎΠ΄ΡΡΡΡ Π² ΠΆΠΈΠ΄ΠΊΠΎΡΡΠΈ. ΠΠΈΠ΄ΠΊΠΈΠ΅ ΠΊΡΠΈΡΡΠ°Π»Π»Ρ ΠΎΠ±Π»Π°Π΄Π°ΡΡ ΡΠ²ΠΎΠΉΡΡΠ²ΠΎΠΌ Π²ΡΠ°ΡΠ°ΡΡ ΠΏΠΎΠ»ΡΡΠΈΠ·Π°ΡΠΈΡ ΠΏΡΠΎΡ
ΠΎΠ΄ΡΡΠ΅Π³ΠΎ ΡΠ΅ΡΠ΅Π· Π½ΠΈΡ
ΡΠ²Π΅ΡΠ°. ΠΡΠΎΠΌΠ΅ ΡΠΎΠ³ΠΎ, ΡΡΠΎ ΡΠ²ΠΎΠΉΡΡΠ²ΠΎ ΠΌΠΎΠΆΠ½ΠΎ ΠΎΡΠΊΠ»ΡΡΠΈΡΡ, ΠΏΡΠΈΠ»ΠΎΠΆΠΈΠ² Π½Π°ΠΏΡΡΠΆΠ΅Π½ΠΈΠ΅, ΠΊΠ°ΠΊ ΠΏΠΎΠΊΠ°Π·Π°Π½ΠΎ Π½Π° (Π ΠΈΡΡΠ½ΠΎΠΊ). ΠΡΠΎΠΉ Ρ
Π°ΡΠ°ΠΊΡΠ΅ΡΠΈΡΡΠΈΠΊΠΎΠΉ ΠΌΠΎΠΆΠ½ΠΎ Π±ΡΡΡΡΠΎ ΠΌΠ°Π½ΠΈΠΏΡΠ»ΠΈΡΠΎΠ²Π°ΡΡ Π² Π½Π΅Π±ΠΎΠ»ΡΡΠΈΡ
ΡΠ΅ΡΠΊΠΎ ΠΎΠΏΡΠ΅Π΄Π΅Π»Π΅Π½Π½ΡΡ
ΠΎΠ±Π»Π°ΡΡΡΡ
, ΡΡΠΎΠ±Ρ ΡΠΎΠ·Π΄Π°ΡΡ ΠΊΠΎΠ½ΡΡΠ°ΡΡΠ½ΡΠ΅ ΡΠ·ΠΎΡΡ, ΠΊΠΎΡΠΎΡΡΠ΅ ΠΌΡ Π²ΠΈΠ΄ΠΈΠΌ Π²ΠΎ ΠΌΠ½ΠΎΠ³ΠΈΡ
ΠΠ-ΡΡΡΡΠΎΠΉΡΡΠ²Π°Ρ
.
Π ΠΠ-ΡΠ΅Π»Π΅Π²ΠΈΠ·ΠΎΡΠ°Ρ Ρ ΠΏΠ»ΠΎΡΠΊΠΈΠΌ ΡΠΊΡΠ°Π½ΠΎΠΌ Π±ΠΎΠ»ΡΡΠ°Ρ ΡΠ°ΡΡΡ ΡΠ²Π΅ΡΠ° ΠΈΠ·Π»ΡΡΠ°Π΅ΡΡΡ Π½Π° Π·Π°Π΄Π½Π΅ΠΉ ΠΏΠ°Π½Π΅Π»ΠΈ ΡΠ΅Π»Π΅Π²ΠΈΠ·ΠΎΡΠ°.Π‘Π²Π΅Ρ ΠΏΡΠΎΡ ΠΎΠ΄ΠΈΡ ΠΊ ΠΏΠ΅ΡΠ΅Π΄Π½Π΅ΠΌΡ ΡΠΊΡΠ°Π½Ρ ΡΠ΅ΡΠ΅Π· ΠΌΠΈΠ»Π»ΠΈΠΎΠ½Ρ ΠΊΡΠΎΡΠ΅ΡΠ½ΡΡ Π΅Π΄ΠΈΠ½ΠΈΡ, Π½Π°Π·ΡΠ²Π°Π΅ΠΌΡΡ ΠΏΠΈΠΊΡΠ΅Π»ΡΠΌΠΈ (ΡΠ»Π΅ΠΌΠ΅Π½ΡΠ°ΠΌΠΈ ΠΈΠ·ΠΎΠ±ΡΠ°ΠΆΠ΅Π½ΠΈΡ). ΠΠ΄ΠΈΠ½ ΠΈΠ· Π½ΠΈΡ ΠΏΠΎΠΊΠ°Π·Π°Π½ Π½Π° (Π ΠΈΡΡΠ½ΠΎΠΊ) (Π°) ΠΈ (Π±). ΠΠ°ΠΆΠ΄ΡΠΉ Π±Π»ΠΎΠΊ ΠΈΠΌΠ΅Π΅Ρ ΡΡΠΈ ΡΡΠ΅ΠΉΠΊΠΈ Ρ ΠΊΡΠ°ΡΠ½ΡΠΌ, ΡΠΈΠ½ΠΈΠΌ ΠΈΠ»ΠΈ Π·Π΅Π»Π΅Π½ΡΠΌ ΡΠΈΠ»ΡΡΡΠ°ΠΌΠΈ, ΠΊΠ°ΠΆΠ΄Π°Ρ ΠΈΠ· ΠΊΠΎΡΠΎΡΡΡ ΡΠΏΡΠ°Π²Π»ΡΠ΅ΡΡΡ Π½Π΅Π·Π°Π²ΠΈΡΠΈΠΌΠΎ. ΠΠΎΠ³Π΄Π° Π½Π°ΠΏΡΡΠΆΠ΅Π½ΠΈΠ΅ Π½Π° ΠΆΠΈΠ΄ΠΊΠΎΠΌ ΠΊΡΠΈΡΡΠ°Π»Π»Π΅ ΠΎΡΠΊΠ»ΡΡΠ°Π΅ΡΡΡ, ΠΆΠΈΠ΄ΠΊΠΈΠΉ ΠΊΡΠΈΡΡΠ°Π»Π» ΠΏΡΠΎΠΏΡΡΠΊΠ°Π΅Ρ ΡΠ²Π΅Ρ ΡΠ΅ΡΠ΅Π· ΠΎΠΏΡΠ΅Π΄Π΅Π»Π΅Π½Π½ΡΠΉ ΡΠΈΠ»ΡΡΡ. ΠΡ ΠΌΠΎΠΆΠ΅ΠΌ ΠΈΠ·ΠΌΠ΅Π½ΡΡΡ ΠΊΠΎΠ½ΡΡΠ°ΡΡ ΠΈΠ·ΠΎΠ±ΡΠ°ΠΆΠ΅Π½ΠΈΡ, ΠΈΠ·ΠΌΠ΅Π½ΡΡ ΡΠΈΠ»Ρ Π½Π°ΠΏΡΡΠΆΠ΅Π½ΠΈΡ, ΠΏΡΠΈΠ»ΠΎΠΆΠ΅Π½Π½ΠΎΠ³ΠΎ ΠΊ ΠΆΠΈΠ΄ΠΊΠΎΠΌΡ ΠΊΡΠΈΡΡΠ°Π»Π»Ρ.
(Π°) ΠΠΎΠ»ΡΡΠΈΠ·ΠΎΠ²Π°Π½Π½ΡΠΉ ΡΠ²Π΅Ρ Π²ΡΠ°ΡΠ°Π΅ΡΡΡ ΠΆΠΈΠ΄ΠΊΠΈΠΌ ΠΊΡΠΈΡΡΠ°Π»Π»ΠΎΠΌ ΠΈ Π·Π°ΡΠ΅ΠΌ ΠΏΡΠΎΡ ΠΎΠ΄ΠΈΡ ΡΠ΅ΡΠ΅Π· ΠΏΠΎΠ»ΡΡΠΈΠ·Π°ΡΠΈΠΎΠ½Π½ΡΠΉ ΡΠΈΠ»ΡΡΡ, ΠΎΡΡ ΠΊΠΎΡΠΎΡΠΎΠ³ΠΎ ΠΏΠ΅ΡΠΏΠ΅Π½Π΄ΠΈΠΊΡΠ»ΡΡΠ½Π° Π½Π°ΠΏΡΠ°Π²Π»Π΅Π½ΠΈΡ ΠΈΡΡ ΠΎΠ΄Π½ΠΎΠΉ ΠΏΠΎΠ»ΡΡΠΈΠ·Π°ΡΠΈΠΈ.(b) ΠΠΎΠ³Π΄Π° Π½Π° ΠΆΠΈΠ΄ΠΊΠΈΠΉ ΠΊΡΠΈΡΡΠ°Π»Π» ΠΏΠΎΠ΄Π°Π΅ΡΡΡ Π½Π°ΠΏΡΡΠΆΠ΅Π½ΠΈΠ΅, ΠΏΠΎΠ»ΡΡΠΈΠ·ΠΎΠ²Π°Π½Π½ΡΠΉ ΡΠ²Π΅Ρ Π½Π΅ Π²ΡΠ°ΡΠ°Π΅ΡΡΡ ΠΈ Π±Π»ΠΎΠΊΠΈΡΡΠ΅ΡΡΡ ΡΠΈΠ»ΡΡΡΠΎΠΌ, Π΄Π΅Π»Π°Ρ ΠΎΠ±Π»Π°ΡΡΡ ΡΠ΅ΠΌΠ½ΠΎΠΉ ΠΏΠΎ ΡΡΠ°Π²Π½Π΅Π½ΠΈΡ Ρ ΠΎΠΊΡΡΠΆΠ°ΡΡΠ΅ΠΉ ΡΡΠ΅Π΄ΠΎΠΉ. (c) ΠΠ-Π΄ΠΈΡΠΏΠ»Π΅ΠΈ ΠΌΠΎΠΆΠ½ΠΎ ΡΠ΄Π΅Π»Π°ΡΡ ΡΠ²Π΅ΡΠ½ΡΠΌΠΈ, ΠΌΠ°Π»Π΅Π½ΡΠΊΠΈΠΌΠΈ ΠΈ Π΄ΠΎΡΡΠ°ΡΠΎΡΠ½ΠΎ Π±ΡΡΡΡΡΠΌΠΈ Π΄Π»Ρ ΠΈΡΠΏΠΎΠ»ΡΠ·ΠΎΠ²Π°Π½ΠΈΡ Π² ΠΏΠΎΡΡΠ°ΡΠΈΠ²Π½ΡΡ ΠΊΠΎΠΌΠΏΡΡΡΠ΅ΡΠ°Ρ ΠΈ ΡΠ΅Π»Π΅Π²ΠΈΠ·ΠΎΡΠ°Ρ .
(ΠΊΡΠ΅Π΄ΠΈΡ c: ΠΌΠΎΠ΄ΠΈΡΠΈΠΊΠ°ΡΠΈΡ ΡΠ°Π±ΠΎΡΡ ΠΠΆΠ΅ΠΉΠ½ Π£ΠΈΡΠ½ΠΈ)ΠΠ½ΠΎΠ³ΠΈΠ΅ ΠΊΡΠΈΡΡΠ°Π»Π»Ρ ΠΈ ΡΠ°ΡΡΠ²ΠΎΡΡ Π²ΡΠ°ΡΠ°ΡΡ ΠΏΠ»ΠΎΡΠΊΠΎΡΡΡ ΠΏΠΎΠ»ΡΡΠΈΠ·Π°ΡΠΈΠΈ ΠΏΡΠΎΡ ΠΎΠ΄ΡΡΠ΅Π³ΠΎ ΡΠ΅ΡΠ΅Π· Π½ΠΈΡ ΡΠ²Π΅ΡΠ°. Π’Π°ΠΊΠΈΠ΅ Π²Π΅ΡΠ΅ΡΡΠ²Π° ΡΡΠΈΡΠ°ΡΡΡΡ ΠΎΠΏΡΠΈΡΠ΅ΡΠΊΠΈ Π°ΠΊΡΠΈΠ²Π½ΡΠΌΠΈ. ΠΡΠΈΠΌΠ΅ΡΡ Π²ΠΊΠ»ΡΡΠ°ΡΡ ΡΠ°Ρ Π°ΡΠ½ΡΡ Π²ΠΎΠ΄Ρ, ΠΈΠ½ΡΡΠ»ΠΈΠ½ ΠΈ ΠΊΠΎΠ»Π»Π°Π³Π΅Π½ ((Π ΠΈΡΡΠ½ΠΎΠΊ)).Π Π΄ΠΎΠΏΠΎΠ»Π½Π΅Π½ΠΈΠ΅ ΠΊ Π·Π°Π²ΠΈΡΠΈΠΌΠΎΡΡΠΈ ΠΎΡ ΡΠΈΠΏΠ° Π²Π΅ΡΠ΅ΡΡΠ²Π°, Π²Π΅Π»ΠΈΡΠΈΠ½Π° ΠΈ Π½Π°ΠΏΡΠ°Π²Π»Π΅Π½ΠΈΠ΅ Π²ΡΠ°ΡΠ΅Π½ΠΈΡ Π·Π°Π²ΠΈΡΡΡ ΠΎΡ ΡΡΠ΄Π° Π΄ΡΡΠ³ΠΈΡ ΡΠ°ΠΊΡΠΎΡΠΎΠ². Π‘ΡΠ΅Π΄ΠΈ Π½ΠΈΡ ΠΊΠΎΠ½ΡΠ΅Π½ΡΡΠ°ΡΠΈΡ Π²Π΅ΡΠ΅ΡΡΠ²Π°, ΡΠ°ΡΡΡΠΎΡΠ½ΠΈΠ΅, Π½Π° ΠΊΠΎΡΠΎΡΠΎΠ΅ ΡΠ²Π΅Ρ ΠΏΡΠΎΡ ΠΎΠ΄ΠΈΡ ΡΠ΅ΡΠ΅Π· Π½Π΅Π³ΠΎ, ΠΈ Π΄Π»ΠΈΠ½Π° Π²ΠΎΠ»Π½Ρ ΡΠ²Π΅ΡΠ°. ΠΠΏΡΠΈΡΠ΅ΡΠΊΠ°Ρ Π°ΠΊΡΠΈΠ²Π½ΠΎΡΡΡ ΠΎΠ±ΡΡΠ»ΠΎΠ²Π»Π΅Π½Π° ββΠ°ΡΠΈΠΌΠΌΠ΅ΡΡΠΈΡΠ½ΠΎΠΉ ΡΠΎΡΠΌΠΎΠΉ ΠΌΠΎΠ»Π΅ΠΊΡΠ» Π² Π²Π΅ΡΠ΅ΡΡΠ²Π΅, Π½Π°ΠΏΡΠΈΠΌΠ΅Ρ ΡΠΏΠΈΡΠ°Π»ΡΠ½ΠΎΠΉ. Π’Π°ΠΊΠΈΠΌ ΠΎΠ±ΡΠ°Π·ΠΎΠΌ, ΠΈΠ·ΠΌΠ΅ΡΠ΅Π½ΠΈΡ Π²ΡΠ°ΡΠ΅Π½ΠΈΡ ΠΏΠΎΠ»ΡΡΠΈΠ·ΠΎΠ²Π°Π½Π½ΠΎΠ³ΠΎ ΡΠ²Π΅ΡΠ°, ΠΏΡΠΎΡ ΠΎΠ΄ΡΡΠ΅Π³ΠΎ ΡΠ΅ΡΠ΅Π· Π²Π΅ΡΠ΅ΡΡΠ²Π°, ΠΌΠΎΠΆΠ½ΠΎ ΠΈΡΠΏΠΎΠ»ΡΠ·ΠΎΠ²Π°ΡΡ Π΄Π»Ρ ΠΈΠ·ΠΌΠ΅ΡΠ΅Π½ΠΈΡ ΠΊΠΎΠ½ΡΠ΅Π½ΡΡΠ°ΡΠΈΠΉ, ΡΡΠΎ ΡΠ²Π»ΡΠ΅ΡΡΡ ΡΡΠ°Π½Π΄Π°ΡΡΠ½ΡΠΌ ΠΌΠ΅ΡΠΎΠ΄ΠΎΠΌ Π΄Π»Ρ ΡΠ°Ρ Π°ΡΠΎΠ². ΠΠ½ ΡΠ°ΠΊΠΆΠ΅ ΠΌΠΎΠΆΠ΅Ρ Π΄Π°ΡΡ ΠΈΠ½ΡΠΎΡΠΌΠ°ΡΠΈΡ ΠΎ ΡΠΎΡΠΌΠ΅ ΠΌΠΎΠ»Π΅ΠΊΡΠ», ΡΠ°ΠΊΠΈΡ ΠΊΠ°ΠΊ Π±Π΅Π»ΠΊΠΈ, ΠΈ ΡΠ°ΠΊΡΠΎΡΠ°Ρ , Π²Π»ΠΈΡΡΡΠΈΡ Π½Π° ΠΈΡ ΡΠΎΡΠΌΡ, ΡΠ°ΠΊΠΈΡ ΠΊΠ°ΠΊ ΡΠ΅ΠΌΠΏΠ΅ΡΠ°ΡΡΡΠ° ΠΈ pH.
ΠΠΏΡΠΈΡΠ΅ΡΠΊΠ°Ρ Π°ΠΊΡΠΈΠ²Π½ΠΎΡΡΡ – ΡΡΠΎ ΡΠΏΠΎΡΠΎΠ±Π½ΠΎΡΡΡ Π½Π΅ΠΊΠΎΡΠΎΡΡΡ
Π²Π΅ΡΠ΅ΡΡΠ² Π²ΡΠ°ΡΠ°ΡΡ ΠΏΠ»ΠΎΡΠΊΠΎΡΡΡ ΠΏΠΎΠ»ΡΡΠΈΠ·Π°ΡΠΈΠΈ ΠΏΡΠΎΡ
ΠΎΠ΄ΡΡΠ΅Π³ΠΎ ΡΠ΅ΡΠ΅Π· Π½ΠΈΡ
ΡΠ²Π΅ΡΠ°. ΠΡΠ°ΡΠ΅Π½ΠΈΠ΅ ΡΠ΅Π³ΠΈΡΡΡΠΈΡΡΠ΅ΡΡΡ ΠΏΠΎΠ»ΡΡΠΈΠ·Π°ΡΠΈΠΎΠ½Π½ΡΠΌ ΡΠΈΠ»ΡΡΡΠΎΠΌ ΠΈΠ»ΠΈ Π°Π½Π°Π»ΠΈΠ·Π°ΡΠΎΡΠΎΠΌ.
Π‘ΡΠ΅ΠΊΠ»ΠΎ ΠΈ ΠΏΠ»Π°ΡΡΠΈΠΊ ΡΡΠ°Π½ΠΎΠ²ΡΡΡΡ ΠΎΠΏΡΠΈΡΠ΅ΡΠΊΠΈ Π°ΠΊΡΠΈΠ²Π½ΡΠΌΠΈ ΠΏΡΠΈ Π½Π°ΠΏΡΡΠΆΠ΅Π½ΠΈΠΈ: ΡΠ΅ΠΌ Π±ΠΎΠ»ΡΡΠ΅ Π½Π°ΠΏΡΡΠΆΠ΅Π½ΠΈΠ΅, ΡΠ΅ΠΌ ΡΠΈΠ»ΡΠ½Π΅Π΅ ΡΡΡΠ΅ΠΊΡ. ΠΠ½Π°Π»ΠΈΠ· ΠΎΠΏΡΠΈΡΠ΅ΡΠΊΠΈΡ Π½Π°ΠΏΡΡΠΆΠ΅Π½ΠΈΠΉ ΡΠ»ΠΎΠΆΠ½ΡΡ ΡΠΎΡΠΌ ΠΌΠΎΠΆΠ΅Ρ Π±ΡΡΡ Π²ΡΠΏΠΎΠ»Π½Π΅Π½ ΠΏΡΡΠ΅ΠΌ ΠΈΠ·Π³ΠΎΡΠΎΠ²Π»Π΅Π½ΠΈΡ ΠΈΡ ΠΏΠ»Π°ΡΡΠΈΠΊΠΎΠ²ΡΡ ΠΌΠΎΠ΄Π΅Π»Π΅ΠΉ ΠΈ Π½Π°Π±Π»ΡΠ΄Π΅Π½ΠΈΡ Π·Π° Π½ΠΈΠΌΠΈ ΡΠ΅ΡΠ΅Π· ΡΠΊΡΠ΅ΡΠ΅Π½Π½ΡΠ΅ ΡΠΈΠ»ΡΡΡΡ, ΠΊΠ°ΠΊ ΠΏΠΎΠΊΠ°Π·Π°Π½ΠΎ Π½Π° (Π ΠΈΡΡΠ½ΠΎΠΊ). ΠΡΠ΅Π²ΠΈΠ΄Π½ΠΎ, ΡΡΠΎ ΡΡΡΠ΅ΠΊΡ Π·Π°Π²ΠΈΡΠΈΡ ΠΎΡ Π΄Π»ΠΈΠ½Ρ Π²ΠΎΠ»Π½Ρ, Π° ΡΠ°ΠΊΠΆΠ΅ ΠΎΡ ΡΡΡΠ΅ΡΡΠ°.ΠΠ°Π²ΠΈΡΠΈΠΌΠΎΡΡΡ ΠΎΡ Π΄Π»ΠΈΠ½Ρ Π²ΠΎΠ»Π½Ρ ΠΈΠ½ΠΎΠ³Π΄Π° ΡΠ°ΠΊΠΆΠ΅ ΠΈΡΠΏΠΎΠ»ΡΠ·ΡΠ΅ΡΡΡ Π² Ρ ΡΠ΄ΠΎΠΆΠ΅ΡΡΠ²Π΅Π½Π½ΡΡ ΡΠ΅Π»ΡΡ .
ΠΠ½Π°Π»ΠΈΠ· ΠΎΠΏΡΠΈΡΠ΅ΡΠΊΠΎΠ³ΠΎ Π½Π°ΠΏΡΡΠΆΠ΅Π½ΠΈΡ ΠΏΠ»Π°ΡΡΠΈΠΊΠΎΠ²ΠΎΠΉ Π»ΠΈΠ½Π·Ρ, ΠΏΠΎΠΌΠ΅ΡΠ΅Π½Π½ΠΎΠΉ ΠΌΠ΅ΠΆΠ΄Ρ ΡΠΊΡΠ΅ΡΠ΅Π½Π½ΡΠΌΠΈ ΠΏΠΎΠ»ΡΡΠΈΠ·Π°ΡΠΎΡΠ°ΠΌΠΈ. (ΠΡΡΠΎΡΠ½ΠΈΠΊ: Β«ΠΠ½ΡΠΎΠΏΡΠΎΒ» / Wikimedia Commons)
ΠΡΠ΅ ΠΎΠ΄Π½ΠΎ ΠΈΠ½ΡΠ΅ΡΠ΅ΡΠ½ΠΎΠ΅ ΡΠ²Π»Π΅Π½ΠΈΠ΅, ΡΠ²ΡΠ·Π°Π½Π½ΠΎΠ΅ Ρ ΠΏΠΎΠ»ΡΡΠΈΠ·ΠΎΠ²Π°Π½Π½ΡΠΌ ΡΠ²Π΅ΡΠΎΠΌ, – ΡΡΠΎ ΡΠΏΠΎΡΠΎΠ±Π½ΠΎΡΡΡ Π½Π΅ΠΊΠΎΡΠΎΡΡΡ
ΠΊΡΠΈΡΡΠ°Π»Π»ΠΎΠ² ΡΠ°Π·Π΄Π΅Π»ΡΡΡ Π½Π΅ΠΏΠΎΠ»ΡΡΠΈΠ·ΠΎΠ²Π°Π½Π½ΡΠΉ Π»ΡΡ ΡΠ²Π΅ΡΠ° Π½Π° Π΄Π²Π° ΠΏΠΎΠ»ΡΡΠΈΠ·ΠΎΠ²Π°Π½Π½ΡΡ
Π»ΡΡΠ°. ΠΡΠΎ ΠΏΡΠΎΠΈΡΡ
ΠΎΠ΄ΠΈΡ ΠΏΠΎΡΠΎΠΌΡ, ΡΡΠΎ ΠΊΡΠΈΡΡΠ°Π»Π» ΠΈΠΌΠ΅Π΅Ρ ΠΎΠ΄Π½ΠΎ Π·Π½Π°ΡΠ΅Π½ΠΈΠ΅ ΠΏΠΎΠΊΠ°Π·Π°ΡΠ΅Π»Ρ ΠΏΡΠ΅Π»ΠΎΠΌΠ»Π΅Π½ΠΈΡ ΠΏΠΎΠ»ΡΡΠΈΠ·ΠΎΠ²Π°Π½Π½ΠΎΠ³ΠΎ ΡΠ²Π΅ΡΠ° ΠΈ Π΄ΡΡΠ³ΠΎΠ΅ Π·Π½Π°ΡΠ΅Π½ΠΈΠ΅ ΠΏΠΎΠΊΠ°Π·Π°ΡΠ΅Π»Ρ ΠΏΡΠ΅Π»ΠΎΠΌΠ»Π΅Π½ΠΈΡ ΡΠ²Π΅ΡΠ°, ΠΏΠΎΠ»ΡΡΠΈΠ·ΠΎΠ²Π°Π½Π½ΠΎΠ³ΠΎ Π² ΠΏΠ΅ΡΠΏΠ΅Π½Π΄ΠΈΠΊΡΠ»ΡΡΠ½ΠΎΠΌ Π½Π°ΠΏΡΠ°Π²Π»Π΅Π½ΠΈΠΈ, ΡΠ°ΠΊ ΡΡΠΎ ΠΊΠ°ΠΆΠ΄ΡΠΉ ΠΊΠΎΠΌΠΏΠΎΠ½Π΅Π½Ρ ΠΈΠΌΠ΅Π΅Ρ ΡΠ²ΠΎΠΉ ΡΠΎΠ±ΡΡΠ²Π΅Π½Π½ΡΠΉ ΡΠ³ΠΎΠ» ΠΏΡΠ΅Π»ΠΎΠΌΠ»Π΅Π½ΠΈΡ.
Π’Π°ΠΊΠΈΠ΅ ΠΊΡΠΈΡΡΠ°Π»Π»Ρ ΡΡΠΈΡΠ°ΡΡΡΡ Π΄Π²ΡΠ»ΡΡΠ΅ΠΏΡΠ΅Π»ΠΎΠΌΠ»ΡΡΡΠΈΠΌΠΈ, ΠΈ ΠΏΡΠΈ ΠΏΡΠ°Π²ΠΈΠ»ΡΠ½ΠΎΠΌ Π²ΡΡΠ°Π²Π½ΠΈΠ²Π°Π½ΠΈΠΈ ΠΈΠ· ΠΊΡΠΈΡΡΠ°Π»Π»Π° Π±ΡΠ΄ΡΡ Π²ΡΡ
ΠΎΠ΄ΠΈΡΡ Π΄Π²Π° ΠΏΠ΅ΡΠΏΠ΅Π½Π΄ΠΈΠΊΡΠ»ΡΡΠ½ΠΎ ΠΏΠΎΠ»ΡΡΠΈΠ·ΠΎΠ²Π°Π½Π½ΡΡ
Π»ΡΡΠ° ((ΡΠΈΡΡΠ½ΠΎΠΊ)). ΠΠ²ΡΠ»ΡΡΠ΅ΠΏΡΠ΅Π»ΠΎΠΌΠ»ΡΡΡΠΈΠ΅ ΠΊΡΠΈΡΡΠ°Π»Π»Ρ ΠΌΠΎΠΆΠ½ΠΎ ΠΈΡΠΏΠΎΠ»ΡΠ·ΠΎΠ²Π°ΡΡ Π΄Π»Ρ ΠΏΠΎΠ»ΡΡΠ΅Π½ΠΈΡ ΠΏΠΎΠ»ΡΡΠΈΠ·ΠΎΠ²Π°Π½Π½ΡΡ
Π»ΡΡΠ΅ΠΉ ΠΈΠ· Π½Π΅ΠΏΠΎΠ»ΡΡΠΈΠ·ΠΎΠ²Π°Π½Π½ΠΎΠ³ΠΎ ΡΠ²Π΅ΡΠ°. ΠΠ΅ΠΊΠΎΡΠΎΡΡΠ΅ ΠΌΠ°ΡΠ΅ΡΠΈΠ°Π»Ρ Ρ Π΄Π²ΠΎΠΉΠ½ΡΠΌ Π»ΡΡΠ΅ΠΏΡΠ΅Π»ΠΎΠΌΠ»Π΅Π½ΠΈΠ΅ΠΌ ΠΏΡΠ΅Π΄ΠΏΠΎΡΡΠΈΡΠ΅Π»ΡΠ½ΠΎ ΠΏΠΎΠ³Π»ΠΎΡΠ°ΡΡ ΠΎΠ΄Π½Ρ ΠΈΠ· ΠΏΠΎΠ»ΡΡΠΈΠ·Π°ΡΠΈΠΉ. ΠΡΠΈ ΠΌΠ°ΡΠ΅ΡΠΈΠ°Π»Ρ Π½Π°Π·ΡΠ²Π°ΡΡΡΡ Π΄ΠΈΡ
ΡΠΎΠΈΡΠ½ΡΠΌΠΈ ΠΈ ΠΌΠΎΠ³ΡΡ ΡΠΎΠ·Π΄Π°Π²Π°ΡΡ ΠΏΠΎΠ»ΡΡΠΈΠ·Π°ΡΠΈΡ Π·Π° ΡΡΠ΅Ρ ΡΡΠΎΠ³ΠΎ ΠΏΡΠ΅Π΄ΠΏΠΎΡΡΠΈΡΠ΅Π»ΡΠ½ΠΎΠ³ΠΎ ΠΏΠΎΠ³Π»ΠΎΡΠ΅Π½ΠΈΡ. Π’Π°ΠΊ ΡΠ°Π±ΠΎΡΠ°ΡΡ ΠΏΠΎΠ»ΡΡΠΈΠ·Π°ΡΠΈΠΎΠ½Π½ΡΠ΅ ΡΠΈΠ»ΡΡΡΡ ΠΈ Π΄ΡΡΠ³ΠΈΠ΅ ΠΏΠΎΠ»ΡΡΠΈΠ·Π°ΡΠΎΡΡ.
ΠΠ²ΡΠ»ΡΡΠ΅ΠΏΡΠ΅Π»ΠΎΠΌΠ»ΡΡΡΠΈΠ΅ ΠΌΠ°ΡΠ΅ΡΠΈΠ°Π»Ρ, ΡΠ°ΠΊΠΈΠ΅ ΠΊΠ°ΠΊ ΠΎΠ±ΡΡΠ½ΡΠΉ ΠΌΠΈΠ½Π΅ΡΠ°Π» ΠΊΠ°Π»ΡΡΠΈΡ, ΡΠ°Π·Π΄Π΅Π»ΡΡΡ Π½Π΅ΠΏΠΎΠ»ΡΡΠΈΠ·ΠΎΠ²Π°Π½Π½ΡΠ΅ Π»ΡΡΠΈ ΡΠ²Π΅ΡΠ° Π½Π° Π΄Π²Π° Ρ Π΄Π²ΡΠΌΡ ΡΠ°Π·Π½ΡΠΌΠΈ Π·Π½Π°ΡΠ΅Π½ΠΈΡΠΌΠΈ ΠΏΠΎΠΊΠ°Π·Π°ΡΠ΅Π»Ρ ΠΏΡΠ΅Π»ΠΎΠΌΠ»Π΅Π½ΠΈΡ.
Π‘Π²ΠΎΠ΄ΠΊΠ°
- ΠΠΎΠ»ΡΡΠΈΠ·Π°ΡΠΈΡ – ΡΡΠΎ ΠΏΡΠΈΠ·Π½Π°ΠΊ ΡΠΎΠ³ΠΎ, ΡΡΠΎ ΠΊΠΎΠ»Π΅Π±Π°Π½ΠΈΡ Π²ΠΎΠ»Π½ ΠΈΠΌΠ΅ΡΡ ΠΎΠΏΡΠ΅Π΄Π΅Π»Π΅Π½Π½ΠΎΠ΅ Π½Π°ΠΏΡΠ°Π²Π»Π΅Π½ΠΈΠ΅ ΠΎΡΠ½ΠΎΡΠΈΡΠ΅Π»ΡΠ½ΠΎ Π½Π°ΠΏΡΠ°Π²Π»Π΅Π½ΠΈΡ ΡΠ°ΡΠΏΡΠΎΡΡΡΠ°Π½Π΅Π½ΠΈΡ Π²ΠΎΠ»Π½Ρ. ΠΠ°ΠΏΡΠ°Π²Π»Π΅Π½ΠΈΠ΅ ΠΏΠΎΠ»ΡΡΠΈΠ·Π°ΡΠΈΠΈ ΠΎΠΏΡΠ΅Π΄Π΅Π»ΡΠ΅ΡΡΡ ΠΊΠ°ΠΊ Π½Π°ΠΏΡΠ°Π²Π»Π΅Π½ΠΈΠ΅, ΠΏΠ°ΡΠ°Π»Π»Π΅Π»ΡΠ½ΠΎΠ΅ ΡΠ»Π΅ΠΊΡΡΠΈΡΠ΅ΡΠΊΠΎΠΌΡ ΠΏΠΎΠ»Ρ ΡΠ»Π΅ΠΊΡΡΠΎΠΌΠ°Π³Π½ΠΈΡΠ½ΠΎΠΉ Π²ΠΎΠ»Π½Ρ.

- ΠΠ΅ΠΏΠΎΠ»ΡΡΠΈΠ·ΠΎΠ²Π°Π½Π½ΡΠΉ ΡΠ²Π΅Ρ ΡΠΎΡΡΠΎΠΈΡ ΠΈΠ· ΠΌΠ½ΠΎΠΆΠ΅ΡΡΠ²Π° Π»ΡΡΠ΅ΠΉ, ΠΈΠΌΠ΅ΡΡΠΈΡ ΡΠ»ΡΡΠ°ΠΉΠ½ΡΠ΅ Π½Π°ΠΏΡΠ°Π²Π»Π΅Π½ΠΈΡ ΠΏΠΎΠ»ΡΡΠΈΠ·Π°ΡΠΈΠΈ.
- ΠΠ΅ΠΏΠΎΠ»ΡΡΠΈΠ·ΠΎΠ²Π°Π½Π½ΡΠΉ ΡΠ²Π΅Ρ ΠΌΠΎΠΆΠ½ΠΎ ΠΏΠΎΠ»ΡΡΠΈΠ·ΠΎΠ²Π°ΡΡ, ΠΏΡΠΎΠΏΡΡΡΠΈΠ² Π΅Π³ΠΎ ΡΠ΅ΡΠ΅Π· ΠΏΠΎΠ»ΡΡΠΈΠ·Π°ΡΠΈΠΎΠ½Π½ΡΠΉ ΡΠΈΠ»ΡΡΡ ΠΈΠ»ΠΈ Π΄ΡΡΠ³ΠΎΠΉ ΠΏΠΎΠ»ΡΡΠΈΠ·ΡΡΡΠΈΠΉ ΠΌΠ°ΡΠ΅ΡΠΈΠ°Π».ΠΡΠΎΡΠ΅ΡΡ ΠΏΠΎΠ»ΡΡΠΈΠ·Π°ΡΠΈΠΈ ΡΠ²Π΅ΡΠ° ΡΠ½ΠΈΠΆΠ°Π΅Ρ Π΅Π³ΠΎ ΠΈΠ½ΡΠ΅Π½ΡΠΈΠ²Π½ΠΎΡΡΡ Π² 2 ΡΠ°Π·Π°.
- ΠΠ½ΡΠ΅Π½ΡΠΈΠ²Π½ΠΎΡΡΡ, I , ΠΏΠΎΠ»ΡΡΠΈΠ·ΠΎΠ²Π°Π½Π½ΠΎΠ³ΠΎ ΡΠ²Π΅ΡΠ° ΠΏΠΎΡΠ»Π΅ ΠΏΡΠΎΡ ΠΎΠΆΠ΄Π΅Π½ΠΈΡ ΡΠ΅ΡΠ΅Π· ΠΏΠΎΠ»ΡΡΠΈΠ·Π°ΡΠΈΠΎΠ½Π½ΡΠΉ ΡΠΈΠ»ΡΡΡ ΡΠ°Π²Π½Π°, Π³Π΄Π΅ – ΠΈΠ½ΡΠ΅Π½ΡΠΈΠ²Π½ΠΎΡΡΡ ΠΏΠ°Π΄Π°ΡΡΠ΅Π³ΠΎ ΡΠ²Π΅ΡΠ°, Π° – ΡΠ³ΠΎΠ» ΠΌΠ΅ΠΆΠ΄Ρ Π½Π°ΠΏΡΠ°Π²Π»Π΅Π½ΠΈΠ΅ΠΌ ΠΏΠΎΠ»ΡΡΠΈΠ·Π°ΡΠΈΠΈ ΠΈ ΠΎΡΡΡ ΡΠΈΠ»ΡΡΡΠ°.
- ΠΠΎΠ»ΡΡΠΈΠ·Π°ΡΠΈΡ ΡΠ°ΠΊΠΆΠ΅ Π²ΠΎΠ·Π½ΠΈΠΊΠ°Π΅Ρ Π·Π° ΡΡΠ΅Ρ ΠΎΡΡΠ°ΠΆΠ΅Π½ΠΈΡ.
- ΠΠ°ΠΊΠΎΠ½ ΠΡΡΡΡΠ΅ΡΠ° Π³Π»Π°ΡΠΈΡ, ΡΡΠΎ ΠΎΡΡΠ°ΠΆΠ΅Π½Π½ΡΠΉ ΡΠ²Π΅Ρ ΠΏΠΎΠ»Π½ΠΎΡΡΡΡ ΠΏΠΎΠ»ΡΡΠΈΠ·ΠΎΠ²Π°Π½ ΠΏΠΎΠ΄ ΡΠ³Π»ΠΎΠΌ ΠΎΡΡΠ°ΠΆΠ΅Π½ΠΈΡ, ΠΈΠ·Π²Π΅ΡΡΠ½ΡΠΌ ΠΊΠ°ΠΊ ΡΠ³ΠΎΠ» ΠΡΡΡΡΠ΅ΡΠ°.
- ΠΠΎΠ»ΡΡΠΈΠ·Π°ΡΠΈΡ ΡΠ°ΠΊΠΆΠ΅ ΠΌΠΎΠΆΠ΅Ρ Π±ΡΡΡ ΠΏΠΎΠ»ΡΡΠ΅Π½Π° ΠΏΡΡΠ΅ΠΌ ΡΠ°ΡΡΠ΅ΡΠ½ΠΈΡ.
- ΠΠ΅ΡΠΊΠΎΠ»ΡΠΊΠΎ ΡΠΈΠΏΠΎΠ² ΠΎΠΏΡΠΈΡΠ΅ΡΠΊΠΈ Π°ΠΊΡΠΈΠ²Π½ΡΡ Π²Π΅ΡΠ΅ΡΡΠ² Π²ΡΠ°ΡΠ°ΡΡ Π½Π°ΠΏΡΠ°Π²Π»Π΅Π½ΠΈΠ΅ ΠΏΠΎΠ»ΡΡΠΈΠ·Π°ΡΠΈΠΈ ΠΏΡΠΎΡ ΠΎΠ΄ΡΡΠ΅Π³ΠΎ ΡΠ΅ΡΠ΅Π· Π½ΠΈΡ ΡΠ²Π΅ΡΠ°.
ΠΠΎΠ½ΡΠ΅ΠΏΡΡΠ°Π»ΡΠ½ΡΠ΅ Π²ΠΎΠΏΡΠΎΡΡ
ΠΠΎΠΆΠ΅Ρ Π»ΠΈ Π·Π²ΡΠΊΠΎΠ²Π°Ρ Π²ΠΎΠ»Π½Π° Π² Π²ΠΎΠ·Π΄ΡΡ
Π΅ Π±ΡΡΡ ΠΏΠΎΠ»ΡΡΠΈΠ·ΠΎΠ²Π°Π½Π½ΠΎΠΉ? ΠΠ±ΡΡΡΠ½ΡΡΡ.
ΠΠ΅Ρ. ΠΠ²ΡΠΊΠΎΠ²ΡΠ΅ Π²ΠΎΠ»Π½Ρ – ΡΡΠΎ Π½Π΅ ΠΏΠΎΠΏΠ΅ΡΠ΅ΡΠ½ΡΠ΅ Π²ΠΎΠ»Π½Ρ.
Π‘Π²Π΅Ρ Π½Π΅ ΠΏΡΠΎΡ ΠΎΠ΄ΠΈΡ ΡΠ΅ΡΠ΅Π· Π΄Π²Π° ΠΈΠ΄Π΅Π°Π»ΡΠ½ΡΡ ΠΏΠΎΠ»ΡΡΠΈΠ·Π°ΡΠΈΠΎΠ½Π½ΡΡ ΡΠΈΠ»ΡΡΡΠ° Ρ ΠΏΠ΅ΡΠΏΠ΅Π½Π΄ΠΈΠΊΡΠ»ΡΡΠ½ΡΠΌΠΈ ΠΎΡΡΠΌΠΈ. ΠΠ΄Π½Π°ΠΊΠΎ, Π΅ΡΠ»ΠΈ ΡΡΠ΅ΡΠΈΠΉ ΠΏΠΎΠ»ΡΡΠΈΠ·Π°ΡΠΈΠΎΠ½Π½ΡΠΉ ΡΠΈΠ»ΡΡΡ ΡΠ°ΡΠΏΠΎΠ»ΠΎΠΆΠ΅Π½ ΠΌΠ΅ΠΆΠ΄Ρ Π΄Π²ΡΠΌΡ ΠΈΡΡ ΠΎΠ΄Π½ΡΠΌΠΈ, ΡΠ°ΡΡΡ ΡΠ²Π΅ΡΠ° ΠΌΠΎΠΆΠ΅Ρ ΠΏΡΠΎΠΉΡΠΈ. ΠΠΎΡΠ΅ΠΌΡ ΡΡΠΎ? ΠΡΠΈ ΠΊΠ°ΠΊΠΈΡ ΠΎΠ±ΡΡΠΎΡΡΠ΅Π»ΡΡΡΠ²Π°Ρ ΠΏΡΠΎΡ ΠΎΠ΄ΠΈΡ Π±ΠΎΠ»ΡΡΠ°Ρ ΡΠ°ΡΡΡ ΡΠ²Π΅ΡΠ°?
ΠΠ±ΡΡΡΠ½ΠΈΡΠ΅, ΡΡΠΎ ΠΏΡΠΎΠΈΡΡ ΠΎΠ΄ΠΈΡ Ρ ΡΠ½Π΅ΡΠ³ΠΈΠ΅ΠΉ, ΠΏΠ΅ΡΠ΅Π½ΠΎΡΠΈΠΌΠΎΠΉ ΡΠ²Π΅ΡΠΎΠΌ, ΠΊΠΎΠ³Π΄Π° ΠΎΠ½ ΠΎΡΠ»Π°Π±Π»ΡΠ΅ΡΡΡ, ΠΏΡΠΎΠΏΡΡΠΊΠ°Ρ Π΅Π΅ ΡΠ΅ΡΠ΅Π· Π΄Π²Π° ΡΠΊΡΠ΅ΡΠ΅Π½Π½ΡΡ ΠΏΠΎΠ»ΡΡΠΈΠ·Π°ΡΠΈΠΎΠ½Π½ΡΡ ΡΠΈΠ»ΡΡΡΠ°.
ΠΠ½Π΅ΡΠ³ΠΈΡ ΠΏΠΎΠ³Π»ΠΎΡΠ°Π΅ΡΡΡ ΡΠΈΠ»ΡΡΡΠ°ΠΌΠΈ.
ΠΠΎΠ³Π΄Π° ΡΠ°ΡΡΠΈΡΡ, ΡΠ°ΡΡΠ΅ΠΈΠ²Π°ΡΡΠΈΠ΅ ΡΠ²Π΅Ρ, Π½Π°ΠΌΠ½ΠΎΠ³ΠΎ ΠΌΠ΅Π½ΡΡΠ΅ Π΅Π³ΠΎ Π΄Π»ΠΈΠ½Ρ Π²ΠΎΠ»Π½Ρ, Π²Π΅Π»ΠΈΡΠΈΠ½Π° ΡΠ°ΡΡΠ΅ΡΠ½ΠΈΡ ΠΏΡΠΎΠΏΠΎΡΡΠΈΠΎΠ½Π°Π»ΡΠ½Π°. ΠΠ·Π½Π°ΡΠ°Π΅Ρ Π»ΠΈ ΡΡΠΎ, ΡΡΠΎ Π΄Π»Ρ ΠΌΠ°Π»ΠΎΠ³ΠΎ Π±ΠΎΠ»ΡΡΠ΅ ΡΠ°ΡΡΠ΅ΡΠ½ΠΈΡ, ΡΠ΅ΠΌ Π΄Π»Ρ Π±ΠΎΠ»ΡΡΠΎΠ³ΠΎ? ΠΠ°ΠΊ ΡΡΠΎ ΡΠ²ΡΠ·Π°Π½ΠΎ Ρ ΡΠ΅ΠΌ, ΡΡΠΎ Π½Π΅Π±ΠΎ Π³ΠΎΠ»ΡΠ±ΠΎΠ΅?
ΠΡΠΏΠΎΠ»ΡΠ·ΡΡ ΠΈΠ½ΡΠΎΡΠΌΠ°ΡΠΈΡ, ΠΏΡΠΈΠ²Π΅Π΄Π΅Π½Π½ΡΡ Π² ΠΏΡΠ΅Π΄ΡΠ΄ΡΡΠ΅ΠΌ Π²ΠΎΠΏΡΠΎΡΠ΅, ΠΎΠ±ΡΡΡΠ½ΠΈΡΠ΅, ΠΏΠΎΡΠ΅ΠΌΡ Π·Π°ΠΊΠ°ΡΡ ΠΊΡΠ°ΡΠ½ΡΠ΅.
ΠΠ°ΠΊΠ°ΡΡ Π½Π°Π±Π»ΡΠ΄Π°ΡΡΡΡ ΠΏΡΠΈ Π΄Π²ΠΈΠΆΠ΅Π½ΠΈΠΈ ΡΠ²Π΅ΡΠ° ΠΏΡΡΠΌΠΎ ΠΎΡ Π‘ΠΎΠ»Π½ΡΠ° ΠΊ Π½Π°ΠΌ. ΠΠΎΠ³Π΄Π° ΡΠΈΠ½ΠΈΠΉ ΡΠ²Π΅Ρ ΡΠ°ΡΡΠ΅ΠΈΠ²Π°Π΅ΡΡΡ Ρ ΡΡΠΎΠ³ΠΎ ΠΏΡΡΠΈ, ΠΎΡΡΠ°Π²ΡΠΈΠΉΡΡ ΠΊΡΠ°ΡΠ½ΡΠΉ ΡΠ²Π΅Ρ Π΄ΠΎΠΌΠΈΠ½ΠΈΡΡΠ΅Ρ Π² ΠΎΠ±ΡΠ΅ΠΌ Π²ΠΈΠ΄Π΅ Π·Π°Ρ
ΠΎΠ΄ΡΡΠ΅Π³ΠΎ Π‘ΠΎΠ»Π½ΡΠ°.
ΠΠΎΠ³Π΄Π° ΡΠ²Π΅Ρ ΠΎΡΡΠ°ΠΆΠ°Π΅ΡΡΡ ΠΏΠΎΠ΄ ΡΠ³Π»ΠΎΠΌ ΠΡΡΡΡΠ΅ΡΠ° ΠΎΡ Π³Π»Π°Π΄ΠΊΠΎΠΉ ΠΏΠΎΠ²Π΅ΡΡ Π½ΠΎΡΡΠΈ, ΠΎΠ½ ΠΏΠΎΠ»ΡΡΠΈΠ·ΡΠ΅ΡΡΡ ΠΏΠ°ΡΠ°Π»Π»Π΅Π»ΡΠ½ΠΎ ΠΏΠΎΠ²Π΅ΡΡ Π½ΠΎΡΡΠΈ. Π§Π°ΡΡΡ ΡΠ²Π΅ΡΠ° Π±ΡΠ΄Π΅Ρ ΠΏΡΠ΅Π»ΠΎΠΌΠ»ΡΡΡΡΡ Π² ΠΏΠΎΠ²Π΅ΡΡ Π½ΠΎΡΡΡ. ΠΠΏΠΈΡΠΈΡΠ΅, ΠΊΠ°ΠΊ Π²Ρ Π±Ρ ΠΏΡΠΎΠ²Π΅Π»ΠΈ ΡΠΊΡΠΏΠ΅ΡΠΈΠΌΠ΅Π½Ρ ΠΏΠΎ ΠΎΠΏΡΠ΅Π΄Π΅Π»Π΅Π½ΠΈΡ ΠΏΠΎΠ»ΡΡΠΈΠ·Π°ΡΠΈΠΈ ΠΏΡΠ΅Π»ΠΎΠΌΠ»Π΅Π½Π½ΠΎΠ³ΠΎ ΡΠ²Π΅ΡΠ°. Π ΠΊΠ°ΠΊΠΎΠΌ Π½Π°ΠΏΡΠ°Π²Π»Π΅Π½ΠΈΠΈ, ΠΏΠΎ Π²Π°ΡΠ΅ΠΌΡ ΠΌΠ½Π΅Π½ΠΈΡ, Π±ΡΠ΄Π΅Ρ ΠΏΠΎΠ»ΡΡΠΈΠ·Π°ΡΠΈΡ, ΠΈ Π² ΠΊΠ°ΠΊΠΎΠΌ Π½Π°ΠΏΡΠ°Π²Π»Π΅Π½ΠΈΠΈ ΠΎΠ½Π° Π±ΡΠ΄Π΅Ρ?
ΠΡΠ»ΠΈ Π²Ρ Π»Π΅ΠΆΠΈΡΠ΅ Π½Π° ΠΏΠ»ΡΠΆΠ΅ ΠΈ ΡΠΌΠΎΡΡΠΈΡΠ΅ Π½Π° Π²ΠΎΠ΄Ρ, ΡΠ»Π΅Π³ΠΊΠ° Π½Π°ΠΊΠ»ΠΎΠ½ΠΈΠ² Π³ΠΎΠ»ΠΎΠ²Ρ Π½Π°Π±ΠΎΠΊ, Π²Π°ΡΠΈ ΠΏΠΎΠ»ΡΡΠΈΠ·ΠΎΠ²Π°Π½Π½ΡΠ΅ ΡΠΎΠ»Π½ΡΠ΅Π·Π°ΡΠΈΡΠ½ΡΠ΅ ΠΎΡΠΊΠΈ Π½Π΅ ΡΠ°Π±ΠΎΡΠ°ΡΡ.ΠΠΎΡΠ΅ΠΌΡ Π½Π΅Ρ?
ΠΡΡ ΠΏΠΎΠ»ΡΡΠΈΠ·Π°ΡΠΈΠΈ ΡΠΎΠ»Π½ΡΠ΅Π·Π°ΡΠΈΡΠ½ΡΡ ΠΎΡΠΊΠΎΠ² ΠΏΠΎΠ²Π΅ΡΠ½ΡΡΠ°.
ΠΠΎΠΏΠΎΠ»Π½ΠΈΡΠ΅Π»ΡΠ½ΡΠ΅ ΠΏΡΠΎΠ±Π»Π΅ΠΌΡ
ΠΠ· ΡΠ²ΠΎΠΈΡ
ΠΈΠ·ΠΌΠ΅ΡΠ΅Π½ΠΈΠΉ Π Π΅ΠΌΠ΅Ρ ΠΏΠΎΠ΄ΡΡΠΈΡΠ°Π», ΡΡΠΎ ΡΠ²Π΅ΡΡ ΡΡΠ΅Π±ΡΠ΅ΡΡΡ 22 ΠΌΠΈΠ½ΡΡΡ, ΡΡΠΎΠ±Ρ ΠΏΡΠΎΠΉΡΠΈ ΡΠ°ΡΡΡΠΎΡΠ½ΠΈΠ΅, ΡΠ°Π²Π½ΠΎΠ΅ Π΄ΠΈΠ°ΠΌΠ΅ΡΡΡ ΠΎΡΠ±ΠΈΡΡ ΠΠ΅ΠΌΠ»ΠΈ Π²ΠΎΠΊΡΡΠ³ Π‘ΠΎΠ»Π½ΡΠ°. (Π°) ΠΡΠΏΠΎΠ»ΡΠ·ΡΠΉΡΠ΅ ΡΡΡ ΠΎΡΠ΅Π½ΠΊΡ Π²ΠΌΠ΅ΡΡΠ΅ Ρ ΠΈΠ·Π²Π΅ΡΡΠ½ΡΠΌ Π΄ΠΈΠ°ΠΌΠ΅ΡΡΠΎΠΌ ΠΎΡΠ±ΠΈΡΡ ΠΠ΅ΠΌΠ»ΠΈ, ΡΡΠΎΠ±Ρ ΠΏΠΎΠ»ΡΡΠΈΡΡ ΠΏΡΠΈΠ±Π»ΠΈΠ·ΠΈΡΠ΅Π»ΡΠ½ΠΎΠ΅ Π·Π½Π°ΡΠ΅Π½ΠΈΠ΅ ΡΠΊΠΎΡΠΎΡΡΠΈ ΡΠ²Π΅ΡΠ°. (Π±) Π‘Π²Π΅ΡΡ Π½Π° ΡΠ°ΠΌΠΎΠΌ Π΄Π΅Π»Π΅ ΡΡΠ΅Π±ΡΠ΅ΡΡΡ 16,5 ΠΌΠΈΠ½ΡΡ, ΡΡΠΎΠ±Ρ ΠΏΡΠΎΠΉΡΠΈ ΡΡΠΎ ΡΠ°ΡΡΡΠΎΡΠ½ΠΈΠ΅. ΠΡΠΏΠΎΠ»ΡΠ·ΡΠΉΡΠ΅ ΡΡΠΎ Π²ΡΠ΅ΠΌΡ, ΡΡΠΎΠ±Ρ Π²ΡΡΠΈΡΠ»ΠΈΡΡ ΡΠΊΠΎΡΠΎΡΡΡ ΡΠ²Π΅ΡΠ°.![]()
ΠΠΎΡΠ½Ρ Π²ΡΠΏΠΎΠ»Π½ΠΈΠ» ΠΈΠ·ΠΌΠ΅ΡΠ΅Π½ΠΈΠ΅ ΡΠΊΠΎΡΠΎΡΡΠΈ ΡΠ²Π΅ΡΠ° Π€ΠΈΠ·ΠΎ Ρ ΠΏΠΎΠΌΠΎΡΡΡ ΠΊΠΎΠ»Π΅ΡΠ° Π΄ΠΈΠ°ΠΌΠ΅ΡΡΠΎΠΌ 4,00 ΡΠΌ, ΡΠΎΠ΄Π΅ΡΠΆΠ°ΡΠ΅Π³ΠΎ 180 Π·ΡΠ±ΡΠΎΠ². Π Π°ΡΡΡΠΎΡΠ½ΠΈΠ΅ ΠΎΡ ΠΊΠΎΠ»Π΅ΡΠ° Π΄ΠΎ Π·Π΅ΡΠΊΠ°Π»Π° 22,9 ΠΊΠΌ. ΠΡΠ»ΠΈ ΠΏΡΠ΅Π΄ΠΏΠΎΠ»ΠΎΠΆΠΈΡΡ, ΡΡΠΎ ΠΎΠ½ ΡΠΎΡΠ½ΠΎ ΠΈΠ·ΠΌΠ΅ΡΠΈΠ» ΡΠΊΠΎΡΠΎΡΡΡ ΡΠ²Π΅ΡΠ°, ΠΊΠ°ΠΊΠΎΠ²Π° Π±ΡΠ»Π° ΡΠ³Π»ΠΎΠ²Π°Ρ ΡΠΊΠΎΡΠΎΡΡΡ ΠΊΠΎΠ»Π΅ΡΠ°?
ΠΡΠ΅Π΄ΠΏΠΎΠ»ΠΎΠΆΠΈΠΌ, Ρ Π²Π°Ρ Π΅ΡΡΡ Π½Π΅ΠΈΠ·Π²Π΅ΡΡΠ½ΠΎΠ΅ ΠΏΡΠΎΠ·ΡΠ°ΡΠ½ΠΎΠ΅ Π²Π΅ΡΠ΅ΡΡΠ²ΠΎ, ΠΏΠΎΠ³ΡΡΠΆΠ΅Π½Π½ΠΎΠ΅ Π² Π²ΠΎΠ΄Ρ, ΠΈ Π²Ρ Ρ ΠΎΡΠΈΡΠ΅ ΠΈΠ΄Π΅Π½ΡΠΈΡΠΈΡΠΈΡΠΎΠ²Π°ΡΡ Π΅Π³ΠΎ, ΠΎΠΏΡΠ΅Π΄Π΅Π»ΠΈΠ² ΠΏΠΎΠΊΠ°Π·Π°ΡΠ΅Π»Ρ ΠΏΡΠ΅Π»ΠΎΠΌΠ»Π΅Π½ΠΈΡ. ΠΡ Π΄Π΅Π»Π°Π΅ΡΠ΅ ΡΠ°ΠΊ, ΡΡΠΎΠ±Ρ Π»ΡΡ ΡΠ²Π΅ΡΠ° ΠΏΠΎΠΏΠ°Π΄Π°Π» Π² Π½Π΅Π³ΠΎ ΠΏΠΎΠ΄ ΡΠ³Π»ΠΎΠΌ, ΠΈ Π²Ρ Π½Π°Π±Π»ΡΠ΄Π°Π΅ΡΠ΅ ΡΠ³ΠΎΠ» ΠΏΡΠ΅Π»ΠΎΠΌΠ»Π΅Π½ΠΈΡ, ΠΊΠΎΡΠΎΡΡΠΉ Π΄ΠΎΠ»ΠΆΠ΅Π½ Π±ΡΡΡ.ΠΠ°ΠΊΠΎΠ² ΠΏΠΎΠΊΠ°Π·Π°ΡΠ΅Π»Ρ ΠΏΡΠ΅Π»ΠΎΠΌΠ»Π΅Π½ΠΈΡ Π²Π΅ΡΠ΅ΡΡΠ²Π° ΠΈ Π΅Π³ΠΎ Π²Π΅ΡΠΎΡΡΠ½Π°Ρ ΠΈΠ΄Π΅Π½ΡΠΈΡΠ½ΠΎΡΡΡ?
ΠΠΈΠΆΠ΅ ΠΏΠΎΠΊΠ°Π·Π°Π½ Π»ΡΡ ΡΠ²Π΅ΡΠ°, ΠΈΠ΄ΡΡΠΈΠΉ ΠΈΠ· Π²ΠΎΠ·Π΄ΡΡ Π° ΡΠ΅ΡΠ΅Π· Π²Π΅ΡΡ Π½Π΅Π΅ ΡΡΠ΅ΠΊΠ»ΠΎ Π² Π²ΠΎΠ΄Ρ, Π½Π°ΠΏΡΠΈΠΌΠ΅Ρ, Π² Π°ΠΊΠ²Π°ΡΠΈΡΠΌ. ΠΡΡΠΈΡΠ»ΠΈΡΠ΅ Π²Π΅Π»ΠΈΡΠΈΠ½Ρ ΡΠΌΠ΅ΡΠ΅Π½ΠΈΡ Π»ΡΡΠ° ΡΡΠ΅ΠΊΠ»ΠΎΠΌ Ρ ΡΡΠ΅ΡΠΎΠΌ ΡΠ³Π»Π° ΠΏΠ°Π΄Π΅Π½ΠΈΡ ΠΈ ΡΠΎΠ»ΡΠΈΠ½Ρ ΡΡΠ΅ΠΊΠ»Π° 1,00 ΡΠΌ.
Π£ΡΠΈΡΡΠ²Π°Ρ ΠΏΡΠ΅Π΄ΡΠ΄ΡΡΡΡ ΠΏΡΠΎΠ±Π»Π΅ΠΌΡ, ΠΏΠΎΠΊΠ°ΠΆΠΈΡΠ΅, ΡΡΠΎ ΡΡΠΎ ΡΠΎ ΠΆΠ΅ ΡΠ°ΠΌΠΎΠ΅, ΡΡΠΎ Π±ΡΠ»ΠΎ Π±Ρ, Π΅ΡΠ»ΠΈ Π±Ρ Π²ΡΠΎΡΠΎΠΉ Π½ΠΎΡΠΈΡΠ΅Π»Ρ ΠΎΡΡΡΡΡΡΠ²ΠΎΠ²Π°Π».
ΠΠΎΠ΄ ΠΊΠ°ΠΊΠΈΠΌ ΡΠ³Π»ΠΎΠΌ ΡΠ²Π΅Ρ Π²Π½ΡΡΡΠΈ ΡΡΠ΅ΠΊΠ»Π° ΠΊΠΎΡΠΎΠ½Ρ ΠΏΠΎΠ»Π½ΠΎΡΡΡΡ ΠΏΠΎΠ»ΡΡΠΈΠ·ΡΠ΅ΡΡΡ ΠΏΡΠΈ ΠΎΡΡΠ°ΠΆΠ΅Π½ΠΈΠΈ ΠΎΡ Π²ΠΎΠ΄Ρ, ΠΊΠ°ΠΊ Π² Π°ΠΊΠ²Π°ΡΠΈΡΠΌΠ΅?
Π‘Π²Π΅Ρ, ΠΎΡΡΠ°ΠΆΠ΅Π½Π½ΡΠΉ ΠΎΡ ΠΎΠΊΠ½Π°, ΠΏΠΎΠ»Π½ΠΎΡΡΡΡ ΠΏΠΎΠ»ΡΡΠΈΠ·ΠΎΠ²Π°Π½.
ΠΠ°ΠΊΠΎΠ² ΠΏΠΎΠΊΠ°Π·Π°ΡΠ΅Π»Ρ ΠΏΡΠ΅Π»ΠΎΠΌΠ»Π΅Π½ΠΈΡ ΠΎΠΊΠ½Π° ΠΈ ΠΈΠ· ΠΊΠ°ΠΊΠΎΠ³ΠΎ Π²Π΅ΡΠ΅ΡΡΠ²Π° ΠΎΠ½ΠΎ, Π²Π΅ΡΠΎΡΡΠ½ΠΎ, ΡΠΎΡΡΠΎΠΈΡ?
(a) Π‘Π²Π΅Ρ, ΠΎΡΡΠ°ΠΆΠ΅Π½Π½ΡΠΉ ΠΎΡ Π΄ΡΠ°Π³ΠΎΡΠ΅Π½Π½ΠΎΠ³ΠΎ ΠΊΠ°ΠΌΠ½Ρ Π² ΠΊΠΎΠ»ΡΡΠ΅, ΠΏΠΎΠ»Π½ΠΎΡΡΡΡ ΠΏΠΎΠ»ΡΡΠΈΠ·ΠΎΠ²Π°Π½. ΠΠΎΠΆΠ΅Ρ Π»ΠΈ Π΄ΡΠ°Π³ΠΎΡΠ΅Π½Π½ΡΠΉ ΠΊΠ°ΠΌΠ΅Π½Ρ Π±ΡΡΡ Π±ΡΠΈΠ»Π»ΠΈΠ°Π½ΡΠΎΠΌ? Π±) ΠΏΠΎΠ΄ ΠΊΠ°ΠΊΠΈΠΌ ΡΠ³Π»ΠΎΠΌ ΡΠ²Π΅Ρ Π±ΡΠ» Π±Ρ ΠΏΠΎΠ»Π½ΠΎΡΡΡΡ ΠΏΠΎΠ»ΡΡΠΈΠ·ΠΎΠ²Π°Π½, Π΅ΡΠ»ΠΈ Π±Ρ Π΄ΡΠ°Π³ΠΎΡΠ΅Π½Π½ΡΠΉ ΠΊΠ°ΠΌΠ΅Π½Ρ Π½Π°Ρ ΠΎΠ΄ΠΈΠ»ΡΡ Π² Π²ΠΎΠ΄Π΅?
Π°. 1.92. ΠΡΠ°Π³ΠΎΡΠ΅Π½Π½ΡΠΉ ΠΊΠ°ΠΌΠ΅Π½Ρ Π½Π΅ Π±ΡΠΈΠ»Π»ΠΈΠ°Π½Ρ (ΡΡΠΎ ΡΠΈΡΠΊΠΎΠ½). Π±.
ΠΡΠ»ΠΈ ΡΡΠΎ ΡΠ³ΠΎΠ» ΠΡΡΡΡΠ΅ΡΠ° Π΄Π»Ρ ΡΠ²Π΅ΡΠ°, ΠΎΡΡΠ°ΠΆΠ΅Π½Π½ΠΎΠ³ΠΎ ΠΎΡ Π²Π΅ΡΡ Π½Π΅ΠΉ ΡΠ°ΡΡΠΈ Π³ΡΠ°Π½ΠΈΡΡ ΡΠ°Π·Π΄Π΅Π»Π° Π΄Π²ΡΡ Π²Π΅ΡΠ΅ΡΡΠ², ΠΈ ΡΠ³ΠΎΠ» ΠΡΡΡΡΠ΅ΡΠ° Π΄Π»Ρ ΡΠ²Π΅ΡΠ°, ΠΎΡΡΠ°ΠΆΠ΅Π½Π½ΠΎΠ³ΠΎ ΡΠ½ΠΈΠ·Ρ, Π΄ΠΎΠΊΠ°ΠΆΠΈΡΠ΅ ΡΡΠΎ.
ΠΠ΅ΠΎΠ±ΠΎΡΠ½ΠΎΠ²Π°Π½Π½ΡΠ΅ ΡΠ΅Π·ΡΠ»ΡΡΠ°ΡΡ ΠΡΠ΅Π΄ΠΏΠΎΠ»ΠΎΠΆΠΈΠΌ, ΡΡΠΎ ΡΠ²Π΅Ρ ΠΏΡΠΎΡ ΠΎΠ΄ΠΈΡ ΠΎΡ Π²ΠΎΠ΄Ρ ΠΊ Π΄ΡΡΠ³ΠΎΠΌΡ Π²Π΅ΡΠ΅ΡΡΠ²Ρ Ρ ΡΠ³Π»ΠΎΠΌ ΠΏΠ°Π΄Π΅Π½ΠΈΡ ΠΈ ΡΠ³Π»ΠΎΠΌ ΠΏΡΠ΅Π»ΠΎΠΌΠ»Π΅Π½ΠΈΡ. Π°) ΠΠ°ΠΊΠΎΠ² ΠΏΠΎΠΊΠ°Π·Π°ΡΠ΅Π»Ρ ΠΏΡΠ΅Π»ΠΎΠΌΠ»Π΅Π½ΠΈΡ Π΄ΡΡΠ³ΠΎΠ³ΠΎ Π²Π΅ΡΠ΅ΡΡΠ²Π°? Π±) Π§ΡΠΎ Π½Π΅ΡΠ°Π·ΡΠΌΠ½ΠΎΠ³ΠΎ Π² ΡΡΠΎΠΌ ΡΠ΅Π·ΡΠ»ΡΡΠ°ΡΠ΅? (c) ΠΠ°ΠΊΠΈΠ΅ ΠΏΡΠ΅Π΄ΠΏΠΎΠ»ΠΎΠΆΠ΅Π½ΠΈΡ Π½Π΅ΠΎΠ±ΠΎΡΠ½ΠΎΠ²Π°Π½Π½Ρ ΠΈΠ»ΠΈ Π½Π΅ΠΏΠΎΡΠ»Π΅Π΄ΠΎΠ²Π°ΡΠ΅Π»ΡΠ½Ρ?
Π°. 0,898; Π±. ΠΡ Π½Π΅ ΠΌΠΎΠΆΠ΅ΠΌ ΡΡΠΎΠ³ΠΎ ΡΠ΄Π΅Π»Π°ΡΡ, ΠΏΠΎΡΠΊΠΎΠ»ΡΠΊΡ ΡΡΠΎ ΠΎΠ·Π½Π°ΡΠ°Π»ΠΎ Π±Ρ ΡΠΊΠΎΡΠΎΡΡΡ Π²ΡΡΠ΅ c . c.
Π£Π³ΠΎΠ» ΠΏΡΠ΅Π»ΠΎΠΌΠ»Π΅Π½ΠΈΡ ΡΠ»ΠΈΡΠΊΠΎΠΌ Π²Π΅Π»ΠΈΠΊ ΠΏΠΎ ΡΡΠ°Π²Π½Π΅Π½ΠΈΡ Ρ ΡΠ³Π»ΠΎΠΌ ΠΏΠ°Π΄Π΅Π½ΠΈΡ.
ΠΠ΅ΠΎΠ±ΠΎΡΠ½ΠΎΠ²Π°Π½Π½ΡΠ΅ ΡΠ΅Π·ΡΠ»ΡΡΠ°ΡΡ Π‘Π²Π΅Ρ, ΠΈΠ΄ΡΡΠΈΠΉ ΠΎΡ Π²ΠΎΠ΄Ρ ΠΊ Π΄ΡΠ°Π³ΠΎΡΠ΅Π½Π½ΠΎΠΌΡ ΠΊΠ°ΠΌΠ½Ρ, ΠΏΠ°Π΄Π°Π΅Ρ Π½Π° ΠΏΠΎΠ²Π΅ΡΡ Π½ΠΎΡΡΡ ΠΏΠΎΠ΄ ΡΠ³Π»ΠΎΠΌ ΠΈ ΠΈΠΌΠ΅Π΅Ρ ΡΠ³ΠΎΠ» ΠΏΡΠ΅Π»ΠΎΠΌΠ»Π΅Π½ΠΈΡ. Π°) ΠΠ°ΠΊΠΎΠ²Π° ΡΠΊΠΎΡΠΎΡΡΡ ΡΠ²Π΅ΡΠ° Π² Π΄ΡΠ°Π³ΠΎΡΠ΅Π½Π½ΠΎΠΌ ΠΊΠ°ΠΌΠ½Π΅? Π±) Π§ΡΠΎ Π½Π΅ΡΠ°Π·ΡΠΌΠ½ΠΎΠ³ΠΎ Π² ΡΡΠΎΠΌ ΡΠ΅Π·ΡΠ»ΡΡΠ°ΡΠ΅? (c) ΠΠ°ΠΊΠΈΠ΅ ΠΏΡΠ΅Π΄ΠΏΠΎΠ»ΠΎΠΆΠ΅Π½ΠΈΡ Π½Π΅ΠΎΠ±ΠΎΡΠ½ΠΎΠ²Π°Π½Π½Ρ ΠΈΠ»ΠΈ Π½Π΅ΠΏΠΎΡΠ»Π΅Π΄ΠΎΠ²Π°ΡΠ΅Π»ΡΠ½Ρ?
ΠΡΠ»ΠΈ ΠΏΠΎΠ»ΡΡΠΈΠ·Π°ΡΠΈΠΎΠ½Π½ΡΠΉ ΡΠΈΠ»ΡΡΡ ΡΠ½ΠΈΠΆΠ°Π΅Ρ ΠΈΠ½ΡΠ΅Π½ΡΠΈΠ²Π½ΠΎΡΡΡ ΠΏΠΎΠ»ΡΡΠΈΠ·ΠΎΠ²Π°Π½Π½ΠΎΠ³ΠΎ ΡΠ²Π΅ΡΠ° Π΄ΠΎ
*** QuickLaTeX Π½Π΅ ΠΌΠΎΠΆΠ΅Ρ ΡΠΎΡΡΠ°Π²ΠΈΡΡ ΡΠΎΡΠΌΡΠ»Ρ:
50,0 \ ΡΠ΅ΠΊΡΡ {%}
*** Π‘ΠΎΠΎΠ±ΡΠ΅Π½ΠΈΠ΅ ΠΎΠ± ΠΎΡΠΈΠ±ΠΊΠ΅:
Π€Π°ΠΉΠ» Π·Π°Π²Π΅ΡΡΠΈΠ»ΡΡ ΠΏΡΠΈ ΡΠΊΠ°Π½ΠΈΡΠΎΠ²Π°Π½ΠΈΠΈ ΠΈΡΠΏΠΎΠ»ΡΠ·ΠΎΠ²Π°Π½ΠΈΡ \ text @.ΠΠΊΡΡΡΠ΅Π½Π½Π°Ρ ΠΎΡΡΠ°Π½ΠΎΠ²ΠΊΠ°.
ΠΎΡ ΠΏΠ΅ΡΠ²ΠΎΠ½Π°ΡΠ°Π»ΡΠ½ΠΎΠΉ ΡΡΠΎΠΈΠΌΠΎΡΡΠΈ, Π½Π°ΡΠΊΠΎΠ»ΡΠΊΠΎ ΡΠΌΠ΅Π½ΡΡΠ°ΡΡΡΡ ΡΠ»Π΅ΠΊΡΡΠΈΡΠ΅ΡΠΊΠΎΠ΅ ΠΈ ΠΌΠ°Π³Π½ΠΈΡΠ½ΠΎΠ΅ ΠΏΠΎΠ»Ρ?
ΠΡΠ΅Π΄ΠΏΠΎΠ»ΠΎΠΆΠΈΠΌ, Π²Ρ Π½Π°Π΄Π΅Π»ΠΈ Π΄Π²Π΅ ΠΏΠ°ΡΡ ΠΏΠΎΠ»ΡΡΠΈΠ·Π°ΡΠΈΠΎΠ½Π½ΡΡ
ΡΠΎΠ»Π½ΡΠ΅Π·Π°ΡΠΈΡΠ½ΡΡ
ΠΎΡΠΊΠΎΠ², ΠΎΡΠΈ ΠΊΠΎΡΠΎΡΡΡ
ΡΠ°ΡΠΏΠΎΠ»ΠΎΠΆΠ΅Π½Ρ ΠΏΠΎΠ΄ ΡΠ³Π»ΠΎΠΌ. Π‘ΠΊΠΎΠ»ΡΠΊΠΎ Π²ΡΠ΅ΠΌΠ΅Π½ΠΈ ΠΏΠΎΡΡΠ΅Π±ΡΠ΅ΡΡΡ ΡΠ²Π΅ΡΡ, ΡΡΠΎΠ±Ρ ΠΏΠ΅ΡΠ΅Π΄Π°ΡΡ ΠΎΠΏΡΠ΅Π΄Π΅Π»Π΅Π½Π½ΠΎΠ΅ ΠΊΠΎΠ»ΠΈΡΠ΅ΡΡΠ²ΠΎ ΡΠ½Π΅ΡΠ³ΠΈΠΈ Π² Π²Π°Ρ Π³Π»Π°Π·, ΠΏΠΎ ΡΡΠ°Π²Π½Π΅Π½ΠΈΡ Ρ ΠΎΠ΄Π½ΠΎΠΉ ΠΏΠ°ΡΠΎΠΉ ΡΠΎΠ»Π½ΡΠ΅Π·Π°ΡΠΈΡΠ½ΡΡ
ΠΎΡΠΊΠΎΠ²? ΠΡΠ΅Π΄ΠΏΠΎΠ»ΠΎΠΆΠΈΠΌ, ΡΡΠΎ Π»ΠΈΠ½Π·Ρ ΠΏΡΠΎΠ·ΡΠ°ΡΠ½ΡΠ΅, Π·Π° ΠΈΡΠΊΠ»ΡΡΠ΅Π½ΠΈΠ΅ΠΌ ΠΈΡ
ΠΏΠΎΠ»ΡΡΠΈΠ·Π°ΡΠΈΠΎΠ½Π½ΡΡ
Ρ
Π°ΡΠ°ΠΊΡΠ΅ΡΠΈΡΡΠΈΠΊ.![]()
ΠΠ»ΠΎΡΡΠ°ΡΠΈΠΉ
- Π΄Π²ΡΠ»ΡΡΠ΅ΠΏΡΠ΅Π»ΠΎΠΌΠ»ΡΡΡΠ΅Π΅
- ΠΎΡΠ½ΠΎΡΠΈΡΡΡ ΠΊ ΠΊΡΠΈΡΡΠ°Π»Π»Π°ΠΌ, ΠΊΠΎΡΠΎΡΡΠ΅ ΡΠ°Π·Π΄Π΅Π»ΡΡΡ Π½Π΅ΠΏΠΎΠ»ΡΡΠΈΠ·ΠΎΠ²Π°Π½Π½ΡΠΉ Π»ΡΡ ΡΠ²Π΅ΡΠ° Π½Π° Π΄Π²Π° Π»ΡΡΠ°
- Π£Π³ΠΎΠ» ΠΡΡΡΡΠ΅ΡΠ°
- ΡΠ³ΠΎΠ» ΠΏΠ°Π΄Π΅Π½ΠΈΡ, ΠΏΡΠΈ ΠΊΠΎΡΠΎΡΠΎΠΌ ΠΎΡΡΠ°ΠΆΠ΅Π½Π½ΡΠΉ ΡΠ²Π΅Ρ ΠΏΠΎΠ»Π½ΠΎΡΡΡΡ ΠΏΠΎΠ»ΡΡΠΈΠ·ΠΎΠ²Π°Π½
- ΠΠ°ΠΊΠΎΠ½ ΠΡΡΡΡΠ΅ΡΠ°
- , Π³Π΄Π΅ – ΡΡΠ΅Π΄Π°, Π² ΠΊΠΎΡΠΎΡΠΎΠΉ ΡΠ°ΡΠΏΡΠΎΡΡΡΠ°Π½ΡΠ΅ΡΡΡ ΠΏΠ°Π΄Π°ΡΡΠΈΠΉ ΠΈ ΠΎΡΡΠ°ΠΆΠ΅Π½Π½ΡΠΉ ΡΠ²Π΅Ρ, ΠΈ – ΠΏΠΎΠΊΠ°Π·Π°ΡΠ΅Π»Ρ ΠΏΡΠ΅Π»ΠΎΠΌΠ»Π΅Π½ΠΈΡ ΡΡΠ΅Π΄Ρ, ΠΊΠΎΡΠΎΡΠ°Ρ ΡΠΎΡΠΌΠΈΡΡΠ΅Ρ Π³ΡΠ°Π½ΠΈΡΡ ΡΠ°Π·Π΄Π΅Π»Π°, ΠΎΡΡΠ°ΠΆΠ°ΡΡΡΡ ΡΠ²Π΅Ρ
- Π½Π°ΠΏΡΠ°Π²Π»Π΅Π½ΠΈΠ΅ ΠΏΠΎΠ»ΡΡΠΈΠ·Π°ΡΠΈΠΈ
- Π½Π°ΠΏΡΠ°Π²Π»Π΅Π½ΠΈΠ΅, ΠΏΠ°ΡΠ°Π»Π»Π΅Π»ΡΠ½ΠΎΠ΅ ΡΠ»Π΅ΠΊΡΡΠΈΡΠ΅ΡΠΊΠΎΠΌΡ ΠΏΠΎΠ»Ρ Π΄Π»Ρ ΡΠ»Π΅ΠΊΡΡΠΎΠΌΠ°Π³Π½ΠΈΡΠ½ΡΡ Π²ΠΎΠ»Π½
- Π³ΠΎΡΠΈΠ·ΠΎΠ½ΡΠ°Π»ΡΠ½ΠΎ ΠΏΠΎΠ»ΡΡΠΈΠ·ΠΎΠ²Π°Π½Π½ΡΠΉ
- ΠΊΠΎΠ»Π΅Π±Π°Π½ΠΈΠΉ Π² Π³ΠΎΡΠΈΠ·ΠΎΠ½ΡΠ°Π»ΡΠ½ΠΎΠΉ ΠΏΠ»ΠΎΡΠΊΠΎΡΡΠΈ
- ΠΠ°ΠΊΠΎΠ½ ΠΠ°Π»ΡΡΠ°
- Π³Π΄Π΅ – ΠΈΠ½ΡΠ΅Π½ΡΠΈΠ²Π½ΠΎΡΡΡ ΠΏΠΎΠ»ΡΡΠΈΠ·ΠΎΠ²Π°Π½Π½ΠΎΠΉ Π²ΠΎΠ»Π½Ρ ΠΏΠ΅ΡΠ΅Π΄ ΠΏΡΠΎΡ ΠΎΠΆΠ΄Π΅Π½ΠΈΠ΅ΠΌ ΡΠ΅ΡΠ΅Π· ΡΠΈΠ»ΡΡΡ
- ΠΎΠΏΡΠΈΡΠ΅ΡΠΊΠΈ Π°ΠΊΡΠΈΠ²Π½ΡΠΉ
- Π²Π΅ΡΠ΅ΡΡΠ², Π²ΡΠ°ΡΠ°ΡΡΠΈΡ ΠΏΠ»ΠΎΡΠΊΠΎΡΡΡ ΠΏΠΎΠ»ΡΡΠΈΠ·Π°ΡΠΈΠΈ ΠΏΡΠΎΡ ΠΎΠ΄ΡΡΠ΅Π³ΠΎ ΡΠ΅ΡΠ΅Π· Π½ΠΈΡ ΡΠ²Π΅ΡΠ°
- ΠΏΠΎΠ»ΡΡΠΈΠ·Π°ΡΠΈΡ
- ΡΡΠΈΡΠ°ΡΡ, ΡΡΠΎ ΠΊΠΎΠ»Π΅Π±Π°Π½ΠΈΡ Π²ΠΎΠ»Π½ ΠΈΠΌΠ΅ΡΡ ΠΎΠΏΡΠ΅Π΄Π΅Π»Π΅Π½Π½ΠΎΠ΅ Π½Π°ΠΏΡΠ°Π²Π»Π΅Π½ΠΈΠ΅ ΠΎΡΠ½ΠΎΡΠΈΡΠ΅Π»ΡΠ½ΠΎ Π½Π°ΠΏΡΠ°Π²Π»Π΅Π½ΠΈΡ ΡΠ°ΡΠΏΡΠΎΡΡΡΠ°Π½Π΅Π½ΠΈΡ Π²ΠΎΠ»Π½Ρ
- ΠΏΠΎΠ»ΡΡΠΈΠ·ΠΎΠ²Π°Π½Π½ΡΠΉ
- ΠΎΡΠ½ΠΎΡΠΈΡΡΡ ΠΊ Π²ΠΎΠ»Π½Π°ΠΌ, ΠΈΠΌΠ΅ΡΡΠΈΠΌ ΠΊΠΎΠ»Π΅Π±Π°Π½ΠΈΡ ΡΠ»Π΅ΠΊΡΡΠΈΡΠ΅ΡΠΊΠΎΠ³ΠΎ ΠΈ ΠΌΠ°Π³Π½ΠΈΡΠ½ΠΎΠ³ΠΎ ΠΏΠΎΠ»Ρ Π² ΠΎΠΏΡΠ΅Π΄Π΅Π»Π΅Π½Π½ΠΎΠΌ Π½Π°ΠΏΡΠ°Π²Π»Π΅Π½ΠΈΠΈ.

- Π½Π΅ΠΏΠΎΠ»ΡΡΠΈΠ·ΠΎΠ²Π°Π½Π½ΡΠΉ
- ΠΎΡΠ½ΠΎΡΠΈΡΡΡ ΠΊ Π²ΠΎΠ»Π½Π°ΠΌ ΡΠΎ ΡΠ»ΡΡΠ°ΠΉΠ½ΠΎΠΉ ΠΏΠΎΠ»ΡΡΠΈΠ·Π°ΡΠΈΠ΅ΠΉ
- Ρ Π²Π΅ΡΡΠΈΠΊΠ°Π»ΡΠ½ΠΎΠΉ ΠΏΠΎΠ»ΡΡΠΈΠ·Π°ΡΠΈΠ΅ΠΉ
- ΠΊΠΎΠ»Π΅Π±Π°Π½ΠΈΠΉ Π² Π²Π΅ΡΡΠΈΠΊΠ°Π»ΡΠ½ΠΎΠΉ ΠΏΠ»ΠΎΡΠΊΠΎΡΡΠΈ
Π Π°ΡΡΠ΅Ρ ΡΠΏΠΎΠ½ΡΠ°Π½Π½ΠΎΠΉ ΠΏΠΎΠ»ΡΡΠΈΠ·Π°ΡΠΈΠΈ ΠΈ Π΄ΠΈΡΠ»Π΅ΠΊΡΡΠΈΡΠ΅ΡΠΊΠΎΠΉ ΠΏΡΠΎΠ½ΠΈΡΠ°Π΅ΠΌΠΎΡΡΠΈ ΠΊΠ°ΠΊ ΡΡΠ½ΠΊΡΠΈΠΈ ΡΠ΅ΠΌΠΏΠ΅ΡΠ°ΡΡΡΡ Π΄Π»Ρ
Π’Π΅ΠΌΠΏΠ΅ΡΠ°ΡΡΡΠ½Π°Ρ Π·Π°Π²ΠΈΡΠΈΠΌΠΎΡΡΡ ΡΠΏΠΎΠ½ΡΠ°Π½Π½ΠΎΠΉ ΠΏΠΎΠ»ΡΡΠΈΠ·Π°ΡΠΈΠΈ P ΡΠ°ΡΡΡΠΈΡΠ°Π½Π° Π² ΡΠ΅Π³Π½Π΅ΡΠΎΡΠ»Π΅ΠΊΡΡΠΈΡΠ΅ΡΠΊΠΎΠΉ ΡΠ°Π·Π΅ KH 2 PO 4 (KDP) ΠΏΡΠΈ Π°ΡΠΌΠΎΡΡΠ΅ΡΠ½ΠΎΠΌ Π΄Π°Π²Π»Π΅Π½ΠΈΠΈ ( T C = 122 K).Π’Π°ΠΊΠΆΠ΅ ΡΠ°ΡΡΡΠΈΡΠ°Π½Π° Π΄ΠΈΡΠ»Π΅ΠΊΡΡΠΈΡΠ΅ΡΠΊΠ°Ρ ΠΏΡΠΎΠ½ΠΈΡΠ°Π΅ΠΌΠΎΡΡΡ Ξ΅ ΠΏΡΠΈ ΡΠ°Π·Π»ΠΈΡΠ½ΡΡ
ΡΠ΅ΠΌΠΏΠ΅ΡΠ°ΡΡΡΠ°Ρ
Π² ΠΏΠ°ΡΠ°ΡΠ»Π΅ΠΊΡΡΠΈΡΠ΅ΡΠΊΠΎΠΉ ΡΠ°Π·Π΅ KDP ΠΏΡΠΈ Π°ΡΠΌΠΎΡΡΠ΅ΡΠ½ΠΎΠΌ Π΄Π°Π²Π»Π΅Π½ΠΈΠΈ. ΠΠ»Ρ ΡΡΠΎΠ³ΠΎ ΡΠ°ΡΡΠ΅ΡΠ° P ΠΈ Ξ΅ ΠΏΡΡΠ΅ΠΌ ΠΏΠΎΠ΄Π³ΠΎΠ½ΠΊΠΈ Π½Π°Π±Π»ΡΠ΄Π°Π΅ΠΌΡΡ
ΠΊΠΎΠΌΠ±ΠΈΠ½Π°ΡΠΈΠΎΠ½Π½ΡΡ
ΡΠ°ΡΡΠΎΡ ΠΌΡΠ³ΠΊΠΎΠΉ ΠΌΠΎΠ΄Ρ ΠΏΠΎΠ»ΡΡΠ΅Π½Ρ ΠΌΠΈΠΊΡΠΎΡΠΊΠΎΠΏΠΈΡΠ΅ΡΠΊΠΈΠ΅ ΠΏΠ°ΡΠ°ΠΌΠ΅ΡΡΡ ΠΌΠΎΠ΄Π΅Π»ΠΈ ΡΠΈΡΡΠΎΠ³ΠΎ ΡΡΠ½Π½Π΅Π»ΠΈΡΠΎΠ²Π°Π½ΠΈΡ. Π ΡΡΠΎΠΉ ΠΌΠΎΠ΄Π΅Π»ΠΈ Π²Π·Π°ΠΈΠΌΠΎΠ΄Π΅ΠΉΡΡΠ²ΠΈΠ΅ ΠΏΡΠΎΡΠΎΠ½ΠΎΠ² Ρ ΡΠ΅ΡΠ΅ΡΠΊΠΎΠΉ Π½Π΅ ΡΠ°ΡΡΠΌΠ°ΡΡΠΈΠ²Π°Π΅ΡΡΡ, Π° ΠΊΠΎΠ»Π»Π΅ΠΊΡΠΈΠ²Π½Π°Ρ ΠΏΡΠΎΡΠΎΠ½Π½Π°Ρ ΠΌΠΎΠ΄Π° ΠΎΡΠΎΠΆΠ΄Π΅ΡΡΠ²Π»ΡΠ΅ΡΡΡ Ρ ΠΎΡΠΊΠ»ΠΈΠΊΠΎΠΌ ΡΠΈΡΡΠ΅ΠΌΡ Π² ΠΌΡΠ³ΠΊΠΎΠΉ ΠΌΠΎΠ΄Π΅. ΠΠ°ΡΠΈ ΡΠ°ΡΡΠ΅ΡΡ ΠΏΠΎΠΊΠ°Π·ΡΠ²Π°ΡΡ, ΡΡΠΎ ΡΠΏΠΎΠ½ΡΠ°Π½Π½Π°Ρ ΠΏΠΎΠ»ΡΡΠΈΠ·Π°ΡΠΈΡ Π½Π΅ΠΏΡΠ΅ΡΡΠ²Π½ΠΎ ΡΠΌΠ΅Π½ΡΡΠ°Π΅ΡΡΡ Π² ΡΠ΅Π³Π½Π΅ΡΠΎΡΠ»Π΅ΠΊΡΡΠΈΡΠ΅ΡΠΊΠΎΠΉ ΡΠ°Π·Π΅ ΠΏΠΎ ΠΌΠ΅ΡΠ΅ ΠΏΡΠΈΠ±Π»ΠΈΠΆΠ΅Π½ΠΈΡ ΠΊ ΡΠ΅ΠΌΠΏΠ΅ΡΠ°ΡΡΡΠ΅ ΠΏΠ΅ΡΠ΅Ρ
ΠΎΠ΄Π° T C .
ΠΡΠΎΠΌΠ΅ ΡΠΎΠ³ΠΎ, Π΄ΠΈΡΠ»Π΅ΠΊΡΡΠΈΡΠ΅ΡΠΊΠ°Ρ ΠΏΡΠΎΠ½ΠΈΡΠ°Π΅ΠΌΠΎΡΡΡ ΡΠΌΠ΅Π½ΡΡΠ°Π΅ΡΡΡ Ρ ΠΏΠΎΠ²ΡΡΠ΅Π½ΠΈΠ΅ΠΌ ΡΠ΅ΠΌΠΏΠ΅ΡΠ°ΡΡΡΡ ΠΈ ΡΠ°ΡΡ
ΠΎΠ΄ΠΈΡΡΡ Π²Π±Π»ΠΈΠ·ΠΈ ΡΠ΅ΠΌΠΏΠ΅ΡΠ°ΡΡΡΡ ΠΏΠ΅ΡΠ΅Ρ
ΠΎΠ΄Π° ( T C = 122 K) Π΄Π»Ρ KDP Π² ΡΠΎΠΎΡΠ²Π΅ΡΡΡΠ²ΠΈΠΈ Ρ Π·Π°ΠΊΠΎΠ½ΠΎΠΌ ΠΡΡΠΈ-ΠΠ΅ΠΉΡΡΠ°.
1. ΠΠ²Π΅Π΄Π΅Π½ΠΈΠ΅
ΠΠΈΠ³ΠΈΠ΄ΡΠΎΡΠΎΡΡΠ°Ρ ΠΊΠ°Π»ΠΈΡ (KH 2 PO 4 ΠΈΠ»ΠΈ KDP) ΠΏΡΠ΅ΡΠ΅ΡΠΏΠ΅Π²Π°Π΅Ρ ΡΠ°Π·ΠΎΠ²ΡΠΉ ΠΏΠ΅ΡΠ΅Ρ ΠΎΠ΄ ΠΏΡΠΈ = 122 K ΠΏΡΠΈ Π°ΡΠΌΠΎΡΡΠ΅ΡΠ½ΠΎΠΌ Π΄Π°Π²Π»Π΅Π½ΠΈΠΈ [1]. Π ΠΏΠ°ΡΠ°ΡΠ»Π΅ΠΊΡΡΠΈΡΠ΅ΡΠΊΠΎΠΉ ΡΠ°Π·Π΅ ΠΎΠ½ ΠΈΠΌΠ΅Π΅Ρ ΠΏΡΠΎΡΡΡΠ°Π½ΡΡΠ²Π΅Π½Π½ΡΡ Π³ΡΡΠΏΠΏΡ, ΡΠΎΠ³Π΄Π° ΠΊΠ°ΠΊ Π² ΡΠ΅Π³Π½Π΅ΡΠΎΡΠ»Π΅ΠΊΡΡΠΈΡΠ΅ΡΠΊΠΎΠΉ ΡΠ°Π·Π΅ Π΅Π³ΠΎ ΠΏΡΠΎΡΡΡΠ°Π½ΡΡΠ²Π΅Π½Π½Π°Ρ Π³ΡΡΠΏΠΏΠ° ΡΠΎΡΡΠ°Π²Π»ΡΠ΅Ρ Fdd2 .ΠΠ°ΡΠ°ΡΠ»Π΅ΠΊΡΡΠΈΡΠ΅ΡΠΊΠ°Ρ ΡΠ°Π·Π° ΠΈΠΌΠ΅Π΅Ρ ΡΠ΅ΡΡΠ°Π³ΠΎΠ½Π°Π»ΡΠ½ΡΡ ΡΡΡΡΠΊΡΡΡΡ Ρ ΡΠ΅ΡΡΡΡΠΌΡ Π³ΡΡΠΏΠΏΠ°ΠΌΠΈ K-PO 4 Π² ΡΠ»Π΅ΠΌΠ΅Π½ΡΠ°ΡΠ½ΠΎΠΉ ΡΡΠ΅ΠΉΠΊΠ΅, Π° ΡΠ΅ΡΡΠ°ΡΠ΄ΡΠΈΡΠ΅ΡΠΊΠΈΠ΅ Π³ΡΡΠΏΠΏΡ PO 4 ΡΠΎΠ΅Π΄ΠΈΠ½Π΅Π½Ρ ΡΠ²ΡΠ·ΡΠΌΠΈ O β HO. Π ΡΡΠΎΠΉ ΡΠ°Π·Π΅ ΠΏΡΠΎΡΠΎΠ½Ρ ΡΠ»ΡΡΠ°ΠΉΠ½ΡΠΌ ΠΎΠ±ΡΠ°Π·ΠΎΠΌ ΡΠ°ΡΠΏΡΠ΅Π΄Π΅Π»ΡΡΡΡΡ ΠΌΠ΅ΠΆΠ΄Ρ Π΄Π²ΡΠΌΡ ΡΠΊΠ²ΠΈΠ²Π°Π»Π΅Π½ΡΠ½ΡΠΌΠΈ ΠΌΠΈΠ½ΠΈΠΌΡΠΌΠ°ΠΌΠΈ Π΄Π²ΡΡ ΡΡΠΌΠ½ΠΎΠ³ΠΎ ΠΏΠΎΡΠ΅Π½ΡΠΈΠ°Π»Π°. ΠΠΈΠΆΠ΅ Π² ΡΠ΅Π³Π½Π΅ΡΠΎΡΠ»Π΅ΠΊΡΡΠΈΡΠ΅ΡΠΊΠΎΠΉ ΡΠ°Π·Π΅ ΠΏΡΠΎΡΠΎΠ½Ρ Π·Π°Π½ΠΈΠΌΠ°ΡΡ ΠΎΠ΄ΠΈΠ½ ΠΌΠΈΠ½ΠΈΠΌΡΠΌ ΡΡΠΎΠ³ΠΎ Π΄Π²ΡΡ ΡΡΠΌΠ½ΠΎΠ³ΠΎ ΠΏΠΎΡΠ΅Π½ΡΠΈΠ°Π»Π°, ΡΠ°ΠΊ ΡΡΠΎ ΠΏΠ΅ΡΠ΅Ρ ΠΎΠ΄ ΠΏΡΠΎΠΈΡΡ ΠΎΠ΄ΠΈΡ Π·Π° ΡΡΠ΅Ρ ΡΡΠΎΠ³ΠΎ ΡΠΏΠΎΡΡΠ΄ΠΎΡΠ΅Π½ΠΈΡ ΠΏΡΠΎΡΠΎΠ½ΠΎΠ². Π’Π°ΠΊΠΈΠΌ ΠΎΠ±ΡΠ°Π·ΠΎΠΌ, ΡΠΏΠΎΠ½ΡΠ°Π½Π½Π°Ρ ΠΏΠΎΠ»ΡΡΠΈΠ·Π°ΡΠΈΡ, ΠΊΠΎΡΠΎΡΠ°Ρ ΡΠ°ΡΡΠ΅Ρ ΠΏΡΠΈ ΠΏΠΎΠ½ΠΈΠΆΠ΅Π½ΠΈΠΈ ΡΠ΅ΠΌΠΏΠ΅ΡΠ°ΡΡΡΡ Π½ΠΈΠΆΠ΅ Π² ΡΠ΅Π³Π½Π΅ΡΠΎΡΠ»Π΅ΠΊΡΡΠΈΡΠ΅ΡΠΊΠΎΠΉ ΡΠ°Π·Π΅, ΠΏΠ°ΡΠ°Π»Π»Π΅Π»ΡΠ½Π° ΠΎΡΠΈ c ΠΈ Π² ΠΎΡΠ½ΠΎΠ²Π½ΠΎΠΌ ΠΎΠ±ΡΡΠ»ΠΎΠ²Π»Π΅Π½Π° ββΠ΄Π²ΠΈΠΆΠ΅Π½ΠΈΠ΅ΠΌ ΠΏΡΠΎΡΠΎΠ½ΠΎΠ² Π² KDP.ΠΡΠΎ ΠΏΡΠΎΠΈΡΡ ΠΎΠ΄ΠΈΡ, ΠΊΠΎΠ³Π΄Π° ΠΏΡΠΎΡΠΎΠ½Ρ ΡΡΠ½Π½Π΅Π»ΠΈΡΡΡΡ ΠΈΠ· ΠΎΠ΄Π½ΠΎΠ³ΠΎ ΠΌΠΈΠ½ΠΈΠΌΡΠΌΠ° Π΄Π²ΡΡ ΡΡΠΌΠ½ΠΎΠ³ΠΎ ΠΏΠΎΡΠ΅Π½ΡΠΈΠ°Π»Π° Π² Π΄ΡΡΠ³ΠΎΠΉ, ΡΡΠΎ ΡΠ°ΡΡΠΌΠ°ΡΡΠΈΠ²Π°Π΅ΡΡΡ Π² ΠΌΠΎΠ΄Π΅Π»ΠΈ ΡΠΈΡΡΠΎΠ³ΠΎ ΡΡΠ½Π½Π΅Π»ΠΈΡΠΎΠ²Π°Π½ΠΈΡ [1β5]. ΠΠ΄Π½Π°ΠΊΠΎ ΡΡΠΈΡΠ°Π»ΠΎΡΡ, ΡΡΠΎ Π΄Π²ΠΈΠΆΠ΅Π½ΠΈΠ΅ ΠΏΡΠΎΡΠΎΠ½Π° ΡΠ²ΡΠ·Π°Π½ΠΎ Ρ ΠΎΠΏΡΠΈΡΠ΅ΡΠΊΠΎΠΉ ΠΌΠΎΠ΄ΠΎΠΉ ΡΠ΅ΡΠ΅ΡΠΊΠΈ Π² KDP, ΠΊΠ°ΠΊ ΠΈΡΡΠ»Π΅Π΄ΠΎΠ²Π°Π» ΠΠΎΠ±Π°ΡΡΠΈ [6] Π² ΠΌΠΎΠ΄Π΅Π»ΠΈ ΡΠ²ΡΠ·Π°Π½Π½ΡΡ ΠΏΡΠΎΡΠΎΠ½Π½ΠΎ-ΠΎΠΏΡΠΈΡΠ΅ΡΠΊΠΈΡ ΠΌΠΎΠ΄. Π ΠΌΠΎΠ΄Π΅Π»ΠΈ ΡΠΈΡΡΠΎΠ³ΠΎ ΡΡΠ½Π½Π΅Π»ΠΈΡΠΎΠ²Π°Π½ΠΈΡ Π±ΡΠ»ΠΎ ΠΏΠΎΠΊΠ°Π·Π°Π½ΠΎ, ΡΡΠΎ ΠΊΠΎΠ»Π»Π΅ΠΊΡΠΈΠ²Π½Π°Ρ ΠΏΡΠΎΡΠΎΠ½-ΠΏΡΠΎΡΠΎΠ½Π½Π°Ρ ΡΡΠ½Π½Π΅Π»ΡΠ½Π°Ρ ΠΌΠΎΠ΄Π° ΠΏΡΠ΅Π΄ΡΡΠ°Π²Π»ΡΠ΅Ρ ΡΠΎΠ±ΠΎΠΉ ΠΌΡΠ³ΠΊΡΡ ΠΌΠΎΠ΄Ρ [4], ΡΠΎΠ³Π΄Π° ΠΊΠ°ΠΊ Π² ΠΌΠΎΠ΄Π΅Π»ΠΈ ΡΠ²ΡΠ·Π°Π½Π½ΡΡ ΠΌΠΎΠ΄ ΠΌΡΠ³ΠΊΠ°Ρ ΠΌΠΎΠ΄Π° ΡΠ²Π»ΡΠ΅ΡΡΡ Π±ΠΎΠ»Π΅Π΅ Π½ΠΈΠ·ΠΊΠΎΡΠ°ΡΡΠΎΡΠ½ΠΎΠΉ Π²Π΅ΡΠ²ΡΡ ΡΠ²ΡΠ·Π°Π½Π½ΠΎΠΉ ΡΠΈΡΡΠ΅ΠΌΡ [6].ΠΡΠ³ΠΊΠ°Ρ ΠΌΠΎΠ΄Π° ΡΠΊΡΠΏΠ΅ΡΠΈΠΌΠ΅Π½ΡΠ°Π»ΡΠ½ΠΎ Π½Π°Π±Π»ΡΠ΄Π°Π»Π°ΡΡ Π² ΡΠΏΠ΅ΠΊΡΡΠ°Ρ ΠΊΠΎΠΌΠ±ΠΈΠ½Π°ΡΠΈΠΎΠ½Π½ΠΎΠ³ΠΎ ΡΠ°ΡΡΠ΅ΡΠ½ΠΈΡ ΡΠ²Π΅ΡΠ° KDP [7β9]. ΠΡΠΈ Π²ΡΡΠΎΠΊΠΈΡ Π΄Π°Π²Π»Π΅Π½ΠΈΡΡ ΠΌΡΠ³ΠΊΠ°Ρ ΠΌΠΎΠ΄Π° ΡΠΊΡΠΏΠ΅ΡΠΈΠΌΠ΅Π½ΡΠ°Π»ΡΠ½ΠΎ Π½Π°Π±Π»ΡΠ΄Π°Π»Π°ΡΡ ΠΈ Π² ΡΠ΅Π³Π½Π΅ΡΠΎΡΠ»Π΅ΠΊΡΡΠΈΡΠ΅ΡΠΊΠΎΠΉ ΡΠ°Π·Π΅ KDP [10]. ΠΠ°Π²ΠΈΡΠΈΠΌΠΎΡΡΡ ΠΌΡΠ³ΠΊΠΎΠΉ ΠΌΠΎΠ΄Ρ ΠΎΡ Π²ΠΎΠ»Π½ΠΎΠ²ΠΎΠ³ΠΎ Π²Π΅ΠΊΡΠΎΡΠ° Π±ΡΠ»Π° ΠΎΠ±Π½Π°ΡΡΠΆΠ΅Π½Π° ΠΏΡΠΈ Π΄Π°Π²Π»Π΅Π½ΠΈΡΡ Π²ΡΡΠ΅ 40 ΠΊΠ±Π°Ρ [11]. ΠΠ΅Π΄Π°Π²Π½ΠΎ ΠΌΡ Π²ΡΡΠΈΡΠ»ΠΈΠ»ΠΈ ΡΠ°ΠΌΠ°Π½ΠΎΠ²ΡΠΊΡΡ ΡΠ°ΡΡΠΎΡΡ ΠΈ ΠΊΠΎΠ½ΡΡΠ°Π½ΡΡ Π·Π°ΡΡΡ Π°Π½ΠΈΡ Π² KH 2 PO 4 [12].
Π ΡΡΠΎΠΉ ΡΠ°Π±ΠΎΡΠ΅ ΠΌΡ ΡΠ°ΡΡΡΠΈΡΡΠ²Π°Π΅ΠΌ ΡΠΏΠΎΠ½ΡΠ°Π½Π½ΡΡ ΠΏΠΎΠ»ΡΡΠΈΠ·Π°ΡΠΈΡ Π½Π° ΠΎΡΠ½ΠΎΠ²Π΅ Π½Π°Π±Π»ΡΠ΄Π°Π΅ΠΌΡΡ ΠΊΠΎΠΌΠ±ΠΈΠ½Π°ΡΠΈΠΎΠ½Π½ΡΡ ΡΠ°ΡΡΠΎΡ ΠΊΠΎΠ»Π»Π΅ΠΊΡΠΈΠ²Π½ΠΎΠΉ ΠΏΡΠΎΡΠΎΠ½Π½ΠΎΠΉ ΠΌΠΎΠ΄Ρ, ΠΊΠΎΡΠΎΡΠ°Ρ Π²Π΅Π΄Π΅Ρ ΡΠ΅Π±Ρ ΠΊΠ°ΠΊ ΠΎΡΠΊΠ»ΠΈΠΊ ΠΌΡΠ³ΠΊΠΎΠΉ ΠΌΠΎΠ΄Ρ ΠΌΠΎΠ΄Π΅Π»ΠΈ ΡΠΈΡΡΠΎΠ³ΠΎ ΡΡΠ½Π½Π΅Π»ΠΈΡΠΎΠ²Π°Π½ΠΈΡ.ΠΡΡΠ΅ΠΌ ΡΠΊΡΡΡΠ°ΠΏΠΎΠ»ΡΡΠΈΠΈ ΡΠ°ΠΌΠ°Π½ΠΎΠ²ΡΠΊΠΈΡ ΡΠ°ΡΡΠΎΡ ΡΡΠΎΠΉ ΠΌΠΎΠ΄Ρ Π½Π° Π½ΡΠ»Π΅Π²ΠΎΠ΅ Π΄Π°Π²Π»Π΅Π½ΠΈΠ΅, ΠΊΠΎΡΠΎΡΡΠ΅ Π±ΡΠ»ΠΈ ΠΈΠ·ΠΌΠ΅ΡΠ΅Π½Ρ ΠΏΡΠΈ ΡΠ°Π·Π»ΠΈΡΠ½ΡΡ ΡΠ΅ΠΌΠΏΠ΅ΡΠ°ΡΡΡΠ°Ρ Π² Π·Π°Π²ΠΈΡΠΈΠΌΠΎΡΡΠΈ ΠΎΡ Π΄Π°Π²Π»Π΅Π½ΠΈΡ [10] Π² ΡΠ΅Π³Π½Π΅ΡΠΎΡΠ»Π΅ΠΊΡΡΠΈΡΠ΅ΡΠΊΠΎΠΉ ΡΠ°Π·Π΅ KDP, ΡΠ°ΡΡΡΠΈΡΡΠ²Π°Π΅ΡΡΡ ΡΠ΅ΠΌΠΏΠ΅ΡΠ°ΡΡΡΠ½Π°Ρ Π·Π°Π²ΠΈΡΠΈΠΌΠΎΡΡΡ ΡΠΏΠΎΠ½ΡΠ°Π½Π½ΠΎΠΉ ΠΏΠΎΠ»ΡΡΠΈΠ·Π°ΡΠΈΠΈ. ΠΡΠΎΡ ΡΠ°ΡΡΠ΅Ρ Π²ΡΠΏΠΎΠ»Π½Π΅Π½ Π² ΠΎΡΡΡΡΡΡΠ²ΠΈΠ΅ ΠΏΡΠΎΡΠΎΠ½Π½ΠΎ-ΡΠ΅ΡΠ΅ΡΠΎΡΠ½ΠΎΠ³ΠΎ Π²Π·Π°ΠΈΠΌΠΎΠ΄Π΅ΠΉΡΡΠ²ΠΈΡ Π΄Π»Ρ KDP. ΠΡ ΡΠ°ΠΊΠΆΠ΅ ΡΠ°ΡΡΡΠΈΡΠ°Π»ΠΈ Π·Π΄Π΅ΡΡ ΡΠ΅ΠΌΠΏΠ΅ΡΠ°ΡΡΡΠ½ΡΡ Π·Π°Π²ΠΈΡΠΈΠΌΠΎΡΡΡ Π΄ΠΈΡΠ»Π΅ΠΊΡΡΠΈΡΠ΅ΡΠΊΠΎΠΉ ΠΏΡΠΎΠ½ΠΈΡΠ°Π΅ΠΌΠΎΡΡΠΈ Π² ΠΏΠ°ΡΠ°ΡΠ»Π΅ΠΊΡΡΠΈΡΠ΅ΡΠΊΠΎΠΉ ΡΠ°Π·Π΅ KDP, ΠΈΡΠΏΠΎΠ»ΡΠ·ΡΡ ΠΌΠΎΠ΄Π΅Π»Ρ ΡΠΈΡΡΠΎΠ³ΠΎ ΡΡΠ½Π½Π΅Π»ΠΈΡΠΎΠ²Π°Π½ΠΈΡ. ΠΠ»Ρ ΡΡΠΎΠ³ΠΎ ΡΠ°ΡΡΠ΅ΡΠ° Π²Π·Π°ΠΈΠΌΠΎΠ΄Π΅ΠΉΡΡΠ²ΠΈΠ΅ ΠΏΡΠΎΡΠΎΠ½ΠΎΠ² Ρ ΡΠ΅ΡΠ΅ΡΠΊΠΎΠΉ ΡΠ°ΠΊΠΆΠ΅ Π½Π΅ ΡΡΠΈΡΡΠ²Π°Π΅ΡΡΡ, Π° ΠΊΡΠΈΡΠΈΡΠ΅ΡΠΊΠΎΠ΅ ΠΏΠΎΠ²Π΅Π΄Π΅Π½ΠΈΠ΅ Π΄ΠΈΡΠ»Π΅ΠΊΡΡΠΈΡΠ΅ΡΠΊΠΎΠΉ ΠΏΡΠΎΠ½ΠΈΡΠ°Π΅ΠΌΠΎΡΡΠΈ ΠΏΡΠ΅Π΄ΡΠΊΠ°Π·ΡΠ²Π°Π΅ΡΡΡ Π±Π»ΠΈΠ·ΠΊΠΎ ΠΊ ΠΏΠ°ΡΠ°ΡΠ»Π΅ΠΊΡΡΠΈΡΠ΅ΡΠΊΠΎΠΉ ΡΠ°Π·Π΅ KDP.
ΠΠΈΠΆΠ΅, Π² ΡΠ°Π·Π΄Π΅Π»Π΅ 2, ΠΌΡ Π΄Π°Π΅ΠΌ ΡΠ΅ΠΎΡΠ΅ΡΠΈΡΠ΅ΡΠΊΡΡ ΡΡ Π΅ΠΌΡ Π½Π°ΡΠΈΡ ΡΠ°ΡΡΠ΅ΡΠΎΠ² ΡΠΏΠΎΠ½ΡΠ°Π½Π½ΠΎΠΉ ΠΏΠΎΠ»ΡΡΠΈΠ·Π°ΡΠΈΠΈ ΠΈ Π΄ΠΈΡΠ»Π΅ΠΊΡΡΠΈΡΠ΅ΡΠΊΠΎΠΉ ΠΏΡΠΎΠ½ΠΈΡΠ°Π΅ΠΌΠΎΡΡΠΈ. Π ΡΠ°Π·Π΄Π΅Π»Π΅ 3 ΠΌΡ ΠΏΡΠΈΠ²ΠΎΠ΄ΠΈΠΌ Π½Π°ΡΠΈ ΡΠ΅Π·ΡΠ»ΡΡΠ°ΡΡ. Π ΡΠ°Π·Π΄Π΅Π»Π°Ρ 4 ΠΈ 5 ΠΏΡΠ΅Π΄ΡΡΠ°Π²Π»Π΅Π½Ρ Π½Π°ΡΠΈ ΠΎΠ±ΡΡΠΆΠ΄Π΅Π½ΠΈΡ ΠΈ Π²ΡΠ²ΠΎΠ΄Ρ, ΡΠΎΠΎΡΠ²Π΅ΡΡΡΠ²Π΅Π½Π½ΠΎ.
2. Π’Π΅ΠΎΡΠΈΡ
ΠΡΠΏΠΎΠ»ΡΠ·ΡΡ ΠΌΠΈΠΊΡΠΎΡΠΊΠΎΠΏΠΈΡΠ΅ΡΠΊΡΡ ΡΠ΅ΠΎΡΠΈΡ, ΠΌΠ΅Ρ Π°Π½ΠΈΠ·ΠΌ ΡΠ°Π·ΠΎΠ²ΠΎΠ³ΠΎ ΠΏΠ΅ΡΠ΅Ρ ΠΎΠ΄Π° Π² KDP ΠΎΠ±ΡΡΡΠ½ΡΠ΅ΡΡΡ Π² ΠΎΡΠ½ΠΎΠ²Π½ΠΎΠΌ Π΄Π²ΡΠΌΡ ΠΌΠΎΠ΄Π΅Π»ΡΠΌΠΈ, Π° ΠΈΠΌΠ΅Π½Π½ΠΎ, ΡΡΠ½Π½Π΅Π»ΡΠ½ΠΎΠΉ ΠΌΠΎΠ΄Π΅Π»ΡΡ ΠΏΡΠΎΡΠΎΠ½Π° ΠΈ ΠΌΠΎΠ΄Π΅Π»ΡΡ ΡΠ²ΡΠ·Π°Π½Π½ΡΡ ΠΏΡΠΎΡΠΎΠ½Π½ΠΎ-ΠΎΠΏΡΠΈΡΠ΅ΡΠΊΠΈΡ ΠΌΠΎΠ΄. Π£ΠΏΠΎΡΡΠ΄ΠΎΡΠ΅Π½ΠΈΠ΅ ΠΏΡΠΎΡΠΎΠ½ΠΎΠ², ΠΊΠΎΡΠΎΡΠΎΠ΅ ΡΡΠ½Π½Π΅Π»ΠΈΡΡΠ΅Ρ ΠΌΠ΅ΠΆΠ΄Ρ Π΄Π²ΡΠΌΡ ΠΌΠΈΠ½ΠΈΠΌΡΠΌΠ°ΠΌΠΈ Π΄Π²ΡΡ ΡΡΠΌΠ½ΠΎΠ³ΠΎ ΠΏΠΎΡΠ΅Π½ΡΠΈΠ°Π»Π° Π½Π° ΡΠ²ΡΠ·ΡΡ O β HO, ΠΊΠ°ΠΊ ΠΈΡΡΠ»Π΅Π΄ΠΎΠ²Π°Π» Π‘Π»ΡΠΉΡΠ΅Ρ [1], Π²ΡΠ·ΡΠ²Π°Π΅Ρ ΠΊΠΎΠ»Π»Π΅ΠΊΡΠΈΠ²Π½ΡΠ΅ Π²ΠΎΠ·Π±ΡΠΆΠ΄Π΅Π½ΠΈΡ ΠΏΡΠΎΡΠΎΠ½ΠΎΠ².ΠΡΠΎΡ ΠΊΠΎΠ»Π»Π΅ΠΊΡΠΈΠ²Π½ΡΠΉ ΡΠ΅ΠΆΠΈΠΌ ΠΏΡΠΎΡΠΎΠ½-ΠΏΡΠΎΡΠΎΠ½Π½ΠΎΠ³ΠΎ ΡΡΠ½Π½Π΅Π»ΠΈΡΠΎΠ²Π°Π½ΠΈΡ ΡΠ°ΡΡΠΌΠ°ΡΡΠΈΠ²Π°Π΅ΡΡΡ ΠΊΠ°ΠΊ ΠΌΡΠ³ΠΊΠΈΠΉ ΡΠ΅ΠΆΠΈΠΌ, ΠΊΠΎΠ³Π΄Π° ΠΏΡΠΎΡΠΎΠ½Ρ Π½Π΅ Π²Π·Π°ΠΈΠΌΠΎΠ΄Π΅ΠΉΡΡΠ²ΡΡΡ Ρ ΡΠ΅ΡΠ΅ΡΠΊΠΎΠΉ [4]. Π ΡΠ²ΡΠ·ΠΈ Ρ ΡΠ΅ΠΌ, ΡΡΠΎ ΡΠΏΠΎΠ½ΡΠ°Π½Π½Π°Ρ ΠΏΠΎΠ»ΡΡΠΈΠ·Π°ΡΠΈΡ (ΠΏΠ°ΡΠ°ΠΌΠ΅ΡΡ ΠΏΠΎΡΡΠ΄ΠΊΠ°) Π½Π΅ ΠΈΠΌΠ΅Π΅Ρ Π±ΠΎΠ»ΡΡΠΈΡ Π·Π½Π°ΡΠ΅Π½ΠΈΠΉ Π² ΡΡΠΎΠΉ ΠΌΠΎΠ΄Π΅Π»ΠΈ ΡΠΈΡΡΠΎΠ³ΠΎ ΡΡΠ½Π½Π΅Π»ΠΈΡΠΎΠ²Π°Π½ΠΈΡ, ΠΊΠΎΠ»Π»Π΅ΠΊΡΠΈΠ²Π½Π°Ρ ΡΡΠ½Π½Π΅Π»ΡΠ½Π°Ρ ΠΌΠΎΠ΄Π° ΠΏΡΠΎΡΠΎΠ½ΠΎΠ² Π²Π·Π°ΠΈΠΌΠΎΠ΄Π΅ΠΉΡΡΠ²ΡΠ΅Ρ Ρ ΠΏΠΎΠΏΠ΅ΡΠ΅ΡΠ½ΠΎΠΉ ΠΎΠΏΡΠΈΡΠ΅ΡΠΊΠΎΠΉ ΠΌΠΎΠ΄ΠΎΠΉ (Π²Π·Π°ΠΈΠΌΠΎΠ΄Π΅ΠΉΡΡΠ²ΠΈΠ΅ ΠΏΡΠΎΡΠΎΠ½-ΡΠ΅ΡΠ΅ΡΠΊΠ°) Π² ΠΌΠΎΠ΄Π΅Π»ΠΈ ΡΠ²ΡΠ·Π°Π½Π½ΠΎΠΉ ΠΏΡΠΎΡΠΎΠ½Π½ΠΎ-ΠΎΠΏΡΠΈΡΠ΅ΡΠΊΠΎΠΉ ΠΌΠΎΠ΄Ρ, Π² ΡΡΠ°ΠΊΡΠΎΠ²ΠΊΠ΅ ΠΠΎΠ±Π°ΡΡΠΈ [6]. Π ΠΏΡΠ΅Π΄ΡΠ΄ΡΡΠ΅ΠΌ ΠΈΡΡΠ»Π΅Π΄ΠΎΠ²Π°Π½ΠΈΠΈ ΠΌΡΠ³ΠΊΠ°Ρ ΠΌΠΎΠ΄Π° ΠΈ ΡΠ²ΡΠ·Π°Π½Π½ΡΠ΅ ΠΌΠΎΠ΄Ρ Π² ΠΏΠ°ΡΠ°ΡΠ»Π΅ΠΊΡΡΠΈΡΠ΅ΡΠΊΠΎΠΉ ΠΈ ΡΠ΅Π³Π½Π΅ΡΠΎΡΠ»Π΅ΠΊΡΡΠΈΡΠ΅ΡΠΊΠΎΠΉ ΡΠ°Π·Π°Ρ KDP Π±ΡΠ»ΠΈ ΡΠΊΡΠΏΠ΅ΡΠΈΠΌΠ΅Π½ΡΠ°Π»ΡΠ½ΠΎ ΠΈΡΡΠ»Π΅Π΄ΠΎΠ²Π°Π½Ρ, ΠΈ ΡΠΊΡΠΏΠ΅ΡΠΈΠΌΠ΅Π½ΡΠ°Π»ΡΠ½ΡΠ΅ ΡΠ΅Π·ΡΠ»ΡΡΠ°ΡΡ Π±ΡΠ»ΠΈ ΠΏΡΠΎΠ°Π½Π°Π»ΠΈΠ·ΠΈΡΠΎΠ²Π°Π½Ρ Ρ ΠΈΡΠΏΠΎΠ»ΡΠ·ΠΎΠ²Π°Π½ΠΈΠ΅ΠΌ ΠΌΠΎΠ΄Π΅Π»Π΅ΠΉ ΠΊΠ°ΠΊ ΡΡΠ½Π½Π΅Π»ΡΠ½ΠΎΠΉ, ΡΠ°ΠΊ ΠΈ ΡΠ²ΡΠ·Π°Π½Π½ΠΎΠΉ ΠΏΡΠΎΡΠΎΠ½Π½ΠΎ-ΠΎΠΏΡΠΈΡΠ΅ΡΠΊΠΎΠΉ ΠΌΠΎΠ΄Ρ [10].Π Π΄Π°Π½Π½ΠΎΠΉ ΡΠ°Π±ΠΎΡΠ΅ ΠΌΡ ΡΠ°ΡΡΡΠΈΡΡΠ²Π°Π΅ΠΌ ΡΠ΅ΠΌΠΏΠ΅ΡΠ°ΡΡΡΠ½ΡΡ Π·Π°Π²ΠΈΡΠΈΠΌΠΎΡΡΡ ΡΠΏΠΎΠ½ΡΠ°Π½Π½ΠΎΠΉ ΠΏΠΎΠ»ΡΡΠΈΠ·Π°ΡΠΈΠΈ (ΠΏΠ°ΡΠ°ΠΌΠ΅ΡΡΠ° ΠΏΠΎΡΡΠ΄ΠΊΠ°) ΠΈ Π΄ΠΈΡΠ»Π΅ΠΊΡΡΠΈΡΠ΅ΡΠΊΠΎΠΉ ΠΏΡΠΎΠ½ΠΈΡΠ°Π΅ΠΌΠΎΡΡΠΈ Π² ΡΠ°ΠΌΠΊΠ°Ρ ΠΌΠΎΠ΄Π΅Π»ΠΈ ΡΠΈΡΡΠΎΠ³ΠΎ ΡΡΠ½Π½Π΅Π»ΠΈΡΠΎΠ²Π°Π½ΠΈΡ Ρ ΠΈΡΠΏΠΎΠ»ΡΠ·ΠΎΠ²Π°Π½ΠΈΠ΅ΠΌ Π½Π°Π±Π»ΡΠ΄Π°Π΅ΠΌΡΡ ΠΊΠΎΠΌΠ±ΠΈΠ½Π°ΡΠΈΠΎΠ½Π½ΡΡ ΡΠ°ΡΡΠΎΡ [10] ΠΌΡΠ³ΠΊΠΎΠΉ ΠΌΠΎΠ΄Ρ Π² KDP.
2.1. ΠΠΎΠ΄Π΅Π»Ρ ΡΡΠ½Π½Π΅Π»ΠΈΡΠΎΠ²Π°Π½ΠΈΡ
Π ΠΌΠΎΠ΄Π΅Π»ΠΈ ΡΡΠ½Π½Π΅Π»ΠΈΡΠΎΠ²Π°Π½ΠΈΡ ΠΏΡΠΎΡΠΎΠ½ ΠΌΠΎΠΆΠ΅Ρ Π·Π°Π½ΠΈΠΌΠ°ΡΡ Π΄Π²Π° ΡΠΊΠ²ΠΈΠ²Π°Π»Π΅Π½ΡΠ½ΡΡ ΠΌΠΈΠ½ΠΈΠΌΡΠΌΠ° ΠΏΠΎΡΠ΅Π½ΡΠΈΠ°Π»Π°, Π·Π°Π΄Π°Π²Π°Π΅ΠΌΡΡ Π·Π½Π°ΡΠ΅Π½ΠΈΡΠΌΠΈ ΠΏΡΠ΅Π²Π΄ΠΎΡΠΏΠΈΠ½Π° Β± 1/2. ΠΡΠΎΡΠΎΠ½Ρ ΠΌΠΎΠ³ΡΡ ΡΡΠ½Π½Π΅Π»ΠΈΡΠΎΠ²Π°ΡΡ ΠΌΠ΅ΠΆΠ΄Ρ Π΄Π²ΡΠΌΡ ΠΌΠΈΠ½ΠΈΠΌΡΠΌΠ°ΠΌΠΈ, Π° ΡΡΠΎΠ²Π½ΠΈ ΡΠ½Π΅ΡΠ³ΠΈΠΈ Π΄Π²ΡΡ ΡΡΠΌΠ½ΠΎΠ³ΠΎ ΠΏΠΎΡΠ΅Π½ΡΠΈΠ°Π»Π° ΡΠ°Π·Π΄Π΅Π»Π΅Π½Ρ Ξ E = 2 Δ§ ΠΠΌ, Π³Π΄Π΅ Ξ© – ΡΠ°ΡΡΠΎΡΠ° ΡΡΠ½Π½Π΅Π»ΠΈΡΠΎΠ²Π°Π½ΠΈΡ.
ΠΠΎΠΆΠ½ΠΎ ΠΏΡΠ΅Π΄ΠΏΠΎΠ»ΠΎΠΆΠΈΡΡ, ΡΡΠΎ ΠΏΡΠΎΡΠΎΠ½Π½ΡΠΉ Π³Π°ΠΌΠΈΠ»ΡΡΠΎΠ½ΠΈΠ°Π½ ΡΠΎΡΡΠΎΠΈΡ ΠΈΠ· ΠΎΠ΄Π½ΠΎΡΠ°ΡΡΠΈΡΠ½ΠΎΠ³ΠΎ Π²ΠΊΠ»Π°Π΄Π° ΠΈ Π²ΠΊΠ»Π°Π΄Π°, ΠΎΠ±ΡΡΠ»ΠΎΠ²Π»Π΅Π½Π½ΠΎΠ³ΠΎ ΠΏΡΠΎΡΠΎΠ½-ΠΏΡΠΎΡΠΎΠ½Π½ΡΠΌ Π²Π·Π°ΠΈΠΌΠΎΠ΄Π΅ΠΉΡΡΠ²ΠΈΠ΅ΠΌ [3], Π²ΡΡΠ°ΠΆΠ΅Π½Π½ΠΎΠ³ΠΎ ΠΊΠ°ΠΊ Π³Π΄Π΅ ( Ξ± = x , y , z ) ΠΏΡΠ΅Π΄ΡΡΠ°Π²Π»ΡΠ΅Ρ Ξ± ΠΊΠΎΠΌΠΏΠΎΠ½Π΅Π½Ρ ΠΏΡΠ΅Π²Π΄ΠΎΡΠΏΠΈΠ½Π° ΠΈ ΡΠ²Π»ΡΠ΅ΡΡΡ ΠΏΠ°ΡΠ°ΠΌΠ΅ΡΡΠΎΠΌ Π²Π·Π°ΠΈΠΌΠΎΠ΄Π΅ΠΉΡΡΠ²ΠΈΡ ΠΌΠ΅ΠΆΠ΄Ρ ΠΏΡΠΎΡΠΎΠ½Π°ΠΌΠΈ Π±Π»ΠΈΠΆΠ°ΠΉΡΠ΅Π³ΠΎ ΡΠΎΡΠ΅Π΄Π°. ΠΡΠΎΡΠΎΠ½Π½ΡΠΉ Π³Π°ΠΌΠΈΠ»ΡΡΠΎΠ½ΠΈΠ°Π½ ΠΌΠΎΠΆΠ΅Ρ Π±ΡΡΡ ΡΠ΅ΡΠ΅Π½ Π² ΠΏΡΠΈΠ±Π»ΠΈΠΆΠ΅Π½ΠΈΠΈ ΡΡΠ΅Π΄Π½Π΅Π³ΠΎ ΠΏΠΎΠ»Ρ Π²ΡΡΠ΅ ΡΠ΅ΠΌΠΏΠ΅ΡΠ°ΡΡΡΡ ΠΏΠ΅ΡΠ΅Ρ ΠΎΠ΄Π° Π² ΡΠ΅ΡΠΌΠΈΠ½Π°Ρ ΠΊΠΎΠ»Π»Π΅ΠΊΡΠΈΠ²Π½ΠΎΠΉ ΡΠ°ΡΡΠΎΡΡ Π²ΠΎΠ·Π±ΡΠΆΠ΄Π΅Π½ΠΈΡ ΠΏΡΠΎΡΠΎΠ½ΠΎΠ² Ξ© 0 , ΠΊΠ°ΠΊ ΡΠΊΠ°Π·Π°Π½ΠΎ Π² ΠΏΡΠ΅Π΄ΡΠ΄ΡΡΠ΅ΠΌ ΠΈΡΡΠ»Π΅Π΄ΠΎΠ²Π°Π½ΠΈΠΈ [10], Π (2) J ΠΏΡΠ΅Π΄ΡΡΠ°Π²Π»ΡΠ΅Ρ ΡΠΎΠ±ΠΎΠΉ ΠΏΡΠ΅ΠΎΠ±ΡΠ°Π·ΠΎΠ²Π°Π½ΠΈΠ΅ Π€ΡΡΡΠ΅ ΠΊΠ°ΠΊ ΠΏΠ°ΡΠ°ΠΌΠ΅ΡΡ Π²Π·Π°ΠΈΠΌΠΎΠ΄Π΅ΠΉΡΡΠ²ΠΈΡ ΠΌΠ΅ΠΆΠ΄Ρ ΠΏΡΠΎΡΠΎΠ½Π°ΠΌΠΈ Π±Π»ΠΈΠΆΠ°ΠΉΡΠ΅Π³ΠΎ ΡΠΎΡΠ΅Π΄Π° ΠΈ ΠΎΠΏΡΠ΅Π΄Π΅Π»ΡΠ΅ΡΡΡ ΠΊΠ°ΠΊ ΠΠΎ ΠΌΠ΅ΡΠ΅ ΠΏΡΠΈΠ±Π»ΠΈΠΆΠ΅Π½ΠΈΡ ΠΊ ΡΠ΅ΠΌΠΏΠ΅ΡΠ°ΡΡΡΠ΅ ΠΏΠ΅ΡΠ΅Ρ ΠΎΠ΄Π°, ΠΊΠΎΠ³Π΄Π° ΡΠ²ΡΠ·Ρ ΠΏΡΠΎΡΠΎΠ½-ΡΠ΅ΡΠ΅ΡΠΊΠ° ΠΎΡΡΡΡΡΡΠ²ΡΠ΅Ρ, ΠΌΠΎΠΆΠ½ΠΎ ΠΏΡΠ΅Π΄ΠΏΠΎΠ»ΠΎΠΆΠΈΡΡ, ΡΡΠΎ ΡΠ°ΡΡΠΎΡΠ° ΠΊΠΎΠ»Π»Π΅ΠΊΡΠΈΠ²Π½ΠΎΠ³ΠΎ Π²ΠΎΠ·Π±ΡΠΆΠ΄Π΅Π½ΠΈΡ ΠΈΡΡΠ΅Π·Π°Π΅Ρ (Ξ© 0 β 0), ΡΡΠΎ ΠΏΡΠΈΠ²ΠΎΠ΄ΠΈΡ ΠΊ [10]
Ρ ΠΈΡΠΏΠΎΠ»ΡΠ·ΠΎΠ²Π°Π½ΠΈΠ΅ΠΌ (2) ΠΈ (3) Ρ ΡΠ΅ΠΌΠΏΠ΅ΡΠ°ΡΡΡΠΎΠΉ ΠΏΠ΅ΡΠ΅Ρ ΠΎΠ΄Π° β.
Π‘ΠΎΠ³Π»Π°ΡΠ½ΠΎ ΡΡΠ½Π½Π΅Π»ΡΠ½ΠΎΠΉ ΠΌΠΎΠ΄Π΅Π»ΠΈ, Π΄ΠΈΡΠ»Π΅ΠΊΡΡΠΈΡΠ΅ΡΠΊΠ°Ρ ΠΏΡΠΎΠ½ΠΈΡΠ°Π΅ΠΌΠΎΡΡΡ ΠΌΠΎΠΆΠ΅Ρ Π±ΡΡΡ ΠΏΠΎΠ»ΡΡΠ΅Π½Π° ΠΊΠ°ΠΊ ΡΡΠ½ΠΊΡΠΈΡ ΡΠ΅ΠΌΠΏΠ΅ΡΠ°ΡΡΡΡ [13] Π³Π΄Π΅ – Π΄ΠΈΡΠ»Π΅ΠΊΡΡΠΈΡΠ΅ΡΠΊΠ°Ρ ΠΏΡΠΎΠ½ΠΈΡΠ°Π΅ΠΌΠΎΡΡΡ ΡΠ΅ΡΠ΅ΡΠΊΠΈ, Π½Π΅ Π·Π°Π²ΠΈΡΡΡΠ°Ρ ΠΎΡ ΡΠ΅ΠΌΠΏΠ΅ΡΠ°ΡΡΡΡ. Π’Π΅ΠΌΠΏΠ΅ΡΠ°ΡΡΡΠ½Π°Ρ Π·Π°Π²ΠΈΡΠΈΠΌΠΎΡΡΡ Π΄ΠΈΡΠ»Π΅ΠΊΡΡΠΈΡΠ΅ΡΠΊΠΎΠΉ ΠΏΡΠΎΠ½ΠΈΡΠ°Π΅ΠΌΠΎΡΡΠΈ ΠΎΠΏΡΠ΅Π΄Π΅Π»ΡΠ΅ΡΡΡ Π²ΡΠΎΡΡΠΌ ΡΠ»Π΅Π½ΠΎΠΌ Π² (5), ΠΊΠΎΡΠΎΡΡΠΉ ΠΏΡΠ΅Π΄ΡΡΠ°Π²Π»ΡΠ΅Ρ ΡΠΎΠ±ΠΎΠΉ Π²ΠΊΠ»Π°Π΄ ΠΌΡΠ³ΠΊΠΎΠΉ ΠΌΠΎΠ΄Ρ Π² Ξ΅ ( T ). Π (5) N, – ΠΊΠΎΠ»ΠΈΡΠ΅ΡΡΠ²ΠΎ Π΄ΠΈΠΏΠΎΠ»Π΅ΠΉ Π² Π΅Π΄ΠΈΠ½ΠΈΡΠ΅ ΠΎΠ±ΡΠ΅ΠΌΠ°, Π° ΞΌ – ΡΠ»Π΅ΠΊΡΡΠΈΡΠ΅ΡΠΊΠΈΠΉ Π΄ΠΈΠΏΠΎΠ»ΡΠ½ΡΠΉ ΠΌΠΎΠΌΠ΅Π½Ρ.
Π’Π΅ΠΌΠΏΠ΅ΡΠ°ΡΡΡΠ½ΡΡ Π·Π°Π²ΠΈΡΠΈΠΌΠΎΡΡΡ Π΄ΠΈΡΠ»Π΅ΠΊΡΡΠΈΡΠ΅ΡΠΊΠΎΠΉ ΠΏΡΠΎΠ½ΠΈΡΠ°Π΅ΠΌΠΎΡΡΠΈ Ξ΅ ( T ) Π²Π±Π»ΠΈΠ·ΠΈ ΡΠ΅ΠΌΠΏΠ΅ΡΠ°ΡΡΡΡ ΠΏΠ΅ΡΠ΅Ρ ΠΎΠ΄Π° Π² ΠΏΠ°ΡΠ°ΡΠ»Π΅ΠΊΡΡΠΈΡΠ΅ΡΠΊΠΎΠΉ ΡΠ°Π·Π΅ ΠΌΠΎΠΆΠ½ΠΎ ΠΏΠΎΠ»ΡΡΠΈΡΡ, ΡΠ°Π·Π»ΠΎΠΆΠΈΠ² (5) Π½Π° ΠΎΠΊΠΎΠ»ΠΎ, ΡΡΠΎ Π΄Π°Π΅Ρ Π·Π°ΠΊΠΎΠ½ ΠΡΡΠΈ-ΠΠ΅ΠΉΡΡΠ°, Π²ΡΡΠ°ΠΆΠ΅Π½Π½ΡΠΉ ΠΊΠ°ΠΊ Π³Π΄Π΅ ΠΏΠΎΡΡΠΎΡΠ½Π½Π°Ρ ΠΡΡΠΈ ΠΎΠΏΡΠ΅Π΄Π΅Π»ΡΠ΅ΡΡΡ ΠΊΠ°ΠΊ ΠΡΠ½ΠΎΡΠΈΡΠ΅Π»ΡΠ½ΠΎ Π΄ΠΈΡΠ»Π΅ΠΊΡΡΠΈΡΠ΅ΡΠΊΠΎΠΉ ΠΏΡΠΎΠ½ΠΈΡΠ°Π΅ΠΌΠΎΡΡΠΈ Ξ΅ (), ΡΠ΅ΠΌΠΏΠ΅ΡΠ°ΡΡΡΠ½Π°Ρ Π·Π°Π²ΠΈΡΠΈΠΌΠΎΡΡΡ ΠΏΠ°ΡΠ°ΠΌΠ΅ΡΡΠ° ΠΏΠΎΡΡΠ΄ΠΊΠ° (ΡΠΏΠΎΠ½ΡΠ°Π½Π½Π°Ρ ΠΏΠΎΠ»ΡΡΠΈΠ·Π°ΡΠΈΡ) ΡΠ°ΠΊΠΆΠ΅ ΠΌΠΎΠΆΠ΅Ρ Π±ΡΡΡ ΠΏΠΎΠ»ΡΡΠ΅Π½Π° Π² ΠΌΠΎΠ΄Π΅Π»ΠΈ ΡΡΠ½Π½Π΅Π»ΠΈΡΠΎΠ²Π°Π½ΠΈΡ, ΠΊΠ°ΠΊ ΡΠΊΠ°Π·Π°Π½ΠΎ Π² ΠΏΡΠ΅Π΄ΡΠ΄ΡΡΠ΅ΠΌ ΠΈΡΡΠ»Π΅Π΄ΠΎΠ²Π°Π½ΠΈΠΈ [10], Π³Π΄Π΅ ΠΏΡΠ΅Π΄ΡΡΠ°Π²Π»ΡΠ΅Ρ ΡΠΎΠ±ΠΎΠΉ ΠΏΡΠ΅Π²Π΄ΠΎΡΠΏΠΈΠ½Ρ, Π½Π°ΠΏΡΠ°Π²Π»Π΅Π½Π½ΡΠ΅ Π²Π΄ΠΎΠ»Ρ ΠΎΡΠΈ z .ΠΠΎΡΠΊΠΎΠ»ΡΠΊΡ ΡΠΏΠΎΠ½ΡΠ°Π½Π½Π°Ρ ΠΏΠΎΠ»ΡΡΠΈΠ·Π°ΡΠΈΡ (ΠΏΠ°ΡΠ°ΠΌΠ΅ΡΡ ΠΏΠΎΡΡΠ΄ΠΊΠ°) ΠΎΠΏΡΠ΅Π΄Π΅Π»ΡΠ΅ΡΡΡ ΡΠΎΠ»ΡΠΊΠΎ Π² ΡΠ΅Π³Π½Π΅ΡΠΎΡΠ»Π΅ΠΊΡΡΠΈΡΠ΅ΡΠΊΠΎΠΉ ΡΠ°Π·Π΅, Π² ΠΏΠ°ΡΠ°ΡΠ»Π΅ΠΊΡΡΠΈΡΠ΅ΡΠΊΠΎΠΉ ΡΠ°Π·Π΅. ΠΡΠΈ ΠΎΡΠ΅Π½Ρ Π½ΠΈΠ·ΠΊΠΈΡ ΡΠ΅ΠΌΠΏΠ΅ΡΠ°ΡΡΡΠ°Ρ Π½Π°ΡΡΡΠ΅Π½Π½Π°Ρ ΡΠΏΠΎΠ½ΡΠ°Π½Π½Π°Ρ ΠΏΠΎΠ»ΡΡΠΈΠ·Π°ΡΠΈΡ ΠΏΠΎΠ»ΡΡΠ°Π΅ΡΡΡ ΠΊΠ°ΠΊ Π΄Π»Ρ ΠΌΠΎΠ΄Π΅Π»ΠΈ ΡΠΈΡΡΠΎΠ³ΠΎ ΡΡΠ½Π½Π΅Π»ΠΈΡΠΎΠ²Π°Π½ΠΈΡ [10]. Π§ΡΠΎΠ±Ρ ΠΏΠΎΠ»ΡΡΠΈΡΡ ΡΠ΅ΠΌΠΏΠ΅ΡΠ°ΡΡΡΠ½ΡΡ Π·Π°Π²ΠΈΡΠΈΠΌΠΎΡΡΡ ΡΠΏΠΎΠ½ΡΠ°Π½Π½ΠΎΠΉ ΠΏΠΎΠ»ΡΡΠΈΠ·Π°ΡΠΈΠΈ (ΠΏΠ°ΡΠ°ΠΌΠ΅ΡΡΠ° ΠΏΠΎΡΡΠ΄ΠΊΠ°), ΠΏΠΎΠ΄ΡΡΠ°Π²ΠΈΠΌ (3) Π² (8), ΡΠ°ΠΊ ΠΊΠ°ΠΊ Π²Π±Π»ΠΈΠ·ΠΈ ΡΠ΅ΠΌΠΏΠ΅ΡΠ°ΡΡΡΡ ΠΏΠ΅ΡΠ΅Ρ ΠΎΠ΄Π° ΠΌΠΎΠΆΠ½ΠΎ Π·Π°ΠΌΠ΅Π½ΠΈΡΡ ΠΏΡΠ΅Π²Π΄ΠΎΡΠΏΠΈΠ½ΠΎΠ² Π½Π° ΠΎΡΡ z .Π’ΠΎΠ³Π΄Π° ΡΡΠΎ Π΄Π°Π΅Ρ ΡΠ΅ΠΌΠΏΠ΅ΡΠ°ΡΡΡΠ½ΡΡ Π·Π°Π²ΠΈΡΠΈΠΌΠΎΡΡΡ ΡΠΏΠΎΠ½ΡΠ°Π½Π½ΠΎΠΉ ΠΏΠΎΠ»ΡΡΠΈΠ·Π°ΡΠΈΠΈ ΠΊΠ°ΠΊ
Π’Π΅ΠΌΠΏΠ΅ΡΠ°ΡΡΡΠ½ΡΡ Π·Π°Π²ΠΈΡΠΈΠΌΠΎΡΡΡ ΡΠ°ΡΡΠΎΡΡ ΠΊΠΎΠ»Π»Π΅ΠΊΡΠΈΠ²Π½ΠΎΠ³ΠΎ Π²ΠΎΠ·Π±ΡΠΆΠ΄Π΅Π½ΠΈΡ ΠΏΡΠΎΡΠΎΠ½ΠΎΠ² Ξ© 0 ΠΌΠΎΠΆΠ½ΠΎ ΡΠ°ΠΊΠΆΠ΅ ΠΏΠΎΠ»ΡΡΠΈΡΡ, ΠΎΡΠΎΠΆΠ΄Π΅ΡΡΠ²ΠΈΠ² Π΅Π΅ Ρ ΡΠ°ΡΡΠΎΡΠΎΠΉ ΠΎΡΠΊΠ»ΠΈΠΊΠ° ΠΌΡΠ³ΠΊΠΎΠΉ ΠΌΠΎΠ΄Ρ w _ [4, 10]. ΠΠΊΡΠΏΠ΅ΡΠΈΠΌΠ΅Π½ΡΠ°Π»ΡΠ½ΠΎ Π·Π°Π²ΠΈΡΠΈΠΌΠΎΡΡΡ w _ ΠΎΡ Π΄Π°Π²Π»Π΅Π½ΠΈΡ ΠΏΡΠΈ ΠΏΠΎΡΡΠΎΡΠ½Π½ΡΡ ΡΠ΅ΠΌΠΏΠ΅ΡΠ°ΡΡΡΠ°Ρ ΠΈ Π΅Π΅ ΡΠ΅ΠΌΠΏΠ΅ΡΠ°ΡΡΡΠ½Π°Ρ Π·Π°Π²ΠΈΡΠΈΠΌΠΎΡΡΡ ΠΏΡΠΈ 6.54 ΠΊΠ±Π°Ρ Π½Π°Π±Π»ΡΠ΄Π°Π»ΠΈΡΡ Π΄Π»Ρ KDP [10]. Π ΠΏΡΠ΅Π΄ΠΏΠΎΠ»ΠΎΠΆΠ΅Π½ΠΈΠΈ ΠΎΡΡΡΡΡΡΠ²ΠΈΡ ΠΏΡΠΎΡΠΎΠ½Π½ΠΎ-ΡΠ΅ΡΠ΅ΡΠΎΡΠ½ΠΎΠ³ΠΎ Π²Π·Π°ΠΈΠΌΠΎΠ΄Π΅ΠΉΡΡΠ²ΠΈΡ ΠΏΡΡΠ΅ΠΌ ΠΏΠΎΠ΄ΡΡΠ°Π½ΠΎΠ²ΠΊΠΈ (3) ΠΈ (4) Π² (2) ΡΠ΅ΠΌΠΏΠ΅ΡΠ°ΡΡΡΠ½Π°Ρ Π·Π°Π²ΠΈΡΠΈΠΌΠΎΡΡΡ Ξ© 0 ΠΈΠ»ΠΈ ΡΠ°ΡΡΠΎΡΠ° ΠΎΡΠΊΠ»ΠΈΠΊΠ° ΠΌΡΠ³ΠΊΠΎΠΉ ΠΌΠΎΠ΄Ρ w _ ΠΌΠΎΠΆΠ΅Ρ Π±ΡΡΡ Π²ΡΡΠ°ΠΆΠ΅Π½Π° ΠΊΠ°ΠΊ Π³Π΄Π΅ – ΡΠ΅ΠΌΠΏΠ΅ΡΠ°ΡΡΡΠ° ΠΏΠ΅ΡΠ΅Ρ ΠΎΠ΄Π°, ΠΊΠ°ΠΊ ΠΈ ΡΠ°Π½ΡΡΠ΅.
3. Π Π°ΡΡΠ΅ΡΡ ΠΈ ΡΠ΅Π·ΡΠ»ΡΡΠ°ΡΡ
ΠΠ΄Π΅ΡΡ Π±ΡΠ»ΠΈ ΡΠ°ΡΡΡΠΈΡΠ°Π½Ρ ΡΠ΅ΠΌΠΏΠ΅ΡΠ°ΡΡΡΠ½Π°Ρ Π·Π°Π²ΠΈΡΠΈΠΌΠΎΡΡΡ ΡΠΏΠΎΠ½ΡΠ°Π½Π½ΠΎΠΉ ΠΏΠΎΠ»ΡΡΠΈΠ·Π°ΡΠΈΠΈ ΠΈ Π΄ΠΈΡΠ»Π΅ΠΊΡΡΠΈΡΠ΅ΡΠΊΠ°Ρ ΠΏΡΠΎΠ½ΠΈΡΠ°Π΅ΠΌΠΎΡΡΡ KDP. ΠΠ»Ρ ΡΡΠΎΠ³ΠΎ ΡΠ°ΡΡΠ΅ΡΠ° ΠΏΠ°ΡΠ°ΠΌΠ΅ΡΡ Π²Π·Π°ΠΈΠΌΠΎΠ΄Π΅ΠΉΡΡΠ²ΠΈΡ J ΠΈ ΡΠ°ΡΡΠΎΡΠ° ΡΡΠ½Π½Π΅Π»ΠΈΡΠΎΠ²Π°Π½ΠΈΡ Ξ© Π±ΡΠ»ΠΈ ΠΎΠΏΡΠ΅Π΄Π΅Π»Π΅Π½Ρ ΠΏΡΡΠ΅ΠΌ ΠΏΠΎΠ΄Π³ΠΎΠ½ΠΊΠΈ (11) ΠΊ Π½Π°Π±Π»ΡΠ΄Π°Π΅ΠΌΡΠΌ Π΄Π°Π½Π½ΡΠΌ Π΄Π»Ρ ΡΠ°ΡΡΠΎΡΡ ΠΎΡΠΊΠ»ΠΈΠΊΠ° ΠΌΡΠ³ΠΊΠΎΠΉ ΠΌΠΎΠ΄Ρ w _ ΠΏΡΠΈ ΡΠ°Π·Π»ΠΈΡΠ½ΡΡ ΡΠ΅ΠΌΠΏΠ΅ΡΠ°ΡΡΡΠ°Ρ ΠΏΡΠΈ Π½ΡΠ»Π΅Π²ΠΎΠΌ Π΄Π°Π²Π»Π΅Π½ΠΈΠΈ [10]. ΠΠΊΡΡΡΠ°ΠΏΠΎΠ»ΠΈΡΠΎΠ²Π°Π½Π½ΡΠ΅ Π·Π½Π°ΡΠ΅Π½ΠΈΡ Π½Π°Π±Π»ΡΠ΄Π°Π΅ΠΌΠΎΠ³ΠΎ w _ Π΄Π»Ρ ΡΠ°Π·Π»ΠΈΡΠ½ΡΡ ΡΠ΅ΠΌΠΏΠ΅ΡΠ°ΡΡΡ ΠΏΡΠΈ Π½ΡΠ»Π΅Π²ΠΎΠΌ Π΄Π°Π²Π»Π΅Π½ΠΈΠΈ, ΠΏΡΠΈΠ²Π΅Π΄Π΅Π½Π½ΡΠ΅ Π² ΡΠ°Π±Π»ΠΈΡΠ΅ 1 Π΄Π»Ρ ΡΠ΅Π³Π½Π΅ΡΠΎΡΠ»Π΅ΠΊΡΡΠΈΡΠ΅ΡΠΊΠΎΠΉ ΡΠ°Π·Ρ KDP [10], Π±ΡΠ»ΠΈ ΠΈΡΠΏΠΎΠ»ΡΠ·ΠΎΠ²Π°Π½Ρ Π΄Π»Ρ ΠΎΠΏΡΠ΅Π΄Π΅Π»Π΅Π½ΠΈΡ ΠΏΠΎΠ΄Π³ΠΎΠ½ΠΎΡΠ½ΡΡ ΠΏΠ°ΡΠ°ΠΌΠ΅ΡΡΠΎΠ² Ξ© ΠΈ Π² (11).ΠΠΏΡΠ΅Π΄Π΅Π»Π΅Π½Π½ΡΠ΅ ΠΏΠΎΠ΄Π³ΠΎΠ½ΠΎΡΠ½ΡΠ΅ ΠΏΠ°ΡΠ°ΠΌΠ΅ΡΡΡ Ξ© ΠΈ ΠΏΡΠΈΠ²Π΅Π΄Π΅Π½Ρ Π² ΡΠ°Π±Π»ΠΈΡΠ΅ 2. ΠΠ»Ρ ΠΎΠΏΡΠ΅Π΄Π΅Π»Π΅Π½ΠΈΡ ΠΏΠ°ΡΠ°ΠΌΠ΅ΡΡΠ° Π²Π·Π°ΠΈΠΌΠΎΠ΄Π΅ΠΉΡΡΠ²ΠΈΡ J ΠΌΠ΅ΠΆΠ΄Ρ ΠΏΡΠΎΡΠΎΠ½Π°ΠΌΠΈ Π±Π»ΠΈΠΆΠ°ΠΉΡΠ΅Π³ΠΎ ΡΠΎΡΠ΅Π΄Π° ΠΏΡΠΈ ΡΠ΅ΠΌΠΏΠ΅ΡΠ°ΡΡΡΠ΅ ΠΏΠ΅ΡΠ΅Ρ ΠΎΠ΄Π° Ξ© = 54,5 ΡΠΌ β1 ΠΈ K ΠΏΡΠΈ Π½ΡΠ»Π΅Π²ΠΎΠΌ Π΄Π°Π²Π»Π΅Π½ΠΈΠΈ ΠΈΡΠΏΠΎΠ»ΡΠ·ΠΎΠ²Π°Π»ΠΈΡΡ Π² ( 4) Π΄Π»Ρ ΠΠΠ. ΠΠΎΠ½ΡΡΠ°Π½ΡΠ° ΠΡΡΠΈ ΡΠ°ΠΊΠΆΠ΅ Π±ΡΠ»Π° ΠΎΠΏΡΠ΅Π΄Π΅Π»Π΅Π½Π° Ρ ΠΈΡΠΏΠΎΠ»ΡΠ·ΠΎΠ²Π°Π½ΠΈΠ΅ΠΌ Π·Π½Π°ΡΠ΅Π½ΠΈΡ J ΠΏΡΠΈ ΠΈ Π·Π½Π°ΡΠ΅Π½ΠΈΡ Ξ© ΡΠΎΠ³Π»Π°ΡΠ½ΠΎ (7), ΠΊΠΎΡΠΎΡΠΎΠ΅ ΠΏΡΠ΅Π΄ΡΡΠ°Π²Π»Π΅Π½ΠΎ Π² Π²ΠΈΠ΄Π΅ ΠΎΡΠ½ΠΎΡΠ΅Π½ΠΈΡ Π² ΡΠ°Π±Π»ΠΈΡΠ΅ 2. ΠΠ° ΡΠΈΡΡΠ½ΠΊΠ΅ 1 ΠΏΠΎΠΊΠ°Π·Π°Π½ΠΎ ΠΎΡΠ½ΠΎΡΠ΅Π½ΠΈΠ΅ ΡΠΏΠΎΠ½ΡΠ°Π½Π½ΠΎΠΉ ΠΏΠΎΠ»ΡΡΠΈΠ·Π°ΡΠΈΠΈ ΠΊ Π½Π°ΡΡΡΠ΅Π½Π½ΠΎΠΉ ΠΏΠΎΠ»ΡΡΠΈΠ·Π°ΡΠΈΠΈ, ΠΊΠΎΡΠΎΡΠΎΠ΅ Π±ΡΠ»ΠΎ Π²ΡΡΠΈΡΠ»Π΅Π½ΠΎ. ΡΠΎΠ³Π»Π°ΡΠ½ΠΎ (9) ΠΈ (10), Π³Π΄Π΅ ΠΈΡΠΏΠΎΠ»ΡΠ·ΠΎΠ²Π°Π»ΠΎΡΡ ΡΠΌ β1 , ΠΊΠ°ΠΊ ΡΡΠ½ΠΊΡΠΈΡ ΡΠ΅ΠΌΠΏΠ΅ΡΠ°ΡΡΡΡ Π½ΠΈΠΆΠ΅ ΡΠ΅ΠΌΠΏΠ΅ΡΠ°ΡΡΡΡ ΠΏΠ΅ΡΠ΅Ρ ΠΎΠ΄Π° (K) Π² ΡΠ΅Π³Π½Π΅ΡΠΎΡΠ»Π΅ΠΊΡΡΠΈΡΠ΅ΡΠΊΠΎΠΉ ΡΠ°Π·Π΅ KDP.ΠΠ°ΠΊΠΎΠ½Π΅Ρ, Π΄ΠΈΡΠ»Π΅ΠΊΡΡΠΈΡΠ΅ΡΠΊΠ°Ρ ΠΏΡΠΎΠ½ΠΈΡΠ°Π΅ΠΌΠΎΡΡΡ Π±ΡΠ»Π° ΡΠ°ΡΡΡΠΈΡΠ°Π½Π° ΠΊΠ°ΠΊ ΡΡΠ½ΠΊΡΠΈΡ ΡΠ΅ΠΌΠΏΠ΅ΡΠ°ΡΡΡΡ Π²ΡΡΠ΅ ΡΠ΅ΠΌΠΏΠ΅ΡΠ°ΡΡΡΡ ΠΏΠ΅ΡΠ΅Ρ ΠΎΠ΄Π° K Π² ΠΏΠ°ΡΠ°ΡΠ»Π΅ΠΊΡΡΠΈΡΠ΅ΡΠΊΠΎΠΉ ΡΠ°Π·Π΅ Π² ΡΠΎΠΎΡΠ²Π΅ΡΡΡΠ²ΠΈΠΈ Ρ (6), ΠΊΠ°ΠΊ ΠΏΠΎΠΊΠ°Π·Π°Π½ΠΎ Π½Π° ΡΠΈΡΡΠ½ΠΊΠ΅ 2. ΠΠ΄Π΅ΡΡ Π·Π½Π°ΡΠ΅Π½ΠΈΠ΅ Π½Π°ΡΡΡΠ΅Π½ΠΈΡ ΡΠΏΠΎΠ½ΡΠ°Π½Π½ΠΎΠΉ ΠΏΠΎΠ»ΡΡΠΈΠ·Π°ΡΠΈΠΈ Π±ΡΠ»ΠΎ ΡΠ°ΡΡΡΠΈΡΠ°Π½ΠΎ ΠΊΠ°ΠΊ ΠΎΡΠ½ΠΎΡΠ΅Π½ΠΈΠ΅ ΠΈΡΠΏΠΎΠ»ΡΠ·ΠΎΠ²Π°Π½ΠΈΡ Ξ© ΠΈ Π·Π½Π°ΡΠ΅Π½ΠΈΡ J ΡΠΎΠ³Π»Π°ΡΠ½ΠΎ (9), ΠΊΠ°ΠΊ ΡΠΊΠ°Π·Π°Π½ΠΎ Π² ΡΠ°Π±Π»ΠΈΡΠ΅ 2.
| |||||||||||||||||||||||||||||||||||||||
4. ΠΠ±ΡΡΠΆΠ΄Π΅Π½ΠΈΠ΅ ΡΠ΅ΠΌΠΏΠ΅ΡΠ°ΡΡΡΠ½ΠΎΠΉ ΠΏΠΎΠ»ΡΡΠΈΠ·Π°ΡΠΈΠΈ
Ρ ΠΈΡΠΏΠΎΠ»ΡΠ·ΠΎΠ²Π°Π½ΠΈΠ΅ΠΌ ΠΌΠΎΠ΄Π΅Π»ΠΈ ΡΠΈΡΡΠΎΠ³ΠΎ ΡΡΠ½Π½Π΅Π»ΠΈΡΠΎΠ²Π°Π½ΠΈΡ sp, ΡΠ°Π·Π° (ΡΠΈΡ. 1) ΠΈ Π΄ΠΈΡΠ»Π΅ΠΊΡΡΠΈΡΠ΅ΡΠΊΠΎΠΉ ΠΏΡΠΎΠ½ΠΈΡΠ°Π΅ΠΌΠΎΡΡΠΈ Π² ΠΏΠ°ΡΠ°ΡΠ»Π΅ΠΊΡΡΠΈΡΠ΅ΡΠΊΠΎΠΉ ΡΠ°Π·Π΅ (ΡΠΈΡ. 2) ΠΏΡΠΈ Π½ΡΠ»Π΅Π²ΠΎΠΌ Π΄Π°Π²Π»Π΅Π½ΠΈΠΈ. ΠΠ»Ρ ΡΡΠΎΠ³ΠΎ ΡΠ°ΡΡΠ΅ΡΠ° ΠΈΡΠΏΠΎΠ»ΡΠ·ΠΎΠ²Π°Π»ΠΈΡΡ Π½Π°Π±Π»ΡΠ΄Π°Π΅ΠΌΡΠ΅ [10] ΡΠ°ΡΡΠΎΡΡ ΠΊΠΎΠΌΠ±ΠΈΠ½Π°ΡΠΈΠΎΠ½Π½ΠΎΠ³ΠΎ ΡΠ°ΡΡΠ΅ΡΠ½ΠΈΡ ΠΌΡΠ³ΠΊΠΎΠΉ ΠΌΠΎΠ΄Ρ, ΠΊΠΎΡΠΎΡΡΠ΅ ΡΠΌΠ΅Π½ΡΡΠ°ΡΡΡΡ Ρ ΡΠ²Π΅Π»ΠΈΡΠ΅Π½ΠΈΠ΅ΠΌ ΡΠ΅ΠΌΠΏΠ΅ΡΠ°ΡΡΡΡ ΠΏΡΠΈ Π½ΡΠ»Π΅Π²ΠΎΠΌ Π΄Π°Π²Π»Π΅Π½ΠΈΠΈ (ΡΠ°Π±Π»ΠΈΡΠ° 1).
Π‘ΠΏΠΎΠ½ΡΠ°Π½Π½Π°Ρ ΠΏΠΎΠ»ΡΡΠΈΠ·Π°ΡΠΈΡ Π½Π΅ΠΏΡΠ΅ΡΡΠ²Π½ΠΎ ΡΠΌΠ΅Π½ΡΡΠ°Π΅ΡΡΡ ΠΏΠΎ ΠΌΠ΅ΡΠ΅ ΡΠ²Π΅Π»ΠΈΡΠ΅Π½ΠΈΡ ΡΠ΅ΠΌΠΏΠ΅ΡΠ°ΡΡΡΡ Π΄ΠΎ ΡΠ΅ΠΌΠΏΠ΅ΡΠ°ΡΡΡΡ ΠΏΠ΅ΡΠ΅Ρ ΠΎΠ΄Π° ΠΏΡΠΈ Π½ΡΠ»Π΅Π²ΠΎΠΌ Π΄Π°Π²Π»Π΅Π½ΠΈΠΈ (Π ΠΈΡΡΠ½ΠΎΠΊ 1). ΠΡΠΎ ΠΌΡΠ³ΠΊΠΈΠΉ ΡΠ΅ΠΆΠΈΠΌ, ΠΏΡΠΈ ΠΊΠΎΡΠΎΡΠΎΠΌ ΡΠ°ΡΡΠΎΡΠ° ΡΠ΅Π·ΠΊΠΎ ΡΠΌΠ΅Π½ΡΡΠ°Π΅ΡΡΡ Ρ ΠΏΡΠΈΠ±Π»ΠΈΠΆΠ΅Π½ΠΈΠ΅ΠΌ ΡΠ΅ΠΌΠΏΠ΅ΡΠ°ΡΡΡΡ. Π€Π°ΠΊΡΠΈΡΠ΅ΡΠΊΠΈ Π±ΡΠ»ΠΎ ΠΏΠΎΠ»ΡΡΠ΅Π½ΠΎ, ΡΡΠΎ Π΄Π»Ρ ΠΌΠΎΠ΄Π΅Π»ΠΈ ΡΠΈΡΡΠΎΠ³ΠΎ ΡΡΠ½Π½Π΅Π»ΠΈΡΠΎΠ²Π°Π½ΠΈΡ ΡΠ°ΡΡΠΎΡΠ° ΠΌΡΠ³ΠΊΠΎΠΉ ΠΌΠΎΠ΄Ρ Π½Π°ΠΏΡΡΠΌΡΡ ΡΠ²ΡΠ·Π°Π½Π° ΡΠΎ ΡΠΏΠΎΠ½ΡΠ°Π½Π½ΠΎΠΉ ΠΏΠΎΠ»ΡΡΠΈΠ·Π°ΡΠΈΠ΅ΠΉ ΡΠΎΠ³Π»Π°ΡΠ½ΠΎ ΡΠΎΠΎΡΠ½ΠΎΡΠ΅Π½ΠΈΡ Π² ΡΠ΅Π³Π½Π΅ΡΠΎΡΠ»Π΅ΠΊΡΡΠΈΡΠ΅ΡΠΊΠΎΠΉ ΡΠ°Π·Π΅ KDP [13, 14]. ΠΡΠΎ ΡΠΊΠ°Π·ΡΠ²Π°Π΅Ρ Π½Π° ΡΠΎ, ΡΡΠΎ ΠΌΠ΅Ρ Π°Π½ΠΈΠ·ΠΌ ΡΠ°Π·ΠΎΠ²ΠΎΠ³ΠΎ ΠΏΠ΅ΡΠ΅Ρ ΠΎΠ΄Π° Π² KDP, ΠΊΠΎΡΠΎΡΡΠΉ ΡΠ²ΡΠ·Π°Π½ Ρ ΡΠ°ΡΡΠΎΡΠΎΠΉ w _ ΠΌΡΠ³ΠΊΠΎΠΉ ΠΌΠΎΠ΄Ρ, ΠΎΠ±ΡΡΠ»ΠΎΠ²Π»Π΅Π½ ΡΠΏΠΎΡΡΠ΄ΠΎΡΠ΅Π½ΠΈΠ΅ΠΌ ΠΏΡΠΎΡΠΎΠ½ΠΎΠ² Π² ΠΎΠ΄Π½ΠΎΠΌ ΠΌΠΈΠ½ΠΈΠΌΡΠΌΠ΅ Π΄Π²ΡΡ ΡΡΠΌΠ½ΠΎΠ³ΠΎ ΠΏΠΎΡΠ΅Π½ΡΠΈΠ°Π»Π° Π² ΡΡΠΎΠΌ ΡΠ΅Π³Π½Π΅ΡΠΎΡΠ»Π΅ΠΊΡΡΠΈΡΠ΅ΡΠΊΠΎΠΌ ΠΌΠ°ΡΠ΅ΡΠΈΠ°Π»Π΅.
Π§Π°ΡΡΠΎΡΠ° ΠΎΡΠΊΠ»ΠΈΠΊΠ° ΠΌΡΠ³ΠΊΠΎΠΉ ΠΌΠΎΠ΄Ρ w _, ΠΊΠ°ΠΊ ΡΡΠΎ Π±ΡΠ»ΠΎ Π²ΠΏΠ΅ΡΠ²ΡΠ΅ ΡΠΊΡΠΏΠ΅ΡΠΈΠΌΠ΅Π½ΡΠ°Π»ΡΠ½ΠΎ ΠΎΠ±Π½Π°ΡΡΠΆΠ΅Π½ΠΎ Π² KDP [7], ΠΏΡΠ΅Π΄ΡΡΠ°Π²Π»ΡΠ΅Ρ ΡΠΎΠ±ΠΎΠΉ ΡΠΈΠ»ΡΠ½ΠΎ Π·Π°ΡΡΡ Π°ΡΡΠΈΠΉ ΠΎΡΠΊΠ»ΠΈΠΊ Ρ ΡΠ΅Π½ΡΡΠΎΠΌ Π½Π° w = 0 Π² ΡΠ°ΠΌΠ°Π½ΠΎΠ²ΡΠΊΠΎΠΌ ΡΠΏΠ΅ΠΊΡΡΠ΅, ΠΊΠ°ΠΊ ΡΠ°ΠΊΠΆΠ΅ ΡΠΊΠ°Π·ΡΠ²Π°Π»ΠΎΡΡ ΡΠ°Π½Π΅Π΅ [10]. ΠΠΎΠ»Π»Π΅ΠΊΡΠΈΠ²Π½Π°Ρ ΠΌΠΎΠ΄Π° ΠΏΡΠΎΡΠΎΠ½-ΠΏΡΠΎΡΠΎΠ½Π½ΠΎΠ³ΠΎ ΡΡΠ½Π½Π΅Π»ΠΈΡΠΎΠ²Π°Π½ΠΈΡ Ξ© 0 Π±ΡΠ»Π° Π²Π·ΡΡΠ° Π·Π΄Π΅ΡΡ ΠΊΠ°ΠΊ ΡΠ°ΡΡΠΎΡΠ° ΠΎΡΠΊΠ»ΠΈΠΊΠ° ΠΌΡΠ³ΠΊΠΎΠΉ ΠΌΠΎΠ΄Ρ w _, ΠΏΠΎΡΠΊΠΎΠ»ΡΠΊΡ ΠΎΠ½Π° Π΄Π΅ΠΌΠΎΠ½ΡΡΡΠΈΡΡΠ΅Ρ Ρ Π°ΡΠ°ΠΊΡΠ΅Ρ ΠΌΡΠ³ΠΊΠΎΠΉ ΠΌΠΎΠ΄Ρ Π² ΠΎΡΡΡΡΡΡΠ²ΠΈΠ΅ Π²Π·Π°ΠΈΠΌΠΎΠ΄Π΅ΠΉΡΡΠ²ΠΈΠΉ ΠΏΡΠΎΡΠΎΠ½-ΡΠ΅ΡΠ΅ΡΠΊΠ° [4, 10]. Π’Π΅ΠΌΠΏΠ΅ΡΠ°ΡΡΡΠ½ΡΡ Π·Π°Π²ΠΈΡΠΈΠΌΠΎΡΡΡ ΡΠ°ΡΡΠΎΡΡ ΠΌΡΠ³ΠΊΠΎΠΉ ΠΌΠΎΠ΄Ρ w _ ΠΌΠΎΠΆΠ½ΠΎ ΠΎΠΏΠΈΡΠ°ΡΡ ΡΠ»Π΅Π΄ΡΡΡΠΈΠΌ ΠΎΠ±ΡΠ°Π·ΠΎΠΌ: Π³Π΄Π΅ T _ ΠΎΡΠ»ΠΈΡΠ°Π΅ΡΡΡ ΠΎΡ _ ΠΏΡΠΈ Π½Π°Π»ΠΈΡΠΈΠΈ ΠΎΠΏΡΠΈΠΊΠΎ-Π°ΠΊΡΡΡΠΈΡΠ΅ΡΠΊΠΎΠ³ΠΎ Π²Π·Π°ΠΈΠΌΠΎΠ΄Π΅ΠΉΡΡΠ²ΠΈΡ ΠΌΠΎΠ΄ [10].ΠΡΠ» ΡΠ΄Π΅Π»Π°Π½ Π²ΡΠ²ΠΎΠ΄ [10], ΡΡΠΎ Π΄Π²ΠΈΠΆΠ΅Π½ΠΈΠ΅ ΠΏΡΠΎΡΠΎΠ½Π° ΡΠΈΠ»ΡΠ½ΠΎ ΡΠ²ΡΠ·Π°Π½ΠΎ Ρ ΠΎΠΏΡΠΈΡΠ΅ΡΠΊΠΎΠΉ ΠΌΠΎΠ΄ΠΎΠΉ ΡΠ΅ΡΠ΅ΡΠΊΠΈ, ΡΠ°ΠΊ ΡΡΠΎ ΠΏΡΠΈ ΡΠΏΠΎΡΡΠ΄ΠΎΡΠ΅Π½ΠΈΠΈ ΠΏΡΠΎΡΠΎΠ½ΠΎΠ² Π²Π·Π°ΠΈΠΌΠΎΠ΄Π΅ΠΉΡΡΠ²ΠΈΠ΅ ΠΏΡΠΎΡΠΎΠ½-ΡΠ΅ΡΠ΅ΡΠΊΠ° ΠΏΡΠΈΠ²ΠΎΠ΄ΠΈΡ ΠΊ ΠΈΡΠΊΠ°ΠΆΠ΅Π½ΠΈΡ ΠΏΠΎΠ΄ΡΠ΅ΡΠ΅ΡΠΎΠΊ K-PO 4 Ρ ΠΎΠ±ΡΠ°Π·ΠΎΠ²Π°Π½ΠΈΠ΅ΠΌ ΡΠΏΠΎΠ½ΡΠ°Π½Π½ΠΎΠΉ ΠΏΠΎΠ»ΡΡΠΈΠ·Π°ΡΠΈΡ Π² ΠΌΠΎΠ΄ΠΈΡΠΈΡΠΈΡΠΎΠ²Π°Π½Π½ΠΎΠΉ ΠΌΠΎΠ΄Π΅Π»ΠΈ ΡΡΠ½Π½Π΅Π»ΠΈΡΠΎΠ²Π°Π½ΠΈΡ ΠΈΠ»ΠΈ ΠΌΠΎΠ΄Π΅Π»ΠΈ ΡΠ²ΡΠ·Π°Π½Π½ΡΡ ΠΏΡΠΎΡΠΎΠ½Π½ΠΎ-ΠΎΠΏΡΠΈΡΠ΅ΡΠΊΠΈΡ ΠΌΠΎΠ΄ [6]. Π§ΡΠΎ ΠΊΠ°ΡΠ°Π΅ΡΡΡ ΠΌΠΎΠ΄Π΅Π»ΠΈ ΠΏΡΠΎΡΠΎΠ½-ΠΏΡΠΎΡΠΎΠ½Π½ΠΎΠ³ΠΎ ΡΡΠ½Π½Π΅Π»ΠΈΡΠΎΠ²Π°Π½ΠΈΡ, (13) ΡΠ°ΠΊΠΆΠ΅ ΠΌΠΎΠΆΠ΅Ρ ΠΈΡΠΏΠΎΠ»ΡΠ·ΠΎΠ²Π°ΡΡΡΡ Π΄Π»Ρ ΠΌΠΎΠ΄Π΅Π»ΠΈ ΠΏΡΠΎΡΠΎΠ½-ΠΏΡΠΎΡΠΎΠ½Π½ΠΎΠ³ΠΎ ΡΡΠ½Π½Π΅Π»ΠΈΡΠΎΠ²Π°Π½ΠΈΡ Π² ΡΠ»ΡΡΠ°Π΅, ΠΊΠΎΠ³Π΄Π° ΡΠ°ΡΡΠΎΡΠ° ΡΡΠ½Π½Π΅Π»ΠΈΡΠΎΠ²Π°Π½ΠΈΡ ΠΏΡΠΎΡΠΎΠ½ΠΎΠ² Ξ© Π±Π΅ΡΠ΅ΡΡΡ ΠΊΠ°ΠΊ Π·Π°Π²ΠΈΡΡΡΠ°Ρ ΠΎΡ ΡΠ΅ΠΌΠΏΠ΅ΡΠ°ΡΡΡΡ.
ΠΡΠΊΠ»ΠΈΠΊ Π² ΠΌΡΠ³ΠΊΠΎΠΉ ΠΌΠΎΠ΄Π΅ ΡΠ°ΠΊΠΆΠ΅ ΠΎΡΠΎΠ±ΡΠ°ΠΆΠ°Π΅Ρ ΡΠ΅ΠΌΠΏΠ΅ΡΠ°ΡΡΡΠ½ΡΡ Π·Π°Π²ΠΈΡΠΈΠΌΠΎΡΡΡ ΡΠ°ΠΌΠ°Π½ΠΎΠ²ΡΠΊΠΎΠΉ ΡΠ°ΡΡΠΎΡΡ w _ Π²Π±Π»ΠΈΠ·ΠΈ ΠΏΠ΅ΡΠ΅Ρ ΠΎΠ΄Π° ΠΏΡΠΈ ΠΏΡΠΈ ΠΏΠΎΡΡΠΎΡΠ½Π½ΠΎΠΌ Π΄Π°Π²Π»Π΅Π½ΠΈΠΈ 6,54 ΠΊΠ±Π°Ρ, ΠΊΠ°ΠΊ ΡΠΊΡΠΏΠ΅ΡΠΈΠΌΠ΅Π½ΡΠ°Π»ΡΠ½ΠΎ Π½Π°Π±Π»ΡΠ΄Π°Π»ΠΎΡΡ Π² KDP [10]. ΠΡΠ»ΠΎ ΡΠΊΠ°Π·Π°Π½ΠΎ, ΡΡΠΎ ΡΠ°Π·Π»ΠΈΡΠΈΠ΅ ΠΌΠ΅ΠΆΠ΄Ρ ΠΈ Π² ΠΏΠ΅ΡΠ²ΡΡ ΠΎΡΠ΅ΡΠ΅Π΄Ρ ΡΠ²ΡΠ·Π°Π½ΠΎ Ρ Π²Π·Π°ΠΈΠΌΠΎΠ΄Π΅ΠΉΡΡΠ²ΠΈΠ΅ΠΌ ΠΎΠΏΡΠΈΠΊΠΎ-Π°ΠΊΡΡΡΠΈΡΠ΅ΡΠΊΠΈΡ ΠΌΠΎΠ΄ Π² KDP. Π’Π°ΠΊΠΆΠ΅ Π±ΡΠ»ΠΎ ΡΠΊΠ°Π·Π°Π½ΠΎ, ΡΡΠΎ ΡΡΠΎΡ ΠΏΠ΅ΡΠ΅Ρ ΠΎΠ΄ ΠΏΡΠΎΠΈΡΡ ΠΎΠ΄ΠΈΡ ΠΏΡΠΈ ~ 86 Π, ΠΊΠΎΠ³Π΄Π° w _ ΠΎΠ±ΡΠ°ΡΠ°Π΅ΡΡΡ Π² Π½ΡΠ»Ρ Π΄Π»Ρ ΠΌΠΎΠ΄Π΅Π»ΠΈ ΡΠ²ΡΠ·Π°Π½Π½ΡΡ ΠΏΡΠΎΡΠΎΠ½Π½ΠΎ-ΠΎΠΏΡΠΈΡΠ΅ΡΠΊΠΈΡ ΠΌΠΎΠ΄, ΡΠΎΠ³Π΄Π° ΠΊΠ°ΠΊ Π΄Π»Ρ ΠΌΠΎΠ΄Π΅Π»ΠΈ ΡΠΈΡΡΠΎΠ³ΠΎ ΡΡΠ½Π½Π΅Π»ΠΈΡΠΎΠ²Π°Π½ΠΈΡ Π² ΠΎΡΡΡΡΡΡΠ²ΠΈΠ΅ ΠΏΡΠΎΡΠΎΠ½Π½ΠΎ-ΡΠ΅ΡΠ΅ΡΠΎΡΠ½ΡΡ Π²Π·Π°ΠΈΠΌΠΎΠ΄Π΅ΠΉΡΡΠ²ΠΈΠΉ ΠΏΡΠΎΡΠΎΠ½Π½Π°Ρ ΡΠΈΡΡΠ΅ΠΌΠ° ΠΏΡΠ΅ΡΠ΅ΡΠΏΠ΅Π²Π°Π΅Ρ ΠΏΠ΅ΡΠ΅Ρ ΠΎΠ΄ ΠΏΡΠΈ ~ 58 Π [10].Π’Π°ΠΊΠΈΠΌ ΠΎΠ±ΡΠ°Π·ΠΎΠΌ, ΡΠ°Π·Π½ΠΈΡΠ° ΡΠ΅ΠΌΠΏΠ΅ΡΠ°ΡΡΡ ΠΎΠΊΠΎΠ»ΠΎ 30 Π Π²ΠΎΠ·Π½ΠΈΠΊΠ°Π΅Ρ ΠΈΠ·-Π·Π° ΠΏΡΠΎΡΠΎΠ½Π½ΠΎ-ΡΠ΅ΡΠ΅ΡΠΎΡΠ½ΠΎΠ³ΠΎ Π²Π·Π°ΠΈΠΌΠΎΠ΄Π΅ΠΉΡΡΠ²ΠΈΡ ΠΏΡΠΈ 6.54 ΠΊΠ±Π°Ρ Π² KDP. ΠΡΠΈ Π°ΡΠΌΠΎΡΡΠ΅ΡΠ½ΠΎΠΌ Π΄Π°Π²Π»Π΅Π½ΠΈΠΈ Π½Π°Ρ ΠΏΠΎΠ΄Π³ΠΎΠ½ΠΎΡΠ½ΡΠΉ ΠΏΠ°ΡΠ°ΠΌΠ΅ΡΡ (Π’Π°Π±Π»ΠΈΡΠ° 2) ΡΠ°ΠΊΠΆΠ΅ ΠΏΡΠΈΠΌΠ΅ΡΠ½ΠΎ Π½Π° 30 K Π½ΠΈΠΆΠ΅, ΡΠ΅ΠΌ K, ΠΎΠΏΡΠ΅Π΄Π΅Π»Π΅Π½Π½ΡΠΉ ΡΠ°Π½Π΅Π΅ [9]. Π€Π°ΠΊΡΠΈΡΠ΅ΡΠΊΠΈ, ΠΌΠΈΠΊΡΠΎΡΠΊΠΎΠΏΠΈΡΠ΅ΡΠΊΠΈΠΉ ΠΏΠ°ΡΠ°ΠΌΠ΅ΡΡ, ΠΊΠΎΡΠΎΡΡΠΉ ΠΌΡ ΠΏΠΎΠ»ΡΡΠΈΠ»ΠΈ ΠΏΡΡΠ΅ΠΌ ΠΏΠΎΠ΄Π³ΠΎΠ½ΠΊΠΈ (11) ΠΊ Π½Π°Π±Π»ΡΠ΄Π°Π΅ΠΌΡΠΌ ΡΠ°ΠΌΠ°Π½ΠΎΠ²ΡΠΊΠΈΠΌ ΡΠ°ΡΡΠΎΡΠ°ΠΌ ΠΌΡΠ³ΠΊΠΎΠΉ ΠΌΠΎΠ΄Ρ w _ (ΠΈΠ»ΠΈ ΡΠ°ΡΡΠΎΡΠ΅ ΠΊΠΎΠ»Π»Π΅ΠΊΡΠΈΠ²Π½ΠΎΠ³ΠΎ Π²ΠΎΠ·Π±ΡΠΆΠ΄Π΅Π½ΠΈΡ ΠΏΡΠΎΡΠΎΠ½ΠΎΠ²), Π½Π΅ Π±ΡΠ» Ρ ΠΎΡΠΎΡΠΎ ΠΎΠΏΡΠ΅Π΄Π΅Π»Π΅Π½, ΠΏΠΎΡΠΊΠΎΠ»ΡΠΊΡ Π² Π½Π°ΡΠ΅ΠΌ Π°Π½Π°Π»ΠΈΠ·Π΅ Π±ΡΠ»ΠΎ ΠΏΠΎΠ»ΡΡΠ΅Π½ΠΎ Π±ΠΎΠ»ΡΡΠΎΠ΅ ΠΎΡΠ½ΠΎΡΠ΅Π½ΠΈΠ΅ . ΠΡΠΎ ΠΏΡΠΈΠ²ΠΎΠ΄ΠΈΡ ΠΊ tanh, ΡΡΠΎ ΠΎΠ·Π½Π°ΡΠ°Π΅Ρ, ΡΡΠΎ ΠΏΠΎΠ΄Π³ΠΎΠ½ΠΊΠ° ΠΎΡΠ½ΠΎΡΠΈΡΠ΅Π»ΡΠ½ΠΎ Π½Π΅ΡΡΠ²ΡΡΠ²ΠΈΡΠ΅Π»ΡΠ½Π°, ΠΊΠ°ΠΊ ΡΠ°ΠΊΠΆΠ΅ ΡΠΊΠ°Π·ΡΠ²Π°Π»ΠΎΡΡ ΡΠ°Π½Π΅Π΅ ΠΏΡΠΈ Π°Π½Π°Π»ΠΈΠ·Π΅ KDP Π½Π° 6.54 ΠΊΠ±Π°Ρ [10]. Π’Π°ΠΊΠΈΠΌ ΠΎΠ±ΡΠ°Π·ΠΎΠΌ, ΠΌΠ°ΠΊΡΠΎΡΠΊΠΎΠΏΠΈΡΠ΅ΡΠΊΠΈΠ΅ ΡΠ²ΠΎΠΉΡΡΠ²Π° ΡΠ΅Π³Π½Π΅ΡΠΎΡΠ»Π΅ΠΊΡΡΠΈΡΠ΅ΡΠΊΠΈΡ ΠΌΠ°ΡΠ΅ΡΠΈΠ°Π»ΠΎΠ² ΠΏΠ»ΠΎΡ ΠΎ ΠΎΠΏΠΈΡΡΠ²Π°ΡΡΡΡ ΠΌΠΈΠΊΡΠΎΡΠΊΠΎΠΏΠΈΡΠ΅ΡΠΊΠΈΠΌΠΈ ΠΏΠ°ΡΠ°ΠΌΠ΅ΡΡΠ°ΠΌΠΈ ΠΌΠΎΠ΄Π΅Π»ΠΈ ΡΠΈΡΡΠΎΠ³ΠΎ ΡΡΠ½Π½Π΅Π»ΠΈΡΠΎΠ²Π°Π½ΠΈΡ, Π° ΡΠ°ΠΊΠΆΠ΅ ΠΌΠΎΠ΄Π΅Π»ΠΈ ΡΠ²ΡΠ·Π°Π½Π½ΡΡ ΠΏΡΠΎΡΠΎΠ½Π½ΠΎ-ΠΎΠΏΡΠΈΡΠ΅ΡΠΊΠΈΡ ΠΌΠΎΠ΄, ΠΊΠΎΡΠΎΡΡΠ΅ ΠΈΡΠΏΠΎΠ»ΡΠ·ΡΡΡ Π΄Π°Π½Π½ΡΠ΅ ΠΊΠΎΠΌΠ±ΠΈΠ½Π°ΡΠΈΠΎΠ½Π½ΠΎΠ³ΠΎ ΡΠ°ΡΡΠ΅ΡΠ½ΠΈΡ [10]. ΠΡΡ ΠΎΠ΄Ρ ΠΈΠ· ΡΡΠΎΠ³ΠΎ, Π² (4) ΠΌΡ ΠΈΡΠΏΠΎΠ»ΡΠ·ΠΎΠ²Π°Π»ΠΈ Π·Π½Π°ΡΠ΅Π½ΠΈΠ΅ = 122 K Π²ΠΌΠ΅ΡΡΠΎ ΠΏΠΎΠ΄ΠΎΠ±ΡΠ°Π½Π½ΠΎΠ³ΠΎ ΠΏΠ°ΡΠ°ΠΌΠ΅ΡΡΠ° Π² ΠΌΠΎΠ΄Π΅Π»ΠΈ ΡΠΈΡΡΠΎΠ³ΠΎ ΡΡΠ½Π½Π΅Π»ΠΈΡΠΎΠ²Π°Π½ΠΈΡ, ΡΡΠΎ Π΄Π°Π»ΠΎ ΠΎΡΠ½ΠΎΡΠ΅Π½ΠΈΠ΅ = 0,64 ΠΈΠ»ΠΈ tanh = 0,57 Π΄Π»Ρ KDP. Π’Π°ΠΊΠΈΠΌ ΠΎΠ±ΡΠ°Π·ΠΎΠΌ, Π² Π΄Π°Π½Π½ΠΎΠΌ ΠΈΡΡΠ»Π΅Π΄ΠΎΠ²Π°Π½ΠΈΠΈ ΠΏΠ°ΡΠ°ΠΌΠ΅ΡΡ Π²Π·Π°ΠΈΠΌΠΎΠ΄Π΅ΠΉΡΡΠ²ΠΈΡ Π±ΡΠ» ΠΎΠΏΡΠ΅Π΄Π΅Π»Π΅Π½ ΠΊΠ°ΠΊ ΠΠΆ = 384,6 ΡΠΌ -1 ΠΏΡΠΈ Π½ΡΠ»Π΅Π²ΠΎΠΌ Π΄Π°Π²Π»Π΅Π½ΠΈΠΈ, ΡΡΠΎ ΠΌΠΎΠΆΠ½ΠΎ ΡΡΠ°Π²Π½ΠΈΡΡ ΡΠΎ Π·Π½Π°ΡΠ΅Π½ΠΈΠ΅ΠΌ 345.1 ΡΠΌ β1 ΠΏΡΠΈ 6.54 ΠΊΠ±Π°Ρ [10].
Π’Π΅ΠΌΠΏΠ΅ΡΠ°ΡΡΡΠ½Π°Ρ Π·Π°Π²ΠΈΡΠΈΠΌΠΎΡΡΡ ΡΠΏΠΎΠ½ΡΠ°Π½Π½ΠΎΠΉ ΠΏΠΎΠ»ΡΡΠΈΠ·Π°ΡΠΈΠΈ Π±ΡΠ»Π° ΡΠ°ΡΡΡΠΈΡΠ°Π½Π° Π·Π΄Π΅ΡΡ Π² ΠΎΡΡΡΡΡΡΠ²ΠΈΠ΅ ΠΏΡΠΎΡΠΎΠ½Π½ΠΎ-ΡΠ΅ΡΠ΅ΡΠΎΡΠ½ΡΡ Π²Π·Π°ΠΈΠΌΠΎΠ΄Π΅ΠΉΡΡΠ²ΠΈΠΉ Π΄Π»Ρ KDP, ΠΊΠ°ΠΊ ΡΠΊΠ°Π·ΡΠ²Π°Π»ΠΎΡΡ ΡΠ°Π½Π΅Π΅. ΠΠΎΡΠΊΠΎΠ»ΡΠΊΡ ΡΠΏΠΎΠ½ΡΠ°Π½Π½Π°Ρ ΠΏΠΎΠ»ΡΡΠΈΠ·Π°ΡΠΈΡ Π½Π΅ ΠΈΠΌΠ΅Π΅Ρ Π±ΠΎΠ»ΡΡΠΈΡ Π·Π½Π°ΡΠ΅Π½ΠΈΠΉ Π² ΠΌΠΎΠ΄Π΅Π»ΠΈ ΡΠΈΡΡΠΎΠ³ΠΎ ΡΡΠ½Π½Π΅Π»ΠΈΡΠΎΠ²Π°Π½ΠΈΡ, ΠΊΠΎΠ»Π»Π΅ΠΊΡΠΈΠ²Π½Π°Ρ ΡΡΠ½Π½Π΅Π»ΡΠ½Π°Ρ ΠΌΠΎΠ΄Π° ΠΏΡΠΎΡΠΎΠ½ΠΎΠ² ΠΌΠΎΠΆΠ΅Ρ Π²Π·Π°ΠΈΠΌΠΎΠ΄Π΅ΠΉΡΡΠ²ΠΎΠ²Π°ΡΡ Ρ ΠΏΠΎΠΏΠ΅ΡΠ΅ΡΠ½ΠΎΠΉ ΠΎΠΏΡΠΈΡΠ΅ΡΠΊΠΎΠΉ ΠΌΠΎΠ΄ΠΎΠΉ (Π²Π·Π°ΠΈΠΌΠΎΠ΄Π΅ΠΉΡΡΠ²ΠΈΠ΅ ΠΏΡΠΎΡΠΎΠ½-ΡΠ΅ΡΠ΅ΡΠΊΠ°) Π² ΠΌΠΎΠ΄Π΅Π»ΠΈ ΡΠ²ΡΠ·Π°Π½Π½ΡΡ ΠΏΡΠΎΡΠΎΠ½Π½ΠΎ-ΠΎΠΏΡΠΈΡΠ΅ΡΠΊΠΈΡ ΠΌΠΎΠ΄, Π²Π²Π΅Π΄Π΅Π½Π½ΠΎΠΉ ΠΠΎΠ±Π°ΡΡΠΈ [6], ΠΊΠ°ΠΊ ΡΠΊΠ°Π·Π°Π½ΠΎ ΠΈΠ· ΡΠ°Π½Π΅Π΅ [10].ΠΠΌΠΏΠ»ΠΈΡΡΠ΄Π° ΠΌΡΠ³ΠΊΠΎΠΎΠΏΡΠΈΡΠ΅ΡΠΊΠΎΠΉ ΠΌΠΎΠ΄Ρ ΠΌΠ°ΠΊΡΠΈΠΌΠ°Π»ΡΠ½Π° ΠΏΡΠΈ ΡΠ΅ΠΌΠΏΠ΅ΡΠ°ΡΡΡΠ΅ ΡΠ°Π·ΠΎΠ²ΠΎΠ³ΠΎ ΠΏΠ΅ΡΠ΅Ρ ΠΎΠ΄Π°, Π° ΠΏΡΠΈ ΡΠ΅ΠΌΠΏΠ΅ΡΠ°ΡΡΡΠ΅ Π½Π΅Ρ ΡΠ²ΡΠ·ΠΈ. ΠΠΈΠΆΠ΅ ΠΏΡΠΎΡΠΎΠ½-ΡΠ΅ΡΠ΅ΡΠΎΡΠ½ΠΎΠ΅ Π²Π·Π°ΠΈΠΌΠΎΠ΄Π΅ΠΉΡΡΠ²ΠΈΠ΅ ΠΌΠΎΠΆΠ½ΠΎ ΡΠ°ΡΡΠΌΠ°ΡΡΠΈΠ²Π°ΡΡ ΠΊΠ°ΠΊ ΡΡΠΈΠ»ΠΈΠ²Π°ΡΡΠ΅Π΅ ΡΠ΅ΠΌΠΏΠ΅ΡΠ°ΡΡΡΠ½ΡΡ Π·Π°Π²ΠΈΡΠΈΠΌΠΎΡΡΡ ΡΠΏΠΎΠ½ΡΠ°Π½Π½ΠΎΠΉ ΠΏΠΎΠ»ΡΡΠΈΠ·Π°ΡΠΈΠΈ Π² KDP. ΠΠ΄Π½Π°ΠΊΠΎ ΠΎΡΠΎΠ±Π΅Π½Π½ΠΎΡΡΠΈ ΡΠ²ΡΠ·Π°Π½Π½ΡΡ ΠΌΠΎΠ΄ ΠΌΠΎΠ³ΡΡ ΠΈΡΡΠ΅Π·Π½ΡΡΡ Π½ΠΈΠΆΠ΅ Π² ΡΠ΅Π³Π½Π΅ΡΠΎΡΠ»Π΅ΠΊΡΡΠΈΡΠ΅ΡΠΊΠΎΠΉ ΡΠ°Π·Π΅ Π² KDP, ΡΡΠΎ ΡΠ°ΠΊΠΆΠ΅ ΡΠΊΡΠΏΠ΅ΡΠΈΠΌΠ΅Π½ΡΠ°Π»ΡΠ½ΠΎ Π½Π°Π±Π»ΡΠ΄Π°Π»ΠΎΡΡ ΠΏΡΠΈΠΌΠ΅ΡΠ½ΠΎ Π½Π° 30 Π Π½ΠΈΠΆΠ΅ Π² BaTiO 3 [15]. Π’Π°ΠΊΠΈΠΌ ΠΎΠ±ΡΠ°Π·ΠΎΠΌ, Π² ΠΎΡΡΡΡΡΡΠ²ΠΈΠ΅ ΠΏΡΠΎΡΠΎΠ½Π½ΠΎ-ΡΠ΅ΡΠ΅ΡΠΎΡΠ½ΠΎΠ³ΠΎ Π²Π·Π°ΠΈΠΌΠΎΠ΄Π΅ΠΉΡΡΠ²ΠΈΡ ΡΠ΅ΠΌΠΏΠ΅ΡΠ°ΡΡΡΠ½Π°Ρ Π·Π°Π²ΠΈΡΠΈΠΌΠΎΡΡΡ ΡΠ°ΡΡΠΎΡΡ ΠΌΡΠ³ΠΊΠΎΠΉ ΠΌΠΎΠ΄Ρ w _ (ΠΈΠ»ΠΈ ΡΠ°ΡΡΠΎΡΡ ΠΊΠΎΠ»Π»Π΅ΠΊΡΠΈΠ²Π½ΠΎΠ³ΠΎ Π²ΠΎΠ·Π±ΡΠΆΠ΄Π΅Π½ΠΈΡ ΠΏΡΠΎΡΠΎΠ½ΠΎΠ² Ξ© 0 ) ΠΌΠΎΠΆΠ΅Ρ Π±ΡΡΡ ΠΎΠΏΠΈΡΠ°Π½Π° Π½ΠΈΠΆΠ΅ Π² ΡΠ΅Π³Π½Π΅ΡΠΎΡΠ»Π΅ΠΊΡΡΠΈΡΠ΅ΡΠΊΠΎΠΉ ΡΠ°Π·Π΅ KDP.
Π§ΡΠΎ ΠΊΠ°ΡΠ°Π΅ΡΡΡ ΡΠ°ΡΡΠΎΡΡ ΠΊΠΎΠ»Π»Π΅ΠΊΡΠΈΠ²Π½ΠΎΠ³ΠΎ Π²ΠΎΠ·Π±ΡΠΆΠ΄Π΅Π½ΠΈΡ ΠΏΡΠΎΡΠΎΠ½ΠΎΠ² Ξ© 0 , ΠΊΠΎΡΠΎΡΠ°Ρ Π±ΡΠ»Π° ΠΏΡΠΈΠ½ΡΡΠ° Π² ΠΊΠ°ΡΠ΅ΡΡΠ²Π΅ ΡΠ°ΡΡΠΎΡΡ ΠΎΡΠΊΠ»ΠΈΠΊΠ° ΠΌΡΠ³ΠΊΠΎΠΉ ΠΌΠΎΠ΄Ρ w _ Π΄Π»Ρ KDP, ΠΊΠ°ΠΊ Π·Π΄Π΅ΡΡ ΠΈΡΡΠ»Π΅Π΄ΠΎΠ²Π°Π½ΠΎ, Ξ© 0 ΡΠ°ΠΊΠΆΠ΅ ΠΌΠΎΠΆΠ΅Ρ ΡΠ°ΡΡΠΌΠ°ΡΡΠΈΠ²Π°ΡΡΡΡ ΠΊΠ°ΠΊ ΠΌΡΠ³ΠΊΠ°Ρ ΠΌΠΎΠ΄Π° Π΄Π»Ρ ΡΠ΅Ρ ΡΠ΅Π³Π½Π΅ΡΠΎΡΠ»Π΅ΠΊΡΡΠΈΠΊΠΎΠ², Π΄Π΅ΠΌΠΎΠ½ΡΡΡΠΈΡΡΡΡΠΈΡ ΡΠΌΠ΅ΡΠ΅Π½ΠΈΠ΅ ΡΠ°Π·ΠΎΠ²ΡΠΉ ΠΏΠ΅ΡΠ΅Ρ ΠΎΠ΄, ΡΠ°ΠΊΠΎΠΉ ΠΊΠ°ΠΊ BaTiO 3 . ΠΡΠ³ΠΊΠ°Ρ ΠΌΠΎΠ΄Π° Π² BaTiO 3 , ΠΊΠΎΡΠΎΡΠ°Ρ ΡΠΎΡΡΠΎΠΈΡ ΠΈΠ· ΠΊΠΎΠ»Π΅Π±Π°Π½ΠΈΠΉ ΠΈΠΎΠ½ΠΎΠ² Ti ΠΎΡΠ½ΠΎΡΠΈΡΠ΅Π»ΡΠ½ΠΎ ΠΊΠΈΡΠ»ΠΎΡΠΎΠ΄Π° [16], ΠΏΡΠ΅Π΄ΡΡΠ°Π²Π»ΡΠ΅Ρ ΡΠΎΠ±ΠΎΠΉ Π΄Π»ΠΈΠ½Π½ΠΎΠ²ΠΎΠ»Π½ΠΎΠ²ΡΡ ΠΏΠΎΠΏΠ΅ΡΠ΅ΡΠ½ΡΡ ΠΎΠΏΡΠΈΡΠ΅ΡΠΊΡΡ ΠΌΠΎΠ΄Ρ ΠΏΡΠΈ k = 0. ΠΠ΅ ΡΠ°ΡΡΠΎΡΠ° ΡΡΡΠ΅ΠΌΠΈΡΡΡ ΠΊ Π½ΡΠ»Ρ (β 0) ΠΏΡΠΈ ΠΊΡΠΈΡΠΈΡΠ΅ΡΠΊΠΎΠΉ ΡΠ΅ΠΌΠΏΠ΅ΡΠ°ΡΡΡΠ΅ ΠΈ ΡΠΌΠ΅ΡΠ΅Π½ΠΈΡ ΡΠ΅ΡΠ΅ΡΠΊΠΈ, ΡΠ²ΡΠ·Π°Π½Π½ΡΠ΅ Ρ ΡΡΠΎΠΉ ΠΌΠΎΠ΄ΠΎΠΉ, Π²ΡΠ·ΡΠ²Π°ΡΡ ΠΈΡΠΊΠ°ΠΆΠ΅Π½ΠΈΠ΅ ΠΊΡΠΈΡΡΠ°Π»Π»Π° Π² ΡΠ΅Π³Π½Π΅ΡΠΎΡΠ»Π΅ΠΊΡΡΠΈΡΠ΅ΡΠΊΡΡ ΡΠ°Π·Ρ [17].Π‘ΠΎΠ²ΡΠ΅ΠΌ Π½Π΅Π΄Π°Π²Π½ΠΎ ΠΌΡ ΠΈΡΡΠ»Π΅Π΄ΠΎΠ²Π°Π»ΠΈ ΡΠ΅ΠΌΠΏΠ΅ΡΠ°ΡΡΡΠ½ΡΡ Π·Π°Π²ΠΈΡΠΈΠΌΠΎΡΡΡ ΡΡΠΎΠΉ ΠΌΡΠ³ΠΊΠΎΠΎΠΏΡΠΈΡΠ΅ΡΠΊΠΎΠΉ ΠΌΠΎΠ΄Ρ Π² ΡΠ΅Π³Π½Π΅ΡΠΎΡΠ»Π΅ΠΊΡΡΠΈΡΠ΅ΡΠΊΠΎΠΌ ΡΠΈΡΠ°Π½Π°ΡΠ΅ Π±Π°ΡΠΈΡ [18].
ΠΡΠΏΠΎΠ»ΡΠ·ΡΡ ΠΌΠΎΠ΄Π΅Π»Ρ ΡΠΈΡΡΠΎΠ³ΠΎ ΡΡΠ½Π½Π΅Π»ΠΈΡΠΎΠ²Π°Π½ΠΈΡ, ΠΌΡ ΡΠ°ΠΊΠΆΠ΅ ΡΠ°ΡΡΡΠΈΡΠ°Π»ΠΈ ΡΠ΅ΠΌΠΏΠ΅ΡΠ°ΡΡΡΠ½ΡΡ Π·Π°Π²ΠΈΡΠΈΠΌΠΎΡΡΡ Π΄ΠΈΡΠ»Π΅ΠΊΡΡΠΈΡΠ΅ΡΠΊΠΎΠΉ ΠΏΡΠΎΠ½ΠΈΡΠ°Π΅ΠΌΠΎΡΡΠΈ Π² ΠΏΠ°ΡΠ°ΡΠ»Π΅ΠΊΡΡΠΈΡΠ΅ΡΠΊΠΎΠΉ ΡΠ°Π·Π΅ KDP, ΠΊΠ°ΠΊ ΠΏΠΎΠΊΠ°Π·Π°Π½ΠΎ Π½Π° ΡΠΈΡΡΠ½ΠΊΠ΅ 2. ΠΠ½Π° ΡΠΌΠ΅Π½ΡΡΠ°Π΅ΡΡΡ Ρ ΡΠ²Π΅Π»ΠΈΡΠ΅Π½ΠΈΠ΅ΠΌ ΡΠ΅ΠΌΠΏΠ΅ΡΠ°ΡΡΡΡ Π½ΠΈΠΆΠ΅ ΠΈ ΡΠ°ΡΡ ΠΎΠ΄ΠΈΡΡΡ Π² ΠΎΠΊΡΠ΅ΡΡΠ½ΠΎΡΡΠΈ ΡΠ΅ΠΌΠΏΠ΅ΡΠ°ΡΡΡΡ ΠΏΠ΅ΡΠ΅Ρ ΠΎΠ΄Π° (= 122 K) ΡΠΎΠ³Π»Π°ΡΠ½ΠΎ Π·Π°ΠΊΠΎΠ½Ρ ΠΡΡΠΈ-ΠΠ΅ΠΉΡΡΠ° (ΡΠΌ. (6)). Π’Π°ΠΊΠΎΠ΅ ΡΠ°ΡΡ ΠΎΠ΄ΡΡΠ΅Π΅ΡΡ ΠΏΠΎΠ²Π΅Π΄Π΅Π½ΠΈΠ΅ Π΄ΠΈΡΠ»Π΅ΠΊΡΡΠΈΡΠ΅ΡΠΊΠΎΠΉ ΠΏΡΠΎΠ½ΠΈΡΠ°Π΅ΠΌΠΎΡΡΠΈ ΠΏΡΠΎΠΈΡΡ ΠΎΠ΄ΠΈΡ ΠΈΠ·-Π·Π° ΡΠ°ΡΡΠΎΡΡ ΠΎΡΠΊΠ»ΠΈΠΊΠ° ΠΌΡΠ³ΠΊΠΎΠΉ ΠΌΠΎΠ΄Ρ w _ ΠΈΠ»ΠΈ ΠΊΠΎΠ»Π»Π΅ΠΊΡΠΈΠ²Π½ΠΎΠΉ ΡΠ°ΡΡΠΎΡΡ ΡΡΠ½Π½Π΅Π»ΠΈΡΠΎΠ²Π°Π½ΠΈΡ ΠΏΡΠΎΡΠΎΠ½ΠΎΠ² Ξ© 0 , ΠΊΠΎΡΠΎΡΠ°Ρ ΠΈΡΡΠ΅Π·Π°Π΅Ρ, ΠΊΠ°ΠΊ Π² ΠΌΠΎΠ΄Π΅Π»ΠΈ ΡΠΈΡΡΠΎΠ³ΠΎ ΡΡΠ½Π½Π΅Π»ΠΈΡΠΎΠ²Π°Π½ΠΈΡ KDP.Π’Π°ΠΊΠΈΠΌ ΠΎΠ±ΡΠ°Π·ΠΎΠΌ, Π·Π°Π²ΠΈΡΠΈΠΌΠΎΡΡΡ ΡΠ°ΡΡΠΎΡΡ ΠΎΡΠΊΠ»ΠΈΠΊΠ° ΠΌΡΠ³ΠΊΠΎΠΉ ΠΌΠΎΠ΄Ρ ΠΎΡ ΡΠ΅ΠΌΠΏΠ΅ΡΠ°ΡΡΡΡ ΠΈΠ»ΠΈ Π΄Π°Π²Π»Π΅Π½ΠΈΡ ΠΏΠΎ ΡΠΏΠ΅ΠΊΡΡΠ°ΠΌ ΠΊΠΎΠΌΠ±ΠΈΠ½Π°ΡΠΈΠΎΠ½Π½ΠΎΠ³ΠΎ ΡΠ°ΡΡΠ΅ΡΠ½ΠΈΡ ΠΎΠΏΡΠ΅Π΄Π΅Π»ΡΠ΅Ρ Π·Π°Π²ΠΈΡΠΈΠΌΠΎΡΡΡ Π΄ΠΈΡΠ»Π΅ΠΊΡΡΠΈΡΠ΅ΡΠΊΠΈΡ ΡΠ²ΠΎΠΉΡΡΠ² ΡΠ°ΠΊΠΈΡ ΡΠ΅Π³Π½Π΅ΡΠΎΡΠ»Π΅ΠΊΡΡΠΈΡΠ΅ΡΠΊΠΈΡ ΠΌΠ°ΡΠ΅ΡΠΈΠ°Π»ΠΎΠ², ΠΊΠ°ΠΊ KDP, ΠΎΡ ΡΠ΅ΠΌΠΏΠ΅ΡΠ°ΡΡΡΡ ΠΈΠ»ΠΈ Π΄Π°Π²Π»Π΅Π½ΠΈΡ. ΠΡΠΎΠΌΠ΅ ΡΠΎΠ³ΠΎ, ΠΈΡΡ ΠΎΠ΄Ρ ΠΈΠ· Π·Π°Π²ΠΈΡΠΈΠΌΠΎΡΡΠΈ ΡΠ΅ΠΌΠΏΠ΅ΡΠ°ΡΡΡΡ ΠΏΠ΅ΡΠ΅Ρ ΠΎΠ΄Π° ΠΎΡ Π΄Π°Π²Π»Π΅Π½ΠΈΡ, ΡΠ°Π·ΠΎΠ²Π°Ρ Π΄ΠΈΠ°Π³ΡΠ°ΠΌΠΌΠ°, ΡΠ°ΡΡΡΠΈΡΠ°Π½Π½Π°Ρ Ρ ΠΈΡΠΏΠΎΠ»ΡΠ·ΠΎΠ²Π°Π½ΠΈΠ΅ΠΌ ΠΌΠΎΠ΄Π΅Π»ΠΈ ΡΡΠ½Π½Π΅Π»ΠΈΡΠΎΠ²Π°Π½ΠΈΡ ΠΏΡΠΎΡΠΎΠ½ΠΎΠ² ΠΈΠ»ΠΈ Π΄Π΅ΠΉΡΡΠΎΠ½ΠΎΠ² [19], ΠΌΠΎΠΆΠ΅Ρ Π±ΡΡΡ ΠΏΡΠΎΠ²Π΅ΡΠ΅Π½Π° Ρ ΠΏΠΎΠΌΠΎΡΡΡ ΡΠΊΡΠΏΠ΅ΡΠΈΠΌΠ΅Π½ΡΠ°Π»ΡΠ½ΡΡ ΡΠΏΠ΅ΠΊΡΡΠΎΠ² ΠΊΠΎΠΌΠ±ΠΈΠ½Π°ΡΠΈΠΎΠ½Π½ΠΎΠ³ΠΎ ΡΠ°ΡΡΠ΅ΡΠ½ΠΈΡ Π΄Π»Ρ KDP ΠΈ DKDP. Π ΠΊΠ°ΡΠ΅ΡΡΠ²Π΅ Π°Π»ΡΡΠ΅ΡΠ½Π°ΡΠΈΠ²Ρ, ΡΠ°Π·ΠΎΠ²Π°Ρ Π΄ΠΈΠ°Π³ΡΠ°ΠΌΠΌΠ° ΡΠ΅ΠΌΠΏΠ΅ΡΠ°ΡΡΡΠ°-ΠΎΠ΄Π½ΠΎΠΎΡΠ½ΠΎΠ΅ Π΄Π°Π²Π»Π΅Π½ΠΈΠ΅ Π΄Π»Ρ KH 2 PO 4 , ΠΏΠΎΠ»ΡΡΠ΅Π½Π½Π°Ρ ΡΠΊΡΠΏΠ΅ΡΠΈΠΌΠ΅Π½ΡΠ°Π»ΡΠ½ΠΎ [20], ΠΌΠΎΠΆΠ΅Ρ Π±ΡΡΡ ΡΠ°ΡΡΡΠΈΡΠ°Π½Π° Ρ ΠΈΡΠΏΠΎΠ»ΡΠ·ΠΎΠ²Π°Π½ΠΈΠ΅ΠΌ ΠΌΠΎΠ΄Π΅Π»ΠΈ ΠΏΡΠΎΡΠΎΠ½Π½ΠΎΠ³ΠΎ ΡΡΠ½Π½Π΅Π»ΠΈΡΠΎΠ²Π°Π½ΠΈΡ.

16)
ΠΠΌΠ΅Π½Π½ΠΎ ΠΏΠΎΡΡΠΎΠΌΡ Π΅ΡΡΠ΅ΡΡΠ²Π΅Π½Π½ΡΠΉ ΡΠ²Π΅Ρ Π‘ΠΎΠ»Π½ΡΠ°, ΠΏΡΠΎΠΉΠ΄Ρ ΡΠΊΠ²ΠΎΠ·Ρ Π°ΡΠΌΠΎΡΡΠ΅ΡΡ, ΠΏΡΠΈΠΎΠ±ΡΠ΅ΡΠ°Π΅Ρ Π½Π΅Π±ΠΎΠ»ΡΡΡΡ ΠΏΠΎΠ»ΡΡΠΈΠ·Π°ΡΠΈΡ. Π ΠΈΠΌΠ΅Π½Π½ΠΎ ΠΏΠΎΡΡΠΎΠΌΡ ΡΠ²Π΅Ρ Π½Π΅Π±Π° Π³ΠΎΠ»ΡΠ±ΠΎΠΉ: ΡΡΠ΅Π΄Π½ΠΈΠΉ ΡΠ°Π·ΠΌΠ΅Ρ ΡΠΏΠ»ΠΎΡΠ½Π΅Π½Π½ΡΡ
ΡΠ»Π΅ΠΌΠ΅Π½ΡΠΎΠ² ΡΠ°ΠΊΠΎΠΉ, ΡΡΠΎ ΡΠ°ΡΡΠ΅ΠΈΠ²Π°Π΅ΡΡΡ ΡΠ»Π΅ΠΊΡΡΠΎΠΌΠ°Π³Π½ΠΈΡΠ½ΠΎΠ΅ ΠΈΠ·Π»ΡΡΠ΅Π½ΠΈΠ΅ Π³ΠΎΠ»ΡΠ±ΠΎΠ³ΠΎ ΠΈ ΡΠΈΠΎΠ»Π΅ΡΠΎΠ²ΠΎΠ³ΠΎ ΡΠ²Π΅ΡΠΎΠ². ΠΠΎ Π΅ΡΠ»ΠΈ ΠΌΡ ΠΈΠΌΠ΅Π΅ΠΌ Π΄Π΅Π»ΠΎ ΡΠΎ ΡΠΌΠ΅ΡΡΡ Π³Π°Π·ΠΎΠ², ΡΠΎ Π²ΡΡΠΈΡΠ»ΠΈΡΡ ΡΡΠ΅ΠΏΠ΅Π½Ρ ΠΏΠΎΠ»ΡΡΠΈΠ·Π°ΡΠΈΠΈ Π½Π°ΠΌΠ½ΠΎΠ³ΠΎ ΡΠ»ΠΎΠΆΠ½Π΅Π΅. ΠΡΠΈ ΠΏΡΠΎΠ±Π»Π΅ΠΌΡ ΡΠ°ΡΡΠΎ ΡΠ΅ΡΠ°ΡΡ Π°ΡΡΡΠΎΠ½ΠΎΠΌΡ, ΠΊΠΎΡΠΎΡΡΠ΅ ΠΈΡΡΠ»Π΅Π΄ΡΡΡ ΡΠ²Π΅Ρ Π·Π²Π΅Π·Π΄Ρ, ΠΏΡΠΎΡΠ΅Π΄ΡΠ΅ΠΉ ΡΠΊΠ²ΠΎΠ·Ρ ΠΏΠ»ΠΎΡΠ½ΠΎΠ΅ ΠΌΠΎΠ»Π΅ΠΊΡΠ»ΡΡΠ½ΠΎΠ΅ ΠΎΠ±Π»Π°ΠΊΠΎ Π³Π°Π·Π°. ΠΠΎΡΡΠΎΠΌΡ ΡΠ°ΠΊ ΡΠ»ΠΎΠΆΠ½ΠΎ ΠΈ ΠΈΠ½ΡΠ΅ΡΠ΅ΡΠ½ΠΎ ΠΈΠ·ΡΡΠ°ΡΡ Π΄Π°Π»Π΅ΠΊΠΈΠ΅ Π³Π°Π»Π°ΠΊΡΠΈΠΊΠΈ ΠΈ ΡΠΊΠΎΠΏΠ»Π΅Π½ΠΈΡ. ΠΠΎ Π°ΡΡΡΠΎΠ½ΠΎΠΌΡ ΡΠΏΡΠ°Π²Π»ΡΡΡΡΡ ΠΈ Π΄Π°ΡΡΡ ΠΈΠ·ΡΠΌΠΈΡΠ΅Π»ΡΠ½ΡΠ΅ ΡΠΎΡΠΎΠ³ΡΠ°ΡΠΈΠΈ Π³Π»ΡΠ±ΠΎΠΊΠΎΠ³ΠΎ ΠΊΠΎΡΠΌΠΎΡΠ° Π»ΡΠ΄ΡΠΌ.
ΠΡΠΎΡ
ΠΎΠ΄ΡΡΠΈΠΉ ΡΠ²Π΅Ρ ΠΏΠΎΠ»ΡΡΠΈΠ·ΠΎΠ²Π°Π½ Π²Π΄ΠΎΠ»Ρ
ΠΎΡΡ ΠΏΠΎΠ»ΡΡΠΈΠ·Π°ΡΠΎΡΠ°.


