Производная произведения двух дифференцируемых функций определяется формулой. Формулы производных. Защита персональной информации
С правочные материалы по теме «производная». Базовый школьный уровень.
Теоретические сведения для учеников, преподавателей и репетиторов по математике. В помощь к проведению занятий.
Определение: производной функции в точке называется предел отношения приращения функции к приращению переменной, то есть
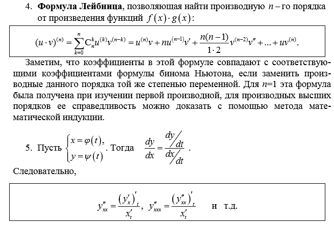
Таблица производных основных математических функций:
Правила вычисления производных
Производная суммы двух любых выражений равна сумме производных этих выражений (производная суммы равна сумме производных)
Производная разности двух любых выражений равна разности производных этих слагаемых (производная разности равна разности производных).
Производная от произведения двух множителей равна произведению производной первого множителя на второй плюс произведение первого множителя на производную второго (сумма поочередно взятых производных от множителей).
Комментарий репетитора по математике:
Производная от частного двух выражений равна частному разности поочередно взятых производных от множителей и квадрата знаменателя.
Производная от произведения числа на функцию . Чтобы найти производную от произведения числа на буквенное выражение (на функцию) нужно умножить это число на производную этого буквенного выражения.
Производная сложной функции:
Для вычисления производной сложной функции необходимо найти производную внешней функции и умножить ее на производную внутренней функции.
Ваши комментарии и отзывы к странице с производными:
Александр С.
Очень нужна была таблица. В интернете одна из самых. За пояснения и правила тоже огромное спасибо. Хотя бы по одному примеру ещё к ним и вообще было бы отлично было.
Еще раз огромное спасибо.
Колпаков А.Н, репетитор по математике: хорошо, постараюсь в ближайшее время дополнить страницу примерами.
Виртуальный математический справочник.
Колпаков Александр Николаевич, репетитор по математике.
Соблюдение Вашей конфиденциальности важно для нас. По этой причине, мы разработали Политику Конфиденциальности, которая описывает, как мы используем и храним Вашу информацию. Пожалуйста, ознакомьтесь с нашими правилами соблюдения конфиденциальности и сообщите нам, если у вас возникнут какие-либо вопросы.
Сбор и использование персональной информации
Под персональной информацией понимаются данные, которые могут быть использованы для идентификации определенного лица либо связи с ним.
От вас может быть запрошено предоставление вашей персональной информации в любой момент, когда вы связываетесь с нами.
Ниже приведены некоторые примеры типов персональной информации, которую мы можем собирать, и как мы можем использовать такую информацию.
Какую персональную информацию мы собираем:
- Когда вы оставляете заявку на сайте, мы можем собирать различную информацию, включая ваши имя, номер телефона, адрес электронной почты и т.д.
Как мы используем вашу персональную информацию:
- Собираемая нами персональная информация позволяет нам связываться с вами и сообщать об уникальных предложениях, акциях и других мероприятиях и ближайших событиях.
- Время от времени, мы можем использовать вашу персональную информацию для отправки важных уведомлений и сообщений.
- Мы также можем использовать персональную информацию для внутренних целей, таких как проведения аудита, анализа данных и различных исследований в целях улучшения услуг предоставляемых нами и предоставления Вам рекомендаций относительно наших услуг.
- Если вы принимаете участие в розыгрыше призов, конкурсе или сходном стимулирующем мероприятии, мы можем использовать предоставляемую вами информацию для управления такими программами.

Раскрытие информации третьим лицам
Мы не раскрываем полученную от Вас информацию третьим лицам.
Исключения:
- В случае если необходимо – в соответствии с законом, судебным порядком, в судебном разбирательстве, и/или на основании публичных запросов или запросов от государственных органов на территории РФ – раскрыть вашу персональную информацию. Мы также можем раскрывать информацию о вас если мы определим, что такое раскрытие необходимо или уместно в целях безопасности, поддержания правопорядка, или иных общественно важных случаях.
- В случае реорганизации, слияния или продажи мы можем передать собираемую нами персональную информацию соответствующему третьему лицу – правопреемнику.
Защита персональной информации
Мы предпринимаем меры предосторожности – включая административные, технические и физические – для защиты вашей персональной информации от утраты, кражи, и недобросовестного использования, а также от несанкционированного доступа, раскрытия, изменения и уничтожения.
Соблюдение вашей конфиденциальности на уровне компании
Для того чтобы убедиться, что ваша персональная информация находится в безопасности, мы доводим нормы соблюдения конфиденциальности и безопасности до наших сотрудников, и строго следим за исполнением мер соблюдения конфиденциальности.
Операция отыскания производной называется дифференцированием.
В результате решения задач об отыскании производных у самых простых (и не очень простых) функций по определению производной как предела отношения приращения к приращению аргумента появились таблица производных и точно определённые правила дифференцирования. Первыми на ниве нахождения производных потрудились Исаак Ньютон (1643-1727) и Готфрид Вильгельм Лейбниц (1646-1716).
Поэтому в наше время, чтобы найти производную любой функции, не надо вычислять упомянутый выше
предел отношения приращения функции к приращению аргумента, а нужно лишь воспользоваться
таблицей производных и правилами дифференцирования.
Чтобы найти производную , надо выражение под знаком штриха разобрать на составляющие простые функции и определить, какими действиями (произведение, сумма, частное) связаны эти функции. Далее производные элементарных функций находим в таблице производных, а формулы производных произведения, суммы и частного – в правилах дифференцирования. Таблица производных и правила дифференцирования даны после первых двух примеров.
Пример 1. Найти производную функции
Решение. Из правил дифференцирования выясняем, что производная суммы функций есть сумма производных функций, т. е.
Из таблицы производных выясняем, что производная “икса” равна единице, а производная синуса – косинусу. Подставляем эти значения в сумму производных и находим требуемую условием задачи производную:
Пример 2. Найти производную функции
Решение. Дифференцируем как производную суммы, в которой второе слагаемое с постоянным множителем, его можно вынести за знак производной:
Если пока возникают вопросы, откуда что берётся, они, как правило,
проясняются после ознакомления с таблицей производных и простейшими правилами дифференцирования.
К ним мы и переходим прямо сейчас.
Таблица производных простых функций
| 1. Производная константы (числа). Любого числа (1, 2, 5, 200…), которое есть в выражении функции. Всегда равна нулю. Это очень важно помнить, так как требуется очень часто | |
| 2. Производная независимой переменной. Чаще всего “икса”. Всегда равна единице. Это тоже важно запомнить надолго | |
| 3. Производная степени. В степень при решении задач нужно преобразовывать неквадратные корни. | |
| 4. Производная переменной в степени -1 | |
| 5. Производная квадратного корня | |
| 6. Производная синуса | |
| 7. Производная косинуса | |
| 8. Производная тангенса | |
| 9. Производная котангенса | |
| 10. Производная арксинуса | |
11. Производная арккосинуса | |
| 12. Производная арктангенса | |
| 13. Производная арккотангенса | |
| 14. Производная натурального логарифма | |
| 15. Производная логарифмической функции | |
| 16. Производная экспоненты | |
| 17. Производная показательной функции |
Правила дифференцирования
| 1. Производная суммы или разности | |
| 2. Производная произведения | |
| 2a. Производная выражения, умноженного на постоянный множитель | |
| 3. Производная частного | |
| 4. Производная сложной функции |
Правило 1. Если функции
дифференцируемы в некоторой точке , то в той же точке дифференцируемы и функции
причём
т.
е. производная алгебраической суммы функций равна алгебраической сумме производных этих функций.
Следствие. Если две дифференцируемые функции отличаются на постоянное слагаемое, то их производные равны , т.е.
Правило 2. Если функции
дифференцируемы в некоторой точке , то в то же точке дифференцируемо и их произведение
причём
т.е. производная произведения двух функций равна сумме произведений каждой из этих функций на производную другой.
Следствие 1. Постоянный множитель можно выносить за знак производной :
Следствие 2. Производная произведения нескольких дифференцируемых функций равна сумме произведений производной каждого из сомножителей на все остальные.
Например, для трёх множителей:
Правило 3. Если функции
дифференцируемы в некоторой точке и , то в этой точке дифференцируемо и их частное u/v , причём
т.
е. производная частного двух функций равна дроби, числитель которой есть разность произведений знаменателя на производную числителя и числителя на производную знаменателя, а знаменатель есть квадрат прежнего числителя.
Где что искать на других страницах
При нахождении производной произведения и частного в реальных задачах всегда требуется применять сразу несколько правил дифференцирования, поэтому больше примеров на эти производные – в статье “Производная произведения и частного функций ” .
Замечание. Следует не путать константу (то есть, число) как слагаемое в сумме и как постоянный множитель! В случае слагаемого её производная равна нулю, а в случае постоянного множителя она выносится за знак производных. Это типичная ошибка, которая встречается на начальном этапе изучения производных, но по мере решения уже нескольких одно- двухсоставных примеров средний студент этой ошибки уже не делает.
А если при дифференцировании произведения или частного у вас появилось слагаемое u “v , в котором u – число,
например, 2 или 5, то есть константа, то производная этого числа будет равна нулю и, следовательно, всё
слагаемое будет равно нулю (такой случай разобран в примере 10).
Другая частая ошибка – механическое решение производной сложной функции как производной простой функции. Поэтому производной сложной функции посвящена отдельная статья. Но сначала будем учиться находить производные простых функций.
По ходу не обойтись без преобразований выражений. Для этого может потребоваться открыть в новых окнах пособия Действия со степенями и корнями и Действия с дробями .
Если Вы ищете решения производных дробей со степенями и корнями, то есть, когда функция имеет вид вроде , то следуйте на занятие “Производная суммы дробей со степенями и корнями “.
Если же перед Вами задача вроде , то Вам на занятие “Производные простых тригонометрических функций”.
Пошаговые примеры – как найти производную
Пример 3. Найти производную функции
Решение. Определяем части выражения функции: всё выражение представляет произведение,
а его сомножители – суммы, во второй из которых одно из слагаемых содержит постоянный множитель.
Применяем правило дифференцирования произведения: производная произведения двух функций равна сумме произведений каждой из этих функций на производную другой:
Далее применяем правило дифференцирования суммы: производная алгебраической суммы функций равна алгебраической сумме производных этих функций. В нашем случае в каждой сумме второе слагаемое со знаком минус. В каждой сумме видим и независимую переменную, производная которой равна единице, и константу (число), производная которой равна нулю. Итак, “икс” у нас превращается в единицу, а минус 5 – в ноль. Во втором выражении “икс” умножен на 2, так что двойку умножаем на ту же единицу как производную “икса”. Получаем следующие значения производных:
Подставляем найденные производные в сумму произведений и получаем требуемую условием задачи производную всей функции:
Пример 4. Найти производную функции
Решение. От нас требуется найти производную частного. Применяем формулу дифференцирования частного:
производная частного двух функций равна дроби, числитель которой есть разность произведений знаменателя на производную числителя и
числителя на производную знаменателя, а знаменатель есть квадрат прежнего числителя.
Получаем:
Производную сомножителей в числителе мы уже нашли в примере 2. Не забудем также, что произведение, являющееся вторым сомножителем в числителе в текущем примере берётся со знаком минус:
Если Вы ищете решения таких задач, в которых надо найти производную функции, где сплошное нагромождение корней и степеней, как, например, , то добро пожаловать на занятие “Производная суммы дробей со степенями и корнями” .
Если же Вам нужно узнать больше о производных синусов, косинусов, тангенсов и других тригонометрических функций, то есть, когда функция имеет вид вроде , то Вам на урок “Производные простых тригонометрических функций” .
Пример 5. Найти производную функции
Решение. В данной функции видим произведение, один из сомножителей которых – квадратный корень из независимой переменной, с производной которого мы ознакомились в таблице производных. По правилу дифференцирования произведения и табличному значению производной квадратного корня получаем:
Пример 6.
Найти производную функции
Решение. В данной функции видим частное, делимое которого – квадратный корень из независимой переменной. По правилу дифференцирования частного, которое мы повторили и применили в примере 4, и табличному значению производной квадратного корня получаем:
Чтобы избавиться от дроби в числителе, умножаем числитель и знаменатель на .
Что такое производная функция – это основное математическое понятие, находится на одном уровне с интегралами, при анализе. Данная функция в определенной точке дает характеристику скорости изменений функции в данной точке.
Такие понятия как дифференцирование и интегрирование, первое расшифровывается как действие поиска производной, второе наоборот, восстанавливает функцию отталкиваясь от данной производной.
Вычислениям производной отводится важная часть в дифференциальных расчетах.
Для наглядного примера, изобразим производную на координатной плоскости.
в функции у=f(х) фиксируем точки М в которой (х0; f(X0)) и N f (x0+?x) к каждой абсциссе есть приращение в виде?x.
Приращением называется процесс когда изменяется абсцисса, тогда меняется и ордината. Обозначается как?у.
Найдем тангенс угла в треугольнике MPN используя для этого точки М и N.
tg? = NP/MP = ?у/?x.
При?x идущем к 0. Пересекающая МN все ближе к касательной МТ и угол? будет?. Следовательно, tg ? максимальное значение для tg ?.
tg ? = lim от?x-0 tg ? = lim от?x-0 ?у/?x
Таблица производных
Если проговаривать формулировку каждой формулы производных . Таблица будет проще запоминаться.
1) Производная от постоянного значения равняется 0.
2) Х со штрихом равняется единице.
3) Если есть постоянный множитель, просто выносим ео за производную.
4) Чтобы найти производную степень, нужно показатель данной степени умножить на степень с таким же основанием, у которого показатель на 1 меньше.
5) Поиск корня равен одному, деленному 2 этих корня.
6) Производная одного, деленного на Х равняется одному разделенному на Х возведенный в квадрат, со знаком минус.
7) П синус равняется косинусу
8) П косинус равняется синусу со знаком минус.
9) П тангенс равняется одному, деленному на косинус в квадрате.
10) П котангенс равняется одному со знаком минус, деленная на синус в квадрате.
В дифференцировании также существуют правила, которые тоже проще выучить проговаривая их в слух.
1) Очень просто, п. слагаемых равняется их сумме.
2) Производная в умножении равняется умножению первого значения на второе, прибавляя к себе умножение второго значения на первое.
3) Производная в делении равняется умножению первого значения на второе, отнимая от себя умножение второго значения на первое. Дробь деления на второе значение в квадрате.
4) Формулировка является частным случаем третьей формулы.
В этом уроке мы продолжаем изучать производные функций и переходим к более сложной теме, а именно, к производным произведения и частного. Если вы смотрели предыдущий урок, то наверняка поняли, что мы рассматривали лишь самые простые конструкции, а именно, производную степенной функции, суммы и разности.
{\prime }}=1\cdot \left(\sqrt{x}-1 \right)+x\frac{1}{3\sqrt{x}}= \\& =\sqrt{x}-1+\sqrt{x}\cdot \frac{1}{3}=\frac{4}{3}\sqrt{x}-1 \\\end{align}\]
Ответ найден.
Зачем раскладывать производные на множители?
Только что мы использовали несколько очень важных математических фактов, которые сами по себе не имеют отношения к производным, однако без их знания все дальнейшее изучение этой темы просто не имеет смысла.
Во-первых, решая самую первую задачу и, уже избавившись от всех знаков производных, мы зачем-то начали раскладывать это выражение на множители.
Во-вторых, решая следующую задачу, мы несколько раз переходили от корня к степени с рациональным показателем и обратно, при этом используя формулу 8-9-го класса, которую стоило бы повторить отдельно.
По поводу разложения на множители ― зачем вообще нужны все эти дополнительные усилия и преобразования? На самом деле, если в задаче просто сказано «найти производную функции», то эти дополнительные действия не требуются.
Однако в реальных задачах, которые ждут вас на всевозможных экзаменах и зачетах, просто найти производную зачастую недостаточно. Дело в том, что производная является лишь инструментом, с помощью которой можно узнать, например, возрастание или убывание функции, а для этого требуется решать уравнение, раскладывать его на множители. И вот здесь этот прием будет очень уместен. Да и вообще, с функцией, разложенной на множители, гораздо удобней и приятней работать в дальнейшем, если требуются какие-то преобразования. Поэтому правило № 1: если производную можно разложить на множители, именно так и стоит поступать. И сразу правило № 2 (по сути, это материал 8-9-го класса): если в задаче встречается корень n -ной степени, причем, корень явно больше двух, то этот корень можно заменить обычной степенью с рациональным показателем, причем в показателе появится дробь, где n ― та самая степень ― окажется в знаменателе этой дроби.
Разумеется, если под корнем присутствует какая-то степень (в нашем случае это степень k ), то она никуда не девается, а просто оказывается в числителе этой самой степени.
{2}}}\]
Мы нашли ответ. Как и предполагалось, объем вычисления оказался существенно меньше, чем для первой функции.
В чем разница между обозначениями?
У внимательных учеников наверняка уже возник вопрос: почему в одних случаях мы обозначаем функцию как $f\left(x \right)$, а в других случаях пишем просто $y$? На самом деле, с точки зрения математики нет абсолютно никакой разницы ― вы вправе использовать как первое обозначение, так и второе, при этом никаких штрафных санкций на экзаменах и зачетах не последует. Для тех, кому все-таки интересно, поясню, почему авторы учебников и задач в одних случаях пишут $f\left(x \right)$, а в других (гораздо более частых) ― просто $y$. Дело в том, что записывая функцию в виде\, мы неявно намекаем тому, кто будет читать наши выкладки, что речь идет именно об алгебраической интерпретации функциональной зависимости. Т. е., есть некая переменная $x$, мы рассматриваем зависимость от этой переменной и обозначаем ее $f\left(x \right)$. При этом, увидев вот такое обозначение, тот, кто будет читать ваши выкладки, например, проверяющий, будет подсознательно ожидать, что в дальнейшем его ждут лишь алгебраические преобразования ― никаких графиков и никакой геометрии.
С другой стороны, используя обозначения вида\, т. е., обозначая переменную одной единственной буквой, мы сразу даем понять, что в дальнейшем нас интересует именно геометрическая интерпретация функции, т. е., нас интересует, в первую очередь, ее график. Соответственно, столкнувшись с записью вида\, читатель вправе ожидать графических выкладок, т. е., графиков, построений и т. д., но, ни в коем случае, не аналитических преобразований.
Еще хотел бы обратить ваше внимание на одну особенность оформления задач, которые мы сегодня рассматриваем. Многие ученики считают, что я привожу слишком подробные выкладки, и многие из них можно было бы пропустить или просто решить в уме. Однако именно такая подробная запись позволит вам избавится от обидных ошибок и значительно увеличит процент правильно решенных задач, например, в случае самостоятельной подготовки к контрольным или экзаменам. Поэтому если вы еще неуверенны в своих силах, если вы только начинаете изучать данную тему, не спешите ― подробно расписывайте каждый шаг, выписывайте каждый множитель, каждый штрих, и очень скоро вы научитесь решать такие примеры лучше, чем многие школьные учителя.
{2}}x} \\\end{align}\]
Теперь, если мы сравним полученный результат с тем, что мы получили ранее, при вычислении по другому пути, то мы убедимся, что получили одно и то же выражение. Таким образом, каким бы путем мы не шли при вычислении производной, если все посчитано верно, то ответ будет одним и тем же.
Важные нюансы при решении задач
В заключении хотел бы рассказать вам еще одну тонкость, связанную с вычислением производной частного. То, что я вам сейчас расскажу, не было в изначальном сценарии видеоурока. Однако за пару часов до съемок я занимался с одним из своих учеников, и мы как раз разбирали тему производных частного. И, как выяснилось, этот момент многие ученики не понимают. Итак, допустим, нам нужно посчитать снять штрих следующей функции:
В принципе, ничего сверхъестественного на первый взгляд в ней нет. Однако в процессе вычисления мы можем допустить много глупых и обидных ошибок, которые я бы хотел сейчас разобрать.
Итак, считаем эту производную.
{\prime }}$ можно рассматривать и как производную частного, и как производную степенной функции. При этом если все вычисления выполнены верно, то ответ всегда получится одним и тем же. Во-вторых, при вычислении производных, содержащих и переменную, и константу, принципиально важным является то, где находится переменная ― в числителе или в знаменателе. В первом случае, когда переменная находится в числителе, мы получаем простую линейную функцию, которая элементарно считается. А в случае, если переменная стоит в знаменателе, то мы получаем более сложное выражение с сопутствующими выкладками, приведенными ранее.
На этом урок можно считать законченным, поэтому если вам что-то непонятно по производным частного или произведения, да и вообще, если у вас есть любые вопросы по этой теме, не стесняйтесь ― заходите на мой сайт, пишите, звоните, и я обязательно постараюсь вам помочь.
Сами по себе производные ― тема отнюдь не сложная, но очень объемная, и то, что мы сейчас изучаем, будет использоваться в будущем при решении более сложных задач.
Именно поэтому все недопонимания, связанные с вычислениями производных частного или произведения, лучше выявить немедленно, прямо сейчас. Не когда они представляют собой огромный снежный ком недопонимания, а когда представляют собой маленький теннисный шарик, с которым легко разобраться.
Производная от умножения двух чисел
Содержание статьи
1. Теорема о производной произведения функций
2. Примеры вычислений
Теорема о производной произведения функций
Нахождение производной функции называют дифференцированием. Чтобы научиться находить производные, необходимо знать правила дифференцирования. Они связаны с арифметическими действиями, а именно включают в себя правила производных от суммы функций, произведения двух функций и отношения двух функций. В этой статье рассмотрим, как находить производные от умножения двух чисел.
Производная от умножения двух чисел находится по следующему правилу дифференцирования: $(u\cdot v)’ = u’v + uv’$. Словесно это правило объясняется в теореме о производной произведения функций.
Теорема 1
Если в т. $x$ функции $f(x)$ и $g(x)$ имеются производные, то в точке $x$ произведение этих функций имеет производную, которая равна сумме произведений одной из данных функций и производной другой.
$(f(x)g(x))’=f(x)g(‘(x)+f'(x)g(x).$
Для упрощения этой записи в правиле о произведении вместо $f(x)$ используется $u$, а вместо $g(x)$ – $v$.
Приведём доказательство.
Положим $y=f(x)g(x)$.
$y+\Delta y=(f(x)+\Delta f(x))(g(x)+\Delta g(x)).$
$\Delta y=(f(x)+\Delta f(x))(g(x)+\Delta g(x))-f(x)g(x)=f(x)g(x)+f(x)\Delta g(x)+\Delta f(x)g(x)+\Delta f(x)\Delta g(x)=f(x)\Delta g(x)+g(x)\Delta f(x)+\Delta f(x)\Delta g(x).$
$\frac{\Delta y}{\Delta x}=\frac{f(x)\Delta g(x)}{\Delta x}+\frac{\Delta f(x)g(x)}{\Delta x}+\frac{\Delta f(x)\Delta g(x)}{\Delta x}.$
$\lim\limits_{x\to 0} \frac{\Delta y}{\Delta x}=f(x)\lim\limits_{x\to 0}\frac{\Delta g(x)}{\Delta x}+g(x)\lim\limits_{x\to 0}\frac{\Delta f(x)}{\Delta x}+\lim\limits_{x\to 0}\frac{\Delta f(x)}{\Delta x}\lim\limits_{x\to 0}\Delta g(x)=f(x)g'(x)+g(x)f'(x)+f'(x)\cdot 0.
x\ln 6(2+x\ln6).$
Таким образом, мы рассмотрели теорему о производной произведения функций и решили несколько примеров.
Сообщество экспертов Автор24
Автор этой статьи Дата последнего обновления статьи: 17.04.2022
определение, как найти, примеры решений
В этом уроке мы продолжаем изучать производные функций и переходим к более сложной теме, а именно, к производным произведения и частного. Если вы смотрели предыдущий урок, то наверняка поняли, что мы рассматривали лишь самые простые конструкции, а именно, производную степенной функции, суммы и разности. В частности, мы узнали, что производная суммы равна их сумме, а производная разности равна, соответственно, их разности. К сожалению, в случае с производными частного и произведения формулы будут гораздо сложнее. Начнем мы именно с формулы производной произведения функций.
Производные тригонометрических функций
Для начала позволю себе небольшое лирическое отступление.
{\prime }}=1\cdot \left(\sqrt{x}-1 \right)+x\frac{1}{3\sqrt{x}}= \\& =\sqrt{x}-1+\sqrt{x}\cdot \frac{1}{3}=\frac{4}{3}\sqrt{x}-1 \\\end{align}\]
Ответ найден.
Зачем раскладывать производные на множители?
Только что мы использовали несколько очень важных математических фактов, которые сами по себе не имеют отношения к производным, однако без их знания все дальнейшее изучение этой темы просто не имеет смысла.
Во-первых, решая самую первую задачу и, уже избавившись от всех знаков производных, мы зачем-то начали раскладывать это выражение на множители.
Во-вторых, решая следующую задачу, мы несколько раз переходили от корня к степени с рациональным показателем и обратно, при этом используя формулу 8-9-го класса, которую стоило бы повторить отдельно.
По поводу разложения на множители ― зачем вообще нужны все эти дополнительные усилия и преобразования? На самом деле, если в задаче просто сказано «найти производную функции», то эти дополнительные действия не требуются.
Однако в реальных задачах, которые ждут вас на всевозможных экзаменах и зачетах, просто найти производную зачастую недостаточно. Дело в том, что производная является лишь инструментом, с помощью которой можно узнать, например, возрастание или убывание функции, а для этого требуется решать уравнение, раскладывать его на множители. И вот здесь этот прием будет очень уместен. Да и вообще, с функцией, разложенной на множители, гораздо удобней и приятней работать в дальнейшем, если требуются какие-то преобразования. Поэтому правило № 1: если производную можно разложить на множители, именно так и стоит поступать. И сразу правило № 2 (по сути, это материал 8-9-го класса): если в задаче встречается корень n -ной степени, причем, корень явно больше двух, то этот корень можно заменить обычной степенью с рациональным показателем, причем в показателе появится дробь, где n ― та самая степень ― окажется в знаменателе этой дроби.
Разумеется, если под корнем присутствует какая-то степень (в нашем случае это степень k ), то она никуда не девается, а просто оказывается в числителе этой самой степени.
{2}}}\]
Мы нашли ответ. Как и предполагалось, объем вычисления оказался существенно меньше, чем для первой функции.
В чем разница между обозначениями?
У внимательных учеников наверняка уже возник вопрос: почему в одних случаях мы обозначаем функцию как $f\left(x \right)$, а в других случаях пишем просто $y$? На самом деле, с точки зрения математики нет абсолютно никакой разницы ― вы вправе использовать как первое обозначение, так и второе, при этом никаких штрафных санкций на экзаменах и зачетах не последует. Для тех, кому все-таки интересно, поясню, почему авторы учебников и задач в одних случаях пишут $f\left(x \right)$, а в других (гораздо более частых) ― просто $y$. Дело в том, что записывая функцию в виде\, мы неявно намекаем тому, кто будет читать наши выкладки, что речь идет именно об алгебраической интерпретации функциональной зависимости. Т. е., есть некая переменная $x$, мы рассматриваем зависимость от этой переменной и обозначаем ее $f\left(x \right)$. При этом, увидев вот такое обозначение, тот, кто будет читать ваши выкладки, например, проверяющий, будет подсознательно ожидать, что в дальнейшем его ждут лишь алгебраические преобразования ― никаких графиков и никакой геометрии.
С другой стороны, используя обозначения вида\, т. е., обозначая переменную одной единственной буквой, мы сразу даем понять, что в дальнейшем нас интересует именно геометрическая интерпретация функции, т. е., нас интересует, в первую очередь, ее график. Соответственно, столкнувшись с записью вида\, читатель вправе ожидать графических выкладок, т. е., графиков, построений и т. д., но, ни в коем случае, не аналитических преобразований.
Еще хотел бы обратить ваше внимание на одну особенность оформления задач, которые мы сегодня рассматриваем. Многие ученики считают, что я привожу слишком подробные выкладки, и многие из них можно было бы пропустить или просто решить в уме. Однако именно такая подробная запись позволит вам избавится от обидных ошибок и значительно увеличит процент правильно решенных задач, например, в случае самостоятельной подготовки к контрольным или экзаменам. Поэтому если вы еще неуверенны в своих силах, если вы только начинаете изучать данную тему, не спешите ― подробно расписывайте каждый шаг, выписывайте каждый множитель, каждый штрих, и очень скоро вы научитесь решать такие примеры лучше, чем многие школьные учителя.
{2}}x} \\\end{align}\]
Теперь, если мы сравним полученный результат с тем, что мы получили ранее, при вычислении по другому пути, то мы убедимся, что получили одно и то же выражение. Таким образом, каким бы путем мы не шли при вычислении производной, если все посчитано верно, то ответ будет одним и тем же.
Важные нюансы при решении задач
В заключении хотел бы рассказать вам еще одну тонкость, связанную с вычислением производной частного. То, что я вам сейчас расскажу, не было в изначальном сценарии видеоурока. Однако за пару часов до съемок я занимался с одним из своих учеников, и мы как раз разбирали тему производных частного. И, как выяснилось, этот момент многие ученики не понимают. Итак, допустим, нам нужно посчитать снять штрих следующей функции:
В принципе, ничего сверхъестественного на первый взгляд в ней нет. Однако в процессе вычисления мы можем допустить много глупых и обидных ошибок, которые я бы хотел сейчас разобрать.
Итак, считаем эту производную.
{\prime }}$ можно рассматривать и как производную частного, и как производную степенной функции. При этом если все вычисления выполнены верно, то ответ всегда получится одним и тем же. Во-вторых, при вычислении производных, содержащих и переменную, и константу, принципиально важным является то, где находится переменная ― в числителе или в знаменателе. В первом случае, когда переменная находится в числителе, мы получаем простую линейную функцию, которая элементарно считается. А в случае, если переменная стоит в знаменателе, то мы получаем более сложное выражение с сопутствующими выкладками, приведенными ранее.
На этом урок можно считать законченным, поэтому если вам что-то непонятно по производным частного или произведения, да и вообще, если у вас есть любые вопросы по этой теме, не стесняйтесь ― заходите на мой сайт, пишите, звоните, и я обязательно постараюсь вам помочь.
Сами по себе производные ― тема отнюдь не сложная, но очень объемная, и то, что мы сейчас изучаем, будет использоваться в будущем при решении более сложных задач.
Именно поэтому все недопонимания, связанные с вычислениями производных частного или произведения, лучше выявить немедленно, прямо сейчас. Не когда они представляют собой огромный снежный ком недопонимания, а когда представляют собой маленький теннисный шарик, с которым легко разобраться.
Варенье из бузины: польза и вред
Узнать встретимся ли мы. Сонник дома солнца. Как правильно сформулировать вопрос в процессе гадания
Правило произведения – DerivativeIt
Правило произведения для исчисления полезно для нахождения производной функции, которая выражается как произведение двух дифференцируемых функций.
Скажем, например, у нас есть две функции
f(x) = x и
g(x) = x 2
Теперь предположим, что мы хотели найти производную
Один из подходов к нахождению производной состоит в следующем. упростите функцию, умножив ее, а затем продифференцируйте ответ. Вот так:
Таким образом, производная произведения f(x).g(x) равна 3x 2 (поскольку производная от x 3 равна 3x 2 .
Далее вычислим производную f'(x ).g'(x). Другими словами, давайте сначала продифференцируем каждую функцию, а затем перемножим производные. а это не равно f'(x)g'(x) = 2x
Производная произведения не равна произведению производных
Чтобы дифференцировать продукт, нельзя просто взять производную первой функции и умножить ее на производную второй функции. Вместо этого нам нужно использовать правило произведения , чтобы найти производную произведения (аналогично тому, как правило частного нужно использовать для нахождения производной частного).
Формула правила произведения для дифференцирования
Если две функции f(x) и g(x) дифференцируемы (т. е. существуют производные f(x) и g(x)), то их произведение f(x).g (x) дифференцируема, и производная находится следующим образом:
Формула правила произведения в словах
Правило произведения гласит, что производная произведения равна производной первой функции, умноженной на вторую функцию, плюс первая функция, умноженная на производную второй функции.
Когда использовать правило произведения
В исчислении правило произведения можно использовать, когда функция, которую вы хотите дифференцировать, состоит из произведения, и обе части произведения являются самостоятельными дифференцируемыми функциями.
Например, функция f(x) = x.x 2 может быть дифференцирована с использованием правила произведения для производных, потому что:
- Первая функция (x) дифференцируема – ее производная равна 1
- Вторая функция (x 2 ) дифференцируема — ее производная равна 2x
(Конечно, вы также можете сначала упростить функцию до x 3 , а затем продифференцировать ее и получить тот же результат)
Примеры использования правила произведения
Лучший способ понять, как работает правило произведения, — это рассмотреть несколько примеров.
Использование правила произведения
В первом примере давайте воспользуемся правилом произведения, чтобы найти производную от
Приведенная выше функция на самом деле является произведением двух других функций, а именно x и cos(x)
Мы можем назвать их две функции f(x) и g(x):
f(x) = x
g(x) = cos(x)
И производные этих двух функций равны:
f'(x) = 1 (поскольку производная x равна 1)
g'(x) = -sin(x) (поскольку производная от cos(x) равна -sin(x)
Теперь мы можем применить правило произведения, чтобы найти производную функции xcos(x), которая является произведение f(x) и g(x)
Формула для правила произведения:
Затем мы подставляем f(x), f'(x), g(x) и g'(x) в приведенная выше формула:
И затем мы можем упростить приведенное выше, чтобы получить окончательный ответ:
Доказательство правила произведения
Доказательство правила произведения с использованием первых принципов
Пусть F(x) = f(x)g(x)
Определение производной F(x) равно
Если мы подставим F(x) = f(x)g(x) в определение, мы get:
Это не очень поможет нам с точки зрения упрощения, поэтому нам нужно пойти на небольшой трюк, чтобы продвинуться дальше.
Что мы делаем, так это добавляем 0 к числителю, что, конечно же, совсем не меняет значения. Хитрость заключается в том, чтобы добавить 0 в виде f(x+h)g(x) – f(x+h)g(x) вместо добавления прямого 0. Обратите внимание, что мы также меняем порядок (-f(x) +h)g(x) + f(x+h)g(x)) чтобы упростить задачу.
Далее мы используем одно из свойств пределов, которое гласит, что предел суммы равен сумме пределов. Таким образом, мы можем разделить вышеуказанный предел на две части. Вот так:
Теперь мы можем провести факторизацию, убрав член f(x+h) из первого числителя и g(x) из второго числителя.
Теперь мы снова применяем свойство пределов, которое гласит, что предел произведения двух функций равен произведению их пределов. Таким образом, каждое из двух приведенных выше условий может быть записано как произведение двух пределов.
Теперь, если мы рассмотрим каждое из этих ограничений по отдельности:
Подключив эти отдельные решения к каждому из ограничений сверху, мы получим окончательную версию правила продукта.
Правило произведения в терминах u и v
Что касается обозначений, правило произведения иногда легче выразить, если использовать u и v для представления двух функций, составляющих произведение. Это также может быть более компактным, чем использование обозначений функций f(x) и g(x).
Используя переменную u для первой функции произведения и v для второй функции произведения, правило произведения для нахождения производной функции uv может быть выражено как:
Понимание производной суммы, произведения или частного
- Войти
- Биографии репетитора
- Подготовка к тесту
СРЕДНЯЯ ШКОЛА
- ACT Репетиторство
- SAT Репетиторство
- Репетиторство PSAT
- ASPIRE Репетиторство
- ШСАТ Репетиторство
- Репетиторство STAAR
ВЫСШАЯ ШКОЛА
- Репетиторство MCAT
- Репетиторство GRE
- Репетиторство по LSAT
- Репетиторство по GMAT
К-8
- Репетиторство AIMS
- Репетиторство по HSPT
- Репетиторство ISEE
- Репетиторство по ISAT
- Репетиторство по SSAT
- Репетиторство STAAR
Поиск 50+ тестов
- Академическое обучение
репетиторство по математике
- Алгебра
- Исчисление
- Элементарная математика
- Геометрия
- Предварительное исчисление
- Статистика
- Тригонометрия
репетиторство по естественным наукам
- Анатомия
- Биология
- Химия
- Физика
- Физиология
иностранные языки
- французский
- немецкий
- Латинский
- Китайский диалект
- Испанский
начальное обучение
- Чтение
- Акустика
- Элементарная математика
прочие
- Бухгалтерский учет
- Информатика
- Экономика
- Английский
- Финансы
- История
- Письмо
- Лето
Поиск по 350+ темам
- О
- Обзор видео
- Процесс выбора наставника
- Онлайн-репетиторство
- Мобильное обучение
- Мгновенное обучение
- Как мы работаем
- Наша гарантия
- Влияние репетиторства
- Обзоры и отзывы
- Освещение в СМИ
- О преподавателях университета
Звоните прямо сейчас, чтобы записаться на обучение:
(888) 888-0446
Все ресурсы AP Calculus AB
3 диагностических теста 164 практических теста Вопрос дня Карточки Learn by Concept
AP Calculus AB Справка » Понимание производной суммы, произведения или частного
Найдите производную следующей функции:
Возможные ответы:
Правильный ответ:
Пояснение:
Так как эта функция является многочленом, мы берем производную от каждого члена отдельно.
Из степенного правила производная
равна просто
. Мы можем переписать как
и снова использовать степенное правило, мы получим производную
9003 02 0 0003
Ответ:
Сообщить об ошибке
Что такое Объяснение:
Цепное правило: “Первая производная от второй плюс вторая производная от первой”.
В данном случае это означает .
Сообщить об ошибке
Что из следующего лучше всего представляет ?
Возможных ответов:
Правильный ответ:
Объяснение:
Вопрос заключается в формуле правила частного.
Вспомним правило частного: произведение нижней функции на производную от верхней минус функция наверху, умноженное на производную от нижней, деленное на квадрат функции на дне.
Дано,
нижняя функция и верхняя функция . Получается нижняя производная и верхняя производная .
Подставив их в формулу правила частного, получим следующее.
Сообщить об ошибке
Просмотр AP Исчисление AB Репетиторы
Рухсар
Сертифицированный репетитор
Колледж Уэллсли, бакалавр искусств, международные отношения. Гарвардский университет, магистр искусств, политических наук и управления…
Просмотр AP Исчисление AB Репетиторы
Pritam
Сертифицированный репетитор
Кампус Вашингтонского университета в Сиэтле, бакалавр технических наук, электротехника.
Все ресурсы AP Calculus AB
3 диагностических теста 164 практических теста Вопрос дня Карточки Learn by Concept
Продукт Правило дифференцирования Калькулятор и решатель
Получите подробные решения ваших математических задач с помощью нашего
Продукт Пошаговый калькулятор правила дифференцирования .

Производная арккосинуса