Скорость света 🚀 — что это? Чему равна в вакууме / воздухе?
Точные значения скорости света | |
метров в секунду | 299 792 458 |
Приблизительные значения скорости света | |
километров в секунду | 300 000 |
километров в час | 1,08 млрд |
миль в секунду | 186 000 |
миль в час | 671 млн |
Статья находится на проверке у методистов Skysmart.
Если вы заметили ошибку, сообщите об этом в онлайн-чат
(в правом нижнем углу экрана).
Скорость света: чему она равна и как ее измерять
Скорость света — это величина, характеризующая быстроту перемещения света.
До второй половины XVII века скорость света считалась бесконечной, пока ее не измерил датский астроном Олаф Рёмер. Он наблюдал затмения спутника Юпитера Ио и заметил, что они не совпадают по времени с расчетными, а зависит это несовпадение от расстояния между событием и наблюдателем. Принимая во внимание положение Земли на своей орбите относительно Юпитера, Рёмер подсчитал, что скорость света равна 220 000 км/с.
В начале XIX века французский ученый Физо разработал для измерения скорости света так называемый метод прерываний. Физик направил луч света на зеркало. Отражаясь от него, свет проходил через зубцы колеса. Затем попадал на еще одну отражающую поверхность, которая была расположена на расстоянии в 8,6 км. Колесо вращали, увеличивая скорость, пока луч не будет видно в следующем зазоре. После подсчетов Физо получил результат — 313 000 км/с.
Изобретение лазера в XX веке позволило дойти до предела точности и зафиксировать скорость света на отметке 299 792 458 м/с с погрешностью 1,2 м/c. Дальнейшее уточнение стало невозможным из-за отсутствия точного определения метра. В то время за эталон брали металлическую палку, хранящуюся в палате мер и весов.
В восьмидесятых годах прошлого века Генеральная конференция по мерам и весам (да, такая действительно существует) приняла за метр расстояние, которое преодолевает свет за 1/299 792 458 секунды. Соответственно, скорость света стала официально равной 299 792 458 метров в секунду. Для удобства ее значение принято округлять до 300 000 км/с.
Курсы подготовки к ОГЭ по физике помогут снять стресс перед экзаменом и получить высокий балл.
Неудавшийся опыт Галилея
Чтобы измерить скорость света, в 1600 году Галилей и его помощник взобрались на соседние холмы, предварительно рассчитав расстояние между ними. Они взяли зажженные фонари и оборудовали их заслонками, которые открывают и закрывают огни.
Однако эксперимент был провальным, и неудивительно: чтобы все получилось, ученым пришлось бы стоять на расстоянии в миллионы километров друг от друга.
Скорость света в различных средах
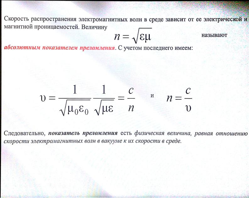
Свет распространяется в разных средах по-разному. В вакууме и в воздухе скорость света почти не различается, а вот в других средах она меньше. Это зависит от оптической плотности среды — чем она больше, тем меньше скорость распространения света.
Основной характеристикой в данном случае служит показатель преломления среды. Он равен отношению скорости света в вакууме к скорости распространения света в среде.
Показатель преломления среды n = c/v n — показатель преломления среды [-] с — скорость света [м/с] v — скорость света в заданной среде [м/с] |
Ниже представлена таблица скоростей света в разных средах и показателей преломления в них.
Среда | Скорость света, км/с | Показатель преломления среды |
|---|---|---|
Вакуум | 300 000 | 1 |
Воздух | 299 704 | 1,003 |
Лед | 228 782 | 1,31 |
Вода | 225 341 | 1,33 |
Стекло | 200 000 | 1,5 |
Сахар | 192 300 | 1,56 |
Сероуглерод | 184 000 | 1,63 |
Рубин | 170 386 | 1,76 |
Алмаз | 123 845 | 2,42 |
Параметры, связанные со скоростью света
Самые важные параметры — это длина волны и период.
Формула скорости света c = λ/T с — скорость света [м/с] λ — длина волны [м] T — период [с] |
Задачка для практики
Определите цвет освещения, проходящий расстояние в 1000 раз больше его длины волны за 2 пикосекунды.
Решение
Для начала переведем 2 пикосекунды в секунды — это 2 * 10-12 с.
Теперь возьмем формулу скорости: v = S/t
По условию S = 1000λ, то есть v = 1000λ/t.
Выражаем длину волны:
λ = vt/1000
Подставляем значения скорости света и известного нам времени:
λ = (3 * 108 * 2 * 10-12)/1000 = 600
И соотносим со шкалой видимого света:
На шкале видно, что длине волны в 600 нм соответствует оранжевый цвет излучения.
Скорость выше, чем скорость света
Здесь мы подходим к самому интересному. По сути, преодолеть скорость света — это то же самое, что изобрести машину времени. Ведь мы не можем увидеть свет от зажженного на улице фонаря раньше, чем он зажегся. Казалось бы, вопрос закрыт, машина времени невозможна и вообще все мечты детства разрушены. Но на самом деле это не совсем так.
Физически машину времени ничто не запрещает. То есть с точки зрения физики она вполне возможна, у нас есть только технические ограничения.
Согласно общей теории относительности, чем быстрее мы разгоняем частицу, у которой есть некая масса, тем больше энергии нам требуется. По мере приближения к скорости света эта энергия будет стремиться к бесконечности. Но это не означает, что свет на порядки быстрее всего во Вселенной. Например, ученые ЦЕРНа разогнали протоны в Большом адронном коллайдере до скорости 299 792 455 м/c, что всего на 3 м/с уступает невесомым фотонам света.
Описанные выше ограничения, которые накладывает на скорости во Вселенной современная физика, не касаются частиц, которые не имеют массы, не взаимодействуют с обычными частицами и могут перемещаться быстрее скорости света. Такие частицы принято называть тахионами и на данный момент их существование является лишь предположением (сложно придумать эффективный инструмент для их обнаружения, ведь они ни с чем не взаимодействуют).
В специальной теории относительности есть даже такое понятие, как релятивистское замедление времени. Его смысл заключается в том, что в движущемся теле все физические процессы проходят медленнее.
Классическим примером этого явления является сценарий близнецов. Представим, что один близнец летит на космическом корабле со скоростью, близкой к скорости света, а другой остается на Земле. Когда близнец-космонавт вернется на Землю постаревшим всего на год или на два, он обнаружит, что его брат стал старше на несколько десятилетий.
В реальной жизни эксперимент с близнецами никто не проводил, но проводили аналогичный — с часами. Ученые запустили атомные часы на орбиту и оставили идентичные часы на Земле. Когда часы вернулись, они шли с некоторым отставанием от своего земного близнеца.
Еще один популярный пример сверхсветовой скорости — это явления квантовой механики. В тот самый момент, когда вы надели на правую ногу один носок, второй моментально и автоматически стал левым, несмотря на расстояние между ними.
Или эксперимент с котом Шрёдингера, про который вы наверняка что-то слышали.
Лирическое отступление про кота Шрёдингера
Физик, которому не очень нравятся кошки, помещает кота в коробку вместе с бомбой, которая взрывается с вероятностью 50% после того, как закрыли крышку. До того, как мы откроем коробку, нет способа узнать, взорвалась ли бомба. Поэтому мы не знаем, жив кот или мертв.
Оперируя понятиями квантовой физики, мы можем сказать, что до нашего наблюдения кот находился в состоянии суперпозиции — состоянии, сочетающем в себе обе возможности с шансом 50% для каждой.
Нечто подобное случается с физическими системами квантовых размеров, вроде электрона, вращающегося вокруг атома водорода. Электрон не совсем вращается — он как бы находится во всем пространстве одновременно, а в некоторых местах с большей вероятностью. Только после того, как мы определили его местоположение, мы можем точно указать, где он находится в этот момент. Так же, как мы не знали, был кот жив или мертв до того, как мы открыли коробку.
Это подводит нас к странному и красивому феномену квантовой запутанности. Представим себе, что вместо одного кота в одной коробке у нас было бы два кота в двух разных коробках. Если мы повторим эксперимент с котом Шрёдингера с парой этих котов, в результате эксперимента могут быть четыре возможности:
- оба кота будут живы,
- оба мертвы,
- один будет жив, второй мертв,
- первый мертв, второй жив.
Ситуации, когда оба кота мертвы или оба кота живы, не соответствуют состоянию суперпозиции.
Другими словами, возможна такая система из двух котов, в которой в итоге всегда один из котов будет мертв, а другой жив. Пользуясь техническими терминами, можно сказать, что состояния этих двух котов запутаны.
Назревает вопрос: что произойдет, если этих котов поместить в разных уголках Вселенной. Не поверите, но то же самое! Один из котов в любом случае будет жив, а другой — мертв, хотя какой конкретно кот будет жив, а какой мертв, совершенно непредсказуемо.
Квантовая запутанность была подтверждена в настоящих лабораторных экспериментах. Две субатомные частицы запутаны в состоянии суперпозиции так, что если одна вращается в одну сторону, то другая — в противоположную.
Запутанность находится в центре квантовой информатики — развивающейся области науки, которая ищет применение законам странного квантового мира. Так, квантовая криптография позволяет шпионам надежно посылать друг другу информацию, а квантовое программирование — взламывать секретные коды.
Каждодневная физика со временем может стать более похожей на странный мир квантовой механики. Квантовая телепортация сможет достигнуть такого прогресса, что однажды ваш кот сможет сбежать в более безопасную вселенную, где нет физиков и коробок.
В общем, сверхсветовая скорость существует, хоть у нее и очень слабая доказательная база. Если ученые добьются того, чтобы скорости выше скорости света стали нашей реальностью, то и до машины времени недалеко.
ЗАМЕДЛЕННЫЙ СВЕТ | Наука и жизнь
Понятие скорости распространения волны оказывается простым только в отсутствии дисперсии.
Лин Вестергард Хэу возле установки, на которой был проведен уникальный эксперимент.
‹
›
Весной прошлого года научные и научно-популярные журналы мира сообщили сенсационную новость. Американские физики провели уникальный эксперимент: они сумели понизить скорость света до 17 метров в секунду.
Все знают, что свет распространяется с огромной скоростью – почти 300 тысяч километров в секунду.
Точное значение ее величины в вакууме = 299792458 м/с – фундаментальная физическая константа. Согласно теории относительности, это максимально возможная скорость передачи сигнала.
В любой прозрачной среде свет распространяется медленнее. Его скорость v зависит от показателя преломления среды n: v = с/n . Показатель преломления воздуха – 1,0003, воды – 1,33, различных сортов стекла – от 1,5 до 1,8. Одно из самых больших значений показателя преломления имеет алмаз – 2,42. Таким образом, скорость света в обычных веществах уменьшится не более чем в 2,5 раза.
В начале 1999 года группа физиков из Роуландовского института научных исследований при Гарвардском университете (штат Массачусетс, США) и из Стэнфордского университета (штат Калифорния) исследовала макроскопический квантовый эффект – так называемую самоиндуцированную прозрачность, пропуская лазерные импульсы через непрозрачную в обычных условиях среду. Этой средой были атомы натрия, находящиеся в особом состоянии, называемом бозе-эйнштейновским конденсатом.
При облучении лазерным импульсом он приобретает оптические свойства, которые уменьшают групповую скорость импульса в 20 миллионов раз по сравнению со скоростью в вакууме. Экспериментаторам удалось довести скорость света до 17 м/с!
Прежде чем описывать сущность этого уникального эксперимента, напомним смысл некоторых физических понятий.
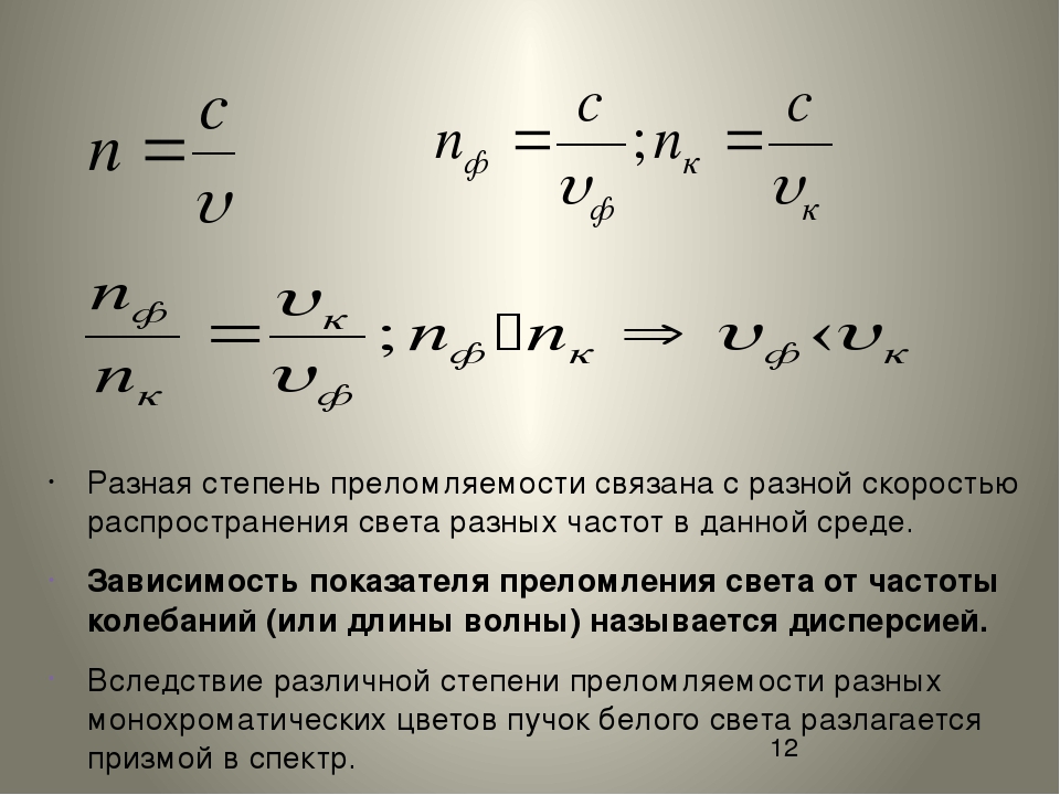
Групповая скорость. При распространении света в среде различают две скорости – фазовую и групповую. Фазовая скорость vф характеризует перемещение фазы идеальной монохроматической волны – бесконечной синусоиды строго одной частоты и определяет направление распространения света. Фазовой скорости в среде соответствует фазовый показатель преломления – тот самый, значения которого измеряются для различных веществ. Фазовый показатель преломления, а следовательно, и фазовая скорость зависят от длины волны. Эта зависимость называется дисперсией; она приводит, в частности, к разложению белого света, проходящего через призму, в спектр.
Но реальная световая волна состоит из набора волн различных частот, группирующихся в некотором спектральном интервале. Такой набор называют группой волн, волновым пакетом или световым импульсом. Эти волны распространяются в среде с различными фазовыми скоростями из-за дисперсии. При этом импульс растягивается, а его форма меняется. Поэтому для описания движения импульса, группы волн как целого, вводят понятие групповой скорости. Оно имеет смысл только в случае узкого спектра и в среде со слабой дисперсией, когда различие фазовых скоростей отдельных составляющих невелико. Для лучшего уяснения ситуации можно привести наглядную аналогию.
Представим себе, что на линии старта выстроились семь спортсменов, одетых в разноцветные майки по цветам спектра: красную, оранжевую, желтую и т. д. По сигналу стартового пистолета они одновременно начинают бег, но “красный” спортсмен бежит быстрее, чем “оранжевый”, “оранжевый” – быстрее, чем “желтый”, и т. д., так что они растягиваются в цепочку, длина которой непрерывно увеличивается.
А теперь представим, что мы смотрим на них сверху с такой высоты, что отдельных бегунов не различаем, а видим просто пестрое пятно. Можно ли говорить о скорости движения этого пятна как целого? Можно, но только в том случае, если оно не очень расплывается, когда разница в скоростях разноцветных бегунов невелика. В противном случае пятно может растянуться на всю длину трассы, и вопрос о его скорости потеряет смысл. Это соответствует сильной дисперсии – большому разбросу скоростей. Если бегунов одеть в майки почти одного цвета, различающиеся лишь оттенками (скажем, от темно-красного до светло-красного), это станет соответствовать случаю узкого спектра. Тогда и скорости бегунов будут различаться ненамного, группа при движении останется достаточно компактной и может быть охарактеризована вполне определенной величиной скорости, которая и называется групповой.
Статистика Бозе-Эйнштейна. Это один из видов так называемой квантовой статистики – теории, описывающей состояние систем, содержащих очень большое число частиц, подчиняющихся законам квантовой механики.
Все частицы – как заключенные в атоме, так и свободные – делятся на два класса. Для одного из них справедлив принцип запрета Паули, в соответствии с которым на каждом энергетическом уровне не может находиться более одной частицы. Частицы этого класса называются фермионами (это электроны, протоны и нейтроны; в этот же класс входят частицы, состоящие из нечетного числа фермионов), а закон их распределения называется статистикой Ферми-Дирака. Частицы другого класса называются бозонами и не подчиняются принципу Паули: на одном энергетическом уровне может скапливаться неограниченное число бозонов. В этом случае говорят о статистике Бозе-Эйнштейна. К бозонам относятся фотоны, некоторые короткоживущие элементарные частицы (например, пи-мезоны), а также атомы, состоящие из четного числа фермионов. При очень низких температурах бозоны собираются на самом низком – основном – энергетическом уровне; тогда говорят, что происходит бозе-эйнштейновская конденсация. Атомы конденсата теряют свои индивидуальные свойства, и несколько миллионов их начинают вести себя как одно целое, их волновые функции сливаются, а поведение описывается одним уравнением.
Это дает возможность говорить, что атомы конденсата стали когерентными, подобно фотонам в лазерном излучении. Исследователи из американского Национального института стандартов и технологий использовали это свойство конденсата Бозе-Эйнштейна для создания “атомного лазера” (см. “Наука и жизнь” № 10, 1997 г.).
Самоиндуцированная прозрачность. Это один из эффектов нелинейной оптики – оптики мощных световых полей. Он заключается в том, что очень короткий и мощный световой импульс проходит без ослабления через среду, которая поглощает непрерывное излучение или длинные импульсы: непрозрачная среда становится для него прозрачной. Самоиндуцированая прозрачность наблюдается в разреженных газах при длительности импульса порядка 10-7 – 10-8 с и в конденсированных средах – менее 10-11 c. При этом возникает запаздывание импульса – его групповая скорость сильно уменьшается. Впервые этот эффект был продемонстрирован Мак-Коллом и Ханом в 1967 году на рубине при температуре 4 К.
В 1970 году в парах рубидия были получены задержки, соответствующие скоростям импульса, на три порядка (в 1000 раз) меньшим скорости света в вакууме.
Обратимся теперь к уникальному эксперименту 1999 года. Его осуществили Лен Вестергард Хэу, Захари Даттон, Сайрус Берузи (Роуландовский институт) и Стив Харрис (Стэнфордский университет). Они охладили плотное, удерживаемое магнитным полем облако атомов натрия до перехода их в основное состояние – на уровень с наименьшей энергией. При этом выделяли только те атомы, у которых магнитный дипольный момент был направлен противоположно направлению магнитного поля. Затем исследователи охладили облако до температуры менее 435 нК (нанокельвинов, т.е. 0,000000435 К, почти до абсолютного нуля).
После этого конденсат осветили “связующим пучком” линейно поляризованного лазерного света с частотой, соответствующей энергии его слабого возбуждения. Атомы перешли на более высокий энергетический уровень и перестали поглощать свет. В результате конденсат стал прозрачным для идущего следом лазерного излучения.
И вот здесь появились очень странные и необычные эффекты. Измерения показали, что при определенных условиях импульс, проходящий через бозе-эйнштейновский конденсат, испытывает задержку, соответствующую замедлению света более чем на семь порядков – в 20 миллионов раз. Скорость светового импульса замедлилась до 17 м/с, а его длина уменьшилась в несколько раз – до 43 микрометров.
Исследователи считают, что, избежав лазерного нагрева конденсата, им удастся еще сильнее замедлить свет – возможно, до скорости нескольких сантиметров в секунду.
Система с такими необычными характеристиками позволит исследовать квантово-оптические свойства вещества, а также создавать различные устройства для квантовых компьютеров будущего, скажем, однофотонные переключатели.
Опыт Физо. Методические материалы
Цифровой ресурс может использоваться для обучения в рамках программы средней школы (профильного и углубленного уровней).
Компьютерная программа моделирует классический опыт Физо по определению скорости света.
Краткая теория
Первый лабораторный опыт по измерению скорости света с использованием метода вращающегося затвора провел в 1849 г. французский физик Арман Ипполит Луи Физо (23.11.1819 – 18.09.1896). В установке Физо узкий луч света разбивался на импульсы, проходя сквозь промежутки между выступами на окружности быстро вращающегося диска. Импульсы попадали на зеркало, расположенное на расстоянии L = 8,66 км от источника и ориентированное перпендикулярно ходу луча. Экспериментатор, изменяя скорость вращения колеса, добивался, чтобы отраженный свет попадал в промежуток между зубцами. На диске Физо было 720 выступов. Зная величину расстояния между зубцами и скорости вращения колеса, при которой свет попадает в следующий промежуток, можно рассчитать значение скорости света. Полученный Физо результат для скорости света составил 313 247 304 м/с.
|
Рис. |
Работа с моделью
На экране модели представлена схема опыта. Интерактивная составляющая позволяет изменять частоту вращения зубчатого колеса, наблюдая в окуляре результат эксперимента. Для наглядности окуляр сделан увеличенного размера и вынесен в отдельную зону экрана. Частота изменяется от 0 до 52 оборотов в секунду с шагом 0,01.
При увеличении частоты ускоряется мерцание света в окуляре. При частоте 12,5 с–1 свет в окуляре пропадает совсем. Затем, при дальнейшем увеличении частоты интенсивность света начинает нарастать, достигая начального значения при частоте 25 с–1. Затем все повторяется при более высоких частотах.
Эксперимент с моделью можно проводить в двух вариантах, добиваясь либо исчезновения света в окуляре, либо его максимальной светимости.
Пример расчетной операции для варианта, при котором экспериментатор добивается исчезновения света в окуляре прибора (здесь и далее считается, что зубец и прорезь зубчатого колеса имеют одинаковую ширину).
За время движения импульса света до зеркала и обратно место прорези на колесе занимает соседний зубец. Тогда свет перекроется зубцом и в окуляре станет темно. Это наступит при условии, что время прохождения света туда и обратно окажется равным времени поворота зубчатого колеса на ширину прорези Здесь L – расстояние от зубчатого колеса до зеркала, T1 – период вращения зубчатого колеса, ν1 = 1/T – частота вращения, при которой первый раз исчезает световой поток в окуляре, N – число зубцов. Так как t = t1, получаем расчетную формулу для определения скорости света данным методом: c = 4LNν1.
Пример расчетной операции для варианта, при котором экспериментатор добивается появления света после исчезновения в окуляре прибора.
За время движения импульса света до зеркала и обратно место первой прорези на колесе заняла следующая за ней прорезь. Тогда свет сможет вновь пройти до окуляра и в окуляре вновь станет светло.
Это наступит при условии, что время прохождения света туда и обратно
окажется равным времени поворота зубчатого колеса на суммарную ширину зубца и прорези (шаг зубчатого колеса):
Получаем расчетную формулу для определения скорости света данным методом: c = 2LNν2, где ν2 = 1/T2 – частота вращения, при которой в окуляре вновь появляется свет после первого исчезновения.
Рекомендации по применению модели
Данная модель может быть применена в качестве иллюстрации на уроках изучения нового материала в 11 классе по теме «Скорость света». На примере этой модели можно рассмотреть с учащимися лабораторный метод определения скорости света.
Пример планирования урока с использованием модели
Тема «Скорость света»
Цель урока: рассмотреть различные способы определения скорости света, сравнить скорость света со скоростью распространения электромагнитной волны.
|
|||||||||||||||||||||||||
|
Таблица 1. |
Примеры задач
- По данным компьютерной модели определите, при каких частотах в опыте Майкельсона снова будет наблюдаться свет в окуляре. Проверьте свои вычисления на модели.
- В опыте Физо пронаблюдайте исчезновение и появление света при изменении частоты вращения колеса (изменяйте частоту от 0 до 1 с шагом 0,1 для того чтобы посмотреть как вращается колесо, затем увеличьте шаг до 1). При какой частоте свет впервые полностью исчезнет? Вычислите, при какой частоте вращения колеса свет опять будет иметь максимальную яркость. Проверьте с помощью компьютерной модели.
Выведение формулы скорости света. Значения и понятие
Еще со школьных времен мы знаем, что скорость света, согласно законам Энштейна, – это непреодолимый максимум во Вселенной. Расстояние от Солнца до Земли свет проходит за 8 минут, а это примерно 150 000 000 км. До Нептуна доходит лишь через 6 часов, но космическим аппаратам требуются десятилетия на преодоление таких расстояний.
Но далеко не всем известно, что значение скорости может значительно колебаться в зависимости от среды, в которой проходит свет.
Формула скорости света
Зная скорость света в вакууме (с ≈ 3*108 м\с), можно определить ее в других средах, исходя из их показателя преломления n. Сама формула скорости света напоминает законы механики из физики, а точнее, определение расстояния с помощью времени и скорости объекта.
К примеру, мы возьмем стекло, коэффициент преломления которого составляет 1,5. По формуле скорости света v = c \ n получаем, что скорость в данной среде примерно равна 200 000 км\с. Если брать жидкость, такую как вода, то скорость распространения фотонов (частиц света) в ней равна 226 000 км\с при показателе преломления в 1,33.
Формула скорости света в воздухе
Воздух – это тоже среда. Следовательно, она обладает так называемой оптической плотностью. Если в вакууме фотоны не встречают на своем пути преград, то в среде они тратят некоторое время на возбуждение частиц атомов.
Чем плотнее среда, тем больше времени уходит на это самое возбуждение. Показатель преломления (n) в воздухе равен 1,000292. А это не сильно отходит от предела в 299 792 458 м/с.
Американским ученым удалось замедлить скорость света практически до полного нуля. Больше чем 1/299 792 458 сек. свет скорость не может преодолеть. Все дело в том, что свет – это такая же электромагнитная волна, как и рентген, радиоволны или тепло. Отличие состоит только в разнице между длиной волны и частоты.
Интересным фактом считается отсутствие массы у фотона, а это говорит об отсутствии времени для данной частицы. Проще говоря, для фотона, который был рожден несколько миллионов, а то и миллиардов лет назад, не прошло ни секунды времени.
Теория Эйнштейна
Теория ЭйнштейнаТеория Эйнштейна и ее влияние на классические двигатели.
Теория Эйнштейна основана на предположении, что два тела не могут двигаться друг относительно друга со скоростью, превышающей скорость света.
На первый взгляд это делает невозможным пилотируемые межзвездные перелеты, потому как с такой скоростью длительность путешествия даже до ближайших звезд превышает все рамки человеческого терпения и продолжительности жизни. Но это не совсем так.
Замедление времени
Одним из последствий этой теории является эффект замедления времени внутри двигающихся систем, в частности внутри космических кораблей.
Замедление времени Z равняется отношению отрезка времени внутри корабля т к отрезку времени на Земле t :
Z=т/t
И из теории Эйнштейна:
где:
v – скорость корабля
с – скорость света
Из этой формулы следует, что чем ближе к скорости света разгонится корабль, тем медленнее будет течь время на его борту.
К примеру корабль, летящий со скоростью 0,997с,
где с- скорость света, замедлит внутреннее время
до 7,7% времени Земли.
То есть такой корабль долетит за 22 года до Фомальгаута
с точки зрения землян, в то время как для экипажа полет займет лишь 1
год и 8 месяцев.
Отсюда вывод: Теория Эйнштейна не запрещает пилотируемые межзвездные перелеты, более того она делает их достижение более легким. В чем Вы можете убедится ниже.
Ракетное движение
Итак, как же повлияла теория Эйнштейна на Формулу Циолковского?
В СТО формула Циолковского имеет следующий вид:
или:
где:
m – масса топлива
M – масса корабля без топлива
c – скорость света
v – максимальная скорость корабля, выработавшего все топливо, относительно Земли
w – скорость реактивной струи относительно корабля.
Скорость реактивной струи однозначно зависит от энергоемкости топлива. Попробуем ее найти. В СТО энергия тела выражается как:
где:
E – энергия тела
m – масса покоя
c – скорость света
v – скорость тела
Нетрудно заметить, что при скорости, равной нулю, тело уже обладает
энергией
mc2 – это так сказать энергия покоя
тела.
Чтобы получить кинетическую энергию, ее нужно вычесть из формулы. Приравняв
кинетическую энергию к Lm/2 (половина
кинетической энергии перейдет к кораблю) получим скорость ракетной струи:
Полная зависимость скорости, которую может набрать корабль, от массы и энергоемкости топлива:
где:
m – масса топлива
M – масса корабля без топлива
c – скорость света
v – максимальная скорость корабля, выработавшего все топливо, относительно Земли
L – энергоемкость топлива
Понятие внутренней скорости
Для сравнения возможностей космических кораблей с точки зрения
классической теории и теории Эйнштейна введем понятие внутренней скорости.
Из примера приведенного в части замедление времени видно
различие между временем на Земле и временем на космическом корабле. Допустим
экипаж корабля, летящего на Фомальгаут со скоростью 0,997с, не знает теории
Эйнштейна
и понятия
не имеет о ее последствиях.
Тогда, зная расстояние до Фомальгаута, измеренное
еще на Земле, и свое время путешествия, они могли бы подумать, что
в 11 раз превысили скорость света. Это и называется внутренней
скоростью.
Так как для нас критично именно время путешествия экипажа т, а расстояние проще считать в единицах, измеренных на Земле Sзем, то Sзем/т и равняется внутренней скорости корабля. То есть это та мнимая скорость, с которой корабль летит c точки зрения незнающего теорию относительности экипажа. Внутренняя скорость хороша, когда требуется сравнить возможности космических кораблей с точки зрения экипажа.
Ракета, набрав свою максимальную скорость, будет обладать внутренней скоростью U:
где:
U – внутренняя скорость
v – скорость относительно Земли
с – скорость света
В нижеследующей таблице показано какое соотношение массы топлива к массе
корабля m/M должно
быть, чтобы корабль разогнался до различных внутренних скоростей U.
Таблица показана для сравнения с аналогичной таблицей на основе классических
(без учета СТО) формул Циолковского:
| топливо/скорость | 0,3 с | 0,6 с | 1 с | 2 с | 3 с |
|---|---|---|---|---|---|
| аннигиляция | 0,49 | 1,15 | 2,26 | 5,94 | 10,47 |
| термоядерное (водород) | 35,31 | 1002,1 | 44715 | 4,14E+7 | 3,93E+9 |
| термоядерное (дейтерий+тритий) | 136,49 | 12991 | 2,37E+6 | 2,76E+10 | 1,41E+13 |
| ядерное (уран 235) | 20203 | 1,92E+8 | 6,82E+12 | 1,05E+21 | 3,01E+26 |
| жидкое (бензин+кислород) | 1,44E+11880 | 2,58E+22855 | 4,29E+35413 | 2,20E+58005 | 1,84E+73065 |
Импульсное движение
В рамках СТО поменялась и формула импульсного
двигателя. Предположив, что в результате взрыва топлива половина освобожденной
энергии передалась кораблю (вторая половина по закону сохранения импульса
и энергии улетучилась в противоположном направлении), найдем, что максимальная
скорость корабля v:
где:
v – скорость до которой разгонится ракета относительно Земли
L – энергоемкость топлива
с – скорость света
m – масса топлива
М – масса корабля
В нижеследующей таблице показано сколько топлива нужно на единицу массы корабля с импульсным двигателем, чтобы достигнуть различных внутренних скоростей:
| топливо/скорость | 0,3 с | 0,6 с | 1 с | 2 с | 3 с |
|---|---|---|---|---|---|
| аннигиляция | 0,088 | 0,332 | 0,828 | 2,47 | 4,32 |
| термоядерное (водород) | 12,93 | 48,81 | 121,66 | 363,05 | 635,08 |
| термоядерное (дейтерий+тритий) | 24,35 | 91,92 | 229,09 | 683,64 | 1195,91 |
| ядерное (уран 235) | 98,93 | 373,41 | 930,69 | 2777,31 | 4858,4 |
| жидкое (бензин+кислород) | 7,54Е+8 | 2,85Е+9 | 7,09Е+9 | 2,12Е+10 | 3,70Е+10 |
Сравните эту таблицу с той , что прилагается к описанию классического
импульсного двигателя.
Движение с постоянным ускорением
В теории Эйнштейна равноускоренное движение в течение достаточно большого промежутка времени в некоторой фиксированной инерционной системе отсчета вообще невозможно (в противном случае скорость частицы в этой системе могла бы превзойти скорость света). Однако относительно сопутствующей системы отчета, которая движется вместе с кораблем и в которой скорость корабля равна нулю (это уже не инерционная система отчета, так как скорость в ней не постоянна) это возможно. При таких условиях скорость корабля относительно Земли:
где:
v – скорость корабля относительно Земли
t – время прошедшее на Земле
a – ускорение относительно корабля
c – скорость света
Пройденное расстояние:
где:
S – расстояние относительно Земли
t – время прошедшее на Земле
a – ускорение относительно корабля
c – скорость света
Время, прошедшее на корабле:
где:
т – время, прошедшее на корабле
с – скорость света
а – ускорение относительно корабля
t – время, прошедшее на Земле
В таблице показано время (в годах) , которое пройдет на корабле при путешествии с различным ускорением к ближайшим звездам (пол пути ускорение, пол пути торможение):
| звезда\ускорение | 1 же | 2 же | 3 же | 4 же |
|---|---|---|---|---|
| Проксима | 3,54 | 2,30 | 1,75 | 1,44 |
| Альфа Центавра | 3,59 | 2,32 | 1,77 | 1,46 |
| Звезда Бернарда | 4,04 | 2,57 | 1,95 | 1,59 |
| Вольф 359 | 4,56 | 2,86 | 2,15 | 1,74 |
| Сириус | 4,61 | 2,89 | 2,17 | 1,76 |
| Эпсилон Эридана | 4,94 | 3,07 | 2,29 | 1,85 |
| 61 Лебедь А | 5,07 | 3,14 | 2,34 | 1,89 |
| Процион | 5,08 | 3,14 | 2,34 | 1,89 |
| Тау Кита | 5,15 | 3,18 | 2,37 | 1,91 |
Сайт создан в системе uCoz
: : 18.
: 18.
. . , , .
, , . . 1676. и11 . , 215 000 /.
, . , , 1727. .
, . (.22).
| . 22 |
. , , , , , . . , ,
| (39) |
(. .22). , , , .
,
.
.
,
.
,
.
, ,
,
. , ,
.
, . , (39), 303 000 /.
12 1849. . 23.
| . 23 |
. . , , , . , , , . , .
,
,
,
.
.
.
,
,
..
, –
. ,
, ,
– , .
8,6 . 313 000 /.
1928 . (. .. “ ” .2 6.7). ( c), . .
. , 1932., 1,6, .
| / | (40) |
, , , , . .
: : 18. : 18.
08.02.2014
Чему равна скорость света в вакууме
Эксперимент №1. Скорость света – расстояние, деленное на время.
Первым скорость света в вакууме измерил датский астроном Олаф Рёмер в 1767 году.
Если очень коротко, то согласно расчетам О. Ремера эта скорость равна диаметру земной орбиты, деленному на время запаздывания видимого затмения Ио – спутника Юпитера.
Согласно расчетам Ремера время запаздывания составило 22 минуты или 1320 секунд. При диаметре Земной орбиты примерно 292 миллиона километров (согласно измерений другого астронома Д. Кассини от 1672 года) получаем скорость света по Ремеру:
с = 292000000/1320 = 221212 км/с (768.1)
А не 300000 км/с.
В учебниках пишут, что расчёт Ремера, выполненный в 1676 году, основан на современных ему неточных знаниях об орбитах планет и доступных ему способах изменения времени, потому и такая неточность.
Действительно, сейчас более точно определенный диаметр орбиты Земли примерно 298 миллионов километров. Погрешность 2%, это при том, что с каждым годом Земля становится все тяжелее (на 4 триллиона тонн в год), соответственно диаметр орбиты все больше, скорость вращения все меньше, поэтому погрешность измерений была явно меньше.
Тем не менее можно допустить, что Ремер действительно сильно ошибся, потому что радиус орбиты Земли значительно больше, чем считалось в XVIII веке.
Откуда Ремер взял диаметр орбиты Земли? Из расчетов Кассини, поэтому рассмотрим расчеты Кассини более подробно.
Кассини определил радиус орбиты Земли в результате наблюдения за Марсом из разных точек. По изменению угла наблюдения Марса при наблюдении из двух разных точек (Париж и Кайенна) Кассини определил расстояние от Земли до Марса – построил треугольник, у которого нижняя сторона – это кратчайшее расстояние между точками наблюдения – Парижем и Кайенной, а боковые стороны – это “лучи” наблюдения. Соответственно зная углы наклона “лучей” наблюдения можно определить высоту треугольника – расстояние от Земли до Марса, что и было сделано. Затем Кассини, воспользовавшись уравнениями Кеплера, вычислил радиус орбиты Земли.
Каким именно законом Кеплера воспользовался Кассини, я не знаю, предполагаю, что третьим, согласно которому квадраты периодов обращения планет относятся как кубы больших полуосей их орбит. Т.е. зная периоды обращения Земли и Марса вокруг Солнца и расстояние между Марсом и Землей, можно определить значение радиуса вращения Земли вокруг Солнца, исходя из следующей формулы:
ТМ2/ТЗ2 = аМ3/а33 (768.
1.2)
тогда если пренебречь небольшой эллипсоидностью орбит и рассматривать их как окружности, то:
6872 /365.252 = 3.537 = (R3 + ΔR)3/R33 (768.1.3)
Если рассматривать отношение радиуса орбиты Земли к расстоянию между Землей и Марсом как постоянную величину, то ΔR = nR3 и решение кубического уравнения значительно упростится, после сокращения радиусов и тогда:
R3(1 + n)3/R3 = 3.537; 1 + n = 3.5371/3 = 1.5237; n = 0.5237 (768.1.4)
Тогда при радиусе орбиты Земли 146 млн км, определенном по формулам Кеплера, средний радиус орбиты Марса (большая полуось) должен составлять примерно 146·1.5237 = 222.4 млн км, а среднее расстояние между Землей и Марсом 222.4 – 146 = 76.4 млн км.
Пока все сходится, вот только соотношение радиусов – это относительная величина и она никак не позволяет определить значение одного из радиусов.
Продолжим.
Кассини скорее всего никак не учитывал влияние коэффициента преломления между вакуумом и атмосферой (он и сейчас почти ничем не отличается от 1).
Если принять мою версию, то при k’вак/атм = 0.75, это уже не треугольник, а достаточно хорошо ощутимый пятиугольник. Впрочем с учетом малой толщины атмосферы этот пятиугольник действительно можно рассматривать как треугольник, но при этом углы наклона боковых сторон должны определяться с учетом коэффициента преломления. При k”вак/атм = 0.75 реальное расстояние до Марса в 1.24 раза больше (в данном случае определяется как соотношение косинусов углов при одном и том же расстоянии между городами, расчет здесь не привожу), а значит и радиус орбиты Земли в 1.24 раза больше. Умножаем:
с = 223000·1.24 = 276600 км/с (768.1.5)
Но тогда придется признать невероятное – и сейчас радиус орбиты Земли, расстояния до Луны и других небесных тел больше, чем принято считать! И тогда много чего придется пересчитывать, лучше оставим все как есть и допустим, что Ремер ошибся при определении времени задержки.
Но в то, что астроном Ремер так сильно не дружил со временем, мне вообще поверить сложно. А то, что Ремер после этого вычислил времена наблюдаемых на Землей затмений на несколько месяцев вперед с точностью до одной секунды. Это так, ерунда, он очень сильно ошибся.
И ведь никто не запрещает даже сегодня проверить точность расчетов Ремера, как например это сделал Юрий Гужеля и на основе табличных значений затмений спутника Юпитера 1994-1995 годов определил среднюю скорость света в вакууме, выполнив 20 поверочных расчетов. Результат расчетов следующий:
Средняя скорость света в вакууме составляет 223500 км/с.
Достаточно близко к значению, полученному Ремером, и очень далеко от ныне принятого значения 300000 км/с. Так почему же сейчас принято считать, что скорость света в вакууме 300, а не 220 тысяч км/с?
Да потому, что во всех остальных опытах по определению скорости света в вакууме рассматривалось движение лучей света в условиях земной атмосферы!
При этом самыми точными являются косвенные методы определения скорости света.
Свет рассматривается, как электромагнитная волна, соответственно скорость света равна длине волны, умноженной на частоту излучения. Какая именно волна рассматривается не имеет значения, это может быть и радиоволна и гамма-излучение, выбирай любую.
Еще раз: скорость света, достаточно точно и многократно измеренная в условиях земной атмосферы и составляющая около 300000 км/с, принимается примерно равной скорости света в вакууме.
На основании чего? На основании расчетов английского астронома Д. Брэдли. Ведь Брэдли в 1726 году зафиксировал годовую аберрацию γ-звезды в созвездии Дракона – отклонение расчетного угла наклона наблюдаемого луча от реального угла наклона; предположил, что аберрация зависит от линейной скорости движения Земли вокруг Солнца, при этом скорость света в его телескопе равна скорости света в вакууме, а коэффициент преломления между вакуумом и атмосферой Земли = 1. А значит, все доказано.
Т.е. астроном, оперирующий только углами – угловым расстоянием между Полярной Звездой и γ-звездой и углом отклонения – предположил, что на аберрацию влияет не изменение угла наблюдения звезды в течение года, не изменение угловых размеров наблюдаемых звезд из-за изменения расстояния между Землей и звездами, а только скорость движения Земли.
А изменением угла наблюдения и изменением угловых размеров из-за изменения расстояния можно пренебречь. Где логика?
На мой взгляд, гораздо проще объяснить годовую аберрацию света звезд изменением угла наблюдения за звездами в течение года. При изменении угла наблюдения меняется угол преломления луча в атмосфере вне зависимости от скорости света в вакууме, в воздухе, и вне зависимости от скорости вращения Земли вокруг Солнца и вокруг собственной оси. Т.е. при определении аберрации важен только один показатель – коэффициент преломления света между вакуумом и воздухом.
И значение этого коэффициента должно быть ощутимо больше или меньше, чем ныне принятое k(в/а) = 1.00027-1.0005.
Доказать, что это так, достаточно просто. Для этого даже не нужен мощный и точный телескоп и несколько лет наблюдений, достаточно фотоаппарата и Луны, восход которой мы можем наблюдать чуть ли не каждый день. И чуть ли не каждый день мы можем наблюдать мгновенную аберрацию Луны:
Фотография 768.
1. Луна над маяком Тайрон-Бэй.
Рисунок 768.1. Размеры Луны.
На рисунке 768.1 боковой радиус Луны и радиус наложенной окружности – 3.365 см, верхний радиус – 3.29 см, нижний радиус – 3.15 см. Угол между горизонталью и центром диска Луны – угол наблюдения – примерно 3.5°. Если уменьшение нижнего радиуса можно попробовать объяснить тем, что Луна не полная, то объяснить уменьшение верхнего радиуса можно только разным углом преломления лучей из-за разницы углов наблюдения.
Кстати, если принять угловой размер Луны 0.7° (почему не 0.525° объясняется отдельно), то при боковом диаметре Луны 6.73 см разница между боковым и верхним радиусом составляет 3.365 – 3.29 = 0.075 см, угловой размер разницы 0.075·0.7/6.73 = 0.0078° или 28.1″ (при угле наблюдения 3.5°). Брэдли насчитал 20.45″ скорее всего при угле наблюдения 13.5°. И при чем тут отношение скорости вращения Земли вокруг Солнца к скорости света в телескопе?
У меня нет ответа, скорее всего просто так совпало, да и определение размеров Луны сделано с большой погрешностью, до 0.
005 см, но все равно скорости тут явно ни причем.
Тем не менее рассмотрим расчеты Д. Брэдли более подробно.
Эксперимент №2. Скорость света – изменение угла наблюдения.
В 1726 году Д. Брэдли определил скорость света по аберрации света звезд. Без учета преломления света в воздушной среде и принимая скорость света в вакууме равной (или почти равной) скорости света. Во всяком случае это следует из всех описаний его эксперимента, какие мне удалось найти. Скорость света по Брэдли (примерно):
с = v/tga = 30.235/0.0000991 = 305095 км/с (768.2)
где v = 29.77 км/с – линейная скорость вращения Земли по орбите вокруг Солнца + 0.465 км/с – скорость вращения Земли вокруг своей орбиты, а = 0.00568° – разница между ожидаемым (расчетным) и реальным углами наблюдения звезды из созвездия Дракона. За год наблюдения звезда описала условный круг с угловым радиусом 20.45″ или 0.00568°. Я не буду рисовать прямоугольный треугольник, у которого верхний катет – это расстояние Δу = vΔt, а боковой катет – это длина телескопа L, а – угол между боковым катетом и гипотенузой (причем гипотенуза – это все тот же телескоп, только длина его немного больше, чем L и соответственно скорость света в телескопе немного больше скорости света, почему смолчал Эйнштейн, я даже и не знаю).
В сети таких рисунков достаточно.
А вот выяснить, под каким углом велись наблюдения было бы интересно. Созвездие Дракона расположено вокруг Полярной Звезды. Положение Полярной Звезды в небе, а значит и угол наблюдения звезды являются постоянными. Для Гринвичской обсерватории в Лондоне угол наблюдения должен составлять 51.48°. Созвездие Дракона в течение года вращается вокруг Полярной Звезды. γ-звезда, за которой наблюдал Брэдли, имеет расстояние 38° от Полярной Звезды (определял по карте звездного неба).
Тогда изменение угла наблюдения за год составляет от 51.5 – 38 = 13.5° в самой нижней точке, где влияние коэффициента преломления максимально, до 51.5 + 38 = 89.5°, т.е. практически в зените, где влияние коэффициента преломления минимально. Впрочем, я не астроном и мог чего-нибудь в градусах напутать. Тем не менее.
Логично предположить, что Бредли зафиксировал отклонение луча звезды при самом малом угле наблюдения 13.5°, да и размеры Луны нам на это как бы намекают.
Но нет! Есть аберрация звезд, а никакой аберрации Луны нет, есть иллюзия Луны и несколько десятков теорий, пытающихся объяснить лунную иллюзию в рамках принятой теории преломления света, когда коэффициент преломления между вакуумом и воздухом 1.00027-1.0005 и этот же коэффициент показывает уменьшение скорости света в воздухе по сравнению с вакуумом. Пока безуспешно.
Кстати, проверить правильность выводов, сделанных Брэдли, можно и сейчас. Достаточно выбрать звезду, имеющую больший угловой размер по отношению к Полярной Звезде (около 45-50° в зависимости от расположения обсерватории), и фиксировать отклонение угла в течение года. Рискну предположить, что фиксируемая аберрация при этом будет еще больше, даже не смотря на то, что за прошедшие 300 лет скорость вращения Земли несколько уменьшилась.
Я – не астроном, обсерватории у меня нет, но даже если бы я был астрономом и зафиксировал большую аберрацию, мне бы все равно никто не поверил. Все, тема закрыта, поезд ушел.
Ну а мы продолжим.
Эксперимент №3. Метод вращающегося диска с прорезями
В 1849 году француз Арман Физо измерил скорость света с помощью вращающегося диска с прорезями. Идея была в принципе неплохая. Если я правильно понимаю, то луч света от естественного источника – Солнца направлялся в прорезь вращающегося диска, проходил расстояние L = 8.633 км в одну сторону от Сюррена до Парижа, отражался от зеркала и проходил еще раз расстояние 8.633 км. В диске – прорези между зубцами в количестве N штук и столько же зубцов. Если диск поворачивался на ширину одного зубца (одной прорези), то свет заслонялся зубцом от наблюдателя. Наступало затмение 1-го порядка. При увеличении частоты вращения v в 2 раза, свет проходил через следующую прорезь и был виден наблюдателю. При увеличении частоты (скорости вращения диска) в 3 раза наступало затмение 2-го порядка. Впрочем, можно не увеличивать скорость вращения, а увеличивать количество прорезей.
Рисунок 768.
2. Установка Физо.
Таким образом скорость света можно определить по формуле:
с = 2L2Nv = 4LNv = 315015 км/с (768.3.1)
Именно такой результат получил Физо в результате своих экспериментов.
Можно ли верить результатам такого расчета? Можно, если бы речь шла о том, когда свет виден в прорези. Но как правило речь идет о наблюдении именно затмений различного порядка, например до 32-го, как это делал Перротен, используя диск огромного диаметра. Но если речь идет о затмениях, то формула определения скорости света при затмении 1-го порядка должна выглядеть так:
с = 2LNv (768.3.2)
т.е. диск должен повернуться на ширину одного зубца, не двух! А общая формула для затмений:
с/kn = 2LNv (768.3.3)
где k1 = 1 (затмение первого порядка), k2 = 3 (затмение второго порядка), k3 = 5 (затмение 3-го порядка) и так далее.
И тут у меня вопрос: почему так? На одном из ресурсов дается следующее разъяснение: “Допустим, что зубец и прорезь зубчатого колеса имеют одинаковую ширину и место прорези на колесе занял соседний зубец. Тогда свет перекроется зубцом и в окуляре станет темно. Это наступит при условии, что время прохождения света туда и обратно t=2L/c окажется равным времени поворота зубчатого колеса на половину прорези t2=T/(2N)=1/(2Nv).”
Я конечно не очень большой специалист по математике и оптике, поэтому не могу себе представить, как, повернувшись на половину прорези, зубец может полностью занять место прорези при том, что ширина зубцов и прорезей одинаковые?
Кроме того автор, пытаясь хоть как-то объяснить формулу Физо, допустил еще и математическую ошибку. Время поворота на половину ширины прорези будет равно 0.5Nv, а не 2Nv. Впрочем другие авторы еще меньше заморачиваются, пишут, что Физо наблюдал именно просветления, а не затмения, приводят неправильный ряд значений k, а в итоге них частота вращения диска в 2 раза больше – 25.
2 оборота в секунду при все тех же 720 зубцах на диске.
Я конечно же далек от мысли, что такую элементарную ошибку за 200 лет никто не заметил, а если и заметил, то не счел нужным сказать свои пару слов по этому поводу. Тем не менее, факт остается фактом: нигде не указывается, что Физо наблюдал затмение именно первого порядка и зачем вообще потребовались наблюдения за затмениями более высоких порядков, если самым главным при определении скорости света есть первое затмение.
А если Физо действительно ошибся и никто этого не заметил, то скорость света в воздухе вообще в 2 раза меньше и составляет:
cатм = 157707 км/с (768.3.4)
Читаем описание опыта Физо с того же сайта: “В опытах Физо зубчатое колесо имело 720 зубцов. Первое исчезновение сета наблюдалось, когда колесо совершало 12,67 оборота в секунду.” Подставляем данные в формулу (768.3.2), получаем c = 157707 км/с. Как я уже говорил, один из авторов, чтобы выйти из этого щекотливого положения, просто увеличил в 2 раза частоту вращения.
Делов-то!
Скорее всего это конечно же не так. А для того, чтобы получить результат 315015 км/с и потребовались наблюдения затмений высшего порядка.
И еще одно слабое место схем эксперимента, которые приводятся для наглядности: на этих схемах лучи движутся навстречу друг другу по одним и тем же траекториям, но это никак не влияет на скорость света и непонятно, зачем тогда нужна вторая линза возле зеркала.
Тут нужно отдать должное гению Физо. Собрав лучи в фокус на зеркале с помощью второй линзы, Физо добился максимального рассеяния плотности световых потоков. Падающие и отражающиеся лучи образовывали фокусное пятно и благодаря этому их траектории не накладывались, а смещались, максимальное смещение было у самых крайних лучей за счет большего угла преломления. А заодно Физо перевернул картинку, т.е верхние лучи пошли почти по пути нижних и наоборот, но на общий результат это никак не влияло. А на интерпретацию результатов, полученных при опытах с движением света в движущейся жидкости, повлияло.
Физо получил не те результаты, которые ожидал.
Ну а мы продолжим разбор экспериментов.
Эксперимент №4. Метод вращающегося зеркала
В 1850, а затем и в 1862 году Жан Леон Фуко провел серию экспериментов по определению скорости света в воздухе лаборатории. Идея тоже очень хорошая и на первый взгляд даже лучше, чем эксперимент Физо, потому что фиксируется вполне конкретное расстояние S1S1‘, прямо зависящее от скорости света, но как и в эксперименте Физо, есть небольшие проблемы. Сначала описание опыта:
Рисунок 768.3. Установка Фуко.
Рисунок 768.4. Скриншот описания опыта Фуко.
Тут в принципе все нормально за исключением нескольких деталей:
1. Лучи, параллельные после коллиматорной линзы L, должны отражаться от зеркала R под одинаковым углом. Но везде показаны лучи, отраженные от зеркала под разными углами и собирающиеся в фокус в точке С, на вогнутом зеркале.
Как такое может быть?
Для того, чтобы отразить лучи так, чтобы они вернулись в те же точки, от которых были отражены и чтобы можно было утверждать, что отраженные лучи составляют углы 2Δφ с падающими, нужно использовать плоское зеркало С, перпендикулярное падающим лучам. Но это тоже плохой вариант, поэтому что траектории лучей будут накладываться, точнее почти накладываться из-за различных погрешностей, в частности когда плоское зеркало С не перпендикулярно зеркалу R.
Что происходит, когда параллельные лучи отражаются от вогнутого зеркала? Правильно! Они отражаются под разными углами! И при этом траектории лучей не будут накладываться.
Таким образом Фуко использовал вогнутое зеркало С достаточно большого размера, чтобы увеличить количество отраженных лучей при разных углах наклона зеркала R и для уменьшения средней плотности светового потока. При использовании плоского зеркала С ему бы потребовался очень мощный лазер, а не солнечный зайчик, чтобы хоть что-то увидеть при отражении только при определенном угле наклона зеркал друг к другу.
Но почему Фуко не учел это в своих формулах? И почему на это опять же никто не обратил внимание?.. Загадка.
Попробуем разобраться, что же происходит на самом деле. Радиус вогнутого зеркала нигде не указывается, но по логике он должен быть равен расстоянию между поверхностью вогнутого зеркала и центром вращения зеркала R, т.е. r = L = 20 м.
Ширина зеркала R и ширина светового потока также нигде не указывается, но это не имеет принципиального значения. По геометрии выходит, что угол между двумя радиусами одной окружности всегда равен углу между касательными, проведенными в точках соединения радиусов с окружностью. А в данном случае касательные – это и есть плоскости отражения.
Таким образом для центрального луча ничего не поменяется, его угол отклонения от нормали будет равен нулю после отражения от зеркала С, а вот для всех остальных лучей поменяются углы падения и углы отражения. В итоге изображение на зеркале R перевернется (как у Физо), крайние лучи поменяются местами, а после этого лучи отразятся под изменнеными углами и изображение начнет увеличиваться!
А дальше все зависит от множества факторов, в частности таких как расстояние между коллиматорной линзой и зеркалом R, фокусное расстояние линзы L.
Попробую это проиллюстрировать:
Рисунок 768.5. Статический разбор схемы эксперимента Фуко.
1а) Лучи света от источника S после преломления линзой L становятся параллельными, попадают на неподвижное зеркало R и отражаются на зеркало С, все под одинаковым углом. На рисунке также показан фокус линзы.
б) Лучи света, пришедшие параллельно до зеркала С, отражаются от зеркала под разными углами, при этом картинка переворачивается. Для центрального луча, угол падения и отражения не меняется.
в) Крайние лучи света, поменявшись местами приходят в те же точки, но под другими углами. После отражения картинка увеличивается и даже если попадает в линзу L, то все равно крайние лучи из-за дополнительного угла преломления не попадают в фокус. Для них фокус вообще может оказаться бесконечно далеко.
1г) В фокус попадают только лучи, которые до преломлений были примерно в 2 раза ближе к центральному лучу. Чем больше фокус линзы, тем ближе эти лучи к центральному.
При этом фактический фокус линзы сместится из-за дополнительного угла преломления лучей, пришедших в те же точки, откуда выходили максимально удаленные от центрального лучи. Фактический фокус получается почти в 2 раза больше расчетного (в 1.86 раза при определении графическим методом.
2а) и 2г) Рассматривается влияние уменьшения фокуса линзы. При увеличении угла преломления для крайних лучей в 2 раза соотношение между между фактическим и расчетным радиусом составляет 1.71 раза.
Это означает, что расчеты выполненные по указанной формуле, завышают значение скорости света как минимум в 1.7-1.9 раз. При учете угла наклона лучей к номали коллиматорной линзы эта разница еще больше увеличится.
На первый взгляд может показаться, что наоборот, из-за увеличения фокусного расстояния скорость света должна еще увеличиться, как следует из формулы. Вот только источник света и светоуловитель устанавливались на расстоянии расчетного фокуса от линзы, а значит в фокус попадали лучи, имевшие угол преломления примерно в 1.
7-1.9 раз меньше, чем следует из формулы. Таким образом более точное значение скорости света в воздухе по Фуко должно составлять:
сатм = 157000-175000 км/с (768.4)
Примерно столько же получил бы и Физо, если бы использовал правильную формулу.
Экперимент №4а. Определение скорости света в воде тем же методом
Фуко с помощью этой же установки пытался определить скорость света в воде. Он сократил расстояние между зеркалами до 4 м и поместил между зеркалами сосуд с водой. Частота оборотов зеркала также была увеличена, хотя куда уж больше?
В итоге Фуко вычислил, что скорость света в воде меньше, чем в воздухе. Во сколько раз была разница и каковы непосредственно результаты определения скорости света в воде, мне найти не удалось. Тем не менее теперь вы и сами можете достаточно легко ответить на вопрос:
– Где Фуко ошибся?
– Правильно! Фуко предполагал, что лучи света между зеркалами двигаются параллельно друг другу, поэтому коэффициент преломления можно не учитывать.
Между тем коэффициент преломления между воздухом и водой kатм/вод = 1.333 как минимум уменьшил угол отклонения лучей после отражения от зеркала С в 1.333 раза, в итоге больше лучей попало в фокус линзы и фактический фокус линзы стал ближе к расчетному.
На этом наиболее широко известные попытки определить скорость света в вакууме от естественного источника света – Солнца – закончились.
Подведем итог:
1. Ремер, единственный, кто определял скорость света в вакууме прямым методом и при этом наиболее простым. При его методе влияние таких факторов, как замедление или ускорение света в атмосфере, отклонение лучей света из-за преломления, пренебрежимо мало (если предположить, что после выхода из атмосферы скорость света восстанавливается). Поэтому его результат я считаю наиболее точным, если не считать очень вероятную ошибку при определении расстояния между Марсом и Землей.
Но и это еще не все, потому что:
1.
Скорость света в вакууме может быть не постоянной величиной.
Ремер, как впрочем и все остальные физики после него, предполагал, что скорость света в вакууме – это постоянная величина, поэтому расстояние от Солнца до спутника Ио и расстояние от Ио до Земли можно не учитывать. А рассматривать только разницу этих расстояний.
А между тем на свет, движущийся в вакууме действуют силы гравитационного взаимодействия. Они относительно слабые, тем не менее они есть, а значит даже вакуум имеет силу сопротивления движению. А там, где есть противодействующая сила, там есть отрицательное ускорение. Значит свет в процессе движения в вакууме должен замедляться. Как минимум луч света постепенно преломляется, пролетая достаточно близко к массивным телам.
Таким образом, если знать значение отрицательного ускорения, то более правильно выполнять расчет учитывая полный путь света от Солнца до Ио и от Ио до Земли. Скорее всего отрицательное ускорение если и есть, то очень незначительное и при расчетах влиянием этого ускорения действительно можно пренебречь.
Тем не менее помнить об этом следует.
2. Ремер наблюдал лучи, отраженные от поверхности Ио.
Любое тело при столкновении с другим телом теряет часть кинетической энергии. Если масса тела при этом не уменьшается, то уменьшается скорость. Кроме того, на поверхности Ио постоянно действуют вулканы, а значит есть газовая атмосфера с высоким содержанием серы. Солнечные лучи, перед тем как отразиться от поверхности, и после отражения должны преодолеть дополнительное сопротивление газовой среды. А значит скорость еще уменьшится.
Например, возможное изменение скорости света при переходе в атмосферу 1.42 и тогда скорость лучей, летящих от Солнца к спутнику Юпитера, равна 223000·1.42 = 316660 км/с. И если допустить, что при выходе из атмосферы скорость света не восстанавливается или почти восстанавливается, но при отражении и от атмосферы и от поверхности свет теряет до 30% энергии, а значит и скорости, что и зафиксировал Ремер, то в итоге все выше перечисленные исследователи скорости света, не смотря на возможные допущенные ошибки, оказались правы, хотя они тоже экспериментировали с отраженным светом (у Физо свет отражался 2 раза, у Фуко – 4 раза), а потому коэффициент отскока тоже следовало бы учесть.
Возможно и в этом случае потери скорости света, который мы в итоге видим, пренебрежимо малы и их тоже можно не учитывать. Но как знать, как знать?..
Я полагаю, что скорость света в вакууме скорее всего 276000 км/с (или даже меньше, если я напутал с коэффициентом преломления), а не например 316660 км/с? Ну еще и потому, что энергия фотона Е = mc2, а не Е = mc2/2. Это можно попробовать объяснить тем, что квадрат скорости 223000 км/с в 2.016 раз меньше квадрата скорости 316000 км/с.
Впрочем, нам тут, на Земле, в уютной теплой атмосфере, по большому счету безразлично, какая там скорость света в вакууме – 100 тысяч или 500 тысяч. Эйнштейн сказал – 300 тысяч км/с и больше быть никак не может, ну и пусть будет 300 тыщ, чем бы дитя не тешилось.
Относительность
ОтносительностьНЕКСА 380 КОСМОЛОГИИ И МИРОВОЗЗРЕНИЯ ДРС. ЗЕЛЕНЫЙ И ЛЕА
ОТНОСИТЕЛЬНОСТЬ
Специальная теория 1905
Общая теория 1916
Элементы специальной теории
- Физические законы одинаковы в любых двух системах отсчета, которые движутся
с постоянной скоростью с
уважение друг к другу.
Пример: Если вы уроните тарелку на поезд, движущийся с постоянной скоростью в по прямой он упадет и сломается точно так же, как если бы вы уронили его в своей столовой дома. - Измеренная скорость света имеет то же значение, что и c знак равно
3×10 8 м/с независимо от того, кто это измеряет.
Пример: если вы пустите пулю вперед из самолета со скоростью v b , наблюдатель на земле его скорость будет равна v b + v a где v a скорость самолета. Но скорость света от твоего фонарика светило вперед еще бы c , не c + v a !
Вместе этих двух идей достаточно, чтобы мы подумали о
Вселенная как 4-х мерная
пространство-время, в котором время между двумя событиями зависит от того, кто измеряет
это, и две ли вещи
происходит одновременно, зависит от того, кто спрашивает.знаменитый Эйнштейн
вывод, что масса является формой энергии
( E = mc 2 ) также следует из этих двух
фундаментальный
принципы, как
получается, что ни один обычный объект никогда не может двигаться со скоростью
больше скорости света.
ПРОСТРАНСТВО-ВРЕМЯ
Мы можем легче всего понять последовательность событий, используя
диаграмма пространство-время. я буду использовать один
пространственное измерение вместо 3, потому что я не умею рисовать четырехмерные диаграммы.На схеме видно, что есть
это ограниченная область пространства, о которой мы можем знать: область, которая
находится внутри нашего светового конуса прошлого.
Замедление времени и т. д.
Представьте себе часы, которые работают, посылая световую вспышку на зеркало и обратно к детектору, совмещенному с источник света. Когда свет падает на зеркало, это соответствует «тиканию», а когда
вернуться к детектору, который
соответствует «ток». Теперь рассмотрим два набора наблюдателей, один набор
остающийся в покое относительно
часы и другой набор движутся со скоростью v, как показано на диаграмме.За
первая группа наблюдателей, время
интервал, измеряемый часами от отправки световой вспышки до
получение его снова равно t = 2d/c.
Секунда
наблюдатели видят движущиеся часы и замечают, что свет должен проходить
большее расстояние
от источника к зеркало. Таким образом: т’ = 2d’/с Так (t’) 2 = 4[d 2 + (vt’/2) 2 ]/с 2
= 4d 2 /с 2 + (в/к) 2 (т’) 2
Так (t’) 2 (1-v 2 /с 2 ) = 4d 2 /c 2
t’ = 2(gamma)d/c,
= (гамма)t
где гамма = 1/[квадратный корень (1-v 2 /c 2 )].
Обратите внимание, что t’ > t. Кратчайший временной интервал между двумя событиями
всегда измеряется наблюдателем, который
видит, что оба события происходят в одном и том же месте: это называется правильным
интервал времени между событиями.
Ваш собственный возраст измеряется биением вашего сердца: куда бы вы ни пошли.
Вы всегда наблюдаете за своим сердцебиением
происходит в одном и том же месте: внутри вас. Для всех остальных эти
сердцебиение происходит в разных местах,
где бы вы ни находились: в гуманитарном корпусе; на
М-автомобиль; или на Рыбацкой пристани.
Наряду с этим эффектом замедления времени происходит сокращение длины: l’ = l × гамма
НУКЛЕОСИНТЕЗ
ядер могут объединяться, образуя новые ядра, или могут разделяться на части. Атомные электростанции используют атомную деление: Уран расщепляется на более легкие ядра. Поскольку ядра, которые появляются имеют меньшую общую массу чем у урана, разница масс высвобождается в виде энергии, согласно соотношению Эйнштейна E = mc 2 .
Солнце и звезды производят энергию путем ядерного синтеза. Внутри
Солнце, ядра водорода соединяются в
образуют гелий. Поскольку каждое ядро гелия имеет меньшую массу, чем 4
ядра водорода, которые объединяются в
образуя его, разница масс высвобождается в виде энергии в виде
гамма
лучи.
К тому времени гамма-лучи
прокладывая себе путь к поверхности Солнца, они в основном деградировали до
свет и тепло.
Масса 1 ядра водорода равна 1.00797 атомных единиц массы (ед.).
Масса 1 ядра гелия равна 4,003 ед.
Таким образом, разница масс на реакцию равна:
а высвобождаемая энергия равна
дельта E = 5,4×10 -26 г·м x (3 x 10 10 см/с) 2 = 4,9 х 10 -5 эрг.
ФИЗИКА ЧАСТИЦ
Квантовая теория предполагает, что Вселенная является неопределенным местом.
Пустое пространство не пусто: энергия
можно заимствовать на короткие промежутки времени для создания
пары частица/античастица. Эти
частицы могут затем реагировать с чем-либо еще вокруг, чтобы сформировать новые
частицы. Температура
Вселенная определяет, сколько энергии в среднем доступно для
каждой частицы и, таким образом, определяет
виды реакций, которые могут возникнуть.
Согласно большому взрыву
теории Вселенная возникла как очень горячая
суп из элементарных частиц, и охлаждался по мере расширения. Как
температура падает, скорость при
какие частицы реагируют, тоже падает, пока скорость реакции не станет слишком низкой, чтобы
конкурировать с расширением
Вселенной, и реакции прекращаются. Мы говорим, что определенный вид частиц
“замирает” на определенном
температура. Один крупный переход произошел, когда Вселенная остыла до
точка, где свободные электроны
а протоны заменены нейтральными атомами водорода.это аналог
рассеять туман, чтобы
после этого перехода свет мог свободно течь через
вселенная.
ОБЩАЯ ОТНОСИТЕЛЬНОСТЬ
В своей общей теории относительности Эйнштейн утверждал, что
фундаментальные системы отсчета для создания
измерения – это те, которые движутся с объектами, которые свободно падают под
влияние гравитации. Продолжить-
Исходя из этой идеи, он показал, что пространство искривлено и что когда масса
сосредоточена в регионе, где
искривляет пространство в этой области.
Частицы следуют «прямым линиям» в этом
искривленное пространство, и мы наблюдаем их
движение как падение на массивный объект. Таким же образом масса
делает всю вселенную
изогнутый. Замкнутая вселенная искривлена, как баскетбольный мяч, и
в конце концов рухнуть обратно на себя
из-за гравитационного притяжения материи внутри него,
образуя «большой хруст»: открытый уни-
стих содержит меньше материи, изогнут, как седло, и будет расширяться
навсегда.Точно на границе
между этими двумя видами вселенной находится плоская вселенная, которая не
вообще криво.
Две фундаментальные загадки Вселенной, возможно, были решены
новая теория под названием «инфляция».
Одна из них — проблема горизонта: учитывая, что область Вселенной, которую мы
может знать о (нашем «прошлом») так мало, как
Вселенная настолько однородна? Второй –
проблема плоскостности: мы не знаем, открыта Вселенная или закрыта,
но мы знаем, что это не
очень далеко от плоскости в любом направлении.Поскольку параметр, который
измеряет изменения плоскостности со временем, мы
не следует ожидать, что он будет так близок к нулю (то есть плоский) прямо сейчас,
пока мы живы.
Решение состоит в том, что Вселенная претерпела драматические изменения на ранней стадии. на том, что заставило небольшой регион быстро расширяться. Мы живем в этом регионе, который сейчас кажется очень равномерный и очень плоский. Этот теория тесно связана с современными теориями строения материи в очень малых масштабах.Нет ясно, узнаем ли мы когда-нибудь, верны ли эти теории.
Physics4Kids.com: Свет и оптика: преломление
Когда ученые говорят о преломлении, они используют формулу. «n = c/v» «c» — скорость света в вакууме , «v» — скорость света в этом веществе, а «n» — показатель преломления . Согласно формуле, показатель преломления есть отношение скорости света в вакууме к скорости света в веществе.Но что такое преломление? Когда свет переходит из одного вещества в другое, он меняет скорость и направление . Это изменение направления называется преломлением. Некоторыми показателями преломления являются алмаз (2,419), стекло (1,523) и вода (1,33).

Давайте прыгнем сюда. Поскольку наша формула говорит, что n=c/v, и мы знаем, что значение c является константой, мы можем понять, что свет имеет разные скорости, когда он находится в разных веществах. Он движется на полной скорости в вакууме и медленнее везде.Используя наши примеры, мы можем обнаружить, что свет в воде движется быстрее, чем в алмазе. Свет движется с максимальной скоростью, когда находится в вакууме. Свет движется со скоростью около 124 000 000 метров в секунду (меньше половины скорости в вакууме) в алмазе по сравнению с 299 792 458 метрами в секунду в вакууме.
Свет преломляется только тогда, когда он падает на границу под углом, поэтому, если свет попадает прямо в вещество, он будет продолжать двигаться прямо вниз. Нужно понимать, что скорость света меняется в разных веществах.Если световой луч замедляется при попадании на вещество, он отклоняется в сторону нормали. Нормалью является линия, которая перпендикулярна поверхности вещества.
Если световой луч ускоряется при попадании на вещество, он отклоняется от нормали.
Оптика и алгебра (видео NASAConnect)
Энциклопедия.com:
http://www.encyclopedia.com/topic/refraction.aspx
Wikipedia:
http://en.wikipedia.org/wiki/Refraction
Encyclopædia Britannica:
Encyclopædia Britannica:
http://www.britannica.com/EBchecked/topic/495648/refraction
Разделы Physics4Kids
Сеть научных и математических сайтов Rader
Оптика — длина волны, частота и скорость света — объект, волны, частоты и интерференция
Связь между частотой (количество гребней волны, проходящих через определенную точку за заданный промежуток времени) и длиной волны электромагнитных волн определяется формулой c = λ f , где c — скорость света, λ длина волны в метрах, а f равно частоте в циклах в секунду.
Например, самая высокая длина волны энергии, воспринимаемая человеческим глазом, обычно определяется как 3,80 x 10 – 7 м. Переписывая формула C = λ F AS F = C / λ Выход (3.00 x 10 8 м / с / 3,80 x 10 – 2 7 м) = 7,9 х 10 14 Гц для частоты волны.
Обратная зависимость между длиной волны и частотой означает, что по мере увеличения длины волны частота уменьшается.Поскольку частота фотона или электромагнитной волны прямо пропорциональна энергии фотона или волны, чем выше частота фотона или волны, тем выше энергетическое состояние фотона или волны. По этой причине в видимом спектре синий свет с более короткой длиной волны более энергичен, чем красный свет с большей длиной волны (т. е. фотоны и электромагнитные волны с частотами и длинами волн в красной части спектра).
Ньютон был первым ученым, изучившим цвет.
Он пропустил солнечный свет через призму и обнаружил, что его можно разделить на лучи света разных цветов. Он показал, что видимый свет на самом деле состоит из красного, оранжевого, желтого, зеленого, синего и фиолетового света. Каждый из этих цветов соответствует определенной частоте и длине волны света. Ньютон пропускал отдельные цветные полосы, создаваемые призмой, через вторую призму. Эта вторая призма повторно объединила отдельные полосы, и свет вышел из призмы как белый свет. Это показало, что белый свет на самом деле является комбинацией всех цветов спектра.
Цвет объекта определяется частотами (и соответствующими длинами волн) света, поглощаемого объектом. Большинство объектов поглощают большую часть частот света. Любые частоты, которые не поглощаются объектом, отражаются, придавая объекту определенный цвет. Если объект поглощает весь свет, кроме частот, находящихся в красной области спектра, объект кажется красным. Красный свет отражается от объекта. Белый на самом деле не цвет, а комбинация всех цветов, возникающая при отражении всех частот света.
Точно так же черный цвет на самом деле является отсутствием отраженного света, возникающим при поглощении всех частот света.
Световые волны проявляют конструктивные и деструктивные интерференционные узоры. Конструктивная интерференция возникает, когда две или более световых волны встречаются в фазе (например, гребни волн встречаются с гребнями волн) и обычно приводит к более интенсивному или яркому результирующему свету. Когда световые волны встречаются не в фазе (например, когда гребни одной волны компенсируют впадины другой волны), имеет место деструктивная интерференция, и интенсивность света уменьшается или свет отрицается.
Понятие интерференции важно для понимания явлений дифракции . Эксперимент Янга с двухщелевой интерференцией является классическим объяснением дифракции, то есть искривления света при его прохождении вокруг объекта. Янг сделал два небольших разреза относительно близко друг к другу на темной доске. Когда он посветил светом через щели и наблюдал за светом на экране, он заметил, что свет не проходит прямо, хотя и по двум прямым линиям.
Вместо этого был узор из чередующихся ярких и темных полос света.Это произошло из-за того, что световые волны, проходя через барьерные щели, расходились веером, дифрагируя, подобно волне водной ряби, когда она проходит из небольшого отверстия в более крупный водоем. Поскольку световые волны проходили через две щели, создавались два веера, которые в определенных точках перекрывались. Некоторые из этих точек испытали деструктивную интерференцию, тогда как другие были созидательными, что привело к чередованию световых полос. Темные полосы появились, когда световые волны компенсировали друг друга.
Профиль Оле Ремера: первый, кто измерил скорость света
В 1676 году датский астроном Оле Ремер (1644–1710) первым измерил скорость света.
Ремер измерил скорость света по времени затмений спутника Юпитера Ио.
На этом рисунке S — это Солнце, E1 — это Земля, когда она находится ближе всего к Юпитеру (J1), а E2 — это Земля примерно через шесть месяцев, на противоположной стороне Солнца от Юпитера (J2). Когда Земля находится в точке E2, свет от системы Юпитера должен пройти дополнительное расстояние, равное диаметру земной орбиты. Это приводит к задержке времени затмений. Ремер измерил задержку и, зная приблизительно диаметр земной орбиты, сделал первую точную оценку скорости света.Иллюстрация Дайаны Клайн.
До этого времени ученые предполагали, что скорость света либо слишком велика для измерения, либо бесконечна. Господствующая точка зрения, энергично отстаиваемая французским философом Декартом, отдавала предпочтение бесконечной скорости.
Ремер, работавший в Парижской обсерватории, не искал скорость света, когда нашел ее. Вместо этого он собирал обширные наблюдения за орбитой Ио, самого внутреннего из четырех больших спутников Юпитера, открытых Галилеем в 1610 году.
Рассчитывая затмения Ио Юпитером, Ремер надеялся определить более точное значение периода обращения спутника. Такие наблюдения имели практическое значение в семнадцатом веке. Сам Галилей предположил, что таблицы орбитального движения спутников Юпитера будут своего рода «часами» на небе. Навигаторы и картографы в любой точке мира могут использовать эти часы для определения абсолютного времени (стандартное время в месте с известной долготой, например, в Парижской обсерватории).Затем, определив местное солнечное время, они могли рассчитать свою долготу по разнице во времени. Этот метод определения долготы в конечном итоге оказался непрактичным, и после разработки точных морских часов от него отказались. Но данные затмения Ио неожиданно решили другую важную научную проблему — скорость света.
Сейчас известно, что период обращения Ио составляет 1,769 земных суток. Спутник затмевается Юпитером один раз за каждую орбиту, если смотреть с Земли.Рассчитывая эти затмения на протяжении многих лет, Ремер заметил кое-что необычное.
Временной интервал между последовательными затмениями становился все короче по мере того, как Земля на своей орбите приближалась к Юпитеру, и становился все длиннее по мере того, как Земля удалялась от Юпитера. Эти различия накапливались. Основываясь на своих данных, Ремер подсчитал, что, когда Земля будет ближе всего к Юпитеру (на E1), затмения Ио будут происходить примерно на одиннадцать минут раньше, чем предсказывалось на основе среднего орбитального периода за многие годы. И 6.5 месяцев спустя, когда Земля была дальше всего от Юпитера (на E2), затмения произошли примерно на одиннадцать минут позже, чем предсказывалось.
Ремер знал, что истинный период обращения Ио не может иметь ничего общего с относительным положением Земли и Юпитера. В блестящем озарении он понял, что разница во времени должна быть связана с конечной скоростью света. То есть свет от системы Юпитера должен пройти большее расстояние, чтобы достичь Земли, когда две планеты находятся на противоположных сторонах Солнца, чем когда они находятся ближе друг к другу.
Ремер подсчитал, что свету требуется двадцать две минуты, чтобы пересечь диаметр земной орбиты. Тогда скорость света можно было бы найти, разделив диаметр земной орбиты на разницу во времени.
Голландский ученый Кристиан Гюйгенс, который первым занялся арифметикой, нашел значение скорости света, эквивалентное 131 000 миль в секунду. Правильное значение — 186 000 миль в секунду. Разница возникла из-за ошибок в оценке Ремера максимальной временной задержки (правильное значение равно 16.7, а не 22 минуты), а также к неточному знанию диаметра орбиты Земли. Однако более важным, чем точный ответ, был тот факт, что данные Ремера дали первую количественную оценку скорости света, и она была верной.
Ремер вернулся в Данию в 1681 году, где сделал выдающуюся карьеру как в науке, так и в правительстве. Он спроектировал и построил самые точные астрономические инструменты своего времени и провел обширные наблюдения. Позже он служил мэром и префектом полиции Копенгагена и, в конечном итоге, главой Государственного совета.
Сегодня Ремера помнят, конечно, не за его высокий политический пост, а за то, что он первым измерил скорость света.
Кто определил скорость света?
В древности многие ученые считали, что скорость света бесконечна и может мгновенно перемещаться на любое расстояние. Итальянский физик Галилео Галилей одним из первых попытался измерить скорость света. В начале 17 века он разработал эксперимент, в котором два человека с закрытыми фонарями стояли на известном расстоянии друг от друга.Один человек открыл свой фонарь, и как только другой человек увидел свет, он открыл свой собственный фонарь. Галилей попытался записать время между сигналами фонаря, но безуспешно, потому что расстояние было слишком маленьким, а свет просто двигался слишком быстро, чтобы его можно было измерить таким образом.
Около 1676 года датский астроном Оле Ремер стал первым человеком, доказавшим, что свет распространяется с конечной скоростью. Он изучал спутники Юпитера и заметил, что их затмения происходили раньше, чем предсказывалось, когда Земля была ближе к Юпитеру, и позже, когда Земля была дальше от Юпитера.
Ремер рассудил, что это результат движения света с конечной скоростью; чтобы добраться до Земли, потребовалось больше времени, когда Юпитер находился на большем расстоянии.
В последующие века ряд других ученых работали над определением скорости света и, используя усовершенствованные методы, добились все более точных расчетов. Французскому физику Ипполиту Физо приписывают первое неастрономическое измерение в 1849 году с использованием метода, который заключался в том, что свет направлялся через вращающееся зубчатое колесо, а затем отражался обратно с помощью зеркала, расположенного на значительном расстоянии.Один из первых точных расчетов скорости света был сделан в 1920-х годах американским физиком Альбертом Майкельсоном, проводившим свои исследования в горах Южной Калифорнии с помощью аппарата с восьмигранным вращающимся зеркалом. В 1983 году международная комиссия по мерам и весам установила скорость света в вакууме в расчете, который мы используем сегодня: 299 792 458 метров в секунду (186 282 мили в секунду) — скорость, при которой можно обогнуть экватор 7,5 раз за одну секунду.
Скорость и показатель преломления
Если вы считаете, что контент, доступный с помощью Веб-сайта (как это определено в наших Условиях обслуживания), нарушает одно или более ваших авторских прав, пожалуйста, сообщите нам, предоставив письменное уведомление («Уведомление о нарушении»), содержащее в информацию, описанную ниже, назначенному агенту, указанному ниже.Если университетские наставники примут меры в ответ на ан Уведомление о нарушении, он предпримет добросовестную попытку связаться со стороной, предоставившей такой контент средства самого последнего адреса электронной почты, если таковой имеется, предоставленного такой стороной Varsity Tutors.
Ваше Уведомление о нарушении может быть направлено стороне, предоставившей контент, или третьим лицам, таким как в виде ChillingEffects.org.
Обратите внимание, что вы будете нести ответственность за ущерб (включая расходы и гонорары адвокатов), если вы существенно
искажать информацию о том, что продукт или деятельность нарушают ваши авторские права.
Таким образом, если вы не уверены, что содержимое находится
на Веб-сайте или на который ссылается Веб-сайт, нарушает ваши авторские права, вам следует сначала обратиться к адвокату.
Чтобы подать уведомление, выполните следующие действия:
Вы должны включить следующее:
Физическая или электронная подпись владельца авторских прав или лица, уполномоченного действовать от его имени;
Идентификация авторских прав, которые, как утверждается, были нарушены;
Описание характера и точного местонахождения контента, который, как вы утверждаете, нарушает ваши авторские права, в \
достаточно подробно, чтобы преподаватели университета могли найти и точно идентифицировать этот контент; например, мы требуем
а
ссылку на конкретный вопрос (а не только название вопроса), который содержит содержание и описание
к какой конкретной части вопроса — изображению, ссылке, тексту и т.
д. — относится ваша жалоба;
Ваше имя, адрес, номер телефона и адрес электронной почты; и
Заявление от вас: (а) что вы добросовестно полагаете, что использование контента, который, как вы утверждаете, нарушает
ваши авторские права не разрешены законом или владельцем авторских прав или его агентом; б) что все
информация, содержащаяся в вашем Уведомлении о нарушении, является точной, и (c) под страхом наказания за лжесвидетельство вы
либо владельцем авторских прав, либо лицом, уполномоченным действовать от их имени.
Отправьте жалобу нашему назначенному агенту по адресу:
Чарльз Кон
Varsity Tutors LLC
101 S. Hanley Rd, Suite 300
Сент-Луис, Миссури 63105
Или заполните форму ниже:
Вы-да, вы-можете рассчитать скорость света, используя Юпитер
Чтобы понять проблему, давайте рассмотрим одномерную систему с Юпитером и Землей.
Я поставлю Юпитер на х = 0 и он будет неподвижен. Затем Земля может двигаться к Юпитеру и от него.
Два световых импульса посылаются Юпитером в разное время (с разницей во времени Т) по мере удаления Земли. Теперь я нарисую график зависимости положения световых импульсов и Земли от времени.
Поскольку Земля удаляется в течение времени между первым и вторым световым импульсом, она будет измерять немного больший временной интервал — я называю это T’.Я могу решить эту наблюдаемую разницу во времени, взглянув на три уравнения — два для световых импульсов (я буду называть положение света L 1 и L 2 ) вместе с положением Земли (просто назовите это х).
Обратите внимание, что я использую c для скорости света и v для скорости Земли. Я могу найти пересечение между светом 1 и Землей и назвать это t 1 . Пересечение между Землей и светом 2 будет t 2 .
Разница между этими двумя временами будет T’. Я пропущу алгебраические шаги, но нетрудно показать, что наблюдаемый временной интервал будет:
Просто пара быстрых проверок этого выражения:
- Есть ли в нем единицы времени? да.
- А как насчет стационарной Земли? Наблюдаемый временной интервал должен быть T. Подставьте v = 0, и вы получите T.
- Что, если Земля движется к Юпитеру? Просто введите отрицательную букву v, и это, кажется, сработает.
Одна проблема — это не лучшая форма для отображения взаимосвязи между v и T’. Если я сделаю разложение в ряд Тайлера, я могу аппроксимировать наблюдаемый интервал времени (для малых v) следующим образом:
Просто проверьте. Согласуется ли это приближение с приведенными выше проверками? да. Более того, теперь это линейная функция между наблюдаемым временным интервалом и скоростью Земли.
Хорошо, теперь давайте изменим наши расчеты из компьютерной модели. Вместо того, чтобы просто записывать время, когда Земля получает световой импульс, я буду записывать время между импульсами (но планеты и свет выглядят так же, как и раньше).
Вот график наблюдаемой разницы во времени между импульсами в зависимости от относительной скорости между Землей и Юпитером.
Контент
Этот контент также можно просмотреть на сайте, откуда он взят.
Наклон этой линейной функции должен быть фактическим интервалом времени по скорости света. Используя это, я получаю скорость света 84,9 м/с. Да, это ниже реальной скорости 100 м/с. Почему? Я не совсем уверен. Я предполагаю, что это связано с тем, что я рисую среднюю относительную скорость вместо мгновенной.Но также имеют очень маленькую скорость света, и, возможно, мое предположение о том, что скорость Земли мала, не совсем верно. Тем не менее, это в основном работает.
Кроме того, вы можете видеть, что при относительной скорости, равной нулю, вы получаете фактический период. Когда Земля удаляется от Юпитера, вы получаете меньший наблюдаемый период, чем когда она движется навстречу. По-видимому, именно на это смотрел Оле Ремер — на разницу в наблюдаемом периоде при движении к Юпитеру и от него.

1.