ЗАМЕДЛЕННЫЙ СВЕТ | Наука и жизнь
Понятие скорости распространения волны оказывается простым только в отсутствии дисперсии.
Лин Вестергард Хэу возле установки, на которой был проведен уникальный эксперимент.
‹
›
Открыть в полном размере
Весной прошлого года научные и научно-популярные журналы мира сообщили сенсационную новость. Американские физики провели уникальный эксперимент: они сумели понизить скорость света до 17 метров в секунду.
Все знают, что свет распространяется с огромной скоростью – почти 300 тысяч километров в секунду. Точное значение ее величины в вакууме = 299792458 м/с – фундаментальная физическая константа. Согласно теории относительности, это максимально возможная скорость передачи сигнала.
В любой прозрачной среде свет распространяется медленнее. Его скорость v зависит от показателя преломления среды n: v = с/n . Показатель преломления воздуха – 1,0003, воды – 1,33, различных сортов стекла – от 1,5 до 1,8.
В начале 1999 года группа физиков из Роуландовского института научных исследований при Гарвардском университете (штат Массачусетс, США) и из Стэнфордского университета (штат Калифорния) исследовала макроскопический квантовый эффект – так называемую самоиндуцированную прозрачность, пропуская лазерные импульсы через непрозрачную в обычных условиях среду. Этой средой были атомы натрия, находящиеся в особом состоянии, называемом бозе-эйнштейновским конденсатом. При облучении лазерным импульсом он приобретает оптические свойства, которые уменьшают групповую скорость импульса в 20 миллионов раз по сравнению со скоростью в вакууме. Экспериментаторам удалось довести скорость света до 17 м/с!
Прежде чем описывать сущность этого уникального эксперимента, напомним смысл некоторых физических понятий.
Групповая скорость.
При распространении света в среде различают две скорости – фазовую и групповую. Фазовая скорость vф характеризует перемещение фазы идеальной монохроматической волны – бесконечной синусоиды строго одной частоты и определяет направление распространения света. Фазовой скорости в среде соответствует фазовый показатель преломления – тот самый, значения которого измеряются для различных веществ. Фазовый показатель преломления, а следовательно, и фазовая скорость зависят от длины волны. Эта зависимость называется дисперсией; она приводит, в частности, к разложению белого света, проходящего через призму, в спектр.
Но реальная световая волна состоит из набора волн различных частот, группирующихся в некотором спектральном интервале. Такой набор называют группой волн, волновым пакетом или световым импульсом. Эти волны распространяются в среде с различными фазовыми скоростями из-за дисперсии. При этом импульс растягивается, а его форма меняется. Поэтому для описания движения импульса, группы волн как целого, вводят понятие групповой скорости.
Представим себе, что на линии старта выстроились семь спортсменов, одетых в разноцветные майки по цветам спектра: красную, оранжевую, желтую и т. д. По сигналу стартового пистолета они одновременно начинают бег, но “красный” спортсмен бежит быстрее, чем “оранжевый”, “оранжевый” – быстрее, чем “желтый”, и т. д., так что они растягиваются в цепочку, длина которой непрерывно увеличивается. А теперь представим, что мы смотрим на них сверху с такой высоты, что отдельных бегунов не различаем, а видим просто пестрое пятно. Можно ли говорить о скорости движения этого пятна как целого? Можно, но только в том случае, если оно не очень расплывается, когда разница в скоростях разноцветных бегунов невелика. В противном случае пятно может растянуться на всю длину трассы, и вопрос о его скорости потеряет смысл.
Статистика Бозе-Эйнштейна. Это один из видов так называемой квантовой статистики – теории, описывающей состояние систем, содержащих очень большое число частиц, подчиняющихся законам квантовой механики.
Все частицы – как заключенные в атоме, так и свободные – делятся на два класса. Для одного из них справедлив принцип запрета Паули, в соответствии с которым на каждом энергетическом уровне не может находиться более одной частицы. Частицы этого класса называются фермионами (это электроны, протоны и нейтроны; в этот же класс входят частицы, состоящие из нечетного числа фермионов), а закон их распределения называется статистикой Ферми-Дирака.

Самоиндуцированная прозрачность. Это один из эффектов нелинейной оптики – оптики мощных световых полей. Он заключается в том, что очень короткий и мощный световой импульс проходит без ослабления через среду, которая поглощает непрерывное излучение или длинные импульсы: непрозрачная среда становится для него прозрачной. Самоиндуцированая прозрачность наблюдается в разреженных газах при длительности импульса порядка 10-7 – 10-8 с и в конденсированных средах – менее 10-11 c. При этом возникает запаздывание импульса – его групповая скорость сильно уменьшается. Впервые этот эффект был продемонстрирован Мак-Коллом и Ханом в 1967 году на рубине при температуре 4 К. В 1970 году в парах рубидия были получены задержки, соответствующие скоростям импульса, на три порядка (в 1000 раз) меньшим скорости света в вакууме.
Обратимся теперь к уникальному эксперименту 1999 года. Его осуществили Лен Вестергард Хэу, Захари Даттон, Сайрус Берузи (Роуландовский институт) и Стив Харрис (Стэнфордский университет).
Они охладили плотное, удерживаемое магнитным полем облако атомов натрия до перехода их в основное состояние – на уровень с наименьшей энергией. При этом выделяли только те атомы, у которых магнитный дипольный момент был направлен противоположно направлению магнитного поля. Затем исследователи охладили облако до температуры менее 435 нК (нанокельвинов, т.е. 0,000000435 К, почти до абсолютного нуля).
После этого конденсат осветили “связующим пучком” линейно поляризованного лазерного света с частотой, соответствующей энергии его слабого возбуждения. Атомы перешли на более высокий энергетический уровень и перестали поглощать свет. В результате конденсат стал прозрачным для идущего следом лазерного излучения. И вот здесь появились очень странные и необычные эффекты. Измерения показали, что при определенных условиях импульс, проходящий через бозе-эйнштейновский конденсат, испытывает задержку, соответствующую замедлению света более чем на семь порядков – в 20 миллионов раз. Скорость светового импульса замедлилась до 17 м/с, а его длина уменьшилась в несколько раз – до 43 микрометров.
Исследователи считают, что, избежав лазерного нагрева конденсата, им удастся еще сильнее замедлить свет – возможно, до скорости нескольких сантиметров в секунду.
Система с такими необычными характеристиками позволит исследовать квантово-оптические свойства вещества, а также создавать различные устройства для квантовых компьютеров будущего, скажем, однофотонные переключатели.
Скорость света в вакууме
Скорость света в вакууме в представлении художника
Содержание:
- 1 История
- 1.1 Уравнения Джеймса Максвелла – электромагнитная природа света
- 1.2 Опыт Майкелъсона — абсолютность скорости света
- 1.3 Специальная теория относительности Альберта Эйнштейна
- 2 Материалы по теме
- 2.1 Парадокс относительности одновременности СТО
- 3 Как измеряют скорость света?
- 3.1 Наблюдения Олаф Рёмера
- 3.2 Наблюдения Джеймса Брэдли
- 3.3 Опыт Луи Физо
- 3.4 Дальнейшие измерения
- 4 Подведем итоги
История
В XIX веке произошло несколько научных экспериментов, которые привели к открытию ряда новых явлений.
Среди этих явлений – открытие Гансом Эрстедом порождения магнитной индукции электрическим током. Позже Майкл Фарадей обнаружил обратный эффект, который был назван электромагнитной индукцией.
Уравнения Джеймса Максвелла – электромагнитная природа света
В результате этих открытий было отмечено так называемое «взаимодействие на расстоянии», в результате чего новая теория электромагнетизма, сформулированная Вильгельмом Вебером, была основана на дальнодействии. Позже, Максвелл определил понятие электрического и магнитного полей, которые способны порождать друг друга, что и есть электромагнитной волной. Впоследствии Максвелл использовал в своих уравнениях так называемую «электромагнитную постоянную» — с.
К тому времени ученые уже вплотную приблизились к тому факту, что свет имеет электромагнитную природу. Физический же смысл электромагнитной постоянной – скорость распространения электромагнитных возбуждений. На удивление самого Джеймса Максвелла, измеренное значение данной постоянной в экспериментах с единичными зарядами и токами оказалось равным скорости света в вакууме.
До данного открытия человечество разделяло свет, электричество и магнетизм. Обобщение Максвелла позволило по-новому взглянуть на природу света, как на некий фрагмент электрического и магнитного полей, распространяющийся самостоятельно в пространстве.
На рисунке ниже изображена схема распространения электромагнитной волны, которой также является свет. Здесь H – вектор напряженности магнитного поля, E — вектор напряженности электрического поля. Оба вектора перпендикулярны друг другу, а также направлению распространения волны.
Схема распространения электромагнитной волны
Опыт Майкелъсона — абсолютность скорости света
Физика того времени во многом строилась с учетом принципа относительности Галилея, согласно которому законы механики выглядят одинаково в любой выбранной инерциальной системе отсчета. В то же время согласно сложению скоростей – скорость распространения должна была зависеть от скорости движения источника. Однако, в таком случае электромагнитная волна вела бы себя по-разному в зависимости от выбора системы отсчета, что нарушает принцип относительности Галилея.
Таким образом, вроде бы отлично сложенная теория Максвелла находилась в шатком состоянии.
Эксперименты показали, что скорость света действительно не зависит от скорости движения источника, а значит требуется теория, которая способна объяснить столь странный факт. Лучшей теорией на то время оказалась теория «эфира» — некой среды, в которой и распространяется свет, подобно тому как распространяется звук в воздухе. Тогда бы скорость света определялась бы не скоростью движения источника, а особенностями самой среды – эфира.
Предпринималось множество экспериментов с целью обнаружения эфира, наиболее известный из которых – опыт американского физика Альберта Майкелъсона. Говоря кратко, известно, что Земля движется в космическом пространстве. Тогда логично предположить, что также она движется и через эфир, так как полная привязанность эфира к Земле – не только высшая степень эгоизма, но и попросту не может быть чем-либо вызвана.
Если Земля движется через некую среду, в которой распространяется свет, то логично предположить, что здесь имеет место сложение скоростей. То есть распространение света должно зависеть от направления движения Земли, которая летит через эфир. В результате своих экспериментов Майкелъсон не обнаружил какой-либо разницей между скоростью распространения света в обе стороны от Земли.
Эфирный ветер по отношению к Земле
Данную проблему попытался решить нидерландский физик Хендрик Лоренц. Согласно его предположению, «эфирный ветер» влиял на тела таким образом, что они сокращали свои размеры в направлении своего движения. Исходя из этого предположения, как Земля, так и прибор Майкелъсона, испытывали это Лоренцево сокращение, вследствие чего Альберт Майкелъсон получил одинаковую скорость для распространения света в обоих направлениях. И хотя Лоренцу несколько удалость оттянуть момент гибели теории эфира, все же ученые чувствовали, что данная теория «притянута за уши». Так эфир должен был обладать рядом «сказочных» свойств, в числе которых невесомость и отсутствие сопротивления движущимся телам.
Конец истории эфира пришел в 1905-м году вместе с публикацией статьи «К электродинамике движущихся тел» тогда еще мало известного – Альберта Эйнштейна.
Альберт Эйнштейн
Специальная теория относительности Альберта Эйнштейна
Двадцатишестилетний Альберт Эйнштейн высказывал совсем новый, иной взгляд на природу пространства и времени, который шел в разрез с тогдашними представлениями, и в особенности грубо нарушал принцип относительности Галилея. Согласно Эйнштейну, опыт Майкельсона не дал положительных результатов по той причине, что пространство и время имеют такие свойства, что скорость света есть абсолютная величина. То есть в какой бы системе отсчета не находился наблюдатель – скорость света относительно него всегда одна 300 000 км/сек. Из этого следовала невозможность применения сложения скоростей по отношению к свету – с какой бы скоростью не двигался источник света, скорость света не будет меняться (складываться или вычитаться).
Мысленный эксперимент с поездом.
Абсолютность скорости света
Эйнштейн использовал Лоренцево сокращение для описания изменения параметров тел, движущихся со скоростями, близкими к скорости света. Так, например, длина таких тел будет сокращаться, а их собственное время – замедляться. Коэффициент таких изменений называется Лоренц-фактор. Известная формула Эйнштейна E=mc2на самом деле включает также Лоренц-фактор (E= ymc2), который в общем случае приравнивается к единице, в случае, когда скорость тела v равна нулю. С приближением скорости тела v к скорости света c Лоренц-фактор y устремляется к бесконечности. Из этого следует, что для того, чтобы разогнать тело до скорости света потребуется бесконечное количество энергии, а потому перейти этот предел скорости – невозможно.
В пользу данного утверждения существует также такой аргумент как «относительность одновременности».
Материалы по теме
Парадокс относительности одновременности СТО
Говоря кратко, явление относительности одновременности состоит в том, что часы, которые располагаются в разных точках пространства, могут идти «одновременно» только если они находятся в одной и той же инерциальной системе отсчета.
То есть время на часах зависит от выбора системы отсчета.
Из этого же следует такой парадокс, что событие B, которое является следствием события A, может произойти одновременно с ним. Кроме того, можно выбрать системы отсчета таким образом, что событие B произойдет раньше, чем вызвавшее его событие A. Подобное явление нарушает принцип причинности, который довольно прочно укрепился в науке и ни разу не ставился под сомнение. Однако, данная гипотетическая ситуация наблюдается лишь в том случае, когда расстояние между событиями A и B больше, чем временной промежуток между ними, умноженный на «электромагнитную постоянную» — с. Таким образом, постоянная c, которой равна скорость света, является максимальной скоростью передачи информации. В противном бы случае нарушался бы принцип причинности.
Как измеряют скорость света?
Наблюдения Олаф Рёмера
Ученые античности в своем большинстве полагали, что свет движется с бесконечной скоростью, и первая оценка скорости света была получена аж в 1676-м году.
Датский астроном Олаф Рёмер наблюдал за Юпитером и его спутниками. В момент, когда Земля и Юпитер оказались с противоположных сторон Солнца, затмение спутника Юпитера – Ио запаздывало на 22 минуты, по сравнению с рассчитанным временем. Единственное решение, которое нашел Олаф Рёмер – скорость света предельна. По этой причине информация о наблюдаемом событии запаздывает на 22 минуты, так как на прохождение расстояния от спутника Ио до телескопа астронома требуется некоторое время. Согласно подсчетам Рёмера скорость света составила 220 000 км/с.
Измерение скорости света Олафом Рёмером
Наблюдения Джеймса Брэдли
В 1727-м году английский астроном Джеймс Брэдли открыл явление аберрации света. Суть данного явления состоит в том, что при движении Земли вокруг Солнца, а также во время собственного вращения Земли наблюдается смещение звезд в ночном небе. Так как наблюдатель землянин и сама Земля постоянно меняют свое направление движения относительно наблюдаемой звезды, свет, излучаемый звездой, проходит различное расстояние и падает под разным углом к наблюдателю с течением времени.
Ограниченность скорости света приводит к тому, что звезды на небосводе описывают эллипс в течение года. Данный эксперимент позволил Джеймсу Брэдли оценить скорость света — 308 000 км/с.
Звездная аберрация, обнаруженная Брэдли
Опыт Луи Физо
В 1849-м году французским физиком Луи Физо был поставлен лабораторный опыт по измерению скорости света. Физик установил зеркало в Париже на расстоянии 8 633 метров от источника, однако согласно расчетам Рёмера свет пройдет данное расстояние за стотысячные доли секунды. Подобная точность часов тогда была недостижима. Тогда Физо использовал зубчатое колесо, которое вращалось на пути от источника к зеркалу и от зеркала к наблюдателю, зубцы которого периодически закрывали свет. В случае, когда световой луч от источника к зеркалу проходил между зубцами, а на обратном пути попадал в зубец – физик увеличивал скорость вращения колеса вдвое. С увеличением скорости вращения колеса свет практически перестал пропадать, пока скорость вращения не дошла до 12,67 оборотов в секунду.
В этот момент свет снова исчез.
Подобное наблюдение означало, что свет постоянно «натыкался» на зубцы и не успевал «проскочить» между ними. Зная скорость вращения колеса, количество зубцов и удвоенное расстояние от источника к зеркалу, Физо высчитал скорость света, которая оказалась равной 315 000 км/сек.
Схема опыта Луи Физо
Спустя год другой французский физик Леон Фуко провел похожий эксперимент, в котором вместо зубчатого колеса использовал вращающееся зеркало. Полученное ним значение скорости света в воздухе равнялось 298 000 км/с.
Спустя столетие метод Физо был усовершенствован настолько, что аналогичный эксперимент, поставленный в 1950-м году Э. Бергштрандом дал значение скорости равное 299 793,1 км/с. Данное число всего на 1 км/с расходится с нынешним значением скорости света.
Дальнейшие измерения
С возникновением лазеров и повышением точности измерительных приборов удалось снизить погрешность измерения вплоть до 1 м/с. Так в 1972-м году американские ученые использовали лазер для своих опытов.
Измерив частоту и длину волны лазерного луча, им удалось получить значение – 299 792 458 м/с. Примечательно, что дальнейшее увеличение точности измерения скорости света в вакууме было нереализуемо в не в силу технического несовершенства инструментов, а из-за погрешности самого эталона метра. По этой причине в 1983-м году XVII Генеральная конференция по мерам и весам определила метр как расстояние, которое преодолевает свет в вакууме за время, равное 1 / 299 792 458 секунды.
Расстояние от Земли до Луны равняется 1,25 световых секунды
Подведем итоги
Итак, из всего вышесказанного следует, что скорость света в вакууме – фундаментальная физическая постоянная, которая фигурирует во многих фундаментальных теориях. Данная скорость абсолютна, то есть не зависит от выбора системы отсчета, а также равна предельной скорости передачи информации. С данной скоростью движутся не только электромагнитные волны (свет), но также и все безмассовые частицы. В том числе, предположительно, гравитон – частица гравитационных волн.
Помимо всего прочего, в силу релятивистских эффектов собственное время для света буквально стоит.
Подобные свойства света, в особенности неприменимость к нему принципа сложения скоростей, не укладываются в голове. Однако, множество экспериментов подтверждают перечисленные выше свойства, и ряд фундаментальных теорий строятся именно на таковой природе света.
Понравилась запись? Расскажи о ней друзьям!
Просмотров записи: 23253
Запись опубликована: 18.06.2017
Автор: Владимир Соловьев
Скорость света в физике – формулы и определение с примерами
Скорость света:
Измерить скорость света ученые пытались давно. Например, Галилей проводил такой опыт. На вершине одного из холмов (рис. 221) находился с фонарем его ассистент, на вершине другого холма — он сам. Ассистент должен был снять крышку со своего зажженного фонаря в тот момент, когда увидит вспышку света фонаря Галилея.
Измерив промежуток времени между вспышкой своего фонаря и моментом, когда он увидел вспышку света фонаря ассистента, и зная расстояние между холмами, Галилей пытался определить скорость света. Однако измеряемый промежуток времени был так мал, что Галилей рассматривал его лишь как время реакции человека. Скорость же света он считал бесконечно большой.
После Рёмера скорость света измеряли неоднократно все более совершенными методами. Более точные результаты были получены в опытах американского ученого А. Майкельсона. С ними вы познакомитесь в 11-м классе. Полученное им значение скорости света равнялось 299 700
Принятое в настоящее время значение скорости света в вакууме
(пустоте) равно Если не требуется особая точность, то значение скорости округляется до
Скорость света в вакууме является максимальной. Скорость света в воздухе, как показали опыты, отличается от этого значения лишь незначительно. В других прозрачных средах скорость света меньше, чем в воздухе, например:
в воде в скипидаре
в стекле в алмазе
О среде, в которой свет распространяется с меньшей скоростью, говорят как об оптически более плотной и, наоборот, о среде, в которой свет распространяется быстрее, — как об оптически менее плотной.
Обратите внимание, что слова «более (менее) плотный» не связаны с плотностью р вещества, в котором распространяется свет. Так, например, в скипидаре, плотность которого меньше плотности воды свет распространяется медленнее, чем в воде, значит, скипидар является оптически более плотной, чем вода, средой.
А как распространяется свет? Проведем опыт. Поставим на столе три экрана с отверстиями (рис. 222).
Зажжем свечу или электрическую лампочку и попытаемся, перемещая экраны, увидеть свет через отверстия в них. Затем возьмем тонкий прямой стержень и вставим его в отверстия. Мы увидим, что стержень проходит через все отверстия.
Значит, они расположены на одной прямой. А теперь сместим один экран. Свет в глаз больше не попадает. Это говорит о том, что свет распространяется прямолинейно.
В опыте средой, в которой распространялся свет, был воздух. А если взять другую среду, например воду, то как в ней будет распространяться свет?
Проведем опыт.
В стеклянный сосуд нальем воду и добавим немного молока, чтобы луч стал видимым. Фонарь или лазерную указку, от которых идет пучок света, поднесем к стенке сосуда (рис. 223). Мы увидим в воде прямую светящуюся линию. Она образована светом, отраженным от частичек молока. Значит, и в воде свет распространяется прямолинейно. И воздух, и вода имеют по всему объему одинаковые физические свойства, поэтому являются однородными средами.
Теперь можно сформулировать закон: в однородной среде свет распространяется прямолинейно.
А если среда неоднородна (состоит из нескольких различных однородных сред)? Тогда этот закон выполняется только в случае, когда световой луч падает перпендикулярно к поверхности среды (рис. 224, а). Во всех других случаях при переходе из одной среды в другую свет меняет свое направление (рис. 224, б).
С неоднородностью среды связано искривление лучей, приводящее к образованию миражей (рис. 225).
Неоднородность среды есть следствие различной температуры соседних слоев воздуха.
- Заказать решение задач по физике
Прямолинейностью распространения света объясняются многие явления, например образование тени и полутени. Возьмем миниатюрную электрическую лампочку, мячик и экран. Расположим их, как показано на рисунке 226. В область усеченного конуса между лучами 1 и 2 свет не попадает. На экране мы видим четко очерченную тень.
А теперь осветим мячик двумя лампочками (рис. 227).
На экране мы увидим тень, т. е. область, куда нс попадает свет ни от лампочки 1, ни от лампочки 2, и полутени (области ). В области не попадает свет только от одной лампочки. Тень и полутень можно получить и от одного источника, если он не является точечным (рис. 228).
Для любознательных:
Образованием тени и полутени можно объяснить солнечные и лунные затмения. Когда Луна оказывается между Землей и Солнцем, на поверхность Земли в область 2 солнечные лучи не попадают и жители этой местности оказываются свидетелями полного солнечного затмения (рис.
229). В области 1 и 3 свет попадает частично, это области полутени. Жители этих мест будут видеть ту часть Солнца, от которой в данную область попадает свет.
Главные выводы:
- Скорость света в вакууме примерно равна 300 000
- Скорость света в прозрачных жидких и твердых средах меньше скорости света в воздухе.
- Чем меньше скорость света в среде, тем среда оптически более плотная.
- В однородных прозрачных средах свет распространяется прямолинейно.
Чему равна скорость распространения света. Чему равна скорость света
> Скорость света
Узнайте, какая скорость света в вакууме – фундаментальная постоянная в физике. Читайте, чему равна скорость распространения света м/с, закон, формула измерения.
Скорость света в вакууме – одна из фундаментальных постоянных в физике.
Задача обучения
- Сопоставить скорость света с показателем преломления среды.
Основные пункты
- Максимально возможный показатель световой скорости – свет в вакууме (неизменная).

- С – символ световой скорости в вакууме. Достигает 299 792 458 м/с.
- Когда свет попадает в среду, его скорость замедляется из-за преломления. Вычисляется по формуле v = c/n.
Термины
- Специальная скорость света: примирение принципа относительности и постоянства световой скорости.
- Показатель преломления – соотношение скорости света в воздухе/вакууме с другой средой.
Скорость света
Скорость света выступает точкой сравнения, чтобы определить что-то как чрезвычайно быстрое. Но что это такое?
Световой пучок перемещается от Земли к Луне за временной промежуток, требуемый для прохождения светового импульса – 1.255 с на средней орбитальной дистанции
Ответ простой: речь идет о скорости фотона и легких частиц. Чему ровна скорость света? Световая скорость в вакууме достигает 299 792 458 м/с. Это универсальная постоянная, применимая в различных областях физики.
Возьмем уравнение E = mc 2 (E – энергия и m – масса).
Это эквивалент массы-энергии, использующий световую скорость, чтобы связать пространство и время. Здесь можно отыскать не только объяснение для энергии, но выявить препятствия для скорости.
Скорость волны света в вакууме активно используют для различных целей. Например, в специальной теории относительности указывается, что это естественный скоростной предел. Но мы знаем, что скорость зависит от среды и преломления:
v = c/n (v – действительная скорость света, проходящего сквозь среду, c – скорость света в вакууме и n – показатель преломления). Показатель преломления воздуха – 1.0003, а скорость видимого света на 90 км/с медленнее с.
Коэффициент Лоренца
Стремительно перемещающиеся объекты показывают определенные характеристики, вступающие в противоречие с позицией классической механики. К примеру, длинные контакты и время расширяются. Обычно эти эффекты минимальны, но проглядываются отчетливее на таких огромных скоростях. Коэффициент Лоренца (γ) – фактор, где происходит расширение времени и сокращение длины:
γ = (1 – v 2 /с 2) -1/2 γ = (1 – v 2 /с 2) -1/2 γ = (1 – v 2 /c 2) -1/2 .
При малых скоростях v 2 /c 2 приближается к 0, а γ примерно = 1. Однако, когда скорость подходит к с, γ возрастает к бесконечности.
Художественное представление космического корабля, совершающего прыжок к “скорости света”. Предоставлено: NASA/Glenn Research Center.
С древних времен философы и ученые стремились понять свет. Кроме того, пытаясь определить его основные свойства (т.е. из чего он состоит – частица или волна и т.д.), они также стремились проделать конечные измерения того, как быстро он движется. С конца 17 века ученые делают именно это, и с возрастающей точностью.
Поступая таким образом, они получили лучшее понимание механики света, и какую важную роль он играет в физике, астрономии и космологии. Проще говоря, свет движется с невероятной скоростью, и это самый быстро движущийся объект во Вселенной. Его скорость является постоянной и неприступным барьером и используется в качестве измерения расстояния. Но насколько же быстро он движется?
Скорость света (с):
Свет движется с постоянной скоростью 1 079 252 848,8 км/ч (1,07 млрд).
Что получается 299 792 458 м/с. Расставим все по своим местам. Если вы могли бы двигаться со скоростью света, вы смогли бы обогнуть земной шар примерно семь с половиной раз в секунду. Между тем, у человека, летящего со средней скоростью 800 км/ч, заняло бы более 50 часов, чтобы обогнуть планету.
Иллюстрация, показывающая расстояние, которое свет проходит между Землей и Солнцем. Предоставлено: LucasVB/Public Domain.
Рассмотрим это с астрономической точки зрения, среднее расстояние от до 384 398,25 км. Поэтому свет проходит это расстояние примерно за секунду. Между тем, среднее 149 597 886 км, что означает, что свету требуется всего около 8 минут, чтобы совершить это путешествие.
Неудивительно тогда, почему скорость света – это показатель, используемый для определения астрономических расстояний. Когда мы говорим, что звезда, такая как , находится в 4,25 световых годах, мы подразумеваем, что для того, чтобы добраться туда, потребуется, путешествуя с постоянной скоростью 1,07 млрд км/ч, около 4 лет и 3 месяцев.
Но как же мы пришли к этому весьма конкретному значению скорости света?
История изучения:
До 17 века ученые были уверены в том, что свет путешествовал с конечной скоростью, или мгновенно. Со времен древних греков до средневековых исламских богословов и ученых нового времени шли дебаты. Но до тех пор, пока ни появилась работа датского астронома Оле Рёмера (1644-1710), в которой были проведены первые количественные измерения.
В 1676 году Рёмер наблюдал, что периоды самой внутренней луны Юпитера Ио казались короче, когда Земля приближалась к Юпитеру, чем когда она удалялась. Из этого он заключил, что свет движется с конечной скоростью, и по оценкам, ему требуется около 22 минут, чтобы пересечь диаметр орбиты Земли.
Профессор Альберт Эйнштейн на 11-й лекции Джозайи Уилларда Гиббса в Технологическом Институте Карнеги 28 декабря 1934 года, где он разъясняет свою теорию о том, что материя и энергия – это одно и то же в разных формах. Предоставлено: AP Photo.
Христиан Гюйгенс использовал эту оценку и объединил её с оценкой диаметра орбиты Земли, чтобы получить оценку в 220000 км/с. Исаак Ньютон также рассказывал о расчетах Рёмера в своей основополагающей работе “Оптика” 1706 года. Внося поправки для расстояния между Землей и Солнцем, он подсчитал, что свету потребуется семь или восемь минут, чтобы добраться от одного к другому. В обоих случаях была сравнительно небольшая погрешность.
Более поздние измерения, проведенные французскими физиками Ипполитом Физо (1819-1896) и Леоном Фуко (1819-1868), уточнили эти показатели, приведя к значению 315000 км/с. И ко второй половине 19 века ученым стало известно о связи между светом и электромагнетизмом.
Это было достигнуто физиками за счет измерения электромагнитных и электростатических зарядов. Затем они обнаружили, что числовое значение было очень близко к скорости света (как измерил Физо). Исходя из его собственной работы, которая показала, что электромагнитные волны распространяются в пустом пространстве, немецкий физик Вильгельм Эдуард Вебер предположил, что свет был электромагнитной волной.
Следующий большой прорыв произошёл в начале 20-го века. В своей статье под названием “К электродинамике движущихся тел” Альберт Эйнштейн утверждает, что скорость света в вакууме, измеренная наблюдателем, имеющим постоянную скорость, одинакова во всех инерциальных системах отсчета и не зависит от движения источника или наблюдателя.
Лазерный луч, светящий через стакан с водой, показывает, скольким изменениям он подвергается, когда проходит из воздуха в стекло, в воду и обратно в воздух. Предоставлено: Bob King.
Взяв это утверждение и принцип относительности Галилео за основу, Эйнштейн вывел специальную теорию относительности, в которой скорость света в вакууме (с) является фундаментальной константой. До этого соглашение среди ученых гласило, что космос был заполнен “светоносным эфиром”, который отвечает за его распространение – т.е. свет, движущийся через движущуюся среду будет плестись в хвосте среды.
Это в свою очередь означает, что измеренная скорость света была бы простой суммой его скорости через среду плюс скорость той среды.
Тем не менее, теория Эйнштейна сделала концепцию неподвижного эфира бесполезной и изменила представление о пространстве и времени.
Она (теория) не только продвинула идею о том, что скорость света одинакова во всех инерциальных системах, но также была высказана мысль о том, что происходят серьезные изменения, когда вещи движутся близко к скорости света. К ним относятся пространственно-временные рамки движущегося тела, кажущегося замедляющимся, и направление движения, когда измерение происходит с точки зрения наблюдателя (т.е. релятивистские замедление времени, где время замедляется при приближении к скорости света).
Его наблюдения также согласуются с уравнениями Максвелла для электричества и магнетизма с законами механики, упрощают математические расчеты, уходя от несвязанных аргументов других ученых, и согласовываются с непосредственным наблюдением скорости света.
Насколько похожи материя и энергия?
Во второй половине 20-го века всё более точные измерения с помощью метода лазерных интерферометров и резонансных полостей далее уточняли оценки скорости света.
К 1972 году группа в Национальном бюро стандартов США в Боулдере, Колорадо, использовала метод лазерной интерферометрии, чтобы получить принятое в настоящее время значение 299 792 458 м/с.
Роль в современной астрофизике:
Теория Эйнштейна о том, что скорость света в вакууме не зависит от движения источника и инерциальный системы отсчета наблюдателя, с тех пор неизменно подтверждается множеством экспериментов. Она также устанавливает верхний предел скорости, с которой все безмассовые частицы и волны (включая свет) могут распространяться в вакууме.
Один из результатов этого в том, что космологии теперь рассматривают пространство и время как единую структуру, известную как пространство-время, в которой скорость света может быть использована для определения значения обоих (т.е. световые года, световые минуты и световые секунды). Измерение скорости света также может стать важным фактором при определении ускорения расширения Вселенной.
В начале 1920-х с наблюдениями Леметра и Хаббла ученым и астрономам стало известно, что Вселенная расширяется из точки происхождения.
Хаббл также заметил, чем дальше галактика, тем быстрее она движется. То, что сейчас называют постоянной Хаббла – это скорость, с которой расширяется Вселенная, она равна 68 км/с на мегапарсек.
Как быстро расширяется Вселенная?
Это явление, представленное в виде теории, означает, что некоторые галактики на самом деле могут двигаться быстрее скорости света, что может наложить ограничение на то, что мы наблюдаем в нашей Вселенной. По сути, галактики, движущиеся быстрее скорости света, пересекли бы “космологический горизонт событий”, где они больше не видны для нас.
Кроме того, к 1990-м измерения красного смещения далёких галактик показали, что расширение Вселенной ускоряется за последние несколько миллиардов лет. Это привело к теории “Темной Энергии”, где невидимая сила движет расширением самого пространства, а не объектов, движущихся через него (при этом не поставив ограничение на скорость света или нарушение относительности).
Наряду со специальной и общей теорией относительности современное значение скорости света в вакууме сформировалось из космологии, квантовой механики и Стандартной модели физики элементарных частиц.
Она остается постоянной, когда речь идет о верхнем пределе, с которым могут двигаться безмассовые частицы и остается недостижимым барьером для частиц, имеющих массу.
Вероятно, когда-нибудь мы найдем способ превысить скорость света. Пока у нас нет практических идей о том, как это может происходить, похоже “умные деньги” на технологиях позволят нам обойти законы пространства-времени, либо путем создания варп-пузырей (ака. варп-двигатель Алькубьерре) либо туннелирование через него (ака. червоточины).
Что такое червоточины?
До этого времени мы просто будем вынуждены довольствоваться Вселенной, которую мы видим, и придерживаться исследования той части, до которой можно добраться с помощью обычных методов.
Название прочитанной вами статьи “Что такое скорость света?” .
Несмотря на то что в обычной жизни рассчитывать скорость света нам не приходится, многих эта величина интересует с детского возраста.
Наблюдая за молнией во время грозы, наверняка каждый ребенок пытался понять, с чем связана задержка между ее вспышкой и громовыми раскатами.
Очевидно, что свет и звук имеют разную скорость. Почему так происходит? Что такое скорость света и каким образом ее можно измерить?
В науке скоростью света называют быстроту перемещения лучей в воздушном пространстве или вакууме. Свет – это электромагнитное излучение, которое воспринимает глаз человека. Он способен передвигаться в любой среде, что оказывает прямое влияние на его скорость.
Попытки измерить эту величину предпринимались с давних времен. Ученые античной эпохи полагали, что скорость света является бесконечной. Такое же мнение высказывали и физики XVI–XVII веков, хотя уже тогда некоторые исследователи, такие как Роберт Гук и Галилео Галлилей, допускали конечность .
Серьезный прорыв в изучении скорости света произошел благодаря датскому астроному Олафу Ремеру, который первым обратил внимание на запаздывание затмения спутника Юпитера Ио по сравнению с первичными расчетами.
Тогда ученый определил примерное значение скорости, равное 220 тысячам метров в секунду.
Более точно эту величину сумел вычислить британский астроном Джеймс Бредли, хотя и он слегка ошибся в расчетах.
В дальнейшем попытки рассчитать реальную скорость света предпринимали ученые из разных стран. Однако только в начале 1970-х годов с появлением лазеров и мазеров, имевших стабильную частоту излучения, исследователям удалось сделать точный расчет, а в 1983 году за основу было принято современное значение с корреляцией на относительную погрешность.
Если говорить простым языком, скорость света – это время, за которое солнечный луч преодолевает определенное расстояние. В качестве единицы времени принято использовать секунду, в качестве расстояния – метр. С точки зрения физики свет – это уникальное явление, имеющее в конкретной среде постоянную скорость.
Предположим, человек бежит со скоростью 25 км/час и пытается догнать автомобиль, который едет со скоростью 26 км/час. Выходит, что машина движется на 1 км/час быстрее бегуна. Со светом всё обстоит иначе. Независимо от быстроты передвижения автомобиля и человека, луч всегда будет передвигаться относительно них с неизменной скоростью.
Скорость света во многом зависит от вещества, в котором распространяются лучи. В вакууме она имеет постоянное значение, а вот в прозрачной среде может иметь различные показатели.
В воздухе или воде ее величина всегда меньше, чем в вакууме. К примеру, в реках и океанах скорость света составляет порядка ¾ от скорости в космосе, а в воздухе при давлении в 1 атмосферу – на 2 % меньше, чем в вакууме.
Подобное явление объясняется поглощением лучей в прозрачном пространстве и их повторным излучением заряженными частицами. Эффект называют рефракцией и активно используют при изготовлении телескопов, биноклей и другой оптической техники.
Если рассматривать конкретные вещества, то в дистиллированной воде скорость света составляет 226 тысяч километров в секунду, в оптическом стекле – около 196 тысяч километров в секунду.
В вакууме скорость света в секунду имеет постоянное значение в 299 792 458 метров, то есть немногим больше 299 тысяч километров. В современном представлении она является предельной.
Иными словами, никакая частица, никакое небесное тело не способны достичь той скорости, какую развивает свет в космическом пространстве.
Даже если предположить, что появится Супермен, который будет лететь с огромной скоростью, луч все равно будет убегать от него с большей быстротой.
Хотя скорость света является максимально достижимой в вакуумном пространстве, считается, что существуют объекты, которые движутся быстрее.
На такое способны, к примеру, солнечные зайчики, тень или фазы колебания в волнах, но с одной оговоркой – даже если они разовьют сверхскорость, энергия и информация будут передаваться в направлении, которое не совпадает направлением их движения.
Что касается прозрачной среды, то на Земле существуют объекты, которые вполне способны двигаться быстрее света. К примеру, если луч, проходящий через стекло, замедляет свою скорость, то электроны не ограничены в быстроте передвижения, поэтому при прохождении через стеклянные поверхности могут перемещаться быстрее света.
Такое явление называется эффект Вавилова – Черенкова и чаще всего наблюдается в ядерных реакторах или в глубинах океанов.
Еще со школьных времен мы знаем, что скорость света, согласно законам Энштейна, – это непреодолимый максимум во Вселенной. Расстояние от Солнца до Земли свет проходит за 8 минут, а это примерно 150 000 000 км. До Нептуна доходит лишь через 6 часов, но космическим аппаратам требуются десятилетия на преодоление таких расстояний. Но далеко не всем известно, что значение скорости может значительно колебаться в зависимости от среды, в которой проходит свет.
Формула скорости света
Зная скорость света в вакууме (с ≈ 3*10 8 м\с), можно определить ее в других средах, исходя из их показателя преломления n. Сама формула скорости света напоминает законы механики из физики, а точнее, определение расстояния с помощью времени и скорости объекта.
К примеру, мы возьмем стекло, коэффициент преломления которого составляет 1,5. По формуле скорости света v = c \ n получаем, что скорость в данной среде примерно равна 200 000 км\с.
Если брать жидкость, такую как вода, то скорость распространения фотонов (частиц света) в ней равна 226 000 км\с при показателе преломления в 1,33.
Формула скорости света в воздухе
Воздух – это тоже среда. Следовательно, она обладает так называемой Если в вакууме фотоны не встречают на своем пути преград, то в среде они тратят некоторое время на возбуждение частиц атомов. Чем плотнее среда, тем больше времени уходит на это самое возбуждение. Показатель преломления (n) в воздухе равен 1,000292. А это не сильно отходит от предела в 299 792 458 м/с.
Американским ученым удалось замедлить скорость света практически до полного нуля. Больше чем 1/299 792 458 сек. свет скорость не может преодолеть. Все дело в том, что свет – это такая же электромагнитная волна, как и рентген, радиоволны или тепло. Отличие состоит только в разнице между длиной волны и частоты.
Интересным фактом считается отсутствие массы у фотона, а это говорит об отсутствии времени для данной частицы.
Проще говоря, для фотона, который был рожден несколько миллионов, а то и миллиардов лет назад, не прошло ни секунды времени.
Еще задолго до того, как ученые измерили скорость света, им пришлось изрядно потрудиться над определением самого понятия «свет». Одним из первых над этим задумался Аристотель, который считал свет некой подвижной субстанцией, распространяющейся в пространстве. Его древнеримский коллега и последователь Лукреций Кар настаивал на атомарной структуре света.
К XVII веку сформировались две основные теории природы света – корпускулярная и волновая. К приверженцам первой относился Ньютон. По его мнению, все источники света излучают мельчайшие частицы. В процессе «полета» они образуют светящиеся линии – лучи. Его оппонент, голландский ученый Христиан Гюйгенс настаивал на том, что свет – это разновидность волнового движения.
В результате многовековых споров ученые пришли к консенсусу: обе теории имеют право на жизнь, а свет – это видимый глазу спектр электромагнитных волн.
Немного истории. Как измеряли скорость света
Большинство ученых древности были убеждены в том, что скорость света бесконечна. Однако результаты исследований Галилея и Гука допускали ее предельность, что наглядно было подтверждено в XVII веке выдающимся датским астрономом и математиком Олафом Ремером.
Свои первые измерения он произвел, наблюдая за затмениями Ио – спутника Юпитера в тот момент, когда Юпитер и Земля располагались с противоположных сторон относительно Солнца. Ремер зафиксировал, что по мере отдаления Земли от Юпитера на расстояние, равное диаметру орбиты Земли, изменялось время запаздывания. Максимальное значение составило 22 минуты. В результате расчетов он получил скорость 220000 км/сек.
Через 50 лет в 1728 году, благодаря открытию аберрации, английской астроном Дж. Брэдли «уточнил» этот показатель до 308000 км/сек. Позже скорость света измерили французские астрофизики Франсуа Арго и Леон Фуко, получив на «выходе» 298000 км/сек. Еще более точную методику измерения предложил создатель интерферометра, известный американский физик Альберт Майкельсон.
Опыт Майкельсона по определению скорости света
Опыты продолжались с 1924 по 1927 год и состояли из 5 серий наблюдений. Суть эксперимента заключалась в следующем. На горе Вильсон в окрестностях Лос-Анжелеса были установлены источник света, зеркало и вращающаяся восьмигранная призма, а через 35 км на горе Сан-Антонио – отражающее зеркало. Вначале свет через линзу и щель попадал на вращающуюся с помощью высокоскоростного ротора (со скоростью 528 об/сек.) призму.
Участники опытов могли регулировать частоту вращения таким образом, чтобы изображение источника света было четко видно в окуляре. Поскольку расстояние между вершинами и частота вращения были известны, Майкельсон определил величину скорости света – 299796 км/сек.
Окончательно со скоростью света ученые определились во второй половине XX века, когда были созданы мазеры и лазеры, отличающиеся высочайшей стабильностью частоты излучения. К началу 70-х погрешность в измерениях снизилась до 1 км/сек. В результате по рекомендации XV Генеральной конференции по мерам и весам, состоявшейся в 1975 году, было решено считать, что скоростью света в вакууме отныне равна 299792,458 км/сек.
Достижима ли для нас скорость света?
Очевидно, что освоение дальних уголков Вселенной немыслимо без космических кораблей, летящих с огромной скоростью. Желательно со скоростью света. Но возможно ли такое?
Барьер скорости света – одно из следствий теории относительности. Как известно, увеличение скорости требует увеличения энергии. Скорость света потребует практически бесконечной энергии.
Увы, но законы физики категорически против этого. При скорости космического корабля в 300000 км/сек летящие навстречу ему частицы, к примеру, атомы водорода превращаются в смертельный источник мощнейшего излучения, равного 10000 зивертов/сек. Это примерно то же самое, что оказаться внутри Большого адронного коллайдера.
По мнению ученых Университета Джона Хопкинса, пока в природе не существует адекватной защиты от столь чудовищной космической радиации. Довершит разрушение корабля эрозия от воздействия межзвездной пыли.
Еще одна проблема световой скорости – замедление времени.
Старость при этом станет намного более продолжительной. Также подвергнется искривлению зрительное поле, в результате чего траектория движения корабля будет проходить как бы внутри тоннеля, в конце которого экипаж увидит сияющую вспышку. Позади корабля останется абсолютная кромешная тьма.
Так что в ближайшем будущем человечеству придется ограничить свои скоростные «аппетиты» 10 % от скорости света. Это означает, что до ближайшей к Земле звезды – Проксимы Центавра (4,22 св. лет) придется лететь примерно 40 лет.
Чему равна скорость света в воздухе. Выведение формулы скорости света. Значения и понятие. Самая большая скорость в природе
Хотя в обыденной жизни редко кому приходится непосредственно рассчитывать, чему равна скорость света, интерес к данному вопросу проявляется еще в детстве. Удивительно, но все мы ежедневно сталкиваемся с признаком константы скорости распространения электромагнитных волн. Скорость света – это фундаментальная величина, благодаря которой вся Вселенная существует именно в том виде, какой мы ее знаем.
Наверняка, каждый, наблюдая в детстве за вспышкой молнии и последующим за ней раскатом грома, пытался понять, чем вызвана задержка между первым и вторым явлением. Несложные мысленные рассуждения быстро приводили к закономерному выводу: скорость света и звука различна. Это первое знакомство с двумя важными физическими величинами. Впоследствии кто-то получал необходимые знания и мог легко объяснить происходящее. Что же является причиной странного поведения грома? Ответ заключается в том, что скорость света, составляющая около 300 тыс. км/с, почти в миллион раз превышает скорость распространения в воздухе (330 м/с). Поэтому человек сначала видит от молнии и лишь через время слышит грохот грома. Например, если от эпицентра до наблюдателя 1 км, то свет преодолеет это расстояние за 3 микросекунды, а вот звуку понадобится целых 3 с. Зная скорость света и время задержки между вспышкой и громом, можно вычислить расстояние.
Попытки измерить ее предпринимались давно. Сейчас довольно забавно читать о проводимых экспериментах, однако, в те далекие времена, до появления точных приборов, все было более чем серьезно.
При попытках узнать, какова скорость света, был проведен один интересный опыт. С одного конца вагона быстро перемещающегося поезда находился человек с точным хронометром, а с противоположной стороны его помощник по команде открывал заслонку лампы. Согласно задумке, хронометр должен был позволить определить скорость распространения фотонов света. Причем благодаря смене позиций лампы и хронометра (при сохраняющемся направлении движения поезда), удалось бы узнать, постоянна ли скорость света, или ее можно увеличить/уменьшить (в зависимости от направления луча, теоретически, быстрота движения поезда могла бы влиять на измеряемую в эксперименте скорость). Конечно, опыт не удался, так как скорость света и регистрация хронометром несопоставима.
Впервые максимально точное измерение было выполнено в 1676 году благодаря наблюдениям за Олаф Ремер обратил внимание, что реальное появление Ио и расчетные данные различались на 22 минуты. Когда планеты сближались, задержка уменьшалась. Зная расстояние, удалось вычислить скорость света.
Она составила около 215 тыс. км/с. Затем, в 1926 году, Д. Бредли, изучая изменение видимых положений звезд (аберрацию), обратил внимание на закономерность. Точка размещения звезды менялась в зависимости от времени года. Следовательно, влияние оказывало положение планеты относительно Солнца. Можно привести аналогию – капли дождя. Без ветра они летят вертикально вниз, но стоит побежать – и их видимая траектория изменяется. Зная скорость вращения планеты вокруг Солнца, удалось вычислить скорость света. Она составила 301 тыс. км/с.
В 1849 году А. Физо провел следующий опыт: между источником света и зеркалом, удаленным на 8 км, находилось вращающееся Скорость его вращения увеличивали до тех пор, пока в следующем зазоре поток отраженного света не превращался в постоянный (немерцающий). Расчеты дали 315 тыс. км/с. Через три года Л. Фуко вращающимся зеркалом и получил 298 тыс. км/с.
Последующие опыты становились все точнее, учитывая преломление в воздухе и пр. В настоящее время актуальными считаются данные, полученные с помощью цезиевых часов и лазерного луча.
Согласно им, равна 299 тыс. км/с.
Несмотря на то что в обычной жизни рассчитывать скорость света нам не приходится, многих эта величина интересует с детского возраста.
Наблюдая за молнией во время грозы, наверняка каждый ребенок пытался понять, с чем связана задержка между ее вспышкой и громовыми раскатами. Очевидно, что свет и звук имеют разную скорость. Почему так происходит? Что такое скорость света и каким образом ее можно измерить?
В науке скоростью света называют быстроту перемещения лучей в воздушном пространстве или вакууме. Свет – это электромагнитное излучение, которое воспринимает глаз человека. Он способен передвигаться в любой среде, что оказывает прямое влияние на его скорость.
Попытки измерить эту величину предпринимались с давних времен. Ученые античной эпохи полагали, что скорость света является бесконечной. Такое же мнение высказывали и физики XVI–XVII веков, хотя уже тогда некоторые исследователи, такие как Роберт Гук и Галилео Галлилей, допускали конечность .
Серьезный прорыв в изучении скорости света произошел благодаря датскому астроному Олафу Ремеру, который первым обратил внимание на запаздывание затмения спутника Юпитера Ио по сравнению с первичными расчетами.
Тогда ученый определил примерное значение скорости, равное 220 тысячам метров в секунду. Более точно эту величину сумел вычислить британский астроном Джеймс Бредли, хотя и он слегка ошибся в расчетах.
В дальнейшем попытки рассчитать реальную скорость света предпринимали ученые из разных стран. Однако только в начале 1970-х годов с появлением лазеров и мазеров, имевших стабильную частоту излучения, исследователям удалось сделать точный расчет, а в 1983 году за основу было принято современное значение с корреляцией на относительную погрешность.
Если говорить простым языком, скорость света – это время, за которое солнечный луч преодолевает определенное расстояние. В качестве единицы времени принято использовать секунду, в качестве расстояния – метр. С точки зрения физики свет – это уникальное явление, имеющее в конкретной среде постоянную скорость.
Предположим, человек бежит со скоростью 25 км/час и пытается догнать автомобиль, который едет со скоростью 26 км/час. Выходит, что машина движется на 1 км/час быстрее бегуна. Со светом всё обстоит иначе. Независимо от быстроты передвижения автомобиля и человека, луч всегда будет передвигаться относительно них с неизменной скоростью.
Скорость света во многом зависит от вещества, в котором распространяются лучи. В вакууме она имеет постоянное значение, а вот в прозрачной среде может иметь различные показатели.
В воздухе или воде ее величина всегда меньше, чем в вакууме. К примеру, в реках и океанах скорость света составляет порядка ¾ от скорости в космосе, а в воздухе при давлении в 1 атмосферу – на 2 % меньше, чем в вакууме.
Подобное явление объясняется поглощением лучей в прозрачном пространстве и их повторным излучением заряженными частицами. Эффект называют рефракцией и активно используют при изготовлении телескопов, биноклей и другой оптической техники.
Если рассматривать конкретные вещества, то в дистиллированной воде скорость света составляет 226 тысяч километров в секунду, в оптическом стекле – около 196 тысяч километров в секунду.
В вакууме скорость света в секунду имеет постоянное значение в 299 792 458 метров, то есть немногим больше 299 тысяч километров. В современном представлении она является предельной. Иными словами, никакая частица, никакое небесное тело не способны достичь той скорости, какую развивает свет в космическом пространстве.
Даже если предположить, что появится Супермен, который будет лететь с огромной скоростью, луч все равно будет убегать от него с большей быстротой.
Хотя скорость света является максимально достижимой в вакуумном пространстве, считается, что существуют объекты, которые движутся быстрее.
На такое способны, к примеру, солнечные зайчики, тень или фазы колебания в волнах, но с одной оговоркой – даже если они разовьют сверхскорость, энергия и информация будут передаваться в направлении, которое не совпадает направлением их движения.
Что касается прозрачной среды, то на Земле существуют объекты, которые вполне способны двигаться быстрее света. К примеру, если луч, проходящий через стекло, замедляет свою скорость, то электроны не ограничены в быстроте передвижения, поэтому при прохождении через стеклянные поверхности могут перемещаться быстрее света.
Такое явление называется эффект Вавилова – Черенкова и чаще всего наблюдается в ядерных реакторах или в глубинах океанов.
Еще задолго до того, как ученые измерили скорость света, им пришлось изрядно потрудиться над определением самого понятия «свет». Одним из первых над этим задумался Аристотель, который считал свет некой подвижной субстанцией, распространяющейся в пространстве. Его древнеримский коллега и последователь Лукреций Кар настаивал на атомарной структуре света.
К XVII веку сформировались две основные теории природы света – корпускулярная и волновая. К приверженцам первой относился Ньютон. По его мнению, все источники света излучают мельчайшие частицы. В процессе «полета» они образуют светящиеся линии – лучи. Его оппонент, голландский ученый Христиан Гюйгенс настаивал на том, что свет – это разновидность волнового движения.
В результате многовековых споров ученые пришли к консенсусу: обе теории имеют право на жизнь, а свет – это видимый глазу спектр электромагнитных волн.
Немного истории. Как измеряли скорость света
Большинство ученых древности были убеждены в том, что скорость света бесконечна. Однако результаты исследований Галилея и Гука допускали ее предельность, что наглядно было подтверждено в XVII веке выдающимся датским астрономом и математиком Олафом Ремером.
Свои первые измерения он произвел, наблюдая за затмениями Ио – спутника Юпитера в тот момент, когда Юпитер и Земля располагались с противоположных сторон относительно Солнца. Ремер зафиксировал, что по мере отдаления Земли от Юпитера на расстояние, равное диаметру орбиты Земли, изменялось время запаздывания. Максимальное значение составило 22 минуты. В результате расчетов он получил скорость 220000 км/сек.
Через 50 лет в 1728 году, благодаря открытию аберрации, английской астроном Дж. Брэдли «уточнил» этот показатель до 308000 км/сек. Позже скорость света измерили французские астрофизики Франсуа Арго и Леон Фуко, получив на «выходе» 298000 км/сек. Еще более точную методику измерения предложил создатель интерферометра, известный американский физик Альберт Майкельсон.
Опыт Майкельсона по определению скорости света
Опыты продолжались с 1924 по 1927 год и состояли из 5 серий наблюдений. Суть эксперимента заключалась в следующем. На горе Вильсон в окрестностях Лос-Анжелеса были установлены источник света, зеркало и вращающаяся восьмигранная призма, а через 35 км на горе Сан-Антонио – отражающее зеркало. Вначале свет через линзу и щель попадал на вращающуюся с помощью высокоскоростного ротора (со скоростью 528 об/сек.) призму.
Участники опытов могли регулировать частоту вращения таким образом, чтобы изображение источника света было четко видно в окуляре. Поскольку расстояние между вершинами и частота вращения были известны, Майкельсон определил величину скорости света – 299796 км/сек.
Окончательно со скоростью света ученые определились во второй половине XX века, когда были созданы мазеры и лазеры, отличающиеся высочайшей стабильностью частоты излучения. К началу 70-х погрешность в измерениях снизилась до 1 км/сек. В результате по рекомендации XV Генеральной конференции по мерам и весам, состоявшейся в 1975 году, было решено считать, что скоростью света в вакууме отныне равна 299792,458 км/сек.
Достижима ли для нас скорость света?
Очевидно, что освоение дальних уголков Вселенной немыслимо без космических кораблей, летящих с огромной скоростью. Желательно со скоростью света. Но возможно ли такое?
Барьер скорости света – одно из следствий теории относительности. Как известно, увеличение скорости требует увеличения энергии. Скорость света потребует практически бесконечной энергии.
Увы, но законы физики категорически против этого. При скорости космического корабля в 300000 км/сек летящие навстречу ему частицы, к примеру, атомы водорода превращаются в смертельный источник мощнейшего излучения, равного 10000 зивертов/сек. Это примерно то же самое, что оказаться внутри Большого адронного коллайдера.
По мнению ученых Университета Джона Хопкинса, пока в природе не существует адекватной защиты от столь чудовищной космической радиации. Довершит разрушение корабля эрозия от воздействия межзвездной пыли.
Еще одна проблема световой скорости – замедление времени.
Старость при этом станет намного более продолжительной. Также подвергнется искривлению зрительное поле, в результате чего траектория движения корабля будет проходить как бы внутри тоннеля, в конце которого экипаж увидит сияющую вспышку. Позади корабля останется абсолютная кромешная тьма.
Так что в ближайшем будущем человечеству придется ограничить свои скоростные «аппетиты» 10 % от скорости света. Это означает, что до ближайшей к Земле звезды – Проксимы Центавра (4,22 св. лет) придется лететь примерно 40 лет.
Скорость света — самая необычная величина измерения, которая известна на сегодняшний момент. Первым человеком, который попытался объяснить феномен распространения света, был Альберт Эйнштейн. Именно он вывел всем известную формулу E = mc ² , где E — это полная энергия тела, m — масса, а c — скорость света в вакууме.
Формула была впервые опубликована в журнале Annalen der Physik в 1905 году. Примерно в то же время Эйнштейн выдвинул теорию о том, что будет происходить с телом, перемещающимся с абсолютной скоростью.
Исходят из того, что скорость света — величина неизменная, он пришёл к выводу, что должны изменяться пространство и время.
Таким образом, при световой скорости предмет будет бесконечно сжиматься, его масса бесконечно увеличиваться, а время практически остановится.
В 1977 году удалось вычислить скорость света, была названа цифра в 299 792 458 ± 1,2 метров в секунду. Для более грубых расчетов всегда принимается значение в 300 000 км/с. Именно от этой величины и отталкиваются все остальные космические измерения. Так появилось понятие «светового года» и «парсека» (3,26 световых лет).
Ни двигаться со скоростью света, ни, тем более, преодолеть её — невозможно. По крайней мере, на данном этапе развития человечества. С другой стороны, писатели-фантасты уже порядка 100 лет пытаются решить эту проблему на страницах своих романов. Возможно, однажды фантастика станет реальностью, ведь еще в XIX веке Жюль Верн предсказал появление вертолёта, самолёта и электрического стула, а тогда это была чистая фантастика!
Скорость света в различных средах различается значительно.
Сложность состоит в том, что человеческий глаз не видит его во всем спектральном диапазоне. Природа происхождения световых лучей интересовала ученых еще в древности. Первые попытки расчета скорости света были предприняты еще за 300 лет до н.э. В тот период ученые определили, что волна распространяется по прямой линии.
Быстрый ответ
Им удалось описать математическими формулами свойства и света и траекторию его движения. стала известной через 2 тысячи лет после проведения первых исследований.
Что такое световой поток?
Световой луч представляет собой электромагнитную волну в сочетании с фотонами. Под фотонами понимают простейшие элементы, которые также называют квантами электромагнитного излучения. Световой поток во всех спектрах невидим. Он не перемещается в пространстве в традиционном понимании этого слова. Для описания состояния электромагнитной волны с квантовыми частицами введено понятие показателя преломления оптической среды.
Световой поток переносится в пространстве в виде луча с малым поперечным сечением.
Способ движения в пространстве выведен геометрическими методами. Это прямолинейный пучок, который на границе с различными средами начинает преломляться, формируя криволинейную траекторию. Ученые доказали, что максимальная скорость создается в вакууме, в других средах скорость движения может различаться в разы. Учеными разработана система, световой луч и выведенная величина в которой является основной для выведения и отсчета некоторых единиц СИ.
Немного исторических фактов
Примерно около 900 лет назад Авиценой было выдвинуто предположение, что независимо от номинала величины скорость света имеет конечное значение. Галилео Галилей пытался опытным путем вычислить скорость светового потока. С помощью двух фонариков экспериментаторы пытались засечь время, за которое световой пучок от одного объекта будет виден другому. Но такой эксперимент выявился неудачным. Скорость оказалась столь высока, что им не удалось засечь время задержки.
Галилео Галилей обратил внимание на то, что у Юпитера промежуток между затмениями четырех его спутников составил 1320 секунд.
На основе этих открытий в 1676 году астроном из Дании Оле Ремер рассчитал скорость распространения светового пучка, как значение 222 тысячи км/сек. На тот период данное измерение было наиболее точным, но его не могли проверить земными мерками.
Через 200 лет Луизи Физо смог вычислить скорость движения светового луча опытным путем. Он создал специальную установку с зеркалом и зубчатым механизмом, который вращался на огромной скорости. Световой поток отражался от зеркала и через 8 км возвращался назад. При увеличении скорости колеса возникал тот момент, когда зубчатый механизм перекрывал луч. Таким образом, скорость луча была установлена, как 312 тысяч километров в секунду.
Фуко усовершенствовал это оборудование, уменьшив параметры за счет замены зубчатого механизма плоским зеркалом. У него точность измерений получилась наиболее приближенной к современному эталону и составила 288 тысяч метров в секунду. Фуко предпринял попытки рассчитать скорость света в инородной среде, взяв за основу воду.
Физику удалось сделать вывод, что данная величина не постоянная и зависит от особенностей преломления в данной среде.
Вакуум представляет собой пространство, свободное от вещества. Скорость света в вакууме в системе Си обозначена латинской буквой C. Она является недостижимой. Ни один предмет нельзя разогнать до такого значения. Физики только предполагают, что может произойти с объектами, если они разгонятся до такой степени. Скорость распространения светового луча обладает постоянными характеристиками, она:
- постоянная и конечная;
- недостижимая и неизменная.
Знание этой константы позволяет вычислить, с какой максимальной скоростью объекты могут перемещаться в космосе. Величина распространения луча света признана фундаментальной постоянной. Она используется для характеристик пространства времени. Это предельно допустимое значение для движущихся частиц. Какая скорость света в вакууме? Современную величину получили посредством лабораторных измерений и математических подсчетов.
Она равна 299.792.458 метров в секунду с точностью до ± 1,2 м/с . Во многих дисциплинах, в том числе в школьных, при решении задач используются приближенных вычисления. Берется показатель, равный 3 108 м/с.
Световые волны видимого человеку спектра и рентгеновские волны возможно разогнать до показаний, приближающихся до скорости распространения света. Они не могут сравняться с этой константой, а также превысить ее значение. Константа выведена на основе отслеживания поведения космических лучей в момент разгона их в специальных ускорителях. Она зависит от той инерциальной среды, в которой происходит распространение луча. В воде прохождение света ниже на 25%, а воздухе будет зависеть от температуры и давления на момент вычислений.
Все расчеты проведены с использованием теории относительности и закону причинности, выведенному Энштейном. Физик считает, что если объекты достигнут скорости 1 079 252 848,8 километров/час и превысят ее, то произойдут необратимые изменения в строении нашего мира, система поломается.
Время начнет отсчитываться в обратном порядке, нарушая порядок событий.
На основе скорости светового луча выведено определение метра. Под ним понимают участок, который успевает пройти световой луч за 1/299792458 секунды. Не следует смешивать данное понятие с эталоном. Эталон метра – это специальное техническое устройство на кадмиевой основе со штриховкой, позволяющее видеть данное расстояние физически.
Скорость света и квантование времени
Скорость света и квантование времени.
При обсуждении свойств времени часто приходится сталкиваться со спорными вопросами вокруг постоянства скорости света и связанными с этим парадоксами времени. В настоящей работе сделана попытка внести ясность в некоторые спорные вопросы.
Будем исходить в наших
рассуждениях из формулировки Второго Постулата СТО, который гласит, что
скорость света в пустоте всегда одна и та же и не зависит от движения ни
источника ни приемника света.
При этом скорость света является максимально
возможной скоростью в материальном мире.
Проанализируем – какие выводы следуют из данной формулировки Постулата. Исходя из формулы скорости света:
C = L /T
постоянство значения величины скорости света C, означает, что аргументы L и T
являются константами. Также, из того, что скорость
света является максимально возможной скоростью в материальном мире, можно
сделать вывод о том что аргументы L и T имеют граничные значения, то есть, значение L имеет максимальное возможное значение, а значение T
является минимально допустимым ненулевым значением времени, так как в случае
равенства нулю значения константы Т, должна была наблюдаться
скорость, имеющая бесконечно большее значение. То что скорость света имеет
предельное значение подтверждает, что мы имеем дело с минимальным значением
такта времени – константой Tmin.
Точно
также можно предположить, что скорость света могла быть бесконечно большой в
случае если фотон мог беспрепятственно пролететь в пустоте бесконечно большое
расстояние за время Tmin, но так как
этого не происходит, то можно предположить, что существует определенная
проницаемость пространства П, не позволяющая разгоняться фотону
до бесконечной скорости. Максимальное значение расстояния, которое свет
покрывает за момент равный времени Tmin,
соответствует максимальной проницаемости пространства Π = Пmax, и представляет собой константу Lmax. Таким образом мировая константа скорости света
является производной от констант, характеризующих свойства времени и
пространства:
C = Lmax / Tmin
Существование константы Lmax указывает на существование фиксированного
значения проницаемости «пустого» пространства Пmax, свидетельствующего о том, что это пространство
(вакуум), вообще говоря, абсолютно пустым не является (абсолютно пустое
пространство неизмеримо, неформулируемо и не обладает никакими свойствами, в
том числе проницаемостью).
Под пустым пространством (вакуумом) будем понимать
пространство свободное от частиц вещества, имеющих массу покоя, и заполненное
только полями электромагнитных взаимодействий.
Экспериментально установлено, что переносчики электромагнитных взаимодействий – кванты энергии, вне зависимости от длины волны имеют одинаковую скорость распространения равную скорости света, это является подтверждением существования фиксированного значения проницаемости пространства.
Из сказанного можно сделать
вывод, что скорость выше скорости света невозможна, вследствие невозможности
дробления времени Tmin и превышения
значения Пmax. В случае
изменения проницаемости пространства, возможно наблюдение эффекта изменения
значение L в сторону уменьшения,
например, при распространении света в прозрачных средах, характеризуемых
оптической плотностью, наблюдается замедление значения скорости света.
В пустом
пространстве изменение проницаемости может быть связано с искривлением
пространства. Здесь имеется ввиду гравитационное искривление пространства. Не
искривленное пространство имеет максимальную проницаемость Пmax, при которой достигается соответствующее значение
Lmax.
Постоянство скорости света наблюдается в результате существования двух факторов: во-первых, элементарного такта времени Tmin, имеющего наименьшую физическую длительность, и во-вторых, проницаемости пространства, воспрепятствующей фотону покрывать за этот минимальный такт времени расстояние больше чем Lmax.
Предположим теперь, что в
результате сложения скоростей произошло превышение значения скорости света. Это
может наблюдаться только в случаях если значение T<Tmin и/или L>Lmax. Первое означает совершение элементарного
события с длительностью меньше времени Tmin,
а второе означает увеличение значения проницаемости пространства П>Пmax.
Допуская такие предположения, мы противоречим
сами себе, так как в случае если возможно было бы достижение этих величин, то
значение скорости фотона, в любом случае, не ограничивалось бы значениями
констант Tmin и Lmax.
То есть, сумма скоростей не может превышать значение скорости света, потому что это означало бы снятие ограничений по времени и по проницаемости пространства, в результате чего скорость света в пустоте не могла бы быть одна и та же.
Теперь попробуем дать формулировку того, что мы понимаем под скоростью света.
Скорость света
– скорость распространения в пространстве переносчиков электромагнитного
взаимодействия. При этом пространство может быть пустым (вакуум), либо
представлять оптически прозрачную среду. В разных средах (воздух, вода, стекло
и т.д.) скорость света имеет разное значение, что указывает на зависимость ее
от свойств пространства (среды), в котором распространяется электромагнитная
волна.
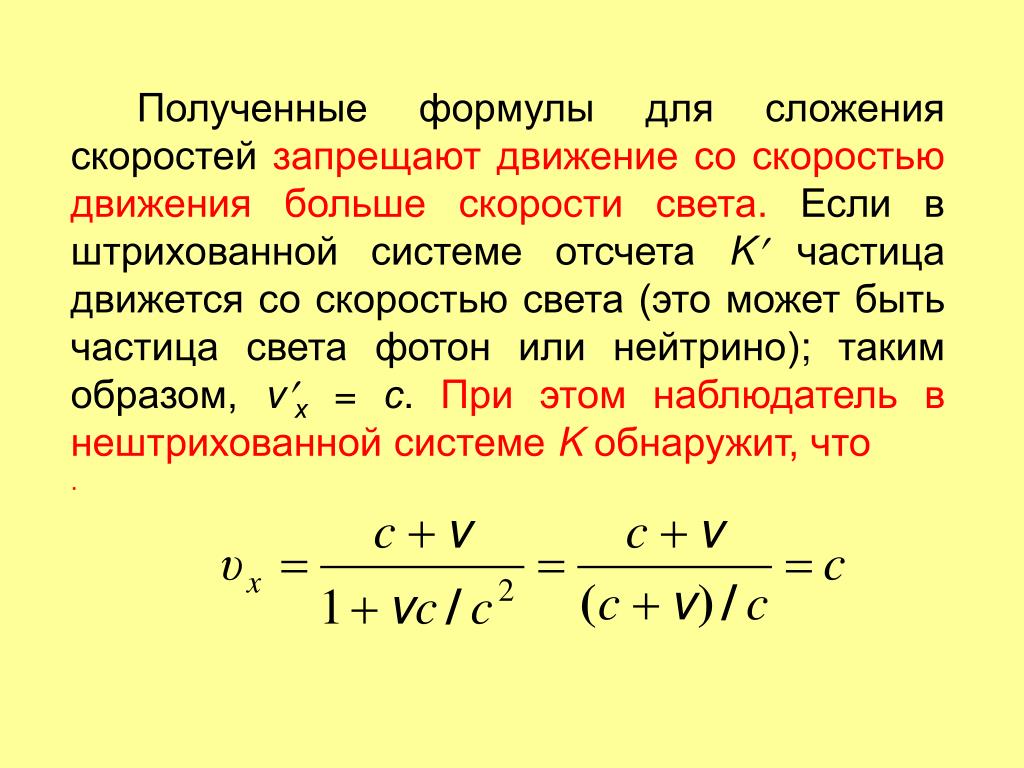
Но больше всего вопросов возникает при сложении скоростей. Если в классической физике скорости складываются простым арифметическим сложением, то сложение субсветовых скоростей производится согласно релятивистскому правилу сложения скоростей. Это явление можно объяснить с учетом свойств времени.
Если при низких скоростях время можно рассматривать как единую координату, то при субсветовых скоростях стремление охватить наблюдаемые процессы единой масштабной сеткой времени, с точки зрения релятивистской теории является некорректной процедурой.
Релятивистские
эффекты можно объяснить введением такого понятия как собственное время объекта.
Рассмотрим классический пример: когда из одной точки в пространстве, в
противоположных направлениях излучаются два фотона Ф1 и Ф2. В ньютоновской
физике при рассмотрении события движения фотона Ф1 относительно фотона Ф2
скорости складываются и получается величина равная удвоенной скорости света.
В
релятивистской модели дело обстоит несколько иначе, а именно: здесь
рассматриваются не одно, а два события, каждое из которых происходит в своем
собственном времени. Пространство – едино, но у каждого объекта, двигающегося
со субсветовой скоростью течет свое собственное, независимое событийное время.
Вследствие этого, если скорости фотонов складывать согласно релятивистскому
правилу сложения скоростей, то в итоге мы получим результирующее значение
скорости фотона Ф1 относительно Ф2 равное скорости света. Следовательно, при
наблюдении субсветовых событий необходимо учитывать течение собственного времени
каждого из этих событий относительно выбранной системы отсчета, этим
объясняется смысл преобразований Лоренца.
Исходя из вышеизложенного можно дать следующее определение:
Скорость света – скорость распространения в
пространстве переносчиков электромагнитного взаимодействия. Величина скорости
распространения переносчика электромагнитного взаимодействия определяется
течением его собственного времени и локальной проницаемостью пространства.
Для
локальных условий (в области с однородной кривизной пространства) значение
скорости света является неизменным.
Если экспериментальными методами удастся определить зависимость проницаемости пространства и течение собственного времени от искривления пространства, то это может стать подтверждением предложенных рассуждений, а следовательно подтверждением того, что скорость света не является мировой константой.
В заключение можно сделать следующие выводы:
А) Время характеризуется существованием элементарного такта времени Tmin, имеющего наименьшую физическую длительность, т.е. физическое время не может принимать нулевое значение, что можно объяснить квантовой природой времени.
Б) Пустое пространство характеризуется одинаковой проницаемостью в отношении к переносчикам электромагнитных взаимодействий – квантам энергии, на всем диапазоне электромагнитных волн.
В) Существование собственного
времени у квантов энергии, движущихся со световой скоростью, также можно
объяснить квантовой природой времени, при котором каждый квант энергии «несет с
собой» своё независимое время, при этом элементарный такт времени характеризует
длительность элементарного события в процессе движения кванта энергии.
07/07/2009 Р.Т. Кабулов
25.3: Закон преломления
- Последнее обновление
- Сохранить как PDF
- Идентификатор страницы
- 2727
- OpenStax
- OpenStax
Цели обучения
К концу этого раздела вы сможете:
- Определять показатель преломления, зная скорость света в среде.
Заглянув в аквариум, легко заметить некоторые странности. Например, вы можете увидеть одну и ту же рыбу в двух разных местах (рис. \(\PageIndex{1}\)). Это связано с тем, что свет, идущий от рыбы к нам, меняет направление, когда покидает аквариум, и в этом случае он может идти двумя разными путями, чтобы попасть к нашим глазам.
Изменение направления светового луча (обобщенно называемое искривлением), когда он проходит через изменения в материи, называется преломление . Преломление отвечает за огромный спектр оптических явлений, от действия линз до передачи голоса по оптическим волокнам.
Определение: ПРЕЛОМЛЕНИЕ
Изменение направления светового луча (приблизительно называемое изгибом), когда он проходит через изменения в материи, называется преломлением.
СКОРОСТЬ СВЕТА
Скорость света \(c\) не только влияет на преломление, это одно из центральных понятий теории относительности Эйнштейна. По мере повышения точности измерений скорости света оказалось, что \(с\) не зависит от скорости источника или наблюдателя. Однако скорость света точно зависит от материала, через который он проходит. Эти факты имеют далеко идущие последствия, как мы увидим в «Специальной теории относительности». Это устанавливает связи между пространством и временем и изменяет наши ожидания, например, что все наблюдатели измеряют одно и то же время для одного и того же события.
Скорость света настолько важна, что ее значение в вакууме является одной из самых фундаментальных констант в природе, а также одной из четырех основных единиц СИ.
Почему свет меняет направление при переходе из одного материала (среды) в другой? Это потому, что свет меняет скорость при переходе от одного материала к другому. Поэтому, прежде чем мы приступим к изучению закона преломления, полезно обсудить скорость света и то, как она меняется в различных средах.
Скорость света
Ранние попытки измерить скорость света, например, сделанные Галилеем, показали, что свет движется чрезвычайно быстро, возможно, мгновенно.
{8} м/с\) (всего 25% отличается от принятого сегодня значения). В последнее время физики измеряли скорость света различными способами и с возрастающей точностью. Один особенно прямой метод, использованный в 1887 году американским физиком Альбертом Майкельсоном (1852–1819 гг.31), показано на рисунке \(\PageIndex{2}\). Свет, отраженный от вращающегося набора зеркал, отражался от неподвижного зеркала на расстоянии 35 км и возвращался к вращающимся зеркалам. Время прохождения света можно определить по тому, как быстро должны вращаться зеркала, чтобы свет вернулся в глаз наблюдателя.
Рассчитанное Майкельсоном значение скорости света всего на 0,04% отличалось от значения, используемого сегодня. 9{8} м/с\) используется всякий раз, когда достаточно трехзначной точности. Скорость света через вещество меньше, чем в вакууме, потому что свет взаимодействует с атомами в материале. Скорость света сильно зависит от типа материала, поскольку его взаимодействие с различными атомами, кристаллическими решетками и другими субструктурами различается.Определение: ПОКАЗАТЕЛЬ ПРЕЛОМЛЕНИЯ
Мы определяем показатель преломления \(n\) материала как
\[n = \frac{c}{v}, \label{index}\]
где \(v\) – наблюдаемая скорость света в материале. Так как скорость света всегда меньше \(с\) в веществе и равна \(с\) только в вакууме, показатель преломления всегда больше или равен единице. То есть \(n \gt 1\).
В таблице \(\PageIndex{1}\) приведены показатели преломления некоторых репрезентативных веществ. Значения указаны для определенной длины волны света, потому что они немного меняются в зависимости от длины волны.
(Это может иметь важные эффекты, такие как цвета, создаваемые призмой.) Обратите внимание, что для газов \(n\) близко к 1,0. Это кажется разумным, так как атомы в газах далеко друг от друга и свет распространяется со скоростью \(с\) в вакууме между атомами. Обычно для газов принимают \(n = 1\), если не требуется большая точность. Хотя скорость света \(v\) в среде значительно отличается от ее значения \(с\) в вакууме, это все же большая скорость.
| Средний | нет |
|---|---|
| Газы при \(0ºC, 1 атм\) | |
| Воздух | 1.000293 |
| Углекислый газ | 1. 00045 |
| Водород | 1.000139 |
| Кислород | 1.000271 |
| Жидкости при 20ºC | |
| Бензол | 1,501 |
| Сероуглерод | 1,628 |
| Четыреххлористый углерод | 1,461 |
| Этанол | 1,361 |
| Глицерин | 1,473 |
| Вода пресная | 1,333 |
| Твердые вещества при 20ºC | |
| Алмаз | 2,419 |
| Флюорит | 1,434 |
| Стекло, заводная головка | 1,52 |
| Стекло бесцветное | 1,66 |
| Лед при 20ºC | 1,309 |
| Полистирол | 1,49 |
| Оргстекло | 1,51 |
| Кварц кристаллический | 1,544 |
| Кварц, плавленый | 1,458 |
| Хлорид натрия | 1,544 |
| Циркон | 1,923 |
Пример \(\PageIndex{1}\): Скорость света в материи
Рассчитайте скорость света в цирконе, материале, используемом в ювелирных изделиях для имитации алмаза.
Стратегия:
Скорость света в материале \(v\) можно рассчитать по показателю преломления \(n\) материала с помощью уравнения \(n = c/v\) .
9{8} м/с. \end{align*}\]Обсуждение:
Эта скорость чуть больше половины скорости света в вакууме и все еще высока по сравнению со скоростями, с которыми мы обычно сталкиваемся. Единственное вещество, указанное в таблице \(\PageIndex{1}\), которое имеет больший показатель преломления, чем циркон, — это алмаз. Позже мы увидим, что большой показатель преломления циркона заставляет его сверкать больше, чем стекло, но меньше, чем алмаз.
Закон преломления
На рисунке \(\PageIndex{3}\) показано, как луч света меняет направление при переходе из одной среды в другую. Как и прежде, углы измеряются относительно перпендикуляра к поверхности в точке пересечения ее световым лучом. (Некоторая часть падающего света будет отражаться от поверхности, но сейчас мы сосредоточимся на проходящем свете.
) Изменение направления светового луча зависит от того, как изменяется скорость света. Изменение скорости света связано с показателями преломления соответствующих сред. В ситуациях, показанных на рисунке \(\PageIndex{3}\), среда 2 имеет больший показатель преломления, чем среда 1. Это означает, что скорость света в среде 2 меньше, чем в среде 1. Обратите внимание, что, как показано на Рисунок \(\PageIndex{3a}\), направление луча приближается к перпендикуляру, когда он замедляется. И наоборот, как показано на рисунке \(\PageIndex{3b}\), направление луча отклоняется от перпендикуляра, когда он ускоряется. Путь точно обратим. В обоих случаях вы можете себе представить, что происходит, если представить, как вы толкаете газонокосилку с тротуара на траву и наоборот. При переходе с тропинки на траву передние колеса замедляются и тянутся в сторону, как показано на рисунке. Это такое же изменение направления, как и для света, когда он переходит из быстрой среды в медленную. При переходе с травы на пешеходную дорожку передние колеса могут двигаться быстрее, и косилка меняет направление, как показано на рисунке.
Это тоже то же изменение направления, что и при переходе света от медленного к быстрому.
Величина, на которую луч света меняет свое направление, зависит как от угла падения, так и от величины изменения скорости. Для луча под заданным углом падения большое изменение скорости вызывает большое изменение направления и, следовательно, большое изменение угла. Точное математическое соотношение представляет собой закон преломления , или «закон Снеллиуса», который формулируется в форме уравнения как
= n_{2} \sin\theta_{2}.
\label{25.4.2}\]
Здесь \(n_{1}\) и \(n_{2}\) – показатели преломления для сред 1 и 2, а \(\theta_{1}\) и \(\theta_{2} \) — это углы между лучами и перпендикуляром в средах 1 и 2, как показано на рисунке \(\PageIndex{3}\). Входящий луч называется падающим лучом, а выходящий луч — преломленным лучом, а связанные с ним углы — углом падения и углом преломления. Закон преломления также называют законом Снелла в честь голландского математика Виллеброрда Снелла (1591–1626), открывшего его в 1621 году. Эксперименты Снелла показали, что закон преломления соблюдается и что характеристический показатель преломления \(n\) может быть отнесены к определенному носителю. Снелл не знал, что скорость света различается в разных средах, но с помощью экспериментов он смог определить показатели преломления по тому, как световые лучи меняют направление.
ВОЗМОЖНЫЙ ЭКСПЕРИМЕНТ: СЛОМАННЫЙ КАРАНДАШ
Классическое наблюдение преломления происходит, когда карандаш помещают в стакан, наполовину наполненный водой.
{\circ}\). 9{\circ}}} \\[5pt] &= \frac{0,500}{0,375} \\[5pt] &=1,33. \end{align*}\]
Обсуждение
Это показатель преломления воды, и Снелл мог определить его, измерив углы и выполнив этот расчет. Затем он нашел бы, что 1,33 является подходящим показателем преломления для воды во всех других ситуациях, например, когда луч проходит из воды в стекло. Сегодня мы можем проверить, что показатель преломления связан со скоростью света в среде, напрямую измерив эту скорость. 9{\circ}\). Мы можем посмотреть показатель преломления алмаза в таблице \(\PageIndex{1}\), найдя \(n_{2} = 2,419\). Единственное неизвестное в законе Снелла — это \(\theta_{2}\), которое мы хотим определить.
Решение
Решение закона Снеллиуса (уравнение \ref{25.4.2}) для \(\sin{\theta_{2}}\) дает
\[ \sin{\theta_{2}} = \ frac{n_{1}}{n_{2}}\sin{\theta_{1}}.\]
Ввод известных значений,
\[ \begin{align*} \sin{\theta_{2}} &= \фракция{1,00}{2,419{8} м/с\)

Глоссарий
- преломление
- изменение направления луча света при прохождении через изменения в материи
- показатель преломления
- для материала отношение скорости света в вакууме к скорости света в материале
Эта страница под названием 25.3: Закон преломления распространяется под лицензией CC BY 4.0 и была создана, изменена и/или курирована OpenStax.
- Наверх
- Была ли эта статья полезной?
- Тип изделия
- Раздел или Страница
- Автор
- ОпенСтакс
- Лицензия
- СС BY
- Версия лицензии
- 4,0
- Программа OER или Publisher
- ОпенСтакс
- Показать оглавление
- нет
- Теги
- показатель преломления
- преломление
- Закон преломления Снеллиуса
Как рассчитать скорость света
Щелкни пальцами! За то время, которое потребовалось для этого, луч света смог пройти почти весь путь до Луны.
Если вы щелкнете пальцами еще раз, вы дадите лучу время завершить путешествие. Дело в том, что свет распространяется очень, очень быстро.
Свет распространяется быстро, но его скорость не бесконечна, как считали до XVII века. Однако скорость слишком высока, чтобы ее можно было измерить с помощью ламп, взрывов или других средств, зависящих от остроты зрения и времени реакции человека. Спросите у Галилея.
Эксперименты со светом
В 1638 году Галилей провел эксперимент с использованием фонарей, и лучший вывод, который он смог сделать, заключался в том, что свет «чрезвычайно быстр» (другими словами, очень, очень быстр). Он не смог придумать число, а если и смог, то даже попытался провести эксперимент. Однако он осмелился сказать, что, по его мнению, свет распространяется как минимум в 10 раз быстрее звука. На самом деле, это больше похоже на миллион раз быстрее.
Первое успешное измерение скорости света, которую физики повсеместно обозначают строчной буквой с, было сделано Оле Ремером в 1676 году.
Он основывал свои измерения на наблюдениях за спутниками Юпитера. С тех пор физики использовали наблюдения за звездами, зубчатые колеса, вращающиеся зеркала, радиоинтерферометры, объемные резонаторы и лазеры для уточнения измерений. Теперь они знают c настолько точно, что Генеральный совет по мерам и весам основал на нем метр, который является основной единицей длины в системе СИ.
Скорость света является универсальной константой, поэтому формулы для скорости света не существует, per se . На самом деле, если бы c были другими, все наши измерения должны были бы измениться, потому что счетчик основан на них. Однако у света есть волновые характеристики, которые включают частоту ν и длину волны λ , и вы можете связать их со скоростью света с помощью следующего уравнения, которое можно назвать уравнением для скорости света:
c=\nu \lambda
Измерение скорости света с помощью астрономических наблюдений
Ремер был первым, кто придумал число для скорости света.
Он сделал это, наблюдая затмения спутников Юпитера, особенно Ио. Он наблюдал, как Ио исчезала за гигантской планетой, а затем замерял, сколько времени потребуется, чтобы снова появиться. Он рассудил, что это время может отличаться на 1000 секунд, в зависимости от того, насколько близко Юпитер находится к Земле. Он придумал значение скорости света 214 000 км/с, что примерно соответствует современному значению почти 300 000 км/с.
В 1728 году английский астроном Джеймс Брэдли рассчитал скорость света, наблюдая аберрации звезд, то есть их видимое изменение положения из-за движения Земли вокруг Солнца. Измерив угол этого изменения и вычтя скорость Земли, которую он мог рассчитать из данных, известных в то время, Брэдли получил гораздо более точное число. Он подсчитал, что скорость света в вакууме составляет 301 000 км/с.
Сравнение скорости света в воздухе со скоростью в воде
Следующим, кто измерил скорость света, был французский философ Арман Ипполит Физо, и он не полагался на астрономические наблюдения.
Вместо этого он сконструировал аппарат, состоящий из светоделителя, вращающегося зубчатого колеса и зеркала, расположенного на расстоянии 8 км от источника света. Он мог регулировать скорость вращения колеса, позволяя лучу света проходить к зеркалу, но блокируя обратный луч. Его вычисление c , которое он опубликовал в 1849 году, составило 315 000 км/с, что было не так точно, как у Брэдли.
Год спустя Леон Фуко, французский физик, усовершенствовал опыт Физо, заменив зубчатое колесо вращающимся зеркалом. Значение Фуко для c было 298 000 км / с, что было более точным, и в процессе Фуко сделал важное открытие. Вставив трубку с водой между вращающимся зеркалом и неподвижным, он определил, что скорость света в воздухе выше, чем скорость в воде. Это противоречило тому, что предсказывала корпускулярная теория света, и помогло установить, что свет представляет собой волну.
В 1881 году А. А. Майкельсон усовершенствовал измерения Фуко, сконструировав интерферометр, который мог сравнивать фазы исходного и возвращающегося лучей и отображать интерференционную картину на экране.
Его результат составил 299 853 км/с.
Майкельсон разработал интерферометр для обнаружения присутствия эфира , призрачной субстанции, через которую, как считалось, распространяются световые волны. Его эксперимент, проведенный с физиком Эдвардом Морли, потерпел неудачу и привел Эйнштейна к выводу, что скорость света является универсальной константой, одинаковой во всех системах отсчета. Это послужило основой для специальной теории относительности.
Использование уравнения для скорости света
Значение Майкельсона было общепринятым, пока он сам не улучшил его в 1926 году. С тех пор это значение уточнялось рядом исследователей с использованием различных методов. Одним из таких методов является метод объемного резонатора, в котором используется устройство, генерирующее электрический ток. Это верный метод, потому что после публикации уравнений Максвелла в середине 1800-х годов физики пришли к единому мнению, что свет и электричество являются явлениями электромагнитных волн и оба распространяются с одинаковой скоростью.
На самом деле, после того как Максвелл опубликовал свои уравнения, стало возможным измерять c косвенно, сравнивая магнитную и электрическую проницаемости свободного пространства. Два исследователя, Роза и Дорси, сделали это в 1907 году и вычислили скорость света в 299 788 км/с.
В 1950 году британские физики Луи Эссен и А.С. Гордон-Смит использовали объемный резонатор для расчета скорости света путем измерения его длины волны и частоты. Скорость света равна расстоянию, которое проходит свет d разделить на время ∆t : c = d/∆t . Учтите, что время прохождения одной длиной волны λ точки равно периоду формы волны, который является обратной величиной частоты v , и вы получите формулу скорости света:
c= \nu \lambda
Устройство, используемое Эссеном и Гордоном-Смитом, известно как резонансный волномер с резонатором . Он генерирует электрический ток известной частоты, и они смогли рассчитать длину волны, измерив размеры волномера.
Их расчеты дали 299 792 км / с, что было самым точным определением на сегодняшний день.
Современный метод измерения с использованием лазеров
Один из современных методов измерения возрождает метод разделения луча, используемый Физо и Фуко, но использует лазеры для повышения точности. В этом методе импульсный лазерный луч разделяется. Один луч идет к детектору, а другой проходит перпендикулярно к зеркалу, расположенному на небольшом расстоянии. Зеркало отражает луч обратно ко второму зеркалу, которое отклоняет его ко второму детектору. Оба детектора подключены к осциллографу, который записывает частоту импульсов.
Пики импульсов осциллографа разделены, поскольку второй луч проходит большее расстояние, чем первый. Измерив расстояние между пиками и расстояние между зеркалами, можно определить скорость светового луча. Это простой метод, и он дает довольно точные результаты. Исследователь из Университета Нового Южного Уэльса в Австралии зафиксировал значение в 300 000 км/с.
Измерение скорости света больше не имеет смысла
Измерительная линейка, используемая научным сообществом, называется метр. Первоначально он был определен как одна десятимиллионная часть расстояния от экватора до Северного полюса, а позже определение было изменено на определенное количество длин волн одной из эмиссионных линий криптона-86. В 1983 году Генеральный совет по мерам и весам отменил эти определения и принял следующее:
метров – это расстояние, проходимое лучом света в вакууме за9 792 458 секунд, где секунда основана на радиоактивном распаде атома цезия-133.
Определение метра с точки зрения скорости света в основном фиксирует скорость света на уровне 299 792 458 м/с. Если эксперимент дает другой результат, это просто означает, что аппарат неисправен. Вместо того, чтобы проводить дополнительные эксперименты по измерению скорости света, ученые используют скорость света для калибровки своего оборудования.
Использование скорости света для калибровки экспериментального оборудования
Скорость света проявляется в различных контекстах физики, и технически возможно вычислить ее на основе других измеренных данных. Например, Планк продемонстрировал, что энергия кванта, такого как фотон, равна его частоте, умноженной на постоянную Планка (h), которая равна 6,6262 x 10 -34 Дж⋅секунд. Поскольку частота равна c/λ , уравнение Планка можно записать в единицах длины волны:
E=h\nu = \frac{hc}{\lambda}\implies c=\frac{E\lambda}{ ч}
Облучив фотоэлектрическую пластину светом с известной длиной волны и измерив энергию выброшенных электронов, можно получить значение для c . Однако этот тип калькулятора скорости света не нужен для измерения c, потому что c определяется как . Однако его можно было использовать для проверки аппарата.
Если Eλ/h не окажется равным c, что-то не так либо с измерениями энергии электрона, либо с длиной волны падающего света.
Скорость света в вакууме — универсальная константа
Имеет смысл определить метр с точки зрения скорости света в вакууме, так как это самая фундаментальная константа во Вселенной. Эйнштейн показал, что она одинакова для любой точки отсчета, независимо от движения, а также это самое быстрое, что может двигаться во Вселенной — по крайней мере, все, что имеет массу. Уравнение Эйнштейна и одно из самых известных уравнений в физике: E = mc 2 92}}}
Для движущегося тела с массой m и скоростью v уравнение Эйнштейна должно быть записано E = mc 2 γ . Когда вы посмотрите на это, вы увидите, что когда v = 0, γ = 1, вы получаете E=mc 2 .
Однако, когда v = c, γ становится бесконечным, и вы должны сделать вывод, что для разгона любой конечной массы до этой скорости потребуется бесконечное количество энергии.
Другой способ взглянуть на это состоит в том, что масса становится бесконечной со скоростью света.
Текущее определение метра делает скорость света стандартом для наземных измерений расстояний, но оно уже давно используется для измерения расстояний в космосе. Световой год – это расстояние, которое проходит свет за один земной год, что получается 9,46×10 15 м.
Это количество метров слишком много для понимания, но световой год понять легко, а поскольку скорость света постоянна во всех инерциальных системах отсчета, это надежная единица измерения расстояния. Он стал немного менее надежным из-за того, что основан на годе, а это временные рамки, которые не имеют отношения ни к кому с другой планеты.
| Домашняя страница по математике и естественным наукам | Квалификационные тесты | Математическое мышление по физике | Аэронавты 2000 | |||||||||||||||||||||||||||||||||||||||||||||||||||
| Свет движется с постоянной конечной скоростью 186 000 миль/сек. Путешественник, переезд со скоростью света обогнул бы экватор примерно 7,5 раз в секунду. Для сравнения, путешественник в реактивном самолете, двигаясь со скоростью 500 миль в час, пересечет континентальную часть США. раз в 4 часа. | ||||||||||||||||||||||||||||||||||||||||||||||||||
| Пожалуйста, присылайте предложения/исправления по адресу: Связанные с Интернетом: [email protected] Связанные с технологиями: [email protected] Ответственный представитель НАСА: Тереза М.Скотт (исполняющая обязанности) | |||||||||||||||||||||||||||||||||||||||||||||||||||
Два уравнения света: часть первая
Два уравнения света: часть первая — λν = cДва уравнения, управляющие поведением света: часть первая
λν = c
| Проблемы длины волны и частоты № 1–10 | Перейти ко второй части уравнения света |
| Проблемы длины волны и частоты #11–20 | Вернуться в меню “Электроны в атомах” |
Есть два уравнения, касающиеся света, которые обычно преподаются в средней школе.
Как правило, обоих учат без каких-либо выводов о том, почему они такие, какие они есть. Это то, что я буду делать в следующем.
Уравнение номер один: λν = c
Краткая историческая справка: я не уверен, кто написал это уравнение (или его эквивалент) первым. Волновая теория света берет свое начало в конце 1600-х годов и математически развивалась с начала 1800-х годов. Джеймс Клерк Максвелл в 1860-х годах первым предсказал, что свет представляет собой электромагнитную волну, и вычислил (а не измерил) ее скорость. Кстати, доказательство конечности скорости света было опубликовано в 1676 г., а первые достоверные измерения скорости света, очень близкие к современному значению, имели место в конце 1850-х гг.
Каждый символ в уравнении обсуждается ниже. Кроме того, прямо перед примерами упоминаются два основных типа задач, которые учителя будут задавать, используя уравнение. Рекомендую внимательно изучить этот раздел.
1) λ — греческая буква лямбда, обозначающая длину волны света.
Длина волны определяется как расстояние между двумя последовательными гребнями волны. При изучении света наиболее распространенными единицами длины волны являются: метр, сантиметр, нанометр и ангстрем. Несмотря на то, что официальной единицей измерения, используемой в системе СИ, является метр, вы увидите объяснения и задачи, в которых используются остальные три. Реже вы увидите использование других юнитов; пикометр является наиболее распространенным среди менее часто используемых единиц длины волны. Ангстрем – это единица, не входящая в систему СИ, которую обычно включают в обсуждение единиц СИ из-за ее широкого использования.
Запомните следующие определения:
один сантиметр равен 10¯ 2 метр
один нанометр равен 10¯ 9 метр
один ангстрем равен 10¯ 8 сантиметр
Символ Ангстрема — Å.
Безусловно, вам нужно будет легко перемещаться из одного подразделения в другое. Например, обратите внимание, что 1 Å = 10¯ 10 метров.
Это означает, что 10 Å = 1 нм. Итак, если вам дано значение Ангстрема для длины волны, а требуется нанометровое значение, разделите значение Ангстрема на 10. Если вы не можете легко переходить между различными метрическими единицами, вам лучше вернуться к изучению и практике в этой области. еще немного.
2) ν — греческая буква ню. Это НЕ буква v, это греческая буква nu. Это означает частоту световой волны. Частота определяется как количество волновых циклов, проходящих фиксированную контрольную точку за одну секунду. При изучении света единицей измерения частоты является герц (его символ — Гц). Один герц — это когда один полный цикл проходит фиксированную точку за одну секунду, поэтому миллион Гц — это когда миллион циклов проходит фиксированную точку за одну секунду.
Следует отметить важный момент, касающийся единиц измерения в Гц. Это НЕ обычно записывается как циклы в секунду (или циклы в секунду), а только как сек¯ 1 (правильнее писать как s¯ 1 ; нужно знать оба варианта).
Часть «циклы» удалена, хотя иногда вы можете столкнуться с проблемой, связанной с ее использованием.
Краткое упоминание о цикле: представьте волну, застывшую во времени и пространстве, где гребень волны точно совпадает с нашей фиксированной точкой отсчета. Теперь позвольте волне двигаться, пока следующий гребень точно не выровняется с контрольной точкой, затем зафиксируйте волну на месте. Это один цикл волны, и если все это произошло за одну секунду, то частота волны равна 1 Гц.
В любом случае, единственной научно полезной частью единицы измерения является знаменатель, поэтому используется выражение «в секунду» (помните, обычно как s¯ 1 ). Числитель «циклы» не нужен, поэтому его наличие просто понятно, и, если необходимо записать дробь, будет использоваться единица, например, 1/сек.
3) c (нижний регистр) — это символ скорости света, скорости, с которой движется все электромагнитное излучение в идеальном вакууме. (Свет распространяется медленнее при прохождении через такие объекты, как вода, но никогда не распространяется быстрее, чем в идеальном вакууме.
)
Для записи значения используются оба способа, показанные ниже. Вы должны знать оба:
3,00 x 10 8 м/с
3,00 x 10 10 см/с
Фактическое значение немного меньше, но указанные выше значения обычно используются на вводных занятиях. (иногда вы увидите 2,9979, а не 3,00.) Будьте осторожны при использовании комбинации показателя степени и единицы измерения. Метры длиннее сантиметров, поэтому выше их используется меньше.
Поскольку есть две переменные (λ и ν), у нас может быть два типа вычислений:
а) зная длину волны, вычислить частоту; используйте это уравнение: ν = c / λ(б) зная частоту, рассчитайте длину волны; используйте это уравнение: λ = c / ν
И последнее замечание: иногда вы видите, что буква f используется для обозначения частоты, заменяя греческую букву nu. Как это:
с = λf
Скорее всего, это не вызовет у вас проблем, но я все же хотел об этом упомянуть.
Интересная мелочь о свете: свет проходит примерно один фут за каждую наносекунду. Вы можете попробовать сделать правильный расчет, прежде чем проверять ответ.
Пример №1: Какова частота электромагнитного излучения с длиной волны 210,0 нм?
Решение:
1) Преобразование нм в м:
210,0 нм x (1 м / 10 9 нм) = 210,0 x 10 -9 мМы можем оставить его здесь или преобразовать в экспоненциальное представление:
2,100 x 10 -7 м
В любом случае в следующем расчете все работает нормально. Узнайте у своего учителя, есть ли у него предпочтения. Затем следуйте их предпочтениям.
2) Используйте λν = c
(2,100 x 10 -7 м) (ν) = 3,00 x 10 8 м/сν = 3,00 x 10 8 м/с разделить на 2,100 x 10 -7 м
ν = 1,428 x 10 15 с -1
Пример №2: Какова частота фиолетового света с длиной волны 4000 Å?
Приведенное ниже решение зависит от преобразования Å в см.
Это означает, что вы должны помнить, что преобразование равно 1 Å = 10¯9.0564 8 см. Решение:
λν = с(4000 x 10¯ 8 см) (ν) = 3,00 x 10 10 см/с ν = 7,50 x 10 14 с¯ 1
Обратите внимание, что я не удосужился преобразовать 4000 x 10¯ 8 в экспоненциальное представление. Если бы я это сделал, значение было бы 4.000 x 10¯ 5 . Обратите также внимание, что я фактически считаю 4000 4 значащими цифрами.
Комментарий: имейте в виду, что диапазон от 4000 до 7000 Å считается диапазоном видимого света. Обратите внимание, как частоты остаются более или менее в средней области 10 14 , в диапазоне от 4,29 до 7,50, но всегда 10 14 . Если вы столкнулись с этим расчетом и знаете, что длина волны является видимой (скажем, 5550 Å, что также равно 555 нм), то вы знаете, что показатель степени частоты ДОЛЖЕН быть 10 14 . Если это не так, то ВЫ (не учитель) допустили ошибку.
Пример №3: Какова частота ЭМИ с длиной волны 555 нм? (ЭМИ — это сокращение от электромагнитного излучения.)
1) Переведем нм в метры. Так как один метр содержит 10 9 нм, мы имеем следующее преобразование:
555 нм x (1 м / 10 90 564 9 90 565 нм)555 x 10¯ 9 м = 5,55 x 10¯ 7 м
2) Подстановка в λν = c дает:
(5,55 x 10¯ 7 м) (x) = 3,00 x 10 8 м с¯ 1x = 5,40 x 10 14 с¯ 1
Пример №4: Какова длина волны (в нм) ЭМИ с частотой 4,95 x 10 14 с¯ 1 ?
1) Подставить в λν = c следующим образом:
(x) (4,95 x 10 14 с¯ 1 ) = 3,00 x 10 8 м с¯ 1x = 6,06 x 10¯ 7 м
2) Теперь переведем метры в нанометры:
6,06 x 10¯ 7 м x (10 9 нм / 1 м) = 606 нмПример №5: Какова длина волны (в см и Å) света с частотой 6,75 x 10 14 Гц?
Тот факт, что в задаче запрашивается см, позволяет нам использовать значение см/с для скорости света:
(x) (6,75 x 10 14 s¯ 1 ) = 3,00 x 10 10 см s¯ 1x = 4,44 x 10¯ 5 см
Далее конвертируем в Å:
(4,44 x 10¯ 5 см) x (10 8 Å / 1 см) = 4440 ÅЯ мог бы также использовать (1 Å / 10 90 564 -8 90 565 см) для преобразования.
У меня есть практика помещать единицу с большей единицей (в данном случае см), а затем выяснять, сколько меньших единиц (Å) содержится в одной из больших единиц.
Пример №6: Какое из следующих значений соответствует самой короткой длине волны?
(а) 6,3 x 10¯ 5 см
(б) 7350 нм
(с) 3,5 x 10¯ 6 мРешение:
1) Преобразуйте длины волн так, чтобы все они были в одной единице измерения. Я решил преобразовать в нанометры и начну с (а):
(6,3 x 10¯ 5 см) (10 9 нм / 10 2 см) = 630 нмОдин немедленный вывод состоит в том, что (b) не является правильным ответом.
2) Преобразование для (с)
(3,5 x 10¯ 6 м) (10 9 нм / 1 м) = 3600 нм(а) — правильный ответ.
Проблемы длины волны и частоты № 1–10 Перейти ко второй части уравнения света Проблемы длины волны и частоты #11–20 Вернуться в меню “Электроны в атомах” Вы когда-нибудь задумывались, почему скорость света такая, какая она есть?
Скорость света составляет 299 792 458 метров в секунду, или, как мы обычно цитируем, скорость света c составляет 3*(10 8 ) метров в секунду в вакууме.
Мы используем c во всех остальных формулах современной физики. Даже формула преобразования массы в энергию Эйнштейна E=mc 2 содержит квадрат скорости света. Несомненно, значение скорости света стало важным краеугольным камнем современной физики. Но несколько вопросов время от времени продолжают появляться в наших умах.
Почему свет распространяется со скоростью ровно 299 792 458 метров в секунду в вакууме и почему не любое другое число вместо 299 792 458. Например, почему и как была рассчитана и даже измерена скорость света? Эта статья объяснит это.
Как все началось?Странно переваривать, но не всегда считалось, что свет движется с определенной скоростью. Например, в начале 17 века существовало всеобщее поверье, согласно которому свет вообще не имеет скорости. Скорее, оно просто появилось мгновенно. Он либо присутствовал где-то, либо его не было вовсе. Он никогда не путешествовал с конечной скоростью, чтобы куда-то добраться.
Однако ситуация начала меняться, когда 17 -й -й век прогрессировал, и представление о свете, не обладающем какой-либо скоростью, было серьезно оспорено.
Первая попытка Бекмана определить скорость света
В 1629 году голландский ученый Исаак Бекман стал первым, кто глубже погрузился в тайну скорости света. Он установил серию зеркал вокруг взрывов пороха, чтобы увидеть, замечают ли наблюдатели какую-либо разницу во вспышках света, появляющихся в разных направлениях. Поскольку к тому времени экспериментальная наука не продвинулась далеко вперед, усилия Бичмана не привели к каким-либо впечатляющим выводам. Но они успешно подготовили почву для дальнейшего развития этого режима.
Вам также может понравиться:
- Эксперимент Cavendish и гравитационная константа
- Эксперимент кошки Schrodinger.
Связь между затмениями Ио и скоростью света
В конце 1600-х годов датский астроном Оле Рёмер непрерывно наблюдал геологически активный спутник Юпитера, Ио.
Его сбили с толку странные движения Ио вокруг Юпитера. Время от времени газовый гигант закрывал нам обзор Ио, тем самым вызывая затмение. Но было что-то странное со временем между этими затмениями. Казалось, что время изменилось в течение года.
Оле попытался выяснить причину этого и понял, что когда мы видим затмение Ио, мы находимся в определенном положении на нашей собственной орбите вокруг Солнца. Однако, когда Юпитер затмит Ио в следующий раз через несколько дней, мы будем в немного другом положении, либо ближе, либо дальше от Юпитера по отношению к последнему затмению.
Затмение, которое привело к оценке скорости света. Авторы изображения: ABCCГлядя на это, Оле подумал , что свету, вероятно, требуется больше времени, чтобы добраться от Юпитера, когда Земля находится дальше, и меньше времени, когда она находится ближе. Так что, определенно, свет не появлялся мгновенно, а двигался с конечной скоростью. Рёмер сделал грубые расчеты со всеми имеющимися у него грубыми планетарными данными и в итоге определил скорость света примерно в 220 000 километров в секунду, что, безусловно, является неплохой оценкой, поскольку планетарные данные, доступные в то время, были не такими точными, как сейчас.
Cегодня. Это был первый случай, когда скорость света была фактически рассчитана с научной точки зрения.
С годами проводились дальнейшие эксперименты, и были проведены измерения с лучами света на нашей собственной планете, что в конечном итоге приблизило их к правильному значению.
Вклад Максвелла
В середине -го -го века физик Джеймс Клерк Максвелл представил миру свои знаменитые уравнения Максвелла. Эти уравнения послужили способом измерения электрических и магнитных полей в вакууме. Используя свои уравнения, Максвелл попытался рассчитать скорость безмассовых электромагнитных излучений, распространяющихся в пространстве.
Электромагнитные волны (Byjus.com)Для этого Максвелл использовал две константы, электрическую и магнитную проницаемости, чтобы оценить скорость электромагнитного излучения. Значение Максвелла пришло к скорости света, измеренной экспериментально, что в дальнейшем установило, что свет сам по себе является электромагнитным излучением.
Уравнения Максвелла (Изображение: maxwell’s уравнений.com)Запись Эйнштейна
В начале 1900-х годов Эйнштейн выдвинул свою собственную теорию скорости света. Эйнштейн понял, что скорость света вообще не имеет ничего общего со светом. Скорее это был максимальный предел скорости, разрешенный в нашей вселенной. В своей специальной теории относительности Эйнштейн попытался связать пространство со временем, создав тем самым единую ткань, известную как пространство-время.
Теперь, если пространство и время связаны, тогда должна быть константа, определенная скорость, которая могла бы сказать нам , сколько пространства эквивалентно количеству времени, и наоборот . Чтобы найти эту константу, Эйнштейн применил свою специальную теорию относительности к старым уравнениям Максвелла и неожиданно обнаружил, что эта скорость преобразования в точности равна скорости света.
Константа, вычисленная Эйнштейном, не имеет ничего общего с концепцией электромагнитных волн.
Скорее, это была максимальная скорость, которую безмассовая частица могла бы развить в нашей Вселенной, и ничто не может двигаться быстрее нее. Следовательно, поскольку свет (фотон) не имеет массы, он может двигаться с определенной скоростью.
Читайте также:
- Эксперимент, который однажды показал, что частицы движутся со скоростью выше скорости света
- Понимание концепции спина в квантовой механике И квантовая механика
Почему этот номер важен?
Как мы знаем об этом сегодня, скорость света была рассчитана, считая вакуум пустым пространством. Однако, согласно недавно появившейся квантовой теории поля, это не так, и с вакуумом действительно связаны некоторые квантовые флуктуации. Так что, если принять во внимание и эти соображения, скорость света может немного измениться, но ненамного.
Фотону света требуется 8 минут и 20 секунд, чтобы добраться от поверхности Солнца до Земли. (Изображение: Pinterest)Тем не менее общепринятое значение скорости света получило большое признание в современной физике.
Это одна из наиболее часто используемых констант, и с, наряду с двумя другими константами, постоянной Планка и гравитационной постоянной, вместе представляют теорию относительности и квантовую теорию. Кроме того, c напрямую связана с постоянной тонкой структуры (α), которая дает отношение скорости электрона вокруг ядра водорода к скорости света в вакууме и имеет численное значение, равное 1/137.
Итак, если бы скорость света была чем-то другим, это также изменило бы постоянную тонкой структуры. Но это невозможно. Наша Вселенная выбрала постоянную тонкой структуры равной 1/137 (приблизительно 0,007) и ничему другому. Если его значение изменится, это будет мешать многочисленным процессам, происходящим в нашей вселенной. Другими словами, если бы скорость света в вакууме была чем-то иным, чем известным нам конечным абсолютным пределом скорости, то все законы физики и вся Вселенная были бы удивительно отличны от тех, в которых мы сейчас живем.0032
Изучайте астрофизику дома
Вы всегда хотели узнать, как устроена Вселенная? Затем прочитайте нашу серию из 30 статей «Основы астрофизики» абсолютно бесплатно.
От популярных тем, таких как звезды, галактики и черные дыры, до подробных концепций предмета, таких как понятие величины, диаграмма Герцшпрунга-Рассела, красное смещение и т. д., в этой серии каждый найдет что-то для себя. Здесь представлены все статьи . Приятного чтения!
Симран Буттар
Редактор в «Секретах Вселенной», я получил степень магистра физики в Пенджабе, Индия, и в настоящее время учусь в докторантуре по радиоизлучению экзопланет в Барселоне, Испания. Я люблю писать о множестве тем, связанных с планетарными науками, наблюдательной астрофизикой, квантовой механикой и атомной физикой, а также о достижениях космической отрасли.
как наши поиски скорости света привели к нашему нынешнему пониманию физики – Physics World
Взято из июньского номера журнала Physics World за 2021 год, где оно впервые появилось под названием «Свет в конце туннеля». Члены Института физики могут ознакомиться с полным выпуском через приложение Physics World .
Дэвид Аппелл отзывов Скорость света: призрачный эфир и гонка за измерением скорости света Джон Спенс
Подсказки наблюдений Прохождение Венеры позволяет провести геометрическое измерение расстояния между Землей и Солнцем и измерить скорость света. (Предоставлено: iStock/milehightraveler)Это, пожалуй, самая важная константа в физике, ее легко представить любому, а ее символ широко известен среди общественности: c , скорость света в вакууме. Если ваш сосед знает уравнение, то это, вероятно, уравнение Альберта Эйнштейна E = mc 2 , и даже школьники узнают, что свету требуется около восьми минут, чтобы добраться от Солнца до Земли. Свет и его скорость неоднократно шокировали физиков — в 2001 году он даже полностью остановился в облаке переохлажденных атомов — и, возможно, это еще не конец.
В своей очень информативной и занимательной книге «Скорость света: призрачный эфир и гонка за измерением скорости света » Джон Спенс, профессор физики Ричарда Снелла в Университете штата Аризона, рассказывает об истории попыток человечества понять свет.
и измерьте его скорость. Это может показаться узким фокусом, но свет настолько фундаментален для природы Вселенной, что эта история охватывает большинство основных достижений в физике и включает всех гигантов — от Галилея и Эйнштейна до современных ученых, занимающихся квантовыми компьютерами.
Свет настолько фундаментален для природы Вселенной, что эта история включает в себя большинство основных достижений в физике
Спенс начинается с истории Оле Рёмера, датского астронома, который в 1676 году установил, что скорость света конечна. Проявив изобретательность, типичную для длинной череды методов, которые применялись на протяжении столетий, Рёмер использовал предыдущие наблюдения затмений, чтобы предсказать 10-минутную задержку предстоящего затмения спутника Юпитера Ио, наблюдаемого с Земли. Это предсказание подтвердилось, что принесло ему мгновенное признание и предположило, что, согласно астрономическим числам дня, свету требуется около 11 минут, чтобы пройти от Солнца до Земли.
Сегодня мы знаем, что это 8 минут 19секунд в среднем.
Эта глава характерна для прелестей всей книги; он не только тщательно исследует науку, но и полон интересных развлечений, что делает повествование богатым и увлекательным. Биографическая информация, исторические озарения и личные истории объединяются в сытное рагу в книге, приправленное знаниями из долгой и яркой карьеры Спенса в качестве физика-оптика.
Рассыпанные повсюду анекдоты оживляют известных ученых в их взаимодействии друг с другом. В одной юмористической истории описывается, как в преклонном возрасте выдающийся физик Уильям Томсон, лорд Кельвин, стал очень самоуверенным и мало слушающим. Он жил до 1907, когда физика была в полном беспорядке (хотя Эйнштейн начал кое-что исправлять). Спенс вспоминает, как Дж. Дж. Томсон, первооткрыватель электрона, пошутил, что «[Кельвин] был контрпримером к идее, что хороший излучатель — это хороший поглотитель».
Мне всегда нравились подобные истории; отчасти именно они привлекли меня к физике.
Но тогда я романтик, и я думаю, что Спенс тоже. Он умело охватывает великих Майкла Фарадея и Джеймса Клерка Максвелла 19-го века, одного интуитивного экспериментатора, а другого магического теоретика, чьи работы подходят друг другу, как рука и перчатка.
Спенс включает в себя рассказ о том, как Максвелл вывел свою формулу для скорости v осциллирующих электромагнитных волн в вакууме во время летнего пребывания в своей резиденции Гленлэр в Шотландии. Максвелл придумал формулу v = 1/√ε 0 μ 0 , но не имел под рукой числовых значений констант ε 0 и μ 0 — они были в документах по адресу свою квартиру в Лондоне. Поэтому ему пришлось ждать остаток лета до возвращения на паровозе за 400 миль, чтобы оценить результат, после чего он обнаружил, что действительно предсказал скорость света на основе своей теории электричества и магнетизма.
Спенс показывает, как наши знания о свете пополнялись по крупицам по мере того, как астрономы и физики работали с наблюдательными данными, такими как прохождение Венеры, когда геометрия позволяет сделать оценку расстояния между Землей и Солнцем.
(Начинается веселье, когда британские и французские корабли расходятся по миру, чтобы измерить — или попытаться измерить — транзит 1761 года.) К концу 19-го века физики сбились с толку над «эфиром», веществом, которое, как они считали, должно заполнить вселенную, чтобы обеспечить передачу света. Выдающиеся личности той эпохи — лорд Рэлей, Кельвин, Анри Пуанкаре — и почти все остальные просто не могли представить себе передачу света через пустое пространство.
Одноименный эксперимент Альберта Майкельсона и Эдварда Морли в 1887 году — «самый известный отрицательный результат в физике» — поставил под серьезное сомнение существование эфира, поставив всех в тупик. Потребовался исключительный гений Эйнштейна, чтобы преодолеть путаницу, правильно предположив, что скорость света не зависит от скорости его источника, сразу же переписав человеческое понимание времени и пространства.
Подробнее
Тридцать лет «против измерения»
Даже рассказывая об этом глубоком сдвиге, мы обращаемся к другой гуманизирующей истории.
На обеде в Калифорнийском технологическом институте в 1931 году Эйнштейн спросил Майкельсона, почему он потратил столько лет на утомительные измерения с помощью интерферометров, подобных знаменитому, который они с Морли использовали в эксперименте 1877 года. «Потому что, — просто ответил Майкельсон, — я думаю, что это весело».
Спенс заканчивает свою книгу главой о сверхсветовых схемах и нелокальных влияниях, возникающих из парадокса Эйнштейна-Подольского-Розена и хорошо известного теперь “призрачного действия на расстоянии”. Он также касается дискуссий о природе квантовой реальности, выводимой из нарушения теоремы Белла. Эта последняя глава кажется спешкой, затрагивая слишком много умопомрачительных тем, но не объясняя ничего достаточно подробно, чтобы понять.
Однако это не меняет моего общего мнения о книге. Этот том подойдет всем, от старшеклассника (просто не обращайте внимания на несколько уравнений, хотя они и так не так уж сложны) до любого, кто более хорошо разбирается в физике и интересуется занимательной историей того, как мы пришли к нашему нынешнему пониманию.
![]()


00045
..
..
Расширение Вселенной – PDF-файл
У меня есть практика помещать единицу с большей единицей (в данном случае см), а затем выяснять, сколько меньших единиц (Å) содержится в одной из больших единиц.
Мы используем c во всех остальных формулах современной физики. Даже формула преобразования массы в энергию Эйнштейна E=mc 2 содержит квадрат скорости света. Несомненно, значение скорости света стало важным краеугольным камнем современной физики. Но несколько вопросов время от времени продолжают появляться в наших умах.
Однако ситуация начала меняться, когда 17 -й -й век прогрессировал, и представление о свете, не обладающем какой-либо скоростью, было серьезно оспорено.
Его сбили с толку странные движения Ио вокруг Юпитера. Время от времени газовый гигант закрывал нам обзор Ио, тем самым вызывая затмение. Но было что-то странное со временем между этими затмениями. Казалось, что время изменилось в течение года.
Cегодня. Это был первый случай, когда скорость света была фактически рассчитана с научной точки зрения.
Скорее, это была максимальная скорость, которую безмассовая частица могла бы развить в нашей Вселенной, и ничто не может двигаться быстрее нее. Следовательно, поскольку свет (фотон) не имеет массы, он может двигаться с определенной скоростью.
Это одна из наиболее часто используемых констант, и с, наряду с двумя другими константами, постоянной Планка и гравитационной постоянной, вместе представляют теорию относительности и квантовую теорию. Кроме того, c напрямую связана с постоянной тонкой структуры (α), которая дает отношение скорости электрона вокруг ядра водорода к скорости света в вакууме и имеет численное значение, равное 1/137.
От популярных тем, таких как звезды, галактики и черные дыры, до подробных концепций предмета, таких как понятие величины, диаграмма Герцшпрунга-Рассела, красное смещение и т. д., в этой серии каждый найдет что-то для себя. Здесь представлены все статьи . Приятного чтения!
и измерьте его скорость. Это может показаться узким фокусом, но свет настолько фундаментален для природы Вселенной, что эта история охватывает большинство основных достижений в физике и включает всех гигантов — от Галилея и Эйнштейна до современных ученых, занимающихся квантовыми компьютерами.
Сегодня мы знаем, что это 8 минут 19секунд в среднем.
Но тогда я романтик, и я думаю, что Спенс тоже. Он умело охватывает великих Майкла Фарадея и Джеймса Клерка Максвелла 19-го века, одного интуитивного экспериментатора, а другого магического теоретика, чьи работы подходят друг другу, как рука и перчатка.
(Начинается веселье, когда британские и французские корабли расходятся по миру, чтобы измерить — или попытаться измерить — транзит 1761 года.) К концу 19-го века физики сбились с толку над «эфиром», веществом, которое, как они считали, должно заполнить вселенную, чтобы обеспечить передачу света. Выдающиеся личности той эпохи — лорд Рэлей, Кельвин, Анри Пуанкаре — и почти все остальные просто не могли представить себе передачу света через пустое пространство.