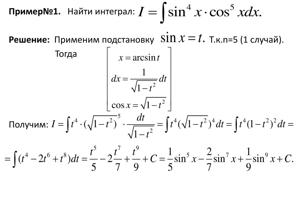
3.2. Вычисление определенных интегралов с помощью первообразных. Применение к вычислению рядов
I. Формула Ньютона — Лейбница. Предварительно изучите по учебнику Г. М. Фихтенгольца главу XI, п° 183, 185.
Выведенная в учебнике (см. п° 185) формула (А) носит название формулы Ньютона — Лейбница. Она является самым эффективным и простым средством вычисления определенного интеграла. Таким образом, для того чтобы
вычислить определенный интегралНадо пред
варительно вычислить соответствующий неопределенный интегралПрименяя какой-нибудь из способов,
изученных в первой части настоящей книги, а затем, отбросив произвольную постоянную, вычислить значение полученной функции при х = b и при х — а и вычесть из первого второе.
Прежде чем приступить к применению формулы Ньютона— Лейбница к заданному определенному интегралу, надо предварительно посмотреть, имеет ли подынтегральная функция особые точки. Если она на заданном промежутке интегрирования непрерывна или имеет конечное число точек разрыва I рода (см.
учебник, п° 67), то формулу Ньютона—Лейбница можно применить. Если же в промежутке интегрирования подынтегральная функция имеет хотя бы одну точку разрыва II рода (см. учебник, п° 67), то применять формулу Ньютона — Лейбница
мулу Ньютона—Лейбница, мы получим следующий результат:
который безусловно является абсурдным, так как определенный интеграл от функции, положительной на всем промежутке интегрирования, не может быть отрицательным.
Дело в том, что в заданном примере мы не имели права применять формулу Ньютона—Лейбница, так как
подынтегральная функцияВ точке х = О, принадлежащей промежутку интегрирования, имеет разрыв II рода.
Приведенный определенный интеграл принадлежит к так называемым несобственным интегралам. Подробнее о несобственных интегралах см. Г. М. Фихтенгольц, Основы математического анализа, т. II, п° 288, 289.
Чтобы предупредить читателя о возможных ошибках, рассмотрим еще один пример необоснованного применения формулы Ньютона — Лейбница, приводящего к абсурдным результатам.
Вычислим, например, интеграл:
Нередко рассуждают так: применяя известную из курса тригонометрии формулу
находим:
Мы получили, однако, заведомо неправильный результат. В самом деле, подынтегральная функция
на промежуткеЛишь в точкеОбращается
в нуль, во всех остальных точках этого промежутка она больше нуля и, следовательно, заданный определенный интеграл никак не может быть равен нулю.
Ошибка была допущена в тригонометрической формуле (I). Действительно, левая часть формулы всегда либо больше, либо равна нулю, в то время как ее поавая
часть больше или равна нулю на промежуткеИ
Таким
меньше или равна нулю на промежутке образом, вместо формулы (I) следует писать:
Теперь получим:
Замечание. При вычислении определенных интегралов полезно помнить также, что если f(x)—четная функция, то
а если /(*) — нечетная функция, то
Решение. По формуле Ньютона — Лейбница (см. учебник, п° 185) имеем:
где—любая первообразная для функции
Найдем первообразную функцию F (х) и вычислим разность значений этой первообразной при х = 2 и х = 0.
Предварительно найдем неопределенный интеграл:
Применяя подстановку откуда полу
чаем:
Следовательно,
{Напомним, что все остальные первообразные будут отличаться от найденной на произвольную постоянную С.) Пользуясь формулой Ньютона—Лейбница, найдем:
Таким образом,
при условии, что т и п — целые положительные числа.
Решение. Имеем:
363. Вычислить интегралы:
Решение, а) Воспользовавшись первой формулой (13) на стр. 75, получим:
Поскольку cos х — функция четная, то выражения в квадратных скобках принимают одинаковые значения при Следовательно, в обоих случаях искомый интеграл равен нулю. Таким образом,
б) Точно так же вычислим второй интеграл. По второй формуле (13) имеем:
Так как т и п — целые положительные числа, a SinAji=O при любом целом k, то окончательно получим:
в) Вычисление третьего интеграла не доставит нам теперь почти никакого труда.
В самом деле, воспользовавшись третьей формулой (13), найдем:
Рассуждая так же, как при вычислении второго интеграла, окончательно получим:
Соотношения (I), (2) и (3) чрезвычайно важны. Они называются условиями ортогональности последовательностей тригонометрических функций
и
Применяя формулу Ньютона — Лейбница, вычислить следующие интегралы:
2. Вычисление пределов с помощью определенных ин-тегралов. В практической жизни встречаются задачи, решение которых приводит к вычислению пределов сумм, когда число слагаемых неограниченно возрастает. Такие пределы можно вычислить, пользуясь определением определенного интеграла. Для этого следует преобразовать данную сумму так, чтобы она оказалась интегральной для некоторой функции, которую затем и проинтегрировать.
379. Пользуясь определением определенного интеграла, вычислить предел суммы:
когда
Решение. Преобразуем данную сумму, вынося за скобки общий множитель-, тогда первый множитель
можно рассматривать как длину частичного промежутка разбиения отрезка [О, I] на п равных частей, а сумму, стоящую в скобках, как сумму значений функции f(x) = = х в самых правых точках разбиения указанного отрезка (они то и выбраны в качестве точек
Переходя к пределу при X 0 (при п оо), получим:
380.
Решение. Первый множитель—длина частичного
промежутка разбиения отрезка. Если этот проме
жуток разбит на п равных частей и в качестве точек Выбраны самые левые точки деления, то сумму, стоящую в скобках, можно рассматривать, как значения функцииВ указанных точках
В самом деле, для последовательности точек
соответствующая последовательность значений функции /(х) в выбранных точках будет:
Таким образом,
Пользуясь определением определенного интеграла, вычислить следующие пределы:
| < Предыдущая | Следующая > |
|---|
Урок 6. Определённый интеграл | Уроки математики и физики для школьников и родителей
ВИДЕО УРОК
Для того чтобы научиться решать определённые интегралы необходимо
1) Уметь находить неопределённые интегралы.
2) Уметь вычислить определённый интеграл.
В общем виде определённый интеграл записывается так:
По сравнению с неопределённым интегралом прибавились пределы интегрирования.
Нижний предел интегрирования обозначается буквой а.
Верхний предел интегрирования обозначается буквой b.
Отрезок [a; b] называется отрезком интегрирования.
Определённый интеграл – это число. Решить определённый интеграл это значит найти число.
Находится определённый интеграл с помощью формулы Ньютона-Лейбница.
Этапы решения определённого интеграла.
1) Сначала находим первообразную функцию
(неопределённый
интеграл).
Константа С в определённом интеграле не добавляется.
Обозначение
является чисто техническим, и вертикальная палочка не несёт никакого математического смысла. Запись
нужна для подготовки применения формулы Ньютона-Лейбница.
2) Подставляем значение верхнего предела в первообразную функцию
3) Подставляем значение нижнего предела в первообразную функцию
4) Находим разность (число)
F(b) – F(a).
Определённый интеграл существует не всегда.
ПРИМЕР:
Интеграла
не существует, поскольку отрезок интегрирования
[–5; –2]
не входит в область определения подынтегральной функции

ПРИМЕР:
Интеграла
не существует, поскольку на отрезке интегрирования [–2; 3] тангенс терпит бесконечные разрывы в точках
х = –π/2, х = π/2.
Для того чтобы определённый интеграл существовал, достаточно чтобы подынтегральная функция была непрерывной на отрезке интегрирования.
Поэтому перед тем, как приступить к решению любого определённого интеграла, нужно убедиться в том, что подынтегральная функция непрерывна на отрезке интегрирования.
Определённый интеграл может быть равен отрицательному числу или нулю.
Нижний предел
интегрирования может быть больше верхнего предела интегрирования.
ПРИМЕР:
Интеграл вычисляется по формуле Ньютона-Лейбница.
Свойства определённого интеграла.
1) В определённом интеграле можно переставить верхний и нижний предел, сменив при этом знак.
ПРИМЕР:
В определённом интеграле
перед интегрированием целесообразно поменять пределы интегрирования на <<привычный>> порядок:
В таком виде интегрировать значительно удобнее.
2) Свойства линейности.
где k = const.
Это
справедливо не только для двух, но и для любого количества функций.
ПРИМЕР:
Вычислить определённый интеграл:
РЕШЕНИЕ:
Выносим
константу за знак интеграла:
Интегрируем по таблице с помощью формулы
Используем формулу Ньютона-Лейбница.
Сначала подставляем в х3 верхний предел, зптем нижний предел. Проводим дальнейшие вычисления и получаем окончательный ответ.
= 2/3 (23 – 13) = 2/3 (8 – 1) = 2/3 ∙ 7 = 14/3 = 42/3.
ПРИМЕР:
Вычислить определённый интеграл:
РЕШЕНИЕ:
ПРИМЕР:
Вычислить определённый интеграл:
РЕШЕНИЕ:
Используем
свойства линейности определённого интеграла.
Для каждого из трёх слагаемых применяем формулу Ньютона-Лейбница.
Рассмотрим второй способ решения этого интеграла.
ПРИМЕР:
Вычислить определённый интеграл:
РЕШЕНИЕ:
Сначала используем правило линейности и проинтегрируем по таблице. Получается одна скобка с отчёркиванием пределов.
В первообразную функцию сначала подставим 4, затем –2. А затем найдём разность. Перед
тем, как использовать формулу Ньютона-Лейбница, полезно провести проверку и
убедиться, что первообразная функция найдена правильно.
Так, применительно к рассматриваемому примеру,
перед тем, как в первообразную функцию
подставлять
верхний и нижний пределы, необходимо проверить правильно или нет, найден
неопределённый интеграл.
Дифференцируем:
Получена исходная подынтегральная функция, значит, неопределённый интеграл найден верно.
ПРИМЕР:
Вычислить определённый интеграл:
РЕШЕНИЕ:
Задания к уроку 6
Виды интегралов и способы их решения. Решение интегралов онлайн
Нахождение неопределенного интеграла является очень частой задачей в высшей математике и других технических разделах науки. Даже решение простейших физических задач часто не обходится без вычисления нескольких простых интегралов. Поэтому со школьного возраста нас учат приемам и методам решения интегралов, приводятся многочисленные таблицы с интегралами простейших функций. Однако со временем всё это благополучно забывается, либо у нас не хватает времени на рассчеты или нам нужно найти решение неопределеленного интеграла от очень сложной функции. Для решения этих проблем для вас будет незаменим наш сервис, позволяющий безошибочно находить неопределенный интеграл онлайн .
Решить неопределенный интеграл
Онлайн сервис на сайт позволяет находить решение интеграла онлайн быстро, бесплатно и качественно. Вы можете заменить поиск по таблицам нужного интеграла нашим сервисом, где быстро введя нужную функции, вы получите решение неопределенного интеграла в табличном варианте. Не все математические сайты способны вычислять неопределенные интегралы функций в режиме онлайн быстро и качественно, особенно если требуется найти неопределенный интеграл от сложной функции или таких функций, которые не включены в общий курс высшей математики. Сайт сайт поможет решить интеграл онлайн и справиться с поставленной задачей. Используя онлайн решение интеграла на сайте сайт, вы всегда получите точный ответ.
Даже если вы хотите вычислить интеграл самостоятельно, благодаря нашему сервису вам будет легко проверить свой ответ, найти допущенную ошибку или описку, либо же убедиться в безукоризненном выполнении задания.
Если вы решаете задачу и вам как вспомогательное действие необходимо вычислить неопределенный интеграл, то зачем тратить время на эти действия, которые, возможно, вы уже выполняли тысячу раз? Тем более, что дополнительные расчеты интеграла могут быть причиной описки или маленькой ошибки, приведших впоследствии к неверному ответу. Просто воспользуйтесь нашими услугами и найдите неопределенный интеграл онлайн без каких-либо усилий. Для практических задач по нахождению интеграла функции онлайн этот сервер очень полезен. Необходимо ввести заданную функцию, получить онлайн решение неопределенного интеграла и сравнить ответ с вашим решением.
Слово «интеграл» происходит от латинского integralis – целостный. Это название предложил в 17 в. ученик великого Лейбница (и также выдающийся математик) И. Бернулли. А что такое интеграл в современном понимании? Ниже мы постараемся дать всесторонний ответ на этот вопрос.
Исторические предпосылки возникновения понятия интеграла
В начале 17 в.
в рассмотрении ведущих ученых находилось большое число физических (прежде всего механических) задач, в которых нужно было исследовать зависимости одних величин от других. Самыми наглядными и насущными проблемами были определение мгновенной скорости неравномерного движения тела в любой момент времени и обратная этой задача нахождения величины пути, пройденного телом за определенный промежуток времени при таком движении. Сегодня мы уже знаем, что такое интеграл от скорости движения – это и есть пройденный путь. Но понимание того, как его вычислять, зная скорость в каждый момент времени, появилось не сразу.
Поначалу из рассмотрения таких зависимостей физических величин, например, пути от скорости, было сформировано математическое понятие функции y = f(x). Исследование свойств различных функций привело к зарождению математического анализа. Ученые активно искали способы изучения свойств различных функций.
Как возникло вычисление интегралов и производных?
После создания Декартом основ аналитической геометрии и появления возможности изображать функциональные зависимости графически в осях декартовой системы координат, перед исследователями встали две крупные новые задачи: как провести касательную к кривой линии в любой ее точке и как найти площадь фигуры, ограниченной сверху этой кривой и прямыми, параллельными осям координат.
Неожиданным образом оказалось, что первая из них эквивалентна нахождению мгновенной скорости, а вторая – нахождению пройденного пути. Ведь он при неравномерном движении изображался в декартовых осях координат «расстояние» и «время» некоторой кривой линией.
Гением Лейбница и Ньютона в середине 17 в. были созданы методы, позволившие решать обе эти задачи. Оказалось, что для проведения касательной к кривой в точке нужно найти величину так называемой производной от функции, описывающей эту кривую, в рассматриваемой ее точке, и эта величина оказывается равной скорости изменения функции, т. е. применительно к зависимости «путь от скорости» собственно мгновенной скоростью тела.
Для нахождения же площади, ограниченной кривой линией, следовало вычислить определенный интеграл, который давал ее точную величину. Производная и интеграл – основные понятия дифференциального и интегрального исчисления, являющихся базисом современного матанализа – важнейшего раздела высшей математики.
Площадь под кривой линией
Итак, как же определить ееточную величину? Попробуем раскрыть процесс ее вычисления через интеграл подробно, с самых азов.
Пусть f является непрерывной на отрезке функцией. Рассмотрим кривую у = f(x), изображенную на рисунке ниже. Как найти площадь области, ограниченной кривой), осью х, и линиями х = а и х = b? То есть площадь заштрихованной фигуры на рисунке.
Самый простой случай, когда f является постоянной функцией; то есть, кривая есть горизонтальная линия f(X) = k, где k постоянная и k ≥ 0, как показано на рисунке ниже.
В этом случае область под кривой – всего лишь прямоугольник с высотой k и шириной (b – a), так что площадь определяется как: k · (b – а).
Области некоторых других простых фигур, таких как треугольник, трапеция и полуокружность, даются формулами из планиметрии.
Площадь под любой непрерывной кривой у = f(х) дается определенным интегралом, который записывается так же, как обычный интеграл.
Риманова сумма
Прежде чем погрузиться в подробный ответ на вопрос, что такое интеграл, выделим некоторые основные идеи.
Во-первых, область под кривой делится на некоторое число n вертикальных полос достаточно малой ширины Δx.
Далее каждая вертикальная полоса заменяется вертикальным прямоугольником высотой f(х), шириной Δx, и площадью f(х)dx. Следующим шагом является формирование суммы площадей всех этих прямоугольников, называемой Римановой суммой (смотрите рисунки ниже).
Рисуя наши прямоугольники шириной Δx, мы можем брать их высоту, равную значению функции на левом краю каждой полоски, т. е. на кривой будут лежать крайние левые точки их верхних коротких сторон шириной Δx. При этом на участке, где функция растет, и ее кривая является выпуклой, все прямоугольники оказываются ниже этой кривой, т. е. их сумма будет заведомо меньшей точной величины площади под кривой на этом участке (см. рисунок ниже). Такой способ аппроксимации называется левосторонним.
В принципе, можно нарисовать аппроксимирующие прямоугольники таким образом, чтобы на кривой лежали крайние правые точки их верхних коротких сторон шириной Δx. Тогда они будут выше кривой, и приближение площади на этом участке окажется больше ее точной величины, как показано на рисунке ниже.
Этот способ носит название правостороннего.
Но мы можем также взять высоту каждого из аппроксимирующих прямоугольников, равной просто некоторому значению функции в произвольной точке x* i внутри соответствующей полоски Δx i (смотри рис. ниже). При этом мы даже можем не брать одинаковую ширину всех полосок.
Составим Риманову сумму:
Переход от Римановой суммы к определенному интегралу
В высшей математике доказывается теорема, которая гласит, что если при неограниченном возрастании числа n аппроксимирующих прямоугольников наибольшая их ширина стремится к нулю, то Риманова сумма A n стремится к некоторому пределу A. Число A – одно и то же при любом способе образования аппроксимирующих прямоугольников и при любом выборе точек x* i .
Наглядное пояснение теоремы дает рисунок ниже.
Из него видно, что, чем уже прямоугольники, тем ближе площадь ступенчатой фигуры к площади под кривой. При числе прямоугольников n→∞ их ширина Δx i →0, а предел A суммы A n численно равен искомой площади.
Этот предел и есть определенный интеграл функцииf (х):
Символ интеграла, представляющий собой видоизмененную курсивную литеру S, был введен Лейбницем. Ставить сверху и снизу обозначения интеграла его пределы предложил Ж. Б. Фурье. При этом ясно указывается начальное и конечное значение x.
Геометрическое и механическое истолкование определенного интеграла
Попробуем дать развернутый ответ на вопрос о том, что такое интеграл? Рассмотрим интеграл на отрезке от положительной внутри него функции f(х), причем считаем, что верхний предел больше нижнего a
Если ординаты функции f(х) отрицательны внутри , то абсолютное значение интеграла равно площади между осью абсцисс и графиком y=f(х), сам же интеграл отрицателен.
В случае же однократного или неоднократного пересечения графиком y=f(х) оси абсцисс на отрезке , как показано на рисунке ниже, для вычисления интеграла нужно определить разность, в которой уменьшаемое будет равно суммарной площади участков, находящихся над осью абсцисс, а вычитаемое – суммарной площади участков, находящихся под ней.
Так, для функции, показанной на рисунке выше, определенный интеграл от a до b будет равен (S1 + S3) – (S2+S4).
Механическое истолкование определенного интеграла тесно связано с геометрическим. Вернемся к разделу «Риманова сумма» и представим, что приведенный на рисунках график выражает функцию скорости v=f(t) при неравномерном движении материальной точки (ось абсцисс является осью времени). Тогда площадь любого аппроксимирующего прямоугольника шириной Δt, который мы строили при формировании Римановой суммы, будет выражать приближенно путь точки за время Δt, а именно v(t*)Δt.
Полная сумма площадей прямоугольников на отрезке от t 1 =a до t 2 =b выразит приближенно путь s за время t 2 – t 1 , а предел ее, т. е. интеграл (определенный) от a до b функции v = f(t) по dt даст точное значение пути s.
Дифференциал определенного интеграла
Если вернуться к его обозначению, то вполне можно предположить, что a = const, а b является конкретным значением некоторой независимой переменной x.
Тогда определенный интеграл с верхним пределом x̃ из конкретного числа превращается в функцию от x̃. Такой интеграл равен площади фигуры под кривой, обозначенной точками aABb на рисунке ниже.
При неподвижной линии aA и подвижной Bb эта площадь становится функцией f(x̃), причем приращения Δx̃ по-прежнему откладываются вдоль оси х, а приращением функции f(x̃) являются приращения площади под кривой.
Предположим, что мы дали переменной x̃ = b некоторое малое приращение Δx̃. Тогда приращение площади фигуры aABb складывается из площади прямоугольника (заштрихован на рисунке) Bb∙Δx̃ и площади фигуры BDC под кривой. Площадь прямоугольника равна Bb∙Δx̃ = f(x̃)Δx̃, т.е она является линейной функцией приращения независимой переменной. Площадь же фигуры BDC заведомо меньше, чем площадь прямоугольника BDCK = Δx̃∙Δy, и при стремлении Δx̃ →0 она уменьшается еще быстрее него. Значит, f(x̃)Δx̃ = f(x̃)dx̃ есть дифференциал переменной площади aABb, т. е. дифференциал определенного интеграла
Отсюда можно заключить, что вычисление интегралов заключается в разыскании функций по заданным выражениям их дифференциалов.
Интегральное исчисление как раз и представляет собой систему способов разыскания таких функций по известным их дифференциалам.
Фундаментальное соотношение интегрального исчисления
Оно связывает отношения между дифференцированием и интегрированием и показывает, что существует операция, обратная дифференцированию функции, – ее интегрирование. Оно также показывает, что если любая функция f(х) непрерывна, то применением к ней этой математической операции можно найти целый ансамбль (совокупность, множество) функций, первообразных для нее (или иначе, найти неопределенный интеграл от нее).
Пусть функция F(x) является обозначением результата интегрирования функции f(х). Соответствие между этими двумя функциями в результате интегрирования второй из них обозначается следующим образом:
Как видно, при символе интеграла отсутствуют пределы интегрирования. Это означает, что из определенного он преобразован в неопределенный интеграл. Слово «неопределенный» означает, что результатом операции интегрирования в данном случае является не одна, а множество функций.
Ведь, кроме собственно функции F(x), последним выражениям удовлетворяет и любая функция F(x)+С, где С = const. При этом подразумевается, что постоянный член в ансамбле первообразных можно задавать по произволу.
Следует подчеркнуть, что, если интеграл, определенный от функции, является числом, то неопределенный есть функция, точнее, их множество. Термин «интегрирование» применяется для определения операции разыскания обоих видов интегралов.
Основное правило интегрирования
Оно представляет собой полную противоположность соответствующему правилу для дифференцирования. Как же берутся неопределенные интегралы? Примеры этой процедуры мы рассмотрим на конкретных функциях.
Давайте посмотрим на степенную функцию общего вида:
После того как мы сделали это с каждым слагаемым в выражении интегрируемой функции (если их несколько), мы добавляем постоянную в конце. Напомним, что взятие производной от постоянной величины уничтожает ее, поэтому взятие интеграла от любой функции даст нам восстановление этой постоянной.
Мы обозначаем ее С, так как постоянная неизвестна – это может быть любое число! Поэтому мы можем иметь бесконечно много выражений для неопределенного интеграла.
Давайте рассмотрим простые неопределенные интегралы, примеры взятия которых показаны ниже.
Пусть нужно найти интеграл от функции:
f(х) = 4x 2 + 2x – 3.
Начнем с первого слагаемого. Мы смотрим на показатель степени 2 и увеличиваем его на 1, затем делим первый член на результирующий показатель 3. Получаем: 4(x 3) / 3.
Затем мы смотрим на следующий член и делаем то же самое. Так как он имеет показатель степени 1, то результирующий показатель будет 2. Таким образом, мы разделим это слагаемое на 2: 2(x 2) / 2 = x 2 .
Последний член имеет множитель х, но мы просто не видим его. Мы можем представить себе последнее слагаемое как (-3x 0). Это эквивалентно (-3)∙(1). Если мы используем правило интегрирования, мы добавим 1 к показателю, чтобы поднять его до первой степени, а затем разделим последний член на 1.
Получим 3x.
Это правило интегрирования работает для всех значений n, кроме n = – 1 (потому что мы не можем разделить на 0).
Мы рассмотрели самые простой пример нахождения интеграла. Вообще же решение интегралов является делом непростым, и в нем хорошим подспорьем является уже накопленный в математике опыт.
Таблицы интегралов
В разделе выше мы видели, что из каждой формулы дифференцирования получается соответствующая формула интегрирования. Поэтому все возможные их варианты уже давно получены и сведены в соответствующие таблицы. Нижеприведенная таблица интегралов содержит формулы интегрирования основных алгебраических функций. Эти формулы нужно знать на память, заучивая их постепенно, по мере их закрепления упражнениями.
Еще одна таблица интегралов содержит основные тригонометрические функции:
Как же вычислить определенный интеграл
Оказывается, сделать это, умея интегрировать, т. е. находить неопределенные интегралы, очень просто.
И помогает в этом формула основателей интегро-дифференциального исчисления Ньютона и Лейбница
Согласно ей, вычисление искомого интеграла состоит на первом этапе в нахождении неопределенного, последующем вычислении значения найденной первообразной F(x) при подстановке x, равного сначала верхнему пределу, затем нижнему и, наконец, в определении разности этих значений. При этом константу С можно не записывать. т.к. она пропадает при выполнении вычитания.
Рассмотрим некоторые интегралы с подробным решением.
Найдем площадь участка под одной полуволной синусоидой.
Вычислим заштрихованную площадь под гиперболой.
Рассмотрим теперь интегралы с подробным решением, использующим в первом примере свойство аддитивности, а во втором – подстановку промежуточной переменной интегрирования. Вычислим определенный интеграл от дробно-рациональной функции:
y=(1+t)/t 3 от t=1 до t=2.
Теперь покажем, как можно упростить взятие интеграла введением промежуточной переменной.
Пусть нужно вычислить интеграл от (x+1) 2 .
О несобственных интегралах
Мы говорили об определенном интеграле для конечного промежутка от непрерывной на нем функции f(х). Но ряд конкретных задач приводит к необходимости расширить понятие интеграла на случай, когда пределы (один или оба) равны бесконечности, или при разрывной функции. Например, при вычислении площадей под кривыми, асимптотически приближающимися к осям координат. Для распространения понятия интеграла на этот случай, кроме предельного перехода при вычислении Римановой суммы аппроксимирующих прямоугольников, выполняется еще один. При таком двукратном переходе к пределу получается несобственный интеграл. В противоположность ему все интегралы, о которых говорилось выше, называются собственными.
Определённым интегралом от непрерывной функции f (x ) на конечном отрезке [a , b ] (где ) называется приращение какой-нибудь её первообразной на этом отрезке. (Вообще, понимание заметно облегчится, если повторить тему неопределённого интеграла) При этом употребляется запись
Как видно на графиках внизу (приращение первообразной функции обозначено ), определённый
интеграл может быть как положительным, так и отрицательным числом (Вычисляется
как разность между значением первообразной в верхнем пределе и её же значением в
нижнем пределе, т.
е. как F (b ) – F (a )).
Числа a и b называются соответственно нижним и верхним пределами интегрирования, а отрезок [a , b ] – отрезком интегрирования.
Таким образом, если F (x ) – какая-нибудь первообразная функция для f (x ), то, согласно определению,
(38)
Равенство (38) называется формулой Ньютона-Лейбница . Разность F (b ) – F (a ) кратко записывают так:
Поэтому формулу Ньютона-Лейбница будем записывать и так:
(39)
Докажем, что определённый интеграл не зависит от того, какая первообразная подынтегральной функции взята при его вычислении. Пусть F (x ) и Ф(х ) – произвольные первообразные подынтегральной функции. Так как это первообразные одной и той же функции, то они отличаются на постоянное слагаемое: Ф(х ) = F (x ) + C . Поэтому
Тем самым установлено, что на отрезке [a , b ] приращения всех первообразных функции f (x ) совпадают.
Таким образом, для вычисления определённого интеграла необходимо найти любую первообразную подынтегральной функции, т.е. сначала следует найти неопределённый интеграл. Постоянная С из последующих вычислений исключается. Затем применяется формула Ньютона-Лейбница: в первообразную функцию подставляется значение верхнего предела b , далее – значение нижнего предела a и вычисляется разность F(b) – F(a) . Полученное число и будет определённым интегралом. .
При a = b по определению принимается
Пример 1.
Решение. Сначала найдём неопределённый интеграл:
Применяя формулу Ньютона-Лейбница к первообразной
(при С = 0), получим
Однако при вычислении определённого интеграла лучше не находить отдельно первообразную, а сразу записывать интеграл в виде (39).
Пример 2. Вычислить определённый интеграл
Решение. Используя формулу
Свойства определённого интеграла
Теорема 2.
Величина определённого интеграла не зависит от обозначения переменной интегрирования , т.е.
(40)
Пусть F (x ) – первообразная для f (x ). Для f (t ) первообразной служит та же функция F (t ), в которой лишь иначе обозначена независимая переменная. Следовательно,
На основании формулы (39) последнее равенство означает равенство интегралов
Теорема 3. Постоянный множитель можно выносить за знак определённого интеграла , т.е.
(41)
Теорема 4. Определённый интеграл от алгебраической суммы конечного числа функций равен алгебраической сумме определённых интегралов от этих функций , т.е.
(42)
Теорема 5. Если отрезок интегрирования разбит на части, то определённый интеграл по всему отрезку равен сумме определённых интегралов по его частям , т.е. если
(43)
Теорема 6. При перестановке пределов интегрирования абсолютная величина определённого интеграла не меняется, а изменяется лишь его знак , т.
е.
(44)
Теорема 7 (теорема о среднем). Определённый интеграл равен произведению длины отрезка интегрирования на значение подынтегральной функции в некоторой точке внутри его , т.е.
(45)
Теорема 8. Если верхний предел интегрирования больше нижнего и подынтегральная функция неотрицательна (положительна), то и определённый интеграл неотрицателен (положителен), т.е. если
Теорема 9. Если верхний предел интегрирования больше нижнего и функции и непрерывны, то неравенство
можно почленно интегрировать , т.е.
(46)
Свойства определённого интеграла позволяют упрощать непосредственное вычисление интегралов.
Пример 5. Вычислить определённый интеграл
Используя теоремы 4 и 3, а при нахождении первообразных – табличные интегралы (7) и (6), получим
Определённый интеграл с переменным верхним пределом
Пусть f (x ) – непрерывная на отрезке [a , b ] функция, а F (x ) – её первообразная.
Рассмотрим определённый интеграл
(47)
а через t обозначена переменная интегрирования, чтобы не путать её с верхней границей. При изменении х меняется и опредёленный интеграл (47), т.е. он является функцией верхнего предела интегрирования х , которую обозначим через Ф (х ), т.е.
(48)
Докажем, что функция Ф (х ) является первообразной для f (x ) = f (t ). Действительно, дифференцируя Ф (х ), получим
так как F (x ) – первообразная для f (x ), а F (a ) – постояная величина.
Функция Ф (х ) – одна из бесконечного множества первообразных для f (x ), а именно та, которая при x = a обращается в нуль. Это утверждение получается, если в равенстве (48) положить x = a и воспользоваться теоремой 1 предыдущего параграфа.
Вычисление определённых интегралов методом интегрирования по частям и методом замены переменной
где, по определению, F (x ) – первообразная для f (x ).
Если в подынтегральном выражении произвести замену переменной
то в соответствии с формулой (16) можно записать
В этом выражении
первообразная функция для
В самом деле, её производная, согласно правилу дифференцирования сложной функции , равна
Пусть α и β – значения переменной t , при которых функция
принимает соответственно значения a и b , т.е.
Но, согласно формуле Ньютона-Лейбница, разность F (b ) – F (a ) есть
Калькулятор решает интегралы c описанием действий ПОДРОБНО на русском языке и бесплатно!
Решение неопределённых интегралов
Это онлайн сервис в один шаг :
Решение определённых интегралов
Это онлайн сервис в один шаг :
- Ввести подинтегральное выражение (подинтегральную функцию)
- Ввести нижний предел для интеграла
- Ввести верхний предел для интеграла
Решение двойных интегралов
- Ввести подинтегральное выражение (подинтегральную функцию)
Решение несобственных интегралов
- Ввести подинтегральное выражение (подинтегральную функцию)
- Введите верхнюю область интегрирования (или + бесконечность)
- Ввести нижнюю область интегрирования (или – бесконечность)
Решение тройных интегралов
- Ввести подинтегральное выражение (подинтегральную функцию)
- Ввести нижний и верхний пределы для первой области интегрирования
- Ввести нижний и верхний предел для второй области интегрирования
- Ввести нижний и верхний предел для третьей области интегрирования
Данный сервис позволяет проверить свои вычисления на правильность
Возможности
- Поддержка всех возможных математических функций: синус, косинус, экспонента, тангенс, котангенс, корень квадратный и кубический, степени, показательные и другие.

- Есть примеры для ввода, как для неопределённых интегралов, так и для несобственных и определённых.
- Исправляет ошибки в ведённых вами выражениях и предлагает свои варианты для ввода.
- Численное решение для определённых и несобственных интегралов (в том числе для двойных и тройных интегралов).
- Поддержка комплексных чисел, а также различных параметров (вы можете указывать в подинтегральном выражении не только переменную интегрирования, но и другие переменные-параметры)
Интегральное исчисление.
Первообразная функция.
Определение: Функция F(x) называется первообразной функцией функции f(x) на отрезке , если в любой точке этого отрезка верно равенство:
Надо отметить, что первообразных для одной и той же функции может быть бесконечно много. Они будут отличаться друг от друга на некоторое постоянное число.
F 1 (x) = F 2 (x) + C.
Неопределенный интеграл.
Определение: Неопределенным интегралом функции f(x) называется совокупность первообразных функций, которые определены соотношением:
Записывают:
Условием существования
неопределенного интеграла на некотором
отрезке является непрерывность функции
на этом отрезке.
Свойства:
1.
2.
3.
4.
Пример:
Нахождение значения неопределенного интеграла связано главным образом с нахождением первообразной функции. Для некоторых функций это достаточно сложная задача. Ниже будут рассмотрены способы нахождения неопределенных интегралов для основных классов функций – рациональных, иррациональных, тригонометрических, показательных и др.
Для удобства значения неопределенных интегралов большинства элементарных функций собраны в специальные таблицы интегралов, которые бывают иногда весьма объемными. В них включены различные наиболее часто встречающиеся комбинации функций. Но большинство представленных в этих таблицах формул являются следствиями друг друга, поэтому ниже приведем таблицу основных интегралов, с помощью которой можно получить значения неопределенных интегралов различных функций.
Интеграл | Значение | Интеграл | Значение | ||
lnsinx+ C | |||||
ln | |||||
Методы
интегрирования.
Рассмотрим три основных метода интегрирования.
Непосредственное интегрирование.
Метод непосредственного интегрирования основан на предположении о возможном значении первообразной функции с дальнейшей проверкой этого значения дифференцированием. Вообще, заметим, что дифференцирование является мощным инструментом проверки результатов интегрирования.
Рассмотрим применение этого метода на примере:
Требуется найти
значение интеграла
.
На основе известной формулы дифференцирования
можно сделать вывод, что искомый интеграл
равен
,
где С – некоторое постоянное число.
Однако, с другой стороны
.
Таким образом, окончательно можно
сделать вывод:
Заметим,
что в отличие от дифференцирования, где
для нахождения производной использовались
четкие приемы и методы, правила нахождения
производной, наконец определение
производной, для интегрирования такие
методы недоступны. Если при нахождении
производной мы пользовались, так сказать,
конструктивными методами, которые,
базируясь на определенных правилах,
приводили к результату, то при нахождении
первообразной приходится в основном
опираться на знания таблиц производных
и первообразных.
Что касается метода непосредственного интегрирования, то он применим только для некоторых весьма ограниченных классов функций. Функций, для которых можно с ходу найти первообразную очень мало. Поэтому в большинстве случаев применяются способы, описанные ниже.
Способ подстановки (замены переменных).
Теорема: Если
требуется найти интеграл
,
но сложно отыскать первообразную, то с
помощью замены x = (t)
и dx = (t)dt
получается:
Доказательство : Продифференцируем предлагаемое равенство:
По рассмотренному выше свойству №2 неопределенного интеграла:
f (x ) dx = f [ (t )] (t ) dt
что с учетом введенных обозначений и является исходным предположением. Теорема доказана.
Пример. Найти
неопределенный интеграл
.
Сделаем замену t = sinx , dt = cosxdt .
Пример.
Замена
Получаем:
Ниже будут рассмотрены другие примеры применения метода подстановки для различных типов функций.
Интегрирование по частям.
Способ основан на известной формуле производной произведения:
(uv) = uv + vu
где u и v – некоторые функции от х.
В дифференциальной форме: d(uv) = udv + vdu
Проинтегрировав,
получаем:
,
а в соответствии с приведенными выше
свойствами неопределенного интеграла:
или
;
Получили формулу интегрирования по частям, которая позволяет находить интегралы многих элементарных функций.
Пример.
Как видно, последовательное применение формулы интегрирования по частям позволяет постепенно упростить функцию и привести интеграл к табличному.
Пример.
Видно, что в результате
повторного применения интегрирования
по частям функцию не удалось упростить
к табличному виду. Однако, последний
полученный интеграл ничем не отличается
от исходного.
Поэтому перенесем его в
левую часть равенства.
Таким образом, интеграл найден вообще без применения таблиц интегралов.
Прежде чем рассмотреть подробно методы интегрирования различных классов функций, приведем еще несколько примеров нахождения неопределенных интегралов приведением их к табличным.
Пример.
Пример.
Пример.
Пример.
Пример.
Пример.
Пример.
Пример.
Пример.
Пример.
Интегрирование элементарных дробей.
Определение: Элементарными называются дроби следующих четырех типов:
I.
III.
II.
IV.
m, n – натуральные числа (m 2, n 2) и b 2 – 4ac
Первые два типа интегралов от элементарных дробей довольно просто приводятся к табличным подстановкой t = ax + b.
Рассмотрим метод
интегрирования элементарных дробей
вида III.
Интеграл дроби вида III может быть представлен в виде:
Здесь в общем виде показано приведение интеграла дроби вида III к двум табличным интегралам.
Рассмотрим применение указанной выше формулы на примерах.
Пример.
Вообще говоря, если у трехчлена ax 2 + bx + c выражение b 2 – 4ac >0, то дробь по определению не является элементарной, однако, тем не менее ее можно интегрировать указанным выше способом.
Пример .
Пример.
Рассмотрим теперь методы интегрирования простейших дробей IV типа.
Сначала рассмотрим частный случай при М = 0, N = 1.
Тогда интеграл вида
можно путем выделения в знаменателе
полного квадрата представить в виде
.
Сделаем следующее преобразование:
Второй интеграл, входящий в это равенство, будем брать по частям.
Обозначим:
Для исходного интеграла получаем:
Полученная формула называется рекуррентной. Если применить ее n-1
раз, то получится табличный интеграл
.
Вернемся теперь к интегралу от элементарной дроби вида IV в общем случае.
В полученном равенстве первый интеграл с помощью подстановки t = u 2 + s приводится к табличному , а ко второму интегралу применяется рассмотренная выше рекуррентная формула.
Несмотря на кажущуюся сложность интегрирования элементарной дроби вида IV, на практике его достаточно легко применять для дробей с небольшой степенью n , а универсальность и общность подхода делает возможным очень простую реализацию этого метода на ЭВМ.
Пример :
Интегрирование рациональных функций.
Интегрирование рациональных дробей.
Для того, чтобы проинтегрировать рациональную дробь необходимо разложить ее на элементарные дроби.
Теорема: Если
– правильная рациональная дробь,
знаменатель P(x)
которой представлен в виде произведения
линейных и квадратичных множителей
(отметим, что любой многочлен с
действительными коэффициентами может
быть представлен в таком виде: P (x )
= (x – a ) …(x – b ) (x 2 + px + q ) …(x 2 + rx + s ) ), то эта дробь может быть разложена
на элементарные по следующей схеме:
где A i ,
B i ,
M i ,
N i ,
R i , S i
– некоторые постоянные величины.
При интегрировании рациональных дробей прибегают к разложению исходной дроби на элементарные. Для нахождения величин A i , B i , M i , N i , R i , S i применяют так называемый метод неопределенных коэффициентов , суть которого состоит в том, что для того, чтобы два многочлена были тождественно равны, необходимо и достаточно, чтобы были равны коэффициенты при одинаковых степенях х.
Применение этого метода рассмотрим на конкретном примере.
Пример.
Приводя к общему знаменателю и приравнивая соответствующие числители, получаем:
Пример.
Т.к. дробь неправильная, то предварительно следует выделить у нее целую часть:
6x 5 – 8x 4 – 25x 3 + 20x 2 – 76x – 7 3x 3 – 4x 2 – 17x + 6
6x 5 – 8x 4 – 34x 3 + 12x 2 2x 2 + 3
9x 3 + 8x 2 – 76x – 7
9x 3 – 12x 2 – 51x +18
20x 2 – 25x – 25
Разложим знаменатель
полученной дроби на множители. Видно,
что при х = 3 знаменатель дроби превращается
в ноль.
Тогда:
3x 3 – 4x 2 – 17x + 6 x – 3
3x 3 – 9x 2 3x 2 + 5x – 2
Таким образом 3x 3 – 4x 2 – 17x + 6 = (x – 3)(3x 2 + 5x – 2) = (x – 3)(x + 2)(3x – 1). Тогда:
Для того, чтобы избежать при нахождении неопределенных коэффициентов раскрытия скобок, группировки и решения системы уравнений (которая в некоторых случаях может оказаться достаточно большой) применяют так называемый метод произвольных значений . Суть метода состоит в том, что в полученное выше выражение подставляются поочередно несколько (по числу неопределенных коэффициентов) произвольных значений х. Для упрощения вычислений принято в качестве произвольных значений принимать точки, при которых знаменатель дроби равен нулю, т.е. в нашем случае – 3, -2, 1/3. Получаем:
Окончательно получаем:
=
Пример.
Найдем неопределенные коэффициенты:
Тогда значение заданного интеграла:
Интегрирование некоторых тригонометрических
функций.
Интегралов от тригонометрических функций может быть бесконечно много. Большинство из этих интегралов вообще нельзя вычислить аналитически, поэтому рассмотрим некоторые главнейшие типы функций, которые могут быть проинтегрированы всегда.
Интеграл
вида
.
Здесь R – обозначение некоторой рациональной функции от переменных sinx и cosx.
Интегралы этого вида
вычисляются с помощью подстановки
.
Эта подстановка позволяет преобразовать
тригонометрическую функцию в рациональную.
,
Тогда
Таким образом:
Описанное выше преобразование называется универсальной тригонометрической подстановкой.
Пример.
Несомненным достоинством
этой подстановки является то, что с ее
помощью всегда можно преобразовать
тригонометрическую функцию в рациональную
и вычислить соответствующий интеграл.
К недостаткам можно отнести то, что при
преобразовании может получиться
достаточно сложная рациональная функция,
интегрирование которой займет много
времени и сил.
Однако при невозможности применить более рациональную замену переменной этот метод является единственно результативным.
Пример.
Интеграл
вида
если
функция R cosx .
Несмотря на возможность вычисления такого интеграла с помощью универсальной тригонометрической подстановки, рациональнее применить подстановку t = sinx .
Функция
может содержать cosx только
в четных степенях, а, следовательно,
может быть преобразована в рациональную
функцию относительно sinx.
Пример.
Вообще говоря, для применения этого метода необходима только нечетность функции относительно косинуса, а степень синуса, входящего в функцию может быть любой, как целой, так и дробной.
Интеграл
вида
если
функция R является нечетной относительно sinx .
По аналогии с
рассмотренным выше случаем делается
подстановка t = cosx .
Пример.
Интеграл
вида
функция R четная относительно sinx и cosx .
Для преобразования функции R в рациональную используется подстановка
t = tgx.
Пример.
Интеграл произведения синусов и косинусов
различных аргументов.
В зависимости от типа произведения применятся одна из трех формул:
Пример.
Пример.
Иногда при интегрировании тригонометрических функций удобно использовать общеизвестные тригонометрические формулы для понижения порядка функций.
Пример.
Пример.
Иногда применяются некоторые нестандартные приемы.
Пример.
Интегрирование некоторых иррациональных функций.
Далеко
не каждая иррациональная функция может
иметь интеграл, выраженный элементарными
функциями. Для нахождения интеграла от
иррациональной функции следует применить
подстановку, которая позволит преобразовать
функцию в рациональную, интеграл от
которой может быть найден как известно
всегда.
Рассмотрим некоторые приемы для интегрирования различных типов иррациональных функций.
Интеграл
вида
где n – натуральное
число.
С помощью подстановки
функция рационализируется.
Пример.
Если в состав иррациональной функции входят корни различных степеней, то в качестве новой переменной рационально взять корень степени, равной наименьшему общему кратному степеней корней, входящих в выражение.
Проиллюстрируем это на примере.
Пример.
Интегрирование биноминальных дифференциалов.
b f(x) \, dx$ находится между $(b – a) \text{max}_{x \in [a, b]} |f(x)|$ и $(b – a) \text{min }_{x \in [a, b]} -|f(x)|$) и проверить, удовлетворяет ли ему ваш ответ? Другая общая, но менее простая стратегия, которая приходит на ум, состоит в том, чтобы посмотреть, может ли тот метод, который вы использовали для вычисления интеграла, также вычислить интеграл с дополнительным параметром в подынтегральном выражении; затем вы можете проверить, имеет ли ответ смысл как функцию параметра или, по крайней мере, разумно ли ваш метод обрабатывает параметр.
92} \, dx = \frac{\pi}{\sqrt{t}}$$
(которое мы также можем получить, подставив $x \mapsto \sqrt{t} x$, но снова притворимся на минуту, что не заметить это), и мы можем спросить себя, ведут ли себя обе стороны одинаково как функция $t$. Что ж, в левой части более высокие значения $t$ заставляют подынтегральную функцию убывать быстрее, поэтому интеграл должен быть убывающей функцией $t$, как это имеет место в правой части. Кроме того, интеграл должен стремиться к $0$ при $t \to \infty$ и должен стремиться к $\infty$ при $t \to 0$, что также имеет место на правой стороне. Вы можете попытаться адаптировать грубые верхнюю и нижнюю границы сверху и к этому случаю, и они продолжат совпадать. Это не проверка правильности числового ответа, а проверка того, что то, как вы используете метод контурной интеграции, дает ответы, которые ведут себя разумно. 9{1/2}$ имел правильное качественное поведение в зависимости от $t$; конечно, нет, и я нашел свою ошибку!)
Как найти определенный интеграл с помощью Python?
Посмотреть обсуждение
Улучшить статью
Сохранить статью
- Уровень сложности: Средний
- Последнее обновление: 15 мар, 2021
Посмотреть обсуждение
Улучшить статью
Сохранить статью
Определенные интегралы являются продолжением неопределенных интегралов, определенные интегралы имеют пределы [a, b].
Он дает площадь кривой, ограниченной заданными пределами.
Обозначает площадь кривой F(x), ограниченную между a и b, где a — нижний предел, а b — верхний предел.
В этой статье мы обсудим, как мы можем решать определенные интегралы в Python, а также визуализируем область между ними с помощью matplotlib. Мы также использовали бы модуль NumPy для определения диапазона интегрируемой переменной. Начнем с установки модулей.
Необходим модуль:
- matplotlib : мы бы использовали это, чтобы визуализировать нашу область под графиком, образованным определенным интегралом.
- numpy : Вспомогательная библиотека для определения диапазонов определенных интегралов.
- sympy: Библиотека для простого вычисления численного решения интеграла.
Подход
Для расчета площади под кривой
- Модуль импорта
- Объявить функцию
- Интегрировать.

Syntax :
sympy.integrate(expression, reference variable)
For plotting
- Import module
- Define a function
- Define a variable
- Draw кривая
- Залейте под ней цветом, используя некоторые условия.
- График отображения
Ниже приведена реализация того же самого.
Область между кривой и стандартной осью
Example 1 :
Python
|
Output:
8/3
Example 2:
Python3
|
Output:
Площадь между двумя кривыми
Example 1:
Python3
|
Output:
0.781048583502540
Example 2:
Python3
|
Выход:
6.3 Область и определенная интегральная техника
.
Цели обучения
- Дать определение определенного интеграла.
- Объясните термины подынтегральная функция, пределы интегрирования и переменная интегрирования.
- Объясните, когда функция интегрируема.
- Опишите связь между определенным интегралом и чистой площадью.
9{*})\text{Δ}x.$$Однако это определение имело ограничения. Мы требовали, чтобы [latex]f(x)[/latex] был непрерывным и неотрицательным. К сожалению, реальные проблемы не всегда соответствуют этим ограничениям. В этом разделе мы рассмотрим, как применить понятие площади под кривой к более широкому набору функций посредством использования определенного интеграла.
Определение и обозначения
Определенный интеграл l обобщает понятие площади под кривой. Мы отменяем требования непрерывности и неотрицательности [latex]f(x)[/latex] и определяем определенный интеграл следующим образом. 9{*})\text{Δ}x,$$
при условии существования предела. Если этот предел существует, то функция [latex]f(x)[/latex] называется интегрируемой на [latex]\left[a,b\right],[/latex] или является интегрируемой функцией.
Символ интеграла в предыдущем определении должен показаться вам знакомым. Мы встречали похожие обозначения в главе о применении производных, где мы использовали символ неопределенного целого числа (без [латекс]а[/латекс] и [латекс]b[/латекс] выше и ниже) для обозначения первообразной.
Хотя обозначения неопределенных интегралов могут выглядеть аналогично обозначениям определенных интегралов, они не совпадают. Определенный интеграл – это число. Неопределенный интеграл — это семейство функций. Позже в этой главе мы рассмотрим, как связаны эти понятия. Однако всегда следует уделять пристальное внимание обозначениям, чтобы мы знали, работаем ли мы с определенным интегралом или с неопределенным интегралом.Интегральное представление восходит к концу семнадцатого века и является одним из вкладов Готфрида Вильгельма Лейбница, которого часто считают одним из первооткрывателей исчисления вместе с Исааком Ньютоном. Символ интегрирования ∫ представляет собой удлиненную букву S, что указывает на сигму или суммирование. В определенном интеграле выше и ниже символа суммы находятся границы интервала [латекс]\слева[а,б\справа].[/латекс] Числа [латекс]а[/латекс] и [латекс]b [/latex] являются [latex]x[/latex]-значениями и называются пределами интегрирования; в частности, [латекс]а[/латекс] — нижний предел, а [латекс]b[/латекс] — верхний предел.
Чтобы уточнить, мы используем слово ограничивают двумя разными способами в контексте определенного интеграла. Во-первых, мы говорим о пределе суммы как [latex]n\to \infty .[/latex] Во-вторых, границы области называются пределами интегрирования .Мы называем функцию [latex]f(x)[/latex] подынтегральной функцией , а dx указывает, что [latex]f(x)[/latex] является функцией относительно [latex]x [/latex], называемая переменной интегрирования . Обратите внимание, что, как и индекс в сумме, переменная интегрирования является фиктивной переменной и не влияет на вычисление интеграла. Мы можем использовать любую переменную, которая нам нравится, в качестве переменной интегрирования: 9{*})\text{Δ}x[/latex] существует и является уникальным. Это приводит к следующей теореме, которую мы сформулируем без доказательства.
Непрерывные функции интегрируемы
Если [latex]f(x)[/latex] непрерывен на [latex]\left[a,b\right],[/latex], то [latex]f[/latex] ] интегрируема на [латексе]\слева[а,б\справа].
[/латекс]Функции, не являющиеся непрерывными на [латексе]\слева[а,б\справа][/латекс], могут быть интегрируемы, в зависимости от характера разрывов. Например, интегрируемы функции с конечным числом скачков на отрезке.
Здесь также стоит отметить, что мы сохранили использование регулярного разбиения в суммах Римана. Это ограничение не является строго необходимым. Любое разбиение можно использовать для формирования суммы Римана. Однако, если для определения определенного интеграла используется нерегулярное разбиение, недостаточно принять предел, поскольку количество подынтервалов стремится к бесконечности. Вместо этого мы должны принять предел, поскольку ширина наибольшего подынтервала стремится к нулю. Это вводит немного более сложные обозначения в наши пределы и усложняет вычисления, не получая при этом особого дополнительного понимания, поэтому мы придерживаемся регулярных разбиений для сумм Римана.
Вычисление определенных интегралов
Вычисление определенных интегралов таким способом может быть довольно утомительным из-за сложности вычислений.
Рисунок 6.11 Для частично отрицательной функции сумма Римана равна площади прямоугольников над осью x за вычетом площади прямоугольников под осью x.
Далее в этой главе мы разработаем методы вычисления определенных интегралов без ограничения сумм Римана. Однако пока мы можем полагаться на тот факт, что определенные интегралы представляют площадь под кривой, и мы можем вычислить определенные интегралы, используя геометрические формулы для вычисления этой площади. Мы делаем это, чтобы подтвердить, что определенные интегралы действительно представляют площади, поэтому мы можем затем обсудить, что делать в случае, когда кривая функции опускается ниже оси [латекс]х[/латекс]. 9{*})\text{Δ}x=(\text{Площадь прямоугольников над осью}\;x\text{-})-(\text{Площадь прямоугольников под осью}\;x\text{- })$$Подробное описание: восемь прямоугольников нарисованы равномерно на [0,2] с высотой, определяемой значением функции в левых конечных точках каждого.
Принимая предел как [latex]n\to \infty ,[/latex] сумма Римана приближается к области между кривой над осью [latex]x[/latex] и [latex]x[/latex] -ось за вычетом площади между кривой под осью [latex]x[/latex] и осью [latex]x[/latex], как показано на (рис.
6.12). Затем 9{2}f(x)dx\hfill & =\underset{n\to \infty }{\text{lim}}\underset{i=1}{\overset{n}{\text{∑}}}f ({c}_{i})\text{Δ}x\hfill \\ & ={A}_{1}-{A}_{2}.\hfill \end{array}$$Количество [latex]{A}_{1}-{A}_{2}[/latex] называется чистой подписанной областью .
Рисунок 6.12 В пределе определенный интеграл равен площади [латекс]А1[/латекс] минус площадь [латекс]А2[/латекс] или чистой площади со знаком.Подробное описание: Область в первом квадранте под кривой закрашена синим цветом и помечена A1. Область в четвертом квадранте над кривой и слева от x=2 заштрихована синим цветом и помечена как A2.
Обратите внимание, что чистая область со знаком может быть положительной, отрицательной или нулевой. Если площадь над осью [latex]x[/latex] больше, чистая область со знаком положительна. Если площадь под осью [latex]x[/latex] больше, чистая область со знаком будет отрицательной. Если области выше и ниже оси [latex]x[/latex] равны, чистая область со знаком равна нулю.

Общая площадь
Одним из применений определенного интеграла является нахождение смещения при заданной функции скорости. Если [latex]v(t)[/latex] представляет скорость объекта как функцию времени, то площадь под кривой говорит нам, насколько далеко объект находится от своего исходного положения. Это очень важное применение определенного интеграла, и мы рассмотрим его более подробно далее в этой главе. А пока мы просто рассмотрим некоторые основы, чтобы понять, как это работает, изучая постоянные скорости. 9{2}75dt=150.$$
Рисунок 6.13 Площадь под кривой [latex]v(t)=75[/latex] показывает, насколько далеко автомобиль находится от начальной точки в данный момент времени.Подробное описание: Область под линией v(t) = 75 закрашена синим цветом над [0,2].
В контексте смещения чистая площадь со знаком позволяет учитывать направление. Если автомобиль движется прямо на север со скоростью 60 миль в час в течение 2 часов, он находится на 120 миль к северу от своего начального положения.
Если затем автомобиль развернется и поедет на юг со скоростью 40 миль в час в течение 3 часов, он вернется в исходное положение ((Рисунок 6.14)). Опять же, используя интегральное обозначение, мы имеем 9{5}-40dt\hfill & =120-120\hfill \\ & =0.\hfill \end{array}$$В этом случае смещение равно нулю.
Рисунок 6.14 Площадь над осью и площадь под осью равны, поэтому чистая площадь со знаком равна нулю.Подробное описание: Первая часть графика — это линия v(t) = 60 на [0,2], а область под линией в первом квадранте заштрихована. Вторая часть графика представляет собой линию v(t) = -40 над [2,5], а область над линией в четвертом квадранте заштрихована.
Предположим, мы хотим узнать, какое расстояние проезжает машина в целом, независимо от направления. В этом случае мы хотим знать площадь между кривой и осью [latex]x[/latex] независимо от того, находится ли эта область выше или ниже оси. Это называется общей площадью .
Графически проще всего представить общую площадь путем сложения площадей над осью и площадей под осью (вместо вычитания площадей под осью, как мы сделали с чистой площадью со знаком).
Чтобы выполнить это математически, мы используем функцию абсолютного значения. Таким образом, общий путь, пройденный автомобилем, равен 9{5}40dt\hfill \\ & =120+120\hfill \\ & =240.\hfill \end{array}$$Формально объединяя эти идеи, мы формулируем следующие определения.
Определение
Пусть [latex]f(x)[/latex] будет интегрируемой функцией , определенной на интервале [latex]\left[a,b\right].[/latex] Пусть A 1 представляют собой область между [latex]f(x)[/latex] и осью [latex]x[/latex], лежащей на выше оси , и пусть A 9{b}|f(x)|dx={A}_{1}+{A}_{2}.$$
Свойства определенного интеграла
Свойства неопределенных интегралов относятся к определенным интегралам как Что ж. Определенные интегралы также обладают свойствами, относящимися к пределам интегрирования. Эти свойства вместе с правилами интегрирования, которые мы рассмотрим позже в этой главе, помогают нам манипулировать выражениями для вычисления определенных интегралов.

Правило: свойства определенного интеграла
909{b}f(x)dx$$
Хотя эта формула обычно применяется, когда [латекс]с[/латекс] находится между [латекс]а[/латекс] и [латекс]b[/латекс], формула верна для всех значения [latex]a[/latex], [latex]b[/latex] и [latex]c[/latex] при условии, что [latex]f(x)[/latex] интегрируем на наибольшем интервале.
Сравнительные свойства интегралов
Изображение иногда может рассказать о функции больше, чем результаты вычислений. Сравнение функций по их графикам, а также по их алгебраическим выражениям часто может дать новое представление о процессе интегрирования. Интуитивно можно сказать, что если функция [latex]f(x)[/latex] находится выше другой функции [latex]g(x),[/latex], то площадь между [latex]f(x)[/latex] ] и ось [latex]x[/latex] больше площади между [latex]g(x)[/latex] и осью [latex]x[/latex]. Это верно в зависимости от интервала, по которому производится сравнение. Свойства определенных интегралов справедливы, если [латекс]а Ь.
[/латекс] Следующие свойства, однако, относятся только к случаю [латекс]а\ле Ь,[/латекс] и используются, когда мы хотим сравнить размеры интегралов. 9{b}f(x)dx\hfill \\ & \le M(b-a).\hfill \end{array}$$
Среднее значение функции
Нам часто нужно найти среднее значение набора чисел, например, средней оценки за тест. Предположим, вы получили следующие результаты тестов на уроке алгебры: 89, 90, 56, 78, 100 и 69. Ваша оценка за семестр — это среднее значение результатов тестов, и вы хотите знать, какую оценку ожидать. Мы можем найти среднее значение, сложив все баллы и разделив их на количество баллов. В этом случае имеется шесть тестовых баллов. Таким образом,
$$\frac{89+90+56+78+100+69}{6}=\frac{482}{6}\приблизительно 80,33.$$
Таким образом, ваш средний балл за тест составляет примерно 80,33, что переводится как B− в большинстве школ.
Предположим, однако, что у нас есть функция [latex]v(t)[/latex], которая дает нам скорость объекта в любой момент времени [latex]t[/latex], и мы хотим найти среднюю скорость объекта скорость.



symbol (
linspace(
pyplot as plt
Symbol(
LINSPACE (
9{*})\text{Δ}x.$$
Хотя обозначения неопределенных интегралов могут выглядеть аналогично обозначениям определенных интегралов, они не совпадают. Определенный интеграл – это число. Неопределенный интеграл — это семейство функций. Позже в этой главе мы рассмотрим, как связаны эти понятия. Однако всегда следует уделять пристальное внимание обозначениям, чтобы мы знали, работаем ли мы с определенным интегралом или с неопределенным интегралом.
Чтобы уточнить, мы используем слово ограничивают двумя разными способами в контексте определенного интеграла. Во-первых, мы говорим о пределе суммы как [latex]n\to \infty .[/latex] Во-вторых, границы области называются пределами интегрирования .
[/латекс]
Далее в этой главе мы разработаем методы вычисления определенных интегралов без ограничения сумм Римана. Однако пока мы можем полагаться на тот факт, что определенные интегралы представляют площадь под кривой, и мы можем вычислить определенные интегралы, используя геометрические формулы для вычисления этой площади. Мы делаем это, чтобы подтвердить, что определенные интегралы действительно представляют площади, поэтому мы можем затем обсудить, что делать в случае, когда кривая функции опускается ниже оси [латекс]х[/латекс]. 9{*})\text{Δ}x=(\text{Площадь прямоугольников над осью}\;x\text{-})-(\text{Площадь прямоугольников под осью}\;x\text{- })$$
6.12). Затем 9{2}f(x)dx\hfill & =\underset{n\to \infty }{\text{lim}}\underset{i=1}{\overset{n}{\text{∑}}}f ({c}_{i})\text{Δ}x\hfill \\ & ={A}_{1}-{A}_{2}.\hfill \end{array}$$
Если затем автомобиль развернется и поедет на юг со скоростью 40 миль в час в течение 3 часов, он вернется в исходное положение ((Рисунок 6.14)). Опять же, используя интегральное обозначение, мы имеем 9{5}-40dt\hfill & =120-120\hfill \\ & =0.\hfill \end{array}$$
Чтобы выполнить это математически, мы используем функцию абсолютного значения. Таким образом, общий путь, пройденный автомобилем, равен 9{5}40dt\hfill \\ & =120+120\hfill \\ & =240.\hfill \end{array}$$