Больше примеров решений Решение производных онлайн
Читать дальше: логарифмическое дифференцирование.
236
проверенных автора готовы помочь в написании работы любой сложности
Мы помогли уже 4 396 ученикам и студентам сдать работы от решения задач до дипломных на отлично! Узнай стоимость своей работы за 15 минут!
Вторая производная — Студопедия
Поделись
Всё очень просто. Вторая производная – это производная от первой производной:
Стандартные обозначения второй производной: , или (дробь читается так: «дэ два игрек по дэ икс квадрат»). Чаще всего вторую производную обозначают первыми двумя вариантами. Но третий вариант тоже встречается, причем, его очень любят включать в условия контрольных заданий, например: «Найдите функции…». А студент сидит и битый час чешет репу, что это вообще такое.
Рассмотрим простейший пример. Найдем вторую производную от функции .
Для того чтобы найти вторую производную, как многие догадались, нужно сначала найти первую производную:
Теперь находим вторую производную:
Готово.
Рассмотрим более содержательные примеры.
Пример 11
Найти вторую производную функции
Найдем первую производную:
На каждом шаге всегда смотрим, нельзя ли что-нибудь упростить? Сейчас нам предстоит дифференцировать произведение двух функций, и мы избавимся от этой неприятности, применив известную тригонометрическую формулу . Точнее говоря, использовать формулу будем в обратном направлении: :
Находим вторую производную:
Готово.
Можно было пойти другим путём – понизить степень функции еще перед дифференцированием, используя формулу :
Если интересно, возьмите первую и вторую производные снова. Результаты, естественно, совпадут.
Отмечу, что понижение степени бывает очень выгодно при нахождении частных производных функции. Здесь же оба способа решения будут примерно одинаковой длины и сложности.
Как и для первой производной, можно рассмотреть задачу нахождения второй производной в точке.
Например: Вычислим значение найденной второй производной в точке :
Необходимость находить вторую производную и вторую производную в точке возникает при исследовании графика функции на выпуклость/вогнутость и перегибы.
Пример 12
Найти вторую производную функции . Найти
Это пример для самостоятельного решения.
Аналогично можно найти третью производную, а также производные более высоких порядков. Такие задания встречаются, но встречаются значительно реже. Можно рассказать о специфических приемах, формуле Лагранжа, и по мере наличия времени я обязательно напишу отдельный методический материал.
Желаю успехов!
Решения и ответы:
Пример 2: Найдем производную:
Вычислим значение функции в точке :
Пример 4: Найдем производную:
Вычислим производную в заданной точке:
Пример 6: Уравнение касательной составим по формуле
1) Вычислим значение функции в точке :
2) Найдем производную.
Перед дифференцированием функцию выгодно упростить:
3) Вычислим значение производной в точке :
4) Подставим значения , и в формулу :
Пример 8: Преобразуем функцию:
Найдем производную:
Запишем дифференциал:
Пример 10: Найдем производную:
Запишем дифференциал:
Вычислим дифференциал в точке :
Пример 12: Найдем первую производную:
Найдем вторую производную:
Вычислим:
Автор: Емелин Александр
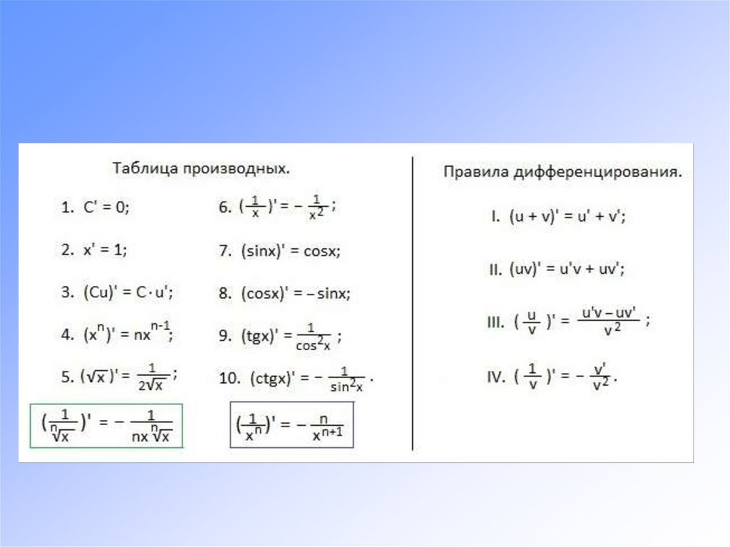
Производная по определению (через предел). Примеры решенийКогда человек сделал первые самостоятельные шаги в изучении математического анализа и начинает задавать неудобные вопросы, то уже не так-то просто отделаться фразой, что «дифференциальное исчисление найдено в капусте».
Поэтому настало время набраться решимости и раскрыть тайну появления на свет таблицы производных и правил дифференцирования. Начало положено в статье о смысле производной, которую я настоятельно рекомендую к изучению, поскольку там мы как раз рассмотрели понятие производной и начали щёлкать задачи по теме.
Этот же урок носит ярко выраженную практическую направленность, более того, рассматриваемые ниже примеры, в принципе, можно освоить и чисто формально (например, когда нет времени/желания вникать в суть производной). Также крайне желательно (однако опять не обязательно) уметь находить производные «обычным» методом – хотя бы на уровне двух базовых занятий: Как найти производную? и Производная сложной функции.
Но без чего-чего сейчас точно не обойтись, так это без пределов функций. Вы должны ПОНИМАТЬ, что такое предел и уметь решать их, как минимум, на среднем уровне. А всё потому, что производная функциив точке задаётся формулой:
Напоминаю обозначения и термины:
– приращением функции;
– это ЕДИНЫЕ символы («дельту» нельзя «отрывать» от «икса» или «игрека»).

Очевидно, что является «динамической» переменной, – константой и результат вычисления предела – ЧИСЛОМ. И в самом деле, ведь производная в точке – это число (см. практикум Простейшие задачи дифференцирования).
В качестве точки можно рассмотреть ЛЮБОЕ значение , принадлежащее области определения функции , в котором существует производная.
! Примечание:
Таким образом, после замены , получаем вторую рабочую формулу:
Обратите внимание на коварное обстоятельство, которое может запутать чайника: в данном пределе «икс», будучи сам независимой переменной, исполняет роль статиста, а «динамику» задаёт опять же приращение .
Исходя из вышесказанного, сформулируем условия двух типовых задач:
– Найти производную в точке, используя определение производной.
– Найти производную функцию, используя определение производной. Эта версия, по моим наблюдениям, встречается заметно чаще и ей будет уделено основное внимание.
Принципиальное отличие заданий состоит в том, что в первом случае требуется найти
Вторая производная: тест, примеры – статистика Как сделать
Содержание:
- Что такое вторая производная?
- Найдите вторую производную (примеры)
- Неявное нахождение второй производной
- Тест второй производной
- Единственная критическая точка в городском тесте
Вторая производная (f ” ) является производной производной (f ‘ ).
Другими словами, чтобы найти его,
Одной из причин для нахождения второй производной является нахождение ускорения из функции положения; первая производная положения – это скорость, а вторая – ускорение. Это полезно, когда дело доходит до классификации относительных экстремальных значений; если вы можете взять производную функции дважды, вы можете определить, является ли график вашей исходной функции вогнутым вверх, вогнутым вниз или точкой перегиба.
Пример вопроса 1: Найдите вторую производную от 2x 3 .
Шаг 1: Возьмите производную:
F ′ 2x 3 = 6x 2
Шаг 2: Возьмите производную своего ответа с шага 1
F ′ 6x 2 = 12x
Пример Вопрос 2: Найдите 2 -е производное 3x 5 – 5x 3 + 3
Шаг 1: Возьмите производную:
F ′ 3x 5 – 5x 3 + 3 3 4x 5 – 5x 3 + 3.
= 15x 4 – 15x 2 = 15x 2 (x-1)(x+1)
Шаг 2: Возьмите производную от вашего ответа из шага 1 :
f′ 15x 2 (x – 1)(x + 1) = 60x 3 – 30x = 30x(2x
Вот и все!
Примечание : Вы не всегда можете взять вторую производную функции. Например, производная числа 5 равна 0.
Подобно «обычному» способу нахождения вторых производных, неявное нахождение второй производной включает два шага: двойное неявное дифференцирование.
Ключ к неявному нахождению второй производной требует хорошего понимания цепного правила. Например, чтобы взять производную выражения вида 4 y 2 по отношению к x , у вас есть внутренней функции и внешней функции :
- . Возьмите производную по
y , - Умножить на и ′.
Получается 8 yy ′.
Неявное нахождение второй производной: пример
Пример вопроса : Неявное нахождение второй производной от x сторона руки. У нас есть две части для дифференциации: x 2 и 4 Y 2 :
- x 2 (с использованием правила мощности) =
2 x (с использованием правила мощности) =
2 x (с использованием правила мощности) = - 4 у 2 :
- Возьмем производную по y ,
- Умножить на и ′.
Решение: 8 yy ′.
Комбинируя ответы (из-за правила суммы), получаем:
2 x + 8 yy ′
Шаг 2: Возьмем производную правой части. Производная константы равна 0.
Шаг 3: Разместите ответы слева (шаг 1) и справа (шаг 2) снова вместе :
2 x + 8 yy ′ = 0
Это первая неявная производная.
Вам может быть интересно, почему я разделил это на три части. В конце концов, найти производную от числа 25 можно за мгновение. Это связано с тем, что некоторые неявные производные более сложны (например, 3 xy 2 – 2 x = 4 y ), и разбиение задач на небольшие фрагменты может упростить отслеживание частей.
Часть вторая: Неявное нахождение второй производной
Вы можете перейти прямо к этому моменту и повторно выполнить описанные выше шаги, чтобы получить вторую производную. Тем не менее, вы получите в решении yy ″, а это значит, что вам придется вернуться назад и решить предыдущее уравнение для y’.
Вместо этого мне нравится подход, представленный на сайте Open Courseware Массачусетского технологического института [1]: лучше сначала упорядочить и решить для y′.
Шаг 3: Решите для y ′:
- 2 x + 8 гг ′ = 0
- 8 уу ′ = – 2 х
- у ′ = – 2 х /8 у
- y ′ = – x /4 y
Шаг 4: Снова дифференцируйте обе стороны.
Правая часть этого конкретного уравнения решается с помощью правила отношения:
Шаг 5: Замена – x /4 y вместо y ′ (Шаг 3):
Шаг 6: Подставьте в исходное уравнение x 2 + 4y 2 = 1. !):
Решение : y′′ = -(1/16 y 3 ).
Этот тест используется для поиска интервалов, в которых функция имеет относительные максимумы и минимумы. Вы также можете использовать тест для определения вогнутости.
Тест второй производной для экстремумов
Тест на экстремумы использует критические числа, чтобы установить, что:
- Если вторая производная f′′ при критическом значении положительна, функция имеет относительный минимум при этом критическом значении.
- Если вторая производная f′′ при критическом значении отрицательна, функция имеет относительный максимум при этом критическом значении.

- Если 2-я производная f” при критическом значении неубедительна, функция может быть точкой перегиба.
Испытание на вогнутость
Тест второй производной на вогнутость утверждает, что:
- Если вторая производная больше нуля, то график функции вогнут вверх.
- Если 2-я производная меньше нуля, то график функции вогнут вниз.
Точки перегиба указывают на изменение вогнутости. Фото предоставлено UIC.
Пример задачи: Какую вогнутость имеет график x 3 между -2 и 3? Где находятся локальный(е) минимум(ы) и локальный(е) максимум(ы)?
Шаг 1: Найдите критические значения для функции .
- Возьмем производную : f′= 3x 2 – 6x + 1.
- Установить производную равной нулю : 0 = 3x 2 – 6x + 1.
- Найдите критические значения, используя алгебру .
Для этой функции существует два критических значения:
C 1 :1 – 1 ⁄ 3 √6 ≈ 0,18.
С 2 :1 + 1 ⁄ 3 √6 ≈ 1,82.
Шаг 2: Возьмем вторую производную (другими словами, возьмем производную от производной):
f′ = 3x 2 – 6x + 1
f′′ = 6x – 6 = 6(x – 1 ).
Шаг 3: Подставить оба критических значения во вторую производную :
C 1 : 6(1 – 1 ⁄ 3 √6 – 1) ≈ -4,89 6 1
C 293 9006 + 1 ⁄ 3 √6 – 1) ≈ 4,89.
Вторая производная по С 1 отрицательно (-4,89), поэтому согласно правилам второй производной в этой точке есть локальный максимум.
Вторая производная в точке C 1 положительна (4.89), поэтому согласно правилам второй производной в этой точке существует локальный минимум.
Шаг 4: Используйте тест второй производной на вогнутость , чтобы определить, где график вогнут вверх, а где вогнут вниз. Для этой функции график имеет отрицательные значения второй производной слева от точки перегиба, что указывает на то, что график вогнут вниз.
График имеет положительные значения x справа от точки перегиба, что указывает на то, что график вогнут вверх.
На приведенном выше графике показаны x 3 – 3x 2 + x – 2 (красный) и график второй производной графика, f′′ = 6(x – 1) зеленый. Положительные значения x справа от точки перегиба и отрицательные значения x слева от точки перегиба.
График, показывающий глобальные экстремумы (также называемые абсолютными экстремумами) и локальные экстремумы (также известные как относительные экстремумы).
Тест «Единственная критическая точка в городе» — это способ нахождения абсолютных экстремумов для функций одной переменной. Тест не проходит для функций двух переменных (Wagon, 2010), что делает его непрактичным для большинства применений в исчислении. Большинство упоминаний теста в литературе (в первую очередь, Rosenholtz & Smylie, 1995, который придумал эту фразу) показывают примеры того, как тест не проходит , а не то, как он работает.
Определение теста «Единственная критическая точка в городе»
Тест утверждает, что:
Предположим, что непрерывная функция f , определенная на определенном интервале, имеет локальный экстремум в точке x 0 . Если x 0 является единственной критической точкой функции, то функция имеет абсолютный экстремум в точке x 0
Другими словами, если функция единственной переменной с действительным знаком f ( x ) имеет только одну критическую точку и , эта точка также является локальным максимумом, тогда функция имеет свой глобальный максимум в этой точке (Wagon 2010).
Определение с помощью производных
Единственная критическая точка в городском тесте также может быть определена с помощью производных:
Предположим, f : ℝ → ℝ имеет две непрерывные производные, имеет единственную критическую точку x 0 и вторую производную f′′ x 0 < 0.
Тогда функция достигает глобального максимума при x 0 : f ( x ) ≤ f (x 0 ) для всех x ∈ &Ropf.
Тест практически аналогичен тесту второй производной для абсолютных экстремальных значений. Критерий второй производной можно использовать для нахождения относительных максимальных и минимальных значений, и он отлично подходит для этой цели. Критерий второй производной можно также использовать для нахождения абсолютных максимумов и минимумов , если функция имеет только одно критическое число в своем домене; Это конкретное применение теста второй производной — это то, что иногда неофициально называют тестом «Единственная критическая точка в городе» (Berresford & Rocket, 2015).
Ссылки
[1] Массачусетский технологический институт: получено 17 апреля 2021 г. с: https://ocw.mit.edu/courses/mathematics/18-01sc-single-variable-calculus-fall-2010/1.-дифференциация/ часть-б-неявная-дифференциация-и-обратные-функции/сеанс-13-неявная-дифференциация/MIT18_01SCF10_ex13sol.
pdf (CC BY-NC-SA 4.0).
Берресфорд, Г. и Рокет, А. Краткое прикладное исчисление. 2015.
Назаренко, С. MA124: Математика с помощью компьютера – неделя 9.
Розенгольц, И. и Смайли, Л. «Единственная критическая точка в городском тесте». Математический журнал, Vol. 58, 1995.
Вагон, С. Mathematica® в действии: решение проблем с помощью визуализации и вычислений. 2010.
УКАЗЫВАЙТЕ ЭТО КАК:
Стефани Глен . «Вторая производная: тест, примеры» из StatisticsHowTo.com : Элементарная статистика для всех нас! https://www.statisticshowto.com/derivatives/second-derivative-test/
Нужна помощь с домашним заданием или контрольным вопросом? С Chegg Study вы можете получить пошаговые ответы на ваши вопросы от эксперта в данной области. Ваши первые 30 минут с репетитором Chegg бесплатны!
Касательные линии
Касательные линии
Производная параметрического уравнения
Предположим, что
х = х(т)
и г
= у(т)
затем
пока dx/dt отлично от нуля
Пример:
Найти dy/dx для
х(т) =
2 стоимость t и y(t)
= 2 sin t
Решение:
У нас есть
дх/дт =
-2 sin t и dy/dt
= 2 стоимость t
отсюда
dy dy /
дт
=
дх
дх/дт
2 стоимость
т
“=”
= -кроватка т
-2 син т
Вторая производная параметрического уравнения
Чтобы вычислить вторую производную, мы дважды используем цепное правило.
Следовательно, чтобы найти вторую производную, мы находим производную по к t первой производной, а затем разделить на производную от х с уважение к т.
Пример
Пусть
х(т) = т 3 у(т) = т 4
затем
dy 4 т 3 4
“=”
= t
дх
3t 2 3
Отсюда
д 2 г
д/дт (4/3 т)
4/3 4
“=”
“=”
=
дх 2 дх/дт
3т 2 9t 2
Длина дуги
Мы можем найти длину дуги кривой, разрезав ее на крошечные части и суммируя длину каждой из частей. Если кусочки маленькие и кривая дифференцируема, то каждый кусок будет примерно линейный.
Мы можем использовать формулу расстояния, чтобы найти длину каждого шт
Умножение и деление на D дает
Складывая все длины и принимая предел как Dt
приближение к 0 дает формулу
Пример
Найдите длину дуги кривой, заданной параметрически с помощью
х(т) = т 2 + 4т,
у (т) = 1 –
т 2 , 0 < t < 2
Раствор
Рассчитываем
х ‘ = 2t + 4,
у ‘ = -2t
Отсюда
Интеграл этого
Это довольно сложно (но не невозможно) сделать вручную.


Тогда функция достигает глобального максимума при x 0 : f ( x ) ≤ f (x 0 ) для всех x ∈ &Ropf.