Примеры решения частных производных с ответами
Алгоритм решения частных производных
Вычисление частной производной функции из нескольких переменных осуществляется по тем же правилам, что и функций с одной переменной. Разница лишь той, что другие переменные не участвуют дифференцировании (вычислении производной).
Проще говоря, чтобы найти частную производную функции по переменной ,переменную будем считать константой (производная константы равна нулю), после чего находим производную функции по с помощью таблицы производных элементарных функций – . Готово!
Нужна помощь в написании работы?
Мы – биржа профессиональных авторов (преподавателей и доцентов вузов). Наша система гарантирует сдачу работы к сроку без плагиата. Правки вносим бесплатно.
Цена работы
Примеры решения частных производных
Задача 1
Задача
Найти частные производные функции .
Решение
Частная производная функции по независимой переменной :
Производная суммы равна сумме производных.
Производная от вычисляется по правилам вычислений производных функций одного аргумента, производная от слагаемого вычисляется как производная от функции двух аргументов. При этом аргумент считается константой. Производная от слагаемого вычисляется как производная от константы.
.
Частная производная функции по независимой переменной :
Здесь вычисления также происходят по правилам вычисления производной суммы. Производная от вычисляется как производная от константы (независимым аргументом при этом считается ). Производная от слагаемого вычисляется как производная от функции двух аргументов. При этом аргумент считается константой, а – независимым аргументом. Вычисление производной от слагаемого осуществляется по правилам вычисления производных функций с одним аргументом.
.
Ответ
.
Задача 2
Задача
Найти частные производные функции .
Решение
Найдём частную производную функции по независимой переменной :
Функция является сложной.
Производной показательной функции с основанием является сама функция. Производная показателя степени вычисляется в при условии, что является константой и равна . Производная функции равна произведению и . В результате получаем:
.
Найдём частную производную функции по независимой переменной :
По аналогии с предыдущим случаем производная функции будет равна произведению производных от функции и показателя её степени :
Считая постоянной величиной, находим производную по независимому аргументу :
.
Ответ
.
Задача 3
Задача
Найти частные производные функции .
Решение
Частная производная функции по независимой переменной будет равна производной от . Производная от слагаемого при этом будет равна нулю как производная от константы.
Частная производная функции по независимой переменной находится аналогичным образом, при этом предполагается, что является константой.
Ответ
Задача 4
Задача
Найти частные производные функции .
Решение
Частная производная функции по независимой переменной определяется слагаемым . Производная второго слагаемого – равна нулю, как производная от константы.
В свою очередь, частная производная функции по независимой переменной будет определяться обоими слагаемым:
Таким образом, окончательно получаем:
Ответ
Задача
Найти частные производные функции .
Решение
При нахождении производной по независимой переменной , функцию следует рассматривать как степенную. По правилу нахождения производной степенной функции получаем:
Производная по независимой переменной находится по правилу вычисления производной показательной функции, которая, в свою очередь, определяется по правилам нахождения производных сложных функций, т.
к. переменная входит в показатель степени виде функции .
Производная показательной функции равна:
Производная показателя степени равна:
В результате получаем:
Ответ
Задача 6
Задача
Найти частные производные функции .
Решение
Частная производная по независимой переменной находится как сумма слагаемых:
Частная производная по независимой переменной находится как сумма слагаемых:
Ответ
Задача 7
Задача
Найти частные производные функции .
Решение
По правилу нахождения производной квадратного корня получаем, рассматривая как независимый аргумент:
Т.к. функция является сложной, то результат вычисления производной от квадратного корня – следует домножить на производную подкоренного выражения: .
Рассматривая в качестве независимого аргумента, получаем:
По аналогии с предыдущим случаем, результат вычисления производной от квадратного корня – следует домножить на производную подкоренного выражения: .
Ответ
Задача 8
Задача
Найти частные производные функции .
Решение
Данная функция является сложной, поэтому процесс нахождения производной данной функции целесообразно производить в несколько этапов.
Производная показательной функции с основанием равна самой себе. Далее необходимо найти производную показателя степени: . В свою очередь аргумент функции арктангенс в данном случае также представляет собой сложную функцию: . Результирующая производная будет равна произведению производных трёх функций: и .
Нахождение частной производной функции по аргументу :
Нахождение частной производной функции по аргументу :
Ответ
Задача 9
Задача
Найти частные производные первого и второго порядков функции .
Решение
Найдём частную производную первого порядка по аргументу :
Найдём частную производную второго порядка по аргументу :
Найдём частную производную первого порядка по аргументу :
Найдём частную производную второго порядка по аргументу :
Ответ
Задача 10
Задача
Найти частные производные первого и второго порядков функции .
Решение
Найдём частную производную первого порядка по аргументу :
Найдём частную производную второго порядка по аргументу :
Найдём частную производную первого порядка по аргументу :
Найдём частную производную второго порядка по аргументу :
Ответ
Средняя оценка 5 / 5. Количество оценок: 5
Поставьте вашу оценку
Сожалеем, что вы поставили низкую оценку!
Позвольте нам стать лучше!
Расскажите, как нам стать лучше?
20003
Закажите помощь с работой
Не отобразилась форма расчета стоимости? Переходи по ссылке
Не отобразилась форма расчета стоимости? Переходи по ссылке
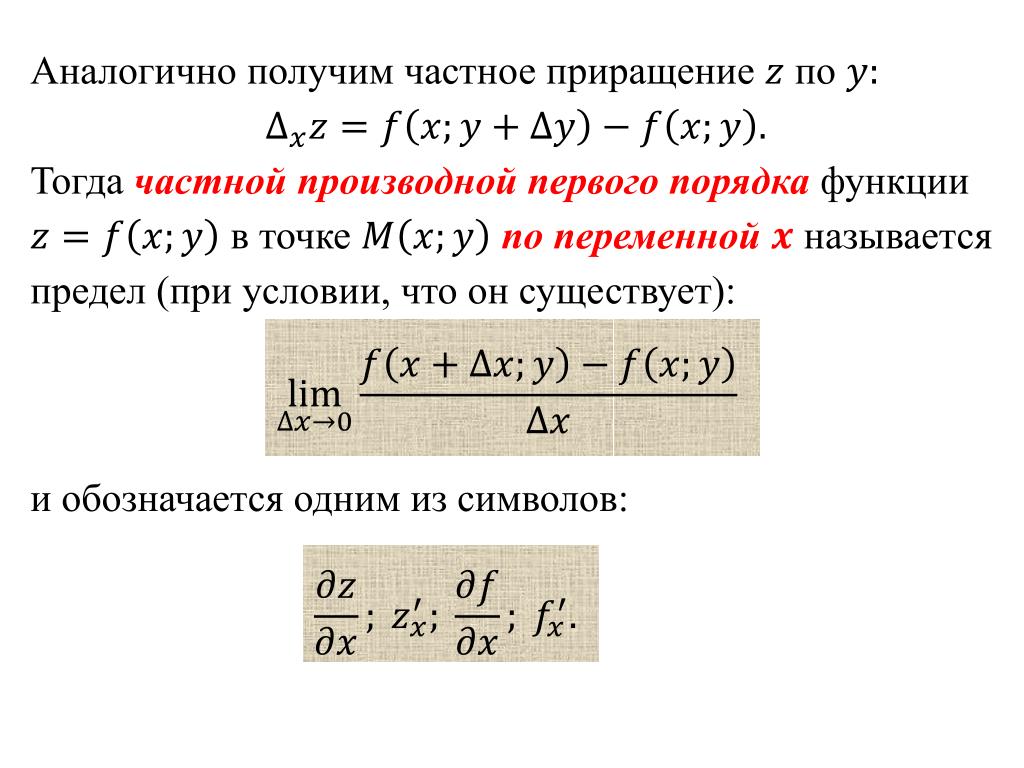
13. Частные производные, частные производные высших порядков
Мы видели, что понятие производной функции оказалось очень полезным для исследования функций одной переменной. Но как применить это понятие для функции двух переменных. Можно считать одну переменную постоянной и взять производную по другой – так мы получим частные производные.
Пусть функция Z=F(X; Y) определена в открытой области D и точка (X0; Y0)ÎD.
Дадим значению Х0 приращение DХ, сохраняя значение второго аргумента неизменным и равным Y0. Тогда функция F получит приращение
, которое, естественно, назвать ее частным приращением по переменной Х или частным приращением в направлении оси ОХ.
Частной производной первого порядка функции
Частная производственная функции Z=F(х; Y) в точке (Х0; Y0) по переменной Х обозначается чаще всего следующим образом:
Итак,
Аналогично определяется частная производная (первого порядка) функции F по переменной Y в точке (Х0; Y0):
Из определения следует, что частная производная функции Z=F(х; Y) по Х есть обыкновенная производная функции Z=F(х; Y0)
Чтобы найти F’X(X0; Y0), надо взять производную от F(X; Y) по Х, считая Y постоянным, и затем, в полученном результате, заменить х на Х0, а Y – на Y0.Обратите внимание на отличие в написании производных .
Пример 1. Найти F’x(3;-2), если
Решение. Пользуемся правилами вычисления обычных производных, считая Х переменной, а У постоянным:
Аналогично следует поступать при вычислении частной производной функции Z=F(X;Y) по Y. Только теперь при нахождении F’Y(X0;Y0) надо брать производную от F(X;Y) по Y, считая Х постоянным.
Пример 2. Найти F’Y(-3; -2) функции предыдущего примера.
Решение. Фиксируя Х, получим
Таким образом, приходим к следующему правилу вычисления частных производных.
Чтобы вычислить частную производную от функции Z=Zf(х;Y) по одному из ее аргументов, нужно вычислить производную от функции F по этому аргументу, считая другой аргумент постоянным.
Заметим, что если частные производные функции Z=F(X;Y) существуют в точке (х0;Y0), то они представляют собой вполне определенные конечные числа, которые мы обозначили F’X(X0;Y0) и F’Y(X0;Y0). Но может оказаться, что функция F, определенная в области D, имеет в каждой точке этой области частные производные. Тогда F’X и F’Y есть функции, определенные в области D. В этом случае функции F’X(X;Y) и F’Y(X;Y), определенные в области D, называют частными производными функциями.
Пример 3. Найти функции Z=Yx.
Решение. Найдем сначала частную производную функцию по Х. При дифференцировании по переменной Х данная функция Z является показательной (здесь основание степени Y постоянно).
Тогда получим
При дифференцировании по переменной Y функция Z является степенной (здесь показатель степени Х постоянен).
Будем иметь:
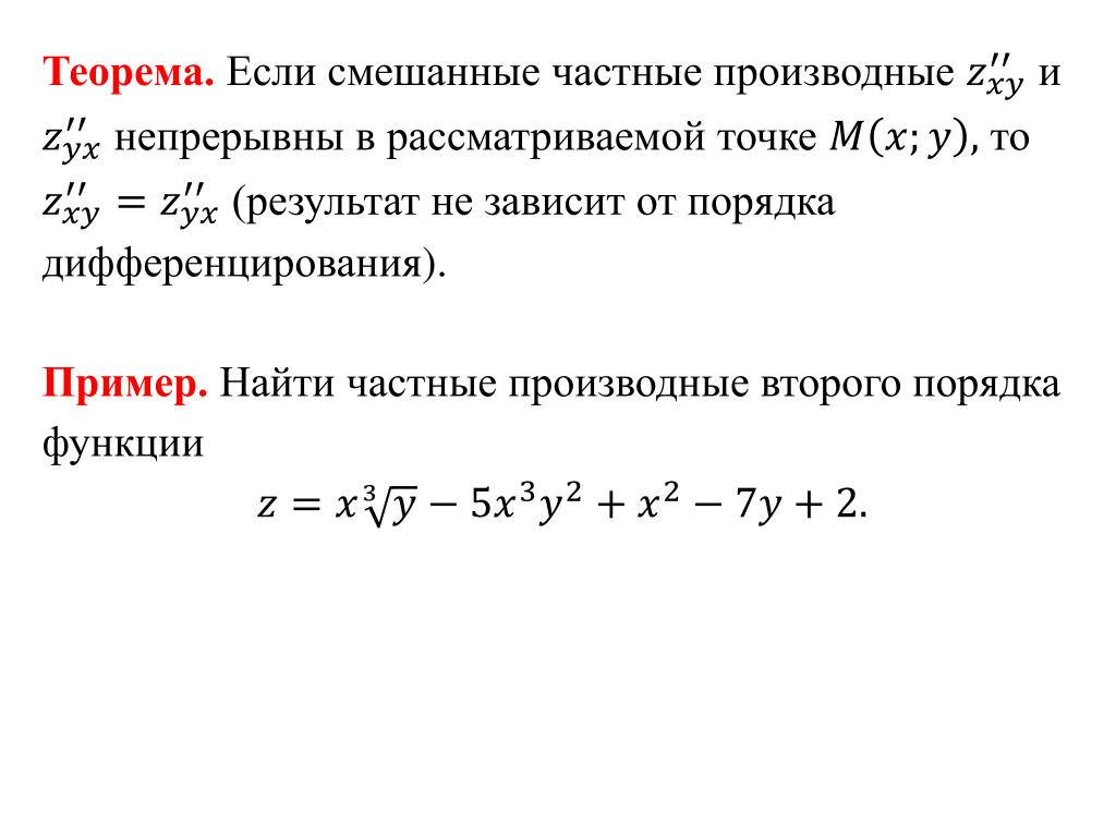
Пусть в области D функция Z=F(X;Y) имеет частные производные . Естественно поставить вопрос об определении частных производных по X и Y от этих функций в точке (X0; Y0)ÎD. Так мы придем к понятию Частных производных второго порядка от функции Z=F(X; Y) в точке (X0,Y0). Таким образом, каждая из производных функций порождает две производные второго порядка, которые обозначаются следующим образом:
Возможны и другие обозначения частных производных второго порядка. Например,
Частные производные, взятые по различным переменным, называются Смешанными.
Пример. Найдем частные производные второго порядка от функции
В точке (-1; 2).
Решение. Найти сначала частные производные функции первого порядка:
Дифференцируя каждую из полученных функций вторично и подставляя после этого вместо X значение –1, а вместо y значение 2, окончательно будем иметь:
Сравните между собой значения смешанных производных .
Они совпадают. Это обстоятельство не является случайным. Частные производные, вычисленные по различным переменным и отличающиеся друг от друга лишь последовательностью производных дифференцирований, для широкого класса функций будут равны между собой.
| < Предыдущая | Следующая > |
|---|
Вычислить вторые частные производные онлайн. Частные производные. Пределы и непрерывность ф-ций двух переменных
Калькулятор вычисляет производные всех элементарных функций, приводя подробное решение. Переменная дифференцирования определяется автоматически.
Производная функции — одно из важнейших понятий в математическом анализе. К появлению производной привели такие задачи, как, например, вычисление мгновенной скорости точки в момент времени , если известен путь в зависимоти от времени , задача о нахождении касательной к функции в точке.
Чаще всего производная функции определяется как предел отношения приращения функции к приращению аргумента, если он существует.
Определение. Пусть функция определена в некоторой окрестности точки . Тогда производной функции в точке называется предел, если он существует
Как вычислить производную функции?
Для того, чтобы научиться дифференцировать функции, нужно выучить и понять правила дифференцирования и научиться пользоваться таблицей производных .
Правила дифференцирования
Пусть и — произвольные дифференцируемые функции от вещественной переменной, — некоторая вещественная постоянная. Тогда
— правило дифференцирования произведения функций
— правило дифференцирования частного функций
0″> — дифференцирование функции с переменным показателем степени
— правило дифференцирования сложной функции
— правило дифференцирования степенной функции
Производная функции онлайн
Наш калькулятор быстро и точно вычислит производную любой функции онлайн. Программа не допустит ошибки при вычислениях производной и поможет избежать долгих и нудных расчётов.
Онлайн калькулятор будет полезен и в том случае, когда есть необходимость проверить на правильность своё решение, и если оно неверно, быстро найти ошибку.
Решать физические задачи или примеры по математике совершенно невозможно без знаний о производной и методах ее вычисления. Производная – одно из важнейших понятий математического анализа. Этой фундаментальной теме мы и решили посвятить сегодняшнюю статью. Что такое производная, каков ее физический и геометрический смысл, как посчитать производную функции? Все эти вопросы можно объединить в один: как понять производную?
Геометрический и физический смысл производной
Пусть есть функция f(x) , заданная в некотором интервале (a, b) . Точки х и х0 принадлежат этому интервалу. При изменении х меняется и сама функция. Изменение аргумента – разность его значений х-х0 . Эта разность записывается как дельта икс и называется приращением аргумента. Изменением или приращением функции называется разность значений функции в двух точках.
Определение производной:
Производная функции в точке – предел отношения приращения функции в данной точке к приращению аргумента, когда последнее стремится к нулю.
Иначе это можно записать так:
Какой смысл в нахождении такого предела? А вот какой:
производная от функции в точке равна тангенсу угла между осью OX и касательной к графику функции в данной точке.
Физический смысл производной: производная пути по времени равна скорости прямолинейного движения.
Действительно, еще со школьных времен всем известно, что скорость – это частное пути x=f(t) и времени t . Средняя скорость за некоторый промежуток времени:
Чтобы узнать скорость движения в момент времени t0 нужно вычислить предел:
Правило первое: выносим константу
Константу можно вынести за знак производной. Более того – это нужно делать. При решении примеров по математике возьмите за правило – если можете упростить выражение, обязательно упрощайте .
Пример. Вычислим производную:
Правило второе: производная суммы функций
Производная суммы двух функций равна сумме производных этих функций. То же самое справедливо и для производной разности функций.
Не будем приводить доказательство этой теоремы, а лучше рассмотрим практический пример.
Найти производную функции:
Правило третье: производная произведения функций
Производная произведения двух дифференцируемых функций вычисляется по формуле:
Пример: найти производную функции:
Решение:
Здесь важно сказать о вычислении производных сложных функций. Производная сложной функции равна произведению производной этой функции по промежуточному аргументу на производную промежуточного аргумента по независимой переменной.
В вышеуказанном примере мы встречаем выражение:
В данном случае промежуточный аргумент – 8х в пятой степени. Для того, чтобы вычислить производную такого выражения сначала считаем производную внешней функции по промежуточному аргументу, а потом умножаем на производную непосредственно самого промежуточного аргумента по независимой переменной.
Правило четвертое: производная частного двух функций
Формула для определения производной от частного двух функций:
Мы постарались рассказать о производных для чайников с нуля. Эта тема не так проста, как кажется, поэтому предупреждаем: в примерах часто встречаются ловушки, так что будьте внимательны при вычислении производных.
С любым вопросом по этой и другим темам вы можете обратиться в студенческий сервис . За короткий срок мы поможем решить самую сложную контрольную и разобраться с заданиями, даже если вы никогда раньше не занимались вычислением производных.
И не нужно ничего искать: в нашей отдельной статье мы уже подготовили все для того, чтобы у вас это получилось. А сейчас речь пойдет о частных производных.
Добро пожаловать на наш телеграм-канал за полезной рассылкой и актуальными студенческими новостями.
Функция двух и более переменных
Прежде чем говорить о частных производных, нужно затронуть понятие функции нескольких переменных, без которого нет смысла в частной производной.
В школе мы привыкли иметь дело с функциями одной переменной:
Производными таких функций мы и считали раньше. График функции одной переменной представляет собой линию на плоскости: прямую, параболу, гиперболу и т.д.
А что, если добавить еще одну переменную? Получится такая функция:
Это – функция двух независимых переменных x и y . График такой функции представляет собой поверхность в трехмерном пространстве: шар, гиперболоид, параболоид или еще какой-нибудь сферический конь в вакууме. Частные производные функции z по иксу и игреку соответственно записываются так:
Существуют также функции трех и более переменных. Правда, график такой функции нарисовать невозможно: для этого понадобилось бы как минимум четырехмерное пространство, которое невозможно изобразить.
Частная производная первого порядка
Запоминаем главное правило:
При вычислении частной производной по одной из переменных, вторая переменная принимается за константу.
В остальном правила вычисления производной не меняются.
То есть, частная производная по сути ничем не отличается от обычной. Так что, держите перед глазами таблицу производных элементарных функций и правила вычисления обычных производных . Рассмотрим пример, чтобы стало совсем понятно. Допустим, нужно вычислить частные производные первого порядка следующей функции:
Сначала возьмем частную производную по иксу, считая игрек обычным числом:
Теперь считаем частную производную по игреку, принимая икс за константу:
Как видите, ничего сложного в этом нет, а успех с более сложными примерами – лишь дело практики.
Частная производная второго порядка
Как находится частная производная второго порядка? Так же, как и первого. Чтобы найти частные производные второго порядка, нужно просто взять производную от производной первого порядка. Вернемся к примеру выше и посчитаем частные производные второго порядка.
По игреку:
Частные производные третьего и высших порядков не отличаются по принципу вычисления.
Систематизируем правила:
- При дифференцировании по одной независимой переменной, вторая принимается за константу.
- Производная второго порядка – это производная от производной первого порядка. Третьего порядка – производная от производной второго порядка и т.д.
Частные производные и полный дифференциал функции
Частый вопрос в практических заданиях – нахождение полного дифференциала функции. Для функции нескольких переменных полный дифференциал определяется, как главная линейная часть малого полного приращения функции относительно приращений аргументов.
Определение звучит громоздко, но с буквами все проще. Полный дифференциал первого порядка функции нескольких переменных выглядит так:
Зная, как считаются частные производные, нет никакой проблемы вычислить и полный дифференциал.
Частные производные – не такая уж и бесполезная тема. Например, дифференциальные уравнения в частных производных второго порядка широко используются для математического описания реальных физических процессов.
Здесь мы дали лишь общее, поверхностное представление о частных производных первого и второго порядка. Вас интересует эта тема или остались конкретные вопросы? Задавайте их в комментариях и обращайтесь к экспертам профессионального студенческого сервиса за квалифицированной и скорой помощью в учебе. С нами вы не останетесь один на один с проблемой!
Определение. Частными производными второго порядка от функции называются частные производные от ее частных производных первого порядка.
Обозначения частных производных второго порядка:
Для практических примеров справедливо следующее равенство:
Таким образом, через смешанные производные второго порядка очень удобно проверять правильность нахождения частных производных первого порядка.
Примеры.
а) Найти частные производные второго порядка функции
Решение.
1.Считаем переменную y
2. Полученную функцию еще раз продифференцируем по «икс», т.
е. найдем вторую производную по «икс»:
3.Считаем переменную х константой, применяем правило дифференцирования суммы, правило вынесение постоянного множителя за знак производной и табличную производную степенной функции:
4. Полученную функцию еще раз продифференцируем по «игрек», т.е. найдем вторую производную по «игрек»:
5. Найдем смешанную производную «икс по игрек». Для этого первую производную по «икс» продифференцируем по «игрек».
5. Найдем смешанную производную «игрек по икс». Для этого первую производную по «игрек» продифференцируем по «икс».
б) Найти частные производные первого порядка функции Проверить, что Записать полный дифференциал первого порядка dz.
Решение.
1.Найдем частные производные первого порядка, применяя правила вычисления производной произведения, суммы, вынесения постоянного множителя за знак производной и табличные интегралы тригонометрических функций:
2.
Найдем смешанные производные второго порядка:
3. Составим полный дифференциал первого порядка:
в) Показать, что данная функция удовлетворяет уравнению
Решение.
1.Найдем частную производную заданной функции по «икс»:
2. Умножим полученное выражение х 2 :
3. От полученной функции найдем частную производную по «икс»:
4. Найдем частную производную заданной функции по «игрек»:
5. Вычислим вторую производную по «игрек»:
6. Умножим полученную функцию на у 2 :
7. Вычтем из результата, полученного в п.5, результат п.6:
Что и требовалось показать.
Похожая информация:
- V3: {{101}} 04.07.14. Линейные неоднородные дифференциальные уравнения второго порядка с постоянными коэффициентами (общее решение)
Частная производная (Частичное дифференцирование) – Расчет, Символ
Частная производная функции (от двух или более переменных) — это ее производная по одной из переменных, при которой все остальные переменные остаются постоянными.
Процесс вычисления частной производной такой же, как и для обычной производной, за исключением того, что мы рассматриваем другие переменные, кроме переменной, по которой мы дифференцируем, как константы.
Давайте узнаем больше о том, как вычислять частные производные разных порядков вместе с примерами.
| 1. | Что такое частная производная? |
| 2. | Символ частной производной |
| 3. | Как рассчитать частные производные? |
| 4. | Частные производные разного порядка |
| 5. | Формулы частичного дифференцирования |
| 6. | Часто задаваемые вопросы о частной производной |
Что такое частная производная?
Частная производная функции многих переменных, скажем, z = f(x, y), является ее производной по одной из переменных, x или y в данном случае, где другие переменные рассматриваются как константы.
Например,
- для нахождения частной производной f(x, y) по x (которая представлена как ∂f / ∂x), y рассматривается как константа и
- для нахождения частной производной f(x, y) по y (которая представлена как ∂f / ∂y), x рассматривается как константа
Обратите внимание, что мы не рассматриваем все переменные как переменные при выполнении частичного дифференцирования (вместо этого мы рассматриваем только одну переменную как переменную за раз), отсюда и название «частное». Предельное определение частной производной очень похоже на предельное определение производной. Мы можем найти частные производные, используя следующие предельные формулы:
- ∂f / ∂x = lim ч → 0 [ f(x + h, y) – f(x, y) ] / ч
- ∂f / ∂y = lim ч → 0 [ f(x, y + h) – f(x, y) ] / ч
Эти формулы напоминают определение производной с использованием первого принципа.
Пример частной производной
Если f (x, y) = xy, то найти частную производную ∂f / ∂x.
Решение:
∂f / ∂x = lim ч → 0 [ f(x + h, y) – f(x, y) ] / h
= lim ч → 0 [ (x + h)y – xy ] / ч
= lim ч → 0 [xy + hy – xy] / ч
= lim ч → 0 [ги]/ч
= lim ч → 0 г
= y
Следовательно, ∂f / ∂x = y.
Символ частной производной
Мы знаем, что обыкновенная производная функции y = f(x) обозначается одним из обозначений dy/dx, d/dx (y), d/dx (f(x)), f ‘(x) и т. д. Для обозначения частной производной мы используем символ «∂» вместо «d». Мы произносим «∂» как «дох», но у него есть и другие названия, такие как «частичный», «дель», «частичный ди», «ди», «дельта Якоби» и т. д. Если z = f(x, y) является функцией двух переменных, то
- ∂f / ∂x — частная производная f по x
- ∂f / ∂y — частная производная f по y
Точно так же, как у нас есть разные символы обычных производных, у нас есть разные обозначения для частных производных.
Например, ∂f/∂x можно записать как f x , f x ‘, D x f, ∂/∂x(f), ∂ x f, ∂/∂x[f( х, у)], ∂z / ∂x и т. д.
Расчет частных производных
Мы уже видели, что предельные определения используются для нахождения частных производных. Но использование формулы предела и вычисление предела не всегда легко. Таким образом, у нас есть еще один метод вычисления частных производных, вытекающий прямо из его определения. В этом методе, если z = f(x, y) является функцией, то мы можем вычислить частные производные, используя следующие шаги: производная.
Подожди! Прочтите Шаг 3 еще раз. Да, правила обычного дифференцирования такие же, как и правила частичного дифференцирования.
При частичном дифференцировании просто обработка переменных отличается, вот и все!
Пример: Давайте решим тот же пример, что и выше (если f (x, y) = xy, то найдем частную производную ∂f / ∂x), используя вышеуказанные шаги.
Решение:
Нам нужно найти ∂f / ∂x. Это означает, что мы должны найти частную производную f по x. Поэтому мы рассматриваем y как константу. Таким образом, мы можем написать «y» вне производной (как и при обычном дифференцировании, у нас есть правило, которое гласит, что d/dx (c y) = c dy/dx, где «c» — константа). Таким образом,
∂f / ∂x = ∂ / ∂x (xy)
= у ∂ / ∂х (х)
= y (1) (Используя правило степени, d/dx (x) = 1)
= y
Мы получили тот же ответ, что и при использовании определения предела.
Частные производные разных порядков
У нас есть производные, такие как производные первого порядка (например, dy/dx), производные второго порядка (например, d 2 y/dx 2 ) и т.
д. в виде обычных производных. Точно так же у нас есть производные первого, второго и более высоких порядков в частных производных.
Частные производные первого порядка
Если z = f(x, y) — функция двух переменных, то она может иметь две частные производные первого порядка, а именно ∂f / ∂x и ∂f / ∂y.
Пример: Если z = x 2 + y 2 , найти все частные производные первого порядка.
Решение:
f x = ∂f / ∂x = ∂ / ∂x (x 2 + y 2 )
= ∂ / ∂x (x 2 ) + ∂ / ∂x (y 2 )
= 2x + 0 (поскольку y — константа)
= 2x
f y = ∂f / ∂y = ∂ / ∂y (x 2 + y 2 )
= ∂ / ∂y (x 2 ) + ∂ / ∂y (y 2 )
= 0 + 2y (поскольку x — константа)
= 2y
Частные производные второго порядка
Частная производная второго порядка получается дифференцированием функции по указанным переменным последовательно друг за другом.
Если z = f(x, y) — функция двух переменных, то она может иметь четыре частные производные второго порядка, а именно ∂ 2 ф / ∂x 2 , ∂ 2 ф / ∂y 2 , ∂ 2 ф / ∂x ∂y и ∂ x 2 ∂ Чтобы их найти, мы можем сначала частично продифференцировать функцию по последней переменной, а затем частично продифференцировать результат по первой переменной.
- f xx = ∂ 2 f / ∂x 2 = ∂ / ∂x (∂f / ∂x) = ∂ / ∂x (f x
5)
- f yy = ∂ 2 f / ∂y 2 = ∂ / ∂y (∂f / ∂y) = ∂ / ∂x (f y )
- f yx = ∂ 2 f / ∂x ∂y = ∂ / ∂x (∂f / ∂y) = ∂ / ∂x (f y )
- f xy = ∂ 2 f / ∂y ∂x = ∂ / ∂y (∂f / ∂x) = ∂ / ∂y (f x )
Соблюдать обозначения f yx и f xy . Порядок переменных в каждом индексе указывает порядок частичного дифференцирования.
Например, f yx означает частичное дифференцирование сначала по y, а затем по x, и это то же самое, что и ∂ 2 ф / ∂x ∂y.Пример: Если z = x 2 + y 2 , найти все частные производные второго порядка.
Решение:
В приведенном выше примере мы уже нашли, что f x = 2x и f y = 2y.
Теперь, f xx = ∂ / ∂x (f x ) = ∂ / ∂x (2x) = 2
f yy = ∂ / ∂y (f y) 90 y (2y) = 2
f yx = ∂ / ∂x (f y ) = ∂ / ∂x (2y) = 0
f xy = ∂ / ∂y (f x ) = ∂ / ∂y (2x) = 0
= 6 y 4 ф ху . Таким образом, порядок частичного дифференцирования не имеет значения.
Формулы частичного дифференцирования
Процесс нахождения частных производных известен как Частное дифференцирование. Чтобы найти частные производные первого порядка (как обсуждалось ранее) функции z = f(x, y), мы используем следующие предельные формулы:0003
- ∂f / ∂x = lim ч → 0 [ f(x + h, y) – f(x, y) ] / ч
- ∂f / ∂y = lim ч → 0 [ f(x, y + h) – f(x, y) ] / ч
Но вместо того, чтобы использовать эти формулы, просто рассматривая все другие переменные, кроме переменной, по которой мы частично дифференцируем, как константы, можно было бы очень упростить процесс частичного дифференцирования.
В этом процессе мы просто используем те же правила, что и при обычном дифференцировании, и среди них важные правила следующие:0003Степенное правило
Степенное правило дифференцирования гласит: d/dx (x n ) = n x n-1 . Это же правило можно применить и к частным производным.
Пример: ∂ / ∂x (x 2 y) = y ∂ / ∂x (x 2 ) = y (2x) = 2xy.
Правило произведения
Правило произведения обычного дифференцирования гласит: d/dx (uv) = u dv/dx + v du/dx. Мы можем применить то же правило и при частичном дифференцировании, когда есть две функции одной и той же переменной.
Пример: ∂ / ∂x (xy sin x) = y ∂ / ∂x (x sin x)
= y [ х ∂ / ∂x (sin x) + sin x ∂ / ∂x (x) ]
= y [ x cos x + sin x]Правило частного
Правило частного дифференцирования гласит: d/dx (u/v) = [v du/dx – u dv/dx] / v 2 . Как и другие правила, это правило можно применять и для нахождения частных производных.

Пример: ∂ / ∂x ( xy / sin x)
= у ∂ / ∂х (х / грех х)
= y [ ( sin x ∂ / ∂x (x) – x ∂ / ∂x (sin x)) / sin 2 х ]
= y [sin x – x cos x] / sin 2 xЦепное правило частичного дифференцирования
Цепное правило используется, когда нам нужно дифференцировать неявную функцию. Цепное правило частных производных работает немного иначе по сравнению с обычными производными. Иногда правило включает как частные производные, так и обычные производные. Существуют различные формы этого правила, и применение одной из них зависит от того, как определена каждая переменная функции.
- Если y = f(x) — функция, где x снова является функцией двух переменных u и v (т. е. x = x (u, v)), то
∂f/∂u = ∂f/∂x · ∂x/∂u;
∂f/∂v = ∂f/∂x · ∂x/∂v Если z = f(x, y), где каждый из x и y снова является функцией переменной t (т. е. x = x(t) и y = y(t)), то
df/dt = (∂f/∂x · dx/dt) + (∂f/∂y · dy/dt)Если z = f(x, y) — функция и каждый из x и y снова является функцией двух переменных u и v (т.
е. x = x(u, v) и y = y(u, v)), то
∂f/∂u = ∂f/∂x · ∂x/∂u + ∂f/∂y · ∂y/∂u;
∂f/∂v = ∂f/∂x · ∂x/∂v + ∂f/∂y · ∂y/∂v
Пример: Если z = e xy , где x = uv и y = u + v, то найдите частную производную ∂f/∂u.
Решение:
По цепному правилу частных производных:
∂f/∂u = ∂f/∂x · ∂x/∂u + ∂f/∂y · ∂y/∂u
= ∂ / ∂x (e xy ) · ∂ / ∂u (uv) + ∂ / ∂y (e xy ) · ∂ / ∂u (u + v)
= (е ху · у) (v) + (е ху · х) (1)
= e xy (x + vy)Другие правила частного дифференцирования
- Если f(x, y) = константа, то следующая формула дает связь между обыкновенной производной и частными производными, которая следует из неявного дифференциация.
dy/dx = -f x /f y . - Для любых двух функций u(x, y) и v(x, y) определитель \(\left|\begin{array}{ll}
\partial u / \partial x & \partial u / \partial y \\
\partial v/\partial x & \partial v/\partial y
\end{array}\right|\) известен как Jacobian из u и v.
- Уравнение Лапласа частичных производных составляет ∂ 2 F / ∂x 2 + ∂ 2 F / ∂y 2 + ∂ 2 F / acm173 2 2 + ∂ 2 F / acm17 2 2 + ∂ 2 F / ac 9017 2 2 + ∂ 2 F / actrz + ∂ 2 F / acmy 9017 2 + ∂ 2 F / ac173 2 + ∂ 2 F / ∂ 2 +. x, y, z) — функция трех переменных. Любая функция f, удовлетворяющая уравнению Лапласа, называется гармонической функцией.
Важные примечания о частных производных:
- При нахождении частной производной по переменной все остальные переменные следует рассматривать как константы.
- Порядок взятия производных не имеет значения в частных производных. т. е. ∂ 2 f / ∂x ∂y = ∂ 2 f / ∂y ∂x.
- Правила производных применимы и для частичного дифференцирования.
- Вместо определения предела применение формул производных упрощает процесс нахождения частных производных.

☛ Связанные темы:
- Уравнения в частных производных
- Калькулятор частных производных
Часто задаваемые вопросы о частной производной
Как рассчитать частные производные?
Мы используем частных производных , когда функция имеет более одной переменной. Если функция f выражена двумя переменными x и y, то мы можем вычислить частные производные следующим образом.
- Частная производная от f = ∂f/∂x и y здесь должна рассматриваться как константа.
- частная производная от f = ∂f/∂y и x здесь должна рассматриваться как константа.
Что такое символ частных производных?
Мы используем символ ∂ для обозначения частной производной. Например, частная производная функции f(x, y) по x записывается как ∂f/∂x.
В чем разница между дифференциацией и частичной дифференциацией?
Мы говорим о производной функции, если функция имеет только одну переменную.
Например, производная функции y = f(x) обозначается df/dx. Мы говорим о частных производных, когда функция z = f(x, y) имеет более одной переменной. Частная производная f по x обозначается ∂f/∂x, и при ее нахождении мы рассматриваем y как константу.Какая формула используется для нахождения частной производной?
Частные производные функции z = f(x, y) можно найти по предельным формулам:
- ∂f / ∂x = lim ч → 0 [ f(x + h, y) – f(x, y) ] / ч
- ∂f / ∂y = lim ч → 0 [ f(x, y + h) – f(x, y) ] / ч
Что говорит нам частная производная?
Частная производная говорит нам о частичном дифференцировании функции. Это означает, что если мы частично дифференцируем по одной переменной, то остальные переменные функции должны рассматриваться как константы.
Что такое цепное правило частных производных?
Цепное правило частной производной упоминается ниже: Если z = f(x, y) — функция, где x и y — функции двух переменных u и v (т.
е. x = x(u, v) и y = y(u, v)) тогда по цепному правилу частных производных- ∂f/∂u = ∂f/∂x · ∂x/∂u + ∂f/∂y · ∂y/∂u
- ∂f/∂v = ∂f/∂x · ∂x/∂v + ∂f/∂y · ∂y/∂v
Какая формула связывает нормальные производные с частными производными?
Если f(x, y) = c, где c — константа, то dy/dx = -f x /f y , где
- f x — частная производная f по x
- f y — частная производная от f по y
Что такое частная производная? Определение, правила и примеры
В этой статье
Что такое частная производная?
Как делать частные производные
Примеры частных производных 92yf(x,y)=xy+x2y
является функцией двух переменных.
Если мы хотим найти частную производную функции двух переменных по xxx, мы рассматриваем yyy как константу и используем обозначение ∂f∂x\frac{\partial{f}}{\partial{x}}∂ х∂f. Если мы хотим найти частную производную функции двух переменных по yyy, мы рассматриваем xxx как константу и используем обозначение ∂f∂y\frac{\partial{f}}{\partial{y}}∂ y∂f.

Вы можете думать о ∂\partial∂ как о символе частной производной, иногда называемом «del». Когда вы видите этот символ, он показывает, что мы берем частную производную.
Эта запись должна показаться вам знакомой — она похожа на производную функции в записи Лейбница, выраженную dydx\frac{dy}{dx}dxdy. В этом случае ∂\partial∂ заменяет букву «d» на стилизованную фигурную ddd.
В исчислении производные измеряют скорость изменения функции по отношению к изменению ее входной переменной xxx. Поскольку на вход функции с несколькими переменными подается более одной переменной, мы называем {f}}{\partial{y}}∂y∂f частные производные, потому что они показывают скорость изменения fff только при изменении одной переменной, а не обеих.
Частная производная позволяет нам понять поведение функции с несколькими переменными, когда мы допускаем изменение только одной из ее переменных, а остальные остаются постоянными.
Как делать частные производные
Как работают частные производные? Чтобы найти частную производную, мы находим производную функции двух или более переменных, рассматривая одну из переменных как константу.

Чтобы найти ∂f∂x\frac{\partial{f}}{\partial{x}}∂x∂f:
Рассматривайте yyy как константу.
Нормально дифференцировать функцию.
Чтобы найти ∂f∂y\frac{\partial{f}}{\partial{y}}∂y∂f:
Рассматривайте xxx как константу.
Нормально дифференцировать функцию.
После того, как мы обозначили одну переменную как константу, мы можем использовать уже знакомые нам производные правила для дифференцирования функции. 92yf(x,y)=xy+x2y. Предположим, мы хотим найти ∂f∂x\frac{\partial{f}}{\partial{x}}∂x∂f, частную производную по xxx. Первое, что нужно сделать, это рассматривать yyy как константу.
Что значит рассматривать yyy как константу? Константа – это фиксированное, неизменное значение. Примеры констант: 1, 3,5, 17 и 100 000. Чтобы рассматривать yyy как константу, мы представляем, что yyy — это любое из этих бесконечных постоянных значений.
Мы можем сделать это благодаря правилу констант, которое гласит, что производная любой константы равна 0,92\cos{(x)}f(x,y)=x2sin(y)−y2cos(x).
Исследуйте награду Outlier’s Award For-Credit Courses
2\sin{(x)}∂x∂(x2sin(y)−y2cos(x ))=2xsin(y)+y2sin(x) 92\cos{(y)} – 2y\cos{(x)}∂y∂(x2sin(y)−y2cos(x))=x2cos(y)−2ycos(x)Outlier (от соучредителя MasterClass) собрал лучших в мире преподавателей, дизайнеров игр и кинематографистов, чтобы создать онлайн-колледж будущего.
Ознакомьтесь с этими родственными курсами:
Исчисление I
Изучите курс
Исчисление I
Математика изменений.
Изучить курс
Введение в статистику
Изучить курс
Введение в статистику
Как данные описывают наш мир.
Изучить курс
Введение в микроэкономику
Изучить курс
Введение в микроэкономику
Почему маленькие решения имеют большое влияние.
Изучить курс
Частная производная – исчисление
В этой статье описан аналог для функций многих переменных следующего термина/факта/понятия для функций одной переменной: производная
Содержание
- 1 Определение в точке
- 1.
1 Общее определение - 1.2 Для функции двух переменных
- 1.3 Для функции нескольких переменных
- 1.
- 2 Определение как функция
- 2.1 Общее определение
- 2.2 Для функции двух переменных
- 2.3 Для функции нескольких переменных
- 3 Графическая интерпретация
- 3.1 Для функции двух переменных в точке
- 3.2 Для функции многих переменных в точке
- 4 Связанные понятия
- 5 Вопросы домена
- 5.1 Для функции двух переменных
- 6 предостережений
- 6.1 Значение частной производной зависит от всех входных данных
- 6.2 Значение частной производной зависит от всей системы координат
Определение в точке
Общее определение
Предположим, это функция более чем одной переменной, где одна из входных переменных для . Зафиксируйте выбор и зафиксируйте значения всех остальных переменных.
частная производная по отношению к в точке , обозначенная или , определяется как производная at функции, которая отправляет at для того же фиксированного выбора других входных переменных.Для функции двух переменных
Предположим, функция двух переменных с действительным знаком , т. е. область определения является подмножеством . Предположим, это точка в области , т. е. это точка с и (здесь – фактические числовые значения). Определим частные производные at следующим образом:
Артикул Для частной производной по отношению к Для частной производной по отношению к Обозначение
Также обозначается или
Также обозначается илиОпределение как производное . Другими словами, это производная (при ) функции .
Другими словами, это производная (при ) функции .Определение как предел (с использованием производной в качестве предела разностного отношения) Определение как производная по направлению Производная по направлению at относительно единичного вектора в положительном -направлении. Производная по направлению at относительно единичного вектора в положительном -направлении. Для функции нескольких переменных
Обозначения здесь становятся немного запутанными, так что читайте внимательно. Мы рассматриваем функцию переменных, которую соответственно обозначим в общем виде. Рассмотрим точку в области определения функции.
Другими словами, это точка, где .Предположим, это натуральное число в наборе .
Товар Значение частной производной по отношению к Обозначение
Также обозначается илиОпределение как производное . Другими словами, это производная функции по , вычисленная в точке . Определение в качестве предела (с использованием производной в качестве предела разностного отношения) Определение как производная по направлению Производная по направлению в положительном -направлении. Определение как функция
Общее определение
Предположим, что это функция более чем одной переменной, где одна из входных переменных для . Частная производная по отношению к , обозначается или определяется как функция , которая переводит точки в области (включая значения всех переменных) в частную производную по отношению к (т.
е. производную, обрабатывающую другие входные данные в качестве констант для вычисления производной). В частности, область определения частной производной по является подмножеством области определения .Мы можем вычислить частную производную относительно каждого из входных параметров .
БОЛЬШЕ ПО ПУТИ ПРЕДСТАВЛЯЕТСЯ ЭТО ОПРЕДЕЛЕНИЕ ИЛИ ФАКТ : Сначала мы представляем версию, которая имеет дело с определенной точкой (обычно с нижним индексом) в области соответствующих функций, а затем обсуждаем версию, которая имеет дело с точкой который может свободно перемещаться в домене, отбрасывая индекс. Почему мы это делаем?
Цель версии с конкретной точкой — подчеркнуть, что точка фиксирована на время определения, т. е. она не перемещается, пока мы определяем конструкцию или применяем факт. Однако определение или факт применимы не только к одной точке, но и ко всем точкам, удовлетворяющим определенным критериям, и, таким образом, мы можем получить дальнейшие интересные точки зрения на них с помощью 9.
0858 варьируется точка, которую мы рассматриваем. Это цель второй версии общей точки .Для функции двух переменных
Предположим, функция двух переменных с действительным знаком , т. е. область определения является подмножеством . Частные производные по и являются обеими функциями двух переменных, каждая из которых имеет область определения подмножество области определения .
Товар Для частной производной по Для частной производной по отношению к Обозначение
Также обозначается или
Также обозначается илиОпределение как производное Это производная от функции , рассматриваемая как неизвестная константа Это производная функции , трактуемая как неизвестная константа Определение как предел (с использованием производной в качестве предела разностного отношения) Определение как производная по направлению Производная по направлению относительно единичного вектора в положительном -направлении. 
Производная по направлению относительно единичного вектора в положительном -направлении. Для функции многих переменных
Артикул Значение частной производной по отношению к Обозначение
Также обозначается илиОпределение как производное Это производная функции по , где все остальные переменные рассматриваются как неизвестные константы при выполнении дифференцирования. Определение в качестве предела (с использованием производной в качестве предела разностного отношения) Определение как производная по направлению Производная по направлению в положительном -направлении. Графическая интерпретация
Для функции двух переменных в точке
Предположим, функция двух переменных и точка области определения функции.
Рассмотрим график в трехмерном пространстве, заданный .У нас есть следующее:
Частная производная Графическая интерпретация Частная производная в точке области определения функции Наклон касательной к сужению графика к плоскости . Частная производная в точке области определения функции Наклон касательной at к сужению графика на плоскость . Для функции нескольких переменных в точке
Предположим, функция переменных и точка в области . Рассмотрим график в заданном:
Для любого определим частную производную , также обозначаемую , следующим образом:
- Сначала рассмотрим пересечение графика с плоскостью, заданной системой уравнений для всех . Это плоскость, параллельная -плоскости.

- На этой плоскости рассмотрим наклон касательной в точке . Это значение частной производной.
Родственные понятия
- Производное
- Высшая производная
- Высшая частная производная
Соображения области
Как уже отмечалось в определении частной производной, область определения частной производной функции по переменной является подмножеством области определения функции. Однако на самом деле мы можем сказать немного больше.
Для функции двух переменных
Предположим, это функция двух переменных. Затем необходимым условием для того, чтобы мы могли понять частную производную в точке, является то, что она должна быть определена на небольшом открытом интервале вокруг точки на прямой. Обратите внимание, что это не обязательно которые фактически определяются в открытом шаре, окружающем точку – единственное, что имеет значение, это то, что они определяются при небольших возмущениях , удерживая константу.

Аналогичные замечания относятся к : необходимое условие для того , чтобы мы могли понять частную производную в точке , состоит в том , что она должна быть определена на небольшом открытом интервале вокруг точки на прямой .
Рассмотрим, например, функцию, определенную на множестве , т. е. на множестве . Имеет смысл попытаться вычислить частную производную во всех точках подмножества , т. е. во всех точках, -координата которых равна строго между и , но -координата может принимать крайние значения 0 и 1. Точно так же имеет смысл попытаться вычислить частную производную во всех точках подмножества , т. е. во всех точках, чья -координата равна строго между и , но -координата может принимать крайние значения 0 и 1.
Обратите внимание, что приведенное выше относится только к точкам, в которых имеет смысл попытаться вычислить частную производную. Еще может оказаться, что во многих из этих точек частная производная не существует.
Предостережения
Значение частной производной зависит от всех входных данных
Для получения дополнительной информации см.: Значение частной производной зависит от всех входных данных
Например, рассмотрим:
Тогда имеем:
и:
Обратите внимание, что каждое выражений включает как переменных, так и . В частности, это означает, что значение в точке зависит от как -координаты, так и -координаты точки. Так, например:
Несмотря на одинаковое -значение 2 в обоих случаях, -значения различаются из-за различий во входных -значениях.
Аналогичным образом рассмотрим:
Несмотря на одинаковое -значение 4 в обоих случаях, -значения различаются из-за различий во входных -значениях.
Значение частной производной зависит от всей системы координат
Дополнительную информацию см.: Значение частной производной зависит от всей системы координат
Это очень тонкий, но очень важный момент. В нем говорится, что частная производная по одной переменной зависит не только от выбора этой конкретной переменной, но и от выбора других переменных, которые поддерживаются постоянными для целей вычисления частной производной. Если выполняется преобразование координат, которое изменяет то, что эти есть другие переменные , которые могут повлиять на значение частной производной.
Это имеет вполне реальное следствие. В экономике и социальных науках мы часто говорим о частной производной по одной переменной как об измерении того, что происходит при прочих равных условиях с другими переменными. Однако понятие при прочих равных условиях по другим переменным зависит от того, каковы эти другие переменные.
Если мы переопределим систему координат, чтобы изменить это значение, частная производная может измениться.
Рассмотрим функцию:В этом случае имеем:
Теперь предположим, что мы рассматриваем с точки зрения и . Тогда у нас есть . Переписав через и , получим:
Другими словами, мы можем определить как функцию двух переменных и . Если мы используем букву для обозначения этой новой функции, мы получаем:
В этом случае имеем:
Обратите внимание, что две частные производные по не равны. Причина этого в том, что в первом случае мы берем частную производную по сохранению постоянной, тогда как во втором случае мы берем частную производную по сохранению постоянной. В этом случае, когда мы немного увеличим, значение уменьшает , чтобы общее значение оставалось постоянным.
Вот геометрическая интерпретация:
- В первом случае, когда мы вычисляем , мы геометрически вычисляем производную по направлению вдоль положительного -направления, т.

В остальном правила вычисления производной не меняются.
Например, f yx означает частичное дифференцирование сначала по y, а затем по x, и это то же самое, что и ∂ 2 ф / ∂x ∂y.
В этом процессе мы просто используем те же правила, что и при обычном дифференцировании, и среди них важные правила следующие:0003
е. x = x(u, v) и y = y(u, v)), то 

Например, производная функции y = f(x) обозначается df/dx. Мы говорим о частных производных, когда функция z = f(x, y) имеет более одной переменной. Частная производная f по x обозначается ∂f/∂x, и при ее нахождении мы рассматриваем y как константу.
е. x = x(u, v) и y = y(u, v)) тогда по цепному правилу частных производных

2\sin{(x)}∂x∂(x2sin(y)−y2cos(x ))=2xsin(y)+y2sin(x) 92\cos{(y)} – 2y\cos{(x)}∂y∂(x2sin(y)−y2cos(x))=x2cos(y)−2ycos(x)
1 Общее определение
частная производная по отношению к в точке , обозначенная или , определяется как производная at функции, которая отправляет at для того же фиксированного выбора других входных переменных.
Другими словами, это производная (при ) функции .
Другими словами, это точка, где .
е. производную, обрабатывающую другие входные данные в качестве констант для вычисления производной). В частности, область определения частной производной по является подмножеством области определения .
0858 варьируется точка, которую мы рассматриваем. Это цель второй версии общей точки .
Рассмотрим график в трехмерном пространстве, заданный .

Если мы переопределим систему координат, чтобы изменить это значение, частная производная может измениться.