Какой язык программирования учить: 3 алгоритма выбора первого языка программирования
Bubble
C какого языка программирования начать — одна из первых проблем, с которой сталкиваются будущие разработчики. Новички долго перебирают варианты, распыляются и теряют кучу времени.
Мы изучили рекомендации англоязычных программистов-блоггеров и составили сразу 3 инструкции. Какую из них выбрать — зависит от того, как быстро вы хотите начать обучение.
Если нет времени читать статью и разбираться — просто воспользуйтесь алгоритмом:
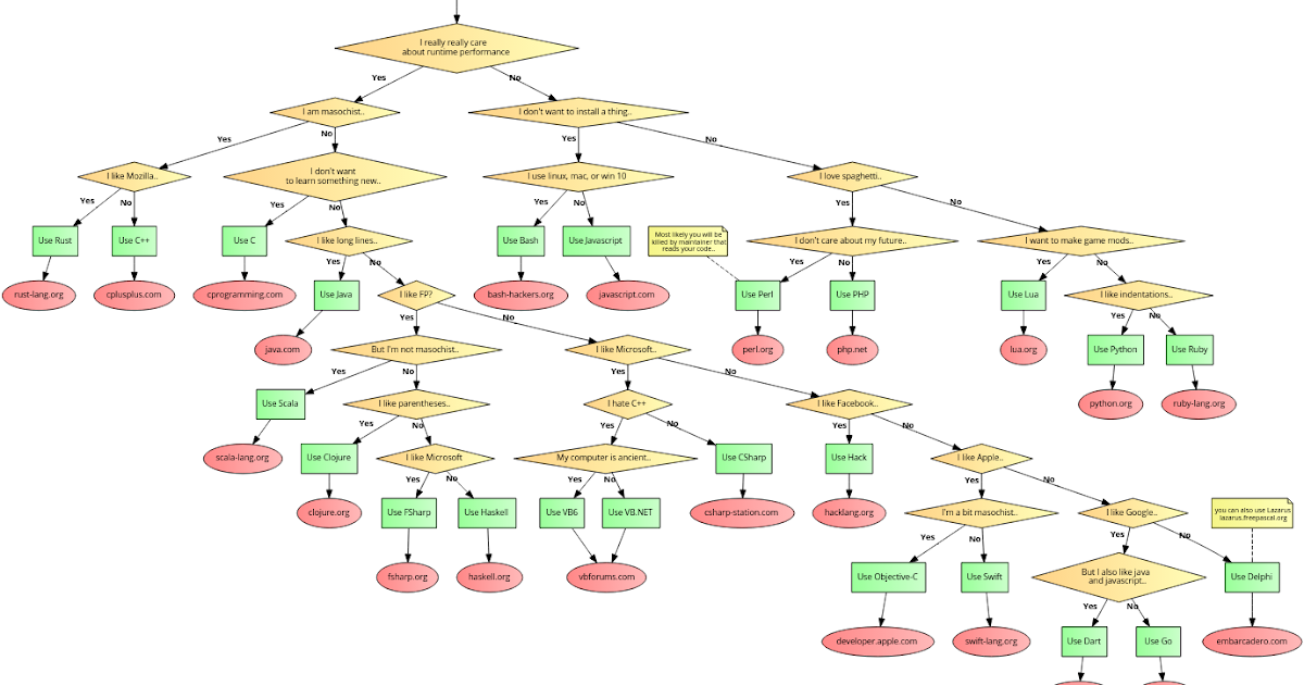
Плакат «Как выбрать первый язык программирования» можно скачать и распечататьСодержание
Инструкция 1. Для тех, кто хочет сравнить несколько языков программирования и выбрать лучший вариант
Познакомьтесь с основными направлениями в программировании и подумайте, чем бы вы хотели заниматься.
Изучите рынок ИТ-вакансий в своем регионе.
Выделите направления, которые вам нравятся и где много открытых вакансий.
Выпишите основные языки программирования, закрепленные за выделенными направлениями. Уделите каждому языку одну-две недели и познакомьтесь с его основами. Отмечайте: что вам нравится, не нравится и чего не хватает.
Когда протестируйте все языки — выберите один и переходите к обучению.
Нет универсального языка программирования, который лучше остальных подходит для обучения — считает канадская разработчица Tiffany с ютуб-канала Tiff In Tech. Языки во многом напоминают строительные инструменты, где у каждого предмета свои возможности и ограничения. Молотком, например, удобно забивать гвозди, но невозможно напилить дров. Так и в программировании: на Swift вы можете написать мобильное приложение под iOS, но не под Android.
Инструменты и языки программирования обычно подбираются под задачу.
Когда человек хочет построить дом, он первым делом не бежит на рынок за инструментами. Начинает с планирования проекта: описывает детали будущего дома и прикидывает, сколько это стоит. Без проекта сложно представить, какие инструменты, спецтехника и материалы понадобятся для строительства. Такой же подход полезно применять всем, кто хочет построить карьеру в ИТ: не зацикливаться на том, какой язык программирования учить, а попробовать разобраться, в какой сфере вы хотите работать.
В программировании есть пять основных направлений. Посмотрите, что это за направления и отметьте для себя те, которые бы вам хотелось протестировать.
Embedded Development
Разработка встроенного программного обеспечения для физических устройств: холодильников, сигнализаций, бортовых компьютеров автомобилей и прочего оборудования с процессорами для обработки информации.
Embedded-разработчик должен хорошо разбираться в электронике, физике, сетевых технологиях и писать код на C или C++ — быстрых и наименее трудоемких языках программирования.
Mobile Development
Мобильная разработка делится на два вида: нативная и кроссплатформенная. Нативная разработка предполагает создание приложений под операционные системы iOS или Android. Если вы решите писать приложения под iOS, то вашим основным языком программирования будет Swift; если под Android — Kotlin.
Кроссплатформенная мобильная разработка — это когда вы с помощью одного кода охватываете сразу две системы: iOS и Android. Есть три популярных фреймворка, которые созданы специально для кроссплатформенной разработки: Flutter и язык программирования Dart, KMM и язык Kotlin или React Native и язык Java Script.
Game Development
Разработка игр под различные платформы: компьютеры, смартфоны, консоли, VR-устройства и прочие гаджеты.
Программисты работают над архитектурой, механикой, алгоритмами искусственного интеллекта, анимациями, пользовательским интерфейсом, серверной частью и многими другими процессами.
В геймдеве есть два основных направления, которые привязаны к игровым движкам — вспомогательной экосистеме для разработки игр. Основные движки: Unity и Unreal Engine. Для разработки игр на Unity подходит язык C#; для Unreal Engine — C++.
Desktop Application Development
Это разработка настольных приложений под операционные системы Windows, Linux или Mac OS. В отличие от веб-приложений, десктопные программы не хранятся на удаленном сервере и не запускаются через браузер. Они могут работать, как автономные программы — без доступа к интернету.
Для создания десктопных программ разработчик должен освоить один или несколько высокоуровневых языков программирования вроде Python, Java, C++ или .
NET. Кроме того, нужно понимать устройство операционных систем и владеть инструментами сборки, отладки, развертывания и тестирования приложений.
Web Development
Веб-разработка делится на два основных направления: фронтенд и бэкенд. Фронтенд — это отображение элементов в браузере: все, что можно прочитать, запустить и вывести на экран. Для фронтенда программист должен знать язык Java Script, а также языки разметки HTML и CSS. Для продвинутого уровня нужно изучить фреймворк React, чтобы разрабатывать пользовательские интерфейсы.
Бэкенд — это внутренняя архитектура, которая скрыта от пользователя когда он работает с браузером или мобильными приложениями. Чаще всего для бэкенда новички изучают следующие языки программирования: Java Script, Python, Java, Go. Дополнительно нужно уметь взаимодействовать с базой данных и языком запросов SQL. Для продвинутого уровня бэкенд-программисты изучают фреймворки: для языка JavaScript — Node.
js, для Python — Django, для Java — Spring, а для Go — фреймворк Buffalo.
Отдельно стоит выделить фулстек-разработчиков. Это программисты, которые знают фронтенд и бэкенд и могут привлекаться на всех этапах создания веб-приложения.
После изучения основных направлений в программировании Tiffany рекомендует открыть сайт с вакансиями и проанализировать, какие языки популярны в вашем регионе. Это поможет понять, с какими знаниями вам будет проще трудоустроиться.
Предположим, вам понравилась Embedded, Desktop и Mobile-разработка. Однако для Desktop-программистов вакансий нет, а для Embedded высокие требования к специалистам: работодатели не рассматривают кандидатов без диплома о высшем техническом образовании и опыта работы с электроникой.
Остается мобильная разработка: у iOS-разработчиков выше зарплаты, зато для Android больше предложений для новичков.
Flutter-специалисты практически не нужны.
Ошибка — браться за направление, где больше платят. Работа — это значительная часть вашей жизни и если ее выполнять без удовольствия, то случится одно из двух: вы все бросите или будете терпеть ради зарплаты занимаясь бредовой работой.
Вот простой способ, как выбрать язык программирования: зайдите в YouTube и найдите любой курс для новичков. В течение одной-двух недель изучите все языки, которые соответствуют выбранным направлением и обратитесь к своим субъективным ощущениям: выпишите, что вам понравилось, чего не хватало и какие моменты раздражали.
Для мобильной разработки нужно протестировать два языка: для iOS — Swift; для Android — Kotlin. Может быть так: вам понравилось лаконичность и синтаксис обоих языков, но не понравилось, что Android-приложения приходится оптимизировать под множество устройств. Вам проще работать со Swift.
Если самостоятельный анализ не помог — посадите перед собой близкого человека и расскажите ему о преимуществах и недостатках выбранных языков.![]()
Ничего не помогло? Остается монетка. Подкиньте и посмотрите, какой язык выпал. Обратите внимание на ощущение: если чувствуете радость от выбора, значит это ваш язык. Если грусть — учите язык, который вам не выпал.
Инструкция 2. Для тех, кто хочет начать как можно быстрее
- На свое усмотрение выберите JavaScript или Python.
- Если сложно выбрать — учите JavaScript.
Для этой инструкции мы воспользовались советами инженера-программиста из Google YK Sugi с ютуб-канала CS Dojo. YK Sugi рекомендует не экспериментировать и выбирать JavaScript или Python — простые языки программирования для начинающих.
В 2022 году в исследовании Stack Overflow Developer Survey 2022 появился отдельный раздел, в котором подсчитан рейтинг популярных языков программирования для обучения. Этот рейтинг подтверждает, что большинство разработчиков действуют так, как советует YK Sugi: изучают JavaScript вместе с HTML и CSS или выбирают Python.
Если не хотите сравнивать JavaScript и Python — выбирайте JavaScript. Чтобы понять почему, посмотрите дорожные карты фронтенд и бэкенд-разработчика. JavaScript — это обязательный язык программирования для фронтендера и полезные знания для бэкендера. Кроме того, JavaScript применяется для многих задач бэкенда наравне с Python, Java, PHP и другими языками. Если вы начнете изучать фронтенд и внезапно переключитесь на бэкенд-разработку, знания JavaScript не пропадут зря.
Другие преимущества JavaScript перечислили эксперты: бывший техлид в Google с канала TechLead и основательница DappCamp Притти Касиредди с freeCodeCamp.org:
- Можно за короткое время запустить проект и поделиться результатами. Эти стимулирует больше практиковаться и нарабатывать портфолио.
- Быстрая обратная связь. Вы пишите код в IDE, обновляете браузер и сразу видите результат. Языки программирования вроде Java или Haskell так не могут — они требуют компиляции и усложняют обучение.
- Универсальность. Код на JavaScript работает в любом современном браузере, устройстве и операционной системе. Его можно использовать для разных целей: как язык сценариев, для создания веб-приложений или серверных API, для ботов и приложений под IOT-устройства, для настольных и мобильных программ, проектов виртуальной реальности.
- Доступность инструментов. Вы можете установить любую IDE и сразу писать код — больше не нужно никаких дополнительных программ. Если бы вы решили программировать под iOS или Android, то пришлось бы настраивать Xcode или Android Studio — это усложняет начало работы.
- Много вакансий для начинающих и опытных разработчиков.
Инструкция 3. Для тех, кто не выбрал специализацию и не хочет сравнивать языки программирования
- Изучайте язык C.
- Если есть время, желание и энтузиазм — C, C++ и Java.

C — это первый язык программирования, с которым студенты знакомятся во многих колледжах. Знания языка C позволяют человеку не переживать за специализацию, пройти обучение и работать в любой ИТ-отрасли. Такое мнение сложилось у индийского разработчика, преподавателя и создателя ютуб-канала Telusko.
При этом автор считает, что если новичку сложно выбрать специализацию и у него есть время на обучения, то после языка C он может выучить C++ и Java. Получится следующее: язык C даст общее представление о программировании, C++ позволит разобраться с работой объектов, а знания Java откроет дорогу к любому работодателю.
Язык C высоко оценил и другой разработчик — американец, владелец Discord-сервера и автор ютуб-канала Engineer Man. По его мнению у каждого языка есть разные уровни ценности: S — лучший язык; F — худший; A-D — промежуточные варианты. Язык C вместе с Java Script находится на высшем уровне и считаются лучшими для работы.
Engineer Man составлял рейтинг на основе опыта и оценивал языки по доступным фичам, производительности, сценариям применения, простоте изучения и удобству использования.
Ниже — краткая характеристика и комментарии блогера по языкам.
Уровень S
Языки: C, Java Script. Это мощные многофункциональные языки, которые по возможности стоит изучать и использовать в первую очередь.
- C — важнейший язык, которые лежит в основе всех вычислений: на нем написано большинство операционных систем, а также интерпретаторов и компиляторов для других языков программирования. За 50 лет C почти не изменился и сейчас на н ем можно написать операционку по стандартам 1989 года. Блогер считает C единственным языков, который вышло правильно разработать с первого раза.
- Java Script — вездесущий совершенный язык, на котором легко и удобно писать код. С ним легко начать работу для тех, кого интересует фронтенд-разработка.
Уровень A
Языки: Rust, Python. Это популярные, полезные и быстрорастущие языки, которые из-за своих архитектурных особенностей не могут подняться выше.
- Rust — это язык, которые решает уникальную проблему: работает быстро как C++, не подвергает программу опасности ручного выделения памяти и за счет своего сборщика мусора работает без ущерба для производительности.
Однако у Rust непростой синтаксис, поэтому новички не могут с л егкостью им пользоваться. - Python — язык общего назначения, который из-за сверхпопулярности используется для всего. Даже для тех ситуаций, в которых он неуместен.
Уровень B
Языки: C#, C++, Ruby. Хорошие и полезные середнячки для технарей.
- C# — альтернатива Java, если нужно писать программы под Windows.
- C++ — не решает новых проблем, но включает в себя множество дополнительных функций, которых нет в C. Полезен для разработки операционных систем, высокопроизводительных вычислений, а также в разработке видеоигр.
- Ruby — язык общего назначения и веб-разработки. Стал популярным из-за фреймворка Ruby on Rails. У Ruby лаконичный синтаксис, который трудно читать.
Уровень C
Языки: Swift, Type Script, Perl, Kotlin, Go. Это удобные и функциональные языки, которые по разным причинам не смогли полностью раскрыть свой потенциал.
- Swift отлично заменил Objective-C, хорошо продуман и быстро работает. Однако его проблема — его нельзя использовать нигде за пределы экосистемы Apple.
- Type Script становится постепенно ненужным. Причина в Java Script, который ежегодно обрастает множеством дополнительных функций в синтаксисе.
- Perl — старый и сильно видоизменившийся язык, который не предлагает разработчикам уникальных функций и нужен только для обслуживания старых продуктов. Здесь непонятно, почему Engineer Man не присвоил Perl уровень D.
- Kotlin — мощный современный язык, приемник Java. Однако пока конкуренции между языками нет и Kotlin в основном используется для разработки под Android.
- Go — еще один проект от Google. Язык с отличной моделью параллелизма, который создавался для разработки веб-сервисов. Минусы: сложный синтаксис.
Уровень D
Языки: Dart, Lua, Java, PHP. Это устаревающие тяжеловесные языки, которые удерживают позиции из-за огромного количество кода, которые пока не переписать.
Если можно — разработчики используются более современные языки.
- Dart — язык от Google, который не решает новых проблем. Если бы не активное продвижение и фреймворк Flutter, то про него все бы уже давно забыли.
- Java — существует около 12 альтернативных решений, которые позволяют создавать байт-код совместимый с виртуальной машиной. Новые решения не уступают Java по производительности, но более удобны для работы. Преимущество Java только в количество кода, который нужно обслуживать.
- Lua — старый язык с ограниченным количеством вариантов использования.
- PHP — простой и удобный язык для старта и использования. Создатели приложили много усилий, чтобы наладить совместимость старой и новой версий. Но ранние версии были сырыми и поэтому в версии PHP 2021 года сохраняются проблемы 1998 года. Кроме того, PHP предназначен только для веб-разработки.
Уровень F
Языки: Objective-C. Это сложный и плохо собранный язык с неудобным синтаксисом, от которого компания Apple отказалась в 2014 году.
Его заменил Swift.
А вдруг я неверно выберу язык. Как быть, чтобы не прогадать?
Языки программирования появились восемьдесят лет назад и развивались вместе с эволюцией электронно-вычислительных машин. Ощутите разницу: первые языки обрабатывали команды из нулей и единиц, а сейчас — управляют нейросетями и ИИ.
В мире насчитывается около 500 языков программирования, а если технологии продолжат развитие, их количество будет увеличиваться. Причина в том, что многие языки устаревают и становятся невыгодными для коммерческой разработки. Для примера посмотрите, сколько проблем накопилось в Java и почему многие переходят на Kotlin.
Схема развития основных языков программирования с 1957 по 2007 год. Инфографика: piermarcobarbe.github.ioЕсли планируете долгую карьеру в ИТ — высока вероятность, что через время вам придется выучить новый язык или сменить специализацию. Иначе вы можете стать заложником технологии — человеком, которые пишет старый код и не нужен рынку.
Хорошая новость: многие языки программирования похожи по структуре. Поэтому когда выучите первый язык, второй и последующие даются проще — у вас есть основа, на которую останется наложить синтаксис и особенности нового языка. Чтобы в этом убедиться, почитайте пост на Reddit пользователя с ником davidccoin — он начинал работать в НАСА и за карьеру сменил сотню языков, от BASIC до Python.
Выбирать первый язык программирования и сомневаться — это нормально. Главное, не переоценивать важность процедуры и не думать, что от этого зависит вся карьера.
Если технологии изменятся — вам все равно придется переучиваться, чтобы быть коммерчески востребованным специалистом. В противном случае, какой бы язык вы сейчас не выбрали, скорее всего, не прогадаете — всегда найдете работу и перспективу для роста.
«Главная ошибка собеса — подгонять ответы». Рекрутеры рассказали о найме в IT
Откуда берутся IT-рекрутеры, с какими трудностями они сталкиваются в попытках закрыть позиции и какие ошибки сами совершают на интервью — полезно знать перед тем, как искать работу.
Какой язык программирования выучить первым – начало изучения программирования
Люди, которые решают связать свою жизнь с IT-сферой часто задаются вопросом, какой язык программирования выучить первым? Ответ вроде бы простой – нужно начинать с самого лёгкого и постепенно переходить к более сложному. Но на деле не всё так, поскольку простота языка – не самый главный критерий при его изучении.
Как начать изучать программирование
С какого языка начать изучение программирования
Статистика: использование, востребованность и перспективы
Подведём итоги
Мы расскажем, что необходимо знать перед тем, как определиться с языком программирования, какие они бывают, чем отличаются.
Покажем десятку наиболее востребованных и объясним, почему они будут в ТОПе ещё несколько лет.
Как начать изучать программирование
В начале программирования стоит выучить теорию алгоритмов и структур данных. Все языки программирования основываются на их принципах.
Если язык выступает в роли инструмента для решения задач, то алгоритмы и структуры данных помогают разбивать процесс на этапы, ускорять и упрощать его.
После изучения теорий для начинающих программистов наступит главный этап – выбор направления. Именно от него зависит, какие веб-технологии и инструменты вы будете учить в будущем. Программисты создают сайты, ведут разработки серверных и мобильных приложений, игр, социальных сетей, операционных систем, программного обеспечения и т.п.
Основная классификация программистов делит их на:
- Прикладных. Разработчики создают программы, решающие конкретную задачу. Например, мессенджер, переводчик, банковское приложение и т.п.
- Системных, которые разрабатывают операционные системы, драйверы и инструменты для работы с ними. Программисты обеспечивают единство работы всех элементов сервера, ищут ошибки, устраняют их.
- Веб-программистов. Они занимаются созданием любых сайтов и их программной составляющей.
Сюда относятся социальные сети, форумы и всё, что входит в понятие веб-сервиса.
После того, как будущий программист определится с направлением, в котором он хочет работать, стоит приступить к выбору языка программирования.
С какого языка начать изучение программирования
Для начинающих разработчиков и программистов всегда актуален вопрос – с какого языка программирования стоит начинать? В настоящее время люди создали более 8 000 языков, каждый год меняется тенденция, их популярность.
В интернете много учебных пособий с нуля для чайников. Большинство из них поможет выучить основы языка программирования за полгода. И здесь важно не ошибиться с выбором, иначе язык может устареть и потерять востребованность в ближайшем будущем. К тому же у каждого языка свои преимущества и недостатки. Один обладает высокой производительностью, но он тяжёлый для изучения. У второго производительность низкая, то его можно выучить за несколько месяцев и т.п.
Если вы решили стать веб-разработчиком, то вам скорее всего понадобятся Java, Python, C++. Системные программисты чаще всего работают с Python, C++, Assembler, а администраторы баз данных с SQL.
Для создания игр подойдут C++, C#, для интерфейса сайта – HTML, CSS, JS. Приложения для Android пишутся на Java и Kotlin, для iOS на Objective-C и Swift. Для быстрого создания сайта подойдут PHP и Python.
Pascal и Deplhi
На начальной стадии получения навыков программирования большинство специалистов сталкивались с Pascal. Его преподают в школах, он является прототипом некоторых современных языков. Из-за большой популярности Pascal в 90-е годы на нём создали множество программ для бизнеса. И некоторые компании не переходят на приложения. которые написаны на других языках, поэтому профессия программиста остаётся востребованной.
У Pascal понятный синтаксис, и из современных языков этим могут похвастаться Java, C#. Программы на нём компилируются в машинный код.
Для запуска приложения на другом компьютере не нужно устанавливать виртуальную машину этого языка. Pascal – предок таких современных языков, как Java, C#, Go. На них, как и на Python, который похож по синтаксису, можно программировать после изучения Pascal.
Работать на Паскале можно в следующих средах разработки: Lazarus, PascalABC.NET, RAD Studio.
Deplhi – наследник Pascal и используется для разработки приложений, и на нём написаны Skype, «1С: бухгалтерия», антивирусные программы. Несмотря на то, что пик популярности языка прошёл лет 10 назад, он до сих пор остаётся востребованным. Он подойдёт для решения экономических задач. Сейчас его используют для создания кроссплатформенных приложений для разных операционных систем.
Язык нравится программистам из-за его объектно-ориентированного программирования. Благодаря этому обеспечивается высокая скорость разработки, уменьшается количество ошибок. Для приложений под Windows у Deplhi нет конкурентов. Для написания кодов на нём требуется гораздо меньше времени, чем на том же C++.
Этот язык используется в веб-сервисах и мобильных приложениях, госучреждениях, банках. Чтобы стать Deplhi-программистом, нужно выучить основы программирования на нём. Это поможет создавать пользовательский интерфейс, работать с информационными системами, библиотеками. Программисту понадобятся знания принципов ООП и SQL.
Java и C/C++
Для будущих мобильных разработчиков рекомендуем учить java. Этот язык кроссплатформенный, у него много библиотек. Он популярный, поэтому всегда можно получить помощь от отечественных программистов, прочитать русифицированную литературу.
Благодаря кроссплатформенности программы можно писать для разных операционных систем, в том числе и мобильных. Изучение языка программирования java можно работать с графикой, звуком, играми.
С – один из старейших языков программирования, на котором драйверы с высокой производительностью. Также он используется для ОС, ПО. Но любому программисту будет тяжело выучить этот язык, поскольку он не похож на остальные, и многое придётся писать с нуля.
С стоит изучать первым, чтобы понять принцип действия других языков. После его изучения программист будет легко понимать остальные.
С++ относится к семейству С и является кроссплатформенным. На нём создают десктопные приложения, драйверы и операционные системы. У языка высокие производительность и скорость, поэтому он используется для создания компьютерных игр. Самый популярный движок Unreal Engine написан на нём.
Учить этот язык, как и С, очень тяжело. Но здесь также применим принцип «Тяжело в учении – легко в бою». И после того, как программист освоит С++, он будет легко понимать другие языки.
Другие языки, с которых можно начать
Большинство популярных сайтов написано на Python. Этот язык программирования используется для серверных приложений, с его помощью обрабатывают данные, обучают нейронные сети. Если программист хочет стать специалистом в популярном направлении data science, то ему нужно учить Python.
Это простой и логичный язык, в котором синтаксис сведён к нулю.
Большинство популярных фреймворков работают с Python, поэтому всегда можно найти готовые решения для проектов. Несмотря на то, что у языка невысокая скорость, и приложения на нём работают медленно, в 2021 году он стал самым популярным языком программирования. Python подойдёт для начинающих специалистов в качестве первого языка.
Изучить PHP стоит тем программистам, которые хотят разрабатывать серверные приложения, обрабатывать запросы клиентов. На этом языке написаны многие сайты и социальные сети, например, «ВКонтакте». На PHP работают программы, взаимодействующие с базами данных, отправляющие почту с сайта, обеспечивающие работу маркетплейсов. Программист, владеющий этим языком, сможет легко устроиться по профессии разработчика.
JavaScript – кроссплатформенный язык, на котором программисты занимаются мобильными разработками. Он обеспечивает работу выпадающих меню, всплывающих окон. Его используют в простых мобильных приложениях. Из-за того, что в языке можно допустить ошибку, которую потом трудно обнаружить, он не подходит для создания сложного программного обеспечения.
С помощью JS можно создавать простые сайты, модули для них, мобильные приложения. Он достаточно прост для изучения, поэтому хорошо подойдёт в качестве первого языка программирования.
Разработку мобильных приложений для Android ведут на языке Kotlin. Его основная задача – упростить язык Java, поэтому его синтаксис понятен и лаконичен. Kotlin разработала в 2016 году российская компания JetBrains. Этот язык официально поддерживается Google. Также Kotlin используется в серверных и клиентских приложениях.
Аналог Kotlin – Swift, на котором пишут программы для iOS, Apple. Он прост в освоении, обладает высокой производительностью и логичным синтаксисом. Язык подойдёт в качестве первого для начинающего программиста. Главный минус языка – он используется только для экосистемы Apple. На других популярных платформах создать приложение на Swift не получится. Также придётся получить знания в UI-дизайне, дополненной реальности.
Статистика: использование, востребованность и перспективы
Согласно рейтингу TIOBE Index, который показывает популярность языков программирования в поисковых системах, в 2022 году список самых востребованных выглядит следующим образом:
- Python;
- C;
- Java;
- C++;
- C#;
- Visual Basic;
- Java Script;
- ASM;
- SQL;
- PHP.

Последние несколько лет тройка лидеров почти не меняется. Эта тенденция сохранится. Python, который популярен за счёт машинного обучения, анализа, будет только набирать обороты. С его помощью сможете запрограммировать нейронную сеть, встроить распознавание речи или сделать своего бота.
С остаётся в лидерах с начала своего выхода, потому что до сих пор для него не нашли равнозначной замены. У него высокая производительность, поэтому разработчики ПО, операционных систем и тяжёлых программ будут обращаться к нему. Язык С универсален и может справиться с любыми задачами.
Java останется популярным благодаря своей универсальности. На нём можно создавать кроссплатформенные приложения для смартфонов, компьютеров, кнопочных телефонов, «умной» бытовой техники. Язык прост, надёжен и легко сочетается с другими версиями. Подойдёт для программистов, которые хотят стабильный заработок.
FAQ
Нужен ли английский программистам?
Знать английский язык на среднем уровне обязаны все программисты, поскольку он используется в языках программирования, фреймворках, различных инструментах и т.
п. На начальном этапе английский желательно изучать параллельно с языком программирования. В первые месяцы он может не понадобится, но со временем, когда придётся работать со сложными инструментами, библиотеками, английский будет незаменим.
Какие навыки нужны начинающим программистам?
Программист должен знать дискретную математику, статистику, теорию вероятности на школьном уровне. Начинающие специалисты должны иметь желание всему учиться. Языки программирования не стоят на месте, некоторые из них постоянно совершенствуются, появляются различные библиотеки. Поэтому важно всегда быть в тренде, чтобы программист был востребованным со своими знаниями.
Подведём итоги
Выбор первого языка программирования – серьёзный процесс, который может напрямую повлиять на дальнейшую карьеру программиста. Если ошибиться с языком, то можно навсегда потерять интерес к профессии. А если угадать с ним, то за полгода можно с нуля стать младшим специалистом и получать достойную зарплату.
Резюмируем нашу статью:
- Сначала выучите теорию алгоритмов и структур данных, определитесь с направлением в IT, поскольку от этого напрямую зависит выбор языка программирования.
- Одни языки подойдут для создания игр, вторые для разработки мобильных приложений, третьи составляют основу операционных систем и программного обеспечения.
- Pascal и Deplhi – родственные языки. Первый используется только в школах, второй потерял популярность, но на нём до сих пор пишут программы для Windows.
- Java и C/C++ – языки, которые в течение многих лет делят между собой первые строчки разных рейтингов. Первый подходит для создания простых приложений на разных платформах, а вторые универсальны, но больше подходят для разработки сложных программ и операционных систем.
- Python, использующийся для создания системных приложений, машинного обучения, различных аналитических сервисов, вышел на первое место в рейтинге и в будущем вряд ли его покинет.
Грядёт эра data science, и там он будет незаменимым помощником.
Какой язык программирования лучше всего выучить в первую очередь?
Независимо от того, хотите ли вы начать кодирование в качестве хобби, новой карьеры или просто для повышения своей текущей роли, первое, что вам нужно сделать, – это решить, с какого языка программирования вы хотите начать.
Правильного ответа, конечно же, нет. Выбор первого языка будет зависеть от того, над какими проектами вы хотите работать, на кого вы хотите работать или насколько легко вы хотите, чтобы это было. Надеемся, что это руководство поможет вам лучше понять, какой из них вам следует выбрать.
Python
Python всегда рекомендуется, если вы ищете простой и даже интересный язык программирования для изучения в первую очередь. Вместо того, чтобы вдаваться в строгие правила синтаксиса, Python читается как английский и прост для понимания новичком в программировании. Это позволяет вам получить базовые знания о методах кодирования, не зацикливаясь на мелких деталях, которые часто важны в других языках.
Python также идеально подходит для веб-разработки, графических пользовательских интерфейсов (GUI) и разработки программного обеспечения. Фактически, он использовался для создания Instagram, YouTube и Spotify, поэтому он явно пользуется спросом у работодателей в дополнение к более быстрой адаптации.
Хотя у него есть свои преимущества, Python часто считают медленным языком, который требует большего тестирования и не так удобен для разработки мобильных приложений, как другие языки.
C#
Несмотря на то, что C является одним из самых сложных языков для изучения, он по-прежнему является отличным первым языком, поскольку в нем реализованы почти все языки программирования. Это означает, что как только вы изучите C, вам будет легко выучить другие языки, такие как C++ и C#.
Поскольку язык C больше относится к «машинному уровню», его изучение отлично подходит для изучения того, как работает компьютер. Разработчик программного обеспечения Джоэл Спольски сравнивает это с пониманием основ анатомии до того, как стать врачом, что делает его лучшим способом эффективного кодирования.
Таким образом, C — это исключительный выбор для того, чтобы стать мастером кодирования и талантливым разработчиком с самого начала, если вы готовы принять вызов.
Java
Java — это объектно-ориентированный и многофункциональный язык программирования, пользующийся большим спросом. Он был построен по принципу «Напиши один раз, работай где угодно», что означает, что его можно писать на любом устройстве и работать на разных платформах.
Это делает его одним из самых желанных (да, мы имеем в виду высокооплачиваемых) языковых навыков. Так что, если вы хотите выучить язык, который поможет вам сделать хорошую карьеру, это может быть именно то, что вам нужно, тем более что лучшие работодатели для Java-программистов, включая Ebay, Amazon и IBM.
Кроме того, Java часто используется для разработки приложений для Android и iOS, поскольку она является основой операционной системы Android, что делает ее одним из лучших вариантов для создания мобильных приложений.
Хотя его не так легко освоить, как Python, Java — это язык высокого уровня, поэтому он по-прежнему относительно удобен для начинающих. Однако у него медленный запуск, и новичкам потребуется гораздо больше времени, чтобы развернуть свой первый проект.
JavaScript
JavaScript — еще один невероятно популярный язык. По данным Генеральной Ассамблеи, многие веб-сайты, которые вы используете каждый день, используют JavaScript, включая Twitter, Gmail, Spotify, Facebook и Instagram.
Кроме того, он необходим при добавлении интерактивности на веб-сайты, поскольку он взаимодействует с HTML и CSS. Это делает его незаменимым для клиентской разработки и веб-сайтов, ориентированных на потребителя, и в то же время становится все более важным для серверной разработки, а спрос на него постоянно растет. Из-за своей популярности JavaScript также является лидером среди сред автоматизации тестирования, являясь основой таких сред, как Protractor и Nightwatch.JS.
С JavaScript нечего устанавливать, поскольку он уже встроен в браузеры, поэтому с точки зрения настройки это самый простой язык для начала работы.
Минус здесь в том, что это означает, что он интерпретируется по-разному в разных браузерах (вам потребуется провести дополнительное кросс-браузерное тестирование) и может иметь недостатки в адаптивном дизайне по сравнению со сценариями на стороне сервера.
Опять же, хотя это не самое сложное в освоении, оно определенно не так просто, как Python. Если поначалу Javascript кажется сложным, попробуйте этот учебник по Javascript, который настолько прост, что с ним справится даже кошка.
Ruby
Ruby похож на Python в том, что это один из самых простых языков для чтения людьми, не имеющими опыта программирования. Вам не нужно знать массу команд или словарный запас программирования, чтобы изучить его, и у него есть множество библиотек и инструментов, которые пригодятся.
Важная причина, по которой люди любят Ruby, — потрясающая полнофункциональная среда Ruby on Rails, которая становится все более популярной среди стартапов и корпоративных решений. Airbnb, Groupon, Hulu и Soundcloud — это лишь некоторые из веб-сайтов, которые были созданы с помощью Ruby on Rails, и сегодня Ruby имеет довольно активное сообщество разработчиков.
Причина, по которой он так популярен среди малого бизнеса, часто заключается в одной из многочисленных критических замечаний в его адрес. У Ruby могут возникнуть проблемы с масштабируемостью в большой системе и проблемы с производительностью на больших веб-сайтах. Кроме того, хотя Ruby, безусловно, легко освоить, вы обнаружите, что большинство возможностей связано с изучением Ruby on Rails, что может замедлить вашу кривую обучения, если вы просто ожидали, что создадите веб-сайт по простому пути.
Итак, какой язык программирования лучше всего изучать?
- Если вы ищете что-то простое: Python
- Если вы хотите, чтобы прочная основа сделала вас мастером-разработчиком: C
- Если вы ищете работу или хотите создавать мобильные приложения: Java
- Если вы хотите попробовать интерфейсную разработку: Javascript
- Если вы программируете для веб-сайта своего стартапа: Рубин
Хотя у выбора может быть определенная стратегия, Роджер Коллиер подчеркивает, что программирование сложно, независимо от того, что вы выберете (даже с Python).
Будет сложно начать, и, более того, стать действительно хорошим в этом деле. Тем не менее, он также предполагает, что это стремление принять вызов, чтобы освоить навык, на который у других может не хватить терпения, — это то, что по своей сути делает кодеров такими уникальными.
По его собственным словам, Кольер — энтузиаст Javascript — утверждает: «Изучать программирование сложно, и поэтому оно мне нравится».
Специально для тестировщиков, поскольку индустрия контроля качества начинает все больше требовать навыков автоматизации тестирования, знания в области программирования становятся бесценным активом. В статье «Программирование — ключ к карьере в области автоматизации тестирования: готовы ли вы?» Т.Дж. Махер утверждает, что обучение программированию — это лучший способ проникнуть в автоматизацию тестирования. Затем, даже после того, как вы думаете, что поняли это, вам нужно продолжать практиковаться все время.
«Самое главное — не переставать практиковаться в написании кода после того, как вас наняли инженером по автоматизации тестирования, — сказал Махер.
«Обучение — это бесконечное путешествие».
Кроме того, независимо от того, какой язык вы выберете, рекомендуется не останавливаться на первом языке — у лучших программистов есть комбинация за плечами. После того, как вы выучите один, остальные, вероятно, будет легче подобрать.
Чтобы приступить к автоматизации тестирования на одном из этих языков, ознакомьтесь с руководствами по тестированию Selenium или ознакомьтесь с нашей электронной книгой о переходе от ручного к автоматизированному тестированию.
И, если вы все еще не можете решить, вот действительно крутая инфографика, которая должна облегчить вам задачу.
Изображение предоставлено
Какой язык программирования я должен выучить первым в 2022 году?
Программирование
- Разработка программного обеспечения
Поделиться
Если вы начинающий программист, вам может быть интересно, какой язык программирования вам следует изучить в первую очередь.
С таким количеством языков может быть трудно решить, какой из них подходит именно вам. Мы обсудим самые популярные языки программирования в 2022 году, какие преимущества они предлагают и с чего начать.
В этой статье мы обсудим самые популярные языки программирования в 2022 году и какие преимущества они предлагают. Мы также дадим несколько советов о том, как выбрать правильный язык для ваших нужд. Итак, независимо от того, являетесь ли вы новичком или опытным программистом, читайте дальше, чтобы узнать, какой язык вам следует выучить в первую очередь!
- Что такое язык программирования?
- Как решить, какой язык программирования изучать
- Какие языки программирования самые популярные в 2022 году?
- Лучшие языки программирования для веб-разработки
- #1 — JavaScript
- Лучший язык программирования для изучения в первую очередь
- Как лучше всего начать работу с JavaScript?
- Начало работы с программированием
Язык программирования — это формальный язык, определяющий набор инструкций, которые можно использовать для получения различных результатов.
Языки программирования используются в компьютерном программировании для реализации логических потоков и алгоритмов.
Уровни языков программирования
Языки программирования можно классифицировать по уровням. Эти уровни относятся к уровню абстракции от машинного кода, который выполняется на компьютере.
- Язык программирования низкого уровня
- Язык программирования высокого уровня
Языки программирования низкого уровня
Язык низкого уровня — это язык программирования, который практически не абстрагируется от архитектуры набора команд компьютера. Языки низкого уровня обычно используются для написания системного программного обеспечения, такого как операционные системы и драйверы устройств, или для доступа к аппаратным устройствам.
Примеры низкоуровневых языков программирования включают машинный код и язык ассемблера.
- Машинный код является языком низкого уровня. Это единственный язык, который может напрямую выполняться компьютером.

- Язык ассемблера является языком низкого уровня. Это удобочитаемая форма машинного кода, которую программистам легче написать и понять.
Однако людям трудно читать и писать машинный код. В результате были разработаны языки программирования более высокого уровня, которые позволяют людям писать код, который им легче читать и понимать.
Языки высокого уровня
Язык высокого уровня — это язык программирования, обеспечивающий абстракцию от архитектуры набора команд компьютера. Языки высокого уровня обычно используются для написания прикладного программного обеспечения, такого как веб-приложения и программы.
Примеры языков программирования высокого уровня включают JavaScript, Python, C++ и Java.
Хотя языки высокого уровня легче читать и писать людям, они должны быть переведены в машинный код, прежде чем их сможет выполнить компьютер. Этот перевод обычно выполняется компилятором или интерпретатором.
- Компиляторы: Компилятор — это программа, которая переводит исходный код, написанный на языке высокого уровня, в машинный код.
Машинный код может быть непосредственно выполнен компьютером. - Интерпретаторы: Интерпретатор — это программа, которая транслирует и выполняет исходный код, написанный на языке высокого уровня. Машинный код не выполняется компьютером напрямую.
Типы языков программирования
Существует множество различных типов языков программирования. Некоторые языки предназначены для конкретных целей, в то время как другие имеют более общее назначение.
Примеры языков программирования специального назначения включают:
- SQL: SQL — это язык, используемый для управления данными в базах данных.
- HTML: HTML — это язык разметки, используемый для создания веб-страниц.
- CSS: CSS — это язык таблицы стилей, используемый для описания представления веб-страницы.
Примеры языков программирования общего назначения включают:
- C++: C++ можно использовать для различных целей, таких как системное программное обеспечение, прикладное программное обеспечение и игры.

- Java: Java — это язык, который можно использовать для веб-приложений, мобильных приложений и больших данных.
- Python: Python — это универсальный язык, который можно использовать для таких задач, как искусственный интеллект, машинное обучение и веб-разработка.
Что такое парадигма программирования?
Парадигма программирования — это способ мышления о программировании. Это концептуальная модель, которая определяет, как мы должны писать наш код.
Существует множество различных языков программирования. Некоторые из них более универсальны, чем другие, и могут использоваться для различных целей. Другие более специализированы и предназначены для конкретных задач.
Когда дело доходит до изучения языка программирования, существуют различные парадигмы программирования, которым можно следовать. К ним относятся:
- Логическое программирование
- Язык объектно-ориентированного программирования
- Скриптовые языки программирования
- Функциональные языки программирования
- Процедурные языки программирования
Каждый тип парадигмы имеет свой собственный набор преимуществ и недостатков.
Например, логическое программирование отлично подходит для решения сложных задач, но его трудно читать и понимать. С другой стороны, объектно-ориентированные языки программирования намного легче читать и писать, но они могут быть не такими мощными, когда дело доходит до решения сложных задач.
Хотя существует множество различных парадигм программирования, большинство языков программирования можно разделить на императивные и декларативные.
- Императивные языки программирования основаны на концепции команд. Команды — это инструкции, сообщающие компьютеру, что делать.
- Декларативные языки программирования основаны на концепции выражений. Выражения — это утверждения, которые описывают, что должно быть сделано, но не указывают, как это должно быть сделано.
Объектно-ориентированное программирование
Объектно-ориентированное программирование — это парадигма, основанная на концепции объектов и их взаимодействии.
Объекты — это автономные единицы, у которых есть данные и поведение.
К объектно-ориентированным языкам программирования относятся C++, Java и Python.
Сценарные языки программирования
Сценарные языки программирования — это языки высокого уровня, предназначенные для автоматизации задач. Обычно они используются для написания небольших программ или сценариев.
Скриптовые языки программирования включают Perl, PHP и Python.
Языки функционального программирования
Функциональное программирование — это парадигма, основанная на оценке функций. Функции — это автономные единицы кода, которые принимают входные данные и производят выходные данные.
Функциональные языки программирования включают Haskell и Lisp. JavaScript также можно использовать как функциональный язык программирования.
Языки процедурного программирования
Процедурное программирование фокусируется на пошаговом выполнении набора инструкций (процедур).
Процедуры — это автономные единицы кода, выполняющие определенную задачу.
Языки процедурного программирования включают C и Pascal.
Логическое программирование
Логическое программирование — это тип языка программирования, основанный на формальной логике. Обычно он используется для приложений искусственного интеллекта.
Программы, написанные на языке логического программирования, представляют собой наборы логических операторов. Эти утверждения можно использовать для вывода новых фактов или решения проблем.
Языки логического программирования включают Prolog и LISP.
Если вы не уверены, каким типом программирования вы хотите заниматься, вам следует подумать об изучении языка сценариев. Языки сценариев, такие как JavaScript, обычно просты в изучении и могут использоваться для решения широкого круга задач.
Как решить, какой язык программирования изучать Чтобы решить, какой язык программирования вы хотите выучить в первую очередь, вам нужно подумать о том, почему вы хотите научиться программировать в первую очередь.
Программирование настолько распространено сейчас, что вы можете использовать свои навыки программирования в веб-разработке, машинном обучении, разработке игр, автоматизации и даже искусстве.
Следуйте этому процессу, чтобы решить, какой язык программирования изучать в первую очередь.
- Начните с ответа, почему вы хотите научиться кодировать
Вы учитесь для своей карьеры, для создания идеи стартапа, для решения проблемы на работе или просто для удовольствия? Это самый важный шаг, поскольку обучение требует больших усилий, и всегда полезно знать, зачем вы это делаете.
- Найдите, какие языки программирования находятся в этом пути или поле
Веб-разработчики в основном используют JavaScript, специалисты по данным используют Python, разработчики игр используют Unity и C++. Если это проблема или приложение, которое вы создаете для себя, изучите популярные технологии в этой области. Знание этого также помогает определить, какие языки доступны для рассмотрения — не так много разработчиков интерфейсов программируют на Haskell.
- Признавайте, сколько времени у вас есть, и будьте реалистами
Это один из самых важных и часто упускаемых из виду шагов. Поручение большой задаче всего несколькими свободными часами каждую неделю приводит к тому, что люди отказываются от своих целей.
Согласно эмпирическому правилу, вашему первому языку программирования потребуется от 3 до 6 месяцев, чтобы достичь среднего уровня владения языком. Такие языки, как Python и JavaScript, требуют более короткого обучения, в то время как такие языки, как C++ и Java, требуют больше времени.
У некоторых из нас больше времени, чем у других, и если у вас очень мало времени, вы можете рассмотреть различные способы достижения желаемого результата. Например, если вашей конечной целью является запуск собственного простого веб-сайта, вместо изучения HTML, CSS и JavaScript вы можете рассмотреть альтернативные подходы, такие как его создание с помощью конструктора веб-сайтов без кода, найти друга-программиста, который может помочь, или вместо этого нанять фрилансера.
Также важно учитывать любые сроки, которые у вас есть, и есть ли у вас время учиться.
- Не переживайте
Изучение первого языка больше связано с развитием ваших мыслительных процессов, чем с самим кодом. Во многих языках есть разные способы сказать одно и то же, а это значит, что как только вы узнаете, как работают функции и циклы, вы сможете научиться писать их на многих языках намного быстрее, чем в первый раз.
Какие языки программирования самые популярные в 2022 году?According to the 2021 Stack Overflow Developer Survey, the most popular programming technologies in 2022 are:
- JavaScript
- HTML and CSS
- Python
- SQL
- Java
- Node.js
- TypeScript
- C#
- Bash/Shell
- C++
- PHP
- C
- PowerShell
- Go
- Kotlin
- Rust
- Ruby
- Dart
- Assembly
- Swift
Каждый из этих языков имеет различные преимущества, которые делают их подходящими для разных целей.
Чтобы выбрать правильный язык для ваших нужд, вы должны подумать, для чего вы хотите использовать язык.
Если вы интересуетесь веб-разработкой, хорошим выбором может стать JavaScript или PHP. Python может быть хорошим выбором, если вы интересуетесь наукой о данных или машинным обучением. Если вы заинтересованы в разработке игр, то C++ может быть для вас. И если вы ищете универсальный язык, который можно использовать для самых разных приложений, стоит обратить внимание на C#.
Неважно, какие у вас цели, для вас всегда найдется язык. Так что не бойтесь экспериментировать и найдите тот, который соответствует вашим потребностям.
Лучшие языки программирования для веб-разработкиТеперь, когда мы рассмотрели различные типы языков программирования, давайте взглянем на некоторые конкретные языки.
Веб-разработка — один из самых популярных видов программирования. Если вы разработчик в 2022 году, велики шансы, что вы веб-разработчик.
Существует ряд различных языков, которые обычно используются для веб-разработки.
В 2022 году мы считаем разумным выбрать первый язык, который вы сможете использовать в браузере, и наши рекомендации основаны на этой философии.
JavaScript
JavaScript — самый популярный в мире язык программирования для веб-разработки, и он один из самых простых в изучении. Кроме того, это один из немногих языков, которые можно использовать как во фронтенде, так и во бэкенде веб-разработки. Популярные фреймворки, такие как React, Vue и Node.js, написаны на JavaScript, и можно с уверенностью предположить, что если вы хотите стать веб-разработчиком, вам в конечном итоге придется использовать JavaScript.
Если вы уже знаете, что хотите сосредоточиться на веб-разработке в 2022 году, JavaScript должен стать вашим первым языком.
Плюсы JavaScript- Он популярен, поэтому есть много ресурсов и поддержки сообщества.
- Новичкам легко научиться.
- Его можно использовать как во внешнем, так и во внешнем интерфейсе веб-разработки.

- Идеально подходит для тех, кто хочет стать фронтенд-разработчиком, поскольку популярные фреймворки, такие как React, Vue и Svelte, используют JavaScript.
- Не всегда легко отлаживать код, потому что это не компилируемый язык.
- Поначалу синтаксис может сбивать с толку (по сравнению с такими языками, как Python, которые больше похожи на естественные языки).
Python
Python — это еще один язык, который используется для веб-разработки, и с точки зрения популярности он такой же тяжелый, как JavaScript. Фактически, это самый широко используемый язык программирования в мире. Это универсальный язык сценариев, который можно использовать для широкого круга задач, от веб-разработки до автоматизации задач и машинного обучения.
Несмотря на свою популярность, Python не так распространен в веб-разработке, как JavaScript. Ваш веб-браузер не может запускать код Python, как он может запускать JavaScript.
PyScript пытается это изменить, но пока, если вы хотите создать внешнее веб-приложение или веб-сайт, вам, возможно, придется придерживаться JavaScript.
Python — чрезвычайно мощный язык для создания API, серверных служб, обработки данных и других аспектов веб-разработки. Мы по-прежнему настоятельно рекомендуем этот язык программирования всем для изучения.
Python — отличный язык для изучения, если вы заинтересованы в карьере в области веб-разработки или науки о данных.
Плюсы Python:
- У него четкий и лаконичный синтаксис.
- Новичкам легко научиться.
- Имеет широкий спектр применения.
Минусы Python :
- Это не так быстро, как некоторые другие языки.
- Имеет ограниченное количество сред веб-разработки.
С чего начать:
- Команда Python составила большой список учебных ресурсов по Python с множеством бесплатных опций.

- Начните свое путешествие на SitePoint с Python Apprentice, Journeyman и Master.
PHP
PHP — популярный язык сценариев, используемый для веб-разработки. Это отличный язык для изучения, если вы заинтересованы в создании динамических веб-приложений.
Используется 77,6% всех веб-сайтов с известным серверным языком программирования. PHP часто используется в системах управления контентом (CMS), таких как WordPress и Drupal, а крупные сайты, такие как Facebook и Wikipedia, до сих пор используют его для своей серверной части.
Несмотря на то, что PHP остается популярным, его не часто выбирают для новых проектов и технических стеков. Изучение PHP даст вам отличное знание проверенного языка и безопасность работы, зная, что она не исчезнет в ближайшее время.
Плюсы PHP:
- Он используется в популярных системах управления контентом (CMS), таких как WordPress и Drupal, что обеспечивает стабильный постоянный спрос.

- Он универсальный и может использоваться для веб-разработки, написания сценариев и многого другого.
- Этому относительно легко научиться.
Минусы PHP:
- Уже не так популярен, как некоторые другие языки для веб-разработки.
- Некоторых смущает синтаксис.
С чего начать:
- PHP и MySQL: Novice to Ninja — идеальное руководство для начинающих веб-разработчиков. С помощью этого практического руководства вы научитесь устанавливать и настраивать PHP и MySQL, создавать схемы баз данных и писать объектно-ориентированный код. Вы также узнаете, как управлять доступом к своим данным и публиковать их в Интернете. Когда вы закончите, у вас будут навыки, необходимые для создания мощных серверных приложений.
Ruby
Ruby — еще один универсальный язык, который можно использовать для веб-разработки. Он известен как относительно простой для изучения язык и используется в популярных фреймворках, таких как Ruby on Rails.
Ruby — отличный выбор для начинающих, потому что у него очень читабельный синтаксис. Он также популярен в сообществе стартапов.
Плюсы Ruby:
- Синтаксис очень удобочитаемый и лаконичный.
- Используется в популярных фреймворках, таких как Ruby on Rails.
- Он популярен в стартап-сообществе.
Минусы Ruby:
- Некоторым людям трудно учиться.
- Не так популярен, как некоторые другие языки.
- Ресурсов относительно мало по сравнению с другими языками.
Swift
Swift — это новый язык, созданный Apple. Это мощный и быстрый язык, который можно использовать для веб-разработки, разработки мобильных приложений и многого другого.
Swift — отличный выбор, если вы заинтересованы в создании приложений для iOS или macOS.
Плюсы Swift:
- Это мощный и быстрый язык.
- Легко учиться и читать.
- Его можно использовать для веб-разработки, разработки мобильных приложений и многого другого.

Минусы Swift:
- Не так много доступных ресурсов, как на некоторых других языках.
- Вам нужен Mac для разработки приложений для iOS.
Kotlin
Kotlin — это новый язык, созданный JetBrains. Это универсальный язык, который можно использовать для веб-разработки, разработки для Android и многого другого.
Kotlin — отличный выбор, если вы заинтересованы в создании кроссплатформенных приложений.
Плюсы Kotlin:
- Это лаконичный и выразительный язык.
- Совместим с Java.
- Имеет отличную инструментальную поддержку.
Минусы Kotlin:
- Это более новый язык, поэтому доступной документации не так много.
- Возможно, вам придется немного изучить Java, чтобы эффективно использовать Kotlin.
- Kotlin — отличный выбор для тех, кто заинтересован в создании кроссплатформенных приложений.
Go
Go — это язык, созданный Google.
Если вы ищете быстрый и мощный универсальный язык, выбирайте Go. Выучить его может быть немного сложнее, чем некоторые другие языки, но в конце концов оно того стоит.
Go — отличный выбор, если вы заинтересованы в создании масштабируемых приложений.
Плюсы Go:
- Он быстрый и мощный
- Go отлично подходит для различных целей, таких как веб-разработка и распределенные системы
- Он отлично подходит для масштабируемых веб-приложений исходят из другого языка программирования
- Относительно новый язык, поэтому доступной документации не так много.
Java
Java — универсальный язык, который можно использовать для веб-разработки, разработки для Android и многого другого.
Java — отличный выбор, если вы заинтересованы в создании кроссплатформенных приложений.
Плюсы Java:
- Это универсальный многоцелевой язык.
- Java отлично подходит для создания кроссплатформенных приложений.

Минусы Java:
- Java может быть немного многословным.
- Не так популярен для веб-разработки, как раньше.
- Может быть медленнее, чем другие языки.
- Новичкам может быть сложно выучить Java.
C#
C# — это язык Microsoft, который часто используется для веб-разработки, настольных приложений и многого другого.
C# — отличный выбор, если вы заинтересованы в создании приложений или игр для Windows.
Плюсы C#:
- Его довольно легко освоить.
- C# — универсальный язык, который можно использовать для различных приложений.
- Отличные инструменты и ресурсы
Минусы C#
- Выучить его может быть сложнее, чем популярные языки для начинающих.
- Сообщество C# немного малочисленно по сравнению с другими.
Какой язык следует выучить в первую очередь? Мы рекомендуем начать с JavaScript или Python, в зависимости от ваших потребностей.
- Для веб-разработки: JavaScript — самый популярный язык программирования в мире, достаточно универсальный для широкого круга приложений. Это отличный выбор для начинающих, потому что его легко освоить и доступно множество ресурсов.
- Для всего остального: Python — это универсальный язык сценариев, который можно использовать для решения широкого круга задач. Он имеет чистый синтаксис и известен тем, что его легко изучать и читать. Он очень популярен, и навыки Python пользуются большим спросом.
Если вы собираетесь заниматься какой-либо веб-разработкой, вы будете использовать JavaScript на каком-то этапе (вероятно, скоро). Это очень безопасная ставка с точки зрения доступности, спроса и практичности.
Если вы начинаете с нуля и еще не определились, на чем вы сосредоточитесь в процессе разработки, лучшим языком программирования для изучения в первую очередь является Python.
PHP, Java и C# — отличные языки, которые могут многое предложить. Однако, если вы хотите получить максимальную отдачу от затраченных средств, изучение Python даст вам возможность решать самые разные задачи и проекты.
Не зря JavaScript является самым популярным языком программирования в мире. Он универсален, прост в освоении и имеет множество доступных ресурсов. Если вы только начинаете разработку, JavaScript — отличный выбор.
В 2022 году для тех, кто пытается изучить JavaScript, доступно так много ресурсов, что это уже не проблема поиска контента, а проблема поиска лучшего контента для вас.
Мы рекомендуем начать с бесплатного курса, чтобы охватить основы и решить, подходит ли вам JavaScript. Каждый человек учится по-разному, однако мы считаем, что линейный подход к курсу поможет вам изучить основы и как можно быстрее перейти к своим собственным проектам. Это также поможет вам не застрять в аду туториалов, где вы можете потратить больше времени на копирование и вставку кода, вместо того, чтобы учиться и экспериментировать со своим собственным.
Наши рекомендации по бесплатному курсу JavaScript:
- Научитесь кодировать с помощью JavaScript : Да, это наше, но мы им гордимся. Learn to Code with JavaScript — идеальное место для начала вашего пути к кодированию. Он не только научит вас JavaScript, но также проведет вас через основы программирования и как вы можете применить эти уроки к любым языкам, которые вы будете изучать дальше.
- MDN Первые шаги в JavaScript : Сеть разработчиков Mozilla поддерживает необходимую документацию по JavaScript и справочники по другим языкам. Это очень короткое введение даст вам обзор языка и отличное объяснение. Коротко и просто.
- Проект Odin – Full Stack JavaScript : этот вариант более всеобъемлющий, чем предыдущий, поскольку включает HTML и Node.js. Он идеально подходит для тех из вас, кто хочет стать веб-разработчиком Full Stack, но ожидает
На выбор предлагаются миллионы курсов и руководств по JavaScript.
Поиск лучшего ресурса для вас будет зависеть от вашего предпочтительного стиля обучения. Кто-то лучше учится с видео, кто-то с текстом. В то же время другим нравится начинать с практического проекта, а другим нравится начинать с теории. Если эти варианты не для вас, freeCodeCamp составил список других бесплатных курсов JavaScript для начинающих и проектов, которые могут быть более привлекательными.
Следующие шаги
Получив базовые знания HTML, CSS и JavaScript, вы можете приступать к созданию проектов и участию в сообществе разработчиков.
В мире JavaScript есть что исследовать, и вы можете просмотреть наши книги и курсы по JavaScript, а также статьи по JavaScript, чтобы получить представление о том, что будет дальше.
Когда вы будете готовы вывести свои навыки на новый уровень, вы можете дополнить свои внутренние навыки с помощью таких языков, как Python или PHP. Эти языки позволят вам создавать широкий спектр приложений — эти ресурсы дадут вам прочную основу:
- PHP и MySQL: от новичка до ниндзя
- Ученик Python
Ознакомьтесь с другими книгами и курсами по PHP, а также другими книгами по Python в библиотеке.
Вы также можете ознакомиться с нашими статьями о PHP и статьями о Python.
Чтобы начать программирование, важно найти ресурсы, соответствующие вашему стилю обучения.
- Если вы визуальный ученик, ищите учебные пособия и текстовые ресурсы, содержащие изображения и диаграммы.
- Если вы учитесь на слух, поищите подкасты или видеоуроки.
- Если вы учитесь на практике, поищите ресурсы, которые позволят вам попрактиковаться в написании кода в браузере.
Если вы все еще не знаете, с чего начать, ознакомьтесь с нашим руководством для начинающих по веб-разработке. Он охватывает все основы и поможет вам начать свой путь к тому, чтобы стать разработчиком.
Как только вы найдете подходящие ресурсы, лучший способ научиться программировать — погрузиться в них и начать программировать. Не бойтесь ошибаться — их делают все! Важно, чтобы вы учились на своих ошибках и продолжали практиковаться.
Во время обучения также важно найти сообщество других программистов, с которыми можно связаться. Вы можете найти онлайн-сообщества практически для любого языка программирования, и эти сообщества могут стать отличным источником поддержки и поощрения.
SitePoint предлагает сообщества в виде нашего форума и нашего сервера Discord. Присоединяйтесь к тому, что соответствует вашим предпочтениям (или к обоим!) и начните встречаться с другими программистами со всего мира.
Когда вы только начинаете, нормально чувствовать себя перегруженным огромным количеством информации. Но не волнуйтесь — вам не нужно изучать все сразу. Просто сосредоточьтесь на чем-то одном, и вы удивитесь, как быстро вы продвинетесь.
Не отчаивайтесь, когда отладка становится ужасной
Независимо от того, какой язык вы выберете для изучения в первую очередь, самое главное, чтобы вы получали удовольствие от процесса и не слишком отчаивались. Лучший способ выучить язык программирования — написать код.


Однако у Rust непростой синтаксис, поэтому новички не могут с л егкостью им пользоваться.
Сюда относятся социальные сети, форумы и всё, что входит в понятие веб-сервиса. 
Грядёт эра data science, и там он будет незаменимым помощником.
Машинный код может быть непосредственно выполнен компьютером.




