Определение магнитная сила общее значение и понятие. Что это такое магнитная сила
Сила – это слово, производное от латинского слова fortĭa, которое относится к прочности и силе, чтобы вызвать движение в объекте или в существе, которое имеет вес или которое вызывает некоторую степень сопротивления; сила противостоять толчку или весу; самое сильное состояние чего-либо; действие, которое может изменить состояние покоя или движения тела ; естественное состояние вещей; или акт принуждения субъекта к выполнению определенного действия.
В случае магнитного термина мы должны заявить, что этимологическое происхождение этого слова встречается в греческом языке, а точнее в слове magnetikos, которое можно определить как «относительно магнита». И состоит в том, что оно состоит из суммы слова « магнез», которое является синонимом «магнита», и суффикса – « ico», который эквивалентен «относительно».
Магнитный, с другой стороны, это то, что принадлежит магнетизму или имеет к нему отношение, или имеет свойства магнита
Магнетизм – это сила притяжения, которую магнит воздействует на железо или сталь, тогда как магнит – это минерал, который объединяет два оксида железа и обладает этими магнитными возможностями.Следовательно, определение магнитной силы относится к измерению электромагнитных сил, связанных с тем, как распределяются нагрузки, которые находятся в движении. Эти силы возникают при движении заряженных частиц, например, с электронами . В случае магнитов, движение создает линии магнитного поля, которые покидают тело и снова проникают в него, создавая магнетизм.
Магнитная сила направлена от одного полюса к другому. Каждый полюс – это точка, где линии магнитной силы сходятся. Поэтому, когда два магнита приближаются, эта сила создает притяжение между двумя, когда полюса противоположны. С другой стороны, если полюса имеют одинаковую полярность, сила магнетизма заставит эти магниты отклонять друг друга.
Таким образом, обобщая и проясняя вышесказанное, говоря о магнитной силе, мы должны прояснить, что существует два четко дифференцированных типа. Таким образом, во-первых, на проводнике существует так называемая магнитная сила, а во-вторых, мы находим магнитную силу между магнитами.
В первом процитированном типе мы также встречаемся с существованием в нем двух вариантов, и это дифференцирование основано на прямолинейной или непроводящей форме, то есть той проволоке или нити, через которую течет электрический ток.
Пример магнитной силы находится в компасе, магнитная стрелка которого всегда указывает на магнитный север.
Все вышесказанное также заставляет нас прояснить существование различных работ, концепций и исследований, таких как хорошо известный Закон Силы Лоренца. Это определяется как та сила, которая создается электромагнитным полем, которое, в свою очередь, принимает ток электрического типа или заряженную частицу.
Упомянутая сила, которая имеет различные варианты, такие как классическая или альтернативная, внутри которой, в свою очередь, мы находим так называемую тензорную силу и интеграл.
Магнитная сила против электрической силы – Технология
Магнитная сила против электрической силы – Технология
Содержание:
Есть две главные силы, которые присутствуют на земле как дар природы, известные как Магнитные силы и электрические силы. Как говорит само название, это электрические силы, которые возникают только из-за электрических зарядов. С другой стороны, магнитные силы – это силы, которые создаются магнитными диполями. Это электрические силы и магнитные силы, которые при объединении образуют электромагнитную силу, которая, как известно, является одной из четырех основных сил природы. Идеология магнитных сил и электрических сил являются горячими темами в самых разных областях, включая механику, электромагнитные, электростатические, магнитостатические и различные области, связанные с физикой. Обе эти силы привлекательны по своей природе, и разграничить их нелегко. Для этого намерения, разница между магнитной силой и электрической силой представлена здесь.

Содержание: Разница между магнитной силой и электрической силой
- Что такое магнитная сила?
- Что такое электрическая сила?
- Ключевые отличия
- Видео Объяснение
Что такое магнитная сила?
Сила магнита известна как магнитная сила этого магнита. Для изготовления магнита вам нужен ток, который вы должны использовать на металлах, изготовленных из железа. Когда вы увеличиваете количество тока, протекающего в металле из железа, таком как стержень, уровень магнитного поля будет увеличиваться, что можно измерить в миллигауссах (мГс). Основные единицы измерения силы магнитной силы представлены Гауссом и Теслой. Если вы хотите обнаружить магнитное поле магнита, вы должны изучить силу, которую этот магнит оказывает на другие магнитные частицы и движущиеся электрические заряды. Каждый магнитный материал хорошо оснащен магнитным полем, которое можно обнаружить вокруг.
Что такое электрическая сила?
Это электрические заряды, которые отвечают за создание электрических сил. Электрические заряды имеют два типа, известные как положительные и отрицательные. Для описания электрического заряда необходимо проверить электрическое поле, связанное с ним. Процесс создания электрического поля требует всех электрических зарядов, включая движущиеся и стационарные. Другой способ создания электрического поля состоит в изменении магнитных полей.
Ключевые отличия
- Под термином электрическое поле мы понимаем силовое поле, которое окружено заряженной частицей.
Напротив, магнитное поле также является силовым полем, но оно окружено постоянным магнитом или искусственно созданными магнитами, такими как движущиеся заряженные частицы. - Вы должны зависеть от Ньютонов на кулон или Вольт на метр для выражения силы напряженности электрического поля. Гаусс или Тесла – это единицы измерения напряженности магнитного поля.
- Для оценки силы электрического поля вам нужно только проверить электрический заряд, потому что сила электрического поля пропорциональна ему. Наличие информации об электрическом заряде в дополнение к скорости движущегося заряда имеет важное значение для расчета магнитного поля.
- Оба эти поля колеблются под прямым углом друг к другу.
- Производство электрических полей требует наличия напряжения и, таким образом, может быть легко найдено вокруг приборов и проводов, где присутствует напряжение. С другой стороны, магнитные поля создаются вокруг движущегося электрического заряда и магнита.
Магнитное поле помогает оздоровлению мышц.
В спортзал можно не ходить?Автор фото, Getty Images
Недавнее исследование, проведенное учеными из Национального университета Сингапура, показало, что один из белков, входящих в состав нашей мышечной ткани, реагирует на слабое магнитное поле, стимулируя мышечный рост.
С возрастом люди постепенно теряют мышечную массу и силу. Причины этого до сих пор толком не известны, поэтому изучение всех аспектов мышечного здоровья представляет немалый интерес, как для ученых, так и для всех, кто столкнулся с проблемой возрастной потери мышечной массы.
Команда под руководством доцента Альфредо Франко-Обрегона из Института инноваций и технологий здравоохранения при сингапурском университете (iHealthtech) обнаружила, что белок TRPC1 реагирует на слабые колебания магнитного поля.
Такая реакция обычно наблюдается во время физических упражнений. Эту чувствительность к воздействию магнитного поля можно использовать для стимуляции восстановления мышц, что может улучшить качество жизни пациентов с нарушенной подвижностью.
Результаты совместного исследования ученых из сингапурского университета и швейцарского Федерального технологического института опубликованы в журнале Advanced Biosystems.
Магнитное поле и здоровье мышц
Магнитные поля, которые исследователи использовали для стимуляции мышц, всего в 10-15 раз сильнее, чем магнитное поле Земли, но намного слабее, чем привычный нам стержневой магнит. Это дало ученым возможность предположить, что мышцы человека естественным образом реагируют на слабое магнитное поле.
Чтобы проверить эту теорию, группа исследователей сначала использовала специальную экспериментальную установку, чтобы нейтрализовать влияние всех окружающих магнитных полей. Исследователи обнаружили, что мышечные клетки действительно росли медленнее, когда они были защищены от воздействия всех магнитных полей окружающей среды.
Автор фото, Westend61
Подпись к фото,Об отказе от физических упражнений в исследовании не говорится – какая незадача для лентяев.
..
Эти наблюдения убедительно подтвердили идею о том, что магнитное поле Земли естественным образом взаимодействует с мышцами, вызывая биологические реакции.
Чтобы продемонстрировать участие TRPC1 в качестве своего рода “антенны”, реагирующей на магнитное поле, исследователи с помощью генной инженерии создали мышечные клетки, из генома которых был удален белок TRPC1.
Оказалось, что клетки-мутанты не реагируют на любое магнитное поле. Затем исследователи смогли восстановить магнитную чувствительность путем избирательной доставки TRPC1 к этим клеткам.
Метаболические изменения, аналогичные тем, которые достигаются при физических упражнениях, наблюдались в предыдущих клинических испытаниях и исследованиях, проведенных доцентом Франко-Обрегоном. Как оказалось, для стимуляции мышечных клеток достаточно воздействия магнитного поля в течение всего 10 минут в неделю.
Почему это важно
Здоровье мышц сильно влияет на общее метаболическое состояние человека – вес, уровень сахара в крови, инсулина и холестерина, и в целом на самочувствие человека.
Особенно это важно для людей с различными заболеваниями, которым трудно поддерживать высокий уровень физической активности в повседневной жизни.
Магнитные поля, симулируя работу мышц, могут помочь пациентам, неспособным выполнять упражнения из-за травм, болезней или слабости. Сейчас ученые исследуют возможности снижения зависимости пациентов от лекарственных препаратов при лечении таких заболеваний, как диабет.
“Мы надеемся, что наши исследования помогут снизить количество прописываемых препаратов для лечения заболеваний, и таким образом уменьшить побочные эффекты от лекарств и повысить качество жизни пациентов”, – говорит Франко-Обрегон.
Что такое магнит? — блог Мира Магнитов
Что такое магниты?
Магниты – это тела, обладающие способностью притягивать железные и стальные предметы и отталкивать некоторые другие благодаря действию своего магнитного поля.Магнитное поле постоянных магнитов создается электрическими микротоками, циркулирующими внутри молекул вещества (гипотеза Ампера).
Силовые линии магнитного поля проходят с южного полюса магнита, а выходят с северного полюса.
Магнитные термины
Постоянный магнит — изделие из магнитотвердого материала с высокой остаточной магнитной индукцией, сохраняющее состояние намагниченности в течение длительного времени.Магнитная индукция — векторная величина, являющаяся силовой характеристикой магнитного поля (его действия на заряженные частицы) в данной точке пространства.
Коэрцитивная сила «Hс» (от лат. coercitio «удерживание») – это значение напряжённости магнитного поля, необходимое для полного размагничивания ферро- или ферримагнитного вещества.
Максимальная энергия – «Bhmax».
Рассчитывается путем умножения остаточной магнитной силы «Br» и коэрцитивности «Нс». Измеряется в МГсЭ (мегагауссэрстед).Коэффициент температуры остаточной магнитной силы – «Тс» и «Br». Характеризует зависимость «Br» от температурного значения;
Tmax – наивысшее значение температуры, при достижении которого постоянные магниты утрачивают свойства с возможностью обратного восстановления;
Tcur – наивысшее значение температуры, когда магнитный материал безвозвратно утрачивает свойства. Этот показатель называется температурой «Кюри».
Виды магнитов
Электромагниты – это туго намотанные на каркас витки провода, обычно с железным сердечником, который действует как постоянный магнит только тогда, когда по проводу течет ток. Сила и полярность магнитного поля, создаваемого электромагнитом, обусловлены изменением величины и направления электрического тока, текущего по проводу.
Временные магниты – это магниты, которые действуют как постоянные магниты только тогда, когда находятся в сильном магнитном поле, и теряют свой магнетизм, когда магнитное поле исчезает.
Например: скрепки и гвозди, а также другие изделия из мягкого железа.
Ферритовые магниты
Ферритовые магниты – это магниты, полученные в результате соединения оксида железа с оксидами других металлов: Барий (Ba) или Стронций (Sr). Формула: MeO*6Fe2O3, где Ме — Барий (Ba) или Стронций (Sr)Плюсы:
- Температурный диапазон: от -40°C до +300°C
- Обладают антикоррозийными свойствами, им не нужна дополнительная защита от неблагоприятной окружающей среды и влаги
- Доступная ценовая категория
Минусы:
- Хрупкость, высокая твердость, низкая прочность
- Магнитные свойства сохраняются от 10 до 30 лет
Применение ферритовых магнитов
Назначение феррита – защитить технику от внешних помех и не допустить порчи сигнала, получаемого по кабелю.
Благодаря этому свойству магниты используют при производстве навигаторов, мониторов, принтеров и другого оборудования, где важно получить чистый сигнал или изображение. Применяется ферритовый магнит в автомобилестроении и промышленности. Используется в различной технике и электроприборах, а также бытовых установках, генераторах, системах акустики. При производстве автомобилей магниты используют в системах охлаждения, стеклоподъемниках и вентиляторах.
Ферритовый магнит – один из самых важных элементов электродинамического динамика. Переменный ток, протекающий через обмотку динамика, взаимодействует с магнитным полем этого магнита, что вызывает в соответствии с законом Ампера, переменную силу, воздействующую на диффузор динамика.
Геркон «герметичный контакт»- миниатюрная цилиндрическая стеклянная колбочка, в противоположные концы которой впаяны два контакта, обладающие ферромагнитными свойствами: подвижный и неподвижный. Если поднести к ней магнит, то подвижный контакт соприкоснется с неподвижным и цепь.
Неодимовые магниты
Неодимовые магниты – это сплав трёх элементов: неодима (Nd) 33%, железа (Fe) 65% и бора (B) 2%.Полная химическая формула неодимового магнита – Nd2Fe14B
Nd неодим – относится к цериевой группе лантаноидов и группе редкоземельных элементов (содержание которых в земной коре сравнительно мало и в чистом виде эти элементы не встречаются). Месторождения неодима находятся в США, Казахстане, Украине, Австралии, Индии, Норвегии, Швеции и Финляндии. В РФ это Мурманская область и Республика Саха (Якутия). За последние десятилетия КНР стала главным производителем и экспортёром неодима на мировой рынок с долей 90-94%.
Сила сцепления неодимовых магнитов
Факторы влияющие на силу сцепления неодимового магнита:
- Самый важный фактор – это расстояние между магнитом и объектом, на который направлена сила притяжения. Если непосредственный контакт отсутствует сила сцепления быстро уменьшается по мере увеличения расстояния.
Даже незначительный разрыв в полмиллиметра, между объектом и магнитом, способен при определенных обстоятельствах наполовину снизить силу сцепления. Наличие тонкого слоя краски или грязи на объекте притяжения также значительно уменьшает силу сцепления. - Важную роль играет материал, из которого изготовлен объект притяжения. Сила сцепления, приведенная в технических характеристиках неодимового магнита, достигается в том случае, если объект притяжения изготовлен из чистого железа.
- Поверхность объекта притяжения. Более гладкая поверхность объекта притяжения усиливает силу сцепления. В случае наличия шероховатостей на поверхности сила сцепления значительно уменьшается.
- Направление усилия на отрыв. Теоретически, максимальная сила сцепления достигается, если усилие на отрыв направлено вертикально по отношению к контактной поверхности, т.е., под углом 90 градусов относительно плоскости.
- Толщина объекта притяжения.
Чем толще объект притяжения, тем сильнее сила сцепления. Если объект притяжения обладает слишком тонкой толщиной – происходит эффект магнитного насыщения и часть энергии магнитного поля пропадает впустую.
Применение неодимовых магнитов
Упаковка и рекламная продукция (сувениры, рекламные материалы)
Приборостроение медицина – изготовление магнитно-резонансной томографии, хирургического оборудования, для диагностики и лечения
Производство игрушек и подарков – развивающие игры для детей, пазлы, конструкторы, мозайки и т.д.
Неодимовые магниты применяют везде: в науке, промышленности, изготовлении рекламной или упаковочной продукции, в электротехнике и радиотехнике, в сельском хозяйстве, в медицине и просто в быту.
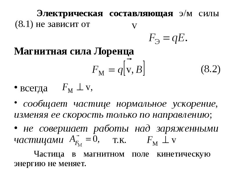
Формула силы Лоренца в физике
Содержание:
Определение и формула силы Лоренца
Определение
Сила $\bar{F}$ , действующая на движущуюся заряженную частицу в магнитном поле, равная:
$$\bar{F}=q[\bar{v} \times \bar{B}](1)$$называется силой Лоренца (магнитной силой).
Исходя из определения (1) модуль рассматриваемой силы:
$$F=q v B \sin \alpha(2)$$где $\bar{v}$ – вектор скорости частицы, q – заряд частицы, $\bar{B}$ – вектор магнитной индукции поля в точке нахождения заряда, $\alpha$ – угол между векторами $\bar{v}$ и $\bar{B}$. Из выражения (2) следует, что если заряд движется параллельно силовым линиям магнитного поля,то сила Лоренца равна нулю. Иногда силу Лоренца стараясь выделить, обозначают, используя индекс: $\bar{F}_L$
Направление силы Лоренца
Сила Лоренца (как и всякая сила) – это вектор. Ее направление перпендикулярно вектору скорости $\bar{v}$ и вектору $\bar{B}$ (то есть перпендикулярно плоскости, в которой находятся векторы скорости и магнитной индукции) и определяется правилом правого буравчика (правого винта) рис.1 (a). Если мы имеем дело с отрицательным зарядом, тонаправление силы Лоренца противоположно результату векторного произведения (рис.1(b)).
вектор $\bar{B}$ направлен перпендикулярно плоскости рисунков на нас.
{2}}}}$ – релятивистский множитель Лоренца, c – скорость света в вакууме.
Сила Лоренца – это центростремительная сила. По направлению отклонения элементарной заряженной частицы в магнитном поле делают вывод о ее знаке (рис.2).
Формула силы Лоренца при наличии магнитного и электрического полей
Если заряженная частица перемещается в пространстве, в котором находятся одновременно два поля (магнитное и электрическое), то сила, которая действует на нее, равна:
$$\bar{F}=q \bar{E}+q[\bar{v} \times \bar{B}](4)$$где $\bar{E}$ – вектор напряженности электрического поля в точке, в которой находится заряд.
Выражение (4) было эмпирически получено Лоренцем. Сила
$\bar{F}$, которая входит в формулу (4) так же называется силой Лоренца
(лоренцевой силой). Деление лоренцевой силы на составляющие: электрическую
$(\bar{F} = q \bar{E})$ и магнитную
$(\bar{F}=q[\bar{v} \times \bar{B}])$ относительно, так как связано с выбором инерциальной системы отсчета.
Так, если система отсчета будет двигаться с такой же скоростью
$\bar{v}$, как и заряд, то в такой системе сила Лоренца, действующая на частицу, будет равна нулю.
{2}}{R}(1.4)$$
Из выражения (1.3) получим скорость:
$$v=\frac{q B R}{m}(1.5)$$Период обращения электрона по окружности можно найти как:
$$T=\frac{2 \pi R}{v}=\frac{2 \pi m}{q B}(1.6)$$Зная период, можно найти угловую скорость как:
$$\omega=\frac{2 \pi}{T}=\frac{q_{e} B}{m}$$Ответ. $\omega=\frac{q_{e} B}{m}$
Мы помогли уже 4 372 ученикам и студентам сдать работы от решения задач до дипломных на отлично! Узнай стоимость своей работы за 15 минут!
Пример
Задание. Заряженная частица (заряд q, масса m) со скоростью vвлетает в область, где имеется электрическое поле напряженностью E и магнитное поле с индукцией B. Векторы $\bar{E}$ и $\bar{B}$ совпадают по направлению. Каково ускорение частицы в моментначалаперемещения в полях, если $\bar{v} \uparrow \bar{B} \uparrow \bar{E}$?
Решение. Сделаем рисунок.
На заряженную частицу действует сила Лоренца:
$$\bar{F}=q \bar{E}+q[\bar{v} \times \bar{B}](2.
1)$$Магнитная составляющая имеет направление перпендикулярное вектору скорости ($\bar{v}$) и вектору магнитной индукции ($\bar{B}$). Электрическая составляющая сонаправлена с вектором напряжённости ($\bar{E}$) электрического поля. В соответствии со вторым законом Ньютона имеем:
$$\bar{F}=q \bar{E}+q[\bar{v} \times \bar{B}]=m \bar{a}(2.2)$$Получаем, что ускорение равно:
$$\frac{q \bar{E}+q[\bar{v} \times \bar{B}]}{m}=\bar{a}(2.3)$$Если скорость заряда параллельна векторам $\bar{E}$ и $\bar{B}$, тогда $[\bar{v} \times \bar{B}]=0$, получим:
$$\bar{a}=\frac{q \bar{E}}{m}$$Ответ. $\bar{a}=\frac{q \bar{E}}{m}$
Читать дальше: Формула силы натяжения нити.
Приложения: Последние новости России и мира – Коммерсантъ Стиль (74974)
АЛЕКСЕЙ КУТКОВОЙ
Сплавы меди, сталь да изредка драгоценные металлы — вот те материалы, которые требовались часовщикам на заре часового дела для изготовления деталей часовых механизмов.
И из них лишь сталь проявляет ярко выраженные магнитные свойства. Однако вначале никому и в голову не приходила мысль о том, что магнитное поле каким-либо образом может мешать или же способствовать работе часового механизма, и причина была проста: ни в часовом производстве, ни в обычной жизни люди не сталкивались со сколько-нибудь сильными источниками магнитного поля. Были очень слабые по современным меркам постоянные магниты да магнитное поле Земли. Эпоха индустриализации принесла нам электричество, а вместе с ним и довольно сильные магнитные поля. Электромоторы, соленоиды, электромагниты, громкоговорители, обмотки приборных панелей — все эти устройства, ставшие к началу XX века вещами повседневными, как оказалось, не лучшим образом сказывались на работе часов. Более всего неприятно было то, что сильные магнитные поля нарушали точный ход прецизионных времяизмерительных приборов — хронометров, от которых зависело многое, например, точность навигации в морском деле или расчет данных полета в авиации.
Было бы полбеды, если бы негативное воздействие сильного магнитного поля на хронометры прекращалось после того, как магнитное поле “выключалось” — так нет, стальные детали механизмов долго сохраняли остаточную намагниченность, а вместе с ней и все вызываемые ею проблемы.
Проблемы, вызываемые в часовом механизме магнитными полями, обычно решались двумя способами. Первый подразумевал отказ от применения магнитных материалов — в частности, сплавов железа. Решение было в достаточной степени очевидным — наиболее чувствительные к намагничиванию детали анкерного или же хронометрового хода изготавливали из немагнитных материалов, как, например, делали часовщики Vacheron Constantin, оснащавшие в начале XX века механизмы некоторых карманных хронометров балансом, спиралью и анкером, изготовленными из палладия. Также были в ходу золотые спирали. Однако, к сожалению, детали из драгоценных металлов годились лишь для производства отдельных экземпляров, а для антимагнитных хронометров более или менее массового производства, которые требовались, например, для экипировки вооруженных сил, был придуман второй способ: весь механизм помещался в специальную антимагнитную капсулу, изготовленную из магнитно-мягкого железа.
Так, компания IWC, экспериментировавшая с немагнитными анкерными ходами и ставившая их начиная с середины 1930-х в авиаторские часы Special Pilot’s Watch, впоследствии отказалась от этого в пользу корпуса с антимагнитной капсулой — первые часы с такой защитой появились в коллекции IWC в 1948 году (то были знаменитые часы Mark 11).
Ressence, Type 3, 2013
В том же направлении пошла часовая марка Rolex, которая славится тем, что если уж что-то делает, то делает это серьезно и надолго. Серьезно и надолго были сделаны часы Milgauss, согласно названию способные противостоять магнитному полю напряженностью до 1 тыс. Гауссов. Первые часы Rolex Milgauss, известные под каталожным номером 6541, были выпущены в 1954 году, и в них применялась конструкция с антимагнитной капсулой. В 2007 году выпуск легендарных часов был возобновлен, и, пожалуй, лучшей из всех современных “Мильгауссов” следует признать модель 116400GV с черным циферблатом и фирменным отсвечивающим зеленым тоном сапфировым стеклом.![]()
В 1955 году тема магнитостойких часов была продолжена компанией IWC, которая выпустила часы Ingenieur, выдерживающие поле до 1 тыс. Гауссов. Часы последнего поколения коллекции Ingenieur были представлены IWC в этом году: фирменной магнитной защитой оснащены модели с 40-миллиметровым стальным корпусом на разработанном специально для этих часов массивном стальном браслете.
В клуб производителей антимагнитных часов недавно вошла марка Panerai, выпустившая дайверские магнитостойкие часы Luminor Submersible 1950 Amagnetic 3 Days Automatic Titanio 47 mm. Внутри титанового корпуса этих часов установлена антимагнитная капсула, позволяющая защитить мануфактурный панераевский калибр P.9000 от поля напряженностью до 500 Гауссов.
Совершенно неожиданно к первому варианту магнитной защиты механизма, а именно к использованию в его производстве немагнитных материалов, обратилась фирма Omega. Автоматический калибр 8508, установленный в часы Seamaster Aqua Terra (больше 15 тыс. Гауссов), оснащен нечувствительным к воздействию магнитного поля фирменным коаксиальным ходом, это позволило “Омеге” сделать рекордно устойчивые к воздействию магнитного поля часы — до 15 тыс.
Гауссов.
Rolex, Milgauss, 2013
Первая мысль, которая приходит после рассказа о том, как магнитное поле влияет на часовые механизмы,— это полностью избавиться от него. Но совсем на другой лад настроены авангардно мыслящие изобретатели современного часового дела. Ги Семон, глава отдела разработки компании TAG Heuer, решил поставить магнитное поле на службу часовой механике, предложив в 2010 году концептуальные часы Pendulum. Для них был сконструирован новый анкерный ход, в котором традиционную спираль заменило магнитное поле. В течение трех лет велись работы по оптимизации магнитной конструкции, и в этом году были представлены как часы концептуальные — невероятный двойной турбийон на магнитном ходу Carrera MikroPendulumS, так и серийная модель Carrera MikroPendulum с фирменным быстрым (1/100 секунды) хронографом тоже на магнитном ходу.
Свои очень интересные с технической точки зрения способы применения магнитного поля предлагает компания Breguet.
Все начиналось с разработки эффективного регулятора скорости вращения музыкального устройства часов Classique La Musicale. Обычные конструкции, в которых применяются центробежные либо анкерные устройства, не обеспечивали удовлетворительной регулировки, и команда инженеров Breguet сконструировала магнитный регулятор. Параллельно с этим шла разработка так называемой магнитной цапфы. Одна из проблем традиционного часового дела — трение в креплениях оси баланса. Как оказалось, эту проблему можно обойти с применением магнитов, которые удерживают кончики оси баланса на плоских сапфировых опорных камнях. Интересно отметить, что в той конструкции, которая реализована в часах Classique Chronometrie, на камень опирается лишь один из кончиков, в то время как другой буквально висит в воздухе. Трение при этом, разумеется, минимально.
Новые горизонты открывает магнитное поле и в том, что касается дизайна часов. Бельгийский дизайнер Бенуа Ментьен для часов Type 3 своей марки Ressence изобрел необычного вида часы с циферблатом, погруженным в иммерсионную жидкость, из-за чего создается впечатление, что вращающиеся диски указателей времени поворачиваются прямо на поверхности сапфирового стекла.
Чтобы жидкость не попала в механизм, блок циферблата сделан герметичным и вращение от механизма на него передается через магниты. В часах X-TREM-1 Кристофа Кларе магнитное поле также используется в блоке индикации, и сделано это изобретательно и необычно: незаметные магниты системы индикации перемещают по сапфировым трубкам как будто подвешенные в пустоте стальные шарики, которые и показывают текущее время по двум линейным шкалам часов и минут.
Магнитные рекорды / Хабр
Сегодня поговорим о рекордных магнитах и немного о том, зачем они нужны.
Магниты такой конструкции (резистивные биттеровские магниты) остаются рабочими лошадками лабораторий сильных магнитных полей.
Основным потребителем самых сильных магнитов весь 20 век была наука. Термоядерные установки, ускорители, исследования на базе ядерного магнитного резонанса, нейтронная физика, охлаждение до температур ниже 1 кельвина и много еще чего требует как можно большего значения магнитной напряженности/индукции (при рассмотрении «силы» поля, можно считать эти величины синонимами).
2 атмосфер. Т.е. для конструктора магнита поле в 100 Т эквивалетно попытке создать баллон на 40000 атмосфер — крайне непростая задача. Отсюда же видно, что мощные магниты с большим рабочим объемом (как у ИТЭР) — это еще большая сложность, чем просто мощные магниты.
Еще одним необычным рекордом являются сверхпроводящие магниты немецкого стелларатора Wendelstein 7-X со сложнейшей геометрией.
Итак, начнем мы с определения некоторых координат. Для постоянных магнитов, которые выпускает промышленность, характерны значения поля от 0,01 до 0,5 Т, причем неодимовые магниты в 0,5 Т уже воспринимаются как “сильные”. Рекорд, который можно выжать из постоянных магнитов ~1,5 Т у самой поверхности.
В электрических машинах (двигателях, генераторах, трансформаторах) поле внутри железных магнитопроводов ограничивается насыщением железа, полями где-то в 1,8-2,2 Т. В воздушном зазоре типичного асинхронного двигателя вы увидите скорее всего поле 0,5-0,8 Т, для рекордных по энергомассовым характеристикам BLDC моторов (4-5 кВт/кг) — 1.
..1,2 Т.
Довольно оригинальным применением силы неодимовых магнитов является 19 кВт электродвигатель (на снимке — красный цилиндр), 2 таких крутят насосы окислителя и горючего на новом ракетном двигателе «Резерфорд» компании Rocket lab.
Где-то начиная с 1,5 Т обычные медные электромагниты начинают испытывать трудности, прежде всего с отводом тепла. Необходимость перемежать медь с трубками водяного охлаждения, а также растущее межвитковое напряжение вздувает размеры магнита гораздо быстрее, чем растет поле. Витки, которые располагаются дальше от рабочего объема вносят относительно небольшой вклад в поле, а значит ток в основном расходуется на нагрев магнита, а не на создание поля.
Медь
Однако с 1930х годов и почти до сих пор рекордные стационарные поля достигались в практически обычных водоохлаждаемых медных магнитах. Это так называемые Биттеровские магниты, представляющие собой медную пластинку свитую в спираль и имеющую хитрую систему продольных каналов охлаждения.
2), электрические мощности в 1,10 и даже 30 мегаватт, и расход охлаждающей воды в десятки и сотни литров в секунду. Первый магнит на 10 Т был пущен в 1936 году, и следующие 30 лет держал рекорд по стационарному полю.
Американские биттеровские магниты 60-х годов на 25 Тесла.
Эта конструкция магнитов затем неоднократно оптимизировалась, и на сегодня рекорд поля в таких магнитах доведен до 38,5 Т в китайской лаборатории CHMFL. Мощность магнита составила 28,5 МВт с расходом охлаждающей воды в 500 литров в секунду (кстати, похоже к мощности магнита надо добавить еще примерно такую же на насосы, которые прокачивают эту воду через магнит). Ток около 36 тысяч ампер. При этом рекордное поле достигается в объеме диаметром всего 32 мм и длинной около 70 мм.
Китайский рекордный резистивный магнит — один заход спирали соленоида (из сплава CuAg), разрез и набор коаксиальных катушек.
Резистивные магниты сегодня подошли к лимитам возможностей материалов, и максимальное доступное поле в них растет в основном экстенсивно — за счет наращивания мощности системы питания и охлаждения, увеличения количества катушек.
Подобные магниты сегодня в основном используются для изучения очень разнообразных физических явлений в небольших образцах, зачастую при низкой температуре. Поэтому такие магниты работают в центрах коллективного использования, когда физики привозят свои образцы и аппаратуру, устанавливают ее на магнит и измеряют нужные им величины. Для маленьких образцов вполне удобно использовать магниты с небольшим просветом, типа 20-30 мм.
Верхушка биттеровского магнита на 30 Т без крышки. Здесь видно отверстие исследовательской камеры и щели для подачи охлаждающей воды.
Однако есть еще одно применение больших магнитных полей сегодня — это ЯМР-томография, т.е. построение карт плотности тканей за счет взаимодействия водорода с радиоизлучением в сильном магнитном поле. Чем выше поле — тем большее пространственное разрешение системы. Для таких систем нужен довольно большой рабочий объем магнита а также высокая гомогенность поля. Исследования в области сверхпроводимости в свою очередь требуют криостатов, которые с трудом помещаются в диаметр 32 мм, да и поле для некоторых сверхпроводников нужно больше.
Немножко забегая вперед — сверхпроводящий ЯМР-томограф со сверхвысоким полем (21Т), просветом 110 мм и пример получаемого изображения с разрешением в 26 мкм
Поэтому с 80х годов 20 века появляется направление гибридных магнитов, идея которых заключается в том, чтобы поместить биттеровский магнит внутрь сверхпроводящего, поля которых сложатся. Это позволяет поднимать поле и дальше без роста и без того монструозных требований по мощности и расходу охлаждающей воды.
Гибриды
Вставка магнита Биттера внутрь сверхпроводящего означает, что последний должен иметь рабочий просвет в 400-800 мм, т.е. значительно больше, чем рекорды, которые мы видели до этого. Магниты с большими рабочими объемами но меньшим полем пришли в лаборатории сильных магнитных полей от разработчиков токамаков, где в конце 70х были созданы сверхпроводящие магниты на основе холодных сверхпроводников — ниобата олова и титана. В середине 80х в французской лаборатории сильных магнитных полей LNCMI создают гибридный магнит из 11Т сверхпроводящего и 22Т биттеровского с общим полем в 31Т, а в 2000 году американская National MagLab запускает установку гибридом с полем в 45Т, которая является рекордной до сих пор среди всех магнитов с постоянным полем.
Корпус всего магнита (слева) и криостата (справа)
Разрез гибридного магнита по криостату. Кстати, конструкция внешнего сверхпроводящего магнита, спроектированная для этой установки затем была использована еще в трех рекордных магнитах.
45 тесловый гибрид использует три внешних сверхпроводящих магнита и 4 внутренних резистивных типа “Биттер-флорида”. Резистивная часть потребляет 29 мегаватт при токе 74 кА и создает поле в 31 Т. Сверхпроводящая часть магнита создает поле в 14 Т и состоит из внешних обмоток из NbTi и внутренних из Nb3Sn, работает на токе в 8 кА при температуре 4,2 К. Просвет криостата сверхпроводящего магнита — 500 мм.
Сверхпроводящий внешний магнит гибрида на 45Т
И внутренний биттеровский магнит. Так 2,5 метра корпуса превращается в 32 мм рабочей камеры.
Для сравнения, напомню, что тороидальный магнит ИТЭР имеет ток проводинка в 68 кА, поле 12,8 Т при просвете 9000х7000 мм, т.е. можно представить, насколько далеко ИТЭР двинул вперед технологии низкотемпературных сверхпроводящих магнитов.
Кстати, в лабораторных магнитах используют проводник с гораздо меньшим током, наматывая больше витков — это упрощает систему питания да и сам проводник. Обратной стороной этого является бОльшие электрические напряжения в системе, когда сверхпроводник внезапно переходит в нормальное состояние.
Кроме ИТЭР эти технологии двинулись вперед с появлением промышленных высокотемпературных сверхпроводников. Если низкотемпературные СП в принципе не позволяют создать поля выше 22 Т, т.е. они могут быть только частью рекордного магнита, то для ВТСП этот лимит расширяет до как минимум 45 Т.
Зависимость критической плотности тока от поля у разных сверхпроводников. Кстати, вы задумывались когда-нибудь, что за оборудование используется для построения этих диаграмм и почему они упираются в 45Т?
Сегодня новое направление создания рекордных магнитов — это полностью сверхпроводящие и сейчас все ведущие лаборатории мира (Китай, Нидерланды, Франция, США)проектируют СП-магниты на 30+ Т.
Здесь тоже пока впереди всех флоридская MagLab, где началась сборка полностью сверхпроводящего магнита на 32 Т. Здесь 15 Т будет создаваться внешними магнитами из NbTi и Nb3Sn, а еще 17 — двухслойным ВТСП магнитом из YBCO лент. “Высокотемпературные” сверхпроводники здесь используются как имеющие гораздо более высокие критические поля при температуре жидкого гелия, чем “низкотемпературные”.
Проект полностью сверхпроводящего магнита на 32Т
Технологии данного магнита потребовали почти 10 лет разработок, основные проблемы лежали в области очень высоких пондеромоторных сил со стороны мощного магнитного поля на витки с током. Механические напряжение в YBCO катушках достигает 700 МПа — здесь, кстати, хорошо помогает то, что ВТСП-лента по сути в основном состоит из никелевого сплава с высокими прочностными характеристиками — медь такие напряжения не выдерживает.
НИОКР высокопольного ВТСП магнита.
Второй класс проблем связан с аварийной потерей сверхпроводящего состояния, и вывода тока из катушек.
В частности, чтобы избежать пережога из-за медленного распространения нормальной зоны в катушки встроены нагреватели, которые при обнаружении перехода прогревают всю катушку, так чтобы энергия поля выделялась более равномерно.
Буквально недавно была изготовлена внутренняя рабочая катушка из ВТСП ленты, скоро можно ожидать запуска и сборки магнита.
Этот магнит будет обладать “холодным” рабочим объемом, и хорошо подойдет для изучения конденсированных состояний материи и квантовых эффектов в твердом теле, при этом по эксплуатационным расходам это совершенно другой класс устройств, в частности криостат, система криоснабжения и внешний СП-магнит из НТСП являются серийными изделиями, выпускаемымим фирмой Oxford Instruments.
Вообще oxford instruments — крупнейший поставщик сверхпроводящих магнитов, в основном для всякого научно-лабораторного применения на поля 3-15Т. В проекте ИТЭР эта фирма, например, поставляет магниты на 6Т для гиротронов
Вообще прежде чем перейти к следующим рекордсменам, хочется сказать о нескольких применениях таких магнитов за пределами просто предоставления стенда с высоким магнитыми полем.
Одним из основных прикладных потребителей серийных высокополевых магнитов являются ЯМР-спектрометры, рабочий инструмент химиков. Фирма Bruker, в частности, серийно производит спектрометры с полем до 23,5Т (у таких установок, кстати, есть довольно большие проблемы с экранированием такого поля от окружающих людей и предметов).
Исторический рост частоты ЯМР-спектрометров, что позволяет улучшать качество ЯМР-спектров.
Вторым серийным потребителем являются ЯМР-томографы высокого разрешения, которые применяются в биологических и нейробиологических исследованиях. Здесь поля доходят до 21Т. Наконец, чуть менее прикладным потребителем являются центры с нейтронными источниками, один из методов исследования магнитно-квантовых явлений — это изучение рассеяния нейтронов на материи в сильном магнитном поле, а также холодильники для субмикрокельвиновых температур, требующие полей от 8 до 20 Т.
Видео со сборки 26Т магнита с большим просветом для исследования рассеиния поляризованных нейтронов на материи в Helmholtz-Zentrum Berlin
Импульсные магниты
Основные инженерные проблемы создания высокопольных магнитов — теплоотвод и прочность — сильно облегчаются, если перейти от постоянного магнитного поля к импульсному.
2.
В сочетании с силовым подкреплением в виде стальной матрицы и захолаживанием жидким азотом (для снижения сопротивления, что уменьшает потребное напряжение, что облегчает изоляцию в таком магните) в 2012 году импульсные медные магниты достигли 101,2 Т в течении 1 миллисекунды — это значение на сегодня является рекордом (и принадлежит оно коллаборации американской ядерной оружейной лаборатории LANL и флоридской MagLab).
Видео про достижение рекордного значения поля в 101,2 Т. Впрочем, видно тут мало что, да и вообще такое ощущение, что конструкция магнита засекречена, известны только общие значения
Такое значение достигается также с помощью нескольких вложенных катушек, внешние из которых дают длинный импульс (около 2 секунд) амплитудой до 45 Т, а внутренние — короткий импульс в 65 Т. Такая схема позволяет выдерживать напряжения в проводнике за пределом текучести материалов.
Интересно, что мощность такого магнита достигает нескольких гигаватт.
Генератор, который закорачивают на внешние обмотки магнита для получения рекордных импульсных полей.
К сожалению, пока не видно каких-то путей по заметному увеличению значения поля в многоразовой установке. Однако если разрушение установки нам не страшно, то 101 Т — далеко не предел.
Самым простым вариантом тут является кусок меди, свернутый в виток, на который подключается высоковольтные конденсаторы. Такая схема позволяет получить и 300 и 400 тесла, правда на очень короткое время (порядка микросекунды) в объеме нескольких кубических миллиметров, что для экспериментатора, который занимается изучением топологии поверхностей Ферми в твердых телах, например, является довольно сложными ограничениями.
Импульс поля на одноразовом магните.
Довольно элегантный выход из этих ограничений был найден еще в 50х годах путем изобретения взрывомагнитных генераторов. Здесь затравочное магнитное поле в 10-20 Т сжимается до 2800 (!)Т. Делается это с помощью металлического цилиндрического лейнера, который с помощью цилиндрической взрывной волны от заряда взрывчатки коллапсирует к своей оси.
При этом продольное магнитное поле увеличивается примерно в 100-200 раз. По сравнению с предыдущей схемой во взрывомагнитном генераторе можно получить чуть большее время импульса магнитного поля, и чуть бОльший объем для образца, правда ценой гораздо более сложной постановки эксперимента.
Взрывомагнитный генератор и его принципиальная схема.
Еще в 50х годах с помощью ВМГ были измерены разнообразные характеристики материалов в экстремальном магнитном поле — проводимость, вращение поляризации (эффект фарадея), сжатие магнитного поля ядра атома и т.п. Еще одним интересным результатом является возможность ускорения такими магнитными полями металлических объектов до скоростей порядка 100 км/с.
Ограничения по полю у взрывомагнитных генераторов в свою очередь опять довольно фундаментально и связано с давлением магнитного поля, которое достигает десятков мегабар и останавливает металлический лейнер. 3000 тесла тут видимо является асимпотическим пределом.
В свою очередь, бОльшие значения давления (гигабары) достигаются в установках лазерной имплозии, и чисто теоретически такие установки способны создать магнитные поля в десятки тысяч и даже 100 тысяч тесла, правда в течении наносекунд и в микронных объемах.
2 для вещества в 10000 раз плотнее свинца. Наблюдения за магнетарами (и обычными нейтронными звездами, поля которых в тысячи раз меньше) позволяют лучше понять поведения материи и пространства в подобных условиях, дополняя лабораторные исследования рекордными магнитами.
Магнитная сила: определение, полюса и диполи – видео и расшифровка урока
Монополи и диполи
В магнитах легко принять как должное то, что у них всегда есть северный полюс и южный полюс. Магниты называются диполями, что буквально означает «два полюса». ‘ Если бы вы могли отрезать один конец магнита и получить только северный полюс, то этот единственный полюс назвали бы монополем. Однако сделать это еще никому не удавалось!
Получается, что каждый раз, когда вы разрезаете магнит, вы получаете северный полюс и южный полюс на каждой части.Даже если бы вы могли уменьшить магнит до размера всего лишь одного атома, что было бы очень сложно, атом все равно имел бы северный и южный полюса, как мы видели раньше.
Фундаментальное свойство всех магнитов заключается в том, что они существуют только в виде диполей в естественном мире.
Magnetic Force
Если вы когда-нибудь играли с магнитами, то вы точно знаете, что они действуют друг на друга с невидимой силой.Однако эти силы имеют очень специфическое направление в зависимости от того, какие полюса находятся рядом друг с другом. Другим фундаментальным свойством магнитов является то, что одинаковые полюса отталкиваются, а противоположные притягиваются. Другими словами, если вы попытаетесь соединить северные полюса двух магнитов, они попытаются оттолкнуть друг друга. То же самое произошло бы, если бы вы попытались соединить два южных полюса. Однако если вы повернете один магнит и соедините северный и южный полюса, то они будут притягиваться друг к другу.![]()
Говоря о северном и южном полюсах, задумывались ли вы когда-нибудь, откуда взялись эти названия? Если вы думали о Земле, то вы на правильном пути.
Компас — старейшее применение магнитных материалов. Задолго до того, как были поняты магниты, было известно, что природный магнитный материал, такой как магнитный камень, будет вращаться, чтобы выровняться в ориентации север-юг относительно Земли. Тот конец магнита, который указывал на север, назывался «северным» полюсом, а другой конец — «южным» полюсом.Причина, по которой магнит выровнялся таким образом, заключалась в том, что сама Земля действовала как гигантский магнит, который притягивал противоположные полюса магнита.
Забавным следствием введения соглашения об именах магнитного камня было то, что названия магнитных полюсов Земли стали обратными названиям географических полюсов.
Другими словами, южный магнитный полюс Земли фактически находится на географическом северном полюсе, и наоборот.Это просто проблема соглашения об именах, и не о чем беспокоиться, но я готов поспорить, что вы можете обмануть своих друзей этой мелочью.
Краткий обзор урока
Все магнитные силы являются результатом движения электронов. Поскольку атомы окружены движущимися электронами, большинство из них сами действуют как маленькие магниты. Когда атомы в материале выровнены, их индивидуальные магнитные поля объединяются, создавая большее магнитное поле, в результате чего получается постоянный магнит .
Некоторые материалы с естественно смещенными атомами могут намагничиваться другим магнитом.В зависимости от материала, когда магнит удаляется, объект либо теряет свой магнетизм, либо сохраняет достаточно магнетизма, чтобы действовать как постоянный магнит.
Все магниты имеют как северный, так и южный полюс, что делает их диполями. Невозможно создать магнит только с одним полюсом.
Подобные полюса всегда отталкиваются друг от друга, а противоположные полюса всегда притягиваются.
Результаты обучения
Посмотрев это видео, вы сможете:
- Обобщить, как создается магнитная сила
- Дайте определение постоянному магниту и объясните, как он создается
- Различайте монополи и диполи и скажите, почему магниты являются диполями
- Объясните происхождение названий «северный» и «южный» полюса в отношении магнитов
Магнитная сила — AP Physics 2
Если вы считаете, что контент, доступный с помощью Веб-сайта (как это определено в наших Условиях обслуживания), нарушает одно
или более ваших авторских прав, пожалуйста, сообщите нам, предоставив письменное уведомление («Уведомление о нарушении»), содержащее
в
информацию, описанную ниже, назначенному агенту, указанному ниже.Если университетские наставники примут меры в ответ на
ан
Уведомление о нарушении, он предпримет добросовестную попытку связаться со стороной, предоставившей такой контент
средства самого последнего адреса электронной почты, если таковой имеется, предоставленного такой стороной Varsity Tutors.
Ваше Уведомление о нарушении может быть направлено стороне, предоставившей контент, или третьим лицам, таким как так как ChillingEffects.org.
Обратите внимание, что вы будете нести ответственность за ущерб (включая расходы и гонорары адвокатов), если вы существенно искажать информацию о том, что продукт или деятельность нарушают ваши авторские права.Таким образом, если вы не уверены, что содержимое находится на Веб-сайте или на который ссылается Веб-сайт, нарушает ваши авторские права, вам следует сначала обратиться к адвокату.
Чтобы подать уведомление, выполните следующие действия:
Вы должны включить следующее:
Физическая или электронная подпись владельца авторских прав или лица, уполномоченного действовать от его имени;
Идентификация авторских прав, которые, как утверждается, были нарушены;
Описание характера и точного местонахождения контента, который, как вы утверждаете, нарушает ваши авторские права, в \
достаточно подробно, чтобы преподаватели университета могли найти и точно идентифицировать этот контент; например, мы требуем
а
ссылку на конкретный вопрос (а не только название вопроса), который содержит содержание и описание
к какой конкретной части вопроса — изображению, ссылке, тексту и т.
д. — относится ваша жалоба;
Ваше имя, адрес, номер телефона и адрес электронной почты; а также
Заявление от вас: (а) что вы добросовестно полагаете, что использование контента, который, как вы утверждаете, нарушает
ваши авторские права не разрешены законом или владельцем авторских прав или его агентом; б) что все
информация, содержащаяся в вашем Уведомлении о нарушении, является точной, и (c) под страхом наказания за лжесвидетельство вы
либо владельцем авторских прав, либо лицом, уполномоченным действовать от их имени.
Отправьте жалобу нашему назначенному агенту по адресу:
Чарльз Кон
Varsity Tutors LLC
101 S. Hanley Rd, Suite 300
St. Louis, MO 63105
Или заполните форму ниже:
10 примеров магнитной силы в повседневной жизни — StudiousGuy
В какой-то момент своей жизни вы наверняка замечали магниты.
Но знаете ли вы, что эти магниты играют решающую роль в нашей повседневной жизни? Что ж, в этой статье мы обсудим некоторые повседневные примеры магнитов и создаваемую ими магнитную силу. Прежде чем двигаться дальше, давайте немного познакомимся с магнитной силой.
Указатель статей (щелкните, чтобы перейти)
Что такое магнитная сила? Магнитная сила является частью электромагнитной силы, одной из четырех фундаментальных сил природы, и вызвана движением зарядов .Между двумя объектами, содержащими заряды с одинаковым направлением движения, будет сила магнитного притяжения, тогда как объекты с зарядами, движущимися в противоположных направлениях, имеют между собой силу отталкивания. Его также можно определить как притягивающую или отталкивающую форму энергии, которая существует между полюсами магнита и электрически заряженными движущимися частицами. Эти движущиеся заряды создают магнитные поля, а взаимодействующие магнитные поля порождают магнитную силу.
Типы магнитной силы
Магнитная сила может быть следующих типов:
Диамагнетизм- Диамагнетики не имеют неспаренных электронов.Почти каждый материал обладает диамагнетизмом, и эти материалы имеют тенденцию противодействовать приложенному магнитному полю, и поэтому они отталкиваются магнитным полем. Примеры: медь, серебро, золото, воздух, вода и т. д.
Парамагнетизм – Парамагнетики имеют неспаренные электроны. Поскольку неспаренный электрон может направлять свой магнитный момент в любом направлении; в присутствии внешнего магнитного поля эти магнитные моменты имеют тенденцию ориентироваться в том же направлении, что и приложенное поле, тем самым усиливая его.Примеры: алюминий, марганец, платина, литий, кислород и т. д.
Ферромагнетизм – Как и парамагнетики, они также имеют неспаренные электроны. Ферромагнетики сильно намагничиваются во внешнем магнитном поле и сохраняют свои магнитные свойства даже после снятия внешнего магнитного поля.
Примеры: железо, никель, кобальт и т. д.
Рассмотрим два объекта. Величина магнитной силы между ними зависит от количества заряда и движения, присутствующих в каждом из двух объектов, и от того, насколько они удалены друг от друга.Направление силы зависит от направления движения заряда.
Сила, с которой магнитное поле действует на заряд (q), движущийся со скоростью (v), называется магнитной силой Лоренца. Дано:
F = qv × B
Здесь; «B» — магнитное поле, «v» — скорость, «F» — сила, перпендикулярная направлению магнитного поля B, а «q» — заряд. F перпендикулярна плоскости, содержащей v и B.
Примеры магнитной силы (и).Компас Компас — инструмент для определения направления. Он имеет магнитную стрелку, установленную на шарнире или коротком штифте. Стрелка может свободно вращаться и всегда указывает на север.
Вы когда-нибудь были в походе или кемпинге? Если да, то в какой-то момент вы должны были использовать компас, чтобы найти дорогу; потому что компас всегда указывает на север. Но задумывались ли вы когда-нибудь, почему это так? Ну, это все вызвано силой магнетизма!
Магнитно-резонансная томография (МРТ) является одним из наиболее распространенных методов медицинской визуализации, используемых во многих диагностических центрах по всему миру.Эти МРТ-сканеры используют сильные магнитные поля, градиенты магнитного поля и радиоволны для создания изображений органов тела.
(iii). Электродвигатель Вы когда-нибудь задумывались, как работают ручные фены, электрические ножи, электрические бритвы, триммеры для волос и бороды? Все это с помощью Магнитной силы. Электродвигатель преобразует электрическую энергию в физическое движение. Электродвигатели генерируют магнитные поля с помощью электрического тока через катушку.
Затем магнитное поле вызывает магнитную силу с магнитом, который вызывает движение или вращение, приводящее в движение двигатель.
Вы когда-нибудь задумывались, как работает динамик? Чтобы преобразовать электрический сигнал в слышимый звук, динамики содержат электромагнит (металлическая катушка, которая создает магнитное поле, когда через нее проходит электрический ток). Это означает, что он, в свою очередь, притягивается и отталкивается от постоянного магнита, колеблясь взад и вперед.
(в). Холодильники Задумывались ли вы, как работает холодильник? Как дверца холодильника остается закрытой? слабая ферромагнитная керамика, такая как феррит бария или феррит стронция, присутствующая в магните на холодильник, выравнивает спины неспаренных электронов в атомах металла в холодильнике таким образом, что магнит и дверца холодильника притягиваются друг к другу; эта сила держит двери закрытыми.
Ну, данные хранятся на жестких дисках на основе магнетизма.На диске есть покрытие из магнитного материала; состоящий из миллиардов или даже триллионов крошечных магнитов. С помощью электромагнитной головки данные записываются на диск.
(vii). Микроволновая печьМикроволновые печи также работают с помощью магнитной силы. Они используют устройство, называемое магнетроном, для выработки энергии для приготовления пищи. Магнетрон представляет собой вакуумную трубку, предназначенную для того, чтобы электроны циркулировали по петле внутри трубки. Вокруг трубки помещается магнит, создающий магнитную силу, заставляющую электроны двигаться по петле.
(viii). Автомобили Мы повсюду видим автомобили, но задумывались ли вы когда-нибудь, что заставляет их перемещаться из одной точки в другую? Это происходит из-за Магнитной силы. Автомобили используют электромагнитные свойства, создаваемые внутри двигателя, для создания движения, в то время как в двигателях, работающих на ископаемом топливе, энергия получается за счет зажигания.
При вращении магнитной катушки, прикрепленной к оси, колеса автомобиля также вращаются, и автомобиль движется.
Маглев — это система транспортировки поездов, в которой используются два набора магнитов, один набор для отталкивания и толкания поезда с рельсов, а другой набор для перемещения надземного поезда вперед за счет отсутствия трения.В следующий раз, когда вы отправитесь в путешествие на поезде, вы будете поражены тем, что путешествуете на огромных магнитах.
(х). ВентиляторыМагниты в роторе вентилятора отталкиваются от магнитов в статоре. Когда им удается оттолкнуться до максимума, допускаемого движением ротора, электрическая цепь переключает один из наборов магнитов, так что магниты в роторе и статоре снова отталкиваются друг от друга. Делая это неоднократно в каждом цикле ротора, ротор постоянно находится в движении.Все это делается силой Магнитной силы.
Магнитные поля
Магнетизм тесно связан с электричеством.
По сути, магнетизм — это сила, вызванная движущимися зарядами. В случае постоянных магнитов движущиеся заряды представляют собой орбиты электронов, вращающихся вокруг ядер. Проще говоря, сильные постоянные магниты имеют много атомов с электронами, вращающимися в одном направлении. Немагнитные частицы имеют более случайное расположение электронов, вращающихся вокруг ядра.Для электромагнитов сам ток обеспечивает движущиеся заряды. Во всех случаях магнитные поля можно использовать для описания сил, вызванных магнитами.
Вопрос: Какой тип поля существует вблизи движущегося электрического заряда?
- электрическое поле, только
- магнитное поле, только
- как электрическое поле, так и магнитное поле
- ни электрическое поле, ни магнитное поле
Ответ: (3) Электрическое поле существует из-за электрического заряда, а магнитное поле из-за движения заряда.
Магниты поляризованы, то есть каждый магнит имеет два противоположных конца. Тот конец магнита, который указывает на географический северный полюс Земли, называется северным полюсом магнита, а противоположный конец по понятным причинам называется южным полюсом магнита. У каждого магнита есть северный и южный полюса. Нет ни одиночных изолированных магнитных полюсов, ни монополей. Если вы разделите магнит пополам, каждая половина исходного магнита будет иметь как северный, так и южный полюса, что даст вам два магнита.Физики продолжают поиски как физически, так и теоретически, но на сегодняшний день никто никогда не наблюдал северный полюс без южного полюса или южный полюс без северного полюса.
Вы использовали линии электрического поля, чтобы визуализировать, что произойдет с положительным зарядом, помещенным в электрическое поле. Чтобы визуализировать магнитное поле, вы можете нарисовать линии магнитного поля (также известные как линии магнитного потока), которые показывают направление, в котором северный полюс магнита должен указывать, если его поместить в поле.
Линии магнитного поля рисуются в виде замкнутых петель, начинающихся с северного полюса магнита и продолжающихся до южного полюса магнита. Внутри самого магнита силовые линии проходят от южного полюса к северному. Магнитное поле является самым сильным в областях с наибольшей плотностью силовых линий магнитного поля или в областях с наибольшей плотностью магнитного потока. Сила магнитного поля (B) измеряется в единицах, известных как тесла (T).
Подобно электрическим зарядам, одинаковые полюса отталкивают друг друга, а противоположные полюса притягивают друг друга.Материалы можно разделить на магниты, притягивающие магниты (материалы, которые сами по себе не являются магнитами, но могут притягиваться магнитами) и непритягиваемые.
Вопрос: На приведенном ниже рисунке показаны силовые линии магнитного поля между двумя северными магнитными полюсами. В какой точке напряженность магнитного поля наибольшая?
Ответ: (B) имеет наибольшую напряженность магнитного поля, потому что он расположен в месте наибольшей плотности силовых линий магнитного поля.
Вопрос: На приведенной ниже схеме представлены стержневой магнит массой 0,5 кг и стержневой магнит массой 0,7 кг с расстоянием между их центрами 0,2 метра.
Какое утверждение лучше всего описывает силы между стержневыми магнитами?
- Гравитационная и магнитная силы отталкивают друг друга.
- Гравитационная сила отталкивает, а магнитная притягивает.
- Сила гравитации притягивает, а магнитная сила отталкивает.
- Гравитационная и магнитная силы притягиваются.
Ответ: (3) Гравитация всегда притягивает, а северные полюса отталкиваются.
Вопрос: Учащемуся дают два куска железа и просят определить, являются ли один или оба куска магнитами. Сначала учащийся прикасается концом одной части к одному концу другой.
Две железяки притягиваются. Затем учащийся переворачивает одну из частей и снова соединяет концы вместе. Две части снова притягиваются. Что студент определенно знает о первоначальных магнитных свойствах двух кусков железа?
Ответ: По крайней мере один из кусков железа является магнитом, но мы не можем с уверенностью утверждать, что оба являются магнитами.
Вопрос: Начертите как минимум четыре силовые линии, чтобы показать величину и направление магнитного поля в области, окружающей стержневой магнит.
Ответ:
Вопрос: Когда два кольцевых магнита помещаются на карандаш, магнит А остается подвешенным над магнитом В, как показано справа. Какое утверждение описывает гравитационную и магнитную силы, действующие на магнит А из-за магнита В?
- Сила гравитации притягивает, а сила магнита отталкивает.
- Гравитационная сила отталкивает, а магнитная притягивает.
- Сила гравитации и сила магнитного поля являются притягивающими.
- И гравитационная, и магнитная силы отталкивают.
Ответ: (1) Гравитация может только притягивать, а поскольку магнит А подвешен над магнитом В, магнитная сила должна быть отталкивающей.
МАГНИТНАЯ СИЛА И ПОЛЕ
МАГНИТНАЯ СИЛА И ПОЛЕДо сих пор мы рассматривали только электростатические силы, действующие на заряды в состоянии покоя.Когда заряды находятся в движении, на них действует дополнительная сила. Эта дополнительная сила называется магнитной силой . Магнитный сила между двумя зарядами q 1 и q 2 , движущимися с скоростей v 1 и v 2 , равна
(30.
1)
где u 0 называется константой проницаемости , которая равна равно 4[pi] x 10 -7 Ns 2 /C 2 , а r – расстояние между двумя зарядами (см. рисунок 30.1). Отношение R магнитная сила и электрическая сила равны
(30.2)
Рисунок 30.1. Соответствующие векторы для определения магнитных сила. Подстановка числовых значений [эпсилон] 0 и u 0 в уравнение (30.2), отношение R можно переписать как(30.3)
где c — скорость света в вакууме (c = 3 x 10 8 м/с). Ясно, что магнитная сила мала по сравнению с электрической силой, если только скорость частиц высока (значительная доля скорости свет).
Магнитное поле B может быть связано с магнитной силой. Магнитный
поле в некоторой точке вблизи движущегося заряда можно определить по формуле
поместив в эту точку пробный заряд и двигая его с некоторой скоростью v.
на пробный заряд кроме электрической силы будет действовать магнитная сила
F магазин .
По определению, магнитное поле B связано с
магнитная сила F магнит через
(30.4)
Измерение магнитной силы, действующей на пробный заряд для различных направления v можно использовать для определения магнитного поля B.Магнитный сила всегда перпендикулярна вектору скорости и направлению магнитное поле. Единицей напряженности магнитного поля является тесла. (Т) . Сравнивая уравнение (30.1) и уравнение (30.4), мы можем определить магнитное поле, создаваемое точечным зарядом q 2 , движущимся со скоростью v 2 :
(30.5)
Подобно силовым линиям электрического поля, мы можем графически представить магнитное поле
по линиям поля.Плотность силовых линий указывает на силу
магнитное поле. Касательная линий поля указывает направление
магнитное поле. Линии магнитного поля образуют замкнутые петли, т.
нигде не начинается и не заканчивается так, как начинаются и
заканчиваются на положительных и отрицательных зарядах.
Это сразу означает, что
магнитный поток через произвольную замкнутую поверхность равен нулю:
(30.6)
Принцип суперпозиции справедлив и для магнитного поля.
Пример: Задача 30.10
На поверхности пульсара или нейтронной звезды магнитное поле может быть до 10 8 Тл. Рассмотрим электрон в атоме водорода на поверхность нейтронной звезды. Электрон находится на расстоянии 0,53 x 10 -10 м от протона и имеет скорость 2,2 х 10 6 м/с. Сравните электрическую силу, с которой протон действует на электрон, с магнитная сила, с которой магнитное поле нейтронной звезды действует на электрон.Разумно ли ожидать, что атом водорода будет сильно деформируется магнитным полем?
Электрон в атоме водорода находится на расстоянии r, равном 0,53 x 10 -10 м от протона. Электрическая сила, действующая на электрон равно
(30.7)
Максимальная магнитная сила, действующая на электрон, возникает, когда направление
электрон перпендикулярен направлению магнитного поля.
То
максимальная магнитная сила равна
(30.8)
Сравнивая уравнение (30.7) и уравнение (30.8), мы заключаем, что магнитное поле равно значительно сильнее электрического поля, и мы ожидаем, что орбиты на электроны сильно влияет сильное магнитное поле.
Определение магнитной силы показало, что два движущихся заряда испытывают магнитная сила. Другими словами, движущийся заряд создает магнитное поле. что приводит к магнитной силе, действующей на все заряды, движущиеся в этом поле.
Ток, протекающий по проводу, эквивалентен совокупности электронов. движущийся с определенной скоростью вдоль направления провода. Каждый из движущиеся электроны создают магнитное поле, определяемое уравнением (30.5). Рассмотрим небольшой отрезок провода длиной dL (см. рис. 30.2). В в любой момент времени в этом сегменте будет находиться заряд dq. Магнитный поле, дБ, создаваемое этим зарядом в точке Р равно
(30.9)
где v — скорость носителей заряда.
Время dt, которое требуется для
все первоначальные носители заряда покидают сегмент dL:
(30.10)
Ток I в проводе теперь можно легко получить
(30.11)
Рисунок 30.2. Расчет магнитного поля, создаваемого электрическим ток. Это уравнение можно переписать как(30.12)
и подставить в уравнение (30.9):
(30.13)
Уравнение (30.13) называется законом Био-Савара .
Пример: Задача 30.33
Катушки Гельмгольца часто используются для создания достаточно однородных магнитных поля в лабораториях. Эти катушки состоят из двух тонких круглых колец проволоки. параллельно друг другу и на общей оси z. Кольца имеют радиусом R, и они разделены расстоянием, которое также равно R.Эти кольца несут одинаковые токи в одном направлении. Найдите магнитное поле в любой точку на оси Z.
Рисунок 30.3. Расчет магнитного поля, создаваемого одним звенеть.
Первый шаг для расчета поля пары Гельмгольца
катушки заключается в расчете магнитного поля, создаваемого каждым кольцом. Предположим,
кольцо расположено в плоскости x-y и нас интересует поле в точке P,
на расстоянии z над плоскостью x-y (см. рис. 30.3). Чистое магнитное поле
кольцо в точке P будет направлено вдоль оси z.Величина дБ
магнитное поле, создаваемое небольшим сегментом кольца длиной dL, равно
до(30.14)
Для получения уравнения (30.14) мы воспользовались тем, что для любой точки кольца вектор положения r перпендикулярен направлению dL. z-компонента магнитное поле дБ равно
(30.15)
Величина вектора положения r связана с R и z:
(30.16)
Угол a также связан с R и z:
(30.17)
Комбинируя уравнения (30.15), (30.16) и (30.17), мы получаем
(30.18)
Интегрируя уравнение (30.18) по всему кольцу, получаем для полного поля генерируется кольцом
(30.
19)
На рис. 30.4 показано магнитное поле, создаваемое одной катушкой радиусом 1 м, расположенный на z = 0 м.
Чтобы найти поле, создаваемое парой катушек Гельмгольца, предположим, что катушки центрированы в точках z = 0 и z = R. Магнитное поле, создаваемое катушка, расположенная в точке z = 0, определяется уравнением (30.19). Магнитное поле, создаваемое катушка, расположенная в точке z = R, определяется как
(30.20)
Полное поле на оси пары катушек Гельмгольца равно сумме поле, создаваемое катушкой 1, и поле, создаваемое катушкой 2:
(30.21)
Полное магнитное поле, создаваемое парой катушек Гельмгольца, показано на рис. Рисунок 30.5, где также показаны вклады двух катушек индивидуально. Заметим, что поле очень однородно между катушками (0 < z < R).
Рисунок 30.4. Магнитное поле, создаваемое катушкой с R = 1 м. Рисунок 30.5. Магнитное поле, создаваемое парой Гельмгольца катушки.Пример: Задача 30.
22 Очень длинная проволока согнута под прямым углом около середины.Один ветвь его лежит вдоль положительной оси абсцисс, а другая — вдоль положительной оси Y (см. рис. 30.6). По проводу течет ток I. Чему равно магнитное поля в точке первого квадранта плоскости x-y?
Рисунок 30.6. Задача 30.22 Рисунок 30.7. Поле, создаваемое проводом. Первым шагом для решения этой проблемы является просмотр магнитное поле, создаваемое этим единственным проводом (см. рис. 30.7). Направление магнитного поля, создаваемого небольшим отрезком провода, указывает бумаги.Величина поля, дБ, равна(30.22)
Положение x рассматриваемого отрезка определяется углом а:
(30.23)
или
(30.24)
Из уравнения (30.24) мы можем получить соотношение между dx и da:
(30.25)
Кроме того,
(30.26)
Подставляя экв.(30.25) и уравнение (30.26) в уравнение (30.
22) мы получаем
(30.27)
Полное поле может быть получено путем интегрирования уравнения (30.27) по проводу. То пределы интегрирования:
(30.28)
и
(30.29)
Результат интеграции
(30.30)
Поле вертикального провода можно получить аналогичным образом:
(30.31)
Таким образом, величина полного поля равна
. (30.32)
Магнитное поле на оси петли с током обсуждалось в Задаче 30.33. На больших расстояниях от токовой петли (z >> R) поле примерно равно
(30.33)
что показывает, что напряженность магнитного поля уменьшается как 1/z 3 . Эта зависимость напряженности магнитного поля от расстояния аналогична зависимость, наблюдаемая для напряженности электрического поля электрического диполя:
(30.34)
Уравнение (30.33) часто переписывается как
.
(30.35)
где
(30.36)
называется магнитным дипольным моментом петли. В общем, диполь момент токовой петли равен
(30.37)
Магнитные дипольные моменты существуют для объектов размером от электрона до Земля.
Пример: Задача 30.44
Заряд Q равномерно распределен по бумажному диску радиус R. Диск вращается вокруг своей оси с угловой скоростью [omega]. Находить магнитный дипольный момент диска.
Первым шагом к решению этой проблемы является определение дипольного момента кольцо диска радиусом r и шириной dr. Величина заряда dq на этом кольце равно
(30.38)
Угловая скорость диска равна [omega], а его период T равен
(30.39)
За один период заряд dq пройдет любую заданную точку на кольце. То текущий dI, таким образом, равен
(30.40)
Магнитный дипольный момент du кольца равен
·. (30.
41)
Полный дипольный момент диска можно найти, интегрируя уравнение (30.41) между r = 0 и r = R:
(30.42)
Присылайте комментарии, вопросы и/или предложения по электронной почте [email protected] и/или посетите домашнюю страницу Фрэнка Вольфса.
пар магнитных сил | IOPSpark
Магнитная сила
Электричество и магнетизм
Пары магнитных сил
Практическая деятельность для 14-16
Эта демонстрация показывает, что силы притяжения между двумя магнитно взаимодействующими объектами равны и противоположны.Вы можете использовать его как пример третьего закона Ньютона.
Оборудование
- Два одинаковых маленьких сильных неодимовых магнита с отверстиями – диаметр отверстия должен быть достаточно большим, чтобы в него можно было продеть струну (например, 2,5 мм)
- Три отрезка веревки по 30 см
- Два зажима и стойки
- Малый зажим бульдога
- Два G-образных зажима (дополнительно)
Подготовка и безопасность
Редкоземельные магниты хрупкие и легко разбиваются.Не сверлите отверстие в существующем магните. Приобретите неодимовые магниты с заранее проделанными отверстиями или сделайте жгут из веревки или проволоки. При обращении или перемещении магнитов навстречу друг другу следите за тем, чтобы они не столкнулись.
Перед занятием проденьте веревки через каждый из магнитов и завяжите их узлом. Также привяжите один конец веревки к зажиму бульдога. Подвесьте два магнита на подставке-зажиме так, чтобы они висели примерно на 10 см ниже места, где привязана веревка.![]()
Установка расстояния между магнитами, магнитом и зажимом может потребовать некоторой практики.Попробуйте заранее. Отметьте положения на верстаке и/или закрепите стойки с помощью G-образных зажимов, чтобы в следующий раз их можно было быстрее установить.
Процедура
- Прикрепите один магнит за веревку к зажиму и плотно закрепите веревку, чтобы магнит свисал примерно на 10 см ниже места привязывания веревки.
- Подвесьте второй магнит на второй зажим. Расположите стойки так, чтобы два магнита были близко друг к другу и сильно притягивали друг друга, а их струны были почти горизонтальны.
- Повторите шаг 2, но замените один из магнитов зажимом-бульдогом.
Подсказки для обсуждения
- Что вызывает магнитную силу на левом магните? А правильный магнит?
- Какие силы действуют на магнит и зажим?
- Как соотносятся величина и направление сил?
Учебные заметки
Учащиеся будут знать, что магниты могут притягиваться друг к другу, и поэтому примут тот факт, что два одинаковых магнита одинаково притягиваются друг к другу.
Сила на левом магните связана с правым магнитом; тот, что справа, связан с левым.
Они могут быть удивлены, увидев тот же эффект с магнитом и зажимом. Они должны быть ближе, чтобы создавать силы одинакового размера, но, как и раньше, размеры сил равны по размеру и противоположны по направлению. Как и все взаимодействия, магнитные взаимодействия создают пары сил третьего закона Ньютона.
Результат обучения
Учащиеся определяют пары сил третьего закона Ньютона для объектов, которые взаимодействуют магнитно.
Этот эксперимент был проверен на безопасность в марте 2020 года.
магнетизм: магнитные полюса, силы и поля
Любой объект, обладающий магнитными свойствами, называется магнитом. У каждого магнита есть две точки или полюса, где сосредоточена большая часть его силы; они обозначаются как полюс, ищущий север, или северный полюс, и полюс, ищущий юг, или южный полюс, потому что подвешенный магнит имеет тенденцию ориентироваться вдоль линии север-юг.
Поскольку магнит имеет два полюса, его иногда называют магнитным диполем, поскольку он аналогичен электрическому диполю, состоящему из двух противоположных зарядов. Одноименные полюса разных магнитов отталкиваются, а разноименные полюса притягиваются.
Одно замечательное свойство магнитов заключается в том, что всякий раз, когда магнит ломается, на одной из сломанных граней появляется северный полюс, а на другой — южный, так что каждая часть имеет свои северный и южный полюса. Невозможно изолировать один магнитный полюс, независимо от того, сколько раз магнит ломался или насколько малы были его фрагменты.(Теоретический вопрос о возможности существования в любом состоянии одного магнитного полюса, называемого монополем, до сих пор считается физиками открытым; эксперименты до сих пор не выявили его.)
Из своего исследования магнетизма, К.А. 18 век. обнаружил, что магнитные силы между двумя полюсами подчиняются закону обратных квадратов той же формы, что и силы, действующие между электрическими зарядами.
Закон гласит, что сила притяжения или отталкивания между двумя магнитными полюсами прямо пропорциональна произведению сил полюсов и обратно пропорциональна квадрату расстояния между ними.
Как и в случае с электрическими зарядами, эффект этой магнитной силы, действующей на расстоянии, выражается в терминах силового поля. Магнитный полюс создает в пространстве вокруг себя поле, которое действует на магнитные материалы. Поле можно представить в виде линий индукции (аналогично силовым линиям электрического поля). Эти воображаемые линии указывают направление поля в данной области. По соглашению они берут начало на северном полюсе магнита и образуют петли, которые заканчиваются на южном полюсе либо того же магнита, либо какого-либо другого соседнего магнита (см. также магнитный поток).Линии расположены так, чтобы их количество на единицу площади было пропорционально напряженности поля в данной области. Таким образом, линии сходятся вблизи полюсов, где сильно поле, и расходятся по мере удаления от полюсов.



Две железяки притягиваются. Затем учащийся переворачивает одну из частей и снова соединяет концы вместе. Две части снова притягиваются. Что студент определенно знает о первоначальных магнитных свойствах двух кусков железа?