Хвостовые границы нормы гауссовских случайных матриц с приложениями как унитарный инвариант, так и независимые записи, и их можно использовать в качестве моделей для многомерных данных или многомерных явлений. Хвостовые границы для собственных значений гауссовских случайных матриц являются одной из горячих проблем исследования. В этой статье мы представляем границы хвоста и ожидания для нормы гауссовых случайных матриц соответственно. Кроме того, на основе полученных оценок вычисляются границы хвоста и ожидания для нормы гауссовой матрицы Вигнера. По сравнению с существующими результатами наши результаты больше подходят для случая матриц большой размерности. Наконец, мы изучаем хвостовые границы для вектора параметров некоторых существующих алгоритмов регуляризации.
1. Введение
Теория случайных матриц (RMT) превратилась в важную область теории вероятностей. RMT использовался во многих дисциплинах, например, в многомерном анализе данных [1], нейронных сетях [2], матричной аппроксимации низкого ранга [3], сжатом зондировании [4], уменьшении размерности [5], комбинаторной оптимизации [5].
6], глубокое обучение [7], беспроводная связь [8], многоракурсный неконтролируемый выбор признаков [9], локальные и глобальные проблемы случайных матриц [10], многоракурсная кластеризация подпространств [11] и выборочная проекция признаков [12].
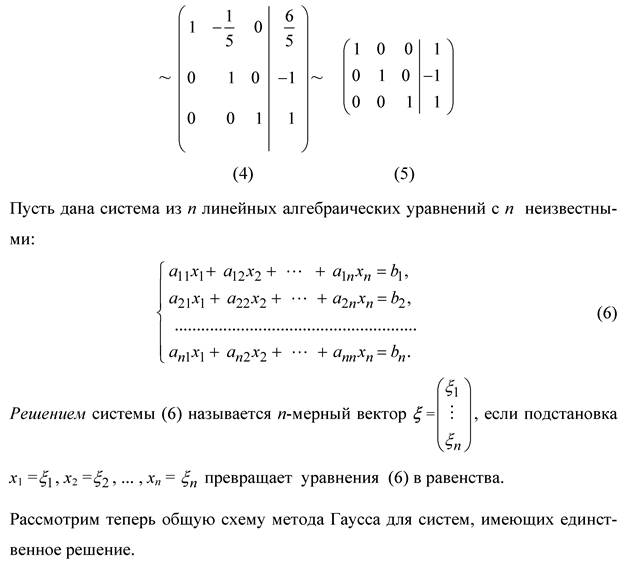
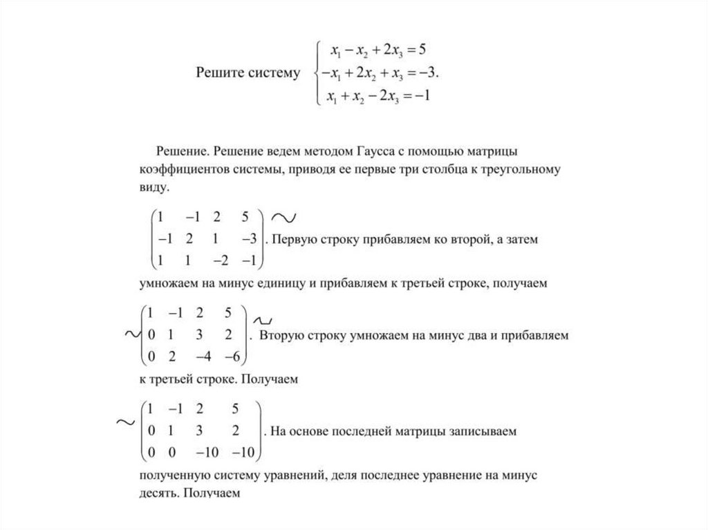
Исследования хвостовых границ для сумм случайных матриц восходят к методу Алсведе–Винтера [13]. Тропп [14] добился более точных результатов и предложил удобное поведение хвоста для сумм случайных матриц. Чтобы преодолеть влияние размерности матрицы, были предложены хвостовые границы, зависящие от внутренней размерности [15, 16]. Чжан и др. В [17] представлены безразмерные хвостовые границы наибольшего сингулярного числа для сумм случайных матриц. Гао и др. В [18] получены безразмерные оценки наибольших сингулярных значений матричных рядов Гаусса. Также проводились исследования поведения случайных матриц при малых уклонениях [19]., 20].
1.1. Связанные работы
Позвольте быть гауссовой случайной матрицей, элементы которой являются независимыми стандартными нормальными переменными.
Пусть обозначает произведение Адамара матриц. Это среднее может быть представлено как произведение Адамара двух матриц: где размерность матрицы такая же, как у матрицы , элементы которой равны 1. Согласно следствию 4.2 в [14] и предположению (в этой статье, если не указано иное, предположение выполнено), можно получить, что для любого ,
Символ представляет спектральную норму .
Согласно теореме 2 из [18] можно получить, что для любого ,
Символ представляет наибольшее сингулярное значение (LSV) .
Граница ожидания выводится из теоремы 4.6.1 в [21] для спектральной нормы :
Для LSV оценка ожидания может быть получена из теоремы 4 в [18]: насколько нам известно, работы над хвостовыми границами нормы гауссовских случайных матриц мало.
1.2. Обзор основных результатов
Гауссовы случайные матрицы используются во многих областях, например, при обработке сигналов и комбинаторной оптимизации. Чтобы дополнить и улучшить теоретическое исследование неравенств концентрации случайных матриц, в этой статье мы приводим хвостовые границы нормы гауссовых случайных матриц i .
e ., верхняя граница
Символ обозначает норму . Мы также получаем оценки среднего для нормы гауссовых случайных матриц. Согласно определению нормы, наши результаты получены на основе метода преобразования Лапласа свернутого распределения Гаусса. В качестве приложений мы используем полученную теорему для вычисления хвоста и границ математического ожидания для нормы гауссовой матрицы Вигнера. В отличие от существующих результатов, наши результаты больше подходят для случая матриц большой размерности.
Остальная часть этого документа организована следующим образом. В разделе 2 представлены некоторые предварительные сведения о норме и свернутом распределении Гаусса. Раздел 3 дает границы хвоста и среднего для нормы гауссовых случайных матриц и представляет применение наших результатов в изучении гауссовской матрицы Вигнера. В разделе 4 мы изучаем хвостовые границы для вектора параметров некоторых существующих алгоритмов регуляризации. Последний раздел завершает статью.
2. Обозначения и предварительные сведения
В этом разделе мы приводим некоторые предварительные сведения о норме матриц и свернутом распределении Гаусса.
2.1. Норма матриц
Для матрицы , поэлементная норма матрицы определяется как где – запись . Норма является оптимальной выпуклой аппроксимацией нормы, поэтому она также может представлять разреженность и упрощает интерпретацию модели. Норма широко используется в машинном обучении и связанных с ним областях, например, низкоранговая аппроксимация [22] и изучение словаря [23].
2.2. Свернутое распределение Гаусса
Свернутое распределение Гаусса представляет собой абсолютное значение случайной величины с нормальным распределением, которое широко применяется во многих аспектах, особенно в приложениях байесовского вывода [24] и измерениях возможностей процесса [25]. Учитывая стандартную нормальную переменную, случайная величина подчиняется свернутому распределению Гаусса. Функция плотности вероятности (PDF) задается для и 0 везде в остальных местах.
Генерирующая функция момента (mgf) определяется как где – нормальная кумулятивная функция распределения: где – функция ошибки (функция ошибки определяется как: ).
Так как , то существует такое, что
Третье неравенство верно, потому что является нечетной функцией.
3. Основные результаты
В этом разделе мы представляем хвост и границы ожидания для нормы гауссовских случайных матриц и используем наши теоретические результаты для вычисления хвоста и границ ожидания гауссовой матрицы Вигнера.
3.1. Границы для гауссовских случайных матриц
Основываясь на границе mgf (11), мы сначала получаем хвостовую границу для нормы гауссовых случайных матриц.
Теорема 1. Позвольте быть гауссовой случайной матрицей с размерностью . То есть его записи являются независимыми стандартными нормальными переменными. Тогда для любого ,
Доказательство. Для любого положительного числа имеем Первое тождество использует монотонность скалярной экспоненциальной функции, а второе соотношение — это неравенство Маркова.
Инфимум достигается при , и это завершает доказательство.
По сравнению с предыдущим результатом (2), хвостовая граница (12) не имеет размерного коэффициента. Поэтому хвостовая граница (12) более применима для случая матриц высокой размерности и не требует внутренней размерности для оптимизации результата. По сравнению с существующим результатом (3), на наши результаты меньше влияет размерность.
На основании теоремы 1 можно получить оценку среднего для нормы гауссовых случайных матриц.
Теорема 2. Для гауссовой случайной матрицы выполняется
Доказательство. Согласно теореме 1 имеем Согласно неравенству Дженсена имеем. Это завершает доказательство.
Обратите внимание, что вторая граница (14) точнее, чем предыдущий результат (5). Это становится все более очевидным по мере увеличения размерности матрицы.
3.2. Гауссова матрица Вигнера
В качестве приложения мы используем полученные оценки для вычисления хвоста и границ ожидания для нормы гауссовой матрицы Вигнера.
Рассмотрим гауссову матрицу Вигнера в следующей форме: где – независимые стандартные нормальные переменные.
Исследование принципа больших уклонений для гауссовой матрицы Вигнера является классической задачей теории случайных матриц [26–28]. Затем, основываясь на наших полученных границах, мы вычисляем границы хвоста и ожидания для нормы следующим образом. Для любого
По сравнению с предыдущим результатом (17) () в [18], хвостовая граница (18) не имеет размерного коэффициента . Заметим, что вторая оценка (19) является более точной, чем предыдущий результат (19) () в [18]. Поэтому наши оценки более применимы для случая матриц большой размерности.
4. Анализ алгоритмов регуляризации
Теперь, когда сравнение хвостовых границ для различных норм установлено, мы изучим хвостовые границы для вектора параметров некоторых существующих алгоритмов регуляризации. Точнее, мы проанализируем два известных алгоритма регуляризации для машинного обучения и алгоритмы регуляризации.
Дан пример набора , где и . Мы рассматриваем следующую модель линейной регрессии: где обозначает скалярный продукт, является вектором весов (матрица весов: 1 столбец, строки) и представляет собой смещение. Модель склонна к переоснащению и имеет низкую устойчивость к зашумленной информации. Чтобы преодолеть эти недостатки, к целевой функции добавляется член регуляризации: где – коэффициент регуляризации. Как правило, регуляризация может быть установлена на или . Модель линейной регрессии с так называемой гребневой регрессией [29].] и with – наименьший абсолютный оператор сжатия и отбора (лассо) [30].
Как показано на рис. 1, решение Лассо обычно содержит несколько нулевых компонент, т. е. весовой вектор является разреженным. Таким образом, Лассо стал одним из самых популярных методов выделения признаков и успешно применяется для решения многих практических задач [31–34].
Цель состоит в том, чтобы найти минимальное значение целевой функции. Ошибка, связанная с параметрами, является супремумом с альтернативным выражением вероятности
В машинном обучении метод инициализации веса оказывает решающее влияние на скорость сходимости модели и качество работы модели.
Метод инициализации Гаусса — это самый простой метод инициализации, который заключается в инициализации весов в соответствии с распределением Гаусса. Благодаря хвостовой границе раздела 3 мы знаем, что хвостовая граница нормы гауссовских случайных матриц более точная, чем хвостовая граница нормы. Собственно, разница между и в том, что процесс минимизации отличается. Как показано на рисунке 2, спускается в соответствии с функцией абсолютного значения, а спускается в соответствии с квадратичной функцией. Скорость падения больше, чем у точки.
5. Заключение
В этой статье мы представляем оценку хвоста для нормы гауссовых случайных матриц. В частности, мы также даем оценку среднего для нормы гауссовых случайных матриц. В качестве приложения мы используем полученные оценки для вычисления хвоста и границ ожидания для нормы гауссовой матрицы Вигнера. В отличие от существующих результатов, наши результаты больше подходят для случая матриц большой размерности. Наконец, мы изучаем хвостовые границы для вектора параметров и алгоритмов регуляризации.
В будущей работе мы применим теоретические результаты к некоторым возможным практическим сценариям, таким как кластеризация и классификация.
Доступность данных
Для поддержки этого исследования не использовались данные.
Конфликт интересов
Авторы заявляют об отсутствии конфликта интересов.
Благодарности
Эта работа была поддержана Национальным фондом естественных наук Китая (12101378), Проектом научно-технического инновационного фонда Шаньсийского сельскохозяйственного университета (2021BQ10), Проектом научных исследований для выдающихся врачей, провинция Шаньси, Китай (SXBYKY2021046 ) и Фонд фундаментальных исследований провинции Шаньси, Китай (20210302124548).
Ссылки
P. Bühlmann and S. Van De Geer, Статистика многомерных данных: методы, теория и приложения , Springer Science & Business Media, Берлин, Германия, 2011.
C. Луарт, З. Ляо и Р. Куйе, «Подход к нейронным сетям со случайной матрицей», Annals of Applied Probability , vol.
28, нет. 2, pp. 1190–1248, 2018.Посмотреть по адресу:
Google Scholar
A. Gittens и M.W. Mahoney, «Пересмотр метода nystr’om для улучшения крупномасштабного машинного обучения», Журнал исследований машинного обучения , том. 17, нет. 1, pp. 3977–4041, 2016.
Просмотр по адресу:
Google Scholar
В. Чандрасекаран, Б. Рехт, П. А. Паррило и А. С. Вилли, «Выпуклая геометрия линейных обратных задач», Основы вычислительной математики , том. 12, нет. 6, стр. 805–849, 2012 г.
Посмотреть по адресу:
Сайт издателя | Google Scholar
К. Л. Кларксон и Д. П. Вудрафф, «Низкоранговая аппроксимация и регрессия во времени разреженности входных данных», в Proceedings of the Forty Fifth Annual ACM Symposium on Theory of Computing , стр.
81–90, Пало-Альто, Калифорния, США, июнь 2013 г. Регев и Т. Видик, «Эффективное округление для некоммутативного неравенства Гротендика», в Трудах сорок пятого ежегодного симпозиума ACM по теории вычислений , стр. 71–80, Пало-Альто, Калифорния, США, июнь 2013 г.Посмотреть по адресу:
Google Scholar
CH Martin и MW Mahoney, «Неявная саморегуляция в глубоких нейронных сетях: данные из теории случайных матриц и последствия для обучения», Journal of Machine Learning Research, vol. 22, нет. 165, 2021.
А. М. Тулино и С. Верду, «Теория случайных матриц и беспроводная связь», Foundations and Trends™ in Communications and Information Theory , vol. 1, нет. 1, стр. 1–182, 2004 г.
Посмотреть по адресу:
Сайт издателя | Академия Google
C. Tang, X. Zheng, X. Liu et al., «Локальность с перекрестными представлениями, сохраненное разнообразие и согласованное обучение для неконтролируемого выбора признаков с несколькими представлениями», IEEE Transactions on Knowledge and Data Engineering , p.
1, 2021.Посмотреть по адресу:
Сайт издателя | Google Scholar
Реброва Е., Вершинин Р. Нормы случайных матриц: локальные и глобальные проблемы // Успехи математики. 2018. Т. 324. С. 40–83.
Посмотреть по адресу:
Сайт издателя | Google Scholar
C. Tang, X. Zhu, X. Liu et al., «Изучение совместного графа сродства для многоракурсной кластеризации подпространства», IEEE Transactions on Multimedia , vol. 21, нет. 7, стр. 1724–1736, 2019.
Посмотреть по адресу:
Сайт издателя | Google Scholar
C. Tang, X. Liu, X. Zhu et al., «Избирательная проекция функций с вложением низкого ранга и двойной лапласианской регуляризацией», IEEE Transactions on Knowledge and Data Engineering , том. 32, нет.
9, с. 1, 2019.Посмотреть по адресу:
Сайт издателя | Google Scholar
Р. Алсведе и А. Винтер, «Сильное обращение для идентификации через квантовые каналы», IEEE Transactions on Information Theory , vol. 48, нет. 3, стр. 569–579, 2002.
Посмотреть по адресу:
Сайт издателя | Google Scholar
Дж. А. Тропп, «Удобные хвостовые границы для сумм случайных матриц», Основы вычислительной математики , том. 12, нет. 4, стр. 389–434, 2012 г.
Посмотреть по адресу:
Сайт издателя | Google Scholar
Д. Хсу, С. М. Какаде и Т. Чжан, «Хвостовые неравенства для сумм случайных матриц, которые зависят от внутренней размерности», Electronic Communications in Probability , vol. 17, нет. нет, с. 1, 2012.

Посмотреть по адресу:
Сайт издателя | Google Scholar
С. Минскер, «О некоторых расширениях неравенства Бернштейна для самосопряженных операторов», Письма о статистике и вероятностях , том. 127, стр. 111–119, 2017.
Посмотреть по адресу:
Сайт издателя | Google Scholar
C. Zhang, L. Du, and D. Tao, «Неравенства хвостов на основе Lsv для сумм случайных матриц», Neural Computation , vol. 34, 2016.
Посмотреть по адресу:
Google Scholar
X. Gao, C. Zhang и H. Zhang, «Безразмерные границы для наибольших сингулярных значений матричного ряда Гаусса», Communications in Statistics – Теория и методы , том. 50, нет. 10, стр. 2419–2428, 2021.
Посмотреть по адресу:
Сайт издателя | Google Scholar
X.
Gao, C. Zhang, and H. Zhang, «Неравенства малых уклонений для сумм случайных матриц», Symmetry , vol. 11, нет. 5, с. 638, 2019.Посмотреть по адресу:
Сайт издателя | Google Scholar
М. Рудельсон и Р. Вершинин, «Проблема Литтлвуда–Оффорда и обратимость случайных матриц», Успехи в математике , том. 218, нет. 2, стр. 600–633, 2008 г.
Посмотреть по адресу:
Сайт издателя | Google Scholar
Дж. А. Тропп, «Введение в матричные неравенства концентрации», 2015 г., https://arxiv.org/abs/1501.01571.
Посмотреть по адресу:
Google Scholar
З. Сонг, Д. П. Вудрафф и П. Чжун, «Низкоранговая аппроксимация с ошибкой по входной норме», в Труды 49-го ежегодного симпозиума ACM SIGACT по теории вычислений , стр.
688–701, Монреаль, Канада, июнь 2017 г. in Proceedings of the Twenty-Fourth International Joint Conference on Artificial Intelligence , Буэнос-Айрес, Аргентина, июль 2015 г. (комментарий к статье Брауна и Дрейпера)», Байесовский анализ , vol. 1, нет. 3, стр. 515–534, 2006 г.Посмотреть по адресу:
Сайт издателя | Google Scholar
П. Лин, «Применение обобщенного свернутого нормального распределения к показателям возможностей процесса», International Journal of Advanced Manufacturing Technology , vol. 26, нет. 7–8, стр. 825–830, 2005 г.
Посмотреть по адресу:
Сайт издателя | Google Scholar
C. Bordenave and P. Caputo, «Принцип больших отклонений для матриц Вигнера без гауссовых хвостов», Анналы вероятностей , том. 42, нет. 6, стр. 2454–2496, 2014.
Посмотреть по адресу:
Сайт издателя | Google Scholar
Ф.
Оджери, «Принцип больших уклонений для наибольшего собственного значения матриц Вигнера без гауссовых хвостов», Electronic Journal of Probability , vol. 21, стр. 1–49, 2016 г.Посмотреть по адресу:
Сайт издателя | Google Scholar
Ф. Огери, «Нелинейные оценки больших уклонений с приложениями к матрицам Вигнера и разреженным графам Эрдеша–Реньи», Анналы вероятностей , том. 48, нет. 5, стр. 2404–2448, 2020.
Посмотреть по адресу:
Сайт издателя | Google Scholar
А. Тихонов и В. Арсенин, Solutions of Illused Problems , Halsted Press, New York, NY, USA, 1977. лассо», Journal of the Royal Statistical Society: Series B , vol. 58, нет. 1, стр. 267–288, 1996.
Посмотреть по адресу:
Сайт издателя | Google Scholar
Дж.
Чжан, Дж. Ректор, Дж. К. Лин и др., «Неразрушающий анализ тканей для диагностики рака ex vivo и in vivo с использованием портативной системы масс-спектрометрии», Science Translational Medicine , vol. 9, нет. 406, с. eaan3968, 2017.Посмотреть по адресу:
Сайт издателя | Google Scholar
Дж. Ваматеван, Д. Кларк, П. Чодровски и др., «Применения машинного обучения в открытии и разработке лекарств», Nature Reviews Drug Discovery , vol. 18, нет. 6, стр. 463–477, 2019.
Посмотреть по адресу:
Сайт издателя | Google Scholar
Z. Lai и S. Nagarajaiah, «Метод идентификации разреженных структурных систем для нелинейных динамических систем с гистерезисом / неупругим поведением», Mechanical Systems and Signal Processing , vol. 117, стр. 813–842, 2019.
Посмотреть по адресу:
Сайт издателя | Google Scholar
А.
Бартковяк и Р. Зимроз, «Уменьшение размерности путем выбора переменных — линейный и нелинейный подходы с применением к вибрационному мониторингу состояния планетарного редуктора», Прикладная акустика , том. 77, стр. 169–177, 2014.Посмотреть по адресу:
Сайт издателя | Google Scholar
Copyright
Copyright © 2022 Xianjie Gao et al. Это статья с открытым доступом, распространяемая в соответствии с лицензией Creative Commons Attribution License, которая разрешает неограниченное использование, распространение и воспроизведение на любом носителе при условии надлежащего цитирования оригинальной работы.
Замечание о характеристиках распределений чисел обусловленности вещественных гауссовых матриц
Ключевые слова: характеристика; Номер состояния; Усеченный первый момент; Матрицы Гаусса
Андерсон В. и Уэллс М. Т. (2009). Точное распределение числа обусловленности гауссовой матрицы.
SIAM Journal onMatrix Analysis and Applications, 31 (3), 1125–1130. Поиск в Google Scholar
Barr, D.R., and Sherrill, ET (1999). Среднее значение и дисперсия усеченных нормальных распределений. The American Statistician, 53(4), 357 361. Поиск в Google Scholar
Bühlmann, H. (1967). Опыт рейтинг и авторитет. Бюллетень Astin, 4(03), 199 – 207.10.1017/S0515036100008989Поиск в Google Scholar
Чен З. и Донгарра Дж. Дж. (2005). Числа обусловленности гауссовских случайных матриц. SIAM Journal onMatrix Analysis and Applications, 27(3), 603–620. Поиск в Google Scholar
Demmel, JW (1988). Вероятность того, что задача численного анализа является сложной. Математика вычислений, 50 (182), 449 -480.10.1090/S0025-5718-1988-0929546-7Поиск в Google Scholar
Дэн Х., Лопес-Мартинес К., Джинсон Чен Дж. и Хан П. (2017). Статистическое моделирование поляриметрических данных РСА: обзор и проблемы. Remote Sensing 2017, 9(4), 34810.3390/rs48Search in Google Scholar
Edelman, A.
Эдельман, А. (1992). О распределении масштабированного числа состояний. Математика вычислений, 58(19)7), 185 – 190.10.1090/S0025-5718-1992-1106966-2Поиск в Google Scholar
Эдельман А. и Рао Н. Р. (2005). Теория случайных матриц. Acta Numerica, 14, 233–297.10.1017/S09624920236Поиск в Google Scholar
Эдельман А. и Ван Ю. (2013). Теория случайных матриц и ее инновационные приложения. In Advances in Applied Mathematics, Modeling, and Computational Science, 91–116. Springer, USA.10.1007/978-1-4614-5389-5_5Поиск в Google Scholar
Galambos, J., and Kotz, S. (1978). Характеристики распределений вероятностей. Единый подход с упором на экспоненциальные и родственные модели. Lecture Notes in Mathematics, 675, Springer, Berlin.10.1007/BFb0069530Search in Google Scholar
Gander, W.
, Gander, MJ, and Kwok, F. (2014). Научные вычисления — введение с использованием Maple и MATLAB. Springer, USA.10.1007/978-3-319-04325-8Поиск в Google Scholar
Gilchrist, W. (2000). Статистическое моделирование с квантильными функциями. Чепмен и Холл/CRC, Бока-Ратон, США.10.1201/9781420035919Поиск в Google Scholar
Glänzel, W. (1987). Теорема характеризации, основанная на усеченных моментах, и ее применение к некоторым семействам распределений, Математическая статистика и теория вероятностей (Бад-Тацманнсдорф, 1986), Vol. B, Reidel, Dordrecht, 75–84. Search in Google Scholar
Glänzel, W., Telcs, A., and Schubert, A. W2LOK Характеристика усеченными моментами и ее применение к распределениям типа Пирсона, Z. Wahrsch. Верв. Gebiete, 66, 173 – 183.10.1007/BF00531527Поиск в Google Scholar
Градштейн И. С., Рыжик И. М. (1980). Таблица интегралов, рядов и произведений, Academic Press, Inc., Сан-Диего, Калифорния, США. Поиск в Google Scholar
Haagerup, U.
, and Thorbjørnsen, S. (2003). Случайные матрицы со сложными гауссовскими элементами. Expositiones Mathematicae, 21(4), 293 – 337.10.1016/S0723-0869(03)80036-1Поиск в Google Scholar
Kim, JH, and Jeon, Y. (2013). Теория достоверности, основанная на обрезке. Страхование: математика и экономика, 53(1), 36 – 47.10.1016/j.insmatheco.2013.03.012Поиск в Google Scholar
Коц С. и Шанбхаг Д. Н. (1980). Некоторые новые подходы к распределению вероятностей. Достижения в области прикладной теории вероятностей, 12, 903 – 921.10.2307/1426748Поиск в Google Scholar
Парзен, Э. (2004). Квантильная вероятность и статистическое моделирование данных. Статистическая наука, 652-662.10.1214/088342304000000387Поиск в Google Scholar
Прудников А.П., Брычков Ю.А., Маричев О.А. И. (1986). Интегралы и ряды (Том 1). Издательство Gordon and Breach Science Publishers, Амстердам, Голландия. Поиск в Google Scholar
Ричардс, Д. (2002). Расширенные математические методы с Maple. Издательство Кембриджского университета, Кембридж, Великобритания.
Поиск в Google Scholar
Шакил М. и Ахсанулла М. (2016). Характеристики распределения числа обусловленности Деммеля вещественных матриц Уишарта. Специальные матрицы, 4(1), 352–365.10.1515/spma-2016-0034Поиск в Google Scholar
Шакил М. и Ахсанулла М. (2017). Некоторые выводы о распределении числа обусловленности Деммеля комплексных матриц Уишарта. Специальные матрицы, 5(1), 127 – 138.10.1515/spma-2017-0011Поиск в Google Scholar
Шеннон, CE (1948). Математическая теория коммуникации. Bell Systems Technical Journal, 27, 379–423 и 623–656.10.1002/j.1538-7305.1948.tb01338.xПоиск в Google Scholar
Wei, L., McKay, M.R., and Tirkkonen, O. (2011). Точное распределение числа условий Деммеля сложных матриц Уишарта с помощью преобразования Меллина 10.1109/icc.2011.5962954Search в Google Scholar
. IEEE Communications Letters, 15(2), 175–177. Поиск в Google Scholar
White, RE, and Subramanian, VR (2010). Вычислительные методы в химической инженерии с Maple.
Спрингер, США.10.1007/978-3-642-04311-6Поиск в Google Scholar
Вигнер, Э. (1955). Характеристические векторы граничных матриц с бесконечными размерностями. Анналы математики, 62 (3), 548-564.10.2307/1970079Поиск в Google Scholar
Wishart, J. (1928). Обобщенное распределение момента произведения в выборках из нормальной многомерной совокупности. Биометрика, 32–52.10.1093/biomet/20A.1-2.32Поиск в Google Scholar
Zhang, W., Wang, C.-X., Tao, X., and Patcharamaneepakorn, P. (2016). Точные распределения конечных случайных матриц и их приложения к измерению спектра. Датчики, 16, 1183.10.3390/s16081183Поиск в Google Scholar пабмед ПабМед Центральный
Чжун, К., Маккей, М. Р., Ратнараджа, Т., и Вонг, К. К. (2011). Распространение номера условия Деммеля Wishartmatrices.10.1109/GLOCOM.2010.5684238Поиск в Google Scholar
IEEE Transactions on Communications, 59 (5), 1309 – 1320.Поиск в Google Scholar
Эта работа находится под лицензией Creative Commons Attribution-NonCommercial -NoDerivatives 4.
