Механика. КинематикаЗадачи по кинематике, разбираемые в курсе элементарной физики, включают в себя задачи о равнопеременном прямолинейном движении одной или нескольких точек и задачи о криволинейном движении точки на плоскости. Общие правила решения задач по кинематике
Решая приведенные ниже задачи,
Вы сможете повторить основы кинематики. Для решения задач Вам могут потребоваться таблицы Механика.Кинематика1. Какому виду движения соответствует каждый график на рис.1?
С какой скоростью двигалось тело, для которого зависимость пути от времени изображается графиками I, II, III?
Записать уравнение движения для графиков I, II.
| |||||||||
4. Автомобиль проходит первую половину пути со средней скоростью 70 км/ч, а вторую — со средней скоростью 30 км/ч. Определить среднюю скорость на всем пути.
6. При какой максимальной скорости самолеты могут приземляться на посадочную полосу аэродрома длиной 800 м при торможении с ускорением a1= −2,7 м/с2? a2= −5 м/с2? 7. Сигнальная ракета, запущенная вертикально вверх, вспыхнула через 6 с после запуска в наивысшей точке своей траектории. На какую высоту поднялась ракета? С какой начальной скоростью ее запустили? 8. Луна движется вокруг Земли по окружности радиусом 384 000 км с периодом 27 сут 7 ч 43 мин. Какова линейная скорость Луны?
Каково центростремительное ускорение Луны к Земле? Механика. ДинамикаОсновная задача динамики материальной точки состоит в том, чтобы найти законы движения точки, зная приложенные к ней силы, или, наоборот, по известным законам движения определить силы, действующие на материальную точку. Общие правила решения задач по динамике Характерная особенность решения задач механики о движении материальной точки, требующих применения законов Ньютона, состоит в следующем:
—————————————————————————————————- 1. На опускающегося парашютиста действует сила земного притяжения. Объясните, почему он движется равномерно. 2. Почему машинисту подъемного крана запрещается резко поднимать с места тяжелые грузы? 3. Вагонетка массой 500 кг движется под действием силы 100 Н. Определите ее ускорение. 4. Автобус массой 8000 кг едет по горизонтальному шоссе. Какая сила требуется 5. 6. На самолет, летящий в горизонтальном направлении, действует в направлении полета сила тяги двигателя F = 15000 Н, сила сопротивления воздуха FC = 11000 Н и сила давления бокового ветра FВ = 3000 H, направленная под углом α = 90° к курсу. Найти равнодействующую этих сил. Какие еще силы действуют на самолет в полете и чему равна их равнодействующая? 7. Определите силу, с которой притягиваются друг к другу два корабля массой по 107 кг каждый, находящиеся на расстоянии 500 м друг от друга. 8. Между всеми телами существует взаимное притяжение. Почему же мы наблюдаем притяжение тел к Земле и не замечаем взаимного тяготения окружающих нас предметов друг к другу? 9. Пружину детского пистолета сжали на 3 см. Определите возникшую в ней силу упругости, если жесткость пружины равна 700 Н/м. 10. Какой силой можно сдвинуть ящик массой 60 кг, если коэффициент трения между ним и полом равен 0,27? Сила действует под углом 30° к полу (горизонту). 11. Какую начальную скорость нужно сообщить сигнальной ракете, выпущенной под углом α = 45° к горизонту, чтобы она вспыхнула в наивысшей точке траектории, если запал ракеты горит t = 6 с? 12. Вычислить первую космическую скорость у поверхности Луны, если радиус Луны R= 1760 км, а ускорение свободного падения на Луне составляет 0,17 земного. Механика. Импульс, мощность, энергия1. Пуля массой 10 г, летящая горизонтально со скоростью 400 м/с, ударяется в преграду и останавливается. Чему равен импульс, полученный пулей от преграды? Куда он направлен? 2. Космический корабль массой 4800 кг двигался по орбите со скоростью 8000 м/с. 3. Снаряд, летевший горизонтально со скоростью 480 м/с, разорвался на два осколка равной массы. Один осколок полетел вертикально вверх со скоростью 400 м/с относительно Земли. Определите скорость второго осколка. 4. Охотник, плывя по озеру на легкой надувной лодке, стреляет в уток. Какую скорость приобретает лодка в момент выстрела из двух стволов ружья (дуплетом)? Масса охотника с лодкой и ружьем 80 кг, масса пороха и дроби в одном патроне 40 г, начальная скорость дроби 320 м/с, ствол ружья во время выстрела направлен под углом 60° к горизонту. 5. Стоящий на коньках человек массой 60 кг ловит мяч массой 500 грамм,
летящий горизонтально со скоростью 72 км/ч, определите расстояние на
которое откатится при этом человек, если коэффициент трения 0,05. Решение: 6. Самолет должен иметь для взлета скорость 25 м/с. Длина пробега по полосе аэродрома составляет 100 м. Какую мощность должны развивать двигатели при взлете, если масса самолета 1000 кг и сопротивление движению равно 200 Н? 7. Футбольный мяч массой 400 г падает на Землю с высоты 6 м и отскакивает на высоту 2,4 м. Какое количество механической энергии мяча превращается в другие виды энергии? 8. Автомобиль массой 5000 кг при движении в горной местности поднялся на высоту 400 м над уровнем моря. Определите потенциальную энергию автомобиля относительно уровня моря. 9. Перед загрузкой в плавильную печь чугунный металлолом измельчают ударами падающего бойка молота массой 6000 кг. Определите полную энергию в нижней точке при падении бойка с высоты 9 м. Сравните ее с полной энергией, которую имеет боек, пройдя при падении 5 м. 10. Самолет массой 1000 кг летит горизонтально на высоте 1200 м со скоростью 50 м/с. 11. Достаточна ли мощность электродвигателя токарного станка 1А62 (7,8 кВт) для обработки детали со скоростью резания 5 м/с, если сопротивление металла резанию составляет 600 Н? КПД станка 0,75. 12. Автомобиль, мощность двигателя которого 50 кВт, движется по горизонтальному шоссе. Масса автомобиля 1250 кг. Сопротивление движению равно 1225 Н. Какую максимальную скорость может развить автомобиль? 13. При формировании железнодорожного состава происходят соударения вагонов буферами. Пружины двух буферов вагона сжались при ударе на 10 см каждая. Определите работу сжатия пружин, если коэффициент их жесткости равен 5·106 Н/м.
|
какие виды бывают, основы, алгоритм и основные методы
Все движущиеся тела подчиняются законам механики. Не составляет исключение параллельное взаимодействие с другими телами, а также изменение их положения во времени и пространстве.
Что такое механика, какие области охватывает
Механика — раздел физики, изучающий движение материальных тел, их равновесие и взаимодействие с соседними телами.
Существует теоретическая сторона, которая затрагивает общие закономерности движения, включая планеты солнечной системы, а также характеристики полета, и дисциплины, изучающие частные моменты работы двигателей, механизмов, машин и их внутренних частей.
Исходя из этого, сформулировать предмет механики можно следующим образом:
- теоретическая сторона;
- механика сплошных сред;
- специальные разделы, такие как: механизмы и машины, гидравлические процессы, механика почв и т.п.
Почему возникла необходимость дифференциации на разделы? В ее основе лежат свойства времени, материи и нахождения в пространстве. Опираясь на такие характеристики, механика подразделяется на виды:
- классическую;
- релятивистскую;
- квантовую.
Изучая механические системы с учетом их степеней свобод, проводится обобщение импульсов и, при необходимости, наложение их на систему координат. Сама механическая система может являться замкнутой (изолированной от окружающих факторов) и незамкнутой (открытой).
Вторая классификация оценивает характеристику во времени: статические и динамические. К динамическим системам, к примеру, относят математический, физический и крутильный маятники, твердое тело, неголономную систему, сплошную среду и др.
Общий курс школьной программы включает такие разделы, как механика, динамика, статика, кинематика. Решаются задачи в этих ключах, а также на законы сохранения.
Примеры решения задач по теоретической механике
Задача 1. Путь автомобиля (\(S\)) условно разделен на три части: первую, вторую и третью. Какой будет средняя скорость его движения на первой части (\(V_1\)), если средняя скорость (\(V\)) равна 37,5 км/ч, а скорость на второй и третьей частях пути (\(V_2\)) была равна 50 км/ч?
Решение:
Обозначим время, затраченное на первой трети пути \(t_1\), на оставшихся двух третях — \(t_2\).
Тогда:
\(t_1+t_2=S\div3V_1+2S\div3V_2\)
\(t_1+t_2=S\div V\)
\(V_1=VV_2\div(3V_2-2V)=\)25 км/ч
Задача 2. Моторная лодка за 3 часа переплывает по реке из точки А в точку Б. На возвращение она тратит 5 часов. Зная, что скорость движения лодки одинаково туда и обратно, определите, сколько времени займет движение из точки А в точку Б у плота.
Если скорость теплохода \(V_1\), а течения — \(V_2\), то время, затраченное на весь путь от А до Б, составляет:
\(t_1=S\div(V_1+V_2)\).
Путь от Б до А лодка прошла за:
\( t_2=S\div(V_1-V_2).\)
Выразим \(S\) через \(t\) и \(V\), приравняв математические выражения пути через эти категории:
\(t_1(V_1+V_2)=t_2(V_1-V_2)\).
Применив стандартные действия сложения, получаем:
\(V_1=4V_2\)
В итоге отмечаем, что лодка без учета скорости течения пройдет путь за 4 часа. Ее скорость, когда она плывет против течения, в 3 раза превышает скорость реки.
Ответ: плот сможет преодолеть расстояние от А до Б за 15 часов.
Задача 3. Мужчина едет в поезде со скоростью 80 км/ч. Навстречу идет товарный поезд со скоростью 40 км/ч. Длина встречного состава — 1 км. На протяжение какого времени мужчина будет наблюдать из окна за движущимся встречным поездом?
Решение задачи можно провести двумя методами.
Метод 1. Если относительно Земли мужчина находился в точке с координатой \(Х=О\), то окончание товарного поезда было от него удалено на 1 км (\(Х_т=1\)км). Координата первой точки \(Х\) находится на расстоянии, определяемом по формуле \(V_1t\), второй — \(Х_т-V_2t\).
Когда хвост встречного поезда был на уровне мужчины-пассажира, \(Х_1=Х_2\) или \(V_1t=X_тt–V_2t\).
Отсюда \(t=X_T\div(V_1+V_2)\)
Метод 2. Если рассматривать положение мужчины относительно товарного поезда, его скорость будет равна \(V_0=V_1+V_2\). Учитывая, что длина поезда 1000 м, мимо мужчины будут следовать его вагоны в течение времени:
\(t=l\div(V_1+V_2)\)
Подставив значение, получаем, что \(t=20\) сек.
2=4gl\)
\(V_0=\surd(4gl)=2\surd(gl)\)
Подставив значения, получаем ответ задачи.
\(V_0=2\ast\surd(10\ast0,5)\)=4,47(м/с)
Задача 5. При катании на роликах два человека взялись за разные концы одной веревки. При движении один из них получает ускорение. Каково ускорение второго катающегося, если он весит в 1,5 раза меньше? Силу трения между землей и поверхностью роликов в расчет не брать.
По материалам задачи понятно, что на катающихся действуют три силы:
- сила тяжести, измеряемая формулами m1g и m2g;
- реакция опоры N1 и N2;
- натяжение веревки между ними: T1 и T2.
Кроме того, катающиеся перекладывают друг на друга собственные силы, которые согласно третьему закону Ньютона равны по значениям, т.е. T1=T2=T. Направления этих сил указаны на рисунке.
Катающиеся получают ускорение, охарактеризовать которое можно по второму закону Ньютона.
Поскольку между ними отсутствует жесткое соединение, эти значения могут отличаться.
Примечание. В объяснении к задаче следует учесть, что силу, с которой катающийся тянет веревку, не учитываем, поскольку задача направлена на анализ обратно направленной силы.
Решение:
По второму закону Ньютона, для каждого тела характерно:
m1g+N1+T1=m1a
m2g+N2+T2=m2a
Проведя проекции на ось Y, получается:
m1g-N1=0
m2g-N2=0
При проекции на ось Х:
T1=m1a1
-T2=-m2a2
Если T1=T2=T, m1=1,5m2 (по условию задачи), то
T=1,5m2a1
T=m2a2
Проводя математические действия, выводим конечную формулу: a2=1,5a1
Ответ задачи: ускорение одного из катающихся в 1,5 раз больше, чем другого.
Задача 6. Обосновать расчетами, отличается ли сила тяжести, направленная на 2 литра воды от нее же, направленной на 2 литра ртути.
Формула силы тяжести: F=mg
Найти массу по формуле: \(m=\rho V\),
где ρ-плотность вещества, а V — его объем.
Выводим итоговую формулу и, зная плотность и объем обоих веществ, подставляем значения:
\(F_1=\rho_1{V_1}g \)
\(F_2=\rho_2V_2 g\)
Тогда \(F_1\div F_2=\rho_1V_1 g\div\rho_2 V_2 g\)
Отсюда \(F_1\div F_2=\rho_1V_1 \div\rho_2 V_2 \)
Находим табличные данные: ρ1=1000 кг/м3; ρ2=13540 кг/м3
Таким образом \(F_1\div F_2\)=0,07
Задача 7. Нужно определить показания механического динамометра, когда к нему будет подвешена гиря массой 0,8 кг. Каков в таком случае ее вес?
Весом называется сила, действующая на опору или нить, на которой висит предмет.
Поэтому: P=F=mg
Считая g=10 м/c2, проводим вычисления:
P=F=0,8*10=8 Н
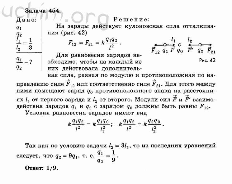
Задача 8.
2)=1/9\)
\(g_2=g\div9=1,09\) м/c2
Быстро и грамотно решить задачи на тему «Механика» помогут на сайте Феникс.Хелп. Обращайтесь, если катастрофически не хватает времени или вы не уверены в правильности собственных рассуждений. За решениями задержки не будет — здесь знают свое дело!
Примеры решения задач по механике (1 курс)
- формат doc
- размер 168.01 КБ
- добавлен 11 сентября 2008 г.
Примеры решения задач по механике 1 курс+формулы по механике
Смотрите также
- формат doc
- размер 990.8 КБ
- добавлен 17 мая 2010 г.
Предлагаемое учебно-методическое пособие содержит краткое изложение основных положений по теоретической части курса «Механика», основные понятия, законы и формулы, знание которых необходимо для понимания и решения задач; примеры решения задач, охватывающие основные темы данного раздела; задачи для самостоятельного решения; а также варианты контрольной работы по курсу «Механика» для студентов заочного формы обучения.
Структура и содержание учебно-…
- формат doc
- размер 106.99 КБ
- добавлен 31 мая 2009 г.
Динамика поступательного движения – 13 задач. Закон сохранения энергии – 12 задач. Сила тяготения – 12 задач. Гидро- и аэромеханика – 13 задач. Кинематика – 12 задач. Оптика – 4 задачи. Закон сохранения импульса – 12 задач. Молекулярная физика и термодинамика – 10 задач. Колебания и волны – 13 задач. Гидро- и Аэромиханика – 12 задач. Импульс – 12 задач. Колебания и волны – 12 задач. + контрольные. 42 стр.
- формат doc
- размер 174.08 КБ
- добавлен 02 октября 2009 г.
Кинематика, динамика, трение скольжения, вязкое трение, движение твёрдых тел, вращение
- формат doc
- размер 149.
83 КБ - добавлен 11 сентября 2008 г.
Примеры решения задач по молекулярной физике 1 курс+формулы по молекуляркеrn
Контрольная работа
- формат pdf
- размер 19.91 МБ
- добавлен 26 декабря 2011 г.
125 стр. Решебник представляет собой пособие для студентов втузов и содержит решения задач из раздела Силы в механике Задачника по физике Чертова А.Г. Воробьёва А.А. (5-е издание, переработанное и дополненное. Москва: Высшая школа, 1988) Решебник составлен в соответствии с действующей программой по курсу физики для вузов. В каждый раздел включено достаточное количество задач, трудность которых возрастает с увеличением порядкового номера.
Раздел…
- формат djvu
- размер 2.09 МБ
- добавлен 22 мая 2009 г.
Книга Беликова. Примеры решения задач по физике из сборника задач по физике Беликов Чертов.
- формат docx
- размер 100.58 КБ
- добавлен 06 июня 2009 г.
В работе рассмотрены решения 5 задач на механику и термодинамику. в конце работы список литературы. В архиве сама работа 6 стр. и титульный лист 1 стр. РАГТА им. Соловьева 1-й курс заочного факультета по специальности “Проектирование и технология радиоэлектронных средств связи”
Контрольная работа
- формат pdf
- размер 245.
32 КБ - добавлен 05 февраля 2012 г.
Подробное решение задач Д1, Д6, Д10, Д11, Д14, Д23 (все – 12 вариант) из “Сборника задач для курсовых работ по теоретической механике” под ред. А.А.Яблонского
Билеты и вопросы
- формат jpg, pdf, doc
- размер 3.51 МБ
- добавлен 15 октября 2011 г.
Уфимский государственный авиационный технический университет (УГАТУ) 2010 год 2 семестр для всех специальностей ФАТС преподаватель Строкина В.Р. Экзаменационные билеты по физике (есть решения, билеты сфотканы) Сборник задач УГАТУ УФА Молекулярная физика, Термодинамика, Механика автор ред. Строкина В.Р. Введение 1.Кинематика Основные формулы Примеры решения задач 2.
Динамика поступательного движения Основные формулы Примеры решения задач 3.Механи…
- формат pdf
- размер 6.75 МБ
- добавлен 16 ноября 2010 г.
2004 Kluwer Academic Publishers, New York, Boston, Dordrecht, London, Moscow. На английском языке. 325 с. 1 часть руководства посвящена решению физических задач по механике, теории относительности и электродинамике. Авторы собрали и представили решения около 140 экзаменационных задач многих университетов Соединенных Штатов и физтеха из России. Некоторые задачи совершенно простые, некоторые очень трудные, некоторые стандартные, другие весьма ориги…
Решение задач по динамике. Движение по горизонтали и вдоль наклонной плоскости 10 класс онлайн-подготовка на Ростелеком
Введение
Мы продолжаем изучать динамику. Это раздел физики, который изучает причины механического движения.
Сегодня мы займемся решением задач на движение по горизонтали и вдоль наклонной плоскости. Как решать такие задачи?
У нас есть тело, которое находится на горизонтальной или наклонной плоскости. На него в любом случае действует сила тяжести и сила реакции опоры. Если поверхность не гладкая, на тело действует сила трения, направленная против направления движения. Тело могут тащить за нить, в таком случае на него будет действовать сила натяжения нити. Наличие той или иной силы зависит от условия задачи, но равнодействующая всех сил, действующих на тело, в общем случае вызывает ускорение тела, . Это следствие из второго закона Ньютона – главного инструмента решения задач по динамике.
Итак, мы разобрали, что происходит при движении тела вдоль плоскости, определили действующие на тело силы и описали процесс математически, применив второй закон Ньютона. На этом физика заканчивается, и остается математика.
Решать уравнения в векторной форме математически сложно, поэтому нужно переписать следствие из второго закона Ньютона в проекциях на оси координат.
Если плоскость наклонная, она ориентирована под определенным углом к горизонту, а значит, сила тяжести будет направлена под углом к плоскости, знаем мы этот угол или нет. Это делает важным выбор системы координат.
Мы свободны в выборе, результат не будет зависеть от выбора системы координат, но нужно выбрать такую, при которой математические преобразования будут максимально простыми. Мы увидим это на примере одной из задач.
И только теперь, когда получена система уравнений, описывающая физический процесс, мы решаем задачу математически: решаем уравнения и находим неизвестное.
Приступим к решению задач.
Задача 1
Камень, скользивший по горизонтальной поверхности льда, остановился, пройдя расстояние S = 48 м. Найдите начальную скорость камня, если сила трения скольжения камня о лед составляет 0,06 силы нормального давления камня на лед.
Анализ условия:
– в задаче описано тело, которое движется под действием сил, значит, будем применять второй закон Ньютона;
– на камень действует сила тяжести, сила реакции опоры и сила трения.
Отметим их (см. рис. 1).
Рис. 1. Действующие на камень силы
– сила трения равна ;
– камень останавливается, движется с ускорением, которое по второму закону Ньютона вызвано равнодействующей силой;
– при равноускоренном движении тело проходит путь и приобретает скорость .
Решение
Выберем систему координат. Удобно направить ось х в направлении движения камня, а ось у перпендикулярно оси х (см. рис. 2).
Рис. 2. Выбор системы координат
Применим второй закон Ньютона:
Учитывая, что сила трения равна , запишем в проекциях на выбранные оси координат. Сила трения направлена против движения камня, туда же направлено и ускорение (камень замедляется) (см. рис. 3):
Рис. 3. Направление ускорения
За время остановки камень по условию задачи пройдет расстояние . Начальная скорость направлена в направлении оси х, ее проекция будет иметь знак «+», ускорение – против оси х, ставим знак «-»:
Тело остановится, то есть его скорость через время будет равна нулю:
Получили систему уравнений, которую остается решить и получить начальную скорость камня, равную 7,6 м/с:
Математическая часть решения задачи
|
Выразим из второго уравнения силу реакции опоры: Подставим ее в первое уравнение: Выразим из четвертого уравнения время Т: Подставим его в третье уравнение: Выразим скорость и подставим найденное выше ускорение: |
Задача 2
Теперь решим задачу на движение вдоль наклонной плоскости.
Тело массы m без начальной скорости соскальзывает с наклонной плоскости с углом с высоты h (см. рис. 4).
Рис. 4. Рисунок к условию задачи 2
Коэффициент трения тела о поверхность равен . За какое время тело достигнет подножья?
Анализ условия
– Задан прямоугольный треугольник, в котором известна одна сторона и угол. Значит, известны все стороны, и определен путь, который проходит тело.
– На тело действуют сила тяжести, сила реакции опоры и сила трения (см. рис. 5).
Рис. 5. Силы, которые действуют на тело
Равнодействующая этих сил создает ускорение – будем применять второй закон Ньютона.
– В задаче нужно найти время движения тела, которое движется с ускорением, равноускоренное движение описывается уравнениями кинематики.
Решение
Выберем систему координат. Здесь есть своя особенность: движение бруска происходит вдоль наклонной плоскости, сила трения направлена противоположно направлению движения, сила реакции опоры перпендикулярна плоскости, а сила тяжести направлена под углом к плоскости.
Нам особенно важно выбрать удобную систему координат. Для математических расчетов удобно направить оси координат, как показано на рисунке: ось х вдоль в направлении движения бруска, ось у перпендикулярно поверхности (см. рис. 6).
Рис. 6. Выбор системы координат
Применим второй закон Ньютона:
Учитывая, что сила трения равна , запишем в проекциях на выбранные оси координат.
Сила тяжести направлена под углом к обеим осям координат. Треугольники АВС и авс подобны, и угол равен углу cab. Следовательно, проекция силы тяжести на ось х равна , на ось у – (см. рис. 7).
Рис. 7. Проекции сил на оси координат
Тогда:
Нахождение проекций силы тяжести
|
Чтобы найти проекцию силы на координатную ось, нужно знать угол, под которым она направлена к оси. Расположим вектор силы тяжести на рисунке (см. рис. 8). Рис. 8. Вектор силы тяжести Если его продолжить, получим прямоугольный треугольник . Угол . В треугольнике , тоже прямоугольном, т. к. – проекция , угол (см. рис. 9). Рис. 9. Определение углов Тогда . В – проекция . Угол , т. к. , – секущая. (см. рис. 10). Рис. 10. Равенство углов Таким образом, нам нужно, используя знания по геометрии, определить, где в треугольниках, образованных проекциями, находится заданный угол наклона плоскости , чтобы правильно применять синус или косинус угла наклона. |
Тело проходит путь АВ, равный из треугольника АВС . Путь, пройденный телом при равноускоренном движении без начальной скорости, равен:
Получили систему уравнений, из которой остается найти время:
Математическая часть решения задачи
|
Из первого уравнения получим N: Подставим во второе и выразим ускорение:
Из третьего уравнения, подставив ускорение, выразим время: |
Выбор системы координат
|
При решении задачи мы направили оси координат (см. Система координат – это наш выбор, и решение задачи от ее выбора не зависит. Для этой же задачи направим оси координат по-другому (см. рис. 11). Рис. 11. Выбор системы координат Запишем уравнения в проекциях на оси координат в данной системе:
Формулу для перемещения при равноускоренном движении также запишем в проекциях на выбранные оси:
Как видите, уравнения получились более сложными, но, решив их, вы убедитесь, что результат получится тот же, что при другом выборе системы координат. Рекомендую вам проделать это самостоятельно. |
Задача 3
На наклонной плоскости с углом наклона 300 покоится брусок с привязанной нитью.
При какой минимальной силе натяжения нити брусок сдвинется с места, если потянуть за нить вниз так, что она будет параллельна плоскости? Масса бруска – 0,5 кг, коэффициент трения скольжения бруска о плоскость равен 0,7, ускорение свободного падения принять равным 10 м/с2.
Анализ условия
– В задаче описано тело, на которое действуют сила тяжести, сила реакции опоры, сила трения и сила натяжения нити (см. рис. 12).
Рис. 12. Действие сил на тело
– Тело стаскивают вниз, сила трения направлена против возможного направления движения.
– По условию задачи при некотором минимальном значении силы натяжения нити брусок сдвигается с места, брусок не будет разгоняться, ускорение равно нулю. Будем применять второй закон Ньютона, ускорение равно 0.
Решение
Выберем систему координат. Мы уже убедились на примере предыдущей задачи, что удобно направить ось х параллельно плоскости (см. рис. 13), а ось у – перпендикулярно плоскости.
Рис.
13. Выбор системы координат
По второму закону Ньютона сумма сил, действующих на брусок, равна , в нашем случае :
Учитывая, что сила трения равна , запишем в проекциях на выбранные оси координат:
Получили систему уравнений, решив которую, найдем минимальное значение .
Математическая часть решения задачи
|
Выразим из первого уравнения силу реакции опоры: Подставим ее во второе уравнение и выразим Т: Вычислим: |
Как видите, задачи на движение тел вдоль наклонной плоскости, как и большинство других задач по динамике, сводятся к применению законов Ньютона в выбранной удобной системе координат.
На этом наш урок закончен, спасибо за внимание!
Список литературы
- Соколович Ю.
А., Богданова Г. С. Физика: Справочник с примерами решения задач. – 2-е издание передел. – X.: Веста: Издательство «Ранок», 2005. – 464 с. - А. В. Русаков, В. Г. Сухов. Сборник задач по физике (физико-математическая школа № 2, г. Сергиев Посад). – 1998 г.
Дополнительные рекомендованные ссылки на ресурсы сети Интернет
- Интернет портал «exir.ru» (Источник)
- Интернет портал «izotovmi.ru» (Источник)
Домашнее задание
- Чему равна сила трения, которая действует на движущееся по прямой тело?
- Как направлена сила трения, если тело затаскивают на наклонную поверхность?
- Внимательно посмотрите на рисунок и укажите силу, которая отмечена неправильно:
Почему? - Тело массой 8 кг, начавшее свое движение под действием постоянной силы, за первую секунду своего движения прошло 10 м. Определите величину силы.

- На тело массой 2 кг, которое находится на горизонтальной прямой, действует сила 25 Н, направленная под углом к горизонту вверх. Определите силу трения, если коэффициент трения равен 0.2.
- Определите высоту наклонной плоскости, если тело, двигаясь без начальной скорости с вершины, достигло основания за 4 с. Длина плоскости равна 10 м, ускорение свободного падения .
Решение задач второй части ЕГЭ “Механика”
Решение задач части 2 ЕГЭ «Механика»
Учитель: Елена Анатольевна Фокина
Рекомендуемый алгоритм решения задач по динамике
Задача 1
Полусферическая чаша радиусом 25 см вращается вокруг вертикальной оси, проходящей
через ее центр. Горошина находится на внутренней поверхности сферы. Коэффициент
трения горошины о поверхность равен 0.7. Радиус- вектор, проведенный к горошинке из центра
сферы, образует угол 60 градусов с вертикалью.
С какой частотой должна вращаться
чаша, чтобы горошина начала подниматься вверх по поверхности чаши?
Решение:
Решение:
Запишем второй закон Ньютона в векторной форме:
Решение:
Запишем второй закон Ньютона в векторной форме:
В проекциях на координатные оси x , y :
Решение:
Запишем второй закон Ньютона в векторной форме:
В проекциях на координатные оси x , y :
Из уравнения (2)
Подставим формулу (3) в (1)
Решение:
Запишем второй закон Ньютона в векторной форме:
Сократив на m , получим
(4)
В проекциях на координатные оси x , y :
Из уравнения (2)
Подставим формулу (3) в (1)
Решение:
Запишем второй закон Ньютона в векторной форме:
Сократив на m , получим
(4)
В проекциях на координатные оси x , y :
Чтобы горошинка двигалась вверх по поверхности чащи необходимо, чтобы
(5)
Из уравнения (2)
Подставим формулу (3) в (1)
Ответ:0,5 с -1
Рекомендуемый алгоритм решения задач по законам сохранения в механике
Задача 2
На невесомую вертикально расположенную пружину с жесткостью k и длиной l с высоты h падает шарик массой m (см.
рисунок). Какую максимальную скорость будет иметь шарик при движении вниз?
Решение:
Решение:
Решение:
2. Во втором состоянии полная механическая энергия системы:
Решение:
2. Во втором состоянии полная механическая энергия системы:
3 . Подставим (1) в (3)
Решение:
4 . В соответствии с законом сохранения полной механической энергии:
2. Во втором состоянии полная механическая энергия системы:
3 . Подставим (1) в (3)
Решение:
4 . В соответствии с законом сохранения полной механической энергии:
2. Во втором состоянии полная механическая энергия системы:
3 . Подставим (1) в (3)
Задача 3
На гладкой горизонтальной поверхности движется «горка» высотой h и массой M .
Основание горки плавно переходит в плоскость (см. рисунок). На пути «горки» лежит шайба массой m . При какой наименьшей скорости «горки» шайба перевалит через её вершину? Трение отсутствует.
Решение:
Решение:
Минимальной скорость «горки» будет в случае, если шайба, находясь на её вершине, будет покоиться относительно её.
Закон сохранения импульса
Решение:
Минимальной скорость «горки» будет в случае, если шайба, находясь на её вершине, будет покоиться относительно её.
Закон сохранения импульса
U -скорость совместного движения шайбы и «горки» в момент нахождения шайбы на вершине «горки»
Решение:
Минимальной скорость «горки» будет в случае, если шайба, находясь на её вершине, будет покоиться относительно её.
Закон сохранения импульса
U -скорость совместного движения шайбы и «горки» в момент нахождения шайбы на вершине «горки»
Закон сохранения полной механической энергии
В начальном состоянии:
В конечном состоянии:
Решение:
Минимальной скорость «горки» будет в случае, если шайба, находясь на её вершине, будет покоиться относительно её.
Закон сохранения импульса
U -скорость совместного движения шайбы и «горки» в момент нахождения шайбы на вершине «горки»
Закон сохранения полной механической энергии
В начальном состоянии:
В конечном состоянии:
Подставим (1) в (4)
Решение:
Минимальной скорость «горки» будет в случае, если шайба, находясь на её вершине, будет покоиться относительно её.
Закон сохранения импульса
Подставим (3) и (5) в (2)
U -скорость совместного движения шайбы и «горки» в момент нахождения шайбы на вершине «горки»
Закон сохранения полной механической энергии
В начальном состоянии:
-минимальная скорость «горки», при которой шайба перевалит через её вершину.
В конечном состоянии:
Подставим (1) в (4)
Задача 4
Во сколько раз уменьшится скорость атома гелия после центрального упругого столкновения с неподвижным атомом водорода?
Решение:
До столкновения атома гелия с атомом водорода:
После столкновения атомов
Решение:
До столкновения атома гелия с атомом водорода:
Запишем закон сохранения импульса и закон сохранения кинетической энергии для замкнутой системы
После столкновения атомов
Решение:
До столкновения атома гелия с атомом водорода:
Запишем закон сохранения импульса и закон сохранения кинетической энергии для замкнутой системы
После столкновения атомов
Так как M =4 m (масса атома гелия в 4 раза больше массы атома водорода)
Сократим на m , получим
Решение:
До столкновения атома гелия с атомом водорода:
Запишем закон сохранения импульса и закон сохранения кинетической энергии для замкнутой системы
После столкновения атомов
Так как M =4 m (масса атома гелия в 4 раза больше массы атома водорода)
Сократим на m , получим
Разделим второе уравнение на первое
Решение:
До столкновения атома гелия с атомом водорода:
Запишем закон сохранения импульса и закон сохранения кинетической энергии для замкнутой системы
После столкновения атомов
Так как M =4 m (масса атома гелия в 4 раза больше массы атома водорода)
Сократим на m , получим
Подставим первое уравнение во второе
Разделим второе уравнение на первое
Решение задач по механике | Методическая разработка по физике (10 класс) по теме:
МБОУ «Средняя общеобразовательная школа №3» |
Решение задач по механике в средней школе. |
Сухоруков Виктор Алексеевич учитель физики МБОУ «Сош №3» г.Горнозаводска Пермского края |
Глава 1.
В изучении физики решение задач имеет исключительно большое значение. Анализ и решение задач позволяют понять и запомнить основные формулы и законы физики, создают представление об их характерных особенностях и границах применения, Задачи развивают навык в использовании общих законов природы для решения конкретных практических задач. Умение решать задачи является лучшим критерием оценки глубины изучения программного материала так как человеческое познание – есть непрерывный процесс постановки и разрешения проблем. Особенно ценно умение ставить и решать практические задачи в период ускорения научно – технического прогресса. И, неслучайно, умение применять знания для решения задач входит в стандарт общего среднего образования.
При анализе и решении задачи обобщаются знания о конкретных объектах и физических явлениях, создаются и разрешаются проблемные ситуации, формируются практические и интеллектуальные умения, сообщаются знания из истории науки и техники, осуществляется знакомство с достижениями отечественной науки и техники. Решение задач способствует формированию таких качеств личности как целеустремленность, настойчивость, внимательность. Обучение решению задач по физике может быть эффективным, если выявлены роль и место каждой задачи, а комплект задач составляет достаточно полную систему. Последовательность задач должна быть такой, чтобы была реализована их взаимосвязь по структуре логических, физических и математических операций. Можно условно выделить следующие группы задач:
– задачи ставящие своей целью усвоение основных физических понятий и законов,
– задачи, в процессе решения которых, учащиеся обращают внимание на свою деятельность по поиску решения.
Успешность овладения способом решения задач определенного типа повышается, если целью действий ученика является поиск общего способа решения задач такого типа, а не ответа частной задачи.
– Цель задач третьей группы – приобретение опыта творческой деятельности. В эту группу входят задачи нестандартные, решение которых не могут быть получены непосредственным применением известного учащимся приема. . В этом случае они используются для постановки проблемы, систематизации и углубления знаний, повышения интереса к изучаемому материалу. Это реализуется решением задач исторического, технического, краеведческого содержания, занимательных и экспериментальных задач.
Для задач второй и третьей группы существует два направления в методах решения:
– использование предписаний алгоритмического типа, как обобщенных, так и частных, предназначенных для решения задач по данной теме курса физики.
– использование эвристических приемов поиска решения нестандартных олимпиадных задач. Решение таких задач представляет своеобразный творческий процесс, но приступать к их решению можно только после приобретения достаточно прочных навыков в решении элементарных задач.
Так же как планируется при изучении каждой темы демонстрационный эксперимент, лабораторные работы и другие виды учебных занятий, должно планироваться и решение задач Задачи должны составлять определённую систему, соответствующую выбранной методике, и отвечать определенной цели обучения.
Готовясь к занятиям по данной теме программы, учитель производит отбор задач и определяет последовательность их решения. Отобранная система задач должна удовлетворять ряду требований. Основным дидактическим требованием является постепенность усложнения связей между величинами и понятиями, характеризующими процесс или явление, описываемое в задачах
Как уже отмечалось, желательно начинать решение задачи по теме или отдельному вопросу курса физики с тренировочных задач, если в этом есть необходимость в связи с характером темы, успеваемостью класса и др.
Затем идут более сложные расчетные, экспериментальные и другие задачи, подбираемые последовательно, с возрастающим числом связей между величинами и понятиями характеризующими явление. Наиболее сложные комбинированные задачи с техническим содержанием, с неполными данными могут быть завершающими по данной теме.
Помимо указанного дидактического требования к подбору задач, исключительно важное значение имеет установление учителем цели, преследуемой при выборе каждой задачи. Необходимо, чтобы каждая задача вносила какой – то вклад в совершенствование знаний учащихся, углубляла понимание связей между величинами, конкретизировала понятия и раскрывала новые черты, которые не были в достаточной мере выявлены и углублены в других видах занятий, учила бы применению новых знаний.
В решении задач можно выделить определенную последовательность действий.
Первый этап. Решение задачи должно начинаться с изучения условия, краткой записи данных при помощи принятых обозначений.
Изучить условие – это значит постараться представить себе процесс или явление, который описан в содержании задачи.
Второй этап. Подробное всестороннее рассмотрение физических явлений и процессов, о которых идет речь в задаче, – это главное на что должно быть обращено самое серьезное внимание. Именно от такого рассмотрения зависит успех применения задач как одного из методов преподавания физики. Важно обратить внимание на то, что в этом анализе чаще всего необходимо выявить начальное и конечное состояние процесса и параметры, их характеризующие. Это позволит уточнить условие, поставить соответствующие индексы к буквенным обозначениям.
Третий этап. Определяет успех решения задачи, нужно извлечь из памяти ту закономерность (закон, формулу, правило), которая описывает данное явление или процесс.
Четвертый этап. Проверка определенности системы составленных уравнений или соответствия числа уравнений числу неизвестных, использование данных условия задачи ждя составления в случае необходимости дополнительных уравнений, решение системы уравнений в общем виде, то – есть получение расчетной формулы.
Заключительный этап – вычисление и получение значения искомой величины, анализ ответа задачи.
Большую помощь в решении задач, в анализе их содержания оказывают рисунок, чертеж, схема. Обращение к такой графической иллюстрации задачи должно стать привычкой, которую необходимо воспитывать. Отсутствие чертежа часто затрудняет решение, приводит к тому, что задача решается формально.
Глава 2
Впервые с проблемой – как научить решать задачи – я столкнулся преподавая физику в 9 классе по учебнику И.К. Кикоин А.К.Кикоин
«Физика – 9». Тогда с переходом на физику второй ступени, совершался резкий скачек в сторону усложнения и изучаемого материала и используемой математики в решаемых задачах. В литературе рекомендации по решению задач обычно встречались общего плана:
- Прочитайте условие задачи, представьте процессы и явления описанные в задаче.

- Повторно прочитайте содержание задачи для того, чтобы четко представить основной вопрос задачи, цель решения её, заданные величины, опираясь на которые можно вести поиск решения.
- Произведите краткую запись условия задачи с помощью принятых буквенных обозначений.
- Выполните рисунок или чертёж к задаче.
- Определите, каким методом будет решаться задача, составьте план её решения.
- Запишите основные уравнения, описывающие процессы предложенные в задаче.
- Найдите решение в общем виде, выразив искомые величины через заданные.
- Проверьте правильность решения задачи, произведя действия над наименованиями величин.
- Произведите вычисления с заданной степенью точности.
- Произведите оценку реальности полученного решения.
- Запишите ответ.
Такие рекомендации дают общее направление хода решения задачи, но есть свои особенности в решении задач, скажем, на относительность механического движения отличающие их от задач на равновесие тел.
И здесь нужны рекомендации привязанные к конкретному типу задач, облегчающие процесс освоения учащимися способов их решения. Не даром по статистике из всех проблем возникающих перед учащимися при изучении физики, 60 % учащихся называют проблемы возникающие при решении задач. С другой стороны, математики обучая ребят решать задачи идут строго алгоритмическим путём, например, изучая квадратное уравнение дают конкретный алгоритм его решения, для тригонометрического – свой алгоритм и т. д. Такой подход позволяет, независимо от индивидуальных особенностей, всем учащимся успешно решать стандартные математические задачи. Но такая проблема стоит и в преподавании физики. У нас тоже есть определенный набор стандартных задач, решать которые должны все учащиеся. Вот и возникла идея попытаться составить рекомендации по решению конкретных задач в виде последовательности действий ведущих к поставленной цели.
Это позволит создать условия для успеха каждого ученика, что определяет благоприятную рабочую обстановку в классе. Научить учащихся решать задачи важно ещё и потому, что итоговое испытание в виде ЕГЭ, тоже в основном (части А и В) представляет решение стандартных задач. Каковы преимущества алгоритмического подхода:
- Эффективность. Мы даем возможность всем ученикам успешно справляться с поставленными задачами.
- Экономичность. Меньшие затраты учебного времени на освоение решения стандартных задач.
- Обезличенность. Этот подход не связан с личными качествами преподавателя, и успешно может применяться всеми.
- Возможность коррекции. Наблюдая, как ученик выполняет задание, можно отследить на каком конкретно этапе возникают проблемы, и принять меры по их ликвидации.
- Природосообразность. Успех создает благоприятный психологический настрой учащегося при изучении физики.

Разумеется алгоритм не должен быть слишком перегруженным деталями, он должен направлять мысль ученика на основные этапы решения необходимость которых должна быть обоснована и усвоена учеником.
Глава 3.
Рассмотрим примеры алгоритмов решения конкретных физических задач. Поскольку различных задач при изучении физики приходится решать много, ограничимся самыми часто встречающимися из раздела механики, причем ограничимся задачами среднего уровня.
Задачи будем брать из вариантов заданий для подготовки к ЕГЭ и сборника задач А.П. Рымкевича.
А. Задача на относительность механического движения.
Этап 1. 2. 3. 4. 5. 6. | Действия учащегося Уяснить роль тел в задаче, выполнить краткую запись условия. Записать закон сложения скоростей, выразить нужную величину. Показать направления векторов на рисунке, согласно условию задачи. Выполнить действия над векторами. Рассматривая рисунок как геометрическую задачу, найти искомую величину. Вычисления, анализ ответа. | Учебный материал Тело, подвижная и неподвижная системы отсчета. Закон сложения скоростей = 1 + Знание правил сложения и вычитания векторов. Теорема Пифагора, тригонометрические функции углов прямоугольного треугольника. |
Самолет летит из Москвы в Мурманск. Во время полета дует западный ветер со скоростью vв = 30 м/с относительно Земли, при этом самолет перемещается точно на север со скоростью v = 250 м/с относительно Земли. Относительно воздуха скорость самолета равна ?
1. Дано Решение
v2 = 250 м/с Нас интересует движение самолета, самолет – тело;
v = 30 м/с неподвижна – Земля; подвижен – ветер
v1 – ?
2.
2 = 1 + => 1 = 2 ─
3. 4.
5. 1 = 2 2 + 2
6. v1 = 2502 + 302 = 251.8 м/с
Ответ: v1 ≈ 252 м/с.
Б. Задача на равнопеременное движение.
Этап | Действия учащегося | Учебный материал |
1. 2.
3. 4. 5. 6. 7. | Выполнить краткую запись условия задачи. Выбрать формулу, в которой искомая величина будет одной неизвестной величиной. На рисунке изобразить вектора входящие в формулу. Выбрав ось x, определить знаки векторных величин входящих в формулу. Выразить искомую величину. Перевести величины в систему СИ. Вычисления, анализ ответа. | Формулы равнопеременного дви- жения:;
Знать определение перемещения, скорости, ускорения. Уметь преобразовывать математические выражения. |
Уклон длиной 100 м лыжник прошел за 20 с, двигаясь с ускорением 0,3 м/с2. Какова скорость лыжника в начале и в конце уклона?
Дано Решение
1. S = 100 м 2. Выбираем формулу:
a = 0.3 м/с2 3. 4. Выбираем знаки; все
проекции положительны.
t = 20 с
v – ?
v0 – ? 5. Выразим v0: v0 = ; 7.
v0 = = 2м/с.
Выполняем алгоритм ещё раз, считая v0 – известна.
2. Выбираем формулу:
4. Все проекции положительны
7. v = 2 + 0.3∙20 = 8 м/с
Ответ: v0 = 2 v/c, v = 8 м/с.
В. Задача на законы Ньютона.
Этап | Действия учащегося | Учебный материал |
1. 2. 3. 4. 5. 6. 7. 8. 9. 10. 11. 12. | Сокращенная запись условия задачи. Выбрать тело, движение которого будем рассматривать. С какими телами данное тело взаимодействует, силы изобразить на рисунке. Изобразить на рисунке вектор ускорения. Выбрать оси координат. Составить уравнение 2 – го закона Ньютона. Спроектировать уравнение на выбранные оси координат. Если потребуется, составить дополнительные уравнения из кинематики и динамики. Решить полученную систему уравнений. Проверить правильность решения методом размерностей. Вычисления с переводом величин в систему СИ. Ответ, анализ ответа. | Знать силы: тяжести, трения, упругости(реакции опоры, натя- жения нити),веса тела. Знать направление ускорения при ускоренном, замедленном прямолинейном движении и при равномерном движении по окружности. Ось x – по вектору ускорения. Уметь проектировать вектор на ось, решать прямоугольные треугольники. Знать формулы кинематики и формулы для величины сил. Умение решать систему уравнений методом последовательного исключения неизвестных. |
Один конец невесомой пружины прикреплен к вертикальной оси ОО1.
К другому концу пружины прикреплен шарик массой m = 50 г, который может скользить по стержню без трения. Длина пружины в нерастянутом состоянии L0 = 20 см, её жесткость k = 40 Н/м. Стержень вращается вокруг оси ОО1 равномерно, делая 2 оборота в секунду. Чему равно при этом удлинение пружины ΔL в см ? Ответ округлите до целого числа.
1. Дано Решение
L0 = 20 см 2. Будем рассматривать движение шарика прикрепленного
k = 40 Н/м к пружине.
ν = 2 об/с 3. На шарик действуют: сила тяжести (направлена верти-
m = 50 г кально вниз), сила реакции стержня ( перпендикулярно
ΔL – ? стержню) и сила упругости пружины (против деформации
пружины) см. рис.
4. При равномерном движении по
окружности, вектор ускорения
направлен к центру окружности
(точка А)
5.
В этом направлении выберем и ось Х.
- Второй закон Ньютона:
- Проекция на ось Х: ∙ ∙ ∙ ∙ ∙(1)
- Дополнительно: ∙ ∙ ∙(2)
∙ ∙ ∙(3)
Где: R = L0 + ΔL – радиус окружности, по которой движется шарик.
- Подставим (2) и (3) в формулу (1)
из которой выражаем искомую величину.
Получим:
- Проверим размерность дроби в знаменателе:
знаменатель размерности не имеет, что и ожидалось.
11.ΔL = = 4.918∙10-2 м = 4,918 см.
Ответ: ΔL = 5 см.
Г. Задача на равновесие тел.
Этап | Действия учащегося | Учебный материал |
1. 2. 3. 4. 5. 6. 7. 8. | Сокращенная запись условия задачи. Выбрать тело или точку, равновесие которой будем рассматривать. Какие тела действуют на данное тело, соответствующие силы изобразить на рисунке. Составить условия равновесия. Решаем полученную систему уравнений. Проверить полученный результат методом размерностей. Вычисления с переводом величин в систему СИ. Ответ, анализ ответа. | Выбираем тело или точку, к которой сходятся все силы задачи. Знать силы: тяжести, трения (покоя и скольжения), упругости (реакции опоры, натяжения нити). ,. Число уравнений должно быть равно числу неизвестных. Уметь решать систему уравнений методом последова -тельного исключения неизвест- ных. |
Тонкий однородный стержень укреплен на шарнирной опоре в точке А и удерживается в равновесии горизонтальной нитью. Масса стержня 1 кг, угол его наклона к горизонту 450. Найти силы реакции шарнира.
1.Дано Решение
m = 1`кг 2. Будем рассматривать равновесие стержня, к нему
α = 450 сходятся все силы задачи.
N1 – ? 3. На стержень действуют: а) Земля – силой тяжести; б) нить-
N2 – ? силой натяжения нити; в) шарнир двумя силами реакции,
Препятствуя движению конца стержня как по горизонта-
ли, так и по вертикали. См. рис.
- Составим условия равновесия: а)
В проекции на оси: ∙ ∙ ∙ (1)
∙ ∙ ∙ (2)
б) Сумма моментов относительно точки А равна нулю
Пусть l – длина стержня: ∙ ∙ (3)
5. Из (2) N2 = mg, N2 = 1кг∙10 м/с2 = 10 Н.
Из (3) учитывая, sin450 = cos450, получим T = 0.5mg под –
ставим в (1): N1 = 0.
5mg. N1 = 0.5∙1кг∙10 м/с2 = 5 Н.
- Ответ: N1 = 5Н, N2 = 10 Н
Д. Задача на закон сохранения импульса.
Этап | Действия ученика | Учебный материал |
1. 2. 3. 4. 5. 6. 7. 8. 9. 10. 11. | Сокращенная запись условия задачи. Выделить систему тел, движение которой будем рассматривать. Сохраняется ли импульс в условиях данной задачи. Выбрав два состояния системы, написать импульс системы в этих двух состояниях. Составить уравнение закона сохранения импульса. Спроектировать полученное выражение на выбранную ось координат. Если потребуется, написать дополнительные уравнения из кинематики или динамики. Решить полученную систему уравнений. Проверить полученное выражение по размерности. Вычисления с переводом величин в систему СИ. Ответ, анализ ответа. | а) система изолирована б) процесс мгновенный, когда импульс измениться не успеет. Для одного в условии есть известные величины, во второе входит неизвестная величина, которую нужно найти. Знать закон сохранения импульса Уметь проектировать вектор на ось, решать прямоугольные треугольники. Добиться, чтобы число уравнений было равно числу неизвестных. Уметь решать систему уравнений методом последова- тельного исключения неизвест- ных. |
Два неупругих тела, массы которых 2 и 6 кг, движутся навстречу друг другу со скоростями 2 м/с каждое. С какой скоростью и в каком направлении будут двигаться эти тела после удара?
1. Дано Решение.
m1 = 2 кг 2. Рассмотрим систему, состоящую из двух неупругих
m2 = 6 кг тел ( тела после столкновения сливаются в одно ).
V01 = 2 м/с 3. Так как процесс столкновения мгновенный, то импульс
V02 = 2 м/с системы измениться не успеет и его можно считать
V – ? неизменным.
4. Рассмотрим два состояния:
а) до удара б) после удара
предположив, что после удара тела будут двигаться в
сторону движения большего тела. Импульс системы:
- Так как импульс в задаче сохраняется:
- И проекции на ось х:
- Так как в уравнении одна неизвестная величина, то дополнительных уравнений не потребуется.
- Получаем: .
- v = . Размерность верна.
- v = .

- Ответ: v = 1 м/с.
Е. Задача на закон сохранения механической энергии.
Этап | Действия учащегося | Учебный материал |
1. 2. 3. 4.
5. 6. 7.
8. 9. 10. | Сокращенная запись условия задачи. Выделить систему тел, движение которой будем рассматривать. Будет ли в данной задаче механическая энергия сохраняться. Если сохраняется. Выбрав два состояния системы, для каждого написать величину механической энергии. Записать уравнение закона сохранения механической энергии. Если потребуется, написать дополнительные уравнения. Решить полученную систему уравнений. Проверить результат методом размерностей. Выполнить вычисления с переводом величин в систему СИ. Ответ, анализ ответа. | Условия сохранения: 1) система изолирована, 2) в системе отсутствуют силы трения. Для одного состояния в условии есть известные величины, во второе входит величина, которую надо найти. Знать формулы кинетической энергии и потенциальной энергии силы тяжести и силы упругости. Wмех 1 = Wмех 2 Число уравнений должно быть равно числу неизвестных. Уметь решать систему уравнений методом последовательного исключения неизвестных. Размерности левой и правой части уравнения должны совпадать. |
К столу прикреплена невесомая пружина жесткость k = 100 Н/м с невесомой чашей наверху. На чашу с высоты h роняют кусок замазки массой m = 400г с нулевой начальной скоростью. Максимальная величина деформации пружины x = 20 см. Высота h равна?
1. Дано Решение
k = 100 Н/м 2. В рассматриваемую систему включим: кусок замазки,
m = 400 г пружину с чашей, Землю.
x = 20 см 3.Система изолирована, при движении трения нет, энергия
будет сохраняться
4. Выберем два состояния системы:
h – ? а) замазка на высоте h б) момент максимального сжатия
пружины.
В первом состоянии замазка неподвижна, пружина не
деформирована , но кусок замазки находится на высоте H от
нулевого уровня. Энергия системы W1 = mgH = mg(x + h)
Во втором случае: замазка неподвижна, находится на
нулевом уровне высоты, пружина сжата на величину х.
Энергия системы W2 = .
- Закон сохранения энергии в данной задаче:
- В уравнении одна неизвестная величина h, выразим её.

- .
8.проверим размерность дроби , как и ожидалось.
9.
10. Ответ: h = 0,3 м = 30 см.
Алгоритмические инструкции подобные приведенным в примерах, направляют мысль ученика, позволяя быстрее справиться с задачей. Это важно еще и потому, что ЕГЭ – это не только решение задач, но и лимит времени, отводимый на их решение.
Ещё один вопрос, а могут ли быть полезны эти инструкции при решении сложных задач (части С)? Ответ, очевидно, положительный. Часто сложная задача может быть разделена на несколько более простых (стандартных) задач. В информатике такой подход называют методом последовательной детализации. Рассмотрим пример.
Начальная скорость снаряда, выпущенного из пушки вертикально вверх, равна 100м/с. В точке максимального подъема снаряд разорвался на два осколка, разлетевшихся в вертикальном направлении. Массы осколков относятся как 2 : 1.
Осколок большей массы упал на землю первым вблизи точки выстрела со скоростью 500 м/с. До какой максимальной высоты может подняться осколок меньшей массы?
Данную задачу можно разделить на несколько последовательных задач:
- Найти максимальную высоту подъема снаряда( кинематика).
- Найти начальную скорость большего осколка(кинематика).
- Из закона сохранения импульса найти начальную скорость меньшего осколка.
- Найти максимальную высоту подъема меньшего осколка от точки взрыва(кинематика).
- Найти общую максимальную высоту меньшего осколка от поверхности Земли.
Решаем последовательно эти задачи.
Дано Решение
V0 = 100 м/с 1. Проектируем:
m2/m1 = 2:1 Учитывая, v = 0, получим
v2 = 500 м/с S1 =
H – ?
2.
. = проектируем выразим
490 м/с.
- До взрыва снаряд в высшей точке неподвижен .
После взрыва осколки двигаются в противоположных направлениях. . За мгновение взрыва импульс не изменится, тогда отсюда
4. в проекции учитывая,
Что в высшей точке v2 = 0, получим
. S2 =
5. H = S1 + S2 = 49000 м +500м = 49500м
Ответ: H = 49500м.
Литература
- Варианты заданий для подготовки к единому государственному
экзамену – 2007. Физика. ФГУ «Федеральный центр тестирования», 2006 г.
2. А.П.Рымкевич Задачник 10 – 11 классы. Дрофа 2001 г.
3. Материалы вступительных экзаменов Москва, Квантум 1993 г.
4. В.Г.Розумовский и др. Основы методики преподавания физики.
Москва, Просвещение 1984 г.
5. Э.Е.Эвенчик С.Я.Шамаш В.А.Орлов Методика преподавания физики
в средней школе Москва Просвещение 1986 г.
6. О.Ф.Кабардин, В.А.Орлов Методика фокультативных занятий по
Физике. Москва Просвещение 1988 г.
7. Пособия для поступающих в вузы.
Решение задач по механике – GeeksforGeeks
Наверное, все уже слышали о законах движения Ньютона. Эти законы помогут вам в решении механических проблем. Как правило, задача механики не включает множество сил, действующих на один элемент. Наоборот, речь идет о совокупности многих тел, действующих друг на друга в дополнение к гравитационному притяжению. В этом посте мы рассмотрим различные стратегии решения механических проблем.
Пытаясь решить задачу по механике, имейте в виду, что вы можете выбрать любую часть сборки и применить законы движения к этой части. Все, что вам нужно сделать, это учесть все силы, действующие на «выбранную деталь» в результате оставшихся частей сборки. Для простоты мы называем выбранный компонент сборки «системой», а оставшуюся часть — «окружающей средой». . Если суммарная внешняя сила, действующая на тело, равна нулю, его ускорение равно нулю. Ускорение может быть ненулевым, только если на тело действует результирующая внешняя сила.
Σ F = 0
⇒ dv/dt = 0
, где F — сила (сумма F означает результирующую приложенную силу), а v — скорость объекта.
Применение первого закона Ньютона:
- Объект, брошенный в космическое пространство, движется с нулевым ускорением в том же направлении до тех пор, пока какой-либо другой внешний объект не ударит его с некоторой силой.
- Книга, лежащая на столе, остается в покое, пока на нее не действует результирующая сила.

- Марафонец продолжает бежать на несколько метров дальше финиша из-за инерции.
Этот закон также известен как закон импульса. Скорость изменения количества движения тела прямо пропорциональна приложенной силе и происходит в том направлении, в котором действует сила.
F = dp/dt
где dp — изменение импульса относительно изменения во времени dt.
Применение второго закона Ньютона:
- В супермаркете легче толкать пустую тележку, чем загруженную. Большая масса требует большей мощности для ускорения.
- Объект, падающий с определенной высоты, испытывает увеличение ускорения из-за приложенной силы гравитации.
Третий закон движения Ньютона
Этот закон также известен как закон действия и противодействия. Всякий раз, когда один объект оказывает силу на другой объект, второй объект оказывает равную и противоположную силу на первый.
F A = -F B
F 12 = F 21
потяните за резинку, она автоматически вернется в исходное положение. Действие (приложенная сила) запасается в виде энергии и высвобождается в виде реакции с равной и противоположной силой.
Инерция
На практике частица не меняет своего состояния покоя или равномерного движения вдоль прямой линии, если ее не заставить сделать это. Эта тенденция частицы не изменять своего состояния покоя или состояния равномерного движения вдоль прямой линии, если только это состояние не изменяется внешней силой, называется инерцией.
Масса – это величина, зависящая исключительно от инерции объекта. Чем больше инерция у объекта, тем больше у него масса.
Чем больше масса частицы, тем меньше ускорение и, следовательно, больше инерция.
Трение
Свойство, препятствующее относительному движению тела по поверхности другого тела, называется трением.
F = μ N
где μ — коэффициент трения, а N — нормальная сила.
напр.
- При ходьбе трение между землей и обувью предотвращает скольжение.
- Без трения движение не может быть обеспечено ремнями от двигателя к машине.
Прежде чем приступить к изучению закона движения Ньютона, связанного с какой-либо проблемой. Вы должны иметь сильную руку во всех понятиях, связанных с ним. Физика – это предмет, который помогает нам познавать мир. Вы должны изучать физику, поскольку вы помогаете себе понять, как различные явления происходят в мире. Самый сокровенный секрет закона движения Ньютона – это диаграмма свободного тела (FBD), которая может помочь вам очень легко решить проблемы.
Пример диаграммы свободного тела (FBD)
Примеры вопросовВопрос 1: Пассажир, разговаривающий по телефону, сидя в поезде, идущем со скоростью 100 км/ч, случайно выронил свой телефон из окна. Пренебрегая трением о воздух, какова горизонтальная скорость мобильного телефона непосредственно перед тем, как он упадет на землю?
Ответ:
Согласно первому закону движения Ньютона движущийся объект стремится оставаться в движении до тех пор, пока на него не действует какая-либо внешняя сила. Поскольку на объект (мобильный телефон) не действует трение воздуха, замедляющее объект в горизонтальном направлении после того, как он падает с поезда, а ускорение под действием силы тяжести будет влиять только в вертикальном направлении. Таким образом, горизонтальная скорость мобильного телефона непосредственно перед ударом о землю будет примерно 100 км/ч.
Вопрос 2: Какая результирующая сила необходима для того, чтобы мяч массой 1,5 кг двигался с постоянной скоростью 40 м/с?
Ответ:
Согласно первому закону Ньютона каждое тело продолжает находиться в состоянии покоя или равномерного прямолинейного движения до тех пор, пока не перестанет действовать какая-либо внешняя сила.
Если суммарная внешняя сила, действующая на тело, равна нулю, его ускорение равно нулю. Следовательно, необходимая сила также равна нулю. Следовательно, необходимая чистая сила равна 0 Н, чтобы мяч продолжал двигаться с постоянной скоростью 40 м/с.
Вопрос 3: Космический корабль массой 2000 кг движется в пространстве с постоянной скоростью 1200 м/с. Какова результирующая сила, действующая на космический корабль (на космический корабль не действует сила тяжести).
Ответ:
Первый закон движения Ньютона гласит, что объект остается в движении до тех пор, пока на объект не действует какая-либо внешняя сила. В пространстве существует вакуум и нет внешнего сопротивления воздуха. Следовательно, космический корабль будет двигаться с постоянной скоростью 1200 м/с с нулевым ускорением.
С момента, m = масса космического корабля = 2000 кг
a = ускорение космического корабля = 0
∑f = m × a
= 2000 × 0
= 0 N
Отсутствие, чистая сила действует на космический корабль 0 N.
![]()
Вопрос 4: Что понимается под статическим и кинетическим трением?
Ответ:
Сопротивление, с которым сталкивается тело в статическом состоянии при стремлении двигаться под действием внешней силы, называется трением покоя. При трении покоя сила трения сопротивляется силе, приложенной к объекту, и объект остается в покое до тех пор, пока сила трения покоя не будет преодолена. Обозначается как μ с .
Сопротивление, с которым сталкивается скользящее тело по поверхности, известно как кинетическое трение. Кинетическое трение обозначается как μ k . Кинетическое трение определяется как сила, действующая между движущимися поверхностями. На тело, движущееся по поверхности, действует сила, направленная против его движения. Величина силы будет зависеть от коэффициента кинетического трения между двумя материалами.
Вопрос 5: Если автомобиль массой 200 кг движется с ускорением 5 м/с 2 , тогда какой будет полезная сила автомобиля?
Ответ:
Учитывая, что
Масса автомобиля = M C = 200 кг
Ускорение автомобиля = A C = 5 м/с 2
.
F = M C × A
= 200 × 5
= 1000 N
Следовательно, чистая сила 1000 N.
Вопрос 6: Бэттер отбивает мяч прямо в направлении игрока со скоростью 20 м/с, а начальная скорость мяча 12 м/с. Если масса мяча 0,10 кг. Определить изменение импульса мяча.
Ответ:
Учитывая, что
Начальная скорость мяча = 12 м/с
Конечная скорость мяча = 20 м/с
Изменение массы мяча = 0,020 кг 9 0 импульс = конечный импульс – начальный импульс
= M × V2-M × V1
= 0,10 × 20-(-0,10 × 12) (мяч снова находится в направлении от игрока с битой к котелке)
= 3,2 N.S
Следовательно, изменение в моменте 3,2 Н.с.
Вопрос 7: Во время тренировки, полицейский выстрелил пулей из своего пистолета в деревянный брусок, теперь a пуля массой 10 г движется со скоростью 400 м/с, проникает на 4 см в деревянный брусок и останавливается.
Предполагая, что сила, действующая на деревянный брусок, равномерна, найти величину силы?
Решение:
Учитывая, что
Масса пули = M b = 10 г = 0,010 кг
Пробивная способность пули до остановки = m = s0 = 4 см.
Начальная скорость пули = V i =400 м/с
Конечная скорость пули = V f = 0 м/с
Здесь на деревянный брусок действует сила, противоположная направлению скорости, поэтому эта сила вызывает замедление. Следовательно, а — замедление в этом случае (-а)
Используя уравнение кинематики,
(V f ) 2 = (V i ) 2 + 2as ——(1)
3 = (400)
2 – 2 × а × 0,04а = ( (400) 2 – 0 ) / 2 × 0.04
= 160000 / 0.08
= 2000000
The force on the bullet = M b × a
= 0.
01 × 2000000
= 20000 N
Вопрос 8: Ящик массой 100 кг ставится на пол с некоторой силой, воздействующей на пол. Определите, с какой силой пол действует на коробку? (Здесь g= 90,81 м/с 2 ).
Ответ:
Согласно третьему закону Ньютона движение есть равное и противоположное противодействие. Следовательно, сила, с которой пол действует на ящик, будет равна весу ящика.
Учитывая, что
Масса ящика = M = 100 кг.
вес коробки = M × g
= 100 × 9,81
81 N
Этот отрицательный знак указывает на то, что сила, приложенная к полу, направлена в противоположном направлении по отношению к силе, приложенной к ящику.
Следовательно, сила, приложенная к полу, равна 981 Н.
Вопрос 9: Дайте определение инерции покоя, движения , и направления?
Ответ:
Характеристика материи, которая позволяет ей оставаться в текущем состоянии покоя или равномерного прямолинейного движения до тех пор, пока она не будет нарушена внешней силой, называется инерцией.
- Инерция покоя: Неспособность тела изменить свое состояние покоя сама по себе называется инерцией покоя
- Инерция движения: Неспособность тела изменить свое состояние движения сама по себе называется инерцией движения.
- Инерция направления: Неспособность тела изменить направление своего движения сама по себе инерция направления.
Вопрос 10: В лифте два пассажира, которые имеют массы, которые прикладывают силу 180 Н в направлении вниз. На них действует нормальная сила, направленная вверх от пола лифта в 207 Н. С какой скоростью они ускоряются в направлении вверх? (Здесь g=10 м/с 2 )
Ответ:
Учитывая, что
Восходящая сила = 207 Н
Нисходящая сила = 180 Н
3 чистая сила-
Чистая сила = ∑f = вверх Сила -Сила вниз
= 207 -180
= 27 N
, чтобы найти общую массу пассажиров, используйте уравнение для силы тяжести,
f = M × g
M = 180/10
M = 18 кг
, чтобы найти чистое ускорение, используйте второй закон Ньютона,
F = M × A
A = 27/18
A = 1,5 м/с 2
Следовательно, они ускоряются в направлении вверх по скорости 1,5 м/с 2 .
![]()
500 проблем и решений в каталоге SearchWorks
- Ответственность
- А.Р. Кинг, О. Регев.
- Выходные данные
- Кембридж, Великобритания; Нью-Йорк, штат Нью-Йорк, США: Издательство Кембриджского университета, 19.97.
- Физическое описание
- xi, 317 с. : больной. ; 27 см.
Онлайн
Доступно онлайн
В библиотеке
SAL3 (хранилище вне кампуса)
Стеки Запрос (откроется в новой вкладке)
| Номер телефона | Статус |
|---|---|
| QC32 .K62 1997 | availability-icon” data-barcode=”36105210573155″> Доступный |
Научная библиотека (Ли и Ма)
Стеки
| Номер телефона | Статус |
|---|---|
| QC32 .K62 1997 | Неизвестный |
Описание
Создатели/Соавторы
- Автор/Создатель
- Кинг, А.
Р. - Участник
- Регев, О.
Содержание/Обзор
- Содержание
- Часть I. Задачи: 1. Механика
- 1.1 Статика
- 1.2 Кинематика
- 1.3 Второй закон Ньютона
- 1.4 Работа, энергия и мощность
- 1.5 Импульс и импульс
- 1.6 Круговое и гармоническое движение
- 1.7 Гравитация
- 1.8 Движение твердого тела
- 2. Электричество и магнетизм
- 2.1 Электрические силы и поля
- 2.2 Электростатический потенциал и емкость
- 2.3 Электрические токи и цепи
- 2.4 Магнитные силы и поля
- 3. Материя и волны
- 3.1 Жидкости и газы
- 3.2 Тепло и термодинамика
- 3.
3 Свет и волны - 3.4 Атомная и ядерная физика
- 3.5 Относительность
- Часть II. Решения.
- (источник: данные книги Нильсена)
- Сводка издателя
- «Физика с ответами» содержит 500 задач, охватывающих весь спектр вводной физики и ее приложений ко многим другим предметам, а также четкие пошаговые решения каждой задачи. Никаких расчетов не требуется. Студенты часто испытывают трудности в решении практических задач после того, как предмет вводится в классе. Эта книга восполняет этот пробел — в ней описаны все типы задач, которые могут возникнуть на этом уровне, поэтому, выполняя эти упражнения и извлекая уроки из решений, учащиеся обретут уверенность в решении классных задач и улучшат свое понимание физики. Книга разделена на две части. Первый содержит задачи вместе с полезными сводками основных результатов, необходимых для их решения. Во второй части даются полные решения каждой проблемы, часто сопровождаемые вдумчивыми комментариями.
Охватываемые темы включают статику, законы Ньютона, круговое движение, гравитацию, электричество и магнетизм, электрические цепи, жидкости и газы, тепло и термодинамику, свет и волны, атомную физику и теорию относительности. Задачи взяты из многих областей, включая физику, химию, биологию, инженерию, медицину и архитектуру. Книга будет неоценима для всех, кто изучает вводный курс физики, будь то в колледже или довузовском уровне.
(источник: данные книги Нильсена) - Дополнительные ссылки
- Содержание
Описание издателя
Субъекты
- Субъекты
- Физика > Задачи, упражнения и т.д.
- Натууркунде.
Просмотр связанных элементов
Начните с номера телефона:
Посмотреть всю страницу
Библиотечный вид | Кошка: 7775694
задач и решений по физике | Mir Books
Опубликовано 22.
06.2021 автором The Mitr
В этом посте мы увидим книгу Сборник задач по уравнениям математической физики под редакцией В. С. Владимирова. Среди авторов книги В.С. Владимиров, В .П . Михайлов, А.А. Вашарин, Х. Х.Каримова, … Продолжить чтение →
Рубрика: книги, математика, мир книги, мир издательства, физика, задачники | Tagged краевые задачи, задачи Коши, дифференциальные уравнения, преобразование Фурье, функциональные пространства, обобщенные функции, функция Грина, интегральные уравнения, преобразование Лапласа, математические, уравнения в частных производных, физика, задачи и решения по физике, сборники задач, решение задач, Штурм- Задача Лиувилля, вариационные методы | Оставить комментарий
Опубликовано 14.06.2021 автором The Mitr
В этом посте мы увидим книгу Н. Н. Лебедева «Проблемы математической физики»; И. П. Скальсяка; Ю. С. Уфлянд. О книге Цель настоящей книги – помочь читателю освоить необходимые … Продолжить чтение →
Рубрика: книги, математика, физика, задачники, советские | Метки: криволинейные координаты, теория дифракции, собственные функции, эллиптические, уравнения, метод Фурье, преобразование Фурье, преобразование Ганкеля, гармонические колебания, гипербола, неоднородные задачи, интегральные уравнения, интегральные преобразования, преобразование Лапласа, математическая физика, преобразование Меллина, методы, параболоидные координаты, физика, физические задачи и решения, задачи и решения, специальные функции, тороидальные координаты, вариационный метод | 1 комментарий
Опубликовано 31.
05.2021 автором The Mitr
В этом посте мы увидим книгу И. В. Мисюркеева «Задачи по математической физике с решениями». О книге Данный сборник задач и упражнений по методам математической физики разработан с учетом существующей учебной программы … Продолжить чтение →
Рубрика: книги, математика, мир книг, мир издательства, физика | Метки: биномиальное распределение, Метод Даламбера, дифференциальные уравнения, дифференциальные операторы, собственные функции, теория поля, метод Фурье, математическая физика, физика, задачи и решения физики, теория вероятностей, задачи и решения, скалярные поля, советские, специальные функции, векторные поля , Уравнение вибрации | 4 комментария
Опубликовано 25 мая 2021 г. автором The Mitr
В этом посте мы увидим серию книг «Проблемы бакалавриата по физике». О серии Этот набор из четырех задачников основан на переводе русского сборника, которым пользовались учащиеся … Продолжить чтение →
Posted in книги, физика, задачники, советские | Tagged атомная физика, электричество и магнетизм, ядерная физика, оптика, проблемы и решения по физике, проблемы и решения, термодинамика, бакалавриат | 23 Комментарии
Опубликовано 10 марта 2016 г.
автором damitr
Комментарий от Node Здравствуйте, я загрузил следующее в LibGen. 600 точек на дюйм | OCR | Очищенный и усилитель; Обработано [Идеально] Файлы теперь полностью обработаны & очищенный. Геометрия Киселева / Книга I. Планиметрия Том IБ А. П. Киселев, Александр … Продолжить чтение →
Опубликовано в книги, математика, мир книги, задачники | Tagged элементарно, геометрия, математика, мир книги, задачи и решения по физике, планиметрия, стереометрия | 9Комментарии
Опубликовано 5 июня 2014 автором The Mitr
Давненько я не публиковал ничего нового. Но многие добродушные люди вложили свое время и усилия, чтобы книга вышла. Этот пост предназначен для привлечения этих вкладов и участников. Скорее всего … Продолжить чтение →
Рубрика: книги, математика, мир книг, мир издательства, физика | Метки: дифференциальная геометрия, геология, история науки, голография, математика, мир книги, издательство мир, философия науки, физика, физические проблемы и решения, квантовая механика, топология | 417 комментариев
Опубликовано 1 июня 2012 г.
автором damitr
В некоторых задачах, приведенных в этой книге, мы предлагаем использовать совершенно неподходящие инструменты и объекты для определения различных величин. Проблемы, однако, могут быть решены, если применить эти объекты… Продолжить чтение →
Рубрика: астрономия, книги, химия, математика, мир книг, издательство мир, физика, наука | Теги: физика конвертов, эксперименты, измерения, порядок величин, физические задачи и решения, грубые оценки | 10 комментариев
Опубликовано 5 сентября 2011 г. автором damitr
Пожалуй, наиболее известная книга по задачам и решениям по физике для подготовки ко всем конкурсным экзаменам в Индии — «Задачи по общей физике» И. Е. Иродова. Эта книга до сих пор печатается в издательстве CBS в Дели… Продолжить чтение →
Опубликовано в книги, мир книг, мир издательства, советские | Метки: иродов, физика, задачи и решения по физике, наука, букинистические книги | 74 Комментарии
Опубликовано 7 июня 2011 г.
автором damitr
Мир также издал ряд задачников по физике и математике. В этом посте мы рассмотрим задачники по физике. Самая известная из них в Индии принадлежит Иродову. Задачи по общей физике это … Продолжить чтение →
Опубликовано в книги, мир книги, мир издательства, советские, Без рубрики | Метки: физика, проблемы и решения по физике, наука | 44 Комментарии
Решения и примеры для физики
Векторы могут использоваться для решения множества задач, включающих такие величины, как ускорение, импульс, сила, скорость и перемещение.
В чем разница между скалярами и векторами?
Скаляр – это величина, у которой нет направления . Это просто шкала таких величин, как килограммы или сантиметры. Например, ваш вес и рост выражаются через количество и единицу измерения, но не имеют направления. Примерами скалярных величин являются скорость, масса, температура, энергия, длина и расстояние.
Рисунок 1. Вес – это скалярная величина. Источник: oatsy40, Flickr (CC BY 2.0).
Вектор , , с другой стороны, имеет величину и направление . Импульс объекта, например, равен его массе на ускорение и имеет направление, которое делает его векторной единицей. Примерами векторных величин являются скорость, ускорение, импульс, смещение и сила, включая вес.
Рис. 2. Ускорение является векторной величиной. Источник: Никос Кутулас, Flickr (CC BY 2.0).
Разложение векторов на компоненты
Разложение векторов на компоненты помогает нам, когда мы имеем дело с сложными векторными задачами . Чтобы разложить вектор на его компоненты, нам нужно измерить горизонтальную и вертикальную длину вектора и указать эти длины как две отдельные величины. Давайте посмотрим на пример ниже, чтобы лучше понять концепцию.
Найдите компоненты вектора, показанного ниже.
Чтобы найти компоненты этого вектора, нам нужно начать с определения его горизонтальной и вертикальной длины.
Как видите, длина по горизонтали равна 12, а по вертикали — 10. Когда мы разлагаем вектор на его компоненты, мы всегда получаем одно значение по горизонтали и одно по вертикали. Длины, которые мы измерили, являются величинами компонентов вектора.
Как видите, компонентами этого вектора являются два вектора, горизонтальный и вертикальный, с модулями 12 и 10.
Можем ли мы разложить вектор на его компоненты, если мы не можем измерить его горизонтальную и вертикальную длины? Да, можем, но давайте посмотрим, как это делается.
Рис. 3. Вектор v и его компоненты. Источник: Огулкан Тезкан, StudySmarter.
Если мы знаем угол градиента вектора, мы можем определить величину его горизонтальной и вертикальной составляющих. Для приведенного выше вектора v угол градиента равен a. Затем мы можем определить соотношение между углом и величиной компонентов с помощью тригонометрии.
Определим величину горизонтальной составляющей v x . Мы знаем, что:
Если мы решим уравнение для v x , мы получим:
Теперь определим величину вертикальной составляющей v y . Опять же, мы знаем, что:
Если мы решим уравнение для v y , мы получим:
Сложение векторов вместе
Сложение двух векторов вместе называется нахождением их равнодействующей. Есть два способа сложения векторов. В первом задействовано с использованием масштабных диаграмм , а второй использует тригонометрию .
Определение результирующих векторов с помощью масштабных диаграмм
Чтобы найти результирующие векторы с помощью масштабных диаграмм, нам нужно нарисовать масштабную диаграмму векторов, которые мы хотим сложить вместе, соединяя векторы ‘ кончик к хвосту ‘.
Следующий пример иллюстрирует концепцию.
Человек сначала проходит на северо-восток 11,40 м, затем продолжает идти на восток 6,6 м и, наконец, проходит на северо-запад 21,26 м, прежде чем остановиться. Определить полное перемещение человека.
Чтобы определить полное перемещение человека, нам нужно указать длины, которые он прошел, в виде векторов, каждый из которых имеет правильное направление и величину. Назовем его первое движение вектором А, второе — вектором В, а третье — вектором С.
Рисунок 4. Общее перемещение человека. Источник: Огулкан Тезкан, StudySmarter.
Если вы измерите линейкой общее перемещение, то увидите, что оно составляет 23,094 метра в северном направлении, хотя человек прошел 390,26 метра. Давайте докажем это математически, разложив векторы на их компоненты. В этом конкретном примере нам нужны только вертикальные компоненты, поскольку общее смещение является только вертикальным.
Рис. 5. Компоненты вектора. Источник: Огулкан Тезкан, StudySmarter.
Чтобы определить A y , , мы применяем уравнение для разложения векторов на их компоненты:
Нам не нужно определять компоненты B, так как этот пример не включает вертикальную компоненту . Для определения C y , применяем то же уравнение.
Полное перемещение равно сумме A y и C y , которое можно рассчитать следующим образом: другой, мы можем найти равнодействующую с помощью тригонометрии. Давайте снова посмотрим на пример.
Двое друзей толкают коробку. Две силы, которые они прикладывают, перпендикулярны друг другу. Один из друзей прикладывает силу в 3 ньютона (F 1 ) в восточном направлении, а другой прикладывает силу в 4 ньютона (F 2 ) в северном направлении. Определите результирующий вектор полной силы, действующей на коробку.
Рис. 6. Две перпендикулярные силы, воздействующие на коробку.
Источник: Огулкан Тезкан, StudySmarter.
Две силы, F 1 и F 2 , перпендикулярны друг другу, а это означает, что модуль F в сумме равен гипотенузе треугольника, образованного этими векторами.
Задачи векторов — основные выводы
- В физике векторы используются для выражения любой величины, имеющей направление и величину.
- Чтобы разложить вектор на его компоненты, нам нужно измерить горизонтальную и вертикальную длины вектора и выразить их как два отдельных вектора.
- Чтобы сложить векторы вместе, мы можем использовать масштабные диаграммы или тригонометрию.
- Чтобы определить результирующие векторы с помощью масштабных диаграмм, нам нужно соединить векторы «кончик к хвосту».
- Если два вектора перпендикулярны друг другу, мы можем найти равнодействующую, используя теорему Пифагора.
Практические задачи: решения по кинематике — physics-prep.com
Практические задачи: решения по кинематике
1.
(легко) С какой скоростью будет двигаться объект (при движении вдоль оси x) при t = 10 с, если бы он имел скорость 2 м/с в момент t = 0 и постоянное ускорение 2 м/с 2 ?
v = v о + at
v = 2 + 2(10)
v = 22 м/с
2. (легко) Автомобиль катится к обрыву с начальной скоростью 15 м/с. Максимальное отрицательное ускорение, которое могут обеспечить тормоза, составляет -0,3 м/с 2 . Если обрыв находится в 350 м от начального положения автомобиля, съедет ли автомобиль с обрыва?
Чтобы остановиться, конечная скорость должна быть равна нулю до того, как автомобиль проедет 350 м.
v 2 = v o 2 + 2a(x – x o )
0 = 15 2 + 2 (-0,3)(x – 0)
x = 375 м
Таким образом, машина не может вовремя остановиться и падает с обрыва.
3. (умеренное) Что окажет наибольшее влияние на смещение объекта, равномерно ускоряющегося в одномерном движении: удвоение начальной скорости или удвоение времени ускорения? Кроме того, играет ли величина ускорения какую-либо роль в различии эффекта между этими двумя параметрами?
Анализ второго кинематического уравнения, x – x o = v o t + ½at 2 указывает на то, что удвоение либо времени, либо начальной скорости приведет к увеличению смещения, но, поскольку время очевидно в обеих частях решения, это будет иметь наибольший эффект.
Величина ускорения действительно смягчает влияние времени. Большее ускорение указывает на то, что эффект времени будет больше.
4. (умеренная) Тележка А движется с постоянной скоростью мимо точки 1 по прямому пути со скоростью 0,3 м/с. Тележка В движется мимо точки 1 со скоростью 0,1 м/с, но равномерно ускоряется со скоростью 0,1 м/с 2 . Точка 2 находится на 1,0 м дальше точки 1. Какая тележка первой доедет до точки 2?
Найдите время, за которое каждая тележка достигнет точки 2:
Тележка А:
x – x o = v o t + ½at 2
1,0 – 0 = 0,3t + 0
t = 3,91 с 9 Тележка B:
x – x o = v o t + ½at 2
1,0 – 0 = 0,1t + ½(0,1)t 2
Используйте квадратное уравнение для определения 9 9 t 9093. Тележка А прибывает в точку 2 первой.
5. (легко) Небольшой мяч вылетает из окна в момент времени t = 0. Какое расстояние он пролетает в условиях свободного падения за 2,8 секунды? Если бы у мяча была большая масса, упал бы он с большего расстояния?
Предположим, Y O = 0
Y – Y O = V O T + ½GT 2
Y – 0 = 0 + -4,9 (2,8) 2
Y = -38,4 M
Ускорение свободного падения не зависит от массы, поэтому расстояние, пройденное более массивным объектом, будет таким же.
6. (умеренная) Три сферы удерживаются в разных положениях над столом. Сфера 1 находится ближе всего к столу, а сфера 3 дальше всего от стола. Предположим, что все столкновения со столом абсолютно упругие. То есть при ударе энергия не теряется, и сфера возвращается на свою первоначальную высоту, прежде чем снова упасть, как если бы ее уронили из состояния покоя. Считайте движение вверх от стола положительным движением.
Для вопросов A и B предположим следующее:
Начальная высота сферы 1 = 2,0 м
Начальная высота сферы 2 = 3,0 м
Начальная высота сферы 3 = 4,0 м
Сфера 1 освобождена от состояния покоя.
A. С какой скоростью должна первоначально двигаться вверх сфера 2, если она впервые коснется стола одновременно со сферой 1, ударившейся о стол во второй раз?
Время первого удара сферы 1:
x – x o = v o t + ½at 2
-2 = 0 – 4,9t 2
t = 0,64 с
Требуется 3 (0,64 с) = 1,92 с, чтобы попасть во второй раз (вниз, вверх, вниз)
Теперь сфера 2 должна
x – x o = -3 = v o t + ½gt 2
-3 = v o (1,92) – 4,9(1,92) 2 2 2 2
-3
B.
С какой скоростью должен первоначально двигаться вниз шар 3, если он впервые ударится о стол одновременно с первым ударом шара 1 о стол.
х – х o = -4 = v o t + ½gt 2 = v o (0,64) – 4,9(0,64) 2
v 9,9 091 o 9,9062 o 3 с означает, что шар имеет скорость 3,1 м/с.
C. Теперь предположим, что начальная скорость шара 2 вверх равна 1 м/с, а начальная скорость шара 3 вверх равна 2 м/с. Определите разницу начальных высот шаров 2 и 3, если они ударятся о стол в течение первый раз, когда сфера 1 попадает на стол в шестой раз. Сфера 1 выходит из состояния покоя.
Время удара шара 1 в шестой раз = 11(0,64) = 7,0 с ) 2
x – x o = -233 м (это означает, что она должна упасть так далеко, чтобы удариться о стол)
Для сферы 3:
x – x o = v o t + ½gt 2 = 2(7) -4,9(7) 2
x – x o = -226 м (это означает, что он должен упасть так далеко, чтобы удариться о стол)
Разница двух начальных высот равна 7 м.
7. (легко) Тележка находится на точке x=5м в момент времени t=0. Тележка разгоняется до 4 м/с 2 . Если скорость тележки в момент t=0 равна 3 м/с, найдите положение тележки в момент t=2 с, а также определите, где находится тележка, когда она достигнет скорости 5 м/с.
x – x o = v o t + ½at 2
x – 5 = 3(2) + ½(4)(2) 2
x = 19 м
v 3 2 = v0 2 o 2 + 2a(x – x o )
5 2 = 3 2 + (2)(4)(x – 5)
x = 7 м
8. (умеренная) Автомобиль, движущийся со скоростью 20 м/с, проезжает угол улицы. Автомобиль поддерживает эту скорость, даже если ограничение скорости составляет 10 м/с. Полицейская машина, сидевшая на углу, начинает преследовать машину, разогнавшись до 2 м/с 2 . Сколько времени понадобится полицейской машине, чтобы поймать спидера? На каком расстоянии от угла находится точка догона? С какой скоростью будет двигаться полицейская машина в это время?
Для легкового автомобиля: x = 20t
Для полицейского автомобиля: x = ½(2)t 2
В точке догона: 20t = ½(2)t 2
Следовательно, t = 20 с
положение в момент догона: x догона = 20t = 20(20) = 400 м
Скорость догона : v = v o + at = 0 + (2)(20) = 40 м/с
9.
(жесткий) Две сферы катятся навстречу друг другу. При t = 0 сфера 1 находится в точке x = 0 и движется вправо со скоростью 10 м/с, а сфера 2 движется со скоростью 2 м/с влево и имеет начальное положение x = 1000 м. Наблюдения за сферами показывают следующие данные: -Через 2 с сфера 2 набрала скорость и движется со скоростью 10 м/с влево. Это ускорение сохраняется до тех пор, пока сферы не столкнутся.
– Видно, что Сфера 1 имеет ускорение 2 м/с 2 вправо. С какой скоростью будет двигаться каждая сфера при столкновении?
Найти ускорение сферы 2:
v = v o + at = -10 = -2 + a(2)
a = -4 м/с 2
Найти положение в момент удара (t ):
для сферы 1: x 1 = V O T +½AT 2
x 1 = 10t +½ (2) T 2 = 10T +T 2
для Speade 2: 10T +T 2
для Speade 2: 10T +T 2
. х 2 – x O = V O T +½AT 2
x 2 – 1000 = -2t – ½ (-4) T 2
x 2 = 1000 -2T -2T -2T -2T -2T -2T -2T -2T -2T -2 2
Теперь найдите время, чтобы воздействовать, установив x 1 = x 2
10T + T 2 = 1000 – 2T – 2T 2
0 = -3T 2 -12T +1000
0 = -3T 2 -12T +1000
0 = -3T 2 -12T +1000
0 = -3T 2 -12T +1000
0 = -3T 2 -120203
.
Используя квадратичную формулу: t = 16,4 с
Найдите скорость (относительно Земли) для каждого шара в момент удара:
v 1 = = v o + at = 10 + 2(16,4) = 43 м/с s
Их скорость – величины этих решений.
10. (умеренная) Эта проблема является продолжением проблемы, которую вы видели в предыдущей презентации об автомобилях на красный свет:
Автомобили стоят в ряд (с расстоянием между автомобилями 5,0 м) на красный свет. Предположим, что каждая машина имеет длину 4,6 м. Когда загорается зеленый свет, все автомобили разгоняются до 1,22 м/с 9.0202 2 в течение 10,0 секунд, а затем продолжайте движение с постоянной скоростью. Если свет горит зеленым в течение 90,0 секунд, сколько автомобилей доедет до перекрестка или проедет через него?
x 10 = Расстояние Каждая автомобиль движется в первые 10 секунд
x 10 = V O T + ½at 2 = 0 + ½ (1,22) 10 2 = 61 M
v 10 = = 61 M
V 10 = = 61 M
V 10 = = 61 M
V 10 = = 61 M
V 10 9003 = = 61 M
v 10 9003 = = 61 M
v 10 9003 = = 61 M
V 10 .
скорость через 10 секунд = v o + at
v 10 = 0 + (1,22)(10) = 12,2 м/с
x 80 = расстояние, пройденное каждым автомобилем за последние 80 секунд
x 80 = v 10 (80 с) = 976 м
Суммарное расстояние, пройденное автомобилями за 90 с = 61 + 976 = 1037
Расстояние от передней части одной машины до передней части другой = 4,6 + 5 = 9,6 м
#cars – пересечение = 1037/9.6 = 108
Последний автомобиль доезжает до края перекрестка.
Таким образом, окончательный ответ состоит в том, что 109 автомобилей доезжают до перекрестка или пересекают его.
11. (умеренная) Определите расстояние между двумя стальными сферами (через 1,4 с), сброшенными с башни, если вторая сфера была сброшена через 0,5 с после первой. Предположим, что происходит свободное падение и что сферы падают из состояния покоя.
(используйте Y O = 0 и + – UP)
Сфера 1 после 1,4 S:
Y 1 = Y O + V O T + ½GT 2
Y 1 9003 = 0 + 0 + 0 + 0 + 0 + 0 + 0 + 0 + 020202 0 – 4,9 (1,4) 2
y 1 = -9,6 м
Сфера 2 после 0,9 с:
y 2 = Y O + V O T + ½GT 2
2 2 2 2 2 2 2 2 2 2 2 2 2 2 2 .
= 0 + 0 – 4,9(0,9) 2
y 1 = -4,0 м
В это время сферы будут находиться на расстоянии 5,6 м друг от друга.
12. (жесткий) Если мяч подбрасывается вверх (условия свободного падения) с начальной скоростью 2,0 м/с, какое время он больше времени проводит в верхних 0,1 м подбрасывания или в нижних 0,1 м подбрасывания?
(Используйте y o = 0 и + вверх)
Сначала найдите максимальную высоту (где v = 0):
v 2 = v o 2 + 2gΔy
0 = 2 2 29020 19,6Δy
Δy = максимальная высота = 0,2 м
Таким образом, движение верха происходит от y = 0,1 м (на пути вверх) до y = 0,1 (на пути вниз):
Нужно найти скорость при y = 0,1:
v 2 = v o 2 + 2gΔy
v 2 = 2 2 – 19,6(09,19) с (по симметрии скорость при y = 0,1 на пути вниз противоположна)
Теперь найдем время для движения верхней части: движение дна на пути вверх:
y – y o = ½(v + v o )t
0,1 – 0 = ½(1,4 + 2)t
t = 0,06 с
По симметрии для движения дна на спуске t = 0,06 с.
Таким образом, верхняя часть движения длится 0,29 с, а нижняя — 0,12 с. Это помогает объяснить, почему волейболист с большим вертикальным прыжком может казаться парящим в воздухе.
13. (умеренная) Ракетный энтузиаст запускает ракету с датчиком движения на стартовой площадке. Предположим, что y = 0 на стартовой площадке, что положительное значение направлено вверх, а масса топлива очень мала по сравнению с массой корпуса ракеты. Создайте качественные графики y-t, v-t и a-t для эксперимента, который начинается при старте и заканчивается, когда ракета сталкивается с Землей на обратном пути. Предположим свободное падение после израсходования ракетного топлива.
13.8: Дополнительные примеры лагранжевой механики
- Последнее обновление
- Сохранить как PDF
- Идентификатор страницы
- 8445
- Джереми Татум
- Университет Виктории
Пример \(\PageIndex{1}\)
Верхний шкив зафиксирован. Масса \( M\) движется вверх со скоростью \( \dot{x}\) по отношению к верхнему неподвижному шкиву, а меньший шкив движется вниз с той же скоростью. Масса \( m_{1}\) движется вверх со скоростью \( \dot{y}\) по отношению к маленькому шкиву, и, следовательно, ее скорость в лабораторном пространстве равна \( \dot{x}-\dot{ у}\). Следовательно, скорость массы \( m_{2}\) равна \(\dot{x}+\dot{y}\) в лабораторном пространстве. Цель состоит в том, чтобы найти \(\ddot{x}\) и \(\ddot{y}\) с точки зрения \(g\). 9{2}. \label{13.8.1} \] Потенциальная энергия равна \[ V=g[Mx-m_{1}(x-y)-m_{2}(x+y)]+константа. \label{13.8.2} \] Применим уравнение Лагранжа (13.4.13) по очереди к координатам \( x\) и \( y\): \( x\): \[ M\ ddot{x}+m_{1}(\ddot{x}+\ddot{y})+m_{2}(\ddot{x}+\ddot{y})=-g(M-m_{1} -m_{2}). \(y\): \[ -m_{1}(\ddot{x}+\ddot{y})+m_{2}(\ddot{x} +\ddot{y})=-g(m_{1}-m_{2}) \label{13.8.4} \] Эти два уравнения можно решить на досуге относительно \( \ddot{x}\ ) и \(\ddot{y}\). Пример \(\PageIndex{2}\)Тор массы \( M\) и радиуса \( a\) катится без скольжения по горизонтальной плоскости. Жемчужина массы \( m\) плавно скользит внутри тора. Опишите движение. Я отметил несколько векторов скорости. Тор катится с угловой скоростью \( \dot{\phi}\) Следовательно, линейная скорость центра масс обруча равна \( a\dot{\phi}\), и жемчужина также разделяет эту скорость. Кроме того, жемчужина скользит относительно тора с угловой скоростью \(\dot{\theta}\) и, следовательно, имеет составляющую своей скорости \(a\dot{\theta}\), касательную к тору. Теперь мы готовы начать. 9{2}\sin\theta=\frac{d}{dt}(\dot{\theta}\cos\theta)\), как было бы очевидно при выводе уравнения \( \ref{13.8.8}\ ). При условии, что кинетическая энергия изначально была равна нулю, интегрирование уравнения \( \ref{13. \[ (2M+m)\dot{\phi}=m\dot{\theta}\ кос\тета. \label{13.8.11} \] Теперь мы можем легко исключить \( \dot{\phi}\) между уравнениями \( \ref{13.8.10}\) и \( \ref{13.8.11}\ ), чтобы получить одно уравнение, связывающее \(\dot{\theta}\) и \(\theta\): 9{2}}{(2M+m)E},\quad c=\frac{m}{2M},\quad d=\frac{mga}{E}=-\sec\alpha. \label{13.8.13 a,b,c} \] Пример \(\PageIndex{3}\) Как и в примере ii, у нас есть тор радиуса \( a\) и массы \( M\), и жемчужина массы \( m\), которая может свободно и без трения скользить по тору. Однако на этот раз тор не катится по столу, а вращается вокруг вертикальной оси с угловой скоростью \( \dot{\phi}\). Жемчужина имеет составляющую скорости \(a\dot{\theta}\), потому что она скользит по тору, и составляющую \(a\sin\theta\dot{\phi}\), потому что тор вращается. Результирующая скорость является ортогональной суммой этих величин. Кинетическая энергия системы представляет собой сумму поступательной кинетической энергии жемчужины и вращательной кинетической энергии тора: 9{2}\theta\dot{\phi}+\frac{1}{2}M\dot{\phi}=константа. Константа равна любому начальному значению левой части. Например, возможно, начальные значения \(\theta\) и \(\dot{\phi}\) были \(\alpha\) и \(\omega\). На этом лагранжева часть анализа заканчивается. Остальное зависит от тебя. Например, было бы легко исключить \(\dot{\phi}\) между этими двумя уравнениями, чтобы получить дифференциальное уравнение между \(\theta\) и временем. Если вы затем напишете \( \ddot{\theta}\) как \(\dot{\theta}\frac{d\dot{\theta}}{d\theta}\) обычным способом, я думаю, это будет Нетрудно получить первый пространственный интеграл и, следовательно, получить \(\dot{\theta}\) как функцию \(\theta\). Я не пробовал, но уверен, что это сработает. Пример \(\PageIndex{4}\) На рис. XIII.10 показан маятник. Масса в конце равна \(m\). Он находится на конце не обычной жесткой струны, а упругой пружины, подчиняющейся закону Гука, с постоянной силы \(к\). Пружина достаточно жесткая под прямым углом к своей длине, чтобы оставаться прямой во время движения, и все движение ограничивается плоскостью. Примените уравнение Лагранжа по очереди к \( r\) и к \( \theta\) и посмотрите, к чему оно вас приведет. Пример \(\PageIndex{5}\)Другой пример, подходящий для лагранжевых методов, приведен в качестве задачи № 11 в Приложении A к этим примечаниям. Лагранжевы методы особенно применимы к вибрирующим системам, и их примеры будут обсуждаться в главе 17. Эти главы написаны в более или менее случайном порядке, как дух движет мной, а не в логическом порядке, так что вибрирующие системы появляются после маловероятной последовательности теории относительности и гидростатики. Эта страница под названием 13. |



В какой момент времени тело имело максимальную
скорость?
Динамика
д., то под этим подразумевают движение материальной точки. 
Если число неизвестных оказывается больше числа уравнений динамики, то недостающие соотношения между величинами, фигурирующими в задаче, составляют на основании формул кинематики, законов сохранения импульса и энергии.
1-7, но только уравнение второго закона динамики здесь нужно записывать в форме:
Два человека тянут за веревку в разные стороны с силой 90 Н каждый. Разорвется ли веревка, если она выдерживает натяжение до 120 Н?
При торможении из него тормозными двигателями было выброшено 500 кг продуктов сгорания со скоростью 800 м/с относительно его корпуса в направлении движения. Определите скорость корабля после торможения.
При выключенном двигателе самолет планирует и приземляется со скоростью 25 м/с. Определите силу сопротивления воздуха при спуске, считая длину спуска равной 8 км.
“Основные законы механики” • “Физика”
рис. 6) и получили следующую систему уравнений:






