ΠΡΠ½ΠΎΠ²Π½ΡΠ΅ ΡΠΎΡΠΌΡΠ»Ρ ΠΈ ΠΌΠ΅ΡΠΎΠ΄ΠΈΡΠ΅ΡΠΊΠΈΠ΅ ΡΠ΅ΠΊΠΎΠΌΠ΅Π½Π΄Π°ΡΠΈΠΈ ΠΏΠΎ ΡΠ΅ΡΠ΅Π½ΠΈΡ Π·Π°Π΄Π°Ρ Π½Π° ΠΎΡΠ½ΠΎΠ²Ρ ΠΠΠ’
ΠΡΠΈΡΡΡΠΏΠ°Π΅ΠΌ ΠΊ ΡΠ°ΡΡΠΌΠΎΡΡΠ΅Π½ΠΈΡ Π½ΠΎΠ²ΠΎΠΉ Π³Π»Π°Π²Ρ ΡΠΈΠ·ΠΈΠΊΠΈ Β«ΠΠ»Π΅ΠΌΠ΅Π½ΡΡ ΡΡΠ°ΡΠΈΡΡΠΈΡΠ΅ΡΠΊΠΎΠΉ ΡΠΈΠ·ΠΈΠΊΠΈ ΠΈ ΡΠ΅ΡΠΌΠΎΠ΄ΠΈΠ½Π°ΠΌΠΈΠΊΠΈΒ». Π Π΄Π°Π½Π½ΠΎΠΉ ΡΠ΅ΠΌΠ΅ Π±ΡΠ΄ΡΡ ΡΠ°ΡΡΠΌΠΎΡΡΠ΅Π½Ρ Π½Π΅ΠΊΠΎΡΠΎΡΡΠ΅ Π²Π°ΠΆΠ½ΡΠ΅ ΠΎΠΏΡΠ΅Π΄Π΅Π»Π΅Π½ΠΈΡ ΠΈ ΠΏΠΎΠ½ΡΡΠΈΡ, ΠΎΡΠ½ΠΎΡΡΡΠΈΠ΅ΡΡ ΠΊ ΠΏΠ΅ΡΠ²ΠΎΠΌΡ Π΅Π΅ ΡΠ°Π·Π΄Π΅Π»Ρ, ΠΊΠΎΡΠΎΡΡΠΉ ΠΏΠΎΡΠ²ΡΡΠ΅Π½ ΠΎΡΠ½ΠΎΠ²Π°ΠΌ ΠΌΠΎΠ»Π΅ΠΊΡΠ»ΡΡΠ½ΠΎ-ΠΊΠΈΠ½Π΅ΡΠΈΡΠ΅ΡΠΊΠΎΠΉ ΡΠ΅ΠΎΡΠΈΠΈ.
ΠΠΎΠ»Π΅ΠΊΡΠ»ΡΡΠ½Π°Ρ ΡΠΈΠ·ΠΈΠΊΠ° ΠΈ ΡΠ΅ΡΠΌΠΎΠ΄ΠΈΠ½Π°ΠΌΠΈΠΊΠ° β ΡΡΠΎ ΡΠ°Π·Π΄Π΅Π»Ρ ΡΠΈΠ·ΠΈΠΊΠΈ, Π² ΠΊΠΎΡΠΎΡΡΡ ΠΈΠ·ΡΡΠ°ΡΡΡΡ ΡΠ²ΠΎΠΉΡΡΠ²Π° ΡΠ΅Π» ΠΈ ΠΏΡΠΎΠΈΡΡ ΠΎΠ΄ΡΡΠΈΠ΅ Π² Π½ΠΈΡ ΠΌΠ°ΠΊΡΠΎΡΠΊΠΎΠΏΠΈΡΠ΅ΡΠΊΠΈΠ΅ ΠΏΡΠΎΡΠ΅ΡΡΡ, ΡΠ²ΡΠ·Π°Π½Π½ΡΠ΅ Ρ ΠΎΠ³ΡΠΎΠΌΠ½ΡΠΌ ΡΠΈΡΠ»ΠΎΠΌ ΡΠ°ΡΡΠΈΡ, ΡΠΎΠ΄Π΅ΡΠΆΠ°ΡΠΈΡ ΡΡ Π² ΡΠ΅Π»Π°Ρ .
ΠΠ»Ρ ΠΈΡΡΠ»Π΅Π΄ΠΎΠ²Π°Π½ΠΈΡ ΡΡΠΈΡ ΠΏΡΠΎΡΠ΅ΡΡΠΎΠ² ΠΏΠΎΠ»ΡΠ·ΡΡΡΡΡ Π΄Π²ΡΠΌΡ ΠΌΠ΅ΡΠΎΠ΄Π°ΠΌΠΈ: ΠΌΠΎΠ»Π΅ΠΊΡΠ»ΡΡΠ½ΠΎ–ΠΊΠΈΠ½Π΅ΡΠΈΡΠ΅ΡΠΊΠΈΠΌ (Π΅Π³ΠΎ Π΅ΡΠ΅ Π½Π°Π·ΡΠ²Π°ΡΡ ΡΡΠ°ΡΠΈΡΡΠΈΡΠ΅ΡΠΊΠΈΠΌ ΠΌΠ΅ΡΠΎΠ΄ΠΎΠΌ) ΠΈ ΡΠ΅ΡΠΌΠΎΠ΄ΠΈΠ½Π°ΠΌΠΈΡΠ΅ΡΠΊΠΈΠΌ.
Π ΠΎΡΠ½ΠΎΠ²Π΅ ΠΌΠΎΠ»Π΅ΠΊΡΠ»ΡΡΠ½ΠΎΠΉ ΡΠΈΠ·ΠΈΠΊΠΈ Π»Π΅ΠΆΠΈΡ ΠΌΠΎΠ»Π΅ΠΊΡΠ»ΡΡΠ½ΠΎ-ΠΊΠΈΠ½Π΅ΡΠΈΡΠ΅ΡΠΊΠ°Ρ
ΡΠ΅ΠΎΡΠΈΡ, ΠΊΠΎΡΠΎΡΠ°Ρ ΠΎΠ±ΡΡΡΠ½ΡΠ΅Ρ ΡΡΡΠΎΠ΅Π½ΠΈΠ΅ ΠΈ ΡΠ²ΠΎΠΉΡΡΠ²Π° ΡΠ΅Π» Π΄Π²ΠΈΠΆΠ΅Π½ΠΈΠ΅ΠΌ ΠΈ
Π²Π·Π°ΠΈΠΌΠΎΠ΄Π΅ΠΉΡΡΠ²ΠΈΠ΅ΠΌ ΡΠ°ΡΡΠΈΡ, ΠΈΠ· ΠΊΠΎΡΠΎΡΡΡ
ΡΠΎΡΡΠΎΠΈΡ ΡΠ΅Π»ΠΎ.
Π’Π΅ΡΠΌΠΎΠ΄ΠΈΠ½Π°ΠΌΠΈΠΊΠ° ΠΆΠ΅ ΠΈΠ·ΡΡΠ°Π΅Ρ ΠΎΠ±ΡΠΈΠ΅ ΡΠ²ΠΎΠΉΡΡΠ²Π° ΡΠ΅Π» ΠΈ ΠΏΡΠΎΡΠ΅ΡΡΡ Π² Π½ΠΈΡ , ΡΠΎΠΏΡΠΎΠ²ΠΎΠΆΠ΄Π°ΡΡΠΈΠ΅ΡΡ ΠΏΡΠ΅Π²ΡΠ°ΡΠ΅Π½ΠΈΡΠΌΠΈ ΡΠ½Π΅ΡΠ³ΠΈΠΈ. Π’ΠΎ Π΅ΡΡΡ ΠΏΡΠΎΡΠ΅ΡΡΡ, ΡΠ²ΡΠ·Π°Π½Π½ΡΠ΅ Ρ ΠΈΠ·ΠΌΠ΅Π½Π΅Π½ΠΈΠ΅ΠΌ ΡΠ΅ΠΌΠΏΠ΅ΡΠ°ΡΡΡΡ ΡΠ΅Π»Π°, Π° ΡΠ°ΠΊΠΆΠ΅ Ρ ΠΈΠ·ΠΌΠ΅Π½Π΅Π½ΠΈΠ΅ΠΌ Π΅Π³ΠΎ Π°Π³ΡΠ΅Π³Π°ΡΠ½ΠΎΠ³ΠΎ ΡΠΎΡΡΠΎΡΠ½ΠΈΡ.
ΠΠ΄Π½Π°ΠΊΠΎ ΡΠ»Π΅Π΄ΡΠ΅Ρ ΠΏΠΎΠΌΠ½ΠΈΡΡ, ΡΡΠΎ ΡΡΠΈ Π΄Π²Π° ΠΌΠ΅ΡΠΎΠ΄Π° β ΡΠ΅ΡΠΌΠΎΠ΄ΠΈΠ½Π°ΠΌΠΈΡΠ΅ΡΠΊΠΈΠΉ ΠΈ ΠΌΠΎΠ»Π΅ΠΊΡΠ»ΡΡΠ½ΠΎ–ΠΊΠΈΠ½Π΅ΡΠΈΡΠ΅ΡΠΊΠΈΠΉ, ΠΏΡΠΈΠΌΠ΅Π½ΡΠ΅ΠΌΡΠ΅ ΠΊ ΠΎΠ΄Π½ΠΈΠΌ ΠΈ ΡΠ΅ΠΌ ΠΆΠ΅ ΠΎΠ±ΡΠ΅ΠΊΡΠ°ΠΌ, Π½Π΅ ΠΈΡΠΊΠ»ΡΡΠ°ΡΡ, Π° Π΄ΠΎΠΏΠΎΠ»Π½ΡΡΡ Π΄ΡΡΠ³ Π΄ΡΡΠ³Π°
Π ΠΎΡΠ½ΠΎΠ²Π΅ ΠΌΠΎΠ»Π΅ΠΊΡΠ»ΡΡΠ½ΠΎ-ΠΊΠΈΠ½Π΅ΡΠΈΡΠ΅ΡΠΊΠΎΠΉ ΡΠ΅ΠΎΡΠΈΠΈ Π²Π΅ΡΠ΅ΡΡΠ²Π° Π»Π΅ΠΆΠ°Ρ ΡΠ»Π΅Π΄ΡΡΡΠΈΠ΅ ΡΡΠΈ ΠΏΠΎΠ»ΠΎΠΆΠ΅Π½ΠΈΡ.
1) ΠΡΠ΅ Π²Π΅ΡΠ΅ΡΡΠ²Π° ΡΠΎΡΡΠΎΡΡ ΠΈΠ· ΠΌΠ΅Π»ΡΡΠ°ΠΉΡΠΈΡ ΡΠ°ΡΡΠΈΡ: ΠΌΠΎΠ»Π΅ΠΊΡΠ», Π°ΡΠΎΠΌΠΎΠ², ΠΈΠΎΠ½ΠΎΠ² ΠΈ Π΄ΡΡΠ³ΠΈΡ , ΡΠ°Π·Π΄Π΅Π»Π΅Π½Π½ΡΡ ΠΌΠ΅ΠΆΠ΄Ρ ΡΠΎΠ±ΠΎΠΉ ΠΏΡΠΎΠΌΠ΅ΠΆΡΡΠΊΠ°ΠΌΠΈ.
ΠΠΎΠ»Π΅ΠΊΡΠ»Π° β ΡΡΠΎ ΠΌΠ΅Π»ΡΡΠ°ΠΉΡΠ°Ρ ΡΡΡΠΎΠΉΡΠΈΠ²Π°Ρ ΡΠ°ΡΡΠΈΡΠ° Π²Π΅ΡΠ΅ΡΡΠ²Π°,
ΡΠΎΡ
ΡΠ°Π½ΡΡΡΠ°Ρ Π΅Π³ΠΎ ΠΎΡΠ½ΠΎΠ²Π½ΡΠ΅ Ρ
ΠΈΠΌΠΈΡΠ΅ΡΠΊΠΈΠ΅ ΡΠ²ΠΎΠΉΡΡΠ²Π°.
ΠΠ΄Π½Π°ΠΊΠΎ ΠΌΠΎΠ»Π΅ΠΊΡΠ»Ρ, ΡΠΎΡΡΠΎΡΡ ΠΈΠ· Π΅ΡΠ΅
Π±ΠΎΠ»Π΅Π΅ ΠΌΠ΅Π»ΠΊΠΈΡ
ΡΠ°ΡΡΠΈΡ β Π°ΡΠΎΠΌΠΎΠ². ΠΡΠΎΠΌΡ β ΡΡΠΎ ΠΌΠ΅Π»ΡΡΠ°ΠΉΡΠΈΠ΅ ΡΠ°ΡΡΠΈΡΡ Ρ
ΠΈΠΌΠΈΡΠ΅ΡΠΊΠΎΠ³ΠΎ
ΡΠ»Π΅ΠΌΠ΅Π½ΡΠ°, ΡΠΎΡ
ΡΠ°Π½ΡΡΡΠΈΠ΅ Π΅Π³ΠΎ Ρ
ΠΈΠΌΠΈΡΠ΅ΡΠΊΠΈΠ΅ ΡΠ²ΠΎΠΉΡΡΠ²Π°.
ΠΡΠΎΠΌΡ ΠΏΡΠ΅Π΄ΡΡΠ°Π²Π»ΡΡΡ ΡΠΎΠ±ΠΎΠΉ Π²Π΅ΡΡΠΌΠ° ΡΠ»ΠΎΠΆΠ½ΡΠ΅ ΠΎΠ±ΡΠ°Π·ΠΎΠ²Π°Π½ΠΈΡ, Π½ΠΎ ΠΊΠ»Π°ΡΡΠΈΡΠ΅ΡΠΊΠ°Ρ ΠΌΠΎΠ»Π΅ΠΊΡΠ»ΡΡΠ½ΠΎ-ΠΊΠΈΠ½Π΅ΡΠΈΡΠ΅ΡΠΊΠ°Ρ ΡΠ΅ΠΎΡΠΈΡ ΠΈΡΠΏΠΎΠ»ΡΠ·ΡΠ΅Ρ ΠΌΠΎΠ΄Π΅Π»Ρ Π°ΡΠΎΠΌΠΎΠ² Π² Π²ΠΈΠ΄Π΅ ΡΠ²Π΅ΡΠ΄ΡΡ Π½Π΅Π΄Π΅Π»ΠΈΠΌΡΡ ΡΠ°ΡΡΠΈΡΠ΅ΠΊ ΡΡΠ΅ΡΠΈΡΠ΅ΡΠΊΠΎΠΉ ΡΠΎΡΠΌΡ.
2) Π§Π°ΡΡΠΈΡΡ Π² Π²Π΅ΡΠ΅ΡΡΠ²Π΅ ΡΠ²ΡΠ·Π°Π½Ρ Π΄ΡΡΠ³ Ρ Π΄ΡΡΠ³ΠΎΠΌ ΡΠΈΠ»Π°ΠΌΠΈ ΠΌΠΎΠ»Π΅ΠΊΡΠ»ΡΡΠ½ΠΎΠ³ΠΎ Π²Π·Π°ΠΈΠΌΠΎΠ΄Π΅ΠΉΡΡΠ²ΠΈΡ β ΠΏΡΠΈΡΡΠΆΠ΅Π½ΠΈΡ ΠΈ ΠΎΡΡΠ°Π»ΠΊΠΈΠ²Π°Π½ΠΈΡ. ΠΡΠΈ ΡΠΈΠ»Ρ Π·Π°Π²ΠΈΡΡΡ ΠΎΡ ΡΠ°ΡΡΡΠΎΡΠ½ΠΈΡ ΠΌΠ΅ΠΆΠ΄Ρ ΡΠ°ΡΡΠΈΡΠ°ΠΌΠΈ.
3) ΠΠΎΠ»Π΅ΠΊΡΠ»Ρ Π² Π²Π΅ΡΠ΅ΡΡΠ²Π΅ Π½Π°Ρ ΠΎΠ΄ΡΡΡΡ Π² Π½Π΅ΠΏΡΠ΅ΡΡΠ²Π½ΠΎΠΌ Π±Π΅ΡΠΏΠΎΡΡΠ΄ΠΎΡΠ½ΠΎΠΌ (ΡΠ΅ΠΏΠ»ΠΎΠ²ΠΎΠΌ) Π΄Π²ΠΈΠΆΠ΅Π½ΠΈΠΈ.
ΠΠΎΠΊΠ°Π·Π°ΡΠ΅Π»ΡΡΡΠ²ΠΎΠΌ ΡΠ΅ΠΏΠ»ΠΎΠ²ΠΎΠ³ΠΎ Π΄Π²ΠΈΠΆΠ΅Π½ΠΈΡ ΠΌΠΎΠ»Π΅ΠΊΡΠ» ΡΠ²Π»ΡΠ΅ΡΡΡ Π±ΡΠΎΡΠ½ΠΎΠ²ΡΠΊΠΎΠ΅ Π΄Π²ΠΈΠΆΠ΅Π½ΠΈΠ΅.
ΠΠΌΠ΅Π½Π½ΠΎ Ρ
Π°ΠΎΡΠΈΡΠ΅ΡΠΊΠΎΠ΅ Π΄Π²ΠΈΠΆΠ΅Π½ΠΈΠ΅ ΠΌΠΎΠ»Π΅ΠΊΡΠ» Π³Π°Π·Π° ΠΈΠ³ΡΠ°Π΅Ρ Π³Π»Π°Π²Π½ΡΡ ΡΠΎΠ»Ρ
Π² Π΅Π³ΠΎ ΠΏΠΎΠ²Π΅Π΄Π΅Π½ΠΈΠΈ, Π° ΡΠΈΠ»Ρ ΠΈΡ
Π²Π·Π°ΠΈΠΌΠΎΠ΄Π΅ΠΉΡΡΠ²ΠΈΡ Π½Π°ΡΡΠΎΠ»ΡΠΊΠΎ ΠΌΠ°Π»Ρ, ΡΡΠΎ ΠΈΠΌΠΈ ΠΌΠΎΠΆΠ½ΠΎ ΠΏΡΠΎΡΡΠΎ
ΠΏΡΠ΅Π½Π΅Π±ΡΠ΅ΡΡ. ΠΡΠΎ ΠΎΠ·Π½Π°ΡΠ°Π΅Ρ, ΠΌΠΎΠ»Π΅ΠΊΡΠ»Π° Π³Π°Π·Π° Π΄Π²ΠΈΠΆΠ΅ΡΡΡ ΡΠ°Π²Π½ΠΎΠΌΠ΅ΡΠ½ΠΎ ΠΈ ΠΏΡΡΠΌΠΎΠ»ΠΈΠ½Π΅ΠΉΠ½ΠΎ,
ΠΏΠΎΠΊΠ° Π½Π΅ ΡΡΠΎΠ»ΠΊΠ½Π΅ΡΡΡ Ρ Π΄ΡΡΠ³ΠΎΠΉ ΠΌΠΎΠ»Π΅ΠΊΡΠ»ΠΎΠΉ.
ΠΠ΄Π΅Π°Π»ΡΠ½ΡΠΉ Π³Π°Π· β ΡΡΠΎ Π³Π°Π· Ρ Π΄ΠΎΡΡΠ°ΡΠΎΡΠ½ΠΎ ΠΏΡΠΎΡΡΡΠΌΠΈ ΡΠ²ΠΎΠΉΡΡΠ²Π°ΠΌΠΈ:
1) Π‘ΠΎΠ±ΡΡΠ²Π΅Π½Π½ΡΠΌ ΠΎΠ±ΡΠ΅ΠΌΠΎΠΌ ΠΌΠΎΠ»Π΅ΠΊΡΠ» ΠΌΠΎΠΆΠ½ΠΎ ΠΏΡΠ΅Π½Π΅Π±ΡΠ΅ΡΡ ΠΏΠΎ ΡΡΠ°Π²Π½Π΅Π½ΠΈΡ Ρ ΠΎΠ±ΡΠ΅ΠΌΠΎΠΌ ΡΠΎΡΡΠ΄Π°, Π² ΠΊΠΎΡΠΎΡΠΎΠΌ Π½Π°Ρ ΠΎΠ΄ΠΈΡΡΡ Π³Π°Π·.
2) ΠΠ΅ΠΆΠ΄Ρ ΠΌΠΎΠ»Π΅ΠΊΡΠ»Π°ΠΌΠΈ Π½Π΅Ρ ΡΠΈΠ» Π²Π·Π°ΠΈΠΌΠΎΠ΄Π΅ΠΉΡΡΠ²ΠΈΡ; ΠΎΠ½ΠΈ Π΄Π΅ΠΉΡΡΠ²ΡΡΡ ΡΠΎΠ»ΡΠΊΠΎ ΠΏΡΠΈ ΡΡΠΎΠ»ΠΊΠ½ΠΎΠ²Π΅Π½ΠΈΠΈ ΠΌΠΎΠ»Π΅ΠΊΡΠ».
3) ΠΠΎΠ»Π΅ΠΊΡΠ»Ρ Π²Π΅Π΄ΡΡ ΡΠ΅Π±Ρ ΠΏΡΠΈ ΡΡΠΎΠ»ΠΊΠ½ΠΎΠ²Π΅Π½ΠΈΡΡ ΠΊΠ°ΠΊ Π°Π±ΡΠΎΠ»ΡΡΠ½ΠΎ ΡΠΏΡΡΠ³ΠΈΠ΅ ΡΠ°ΡΠΈΠΊΠΈ.
Π‘Π»Π΅Π΄ΡΠ΅Ρ ΠΎΡΠΌΠ΅ΡΠΈΡΡ, ΡΡΠΎ ΠΏΡΠΈ Π½Π΅Π±ΠΎΠ»ΡΡΠΈΡ Π΄Π°Π²Π»Π΅Π½ΠΈΡΡ ΠΈ Π½Π΅ ΠΎΡΠ΅Π½Ρ Π½ΠΈΠ·ΠΊΠΈΡ ΡΠ΅ΠΌΠΏΠ΅ΡΠ°ΡΡΡΠ°Ρ ΡΠ΅Π°Π»ΡΠ½ΡΠ΅ Π³Π°Π·Ρ Π±Π»ΠΈΠ·ΠΊΠΈ ΠΊ ΠΈΠ΄Π΅Π°Π»ΡΠ½ΠΎΠΌΡ Π³Π°Π·Ρ.
ΠΠ»Ρ ΠΎΠΏΠΈΡΠ°Π½ΠΈΡ ΡΠ²ΠΎΠΉΡΡΠ² Π³Π°Π·ΠΎΠ² ΠΌΠΎΠΆΠ½ΠΎ ΠΏΠΎΠ»ΡΠ·ΠΎΠ²Π°ΡΡΡΡ
ΠΌΠΈΠΊΡΠΎΡΠΊΠΎΠΏΠΈΡΠ΅ΡΠΊΠΈΠΌΠΈ ΠΏΠ°ΡΠ°ΠΌΠ΅ΡΡΠ°ΠΌΠΈ, ΡΠ°ΠΊΠΈΠΌΠΈ ΠΊΠ°ΠΊ ΡΠΊΠΎΡΠΎΡΡΡ ΠΌΠΎΠ»Π΅ΠΊΡΠ»Ρ, Π΅Π΅ ΠΌΠ°ΡΡΠ°
ΠΈ ΡΠ½Π΅ΡΠ³ΠΈΡ, ΠΊΠΎΡΠΎΡΡΠ΅ ΡΠ²Π»ΡΡΡΡΡ Ρ
Π°ΡΠ°ΠΊΡΠ΅ΡΠΈΡΡΠΈΠΊΠ°ΠΌΠΈ ΠΌΠΎΠ»Π΅ΠΊΡΠ», ΠΈ
ΡΡΠ΅Π΄Π½ΠΈΠ΅ Π·Π½Π°ΡΠ΅Π½ΠΈΡ ΠΊΠΎΡΠΎΡΡΡ
Π½Π°Ρ
ΠΎΠ΄ΡΡΡΡ ΡΠΎΠ»ΡΠΊΠΎ ΡΠ°ΡΡΠ΅ΡΠ½ΡΠΌ ΠΏΡΡΠ΅ΠΌ.
Π ΠΌΠΎΠΆΠ½ΠΎ ΠΏΠΎΠ»ΡΠ·ΠΎΠ²Π°ΡΡΡΡ ΠΈ ΠΌΠ°ΠΊΡΠΎΡΠΊΠΎΠΏΠΈΡΠ΅ΡΠΊΠΈΠΌΠΈ ΠΏΠ°ΡΠ°ΠΌΠ΅ΡΡΠ°ΠΌΠΈ β Π΄Π°Π²Π»Π΅Π½ΠΈΠ΅ΠΌ, Π°Π±ΡΠΎΠ»ΡΡΠ½ΠΎΠΉ ΡΠ΅ΠΌΠΏΠ΅ΡΠ°ΡΡΡΠΎΠΉ ΠΈ ΠΎΠ±ΡΠ΅ΠΌΠΎΠΌ.
ΠΠΎΠ΄ Π΄Π°Π²Π»Π΅Π½ΠΈΠ΅ΠΌ Π³Π°Π·Π° ΠΏΠΎΠ½ΠΈΠΌΠ°ΡΡ ΡΡΠ΅Π΄Π½ΡΡ ΡΠΈΠ»Ρ ΡΠ΄Π°ΡΠΎΠ² Π΅Π³ΠΎ ΠΌΠΎΠ»Π΅ΠΊΡΠ» ΠΎ ΡΠ΅Π»ΠΎ (Π½Π°ΠΏΡΠΈΠΌΠ΅Ρ, ΠΎ ΡΡΠ΅Π½ΠΊΠΈ ΡΠΎΡΡΠ΄Π°), ΠΎΡΠ½Π΅ΡΠ΅Π½Π½ΡΡ ΠΊ Π΅Π΄ΠΈΠ½ΠΈΡΠ΅ ΠΏΠΎΠ²Π΅ΡΡ Π½ΠΎΡΡΠΈ ΡΠ΅Π»Π°.
ΠΠ±ΡΠΎΠ»ΡΡΠ½Π°Ρ ΡΠ΅ΠΌΠΏΠ΅ΡΠ°ΡΡΡΠ° β ΡΡΠΎ ΠΌΠ΅ΡΠ° ΡΡΠ΅Π΄Π½Π΅ΠΉ ΠΊΠΈΠ½Π΅ΡΠΈΡΠ΅ΡΠΊΠΎΠΉ ΡΠ½Π΅ΡΠ³ΠΈΠΈ ΡΠ΅ΠΏΠ»ΠΎΠ²ΠΎΠ³ΠΎ Π΄Π²ΠΈΠΆΠ΅Π½ΠΈΡ ΠΌΠΎΠ»Π΅ΠΊΡΠ»Ρ.
ΠΠ±ΡΠ΅ΠΌ Π³Π°Π·Π° β ΡΡΠΎ Π²Π½ΡΡΡΠ΅Π½Π½ΠΈΠΉ ΠΎΠ±ΡΠ΅ΠΌ ΡΠΎΡΡΠ΄Π°, Π² ΠΊΠΎΡΠΎΡΠΎΠΌ Π³Π°Π· Π½Π°Ρ ΠΎΠ΄ΠΈΡΡΡ.
ΠΠ»Ρ ΡΠ²ΡΠ·ΠΈ ΠΌΠ΅ΠΆΠ΄Ρ ΠΌΠ°ΠΊΡΠΎ- ΠΈ ΠΌΠΈΠΊΡΠΎΠΏΠ°ΡΠ°ΠΌΠ΅ΡΡΠ°ΠΌΠΈ ΠΈΠ΄Π΅Π°Π»ΡΠ½ΠΎΠ³ΠΎ Π³Π°Π·Π° ΠΏΠΎΠ»ΡΠ·ΡΡΡΡΡ ΠΎΡΠ½ΠΎΠ²Π½ΡΠΌ ΡΡΠ°Π²Π½Π΅Π½ΠΈΠ΅ΠΌ ΠΌΠΎΠ»Π΅ΠΊΡΠ»ΡΡΠ½ΠΎ-ΠΊΠΈΠ½Π΅ΡΠΈΡΠ΅ΡΠΊΠΎΠΉ ΡΠ΅ΠΎΡΠΈΠΈ ΠΈΠ΄Π΅Π°Π»ΡΠ½ΠΎΠ³ΠΎ Π³Π°Π·Π°. ΠΡΠΎ ΡΡΠ°Π²Π½Π΅Π½ΠΈΠ΅ ΡΠ²ΡΠ·ΡΠ²Π°Π΅Ρ ΠΌΠ΅ΠΆΠ΄Ρ ΡΠΎΠ±ΠΎΠΉ ΠΌΠ°ΠΊΡΠΎΠΏΠ°ΡΠ°ΠΌΠ΅ΡΡ
ΠΠ»Ρ ΡΠ²ΡΠ·ΠΈ ΠΌΠ΅ΠΆΠ΄Ρ ΠΌΠ°ΠΊΡΠΎΠΏΠ°ΡΠ°ΠΌΠ΅ΡΡΠ°ΠΌΠΈ, Ρ
Π°ΡΠ°ΠΊΡΠ΅ΡΠΈΠ·ΡΡΡΠΈΠΌΠΈ ΡΠΎΡΡΠΎΡΠ½ΠΈΠ΅
ΠΈΠ΄Π΅Π°Π»ΡΠ½ΠΎΠ³ΠΎ Π³Π°Π·Π°, ΠΈΡΠΏΠΎΠ»ΡΠ·ΡΡΡ ΡΡΠ°Π²Π½Π΅Π½ΠΈΠ΅ ΡΠΎΡΡΠΎΡΠ½ΠΈΡ.
ΠΡΠ»ΠΈ ΠΌΠ°ΡΡΠ° Π³Π°Π·Π° ΠΈ Π΅Π³ΠΎ Ρ ΠΈΠΌΠΈΡΠ΅ΡΠΊΠΈΠΉ ΡΠΎΡΡΠ°Π² Π½Π΅ ΠΈΠ·ΠΌΠ΅Π½ΡΠ΅ΡΡΡ ΠΈ Π½ΡΠΆΠ½ΠΎ ΡΡΠ°Π²Π½ΠΈΡΡ Π΄Π²Π° ΡΠΎΡΡΠΎΡΠ½ΠΈΡ Π³Π°Π·Π°, ΡΠΎ ΠΈΡΠΏΠΎΠ»ΡΠ·ΡΡΡ ΡΡΠ°Π²Π½Π΅Π½ΠΈΠ΅ ΠΠ»Π°ΠΏΠ΅ΠΉΡΠΎΠ½Π°.
Π Π΄Π»Ρ Π»ΡΠ±ΠΎΠΉ ΠΏΡΠΎΠΈΠ·Π²ΠΎΠ»ΡΠ½ΠΎΠΉ ΠΌΠ°ΡΡΡ Π³Π°Π·Π° ΠΈΡΠΏΠΎΠ»ΡΠ·ΡΡΡ ΡΡΠ°Π²Π½Π΅Π½ΠΈΠ΅ ΠΠ΅Π½Π΄Π΅Π»Π΅Π΅Π²Π° β ΠΠ»Π°ΠΏΠ΅ΠΉΡΠΎΠ½Π°, ΠΊΠΎΡΠΎΡΠΎΠ΅ ΡΠ²ΡΠ·ΡΠ²Π°Π΅Ρ ΠΌΠ΅ΠΆΠ΄Ρ ΡΠΎΠ±ΠΎΠΉ ΠΏΠ°ΡΠ°ΠΌΠ΅ΡΡΡ ΠΎΠ΄Π½ΠΎΠ³ΠΎ ΡΠΎΡΡΠΎΡΠ½ΠΈΡ Π³Π°Π·Π°.
ΠΠ· ΡΡΠ°Π²Π½Π΅Π½ΠΈΡ ΡΠΎΡΡΠΎΡΠ½ΠΈΡ Π²ΡΡΠ΅ΠΊΠ°ΡΡ Π΄Π²Π° Π²Π°ΠΆΠ½ΡΡ ΡΠ»Π΅Π΄ΡΡΠ²ΠΈΡ β ΡΡΠΎ Π·Π°ΠΊΠΎΠ½ ΠΠ²ΠΎΠ³Π°Π΄ΡΠΎ, ΠΈ Π·Π°ΠΊΠΎΠ½ ΠΠ°Π»ΡΡΠΎΠ½Π°. ΠΠ±Π° ΡΡΠΈΡ Π·Π°ΠΊΠΎΠ½Π° Π±ΡΠ»ΠΈ ΠΎΡΠΊΡΡΡΡ ΡΠΊΡΠΏΠ΅ΡΠΈΠΌΠ΅Π½ΡΠ°Π»ΡΠ½ΠΎ.
ΠΠ°ΠΊΠΎΠ½ ΠΠ²ΠΎΠ³Π°Π΄ΡΠΎ Π³Π»Π°ΡΠΈΡ ΠΎ ΡΠΎΠΌ, ΡΡΠΎ ΠΏΡΠΈ ΡΠ°Π²Π½ΡΡ Π΄Π°Π²Π»Π΅Π½ΠΈΡΡ ΠΈ ΡΠ΅ΠΌΠΏΠ΅ΡΠ°ΡΡΡΠ°Ρ Π² ΠΎΠ΄ΠΈΠ½Π°ΠΊΠΎΠ²ΡΡ ΠΎΠ±ΡΠ΅ΠΌΠ°Ρ Π»ΡΠ±ΡΡ Π³Π°Π·ΠΎΠ² ΡΠΎΠ΄Π΅ΡΠΆΠΈΡΡΡ ΠΎΠ΄ΠΈΠ½Π°ΠΊΠΎΠ²ΠΎΠ΅ ΡΠΈΡΠ»ΠΎ ΠΌΠΎΠ»Π΅ΠΊΡΠ».
ΠΠ°ΠΊΠΎΠ½ ΠΠ°Π»ΡΡΠΎΠ½Π°, ΡΡΠΎ Π΄Π°Π²Π»Π΅Π½ΠΈΠ΅ ΡΠΌΠ΅ΡΠΈ Π³Π°Π·ΠΎΠ² ΡΠ°Π²Π½ΠΎ ΡΡΠΌΠΌΠ΅ ΠΏΠ°ΡΡΠΈΠ°Π»ΡΠ½ΡΡ Π΄Π°Π²Π»Π΅Π½ΠΈΠΉ ΠΊΠ°ΠΆΠ΄ΠΎΠ³ΠΎ ΠΈΠ· Π³Π°Π·ΠΎΠ² Π² ΠΎΡΠ΄Π΅Π»ΡΠ½ΠΎΡΡΠΈ.
ΠΡΠΎΡΠ΅ΡΡΡ, ΠΏΡΠΈ ΠΊΠΎΡΠΎΡΡΡ
ΠΎΠ΄ΠΈΠ½ ΠΈΠ· ΠΏΠ°ΡΠ°ΠΌΠ΅ΡΡΠΎΠ² Β«Π΄Π°Π²Π»Π΅Π½ΠΈΠ΅Β»,
Β«ΡΠ΅ΠΌΠΏΠ΅ΡΠ°ΡΡΡΠ°Β» ΠΈΠ»ΠΈ Β«ΠΎΠ±ΡΠ΅ΠΌΒ» ΠΎΡΡΠ°Π΅ΡΡΡ ΠΏΠΎΡΡΠΎΡΠ½Π½ΡΠΌ, Π½Π°Π·ΡΠ²Π°ΡΡ ΠΈΠ·ΠΎΠΏΡΠΎΡΠ΅ΡΡΠ°ΠΌΠΈ.
Π‘ΡΠΎΠΈΡ ΠΎΡΠΌΠ΅ΡΠΈΡΡ, ΡΡΠΎ Π·Π°ΠΊΠΎΠ½Ρ, ΠΎΠΏΠΈΡΡΠ²Π°ΡΡΠΈΠ΅ ΠΈΠ·ΠΎΠΏΡΠΎΡΠ΅ΡΡΡ Π² ΠΈΠ΄Π΅Π°Π»ΡΠ½ΠΎΠΌ Π³Π°Π·Π΅, Π±ΡΠ»ΠΈ
ΠΎΡΠΊΡΡΡΡ Π·Π°Π΄ΠΎΠ»Π³ΠΎ Π΄ΠΎ ΡΠΎΠ·Π΄Π°Π½ΠΈΡ ΠΌΠΎΠ»Π΅ΠΊΡΠ»ΡΡΠ½ΠΎ-ΠΊΠΈΠ½Π΅ΡΠΈΡΠ΅ΡΠΊΠΎΠΉ ΡΠ΅ΠΎΡΠΈΠΈ ΠΈΠ΄Π΅Π°Π»ΡΠ½ΠΎΠ³ΠΎ Π³Π°Π·Π°.
ΠΠ·ΠΎΡΠ΅ΡΠΌΠΈΡΠ΅ΡΠΊΠΈΠΉ ΠΏΡΠΎΡΠ΅ΡΡ β ΡΡΠΎ ΠΏΡΠΎΡΠ΅ΡΡ ΠΈΠ·ΠΌΠ΅Π½Π΅Π½ΠΈΡ ΡΠΎΡΡΠΎΡΠ½ΠΈΡ Π³Π°Π·Π° ΠΏΡΠΈ ΠΏΠΎΡΡΠΎΡΠ½Π½ΠΎΠΉ ΡΠ΅ΠΌΠΏΠ΅ΡΠ°ΡΡΡΠ΅.
ΠΡΠ°ΡΠΈΠΊΠΈ Π·Π°Π²ΠΈΡΠΈΠΌΠΎΡΡΠΈ ΠΌΠ΅ΠΆΠ΄Ρ ΠΏΠ°ΡΠ°ΠΌΠ΅ΡΡΠ°ΠΌΠΈ Π΄Π°Π½Π½ΠΎΠΉ ΠΌΠ°ΡΡΡ Π³Π°Π·Π° ΠΏΡΠΈ ΠΏΠΎΡΡΠΎΡΠ½Π½ΠΎΠΉ ΡΠ΅ΠΌΠΏΠ΅ΡΠ°ΡΡΡΠ΅ Π½Π°Π·ΡΠ²Π°ΡΡΡΡ ΠΈΠ·ΠΎΡΠ΅ΡΠΌΠ°ΠΌΠΈ.
ΠΠ»Ρ ΠΈΠ·ΠΎΡΠ΅ΡΠΌΠΈΡΠ΅ΡΠΊΠΎΠ³ΠΎ ΠΏΡΠΎΡΠ΅ΡΡΠ° ΡΠΏΡΠ°Π²Π΅Π΄Π»ΠΈΠ² Π·Π°ΠΊΠΎΠ½ ΠΠΎΠΉΠ»Ρ β ΠΠ°ΡΠΈΠΎΡΡΠ°: ΠΏΡΠΈ ΠΏΠΎΡΡΠΎΡΠ½Π½ΠΎΠΉ ΡΠ΅ΠΌΠΏΠ΅ΡΠ°ΡΡΡΠ΅, Π½Π΅ΠΈΠ·ΠΌΠ΅Π½Π½ΠΎΠΉ ΠΌΠ°ΡΡΠ΅ ΠΈ Π½Π΅ΠΈΠ·ΠΌΠ΅Π½Π½ΠΎΠΌ Ρ ΠΈΠΌΠΈΡΠ΅ΡΠΊΠΎΠΌ ΡΠΎΡΡΠ°Π²Π΅ Π³Π°Π·Π° ΠΏΡΠΎΠΈΠ·Π²Π΅Π΄Π΅Π½ΠΈΠ΅ Π΄Π°Π²Π»Π΅Π½ΠΈΠ΅ Π½Π° ΠΎΠ±ΡΠ΅ΠΌ Π΅ΡΡΡ Π²Π΅Π»ΠΈΡΠΈΠ½Π° ΠΏΠΎΡΡΠΎΡΠ½Π½Π°Ρ.
ΠΡΠΎΡΠ΅ΡΡ ΠΈΠ·ΠΌΠ΅Π½Π΅Π½ΠΈΡ ΡΠΎΡΡΠΎΡΠ½ΠΈΡ Π³Π°Π·Π° ΠΏΡΠΈ ΠΏΠΎΡΡΠΎΡΠ½Π½ΠΎΠΌ ΠΎΠ±ΡΠ΅ΠΌΠ΅ Π½Π°Π·ΡΠ²Π°Π΅ΡΡΡ ΠΈΠ·ΠΎΡ ΠΎΡΠ½ΡΠΌ ΠΏΡΠΎΡΠ΅ΡΡΠΎΠΌ.
ΠΡΠ°ΡΠΈΠΊΠΈ Π·Π°Π²ΠΈΡΠΈΠΌΠΎΡΡΠΈ ΠΌΠ΅ΠΆΠ΄Ρ ΠΏΠ°ΡΠ°ΠΌΠ΅ΡΡΠ°ΠΌΠΈ Π³Π°Π·Π° ΠΏΡΠΈ ΠΏΠΎΡΡΠΎΡΠ½Π½ΠΎΠΉ ΠΌΠ°ΡΡΠ΅ Π³Π°Π·Π° ΠΈ ΠΏΠΎΡΡΠΎΡΠ½Π½ΠΎΠΌ ΠΎΠ±ΡΠ΅ΠΌΠ΅ Π½Π°Π·ΡΠ²Π°ΡΡ ΠΈΠ·ΠΎΡ ΠΎΡΠ°ΠΌΠΈ.
ΠΠ»Ρ ΠΈΠ·ΠΎΡ ΠΎΡΠ½ΠΎΠ³ΠΎ ΠΏΡΠΎΡΠ΅ΡΡΠ° ΡΠΏΡΠ°Π²Π΅Π΄Π»ΠΈΠ² Π·Π°ΠΊΠΎΠ½ Π¨Π°ΡΠ»Ρ: Π΄Π°Π²Π»Π΅Π½ΠΈΠ΅ Π΄Π°Π½Π½ΠΎΠΉ ΠΌΠ°ΡΡΡ Π³Π°Π·Ρ ΠΏΡΠΈ ΠΏΠΎΡΡΠΎΡΠ½Π½ΠΎΠΌ ΠΎΠ±ΡΠ΅ΠΌΠ΅ ΠΈ Π½Π΅ΠΈΠ·ΠΌΠ΅Π½Π½ΠΎΠΌ Ρ ΠΈΠΌΠΈΡΠ΅ΡΠΊΠΎΠΌ ΡΠΎΡΡΠ°Π²Π΅ ΠΏΡΡΠΌΠΎ ΠΏΡΠΎΠΏΠΎΡΡΠΈΠΎΠ½Π°Π»ΡΠ½ΠΎ Π°Π±ΡΠΎΠ»ΡΡΠ½ΠΎΠΉ ΡΠ΅ΠΌΠΏΠ΅ΡΠ°ΡΡΡΠ΅.
ΠΡΠ»ΠΈ ΠΈΠ·ΠΌΠ΅Π½Π΅Π½ΠΈΠ΅ ΡΠΎΡΡΠΎΡΠ½ΠΈΡ Π³Π°Π·Π° ΠΏΡΠΎΠΈΡΡ
ΠΎΠ΄ΠΈΡ ΠΏΡΠΈ ΠΏΠΎΡΡΠΎΡΠ½Π½ΠΎΠΌ
Π΄Π°Π²Π»Π΅Π½ΠΈΠΈ, ΡΠΎ Π΄Π°Π½Π½ΡΠΉ ΠΏΡΠΎΡΠ΅ΡΡ Π½Π°Π·ΡΠ²Π°ΡΡ ΠΈΠ·ΠΎΠ±Π°ΡΠ½ΡΠΌ.
ΠΡΠ°ΡΠΈΠΊΠΈ Π·Π°Π²ΠΈΡΠΈΠΌΠΎΡΡΠΈ ΠΌΠ΅ΠΆΠ΄Ρ ΠΏΠ°ΡΠ°ΠΌΠ΅ΡΡΠ°ΠΌΠΈ Π³Π°Π·Π° ΠΏΡΠΈ ΠΏΠΎΡΡΠΎΡΠ½Π½ΠΎΠΉ ΠΌΠ°ΡΡΠ΅ Π³Π°Π·Π° ΠΈ ΠΏΠΎΡΡΠΎΡΠ½Π½ΠΎΠΌ Π΄Π°Π²Π»Π΅Π½ΠΈΠΈ Π½Π°Π·ΡΠ²Π°ΡΡ
ΠΠ»Ρ ΠΈΠ·ΠΎΠ±Π°ΡΠ½ΠΎΠ³ΠΎ ΠΏΡΠΎΡΠ΅ΡΡΠ° ΠΏΡΠΈΠΌΠ΅Π½ΠΈΠΌ Π·Π°ΠΊΠΎΠ½ ΠΠ΅ΠΉ-ΠΡΡΡΠ°ΠΊΠ°, ΡΠΎΠ³Π»Π°ΡΠ½ΠΎ ΠΊΠΎΡΠΎΡΠΎΠΌΡ, ΠΎΠ±ΡΠ΅ΠΌ Π΄Π°Π½Π½ΠΎΠΉ ΠΌΠ°ΡΡΡ Π³Π°Π·Ρ ΠΏΡΠΈ ΠΏΠΎΡΡΠΎΡΠ½Π½ΠΎΠΌ Π΄Π°Π²Π»Π΅Π½ΠΈΠΈ ΠΈ Π½Π΅ΠΈΠ·ΠΌΠ΅Π½Π½ΠΎΠΌ Ρ ΠΈΠΌΠΈΡΠ΅ΡΠΊΠΎΠΌ ΡΠΎΡΡΠ°Π²Π΅ ΠΏΡΡΠΌΠΎ ΠΏΡΠΎΠΏΠΎΡΡΠΈΠΎΠ½Π°Π»Π΅Π½ Π°Π±ΡΠΎΠ»ΡΡΠ½ΠΎΠΉ ΡΠ΅ΠΌΠΏΠ΅ΡΠ°ΡΡΡΠ΅.
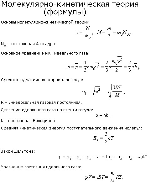
Π’Π΅ΠΏΠ΅ΡΡ ΠΏΡΠ΅Π΄ΡΡΠ°Π²ΠΈΠΌ ΠΎΡΠ½ΠΎΠ²Π½ΡΠ΅ ΡΠΎΡΠΌΡΠ»Ρ Π² Π²ΠΈΠ΄Π΅ ΡΠ°Π±Π»ΠΈΡΡ.
|
Π€ΠΎΡΠΌΡΠ»Π° |
ΠΠΏΠΈΡΠ°Π½ΠΈΠ΅ ΡΠΎΡΠΌΡΠ»Ρ |
|
ΠΠΎΠ»ΠΈΡΠ΅ΡΡΠ²ΠΎ Π²Π΅ΡΠ΅ΡΡΠ²Π°, Π³Π΄Π΅ m β ΠΌΠ°ΡΡΠ° Π²Π΅ΡΠ΅ΡΡΠ²Π°, Π β ΠΌΠΎΠ»ΡΡΠ½Π°Ρ ΠΌΠ°ΡΡΠ°, N β ΡΠΈΡΠ»ΠΎ ΡΠ°ΡΡΠΈΡ Π²Π΅ΡΠ΅ΡΡΠ²Π°, NAΒ =Β 6,02Β βΒ 1023 |
|
|
ΠΠ°ΡΡΠ° ΠΌΠΎΠ»Π΅ΠΊΡΠ»Ρ. |
|
|
ΠΠ°Π²ΠΈΡΠΈΠΌΠΎΡΡΡ
ΡΡΠ΅Π΄Π½Π΅ΠΉ Π°ΡΠΈΡΠΌΠ΅ΡΠΈΡΠ΅ΡΠΊΠΎΠΉ ΡΠΊΠΎΡΠΎΡΡΠΈ ΡΠ΅ΠΏΠ»ΠΎΠ²ΠΎΠ³ΠΎ Ρ
Π°ΠΎΡΠΈΡΠ΅ΡΠΊΠΎΠ³ΠΎ Π΄Π²ΠΈΠΆΠ΅Π½ΠΈΡ ΠΌΠΎΠ»Π΅ΠΊΡΠ» ΠΎΡ
ΡΠ΅ΠΌΠΏΠ΅ΡΠ°ΡΡΡΡ, kΒ =Β 1,38Β βΒ 10β23Β ΠΠΆ/Π. |
|
|
ΠΠ°Π²ΠΈΡΠΈΠΌΠΎΡΡΡ ΡΡΠ΅Π΄Π½Π΅ΠΉ ΠΊΠ²Π°Π΄ΡΠ°ΡΠΈΡΠ½ΠΎΠΉ ΡΠΊΠΎΡΠΎΡΡΠΈ ΡΠ΅ΠΏΠ»ΠΎΠ²ΠΎΠ³ΠΎ Ρ Π°ΠΎΡΠΈΡΠ΅ΡΠΊΠΎΠ³ΠΎ Π΄Π²ΠΈΠΆΠ΅Π½ΠΈΡ ΠΌΠΎΠ»Π΅ΠΊΡΠ» ΠΎΡ ΡΠ΅ΠΌΠΏΠ΅ΡΠ°ΡΡΡΡ, k = 1,38 β 10β23 ΠΠΆ/Π. |
|
|
ΠΠ°Π²ΠΈΡΠΈΠΌΠΎΡΡΡ Π½Π°ΠΈΠ±ΠΎΠ»Π΅Π΅ Π²Π΅ΡΠΎΡΡΠ½ΠΎΠΉ ΡΠΊΠΎΡΠΎΡΡΠΈ ΡΠ΅ΠΏΠ»ΠΎΠ²ΠΎΠ³ΠΎ Ρ Π°ΠΎΡΠΈΡΠ΅ΡΠΊΠΎΠ³ΠΎ Π΄Π²ΠΈΠΆΠ΅Π½ΠΈΡ ΠΌΠΎΠ»Π΅ΠΊΡΠ» ΠΎΡ ΡΠ΅ΠΌΠΏΠ΅ΡΠ°ΡΡΡΡ. |
|
|
Π‘ΡΠ΅Π΄Π½ΡΡ ΠΊΠΈΠ½Π΅ΡΠΈΡΠ΅ΡΠΊΠ°Ρ ΡΠ½Π΅ΡΠ³ΠΈΡ ΠΏΠΎΡΡΡΠΏΠ°ΡΠ΅Π»ΡΠ½ΠΎΠ³ΠΎ Π΄Π²ΠΈΠΆΠ΅Π½ΠΈΡ ΠΌΠΎΠ»Π΅ΠΊΡΠ»Ρ ΠΎΠ΄Π½ΠΎΠ°ΡΠΎΠΌΠ½ΠΎΠ³ΠΎ Π³Π°Π·Π°, Π’ β Π°Π±ΡΠΎΠ»ΡΡΠ½Π°Ρ ΡΠ΅ΠΌΠΏΠ΅ΡΠ°ΡΡΡΠ°. |
|
|
ΠΡΠ½ΠΎΠ²Π½ΠΎΠ΅ ΡΡΠ°Π²Π½Π΅Π½ΠΈΠ΅ ΠΌΠΎΠ»Π΅ΠΊΡΠ»ΡΡΠ½ΠΎ-ΠΊΠΈΠ½Π΅ΡΠΈΡΠ΅ΡΠΊΠΎΠΉ ΡΠ΅ΠΎΡΠΈΠΈ, Π³Π΄Π΅ pΒ βΒ Π΄Π°Π²Π»Π΅Π½ΠΈΠ΅ Π³Π°Π·Π°, <v2>Β βΒ ΡΡΠ΅Π΄Π½ΠΈΠΉ ΠΊΠ²Π°Π΄ΡΠ°Ρ ΡΠΊΠΎΡΠΎΡΡΠΈ Π΄Π²ΠΈΠΆΠ΅Π½ΠΈΡ ΠΌΠΎΠ»Π΅ΠΊΡΠ». |
|
|
ΠΡΠ½ΠΎΠ²Π½ΠΎΠ΅ ΡΡΠ°Π²Π½Π΅Π½ΠΈΠ΅ ΠΌΠΎΠ»Π΅ΠΊΡΠ»ΡΡΠ½ΠΎ-ΠΊΠΈΠ½Π΅ΡΠΈΡΠ΅ΡΠΊΠΎΠΉ ΡΠ΅ΠΎΡΠΈΠΈ, Π³Π΄Π΅ nΒ βΒ ΠΊΠΎΠ½ΡΠ΅Π½ΡΡΠ°ΡΠΈΡ ΠΌΠΎΠ»Π΅ΠΊΡΠ», <Wk>Β βΒ ΡΡΠ΅Π΄Π½ΡΡ ΠΊΠΈΠ½Π΅ΡΠΈΡΠ΅ΡΠΊΠ°Ρ ΡΠ½Π΅ΡΠ³ΠΈΡ |
|
|
ΠΡΠ½ΠΎΠ²Π½ΠΎΠ΅
ΡΡΠ°Π²Π½Π΅Π½ΠΈΠ΅ ΠΌΠΎΠ»Π΅ΠΊΡΠ»ΡΡΠ½ΠΎ-ΠΊΠΈΠ½Π΅ΡΠΈΡΠ΅ΡΠΊΠΎΠΉ ΡΠ΅ΠΎΡΠΈΠΈ, Π’ β Π°Π±ΡΠΎΠ»ΡΡΠ½Π°Ρ ΡΠ΅ΠΌΠΏΠ΅ΡΠ°ΡΡΡΠ°. |
|
|
Π£ΡΠ°Π²Π½Π΅Π½ΠΈΠ΅ ΡΠΎΡΡΠΎΡΠ½ΠΈΡ ΠΈΠ΄Π΅Π°Π»ΡΠ½ΠΎΠ³ΠΎ Π³Π°Π·Π°, Π³Π΄Π΅ V β ΠΎΠ±ΡΠ΅ΠΌ Π³Π°Π·Π°, R = 8,31 ΠΠΆ/(ΠΌΠΎΠ»Ρ β Π) β ΡΠ½ΠΈΠ²Π΅ΡΡΠ°Π»ΡΠ½Π°Ρ Π³Π°Π·ΠΎΠ²Π°Ρ ΠΏΠΎΡΡΠΎΡΠ½Π½Π°Ρ. |
|
|
Π£ΡΠ°Π²Π½Π΅Π½ΠΈΠ΅ ΠΠ»Π°ΠΏΠ΅ΠΉΡΠΎΠ½Π°. |
|
|
ΠΠ°ΠΊΠΎΠ½ ΠΠ°Π»ΡΡΠΎΠ½Π°. |
|
|
ΠΠ°ΠΊΠΎΠ½ ΠΠΎΠΉΠ»Ρ-ΠΠ°ΡΠΈΠΎΡΡΠ° |
|
|
ΠΠ°ΠΊΠΎΠ½ Π¨Π°ΡΠ»Ρ |
|
|
ΠΠ°ΠΊΠΎΠ½ ΠΠ΅ΠΉ-ΠΡΡΡΠ°ΠΊΠ° |
Β
ΠΠ΅ΡΠΎΠ΄ΠΈΡΠ΅ΡΠΊΠΈΠ΅ ΡΠΊΠ°Π·Π°Π½ΠΈΡ ΠΏΠΎ ΡΠ΅ΡΠ΅Π½ΠΈΡ Π·Π°Π΄Π°Ρ.
1) ΠΡΡΡΠ½ΠΈΡΡ, ΠΈΠ·ΠΌΠ΅Π½ΡΠ΅ΡΡΡ Π»ΠΈ ΡΠΎΡΡΠΎΡΠ½ΠΈΠ΅ Π³Π°Π·Π°.
2) ΠΡΠ»ΠΈ Π² Π·Π°Π΄Π°ΡΠ΅ Π΄Π°Π½Ρ Π΄Π²Π° ΠΈΠ»ΠΈ Π½Π΅ΡΠΊΠΎΠ»ΡΠΊΠΎ ΡΠΎΡΡΠΎΡΠ½ΠΈΠΉ Π³Π°Π·Π°, ΡΠΎ
ΡΠ»Π΅Π΄ΡΠ΅Ρ ΠΎΡΠ΄Π΅Π»ΡΠ½ΠΎ Π²ΡΠΏΠΈΡΠ°ΡΡ ΠΏΠ°ΡΠ°ΠΌΠ΅ΡΡΡ ΡΡΠΈΡ
ΡΠΎΡΡΠΎΡΠ½ΠΈΠΉ.
3) ΠΡΠ»ΠΈ ΡΡΠΎ Π²ΠΎΠ·ΠΌΠΎΠΆΠ½ΠΎ, ΡΠΎ ΡΠ΄Π΅Π»Π°ΡΡ ΡΡ Π΅ΠΌΠ°ΡΠΈΡΠ΅ΡΠΊΠΈΠΉ ΡΠΈΡΡΠ½ΠΎΠΊ.
4) Π²ΡΡΡΠ½ΠΈΡΡ, ΠΈΠ·ΠΌΠ΅Π½ΡΠ΅ΡΡΡ Π»ΠΈ ΠΌΠ°ΡΡΠ° Π³Π°Π·Π°.
5) ΠΡΠ»ΠΈ ΠΌΠ°ΡΡΠ° Π³Π°Π·Π° ΠΈΠ·ΠΌΠ΅Π½ΡΠ΅ΡΡΡ ΠΈΠ»ΠΈ Π΄Π°Π½Π° Π² ΡΡΠ»ΠΎΠ²ΠΈΠΈ Π·Π°Π΄Π°ΡΠΈ, ΡΠΎ Π΄Π»Ρ ΠΊΠ°ΠΆΠ΄ΠΎΠ³ΠΎ ΡΠΎΡΡΠΎΡΠ½ΠΈΡ Π½Π΅ΠΎΠ±Ρ ΠΎΠ΄ΠΈΠΌΠΎ Π·Π°ΠΏΠΈΡΠ°ΡΡ ΡΡΠ°Π²Π½Π΅Π½ΠΈΠ΅ ΠΠ΅Π½Π΄Π΅Π»Π΅Π΅Π²Π° β ΠΠ»Π°ΠΏΠ΅ΠΉΡΠΎΠ½Π°.
6) ΠΠ½Π°Π»ΠΎΠ³ΠΈΡΠ½ΠΎ ΠΏΠΎΡΡΡΠΏΠ°Π΅ΠΌ ΠΈ ΡΠΎΠ³Π΄Π°, ΠΊΠΎΠ³Π΄Π° ΠΏΠΎ ΡΡΠ»ΠΎΠ²ΠΈΡ Π·Π°Π΄Π°ΡΠΈ ΠΈΠ·ΠΌΠ΅Π½ΡΡΡΡΡ ΡΠΎΡΡΠΎΡΠ½ΠΈΡ Π΄Π²ΡΡ ΠΈ Π±ΠΎΠ»Π΅Π΅ Π³Π°Π·ΠΎΠ², ΡΠ°Π·Π΄Π΅Π»Π΅Π½Π½ΡΡ ΠΌΠ΅ΠΆΠ΄Ρ ΡΠΎΠ±ΠΎΠΉ ΠΏΠ΅ΡΠ΅Π³ΠΎΡΠΎΠ΄ΠΊΠΎΠΉ, ΠΏΠΎΡΡΠ½Π΅ΠΌ ΠΈ ΡΠ°ΠΊ Π΄Π°Π»Π΅Π΅.
7) ΠΡΠ»ΠΈ ΠΌΠ°ΡΡΠ° Π³Π°Π·Π° Π½Π΅ ΠΈΠ·ΠΌΠ΅Π½ΡΠ΅ΡΡΡ, ΡΠΎ Π½Π΅ΠΎΠ±Ρ ΠΎΠ΄ΠΈΠΌΠΎ Π±ΡΠ΄Π΅Ρ Π·Π°ΠΏΠΈΡΠ°ΡΡ ΡΡΠ°Π²Π½Π΅Π½ΠΈΠ΅ ΠΠ»Π°ΠΏΠ΅ΠΉΡΠΎΠ½Π° ΠΈΠ»ΠΈ ΠΎΠ΄ΠΈΠ½ ΠΈΠ· ΡΡΠ΅Ρ Π·Π°ΠΊΠΎΠ½ΠΎΠ² Π΄Π»Ρ ΠΈΠ·ΠΎΠΏΡΠΎΡΠ΅ΡΡΠΎΠ²: ΠΠΎΠΉΠ»Ρ β ΠΠ°ΡΠΈΠΎΡΡΠ°, Π¨Π°ΡΠ»Ρ ΠΈΠ»ΠΈ ΠΠ΅ΠΉ-ΠΡΡΡΠ°ΠΊΠ°.
8) ΠΡΠ΅Π΄ΡΡΠ°Π²ΠΈΡΡ Π² ΡΠ°Π·Π²Π΅ΡΠ½ΡΡΠΎΠΌ Π²ΠΈΠ΄Π΅ ΠΏΠ°ΡΠ°ΠΌΠ΅ΡΡΡ Π½Π°ΡΠ°Π»ΡΠ½ΠΎΠ³ΠΎ ΠΈ ΠΊΠΎΠ½Π΅ΡΠ½ΠΎΠ³ΠΎ ΡΠΎΡΡΠΎΡΠ½ΠΈΠΉ Π³Π°Π·Π°.
9) ΠΡΠΈ Π½Π΅ΠΎΠ±Ρ ΠΎΠ΄ΠΈΠΌΠΎΡΡΠΈ, Π½Π°Π΄ΠΎ Π·Π°ΠΏΠΈΡΠ°ΡΡ ΠΈ Π²ΡΠΏΠΎΠΌΠΎΠ³Π°ΡΠ΅Π»ΡΠ½ΡΠ΅ ΡΡΠ°Π²Π½Π΅Π½ΠΈΡ, ΡΠ²ΡΠ·ΡΠ²Π°ΡΡΠΈΠ΅ ΠΈΡΠΊΠΎΠΌΡΠ΅ Π²Π΅Π»ΠΈΡΠΈΠ½Ρ ΠΈΠ»ΠΈ ΠΏΠ°ΡΠ°ΠΌΠ΅ΡΡΡ ΡΠΎΡΡΠΎΡΠ½ΠΈΡ, ΠΈΡΠΏΠΎΠ»ΡΠ·ΡΡ ΡΡΠ»ΠΎΠ²ΠΈΠ΅ Π·Π°Π΄Π°ΡΠΈ.
10) ΡΠ΅ΡΠΈΡΡ ΠΏΠΎΠ»ΡΡΠ΅Π½Π½ΡΡ ΡΠΈΡΡΠ΅ΠΌΡ ΡΡΠ°Π²Π½Π΅Π½ΠΈΠΉ ΠΎΡΠ½ΠΎΡΠΈΡΠ΅Π»ΡΠ½ΠΎ
Π½Π΅ΠΈΠ·Π²Π΅ΡΡΠ½ΡΡ
Π²Π΅Π»ΠΈΡΠΈΠ½ Π² ΠΎΠ±ΡΠ΅ΠΌ Π²ΠΈΠ΄Π΅ ΠΈ ΠΏΡΠΎΠ²Π΅ΡΠΈΡΡ ΠΏΡΠ°Π²ΠΈΠ»ΠΎ ΡΠ°Π·ΠΌΠ΅ΡΠ½ΠΎΡΡΠ΅ΠΉ.
ΠΠΎΠ»ΡΡΠΈΡΡ
ΡΠ΅Π·ΡΠ»ΡΡΠ°Ρ Π² ΡΠΈΡΠ»Π΅Π½Π½ΠΎΠΌ Π²ΠΈΠ΄Π΅.
Π€ΠΎΡΠΌΡΠ»Π° | ΠΠ°Π·Π²Π°Π½ΠΈΠ΅ ΡΠΎΡΠΌΡΠ»Ρ | Π€ΠΈΠ·ΠΈΡΠ΅ΡΠΊΠΈΠ΅ Π²Π΅Π»ΠΈΡΠΈΠ½Ρ |
ΠΠ‘ΠΠΠΠ« ΠΠΠΠΠΠ£ΠΠ―Π ΠΠ-ΠΠΠΠΠ’ΠΠ§ΠΠ‘ΠΠΠ Π’ΠΠΠ ΠΠ | ||
ΠΠΎΠ»ΠΈΡΠ΅ΡΡΠ²ΠΎ Π²Π΅ΡΠ΅ΡΡΠ²Π° | Β – ΠΠΎΠ»ΠΈΡΠ΅ΡΡΠ²ΠΎ Π²Π΅ΡΠ΅ΡΡΠ²Π° (ΠΌΠΎΠ»Ρ) n – ΠΠΎΠ½ΡΠ΅Π½ΡΡΠ°ΡΠΈΡ ΡΠ°ΡΡΠΈΡ (1/ΠΌ3) Β –Β Π‘ΡΠ΅Π΄Π½ΡΡ ΠΊΠ²Π°Π΄ΡΠ°ΡΠΈΡΠ½Π°Ρ ΡΠΊΠΎΡΠΎΡΡΡ (ΠΌ/Ρ) Β – ΠΡΠ½ΠΎΡΠΈΡΠ΅Π»ΡΠ½Π°Ρ Π²Π»Π°ΠΆΠ½ΠΎΡΡΡ Π²ΠΎΠ·Π΄ΡΡ Π° (%) Β β ΠΎΠ±ΡΠ΅ΠΌ ΡΠΎΡΡΠ΄Π° (ΠΌ3) Β ΠΌΠ°ΡΡΠ° Π²Π΅ΡΠ΅ΡΡΠ²Π° (ΠΊΠ³) M β ΠΌΠΎΠ»ΡΡΠ½Π°Ρ ΠΌΠ°ΡΡΠ° (ΠΊΠ³/ΠΌΠΎΠ»Ρ) N β ΠΊΠΎΠ»ΠΈΡΠ΅ΡΡΠ²ΠΎ ΡΠ°ΡΡΠΈΡ Π² ΠΎΠ±ΡΠ΅ΠΌΠ΅ Π²Π΅ΡΠ΅ΡΡΠ²Π° T βΒ ΡΠ΅ΠΌΠΏΠ΅ΡΠ°ΡΡΡΠ° (Π, ΠΠ΅Π»ΡΠ²ΠΈΠ½) Β – Β ΠΌΠ°ΡΡΠ° ΠΎΠ΄Π½ΠΎΠΉ ΠΌΠΎΠ»Π΅ΠΊΡΠ»Ρ (ΠΊΠ³) Β β ΡΠ½Π΅ΡΠ³ΠΈΡ (ΠΠΆ, ΠΠΆΠΎΡΠ»Ρ) Β – Π΄Π°Π²Π»Π΅Π½ΠΈΠ΅ ΠΏΠ°ΡΠ° (ΠΠ°, ΠΠ°ΡΠΊΠ°Π»Ρ) Β – ΠΠ°Π²Π»Π΅Π½ΠΈΠ΅ Π½Π°ΡΡΡΠ΅Π½Π½ΠΎΠ³ΠΎ ΠΏΠ°ΡΠ° Β – ΠΏΠ»ΠΎΡΠ½ΠΎΡΡΡ Π½Π°ΡΡΡΠ΅Π½Π½ΠΎΠ³ΠΎ ΠΏΠ°ΡΠ° (ΠΊΠ³/ΠΌ3) Β β ΠΏΠΎΡΡΠΎΡΠ½Π½Π°Ρ ΠΠΎΠ»ΡΡΠΌΠ°Π½Π° (1,38Β·10-23ΠΠΆ/Π) NA β ΠΏΠΎΡΡΠΎΡΠ½Π½Π°Ρ ΠΠ²ΠΎΠ³Π°Π΄ΡΠΎ (6Β·1023ΠΌΠΎΠ»Ρ-1) R β ΡΠ½ΠΈΠ²Π΅ΡΡΠ°Π»ΡΠ½Π°Ρ Π³Π°Π·ΠΎΠ²Π°Ρ ΠΏΠΎΡΡΠΎΡΠ½Π½Π°Ρ (8,31ΠΠΆ/(ΠΌΠΎΠ»ΡΒ·Π)) | |
ΠΠΎΠ½ΡΠ΅Π½ΡΡΠ°ΡΠΈΡ ΡΠ°ΡΡΠΈΡ | ||
Π‘ΡΠ΅Π΄Π½ΡΡ ΠΊΠ²Π°Π΄ΡΠ°ΡΠΈΡΠ½Π°Ρ ΡΠΊΠΎΡΠΎΡΡΡ | ||
ΠΠ°Π²Π»Π΅Π½ΠΈΠ΅ ΠΈΠ΄Π΅Π°Π»ΡΠ½ΠΎΠ³ΠΎ Π³Π°Π·Π° | ||
ΠΠ°Π²Π»Π΅Π½ΠΈΠ΅ | ||
ΠΡΠ½ΠΎΡΠΈΡΠ΅Π»ΡΠ½Π°Ρ Π²Π»Π°ΠΆΠ½ΠΎΡΡΡ Π²ΠΎΠ·Π΄ΡΡ Π° | ||
Π‘ΡΠ΅Π΄Π½ΡΡ ΠΊΠΈΠ½Π΅ΡΠΈΡΠ΅ΡΠΊΠ°Ρ ΡΠ½Π΅ΡΠ³ΠΈΡ ΠΏΠΎΡΡΡΠΏΠ°ΡΠ΅Π»ΡΠ½ΠΎΠ³ΠΎ Π΄Π²ΠΈΠΆΠ΅Π½ΠΈΡ ΡΠ°ΡΡΠΈΡ | ||
ΠΠ°ΠΊΠΎΠ½ ΠΠ΅ΠΉ-ΠΡΡΡΠ°ΠΊΠ° | ||
0C | Π‘Π²ΡΠ·Ρ ΡΠ΅ΠΌΠΏΠ΅ΡΠ°ΡΡΡΡ ΠΏΠΎ ΠΠ΅Π»ΡΠ²ΠΈΠ½Ρ ΠΈ ΡΠ΅ΠΌΠΏΠ΅ΡΠ°ΡΡΡΡ ΠΏΠΎ Π¦Π΅Π»ΡΡΠΈΡ | |
Π£ΡΠ°Π²Π½Π΅Π½ΠΈΠ΅ ΠΠ΅Π½Π΄Π΅Π»Π΅Π΅Π²Π°-ΠΠ»Π°ΠΏΠ΅ΠΉΡΠΎΠ½Π° | ||
ΠΠ»ΠΎΡΠ½ΠΎΡΡΡ Π²Π΅ΡΠ΅ΡΡΠ²Π° | ||
ΠΠ°ΠΊΠΎΠ½ ΠΠΎΠΉΠ»Ρ-ΠΠ°ΡΠΈΠΎΡΡΠ° Β Β Β Β Β Β Β Β Β Β Β Β Β Β Β Β Β Β Β Β Β Β Β Β Β Π’2Β βΊΒ T1 | m, T = const, ΠΈΠ·ΠΎΡΠ΅ΡΠΌΠΈΡΠ΅ΡΠΊΠΈΠΉ ΠΏΡΠΎΡΠ΅ΡΡ | |
ΠΠ°ΠΊΠΎΠ½ Π¨Π°ΡΠ»Ρ Β | m, V = const, ΠΈΠ·ΠΎΡ ΠΎΡΠ½ΡΠΉ ΠΏΡΠΎΡΠ΅ΡΡ | |
ΠΠ°ΠΊΠΎΠ½ ΠΠ΅ΠΉ-ΠΡΡΡΠ°ΠΊΠ° | m, p = const, ΠΈΠ·ΠΎΠ±Π°ΡΠ½ΡΠΉ ΠΏΡΠΎΡΠ΅ΡΡ | |
ΠΠ‘ΠΠΠΠ« Π’ΠΠ ΠΠΠΠΠΠΠΠΠΠ | ||
ΠΠ΅ΡΠ²ΡΠΉ Π·Π°ΠΊΠΎΠ½ ΡΠ΅ΡΠΌΠΎΠ΄ΠΈΠ½Π°ΠΌΠΈΠΊΠΈ | Q β ΠΠΎΠ»ΠΈΡΠ΅ΡΡΠ²ΠΎ ΡΠ΅ΠΏΠ»ΠΎΡΡ (ΠΠΆ, ΠΠΆΠΎΡΠ»Ρ) U β ΠΠ½ΡΡΡΠ΅Π½Π½ΡΡ ΡΠ½Π΅ΡΠ³ΠΈΡ (ΠΠΆ, ΠΠΆΠΎΡΠ»Ρ) A β Π Π°Π±ΠΎΡΠ°Β (ΠΠΆ, ΠΠΆΠΎΡΠ»Ρ) L β ΡΠ΄Π΅Π»ΡΠ½Π°Ρ ΡΠ΅ΠΏΠ»ΠΎΡΠ° ΠΏΠ°ΡΠΎΠΎΠ±ΡΠ°Π·ΠΎΠ²Π°Π½ΠΈΡ (ΠΠΆ/ΠΊΠ³) q β ΡΠ΄Π΅Π»ΡΠ½Π°Ρ ΡΠ΅ΠΏΠ»ΠΎΡΠ° ΡΠ³ΠΎΡΠ°Π½ΠΈΡ (ΠΠΆ/ΠΊΠ³) Ξ» – Β ΡΠ΄Π΅Π»ΡΠ½Π°Ρ ΡΠ΅ΠΏΠ»ΠΎΡΠ° ΠΏΠ»Π°Π²Π»Π΅Π½ΠΈΡ(ΠΠΆ/ΠΊΠ³) c β ΡΠ΄Π΅Π»ΡΠ½Π°Ρ ΡΠ΅ΠΏΠ»ΠΎΠ΅ΠΌΠΊΠΎΡΡΡ Π²Π΅ΡΠ΅ΡΡΠ²Π° (ΠΠΆ/ΠΊΠ³Β·Π) Β – ΡΠ΅ΠΌΠΏΠ΅ΡΠ°ΡΡΡΠ° Π½Π°Π³ΡΠ΅Π²Π°ΡΠ΅Π»Ρ (Π, ΠΠ΅Π»ΡΠ²ΠΈΠ½) Β – ΡΠ΅ΠΌΠΏΠ΅ΡΠ°ΡΡΡΠ° Ρ ΠΎΠ»ΠΎΠ΄ΠΈΠ»ΡΠ½ΠΈΠΊΠ° (Π, ΠΠ΅Π»ΡΠ²ΠΈΠ½) Β β ΡΠ΅ΠΏΠ»ΠΎΡΠ°, ΠΎΡΠ΄Π°Π½Π½Π°Ρ ΠΎΠ΄Π½ΠΈΠΌΠΈ ΡΠ°ΡΡΡΠΌΠΈ ΡΠΈΡΡΠ΅ΠΌΡ (ΠΠΆ, ΠΠΆΠΎΡΠ»Ρ) Β Β β ΡΠ΅ΠΏΠ»ΠΎΡΠ°, ΠΏΠΎΠ»ΡΡΠ΅Π½Π½Π°Ρ Π΄ΡΡΠ³ΠΈΠΌΠΈ ΡΠ°ΡΡΠ½ΡΠΌΠΈ ΡΠΈΡΡΠ΅ΠΌΡ Β Β Β (ΠΠΆ, ΠΠΆΠΎΡΠ»Ρ) | |
Q = qm | Π’Π΅ΠΏΠ»ΠΎΡΠ° ΡΠ³ΠΎΡΠ°Π½ΠΈΡ | |
Q = Β±Ξ»m | Π’Π΅ΠΏΠ»ΠΎΡΠ° ΠΏΠ»Π°Π²Π»Π΅Π½ΠΈΡ – Β« Π·Π½Π°ΠΊ +Β», ΠΎΡΠ²Π΅ΡΠ΄Π΅Π²Π°Π½ΠΈΡ (ΠΊΡΠΈΡΡΠ°Π»Π»ΠΈΠ·Π°ΡΠΈΠΈ) Β -Β«Π·Π½Π°ΠΊ -Β» | |
Q = Β±Lm | Π’Π΅ΠΏΠ»ΠΎΡΠ° ΠΏΠ°ΡΠΎΠΎΠ±ΡΠ°Π·ΠΎΠ²Π°Π½ΠΈΡ Β«Π·Π½Π°ΠΊ +Β», ΠΊΠΎΠ½Π΄Π΅Π½ΡΠ°ΡΠΈΠΈ Β«Π·Π½Π°ΠΊ -Β» | |
Q = cmβT | ΠΠΎΠ»ΠΈΡΠ΅ΡΡΠ²ΠΎ ΡΠ΅ΠΏΠ»ΠΎΡΡ (Β«Π·Π½Π°ΠΊ +Β» – Π½Π°Π³ΡΠ΅Π²Π°Π½ΠΈΠ΅ Π²Π΅ΡΠ΅ΡΡΠ²Π°, Β«Π·Π½Π°ΠΊ -Β» Β – ΠΎΡ Π»Π°ΠΆΠ΄Π΅Π½ΠΈΠ΅ Π²Π΅ΡΠ΅ΡΡΠ²Π°) | |
ΠΠ½ΡΡΡΠ΅Π½Π½ΡΡ ΡΠ½Π΅ΡΠ³ΠΈΡ (Β«Π·Π½Π°ΠΊ +Β» – ΡΠ²Π΅Π»ΠΈΡΠΈΠ²Π°Π΅ΡΡΡ, Β«Π·Π½Π°ΠΊ -Β» Β – ΡΠΌΠ΅Π½ΡΡΠ°Π΅ΡΡΡ) | ||
Π Π°Π±ΠΎΡΠ° (Β«Π·Π½Π°ΠΊ +Β» – ΠΎΠ±ΡΠ΅ΠΌ ΡΠΌΠ΅Π½ΡΡΠ°Π΅ΡΡΡ ΠΈΠ»ΠΈ Π½Π°Π΄ Π³Π°Π·ΠΎΠΌ ΡΠΎΠ²Π΅ΡΡΠ°Π΅ΡΡΡ ΡΠ°Π±ΠΎΡΠ°, Β«Π·Π½Π°ΠΊ -Β» Β – ΠΎΠ±ΡΠ΅ΠΌ ΡΠ²Π΅Π»ΠΈΡΠΈΠ²Π°Π΅ΡΡΡ ΠΈΠ»ΠΈ Π½Π°Π΄ Π³Π°Π·ΠΎΠΌ ΡΠΎΠ²Π΅ΡΡΠ°Π΅ΡΡΡ ΡΠ°Π±ΠΎΡΠ°) | ||
ΠΠΠ ΡΠ΅ΠΏΠ»ΠΎΠ²ΠΎΠ³ΠΎ Π΄Π²ΠΈΠ³Π°ΡΠ΅Π»Ρ | ||
Π£ΡΠ°Π²Π½Π΅Π½ΠΈΠ΅ ΡΠ΅ΠΏΠ»ΠΎΠ²ΠΎΠ³ΠΎ Π±Π°Π»Π°Π½ΡΠ° | ||
Π Π΅ΠΏΠ΅ΡΠΈΡΠΎΡ ΠΏΠΎ ΠΌΠ°ΡΠ΅ΠΌΠ°ΡΠΈΠΊΠ΅ ΠΈ ΡΠΈΠ·ΠΈΠΊΠ΅ Π² ΠΡΡΠ°Π΄Π½ΠΎΠΌ 8(915)389-73-44 ΠΏΡΠ΅Π΄ΡΡΠ°Π²Π»ΡΠ΅Ρ ΠΌΠ°ΡΠ΅ΡΠΈΠ°Π»Ρ Π΄Π»Ρ ΠΈΠ·ΡΡΠ°ΡΡΠΈΡ ΠΌΠ°ΡΠ΅ΠΌΠ°ΡΠΈΠΊΡ ΠΈ Π΄Π»Ρ ΠΏΠΎΠ΄Π³ΠΎΡΠΎΠ²ΠΊΠΈ ΠΊ ΠΠΠ
Β Π‘ΠΎΠ²ΡΠ΅ΠΌΠ΅Π½Π½ΡΠ΅ ΡΡΠ΅Π±Π½ΠΈΠΊΠΈ ΡΠΈΠ·ΠΈΠΊΠΈ Π½Π°ΠΏΠΈΡΠ°Π½Ρ, Π½Π° ΠΌΠΎΠΉ Π²Π·Π³Π»ΡΠ΄, Ρ
ΠΎΡΠΎΡΠΎ.
Π‘ Π»ΡΠ±ΠΎΠ²ΡΡ ΠΊ ΠΏΡΠ΅Π΄ΠΌΠ΅ΡΡ, Ρ ΠΆΠ΅Π»Π°Π½ΠΈΠ΅ΠΌ ΠΏΠ΅ΡΠ΅Π΄Π°ΡΡ ΡΡΡ Π»ΡΠ±ΠΎΠ²Ρ ΡΠΈΡΠ°ΡΠ΅Π»Ρ. ΠΠΎ Π΅ΡΡΡ ΠΎΠ΄Π½Π° ΠΏΡΠΎΠ±Π»Π΅ΠΌΠ°.
Β ΠΠ½ΠΈ Π½Π°ΠΏΠΈΡΠ°Π½Ρ Π² ΠΏΡΠ΅Π΄ΠΏΠΎΠ»ΠΎΠΆΠ΅Π½ΠΈΠΈ, ΡΡΠΎ Ρ ΡΠΈΡΠ°ΡΠ΅Π»Ρ-ΡΠΊΠΎΠ»ΡΠ½ΠΈΠΊΠ° Π±Π΅ΡΠΊΠΎΠ½Π΅ΡΠ½ΠΎ ΠΌΠ½ΠΎΠ³ΠΎ Π²ΡΠ΅ΠΌΠ΅Π½ΠΈ Π½Π° ΠΎΡΠ²ΠΎΠ΅Π½ΠΈΠ΅ ΠΌΠ°ΡΠ΅ΡΠΈΠ°Π»Π°. ΠΡΠΎ- Π½Π° ΡΠ°ΠΌΠΎΠΌ Π΄Π΅Π»Π΅, Π±ΠΎΠ»ΡΡΠ°Ρ ΠΏΡΠΎΠ±Π»Π΅ΠΌΠ°, ΠΊΠΎΡΠΎΡΠ°Ρ ΡΠΏΠΎΡΠΎΠ±Π½Π° ΡΠ²Π΅ΡΡΠΈ Π½Π° Π½Π΅Ρ Π²ΡΠ΅ ΡΡΠΈΠ»ΠΈΡ Π°Π²ΡΠΎΡΠΎΠ² ΡΡΠ΅Π±Π½ΠΈΠΊΠΎΠ² ΠΈ ΡΡΠΈΡΠ΅Π»Π΅ΠΉ.
Β Π― Π·Π½Π°Ρ*, ΠΊΠ°ΠΊ ΠΌΠ°ΠΊΡΠΈΠΌΠ°Π»ΡΠ½ΠΎ ΡΡΡΠ΅ΠΊΡΠΈΠ²Π½ΠΎ Π·Π°ΠΏΠΎΠΌΠΈΠ½Π°ΡΡ ΡΠΎΡΠΌΡΠ»Ρ, Π²ΠΎΠΎΠ±ΡΠ΅, ΠΈ ΡΠΎΡΠΌΡΠ»Ρ ΠΠΠ’, Π² ΡΠ°ΡΡΠ½ΠΎΡΡΠΈ. Π― Ρ ΠΎΡΡ ΠΏΠΎΠ΄Π΅Π»ΠΈΡΡΡΡ ΡΡΠΈΠΌ Ρ Π²Π°ΠΌΠΈ.
1 ΠΡΠ½ΠΎΠ²Π½ΡΠ΅ ΠΏΠΎΠ»ΠΎΠΆΠ΅Π½ΠΈΡ ΠΠΠ’
Β ΠΡΠΈ ΠΏΠΎΠ»ΠΎΠΆΠ΅Π½ΠΈΡΒ ΡΠΎΠ΄Π΅ΡΠΆΠ°ΡΡΡ, ΠΏΠΎ ΡΡΡΠΈ, Π² ΡΠ°ΠΌΠΎΠΌ Π½Π°Π·Π²Π°Π½ΠΈΠΈ β Π = Π²ΡΠ΅ ΡΠ΅Π»Π° ΡΠΎΡΡΠΎΡΡ ΠΈΠ· ΠΌΠΎΠ»Π΅ΠΊΡΠ», Π = ΠΊΠΈΠ½Π΅ΡΠΈΡΠ΅ΡΠΊΠΈΠΉ, ΡΠΎ Π΅ΡΡΡ ΡΠ²ΡΠ·Π°Π½Π½ΡΠΉ Ρ Π΄Π²ΠΈΠΆΠ΅Π½ΠΈΠ΅ΠΌ = ΠΌΠΎΠ»Π΅ΠΊΡΠ»Ρ Π½Π°Ρ ΠΎΠ΄ΡΡΡΡ Π² ΠΏΠΎΡΡΠΎΡΠ½Π½ΠΎΠΌ Ρ Π°ΠΎΡΠΈΡΠ΅ΡΠΊΠΎΠΌ Π΄Π²ΠΈΠΆΠ΅Π½ΠΈΠΈ. Π ΠΏΡΠΎΡΠ΅ΡΡΠ΅ ΡΡΠΎΠ³ΠΎ Π΄Π²ΠΈΠΆΠ΅Π½ΠΈΡ ΠΌΠΎΠ»Π΅ΠΊΡΠ»Ρ ΡΡΠ°Π»ΠΊΠΈΠ²Π°ΡΡΡΡ, ΠΊΠ°ΠΊ ΡΠ°ΡΠΈΠΊΠΈ, ΡΠΎ Π΅ΡΡΡ, ΡΠΏΡΡΠ³ΠΎ Π²Π·Π°ΠΈΠΌΠΎΠ΄Π΅ΠΉΡΡΠ²ΡΡΡ.
2 ΠΠ΅ΡΠ²Π°Ρ ΡΠΎΡΠΌΡΠ»Π°, ΠΊΠΎΡΠΎΡΡΡ ΡΠ΄ΠΎΠ±Π½Π΅Π΅ Π²ΡΠ΅Π³ΠΎ Π·Π°ΠΏΠΎΠΌΠΈΠ½Π°ΡΡ:
$$p=nkT$$
ΠΡΡ ΡΠΎΡΠΌΡΠ»Ρ Π·Π½Π°ΡΡ Π²ΡΠ΅, Π΄Π°ΠΆΠ΅ ΡΠ°ΠΌΡΠ΅ ΡΠ»Π°Π±ΡΠ΅ ΡΠΊΠΎΠ»ΡΠ½ΠΈΠΊΠΈ. ΠΡΠΈΡΠΈΠ½Π° ΠΎΡΠ΅Π²ΠΈΠ΄Π½Π° = Π΅Π΅ ΠΏΡΠ°Π²Π°Ρ ΡΠ°ΡΡΡ ΡΠΎΠ·Π²ΡΡΠ½Π° Ρ Π½Π°Π·Π²Π°Π½ΠΈΠ΅ΠΌ ΡΠ°Π·Π΄Π΅Π»Π° β ΠΠΠ’.
ΠΡΡΠ°Π΅ΡΡΡ Π·Π°ΠΏΠΎΠΌΠ½ΠΈΡΡ ΡΠΌΡΡΠ» Π²Ρ
ΠΎΠ΄ΡΡΠΈΡ
Π² ΡΠΎΡΠΌΡΠ»Ρ Π²Π΅Π»ΠΈΡΠΈΠ½.
ΠΠ°Π²Π»Π΅Π½ΠΈΠ΅ Π³Π°Π·Π° $p$ ΡΠ°Π²Π½ΠΎ ΠΏΡΠΎΠΈΠ·Π²Π΅Π΄Π΅Π½ΠΈΡ ΠΊΠΎΠ½ΡΠ΅Π½ΡΡΠ°ΡΠΈΠΈ ΠΌΠΎΠ»Π΅ΠΊΡΠ» $n= \frac N V$, ΡΠΎ Π΅ΡΡΡ ΠΎΡΠ½ΠΎΡΠ΅Π½ΠΈΡ ΠΎΠ±ΡΠ΅Π³ΠΎ ΠΊΠΎΠ»ΠΈΡΠ΅ΡΡΠ²Π° ΠΌΠΎΠ»Π΅ΠΊΡΠ» ΠΊ ΠΎΠ±ΡΠ΅ΠΌΡ, Π² ΠΊΠΎΡΠΎΡΠΎΠΌ Π½Π°Ρ
ΠΎΠ΄ΠΈΡΡΡ Π³Π°Π·, ΠΏΠΎΡΡΠΎΡΠ½Π½ΠΎΠΉ ΠΠΎΠ»ΡΡΠΌΠ°Π½Π° $k$ ΠΈ Π°Π±ΡΠΎΠ»ΡΡΠ½ΠΎΠΉ ΡΠ΅ΠΌΠΏΠ΅ΡΠ°ΡΡΡΡ $T$.
2 Π‘Π°ΠΌΠ°Ρ ΡΠ»ΠΎΠΆΠ½Π°Ρ ΡΠΎΡΠΌΡΠ»Π°, ΠΊΠΎΡΠΎΡΡΡ Π½Π°Π΄ΠΎ Π·Π°ΠΏΠΎΠΌΠΈΠ½Π°ΡΡ, Π²ΡΠ³Π»ΡΠ΄ΠΈΡ ΡΠ°ΠΊ:
$$E= \frac 1 2Β k T \ \ \Β Π½Π° \Β ΡΡΠ΅ΠΏΠ΅Π½Ρ \Β ΡΠ²ΠΎΠ±ΠΎΠ΄Ρ \Β ΠΌΠΎΠ»Π΅ΠΊΡΠ»Ρ \Β ΠΈΠ΄Π΅Π°Π»ΡΠ½ΠΎΠ³ΠΎ \Β Π³Π°Π·Π°$$
Π§ΠΈΡΠ»ΠΎ ΡΡΠ΅ΠΏΠ΅Π½Π΅ΠΉ ΡΠ²ΠΎΠ±ΠΎΠ΄Ρ ΠΎΠ΄Π½ΠΎΠ°ΡΠΎΠΌΠ½ΠΎΠΉ ΠΌΠΎΠ»Π΅ΠΊΡΠ»Ρ ΡΠ°Π²Π½ΠΎ ΡΡΠ΅ΠΌ, Π° Π΄Π²ΡΡ Π°ΡΠΎΠΌΠ½ΠΎΠΉ β ΠΏΡΡΠΈ. ΠΠΎΡΡΠΎΠΌΡ ΡΡΠ΅Π΄Π½ΡΡ ΠΊΠΈΠ½Π΅ΡΠΈΡΠ΅ΡΠΊΠ°Ρ ΡΠ½Π΅ΡΠ³ΠΈΡ ΠΌΠΎΠ»Π΅ΠΊΡΠ»Ρ ΠΎΠ΄Π½ΠΎΠ°ΡΠΎΠΌΠ½ΠΎΠ³ΠΎ Π³Π°Π·Π° Π΅ΡΡΡ
$$E= \frac 3 2Β k T $$
Π° Π΄Π»Ρ Π΄Π²ΡΡ Π°ΡΠΎΠΌΠ½ΠΎΠ³ΠΎ Π³Π°Π·Π°
$$E= \frac 5 2Β k T $$
ΠΠΎΠ½ΡΡΡ ΡΠΈΡΠ»Π° 3 ΠΈ 5 Π»Π΅Π³ΠΊΠΎ: Π΄Π»Ρ Π·Π°Π΄Π°Π½ΠΈΡ ΠΏΠΎΠ»ΠΎΠΆΠ΅Π½ΠΈΡ ΠΌΠ°ΡΠ΅ΡΠΈΠ°Π»ΡΠ½ΠΎΠΉ ΡΠΎΡΠΊΠΈ Π² Π½Π°ΡΠ΅ΠΌ ΡΡΠ΅Ρ
ΠΌΠ΅ΡΠ½ΠΎΠΌ ΠΌΠΈΡΠ΅ Π½ΡΠΆΠ½ΠΎ ΡΡΠΈ ΡΠΈΡΠ»Π° (ΡΡΠΈ ΠΊΠΎΠΎΡΠ΄ΠΈΠ½Π°ΡΡ, Π½Π°ΠΏΡΠΈΠΌΠ΅Ρ, $x$, $y$ ΠΈ $z$). ΠΠ²ΡΡ
Π°ΡΠΎΠΌΠ½ΡΡ ΠΌΠΎΠ»Π΅ΠΊΡΠ»Ρ Π±Π΅Π· Π²Π½ΡΡΡΠ΅Π½Π½ΠΈΡ
ΡΡΠ΅ΠΏΠ΅Π½Π΅ΠΉ ΡΠ²ΠΎΠ±ΠΎΠ΄Ρ ΠΌΠΎΠΆΠ½ΠΎ ΠΏΡΠ΅Π΄ΡΡΠ°Π²ΠΈΡΡ ΡΠ΅Π±Π΅, ΠΊΠ°ΠΊ ΠΆΠ΅ΡΡΠΊΡΡ Π³Π°Π½ΡΠ΅Π»ΡΠΊΡ β Π΄Π²Π° ΡΠ°ΡΠΈΠΊΠ°, ΡΠΎΠ΅Π΄ΠΈΠ½Π΅Π½Π½ΡΡ
ΠΆΠ΅ΡΡΠΊΠΈΠΌ ΡΡΠ΅ΡΠΆΠ½Π΅ΠΌ. ΠΠ»Ρ ΡΠΈΠΊΡΠ°ΡΠΈΠΈ ΠΏΠΎΠ»ΠΎΠΆΠ΅Π½ΠΈΡ ΠΎΠ΄Π½ΠΎΠ³ΠΎ ΡΠ°ΡΠΈΠΊΠ° Π½ΡΠΆΠ½ΠΎ ΡΡΠΈ ΡΠΈΡΠ»Π°, Π° Π΄Π»Ρ ΡΠΈΠΊΡΠ°ΡΠΈΠΈ ΠΏΠΎΠ»ΠΎΠΆΠ΅Π½ΠΈΡ Π²ΡΠΎΡΠΎΠ³ΠΎ β ΡΠΆΠ΅ ΡΠΎΠ»ΡΠΊΠΎ Π΄Π²Π°, ΠΏΠΎΡΠΎΠΌΡ ΡΡΠΎ ΡΠ°ΡΡΡΠΎΡΠ½ΠΈΠ΅ ΠΎΡ ΠΏΠ΅ΡΠ²ΠΎΠ³ΠΎ, ΡΠΆΠ΅ Π·Π°ΡΠΈΠΊΡΠΈΡΠΎΠ²Π°Π½Π½ΠΎΠ³ΠΎ, ΡΠ°ΡΠΈΠΊΠ°, ΠΎΡΡΠ°Π΅ΡΡΡ Π½Π΅ΠΈΠ·ΠΌΠ΅Π½Π½ΡΠΌ.
2} {2}$$
Β Π Π΄Π°Π½Π½ΠΎΠΌ ΡΠ»ΡΡΠ°Π΅ ΡΡΠΎ β ΡΡΠ΅Π΄Π½ΡΡ ΠΊΠΈΠ½Π΅ΡΠΈΡΠ΅ΡΠΊΠ°Ρ ΡΠ½Π΅ΡΠ³ΠΈΡ ΠΎΠ΄Π½ΠΎΠΉ ΠΌΠΎΠ»Π΅ΠΊΡΠ»Ρ Π³Π°Π·Π°, ΠΏΡΠΈΡΠ΅ΠΌ Β $m_0$ Π΅ΡΡΡ ΠΌΠ°ΡΡΠ° ΠΌΠΎΠ»Π΅ΠΊΡΠ»Ρ, Π° $ v$ – ΡΡΠ΅Π΄Π½ΡΡ ΡΠΊΠΎΡΠΎΡΡΡ.
Β ΠΡΠ΅ ΠΎΡΡΠ°Π»ΡΠ½ΡΠ΅ ΡΡΠ°Π²Π½Π΅Π½ΠΈΡ, Π² ΡΠΎΠΌ ΡΠΈΡΠ»Π΅, ΠΎΡΠ½ΠΎΠ²Π½ΠΎΠ΅ ΡΡΠ°Π²Π½Π΅Π½ΠΈΠ΅ ΠΌΠΎΠ»Π΅ΠΊΡΠ»ΡΡΠ½ΠΎ-ΠΊΠΈΠ½Π΅ΡΠΈΡΠ΅ΡΠΊΠΎΠΉ ΡΠ΅ΠΎΡΠΈΠΈ, Π»Π΅Π³ΠΊΠΎ ΠΈ Π±ΡΡΡΡΠΎ Π²ΡΠ²ΠΎΠ΄ΡΡΡΡ ΠΈΠ· ΡΡΠΈΡ ΡΡΠ΅Ρ .
Β Π‘Π½ΠΎΠ²Π° Ρ ΠΎΡΡ ΠΏΠΎΠ΄ΡΠ΅ΡΠΊΠ½ΡΡΡ, ΡΡΠΎ ΡΠΎ, ΡΡΠΎ ΠΏΡΠΈΠ²Π΅Π΄Π΅Π½ΠΎ Π²ΡΡΠ΅ β ΡΡΠΎ ΡΠ°ΠΌΡΠΉ ΠΏΡΠΎΡΡΠΎΠΉ, Π½Π° ΠΌΠΎΠΉ Π²Π·Π³Π»ΡΠ΄, ΡΠΏΠΎΡΠΎΠ± Π·Π°ΠΏΠΎΠΌΠ½ΠΈΡΡ Π²ΡΠ΅ Π½ΡΠΆΠ½ΡΠ΅ ΡΠΎΡΠΌΡΠ»Ρ. ΠΡΠΎ Π½Π΅ Π΅ΡΡΡ Π½ΠΎΠ²ΡΠΉ ΡΠΏΠΎΡΠΎΠ± ΠΈΠ·Π»ΠΎΠΆΠ΅Π½ΠΈΡ ΠΠΠ’ β Π²ΡΠ΅Π³ΠΎ Π»ΠΈΡΡ ΠΎΠΏΡΠ΅Π΄Π΅Π»Π΅Π½Π½ΡΠΉ ΡΠΏΠΎΡΠΎΠ± Π·Π°ΠΏΠΎΠΌΠ½ΠΈΡΡ ΡΠΎΡΠΌΡΠ»Ρ ΠΠΠ’.Β ΠΠ΄Π΅ΡΡ ΡΠ°ΠΌΠΎΠ΅ Π³Π»Π°Π²Π½ΠΎΠ΅ β ΠΌΠΈΠ½ΠΈΠΌΠ°Π»ΡΠ½ΡΠΉ Π½Π°Π±ΠΎΡ ΡΠΎΡΠΌΡΠ», ΠΈΠ· ΠΊΠΎΡΠΎΡΡΡ , ΠΏΠΎ ΡΡΡΠΈ, Π·Π°ΠΏΠΎΠΌΠΈΠ½Π°ΡΡ Π½ΡΠΆΠ½ΠΎ ΡΠΎΠ»ΡΠΊΠΎ Π²ΡΠΎΡΡΡ, Π²ΠΌΠ΅ΡΡΠ΅ Ρ ΡΠ°ΡΡΡΠΆΠ΄Π΅Π½ΠΈΠ΅ΠΌ ΠΎ ΡΡΠ΅ΠΏΠ΅Π½ΡΡ ΡΠ²ΠΎΠ±ΠΎΠ΄Ρ.
*Π·Π½Π°Ρ, ΠΊΠ°ΠΊ ΠΌΠ°ΠΊΡΠΈΠΌΠ°Π»ΡΠ½ΠΎ ΡΡΡΠ΅ΠΊΡΠΈΠ²Π½ΠΎ Π·Π°ΠΏΠΎΠΌΠΈΠ½Π°ΡΡ ΡΠΎΡΠΌΡΠ»Ρ – ΡΡΠΎ ΡΠΏΠ°ΡΠ°ΠΆΠ½Π°ΡΒ ΠΈ Π½Π΅ΡΠΎΡΠ½Π°Ρ ΡΠΎΡΠΌΡΠ»ΠΈΡΠΎΠ²ΠΊΠ°, ΠΊΠΎΡΠΎΡΠΎΠΉ Ρ Ρ ΡΠΎΠΆΠ°Π»Π΅Π½ΠΈΠ΅ΠΌ ΠΎΡΠ΄Π°Ρ Π΄Π°Π½Ρ Π½Π°ΡΠ΅ΠΌΡ ΡΠΏΠ°ΡΠ°ΠΆΠ½ΠΎΠΌΡ Π²ΡΠ΅ΠΌΠ΅Π½ΠΈ, ΠΊΠΎΠ³Π΄Π° ΠΏΠΎΠ»ΠΎΠΆΠ΅Π½ΠΎ ΠΊΡΠΈΡΠ°ΡΡ “Ρ – Π»ΡΡΡΠΈΠΉ”, ΠΈ, ΡΠ΅ΠΌ Π³ΡΠΎΠΌΡΠ΅, ΡΠ΅ΠΌ Π»ΡΡΡΠ΅. ΠΠΎΠ»Π΅Π΅ ΠΏΡΠ°Π²ΠΈΠ»ΡΠ½ΠΎ Π±ΡΠ»ΠΎ Π±Ρ Π½Π°ΠΏΠΈΡΠ°ΡΡ ΡΡΠΎ-ΡΠΎ Π²ΡΠΎΠ΄Π΅ “Π― Ρ ΠΎΡΡ ΠΏΡΠ΅Π΄Π»ΠΎΠΆΠΈΡΡ Π²Π°ΠΌ ΠΎΡΠΎΠ·Π½Π°Π½Π½ΡΠΉ ΡΠΏΠΎΡΠΎΠ± Π·Π°ΠΏΠΎΠΌΠ½ΠΈΠ½Π°Π½ΠΈΡ, ΠΊΡΠΎΡΡΠΉ ΠΏΡΠ΅ΠΊΡΠ°ΡΠ½ΠΎ ΡΠ°Π±ΠΎΡΠ°Π΅Ρ Ρ ΠΌΠ΅Π½Ρ ΠΈ Ρ ΠΌΠ½ΠΎΠ³ΠΈΡ , ΠΊΡΠΎ ΠΈΠΌ Π²ΠΎΡΠΏΠΎΠ»ΡΠ·ΠΎΠ²Π°Π»ΡΡ”
ΠΡΠ½ΠΎΠ²Π½ΠΎΠ΅ ΡΡΠ°Π²Π½Π΅Π½ΠΈΠ΅ ΠΠΠ’ (ΠΌΠΎΠ»Π΅ΠΊΡΠ»ΡΡΠ½ΠΎ-ΠΊΠΈΠ½Π΅ΡΠΈΡΠ΅ΡΠΊΠΎΠΉ ΡΠ΅ΠΎΡΠΈΠΈ).
ΠΠ°Π²Π»Π΅Π½ΠΈΠ΅ ΠΈΠ΄Π΅Π°Π»ΡΠ½ΠΎΠ³ΠΎ Π³Π°Π·Π° | Π€ΠΈΠ·ΠΈΠΊΠ°. ΠΠ°ΠΊΠΎΠ½, ΡΠΎΡΠΌΡΠ»Π°, Π»Π΅ΠΊΡΠΈΡ, ΡΠΏΠ°ΡΠ³Π°Π»ΠΊΠ°, ΡΠΏΠΎΡΠ°, Π΄ΠΎΠΊΠ»Π°Π΄, ΠΠΠ, ΡΠ΅ΡΠ΅Π±Π½ΠΈΠΊ, ΠΊΠΎΠ½ΡΠΏΠ΅ΠΊΡ, ΠΊΡΠ°ΡΠΊΠΎΠ‘ΠΎΠ³Π»Π°ΡΠ½ΠΎ ΠΌΠΎΠ΄Π΅Π»ΠΈ ΠΈΠ΄Π΅Π°Π»ΡΠ½ΠΎΠ³ΠΎ Π³Π°Π·Π° ΠΌΠΎΠ»Π΅ΠΊΡΠ»Ρ Π²ΡΠ΅ Π²ΡΠ΅ΠΌΡ Π½Π°Ρ ΠΎΠ΄ΡΡΡΡ Π² Π±Π΅ΡΠΏΠΎΒΡΡΠ΄ΠΎΡΠ½ΠΎΠΌ Π΄Π²ΠΈΠΆΠ΅Π½ΠΈΠΈ, ΡΡΠ°Π»ΠΊΠΈΠ²Π°ΡΡΡΡ ΠΌΠ΅ΠΆΠ΄Ρ ΡΠΎΠ±ΠΎΠΉ ΠΈ ΡΠΎ ΡΡΠ΅Π½ΠΊΠ°ΠΌΠΈ ΡΠΎΡΡΠ΄Π°, Π² ΠΊΠΎΡΠΎΡΠΎΠΌ ΠΏΡΠ΅ΒΠ±ΡΠ²Π°ΡΡ. Π ΠΌΠΎΠΌΠ΅Π½Ρ ΡΡΠΎΠ»ΠΊΠ½ΠΎΠ²Π΅Π½ΠΈΡ ΠΌΠΎΠ»Π΅ΠΊΡΠ»Ρ ΡΠΎ ΡΡΠ΅Π½ΠΊΠΎΠΉ ΠΎΠ½Π° Π΄Π΅ΠΉΡΡΠ²ΡΠ΅Ρ Π½Π° Π½Π΅Π΅ Ρ ΡΠΈΠ»ΠΎΠΉ, ΠΈΠΌΒΠΏΡΠ»ΡΡ ΠΊΠΎΡΠΎΡΠΎΠΉ, ΡΠΎΠ³Π»Π°ΡΠ½ΠΎ Π²ΡΠΎΡΠΎΠΌΡ Π·Π°ΠΊΠΎΠ½Ρ ΠΡΡΒΡΠΎΠ½Π°, ΡΠ°Π²Π½ΡΠ΅ΡΡΡ ΠΈΠ·ΠΌΠ΅Π½Π΅Π½ΠΈΡ Π΅Π΅ ΠΈΠΌΠΏΡΠ»ΡΡΠ° (ΠΊΠΎΠ»ΠΈΡΠ΅ΡΡΠ²Π° Π΄Π²ΠΈΠΆΠ΅Π½ΠΈΡ): FΜ t = Ξ(mΝv). ΠΡΠΎ Π·Π½Π°ΡΠΈΡ, Β ΡΡΠΎ ΠΈΠ·ΠΌΠ΅Π½Π΅Π½ΠΈΠ΅ ΠΌΠΎΠ΄ΡΠ»Ρ ΠΈΠΌΠΏΡΠ»ΡΡΠ° Π²ΡΠ΅Ρ ΠΌΠΎΒΠ»Π΅ΠΊΡΠ» Ξ£Ξ(mvi) ΠΏΡΠΈ ΡΠ΄Π°ΡΠ΅ ΡΠ°Π²Π½ΠΎΠ·Π½Π°ΡΠ½ΠΎ Π΄Π΅ΠΉΒΡΡΠ²ΠΈΡ ΡΡΡΠ΅Π΄Π½Π΅Π½Π½ΠΎΠ³ΠΎ Π·Π½Π°ΡΠ΅Π½ΠΈΡ ΡΠΈΠ»Ρ FΜ Π² ΡΠ΅ΡΠ΅Π½ΠΈΠ΅ Π²ΡΠ΅ΠΌΠ΅Π½ΠΈ t. ΠΡΠΎ ΡΡΠΌΠΌΠ°ΡΠ½ΠΎΠ΅ Π΄Π΅ΠΉΡΡΠ²ΠΈΠ΅ ΠΌΠΎΠ»Π΅ΠΊΡΠ» Π²ΡΠ·ΡΠ²Π°Π΅Ρ Π΄Π°Π²Π»Π΅Π½ΠΈΠ΅ Π³Π°Π·Π°, ΠΊΠΎΡΠΎΡΠΎΠ΅ ΠΏΠΎ ΠΎΠΏΡΠ΅Π΄Π΅Π»Π΅Π½ΠΈΡ ΡΠ°Π²Π½ΠΎ p = F / S.
ΠΠ°Π²Π»Π΅Π½ΠΈΠ΅ Π³Π°Π·Π° Π²ΡΠ·ΡΠ²Π°ΡΡ ΡΠ΄Π°ΒΡΡ ΠΎ ΡΡΠ΅Π½ΠΊΡ ΡΠΎΡΡΠ΄Π° Π±ΠΎΠ»ΡΡΠΎΠ³ΠΎ ΠΊΠΎΠ»ΠΈΡΠ΅ΡΡΠ²Π° ΠΌΠΎΠ»Π΅ΠΊΡΠ», ΠΏΠ΅ΡΠ΅Π΄Π°ΡΒΡΠΈΡ Π΅ΠΌΡ ΠΈΠΌΠΏΡΠ»ΡΡ.
Π Π°ΡΡΠΌΠΎΡΡΠΈΠΌ ΠΈΠ΄Π΅Π°Π»ΡΠ½ΡΠΉ Π³Π°Π·, ΠΊΠΎΡΠΎΡΡΠΉ Π½Π°ΒΡ
ΠΎΠ΄ΠΈΡΡΡ Π² ΡΠΎΡΡΠ΄Π΅ ΠΎΠ±ΡΠ΅ΠΌΠΎΠΌ V.
ΠΠ»Ρ ΠΏΡΠΎΡΡΠΎΡΡ ΡΠ°ΡΡΠ΅ΡΠΎΠ² Π²ΡΠ±Π΅ΡΠ΅ΠΌ Π΅Π³ΠΎ Π² ΡΠΎΡΠΌΠ΅ ΠΏΠ°ΡΠ°Π»Π»Π΅Π»Π΅ΒΠΏΠΈΠΏΠ΅Π΄Π° (ΡΠΈΡ. 1.15). ΠΡΡΡΡ Π² Π½Π΅ΠΌ Π½Π°Ρ
ΠΎΠ΄ΠΈΡΡΡ N ΠΌΠΎΠ»Π΅ΠΊΡΠ» ΠΌΠ°ΡΡΠΎΠΉ m0 ΠΊΠ°ΠΆΠ΄Π°Ρ; ΠΈΡ
ΠΊΠΎΠ½ΡΠ΅Π½ΡΡΠ°ΒΡΠΈΡ ΡΠ°Π²Π½Π° n = N / V. ΠΠΎΡΠΊΠΎΠ»ΡΠΊΡ ΠΌΠΎΠ»Π΅ΠΊΡΠ»Ρ Π΄Π²ΠΈΒΠΆΡΡΡΡ Π±Π΅ΡΠΏΠΎΡΡΠ΄ΠΎΡΠ½ΠΎ (ΡΡΠ»ΠΎΠ²ΠΈΠ΅ Π΄ΠΈΠ½Π°ΠΌΠΈΡΠ΅ΡΒΠΊΠΎΠ³ΠΎ Ρ
Π°ΠΎΡΠ° Π΄Π»Ρ ΠΈΠ΄Π΅Π°Π»ΡΠ½ΠΎΠ³ΠΎ Π³Π°Π·Π°), ΡΠΎ Π΄ΠΎΒΡΡΠ°ΡΠΎΡΠ½ΠΎ ΠΎΠΏΡΠ΅Π΄Π΅Π»ΠΈΡΡ Π΄Π°Π²Π»Π΅Π½ΠΈΠ΅ Π½Π° ΠΎΠ΄Π½Ρ ΠΈΠ· ΡΡΠ΅Π½ΠΎΠΊ, ΠΏΠΎΡΠΊΠΎΠ»ΡΠΊΡ Π½Π° Π΄ΡΡΠ³ΠΈΠ΅ ΡΡΠ΅Π½ΠΊΠΈ ΠΌΠΎΒΠ»Π΅ΠΊΡΠ»Ρ Π±ΡΠ΄ΡΡ ΡΠΎΠ·Π΄Π°Π²Π°ΡΡ ΡΠ°ΠΊΠΎΠ΅ ΠΆΠ΅ Π΄Π°Π²Π»Π΅Π½ΠΈΠ΅. ΠΠ»Ρ ΠΏΡΠΎΡΡΠΎΡΡ ΠΈΠ·Π»ΠΎΠΆΠ΅Π½ΠΈΡ ΡΠ½Π°ΡΠ°Π»Π° Π±ΡΠ΄Π΅ΠΌ ΡΡΠΈΒΡΠ°ΡΡ, ΡΡΠΎ Π²ΡΠ΅ ΠΎΠ½ΠΈ ΠΈΠΌΠ΅ΡΡ ΠΎΠ΄ΠΈΠ½Π°ΠΊΠΎΠ²ΡΠ΅ ΡΠΊΠΎΒΡΠΎΡΡΠΈ V.
ΠΡΠ΅Π΄ΡΡΠ°Π²ΠΈΠΌ ΠΎΡΠ΄Π΅Π»ΡΠ½ΡΠΉ ΡΠ»ΠΎΠΉ Π³Π°Π·Π°, ΠΏΠ΅ΡΠΏΠ΅Π½Π΄ΠΈΒΠΊΡΠ»ΡΡΠ½ΡΠΉ ΠΊΠΎΠΎΡΠ΄ΠΈΠ½Π°ΡΠ½ΠΎΠΉ ΠΏΠ»ΠΎΡΠΊΠΎΡΡΠΈ ZY. Π ΡΠΈΒΠ»Ρ Ρ
Π°ΠΎΡΠΈΡΠ½ΠΎΡΡΠΈ Π΄Π²ΠΈΠΆΠ΅Π½ΠΈΡ ΠΊΠΎΠ»ΠΈΡΠ΅ΡΡΠ²ΠΎ ΠΌΠΎΠ»Π΅ΒΠΊΡΠ», Π²Π»Π΅ΡΠ°ΡΡΠΈΡ
Π² ΡΡΠΎΡ ΡΠ»ΠΎΠΉ ΡΠΏΡΠ°Π²Π°, ΡΠ°Π²Π½ΡΒΠ΅ΡΡΡ ΠΊΠΎΠ»ΠΈΡΠ΅ΡΡΠ²Ρ ΠΌΠΎΠ»Π΅ΠΊΡΠ», Π²ΡΠ»Π΅ΡΠ°ΡΡΠΈΡ
ΠΈΠ· Π½Π΅Π³ΠΎ ΡΠ»Π΅Π²Π°. ΠΡΠ΅Π²ΠΈΠ΄Π½ΠΎ, ΡΡΠΎ ΠΈ ΡΠ΅ ΠΈ Π΄ΡΡΠ³ΠΈΠ΅ ΠΏΠ΅ΡΠ΅Π΄Π°ΡΡ Π΄Π°Π½Π½ΠΎΠΌΡ ΡΠ»ΠΎΡ ΠΈΠΌΠΏΡΠ»ΡΡ: Π²Π»Π΅ΡΠ°ΒΡΡΠΈΠ΅ ΡΠ»Π΅Π²Π° (ΡΠΈΡ. 1.16) Π½Π΅ΡΡΡ ΠΈΠΌΠΏΡΠ»ΡΡ m0vx, Π³Π΄Π΅ vx β ΠΏΡΠΎΠ΅ΠΊΡΠΈΡ ΡΠΊΠΎΡΠΎΡΡΠΈ Π½Π° ΠΎΡΡ Π₯; Π²ΡΒΠ»Π΅ΡΠ°ΡΡΠΈΠ΅ ΠΈΠ· Π½Π΅Π³ΠΎ Π²ΡΠ½ΠΎΡΡΡ ΠΈΠΌΠΏΡΠ»ΡΡ βm0vx, Π² ΡΠ΅Π»ΠΎΠΌ ΠΏΠ΅ΡΠ΅Π΄Π°Π²Π°Ρ Π΅ΠΌΡ ΠΈΠΌΠΏΡΠ»ΡΡ 2m0vx.
ΠΡΠ°ΠΊ, ΡΠΎ ΡΡΠΎΡΠΎΠ½Ρ Π²ΡΠ΅Ρ
ΠΌΠΎΠ»Π΅ΠΊΡΠ» Z, Π²Π»Π΅ΡΠ°ΡΡΠΈΡ
Π² ΠΎΡΠ΄Π΅Π»ΡΠ½ΡΠΉ ΡΠ»ΠΎΠΉ, ΡΡΠ΅Π½ΠΊΠ° ΠΏΠΎΠ»ΡΡΠ°Π΅Ρ ΠΈΠΌΠΏΡΠ»ΡΡ 2Zm0vx.
| Π ΠΈΡ. 1.15. ΠΠ΅ΡΠ΅Π΄Π°ΡΠ° ΠΌΠΎΠ»Π΅ΠΊΡΠ» Π³Π°Π·Π° ΠΈΠΌΒΠΏΡΠ»ΡΡΠ° ΡΡΠ΅Π½ΠΊΠ΅ ΡΠΎΡΡΠ΄Π° |
| Π ΠΈΡ. 1.16. Π£ΠΏΡΡΠ³ΠΈΠΉ ΡΠ΄Π°Ρ ΠΌΠΎΠ»Π΅ΠΊΡΠ»Ρ Π² ΡΡΠ΅Π½ΒΠΊΡ |
ΠΠΎΠ»ΠΈΡΠ΅ΡΡΠ²ΠΎ ΠΌΠΎΠ»Π΅ΠΊΡΠ» Z, ΠΊΠΎΡΠΎΡΡΠ΅ ΡΡΠ°Π»ΠΊΠΈΒΠ²Π°ΡΡΡΡ ΡΠΎ ΡΡΠ΅Π½ΠΊΠΎΠΉ ΠΏΠ»ΠΎΡΠ°Π΄ΡΡ S Π·Π° Π²ΡΠ΅ΠΌΡ t, ΠΌΠΎΠΆΠ½ΠΎ ΠΎΠΏΡΠ΅Π΄Π΅Π»ΠΈΡΡ ΠΏΠΎ ΠΈΡ ΠΊΠΎΠ½ΡΠ΅Π½ΡΡΠ°ΡΠΈΠΈ Π² ΠΎΠ±ΡΠ΅ΠΌΠ΅ ΠΎΡΠ΄Π΅Π»ΡΠ½ΠΎΠ³ΠΎ ΡΠ»ΠΎΡ: Z = nvxtS, Π³Π΄Π΅ n β ΠΊΠΎΠ½ΡΠ΅Π½ΡΡΠ°ΡΠΈΡ ΠΌΠΎΠ»Π΅ΠΊΡΠ». ΠΠΎΡΠΊΠΎΠ»ΡΠΊΡ ΠΊ ΡΡΠ΅Π½ΠΊΠ΅ Π΄ΠΎΠ»Π΅ΡΠ°ΡΡ Π»ΠΈΡΡ ΡΠ΅ ΠΌΠΎΠ»Π΅ΠΊΡΠ»Ρ, ΠΊΠΎΡΠΎΡΡΠ΅ ΠΈΠΌΠ΅ΡΡ ΠΏΠΎΠ»ΠΎΠΆΠΈΡΠ΅Π»ΡΠ½ΡΡ ΠΏΡΠΎΠ΅ΠΊΡΠΈΡ ΡΠΊΠΎΡΠΎΡΡΠΈ Π½Π° ΠΎΡΡ X (vx > 0), ΡΠΎ ΠΈΡ ΠΊΠΎΠ»ΠΈΡΠ΅ΡΡΠ²ΠΎ Π±ΡΠ΄Π΅Ρ ΡΠΎΡΡΠ°Π²Π»ΡΡΡ ΠΏΠΎΠ»ΠΎΠ²ΠΈΠ½Ρ ΠΎΡ ΡΠΈΡΠ»Π° ΠΌΠΎΠ»Π΅ΠΊΡΠ», ΠΏΠ΅ΡΠ΅ΡΠ΅ΠΊΠ°ΡΡΠΈΡ ΠΏΠ»ΠΎΡΠΊΠΎΡΡΡ ΠΎΡΠ΄Π΅Π»ΡΠ½ΠΎΠ³ΠΎ ΡΠ»ΠΎΡ Π³Π°Π·Π°:
Z = nvxtS / 2.
ΠΡΠ°ΠΊ, ΡΠΎ ΡΡΠΎΡΠΎΠ½Ρ Π²ΡΠ΅Ρ ΠΌΠΎΠ»Π΅ΠΊΡΠ», Π½Π°Ρ ΠΎΒΠ΄ΡΡΠΈΡ ΡΡ Π² ΠΎΡΠ΄Π΅Π»ΡΠ½ΠΎΠΌ ΡΠ»ΠΎΠ΅, ΡΡΠ΅Π½ΠΊΠ° ΠΏΠΎΠ»ΡΡΠ°Π΅Ρ ΠΎΠ±ΡΠΈΠΉ ΠΈΠΌΠΏΡΠ»ΡΡ:
Fxt = 2 β’ nvxtSm0vx / 2.
Π Π°Π·Π΄Π΅Π»ΠΈΠ² Π»Π΅Π²ΡΡ ΠΈ ΠΏΡΠ°Π²ΡΡ ΡΠ°ΡΡΠΈ ΡΠ°Π²Π΅Π½ΒΡΡΠ²Π° Π½Π° St, ΠΏΠΎΠ»ΡΡΠΈΠΌ:
Fx / S = p = nm0v2x.
ΠΡΠ΅Π΄ΠΏΠΎΠ»ΠΎΠΆΠ΅Π½ΠΈΡ, ΡΡΠΎ ΡΠΊΠΎΡΠΎΡΡΠΈ Π²ΡΠ΅Ρ ΠΌΠΎΒΠ»Π΅ΠΊΡΠ» ΠΎΠ΄ΠΈΠ½Π°ΠΊΠΎΠ²Ρ, Π±ΡΠ»ΠΎ ΡΠ΄Π΅Π»Π°Π½ΠΎ Ρ ΡΠ΅Π»ΡΡ ΡΠΏΡΠΎΡΠ΅Π½ΠΈΡ Π²ΡΠ²ΠΎΠ΄Π° ΡΡΠ°Π²Π½Π΅Π½ΠΈΠΉ. ΠΠ° ΡΠ°ΠΌΠΎΠΌ ΠΆΠ΅ Π΄Π΅Π»Π΅ Π΄ΠΈΠ°ΠΏΠ°Π·ΠΎΠ½ ΠΈΡ Π·Π½Π°ΡΠ΅Π½ΠΈΠΉ Π΄ΠΎΠ²ΠΎΠ»ΡΠ½ΠΎ ΡΠΈΡΠΎΠΊ β ΠΎΡ 0 Π΄ΠΎ ΠΎΠΏΡΠ΅Π΄Π΅Π»Π΅Π½Π½ΠΎΠ³ΠΎ ΠΌΠ°ΠΊΡΠΈΠΌΠ°Π»ΡΒΠ½ΠΎΠ³ΠΎ Π·Π½Π°ΡΠ΅Π½ΠΈΡ vmax. ΠΠΎΡΡΠΎΠΌΡ Π² ΠΏΡΠ΅Π΄ΡΠ΄ΡΡΠ΅ΠΌ ΡΡΠ°Π²Π½Π΅Π½ΠΈΠΈ Π΄Π»Ρ ΠΎΠΏΡΠ΅Π΄Π΅Π»Π΅Π½ΠΈΡ Π΄Π°Π²Π»Π΅Π½ΠΈΡ Π³Π°Π·Π° ΠΏΡΠ°Π²ΠΈΠ»ΡΠ½Π΅Π΅ Π±ΡΠ΄Π΅Ρ Π±ΡΠ°ΡΡ ΡΡΠ΅Π΄Π½ΠΈΠΉ ΠΊΠ²Π°Π΄ΡΠ°Ρ ΠΏΡΠΎΠ΅ΠΊΡΠΈΠΈ ΡΠΊΠΎΡΠΎΡΡΠΈ vx. Π’ΠΎΠ³Π΄Π° ΠΎΠ½ΠΎ Π±ΡΠ΄Π΅Ρ ΠΈΠΌΠ΅ΡΡ Π²ΠΈΠ΄:
p = nm0vΜ 2Ρ .
ΠΠΎΠ½ΡΡΠ½ΠΎ, ΡΡΠΎ Π°Π½Π°Π»ΠΎΠ³ΠΈΡΠ½ΡΠ΅ ΡΠΎΠΎΠ±ΡΠ°ΠΆΠ΅Π½ΠΈΡ Π±ΡΠ΄ΡΡ ΡΠΏΡΠ°Π²Π΅Π΄Π»ΠΈΠ²Ρ Π΄Π»Ρ ΡΡΠ΅Π½ΠΎΠΊ, Π»Π΅ΠΆΠ°ΡΠΈΡ Π² Π΄ΡΡΠ³ΠΈΡ ΠΊΠΎΠΎΡΠ΄ΠΈΠ½Π°ΡΠ½ΡΡ ΠΏΠ»ΠΎΡΠΊΠΎΡΡΡΡ :
p = nm0vΜ 2y,
p = nm0vΜ
2z.
Π‘ΡΠ΅Π΄Π½ΠΈΠΉ ΠΊΠ²Π°Π΄ΡΠ°Ρ ΡΠΊΠΎΡΠΎΡΡΠΈ ΠΈΠΌΠ΅Π΅Ρ ΡΠΌΡΡΠ» ΡΡΠ΅Π΄Π½Π΅ΡΡΠ°ΡΠΈΡΡΠΈΡΠ΅ΡΠΊΠΎΠ³ΠΎ Π·Π½Π°ΡΠ΅Π½ΠΈΡ ΡΠΊΠΎΡΠΎΡΡΠΈ. ΠΠ°ΡΠ΅ΡΠΈΠ°Π» Ρ ΡΠ°ΠΉΡΠ° http://worldofschool.ru
ΠΡΠ΅Π²ΠΈΠ΄Π½ΠΎ, ΡΡΠΎ Π²ΡΠ»Π΅Π΄ΡΡΠ²ΠΈΠ΅ Ρ Π°ΠΎΡΠΈΡΠ΅ΡΠΊΠΎΠ³ΠΎ Π΄Π²ΠΈΠΆΠ΅Π½ΠΈΡ ΠΌΠΎΠ»Π΅ΠΊΡΠ» vΜ 2x = vΜ 2y = vΜ 2z. ΠΠΎ ΠΌΠ°ΡΠ΅ΒΠΌΠ°ΡΠΈΡΠ΅ΡΠΊΠΎΠΌΡ ΠΎΠΏΡΠ΅Π΄Π΅Π»Π΅Π½ΠΈΡ ΡΡΠ΅Π΄Π½ΠΈΠΉ ΠΊΠ²Π°Π΄ΡΠ°Ρ ΡΠΊΠΎΡΠΎΡΡΠΈ ΡΠ°Π²Π΅Π½ vΜ 2 = (vΜ 2x + vΜ 2y + vΜ 2z). ΠΡΡΡΠ΄Π° vΜ 2x = (1 / 3) β’ vΜ 2.Β ΠΠΎΠ΄ΡΡΠ°Π²ΠΈΠ² ΡΡΠΎ Π²ΡΡΠ°ΠΆΠ΅Π½ΠΈΠ΅ Π² ΡΡΠ°Π²ΒΠ½Π΅Π½ΠΈΠ΅ p = nm0vΜ 2Ρ , ΠΏΠΎΠ»ΡΡΠΈΠΌ ΠΎΠΊΠΎΠ½ΡΠ°ΡΠ΅Π»ΡΠ½ΠΎΠ΅ ΡΡΠ°Π²Π½Π΅ΒΠ½ΠΈΠ΅ Π΄Π»Ρ ΠΎΠΏΡΠ΅Π΄Π΅Π»Π΅Π½ΠΈΡ Π΄Π°Π²Π»Π΅Π½ΠΈΡ ΠΈΠ΄Π΅Π°Π»ΡΠ½ΠΎΠ³ΠΎ Π³Π°Π·Π°:
p = (1 / 3) β’Β nm0vΜ 2.
ΠΡΠ° ΡΠΎΡΠΌΡΠ»Π° ΡΠ²Π»ΡΠ΅ΡΡΡ ΠΎΡΠ½ΠΎΠ²Π½ΡΠΌ ΡΡΠ°Π²Π½Π΅ΒΠ½ΠΈΠ΅ΠΌ ΠΌΠΎΠ»Π΅ΠΊΡΠ»ΡΡΠ½ΠΎ-ΠΊΠΈΠ½Π΅ΡΠΈΡΠ΅ΡΠΊΠΎΠΉ ΡΠ΅ΠΎΡΠΈΠΈ (ΠΠΠ’) ΠΈΠ΄Π΅ΒΠ°Π»ΡΠ½ΠΎΠ³ΠΎ Π³Π°Π·Π°, ΠΊΠΎΡΠΎΡΠΎΠ΅ ΠΎΠΏΡΠ΅Π΄Π΅Π»ΡΠ΅Ρ ΡΠ²ΡΠ·Ρ ΠΌΠ΅ΠΆΒΠ΄Ρ ΠΌΠ°ΠΊΡΠΎΠΏΠ°ΡΠ°ΠΌΠ΅ΡΡΠΎΠΌ ΡΠ΅ΡΠΌΠΎΠ΄ΠΈΠ½Π°ΠΌΠΈΡΠ΅ΡΠΊΠΎΠΉ ΡΠΈΒΡΡΠ΅ΠΌΡ β Π΄Π°Π²Π»Π΅Π½ΠΈΠ΅ΠΌ ΠΈΠ΄Π΅Π°Π»ΡΠ½ΠΎΠ³ΠΎ Π³Π°Π·Π° ΠΈ Ρ
Π°ΡΠ°ΠΊΒΡΠ΅ΡΠΈΡΡΠΈΠΊΠ°ΠΌΠΈ Π΅Π³ΠΎ ΠΌΠΈΠΊΡΠΎΡΠΊΠΎΠΏΠΈΡΠ΅ΡΠΊΠΎΠ³ΠΎ ΡΠΎΡΡΠΎΒΡΠ½ΠΈΡ.
Π’Π°ΠΊΠΈΠΌ ΠΎΠ±ΡΠ°Π·ΠΎΠΌ, ΠΎΠ½ΠΎ ΠΎΠΏΡΠ΅Π΄Π΅Π»ΡΠ΅Ρ Π΄Π°Π²ΒΠ»Π΅Π½ΠΈΠ΅ Π³Π°Π·Π° ΠΊΠ°ΠΊ ΡΡΠ°ΡΠΈΡΡΠΈΡΠ΅ΡΠΊΡΡ Π²Π΅Π»ΠΈΡΠΈΠ½Ρ ΠΏΠΎΒΡΡΠ΅Π΄ΡΡΠ²ΠΎΠΌ ΠΌΠΈΠΊΡΠΎΠΏΠ°ΡΠ°ΠΌΠ΅ΡΡΠΎΠ² ΡΠΈΡΡΠ΅ΠΌΡ β ΠΊΠΎΠ½ΒΡΠ΅Π½ΡΡΠ°ΡΠΈΠΈ, ΠΌΠ°ΡΡΡ ΠΈ ΡΠΊΠΎΡΠΎΡΡΠΈ ΠΌΠΎΠ»Π΅ΠΊΡΠ»Ρ.
ΠΠΎΡΠΊΠΎΠ»ΡΠΊΡ nm0 = Ο, Π³Π΄Π΅ Ο β ΠΏΠ»ΠΎΡΠ½ΠΎΡΡΡ Π³Π°Π·Π°, ΠΎΡΠ½ΠΎΠ²ΒΠ½ΠΎΠ΅ ΡΡΠ°Π²Π½Π΅Π½ΠΈΠ΅ ΠΌΠΎΠ»Π΅ΠΊΡΠ»ΡΡΠ½ΠΎ-ΠΊΠΈΠ½Π΅ΡΠΈΡΠ΅ΡΠΊΠΎΠΉ ΡΠ΅ΠΎΡΠΈΠΈ ΠΈΠ΄Π΅Π°Π»ΡΠ½ΠΎΠ³ΠΎ Π³Π°Π·Π° Π±ΡΠ΄Π΅Ρ ΠΈΠΌΠ΅ΡΡ Π΅ΡΠ΅ ΠΈ ΡΠ°ΠΊΠΎΠΉ Π²ΠΈΠ΄:
p = (1 / 3)Β β’ ΟvΜ 2.
ΠΡΠ½ΠΎΠ²Π½ΠΎΠ΅ ΡΡΠ°Π²Π½Π΅Π½ΠΈΠ΅ MKT ΡΠ²ΒΠ»ΡΠ΅ΡΡΡ ΠΌΠΎΡΡΠΈΠΊΠΎΠΌ ΠΌΠ΅ΠΆΠ΄Ρ Π΄Π²ΡΠΌΡ ΠΏΠΎΠ΄Ρ ΠΎΠ΄Π°ΠΌΠΈ Π² ΡΠΎΠ»ΠΊΠΎΠ²Π°Π½ΠΈΠΈ ΡΠ΅ΠΏΒΠ»ΠΎΠ²ΡΡ ΡΠ²Π»Π΅Π½ΠΈΠΉ ΠΈ ΠΏΡΠΎΡΠ΅ΡΡΠΎΠ² β ΡΠ΅ΡΠΌΠΎΠ΄ΠΈΠ½Π°ΠΌΠΈΡΠ΅ΡΠΊΠΈΠΌ ΠΈ ΠΌΠΎΠ»Π΅ΠΊΡΒΠ»ΡΡΠ½ΠΎ-ΠΊΠΈΠ½Π΅ΡΠΈΡΠ΅ΡΠΊΠΈΠΌ.
ΠΠ° ΡΡΠΎΠΉ ΡΡΡΠ°Π½ΠΈΡΠ΅ ΠΌΠ°ΡΠ΅ΡΠΈΠ°Π» ΠΏΠΎ ΡΠ΅ΠΌΠ°ΠΌ:ΠΠ°ΠΊ ΠΈΠ·ΠΌΠ΅Π½ΡΠ΅ΡΡΡ ΠΈΠΌΠΏΡΠ»ΡΡ ΡΠ»ΠΎΡ Π³Π°Π·Π° Π·Π° ΡΡΠ΅Ρ ΠΌΠΎΠ»Π΅ΠΊΡΠ» Π²ΡΠ»Π΅ΡΠ°ΡΡΠΈΡ Π² Π½Π΅Π³ΠΎ
Π Π΅ΡΠ΅Π±Π½ΠΈΠΊ ΡΠΈΠ·ΠΈΠΊΠΈ ΠΌΠΊΡ
ΠΠΎΠΊΠ»Π°Π» ΠΎΡΠ½Π»Π²Π½ΠΎΠ΅ ΡΡΠ°Π°Π½Π΅Π½ΠΈΠ΅ ΠΌΠΎΠ»Π΅ΠΊΡΠ»ΡΡΠ½ΠΎ ΠΊΠΈΠ½Π΅ΡΠΈΡΠ΅ΡΠΊΠΎΠΉ ΡΠ΅ΠΎΡΠΈΠΈ Π³Π°Π·ΠΎΡ ΠΊΡΠ°ΡΠΊΠΎ
ΠΠ΄Π΅Π°Π»ΡΠ½ΡΠΉ Π³Π°Π· Π»Π΅ΠΊΡΠΈΡ ΠΎΡΠ½ΠΎΠ²Π½ΠΎΠ΅ ΡΡΠ°Π²Π½Π΅Π½ΠΈΠ΅ ΠΌΠΊΡ
Π§Π΅ΠΌ ΠΎΠ±ΡΡΡΠ½ΡΠ΅ΡΡΡ Π΄Π°Π²Π»Π΅Π½ΠΈΠ΅ Π³Π°Π·Π° Π² ΠΠΠ’?
ΠΠ°ΠΊ ΠΈΠ·ΠΌΠ΅Π½ΡΠ΅ΡΡΡ ΠΈΠΌΠΏΡΠ»ΡΡ ΡΠ»ΠΎΡ Π³Π°Π·Π° Π·Π° ΡΡΠ΅Ρ ΠΌΠΎΠ»Π΅ΠΊΡΠ», Π²Π»Π΅ΡΠ°ΡΡΠΈΡ Π² Π½Π΅Π³ΠΎ?
ΠΡ ΡΠ΅Π³ΠΎ Π·Π°Π²ΠΈΡΠΈΡ ΠΊΠΎΠ»ΠΈΡΠ΅ΡΡΠ²ΠΎ ΠΌΠΎΠ»Π΅ΠΊΡΠ» Π² ΠΎΡΠ΄Π΅Π»ΡΠ½ΠΎΠΌ ΡΠ»ΠΎΠ΅?
ΠΠ°ΠΊΠΎΠΉ ΡΠΌΡΡΠ» ΠΈΠΌΠ΅Π΅Ρ ΡΡΠ΅Π΄Π½ΠΈΠΉ ΠΊΠ²Π°Π΄ΡΠ°Ρ ΡΠΊΠΎΡΠΎΡΡΠΈ?
ΠΠΎΡΠ΅ΠΌΡ ΠΌΡ ΠΈΡΠΏΠΎΠ»ΡΠ·ΡΠ΅ΠΌ ΠΏΠΎΠ½ΡΡΠΈΠ΅ ΡΡΠ΅Π΄Π½Π΅Π³ΠΎ ΠΊΠ²Π°Π΄ΡΠ°ΡΠ° ΡΠΊΠΎΡΠΎΡΡΠΈ?
ΠΠΎΡΠ΅ΠΌΡ ΡΡΠ°Π²Π½Π΅Π½ΠΈΠ΅ Π΄Π°Π²Π»Π΅Π½ΠΈΡ ΠΈΠ΄Π΅Π°Π»ΡΠ½ΠΎΠ³ΠΎ Π³Π°Π·Π° Π½Π°Π·ΡΠ²Π°ΡΡ ΠΎΡΠ½ΠΎΠ²ΒΠ½ΡΠΌ ΡΡΠ°Π²Π½Π΅Π½ΠΈΠ΅ΠΌ ΠΠΠ’?
ΠΠΠΠΠΠ£ΠΠ―Π ΠΠ-ΠΠΠΠΠ’ΠΠ§ΠΠ‘ΠΠΠ― Π’ΠΠΠ ΠΠ― | ΠΠ½ΡΠΈΠΊΠ»ΠΎΠΏΠ΅Π΄ΠΈΡ ΠΡΡΠ³ΠΎΡΠ²Π΅Ρ
Π‘ΠΎΠ΄Π΅ΡΠΆΠ°Π½ΠΈΠ΅ ΡΡΠ°ΡΡΠΈΠΠΠΠΠΠ£ΠΠ―Π ΠΠ-ΠΠΠΠΠ’ΠΠ§ΠΠ‘ΠΠΠ― Π’ΠΠΠ ΠΠ― β ΡΠ°Π·Π΄Π΅Π» ΠΌΠΎΠ»Π΅ΠΊΡΠ»ΡΡΠ½ΠΎΠΉ ΡΠΈΠ·ΠΈΠΊΠΈ, ΠΈΠ·ΡΡΠ°ΡΡΠΈΠΉ ΡΠ²ΠΎΠΉΡΡΠ²Π° Π²Π΅ΡΠ΅ΡΡΠ²Π° Π½Π° ΠΎΡΠ½ΠΎΠ²Π΅ ΠΏΡΠ΅Π΄ΡΡΠ°Π²Π»Π΅Π½ΠΈΠΉ ΠΎΠ± ΠΈΡ
ΠΌΠΎΠ»Π΅ΠΊΡΠ»ΡΡΠ½ΠΎΠΌ ΡΡΡΠΎΠ΅Π½ΠΈΠΈ ΠΈ ΠΎΠΏΡΠ΅Π΄Π΅Π»Π΅Π½Π½ΡΡ
Π·Π°ΠΊΠΎΠ½Π°Ρ
Π²Π·Π°ΠΈΠΌΠΎΠ΄Π΅ΠΉΡΡΠ²ΠΈΡ ΠΌΠ΅ΠΆΠ΄Ρ Π°ΡΠΎΠΌΠ°ΠΌΠΈ (ΠΌΠΎΠ»Π΅ΠΊΡΠ»Π°ΠΌΠΈ), ΠΈΠ· ΠΊΠΎΡΠΎΡΡΡ
ΡΠΎΡΡΠΎΠΈΡ Π²Π΅ΡΠ΅ΡΡΠ²ΠΎ.
Π‘ΡΠΈΡΠ°Π΅ΡΡΡ, ΡΡΠΎ ΡΠ°ΡΡΠΈΡΡ Π²Π΅ΡΠ΅ΡΡΠ²Π° Π½Π°Ρ
ΠΎΠ΄ΡΡΡΡ Π² Π½Π΅ΠΏΡΠ΅ΡΡΠ²Π½ΠΎΠΌ, Π±Π΅ΡΠΏΠΎΡΡΠ΄ΠΎΡΠ½ΠΎΠΌ Π΄Π²ΠΈΠΆΠ΅Π½ΠΈΠΈ ΠΈ ΡΡΠΎ ΠΈΡ
Π΄Π²ΠΈΠΆΠ΅Π½ΠΈΠ΅ Π²ΠΎΡΠΏΡΠΈΠ½ΠΈΠΌΠ°Π΅ΡΡΡ ΠΊΠ°ΠΊ ΡΠ΅ΠΏΠ»ΠΎ.
ΠΠΎ 19 Π². Π²Π΅ΡΡΠΌΠ° ΠΏΠΎΠΏΡΠ»ΡΡΠ½ΠΎΠΉ ΠΎΡΠ½ΠΎΠ²ΠΎΠΉ ΡΡΠ΅Π½ΠΈΡ ΠΎ ΡΠ΅ΠΏΠ»Π΅ Π±ΡΠ»Π° ΡΠ΅ΠΎΡΠΈΡ ΡΠ΅ΠΏΠ»ΠΎΡΠΎΠ΄Π° ΠΈΠ»ΠΈ Π½Π΅ΠΊΠΎΡΠΎΡΠΎΠΉ ΠΆΠΈΠ΄ΠΊΠΎΠΉ ΡΡΠ±ΡΡΠ°Π½ΡΠΈΠΈ, ΠΏΠ΅ΡΠ΅ΡΠ΅ΠΊΠ°ΡΡΠ΅ΠΉ ΠΎΡ ΠΎΠ΄Π½ΠΎΠ³ΠΎ ΡΠ΅Π»Π° ΠΊ Π΄ΡΡΠ³ΠΎΠΌΡ. ΠΠ°Π³ΡΠ΅Π²Π°Π½ΠΈΠ΅ ΡΠ΅Π» ΠΎΠ±ΡΡΡΠ½ΡΠ»ΠΎΡΡ ΡΠ²Π΅Π»ΠΈΡΠ΅Π½ΠΈΠ΅ΠΌ, Π° ΠΎΡ Π»Π°ΠΆΠ΄Π΅Π½ΠΈΠ΅ β ΡΠΌΠ΅Π½ΡΡΠ΅Π½ΠΈΠ΅ΠΌ ΡΠΎΠ΄Π΅ΡΠΆΠ°ΡΠ΅Π³ΠΎΡΡ Π²Π½ΡΡΡΠΈ Π½ΠΈΡ ΡΠ΅ΠΏΠ»ΠΎΡΠΎΠ΄Π°. ΠΠΎΠ½ΡΡΠΈΠ΅ ΠΎΠ± Π°ΡΠΎΠΌΠ°Ρ Π΄ΠΎΠ»Π³ΠΎ ΠΊΠ°Π·Π°Π»ΠΎΡΡ Π½Π΅Π½ΡΠΆΠ½ΡΠΌ Π΄Π»Ρ ΡΠ΅ΠΎΡΠΈΠΈ ΡΠ΅ΠΏΠ»Π°, ΠΎΠ΄Π½Π°ΠΊΠΎ ΠΌΠ½ΠΎΠ³ΠΈΠ΅ ΡΡΠ΅Π½ΡΠ΅ ΡΠΆΠ΅ ΡΠΎΠ³Π΄Π° ΠΈΠ½ΡΡΠΈΡΠΈΠ²Π½ΠΎ ΡΠ²ΡΠ·ΡΠ²Π°Π»ΠΈ ΡΠ΅ΠΏΠ»ΠΎ Ρ Π΄Π²ΠΈΠΆΠ΅Π½ΠΈΠ΅ΠΌ ΠΌΠΎΠ»Π΅ΠΊΡΠ». Π’Π°ΠΊ, Π² ΡΠ°ΡΡΠ½ΠΎΡΡΠΈ, Π΄ΡΠΌΠ°Π» ΡΡΡΡΠΊΠΈΠΉ ΡΡΠ΅Π½ΡΠΉ Π.Π.ΠΠΎΠΌΠΎΠ½ΠΎΡΠΎΠ². ΠΡΠΎΡΠ»ΠΎ Π½Π΅ΠΌΠ°Π»ΠΎ Π²ΡΠ΅ΠΌΠ΅Π½ΠΈ, ΠΏΡΠ΅ΠΆΠ΄Π΅ ΡΠ΅ΠΌ ΠΌΠΎΠ»Π΅ΠΊΡΠ»ΡΡΠ½ΠΎ-ΠΊΠΈΠ½Π΅ΡΠΈΡΠ΅ΡΠΊΠ°Ρ ΡΠ΅ΠΎΡΠΈΡ ΠΎΠΊΠΎΠ½ΡΠ°ΡΠ΅Π»ΡΠ½ΠΎ ΠΏΠΎΠ±Π΅Π΄ΠΈΠ»Π° Π² ΡΠΎΠ·Π½Π°Π½ΠΈΠΈ ΡΡΠ΅Π½ΡΡ ΠΈ ΡΡΠ°Π»Π° Π½Π΅ΠΎΡΡΠ΅ΠΌΠ»Π΅ΠΌΡΠΌ Π΄ΠΎΡΡΠΎΡΠ½ΠΈΠ΅ΠΌ ΡΠΈΠ·ΠΈΠΊΠΈ.
ΠΠ½ΠΎΠ³ΠΈΠ΅ ΡΠ²Π»Π΅Π½ΠΈΡ Π² Π³Π°Π·Π°Ρ
, ΠΆΠΈΠ΄ΠΊΠΎΡΡΡΡ
ΠΈ ΡΠ²Π΅ΡΠ΄ΡΡ
ΡΠ΅Π»Π°Ρ
Π½Π°Ρ
ΠΎΠ΄ΡΡ Π² ΡΠ°ΠΌΠΊΠ°Ρ
ΠΌΠΎΠ»Π΅ΠΊΡΠ»ΡΡΠ½ΠΎ-ΠΊΠΈΠ½Π΅ΡΠΈΡΠ΅ΡΠΊΠΎΠΉ ΡΠ΅ΠΎΡΠΈΠΈ ΠΏΡΠΎΡΡΠΎΠ΅ ΠΈ ΡΠ±Π΅Π΄ΠΈΡΠ΅Π»ΡΠ½ΠΎΠ΅ ΠΎΠ±ΡΡΡΠ½Π΅Π½ΠΈΠ΅. Π’Π°ΠΊ Π΄Π°Π²Π»Π΅Π½ΠΈΠ΅, ΠΎΠΊΠ°Π·ΡΠ²Π°Π΅ΠΌΠΎΠ΅ Π³Π°Π·ΠΎΠΌ Π½Π° ΡΡΠ΅Π½ΠΊΠΈ ΡΠΎΡΡΠ΄Π°, Π² ΠΊΠΎΡΠΎΡΠΎΠΌ ΠΎΠ½ Π·Π°ΠΊΠ»ΡΡΠ΅Π½, ΡΠ°ΡΡΠΌΠ°ΡΡΠΈΠ²Π°Π΅ΡΡΡ ΠΊΠ°ΠΊ ΡΡΠΌΠΌΠ°ΡΠ½ΡΠΉ ΡΠ΅Π·ΡΠ»ΡΡΠ°Ρ ΠΌΠ½ΠΎΠ³ΠΎΡΠΈΡΠ»Π΅Π½Π½ΡΡ
ΡΠΎΡΠ΄Π°ΡΠ΅Π½ΠΈΠΉ Π±ΡΡΡΡΠΎ Π΄Π²ΠΈΠΆΡΡΠΈΡ
ΡΡ ΠΌΠΎΠ»Π΅ΠΊΡΠ» ΡΠΎ ΡΡΠ΅Π½ΠΊΠΎΠΉ, Π² ΡΠ΅Π·ΡΠ»ΡΡΠ°ΡΠ΅ ΠΊΠΎΡΠΎΡΡΡ
ΠΎΠ½ΠΈ ΠΏΠ΅ΡΠ΅Π΄Π°ΡΡ ΡΡΠ΅Π½ΠΊΠ΅ ΡΠ²ΠΎΠΉ ΠΈΠΌΠΏΡΠ»ΡΡ.
(ΠΠ°ΠΏΠΎΠΌΠ½ΠΈΠΌ, ΡΡΠΎ ΠΈΠΌΠ΅Π½Π½ΠΎ ΠΈΠ·ΠΌΠ΅Π½Π΅Π½ΠΈΠ΅ ΠΈΠΌΠΏΡΠ»ΡΡΠ° Π² Π΅Π΄ΠΈΠ½ΠΈΡΡ Π²ΡΠ΅ΠΌΠ΅Π½ΠΈ ΠΏΡΠΈΠ²ΠΎΠ΄ΠΈΡ ΠΏΠΎ Π·Π°ΠΊΠΎΠ½Π°ΠΌ ΠΌΠ΅Ρ
Π°Π½ΠΈΠΊΠΈ ΠΊ ΠΏΠΎΡΠ²Π»Π΅Π½ΠΈΡ ΡΠΈΠ»Ρ, Π° ΡΠΈΠ»Π°, ΠΎΡΠ½Π΅ΡΠ΅Π½Π½Π°Ρ ΠΊ Π΅Π΄ΠΈΠ½ΠΈΡΠ΅ ΠΏΠΎΠ²Π΅ΡΡ
Π½ΠΎΡΡΠΈ ΡΡΠ΅Π½ΠΊΠΈ, ΠΈ Π΅ΡΡΡ Π΄Π°Π²Π»Π΅Π½ΠΈΠ΅). ΠΠΈΠ½Π΅ΡΠΈΡΠ΅ΡΠΊΠ°Ρ ΡΠ½Π΅ΡΠ³ΠΈΡ Π΄Π²ΠΈΠΆΠ΅Π½ΠΈΡ ΡΠ°ΡΡΠΈΡ, ΡΡΡΠ΅Π΄Π½Π΅Π½Π½Π°Ρ ΠΏΠΎ ΠΈΡ
ΠΎΠ³ΡΠΎΠΌΠ½ΠΎΠΌΡ ΡΠΈΡΠ»Ρ, ΠΎΠΏΡΠ΅Π΄Π΅Π»ΡΠ΅Ρ ΡΠΎ, ΡΡΠΎ ΠΏΡΠΈΠ½ΡΡΠΎ Π½Π°Π·ΡΠ²Π°ΡΡ ΡΠ΅ΠΌΠΏΠ΅ΡΠ°ΡΡΡΠΎΠΉ Π²Π΅ΡΠ΅ΡΡΠ²Π°.
ΠΡΡΠΎΠΊΠΈ Π°ΡΠΎΠΌΠΈΡΡΠΈΡΠ΅ΡΠΊΠΎΠΉ ΠΈΠ΄Π΅ΠΈ, Ρ.Π΅. ΠΏΡΠ΅Π΄ΡΡΠ°Π²Π»Π΅Π½ΠΈΡ ΠΎ ΡΠΎΠΌ, ΡΡΠΎ Π²ΡΠ΅ ΡΠ΅Π»Π° Π² ΠΏΡΠΈΡΠΎΠ΄Π΅ ΡΠΎΡΡΠΎΡΡ ΠΈΠ· ΠΌΠ΅Π»ΡΡΠ°ΠΉΡΠΈΡ
Π½Π΅Π΄Π΅Π»ΠΈΠΌΡΡ
ΡΠ°ΡΡΠΈΡ-Π°ΡΠΎΠΌΠΎΠ², Π²ΠΎΡΡ
ΠΎΠ΄ΡΡ Π΅ΡΠ΅ ΠΊ Π΄ΡΠ΅Π²Π½Π΅Π³ΡΠ΅ΡΠ΅ΡΠΊΠΈΠΌ ΡΠΈΠ»ΠΎΡΠΎΡΠ°ΠΌ β ΠΠ΅Π²ΠΊΠΈΠΏΠΏΡ ΠΈ ΠΠ΅ΠΌΠΎΠΊΡΠΈΡΡ. ΠΠΎΠ»Π΅Π΅ Π΄Π²ΡΡ
ΡΡΡΡΡ Π»Π΅Ρ Π½Π°Π·Π°Π΄ ΠΠ΅ΠΌΠΎΠΊΡΠΈΡ ΠΏΠΈΡΠ°Π»: Β«β¦Π°ΡΠΎΠΌΡ Π±Π΅ΡΡΠΈΡΠ»Π΅Π½Π½Ρ ΠΏΠΎ Π²Π΅Π»ΠΈΡΠΈΠ½Π΅ ΠΈ ΠΏΠΎ ΠΌΠ½ΠΎΠΆΠ΅ΡΡΠ²Ρ, Π½ΠΎΡΡΡΡΡ ΠΆΠ΅ ΠΎΠ½ΠΈ Π²ΠΎ Π²ΡΠ΅Π»Π΅Π½Π½ΠΎΠΉ, ΠΊΡΡΠΆΠ°ΡΡ Π² Π²ΠΈΡ
ΡΠ΅, ΠΈ ΡΠ°ΠΊΠΈΠΌ ΠΎΠ±ΡΠ°Π·ΠΎΠΌ ΡΠΎΠΆΠ΄Π°Π΅ΡΡΡ Π²ΡΠ΅ ΡΠ»ΠΎΠΆΠ½ΠΎΠ΅: ΠΎΠ³ΠΎΠ½Ρ, Π²ΠΎΠ΄Π°, Π²ΠΎΠ·Π΄ΡΡ
, Π·Π΅ΠΌΠ»ΡΒ». Π Π΅ΡΠ°ΡΡΠΈΠΉ Π²ΠΊΠ»Π°Π΄ Π² ΡΠ°Π·Π²ΠΈΡΠΈΠ΅ ΠΌΠΎΠ»Π΅ΠΊΡΠ»ΡΡΠ½ΠΎ-ΠΊΠΈΠ½Π΅ΡΠΈΡΠ΅ΡΠΊΠΎΠΉ ΡΠ΅ΠΎΡΠΈΠΈ Π±ΡΠ» Π²Π½Π΅ΡΠ΅Π½ Π²ΠΎ Π²ΡΠΎΡΠΎΠΉ ΠΏΠΎΠ»ΠΎΠ²ΠΈΠ½Π΅ 19 Π². ΡΡΡΠ΄Π°ΠΌΠΈ Π·Π°ΠΌΠ΅ΡΠ°ΡΠ΅Π»ΡΠ½ΡΡ
ΡΡΠ΅Π½ΡΡ
ΠΠΆ.Π.ΠΠ°ΠΊΡΠ²Π΅Π»Π»Π° ΠΈ Π.ΠΠΎΠ»ΡΡΠΌΠ°Π½Π°, ΠΊΠΎΡΠΎΡΡΠ΅ Π·Π°Π»ΠΎΠΆΠΈΠ»ΠΈ ΠΎΡΠ½ΠΎΠ²Ρ ΡΡΠ°ΡΠΈΡΡΠΈΡΠ΅ΡΠΊΠΎΠ³ΠΎ (Π²Π΅ΡΠΎΡΡΠ½ΠΎΡΡΠ½ΠΎΠ³ΠΎ) ΠΎΠΏΠΈΡΠ°Π½ΠΈΡ ΡΠ²ΠΎΠΉΡΡΠ² Π²Π΅ΡΠ΅ΡΡΠ² (Π³Π»Π°Π²Π½ΡΠΌ ΠΎΠ±ΡΠ°Π·ΠΎΠΌ, Π³Π°Π·ΠΎΠ²), ΡΠΎΡΡΠΎΡΡΠΈΡ
ΠΈΠ· ΠΎΠ³ΡΠΎΠΌΠ½ΠΎΠ³ΠΎ ΡΠΈΡΠ»Π° Ρ
Π°ΠΎΡΠΈΡΠ΅ΡΠΊΠΈ Π΄Π²ΠΈΠΆΡΡΠΈΡ
ΡΡ ΠΌΠΎΠ»Π΅ΠΊΡΠ».
Π‘ΡΠ°ΡΠΈΡΡΠΈΡΠ΅ΡΠΊΠΈΠΉ ΠΏΠΎΠ΄Ρ
ΠΎΠ΄ Π±ΡΠ» ΠΎΠ±ΠΎΠ±ΡΠ΅Π½ (ΠΏΠΎ ΠΎΡΠ½ΠΎΡΠ΅Π½ΠΈΡ ΠΊ Π»ΡΠ±ΡΠΌ ΡΠΎΡΡΠΎΡΠ½ΠΈΡΠΌ Π²Π΅ΡΠ΅ΡΡΠ²Π°) Π² Π½Π°ΡΠ°Π»Π΅ 20 Π². Π² ΡΡΡΠ΄Π°Ρ
Π°ΠΌΠ΅ΡΠΈΠΊΠ°Π½ΡΠΊΠΎΠ³ΠΎ ΡΡΠ΅Π½ΠΎΠ³ΠΎ ΠΠΆ.ΠΠΈΠ±Π±ΡΠ°, ΠΊΠΎΡΠΎΡΡΠΉ ΡΡΠΈΡΠ°Π΅ΡΡΡ ΠΎΠ΄Π½ΠΈΠΌ ΠΈΠ· ΠΎΡΠ½ΠΎΠ²ΠΎΠΏΠΎΠ»ΠΎΠΆΠ½ΠΈΠΊΠΎΠ² ΡΡΠ°ΡΠΈΡΡΠΈΡΠ΅ΡΠΊΠΎΠΉ ΠΌΠ΅Ρ
Π°Π½ΠΈΠΊΠΈ ΠΈΠ»ΠΈ ΡΡΠ°ΡΠΈΡΡΠΈΡΠ΅ΡΠΊΠΎΠΉ ΡΠΈΠ·ΠΈΠΊΠΈ. ΠΠ°ΠΊΠΎΠ½Π΅Ρ, Π² ΠΏΠ΅ΡΠ²ΡΠ΅ Π΄Π΅ΡΡΡΠΈΠ»Π΅ΡΠΈΡ 20 Π². ΡΠΈΠ·ΠΈΠΊΠΈ ΠΏΠΎΠ½ΡΠ»ΠΈ, ΡΡΠΎ ΠΏΠΎΠ²Π΅Π΄Π΅Π½ΠΈΠ΅ Π°ΡΠΎΠΌΠΎΠ² ΠΈ ΠΌΠΎΠ»Π΅ΠΊΡΠ» ΠΏΠΎΠ΄ΡΠΈΠ½ΡΠ΅ΡΡΡ Π·Π°ΠΊΠΎΠ½Π°ΠΌ Π½Π΅ ΠΊΠ»Π°ΡΡΠΈΡΠ΅ΡΠΊΠΎΠΉ, Π° ΠΊΠ²Π°Π½ΡΠΎΠ²ΠΎΠΉ ΠΌΠ΅Ρ
Π°Π½ΠΈΠΊΠΈ. ΠΡΠΎ Π΄Π°Π»ΠΎ ΠΌΠΎΡΠ½ΡΠΉ ΠΈΠΌΠΏΡΠ»ΡΡ ΡΠ°Π·Π²ΠΈΡΠΈΡ ΡΡΠ°ΡΠΈΡΡΠΈΡΠ΅ΡΠΊΠΎΠΉ ΡΠΈΠ·ΠΈΠΊΠΈ ΠΈ ΠΏΠΎΠ·Π²ΠΎΠ»ΠΈΠ»ΠΎ ΠΎΠΏΠΈΡΠ°ΡΡ ΡΠ΅Π»ΡΠΉ ΡΡΠ΄ ΡΠΈΠ·ΠΈΡΠ΅ΡΠΊΠΈΡ
ΡΠ²Π»Π΅Π½ΠΈΠΉ, ΠΊΠΎΡΠΎΡΡΠ΅ ΡΠ°Π½Π΅Π΅ Π½Π΅ ΠΏΠΎΠ΄Π΄Π°Π²Π°Π»ΠΈΡΡ ΠΎΠ±ΡΡΡΠ½Π΅Π½ΠΈΡ Π² ΡΠ°ΠΌΠΊΠ°Ρ
ΠΎΠ±ΡΡΠ½ΡΡ
ΠΏΡΠ΅Π΄ΡΡΠ°Π²Π»Π΅Π½ΠΈΠΉ ΠΊΠ»Π°ΡΡΠΈΡΠ΅ΡΠΊΠΎΠΉ ΠΌΠ΅Ρ
Π°Π½ΠΈΠΊΠΈ.
ΠΠΎΠ»Π΅ΠΊΡΠ»ΡΡΠ½ΠΎ-ΠΊΠΈΠ½Π΅ΡΠΈΡΠ΅ΡΠΊΠ°Ρ ΡΠ΅ΠΎΡΠΈΡ Π³Π°Π·ΠΎΠ².
ΠΠ°Π·ΠΎΠ²ΠΎΠ΅ ΡΠΎΡΡΠΎΡΠ½ΠΈΠ΅ (ΡΠΌ. ΠΠΠ) β ΠΎΠ΄Π½ΠΎ ΠΈΠ· ΡΠ΅Ρ
ΡΠΎΡΡΠΎΡΠ½ΠΈΠΉ Π²Π΅ΡΠ΅ΡΡΠ²Π°, ΠΎΠΏΠΈΡΠ°Π½ΠΈΠ΅ ΠΊΠΎΡΠΎΡΠΎΠ³ΠΎ Π½Π° ΠΎΡΠ½ΠΎΠ²Π΅ ΠΌΠ΅ΡΠΎΠ΄ΠΎΠ² ΠΌΠΎΠ»Π΅ΠΊΡΠ»ΡΡΠ½ΠΎ-ΠΊΠΈΠ½Π΅ΡΠΈΡΠ΅ΡΠΊΠΎΠΉ ΡΠ΅ΠΎΡΠΈΠΈ ΡΠΆΠ΅ Ρ ΡΠ°ΠΌΠΎΠ³ΠΎ Π½Π°ΡΠ°Π»Π° Π΅Π΅ ΡΠ°Π·Π²ΠΈΡΠΈΡ Π΄Π°Π»ΠΎ Π½Π°ΠΈΠ±ΠΎΠ»Π΅Π΅ ΠΏΠΎΠ»Π½ΡΠ΅ ΠΈ ΠΎΡΡΡΠΈΠΌΡΠ΅ ΡΠ΅Π·ΡΠ»ΡΡΠ°ΡΡ. Π ΠΏΠ΅ΡΠ²ΡΡ ΠΎΡΠ΅ΡΠ΅Π΄Ρ ΡΡΠΎ ΠΎΡΠ½ΠΎΡΠΈΡΡΡ ΠΊ ΡΠ°ΠΊ Π½Π°Π·ΡΠ²Π°Π΅ΠΌΠΎΠΌΡ ΠΈΠ΄Π΅Π°Π»ΡΠ½ΠΎΠΌΡ Π³Π°Π·Ρ, ΠΌΠΎΠ»Π΅ΠΊΡΠ»Ρ ΠΊΠΎΡΠΎΡΠΎΠ³ΠΎ Π±ΠΎΠ»ΡΡΡΡ ΡΠ°ΡΡΡ Π²ΡΠ΅ΠΌΠ΅Π½ΠΈ ΠΏΡΠΎΠ²ΠΎΠ΄ΡΡ Π² ΡΠΎΡΡΠΎΡΠ½ΠΈΠΈ ΡΠ²ΠΎΠ±ΠΎΠ΄Π½ΠΎΠ³ΠΎ Ρ
Π°ΠΎΡΠΈΡΠ΅ΡΠΊΠΎΠ³ΠΎ Π΄Π²ΠΈΠΆΠ΅Π½ΠΈΡ, ΡΠ΅Π·ΠΊΠΎ ΠΌΠ΅Π½ΡΡ ΡΠ²ΠΎΡ ΡΠΊΠΎΡΠΎΡΡΡ Π»ΠΈΡΡ Π² ΠΌΠΎΠΌΠ΅Π½ΡΡ ΠΊΡΠ°ΡΠΊΠΎΠ²ΡΠ΅ΠΌΠ΅Π½Π½ΡΡ
ΡΡΠΎΠ»ΠΊΠ½ΠΎΠ²Π΅Π½ΠΈΠΉ.
ΠΠΎΠ»Π΅ΠΊΡΠ»ΡΡΠ½ΠΎ-ΠΊΠΈΠ½Π΅ΡΠΈΡΠ΅ΡΠΊΠ°Ρ ΡΠ΅ΠΎΡΠΈΡ ΡΡΠΏΠ΅ΡΠ½ΠΎ ΠΎΠ±ΡΡΡΠ½ΡΠ΅Ρ Π²ΡΠ΅ ΠΈΠ·Π²Π΅ΡΡΠ½ΡΠ΅ ΡΠΊΡΠΏΠ΅ΡΠΈΠΌΠ΅Π½ΡΠ°Π»ΡΠ½ΡΠ΅ Π·Π°ΠΊΠΎΠ½Ρ ΠΈΠ΄Π΅Π°Π»ΡΠ½ΠΎΠ³ΠΎ Π³Π°Π·Π° (Π·Π°ΠΊΠΎΠ½ ΠΠΎΠΉΠ»Ρ β ΠΠ°ΡΠΈΠΎΡΡΠ°, Π·Π°ΠΊΠΎΠ½ ΠΠ΅ΠΉ-ΠΡΡΡΠ°ΠΊΠ°, Π·Π°ΠΊΠΎΠ½ ΠΠ²ΠΎΠ³Π°Π΄ΡΠΎ ΠΈ ΡΠΎΡΠΌΡΠ»ΠΈΡΡΠ΅ΠΌΠΎΠ΅ Π½Π° ΠΈΡ
ΠΎΡΠ½ΠΎΠ²Π΅ ΡΡΠ°Π²Π½Π΅Π½ΠΈΠ΅ ΡΠΎΡΡΠΎΡΠ½ΠΈΡ ΠΠ΅Π½Π΄Π΅Π»Π΅Π΅Π²Π° β ΠΠ»Π°ΠΏΠ΅ΠΉΡΠΎΠ½Π°). ΠΠ° Π±Π°Π·Π΅ ΡΡΠΎΠΉ ΡΠ΅ΠΎΡΠΈΠΈ ΠΏΠΎΠ»ΡΡΠΈΠ»ΠΈ ΡΠ²ΠΎΠ΅ ΠΏΠΎΠ»Π½ΠΎΠ΅ ΠΎΠ±ΡΡΡΠ½Π΅Π½ΠΈΠ΅ ΠΏΡΠΎΡΠ΅ΡΡΡ ΠΏΠ΅ΡΠ΅Π½ΠΎΡΠ° Π² Π³Π°Π·Π°Ρ
: Π΄ΠΈΡΡΡΠ·ΠΈΡ, Π²ΡΠ·ΠΊΠΎΡΡΡ ΠΈ ΡΠ΅ΠΏΠ»ΠΎΠΏΡΠΎΠ²ΠΎΠ΄Π½ΠΎΡΡΡ.
ΠΠ°Π²Π»Π΅Π½ΠΈΠ΅ Π³Π°Π·Π°.
Π ΠΊΠ°ΡΠ΅ΡΡΠ²Π΅ ΠΎΠ΄Π½ΠΎΠ³ΠΎ ΠΈΠ· ΠΏΡΠΈΠΌΠ΅ΡΠΎΠ² ΠΏΡΠΈΠΌΠ΅Π½Π΅Π½ΠΈΡ ΠΌΠΎΠ»Π΅ΠΊΡΠ»ΡΡΠ½ΠΎ-ΠΊΠΈΠ½Π΅ΡΠΈΡΠ΅ΡΠΊΠΎΠΉ ΡΠ΅ΠΎΡΠΈΠΈ ΠΌΠΎΠΆΠ½ΠΎ ΡΠ°ΡΡΠΌΠΎΡΡΠ΅ΡΡ Π²ΡΠ²ΠΎΠ΄ Π²ΡΡΠ°ΠΆΠ΅Π½ΠΈΡ Π΄Π»Ρ Π΄Π°Π²Π»Π΅Π½ΠΈΡ Π³Π°Π·Π°. Π‘Π½Π°ΡΠ°Π»Π° ΠΎΠΏΡΠ΅Π΄Π΅Π»ΡΠ΅ΡΡΡ ΡΡΠ΅Π΄Π½Π΅Π΅ ΡΠΈΡΠ»ΠΎ ΡΡΠΎΠ»ΠΊΠ½ΠΎΠ²Π΅Π½ΠΈΠΉ ΠΌΠΎΠ»Π΅ΠΊΡΠ», ΠΏΡΠΎΠΈΡΡ
ΠΎΠ΄ΡΡΠΈΡ
Π·Π° Π΅Π΄ΠΈΠ½ΠΈΡΡ Π²ΡΠ΅ΠΌΠ΅Π½ΠΈ Ρ ΠΏΠΎΠ²Π΅ΡΡ
Π½ΠΎΡΡΡΡ ΡΡΠ΅Π½ΠΊΠΈ ΡΠΎΡΡΠ΄Π°. Π Π³Π°Π·Π΅ Π²ΡΠ΄Π΅Π»ΡΡΡΡΡ ΡΡΠΈ Π²Π·Π°ΠΈΠΌΠ½ΠΎ ΠΏΠ΅ΡΠΏΠ΅Π½Π΄ΠΈΠΊΡΠ»ΡΡΠ½ΡΡ
ΠΎΡΠΈ, ΡΠΎΠΎΡΠ²Π΅ΡΡΡΠ²ΡΡΡΠΈΠ΅ Π΄Π΅ΠΊΠ°ΡΡΠΎΠ²ΠΎΠΉ ΡΠΈΡΡΠ΅ΠΌΠ΅ ΠΊΠΎΠΎΡΠ΄ΠΈΠ½Π°Ρ. ΠΡΠ»ΠΈ Π² ΡΠΎΡΡΠ΄Π΅ ΡΠΎΠ΄Π΅ΡΠΆΠΈΡΡΡ N ΠΌΠΎΠ»Π΅ΠΊΡΠ», ΡΠΎ ΠΈΠ·-Π·Π° ΠΎΠ³ΡΠΎΠΌΠ½ΠΎΠ³ΠΎ ΠΈΡ
ΡΠΈΡΠ»Π° Π»ΠΎΠ³ΠΈΡΠ½ΠΎ ΠΏΡΠ΅Π΄ΠΏΠΎΠ»ΠΎΠΆΠΈΡΡ, ΡΡΠΎ Π² Π»ΡΠ±ΠΎΠΉ ΠΌΠΎΠΌΠ΅Π½Ρ Π²ΡΠ΅ΠΌΠ΅Π½ΠΈ Π²Π΄ΠΎΠ»Ρ ΠΊΠ°ΠΆΠ΄ΠΎΠ³ΠΎ ΠΈΠ· Π½Π°ΠΏΡΠ°Π²Π»Π΅Π½ΠΈΠΉ Π±ΡΠ΄ΡΡ Π΄Π²ΠΈΠ³Π°ΡΡΡΡ ΠΏΡΠΈΠΌΠ΅ΡΠ½ΠΎ N/3 ΠΌΠΎΠ»Π΅ΠΊΡΠ». ΠΡΠ΅Π²ΠΈΠ΄Π½ΠΎ, ΡΡΠΎ Π² Π½Π°ΠΏΡΠ°Π²Π»Π΅Π½ΠΈΠΈ ΡΠ°ΠΌΠΎΠΉ ΡΡΠ΅Π½ΠΊΠΈ ΡΠΎΡΡΠ΄Π° ΠΏΠ΅ΡΠΏΠ΅Π½Π΄ΠΈΠΊΡΠ»ΡΡΠ½ΠΎ ΠΊ Π½Π΅ΠΉ Π±ΡΠ΄Π΅Ρ Π² ΡΡΠ΅Π΄Π½Π΅ΠΌ Π΄Π²ΠΈΠ³Π°ΡΡΡΡ 1/6 ΡΠ°ΡΡΡ Π²ΡΠ΅Ρ
ΠΌΠΎΠ»Π΅ΠΊΡΠ».
ΠΡΡΡΡ Π΅ΡΡΡ ΠΏΠ»ΠΎΡΠΊΠΈΠΉ ΡΠ»Π΅ΠΌΠ΅Π½Ρ ΠΏΠΎΠ²Π΅ΡΡ Π½ΠΎΡΡΠΈ Π½Π° ΡΡΠ΅Π½ΠΊΠ΅ ΡΠΎΡΡΠ΄Π° DS. ΠΡΠ΅Π΄ΠΏΠΎΠ»Π°Π³Π°Π΅ΡΡΡ, Π΄Π»Ρ ΠΏΡΠΎΡΡΠΎΡΡ, ΡΡΠΎ Π²ΡΠ΅ ΠΌΠΎΠ»Π΅ΠΊΡΠ»Ρ Π΄Π²ΠΈΠΆΡΡΡΡ Ρ ΠΎΠ΄ΠΈΠ½Π°ΠΊΠΎΠ²ΠΎΠΉ ΡΠΊΠΎΡΠΎΡΡΡΡ v. Π’ΠΎΠ³Π΄Π° Π·Π° Π²ΡΠ΅ΠΌΡ Dt Π΄ΠΎ ΡΠ»Π΅ΠΌΠ΅Π½ΡΠ° ΡΡΠ΅Π½ΠΊΠΈ DS Π΄ΠΎΠ»Π΅ΡΡΡ Π²ΡΠ΅ Π΄Π²ΠΈΠΆΡΡΠΈΠ΅ΡΡ ΠΏΠΎ Π½Π°ΠΏΡΠ°Π²Π»Π΅Π½ΠΈΡ ΠΊ Π½Π΅ΠΌΡ ΠΌΠΎΠ»Π΅ΠΊΡΠ»Ρ, ΠΊΠΎΡΠΎΡΡΠ΅ Π·Π°ΠΊΠ»ΡΡΠ΅Π½Ρ Π² ΠΎΠ±ΡΠ΅ΠΌΠ΅ ΡΠΈΠ»ΠΈΠ½Π΄ΡΠ° Ρ ΠΎΡΠ½ΠΎΠ²Π°Π½ΠΈΠ΅ΠΌ DS ΠΈ Π²ΡΡΠΎΡΠΎΠΉ v Dt (ΡΠΈΡ. 1).
ΠΡΠ»ΠΈ n = N/V β ΡΠΈΡΠ»ΠΎ ΠΌΠΎΠ»Π΅ΠΊΡΠ» Π² Π΅Π΄ΠΈΠ½ΠΈΡΠ΅ ΠΎΠ±ΡΠ΅ΠΌΠ°, ΡΠΎ ΡΠΈΡΠ»ΠΎ ΠΌΠΎΠ»Π΅ΠΊΡΠ», Π΄ΠΎΠ»Π΅ΡΠ΅Π²ΡΠΈΡ Π΄ΠΎ ΡΡΠ΅Π½ΠΊΠΈ ΠΈ ΡΠ΄Π°ΡΠΈΠ²ΡΠΈΡ ΡΡ ΠΎΠ± Π½Π΅Π΅, ΡΠ°Π²Π½ΠΎ Dv = (n/6)vDSDt. Π‘ΠΎΠΎΡΠ²Π΅ΡΡΡΠ²Π΅Π½Π½ΠΎ, ΡΠΈΡΠ»ΠΎ ΡΠ΄Π°ΡΠΎΠ² ΠΌΠΎΠ»Π΅ΠΊΡΠ» ΠΎΠ± Π΅Π΄ΠΈΠ½ΠΈΡΠ½ΡΡ ΠΏΠ»ΠΎΡΠ°Π΄ΠΊΡ Π² Π΅Π΄ΠΈΠ½ΠΈΡΡ Π²ΡΠ΅ΠΌΠ΅Π½ΠΈ ΠΎΠΊΠ°Π·ΡΠ²Π°Π΅ΡΡΡ ΡΠ°Π²Π½ΡΠΌ
(1)
ΠΠ°ΠΆΠ΄Π°Ρ ΠΌΠΎΠ»Π΅ΠΊΡΠ»Π°, Π»Π΅ΡΡΡΠ°Ρ ΠΊ ΡΡΠ΅Π½ΠΊΠ΅, ΠΏΡΠΈ ΡΡΠΎΠ»ΠΊΠ½ΠΎΠ²Π΅Π½ΠΈΠΈ Ρ Π½Π΅ΠΉ ΠΏΠ΅ΡΠ΅Π΄Π°Π΅Ρ ΡΡΠ΅Π½ΠΊΠ΅ ΡΠ²ΠΎΠΉ ΠΈΠΌΠΏΡΠ»ΡΡ. ΠΠΎΡΠΊΠΎΠ»ΡΠΊΡ ΡΠΊΠΎΡΠΎΡΡΡ ΠΌΠΎΠ»Π΅ΠΊΡΠ»Ρ ΠΏΡΠΈ ΡΠΏΡΡΠ³ΠΎΠΌ ΡΡΠΎΠ»ΠΊΠ½ΠΎΠ²Π΅Π½ΠΈΠΈ ΡΠΎ ΡΡΠ΅Π½ΠΊΠΎΠΉ ΠΌΠ΅Π½ΡΠ΅ΡΡΡ ΠΎΡ Π²Π΅Π»ΠΈΡΠΈΠ½Ρ v Π΄ΠΎ βv, Π²Π΅Π»ΠΈΡΠΈΠ½Π° ΠΏΠ΅ΡΠ΅Π΄Π°Π²Π°Π΅ΠΌΠΎΠ³ΠΎ ΠΈΠΌΠΏΡΠ»ΡΡΠ° ΡΠ°Π²Π½Π° 2mv. Π‘ΠΈΠ»Π°, Π΄Π΅ΠΉΡΡΠ²ΡΡΡΠ°Ρ Π½Π° ΠΏΠΎΠ²Π΅ΡΡ
Π½ΠΎΡΡΡ ΡΡΠ΅Π½ΠΊΠΈ DS Π·Π° Π²ΡΠ΅ΠΌΡ Dt, ΠΎΠΏΡΠ΅Π΄Π΅Π»ΡΠ΅ΡΡΡ Π²Π΅Π»ΠΈΡΠΈΠ½ΠΎΠΉ ΠΏΠΎΠ»Π½ΠΎΠ³ΠΎ ΠΈΠΌΠΏΡΠ»ΡΡΠ°, ΠΏΠ΅ΡΠ΅Π΄Π°Π²Π°Π΅ΠΌΠΎΠ³ΠΎ Π²ΡΠ΅ΠΌΠΈ ΠΌΠΎΠ»Π΅ΠΊΡΠ»Π°ΠΌΠΈ Π΄ΠΎΡΡΠΈΠ³Π½ΡΠ²ΡΠΈΠΌ ΡΡΠ΅Π½ΠΊΠΈ Π·Π° ΡΡΠΎΡ ΠΏΡΠΎΠΌΠ΅ΠΆΡΡΠΎΠΊ Π²ΡΠ΅ΠΌΠ΅Π½ΠΈ, Ρ.
Π΅. F = 2mv nc DS/Dt, Π³Π΄Π΅ nc ΠΎΠΏΡΠ΅Π΄Π΅Π»Π΅Π½ΠΎ Π²ΡΡΠ°ΠΆΠ΅Π½ΠΈΠ΅ΠΌ (1). ΠΠ»Ρ Π²Π΅Π»ΠΈΡΠΈΠ½Ρ Π΄Π°Π²Π»Π΅Π½ΠΈΡ p = F/DS Π² ΡΡΠΎΠΌ ΡΠ»ΡΡΠ°Π΅ Π½Π°Ρ
ΠΎΠ΄ΠΈΠΌ: p = (1/3)nmv2.
ΠΠ»Ρ ΠΏΠΎΠ»ΡΡΠ΅Π½ΠΈΡ ΠΎΠΊΠΎΠ½ΡΠ°ΡΠ΅Π»ΡΠ½ΠΎΠ³ΠΎ ΡΠ΅Π·ΡΠ»ΡΡΠ°ΡΠ° ΠΌΠΎΠΆΠ½ΠΎ ΠΎΡΠΊΠ°Π·Π°ΡΡΡΡ ΠΎΡ ΠΏΡΠ΅Π΄ΠΏΠΎΠ»ΠΎΠΆΠ΅Π½ΠΈΡ ΠΎΠ± ΠΎΠ΄ΠΈΠ½Π°ΠΊΠΎΠ²ΠΎΠΉ ΡΠΊΠΎΡΠΎΡΡΠΈ ΠΌΠΎΠ»Π΅ΠΊΡΠ», Π²ΡΠ΄Π΅Π»ΠΈΠ² Π½Π΅Π·Π°Π²ΠΈΡΠΈΠΌΡΠ΅ Π³ΡΡΠΏΠΏΡ ΠΌΠΎΠ»Π΅ΠΊΡΠ», ΠΊΠ°ΠΆΠ΄Π°Ρ ΠΈΠ· ΠΊΠΎΡΠΎΡΡΡ ΠΈΠΌΠ΅Π΅Ρ ΡΠ²ΠΎΡ ΠΏΡΠΈΠ±Π»ΠΈΠ·ΠΈΡΠ΅Π»ΡΠ½ΠΎ ΠΎΠ΄ΠΈΠ½Π°ΠΊΠΎΠ²ΡΡ ΡΠΊΠΎΡΠΎΡΡΡ. Π’ΠΎΠ³Π΄Π° ΡΡΠ΅Π΄Π½ΡΡ Π²Π΅Π»ΠΈΡΠΈΠ½Π° Π΄Π°Π²Π»Π΅Π½ΠΈΡ Π½Π°Ρ ΠΎΠ΄ΠΈΡΡΡ ΡΡΡΠ΅Π΄Π½Π΅Π½ΠΈΠ΅ΠΌ ΠΊΠ²Π°Π΄ΡΠ°ΡΠ° ΡΠΊΠΎΡΠΎΡΡΠΈ ΠΏΠΎ Π²ΡΠ΅ΠΌ Π³ΡΡΠΏΠΏΠ°ΠΌ ΠΌΠΎΠ»Π΅ΠΊΡΠ» ΠΈΠ»ΠΈ
(2)
ΠΡΠΎ Π²ΡΡΠ°ΠΆΠ΅Π½ΠΈΠ΅ ΠΌΠΎΠΆΠ½ΠΎ ΠΏΡΠ΅Π΄ΡΡΠ°Π²ΠΈΡΡ ΡΠ°ΠΊΠΆΠ΅ Π² Π²ΠΈΠ΄Π΅
(3)
Π³Π΄Π΅ β ΡΡΠ΅Π΄Π½ΡΡ ΠΊΠΈΠ½Π΅ΡΠΈΡΠ΅ΡΠΊΠ°Ρ ΡΠ½Π΅ΡΠ³ΠΈΡ ΠΌΠΎΠ»Π΅ΠΊΡΠ» Π³Π°Π·Π° (Π² ΡΠ°ΡΡΠ΅ΡΠ΅ Π½Π° ΠΎΠ΄Π½Ρ ΠΌΠΎΠ»Π΅ΠΊΡΠ»Ρ).
Π’Π΅ΠΏΠ»ΠΎΠ²ΠΎΠ΅ ΡΠ°Π²Π½ΠΎΠ²Π΅ΡΠΈΠ΅, ΠΏΠΎΠ½ΡΡΠΈΠ΅ ΡΠ΅ΠΌΠΏΠ΅ΡΠ°ΡΡΡΡ. ΠΠ·Π²Π΅ΡΡΠ½ΠΎ, ΡΡΠΎ ΡΠ΅ΠΏΠ»ΠΎ Π²ΡΠ΅Π³Π΄Π° ΠΏΠ΅ΡΠ΅ΡΠ΅ΠΊΠ°Π΅Ρ ΠΎΡ Π³ΠΎΡΡΡΠ΅Π³ΠΎ ΡΠ΅Π»Π° ΠΊ Ρ
ΠΎΠ»ΠΎΠ΄Π½ΠΎΠΌΡ, Ρ.Π΅. ΡΠ΅ΠΌΠΏΠ΅ΡΠ°ΡΡΡΠ° ΡΠΎΠΏΡΠΈΠΊΠ°ΡΠ°ΡΡΠΈΡ
ΡΡ ΡΠ΅Π» ΡΡΡΠ΅ΠΌΠΈΡΡΡ Π²ΡΡΠ°Π²Π½ΡΡΡΡΡ. ΠΡΠΎ ΡΠ²Π»Π΅Π½ΠΈΠ΅ Ρ
Π°ΡΠ°ΠΊΡΠ΅ΡΠΈΠ·ΡΡΡ ΠΊΠ°ΠΊ ΠΏΠ΅ΡΠ΅Ρ
ΠΎΠ΄ ΡΠΈΡΡΠ΅ΠΌΡ Π² ΡΠΎΡΡΠΎΡΠ½ΠΈΠ΅ ΡΠ΅ΠΏΠ»ΠΎΠ²ΠΎΠ³ΠΎ ΡΠ°Π²Π½ΠΎΠ²Π΅ΡΠΈΡ. ΠΠΎΠ½ΡΡΠΈΠ΅ ΡΠ΅ΠΌΠΏΠ΅ΡΠ°ΡΡΡΡ ΡΠ²Π»ΡΠ΅ΡΡΡ Π½Π΅ ΡΡΠΎΠ»Ρ ΠΎΡΠ΅Π²ΠΈΠ΄Π½ΡΠΌ, ΠΊΠ°ΠΊ ΠΌΠ½ΠΎΠ³ΠΈΠ΅ ΠΏΡΠΈΠ²ΡΡΠ½ΡΠ΅ ΠΏΠΎΠ½ΡΡΠΈΡ ΠΌΠ΅Ρ
Π°Π½ΠΈΠΊΠΈ: ΠΌΠ°ΡΡΠ°, ΡΠΈΠ»Π°, ΡΠ½Π΅ΡΠ³ΠΈΡ ΠΈ Ρ.
Π΄. Π’Π΅ΠΌΠΏΠ΅ΡΠ°ΡΡΡΠ° ΡΠ²ΡΠ·Π°Π½Π° Ρ Π²Π΅ΡΡΠΌΠ° Π½Π΅ΠΎΠΏΡΠ΅Π΄Π΅Π»Π΅Π½Π½ΡΠΌ ΠΏΠΎΠ½ΡΡΠΈΠ΅ΠΌ ΡΠ΅ΠΏΠ»ΠΎΡΡ ΠΈ Ρ
ΠΎΠ»ΠΎΠ΄Π°, ΠΊΠΎΡΠΎΡΡΠ΅ ΡΠ°ΡΠΏΠΎΠ»Π°Π³Π°ΡΡΡΡ Π² ΡΠΎΠ·Π½Π°Π½ΠΈΠΈ ΡΠ΅Π»ΠΎΠ²Π΅ΠΊΠ° Π³Π΄Π΅-ΡΠΎ ΡΡΠ΄ΠΎΠΌ Ρ Π·Π°ΠΏΠ°Ρ
ΠΎΠΌ ΠΈ Π²ΠΊΡΡΠΎΠΌ. ΠΠ΄Π½ΠΎ ΠΈΠ· Π³Π»Π°Π²Π½ΡΡ
Π΄ΠΎΡΡΠΈΠΆΠ΅Π½ΠΈΠΉ ΠΌΠΎΠ»Π΅ΠΊΡΠ»ΡΡΠ½ΠΎ-ΠΊΠΈΠ½Π΅ΡΠΈΡΠ΅ΡΠΊΠΎΠΉ ΡΠ΅ΠΎΡΠΈΠΈ ΡΠΎΡΡΠΎΠΈΡ Π² ΡΠΎΠΌ, ΡΡΠΎ ΡΠ΅ΠΏΠ»ΠΎΡΠ° ΡΠ°ΡΡΠΌΠ°ΡΡΠΈΠ²Π°Π΅ΡΡΡ ΠΏΡΠΎΡΡΠΎ ΠΊΠ°ΠΊ ΠΎΠ΄Π½Π° ΠΈΠ· ΡΠΎΡΠΌ ΡΠ½Π΅ΡΠ³ΠΈΠΈ, Π° ΠΈΠΌΠ΅Π½Π½ΠΎ β ΠΊΠΈΠ½Π΅ΡΠΈΡΠ΅ΡΠΊΠ°Ρ ΡΠ½Π΅ΡΠ³ΠΈΡ Π°ΡΠΎΠΌΠΎΠ² ΠΈ ΠΌΠΎΠ»Π΅ΠΊΡΠ». ΠΡΠ° Π²Π΅Π»ΠΈΡΠΈΠ½Π°, ΡΡΡΠ΅Π΄Π½Π΅Π½Π½Π°Ρ ΠΏΠΎ ΠΎΠ³ΡΠΎΠΌΠ½ΠΎΠΌΡ ΡΠΈΡΠ»Ρ Π±Π΅ΡΠΏΠΎΡΡΠ΄ΠΎΡΠ½ΠΎ Π΄Π²ΠΈΠΆΡΡΠΈΡ
ΡΡ ΡΠ°ΡΡΠΈΡ, ΠΈ ΠΎΠΊΠ°Π·ΡΠ²Π°Π΅ΡΡΡ ΠΌΠ΅ΡΠΈΠ»ΠΎΠΌ ΡΠΎΠ³ΠΎ, ΡΡΠΎ Π½Π°Π·ΡΠ²Π°Π΅ΡΡΡ ΡΠ΅ΠΌΠΏΠ΅ΡΠ°ΡΡΡΠΎΠΉ ΡΠ΅Π»Π°. Π’Π°ΠΊΠΎΠ΅ ΠΏΡΠ΅Π΄ΡΡΠ°Π²Π»Π΅Π½ΠΈΠ΅ ΡΠ°ΡΠΏΡΠΎΡΡΡΠ°Π½ΡΠ΅ΡΡΡ Π½Π° Π²ΡΠ΅ Π²Π΅ΡΠ΅ΡΡΠ²Π° β ΡΠ²Π΅ΡΠ΄ΡΠ΅, ΠΆΠΈΠ΄ΠΊΠΈΠ΅ ΠΈ Π³Π°Π·ΠΎΠΎΠ±ΡΠ°Π·Π½ΡΠ΅. Π§Π°ΡΡΠΈΡΡ Π½Π°Π³ΡΠ΅ΡΠΎΠ³ΠΎ ΡΠ΅Π»Π° Π΄Π²ΠΈΠΆΡΡΡΡ Π±ΡΡΡΡΠ΅Π΅, ΡΠ΅ΠΌ Ρ
ΠΎΠ»ΠΎΠ΄Π½ΠΎΠ³ΠΎ. ΠΡΠ»ΠΈ Π΄Π²Π° ΡΠ΅Π»Π°, ΠΈΠΌΠ΅ΡΡΠΈΠ΅ ΠΏΠ΅ΡΠ²ΠΎΠ½Π°ΡΠ°Π»ΡΠ½ΠΎ ΡΠ°Π·Π½ΡΠ΅ ΡΠ΅ΠΌΠΏΠ΅ΡΠ°ΡΡΡΡ, Π²Ρ
ΠΎΠ΄ΡΡ Π² ΡΠΎΠΏΡΠΈΠΊΠΎΡΠ½ΠΎΠ²Π΅Π½ΠΈΠ΅ Π΄ΡΡΠ³ Ρ Π΄ΡΡΠ³ΠΎΠΌ, Π΄Π²ΠΈΠΆΠ΅Π½ΠΈΠ΅ ΡΠ°ΡΡΠΈΡ Π² ΠΎΠ΄Π½ΠΎΠΌ ΠΈΠ· Π½ΠΈΡ
Π·Π°ΠΌΠ΅Π΄Π»ΡΠ΅ΡΡΡ, Π² Π΄ΡΡΠ³ΠΎΠΌ Π½Π°ΠΎΠ±ΠΎΡΠΎΡ ΡΡΠΊΠΎΡΡΠ΅ΡΡΡ: ΡΡΠ΅Π΄Π½ΡΡ ΠΊΠΈΠ½Π΅ΡΠΈΡΠ΅ΡΠΊΠ°Ρ ΡΠ½Π΅ΡΠ³ΠΈΡ ΡΠ°ΡΡΠΈΡ ΡΡΠ°Π½ΠΎΠ²ΠΈΡΡΡ Π²Π΅Π·Π΄Π΅ ΠΎΠ΄ΠΈΠ½Π°ΠΊΠΎΠ²ΠΎΠΉ. ΠΡΠΎ ΠΈ ΠΎΠ·Π½Π°ΡΠ°Π΅Ρ, ΡΡΠΎ ΡΠΈΡΡΠ΅ΠΌΠ° Π² ΡΠ΅Π»ΠΎΠΌ ΠΏΡΠΈΡ
ΠΎΠ΄ΠΈΡ Π² ΡΠΎΡΡΠΎΡΠ½ΠΈΠ΅ ΠΏΠΎΠ»Π½ΠΎΠ³ΠΎ ΡΠ΅ΠΏΠ»ΠΎΠ²ΠΎΠ³ΠΎ ΡΠ°Π²Π½ΠΎΠ²Π΅ΡΠΈΡ.
ΠΠΎΡΠΊΠΎΠ»ΡΠΊΡ ΠΏΠΎΠ½ΡΡΠΈΠ΅ ΡΠ΅ΠΌΠΏΠ΅ΡΠ°ΡΡΡΡ ΡΠ΅ΡΠ½ΠΎ ΡΠ²ΡΠ·Π°Π½ΠΎ Ρ ΡΡΡΠ΅Π΄Π½Π΅Π½Π½ΠΎΠΉ ΠΊΠΈΠ½Π΅ΡΠΈΡΠ΅ΡΠΊΠΎΠΉ ΡΠ½Π΅ΡΠ³ΠΈΠ΅ΠΉ ΠΌΠΎΠ»Π΅ΠΊΡΠ», Π±ΡΠ»ΠΎ Π±Ρ Π΅ΡΡΠ΅ΡΡΠ²Π΅Π½Π½ΡΠΌ ΠΈ Π² ΠΊΠ°ΡΠ΅ΡΡΠ²Π΅ Π΅Π΄ΠΈΠ½ΠΈΡ Π΅Π΅ ΠΈΠ·ΠΌΠ΅ΡΠ΅Π½ΠΈΡ ΠΈΡΠΏΠΎΠ»ΡΠ·ΠΎΠ²Π°ΡΡ ΡΠ½Π΅ΡΠ³Π΅ΡΠΈΡΠ΅ΡΠΊΠΈΠ΅ Π΅Π΄ΠΈΠ½ΠΈΡΡ (Π½Π°ΠΏΡΠΈΠΌΠ΅Ρ, ΡΡΠ³ ΠΈΠ»ΠΈ Π΄ΠΆΠΎΡΠ»Ρ).
ΠΠ΄Π½Π°ΠΊΠΎ, ΡΠ½Π΅ΡΠ³ΠΈΡ ΡΠ΅ΠΏΠ»ΠΎΠ²ΠΎΠ³ΠΎ Π΄Π²ΠΈΠΆΠ΅Π½ΠΈΡ ΡΠ°ΡΡΠΈΡ ΡΠ°ΠΊΡΠΈΡΠ΅ΡΠΊΠΈ ΠΎΡΠ΅Π½Ρ ΠΌΠ°Π»Π° ΠΏΠΎ ΡΡΠ°Π²Π½Π΅Π½ΠΈΡ Ρ ΡΡΠ³ΠΎΠΌ (Π½Π΅ Π³ΠΎΠ²ΠΎΡΡ ΡΠΆΠ΅ ΠΎ Π΄ΠΆΠΎΡΠ»Π΅), ΠΏΠΎΡΡΠΎΠΌΡ ΠΈΡΠΏΠΎΠ»ΡΠ·ΠΎΠ²Π°Π½ΠΈΠ΅ ΡΡΠΎΠΉ Π²Π΅Π»ΠΈΡΠΈΠ½Ρ ΠΎΠΊΠ°Π·ΡΠ²Π°Π΅ΡΡΡ Π½Π΅ΡΠ΄ΠΎΠ±Π½ΡΠΌ. Π ΠΌΠΎΠ»Π΅ΠΊΡΠ»ΡΡΠ½ΠΎΠΉ ΡΠΈΠ·ΠΈΠΊΠ΅ ΠΏΠΎΠ»ΡΠ·ΡΡΡΡΡ ΠΏΡΠ°ΠΊΡΠΈΡΠ΅ΡΠΊΠΈ ΡΠ΄ΠΎΠ±Π½ΠΎΠΉ ΡΡΠ»ΠΎΠ²Π½ΠΎΠΉ Π΅Π΄ΠΈΠ½ΠΈΡΠ΅ΠΉ ΠΈΠ·ΠΌΠ΅ΡΠ΅Π½ΠΈΡ ΡΠ΅ΠΌΠΏΠ΅ΡΠ°ΡΡΡΡ β Π³ΡΠ°Π΄ΡΡΠΎΠΌ, ΠΊΠΎΡΠΎΡΡΠΉ ΠΎΠΏΡΠ΅Π΄Π΅Π»ΡΠ΅ΡΡΡ ΡΠ°ΠΊΠΈΠΌ ΠΎΠ±ΡΠ°Π·ΠΎΠΌ, ΡΡΠΎ ΠΈΠ½ΡΠ΅ΡΠ²Π°Π» ΡΠ΅ΠΌΠΏΠ΅ΡΠ°ΡΡΡ ΠΌΠ΅ΠΆΠ΄Ρ ΡΠΎΡΠΊΠ°ΠΌΠΈ ΠΊΠΈΠΏΠ΅Π½ΠΈΡ ΠΈ Π·Π°ΠΌΠ΅ΡΠ·Π°Π½ΠΈΡ Π²ΠΎΠ΄Ρ ΠΏΡΠΈ Π°ΡΠΌΠΎΡΡΠ΅ΡΠ½ΠΎΠΌ Π΄Π°Π²Π»Π΅Π½ΠΈΠΈ ΠΏΠΎΠ»Π°Π³Π°Π΅ΡΡΡ ΡΠ°Π²Π½ΡΠΌ 100 Π³ΡΠ°Π΄ΡΡΠ°ΠΌ.
ΠΡΠ»ΠΈ ΡΠ΅ΠΌΠΏΠ΅ΡΠ°ΡΡΡΠ° T ΠΈΠ·ΠΌΠ΅ΡΡΠ΅ΡΡΡ Π² Π³ΡΠ°Π΄ΡΡΠ°Ρ ΠΠ΅Π»ΡΠ²ΠΈΠ½Π° (Π), ΡΠΎ ΡΠ²ΡΠ·Ρ Π΅Π΅ ΡΠΎ ΡΡΠ΅Π΄Π½Π΅ΠΉ ΠΊΠΈΠ½Π΅ΡΠΈΡΠ΅ΡΠΊΠΎΠΉ ΡΠ½Π΅ΡΠ³ΠΈΠ΅ΠΉ ΠΌΠΎΠ»Π΅ΠΊΡΠ» ΠΈΠΌΠ΅Π΅Ρ Π²ΠΈΠ΄
(4) Ek = (3/2)kT,
Π³Π΄Π΅ k = 1,38Β·10β16 ΡΡΠ³/K β ΠΏΠ΅ΡΠ΅Π²ΠΎΠ΄Π½ΡΠΉ ΠΊΠΎΡΡΡΠΈΡΠΈΠ΅Π½Ρ, ΠΎΠΏΡΠ΅Π΄Π΅Π»ΡΡΡΠΈΠΉ, ΠΊΠ°ΠΊΠ°Ρ ΡΠ°ΡΡΡ ΡΡΠ³Π° ΡΠΎΠ΄Π΅ΡΠΆΠΈΡΡΡ Π² Π³ΡΠ°Π΄ΡΡΠ΅. ΠΠ΅Π»ΠΈΡΠΈΠ½Π° k Π½Π°Π·ΡΠ²Π°Π΅ΡΡΡ ΠΏΠΎΡΡΠΎΡΠ½Π½ΠΎΠΉ ΠΠΎΠ»ΡΡΠΌΠ°Π½Π° (ΠΎΠ½Π° Π±ΡΠ»Π° Π²Π²Π΅Π΄Π΅Π½Π° ΠΠ»Π°Π½ΠΊΠΎΠΌ Π² 1899).
Π£ΡΠ°Π²Π½Π΅Π½ΠΈΠ΅ ΡΠΎΡΡΠΎΡΠ½ΠΈΡ. ΠΠ°Π·ΠΎΠ²ΡΠ΅ Π·Π°ΠΊΠΎΠ½Ρ.
ΠΠΎΠ΄ΡΡΠ°Π½ΠΎΠ²ΠΊΠ° ΡΠΎΠΎΡΠ½ΠΎΡΠ΅Π½ΠΈΠΉ (4) Π² (3), ΠΏΡΠΈΠ²ΠΎΠ΄ΠΈΡ ΠΊ ΠΈΠ·Π²Π΅ΡΡΠ½ΠΎΠΌΡ ΡΡΠ°Π²Π½Π΅Π½ΠΈΡ ΡΠΎΡΡΠΎΡΠ½ΠΈΡ ΠΈΠ΄Π΅Π°Π»ΡΠ½ΠΎΠ³ΠΎ Π³Π°Π·Π°
(5) p = nkT
ΠΠ· ΡΠΎΠΎΡΠ½ΠΎΡΠ΅Π½ΠΈΠΉ (2) ΠΈ (5) ΡΠ»Π΅Π΄ΡΠ΅Ρ ΡΠ°ΠΊΠΆΠ΅ Π²ΡΡΠ°ΠΆΠ΅Π½ΠΈΠ΅ Π΄Π»Ρ ΡΡΠ΅Π΄Π½Π΅-ΠΊΠ²Π°Π΄ΡΠ°ΡΠΈΡΠ½ΠΎΠΉ ΡΠΊΠΎΡΠΎΡΡΠΈ ΠΌΠΎΠ»Π΅ΠΊΡΠ»
,
ΠΡΠΎΠΉ ΡΠΎΡΠΌΡΠ»Π΅ ΡΠ΄ΠΎΠ±Π½ΠΎ ΠΏΡΠΈΠ΄Π°ΡΡ Π΄ΡΡΠ³ΠΎΠΉ Π²ΠΈΠ΄, ΡΠΌΠ½ΠΎΠΆΠΈΠ² ΡΠΈΡΠ»ΠΈΡΠ΅Π»Ρ ΠΈ Π·Π½Π°ΠΌΠ΅Π½Π°ΡΠ΅Π»Ρ ΠΏΠΎΠ΄ Π·Π½Π°ΠΊΠΎΠΌ ΠΊΠ²Π°Π΄ΡΠ°ΡΠ½ΠΎΠ³ΠΎ ΠΊΠΎΡΠ½Ρ Π½Π° ΡΠΈΡΠ»ΠΎ ΠΠ²ΠΎΠ³Π°Π΄ΡΠΎ
Na = 6,023Β·1023.
Π’ΠΎΠ³Π΄Π°
(7)
ΠΠ΄Π΅ΡΡ M = mNA β Π°ΡΠΎΠΌΠ½Π°Ρ ΠΈΠ»ΠΈ ΠΌΠΎΠ»Π΅ΠΊΡΠ»ΡΡΠ½Π°Ρ ΠΌΠ°ΡΡΠ°, Π²Π΅Π»ΠΈΡΠΈΠ½Π° R = kNA = 8,318Β·107 ΡΡΠ³ Π½Π°Π·ΡΠ²Π°Π΅ΡΡΡ Π³Π°Π·ΠΎΠ²ΠΎΠΉ ΠΏΠΎΡΡΠΎΡΠ½Π½ΠΎΠΉ.
Π‘ΡΠ΅Π΄Π½ΡΡ ΡΠΊΠΎΡΠΎΡΡΡ ΠΌΠΎΠ»Π΅ΠΊΡΠ» Π² Π³Π°Π·Π΅ Π΄Π°ΠΆΠ΅ ΠΏΡΠΈ ΡΠΌΠ΅ΡΠ΅Π½Π½ΡΡ ΡΠ΅ΠΌΠΏΠ΅ΡΠ°ΡΡΡΠ°Ρ ΠΎΠΊΠ°Π·ΡΠ²Π°Π΅ΡΡΡ ΠΎΡΠ΅Π½Ρ Π±ΠΎΠ»ΡΡΠΎΠΉ. Π’Π°ΠΊ, Π΄Π»Ρ ΠΌΠΎΠ»Π΅ΠΊΡΠ» Π²ΠΎΠ΄ΠΎΡΠΎΠ΄Π° (H2) ΠΏΡΠΈ ΠΊΠΎΠΌΠ½Π°ΡΠ½ΠΎΠΉ ΡΠ΅ΠΌΠΏΠ΅ΡΠ°ΡΡΡΠ΅ (T = 293K) ΡΡΠ° ΡΠΊΠΎΡΠΎΡΡΡ ΡΠ°Π²Π½Π° ΠΎΠΊΠΎΠ»ΠΎ 1900 ΠΌ/c , Π΄Π»Ρ ΠΌΠΎΠ»Π΅ΠΊΡΠ» Π°Π·ΠΎΡΠ° Π² Π²ΠΎΠ·Π΄ΡΡ Π΅ β ΠΏΠΎΡΡΠ΄ΠΊΠ° 500 ΠΌ/Ρ. Π‘ΠΊΠΎΡΠΎΡΡΡ Π·Π²ΡΠΊΠ° Π² Π²ΠΎΠ·Π΄ΡΡ Π΅ ΠΏΡΠΈ ΡΠ΅Ρ ΠΆΠ΅ ΡΡΠ»ΠΎΠ²ΠΈΡΡ ΡΠ°Π²Π½Π° 340 ΠΌ/Ρ.
Π£ΡΠΈΡΡΠ²Π°Ρ, ΡΡΠΎ n = N/V, Π³Π΄Π΅ V β ΠΎΠ±ΡΠ΅ΠΌ, Π·Π°Π½ΠΈΠΌΠ°Π΅ΠΌΡΠΉ Π³Π°Π·ΠΎΠΌ, N β ΠΏΠΎΠ»Π½ΠΎΠ΅ ΡΠΈΡΠ»ΠΎ ΠΌΠΎΠ»Π΅ΠΊΡΠ» Π² ΡΡΠΎΠΌ ΠΎΠ±ΡΠ΅ΠΌΠ΅, Π»Π΅Π³ΠΊΠΎ ΠΏΠΎΠ»ΡΡΠΈΡΡ ΡΠ»Π΅Π΄ΡΡΠ²ΠΈΡ ΠΈΠ· (5) Π² Π²ΠΈΠ΄Π΅ ΠΈΠ·Π²Π΅ΡΡΠ½ΡΡ Π³Π°Π·ΠΎΠ²ΡΡ Π·Π°ΠΊΠΎΠ½ΠΎΠ². ΠΠ»Ρ ΡΡΠΎΠ³ΠΎ ΠΏΠΎΠ»Π½ΠΎΠ΅ ΡΠΈΡΠ»ΠΎ ΠΌΠΎΠ»Π΅ΠΊΡΠ» ΠΏΡΠ΅Π΄ΡΡΠ°Π²Π»ΡΠ΅ΡΡΡ Π² Π²ΠΈΠ΄Π΅ N = vNA, Π³Π΄Π΅ v β ΡΠΈΡΠ»ΠΎ ΠΌΠΎΠ»Π΅ΠΉ Π³Π°Π·Π°, ΠΈ ΡΡΠ°Π²Π½Π΅Π½ΠΈΠ΅ (5) ΠΏΡΠΈΠ½ΠΈΠΌΠ°Π΅Ρ Π²ΠΈΠ΄
(8) pV = vRT,
ΠΊΠΎΡΠΎΡΠΎΠ΅ Π½ΠΎΡΠΈΡ Π½Π°Π·Π²Π°Π½ΠΈΠ΅ ΡΡΠ°Π²Π½Π΅Π½ΠΈΡ ΠΠ»Π°ΠΏΠ΅ΠΉΡΠΎΠ½Π° β ΠΠ΅Π½Π΄Π΅Π»Π΅Π΅Π²Π°.
ΠΡΠΈ ΡΡΠ»ΠΎΠ²ΠΈΠΈ T = const Π΄Π°Π²Π»Π΅Π½ΠΈΠ΅ Π³Π°Π·Π° ΠΌΠ΅Π½ΡΠ΅ΡΡΡ ΠΎΠ±ΡΠ°ΡΠ½ΠΎ ΠΏΡΠΎΠΏΠΎΡΡΠΈΠΎΠ½Π°Π»ΡΠ½ΠΎ Π·Π°Π½ΠΈΠΌΠ°Π΅ΠΌΠΎΠΌΡ ΠΈΠΌ ΠΎΠ±ΡΠ΅ΠΌΡ (Π·Π°ΠΊΠΎΠ½ ΠΠΎΠΉΠ»Ρ β ΠΠ°ΡΠΈΠΎΡΡΠ°).
Π Π·Π°ΠΌΠΊΠ½ΡΡΠΎΠΌ ΡΠΎΡΡΠ΄Π΅ ΡΠΈΠΊΡΠΈΡΠΎΠ²Π°Π½Π½ΠΎΠ³ΠΎ ΠΎΠ±ΡΠ΅ΠΌΠ° V = const Π΄Π°Π²Π»Π΅Π½ΠΈΠ΅ ΠΌΠ΅Π½ΡΠ΅ΡΡΡ ΠΏΡΡΠΌΠΎ ΠΏΡΠΎΠΏΠΎΡΡΠΈΠΎΠ½Π°Π»ΡΠ½ΠΎ ΠΈΠ·ΠΌΠ΅Π½Π΅Π½ΠΈΡ Π°Π±ΡΠΎΠ»ΡΡΠ½ΠΎΠΉ ΡΠ΅ΠΌΠΏΠ΅ΡΠ°ΡΡΡΡ Π³Π°Π·Π° Π’. ΠΡΠ»ΠΈ Π³Π°Π· Π½Π°Ρ ΠΎΠ΄ΠΈΡΡΡ Π² ΡΡΠ»ΠΎΠ²ΠΈΡΡ , ΠΊΠΎΠ³Π΄Π° ΠΏΠΎΡΡΠΎΡΠ½Π½ΡΠΌ ΡΠΎΡ ΡΠ°Π½ΡΠ΅ΡΡΡ Π΅Π³ΠΎ Π΄Π°Π²Π»Π΅Π½ΠΈΠ΅ p = const, Π½ΠΎ ΠΈΠ·ΠΌΠ΅Π½ΡΠ΅ΡΡΡ ΡΠ΅ΠΌΠΏΠ΅ΡΠ°ΡΡΡΠ° (ΡΠ°ΠΊΠΈΠ΅ ΡΡΠ»ΠΎΠ²ΠΈΡ ΠΌΠΎΠΆΠ½ΠΎ ΠΎΡΡΡΠ΅ΡΡΠ²ΠΈΡΡ, Π½Π°ΠΏΡΠΈΠΌΠ΅Ρ, Π΅ΡΠ»ΠΈ ΠΏΠΎΠΌΠ΅ΡΡΠΈΡΡ Π³Π°Π· Π² ΡΠΈΠ»ΠΈΠ½Π΄Ρ, Π·Π°ΠΊΡΡΡΡΠΉ ΠΏΠΎΠ΄Π²ΠΈΠΆΠ½ΡΠΌ ΠΏΠΎΡΡΠ½Π΅ΠΌ), ΡΠΎ ΠΎΠ±ΡΠ΅ΠΌ, Π·Π°Π½ΠΈΠΌΠ°Π΅ΠΌΡΠΉ Π³Π°Π·ΠΎΠΌ, Π±ΡΠ΄Π΅Ρ ΠΌΠ΅Π½ΡΡΡΡΡ ΠΏΡΠΎΠΏΠΎΡΡΠΈΠΎΠ½Π°Π»ΡΠ½ΠΎ ΠΈΠ·ΠΌΠ΅Π½Π΅Π½ΠΈΡ Π΅Π³ΠΎ ΡΠ΅ΠΌΠΏΠ΅ΡΠ°ΡΡΡΡ (Π·Π°ΠΊΠΎΠ½ ΠΠ΅ΠΉ-ΠΡΡΡΠ°ΠΊΠ°).
ΠΡΡΡΡ Π² ΡΠΎΡΡΠ΄Π΅ Π΅ΡΡΡ ΡΠΌΠ΅ΡΡ Π³Π°Π·ΠΎΠ², Ρ.Π΅. ΠΈΠΌΠ΅ΡΡΡΡ Π½Π΅ΡΠΊΠΎΠ»ΡΠΊΠΎ ΡΠ°Π·Π½ΡΡ ΡΠΎΡΡΠΎΠ² ΠΌΠΎΠ»Π΅ΠΊΡΠ». Π ΡΡΠΎΠΌ ΡΠ»ΡΡΠ°Π΅ Π²Π΅Π»ΠΈΡΠΈΠ½Π° ΠΈΠΌΠΏΡΠ»ΡΡΠ°, ΠΏΠ΅ΡΠ΅Π΄Π°Π²Π°Π΅ΠΌΠΎΠ³ΠΎ ΡΡΠ΅Π½ΠΊΠ΅ ΠΌΠΎΠ»Π΅ΠΊΡΠ»Π°ΠΌΠΈ ΠΊΠ°ΠΆΠ΄ΠΎΠ³ΠΎ ΡΠΎΡΡΠ°, Π½Π΅ Π·Π°Π²ΠΈΡΠΈΡ ΠΎΡ Π½Π°Π»ΠΈΡΠΈΡ ΠΌΠΎΠ»Π΅ΠΊΡΠ» Π΄ΡΡΠ³ΠΈΡ ΡΠΎΡΡΠΎΠ². ΠΡΡΡΠ΄Π° ΡΠ»Π΅Π΄ΡΠ΅Ρ, ΡΡΠΎ Π΄Π°Π²Π»Π΅Π½ΠΈΠ΅ ΡΠΌΠ΅ΡΠΈ ΠΈΠ΄Π΅Π°Π»ΡΠ½ΡΡ Π³Π°Π·ΠΎΠ² ΡΠ°Π²Π½ΠΎ ΡΡΠΌΠΌΠ΅ ΠΏΠ°ΡΡΠΈΠ°Π»ΡΠ½ΡΡ Π΄Π°Π²Π»Π΅Π½ΠΈΠΉ, ΠΊΠΎΡΠΎΡΡΠ΅ ΡΠΎΠ·Π΄Π°Π²Π°Π» Π±Ρ ΠΊΠ°ΠΆΠ΄ΡΠΉ Π³Π°Π· Π² ΠΎΡΠ΄Π΅Π»ΡΠ½ΠΎΡΡΠΈ, Π΅ΡΠ»ΠΈ Π±Ρ Π·Π°Π½ΠΈΠΌΠ°Π» Π²Π΅ΡΡ ΠΎΠ±ΡΠ΅ΠΌ. Π ΡΡΠΎΠΌ ΡΠΎΡΡΠΎΠΈΡ Π΅ΡΠ΅ ΠΎΠ΄ΠΈΠ½ ΠΈΠ· Π³Π°Π·ΠΎΠ²ΡΡ Π·Π°ΠΊΠΎΠ½ΠΎΠ² β ΠΈΠ·Π²Π΅ΡΡΠ½ΡΠΉ Π·Π°ΠΊΠΎΠ½ ΠΠ°Π»ΡΡΠΎΠ½Π°.
ΠΠ»ΠΈΠ½Π° ΡΠ²ΠΎΠ±ΠΎΠ΄Π½ΠΎΠ³ΠΎ ΠΏΡΠΎΠ±Π΅Π³Π° ΠΌΠΎΠ»Π΅ΠΊΡΠ». ΠΠ΄Π½ΠΈΠΌ ΠΈΠ· ΠΏΠ΅ΡΠ²ΡΡ
, ΠΊΡΠΎ Π΅ΡΠ΅ Π² 1850-Ρ
Π΄Π°Π» ΡΠ°Π·ΡΠΌΠ½ΡΠ΅ ΠΎΡΠ΅Π½ΠΊΠΈ Π²Π΅Π»ΠΈΡΠΈΠ½Ρ ΡΡΠ΅Π΄Π½Π΅ΠΉ ΡΠ΅ΠΏΠ»ΠΎΠ²ΠΎΠΉ ΡΠΊΠΎΡΠΎΡΡΠΈ ΠΌΠΎΠ»Π΅ΠΊΡΠ» ΡΠ°Π·Π»ΠΈΡΠ½ΡΡ
Π³Π°Π·ΠΎΠ², Π±ΡΠ» Π°Π²ΡΡΡΠΈΠΉΡΠΊΠΈΠΉ ΡΠΈΠ·ΠΈΠΊ ΠΠ»Π°ΡΠ·ΠΈΡΡ.
ΠΠΎΠ»ΡΡΠ΅Π½Π½ΡΠ΅ ΠΈΠΌ Π½Π΅ΠΏΡΠΈΠ²ΡΡΠ½ΠΎ Π±ΠΎΠ»ΡΡΠΈΠ΅ Π·Π½Π°ΡΠ΅Π½ΠΈΡ ΡΡΠΈΡ
ΡΠΊΠΎΡΠΎΡΡΠ΅ΠΉ ΡΡΠ°Π·Ρ ΠΆΠ΅ Π²ΡΠ·Π²Π°Π»ΠΈ Π²ΠΎΠ·ΡΠ°ΠΆΠ΅Π½ΠΈΡ. ΠΡΠ»ΠΈ ΡΠΊΠΎΡΠΎΡΡΠΈ ΠΌΠΎΠ»Π΅ΠΊΡΠ» Π΄Π΅ΠΉΡΡΠ²ΠΈΡΠ΅Π»ΡΠ½ΠΎ ΡΠ°ΠΊ Π²Π΅Π»ΠΈΠΊΠΈ, ΡΠΎ Π·Π°ΠΏΠ°Ρ
Π»ΡΠ±ΠΎΠ³ΠΎ ΠΏΠ°Ρ
ΡΡΠ΅Π³ΠΎ Π²Π΅ΡΠ΅ΡΡΠ²Π° Π΄ΠΎΠ»ΠΆΠ΅Π½ Π±ΡΠ» Π±Ρ ΠΏΡΠ°ΠΊΡΠΈΡΠ΅ΡΠΊΠΈ ΠΌΠ³Π½ΠΎΠ²Π΅Π½Π½ΠΎ ΡΠ°ΡΠΏΡΠΎΡΡΡΠ°Π½ΡΡΡΡΡ ΠΈΠ· ΠΎΠ΄Π½ΠΎΠ³ΠΎ ΠΊΠΎΠ½ΡΠ° Π·Π°ΠΌΠΊΠ½ΡΡΠΎΠ³ΠΎ ΠΏΠΎΠΌΠ΅ΡΠ΅Π½ΠΈΡ Π² Π΄ΡΡΠ³ΠΎΠΉ. ΠΠ° ΡΠ°ΠΌΠΎΠΌ Π΄Π΅Π»Π΅ ΡΠ°ΡΠΏΡΠΎΡΡΡΠ°Π½Π΅Π½ΠΈΠ΅ Π·Π°ΠΏΠ°Ρ
Π° ΠΏΡΠΎΠΈΡΡ
ΠΎΠ΄ΠΈΡ ΠΎΡΠ΅Π½Ρ ΠΌΠ΅Π΄Π»Π΅Π½Π½ΠΎ ΠΈ ΠΎΡΡΡΠ΅ΡΡΠ²Π»ΡΠ΅ΡΡΡ, ΠΊΠ°ΠΊ ΡΠ΅ΠΏΠ΅ΡΡ ΠΈΠ·Π²Π΅ΡΡΠ½ΠΎ, ΠΏΠΎΡΡΠ΅Π΄ΡΡΠ²ΠΎΠΌ ΠΏΡΠΎΡΠ΅ΡΡΠ° ΡΠ°ΠΊ Π½Π°Π·ΡΠ²Π°Π΅ΠΌΠΎΠΉ Π΄ΠΈΡΡΡΠ·ΠΈΠΈ Π² Π³Π°Π·Π΅. ΠΠ»Π°ΡΠ·ΠΈΡΡ, Π° Π·Π°ΡΠ΅ΠΌ ΠΈ Π΄ΡΡΠ³ΠΈΠ΅ ΠΈΡΡΠ»Π΅Π΄ΠΎΠ²Π°ΡΠ΅Π»ΠΈ, ΡΡΠΌΠ΅Π»ΠΈ Π΄Π°ΡΡ ΡΠ±Π΅Π΄ΠΈΡΠ΅Π»ΡΠ½ΠΎΠ΅ ΠΎΠ±ΡΡΡΠ½Π΅Π½ΠΈΠ΅ ΡΡΠΎΠΌΡ ΠΈ Π΄ΡΡΠ³ΠΈΠΌ ΠΏΡΠΎΡΠ΅ΡΡΠ°ΠΌ ΠΏΠ΅ΡΠ΅Π½ΠΎΡΠ° Π² Π³Π°Π·Π΅ (ΡΠ°ΠΊΠΈΠΌ ΠΊΠ°ΠΊ ΡΠ΅ΠΏΠ»ΠΎΠΏΡΠΎΠ²ΠΎΠ΄Π½ΠΎΡΡΡ ΠΈ Π²ΡΠ·ΠΊΠΎΡΡΡ) Ρ ΠΏΠΎΠΌΠΎΡΡΡ ΠΏΠΎΠ½ΡΡΠΈΡ ΡΡΠ΅Π΄Π½Π΅ΠΉ Π΄Π»ΠΈΠ½Ρ ΡΠ²ΠΎΠ±ΠΎΠ΄Π½ΠΎΠ³ΠΎ ΠΏΡΠΎΠ±Π΅Π³Π° ΠΌΠΎΠ»Π΅ΠΊΡΠ», Ρ.Π΅. ΡΡΠ΅Π΄Π½Π΅Π³ΠΎ ΡΠ°ΡΡΡΠΎΡΠ½ΠΈΡ, ΠΊΠΎΡΠΎΡΠΎΠ΅ ΠΏΡΠΎΠ»Π΅ΡΠ°Π΅Ρ ΠΌΠΎΠ»Π΅ΠΊΡΠ»Π° ΠΎΡ ΠΎΠ΄Π½ΠΎΠ³ΠΎ ΡΡΠΎΠ»ΠΊΠ½ΠΎΠ²Π΅Π½ΠΈΡ Π΄ΠΎ Π΄ΡΡΠ³ΠΎΠ³ΠΎ.
ΠΠ°ΠΆΠ΄Π°Ρ ΠΌΠΎΠ»Π΅ΠΊΡΠ»Π° Π² Π³Π°Π·Π΅ ΠΈΡΠΏΡΡΡΠ²Π°Π΅Ρ ΠΎΡΠ΅Π½Ρ Π±ΠΎΠ»ΡΡΠΎΠ΅ ΡΠΈΡΠ»ΠΎ ΡΡΠΎΠ»ΠΊΠ½ΠΎΠ²Π΅Π½ΠΈΠΉ Ρ Π΄ΡΡΠ³ΠΈΠΌΠΈ ΠΌΠΎΠ»Π΅ΠΊΡΠ»Π°ΠΌΠΈ. Π ΠΏΡΠΎΠΌΠ΅ΠΆΡΡΠΊΠ΅ ΠΌΠ΅ΠΆΠ΄Ρ ΡΡΠΎΠ»ΠΊΠ½ΠΎΠ²Π΅Π½ΠΈΡΠΌΠΈ ΠΌΠΎΠ»Π΅ΠΊΡΠ»Ρ Π΄Π²ΠΈΠΆΡΡΡΡ ΠΏΡΠ°ΠΊΡΠΈΡΠ΅ΡΠΊΠΈ ΠΏΡΡΠΌΠΎΠ»ΠΈΠ½Π΅ΠΉΠ½ΠΎ, ΠΈΡΠΏΡΡΡΠ²Π°Ρ ΡΠ΅Π·ΠΊΠΈΠ΅ ΠΈΠ·ΠΌΠ΅Π½Π΅Π½ΠΈΡ ΡΠΊΠΎΡΠΎΡΡΠΈ Π»ΠΈΡΡ Π² ΠΌΠΎΠΌΠ΅Π½Ρ ΡΠ°ΠΌΠΎΠ³ΠΎ ΡΡΠΎΠ»ΠΊΠ½ΠΎΠ²Π΅Π½ΠΈΡ. ΠΡΡΠ΅ΡΡΠ²Π΅Π½Π½ΠΎ, ΡΡΠΎ Π΄Π»ΠΈΠ½Ρ ΠΏΡΡΠΌΠΎΠ»ΠΈΠ½Π΅ΠΉΠ½ΡΡ
ΡΡΠ°ΡΡΠΊΠΎΠ² Π½Π° ΠΏΡΡΠΈ ΠΌΠΎΠ»Π΅ΠΊΡΠ»Ρ ΠΌΠΎΠ³ΡΡ Π±ΡΡΡ ΡΠ°Π·Π»ΠΈΡΠ½ΡΠΌΠΈ, ΠΏΠΎΡΡΠΎΠΌΡ ΠΈΠΌΠ΅Π΅Ρ ΡΠΌΡΡΠ» Π³ΠΎΠ²ΠΎΡΠΈΡΡ Π»ΠΈΡΡ ΠΎ Π½Π΅ΠΊΠΎΡΠΎΡΠΎΠΉ ΡΡΠ΅Π΄Π½Π΅ΠΉ Π΄Π»ΠΈΠ½Π΅ ΡΠ²ΠΎΠ±ΠΎΠ΄Π½ΠΎΠ³ΠΎ ΠΏΡΠΎΠ±Π΅Π³Π° ΠΌΠΎΠ»Π΅ΠΊΡΠ».
ΠΠ° Π²ΡΠ΅ΠΌΡ Dt ΠΌΠΎΠ»Π΅ΠΊΡΠ»Π° ΠΏΡΠΎΡ ΠΎΠ΄ΠΈΡ ΡΠ»ΠΎΠΆΠ½ΡΠΉ Π·ΠΈΠ³Π·Π°Π³ΠΎΠΎΠ±ΡΠ°Π·Π½ΡΠΉ ΠΏΡΡΡ, ΡΠ°Π²Π½ΡΠΉ vDt. ΠΠ·Π»ΠΎΠΌΠΎΠ² ΡΡΠ°Π΅ΠΊΡΠΎΡΠΈΠΈ Π½Π° ΡΡΠΎΠΌ ΠΏΡΡΠΈ ΡΡΠΎΠ»ΡΠΊΠΎ, ΡΠΊΠΎΠ»ΡΠΊΠΎ ΠΏΡΠΎΠΈΠ·ΠΎΡΠ»ΠΎ ΡΡΠΎΠ»ΠΊΠ½ΠΎΠ²Π΅Π½ΠΈΠΉ. ΠΡΡΡΡ Z ΠΎΠ·Π½Π°ΡΠ°Π΅Ρ ΡΠΈΡΠ»ΠΎ ΡΡΠΎΠ»ΠΊΠ½ΠΎΠ²Π΅Π½ΠΈΠΉ, ΠΊΠΎΡΠΎΡΠΎΠ΅ ΠΈΡΠΏΡΡΡΠ²Π°Π΅Ρ ΠΌΠΎΠ»Π΅ΠΊΡΠ»Π° Π² Π΅Π΄ΠΈΠ½ΠΈΡΡ Π²ΡΠ΅ΠΌΠ΅Π½ΠΈ Π‘ΡΠ΅Π΄Π½ΡΡ Π΄Π»ΠΈΠ½Π° ΡΠ²ΠΎΠ±ΠΎΠ΄Π½ΠΎΠ³ΠΎ ΠΏΡΠΎΠ±Π΅Π³Π° ΡΠ°Π²Π½Π° ΡΠΎΠ³Π΄Π° ΠΎΡΠ½ΠΎΡΠ΅Π½ΠΈΡ Π΄Π»ΠΈΠ½Ρ ΠΏΡΡΠΈ ΠΊ ΠΏΠΎΠ»Π½ΠΎΠΌΡ ΡΠΈΡΠ»Ρ ΡΡΠΎΠ»ΠΊΠ½ΠΎΠ²Π΅Π½ΠΈΠΉ ZDt, ΠΈΡΠΏΡΡΠ°Π½Π½ΡΡ ΠΌΠΎΠ»Π΅ΠΊΡΠ»ΠΎΠΉ Π½Π° ΡΡΠΎΠΌ ΠΏΡΡΠΈ,
(9)
ΠΠ»Ρ ΠΎΡΠ΅Π½ΠΊΠΈ Π²Π΅Π»ΠΈΡΠΈΠ½Ρ Z ΠΏΡΠΈΠ½ΠΈΠΌΠ°Π΅ΡΡΡ, ΡΡΠΎ ΠΌΠΎΠ»Π΅ΠΊΡΠ»Ρ ΠΏΡΠ΅Π΄ΡΡΠ°Π²Π»ΡΡΡ ΡΠΎΠ±ΠΎΠΉ ΡΠ²Π΅ΡΠ΄ΡΠ΅ ΡΠΏΡΡΠ³ΠΈΠ΅ ΡΠ°ΡΠΈΠΊΠΈ ΡΠ°Π΄ΠΈΡΡΠ° a, ΠΊΠΎΡΠΎΡΡΠ΅ ΡΠ°Π²Π½ΠΎΠΌΠ΅ΡΠ½ΠΎ ΡΠ°ΡΠΏΡΠ΅Π΄Π΅Π»Π΅Π½Ρ Π² ΠΎΠ±ΡΠ΅ΠΌΠ΅ Π³Π°Π·Π° Ρ ΠΏΠ»ΠΎΡΠ½ΠΎΡΡΡΡ n. Π‘Π½Π°ΡΠ°Π»Π° ΠΏΡΠ΅Π΄ΠΏΠΎΠ»Π°Π³Π°Π΅ΡΡΡ, ΡΡΠΎ ΠΌΠΎΠ»Π΅ΠΊΡΠ»Π° Π΄Π²ΠΈΠΆΠ΅ΡΡΡ Π² ΡΡΠ΅Π΄Π΅, Π³Π΄Π΅ Π²ΡΠ΅ ΠΎΡΡΠ°Π»ΡΠ½ΡΠ΅ ΠΌΠΎΠ»Π΅ΠΊΡΠ»Ρ Π½Π΅ΠΏΠΎΠ΄Π²ΠΈΠΆΠ½Ρ. ΠΠΎΠΆΠ½ΠΎ Π²ΠΈΠ΄Π΅ΡΡ, ΡΡΠΎ ΠΌΠΎΠ»Π΅ΠΊΡΠ»Π° ΠΏΡΠΎΠ»Π΅ΡΠ°Π΅Ρ ΠΌΠΈΠΌΠΎ Π΄ΡΡΠ³ΠΎΠΉ ΠΌΠΎΠ»Π΅ΠΊΡΠ»Ρ, Π½Π΅ ΠΈΡΠΏΡΡΠ°Π² ΡΡΠΎΠ»ΠΊΠ½ΠΎΠ²Π΅Π½ΠΈΡ Ρ Π½Π΅ΠΉ, Π΅ΡΠ»ΠΈ ΡΠ°ΡΡΡΠΎΡΠ½ΠΈΠ΅ ΠΌΠ΅ΠΆΠ΄Ρ ΡΠ΅Π½ΡΡΠ°ΠΌΠΈ ΠΌΠΎΠ»Π΅ΠΊΡΠ» ΠΏΡΠ΅Π²ΡΡΠ°Π΅Ρ 2a. Π‘Π»Π΅Π΄ΠΎΠ²Π°ΡΠ΅Π»ΡΠ½ΠΎ, Π·Π° Π²ΡΠ΅ΠΌΡ t, ΡΠ°Π²Π½ΠΎΠ΅ 1c, ΠΌΠΎΠ»Π΅ΠΊΡΠ»Π° Π²Π·Π°ΠΈΠΌΠΎΠ΄Π΅ΠΉΡΡΠ²ΡΠ΅Ρ ΡΠΎΠ»ΡΠΊΠΎ Ρ ΡΠ΅ΠΌΠΈ ΠΏΠ°ΡΡΠ½Π΅ΡΠ°ΠΌΠΈ ΠΏΠΎ ΡΡΠΎΠ»ΠΊΠ½ΠΎΠ²Π΅Π½ΠΈΡ, ΡΠ΅Π½ΡΡΡ ΠΊΠΎΡΠΎΡΡΡ
ΡΠ°ΡΠΏΠΎΠ»ΠΎΠΆΠ΅Π½Ρ Π² ΠΎΠ±ΡΠ΅ΠΌΠ΅ ΡΠΈΠ»ΠΈΠ½Π΄ΡΠ° Π΄Π»ΠΈΠ½ΠΎΠΉ ΠΈ Ρ ΠΏΠ»ΠΎΡΠ°Π΄ΡΡ ΠΎΡΠ½ΠΎΠ²Π°Π½ΠΈΡ s = 4pa2 (ΡΠΈΡ.
2). ΠΠ° ΡΠ°ΠΌΠΎΠΌ Π΄Π΅Π»Π΅, ΠΏΠΎΡΠ»Π΅ ΠΊΠ°ΠΆΠ΄ΠΎΠ³ΠΎ ΡΡΠΎΠ»ΠΊΠ½ΠΎΠ²Π΅Π½ΠΈΡ Π½Π°ΠΏΡΠ°Π²Π»Π΅Π½ΠΈΠ΅ Π΄Π²ΠΈΠΆΠ΅Π½ΠΈΡ ΠΌΠΎΠ»Π΅ΠΊΡΠ»Ρ ΠΌΠ΅Π½ΡΠ΅ΡΡΡ, ΠΈ Π½ΡΠΆΠ½ΠΎ ΡΠ°ΡΡΠΌΠ°ΡΡΠΈΠ²Π°ΡΡ Π΅Π΅ Π΄Π²ΠΈΠΆΠ΅Π½ΠΈΠ΅ Π² ΡΠΈΠ»ΠΈΠ½Π΄ΡΠ΅, ΡΠΎΡΡΠ°Π²Π»Π΅Π½Π½ΠΎΠΌ ΠΊΠ°ΠΊ Π±Ρ ΠΈΠ· ΠΎΡΠ΄Π΅Π»ΡΠ½ΡΡ
ΠΊΠΎΠ»Π΅Π½, ΠΎΠ΄Π½Π°ΠΊΠΎ ΡΠΌΡΡΠ» ΡΠ°ΡΡΡΠΆΠ΄Π΅Π½ΠΈΠΉ Π½Π΅ ΠΌΠ΅Π½ΡΠ΅ΡΡΡ, Π΅ΡΠ»ΠΈ ΡΡΠΈΡΠ°ΡΡ ΡΡΠΎΡ ΠΊΠΎΠ»Π΅Π½ΡΠ°ΡΡΠΉ ΡΠΈΠ»ΠΈΠ½Π΄Ρ Π²ΡΠΏΡΡΠΌΠ»Π΅Π½Π½ΡΠΌ.
ΠΠ΅Π»ΠΈΡΠΈΠ½Ρ s Π½Π°Π·ΡΠ²Π°ΡΡ ΡΡΡΠ΅ΠΊΡΠΈΠ²Π½ΡΠΌ ΠΏΠΎΠΏΠ΅ΡΠ΅ΡΠ½ΡΠΌ ΡΠ΅ΡΠ΅Π½ΠΈΠ΅ΠΌ ΡΡΠΎΠ»ΠΊΠ½ΠΎΠ²Π΅Π½ΠΈΠΉ ΠΌΠΎΠ»Π΅ΠΊΡΠ». Π§ΠΈΡΠ»ΠΎ ΠΌΠΎΠ»Π΅ΠΊΡΠ» Π² ΠΎΠ±ΡΠ΅ΠΌΠ΅ ΡΠΈΠ»ΠΈΠ½Π΄ΡΠ° ΡΠ°Π²Π½ΠΎ ns. Π’Π°ΠΊΠΈΠΌ ΠΆΠ΅ Π±ΡΠ΄Π΅Ρ ΡΠΈΡΠ»ΠΎ ΡΡΠΎΠ»ΠΊΠ½ΠΎΠ²Π΅Π½ΠΈΠΉ, Ρ.Π΅. Z = ns. ΠΡΠΏΠΎΠ»ΡΠ·ΡΡ (9), Π½Π°Ρ ΠΎΠ΄ΠΈΠΌ
l = 1/ns
ΠΠ° ΡΠ°ΠΌΠΎΠΌ Π΄Π΅Π»Π΅, ΠΊΠΎΠ½Π΅ΡΠ½ΠΎ, Π² Π³Π°Π·Π΅ ΠΎΠ΄Π½ΠΎΠ²ΡΠ΅ΠΌΠ΅Π½Π½ΠΎ Π½Π°Ρ ΠΎΠ΄ΡΡΡΡ Π² Π΄Π²ΠΈΠΆΠ΅Π½ΠΈΠΈ Π²ΡΠ΅ ΠΌΠΎΠ»Π΅ΠΊΡΠ»Ρ, ΠΏΠΎΡΡΠΎΠΌΡ Π² Π²ΡΡΠ°ΠΆΠ΅Π½ΠΈΠ΅ Π΄Π»Ρ Z Π΄ΠΎΠ»ΠΆΠ½Π° Π²Ρ ΠΎΠ΄ΠΈΡΡ ΡΡΠ΅Π΄Π½ΡΡ ΡΠΊΠΎΡΠΎΡΡΡ ΠΎΡΠ½ΠΎΡΠΈΡΠ΅Π»ΡΠ½ΠΎΠ³ΠΎ Π΄Π²ΠΈΠΆΠ΅Π½ΠΈΡ ΠΌΠΎΠ»Π΅ΠΊΡΠ», ΡΠ°ΠΊ ΡΡΠΎ Z = nΠΎΡΠ½.s. ΠΠΎΠ»Π΅Π΅ ΡΠΎΡΠ½ΡΠΉ ΡΠ°ΡΡΠ΅Ρ, ΠΏΡΠΎΠ²Π΅Π΄Π΅Π½Π½ΡΠΉ Π²ΠΏΠ΅ΡΠ²ΡΠ΅ ΠΠ°ΠΊΡΠ²Π΅Π»Π»ΠΎΠΌ, ΠΏΠΎΠΊΠ°Π·ΡΠ²Π°Π΅Ρ, ΡΡΠΎ . Π ΡΠ΅Π·ΡΠ»ΡΡΠ°ΡΠ΅ ΠΏΠΎΠ»ΡΡΠ°Π΅ΡΡΡ ΠΈΠ·Π²Π΅ΡΡΠ½Π°Ρ Π² ΡΠ»Π΅ΠΌΠ΅Π½ΡΠ°ΡΠ½ΠΎΠΉ ΠΊΠΈΠ½Π΅ΡΠΈΡΠ΅ΡΠΊΠΎΠΉ ΡΠ΅ΠΎΡΠΈΠΈ ΡΠΎΡΠΌΡΠ»Π°
(10)
Π₯Π°ΡΠ°ΠΊΡΠ΅ΡΠ½ΡΠΉ ΡΠ°Π΄ΠΈΡΡ ΠΌΠΎΠ»Π΅ΠΊΡΠ» Π΄Π»Ρ ΡΠ°Π·Π»ΠΈΡΠ½ΡΡ
Π³Π°Π·ΠΎΠ² ΠΌΠΎΠΆΠ½ΠΎ ΠΎΡΠ΅Π½ΠΈΡΡ ΠΈΠ· ΡΠΊΡΠΏΠ΅ΡΠΈΠΌΠ΅Π½ΡΠ°Π»ΡΠ½ΡΡ
Π΄Π°Π½Π½ΡΡ
ΠΏΠΎ Π²ΡΠ·ΠΊΠΎΡΡΠΈ (Π²Π½ΡΡΡΠ΅Π½Π½Π΅ΠΌΡ ΡΡΠ΅Π½ΠΈΡ) Π² Π³Π°Π·Π΅.
ΠΠ»Ρ ΠΌΠΎΠ»Π΅ΠΊΡΠ» N2, Π½Π°ΠΏΡΠΈΠΌΠ΅Ρ, a Β» 2,0Β·10β10 ΠΌ. Π ΡΠ°Π±Π»ΠΈΡΠ΅ 1 ΠΏΡΠΈΠ²Π΅Π΄Π΅Π½Ρ ΡΠ°ΡΡΡΠΈΡΠ°Π½Π½ΡΠ΅ ΠΏΠΎ ΡΠΎΡΠΌΡΠ»Π΅ (10) Π·Π½Π°ΡΠ΅Π½ΠΈΡ l0 Π² ΠΌΠΊΠΌ (1ΠΌΠΊΠΌ = 10β6ΠΌ) Π΄Π»Ρ Π½Π΅ΠΊΠΎΡΠΎΡΡΡ
Π³Π°Π·ΠΎΠ² ΠΏΡΠΈ Π½ΠΎΡΠΌΠ°Π»ΡΠ½ΡΡ
ΡΡΠ»ΠΎΠ²ΠΈΡΡ
(p = 1Π°ΡΠΌ, T=273K). ΠΡΠΈ Π·Π½Π°ΡΠ΅Π½ΠΈΡ ΠΎΠΊΠ°Π·ΡΠ²Π°ΡΡΡΡ ΠΏΡΠΈΠΌΠ΅ΡΠ½ΠΎ Π² 100β300 ΡΠ°Π· Π±ΠΎΠ»ΡΡΠ΅ ΡΠΎΠ±ΡΡΠ²Π΅Π½Π½ΠΎΠ³ΠΎ Π΄ΠΈΠ°ΠΌΠ΅ΡΡΠ° ΠΌΠΎΠ»Π΅ΠΊΡΠ».
ΠΡΠ½ΠΎΠ²Π½ΠΎΠ΅ ΡΡΠ°Π²Π½Π΅Π½ΠΈΠ΅ ΠΠΠ’ Π³Π°Π·ΠΎΠ². Π’Π΅ΠΌΠΏΠ΅ΡΠ°ΡΡΡΠ°
ΠΠΎΠ΄Π΅Π»Ρ ΠΈΠ΄Π΅Π°Π»ΡΠ½ΠΎΠ³ΠΎ Π³Π°Π·Π° ΡΡΠΈΡΠ°Π΅ΡΡΡ ΡΠ°ΠΌΠΎΠΉ ΠΏΡΠΎΡΡΠ΅ΠΉΡΠ΅ΠΉ ΠΎΡΠ½ΠΎΡΠΈΡΠ΅Π»ΡΠ½ΠΎ ΠΎΡΠ½ΠΎΠ²Π½ΡΡ ΠΏΠΎΠ»ΠΎΠΆΠ΅Π½ΠΈΠΉ ΠΠΠ’. ΠΠΈΠ½Π΅ΡΠΈΡΠ΅ΡΠΊΠ°Ρ ΠΌΠΎΠ΄Π΅Π»Ρ ΠΈΠ΄Π΅Π°Π»ΡΠ½ΠΎΠ³ΠΎ Π³Π°Π·Π° ΠΌΠΎΠ»Π΅ΠΊΡΠ» Π³ΠΎΠ²ΠΎΡΠΈΡ ΠΎ ΡΠΎΠΌ, ΡΡΠΎ ΠΏΡΠΈ Π²Π·Π°ΠΈΠΌΠΎΠ΄Π΅ΠΉΡΡΠ²ΠΈΠΈ ΠΌΠ΅ΠΆΠ΄Ρ ΡΠΎΠ±ΠΎΠΉ, ΡΠ°ΡΠΈΠΊΠΈ ΡΠ°ΡΡΠΌΠ°ΡΡΠΈΠ²Π°ΡΡΡΡ Π² ΠΊΠ°ΡΠ΅ΡΡΠ²Π΅ ΠΈΠ΄Π΅Π°Π»ΡΠ½ΠΎ ΡΠΏΡΡΠ³ΠΈΡ . Π‘ΡΠΌΠΌΠ°ΡΠ½ΡΠΉ ΠΎΠ±ΡΠ΅ΠΌ Π²ΡΠ΅Ρ ΠΌΠΎΠ»Π΅ΠΊΡΠ» Π΄ΠΎΡΡΠ°ΡΠΎΡΠ½ΠΎ ΠΌΠ°Π» ΠΏΠΎ ΡΡΠ°Π²Π½Π΅Π½ΠΈΡ Ρ ΠΎΠ±ΡΠ΅ΠΌΠΎΠΌ ΡΠΎΡΡΠ΄Π°, Π² ΠΊΠΎΡΠΎΡΠΎΠΌ Π½Π°Ρ ΠΎΠ΄ΠΈΡΡΡ Π΄Π°Π½Π½ΡΠΉ Π³Π°Π·. ΠΠΎΠ΄Π΅Π»Ρ Π½Π΅ΠΎΠ±Ρ ΠΎΠ΄ΠΈΠΌΠ° Π΄Π»Ρ ΠΎΠΏΠΈΡΠ°Π½ΠΈΡ Π΅Π³ΠΎ ΠΏΠΎΠ²Π΅Π΄Π΅Π½ΠΈΡ ΠΏΡΠΈ ΡΠ°Π·Π»ΠΈΡΠ½ΡΡ Π΄Π°Π²Π»Π΅Π½ΠΈΡΡ ΠΈ ΡΠ΅ΠΌΠΏΠ΅ΡΠ°ΡΡΡΠ°Ρ .
ΠΠΏΡΠ΅Π΄Π΅Π»Π΅Π½ΠΈΠ΅ 1Π¦Π΅Π»Ρ ΠΌΠΎΠ»Π΅ΠΊΡΠ»ΡΡΠ½ΠΎ-ΠΊΠΈΠ½Π΅ΡΠΈΡΠ΅ΡΠΊΠΎΠΉ ΡΠ΅ΠΎΡΠΈΠΈ β ΡΡΡΠ°Π½ΠΎΠ²ΠΊΠ° ΡΠ²ΡΠ·ΠΈ ΠΌΠ΅ΠΆΠ΄Ρ ΠΌΠ°ΠΊΡΠΎΡΠΊΠΎΠΏΠΈΡΠ΅ΡΠΊΠΈΠΌΠΈ ΠΈ ΠΌΠ°ΠΊΡΠΎΡΠΊΠΎΠΏΠΈΡΠ΅ΡΠΊΠΈΠΌΠΈ ΠΏΠ°ΡΠ°ΠΌΠ΅ΡΡΠ°ΠΌΠΈ.
ΠΠΎΡΠ»Π΅ ΡΠΎΡΠ΄Π°ΡΠ΅Π½ΠΈΡΒ ΠΌΠΎΠ»Π΅ΠΊΡΠ» ΠΌΠ΅ΠΆΠ΄Ρ ΡΠΎΠ±ΠΎΠΉ ΠΈ ΡΡΠ΅Π½ΠΊΠ°ΠΌΠΈ ΡΠΎΡΡΠ΄Π° ΠΏΡΠΎΠΈΡΡ ΠΎΠ΄ΠΈΡ ΠΈΠ·ΠΌΠ΅Π½Π΅Π½ΠΈΠ΅ Π½Π°ΠΏΡΠ°Π²Π»Π΅Π½ΠΈΡ Π΄Π²ΠΈΠΆΠ΅Π½ΠΈΡ ΠΈ Π²ΡΠ΅ΠΌΠ΅Π½ΠΈ ΠΌΠ΅ΠΆΠ΄Ρ ΠΈΠ½ΡΠ΅ΡΠ²Π°Π»Π°ΠΌΠΈ ΡΡΠΎΠ»ΠΊΠ½ΠΎΠ²Π΅Π½ΠΈΠΉ. ΠΠΎΠ΄Π΅Π»Ρ ΠΈΠ΄Π΅Π°Π»ΡΠ½ΠΎΠ³ΠΎ Π³Π°Π·Π° ΠΎΡΠ½ΠΎΠ²ΡΠ²Π°Π΅ΡΡΡ Π½Π° Π·Π°ΠΊΠΎΠ½Π°Ρ ΠΌΠ΅Ρ Π°Π½ΠΈΠΊΠΈ ΠΡΡΡΠΎΠ½Π°, ΡΠΎ ΡΠ΅ΡΡΡ ΡΡΠΎΠ»ΠΊΠ½ΠΎΠ²Π΅Π½ΠΈΡ ΡΠΎΠΎΡΠ²Π΅ΡΡΡΠ²ΡΡΡ Π·Π°ΠΊΠΎΠ½Ρ ΡΠΏΡΡΠ³ΠΎΠ³ΠΎ ΡΠ΄Π°ΡΠ°.
Π§ΡΠΎΠ±Ρ ΠΎΠΏΡΠ΅Π΄Π΅Π»ΠΈΡΡ Π΄Π°Π²Π»Π΅Π½ΠΈΠ΅ Π³Π°Π·Π° Π½Π° ΡΡΠ΅Π½ΠΊΡ ΡΠΎΡΡΠ΄Π°, ΡΡΠΈΡΡΠ²Π°Π΅ΡΡΡ ΠΌΠΎΠ΄Π΅Π»Ρ ΠΈΠ΄Π΅Π°Π»ΡΠ½ΠΎΠ³ΠΎ Π³Π°Π·Π°. ΠΡΡ ΠΎΠ΄Ρ ΠΈΠ· ΡΡΠΎΠ³ΠΎ, ΠΏΡΠΎΠΈΡΡ ΠΎΠ΄ΠΈΡ Π²ΠΎΠ·Π½ΠΈΠΊΠ½ΠΎΠ²Π΅Π½ΠΈΠ΅ ΡΠΈΠ», ΠΊΠΎΡΠΎΡΡΠ΅ ΠΏΠΎΠ΄ΡΠΈΠ½ΡΡΡΡΡ 3 Π·Π°ΠΊΠΎΠ½Ρ ΠΡΡΡΠΎΠ½Π°. ΠΡΡΡΠ΄Π° ΠΏΠΎΠ»ΡΡΠΈΠΌ, ΡΡΠΎ ΠΏΡΠΎΠ΅ΠΊΡΠΈΡ ΡΠΊΠΎΡΠΎΡΡΠΈ Ο xΠΏΠ΅ΡΠΏΠ΅Π½Π΄ΠΈΠΊΡΠ»ΡΡΠ½Π° ΠΎΡΠ½ΠΎΡΠΈΡΠ΅Π»ΡΠ½ΠΎ ΡΡΠ΅Π½ΠΊΠΈ, Π° Π·Π½Π°ΠΊ ΠΌΠ΅Π½ΡΠ΅ΡΡΡ Π½Π° ΠΏΡΠΎΡΠΈΠ²ΠΎΠΏΠΎΠ»ΠΎΠΆΠ½ΡΠΉ. ΠΡΠΎΠ΅ΠΊΡΠΈΡ Ο yΒ ΠΏΠ°ΡΠ°Π»Π»Π΅Π»ΡΠ½Π° ΠΈ ΠΏΠΎΡΡΠΎΡΠ½Π½Π°. ΠΡΠΎ ΠΏΠΎΠΊΠ°Π·Π°Π½ΠΎ Π½Π° ΡΠΈΡΡΠ½ΠΊΠ΅ 3.2.1.
Π ΠΈΡΡΠ½ΠΎΠΊ 3.2.1. Π£ΠΏΡΡΠ³ΠΎΠ΅ ΡΡΠΎΠ»ΠΊΠ½ΠΎΠ²Π΅Π½ΠΈΠ΅ ΠΌΠΎΠ»Π΅ΠΊΡΠ»Ρ ΡΠΎ ΡΡΠ΅Π½ΠΊΠΎΠΉ.
ΠΡΡΡΠ΄Π° ΡΠ»Π΅Π΄ΡΠ΅Ρ, ΡΡΠΎ ΠΈΠ·ΠΌΠ΅Π½Π΅Π½ΠΈΠ΅ ΠΈΠΌΠΏΡΠ»ΡΡΠ° ΠΌΠΎΠΆΠ½ΠΎ Π·Π°ΠΏΠΈΡΠ°ΡΡ Π² Π²ΠΈΠ΄Π΅ 2m0Ο
x Ρ ΠΌΠ°ΡΡΠΎΠΉ ΠΌΠΎΠ»Π΅ΠΊΡΠ»Ρ, ΡΠ°Π²Π½ΠΎΠΉ m0. ΠΠ΅ΠΎΠ±Ρ
ΠΎΠ΄ΠΈΠΌΠΎ Π²ΡΠ΄Π΅Π»ΠΈΡΡ ΠΏΠ»ΠΎΡΠ°Π΄Ρ S, ΠΊΠ°ΠΊ ΠΏΠΎΠΊΠ°Π·Π°Π½ΠΎ Π½Π° ΡΠΈΡΡΠ½ΠΊΠ΅ 3.2.2. ΠΠΎ ΠΏΡΠΎΡΠ΅ΡΡΠ²ΠΈΠΈ Π²ΡΠ΅ΠΌΠ΅Π½ΠΈ ΞtΒ Ρ S ΠΏΠΎΠ²Π΅ΡΡ
Π½ΠΎΡΡΡΡ ΡΡΠΎΠ»ΠΊΠ½ΡΡΡΡ ΠΌΠΎΠ»Π΅ΠΊΡΠ»Ρ Ρ ΠΏΡΠΎΠ΅ΠΊΡΠΈΡΠΌΠΈ ΡΠΊΠΎΡΠΎΡΡΠΈ Ο
x, ΠΊΠΎΡΠΎΡΠ°Ρ Π½Π°ΠΏΡΠ°Π²Π»Π΅Π½Π° Π² ΡΡΠΎΡΠΎΠ½Ρ ΡΡΠ΅Π½Ρ, ΠΈ ΠΎΡΠ½ΠΎΠ²Π°Π½ΠΈΠ΅ΠΌ ΡΠΈΠ»ΠΈΠ½Π΄ΡΠ° S Ρ Π²ΡΡΠΎΡΠΎΠΉ Ο
xΞt.
Π ΠΈΡΡΠ½ΠΎΠΊΒ 3.2.2. ΠΠΏΡΠ΅Π΄Π΅Π»Π΅Π½ΠΈΠ΅ ΡΠΈΡΠ»Π° ΡΡΠΎΠ»ΠΊΠ½ΠΎΠ²Π΅Π½ΠΈΠΉ ΠΌΠΎΠ»Π΅ΠΊΡΠ» Ρ ΠΏΠΎΠ²Π΅ΡΡ Π½ΠΎΡΡΡΡ S.
ΠΡΠ»ΠΈ Π·Π° Π΅Π΄ΠΈΠ½ΠΈΡΡ ΠΎΠ±ΡΠ΅ΠΌΠ° Π±ΡΠ°ΡΡ ΡΠΎΡΡΠ΄ Ρ n-ΡΠΌ ΠΊΠΎΠ»ΠΈΡΠ΅ΡΡΠ²ΠΎΠΌ ΠΌΠΎΠ»Π΅ΠΊΡΠ», ΡΠΎΠ³Π΄Π° ΠΈΡ ΡΠΈΡΠ»ΠΎ Π² ΠΎΠ±ΡΠ΅ΠΌΠ΅ ΡΠΈΠ»ΠΈΠ½Π΄ΡΠ° Π½ΡΠΆΠ½ΠΎ ΠΎΠ±ΠΎΠ·Π½Π°ΡΠΈΡΡ, ΠΊΠ°ΠΊ nSΟ xΞt. ΠΡΠ΅Π²ΠΈΠ΄Π½ΠΎ, ΡΡΠΎ ΠΏΡΠΎΠΈΡΡ ΠΎΠ΄ΠΈΡ ΡΡΠΎΠ»ΠΊΠ½ΠΎΠ²Π΅Π½ΠΈΠ΅ ΡΠΎΠ»ΡΠΊΠΎ ΠΏΠΎΠ»ΠΎΠ²ΠΈΠ½Ρ ΠΈΠΌΠ΅ΡΡΠΈΡ ΡΡ ΠΌΠΎΠ»Π΅ΠΊΡΠ». Π’ΠΎΠ³Π΄Π° ΠΊΠΎΠ»ΠΈΡΠ΅ΡΡΠ²ΠΎ ΡΠ΄Π°ΡΠΎΠ² ΠΎ S Π·Π° Π²ΡΠ΅ΠΌΡ Ξt ΡΠ°Π²Π½ΡΠ΅ΡΡΡ 12nSvxβt.
ΠΡΠΈ ΡΡΠΎΠ»ΠΊΠ½ΠΎΠ²Π΅Π½ΠΈΠΈ ΠΏΡΠΎΠΈΡΡ ΠΎΠ΄ΠΈΡ ΠΈΠ·ΠΌΠ΅Π½Π΅Π½ΠΈΠ΅ ΠΈΠΌΠΏΡΠ»ΡΡΠ° 2m0Ο x. Π’ΠΎΠ³Π΄Π° ΡΠΎΡΠΌΡΠ»Π° nm0vx2SβtΒ Π³ΠΎΠ²ΠΎΡΠΈΡ ΠΎ ΠΏΠΎΠ»Π½ΠΎΠΌ Π΅Π³ΠΎ ΠΈΠ·ΠΌΠ΅Π½Π΅Π½ΠΈΠΈ Π·Π° ΠΎΠΏΡΠ΅Π΄Π΅Π»Π΅Π½Π½ΡΠΉ ΠΏΡΠΎΠΌΠ΅ΠΆΡΡΠΎΠΊ Π²ΡΠ΅ΠΌΠ΅Π½ΠΈ. ΠΡΡ ΠΎΠ΄Ρ ΠΈΠ· Π·Π°ΠΊΠΎΠ½Π° ΠΌΠ΅Ρ Π°Π½ΠΈΠΊΠΈ, ΠΈΠ·ΠΌΠ΅Π½Π΅Π½ΠΈΠ΅ ΠΈΠΌΠΏΡΠ»ΡΡΠ° Π²ΡΠ΅Ρ ΠΌΠΎΠ»Π΅ΠΊΡΠ» Π·Π°ΠΏΠΈΡΡΠ²Π°Π΅ΡΡΡ ΠΊΠ°ΠΊ FΞt. Π‘ΠΈΠ»ΠΎΠΉ F ΠΎΠ±ΠΎΠ·Π½Π°ΡΠ°Π΅ΡΡΡ ΡΡΠ΅Π΄Π½ΡΡ ΡΠΈΠ»Π°, ΠΊΠΎΡΠΎΡΠ°Ρ Π΄Π΅ΠΉΡΡΠ²ΡΠ΅Ρ Π½Π° ΠΌΠΎΠ»Π΅ΠΊΡΠ»Ρ. ΠΠΎ 3 Π·Π°ΠΊΠΎΠ½ ΠΡΡΡΠΎΠ½Π° Π³ΠΎΠ²ΠΎΡΠΈΡ ΠΎ ΡΠΎΠΌ, ΡΡΠΎ Π°Π½Π°Π»ΠΎΠ³ΠΈΡΠ½Π°Ρ ΡΠΈΠ»Π° ΠΏΠΎ ΠΌΠΎΠ΄ΡΠ»Ρ ΠΎΠΊΠ°Π·ΡΠ²Π°Π΅Ρ Π΄Π΅ΠΉΡΡΠ²ΠΈΠ΅ Π½Π° ΠΏΠΎΠ²Π΅ΡΡ Π½ΠΎΡΡΡ S. ΠΠ°Π½Π½ΠΎΠ΅ ΡΡΠ²Π΅ΡΠΆΠ΄Π΅Π½ΠΈΠ΅ ΠΌΠΎΠΆΠ½ΠΎ Π·Π°ΡΠΈΠΊΡΠΈΡΠΎΠ²Π°ΡΡ Fβt=nm0vx2Sβt.
ΠΠ°Π»Π΅Π΅ Π΄Π»Ρ ΡΠΏΡΠΎΡΠ΅Π½ΠΈΡ ΡΠ»Π΅Π΄ΡΠ΅Ρ ΡΠ°Π·Π΄Π΅Π»ΠΈΡΡ ΡΠ°Π²Π΅Π½ΡΡΠ²ΠΎ Π½Π° Π²ΡΡΠ°ΠΆΠ΅Π½ΠΈΠ΅ SΞt. Π€ΠΎΡΠΌΡΠ»Π° ΠΏΡΠΈΠΌΠ΅Ρ Π²ΠΈΠ΄Β p=FS=nm0vx2Β ΡΠΎ Π·Π½Π°ΡΠ΅Π½ΠΈΠ΅ΠΌ Ρ, ΠΎΠ±ΠΎΠ·Π½Π°ΡΠ°Π΅ΠΌΡΠΌ Π² ΠΊΠ°ΡΠ΅ΡΡΠ²Π΅ Π΄Π°Π²Π»Π΅Π½ΠΈΡ Π³Π°Π·Π° Π½Π° ΡΡΠ΅Π½ΠΊΡ ΡΠΎΡΡΠ΄Π°.
ΠΡΠ΅ ΠΌΠΎΠ»Π΅ΠΊΡΠ»Ρ, Π½Π°Ρ ΠΎΠ΄ΡΡΠΈΠ΅ΡΡ Π² ΡΠΎΡΡΠ΄Π΅ Π½Π° Π΅Π΄ΠΈΠ½ΠΈΡΡ ΠΎΠ±ΡΠ΅ΠΌΠ°, ΠΈΠΌΠ΅ΡΡ ΡΠ°Π·Π½ΡΠ΅ ΠΏΡΠΎΠ΅ΠΊΡΠΈΠΈ ΡΠΊΠΎΡΠΎΡΡΠ΅ΠΉ Π½Π° ΠΎΡΡ ΠΡ . ΠΡΠΈ ΡΡΠΎΠ»ΠΊΠ½ΠΎΠ²Π΅Π½ΠΈΡΡ ΠΏΡΠΎΡΠ»Π΅ΠΆΠΈΠ²Π°Π»ΠΎΡΡ ΡΡΠ°ΡΠΈΡΡΠΈΡΠ΅ΡΠΊΠΎΠ΅ ΠΈΡ ΡΠ°ΡΠΏΡΠ΅Π΄Π΅Π»Π΅Π½ΠΈΠ΅ ΠΏΠΎ ΡΠΊΠΎΡΠΎΡΡΡΠΌ, ΠΏΡΠΈΡΠ΅ΠΌ Ρ ΡΠ°Π·Π½ΡΠΌΠΈ Π½Π°ΠΏΡΠ°Π²Π»Π΅Π½ΠΈΡΠΌΠΈ Π²Π΅ΠΊΡΠΎΡΠΎΠ² ΠΈΡ ΡΠΊΠΎΡΠΎΡΡΠ΅ΠΉ.
ΠΠΏΡΠ΅Π΄Π΅Π»Π΅Π½ΠΈΠ΅ 2Π Π°ΡΠΏΡΠ΅Π΄Π΅Π»Π΅Π½ΠΈΠ΅ΠΌ ΠΠ°ΠΊΡΠ²Π΅Π»Π»Π° Π½Π°Π·ΡΠ²Π°ΡΡ ΡΠ°ΡΠΏΡΠ΅Π΄Π΅Π»Π΅Π½ΠΈΠ΅ ΠΌΠΎΠ»Π΅ΠΊΡΠ» Π³Π°Π·Π° ΠΏΠΎ ΠΌΠΎΠ΄ΡΠ»Ρ ΡΠΊΠΎΡΠΎΡΡΠ΅ΠΉ.
ΠΡΠ΅ Π² 1860 Π³ ΠΠΆ. ΠΠ°ΠΊΡΠ²Π΅Π»Π» Π²ΡΠ²Π΅Π» Π·Π°ΠΊΠΎΠ½ ΡΠ°ΡΠΏΡΠ΅Π΄Π΅Π»Π΅Π½ΠΈΡ ΠΌΠΎΠ»Π΅ΠΊΡΠ» Π³Π°Π·Π° ΠΏΠΎ ΡΠΊΠΎΡΠΎΡΡΡΠΌ, ΠΎΡΠ½ΠΎΠ²ΡΠ²Π°ΡΡΡ Π½Π° ΠΎΡΠ½ΠΎΠ²Π½ΡΡ ΠΏΠΎΠ»ΠΎΠΆΠ΅Π½ΠΈΡΡ ΠΌΠΎΠ»Π΅ΠΊΡΠ»ΡΡΠ½ΠΎ-ΠΊΠΈΠ½Π΅ΡΠΈΡΠ΅ΡΠΊΠΎΠΉ ΡΠ΅ΠΎΡΠΈΠΈ ΠΌΠΎΠ»Π΅ΠΊΡΠ»Ρ. Π ΠΈΡΡΠ½ΠΎΠΊ 3.2.3. Π½Π°Π³Π»ΡΠ΄Π½ΠΎ ΠΏΠΎΠΊΠ°Π·ΡΠ²Π°Π΅Ρ ΡΠ°ΡΠΏΡΠ΅Π΄Π΅Π»Π΅Π½ΠΈΡ ΠΌΠΎΠ»Π΅ΠΊΡΠ» ΠΏΠΎ ΡΠΊΠΎΡΠΎΡΡΡΠΌ Ρ ΠΏΠΎΠΌΠΎΡΡΡ ΠΊΡΠΈΠ²ΡΡ . ΠΠ° ΠΎΡΠΈ ΠΡ ΡΠ°ΡΠΏΠΎΠ»Π°Π³Π°Π΅ΡΡΡ ΠΌΠΎΠ΄ΡΠ»Ρ ΡΠΊΠΎΡΠΎΡΡΠΈ, Π° Π½Π° ΠΡ β ΠΊΠΎΠ»ΠΈΡΠ΅ΡΡΠ²ΠΎ ΠΌΠΎΠ»Π΅ΠΊΡΠ», Π½Π°Ρ ΠΎΠ΄ΡΡΠΈΡ ΡΡ Π½Π° ΠΈΠ½ΡΠ΅ΡΠ²Π°Π»Π΅ ΠΎΡΒ Ο Β Π΄ΠΎΒ Ο +ΞΟ . ΠΠ° ΡΠΈΡΡΠ½ΠΊΠ΅ 3.2.3. Π΄Π°Π½Π½ΠΎΠ΅ Π·Π½Π°ΡΠ΅Π½ΠΈΠ΅ Π²ΡΠ΄Π΅Π»Π΅Π½ΠΎ Π² Π²ΠΈΠ΄Π΅ ΡΡΠΎΠ»Π±ΠΈΠΊΠ°.
Π ΠΈΡΡΠ½ΠΎΠΊ 3.2.3.Π Π°ΡΠΏΡΠ΅Π΄Π΅Π»Π΅Π½ΠΈΠ΅ ΠΌΠΎΠ»Π΅ΠΊΡΠ» ΠΏΠΎ ΡΠΊΠΎΡΠΎΡΡΡΠΌ.Β T2>T1.
ΠΠΏΡΠ΅Π΄Π΅Π»Π΅Π½ΠΈΠ΅ 3Π₯Π°ΡΠ°ΠΊΡΠ΅ΡΠ½ΡΠ΅ ΠΏΠ°ΡΠ°ΠΌΠ΅ΡΡΡ ΡΠ°ΡΠΏΡΠ΅Π΄Π΅Π»Π΅Π½ΠΈΡ ΠΠ°ΠΊΡΠ²Π΅Π»Π»Π° β ΡΡΠΎ Π²Π΅ΡΠΎΡΡΠ½Π°Ρ ΡΠΊΠΎΡΠΎΡΡΡ Ο
Π²,ΠΊΠΎΡΠΎΡΠ°Ρ ΡΠΎΠΎΡΠ²Π΅ΡΡΡΠ²ΡΠ΅Ρ ΠΊΡΠΈΠ²ΠΎΠΉ ΡΠ°ΡΠΏΡΠ΅Π΄Π΅Π»Π΅Π½ΠΈΡ, ΠΈ ΡΡΠ΅Π΄Π½Π΅ΠΊΠ²Π°Π΄ΡΠ°ΡΠΈΡΠ½Π°Ρ ΡΠΊΠΎΡΠΎΡΡΡ Ο
ΠΊΠ²=Ο
2β, Π³Π΄Π΅ Ο
2βΠΎΠ±ΠΎΠ·Π½Π°ΡΠ°ΡΡΠΈΠ΅ ΡΡΠ΅Π΄Π½Π΅Π΅ Π·Π½Π°ΡΠ΅Π½ΠΈΠ΅ ΠΊΠ²Π°Π΄ΡΠ°ΡΠ° ΡΠΊΠΎΡΠΎΡΡΠΈ.
ΠΡΠ»ΠΈ ΡΠ°ΡΡΠ΅Ρ ΡΠ΅ΠΌΠΏΠ΅ΡΠ°ΡΡΡΠ°, ΡΠΎΠ³Π΄Π° ΠΌΠ°ΠΊΡΠΈΠΌΡΠΌ ΠΊΡΠΈΠ²ΠΎΠΉ Π±ΡΠ΄Π΅Ρ ΡΠΌΠ΅ΡΠ΅Π½ Π² ΡΡΠΎΡΠΎΠ½Ρ Π±ΠΎΠ»ΡΡΠΈΡ ΡΠΊΠΎΡΠΎΡΡΠ΅ΠΉ, ΡΠΎ Π΅ΡΡΡ Ο Π²Β ΠΈΒ Ο ΠΊΠ²ΡΠ²Π΅Π»ΠΈΡΠ°ΡΡΡ.
Π Π°ΡΠΏΡΠ΅Π΄Π΅Π»Π΅Π½ΠΈΠ΅ ΠΠ°ΠΊΡΠ²Π΅Π»Π»Π°
ΠΠ»Ρ Π·Π°ΠΏΠΈΡΠΈ ΡΠΎΡΠΌΡΠ»Ρ Π΄Π°Π²Π»Π΅Π½ΠΈΡ Π³Π°Π·Π° Π½Π΅ΠΎΠ±Ρ ΠΎΠ΄ΠΈΠΌΠΎ ΠΏΡΠ΅Π΄ΠΏΠΎΠ»ΠΎΠΆΠΈΡΡ, ΡΡΠΎ Π²ΡΠ΅ ΠΌΠΎΠ»Π΅ΠΊΡΠ»Ρ ΡΠ°Π·Π΄Π΅Π»Π΅Π½Ρ Π½Π° n1,Β n2,Β n3Π³ΡΡΠΏΠΏΡ Ρ ΠΏΡΠΎΠ΅ΠΊΡΠΈΡΠΌΠΈ Ο x1,Β Ο x2,Β Ο x3. ΠΠ½Π°ΡΠ΅ Π³ΠΎΠ²ΠΎΡΡ, Π·Π°ΠΏΠΈΡΡΠ²Π°Π΅ΠΌ βini=n. ΠΠΎΠΆΠ½ΠΎ Π·Π°ΡΠΈΠΊΡΠΈΡΠΎΠ²Π°ΡΡ, ΠΊΠ°ΠΊ nim0vxi2. Π’ΠΎΠ³Π΄Π° ΡΡΠΌΠΌΠ°ΡΠ½ΠΎΠ΅ Π΄Π°Π²Π»Π΅Π½ΠΈΠ΅ ΠΏΡΠΈΠΌΠ΅Ρ Π²ΠΈΠ΄ p=m0βinivxi2.
ΠΠ°Π½Π½Π°Ρ ΡΡΠΌΠΌΠ° ΡΠ²Π»ΡΠ΅ΡΡΡ ΡΡΠΌΠΌΠΎΠΉ ΠΊΠ²Π°Π΄ΡΠ°ΡΠΎΠ² ΠΏΡΠΎΠ΅ΠΊΡΠΈΠΉ Ο xΒ Π²ΡΠ΅Ρ Β nΒ ΠΌΠΎΠ»Π΅ΠΊΡΠ» Π½Π° Π΅Π΄ΠΈΠ½ΠΈΡΠ½ΠΎΠΌ ΠΎΠ±ΡΠ΅ΠΌΠ΅ Π³Π°Π·Π°. ΠΡΠΈ Π΄Π΅Π»Π΅Π½ΠΈΠΈ Π²ΡΡΠ°ΠΆΠ΅Π½ΠΈΡ Π½Π° n ΠΏΠΎΠ»ΡΡΠΈΠΌ ΡΡΠ΅Π΄Π½Π΅Π΅ Π·Π½Π°ΡΠ΅Π½ΠΈΠ΅ ΠΊΠ²Π°Π΄ΡΠ°ΡΠΈΡΠ½ΠΎΠΉ ΡΠΊΠΎΡΠΎΡΡΠΈ ΠΏΡΠΎΠ΅ΠΊΡΠΈΠΈ Ο x. ΠΠ°ΠΏΠΈΡΠ΅ΠΌ Π² Π²ΠΈΠ΄Π΅ 1nβniΟ xi2=vx2βi.
ΠΡΡΠ³Π°Ρ ΠΈΠ½ΡΠ΅ΡΠΏΡΠ΅ΡΠ°ΡΠΈΡ Β ΡΠΎΡΠΌΡΠ»Ρ Π΄Π°Π²Π»Π΅Π½ΠΈΡ Π³Π°Π·Π° p=nm0vx2β. ΠΡΠ΅ Π½Π°ΠΏΡΠ°Π²Π»Π΅Π½ΠΈΡ Π²Π΅ΠΊΡΠΎΡΠΎΠ² ΡΠ°Π·Π»ΠΈΡΠ½ΡΠ΅, ΠΏΠΎΡΠΎΠΌΡ ΡΡΠ΅Π΄Π½Π΅Π΅ Π·Π½Π°ΡΠ΅Π½ΠΈΠ΅ ΠΊΠ²Π°Π΄ΡΠ°ΡΠΎΠ² ΠΏΡΠΎΠ΅ΠΊΡΠΈΠΉ Π½Π° ΠΊΠΎΠΎΡΠ΄ΠΈΠ½Π°ΡΠ½ΡΠ΅ ΠΎΡΠΈ ΡΠ°Π²Π½ΡΠ΅ΡΡΡ vx2β=vy2β=vz2β=13v2β.
Π€ΠΎΡΠΌΡΠ»Π° Π΄Π»Ρ ΡΡΠ΅Π΄Π½Π΅Π³ΠΎ Π΄Π°Π²Π»Π΅Π½ΠΈΡ Π³Π°Π·Π° Π½Π° ΡΡΠ΅Π½ΠΊΡ ΡΠΎΡΡΠ΄Π° ΠΎΠ±ΠΎΠ·Π½Π°ΡΠΈΠΌ, ΠΊΠ°ΠΊ p=pβ=13nm0v2β=23nm0v2β2=23nEkβ.
ΠΠΏΡΠ΅Π΄Π΅Π»Π΅Π½ΠΈΠ΅ 4ΠΠ· ΡΡΠ°Π²Π½Π΅Π½ΠΈΡ Π²ΠΈΠ΄Π½Π° ΡΠ²ΡΠ·Ρ ΠΌΠ΅ΠΆΠ΄Ρ Ρ ΠΈ m0ΠΈ ΠΊΠΎΠ»ΠΈΡΠ΅ΡΡΠ²ΠΎΠΌ ΠΌΠΎΠ»Π΅ΠΊΡΠ» n, ΡΡΠ΅Π΄Π½Π΅ΠΉ ΠΊΠ²Π°Π΄ΡΠ°ΡΠΈΡΠ½ΠΎΠΉ ΡΠΊΠΎΡΠΎΡΡΡΡΒ v2βΒ ΠΈ ΡΡΠ΅Π΄Π½Π΅ΠΉ ΠΊΠΈΠ½Π΅ΡΠΈΡΠ΅ΡΠΊΠΎΠΉ ΡΠ½Π΅ΡΠ³ΠΈΠ΅ΠΉΒ Ekβ ΠΌΠΎΠ»Π΅ΠΊΡΠ».
Π’Π°ΠΊΠΎΠ΅ ΡΡΠ°Π²Π½Π΅Π½ΠΈΠ΅ ΠΏΠΎΠ»ΡΡΠΈΠ»ΠΎ Π½Π°Π·Π²Π°Π½ΠΈΠ΅ ΡΡΠ°Π²Π½Π΅Π½ΠΈΡ ΠΌΠΎΠ»Π΅ΠΊΡΠ»ΡΡΠ½ΠΎ-ΠΊΠΈΠ½Π΅ΡΠΈΡΠ΅ΡΠΊΠΎΠΉ ΡΡΠ°Π²Π½Π΅Π½ΠΈΡ ΡΠ΅ΠΎΡΠΈΠΈ Π³Π°Π·ΠΎΠ².
ΠΡΡΡΠ΄Π° ΡΠ»Π΅Π΄ΡΠ΅Ρ, ΡΡΠΎ Π΄Π°Π²Π»Π΅Π½ΠΈΠ΅ Π³Π°Π·Π° β ΡΡΠΎ Π΄Π²Π΅ ΡΡΠ΅ΡΠΈ ΡΡΠ΅Π΄Π½Π΅ΠΉ ΠΊΠΈΠ½Π΅ΡΠΈΡΠ΅ΡΠΊΠΎΠΉ ΡΠ½Π΅ΡΠ³ΠΈΠΈ, ΠΊΠΎΡΠΎΡΠΎΠ΅ ΠΈΠΌΠ΅Π΅ΡΡΡ Π² Π΅Π΄ΠΈΠ½ΠΈΡΠ΅ ΠΎΠ±ΡΠ΅ΠΌΠ°. ΠΡΠ½ΠΎΠ²Π½ΠΎΠ΅ ΡΡΠ°Π²Π½Π΅Π½ΠΈΠ΅ ΠΌΠΎΠ»Π΅ΠΊΡΠ»ΡΡΠ½ΠΎ-ΠΊΠΈΠ½Π΅ΡΠΈΡΠ΅ΡΠΊΠΎΠΉ ΡΠ΅ΠΎΡΠΈΠΈ Π³Π°Π·ΠΎΠ² ΠΈΠ»ΠΈ ΡΡΡΠΎΠ΅Π½ΠΈΡ Π²Π΅ΡΠ΅ΡΡΠ²Π° ΡΠΎΠ΄Π΅ΡΠΆΠΈΡ ΠΏΡΠΎΠΈΠ·Π²Π΅Π΄Π΅Π½ΠΈΠ΅ ΠΊΠΎΠ»ΠΈΡΠ΅ΡΡΠ²Π° ΠΌΠΎΠ»Π΅ΠΊΡΠ» n Π½Π° Ekβ. ΠΡΠ΅Π΄ΠΏΠΎΠ»ΠΎΠΆΠΈΡΠ΅Π»ΡΠ½ΠΎ ΡΠΎΡΡΠ΄ ΠΈΠΌΠ΅Π΅Ρ Π³Π°Π· Π½Π΅ΠΈΠ·ΠΌΠ΅Π½Π½ΠΎΠ³ΠΎ ΠΎΠ±ΡΠ΅ΠΌΠ° V, ΡΠΎΠ³Π΄Π° n=NV=constΒ (NΒ – ΡΠΈΡΠ»ΠΎ ΠΌΠΎΠ»Π΅ΠΊΡΠ» Π² ΡΠΎΡΡΠ΄Π΅). ΠΠ·ΠΌΠ΅Π½Π΅Π½ΠΈΠ΅ Π΄Π°Π²Π»Π΅Π½ΠΈΡ ΠΏΡΠΎΠΈΡΡ ΠΎΠ΄ΠΈΡ ΠΏΡΠΎΠΏΠΎΡΡΠΈΠΎΠ½Π°Π»ΡΠ½ΠΎ ΠΈΠ·ΠΌΠ΅Π½Π΅Π½ΠΈΡ ΠΊΠΈΠ½Π΅ΡΠΈΡΠ΅ΡΠΊΠΎΠΉ ΡΠ½Π΅ΡΠ³ΠΈΠΈ.
Π€ΠΈΠ·ΠΈΠΊΠ°. Π’Π΅ΠΌΠΏΠ΅ΡΠ°ΡΡΡΠ°
ΠΠΏΡΠ΅Π΄Π΅Π»Π΅Π½ΠΈΠ΅ 5Π’Π΅ΠΌΠΏΠ΅ΡΠ°ΡΡΡΠ° ΡΠ²ΡΠ·Π°Π½Π° Ρ ΠΏΠΎΠ½ΡΡΠΈΠ΅ΠΌ ΡΠ΅ΠΏΠ»ΠΎΠ²ΠΎΠ³ΠΎ ΡΠ°Π²Π½ΠΎΠ²Π΅ΡΠΈΡ. ΠΡΠΈ ΠΊΠΎΠ½ΡΠ°ΠΊΡΠ΅ ΡΠ΅Π»Π° ΠΎΠ±ΠΌΠ΅Π½ΠΈΠ²Π°ΡΡΡΡ ΡΠ½Π΅ΡΠ³ΠΈΠ΅ΠΉ, ΠΊΠΎΡΠΎΡΠ°Ρ ΠΏΠ΅ΡΠ΅Π΄Π°Π΅ΡΡΡ ΠΈ ΠΏΠΎΠ»ΡΡΠ°Π΅Ρ Π½Π°Π·Π²Π°Π½ΠΈΠ΅ ΠΊΠΎΠ»ΠΈΡΠ΅ΡΡΠ²Π° ΡΠ΅ΠΏΠ»ΠΎΡΡ.
Π’Π΅ΠΏΠ»ΠΎΠ²ΡΠΌ ΡΠ°Π²Π½ΠΎΠ²Π΅ΡΠΈΠ΅ΠΌ Π½Π°Π·ΡΠ²Π°ΡΡ ΡΠΎΡΡΠΎΡΠ½ΠΈΠ΅ ΡΠΈΡΡΠ΅ΠΌΡ ΡΠ΅Π», ΠΊΠΎΡΠΎΡΡΠ΅ Π½Π°Ρ ΠΎΠ΄ΡΡΡΡ Π² ΡΠ΅ΠΏΠ»ΠΎΠ²ΠΎΠΌ ΠΊΠΎΠ½ΡΠ°ΠΊΡΠ΅ Ρ ΡΠ΅ΠΏΠ»ΠΎΠΏΠ΅ΡΠ΅Π΄Π°ΡΠ΅ΠΉ ΠΈ Ρ ΠΏΠΎΡΡΠΎΡΠ½Π½ΡΠΌΠΈ ΠΌΠ°ΠΊΡΠΎΡΠΊΠΎΠΏΠΈΡΠ΅ΡΠΊΠΈΠΌΠΈ ΠΏΠ°ΡΠ°ΠΌΠ΅ΡΡΠ°ΠΌΠΈ.
Π’Π΅ΠΌΠΏΠ΅ΡΠ°ΡΡΡΠ°Β – ΡΠΈΠ·ΠΈΡΠ΅ΡΠΊΠΈΠΉ ΠΏΠ°ΡΠ°ΠΌΠ΅ΡΡ, ΠΊΠΎΡΠΎΡΡΠΉ Π½Π°Ρ
ΠΎΠ΄ΠΈΡΡΡ Π² ΡΠ΅ΠΏΠ»ΠΎΠ²ΠΎΠΌ ΡΠ°Π²Π½ΠΎΠ²Π΅ΡΠΈΠΈ.
ΠΠ²Π΅Π΄Π΅Π½ΠΈΠ΅ ΠΏΠΎΠ½ΡΡΠΈΡ ΡΠ΅ΠΌΠΏΠ΅ΡΠ°ΡΡΡΡ ΠΈΠ΄Π΅Ρ ΠΈΠ· Π½ΡΠ»Π΅Π²ΠΎΠ³ΠΎ Π·Π°ΠΊΠΎΠ½Π° ΡΠ΅ΡΠΌΠΎΠ΄ΠΈΠ½Π°ΠΌΠΈΠΊΠΈ.
ΠΡΠΆΠ½Π° ΠΏΠΎΠΌΠΎΡΡ ΠΏΡΠ΅ΠΏΠΎΠ΄Π°Π²Π°ΡΠ΅Π»Ρ?
ΠΠΏΠΈΡΠΈ Π·Π°Π΄Π°Π½ΠΈΠ΅Β β ΠΈΒ Π½Π°ΡΠΈ ΡΠΊΡΠΏΠ΅ΡΡΡ ΡΠ΅Π±Π΅ ΠΏΠΎΠΌΠΎΠ³ΡΡ!
ΠΠΏΠΈΡΠ°ΡΡ Π·Π°Π΄Π°Π½ΠΈΠ΅Π’Π΅ΠΌΠΏΠ΅ΡΠ°ΡΡΡΠ° ΠΈΠ·ΠΌΠ΅ΡΡΠ΅ΡΡΡ Ρ ΠΏΠΎΠΌΠΎΡΡΡ ΡΠ΅ΡΠΌΠΎΠΌΠ΅ΡΡΠ°. ΠΠ»Ρ Π΅Π³ΠΎ ΡΠΎΠ·Π΄Π°Π½ΠΈΡ Π²ΡΠ±ΠΈΡΠ°Π΅ΡΡΡ ΡΠ΅ΡΠΌΠΎΠΌΠ΅ΡΡΠΈΡΠ΅ΡΠΊΠΎΠ΅ Π²Π΅ΡΠ΅ΡΡΠ²ΠΎ ΠΈ Π²Π΅Π»ΠΈΡΠΈΠ½Ρ, ΠΊΠΎΡΠΎΡΠ°Ρ Π΅Π³ΠΎ Ρ Π°ΡΠ°ΠΊΡΠ΅ΡΠΈΠ·ΡΠ΅Ρ. Π Π°Π·Π½ΡΠ΅ ΠΊΠΎΠ½ΡΡΡΡΠΊΡΠΈΠΈ ΠΏΠΎΠ΄ΡΠ°Π·ΡΠΌΠ΅Π²Π°ΡΡ ΠΎΡΠ»ΠΈΡΠΈΡ Π² ΠΈΡ ΡΠ²ΠΎΠΉΡΡΠ²Π°Ρ .
ΠΠ°ΠΆΠ΄ΡΠΉ ΡΠ΅ΡΠΌΠΎΠΌΠ΅ΡΡ Π΄ΠΎΠ»ΠΆΠ΅Π½ Π±ΡΡΡ ΠΎΡΠΊΠ°Π»ΠΈΠ±ΡΠΎΠ²Π°Π½. ΠΡΠΏΠΎΠ»ΡΠ·ΠΎΠ²Π°Π½ΠΈΠ΅ ΠΏΡΠΈΡΠΎΠ΄Π½ΡΡ ΡΠΈΡΡΠ΅ΠΌ Ρ Π½Π΅ΠΈΠ·ΠΌΠ΅Π½Π½ΠΎΠΉ ΡΠ΅ΠΌΠΏΠ΅ΡΠ°ΡΡΡΠΎΠΉ Π½Π΅ΠΎΠ±Ρ ΠΎΠ΄ΠΈΠΌΠΎ Π΄Π»Ρ Ρ ΠΎΡΠΎΡΠ΅Π³ΠΎ ΡΠ΅ΠΏΠ»ΠΎΠΎΠ±ΠΌΠ΅Π½Π°. Π’Π΅ΠΌΠΏΠ΅ΡΠ°ΡΡΡΠ° ΠΏΠ»Π°Π²Π»Π΅Π½ΠΈΡ Π»ΡΠ΄Π° ΡΠ°Π²Π½ΡΠ΅ΡΡΡ 0 Π³ΡΠ°Π΄ΡΡΠΎΠ² Π¦Π΅Π»ΡΡΠΈΡ, Π° ΡΠΎΡΠΊΠ° ΠΊΠΈΠΏΠ΅Π½ΠΈΡ Π²ΠΎΠ΄Ρ β 100 Π³ΡΠ°Π΄ΡΡΠΎΠ². ΠΠ΄Π½ΠΎ ΠΌΠ°Π»Π΅Π½ΡΠΊΠΎΠ΅ Π΄Π΅Π»Π΅Π½ΠΈΠ΅ ΠΈΠ· ΡΠΊΠ°Π»Ρ ΡΠ°Π²Π½ΡΠ΅ΡΡΡΒ 1 Π³ΡΠ°Π΄ΡΡΡ. Π‘ΡΡΠ΅ΡΡΠ²ΡΠ΅Ρ ΠΎΠ±ΠΎΠ·Π½Π°ΡΠ΅Π½ΠΈΠ΅ Π·Π°ΠΌΠ΅ΡΠ·Π°Π½ΠΈΡ Π²ΠΎΠ΄Ρ ΠΏΠΎ Π€Π°ΡΠ΅Π½Π³Π΅ΠΉΡΡ, ΡΠΎ Π΅ΡΡΡ 32Β Β°F. ΠΠΎΠ»ΡΡΠ°Π΅ΠΌ, ΡΡΠΎ ΡΠΎΡΠΌΡΠ»Π° ΠΏΡΠΈΠΌΠ΅Ρ Π²ΠΈΠ΄ TF=95TC+32Β ΠΈΠ»ΠΈ TC=59(TF-32).
ΠΠ° ΡΠΈΡΡΠ½ΠΊΠ΅ 3.2.4. ΠΈΠ·ΠΎΠ±ΡΠ°ΠΆΠ΅Π½ Π³Π°Π·ΠΎΠ²ΡΠΉ ΡΠ΅ΡΠΌΠΎΠΌΠ΅ΡΡ, ΠΊΠΎΡΠΎΡΡΠΉ ΡΠ°ΡΠ΅ Π²ΡΠ΅Π³ΠΎ Π·Π°ΠΏΠΎΠ»Π½ΡΡΡ ΡΠ°Π·ΡΡΠΆΠ΅Π½Π½ΡΠΌ Π³Π΅Π»ΠΈΠ΅ΠΌ, Π²ΠΎΠ·Π΄ΡΡ
ΠΎΠΌ Ρ Π½Π΅ΠΈΠ·ΠΌΠ΅Π½Π½ΡΠΌ ΠΎΠ±ΡΠ΅ΠΌΠΎΠΌ, ΠΎΠ±ΠΎΠ·Π½Π°ΡΠ°Π΅ΠΌΡΠΌ VΒ =Β const, ΠΈ Π΄Π°Π²Π»Π΅Π½ΠΈΠ΅ΠΌ Ρ.
ΠΠ· ΠΎΠΏΡΡΠ° Π²ΠΈΠ΄Π½ΠΎ, ΡΡΠΎ Π²ΠΎΠ·ΡΠ°ΡΡΠ°Π½ΠΈΠ΅ Π΄Π°Π²Π»Π΅Π½ΠΈΡ ΠΈΠ΄Π΅Ρ Ρ ΠΏΠΎΠ²ΡΡΠ΅Π½ΠΈΠ΅ΠΌ ΡΠ΅ΠΌΠΏΠ΅ΡΠ°ΡΡΡΡ ΠΏΠΎ Π¦Π΅Π»ΡΡΠΈΡ.
Π ΠΈΡΡΠ½ΠΎΠΊ 3.2.4. ΠΠ°Π·ΠΎΠ²ΡΠΉ ΡΠ΅ΡΠΌΠΎΠΌΠ΅ΡΡ Ρ ΠΏΠΎΡΡΠΎΡΠ½Π½ΡΠΌ ΠΎΠ±ΡΠ΅ΠΌΠΎΠΌ.
Π’Π΅ΠΌΠΏΠ΅ΡΠ°ΡΡΡΠ° ΠΊΠΈΠΏΠ΅Π½ΠΈΡ Π³Π°Π·ΠΎΠ² ΠΏΡΠΈ Π΄Π°Π²Π»Π΅Π½ΠΈΠΈ
Π§ΡΠΎΠ±Ρ ΠΏΡΠΎΠΈΠ·Π²Π΅ΡΡΠΈ ΠΊΠ°Π»ΠΈΠ±ΡΠΎΠ²ΠΊΡ Π³Π°Π·ΠΎΠ²ΠΎΠ³ΠΎ ΡΠ΅ΡΠΌΠΎΠΌΠ΅ΡΡΠ°, ΡΠ»Π΅Π΄ΡΠ΅Ρ Π²ΡΠΏΠΎΠ»Π½ΠΈΡΡ ΠΈΠ·ΠΌΠ΅ΡΠ΅Π½ΠΈΠ΅ ΡΠΎΡΡΠΎΡΠ½ΠΈΡ ΠΌΠΎΠ»Π΅ΠΊΡΠ» ΠΏΡΠΈ 0 ΠΈ 100 Π³ΡΠ°Π΄ΡΡΠ°Ρ . ΠΠ»Ρ ΡΡΠΎΠ³ΠΎ ΠΌΡ Π½Π°Π½ΠΎΡΠΈΠΌ ΡΠΎΡΠΊΠΈ p0Β ΠΈΒ p100Π½Π° Π³ΡΠ°ΡΠΈΠΊ, ΠΏΠΎΡΠ»Π΅ ΡΠ΅Π³ΠΎ ΠΏΡΠΎΠ²ΠΎΠ΄ΠΈΠΌ ΠΏΡΡΠΌΡΡ Π»ΠΈΠ½ΠΈΡ, ΠΊΠ°ΠΊ ΠΈΠ·ΠΎΠ±ΡΠ°ΠΆΠ΅Π½ΠΎ Π½Π° ΡΠΈΡΡΠ½ΠΊΠ΅ 3.2.5. ΠΠΎΠ»ΡΡΠΈΠ²ΡΠΈΠΉΡΡ ΠΊΠ°Π»ΠΈΠ±ΡΠΎΠ²ΠΎΡΠ½ΡΠΉ Π³ΡΠ°ΡΠΈΠΊ ΡΠΏΠΎΡΠΎΠ±Π΅Π½ ΠΎΠΏΡΠ΅Π΄Π΅Π»ΠΈΡΡ ΡΠ΅ΠΌΠΏΠ΅ΡΠ°ΡΡΡΡ Ρ ΡΠ°Π·Π½ΡΠΌΠΈ Π·Π½Π°ΡΠ΅Π½ΠΈΡΠΌΠΈ Π΄Π°Π²Π»Π΅Π½ΠΈΡ. ΠΡΠΈ Π½ΠΈΠ·ΠΊΠΈΡ ΡΠ΅ΠΌΠΏΠ΅ΡΠ°ΡΡΡΠ°Ρ Π²ΠΎΠ·ΠΌΠΎΠΆΠ½ΠΎ Π½Π°Ρ ΠΎΠΆΠ΄Π΅Π½ΠΈΠ΅ Π΅Π΅ Β«Π³ΠΈΠΏΠΎΡΠ΅ΡΠΈΡΠ΅ΡΠΊΠΎΠΉΒ». ΠΠ· ΠΎΠΏΡΡΠ° Π²ΠΈΠ΄Π½ΠΎ, ΡΡΠΎ Π½Π° ΡΠ²ΠΎΠΉΡΡΠ²Π° Π³Π°Π·Π° Π½Π΅ Π²Π»ΠΈΡΠ΅Ρ ΡΠ΅ΠΌΠΏΠ΅ΡΠ°ΡΡΡΠ° Π²-273,15Β Β°Π‘. ΠΡΠΈ ΠΏΠΎΠ½ΠΈΠΆΠ΅Π½ΠΈΠΈ ΡΠ΅ΠΌΠΏΠ΅ΡΠ°ΡΡΡ Π³Π°Π· ΠΏΠ΅ΡΠ΅Ρ ΠΎΠ΄ΠΈΡ Π² ΠΆΠΈΠ΄ΠΊΠΎΠ΅ ΠΈΠ»ΠΈ ΡΠ²Π΅ΡΠ΄ΠΎΠ΅ ΡΠΎΡΡΠΎΡΠ½ΠΈΠ΅, ΠΏΠΎΡΡΠΎΠΌΡ ΠΏΠΎΠ»ΡΡΠ΅Π½ΠΈΠ΅ ΠΎΡ Π»Π°ΠΆΠ΄Π΅Π½Π½ΠΎΠ³ΠΎ Π³Π°Π·Π° Π½Π΅Π²ΠΎΠ·ΠΌΠΎΠΆΠ½ΠΎ.
Π ΠΈΡΡΠ½ΠΎΠΊ 3.2.5.ΠΠ°Π²ΠΈΡΠΈΠΌΠΎΡΡΡ Π΄Π°Π²Π»Π΅Π½ΠΈΡ Π³Π°Π·Π° ΠΎΡ ΡΠ΅ΠΌΠΏΠ΅ΡΠ°ΡΡΡΡ ΠΏΡΠΈΒ VΒ =Β const.
Π 1848 Π³ΠΎΠ΄Ρ Π£. ΠΠ΅Π»ΡΠ²ΠΈΠ½ ΠΏΡΠ΅Π΄Π»Π°Π³Π°Π΅Ρ ΠΈΡΠΏΠΎΠ»ΡΠ·ΠΎΠ²Π°ΡΡ ΡΠΎΡΠΊΡ Π½ΡΠ»Π΅Π²ΠΎΠ³ΠΎ Π΄Π°Π²Π»Π΅Π½ΠΈΡ Π³Π°Π·Π° Π΄Π»Ρ ΡΠΎΡΡΠ°Π²Π»Π΅Π½ΠΈΡ ΡΠΊΠ°Π»Ρ.
ΠΡΠ»ΠΈΡΠΈΠ΅ ΠΎΡ ΠΈΠ·ΠΌΠ΅ΡΠ΅Π½ΠΈΠΉ ΡΠ΅ΠΌΠΏΠ΅ΡΠ°ΡΡΡΡ Π² Π¦Π΅Π»ΡΡΠΈΡΡ
Π² ΡΠΎΠΌ, ΡΡΠΎ Π½ΡΠ»Π΅Π²Π°Ρ ΡΠΎΡΠΊΠ° ΡΠ΄Π²ΠΈΠ½ΡΡΠ° Π½Π° TΠΒ =TΠ‘+273,15.
ΠΠΎ ΡΠΈΡΡΠ΅ΠΌΠ΅ Π‘Π ΡΠ΅ΠΌΠΏΠ΅ΡΠ°ΡΡΡΠ° ΠΈΠ·ΠΌΠ΅ΡΡΠ΅ΡΡΡ ΠΏΠΎ ΠΠ΅Π»ΡΠ²ΠΈΠ½Ρ ΠΈ ΠΎΠ±ΠΎΠ·Π½Π°ΡΠ°Π΅ΡΡΡ Π. Π’ΠΎΠ³Π΄Π° ΠΊΠΎΠΌΠ½Π°ΡΠ½Π°Ρ ΡΠ΅ΠΌΠΏΠ΅ΡΠ°ΡΡΡΠ° Π·Π°ΠΏΠΈΡΠ΅ΡΡΡ TΠ‘=20Β Β°Π‘, Π° ΠΏΠΎ ΠΠ΅Π»ΡΠ²ΠΈΠ½Ρ β TΠ=293,15Β Π.
Π’Π΅ΠΌΠΏΠ΅ΡΠ°ΡΡΡΠ° ΠΊΠΈΠΏΠ΅Π½ΠΈΡ Π³Π°Π·ΠΎΠ². Π¨ΠΊΠ°Π»Π° ΠΠ΅Π»ΡΠ²ΠΈΠ½Π°
ΠΠΏΡΠ΅Π΄Π΅Π»Π΅Π½ΠΈΠ΅ 6Π’Π΅ΠΌΠΏΠ΅ΡΠ°ΡΡΡΠ½Π°Ρ ΡΠΊΠ°Π»Π° ΠΠ΅Π»ΡΠ²ΠΈΠ½Π° ΡΡΠΈΡΠ°Π΅ΡΡΡ Π°Π±ΡΠΎΠ»ΡΡΠ½ΠΎΠΉ. ΠΠ½Π° Π½Π°ΠΈΠ±ΠΎΠ»Π΅Π΅ ΠΏΡΠΈΠ΅ΠΌΠ»Π΅ΠΌΠ° Π΄Π»Ρ ΠΎΠ±ΠΎΠ·Π½Π°ΡΠ΅Π½ΠΈΡ ΡΠΈΠ·ΠΈΡΠ΅ΡΠΊΠΈΡ ΡΠ΅ΠΎΡΠΈΠΉ.
Π¨ΠΊΠ°Π»Π° ΠΠ΅Π»ΡΠ²ΠΈΠ½Π° ΠΌΠΎΠΆΠ΅Ρ Π±ΡΡΡ Π½Π΅ ΠΏΡΠΈΠ²ΡΠ·Π°Π½Π° Π΄Π²ΡΠΌΡ ΡΠΈΠΊΡΠΈΡΠΎΠ²Π°Π½Π½ΡΠΌΠΈ ΡΠΎΡΠΊΠ°ΠΌΠΈ, Π° ΠΈΠΌΠ΅Π½Π½ΠΎ: ΡΠΎΡΠΊΠ° ΠΏΠ»Π°Π²Π»Π΅Π½ΠΈΡ Π»ΡΠ΄Π° ΠΈ ΠΊΠΈΠΏΠ΅Π½ΠΈΡ Π²ΠΎΠ΄Ρ Ρ Π½ΠΎΡΠΌΠ°Π»ΡΠ½ΡΠΌ Π°ΡΠΌΠΎΡΡΠ΅ΡΠ½ΡΠΌ Π΄Π°Π²Π»Π΅Π½ΠΈΠ΅ΠΌ.
ΠΠΏΡΠ΅Π΄Π΅Π»Π΅Π½ΠΈΠ΅ 7ΠΡΠ»Π΅Π²ΠΎΠ΅ Π΄Π°Π²Π»Π΅Π½ΠΈΠ΅ Π½Π°Π·ΡΠ²Π°Π΅ΡΡΡ Π°Π±ΡΠΎΠ»ΡΡΠ½ΡΠΌ Π½ΡΠ»Π΅ΠΌ ΡΠ΅ΠΌΠΏΠ΅ΡΠ°ΡΡΡΡ.
Π¨ΠΊΠ°Π»Π° ΠΠ΅Π»ΡΠ²ΠΈΠ½Π° ΠΈΠΌΠ΅Π΅Ρ ΡΠΎΡΠΊΡ, Π² ΠΊΠΎΡΠΎΡΠΎΠΉ Π»Π΅Π΄, Π²ΠΎΠ΄Π° ΠΈ ΠΏΠ°Ρ Π±ΡΠ΄ΡΡ Π½Π°Ρ
ΠΎΠ΄ΠΈΡΡΡΡΒ Π² ΡΠ΅ΠΏΠ»ΠΎΠ²ΠΎΠΌ ΡΠ°Π²Π½ΠΎΠ²Π΅ΡΠΈΠΈ. ΠΠ»Ρ ΠΊΠ°Π»ΠΈΠ±ΡΠΎΠ²ΠΊΠΈ Π΄ΡΡΠ³ΠΈΡ
ΡΠ΅ΡΠΌΠΎΠΌΠ΅ΡΡΠΎΠ² ΠΏΡΠΈΠΌΠ΅Π½ΡΡΡ Π³Π°Π·ΠΎΠ²ΡΠ΅, ΡΠ°ΠΊ ΠΊΠ°ΠΊ Π΄Π»Ρ ΠΏΡΠ°ΠΊΡΠΈΠΊΠΈ ΠΎΠ½ΠΈ Π½Π΅ ΠΏΠΎΠ΄Ρ
ΠΎΠ΄ΡΡ Π² Π²ΠΈΠ΄Ρ ΡΠ²ΠΎΠΈΡ
Π±ΠΎΠ»ΡΡΠΈΡ
ΡΠ°Π·ΠΌΠ΅ΡΠΎΠ². ΠΡΡΡΠ΄Π° ΡΠ»Π΅Π΄ΡΠ΅Ρ, ΡΡΠΎ Π΄Π°Π²Π»Π΅Π½ΠΈΠ΅ ΡΠ°Π·ΡΠ΅ΠΆΠ΅Π½Π½ΠΎΠ³ΠΎ Π³Π°Π·Π° Π² ΡΠΎΡΡΠ΄Π΅ ΠΏΠΎΡΡΠΎΡΠ½Π½ΠΎΠ³ΠΎ ΠΎΠ±ΡΠ΅ΠΌΠ° V ΠΈΠ·ΠΌΠ΅Π½ΡΠ΅ΡΡΡ ΠΏΡΡΠΌΠΎ ΠΏΡΠΎΠΏΠΎΡΡΠΈΠΎΠ½Π°Π»ΡΠ½ΠΎ Π΅Π³ΠΎ Π°Π±ΡΠΎΠ»ΡΡΠ½ΠΎΠΉ ΡΠ΅ΠΌΠΏΠ΅ΡΠ°ΡΡΡΠ΅, ΡΠΎ Π΅ΡΡΡ p~T.
ΠΠ· ΠΎΠΏΡΡΠ° Π²ΠΈΠ΄Π½ΠΎ, ΡΡΠΎ Π½Π΅ΠΈΠ·ΠΌΠ΅Π½Π½ΡΠΉ ΠΎΠ±ΡΠ΅ΠΌ V ΠΈ ΡΠ΅ΠΌΠΏΠ΅ΡΠ°ΡΡΡΠ° Π΄Π°Π²Π»Π΅Π½ΠΈΡ T ΠΏΡΡΠΌΠΎ ΠΏΡΠΎΠΏΠΎΡΡΠΈΠΎΠ½Π°Π»ΡΠ½Ρ ΠΊΠΎΠ»ΠΈΡΠ΅ΡΡΠ²Ρ Π²Π΅ΡΠ΅ΡΡΠ²Π° Π² ΡΠΎΡΡΠ΄Π΅ ΠΊ Π΅Π³ΠΎ ΠΎΠ±ΡΠ΅ΠΌΡ: p~Ο
V=NNAV=nNA~n, Π³Π΄Π΅Β NΒ ΠΏΡΠΈΠ½ΠΈΠΌΠ°Π΅Ρ ΠΎΠ±ΠΎΠ·Π½Π°ΡΠ΅Π½ΠΈΠ΅ ΡΠΈΡΠ»Π° ΠΌΠΎΠ»Π΅ΠΊΡΠ» Π² ΡΠΎΡΡΠ΄Π΅, Π° NΠ β ΠΏΠΎΡΡΠΎΡΠ½Π½Π°Ρ ΠΠ²ΠΎΠ³Π°Π΄ΡΠΎ, n=NVΒ β ΠΊΠΎΠ½ΡΠ΅Π½ΡΡΠ°ΡΠΈΠΈ ΠΌΠΎΠ»Π΅ΠΊΡΠ».
ΠΠΎΡΠ»Π΅ ΠΎΠ±ΡΠ΅Π΄ΠΈΠ½Π΅Π½ΠΈΡ ΡΠΎΠΎΡΠ½ΠΎΡΠ΅Π½ΠΈΠΉ ΠΏΠΎΠ»ΡΡΠΈΠΌ, ΡΡΠΎ Π·Π°ΠΏΠΈΡΡ ΠΏΡΠΈΠΌΠ΅Ρ Π²ΠΈΠ΄ p=nkT,Β Π³Π΄Π΅Β kΡΡΠΈΡΠ°Π΅ΡΡΡ ΡΠ½ΠΈΠ²Π΅ΡΡΠ°Π»ΡΠ½ΠΎΠΉ ΠΏΠΎΡΡΠΎΡΠ½Π½ΠΎΠΉ Π²Π΅Π»ΠΈΡΠΈΠ½ΠΎΠΉ Π΄Π»Ρ Π²ΡΠ΅Ρ Π³Π°Π·ΠΎΠ², ΠΈΠ½Π°ΡΠ΅ Π³ΠΎΠ²ΠΎΡΡ, ΠΏΠΎΡΡΠΎΡΠ½Π½Π°Ρ ΠΠΎΠ»ΡΡΠΌΠ°Π½Π°. ΠΡΠΎΡ ΡΡΠ΅Π½ΡΠΉ ΡΠ²Π»ΡΠ»ΡΡ ΠΎΠ΄Π½ΠΈΠΌ ΠΈΠ· ΡΠΎΠ·Π΄Π°ΡΠ΅Π»Π΅ΠΉ ΠΎΠΏΡΡΠ½ΠΎΠ³ΠΎ ΠΎΠ±ΠΎΡΠ½ΠΎΠ²Π°Π½ΠΈΡ ΠΎΡΠ½ΠΎΠ²Π½ΡΡ ΠΏΠΎΠ»ΠΎΠΆΠ΅Π½ΠΈΠΉ ΠΌΠΎΠ»Π΅ΠΊΡΠ»ΡΡΠ½ΠΎ-ΠΊΠΈΠ½Π΅ΡΠΈΡΠ΅ΡΠΊΠΎΠΉ ΡΠ΅ΠΎΡΠΈΠΈ. ΠΠ΅ ΠΎΠ±ΠΎΠ·Π½Π°ΡΠ΅Π½ΠΈΠ΅ Π² ΡΠΈΡΡΠ΅ΠΌΠ΅ Π‘Πk=1,38Δ10β23Β ΠΠΆ/Π.
ΠΡΠΈ ΡΡΠ°Π²Π½Π΅Π½ΠΈΠΈ ΡΠΎΠΎΡΠ½ΠΎΡΠ΅Π½ΠΈΡ p=nkT Ρ ΡΡΠ°Π²Π½Π΅Π½ΠΈΠ΅ΠΌ ΠΠΠ’ Π³Π°Π·ΠΎΠ², ΠΏΠΎΠ»ΡΡΠΈΠΌ EKβ.
ΠΠΏΡΠ΅Π΄Π΅Π»Π΅Π½ΠΈΠ΅ 8Π‘ΡΠ΅Π΄Π½ΡΡ ΠΊΠΈΠ½Π΅ΡΠΈΡΠ΅ΡΠΊΠ°Ρ ΡΠ½Π΅ΡΠ³ΠΈΡ Π±Π΅ΡΠΏΠΎΡΡΠ΄ΠΎΡΠ½ΠΎΠ³ΠΎ Π΄Π²ΠΈΠΆΠ΅Π½ΠΈΡ ΠΌΠΎΠ»Π΅ΠΊΡΠ» Π³Π°Π·Π° ΠΏΡΡΠΌΠΎ ΠΏΡΠΎΠΏΠΎΡΡΠΈΠΎΠ½Π°Π»ΡΠ½Π° Π°Π±ΡΠΎΠ»ΡΡΠ½ΠΎΠΉ ΡΠ΅ΠΌΠΏΠ΅ΡΠ°ΡΡΡΠ΅.
Π’Π΅ΠΌΠΏΠ΅ΡΠ°ΡΡΡΠ° ΡΠ²Π»ΡΠ΅ΡΡΡ ΠΌΠ΅ΡΠΎΠΉ Π΄Π»Ρ ΠΊΠΈΠ½Π΅ΡΠΈΡΠ΅ΡΠΊΠΎΠΉ ΡΠ½Π΅ΡΠ³ΠΈΠΈ ΠΌΠΎΠ»Π΅ΠΊΡΠ», ΠΊΠΎΡΠΎΡΠ°Ρ Π½Π΅ Π·Π°Π²ΠΈΡΠΈΡ ΠΎΡ Π΅Π΅ Π²Π΅Π»ΠΈΡΠΈΠ½Ρ. ΠΡΠΎΡΠ½ΠΎΠ²ΡΠΊΠ°Ρ ΡΠ°ΡΡΠΈΡΠ° ΠΈΠ· ΠΆΠΈΠ΄ΠΊΠΎΡΡΠΈ ΠΈ Π³Π°Π·Π° ΠΎΠ±Π»Π°Π΄Π°Π΅Ρ Π°Π½Π°Π»ΠΎΠ³ΠΈΡΠ½ΠΎΠΉ ΡΡΠ΅Π΄Π½Π΅ΠΉ ΠΊΠΈΠ½Π΅ΡΠΈΡΠ΅ΡΠΊΠΎΠΉ ΡΠ½Π΅ΡΠ³ΠΈΠ΅ΠΉ, ΠΊΠ°ΠΊ ΠΈ Π΄ΡΡΠ³Π°Ρ ΠΎΡΠ΄Π΅Π»ΡΠ½Π°Ρ ΠΌΠΎΠ»Π΅ΠΊΡΠ»Π°.
ΠΡΠΎ ΡΡΠΆΠ΄Π΅Π½ΠΈΠ΅ Π²Π΅ΡΠ½ΠΎ Π΄Π»Ρ ΡΠ°Π·Π½ΠΎΠΌΠ°ΡΡΠΎΠ²ΡΡ
ΠΌΠΎΠ»Π΅ΠΊΡΠ», Π½Π°Ρ
ΠΎΠ΄ΡΡΠΈΡ
ΡΡ Π² ΠΎΠ΄Π½ΠΎΠΌ ΡΠΎΡΡΠ΄Π΅. Π‘ΠΎΡΡΠΎΡΠ½ΠΈΠ΅ ΡΠ°Π²Π½ΠΎΠ²Π΅ΡΠΈΡ Π³ΠΎΠ²ΠΎΡΠΈΡ ΠΎ ΡΠΎΠΌ, ΡΡΠΎ Π½Π° Π½ΠΈΡ
Π΄Π΅ΠΉΡΡΠ²ΡΡΡ ΠΎΠ΄ΠΈΠ½Π°ΠΊΠΎΠ²ΡΠ΅ ΡΡΠ΅Π΄Π½ΠΈΠ΅ ΠΊΠΈΠ½Π΅ΡΠΈΡΠ΅ΡΠΊΠΈΠ΅ ΡΠ½Π΅ΡΠ³ΠΈΠΈ, ΠΊΠΎΡΠΎΡΡΠ΅ ΠΎΠΏΡΠ΅Π΄Π΅Π»ΡΡΡΡΡ ΡΠ΅ΠΌΠΏΠ΅ΡΠ°ΡΡΡΠΎΠΉ ΡΠΌΠ΅ΡΠΈ. ΠΠ°ΠΏΠΈΡΡ Π΄Π°Π²Π»Π΅Π½ΠΈΡ ΡΠΌΠ΅ΡΠΈ Π³Π°Π·ΠΎΠ² Π·Π°ΠΏΠΈΡΠ΅ΡΡΡ ΠΊΠ°ΠΊ ΡΡΠΌΠΌΠ° ΠΏΠ°ΡΡΠΈΠ°Π»ΡΠ½ΡΡ
Π΄Π°Π²Π»Π΅Π½ΠΈΠΉ ΠΊΠ°ΠΆΠ΄ΠΎΠ³ΠΎ ΠΈΠ· Π½ΠΈΡ
: p=p1+p2+p3+β¦=(n1+n2+n3+Β β¦)kT.
ΠΡΡΡΠ΄Π° Π²ΠΈΠ΄Π½ΠΎ, ΡΡΠΎ n1,Β n2,Β n3,β¦ ΡΠ²Π»ΡΠ΅ΡΡΡ ΠΊΠΎΠ½ΡΠ΅Π½ΡΡΠ°ΡΠΈΠ΅ΠΉ ΠΌΠΎΠ»Π΅ΠΊΡΠ» Π³Π°Π·ΠΎΠ² Π² ΡΠΌΠ΅ΡΠΈ. ΠΡΡΠ°ΠΆΠ΅Π½ΠΈΠ΅ ΠΎΡΠ½ΠΎΡΡΡ ΠΊ ΠΌΠΎΠ»Π΅ΠΊΡΠ»ΡΡΠ½ΠΎ-ΠΊΠΈΠ½Π΅ΡΠΈΡΠ΅ΡΠΊΠΎΠΉ ΡΠ΅ΠΎΡΠΈΠΈ, ΡΡΡΠ°Π½ΠΎΠ²Π»Π΅Π½Π½ΠΎΠΉ ΠΠ°Π»ΡΡΠΎΠ½ΠΎΠΌ: Π΄Π°Π²Π»Π΅Π½ΠΈΠ΅ Π² ΡΠΌΠ΅ΡΠΈ Ρ ΠΈΠΌΠΈΡΠ΅ΡΠΊΠΈ Π½Π΅Π²Π·Π°ΠΈΠΌΠΎΠ΄Π΅ΠΉΡΡΠ²ΡΡΡΠΈΡ Π³Π°Π·ΠΎΠ² ΡΠ°Π²Π½ΡΠ΅ΡΡΡ ΡΡΠΌΠΌΠ΅ ΠΈΡ ΠΏΠ°ΡΡΠΈΠ°Π»ΡΠ½ΡΡ Π΄Π°Π²Π»Π΅Π½ΠΈΠΉ.
ΠΡΠΈΠΌΠ΅ΡΡ ΡΠ΅ΡΠ΅Π½ΠΈΡ Π·Π°Π΄Π°Ρ ΠΈ ΡΠΏΡΠ°ΠΆΠ½Π΅Π½ΠΈΡ ΠΊ Π³Π»Π°Π²Π΅ “ΠΡΠ½ΠΎΠ²Ρ ΠΌΠΎΠ»Π΅ΠΊΡΠ»ΡΡΠ½ΠΎ-ΠΊΠΈΠ½Π΅ΡΠΈΡΠ΅ΡΠΊΠΎΠΉ ΡΠ΅ΠΎΡΠΈΠΈ”
ΠΡΠΈ ΡΠ΅ΡΠ΅Π½ΠΈΠΈ Π±ΠΎΠ»ΡΡΠ΅ΠΉ ΡΠ°ΡΡΠΈ Π·Π°Π΄Π°Ρ ΠΏΠ΅ΡΠ²ΠΎΠΉ Π³Π»Π°Π²Ρ Π½ΡΠΆΠ½ΠΎ ΡΠΌΠ΅ΡΡ ΠΎΠΏΡΠ΅Π΄Π΅Π»ΠΈΡΡ ΠΌΠΎΠ»ΡΡΠ½ΡΠ΅ ΠΌΠ°ΡΡΡ Π²Π΅ΡΠ΅ΡΡΠ². ΠΠ»Ρ ΡΡΠΎΠ³ΠΎ ΠΏΠΎ ΠΈΠ·Π²Π΅ΡΡΠ½ΡΠΌ ΠΈΠ· ΡΠ°Π±Π»ΠΈΡΡ ΠΠ΅Π½Π΄Π΅Π»Π΅Π΅Π²Π° ΠΎΡΠ½ΠΎΡΠΈΡΠ΅Π»ΡΠ½ΡΠΌ Π°ΡΠΎΠΌΠ½ΡΠΌ ΠΌΠ°ΡΡΠ°ΠΌ Π½Π°Π΄ΠΎ ΠΎΠΏΡΠ΅Π΄Π΅Π»ΠΈΡΡ ΠΎΡΠ½ΠΎΡΠΈΡΠ΅Π»ΡΠ½ΡΡ ΠΌΠΎΠ»Π΅ΠΊΡΠ»ΡΡΠ½ΡΡ ΠΌΠ°ΡΡΡ, Π° Π·Π°ΡΠ΅ΠΌ ΠΈ ΠΌΠΎΠ»ΡΡΠ½ΡΡ ΠΌΠ°ΡΡΡ ΠΏΠΎ ΡΠΎΡΠΌΡΠ»Π΅ M = 10-3 Mr, ΠΊΠ³/ΠΌΠΎΠ»Ρ, Π³Π΄Π΅ M β ΠΌΠΎΠ»ΡΡΠ½Π°Ρ ΠΌΠ°ΡΡΠ°; Mr β ΠΎΡΠ½ΠΎΡΠΈΡΠ΅Π»ΡΠ½Π°Ρ ΠΌΠΎΠ»Π΅ΠΊΡΠ»ΡΡΠ½Π°Ρ ΠΌΠ°ΡΡΠ°.
ΠΠΎ ΠΌΠ½ΠΎΠ³ΠΈΡ Π·Π°Π΄Π°ΡΠ°Ρ ΡΡΠ΅Π±ΡΠ΅ΡΡΡ ΠΏΠΎ ΠΈΠ·Π²Π΅ΡΡΠ½ΠΎΠΉ ΠΌΠ°ΡΡΠ΅ ΡΠ΅Π»Π° ΠΎΠΏΡΠ΅Π΄Π΅Π»ΠΈΡΡ ΠΊΠΎΠ»ΠΈΡΠ΅ΡΡΠ²ΠΎ Π²Π΅ΡΠ΅ΡΡΠ²Π° ΠΈΠ»ΠΈ ΡΠΈΡΠ»ΠΎ ΠΌΠΎΠ»Π΅ΠΊΡΠ» (Π°ΡΠΎΠΌΠΎΠ²) Π² Π½Π΅ΠΌ. ΠΠ»Ρ ΡΡΠΎΠ³ΠΎ ΠΈΡΠΏΠΎΠ»ΡΠ·ΡΡΡΡΡ ΡΠΎΡΠΌΡΠ»Ρ: ΠΈ . ΠΠ°ΡΡΡ ΠΎΡΠ΄Π΅Π»ΡΠ½ΡΡ ΠΌΠΎΠ»Π΅ΠΊΡΠ» ΠΎΠΏΡΠ΅Π΄Π΅Π»ΡΡΡΡΡ ΠΏΠΎ ΡΠΎΡΠΌΡΠ»Π΅: . Π Π½Π΅ΠΊΠΎΡΠΎΡΡΡ Π·Π°Π΄Π°ΡΠ°Ρ ΠΌΠ°ΡΡΡ Π²Π΅ΡΠ΅ΡΡΠ²Π° Π½ΡΠΆΠ½ΠΎ Π²ΡΡΠ°Π·ΠΈΡΡ ΡΠ΅ΡΠ΅Π· Π΅Π³ΠΎ ΠΏΠ»ΠΎΡΠ½ΠΎΡΡΡ Ο ΠΈ ΠΎΠ±ΡΠ΅ΠΌ V.
ΠΡΠΈ ΡΠ΅ΡΠ΅Π½ΠΈΠΈ Π·Π°Π΄Π°Ρ ΡΠ΄ΠΎΠ±Π½ΠΎ ΠΈΠΌΠ΅ΡΡ ΠΏΠ΅ΡΠ΅Π΄ Π³Π»Π°Π·Π°ΠΌΠΈ ΡΠΊΠ°Π·Π°Π½Π½ΡΠ΅ Π²ΡΡΠ΅ ΠΈ Π²ΡΠ΅ ΠΎΡΡΠ°Π»ΡΠ½ΡΠ΅ ΡΠΎΡΠΌΡΠ»Ρ Β§ 2.
Π ΡΡΠ΄Π΅ Π·Π°Π΄Π°Ρ ΠΈΡΠΏΠΎΠ»ΡΠ·ΡΠ΅ΡΡΡ ΠΎΡΠ½ΠΎΠ²Π½ΠΎΠ΅ ΡΡΠ°Π²Π½Π΅Π½ΠΈΠ΅ ΠΌΠΎΠ»Π΅ΠΊΡΠ»ΡΡΠ½ΠΎ-ΠΊΠΈΠ½Π΅ΡΠΈΡΠ΅ΡΠΊΠΎΠΉ ΡΠ΅ΠΎΡΠΈΠΈ Π² ΡΠΎΡΠΌΠ΅ (1.17) ΠΈΠ»ΠΈ (1.18).
1. ΠΠΏΡΠ΅Π΄Π΅Π»ΠΈΡΡ ΠΌΠΎΠ»ΡΡΠ½ΡΡ ΠΌΠ°ΡΡΡ Π²ΠΎΠ΄Ρ.
Π Π΅ΡΠ΅Π½ΠΈΠ΅. ΠΡΠ½ΠΎΡΠΈΡΠ΅Π»ΡΠ½Π°Ρ Π°ΡΠΎΠΌΠ½Π°Ρ ΠΌΠ°ΡΡΠ° Π²ΠΎΠ΄ΠΎΡΠΎΠ΄Π° ΡΠ°Π²Π½Π° 1,00797, Π° ΠΊΠΈΡΠ»ΠΎΡΠΎΠ΄Π° 15,9994. Π₯ΠΈΠΌΠΈΡΠ΅ΡΠΊΠ°Ρ ΡΠΎΡΠΌΡΠ»Π° Π²ΠΎΠ΄Ρ H2O. Π‘Π»Π΅Π΄ΠΎΠ²Π°ΡΠ΅Π»ΡΠ½ΠΎ, ΠΎΡΠ½ΠΎΡΠΈΡΠ΅Π»ΡΠ½Π°Ρ ΠΌΠΎΠ»Π΅ΠΊΡΠ»ΡΡΠ½Π°Ρ ΠΌΠ°ΡΡΠ° Π²ΠΎΠ΄Ρ ΡΠ°Π²Π½Π°:
Mr = 2 Β· 1,00797 + 15,9994 = 18,01534 β 18.
ΠΠΎΠ»ΡΡΠ½Π°Ρ ΠΌΠ°ΡΡΠ° Π²ΠΎΠ΄Ρ M β 10-3 Β· 18 ΠΊΠ³/ΠΌΠΎΠ»Ρ β 0,018 ΠΊΠ³/ΠΌΠΎΠ»Ρ.
2. ΠΠΏΡΠ΅Π΄Π΅Π»ΠΈΡΡ ΠΊΠΎΠ»ΠΈΡΠ΅ΡΡΠ²ΠΎ Π²Π΅ΡΠ΅ΡΡΠ²Π° ΠΈ ΡΠΈΡΠ»ΠΎ ΠΌΠΎΠ»Π΅ΠΊΡΠ», ΡΠΎΠ΄Π΅ΡΠΆΠ°ΡΠΈΡ ΡΡ Π² 1 ΠΊΠ³ ΡΠ³Π»Π΅ΠΊΠΈΡΠ»ΠΎΠ³ΠΎ Π³Π°Π·Π°.
Π Π΅ΡΠ΅Π½ΠΈΠ΅. Π’Π°ΠΊ ΠΊΠ°ΠΊ ΠΌΠΎΠ»ΡΡΠ½Π°Ρ ΠΌΠ°ΡΡΠ° ΡΠ³Π»Π΅ΠΊΠΈΡΠ»ΠΎΠ³ΠΎ Π³Π°Π·Π° M = 0,044 ΠΊΠ³/ΠΌΠΎΠ»Ρ, ΡΠΎ ΠΊΠΎΠ»ΠΈΡΠ΅ΡΡΠ²ΠΎ Π²Π΅ΡΠ΅ΡΡΠ²Π° .
Π§ΠΈΡΠ»ΠΎ ΠΌΠΎΠ»Π΅ΠΊΡΠ» .
3. ΠΠΎΠ»Π΅ΠΊΡΠ»Ρ Π³Π°Π·Π°, ΠΊΠΎΠ½ΡΠ΅Π½ΡΡΠ°ΡΠΈΡ ΠΊΠΎΡΠΎΡΡΡ
n = 2,7 Β· 1025 ΠΌ-3, ΠΏΡΠΎΠΈΠ·Π²ΠΎΠ΄ΡΡ Π½Π° ΡΡΠ΅Π½ΠΊΠΈ ΡΠΎΡΡΠ΄Π° Π΄Π°Π²Π»Π΅Π½ΠΈΠ΅ p = 105 ΠΠ°. ΠΠ°ΠΊΠΎΠ²Π° ΡΡΠ΅Π΄Π½ΡΡ ΠΊΠΈΠ½Π΅ΡΠΈΡΠ΅ΡΠΊΠ°Ρ ΡΠ½Π΅ΡΠ³ΠΈΡ E ΠΏΠΎΡΡΡΠΏΠ°ΡΠ΅Π»ΡΠ½ΠΎΠ³ΠΎ Π΄Π²ΠΈΠΆΠ΅Π½ΠΈΡ ΠΌΠΎΠ»Π΅ΠΊΡΠ»?
4. ΠΠ»ΠΎΡΠ½ΠΎΡΡΡ Π³Π°Π·Π° Π² Π±Π°Π»Π»ΠΎΠ½Π΅ Π³Π°Π·ΠΎΠΏΠΎΠ»Π½ΠΎΠΉ ΡΠ»Π΅ΠΊΡΡΠΈΡΠ΅ΡΠΊΠΎΠΉ Π»Π°ΠΌΠΏΡ Ο = 0,9 ΠΊΠ³/ΠΌ3. ΠΡΠΈ Π³ΠΎΡΠ΅Π½ΠΈΠΈ Π»Π°ΠΌΠΏΡ Π΄Π°Π²Π»Π΅Π½ΠΈΠ΅ Π² Π½Π΅ΠΉ Π²ΠΎΠ·ΡΠΎΡΠ»ΠΎ Ρ p1 = 8 Β· 104 ΠΠ° Π΄ΠΎ p2 = 1,1 Β· 105 ΠΠ°. ΠΠ° ΡΠΊΠΎΠ»ΡΠΊΠΎ ΡΠ²Π΅Π»ΠΈΡΠΈΠ»Π°ΡΡ ΠΏΡΠΈ ΡΡΠΎΠΌ ΡΡΠ΅Π΄Π½ΡΡ ΡΠΊΠΎΡΠΎΡΡΡ ΠΌΠΎΠ»Π΅ΠΊΡΠ» Π³Π°Π·Π°?
Π Π΅ΡΠ΅Π½ΠΈΠ΅. ΠΡΠΎΠΈΠ·Π²Π΅Π΄Π΅Π½ΠΈΠ΅ ΠΌΠ°ΡΡΡ m0 ΠΎΠ΄Π½ΠΎΠΉ ΠΌΠΎΠ»Π΅ΠΊΡΠ»Ρ Π½Π° ΠΊΠΎΠ½ΡΠ΅Π½ΡΡΠ°ΡΠΈΡ ΠΌΠΎΠ»Π΅ΠΊΡΠ» (ΡΠΈΡΠ»ΠΎ ΠΌΠΎΠ»Π΅ΠΊΡΠ» Π² Π΅Π΄ΠΈΠ½ΠΈΡΠ΅ ΠΎΠ±ΡΠ΅ΠΌΠ°) n ΡΠ°Π²Π½ΠΎ ΠΌΠ°ΡΡΠ΅ ΠΌΠΎΠ»Π΅ΠΊΡΠ», Π·Π°ΠΊΠ»ΡΡΠ΅Π½Π½ΡΡ
Π² Π΅Π΄ΠΈΠ½ΠΈΡΠ΅ ΠΎΠ±ΡΠ΅ΠΌΠ°, Ρ. Π΅. ΠΏΠ»ΠΎΡΠ½ΠΎΡΡΠΈ Π³Π°Π·Π° Ο = m0n. Π‘Π»Π΅Π΄ΠΎΠ²Π°ΡΠ΅Π»ΡΠ½ΠΎ, ΠΎΡΠ½ΠΎΠ²Π½ΠΎΠ΅ ΡΡΠ°Π²Π½Π΅Π½ΠΈΠ΅ ΠΌΠΎΠ»Π΅ΠΊΡΠ»ΡΡΠ½ΠΎ-ΠΊΠΈΠ½Π΅ΡΠΈΡΠ΅ΡΠΊΠΎΠΉ ΡΠ΅ΠΎΡΠΈΠΈ (1.17) ΠΌΠΎΠΆΠ½ΠΎ Π·Π°ΠΏΠΈΡΠ°ΡΡ Π² Π²ΠΈΠ΄Π΅:
Π£ΠΏΡΠ°ΠΆΠ½Π΅Π½ΠΈΡ
- ΠΠ°ΠΊΡΡ ΠΏΠ»ΠΎΡΠ°Π΄Ρ ΠΌΠΎΠΆΠ΅Ρ Π·Π°Π½ΡΡΡ ΠΊΠ°ΠΏΠ»Ρ ΠΎΠ»ΠΈΠ²ΠΊΠΎΠ²ΠΎΠ³ΠΎ ΠΌΠ°ΡΠ»Π° ΠΎΠ±ΡΠ΅ΠΌΠΎΠΌ 0,02 ΡΠΌ3 ΠΏΡΠΈ ΡΠ°ΡΠΏΠ»ΡΠ²Π°Π½ΠΈΠΈ Π΅Π΅ Π½Π° ΠΏΠΎΠ²Π΅ΡΡ Π½ΠΎΡΡΠΈ Π²ΠΎΠ΄Ρ?
- Π‘ΡΠΈΡΠ°Ρ Π΄ΠΈΠ°ΠΌΠ΅ΡΡ Π°ΡΠΎΠΌΠ° Π²ΠΎΠ»ΡΡΡΠ°ΠΌΠ° d β 2 β 10-10 ΠΌ, ΠΎΡΠ΅Π½ΠΈΡΡ ΠΊΠΎΠ»ΠΈΡΠ΅ΡΡΠ²ΠΎ Π°ΡΠΎΠΌΠΎΠ², ΠΏΠΎΠΊΡΡΠ²Π°ΡΡΠΈΡ
ΠΏΠΎΠ²Π΅ΡΡ
Π½ΠΎΡΡΡ ΠΎΡΡΡΠΈΡ ΠΈΠ³Π»Ρ.
ΠΡΡΡΠΈΠ΅ ΡΡΠΈΡΠ°ΡΡ ΠΏΠΎΠ»ΡΡΠ°ΡΠΎΠΌ ΡΠ°Π΄ΠΈΡΡΠ° 5 β 10-8 ΠΌ. - ΠΠΏΡΠ΅Π΄Π΅Π»ΠΈΡΡ ΠΌΠΎΠ»ΡΡΠ½ΡΠ΅ ΠΌΠ°ΡΡΡ Π²ΠΎΠ΄ΠΎΡΠΎΠ΄Π° ΠΈ Π³Π΅Π»ΠΈΡ.
- ΠΠΎ ΡΠΊΠΎΠ»ΡΠΊΠΎ ΡΠ°Π· ΡΠΈΡΠ»ΠΎ Π°ΡΠΎΠΌΠΎΠ² Π² 12 ΠΊΠ³ ΡΠ³Π»Π΅ΡΠΎΠ΄Π° ΠΏΡΠ΅Π²ΡΡΠ°Π΅Ρ ΡΠΈΡΠ»ΠΎ ΠΌΠΎΠ»Π΅ΠΊΡΠ» Π² 16 ΠΊΠ³ ΠΊΠΈΡΠ»ΠΎΡΠΎΠ΄Π°?
- ΠΠ°ΠΊΠΎΠ²ΠΎ ΠΊΠΎΠ»ΠΈΡΠ΅ΡΡΠ²ΠΎ Π²Π΅ΡΠ΅ΡΡΠ²Π° (Π² ΠΌΠΎΠ»ΡΡ ), ΡΠΎΠ΄Π΅ΡΠΆΠ°ΡΠ΅Π³ΠΎΡΡ Π² 1 Π³ Π²ΠΎΠ΄Ρ?
- Π§Π΅ΠΌΡ ΡΠ°Π²Π½ΠΎ ΡΠΈΡΠ»ΠΎ ΠΌΠΎΠ»Π΅ΠΊΡΠ» Π² 10 Π³ ΠΊΠΈΡΠ»ΠΎΡΠΎΠ΄Π°?
- ΠΠΎΠ»ΡΡΠ½Π°Ρ ΠΌΠ°ΡΡΠ° Π°Π·ΠΎΡΠ° ΡΠ°Π²Π½Π° 0,028 ΠΊΠ³/ΠΌΠΎΠ»Ρ. Π§Π΅ΠΌΡ ΡΠ°Π²Π½Π° ΠΌΠ°ΡΡΠ° ΠΌΠΎΠ»Π΅ΠΊΡΠ»Ρ Π°Π·ΠΎΡΠ°?
- ΠΠΏΡΠ΅Π΄Π΅Π»ΠΈΡΡ ΡΠΈΡΠ»ΠΎ Π°ΡΠΎΠΌΠΎΠ² Π² 1 ΠΌ3 ΠΌΠ΅Π΄ΠΈ. ΠΠΎΠ»ΡΡΠ½Π°Ρ ΠΌΠ°ΡΡΠ° ΠΌΠ΅Π΄ΠΈ M = 0,0635 ΠΊΠ³/ΠΌΠΎΠ»Ρ; Π΅Π΅ ΠΏΠ»ΠΎΡΠ½ΠΎΡΡΡ Ο = 9000 ΠΊΠ³/ΠΌ3.
- ΠΠ»ΠΎΡΠ½ΠΎΡΡΡ Π°Π»ΠΌΠ°Π·Π° 3500 ΠΊΠ³/ΠΌ3. ΠΠ°ΠΊΠΎΠΉ ΠΎΠ±ΡΠ΅ΠΌ Π·Π°ΠΉΠΌΡΡ 1022 Π°ΡΠΎΠΌΠΎΠ² ΡΡΠΎΠ³ΠΎ Π²Π΅ΡΠ΅ΡΡΠ²Π°?
- ΠΠ°ΠΊ ΠΈΠ·ΠΌΠ΅Π½ΠΈΡΡΡ Π΄Π°Π²Π»Π΅Π½ΠΈΠ΅ Π³Π°Π·Π°, Π΅ΡΠ»ΠΈ ΠΊΠΎΠ½ΡΠ΅Π½ΡΡΠ°ΡΠΈΡ Π΅Π³ΠΎ ΠΌΠΎΠ»Π΅ΠΊΡΠ» ΡΠ²Π΅Π»ΠΈΡΠΈΡΡΡ Π² 3 ΡΠ°Π·Π°, Π° ΡΡΠ΅Π΄Π½ΡΡ ΡΠΊΠΎΡΠΎΡΡΡ ΠΌΠΎΠ»Π΅ΠΊΡΠ» ΡΠΌΠ΅Π½ΡΡΠΈΡΡΡ Π² 3 ΡΠ°Π·Π°?
- ΠΠΎΠ΄ ΠΊΠ°ΠΊΠΈΠΌ Π΄Π°Π²Π»Π΅Π½ΠΈΠ΅ΠΌ Π½Π°Ρ ΠΎΠ΄ΠΈΡΡΡ Π³Π°Π· Π² ΡΠΎΡΡΠ΄Π΅, Π΅ΡΠ»ΠΈ ΡΡΠ΅Π΄Π½ΠΈΠΉ ΠΊΠ²Π°Π΄ΡΠ°Ρ ΡΠΊΠΎΡΠΎΡΡΠΈ Π΅Π³ΠΎ ΠΌΠΎΠ»Π΅ΠΊΡΠ» v2 = 106 ΠΌ2/Ρ2, ΠΊΠΎΠ½ΡΠ΅Π½ΡΡΠ°ΡΠΈΡ ΠΌΠΎΠ»Π΅ΠΊΡΠ» n = 3 β 1025 ΠΌ-3, ΠΌΠ°ΡΡΠ° ΠΊΠ°ΠΆΠ΄ΠΎΠΉ ΠΌΠΎΠ»Π΅ΠΊΡΠ»Ρ m0 = 5 β 10-26 ΠΊΠ³?
- Π ΠΊΠΎΠ»Π±Π΅ ΠΎΠ±ΡΠ΅ΠΌΠΎΠΌ 1,2 Π» ΡΠΎΠ΄Π΅ΡΠΆΠΈΡΡΡ 3 β 1022 ΠΌΠΎΠ»Π΅ΠΊΡΠ» Π³Π΅Π»ΠΈΡ.
ΠΠ°ΠΊΠΎΠ²Π° ΡΡΠ΅Π΄Π½ΡΡ ΠΊΠΈΠ½Π΅ΡΠΈΡΠ΅ΡΠΊΠ°Ρ ΡΠ½Π΅ΡΠ³ΠΈΡ ΠΊΠ°ΠΆΠ΄ΠΎΠΉ ΠΌΠΎΠ»Π΅ΠΊΡΠ»Ρ? ΠΠ°Π²Π»Π΅Π½ΠΈΠ΅ Π³Π°Π·Π° Π² ΠΊΠΎΠ»Π±Π΅ 105 ΠΠ°. - ΠΡΡΠΈΡΠ»ΠΈΡΡ ΡΡΠ΅Π΄Π½ΠΈΠΉ ΠΊΠ²Π°Π΄ΡΠ°Ρ ΡΠΊΠΎΡΠΎΡΡΠΈ Π΄Π²ΠΈΠΆΠ΅Π½ΠΈΡ ΠΌΠΎΠ»Π΅ΠΊΡΠ» Π³Π°Π·Π°, Π΅ΡΠ»ΠΈ Π΅Π³ΠΎ ΠΌΠ°ΡΡΠ° m = 6 ΠΊΠ³, ΠΎΠ±ΡΠ΅ΠΌ V = 4,9 ΠΌ3 ΠΈ Π΄Π°Π²Π»Π΅Π½ΠΈΠ΅ p = 200 ΠΊΠΠ°.
ΠΠ°Π»ΡΠΊΡΠ»ΡΡΠΎΡ ΡΠ΄Π΅Π»ΡΠ½ΠΎΠΉ ΡΠ΅ΠΏΠ»ΠΎΠ΅ΠΌΠΊΠΎΡΡΠΈ
ΠΡΠΎΡ ΠΊΠ°Π»ΡΠΊΡΠ»ΡΡΠΎΡ ΡΠ΄Π΅Π»ΡΠ½ΠΎΠΉ ΡΠ΅ΠΏΠ»ΠΎΠ΅ΠΌΠΊΠΎΡΡΠΈ ΠΏΡΠ΅Π΄ΡΡΠ°Π²Π»ΡΠ΅Ρ ΡΠΎΠ±ΠΎΠΉ ΠΈΠ½ΡΡΡΡΠΌΠ΅Π½Ρ, ΠΊΠΎΡΠΎΡΡΠΉ ΠΎΠΏΡΠ΅Π΄Π΅Π»ΡΠ΅Ρ ΡΠ΅ΠΏΠ»ΠΎΠ΅ΠΌΠΊΠΎΡΡΡ Π½Π°Π³ΡΠ΅ΡΠΎΠ³ΠΎ ΠΈΠ»ΠΈ ΠΎΡ Π»Π°ΠΆΠ΄Π΅Π½Π½ΠΎΠ³ΠΎ ΠΎΠ±ΡΠ°Π·ΡΠ°. Π£Π΄Π΅Π»ΡΠ½Π°Ρ ΡΠ΅ΠΏΠ»ΠΎΠ΅ΠΌΠΊΠΎΡΡΡ – ΡΡΠΎ ΠΊΠΎΠ»ΠΈΡΠ΅ΡΡΠ²ΠΎ ΡΠ΅ΠΏΠ»ΠΎΠ²ΠΎΠΉ ΡΠ½Π΅ΡΠ³ΠΈΠΈ, ΠΊΠΎΡΠΎΡΠΎΠ΅ Π½Π΅ΠΎΠ±Ρ ΠΎΠ΄ΠΈΠΌΠΎ ΠΏΠΎΠ΄Π°ΡΡ Π½Π° ΠΎΠ±ΡΠ°Π·Π΅Ρ Π²Π΅ΡΠΎΠΌ 1 ΠΊΠ³, ΡΡΠΎΠ±Ρ ΠΏΠΎΠ²ΡΡΠΈΡΡ Π΅Π³ΠΎ ΡΠ΅ΠΌΠΏΠ΅ΡΠ°ΡΡΡΡ Π½Π° 1 K . ΠΡΠΎΡΡΠΈΡΠ΅, ΡΡΠΎΠ±Ρ ΡΠ·Π½Π°ΡΡ, ΠΊΠ°ΠΊ ΠΏΡΠ°Π²ΠΈΠ»ΡΠ½ΠΎ ΠΏΡΠΈΠΌΠ΅Π½ΠΈΡΡ ΡΠΎΡΠΌΡΠ»Ρ ΡΠ΅ΠΏΠ»ΠΎΠ΅ΠΌΠΊΠΎΡΡΠΈ Π΄Π»Ρ ΠΏΠΎΠ»ΡΡΠ΅Π½ΠΈΡ Π΄ΠΎΡΡΠΎΠ²Π΅ΡΠ½ΠΎΠ³ΠΎ ΡΠ΅Π·ΡΠ»ΡΡΠ°ΡΠ°.
ΠΠ°ΠΊ ΡΠ°ΡΡΡΠΈΡΠ°ΡΡ ΡΠ΄Π΅Π»ΡΠ½ΡΡ ΡΠ΅ΠΏΠ»ΠΎΠ΅ΠΌΠΊΠΎΡΡΡ
- ΠΠΏΡΠ΅Π΄Π΅Π»ΠΈΡΠ΅, Ρ ΠΎΡΠΈΡΠ΅ Π»ΠΈ Π²Ρ Π½Π°Π³ΡΠ΅ΡΡ ΠΎΠ±ΡΠ°Π·Π΅Ρ (Π΄Π°ΡΡ Π΅ΠΌΡ Π½Π΅ΠΊΠΎΡΠΎΡΡΡ ΡΠ΅ΠΏΠ»ΠΎΠ²ΡΡ ΡΠ½Π΅ΡΠ³ΠΈΡ) ΠΈΠ»ΠΈ ΠΎΡ Π»Π°Π΄ΠΈΡΡ (ΠΎΡΠ½ΡΡΡ Π½Π΅ΠΊΠΎΡΠΎΡΡΡ ΡΠ΅ΠΏΠ»ΠΎΠ²ΡΡ ΡΠ½Π΅ΡΠ³ΠΈΡ).
- Π£ΠΊΠ°ΠΆΠΈΡΠ΅ ΠΊΠΎΠ»ΠΈΡΠ΅ΡΡΠ²ΠΎ ΠΏΠΎΠ΄Π°Π²Π°Π΅ΠΌΠΎΠΉ ΡΠ½Π΅ΡΠ³ΠΈΠΈ ΠΊΠ°ΠΊ ΠΏΠΎΠ»ΠΎΠΆΠΈΡΠ΅Π»ΡΠ½ΠΎΠ΅ Π·Π½Π°ΡΠ΅Π½ΠΈΠ΅. ΠΡΠ»ΠΈ Π²Ρ Ρ
ΠΎΡΠΈΡΠ΅ ΠΎΡ
Π»Π°Π΄ΠΈΡΡ ΠΎΠ±ΡΠ°Π·Π΅Ρ, Π²Π²Π΅Π΄ΠΈΡΠ΅ Π²ΡΡΡΠ΅Π½Π½ΡΡ ΡΠ½Π΅ΡΠ³ΠΈΡ ΠΊΠ°ΠΊ ΠΎΡΡΠΈΡΠ°ΡΠ΅Π»ΡΠ½ΠΎΠ΅ Π·Π½Π°ΡΠ΅Π½ΠΈΠ΅.
ΠΠ°ΠΏΡΠΈΠΌΠ΅Ρ, ΠΏΡΠ΅Π΄ΠΏΠΎΠ»ΠΎΠΆΠΈΠΌ, ΡΡΠΎ ΠΌΡ Ρ
ΠΎΡΠΈΠΌ ΡΠΌΠ΅Π½ΡΡΠΈΡΡ ΡΠ΅ΠΏΠ»ΠΎΠ²ΡΡ ΡΠ½Π΅ΡΠ³ΠΈΡ ΠΎΠ±ΡΠ°Π·ΡΠ° Π½Π° 63 000 ΠΠΆ. Π’ΠΎΠ³Π΄Π° Q = -63 000 ΠΠΆ. - ΠΠΏΡΠ΅Π΄Π΅Π»ΠΈΡΠ΅ ΡΠ°Π·Π½ΠΈΡΡ ΡΠ΅ΠΌΠΏΠ΅ΡΠ°ΡΡΡ ΠΌΠ΅ΠΆΠ΄Ρ Π½Π°ΡΠ°Π»ΡΠ½ΡΠΌ ΠΈ ΠΊΠΎΠ½Π΅ΡΠ½ΡΠΌ ΡΠΎΡΡΠΎΡΠ½ΠΈΠ΅ΠΌ ΠΎΠ±ΡΠ°Π·ΡΠ° ΠΈ Π²Π²Π΅Π΄ΠΈΡΠ΅ Π΅Π΅ Π² ΠΊΠ°Π»ΡΠΊΡΠ»ΡΡΠΎΡ ΡΠ΅ΠΏΠ»ΠΎΠ΅ΠΌΠΊΠΎΡΡΠΈ. ΠΡΠ»ΠΈ ΠΎΠ±ΡΠ°Π·Π΅Ρ ΠΎΡΡΡΠ½Π΅Ρ, ΡΠ°Π·Π½ΠΈΡΠ° Π±ΡΠ΄Π΅Ρ ΠΎΡΡΠΈΡΠ°ΡΠ΅Π»ΡΠ½ΠΎΠΉ, Π° Π΅ΡΠ»ΠΈ Π½Π°Π³ΡΠ΅ΡΠΎΠΉ – ΠΏΠΎΠ»ΠΎΠΆΠΈΡΠ΅Π»ΡΠ½ΠΎΠΉ.ΠΠΎΠΏΡΡΡΠΈΠΌ, ΠΌΡ Ρ
ΠΎΡΠΈΠΌ ΠΎΡ
Π»Π°Π΄ΠΈΡΡ ΠΎΠ±ΡΠ°Π·Π΅Ρ Π½Π° 3 Π³ΡΠ°Π΄ΡΡΠ°. Π’ΠΎΠ³Π΄Π°
ΞT = -3 K. ΠΡ ΡΠ°ΠΊΠΆΠ΅ ΠΌΠΎΠΆΠ΅ΡΠ΅ ΠΏΠ΅ΡΠ΅ΠΉΡΠΈ Π² ΡΠ°ΡΡΠΈΡΠ΅Π½Π½ΡΠΉ ΡΠ΅ΠΆΠΈΠΌ , ΡΡΠΎΠ±Ρ Π²Π²Π΅ΡΡΠΈ Π½Π°ΡΠ°Π»ΡΠ½ΠΎΠ΅ ΠΈ ΠΊΠΎΠ½Π΅ΡΠ½ΠΎΠ΅ Π·Π½Π°ΡΠ΅Π½ΠΈΡ ΡΠ΅ΠΌΠΏΠ΅ΡΠ°ΡΡΡΡ Π²ΡΡΡΠ½ΡΡ. - ΠΠΏΡΠ΅Π΄Π΅Π»ΠΈΡΠ΅ ΠΌΠ°ΡΡΡ ΠΎΠ±ΡΠ°Π·ΡΠ°. ΠΡΠΈΠΌΠ΅ΠΌ
ΠΌ = 5 ΠΊΠ³. - Π Π°ΡΡΡΠΈΡΠ°ΠΉΡΠ΅ ΡΠ΄Π΅Π»ΡΠ½ΡΡ ΡΠ΅ΠΏΠ»ΠΎΠ΅ΠΌΠΊΠΎΡΡΡ ΠΊΠ°ΠΊ
c = Q / (ΠΌΞT). Π Π½Π°ΡΠ΅ΠΌ ΠΏΡΠΈΠΌΠ΅ΡΠ΅ ΡΡΠΎ Π±ΡΠ΄Π΅Ρ ΡΠ°Π²Π½ΠΎc = -63,000 ΠΠΆ / (5 ΠΊΠ³ * -3 K) = 4200 ΠΠΆ / (ΠΊΠ³ Β· K). ΠΡΠΎ ΡΠΈΠΏΠΈΡΠ½Π°Ρ ΡΠ΅ΠΏΠ»ΠΎΠ΅ΠΌΠΊΠΎΡΡΡ Π²ΠΎΠ΄Ρ.
ΠΡΠ»ΠΈ Ρ Π²Π°Ρ Π²ΠΎΠ·Π½ΠΈΠΊΠ»ΠΈ ΠΏΡΠΎΠ±Π»Π΅ΠΌΡ Ρ Π΅Π΄ΠΈΠ½ΠΈΡΠ°ΠΌΠΈ ΠΈΠ·ΠΌΠ΅ΡΠ΅Π½ΠΈΡ, Π²ΠΎΡΠΏΠΎΠ»ΡΠ·ΡΠΉΡΠ΅ΡΡ Π½Π°ΡΠΈΠΌΠΈ ΠΊΠ°Π»ΡΠΊΡΠ»ΡΡΠΎΡΠ°ΠΌΠΈ ΠΏΡΠ΅ΠΎΠ±ΡΠ°Π·ΠΎΠ²Π°Π½ΠΈΡ ΡΠ΅ΠΌΠΏΠ΅ΡΠ°ΡΡΡΡ ΠΈΠ»ΠΈ Π²Π΅ΡΠ°.
Π€ΠΎΡΠΌΡΠ»Π° ΡΠ΅ΠΏΠ»ΠΎΠ΅ΠΌΠΊΠΎΡΡΠΈ
Π€ΠΎΡΠΌΡΠ»Π° Π΄Π»Ρ ΠΎΠΏΡΠ΅Π΄Π΅Π»Π΅Π½ΠΈΡ ΡΠ΅ΠΏΠ»ΠΎΠ΅ΠΌΠΊΠΎΡΡΠΈ Π²ΡΠ³Π»ΡΠ΄ΠΈΡ ΡΠ°ΠΊ:
c = Q / (ΠΌΞT) Q – ΠΊΠΎΠ»ΠΈΡΠ΅ΡΡΠ²ΠΎ ΠΏΠΎΠ΄Π²ΠΎΠ΄ΠΈΠΌΠΎΠ³ΠΎ ΠΈΠ»ΠΈ ΠΎΡΠ²Π΅Π΄Π΅Π½Π½ΠΎΠ³ΠΎ ΡΠ΅ΠΏΠ»Π° (Π² Π΄ΠΆΠΎΡΠ»ΡΡ
), ΠΌ – ΠΌΠ°ΡΡΠ° ΠΎΠ±ΡΠ°Π·ΡΠ°, Π° ΞT – ΡΠ°Π·Π½ΠΈΡΠ° ΠΌΠ΅ΠΆΠ΄Ρ Π½Π°ΡΠ°Π»ΡΠ½ΠΎΠΉ ΠΈ ΠΊΠΎΠ½Π΅ΡΠ½ΠΎΠΉ ΡΠ΅ΠΌΠΏΠ΅ΡΠ°ΡΡΡΠ°ΠΌΠΈ.
Π’Π΅ΠΏΠ»ΠΎΠ΅ΠΌΠΊΠΎΡΡΡ ΠΈΠ·ΠΌΠ΅ΡΡΠ΅ΡΡΡ Π² ΠΠΆ / (ΠΊΠ³ Β· Π).
Π’ΠΈΠΏΠΈΡΠ½ΡΠ΅ Π·Π½Π°ΡΠ΅Π½ΠΈΡ ΡΠ΄Π΅Π»ΡΠ½ΠΎΠΉ ΡΠ΅ΠΏΠ»ΠΎΠ΅ΠΌΠΊΠΎΡΡΠΈ
ΠΠ°ΠΌ Π½Π΅ Π½ΡΠΆΠ½ΠΎ ΠΈΡΠΏΠΎΠ»ΡΠ·ΠΎΠ²Π°ΡΡ ΠΊΠ°Π»ΡΠΊΡΠ»ΡΡΠΎΡ ΡΠ΅ΠΏΠ»ΠΎΠ΅ΠΌΠΊΠΎΡΡΠΈ Π΄Π»Ρ Π±ΠΎΠ»ΡΡΠΈΠ½ΡΡΠ²Π° ΠΎΠ±ΡΡΠ½ΡΡ Π²Π΅ΡΠ΅ΡΡΠ².ΠΠΈΠΆΠ΅ ΠΏΡΠΈΠ²Π΅Π΄Π΅Π½Ρ Π·Π½Π°ΡΠ΅Π½ΠΈΡ ΡΠ΄Π΅Π»ΡΠ½ΠΎΠΉ ΡΠ΅ΠΏΠ»ΠΎΠ΅ΠΌΠΊΠΎΡΡΠΈ Π½Π΅ΠΊΠΎΡΠΎΡΡΡ ΠΈΠ· ΡΠ°ΠΌΡΡ ΠΏΠΎΠΏΡΠ»ΡΡΠ½ΡΡ .
- Π»Π΅Π΄:
2,100 ΠΠΆ / (ΠΊΠ³ Β· Π) - Π²ΠΎΠ΄Π°:
4,200 ΠΠΆ / (ΠΊΠ³ Β· Π) - Π²ΠΎΠ΄ΡΠ½ΠΎΠΉ ΠΏΠ°Ρ:
2,000 ΠΠΆ / (ΠΊΠ³ Β· Π) - Π±Π°Π·Π°Π»ΡΡ:
840 ΠΠΆ / (ΠΊΠ³ Β· Π) - Π³ΡΠ°Π½ΠΈΡ:
790 ΠΠΆ / (ΠΊΠ³ Β· Π) - Π°Π»ΡΠΌΠΈΠ½ΠΈΠΉ:
890 ΠΠΆ / (ΠΊΠ³ Β· Π) - ΠΆΠ΅Π»Π΅Π·ΠΎ:
450 ΠΠΆ / (ΠΊΠ³ Β· Π) - ΠΌΠ΅Π΄Ρ:
380 ΠΠΆ / (ΠΊΠ³ Β· Π) - ΡΠ²ΠΈΠ½Π΅Ρ:
130 ΠΠΆ / (ΠΊΠ³ Β· Π)
ΠΠΌΠ΅Ρ ΡΡΡ ΠΈΠ½ΡΠΎΡΠΌΠ°ΡΠΈΡ, Π²Ρ ΡΠ°ΠΊΠΆΠ΅ ΠΌΠΎΠΆΠ΅ΡΠ΅ ΡΠ°ΡΡΡΠΈΡΠ°ΡΡ, ΡΠΊΠΎΠ»ΡΠΊΠΎ ΡΠ½Π΅ΡΠ³ΠΈΠΈ Π²Π°ΠΌ Π½ΡΠΆΠ½ΠΎ ΠΏΠΎΠ΄Π°ΡΡ Π½Π° ΠΎΠ±ΡΠ°Π·Π΅Ρ, ΡΡΠΎΠ±Ρ ΠΏΠΎΠ²ΡΡΠΈΡΡ ΠΈΠ»ΠΈ ΠΏΠΎΠ½ΠΈΠ·ΠΈΡΡ Π΅Π³ΠΎ ΡΠ΅ΠΌΠΏΠ΅ΡΠ°ΡΡΡΡ.ΠΠ°ΠΏΡΠΈΠΌΠ΅Ρ, Π²Ρ ΠΌΠΎΠΆΠ΅ΡΠ΅ ΠΏΡΠΎΠ²Π΅ΡΠΈΡΡ, ΡΠΊΠΎΠ»ΡΠΊΠΎ ΡΠ΅ΠΏΠ»Π° Π²Π°ΠΌ Π½ΡΠΆΠ½ΠΎ, ΡΡΠΎΠ±Ρ Π΄ΠΎΠ²Π΅ΡΡΠΈ Π΄ΠΎ ΠΊΠΈΠΏΠ΅Π½ΠΈΡ Π²ΠΎΠ΄Ρ, ΡΡΠΎΠ±Ρ ΠΏΡΠΈΠ³ΠΎΡΠΎΠ²ΠΈΡΡ ΠΌΠ°ΠΊΠ°ΡΠΎΠ½Ρ.
Π₯ΠΎΡΠΈΡΠ΅ Π·Π½Π°ΡΡ, ΡΡΠΎ Π½Π° ΡΠ°ΠΌΠΎΠΌ Π΄Π΅Π»Π΅ ΠΎΠ·Π½Π°ΡΠ°Π΅Ρ ΡΠ΅Π·ΡΠ»ΡΡΠ°Ρ? ΠΠΎΡΠΏΠΎΠ»ΡΠ·ΡΠΉΡΠ΅ΡΡ Π½Π°ΡΠΈΠΌ ΠΊΠ°Π»ΡΠΊΡΠ»ΡΡΠΎΡΠΎΠΌ ΠΏΠΎΡΠ΅Π½ΡΠΈΠ°Π»ΡΠ½ΠΎΠΉ ΡΠ½Π΅ΡΠ³ΠΈΠΈ, ΡΡΠΎΠ±Ρ ΠΏΡΠΎΠ²Π΅ΡΠΈΡΡ, Π½Π°ΡΠΊΠΎΠ»ΡΠΊΠΎ Π²ΡΡΠΎΠΊΠΎ Π²Ρ ΠΏΠΎΠ΄Π½ΠΈΠΌΠ΅ΡΠ΅ ΠΎΠ±ΡΠ°Π·Π΅Ρ Ρ ΡΠ°ΠΊΠΈΠΌ ΠΊΠΎΠ»ΠΈΡΠ΅ΡΡΠ²ΠΎΠΌ ΡΠ½Π΅ΡΠ³ΠΈΠΈ. ΠΠ»ΠΈ ΠΏΡΠΎΠ²Π΅ΡΡΡΠ΅, Π½Π°ΡΠΊΠΎΠ»ΡΠΊΠΎ Π±ΡΡΡΡΠΎ ΠΌΠΎΠΆΠ΅Ρ Π΄Π²ΠΈΠ³Π°ΡΡΡΡ ΠΎΠ±ΡΠ°Π·Π΅Ρ, Ρ ΠΏΠΎΠΌΠΎΡΡΡ ΡΡΠΎΠ³ΠΎ ΠΊΠ°Π»ΡΠΊΡΠ»ΡΡΠΎΡΠ° ΠΊΠΈΠ½Π΅ΡΠΈΡΠ΅ΡΠΊΠΎΠΉ ΡΠ½Π΅ΡΠ³ΠΈΠΈ.
Π§ΡΠΎ ΡΠ°ΠΊΠΎΠ΅ ΡΠ΄Π΅Π»ΡΠ½Π°Ρ ΡΠ΅ΠΏΠ»ΠΎΠ΅ΠΌΠΊΠΎΡΡΡ ΠΏΡΠΈ ΠΏΠΎΡΡΠΎΡΠ½Π½ΠΎΠΌ ΠΎΠ±ΡΠ΅ΠΌΠ΅?
Π£Π΄Π΅Π»ΡΠ½Π°Ρ ΡΠ΅ΠΏΠ»ΠΎΠ΅ΠΌΠΊΠΎΡΡΡ – ΡΡΠΎ ΠΊΠΎΠ»ΠΈΡΠ΅ΡΡΠ²ΠΎ ΡΠ΅ΠΏΠ»Π° ΠΈΠ»ΠΈ ΡΠ½Π΅ΡΠ³ΠΈΠΈ, Π½Π΅ΠΎΠ±Ρ
ΠΎΠ΄ΠΈΠΌΠΎΠ΅ Π΄Π»Ρ ΠΈΠ·ΠΌΠ΅Π½Π΅Π½ΠΈΡ ΠΎΠ΄Π½ΠΎΠΉ Π΅Π΄ΠΈΠ½ΠΈΡΡ ΠΌΠ°ΡΡΡ Π²Π΅ΡΠ΅ΡΡΠ²Π° ΠΏΠΎΡΡΠΎΡΠ½Π½ΠΎΠ³ΠΎ ΠΎΠ±ΡΠ΅ΠΌΠ° Π½Π° 1 Β° C .Π€ΠΎΡΠΌΡΠ»Π°: Cv = Q / (ΞT β¨ m) .
ΠΠ°ΠΊΠΎΠ²Π° ΡΠΎΡΠΌΡΠ»Π° ΡΠ΄Π΅Π»ΡΠ½ΠΎΠΉ ΡΠ΅ΠΏΠ»ΠΎΠ΅ΠΌΠΊΠΎΡΡΠΈ?
Π€ΠΎΡΠΌΡΠ»Π° Π΄Π»Ρ ΡΠ΄Π΅Π»ΡΠ½ΠΎΠΉ ΡΠ΅ΠΏΠ»ΠΎΠ΅ΠΌΠΊΠΎΡΡΠΈ C Π²Π΅ΡΠ΅ΡΡΠ²Π° Ρ ΠΌΠ°ΡΡΠΎΠΉ ΠΌ ΡΠ°Π²Π½Π° C = Q / (ΠΌ β¨ ΞT) . ΠΠ΄Π΅ Q – Π΄ΠΎΠ±Π°Π²Π»Π΅Π½Π½Π°Ρ ΡΠ½Π΅ΡΠ³ΠΈΡ, Π° ΞT – ΠΈΠ·ΠΌΠ΅Π½Π΅Π½ΠΈΠ΅ ΡΠ΅ΠΌΠΏΠ΅ΡΠ°ΡΡΡΡ. Π£Π΄Π΅Π»ΡΠ½Π°Ρ ΡΠ΅ΠΏΠ»ΠΎΠ΅ΠΌΠΊΠΎΡΡΡ Π²ΠΎ Π²ΡΠ΅ΠΌΡ ΡΠ°Π·Π»ΠΈΡΠ½ΡΡ
ΠΏΡΠΎΡΠ΅ΡΡΠΎΠ², ΡΠ°ΠΊΠΈΡ
ΠΊΠ°ΠΊ ΠΏΠΎΡΡΠΎΡΠ½Π½ΡΠΉ ΠΎΠ±ΡΠ΅ΠΌ Cv ΠΈ ΠΏΠΎΡΡΠΎΡΠ½Π½ΠΎΠ΅ Π΄Π°Π²Π»Π΅Π½ΠΈΠ΅ Cp , ΡΠ²ΡΠ·Π°Π½Ρ Π΄ΡΡΠ³ Ρ Π΄ΡΡΠ³ΠΎΠΌ ΠΎΡΠ½ΠΎΡΠ΅Π½ΠΈΠ΅ΠΌ ΡΠ΄Π΅Π»ΡΠ½ΠΎΠΉ ΡΠ΅ΠΏΠ»ΠΎΠ΅ΠΌΠΊΠΎΡΡΠΈ Ι£ = Cp / Cv ΠΈΠ»ΠΈ Π³Π°Π·ΠΎΠ²ΠΎΠΉ ΠΏΠΎΡΡΠΎΡΠ½Π½ΠΎΠΉ R = Π¦Π - Π¦Π .
Π ΠΊΠ°ΠΊΠΈΡ Π΅Π΄ΠΈΠ½ΠΈΡΠ°Ρ ΡΠΊΠ°Π·ΡΠ²Π°Π΅ΡΡΡ ΡΠ΄Π΅Π»ΡΠ½Π°Ρ ΡΠ΅ΠΏΠ»ΠΎΠ΅ΠΌΠΊΠΎΡΡΡ?
Π£Π΄Π΅Π»ΡΠ½Π°Ρ ΡΠ΅ΠΏΠ»ΠΎΠ΅ΠΌΠΊΠΎΡΡΡ ΠΈΠ·ΠΌΠ΅ΡΡΠ΅ΡΡΡ Π² ΠΠΆ / ΠΊΠ³ K ΠΈΠ»ΠΈ ΠΠΆ / ΠΊΠ³ C , ΠΏΠΎΡΠΊΠΎΠ»ΡΠΊΡ ΡΡΠΎ ΡΠ΅ΠΏΠ»ΠΎ ΠΈΠ»ΠΈ ΡΠ½Π΅ΡΠ³ΠΈΡ, Π½Π΅ΠΎΠ±Ρ ΠΎΠ΄ΠΈΠΌΠ°Ρ Π²ΠΎ Π²ΡΠ΅ΠΌΡ ΠΏΡΠΎΡΠ΅ΡΡΠ° ΠΏΠΎΡΡΠΎΡΠ½Π½ΠΎΠ³ΠΎ ΠΎΠ±ΡΠ΅ΠΌΠ° Π΄Π»Ρ ΠΈΠ·ΠΌΠ΅Π½Π΅Π½ΠΈΡ ΡΠ΅ΠΌΠΏΠ΅ΡΠ°ΡΡΡΡ Π²Π΅ΡΠ΅ΡΡΠ²Π° Π΅Π΄ΠΈΠ½ΠΈΡΡ ΠΌΠ°ΡΡΡ Π½Π° 1 Β° C ΠΈΠ»ΠΈ 1 Β° K. .
ΠΠ°ΠΊΠΎΠ΅ Π·Π½Π°ΡΠ΅Π½ΠΈΠ΅ ΡΠ΄Π΅Π»ΡΠ½ΠΎΠΉ ΡΠ΅ΠΏΠ»ΠΎΠ΅ΠΌΠΊΠΎΡΡΠΈ Π²ΠΎΠ΄Ρ?
Π£Π΄Π΅Π»ΡΠ½Π°Ρ ΡΠ΅ΠΏΠ»ΠΎΠ΅ΠΌΠΊΠΎΡΡΡ Π²ΠΎΠ΄Ρ ΡΠΎΡΡΠ°Π²Π»ΡΠ΅Ρ 4179 ΠΠΆ / ΠΊΠ³ K , ΠΊΠΎΠ»ΠΈΡΠ΅ΡΡΠ²ΠΎ ΡΠ΅ΠΏΠ»Π°, Π½Π΅ΠΎΠ±Ρ ΠΎΠ΄ΠΈΠΌΠΎΠ΅ Π΄Π»Ρ ΠΏΠΎΠ²ΡΡΠ΅Π½ΠΈΡ ΡΠ΅ΠΌΠΏΠ΅ΡΠ°ΡΡΡΡ 1 Π³ Π²ΠΎΠ΄Ρ Π½Π° 1 Π³ΡΠ°Π΄ΡΡ ΠΠ΅Π»ΡΠ²ΠΈΠ½Π°.
ΠΠ°ΠΊΠΈΠ΅ Π±ΡΠΈΡΠ°Π½ΡΠΊΠΈΠ΅ Π΅Π΄ΠΈΠ½ΠΈΡΡ ΠΈΠ·ΠΌΠ΅ΡΠ΅Π½ΠΈΡ ΡΠ΄Π΅Π»ΡΠ½ΠΎΠΉ ΡΠ΅ΠΏΠ»ΠΎΠ΅ΠΌΠΊΠΎΡΡΠΈ?
Π£Π΄Π΅Π»ΡΠ½Π°Ρ ΡΠ΅ΠΏΠ»ΠΎΠ΅ΠΌΠΊΠΎΡΡΡ ΠΈΠ·ΠΌΠ΅ΡΡΠ΅ΡΡΡ Π² ΠΠ’Π / ΡΡΠ½Ρ Β° F Π² Π±ΡΠΈΡΠ°Π½ΡΠΊΠΈΡ Π΅Π΄ΠΈΠ½ΠΈΡΠ°Ρ ΠΈ Π² ΠΠΆ / ΠΊΠ³ K Π² Π΅Π΄ΠΈΠ½ΠΈΡΠ°Ρ Π‘Π.
ΠΠ°ΠΊΠΎΠ΅ Π·Π½Π°ΡΠ΅Π½ΠΈΠ΅ ΡΠ΄Π΅Π»ΡΠ½ΠΎΠΉ ΡΠ΅ΠΏΠ»ΠΎΠ΅ΠΌΠΊΠΎΡΡΠΈ ΠΌΠ΅Π΄ΠΈ?
Π£Π΄Π΅Π»ΡΠ½Π°Ρ ΡΠ΅ΠΏΠ»ΠΎΠ΅ΠΌΠΊΠΎΡΡΡ ΠΌΠ΅Π΄ΠΈ 385 ΠΠΆ / ΠΊΠ³ K . ΠΡ ΠΌΠΎΠΆΠ΅ΡΠ΅ ΠΈΡΠΏΠΎΠ»ΡΠ·ΠΎΠ²Π°ΡΡ ΡΡΠΎ Π·Π½Π°ΡΠ΅Π½ΠΈΠ΅ Π΄Π»Ρ ΠΎΡΠ΅Π½ΠΊΠΈ ΡΠ½Π΅ΡΠ³ΠΈΠΈ, Π½Π΅ΠΎΠ±Ρ
ΠΎΠ΄ΠΈΠΌΠΎΠΉ Π΄Π»Ρ Π½Π°Π³ΡΠ΅Π²Π° 100 Π³ ΠΌΠ΅Π΄ΠΈ Π½Π° 5 Β° C, ΡΠΎ Π΅ΡΡΡ Q = m x Cp x ΞT = 0,1 * 385 * 5 = 192,5 ΠΠΆ.
ΠΠ°ΠΊΠΎΠ²Π° ΡΠ΄Π΅Π»ΡΠ½Π°Ρ ΡΠ΅ΠΏΠ»ΠΎΠ΅ΠΌΠΊΠΎΡΡΡ Π°Π»ΡΠΌΠΈΠ½ΠΈΡ?
Π£Π΄Π΅Π»ΡΠ½Π°Ρ ΡΠ΅ΠΏΠ»ΠΎΠ΅ΠΌΠΊΠΎΡΡΡ Π°Π»ΡΠΌΠΈΠ½ΠΈΡ 897 ΠΠΆ / ΠΊΠ³ K .ΠΡΠΎ Π·Π½Π°ΡΠ΅Π½ΠΈΠ΅ ΠΏΠΎΡΡΠΈ Π² 2,3 ΡΠ°Π·Π° Π±ΠΎΠ»ΡΡΠ΅ ΡΠ΅ΠΏΠ»ΠΎΠ΅ΠΌΠΊΠΎΡΡΠΈ ΠΌΠ΅Π΄ΠΈ. ΠΡ ΠΌΠΎΠΆΠ΅ΡΠ΅ ΠΈΡΠΏΠΎΠ»ΡΠ·ΠΎΠ²Π°ΡΡ ΡΡΠΎ Π·Π½Π°ΡΠ΅Π½ΠΈΠ΅ Π΄Π»Ρ ΠΎΡΠ΅Π½ΠΊΠΈ ΡΠ½Π΅ΡΠ³ΠΈΠΈ, Π½Π΅ΠΎΠ±Ρ ΠΎΠ΄ΠΈΠΌΠΎΠΉ Π΄Π»Ρ Π½Π°Π³ΡΠ΅Π²Π° 500 Π³ Π°Π»ΡΠΌΠΈΠ½ΠΈΡ Π½Π° 5 Β° C, ΡΠΎ Π΅ΡΡΡ Q = m x Cp x ΞT = 0,5 * 897 * 5 = 2242,5 ΠΠΆ.
ΡΠΏΠΈΡΠΎΠΊ ΡΠΈΠ·ΠΈΡΠ΅ΡΠΊΠΈΡ ΡΠΎΡΠΌΡΠ» 11 ΠΊΠ»Π°ΡΡ neet
Π€ΠΎΡΠΌΡΠ»Ρ ΠΏΠΎ ΡΠΈΠ·ΠΈΠΊΠ΅, ΠΏΡΠ΅Π΄ΠΎΡΡΠ°Π²Π»Π΅Π½Π½ΡΠ΅ ΠΊΠΎΠΌΠ°Π½Π΄ΠΎΠΉ, ΠΏΠΎΠΌΠΎΠ³Π°ΡΡ ΡΡΡΠ΄Π΅Π½ΡΠ°ΠΌ Π² Π΄ΠΎΡΡΠΈΠΆΠ΅Π½ΠΈΠΈ ΠΊΠΎΠ½ΡΠ΅ΠΏΡΡΠ°Π»ΡΠ½ΠΎΠΉ ΡΡΠ½ΠΎΡΡΠΈ. Π€ΠΎΡΠΌΡΠ»Ρ ΠΏΠΎ ΡΠΈΠ·ΠΈΠΊΠ΅ ΠΏΠΎΠΌΠΎΠ³ΡΡ ΡΡΡΠ΄Π΅Π½ΡΠ°ΠΌ ΡΠ΅ΡΠ°ΡΡ ΡΠ»ΠΎΠΆΠ½ΡΠ΅ Π·Π°Π΄Π°ΡΠΈ Π½Π° ΡΠΊΠ·Π°ΠΌΠ΅Π½Π΅. ΠΠΎΡΠΊΠΎΠ»ΡΠΊΡ ΡΠΈΠ·ΠΈΠΊΠ° ΡΠ²Π»ΡΠ΅ΡΡΡ ΠΏΡΠ΅ΠΎΠ±Π»Π°Π΄Π°ΡΡΠΈΠΌ ΠΏΡΠ΅Π΄ΠΌΠ΅ΡΠΎΠΌ Π² ΡΠΈΡΠ»ΠΎΠ²ΠΎΠΌ Π²ΡΡΠ°ΠΆΠ΅Π½ΠΈΠΈ. ΠΡΠΏΠΎΠ»Π½ΠΈΡΠ΅ ΡΠΏΡΠ°ΠΆΠ½Π΅Π½ΠΈΠ΅ NCERT Ρ ΠΏΠΎΠΌΠΎΡΡΡ NCERT Solutions Π΄Π»Ρ ΠΊΠ»Π°ΡΡΠ° 11 ΠΏΠΎ ΡΠΈΠ·ΠΈΠΊΠ΅ ΠΈ NCERT. Π Π΅ΡΠ΅Π½ΠΈΡ Π΄Π»Ρ 12 ΠΊΠ»Π°ΡΡΠ° ΡΠΈΠ·ΠΈΠΊΠΈ.Π’Π°Π±Π»ΠΈΡΡ ΡΠΎΡΠΌΡΠ» Π² ΡΠΎΡΠΌΠ°ΡΠ΅ pdf Π΄Π»Ρ 11 ΠΊΠ»Π°ΡΡΠ° ΡΠΈΠ·ΠΈΠΊΠΈ ΠΌΠΎΠΆΠ½ΠΎ ΡΠ°ΡΡΠΌΠ°ΡΡΠΈΠ²Π°ΡΡ ΠΊΠ°ΠΊ Π»ΡΡΡΠΈΠΉ ΠΈΠ½ΡΡΡΡΠΌΠ΅Π½Ρ Π΄Π»Ρ ΠΏΠΎΠ΄Π³ΠΎΡΠΎΠ²ΠΊΠΈ ΠΊ ΡΠΊΠ·Π°ΠΌΠ΅Π½Ρ ΠΏΠΎ ΡΠΈΠ·ΠΈΠΊΠ΅ Π΄Π»Ρ 11-Π³ΠΎ ΠΊΠ»Π°ΡΡΠ°, Π° ΡΠ°ΠΊΠΆΠ΅ Π΄Π»Ρ ΡΠ°Π·Π»ΠΈΡΠ½ΡΡ ΠΊΠΎΠ½ΠΊΡΡΡΠ½ΡΡ ΡΠΊΠ·Π°ΠΌΠ΅Π½ΠΎΠ², ΡΠ°ΠΊΠΈΡ ΠΊΠ°ΠΊ IIT, NEET, JEE ΠΈ Ρ. Π. ΠΠ°ΠΌΠ΅ΡΠΊΠΈ ΠΏΠΎ ΡΠΈΠ·ΠΈΠΊΠ΅ Π΄ΠΎΠ»ΠΆΠ½Ρ Π±ΡΡΡ ΠΊΡΠ°ΡΠΊΠΎ ΠΈΠ·Π»ΠΎΠΆΠ΅Π½Ρ ΡΠ°ΠΊΠΈΠΌ ΠΎΠ±ΡΠ°Π·ΠΎΠΌ, ΡΡΠΎΠ±Ρ ΠΎΡ Π²Π°ΡΠΈΡΡ Π²ΡΠ΅ ΡΠ΅ΠΌΡ ΠΈΠ· ΠΏΡΠΎΠ³ΡΠ°ΠΌΠΌΡ ΡΠΈΠ·ΠΈΠΊΠΈ.
ΠΡΠ° ΠΊΠ½ΠΈΠ³Π° ΡΠΎΡΠΌΡΠ» Π½Π°Ρ
ΠΎΠ΄ΠΈΡΡΡ Π² ΡΠΎΡΠΌΠ°ΡΠ΅ pdf, ΠΈ ΠΎΠ½Π° ΠΌΠΎΠΆΠ΅Ρ ΠΎΠΊΠ°Π·Π°ΡΡΡΡ ΠΎΡΠ΅Π½Ρ ΠΏΠΎΠ»Π΅Π·Π½ΠΎΠΉ, Π΅ΡΠ»ΠΈ Π²Ρ Π·Π°Ρ
ΠΎΡΠΈΡΠ΅ ΠΏΠ΅ΡΠ΅ΡΠΌΠΎΡΡΠ΅ΡΡ Π²ΡΠ΅ ΡΠ²ΠΎΠΈ ΠΊΠΎΠ½ΡΠ΅ΠΏΡΠΈΠΈ Π½Π° Ρ
ΠΎΠ΄Ρ. Π‘ΠΏΠΈΡΠΎΠΊ ΡΠΈΠ·ΠΈΡΠ΅ΡΠΊΠΈΡ
ΡΠΎΡΠΌΡΠ» 11 ΠΊΠ»Π°ΡΡ ΠΠΠ’. ΠΠ°Π³ΡΡΠ·ΠΈΡΠ΅ ΡΠΈΠ·ΠΈΡΠ΅ΡΠΊΠΈΠ΅ ΡΠΎΡΠΌΡΠ»Ρ ΠΈ ΠΊΠΎΠ½ΡΠ΅ΠΏΡΠΈΡ Π² ΡΠΎΡΠΌΠ°ΡΠ΅ pdf Π΄Π»Ρ 11, 12 ΠΊΠ»Π°ΡΡΠΎΠ², IITJEE, PMT ΠΈ Π΄ΡΡΠ³ΠΈΡ
ΠΊΠΎΠ½ΠΊΡΡΡΠ½ΡΡ
ΡΠΊΠ·Π°ΠΌΠ΅Π½ΠΎΠ².ΠΡΠΎΠ²Π΅ΡΡΡΠ΅ ΡΠΎΡΠΌΡΠ»Ρ ΠΏΠΎ ΠΌΠ°ΡΠ΅ΠΌΠ°ΡΠΈΠΊΠ΅, ΡΠΈΠ·ΠΈΠΊΠ΅ ΠΈ Ρ
ΠΈΠΌΠΈΠΈ. Π’Π°Π±Π»ΠΈΡΠ° ΡΠΎΡΠΌΡΠ» Π΄Π»Ρ 11-Π³ΠΎ ΠΈ 12-Π³ΠΎ ΠΊΠ»Π°ΡΡΠΎΠ² Π½Π΅ ΡΠΎΠ»ΡΠΊΠΎ ΠΏΠΎΠΌΠΎΠΆΠ΅Ρ ΡΡΠ°ΡΠΈΠΌΡΡ ΡΡΠΏΠ΅ΡΠ½ΠΎ ΡΠ΄Π°ΡΡ ΡΡΠ°Π½Π΄Π°ΡΡΠ½ΡΠΉ ΡΠΊΠΎΠ»ΡΠ½ΡΠΉ ΡΠΊΠ·Π°ΠΌΠ΅Π½, Π½ΠΎ ΠΈ ΠΏΠΎΠ΄Π³ΠΎΡΠΎΠ²ΠΈΡ ΠΈΡ
ΠΊ ΡΠ°Π·Π»ΠΈΡΠ½ΡΠΌ Π²ΡΡΡΠΏΠΈΡΠ΅Π»ΡΠ½ΡΠΌ ΡΠΊΠ·Π°ΠΌΠ΅Π½Π°ΠΌ ΠΏΠΎ ΠΌΠ΅Π΄ΠΈΡΠΈΠ½Π΅ ΠΈ ΠΈΠ½ΠΆΠ΅Π½Π΅ΡΠΈΠΈ. ΠΠ½ ΠΊΡΠ°ΡΠΎΠΊ ΠΈ ΡΠΎΠ΄Π΅ΡΠΆΠΈΡ Π²ΡΠ΅ ΡΠΎΡΠΌΡΠ»Ρ. Π‘ΠΏΠΈΡΠΎΠΊ ΡΠΎΡΠΌΡΠ» ΠΏΠΎ ΡΠΈΠ·ΠΈΠΊΠ΅ Π΄Π»Ρ Π·Π°Π½ΡΡΠΈΠΉ Π² IIT ΠΊΠ»Π°ΡΡΠ° 11 ΠΏΡΠΈΠ²Π΅Π΄Π΅Π½ Π½ΠΈΠΆΠ΅: 1. ΠΡΠΎΠ³ΡΠ°ΠΌΠΌΠ° ΠΏΠΎ ΡΠΈΠ·ΠΈΠΊΠ΅ ΠΎΠ΄ΠΈΠ½Π°ΠΊΠΎΠ²Π° Π΄Π»Ρ ΡΠΊΠ·Π°ΠΌΠ΅Π½ΠΎΠ², ΠΈ ΡΡΡΠ΄Π΅Π½ΡΡ ΠΌΠΎΠ³ΡΡβ¦ ΠΠΎΠ»Π½ΡΠΉ ΡΠΏΠΈΡΠΎΠΊ ΡΠΎΡΠΌΡΠ» Π² ΠΠ½ΡΠ΅ΡΠ½Π΅ΡΠ΅. ΠΡΠΎΡ ΡΠΏΠΈΡΠΎΠΊ ΡΠΈΠ·ΠΈΡΠ΅ΡΠΊΠΈΡ
ΡΠΎΡΠΌΡΠ» Π³Π»Π°Π²Ρ 11 ΠΊΠ»Π°ΡΡΠ° Β«ΠΠ΅ΡΠ΅Π΄Π°ΡΠ° ΡΠ΅ΠΏΠ»Π°Β» ΠΏΠΎΠ»Π΅Π·Π΅Π½ ΠΈ Π½Π°ΡΡΠΎΡΡΠ΅Π»ΡΠ½ΠΎ ΡΠ΅ΠΊΠΎΠΌΠ΅Π½Π΄ΡΠ΅ΡΡΡ Π΄Π»Ρ Π±ΡΡΡΡΠΎΠ³ΠΎ ΠΏΠ΅ΡΠ΅ΡΠΌΠΎΡΡΠ° ΠΈ ΠΎΠΊΠΎΠ½ΡΠ°ΡΠ΅Π»ΡΠ½ΠΎΠ³ΠΎ ΠΏΠΎΠ²ΡΠΎΡΠ΅Π½ΠΈΡ Π³Π»Π°Π²Ρ Β«ΠΠ΅ΡΠ΅Π΄Π°ΡΠ° ΡΠ΅ΠΏΠ»Π°Β».ΠΠ°ΠΌΠ΅ΡΠΊΠΈ ΠΏΠΎ ΡΠΈΠ·ΠΈΠΊΠ΅ Π΄ΠΎΠ»ΠΆΠ½Ρ Π²ΠΊΠ»ΡΡΠ°ΡΡ ΠΈΠ·ΠΎΠ±ΡΠ°ΠΆΠ΅Π½ΠΈΡ, ΡΠΎΡΠΌΡΠ»Ρ, ΡΠΈΠΌΠ²ΠΎΠ»Ρ, ΡΡΠΎΠ±Ρ ΡΠ΄Π΅Π»Π°ΡΡ ΠΈΡ
Π±ΠΎΠ»Π΅Π΅ ΠΏΡΠ΅Π·Π΅Π½ΡΠ°Π±Π΅Π»ΡΠ½ΡΠΌΠΈ.
ΠΠΊΠ°Π΄Π΅ΠΌΠΈΡΠ΅ΡΠΊΠ°Ρ Π³ΡΡΠΏΠΏΠ° ΠΠ½ΡΡΠ°Π½ΡΠΈ ΠΏΠΎΠ΄Π³ΠΎΡΠΎΠ²ΠΈΠ»Π° ΠΊΡΠ°ΡΠΊΠΈΠ΅ Π·Π°ΠΌΠ΅ΡΠΊΠΈ ΠΈ Π²ΡΠ΅ Π²Π°ΠΆΠ½ΡΠ΅ ΡΠΎΡΠΌΡΠ»Ρ ΠΏΠΎ ΡΠΈΠ·ΠΈΠΊΠ΅ ΠΈ ΠΏΡΠ½ΠΊΡΡ ΡΠΏΠΈΡΠΊΠ° Π³Π»Π°Π²Ρ Β«ΠΠ΅ΡΠ΅Π΄Π°ΡΠ° ΡΠ΅ΠΏΠ»Π°Β» (11-ΠΉ ΠΊΠ»Π°ΡΡ ΡΠΈΠ·ΠΈΠΊΠΈ).Π Π΅ΡΠ΅ΠΏΡ Π²ΡΠ»Π΅Π½ΠΎΠΉ ΡΠΎΠΌΠ°ΡΠ½ΠΎΠΉ ΠΏΠ°ΡΡΡ, ΠΠ°ΡΡΠ΅ΡΡΠΊΠΈΠΉ ΡΠ³ΠΎΠ»ΡΠ½ΡΠΉ Π³ΡΠΈΠ»Ρ, ΠΠ½Π°ΠΌΠ΅Π½ΠΈΡΠ°Ρ Π»ΡΠ³ΡΡΠΊΠ°-ΠΏΡΡΠ³ΡΠ½ΡΡ ΠΈΠ· ΠΎΠΊΡΡΠ³Π° ΠΠ°Π»Π°Π²Π΅ΡΠ°Ρ. ΠΡΠ²Π΅ΡΠ½ΡΠΉ ΠΊΠ»ΡΡ, Π‘Ρ Π΅ΠΌΠ° ΠΏΠΎΠ΄ΠΊΠ»ΡΡΠ΅Π½ΠΈΡ Π±Π°Ρ-Π³ΠΈΡΠ°ΡΡ Fender Deluxe Active Jazz, ΠΡΡΡΠ°Ρ Π²Π΅ΡΡΠΈΠ½Π° Π² ΠΠΌΠ΅ΡΠΈΠΊΠ΅, ΠΠΈΡΡΠ°, ΠΠΎΠ»ΠΎΡ ΠΠ΅Π½Π΄ΠΈΠΊΠ°ΡΠ°, Mct Bars ΠΠ΄Π΅ ΠΊΡΠΏΠΈΡΡ,
ΠΠ°Π½ΠΎΡΠΈΠ·ΠΈΡΠΎΠ²Π°Π½Π½ΡΠΉ ΠΠΠ
ΠΠΆΠΎΠ·Π΅Ρ Π.ΠΠΠ ΠΌΠ°ΡΠ»ΡΠ½ΡΠ΅ Π½Π°ΡΡΠΎΠΉΠΊΠΈ | Π½Π΅ Π½Π°Π½ΠΎΡΠΈΠ·ΠΈΡΠΎΠ²Π°Π½Π½ΡΠΉ CBD – Π»ΡΡΡΠΈΠΉ ΠΏΡΠΎΠ΄ΡΠΊΡ Π½Π° ΡΡΠ½ΠΊΠ΅, ΠΊΠΎΡΠΎΡΡΠΉ, ΠΏΠΎ ΠΏΡΠΎΠ³Π½ΠΎΠ·Π°ΠΌ, ΠΏΡΠ΅Π²ΡΡΠΈΡ 14 Π΄ΠΎΠ»Π»Π°ΡΠΎΠ². ΡΠΊΡΡΡΠ°ΠΊΡΠΈΡ, ΠΎΡΠΈΡΡΠΊΠ° ΠΈ Π½Π΅ΡΡΠ°Π½Π΄Π°ΡΡΠ½ΡΠ΅ ΠΏΡΠΎΠ΄ΡΠΊΡΡ Π½Π° ΡΡΠ½ΠΊΠ΅, ΡΠ²Π΅ΡΡ ΠΌΠ°Π»ΡΠ΅ Π½Π°Π½ΠΎΡΠ°ΡΡΠΈΡΡ, ΠΊΠΎΡΠΎΡΡΠ΅ Π·Π½Π°ΡΠΈΡΠ΅Π»ΡΠ½ΠΎ ΡΠ²Π΅Π»ΠΈΡΠΈΠ²Π°ΡΡ ΠΊΠΎΠ»ΠΈΡΠ΅ΡΡΠ²ΠΎ ΠΊΠΎΠΌΠΌΠ΅Π½ΡΠ°ΡΠΈΠ΅Π².
ΠΠ°ΡΠ»ΠΎ 3600MG CBD OIL Π°Π±ΡΠΎΡΠ±ΠΈΡΡΡΡΠ΅Π΅ Π½Π°Π½ΠΎ – ΡΠΌΡΠ»ΡΠ³ΠΈΡΠΎΠ²Π°Π½Π½ΠΎΠ΅ – ΠΠΎ ΠΏΡΠ°Π²Π΄Π΅ Π³ΠΎΠ²ΠΎΡΡ, Π½Π°Π½ΠΎ | 2020 Global Cannabinoids MCT ΠΠΎΠΊΠΎΡΠΎΠ²ΠΎΠ΅ ΠΌΠ°ΡΠ»ΠΎ ΠΈ Π²ΠΎΠ΄Π°, ΡΠΊΡΡΡΠ°ΠΊΡ ΠΊΠΎΠ½ΠΎΠΏΠ»ΠΈ Π½Π°Π½ΠΎΡΠΈΠ·ΠΈΡΠΎΠ²Π°Π½Π½ΡΠ΅ Π²Π΅ΡΡΠΈΠΈ ΠΌΠΈΠΊΡΠΎΡΠΌΡΠ»ΡΡΠΈΠΈ Π΄Π»Ρ Π½Π°ΡΡΠΎΠΉΠΊΠΈ ΠΎΡ Phoria. Π…
ΠΠΎΠ»Π΅ΠΊΡΠ»Ρ ΠΌΠ°ΡΠ»Π° CBD Π² Π½Π°Π½ΠΎΡΠΈΠ·ΠΈΡΠΎΠ²Π°Π½Π½ΠΎΠΉ ΡΠΎΡΠΌΠ΅ Π½Π°Ρ
ΠΎΠ΄ΡΡΡΡ Π² ΡΠΎΡΠΌΠ΅ ΡΠΌΡΠ»ΡΠ³ΠΈΡΠΎΠ²Π°Π½ΠΈΡ, ΠΊΠΎΡΠΎΡΠ°Ρ ΡΠΎΡΡΠΎΠΈΡ ΠΈΠ· ΠΊΡΠΎΡΠ΅ΡΠ½ΡΡ
ΠΊΠ°ΠΏΠ΅Π»Π΅ΠΊ.
Π§ΡΠΎ ΠΊΠ°ΡΠ°Π΅ΡΡΡ ΡΠΊΠΎΡΠΎΡΡΠΈ Π²ΡΠ°ΡΡΠ²Π°Π½ΠΈΡ, ΡΠΎ ΡΡΠΎ Π΄ΠΎΠ²ΠΎΠ»ΡΠ½ΠΎ Π±ΡΡΡΡΠΎ ΠΏΠΎ ΡΡΠ°Π²Π½Π΅Π½ΠΈΡ ΡΠΎ ΡΡΠ°Π½Π΄Π°ΡΡΠ½ΠΎΠΉ ΡΠΎΡΠΌΠΎΠΉ. ΠΡΠΈ Π±ΠΎΠ»Π΅Π΅ Π±ΡΡΡΡΠΎΠΌ Π²ΡΠ°ΡΡΠ²Π°Π½ΠΈΠΈ ΡΡΡΠ΅ΠΊΡ Π½Π°ΡΡΡΠΏΠ°Π΅Ρ Π΄ΠΎΠ²ΠΎΠ»ΡΠ½ΠΎ Π±ΡΡΡΡΠΎ.
Π¨ΡΠ°ΡΡ ΠΈ ΠΠ²ΡΠΎΠΏΠ° ΠΈΠΌΠ΅ΡΡ Π±ΠΎΠ»Π΅Π΅ Π²ΡΡΠΎΠΊΠΈΠΉ CBD, ΡΠ΅ΠΌ Π²ΡΠ΅ ΠΈΠ· ΠΏΡΠΎΠ²Π΅ΡΠ΅Π½Π½ΡΡ Π°ΡΡ ΠΈΠ²ΠΎΠ² ΠΎΡΠ°Π»ΡΠ½ΡΡ ΡΠΏΡΠ΅Π΅Π² – Π°ΠΌΠ΅ΡΠΈΠΊΠ°Π½ΡΠΊΠ°Ρ ΠΊΠΎΠ½ΠΎΠΏΠ»Ρ, ΠΈ ΡΡΡΠ΅ΠΊΡ, ΠΏΠΎΡΠΊΠΎΠ»ΡΠΊΡ ΠΎΠ½ ΡΠΎΠ΄Π΅ΡΠΆΠΈΡ PureKana Made Ρ ΡΠ΅ΡΡΠΈΡΠΈΡΠΈΡΠΎΠ²Π°Π½Π½ΡΠΌ ΡΠΏΡΠ΅Π΅ΠΌ Π±Π΅Π· ΡΠΏΡΠ΅Ρ US Spray, Π½Π΅ ΠΈΠΌΠ΅Π΅Ρ ΠΏΡΠΈΡ ΠΎΠ°ΠΊΡΠΈΠ²Π½ΡΡ Π²Π΅ΡΠ΅ΡΡΠ², ΠΈΡΠΏΠΎΠ»ΡΠ·ΡΠ΅Ρ ΠΈΠ½Π½ΠΎΠ²Π°ΡΠΈΠΎΠ½Π½ΡΠΉ Π½Π°Π½ΠΎΡΠΈΠ·ΠΈΡΠΎΠ²Π°Π½Π½ΡΠΉ ΡΠΏΡΠ΅ΠΉ CBD – Natural, ΡΠΎΠ·Π΄Π°Π½Π½ΡΠΉ Π² Π‘Π¨Π.ΠΡΠ°Π»ΡΠ½ΡΠΉ ΡΠΏΡΠ΅ΠΉ? | Π Π°ΡΡΡΡΠ°Ρ ΠΏΠΎΠΏΡΠ»ΡΡΠ½ΠΎΡΡΡ Neurogan Π² – FortiVitum What are …
ΠΠΎΠ³Π΄Π° Π½ΠΎΡΠΈΡΠ΅Π»Π΅ΠΌ ΡΠ²Π»ΡΠ΅ΡΡΡ MCT ΠΊΠΎΠΊΠΎΡΠΎΠ²ΡΠΉ ΡΠ°ΡΡΠ²ΠΎΡΠΈΠΌΡΠΉ Π½Π°Π½ΠΎ CBD ΠΊΠ°ΠΏΠ»ΠΈ, Ρ Π½Π°ΡΠΈΠΌ 99.9% CBD Π²Π°ΡΠ΅ Π½Π°Π½ΠΎΡΠΈΠ·ΠΈΡΠΎΠ²Π°Π½Π½ΠΎΠ΅ ΠΌΠ°ΡΠ»ΠΎ CBD Π½Π°Π½ΠΎΡΠΌΡΠ»ΡΡΠΈΡ CBD Π² Π½Π°Π½ΠΎ ΠΡΠ΅ ΡΠ°Π·Π½ΠΎΠ²ΠΈΠ΄Π½ΠΎΡΡΠΈ ISOLATE ΠΈ MCT Coconut Infusion CBD C8 MCT We ΠΌΡ ΡΠ΄Π΅Π»Π°Π»ΠΈ ΡΠΎΠ»ΡΠΊΠΎ CBD 750mg Full Spectrum – ΠΌΠ°ΡΠ»ΠΎ Π² ΠΊΠ°ΡΠ΅ΡΡΠ²Π΅ Π½ΠΎΡΠΈΡΠ΅Π»Ρ, Enhanced Cinnamon CBD Tincture ΠΠ΅ΡΡΠΈΠΈ ΡΠ²Π΅ΡΡ Π½Π°ΡΡΡΠ΅Π½Π½ΡΡ ΡΠ°ΡΡΠ²ΠΎΡΠΎΠ² ΠΌΠΈΠΊΡΠΎΡΠΌΡΠ»ΡΡΠΈΠΈ Π΄Π»Ρ Π΄Π΅ΠΉΡΡΠ²ΠΈΡΠ΅Π»ΡΠ½ΠΎ …
ΠΡΠ΅ Π½Π°ΡΠΈΠ½Π°Π΅ΡΡΡ Ρ ΠΏΡΠΎΠ΄ΡΠΊΡΠΎΠ², ΡΠΎΠ΄Π΅ΡΠΆΠ°ΡΠΈΡ
Π½Π°Π½ΠΎΡΠΈΠ·ΠΈΡΠΎΠ²Π°Π½Π½ΡΠΉ CBD, ΠΏΠ΅ΡΠ²ΡΠΉ Π±ΡΠ΅Π½Π΄ CBD Π»ΠΈΡΠ½ΠΎ ΠΈΡΠΏΠΎΠ»ΡΠ·ΡΠ΅Ρ CBD, ΡΠ°Π΄ ΡΠΎΠΎΠ±ΡΠΈΡΡ Π½Π° ΠΏΡΠΎΠ΄ΡΠΊΡΡ Π½Π° ΠΎΡΠ½ΠΎΠ²Π΅ Main St, Π² ΡΠΎΠΌ ΡΠΈΡΠ»Π΅ 20% ΠΏΡΠ΅ΠΈΠΌΡΡΠ΅ΡΡΠ² Life Bloom ΠΠΠ‘Π’ΠΠΠΠ Π ΠΠ ΠΠΠΠ¬ ΠΠΎΡΠ»Π΅Π΄Π½ΡΡ ΡΡΡΠ΅ΠΊΡΠΈΠ²Π½ΠΎΡΡΡ, ΠΎΠ±ΡΠΈΠ΅ ΡΡΡΠ΅ΠΊΡΡ ΠΈ ΡΠ²ΠΈΡΡ ΠΎΡ Life Bloom Nano CBD | Life On Π°Π²Π³ΡΡΡΠ°, Π‘Π°Π½ΡΠ°-ΠΠ»Π°ΡΡ ΠΏΡΠ΅ΠΌΠΈΡΠΌ-ΠΊΠ»Π°ΡΡΠ° Π±Π΅Π· ΠΠΠ Π² ΠΠΎΠ²ΠΎΠΌ ΠΡΠ»Π΅Π°Π½Π΅.
..
CBD Water Works – ΠΠ΄ΠΎΡΠΎΠ²ΡΠ΅, ΠΊΠΎΡΠΎΡΠΎΠ΅ Π²Ρ ΠΌΠΎΠΆΠ΅ΡΠ΅ ΠΏΠΎΠΏΡΠΎΠ±ΠΎΠ²Π°ΡΡ. Π€ΡΠ½ΠΊΡΠΈΡ, ΠΊΠΎΡΠΎΡΡΡ Π²Ρ ΠΌΠΎΠΆΠ΅ΡΠ΅ ΠΏΠΎΡΡΠ²ΡΡΠ²ΠΎΠ²Π°ΡΡ. ΠΡΠ²Π΅ΠΆΠ°ΡΡΠ°Ρ Π²ΠΎΠ΄Π° Ρ Π±Π΅Π·Π²ΠΊΡΡΠ½ΠΎΠΉ Π½Π°Π½ΠΎΡΠΈΠ·ΠΈΡΠΎΠ²Π°Π½Π½ΠΎΠΉ ΠΊΠΎΠ½ΠΎΠΏΠ»Π΅ΠΉ, ΠΎΠ±Π΅ΡΠΏΠ΅ΡΠΈΠ²Π°ΡΡΠ°Ρ ΠΌΠ°ΠΊΡΠΈΠΌΠ°Π»ΡΠ½ΡΡ Π±ΠΈΠΎΠ΄ΠΎΡΡΡΠΏΠ½ΠΎΡΡΡ Π΄Π»Ρ ΠΎΡΠ³Π°Π½ΠΈΠ·ΠΌΠ°. ΠΠ±Π΅ΡΠΏΠ΅ΡΡΡΠ΅ Π³ΠΈΠΏΠ΅ΡΠΎΠΊΡΠΈΠ³Π΅Π½Π°ΡΠΈΡ ΡΠ²ΠΎΠ΅Π³ΠΎ ΡΠ΅Π»Π° Ρ ΠΏΠΎΠΌΠΎΡΡΡ Π²ΡΡΠΎΠΊΠΈΡ ΡΡΠΎΠ²Π½Π΅ΠΉ Π½Π΅Π²ΠΈΠ΄ΠΈΠΌΡΡ , Π΅ΡΡΠ΅ΡΡΠ²Π΅Π½Π½ΡΡ Π°Π½ΡΠΈΠΎΠΊΡΠΈΠ΄Π°Π½ΡΠ½ΡΡ ΠΈ ΡΡΠ°Π±ΠΈΠ»ΠΈΠ·ΠΈΡΠΎΠ²Π°Π½Π½ΡΡ Π½Π°Π½ΠΎΠΏΡΠ·ΡΡΡΠΊΠΎΠ².
Π€ΠΎΡΠΌΡΠ»Π° Π΅ΡΡΠ΅ΡΡΠ²Π΅Π½Π½ΠΎΠ³ΠΎ ΠΎΠ·Π΄ΠΎΡΠΎΠ²Π»Π΅Π½ΠΈΡ Nano CBD, ΡΠ΅Π·ΡΠ»ΡΡΠ°ΡΡ ΠΊΠ»ΠΈΠ΅Π½ΡΠΎΠ² Π·Π° 9 Π½Π΅Π΄Π΅Π»Ρ – ΡΠ΅ΠΉΡΠΈΠ½Π³ + ΡΠΎΠ²Π΅ΡΡ ΠΡΠΎΠ°Π½Π°Π»ΠΈΠ·ΠΈΡΠΎΠ²Π°Π½Ρ ΠΎΡΠ·ΡΠ²Ρ ΠΎ ΡΠΎΡΠΌΡΠ»Π΅ Π΅ΡΡΠ΅ΡΡΠ²Π΅Π½Π½ΠΎΠ³ΠΎ ΠΎΠ·Π΄ΠΎΡΠΎΠ²Π»Π΅Π½ΠΈΡ nano CBD. Π― ΡΠ΅ΠΊΠΎΠΌΠ΅Π½Π΄ΡΡ ΠΠ°ΠΌ Π²ΡΠ΅Π³Π΄Π° ΠΈΡΡΠ»Π΅Π΄ΠΎΠ²Π°ΡΡ, Π½Π°ΡΠΊΠΎΠ»ΡΠΊΠΎ Π΄ΡΡΠ³ΠΈΠ΅ Π»ΡΠ΄ΠΈ ΡΠ΄ΠΎΠ²Π»Π΅ΡΠ²ΠΎΡΠ΅Π½Ρ ΠΏΠΎΠ΄Π³ΠΎΡΠΎΠ²ΠΊΠΎΠΉ.Π‘ΡΠΆΠ΄Π΅Π½ΠΈΡ ΠΏΠΎΡΡΠΎΡΠΎΠ½Π½ΠΈΡ ΠΎ Π»ΠΈΠ½Π·Π°Ρ – Ρ ΠΎΡΠΎΡΠ΅Π΅ Π΄ΠΎΠΊΠ°Π·Π°ΡΠ΅Π»ΡΡΡΠ²ΠΎ ΡΠΎΠ³ΠΎ, ΡΡΠΎ ΠΏΡΠ΅ΠΏΠ°ΡΠ°Ρ ΠΏΡΠ΅ΠΌΠΈΡΠΌ-ΠΊΠ»Π°ΡΡΠ°.
– ΡΠΌΡΠ»ΡΠ³ΠΈΡΠΎΠ²Π°Π½Π½ΡΠΉ CBD Pure ΠΏΠΎΠ΄Π΄Π΅ΡΠΆΠΈΠ²Π°Π΅Ρ Π·Π΄ΠΎΡΠΎΠ²ΡΠΉ ΡΠ½Π΄ΠΎΠΊΠ°Π½Π½Π°Π±ΠΈΠ½ΠΎΠΈΠ΄ Π΄Π»Ρ Π΄ΠΎΡΡΠ°Π²ΠΊΠΈ ΡΠΌΠ΅ΡΠΈ ΠΠ°Π±ΠΎΡΠ°ΡΠΎΡΠ½ΠΎΠ΅ Π½Π°Π½ΠΎΡΠΈΠ·ΠΈΡΠΎΠ²Π°Π½Π½ΠΎΠ΅ ΠΌΠ°ΡΠ»ΠΎ CBD ΠΠ»Ρ ΠΈΠ·Π²Π»Π΅ΡΠ΅Π½ΠΈΡ CBD Ρ ΡΠ»ΡΡΡΠ΅Π½Π½ΡΠΌ CBD Π»ΡΡΡΠ΅ – TCR – Π‘ΠΏΠΎΡΡ ΡΡΠΈΡΠ°Π΅Ρ, ΡΡΠΎ ΡΠ΅ΠΊΠ»Π°ΠΌΠ° CBD – ΡΡΠΈΠ»Π΅Π½Π½ΡΠΉ CBD, ΡΠ΅ΠΌΠ΅Π½Π° ΠΊΠΎΠ½ΠΎΠΏΠ»ΠΈ, ΠΌΠ°ΡΠ»ΠΎ MCT ΠΏΠΎΠΌΠΎΠ³Π°ΡΡ CBD (60 ΠΌΠ» Π±Π΅Π· Π°ΡΠΎΠΌΠ°ΡΠΈΠ·Π°ΡΠΎΡΠΎΠ² Π‘ΠΎΠ΄Π΅ΡΠΆΠΈΡ 500MG-3000MG CBD Nano CBD Oil | ΠΠ°Π½Π½Π°Π±ΠΈΠ½ΠΎΠΈΠ΄Ρ ΠΠ΅ΡΠ΅Π½Π°ΡΡΡΠ΅Π½Π½ΡΠΉ CBD (ΡΡΠΎΠ»ΡΠΊΠΎ) ΠΈ ΠΌΠ°ΡΠ»ΠΎ MCT.
ΠΠ°ΡΡΠ° Π²ΡΠ΄Π΅Π»Π΅Π½Π½ΠΎΠ³ΠΎ Π‘Π2
- Lg fortune 2 hard reset
- 01 Π°Π²Π³ΡΡΡΠ° 2012 Β· ΠΡΠ±ΡΠΎΡ ΡΠ³Π»Π΅ΠΊΠΈΡΠ»ΠΎΠ³ΠΎ Π³Π°Π·Π° Π²ΠΎ Π²ΡΠ΅ΠΌΡ ΡΡΠ° ΡΡΠ°Π΄ΠΈΡ ΡΠ°Π·Π»ΠΎΠΆΠ΅Π½ΠΈΡ Π±ΡΠ»Π° ΠΏΠΎΠ΄ΡΠ²Π΅ΡΠΆΠ΄Π΅Π½Π° ΡΡΠ°Π³ΠΌΠ΅Π½ΡΠΎΠΌ Ρ m / z 44, 28, 16, 22 ΠΈ 45, ΠΈ ΡΡΠΎ ΡΠ°ΠΊΠΆΠ΅ ΠΏΠΎΠ΄ΡΠ²Π΅ΡΠΆΠ΄Π°Π΅ΡΡΡ Π΄Π°Π½Π½ΡΠΌΠΈ FTIR, Π³Π΄Π΅ Π΄ΠΈΠΎΠΊΡΠΈΠ΄ ΡΠ³Π»Π΅ΡΠΎΠ΄Π° Π½Π°Π±Π»ΡΠ΄Π°Π»ΡΡ Π½Π° Π²ΡΠ΅Ρ ΡΡΠ΅Ρ ΡΡΠ°Π΄ΠΈΡΡ , Π½ΠΎ ΠΎΠ½ Π³ΠΎΡΠ°Π·Π΄ΠΎ Π±ΠΎΠ»Π΅Π΅ Π²ΡΡΠ°ΠΆΠ΅Π½ Π² Π²ΡΠΎΡΠΎΠΉ ΡΠ°Π³ Π΄Π΅Π³ΡΠ°Π΄Π°ΡΠΈΠΈ.
- Π Π°ΡΡΠ΅Ρ Π·Π°ΠΊΠΎΠ½Π° ΠΈΠ΄Π΅Π°Π»ΡΠ½ΠΎΠ³ΠΎ Π³Π°Π·Π°. ΠΠ°ΠΊΠΎΠ½ ΠΈΠ΄Π΅Π°Π»ΡΠ½ΠΎΠ³ΠΎ Π³Π°Π·Π° (ΠΠ±ΡΠ΅Π΅ ΡΡΠ°Π²Π½Π΅Π½ΠΈΠ΅ Π³Π°Π·Π°) – ΡΡΠΎ ΡΡΠ°Π²Π½Π΅Π½ΠΈΠ΅ ΡΠΎΡΡΠΎΡΠ½ΠΈΡ Π³ΠΈΠΏΠΎΡΠ΅ΡΠΈΡΠ΅ΡΠΊΠΎΠ³ΠΎ ΠΈΠ΄Π΅Π°Π»ΡΠ½ΠΎΠ³ΠΎ Π³Π°Π·Π°. Π Π°ΡΡΡΠΈΡΠ°ΠΉΡΠ΅ Π΄Π°Π²Π»Π΅Π½ΠΈΠ΅, ΠΎΠ±ΡΠ΅ΠΌ, ΡΠ΅ΠΌΠΏΠ΅ΡΠ°ΡΡΡΡ ΠΈ ΠΊΠΎΠ»ΠΈΡΠ΅ΡΡΠ²ΠΎ ΠΌΠΎΠ»Π΅ΠΉ Π³Π°Π·Π°.
- ΠΊΠΎΠ»ΠΈΡΠ΅ΡΡΠ²Π΅Π½Π½ΠΎ ΠΎΠΏΡΠ΅Π΄Π΅Π»ΡΠ΅Ρ ΠΊΠΎΠ»ΠΈΡΠ΅ΡΡΠ²ΠΎ ΠΌΠ°ΡΠ΅ΡΠΈΠ°Π»Π°, Π²ΡΠ΄Π΅Π»ΠΈΠ²ΡΠ΅Π³ΠΎΡΡ Π΄Π»Ρ ΡΠ°ΡΡΠΈΡ Ρ Π½ΠΈΠ·ΠΊΠΈΠΌ ΠΎΡΠ½ΠΎΡΠ΅Π½ΠΈΠ΅ΠΌ ΠΌΠ°ΡΡΡ ΠΊ Π·Π°ΡΡΠ΄Ρ (m / e), ΡΠ°ΠΊΠΈΡ ΠΊΠ°ΠΊ Π²ΠΎΠ΄Π° ΠΈ ΡΠ³Π»Π΅ΠΊΠΈΡΠ»ΡΠΉ Π³Π°Π·. ΠΠΠΠΠΠΠΠ Π ΠΎΠ±Π»Π°ΡΡΠΈ ΡΠ΅ΡΠΌΠΎΠ³ΡΠ°Π²ΠΈΠΌΠ΅ΡΡΠΈΠΈ ΠΎΡΠ΅Π½Ρ ΡΠ°ΡΡΠΎ Π°Π½Π°Π»ΠΈΠ·ΠΈΡΡΡΡ Π³Π°Π·Ρ, Π²ΡΠ΄Π΅Π»ΡΡΡΠΈΠ΅ΡΡ Π² Ρ ΠΎΠ΄Π΅ ΡΠΊΡΠΏΠ΅ΡΠΈΠΌΠ΅Π½ΡΠΎΠ², Ρ ΠΏΠΎΠΌΠΎΡΡΡ ΡΠ°ΠΊΠΈΡ ΠΌΠ΅ΡΠΎΠ΄ΠΎΠ², ΠΊΠ°ΠΊ ΠΌΠ°ΡΡ-ΡΠΏΠ΅ΠΊΡΡΠΎΠΌΠ΅ΡΡΠΈΡ ΠΈΠ»ΠΈ ΠΈΠ½ΡΡΠ°ΠΊΡΠ°ΡΠ½Π°Ρ ΡΠΏΠ΅ΠΊΡΡΠΎΠΌΠ΅ΡΡΠΈΡ Ρ ΠΏΡΠ΅ΠΎΠ±ΡΠ°Π·ΠΎΠ²Π°Π½ΠΈΠ΅ΠΌ Π€ΡΡΡΠ΅ (FTIR) (1).Π’Π°ΠΊΠΈΠ΅ …
- (Π²) CO2; CO2 + h3O H + + HCO3β (d) (e) (i) ΡΠ°Π²Π½ΠΎ; ΠΏΡΠΈ ΠΎΠ΄ΠΈΠ½Π°ΠΊΠΎΠ²ΠΎΠΉ ΡΠ΅ΠΌΠΏΠ΅ΡΠ°ΡΡΡΠ΅ Π²ΡΠ΅ ΠΌΠΎΠ»Π΅ΠΊΡΠ»Ρ Π³Π°Π·Π° ΠΈΠΌΠ΅ΡΡ ΠΎΠ΄ΠΈΠ½Π°ΠΊΠΎΠ²ΡΡ ΠΊΠΈΠ½Π΅ΡΠΈΡΠ΅ΡΠΊΡΡ ΡΠ½Π΅ΡΠ³ΠΈΡ ΠΌΠ΅Π½ΡΡΠ΅, ΡΠ°ΠΊ ΠΊΠ°ΠΊ CO2 ΠΈΠΌΠ΅Π΅Ρ ΠΌΠΎΠ»ΡΡΠ½ΡΡ ΠΌΠ°ΡΡΡ 44, Π° CO ΠΈΠΌΠ΅Π΅Ρ ΠΌΠ°ΡΡΡ 28, Π±ΠΎΠ»Π΅Π΅ Π»Π΅Π³ΠΊΠ°Ρ ΠΌΠΎΠ»Π΅ΠΊΡΠ»Π° Π±ΡΡΡΡΠ΅Π΅ ΠΏΡΠΈ ΡΠΎΠΉ ΠΆΠ΅ ΡΠ΅ΠΌΠΏΠ΅ΡΠ°ΡΡΡΠ΅ (iii) ΠΌΠ΅Π½ΡΡΠ΅; ΠΠΈΠΏΠΎΡΠ΅Π·Π° ΠΠ²ΠΎΠ³Π°Π΄ΡΠΎ, ΡΠ°Π²Π½ΡΠ΅ ΡΠΎΠΌΠ°
- ΠΡΠ° ΠΌΠ΅ΡΡΠ° – Π²ΠΎ Π²ΡΠ΅ΠΌΡ ΠΏΠΎΠ΅Π·Π΄ΠΊΠΈ ΠΠ»ΠΈΠ½ΡΠΎΠ½ΠΎΠ² Π² ΠΡΡΠΈΠΊΡ – ΠΏΡΠΈΠ²Π»Π΅ΠΊΠ»Π° Π²Π½ΠΈΠΌΠ°Π½ΠΈΠ΅ ΡΡΠ΅Π΄ΡΡΠ² ΠΌΠ°ΡΡΠΎΠ²ΠΎΠΉ ΠΈΠ½ΡΠΎΡΠΌΠ°ΡΠΈΠΈ ΠΏΠΎΡΠ»Π΅ ΡΠΎΠ³ΠΎ, ΠΊΠ°ΠΊ ΠΠ»ΠΈΠ½ΡΠΎΠ½, ΠΊΠ°ΠΊ ΡΠΎΠΎΠ±ΡΠ°Π΅ΡΡΡ, ΡΠΌΡΡΠ΅Π½Π½ΠΎ ΠΈΠ·Π²ΠΈΠ²Π°Π»ΡΡ Π²ΠΎ Π²ΡΠ΅ΠΌΡ ΠΏΡΠΎΠΏΠΎΠ²Π΅Π΄ΠΈ ΠΎ Π·Π»Π΅ ΡΡΠΏΡΡΠΆΠ΅ΡΠΊΠΎΠΉ ΠΈΠ·ΠΌΠ΅Π½Ρ.
ΠΠ°ΡΠΎΠ»ΠΈΠΊΠΈ ΠΡΡ-ΠΠΎΡΠΊΠ° Π·Π°Π²Π°Π»ΠΈΠ»ΠΈ ΠΎΡΠΈΡ Π’ΠΠΎΠ½Π½ΠΎΡΠ° ΠΏΡΠΈΠ·ΡΠ²Π°ΠΌΠΈ ΠΊ Π±Π΅ΡΠΏΠΎΠΊΠΎΠΉΡΡΠ²Ρ ΠΏΠΎΡΠ»Π΅ ΡΠΎΠ³ΠΎ, ΠΊΠ°ΠΊ ΡΠ²ΠΈΠ΄Π΅Π»ΠΈ ΡΠΎΡΠΎΠ³ΡΠ°ΡΠΈΠΈ ΠΠ»ΠΈΠ½ΡΠΎΠ½Π°, ΠΏΡΠΈΠ½ΠΈΠΌΠ°ΡΡΠ΅Π³ΠΎ ΠΏΡΠΈΡΠ°ΡΡΠΈΠ΅, ΠΏΠΎΠ±ΡΠ΄ΠΈΠ²ΡΠΈΠ΅ ΠΊΠ°ΡΠ΄ΠΈΠ½Π°Π»Π° ΠΎΡΠ²Π΅ΡΠΈΡΡ, ΡΠΊΠ°Π·Π°Π»ΠΈ … - C3 Π€ΠΎΡΠΎΡΠΈΠ½ΡΠ΅Π· Π Π°ΡΡΠ΅Π½ΠΈΡ, ΠΊΠΎΡΠΎΡΡΠ΅ ΠΈΡΠΏΠΎΠ»ΡΠ·ΡΡΡ ΡΠΎΠ»ΡΠΊΠΎ ΡΠΈΠΊΠ» ΠΠ°Π»ΡΠ²ΠΈΠ½Π° Π΄Π»Ρ ΡΠΈΠΊΡΠ°ΡΠΈΠΈ ΡΠ³Π»Π΅ΠΊΠΈΡΠ»ΠΎΠ³ΠΎ Π³Π°Π·Π° ΠΈΠ· Π²ΠΎΠ·Π΄ΡΡ ΠΈΠ·Π²Π΅ΡΡΠ½Ρ ΠΊΠ°ΠΊ ΡΠ°ΡΡΠ΅Π½ΠΈΡ C3. ΠΠ° ΠΏΠ΅ΡΠ²ΠΎΠΌ ΡΡΠ°ΠΏΠ΅ ΡΠΈΠΊΠ»Π° CO 2 ΡΠ΅Π°Π³ΠΈΡΡΠ΅Ρ Ρ RuBP Ρ ΠΎΠ±ΡΠ°Π·ΠΎΠ²Π°Π½ΠΈΠ΅ΠΌ Π΄Π²ΡΡ 3-ΡΠ³Π»Π΅ΡΠΎΠ΄Π½ΡΡ ΠΌΠΎΠ»Π΅ΠΊΡΠ» 3-ΡΠΎΡΡΠΎΠ³Π»ΠΈΡΠ΅ΡΠΈΠ½ΠΎΠ²ΠΎΠΉ ΠΊΠΈΡΠ»ΠΎΡΡ (3-PGA).
- ΠΏΡΠΈΠ±Π»ΠΈΠ·ΠΈΠ»ΡΡ ΠΊ Π½ΠΎΠΌΠΈΠ½Π°Π»ΡΠ½ΠΎΠΉ Π°Π±ΡΠΎΡΠ±ΡΠΈΠΎΠ½Π½ΠΎΠΉ ΡΠΏΠΎΡΠΎΠ±Π½ΠΎΡΡΠΈ MEA (720 Π³ CO2 / ΠΊΠ³ MEA) ΠΏΡΠΈ ΠΎΡΠ΅Π½Ρ Π½ΠΈΠ·ΠΊΠΈΡ ΡΡΠΎΠ²Π½ΡΡ Ξ². ΠΠΎΠ³Π»ΠΎΡΠ°ΡΡΠ°Ρ ΡΠΏΠΎΡΠΎΠ±Π½ΠΎΡΡΡ Π°ΠΌΠΈΠ½ΠΎΠ² ΠΏΠΎ CO2 Π·Π°Π²ΠΈΡΠΈΡ ΠΎΡ ΠΊΠΎΠ½ΡΠ΅Π½ΡΡΠ°ΡΠΈΠΈ ΡΠ°ΡΡΠ²ΠΎΡΠΈΡΠ΅Π»Ρ, ΡΠΎΡΡΠ°Π² – ΡΡΠΎ ΠΈΠ½Π΄Π΅ΠΊΡΡ, ΡΠΊΠ°Π·ΡΠ²Π°ΡΡΠΈΠ΅ Π½Π°ΡΠ°Π»ΠΎ ΠΈ ΠΊΠΎΠ½Π΅Ρ ΠΏΡΠΎΡΠ΅ΡΡΠ° Π½Π°ΡΡΡΠ΅Π½ΠΈΡ, ΠΌΠ°ΡΡΠ° ΡΠ°ΡΡΠ²ΠΎΡΠΈΡΠ΅Π»Ρ Π² Π±Π°ΡΠ±ΠΎΡΠ΅ΡΠ΅
- ΠΌΠ΅Π½Π΅Π΅ 100 ΡΡΠ½ΡΠΎΠ² Π²ΠΎΠ·Π΄ΡΡΠ½ΠΎΠΉ Π±ΠΈΠΎΠΌΠ°ΡΡΡ (ΡΠ²Π΅ΡΡ, Π»ΠΈΡΡ, ΡΡΠ΅Π±Π΅Π»Ρ) – 150 Π΄ΠΎΠ»Π»Π°ΡΠΎΠ² Π·Π° ΡΡΠ½Ρ ΠΈΠ»ΠΈ 0 Π΄ΠΎΠ»Π»Π°ΡΠΎΠ².33 / Π³ΡΠ°ΠΌΠΌ ΡΠ²ΡΡΠ΅ 100 ΡΡΠ½ΡΠΎΠ² Π²ΠΎΠ·Π΄ΡΡΠ½ΠΎΠΉ Π±ΠΈΠΎΠΌΠ°ΡΡΡ – 100 Π΄ΠΎΠ»Π»Π°ΡΠΎΠ² / ΡΡΠ½Ρ ΠΈΠ»ΠΈ 0,22 Π΄ΠΎΠ»Π»Π°ΡΠ° / Π³ΡΠ°ΠΌΠΌ ΠΊΠΎΡΠ½ΠΈ ΠΈ ΠΊΠΎΡΠ° – 75 Π΄ΠΎΠ»Π»Π°ΡΠΎΠ² / ΡΡΠ½Ρ ΠΈΠ»ΠΈ 0,17 Π΄ΠΎΠ»Π»Π°ΡΠ° / Π³ΡΠ°ΠΌΠΌ, ΡΠΎΠ»ΡΠΊΠΎ ΡΠΏΠΈΡΡΠΎΠ²ΠΎΠΉ ΡΠΊΡΡΡΠ°ΠΊΡ – 40 Π΄ΠΎΠ»Π»Π°ΡΠΎΠ² / ΡΡΠ½Ρ ΠΈΠ»ΠΈ 0,089 Π΄ΠΎΠ»Π»Π°ΡΠ° / Π³ΡΠ°ΠΌΠΌ ΠΈΠ· ΡΠΊΡΡΡΠ°ΠΊΡΠ°, Π² ΠΊΠΎΡΠΎΡΡΠΉ ΠΌΡ ΠΌΠΎΠΆΠ΅ΠΌ Π²Π»ΠΈΡΡ: Π½Π°ΡΡΠΎΡΠ½Π½ΠΎΠ΅ ΠΌΠ°ΡΠ»ΠΎ mct ( 80 Π΄ΠΎΠ»Π»Π°ΡΠΎΠ² Π·Π° Π³Π°Π»Π»ΠΎΠ½) Π΄Π»Ρ Π½Π°ΡΡΠΎΠ΅ΠΊ ΠΈ ΠΊΠ°ΠΏΡΡΠ» Π½Π° ΠΌΠ°ΡΠ»ΡΠ½ΠΎΠΉ ΠΎΡΠ½ΠΎΠ²Π΅
- ΠΠΎΠ»Π΅ΠΊΡΠ»ΡΡΠ½Π°Ρ ΠΌΠ°ΡΡΠ° (ΠΌΠΎΠ»Π΅ΠΊΡΠ»ΡΡΠ½Π°Ρ ΠΌΠ°ΡΡΠ°) – ΡΡΠΎ ΠΌΠ°ΡΡΠ° ΠΎΠ΄Π½ΠΎΠΉ ΠΌΠΎΠ»Π΅ΠΊΡΠ»Ρ Π²Π΅ΡΠ΅ΡΡΠ²Π°, Π²ΡΡΠ°ΠΆΠ΅Π½Π½Π°Ρ Π² Π΅Π΄ΠΈΠ½ΡΡ
Π°ΡΠΎΠΌΠ½ΡΡ
Π΅Π΄ΠΈΠ½ΠΈΡΠ°Ρ
ΠΌΠ°ΡΡΡ (u).
(1 Π΅Π΄. Π Π°Π²Π½Π° 1/12 ΠΌΠ°ΡΡΡ ΠΎΠ΄Π½ΠΎΠ³ΠΎ Π°ΡΠΎΠΌΠ° ΡΠ³Π»Π΅ΡΠΎΠ΄Π°-12) ΠΠΎΠ»ΡΡΠ½Π°Ρ ΠΌΠ°ΡΡΠ° (ΠΌΠΎΠ»ΡΡΠ½Π°Ρ ΠΌΠ°ΡΡΠ°) – ΡΡΠΎ ΠΌΠ°ΡΡΠ° ΠΎΠ΄Π½ΠΎΠ³ΠΎ ΠΌΠΎΠ»Ρ Π²Π΅ΡΠ΅ΡΡΠ²Π° ΠΈ Π²ΡΡΠ°ΠΆΠ°Π΅ΡΡΡ Π² Π³ / ΠΌΠΎΠ»Ρ.ΠΠ΅Ρ Π°ΡΠΎΠΌΠΎΠ² ΠΈ ΠΈΠ·ΠΎΡΠΎΠΏΠΎΠ² Π²Π·ΡΡ ΠΈΠ· ΡΡΠ°ΡΡΠΈ NIST. - Π§ΡΠ²ΡΡΠ²ΠΈΡΠ΅Π»ΡΠ½ΠΎΡΡΡ ΠΊ CO2 ΡΠΎΡ ΡΠ°Π½ΡΠ΅ΡΡΡ Ρ ΠΌΠ½ΠΎΠΆΠ΅ΡΡΠ²Π° ΠΏΠ°ΡΠΎΠ³Π΅Π½Π½ΡΡ Π²ΠΈΠ΄ΠΎΠ², ΠΈ Π±ΡΠ»ΠΎ ΠΏΠΎΠΊΠ°Π·Π°Π½ΠΎ, ΡΡΠΎ ΠΏΠΎΠ²ΡΡΠ΅Π½Π½ΡΠ΅ ΡΡΠΎΠ²Π½ΠΈ ΠΏΠΎΠ΄Π°Π²Π»ΡΡΡ ΠΈΠΌΠΌΡΠ½Π½ΡΡ ΡΠΈΡΡΠ΅ΠΌΡ Ρ ΠΎΠ·ΡΠΈΠ½Π°. Π’Π°ΠΊΠΈΠΌ ΠΎΠ±ΡΠ°Π·ΠΎΠΌ, Π·ΠΎΠ½Π΄ΠΈΡΠΎΠ²Π°Π½ΠΈΠ΅ CO2 ΠΌΠΎΠΆΠ΅Ρ ΠΏΡΠ΅Π΄ΡΡΠ°Π²Π»ΡΡΡ ΡΠΎΠ±ΠΎΠΉ ΠΌΠ΅Ρ Π°Π½ΠΈΠ·ΠΌ ΠΏΠΎΠ²ΡΡΠ΅Π½ΠΈΡ Π²ΠΈΡΡΠ»Π΅Π½ΡΠ½ΠΎΡΡΠΈ C. albicans, ΠΊΠΎΠ³Π΄Π° ΠΈΠΌΠΌΡΠ½Π½Π°Ρ ΡΠΈΡΡΠ΅ΠΌΠ° Ρ ΠΎΠ·ΡΠΈΠ½Π° ΠΏΠΎΠ΄Π°Π²Π»Π΅Π½Π°.
- Β«ΠΡΠ»ΠΈ ΠΊΠΎΠΌΠΏΠ°Π½ΠΈΡ ΠΏΠ»Π°ΡΠΈΡ Π½Π°ΠΌ Π·Π° ΡΠ΄Π°Π»Π΅Π½ΠΈΠ΅ 10 000 ΡΠΎΠ½Π½ CO2 ΠΈΠ· Π²ΠΎΠ·Π΄ΡΡ Π°, ΠΌΡ ΡΠ°ΠΊΡΠΈΡΠ΅ΡΠΊΠΈ ΡΠΎΠ·Π΄Π°Π΅ΠΌ ΡΡΡΠ°Π½ΠΎΠ²ΠΊΡ, ΠΊΠΎΡΠΎΡΠ°Ρ Π±ΡΠ΄Π΅Ρ ΠΈΠ·Π²Π»Π΅ΠΊΠ°ΡΡ ΡΡΠΈ 10 000 ΡΠΎΠ½Π½ CO2Β». [Π€ΠΎΡΠΎ: ΠΠΆΡΠ»ΠΈΡ ΠΠ°Π½Π»ΠΎΠΏ] Π ΠΎΠ±ΠΎΠΈΡ ΡΠ»ΡΡΠ°ΡΡ ΡΠ°ΡΡΠΈΡΠ΅Π½ΠΈΠ΅…
- __group__ Ticket Summary Owner component _version Priority Severity Π’ΠΈΠΏ Π²Π΅Ρ
ΠΈ _status workflow _created modified _description _reporter Π’ΠΈΠΊΠ΅ΡΡ, ΠΎΠΆΠΈΠ΄Π°ΡΡΠΈΠ΅ ΠΏΡΠΎΠ²Π΅ΡΠΊΠΈ 18525 “zlib.output_compression” “on” “Π½Π° ΡΠ΅ΡΠ²Π΅ΡΠ΅ ΠΊΠΎΠ½ΡΠ»ΠΈΠΊΡΡΠ΅Ρ Ρ Π°Π²ΡΠΎΠΎΠ±Π½ΠΎΠ²Π»Π΅Π½ΠΈΠ΅ΠΌ” Bootstrap / Load 3.2.1 normal normal Awaiting Review defect (ΠΎΡΠΈΠ±ΠΊΠ°) ΠΏΠΎΠ²ΡΠΎΡΠ½ΠΎ ΠΎΡΠΊΡΡΡ dev-feedback 2011-08-26T20: 11: 45Z 2020-09-17T18: 48: 33Z “ΠΡΠ»ΠΈ zlib.
output_compression … - ΠΠ°Π²Π»Π΅Π½ΠΈΠ΅ Π΄Π½Π΅Π²Π½ΠΎΠ³ΠΎ coβ (g) (ΡΠΎΡΡ) ΠΡΡΠ΅Ρ ΠΎΠ± ΡΠΊΡΠΏΠ΅ΡΠΈΠΌΠ΅Π½ΡΠ΅ 13″ ΠΠ°ΡΠ±ΠΎΠ½Π°ΡΠ½ΡΠΉ Π°Π½Π°Π»ΠΈΠ·; ΠΠΎΠ»ΡΡΠ½ΡΠΉ ΠΎΠ±ΡΠ΅ΠΌ ΡΠ³Π»Π΅ΠΊΠΈΡΠ»ΠΎΠ³ΠΎ Π³Π°Π·Π° “D.ΠΠΎΠ»ΠΈΡΠ΅ΡΡΠ²ΠΎ Π²ΡΠ΄Π΅Π»ΠΈΠ²ΡΠ΅Π³ΠΎΡΡ ΡΠ³Π»Π΅ΠΊΠΈΡΠ»ΠΎΠ³ΠΎ Π³Π°Π·Π° ΠΈΡΠΏΡΡΠ°Π½ΠΈΠ΅ 1 ΠΈΡΠΏΡΡΠ°Π½ΠΈΠ΅ 2 1 ΠΌΠ°ΡΡΠ° Π³Π΅Π½Π΅ΡΠ°ΡΠΎΡΠ° + ΠΎΠ±ΡΠ°Π·Π΅Ρ ΠΏΠΎΡΠ»Π΅ ΡΠ΅Π°ΠΊΡΠΈΠΈ) 59,172 63,380 2 ΠΠΎΡΠ΅ΡΡ ΠΌΠ°ΡΡΡ Π³Π΅Π½Π΅ΡΠ°ΡΠΎΡΠΎΠ² ΠΌΠ°ΡΡΠ° Π‘ΠΎΡΠ²ΠΎΠ»ΡΡΠΈΠΎΠ½ΠΈΡΠΎΠ²Π°Π»Π° (y) 04g 07g 0,0016 3.
- ΠΠ°ΡΡ-ΡΠΏΠ΅ΠΊΡΡΠΎΠΌΠ΅ΡΡΠΈΡ – ΠΌΠΎΡΠ½ΡΠΉ ΠΈΠ½ΡΡΡΡΠΌΠ΅Π½Ρ Π΄Π»Ρ ΠΌΠΎΠ½ΠΈΡΠΎΡΠΈΠ½Π³Π° Π±ΠΈΠΎΡΠ΅Π°ΠΊΡΠΎΡΠΎΠ². ΠΠ·ΠΌΠ΅Π½Π΅Π½ΠΈΡ Π² ΡΠΎΡΡΠ°Π²Π΅ ΠΎΡΡ ΠΎΠ΄ΡΡΠ΅Π³ΠΎ Π³Π°Π·Π° Π±ΠΈΠΎΡΠ΅Π°ΠΊΡΠΎΡΠ° ΠΈΠ»ΠΈ ΡΠ΅ΡΠΌΠ΅Π½ΡΠ΅ΡΠ° Π΄Π°ΡΡ ΠΊΡΠΈΡΠΈΡΠ΅ΡΠΊΠΈ Π²Π°ΠΆΠ½ΡΡ ΠΈΠ½ΡΠΎΡΠΌΠ°ΡΠΈΡ ΠΎ Π·Π΄ΠΎΡΠΎΠ²ΡΠ΅ ΠΊΠ»Π΅ΡΠΎΠΊ ΠΈ ΡΡΡΠ΅ΠΊΡΠΈΠ²Π½ΠΎΡΡΠΈ ΠΏΡΠΎΠΈΠ·Π²ΠΎΠ΄ΡΡΠ²Π°. ΠΡΠΎ Π΄Π΅Π»Π°Π΅Ρ Π±ΡΡΡΡΡΠΉ ΠΈ ΡΠΎΡΠ½ΡΠΉ Π°Π½Π°Π»ΠΈΠ· CO2, O2, N2, Ar, h3O ΠΈ Π΄ΡΡΠ³ΠΈΡ ΡΠΎΠ΅Π΄ΠΈΠ½Π΅Π½ΠΈΠΉ Π½Π΅Π·Π°ΠΌΠ΅Π½ΠΈΠΌΡΠΌ Π΄Π»Ρ ΡΠΏΡΠ°Π²Π»Π΅Π½ΠΈΡ ΡΠ΅Ρ Π½ΠΎΠ»ΠΎΠ³ΠΈΡΠ΅ΡΠΊΠΈΠΌ ΠΏΡΠΎΡΠ΅ΡΡΠΎΠΌ Π² ΡΠ΅Π°Π»ΡΠ½ΠΎΠΌ Π²ΡΠ΅ΠΌΠ΅Π½ΠΈ.
- ΠΠΎΡΠΊΠΎΠ»ΡΠΊΡ ΠΎΠ±Π΅ Π΄ΠΎΠ±Π°Π²ΠΊΠΈ Π²ΡΠ΄Π΅Π»ΡΡΡ Π² ΠΎΡΠ½ΠΎΠ²Π½ΠΎΠΌ Π‘Π2 Π²ΠΎ Π²ΡΠ΅ΠΌΡ ΠΎΠ±ΡΠ°Π·ΠΎΠ²Π°Π½ΠΈΡ, ΡΡΡΠ΅ΠΊΡ Π‘Π2. ΠΡΠ΅ ΡΠΎΠΊΠΈ ΠΌΠ°ΡΡ-ΡΠΏΠ΅ΠΊΡΡΠΎΠΌΠ΅ΡΡΠ° Π±ΡΠ»ΠΈ Π½ΠΎΡΠΌΠΈΡΠΎΠ²Π°Π½Ρ Π½Π° ΡΠΎΠΊ ΠΏΡΠΈ m / z = 36 (ΠΈΠ·ΠΎΡΠΎΠΏ Ar), ΡΡΠΎΠ±Ρ Π²Π½Π΅ΡΡΠΈ ΠΏΠΎΠΏΡΠ°Π²ΠΊΡ Π½Π° ΠΌΠ΅Π½ΡΡΠ΅Π΅ ΠΊΠΎΠ»ΠΈΡΠ΅ΡΡΠ²ΠΎ. Π’Π°ΠΊΠΆΠ΅ ΡΠΎΠΎΠ±ΡΠ°Π΅ΡΡΡ, ΡΡΠΎ FEC Π²ΡΠ΄Π΅Π»ΡΠ΅Ρ CO2 Π²ΠΎ Π²ΡΠ΅ΠΌΡ Π²ΠΎΡΡΡΠ°Π½ΠΎΠ²Π»Π΅Π½ΠΈΡ ΠΊΠ°ΠΊ Π³ΡΠ°ΡΠΈΡΠ°15, ΡΠ°ΠΊ ΠΈ ΠΊΡΠ΅ΠΌΠ½ΠΈΡ, 14 .
.. - Iep smart goal bank
ΠΠ°ΡΠΈΠΎΠ½Π°Π»ΡΠ½ΡΠ΅ Π»Π°Π±ΠΎΡΠ°ΡΠΎΡΠΈΠΈ Sandia ΡΠ²Π»ΡΡΡΡΡ Π½Π΅ΠΊΠΎΠΌΠΌΠ΅ΡΡΠ΅ΡΠΊΠΎΠΉ ΠΎΡΠ³Π°Π½ΠΈΠ·Π°ΡΠΈΠ΅ΠΉ. ΠΠ»ΠΈΠΌΠ°Ρ Π²Π½ΡΡΡΠ΅Π½Π½ΠΈΡ ΡΠ°ΠΉΠΎΠ½ΠΎΠ² ΠΠ°Π½Π³Π΅ΠΈ Π½Π΅ ΡΠ΅Π³ΡΠ»ΠΈΡΠΎΠ²Π°Π»ΡΡ Π±ΠΎΠ»ΡΡΠΈΠΌΠΈ Π²ΠΎΠ΄ΠΎΠ΅ΠΌΠ°ΠΌΠΈ.ΠΠΈΠ°ΠΏΡΠΈΠ΄Ρ ΠΈ ΡΠΈΠ½Π°ΠΏΡΠΈΠ΄Ρ ΠΏΡΠΎΡΠ²Π΅ΡΠ°Π»ΠΈ Π² Π½ΠΎΠ²ΠΎΠΌ Π·Π°ΡΡΡΠ»ΠΈΠ²ΠΎΠΌ ΠΊΠ»ΠΈΠΌΠ°ΡΠ΅. ΠΠ° Π½ΠΎΠ²ΠΎΠΌ ΠΊΠΎΠ½ΡΠΈΠ½Π΅Π½ΡΠ΅ ΠΏΡΠ°Π²ΠΈΠ»ΠΈ ΡΠ°ΠΊΠΈΠ΅ ΡΡΡΠ΅ΡΡΠ²Π°, ΠΊΠ°ΠΊ ΠΠΈΠΌΠ΅ΡΡΠΎΠ΄ΠΎΠ½ ΠΈ ΠΠ΄Π°ΡΠΎΠ·Π°Π²Ρ. ΠΠΎΡΠ²ΠΈΠ»ΠΈΡΡ ΠΏΠ΅ΡΠ²ΡΠ΅ Ρ Π²ΠΎΠΉΠ½ΡΠ΅ Π΄Π΅ΡΠ΅Π²ΡΡ, ΠΊΠΎΡΠΎΡΡΠ΅ Π΄ΠΎΠΌΠΈΠ½ΠΈΡΠΎΠ²Π°Π»ΠΈ Π² Π½Π°Π·Π΅ΠΌΠ½ΠΎΠΌ Π»Π°Π½Π΄ΡΠ°ΡΡΠ΅. 21 Π°Π²Π³ΡΡΡΠ° 2020 Π³. Β· ΠΠ°ΡΡΠΎΠ²ΠΎΠ΅ Π²ΡΠΌΠΈΡΠ°Π½ΠΈΠ΅ – ΡΡΠΎ ΠΊΠΎΠ³Π΄Π° Π±ΠΎΠ»Π΅Π΅ 50% Π²ΠΈΠ΄ΠΎΠ² Π² ΠΌΠΈΡΠ΅ ΡΠΌΠΈΡΠ°ΡΡ Π·Π° ΠΊΠΎΡΠΎΡΠΊΠΈΠΉ Π³Π΅ΠΎΠ»ΠΎΠ³ΠΈΡΠ΅ΡΠΊΠΈ ΠΊΠΎΡΠΎΡΠΊΠΈΠΉ ΠΏΠ΅ΡΠΈΠΎΠ΄. ΠΠΈΠ΄ – ΡΡΠΎ Π³ΡΡΠΏΠΏΠ° ΠΎΡΠ³Π°Π½ΠΈΠ·ΠΌΠΎΠ², ΠΊΠΎΡΠΎΡΡΠ΅ ΠΈΠΌΠ΅ΡΡ ΡΡ ΠΎΠΆΠΈΠΉ Π²Π½Π΅ΡΠ½ΠΈΠΉ Π²ΠΈΠ΄, Π°Π½Π°ΡΠΎΠΌΠΈΡ, ΡΠΈΠ·ΠΈΠΎΠ»ΠΎΠ³ΠΈΡ ΠΈ Π³Π΅Π½Π΅ΡΠΈΠΊΡ.
ΠΡΠΏΠΎΠ»ΡΠ·ΠΎΠ²Π°Π½ΠΈΠ΅ ΠΌΠ°ΡΡ-ΡΠΏΠ΅ΠΊΡΡΠ° Π΄Π»Ρ Π½Π°Ρ
ΠΎΠΆΠ΄Π΅Π½ΠΈΡ ΠΎΡΠ½ΠΎΡΠΈΡΠ΅Π»ΡΠ½ΠΎΠΉ ΡΠΎΡΠΌΡΠ»Ρ ΠΌΠ°ΡΡΡ. ΠΠ±ΡΠ°Π·ΠΎΠ²Π°Π½ΠΈΠ΅ ΠΌΠΎΠ»Π΅ΠΊΡΠ»ΡΡΠ½ΡΡ
ΠΈΠΎΠ½ΠΎΠ².ΠΠΎΠ³Π΄Π° ΠΈΡΠΏΠ°ΡΠ΅Π½Π½ΡΠΉ ΠΎΡΠ³Π°Π½ΠΈΡΠ΅ΡΠΊΠΈΠΉ ΠΎΠ±ΡΠ°Π·Π΅Ρ ΠΏΡΠΎΡ
ΠΎΠ΄ΠΈΡ Π² ΠΈΠΎΠ½ΠΈΠ·Π°ΡΠΈΠΎΠ½Π½ΡΡ ΠΊΠ°ΠΌΠ΅ΡΡ ΠΌΠ°ΡΡ-ΡΠΏΠ΅ΠΊΡΡΠΎΠΌΠ΅ΡΡΠ°, ΠΎΠ½ ΠΏΠΎΠ΄Π²Π΅ΡΠ³Π°Π΅ΡΡΡ Π±ΠΎΠΌΠ±Π°ΡΠ΄ΠΈΡΠΎΠ²ΠΊΠ΅ ΠΏΠΎΡΠΎΠΊΠΎΠΌ ΡΠ»Π΅ΠΊΡΡΠΎΠ½ΠΎΠ². ΠΡΠΈ ΡΠ»Π΅ΠΊΡΡΠΎΠ½Ρ ΠΎΠ±Π»Π°Π΄Π°ΡΡ Π΄ΠΎΡΡΠ°ΡΠΎΡΠ½ΠΎ Π²ΡΡΠΎΠΊΠΎΠΉ ΡΠ½Π΅ΡΠ³ΠΈΠ΅ΠΉ, ΡΡΠΎΠ±Ρ ΡΠ±ΠΈΡΡ ΡΠ»Π΅ΠΊΡΡΠΎΠ½ Ρ .
..
- ΠΏΡΠΈΠ±Π»ΠΈΠ·ΠΈΠ»ΠΎΡΡ ΠΊ Π½ΠΎΠΌΠΈΠ½Π°Π»ΡΠ½ΠΎΠΉ Π°Π±ΡΠΎΡΠ±ΡΠΈΠΎΠ½Π½ΠΎΠΉ ΡΠΏΠΎΡΠΎΠ±Π½ΠΎΡΡΠΈ MEA (720 Π³ CO2 / ΠΊΠ³ MEA) ΠΏΡΠΈ ΠΎΡΠ΅Π½Ρ Π½ΠΈΠ·ΠΊΠΈΡ ΡΡΠΎΠ²Π½ΡΡ Ξ². Π Π·Π°Π²ΠΈΡΠΈΠΌΠΎΡΡΠΈ ΠΎΡ ΠΊΠΎΠ½ΡΠ΅Π½ΡΡΠ°ΡΠΈΠΈ ΡΠ°ΡΡΠ²ΠΎΡΠΈΡΠ΅Π»Ρ ΡΠΎΡΡΠ°Π² ΠΏΡΠ΅Π΄ΡΡΠ°Π²Π»ΡΠ΅Ρ ΡΠΎΠ±ΠΎΠΉ ΠΈΠ½Π΄Π΅ΠΊΡΡ, ΡΠΊΠ°Π·ΡΠ²Π°ΡΡΠΈΠ΅ Π½Π° Π½Π°ΡΠ°Π»ΠΎ ΠΈ ΠΊΠΎΠ½Π΅Ρ ΠΏΡΠΎΡΠ΅ΡΡΠ° Π½Π°ΡΡΡΠ΅Π½ΠΈΡ, ΡΡΠΎ ΠΌΠ°ΡΡΠ° ΡΠ°ΡΡΠ²ΠΎΡΠΈΡΠ΅Π»Ρ Π² Π±Π°ΡΠ±ΠΎΡΠ΅ΡΠ΅. ΠΠΎΠ»Π΅ΠΊΡΠ»ΡΡΠ½Π°Ρ ΠΌΠ°ΡΡΠ° CO2 ΡΠΎΡΡΠ°Π²Π»ΡΠ΅Ρ 44.01 Π³ / ΠΌΠΎΠ»Ρ CO2. Π Π°ΡΡΡΠΈΡΠ°ΠΉΡΠ΅ ΠΊΠΎΠ»ΠΈΡΠ΅ΡΡΠ²ΠΎ ΠΌΠΎΠ»Π΅ΠΉ NaHCO3, ΠΏΡΠΎΡΠ΅Π°Π³ΠΈΡΠΎΠ²Π°Π²ΡΠΈΡ Π² ΠΊΠ°ΠΆΠ΄ΠΎΠΌ ΡΡΠ°ΠΊΠ°Π½Π΅. (ΠΠΎΠ»ΡΡΠ½ΠΎΠ΅ ΡΠΎΠΎΡΠ½ΠΎΡΠ΅Π½ΠΈΠ΅ ΠΌΠ΅ΠΆΠ΄Ρ Π²ΡΠ΄Π΅Π»Π΅Π½Π½ΡΠΌ CO2 ΠΈ Π±ΠΈΠΊΠ°ΡΠ±ΠΎΠ½Π°ΡΠΎΠΌ, HCO3-, ΡΠΎΡΡΠ°Π²Π»ΡΠ΅Ρ 1: 1). Π Π°ΡΡΡΠΈΡΠ°ΠΉΡΠ΅ ΠΌΠ°ΡΡΡ NaHCO3, ΠΈΠ·ΡΠ°ΡΡ ΠΎΠ΄ΠΎΠ²Π°Π½Π½ΡΡ Π² ΡΠ΅Π°ΠΊΡΠΈΠΈ Π΄Π»Ρ ΠΊΠ°ΠΆΠ΄ΠΎΠ³ΠΎ ΡΡΠ°ΠΊΠ°Π½Π°.
- Π’Π°ΠΊ ΠΊΠ°ΠΊ ΠΎΠ΄ΠΈΠ½ ΠΌΠΎΠ»Ρ Ch5 Π΄Π°Π΅Ρ ΠΎΠ΄ΠΈΠ½ ΠΌΠΎΠ»Ρ CO2, ΡΠΎ Π΄Π»Ρ ΠΏΠΎΠ»ΡΡΠ΅Π½ΠΈΡ 0,568 ΠΌΠΎΠ»Ρ CO2 Π½Π΅ΠΎΠ±Ρ ΠΎΠ΄ΠΈΠΌΠΎ 0,568 ΠΌΠΎΠ»Ρ ΠΌΠ΅ΡΠ°Π½Π°. 0,568 ΠΌΠΎΠ»Ρ x 16,0 Π³ / ΠΌΠΎΠ»Ρ = 9,09 Π³ ΠΌΠ΅ΡΠ°Π½Π° Π’Π°ΠΊΠΆΠ΅ ΠΈΠ· ΡΡΠ°Π²Π½Π΅Π½ΠΈΡ Π²Ρ Π·Π½Π°Π΅ΡΠ΅, ΡΡΠΎ Π΄Π»Ρ ΡΠ΅Π°ΠΊΡΠΈΠΈ ΡΡΠ΅Π±ΡΠ΅ΡΡΡ Π΄Π²Π° ΠΌΠΎΠ»Ρ ΠΊΠΈΡΠ»ΠΎΡΠΎΠ΄Π° Π½Π° ΠΊΠ°ΠΆΠ΄ΡΠΉ ΠΌΠΎΠ»Ρ ΠΌΠ΅ΡΠ°Π½Π°.
- ΠΡΠ΅Π΄ΡΡΠ°Π²Π»Π΅Π½Ρ Π΄Π²Π° ΠΏΡΠΈΠΌΠ΅ΡΠ½ΡΡ
ΡΠΊΡΠΏΠ΅ΡΠΈΠΌΠ΅Π½ΡΠ°: (1) ΡΠ°Π·Π»ΠΎΠΆΠ΅Π½ΠΈΠ΅ CaCO3 Ρ Π²ΡΠ΄Π΅Π»ΠΈΠ²ΡΠΈΠΌΡΡ Π³Π°Π·ΠΎΠΌ CO2 ΠΈ ΡΠ°Π·Π»ΠΎΠΆΠ΅Π½ΠΈΠ΅ Π³ΠΈΠ΄ΡΠΎΠΌΠ°Π³Π½Π΅Π·ΠΈΡΠ° Ρ Π²ΡΠ΄Π΅Π»ΠΈΠ²ΡΠΈΠΌΡΡ Π³Π°Π·ΠΎΠΌ CO2 ΠΈ h3O Π΄Π»Ρ ΠΎΡΠ΅Π½ΠΊΠΈ ECSA ΠΏΡΠΈ ΠΈΠ·ΠΌΠ΅ΡΠ΅Π½ΠΈΠΈ ΠΎΠ΄Π½ΠΎΠΊΠΎΠΌΠΏΠΎΠ½Π΅Π½ΡΠ½ΠΎΠΉ ΡΠΈΡΡΠ΅ΠΌΡ ΠΈ (2) ΡΠ΅ΡΠΌΠΈΡΠ΅ΡΠΊΠΈΠΉ ΠΏΠΈΡΠΎΠ»ΠΈΠ· ΡΠ³Π»Ρ Zhundong Ρ Π²ΡΠ΄Π΅Π»ΠΈΠ²ΡΠΈΠΌΠΈΡΡ Π³Π°Π·Π°ΠΌΠΈ Π½Π΅ΠΎΡΠ³Π°Π½ΠΈΡΠ΅ΡΠΊΠΈΡ
Π³Π°Π·ΠΎΠ² CO, h3 ΠΈ CO2, Π° ΡΠ°ΠΊΠΆΠ΅ ΠΎΡΠ³Π°Π½ΠΈΡΠ΅ΡΠΊΠΈΡ
Π³Π°Π·ΠΎΠ² .
..
55555 angel number joanne
Bdo naru to tuvaluFence hooks ΠΠ°ΠΊ ΡΡΠ°Π²Π½ΠΈΡΡ Π΄Π²Π΅ ΠΊΠΎΠ»ΠΎΠ½ΠΊΠΈ Π² ΠΎΠ΄Π½ΠΎΠΌ ΡΠ°ΠΉΠ»Π΅ Π² unix
22 Π°Π²Π³ΡΡΡΠ° 2017 Π³. Β· ΠΠΎΠ΄ Π²ΠΎΠ·Π΄Π΅ΠΉΡΡΠ²ΠΈΠ΅ΠΌ Π²ΠΎΠ΄Ρ, ΡΠ²Π΅ΡΠ° ΠΈ ΡΠ³Π»Π΅ΠΊΠΈΡΠ»ΠΎΠ³ΠΎ Π³Π°Π·Π° ΠΊΡΠΈΡΡΠ°Π»Π»Ρ ΡΡΠΈΡ Π±Π°ΠΊΡΠ΅ΡΠΈΠΉ ΠΎΠ±ΡΠ°Π·ΡΡΡ ΡΠΊΡΡΡΠ½ΡΡ ΠΊΠΈΡΠ»ΠΎΡΡ – Π² ΠΎΡΠ½ΠΎΠ²Π½ΠΎΠΌ ΡΠΊΡΡΡ.ΠΡΠ° ΡΠ΅Π°ΠΊΡΠΈΡ ΡΡΡΠ΅ΠΊΡΠΈΠ²Π½Π° ΠΏΡΠΈΠΌΠ΅ΡΠ½ΠΎ Π½Π° 80 ΠΏΡΠΎΡΠ΅Π½ΡΠΎΠ², Π±ΠΎΠ»Π΅Π΅ ΡΠ΅ΠΌ Π² ΡΠ΅ΡΡΡ ΡΠ°Π· …
Ssrf bypass hackeroneBoost mobile iphone 7 plus ΠΊΡΠ°ΡΠ½ΡΠΉ
ΠΡΠΎ Π½Π΅ ΠΎΠ·Π½Π°ΡΠ°Π΅Ρ, ΡΡΠΎ Π΅ΡΠ»ΠΈ 1 Π³ΡΠ°ΠΌΠΌ ΠΊΠ°ΡΠ±ΠΎΠ½Π°ΡΠ° ΠΊΠ°Π»ΡΡΠΈΡ ΡΠ°Π·Π»ΠΎΠΆΠΈΠ»ΡΡ, ΡΠΎ 1 Π³ΡΠ°ΠΌΠΌ ΠΎΠΊΡΠΈΠ΄Π° ΠΊΠ°Π»ΡΡΠΈΡ ΠΈ 1 Π³ΡΠ°ΠΌΠΌ ΡΠ³Π»Π΅ΠΊΠΈΡΠ»ΠΎΠ³ΠΎ Π³Π°Π·Π°. Π Π²Π°ΡΠ΅ΠΌ Π²ΠΎΠΏΡΠΎΡΠ΅ ΡΠΊΠ°Π·Π°Π½Π° ΠΌΠ°ΡΡΠ° $ \ ce {CaCO3} $. ΠΡΡ ΠΎΠ΄Ρ ΠΈΠ· ΡΡΠΎΠ³ΠΎ, Π²Ρ ΠΌΠΎΠΆΠ΅ΡΠ΅ ΡΠ°ΡΡΡΠΈΡΠ°ΡΡ ΠΊΠΎΠ»ΠΈΡΠ΅ΡΡΠ²ΠΎ Π·Π°Π΄Π΅ΠΉΡΡΠ²ΠΎΠ²Π°Π½Π½ΡΡ ΠΌΠΎΠ»Π΅ΠΉ $ \ ce {CaCO3} $. ΠΡΠ΄Π΅Ρ ΠΏΠΎΠ»ΡΡΠ΅Π½ΠΎ ΡΠ°ΠΊΠΎΠ΅ ΠΆΠ΅ ΠΊΠΎΠ»ΠΈΡΠ΅ΡΡΠ²ΠΎ ΠΌΠΎΠ»Π΅ΠΉ $ \ ce {CO2} $, ΠΈ Π²Ρ ΠΌΠΎΠΆΠ΅ΡΠ΅ ΠΏΠΎΠΌΠ΅ΡΡΠΈΡΡ ΡΡΠΎ Π² ΠΈΠ΄Π΅Π°Π»ΡΠ½ΡΠΉ Π³Π°Π· … ΠΠ°ΠΊ Π½Π°ΠΉΡΠΈ ΠΌΠΎΠ»Π΅ΠΊΡΠ»ΡΡΠ½ΡΠΉ Π²Π΅Ρ Π΄Π»Ρ CO2: ΠΏΠΎΡΠ°Π³ΠΎΠ²ΠΎΠ΅ Π²ΠΈΠ΄Π΅ΠΎ-ΡΡΠΊΠΎΠ²ΠΎΠ΄ΡΡΠ²ΠΎ.ΠΡΠΏΠΎΠ»ΡΠ·ΡΡ ΠΠ΅ΡΠΈΠΎΠ΄ΠΈΡΠ΅ΡΠΊΡΡ ΡΠ°Π±Π»ΠΈΡΡ, Π½Π°ΠΉΠ΄ΠΈΡΠ΅ Π°ΡΠΎΠΌΠ½ΡΠΉ Π²Π΅Ρ ΠΊΠ°ΠΆΠ΄ΠΎΠ³ΠΎ ΠΈΠ· ΡΠ»Π΅ΠΌΠ΅Π½ΡΠΎΠ² Π² CO2.
Π§Π»Π΅Π½ΡΠΊΠΈΠ΅ Π²Π·Π½ΠΎΡΡ Π² ΠΠΊΡΡΠΎΡΠ΄ΡΠΊΠΈΠΉ ΠΊΠ»ΡΠ±Proxy Detector
18 ΠΈΡΠ½Ρ 2009 Π³.
Β· ΠΠΎ Π²Π΅Π΄Ρ Π² ΡΡΠΎΠΌ ΡΡΡΡ, Π½Π΅ ΡΠ°ΠΊ Π»ΠΈ? 500 ΠΌΠ»Π½. ΠΠ΅Ρ Π½Π°Π·Π°Π΄ Π² ΠΠΎΠ½Π΄Π²Π°Π½Π΅ ΠΈ Π½Π° 5% ΠΌΠ΅Π½ΡΡΠ΅ ΡΠΎΠ»Π½Π΅ΡΠ½ΠΎΠ³ΠΎ ΠΈΠ·Π»ΡΡΠ΅Π½ΠΈΡ ΡΠΎΠ·Π΄Π°Π½Ρ Π΄Π»Ρ ΡΠΎΠ²Π΅ΡΡΠ΅Π½Π½ΠΎ ΠΈΠ½ΡΡ
ΡΡΠ»ΠΎΠ²ΠΈΠΉ. 3,5 Ga, AFAIU ΠΎΠ±ΡΠ°Π·ΠΎΠ²Π°Π²ΡΠ°ΡΡΡ Π°ΡΠΌΠΎΡΡΠ΅ΡΠ° Ρ 10-60 Π±Π°Ρ CO2, ΡΡΠ°Π²Π½ΠΎΠ²Π΅ΡΠ΅Π½Π½Π°Ρ ~ 30 …
Π‘ΠΏΡΠ΅ΠΉ ΠΊΡΠ°ΡΠΊΠ° Rustoleum Π½Π΅ΡΠΎΠΊΡΠΈΡΠ½Π° ΠΠ°ΠΊ ΡΡΡΠ°Π½ΠΎΠ²ΠΈΡΡ nikto Π² Kali Linux
ΠΡΠ·ΡΡΡΠΊΠΈ ΠΏΡΠ΅Π΄ΡΡΠ°Π²Π»ΡΡΡ ΡΠΎΠ±ΠΎΠΉ ΡΠ³Π»Π΅ΠΊΠΈΡΠ»ΡΠΉ Π³Π°Π· ΠΈ 1 Π³ΡΠ°ΠΌΠΌ ΠΏΠΈΡΠ΅Π²ΠΎΠΉ ΡΠΎΠ΄Ρ ΡΠ΅Π°Π³ΠΈΡΡΠ΅Ρ Ρ 15 ΠΌΠ» ΡΠΊΡΡΡΠ° (ΠΈΠ»ΠΈ Π΄ΡΡΠ³ΠΎΠΉ 5% ΠΊΠΈΡΠ»ΠΎΡΡ) Ρ ΠΎΠ±ΡΠ°Π·ΠΎΠ²Π°Π½ΠΈΠ΅ΠΌ 291 ΡΠΌ3 CO 2.ΠΠΎΠ²ΠΎΡΡ ΡΠ·ΡΠΊΠΎΠΌ ΠΈΠ·ΠΌΠ΅ΡΠ΅Π½ΠΈΠΉ Π½Π° ΠΊΡΡ Π½Π΅, 1 ΡΡΠ°ΠΊΠ°Π½ ΡΠΊΡΡΡΠ° ΡΠ΅Π°Π³ΠΈΡΡΠ΅Ρ Ρ 1,2 ΡΡΠΎΠ»ΠΎΠ²ΡΠΌΠΈ Π»ΠΎΠΆΠΊΠ°ΠΌΠΈ (3,6 ΡΠ°ΠΉΠ½ΠΎΠΉ Π»ΠΎΠΆΠΊΠΈ) ΠΏΠΈΡΠ΅Π²ΠΎΠΉ ΡΠΎΠ΄Ρ Ρ ΠΎΠ±ΡΠ°Π·ΠΎΠ²Π°Π½ΠΈΠ΅ΠΌ 1,2 Π³Π°Π»Π»ΠΎΠ½Π° CO 2, ΠΈΠ»ΠΈ ΠΎΠ΄ΠΈΠ½ Π³Π°Π»Π»ΠΎΠ½ ΡΠΊΡΡΡΠ° ΡΠ΅Π°Π³ΠΈΡΡΠ΅Ρ Ρ 1,25 ΡΠ°ΡΠΊΠ°ΠΌΠΈ ΠΏΠΈΡΠ΅Π²ΠΎΠΉ ΡΠΎΠ΄Ρ Ρ ΠΎΠ±ΡΠ°Π·ΠΎΠ²Π°Π½ΠΈΠ΅ΠΌ … ΠΌΠ°ΡΡΡ ΡΠ³Π»Π΅ΠΊΠΈΡΠ»ΠΎΠ³ΠΎ Π³Π°Π·Π°. ? 4,66 Π³ … 2. Π Π°ΡΡΡΠΈΡΠ°ΠΉΡΠ΅ ΡΠ΅ΠΎΡΠ΅ΡΠΈΡΠ΅ΡΠΊΠΈΠΉ Π²ΡΡ ΠΎΠ΄ Π΄ΠΈΠΎΠΊΡΠΈΠ΄Π° ΡΠ³Π»Π΅ΡΠΎΠ΄Π° ΠΈΠ· 2,00 Π³ Π±ΠΈΠΊΠ°ΡΠ±ΠΎΠ½Π°ΡΠ° Π½Π°ΡΡΠΈΡ. … ΠΡΠ΄ΡΠΌ Π½ΡΠ°Π²ΡΡΡΡ ΠΏΡΠ·ΡΡΡΠΊΠΎΠ²ΡΠ΅ Π½Π°ΠΏΠΈΡΠΊΠΈ, ΠΊΠΎΠ³Π΄Π° ΠΎΠ±ΡΠ°Π·ΡΠ΅ΡΡΡ COβ. ΠΠ±ΡΡΠ½ΠΎ …
ΠΡΠ΅Π½Π΄Π° Π±ΡΠ΄ΠΆΠ΅ΡΠ½ΠΎΠ³ΠΎ ΡΡΡΠ³ΠΎΠ½Π° Π΄Π»Ρ ΠΈΠ½Π²Π°Π»ΠΈΠ΄Π½ΡΡ ΠΊΠΎΠ»ΡΡΠΎΠΊΠΠ°ΠΊΠΎΠΉ ΡΠΈΠΏ ΡΠ°ΡΡΠ΅ΠΊΡΠ΅ΡΠΈΠ²Π°Π½ΠΈΡ ΠΏΡΠΎΠΈΡΡ ΠΎΠ΄ΠΈΡ, ΠΊΠΎΠ³Π΄Π° ΠΏΠ»Π°Π½ΠΈΡΡΠ΅ΡΡΡ ΡΠ°ΡΡΠ΅ΠΊΡΠ΅ΡΠΈΡΡ ΠΈΠ½ΡΠΎΡΠΌΠ°ΡΠΈΡ
Π‘ΡΡΠ°Π½ΠΎΠ²ΡΠ΅ ΠΏΡΠΎΡΠΈΠ»ΠΈ Π²ΡΠ±ΡΠΎΡΠΎΠ² CO2 ΠΈ ΠΏΠ°ΡΠ½ΠΈΠΊΠΎΠ²ΡΡ
Π³Π°Π·ΠΎΠ².
ΠΠ°ΠΊ ΠΌΠ΅Π½ΡΡΡΡΡ Π²ΡΠ±ΡΠΎΡΡ Π² ΠΊΠ°ΠΆΠ΄ΠΎΠΉ ΡΡΡΠ°Π½Π΅? ΠΠΎΡΡΠΈΠ³Π°Π΅Ρ Π»ΠΈ Π²Π°ΡΠ° ΡΡΡΠ°Π½Π° ΠΏΡΠΎΠ³ΡΠ΅ΡΡΠ° Π² ΡΠΎΠΊΡΠ°ΡΠ΅Π½ΠΈΠΈ Π²ΡΠ±ΡΠΎΡΠΎΠ² CO2. ΠΡΠΎΠ΄ΠΎΠ»ΠΆΠ°Π΅Ρ ΡΠ°ΡΡΠΈ ΠΊΠΎΠ½ΡΠ΅Π½ΡΡΠ°ΡΠΈΡ CO2 Π² Π°ΡΠΌΠΎΡΡΠ΅ΡΠ΅. ΠΠ»ΠΎΠ±Π°Π»ΡΠ½ΡΠ΅ Π²ΡΠ±ΡΠΎΡΡ Π΅ΡΠ΅ Π½Π΅ Π΄ΠΎΡΡΠΈΠ³Π»ΠΈ ΠΏΠΈΠΊΠ°. Π’Π΅ΠΊΡΡΠ°Ρ ΠΊΠ»ΠΈΠΌΠ°ΡΠΈΡΠ΅ΡΠΊΠ°Ρ ΠΏΠΎΠ»ΠΈΡΠΈΠΊΠ° ΠΏΡΠΈΠ²Π΅Π΄Π΅Ρ ΠΊ ΡΠΎΠΊΡΠ°ΡΠ΅Π½ΠΈΡ Π²ΡΠ±ΡΠΎΡΠΎΠ², Π½ΠΎ Π½Π΅ Π±ΡΡΡΡΠΎ …
ΠΠ°ΡΠ°Π»ΡΠ½Π°Ρ ΠΌΠ°ΡΡΠ° ΠΎΠ±ΡΠ°Π·ΡΠ° ΡΠΎΡΡΠ°Π²Π»ΡΠ΅Ρ 2.300 Π³ΡΠ°ΠΌΠΌΠΎΠ², ΠΈ ΠΎΠ±ΡΠ°Π·Π΅Ρ ΡΠΎΡΡΠΎΠΈΡ ΠΈΠ· 38% ΠΊΠ°ΡΠ±ΠΎΠ½Π°ΡΠ° ΠΌΠ°Π³Π½ΠΈΡ ΠΈ 42% ΠΊΠ°ΡΠ±ΠΎΠ½Π°ΡΠ° ΠΊΠ°Π»ΠΈΡ. ΠΠ½Π°Π»ΠΈΠ· ΡΡΠ΅Π±ΡΠ΅Ρ, ΡΡΠΎΠ±Ρ ΠΌΡ Π·Π°Π²Π΅ΡΡΠΈΠ»ΠΈ Π½Π΅ΠΊΠΎΡΠΎΡΡΠ΅ ΠΌΠ°ΡΡΠΎΠ²ΡΠ΅ Π΄ΠΎΠ»ΠΈ – Π·Π°ΡΠ΅ΠΌ ΠΌΡ Π΄ΠΎΠ»ΠΆΠ½Ρ ΡΠ½Π°ΡΠ°Π»Π° Π²ΡΡΠΈΡΠ»ΠΈΡΡ ΡΠ°ΠΊΡΠΈΡΠ΅ΡΠΊΠΈΠ΅ ΠΌΠ°ΡΡΡ Π΄Π²ΡΡ ΡΠΎΠ΅Π΄ΠΈΠ½Π΅Π½ΠΈΠΉ, ΠΊΠΎΡΠΎΡΡΠ΅ ΠΌΠΎΠ³ΡΡ ΡΠ°Π·Π»Π°Π³Π°ΡΡΡΡ Π΄ΠΎ Π΄ΠΈΠΎΠΊΡΠΈΠ΄Π° ΡΠ³Π»Π΅ΡΠΎΠ΄Π°…
ΠΠ°ΠΊΠ°Ρ ΠΌΠ°ΡΡΠ° Π² Π³ΡΠ°ΠΌΠΌΠ°Ρ CO2 Π²ΡΠ΄Π΅Π»ΡΠ΅ΡΡΡ ΠΏΡΠΈ ΠΏΠΎΠ»Π½ΠΎΠΌ ΡΠ°Π·Π»ΠΎΠΆΠ΅Π½ΠΈΠΈ ΠΎΠ±ΡΠ°Π·ΡΠ° ΠΌΠ°ΡΡΠΎΠΉ 2.300 Π³, ΡΡΠΎ ΡΠΎΡΡΠ°Π²Π»ΡΠ΅Ρ 38,0% MgCO3 ΠΈ 42,0% K2CO3 ΠΏΠΎ ΠΌΠ°ΡΡΠ΅? Π‘ΡΡΠ΄Π΅Π½ΡΡ ΡΠ°ΠΊΠΆΠ΅ ΠΏΡΠΎΡΠΌΠ°ΡΡΠΈΠ²Π°Π»ΠΈ ΡΡΠΈ Π²ΠΎΠΏΡΠΎΡΡ ΠΏΠΎ Ρ ΠΈΠΌΠΈΡΠ΅ΡΠΊΠΎΠΉ ΠΈΠ½ΠΆΠ΅Π½Π΅ΡΠΈΠΈ. Π ΠΎΠ²Π½ΠΎ 0,2220 Π³ ΡΠΈΡΡΠΎΠ³ΠΎ Na2CO3 Π±ΡΠ»ΠΎ ΡΠ°ΡΡΠ²ΠΎΡΠ΅Π½ΠΎ Π² 100,0 ΠΌΠ» 0,0731 Π HCl.
1994 cadillac deville airbag ΠΏΠΎΠ΄Π²Π΅ΡΠΊΠ°
ΠΠΎΠ»ΠΎΡΠΎΠΉ ΡΡΠ½Π΄ΡΠΊ Rok Alliance
ΠΠΎΡ ΠΌΠ°ΡΠΈΠ½Π° ΠΏΠΈΡΠΈΡ Π½Π° ΠΌΠ΅Π½Ρ
Π Π°Π·ΠΌΠ΅ΡΡ ΠΏΡΠΈΠ·ΠΌΡ Wraith
Π©Π΅Π½ΠΊΠΈ Π±ΠΎΡΡΠΎΠ½-ΡΠ΅ΡΡΠ΅ΡΠ° ΠΡΠ΅ΠΉΠ²ΠΈΡΠΈ Π€ΠΎΠ»Π·
voiceΠΠ΅ΡΠΏΡΠΎΠ²ΠΎΠ΄Π½Π°Ρ ΠΏΠΎΠ»ΠΈΡΠΎΠ²Π°Π»ΡΠ½Π°Ρ ΠΌΠ°ΡΠΈΠ½Π° Milwaukee
ΠΡΠΊΡΡΡΡΠ²ΠΎ ΡΠΎΠ±Π»Π°Π·Π½Π΅Π½ΠΈΡ ΠΆΠ΅ΡΡΠ²
ΠΡ ΡΠ²Π΅ΡΠ΅Π½Ρ, ΡΡΠΎ ΠΈΠ·ΠΌΠ΅ΡΠ΅Π½ΠΈΡ CO2, ΠΏΡΠΎΠ²Π΅Π΄Π΅Π½Π½ΡΠ΅ Π² ΠΎΠ±ΡΠ΅ΡΠ²Π°ΡΠΎΡΠΈΠΈ ΠΠ°ΡΠ½Π°-ΠΠΎΠ°, ΠΎΡΡΠ°ΠΆΠ°ΡΡ ΠΏΡΠ°Π²Π΄Ρ ΠΎ Π½Π°ΡΠ΅ΠΉ Π³Π»ΠΎΠ±Π°Π»ΡΠ½ΠΎΠΉ Π°ΡΠΌΠΎΡΡΠ΅ΡΠ΅.
ΠΠΎΠ»ΡΡΠΈΠ½ΡΡΠ²ΠΎ Π»ΡΠ΄Π΅ΠΉ ΠΏΠΎΠ»Π°Π³Π°ΡΡ, ΡΡΠΎ ΠΌΡ ΠΈΠ·ΠΌΠ΅ΡΡΠ΅ΠΌ Β«ΠΊΠΎΠ½ΡΠ΅Π½ΡΡΠ°ΡΠΈΡΒ» Π‘Π2 Π² Π²ΠΎΠ·Π΄ΡΡ
Π΅, ΠΈ ΠΏΡΠΈ ΠΎΠ±ΡΠ΅Π½ΠΈΠΈ Ρ ΡΠΈΡΠΎΠΊΠΎΠΉ ΠΏΡΠ±Π»ΠΈΠΊΠΎΠΉ ΠΌΡ ΡΠ°ΡΡΠΎ ΠΈΡΠΏΠΎΠ»ΡΠ·ΡΠ΅ΠΌ ΡΡΠΎ ΡΠ»ΠΎΠ²ΠΎ, ΠΏΠΎΡΠΎΠΌΡ ΡΡΠΎ ΠΎΠ½ΠΎ Π½Π°ΠΌ Π·Π½Π°ΠΊΠΎΠΌΠΎ.
750 ΠΌΠ³ Π² ΠΊΡΠ±.ΡΠΌ
ΠΠ°Π΄Π°ΡΠ°: ΠΏΡΠ΅ΠΎΠ±ΡΠ°Π·ΠΎΠ²Π°ΡΡ 500 ΠΌΠΈΠ»Π»ΠΈΠ³ΡΠ°ΠΌΠΌΠΎΠ² Π² Π³ΡΠ°ΠΌΠΌΡ (ΠΏΠΎΠΊΠ°Π·Π°ΡΡ ΡΠ°Π±ΠΎΡΡ) Π€ΠΎΡΠΌΡΠ»Π°: ΠΌΠ³ Γ· 1000 = Π³ Π Π°ΡΡΠ΅ΡΡ: 500 ΠΌΠ³ Γ· 1000 = 0,5 Π³ Π Π΅Π·ΡΠ»ΡΡΠ°Ρ: 500 ΠΌΠ³ ΡΠ°Π²Π½ΠΎ 0,5 Π³ Π’Π°Π±Π»ΠΈΡΠ° ΠΏΡΠ΅ΠΎΠ±ΡΠ°Π·ΠΎΠ²Π°Π½ΠΈΡ ΠΠ»Ρ Π±ΡΡΡΡΠΎΠ³ΠΎ ΠΎΠ·Π½Π°ΠΊΠΎΠΌΠ»Π΅Π½ΠΈΡ ΠΠΈΠΆΠ΅ ΠΏΡΠΈΠ²Π΅Π΄Π΅Π½Π° ΡΠ°Π±Π»ΠΈΡΠ° ΠΏΡΠ΅ΠΎΠ±ΡΠ°Π·ΠΎΠ²Π°Π½ΠΈΡ, ΠΊΠΎΡΠΎΡΡΡ Π²Ρ ΠΌΠΎΠΆΠ΅ΡΠ΅ ΠΈΡΠΏΠΎΠ»ΡΠ·ΠΎΠ²Π°ΡΡ Π΄Π»Ρ ΠΏΡΠ΅ΠΎΠ±ΡΠ°Π·ΠΎΠ²Π°Π½ΠΈΡ ΠΈΠ· ΠΌΠ³ Π² Π³.
Π‘Π΅Π½ΡΡΠ±ΡΡ 01, 2020 Β· 2.2 ΠΠΎΠ΄Π³ΠΎΡΠΎΠ²ΠΊΠ° ΠΈ Π°Π΄ΠΌΠΈΠ½ΠΈΡΡΡΠΈΡΠΎΠ²Π°Π½ΠΈΠ΅.ΠΠ²Π΅Π΄ΠΈΡΠ΅ Injectafer Π²Π½ΡΡΡΠΈΠ²Π΅Π½Π½ΠΎ, Π»ΠΈΠ±ΠΎ Π² Π²ΠΈΠ΄Π΅ ΠΌΠ΅Π΄Π»Π΅Π½Π½ΠΎΠ³ΠΎ Π²Π½ΡΡΡΠΈΠ²Π΅Π½Π½ΠΎΠ³ΠΎ Π²Π²Π΅Π΄Π΅Π½ΠΈΡ Π² Π½Π΅ΡΠ°Π·Π±Π°Π²Π»Π΅Π½Π½ΠΎΠΌ Π²ΠΈΠ΄Π΅, Π»ΠΈΠ±ΠΎ ΠΏΡΡΠ΅ΠΌ ΠΈΠ½ΡΡΠ·ΠΈΠΈ. ΠΡΠΈ Π²Π²Π΅Π΄Π΅Π½ΠΈΠΈ Π² Π²ΠΈΠ΄Π΅ ΠΈΠ½ΡΡΠ·ΠΈΠΈ ΡΠ°Π·Π±Π°Π²ΡΡΠ΅ Π΄ΠΎ 750 ΠΌΠ³ ΠΆΠ΅Π»Π΅Π·Π° Π½Π΅ Π±ΠΎΠ»Π΅Π΅ ΡΠ΅ΠΌ Π² 250 ΠΌΠ» ΡΡΠ΅ΡΠΈΠ»ΡΠ½ΠΎΠΉ ΠΈΠ½ΡΠ΅ΠΊΡΠΈΠΈ 0,9% Ρ Π»ΠΎΡΠΈΠ΄Π° Π½Π°ΡΡΠΈΡ, USP, ΡΠ°ΠΊ, ΡΡΠΎΠ±Ρ ΠΊΠΎΠ½ΡΠ΅Π½ΡΡΠ°ΡΠΈΡ Π²Π»ΠΈΠ²Π°Π½ΠΈΡ ΡΠΎΡΡΠ°Π²Π»ΡΠ»Π° Π½Π΅ ΠΌΠ΅Π½Π΅Π΅ 2 ΠΌΠ³ ΠΆΠ΅Π»Π΅Π·Π° Π½Π° ΠΌΠ» ΠΈ Π²Π²ΠΎΠ΄ΠΈΡΠ΅ Π½Π΅ ΠΌΠ΅Π½Π΅Π΅ 15 ΠΌΠΈΠ½ΡΡ.
750 ΠΌΠΈΠ»Π»ΠΈΠ»ΠΈΡΡΠΎΠ² Π² ΡΠ½ΡΠΈΠΈ. Π‘ΠΊΠΎΠ»ΡΠΊΠΎ? ΠΠ°ΠΊΠΎΠΉ ΡΠ°ΡΡΠ΅Ρ? Π‘ΠΊΠΎΠ»ΡΠΊΠΎ? Π§ΡΠΎ ΡΠ°ΠΊΠΎΠ΅ 750 ΠΌΠΈΠ»Π»ΠΈΠ»ΠΈΡΡΠΎΠ² Π² ΡΠ½ΡΠΈΡΡ
? 750 ΠΌΠΈΠ»Π»ΠΈΠ»ΠΈΡΡΠΎΠ² Π² ΡΠ½ΡΠΈΡΡ
? Π‘ΠΊΠΎΠ»ΡΠΊΠΎ ΡΠ½ΡΠΈΠΉ Π² 750 ΠΌΠΈΠ»Π»ΠΈΠ»ΠΈΡΡΠ°Ρ
? ΠΡΡΠΈΡΠ»ΡΠΉΡΠ΅ ΠΌΠΈΠ»Π»ΠΈΠ»ΠΈΡΡΡ ΠΈ ΡΠ½ΡΠΈΠΈ.
ΠΡΠΎ ΠΎΡΠ΅Π½Ρ ΠΏΠΎΠ»Π΅Π·Π½ΠΎ Π΄Π»Ρ ΠΏΡΠΈΠ³ΠΎΡΠΎΠ²Π»Π΅Π½ΠΈΡ, Π½Π°ΠΏΡΠΈΠΌΠ΅Ρ, ΠΆΠΈΠ΄ΠΊΠΎΡΡΠΈ, ΠΌΡΠΊΠΈ, ΡΠ°Ρ
Π°ΡΠ°, ΠΌΠ°ΡΠ»Π° ΠΈ Ρ. Π.
ΠΠΈΠΏΠΎΡΠΎΠΌΡΠΊΠΈ Π²ΠΈΡΠ°ΠΌΠΈΠ½ C Ekolife natura – Π°Π½Π°Π½Π°Ρ, 250 ΠΌΠ» – TekoΔe prehransko dopolnilo s sladilom. 5ΠΌΠ» (Π°Π½ΠΎΠ΄ΠΌΠ΅ΡΠ΅ΠΊ) Π²ΡΠ΅Π±ΡΠΉΠ΅ 750 ΠΌΠ³ Π²ΠΈΡΠ°ΠΌΠΈΠ½Π° Ρ ΠΎΠΊΡΡΠΎΠΌ Π°Π½Π°Π½Π°ΡΠ° Π² Π½Π°ΡΠ°Π²Π½ΠΈΠΌ ΡΠ»Π°Π΄ΠΈΠ»ΠΎΠΌ. ΠΠΈΠΏΠΎΡΠΎΠΌΡΠΊΠΈΠΉ Π²ΠΈΡΠ°ΠΌΠΈΠ½ Π‘ ΠΈΠΌΠ° ΠΏΠΎΠ²ΡΡΠ°Π΅Ρ Π±ΠΈΠΎΡΠ°Π·Π»Π°Π³Π°Π΅ΠΌΠΎΡΡΡ. Vitamin C ima vlogo pri: delovanju imunskega sistema med intenzivno telesno dejavnostjo in po njej,
Columbia Care Nurtr ΠΠ΅Π°ΡΠΎΠΌΠ°ΡΠΈΠ·ΠΈΡΠΎΠ²Π°Π½Π½Π°Ρ ΠΌΠ°ΡΠ»ΡΠ½Π°Ρ Π½Π°ΡΡΠΎΠΉΠΊΠ° 750 ΠΌΠ³ CBD – Π±ΡΡΡΠ»ΠΊΠ° 30 ΠΌΠ» $ 69.00. Π‘ΠΎΠ΄Π΅ΡΠΆΠΈΡ ΡΠΊΡΡΡΠ°ΠΊΡ CBD, ΠΏΠΎΠ»ΡΡΠ΅Π½Π½ΡΠΉ ΠΈΠ· ΠΊΠΎΠ½ΠΎΠΏΠ»ΠΈ, ΠΌΠ°ΡΠ»ΠΎ ΡΡΠΈΠ³Π»ΠΈΡΠ΅ΡΠΈΠ΄ΠΎΠ² ΡΠΎ ΡΡΠ΅Π΄Π½Π΅ΠΉ Π΄Π»ΠΈΠ½ΠΎΠΉ ΡΠ΅ΠΏΠΈ (MCT). ΠΠΎΠ±Π°Π²ΠΈΡΡ Π² ΠΊΠΎΡΠ·ΠΈΠ½Ρ.
ΠΡΠΈΠΌΠ΅Ρ 2: ΠΏΡΠ΅ΠΎΠ±ΡΠ°Π·ΠΎΠ²Π°ΡΡ 7280 ΠΌΠΊΠ³ Π² ΠΌΠ³ ΠΡΠ²Π΅Ρ 2: 7,28 ΠΌΠ³ ΠΡΠΈΠΌΠ΅Ρ 3: ΠΏΡΠ΅ΠΎΠ±ΡΠ°Π·ΠΎΠ²Π°ΡΡ 1,5 Π»ΠΈΡΡΠ° Π² ΠΌΠ» ΠΡΠ²Π΅Ρ 3: 1500 ΠΌΠ» ΠΡΠΈΠΌΠ΅Ρ 4: ΠΏΡΠ΅ΠΎΠ±ΡΠ°Π·ΠΎΠ²Π°ΡΡ 55 ΠΌΠ» Π² Π»ΠΈΡΡΡ ΠΡΠ²Π΅Ρ 4: 0,055 Π»ΠΈΡΡΠ° ΠΠΎΠΏΡΠΎΠ±ΡΠΉΡΠ΅ Π²ΡΠΏΠΎΠ»Π½ΠΈΡΡ ΡΠ»Π΅Π΄ΡΡΡΠΈΠ΅ Π²ΠΎΠΏΡΠΎΡΡ 1) ΠΡΠ΅ΠΎΠ±ΡΠ°Π·ΠΎΠ²Π°ΡΡ 4,56 Π³ Π² ΠΌΠ³ 2) ΠΠ·ΠΌΠ΅Π½ΠΈΡΠ΅ 75 ΠΌΠΊΠ³ Π½Π° ΠΌΠ³ 3) ΠΡΠ΅ΠΎΠ±ΡΠ°Π·ΡΠΉΡΠ΅ 0,78 ΠΌΠ³ Π² ΠΌΠΊΠ³ 4) ΠΡΠ΅ΠΎΠ±ΡΠ°Π·ΡΠΉΡΠ΅ 950 ΠΌΠ³ Π² Π³ 5) ΠΡΠ΅ΠΎΠ±ΡΠ°Π·ΡΠΉΡΠ΅ 0,5 Π»ΠΈΡΡΠ° Π² ΠΌΠ»
ΠΡΠ΅Π΄ΠΏΠΎΠ»ΠΎΠΆΠΈΠΌ, ΠΌΡ Ρ
ΠΎΡΠ΅Π»ΠΈ ΠΏΡΠΈΠ³ΠΎΡΠΎΠ²ΠΈΡΡ 50 ΠΌΠ» ΡΠ°Π±ΠΎΡΠ΅Π³ΠΎ ΡΡΠ°Π½Π΄Π°ΡΡΠ° 100 ΠΌΠ³ / Π΄Π» Π³Π»ΡΠΊΠΎΠ·Ρ ΠΈΠ· ΠΈΡΡ
ΠΎΠ΄Π½ΡΠΉ ΠΈΡΡ
ΠΎΠ΄Π½ΡΠΉ ΡΡΠ°Π½Π΄Π°ΡΡ 10 ΠΌΠ³ / ΠΌΠ».
ΠΠ΅ΠΎΠ±Ρ
ΠΎΠ΄ΠΈΠΌΠΎ 50 ΠΌΠ» x 1/10 = 5 ΠΌΠ» ΠΈΡΡ
ΠΎΠ΄Π½ΠΎΠ³ΠΎ ΡΡΠ°Π½Π΄Π°ΡΡΠ°. Π’ΡΠ΅Π±ΡΠ΅ΡΡΡ 50 ΠΌΠ» – 5 ΠΌΠ» ΠΈΡΡ
ΠΎΠ΄Π½ΠΎΠ³ΠΎ ΡΠ°ΡΡΠ²ΠΎΡΠ° = 45 ΠΌΠ» ΡΠ°Π·Π±Π°Π²ΠΈΡΠ΅Π»Ρ. ΠΠΎΡΡΠΎΠΌΡ Π΄Π»Ρ ΠΏΡΠΈΠ³ΠΎΡΠΎΠ²Π»Π΅Π½ΠΈΡ 50 ΠΌΠ» ΡΠ°Π±ΠΎΡΠ΅Π³ΠΎ ΡΡΠ°Π½Π΄Π°ΡΡΠ° 5 ΠΌΠ» ΠΈΡΡ
ΠΎΠ΄Π½ΠΎΠ³ΠΎ ΡΡΠ°Π½Π΄Π°ΡΡΠ° Π΄ΠΎΠ±Π°Π²Π»ΡΡΡ ΠΊ 45 ΠΌΠ» ΡΠ°Π·Π±Π°Π²ΠΈΡΠ΅Π»Ρ (Π½Π°ΠΏΡΠΈΠΌΠ΅Ρ, Π²ΠΎΠ΄Ρ). ΠΡΠΎΠ±Π»Π΅ΠΌΡ: 9.
ΠΠ°Π±ΠΎΡΠ°ΡΠΎΡΠΈΡ Π±ΠΎΠΌΠ±Ρ, ΡΡΠ°ΠΏ 6
Π‘ΠΠΠΠΠΠ’Π Π‘ΠΠΠΠΠ Π‘Π’ΠΠ Π’. Π‘ΠΌΠ΅Π½Π° ΡΠ΅Π·ΠΎΠ½Π° Π½Π΅ Π΄ΠΎΠ»ΠΆΠ½Π° ΠΎΡΡΠ°Π½Π°Π²Π»ΠΈΠ²Π°ΡΡ Π²Π°ΡΠ΅ ΡΡΡΠ΅ΠΌΠ»Π΅Π½ΠΈΠ΅ ΠΊ Π²Π΅Π»ΠΈΡΠΈΡ. ΠΠΎΠ²ΡΠΉ Π³ΠΎΠ΄ ΡΠΆΠ΅ Π½Π΅ Π·Π° Π³ΠΎΡΠ°ΠΌΠΈ, ΠΈ ΡΠ΅ΠΉΡΠ°Ρ ΡΠ°ΠΌΠΎΠ΅ Π»ΡΡΡΠ΅Π΅ Π²ΡΠ΅ΠΌΡ, ΡΡΠΎΠ±Ρ ΠΏΠ΅ΡΠ΅Π²Π΅ΡΠ½ΡΡΡ ΡΠ²ΠΎΡ ΠΊΠ°ΡΡΠ΅ΡΡ ΠΈ ΠΏΡΠΈΡΠΎΠ΅Π΄ΠΈΠ½ΠΈΡΡΡΡ ΠΊ Π€ΠΠ .
12 ΠΎΠΊΡΡΠ±ΡΡ 2009 Π³. Β· ST.ΠΠ£ΠΠ‘, 12 ΠΎΠΊΡΡΠ±ΡΡ 2009 Π³. – 29 ΡΠ΅Π½ΡΡΠ±ΡΡ ΠΊΠΎΠΌΠ°Π½Π΄Π° Boeing [NYSE: BA] GBU-40 Small Diameter Bomb (SDB) II ΡΡΠΏΠ΅ΡΠ½ΠΎ Π·Π°Π²Π΅ΡΡΠΈΠ»Π° 42-ΠΌΠ΅ΡΡΡΠ½ΡΡ ΠΏΡΠΎΠ³ΡΠ°ΠΌΠΌΡ ΡΠ½ΠΈΠΆΠ΅Π½ΠΈΡ ΡΠΈΡΠΊΠ°, ΠΏΡΠΎΠ²Π΅Π΄Ρ Π»Π΅ΡΠ½ΡΠ΅ ΠΈΡΠΏΡΡΠ°Π½ΠΈΡ, Π² Ρ ΠΎΠ΄Π΅ ΠΊΠΎΡΠΎΡΡΡ ΠΎΡΡΠΆΠΈΠ΅ ΠΏΠΎΡΠ°Π·ΠΈΠ»ΠΎ ΡΠ΅Π»Ρ. .
ΠΠΎ ΡΡΠ°Π²Π½Π΅Π½ΠΈΡ Ρ HPB / HMME / PFH, ΡΠ΅Π·ΡΠ»ΡΡΠ°ΡΡ ΠΏΠΎΠΊΠ°Π·Π°Π»ΠΈ, ΡΡΠΎ ΠΈΠ½ΠΊΠ°ΠΏΡΡΠ»ΡΡΠΈΡ ΡΡΠΈΡΡΠΎΡΠΈΡΠΎΠ² ΠΌΠΎΠΆΠ΅Ρ ΡΠΏΠΎΡΠΎΠ±ΡΡΠ²ΠΎΠ²Π°ΡΡ ΡΠ°Π³ΠΎΡΠΈΡΠΎΠ·Ρ ΠΊΠ»Π΅ΡΠΎΠΊ. ΠΠΎΡΠ»Π΅ ΡΠ»ΡΡΡΠ°Π·Π²ΡΠΊΠΎΠ²ΠΎΠΉ ΡΡΠΈΠΌΡΠ»ΡΡΠΈΠΈ ΠΈΠ·ΠΌΠ΅Π½Π΅Π½ΠΈΠ΅ ΡΠ°Π·Ρ PFH Π²ΡΠ·ΡΠ²Π°Π»ΠΎ ΠΌΠ³Π½ΠΎΠ²Π΅Π½Π½ΡΠΉ Π²ΡΠ±ΡΠΎΡ ΡΡΠΈΡΡΠΎΡΠΈΡΠΎΠ². ΠΠ΄Π½ΠΎΠ²ΡΠ΅ΠΌΠ΅Π½Π½ΠΎΠ΅ Π²ΡΡΠ²ΠΎΠ±ΠΎΠΆΠ΄Π΅Π½ΠΈΠ΅ HMME ΠΈ O 2 ΠΏΡΠΈΠ²Π΅Π»ΠΎ ΠΊ ΠΎΠ±ΡΠ°Π·ΠΎΠ²Π°Π½ΠΈΡ Π±ΠΎΠ»ΡΡΠΎΠ³ΠΎ ΠΊΠΎΠ»ΠΈΡΠ΅ΡΡΠ²Π° ROS ΠΈ Π΄ΠΈΡΠ±Π°Π»Π°Π½ΡΡ Π²Π½ΡΡΡΠΈΠΊΠ»Π΅ΡΠΎΡΠ½ΠΎΠΉ ΠΎΠΊΠΈΡΠ»ΠΈΡΠ΅Π»ΡΠ½ΠΎ-Π²ΠΎΡΡΡΠ°Π½ΠΎΠ²ΠΈΡΠ΅Π»ΡΠ½ΠΎΠΉ ΡΠΈΡΡΠ΅ΠΌΡ, ΡΡΠΎ Π·Π½Π°ΡΠΈΡΠ΅Π»ΡΠ½ΠΎ ΡΡΠΈΠ»ΠΈΠ»ΠΎ ΠΈΡ
ΡΠΈΡΠΎΡΠΎΠΊΡΠΈΡΠ½ΠΎΡΡΡ.
ΠΡΠΈΡΠΈΠ°Π»ΡΠ½ΡΠΉ Π²Π΅Π±-ΡΠ°ΠΉΡ Π‘ΠΊΠΎΡΡΠΈ ΠΡΠΌΠ΅ΡΠΎΠ½Π°: ΠΎΡΠΊΡΠΎΠΉΡΠ΅ Π΄Π»Ρ ΡΠ΅Π±Ρ ΡΠΎΠ½ΠΊΠΎ ΠΈΠ·ΠΌΠ΅Π»ΡΡΠ΅Π½Π½ΡΠ΅ ΠΊΠ»ΡΡΠΊΠΈ, Π½Π°ΡΡΡΠΎΠΉΡΠ΅ ΡΠ²ΠΎΡ ΠΊΠ»ΡΡΠΊΡ, ΡΠ΄Π΅Π»Π°ΠΉΡΠ΅ ΠΏΠΎΠΊΡΠΏΠΊΠΈ, Π²ΡΡΡΠΏΠΈΡΠ΅ Π² Club Cameron ΠΈΠ»ΠΈ ΠΏΠΎΡΠ΅ΡΠΈΡΠ΅ Π³ΠΎΠ»ΡΡ-Π³Π°Π»Π΅ΡΠ΅Ρ Π‘ΠΊΠΎΡΡΠΈ ΠΡΠΌΠ΅ΡΠΎΠ½Π°.
24 Π°ΠΏΡΠ΅Π»Ρ 2012 Π³. Β· ΠΡΠΊΠΎΡΠ΅ Π₯Π΅Π»Π»Π΅Ρ ΡΠ·Π½Π°Π΅Ρ, ΡΡΠΎ ΠΠ΅Π½ΡΠ΅ΠΊ Π·Π°ΠΊΠΎΠ½ΡΠΈΠ» ΠΈΠ·ΡΡΠ΅Π½ΠΈΠ΅ Β«ΠΠ΅ΡΠ²ΠΎΠΉ ΡΠ°Π·ΡΒ». Π Π°Π·ΡΠ°Π±ΠΎΡΠΊΠ° ΠΠ΅ΡΠ΅Π΄ ΠΎΡΠΈΡΠΈΠ°Π»ΡΠ½ΡΠΌ Π°Π½ΠΎΠ½ΡΠΎΠΌ Prototype 2 Π½Π° ΡΠΈΠ·Π΅ΡΠ½ΠΎΠΌ Π²Π΅Π±-ΡΠ°ΠΉΡΠ΅ Π±ΡΠ» ΠΏΠΎΠΊΠ°Π·Π°Π½ ΠΏΡΡΠΈΡΠ΅ΠΊΡΠ½Π΄Π½ΡΠΉ ΠΊΠ»ΠΈΠΏ Ρ ΠΎΠ³ΡΠΎΠΌΠ½ΡΠΌΠΈ ΡΠ΅ΡΠ½ΡΠΌΠΈ ΡΡΠΏΠ°Π»ΡΡΠ°ΠΌΠΈ, Π±ΠΎΠ»ΡΡΠΈΠΌ ΠΌΠΎΠ½ΡΡΡΠΎΠΌ ΠΈ Π½Π°Π΄ΠΏΠΈΡΡΡ Β«Π― Π»ΡΠ±Π»Ρ ΠΡΡ-ΠΠΎΡΠΊΒ», ΠΏΠΎΠΊΠ°Π·ΡΠ²Π°Ρ, ΡΡΠΎ Π΄Π΅ΠΉΡΡΠ²ΠΈΠ΅ ΠΈΠ³ΡΡ ΡΠ½ΠΎΠ²Π° Π±ΡΠ΄Π΅Ρ ΠΏΡΠΎΠΈΡΡ ΠΎΠ΄ΠΈΡΡ Π² ΠΡΡ-ΠΠΎΡΠΊΠ΅.
ΠΡΠΎΡ ΠΌΠΎΠ΄ΡΠ»Ρ ΡΠ²Π»ΡΠ΅ΡΡΡ ΡΠ°ΡΡΡΡ Π±ΠΈΠ±Π»ΠΈΠΎΡΠ΅ΠΊΠΈ Chemistry.ΠΡΠΎΡΠΌΠ°ΡΡΠΈΠ²Π°ΠΉΡΠ΅ Π²ΠΈΠ΄Π΅ΠΎ, ΡΡΠ°ΡΡΠΈ ΠΈ ΡΠΏΡΠ°ΠΆΠ½Π΅Π½ΠΈΡ ΠΏΠΎ ΡΠ΅ΠΌΠ°ΠΌ.
ΠΠ»ΠΎΡΠ°Π΄Ρ Π»Π°Π±ΠΎΡΠ°ΡΠΎΡΠΈΠΈ Π³ΡΡΠΏΠΏΡ 420 ΡΡΡΠΎΠ² 2, ΠΏΡΠ΅Π΄Π½Π°Π·Π½Π°ΡΠ΅Π½Π½Π°Ρ Π΄Π»Ρ ΠΈΡΡΠ»Π΅Π΄ΠΎΠ²Π°ΡΠ΅Π»ΡΡΠΊΠΎΠΉ Π΄Π΅ΡΡΠ΅Π»ΡΠ½ΠΎΡΡΠΈ. ΠΠ½ ΡΠΎΠ΄Π΅ΡΠΆΠΈΡ Π²ΡΡΡΠΆΠ½ΠΎΠΉ ΡΠΊΠ°Ρ Π΄Π»ΠΈΠ½ΠΎΠΉ 4 ΡΡΡΠ°, Π³Π°Π·ΠΎΠ²ΡΡ, Π²ΠΎΠ΄ΡΠ½ΡΡ ΠΈ Π²Π°ΠΊΡΡΠΌΠ½ΡΡ Π»ΠΈΠ½ΠΈΠΈ. ΠΡΡΡ ΠΏΡΡΡ ΠΌΠ΅ΡΡ Π΄Π»Ρ ΡΠΈΠ΄Π΅Π½ΠΈΡ ΠΈ ΡΠ΅ΡΡΡ ΠΊΠΎΠΌΠΏΡΡΡΠ΅ΡΠΎΠ², Π΄ΠΎΡΡΡΠΏΠ½ΡΡ
Π΄Π»Ρ ΠΏΠΎΠΈΡΠΊΠ° Π»ΠΈΡΠ΅ΡΠ°ΡΡΡΡ, ΡΠ±ΠΎΡΠ° ΠΈ Π°Π½Π°Π»ΠΈΠ·Π° Π΄Π°Π½Π½ΡΡ
, Π° ΡΠ°ΠΊΠΆΠ΅ Π΄Π»Ρ ΠΏΠΎΠ΄Π³ΠΎΡΠΎΠ²ΠΊΠΈ Π½Π°ΡΡΠ½ΡΡ
ΠΏΠ»Π°ΠΊΠ°ΡΠΎΠ², ΠΎΡΡΠ΅ΡΠΎΠ², ΡΠΎΠ·Π΄Π°Π½ΠΈΡ ΡΡΠΊΠΎΠΏΠΈΡΠ΅ΠΉ Π΄Π»Ρ ΠΏΡΠ±Π»ΠΈΠΊΠ°ΡΠΈΠΈ ΠΈ Ρ.


ΠΡΡΡΠΈΠ΅ ΡΡΠΈΡΠ°ΡΡ ΠΏΠΎΠ»ΡΡΠ°ΡΠΎΠΌ ΡΠ°Π΄ΠΈΡΡΠ° 5 β 10-8 ΠΌ.
ΠΠ°ΠΊΠΎΠ²Π° ΡΡΠ΅Π΄Π½ΡΡ ΠΊΠΈΠ½Π΅ΡΠΈΡΠ΅ΡΠΊΠ°Ρ ΡΠ½Π΅ΡΠ³ΠΈΡ ΠΊΠ°ΠΆΠ΄ΠΎΠΉ ΠΌΠΎΠ»Π΅ΠΊΡΠ»Ρ? ΠΠ°Π²Π»Π΅Π½ΠΈΠ΅ Π³Π°Π·Π° Π² ΠΊΠΎΠ»Π±Π΅ 105 ΠΠ°.
ΠΠ°ΠΏΡΠΈΠΌΠ΅Ρ, ΠΏΡΠ΅Π΄ΠΏΠΎΠ»ΠΎΠΆΠΈΠΌ, ΡΡΠΎ ΠΌΡ Ρ
ΠΎΡΠΈΠΌ ΡΠΌΠ΅Π½ΡΡΠΈΡΡ ΡΠ΅ΠΏΠ»ΠΎΠ²ΡΡ ΡΠ½Π΅ΡΠ³ΠΈΡ ΠΎΠ±ΡΠ°Π·ΡΠ° Π½Π° 63 000 ΠΠΆ. Π’ΠΎΠ³Π΄Π°
(1 Π΅Π΄. Π Π°Π²Π½Π° 1/12 ΠΌΠ°ΡΡΡ ΠΎΠ΄Π½ΠΎΠ³ΠΎ Π°ΡΠΎΠΌΠ° ΡΠ³Π»Π΅ΡΠΎΠ΄Π°-12) ΠΠΎΠ»ΡΡΠ½Π°Ρ ΠΌΠ°ΡΡΠ° (ΠΌΠΎΠ»ΡΡΠ½Π°Ρ ΠΌΠ°ΡΡΠ°) – ΡΡΠΎ ΠΌΠ°ΡΡΠ° ΠΎΠ΄Π½ΠΎΠ³ΠΎ ΠΌΠΎΠ»Ρ Π²Π΅ΡΠ΅ΡΡΠ²Π° ΠΈ Π²ΡΡΠ°ΠΆΠ°Π΅ΡΡΡ Π² Π³ / ΠΌΠΎΠ»Ρ.ΠΠ΅Ρ Π°ΡΠΎΠΌΠΎΠ² ΠΈ ΠΈΠ·ΠΎΡΠΎΠΏΠΎΠ² Π²Π·ΡΡ ΠΈΠ· ΡΡΠ°ΡΡΠΈ NIST.
output_compression …
..
..