МУЗЫКАЛЬНАЯ КАТУШКА ТЕСЛА
Трансформатор Тесла – это устройство, производящее импульсы высокого напряжения с малым током. Представленный комплект для сборки своими руками позволяет построить устройство, похожего на полноразмерную мощную Теслу по своим функциям. Его нужно питать постоянным напряжением 15-24 В, потребляемый ток зависит от напряжения питания и составляет 0.6-1 A. Схема генерирует высокое напряжение, производящие коронный разряд, кроме того, тут можно управлять интенсивностью разряда с помощью аудио сигнала. Комплект можно найти на Али, используя для поиска фразу electronic tesla coil.
Несмотря на небольшую мощность, следует учесть опасное для жизни и здоровья напряжение, что присутствует в системе! Также обратите внимание на возможность повреждения рядом находящихся электронных устройств и высокий уровень электромагнитных помех, создаваемых при работе генератора!
Собранная электронная катушка Тесла, может служить для развлечений или экспериментов с высоким напряжением.
Монтаж следует начинать с маленьких элементов: резисторы, разъемы, конденсаторы и т. д. Транзисторы следует установить на радиаторы с помощью болтов (перед установкой смазать поверхности контакта термо пастой). Катушка трансформатора уже готова (самому ничего мотать не нужно) и защищена изоляционной лентой. Один конец катушки впаиваем в соответствии с описанием в плату, второй оставим в воздухе – на нём будет разряд-молния. Монтаж проводим в соответствии с описанием на печатной плате.
После сборки и подачи питания, появится разряд. Когда подадим на вход мини-джека звуковой сигнал – разряд будет модулироваться в такт музыки, меняя тональность и как-бы подпевая.
Размещение газоразрядной лампы возле катушки вызовет свечение газа в ней.
Радиаторы транзисторов во время работы нагреваются достаточно сильно, так что очень долго устройство не эксплуатируйте.
В качестве источника звуковых сигналов лучше использовать дешевый MP3-плеер из-за некоторого риска повреждения подключенного устройства высоковольтным электромагнитным полем.
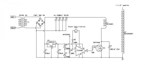
Схема музыкальной теслы
В комплект входит инструкция на китайском языке и простенькая схема, что позволяет собрать Теслу своими руками без покупки устройства, если конечно вы заметите что на ней перепутано в обозначении 3,5 мм входа
Форум по самодельным Теслам
Форум по обсуждению материала МУЗЫКАЛЬНАЯ КАТУШКА ТЕСЛА
| |||
| |||
Собираем простую звуковую катушку Тесла. | Технические советы и не только
В последние несколько лет в разных городах проводятся захватывающие музыкальные шоу с использованием катушек Тесла. В интернете можно найти много таких роликов. Звук воспроизводится с помощью молний, или, другими словами, стримеров над высоковольтными катушками. Это большие и дорогие устройства с относительно сложными схемами.
А иногда хочется что-то подобное иметь дома, удивить знакомых, или ребёнок может попросить. Желающие могут легко и быстро собрать миниатюрную звуковую катушку Тесла, работающую по схеме качера (качателя реактивностей) Бровина. Интересен тот факт, что сам изобретатель этого генератора разрывов электрической цепи, Владимир Ильич, активно участвует в обсуждении на форуме и продолжает исследования.
Перейдём к конкретике. Намотка вторичной обмотки занимает большую часть времени сборки.
Она на фото рядом с первичной обмоткой.
Первичная и вторичная обмотки будущей катушки Тесла.
Во вторичке 193 витка, намотанных на баночку из-под фотоплёнки. Виток к витку. Первичка имеет 2 витка провода диаметром 1 мм. Диаметр обмотки 50 мм.
Вот такие радиодетали потребуются.
2 транзистора, 3 резистора, 1 конденсатор.2 транзистора, 3 резистора, 1 конденсатор.
Паять схему не обязательно, можно легко всё соединить “крокодилами”, как это сделал я. Для питания отлично подходит БП от ноутбука на 16 Вольт. При подключении 19 Вольт звук становился немного тише.
Кроме воспроизведения музыки, катушка Тесла зажигает на расстоянии люминесцентные и неоновые лампы, которые слегка мигают под звук.
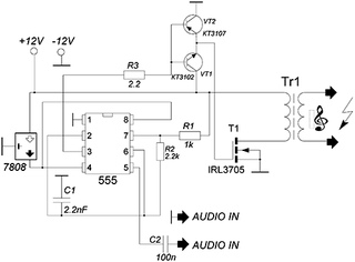
Схема довольно простая:
Схема музыкального качера или катушки Тесла.Схема музыкального качера или катушки Тесла.
И теперь видео готового устройства с демонстрацией работоспособности.
Транзисторы нагреваются, поэтому их лучше установить на радиатор. Набор компонентов для сборки можно заказать на AliExpress. В этом случае потребуется только пайка деталей на готовую плату.
Кстати, изобретатель работал только с низковольтными качерами. А его последователи объединили качер Бровина и катушку Тесла, создав вот такое интересное устройство.
Читайте также: Передача энергии без проводов.
Все статьи канала можно найти по следующей ссылке: https://zen.yandex.ru/id/5c50c2abee8f3100ade4748d
Благодарю Вас за то, что дочитали мою статью!
Если информация понравилась, ставьте лайк. Также буду рад комментариям!
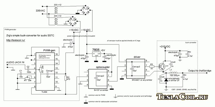
Музыкальная SSTC | Катушки Тесла и все-все-все
Я писал ранее про способы использования трансформатора Тесла для извлечения музыки и звуков, и две основные разновидности способа модуляции плазменного разряда (для импульсных катушек и для непрерывных соответственно): монофонический частотный и полноспектровый амплитудный.
На данный момент известно два принципиально различных способа сделать такую звуковую катушку Тесла на транзисторах. Это использование buck-преобразователя в питании силовой части схемы (амплитудная модуляция) и классического автогенератора, или же использование резонансного драйвера полумоста (LLC) (частотно-амплитудная модуляция), вместе с фазовой автоподстройкой частоты (ФАПЧ, PLL). На баке сделана моя первая звуковая катушка, которая подробно описана во второй половине данной статьи.
Амплитудный сигнал с плеера, поступающий на вход драйвера, преобразуется в, назовём это так, отклонения реальной частоты драйвера от некоторой частоты X, которая совпадает в случае максимальной выставленной громкости с резонансной частотой катушки, поскольку берётся ФАПЧой через антенну со вторички. Если с плеера поступает сигнал, скажем, в 500 герц, с амплитудой от 0 до максимума плеера (или до ограничения, установленного, как в этой катушке, двумя диодами Шоттки (+-300 милливольт), чтобы не сжечь вход драйвера возможными наводками на звуковой кабель), то 500 раз в секунду происходит отстройка частоты от заданной ФАПЧ средней до некоторой граничной.
Собственно, это всё.
Основная сложность здесь — разработка драйвера и настройка PLL: она требует одновременной регулировки сразу двух параметров: положения и размера антеннки вместе с подкручиванием переменного резистора. Антеннка требуется совсем небольшая, около 5-8 см.
В качестве постоянно упоминающегося здесь LLC-драйвера выступает IRS27951, весьма неплохо пригодная для изготовления простых полумостов, а также для подобных экзотических применений. На её основе на данный момент сделана куча мелких полумостов для питания всего подряд, питальник для электролизёрной горелки, с обратной связью по датчику давления для поддержания постоянного давления на выходе вне зависимости от диаметра сопла горелки, на ней же сооружена мини-индукционная печь для прогрева электродов неоновых трубок, и теперь вот и катушка Тесла с музыкой. Следует аккуратно выбирать рабочую резонансную частоту: выше 200 кГц эта микросхема уже практически не работает.
Но здесь от неё используется только часть, а именно фазовый компаратор, используемый для поддержания автогенерации.Схема музыкальной катушки тесла
25.09.2015 Электронная техника
В этом видео уроке канала youtube «Alpha Mods» будем собирать мелкий поющий качер из покупного китайского набора, продается в этом китайском магазине. Плагин на Google Хром для экономии в нём: 7% с приобретений возвращается вам.
В пакетике имеется все нужные подробности. Вторичная катушка, железный шар для разряда, блок питания. Сборку начнём с мелких компонентов. Как раз с резисторов.
3, что в месте, на 22 килоом. R5, r3 и r2. На плате всё указано, так что и запиваем. Подобным образом паяем и другие резисторы. Потом в движение пошли конденсаторы. Припаиваем их также.
После этого светодиоды, 1 светло синий, 2 красный. Под конец мосфет и охлаждение. Дабы легко заменить транзисторы, мастер применял dip панель.
Но с ней транзистор поднимается чуть выше, отверстия на кулере не совпадают.
Дорабатываем. Потом припаиваем выключатель.
Тут мастер нечаянно припаял 2 контакта выключателя между собой. Если вы когда-либо столкнетесь с таковой проблемой, нужно или очень сильно дунуть, либо приобрести инструмент. Данный отсос продается в китайском магазине.
Стоит он меньше 4 американского доллара. Нагреваем контакты паяльником, нажимаем кнопку на оловоотсос, контакт обновился. Наконец-то припаиваем первичную катушку и вторичную.
Запускаем блок питания.
Из-за мелкого потребления тока возможно сделать USB качер.
Сейчас берем адаптер из набора на 12 вольт, 2 ампер. Подключаем схему к нему. Конструктор трансформатора Теслы готов.
Но давайте сделаем из него музыкальный качер.
Добавляем несколько подробностей. И появляется миниджек 3,5. Берём смартфон, качаем приложение генерации импульсов и вот вам модуляция.
Совершенно верно кроме этого возможно подключить и музыку.
Кто-то сообщит: ничего не слышно! Но это играется Стример на качере.
Сейчас берем шприц, в носик закручиваем саморез и создаем вакуум.
Случайные записи:
Шоу музыкальных катушек Тесла
Похожие статьи, которые вам понравятся:
Катушка Тесла как музыкальный инструмент / Хабр
К сожалению, не получилось встроить видео с презентацией. Если что, то вот оно.
OneTesla — это небольшая катушка Тесла, подключаемая через порт MIDI и играющая музыку электрическими разрядами. Само устройство, которое в высоту около 25 сантиметров, может выдавать молнии длиной до полуметра. Этот агрегат может устроить неплохое шоу и удивить ваших друзей музыкальной плазмой. Все спецификации устройства открыты и доступны вместе с инструкцией по сборке на сайте проекта.
Как она играет музыку?
Человеческое ухо воспринимает звуковые волны где-то от 20 герц до 20 килогерц, в то время, как устройство резонирует с частотой 230 кГц, что значительно превышает максимальную частоту звука, слышимую человеком.
Но можно включать и выключать разряды именно с той частотой, с которой слышен нужный нам звук.
Краткие технические характеристики
| Параметр | Значение |
|---|---|
| Первичная катушка | 6 витков, радиус 88.9мм, 1.6мм провод (14 AWG) |
| Вторичная катушка | 65мм х 254мм, 0.127мм провод (36 AWG), 1800 витков |
| Конденсатор | CDE 940C30S68K, 0.068μF@3000V |
| Тороид | 200мм х 50мм, покрыт фольгой |
| Резонансная частота | ~230 КГц |
| Инвертор | Полумост на базе IGBT транзисторов FGA60N65SMD, 340 вольт |
| Длительность импульса | 50 мкс при 1 КГц, 150 мкс при 50 Гц) |
| Максимальная длина разряда | 58 см |
| МК платы-прерывателя | ATmega328P-PU |
Внешний вид устройства
Немного о принципе работы
- Плата-драйвер подключается к бытовой электрической сети, питает всё устройство.
Также, она принимает оптический (чтобы защитить нежную звуковую электронику от высокого напряжения) сигнал от платы-прерывателя.Внешний вид платы драйвера
- К плате-прерывателю, основанной на микроконтроллере ATmega328P-PU, подключается MIDI-устройство, сигнал от которого преобразуется микроконтроллером в набор импульсов, включающих и выключающих генерацию разрядов. Кстати, прерыватель полифонический (может играть две ноты за раз) и с ручкой, которой регулируется мощность.
Полёт шмеля в исполнении OneTesla
Дополнительная информация
Конечно же, просьба обязательно сообщать обо всех ошибках в посте.
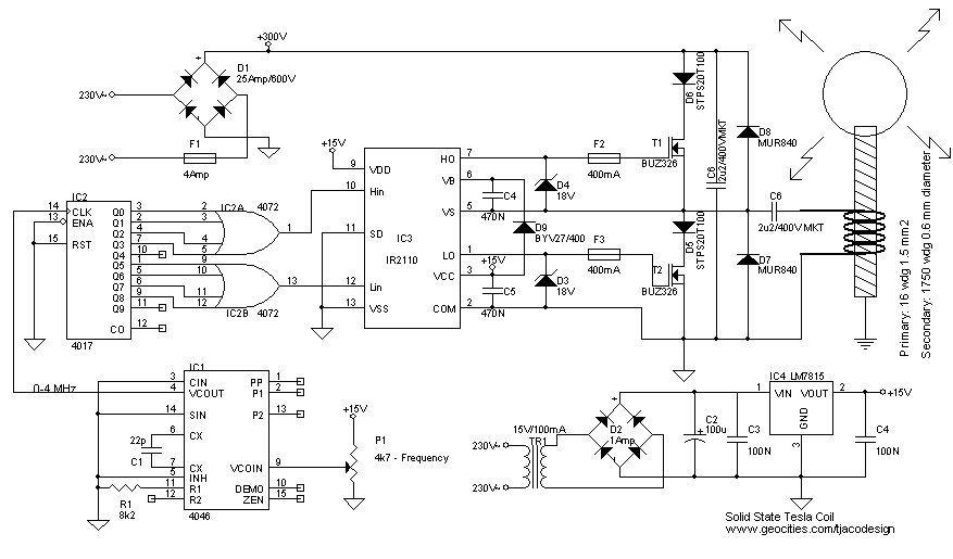
Радиоконструктор: Музыкальная катушка Теслы | AmperMarket.kz
Катушка Теслы (Трансформатор Теслы) — устройство, изобретённое Николой Теслой и носящее его имя. Является резонансным трансформатором, производящим высокое напряжение высокой частоты. Прибор был запатентован 22 сентября 1896 года как «Аппарат для производства электрических токов высокой частоты и потенциала».
Сборку необходимо питать постоянным напряжением 15-24 В, потребляемый ток зависит от напряжения питания и составляет 0.6-1 A. Схема генерирует высокое напряжение, производящие коронный разряд, кроме того, тут можно управлять интенсивностью разряда с помощью аудиосигнала.
Монтаж следует начинать с маленьких элементов: резисторы, разъемы, конденсаторы и т.д. Транзисторы следует установить на радиаторы с помощью болтов (перед установкой смазать поверхности контакта термопастой). Катушка трансформатора уже готова (самому ничего мотать не нужно) и защищена изоляционной лентой. Один конец катушки впаивается в соответствии с описанием в плату, второй остается в воздухе – на нём будет разряд-молния. Монтаж проводится в соответствии с описанием на печатной плате.
После сборки и подачи питания, появится разряд. Когда подадим на вход мини-джека звуковой сигнал – разряд будет модулироваться в такт музыки, меняя тональность.
В качестве источника звуковых сигналов лучше использовать дешевый MP3-плеер из-за некоторого риска повреждения подключенного устройства высоковольтным электромагнитным полем.
Размещение газоразрядной лампы возле катушки вызовет свечение газа в ней. Радиаторы транзисторов во время работы нагреваются достаточно сильно, поэтому продолжительное время эксплуатировать устройство не рекомендуется.
Состав набора
- Катушка (1 шт)
- Резисторы 100 Ом (1 шт)
- Резисторы 10 кОм (3 шт)
- Электролитический конденсатор 1 мкФ, 50 В (1 шт)
- Пленочный конденсатор 1 мкФ, 16 В (1 шт)
- Транзисторы (2 шт)
- Радиаторы для транзисторов (2 шт)
- Разъем питания (1 шт)
- Разъем 3.5мм (1 шт)
- Светодиоды (3 шт)
- Лампочка (1 шт)
- Винты (4 шт)
- Стойки (4 шт)
- Монтажная плата с нанесенными компонентами (1 шт)
Схема
Принцип работы музыкальных Катушек Тесла
Любой звук это механическая волна в воздухе, которая характеризуется амплитудой и частотой.
Определенной музыкальной ноте, которую играет музыкальный инструмент, соответствует своя частота, амплитуда при этом определяет громкость ноты. Например, ноте ДО малой октавы соответствует частота 130,81Гц, а ноте ЛЯ первой октавы соответствует частота 440Гц.
Любой повторяющийся процесс с частотой 440Гц, который вызовет колебания воздуха, будет восприниматься ухом похожим на ноту ЛЯ. Музыкальная Катушка Тесла работает именно по этому принципу.
При включении Катушка Тесла генерирует электрический разряд в воздухе, который вызывает фактическую детонацию и последующую звуковую волну. Используя описанный принцип и включая Катушку Тесла с нужной нам частотой, мы можем проигрывать музыкальные ноты последовательностью «микровзрывов». Пояснения этого процесса изображено на рисунке ниже. Для проигрывания ноты ЛЯ, с частотой 440Гц необходимо включать Катушку Тесла с частотой 880Гц т.е. в два раза большей, т.к. синусоидальная звуковая волна имеет положительную и отрицательную амплитуду за один период.
При этом Катушка Тесла играет некие «псевдо» ноты, что создает неповторимое электрическое звучание. Из рисунка видно что, чем ниже нота, тем реже включается Катушка Тесла и тем меньше потребляемая мощность, следовательно, разряд уменьшается и больше ветвится, а на высоких частотах разряд обретает мощь и громкость. Чередую высокие и низкие частоты можно добиться лучшего визуального восприятия композиции. Чтобы создать симметрию и разнообразие необходимо несколько раз играть высокие ноты на одной Катушке Тесла, а низкие на другой, а затем менять их местами.
Для проигрывания практически любой мелодии достаточно двух Катушек Тесла, каждая из которых независимо воспроизводит свою ноту, создавая стереозвучание.
ВАЖНО! В один момент времени одна Катушка Тесла может воспроизводить только одну ноту, это следует помнить при написании музыки (при этом возможно проигрывать на одной Катушке Тесла несколько нот одновременно, но это искажает звук и усложняет проект, поэтому этот режим не используется).
Как проигрывается музыка?
Для работы двух Катушек Тесла используется два миди канала — первый и второй. Каждая Катушка Тесла воспроизводит по одной ноте последовательно из своей миди дорожки.
Ноты поступают в пульт управления Катушками Тесла по миди кабелю. При этом пульт можно подключить к миди-синтезатору и проигрывать музыку в реальном времени, или подключить к компьютеру и проигрывать заранее записанные миди треки.
Катушки Тесла имеют ограниченный диапазон проигрывания нот. Рекомендуется использовать ноты от С1 (ДО контроктавы) до h5 (CИ первой октавы). Ноты в других октавах проигрываться пультом не будут. Это связано с плохим восприятием на слух очень низких нот и очень большой нагрузкой по мощности при более высоких нотах.
Рекомендуется оставлять оригинальный музыкальный трек, который будет воспроизводиться параллельно через мощные колонки. Это позволяет заполнить паузы, добавить басы и повысить узнаваемость мелодии.
Пример создания композиции в программе Cubase
Для примера ниже показаны обработанная композиция Баха Токката и фуга ре минор и видео с исполнением этой композиции.
Схемы музыкальных катушек Теслы своими руками
Эталонный дизайн Катушка Тесла 2.0 в действии
Ищете новый и захватывающий проект в области электроники? Не смотрите дальше. Хорошо известно, что высоковольтные проекты, в частности, катушки Тесла, без сомнения, являются самыми захватывающими электронными комплектами, которые можно построить. В конце концов, кто не любит создавать и наблюдать силу и магию искусственной молнии? Я строю и эксплуатирую катушки Тесла уже более 20 лет, и они до сих пор не перестают меня удивлять.
Если вы читаете эту статью, вы, несомненно, изучаете варианты самостоятельной сборки. Что ж, мы рассказали вам здесь, в Eastern Voltage Research. Наши музыкальные схемы катушек Теслы, сделанные своими руками, являются наиболее полными и проверенными конструкциями, доступными в мире на сегодняшний день. И, в отличие от большинства других компаний, мы лично потратим время на то, чтобы помочь вам шаг за шагом выполнить ваш проект, если вы решите построить одну из наших конструкций катушек Тесла своими руками. Мы гордимся тем, что у нас лучшее обслуживание клиентов и техническая поддержка среди всех компаний, производящих комплекты электроники!
Базовый проект 1.0 Катушка Теслы в действии
Чертежи музыкальных катушек Тесла своими руками
Наши схемы музыкальных катушек Теслы, сделанные своими руками, основаны на современной технологии двухрезонансных твердотельных катушек Тесла (DRSSTC) и предназначены для аудиомодуляции для создания музыкальных тонов с использованием дуг.
Если вы хотите сыграть в Super Mario Brothers или тему Индианы Джонса на своей катушке Tesla, вы можете сделать это с помощью этих дизайнов.
Мы предлагаем схемы изготовления трех катушек Тесла разных размеров, которые описаны ниже:
Эталонный дизайн 1.0 – Эта катушка Тесла является нашей самой популярной моделью. Он имеет высоту около 3 футов и работает от стандартной розетки 115 В переменного тока, создавая дуги молнии длиной до 6 футов. Этот дизайн очень популярен для научных ярмарок, школьных проектов и образовательных демонстраций, а также любительских проектов.
Эталонный дизайн 2.0 — наша самая популярная конструкция высокой мощности, эта катушка Тесла может создавать дуги молнии длиной от 8 до 12 футов. Он работает от 240 В переменного тока и имеет высоту около 6 футов.
Эталонный дизайн 3.0 – Эта катушка Тесла является нашей самой мощной конструкцией. Используя полный мост CM600 IGBT и работающий от 240 В переменного тока, он может создавать выходные дуги длиной более 12 футов.
Это большой мальчик. Если вы ищете арки размером с монстра, то вам следует использовать эти планы.
Reference Design 2.0 создание музыки с помощью аудиомодуляции MIDI n
Почему клиенты покупают наши планы
Так почему же клиенты покупают наши планы и комплекты?
- Очень подробные схемы и планы
- Отличное обслуживание клиентов и техническая поддержка. Мы поможем вам на каждом этапе реализации вашего проекта.
- Проверенные на практике конструкции с высокой надежностью
- Простота сборки — большинство конструкций имеют простую проводку «точка-точка» — нет необходимости создавать сложные печатные платы
- При необходимости можем поставить все узлы и агрегаты
- Большинство сборок можно сделать своими руками и приобрести излишки для минимизации затрат
- Высокий показатель успеха — каждый клиент, построивший один из них, успешно завершил его.

Две эталонные конструкции 1.0 Tesla Coils играет тему видеоигры Nintendo Blaster Master
Что входит в наши планы DIY?
- Подробная схема
- Списки деталей с поставщиками и номерами деталей
- Механические чертежи важнейших компонентов
- Файлы DXF механических суппортов для собственной обработки
Заключение
Так что, если вы ищете наиболее полные и подробные чертежи катушек Тесла своими руками для своего следующего захватывающего проекта, обязательно ознакомьтесь с нашими тремя музыкальными чертежами катушек Тесла сегодня.
Музыкальная катушка ТеслаArduino – Концентратор проекта Arduino
/***************************************** ****************************** * Это основной файл для воспроизведения музыки через Arduino.* * Автор: Брэндон Михельсен * Дата: 25.11.2017 * */ //Определяем музыкальный пин #define musicПин 10 // Включаем файл тонов #include "Тоны.h" //Конструктор функции воспроизведения музыки void playMelody (плавающая мелодия [], плавающая продолжительность []); //Создаем массив тонов поплавок tetrisMusic[] = { 0, 0, 0, ПРИМЕЧАНИЕ_E4, ПРИМЕЧАНИЕ_E4, ПРИМЕЧАНИЕ_B3, ПРИМЕЧАНИЕ_C4, ПРИМЕЧАНИЕ_D4, ПРИМЕЧАНИЕ_C4, ПРИМЕЧАНИЕ_B3, ПРИМЕЧАНИЕ_A3, ПРИМЕЧАНИЕ_A3, ПРИМЕЧАНИЕ_C4, ПРИМЕЧАНИЕ_E4, ПРИМЕЧАНИЕ_D4, ПРИМЕЧАНИЕ_C4, ПРИМЕЧАНИЕ_B3, ПРИМЕЧАНИЕ_B3, ПРИМЕЧАНИЕ_C4, ПРИМЕЧАНИЕ_D4, ПРИМЕЧАНИЕ_E4, ПРИМЕЧАНИЕ_C4, ПРИМЕЧАНИЕ_A3, ПРИМЕЧАНИЕ_A3, 0, ПРИМЕЧАНИЕ_D4, ПРИМЕЧАНИЕ_F4, ПРИМЕЧАНИЕ_A4, ПРИМЕЧАНИЕ_G4, ПРИМЕЧАНИЕ_F4, ПРИМЕЧАНИЕ_E4, ПРИМЕЧАНИЕ_C4, ПРИМЕЧАНИЕ_E4, ПРИМЕЧАНИЕ_D4, ПРИМЕЧАНИЕ_C4, NOTE_B3, NOTE_B3, NOTE_C4, NOTE_D4, NOTE_E4, NOTE_C4, NOTE_A3, NOTE_A3, 0, NOTE_E3, NOTE_C3, NOTE_D3, NOTE_B2, NOTE_C3, NOTE_A2, NOTE_GS2, NOTE_B2, NOTE_E3, NOTE_C3, NOTE_D3, NOTE_B2, NOTE_C3, NOTE_E3, NOTE_A3, NOTE_A3, NOTE_GS3 }; //Создаем длительности float tetrisDurations[] = { 4, 4, 4, 4, 4, 8, 8, 4, 8, 8, 4, 8, 8, 4, 8, 8, 4, 8, 8, 4, 4, 4, 4, 4, 4, 4.
5, 8, 4, 8, 8, 4,5, 8, 4, 8, 8, 4, 8, 8, 4, 4, 4, 4, 4, 4, 2, 2, 2, 2, 2, 2, 2, 2, 2, 2, 2, 2, 4, 4, 4, 4, 1 }; недействительная установка () { //Устанавливаем музыкальный пин в качестве выхода pinMode(musicPin, ВЫХОД); } недействительный цикл () { // Воспроизведение музыки игратьМелодия(); задержка(1000); } //Функция воспроизведения мелодий аннулировать playMelody () { //Переменные длительности нот и времени паузы плавающая продолжительность примечания; плавающая пауза; //Прокручиваем заметки for(int thisNote = 0; thisNote < (sizeof(tetrisMusic)/sizeof(float))/*Получить длину массива*/; thisNote++){ // Рассчитаем длительность ноты, разделив одну секунду на тип ноты // Пример: четвертная нота = 1000/4, восьмая = 1000/8 и т. д. noteDuration = 1000/tetrisDurations[thisNote]; // Воспроизвести ноту тон(музыкаPin, tetrisMusic[thisNote], noteDuration); //Рассчитываем время паузы (длительность ноты плюс 30%) пауза = длительность заметки*1.
30; задержка (пауза); // Остановить звук noTone (музыкальный пин); } }
SSTC 1 – Музыкальная электронная катушка Теслы
Первая музыкальная катушка Теслы Loneoceans Labs
«Проект Эсмеральда»
8″ x 3″ Вторичный — полумост 60n60 на 400 В постоянного тока — оптоволоконный аналоговый музыкальный контроллер — 19-дюймовые искры
Индекс
После долгого перерыва в производстве катушек Теслы я снова вернулся к работе
на что-то новое! Я построил несколько катушек Тесла с 2003 по 2005 год, в том числе, возможно, самую мощную самодельную в Сингапуре.
Катушка Тесла 2.В это время любитель Tesla Coil
сообщество открыло новую эру катушек Теслы, работающих на силовых полупроводниках.
(вместо искровых разрядников). Эти электронные, или Твердотельные катушки Тесла (SSTC), вероятно, были первыми
крупное нововведение с момента изобретения Николой Теслой оригинальной катушки Теслы с искровым разрядником.
Только
Горстка первопроходцев обладала ноу-хау и навыками в области электротехники, чтобы проникнуть в
незнакомая территория. Именно тогда я решил построить один для себя.я пришел
с дизайном и закупленными компонентами, чтобы стать моим первым SSTC еще в 2005 году.
Столкнувшись с тяжелыми школьными обязанностями и нехваткой времени, проект был приостановлен… до сих пор.
Сегодня (2011 г.) SSTC стали свидетелями превращения крупных инноваций в
несколько вариантов, включая популярную твердотельную катушку Теслы с двойным резонансом (DRSSTC).
Эта страница служит для документирования дизайна и конструкции Loneoceans Lab.
первая твердотельная катушка Тесла. Я это понимаю
переход от катушек Теслы с искровым разрядником (SGTC) к SSTC является довольно большим
прыжок специально для тех, кто не имеет образования в области электротехники.я
надеюсь, что эта страница (наряду с другими страницами в будущем) сможет служить
хорошая вводная страница о работе SSTC, и чтобы показать процесс, как
Я построил свою катушку.
На момент написания я не знаю ни о каком другом SSTC в Сингапуре, и может быть . первый в своем роде в моей маленькой солнечной стране! Спасибо, что посетили мою страницу, и если у вас есть какие-либо вопросы, хотите поделиться своими проектами или почувствовать, что мои проекты вдохновили вас одним так или иначе, пишите мне на адрес loneoceans[at]gmail(dot)com.
*Обновление* Март 2012 г. — SSTC 1 теперь завершено, и теперь играет музыку !
1. Введение
2. Дизайн
3. Конструкция
4. Результаты и СМИ
5. Полезные ссылки
Хотя первоначальной целью этого проекта было узнать о основные работы SSTC перед началом DRSSTC, SSTC 1 выполнен зрелищно и может быть модулировано через оптоволокно различными способами, от производя мечеобразные спиральные искры для воспроизведения музыки через аналоговый стереовход!
vimeo.com/video/40129586″ frameborder=”0″ webkitallowfullscreen=”” mozallowfullscreen=”” allowfullscreen=””/>
Твердотельная катушка Теслы 1 прослушиваний Harry Potter!
Чтобы увидеть больше видео и изображений катушки в действии, прокрутите вниз до Результаты и СМИ.
Начало сентября 2011 г.
Введение
Эта история начинается в 2005 году. Построив несколько успешных
Катушки Теслы с искровым разрядником, я планировал приступить к работе с твердотельными катушками. На самом деле я уже закупил все необходимые компоненты для простого полумоста SSTC. Я купил хороший радиатор, кучу полевых МОП-транзисторов TO-247 IRFP460 500V 20A, а также необходимые компоненты логической схемы, и даже имел хороший тор, сделанный из
пенопласт-пончик.К сожалению, нехватка времени, школьные обязательства и другие
различные причины приводят к тому, что проект откладывается.
Я все еще учусь в школе, и повседневная работа не становится легче, но теперь у меня есть доступ к довольно хорошо оборудованной мастерской, и с тех пор я накопил немного денег. Я решил, что пришло время начать заново на проекте. Итак, в начале учебного семестра этого года, в сентябре 2011 года, я решил построить свой первый SSTC. Эта страница служит для документирования первоначальных целей проектирования, построения проекта и, в конечном счете, характеристик и характеристик. документация.
Цели проекта (начало сентября 2011 г.)
Это будет маленькая катушка. Маленький означает более портативный, более управляемым и, возможно, более дешевым. Однако маленький не значит слабый. После читая о SSTC, которые люди создали в Интернете, я придумал несколько выполнимые и сложные, но не слишком оптимистичные цели для проекта. я будут ссылаться на эти рекомендации на протяжении всего проекта. Если вы строите свой собственный SSTC, безусловно, полезно составить такой список!
– Используйте 3-дюймовую вторичную обмотку с высотой обмотки от 7 до 8 дюймов
– Максимальная потребляемая мощность около 1000 Вт
– Будь надежным
– Будь красивой и хорошо сложенной
– Быть как можно более компактным, но при этом простым в обслуживании (перевозиться через рюкзак)
– Используйте полумост из мини-кирпичей IGBT 60n60
– Управляется через оптоволокно
– Возможность модуляции звука
– НЕ быть DRSSTC (это будет мой следующий проект!)
– Будьте большим опытом обучения
– Не стоит слишком много денег
– Необходимо завершить в разумные сроки
– Способен высекать красивые искры, желательно длиной более фута
– Запустите 120 В переменного тока, и когда я вернусь в Сингапур, смогу запустить его на 240 В переменного тока также
Впервые в этой катушке для вторичной обмотки будет использоваться зеленый – эмалированный магнитный медный провод.
Поэтому этот проект будет называться Project Esmeralda , он же SSTC 1 , чтобы обозначить
изумруд вторичный. Одним из интересных аспектов катушки будет способность работать от двухфазного напряжения.
120 или 240 В переменного тока. Кроме того, он будет иметь красивый корпус из поликарбоната.
освещается светодиодами.
Помня об этих целях, я начал проект,
Дизайн
Конструкцию SSTC можно в основном разделить на: [1] Цепь логического управления [2] Цепь питания [3] Прерыватель [4] Физическая конструкция и другие.В этом разделе объясняется мой выбор дизайна, а также то, что я узнал в ходе этого проекта.
[Update: По многочисленным просьбам решил написать
достаточно подробное руководство по созданию SSTC для начинающих, которое я
попытался описать работу и дизайн базового SSTC через
процесс сборки. Смотрите мою страницу SSTC 2 здесь. Это покрывает
основные операции и электронные работы гораздо более подробно, чем
эта страница (2012)].
1. Логическое управление драйвером
Драйвер, пожалуй, самая важная часть СНТЦ. План игры для водителя: создать подходящие сигналы для поворота коммутационный мост (в данном случае полумост) при правильном частота. Будучи моим первым SSTC, я придумал базовый драйвер с помощь и советы от Роба Брайона и Стива Уорда.Большое им спасибо! В этом случае, я разработал схему с учетом следующих целей:
Быть полностью автономным со следующими входами/выходами порты
– Вход постоянного тока 12 В от адаптера постоянного тока 12 В
– Выход разъема вентилятора 12 В пост. тока для охлаждающего вентилятора
– 2-контактный выход для Gate Drive Transformer (подробнее об этом позже)
– 3-контактный выход для оптоволоконного приемника FB142-ND
– 1 контактный выход для антенныБыть помещенным на небольшую печатную плату
Полученный драйвер очень прост и компактен, используя
только три микросхемы – два драйвера Mosfet 9A от Texas Instruments и один
Инвертор 74HC14.
Давайте поговорим о том, как работает драйвер.
Блок питания
В цепи две низковольтные шины. 12В есть обеспечивается регулируемым импульсным источником питания постоянного тока, который питает охлаждающий вентилятор и подает напряжение на микросхемы драйвера затвора Mosfet. Микросхема 7805 регулирует линию 5 В для остальных логических микросхем. светодиод «12VLite» включается при включении питания.
Логическая схема
Трансформатор привода затвора, питающий сигналы на MOSFET/IGBT управляются драйверами UCC Mosfet. Один из их инвертирует. Чтобы вся цепь не работала постоянно, схема включается (включается или выключается) через сигнал от прерывателя (см. ниже). Прерыватель в основном посылает 1-битные сигналы по оптоволоконному кабелю к оптоволоконному приемнику FD142 (тот же как IF-D96F), что является активным низким уровнем.
Когда в волокне есть свет оптический, приемник выводит логический 0 на 74HC14. 74HC14 является инвертирующий чип с 6 инверторами на нем. Он в основном преобразует логическую 1 в логический 0 и наоборот, и очищает сигнал в процессе.
При отсутствии сигнала от прерывателя FD142 выдает 5В (логическая 1) на инвертор (один из инверторов 74HC14, на схеме контакты 1 и 2).Сигнал инвертируется на +5 (логика 1), который идет на вентиль Enable драйверов UCC3732x. Получить некоторая обратная связь, поэтому я знаю, что схема работает, RX_LED подключен к тот же контакт, поэтому он включается при отправке сигнала. Когда водители ворот включены, инвертирующий UCC посылает короткий импульс, вызывая катушка, чтобы начать колебаться. Это колеблющееся электрическое поле улавливается проволочной антенной (в ней наводится напряжение).
Колебательный сигнал зажимается микросхемой 1N5819 (или также подходят германиевые 1н60) диоды которые зажимают напряжение до 5В и GND, и отправляется на вход через два инвертора только для очистки сигнал в красивые прямоугольные волны.
Затем он подается на вход микросхемы драйвера затвора. Так как это инвертирующая пара, они работают в оппозиции, создавая от +12 до -12 = 24Vpp прямоугольная волна на нашем трансформаторе Gate Drive.
Трансформатор Gate Drive представляет собой небольшой ферритовый сердечник с обмоткой. вручную и является фантастическим способом изолировать сигналы привода затвора для каждого из транзисторов. Важно убедиться, что ядро GDT подходящего материала, и его можно проверить, выполнив тестовую обмотку из двух провода, один из которых подключен к генератору сигналов (прямоугольная волна), а другой в область, чтобы увидеть вывод. В этом случае два выхода ГДТ подключены в обратном порядке через два IGBT, поэтому они включаются и выключаются правильно (против).Вот так работает водитель ворот!
2. Цепь питания
В отличие от катушки Теслы с искровым разрядником (SGTC), в SSTC не используется искровой разрядник для переключения тока в первичную катушку.
Скорее, он использует силовые полупроводники, такие как МОП-транзисторы (полевой транзистор на основе оксида металла и полупроводника) и IGBT (биполярный транзистор с изолированным затвором). Несмотря на большой прогресс в технологии, эти полупроводники по-прежнему выдерживают большие нагрузки при чрезвычайно высоких импульсных токах.
встречаются, часто работая от нескольких сотен ампер до нескольких тысяч.Цель логической схемы – выяснить, как переключать эти транзисторы, чтобы максимизировать их эффективность, уменьшить нагрев и увеличить срок их службы. Эти транзисторы
в конце концов, одна из самых дорогих и самых важных частей любого SSTC. К счастью, многие трудолюбивые и увлеченные тесла-намотчики пробовали различные эти силовые транзисторы. При выборе подходящего транзистора для моей катушки я провел достаточно тщательный поиск различных транзисторов и оценил их.
их технические характеристики, известные характеристики и стоимость.
Большинство IGBT и MOSFET этих номинальных мощностей выпускаются либо в стандартном корпусе TO-247 (плоском), либо в корпусе (популярном
но дорого) СОТ-227 ‘МиниБлок’ пакет.
Часто одни и те же транзисторы поставляются в обоих корпусах с одинаковыми характеристиками, но корпус SOT-227 предпочтительнее из-за его лучших характеристик рассеивания тепла и известной «прочности».
Для начала я решил попробовать полумост из IGBT 60N60C2D1.
| Имя | Упаковка | Вольт | Текущий | Восстановление диода | Цена Digikey | Известная производительность |
| IXGN 60n60c2d1 HiPerFast IGBT | СОТ-227 | 600 В | 60А | 35нс | 19 долларов.71 | Минимум 3 фута на шине 400 В на 12 x 4,5 дюйма вторичный полумост; или 1,5 м с полным мостом на 24×5,5″ вторичка на 700А |
| IXGN 40n60 БТИЗ | ТО-247 | 600 В | 75А | н/д | 11,54 $ | Известные превосходные характеристики |
| HGTG 30n60b3d БТИЗ | ТО-247 | 600 В | 60А | 32us | 7 долларов. 59 | 3-футовая искра в полном мосту DRSSTC |
| Fairchild 60n100d IGBT | ТО-247 | 1кВ | 60А | 1200нс | н/д | Немного медленнее, чем у конкурентов |
| IRFP460 Powermesh МОП-транзистор | ТО-247 | 500 В | 20А | 480нс | 6 долларов.28 | Обычно используется в небольших SSTC |
| IRFP 260 МОП-транзистор | ТО-247 | 200 В | 46А | 390нс | 6,70 $ | Обычно используется в небольших SSTC |
3. Прерыватель
Этот SSTC будет иметь две разные формы питания
модуляция – через базовый и хорошо зарекомендовавший себя прерыватель 555
схема, а второй через микроконтроллер ATMega, производящий музыкальные
тона.Позже я построил аналоговый музыкальный контроллер для этой катушки, который
работает очень хорошо и получает сигнал от 3,5-мм стереовхода.
4. Физическая конструкция
Одной из основных целей, которые я поставил перед этой катушкой, была долговечность и портативность. Дизайн катушки должен был быть элегантным и современным, но при этом достаточно маленьким, чтобы поместиться в большой рюкзак.
Строительный бревно
В этом разделе записывается строительство Катушки Теслы Эсмеральда.Это моя первая твердотельная катушка Теслы, и я решил построить ее в модульной форме. Поэтому я разделил этот журнал на несколько разделов:
1. Вторичная катушка
2. Пена Тор
3. Прерыватель
4. Полумост
5. Водитель моста
6. Корпус
28 сентября 2011 г.
За последние несколько недель я составил список компонентов, которые планирую использовать, пытаясь уложиться в свой ограниченный бюджет.
Надеюсь в скором времени сделать заказ на дигикей и получить все комплектующие сразу. Большая часть работы была направлена на разработку конструкции катушки. я имел
изначально планировал использовать полумост из полевых МОП-транзисторов IRFP-460, потому что некоторые из них у меня завалялись. Однако в конце концов я решил работать над более надежными IGBT Fairchild 60n60.
Сегодня был хороший день. В частности, я хотел бы поблагодарить MWS Wire Industries за любезное спонсирование 1600 футов одножильного медного магнитного провода AWG30 PN-155 Green для моего проекта в качестве «бесплатного образца».Кроме того, сегодня я заехал в Metropolitan Pipe and Supply Company , пытаясь найти ПВХ СЧ50 диаметром 2,5 дюйма. Кажется, что в большинстве хозяйственных магазинов есть только 3 или 2 дюйма. Они неудобны, потому что они имеют другой диаметр. 3,5″ и 2,5″ соответственно, в то время как труба 2,5″ имеет наружный диаметр 2,875″, в соответствии с моими проектными спецификациями.
Люди были очень понимающими и дали мне половинную длину фута бесплатно. С этими двумя компонентами у меня больше всего того, что мне нужно, чтобы закончить мою вторичную катушку.
30 сентября 2011 г.
Провод прибыл! Взгляните, как это красиво. Качество проволоки полностью превзошло мои ожидания, и я должен поблагодарить MWS Wire Industries . Следующее лучшее, что я мог найти, находится на ebay. К счастью, они не
особенно дорого. Кроме того, я сделал заказ на Digikey и надеюсь, что он скоро придет. Другие люди, которых я хочу поблагодарить, включают Bayley Wang , который любезно пожертвовал очень хороший полностью медный радиатор с красивым и мощным синим вентилятором.Этот радиатор примет два мини-блока IGBT. Полностью медная конструкция и мощный вентилятор должны обеспечивать такое же охлаждение, как статический алюминиевый радиатор гораздо большего размера. Мне также удалось приобрести большой конденсатор Mallory 2500 мкФ 450 В (253 Дж при полной зарядке), перенапряжение 525 В, в качестве конденсатора шины.
Он довольно большой и устанавливает нижний предел моего размера катушки Тесла.
С нетерпением жду начала строительства.Тем временем я могу начать набрасывать печатную плату для логики и схемы привода моего SSTC.
08 октября 2011 г.
Вторичная катушка
С проволокой и трубой в руках пришло время приступить к изготовлению вторичной катушки. Я уже намотал несколько вторичных катушек, так что это не должно быть сложнее. Но прежде чем я смогу начать наматывать катушку, мне сначала нужно сделать торцевые заглушки. Это будет служить как вспомогательным средством для намотки катушки (чтобы удерживать трубу по центру стержня), так и служить монтажной конструкцией.Я быстро выточил на токарном станке две торцевые крышки, используя валяющийся вокруг мусорный пластик (я не уверен, что это за материал, но похоже на UHDPE).
Как видите, часть колпачка входит внутрь трубы и крепится тремя нейлоновыми винтами.
Отверстие, проходящее прямо через центр, также подходит для другого пластикового болта для крепления одного конца вторичной катушки к корпусу, а другого конца к верхней нагрузке. Закончив с этим, я начал наматывать катушку.
30AWG не особенно тонкий, и моя вторичная катушка не очень большая (диаметром 2,875 дюйма), поэтому намотка заняла всего около часа. При длине намотки около 8 дюймов это примерно 800 витков провода. Как вы можете видеть на фотографиях, я заклеивал катушку скотчем через равные промежутки времени, пока наматывал ее вручную. Сделав это, я закрепил концы одним витком черной изоленты.Для завершения катушки я покрыл ее тремя слоями Полиуретанового лака. Подойдет любой вид полиуретана, но обязательно дайте каждому слою полностью высохнуть, прежде чем наносить следующий. Я нашел несколько тонких слоев, которые очень хорошо работают в моих катушках Теслы. Вторичная катушка готова!
11 октября 2011 г.
Тороид
Верхняя нагрузка катушки Теслы служит конденсатором для вторичной части цепи катушки Теслы.Традиционно она всегда имела форму пончика по нескольким причинам, одна из которых потому, что она создает очень хорошее электрическое поле вокруг катушки, что снижает вероятность ее удара по основанию катушки Теслы, а также потому, что она выглядит круто. Есть несколько способов сделать верхнюю загрузку, в том числе взорвать внутреннюю камеру шины и обклеить ее алюминиевой лентой или, для более причудливых катушек, использовать скрученный или штампованный металлический тороид. Не имея возможности позволить себе хороший металлический тороид, я решил сделать свой собственный.
Я нашел в лаборатории немного хорошей пены для лепки и решил сделать себе пончик из пены.Пена была недостаточно тонкой, поэтому я склеил два слоя вместе с помощью клея 3M-Spray Glue (Super 77) и вырезал цилиндрический блок на ленточной пиле.
Затем я установил его на токарный станок и провел следующие полчаса, тщательно формируя пену вручную, используя грубый металлический напильник и наждачную бумагу. Это сработало на удивление хорошо. На данный момент я должен предупредить пользователей, что этот метод потенциально очень опасен, поэтому я не рекомендую вам пробовать его!
Через некоторое время я наконец получил желаемую форму.Конечный результат хорош, но не идеален потому что я сформировал его полностью вручную, но он должен работать. Теперь пена довольно хрупкая и легко мнётся. Поэтому я обмотал его полосками изоленты, а затем обмотал алюминиевой лентой. Затем ленту натерли до гладкости с помощью изогнутого предмета, в результате чего получился достаточно гладкий тороид. Верхняя загрузка завершена! Размер верхней нагрузки составляет около 3 дюймов (небольшой) на 8 дюймов (большой диаметр).
17 декабря 2011 г.
Оптический прерыватель
Прерыватель является важной частью твердотельной катушки Теслы любого типа (включая DRSSTC).Причина прерывания проста. При питании катушки Теслы через силовые транзисторы в первичную катушку подаются огромные токи высокой частоты. К сожалению, эти транзисторы обычно просто не в состоянии выдерживать такие большие токи (особенно в DRSSTC, где токи порядка нескольких сотен ампер) в течение длительного периода времени без взрыва. Во многих SSTC (традиционный дизайн) можно запускать их в непрерывном режиме, но это создает большую нагрузку на компоненты.
Прерыватель представляет собой небольшую цепь, которая в основном прерывает работу катушки. Вместо того, чтобы бежать
непрерывно, прерыватель действует как своего рода переключатель, который включает схему привода (к силовым транзисторам) на короткое время (скажем, несколько сотен микросекунд), прежде чем выключать ее (на несколько миллисекунд), а затем включать.
он снова включен. Это позволяет изменять рабочий цикл катушки от 0 до 100%. Чтобы мой SSTC работал более надежно, я построил свой прерыватель, используя простую схему с двумя 555.
Целью этой схемы является управление оптоволоконным светодиодом с регулируемым временем включения и регулируемыми интервалами (частотой). Это легко сделать, используя один таймер 555 в нестабильном режиме (который производит непрерывный поток прямоугольные импульсы на некоторой частоте), который подается на другой 555, работающий в моностабильном режиме, который при каждом фронте срабатывания предыдущего 555 сигнала генерирует выходной импульс некоторой длительности (время включения ). Частота Astable 555 и время включения Monostable 555 легко настраиваются путем изменения номиналов соответствующих конденсаторов и резисторов (например,г. с помощью переменного резистора).
Чтобы сделать схему прерывателя красивой и компактной, я решил, впервые(!) , спроектировать и изготовить собственную печатную плату.
Это оказалось удивительно просто сделать и дало очень хорошие результаты.
Вот как я сделал свою собственную печатную плату. Во-первых, я разработал схему в Eagle, который, пожалуй, является наиболее часто используемым программным обеспечением для проектирования печатных плат в мире.Это оказалось очень простым в использовании, и я смог начертить свою первую схему за полдня. Затем я развел одностороннюю печатную плату и распечатал дорожки с помощью лазерного принтера на журнальной бумаге.
Важно использовать журнальную бумагу – глянцевую, очень тонкую и быстро размягчающуюся под воздействием воды. Затем я буквально использовал горячий утюг и прогладил отпечаток (тонер обращен к медной стороне пустой печатной платы) на медь.Тепло заставляет тонер принтера снова связываться с поверхностью меди. Чтобы удалить бумагу, я погрузил печатную плату в теплую воду и дал ей отмокнуть, пока бумага не стала полностью влажной.
Затем нужно было просто соскоблить бумагу — тонер на удивление хорошо прилипает к поверхности меди. Наконец, плата травится в растворе хлорида железа до тех пор, пока вся медь не будет съедена. Черный тонер удаляется ацетоном.
Результат – на удивление красивое самодельное травление тонером! Это было не так чисто, как я надеялся, но я думаю, что это неплохо для первой попытки! Я аккуратно просверлил отверстия, используя небольшой сверлильный станок и крошечное твердосплавное сверло, и установил компоненты прерывателя.Обратите внимание, что я залужил все медные дорожки припоем, чтобы сделать их более прочными. Также обратите внимание на использование 3-контактных разъемов вентилятора для подключения других компонентов, таких как батарея 9 В и переменные резисторы.
Я проверил прерыватель, и он работал безупречно! Успех! Вся печатная плата была тогда
собранный в красивой алюминиевой коробке, которую я купил в Radio-shack за 3 доллара.
Теперь, когда прерыватель готов, пришло время создать схему драйвера, которая будет взаимодействовать с прерывателем через пластиковый оптоволоконный кабель! Это позволит мне безопасно контролировать работу катушки на расстоянии без риска получить удар током, поскольку оптоволокно полностью непроводящее.
[больше технической информации! ]
18 декабря 2011 г.
Полумост 60n60
Наиболее распространенная схема, используемая в твердотельных катушках Теслы. для основного инвертора для первичной катушки используется Half Bridge – вариант классического H-Bridge. Если вы не знакомы с Согласно терминологии, цель полумоста состоит в том, чтобы в основном генерировать напряжение от +0,5 В до -0,5 В на нашей первичной катушке, где один конец катушки удерживается на уровне 0.5Vs (между двумя последовательными конденсаторами), где Vs — напряжение источника.
Один конец нагрузки (в данном случае индуктор, представляющий первичную обмотку) подключается к точке между двумя конденсаторами, чтобы зафиксировать на ней напряжение 0,5 В пост.
тока. Другой конец переключается между шиной +ve Vcc и землей. Я решил использовать полумост вместо полного моста, чтобы сэкономить компоненты и сохранить простоту.
[ больше технических пояснений относительно мостов! ]
Чтобы 60N60 оставались красивыми и прохладными (и счастливыми!), я установил их на хороший медный радиатор.Обратите внимание на защитные диоды, TVS-диоды для защиты IGBT от выбросов. К затворам транзистора был подключен резистор сопротивлением 5,1 Ом. Ворота моста приводятся в действие трансформатором привода ворот, который управляется платой драйвера (см. следующий раздел).
22 декабря 2011 г.
Драйвер и плата управления SSTC 1
Это, пожалуй, самая ответственная часть работы SSTC – драйвер, который управляет воротами власти.
транзисторы (в данном случае два IGBT 60N60).Эта конструкция очень проста и основана на
SSTC Роба Брайона, основанный на Micro SSTC Стива Уорда.
Я немного изменил схему, чтобы она лучше соответствовала моим потребностям.
Попрактиковавшись в изготовлении моей первой печатной платы с прерывателем, я снова решил спроектировать и изготовить собственную плату драйвера SSTC. Через некоторое время в Eagle, пытаясь собрать все вместе и развести дорожки так, чтобы они подходили с одной стороны, я закончил! Я нашел другой тип бумаги, который переносит тонер лучше, чем журнальная бумага, и вместо этого использовал его в качестве листа переноса бумаги.Это получилось красиво. Как видите, результаты очень хорошие.
Как указано выше, я залил дорожки для долговечности и убедился, что не было нежелательных коротких замыканий или разомкнутых цепей, и тщательно установил все компоненты, сверяясь с большой распечаткой, которую я сделал для справки. После напряженной ночи драйвер готов! Драйвер представляет собой простую антенну с обратной связью, которая идеально входит в резонанс, обнаруживая электрическое поле от первичной катушки.
Драйвер использует пару драйверов Mosfet UCC337321/22 (хорошо для 9A) для управления трансформатором Gate Drive при +-12В. Это создает размах прямоугольной волны 24 В на 18-витковом сердечнике привода затвора 1-1-1. Две вторичные обмотки GDT подключены напротив каждого из IGBT, так что одна выключается, когда другая включена. очень важно убедиться, что они включаются и выключаются в тандеме, иначе возникнет короткое замыкание на первичном конденсаторе, что приведет к взрыву полумоста!
[больше технической информации! ]
март 2012 г.
Корпус и его сборка
Когда все части катушки Теслы готовы, пришло время собрать все вместе.Я решил сделать катушку достаточно прочной, чтобы ее можно было перевезти обратно в Сингапур, а это значит, что она должна быть достаточно прочной, чтобы ее можно было бросить в багажной сумке. Поэтому я построил корпус из нескольких хороших акриловых листов, которые у меня были, и четырех алюминиевых колонн.
Корпус скрепляется четырьмя шпильками с резьбой.
Я также сделал отпечаток катушки Тесла размером с лист бумаги Letter, так что размер отпечатка равен 8.5×11″. Сюда удобно помещаются все компоненты!
Выше приведены фотографии готовой катушки Теслы. Первичная катушка состоит из 4 витков многожильного провода AWG12, намотанного непосредственно на вторичную катушку. Толстый слой мягкого листового ПВХ изолирует первичную обмотку от вторичной. Также обратите внимание на встроенный источник питания 12 В, синий вентилятор, охлаждающий головку радиатора, и большой мостовой выпрямитель, питающий непосредственно большой синий шинный конденсатор.Катушка тесла принимает два шнура питания IEC — один для источника питания 12 В, а другой — для шины, а также два переключателя и оптоволоконный приемник, который подключается к драйверу.
На этом моя первая твердотельная катушка Тесла готова! Но будет ли это работать? Оставайтесь с нами, чтобы узнать!
Проект Эсмерала – SSTC 1 завершен!
Результаты – фотографии и видео
13 март 2012 г.
Первый свет ! После нескольких месяцев изготовления пришло время посмотреть, будет ли катушка работать или нет!
Я подключил катушку к вариатору и медленно увеличил напряжение примерно до 40 В, при этом катушка должна начать производить видимые искры.Я установил прерыватель на самую низкую частоту и увеличил ширину импульса примерно до 200 мкс – и появились искры! Я понял, что мой прерыватель не был хорошо настроен для нормальной работы SSTC, которая будет работать лучше с шириной импульса в несколько миллисекунд вместо микросекунд, поэтому пришло время настроить прерыватель. Это легко сделать, изменив
конденсатор Моностабильный 555.
Выше показана катушка, работающая со временем включения около 200 мкс на искру при напряжении около 170 В постоянного тока на шине.SSTC 1 жив!
14 март 2012 г.
Сегодня День Пи! Это не может быть лучший день для тестирования SSTC 1. Мой первоначальный прерыватель был настроен на слишком small, что не является лучшей конфигурацией для обычного SSTC. я не иметь под рукой любые конденсаторы для замены цепи прерывателя 555. Однако, поскольку SSTC срабатывает оптически, я обнаружил, что мигание свет через оптоволокно дал отличные результаты.
Обратите внимание, что это невозможно сделать с помощью DRSSTC — только для
SSTC, способные к непрерывной работе (обычно называемые
CW или непрерывная волна). На фото выше показана катушка
в действии при входе 120 В переменного тока.
Обратите внимание на очень горячие, толстые искры с очень
любопытный спираль / штопор формирование. Это очаровательная форма!
16 март 2012 г.
Я модифицировал прерыватель для достижения хорошей производительности с SSTC 1, регулируя схему, чтобы учесть ширину импульса около 1.5 мс.
Выше показана катушка, работающая на входе 120 В переменного тока с более длительные импульсы. Это дает достаточно времени для передачи мощности из первичной цепи во вторичную. Немного соли добавили в точку разрыва, что придает желтую окраску к искрам, когда натрий ионизируется и светится. сейчас я работаю над удвоитель напряжения, чтобы подать на шину почти 400 В постоянного тока – какая катушка была изначально предназначен для обработки!
17 март 2012 г.
Затем я сконструировал простой удвоитель напряжения, который
120 В переменного тока, выпрямляет его и удваивает до пикового значения 339 В постоянного тока.
Этот
затем подается непосредственно на первичную шину Tesla Coil. Мой вариак умеет
увеличьте 120VAC примерно до 140VAC, поэтому при полной мощности катушка видит примерно
Пиковое напряжение 395 В постоянного тока, почти 400 В! Это все еще в пределах спецификации для всех компонентов.
Подключил все, включил прерыватель…
Видео, демонстрирующее работу и работу SSTC 1.
Результаты впечатляющие и на больше, чем я
мог бы попросить . Катушка работала превосходно и надежно. я достиг
про максимум 19″ искра на воздух (около 48см), что мне очень
доволен, учитывая длину вторичной обмотки 8″. Это почти Длина вторичной обмотки 2,5x к длине искры! Немного
соль можно добавить на кончике точки прорыва (см.
3-е изображение выше)
что придает завораживающую желтую окраску частям искр.Очень круто.
Выше видео, показывающее катушку в действии! Обратите внимание, как рабочий цикл и количество ударов в секунду можно регулировать с помощью прерывателя. Коробка удвоителя напряжения находится снаружи, и я не рекомендую . это делается. Я планирую поместить удвоитель в заземленный металлический корпус. очень скоро.
25 апрель 2012 г.
Установил новые синие и зеленые светодиоды под кроватью (они конечно запрограммированы танцевать под музыку – см. мой Проект светодиодного освещения здесь!), и подумал это сделало бы причудливый фон для катушки.Я также сделал несколько небольших изменения в катушке, такие как замена светодиодов внизу на менее ярко-оранжевый (чтобы не насыщал фотографии). я тоже приложил удвоитель напряжения в отдельной коробке, так что все меньше безопасности опасность сейчас!
Я также попытался изменить точку выхода, добавив
очень длинный провод.
Загадочным образом длина искры значительно сократилась,
но все равно результат хороший! Очень доволен тем, как моя катушка
Бег.
12 Май 2012 г.
Сегодня в гости пришел мой хороший друг Джонатан!
Мы запустили катушку Теслы, и она отлично зарекомендовала себя. Вот фотография (слева) Джоанатана и катушки, работающей от 120 В переменного тока и освещающей люминесцентная лампа без проводов , как и задумал Никола Тесла быть! 🙂 На фото справа я работаю с катушкой из Точка зрения Джонатана!
июнь 2012 г.
На фотографии выше показана катушка в моей школьной комнате.
прежде чем он был упакован и отправлен в Сингапур.будет несколько изменений
требуется (например, замена источника питания 12 В на источник питания 240 В переменного тока)
прежде чем катушка снова заработает.
август 2012 г.
*Обновление!* Твердый Катушка State Tesla Coil 1 была возвращена в Сингапур и теперь живет здесь постоянно с 240 В переменного тока без надоедливой коробки удвоения напряжения!
Катушка работает при напряжении около 200 В постоянного тока в автобусе в Сингапуре через некоторое время.
модификации
С тех пор катушка претерпела некоторые небольшие изменения, и
теперь работает на полумосте из IXGH 60N60C2ND 75A 600V IGBT типа TO247
пакет, а также заменил конденсатор на более разумный и
меньший массив из четырех последовательно соединенных конденсаторов Nippon Chemicon 400V 470uF.Теперь он работает напрямую от сети 240 В переменного тока и примерно 380 В постоянного тока на шине с
такая же отличная производительность, как и раньше. Блок питания 12В был
заменен небольшим блоком питания с железным трансформатором.
На приведенных выше фотографиях показаны детали SSTC1 и по сравнению с недавно улучшенным Катушка Тесла 2.Пришло время перейти к ДРССТС!
Некоторые обновленные спецификации
После учета толщины изоляции обмотки, у меня должно быть около 730 витков провода на 8-дюймовой обмотке длина. С вторичной обмоткой диаметром 2,875 дюйма и тороидом размером 3 x 8 дюймов. это ставит вторичную резонансную частоту около 465 кГц или около того. Этот высокая частота не идеальна для IGBT, и, оглядываясь назад, я должен сделали низкочастотную настройку.Однако высокая частота, вероятно, способствовал мечевидным искрам катушки, и большой тороид помогло увеличить яркость и мощность искр.
Хорошие ссылки
Вот несколько хороших и очень полезных веб-страниц.
[Скоро будет больше!]
Вернуться на главную
(c) Гао Гуанъянь 2022
Контакт: loneoceans [at] gmail [dot] com
ЛУЧШИЙ ПРОСТОЙ МУЗЫКАЛЬНЫЙ ПРОЕКТ TESLA COIL
Документы
Открыть в редакторе
КАТУШКА ТЕСЛА
Открыть в редактореЛУЧШАЯ МУЗЫКАЛЬНАЯ КАТУШКА TESLA PCB
Открыть в редактореМузыкальная катушка Теслы
Открыть в редактореЛУЧШАЯ МУЗЫКАЛЬНАЯ КАТУШКА TESLA копия
Открыть в редактореОткрыть в редакторе
Спецификация
| ID | Имя | Обозначение | Количество |
|---|---|---|---|
| 1 | БАТ- | ВЕНТИЛЯТОР-,0. 12MMDIA350T | 2 |
| 2 | БАТ+ | ВЕНТИЛЯТОР+ | 1 |
| 3 | 80NF70 | Q1 | 1 |
| 4 | БД243К | Q2 | 1 |
| 5 | 5. 5DCJACK | Дж2 | 1 |
| 6 | 0.000001у | С2 | 1 |
| 7 | 2к | Р1, Р2 | 2 |
| 8 | 10к | Р3, Р4 | 2 |
| 9 | 12В | В1 | 1 |
| 10 | ИРФБ7534ПБФ | М1, М2 | 2 |
| 11 | 1уф16в | С2 | 1 |
| 12 | АУДИОСЪЕМНИК ОТДЕЛЬНО | JP1 | 1 |
| 13 | 1Т | Л2 | 1 |
| 14 | СБ1100 | Д3,Д4 | 2 |
| 15 | 1 мкФ 50 В(105) | С1 | 1 |
| 16 | 25 м | Л1, Л2 | 2 |
| 17 | 2. 5м | Л3 | 1 |
| 18 | 0.047к | Р1 | 1 |
| 19 | 0.165к | Р2, Р3 | 2 |
| 20 | 10К | Р4, Р5 | 2 |
| 21 | РАДИАТОР | h3,h2 | 2 |
| 22 | БЗС79К15 | Д1,Д2 | 2 |
| 23 | КРАСНЫЙ СВЕТОДИОД | Светодиод1 | 1 |
| 24 | СИНИЙ СВЕТОДИОД | Светодиод2 | 1 |
| 25 | 10у | С1 | 1 |
Скачать спецификацию Заказать в ЛЦС
Музыкальный прерыватель SSTC/DRSSTC
Все права на эту статью принадлежат Мартину Эббефельду из ctc-labs.
de, после того как он закрыл свой веб-сайт, мы договорились, что я буду размещать часть его контента. Я как мог лучше перевел его статью с немецкого на английский и добавил еще несколько деталей или информации. Картинки, к сожалению, в низком разрешении, но это пока все, что имеется.
Первые несколько мыслей о том, как можно воспроизводить музыку с помощью DRSSTC. Сильноточный первичный сигнал, который используется в DRSSTC, нельзя просто модулировать по частоте для усиления аналогового сигнала, воспроизводимого от обычного музыкального источника.Напряжение было бы слишком велико, рассеивание тепла разрушило бы IGBT.
Как сделать музыкальный прерыватель катушки Тесла
Многие умные и экспериментирующие любители по всему миру применили различные методы, чтобы иметь возможность воспроизводить тоны с помощью DRSSTC, тоны, которые равны тому, что может воспроизвести пьезодинамик, но почти вся музыка не так проста.
Высокочастотный резонансный сигнал, который используется для управления мостом, поступает небольшими пакетами длиной от 100 до 300 мкс, что не оставляет нам большого пространства для модуляции.
Вместо этого мы можем модулировать время между импульсами, так называемое время выключения. Либо по MIDI-сигналам, либо из простого аналого-цифрового преобразования сигналов, как это делается в этой статье. (Чтобы понять следующий текст и собрать его воедино, читателю может потребоваться изучить основные операции DRSSTC)
Простая схема, используемая здесь, является развитием схемы, ранее созданной для других целей, теперь ее можно настроить для работы в качестве музыкального прерывателя.Мы не можем просто воспроизвести наше любимое музыкальное произведение, оно нам нужно либо в формате MIDI, либо в виде сырой мелодии, которую нам придется редактировать вручную.
Хотя для контроллеров micron уже существуют бесплатные программы для обработки MIDI-сигналов в режиме реального времени в серию импульсов для управления DRSSTC по оптоволоконному кабелю, этот метод может оказаться слишком сложным для некоторых экспериментаторов. В этой статье используются старые и простые для понимания аналоговые компоненты.
Обычный DRSSTC будет работать с частотой прерывания от 120 до 200 Гц (время отключения).Это означает, что время между импульсами составляет 1/200 = 0,005 = 5 миллисекунд. Характерный жужжащий звук является результатом 5-миллисекундного времени выключения, и если мы отрегулируем время выключения, чтобы оно было меньше, расстояния между импульсами будут короче, а звук повысится по высоте и появится в виде более высоких тонов.
Идея состоит в том, чтобы сопоставить ввод со списком реальных тонов, удивительный и гениально простой метод. Итак, как это реализовано в модуляторе, объяснят следующие примеры и диаграммы.
| Примечание | С1 | С2 | С3 | С4 | С5 | ||
| С | 32,70 | 65,41 | 130,81 | 261,63 | 523,26 | ||
| Цис | 34,69 | 69.29 | 138.59 | 138.59 | 277.18 | 554.37 | |
| D | 36. 71 | 73,42 | 73.42 | 146.83 | 293.66 | 587.33 | |
| Дис | 38,91 | 77,78 | 155,56 | 311,13 | 622,25 | ||
| Е | 41,2 | 82,41 | 164,81 | 329,63 | 659,26 | ||
| F | 43,65 | 87.31 | 87.31 | 174.61 | 3 | 349.23 | 698.46 |
| FIS | 46.25 | 46.25 | 92499951 | 92.49 | 184.99 | 369.99 | 739.99 |
| G | 48,99 | 97,99 | 195,99 | 392 | 783,99 | ||
| Гис | 51,91 | 103,83 | 207,65 | 415,3 | 830,61 | ||
| 55 | 110 | 220 | 220 | 440 | 880 | ||
| AIS | 58.27 | 58.27 | 116. 54 | 233.08 | 233.08 | 46616 | 932.33 | H | 61.73 | 123,47 | 246,94 | 493,88 | 987,77 |
Средние до, называемые до, называются однолинейными, а тенор называется двухстрочным. В приведенной выше таблице показаны частоты в Гц для различных масштабов, и они находятся в пределах тех частот, которые катушка Тесла может воспроизводить, не попадая в экстремальные условия. Невозможность воспроизведения более высоких тонов связана с соотношением времени включения и времени выключения, что становится очень неблагоприятным для системы.
Пропорциональный предел между временем включения и выключения должен поддерживаться таким образом, чтобы максимальное время включения составляло 10 %. Это означает, что самая высокая воспроизводимая нота, которую должна воспроизводить катушка Тесла, чтобы избежать каких-либо повреждений, будет максимально в 10 раз превышать максимально допустимое время включения.
Чтобы понять это, давайте посмотрим на следующую иллюстрацию.
Моделирование выше показывает сигнал прерывателя с рабочим циклом 10%, который представляет собой импульсы длительностью 200 мкс, что приблизительно соответствует длине импульса в нормальном DRSSTC, это период времени, когда катушка работает на своей резонансной частоте.Некоторые катушки работают с более короткими импульсами из-за более быстрого времени вызова в первичных цепях с низким импедансом, а некоторым требуются более длинные импульсы, если они имеют первичную цепь с более высоким импедансом.
При рабочем цикле 10 % и времени включения продолжительностью 200 микросекунд продолжительность времени выключения до следующего нарастающего фронта времени включения составляет 1,8 миллисекунды.
555,55 Гц почти соответствует тону Cis в C5.
Причина, по которой нельзя воспроизводить ноты выше 555 Гц, кроется в пределах рассеиваемой мощности, допустимом повышении температуры и общем напряжении IGBT.
Подробнее об этом читайте в моем руководстве по проектированию IGBT.Чем ближе друг к другу находятся импульсы включения, тем чаще мост находится на подаче энергии в резонансный контур ДРССТК. Больше тепла рассеивается, это большая нагрузка и резко возрастает энергопотребление. Если время выключения достаточно короткое, может случиться так, что импульсы начнут перекрывать период затухания затухающих колебаний, и ток в первичной цепи больше не возвращается к нулю, а колеблется между нижним и верхним пределом, что в конечном итоге так или иначе приведет к провалу.
Звуковая модуляция катушки Тесла
Нам нужно использовать источник, который может питать наш музыкальный прерыватель Tesla Coil тонами согласно листу в таблице 1. Это может быть синтезатор, программный он или аппаратный, значения не имеет. Однако мы не можем использовать обычный музыкальный компакт-диск, это приведет только к хаотической мешанине импульсов, которая не даст никаких хороших результатов на DRSSTC.
Чтобы получить наилучший результат, мы должны убрать часть песни, предпочтительно мелодию или соло-гитару, что-то простое и узнаваемое для песни.С помощью метода, который использует этот модулятор, можно преобразовать длину и громкость каждого тона в длину импульса и точную высоту тона, которые могут использоваться для управления DRSSTC в воспроизведении звуковых тонов.
Далее следует еще один пример.
На приведенном выше рисунке виден сигнал, из которого модулятор получает свою высоту тона и длину тона. Используя внутренне контролируемое время включения модулятора, можно изменять громкость.Выделенная область на иллюстрации имеет длину около 2,154 миллисекунды, что соответствует:
464,25 Гц почти соответствует тону Ais в C4. При отклонении ниже 2 Гц.
Эти импульсы были созданы в музыкальной программе, где синтезатор может выводить прямоугольные импульсы. Тон длится 65,034 миллисекунды и, таким образом, соответствует 1/16-й ноте, поскольку 1000, разделенное на 65,034, дает 15,376, а это примерно 16 ударов в секунду, если вы включаете короткие перерывы между каждой стоповой нотой.
На приведенном выше рисунке мы рассмотрим для сравнения низкий тон.
Длина ноты соответствует предыдущей иллюстрации, она тоже примерно 1/16 ноты, но с гораздо более грубой структурой.
Длина одного периода импульса здесь 8,66 миллисекунд
115,47 Гц почти соответствует тону Ais в C2. При отклонении ниже 1 Гц.
Это очень низкий тон, и DRSSTC на самом деле довольно хорошо обрабатывает низкие тона, а также так называемые ноты базовой линии, характерные для базовых гитар.
Однако эти прямоугольные импульсы длятся слишком долго, а рабочий цикл увеличивается примерно на 50 %, что намного выше, чем наша первоначальная проектная спецификация, составляющая максимум 10 %. Поэтому нам нужно что-то в модуляторе, чтобы сделать более полезный сигнал из сигналов с очень высокой скважностью.
Аудиосхема катушки Тесла
Генерация тональных последовательностей, описанных выше, с помощью программного обеспечения является самой сложной частью этого модулятора.
Без должным образом подготовленных сигналов от софта или железа не будет поющей катушки Тесла от этого модулятора.
Простота схемы упрощает ее отладку, а также возможность расширения за счет дополнительных функций. Он состоит из операционного усилителя, который работает как предварительный усилитель, поэтому можно использовать низкоуровневый аудиосигнал с компакт-диска, ПК или клавиатуры.
Входной аудиосигнал фильтруется и усиливается операционным усилителем LM741. Он дополнительно усиливается двумя транзисторами BC547 и преобразуется в прямоугольную волну, равную выходному сигналу триггера Шмидта.Таким образом, можно подать на этот модулятор синусоидальные сигналы и получить правильный прямоугольный сигнал для управления DRSSTC.
Наиболее важной частью схемы является таймер 555, здесь решается основная задача модулятора, которая заключается в обеспечении правильной длины импульсов, чтобы не превышать 10% рабочего цикла.
На приведенном выше рисунке зеленый входной звуковой сигнал подается на операционный усилитель LM741.Этот сигнал обрабатывается, усиливается, инвертируется и снова инвертируется, прежде чем он попадет на триггерный вход таймера 555.
Если триггерный вход таймера 555 удерживается на высоком уровне, на выходе ничего не происходит, и выход цепи генератора, созданный с помощью таймера 555, находится в режиме ожидания. Когда в модулятор подается серия импульсов, второй транзистор BC547 подключает конденсатор емкостью 10 нФ к земле, и триггерный вход таймера 555 на мгновение замыкается на землю. Это заставляет таймер 555 выдавать импульс точной длительности, определяемой потенциометром и конденсатором 22 нФ.Сигнал, показанный красным, является выходным сигналом таймера 555.
Расстояние между передним фронтом красных импульсов точно соответствует расстоянию между передним фронтом зеленых импульсов, которые были введены нами, поэтому важная информация, такая как высота тона, отслеживается.
Все, что делается с этой схемой, это отсечение ненужной части прямоугольной волны. Время включения, ширина красного выходного сигнала, можно регулировать с помощью потенциометра, чтобы определить, какую мощность катушке разрешено использовать.
На следующем рисунке видно, что изменение высоты тона и последовательности входного сигнала используется для генерации серии импульсов, которые можно использовать для управления нашим DRSSTC.
Аккорды
Необходимо решить последнюю деликатную проблему. Очень приятные и крутые звуки можно получить, играя больше нот одновременно, также известных как аккорды, но с этим простым модулятором возникают некоторые интересные проблемы.
Прямоугольная волна сама по себе не может выразить аккорд, так как она может представлять только одно состояние. Разные синтезаторы решают эту проблему по-разному, а некоторые используют промежуточную частоту, когда он чередует две ноты, используемые в аккорде, так что для каждой X-й части аккорда он воспроизводит две ноты, подобные этой A, F, A, F.
, A, F, A и т. д. Этот метод также можно моделировать в некоторых программных синтезаторах.
также служат дольше, и короткое допустимое время включения может дать интересные результаты, когда звук не точно воспроизводится в источнике.Аккорды не рекомендуются с этим модулятором, но эксперименты могут быть интересными.
Демонстрация
Музыка воспроизводится с выхода динамика детской игрушечной клавиатуры, подключенного ко входу аудиомодулятора. Катушка Теслы, показанная в этих видеороликах, представляет собой Kaizer SSTC 1 в состоянии, когда она была перестроена в Kaizer SSTC 2, где реализация модулятора показана на схемах.
Музыкальная твердотельная катушка Теслы v2
Цели проекта: (первоначально от 29.08.19)
Эти цели в основном такие же, как и в моем предыдущем проекте; тем не менее, моя новая цель при запуске этого проекта – действительно получить музыку самого высокого качества, а не обязательно большую мощность и большую длину дуги.
- Имеют улучшенную производительность по сравнению с последней катушкой Тесла (SSTC v1)
- Должны создавать дуги приличного размера
- Должны работать не менее 30 минут без перегрева
- Должны воспроизводить музыку с достойным качеством (можно разобрать вокал и отдельные инструменты)
- Дуги должны реагировать на звук. Громче = более длинные дуги. Нет звука = нет дуг. Много инструментов/нот = много дуг.
- Должно быть интересно для обычного человека
- Катушка Тесла должна быть портативной (можно носить двумя руками) и простой в установке.
Вдохновение и используемые ресурсы:
- Steve Wards sstc
- Loneoceans’ Laboratories SSTC v2
- Проект катушки Тесла Great Scott
- Музыкальный SSTC Power Max
- EasyEDA
- JavaTC
Катушка Тесла в своей самой простой форме представляет собой трансформатор, электрический компонент, часто используемый для «повышения» или «понижения» напряжения обратно пропорционально току, часто встречающийся в таких устройствах, как адаптеры питания от розеток.
Трансформатор состоит из двух обмоток провода вокруг сердечника — обычно металлического, который может намагничиваться, но иногда и воздушного — и работает по принципу, что в цепи мощность = напряжение * ток.Напряжение можно увеличить (повысить), если ток уменьшится во столько же раз, а мощность (не считая потерь в трансформаторе) останется неизменной. Отношение количества первичных (входной провод) обмоток к количеству вторичных (выходной провод) обмоток прямо пропорционально первичному/вторичному напряжению. Таким образом, чтобы максимально увеличить напряжение, нам нужно много вторичных обмоток по сравнению с первичными обмотками.
В катушке Теслы «вторичный» относится к тонкому магнитному проводу, обернутому сотни или тысячи раз вокруг внутреннего цилиндра, а «первичный» — к более толстому проводу, который обернут вокруг от 3 до 10 раз.Это создает установку, которую мы хотим повысить.
Второй принцип, на который опираются катушки Тесла, называется «резонанс».
Прежде чем понять, что такое резонанс, необходимо иметь общее представление о емкости и индуктивности.
Конденсатор — это компонент электроники, который может накапливать энергию в виде электрического поля, создаваемого зарядами на двух изолированных пластинах. Способность такого компонента цепи удерживать электрический заряд называется емкостью и определяется уравнением q = CV, где q — заряд, C — емкость (в фарадах), а V — напряжение.Точно так же энергия, запасенная в электрическом поле конденсатора, равна:
Точно так же катушка индуктивности — это компонент, который накапливает энергию в магнитном поле. Любой провод с проходящим по нему током создает магнитное поле, но, намотав провод на катушку, этот эффект можно усилить до такой степени, что сформируется измеримое падение напряжения. Это напряжение определяется уравнением:
L относится к индуктивности (в Генри), а dI/dt относится к скорости изменения тока во времени.Другими словами, индуктор создает падение напряжения, противодействующее изменению тока.
Как упоминалось ранее, ток, проходящий через индуктор, создает магнитное поле, которое хранит энергию, эквивалентную:
Когда конденсатор и катушка индуктивности соединены в цепь, они создают очень интересные свойства.
Самый распространенный способ объяснить резонанс в цепях — провести механическую аналогию с маятником. Напряжение в цепи аналогично высоте маятника, а ток можно представить как его скорость.Когда маятник поднимают и отпускают, он колеблется взад и вперед с переходом энергии между кинетической энергией и потенциальной. Резонанс в цепи работает аналогичным образом, при этом переход энергии между электрической и магнитной напрямую связан с напряжением на конденсаторе и током, протекающим через индуктор. Когда маятник находится на пике, его скорость равна нулю, а когда его скорость достигает пика, его высота равна…
Читать далее ”Безопасность катушки Теслы
Эти инструкции по технике безопасности были подготовлены в первую очередь для сотрудников, которые будут проводить демонстрации на различных объектах, чтобы получить к ним доступ в случае возникновения у них каких-либо вопросов относительно работы катушки Тесла.
Вам также следует прочитать эти инструкции по технике безопасности, если вы планируете провести демонстрацию катушки Теслы в своем учреждении, и задать любые вопросы, которые могут возникнуть в отношении безопасной эксплуатации катушки Тесла. Катушки Теслыявляются потенциально опасными устройствами, и перед каждой операцией необходимо принимать меры предосторожности, чтобы предотвратить возможный материальный ущерб, травмы или смерть. Ни в коем случае нельзя допускать к работе с катушкой Теслы неквалифицированных лиц. Требуются и предполагаются предварительные знания по электробезопасности высокого напряжения.
Обязательно прочитайте ВСЕ следующие инструкции. Имейте в виду, что соблюдение только этих указаний недостаточно для устранения риска:
1. Перед подключением шнура питания к розетке убедитесь, что главный выключатель питания находится в выключенном положении. Никогда не оставляйте главный выключатель питания без присмотра во время работы системы. Никогда не оставляйте систему без присмотра, когда шнур питания подключен к электрической розетке.
2. Не пытайтесь собирать, разбирать, перемещать или прикасаться к какой-либо части катушки Тесла, когда она подключена к электрической розетке, даже если главный выключатель питания выключен.
3. Никогда не позволяйте никому прикасаться к какой-либо части катушки Тесла, кроме главного выключателя питания, когда катушка Тесла включена. Почти каждая часть катушки Тесла способна нанести смертельный удар во время работы системы, включая силовой трансформатор и всю связанную с ним проводку.
4. При подготовке к работе с катушкой Теслы помните, что длинные дуги будут испускаться во всех направлениях. Держите область подальше от любых объектов, которые могут быть непреднамеренно поражены дугой.
5. Оператор и все зрители должны находиться на расстоянии не менее 20 футов (6 метров) от катушки Тесла, когда она подключена к электрической розетке, даже если главный выключатель питания выключен. Все лица также должны находиться на расстоянии не менее 10 футов (3 метра) от силового трансформатора, когда он подключен к электрической розетке, даже если главный выключатель питания выключен.
Обратите внимание, что при некоторых условиях катушка Тесла способна создавать дуги немного длиннее, чем указано в спецификациях.
6. Катушка Теслы не должна работать от той же электрической цепи, что и любое чувствительное электронное оборудование (например, компьютеры), даже если электрическое оборудование выключено. Если отдельная электрическая цепь недоступна, отключите все другие электрические устройства, подключенные к той же цепи, прежде чем использовать катушку Тесла.
7. Шнур питания снабжен трехштырьковой (заземляющей) вилкой и должен быть подключен к надлежащим образом заземленной цепи. Не пытайтесь подключить катушку Тесла к двужильному удлинителю или электрической розетке.Если заземление в цепи недостаточно, электрооборудование в отдельных электрических цепях может быть повреждено, а оператор может получить легкий удар током от контакта с металлическим корпусом главного выключателя питания. Не пытайтесь запустить катушку Тесла в защищенной цепи (прерыватель цепи замыкания на землю).![]()
8. Большая часть электронного оборудования будет уничтожена при ударе дугой от катушки Теслы. Многие электрические устройства могут даже быть повреждены электричеством, которое передается от катушки Тесла, без фактического удара дугой.Рекомендуется, чтобы все чувствительное электрическое оборудование (включая пейджеры, мобильные телефоны и т. д.) находилось на расстоянии не менее 20 футов (6 метров) от катушки Тесла во время работы. При некоторых условиях некоторое оборудование может быть затронуто или повреждено на значительно больших расстояниях.
9. Катушки Теслы могут повредить или разрушить слуховые аппараты и кардиостимуляторы вблизи устройства. Это означает, что катушки Теслы способны убить человека с кардиостимулятором. Крайне важно убедиться, что любой, кто использует одно из этих устройств, держится на достаточном расстоянии от работающей катушки Теслы.
10. Если дуги от катушки Теслы ударяют по каким-либо устройствам, подключенным к электрической розетке, или непосредственно по электропроводке (включая проводку, связанную с самой катушкой Тесла), то чувствительное электронное оборудование во всей цепи может быть повреждено.
При некоторых обстоятельствах оборудование может подвергаться риску во всех местных электрических цепях.
11. Если дуга от катушки Тесла ударит по телефонной или любой другой проводке, существует риск повреждения оборудования. Важно не допустить удара дуги по потолку, стенам и полу, где может находиться проводка.
12. Дуги от катушки Тесла выделяют тепло и, следовательно, представляют небольшую опасность возгорания. Катушка Тесла также может представлять опасность возгорания при неправильном подключении, при эксплуатации с повреждениями, при эксплуатации в течение периодов, превышающих рекомендуемый рабочий цикл, при заблокированной вентиляции или по другим причинам. Не допускайте попадания дуг на спринклеры пожаротушения, так как они могут сработать.
13. Дуги катушки Теслы выделяют озон и другие газы, концентрация которых в непроветриваемых помещениях может достигать токсичных уровней.Не допускайте этого.
14. На катушке Теслы есть ровно два места, где должно возникать искрение: за пределами тороида и в искровых промежутках, расположенных под первичной катушкой.
Дуги, образующиеся в искровых промежутках, намного ярче, чем дуги, испускаемые тороидом, и могут вызвать повреждение глаз при непосредственном наблюдении в течение длительного времени.
15. При некоторых возможных условиях отказа части катушки Теслы могут сохранять опасный электрический заряд даже после того, как система была отключена от питания в течение нескольких минут.Если проводка когда-либо отсоединялась во время работы, существует особенно высокий риск того, что оборудование сохранит заряд. Если есть основания подозревать наличие опасности, не прикасайтесь к каким-либо частям оборудования, включая проводку, в течение нескольких минут.
16. Если катушка Тесла подключена неправильно или повреждена, возможны дополнительные риски при эксплуатации.
17. В комплект поставки системы входит несколько табличек с предупреждением о высоком напряжении. Мы рекомендуем прикреплять эти этикетки к катушке Теслы, если она используется или хранится в месте, где к устройству могут иметь доступ посторонние лица, кроме оператора.
Мы советуем не удалять ярлыки, уже имеющиеся в системе.
18. Если катушка Тесла не используется в течение длительного времени, ее следует частично разобрать, чтобы предотвратить ее возможное использование неквалифицированными лицами. Отсоедините черный и белый провода низкого напряжения от болтов на двух открытых клеммах низкого напряжения на силовом трансформаторе. Обратите внимание, что даже в отсоединенном состоянии эти провода представляют опасность поражения электрическим током, если питание включено.
19. Все наиболее опасные компоненты катушки Теслы являются частью схемы относительно низкого напряжения (10 000 вольт), включая силовой трансформатор, первичную катушку и всю проводку в основном блоке под первичной катушкой.Дуги могут отскакивать от этих компонентов на несколько дюймов. Крайне важно убедиться, что никто не может прикасаться к этим компонентам, пока сетевой шнур включен в розетку.
Чтобы предотвратить возможное повреждение катушки Тесла, перед каждой операцией проверяйте следующее.
1. Убедитесь, что силовой трансформатор расположен на расстоянии не менее 8 футов (2,5 метра) от катушки Тесла, чтобы он не находился в зоне действия дуг. Кроме того, убедитесь, что никакие провода не подняты над землей достаточно высоко, чтобы на них могла ударить дуга.2. Убедитесь, что все провода подключены правильно. Если провод у основания вторичной катушки не подключен к клемме заземления, катушка Тесла может разрушиться при работе. Убедитесь, что черный шнур питания, идущий из небольшой коробки в нижней части основания основного блока, расположен так, что выходит прямо из основания. Если он свернут обратно в основание рядом с дросселями, конденсатором или фильтрами, может возникнуть разрушающая дуга.
3. Катушка Теслы не может работать, пока на какой-либо части присутствует влага.Вторичная катушка экранирована пластиковой трубкой, чтобы предотвратить повреждение от контакта, но она не является воздухонепроницаемой (чтобы обеспечить циркуляцию воздуха). Не запускайте при наличии конденсата.


Также, она принимает оптический (чтобы защитить нежную звуковую электронику от высокого напряжения) сигнал от платы-прерывателя.
*
* Автор: Брэндон Михельсен
* Дата: 25.11.2017
*
*/
//Определяем музыкальный пин
#define musicПин 10
// Включаем файл тонов
#include "Тоны.h"
//Конструктор функции воспроизведения музыки
void playMelody (плавающая мелодия [], плавающая продолжительность []);
//Создаем массив тонов
поплавок tetrisMusic[] = {
0, 0, 0, ПРИМЕЧАНИЕ_E4, ПРИМЕЧАНИЕ_E4, ПРИМЕЧАНИЕ_B3, ПРИМЕЧАНИЕ_C4, ПРИМЕЧАНИЕ_D4, ПРИМЕЧАНИЕ_C4, ПРИМЕЧАНИЕ_B3, ПРИМЕЧАНИЕ_A3, ПРИМЕЧАНИЕ_A3, ПРИМЕЧАНИЕ_C4, ПРИМЕЧАНИЕ_E4, ПРИМЕЧАНИЕ_D4, ПРИМЕЧАНИЕ_C4, ПРИМЕЧАНИЕ_B3, ПРИМЕЧАНИЕ_B3, ПРИМЕЧАНИЕ_C4,
ПРИМЕЧАНИЕ_D4, ПРИМЕЧАНИЕ_E4, ПРИМЕЧАНИЕ_C4, ПРИМЕЧАНИЕ_A3, ПРИМЕЧАНИЕ_A3, 0, ПРИМЕЧАНИЕ_D4, ПРИМЕЧАНИЕ_F4, ПРИМЕЧАНИЕ_A4, ПРИМЕЧАНИЕ_G4, ПРИМЕЧАНИЕ_F4, ПРИМЕЧАНИЕ_E4, ПРИМЕЧАНИЕ_C4, ПРИМЕЧАНИЕ_E4, ПРИМЕЧАНИЕ_D4, ПРИМЕЧАНИЕ_C4,
NOTE_B3, NOTE_B3, NOTE_C4, NOTE_D4, NOTE_E4, NOTE_C4, NOTE_A3, NOTE_A3, 0, NOTE_E3, NOTE_C3, NOTE_D3, NOTE_B2, NOTE_C3, NOTE_A2, NOTE_GS2, NOTE_B2,
NOTE_E3, NOTE_C3, NOTE_D3, NOTE_B2, NOTE_C3, NOTE_E3, NOTE_A3, NOTE_A3, NOTE_GS3
};
//Создаем длительности
float tetrisDurations[] = {
4, 4, 4, 4, 4, 8, 8, 4, 8, 8, 4, 8, 8, 4, 8, 8, 4, 8, 8, 4, 4, 4, 4, 4, 4, 4.
5, 8, 4, 8, 8, 4,5, 8, 4, 8, 8, 4, 8, 8, 4, 4, 4, 4, 4, 4, 2, 2, 2, 2,
2, 2, 2, 2, 2, 2, 2, 2, 4, 4, 4, 4, 1
};
недействительная установка () {
//Устанавливаем музыкальный пин в качестве выхода
pinMode(musicPin, ВЫХОД);
}
недействительный цикл () {
// Воспроизведение музыки
игратьМелодия();
задержка(1000);
}
//Функция воспроизведения мелодий
аннулировать playMelody () {
//Переменные длительности нот и времени паузы
плавающая продолжительность примечания;
плавающая пауза;
//Прокручиваем заметки
for(int thisNote = 0; thisNote < (sizeof(tetrisMusic)/sizeof(float))/*Получить длину массива*/; thisNote++){
// Рассчитаем длительность ноты, разделив одну секунду на тип ноты
// Пример: четвертная нота = 1000/4, восьмая = 1000/8 и т. д.
noteDuration = 1000/tetrisDurations[thisNote];
// Воспроизвести ноту
тон(музыкаPin, tetrisMusic[thisNote], noteDuration);
//Рассчитываем время паузы (длительность ноты плюс 30%)
пауза = длительность заметки*1.
Когда в волокне есть свет
оптический, приемник выводит логический 0 на 74HC14. 74HC14 является
инвертирующий чип с 6 инверторами на нем. Он в основном преобразует логическую 1
в логический 0 и наоборот, и очищает сигнал в процессе.
59
12MMDIA350T
5DCJACK
5м
71