ΠΠ°Π»ΡΠΊΡΠ»ΡΡΠΎΡ ΠΏΡΠΎΠΈΠ·Π²ΠΎΠ΄Π½ΡΡ – ΠΠ°Π»ΡΠΊΡΠ»ΡΡΠΎΡ Π΄ΠΈΡΡΠ΅ΡΠ΅Π½ΡΠΈΡΠΎΠ²Π°Π½ΠΈΡ
ΠΠ²Π΅Π΄ΠΈΡΠ΅ ΡΡΠ½ΠΊΡΠΈΡ ΠΈ ΠΏΠ΅ΡΠ΅ΠΌΠ΅Π½Π½ΡΡ, ΡΡΠΎΠ±Ρ Π½Π°ΠΉΡΠΈ ΠΏΡΠΎΠΈΠ·Π²ΠΎΠ΄Π½ΡΡ Ρ ΠΏΠΎΠΌΠΎΡΡΡ ΠΊΠ°Π»ΡΠΊΡΠ»ΡΡΠΎΡΠ° ΠΏΡΠΎΠΈΠ·Π²ΠΎΠ΄Π½ΡΡ .
Enter function π β¨Wrt: π xyzuvtwΞΈ
No. of derivatives (n): π
This will be calculated:
$${\frac{d}{dx}[sin(x)]}$$
ADVERTISEMENT
ADVERTISEMENT
Table of Contents:
- ΠΡΠΎΠΈΠ·Π²ΠΎΠ΄Π½Π°Ρ – ΠΠΏΡΠ΅Π΄Π΅Π»Π΅Π½ΠΈΠ΅
- ΠΠ°ΠΊ ΡΠ°ΡΡΡΠΈΡΠ°ΡΡ ΠΏΡΠΎΠΈΠ·Π²ΠΎΠ΄Π½ΡΡ?
- ΠΡΠΎΠΈΠ·Π²ΠΎΠ΄Π½ΡΠ΅Β ΠΏΡΠ°Π²ΠΈΠ»Π° – ΡΠΎΡΠΌΡΠ»ΡΒ
Give Us Feedback
β
β
ΠΠ°Π»ΡΠΊΡΠ»ΡΡΠΎΡ Π΄ΠΈΡΡΠ΅ΡΠ΅Π½ΡΠΈΡΠΎΠ²Π°Π½ΠΈΡ – ΡΡΠΎ ΠΎΠ½Π»Π°ΠΉΠ½-ΠΈΠ½ΡΡΡΡΠΌΠ΅Π½Ρ ΠΈΡΡΠΈΡΠ»Π΅Π½ΠΈΡ, ΠΊΠΎΡΠΎΡΡΠΉ Π½Π°Ρ ΠΎΠ΄ΠΈΡ ΠΏΡΠΎΠΈΠ·Π²ΠΎΠ΄Π½ΡΡ Π·Π°Π΄Π°Π½Π½ΠΎΠΉ ΡΡΠ½ΠΊΡΠΈΠΈ.Β ΠΠ½ ΠΌΠΎΠΆΠ΅Ρ Π²ΡΠΏΠΎΠ»Π½ΡΡΡ ΡΠ²Π½ΡΡ Π΄ΠΈΡΡΠ΅ΡΠ΅Π½ΡΠΈΠ°ΡΠΈΡΒ ΠΎΠ΄Π½ΠΈΠΌ ΡΠ΅Π»ΡΠΊΠΎΠΌ ΠΌΡΡΠΈ.Β ΠΡΠ»ΠΈ Π²Ρ ΠΈΡΠ΅ΡΠ΅ Π½Π΅ΡΠ²Π½ΠΎΠ΅ Π΄ΠΈΡΡΠ΅ΡΠ΅Π½ΡΠΈΡΠΎΠ²Π°Π½ΠΈΠ΅, Π²ΠΎΡΠΏΠΎΠ»ΡΠ·ΡΠΉΡΠ΅ΡΡ Π½Π°ΡΠΈΠΌ ΠΊΠ°Π»ΡΠΊΡΠ»ΡΡΠΎΡΠΎΠΌ Π½Π΅ΡΠ²Π½ΠΎΠ³ΠΎ Π΄ΠΈΡΡΠ΅ΡΠ΅Π½ΡΠΈΡΠΎΠ²Π°Π½ΠΈΡ.Β
Π‘Π°ΠΌΠΎΠ΅ Π³Π»Π°Π²Π½ΠΎΠ΅, ΡΡΠΎ ΡΡΠΎΡ Π΄ΠΈΡΡΠ΅ΡΠ΅Π½ΡΠΈΠ°Π»ΡΠ½ΡΠΉ ΠΊΠ°Π»ΡΠΊΡΠ»ΡΡΠΎΡ ΠΏΠΎΠΊΠ°Π·ΡΠ²Π°Π΅Ρ ΠΏΠΎΡΠ°Π³ΠΎΠ²ΡΠΉ ΡΠ°ΡΡΠ΅Ρ Π²ΠΌΠ΅ΡΡΠ΅ Ρ ΠΏΠΎΠ΄ΡΠΎΠ±Π½ΡΠΌ ΠΎΡΠ²Π΅ΡΠΎΠΌ.
ΠΡΠΎΠΈΠ·Π²ΠΎΠ΄Π½Π°Ρ – ΠΠΏΡΠ΅Π΄Π΅Π»Π΅Π½ΠΈΠ΅
ΠΡΡΡΡΒ f (x)Β – ΡΡΠ½ΠΊΡΠΈΡ, ΠΎΠ±Π»Π°ΡΡΡ ΠΎΠΏΡΠ΅Π΄Π΅Π»Π΅Π½ΠΈΡ ΠΊΠΎΡΠΎΡΠΎΠΉ ΡΠΎΠ΄Π΅ΡΠΆΠΈΡ ΠΎΡΠΊΡΡΡΡΠΉ ΠΈΠ½ΡΠ΅ΡΠ²Π°Π» Π² Π½Π΅ΠΊΠΎΡΠΎΡΠΎΠΉ ΡΠΎΡΠΊΠ΅Β xΒ 0Β .
Β Π€ΡΠ½ΠΊΡΠΈΡΒ f (x)Β Π½Π°Π·ΡΠ²Π°Π΅ΡΡΡΒ Π΄ΠΈΡΡΠ΅ΡΠ΅Π½ΡΠΈΡΡΠ΅ΠΌΠΎΠΉΒ Π²Β ΡΠΎΡΠΊΠ΅ xΒ 0Β ,Β Π°Β ΠΏΡΠΎΠΈΠ·Π²ΠΎΠ΄Π½Π°ΡΒ ΡΡΠ½ΠΊΡΠΈΠΈΒ f (x)Β Π²Β ΡΠΎΡΠΊΠ΅ xΒ 0Β ΠΎΠΏΡΠ΅Π΄Π΅Π»ΡΠ΅ΡΡΡ Π²ΡΡΠ°ΠΆΠ΅Π½ΠΈΠ΅ΠΌ:
ΠΡΡΠ³ΠΈΠΌΠΈ ΡΠ»ΠΎΠ²Π°ΠΌΠΈ, ΠΏΡΠΎΠΈΠ·Π²ΠΎΠ΄Π½Π°ΡΒ ΠΈΠ·ΠΌΠ΅ΡΡΠ΅Ρ ΡΡΠ²ΡΡΠ²ΠΈΡΠ΅Π»ΡΠ½ΠΎΡΡΡ ΠΊ ΠΈΠ·ΠΌΠ΅Π½Π΅Π½ΠΈΡ Π·Π½Π°ΡΠ΅Π½ΠΈΡ ΡΡΠ½ΠΊΡΠΈΠΈ ΠΏΠΎ ΠΎΡΠ½ΠΎΡΠ΅Π½ΠΈΡ ΠΊ ΠΈΠ·ΠΌΠ΅Π½Π΅Π½ΠΈΡ Π΅Π΅Β Π°ΡΠ³ΡΠΌΠ΅Π½ΡΠ°.Β Π€ΡΠ½ΠΊΡΠΈΡ, ΠΎΠ±ΡΠ°ΡΠ½Π°Ρ ΠΏΡΠΎΠΈΠ·Π²ΠΎΠ΄Π½ΠΎΠΉ, ΠΈΠ·Π²Π΅ΡΡΠ½Π° ΠΊΠ°ΠΊ ΠΏΠ΅ΡΠ²ΠΎΠΎΠ±ΡΠ°Π·Π½Π°Ρ.
ΠΠ°ΠΊ ΡΠ°ΡΡΡΠΈΡΠ°ΡΡ ΠΏΡΠΎΠΈΠ·Π²ΠΎΠ΄Π½ΡΡ?
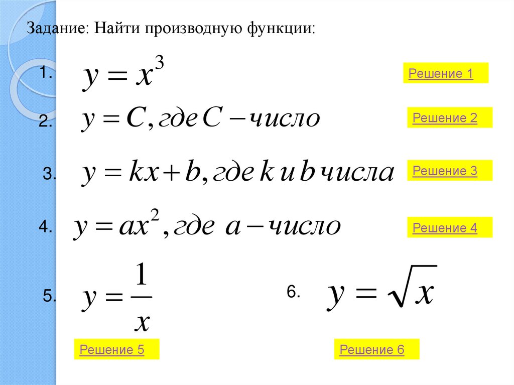
Π§ΡΠΎΠ±Ρ Π΄ΠΈΡΡΠ΅ΡΠ΅Π½ΡΠΈΡΠΎΠ²Π°ΡΡ ΡΡΠ½ΠΊΡΠΈΡ, Π΄Π°Π²Π°ΠΉΡΠ΅ Π²ΡΡΠΈΡΠ»ΠΈΠΌ ΠΏΡΠΎΠΈΠ·Π²ΠΎΠ΄Π½ΡΡΒ 1 / x,Β ΡΡΠΎΠ±Ρ ΠΏΠΎΠ½ΡΡΡ ΠΎΡΠ½ΠΎΠ²Π½ΡΡ ΠΈΠ΄Π΅Ρ Π²ΡΠ²ΠΎΠ΄Π°.
ΠΠΎΡΠΊΠΎΠ»ΡΠΊΡΒ 1 / x = xΒ -1
ΠΡ Π±ΡΠ΄Π΅ΠΌ ΠΈΡΠΏΠΎΠ»ΡΠ·ΠΎΠ²Π°ΡΡ ΠΏΡΠ°Π²ΠΈΠ»ΠΎ ΠΏΡΠΎΠ΄ΡΠΊΡΠ° (ΡΠΌ. ΠΡΠ°Π²ΠΈΠ»Π° Π½ΠΈΠΆΠ΅).
d / dx (Β xΒ -1Β )Β = -1 (xΒ -2Β ) =Β – 1 / xΒ 2
ΠΡΠΈΠΌΠ΅Ρ:
ΠΠ°ΠΉΡΠΈ ΠΏΡΠΎΠΈΠ·Π²ΠΎΠ΄Π½ΡΡ ΠΎΡΒ (x + 7)Β 2Β .
x (ΡΠΊΡΠΏΠΎΠ½Π΅Π½ΡΠΈΠ°Π»ΡΠ½Π°Ρ)ΠΡΠΎΠΈΠ·Π²ΠΎΠ΄Π½Π°Ρ ΠΎΡ ΠΏΠ°ΡΠ°ΠΌΠ΅ΡΡΠΈΡΠ΅ΡΠΊΠΎΠΉ ΡΡΠ½ΠΊΡΠΈΠΈ online
‘)
window.yaContextCb.push(()=>{
Ya.Context.AdvManager.render({
renderTo: rtb_id,
blockId: ‘R-A-1616620-2’
})
})
Π€ΡΠ½ΠΊΡΠΈΡ x(t):
Π€ΡΠ½ΠΊΡΠΈΡ y(t):
β
ΠΠ°ΡΠ°ΠΌΠ΅ΡΡΡ:
ΠΠΎΡΡΠ΄ΠΎΠΊ ΠΏΡΠΎΠΈΠ·Π²ΠΎΠ΄Π½ΠΎΠΉ:
-Π³ΠΎ ΠΏΠΎΡΡΠ΄ΠΊΠ°
ΠΡΠΈΠΌΠ΅ΡΡ ΠΏΡΠΎΠΈΠ·Π²ΠΎΠ΄Π½ΡΡ ΡΡΠ½ΠΊΡΠΈΠΈ, Π·Π°Π΄Π°Π½Π½ΠΎΠΉ ΠΏΠ°ΡΠ°ΠΌΠ΅ΡΡΠΈΡΠ΅ΡΠΊΠΈ
Π§ΡΠΎ ΡΠΌΠ΅Π΅Ρ?
- ΠΠ°Ρ ΠΎΠ΄ΠΈΡ ΠΏΡΠΎΠΈΠ·Π²ΠΎΠ΄Π½ΡΡ, ΡΡΡΠΎΠΈΡ Π³ΡΠ°ΡΠΈΠΊ ΡΡΠΎΠΉ ΠΏΡΠΎΠΈΠ·Π²ΠΎΠ΄Π½ΠΎΠΉ
- Π’Π°ΠΊΠΆΠ΅ Π½Π°Ρ ΠΎΠ΄ΠΈΡ ΠΏΡΠΎΠΈΠ·Π²ΠΎΠ΄Π½ΡΡ Π²ΡΠΎΡΠΎΠ³ΠΎ ΠΏΠΎΡΡΠ΄ΠΊΠ° Π΄Π»Ρ ΡΡΠ½ΠΊΡΠΈΠΈ Π·Π°Π΄Π°Π½Π½ΠΎΠΉ ΠΏΠ°ΡΠ°ΠΌΠ΅ΡΡΠΈΡΠ΅ΡΠΊΠΈ
- Π’ΡΠ΅ΡΡΠ΅Π³ΠΎ ΠΏΠΎΡΡΠ΄ΠΊΠ°
- ΠΡΡΡΠΈΡ ΠΏΠΎΡΡΠ΄ΠΊΠΎΠ²
- ΠΠΎΠ΄ΡΠΎΠ±Π½Π΅Π΅ ΠΏΡΠΎ
ΠΠ°ΡΠ°ΠΌΠ΅ΡΡΠΈΡΠ΅ΡΠΊΠΎΠ΅ ΠΏΡΠ΅Π΄ΡΡΠ°Π²Π»Π΅Π½ΠΈΠ΅
Π£ΠΊΠ°Π·Π°Π½Π½ΡΠ΅ Π²ΡΡΠ΅ ΠΏΡΠΈΠΌΠ΅ΡΡ ΡΠΎΠ΄Π΅ΡΠΆΠ°Ρ ΡΠ°ΠΊΠΆΠ΅:
- ΠΌΠΎΠ΄ΡΠ»Ρ ΠΈΠ»ΠΈ Π°Π±ΡΠΎΠ»ΡΡΠ½ΠΎΠ΅ Π·Π½Π°ΡΠ΅Π½ΠΈΠ΅: absolute(x) ΠΈΠ»ΠΈ |x|
- ΠΊΠ²Π°Π΄ΡΠ°ΡΠ½ΡΠ΅ ΠΊΠΎΡΠ½ΠΈ sqrt(x),
ΠΊΡΠ±ΠΈΡΠ΅ΡΠΊΠΈΠ΅ ΠΊΠΎΡΠ½ΠΈ cbrt(x) - ΡΡΠΈΠ³ΠΎΠ½ΠΎΠΌΠ΅ΡΡΠΈΡΠ΅ΡΠΊΠΈΠ΅ ΡΡΠ½ΠΊΡΠΈΠΈ:
ΡΠΈΠ½ΡΡ sin(x), ΠΊΠΎΡΠΈΠ½ΡΡ cos(x), ΡΠ°Π½Π³Π΅Π½Ρ tan(x), ΠΊΠΎΡΠ°Π½Π³Π΅Π½Ρ ctan(x) ΠΏΠΎΠΊΠ°Π·Π°ΡΠ΅Π»ΡΠ½ΡΠ΅ ΡΡΠ½ΠΊΡΠΈΠΈ ΠΈ ΡΠΊΡΠΏΠΎΠ½Π΅Π½ΡΡ exp(x)- ΠΎΠ±ΡΠ°ΡΠ½ΡΠ΅ ΡΡΠΈΠ³ΠΎΠ½ΠΎΠΌΠ΅ΡΡΠΈΡΠ΅ΡΠΊΠΈΠ΅ ΡΡΠ½ΠΊΡΠΈΠΈ:
Π°ΡΠΊΡΠΈΠ½ΡΡ asin(x), Π°ΡΠΊΠΊΠΎΡΠΈΠ½ΡΡ acos(x), Π°ΡΠΊΡΠ°Π½Π³Π΅Π½Ρ atan(x), Π°ΡΠΊΠΊΠΎΡΠ°Π½Π³Π΅Π½Ρ acot(x) - Π½Π°ΡΡΡΠ°Π»ΡΠ½ΡΠ΅ Π»ΠΎΠ³Π°ΡΠΈΡΠΌΡ ln(x),
Π΄Π΅ΡΡΡΠΈΡΠ½ΡΠ΅ Π»ΠΎΠ³Π°ΡΠΈΡΠΌΡ log(x) - Π³ΠΈΠΏΠ΅ΡΠ±ΠΎΠ»ΠΈΡΠ΅ΡΠΊΠΈΠ΅ ΡΡΠ½ΠΊΡΠΈΠΈ:
Π³ΠΈΠΏΠ΅ΡΠ±ΠΎΠ»ΠΈΡΠ΅ΡΠΊΠΈΠΉ ΡΠΈΠ½ΡΡ sh(x), Π³ΠΈΠΏΠ΅ΡΠ±ΠΎΠ»ΠΈΡΠ΅ΡΠΊΠΈΠΉ ΠΊΠΎΡΠΈΠ½ΡΡ ch(x), Π³ΠΈΠΏΠ΅ΡΠ±ΠΎΠ»ΠΈΡΠ΅ΡΠΊΠΈΠΉ ΡΠ°Π½Π³Π΅Π½Ρ ΠΈ ΠΊΠΎΡΠ°Π½Π³Π΅Π½Ρ tanh(x), ctanh(x) - ΠΎΠ±ΡΠ°ΡΠ½ΡΠ΅ Π³ΠΈΠΏΠ΅ΡΠ±ΠΎΠ»ΠΈΡΠ΅ΡΠΊΠΈΠ΅ ΡΡΠ½ΠΊΡΠΈΠΈ:
Π³ΠΈΠΏΠ΅ΡΠ±ΠΎΠ»ΠΈΡΠ΅ΡΠΊΠΈΠΉ Π°ΡΠΊΡΠΈΠ½ΡΡ asinh(x), Π³ΠΈΠΏΠ΅ΡΠ±ΠΎΠ»ΠΈΡΠ΅ΡΠΊΠΈΠΉ Π°ΡΠΊΠΊΠΎΡΠΈΠ½ΡΡ acosh(x), Π³ΠΈΠΏΠ΅ΡΠ±ΠΎΠ»ΠΈΡΠ΅ΡΠΊΠΈΠΉ Π°ΡΠΊΡΠ°Π½Π³Π΅Π½Ρ atanh(x), Π³ΠΈΠΏΠ΅ΡΠ±ΠΎΠ»ΠΈΡΠ΅ΡΠΊΠΈΠΉ Π°ΡΠΊΠΊΠΎΡΠ°Π½Π³Π΅Π½Ρ acoth(x) - Π΄ΡΡΠ³ΠΈΠ΅ ΡΡΠΈΠ³ΠΎΠ½ΠΎΠΌΠ΅ΡΡΠΈΡΠ΅ΡΠΊΠΈΠ΅ ΠΈ Π³ΠΈΠΏΠ΅ΡΠ±ΠΎΠ»ΠΈΡΠ΅ΡΠΊΠΈΠ΅ ΡΡΠ½ΠΊΡΠΈΠΈ:
ΡΠ΅ΠΊΠ°Π½Ρ sec(x), ΠΊΠΎΡΠ΅ΠΊΠ°Π½Ρ csc(x), Π°ΡΠΊΡΠ΅ΠΊΠ°Π½Ρ asec(x), Π°ΡΠΊΠΊΠΎΡΠ΅ΠΊΠ°Π½Ρ acsc(x), Π³ΠΈΠΏΠ΅ΡΠ±ΠΎΠ»ΠΈΡΠ΅ΡΠΊΠΈΠΉ ΡΠ΅ΠΊΠ°Π½Ρ sech(x), Π³ΠΈΠΏΠ΅ΡΠ±ΠΎΠ»ΠΈΡΠ΅ΡΠΊΠΈΠΉ ΠΊΠΎΡΠ΅ΠΊΠ°Π½Ρ csch(x), Π³ΠΈΠΏΠ΅ΡΠ±ΠΎΠ»ΠΈΡΠ΅ΡΠΊΠΈΠΉ Π°ΡΠΊΡΠ΅ΠΊΠ°Π½Ρ asech(x), Π³ΠΈΠΏΠ΅ΡΠ±ΠΎΠ»ΠΈΡΠ΅ΡΠΊΠΈΠΉ Π°ΡΠΊΠΊΠΎΡΠ΅ΠΊΠ°Π½Ρ acsch(x) - ΡΡΠ½ΠΊΡΠΈΠΈ ΠΎΠΊΡΡΠ³Π»Π΅Π½ΠΈΡ:
Π² ΠΌΠ΅Π½ΡΡΡΡ ΡΡΠΎΡΠΎΠ½Ρ floor(x), Π² Π±ΠΎΠ»ΡΡΡΡ ΡΡΠΎΡΠΎΠ½Ρ ceiling(x) - Π·Π½Π°ΠΊ ΡΠΈΡΠ»Π°:
sign(x) - Π΄Π»Ρ ΡΠ΅ΠΎΡΠΈΠΈ Π²Π΅ΡΠΎΡΡΠ½ΠΎΡΡΠΈ:
ΡΡΠ½ΠΊΡΠΈΡ ΠΎΡΠΈΠ±ΠΎΠΊ erf(x) (ΠΈΠ½ΡΠ΅Π³ΡΠ°Π» Π²Π΅ΡΠΎΡΡΠ½ΠΎΡΡΠΈ), ΡΡΠ½ΠΊΡΠΈΡ ΠΠ°ΠΏΠ»Π°ΡΠ° laplace(x) - Π€Π°ΠΊΡΠΎΡΠΈΠ°Π» ΠΎΡ x:
x! ΠΈΠ»ΠΈ factorial(x) - ΠΠ°ΠΌΠΌΠ°-ΡΡΠ½ΠΊΡΠΈΡ gamma(x)
- Π€ΡΠ½ΠΊΡΠΈΡ ΠΠ°ΠΌΠ±Π΅ΡΡΠ° LambertW(x)
- Π’ΡΠΈΠ³ΠΎΠ½ΠΎΠΌΠ΅ΡΡΠΈΡΠ΅ΡΠΊΠΈΠ΅ ΠΈΠ½ΡΠ΅Π³ΡΠ°Π»Ρ: Si(x), Ci(x), Shi(x), Chi(x)
ΠΡΠ°Π²ΠΈΠ»Π° Π²Π²ΠΎΠ΄Π°
ΠΠΎΠΆΠ½ΠΎ Π΄Π΅Π»Π°ΡΡ ΡΠ»Π΅Π΄ΡΡΡΠΈΠ΅ ΠΎΠΏΠ΅ΡΠ°ΡΠΈΠΈ
- 2*x
- – ΡΠΌΠ½ΠΎΠΆΠ΅Π½ΠΈΠ΅
- 3/x
- – Π΄Π΅Π»Π΅Π½ΠΈΠ΅
- x^2
- – Π²ΠΎΠ·Π²Π΅Π΄Π΅Π½ΠΈΠ΅ Π² ΠΊΠ²Π°Π΄ΡΠ°Ρ
- x^3
- – Π²ΠΎΠ·Π²Π΅Π΄Π΅Π½ΠΈΠ΅ Π² ΠΊΡΠ±
- x^5
- – Π²ΠΎΠ·Π²Π΅Π΄Π΅Π½ΠΈΠ΅ Π² ΡΡΠ΅ΠΏΠ΅Π½Ρ
- x + 7
- – ΡΠ»ΠΎΠΆΠ΅Π½ΠΈΠ΅
- x – 6
- – Π²ΡΡΠΈΡΠ°Π½ΠΈΠ΅
- ΠΠ΅ΠΉΡΡΠ²ΠΈΡΠ΅Π»ΡΠ½ΡΠ΅ ΡΠΈΡΠ»Π°
- Π²Π²ΠΎΠ΄ΠΈΡΡ Π² Π²ΠΈΠ΄Π΅ 7.
5, Π½Π΅ 7,5
ΠΠΎΡΡΠΎΡΠ½Π½ΡΠ΅
- pi
- – ΡΠΈΡΠ»ΠΎ ΠΠΈ
- e
- – ΠΎΡΠ½ΠΎΠ²Π°Π½ΠΈΠ΅ Π½Π°ΡΡΡΠ°Π»ΡΠ½ΠΎΠ³ΠΎ Π»ΠΎΠ³Π°ΡΠΈΡΠΌΠ°
- i
- – ΠΊΠΎΠΌΠΏΠ»Π΅ΠΊΡΠ½ΠΎΠ΅ ΡΠΈΡΠ»ΠΎ
- oo
- – ΡΠΈΠΌΠ²ΠΎΠ» Π±Π΅ΡΠΊΠΎΠ½Π΅ΡΠ½ΠΎΡΡΠΈ
ΠΠ°Π»ΡΠΊΡΠ»ΡΡΠΎΡ ΠΏΡΠΎΠΈΠ·Π²ΠΎΠ΄Π½ΠΎΠΉ Π² ΡΠΎΡΠΊΠ΅ Ρ ΡΠ°Π³Π°ΠΌΠΈ
ΠΠ²Π΅Π΄Π΅Π½ΠΈΠ΅ Π² ΠΊΠ°Π»ΡΠΊΡΠ»ΡΡΠΎΡ ΠΏΡΠΎΠΈΠ·Π²ΠΎΠ΄Π½ΠΎΠΉ Π² ΡΠΎΡΠΊΠ΅
ΠΠ°Π»ΡΠΊΡΠ»ΡΡΠΎΡ ΠΏΡΠΎΠΈΠ·Π²ΠΎΠ΄Π½ΠΎΠΉ β ΡΡΠΎ ΠΎΠ½Π»Π°ΠΉΠ½-ΠΈΠ½ΡΡΡΡΠΌΠ΅Π½Ρ, ΠΊΠΎΡΠΎΡΡΠΉ ΠΏΠΎΠ·Π²ΠΎΠ»ΡΠ΅Ρ Π²ΡΡΠΈΡΠ»ΡΡΡ ΠΏΡΠΎΠΈΠ·Π²ΠΎΠ΄Π½ΡΡ Π² Π·Π°Π΄Π°Π½Π½ΠΎΠΉ ΡΠΎΡΠΊΠ΅ ΡΡΠ½ΠΊΡΠΈΠΈ Π±Π΅Π· Π²ΡΠΏΠΎΠ»Π½Π΅Π½ΠΈΡ Π΄ΠΎΠ»Π³ΠΎΡΡΠΎΡΠ½ΡΡ Π²ΡΡΠΈΡΠ»Π΅Π½ΠΈΠΉ. ΠΠ½ ΠΈΡΠΏΠΎΠ»ΡΠ·ΡΠ΅Ρ Π·Π½Π°ΡΠ΅Π½ΠΈΠ΅ ΡΡΠ½ΠΊΡΠΈΠΈ Π² ΠΊΠ°ΡΠ΅ΡΡΠ²Π΅ Π²Ρ ΠΎΠ΄Π½ΡΡ Π΄Π°Π½Π½ΡΡ ΠΈ ΠΈΠ½ΡΠ΅ΡΠ²Π°Π», Ρ ΠΊΠΎΡΠΎΡΡΠΌ Π²Ρ Ρ ΠΎΡΠΈΡΠ΅ ΡΠ°ΡΡΡΠΈΡΠ°ΡΡ ΡΠΊΠΎΡΠΎΡΡΡ ΠΈΠ·ΠΌΠ΅Π½Π΅Π½ΠΈΡ ΡΡΠΎΠΉ ΡΡΠ½ΠΊΡΠΈΠΈ.
Π ΠΈΡΡΠΈΡΠ»Π΅Π½ΠΈΠΈ ΠΏΡΠΎΠΈΠ·Π²ΠΎΠ΄Π½Π°Ρ Π² ΡΠΎΡΠΊΠ΅ ΡΠ²Π»ΡΠ΅ΡΡΡ Π²Π°ΠΆΠ½ΡΠΌ ΠΏΠΎΠ½ΡΡΠΈΠ΅ΠΌ, ΠΊΠΎΡΠΎΡΠΎΠ΅ ΠΎΠΏΡΠ΅Π΄Π΅Π»ΡΠ΅Ρ ΡΠΊΠΎΡΠΎΡΡΡ ΠΈΠ·ΠΌΠ΅Π½Π΅Π½ΠΈΡ Π»ΡΠ±ΠΎΠΉ ΡΡΠ½ΠΊΡΠΈΠΈ. ΠΠ½ Π°ΠΏΠΏΡΠΎΠΊΡΠΈΠΌΠΈΡΡΠ΅Ρ Π·Π°Π΄Π°Π½Π½ΡΡ ΡΡΠ½ΠΊΡΠΈΡ Π² ΠΊΠΎΠ½ΡΠ΅ ΠΈΠ·ΠΌΠ΅Π½Π΅Π½ΠΈΡ. ΠΡ ΠΏΡΠ΅Π΄ΡΡΠ°Π²Π»ΡΠ΅ΠΌ ΠΎΠ½Π»Π°ΠΉΠ½-ΠΈΠ½ΡΡΡΡΠΌΠ΅Π½Ρ, ΠΊΠΎΡΠΎΡΡΠΉ ΠΏΠΎΠΌΠΎΠΆΠ΅Ρ Π²Π°ΠΌ ΡΠ°ΡΡΡΠΈΡΠ°ΡΡ ΠΏΡΠΎΠΈΠ·Π²ΠΎΠ΄Π½ΡΠ΅ Π² Π·Π°Π΄Π°Π½Π½ΠΎΠΉ ΡΠΎΡΠΊΠ΅ Π½Π° ΠΊΠ°ΡΠ°ΡΠ΅Π»ΡΠ½ΠΎΠΉ.
ΠΡΠΎΠΈΠ·Π²ΠΎΠ΄Π½Π°Ρ Π² ΡΠΎΡΠΊΠ΅ ΠΠ°Π»ΡΠΊΡΠ»ΡΡΠΎΡ Ρ ΠΏΠΎΡΠ°Π³ΠΎΠ²ΠΎΠΉ ΡΠΎΡΠΌΡΠ»ΠΎΠΉ
ΠΡΠΎΠΈΠ·Π²ΠΎΠ΄Π½Π°Ρ Π² ΡΠΎΡΠΊΠ΅ ΠΎΡΠ½ΠΎΡΠΈΡΡΡ ΠΊ Π°ΠΏΠΏΡΠΎΠΊΡΠΈΠΌΠ°ΡΠΈΠΈ ΡΡΠ½ΠΊΡΠΈΠΈ Π² ΡΠΎΡΠΊΠ΅.
{\frac{1}{2}-1}\frac{d}{dx}( Ρ
)$$ 9{-\frac{1}{2}}=\frac{1}{2\sqrt{x}}$$
ΠΡΠΈ x=4,
$$f'(4)=\frac{1}{ 2\sqrt{4}}$$
Π‘Π»Π΅Π΄ΠΎΠ²Π°ΡΠ΅Π»ΡΠ½ΠΎ, ΠΏΡΠΎΠΈΠ·Π²ΠΎΠ΄Π½Π°Ρ sqrt x ΠΏΡΠΈ x=4 ΡΠ°Π²Π½Π°
$$f'(4)=\frac{1}{2(2)}=\frac{1} {4}$$
ΠΠ°ΠΊ Π½Π°ΠΉΡΠΈ ΠΏΡΠΎΠΈΠ·Π²ΠΎΠ΄Π½ΡΡ Π² ΡΠΎΡΠΊΠ΅ Ρ ΠΏΠΎΠΌΠΎΡΡΡ ΠΎΠ½Π»Π°ΠΉΠ½-ΠΊΠ°Π»ΡΠΊΡΠ»ΡΡΠΎΡΠ°?
ΠΡΠΎΡ ΠΈΠ½ΡΡΡΡΠΌΠ΅Π½Ρ Π½Π΅ΡΡΡΠ΄Π½ΠΎ Π½Π°ΠΉΡΠΈ Π² ΠΠ½ΡΠ΅ΡΠ½Π΅ΡΠ΅. ΠΡ ΠΌΠΎΠΆΠ΅ΡΠ΅ Π²ΡΠΏΠΎΠ»Π½ΠΈΡΡ ΠΏΠΎΠΈΡΠΊ Π² ΡΠ²ΠΎΠ΅ΠΌ Π±ΡΠ°ΡΠ·Π΅ΡΠ΅. ΠΠ½ Π΄ΠΎΡΡΡΠΏΠ΅Π½ Π½Π° ΡΠ°ΠΉΡΠ΅ ΠΊΠ°Π»ΡΠΊΡΠ»ΡΡΠΎΡΠ°. ΠΠ° ΡΡΠΎΠΌ ΡΠ°ΠΉΡΠ΅ ΡΠ°ΠΊΠΆΠ΅ Π΅ΡΡΡ ΠΌΠ½ΠΎΠΆΠ΅ΡΡΠ²ΠΎ ΡΠ°Π·Π»ΠΈΡΠ½ΡΡ ΠΌΠ°ΡΠ΅ΠΌΠ°ΡΠΈΡΠ΅ΡΠΊΠΈΡ ΠΈΠ½ΡΡΡΡΠΌΠ΅Π½ΡΠΎΠ². ΠΡ ΡΠ°ΠΊΠΆΠ΅ ΠΌΠΎΠΆΠ΅ΡΠ΅ ΠΏΡΠΎΡΡΠΎ ΠΈΡΠΏΠΎΠ»ΡΠ·ΠΎΠ²Π°ΡΡ URL-Π°Π΄ΡΠ΅Ρ Π½Π°ΡΠ΅Π³ΠΎ Π²Π΅Π±-ΡΠ°ΠΉΡΠ° Π΄Π»Ρ Π΄ΠΎΡΡΡΠΏΠ° ΠΊ Π²Π΅Π±-ΡΠ°ΠΉΡΡ.
ΠΠ°ΠΊ ΡΠ°Π±ΠΎΡΠ°Π΅Ρ ΠΊΠ°Π»ΡΠΊΡΠ»ΡΡΠΎΡ ΠΏΡΠΎΠΈΠ·Π²ΠΎΠ΄Π½ΠΎΠΉ Π² ΡΠΎΡΠΊΠ΅?
Π Π°Π±ΠΎΡΠ° ΡΡΠΎΠ³ΠΎ ΠΊΠ°Π»ΡΠΊΡΠ»ΡΡΠΎΡΠ° Π·Π°Π²ΠΈΡΠΈΡ ΠΎΡ ΡΡΠ½ΠΊΡΠΈΠΈ Π²Π²ΠΎΠ΄Π° ΠΈ ΡΠΎΡΠΊΠΈ, Π² ΠΊΠΎΡΠΎΡΠΎΠΉ Π΄ΠΎΠ»ΠΆΠ½ΠΎ Π±ΡΡΡ Π²ΡΡΠΈΡΠ»Π΅Π½ΠΎ Π·Π½Π°ΡΠ΅Π½ΠΈΠ΅ ΡΡΠ½ΠΊΡΠΈΠΈ. ΠΠ½ ΠΈΡΠΏΠΎΠ»ΡΠ·ΡΠ΅Ρ ΡΠΎΡΠΌΡΠ»Ρ ΡΡΠ½Π΄Π°ΠΌΠ΅Π½ΡΠ°Π»ΡΠ½ΠΎΠ³ΠΎ Π΄ΠΈΡΡΠ΅ΡΠ΅Π½ΡΠΈΠ°Π»Π° Π΄Π»Ρ ΡΠ°ΡΡΠ΅ΡΠ° ΡΠΊΠΎΡΠΎΡΡΠΈ ΠΈΠ·ΠΌΠ΅Π½Π΅Π½ΠΈΡ ΡΡΠ½ΠΊΡΠΈΠΈ Π² ΠΎΠΏΡΠ΅Π΄Π΅Π»Π΅Π½Π½ΠΎΠΉ ΡΠΎΡΠΊΠ΅. ΠΠ½ Π²ΡΠΏΠΎΠ»Π½ΡΠ΅ΡΡΡ Π±ΡΡΡΡΠΎ ΠΈ ΠΏΡΠ΅Π΄ΠΎΡΡΠ°Π²Π»ΡΠ΅Ρ Π²Π°ΠΌ ΠΏΠΎΡΠ°Π³ΠΎΠ²ΠΎΠ΅ ΠΏΠΎΠ»Π½ΠΎΠ΅ ΡΠ΅ΡΠ΅Π½ΠΈΠ΅.
ΠΠΎΠ³Π΄Π° Π²Ρ Π²Π²ΠΎΠ΄ΠΈΡΠ΅ ΡΡΠ½ΠΊΡΠΈΡ Π² ΡΡΠΎΡ ΠΊΠ°Π»ΡΠΊΡΠ»ΡΡΠΎΡ, ΠΎΠ½ Π°Π½Π°Π»ΠΈΠ·ΠΈΡΡΠ΅Ρ ΡΡΠ½ΠΊΡΠΈΡ ΠΈ ΠΏΠ΅ΡΠ΅ΠΌΠ΅Π½Π½ΡΡ, ΠΏΠΎ ΠΊΠΎΡΠΎΡΠΎΠΉ Π²Ρ Ρ
ΠΎΡΠΈΡΠ΅ Π½Π°ΠΉΡΠΈ ΡΠΊΠΎΡΠΎΡΡΡ ΠΈΠ·ΠΌΠ΅Π½Π΅Π½ΠΈΡ.
ΠΠΎΡΠ»Π΅ ΡΡΠΎΠ³ΠΎ ΠΎΠ½ Π²ΡΡΠΈΡΠ»ΡΠ΅Ρ ΠΏΡΠΎΠΈΠ·Π²ΠΎΠ΄Π½ΡΡ ΡΡΠ½ΠΊΡΠΈΠΈ ΠΈ Π²Π²ΠΎΠ΄ΠΈΡ Π² Π½Π΅Π΅ Π·Π°Π΄Π°Π½Π½ΡΡ ΡΠΎΡΠΊΡ, ΡΡΠΎΠ±Ρ Π½Π°ΠΉΡΠΈ Π·Π½Π°ΡΠ΅Π½ΠΈΠ΅ ΡΠΊΠΎΡΠΎΡΡΠΈ ΠΈΠ·ΠΌΠ΅Π½Π΅Π½ΠΈΡ Π² ΡΡΠΎΠΉ ΡΠΎΡΠΊΠ΅.
ΠΠ°ΡΠ΅ΠΌ ΠΈΡΠΏΠΎΠ»ΡΠ·ΠΎΠ²Π°ΡΡ ΠΊΠ°Π»ΡΠΊΡΠ»ΡΡΠΎΡ ΡΠΎΡΠΌΡΠ»Ρ ΠΏΡΠΎΠΈΠ·Π²ΠΎΠ΄Π½ΠΎΠΉ Π² ΡΠΎΡΠΊΠ΅?
ΠΡΠΎΠΈΠ·Π²ΠΎΠ΄Π½Π°Ρ Π² ΡΠΎΡΠΊΠ΅ ΠΈ ΠΎΠ±ΡΡΠ½Π°Ρ ΠΡΠΎΠΈΠ·Π²ΠΎΠ΄Π½Π°Ρ β Π΄Π²Π° Π·Π°ΠΏΡΡΠ°Π½Π½ΡΡ , Π½ΠΎ Π²Π°ΠΆΠ½ΡΡ ΠΏΠΎΠ½ΡΡΠΈΡ Π΄Π»Ρ ΡΡΠ°ΡΠΈΡ ΡΡ. ΠΡΠΎ ΠΏΠΎΠ½ΡΡΠΈΠ΅ ΠΏΠΎΠΌΠΎΠ³Π°Π΅Ρ Π½Π°ΠΉΡΠΈ Π½Π°ΠΊΠ»ΠΎΠ½ ΠΊΠ°ΡΠ°ΡΠ΅Π»ΡΠ½ΠΎΠΉ ΠΊ Π³ΡΠ°ΡΠΈΠΊΡ ΡΡΠ½ΠΊΡΠΈΠΈ Π² ΡΠΎΡΠΊΠ΅. ΠΠΎΡΡΠΎΠΌΡ ΠΎΠ½ ΠΈΠΌΠ΅Π΅Ρ ΠΌΠ½ΠΎΠΆΠ΅ΡΡΠ²ΠΎ ΠΏΡΠΈΠ»ΠΎΠΆΠ΅Π½ΠΈΠΉ Π² ΠΌΠ°ΡΠ΅ΠΌΠ°ΡΠΈΠΊΠ΅ ΠΈ ΡΠΈΠ·ΠΈΠΊΠ΅. ΠΠ°ΠΏΡΠΈΠΌΠ΅Ρ, Π½Π°Ρ ΠΎΠΆΠ΄Π΅Π½ΠΈΠ΅ Π½Π°ΠΊΠ»ΠΎΠ½Π° Π² ΠΎΠΏΡΠ΅Π΄Π΅Π»Π΅Π½Π½ΠΎΠΉ ΡΠΎΡΠΊΠ΅ Π²ΡΠΏΠΎΠ»Π½ΡΠ΅ΡΡΡ ΠΏΡΡΠ΅ΠΌ Π½Π°Ρ ΠΎΠΆΠ΄Π΅Π½ΠΈΡ ΠΏΡΠΎΠΈΠ·Π²ΠΎΠ΄Π½ΠΎΠΉ Π² ΡΡΠΎΠΉ ΡΠΎΡΠΊΠ΅.
ΠΠΎΠΆΠ½ΠΎ Π·Π°ΠΏΡΡΠ°ΡΡΡΡ Π² ΡΠΎΡΠΌΡΠ»Π΅ ΠΏΡΠΈ Π²ΡΡΠΈΡΠ»Π΅Π½ΠΈΠΈ ΠΡΠΎΠΈΠ·Π²ΠΎΠ΄Π½ΠΎΠΉ Π² ΡΠΎΡΠΊΠ΅ ΡΡΡΠ½ΡΠΌΠΈ Π²ΡΡΠΈΡΠ»Π΅Π½ΠΈΡΠΌΠΈ. ΠΡΠΎ ΠΏΠΎΡΠΎΠΌΡ, ΡΡΠΎ ΠΎΠ±ΡΡΠ½Π°Ρ ΠΏΡΠΎΠΈΠ·Π²ΠΎΠ΄Π½Π°Ρ ΠΈ ΠΏΡΠΎΠΈΠ·Π²ΠΎΠ΄Π½Π°Ρ Π² ΡΠΎΡΠΊΠ΅ ΡΠΎΡΡΠΎΡΡ ΠΏΠΎΡΡΠΈ ΠΈΠ· ΠΎΠ΄Π½ΠΈΡ ΠΈ ΡΠ΅Ρ ΠΆΠ΅ ΡΠΎΡΠΌΡΠ». ΠΡΡΡ Π»ΠΈΡΡ Π½Π΅Π±ΠΎΠ»ΡΡΠ°Ρ ΡΠ°Π·Π½ΠΈΡΠ°, ΠΊΠΎΡΠΎΡΠ°Ρ ΡΠ±ΠΈΠ²Π°Π΅Ρ Ρ ΡΠΎΠ»ΠΊΡ ΡΡΡΠ΄Π΅Π½ΡΠΎΠ². ΠΠΎΡΡΠΎΠΌΡ Π²Π°ΠΌ Π½ΡΠΆΠ½ΠΎ ΠΈΡΠΏΠΎΠ»ΡΠ·ΠΎΠ²Π°ΡΡ ΡΡΠΎΡ ΠΈΠ½ΡΡΡΡΠΌΠ΅Π½Ρ, ΡΡΠΎΠ±Ρ ΠΈΠ·Π±Π΅ΠΆΠ°ΡΡ ΠΏΡΡΠ°Π½ΠΈΡΡ. ΠΡΠ»ΠΈ Π²Ρ Ρ ΠΎΡΠΈΡΠ΅ Π±ΡΡΡΡΠΎ Π½Π°ΠΉΡΠΈ ΠΏΡΠΎΠΈΠ·Π²ΠΎΠ΄Π½ΡΡ ΠΎΡ ΡΠΊΡΡΡΠ΅ΠΌΡΠΌΠ°, Π²Ρ ΡΠ°ΠΊΠΆΠ΅ ΠΌΠΎΠΆΠ΅ΡΠ΅ Π²ΠΎΡΠΏΠΎΠ»ΡΠ·ΠΎΠ²Π°ΡΡΡΡ ΠΎΠ½Π»Π°ΠΉΠ½-ΠΊΠ°Π»ΡΠΊΡΠ»ΡΡΠΎΡΠΎΠΌ ΡΠΊΡΡΡΠ΅ΠΌΡΠΌΠΎΠ².
ΠΡΠ΅ΠΈΠΌΡΡΠ΅ΡΡΠ²Π° ΠΈΡΠΏΠΎΠ»ΡΠ·ΠΎΠ²Π°Π½ΠΈΡ ΠΊΠ°Π»ΡΠΊΡΠ»ΡΡΠΎΡΠ° Π²ΡΠΎΡΠΎΠΉ ΠΏΡΠΎΠΈΠ·Π²ΠΎΠ΄Π½ΠΎΠΉ Π² ΡΠΎΡΠΊΠ΅
Π‘Π΅Π³ΠΎΠ΄Π½Ρ, Π² ΡΠΎΠΎΡΠ²Π΅ΡΡΡΠ²ΠΈΠΈ Ρ ΠΏΠΎΡΠ»Π΅Π΄Π½ΠΈΠΌΠΈ ΡΠ΅Ρ
Π½ΠΎΠ»ΠΎΠ³ΠΈΡΠ΅ΡΠΊΠΈΠΌΠΈ ΠΎΠ±Π½ΠΎΠ²Π»Π΅Π½ΠΈΡΠΌΠΈ, Π½Π°ΠΌ Π½Π΅ΠΎΠ±Ρ
ΠΎΠ΄ΠΈΠΌΠΎ ΠΎΠ±Π½ΠΎΠ²ΠΈΡΡ Π½Π°ΡΠΈ ΠΌΠ΅ΡΠΎΠ΄Ρ ΠΎΠ±ΡΡΠ΅Π½ΠΈΡ Ρ Π΅Π³ΠΎ ΠΏΠΎΠΌΠΎΡΡΡ.
ΠΡΠ°ΠΊ, ΡΠ»Π΅Π΄ΡΡ ΡΡΠΎΠΌΡ ΡΡΠ΅Π±ΠΎΠ²Π°Π½ΠΈΡ, ΠΌΡ ΠΏΡΠ΅Π΄Π»Π°Π³Π°Π΅ΠΌ Π²Π°ΠΌ ΠΊΠ°Π»ΡΠΊΡΠ»ΡΡΠΎΡ Π²ΡΠΎΡΠΎΠΉ ΠΏΡΠΎΠΈΠ·Π²ΠΎΠ΄Π½ΠΎΠΉ Π² Π±Π°Π»Π»Π°Ρ
, ΠΊΠΎΡΠΎΡΡΠΉ ΠΌΠΎΠΆΠ΅Ρ Π΄Π°ΡΡ Π²Π°ΠΌ ΠΌΠ½ΠΎΠ³ΠΎ ΠΏΡΠ΅ΠΈΠΌΡΡΠ΅ΡΡΠ² Π½Π΅ ΡΠΎΠ»ΡΠΊΠΎ Π² ΡΡΠ΅Π±Π΅, Π½ΠΎ ΠΈ Π² ΡΠ»ΡΡΡΠ΅Π½ΠΈΠΈ Π²Π°ΡΠΈΡ
Π½Π°Π²ΡΠΊΠΎΠ² ΡΠ΅ΡΠ΅Π½ΠΈΡ Π·Π°Π΄Π°Ρ. ΠΠ΅ΠΊΠΎΡΠΎΡΡΠ΅ ΠΈΠ· ΡΡΠΈΡ
ΠΏΡΠ΅ΠΈΠΌΡΡΠ΅ΡΡΠ² Π²ΡΠ΄Π΅Π»Π΅Π½Ρ Π½ΠΈΠΆΠ΅.
- ΠΡΠΎ Π±Π΅ΡΠΏΠ»Π°ΡΠ½ΡΠΉ ΠΎΠ½Π»Π°ΠΉΠ½-ΠΈΠ½ΡΡΡΡΠΌΠ΅Π½Ρ Π΄Π»Ρ Π²Π°Ρ. ΠΠ»Ρ ΡΡΠΎΠ³ΠΎ Π½Π΅ ΡΡΠ΅Π±ΡΠ΅ΡΡΡ Π½ΠΈΠΊΠ°ΠΊΠΎΠΉ ΡΡΠ΅ΡΠ½ΠΎΠΉ Π·Π°ΠΏΠΈΡΠΈ ΠΈΠ»ΠΈ ΠΏΠ»Π°ΡΠ½ΠΎΠ³ΠΎ ΠΏΠ»Π°Π½Π° ΠΏΠΎΠ΄ΠΏΠΈΡΠΊΠΈ.
- ΠΠ°Π»ΡΠΊΡΠ»ΡΡΠΎΡ ΠΏΡΠΎΠΈΠ·Π²ΠΎΠ΄Π½ΠΎΠΉ Π² ΡΠΎΡΠΊΠ΅ ΠΌΠΎΠΆΠ΅Ρ ΡΡΠΊΠΎΠ½ΠΎΠΌΠΈΡΡ Π²Π°ΡΠ΅ Π²ΡΠ΅ΠΌΡ ΠΈ ΡΠ½Π΅ΡΠ³ΠΈΡ ΠΏΡΠΈ Π²ΡΠΏΠΎΠ»Π½Π΅Π½ΠΈΠΈ ΡΠ»ΠΎΠΆΠ½ΡΡ ΡΠ°ΡΡΠ΅ΡΠΎΠ² Π²ΡΡΡΠ½ΡΡ.
- ΠΠ½ ΠΎΠ±Π΅ΡΠΏΠ΅ΡΠΈΠ²Π°Π΅Ρ Π±ΡΡΡΡΡΠ΅ ΠΈ 100% ΡΠΎΡΠ½ΡΠ΅ ΡΠ΅Π·ΡΠ»ΡΡΠ°ΡΡ.
- ΠΡ ΠΌΠΎΠΆΠ΅ΡΠ΅ Π½Π°ΠΉΡΠΈ ΠΏΡΠΎΠΈΠ·Π²ΠΎΠ΄Π½ΡΡ Π² ΠΊΠ°ΠΊΠΎΠΉ-ΡΠΎ ΠΌΠΎΠΌΠ΅Π½Ρ, Π½Π΅ ΠΈΠ·ΡΡΠ°Ρ Π½ΠΈΠΊΠ°ΠΊΠΈΡ ΡΡΠΊΠΎΠ²ΠΎΠ΄ΡΡΠ², ΠΏΠΎΡΠΎΠΌΡ ΡΡΠΎ ΠΎΠ½Π° ΠΏΡΠΎΡΡΠ° Π² ΠΈΡΠΏΠΎΠ»ΡΠ·ΠΎΠ²Π°Π½ΠΈΠΈ.
- ΠΡ ΠΌΠΎΠΆΠ΅ΡΠ΅ Π½Π°ΠΉΡΠΈ Π²ΡΡΠΎΠΊΠΎΡΠΎΡΠ½ΡΠ΅ ΠΏΡΠΎΠΈΠ·Π²ΠΎΠ΄Π½ΡΠ΅ Π² ΡΠΎΡΠΊΠ΅ Π΄ΠΎ 9-Π³ΠΎ ΠΏΠΎΡΡΠ΄ΠΊΠ°.
ΠΠ°ΠΊ ΠΈΡΠΏΠΎΠ»ΡΠ·ΠΎΠ²Π°ΡΡ ΠΏΠΎΡΠ°Π³ΠΎΠ²ΡΠΉ ΠΊΠ°Π»ΡΠΊΡΠ»ΡΡΠΎΡ ΠΏΡΠΎΠΈΠ·Π²ΠΎΠ΄Π½ΠΎΠΉ Π² ΡΠΎΡΠΊΠ΅?
Π‘ ΠΏΠΎΠΌΠΎΡΡΡ ΡΡΠΎΠ³ΠΎ ΠΈΠ½ΡΡΡΡΠΌΠ΅Π½ΡΠ° Π½Π΅ΡΠ»ΠΎΠΆΠ½ΠΎ Π½Π°ΠΉΡΠΈ ΠΏΡΠΎΠΈΠ·Π²ΠΎΠ΄Π½ΡΠ΅ Π² ΡΠΎΡΠΊΠ΅, ΠΏΠΎΡΠΎΠΌΡ ΡΡΠΎ ΠΎΠ½ ΠΎΠ±Π΅ΡΠΏΠ΅ΡΠΈΠ²Π°Π΅Ρ ΠΏΡΠΎΡΡΠΎΠ΅ ΠΈ Π±ΡΡΡΡΠΎΠ΅ ΡΠ΅ΡΠ΅Π½ΠΈΠ΅ Π²Π°ΡΠΈΡ
ΠΌΠ°ΡΠ΅ΠΌΠ°ΡΠΈΡΠ΅ΡΠΊΠΈΡ
Π·Π°Π΄Π°Ρ. ΠΡΡΡ Π½Π΅ΡΠΊΠΎΠ»ΡΠΊΠΎ ΠΏΡΠΎΡΡΡΡ
ΠΈ Π»Π΅Π³ΠΊΠΈΡ
ΡΠ°Π³ΠΎΠ², ΡΡΠΎΠ±Ρ ΠΈΡΠΏΠΎΠ»ΡΠ·ΠΎΠ²Π°ΡΡ ΡΡΠΎΡ ΠΈΠ½ΡΡΡΡΠΌΠ΅Π½Ρ.
ΠΡΠΎ:
- ΠΠ°ΠΏΠΈΡΠΈΡΠ΅ Π·Π½Π°ΡΠ΅Π½ΠΈΠ΅ ΡΡΠ½ΠΊΡΠΈΠΈ Π² ΠΏΠΎΠ»Π΅ Β«ΠΠ²Π΅Π΄ΠΈΡΠ΅ ΡΡΠ½ΠΊΡΠΈΡΒ».
- ΠΡΠ±Π΅ΡΠΈΡΠ΅ ΠΏΠΎΡΡΠ΄ΠΎΠΊ ΠΏΡΠΎΠΈΠ·Π²ΠΎΠ΄Π½ΡΡ ΠΈΠ· Β«Π²ΡΡΠΈΡΠ»ΡΠ΅Ρ ΡΒ».
- Π’Π΅ΠΏΠ΅ΡΡ Π²ΡΠ±Π΅ΡΠΈΡΠ΅ ΡΠΎΡΠΊΡ ΠΈΠ· Β«ΠΠΎΠ³Π΄Π° x=Β».
- ΠΠ°ΠΆΠΌΠΈΡΠ΅ ΠΊΠ½ΠΎΠΏΠΊΡ Β«Π Π°ΡΡΡΠΈΡΠ°ΡΡΒ» ΠΏΠΎΡΠ»Π΅ ΠΏΡΠΎΡΠΌΠΎΡΡΠ° ΡΡΠ½ΠΊΡΠΈΠΈ, ΠΊΠΎΡΠΎΡΠ°Ρ ΠΏΠΎΡΠ²Π»ΡΠ΅ΡΡΡ ΠΏΡΠΈ Π²Π²ΠΎΠ΄Π΅ Π²Ρ ΠΎΠ΄Π½ΠΎΠ³ΠΎ Π·Π½Π°ΡΠ΅Π½ΠΈΡ.
ΠΡ ΠΏΠΎΠ»ΡΡΠΈΡΠ΅ ΡΠ΅ΡΠ΅Π½ΠΈΠ΅ Π² ΡΠ΅ΡΠ΅Π½ΠΈΠ΅ ΠΌΠΈΠ½ΡΡΡ ΠΏΠΎΡΠ»Π΅ Π½Π°ΠΆΠ°ΡΠΈΡ ΠΊΠ½ΠΎΠΏΠΊΠΈ ΡΠ°ΡΡΠ΅ΡΠ°.
Π§Π°ΡΡΠΎ Π·Π°Π΄Π°Π²Π°Π΅ΠΌΡΠ΅ Π²ΠΎΠΏΡΠΎΡΡ
Π§ΡΠΎ ΡΠ°ΠΊΠΎΠ΅ ΠΏΡΠΎΠΈΠ·Π²ΠΎΠ΄Π½Π°Ρ ΡΠΎΡΠΌΡΠ»Π°?
ΠΡΡΡΡ f(x) β ΡΡΠ½ΠΊΡΠΈΡ, ΠΏΡΠΎΠΈΠ·Π²ΠΎΠ΄Π½Π°Ρ ΠΎΡ f(x) Π²ΡΡΠΈΡΠ»ΡΠ΅Ρ ΡΠΊΠΎΡΠΎΡΡΡ ΠΈΠ·ΠΌΠ΅Π½Π΅Π½ΠΈΡ ΠΎΡΠ½ΠΎΡΠΈΡΠ΅Π»ΡΠ½ΠΎ Π½Π΅Π·Π°Π²ΠΈΡΠΈΠΌΠΎΠΉ ΠΏΠ΅ΡΠ΅ΠΌΠ΅Π½Π½ΠΎΠΉ. Π’ΠΎΠ³Π΄Π° ΠΏΡΠΎΠΈΠ·Π²ΠΎΠ΄Π½Π°Ρ ΡΠΎΡΠΌΡΠ»Π°; 92 \;=\; 6(4) $$ $$ f'(2) \;=\; 24 $$
ΠΠ°ΠΊΠΎΠ΅ Π·Π½Π°ΡΠ΅Π½ΠΈΠ΅ ΠΈΠΌΠ΅Π΅Ρ Π½Π°Ρ ΠΎΠΆΠ΄Π΅Π½ΠΈΠ΅ ΠΏΡΠΎΠΈΠ·Π²ΠΎΠ΄Π½ΠΎΠΉ Π² ΠΎΠΏΡΠ΅Π΄Π΅Π»Π΅Π½Π½ΠΎΠΉ ΡΠΎΡΠΊΠ΅ ΡΡΠ½ΠΊΡΠΈΠΈ?
ΠΡΠΎΠΈΠ·Π²ΠΎΠ΄Π½Π°Ρ ΡΡΠ½ΠΊΡΠΈΠΈ Π² ΡΠΎΡΠΊΠ΅ ΠΎΡΠ½ΠΎΡΠΈΡΡΡ ΠΊ ΡΠΊΠΎΡΠΎΡΡΠΈ ΠΈΠ·ΠΌΠ΅Π½Π΅Π½ΠΈΡ Π² ΡΠΎΡΠΊΠ΅ Π² Π΅Π΅ ΠΎΠ±Π»Π°ΡΡΠΈ ΠΎΠΏΡΠ΅Π΄Π΅Π»Π΅Π½ΠΈΡ. ΠΡΠΎ ΠΌΠ΅ΡΠ° ΡΠΎΠ³ΠΎ, Π½Π°ΡΠΊΠΎΠ»ΡΠΊΠΎ Π±ΡΡΡΡΠΎ ΡΡΠ½ΠΊΡΠΈΡ ΠΈΠ·ΠΌΠ΅Π½ΡΠ΅ΡΡΡ Π² ΠΎΠΏΡΠ΅Π΄Π΅Π»Π΅Π½Π½ΠΎΠΉ ΡΠΎΡΠΊΠ΅. ΠΠ°Ρ
ΠΎΠΆΠ΄Π΅Π½ΠΈΠ΅ ΠΏΡΠΎΠΈΠ·Π²ΠΎΠ΄Π½ΠΎΠΉ ΡΡΠ½ΠΊΡΠΈΠΈ Π² ΡΠΎΡΠΊΠ΅ Π²Π°ΠΆΠ½ΠΎ, ΠΏΠΎΡΠΎΠΌΡ ΡΡΠΎ ΠΎΠ½ΠΎ ΠΈΡΠΏΠΎΠ»ΡΠ·ΡΠ΅ΡΡΡ Π΄Π»Ρ Π°Π½Π°Π»ΠΈΠ·Π° Π΅Π΅ ΠΏΠΎΠ²Π΅Π΄Π΅Π½ΠΈΡ ΠΈ Π½Π°ΠΊΠ»ΠΎΠ½Π° ΠΊΠ°ΡΠ°ΡΠ΅Π»ΡΠ½ΠΎΠΉ.
ΠΠ»Π°Π½ Π£ΠΎΠΊΠ΅Ρ
ΠΠΎΡΠ»Π΅Π΄Π½Π΅Π΅ ΠΎΠ±Π½ΠΎΠ²Π»Π΅Π½ΠΈΠ΅ 11 Π°ΠΏΡΠ΅Π»Ρ, 2023Π― ΠΌΠ°ΡΠ΅ΠΌΠ°ΡΠΈΠΊ, ΡΠ΅Ρ Π½Π°ΡΡ ΠΈ Π°Π²ΡΠΎΡ ΠΊΠΎΠ½ΡΠ΅Π½ΡΠ°. Π― Π»ΡΠ±Π»Ρ ΡΠ΅ΡΠ°ΡΡ ΡΠ°Π±Π»ΠΎΠ½Ρ ΡΠ°Π·Π»ΠΈΡΠ½ΡΡ ΠΌΠ°ΡΠ΅ΠΌΠ°ΡΠΈΡΠ΅ΡΠΊΠΈΡ Π·Π°ΠΏΡΠΎΡΠΎΠ² ΠΈ ΠΏΠΈΡΠ°ΡΡ ΡΠ°ΠΊ, ΡΡΠΎΠ±Ρ Π²ΡΠ΅ ΠΌΠΎΠ³Π»ΠΈ ΠΏΠΎΠ½ΡΡΡ. ΠΠ°ΡΠ΅ΠΌΠ°ΡΠΈΠΊΠ° ΠΈ ΡΠ΅Ρ Π½ΠΎΠ»ΠΎΠ³ΠΈΡ ΡΠ΄Π΅Π»Π°Π»ΠΈ ΡΠ²ΠΎΠ΅ Π΄Π΅Π»ΠΎ, ΠΈ ΡΠ΅ΠΏΠ΅ΡΡ ΠΏΡΠΈΡΠ»ΠΎ Π²ΡΠ΅ΠΌΡ ΠΈΠ·Π²Π»Π΅ΡΡ ΠΈΠ· ΡΡΠΎΠ³ΠΎ ΠΏΠΎΠ»ΡΠ·Ρ.
ΠΠ°Π»ΡΠΊΡΠ»ΡΡΠΎΡ ΠΏΡΠΎΠΈΠ·Π²ΠΎΠ΄Π½ΡΡ Ρ ΡΠ°Π³Π°ΠΌΠΈ | ΠΠ°Π»ΡΠΊΡΠ»ΡΡΠΎΡ Π΄ΠΈΡΡΠ΅ΡΠ΅Π½ΡΠΈΡΠΎΠ²Π°Π½ΠΈΡ
ΠΠ½Π°ΠΊΠΎΠΌΡΡΠ²ΠΎ Ρ ΠΊΠ°Π»ΡΠΊΡΠ»ΡΡΠΎΡΠΎΠΌ ΠΏΡΠΎΠΈΠ·Π²ΠΎΠ΄Π½ΠΎΠΉ Ρ ΡΠ°Π³Π°ΠΌΠΈ
ΠΡΡΠΈΡΠ»Π΅Π½ΠΈΠ΅ β ΡΡΠΎ ΡΠ°Π·Π΄Π΅Π» ΠΌΠ°ΡΠ΅ΠΌΠ°ΡΠΈΠΊΠΈ, Π² ΠΊΠΎΡΠΎΡΠΎΠΌ ΡΠ°ΡΡΠΌΠ°ΡΡΠΈΠ²Π°ΡΡΡΡ Π΄Π²Π° ΠΎΡΠ½ΠΎΠ²Π½ΡΡ ΠΏΠΎΠ½ΡΡΠΈΡ: ΠΈΠ½ΡΠ΅Π³ΡΠΈΡΠΎΠ²Π°Π½ΠΈΠ΅ ΠΈ Π΄ΠΈΡΡΠ΅ΡΠ΅Π½ΡΠΈΡΠΎΠ²Π°Π½ΠΈΠ΅. ΠΠΈΡΡΠ΅ΡΠ΅Π½ΡΠΈΡΠΎΠ²Π°Π½ΠΈΠ΅ β ΡΡΠΎ ΠΏΡΠΎΡΠ΅ΡΡ Π½Π°Ρ ΠΎΠΆΠ΄Π΅Π½ΠΈΡ ΡΠΊΠΎΡΠΎΡΡΠΈ ΠΈΠ·ΠΌΠ΅Π½Π΅Π½ΠΈΡ ΡΡΠ½ΠΊΡΠΈΠΈ ΠΏΠΎ ΠΎΡΠ½ΠΎΡΠ΅Π½ΠΈΡ ΠΊ Π΅Π΅ Π²Ρ ΠΎΠ΄Π½ΠΎΠΉ ΠΏΠ΅ΡΠ΅ΠΌΠ΅Π½Π½ΠΎΠΉ. ΠΡΠΎ ΠΏΡΠΎΡΠ΅ΡΡ, ΠΎΠ±ΡΠ°ΡΠ½ΡΠΉ ΠΈΠ½ΡΠ΅Π³ΡΠΈΡΠΎΠ²Π°Π½ΠΈΡ, ΡΠΎ Π΅ΡΡΡ Π½Π°Ρ ΠΎΠΆΠ΄Π΅Π½ΠΈΡ ΠΏΠ»ΠΎΡΠ°Π΄ΠΈ ΠΏΠΎΠ΄ ΠΊΡΠΈΠ²ΠΎΠΉ.
Π Π°ΡΡΠ΅Ρ Π΄Π΅ΡΠΈΠ²Π°ΡΠΈΠ²ΠΎΠ² ΠΌΠΎΠΆΠ΅Ρ Π±ΡΡΡ ΡΠ΅Ρ
Π½ΠΈΡΠ΅ΡΠΊΠΈΠΌ ΠΈ ΡΡΠ΅Π±ΡΠ΅Ρ Π½Π°Π΄Π»Π΅ΠΆΠ°ΡΠ΅Π³ΠΎ Π²Π½ΠΈΠΌΠ°Π½ΠΈΡ ΠΈ Π²Π½ΠΈΠΌΠ°Π½ΠΈΡ. Π ΡΡΠ°ΡΡΡΡ, ΠΊΠ°Π»ΡΠΊΡΠ»ΡΡΠΎΡ ΠΏΡΠΎΠΈΠ·Π²ΠΎΠ΄Π½ΡΡ
β ΡΡΠΎ ΠΎΠ½Π»Π°ΠΉΠ½-ΠΈΠ½ΡΡΡΡΠΌΠ΅Π½Ρ, ΠΊΠΎΡΠΎΡΡΠΉ ΠΏΡΠ΅Π΄ΠΎΡΡΠ°Π²Π»ΡΠ΅Ρ ΠΏΠΎΠ»Π½ΠΎΠ΅ ΡΠ΅ΡΠ΅Π½ΠΈΠ΅ Π΄Π»Ρ Π΄ΠΈΡΡΠ΅ΡΠ΅Π½ΡΠΈΡΠΎΠ²Π°Π½ΠΈΡ. ΠΠ°Π»ΡΠΊΡΠ»ΡΡΠΎΡ Π΄ΠΈΡΡΠ΅ΡΠ΅Π½ΡΠΈΠ°ΡΠΈΠΈ Ρ ΠΏΠΎΡΠ°Π³ΠΎΠ²ΡΠΌΠΈ ΠΈΠ½ΡΡΡΡΠΊΡΠΈΡΠΌΠΈ ΠΏΠΎΠΌΠΎΠ³Π°Π΅Ρ ΠΏΠΎΠ»ΡΠ·ΠΎΠ²Π°ΡΠ΅Π»ΡΠΌ Π±ΡΡΡΡΠΎ ΠΈ Π»Π΅Π³ΠΊΠΎ ΡΠ°ΡΡΡΠΈΡΡΠ²Π°ΡΡ Π΄Π΅ΡΠΈΠ²Π°ΡΠΈΠ²Ρ Π²ΡΠ΅Π³ΠΎ Π·Π° Π½Π΅ΡΠΊΠΎΠ»ΡΠΊΠΎ ΠΊΠ»ΠΈΠΊΠΎΠ².
ΠΠ½Π»Π°ΠΉΠ½-ΠΊΠ°Π»ΡΠΊΡΠ»ΡΡΠΎΡ ΠΏΡΠΎΠΈΠ·Π²ΠΎΠ΄Π½ΡΡ ΠΏΡΠ΅Π΄ΠΎΡΡΠ°Π²Π»ΡΠ΅Ρ ΠΏΠΎΠ»Π΅Π·Π½ΡΠ΅ ΡΠ΅Π·ΡΠ»ΡΡΠ°ΡΡ Π² Π²ΠΈΠ΄Π΅ ΡΠ°Π³ΠΎΠ², ΠΊΠΎΡΠΎΡΡΠ΅ ΠΏΠΎΠΌΠΎΠ³Π°ΡΡ ΠΏΠΎΠ»ΡΠ·ΠΎΠ²Π°ΡΠ΅Π»ΡΠΌ ΠΈ ΠΎΡΠΎΠ±Π΅Π½Π½ΠΎ ΡΡΡΠ΄Π΅Π½ΡΠ°ΠΌ ΠΏΠΎΠ΄ΡΠΎΠ±Π½ΠΎ ΠΈΠ·ΡΡΠΈΡΡ ΡΡΡ ΠΊΠΎΠ½ΡΠ΅ΠΏΡΠΈΡ. ΠΠΎΡΠ°Π³ΠΎΠ²ΡΠ΅ ΡΠ΅ΡΠ΅Π½ΠΈΡ, ΠΏΡΠ΅Π΄ΠΎΡΡΠ°Π²Π»ΡΠ΅ΠΌΡΠ΅ ΠΊΠ°Π»ΡΠΊΡΠ»ΡΡΠΎΡΠΎΠΌ ΠΏΡΠΎΠΈΠ·Π²ΠΎΠ΄Π½ΡΡ , ΡΠ°ΠΊΠΆΠ΅ ΠΌΠΎΠ³ΡΡ ΠΏΠΎΠΌΠΎΡΡ ΠΏΠΎΠ»ΡΠ·ΠΎΠ²Π°ΡΠ΅Π»ΡΠΌ ΠΏΠΎΠ½ΡΡΡ ΠΏΡΠ°Π²ΠΈΠ»Π° ΠΈ ΡΠΎΡΠΌΡΠ»Ρ, ΠΈΡΠΏΠΎΠ»ΡΠ·ΡΠ΅ΠΌΡΠ΅ ΠΏΡΠΈ Π΄ΠΈΡΡΠ΅ΡΠ΅Π½ΡΠΈΡΠΎΠ²Π°Π½ΠΈΠΈ.
ΠΠΎΠΌΠΈΠΌΠΎ ΠΊΠ°Π»ΡΠΊΡΠ»ΡΡΠΎΡΠ° Π΄ΠΈΡΡΠ΅ΡΠ΅Π½ΡΠΈΡΠΎΠ²Π°Π½ΠΈΡ, ΡΡΡΠ΅ΡΡΠ²ΡΡΡ Π΄ΡΡΠ³ΠΈΠ΅ ΠΈΠ½ΡΡΡΡΠΌΠ΅Π½ΡΡ, ΡΠ°ΠΊΠΈΠ΅ ΠΊΠ°ΠΊ ΠΊΠ°Π»ΡΠΊΡΠ»ΡΡΠΎΡ Π²ΡΠΎΡΠΎΠΉ ΠΏΡΠΎΠΈΠ·Π²ΠΎΠ΄Π½ΠΎΠΉ, ΠΊΠ°Π»ΡΠΊΡΠ»ΡΡΠΎΡ ΡΡΠ΅ΡΡΠ΅ΠΉ ΠΏΡΠΎΠΈΠ·Π²ΠΎΠ΄Π½ΠΎΠΉ, ΠΊΠ°Π»ΡΠΊΡΠ»ΡΡΠΎΡ Π½Π΅ΡΠ²Π½ΠΎΠΉ Π΄ΠΈΡΡΠ΅ΡΠ΅Π½ΡΠΈΡΠΎΠ²ΠΊΠΈ ΠΈ ΠΌΠ½ΠΎΠ³ΠΈΠ΅ Π΄ΡΡΠ³ΠΈΠ΅.
Π‘ ΠΏΠΎΠΌΠΎΡΡΡ ΠΊΠ°Π»ΡΠΊΡΠ»ΡΡΠΎΡΠ° ΠΏΡΠΎΠΈΠ·Π²ΠΎΠ΄Π½ΡΡ ΠΈ Π΄ΡΡΠ³ΠΈΡ ΡΠ²ΡΠ·Π°Π½Π½ΡΡ ΠΈΠ½ΡΡΡΡΠΌΠ΅Π½ΡΠΎΠ² ΠΈ ΡΠ΅ΡΡΡΡΠΎΠ², Π΄ΠΎΡΡΡΠΏΠ½ΡΡ Π½Π° Π½Π°ΡΠ΅ΠΌ Π²Π΅Π±-ΡΠ°ΠΉΡΠ΅, ΠΏΠΎΠ»ΡΠ·ΠΎΠ²Π°ΡΠ΅Π»ΠΈ ΠΌΠΎΠ³ΡΡ Π³Π»ΡΠ±ΠΆΠ΅ ΠΏΠΎΠ½ΡΡΡ ΠΈΡΡΠΈΡΠ»Π΅Π½ΠΈΠ΅ ΠΈ ΡΠΎ, ΠΊΠ°ΠΊ ΠΎΠ½ΠΎ ΠΈΡΠΏΠΎΠ»ΡΠ·ΡΠ΅ΡΡΡ Π² ΡΠ΅Π°Π»ΡΠ½ΡΡ ΠΏΡΠΈΠ»ΠΎΠΆΠ΅Π½ΠΈΡΡ . ΠΡΠ°ΠΊ, Π±ΡΠ΄Ρ Π²Ρ ΡΡΡΠ΄Π΅Π½ΡΠΎΠΌ, ΠΏΡΠΎΡΠ΅ΡΡΠΈΠΎΠ½Π°Π»ΠΎΠΌ ΠΈΠ»ΠΈ ΠΏΡΠΎΡΡΠΎ Π»ΡΠ±ΠΈΡΠ΅Π»Π΅ΠΌ ΠΌΠ°ΡΠ΅ΠΌΠ°ΡΠΈΠΊΠΈ, Π½Π° Π½Π°ΡΠ΅ΠΌ ΡΠ°ΠΉΡΠ΅ Π΅ΡΡΡ, ΡΡΠΎ Π²Π°ΠΌ ΠΏΡΠ΅Π΄Π»ΠΎΠΆΠΈΡΡ.
Π§ΡΠΎΠ±Ρ ΠΌΠ°ΠΊΡΠΈΠΌΠ°Π»ΡΠ½ΠΎ ΡΡΡΠ΅ΠΊΡΠΈΠ²Π½ΠΎ ΠΈΡΠΏΠΎΠ»ΡΠ·ΠΎΠ²Π°ΡΡ Π½Π°Ρ Π²Π΅Π±-ΡΠ°ΠΉΡ ΠΈ Π΅Π³ΠΎ ΠΈΠ½ΡΡΡΡΠΌΠ΅Π½ΡΡ, ΠΌΡ ΡΠ΅ΠΊΠΎΠΌΠ΅Π½Π΄ΡΠ΅ΠΌ Π²Π°ΠΌ ΠΈΠ·ΡΡΠΈΡΡ Π²ΡΠ΅ Π΄ΠΎΡΡΡΠΏΠ½ΡΠ΅ ΡΠ΅ΡΡΡΡΡ ΠΈ ΡΠ·Π½Π°ΡΡ ΠΊΠ°ΠΊ ΠΌΠΎΠΆΠ½ΠΎ Π±ΠΎΠ»ΡΡΠ΅ ΠΎΠ± ΠΈΡΡΠΈΡΠ»Π΅Π½ΠΈΠΈ ΠΈ Π΄ΠΈΡΡΠ΅ΡΠ΅Π½ΡΠΈΡΠΎΠ²Π°Π½ΠΈΠΈ.
Π€ΠΎΡΠΌΡΠ»Ρ, ΠΈΡΠΏΠΎΠ»ΡΠ·ΡΠ΅ΠΌΡΠ΅ ΠΎΠ½Π»Π°ΠΉΠ½-ΠΊΠ°Π»ΡΠΊΡΠ»ΡΡΠΎΡΠΎΠΌ ΠΏΡΠΎΠΈΠ·Π²ΠΎΠ΄Π½ΡΡ
ΠΠ°Π»ΡΠΊΡΠ»ΡΡΠΎΡ ΠΏΡΠΎΠΈΠ·Π²ΠΎΠ΄Π½ΡΡ ΠΎΠ±ΡΠ°ΡΠ½ΡΡ ΡΡΠ½ΠΊΡΠΈΠΉ ΠΈΡΠΏΠΎΠ»ΡΠ·ΡΠ΅Ρ ΠΏΡΠΈΠ²Π΅Π΄Π΅Π½Π½ΡΡ Π½ΠΈΠΆΠ΅ ΡΠΎΡΠΌΡΠ»Ρ Π΄Π»Ρ Π½Π°Ρ ΠΎΠΆΠ΄Π΅Π½ΠΈΡ ΠΏΡΠΎΠΈΠ·Π²ΠΎΠ΄Π½ΡΡ ΡΡΠ½ΠΊΡΠΈΠΈ. Π€ΠΎΡΠΌΡΠ»Π° ΠΏΡΠΎΠΈΠ·Π²ΠΎΠ΄Π½ΠΎΠΉ:
$$ \frac{dy}{dx} = \lim\limits_{Ξx \to 0} \frac{f(x+Ξx) – f(x)}{Ξx} $$
ΠΠΎΠΌΠΈΠΌΠΎ ΡΡΠ°Π½Π΄Π°ΡΡΠ½ΠΎΠΉ ΡΠΎΡΠΌΡΠ»Ρ ΠΏΡΠΎΠΈΠ·Π²ΠΎΠ΄Π½ΠΎΠΉ, ΡΡΡΠ΅ΡΡΠ²ΡΠ΅Ρ ΠΌΠ½ΠΎΠΆΠ΅ΡΡΠ²ΠΎ Π΄ΡΡΠ³ΠΈΡ ΡΠΎΡΠΌΡΠ», Ρ ΠΏΠΎΠΌΠΎΡΡΡ ΠΊΠΎΡΠΎΡΡΡ ΠΌΠΎΠΆΠ½ΠΎ Π½Π°ΠΉΡΠΈ ΠΏΡΠΎΠΈΠ·Π²ΠΎΠ΄Π½ΡΠ΅ ΡΡΠ½ΠΊΡΠΈΠΈ. ΠΡΠΈ ΡΠ°ΡΡΠ΅ΡΠ½ΡΠ΅ ΡΠΎΡΠΌΡΠ»Ρ ΡΠ°ΠΊΠΎΠ²Ρ: 92 x $$
ΠΡΠ°Π²ΠΈΠ»Π° ΠΏΡΠΎΠΈΠ·Π²ΠΎΠ΄Π½ΡΡ , ΠΈΡΠΏΠΎΠ»ΡΠ·ΡΠ΅ΠΌΡΠ΅ ΠΊΠ°Π»ΡΠΊΡΠ»ΡΡΠΎΡΠΎΠΌ Π΄ΠΈΡΡΠ΅ΡΠ΅Π½ΡΠΈΡΠΎΠ²Π°Π½ΠΈΡ
Π‘ ΠΏΠΎΠΌΠΎΡΡΡ ΠΏΡΠΎΠΈΠ·Π²ΠΎΠ΄Π½ΠΎΠΉ ΠΌΡ ΠΌΠΎΠΆΠ΅ΠΌ Π½Π°ΠΉΡΠΈ Π½Π°ΠΊΠ»ΠΎΠ½ ΡΡΠ½ΠΊΡΠΈΠΈ Π² Π»ΡΠ±ΠΎΠΉ Π·Π°Π΄Π°Π½Π½ΠΎΠΉ ΡΠΎΡΠΊΠ΅. ΠΡΠ°Π²ΠΈΠ»Π° Π΄ΠΈΡΡΠ΅ΡΠ΅Π½ΡΠΈΡΠΎΠ²Π°Π½ΠΈΡ ΠΈΡΠΏΠΎΠ»ΡΠ·ΡΡΡΡΡ Π΄Π»Ρ Π²ΡΡΠΈΡΠ»Π΅Π½ΠΈΡ ΠΏΡΠΎΠΈΠ·Π²ΠΎΠ΄Π½ΠΎΠΉ ΡΡΠ½ΠΊΡΠΈΠΈ. ΠΠ°ΠΈΠ±ΠΎΠ»Π΅Π΅ Π²Π°ΠΆΠ½ΡΠ΅ ΠΏΡΠ°Π²ΠΈΠ»Π° Π΄ΠΈΡΡΠ΅ΡΠ΅Π½ΡΠΈΡΠΎΠ²Π°Π½ΠΈΡ:
$$ \frac{d}{dx} (f(x) \pm g(x)) = \frac{d}{dx}f(x) \pm \frac{d }{dx}g(x) $$
- ΠΡΠΎΠΈΠ·Π²ΠΎΠ΄Π½Π°Ρ ΠΊΠΎΠ½ΡΡΠ°Π½ΡΡ:
- $$ \frac{d}{dx}(ΠΊΠΎΠ½ΡΡΠ°Π½ΡΠ°) = 0 $$
- Π‘ΠΈΠ»ΠΎΠ²ΠΎΠ΅ ΠΏΡΠ°Π²ΠΈΠ»ΠΎ: 9{n-1} $$
- ΠΠΎΡΡΠΎΡΠ½Π½ΠΎΠ΅ ΠΌΠ½ΠΎΠΆΠ΅ΡΡΠ²Π΅Π½Π½ΠΎΠ΅ ΠΏΡΠ°Π²ΠΈΠ»ΠΎ:
- $$ \frac{d}{dx}[cf(x)] = c.
\frac{d}{dx}f(x) $$ΠΠ΄Π΅ΡΡ c = ΡΠ΅Π°Π»ΡΠ½ΠΎΠ΅ ΡΠΈΡΠ»ΠΎ
- ΠΡΠ°Π²ΠΈΠ»ΠΎ ΡΡΠΌΠΌΡ ΠΈ ΡΠ°Π·Π½ΠΎΡΡΠΈ:
- ΠΡΠ°Π²ΠΈΠ»ΠΎ ΠΏΡΠΎΠ΄ΡΠΊΡΠ°:
- $$ \frac{d}{dx}[f(x) \cdot g(x)] = f(x) \frac{d}{dx}[g(x)] + g(x) \frac{ d}{dx}[f(x)] $$
ΠΈΠ»ΠΈ
$$ \frac{d}{dx}[f(x) \cdot g(x)] = f(x)g'(x) + g(x)f'(x) $$ΠΡ ΡΠ°ΠΊΠΆΠ΅ ΠΌΠΎΠΆΠ΅ΡΠ΅ ΠΈΡΠΏΠΎΠ»ΡΠ·ΠΎΠ²Π°ΡΡ ΠΊΠ°Π»ΡΠΊΡΠ»ΡΡΠΎΡ ΠΏΡΠΎΠΈΠ·Π²ΠΎΠ΄Π½ΡΡ ΠΏΡΠ°Π²ΠΈΠ» ΠΏΡΠΎΠΈΠ·Π²Π΅Π΄Π΅Π½ΠΈΡ Π΄Π»Ρ ΠΎΠ±ΡΡΠ΅Π½ΠΈΡ ΠΈ ΠΏΡΠ°ΠΊΡΠΈΠΊΠΈ. 92} $$
Π’Π°ΠΊΠΆΠ΅ Π½Π°ΠΉΠ΄ΠΈΡΠ΅ ΠΊΠ°Π»ΡΠΊΡΠ»ΡΡΠΎΡ ΠΏΡΠΎΠΈΠ·Π²ΠΎΠ΄Π½ΠΎΠΉ ΡΠ°ΡΡΠ½ΠΎΠ³ΠΎ ΠΏΡΠ°Π²ΠΈΠ»Π° Π΄Π»Ρ Π±ΠΎΠ»Π΅Π΅ ΡΠΎΡΠ½ΡΡ Π²ΡΡΠΈΡΠ»Π΅Π½ΠΈΠΉ.
ΠΡΠΎΡ Π²Π΅Π±-ΡΠ°ΠΉΡ ΠΏΡΠ΅Π΄ΠΎΡΡΠ°Π²Π»ΡΠ΅Ρ ΠΏΠΎΠ»Π½ΠΎΠ΅ ΡΠ΅ΡΠ΅Π½ΠΈΠ΅ Π΄Π»Ρ Π΄ΠΈΡΡΠ΅ΡΠ΅Π½ΡΠΈΡΠΎΠ²Π°Π½ΠΈΡ ΠΈ Π²ΡΠ΅Ρ ΡΠ°ΡΡΠ΅ΡΠΎΠ², ΡΠ²ΡΠ·Π°Π½Π½ΡΡ Ρ Π΄Π΅ΡΠΈΠ²Π°ΡΠΈΠ²Π°ΠΌΠΈ. ΠΠ°ΠΉΠ΄ΠΈΡΠ΅ ΠΊΠ°Π»ΡΠΊΡΠ»ΡΡΠΎΡ ΡΠ°ΡΡΠΈΡΠ½ΠΎΠΉ Π΄ΠΈΡΡΠ΅ΡΠ΅Π½ΡΠΈΡΠΎΠ²ΠΊΠΈ ΠΈ ΠΊΠ°Π»ΡΠΊΡΠ»ΡΡΠΎΡ ΠΏΡΠΎΠΈΠ·Π²ΠΎΠ΄Π½ΠΎΠΉ ΠΏΠΎ Π½Π°ΠΏΡΠ°Π²Π»Π΅Π½ΠΈΡ Π½Π° ΡΡΠΎΠΌ Π²Π΅Π±-ΡΠ°ΠΉΡΠ΅, ΡΡΠΎΠ±Ρ Π΅ΡΠ΅ Π±ΠΎΠ»ΡΡΠ΅ ΡΠΊΡΠ΅ΠΏΠΈΡΡ ΡΠ²ΠΎΠΈ ΠΏΡΠ΅Π΄ΡΡΠ°Π²Π»Π΅Π½ΠΈΡ ΠΎ Π΄ΠΈΡΡΠ΅ΡΠ΅Π½ΡΠΈΡΠΎΠ²Π°Π½ΠΈΠΈ.
ΠΠ°ΠΊ ΡΠ°Π±ΠΎΡΠ°Π΅Ρ ΠΊΠ°Π»ΡΠΊΡΠ»ΡΡΠΎΡ ΠΏΡΠΎΠΈΠ·Π²ΠΎΠ΄Π½ΡΡ ?
ΠΠ°Π»ΡΠΊΡΠ»ΡΡΠΎΡ ΠΏΡΠΎΠΈΠ·Π²ΠΎΠ΄Π½ΡΡ
β ΡΡΠΎ ΠΎΠ½Π»Π°ΠΉΠ½-ΠΈΠ½ΡΡΡΡΠΌΠ΅Π½Ρ, ΠΊΠΎΡΠΎΡΡΠΉ ΠΈΡΠΏΠΎΠ»ΡΠ·ΡΠ΅Ρ ΡΠΎΡΠΌΡΠ»Ρ ΠΈ ΠΏΡΠ°Π²ΠΈΠ»Π° ΠΏΡΠΎΠΈΠ·Π²ΠΎΠ΄Π½ΡΡ
Π΄Π»Ρ Π²ΡΡΠΈΡΠ»Π΅Π½ΠΈΡ ΡΠΎΡΠ½ΡΡ
ΡΠ΅Π·ΡΠ»ΡΡΠ°ΡΠΎΠ².
ΠΠ½ΡΡΡΡΠΌΠ΅Π½Ρ ΠΏΠΎΠ·Π²ΠΎΠ»ΡΠ΅Ρ ΠΏΠΎΠ»ΡΠ·ΠΎΠ²Π°ΡΠ΅Π»ΡΠΌ Π²Π²ΠΎΠ΄ΠΈΡΡ Π΄Π°Π½Π½ΡΠ΅ Π² Π²ΠΈΠ΄Π΅ ΡΡΠ°Π²Π½Π΅Π½ΠΈΡ, ΠΊΠΎΡΠΎΡΠΎΠ΅ ΠΌΠΎΠΆΠ½ΠΎ Π²Π²ΠΎΠ΄ΠΈΡΡ Π² ΡΠ°Π·Π»ΠΈΡΠ½ΡΡ
ΡΠΎΡΠΌΠ°ΡΠ°Ρ
, Π²ΠΊΠ»ΡΡΠ°Ρ ΡΡΠ°Π½Π΄Π°ΡΡΠ½ΡΡ Π°Π»Π³Π΅Π±ΡΠ°ΠΈΡΠ΅ΡΠΊΡΡ Π·Π°ΠΏΠΈΡΡ, Π·Π°ΠΏΠΈΡΡ ΡΡΠ½ΠΊΡΠΈΠΈ ΠΈΠ»ΠΈ Π΄Π°ΠΆΠ΅ Π³ΡΠ°ΡΠΈΡΠ΅ΡΠΊΠΎΠ΅ ΠΏΡΠ΅Π΄ΡΡΠ°Π²Π»Π΅Π½ΠΈΠ΅.
ΠΠΎΡΠ»Π΅ Π²Π²ΠΎΠ΄Π° ΡΡΠ°Π²Π½Π΅Π½ΠΈΡ ΠΊΠ°Π»ΡΠΊΡΠ»ΡΡΠΎΡ ΠΏΡΠΎΠΈΠ·Π²ΠΎΠ΄Π½ΠΎΠΉ ΠΏΡΠΈΠΌΠ΅Π½ΡΠ΅Ρ ΡΠ°Π·Π»ΠΈΡΠ½ΡΠ΅ ΠΏΡΠ°Π²ΠΈΠ»Π° ΠΈΠ»ΠΈ ΡΠΎΡΠΌΡΠ»Ρ ΠΏΡΠΎΠΈΠ·Π²ΠΎΠ΄Π½ΡΡ Π΄Π»Ρ Π΅Π³ΠΎ ΡΠ΅ΡΠ΅Π½ΠΈΡ ΠΈ Π²ΡΡΠΈΡΠ»Π΅Π½ΠΈΡ ΠΏΡΠΎΠΈΠ·Π²ΠΎΠ΄Π½ΠΎΠΉ. ΠΡΠΈ ΠΏΡΠ°Π²ΠΈΠ»Π° ΠΈ ΡΠΎΡΠΌΡΠ»Ρ ΠΌΠΎΠ³ΡΡ Π²ΠΊΠ»ΡΡΠ°ΡΡ ΠΏΡΠ°Π²ΠΈΠ»ΠΎ ΠΌΠΎΡΠ½ΠΎΡΡΠΈ, ΠΏΡΠ°Π²ΠΈΠ»ΠΎ ΠΏΡΠΎΠΈΠ·Π²Π΅Π΄Π΅Π½ΠΈΡ, ΠΏΡΠ°Π²ΠΈΠ»ΠΎ ΡΠ°ΡΡΠ½ΠΎΠ³ΠΎ ΠΈ ΠΌΠ½ΠΎΠ³ΠΈΠ΅ Π΄ΡΡΠ³ΠΈΠ΅.
ΠΠ°Π»ΡΠΊΡΠ»ΡΡΠΎΡ ΠΏΡΠΎΠΈΠ·Π²ΠΎΠ΄Π½ΡΡ ΡΠ°ΠΊΠΆΠ΅ ΠΏΡΠ΅Π΄ΠΎΡΡΠ°Π²Π»ΡΠ΅Ρ ΠΏΠΎΡΠ°Π³ΠΎΠ²ΡΠ΅ ΡΠ΅ΡΠ΅Π½ΠΈΡ, ΠΊΠΎΡΠΎΡΡΠ΅ ΠΌΠΎΠ³ΡΡ ΠΏΠΎΠΌΠΎΡΡ ΠΏΠΎΠ»ΡΠ·ΠΎΠ²Π°ΡΠ΅Π»ΡΠΌ ΠΏΠΎΠ½ΡΡΡ ΠΏΡΠΎΡΠ΅ΡΡ ΡΠ°ΡΡΠ΅ΡΠ° ΠΏΡΠΎΠΈΠ·Π²ΠΎΠ΄Π½ΡΡ . ΠΡΠΎ ΠΌΠΎΠΆΠ΅Ρ Π±ΡΡΡ ΠΎΡΠΎΠ±Π΅Π½Π½ΠΎ ΠΏΠΎΠ»Π΅Π·Π½ΠΎ Π΄Π»Ρ ΡΡΡΠ΄Π΅Π½ΡΠΎΠ², ΠΈΠ·ΡΡΠ°ΡΡΠΈΡ ΠΈΡΡΠΈΡΠ»Π΅Π½ΠΈΠ΅ ΠΈ Π½ΡΠΆΠ΄Π°ΡΡΠΈΡ ΡΡ Π² ΠΏΡΠ°ΠΊΡΠΈΠΊΠ΅ ΡΠ΅ΡΠ΅Π½ΠΈΡ Π·Π°Π΄Π°Ρ ΠΈ ΠΏΠΎΠ½ΠΈΠΌΠ°Π½ΠΈΡ ΠΏΡΠ°Π²ΠΈΠ» ΠΈ ΡΠΎΡΠΌΡΠ», ΠΈΡΠΏΠΎΠ»ΡΠ·ΡΠ΅ΠΌΡΡ ΠΏΡΠΈ Π΄ΠΈΡΡΠ΅ΡΠ΅Π½ΡΠΈΡΠΎΠ²Π°Π½ΠΈΠΈ.
Π ΡΠ΅Π»ΠΎΠΌ, ΠΊΠ°Π»ΡΠΊΡΠ»ΡΡΠΎΡ ΠΏΡΠΎΠΈΠ·Π²ΠΎΠ΄Π½ΡΡ
ΡΠ²Π»ΡΠ΅ΡΡΡ ΠΏΡΠΎΡΡΡΠΌ Π² ΠΈΡΠΏΠΎΠ»ΡΠ·ΠΎΠ²Π°Π½ΠΈΠΈ ΠΈ ΡΡΡΠ΅ΠΊΡΠΈΠ²Π½ΡΠΌ ΠΈΠ½ΡΡΡΡΠΌΠ΅Π½ΡΠΎΠΌ, ΠΊΠΎΡΠΎΡΡΠΉ ΠΏΠΎΠΌΠΎΠΆΠ΅Ρ Π²Π°ΠΌ Π±ΡΡΡΡΠΎ ΠΈ ΡΠΎΡΠ½ΠΎ ΡΠ°ΡΡΡΠΈΡΠ°ΡΡ ΠΏΡΠΎΠΈΠ·Π²ΠΎΠ΄Π½ΡΠ΅. ΠΡΠΏΠΎΠ»ΡΠ·ΡΡ ΡΡΠΎΡ ΠΈΠ½ΡΡΡΡΠΌΠ΅Π½Ρ, Π²Ρ ΠΌΠΎΠΆΠ΅ΡΠ΅ ΡΡΠΊΠΎΠ½ΠΎΠΌΠΈΡΡ Π²ΡΠ΅ΠΌΡ ΠΈ ΡΠΎΡΡΠ΅Π΄ΠΎΡΠΎΡΠΈΡΡΡΡ Π½Π° ΠΏΠΎΠ½ΠΈΠΌΠ°Π½ΠΈΠΈ ΠΊΠΎΠ½ΡΠ΅ΠΏΡΠΈΠΉ, Π»Π΅ΠΆΠ°ΡΠΈΡ
Π² ΠΎΡΠ½ΠΎΠ²Π΅ Π΄ΠΈΡΡΠ΅ΡΠ΅Π½ΡΠΈΡΠΎΠ²Π°Π½ΠΈΡ, Π²ΠΌΠ΅ΡΡΠΎ ΡΠΎΠ³ΠΎ, ΡΡΠΎΠ±Ρ ΡΡΠ°ΡΠΈΡΡ ΡΠ°ΡΡ Π½Π° Π²ΡΡΠΈΡΠ»Π΅Π½ΠΈΠ΅ ΠΏΡΠΎΠΈΠ·Π²ΠΎΠ΄Π½ΡΡ
Π²ΡΡΡΠ½ΡΡ.
ΠΠ°ΠΊ Π½Π°ΠΉΡΠΈ ΠΊΠ°Π»ΡΠΊΡΠ»ΡΡΠΎΡ ΠΏΡΠΎΠΈΠ·Π²ΠΎΠ΄Π½ΠΎΠΉ Ρ ΡΠ°Π³Π°ΠΌΠΈ?
ΠΠ½Π»Π°ΠΉΠ½-ΠΊΠ°Π»ΡΠΊΡΠ»ΡΡΠΎΡ ΠΏΡΠΎΠΈΠ·Π²ΠΎΠ΄Π½ΡΡ Π½Π°ΠΉΡΠΈ Π½Π΅ΡΠ»ΠΎΠΆΠ½ΠΎ. ΠΡ ΠΌΠΎΠΆΠ΅ΡΠ΅ Π»ΠΈΠ±ΠΎ Π²Π²Π΅ΡΡΠΈ ΠΏΠΎΠ»Π½ΡΠΉ URL ΡΡΠΎΠ³ΠΎ ΠΊΠ°Π»ΡΠΊΡΠ»ΡΡΠΎΡΠ° Π΄ΠΈΡΡΠ΅ΡΠ΅Π½ΡΠΈΡΠΎΠ²Π°Π½ΠΈΡ Π² Π²Π°ΡΠ΅ΠΉ ΠΏΠΎΠΈΡΠΊΠΎΠ²ΠΎΠΉ ΡΠΈΡΡΠ΅ΠΌΠ΅ ΠΈΠ»ΠΈ Π²Ρ ΠΌΠΎΠΆΠ΅ΡΠ΅ Π²ΡΠΏΠΎΠ»Π½ΠΈΡΡ ΠΏΠΎΠΈΡΠΊ Π² Google ΠΏΠΎ Π΅Π³ΠΎ ΠΈΠΌΠ΅Π½ΠΈ. ΠΡ ΠΌΠΎΠΆΠ΅ΡΠ΅ Π²ΡΠΏΠΎΠ»Π½ΠΈΡΡ ΠΏΠΎΠΈΡΠΊ Π² Google Ρ ΠΏΠΎΠΌΠΎΡΡΡ Β«ΠΊΠ°Π»ΡΠΊΡΠ»ΡΡΠΎΡΠ° ΠΏΡΠΎΠΈΠ·Π²ΠΎΠ΄Π½ΠΎΠΉΒ» ΠΈΠ»ΠΈ Β«ΠΊΠ°Π»ΡΠΊΡΠ»ΡΡΠΎΡΠ° ΠΎΠ±ΡΠ°ΡΠ½ΠΎΠΉ ΠΏΡΠΎΠΈΠ·Π²ΠΎΠ΄Π½ΠΎΠΉΒ», ΠΈ Π²Ρ Π½Π°ΠΉΠ΄Π΅ΡΠ΅ Π½Π°Ρ Π½ΠΎΠ²Π΅ΠΉΡΠΈΠΉ ΠΈ ΡΠΎΡΠ½ΡΠΉ ΠΎΠ½Π»Π°ΠΉΠ½-ΠΈΠ½ΡΡΡΡΠΌΠ΅Π½Ρ.
Π‘Π²ΡΠ·Π°Π½Π½ΡΠΉ: ΠΠ° ΡΡΠΎΠΉ ΠΏΠ»Π°ΡΡΠΎΡΠΌΠ΅ Π²Ρ ΡΠ°ΠΊΠΆΠ΅ ΠΌΠΎΠΆΠ΅ΡΠ΅ Π½Π°ΠΉΡΠΈ Π°ΠΏΠΏΡΠΎΠΊΡΠΈΠΌΠ°ΡΠΈΡ ΠΊΠ°ΡΠ°ΡΠ΅Π»ΡΠ½ΠΎΠΉ Ρ ΠΏΠΎΠΌΠΎΡΡΡ ΠΊΠ°Π»ΡΠΊΡΠ»ΡΡΠΎΡΠ° Π»ΠΈΠ½Π΅Π°ΡΠΈΠ·Π°ΡΠΈΠΈ. ΠΡ ΡΠ°ΠΊΠΆΠ΅ ΠΌΠΎΠΆΠ΅ΡΠ΅ ΠΏΠΎΠ»ΡΡΠΈΡΡ Π±ΠΎΠ»ΡΡΡΡ ΠΏΠΎΠΌΠΎΡΡ ΠΎΡ Π±Π΅ΡΠΏΠ»Π°ΡΠ½ΠΎΠ³ΠΎ ΠΎΠ½Π»Π°ΠΉΠ½-ΠΊΠ°Π»ΡΠΊΡΠ»ΡΡΠΎΡΠ° ΠΏΡΠΎΠΈΠ·Π²ΠΎΠ΄Π½ΡΡ ΡΠ΅ΠΏΠ½ΠΎΠ³ΠΎ ΠΏΡΠ°Π²ΠΈΠ»Π°.
ΠΠ°ΠΊ ΠΈΡΠΏΠΎΠ»ΡΠ·ΠΎΠ²Π°ΡΡ ΠΊΠ°Π»ΡΠΊΡΠ»ΡΡΠΎΡ ΠΏΡΠΎΠΈΠ·Π²ΠΎΠ΄Π½ΡΡ Ρ ΡΠ°Π³Π°ΠΌΠΈ?
ΠΠ°ΡΠ° 9ΠΠ°Π»ΡΠΊΡΠ»ΡΡΠΎΡ Π΄ΠΈΡΡΠ΅ΡΠ΅Π½ΡΠΈΠ°ΡΠΈΠΈ 0013 ΠΎΡΠ΅Π½Ρ ΠΏΡΠΎΡΡ Π² ΠΈΡΠΏΠΎΠ»ΡΠ·ΠΎΠ²Π°Π½ΠΈΠΈ, ΡΠ°ΠΊ ΠΊΠ°ΠΊ Π²Π°ΠΌ Π½Π΅ΠΎΠ±Ρ ΠΎΠ΄ΠΈΠΌΠΎ ΡΠ»Π΅Π΄ΠΎΠ²Π°ΡΡ ΠΏΡΠΈΠ²Π΅Π΄Π΅Π½Π½ΠΎΠΉ Π½ΠΈΠΆΠ΅ ΠΏΡΠΎΡΠ΅Π΄ΡΡΠ΅:
- ΠΠ°ΠΏΠΈΡΠΈΡΠ΅ ΡΠ²ΠΎΠ΅ ΡΡΠ°Π²Π½Π΅Π½ΠΈΠ΅ Π² ΠΏΠ΅ΡΠ²ΠΎΠΌ ΠΏΠΎΠ»Π΅ Π²Π²ΠΎΠ΄Π° ΠΈΠ»ΠΈ Π·Π°Π³ΡΡΠ·ΠΈΡΠ΅ Π»ΡΠ±ΠΎΠ΅ ΡΡΠ°Π²Π½Π΅Π½ΠΈΠ΅, Π½Π°ΠΆΠ°Π² Π½Π° ΠΊΠ½ΠΎΠΏΠΊΡ.

- ΠΡΠ±Π΅ΡΠΈΡΠ΅ ΠΏΠ΅ΡΠ΅ΠΌΠ΅Π½Π½ΡΡ, ΠΊΠΎΡΠΎΡΡΡ Π²Ρ Ρ ΠΎΡΠΈΡΠ΅ Π΄ΠΈΡΡΠ΅ΡΠ΅Π½ΡΠΈΡΠΎΠ²Π°ΡΡ.
- ΠΡΠ±Π΅ΡΠΈΡΠ΅, ΡΠΊΠΎΠ»ΡΠΊΠΎ ΡΠ°Π· Π²Ρ Ρ ΠΎΡΠΈΡΠ΅ ΡΠ°Π·Π»ΠΈΡΠ°ΡΡ.
- ΠΠ°ΠΆΠΌΠΈΡΠ΅ ΠΊΠ½ΠΎΠΏΠΊΡ Β«Π ΠΠ‘Π‘Π§ΠΠ’ΠΠ’Π¬Β».
Π‘ΡΠ°Π·Ρ ΠΏΠΎΡΠ»Π΅ Π½Π°ΠΆΠ°ΡΠΈΡ Π½Π° ΠΊΠ½ΠΎΠΏΠΊΡ ΡΠ°ΡΡΠ΅ΡΠ° Π½Π°Ρ ΠΊΠ°Π»ΡΠΊΡΠ»ΡΡΠΎΡ Π΄ΠΈΡΡΠ΅ΡΠ΅Π½ΡΠΈΡΠΎΠ²Π°Π½ΠΈΡ ΡΠ΅ΡΠΈΡ Π²Π°ΡΠ΅ ΡΡΠ°Π²Π½Π΅Π½ΠΈΠ΅ ΠΈ ΠΏΡΠ΅Π΄ΠΎΡΡΠ°Π²ΠΈΡ ΠΏΠΎΠ΄ΡΠΎΠ±Π½ΡΠ΅ ΡΠ΅Π·ΡΠ»ΡΡΠ°ΡΡ. ΠΡΠΈ ΡΠ΅Π·ΡΠ»ΡΡΠ°ΡΡ ΠΏΠΎΠΌΠΎΠ³ΡΡ Π²Π°ΠΌ ΠΏΠΎΠ½ΡΡΡ ΠΈ ΠΈΠ·ΡΡΠΈΡΡ ΠΊΠΎΠ½ΡΠ΅ΠΏΡΠΈΡ, ΠΏΡΠ°ΠΊΡΠΈΠΊΡΡΡΡ Π²ΠΎ Π²ΡΠ΅ΠΌΡ Π²ΡΠΏΠΎΠ»Π½Π΅Π½ΠΈΡ.
ΠΠ»Ρ ΠΊΠΎΠ½ΡΠΎΠ»ΠΈΠ΄Π°ΡΠΈΠΈ Π²Π°ΡΠΈΡ ΡΠ°ΡΡΠ΅ΡΠΎΠ² ΠΎΡΠ½ΠΎΡΠΈΡΠ΅Π»ΡΠ½ΠΎ Π½ΠΎΡΠΌΠ°Π»ΡΠ½ΠΎΠΉ Π»ΠΈΠ½ΠΈΠΈ ΡΡΠ°Π²Π½Π΅Π½ΠΈΡ, Π²Π°ΠΌ Π½ΡΠΆΠ½ΠΎ ΠΏΠΎΠΏΡΠΎΠ±ΠΎΠ²Π°ΡΡ ΠΊΠ°Π»ΡΠΊΡΠ»ΡΡΠΎΡ ΡΡΠ°Π²Π½Π΅Π½ΠΈΡ Π½ΠΎΡΠΌΠ°Π»ΡΠ½ΠΎΠΉ Π»ΠΈΠ½ΠΈΠΈ, ΠΏΡΠ΅Π΄Π»Π°Π³Π°Π΅ΠΌΡΠΉ ΡΡΠΈΠΌ Π²Π΅Π±-ΡΠ°ΠΉΡΠΎΠΌ.
Π‘Π²ΡΠ·Π°Π½Π½ΡΠ΅ ΠΊΠ°Π»ΡΠΊΡΠ»ΡΡΠΎΡΡ
Π‘ΡΡΠ΅ΡΡΠ²ΡΠ΅Ρ ΠΌΠ½ΠΎΠΆΠ΅ΡΡΠ²ΠΎ Π΄ΡΡΠ³ΠΈΡ ΠΊΠ°Π»ΡΠΊΡΠ»ΡΡΠΎΡΠΎΠ², ΡΠ²ΡΠ·Π°Π½Π½ΡΡ Ρ Π΄ΠΈΡΡΠ΅ΡΠ΅Π½ΡΠΈΠ°Π»ΡΠ½ΡΠΌ ΠΊΠ°Π»ΡΠΊΡΠ»ΡΡΠΎΡΠΎΠΌ, ΠΊΠΎΡΠΎΡΡΠ΅ Π²Ρ ΠΌΠΎΠΆΠ΅ΡΠ΅ ΠΈΡΠΏΠΎΠ»ΡΠ·ΠΎΠ²Π°ΡΡ Π½Π° ΡΡΠΎΠΌ Π²Π΅Π±-ΡΠ°ΠΉΡΠ΅ Π±Π΅ΡΠΏΠ»Π°ΡΠ½ΠΎ. ΠΡΠΈ ΠΈΠ½ΡΡΡΡΠΌΠ΅Π½ΡΡ:
- ΠΠ°Π»ΡΠΊΡΠ»ΡΡΠΎΡ ΠΏΡΠΎΠΈΠ·Π²ΠΎΠ΄Π½ΠΎΠΉ Π² ΡΠΎΡΠΊΠ΅
- ΠΠ°Π»ΡΠΊΡΠ»ΡΡΠΎΡ ΠΊΡΠ°ΠΉΠ½ΠΈΡ ΡΠΎΡΠ΅ΠΊ
- ΠΠ°Π»ΡΠΊΡΠ»ΡΡΠΎΡ ΡΠΊΠ»ΠΎΠ½Π° ΠΊΡΠΈΠ²ΠΎΠ»ΠΈΠ½Π΅ΠΉΠ½ΠΎΠΉ Π»ΠΈΠ½ΠΈΠΈ
- ΠΠ°Π»ΡΠΊΡΠ»ΡΡΠΎΡ ΠΏΡΠΎΠΈΠ·Π²ΠΎΠ΄Π½ΡΡ Π³ΡΠ°ΡΠΈΠΊΠΎΠ²
- ΠΠ°Π»ΡΠΊΡΠ»ΡΡΠΎΡ ΠΏΡΠΎΠΈΠ·Π²ΠΎΠ΄Π½ΠΎΠΉ ΠΊΠ°ΡΠ°ΡΠ΅Π»ΡΠ½ΠΎΠΉ Π»ΠΈΠ½ΠΈΠΈ
- ΠΠ°Π»ΡΠΊΡΠ»ΡΡΠΎΡ Π²ΡΠΎΡΠΎΠ³ΠΎ Π½Π΅ΡΠ²Π½ΠΎΠ³ΠΎ Π΄ΠΈΡΡΠ΅ΡΠ΅Π½ΡΠΈΡΠΎΠ²Π°Π½ΠΈΡ
- ΠΠΏΡΠ΅Π΄Π΅Π»Π΅Π½ΠΈΠ΅ ΠΊΠ°Π»ΡΠΊΡΠ»ΡΡΠΎΡΠ° ΠΏΡΠΎΠΈΠ·Π²ΠΎΠ΄Π½ΠΎΠΉ
Π§Π°ΡΡΠΎ Π·Π°Π΄Π°Π²Π°Π΅ΠΌΡΠ΅ Π²ΠΎΠΏΡΠΎΡΡ
ΠΠ°ΠΊ Π΄ΠΈΡΡΠ΅ΡΠ΅Π½ΡΠΈΡΠΎΠ²Π°ΡΡ ΡΡΠ½ΠΊΡΠΈΡ f(x)=5,4x+2,4?
ΠΠ°Π½Π½Π°Ρ ΡΡΠ½ΠΊΡΠΈΡ:
$$ f(x) \;=\; 5.
4x+2.4 $$
ΠΠΈΡΡΠ΅ΡΠ΅Π½ΡΠΈΡΠΎΠ²Π°Π½ΠΈΠ΅ Ρ ΠΎΠ±Π΅ΠΈΡ ΡΡΠΎΡΠΎΠ½ ΠΏΠΎ βxβ
$$f'(x) \;=\; d/dx(5.4x+2.4)$$
ΠΠΌΠ΅Π΅ΠΌ,
$$ f'(x) \;=\; d/dx(5.4x)+d/dx(2.4) $$ $$ f'(x) \;=\; 5.4(1)+0 \;=\; 5.4 $$
Π’Π°ΠΊΠΈΠΌ ΠΎΠ±ΡΠ°Π·ΠΎΠΌ, ΠΌΡ ΠΌΠΎΠΆΠ΅ΠΌ ΡΠ°Π·Π»ΠΈΡΠ°ΡΡ ΡΡΡ ΠΏΡΠΎΡΡΡΡ ΡΡΠ½ΠΊΡΠΈΡ Π²ΡΡΡΠ½ΡΡ. ΠΡΠΎΠΌΠ΅ ΡΠΎΠ³ΠΎ, ΠΌΡ ΡΠ°ΠΊΠΆΠ΅ ΠΌΠΎΠΆΠ΅ΠΌ ΠΈΡΠΏΠΎΠ»ΡΠ·ΠΎΠ²Π°ΡΡ Π΄ΠΈΡΡΠ΅ΡΠ΅Π½ΡΠΈΠ°Π»ΡΠ½ΡΠΉ ΠΊΠ°Π»ΡΠΊΡΠ»ΡΡΠΎΡ ΡΡΠ½ΠΊΡΠΈΠΉ Π΄Π»Ρ ΠΎΠ½Π»Π°ΠΉΠ½-ΡΠ°ΡΡΠ΅ΡΠΎΠ².
ΠΠ°ΠΊ Π²ΡΡΠΈΡΠ»ΠΈΡΡ ΠΏΡΠΎΠΈΠ·Π²ΠΎΠ΄Π½ΡΡ ΡΡΠ½ΠΊΡΠΈΠΈ?
Π§ΡΠΎΠ±Ρ Π²ΡΡΠΈΡΠ»ΠΈΡΡ ΠΏΡΠΎΠΈΠ·Π²ΠΎΠ΄Π½ΡΡ ΡΡΠ½ΠΊΡΠΈΠΈ, Π½Π΅ΠΎΠ±Ρ ΠΎΠ΄ΠΈΠΌΠΎ Π²ΡΠΏΠΎΠ»Π½ΠΈΡΡ ΡΠ»Π΅Π΄ΡΡΡΠΈΠ΅ ΡΠ°Π³ΠΈ:
- ΠΠΎΠΌΠ½ΠΈΡΠ΅, ΡΡΠΎ ΠΏΡΠΎΠΈΠ·Π²ΠΎΠ΄Π½Π°Ρ β ΡΡΠΎ Π²ΡΡΠΈΡΠ»Π΅Π½ΠΈΠ΅ ΡΠΊΠΎΡΠΎΡΡΠΈ ΠΈΠ·ΠΌΠ΅Π½Π΅Π½ΠΈΡ ΡΡΠ½ΠΊΡΠΈΠΈ.
- ΠΡΠΈΠΌΠ΅Π½ΠΈΡΡ ΠΏΡΠΎΠΈΠ·Π²ΠΎΠ΄Π½ΡΡ ΠΊ ΡΡΠ½ΠΊΡΠΈΠΈ ΠΏΠΎ Π½Π΅Π·Π°Π²ΠΈΡΠΈΠΌΠΎΠΉ ΠΏΠ΅ΡΠ΅ΠΌΠ΅Π½Π½ΠΎΠΉ, Π²Ρ ΠΎΠ΄ΡΡΠ΅ΠΉ Π² ΡΡΠ½ΠΊΡΠΈΡ.
- Π£ΠΏΡΠΎΡΡΠΈΡΠ΅ ΡΡΠ½ΠΊΡΠΈΡ, ΡΡΠΎΠ±Ρ ΠΏΠΎΠ»ΡΡΠΈΡΡ ΡΠΎΡΠ½ΠΎΠ΅ Π·Π½Π°ΡΠ΅Π½ΠΈΠ΅ ΠΏΡΠΎΠΈΠ·Π²ΠΎΠ΄Π½ΠΎΠΉ.
Π’Π° ΠΆΠ΅ ΠΏΡΠΎΡΠ΅Π΄ΡΡΠ° ΠΈΡΠΏΠΎΠ»ΡΠ·ΠΎΠ²Π°Π»Π°ΡΡ ΠΊΠ°Π»ΡΠΊΡΠ»ΡΡΠΎΡΠΎΠΌ ΠΏΡΠΎΠΈΠ·Π²ΠΎΠ΄Π½ΡΡ Π΄Π»Ρ ΡΠ°ΡΡΠ΅ΡΠ° ΡΠΊΠΎΡΠΎΡΡΠΈ ΠΈΠ·ΠΌΠ΅Π½Π΅Π½ΠΈΡ ΡΡΠ½ΠΊΡΠΈΠΈ Π² ΡΠ΅ΠΆΠΈΠΌΠ΅ ΠΎΠ½Π»Π°ΠΉΠ½.
Π§ΡΠΎ ΡΠ°ΠΊΠΎΠ΅ ΠΏΡΠΎΠΈΠ·Π²ΠΎΠ΄Π½Π°Ρ x?
ΠΡΠΎΠΈΠ·Π²ΠΎΠ΄Π½Π°Ρ x ΡΠ°Π²Π½Π° 1. ΠΠ½Π° ΠΎΡΠ½ΠΎΡΠΈΡΡΡ ΠΊ ΡΠ΅Π·ΡΠ»ΡΡΠ°ΡΡ, ΠΏΠΎΠ»ΡΡΠ΅Π½Π½ΠΎΠΌΡ Π΄ΠΈΡΡΠ΅ΡΠ΅Π½ΡΠΈΡΠΎΠ²Π°Π½ΠΈΠ΅ΠΌ x ΡΠ°Π·Π»ΠΈΡΠ½ΡΠΌΠΈ ΡΠΏΠΎΡΠΎΠ±Π°ΠΌΠΈ.
