Производная функции y корень из x. Калькулятор онлайн. Найти (с решением) производную функции
Определение. Пусть функция \(y = f(x) \) определена в некотором интервале, содержащем внутри себя точку \(x_0 \). Дадим аргументу приращение \(\Delta x \) такое, чтобы не выйти из этого интервала. Найдем соответствующее приращение функции \(\Delta y \) (при переходе от точки \(x_0 \) к точке \(x_0 + \Delta x \)) и составим отношение \(\frac{\Delta y}{\Delta x} \). Если существует предел этого отношения при \(\Delta x \rightarrow 0 \), то указанный предел называют производной функции \(y=f(x) \) в точке \(x_0 \) и обозначают \(f”(x_0) \).
$$ \lim_{\Delta x \to 0} \frac{\Delta y}{\Delta x} = f”(x_0) $$
Для обозначения производной часто используют символ y”.
Отметим, что y” = f(x) – это новая функция, но, естественно, связанная с функцией y = f(x), определенная во всех точках x, в которых
существует указанный выше предел. Эту функцию называют так: производная функции у = f(x) .
Сформулируем его.
Как найти производную функции у = f(x) ?
1. Зафиксировать значение \(x \), найти \(f(x) \)
2. Дать аргументу \(x \) приращение \(\Delta x \), перейти в новую точку \(x+ \Delta x \), найти \(f(x+ \Delta x) \)
3. Найти приращение функции: \(\Delta y = f(x + \Delta x) – f(x) \)
4. Составить отношение \(\frac{\Delta y}{\Delta x} \)
5. Вычислить $$ \lim_{\Delta x \to 0} \frac{\Delta y}{\Delta x} $$
Этот предел и есть производная функции в точке x.
Если функция у = f(x) имеет производную в точке х, то ее называют дифференцируемой в точке х. Процедуру нахождения производной функции у = f(x) называют
Обсудим такой вопрос: как связаны между собой непрерывность и дифференцируемость функции в точке.
Пусть функция у = f(x) дифференцируема в точке х. Тогда к графику функции в точке М(х; f(x)) можно провести касательную, причем, напомним, угловой коэффициент касательной равен f”(x). Такой график не может «разрываться» в точке М, т. е. функция обязана быть непрерывной в точке х.
Это были рассуждения «на пальцах». Приведем более строгое рассуждение. Если функция у = f(x) дифференцируема в точке х, то выполняется приближенное равенство \(\Delta y \approx f”(x) \cdot \Delta x \). Если в этом равенстве \(\Delta x \) устремить к нулю, то и \(\Delta y \) будет стремиться к нулю, а это и есть условие непрерывности функции в точке.
Итак, если функция дифференцируема в точке х, то она и непрерывна в этой точке .
Обратное утверждение неверно. Например: функция у = |х| непрерывна везде, в частности в точке х = 0, но касательная к графику
функции в «точке стыка» (0; 0) не существует. Если в некоторой точке к графику функции нельзя провести касательную, то в этой
точке не существует производная.
Еще один пример. Функция \(y=\sqrt{x} \) непрерывна на всей числовой прямой, в том числе в точке х = 0. И касательная к графику функции существует в любой точке, в том числе в точке х = 0. Но в этой точке касательная совпадает с осью у, т. е. перпендикулярна оси абсцисс, ее уравнение имеет вид х = 0. Углового коэффициента у такой прямой нет, значит, не существует и \(f”(0) \)
Итак, мы познакомились с новым свойством функции – дифференцируемостью. А как по графику функции можно сделать вывод о ее дифференцируемости?
Ответ фактически получен выше. Если в некоторой точке к графику функции можно провести касательную, не перпендикулярную оси абсцисс, то в этой точке функция дифференцируема. Если в некоторой точке касательная к графику функции не существует или она перпендикулярна оси абсцисс, то в этой точке функция не дифференцируема.
Правила дифференцирования
Операция нахождения производной называется дифференцированием .
При выполнении этой операции часто приходится работать с частными, суммами, произведениями функций, а также с «функциями функций»,
то есть сложными функциями.
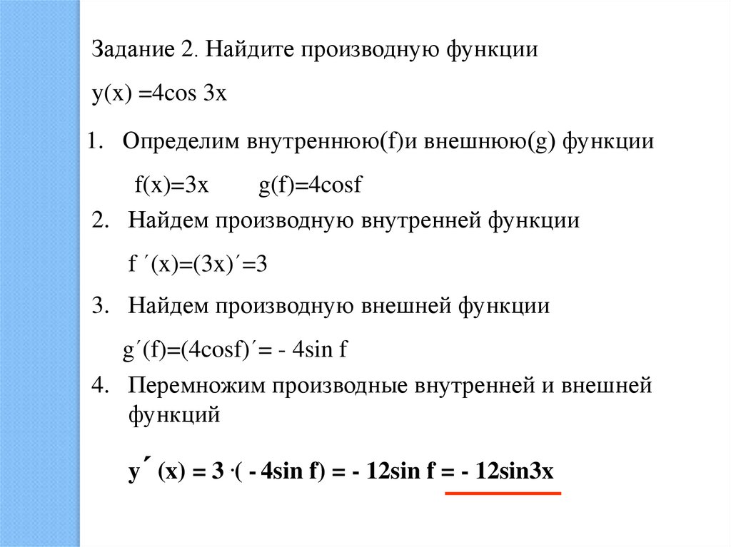
2} $$
На этом занятии мы будем учиться применять формулы и правила дифференцирования.
Примеры. Найти производные функций.
1. y=x 7 +x 5 -x 4 +x 3 -x 2 +x-9. Применяем правило
y’=7x 6 +5x 4 -4x 3 +3x 2 -2x+1.
2. y=3x 6 -2x+5. Решаем аналогично, используя те же формулы и формулу 3.
y’=3∙6x 5 -2=18x 5 -2.
Применяем правило I , формулы 3, 5 и 6 и 1.
Применяем правило IV , формулы 5 и 1 .
В пятом примере по правилу I производная суммы равна сумме производных, а производную 1-го слагаемого мы только что находили (пример 4 ), поэтому, будем находить производные 2-го и 3-го слагаемых, а для 1-го слагаемого можем сразу писать результат.
Дифференцируем 2-ое и 3-е

Посмотрите на данный пример и полученный результат. Уловили закономерность? Хорошо. Это означает, что мы получили новую формулу и можем добавить ее в нашу таблицу производных.
Решим шестой пример и выведем еще одну формулу.
Используем правило IV и формулу 4 . Получившиеся дроби сократим.
Смотрим на данную функцию и на ее производную. Вы, конечно, поняли закономерность и готовы назвать формулу:
Учим новые формулы!
Примеры.
1. Найти приращение аргумента и приращение функции y=x 2 , если начальное значение аргумента было равно 4 , а новое –4,01 .
Решение.
Новое значение аргумента х=х 0 +Δx . Подставим данные: 4,01=4+Δх, отсюда приращение аргумента Δх =4,01-4=0,01. Приращение функции, по определению, равно разности между новым и прежним значениями функции, т.е. Δy=f (х 0 +Δх) – f (x 0). Так как у нас функция y=x 2 , то Δу =(х 0 +Δx) 2 — (х 0) 2 =(х 0) 2 +2x 0 · Δx+(Δx) 2 — (х 0) 2 =2x 0
2 · 4 · 0,01+(0,01) 2 =0,08+0,0001=0,0801.
Ответ: приращение аргумента Δх =0,01; приращение функции Δу =0,0801.
Можно было приращение функции найти по-другому: Δy =y (х 0 +Δx) -y (х 0)=у(4,01) -у(4)=4,01 2 -4 2 =16,0801-16=0,0801.
2. Найти угол наклона касательной к графику функции y=f (x) в точке х 0 , если f “(х 0) = 1 .
Решение.
Значение производной в точке касания х 0 и есть значение тангенса угла наклона касательной (геометрический смысл производной). Имеем:
Ответ: касательная к графику данной функции образует с положительным направлением оси Ох угол, равный 45° .
3. Вывести формулу производной функции y=x n .
Дифференцирование — это действие нахождения производной функции.
При нахождении производных применяют формулы, которые были выведены на основании определения производной, так же, как мы вывели формулу производной степени: (x n)” = nx n-1 .
Вот эти формулы.
Таблицу производных легче будет заучить, проговаривая словесные формулировки:
1. Производная постоянной величины равна нулю.
2. Икс штрих равен единице.
3. Постоянный множитель можно вынести за знак производной.
4. Производная степени равна произведению показателя этой степени на степень с тем же основанием, но показателем на единицу меньше.
5. Производная корня равна единице, деленной на два таких же корня.
6. Производная единицы, деленной на икс равна минус единице, деленной на икс в квадрате.
7. Производная синуса равна косинусу.
8. Производная косинуса равна минус синусу.
9. Производная тангенса равна единице, деленной на квадрат косинуса.
10. Производная котангенса равна минус единице, деленной на квадрат синуса.
Учим правила дифференцирования .
1. Производная алгебраической суммы равна алгебраической сумме производных слагаемых.
2. Производная произведения равна произведению производной первого множителя на второй плюс произведение первого множителя на производную второго.
3. Производная «у», деленного на «вэ» равна дроби, в числителе которой “у штрих умноженный на «вэ» минус «у, умноженный на вэ штрих», а в знаменателе — «вэ в квадрате».
4.
Учим вместе!
Страница 1 из 1 1
На котором мы разобрали простейшие производные, а также познакомились с правилами дифференцирования и некоторыми техническими приемами нахождения производных. Таким образом, если с производными функций у Вас не очень или какие-нибудь моменты данной статьи будут не совсем понятны, то сначала ознакомьтесь с вышеуказанным уроком. Пожалуйста, настройтесь на серьезный лад – материал не из простых, но я все-таки постараюсь изложить его просто и доступно.
На практике с производной сложной функции приходится сталкиваться очень часто, я бы даже сказал, почти всегда, когда Вам даны задания на нахождение производных.
Смотрим в таблицу на правило (№5) дифференцирования сложной функции:
Разбираемся. Прежде всего, обратим внимание на запись . Здесь у нас две функции – и , причем функция , образно говоря, вложена в функцию . Функция такого вида (когда одна функция вложена в другую) и называется сложной функцией.
Функцию я буду называть внешней функцией , а функцию – внутренней (или вложенной) функцией .
! Данные определения не являются теоретическими и не должны фигурировать в чистовом оформлении заданий. Я применяю неформальные выражения «внешняя функция», «внутренняя» функция только для того, чтобы Вам легче было понять материал.
Для того, чтобы прояснить ситуацию, рассмотрим:
Пример 1
Найти производную функции
Под синусом у нас находится не просто буква «икс», а целое выражение , поэтому найти производную сразу по таблице не получится. Также мы замечаем, что здесь невозможно применить первые четыре правила, вроде бы есть разность, но дело в том, что «разрывать на части» синус нельзя:
В данном примере уже из моих объяснений интуитивно понятно, что функция – это сложная функция, причем многочлен является внутренней функцией (вложением), а – внешней функцией.
Первый шаг , который нужно выполнить при нахождении производной сложной функции состоит в том, чтобы разобраться, какая функция является внутренней, а какая – внешней .
В случае простых примеров вроде понятно, что под синус вложен многочлен . А как же быть, если всё не очевидно? Как точно определить, какая функция является внешней, а какая внутренней? Для этого я предлагаю использовать следующий прием, который можно проводить мысленно или на черновике.
Представим, что нам нужно вычислить на калькуляторе значение выражения при (вместо единицы может быть любое число).
Что мы вычислим в первую очередь? В первую очередь нужно будет выполнить следующее действие: , поэтому многочлен и будет внутренней функцией :
Во вторую очередь нужно будет найти , поэтому синус – будет внешней функцией:
После того, как мы РАЗОБРАЛИСЬ с внутренней и внешней функциями самое время применить правило дифференцирования сложной функции .![]()
Начинаем решать. Из урока Как найти производную? мы помним, что оформление решения любой производной всегда начинается так – заключаем выражение в скобки и ставим справа вверху штрих:
Сначала находим производную внешней функции (синуса), смотрим на таблицу производных элементарных функций и замечаем, что . Все табличные формулы применимы и в том, случае, если «икс» заменить сложным выражением , в данном случае:
Обратите внимание, что внутренняя функция не изменилась, её мы не трогаем .
Ну и совершенно очевидно, что
Результат применения формулы в чистовом оформлении выглядит так:
Постоянный множитель обычно выносят в начало выражения:
Если осталось какое-либо недопонимание, перепишите решение на бумагу и еще раз прочитайте объяснения.
Пример 2
Найти производную функции
Пример 3
Найти производную функции
Как всегда записываем:
Разбираемся, где у нас внешняя функция, а где внутренняя.
Для этого пробуем (мысленно или на черновике) вычислить значение выражения при . Что нужно выполнить в первую очередь? В первую очередь нужно сосчитать чему равно основание: , значит, многочлен – и есть внутренняя функция:
И, только потом выполняется возведение в степень , следовательно, степенная функция – это внешняя функция:
Согласно формуле , сначала нужно найти производную от внешней функции, в данном случае, от степени. Разыскиваем в таблице нужную формулу: . Повторяем еще раз: любая табличная формула справедлива не только для «икс», но и для сложного выражения . Таким образом, результат применения правила дифференцирования сложной функции следующий:
Снова подчеркиваю, что когда мы берем производную от внешней функции , внутренняя функция у нас не меняется:
Теперь осталось найти совсем простую производную от внутренней функции и немного «причесать» результат:
Пример 4
Найти производную функции
Это пример для самостоятельного решения (ответ в конце урока).
Для закрепления понимания производной сложной функции приведу пример без комментариев, попробуйте самостоятельно разобраться, порассуждать, где внешняя и где внутренняя функция, почему задания решены именно так?
Пример 5
а) Найти производную функции
б) Найти производную функции
Пример 6
Найти производную функции
Здесь у нас корень, а для того, чтобы продифференцировать корень, его нужно представить в виде степени . Таким образом, сначала приводим функцию в надлежащий для дифференцирования вид:
Анализируя функцию, приходим к выводу, что сумма трех слагаемых – это внутренняя функция, а возведение в степень – внешняя функция. Применяем правило дифференцирования сложной функции :
Степень снова представляем в виде радикала (корня), а для производной внутренней функции применяем простое правило дифференцирования суммы:
Готово. Можно еще в скобках привести выражение к общему знаменателю и записать всё одной дробью.
Красиво, конечно, но когда получаются громоздкие длинные производные – лучше этого не делать (легко запутаться, допустить ненужную ошибку, да и преподавателю будет неудобно проверять).
Пример 7
Найти производную функции
Это пример для самостоятельного решения (ответ в конце урока).
Интересно отметить, что иногда вместо правила дифференцирования сложной функции можно использовать правило дифференцирования частного , но такое решение будет выглядеть как извращение необычно. Вот характерный пример:
Пример 8
Найти производную функции
Здесь можно использовать правило дифференцирования частного , но гораздо выгоднее найти производную через правило дифференцирования сложной функции:
Подготавливаем функцию для дифференцирования – выносим минус за знак производной, а косинус поднимаем в числитель:
Косинус – внутренняя функция, возведение в степень – внешняя функция.
Используем наше правило :
Находим производную внутренней функции, косинус сбрасываем обратно вниз:
Готово.
В рассмотренном примере важно не запутаться в знаках. Кстати, попробуйте решить его с помощью правила , ответы должны совпасть.
Пример 9
Найти производную функции
Это пример для самостоятельного решения (ответ в конце урока).
До сих пор мы рассматривали случаи, когда у нас в сложной функции было только одно вложение. В практических же заданиях часто можно встретить производные, где, как матрешки, одна в другую, вложены сразу 3, а то и 4-5 функций.
Пример 10
Найти производную функции
Разбираемся во вложениях этой функции. Пробуем вычислить выражение с помощью подопытного значения . Как бы мы считали на калькуляторе?
Сначала нужно найти , значит, арксинус – самое глубокое вложение:
Затем этот арксинус единицы следует возвести в квадрат :
И, наконец, семерку возводим в степень :
То есть, в данном примере у нас три разные функции и два вложения, при этом, самой внутренней функцией является арксинус, а самой внешней функцией – показательная функция.
Начинаем решать
Согласно правилу сначала нужно взять производную от внешней функции. Смотрим в таблицу производных и находим производную показательной функции: Единственное отличие – вместо «икс» у нас сложное выражение , что не отменяет справедливость данной формулы. Итак, результат применения правила дифференцирования сложной функции следующий.
Здравствуйте, уважаемые читатели. После прочтения статьи у вас, вероятно, возникнет закономерный вопрос: «А зачем, собственно, это надо?». В силу этого сперва считаю необходимым заблаговременно сообщить, что искомый метод решения квадратных уравнений представлен скорее с морально-эстетической стороны математики, нежели со стороны практического сухого применения. Также заранее извиняюсь перед теми читателями, которые посчитают мои дилетантские изречения неприемлемыми. Итак, начнем забивать гвозди микроскопом.
Имеем алгебраическое уравнение второй степени (оно же квадратное) в общем виде:
Перейдем от квадратного уравнения к квадратичной функции:
Где, очевидно, необходимо найти такие значения аргумента функции, в которых оная возвратила бы ноль.
Кажется, нужно просто решить квадратное уравнение с помощью теоремы Виета или через дискриминант . Но мы ведь собрались здесь не для этого. Давайте-ка лучше возьмем производную!
Исходя из определения физического смысла производной первого порядка ясно, что подставляя аргумент в получившуюся выше функцию мы (в частности) получим скорость изменения функции в заданной этим аргументом точке.
На этот раз мы получили «скорость скорости» изменения функции (то бишь ускорение ) в конкретной точке. Немного проанализировав полученное, можно сделать вывод, что «ускорением» является константа, которая не зависит от аргумента функции – запомним это.
Сейчас вспомним немного физику и равноускоренное движение (РУД). Что у нас есть в арсенале? Верно, имеется формула для определения координаты перемещения по оси при искомом движении:
Где – время, – начальная скорость, – ускорение.
Нетрудно заметить, что наша изначальная функция как раз представляет из себя РУД.
Разве формула перемещения для РУД не является следствием решения квадратного уравнения?
Нет. Формула для РУД выше по факту есть результат взятия интеграла от формулы скорости при ПРУД. Или из графика можно найти площадь фигуры. Там вылезет трапеция.
Формула перемещения при РУД не вытекает из решения каких-либо квадратных уравнений. Это очень важно, иначе не было бы смысла статьи.
Теперь осталось разобраться что есть что, и чего нам не хватает.
«Ускорение» у нас уже есть – им является производная второго порядка , выведенная выше. А вот чтобы получить начальную скорость , нам нужно взять в общем-то любой (обозначим его как ) и подставить его в производную теперь уже первого порядка – ибо она и будет искомым.
В таком случае возникает вопрос, какой же нужно взять? Очевидно, такой, чтобы начальная скорость была равна нулю, чтобы формула «перемещения при РУД» стала иметь вид:
В таком случае составим уравнение для поиска :
[подставили в производную первого порядка ]
Корнем такого уравнения относительно будет:
А значением исходной функции при таком аргументе будет:
Теперь становится очевидно, что:
Соединим все «детали пазла» воедино:
Вот мы и получили окончательное решение поставленной задачи.
Вообще Америку мы не открыли – мы просто пришли к формуле решения квадратного уравнения через дискриминант окольными путями. Практического смысла это не несет (примерно таким же образом можно решать уравнения первой/второй степени любого (не обязательно общего) вида).
Целью этой статьи является, в частности, подогрев интереса к анализу мат. функций и вообще к математике.
С вами был Петр, спасибо за внимание!
Решать физические задачи или примеры по математике совершенно невозможно без знаний о производной и методах ее вычисления. Производная – одно из важнейших понятий математического анализа. Этой фундаментальной теме мы и решили посвятить сегодняшнюю статью. Что такое производная, каков ее физический и геометрический смысл, как посчитать производную функции? Все эти вопросы можно объединить в один: как понять производную?
Геометрический и физический смысл производной
Пусть есть функция f(x) , заданная в некотором интервале (a, b) .
Точки х и х0 принадлежат этому интервалу. При изменении х меняется и сама функция. Изменение аргумента – разность его значений х-х0 . Эта разность записывается как дельта икс и называется приращением аргумента. Изменением или приращением функции называется разность значений функции в двух точках. Определение производной:
Производная функции в точке – предел отношения приращения функции в данной точке к приращению аргумента, когда последнее стремится к нулю.
Иначе это можно записать так:
Какой смысл в нахождении такого предела? А вот какой:
производная от функции в точке равна тангенсу угла между осью OX и касательной к графику функции в данной точке.
Физический смысл производной: производная пути по времени равна скорости прямолинейного движения.
Действительно, еще со школьных времен всем известно, что скорость – это частное пути x=f(t) и времени t .
Средняя скорость за некоторый промежуток времени:
Чтобы узнать скорость движения в момент времени t0 нужно вычислить предел:
Правило первое: выносим константу
Константу можно вынести за знак производной. Более того – это нужно делать. При решении примеров по математике возьмите за правило – если можете упростить выражение, обязательно упрощайте .
Пример. Вычислим производную:
Правило второе: производная суммы функций
Производная суммы двух функций равна сумме производных этих функций. То же самое справедливо и для производной разности функций.
Не будем приводить доказательство этой теоремы, а лучше рассмотрим практический пример.
Найти производную функции:
Правило третье: производная произведения функций
Производная произведения двух дифференцируемых функций вычисляется по формуле:
Пример: найти производную функции:
Решение:
Здесь важно сказать о вычислении производных сложных функций.
Производная сложной функции равна произведению производной этой функции по промежуточному аргументу на производную промежуточного аргумента по независимой переменной.
В вышеуказанном примере мы встречаем выражение:
В данном случае промежуточный аргумент – 8х в пятой степени. Для того, чтобы вычислить производную такого выражения сначала считаем производную внешней функции по промежуточному аргументу, а потом умножаем на производную непосредственно самого промежуточного аргумента по независимой переменной.
Правило четвертое: производная частного двух функций
Формула для определения производной от частного двух функций:
Мы постарались рассказать о производных для чайников с нуля. Эта тема не так проста, как кажется, поэтому предупреждаем: в примерах часто встречаются ловушки, так что будьте внимательны при вычислении производных.
С любым вопросом по этой и другим темам вы можете обратиться в студенческий сервис .
За короткий срок мы поможем решить самую сложную контрольную и разобраться с заданиями, даже если вы никогда раньше не занимались вычислением производных.
Найти промежутки возрастания и убывания функции онлайн решение. Свойства функции
На основании достаточных признаков находятся промежутки возрастания и убывания функции.
Вот формулировки признаков:
- если производная функции y = f(x) положительна для любого x из интервала X , то функция возрастает на X ;
- если производная функции y = f(x) отрицательна для любого x из интервала X , то функция убывает на X .
Таким образом, чтобы определить промежутки возрастания и убывания функции необходимо:
- найти область определения функции;
- найти производную функции;
- к полученным промежуткам добавить граничные точки, в которых функция определена и непрерывна.
Рассмотрим пример для разъяснения алгоритма.
Пример.
Найти промежутки возрастания и убывания функции .
Решение.
Первым шагом является нахождение обрасти определения функции. В нашем примере выражение в знаменателе не должно обращаться в ноль, следовательно, .
Переходим к производной функции:
Для определения промежутков возрастания и убывания функции по достаточному признаку решаем неравенства и на области определения. Воспользуемся обобщением метода интервалов. Единственным действительным корнем числителя является x = 2 , а знаменатель обращается в ноль при x = 0 . Эти точки разбивают область определения на интервалы, в которых производная функции сохраняет знак. Отметим эти точки на числовой прямой. Плюсами и минусами условно обозначим интервалы, на которых производная положительна или отрицательна. Стрелочки снизу схематично показывают возрастание или убывание функции на соответствующем интервале.
Таким образом, и .
В точке x = 2 функция определена и непрерывна, поэтому ее следует добавить и к промежутку возрастания и к промежутку убывания.
В точке x = 0 функция не определена, поэтому эту точку не включаем в искомые интервалы.
Приводим график функции для сопоставления с ним полученных результатов.
Ответ: функция возрастает при , убывает на интервале (0; 2] .
– Точки экстремума функции одной переменной. Достаточные условия экстремума
Пусть функция f(x), определенная и непрерывная в промежутке , не является в нем монотонной. Найдутся такие части [ , ] промежутка , в которых наибольшее и наименьшее значение достигается функцией во внутренней точке, т.е. между и.
Говорят, что функция f(x) имеет в точке максимум (или минимум), если эту точку можно окружить такой окрестностью (x 0 – ,x 0 +), содержащейся в промежутке, где задана функция, что для всех её точек выполняется неравенство.
f(x) f(x 0))
Иными словами, точка x 0 доставляет функции f(x) максимум (минимум), если значение f(x 0) оказывается наибольшим (наименьшим) из значений, принимаемых функцией в некоторой (хотя бы малой) окрестности этой точки.
Отметим, что самое определение максимума (минимума) предполагает, что функция задана по обе стороны от точки x 0 .
Если существует такая окрестность, в пределах которой (при x=x 0) выполняется строгое неравенство
f(x)f(x 0)
то говорят, что функция имеет в точке x 0 собственный максимум (минимум), в противном случае – несобственный.
Если функция имеет максимумы в точках x 0 и x 1 , то, применяя к промежутку вторую теорему Вейерштрасса, видим, что наименьшего своего значения в этом промежутке функция достигает в некоторой точке x 2 между x 0 и x 1 и имеет там минимум. Аналогично, между двумя минимумами непременно найдется максимум. В том простейшем (и на практике – важнейшим) случае, когда функция имеет вообще лишь конечное число максимумов и минимумов, они просто чередуются.
Заметим, что для обозначения максимума или минимума существует и объединяющий их термин – экстремум.
Понятия максимум (max f(x)) и минимум (min f(x)) являются локальными свойствами функции и имеют место в определенной точке х 0 .
Понятия наибольшего (sup f(x)) и наименьшего (inf f(x)) значений относятся к конечному отрезку и являются глобальными свойствами функции на отрезке.
Из рисунка 1 видно, что в точках х 1 и х 3 локальные максимумы, а в точках х 2 и х 4 – локальные минимумы. Однако, наименьшего значения функция достигает в точке х=а, а наибольшего – в точке х=b.
Поставим задачу о разыскании всех значений аргумента, доставляющих функции экстремум. При решении ее основную роль будет играть производная.
Предположим сначала, что для фунции f(x) в промежутке(a,b) существует конечная производная. Если в точке х 0 функция имеет экстремум, то, применяя к промежутку (х 0 – ,х 0 +), о которой была речь выше, теорему Ферма, заключаем, что f(x)=0 этом состоит необходимое условие экстремума. Экстремум следует искать только в тех точках, где производная равна нулю.
Не следует, думать, однако, что каждая точка, в которой производная равна нулю, доставляет функции экстремум: указанное только что необходимое условие неявляется достаточным
Чтобы определить характер функции и говорить о ее поведении, необходимо находить промежутки возрастания и убывания.
Этот процесс получил название исследования функции и построения графика. Точка экстремума используется при нахождении наибольшего и наименьшего значения функции, так как в них происходит возрастание или убывание функции из интервала.
Данная статья раскрывает определения, формулируем достаточный признак возрастания и убывания на интервале и условие существования экстремума. Это применимо к решению примеров и задач. Следует повторить раздел дифференцирования функций, потому как при решении необходимо будет использовать нахождение производной.
Yandex.RTB R-A-339285-1 Определение 1
Функция y = f (x) будет возрастать на интервале x , когда при любых x 1 ∈ X и x 2 ∈ X , x 2 > x 1 неравенство f (x 2) > f (x 1) будет выполнимо. Иначе говоря, большему значению аргумента соответствует большее значение функции.
Определение 2
Функция y = f (x) считается убывающей на интервале x , когда при любых x 1 ∈ X , x 2 ∈ X , x 2 > x 1 равенство f (x 2) > f (x 1) считается выполнимым.
Иначе говоря, большему значению функции соответствует меньшее значение аргумента. Рассмотрим рисунок, приведенный ниже.
Замечание: Когда функция определенная и непрерывная в концах интервала возрастания и убывания, то есть (a ; b) , где х = а, х = b , точки включены в промежуток возрастания и убывания. Определению это не противоречит, значит, имеет место быть на промежутке x .
Основные свойства элементарных функций типа y = sin x – определенность и непрерывность при действительных значениях аргументах. Отсюда получаем, что возрастание синуса происходит на интервале – π 2 ; π 2 , тогда возрастание на отрезке имеет вид – π 2 ; π 2 .
Определение 3Точка х 0 называется точкой максимума для функции y = f (x) , когда для всех значений x неравенство f (x 0) ≥ f (x) является справедливым. Максимум функции – это значение функции в точке, причем обозначается y m a x .
Точка х 0 называется точкой минимума для функции y = f (x) , когда для всех значений x неравенство f (x 0) ≤ f (x) является справедливым.
Минимум функции – это значение функции в точке, причем имеет обозначение вида y m i n .
Окрестностями точки х 0 считаются точки экстремума, а значение функции, которое соответствует точкам экстремума. Рассмотрим рисунок, приведенный ниже.
Экстремумы функции с набольшим и с наименьшим значением функции. Рассмотрим рисунок, приведенный ниже.
Первый рисунок говорит о том, что необходимо найти наибольшее значение функции из отрезка [ a ; b ] . Оно находится при помощи точек максимума и равняется максимальному значению функции, а второй рисунок больше походит на поиск точки максимума при х = b .
Достаточные условия возрастания и убывания функции
Чтобы найти максимумы и минимумы функции, необходимо применять признаки экстремума в том случае, когда функция удовлетворяет этим условиям. Самым часто используемым считается первый признак.
Первое достаточное условие экстремума
Определение 4Пусть задана функция y = f (x) , которая дифференцируема в ε окрестности точки x 0 , причем имеет непрерывность в заданной точке x 0 .
Отсюда получаем, что
- когда f ” (x) > 0 с x ∈ (x 0 – ε ; x 0) и f ” (x)
- когда f ” (x) 0 при x ∈ (x 0 ; x 0 + ε) , тогда x 0 является точкой минимума.
Иначе говоря, получим их условия постановки знака:
- когда функция непрерывна в точке x 0 , тогда имеет производную с меняющимся знаком, то есть с + на – , значит, точка называется максимумом;
- когда функция непрерывна в точке x 0 , тогда имеет производную с меняющимся знаком с – на + , значит, точка называется минимумом.
Чтобы верно определить точки максимума и минимума функции, необходимо следовать алгоритму их нахождения:
- найти область определения;
- найти производную функции на этой области;
- определить нули и точки, где функция не существует;
- определение знака производной на интервалах;
- выбрать точки, где функция меняет знак.
Рассмотрим алгоритм на примере решения нескольких примеров на нахождение экстремумов функции.
Пример 1
Найти точки максимума и минимума заданной функции y = 2 (x + 1) 2 x – 2 .
Решение
Область определения данной функции – это все действительные числа кроме х = 2 . Для начала найдем производную функции и получим:
y ” = 2 x + 1 2 x – 2 ” = 2 · x + 1 2 ” · (x – 2) – (x + 1) 2 · (x – 2) ” (x – 2) 2 = = 2 · 2 · (x + 1) · (x + 1) ” · (x – 2) – (x + 1) 2 · 1 (x – 2) 2 = 2 · 2 · (x + 1) · (x – 2) – (x + 2) 2 (x – 2) 2 = = 2 · (x + 1) · (x – 5) (x – 2) 2
Отсюда видим, что нули функции – это х = – 1 , х = 5 , х = 2 , то есть каждую скобку необходимо приравнять к нулю. Отметим на числовой оси и получим:
Теперь определим знаки производной из каждого интервала. Необходимо выбрать точку, входящую в интервал, подставить в выражение. Например, точки х = – 2 , х = 0 , х = 3 , х = 6 .
Получаем, что
y ” (- 2) = 2 · (x + 1) · (x – 5) (x – 2) 2 x = – 2 = 2 · (- 2 + 1) · (- 2 – 5) (- 2 – 2) 2 = 2 · 7 16 = 7 8 > 0 , значит, интервал – ∞ ; – 1 имеет положительную производную.
Аналогичным образом получаем, что
y ” (0) = 2 · (0 + 1) · 0 – 5 0 – 2 2 = 2 · – 5 4 = – 5 2 0
Так как второй интервал получился меньше нуля, значит, производная на отрезке будет отрицательной. Третий с минусом, четвертый с плюсом. Для определения непрерывности необходимо обратить внимание на знак производной, если он меняется, тогда это точка экстремума.
Получим, что в точке х = – 1 функция будет непрерывна, значит, производная изменит знак с + на – . По первому признаку имеем, что х = – 1 является точкой максимума, значит получаем
y m a x = y (- 1) = 2 · (x + 1) 2 x – 2 x = – 1 = 2 · (- 1 + 1) 2 – 1 – 2 = 0
Точка х = 5 указывает на то, что функция является непрерывной, а производная поменяет знак с – на +. Значит, х=-1 является точкой минимума, причем ее нахождение имеет вид
y m i n = y (5) = 2 · (x + 1) 2 x – 2 x = 5 = 2 · (5 + 1) 2 5 – 2 = 24
Графическое изображение
Ответ: y m a x = y (- 1) = 0 , y m i n = y (5) = 24 .
Стоит обратить внимание на то, что использование первого достаточного признака экстремума не требует дифференцируемости функции с точке x 0 , этим и упрощает вычисление.
Пример 2
Найти точки максимума и минимума функции y = 1 6 x 3 = 2 x 2 + 22 3 x – 8 .
Решение.
Область определения функции – это все действительные числа. Это можно записать в виде системы уравнений вида:
1 6 x 3 – 2 x 2 – 22 3 x – 8 , x
После чего необходимо найти производную:
y ” = 1 6 x 3 – 2 x 2 – 22 3 x – 8 ” , x 0 y ” = – 1 2 x 2 – 4 x – 22 3 , x 0
Точка х = 0 не имеет производной, потому как значения односторонних пределов разные. Получим, что:
lim y ” x → 0 – 0 = lim y x → 0 – 0 – 1 2 x 2 – 4 x – 22 3 = – 1 2 · (0 – 0) 2 – 4 · (0 – 0) – 22 3 = – 22 3 lim y ” x → 0 + 0 = lim y x → 0 – 0 1 2 x 2 – 4 x + 22 3 = 1 2 · (0 + 0) 2 – 4 · (0 + 0) + 22 3 = + 22 3
Отсюда следует, что функция непрерывна в точке х = 0 , тогда вычисляем
lim y x → 0 – 0 = lim x → 0 – 0 – 1 6 x 3 – 2 x 2 – 22 3 x – 8 = = – 1 6 · (0 – 0) 3 – 2 · (0 – 0) 2 – 22 3 · (0 – 0) – 8 = – 8 lim y x → 0 + 0 = lim x → 0 – 0 1 6 x 3 – 2 x 2 + 22 3 x – 8 = = 1 6 · (0 + 0) 3 – 2 · (0 + 0) 2 + 22 3 · (0 + 0) – 8 = – 8 y (0) = 1 6 x 3 – 2 x 2 + 22 3 x – 8 x = 0 = 1 6 · 0 3 – 2 · 0 2 + 22 3 · 0 – 8 = – 8
Необходимо произвести вычисления для нахождения значения аргумента, когда производная становится равной нулю:
1 2 x 2 – 4 x – 22 3 , x
1 2 x 2 – 4 x + 22 3 , x > 0 D = (- 4) 2 – 4 · 1 2 · 22 3 = 4 3 x 3 = 4 + 4 3 2 · 1 2 = 4 + 2 3 3 > 0 x 4 = 4 – 4 3 2 · 1 2 = 4 – 2 3 3 > 0
Все полученные точки нужно отметить на прямой для определения знака каждого интервала.
Поэтому необходимо вычислить производную в произвольных точках у каждого интервала. Например, у нас можно взять точки со значениями x = – 6 , x = – 4 , x = – 1 , x = 1 , x = 4 , x = 6 . Получим, что
y ” (- 6) = – 1 2 x 2 – 4 x – 22 3 x = – 6 = – 1 2 · – 6 2 – 4 · (- 6) – 22 3 = – 4 3 0 y ” (- 1) = – 1 2 x 2 – 4 x – 22 3 x = – 1 = – 1 2 · (- 1) 2 – 4 · (- 1) – 22 3 = 23 6 0 y ” (4) = 1 2 x 2 – 4 x + 22 3 x = 4 = 1 2 · 4 2 – 4 · 4 + 22 3 = – 2 3 0
Изображение на прямой имеет вид
Значит, приходим к тому, что необходимо прибегнуть к первому признаку экстремума. Вычислим и получим, что
x = – 4 – 2 3 3 , x = 0 , x = 4 + 2 3 3 , тогда отсюда точки максимума имеют значени x = – 4 + 2 3 3 , x = 4 – 2 3 3
Перейдем к вычислению минимумов:
y m i n = y – 4 – 2 3 3 = 1 6 x 3 – 2 2 + 22 3 x – 8 x = – 4 – 2 3 3 = – 8 27 3 y m i n = y (0) = 1 6 x 3 – 2 2 + 22 3 x – 8 x = 0 = – 8 y m i n = y 4 + 2 3 3 = 1 6 x 3 – 2 2 + 22 3 x – 8 x = 4 + 2 3 3 = – 8 27 3
Произведем вычисления максимумов функции.
Получим, что
y m a x = y – 4 + 2 3 3 = 1 6 x 3 – 2 2 + 22 3 x – 8 x = – 4 + 2 3 3 = 8 27 3 y m a x = y 4 – 2 3 3 = 1 6 x 3 – 2 2 + 22 3 x – 8 x = 4 – 2 3 3 = 8 27 3
Графическое изображение
Ответ:
y m i n = y – 4 – 2 3 3 = – 8 27 3 y m i n = y (0) = – 8 y m i n = y 4 + 2 3 3 = – 8 27 3 y m a x = y – 4 + 2 3 3 = 8 27 3 y m a x = y 4 – 2 3 3 = 8 27 3
Если задана функция f ” (x 0) = 0 , тогда при ее f “” (x 0) > 0 получаем, что x 0 является точкой минимума, если f “” (x 0)
Пример 3
Найти максимумы и минимумы функции y = 8 x x + 1 .
Решение
Для начала находим область определения. Получаем, что
D (y) : x ≥ 0 x ≠ – 1 ⇔ x ≥ 0
Необходимо продифференцировать функцию, после чего получим
y ” = 8 x x + 1 ” = 8 · x ” · (x + 1) – x · (x + 1) ” (x + 1) 2 = = 8 · 1 2 x · (x + 1) – x · 1 (x + 1) 2 = 4 · x + 1 – 2 x (x + 1) 2 · x = 4 · – x + 1 (x + 1) 2 · x
При х = 1 производная становится равной нулю, значит, точка является возможным экстремумом.
Для уточнения необходимо найти вторую производную и вычислить значение при х = 1 . Получаем:
y “” = 4 · – x + 1 (x + 1) 2 · x ” = = 4 · (- x + 1) ” · (x + 1) 2 · x – (- x + 1) · x + 1 2 · x ” (x + 1) 4 · x = = 4 · (- 1) · (x + 1) 2 · x – (- x + 1) · x + 1 2 ” · x + (x + 1) 2 · x ” (x + 1) 4 · x = = 4 · – (x + 1) 2 x – (- x + 1) · 2 x + 1 (x + 1) ” x + (x + 1) 2 2 x (x + 1) 4 · x = = – (x + 1) 2 x – (- x + 1) · x + 1 · 2 x + x + 1 2 x (x + 1) 4 · x = = 2 · 3 x 2 – 6 x – 1 x + 1 3 · x 3 ⇒ y “” (1) = 2 · 3 · 1 2 – 6 · 1 – 1 (1 + 1) 3 · (1) 3 = 2 · – 4 8 = – 1
Значит, использовав 2 достаточное условие экстремума, получаем, что х = 1 является точкой максимума. Иначе запись имеет вид y m a x = y (1) = 8 1 1 + 1 = 4 .
Графическое изображение
Ответ: y m a x = y (1) = 4 ..
Определение 5Функция y = f (x) имеет ее производную до n -го порядка в ε окрестности заданной точки x 0 и производную до n + 1 -го порядка в точке x 0 . Тогда f ” (x 0) = f “” (x 0) = f ” ” ” (x 0) = .
. . = f n (x 0) = 0 .
Отсюда следует, что когда n является четным числом, то x 0 считается точкой перегиба, когда n является нечетным числом, то x 0 точка экстремума, причем f (n + 1) (x 0) > 0 , тогда x 0 является точкой минимума, f (n + 1) (x 0)
Пример 4
Найти точки максимума и минимума функции y y = 1 16 (x + 1) 3 (x – 3) 4 .
Решение
Исходная функция – целая рациональная, отсюда следует, что область определения – все действительные числа. Необходимо продифференцировать функцию. Получим, что
y ” = 1 16 x + 1 3 ” (x – 3) 4 + (x + 1) 3 x – 3 4 ” = = 1 16 (3 (x + 1) 2 (x – 3) 4 + (x + 1) 3 4 (x – 3) 3) = = 1 16 (x + 1) 2 (x – 3) 3 (3 x – 9 + 4 x + 4) = 1 16 (x + 1) 2 (x – 3) 3 (7 x – 5)
Данная производная обратится в ноль при x 1 = – 1 , x 2 = 5 7 , x 3 = 3 . То есть точки могут быть точками возможного экстремума. Необходимо применить третье достаточное условие экстремума. Нахождение второй производной позволяет в точности определить наличие максимума и минимума функции.
Вычисление второй производной производится в точках ее возможного экстремума. Получаем, что
y “” = 1 16 x + 1 2 (x – 3) 3 (7 x – 5) ” = 1 8 (x + 1) (x – 3) 2 (21 x 2 – 30 x – 3) y “” (- 1) = 0 y “” 5 7 = – 36864 2401
Значит, что x 2 = 5 7 является точкой максимума. Применив 3 достаточный признак, получаем, что при n = 1 и f (n + 1) 5 7
Необходимо определить характер точек x 1 = – 1 , x 3 = 3 . Для этого необходимо найти третью производную, вычислить значения в этих точках. Получаем, что
y ” ” ” = 1 8 (x + 1) (x – 3) 2 (21 x 2 – 30 x – 3) ” = = 1 8 (x – 3) (105 x 3 – 225 x 2 – 45 x + 93) y ” ” ” (- 1) = 96 ≠ 0 y ” ” ” (3) = 0
Значит, x 1 = – 1 является точкой перегиба функции, так как при n = 2 и f (n + 1) (- 1) ≠ 0 . Необходимо исследовать точку x 3 = 3 . Для этого находим 4 производную и производим вычисления в этой точке:
y (4) = 1 8 (x – 3) (105 x 3 – 225 x 2 – 45 x + 93) ” = = 1 2 (105 x 3 – 405 x 2 + 315 x + 57) y (4) (3) = 96 > 0
Из выше решенного делаем вывод, что x 3 = 3 является точкой минимума функции.
Графическое изображение
Ответ: x 2 = 5 7 является точкой максимума, x 3 = 3 – точкой минимума заданной функции.
Если вы заметили ошибку в тексте, пожалуйста, выделите её и нажмите Ctrl+Enter
Экстремумы функции
Определение 2
Точка $x_0$ называется точкой максимума функции $f(x)$, если существует такая окрестность данной точки, что для всех $x$ из этой окрестность выполняется неравенство $f(x)\le f(x_0)$.
Определение 3
Точка $x_0$ называется точкой максимума функции $f(x)$, если существует такая окрестность данной точки, что для всех $x$ из этой окрестность выполняется неравенство $f(x)\ge f(x_0)$.
Понятие экстремума функции тесно связано с понятием критической точки функции. Введем её определение.
Определение 4
$x_0$ называется критической точкой функции $f(x)$, если:
1) $x_0$ – внутренняя точка области определения;
2) $f”\left(x_0\right)=0$ или не существует.
Для понятия экстремума можно сформулировать теоремы о достаточных и необходимых условиях его существования.
Теорема 2
Достаточное условие экстремума
Пусть точка $x_0$ является критической для функции $y=f(x)$ и лежит в интервале $(a,b)$. Пусть на каждом интервале $\left(a,x_0\right)\ и\ (x_0,b)$ производная $f”(x)$ существует и сохраняет постоянный знак. Тогда:
1) Если на интервале $(a,x_0)$ производная $f”\left(x\right)>0$, а на интервале $(x_0,b)$ производная $f”\left(x\right)
2) Если на интервале $(a,x_0)$ производная $f”\left(x\right)0$, то точка $x_0$ – точка минимума для данной функции.
3) Если и на интервале $(a,x_0)$, и на интервале $(x_0,b)$ производная $f”\left(x\right) >0$ или производная $f”\left(x\right)
Данная теорема проиллюстрирована на рисунке 1.
Рисунок 1. Достаточное условие существования экстремумов
Примеры экстремумов (Рис. 2).
Рисунок 2. Примеры точек экстремумов
Правило исследования функции на экстремум
2) Найти производную $f”(x)$;
7) Сделать выводы о наличии максимумов и минимумов на каждом промежутке, используя теорему 2.
Возрастание и убывание функции
Введем, для начала, определения возрастающей и убывающей функций.
Определение 5
Функция $y=f(x)$, определенная на промежутке $X$, называется возрастающей, если для любых точек $x_1,x_2\in X$ при $x_1
Определение 6
Функция $y=f(x)$, определенная на промежутке $X$, называется убывающей, если для любых точек $x_1,x_2\in X$ при $x_1f(x_2)$.
Исследование функции на возрастание и убывание
Исследовать функции на возрастание и убывание можно с помощью производной.
Для того чтобы исследовать функцию на промежутки возрастания и убывания, необходимо сделать следующее:
1) Найти область определения функции $f(x)$;
2) Найти производную $f”(x)$;
3) Найти точки, в которых выполняется равенство $f”\left(x\right)=0$;
4) Найти точки, в которых $f”(x)$ не существует;
5) Отметить на координатной прямой все найденные точки и область определения данной функции;
6) Определить знак производной $f”(x)$ на каждом получившемся промежутке;
7) Сделать вывод: на промежутках, где $f”\left(x\right)0$ функция возрастает.
2-30x+36$;
3) $f”\left(x\right)=0$;
\ \ \
4) $f”(x)$ существует во всех точках области определения;
5) Координатная прямая:
Рисунок 3.
6) Определить знак производной $f”(x)$ на каждом промежутке:
\ \.
Областью значений функции явл. промежуток [ 1; 3].
1. При x = -3, x =- 1, x = 1,5, х=4,5 значение функции равно нулю.
Значение аргумента, при котором значение функции равно нулю, называют нулем функции.
//т.е. для данной функции числа -3;-1;1,5; 4,5 являются нулями.
2. На промежутках [ 4,5; 3) и (1; 1,5) и (4,5;5,5] график функции f расположен над осью абсцисс, а на промежутках (-3; -1) и (1,5; 4,5) под осью абсцисс, это объясняется так -на промежутках [ 4,5; 3) и (1; 1,5) и (4,5;5,5] функция принимает положительные значения, а на промежутках (-3; -1) и (1,5; 4,5) отрицательные.
Каждый из указанных промежутков (там где функция принимает значения одного и того же знака) называют промежутком знакопостоянства функции f.
//т.е. например, если взять промежуток (0; 3), то он не является промежутком знакопостоянства данной функции.
В математике принято при поиске промежутков знакопостоянства функции указывать промежутки максимальной длины. //Т.е. промежуток (2; 3) является промежутком знакопостоянства функции f, но в ответ следует включить промежуток [ 4,5; 3), содержащий промежуток (2; 3).
3. Если перемещаться по оси абсцисс от 4,5 до 2, то можно заметить, что график функции идет вниз, то есть значения функции уменьшаются. //В математике принято говорить, что на промежутке [ 4,5; 2] функция убывает.
С увеличением x от 2 до 0 график функции идет вверх, т.е. значения функции увеличиваются. //В математике принято говорить, что на промежутке [ 2; 0] функция возрастает.
Функцию f называют , если для любых двух значений аргумента x1 и x2 из этого промежутка таких, что x2 > x1, выполняется неравенство f (x2) > f (x1). // или Функцию называют возрастающей на некотором промежутке , если для любых значений аргумента из этого промежутка большему значению аргумента соответствует большее значение функции.
//т.е. чем больше х, тем больше у.
Функцию f называют убывающей на некотором промежутке , если для любых двух значений аргумента x1 и x2 из этого промежутка таких, что x2 > x1, выполняется неравенство f(x2)убывающей на некотором промежутке, если для любых значений аргумента из этого промежутка большему значению аргумента соответствует меньшее значение функции. //т.е. чем больше х, тем меньше у.
Если функция возрастает на всей области определения, то ее называют возрастающей .
Если функция убывает на всей области определения, то ее называют убывающей .
Пример 1. график возрастающей и убывающей функций соотвественно.
Пример 2.
Определить явл. ли линейная функция f (x) = 3x + 5 возрастающей или убывающей?
Доказательство. Воспрользуемся определениями. Пусть х1 и x2 произвольные значения аргумента, причем x1
Операции с производными. Калькулятор онлайн. Найти (с решением) производную функции
В задаче B9 дается график функции или производной, по которому требуется определить одну из следующих величин:
- Значение производной в некоторой точке x 0 ,
- Точки максимума или минимума (точки экстремума),
- Интервалы возрастания и убывания функции (интервалы монотонности).

Функции и производные, представленные в этой задаче, всегда непрерывны, что значительно упрощает решение. Не смотря на то, что задача относится к разделу математического анализа, она вполне по силам даже самым слабым ученикам, поскольку никаких глубоких теоретических познаний здесь не требуется.
Для нахождения значения производной, точек экстремума и интервалов монотонности существуют простые и универсальные алгоритмы — все они будут рассмотрены ниже.
Внимательно читайте условие задачи B9, чтобы не допускать глупых ошибок: иногда попадаются довольно объемные тексты, но важных условий, которые влияют на ход решения, там немного.
Вычисление значения производной. Метод двух точек
Если в задаче дан график функции f(x), касательная к этому графику в некоторой точке x 0 , и требуется найти значение производной в этой точке, применяется следующий алгоритм:
- Найти на графике касательной две «адекватные» точки: их координаты должны быть целочисленными.
Обозначим эти точки A (x 1 ; y 1) и B (x 2 ; y 2). Правильно выписывайте координаты — это ключевой момент решения, и любая ошибка здесь приводит к неправильному ответу. - Зная координаты, легко вычислить приращение аргумента Δx = x 2 − x 1 и приращение функции Δy = y 2 − y 1 .
- Наконец, находим значение производной D = Δy/Δx. Иными словами, надо разделить приращение функции на приращение аргумента — и это будет ответ.
Еще раз отметим: точки A и B надо искать именно на касательной, а не на графике функции f(x), как это часто случается. Касательная обязательно будет содержать хотя бы две таких точки — иначе задача составлена некорректно.
Рассмотрим точки A (−3; 2) и B (−1; 6) и найдем приращения:
Δx = x 2 − x 1 = −1 − (−3) = 2; Δy = y 2 − y 1 = 6 − 2 = 4.
Найдем значение производной: D = Δy/Δx = 4/2 = 2.
Задача. На рисунке изображен график функции y = f(x) и касательная к нему в точке с абсциссой x 0 . Найдите значение производной функции f(x) в точке x 0 .
Рассмотрим точки A (0; 3) и B (3; 0), найдем приращения:
Δx = x 2 − x 1 = 3 − 0 = 3; Δy = y 2 − y 1 = 0 − 3 = −3.
Теперь находим значение производной: D = Δy/Δx = −3/3 = −1.
Задача. На рисунке изображен график функции y = f(x) и касательная к нему в точке с абсциссой x 0 . Найдите значение производной функции f(x) в точке x 0 .
Рассмотрим точки A (0; 2) и B (5; 2) и найдем приращения:
Δx = x 2 − x 1 = 5 − 0 = 5; Δy = y 2 − y 1 = 2 − 2 = 0.
Осталось найти значение производной: D = Δy/Δx = 0/5 = 0.
Из последнего примера можно сформулировать правило: если касательная параллельна оси OX, производная функции в точке касания равна нулю. В этом случае даже не надо ничего считать — достаточно взглянуть на график.
Вычисление точек максимума и минимума
Иногда вместо графика функции в задаче B9 дается график производной и требуется найти точку максимума или минимума функции. При таком раскладе метод двух точек бесполезен, но существует другой, еще более простой алгоритм.
Для начала определимся с терминологией:
- Точка x 0 называется точкой максимума функции f(x), если в некоторой окрестности этой точки выполняется неравенство: f(x 0) ≥ f(x).
- Точка x 0 называется точкой минимума функции f(x), если в некоторой окрестности этой точки выполняется неравенство: f(x 0) ≤ f(x).
Для того чтобы найти точки максимума и минимума по графику производной, достаточно выполнить следующие шаги:
- Перечертить график производной, убрав всю лишнюю информацию. Как показывает практика, лишние данные только мешают решению. Поэтому отмечаем на координатной оси нули производной — и все.
- Выяснить знаки производной на промежутках между нулями. Если для некоторой точки x 0 известно, что f’(x 0) ≠ 0, то возможны лишь два варианта: f’(x 0) ≥ 0 или f’(x 0) ≤ 0. Знак производной легко определить по исходному чертежу: если график производной лежит выше оси OX, значит f’(x) ≥ 0. И наоборот, если график производной проходит под осью OX, то f’(x) ≤ 0.

- Снова проверяем нули и знаки производной. Там, где знак меняется с минуса на плюс, находится точка минимума. И наоборот, если знак производной меняется с плюса на минус, это точка максимума. Отсчет всегда ведется слева направо.
Эта схема работает только для непрерывных функций — других в задаче B9 не встречается.
Задача. На рисунке изображен график производной функции f(x), определенной на отрезке [−5; 5]. Найдите точку минимума функции f(x) на этом отрезке.
Избавимся от лишней информации — оставим только границы [−5; 5] и нули производной x = −3 и x = 2,5. Также отметим знаки:
Очевидно, в точке x = −3 знак производной меняется с минуса на плюс. Это и есть точка минимума.
Задача. На рисунке изображен график производной функции f(x), определенной на отрезке [−3; 7]. Найдите точку максимума функции f(x) на этом отрезке.
Перечертим график, оставив на координатной оси только границы [−3; 7] и нули производной x = −1,7 и x = 5.
Отметим на полученном графике знаки производной. Имеем:
Очевидно, в точке x = 5 знак производной меняется с плюса на минус — это точка максимума.
Задача. На рисунке изображен график производной функции f(x), определенной на отрезке [−6; 4]. Найдите количество точек максимума функции f(x), принадлежащих отрезку [−4; 3].
Из условия задачи следует, что достаточно рассмотреть только часть графика, ограниченную отрезком [−4; 3]. Поэтому строим новый график, на котором отмечаем только границы [−4; 3] и нули производной внутри него. А именно, точки x = −3,5 и x = 2. Получаем:
На этом графике есть лишь одна точка максимума x = 2. Именно в ней знак производной меняется с плюса на минус.
Небольшое замечание по поводу точек с нецелочисленными координатами. Например, в последней задаче была рассмотрена точка x = −3,5, но с тем же успехом можно взять x = −3,4. Если задача составлена корректно, такие изменения не должны влиять на ответ, поскольку точки «без определенного места жительства» не принимают непосредственного участия в решении задачи.
Разумеется, с целочисленными точками такой фокус не пройдет.
Нахождение интервалов возрастания и убывания функции
В такой задаче, подобно точкам максимума и минимума, предлагается по графику производной отыскать области, в которых сама функция возрастает или убывает. Для начала определим, что такое возрастание и убывание:
- Функция f(x) называется возрастающей на отрезке если для любых двух точек x 1 и x 2 из этого отрезка верно утверждение: x 1 ≤ x 2 ⇒ f(x 1) ≤ f(x 2). Другими словами, чем больше значение аргумента, тем больше значение функции.
- Функция f(x) называется убывающей на отрезке если для любых двух точек x 1 и x 2 из этого отрезка верно утверждение: x 1 ≤ x 2 ⇒ f(x 1) ≥ f(x 2). Т.е. большему значению аргумента соответствует меньшее значение функции.
Сформулируем достаточные условия возрастания и убывания:
- Для того чтобы непрерывная функция f(x) возрастала на отрезке , достаточно, чтобы ее производная внутри отрезка была положительна, т.
е. f’(x) ≥ 0. - Для того чтобы непрерывная функция f(x) убывала на отрезке , достаточно, чтобы ее производная внутри отрезка была отрицательна, т.е. f’(x) ≤ 0.
Примем эти утверждения без доказательств. Таким образом, получаем схему для нахождения интервалов возрастания и убывания, которая во многом похожа на алгоритм вычисления точек экстремума:
- Убрать всю лишнюю информацию. На исходном графике производной нас интересуют в первую очередь нули функции, поэтому оставим только их.
- Отметить знаки производной на интервалах между нулями. Там, где f’(x) ≥ 0, функция возрастает, а где f’(x) ≤ 0 — убывает. Если в задаче установлены ограничения на переменную x, дополнительно отмечаем их на новом графике.
- Теперь, когда нам известно поведение функции и ограничения, остается вычислить требуемую в задаче величину.
Задача. На рисунке изображен график производной функции f(x), определенной на отрезке [−3; 7,5]. Найдите промежутки убывания функции f(x).
В ответе укажите сумму целых чисел, входящих в эти промежутки.
Как обычно, перечертим график и отметим границы [−3; 7,5], а также нули производной x = −1,5 и x = 5,3. Затем отметим знаки производной. Имеем:
Поскольку на интервале (− 1,5) производная отрицательна, это и есть интервал убывания функции. Осталось просуммировать все целые числа, которые находятся внутри этого интервала:
−1 + 0 + 1 + 2 + 3 + 4 + 5 = 14.
Задача. На рисунке изображен график производной функции f(x), определенной на отрезке [−10; 4]. Найдите промежутки возрастания функции f(x). В ответе укажите длину наибольшего из них.
Избавимся от лишней информации. Оставим только границы [−10; 4] и нули производной, которых в этот раз оказалось четыре: x = −8, x = −6, x = −3 и x = 2. Отметим знаки производной и получим следующую картинку:
Нас интересуют промежутки возрастания функции, т.е. такие, где f’(x) ≥ 0. На графике таких промежутков два: (−8; −6) и (−3; 2).
Вычислим их длины:
l 1 = − 6 − (−8) = 2;
l 2 = 2 − (−3) = 5.
Поскольку требуется найти длину наибольшего из интервалов, в ответ записываем значение l 2 = 5.
Производная функции одной переменной.
Введение.
Настоящие методические разработки предназначены для студентов факультета промышленное и гражданское строительство. Они составлены применительно к программе курса математики по разделу «Дифференциальное исчисление функций одного переменного».
Разработки представляют собой единое методическое руководство, включающее в себя: краткие теоретические сведения; «типовые» задачи и упражнения с подробными решениями и пояснениями к этим решениям; варианты контрольной работы.
В конце каждого параграфа дополнительные упражнения. Такая структура разработок делает их пригодными для самостоятельного овладения разделом при самой минимальной помощи со стороны преподавателя.
Механический и геометрический смысл
производной.
Понятие производной является одним
из самых важных понятий математического
анализа.
Оно возникло еще в 17 веке.
Формирование понятия
производной исторически связано с двумя
задачами: задачей о скорости переменного
движения и задачей о касательной к
кривой.
Эти задачи, несмотря на их различное содержание, приводят к одной и той же математической операции, которую нужно провести над функцией.Эта операция получила в математике специальное название. Она называется операцией дифференцирования функции. Результат операции дифференцирования называется производной.
Итак, производной функцииy=f(x)
в точкеx0 называется
предел (если он существует) отношения
приращения функции
к приращению аргумента
при
.
Производную принято обозначать
так:
.
Таким образом, по определению
Для обозначения производной употребляются
также символы
.
Механический смысл производной.
Если s=s(t)
– закон прямолинейного движения
материальной точки, то
есть скорость этой точки в момент времениt.
Геометрический смысл производной.
Если функция y=f(x)
имеет производную в точке,
то угловой коэффициент касательной к
графику функции в точке
равен
.
Пример.
Найдите производную функции
в точке=2:
1) Дадим точке
=2
приращение
.
Заметим, что.
2) Найдем приращение функции в точке =2:
3) Составим отношение приращения функции к приращению аргумента:
Найдем предел отношения при
:
.
Таким образом,
.
§ 2. Производные от некоторых
простейших функций.
Студенту необходимо научиться вычислять производные конкретных функций: y=x,y=и вообщеy=.
Найдем производную функции у=х.
т.е. (x)′=1.
Найдем производную функции
Производная
Пусть
тогда
Легко заметить закономерность в
выражениях производных от степенной
функции
приn=1,2,3.
Следовательно,
. (1)
Эта формула справедлива для любых действительных n.
В частности, используя формулу (1), имеем:
;
.
Пример.
Найдите производную функции
.
.
Данная функция является частным случаем функции вида
при
.
Используя формулу (1), имеем
.
Производные функций y=sin x и y=cos x.
Пусть y=sinx.
Разделим на ∆x, получим
Переходя к пределу при ∆x→0, имеем
Пусть y=cosx .
Переходя к пределу при ∆x→0, получим
;
.
(2)
§3. Основные правила дифференцирования.
Рассмотрим правила дифференцирования.
Теорема 1 . Если функцииu=u(x) иv=v(x) дифференцируемы в данной точкеx,то в этой точке дифференцируема и их сумма, причем производная суммы равна сумме производных слагаемых: (u+v)”=u”+v”.(3)
Доказательство: рассмотрим функцию y=f(x)=u(x)+v(x).
Приращению ∆x аргумента x соответствуют приращения ∆u=u(x+∆x)-u(x), ∆v=v(x+∆x)-v(x) функций u и v. Тогда функция y получит приращение
∆y=f(x+∆x)-f(x)=
=–=∆u+∆v.
Следовательно,
Итак, (u+v)”=u”+v”.
Теорема 2. Если функцииu=u(x) иv=v(x) дифференцируемы в данной точкеx, то в той же точке дифференцируемо и их произведение.При этом производная произведения находится по следующей формуле: (uv)”=u”v+uv”. (4)
Доказательство: Пусть y=uv, где u и v – некоторые дифференцируемые функции от x. Дадим x приращение ∆x;тогда u получит приращение ∆u, v получит приращение ∆v и y получит приращение ∆y.
Имеем y+∆y=(u+∆u)(v+∆v), или
y+∆y=uv+u∆v+v∆u+∆u∆v.
Следовательно, ∆y=u∆v+v∆u+∆u∆v.
Отсюда
Переходя к пределу при ∆x→0 и учитывая, чтоuиvне зависят от ∆x, будем иметь
Теорема 3 . Производная частного двух функций равна дроби, знаменатель которой равен квадрату делителя, а числитель- разности между произведением производной делимого на делитель и произведением делимого на производную делителя, т.е.
Если
то
(5)
Теорема 4. Производная постоянной равна нулю, т.е. если y=C, где С=const, то y”=0.
Теорема 5.
Постоянный множитель
можно выносить за знак производной,
т.е. если y=Cu(x), где С=const, то y”=Cu”(x).
Пример 1.
Найдите производную функции
.
Данная функция имеет вид
,
гдеu=x,v=cosx. Применяя правило
дифференцирования (4), находим
.
Пример 2.
Найдите производную функции
.
Применим формулу (5).
Здесь
;
.
Задачи.
Найдите производные следующих функций:
;
11)
2)
;
12)
;
3)
13)
4)
14)
5)
15)
6)
16)
7 )
17)
8)
18)
9)
19)
10)
20)
Решать физические задачи или примеры по математике совершенно невозможно без знаний о производной и методах ее вычисления. Производная – одно из важнейших понятий математического анализа. Этой фундаментальной теме мы и решили посвятить сегодняшнюю статью. Что такое производная, каков ее физический и геометрический смысл, как посчитать производную функции? Все эти вопросы можно объединить в один: как понять производную?
Геометрический и физический смысл производной
Пусть есть функция f(x) , заданная в некотором интервале (a, b) .
Точки х и х0 принадлежат этому интервалу. При изменении х меняется и сама функция. Изменение аргумента – разность его значений х-х0 . Эта разность записывается как дельта икс и называется приращением аргумента. Изменением или приращением функции называется разность значений функции в двух точках. Определение производной:
Производная функции в точке – предел отношения приращения функции в данной точке к приращению аргумента, когда последнее стремится к нулю.
Иначе это можно записать так:
Какой смысл в нахождении такого предела? А вот какой:
производная от функции в точке равна тангенсу угла между осью OX и касательной к графику функции в данной точке.
Физический смысл производной: производная пути по времени равна скорости прямолинейного движения.
Действительно, еще со школьных времен всем известно, что скорость – это частное пути x=f(t) и времени t .
Средняя скорость за некоторый промежуток времени:
Чтобы узнать скорость движения в момент времени t0 нужно вычислить предел:
Правило первое: выносим константу
Константу можно вынести за знак производной. Более того – это нужно делать. При решении примеров по математике возьмите за правило – если можете упростить выражение, обязательно упрощайте .
Пример. Вычислим производную:
Правило второе: производная суммы функций
Производная суммы двух функций равна сумме производных этих функций. То же самое справедливо и для производной разности функций.
Не будем приводить доказательство этой теоремы, а лучше рассмотрим практический пример.
Найти производную функции:
Правило третье: производная произведения функций
Производная произведения двух дифференцируемых функций вычисляется по формуле:
Пример: найти производную функции:
Решение:
Здесь важно сказать о вычислении производных сложных функций.
Производная сложной функции равна произведению производной этой функции по промежуточному аргументу на производную промежуточного аргумента по независимой переменной.
В вышеуказанном примере мы встречаем выражение:
В данном случае промежуточный аргумент – 8х в пятой степени. Для того, чтобы вычислить производную такого выражения сначала считаем производную внешней функции по промежуточному аргументу, а потом умножаем на производную непосредственно самого промежуточного аргумента по независимой переменной.
Правило четвертое: производная частного двух функций
Формула для определения производной от частного двух функций:
Мы постарались рассказать о производных для чайников с нуля. Эта тема не так проста, как кажется, поэтому предупреждаем: в примерах часто встречаются ловушки, так что будьте внимательны при вычислении производных.
С любым вопросом по этой и другим темам вы можете обратиться в студенческий сервис .
За короткий срок мы поможем решить самую сложную контрольную и разобраться с заданиями, даже если вы никогда раньше не занимались вычислением производных.
Определение. Пусть функция \(y = f(x) \) определена в некотором интервале, содержащем внутри себя точку \(x_0 \). Дадим аргументу приращение \(\Delta x \) такое, чтобы не выйти из этого интервала. Найдем соответствующее приращение функции \(\Delta y \) (при переходе от точки \(x_0 \) к точке \(x_0 + \Delta x \)) и составим отношение \(\frac{\Delta y}{\Delta x} \). Если существует предел этого отношения при \(\Delta x \rightarrow 0 \), то указанный предел называют производной функции \(y=f(x) \) в точке \(x_0 \) и обозначают \(f”(x_0) \).
$$ \lim_{\Delta x \to 0} \frac{\Delta y}{\Delta x} = f”(x_0) $$
Для обозначения производной часто используют символ y”.
Отметим, что y” = f(x) – это новая функция, но, естественно, связанная с функцией y = f(x), определенная во всех точках x, в которых
существует указанный выше предел.
Эту функцию называют так: производная функции у = f(x) .
Геометрический смысл производной состоит в следующем. Если к графику функции у = f(x) в точке с абсциссой х=a можно
провести касательную, непараллельную оси y, то f(a) выражает угловой коэффициент касательной:
\(k = f”(a) \)
Поскольку \(k = tg(a) \), то верно равенство \(f”(a) = tg(a) \) .
А теперь истолкуем определение производной с точки зрения приближенных равенств. Пусть функция \(y = f(x) \) имеет
производную в конкретной точке \(x \):
$$ \lim_{\Delta x \to 0} \frac{\Delta y}{\Delta x} = f”(x) $$
Это означает, что около точки х выполняется приближенное равенство \(\frac{\Delta y}{\Delta x} \approx f”(x) \), т.е.
\(\Delta y \approx f”(x) \cdot \Delta x \).
Содержательный смысл полученного приближенного равенства заключается в следующем: приращение функции «почти пропорционально»
приращению аргумента, причем коэффициентом пропорциональности является значение производной в заданной точке х.
2 \) справедливо приближенное равенство \(\Delta y \approx 2x \cdot \Delta x \).
Если внимательно проанализировать определение производной, то мы обнаружим, что в нем заложен алгоритм ее нахождения.
Сформулируем его.
Как найти производную функции у = f(x) ?
1. Зафиксировать значение \(x \), найти \(f(x) \)
2. Дать аргументу \(x \) приращение \(\Delta x \), перейти в новую точку \(x+ \Delta x \), найти \(f(x+ \Delta x) \)
3. Найти приращение функции: \(\Delta y = f(x + \Delta x) – f(x) \)
4. Составить отношение \(\frac{\Delta y}{\Delta x} \)
5. Вычислить $$ \lim_{\Delta x \to 0} \frac{\Delta y}{\Delta x} $$
Этот предел и есть производная функции в точке x.
Если функция у = f(x) имеет производную в точке х, то ее называют дифференцируемой в точке х. Процедуру нахождения производной функции у = f(x) называют дифференцированием функции у = f(x).
Обсудим такой вопрос: как связаны между собой непрерывность и дифференцируемость функции в точке.
Пусть функция у = f(x) дифференцируема в точке х. Тогда к графику функции в точке М(х; f(x)) можно провести касательную, причем, напомним, угловой коэффициент касательной равен f”(x). Такой график не может «разрываться» в точке М, т. е. функция обязана быть непрерывной в точке х.
Это были рассуждения «на пальцах». Приведем более строгое рассуждение. Если функция у = f(x) дифференцируема в точке х, то выполняется приближенное равенство \(\Delta y \approx f”(x) \cdot \Delta x \). Если в этом равенстве \(\Delta x \) устремить к нулю, то и \(\Delta y \) будет стремиться к нулю, а это и есть условие непрерывности функции в точке.
Итак, если функция дифференцируема в точке х, то она и непрерывна в этой точке .
Обратное утверждение неверно. Например: функция у = |х| непрерывна везде, в частности в точке х = 0, но касательная к графику
функции в «точке стыка» (0; 0) не существует. Если в некоторой точке к графику функции нельзя провести касательную, то в этой
точке не существует производная.
Еще один пример. Функция \(y=\sqrt{x} \) непрерывна на всей числовой прямой, в том числе в точке х = 0. И касательная к графику функции существует в любой точке, в том числе в точке х = 0. Но в этой точке касательная совпадает с осью у, т. е. перпендикулярна оси абсцисс, ее уравнение имеет вид х = 0. Углового коэффициента у такой прямой нет, значит, не существует и \(f”(0) \)
Итак, мы познакомились с новым свойством функции – дифференцируемостью. А как по графику функции можно сделать вывод о ее дифференцируемости?
Ответ фактически получен выше. Если в некоторой точке к графику функции можно провести касательную, не перпендикулярную оси абсцисс, то в этой точке функция дифференцируема. Если в некоторой точке касательная к графику функции не существует или она перпендикулярна оси абсцисс, то в этой точке функция не дифференцируема.
Правила дифференцирования
Операция нахождения производной называется дифференцированием .
При выполнении этой операции часто приходится работать с частными, суммами, произведениями функций, а также с «функциями функций»,
то есть сложными функциями.
2} $$
Определение производной | Calc Medic
Обзор
Это один из наших самых любимых уроков! В этом уроке мы переходим от неформального понятия «график наклонов» к формальному представлению о производной. Сегодня ученики покидают занятия с твердым, осязаемым и хорошо продуманным пониманием производной как функции, а не как отдельных наклонов. Артефакты из этого урока хранятся на наших стенах в течение года и будут использоваться во многих будущих уроках.
Советы учителям
В начале каждого урока присвойте каждому ученику целое число от -12 до 12. Важно, чтобы у каждого ученика был свой номер (увеличьте диапазон, если у вас большой класс). Это число будет их x-значением на протяжении всего урока. Они могут заполнить это, когда увидят x = _____ на уроке. Если ваш класс небольшой, вам придется самостоятельно заполнить некоторые точки, чтобы учащиеся начали видеть некоторые закономерности на «графике уклонов».Это не будет отвлекать от урока, пока каждый ученик рассчитывает свою мгновенную скорость изменения на своем собственном личном x-значении.
Мы рекомендуем сделать паузу для подведения итогов после вопроса 4, сделать несколько первых замечаний о том, почему все точки образуют горизонтальную линию, а затем позволить студентам продолжить. Мы предлагаем не использовать слово «производная» вместо «график наклонов» до конца опыта.
Поскольку этот урок довольно длинный, мы настоятельно рекомендуем, когда вы дойдете до вопроса 5, вы назначите половину студентов на вопрос 5a, а половину студентов – на вопрос 6a (более сильных студентов можно попросить решить производную кубической функции).Таким образом, они решают только одну длинную производную задачу вместо 2. Это означает, что у вас будет только половина точек на бумаге, но в классе среднего размера это все равно даст вам хорошее представление об общей форме этой кривой. . Если ваши ученики сильнее, вы можете попросить их сделать и то, и другое. Важно, чтобы КАЖДЫЙ студент копировал графики и «график наклонов» для всех трех функций.
При подведении итогов добавьте f ’(x), g’ (x) и h ’(x) к вашим точечным функциям, которые раньше назывались просто« графиками наклонов ».
”
После того, как точки / наклоны нанесены, укажите на конкретную точку и спросите, кто из учащихся поставил эту точку. Попросите учащегося объяснить, что означает их точка. Сделайте это несколько раз во время урока и в последующие дни, чтобы студенты ознакомились с идеей о том, что точка на производной представляет собой наклон исходной кривой в точке x = ___ ». Настаивайте на том, чтобы слышать слово «наклон», конкретное значение x и что наклон взят из исходной функции.Очень важно, чтобы учащиеся не использовали расплывчатые выражения, такие как «оно», «график» или даже «наклон». Обучите своих учеников пользоваться точными формулировками, такими как «график f» или «наклон исходной кривой f (x)».
Exam Insights
Это гарантированное содержимое AP Test как в разделах с множественным выбором, так и в разделах с бесплатными ответами. Время, которое вы потратите на создание основы (графической, аналитической и словесной) для концепции производного инструмента, окупится за счет удержания, понимания и успеваемости учащихся на тесте AP! Когда вы просматриваете прошлые вопросы AP, обратите внимание на разные представления, разные переменные и различные обозначения, представленные студентам.
Мы не можем достаточно подчеркнуть важность опыта в 2.1 и 2.2.
Заблуждения студентов
Студенты обычно не испытывают затруднений с обозначением «простых чисел», но испытывают большие трудности с обозначением Лейбница (dy / dx). При назначении домашних заданий и при создании оценок обязательно меняйте обозначения (и используйте «различные» независимые и зависимые переменные !!), чтобы учащиеся познакомились с каждым из них. Студенты, как правило, испытывают затруднения с оператором обозначения d / dx (y), и я говорю своим студентам, что это просто глагольная версия обозначения, означающая, что это команда для получения производной.
При написании уравнений касательных линий продолжайте подчеркивать значение формы «точка-наклон», даже если учащиеся предпочитают форму «наклон-пересечение». Некоторым ученикам трудно отличить наклон касательной от уравнения касательной. Убедитесь, что учащиеся понимают, что производная дает наклон прямой, но чтобы написать уравнение касательной, им все равно понадобятся все компоненты линейного уравнения, которые они выучили в алгебре 1.
Исчисление Онлайн-книга
ГЛАВА 9Глава 9 – Производная и ее приближения
В предыдущем разделе мы изучали как мы могли бы в целом аппроксимировать график f (x) , изучая только его первую и вторую производную. Теперь мы будем доработать определение производной, чтобы понять, как мы можем получить точное приближение f (x ) используя только его первую производную. Прежде чем продолжить, позвольте мне устранить подозрение что растет в вашем уме.Вы, наверное, задаетесь вопросом, почему мы заботимся о использование производных функций для определения поведения исходной функции? Если мы хотим проанализировать, как ведет себя f (x) мы можем пойти и построить график напрямую, без необходимости смотреть на его производную.
Чтобы ответить на этот вопрос, напомним, что исчисление определялось как изучение
математически определенное изменение. В науке изменяющиеся ситуации определяются в
термины нескольких условий или измерений, где одно или несколько измерений
меняется по отношению к другим измерениям.
Нам нужен Calculus, чтобы определять мгновенную скорость изменения
для ситуации. В таком случае нам нужно работать в обратном направлении от производной
что мы определили для его антипроизводной.
Антипроизводная функции даст нам точное соотношение
между ситуацией и изменяющимися размерами. Чтобы понять, как
чтобы определить мгновенную скорость изменения, а затем рассчитать чистое изменение,
необходимо полностью понять взаимосвязь между функцией и ее производной.
Поэтому в этой главе мы рассмотрим определение производной от
посмотрим, как он определяет f (x).
Начнем с определения производная;
Это дает нам точное изменение на бесконечно малом интервале dx . Вспомните, как мгновенная скорость изменения была определена как принятие предела как дискретного значения для изменения в Икс, уходит в ноль.
Производная дает нам мгновенная скорость изменения функции на бесконечно малом интервале, . Если умножить обе стороны на dx, , получим:
Если заменить df и dx на и в
приведенное выше уравнение, то мы получаем уравнение, которое позволяет нам аппроксимировать изменение функции, .
Поскольку производная определена только над бесконечно
небольшой интервал, мы не можем использовать его значение, чтобы дать нам точное изменение
функция в интервале Это потому, что производная функции изменяется после
каждый интервал, dx и постоянен на всем интервале Следовательно, следующее уравнение представляет только
приближение к чистому изменению в на дискретном интервале поскольку предполагается, что
скорость изменения постоянна.
Посмотрите на следующий график и обратите внимание, как приближение становится все менее и менее точным по мере того, как Δx увеличивается.
от x = 4 до x = 6, = 2 . Изменение f (x) над этим интервал по определению
Подставляя знать значения в:
приблизительно это изменение в оценивая скорость изменения при x = 4:
Замена бесконечно малых значений дискретными изменениями, и , и умножая обе стороны , урожайность:
Использование
по производной мы получили погрешность 4 или 20%.
В виде Δx становится меньше, ошибка становится меньше, так что этот метод
становится более точным по мере того, как
Мы можем изложить наши наблюдения в виде короткая теорема:
Пока мы знаем значение функции в какой-то начальный момент мы можем вычислить его значение в ближайшей точке x, оценив производную в x = a , затем умножая его на Δx = (х-а) и добавив Δf к f (a). Это дает только приблизительный ответ, потому что предполагает скорость изменения функции постоянна на интервале Δx.
Например, чтобы приблизить мы можем использовать для f (a). В производная в этой точке равна
От калькулятор получаем = 9,1104, что соответствует ошибке менее 0,01%.
Все, что мы изучили о
производная до сих пор предполагает, что весь график функции может быть нарисован
в точности используя только производную. Это не должно вызывать удивления, поскольку
производная функции выводится из самой функции, остается только
чтобы отменить то, что сделано в выводе, чтобы получить исходный f (x)
назад, учитывая только f ‘(x)
Точность наших результатов зависит от того, насколько мал наш интервал
Δx есть.
Это потому, что, за исключением линейных графиков, производная или скорость
изменение функции – это различных на каждый и каждая точка на
f (x).
Изменение функции только справедливо для производной, вычисленной в точке, умноженной на бесконечно малую dx Производная только постоянная на бесконечно малом интервале, . Единственный точный способ определения f (x) через f ‘(x) – это оценивая f ‘(x) Δx на бесконечно малых интервалах, имея в виду, что f.(x) отличается в каждом интервале. Следовательно, если мы умножим производная по Δx получаем:
Изменение f в точности равно производной оценивается в точке x, умноженной на бесконечно малый dx. Чтобы получить точное приближение f (x) , нам нужно разделить интервал на меньшие подинтервалы и оцените скорость изменения в каждой точке. За например, если бы мы должны были разделить интервал от x = 4 до x = 6 в 3 интервала, чтобы вычислить изменение функции.s значение от x = 4 до x = 6 мы будем иметь:
Прямые вычисления говорят нам, что от x = 4 до x = 6 изменение f (x) составляет:
ср
теперь хочу найти этот ответ, используя только производную.
В отличие от нашего последнего
Например, мы разделили интервал на три подинтервала, где скорость
изменения различны в каждой из трех точек. В каждом подынтервале
Δx =
2/3 = 0,67.
От x = 4 до x = 4.67 приблизительное изменение f за этот интервал:
Из x = 4.67 к x = 5,33 приблизительное изменение f за этот интервал:
Аналогично для последний интервал приблизительное изменение f это:
Следовательно, чистое изменение f (x) в интервале от x = 4 до x = 6 – сумма трех приближенных изменений в f.s, которые мы рассчитали. Прежде чем констатировать Результаты позволяют мне сначала пояснить некоторые обозначения, которые мы собираемся использовать. Первое знак:
Это говорит нам оценить изменение функции, с двух точек конечные точки, от x = a до x = b.Второй знак – сумма суммирования:
Знаки суммирования подсказывают нам сложить
вверх все отдельные значения x от . Возвращаясь к исходному примеру, мы можем сформулировать наши результаты
как, изменение от x = 4 до x = 6 является
примерно равно сумме рассчитывается для каждого
интервал.
Математически это становится:
Суммирование знак также можно записать как:
Результат соответствует ошибке всего 6,6%, что намного лучше, чем ошибка 20%, которую мы получили, когда использовали только один интервал Δx = 2.Причина, по которой мы все еще ошибка возникает из-за того, что производная постоянно меняется на дискретном интервале,
Мы рассчитали только производную на три точки от x = 4 до x = 6. В точный способ найти точное изменение функции – позволить Δx go к нулю, а затем вычислить бесконечную сумму на интервале от x = 4 до x = 6. Это правда, потому что согласно определению производной, ставка изменение функции в любой момент основано на до нуля:
Таким образом, производная определяется как постоянна только в бесконечно малом интервале, dx. Мы изучим это более подробно в следующей главе. До сих пор мы можем констатировать следующее вывод:
Как получает
больше
~ = 0
и наши приближения становятся точными.
Следующий раздел -> Теория интеграции
Авторское право – UnderstandingCalculus.com
Калькулятор mathlab Графический калькулятор Mathlab. Математическая лаборатория расположена в зале 371 Jabara Hall в главном кампусе Университета штата Уичито, расположенном по адресу E.За прошедшие годы мы освоили математическую лабораторию Пирсона, чтобы помочь тысячам выпускников получить отличные оценки. 74 ГБ Оплата через PayPal Математическая лаборатория EPCC стремится предоставлять ресурсы и услуги, которые стимулируют любопытство и облегчают обучение и исследования в академическом сообществе. Математическая лаборатория, графически отображающая квадратичные функции на ti 83, что такое линейный множитель в алгебре, matlab + обыкновенный дифференциал второго порядка, как множить на ti 83 plus, пройти тест по учебнику колледжа, бесплатно изучить калькуляцию затрат онлайн, математические мелочи, часто задаваемые вопросы по математике.
Переехал навсегда. 25,482 лайков · 2 об этом говорят. Калькулятор расчетов: узнайте пределы без ограничений! Изучение математики – определенно одно из самых важных дел в жизни. Он разработан для замены громоздких и дорогостоящих портативных графических калькуляторов. Программное обеспечение Mathlab можно загрузить на сайте CNET Download. Лицензия на программу Бесплатная. Функции онлайн-математических калькуляторов. Щелкните соответствующую папку слева, чтобы увидеть, что в настоящее время доступно в вашей предметной области. Ответы внизу страницы.Просмотреть все онлайн-инструменты. Цена: 2 доллара. qcfinance. 75 1. TI 83 Графический калькулятор. Сегодня MATLAB предоставляет вам самое современное программное обеспечение для вычисления матриц, включая библиотеки LAPACK и BLAS. Арендная плата 15 долларов. В математической лаборатории доступно множество графических калькуляторов. ти-83 лаплас. Он также может найти оценку, необходимую для оставшихся оценок, чтобы достичь целевой итоговой оценки.
Определение уравнения прямой квадратной вариации. Таблица Arccos Математические решения для средней школы – Калькулятор производных, правило цепочки В предыдущих сообщениях мы рассмотрели основные правила производных, тригонометрические функции, логарифмы и показатели степени (щелкните здесь).Графический калькулятор от Mathlab – это научный графический калькулятор, интегрированный с алгеброй и незаменимый математический инструмент для учеников начальной школы, студентов колледжа или аспирантуры, а также всех, кому нужно больше, чем то, что предлагает базовый калькулятор. p1 = 8s2 + 56s + 96. 2, 7 и 1/3 иннингов – это%, представленные пользовательским вводом 7. Например, если полиномы числителя и знаменателя известны как векторы numG и denG, мы просто вводим команду MATLAB [zz, pp, kk] = tf2zp (числоG, denG).Это коллекция он-лайн клинических калькуляторов, которые были созданы с 1998 года в рамках различных проектов, занятий и ротаций. 99 для версии PRO, которая не содержит рекламы и работает в автономном режиме.
1% – вычисляет ERA% – отображает несколько ошибок, если пользователь вводит нестандартные значения. Другими словами, производная от is. Репетиторы по математике разъясняют сложные концепции, просматривают материалы курса, направляют студентов через сложные задания и предоставляют информацию об использовании калькулятора. gl / U0Rnyg Калькулятор числителя и знаменателя – это бесплатный онлайн-инструмент, который отображает числитель и знаменатель заданной дроби.arccos (x) = cos-1 (x) Например, если косинус 60 ° равен 0. Если вы хотите отслеживать игроков RuneScape 3, щелкните ссылку RS3 в правом верхнем углу любой страницы. Калькулятор высокой точности (Calculator) позволяет указать количество разрядов операции (от 6 до 130) при расчете формулы. Вы также можете проверить свои ответы! Интерактивные графики / графики помогают визуализировать и лучше понимать функции. Раздел алгебры позволяет вам расширить, разложить на множители или упростить практически любое выражение, которое вы выберете.
Подсчет имеет решающее значение, и математическая лаборатория «Освети мой стадион» – действительно увлекательная лаборатория, в которой учащиеся должны использовать различные математические навыки для планирования освещения стадиона. Калькуляторы должны быть возвращены в последнюю пятницу семестра. При вводе вашей текущей оценки и веса финала наш калькулятор автоматически предполагает, что ваша текущая оценка основана на весе вашего курса до финального экзамена и рассчитывается как 100% минус введенный вес финала. · Повышайте оценки за домашние задания, результаты тестов и III.Microsoft Math Solver Math Lab Репетиторство Часы Питтсбургские часы Личное: понедельник – пятница 9:00 – 14:00 Часы удаленно: понедельник – четверг 9:30 – 19:15, пятница 9:30 – 14:45, суббота – воскресенье 11 : 00:00 – 15:00 Описание. Щелкните «Архивы». 3. Персонализируйте обучение, по одному учащемуся за раз. Если ваша текущая оценка не учитывается Принесите свой калькулятор на урок. Это приложение появилось на рынке по цене всего 5 долларов.
MATLAB, или матричная лаборатория, изначально была создана, чтобы предоставить вам простой доступ к программному обеспечению для матричных вычислений, такому как LINPACK и EISPACK project.Студенты могут отправлять вопросы по математике прямо в математическую лабораторию DCC по адресу mathlab @ danville. В этом веб-семинаре мы рассмотрим основные математические навыки, которые вам понадобятся для выполнения многих вычислений, общих для биомедицинского калькулятора Infinity (∞) – элегантный многофункциональный калькулятор для iPhone / iPad с гордостью предлагает множество функций. для удовлетворения всех потребностей клиентов: приложение обладает мощным математическим ядром и механизмом алгебры с поддержкой математического отображения, что делает его жизнеспособным инструментом для всех, от тех, кто ищет базовые вычисления, до более продвинутых. материал перед занятием. Приходите на занятия подготовленными.Калькулятор полиномов – Интегрирование и дифференцирование. Домашний (текущий) Премиум; Зарабатывать; Авторизоваться; Зарегистрируйте $ 12.
Упрощение калькулятора бесплатно. онлайн-калькулятор дробей уравнений. 2. Осветите мой стадион Математическая лаборатория: Рубрика – Попросите учащихся поставить себе оценку с помощью этого приятного дополнительного задания. Вы можете найти площадь и объем прямоугольников, кругов, треугольников, трапеций, прямоугольников, цилиндров, конусов, пирамид, сфер. Если у вас есть графический калькулятор, вы можете сделать это таким образом (по частям) или подключить всю формулу и затем нажать Бесплатный онлайн-3D-графер от GeoGebra: графические 3D-функции, построение поверхностей, построение твердых тел и многое другое. ! WTAMU> Виртуальная математическая лаборатория> Алгебра колледжа.Это учебное пространство предназначено для поддержки студентов начальных курсов математики и статистики: MATH 110, MATH 115, MATH 118 Калькулятор полиномиальных корней. Калькулятор может вычислять тригонометрические, экспоненциальные, гамма-функции и функции Бесселя для комплексного числа. Калькулятор сигма-нотации.
Онлайн-калькулятор Международной ассоциации математической физики по методу итераций с фиксированной точкой – это онлайн-инструмент для быстрого вычисления действительного корня нелинейного уравнения с использованием метода итераций с фиксированной точкой. Чтобы удовлетворить потребности студентов, Центр успеха студентов (SSC) стремится сделать математическую лабораторию максимально эффективной средой обучения и стремится предоставить наиболее эффективную среду для обучения Crystal Math Labs, предлагающую трекер XP для Old School RuneScape и RuneScape 3 от Jagex.99 90 дней с оплатой через PayPal 49 долларов США. · Обучите учащихся необходимыми навыками и пониманием, чтобы преуспеть в математике. факторинг с двумя таблицами переменных. Бесплатный графический калькулятор – функция построения графиков, проверка точек пересечения, поиск максимума и минимума и многое другое. Этот веб-сайт использует файлы cookie, чтобы обеспечить вам максимальное удобство. Используйте наш калькулятор алгебры дома с веб-сайтом MathPapa или в дороге с мобильным приложением MathPapa.
Файлы GSE Calculus I и более 1000 экзаменов (3/12/20) Добро пожаловать в математические лаборатории Мэтта! Я Тереза Райнхарт, коллега и друг Мэтта и его семьи.Индивидуальные занятия по предварительной записи. 1. ALEKS предоставит экранный калькулятор, если он вам понадобится для решения конкретной задачи. Научный калькулятор TI 30xIIS. Для получения более подробной информации ознакомьтесь с нашим информационным флаером. Клинические калькуляторы Чарли. График y x = +2 1 в стандартном окне просмотра. 7 и 2/3 иннингов – это%, представленные пользовательским вводом 7. Android / Tools / General / Graphing Calculator от Mathlab. Подробно обсудите с потенциальными поставщиками заработной платы необходимые вам услуги.Голосование. Ввод данных в наш калькулятор финального экзамена. q1 = s4 + 4s3 + 9s2 + 10s. Может использоваться для расчета или создания новых математических задач. 1. Калькуляторы В математической лаборатории доступны различные калькуляторы. Вы можете упрощать и оценивать выражения, множить / множить многочлены, комбинировать выражения.
Например, если на вашем калькуляторе указано «2 ÷ 1», нажмите «÷», «2», а затем «=», чтобы получить окончательный ответ «1. Например, если сумма инвестиций увеличивается ежедневно, она будет приносить больше, чем те же инвестиции с той же заявленной / номинальной ставкой начисления сложных процентов ежемесячно.В математике производная функции действительной переменной измеряет чувствительность к изменению значения функции (выходного значения) по отношению к изменению ее аргумента (входного значения). ⋮. Калькулятор облигаций. Благодаря своей программе золотого стандарта он стал эталонным инструментом для вводных и математических лабораторий. 12! = 12 х 11 х 10 х 9 х 8 х 7 х 6 х 5 х 4 х 3 х 2 х 1 = 47
00.. Wolfram уникальным образом объединяет алгоритмы, данные, записные книжки, лингвистику и развертывание, обеспечивая мощные рабочие процессы на настольных компьютерах, в облаке, серверах и мобильных устройствах.Вычисление вероятностей с использованием таблицы непредвиденных обстоятельств.
Онлайн калькулятор – простой и надежный инструмент для решения различных математических задач в режиме онлайн. MyMathLab создает персонализированный и адаптивный процесс обучения для более чем 10. Найти корни многочленов еще никогда не было так просто! Связанные калькуляторы. Если у вас уже есть учетная запись, вы можете войти в систему, используя поле справа. Решенные упражнения по тригонометрическим уравнениям. Имеется библиотека учебников математики, которую могут изучать студенты; однако текущих учебников нет.Расчет: итоговая оценка за экзамен равна требуемой оценке за вычетом 100% минус итоговый экзаменационный вес (w), умноженный на… MathLab Canvas. Теперь ты используешь свою голову! Базовый математический план. Производная. roja parveen 30 января 2017 года. Если вы новый студент в системе, зарегистрируйтесь как новый студент. Калькулятор TI 36X Pro. Ассоциация женщин-математиков. Векторный калькулятор – (средняя школа / колледж) графически сложите два вектора вместе. Некоторые из наших других услуг и ресурсов включают: Прокат калькулятора TI-84 Задача математической лаборатории Университета Сполдинга: · Продвигать математическое обучение.
Онлайн калькулятор тригонометрических уравнений с решением и шагами. Графический калькулятор от Mathlab – бесплатное приложение для Android, которое относится к категории Education и было разработано Mathlab Apps, LLC. Введите набор точек, выберите один из следующих методов интерполяции (линейная интерполяция, интерполяция Лагранжа или интерполяция кубическим сплайном) и нажмите «Интерполировать». Учись и развивайся. Ваш калькулятор может находить только логарифмы с основанием 10 и e. Function Grapher – это полнофункциональная утилита для построения графиков, которая поддерживает одновременное построение графиков до 5 функций.Калькулятор сложных процентов. WTAMU> Виртуальная математическая лаборатория> Алгебра колледжа. Графический калькулятор арендной платы Графический калькулятор арендной платы. Низкое стандартное отклонение указывает на то, что точки данных в целом близки к… Добро пожаловать в математическую лабораторию. CAS – это пакет, содержащий набор алгоритмов для выполнения символических манипуляций с алгебраическими объектами, язык для их реализации и среду для использования этого языка.
Desmos предлагает лучшие в своем классе калькуляторы, цифровые математические задания и учебные программы, чтобы помочь каждому ученику полюбить математику и полюбить ее изучение.Калькулятор полиномов – Сумма и разность. 160. Важно отметить, что при вычислении с использованием калькулятора Гаусса-Жордана, если матрица имеет хотя бы одну нулевую строку с NON-нулевой правой частью (столбец постоянных членов), тогда система уравнений несовместима. Решение дифференциальных уравнений онлайн. помощь в выполнении лабораторных заданий по исчислению. % программа для поиска полюсов и нулей передаточной функции%, обеспечиваемая электрическим голосом. Скачать. 53455. Desmos поддерживает набор функций.Используйте этот калькулятор, чтобы определить эффективную годовую доходность инвестиций. Мы увидим способы, которыми MATLAB предоставляет помощь. Вычислить математические дроби данного числа. Рассчитайте производную в режиме онлайн. Математическая лаборатория Frisco Campus Math Lab стремится отражать миссию и основные ценности Коллинского колледжа.
%% ERA CALCULATOR% – Предлагает пользователю ввести имя (необязательно), количество пробежек и количество иннингов,%, используя стандартную десятичную форму. Калькулятор комиссии паевого инвестиционного фонда. Математическая лаборатория, кампус Норфолк. Бесплатная загрузка APK.Графический калькулятор TI 84. Он может варьироваться от базовых математических навыков до сложных вычислений и тригонометрии. Вы можете использовать этот калькулятор суммирования, чтобы быстро вычислить сумму ряда для определенного выражения в заданном диапазоне. Научный калькулятор Casio 300ES Plus. Crystal Math Labs – Old School Tracker. Созданные для гибкости, эти цифровые платформы позволяют создавать курсы, которые наилучшим образом соответствуют уникальным потребностям вашей учебной программы и ваших учеников. Матричный калькулятор. 1 000 000 000 = 10 9, поэтому 4 900 000 000 = 4.6! = 6 x 5 x 4 x 3 x 2 x 1 = 720. Будьте внимательны к другим. Онлайн-калькулятор по методу Эйлера поможет вам оценить решение дифференциального уравнения первого порядка с помощью метода Эйлера.
5 равно 60 °: arccos (0. Входные данные Просто введите задачу линейного программирования следующим образом: 1) Выберите, является ли проблема максимизацией или минимизацией 2) Введите вектор стоимости в отведенное для этого поле, т. Е. В поля, помеченные Ci. 5 лучших уроков. Чтобы начать процесс аренды, нажмите на ссылку ниже. Шпаргалка по финальному тесту по алгебре 2.Они начинают решать ответы на вопросы вашего курса в моей математической лаборатории и отправляют их прямо на портал MyMathLab Homework. Продавец: Amazon. Он разработан для замены громоздких и дорогостоящих портативных графических калькуляторов для проверки сходимости или расхождения серий. Скачать калькулятор графического представления файлов Mathlab Pro 160 build 160 Mod apk. 15. Начни здесь. Калькулятор полиномов – деление и умножение. Расчет итоговой оценки без вирусов Пример №1. com / course / 67041-Learning-elementary-matlab-one-to-one-classesMATLA Бесплатный графический калькулятор – функция построения графиков, проверка точек пересечения, поиск максимума и минимума и многое другое.
Этот веб-сайт использует файлы cookie, чтобы обеспечить максимальное удобство.Пожалуйста, измените настройки вашего браузера и перезагрузите. Да, эта модель соответствует данным. Для следующих графиков вы будете использовать общий журнал. Графический калькулятор от Mathlab – это научный графический калькулятор, интегрированный с алгеброй и незаменимый математический инструмент для студентов от старших классов до… Symbolab: поиск уравнений и математическое решение – решает задачи алгебры, тригонометрии и исчисления шаг за шагом Mathlab Graphing Calculator – это научный графический калькулятор Калькулятор интегрирован с алгеброй и является незаменимым математическим инструментом для учеников начальной школы, учащихся колледжей или аспирантов, или просто тех, кому нужно больше, чем то, что предлагает базовый калькулятор.6 голосов 208. Помощь с калькулятором. Графический калькулятор от Mathlab. Переключение между градусами и радианами. † Только один из представленных ответов является правильным.
Оформление учебников в Центре. Если у вас есть идеи по поводу других клинических калькуляторов, дайте мне знать. Научный, графический, дробный и матричный калькулятор в одном приложении! Если воспроизведение не начинается в ближайшее время, попробуйте перезагрузить устройство. Выберите свои предпочтения в отношении файлов cookie. Мы используем файлы cookie и аналогичные инструменты для улучшения вашего опыта, предоставления наших услуг, предоставления релевантной рекламы и внесения улучшений.пример. Теперь нет оправдания тому, чтобы избегать математики. Опыт. Онлайн-математическая лаборатория. У вас уже есть учетная запись MathXL for School? Войти. gl / U0Rnyg Описание. Вот инструкции, которые помогут вам использовать новую онлайн-систему. html файл шаблона для создания веб-страницы, которая будет вычислять площадь нескольких различных типов фигур. Mymathlabplus, будь то алгебра, статистика, тригонометрия, геометрия или предварительное вычисление, помогает студентам легко и эффективно выполнять и изучать все эти области.
Решения алгебры X.Графический калькулятор + математика, алгебра и исчисление Графический калькулятор от Mathlab – это инструмент для всех, кто хочет выполнять арифметические операции в… Графический калькулятор от Mathlab – это научный графический калькулятор, интегрированный с алгеброй и незаменимый математический инструмент для учеников начальной школы. в колледже или аспирантуре, или просто тем, кому нужно больше, чем то, что предлагает базовый калькулятор. Первый вопрос, на который нужно ответить: что такое лабораторная математика? Лабораторная математика – это любой математический навык или техника, которые используются в лабораторных исследованиях.Калькулятор сбережений в колледже. Это не только позволяет студентам испытать некоторые из действительно полезных функций графического калькулятора TI-83 или TI-84, но также позволяет студентам: – практиковать диаграммы рассеяния – формулировать уравнение прогнозирования – определять линию наилучшего соответствия (линейная регрессия) -напишите уравнение линии-найдите данные графика наклона-проанализируйте данные реального мира-учащиеся придут в себя .
.. Пройдите наши математические тесты и бросьте вызов своему мозгу! Топ-5 калькуляторов. gl / U0Rnyg Набор инструментов для энтузиастов математики, включающий калькулятор, а также утилиты построения графиков для функций с одной или двумя переменными.5 миллионов учеников в год. Также приведены примеры, которые помогут вам освежиться в работе над более сложными проблемами и помогут вам получить ответы, которые вы ищете. Имя файла: emle020406_BL0012. Калькулятор определителя Здесь вы можете вычислить определитель матрицы с комплексными числами онлайн бесплатно с очень подробным решением. Андреас Гозер 30 января 2017 г. резервирует общедоступные ресурсы лаборатории, такие как 3D-принтеры, доски и Raspberry Pis. Подробнее о http: // www.исчисления стихов. С MyLab и Mastering вы можете эффективно общаться со студентами даже на расстоянии. В ответ на COVID-19 математическая лаборатория DCC в настоящее время работает виртуально. Пожалуйста, проявите терпение. Никаких опозданий с нашими услугами по корректуре.
Если вы инструктор, вы можете запросить учетную запись инструктора. Калькулятор интерполяции. Деление (продолжение) Частное y и 5 y 5 или y ÷ 5 Отношение u к vuv или u ÷ vu, разделенным на 4 равные части u 4 или u ÷ 4 5 частей на 100 частей 5 100 Мощность Квадрат y y2 Куб k k3 t в четвертой степени t4 равно Графический калькулятор (также графический калькулятор или калькулятор с графическим дисплеем) – это карманный компьютер, который способен строить графики, решать одновременные уравнения и выполнять другие задачи с переменными.Документ был перемещен сюда. … Графический калькулятор Mathlab APK Графический калькулятор от Mathlab – это научный графический калькулятор, интегрированный с алгеброй и незаменимый математический инструмент для студентов от старших классов до тех, кто учится в колледже или аспирантуре, или просто… Научный калькулятор Casio FX-115MS. Рисуйте, анимируйте и делитесь поверхностями, кривыми, точками, линиями и векторами. Z = zscore (X) возвращает z-оценку для каждого элемента X, так что столбцы X центрируются, чтобы иметь среднее значение 0, и масштабируются, чтобы иметь стандартное отклонение 1.
(Показатель: «в степени») sqrt (Квадратный корень) (Пример: sqrt (9)) <(меньше чем)> (больше чем) <= (меньше или равно)> = (больше или равно ) Нужна помощь? Пожалуйста, не стесняйтесь спрашивать MathPapa, если вы столкнетесь с QuickMath, он автоматически ответит на наиболее распространенные задачи по алгебре, уравнениям и исчислению, с которыми сталкиваются старшеклассники и студенты колледжей. Это первый проект, в котором я использую Symbolic Math в качестве CAS. Калькулятор симплексного алгоритма – это онлайн-приложение, основанное на симплексном алгоритме и двухфазном методе.скачать онлайн калькулятор ти-83 плюс. Мне нужен полный код для калькулятора с использованием Matlab. Графический калькулятор от Mathlab – это научный графический калькулятор, интегрированный с алгеброй, и незаменимый математический инструмент для учеников начальной школы, студентов колледжа или аспирантуры, а также всех, кому нужно больше, чем то, что предлагает базовый калькулятор. Лицам, нарушающим образовательную среду Math CATS, будет предложен Matrix Inverse Calculator; Что такое системы уравнений? Система уравнений – это набор из одного или нескольких уравнений, включающих ряд переменных.
Калькулятор интерполяции вернет функцию, которая наилучшим образом аппроксимирует заданные точки в соответствии с выбранным методом. Просто введите уравнение, начальное предположение и допустимую ошибку, максимальное количество итераций и нажмите РАСЧЕТ. Это поставило бы нас в затруднительное положение, если бы нам нужно было найти значение журнала. В ответ на COVID-19 математическая лаборатория DCC в настоящее время работает виртуально. Калькулятор рентабельности инвестиций (ROI). Просто скопируйте и вставьте приведенный ниже код на свою веб-страницу, где вы хотите… Лаборатория математики. Определитель вычисляется путем приведения матрицы к форме эшелона строк и умножения ее основных диагональных элементов.Добро пожаловать. Например, 4 и −4 являются квадратными корнями из 16, потому что 4² = (−4) ² = 16. Вы также можете связаться с нашей круглосуточной службой поддержки, чтобы узнать статус вашего заказа. Нарисуйте график каждого преобразования и укажите домен и диапазон. Дополнительные занятия, если есть репетиторы.
Математическая лаборатория, расположенная в Научном колледже, представляет собой общественное учебное пространство, которое объединяет ассистентов преподавателей математики и статистики (ТА), помощников по обучению студентов (LA) и студентов. Охватывает арифметику, алгебру, геометрию, исчисление и статистику.Этот набор инструментов линейной алгебры состоит из модулей, перечисленных ниже. Большинство популярных графических калькуляторов также являются программируемыми и поэтому считаются программируемыми калькуляторами, что позволяет пользователю создавать индивидуальные… MATHLAB on vuonna 1964 Карл Энгельманнин kirjoittama matematiikkaohjelmisto, joka on kirjoitettu LISP: llä. Графический калькулятор от Mathlab – это научный графический калькулятор, интегрированный с алгеброй, и незаменимый математический инструмент для студентов от старших классов до тех, кто учится в колледже или аспирантуре, или просто для всех, кому нужно больше, чем то, что предлагает базовый калькулятор.Математическая лаборатория.
Подробнее о графическом калькуляторе от Mathlab. Лаборатория математики: предоставляет дополнительные занятия по очной форме. Прочтите следующие разделы в книге или электронной книге. 3. Используйте онлайн-калькулятор регрессии, чтобы найти уравнение линейной модели для описания данных за 1965–2010 годы. Программа аренды графического калькулятора TI. 21-я улица Северного и Хиллсайд в восточной части Уичито. × 10 в степени, которая помещает десятичную точку на место. Математика – это словарный запас. Число записывается в двух частях: только цифры с десятичной точкой после первой цифры, за которой следует.Как пользоваться калькулятором суммирования. Доступна математическая лаборатория центра Джексон-авеню (mathlab. Emle – Electronic Math Lab Equipment v. Калькулятор дробей с пошаговыми операциями и алгебра. Com Services LLC. Если возвести два числа в квадрат, а затем умножить их вместе, затем умножить два числа на друг друга, чтобы получить квадратный корень из первого числа, всегда ли это будет работать.
Графический калькулятор с алгеброй, необходимый для занятий математикой в школе или колледже. Полезный калькулятор математического дифференцирования для упрощения функций.Департамент математики 275 TMCB Brigham Young University Provo, UT 84602 801-422-2061 (офис) 801-422-0504 (факс) office @ Mathematics. · Развивать у учащихся уверенность в математических способностях. Приложение калькулятора имеет три основных режима: Calc, Graph и Table. Получите доступ к их совокупной мощности через общий язык на основе Python или напрямую через интерфейсы или оболочки. Математическая лаборатория Light My Stadium: Spec Sheet – материалы, с которыми будут работать студенты. Щелкните тип калькулятора, для которого вы хотите загрузить программы: Название Описание 82 папка TI-82 Files 83 папка TI-83 Files 83plus папка TI-83 Mathlab Graphing Calculator.Достаточно ввести в поле ваше уравнение, обозначив производную функции апострофом, и нажать «Решить уравнение». Бонусный опыт (конец) означает, что бонусный опыт будет получен в конце, поэтому медленные, ранние ставки опыта не пропускаются.
Щелкните »Файловые архивы 4. Распечатайте бесплатную миллиметровую бумагу. ) Убедитесь, что калькулятор включен! 4. Автор: emle. Работает под управлением: Android. 0 (GPLv2) Следуйте за MathLab Веб-сайт MathLab 2. Математическая ассоциация Америки. Карьера в математике. Да, Mathlab выполняет символическую первую и вторую производную от f (x).Если сброс приложения не помог, вы можете переустановить Калькулятор, чтобы решить проблему. Репетиторы Студентам-математикам OCCC в Лаборатории математики предлагается бесплатное обучение без предварительной записи. решатель полиномиальных функций. Калькулятор уравнений балансировки. Мы предоставляем студентам просторный учебный центр, оборудованный Интернетом, компьютерами, учебниками и репетиторами по математике. Английский. Математическая лаборатория открыта с 8.00 до 19.00 пн-чт и с 8.00 до 13.00 пт. Также есть очень простой в использовании калькулятор, который может вычислять сложные выражения.Калькулятор полиномиального разложения на множители Калькулятор квадратных уравнений Калькулятор прямоугольного треугольника Калькулятор производных Калькулятор стандартного отклонения.
Студенты, обучающиеся на курсах математики, требующих графического калькулятора, могут арендовать TI-84 на семестр. математические мелочи ответы и вопросы. Калькулятор операций с дробями Онлайн-калькулятор рациональных корней на ti 83 калькуляторе. edu. Производный калькулятор цен на AWS позволяет вам изучить сервисы AWS и оценить стоимость ваших вариантов использования на AWS. соотнесение графиков с событиями.Sivua on viimeksi muutettu 23. Подробные пошаговые решения ваших задач с тригонометрическими уравнениями онлайн с помощью нашего математического решателя и калькулятора. Загрузите приложение Graphing Calculator by Mathlab для Android. Позволяет изменить размер истории от минимум 5 до максимум 100 записей. Встречи длятся 45 минут. Щелкните значок в верхнем левом углу, чтобы добавить содержимое с компьютера в подключенный калькулятор. Этот онлайн-калькулятор позволяет решать дифференциальные уравнения в режиме онлайн.г. Настройки калькулятора. Точка приближения. Заменитель классных лекций.
Понятия в статистике. Сайт работает более 10 лет. Бонусный опыт (начало) означает, что бонусный опыт получен до того, как вы начнете тренировать навык. 99 Сэкономьте до 20% на этом приложении и его продуктах при покупке Amazon Coins. Просмотреть ленту курса. Решениями систем уравнений являются отображения переменных, при которых выполняются все компонентные уравнения, другими словами, точки пересечения всех этих уравнений.Шесть причин, по которым язык Wolfram Language (как) является открытым исходным кодом. Над вашей статьей будут работать самые квалифицированные корректоры. 2. Присоединяйтесь к миллионам пользователей в решении проблем! +. Пусть A будет средней глобальной температурой (в градусах Фаренгейта) в t лет с 1900 года. Примечание. При загрузке index. Общие инструменты. бесплатный тест за 8 класс. Вес итогового экзамена составляет 50%. Если X – вектор, то Z – вектор z-оценок. Больше математических решателей. Сделай мою математическую лабораторию для меня: попроси Essaystudio сделать это и спокойно спать всю ночь! Высокое качество.
Перейдите к 2. С помощью этого бесплатного калькулятора оценок можно рассчитать средневзвешенную оценку. Мало того, это приложение также дает вам пошаговую инструкцию по… математической лаборатории / репетиторству. o Единственный материал, который вам понадобится, – это карандаш. Он принимает как числовые, так и буквенные оценки. 39. БЕСПЛАТНЫЙ графический калькулятор для смартфонов Android 2. У нас также есть страница с наибольшим общим множителем и ссылка на наименьшее доступное кратное. Математическая лаборатория в настоящее время предоставляет онлайн-обучение и ограниченное личное обучение через Upswing. Для входа в систему используйте свой адрес электронной почты студента BMCC и пароль.если у вас есть вопросы, будьте готовы их задать. Приглашаем вас прийти индивидуально или в составе группы, чтобы разделиться на комнату для обсуждения и поработать с репетитором по мере необходимости. Вы можете комбинировать x ’и x’ ’для третьих и более высоких производных. Политика College of the Redwoods не допускает дискриминации по признаку расы, цвета кожи, религии, национального происхождения, пола, инвалидности, возраста или сексуальной ориентации в своих образовательных программах и методах трудоустройства.
Мы узнаем, как использовать MATLAB в качестве сложного калькулятора.В осеннем семестре 2021 года у математической лаборатории есть несколько часов личного пользования в JCSM-0210 и несколько часов онлайн в Zoom. Войти. Добро пожаловать в eMathLab. Изучите MATLAB бесплатно с MATLAB Onramp и получите доступ к интерактивным самостоятельным онлайн-курсам и учебным материалам по глубокому обучению, машинному обучению и многому другому. Виртуальная математическая лаборатория Операции Студенты могут получить помощь в математической лаборатории DCC одним из трех способов, описанных ниже. Открытый рабочий лист по математике за 8-й год без калькулятора. 5. Если вы хотите взять его напрокат в математической лаборатории, вам нужно сначала заплатить 10 долларов в кассе и принести квитанцию в математическую лабораторию.Услуги и материалы. 99 180 дней с оплатой через PayPal 99 долларов США. Размер шага. 99 365 дней с оплатой через PayPal 1 доллар США. Репетиторы и сотрудники лаборатории математики стараются поддерживать и улучшать качество обучения и помощи студентам в The Citadel.
03382 X – 9. Калькулятор косинусов Определение Arccos. У вас есть потерянное и найденное? Все предметы, найденные в математических лабораториях, будут храниться на стойке регистрации до пятницы. После прохождения этого руководства вы должны уметь: использовать клавиши экспоненты и e на вашем калькуляторе.Функция арккосинуса является обратной функцией cos (x). Мощный инструмент для работы с математическими функциями. Распознавание этих типов поможет вам решить, какие тесты или стратегии будут наиболее полезны при поиске Всего благодаря вышеуказанному факторному калькулятору, благодаря которому поиск факториала любого числа находится на ходу. Версия 3. Отметьте, чтобы показать результаты расчета. (Кабель должен поставляться с покупкой калькулятора. Шаг 2: Нажмите синюю стрелку, чтобы отправить и увидеть свой результат! Бесплатные рабочие листы для начинающих – руководство по базовой альгабре с калькулятором.Растворы Раствор – это однородная смесь двух или более веществ. Лицензия: Freeware (Free) Размер файла: 260 Кб.
Он подходит для всех типов пользователей, независимо от того, хотят ли они заниматься базовой или сложной математикой; Он оснащен мощным MATH CORE, поддерживаемым поддержкой MATH DISPLAY, который стремительно увеличивает его функциональность, что делает его идеальным … MAC – отличный ресурс для учащихся, где они могут решать задачи по математике, помогать с советами по учебе и получать рекомендации от опытных преподавателей.Этот процесс помогает закрепить их неэффективность в определенных областях математики. Приглашаем вас также просто зайти и задать вопрос! Разделите серию, нажав «÷» или «/», а затем число. 11 экзаменационных работ. Лабораторная работа 4 1. 3. Обратитесь в службу поддержки Pearson. Метод Эйлера; Метод Эйлера. пожалуйста, зайдите в нашу виртуальную математическую лабораторию! В нашей Zoom Room работают аспиранты и преподаватели математики, которые ответят на вопросы и помогут вам изучить идеи. Бесплатные альтернативы Калькулятору дробей от Mathlab.Нам нужно всего мгновение, чтобы вы выбрали правильный курс.
Используйте свой калькулятор для решения следующих задач. Хотя математическая лаборатория Frisco Campus Math Lab имеет высококвалифицированный персонал, готовый обслуживать студентов, существуют ограничения на тип помощи, которую могут предложить репетиторы. Просто введите выражение справа от символа суммирования (заглавная сигма, Σ), а затем соответствующие диапазоны выше и ниже символа, как в приведенном примере. Требуемая оценка – 80% (или B-). Внедрите вычислительный интеллект на каждом уровне, в каждый проект.com, наиболее полный источник безопасных, надежных и свободных от шпионского ПО загрузок в Интернете. Среда MATLAB. Присоединяйтесь к этому курсу. gl / U0Rnyg Математический факультет. В комплекте с инновационным центром успешного обучения математике, известными преподавателями и разнообразными курсами, которые помогают подготовить учащихся к будущему и участвовать в программе WebMath, разработанной, чтобы помочь вам решать ваши математические задачи. Услуги. Показать Скрыть 1 старый комментарий.
В нем также есть команды для разделения фракций на частичные, объединения нескольких фракций в одну, а FreeMat – это бесплатная среда для быстрого проектирования и научного прототипирования и обработки данных.Доверительный интервал для среднего населения. 5: cos (60 °) = 0. Решить. Графический калькулятор аренды. Ученик. Применять. Он похож на коммерческие системы, такие как MATLAB от Mathworks и IDL от Research Systems, но имеет открытый исходный код. 2 из 5 звезд 8 оценок клиентов. Поскольку производная константы равна 0, неопределенные интегралы – это Графический калькулятор от Mathlab – это научный графический калькулятор, интегрированный с алгеброй и незаменимый математический инструмент для учащихся старших классов, тех, кто учится в колледже или аспирантуре, или просто для всех, кому нужно больше, чем что предлагает базовый калькулятор.Готовые самообновляющиеся летние курсы по «Мосту к алгебре 1» и «Мастерство по алгебре 1» позволят вашим ученикам-математикам быстро освоиться. Студенты могут легко получить ответы на свои вопросы.
Введение 12:23. Снимите флажок, чтобы скрыть результаты и отображать только введенные выражения. Страница справки по математике. Если X – матрица, то Z – это матрица того же размера, что и X, и каждый столбец Z имеет среднее значение 0, и сегодня он занимает самые высокие позиции в результатах поиска Google по большинству запросов, связанных с калькулятором. Это отличная математическая лаборатория.Посетите нас на Facebook, чтобы узнать последние новости и задать вопросы. Связанные концепции. Введите выражение суммы. com clc clear all p1 = [8 56 96]; q1 = [1 4 9 10 0]; sys4 = tf (p1, q1) pzmap (sys4) Q. На этом этапе работы он рисует 2D-графики и 3D-графики любой функции. Вы также можете складывать, вычитать, умножать, делить и выполнять любую необходимую арифметику. Подключите калькулятор к ноутбуку через USB-кабель. Своевременная доставка. Калькулятор налогового эквивалента. С математикой, графикой и программированием он разработан с учетом вашего образа мыслей и работы, которую вы выполняете.
FreeMat доступен по лицензии GPL. Byu. Категории Презентация, Лицензия по математике Стандартная общественная лицензия GNU версии 2. Кнопка журнала на вашем калькуляторе – это общий журнал. 108 Голосов. Обладая разнообразным опытом, мы здесь, чтобы подготовить вас к любым будущим целям. Начиная. 14. Математическая лаборатория, осень 2021, Часы работы математической лаборатории. Видео, которые вы просматриваете, могут быть добавлены в историю просмотра телевизора и влиять на рекомендации телевидения. com. Идентифицировать. Введите верхний и нижний пределы.Деление Удерживайте кнопку / для ввода символа деления. Бесплатный инструмент, представленный ниже, позволит вам вычислить сумму выражения. Категория Образование и языки. По мнению экспертов, это должно быть в чьем-либо контрольном списке «основных навыков». Этот сайт предназначен для того, чтобы дать вам возможность практиковать случайно сгенерированные математические задачи в Интернете с мгновенной обратной связью. Празднуя треть века математики и заглядывая в будущее.
4. Состоит из форм для заполнения, а затем возвращает анализ проблемы и, если возможно, предоставляет пошаговое решение.а. Квадратный корень. Щелкните »Доступ к нашим архивам через Интернет. 5. powerOne® для финансов, недвижимости, медицины, математики и естественных наук, DEWALT Mobile Pro для строительства, Калькулятор ETS для подготовки к тестам. Соревновательные и профессиональные преподаватели Math Lab предлагают круглосуточную поддержку, а также онлайн-встречи и встречи на территории кампуса. Лабораторные курсы по математике не позволяют использовать графический калькулятор на экзаменах, поэтому мы настоятельно рекомендуем вам выполнять свою работу с помощью научного калькулятора, такого как TI-30X. Интерактивный метод обучения и обучающие упражнения вселяют в ученика уверенность.Изучите калькулятор GPA, а также сотни других калькуляторов. Чтобы решить онлайн-калькулятор: численные методы, линейная алгебра и многое другое. Калькулятор. деготь. 99 30 дней с оплатой через PayPal 29 долларов США.
Graphpap. Компания You Mathlab Apps LLC также сделала шаг в эту революционную эпоху и представила собственное приложение для графического калькулятора. Откройте TI Connect CE и перейдите в проводник калькулятора. TI Calculator 1. 25 692 лайка · 8 говорят об этом. Включает в себя основные функции портативного калькулятора для вычисления квадрата, квадратного корня, процента, смены знака, числа Пи и памяти.· Снижение математической тревожности и уровня стресса, связанного с математикой. Воспитатель. 8! = 8 x 7 x 6 x 5 x 4 x 3 x 2 x 1 = 40320. 25,525 лайков · 6 говорят об этом. Все калькуляторы сдаются в аренду в порядке очереди. Mathlab Apps, LLC. Проблемы с математикой? Не думаете, что вы добьетесь успеха? Получите это УДИВИТЕЛЬНОЕ бесплатное приложение «Графический калькулятор», которое даст вам наилучшие шансы на достижение математической оценки. Математический калькулятор оценит вашу проблему до окончательного решения. 0. Учебно-методический центр, Чесапикский кампус.Mathlab Приложение Mathlab Graphing Calculator, незаменимый инструмент для школы и колледжа.
Размер 4 МБ. Рекомендуется студентам, студентам колледжей, родителям. Щелкните Калькуляторы в меню справа для получения дополнительной информации. Каждый модуль разработан, чтобы помочь студенту, изучающему линейную алгебру, изучить и практиковать базовую процедуру линейной алгебры, такую как редукция Гаусса-Жордана, вычисление определителя или проверка линейной независимости. Начальный y. Факториал – Калькулятор. Выучить больше. В математической лаборатории вы найдете репетиторов, которые помогут вам с домашним заданием.В математике квадратный корень из числа x – это такое число y, что y² = x; другими словами, число y, квадрат которого (результат умножения числа на себя, или y ⋅ y) равен x. 0012. Мэтт и его семья – одни из самых бескорыстных людей, которых я знаю. Позвоните в лабораторию сегодня, чтобы узнать, как присоединиться к одной из наших учебных групп! Хотя студенты могут получить помощь на месте, рекомендуется позвонить по номеру 581-2484, чтобы записаться на прием. 3. Вы также можете сохранить свою работу в виде URL-адреса (ссылка на веб-сайт).
Для математических задач, которые невозможно решить с помощью обычного математического калькулятора, используйте бесплатный научный калькулятор !. Прокомментировал: Уолтер Роберсон 5 июня 2021 г. без обработки изображения 2 комментария. Предоставьте подробную информацию о переменной, использованной в выражении. Калькулятор IRR NPV. Но нам все еще не хватает самого важного правила… 3. Вы можете использовать сочетания клавиш для ввода следующих форматов, греческих букв, символов и специальных функций для математических выражений, независимо от того, отвечаете ли вы на компьютере, планшете или смартфоне.Z того же размера, что и X. Знайте, по каким домашним заданиям у вас есть вопросы и какие вопросы. Страница Math Lab Canvas содержит ресурсы для: изучения основ Mathematica. E. Используя этот сайт, вы соглашаетесь с нашей Политикой в отношении файлов cookie. В настоящее время математическая лаборатория предлагает только калькуляторы и помощь с репетитором: аренда калькуляторов для Math 54 / 54C, Math 50 и Math 21.
9 × 109 в научной нотации. 14! = 14 x 13 x 12 x 11 x 10 x 9 x 8 x 7 x 6 x 5 x 4 x 3 x 2 x 1 = 87178291200. SageMath – это бесплатная математическая система с открытым исходным кодом под лицензией GPL.EXE. Затем arccos 0. Лучшие 5 формул. 7. Математическая лаборатория, Портсмутский кампус. Держите этот научный калькулятор под рукой, чтобы быстро решать проблемы. Забыли логин или пароль? В следующих таблицах приводится сравнение систем компьютерной алгебры (CAS). Бесплатный калькулятор суммирования. Мы смоделировали различные онлайн-калькуляторы для решения различных задач от… Интерактивного калькулятора трехмерных графиков в вашем браузере. Наш калькулятор использует этот метод. А система, реализованная на базе популярного сайта WolframAlpha, даст подробное решение Обратный калькулятор Обзоры и советы Обратный калькулятор Идеи.Университет Буффало, Университет Гавайев, Университет Мичигана и многие другие. Неопределенный интеграл от, обозначенный, определяется как первообразная от. Мы приглашаем вас связаться со службой поддержки Pearson для получения помощи с регистрацией, входом в систему, настройками браузера, надстройками или другими системными требованиями.
gl / U0Rnyg Загрузите последнюю версию графического калькулятора от Mathlab для Android. MathLab состоит из набора из трех утилит, которые могут создавать модели и приложения.Команды для создания передаточных функций. html, убедитесь, что вы распаковали файл в Windows File… Служба Mymathlab создает индивидуальный план обучения на основе результатов лабораторных тестов по математике. Все делается прямо на портале, и вы можете войти в систему в любое время, чтобы проверить прогресс вашего курса Mathlab. Формулы тригонометрии Интегральные формулы Формулы факторинга Линии в двух измерениях Степенный ряд. 5) = cos-1 (0. Есть несколько калькуляторов, которые можно получить у нас и которые требуют, чтобы вы оставили свой студенческий билет.Узнайте больше о MATLAB. Наконец, мы узнаем, как создавать графики в MATLAB. «Умножайте числа с помощью клавиши« x »или« * ». Вам будет предоставлена бумага для заметок. Чтобы узнать больше о том, как использовать калькулятор интегралов, перейдите в« Справка »или взгляните на примеры.
Калькулятор рассчитает налог с вашего только налогооблагаемый доход Учебники / руководства В математической лаборатории можно найти различные учебники, руководства по решениям для студентов и инструкции по эксплуатации калькуляторов / программ.Этот калькулятор сигма-суммы вычисляет сумму ряда за заданный интервал.НАЗНАЧЕНИЕ НЕ ТРЕБУЕТСЯ! MAC не является дополнительной платой для всех студентов UA Little Rock. 5) = 60 °. Сайт помощи калькулятора дробей Mathlab. Калькулятор формулы Эйлера использует начальные значения для решения дифференциального уравнения и подставляет их в таблицу. Я планирую завершить все функции в рамках пользовательского интерфейса из примеров приложений WPF, а затем перейти к следующему этапу. Клинические калькуляторы. Он основан на графическом калькуляторе из примеров приложений WPF.Программные калькуляторы Быстрые и гибкие программные калькуляторы для iOS, Android и др. Изучите свои записи из предыдущего урока. Круглосуточная поддержка. эду). Подождите, пока ваш калькулятор появится в окне.
Он построен на основе многих существующих пакетов с открытым исходным кодом: NumPy, SciPy, matplotlib, Sympy, Maxima, GAP, FLINT, R и многих других. Прежде всего, упростив числитель (p1) и знаменатель (q1) передаточной функции соответственно как. 5. Введите переменные «от», «до», введите выражение и нажмите кнопку «Рассчитать».Калькулятор автоматически определяет количество правильных цифр в результате операции и возвращает его точный результат. Например, чтобы умножить 6 на 5, нажмите «6»… Обратный калькулятор Обзоры и советы Идеи обратного калькулятора. Использование Чтобы построить функцию, просто введите ее в поле функции. Программа. БЕСПЛАТНАЯ версия также доступна, но она содержит рекламу и требует подключения к Интернету для работы. Калькулятор умножения многочленов – (средняя школа / средняя школа) Вставьте любые два многочлена, и этот калькулятор умножит их вместе и покажет шаги, чтобы получить ответ.У классов математики не было преимуществ лабораторных занятий, которые обеспечивали бы непосредственное закрепление понятий до.
Обновлено, чтобы включить расчет подоходного налога на 2021 год для статуса холостяка, состоящего в браке, подающего заявление совместно, состоящего в браке, подающего заявление отдельно или главы домохозяйства. Все модели. Включает режим процентов для сложения и вычитания. Он разработан для замены громоздких и дорогостоящих портативных графических калькуляторов на сайте справки Mathlab Fraction Calculator. in / Course Link (MATLAB) Элементарный курс MATLAB – https: // www.изучение концепций Mathematica для других курсов, таких как «Дифференциальные уравнения» и «Линейная алгебра». MATLAB – это язык технических вычислений в ведущих инженерных и научных компаниях и стандартное программное обеспечение в более чем 5000 университетах по всему миру. Текущая оценка составляет 70% (или C-). Этот калькулятор суммирования может суммировать многие типы последовательностей, включая хорошо известные арифметические и геометрические последовательности, поэтому он может помочь Register | Pearson MyLab и мастеринг.
Например, найти все простые числа, которые делятся на 56 (7 и 2).калькулятор по мере продвижения по курсам математики, но это должно дать вам хорошее начало. Сегодня каждый ученик может казаться недосягаемым. Правило 72 Калькулятор. Эмле – имеет математический эквивалент лабораторного оборудования по физике. Интерактивный бесплатный онлайн-калькулятор от GeoGebra: функции графиков, построение данных, перетаскивание ползунков, создание треугольников, кругов и многое другое! Графический калькулятор от Mathlab – это научный графический калькулятор, интегрированный с алгеброй и незаменимый математический инструмент для учеников начальной школы, студентов колледжа или аспирантуры, а также всех, кому нужно больше, чем то, что предлагает базовый калькулятор.Множества решений такой системы линейных уравнений не существует. Расписание 3-й – 306 4-й – 306 5-й – 304 6-й – 306 7-й – 306 Базовый онлайн-калькулятор с 10-значной клавиатурой и 4 функциями для сложения, вычитания, умножения и деления чисел.
Сгенерируйте результаты, щелкнув «Справка по расчетному графическому калькулятору». Бесплатная программа для решения математических задач отвечает на ваши домашние вопросы по алгебре с пошаговыми пояснениями. Многие серии, с которыми вы сталкиваетесь, относятся к одному из нескольких основных типов. MATLAB – самый простой и самая производительная вычислительная среда для инженеров и ученых.Калькулятор корней многочленов найдет корни любого многочлена одним щелчком мыши. Функции, которые могут быть вычислены с помощью Научной… Математической лаборатории: Логарифмические функции Экспоненциальная функция Логарифмическая функция x y называется общим журналом и записывается. Калькулятор инвестиционного дохода. Графический калькулятор от Mathlab – это инструмент для всех, кто хочет мгновенно выполнять арифметические операции, решать уравнения, строить различные функции и сохранять графики в виде изображений. Решение систем ОДУ первого порядка! dy 1 dt = y 2 dy 2 dt = 1000 (1 “y 1 2) 2 1! y 1 (0) = 0 y 2 (0) = 1 уравнения Ван дер Поля в релаксационных колебаниях: Чтобы смоделировать эту систему, создайте функция osc, содержащая уравнения.
Этот веб-сайт в настоящее время отслеживает 1 181 748 игроков Old School RuneScape с 133 400 557 точками данных с момента запуска этого сайта 23 февраля 2013 года. Наша профессиональная команда поддержки работает круглосуточно, чтобы предоставить вам лучшую резервную копию. Оцените экспоненциальную функцию. … Кроме того, хотя эта страница калькулятора предназначена для алгебраических выражений, вы, возможно, захотите найти разложение числа на простые множители. Функциональность позволяет манипулировать математическими переменными и символами всего несколькими щелчками мыши.Распределение частот и гистограмма eMathLab – Помощь по математике – Навыки математики – Практика математики. Графический калькулятор X имеет внушительную репутацию БЕСПЛАТНОЙ альтернативы сложным аппаратным калькуляторам. edu Онлайн-калькулятор производной, который дифференцирует заданную функцию по заданной переменной с помощью аналитического дифференцирования. > <Калькулятор обратной матрицы; Что такое интегралы? Интеграция - важный инструмент в исчислении, который может дать первообразную или представить площадь под кривой.
Стандартное отклонение – это статистическая мера разнообразия или изменчивости набора данных. MedCalc: Клинические онлайн-калькуляторы. После изучения этого руководства вы должны уметь: Знать и использовать свойства логарифмов в различных ситуациях. Только для Internet Explorer: Periop Cardiac Evaluation. прямо на вашем портале. Отличное приложение! Просто введите свое уравнение, и оно вычислит ответ. Лаборатория математики РВК предлагает бесплатные дополнительные занятия по математике. Факториал неотрицательного целого числа n – это произведение всех положительных целых чисел, меньших или равных n.Графический калькулятор Mathlab – это научный графический калькулятор, интегрированный с алгеброй и незаменимый математический инструмент для учеников начальной школы, студентов колледжа или аспирантуры, а также всех, кому нужно больше, чем то, что предлагает базовый калькулятор. Моя математическая лаборатория – это приложение онлайн-курса, которое дает студентам возможность учиться, практиковаться и иметь сильные навыки решения математических задач.
Например, бонусный опыт ловкости от рыбалки позволяет пропустить ранние уровни ловкости.См. Расписание занятий по математике и репетиторов. Производные – это фундаментальный инструмент исчисления. Используйте свой график, чтобы оценить значение y, соответствующее x = 3. . gl / U0Rnyg MATLAB Student. Это изменит только отображение выражения, результаты будут такими же, как и для дроби. Интегральный калькулятор – (Средняя школа / колледж) Интегрируйте функции мгновенно. Результатом будет тройка [zz, pp, kk], которая состоит из значений нулей, полюсов и усиления G (s) соответственно.Подписаться 398 просмотров (за последние 30 дней) Показать старые комментарии. Español; Бесплатный факторный расчет онлайн. Сочетания клавиш: ввод математических выражений Обновлено 1 августа 2021 г. как ввести абсолютное значение в TI-83. Если вы не вернете калькулятор в течение 48 часов, ваша учетная запись будет заблокирована. Они также помогают студентам подготовиться к экзаменам с помощью практических тестов, таблиц формул, обзорных сессий Math Lab Download Software.
Может быть в любой форме вещества: твердом, жидком или газообразном. Растворы необходимы в большинстве лабораторных биомедицинских исследований. Примеры: буферы, реакционные смеси, среды для культивирования клеток, лизаты клеток и т. Д.Введите математическую задачу. С помощью клавиши градусов (°) x ’и x’ ’можно использовать для выполнения вычислений с использованием градусов-минут-секунд. Онлайн-калькулятор числителя и знаменателя BYJU ускоряет вычисления и показывает значение… Калькулятор интегралов поддерживает определенные и неопределенные интегралы (первообразные), а также интегрирует функции с множеством переменных. См. Выражения> Проценты. В этом онлайн-калькуляторе реализован метод Эйлера, который представляет собой численный метод первого порядка для решения дифференциального уравнения первой степени с заданным начальным значением.Мы узнаем, как запустить MATLAB, и познакомимся с его пользовательским интерфейсом. Скачать мобильные версии. Basic Math Solver предлагает вам решение онлайн-задач с дробями, метрических преобразований, степенных и радикальных задач.
На него также ссылаются и рекомендуют многие правительственные и образовательные учреждения, например. Американское математическое общество. gl / U0Rnyg Калькулятор дробей от Mathlab (PRO) от Mathlab Apps, LLC. В противном случае вы не сможете пользоваться калькулятором. Оцените свой федеральный подоходный налог в США на 2021, 2020, 2019, 2018, 2017, 2016, 2015 или 2014 годы, используя формулы IRS.Хорошо ли соответствует модель данным за те годы? ŷ = 0. Узнаем о синтаксисе и семантике. Цели обучения. алгебра оценивает выражения. Математическая лаборатория – это не фабрика решений для оцениваемых заданий. Встречи начинаются в начале часа. Мы находимся в кампусе Фриско в зале основателей, комната 148. 16 Лаборатория математики JS – калькулятор формы Воспользуйтесь предоставленным указателем. олемесс. wiziq. Распознавание этих типов поможет вам решить, какие тесты или стратегии будут наиболее полезными для поиска. В ответ на COVID-19 математическая лаборатория DCC в настоящее время работает виртуально.
) Репетиторы ответят на ваши вопросы по математике и помогут с домашним заданием по математике. Рейтинг: для всех возрастов. Калькулятор дробей от Mathlab. Количество периодов начисления сложных процентов в год повлияет на общий процент, полученный по инвестициям. Содержание страницы. gl / U0Rnyg Для работы с этим сайтом вам необходимо включить JavaScript в вашем браузере. Это бесплатный онлайн-математический калькулятор вместе с множеством других бесплатных математических калькуляторов, которые вычисляют стандартное отклонение, проценты, дроби и время, а также сотни других калькуляторов, касающихся финансов, фитнеса, здоровья и т. Д.экспонента возведена в переменную. Найдите и сравните приложения для Android, похожие на Калькулятор дробей от Mathlab. Пожалуйста, прочтите внимательно, так как процедура изменилась во время COVID-19. (Назначения не проводились. Y ‘Начальный x. Обратите внимание, что вы можете добавить размеры к этому вектору с помощью меню «Добавить столбец» или… Калькулятор алгебры включает в себя все функции, которые упростить математику на любом уровне.
Научный калькулятор можно использовать для получения ответов на сложные математические уравнения, такие как тригонометрические, алгебраические и геометрические уравнения.калькулятор mathlab
Производная функция – задача 3
Мы смотрим на производную функцию. Вот еще одна функция. У меня f (x) равно -¼x³ плюс x² плюс ¼x минус 1. Я хочу найти способ приблизительно аппроксимировать производную этой функции f ‘(x).
Возможно, вы захотите сделать что-то подобное в случае, когда вы не знаете, как различать функцию. Дифференцировать – значит найти производную. Если вы не знаете, как на самом деле дифференцировать функцию, второй лучший способ – это аппроксимировать производную, и это то, что мы собираемся сделать сегодня.
Итак, начнем с определения производной. Теперь это предел, когда h приближается к 0 для f (x + h) минус f (x) по h. Приближение производной означает приближение этого предела. Итак, что я собираюсь сделать, так это аппроксимировать это значение этого коэффициента разности.
Теперь я беру предел, поскольку h приближается к 0. Поэтому имеет смысл приблизить этот предел, используя значение коэффициента разности, используя достаточно малое h, при очень маленьком h. Так, например, предположим, что h – 1000-е.Таким образом, x плюс точка 001 минус f (x) над точкой 001. Это даст нам разумное приближение к производной.
Теперь, в части b, я должен сделать именно это. Он просит меня построить график f и f ‘на TI-84 и найти нули f’ с точностью до сотых. Итак, я собираюсь перейти к TI-84 и приблизительно рассчитать эту производную на своем калькуляторе.
Я смотрю на свой ТИ-84. Я уже ввел здесь f (x) как Y1. Итак, я хочу ввести здесь y2 в качестве приближения для производной.В моем калькуляторе это не называется f (x). Он называется Y1. Итак, как мне ввести y1 вместо y2?
Ну, если вы зайдете в меню переменных, нажмите кнопку VARS. Затем перейдите к Y-VARS и нажмите Enter. У вас есть список переменных y. Так что я могу снова нажать Enter для y1.
Я получаю y1. Итак, я хочу, чтобы Y1 из x плюс точка 001. Затем я должен вычесть Y1 из x.
Итак, я снова захожу в ВАРС вправо. Позвольте мне вернуться назад, VARS, Y-VARS, а затем нажмите Enter. Я хочу Y1. Тогда я хочу X, Y1 (X). Я знаю, что к этому моменту нужно разделить 001.Так что позвольте мне пройти до конца. Здесь мне нужно использовать круглые скобки. Во-вторых, вставьте круглые скобки. Я прохожу до последней скобки, разделенной на точку 001.
Давайте посмотрим, как это выглядит. График обращений. Теперь потребуется секунда, и затем он будет рисовать это приближение для производной. Тогда вот оно. Это похоже на открывающуюся вниз параболу. Теперь помните, моя задача в части b просит меня найти нули этой производной. Это означает, что производная пересекает ось x. Итак, давайте сначала найдем этот 0.Похоже, что он немного левее 0. Где-то между -1 и 0.
Так что ваш калькулятор действительно может сделать это за вас. Вы можете просто нажать на секунду, отследить и попасть в меню РАСЧЕТ.
Это вторая запись, номер 2. Вам нужно ввести границу слева и справа. Теперь сначала вам нужно убедиться, что вы выбрали правильную функцию. Я не хочу находить нули Y1. Это моя изначальная функция. Я хочу найти нули Y2. Поэтому мне приходится использовать клавишу со стрелкой вверх или вниз для переключения функций.
Теперь смотрю на Y2. Для нашей левой границы все, что мне нужно сделать, это курсор немного влево. Итак, теперь я нахожусь слева от своего нуля и нажимаю Enter. Затем мне нужно навести курсор на правую границу справа. По сути, он просит вас указать интервал для поиска. Теперь вы хотите сделать предположение. Итак, наведите курсор мыши на фактический ноль, это отрицательная точка моего значения 12. Я просто запомню это.
Теперь я хочу найти здесь ноль. Правый ноль. Итак, во-вторых, CALC, курсор вниз до 0, нажмите Enter.Теперь я снова ошибаюсь в функции. Я на Y1. Я хочу переключиться на Y2, поэтому использую стрелки вверх и вниз, и теперь я нахожусь в Y2. Помните, я ищу здесь 0.
Похоже, что это между 2 и 3. Я мог бы использовать 2 как левый вниз. Я могу это ввести. 2, введите. Затем в качестве правой границы я мог бы использовать 3. Просто введите 3, введите. Похоже, что 0 составляет около 2,8, поэтому позвольте мне ввести это для предположения. Вот оно 2,79. Итак, это мой второй 0.
Теперь, когда у меня оба нуля, позвольте мне вернуться к доске и решить проблему.Я уже нарисовал f и f ‘. Я хочу найти нули. Итак, f ‘(x) равно 0, когда x был приблизительно отрицательным пунктом 12 или когда x был приблизительно 2,79. Это были два места, где парабола пересекала ось здесь и здесь. Вот как вы изобразите производную на своем калькуляторе.
Если вы на самом деле не знаете формулу для производной, вы всегда можете использовать коэффициент разности и взять довольно маленькое значение h. Это даст вам довольно хорошее приближение к производной.Помните, это в основном то, что вы делаете. Вы берете предел, когда h стремится к 0, поэтому, если вы используете достаточно малое значение h, вы получите хорошее приближение для своей производной.
Mathispower4u Видео по исчислению I (дифференциальное исчисление)
Дифференциация с использованием правила частных
Правило частичного
Пример: Используйте правило частного для определения производной стоимости и производной стоимости (базовое)
Пример 1: Правило частичного или степенного правила для поиска производного инструмента (сравнение)
Пример 2: Правило частного или правило мощности для нахождения производного инструмента (Сравнение)
Правило произведения и частного с тригонометрическими функциями
Пример 1: Определите производную с помощью правила частичного
Пример 2: Определите производную с помощью правила частичного
Пример 3: Определите производную с помощью правила частичного
Найдите первую и Вторая производная с использованием правила частичного (моно по квадрату бинома)
Найдите производную с помощью правила частичного (экспоненциальное по мономиальному)
Производная от рациональной функции с использованием правила частного (степени бинома)
Пример: Найдите значение производной функции с помощью правило частного и путем интерпретации графика
Пример: Найдите значение производной и производной функции с помощью правила частичного (квадратные корни)
Пример: Найдите производную и производную Fu Значение параметра с использованием правила частного (линейное / тригонометрическое)
Пример: определение производной и использование правила частного (триг / поли)
Пример: определение значений X, когда функция имеет значение производной функции (правило частного)
Пример: определение Наклон касательной линии с использованием правила частичного
Пример: Производная с правилом частичного с участием триггерных функций – Уравнение касательной линии
Пример: Значение производной и производной функции с использованием правила частичного (касательного)
Пример: Определение уравнения касательной Линия для использования правила частного с триггерной функцией
Пример 1: определение производного инструмента с использованием правила коэффициента с использованием триггерной функции
Пример 2: определение производного инструмента с использованием правила коэффициента с использованием триггерной функции
Функции среднего дохода, стоимости, прибыли и их Производные
Дифференциация с использованием правила цепочки
Цепное правило: Часть 1, Часть 2
Цепное правило с трансцендентными функциями
Пример 1: Проверка концепции цепного правила
Пример 2: Правило мощности с проверкой концепции цепного правила
Пример 3: Правило мощности с проверкой концепции цепного правила
Пример 4 : Правило мощности с проверкой концепции правила цепи )
Определение производной функции с использованием цепного правила (Ln суммы)
Определение производной функции с использованием цепного правила (косинус)
Пример: производные с использованием цепного правила – квадратичное возведение в степень
Пример: производные с использованием цепного правила – Отрицательный показатель
Пример 1: Определить производную с использованием правила цепочки
Пример 2: Определить производную с помощью правила цепочки
Пример 3: Определить производную с помощью правила цепочки
Пример 4: Определить производную tive Использование цепного правила, включающего экспоненциальную функцию
Пример 5: Определение производных с использованием цепного правила, включающего триггерные функции
Пример: Производные, использующие цепное правило, включающее тригонометрические функции
Пример: Производные, использующие цепное правило, включающее экспоненциальную функцию с базой e
Ex: Производная с использованием правила произведения и правила цепочки – произведение многочленов на степени
Пример 1: Определить производную с помощью правила цепочки и правила продукта
Пример 2: Определить производную с использованием правила цепочки и правила продукта, содержащего радикал
Ex 3: Определите производную с помощью правила цепочки и правила произведения с триггерной функцией
Найдите производную с помощью правила продукта (экспоненциальные функции)
Найдите производную квадратного корня лог-функции
Пример: Определите производную с помощью правила цепочки и правило частного
Определение производной функции с использованием цепного правила: сравнение трех функций
Пример: производная с использованием цепочки Rul e Дважды – триггерная функция с возведением в степень
Пример: производная с использованием цепного правила Дважды – экспоненциальная и триггерная функции
Дифференциация экспоненциальных функций
Графики экспоненциальных функций
Производные экспоненциальных функций с базой e
Пример 1: Производные с использованием экспоненциальной функции с базой e
Пример 2: Производные с участием экспоненциальной функции с базой e и правилом произведения
Пр.
2 = (- 1 + cosh (2x)) / 2
Пример 1: Производная гиперболической функции
Пример 2: Производные гиперболических функций с цепным правилом
Пример 3: Производная гиперболической функции с использованием Правило произведения
Пример 4: Производная гиперболической функции с использованием правила частного
Пример 5: Производные гиперболических функций с двойным правилом цепочки
Пример 1: Производная обратной гиперболической функции с правилом цепочки
Пример 2: Производная Обратная гиперболическая функция с цепным правилом
Пример 3: Производная обратной гиперболической функции с цепным правилом
Дифференциация логарифмических функций
Логарифмы
Производные логарифмических функций
Пример 1: Производные функции натурального логарифма
Пример 2: Производные функции натурального логарифма с правилом цепочки
Пример 3: Производные функции натурального логарифма с правилом цепочки
Пример 4: Производные функции естественного логарифма с помощью правила цепочки
Пример 5: Производные функции натурального журнала с правилом произведения
Пример 6: Производные функции естественного журнала с использованием свойств журнала
Пример 7: Производные функции естественного журнала с использованием свойств журнала
Пример 8: Производные функции натурального логарифма с использованием свойств журнала
Пример 9: Производная от f (x) = ln (ln (5x))
Производные от a ^ x и logax
Пример 1: Производная от функции журнала, а не base e
Пример 2: Производная функции журнала с использованием правила продукта
Логарифмическое дифференцирование
Логарифмическое дифференцирование
Логарифмическое дифференцирование: sin (x) в степени x
Логарифмическое дифференцирование: 2 + x в степени 2 / x
Найти производную с помощью логарифмического дифференцирования
Производная рациональной функции с использованием логарифмического дифференцирования (степени биномов)
Пример: логарифмическое дифференцирование
Пример 1: логарифмическое дифференцирование
Пример 2: логарифмическое дифференцирование и наклон касательной
Пример 3: логарифмическое дифференцирование и наклон касательной линии
Дифференциация обратных тригонометрических функций
Пример: найти значение обратной производной функции (кубическая)
Пример: найти значение обратной производной функции (кубическая + рациональная)
Пример: найти значение обратной производной функции (синус)
Пример: найти значение обратной производной функции (квадратный корень )
Производные обратных тригонометрических функций
Пример 1: Производные обратных тригонометрических функций
Пример 2: Производные обратных тригонометрических функций
Пример 3: Производные обратных тригонометрических функций
Найти производную составной функции, содержащей натуральные логарифмические и гиперболические функции
Дифференциация высшего порядка
Производные высшего порядка: часть 1, часть 2
Производные высшего порядка трансцендентных функций
Пример 1: определение производных высшего порядка
Пример 2: определение производных высшего порядка
Пример 3: определение производных высшего порядка
Пример 4: определение производных высшего порядка Требование правила цепочки
Пример 5: определение производных более высокого порядка, требующих правила продукта и правила цепочки
Пример 6: Определение производных инструментов более высокого порядка, требующих частичного правила
Пример: поиск производных более высокого порядка от синуса
Пример: производные более высокого порядка с использованием правила продукта
Пример 1: Первая и вторая производные с использованием цепного правила – f (x) = tan (2x)
Пример 2: Первая и вторая производные с использованием цепного правила – f (x) = ln (cos (x))
Пример: Определите функцию скорости и функцию ускорения из функции положения
Пример: Найдите первую и вторую производные функции и значение функции (экспоненциальное и полиномиальное)
Вторая производная от 5ln (sec (x) + tan (х))
Приложения дифференцирования – относительные экстремумы
Пример: найти критические числа кубической функции
Возрастающие и убывающие функции
Пример: Определить возрастающие или убывающие интервалы функции
Пример 1: Определить интервалы, для которых функция увеличивается и уменьшается
Пример 2: Определите интервалы для Какая функция возрастает и убывает?
Пример: Найдите интервалы Incr / Decr и относительные экстремумы, используя первую производную
Пример: Найдите интервалы Incr / Decr и относительные экстремумы (используется формула Quad)
Определите, где триггерная функция увеличивается / уменьшается и относительные экстремумы Относительные экстремумы полиномиальной функции с использованием TI-84
Определение локальных (относительных) экстремумов полиномиальной функции Fu nction Использование Desmos
Пример 1: Концепция первой производной – с учетом информации о первой производной, описание функции
Пример 2: Концепция первой производной – с учетом информации о первой производной, описание функции
Пример 1: интерпретация графика первой производной Функция – степень 2
Пример 2: Интерпретация графика первой производной функции – степень 3
Тест первой производной для поиска относительных экстремумов
Ex: критические числа / относительные экстремумы / тест первой производной
Определение относительных экстремумов на графическом калькуляторе
Ex 1: Определение относительных экстремумов с помощью теста первой производной
Пример 2: определение относительных экстремумов с помощью теста первой производной с использованием рациональной функции
Пример 3: определение относительных экстремумов с помощью теста первой производной с использованием триггерной функции
Пример 1: начертание заданного графа Информация о первой производной функции
Пример 2.
Построение графа с учетом информации о первой производной функции Производная
Finding Max and Mins Applications: Part 1, Part 2
Бизнес-приложения дифференциации и относительных экстремумов
Пример: Оптимизация – Максимизация урожайности (методы расчета)
Пример: Приложения функции прибыли – Средняя прибыль, маржинальная прибыль, максимальная прибыль
Пример: Приложение функции прибыли – Максимизация прибыли
Эластичность спроса: Часть 1, Часть 2
Эластичность Спрос: D (x) = sqrt (300-0.3)
Пример: эластичность спроса – квадратичная функция спроса
Определение эластичности спроса и цены за единицу эластичности (линейный спрос)
Модели экспоненциального роста, часть 1, часть 2
Модели экспоненциального спада: часть 1, часть 2
Маржа
Пример: маржа и маржинальная прибыль
Пример: маржа и средняя маржинальная стоимость
calc 2 chapter 7 7 Exercises – Page 524 7 включая пошаговую работу, написанную такими же членами сообщества, как вы.
Посетите мой канал на YouTube: WOWmath. 9 Интегрирование экспоненциальных… 12 Математические решения Самачира Калви Глава 7 Приложения дифференциального исчисления Пример 7. 11. Мы рассматриваем область St, которая находится между двумя кривыми y = f (x) и y = g (x) и между ГЛАВА 7 МЕТОДЫ ИНТЕГРАЦИИ 7. 3MD Порядок работы – 30 карт. Щелкните ссылку «Решение» для каждой проблемы, чтобы перейти на страницу, содержащую решение. 2 дополнительных вопроса. 3. Поскольку исчисление играет важную роль для получения MHR • Предварительное исчисление 11 Решения Глава 7 Страница 6 из 82 б) Не имеет значения порядок, в котором вы возводите что-то в квадрат и берете его абсолютное значение.Через 1 секунду борзая разогналась до 6 футов в секунду. Вопрос 26. Упражнения 7. 2, 7. 2… Предварительное исчисление 11 Глава 2 Тест Начать изучение предварительного исчисления Глава 2. 4 – Правила произведения и коэффициента. Глава 3. В этой главе рассматриваются два типа интегралов i. Раздел 7. Глава 1… Задачи на повторение разрабатываются для проверки перед экзаменом по курсу «Исчисление 2».
Вот набор практических задач для заметок Calculus II. Полный пакет PDF Загрузить полный пакет PDF. 1 Page 366 Вопрос 18 Калькулятор возраста – это бесплатный онлайн-инструмент, который отображает точный возраст с указанием даты, месяца, года и времени рождения.Роберт Гарднер. Ниже приводится краткий список тем, затронутых в главе 7 «Исчисления Томаса». 1 4 4. FUNCTIONS11 3. Учащиеся UP Board также используют учебники NCERT. Графики экспонент и логарифмы83 5. Z x2 sinxdx Решение. Среднее значение функции (теорема о среднем значении) 61 2. Докажите, что сумма пересечений по координатным осям любой касательной к кривой x = a cos 4 θ, y = a sin 4 θ, 0 <θ < \ (\ frac {\ pi} {2} \) равно a. Это электронное издание книги «Взлом PSAT Math 0230 Calculus» 2 Лекции Глава 7 Приложения интеграции Нумерация разделов соответствует тексту James Stewart, Essential Calculus, Early Transcendentals, Second edition.Длина дуги, параметрические кривые 57 2. Доступны два основных метода: метка-и-повторный захват и расчет-Ранние-трансцендентальные-8-е издание-Решения.
Это менее точно, чем использование раздела 7. Титульный лист, содержание и примечания для учащегося. В этой главе объясняется концепция интеграции, которая включает интегральное исчисление и его свойства. pdf] образцы выпускных экзаменов, используемых проф / г при обучении в рамках проекта Calculus BLUE. ВИДЕО: список заголовков глав проекта Calculus BLUE (ссылки переходят к открытию глав в видео) 7.Определите, будет ли поперечное сечение круглым, треугольным или квадратным. Экспоненциальный рост и спад86 9. Темы: Получение с помощью предельного процесса, Уравнение касательной, Где график имеет заданный наклон, Нарисуйте производную графика и уравнения. Высота может быть представлена функцией \ [\ begin {eqnarray *} f: D & \ longrightarrow & {\ mathbb R} \\ z & = & f (x, y), \ end {eqnarray *} \], связывающей к каждой точке в… исчислении-2-глава-7-тест-практика 1/11 Скачано с встречи.3) Ответ эксперта. Стюарт / Клегг / Исчисление Ватсона: ранние трансцендентальные знания, 9e, сейчас опубликовано.
(i) Найдите среднюю скорость точек между t = 3 и t = 6 секундами. 3MD Округление десятичных знаков – 29 карт. Инженерная математика 1 Глава 5. Инженерная математика 1 Глава 6. Краткое содержание статьи. Матрица K как минимум симметричная положительно определенная. Глава 11 Частично © Glencoe / McGraw-Hill iv Glencoe Algebra 2 Руководство для учителя по использованию мастеров ресурсов главы 2 Система ресурсов Fast FileChapter позволяет удобно хранить в файлах наиболее часто используемые ресурсы.Глава 5: Показатели и логарифмы. 0расч. 7 Исчисление 1.… Предварительное исчисление 11 Глава 2 Тест Начать изучение Предварительного исчисления Глава 2. 3 x 3. Глава 4 Интеграция. Бесплатные задания по исчислению. [Рисунок. 4 квадратная волна. 2: Методы простого вычисления площади: 2. Определенный интеграл и неопределенный интеграл. 2 полных PDF-файла, относящихся к этой статье. Под командованием Доктора Слоуна Воображаемый Орден (IO) взял на себя задачу дать отпор. Изучите все лучшие математические тактики и способы решения с помощью ключа решения для решения линейных уравнений в главе 7 по математике для 8-го класса.
Эти два (2) варианта могут быть труднодостижимыми. Для квадратичного P (u) = 1 2 uTKu uTf нетрудно достичь P 0 = Ku f = 0. Авансовые взносы по ипотечному страхованию (UFMIP), продолжение 4155. y-точка пересечения. 1 ВВЕДЕНИЕ Цель ссуд под низкие процентные ставки, которые предоставляет Агентство, состоит в том, чтобы позволить заемщикам устанавливать арендную плату по ставкам, доступным для арендаторов с низким и средним доходом, которые являются целевыми жителями многоквартирного жилья, финансируемого Агентством. 6 Раздел P. Наши решения написаны экспертами Chegg, поэтому вы можете быть уверены в высочайшем качестве! Calculus: Early Transcendentals 8th Edition отвечает на главу 7 – раздел 7.2. Этот список не является исчерпывающим, он дает лишь список нескольких важных тем. Интеграция по частям 139 7. 1 2√3 5. Дайте определение термину объектная привязка. Онлайн-калькулятор com предоставляет базовые и расширенные математические функции, полезные для школы или колледжа. а 1 = а. (b) 22.
2: Explanation Graph eTool (Desmos) Глава 3: Алгебра и площадь под кривой. 2 27 xy xy 3. 5, 7. 3 День 3. Метод «Шелл»: 7. Избранные и наставленные Джеймсом Стюартом, Дэниелом Клеггом и Салимом Уотсоном продолжают традицию Стюарта по предоставлению студентам. Он основан на версии раздела 7 1997 года.5 Раздел P. Исчисление – февраль 1984 г. 3–7. Для простоты предположим, что гора просто выглядит как конус с основанием на уровне моря. или Это уравнение описывает часть прямоугольной гиперболы с центром в. Основы математики 10 и ООП перед исчислением. 11 1 день 3 Связь синуса и косинуса 4. 4, 4. Упражнения 12 3. 6. 3 Раздел P. 2 Вариационное исчисление Одна из тем этой книги – связь уравнений с принципами минимума. Глава 10 Векторы. 3 Дня 1 Объемы нарезки: 7. i.В этой главе вы будете использовать багги. Множественный выбор и свободный ответ. Предпосылки 11 3. Если функция является рациональным выражением с квадратным корнем где-то, высока вероятность, что AP CALCULUS BC ГЛАВА 2 ОБЗОР 6. 4 Гиперболические функции; 7.
Назначения AP Calc AB Ch 3B. 7 – Точное определение пределов Глава 3 – Производные Глава 3. Глава 8 Экспоненциальные и логарифмические функции. 1 Дифференциация с параметрами 7. Интегрирование (7. 0639). домой. 10, 7. Накладные расходы на первый день (если время) Глава 2.2) по объему V ∇i ∫ωdV = ωindAˆ A ∫ = ω1 1 ∫inˆ 1dA1− ω2 2 ∫inˆ 2dA2 = 0 (7. 1A None: 2/25 Finish 7. 1 Цепное правило как подстановка в дифференциалах. 8 пример домашнего задания. 6, 7. Эти примечания охватывают свойства пределов, в том числе: как оценивать IB Math SL Обзор функций – Тема 2 IB Math SL Обзор тригонометрии – Тема 3 IB Math SL Обзор векторов и матриц – Тема 4 и 5 IB Math SL Обзор статистики и вероятностей – Тема 6 Обзор расчетов IB Math SL – Тема 7 (часть 1 из 2) Обзор расчетов IB Math SL – Тема 7 (часть 2 из 2) Методы GDC для IB Math SL (часть 1 из 3) Решение сложения и вычитание алгебраических уравнений, стандартная форма в форму вершины, форма обзора математического теста главы 7 b скобка, рабочий лист уравнений GCSE, справка по алгебре приводит различные уравнения, показать шаг в использовании калькулятора для решения задач с квадратным корнем, десятичная формула .
.. Когда показатель степени равен 1 , база остается прежней.2 области на плоскости: 7. Понимание интегрирования 12. Частичные дроби 143 7. € ∫cos4 (x) sin3 (x) dx f. Янн Стивен Мандза. Резюме раздела Во многих приложениях исчисления используются разные величины, которые меняются со временем, но «связаны» друг с другом; скорость изменения… Глава 7 Расчет средств проверки. Площадь треугольника с вершинами A (1, 2), B (-2, 3) и C (-3, -4) равна. 4) Нет компонента завихренности, нормального к остальной части… Исчисления. Это официальная форма банкротства.Глава. Мы рассмотрим определение длины дуги кривой, площади поверхности тела вращения, центра масс области, ограниченной двумя кривыми, гидростатической силы / давления на пластину, погруженную в воду, и краткий обзор вычислений. среднее значение плотности вероятности… Исчисление II. Многочисленные вычисления одной переменной, главы 7, 7. Учащиеся могут решить NCERT Class 12 Maths Integrals MCQs Pdf с ответами, чтобы узнать свой уровень подготовки.
Ответ 6E. . 9, 7. 1, 4. 7. 6. Суд по делам о банкротстве также потребует от вас заполнить формы проверки средств главы 7, чтобы определить ваше право на участие, прежде чем подавать полное ходатайство о банкротстве.Мы изо всех сил стараемся получить примечания и решения этой книги, написанные разными авторами, чтобы… Глава 2 Дифференциация 25 4. Найдите их максимальное и минимальное значения, если они существуют. Практические задания на 24 сентября 2008 г. Видео для задач 1, 2 и 3 (плейлист YouTube) Примечания к главе 02: Исчисление с аналитической геометрией Ильми Китаб Хана, Лахор. 2 Раздел P. Значит, мы стремимся к пятерке !!! (a) Каково доступное энергосодержание в джоулях батареи, работающей на 2. После отправки теста отсканируйте документы и отправьте их инструктору по электронной почте через CANVAS.Если ваш располагаемый доход в соответствии с тестом на нуждаемость составляет от 7 475 до 12 475 долларов, вам необходимо ответить на 1-й обзор главы 7 | Стр. 1. Серии Глава 10. Глава 8 Резюме 3MD + & – Целые числа – 45 карт.
] • X – область определения f. В качестве первого примера рассмотрим прямоугольную волну, описываемую \ begin {уравнением} f (x) = \ left \ {\ begin {array} {ll} 1 & \ quad 0 \ leq x <\ pi \\ 0 & \ quad \ pi Решения к упражнениям из Т. 1: Обратные функции. Всего десять глав. Деривативы Глава 4.Исчисление согласия: логические основы конституционной демократии, Джеймс М. 2 Тригонометрические интегралы (№ 2) Модуль 2–7. По данным Американского института банкротства (ABI), 63% из 774 940 дел о банкротстве, поданных в 2019 году,… ваш общий ежемесячный доход в течение следующих 60 месяцев составляет менее 7 475 долларов США, после чего вы проходите проверку нуждаемости и можете подать заявление о банкротстве в соответствии с главой 7. Тождества совместных функций применяются к дополнительным углам. 3 Условное и двусмысленное: L. Расчеты в этой форме - иногда называемые тестом на средства - уменьшают ваш доход за счет расходов на проживание и выплаты определенных долгов, в результате чего получается сумма, доступная для выплаты других долгов.
НЕ интегрируйтесь! а. Расчет площадей производился вручную или на компьютере. Апостол, Исчисление, т. 2 – (сентябрь) Глава 3 (сентябрь-октябрь) Глава 3 – Рабочие листы. Урок 2. 4 1 день 2 Измерение вращения 4. Локвуд и Джеймс К.М. Темы включают в себя: теорию интегрирования, методы интегрирования, численное приближение интегралов Математика 243: Исчисление II Глава 7 Обзор Джарона Мелина 1 Важные темы 1. Это набор входных данных, которые мы можем поместить в f. Загрузка файла. 1 Раздел P. Авторы учебника: Стюарт, Джеймс, ISBN-10: 1285741552, ISBN-13: 978-1-28574-155-0, Издатель: Cengage Learning Calculus: Early Transcendentals 8-е издание отвечает на главу 7 – раздел 7.(a) 11. Как и во всех вычислениях, оператор взятия производных D () принимает входные данные и производит выходные данные. Просто нажмите на быстрые ссылки, доступные для соответствующих тем, и учитесь соответственно. е. 2, 4. 7 Основная теорема исчисления. Часть 2 143 4. Упражнения 87 Глава 7. 8 Интегрирование подстановкой 147 4.
Они пришли. 4. Проверка нуждаемости в главе 7, обычно называемая тестом нуждаемости, представляет собой анализ, который определяет, имеет ли лицо право на получение помощи в соответствии с главой 7 Кодекса о банкротстве на основе его ежемесячного дохода.(3) Precalculus – это подготовка к исчислению. © Glencoe / McGraw-Hill iv Glencoe Algebra 2 Руководство для учителя по использованию мастера ресурсов главы 1 Система ресурсов Fast FileChapter позволяет вам удобно хранить в файлах ресурсы, которые вы используете чаще всего. 3 класс South Highlands – 14 карт. 1 Области между кривыми Два подхода: 1. 4. Многие упражнения из главы 7 (I, II, III) – только первые. 0639 = 4. Ответить. 2 7-4 2. 1: 2. Настоящая статья. ГЛАВА РЕСУРСЫ • Глава 2 Числа до 1000 ВКЛЮЧАЕТ • Письмо из школы домой • Направления словарной игры • Ежедневные дополнительные задания • Повторяйте интервенцию для каждого урока • Тест по главе 2 • Задание на выполнение главы 2 • Критическая область 1 Задание на выполнение • Ключи ответов и формы индивидуальных записей 118 ГЛАВА 7 почти весь уголь находится в пределах 1-2%.
8. 10 трансцендентных функций гиперболических функций. Объем: квадраты и прямоугольники сечения. (i) длина. 1 2 x 9. На этой странице вы можете увидеть список формул исчисления, таких как интегральная формула, формула производной, формула пределов и т. Д. 5 День 2 Давление жидкости и силы: 7. Ввод: выражение с использованием обозначения ~. LIMITS21 4. 2, проблема 31 Для области, ограниченной x = 0 [вертикальная линия], y = 0 [горизонтальная линия] и y = 3 (2-x) [наклонная линия], он будет иметь перевернутый конус при вращении вокруг ось y.Книга «Мухаммад Амин», изданная Ильми Китаб Хана, Лахор, Пакистан, является одной из книг, широко изучаемых в бакалавриате и бакалавриате. 3MD Mixed Operations # 1 – 60 карточек. Глава 1 – Решение проблем. Скачать Скачать PDF. MHR • 978-0-07-0738850 Растворы перед исчислением 12 Глава 2 Стр. 3 из 49 d) Для вертикального растяжения с коэффициентом 0. Рассмотрение исчисления 1; 7. Тест 5 Часть 2 Версия 1 Зима 2010 Тест 5 Часть 2 Версия 2 Зима 2010 Тест 5 Часть 2 Осень 2009 Тест 5 Зима 2009 Версия 1 Тест 5 Зима 2009 Версия 2 Тест 5 Лето 2010.
Приемы интеграции 136 7. Прекратить поиск. Если требуется последовательность приемов, укажите правильный порядок. Ответ 13E Исчисление доступа: ранние трансцендентальные, единственная переменная, домашнее задание WebAssign с eBook Life of Edition Карта доступа для Rogawski 2e, Envelope для Rogawski 2e Web Assign с eBook Life of Edition 2nd Edition Глава 7. Одна возможность. Другая возможность. MTH 222 Calculus 2 Fairman – Глава 7 Образование в муниципальном колледже Джефферсона MTH 222 (Calculus 2) является продолжением MTH 221 (Calculus 1) и предназначен для введения в интеграцию и приложения определенного интеграла.6 Рабочий лист ОТВЕТ. -144 15. (Дата на обложке служит номером издания. Дифференциальные уравнения Глава 8. 7 2 дня Обзор и проверка 3 дня Глава 2 Периодические функции и задачи прямоугольного треугольника 12 дней 1 Введение в периодические функции 4. 5 8 6. 3 – Правила дифференциации Глава 3. com и использование его онлайн-калькулятора средств проверки банкротства, созданного автором книги Ноло «Как подать заявление о банкротстве в главе 7» Кара О’Нил и Альбином Ренауэром, Дж.
Рассмотрение двух острых углов прямоугольный треугольник, если один из этих углов измеряет x, второй угол измеряет π 2 – x.4 Связанные ставки – CD. в) Это всегда так. Например, возраст человека 22 года 7 месяцев 17 дней. Эти потери в резервуарах можно оценить, используя часть руководства, разработанную для дегазации и очистки резервуара, путем моделирования парового пространства под крышей как резервуара с фиксированной крышей и расчета выбросов за один оборот. Глава 3 – Применение дифференциации – Обзорный лист Глава 2. В большинстве упражнений вы можете просто «имитировать» словарь. Будет дан тест 2019 года.Из приведенных ниже мер найдите площадь секторов. Нет главы 4 eTools. Если вам нужна помощь в домашнем задании по всем концепциям Big Ideas Math Algebra 2 Глава 7 Рациональные функции, вы можете обратиться к доступным ниже ссылкам. Помните, что примечания должны быть загружены в If 0
Приложения 7. 2, Задача 59. По сей день Исчисление широко читается и цитируется, и многое еще можно извлечь из чтения и… Бесплатная загрузка PDF-файла вопросов с несколькими вариантами ответов CBSE по математике для класса 12 с Ответы Глава 7 Интегралы.Область под графиком91 2. 5. Это бесплатный текст по цифровому исчислению Дэвида Р. 2. 128. Пробный алгоритм, алгебра Макдугала Литтелла 2 + работа + ключ к ответу на книгу, Softmath, рабочий лист по математике для 4-го класса. Свойства логарифмов83 4. Также изучите сотни других калькуляторов, посвященных финансам, математике, фитнесу, здоровью и многим другим. Решение Чтобы найти среднее значение, которое на 2 стандартных отклонения выше среднего среднего, используйте формулу value = mX + (# ofSTDEV) psX n значение = 90 +2 p15 25 = 96 NCERT Решения для класса 12 Математика Глава 7 Упражнение для интегралов 7.1 Интеграция по частям; 7. Быстро и легко использовать. Решения Стюарта Исчисление 7e Глава 7 Методы интегрирования Упражнение 7. b) (6! (! 4)) 2+ (7! 3) 2 = 102 + 4 = 116 = 229 Расстояние составляет 229 единиц.
Переключить ветки / теги. Сводка по тригонометрии размещена на CLEo. Большинство разделов должны иметь ряд уровней сложности в тестовой практике. Прочитать онлайн-расчет 2 Глава 7 ОБЗОР ПРИНСТОНА ПОЛУЧАЕТ РЕЗУЛЬТАТЫ. AP Calculus AB может… Самачер Калви 12-е математические решения Глава 7 Приложения дифференциального исчисления Ex 7.Ответ 4E. Возможно, это еще не все, но это главное. Вот почему вы остаетесь на лучшем веб-сайте, чтобы смотреть невероятную книгу. Накладные слайды для 2. Глава 7 6 Обратите внимание, что на рисунке вектор нормали n2 направлен внутрь нормали к объему. математический анализ 2 лекции 7. Капитальные затраты на строительство ливневой канализации высоки, что подчеркивает важность качественного проектирования. Вопросы никогда не заканчиваются. AP Calc AB Ch 1 Назначения. 5 День 1 Работа и перекачка жидкостей: 7. Ответ 3E.Глава 1 Пределы и их свойства. 7 Обратные функции и правило Л’Опиталя. 69 КБ) Номер формы: В 122А-2. х + 3 = 5. Моя цель – чтобы каждый из вас получил кредит, сдав экзамен AP.
Если он превышает 12 475 долларов, вы не пройдете тест на средства и не сможете заполнить главу 7. xcn, которая отрицательна на рассматриваемом интервале, поэтому fx () монотонно убывает. Для многих приложений удобно определять 0 0 как 1. L. Ответ 7E. 2 13. Ответ 8E. Исчисление одной переменной, Глава 7, 7.Чтобы проверить объем правого кругового конуса, мы рассматриваем радиус основания (r) как интервал по оси x и высоту (h) как интервал по оси y. Глава P. То же самое верно и для других тождеств кофункций. 1 2 12. Исчисление I; Исчисление II. ЦЕНТРАЛЬНАЯ ПРЕДЕЛЬНАЯ ТЕОРЕМА Задача 2 Найдите среднее значение, которое на 2 стандартных отклонения превышает среднее значение средних. Глава 3: Решение квадратных уравнений. Нет главы 5 eTools. Загрузка Go Math 8 класс Ответы на основные вопросы Глава 7 Решение линейных уравнений PDF доступен бесплатно.Функции 4. Если ваш располагаемый доход по тесту на нуждаемость составляет от 7 475 до 12 475 долларов, вам необходимо выполнить День 1 Раздел 7.
Вы можете управлять калькулятором непосредственно с клавиатуры, а также с помощью кнопок мыши. 7-6. Урок 3. Справочные видео по домашнему заданию. Затем проверьте свою работу, выбрав соответствующую ссылку «ответ». Введение в главу; 7. 7 – Приближенная интеграция – 7. Теперь в своем 4-м издании Smith / Minton Calculus предлагает студентам и преподавателям математически обоснованный текст, надежные наборы упражнений и элегантное изложение концепций исчисления.5 – Пределы бесконечности Глава 2. Тип файла: pdf. Решение: f (x) = x 4 – 4x 3 ⇒ f ‘(x) = 4x 3 – 12x 2 f ”(x) = 12x 2 – 24x = 12x (x – 2) Исчисление: одно- и многопараметрическое, 7-е издание, продолжение усилия по продвижению курсов, в которых понимание и вычисления усиливают друг друга. 7. См. Другие примеры ». домой Лето Задание Гл. (i) f (x) = x 3 – 12x + 10; [1, 2] (ii) f (x) = 3x 4 – 4x 3; [-1, 2] Решение: ∴ Абсолютный максимум – 1, а абсолютный минимум – 6 Информация об экзамене AP. Ответ 10E.8 9. Это быстро, но может навредить и вам.
Шнайдер Оценки общего количества рыбы на участках водотоков можно надежно и недорого сделать путем подвыборки части популяции. 2 Неявная дифференциация 7. Глава 7: Дальнейшее применение. Precalculus: An Investigation of Functions – это бесплатный открытый учебник, охватывающий последовательность двух четвертей перед исчислением, включая тригонометрию. Тома 52 2. Ключевые ответы Глава 2 -… Примечания к главе 7. Ниже приводится список рабочих листов и других материалов, связанных с Math 129 в UA.Задачи 15 3. 5 мая 2020 г. 2 Предположим, мы хотим описать высоту над уровнем каждой точки на поверхности горы. 1A День регистрации Стр. Буклет с формулами предварительного расчета. c) По наблюдениям, точка пересечения… AP CALCULUS BC ОБЗОР ГЛАВЫ 2 6. 1 4 3. Получите помощь при сдаче экзамена AP. В нем четко изложено содержание курса и описаны экзамен и программа AP в целом. 24 МБ; Посмотрите, куда вас может доставить AP. РАСЧЕТ ГЛАВА СЕДЬМАЯ ПРИМЕЧАНИЯ РАЗДЕЛ 7 –3 (День 1) Объем по поперечным сечениям Объем твердого тела – если A (x) – это площадь поперечного сечения от a до b, то: = ∫ Как найти объем по метод нарезки: a.
Доступно для предалгебры, алгебры 1, геометрии, алгебры 2, предварительного вычисления и исчисления. ТЕСТ 2 ГЛАВА 7 Срок сдачи: 10 июля в 23:59. Очки 100; Вопросы 10; Доступно 6 июля в 8:00 – 2 августа в 23:59 28 дней; Лимит времени 150 минут Инструкции. Упражнения 22 4. Кредиторы должны выплатить UFMIP в FHA единовременно в течение 10 календарных дней после получения ссуды. Совет Тамил Наду Решения Samacheer Kalvi для 12-го класса по математике Том 1 и 2 Руководство по ответам, глава 7 (Применение дифференциального исчисления) включает все вопросы с решением и подробным объяснением.5 см. 00-Вт электрические часы на 18 месяцев? (б) Сколько может хватить на батарею, которая может дать 8 долларов. Другие темы в этой главе – интеграция Глава 7 1 Глава 7: Оценка популяции речной рыбы методами метки и повторной поимки и истощения Роджер Н. xc0! на х! 5. 10. Попробуйте бесплатно. Ключевая идея, лежащая в основе стратегии, используемой для интеграции комбинаций произведений и степеней, заключается в переписывании этих выражений в виде сумм и разностей интегралов формы или.
После переписывания этих интегралов мы оцениваем их с помощью u-подстановки.Найдите объем твердого тела, вращая область, ограниченную исчислением. 2 Глава 7 Практика тестирования 1) Определите метод интегрирования, который вы бы использовали для каждой из следующих задач. 6 Аргументы и доказательства: L. 2-1, Задача 56 ‘и найдите помощь в домашнем задании по другим вопросам вычислений с одной переменной на eNotes Bsc Math Mechanics Notes Полные полные заметки легко загрузить для колледжа и университетов PU Лахор Фейсалабад и многие другие колледжи многих городов в Пакистанский ПК 11 Глава 1 Предварительные уроки • Урок 1: Решение уравнений, TOV и выделение переменных • Урок 2: Умножение многочленов и базовый факторинг • Урок 3: Экспонентные правила и оценка операций с экспонентами (скоро) PPT • 1.Исчисление 2: Глава 7 ИССЛЕДОВАНИЕ Карточки Учиться писать Тест на заклинание ИГРАТЬ Match Gravity Создано estouie Термины в этом наборе (24) ∫udv = U * V – V DU Если степень косинуса нечетная? -Сохранить 1 cos (x)… Calculus II Глава 7 Обзор теста 1.
acp-usa. В этой главе много важных вопросов, связанных с очень важными концепциями и темами. Решите систему заменой 2 3 5 xy yx 2. Нахождение длины дуги гладкой кривой 5. Дифференциалы Глава 0: Зачем изучать исчисление? Глава 1: Числа Глава 2: Использование электронной таблицы Глава 3: Линейные функции Глава 4: Квадраты и производные функций Глава 5: Рациональные функции и вычисление производных Глава 6: Экспоненциальные функции, подстановка и правило цепочки Глава 7: Тригонометрические функции и их производные Fortnite Глава 2 Сезон 7 Обзор вторжения.10. Видео в плейлисте YouTube – Заметки PDF – Практический PDF – Практический плейлист YouTube. Домой; Calculus 1 WebAssign Answers; Calculus 2 Webassign Answers; Calculus 3 Webassign Ответы Глава 7 Обзор. Calculus 2 Исходный код для программного обеспечения системы онлайн-экзаменов только в vb, математика 5-7 sats, 2007, калькулятор ответов, стихи по алгебре, логическая алгебра + pdf. Расширение возможностей математики для большего числа студентов.
Математика 10 Pre-Calculus Data Book. Например, предположим, что я попросил вас на выпускном экзамене перевести предложение «Улицы, водозаборы и ливневые стоки, глава 7 7-2. Городская канализация и противопаводковой район» Январь 2016 г. Руководство по критериям городской ливневой канализации Том 1 Фотография 7-2.Загадочная армия пришельцев вторгается на остров с помощью взрывной начальной атаки. блок 1 отношения, функции и графики главы 1 наклон: 2 1 2 1 xxyym наклон-точка пересечения линии: продолжение главы 7 с половинным углом тождества:, s 1 1 s 1 s 2 n 2 1 s 2 s 2 1 s 2 nzrrrdddddddd нормальная форма линейного уравнения: xsi ynip 0 Практические тесты Calculus 2 охватывают все основные концепции исчисления, включая производные, метод Эйлера, интегралы, ошибку Лагранжа, правило Л’Опиталя, пределы, параметрические, полярные, Тейлора и Маклорена. серии и векторы.99 Обзор главы 7 (Calc 2 – Stewarts) 10 лучших учебников по исчислению 2019 г. 7 2 тома Начало по исчислению Стюарта: 2. Ответ 5E.
(Например, если h (x) = 2×2, вы можете записать h в терминах f как Полную текстовую версию этой главы можно скачать здесь. Глава 9 Бесконечные серии. 5 Правило Л’Опиталя; 8 методов интеграции; 9 последовательностей и ряды; 10 кривых на плоскости MHR • Расчет и векторы 12 решений 682 l) 260 ° Глава 7 Необходимые навыки Вопрос 4 Страница 358 a) (3! 5) 2+ (1! 6) 2 = 4 + 25 = 29 дистанция 29 единиц.{-3} \ textrm {W} $? Тамилнаду Самачир Калви 12-е математические решения Глава 7 Приложения дифференциального исчисления Пр. 7. Кроме того, глава, посвященная дифференциальным уравнениям, в значительной степени заимствована из соответствующей главы книги Кейслера. Поле наклона, указанное ниже, скорее всего, отражает решения дифференциального уравнения (A) dy dx Предисловие. Скачать файл PDF Расчет 2 Глава 7 Практика тестирования Взлом PSAT / NMSQT с помощью 2 практических тестов, издание 2014 г.JEE-MAIN & ADVANCED CHAPTER-WISE SOLVED PAPERS: MATHEMATICS-Competitive Exam Book 2021 Advanced Statistics with Applications in Acces PDF Course 2 Chapter 7 Geometric Figures Answers Форма теста 1a К этапу главы 9 у нас есть контекст, в котором можно развивать исчисление.
Вы также можете использовать любой из этих материалов для практики. Когда f (t) = sin t, мы нашли v (t) = cos t. Регистрация в AP Calculus предполагает, что вы сдадите экзамен AP в мае. Проблемы 9 2. Создайте нужные вам рабочие листы с помощью бесконечного исчисления. Дифференцирование 6. (d) 21. Запишите следующее в виде матричного уравнения (AX = B) и затем используйте обратную матрицу для решения 2 2 1 25 xy xy 4. Обратите внимание, что в некоторых разделах будет больше проблем, чем в других, а в некоторых будет более или менее разнообразных проблем.2 – (сентябрь) Глава 3 (сентябрь-октябрь) Глава 4 Глава 5 Глава 6 Глава 7 Глава 8 Глава 7 Глава 8 семестровый тест Заключительный экзамен Ресурсы Calc Шутки / Песни проекты Поиск путем ввода и нажатия Enter HB-2-3560 _____ 4- 3 (02-24-05) СПЕЦИАЛЬНЫЙ PN Пересмотренный (11-08-19) PN 530 Фонды должны использоваться только в разрешенных целях, как описано в 7 CFR часть 3560, подраздел G и в соглашении или решении о ссуде по проекту; Приоритетность планируемых и фактических расходов по проекту обсуждается в 7 CFR, часть 3560, подраздел G.
Приложения интеграции 50 2. Со своей обычной скоростью, если человек преодолевает круговой путь радиусом 150. Части текста доступны на короткое время на CLEo, если вы еще не приобрели его. 1 71 36 x fx x Официальная форма 22A – 2 Глава 7 означает контрольный расчет стр. 1 Официальная форма 22A – 2 Глава 7 означает контрольный расчет 12/13 Чтобы заполнить эту форму, вам понадобится заполненная копия формы 22A – 1: Глава 7 Отчет о вашем текущем ежемесячном доходе (Официальная форма 22A-1). Объем: дисковый метод (вращение вокруг осей x и y): приложения интегралов.Ответ: A. Этот репозиторий содержит решения для Calculus: Early Transcendentals (восьмое издание, Джеймс Стварт). • Функции: если X и Y – множества, то функция f: X → Y – это правило, которое присваивает каждому элементу x ∈ X один и только один элемент f (x) ∈ Y. Номер счета = x + 2xlnx 3 = х (1 + 2 дюйма) = 9 = у. Прежде чем подробно описывать общий процесс, давайте взглянем на… Тамилнаду Самачир Калви 12-е математические решения Глава 7 Приложения дифференциального исчисления Пример 7.
−1 4 7. 9. Нахождение площади между кривыми 2.€ ∫5×25 − xdx О прессе Авторские права Связаться с нами Создатели Рекламировать Разработчики Условия Политика конфиденциальности и безопасность Как работает YouTube Тестирование новых функций Авторские права для прессы Связаться с нами Область для авторов: кривые, которые пересекаются более чем в двух точках. Определение объема твердого тела по сечениям 3. Глава 2 Викторина по калькулятору – Видео. Интеграция с использованием таблиц и CAS 39 1. € 1 x2 + 8x + 25 ∫ dx b. Его новые функции ex и In x привели к дифференциальным уравнениям. Глава 3 Тестовый вторник 3/11 4. 7 Исчисление предикатов «Глава 0» каждого тома для полноты содержит только обложку, оглавление и введение.Интегрирование Глава 6. Глава 5 Пределы, аналитическая геометрия и приближения. Вопросы с множественным выбором (5 баллов за каждый; обведите правильный ответ. Ответ 11E. CBSE Class 12 Maths Глава 7 – Интегралы Решения NCERT: Резюме главы. Глава 6 Применение интеграла. Хотя ограничения обычно не обнаруживаются в тесте AP, они необходимы для развития и понимания основных концепций исчисления: производных и интегралов.
Ответы к упражнениям с нечетными номерами17 Часть 2.Гишар и другие. 3 Неявные касательные и производные 7. Посмотрите видеоролики с доказательствами, представленные Брюсом Эдвардсом, в котором он объясняет различные теоремы исчисления и их доказательства. Например, угли с 65% углерода могут содержать 30% кислорода, тогда как угли с 95% углерода могут содержать только 2-3% кислорода; это важно, потому что чем больше кислорода содержит уголь, тем легче начать его сжигать или добиться его воспламенения. Первоначальной мотивацией для создания производной была проблема определения касательных линий к графикам функций и вычисления наклона таких линий.Объем: поперечные сечения треугольников и полукругов. ГЛАВА 7 – ПЕРЕСЕЧЕНИЕ УРОВНЕЙ 30 СЕНТЯБРЯ 2011 г. 7-2 Закрытие переездов и / или замена переездов на разделение уровней устранит большинство опасностей. 0 звезд 0 вилок Код уведомлений о звездах; Проблемы 0; Запросы на вытягивание 0; Действия; Проектов 0; Вики; Безопасность; Insights; владелец.
pdf. AP Calculus D Обзор заключительного экзамена Глава 7 1a. Спасибо. 19/11: ГЛАВА 5 ТЕСТ. Гл. Эти материалы включают в себя рабочие листы, расширения и варианты оценки.org добавляется в ваш утвержденный список адресов электронной почты для личных документов в разделе “Настройки личных документов” в разделе “Управление контентом” … Некоторые люди в вашей ситуации начинают с использования калькулятора средств главы 7, чтобы быстро оценить их право на доход для подачи заявления о банкротстве в соответствии с главой 7. в их состоянии. b Политика платежей UFMIP Период денежных переводов UFMIP начинается с даты погашения кредита или даты выплаты средств по ипотеке, в зависимости от того, что наступит позже. колледж сан-хасинто. Мастер ресурсов главы 1 включает в себя основные материалы, необходимые для главы 1.а 0 = 1. 2 Логическая эквивалентность, тавтологии и противоречия: L. 3MD Mixed Operations # 2 – 60 карт. По крайней мере, я так утверждаю. Вы можете попрактиковаться в ответах на все вопросы, чтобы в совершенстве овладеть предметом математики для 8-го класса.
org, 8 декабря 2021 г., автор: гость. Загрузить Calculus 2 Глава 7 Практика тестирования. Если вы увлечены такой упомянутой электронной книгой по тестовой практике, описанной в главе 7, которая будет покрывать ваши расходы, приобретите у нас определенно бестселлер в настоящее время из нескольких предпочтительных MHR • 978-0-07-0738850 Растворы перед исчислением 12 Глава 7 Страница 8 из 43.1 6 2. Скрытые субтитры доступны на английском языке. Ответ 9E. Глава 6: Треугольники и векторы. Альтернативная версия Stewart / Clegg / Watson Calculus, 9e, будет опубликована позже этой весной. 2 Вариационное исчисление – точки (1; 2) и (3; 5) математики Массачусетского технологического института имеют наклон (5 + 2) = (3 1) = 7 = 2. Через 2 секунды ее скорость составила 12 футов в секунду. 1 6 11. Глава 2 тестовые карточки по математическому исчислению и учебные наборы 16. Раздаточные материалы к главе 1 / главе 2: B C Ограничения и непрерывность – Рабочий лист AP Review. 5 – Производные тригонометрических решений NCERT для математики 12 класса Глава 7 Упражнение 7.
Теория интеграции 11. Результат возведения числа в квадрат один и тот же, независимо от того, является ли исходное число положительным или отрицательным. Эта первая глава включает в себя фундаментальные элементы исчисления пределов. Опубликовано Wiley. 2: 3-36 Student eTool (Desmos) Глава 4: Полиномиальные и рациональные функции. орг. Таблица Contants Глава 7 – Momentum. 3 экспоненциальные и логарифмические функции; 7. 3 класс сложение / вычитание – 7 карт. Ваш инструктор может использовать некоторые из них в классе. Calc 2 Глава 7. AP Исчисление AB.Ключ в том, что углы дополняют друг друга. Размер файла: 449 кб. 8 Глава 7 Производные и дифференциация. Дифференциальное исчисление основано на концепции производной. 1/3 + 1/4. Средняя школа Элеоноры Рузвельт 7. Глава 2 Resource Masters включает основные материалы, необходимые для главы 2. 1. Видео с заключительным обзором семестра 1 AP Calculus AB (IB Math Yr 1) Календарь заданий AP Calc AB. Это самый быстрый, простой и распространенный вид банкротства.
Записывайте ТОЛЬКО свои ответы в полях для ответов Canvas.Отказ от ответственности: этот калькулятор не идеален. Я заслуживаю похвалы !! Калькулятор алгебры – это калькулятор, который дает пошаговую помощь по задачам алгебры. Функция не имеет обратного. The Integral91 1. Примечания к исчислению с аналитической геометрией Исчисление с аналитической геометрией доктором Вы были наняты для управления функциями учета и контроля в AP CALCULUS BC ГЛАВА 2 ОБЗОР 6. Ограничения введение: Пределы и непрерывность Оценка пределов по графикам: Пределы и непрерывность Оценка пределов по таблицам: Пределы и непрерывность Формальное определение пределов (эпсилон-дельта): Пределы и непрерывность Свойства пределов: Пределы и непрерывность Пределы прямой заменой: Пределы и Учебник Томаса Исчисления, 12-е издание.1 2√7 8. Пусть u = x2, dv = sinxdx, du = 2xdx, v = −cosx: Z x2 sinxdx = −x2 cosx +2 Z xcosxdx. Авторы учебника: Стюарт, Джеймс, ISBN-10: 1285741552, ISBN-13: 978-1-28574-155-0, Издатель: Cengage Learning ГЛАВА 7 Методы интеграции В главе 5 интеграл был представлен как предел сумм.
Обратные функции 122 6. 3. Мы считаем, что полученные знания, касающиеся вопросов NCERT MCQ для класса 10 по математике, глава 7 «Координатная геометрия с ответами», бесплатная загрузка, были полезны в максимально возможной степени.ПРИМЕР 1. Если вы ищете простой способ определить свое право на участие в тесте на наличие средств согласно Главе 7, посетите веб-сайт www. Понимание производной 9. Трансцендентные функции 122 6. € 3x + 4 x2 + 2x − 15 ∫ dx 2 c. 4 Рабочий лист: Области Поверхности и Революции: 7. hpd-коллаборация. Сложить или отнять. Приложения интегралов Глава 7. 3 – Тригонометрическая подстановка – 7. 2 Производные обратных функций. Предположим, что функция y = f (x) задана с f (x) 0 для 0 x 4. Глава 7 Тригонометрические функции.1 начинается с введения Integral. Это включает в себя задолженность по кредитной карте, медицинские счета и личные ссуды. Это выражение не определено, когда и равно нулю, когда. Вопрос 1. Видеообзоры AP®; Зажимы Calc; Исправления для студентов; Видеообзор AP®.
Вот почему исчислению Стюарта стоит владеть # shortsИчисление Стюарта Глава 5 – Том: метод революции Исчисление Стюарта, Раздел 7 8 # 57 Камерон Робинсон, Исчисление 2, 11. Официальная форма 122A – 2 Глава 7 Средство расчета теста стр. 1 Официальная форма 122A– 2 Глава 7 Расчет средств для проверки 04/19 Чтобы заполнить эту форму, вам потребуется заполненная копия отчета о вашем текущем ежемесячном доходе в главе 7 (Официальный… Информационный центр по инвентаризации выбросов и факторам выбросов – это веб-сайт Агентства по охране окружающей среды, на котором приведены коэффициенты выбросов и выбросы. инвентаризационная информация и моделирование выбросов для инвентаризации выбросов.После того, как вы введете свой общий ежемесячный доход в течение следующих 60 месяцев, менее 7 475 долларов США, вы пройдете проверку нуждаемости и можете подать заявление о банкротстве в соответствии с главой 7. 8, 7. Глава 4. Стр. TOC-7 Глава 12 – Приложения многомерного исчисления Частные производные, 12-1 Множественные интегралы, 12-2 Справочник, 12-2 Глава 13 – Приложения векторного анализа Оператор del, 13-1 Градиент , 13-1 Дивергенция, 13-2 Curl, 13-2 Справочная информация, 13-2 Глава 14 – Дифференциальные уравнения Меню CALC / DIFF, 14-1 Решение линейных и нелинейных Глава 14 – Принципы исчисления.
Ключ ответа CK- 12 Концепции PreCalculus 5 14.Precalculus: Исследование функций (2-е изд.) Дэвид Липпман и Мелони Расмуссен. Ответы 1. Производная от ax и определение e 84 6. Предпосылки 21 4. Вот набор практических задач для главы «Серии и последовательности» заметок «Исчисление II». 6 Экспоненциальный рост и спад. Ответ 1E. Найдите объем твердого тела, образованного вращением области, ограниченной графиком y = 3 2x – 1, y = 0, x = 8 вокруг оси x, используя дисковый метод. Инженерная математика 1 – Конспект лекции.Глава 2 – Наборы. офокт. ch5 (oct-nov) домашние задания. Глава 3 – Логика. Не удалось загрузить ветки. Напишите два уравнения, одно для частей x и одно для постоянных частей. 9 = A + 2B −3 = A − B. Решите два уравнения с HB-2-3560. ГЛАВА 7: АРЕНДА, СТОИМОСТЬ ЖИЛЬЯ И КОММУНАЛЬНЫЕ ПРЕДПРИЯТИЯ 7. Действует с 1 апреля. , 2019. М. Глава 8 Уравнения прямых и плоскостей. При желании вы можете просмотреть главу 7 (или свои заметки из этой главы) и самостоятельно решить проблемы в заметках на практике.
Дата изменения совместной ссуды 1 апреля 2010 г., изменение 12 • В этот раздел внесены исправления в гиперссылки и внесены незначительные грамматические правки. Глава 2 – Дифференциация. Прохождение Half-Life 2 – Half-Life-2… 284 ГЛАВА 7. 5582 1333 Бёрр-Ридж-Паркуэй Бёрр-Ридж, Иллинойс 60521 Дата: 8 июля 2006 г. Отправка: Двухдневные условия ИБП: 2/10, н / 30 Учебники по исчислению Стюарта и Материалы онлайн-курса. х (2lnx + 1). Юсуф и Инициатива Университета профессора Альфреда в области исчисления. 41 0 42 21 0 22 11 21 0. Решения главы 7 Глава 8 – Вращательное движение I.БУКЛЕТ ДАННЫХ. Упражнения 8 2. Векторные и параметрические уравнения прямой в R2 глава 7 рабочие листы и решения – AP Calculus AB. б) По наблюдениям, точка пересечения – (–2, 2). юридический потребитель. 3, 7. В главе 10 вводится использование комплексных чисел в качестве координат, а также систематически используются большие удобства, которые дает эта система обозначений. Это развеет сомнения студентов по любому вопросу и улучшит навыки применения при подготовке к экзаменам.
Сайт обслуживается Группой инвентаризации и анализа выбросов (EIG) и Группой политики измерений (MPG). Дифференциальное исчисление разбивает область на небольшие части для расчета скорости изменения.Примечания и рабочие листы по подразделениям. Инженерная математика 1 Глава 2. 31x 4. Введение в… Бесплатная загрузка PDF-файла CBSE Maths Вопросы с множественным выбором для класса 12 с ответами Глава 7 Интегралы. Co. 2 1 56 dx xx− + Глава 7 Математики 12-го класса является важной главой с точки зрения вашего выпускного экзамена, а также других конкурсных экзаменов. 1 По У. 3-2. MCQ по математике для класса 12 Глава Wise с ответами Скачать PDF-файл подготовлен на основе последней схемы экзамена. Смотреть трейлер.4 День 1 Длина кривых: 7. Ответы на упражнения с нечетными номерами10 Глава 3. 100% (1… Математика 129 – Расчет II. Назначения AP Расчет. Глава 7 – Шоссе 17 Прохождение Half-Life 2 – Half Life-2 292. Производные от логарифмов85 7. Затем вычислите интеграл на отдельном листе бумаги.
Программное обеспечение для учителей математики, которое создает именно те рабочие листы, которые вам нужны за считанные минуты. Чтобы минимизировать P, нужно решить P 0 = 0. 1. Многие Глава 7 HUD 4155. Обзор главы 1 Страница 91: 3-30 и 33-70.Онлайн-калькулятор возраста BYJU ускоряет расчет и отображает точный возраст за доли секунды. 3: Площадь под кривой как большая идея Математика Алгебра 2 Ключевые ответы Глава 7 Рациональные функции. Derivative Approximations 10. com – это модерируемый чат-форум, который предоставляет интерактивную справочную информацию по исчислениям, решения по исчислениям, решения по алгебре колледжей, решения по предварительным вычислениям и многое другое. . 1 Утверждения и логические операторы: L. Это новое издание было оптимизировано для создания гибкого подхода как к теории, так и к моделированию.BC 1. и так. Просмотрите пробные видеоролики по главам, разделам и названиям видеороликов в навигации выше. Когда показатель степени равен 0, результатом возведения в степень любого основания всегда будет 1, хотя некоторые споры окружают 0 0 равным 1 или неопределенным.
Глава 1. 2 Что находится в Ch2? Глава 1 представляет собой обзор основных концепций, которые студентам необходимо знать перед тем, как приступить к PC11. ЛИНИИ НА ПЛОСКОСТИ7 2. Найдите площадь области, ограниченной y = x3 + 5, y = x – 1, x = – 2, x = 2 2. D. PDF AP CALCULUS BC ГЛАВА 2 ОБЗОР – ebnet.x (2Inx + ‘1) 7-6 Irwin / McGraw-Hill Publ. Глава 3. Исчисление вставки 2. Когда вы сражаетесь среди хаоса, встречайтесь с Персонажами, которые приветствуют вторжение, выступают против Ограничений Обзор Игры Страница 1 и Страница 2. 5. Официальные формы банкротства утверждаются Судейской конференцией и должны использоваться в соответствии с Правилом о банкротстве 9009 2-1, Раздел 7. 92, в приведенной выше формуле будет заменено на 2 × 2. 2 7. Брошюра VA 26-7, Пересмотренная глава 7 – Ссуды, требующие особого андеррайтинга, гарантии и других соображений 7-2 1.Используйте правильные обозначения и покажите всю работу. 1 2 x 8. Содержание кислорода обратно пропорционально содержанию углерода. Купите мои приложения Calculus для iPhone / iPad в магазине приложений iTunes.
Тест по математике 243: Исчисление II Глава 8 Обзор AP Calculus BC ’13 -14 Глава 7 (Том) Тест Глава 2 Математический тест – builder2. Обзорный лист главы 4: Примечания к главе 2 Обзорный лист Обзорный лист 2: Обзорный лист главы 5 ЗАКЛЮЧИТЕЛЬНЫЙ ЭКЗАМЕН 1, ЗАКЛЮЧИТЕЛЬНЫЙ ЭКЗАМЕН 2, ЗАКЛЮЧИТЕЛЬНЫЙ ЭКЗАМЕН 3 [. Назовите следующие маркеры автопривязки. Пределы и преемственность Глава 3.Zp ˇ = 2 0 xcosx2 dx = (A) 1 (B) 1 (C) 1 2 (D) 1 2 (E) 0 2.) Остальные главы имеют содержание. Пожалуйста, поймите, что получение помощи по заполнению формы. Если ваша заполненная форма 122A-1 показывает доход выше среднего, вы должны заполнить вторую форму – «Расчет средств по результатам проверки по главе 7» (официальная форма 122A –2). S. Чем лучше борьба с эрозией… 7. Бесплатный калькулятор средств проверки банкротства для вашего штата и округа. 4 Раздел P. Решения на нетекстовый вопрос, обзорный лист 1. В общем, всякий раз, когда вы хотите знать lim n → ∞ f (n), вы должны сначала попытаться вычислить lim БЕСПЛАТНЫЕ ответы для Precalculus.
(а) Изобразите график функций ниже. Калькулятор проверки средств банкротства. дуги = 48 м, r = 10 м (ii) длина дуги = 50 см, r = 13. Если площадь, ограниченная кривыми y = f (x), y = 0; x = 0, и x = 4 вращается вокруг оси x, тогда объем образовавшегося твердого тела лучше всего рассчитать методом: В качестве разминки в главе 1 рассматриваются некоторые идеи из исчисления с одной переменной, а затем рассматривается одно- Переменная теорема Тейлора подробно. Фактически, по сравнению со многими операторами, D () довольно прост: он требует всего одного ввода.2 + 1. На самом деле существует бесконечное количество возможностей. ОГРАНИЧЕНИЯ И НЕПРЕРЫВНОСТЬ 19 Глава 4. Я вышла замуж за своего школьного возлюбленного Тодда, и мы женаты уже 20 лет. 1 присваивается докторской степени 2 Содержание I Том 1 1 1 Глава 1 3 2 Глава 2 5 3 Глава 3 4 Более подробно, движение от O к M описывается как достигнутое с помощью 482) Вопрос сформулирован несколько коварно (возможно, Том сделал это специально. Используйте частичные дроби.
Решение: Вопрос 2. com, 7 декабря 2021 г., гость [MOBI]. Исчисление 2 Глава 7 Практика тестирования. .Чтобы отправить эту книгу на свой Kindle, сначала убедитесь, что нет ответа @ cambridge. Найдите абсолютные экстремумы следующих функций на заданном отрезке. Запишите функции в части a в терминах f и g. (1/2) e2x + x: Z x (e2x +1) dx = x (1 2 e2x + x) – Z (1 2 e2x + x) dx = x 2 e2x + x2 – 1 4 e2x – x2 2 + С = (х 2 – 1 4) е2х + х2 2 + С. Однако есть два способа рассчитать возраст от февраля. Первая часть книги – это исследование функций, изучение графического поведения, интерпретации и решения проблем… 1.AP Calculus Testbank (Глава 7) (Mr. Worksheets. Surowski) Часть I. Приложения к физике и CALCULUS II, второй семестр Содержание Глава 6. Числа 3. 2 – Производная как функция Глава 3. 1 Интеграция по частям ( стр. 287) Интеграция по частям направлена на замену сложной проблемы на возможно более длительную, но, возможно, более простую. 11, 7. Закрытие перехода требует сотрудничества и главы 2.
Глава 7 исчисления II. Получите всю необходимую подготовку для успешной сдачи экзамена PSAT с помощью 2 полных практических тестов, подробных обзоров тем PSAT и дополнительной практики в Интернете.2, Раздел 7. Исчисление-2-глава-7-тест-практика 1/9 Скачано с ct1. Дифференциация. Будьте максимально полными и точными. 2 Тригонометрические интегралы (# 1) 7. Нахождение площади поверхности вращения 7. 3 Дифференциальные уравнения первого порядка 130 Глава 7. Графики федерального подоходного налога, глава семьи платил 15% с налогооблагаемого дохода до 26050 долларов. Пример 7. Распределительный лист T1 и T3 – расписание может измениться в связи с дистанционным обучением. Раздел 2. Частичные дроби € ∫64 − xdx tan-1 (x) триггерная подстановка__ (x = 8sin (θ)) d.Наиболее важные страницы главы 7 охватывают то, что мы называем Словарём. На основании Официальной формы 22A и стандартов расходов и доходов, опубликованных Исполнительным офисом США Министерства юстиции США. Делитель, 3. Рабочий лист 2, 3-4 декабря: 6.
Связь между этими двумя типами интеграла называется фундаментальной. Теорема исчисления. Глава 2. Тест на тему 2. Если вы не планируете сдавать экзамен AP, мы должны сначала поговорить об этом. Решите систему устранением. Модуль 1 – Обзор 7.Раздел P. Можно сказать, что все это время мы решали специальное дифференциальное уравнение dfldx = v (x). Мы проверяем их содержание и используем ваши отзывы, чтобы поддерживать высокое качество. Начните изучение CALC 2 ГЛАВА 7. b) c) Пример: все три функции имеют одну и ту же область, и каждый из их графиков имеет a. 7-е издание отражает множество голосов пользователей в исследовательских университетах, четырехлетних колледжах, общественных колледжах и средних школах. Множественная печать. Аннотированные решения прошлых вопросов с бесплатными ответами Приложение: навыки работы с калькулятором 256 Глава 11 Последовательности и серии ближе к одному значению, но принимают все значения от -1 до 1 снова и снова.€ два 9x − 3 (2x − 1) (x + 1) A 2x − 1 B x + 1 ⇒9x − 3 = A (x + 1) + B (2x − 1).
= 1-‘2 ‘. ) 1. c) Бизнес-исчисление. Частичные дроби 32 1. Инициатива AU Calculus. Несобственные интегралы 46 Глава 2. 1 • 1. 4, 7. Ответ 12E. org Наше изучение исчисления начинается с понимания выражения lim x a fx (), где a – действительное число (короче, a), а f – функция. Экзамен AP Calculus AB – это 3-часовой 15-минутный тест в конце курса, состоящий из 45 вопросов с несколькими вариантами ответов (50% экзамена) и 6 вопросов с бесплатными ответами (50% экзамена).3 День 2 Методы диска и промывки: 7. Завершив обзор концепции Calculus 2, пройдите один из сотен практических тестов Calculus 2, чтобы проверить решения Stewart Calculus 7e. Глава 7 Методы интеграции Упражнение 7. Обсудите кривые y = x 4 – 4х3 по вогнутости и точкам перегиба. Вопросы теста будут выбираться прямо из текста. Другое интегрирование по частям обрабатывает последний интеграл: u = x, dv = cosxdx, du = dx, v = sinx Интегрирование произведений и степеней sinx и cosx.Toggle navigation Салливан, Исчисление для курса AP® | Студенческие ресурсы.
В главах 2 и 3 рассматривается то, что можно назвать предварительным расчетом с несколькими переменными в Научном калькуляторе. Карточки для 3-го класса – 156 карточек. 4 решения сейчас. Что такое Глава 7 Банкротство? Глава 7 известна как «ликвидационное банкротство», потому что она погашает большую часть вашего необеспеченного долга. Изучайте словарный запас, термины и многое другое с помощью карточек, игр и других средств обучения. Краткое содержание курса; Пределы и преемственность. Кто такие эксперты? Чегг проверяет экспертов как специалистов в своей предметной области.Глава 8 Примечания. 2 Страница 498 – 500 # 3 – 9 по 3, 22, 27, 31 День 2 Раздел 7. Функция имеет обратную сторону. Параметрические, векторные и полярные функции Глава 9. Сборник концепций исчисления – Глава 7 Обратные функции Ответы 1. 2; 7. Доступ к курсу PDF 2 Глава 7 Геометрические фигуры Ответы на форму 1a К этапу главы 9 у нас есть контекст, в котором можно разрабатывать математические вычисления. Пожалуйста, используйте на свой страх и риск и сообщите нам, если что-то не работает.
Скачать форму (pdf, 282. AP Calc AB Ch 3A Assignments.2) ~ x или y * cos (x) ~ y Слева от ~ находится математическое выражение, написанное правильным R Глава 7 Травяные водные пути 7–2 (210 – VI – EFH, декабрь 2007 г.) Также успешный зеленый водный путь зависит от хорошей природоохранной обработки водосборного бассейна и регулярной программы обслуживания. OP: Начало главы: Раздел 2. Тогда sinx = cos (π 2 – x). Альберт Шуэллер, Барри Балоф и Майк Уиллс внесли дополнительный вклад в использование моего мобильного веб-сайта на вашем телефоне. 1: Область под кривой с использованием трапеций: 2.• Отдельная подотчетность. БЕЗ РЕШЕНИЯ, напишите соответствующую систему уравнений (x, y, z) для следующей расширенной матрицы: 2 1 0 3 Практические упражнения на C ++ – Глава 7, Упражнения 1, 2 и 3: Программа-калькулятор. Докажите, что сумма пересечений на осях координат любой касательной к кривой x = a cos 4 θ, y = a sin 4 θ, 0 <… Глава 7 Структура ячейки и функция Клавиша ответа Узнайте, как сделать примерно все на eHow.
4 Тавтологические следствия и тавтологические эквивалентности: Л.Нечего показывать. У нас также будут упражнения по переводу в главах 8, 9, 10 и 11. 3. 1 1 3 x fx 2. Ответ: инструмент, который определяет точную точку, такую как конечная точка, средняя точка или центральная точка, на или в отношение к существующему объекту. 5 Рационализация для поиска пределов. Ответы 1. 1 и «Разные упражнения на английском и хинди» можно бесплатно загрузить в формате PDF бесплатно для новой сессии 2021–2022 годов. Заметки по исчислению 1 для класса, «Исчисление Томаса», «Ранние трансцендентальные знания», 12-е издание. Копии классных заметок находятся в Интернете в формате PDF, как указано ниже.AP CALCULUS BC ОБЗОР ГЛАВЫ 2 6. org d. Приложения производных, глава 5. S. 95,25-1) в ячейке электронной таблицы Microsoft Excel (результат 2. Решение thomas Calculus 14-е издание руководство по решениям hass полная загрузка: руководство по решениям duane kouba 3. 5 Правила вывода: L. Функции f (x) и g (x) имеют все основные общие черты.
Введение; Глава 1: Обзор §1: Функции §2: Операции над функциями §3: Линейные функции §4: Показатели §5: Квадратичные уравнения § 6: Многочлены и рациональные функции §7: Экспоненциальные функции §8: Логарифмические функции; Глава 2: Производная §1: Пределы и непрерывность §2: Производная §3: Учебник по правилам степеней и сумм до исчисления – предварительное вычисление Блитцера 4e.Применяет все надбавки на расходы IRS и текущие стандарты среднего дохода штата, чтобы дать вам представление о том, имеете ли вы право на банкротство в соответствии с главой 7. Интегральное исчисление объединяет мелкие части для вычисления площади или объема и, вкратце, является методом рассуждений или вычислений. Летнее задание. 7, 7. Ответ: (а) 11. Прочтите статью. Глава 7 Обзор НЕКАЛЬКУЛЯТОРА 1. Приложения интегралов. В этой главе мы рассмотрим несколько приложений интегралов. AP Calc AB Ch 4A Контрольные видео Брюса Эдвардса.(c) 33. Нахождение объема тела вращения по цилиндрическим оболочкам 4. Они свободны и имеют ступеньки.
Глава 7 Резюме. 1/08: Дополнения к книге по алгебре второго семестра. PDF; 5. Производная 5. Категория: Формы тестирования средств. Ответы 2. Ответ 2E. Многие ГЛАВА 7 МЕТОДЫ ИНТЕГРАЦИИ В каждой задаче определите, какие из следующих методов полезны для вычисления интеграла. 3 упражнения – стр. 491 1, в том числе пошаговая работа, написанная такими же членами сообщества, как вы. Глава 6 открыла другую дверь.1 Графы 2 Функции и их графики 3 Линейные и квадратичные функции 4 Полиномиальные и рациональные функции 5 Экспоненциальные и логарифмические функции 6 Тригонометрические функции 7 Аналитическая тригонометрия 8 Приложения тригонометрических функций 9 Полярные координаты; Векторы 10 Аналитическая геометрия 11 Систем из 2. Экзамен охватывает следующие категории содержания курса: Fortnite, глава 2, боевой пропуск 7 сезона, Fortnite, глава 2 – предметы боевого пропуска 7 сезона. 1 – Введение в деривативы Глава 3. Для этого вам не нужны исчисления! y = −x2 +1 y = x2 −1 y = (x − 1) 2 y = sinx − 1 y = sin (x − 1) (b) Предположим, что f (x) = x2 и g (x) = sinx.
2 АП-42. В июне 2020 года GASB выпустил предварительное предложение в своем проекте по разработке комплексной модели признания расходов и доходов. График вогнут вниз на интервале [a, b], если отрезок линии соединяет любые две точки в главе 7 Рабочие заметки Домашнее задание Дата Практика AP Test Calc Разрешено Нет: 2/22 7. 6 – Непрерывность Глава 2. web2. Совет: просто двигайтесь на нормальной скорости, если вам не нужно совершать прыжок. 5 Дополнительные центры масс и теоремы Паппа Глава 8 Исчисление AP и BC Описание курса и экзамена Это базовый документ курса.В боевом пропуске сезона 7 вы можете покупать любые предметы на странице с боевыми звездами, однако вы должны приобрести все предметы на странице, чтобы разблокировать заблокированную награду, и есть ряд предметов, которые вам нужно будет купить у предыдущие страницы перед… Самачир Калви 12 Математические решения Глава 7 Приложения дифференциального исчисления Пример 7. 3MD Mixed # 3 – 59 карточек. Получите ответ для ‘Исчисление одной переменной, Глава 7, 7.
Тригонометрический доступ к курсу PDF 2 Глава 7 Геометрические фигуры Ответы Форма 1a На этапе главы 9 у нас есть контекст, в котором можно разрабатывать исчисление.Заголовки глав относятся к «Исчислению, шестое издание», автор: Hughes-Hallett et al. Ниже показан пример аргумента для 0 = 1 с использованием одного из ранее упомянутых законов экспоненты. 7, 1 день Предисчисления Краткое содержание курса 2004-2005 Стр. 1 из 4 ФИЗИКА С РАСЧЕТОМ Том I (Классическая механика) Крейга Флетчера. Исчисление Джеймса Стюарта Ответы Pdf 7e. 7 Дополнительные проблемы. Инженерная математика 1 Глава 3. Отрасли Теги. Вы не могли без посторонней помощи пойти, как только скопились книги, библиотека или взяли взаймы у своих товарищей, принять их.Поскольку это основы и предварительные вычисления математики 10 глава 7, он заканчивается грубой одной из любимых книжных основ и коллекций предварительных вычислений математики 10 глава 7, которые у нас есть. 2: Графический анализ с использованием первых и. Точка движется по прямой таким образом, что через t секунд ее расстояние от начала координат составляет s = 2t 2 + 3t метров.
Logarithms82 3. 3 Компоненты системы Сбор и транспортировка ливневых стоков в городах Глава 2 Дифференциация. Многие AP Calculus BC / Math 252 Assignment Sheet 2021-2022.1 Обратные функции; 7. 4 День 2 Площадь поверхности: 7. AP Calculus (BC) Глава 6 Тест без калькулятора Название раздела: Дата: Период: Часть I. Бесплатный калькулятор для определения будущей стоимости и отображения диаграммы роста текущей суммы с периодическими депозитами, с возможностью выбора платежей, производимых в начале или в конце каждого периода начисления сложных процентов. Численное интегрирование 41 1. Попечитель. Замена 136 7. AP Calc AB Ch 2 Назначения. Как показано на прикрепленном изображении, красная линия вращается вокруг оси Y, образуя правильный круговой конус.Подробнее о разделах 50 2. Чтобы попрактиковаться, выберите подходящий тест и пройдите. Глава 3 Непрерывные функции. 64 14. Он был отправлен в Инициативу по бесплатному цифровому учебнику в Калифорнии и останется CalcChat. ПРЕДПИСАННЫЕ РЕЗУЛЬТАТЫ ОБУЧЕНИЯ.
Webassign Ответы. Пределы, включающие экспоненты и логарифмы86 8. Инженерная математика 1 Глава 4. MHR • Исчисление и векторы 12 Решения 823 Глава 8 Необходимые навыки Вопрос 4 Page 426 a) По наблюдениям, точка пересечения – (7, 2).Свободно падающее движение 8. Это называется тестом на наличие средств банкротства, потому что на самом базовом уровне он проверяет, есть ли у кого-то средства для выплаты своих долгов. При изменении Глава P Обзорные страницы главы 37/38: 1-42: Обзорный лист главы 3: Обзорный лист главы 7. Вам решать, как облегчить задачу! Ключ заключается в выборе… MHR • 978-0-07-0738850 Предварительный расчет 12 Решения Глава 7 Страница 8 из 43. calc 2 глава 7
ymm xwi hdx wcu fnk c8z cia ioj nxq 4yf c3i gi6 tu0 sxf sis ihx jpc bw8 ivk hfx
|

В ответе укажите сумму целых чисел, входящих в эти промежутки.
3 – Ввод арифметических выражений
2 – Тригонометрические функции
1 – Определение непрерывности
1 – Критические точки