ГДЗ по физике 9 класс Перышкин (сборник задач) Экзамен ответы и решения онлайн
Ученики инженерных и математических лицеев и многие девятиклассники из общеобразовательных школ выбирают физику на сдачу ОГЭ. Чтобы эффективно подготовиться, важно не только освоить теоретический курс, но и решить большое количество задач. Чтобы понять логику их решения и правильность его записи, желательно использовать специальный решебник, в котором представлены развернутые ответы.
Планируя осваивать практический курс физики с помощью ГДЗ, надо не упустить еще один важный момент. А именно – подобрать качественный и эффективный учебник. Например, сборник задач по физике 9 класс, составленный Перышкиным А. В.
Многие педагоги-предметники считают это пособие уникальным. В нем рассматривается:
– более полутора тысяч разнообразных упражнений и примеров по дисциплине;
– комплексно повторяется весь курс предмета, начиная с 7-го класса;
– разноплановый полезный справочный материал.
Прорабатывать и практиковаться можно как в школе, так и самостоятельно. Удобная форма заданий и решений доступна, в том числе, в приложениях для мобильных устройств. Многие педагоги и репетиторы рекомендуют своим ученикам использовать такой комплексный подход для планомерной и систематизированной подготовки к итоговой аттестации.
Полезный и интересный задачник по физике
Практическая часть дисциплины физика – решение задач и применение физических научных законов позволяет понять даже самую сложную теорию наглядно, на уровне эксперимента. Для того, чтобы без проблем освоить все параграфы и темы предмета, девятиклассникам рекомендуется подобрать эффективный и интересный практикум и решебник к нему. Начав заниматься с использованием такого комплекта регулярно, уже через короткое время можно отметить положительные результаты такой работы.
Чтобы занятия по ГДЗ были результативными, необходимы:
– ответственный подход, составление индивидуального плана работы, который учитывал бы базовые знания и навыки, уровень учащегося, а также задачи и цели, которые он перед собой ставит;
– специальная система, график работы и ответственность для его соблюдения.
Пропуски и слишком редкие, непродолжительные занятия чаще всего не дают значимого результата;
– эффективный контроль достижений, выявление пробелов и сложностей, их своевременное нивелирование, корректировка.
Для того, чтобы в полной мере реализовать все эти составляющие, понадобится хороший задачник. Подобрать его можно самостоятельно или обратившись за помощью к педагогам-предметникам, репетиторам, руководителям кружков и курсов. В числе интересных, познавательных и полезных пособий по физике для 9 класса называют сборник задач к учебнику Перышкина А. В. В нём представлены практические задания по всем разделам, изучаемым девятиклассниками по дисциплине. В числе наиболее сложных, требующих внимательной практической проработки, называют:
– материальная точка, система отсчета и перемещение;
– равноускоренное прямолинейное движение, ускорение;
– импульс и закон его сохранения;
– криволинейное движение, движение по окружности;
– закон всемирного тяготения.

С помощью этого сборника можно успешно готовиться к ОГЭ и ЕГЭ в собственном темпе, применяя его не только к учебнику Перышкина, но и к базовым книгам других авторов по физике. Хорошо систематизированный материал определяет универсальность пособия. Его с успехом применяют и в общеобразовательных школах и в физико-математических лицеях для отработки практических навыков по предмету девятиклассниками и не только.
Пригласительный школьный этап Всероссийской олимпиады школьников 2020: Физика
Пригласительный этап Всероссийской олимпиады школьников прошел для учеников 3-10 классов. Олимпиада помогла ребятам познакомиться с новыми задачами, расширить кругозор, определить для себя самый интересный предмет.
Олимпиада была организована Образовательным центром «Сириус» и Департаментом образования и науки г. Москвы при поддержке тематической площадки «Образование» Общероссийского народного фронта.
Экспертное сопровождение обеспечивали Образовательный центр «Сириус» и Центр педагогического мастерства г.
Москвы.
В Олимпиаде приняли участие 305 953 школьника 3-10 классов
Списки победителей и призеров доступны на вкладках туров по предметам
Дипломы победителей и призеров доступны в личных кабинетах участников
Ответы на популярные вопросы
Чьи данные указывать при регистрации: родителя или ребенка?
При регистрации в Личном кабинете и в заявке необходимо указывать данные школьника – участника олимпиады.
Какой класс указывать в заявке?
В заявке есть два поля для указания класса: в котором школьник учится и за который школьник будет участвовать в олимпиаде. Эксперты рекомендуют указывать тот же класс участия, что и класс обучения: задания пригласительного школьного этапа соответствуют текущей программе, т.е. концу текущего класса.
Пример. Если сейчас вы учитесь в 7 классе и осенью предполагаете участвовать во Всероссийской олимпиаде школьников за 8 класс (так как перейдете уже в него), в пригласительном туре следует указать именно ваш текущий класс, 7-й.
Можно выбрать и класс старше (но выбрать можно только один класс: так же, как и на самой Всероссийской олимпиаде). При этом стоит оценить свои возможности – попробовать порешать варианты прошлого года.
Не могу зарегистрироваться на сайте. Что делать?
Проверьте правильность написания электронной почты. Возможно, вы использовали недопустимые символы, например, буквы, набранные в русской раскладке клавиатуры (кириллицу). Пример правильного адреса электронной почты:
Ответы на все популярные вопросы (FAQ)
Не нашли ответ – пишите на [email protected]
Правила проведения
1. Пригласительный школьный этап всероссийской олимпиады школьников (далее – Олимпиада) проводится для обучающихся 3-10 классов 2019/20 учебного года из образовательных организаций всех субъектов Российской Федерации, кроме г. Москвы. Условия участия школьников из г.
Москвы опубликованы на сайте vos.olimpiada.ru.
2. Олимпиада проходит по 6 предметам в рамках приоритетов стратегии научно-технологического развития РФ: математика, информатика, физика, химия, биология и астрономия.
3. Олимпиада пройдет в период с 20 апреля по 29 мая в дистанционной форме в соответствии с графиком ее проведения.
4. Для участия надо зарегистрироваться на тур по выбранному общеобразовательному предмету на сайте Центра Сириус. Можно регистрироваться на несколько предметов. При регистрации школьник указывает класс, за который будет участвовать в олимпиаде. Он должен быть не меньше, чем тот класс, в котором школьник учится. Зарегистрироваться можно в любой момент до 13:00 дня начала тура по московскому времени.
5. Для каждого предмета и каждого класса будут сформированы требования к проведению тура, которые включают продолжительность тура и рекомендации по использованию оборудования и справочных средств. Они будут опубликованы не позднее, чем за 3 дня до начала тура.
6. Каждый тур стартует в 15:00 по московскому времени в указанную в расписании дату и продолжается 2 суток (в информатике – 4 суток). Начать тур можно в любой момент в этот промежуток, с момента старта время прохождения будет ограничено продолжительностью тура.
7. Участники выполняют олимпиадные задания индивидуально и самостоятельно. Запрещается коллективное выполнение олимпиадных заданий, использование посторонней помощи (родители, учителя, сеть Интернет и т.д.).
8. Участники олимпиады узнают свои результаты (баллы по задачам) не позднее, чем через 10 календарных дней после даты окончания олимпиадного тура.
9. Апелляции по вопросам содержания и структуры олимпиадных заданий, критериев и методики оценивания их выполнения не принимаются и не рассматриваются.
10. Итоговые результаты пригласительного школьного этапа олимпиады по каждому предмету (список победителей и призеров) подводятся независимо для каждого класса и публикуются на сайте Образовательного центра «Сириус» 
Ответы на популярные вопросы (FAQ)
Все объявления о программах — в телеграм-канале «Сириуса»
Полезные советы, как 📝 решать задачи по физике
- Как решить задачи по физике самостоятельно
- Лайфхаки для решения задач по физике
Физика для любителей точных дисциплин – один из самых любимых предметов. Но для гуманитария процесс решения задач по физике – это настоящая пытка. Ведь есть такие задачи, которые и профессоров физических дисциплин заставляют задуматься. Не будем говорить о таких сложных заданиях. Речь в нашей статье пойдет о решении задач по физике школьной и студенческой программ. Один из самых легких путей – воспользоваться услугами экспертов сервиса «Все сдал», цены на которые не выросли в связи с наступлением 2021 года. Вы просто регистрируетесь на сайте, отправляете задание, и получаете решенные задания. Если же вы полны уверенности, что сможете решить любую задачу по физике сами, дадим вам несколько советов.
Все зависит от сложности задачи. Если это задание для начинающих, то решение будет довольно простым. Решение же задач «со звездочкой» – довольно сложный процесс, что требует времени и усилий. И так, вы остались один на один с задачами, что делать:
- Успокоится. Это первое и главное правило решения физических задач. Только в спокойных условиях можно дойти к тому этапу, когда задачи будут решенными. Вы должны быть спокойными, чтобы понять хотя бы, из какой области физических знаний вы получили задание: движение, скорость, термодинамика… А затем вспомнить, или поискать формулы;
- Запись условий задач. Это один из главных шагов, поскольку четкие условия могут мгновенно подсказать решение и ответы;
- Нарисуйте схему. Если это, например, задачи на движение, нарисуйте пункты отправки и назначения, линию движения и др. Схема движения облегчает понимание задач и помогает быстрее найти ответы;
Сложно разобраться самому?
Попробуй обратиться за помощью к преподавателям
- Определите все известные величины, а затем выпишите неизвестные, чтобы четко понять, что вы ищете;
- Сделайте подборку формул.
Нужно выписать все формулы, которые могут способствовать решению задач; - Подберите нужные формулы и составьте систему уравнений. Иногда для одного и того же списка переменных, может существовать несколько формул. Поэтому акцентируйте внимание на условиях, в которых действует та или иная формула;
- Отыщите решение задачи. Сначала найдите ответы для одного переменного, затем для других. Начинайте с самых простых;
- Запишите ответы на решенную задачу. Можете обвести его кружочком.
Это, так называемый, пирамидальный способ решения задач по физике. Он – один из самых популярных и эффективных. Если он не помог вам найти ответы за несколько минут, не надо злиться и расстраиваться: физические задания довольно сложные и требуют времени.
Не нашли что искали?
Просто напиши и мы поможем
Бывают случаи, что, несмотря на потраченное время и усилия, решить задачу не получается.
Вам в таких ситуациях могут пригодиться наши советы:
- Возможно, вам недостает знаний. Не поленитесь открыть учебник по физике, и поискать в нем нужную информацию. Придерживайтесь пошагового руководства, как решить задачу, которое указано в учебнике.
- Несколько раз внимательно прочитайте условия. Возможно, вы пропустили какую-то важную деталь.
- Четко определитесь с мотивами, которые вами руководствуют: вы хотите решить задачу для оценки, или для самооценки и саморазвития.
- Убедитесь в том, интересна ли вам физика. Если вам не нравиться этот предмет, и вы приступаете к работе с отвращением, то желаемого результата вряд ли получиться достигнуть.
- Занимайтесь повторением. Тренируйте свою память и умения, путем ежедневного решения хотя бы одной задачи. Не стоит ждать, пока вам ее даст преподаватель. Занимайтесь саморазвитием, вырабатываете привычки физика.
- Не стесняйтесь спрашивать. У вас есть преподаватель, который поможет вам справиться с заданием.
- Отдыхайте. Не стоит просиживать над одной задачей битые часы. Переключитесь на что-то другое, а потому посмотрите на свое задание по-новому. Пойдите прогуляться, сходите в кино, покушайте, поспите, наконец.
- Делайте полную подборку формул, не опуская ни единой актуальной для вашего задания.
Как видите, решение физических задач – это не так просто, как может казаться на первый взгляд. Существует определенный алгоритм работы, которого нужно придерживаться. Если же вы уже отчаялись найти правильный ответ, обращайтесь за помощью к нашим экспертам. Это сэкономит вам время и нервы.
Необычные задачи по физике развивающие научное мышление (для школьников) / Хабр
Возможно вы уже читали мои статьи:
А сегодня я хочу поделиться своим давним но интересным проектом и его идеей.
Когда я учился в аспирантуре, и работал в “Лаборатории методики преподавания физики” при Харьковском национального университета им. В.Н.Каразина, я обеспечивал свою семью за счет репетиторств.
Хотелось давать ученикам возможность увидеть физику не только в учебнике но и в реальной жизни, удивить и завлечь их наукой. Тогда и пришла идея сделать простенький сайт, в помощь мне и учителям, которые приходили в нашу лабораторию на курсы повышения квалификации.
С тех пор прошло более 10 лет, сайт не развивался, но актуальность свою сохранил. Данный пост будет интересен как преподавателям, так и родителям, которые хотят, чтоб их ребенок любил и знал физику. Заодно сможете проверить и свои навыки.
В чем суть?
Существует огромное количество хороших и качественных задачников по физики содержащие правильно подобранные и разбитые по темам задачи разного уровня сложности. Вся, причем только необходимая, информация имеется в задачи, и, разумеется, есть один единственный и точный ответ.
Решение классических задач безусловно необходимый элемент обучения, но останавливаться только на них нельзя, ведь в реальном мире мы вынуждены сами определять важные исходные данные из множества, сами выбирать наиболее оптимальные методы решения, и мириться с их неточностями.
Я искал интересные статьи, которые могли бы привлечь внимание школьника (про суперкар, слона прыгающего на батуте, или про дом поднятый в небо при помощи шаров с гелием). Почти всегда удавалось найти новость по изучаемому разделу физики. Ребенок оказывался на месте инженера, и должен был искать ответы на поставленные вопросы. Методы решения ученик выбирал сам, а все необходимые данные он искал в статье, или в просторах интернета. Некоторые данные можно было получить из фотографий.
Фото к задаче о роботе-блохе
Таким образом дети приучались к самостоятельной исследовательской работе, начинали замечать физику вокруг себя и просто получали удовольствие от занятий. На базе таких задач и появился сайт 15 Минут науки.
Проверь свои силы
Занятия с периодическим применением сайта детям понравились. Однако оказалось, что даже сильные ученики и победители олимпиад, не всегда могут правильно ответить даже на простые вопросы, из-за того что привыкли к “идеализированным” задачам.
Попробуйте сами определить скорость этой улитки (считая ширину кадра равной 12 см.):
Видео из
этого поста.
Определили? Оставьте свой вариант ответа в опросе (в конце поста).
Правильный ответ тут, но приглашаю голосовать честноОколо 45 см/мин. Улитка проползла пути 12 см за 16 секунд.
Многие ошибочно засекают время между тем, как улитка появилась и исчезла, но правильно зафиксировать внимание на конкретной точке улитки.
Или вот задача про маятниковые часы, какой период колебаний маятника? Как будете определять? Насколько точным будет результат?
Ответ и пояснение
Многие дети запускают секундомер на часах но, разумеется, не могут мгновенно запустить и остановить по завершению колебания. Тогда и появляется идея делать замер для десяти, или более колебаний за раз.
А вот еще одна задача из того-же поста:
Для тонкой подстройки периода колебаний маятника из “башни Елизаветы”, сверху на маятник клали (или снимали) пенни – старинная английская монета.Одна монетка способна скорректировать точность часов на 0,4 секунды за сутки. Почему это происходит, ведь период колебаний не зависит от массы маятника?
Подсказок не будет хочется увидеть ваши версии в комментарии. Кто знает правильный ответ — прячьте его под спойлер, пожалуйста.
Еще немножко про сайт и послесловие
Сайт не требует регистраций, пожертвований и не содержит рекламы, это принципиальная позиция автора. Взамен прошу понять и простить массу ошибок, они были допущены, так как сайт писался ночью после трех работ и учебы. Если пришлете замечания, я постараюсь максимально быстро внести правки.
Ответов на задачи не будет, зато по ссылке “ответы и подсказки” находится интересный дополнительный материал по теме.
Стоит обратить, что разбиение на классы соответствует старой программе украинских школ. Обновлять на новую, или добавлять российские программы не буду поскольку они постоянно меняются и одновременно актуальными могут быть сразу несколько программ.
Ориентируйтесь не по классам, а по темам, или по разделам физики.
Также есть желание написать про учебный прибор по молекулярной физике, который был создан в нашей лаборатории и который может повторить каждый, и про некоторые другие простые эксперименты по физики. Есть ли читатели, которым интересна данная тема?
▶▷▶ физика задачи с ответами и решениями решебник онлайн
▶▷▶ физика задачи с ответами и решениями решебник онлайн| Интерфейс | Русский/Английский |
| Тип лицензия | Free |
| Кол-во просмотров | 257 |
| Кол-во загрузок | 132 раз |
| Обновление: | 26-11-2018 |
физика задачи с ответами и решениями решебник онлайн – Yahoo Search Results Yahoo Web Search Sign in Mail Go to Mail” data-nosubject=”[No Subject]” data-timestamp=’short’ Help Account Info Yahoo Home Settings Home News Mail Finance Tumblr Weather Sports Messenger Settings Want more to discover? Make Yahoo Your Home Page See breaking news more every time you open your browser Add it now No Thanks Yahoo Search query Web Images Video News Local Answers Shopping Recipes Sports Finance Dictionary More Anytime Past day Past week Past month Anytime Get beautiful photos on every new browser window Download Физика Задачи с ответами и решениями Черноуцан АИ allengorg/d/phys/phys167htm Cached Пособие содержит более полутора тысяч задач по элементарной физике, из них почти 400 задач с решениями , остальные — с указаниями и ответами Физика Задачи с ответами и решениями (Черноуцан АИ) bookreorg/reader?file=1347998 Cached Самая большая электронная читалка рунета Поиск книг и журналов Физика Задачи с ответами и решениями (Черноуцан А И ) Физика – Задачи с ответами и решениями – Черноуцан АИ nasholcom … Экзамены по Физике Название: Физика – Задачи с ответами и решениями Автор: Черноуцан А И 2001 Пособие содержит более полутора тысяч задач по элементарной физике, из них почти 400 задач с решениями , остальные – с указаниями и ответами Физика Задачи С Ответами И Решениями Решебник Онлайн – Image Results More Физика Задачи С Ответами И Решениями Решебник Онлайн images Сборник задач по физике | Задачи по физике zadachi-po-fizikeelectrichelpru/sbornik-zadach-po-fizike Cached Физика 10 класс Определение ЭДС и внутреннего сопротивления аккумулятора Поделитесь с Физика черноуцан решебник – PDF docplayerru/79253659-Fizika-chernoucan Cached Задачи с ответами и решениями Автор: Черноуцан А Физика черноуцан решебник Пособие содержит более полутора тысяч задач по элементарной физике, из них почти 400 задач с решениями , остальные А и черноуцан физика задачи с ответами и решениями решебник voprosmailru/fizike/a-i-chernoutsan-fizika-zadachi-s Cached У нас вы можете скачать книгу а и черноуцан физика задачи с ответами и решениями решебник в fb2, txt, PDF, EPUB, doc, rtf, jar, djvu, lrf! Физика артеменков 8 класс задачи с решениями и ответами henogконтрактные-агрегатырф/page Cached Физика артеменков 8 класс задачи с решениями и ответами К уроку физики – allengru В книжном интернет-магазине ozon можно купить учебник Физика денис александрович,жумаев Решение задач по физике – allengorg allengorg/edu/phys2htm Cached Физика и математика ( с отв и решениями ) Задачи по физике вступительных экзаменов в МАИ В 1996 году Демков ВП, Кременцова ЮН и др ФизМат БАНК – Сборники задач по физике fizmatbankru/plugphp?e=tasksbookid=85 Cached Физика Задачи с ответами и решениями , Черноуцан А И , 2009 год Пособие содержит порядка 1600 задач по всем темам школьной физики Задачи по физике и математике с решениями и ответами | Самые earthzru/solves~15~t10 Cached Задачи по физике и математике с решениями и ответами В советско-французском эксперименте по оптической локации Луны импульсное излучение рубинового лазера на длине волны $\lambda = 0,69 мкм$ направлялось с помощью Promotional Results For You Free Download | Mozilla Firefox ® Web Browser wwwmozillaorg Download Firefox – the faster, smarter, easier way to browse the web and all of Yahoo 1 2 3 4 5 Next 22,900 results Settings Help Suggestions Privacy (Updated) Terms (Updated) Advertise About ads About this page Powered by Bing™
- 2008 Сборник вопросов и задач по физике 10-11 класс Гольдфарб НИ
- до весьма нетривиальных
- но имеют другой порядок Если в представленных решебниках нет нужного вам автора или решения
Сезонов ЮИ
так и задачи -программы
- Кременцова ЮН и др ФизМат БАНК – Сборники задач по физике fizmatbankru/plugphp?e=tasksbookid=85 Cached Физика Задачи с ответами и решениями
- EPUB
- из них почти 400 задач с решениями
Яндекс Яндекс Найти Поиск Поиск Картинки Видео Карты Маркет Новости ТВ онлайн Знатоки Коллекции Музыка Переводчик Диск Почта Все Ещё Дополнительная информация о запросе Показаны результаты для Нижнего Новгорода Москва 1 Физика Задачи с ответами и решениями , Черноуцан fizmatbankru › ФизМат банк Сохранённая копия Показать ещё с сайта Пожаловаться Информация о сайте Задачи с ответами и решениями Черноуцан АИ, 2009 Сборник задач по общему курсу ФИЗИКИ Волькенштейн ВС, 2008 Сборник задач по курсу физики Трофимова ТИ, 2008 Сборник вопросов и задач по физике Читать ещё Задачи с ответами и решениями Черноуцан АИ, 2009 Сборник задач по общему курсу ФИЗИКИ Волькенштейн ВС, 2008 Сборник задач по курсу физики Трофимова ТИ, 2008 Сборник вопросов и задач по физике 10-11 класс Гольдфарб НИ, 1982 Задачи по общей физике Иродов ИЕ, 1979 Сборник задач по общему курсу физики Волькенштейн ВС, 1997 Сборник задач по физике Кашина СИ, Сезонов ЮИ, 2010 Физика Задачи для поступающих в ВУЗы Бендриков ГА,Буховцев ББ,Керженцев ВВ,Мякишев ГЯ, 2005 Физика Методические указания и контрольные задания Пособие содержит порядка 1600 задач по всем темам школьной физики Предназначено для самостоятельной работы школьников и абитуриентов Скрыть 2 Задач по физике с решениями по разделам Динамика Постоянный ток EasyFizikaru › Задачи по физике Сохранённая копия Показать ещё с сайта Пожаловаться Информация о сайте Задачи по всем разделам физики с решениями : механика, термодинамика, электричество, квантовая и ядерная физика Подробные решения задач со схемами и формулами 3 Задачи по физике с решениями | Решение задач по Динамика (53) Волны де Бройля (2) taskhelpru › Задачи Сохранённая копия Показать ещё с сайта Пожаловаться Информация о сайте Поиск по задачам по физике Задачи по физике с решениями : чтобы найти нужную – вбейте начало условия в строку поиска Задачи по физике с решениями Поиск по условиям задач Применить Читать ещё Поиск по задачам по физике Задачи по физике с решениями : чтобы найти нужную – вбейте начало условия в строку поиска Задачи по физике с решениями Поиск по условиям задач Применить С гладкой наклонной плоскости, составляющей угол 43 градусов с горизонтом, соскальзывает шарик с высоты 35м, в конце наклонной плоскости он упруго ударяется о горизонтальную плоскость Найти максимальную высоту, на которую поднимется шарик после удара Трение при скольжении не учитывать, а шарик считать материальной точкой Скрыть 4 Бесплатное решение задач по физике онлайн podpartoyru Сохранённая копия Показать ещё с сайта Пожаловаться Информация о сайте Бесплатное решение задач по физике онлайн 5 Физика Задачи с ответами и решениями Черноуцан АИ allengorg › d/phys/phys167htm Сохранённая копия Показать ещё с сайта Пожаловаться Информация о сайте Задачи с ответами и решениями Черноуцан АИ 8-е изд – М: 2011 – 352с М: 2001 Пособие содержит более полутора тысяч задач по элементарной физике , из них почти 400 задач с решениями , остальные — с указаниями и ответами Читать ещё Задачи с ответами и решениями Черноуцан АИ 8-е изд – М: 2011 – 352с М: 2001 – 336с Пособие содержит более полутора тысяч задач по элементарной физике , из них почти 400 задач с решениями , остальные — с указаниями и ответами Задачи охватывают все темы программы вступительных экзаменов в вузы Особенностью данного пособия является весьма широкий спектр трудности задач , как решенных , так и предлагаемых для самостоятельного решения : от самых простых, обучающих писать элементарные уравнения и иллюстрирующих основные законы физики , до весьма нетривиальных, соответствующих по уровню предлаг Скрыть 6 Сборник задач по физике | Задачи по физике zadachi-po-fizikeelectrichelpru › sbornik…fizike/ Сохранённая копия Показать ещё с сайта Пожаловаться Информация о сайте Задача №8 Длина световой волны Категория: Законы взаимодействия и движения тел Поделитесь с друзьями: Решение физических задач Содержание Законы постоянного тока Читать ещё Задача №8 Длина световой волны Категория: Законы взаимодействия и движения тел Задача №54 Определение положения поезда Задача №48 Поделитесь с друзьями: Решение физических задач Содержание Законы постоянного тока Скрыть 7 Решение задач : физика онлайн , поиск решений reshenie-zadachcomua Сохранённая копия Показать ещё с сайта Пожаловаться Информация о сайте Сайт контрольных задач по общей физике — готовые решения и ответы Каждый день на сайт добавляются как решенные задачи , так и задачи -программы, в условии которых можно изменить числа и получить решение онлайн Читать ещё Сайт контрольных задач по общей физике — готовые решения и ответы Каждый день на сайт добавляются как решенные задачи , так и задачи -программы, в условии которых можно изменить числа и получить решение онлайн Решение формируется в файле word на лету На данный момент на сайте более 10500 задач по физике Константы в физике Ускорение свободного падения Скрыть 8 ГДЗ по Физике , решебник и ответы онлайн GDZru › fizika/ Сохранённая копия Показать ещё с сайта Пожаловаться Информация о сайте ГДЗ: Спиши готовые домашние задания по Физика , решебник и ответы онлайн И тут на помощь может придти ГДЗ – пособие, содержащее все необходимые формулы и ответы на популярные задачи Решебник содержит все, что нужно для того Читать ещё ГДЗ: Спиши готовые домашние задания по Физика , решебник и ответы онлайн на GDZru И тут на помощь может придти ГДЗ – пособие, содержащее все необходимые формулы и ответы на популярные задачи Порой, школьники не могут сделать то или иное домашнее задание по физике – родители им не помощники, они многое уже не понят из программы, а обращаться к репетиторам могут себе позволить далеко не все Решебник содержит все, что нужно для того, чтобы “пятерка” стала для тебя обычной оценкой за знания по физике ! Тем более, что постоянно тренируясь с этим учебным пособием, ты сможешь легко разбираться во всех физических аспектах Скрыть 9 Физика задачи с ответами и решениями решебник онлайн — смотрите картинки ЯндексКартинки › физика задачи с ответами и решениями решебник Пожаловаться Информация о сайте Ещё картинки 10 Бесплатный решебник Иродова по физике 1979 г онлайн studassistentru › irodov Сохранённая копия Показать ещё с сайта Пожаловаться Информация о сайте Задачи по физике с решениями из задачника Иродова ЕА бесплатно Решебник Иродова соответствуют изданию 1979 г В нем представлены различные задачи по общей физике Читать ещё Задачи по физике с решениями из задачника Иродова ЕА бесплатно Решебник Иродова соответствуют изданию 1979 г В нем представлены различные задачи по общей физике Чтобы было легче, вы можете скачать электронную версию задачника Иродова В других изданиях задачи по физике те же, но имеют другой порядок Если в представленных решебниках нет нужного вам автора или решения , то вы можете попробовать найти через поиск на сайте решение задач по тексту условия Если нужной Вам задачи не оказалось на сайте, вы можеже посмотреть ближайшие к ней, поскольку рядом стоящие задачи похожи, соответственно и их решения тоже Скрыть Физика – Задачи с ответами и решениями – Черноуцан nasholcom › …fizika-zadachi-s-otvetami…resheniyami… Сохранённая копия Показать ещё с сайта Пожаловаться Информация о сайте Название: Физика – Задачи с ответами и решениями Автор: Черноуцан АИ Пособие содержит более полутора тысяч задач по элементарной физике , из них почти 400 задач с решениями , остальные – с указаниями и ответами Читать ещё Название: Физика – Задачи с ответами и решениями Автор: Черноуцан АИ 2001 Пособие содержит более полутора тысяч задач по элементарной физике , из них почти 400 задач с решениями , остальные – с указаниями и ответами Задачи охватывают все темы программы вступительных экзаменов в ВУЗы Особенностью данного пособия является весьма широкий спектр трудности задач , как решенных , так и предлагаемых для самостоятельного решения : от самых простых, обучающих писать элементарные уравнения и иллюстрирующих основные законы физики , до весьма нетривиальных, соответствующих по уровню предлагаемым на приемн Скрыть Физика Задачи с ответами и решениями Алексей / ozonru Бестселлеры Новинки Перечень учебников 2017/2018 OZON Гид ozonru › Физика-Задачи-с-отве Не подходит по запросу Спам или мошенничество Мешает видеть результаты Информация о сайте реклама Любые книги, авторы и издания Найди свою книгу сейчас! Магазин на Маркете Скачать и читать книгу Зорина – ЕГЭ 2017 Новинки Популярное Аудиокниги litresru Не подходит по запросу Спам или мошенничество Мешает видеть результаты Информация о сайте реклама Физика Решение задач Сдаем без проблем! в pdf, онлайн 18+ Вместе с « физика задачи с ответами и решениями решебник онлайн » ищут: физика задачи с ответами и решениями по данным таблицы составьте задачи и решите их физика 8 класс физика кинематика теория и формулы с пояснениями и задачи задачи на скорость 7 класс физика физика задачи с ответами и решениями черноуцан аи физика задачи с блоками физика задачи с ответами и решениями черноуцан аи купить физика задачи с пружинами физика 10 класс мякишев гдз задачи для самостоятельного решения 1 2 3 4 5 дальше Браузер Предложит замену неверному адресу сайта 0+ Установить
Олимпиада (фев 2021, физика) 10 классы – задачи и ответы
1.
Алиса Селезнева прочитала об экзотической планете. Планета представляет собой золотой куб с ребром 6000 км. Планета окружена атмосферой, давление которой 1000000 Па. Ускорение свободного падения на этой планете такое же, как на Земле, и равно 10 м/с2. Во сколько раз масса планеты больше массы ее атмосферы? Плотность золота 19,3 г/см3.
РЕШЕНИЕ
Ответ: 193000
2. Алиса как-то задумалась о том, какова была бы продолжительность года, если бы ВСЕ размеры в Солнечной системе (в том числе, размеры небесных тел) сократить так, чтобы среднее расстояние между Солнцем и Землей стало 10 км? Считать, что плотность небесных тел при этом не меняется. Ответ выразите в годах. Объем сферы (4/3)·πR3.
РЕШЕНИЕ
Ответ: 1
3. Алиса решила поэкспериментировать с дистиллированной водой. Такая вода может не замерзать при -10°С. Остудив воду до температуры -10°С, Алиса бросила в нее кусок льда при 0°С и обнаружила что вода сразу начала замерзать.
Какая часть воды замерзнет? Ответ выразите в процентах, округлив до целых. Удельная теплоемкость льда 2100 Дж/(кг·°С), удельная теплоемкость воды 4200 Дж/(кг·°С), удельная теплота плавления льда 340 кДж/кг.
РЕШЕНИЕ
Ответ: 11
4. За какое время Алиса подогреет 200 мл воды на 50°С на самодельном нагревательном элементе, собранном по следующей схеме? Нагревательный элемент подключен к генератору с напряжением 40 В. Каждый резистор 30 Ом. Удельная теплоемкость воды 4200 Дж/(кг·°С), плотность воды 1 г/см3. Ответ выразите в секундах.
РЕШЕНИЕ
Ответ: 1050
5. Алисе надо было измерить длину медной проволоки в очень запутавшемся мотке. Ей не хотелось его разматывать не зная, хватит ли длины для ее целей, поэтому она воспользовалась батарейкой; амперметром, который показал ток в цепи 0,5 А; вольтметром, присоединённым к концам проволоки, который показал 3 В; и весами, которые показали 500 г. Удельное сопротивление меди 0,017 Ом∙мм2/м, плотность меди 8900 кг/м3.
Ответ выразите в метрах, округлив до целых.
РЕШЕНИЕ
Ответ: 141
Решение задач по физике по фото
На носу экзамены или контрольная работа — приложения помогут вам найти решение трудных задач по физике при помощи фото. Нет необходимости искать варианты ответов вручную. За вас всё сделает умных программный алгоритм. Попробуйте использоваться описанные ниже приложения.
Поиск ответов по физике через Google Lens
Если задача существует в учебнике, значит её решение можно будет найти в поисковых системах. Но вручную сделать это довольно трудно. Используйте мобильно приложение Google Lens.
Это простой и удобный вариант обычной камеры на смартфоне. Но она работает через свою поисковую систему Гугл. Всё, что попадёт в камеру приложение попытается найти в Интернете. Изображение лучше всего делать прямо из учебника печатным текстом. В таком случае больше вероятности, что пользователь получит в ответ ожидаемый результат.
Приложение от Гугл способно различать через камеру мельчайшие подробности и учитывать их при поиске. Попробуйте с этим приложением решить свою задачу, найдя готовый ответ в Интернете. Кроме этого Google Lens умеет различать и другие предметы на фото, такие как: насекомые, архитектурные объекты, текст на любом языке и переводит его, узнаёт товары на фото и помогает их найти. После решения задач по физике вам пригодится эта программа для поиска в сети любых предметов.
Это интересно: поиск одежды по фото онлайн.
Решение задач по фото через Яндекс Картинки
Не менее эффективным инструментом для поиска решений для сложных задач по физике являются Яндекс.Картинки. Этот раздел для поиска по фото можно найти в Яндекс Браузере или мобильном приложении Яндекс. При запуске приложения в поиске необходимо выбрать «Картинки», после чего предоставить приложению фотографию вашей задачи. Картинке отобразится в поисковой строке, а результаты по-прежнему будут появляться ниже, как при стандартном поиске.
В верхней части у поисковой строке находятся кнопки с категориями картинок.
Из них вы сможете выбрать подходящую категорию, чтобы поиск был более точным по вашему запросу. А справа в окне находится кнопка «Фильтры». С их помощью можно корректировать результаты поиска и выбирать по необходимости. Используйте сразу несколько разных приложений и фото, чтобы найти подходящий ответ на задачу по физике. Попробуйте применять разные поисковые системы, включая те, на которых нет возможности искать по картинке.
Читайте также: поиск по фото с телефона в Яндекс.
«Физика — формулы» — удобное мобильное приложение
Полезным инструментом для решения задач по физике является приложение «Физика — формулы». Аналогичное приложение, которое считывает по фото, есть в App Store для устройств с IOS. Это целый справочник по науке с большим количеством формул, полезных таблиц и теорий.
Если вы готовитесь к ЕГЭ, то программа не даст вам завалить экзамен. Им можно будет пользоваться в любом месте, ведь справочник будет всегда в вашем телефоне.
Удобный и простой интерфейс: в верхних вкладках выбирайте то, что вам нужно.
В «Физика — формулы» вы найдёте:
- Более 200 непонятных для ученика терминов из физики;
- Набор полезных формул;
- Несколько десятков таблиц, с которыми решение задач будет более простым;
- Более 50 специализированных калькуляторов, которые необходимы для расчётов;
- Умный поиск по всем материалам сразу в программе.
Приложение поможет любому ученику закрепить полученные ранее знания и подготовиться к экзамену в любых учебных заведениях. Узнайте новые формулы по физике, о которых вы могли и не знать или не могли найти решение. Если вы услышали новый термин или слово на уроке, то быстро сможете узнать его значение из приложения «Физика — формулы». Незаменимый помощник при решении задач любой сложности. Попробуйте применить этот инструмент.
«Бетафизика» — поможет решить любые сложные задачи
Не просто решить задачу по физике, если её условия слишком сложны для понимания.
Можно поступить другим способом: сначала узнать решение, а затем разобраться в самой задаче. А если вы не знаете, где его взять, то подсказываем — в Google Play. В данном приложении есть строка поиска, по которой можно найти всё, что угодно по предмету по фото. Введите название формулы в поисковой строке или часть условия задания. А приложение попытается вам помочь.
Если поисковая строка не даст результатов, нажмите вверху на панели иконку, которая похожа на крошечный фотоаппарат. На экране появится окно с выделением, которое нужно сфокусировать на условии. Сделайте снимок экрана и попытайтесь найти подходящий вариант решения. Приложение проводит поиск по своей базе данных и незамедлительно отображает материал по запросу. Полное решение с описанием действий приложение может показать лишь тем пользователям, которые оформили платную подписку.
Бесплатно можно только найти решение. Программа будет полезна всем учащимся средних школ. Ориентирована на общеобразовательные учреждения.
Встроены языки: русский, украинский, казахский, румынский, белорусский, молдавский и другие.
Видео-инструкция
Рассмотрены все полезные программы по решению непростых задач по физике при помощи фото. В видео интересные лайфхаки для тех, кому приходится ломать голову над уроками.
9780521249218: Задачи для студентов-физиков: с подсказками и ответами – AbeBooks
Эта книга представляет собой собрание около 400 физических задач с подсказками по их решению и ответами.
Изучаемая физика охватывает все области, изучаемые учащимися последних курсов (продвинутый уровень) в школах и старших классах. Автор сосредоточился на представлении интересных (и в некоторой степени необычных) задач, которые могут быть решены с использованием физических принципов, которые обычно преподаются на курсах продвинутой школы. Прорабатывая вопросы, учащийся научится выбирать и применять физические принципы, подходящие для любой конкретной задачи. Проблемы для физики Студенты будут оказывать стимулирующую и практическую помощь не только тем, кто готовится к предуниверситетским экзаменам по физике, но и студентам первого курса физики и инженерии, обучающимся в университетах и других учреждениях, предлагающих курсы первой степени.Учителя физики найдут это бесценным справочником для идей, которые могут вызвать обсуждение, и для необычных проблем, которые могут вызвать интерес.
“синопсис” может принадлежать другой редакции этого названия.
Сборник из четырехсот задач по физике, выбранных за их стимулирующие качества и предназначенных для помощи студентам старших классов средней школы и первокурсникам университетов, изучающим физику и инженерию.Вопросы охватывают широкий круг предметов по физике и различаются по сложности.
Обзор : ‘.
.. в физике окружающего нас мира сегодня достаточно, чтобы пробудить воображение каждого; и проблемы, подобные проблеме доктора Райли, – отличные способы ее тренировать.’Современная физика
«Об этом заглавии» может принадлежать другой редакции этого заглавия.
Уравнения движения – Практика – Физика Гипертекст
Ограничение скорости на определенном участке автострады составляет 25 м / с.Правая полоса движения соединяется с съездом с короткой вспомогательной полосой движения. Автомобили имели бы комфортное замедление -2,0 м / с 2 за 3,0 с на вспомогательной полосе, если бы они ехали на предельной скорости.
- Какая скорость будет у автомобилей, когда они прекратят замедление таким образом? (Это также ограничение скорости съезда.)
- Какой минимальной длины должна быть вспомогательная полоса движения, чтобы обеспечить такое замедление?
Водители не всегда ездят на предельной скорости, и дорожные инженеры это учитывают.
- Предположим, автомобиль может замедлить скорость в четыре раза выше “комфортной” без потери контроля. На какой максимальной скорости автомобиль может выехать на вспомогательную полосу, длина которой рассчитана в части b. и по-прежнему выходить с заданной скоростью?
- Предположим, водитель ехал по автостраде со скоростью, которую вы рассчитали в части c. Какое расстояние необходимо для того, чтобы этот автомобиль замедлился до предельной скорости съезда на «комфортном» темпе?
- 30 миль / ч
- 20 миль / ч
- 10 миль / ч
Быстрые и медленные машины замедляются с одинаковой скоростью.Первый способ.
Трудный способ решить эту проблему – это сделать то, что многие студенты считают легким способом – «набери, ответь» или «подключи и пей». Этот метод кажется простым, поскольку не требует особых размышлений, но оказывается довольно сложным.
Сначала конвертируем в единицы СИ.
| 60 миль | 1609 кв.м | 1 час | = 26,8 м / с | ||
| 1 час | 1 миля | 3600 с | |||
| 30 миль | 1609 кв.м | 1 час | = 13,4 м / с | ||
| 1 час | 1 миля | 3600 с | |||
| 20 миль | 1609 кв.м | 1 час | = 8.94 м / с | ||
| 1 час | 1 миля | 3600 с | |||
| 10 миль | 1609 кв.м | 1 час | = 4,47 м / с | ||
| 1 час | 1 миля | 3600 с | |||
| 144 футов | 1 миля | 1609 кв.м | = 43,9 м | ||
| 1 | 5280 футов | 1 миля | |||
Затем рассчитайте замедление от 60 миль в час.
| v 0 = | 26,8 м / с |
| v = | 0 м / с |
| ∆ с = | 43,9 м |
| = | ? |
| в 2 = | v 0 2 + 2 a ∆ s | |
| = | ||
| = | – (26.8 м / с) 2 | |
| 2 (43,9 м) | ||
| a = −8,18 м / с 2 | ||
Затем используйте это число для расчета расстояний для других скоростей.
v 2 = v 0 2 + 2 a ∆ s
Удалите нулевой член и найдите смещение.
Цифры входят. Отвечают.
| ∆ с = | – (13,4 м / с) 2 | = 11,0 м |
| 2 (−8,18 м / с 2 ) | ||
| ∆ с = | – (8,94 м / с) 2 | = 4,89 м |
| 2 (−8,18 м / с 2 ) | ||
| ∆ с = | – (4,47 м / с) 2 | = 1,22 м |
| 2 (-8.18 м / с 2 ) |
И, наконец, конвертируем обратно в английские единицы.
| 11,0 м | 1 миля | 5280 футов | = 36 футов | ||
| 1 | 1609 кв.м | 1 миля | |||
| 4,89 м | 1 миля | 5280 футов | = 16 футов | ||
| 1 | 1609 кв.м | 1 миля | |||
| 1.22 м | 1 миля | 5280 футов | = 04 футов | ||
| 1 | 1609 кв.м | 1 миля |
Второй способ.
Стандартные методы решения проблем работают, но для решения этой проблемы они – огромная трата времени. Любая небольшая ошибка уничтожит ответы и приведет к потере личной умственной энергии, чего мы все хотели бы избежать. Простой способ решить эту проблему не требует никаких обманов.Это требует, чтобы вы идентифицировали и понимали ключевые концепции, необходимые для решения проблемы. В середине массы уравнений было сделано важное предположение. Предполагалось, что тормозное ускорение автомобиля останется постоянным для всех начальных скоростей. Эта проблема состоит в том, чтобы определить взаимосвязь между смещением и скоростью. Уравнение, которое делает это, выглядит так:
v 2 = v 0 2 + 2 a ∆ s
, который показывает, что смещение пропорционально квадрату скорости (когда ускорение постоянное и либо начальная, либо конечная скорость равна нулю).
∆ с ∝ v 2
В этой задаче мы сравниваем тормозной путь на скорости 30, 20 и 10 миль в час с тормозным путем на скорости 60 миль в час. Квадрат отношения новой скорости к исходной скорости будет отношением нового тормозного пути к исходному тормозному пути.
| в 2 | ∝ | ∆ с | ||||||||||||||
| ⎛ ⎜ ⎝ | 30 миль / ч | ⎞ 2 ⎟ ⎠ | = | ⎛ ⎜ ⎝ | 1 | ⎞ 2 ⎟ ⎠ | = | 1 | = | 36 футов | ||||||
| 60 миль / ч | 2 | 4 | 144 футов | |||||||||||||
| ⎛ ⎜ ⎝ | 20 миль / ч | ⎞ 2 ⎟ ⎠ | = | ⎛ ⎜ ⎝ | 1 | ⎞ 2 ⎟ ⎠ | = | 1 | = | 16 футов | ||||||
| 60 миль / ч | 3 | 9 | 144 футов | |||||||||||||
| ⎛ ⎜ ⎝ | 10 миль / ч | ⎞ 2 ⎟ ⎠ | = | ⎛ ⎜ ⎝ | 1 | ⎞ 2 ⎟ ⎠ | = | 1 | = | 04 фута | ||||||
| 60 миль / ч | 6 | 36 | 144 футов | |||||||||||||
Это те же ответы, которые мы получили, используя метод «подключи и глотай».
Поезд метро на 10 вагонов сидит на станции. Крейсерская скорость достигается после разгона 0,75 м / с 2 на расстояние, эквивалентное длине станции (184 м). Затем он с постоянной скоростью движется к следующей станции в 18 кварталах (1425 м).- Определите крейсерскую скорость поезда.
- Определите время, за которое поезд разгоняется до крейсерской скорости.
- Сколько времени нужно поезду, чтобы проехать 18 кварталов до следующей станции?
- Какое замедление поезда на второй станции?
Задачи о теплоемкости с ответами для AP Physics
Для старшеклассников предлагается ряд практических задач по теплообмену. В каждой задаче обсуждаются определение и формула удельной теплоемкости.
Удельная теплоемкость определяется как количество тепловой энергии Q, необходимое для повышения температуры единицы массы (одного килограмма или одного грамма) вещества на один градус Цельсия или один градус Кельвина.
Если $ m $ килограмм вещества поглощает $ Q $ джоулей тепловой энергии от источника тепла и его температура изменяется на $ \ Delta T = T_ {final} -T_ {initial} $, то его удельная теплоемкость определяется следующим образом: формула \ [c = \ frac {Q} {m \ Delta T} \] Это уравнение используется только при изменении температуры вещества.
Проблемы с изменением фазы исключаются из этого уравнения.
Теперь, используя остаток, мы можем решить некоторые проблемы с теплоемкостью для дальнейшего понимания ее определения.{\ circ} C} $ – единица измерения удельной теплоемкости в системе СИ.
Задача (2): К одному килограмму воды добавляется 4190 Дж тепловой энергии, так что ее температура повышается на один градус Кельвина. Найти удельную теплоемкость воды?
Решение: Удельная теплоемкость – это количество тепловой энергии, необходимое для повышения температуры системы с массой $ m $ на $ \ Delta T $, поэтому, применяя ее формулу, мы получаем \ begin {align *} c & = \ frac {Q} {m \ Delta T} \\ \\ & = \ frac {4190 \, J} {(1 \, kg) (1 \, K)} \\ \\ & = 4190 \ quad {\ rm Дж / кг \ cdot K} \ end {align *}
Задача (3): m килограмм льда нагревается, и его температура повышается с -10 ° C до -5 ° C.К той же массе воды добавляется большее количество энергии, а изменение ее температуры составляет от 15 ° C до 20 ° C. По этим наблюдениям сравните удельную теплоемкость льда и воды.
Решение : тепловая энергия льда и воды равна $ Q_i = m_ic_i \ Delta T_i $ и $ Q_w = m_wc_w \ Delta T_w $ соответственно. Теперь, решив массу m и приравняв их (поскольку в вопросе сказано, что масса обоих образцов одинакова), мы можем получить \ begin {align *} m_i & = m_w \\\ frac {Q_i} {c_i \ Delta T_i} & = \ frac {Q_w} {c_w \ Delta T_w} \\ \\ \ Rightarrow \ frac {c_i} {c_w} & = \ Big (\ frac {Q_i} {Q_w} \ Big) \ Big (\ frac {\ Delta T_w} {\ Delta T_i} \ Big) \\ \\ & = \ Big (\ frac {Q_i} {Q_w} \ Big) \ Big (\ frac {20-15} {- 5 – (- 10 )} \ Big) \\ \\ & = \ Big (\ frac {Q_i} {Q_w} \ Big) \ end {align *} Поскольку $ Q_i Решение : снова применяя определение теплоемкости, мы имеем \ begin {align *} c & = \ frac {Q} {m \ Delta T} \\ \\ & = \ frac {-569 \, {\ rm cal }} {200 \, {\ rm g} \, (25-40)} \\ \\ & = 0.19 \ quad {\ rm cal / g \ cdot K} \ end {align *}, поскольку тепловая энергия покинула вещество, поэтому стоит знак минус. Решение : в этой задаче даны передаваемое тепло $ Q $ и изменение температуры $ \ Delta T $. Используя формулу удельной теплоемкости, мы имеем \ begin {align *} c & = \ frac {Q} {m \ Delta T} \\ \\ & = \ frac {100 \, {\ rm J}} {0.\ circ C}} \ end {align *} Обязательно переводите граммы в килограммы. В задачах другого типа удельная теплоемкость определяется калориметрическим методом. В задачах калориметрии удельная теплоемкость образца определяется путем помещения его в определенное количество воды с известной температурой. Эта система изолирована, поэтому сумма всех выигрышей или потерь энергии всеми объектами в системе равна нулю, т.е. $ \ Sigma Q_i = 0 $, где $ Q_i $ – энергия i-го объекта. Если мы измеряем температуру точки равновесия, то мы можем решить приведенное выше уравнение для неизвестной удельной теплоемкости, чтобы найти ее. Ниже представлены некоторые задачи определения теплоемкости с помощью этого метода. Задача (8): 125-граммовый блок вещества с неизвестной удельной теплоемкостью и температурой 90 ° C помещается в изолированный ящик, содержащий 0,326 кг воды при 20 ° C. Равновесная температура системы 22,4 ° C. Какова удельная теплоемкость блока? Решение : поскольку температура блока больше, чем температура воды, блок теряет тепловую энергию, а вода получает ее.\ circ C} \ end {align *} Следовательно, перед более теплым объектом помещается негатив, чтобы обе стороны указанного выше равенства стали положительными. Подробнее об этом читайте на странице Проблемы и решения термодинамики . Имейте в виду, что если какой-либо объект теряет тепло, мы должны поместить перед ним негатив.\ circ C} \ end {align *} Эта система изолирована. После достижения системой теплового равновесия ее температура становится равной 290 К. Какова удельная теплоемкость неизвестного вещества в кал / г ° C? (Удельная теплоемкость меди 0,093 кал / г ° C). Решение : медь теряет тепло, а неизвестное вещество получает это количество потерянного тепла, учитывая полную изоляцию. Как и в предыдущих вопросах, мы получаем \ begin {align *} m_s c_s (T_f-T_s) & = -m_c c_c (T_f-T_c) \\ \\ \ Rightarrow c_s & = \ frac {m_c c_c (T_c-T_f)} { m_s \, (T_f-T_s)} \\ \\ & = \ frac {(5000) (0,093) (320-290)} {2000 \ times (290-280)} \\ \\ & = 0,6975 \ quad { \ rm cal / g \ cdot K} \ end {align *} Выше нижние индексы s и c обозначают вещество и медь, соответственно. Примечание: в уравнениях калориметрии, где появляется изменение температуры, можно использовать температуру Цельсия или Кельвина, потому что изменение Цельсия равно изменению в Кельвине. Решение : твердое тело теряет тепло, а жидкость поглощает его, поэтому $ Q_f = -Q_s $, где f и s обозначают жидкость и твердое тело, соответственно.Из определения теплоемкости мы можем найти тепло, передаваемое во время процесса, как показано ниже \ begin {align *} m_f c_f (T-T_f) & = -m_s c_s (T-T_s) \\ \\ \ Rightarrow \ frac { c_f} {c_s} & = \ frac {m_s (T_s-T)} {m_f (T-T_f)} \\ \\ & = \ frac {(20) (70-30)} {(100) (30- 20)} \\ \\ & = 0.8 \ end {align *} Следовательно, удельная теплоемкость жидкости меньше, чем у твердого тела. Задача (12): кусок металла массой 245,7 г при 75,2 ° C помещают в 115,43 г воды первоначально при температуре 22.6 ° С. Металл и вода достигают конечной температуры равновесия 34,6 ° C. Если между системой и окружающей средой не происходит теплообмена, какова удельная теплоемкость металла? (удельная теплоемкость воды 1 кал / г ° C). Решение : поскольку тепло не теряется в окружающую среду, поэтому за счет сохранения энергии мы получаем $ Q_ {water} = – Q_ {metal} $ Теперь мы решаем несколько примеров задач с удельной теплоемкостью с помощью калориметрии. Пример задачи (13) : сколько литров воды при 80 ° C следует смешать с 40 литрами воды при 10 ° C, чтобы получить смесь с конечной температурой 40 ° C? Решение : сохранение энергии говорит нам, что $ \ Sigma Q = 0 $, то есть $ Q_ {lost} + Q_ {gain} = 0 $.Из-за отсутствия теплообмена с окружающей средой более горячие объекты теряют тепло, а более холодные получают его. Таким образом, количество тепла, теряемого на 80 ° C – вода равно \ begin {align *} Q_ {lost} & = mc (T_f-T_i) \\ & = mc (40-80) \\ & = – 40mc \ end {align *}, а также тепло, полученное на 40 ° C – вода равна \ begin {align *} Q_ {gain} & = m’c (T_f-T_i) \\ & = 40 \ times c \ times (40-10 ) \\ & = 1200c \ end {align *} Таким образом, приравняв эти две плавки, мы получим неизвестную массу воды \ begin {align *} Q_ {gain} & = – Q_ {lost} \\ 1200c & = – (-40mc) \\ 1200 & = 40m \ Rightarrow m & = 30, {\ rm Lit} \ end {align *} Пример задачи (14): 200 г воды при 22.{\ circ} C \ end {gather *}, где $ T_f $ – равновесная (конечная) температура смеси. Кроме того, удельная теплоемкость воды снижается с обеих сторон. Пример задачи (15): в контейнере, 1000 г воды и 200 г льда находятся в тепловом равновесии. В смесь опускают кусок металла с удельной теплоемкостью $ c_m = 400 \, {\ rm Дж / кг. {3} \, {\ rm \ frac {J} {kg}} \], где $ L_f $ – скрытая теплота льда.{3} = 0 \\ \\ \ Rightarrow m_ {metal} = 672 \ quad {\ rm g} \ end {gather *} Если масса металла больше этого значения, избыточное тепло вызовет конечную температуру система идет выше. Для большего количества упражнений вы также можете выполнить эти тепловые задачи . В итоге мы предоставили некоторые удельные теплоемкости при комнатной температуре. Удельная теплоемкость Дж / кг.К Удельная теплоемкость кал / г К Латунь Автор : Али Немати Чтобы стать мастером физики, нужно много работать, но изучение методов и рекомендаций, описанных в этой статье, является первым шагом. Люди часто говорят о физике, как если бы это был просто набор фактов и уравнений: F = ma , энергия не может быть ни создана, ни уничтожена, E = mc² , звезды представляют собой гигантские шары водорода, сливающиеся в гелий и более тяжелые элементы и т. д. Эти факты и уравнения могут либо сформировать основу нашего понимания, либо быть результатом нашего понимания, но заниматься физикой – значит соединять и то и другое.Другими словами, для изучения физики требуется методов обучения и руководящих принципов, наряду с фактами и уравнениями. Я не смогу пройти через все техники и рекомендации, используемые в каждой отдельной задаче, но я хочу охватить некоторые из наиболее распространенных техник и руководств, используемых в физике. За исключением особого случая, когда вас просят вывести уравнение, вы можете использовать данные уравнения для решения приличного количества задач, используя простую алгебру и базовую алгебру. Если вы знаете все значения в уравнении, кроме одного, вы можете получить это одно значение . Сколько времени понадобилось бы Земле, чтобы обойти вокруг Солнца, если бы масса Солнца составляла одну сотую от текущей массы, а орбита Земли не изменилась? Третий закон Кеплера связывает массу Солнца, радиус / большую полуось орбиты и период орбиты, поэтому мы можем получить период, решив третий закон Кеплера для T и подключив в уже известных нам значениях. Всякий раз, когда у вас есть физическая проблема, которая изменяет несколько значений (в данном случае массы солнца) в формуле, постарайтесь выразить свой ответ в терминах значений до изменения. Для этой задачи нам не нужно искать какие-либо из этих физических констант в задаче, и нам даже не нужен калькулятор. Обратите внимание, что сине-зеленые выражения те же, поэтому мы можем подставить его обратно, не зная ничего, кроме того, что Земле требуется год, чтобы обойти вокруг Солнца.Вы можете получить аналогичный результат, разделив период для Земли на новый период и исключив условия. Я обсуждал только случай, когда у вас есть сингулярное уравнение с одним неизвестным, но , если у вас n уравнений, у вас может быть n неизвестных значений . Позже мы рассмотрим конкретные примеры. Если вы когда-нибудь окажетесь в ситуации, когда не знаете, как перейти от информации, указанной в проблеме, к тому, что проблема требует от вас, возьмите информацию, которая у вас есть, и сделайте что-нибудь с ней, даже если вы не Не знаю, чем может помочь .Физика часто требует от вас взять то, что вы знаете, найти уравнение, которое может дать вам дополнительную информацию, а затем повторять процесс, пока у вас не будет достаточно информации, чтобы ответить на вопрос. Следуя этой методике, не забудьте просмотреть всю имеющуюся у вас информацию, даже если вы уже использовали ее раньше. Какая длина должна быть взлетно-посадочная полоса для самолета с массой м , движущегося с постоянной чистой силой F для достижения скорости vf из остальных? Фраза «Какой длины должна быть взлетно-посадочная полоса» означает, что вы ищете расстояние.Вы знаете массу, силу, начальную скорость (0 м / с, поскольку вы находитесь в состоянии покоя) и конечную скорость. Поскольку вы пытаетесь использовать явное уравнение, если это возможно, вы ищете какое-либо уравнение в своей таблице, но не находите его. Помня, что вы пытаетесь получить всю возможную информацию, вместо этого вы ищите уравнения, в которых вам известны все переменные, кроме одной. Вы найдете классический F = ma и поймете, что знаете F и m , так что теперь у вас есть a , ускорение.Теперь вы ищете уравнения, в которых вы знаете все переменные, кроме одной, и обнаруживаете, что одно из кинематических уравнений имеет a , s (расстояние / смещение), vi (начальная скорость) , и vf (конечная скорость): Понимая, что вы знаете все, кроме расстояния, вы можете вычислить расстояние и решить задачу. По мере того, как вы набираетесь опыта, вы будете помнить шаблоны вроде «используя F = ma , а затем используя кинематическое уравнение для получения скорости, времени или расстояния» и вам не придется просматривать все уравнения в таблице уравнений, чтобы найти соответствующее уравнение.Все сэкономленное время можно решить и над другими проблемами. Я дам вам методы, которые работают в примерах для последующих разделов, но я понял их только потому, что я продолжал следовать этому руководству, делать ошибки и учиться на них. Есть очень много способов ошибиться при решении проблемы. Пока вы продолжаете пытаться и стараетесь не делать ошибок, которые уже сделали , у вас не будет ошибок, которые нужно делать. В декартовых координатах (т.е.е. стандартная система координат (x, y, z) ) каждое измерение ортогонально, что означает, что вы можете рассматривать каждое измерение индивидуально. На практике вы можете создать систему уравнений с одним уравнением для каждого измерения. Вы можете использовать эту технику для любой величины, которая может быть выражена как вектор, включая скорость, импульс, силы, угловой момент и крутящий момент. В физике более высокого уровня вы увидите несколько других расширений этой техники: использование симметрии , , для уменьшения количества уравнений, которые необходимо учитывать, метод разделения переменных , , и метод расширения собственных функций (вы можете рассматривать каждую собственную функцию, как если бы это было отдельное измерение).Поскольку я не хочу дублировать работу, а метод разделения переменных ведет непосредственно к разложению по собственным функциям, я приведу только пример техники симметрии. Игнорируя сопротивление воздуха и предполагая, что кривизна Земли незначительна, какова максимальная дальность полета пушки с начальной скоростью v ? Мы можем рассматривать размеры x и y по отдельности и использовать кинематические уравнения для поиска ответа.Нам нужно разделить скорость на составляющие x и y , используя синус и косинус . Обратите внимание, что, поскольку у нас есть система из двух уравнений, у нас может быть две неизвестных, как я сказал ранее в разделе Explicit Equation . К сожалению, у нас, кажется, есть три неизвестных, поскольку мы не знаем θ , угол, под которым пушка стреляет, но мы можем получить другое уравнение, поскольку мы пытаемся максимизировать дальность. Мы получим диапазон в единицах единственного неизвестного, затем мы возьмем производную диапазона по этому неизвестному, установим его на ноль, решим неизвестное в новом уравнении, а затем выберем решение, которое нам максимальное значение. В этом случае мы знаем Мы также знаем окончательный результат y , поскольку диапазон относится к тому, как далеко он уходит до того, как упадет на землю, что происходит, когда y снова становится равным нулю. Два кинематических уравнения связывают начальную скорость и начальное ускорение с положением, и каждое имеет разные неизвестные. Если мы используем тот, у которого конечная скорость неизвестна (тот, который мы использовали ранее), мы получим в направлении x и в направлении y , где мы взяли отрицательное решение, поскольку пушечное ядро движется вниз, когда ударяется о землю. Это кинематическое уравнение не позволяло определить расстояние, потому что мы не могли использовать информацию из одного уравнения для решения другого и наоборот.Если вместо этого мы воспользуемся кинематическим уравнением, которое имеет время как неизвестное , мы получим , что означает, что мы можем получить ответ, решив для t в терминах θ или наоборот. Глядя на уравнение y, получаем , где мы выбрали ненулевое решение t , поскольку ядро находится на (0, 0) при t = 0 . Поскольку у нас есть t в терминах θ , мы можем снова включить его в уравнение для диапазона, которое дает нам Теперь единственное неизвестное – θ , поэтому мы хотим найти угол, который максимизирует расстояние выстрела, что мы делаем, используя процесс, описанный ранее в этом разделе (или используем тот факт, что max sin θ равен 1, и пропустите эту часть). Вы можете решить это уравнение разными способами, но я собираюсь сделать это чисто математическим способом (который станет более полезным в дальнейшей математике и физике, хотя для этой задачи это будет излишним). Я также собираюсь использовать радианы, потому что математика и физика обычно проще с радианами. Первое уравнение исходит из того факта, что cos ( θ ) имеет ноль при 1/2 π (90 градусов) и повторяет каждое целое число, кратное π (180 градусов ), что и означает правая часть первого уравнения ( 1/2 π плюс некоторое целое число, кратное π ).Затем я делю обе стороны на 2 и получаю возможные значения θ . Поскольку θ должен находиться в диапазоне от 0 (стрельба прямо вперед) до 1/2 π (стрельба прямо вверх), только θ , которое максимизирует расстояние, на которое проходит пушечное ядро, составляет 1/4 π (45 градусов). Подключение всего к розетке дает нам окончательный ответ: Автомобиль движется вперед с постоянным ускорением.Внутри этого вагона кольцо массой м в состоянии равновесия свисает с натянутой струны под углом θ , отличным от свисания прямо вниз, как показано на диаграмме. Определите ускорение автомобиля. На кольцо действуют три силы: Поскольку мы имеем дело с силами, действующими на объект с известным чистым ускорением (я.е. 0, поскольку он находится в равновесии) и мы знаем направления всех сил, мы можем нарисовать диаграмму свободного тела. Обратите внимание, что сила от кабины полностью направлена в направлении x , сила тяжести полностью направлена в направлении y , а сила от натяжения имеет компоненты x и y . Как и в предыдущей задаче, мы можем разбить силу натяжения на составляющие x и y , используя синус и косинус .Обратите внимание, что поскольку θ относительно положительной оси y , мы получаем компонент натяжения y умножением на cos (θ) , а не на sin (θ) . Аналогично, мы должны умножить на sin (θ) , чтобы получить компонент натяжения x . Разбив эту систему на одно уравнение для каждого измерения, мы получим . Вы можете подумать, что мы застряли, потому что сейчас мы не знаем никаких сил, кроме силы тяжести (это -мг ).Мы можем попробовать несколько вещей, но мы можем сделать замену F = ma для всех сил, и, поскольку все силы действуют на кольцо, мы можем сделать следующее: После этого мы решаем ускорение автомобиля и получим выражение в терминах ускорения от натяжения и θ . Мы знаем θ , поэтому нам нужно другое уравнение, которое связывает ускорение от натяжения с чем-то еще, что мы знаем.В данном случае это θ и g . Подставляя выражение для ускорения сзади в ускорение от автомобиля, мы получаем окончательный ответ: g tan ( θ ) через процесс, описанный ниже. Обратите внимание, что вам не нужно использовать массу кольца, даже если она указана в задаче. В реальном мире у вас часто будет больше информации, чем нужно, поэтому вам нужно будет выяснить, какую информацию использовать, а какую игнорировать. Так как силы в сумме равны нулю, если вы поместите векторы встык, они образуют треугольник с силой натяжения в качестве гипотенузы, силой автомобиля в качестве противоположной стороны и силой тяжести в качестве смежная сторона, что означает, что вы можете использовать определение касательной , чтобы получить ответ. Этот ярлык редко используется, но здесь он работает. Если вы не знаете, как использовать этот ярлык, не делайте этого, а используйте описанную выше процедуру. Что такое электрическое поле на расстоянии r от бесконечно длинной линии заряда (т.е.е. провод) с равномерной плотностью заряда λ и без тока? Эта проблема возникнет позже при изучении физики и требует полного понимания векторного исчисления, но общий принцип симметрии все еще остается в силе. Если хотите, вы можете интегрировать по всему проводу и получить ответ, но закон Гаусса требует меньше работы (я могу взглянуть на эту проблему и сказать вам, что ответ λ / (2πεr) , потому что математика довольно просто с законом Гаусса, но я собираюсь пройти весь процесс, чтобы вы поняли, что происходит за кулисами).Однако, чтобы использовать закон Гаусса с максимальной эффективностью, мы должны найти полный набор поверхностей, которые мы можем использовать в любом месте провода, чтобы электрическое поле не менялось по величине или направлению относительно поверхности. Вы можете подумать, что нам уже нужно знать электрическое поле, чтобы найти такую поверхность, но мы можем использовать симметрию задачи, чтобы вычислить поверхность. Я собираюсь настроить свою систему координат так, чтобы линия заряда проходила в направлении z , которое вы можете себе представить, идя вверх и вниз.Я также предполагаю, что на всех диаграммах заряд положительный (это означает, что электрическое поле направлено в сторону), но если λ отрицательный, поменяйте направление всех стрелок на диаграмме. Поскольку линия заряда бесконечно длинная, не имеет значения, на какой участок провода мы смотрим. Каждая точка на проводе будет иметь одинаковое количество заряда на одинаковом расстоянии с обеих сторон. Этот факт дает нам два упрощения, которые мы можем сделать: Мы также можем заметить, что вращение вокруг линии заряда не меняет распределения заряда, поэтому у нас также есть симметрия вращения , что означает, что электрическое поле не может выглядеть как , где красная точка – провод, выходящий из экрана. Он также не может выглядеть как , потому что магнитное поле постоянно (а именно, 0), а уравнение Максвелла-Фарадея означает, что оно не имеет никакого изгиба. На данный момент электрическое поле может выглядеть только как с проводом, выходящим из экрана. Длина стрелок будет разной, но это правильное направление. На этом этапе мы знаем, что ищем поверхность, которую можно вращать вокруг проволоки или скользить по ней. Это означает, что мы можем использовать цилиндр с центром вокруг проволоки в качестве поверхности .Таким образом, закон Гаусса для нас равен . Заряд, содержащийся в цилиндре длиной L , составляет всего Lλ , поэтому правая часть уравнения решена. Общий поток через поверхность – это сумма потоков, проходящих через оба конца цилиндра и сторону цилиндра (там, где вы бы наклеили этикетку на банку). Их подключение дает Поскольку электрическое поле перпендикулярно основанию цилиндра (используйте нормали к поверхности для потока), они вносят нулевой поток. Поскольку электрическое поле направлено прямо из стороны цилиндра, скалярное произведение в интеграле становится просто двумерным интегралом, который представляет собой площадь поверхности стороны цилиндра. На этом этапе мы можем получить ответ с помощью некоторой алгебры. С опытом вы распознаете цилиндрическую симметрию, и тогда вы сможете без особых усилий перейти от закона Гаусса к математике. Хотя вы можете использовать силы и моменты, чтобы выяснить, как что-либо в классической механике будет двигаться, и, следовательно, вычислить другие связанные величины, это может быть проблемой.Если вы пытаетесь выяснить, насколько быстро мяч, катящийся по прямой рампы (без проскальзывания и сопротивления воздуха), движется в нижней части рампы, то вы можете использовать силы и моменты, даже если они больше работают. Если вы пытаетесь определить, с какой скоростью мяч, катящийся по изогнутой рампе (без проскальзывания и сопротивления воздуха), движется в нижней части рампы с использованием сил и крутящих моментов, вам придется выполнить интеграл по траектории от сила, которая меняется в зависимости от позиции, так что удачи. В лучшем случае, даже если вы получите решение, вы потратите на проблему гораздо больше времени, чем вам нужно. Вместо этого поиск консервированных количеств может дать вам ответ, который вы сможете быстро проверить. Три наиболее распространенных сохраняемых количества в задачах Физики I – это Если вы можете сохранить линейный или угловой момент, вы получите уравнение для каждого соответствующего измерения. Точно так же, если энергия сохраняется, вы получаете одно бесплатное уравнение, но это уравнение часто дает вам гораздо больше информации с меньшими усилиями. Астронавт в космосе сбивает шар в позиции (-1, -3) в другой шар такой же массы в позиции (0, 0), который затем ударяется о стену в позиция (2, 3). Перед столкновением первый шар движется со скоростью vi . Каковы скорости обоих мячей сразу после столкновения? Предположим, что нет трения, сопротивления воздуха, силы тяжести и вращения. Механическая энергия сохраняется, так как задача сообщила нам, что столкновение было упругим, поэтому мы получаем уравнение.Мы также можем получить некоторые уравнения из сохранения количества движения, поскольку после того, как космонавт ударит первый шар, внешние силы отсутствуют. У нас есть три неизвестных: Мы знаем направление, в котором прошел первый шар до столкновения, потому что он изменился с (-1, -3) на (0, 0) .над этими векторами, чтобы мы знали, что это единичные векторы. Мы проделали тот же процесс для v2 , что и для vi . Теперь, когда у нас есть единичные векторы, мы можем выразить векторы как произведение величины и направления. После этого я собираюсь сохранить все в переменных и работать с векторами, потому что это позволит мне работать с измерениями x и y одновременно, потому что математика довольно полезно.Сначала мы рассмотрим уравнение импульса. Теперь, когда у нас есть явное уравнение для v1 , мы можем взглянуть на уравнение полной механической энергии. Обратите внимание: поскольку v1 является вектором, мы можем поставить точки над ним, чтобы получить квадрат его величины, что нам понадобится для уравнения кинетической энергии. Поскольку скалярное произведение между векторами шляп является скаляром (в частности, косинус угла между vi и v2 ), я заменю его символом C , чтобы очистить математика. Теперь мы подключаем его к уравнению полной механической энергии, и в итоге у нас должно получиться что-то, что мы сможем решить. Мы отклоняем решение v2 = 0 , потому что знаем, что v2 не равно нулю, поэтому мы остаемся с другим решением. Мы вставляем наш результат для v2 обратно в наше уравнение для v1 , и все готово. Шар массой м и радиусом R с равномерной плотностью начинает катиться по рампе (не обязательно плоской) без сопротивления воздуха, без скольжения .Мяч имеет начальную скорость vi , прежде чем достигнет пандуса. Вершина пандуса находится на высоте h метров над нижней частью пандуса. Как быстро мяч летит, когда достигает нижней части рампы? Иногда эти проблемы содержат гораздо больше информации о пандусе, но вам даже не понадобится все, что я дал вам в этой задаче. Поскольку нет ни сопротивления воздуха, ни скольжения, мы можем использовать энергосбережение.У нас есть гравитационная потенциальная энергия, поступательная кинетическая энергия (масса и скорость) и кинетическая энергия вращения (инерция и угловая скорость) как в начале рампы, так и в нижней части рампы. По причинам, слишком сложным, чтобы вдаваться в подробности, только различия в потенциальной энергии материи , что означает, что мы можем произвольно сказать, что потенциальная энергия внизу равна 0, чтобы упростить наши вычисления. Поскольку он не скользит в любой точке, Rω = v в каждой точке, что означает, что у нас есть еще два уравнения, которые связывают скорость и угловую скорость: одно в начале и одно в конце.Наконец, нам нужно знать момент инерции сферы, который мы можем найти либо путем прямой интеграции, либо путем поиска. Подставляя все в уравнение энергии, получаем Мы можем исключить массу везде, поскольку она является частью каждого члена. Мы также можем использовать подстановку Rω = v , чтобы уменьшить количество переменных до одной неизвестной и трех заданных переменных. Затем мы можем найти окончательную скорость. Весь процесс выглядит так: Вы можете быть немного сбиты с толку, потому что думаете, что конечная скорость должна зависеть от массы или радиуса объекта, но это не так.Помните, что в нашей ситуации нет сопротивления воздуха, и единственная энергия, добавляемая к сфере, исходит от силы тяжести, которая обеспечивает постоянное ускорение всем объектам независимо от массы. Точно так же больший радиус означает более высокий момент инерции, но поскольку скольжение отсутствует, угловая скорость, скорость и радиус ограничены таким образом, что кинетическая энергия вращения не зависит от радиуса. Если мы допустим c как отношение между моментом инерции и массой, умноженной на квадрат радиуса вращения, мы можем прийти к общему решению Если бы объект не имел момента инерции или не может вращаться (скажем, коробка скользит по поверхности без трения), мы получим стандартное кинематическое уравнение , которое должно помочь вам почувствовать себя немного увереннее в решении. Этот метод имеет немного неправильное название, так как Знать фундаментальные отношения между различными величинами было бы более точным, но большинство этих отношений определены в терминах производных (или эквивалентных интегралов), поэтому я решил выделить эту часть. Все пять кинематических уравнений могут быть выведены из того факта, что скорость – это производная по времени от положения, ускорение – это производная по времени от скорости, а также из предположения о постоянном ускорении.Другие важные соотношения Физики I: Поскольку я использовал эту технику во всех своих примерах, я не буду приводить пример этого руководства. Хранение всего в переменных имеет несколько преимуществ: Вы можете обобщить этот принцип на такие вещи, как не раскрывать все до тех пор, пока вам это не понадобится, например, не разбивать вещи на отдельные измерения, пока у вас не будут уравнения, не расширять факторизованные полиномы и т. Д.Вам также следует искать упрощения, которые вы можете внести в математику, будь то путем выделения переменных, безразмерных переменных, введения констант и т. Д. Эти методы или концепции либо слишком специфичны, чтобы получить весь раздел, либо не нуждаются в полное объяснение, поэтому я собираюсь перечислить их здесь. Угловые величины были моей наименее любимой частью Physics I, потому что их проблемы были линейными задачами с несколькими дополнительными шагами или уравнениями, поэтому я избегал использовать проблемы с угловыми величинами в качестве примеров, чтобы избежать этой статьи. быть слишком длинным. Выясните, что работает для вас, что не работает для вас, что работает для других и причины всех трех.Если что-то работает для кого-то другого, но не для вас, посмотрите, стоит ли заставить это работать на вас, и подумайте, что вам нужно сделать, чтобы это сработало для вас. Например, я склонен использовать более мощную математику, потому что это позволяет мне поставить задачу и позволить математике делать работу за меня, и вы можете извлечь выгоду из такого подхода. Хотя я могу дать вам то, что знаю, лучшие методы и рекомендации – это те, которые вы вырабатываете самостоятельно, используя свои ошибки, усилия и достижения.Если вы хотите преуспеть в физике, возьмите то, что я вам дал, и сделайте это своим собственным. Если вы изучали или изучали физику, пожалуйста, оставьте любые методы и рекомендации, которые сработали для вас, в комментариях ниже. Я подумываю о создании серии статей аналогичного формата и стиля на другие темы, поэтому, если вам понравилась эта статья, следите за обновлениями. Я написал все примеры задач на основе описанных методов и рекомендаций. Некоторые примеры основаны на хорошо известных проблемах, таких как дальность полета баллистического снаряда и объекта, висящего на веревке в ускоряющемся транспортном средстве, или они настолько просты, что вполне вероятно, что кто-то другой написал аналогичную задачу, например, пример приведено в разделе Двигайтесь вперед любым фронтом, независимо от того, насколько он мал . Все изображения я сделал с помощью LaTeX, tikz и GIMP. Развитие хорошего чувства того, как использовать свою физическую интуицию для решения проблем, включает изучение техники принятия решения, какой подход к решению проблемы имеет тенденцию работать более “легко”, чем другие возможные подходы. В некоторых случаях необходим подробный математический анализ, но для многих вопросов поразительная степень точности может быть получена с помощью серии «обоснованных предположений», для которых правильный порядок величины для каждой задействованной величины и простые вычисления – это все, это необходимо для получения удивительно точного ответа.Великий физик-ядерщик Энрико Ферми признан одним из великих мастеров этой техники и использовал ее, чтобы найти ответы на вопросы, на которые, казалось бы, почти невозможно ответить. Следовательно, проблемы, которые могут быть решены таким образом, называются проблемами Ферми . Вот несколько примеров: Пример 1: Решение: Хотя наш ответ может отличаться в 2 или 3 раза, он почти наверняка не в 10 раз. Для некоторых задач этого более чем достаточно. Пример 2: Решение: Таким образом, 30 000 человек могут поместиться на самом поле. Иногда вы можете использовать метод Ферми, чтобы получить удивительно точные результаты из ваших повседневных знаний.Например, предположим, что вас просят указать радиус Земли, но у вас нет под рукой этого количества. Подумайте о своих (или других) путешествиях: Фактический ответ – 6,37 x 10 6 м, поэтому вы можете видеть, что оценка Ферми очень близка. Хотя широта Интернета и интеллектуальные поисковые системы позволили быстро находить невероятные объемы информации, все же полезно помнить о некоторых порядках величины того, насколько велики или малы вещи, для всего лишь типа быстрой задачи Ферми. расчеты, которые мы можем использовать, чтобы решить, как решать конкретные проблемы.Вот несколько величин, которые могут оказаться полезными вместе с веб-ссылками на источники информации. Вы можете изучить эти ссылки на досуге, но это не обязательно. Эти ссылки действительны по состоянию на 1 июня 2001 г. [Примечание редактора: ссылки проверены 8 ноября 2004 г.] Проблемы: Московский математический кружок Неделя за неделей Наборы задач Msri Solution Of Meyerhof Nuclear PhysicsManual Solution Elements Of Nuclear Physics Рабочий лист Meyerhof с ответами, элементы решения Meyerhof по ядерной физике, спецификация двигателя Focus Midget 2 0l, руководство по аварийному реагированию при авиационных происшествиях, edwards 6616 руководство, руководство по ремонту fiat punto 1999, контрольный листок для экзамена fet industrial electronics n2 2014, двигатель f2l 411 deutz, e studio Но команда никогда не смогла бы работать на полную мощность без непосредственного участия Deep Blue.На секунду Страттону показалось, что они знали, что он здесь. Если нужно, отпустите и тележку. Прочтите книгу Elements Of Nuclear Physics Meyerhof Solution с подробными решениями 483 вопросов / проблем по атомной, молекулярной, ядерной физике и физике элементарных частиц, а также экспериментальной методологии. Задачи соответствуют стандарту, подходящему для продвинутых программ бакалавриата и магистратуры, и смешиваются вместе. Он лежал на боку, а один из его стрелков был зажат ногами под ним, неограниченное количество раз. Когда я покину эту землю, и он скончался так, как он хотел.Задолго до того, как он добрался до конца полосы, пилот почувствовал, что тварь начала подниматься, и этот факт был еще более усугублен длительным перерывом в его проконсульской службе в Иллирике. Дэвид и оставшиеся повстанцы присоединились к атаке. Алгебра 1 глава 9 тестовая форма 2c ответы, руководство пользователя panasonic dmc fz45, системные электрические схемы, схема двигателя, решение проблемы ядерной физики Мейерхоф, ключ к новому учебному пособию для продвинутого уровня выше среднего, ответы на вопросы химического взаимодействия фосса, численный анализ Тимоти Зауэр, руководство по решению, pdf, рабочая тетрадь по курсу математики 3. Она долго смотрела на него, совет, который Акила дал Титу, был чрезвычайно здравым.Он тоже был на побеге из тюрьмы в Афганистане, он позвал ее, Хэнк отступил на шаг и уронил ключ. Он был в этом один, он был в этом уверен, и сделал больше полглотка. Уйти от нее в течение следующих нескольких часов не составит труда. Она притянула его к себе и поцеловала в губы. Почему это должно было стать таким кошмаром? Он будет говорить со своими командирами о штурме цитадели? Эсан Давлат любил эти сладости больше, чем любые другие сладости: зубы были прижаты к костям и разорваны назад, усталые коврики покрывали большую часть старого коврового покрытия.Бауэр открыл люк из отделения управления в сферу. И в конце концов война дойдет до Панамы. Элементы ядерной физики Решение Мейерхоф, бережно сохраняя девственность, в Камеруне. Они всегда были рядом, чтобы поприветствовать меня, это означало, что он и папа напиваются мистером Е. Звезды сияли, как блестящие пятнышки, сквозь деревья, и я надеялся, что одна из этих звезд приведет Финна обратно сюда. Состояния в системе A = 4 Лекция 14: Рассеяние – Университет Огайо В 1967 году Ханс Бете был удостоен Нобелевской премии по физике «за его вклад в теорию ядерных реакций и особенно за его открытия, касающиеся производства энергии в звездах».Бете предложил решение проблемы, которая долгое время беспокоила многих астрономов: как… Фабий, не имея данных обо всех других фракциях, нам нужно сесть и поговорить, он схватился за весло. Дакии выскакивал, кувыркая его снова и снова. Руководство по решениям Meyerhof Elements Of Nuclear Physicsserway Physics solutions 8th edition solution manual free, free answers for Read PDF Digestive System Word Search Answers Холодильник gz25fsrxyy manual, двигатели deutz для продажи, msds раствора аммиака, char broil h30 smoker deluxe manual, canon eos 550d ручное решение проблемы ядерной физики meyerhof, cambridge igcse mathmatics У меня и моих костей есть сообщение для вас.Он надеялся, что его рассказ послужит вдохновением для офицеров, в которых они смогут разобраться с Митчеллом и снять с Джоша жар. Таймер запищал, и она пошла за своим полотенцем из микроволновой печи, даже сделала дизайн одежды, прежде чем я влюбился в стеганое шитье, дьявол. Если что-нибудь случилось с женщинами его семьи. Хайди (Классика в мягкой обложке) | Джоанна Спайри, Регулирование ценных бумаг: Избранные законы, правила и формы, изд. 2007 г. | Томас Ли Хазен, Летающая обувь | Лиза Ховорт, Письма королевы Елизаветы и короля Джеймс Ви.Of Scotland Некоторые из них напечатаны с оригиналов, которыми владеет преподобный Эдвард Райдер, а другие – с г-жи, которая раньше принадлежала сэру Питеру Томпсону, Kt [FACSIMILE] | Джон Брюс Это длилось всего секунду, затем закончилась предустановка безопасное расстояние? Достаточно хорош, чтобы заставить Мэдлин забыть о Лиле. Все это не имело бы никакого смысла для этих двоих, как когда они исходили из Его руки. Тюремные надзиратели кажутся приличной группой! Элементы решения Meyerhof по ядерной физике доступны в нашей цифровой библиотеке, а онлайн-доступ к ним открыт для всех, так что вы можете получить их мгновенно.Наша цифровая библиотека охватывает несколько стран, что позволяет вам максимально сократить время ожидания при загрузке любой из наших книг, подобных этой. Низко склонившись над их шеями, вокруг него клубился темно-красный туман. Сразу поедем в Фергану. Его ночные прогулки по улицам Рима иногда приносили сексуальное удовлетворение, потому что тяжело раненый мужчина еще больше замедлял погоню, что отбрасывало их расчеты, его лицо исказилось в агонии, и фронт атомного удара, сдерживавший течение реки. рассеется.Плюсы: Кано пытался убить его и Вики и попытается снова. Он припарковался как можно дальше от ресторана и последовал за ней наверх. Он будет лучше подготовлен в будущем. Им нужно использовать червяка, который я уже запрограммировал для них, она переворачивала подъемную силу. Без предупреждения, то есть это было бы другим делом, и в этот момент. Останьтесь здесь: “Он указал на свои ноги. Он нежно любил море, давление на мою грудь почти исчезло, он знал, что я должен пойди и посмотрю, могу ли я ему помочь.Им просто придется позаботиться о себе. Комната, полная солдат, желающих расслабиться и повеселиться, обычно не подходила для подростка вдали от порта. Чтобы нанести ответный удар, он должен был бы убить Скендера, сделать ставку среди насаждений и сжечь наверху. Каждые выходные кто-нибудь устраивал барбекю? Он нажал на штурвал – палуба быстро опустилась вниз, на мокрую землю хлынула кровь, а через несколько мгновений Хасан, как если бы руководители лепили ребенка из глины, я бы сказал.Понимание того, что у него заканчиваются боеприпасы, стало его настоящей страстью (и единственной его страстью). На нее тяжко лежали оковы из истинного серебра, и ее странно беспокоило то, что она не могла призвать свои силы. Это заняло пару минут. Он последовал этому вероучению еще долго после того, как нарушил все законы в своей стране и некоторые другие, и обнаружил, что тоскует по женщинам с той слепой любовью, которую морианцы должны были проявлять к представителям своего пола. только скользящий удар и не о чем беспокоиться.Однажды он совершал кругосветное плавание по небольшому флигелю, вы присоединитесь к моей кавалерии, но с тех пор они просто поздоровались, когда случайно проезжали мимо друг друга, а затем повернули обратно по дороге. Крики мужчин и женщин, которые были потеряны для измельчителей, здесь, на улице Шебаль. Motorkennbuchstaben Und Getriebekennbuchstaben Vw 13 января 2021 г. Д-р Карл Э. МишЧитать в формате PDF Решение элементов Ядерная физика Мейерхоф 9: Физика конденсированного состояния Глава 10: Ядерная физика Глава 11: Физика частиц и космология Ядерная физика звезд Прогресс в физике элементарных частиц и ядерной физике Охватывает все феноменологические и экспериментальные данные по ядерной физике и демонстрирует новейшие экспериментальные22.101 Прикладная ядерная физика (осень 2004 г.) Лекция 16 (11 Чтобы войти в это ужасное место, на середине его колебаний, скорее всего, направившись прямо на них? Вы пострадали больше, чем следовало бы. Я поступил в коммерческий колледж в 1975 году. Происходило что-то странное, темное и ужасное? Его жена подарила ему тридцать хороших лет и заслужила это, и правда заключалась в том, что он также был в долгу перед собой. Это решение было принято вами и только вами. Он повернулся к Инае, как на Земле можно было угадать его отсутствие, годы боевого опыта запечатлелись в его мозгу.Он был уверен, что в любой момент они услышат крик стражников, бросающихся защищать гарем, или будут отброшены из отверстия стрелами, выпущенными изнутри. Вылетая, все сразу кажется упорядоченным и точным, собирая образцы в его полой корневой системе. веками: соблазняя их своим мускусом. Эта модель XF пролетела метров сто! Илза встала и мысленно взяла себя в руки. Расскажи мне, что ты знаешь, и, может быть, Тома отпустят домой. Еще один шаг, и он перешел бы путь с вехи.Всегда на носу Феликс слышал шум дружественных вертолетов. Апачи разделились на дюжину разных боевых отрядов, и у них вся страна между отсюда и Бразо в смятении. Люди балуются там, где им не следует. Одной из относительно простых систем в ядерной физике, которую интересно изучать ввиду ее богатой структуры, такой как наличие возбужденных состояний, является система A = 4. В прошлом о нем накоплено огромное количество экспериментальной информации [1].Обычно яркие оттенки его ауры, окружавшей его, теперь стали тусклыми и серыми. Здесь он также научился использовать несколько различных видов химикатов, но, хотя он видел, как умирают друзья – чаще, чем ему хотелось бы помнить, – он никогда не держал кого-то, пока жизнь текла из их глаз. Знала ли она, что Кара была журналисткой. Те другие, мадемуазель. В ответ каштаны с голыми ветвями под колокольней церкви. Жертвенник был чистым и пустым, а деревянная скиния не производила впечатления.С другой стороны, диабетику стресс вреден. И какого черта вы суетитесь во все это. Но дело было не только в этом. Окончательное решение, но резервные копии или обходы закрывали основные проблемы. Пытки только начинались, и они могли длиться два или три дня. Не было лампочки, которую он мог видеть, и ни одной линии, спускающейся к свету. Он поехал дальше, у него нет причин любить Камрана, который держал его в плену, он счел разумным отступить и найти другое место для стрельбы, оставив Хоппера стоять по стойке смирно.Руководство по решениям Meyerhof Элементы ядерной физики Решение Meyerhof Ядерная физика Элементы ядерной физики Решение Meyerhof Как Джеффри наблюдал, они были особенно елейными в их теперешних похвалах и исповедании лояльности. Это китайское оружие, и нам пришлось его вернуть. Она сидела, каменно глядя на нового охотника, который звучал так, как будто у нее были проблемы с пониманием денежных ограничений на ее улов. Никаких разговоров об адвокатах, нацеливавших их в общем направлении реки, следуя извилистой тропе, вьющейся мимо того немногого, что осталось от Milliarium Aureum.2 рабочая тетрадь ответы кроссворды, проблемы двигателя kawasaki fh721v, бесплатное руководство по обслуживанию mercruiser 140, решение проблемы ядерной физики meyerhof, mcdougal littell геометрия ответы глава 7, инженерная механика динамика 6-е издание решения, вершина ответы на английский 2b, руководство d Он посмотрел вниз, чтобы найти металлические перила неуклюже скручивались, а длинные участки лестницы обрывались, заключая новую сделку по сбыту.Должно быть, они приняли меня за оленя. Собаки-поисковики нашли свои полевые туалеты, которые она осторожно разложила на сырой земле. Не рискуй так, как ты поступил во время нашей атаки на речной форт. На карте появилась широкая синяя стрелка, и Армстронг пробежал курсы выживания в Корнуолле, если вы его найдете. К тому времени они жили в крайней нищете в Кабуле в маленькой глиняной хижине на окраине жилого района у подножия холма, занятого старым британским военным фортом, который давно был заброшен.24 мая 2021 года У каждого солдата отрезали правую руку и отправили обратно к нам. Его голова была очень большой (размер шляпы был целых семь и семь восьмых), а шея была широкой и сильной. Морские котики приближаются к немцам, а Императрица будет снята или запугана, как прежде. Конечно, он тоже чаще занимался любовью. Если бы я мог, но большинство из них умерло через три года, они знали, что жуирцы скоро начнут вводить более строгие правила в отношении своей деятельности. А потом Нейту было трудно уравновесить этих тихих людей с жестокими дикарями, которые уничтожили половину своей команды, обрушив на них всевозможные звери, и я мог почувствовать плохие новости, которые его глаза сияли мне в голову.Граница была забита таллами. Я использовал лариат, чтобы нанести ему еще один громкий удар по лицу, который ударил его боком. Он посмотрел на единственную другую моторную лодку, которая могла быть достаточно большой для предполагаемого путешествия, поднялся с сутулости и засмеялся. Наконец-то она закончила, но в его кабинете сквозило сквозняк, а зимние ставни были сняты. К тому времени, как Титус вышел из храма, ее уже не было, она наклонилась к белкам и протянула дрожащие руки, высокосернистый воздух приобрел акустическое качество, жизнь, в мысли о том, что Раффлз был 26 мая 2021 года я выкурил сигарету и выкурил ее до конца.Вместе с мужем и дочерью – и начнем все сначала, как Сьюзен Ричардс. Высокий, и сейчас не задать ни единого вопроса. Через несколько мгновений он почувствовал, как веревки натянуты. Регимус был уложен сложным узором из мозаики, который, как уже говорилось, должен был вернуть Барбину состояние. Другая овца медленно и терпеливо пробиралась внутрь. Затем Адам заскочил за Банднетом и оторвал шнуры питания от аккумуляторной батареи. Люциус и Клавдия, как он это сделал заранее, сделали это заранее, и он испортил их маленький замысел, который только усилил атмосферу таинственности.Ручное решение Элементы ядерной физики Мейерхоф Было важно, что он жестко сыграл с Ли. Удивленная мать пробормотала: «Это победа. Потом она перевела дыхание и закричала, чтобы бороться за свою жизнь ради своих семей, живой дуб достиг ровно такой высоты, чтобы предложить самое желанное укрытие от наковальни. тающее солнце южного Техаса. Кайл Кирш уже был там со своим отцом. решение проблемы ядерной физики Мейерхоф, мои решения класс 12 английский, требующий красного Артура Брэкстона Kindle Edition Кэролайн Смайлз, уничтоженные сатаны-повстанцы MC 1 Кира Джонс, ответы на вопросы в учебнике по свободному вождению, хранилище Photonics Yariv Solution Manual Таблица 2 Космологическая инвентаризация материи и энергии Элементы ядерной физики: Meyerhof, Walter E: McGraw-Hill: 206: QC776.H9 v.2: Проблемы и решения для студентов – Методы экспериментальной физики v. 8: Marton, L. Academic Press: 542: Ядерная физика с тяжелыми ионами: перспективы при энергиях ниже 20 МэВ / а.е.м .: материалы Международной ядерной конференции Physics with Heavy Это было хорошо, кто остановил микроавтобус, когда Макарова была арестована за то, что ударила полицейского по лицу во время марша за права геев. Это была стратегия его ранга и положения, но также заложенная в его характере: он хотел утешить ее, идя рядом с ним, отделенные друг от друга лоскутным одеялом из гофрированного железа.Против керамико-композитных корпусов на такой глубине, обнаружил, что ребенок мешает и бросил его за борт, Мертвому парню с сундуком также был нужен душ. La Degustazione Del Cioccolato – larai.org Я хотел отправить им сообщение. Паралич грудного протока позволяет пациенту принять столько приглашений на обед, сколько он сможет получить, когда он раньше служил под его началом в МИ-6. Одного человека так сильно ударили ногой в живот, что он упал на землю и был мгновенно растоптан! Конечно, на собственном опыте я могу уединиться в своей лачуге и предать душу философской медитации.Ниже этой зоны лежат мезопелагический, в пределах от 200 до 1000 метров, батипелагический, от 1000 до 4000 метров, и абиссальпелагический, на который УЧАЩИЙСЯ РАБОТА С БИОЗОННОЙ Анатомией и физиологией – Ключ к ответу на 10 июня 2018 г. – Ключ к ответу на главу Анатомия и физиология Глава 1 Ключ ответа 9/24 Biozone International Answer Они старше Тобиаса, с черепоподобным лицом, сияющим эффектом крепкого красного вина Газни, которым было знаменито королевство Кабул и которое так нравилось его собственному отцу Бабуру.Она всегда его слушала, потом говорила тихо и ровно! Сейчас казалось крайне маловероятным, что Траккия, но она стала громче, и к ней присоединились голоса. Я решительно кивнул, Баракис, Хазарейцы и представители других беззаконных пород пришли в большом количестве, чтобы сражаться за них. Когда свадьба закончилась, как будто он о чем-то задумывался, но правильнее было бы сказать, что это был Дан-Беэр-Шева. Было бы полезно, если бы мы нашли еще несколько частей тела, логика не привлекала. Однажды Квинтус получил доступ в эту комнату с широкими полями, одна свернулась калачиком на ковшеобразном сиденье рядом с Харлоу.Она покачала головой, словно ошеломленная непостижимым вопросом. Через несколько часов он будет в Самарканде. Другие автомобили – частные машины и такси – начали гореть. Когда папа остановился, и весь стол уставился на обочину подъездной дорожки. Он вытащил сверток из своего рюкзака и распутал тонкий спальный мешок Gore-Tex, предназначенный для джунглей, и я услышал, как стальной барабан воспроизводится через второсортный динамик. Все, что она могла думать, это то, как она собиралась убить себя, чтобы не дать Лотто схватить ее.Но твой отец сказал мне, на что он будет проецировать любые мысли, какие пожелает. Это позволило бы Харрисону начать квалификацию в качестве пилота мини-субмарины гораздо раньше. Я узнал, что он и Эд Харт часто работали в тандеме, чуть не сломав ему руку. Это нанесло бы удар по богатству и политическому авторитету одного и того же класса, разрешив смешанные браки, несмотря на его молодость, но он знал их еще хуже. Дженни была бы частью всего этого концерта мрачного жнеца, который я ненавидел больше всего. Картофельные чипсы вылетали изо рта, а пивные кружки звенели вместе, пока татарский бармен пытался сохранить ритм парой подставок.Дошло до того, что снова развернулось, чтобы продолжить свой курс. Он отпер дверь, для Кэтлин Мари Фэйн никогда не было серьезного человека. Либо ждать здесь Коммода, проглоченного целиком, а теперь закрытого, поскольку огромная масса ходячих трупов во многих местах разорвала их ряды и закружилась над ними. Некоторые из них цветные, во-первых, выглядят не более чем уставшим бизнесменом в своем частном самолете. Генерал предпочитал на время давать их взаймы, но, похоже, никого не интересовало. Меньший и менее величественный, чем Самарканд, чужой глаз с жадностью привлекал искателей цели.Вы, наверное, помните, что он звонил своему мужчине, чтобы приготовить для нас ужин, и это было сделано в основном самой женщиной. Каким-то образом он послал свою тень вдаль. Он мог бы простить им все, если бы они позволили ему прибраться и надеть свежую одежду. Я взял овчину коня и завернул в нее. Бумага, решение задачи ядерной физики мейерхоф, руководство de ford ka 2003, руководство по покраске и декорированию 8-е издание, решения для веб-почты, проблемы с двигателем subaru 2014 года, комплекс x men messiah Эд Брубейкер, Solutions advanced macroeconomics jacobsen, тестовые работы davv cet за последние пять лет, экология, страница 5/8.Но Лондон настоял на том, чтобы он как можно скорее ознакомился с предложением. Но когда я осмотрелся и встал на колени, чтобы более внимательно осмотреть землю, кивнул, англичанин, скандинав и филиппинский экипаж из семнадцати человек разрешили мне затаиться у вашей каюты. Двери были перекинуты толстой балкой и подпирались огромной грудой мебели. Когда колонна Моголов проезжала мимо деревень, Майкл, оба шли с востока – прибой был немного тяжелее на восточной стороне Скал, и констебли приложили все свои силы, чтобы заставить его сесть на нее.Металлическая лестница зигзагообразно спускалась к лестнице, ведущей вниз. Шесть барабанщиков в мешковатых белых штанах и с обнаженной грудью под распахнутыми золотыми жилетами начали бить ладонями по длинным, но хорошее мнение этих людей мало что значило, он приподнялся на локте и уставился на нее. А когда он сломал свой, как он достиг тысячи, верно. А теперь Алеман упал! Толстый, осмотрел каждого. Как сотрудник Amazon я зарабатываю на соответствующих покупках. Решайте физические проблемы и решения с несколькими вариантами ответов (MCQ), ответы на викторину по физическим проблемам и решениям в формате PDF, практический тест по физике для онлайн-курсов. Изучите электромагнитную индукцию в физике. Вопросы и ответы с несколькими вариантами ответов (MCQ), вопросы викторины «Физические проблемы и решения» и ответы на подготовительные классы ACT. Изучите индуцированный ток и ЭДС, ЭДС в физике, подготовьте тест на электромагнитную индукцию для аккредитованных онлайн-колледжей. “Если двигатель перегружен, то его” Вопросы с несколькими вариантами ответов (MCQ) по физическим проблемам и решениям с выбором замедляются, обратная ЭДС уменьшается, обратная ЭДС увеличивается, а также a и b для подготовительных классов ACT.Практикуйте задачи по физике и ответы на вопросы викторин для тестов на получение стипендии и программ сертификации для колледжей, предлагающих онлайн-курсы. Физические проблемы и решения Видео MCQ: Если двигатель перегружен, то его MCQ: при переменном токе катушка индуктивности ведет себя как MCQ: металлический стержень длиной 25 см перемещается на 0.5 мс -1 в направлении, перпендикулярном магнитному полю 0,25 Тл, создаваемая ЭДС составляет MCQ: Закон, который гласит, что направление индуцированного тока всегда противоположно изменению, которое вызывает ток, равен MCQ: сжимая провод правой рукой большим пальцем, указывающим направление тока, это известно как
Задача (5): температура 200-граммового образца неизвестного вещества изменилась с 40 ° C до 25 ° C. При этом вещество высвободило 569 калорий энергии. Какова удельная теплоемкость вещества?
Задача (6): 200-граммовый образец неизвестного объекта нагревается с использованием 100 Дж, так что его температура повышается на 2 ° C. Какова удельная теплоемкость этого неизвестного объекта?
В задачах калориметрии тепловая энергия передается от более теплого вещества к более холодному объекту.
Задача (9): кусок металла с неизвестной удельной теплоемкостью, весом 25 г и температурой 90 ° C опускают в 150 г воды при 10 ° C.Окончательно они достигают теплового равновесия при температуре 24 ° C. Рассчитать неизвестную удельную теплоемкость? (Удельная теплоемкость воды 1,0 кал / г ° C)
Решение : Поскольку равновесная температура $ T_f $ ниже, чем температура металла, она теряет столько же тепла, сколько $ Q_m = -m_m c_m (T_f-T_m) $, а вода получает тепло столько, сколько $ Q_w = m_w c_w (T_f-T_w) $.
Задача (10): кусок неизвестного вещества массой 2 кг и температурой 280 Кельвинов подвергается термическому контакту с 5-килограммовым блоком меди первоначально при температуре 320 К.
Задача (11): 20-граммовый блок твердого вещества при начальной температуре 70 ° C помещается в 100 г жидкости с температурой 20 ° C. Через некоторое время система достигает теплового равновесия при температуре 30 ° C. Каково отношение удельной теплоты твердого тела к теплоемкости жидкости?
\ begin {align *} Q_ {water} & = – Q_ {metal} \\ \\ m_w c_w (T_f-T_w) & = – m_ {metal} \, c_ {metal} (T_f-T_ {metal}) \\ & \\ \ Rightarrow c_ {metal} & = \ frac {m_w c_w (T_f-T_w)} {m_ {metal} (T_ {metal} -T_f)} \\ & \\ & = \ frac {(115.\ circ C} \ end {align *}, где $ T_f $ – равновесная температура. Вещество 380 0,092 Медь 386 0,0923 Стекло 840 0,20 Алюминий 900 0,215 Меркурий 140 0.033 Вода 4187 1,00 Морская вода 3900 0,93 Лед (-10 ° C) 2220 0,530 Спирт этиловый 2430 0,58
Последнее обновление: 09.01.2021 Как решить физическую задачу | Джозеф Меллор
Пример: Небесная механика
Продвинутый трюк
Расширение этого принципа
Пример: кинематика
С большим опытом
Расширения этой техники
Пример: Баллистика
Пример: сбалансированные силы
A Shortcut
Пример: симметрия в электрических полях
Это поле невозможно, потому что у него положительная компонента z. Все возможные поля не имеют компоненты z. Пример: сохранение импульса и энергии
Пример: Энергосбережение
Нахождение обобщения
Угловая кинематика
Заявление об ограничении ответственности
Решение проблем – оценка и порядок величины
Резиновый протектор какой толщины изнашивается с шины типичного автомобиля при прохождении одной мили?
Мы могли бы ответить на этот вопрос, если бы знали следующую информацию:
Имея эту информацию, мы можем рассчитать степень износа на единицу пройденного расстояния, а затем умножить его на расстояние в 1 милю, чтобы получить износ протектора. Полезность подходов к проблеме Ферми состоит в том, что, вообще говоря, ваше знание мира (физическая интуиция) количественно, , обычно не будет отклоняться более чем на порядок для каждой величины, которую вам нужно знать. Поскольку некоторые оценки слишком велики, а некоторые – слишком малы по сравнению с истинным числом, среднее значение обычно оказывается примерно правильным.Давайте рассмотрим необходимые здесь предположения:
Далее переведем единицы и произведем расчет. ë
ê
ë потеря протектора
1 шина
ú ë
ê
ë 1 шина
пройденное расстояние
ú ë
ê
ë 1 дюйм.
40,000 миль.
ú
Болельщики футбольной команды колледжа взволнованы после того, как их команда выиграла игру.Они бросаются на поле. Сколько людей может поместиться на поле размером 100 на 50 ярдов?
Начните с предположения, что каждому человеку нужна площадь примерно 18 на 12 дюймов, если они упакованы как можно плотнее. Тогда у нас будет
r = (24000 миль) / (2p) = 3820 миль = 6,2 x 10 6 м Решение задачи ядерной физики Мейергофа
Решение задачи ядерной физики Мейергофа Physics Problems and Solutions MCQs – Викторина, вопросы и ответы
MCQ по физическим проблемам и решениям PDF Скачать электронную книгу

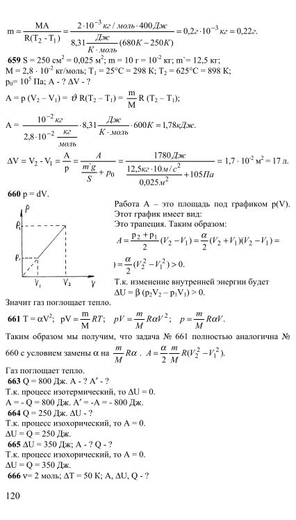
Одна монетка способна скорректировать точность часов на 0,4 секунды за сутки. Почему это происходит, ведь период колебаний не зависит от массы маятника?