Порядок дифференциального уравнения – Энциклопедия по машиностроению XXL
Чтобы понизить порядок дифференциального уравнения, представим ускорение [c.24]Порядок дифференциального уравнения (7.5) и значения постоянных коэффициентов Оь ( =1, 2,…,/г /=1, 2,…, т) различны для различных средств измерений и различных условий их применения. [c.138]
Это разностное уравнение имеет второй порядок. Следовательно, порядок дифференциального уравнения может быть ниже порядка соответствующего ему разностного уравнения. [c.227]
Трех уравнений (б) и (в) оказывается недостаточно для обеспечения однозначности перемещений, так как они получены дифференцированием. При дифференцировании порядок дифференциального уравнения повышается, и возможно появление новых решений, не удовлетворяющих первоначальному уравнению.

Для простейших динамических моделей механизмов с одной степенью свободы уравнения движения могут быть представлены в виде обыкновенных линейных дифференциальных уравнений с постоянными коэффициентами. При установлении ти повых уравнений ограничимся рассмотрением только тех уравнений движения, которые выражаются дифференциальными уравнениями не выше второго порядка относительно обобщенной координаты или первого порядка относительно обобщенной скорости, хотя в механизмах с приводом от электродвигателя и в механизмах с голономными связями порядок дифференциального уравнения движения механизма может быть выше второго ). Обобщенные силы считаем в общем случае зависящими от обобщенных координат, обобщенной скорости, времени и первой производной момента сил движущих или сил сопротивления по времени.
Операция дифференцирования повышает порядок дифференциального уравнения.
В соответствии с этим, число произвольных постоянных в общем решении уравнения увеличивается на единицу. Значит, такая операция приводит к появлению новых решений. В рассматриваемом здесь случае дифференциальное уравнение, полученное после дифференцирования уравнения
Уравнения (11) называются уравнениями Лагранжа второго рода . Они образуют систему п уравнений второго порядка относительно п функций qi t). Порядок этой системы равен 2п. Заметим, что это наименьший возможный порядок дифференциальных уравнений движения рассматриваемой системы, так как начальные значения величин qi (г = 1, 2,. .., п) могут быть произвольными. [c.269]
Конечно, коэффициенты влияния существуют, если решение (2) аналитически зависит от Ад в окрестности точки Адх,…, Ад = 0. Для малых параметров Ад/, не изменяющих порядок уравнения (1), это определяется тем, что сама функция Ф аналитически зависит от Ад/. Для параметров, повышающих порядок дифференциального уравнения (1) (т.
Метод вычисления изгибной жесткости составного стержня предложен С. П. Тимошенко [38 ] для случая двухслойного стержня с различными механическими характеристиками слоев. Этот метод основан на гипотезе плоских поперечных сечений, и дифференциальные уравнения задачи аналогичны уравнениям для стержня Бернулли — Эйлера. Число слоев не имеет значения, важно лишь, чтобы их модули упругости не слишком сильно различались, в противном случае может возникнуть необходимость учета поперечного сдвига более мягкого слоя и его поперечной сжимаемости, т. е. потребуется отказаться от гипотезы плоских поперечных сечений и поперечной несжимаемости стержня.

Порядок дифференциального уравнения 206 [c.582]
Первоначальный образ теории относился к случаю плавного обтекания потоком какого-либо твердого тела при условии, что число Re стремится к бесконечности или практически достаточно велико. При этом согласно (4-30) в динамических уравнениях Навье — Стокса можно опустить члены, отражающие действие сил вязкости, и трактовать течение как потенциальное. Порядок дифференциальных уравнений понижается, и математические трудности решения облегчаются. Однако получаемый результат в кинематическом отношении оказывается верным отнюдь не во всей области течения. В непосредственной близости от омываемой поверхности скорость течения, как показывает опыт, чрезвычайно быстро падает до нуля, тогда как потенциальное течение лишено этого свойства.
Понижаем порядок дифференциального уравнения заменой [c.126]
Сделаем еще одно упрощение пренебрежем тепловой аккумуляцией в потоке газов ввиду ее малости. Переход к параметрам, сосредоточенным по потоку газов, и отказ от учета изменения аккумуляция тепла в потоке позволяют уменьшить порядок дифференциальных уравнений (5-77) на единицу как по временной, так и по пространственной координатам 2. В полной мере оценить возникающую при этом погрешность можно лишь при решении системы (5-77) численными методами. [c.174]
Порядок дифференциального уравнения Степень и (со) = О относительно Степень и (ш) = О относительно
[c.
Основные трудности интегрирования уравнений составной пластинки, как и вообще в двухмерных задачах, заключаются в удовлетворении решения краевым условиям. Отметим, что высокий порядок дифференциальных уравнений составной пластинки дает возможность учитывать сложные и разнообразные условия закрепления слоев пластинки против сдвигов и вертикальных смещений. [c.260]
Порядок дифференциального уравнения чувствительности совпадает с порядком исходного уравнения динамики системы. Левые части уравнения (122) для всех функций чувствительности одни и те же. Для линейного уравнения динамики (17) коэффициенты левой части уравнения динамики равны коэффициентам исходного дифференциального уравнения.
Этого условия было достаточно для изучения движения идеальной жидкости, для которой дифференциальные уравнения содержали лишь частные производные от скоростей и, V и w первого порядка. Для изучения же движения вязкой жидкости одного условия (7.
2) будет недостаточно не только с физической точки зрения, но и с формальной, так как порядок дифференциальных уравнений повысился. К кинематическому условию (7.2) необходимо присоединить ещё и динамическое условие. Коль скоро мы допустили, что частицы вязкой жидкости взаимодействуют друг с другом не только давлением, но и с помощью внутреннего трения, то с тем же основанием мы должны предположить и наличие касательного взаимодействия частиц жидкости с точками стенки. Это касательное взаимодействие частиц жидкости с точками стенки будет представлять собой внешнее трение жидкости. Силу внешнего трения, приходящуюся на единицу площади, принято считать пропорциональной разности касательных скоростей частиц жидкости и точек стенки, т. е.
Порядок дифференциального уравнения порядок наивысшей производной, содержащейся в уравнении. [c.252]
Площадь экранированная 125 Подобие динамическое 60 Порядок дифференциального уравнения 252 Потенциал силы 99 Предел скорости 26 Пробег свободный 53 Протяженность ударного фронта 155
271]
Следовательно, проводимость дуги является функцией мощности, поступающей в дугу UI, потерь мощности N и времени, которое вводится для учета запаздывания изменения проводимости, обусловленного инерционностью теплоотвода в плазме. Порядок дифференциального уравнения (1) равен единице, поскольку при выводе его учитывался лишь один фактор инерционности — конечность скорости изменения теплосодержания дуги. Если при выводе динамической модели учитывать другие факторы инерционности [1], то порядок дифференциального уравнения будет соответственно повышаться. Подобное исследование проведено [2] и получена обобщенная модель дуги.
Н. М. Крылова и Н. Н. Боголюбова и развитый Е. П. Поповым и его школой [15]. Этот метод позволяет приближенно учесть влияние всех нелинейностей, не накладывая ограничений на порядок дифференциального уравнения и обеспечивая в большинстве случаев достаточную для практики точность. Одним из условий применимости метода гармонической линеаризации является требование, чтобы система автоматического регулирования тем хуже отрабатывала колебания управляющего и возмущающего воздействий, чем выше их частота, т.
е. обладала свойством фильтра. При выполнении этого требования в случае возникновения автоколебаний в системе регулирования форма изменения регулируемой переменной будет близка к синусоидальной вне зависимости от формы изменения других переменных в той же системе, которая
[c.114]
Порядок дифференциального уравнения (86) можно понизить, проинтегрировав один раз его левую и правую части по координате х [c.111]
Подобная ситуация является типичной для математических моделей в механике. Хорошо известно, что одному и тому же явлению могут отвечать самые различные модели. При переходе ко все более тонким моделям может увеличиться порядок дифференциальных уравнений, список искомых функций и т. д. Однако математический аппарат остается при этом неизменным. Особенность рассматриваемой ситуации состоит в том, что для дальнейшего совершенствования пластических моделей необходимо наделение структурой самой независимой переменной, а значит, и изменение основы существующего математического аппарата.
Следует отметить, что потребность в подобных изменениях возникает и в других прикладных областях. Работы в этом направлении уже ведутся [3-7].
[c.685]
Составим уравнения движения велосипеда на баллонных колесах в частных случаях, когда порядок дифференциальных уравнений понижается. В соответствии с результатами 1 рассмотрим два случая [c.350]
Наоборот, для получения удовлетворительного описания поведения системы приходится учитывать зависимость возмущающей силы от движения колебательной части системы, а иногда и рассматривать совместное движение как колебательной системы, так и источника возбуждения. Естественно, что при этом порядок дифференциальных уравнений движения может повыситься, и, как правило, эти уравнения становятся нелинейными. [c.102]
Возможности для решения такого уравнения значительно шире, чем для решения полного уравнения (4.10). Течения, удовлетворяющие уравнению (4.11), называются ползущими движениями, С математической точки зрения отбрасывание инерционных членов в предельном случае очень медленного движения вполне допустимо, так как при этом порядок дифференциального уравнения не понижается, и поэтому решения более простого
[c.
80]
ВО всем пространстве. Сравнивая уравнение (7.18) для функции тока с аналогичным уравнением, полученным из системы (4.10) полных дифференциальных уравнений Навье — Стокса, мы видим, что в результате упрощений, сделанных при выводе уравнений пограничного слоя, порядок дифференциального уравнения для функции тока понизился с четвертого до третьего. [c.131]
Отбрасывание в уравнении Орра — Зоммерфельда членов, зависящих от вязкости, представляет собой операцию, чреватую очень серьезными последствиями. В самом деле, понижая порядок дифференциального уравнения с четвертого до второго, мы, возможно, теряем важные свойства общего дифференциального уравнения возмущающего движения. К этому случаю применимы все соображения, высказанные в главе IV по поводу перехода от дифференциальных уравнений Навье — Стокса для вязкой жидкости к уравнениям Эйлера для жидкости без трения. [c.428]
Порядок дифференциального уравнения (1.5) можно понизить введением функции = с1 /с11, после чего оно легко интегрируется.
[c.18]
Jn — Этот дополнительный член называют иногда элек- тромагнитной силой инерции ). Заметим также, что учет электромагнитной силы инерции повышает порядок дифференциального уравнения движения механизма на единицу. Относительно угловой скорости й уравнение (15.15) есть уравнение первого порядка и относится к уравнениям апериодического типа. [c.287]
Таким образом, система интегральных уравнений с помощью данного метода разложения искомой функции заменяется диффе ренциальным уравнением бесконечного порядка (7-60) с граничными условиями (7-61) и (7-62) на первой и второй стенках слоя. Ограничиваясь несколькими членами разложения, получаем дифференциальное уравнение соответствующего порядка, аппроксимирующее систему интегральных уравнений. Если порядок дифференциального уравнения принимается больше двух, то граничных условий оказывается уже недостаточно для того, чтобы определить все постоянные интегрирования. Поэтому приходится искусственно добавлять граничные условия к дифференциальному уравнению, вводя те или иные дояу-щения.
[c.214]
Рассмотрим механическую цепь, описываемую одноконтурной схемой, например пятимассовой (фиг. 3). Принципиально количество масс в контуре положения не меняется, потому что от числа масс зависит лишь порядок дифференциальных уравнений. [c.36]
Нетрудно видеть, что поставленная задача не может иметь точного решения, так как число дополнительных условий (4) превышает порядок дифференциального уравнения для рассчитываемого функционала (2). Поэтому применим в данной задаче прямой вариационный метод Ритца. [c.31]
В работе [38] сформулированы условия, при которых возможна нормализация некоторой функции f (х). Эти условия сводятся к требованию ограниченности, непрерывности и дифференцируе-мости функции f, вплоть до производных на порядок ниже, чем порядок дифференциального уравнения. Функция, удовлетворяющая этим условиям, может быть нормализована к значению, приблизительно равному единице f = 1.
где — максимальное значение / (х) в интервале изменения. Символ означает весьма приближенное равенство. Область изменения безразмерной независимой переменной х = xlL (О лг [c.77]
Во многих реальных схемах перед релейным элементом имеется апериодическое звено (сглаживающий фильтр после демодулятора, инерционный усилитель и т. п.). Наличие такого звена повыщает порядок дифференциального уравнения и, казалось бы, требует рассмотрения задачи в фазовом пространстве. Но оказывается, что влияние апериодического звена, расноложен- [c.63]
Аналогия между статическими и геометрическими соотношениями теории оболочек привела В. В. Новожилова (1946) к установлению уравнения в комплексной форме, где неизвестными являются комплексные перемещения. Этот способ применим только для линейных задач равновесия но при их решении он имеет явные достоинства. Уже в первой стадии разработки соответствующей теории были определены несущественные члены в разрешающих уравнениях.
Введение комплексных функций позволило понизить вдвое порядок дифференциальных уравнений, что сделало систему уравнений более обозримой. Это имеет большое значение при решении задач с переменными коэффициентами. Например, при рассмотрении осесимметричной или обратносимметричной нагрузки для оболочек вращения задача сводится к уравнению второго порядка, где легко разобраться в осложнениях, вызванных наличием точек поворота. Типичным представителем такого случая является тороидальная оболочка (Е. Ф. Зе-нова, В. В. Новожилов, 1951 В. С. Чернина, 1955), Это замечание относится, однако, к любой оболочке неположительной кривизны в других случаях метод приводит просто к упрощению качественного анализа и нужных при решении выкладок (Р. Л. Малкина, 1954). Любопытно отметить, что существуют задачи, для которых краевые условия могут быть сформулированы в терминах комплексных усилий или перемещений,— в этом случае отпадает необходимость отделения вещественных и мнимых частей до получения решения (в аналитической форме).
Задачи этого типа указаны в монографии К. Ф. Черных (1962, 1964), где излон ены все основные результаты, связанные с представлением соотношений теории оболочек в комплексной форме. Отметим из них следующие.
[c.242]
Наоборот, другой предельный случай, при котором в уравнении (4.10) члены, зависящие от вязкости, значительно меньше инерционных члецов, имеет большое значение для практических приложений. Так как наиболее важные в техническом отношении жидкости — воздух и вода — обладают весьма малыми коэффициентами вязкости, то только что указанный предельный случай обычно имеет место при более или менее высоких скоростях. В этом предельном Случ ае число Рейнольдса очень велико (Ре->- оо). Однако вытекающая отсюда возможность математического упрощения дифференциального уравнения (4.10) требует весьма большой осторожности. Нельзя просто вычеркнуть члены, зависящие от вязкости, т. е. всю правую часть уравнения (4.10), так как это понизило бы порядок дифференциального уравнения с четвертого до второго и поэтому решения упрощенного дифференциального уравнения не могли бы удовлетворять граничным условиям полного дифференциального уравнения.
Поставленный вопрос об упрощении уравнений Навье — Стокса в предельном случае очень большого числа Рейнольдса является одним из основных вопросов теории пограничного слоя.
[c.81]
Многоэлементиые модели. Включение в модель новых упругих и вязких элементов позволяет вводить дополнительные параметры упругости и вязкости и более полно характеризовать поведение реальных материалов. Порядок дифференциального уравнения, описывающего де( рмацию среды, зависит от числа элементов вязкости. Например, поведение модели, показанной на рис. 6, описывается уравнением вида [c.138]
Естественно, что детальный анализ и выводы из полученного решения должен делать специалист по исследуемым процессам. Но всеща важно обратить внимание на соотношение коэффициентов при производных и на порядок дифференциального уравнения, кото- [c.125]
| Главная > Учебные материалы > Математика: Дифференциальные уравнения | ||||
1. Понятие дифференциального уравнения.2.Дифференциальное уравнение 1-го порядка. |
||||
| 16 17 18 19 20 21 22 23 24 | ||||
1.Понятие дифференциального уравнения. |
||||
Дифференциальным уравнением называется уравнение, которое включает в себя функцию одной или нескольких переменных, эти переменные и производные различных порядков данной функции. |
||||
Дифференциальное уравнение в общем виде можно записать так: |
||||
|
Рассмотрим пример. Пусть задано уравнение x – y’ = 0 |
Рис.1 |
|||
Если дифференциальное уравнение содержит функцию или вектор-функцию от одной переменной, то оно называется обыкновенным. |
||||
2.Дифференциальное уравнение 1-го порядка. |
||||
Обыкновенное дифференциальное уравнение 1-го порядка можно записать в виде: |
||||
Если уравнение можно представить в виде: |
||||
Пример 1. |
||||
Пример 2. |
||||
Пример 3.
Яхта движется в спокойной воде со скоростью v = 45км/ч. На полном ходу ее двигатель был выключен. Через t = 60c. скорость яхты уменьшилась до v1 = 6 км/ч. Найти скорость яхты через 3 мин после остановки двигателя. Считать, что сопротивление воды пропорционально скорости движения яхты. |
||||
| 16 17 18 19 20 21 22 23 24 | ||||
Дифференциальные уравнения – Решение
Дифференциальные уравнения
Решение различных
геометрических, физических и инженерных
задач часто приводят к уравнениям,
которые связывают независимые переменные,
характеризующие ту ил иную задачу, с
какой – либо функцией этих переменных
и производными этой функции различных
порядков.
В качестве примера можно рассмотреть простейший случай равноускоренного движения материальной точки.
Известно, что перемещение материальной точки при равноускоренном движении является функцией времени и выражается по формуле:
В свою очередь ускорение a является производной по времени t от скорости V, которая также является производной по времени t от перемещения S. Т.е.
Тогда получаем: – уравнение связывает функцию f(t) с независимой переменной t и производной второго порядка функции f(t).
Определение. Дифференциальным уравнением называется уравнение, связывающее независимые переменные, их функции и производные (или дифференциалы) этой функции.
Определение. Если дифференциальное уравнение имеет
одну независимую переменную, то оно
называется обыкновенным
дифференциальным уравнением,
если же независимых переменных две или
более, то такое дифференциальное
уравнение называется дифференциальным
уравнением в частных производных.
Определение. Наивысший порядок производных, входящих в уравнение, называется порядком дифференциального уравнения.
Пример.
– обыкновенное дифференциальное уравнение 1 – го порядка. В общем виде записывается .
– обыкновенное дифференциальное уравнение 2 – го порядка. В общем виде записывается
– дифференциальное уравнение в частных производных первого порядка.
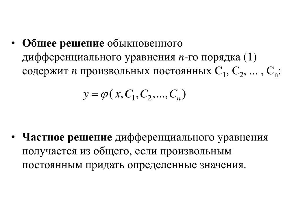
Определение. Общим решением дифференциального уравнения называется такая дифференцируемая функция y = j(x, C), которая при подстановке в исходное уравнение вместо неизвестной функции обращает уравнение в тождество.
Свойства общего решения.
1) Т.к. постоянная С – произвольная величина, то вообще говоря дифференциальное уравнение имеет бесконечное множество решений.
2)
При каких- либо начальных условиях х =
х0,
у(х0)
= у0 существует такое значение С = С0,
при котором решением дифференциального
уравнения является функция у = j(х, С0).
Определение. Решение вида у = j(х, С0) называется частным решением дифференциального уравнения.
Определение. Задачей Коши (Огюстен Луи Коши (1789-1857)- французский математик) называется нахождение любого частного решения дифференциального уравнения вида у = j(х, С0), удовлетворяющего начальным условиям у(х0) = у0.
Теорема Коши. (теорема о существовании и единственности решения дифференциального уравнения 1- го порядка)
Если
функция f(x, y)
непрерывна в некоторой области D в плоскости XOY и имеет в этой области непрерывную
частную производную ,
то какова бы не была точка (х0,
у0)
в области D,
существует единственное решение уравнения ,
определенное в некотором интервале,
содержащем точку х0,
принимающее при х = х0 значение j(х0)
= у0,
т.
е. существует единственное решение
дифференциального уравнения.
Определение. Интегралом дифференциального уравнения называется любое уравнение, не содержащее производных, для которого данное дифференциальное уравнение является следствием.
Пример. Найти общее решение дифференциального уравнения .
Общее решение дифференциального уравнения ищется с помощью интегрирования левой и правой частей уравнения, которое предварительно преобразовано следующим образом:
Теперь интегрируем:
– это общее решение исходного дифференциального уравнения.
Допустим, заданы некоторые начальные условия: x0 = 1; y0 = 2, тогда имеем
При
подстановке полученного значения
постоянной в общее решение получаем
частное решение при заданных начальных
условиях (решение задачи Коши).
Определение. Интегральной кривой называется график y = j(x) решения дифференциального уравнения на плоскости ХОY.
Определение. Особым решением дифференциального уравнения называется такое решение, во всех точках которого условие единственности Коши не выполняется, т.е. в окрестности некоторой точки (х, у) существует не менее двух интегральных кривых.
Особые решения не зависят от постоянной С.
Особые решения нельзя получить из общего решения ни при каких значениях постоянной С. Если построить семейство интегральных кривых дифференциального уравнения, то особое решение будет изображаться линией, которая в каждой своей точке касается по крайней мере одной интегральной кривой.
Отметим, что не каждое дифференциальное уравнение имеет особые решения.
Пример. Найти общее решение дифференциального
уравнения: Найти
особое решение, если оно существует.
Данное дифференциальное уравнение имеет также особое решение у = 0. Это решение невозможно получить из общего, однако при подстановке в исходное уравнение получаем тождество. Мнение, что решение y = 0 можно получить из общего решения при С1 = 0 ошибочно, ведь C1 = eC ¹ 0.
Далее рассмотрим подробнее приемы и методы, которые используются при решении дифференциальных уравнений различных типов.
Дифференциальные уравнения первого порядка.
Определение. Дифференциальным уравнением первого порядка называется соотношение, связывающее функцию, ее первую производную и независимую переменную, т.е. соотношение вида:
Если
такое соотношение преобразовать к виду то
это дифференциальное уравнение первого
порядка будет называться уравнением, разрешенным
относительно производной.
Преобразуем такое выражение далее:
Функцию f(x,y) представим в виде: тогда при подстановке в полученное выше уравнение имеем:
– это так называемая дифференциальная форма уравнения первого порядка.
Далее рассмотрим подробнее типы уравнений первого порядка и методы их решения.
Уравнения вида y’ = f(x).
Пусть функция f(x) – определена и непрерывна на некотором интервале
a < x < b. В таком случае все решения данного дифференциального уравнения находятся как . Если заданы начальные условия х0 и у0, то можно определить постоянную С.
Уравнения с разделяющимися переменными
Определение. Дифференциальное уравнение называется уравнением с разделяющимися переменными, если его можно записать в виде
.
Такое уравнение можно представить также в виде:
Перейдем к новым обозначениям
Получаем:
После нахождения соответствующих интегралов получается общее решение дифференциального уравнения с разделяющимися переменными.
Если заданы начальные условия, то при их подстановке в общее решение находится постоянная величина С, а, соответственно, и частное решение.
Пример. Найти общее решение дифференциального уравнения:
Интеграл, стоящий в левой части, берется по частям
–
это есть общий интеграл исходного
дифференциального уравнения, т.к. искомая
функция и не выражена через независимую
переменную. В этом и заключается отличие общего (частного) интеграла от общего (частного) решения.
Чтобы проверить правильность полученного ответа продифференцируем его по переменной х.
– верно
Пример. Найти решение дифференциального уравнения при условии у(2) = 1.
при у(2) = 1 получаем
Итого: или – частное решение;
Проверка: , итого
– верно.
Пример. Решить уравнение
– общий интеграл
– общее решение
Пример. Решить уравнение
Пример. Решить уравнение при условии у(1) = 0.
Интеграл, стоящий в левой части будем брать по частям
Если у(1) = 0, то
Итого, частный интеграл: .
Пример. Решить уравнение .
Для нахождения интеграла, стоящего в левой части уравнения см. Получаем общий интеграл:
Пример. Решить уравнение
Преобразуем заданное уравнение:
Получили общий интеграл данного дифференциального уравнения. Если из этого соотношения выразить искомую функцию у, то получим общее решение.
Пример. Решить уравнение .
; ;
Допустим, заданы некоторые начальные условия х0 и у0. Тогда:
Получаем частное решение
Однородные уравнения.
Определение. Функция f(x, y) называется однородной n – го измерения относительно своих аргументов х и у, если для любого значения параметра t (кроме нуля) выполняется тождество:
Пример.
Является
ли однородной функция
Таким образом, функция f(x, y) является однородной 3- го порядка.
Определение. Дифференциальное уравнение вида называется однородным, если его правая часть f(x, y) есть однородная функция нулевого измерения относительно своих аргументов.
Любое уравнение вида является однородным, если функции P(x, y) и Q(x, y) – однородные функции одинакового измерения.
Решение любого однородного уравнения основано на приведении этого уравнения к уравнению с разделяющимися переменными.
Рассмотрим однородное уравнение
Т.к. функция f(x, y) – однородная нулевого измерения, то можно записать:
Т.к. параметр t вообще говоря произвольный, предположим, что . Получаем:
Правая часть
полученного равенства зависит фактически
только от одного аргумента ,
т.
е.
Исходное дифференциальное уравнение таким образом можно записать в виде:
Далее заменяем y = ux, .
таким образом, получили уравнение с разделяющимися переменными относительно неизвестной функции u.
Далее, заменив вспомогательную функцию u на ее выражение через х и у и найдя интегралы, получим общее решение однородного дифференциального уравнения.
Пример. Решить уравнение .
Введем вспомогательную функцию u.
.
Отметим, что введенная нами функция u всегда положительна, т.к. в противном случае теряет смысл исходное дифференциальное уравнение, содержащее .
Подставляем в исходное уравнение:
Разделяем переменные:
Интегрируя, получаем:
Переходя от вспомогательной функции обратно к функции у, получаем общее решение:
Уравнения,
приводящиеся к однородным.
Кроме уравнений, описанных выше, существует класс уравнений, которые с помощью определенных подстановок могут приведены к однородным.
Это уравнения вида .
Если определитель то переменные могут быть разделены подстановкой
где a и b – решения системы уравнений
Пример. Решить уравнение
Получаем
Находим значение определителя .
Решаем систему уравнений
Применяем подстановку в исходное уравнение:
Заменяем переменную при подстановке в выражение, записанное выше, имеем:
Разделяем переменные:
Переходим теперь к первоначальной функции у и переменной х.
Итого,
выражение является
общим интегралом исходного дифференциального
уравнения.
В случае если в исходном уравнении вида определитель то переменные могут быть разделены подстановкой
Пример. Решить уравнение
Получаем
Находим значение определителя
Применяем подстановку
Подставляем это выражение в исходное уравнение:
Разделяем переменные:
Далее возвращаемся к первоначальной функции у и переменной х.
таким образом, мы получили общий интеграл исходного дифференциального уравнения.
Линейные уравнения.
Определение. Дифференциальное уравнение называется линейным относительно неизвестной функции и ее производной, если оно может быть записано в виде:
при
этом, если правая часть Q(x) равна нулю, то такое уравнение называется линейным
однородным дифференциальным
уравнением, если правая часть Q(x) не равна нулю, то такое уравнение
называется линейным
неоднородным дифференциальным
уравнением.
P(x) и Q(x)- функции непрерывные на некотором промежутке a < x < b.
Линейные однородные дифференциальные уравнения.
Рассмотрим методы нахождения общего решения линейного однородного дифференциального уравнения первого порядка вида
.
Для этого типа дифференциальных уравнений разделение переменных не представляет сложностей.
Общее решение:
Линейные неоднородные дифференциальные уравнения.
Для интегрирования линейных неоднородных уравнений (Q(x)¹0) применяются в основном два метода: метод Бернулли и метод Лагранжа.
Метод Бернулли.
(Якоб Бернулли (1654-1705) – швейцарский математик.)
Суть метода заключается в том, что искомая функция представляется в виде произведения двух функций .
При этом очевидно, что – дифференцирование по частям.
Подставляя в исходное уравнение, получаем:
Далее следует важное замечание – т.к. первоначальная функция была представлена нами в виде произведения, то каждый из сомножителей, входящих в это произведение, может быть произвольным, выбранным по нашему усмотрению.
Например, функция может быть представлена как
и т.п.
Таким образом, можно одну из составляющих произведение функций выбрать так, что выражение .
Таким образом, возможно получить функцию u, проинтегрировав, полученное соотношение как однородное дифференциальное уравнение по описанной выше схеме:
Для нахождения второй неизвестной функции v подставим поученное выражение для функции u в исходное уравнение с учетом того, что выражение, стоящее в скобках, равно нулю.
Интегрируя, можем найти функцию v:
; ;
Т.е. была получена вторая составляющая произведения , которое и определяет искомую функцию.
Подставляя полученные значения, получаем:
Окончательно получаем формулу:
, С2 – произвольный коэффициент.
Это соотношение может считаться решением неоднородного линейного дифференциального уравнения в общем виде по способу Бернулли.
Метод Лагранжа.
( Ларганж Жозеф Луи (1736-1813) – французский математик, през. Берлинской АН, поч. чл. Пет. АН (1776)).
Метод Лагранжа решения неоднородных линейных дифференциальных уравнений еще называют методом вариации произвольной постоянной.
Вернемся к поставленной задаче:
Первый шаг данного метода состоит в отбрасывании правой части уравнения и замене ее нулем.
Далее находится решение получившегося однородного дифференциального уравнения:
.
Для того, чтобы найти соответствующее решение неоднородного дифференциального уравнения, будем считать постоянную С1 некоторой функцией от х.
Тогда по правилам дифференцирования произведения функций получаем:
Подставляем полученное соотношение в исходное уравнение
Из этого уравнения определим переменную функцию С1(х):
Интегрируя, получаем:
Подставляя это значение в исходное уравнение, получаем:
.
Таким образом, мы получили результат, полностью совпадающий с результатом расчета по методу Бернулли.
При выборе метода решения линейных дифференциальных уравнений следует руководствоваться простотой интегрирования функций, входящих в исходный интеграл.
Далее рассмотрим примеры решения различных дифференциальных уравнений различными методами и сравним результаты.
Пример. Решить уравнение
Сначала приведем данное уравнение к стандартному виду:
Применим полученную выше формулу:
Уравнение Бернулли.
Определение. Уравнением Бернулли называется уравнение вида
где P и Q – функции от х или постоянные числа, а n – постоянное число, не равное 1.
Для решения уравнения Бернулли применяют подстановку , с помощью которой, уравнение Бернулли приводится к линейному.
Для этого разделим исходное уравнение на yn.
Применим подстановку, учтя, что .
Т.е. получилось линейное уравнение относительно неизвестной функции z.
Уравнения в полных дифференциалах (тотальные).
Определение. Дифференциальное уравнение первого порядка вида:
называется уравнением в полных дифференциалах, если левая часть этого уравнения представляет собой полный дифференциал некоторой функции
Интегрирование такого уравнения сводится к нахождению функции u, после чего решение легко находится в виде:
Таким образом, для решения надо определить:
1) в каком случае левая часть уравнения представляет собой полный дифференциал функции u;
2) как найти эту функцию.
Если дифференциальная форма является полным дифференциалом некоторой функции u, то можно записать:
Т.е. .
Найдем смешанные производные второго порядка, продифференцировав первое уравнение по у, а второе – по х:
Приравнивая левые части уравнений, получаем необходимое и достаточное условие того, что левая часть дифференциального уравнения является полным дифференциалом. Это условие также называется условием тотальности.
Теперь рассмотрим вопрос о нахождении собственно функции u.
Проинтегрируем равенство :
Вследствие интегрирования получаем не постоянную величину С, а некоторую функцию С(у), т.к. при интегрировании переменная у полагается постоянным параметром.
Определим функцию С(у).
Продифференцируем полученное равенство по у.
Откуда получаем:
Для нахождения функции С(у) необходимо проинтегрировать приведенное выше равенство. Однако, перед интегрированием надо доказать, что функция С(у) не зависит от х. Это условие будет выполнено, если производная этой функции по х равна нулю.
Теперь определяем функцию С(у):
Подставляя этот результат в выражение для функции u, получаем:
Тогда общий интеграл исходного дифференциального уравнения будет иметь вид:
Следует отметить, что при решении уравнений в полных дифференциалах не обязательно использовать полученную формулу. Решение может получиться более компактным, если просто следовать методу, которым формула была получена.
Пример. Решить уравнение
Проверим условие тотальности:
Условие тотальности выполняется, следовательно, исходное дифференциальное уравнение является уравнением в полных дифференциалах.
Определим функцию u.
;
Итого,
Находим общий интеграл исходного дифференциального уравнения:
Уравнения вида y = f(y’) и x = f(y’).
Решение уравнений, не содержащих в одном случае аргумента х, а в другом – функции у, ищем в параметрической форме, принимая за параметр производную неизвестной функции.
Для уравнения первого типа получаем:
Делая замену, получаем:
В результате этих преобразований имеем дифференциальное уравнение с разделяющимися переменными.
Общий интеграл в параметрической форме представляется системой уравнений:
Исключив из этой системы параметр р, получим общий интеграл и не в параметрической форме.
Для дифференциального уравнения вида x = f(y’) с помощью той же самой подстановки и аналогичных рассуждений получаем результат:
Геометрическая интерпретация решений дифференциальных уравнений первого порядка.
Как уже говорилось выше, линия S, которая задается функцией, являющейся каким- либо решением дифференциального уравнения, называется интегральной кривой уравнения
Производная y’ является угловым коэффициентом касательной к интегральной кривой.
В любой точке А(х, у) интегральной кривой этот угловой коэффициент касательной может быть найден еще до решения дифференциального уравнения.
Т.к. касательная указывает направление интегральной кривой еще до ее непосредственного построения, то при условии непрерывности функции f(x, y) и непрерывного перемещения точки А можно наглядно изобразить поле направлений кривых, которые получаются в результате интегрирования дифференциального уравнения, т.е. представляют собой его общее решение.
Определение. Множество касательных в каждой точке рассматриваемой области называется полем направлений.
С учетом сказанного выше можно привести следующее геометрическое истолкование дифференциального уравнения:
1) Задать дифференциальное уравнение первого порядка – это значит задать поле направлений.
2) Решить или проинтегрировать дифференциальное уравнение – это значит найти всевозможные кривые, у которых направление касательных в каждой точке совпадает с полем направлений.
Определение. Линии равного наклона в поле направлений называются изоклинами.
Численные методы решения дифференциальных уравнений.
Известные методы точного интегрирования дифференциальных уравнений позволяют найти решение в виде аналитической функции, однако эти методы применимы для очень ограниченного класса функций. Большинство уравнений, встречающихся при решении практических задач нельзя проинтегрировать с помощью этих методов.
В таких случаях используются численные методы решения, которые представляют решение дифференциального уравнения не в виде аналитической функции, а в виде таблиц значений искомой функции в зависимости от значения переменной.
Существует несколько методов численного интегрирования дифференциальных уравнений, которые отличаются друг от друга по сложности вычислений и точности результата.
Рассмотрим некоторые из них.
Метод Эйлера.
(Леонард Эйлер (1707 – 1783) швейцарский математик )
Известно, что уравнение задает в некоторой области поле направлений. Решение этого уравнения с некоторыми начальными условиями дает кривую, которая касается поля направлений в любой точке.
Если взять последовательность точек х0, х1, х2, …. и заменить на получившихся отрезках интегральную кривую на отрезки касательных к ней, то получим ломаную линию.
y
M2 M1 M3
При подстановке заданных начальных условий (х0, у0) в дифференциальное уравнение получаем угловой коэффициент касательной к интегральной кривой в начальной точке
Заменив на отрезке [x0, x1] интегральную кривую на касательную к ней, получаем значение
Производя аналогичную операцию для отрезка [x1, x2], получаем:
Продолжая подобные действия далее, получаем ломаную кривую, которая называется ломаной Эйлера.
Можно записать общую формулу вычислений:
Если последовательность точек хi выбрать так, чтобы они отстояли друг от друга на одинаковое расстояние h, называемое шагом вычисления, то получаем формулу:
Следует отметить, что точность метода Эйлера относительно невысока. Увеличить точность можно, конечно, уменьшив шаг вычислений, однако, это приведет к усложнению расчетов. Поэтому на практике применяется так называемый уточненный метод Эйлера или формула пересчета.
Суть метода состоит в том, что в формуле вместо значения
берется среднее арифметическое значений f(x0, y0) и f(x1, y1). Тогда уточненное значение:
Затем находится значение производной в точке . Заменяя f(x0, y0) средним арифметическим значений f(x0, y0) и , находят второе уточненное значение у1.
Затем третье:
и т.д. пока два последовательных уточненных значения не совпадут в пределах заданной степени точности. Тогда это значение принимается за ординату точки М1 ломаной Эйлера.
Аналогичная операция производится для остальных значений у.
Подобное уточнение позволяет существенно повысить точность результата.
Дифференциальные уравнения высших порядков.
Определение. Дифференциальным уравнением порядка n называется уравнение вида:
В некоторых случаях это уравнение можно разрешить относительно y(n):
Так же как и уравнение первого порядка, уравнения высших порядков имеют бесконечное количество решений.
Определение. Решение удовлетворяет начальным условиям , если
Определение. Нахождение решения уравнения , удовлетворяющего начальным условиям , называется решением задачи Коши.
Теорема Коши. (Теорема о необходимых и достаточных условиях существования решения задачи Коши).
Если функция (n-1) –й переменных вида в некоторой области D (n-1)- мерного пространства непрерывна и имеет непрерывные частные производные по , то какова бы не была точка () в этой области, существует единственное решение уравнения , определенного в некотором интервале, содержащем точку х0, удовлетворяющее начальным условиям .
Дифференциальные уравнения высших порядков, решение которых может быть найдено аналитически, можно разделить на несколько основных типов.
Рассмотрим подробнее методы нахождения решений этих уравнений.
Уравнения, допускающие понижение порядка.
Понижение порядка дифференциального уравнения – основной метод решения уравнений высших порядков. Этот метод дает возможность сравнительно легко находить решение, однако, он применим далеко не ко всем уравнениям. Рассмотрим случаи, когда возможно понижение порядка.
Уравнения вида y(n) = f(x).
Если f(x) – функция непрерывная на некотором промежутке a < x < b, то решение может быть найдено последовательным интегрированием.
Пример. Решить уравнение с начальными условиями x0 = 0; y0 = 1;
Подставим начальные условия:
Получаем частное решение (решение задачи Коши): .
Ниже показана интегральная кривая данного дифференциального уравнения.
Дифференциальные уравнения, формулы и примеры
Понятие дифференциального уравнения
Например.
Толчком к развитию теории дифференциальных уравнений послужили различного рода механические задачи, в которых находились координаты тел, их скорости и ускорения. Названные величины зависели от времени при различных воздействиях.
Основой теории дифференциальных уравнений стало дифференциальное исчисление, которое было предложено немецким философом, логиком, математиком, механиком, физиком, юристом, историком, дипломатом, изобретателем и языковедом Готфридом Вильгельмом Лейбницем (1646-1716) и английским физиком, математиком, механиком и астрономом сэром Исааком Ньютоном (1642-1727). Термин «дифференциальное уравнение» предложил Готфрид Лейбниц в 1676 г.
18 век стал вправе переломным для развития теории дифференциальных уравнений. Появилось огромное количество работ, среди которых особо выделялись труды швейцарского, немецкого и российского математика и механика Леонардо Эйлера (1707-1783) и французского математика, астронома и механика Жозефа Луи Лагранжа (1736-1813). В их работах получила свое развитие теория малых колебаний, которая основывалась на теории линейных систем дифференциальных уравнений. Методы теории возмущения были разработаны французским математиком, механиком, физиком и астрономом Пьером-Симоном, маркизом де Лапласом (1749-1827), Ж. Лагранжем и немецким математиком, механиком, физиком, астрономом и геодезистом Иоганном Карлом Фридрихом Гауссом (1777-1855).
Французский математик Жозеф Лиувиль (1809-1882) установил неразрешимость ряда дифференциальных уравнений в элементарных функциях и квадратурах. «Качественная теория дифференциальных уравнений» (или теория динамических систем), предложенная французским математиком, механиком, физиком, астрономом и философом Жюлем Анри Пуанкаре (1854-1912), стала новой вехой в развитии теории дифференциальных уравнений.
От истории развития дифференциальных уравнений вернемся к ее основным определениям и понятиям.
Если неизвестная функция, входящая в дифференциальное уравнение, зависит только от одной независимой переменной, то такое уравнение называется обыкновенным дифференциальным уравнением.
Например. .
Порядок дифференциального уравнения
Например. Уравнение – дифференциальное уравнение третьего порядка, поскольку старший порядок производной, входящей в него, равен трем (данная производная подчеркнута).
Обыкновенное дифференциальное уравнение n-го порядка имеет вид:
Обыкновенное дифференциальное уравнение первого порядка – или, если оно разрешимо относительно производной, – .
Решение дифференциального уравнения
Решением или общим интегралом дифференциального уравнения называется функция , удовлетворяющая указанному уравнению.
Кривая , соответствующая решению дифференциального уравнения, называется интегральной кривой этого уравнения.
Общее и частное решение дифференциального уравнения
Общим решением дифференциального уравнения называется соотношение
или
здесь C – произвольная постоянная или константа интегрирования. Это решение обладает следующим свойством: если разрешить выражение (или ) относительно y, то в результате получим функцию , являющуюся решением рассматриваемого дифференциального уравнения.
Уравнения (2) задают семейство интегральных кривых дифференциального уравнения (1).
Частное решение дифференциального уравнения – это решение, полученное из общего решения вида (2) при некотором значении произвольной постоянной C.
Например. Для дифференциального уравнения функция является общим решением, а при получаем частное решение .
Произвольную постоянную C можно определить из начальных условий – это такие условия, при которых ищется решение дифференциального уравнения, чтобы оно (решение) принимало значение при некотором заданном значении независимой переменной , то есть выполняется равенство
Если задано дифференциальное уравнение (1) с начальными условиями (3), то такая задача называется задачей Коши.
Например. .
Дифференциальные уравнения второго порядка
Здесь мы узнаем, как решать уравнения этого типа:
d 2 y dx 2 + p dy dx + qy = 0
Дифференциальное уравнение
Дифференциальное уравнение – это уравнение с функцией и одной или несколькими производными:
Пример: уравнение с функцией y и ее
производная dy dx
Заказать
Ордер – это наивысшая производная (первая производная? Вторая производная и т. Д.):
Пример:
dy dx + y 2 = 5x
Он имеет только первую производную dy dx , как и «Первый порядок»
Пример:
d 2 y dx 2 + xy = sin (x)
Имеет вторую производную d 2 y dx 2 , как и «Второй порядок» или «Порядок 2»
Пример:
d 3 y dx 3 + x dy dx + y = e x
У этого есть третья производная d 3 y dx 3 , которая превосходит dy dx , так же как и «третий порядок» или «порядок 3»
Прежде чем приступить к рассмотрению дифференциальных уравнений второго порядка, убедитесь, что вы знакомы с различными методами решения дифференциальных уравнений первого порядка.
Дифференциальные уравнения второго порядка
Мы можем решить дифференциальное уравнение второго порядка типа:
d 2 y dx 2 + P (x) dy dx + Q (x) y = f (x)
, где P (x), Q (x) и f (x) являются функциями x, используя:
Undetermined Coefficients, который работает только тогда, когда f (x) является полиномом, экспонентой, синусом, косинусом или их линейной комбинацией.
Вариация параметров, которая немного сложнее, но работает с более широким спектром функций.
Но здесь мы начнем с изучения случая, когда f (x) = 0 (это делает его «однородным»):
d 2 y dx 2 + P (x) dy dx + Q (x) y = 0
, а также где функции P (X) и Q (x) являются константами p и q :
d 2 y dx 2 + p dy dx + qy = 0
Давайте научимся их решать!
e на помощьМы собираемся использовать специальное свойство производной экспоненциальной функции:
В любой момент наклон (производная) e x равен значению e x :
И когда мы вводим значение “r” вот так:
f (x) = e rx
Находим:
- первая производная f ‘(x) = re rx
- вторая производная равна f ” (x) = r 2 e rx
Другими словами, первая и вторая производные f (x) обе являются кратными f (x)
Это нам очень поможет!
Пример 1: Решить
d 2 y dx 2 + dy dx – 6y = 0
Пусть y = e rx , получаем:
- dy dx = re rx
- d 2 y dx 2 = r 2 e rx
Подставьте их в уравнение выше:
r 2 e rx + re rx – 6e rx = 0
Упростить:
e rx (r 2 + r – 6) = 0
г 2 + г – 6 = 0
Мы свели дифференциальное уравнение к обыкновенному квадратному уравнению!
Это квадратное уравнение получило специальное название характеристическое уравнение .
Мы можем разложить это на:
(г – 2) (г + 3) = 0
Итак, r = 2 или −3
Итак, у нас есть два решения:
y = e 2x
y = e −3x
Но это не окончательный ответ, потому что мы можем комбинировать разные , кратные из этих двух ответов, чтобы получить более общее решение:
y = Ae 2x + Be −3x
Шах
Давайте проверим этот ответ.Производные по первому требованию:
y = Ae 2x + Be −3x
dy dx = 2Ae 2x – 3Be −3x
d 2 y dx 2 = 4Ae 2x + 9Be −3x
Теперь подставьте в исходное уравнение:
d 2 y dx 2 + dy dx – 6y = 0
(4Ae 2x + 9Be −3x ) + (2Ae 2x – 3Be −3x ) – 6 (Ae 2x + Be −3x ) = 0
4Ae 2x + 9Be −3x + 2Ae 2x – 3Be −3x – 6Ae 2x – 6Be −3x = 0
4Ae 2x + 2Ae 2x – 6Ae 2x + 9Be −3x – 3Be −3x – 6Be −3x = 0
0 = 0
Сработало!
Итак, этот метод вообще работает?
Ну и да, и нет.Ответ на этот вопрос зависит от констант p и q .
При y = e rx как решение дифференциального уравнения:
d 2 y dx 2 + p dy dx + qy = 0
получаем:
r 2 e rx + pre rx + qe rx = 0
e rx (r 2 + pr + q) = 0
р 2 + пр + д = 0
Это квадратное уравнение, и может быть три типа ответа:
- два настоящих корня
- один действительный корень (т.е. оба настоящих корня одинаковые)
- два комплексных корня
Как мы решаем, зависит от типа!
Мы можем легко определить, какой тип, вычислив дискриминант p 2 – 4q . Когда это
- положительный получаем два настоящих корня
- ноль получаем один действительный корень
- отрицательно получаем два комплексных корня
Два настоящих корня
Когда дискриминант p 2 – 4q равен положительному , мы можем сразу перейти к дифференциальному уравнению
d 2 y dx 2 + p dy dx + qy = 0
через «характеристическое уравнение»:
р 2 + пр + д = 0
к общему решению с двумя действительными корнями r 1 и r 2 :
y = Ae r 1 x + Be r 2 x
Пример 2: Решитьd 2 y dx 2 – 9 dy dx + 20y = 0
Характеристическое уравнение:
r 2 – 9r + 20 = 0
Фактор:
(г – 4) (г – 5) = 0
r = 4 или 5
Итак, общее решение нашего дифференциального уравнения:
y = Ae 4x + Be 5x
А вот несколько примеров значений:
Пример 3: Решить6 d 2 y dx 2 + 5 dy dx – 6y = 0
Характеристическое уравнение:
6r 2 + 5r – 6 = 0
Фактор:
(3r – 2) (2r + 3) = 0
r = 2 3 или −3 2
Итак, общее решение нашего дифференциального уравнения:
y = Ae ( 2 3 x) + Be ( −3 2 x)
Пример 4: Решить9 d 2 y dx 2 – 6 dy dx – y = 0
Характеристическое уравнение:
9r 2 – 6r – 1 = 0
Это нелегко разложить на множители, поэтому мы используем формулу квадратного уравнения:
x = −b ± √ (b 2 – 4ac) 2a
с a = 9, b = −6 и c = −1
x = – (- 6) ± √ ((- 6) 2 – 4 × 9 × (−1)) 2 × 9
x = 6 ± √ (36+ 36) 18
x = 6 ± 6√2 18
x = 1 ± √2 3
Итак, общее решение дифференциального уравнения –
.y = Ae ( 1 + √2 3 ) x + Be ( 1 – √2 3 ) x
Один настоящий корень
Когда дискриминант p 2 – 4q равен нулю , мы получаем один действительный корень (т.е.е. оба действительных корня равны).
Вот несколько примеров:
Пример 5: Решитьd 2 y dx 2 – 10 dy dx + 25y = 0
Характеристическое уравнение:
r 2 – 10r + 25 = 0
Фактор:
(г – 5) (г – 5) = 0
г = 5
Итак, у нас есть одно решение: y = e 5x
НО , когда e 5x – это решение, тогда xe 5x – это , также – решение!
Почему? Я могу показать вам:
y = xe 5x
dy dx = e 5x + 5xe 5x
d 2 y dx 2 = 5e 5x + 5e 5x + 25xe 5x
Так
d 2 y dx 2 -10 dy dx + 25y
= 5e 5x + 5e 5x + 25xe 5x -10 (e 5x + 5xe 5x ) + 25xe 5x
= (5e 5x + 5e 5x – 10e 5x ) + (25xe 5x – 50xe 5x + 25xe 5x ) = 0
Итак, в данном случае наше решение:
y = Ae 5x + Bxe 5x
Как это работает в общем случае?
При y = xe rx получаем производные:
- dy dx = e rx + rxe rx
- d 2 y dx 2 = re rx + re rx + r 2 xe rx
Так
d 2 y dx 2 + p dy dx + qy
= (re rx + re rx + r 2 xe rx ) + p (e rx + rxe rx ) + q (xe rx )
= e rx (r + r + r 2 x + p + prx + qx)
= e rx (2r + p + x (r 2 + pr + q))
= e rx (2r + p), потому что мы уже знаем, что r 2 + pr + q = 0
И когда r 2 + pr + q имеет повторяющийся корень, то r = −p 2 и 2r + p = 0
Итак, если r – повторяющийся корень характеристического уравнения, то общее решение равно
.y = Ae rx + Bxe rx
Давайте попробуем другой пример, чтобы увидеть, как быстро мы можем получить решение:
Пример 6: Решить4 d 2 y dx 2 + 4 dy dx + y = 0
Характеристическое уравнение:
4r 2 + 4r + 1 = 0
Тогда:
(2r + 1) 2 = 0
г = – 1 2
Итак, решение дифференциального уравнения:
y = Ae (−½) x + Bxe (−½) x
Сложные корни
Когда дискриминант p 2 – 4q равен отрицательным , мы получаем комплексные корни.
Давайте попробуем пример, который поможет нам понять, как это сделать:
Пример 7: Решитьd 2 y dx 2 -4 dy dx + 13y = 0
Характеристическое уравнение:
r 2 – 4r + 13 = 0
Это не фактор, поэтому мы используем формулу квадратного уравнения:
x = −b ± √ (b 2 – 4ac) 2a
с a = 1, b = −4 и c = 13
x = – (- 4) ± √ ((- 4) 2 – 4 × 1 × 13) 2 × 1
x = 4 ± √ (16−52) 2
x = 4 ± √ (−36) 2
x = 4 ± 6i 2
х = 2 ± 3i
Если мы будем следовать методу, используемому для двух действительных корней, то мы можем попробовать решение:
y = Ae (2 + 3i) x + Be (2−3i) x
Мы можем упростить это, так как e 2x является общим множителем:
y = e 2x (Ae 3ix + Be −3ix )
Но мы еще не закончили…!
Формула Эйлера говорит нам, что:e ix = cos (x) + i sin (x)
Итак, теперь мы можем пойти по совершенно новому пути, чтобы (со временем) сделать вещи проще.
Если посмотреть только на часть “А плюс Б”:
Ae 3ix + Be −3ix
A (cos (3x) + i sin (3x)) + B (cos (−3x) + i sin (−3x))
Acos (3x) + Bcos (−3x) + i (Asin (3x) + Bsin (−3x))
Теперь примените тригонометрические тождества: cos (−θ) = cos (θ) и sin (−θ) = – sin (θ):
Acos (3x) + Bcos (3x) + i (Asin (3x) – Bsin (3x)
(A + B) cos (3x) + i (A − B) sin (3x)
Заменить A + B на C и A − B на D:
Ccos (3x) + iDsin (3x)
И получаем решение:
y = e 2x (Ccos (3x) + iDsin (3x))
Шах
У нас есть ответ, но, возможно, нам следует проверить, действительно ли он удовлетворяет исходному уравнению:
y = e 2x (Ccos (3x) + iDsin (3x))
dy dx = e 2x (−3Csin (3x) + 3iDcos (3x)) + 2e 2x (Ccos (3x) + iDsin (3x))
d 2 y dx 2 = e 2x (- (6C + 9iD) sin (3x) + (−9C + 6iD) cos (3x)) + 2e 2x (2C + 3iD) cos (3x) + (−3C + 2iD) sin (3x))
Запасной:
d 2 y dx 2 -4 dy dx + 13y = e 2x (- (6C + 9iD) sin (3x) + (−9C + 6iD) cos (3x )) + 2e 2x (2C + 3iD) cos (3x) + (−3C + 2iD) sin (3x)) – 4 (e 2x (−3Csin (3x) + 3iDcos (3x)) + 2e 2x (Ccos (3x) + iDsin (3x))) + 13 (e 2x (Ccos (3x) + iDsin (3x)))
… эй, почему бы ВАМ не попробовать сложить все термины, чтобы увидеть, равны ли они нулю … если нет, пожалуйста, дайте мне знать, хорошо?
Как это обобщить?
Обычно, когда мы решаем характеристическое уравнение с комплексными корнями, мы получаем два решения: r 1 = v + wi и r 2 = v – wi
Итак, общее решение дифференциального уравнения –
.y = e vx (Ccos (wx) + iDsin (wx))
Пример 8: Решитьd 2 y dx 2 -6 dy dx + 25y = 0
Характеристическое уравнение:
r 2 – 6r + 25 = 0
Воспользуйтесь формулой квадратного уравнения:
x = −b ± √ (b 2 – 4ac) 2a
с a = 1, b = −6 и c = 25
x = – (- 6) ± √ ((- 6) 2 – 4 × 1 × 25) 2 × 1
x = 6 ± √ (36−100) 2
x = 6 ± √ (−64) 2
x = 6 ± 8i 2
х = 3 ± 4i
И получаем решение:
y = e 3x (Ccos (4x) + iDsin (4x))
Пример 9: Решить9 d 2 y dx 2 + 12 dy dx + 29y = 0
Характеристическое уравнение:
9r 2 + 12r + 29 = 0
Воспользуйтесь формулой квадратного уравнения:
x = −b ± √ (b 2 – 4ac) 2a
с a = 9, b = 12 и c = 29
x = −12 ± √ (12 2 – 4 × 9 × 29) 2 × 9
x = −12 ± √ (144− 1044) 18
x = −12 ± √ (−900) 18
x = −12 ± 30i 18
х = – 2 3 ± 5 3 i
И получаем решение:
y = e (- 2 3 ) x (Ccos ( 5 3 x) + iDsin ( 5 3 x))
Сводка
Для решения линейного дифференциального уравнения второго порядка вида
d 2 y dx 2 + p dy dx + qy = 0
, где p и q – константы, необходимо найти корни характеристического уравнения
р 2 + пр + д = 0
Возможны три случая, в зависимости от дискриминанта p 2 – 4q .Когда это
положительный получаем два действительных корня, и решение
y = Ae r 1 x + Be r 2 x
ноль получаем один действительный корень, а решение –
y = Ae rx + Bxe rx
отрицательный получаем два комплексных корня r 1 = v + wi и r 2 = v – wi , и решение равно
y = e vx (Ccos (wx) + iDsin (wx))
9479, 9480, 9481, 9482, 9483, 9484, 9485, 9486, 9487, 9488
Определения и терминология – Дифференциальные уравнения
Если вы считаете, что контент, доступный через Веб-сайт (как определено в наших Условиях обслуживания), нарушает или другие ваши авторские права, сообщите нам, отправив письменное уведомление («Уведомление о нарушении»), содержащее в информацию, описанную ниже, назначенному ниже агенту.Если репетиторы университета предпримут действия в ответ на ан Уведомление о нарушении, оно предпримет добросовестную попытку связаться со стороной, которая предоставила такой контент средствами самого последнего адреса электронной почты, если таковой имеется, предоставленного такой стороной Varsity Tutors.
Ваше Уведомление о нарушении прав может быть отправлено стороне, предоставившей доступ к контенту, или третьим лицам, таким как в качестве ChillingEffects.org.
Обратите внимание, что вы будете нести ответственность за ущерб (включая расходы и гонорары адвокатам), если вы существенно искажать информацию о том, что продукт или действие нарушает ваши авторские права.Таким образом, если вы не уверены, что контент находится на Веб-сайте или по ссылке с него нарушает ваши авторские права, вам следует сначала обратиться к юристу.
Чтобы отправить уведомление, выполните следующие действия:
Вы должны включить следующее:
Физическая или электронная подпись правообладателя или лица, уполномоченного действовать от их имени; Идентификация авторских прав, которые, как утверждается, были нарушены; Описание характера и точного местонахождения контента, который, по вашему мнению, нарушает ваши авторские права, в \ достаточно подробностей, чтобы позволить репетиторам университетских школ найти и точно идентифицировать этот контент; например нам требуется а ссылка на конкретный вопрос (а не только на название вопроса), который содержит содержание и описание к какой конкретной части вопроса – изображению, ссылке, тексту и т. д. – относится ваша жалоба; Ваше имя, адрес, номер телефона и адрес электронной почты; а также Ваше заявление: (а) вы добросовестно полагаете, что использование контента, который, по вашему мнению, нарушает ваши авторские права не разрешены законом, владельцем авторских прав или его агентом; (б) что все информация, содержащаяся в вашем Уведомлении о нарушении, является точной, и (c) под страхом наказания за лжесвидетельство, что вы либо владелец авторских прав, либо лицо, уполномоченное действовать от их имени.
Отправьте жалобу нашему уполномоченному агенту по адресу:
Чарльз Кон
Varsity Tutors LLC
101 S. Hanley Rd, Suite 300
St. Louis, MO 63105
Или заполните форму ниже:
Классификация дифференциальных уравнений :: Математика для физиков и наоборот :: Интернет-пространство Руди Винтера
Заказать
Порядок дифференциального уравнения является наивысшим порядком любого содержащегося дифференциала. 2z} {\ color {red} {\ partial} x \ color {red} {\ partial} y} + \ frac {\ color {red} {\ partial } z} {\ color {red} {\ partial} x} + z = 0 $ а также $ \ frac {\ color {red} {\ partial} z} {\ color {red} {\ partial} x} = \ frac {\ color {red} {\ partial} z} {\ color {red} {\ частичное} y} $ являются PDE.
Прямые и кудрявые `d`s выдадут его при правильном использовании. Настоящая проверка заключается в том, сможет ли иждивенец переменная зависит от одной или нескольких независимых переменных. В приведенных выше примерах мы имеем y (x), но z (x, y).
Линейный
против нелинейный Линейные дифференциальные уравнения не содержат более высоких степеней зависимой переменной
(функция) или любой из ее дифференциалов, нелинейных дифференциальных уравнений.3} + \ frac {{\ rm d} y} {{\ rm d} x} = \ color {красный} {b} $
неоднородны (если коэффициенты a и b не равны нулю),
, но
$ \ frac {\ partial z} {\ partial x} = \ frac {\ partial z} {\ partial y} $
однородна.
Нулевая правая часть – это признак упорядоченного однородного дифференциального уравнения, но остерегайтесь с левой стороны спрятаны недифференциальные термины!
Решение неоднородных дифференциальных уравнений обычно включает нахождение решения соответствующей однородное уравнение как промежуточный шаг.
- ODE были рассмотрены в первом году, но мы сделаем краткий обзор.
- Нелинейные дифференциальные уравнения здесь обсуждаться не будут. Есть специальные лекции по математике Эта тема.
- Это оставляет нас с
- линейные дифференциальные уравнения первого порядка (однородные / неоднородные) и
- линейный PDE высшего порядка (однородный / неоднородный)
Точные уравнения
Дифференциальное уравнение первого порядка – это уравнение, содержащее первую – но не более высокую – производную неизвестной функции.Практически для каждого такого уравнения, встречающегося на практике, общее решение будет содержать одну произвольную константу, то есть один параметр, поэтому IVP первого порядка будет содержать одно начальное условие. Не существует общего метода, который решает каждое уравнение первого порядка, но есть методы для решения конкретных типов.
Учитывая функцию f ( x, y ) двух переменных, ее общий дифференциал df определяется уравнением
Пример 1 : Если f ( x, y ) = x 2 y + 6 x – y 3 , то
Уравнение f ( x, y ) = c дает семейство интегральных кривых (то есть решений) дифференциального уравнения
Следовательно, если дифференциальное уравнение имеет вид
для некоторой функции f ( x, y ), тогда она автоматически имеет форму df = 0, поэтому общее решение немедленно дается как f ( x, y ) = c .В данном случае
называется точным дифференциалом , а дифференциальное уравнение (*) называется точным уравнением . Чтобы определить, является ли данное дифференциальное уравнение
является точным, используйте Test for Exactness : дифференциальное уравнение M dx + N dy = 0 является точным тогда и только тогда, когда
Пример 2 : Точно ли следующее дифференциальное уравнение?
Функция, которая умножает дифференциал dx , обозначается M ( x, y ), поэтому M ( x, y ) = y 2 – 2 x ; функция, которая умножает дифференциал dy , обозначается N ( x, y ), поэтому N ( x, y ) = 2 xy + 1.С
Тест на точность говорит, что данное дифференциальное уравнение действительно точное (поскольку M y = N x ). Это означает, что существует функция f ( x, y ) такая, что
, и как только эта функция f будет найдена, общее решение дифференциального уравнения будет просто
(где c – произвольная постоянная).
Как только дифференциальное уравнение M dx + N dy = 0 определено как точное, остается единственная задача – найти функцию f ( x, y ) такую, что f x = M и f y = N . Метод прост: интегрировать M относительно x , интегрировать N относительно y , а затем «объединить» два результирующих выражения, чтобы построить желаемую функцию f .
Пример 3: Решите точное дифференциальное уравнение из Примера 2:
Сначала интегрируем M ( x, y ) = y 2 – 2 x относительно x (и игнорируем произвольную «константу» интегрирования):
Затем интегрируем N ( x, y ) = 2 xy + 1 относительно y (и снова игнорируем произвольную «константу» интегрирования):
Теперь, чтобы «объединить» эти два выражения, запишите каждый термин ровно один раз, даже если конкретный термин присутствует в обоих результатах.Здесь два выражения содержат термины xy 2 , – x 2 и y , поэтому
(Обратите внимание, что общий член xy 2 – это , а не , записанный дважды.) Общее решение дифференциального уравнения: f ( x, y ) = c , которое в этом случае становится
Пример 4: Проверьте следующее уравнение на точность и решите его, если оно точное:
Сначала перенесите член dx в левую часть, чтобы записать уравнение в стандартной форме:
Следовательно, M ( x, y ) = y + cos y – cos x и N ( x, y ) = x – x sin y .
Сейчас, с
Тест на точность говорит, что дифференциальное уравнение действительно точное (поскольку M y = N x ). Чтобы построить функцию f ( x, y ) так, чтобы f x = M и f y N , сначала проинтегрируйте M относительно х:
Затем интегрируем N относительно y :
Запись всех терминов, которые появляются в обоих этих результирующих выражениях – без повторения каких-либо общих терминов – дает желаемую функцию:
Таким образом, общее решение данного дифференциального уравнения равно
Пример 5: Правильно ли следующее уравнение?
С
но
ясно, что M y ≠ N x , поэтому Тест на точность говорит, что это уравнение неточно.То есть не существует функции f ( x, y ), производная которой по x равна M ( x, y ) = 3 xy – f 2 и которая в то же время имеет N ( x, y ) = x ( x – y ) в качестве производной по отношению к y .
Пример 6: Решите IVP
Дифференциальное уравнение является точным, поскольку
Интегрирование M относительно x дает
и интегрируя N относительно y , получаем
Следовательно, функция f ( x, y ), полный дифференциал которой является левой частью данного дифференциального уравнения, равна
, а общее решение –
.В конкретном решении, заданном IVP, должно быть y = 3, когда x = 0; это условие определяет значение константы c :
Таким образом, решение IVP равно
.Порядок и степень дифференциального уравнения
Производная высшего порядка, присутствующая в дифференциальном уравнении, является порядком дифференциального уравнения.
Порядок и степень дифференциального уравнения
Производная высшего порядка, присутствующая в дифференциальном уравнении – порядок дифференциального уравнения.
Градус – это наивысшая степень производной высшего порядка в дифференциальное уравнение, после очистки уравнения от дробей и радикалы в отношении производных.
Например, рассмотрим дифференциальное уравнение
Здесь производные высшего порядка (т.e 3-го порядка производная). Таким образом, порядок дифференциального уравнения равен 3.
Теперь степень производной высшего порядка равна 1.
∴ Степень дифференциального уравнения 1.
Пример 4.1
Найдите порядок и степень следующих дифференциальных уравнений.
Решение
Иногда семейство кривых может быть представлено одним уравнение с одной или несколькими произвольными константами.Присваивая разные значения для констант мы получаем семейство кривых. Произвольные константы называются параметры семьи.
Например,
(i) y 2 = 4 ax представляет уравнение семейства парабол с началом вершины , где « a » – это параметр.
(ii) x 2 + y 2 = a 2 представляет собой уравнение семейства окружностей с началом в центре, где « a » – параметр.
(iii) y = mx + c представляет уравнение семейства прямых на плоскости, где m и c – параметры.
Теги: Пример решенных задач с ответом, Решение, Формула, 12-е заседание Бизнес-математики и статистики: Дифференциальные уравнения
Учебные материалы, Лекционные заметки, Задание, Ссылка, Объяснение описания вики, краткая информация
12-е заседание Бизнес-математики и статистики: Дифференциальные уравнения : Порядок и степень дифференциального уравнения | Пример решенных задач с ответом, решением, формулой
Как найти порядок дифференциального уравнения и его степень?
Дифференциальное уравнение – это математическое уравнение, которое связывает некоторую функцию с соответствующими производными.Функции представляют некоторые физические величины в реальных приложениях, а производные представляют скорость изменения функции относительно ее независимых переменных.
Для двух переменных наиболее общее дифференциальное уравнение имеет вид –
f (p, q, q ‘, q ”…) = c,
, где
f (p, q, q ‘, q ”…) является функцией p, q, q’, q” … и так далее
p – независимая переменная.
q – зависимая переменная
q ‘, q ”- производная первого и второго порядка от q соответственно
c – некоторая константа
Как найти порядок и Степень дифференциального уравнения?
Порядок дифференциального уравнения относится к производной высшего порядка, входящей в это конкретное дифференциальное уравнение.Степень дифференциального уравнения относится к показателю степени или степени производной высшего порядка, входящей в это конкретное дифференциальное уравнение, при условии, что дифференциальное уравнение удовлетворяет условиям, указанным ниже:
• Производные в уравнении не должны содержать как отрицательных и положительные дробные степени, если есть
• Не должно быть никакого участия производных в какой-либо дроби
• Не должно быть никакого участия производной высшего порядка как трансцендентной, экспоненциальной или тригонометрической функции.Коэффициент любого члена в дифференциальном уравнении, содержащем производную высшего порядка, должен быть только функцией p, q или некоторой производной более низкого порядка.
Если одно или несколько условий, упомянутых выше, не удовлетворяются дифференциальным уравнением, то его сначала необходимо привести к форме, в которой оно удовлетворяет всем условиям. Если уравнение не сводится, это означает, что оно либо не имеет степени, либо имеет неопределенную степень.
Рассмотрим несколько примеров:
X d2y / dx2 + Y dy / dx + 4y2
Данное дифференциальное уравнение уже имеет приведенную форму.Производная высшего порядка в этом уравнении имеет порядок 2, а ее степень или показатель степени – 1. Следовательно, порядок дифференциального уравнения равен 2, а его степень равна 1.
3y2 (dy / dx) 3 – d2y / dx2 = sin (x / 2)
Производная высшего порядка, входящая в это конкретное дифференциальное уравнение, которое уже находится в сокращенной форме, имеет порядок 2, а ее соответствующая степень равна 1. Следовательно, порядок дифференциального уравнения равен 2. и его степень равна 1.
Дифференциальное уравнение первого порядка
Дифференциальное уравнение первого порядка является линейным, когда есть только dy / dx, а не d2y / dx2, d3y / dx3 и т. д., и может выглядеть так:
dy / dx + P (x) y = Q (x), где P (x) и Q (x) – функции от x.
Есть специальный метод решения этого уравнения.
Мы используем две новые функции от x, пусть они будут u и v, и скажем, y = uv. Затем мы решим уравнение, чтобы найти u и v.
Кроме того, мы найдем производную y = uv, используя правило произведения.
Производная, dy / dx = udv / dx + vdu / dx (дифференциация по x)
Шаги
1. Заменить y = uv
2. Разложить на множители части, которые включают v
3. Приравнять v член с нулем и решите, используя разделение переменных, чтобы найти u
4.Подставьте u в уравнение, полученное на шаге 2
5. Решите уравнение, чтобы найти v
6. Подставьте u и v в уравнение y = uv, чтобы найти окончательный ответ
Давайте разберемся с этим на примере:
dy / dx – y / x = 1
Данное дифференциальное уравнение является линейным, поэтому давайте выполним шаги, упомянутые выше:
Шаг 1
Замените y = uv и dy / dx = u dv / dx + v du / dx
Итак, уравнение принимает вид – udv / dx + vdu / dx – uv / x = 1
Шаг 2
Разложите на множители части, содержащие v
udv / dx + v (du / dx – u / x) = 1
Шаг 3
Приравняйте v член к 0
du / dx – u / x = 0
так, du / dx = u / x
Шаг 4
Чтобы найти u, решите, используя разделение переменных
Раздельные переменные: du / u = dx / x
Поместите знак интеграла: ∫ du / u = ∫ dx / x
Интегрируйте: ln (u) = ln (x) + C
Сделайте C = ln (k ): ln (u) = l n (x) + ln (k)
Итак, u = kx
Шаг 5
Подставьте u обратно в уравнение, полученное на шаге 2
kx dv / dx = 1
Шаг 6
Решите уравнение чтобы найти v
Раздельные переменные: k dv = dx / x
Поставьте знак интеграла: ∫ k dv = ∫ dx / x
Интегрируйте: kv = ln (x) + C
Сделайте C = ln (c): kv = ln (x) + ln (c)
Итак, kv = ln (cx)
And, v = 1 / k ln (cx)
Шаг 7
Теперь подставим значения в y = uv, чтобы найти окончательные ответы на исходное уравнение
y = kx 1 / k ln (cx) и упростить
Итак, ответ: y = x ln (cx)
Дифференциальные уравнения второго порядка – однородные с постоянными коэффициентами
Рассмотрим дифференциальное уравнение типа y ′ ′ + py ′ + qy = 0, где p, q – некоторые постоянные коэффициенты.
Для каждого уравнения можно написать характеристическое или вспомогательное уравнение, которое имеет вид:
k 2 + pk + q = 0.
Общее решение однородного дифференциального уравнения зависит от корней характеристического квадратного уравнения. Существует 3 различных случая, а именно:
1. Дискриминант или D характеристического квадратного уравнения больше 0, т. Е. D> 0. Тогда корни характеристических уравнений k1 и k2 действительны и различны.В этом случае общее решение дается следующей функцией:
y (x) = C1ek1x + C2ek2x
, где C1 и C2 – произвольные действительные числа.
2. Дискриминант или D характеристического квадратного уравнения равен 0, т.е. D = 0. Тогда корни настоящие и равны. В этом случае говорят, что существует один повторяющийся корень k1 порядка 2. Общее решение дифференциального уравнения имеет следующий вид:
y (x) = (C1x + C2) ek1x
3.αx * C1cos (βx) + C2sin (βx).
Обыкновенное дифференциальное уравнение второго порядка – обзор
1 Введение
Обыкновенные дифференциальные уравнения второго порядка на конечномерных многообразиях используются в самых разных приложениях в математике, физике и технике. В дифференциальной геометрии они описывают автопараллельные кривые линейной связности, геодезические метрики в геометриях Римана и Финслера и интегральные кривые поля Риба на контактном многообразии.В вариационном исчислении это уравнения Эйлера-Лагранжа в случае одной независимой переменной. В классической механике это уравнения движения Ньютона и уравнения Эйлера-Лагранжа механического лагранжиана. В общей теории относительности и ее вариантах они описывают мировые линии свободных частиц. В классической электродинамике они описывают пути заряженных частиц.
Первое наблюдение, которое следует здесь сделать, состоит в том, что вариационное исчисление прикрывает многие из этих случаев, принося с собой явные преимущества теорем об интегрируемости Нётер, Лиувилля и Якоби.В случае автопараллельных кривых линейной связи возникает очевидная обратная проблема: «являются ли эти кривые геодезическими какой-то метрики?» (У этого вопроса есть и риманова, и финслерова версии.) Если это так, текут дополнительные геометрические выгоды. Ясно, что обычно мы должны спросить : «Когда решения системы обыкновенных дифференциальных уравнений второго порядка являются решениями системы уравнений Эйлера-Лагранжа (на том же многообразии)?»
Возникает второе наблюдение или, скорее, оговорка: насколько важно существование вариационного принципа для системы этих уравнений? На этот вопрос указывает тот факт, что, по крайней мере локально, каждая регулярная система из n обыкновенных дифференциальных уравнений второго порядка на размерном многообразии n M обеспечивает поле Риба на ℝ × TM .С другой стороны, вариативность такой системы не является даже универсальным локальным свойством. Поскольку для полей Риба доступны классические теоремы об интегрируемости, зачем беспокоиться о вариационности?
Чтобы ответить на этот риторический вопрос, отметим, что вариационные уравнения играют фундаментальную роль не только в физике, но и только в теории дифференциальных уравнений. По сути, для регулярных лагранжианов у них есть фундаментальная альтернатива – уравнения Гамильтона, которые являются уравнениями первого порядка, эквивалентными уравнениям Эйлера-Лагранжа, появляющимся как уравнения для интегральных кривых векторного поля на продолжении конфигурационного многообразия («фаза Космос”).И, конечно же, все известные методы интегрирования вариационных уравнений в классической механике, основанные на симметриях и первых интегралах (теоремы Нётер и Лиувилля), а также мощный метод интегрирования Гамильтона-Якоби, выигрывают от этого представления. Их можно использовать для решения дифференциальных уравнений, если известен лагранжиан. Далее, существование лагранжиана имеет большое значение для физики: в частности, без лагранжиана нет квантования.
Ограничение использования классической теории Гамильтона и теории Гамильтона-Якоби классом регулярных лагранжианов было мотивацией для Дирака начать изучение сингулярных дифференциальных уравнений, то есть таких, которые не могут быть приведены в нормальную форму
Удивительно , оказывается, что сингулярные уравнения обладают неожиданными свойствами: даже в гладком случае исходная задача Коши может иметь больше решений или вообще не иметь решения, и, как серьезное осложнение, методы интегрирования, столь полезные для решения регулярных уравнений, не могут быть применены, или их использование может привести к неверным результатам.
И наоборот, мотивация и идеи, исходящие из вариационного исчисления и физики, недавно привели к систематическому исследованию, основанному на дифференциальной геометрии и глобальном анализе, общих, не обязательно регулярных дифференциальных уравнений второго и более высокого порядка. В качестве преимущества можно получить установку для общей геометрической теории дифференциальных уравнений , где класс вариационных уравнений появляется как частный случай , а многие результаты и методы, известные только в рамках вариационного исчисления, расширены и обобщены на дифференциальные уравнения в целом. .В этой ситуации, конечно, решающую роль играет вопрос о том, происходят ли данные уравнения из лагранжиана или, в более общем смысле, эквивалентны некоторым уравнениям в вариациях.
В этой статье мы имеем дело с геометрией обыкновенных дифференциальных уравнений второго порядка (SODE) и ее тесной взаимосвязью с соответствующей обратной задачей вариационного исчисления, о которой мы говорили выше.

Понятие дифференциального уравнения.
Производные, которые содержатся в уравнении, могут быть различных порядков. Простейшее дифференциальное уравнение содержит функцию от одной переменной.
Если неизвестная функция содержит две или большее число переменных, то дифференциальное уравнение называется уравнением в частных производных. Порядком дифференциального уравнения называется максимальный порядок входящей в него производной неизвестной функции.
Тогда: