Свойства неопределенного интеграла
Данные свойства используются для осуществления преобразований интеграла с целью его приведения к одному из элементарных интегралов и дальнейшему вычислению.
1. Производная неопределенного интеграла равна подынтегральной функции:
ddxfxdxfx
2. Дифференциал неопределенного интеграла равен подынтегральному выражению:
dfxdxfxdx
3. Неопределенный интеграл от дифференциала некоторой функции равен сумме этой функции и произвольной постоянной:
4. Постоянный множитель можно выносить за знак интеграла:
afxdxafxdx , причем a ≠ 0
5. Интеграл суммы (разности) равен сумме (разности) интегралов:
fxgxdxfxdxgxdx
6. Свойство является комбинацией свойств 4 и 5:
afxbgxdxafxdxbgxdx , причем a ≠ 0 ˄ b ≠ 0
7.
Свойство инвариантности неопределенного интеграла:Если fxdxFxConst , то fuxduxFuxConst
8. Свойство:
Если fxdxFxConst , то faxbdx1aFaxbConst
Фактически данное свойство представляет собой частный случай интегрирования при помощи метода замены переменной , который более подробно рассмотрен в следующем разделе.
Рассмотрим пример:
4x26x19dx4x2dx6xdx19dx4x336x2219x4x333x219xConst
Сначала мы применили свойство 5, затем свойство 4, затем воспользовались таблицей первообразных и получили результат.
Алгоритм нашего
онлайн калькулятора интегралов
поддерживает все перечисленные выше свойства и без труда найдет подробное решение для вашего интеграла.
Другие полезные разделы:
вычисление определенного интеграла онлайнНеопределенный интеграл. Понятия и определения. Интегрирование
Содержание.
1. Неопределенный интеграл. Основные определения.
2. Основные свойства неопределенного интеграла.
3. Таблица интегралов.
4. Непосредственное интегрирование.
5. Метод подстановки.
6. Метод интегрирования по частям.
Определение 1. Пусть функция f (x) определена на некотором интервале (a, b) и для всех x ∈ (a, b) существует такая функция F(x), что F’(x) = f (x). Тогда F(x) называется первообразной для
Например, одной из первообразных функций для функции cos x будет sin x .
Первообразная не единственна, т.
к. (cosx + 2)’ =(cosx)’ + 2’=sin x , (cosx – 3)’ = sin x , а поэтому cos x + 2, cos x – 3 также являются первообразными для sin x .
Теорема. Две различные первообразные одной и той же функции, определенной на
интервале (a, b) , отличаются друг от друга в этом промежутке на постоянное слагаемое, т.е. если
Следствие. Прибавляя к какой-либо первообразной F(x) для данной функции f (x), определенной на промежутке (a, b) , всевозможные постоянные C , мы получим все первообразные для функции f (x) .
Определение 2.
При этом f (x) называется подынтегральной функцией, f (x)dx – подынтегральным выражением, x – переменной интегрирования.
Согласно определению неопределенного интеграла можно написать:
∫ f (x)dx = F(x)+ C , где F¢(x)= f (x), постоянная C может принимать любое значение и называется произвольной постоянной.
1. Неопределенный интеграл от дифференциала непрерывно дифференцируемой функции равен самой этой функции с точностью до постоянного слагаемого
2. Дифференциал неопределенного интеграла равен подынтегральному выражению, а производная неопределенного интеграла равна подынтегральной функции (1,2).
Замечание. В формулах (1) и (2) знаки и уничтожают друга. В этом смысле интегрирование и дифференцирование являются взаимно обратными математическими операциями.
Свойства линейности неопределенного интеграла.
т. е. любая формула интегрирования не изменяет свой вид, если вместо независимой переменной подставить любую дифференцируемую функцию . Поэтому таблицу интегралов от сложной функции запишем в виде:
Непосредственное интегрирование
Непосредственное интегрирование заключается в том, чтобы преобразовать подынтегральное выражение, если это возможно, так чтобы получился дифференциал f (x)dx, а затем в таблице
интегралов найти первообразную.
Пример 1.
Выражение cos xdx заменили на d (sin x) . Получили интеграл
который можно отыскать в таблице интегралов, где u(x) = sin x.
Пример 2.
Здесь мы умножили подынтегральную функцию и разделили на 2, затем внесли 2 под знак дифференциала. Заменим 2dx =d (2x +1) и получим табличный интеграл
Проверим результат дифференцированием:
Пример 3.
В данном примере мы применили прием подведения под знак дифференциала cosx и постоянной 1. cos xdx = d(1+ sin x).
Пример 4.
Метод подстановки
Пример 6.
Здесь удобно применить тригонометрическую подстановку x = sint , с помощью которой мы избавимся от корня. Отсюда dx = costdt .
Метод интегрирования по частям.
Пусть u и v – непрерывно дифференцируемые функции от x . На основании формулы дифференциала произведения имеем d(uv)= udv + vdu.
Иногда формула интегрирования по частям применяется несколько раз. Рассмотрим пример такого интеграла.
Замечание. Иногда применение формулы интегрирования по частям приводит к исходному интегралу, который в таком случае называется циклическим или круговым.
Получили интеграл, в котором cosnx заменился на sin nx .
Проинтегрируем еще раз по частям, обозначим:
Это пример циклического интеграла.
Основные свойства неопределенного интеграла
а) Производная неопределенного интеграла равна подынтегральной функции
( )’ = f( x).
Это свойство непосредственно вытекает из определения неопределенного интеграла, т. к , а .
D Цепочка преобразований: . Ñ
Например, .
б) Дифференциал неопределенного интеграла равен подынтегральному выражению
= f( x) dx.
Это свойство также следует из определения неопределенного интеграла. Действительно, ,а ,
D Цепочка преобразований: . Ñ
Свойство б) означает, что знак дифференциала аннулирует знак интеграла.
Например, .
в) Неопределенный интеграл от дифференциала некоторой функции равен сумме этой функции и произвольной постоянной С, т.
или .
Действительно, dF( x)= f( x) dx. Возьмем интеграл от обеих частей равенства и получим
Но по определению, .
D Цепочка преобразований: = = +С. Ñ
Например,
На основании этого свойства выводятся основные формулы интегрирования (см. ниже).
г) Постоянный множитель можно выносить за знак интеграла
| (4) |
∆ Действительно, пусть F(x) – первообразная для f(x). В силу основной
формулы (3) имеем:
| , | (*) |
где С1 = аС, причем, С и С1 – произвольные постоянные при а ¹ 0. Но аF(x) есть первообразная для функции аf(x), так как а[F(x)]’ = аF'(x) = аf(x). Поэтому из формулы (*) получаем требуемую формулу (4).
Ñ
Коротко запишем: .
Действительно, производные обеих частей равенства равны:
и .
д) Неопределенный интеграл от алгебраической суммы двух непрерывных функций равен алгебраической сумме интегралов от этих функций в отдельности, т.е.
| . | (5) |
D В самом деле, пусть F'(x) = f(x) и G'(x) = g(x).
Тогда и .
Поэтому
= , где С1+С2=С. Ñ
Здесь был использован тот факт, что производная алгебраической суммы функций равна алгебраической сумме производных этих функций и свойство а) неопределенного интеграла.
Свойство д) распространяется на случай алгебраической суммы любого конечного числа функций.
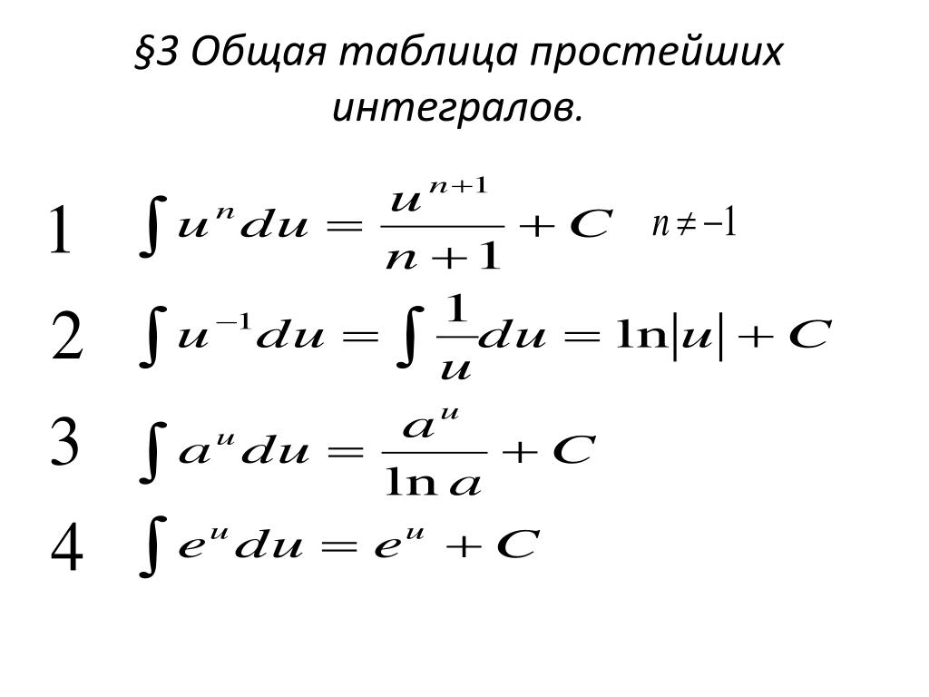
Таблица основных интегралов
Интегрирование есть действие, обратное дифференцированию. Поэтому, для того чтобы проверить, правильно ли найден данный интеграл, достаточно продифференцировать найденную первообразную.
Если при этом получим подынтегральную функцию, то интеграл найден верно.
Из определения интеграла следует, что всякая формула для производной конкретной функции, т.е. формула вида (1) может быть записана в виде интегральной формулы (3). Формулы интегрирования получаются обращением соответствующих формул дифференцирования. Используя это соображение и таблицу производных, составим следующую таблицу неопределенных интегралов.
1. dх = + С (a ¹-1)
В частности, при a = 0 имеем = x + С
2. = ln|х| + С
3. = + С, а>0, а¹1
В частности,
3а. = ех + С
4. = –
5. =
6. =
7. =
8.
9.
Заметим, что формулы 2,6,7,8 справедливы лишь для тех значений х, при которых не происходит обращения в нуль знаменателя.
Для вывода этих формул, как уже отмечалось, используется свойство в) неопределенного интеграла, а именно, дифференцирование правой части равенства. Производная правой части равенства дает подынтегральную функцию, а дифференциал -подынтегральное выражение.
Справедливость всех представленных интегралов легко проверить, если
продифференцировать их правые части.
Проверим, например, формулу 2.
Чтобы найти , заметим, что функция непрерывна в промежутках и , причем в каждом из них она имеет первообразную.
В промежутке этой первообразной, очевидно, является функция lnx, т.к. , т.е при .
В промежутке первообразной по отношению к является , т.е.
при . Действительно, существует при x<0 и .
Итак, оба промежутка непрерывности подынтегральной функции объединяются записью
.
Приведенные интегралы 1-9 принято называть табличными.
Лекция 2.
Основные методы интегрирования
НОУ ИНТУИТ | Лекция | Интегрирование
Аннотация: Рассматриваются основные математические понятия и теоремы, связанные с первообразной функции, неопределенным и определенным интегралом.
Интегрирование
Выше мы рассмотрели основную задачу дифференциального исчисления – нахождение производной для любой заданной дифференцируемой функции. Обратной к этой задаче является основная задача интегрального исчисления – задача восстановления функции по ее заданной производной. Такие задачи называются обратными друг к другу или взаимообратными.
Функция F(x) называется первообразной (или примитивной) для некоторой функции f(x) на некотором заданном промежутке, если в каждой точке этого промежутка справедливо равенство F'(x)=f(x), или эквивалентно, в дифференциальной форме: dF(x)=f(x)dx .
intuit.ru/2010/edi”>Задача отыскания первообразной для функции f(x) решается неоднозначно: если F(x) – первообразная для f(x), то функция F(x)+C, C – const – также ее первообразная. Действительно, это следует из конструктивных правил нахождения производной суммы и постоянной, согласно которым (F(x)+C)’ = F'(x) = f (x).
Теорема. Если F(x) – первообразная f(x) на промежутке X, то любая другая ее первообразная на этом промежутке может быть записана в виде F(x)+C то есть она отличается от F(x) на постоянное слагаемое; их графики параллельны.
Неопределенным интегралом от функции f(x) называется совокупность всех первообразных f(x) . Обозначается неопределенный интеграл в виде .
Здесь функция f(x) называется подынтегральной функцией; переменная x – интегральная переменная (переменная интегрирования), f(x),dx – подынтегральное выражение, f(x) – подынтегральная функция.
Пользуясь знанием производной функции F(x), можно находить ряд несложных интегралов.
Пример. По таблице производных можно восстановить интегралы следующего вида: .
Задача нахождения неопределенного интеграла (первообразной) называется интегрированием функции f(x) . Интегрирование – это операция, обратная дифференцированию, и результат интегрирования может быть проверен дифференцированием. Результат дифференцирования также может быть проверен интегрированием.
Все первообразные предыдущего примера легко, по таблице производных, проверяются на правильность. Но если производная не табличного вида, результат также может быть проверен дифференцированием.
Пример.
Приведем основные свойства неопределенного интеграла.
- Производная неопределенного интеграла равна подынтегральной функции: .
- Дифференциал неопределенного интеграла равен подынтегральному выражению: .
- Неопределенный интеграл от производной функции отличается от самой функции только на постоянную величину: .
- Постоянный множитель можно выносить за знак неопределенного интеграла. .
- Неопределенный интеграл от суммы функции равен сумме интегралов от этих функций: .
- Неопределенный интеграл от разности функции равен разности интегралов от этих функций: .
Используя таблицу производных, можно записать (и нужно запомнить) следующую таблицу неопределенных интегралов:
- intuit.ru/2010/edi”> .
- .
- .
- .
- .
- .
- .
- .
- .
- .
Используя свойства неопределенных интегралов и таблицу основных интегралов, можно интегрировать некоторые функции.
Пример. Нетрудно проверить справедливость следующих равенств:
- .
- .
- .
ru/2010/edi”>Правил для интегрирования произведения, частного, сложной, обратной функции в общем случае нет. Имеются лишь отдельные приемы интегрирования некоторых классов функции.
Рассмотрим наиболее часто используемый прием (метод) интегрирования – метод замены переменной, суть которого в следующем.
Если интеграл трудно вычислить, то вместо этого интеграла можно вычислить равный ему (см. свойства интеграла) интеграл который получается при замене в исходном интеграле переменной x по формуле . При удачном выборе этой замены последний интеграл может вычисляться легко или быть даже табличным. После того, как этот интеграл с помощью замены будет вычислен, необходимо вернуться к “старой” переменной x, то есть подставить обратную замену .
Пример. . Замена x-1=t, откуда легко находим обратную замену x=t+1, (то есть функцию , а также необходимое для подстановки в формулу выражение для dx через новую переменную t или .
В результате замены можно записать следующую цепочку равенств: .
Другим часто используемым методом вычисления интегралов является метод интегрирования по частям. Суть этого метода состоит в следующем.
Пусть функции u=f(x), v=g(x) непрерывны вместе со своими производными первого порядка на некотором промежутке . Тогда имеет место формула, называемая формулой интегрирования по частям: , или . Эта формула позволяет свести вычисление некоторого более сложного интеграла к вычислению более простого интеграла вида , который может быть даже табличным либо сводиться к таковому.
Основные рекомендации по интегрированию можно свести к следующим основным правилам.
В качестве функции u следует выбирать ту из функций f, g которая имеет более простую производную, а за dv принимать дифференциал той функции из них, который будет легко интегрироваться.
Пример. Вычислим интеграл . Пусть x=u, тогда , du=dx, , . Второй вариант выбора функции лишь усложнит вычисление, сведя вычисляемый интеграл к еще более сложному: если ex=u, , , , тогда .
Для получения окончательного результата приходится часто несколько раз последовательно применять формулу интегрирования по частям.
Пример. .
Здесь в двойные вертикальные линии заключены все вычисления, которые являются подготовительными для применения формулы интегрирования по частям.
Свойства неопределенного интеграла. — КиберПедия
Из определения неопределенного интеграла вытекают следующие его свойства.
1. Производная неопределенного интеграла равна подинтегральной функции:
[òf(x)dx]¢ = [F(x) + C] = F¢(x) = f (x)
2. Постоянный множитель можно выносить за знак неопределенного интеграла:
òK f(x)dx = K òf(x)dx
3.
Неопределенный интеграл от дифференциала некоторой функции равен сумме этой функции и произвольной постоянной:
òdF(x) = F(x) + C
4. Неопределенный интеграл от алгебраической суммы двух функций равен алгебраической сумме интегралов от этих функций в отдельности:
ò(f(x) ± g(x))dx = òf(x)dx ± òg(x)dx
Таблица основных интегралов.
Нижеприведенная таблица неопределенных интегралов получена либо из сравнения с таблицей производных из понимания того, что интегрирование – процедура, обратная дифференцированию, либо непосредственным дифференцированием правой части формулы. Таблица очень краткая и приведена в качестве иллюстрации.
Основные методы интегрирования.
Нахождение неопределенного интеграла – сложная математическая задача, нет единого универсального метода, который позволил бы решить данную задачу. По алгебраическому виду интеграла его можно отнести к определенному классу интегралов, для которых метод нахождения неопределенного интеграла разработан.
Хотя существует много различных методов интегрирования, все они основаны на преобразовании (приведении) первоначального интеграла к табличному виду. Рассмотрим некоторые из простых методов.
Метод интегрирования по формулам.
Способ нахождения неопределенных интегралов методом непосредственного использования таблицы интегралов в литературе по математическому анализу имеет несколько названий: непосредственное интегрирование, метод тождественных преобразований, метод интегрирования по формулам. Как правило, для того, чтобы привести интеграл к табличному виду, с первоначальным интегралом òf(x)dx необходимо проделать несложные тождественные преобразования.
Приведем несколько примеров.
1. ò(3cos x + 4x3 – ex )dx = ò3cos x dx + ò4x3 dx – òex dx = 3sin x + x4 – ex +C
2.
3.
=
Правильность интегрирования проверяется дифференцированием найденного неопределенного интеграла.
Производная должна быть равна подитегральной функции. Проверка основана на свойстве равенства
F¢(x) = f(x).
Метод замены переменных.
В некоторых случаях введение новой переменной интегрирования
x = j(t) позволяет свести неопределенный интеграл
òf(x)dx (1)
к табличному виду. Такой метод называется методом подстановки или методом замены переменной.
Алгоритм метода замены переменной для неопределенного интеграла следующий:
1. Введем новую переменную x = j(t) которая должна свести интеграл (1) к табличному виду. Решая данное уравнение относительно t имеем:
t = ψ(x)
2. В первоначальном интеграле (1) сделаем замену переменных:
f (x)=
dx = j¢(t)dt
( 2 )
3. Интеграл (2) должен решаться в силу основного свойства подстановки x = j(t): данная подстановка должна сводить первоначальный интеграл к табличному виду. Решение интеграла (2) имеет следующий вид:
( 3 )
4. В интеграле (3) сделаем замену переменных t = ψ(x), то есть возвращаемся к первоначальной переменной х:
F(t) + C = F(ψ(x)) + C ( 4 )
Для того, чтобы убедиться в том, что найденный интеграл (4) найден правильно, можно продифференцировать выражение (4) и сравнить с подинтегральной функцией интеграла (1). Подинтегральная функция f(x) должна совпадать с производной F¢(ψ(x)):
F¢(ψ(x)) = f(x).
3.4.3. Примеры нахождения неопределенного интеграла.
В данном примере один и тот же интеграл решен двумя разновидностями метода подстановки.
Найти неопределенный интеграл
1 способ.
1. = –
1.1. Делаем замену переменных: t = cos x
1.2. Выражаем старую переменную через новую: x = arccos t
1.3. По определению дифференциала:
dx = j¢(t)dt = (arccos t )′ dt =
dx=
1.4. sin2x + cos2x = 1, т.к. t = cos x, то sin2x + t2 = 1,
sin x =
1.5. Заменяем в первоначальном интеграле cos x, sin x, dx через t.
1.6. Первоначальный интеграл свелся к табличному относительно t. Найти интеграл относительно t .
1.7. При использовании метода подстановки надо помнить, что после взятия неопределенного интеграла необходимо возвращаться от новой переменной t к первоначальной переменной x. Возвращаемся от переменной t к переменной х.
2 способ.
2.
2.1. Вводим переменную t = cos x
2.2. Берем дифференциал от обеих частей и находим dx:
dt = – sin x dx
sin x dx = – dt
dx = – dt / sin x
2.3. Подставляем вместо cos x и dx их выражения через t в первоначальный интеграл и сводим его к табличному.
Определенный интеграл.
Страница не найдена — Саянский медицинский колледж
Я, субъект персональных данных, в соответствии с Федеральным законом от 27 июля 2006 года № 152 «О персональных данных» предоставляю ОГБПОУ «Саянский медицинский колледж» (далее — Оператор), расположенному по адресу Иркутская обл., г.Саянск, м/он Южный, 120, согласие на обработку персональных данных, указанных мной в форме веб-чата, обратной связи на сайте в сети «Интернет», владельцем которого является Оператор.
- Состав предоставляемых мной персональных данных является следующим: Имя, адрес электронной почты.
- Целями обработки моих персональных данных являются: обеспечение обмена короткими текстовыми сообщениями в режиме онлайн-диалога или обмена текстовыми сообщениями через электронную почту.
- Согласие предоставляется на совершение следующих действий (операций) с указанными в настоящем согласии персональными данными: сбор, систематизацию, накопление, хранение, уточнение (обновление, изменение), использование, передачу (предоставление, доступ), блокирование, удаление, уничтожение, осуществляемых как с использованием средств автоматизации (автоматизированная обработка), так и без использования таких средств (неавтоматизированная обработка).
- Я понимаю и соглашаюсь с тем, что предоставление Оператору какой-либо информации о себе, не являющейся контактной и не относящейся к целям настоящего согласия, а равно предоставление информации, относящейся к государственной, банковской и/или коммерческой тайне, информации о расовой и/или национальной принадлежности, политических взглядах, религиозных или философских убеждениях, состоянии здоровья, интимной жизни запрещено.
- В случае принятия мной решения о предоставлении Оператору какой-либо информации (каких-либо данных), я обязуюсь предоставлять исключительно достоверную и актуальную информацию и не вправе вводить Оператора в заблуждение в отношении своей личности, сообщать ложную или недостоверную информацию о себе.
- Я понимаю и соглашаюсь с тем, что Оператор не проверяет достоверность персональных данных, предоставляемых мной, и не имеет возможности оценивать мою дееспособность и исходит из того, что я предоставляю достоверные персональные данные и поддерживаю такие данные в актуальном состоянии.
- Согласие действует по достижении целей обработки или в случае утраты необходимости в достижении этих целей, если иное не предусмотрено федеральным законом.
- Согласие может быть отозвано мною в любое время на основании моего письменного заявления.
Неопределенный интеграл – это… Что такое Неопределенный интеграл?
В математическом анализе первообра́зной (первоо́бразной) или примити́вной функцией данной функции f называют такую F, производная которой (на всей области определения) равна f, то есть F′ = f. Вычисление первообразной заключается в нахождении неопределённого интеграла, а сам процесс называется интегрированием.
Для примера: F(x) = x3 / 3 является первообразной f(x) = x2. Так как производная константы равна нулю, x2 будет иметь бесконечное количество первообразных; таких как x3 / 3 + 45645 или x3 / 3 − 36 … и т. д.; таким образом семейство первообразных функции x2 можно обозначить как F(x) = x3 / 3 + C, где C — любое число. Графики таких первообразных смещены вертикально друг относительно друга, и их положение зависит от значения C.
Первообразные важны тем, что позволяют вычислять интегралы. Если F — первообразная интегрируемой функции f, то:
Это соотношение называется формулой Ньютона — Лейбница.
Благодаря этой связи множество первообразных данной функции f называют неопределённым интегралом (общим интегралом) f и записывают в виде интеграла без указания пределов:
Если F — первообразная f, и функция f определена на каком-либо интервале, тогда каждая последующая первообразная G отличается от F на константу: всегда существует число C, такое что G(x) = F(x) + C для всех x. Число C называют постоянной интегрирования.
Каждая непрерывная функция f имеет первообразную F, которая представляется в виде интеграла от f с переменным верхним пределом:
Также существуют не непрерывные (разрывные) функции, которые имеют первообразную. Например, с f(0) = 0 не непрерывна при x = 0, но имеет первообразную с F(0) = 0.
Некоторые первообразные, даже несмотря на то, что они существуют, не могут быть выражены через элементарные функции (такие как многочлены, экспоненциальные функции, логарифмы, тригонометрические функции, обратные тригонометрические функции и их комбинации). Например:
Более развёрнутое изложение этих фактов можно отыскать в дифференциальной теории Галуа.
Свойства первообразной
- Первообразная суммы равна сумме первообразных
- Первообразная произведения константы и функции равна произведению константы и первообразной функции
- Достаточным условием существования первообразной у заданной на отрезке функции f является непрерывность f на этом отрезке
- Необходимыми условиями существования являются принадлежность функции f первому классу Бэра и выполнение для неё свойства Дарбу
- У заданной на отрезке функции любые две первообразные отличаются на постоянную.
Техника интегрирования
Нахождение первообразных значительно сложнее, чем нахождение производных. Для этого имеется несколько методов:
- линейность интегрирования позволяет разбивать сложные интегралы на части,
- интегрирование через подстановку, часто применяемое вместе с тригонометрическими тождествами или натуральным логарифмом,
- интегрирование по частям для операций с произведениями функций,
- метод обратной цепочки, особый случай интегрирования по частям,
- метод интегрирования рациональных дробей позволяет интегрировать любые рациональные функции (дроби с полиномами в числителе и знаменателе),
- алгоритм Риша (Risch algorithm),
- некоторые интегралы можно найти в таблице интегралов,
- при многократном интегрировании можно использовать дополнительную технику, для примера см. двойной интеграл и полярные координаты, Якобиан и теорема Стокса,
- вычислительные пакеты помогают автоматизировать некоторые вышеприведённые символические операции, что очень удобно, когда алгебраические вычисления становятся слишком громоздкими,
- если функция не имеет элементарной первообразной (как, например, ), её интеграл может быть вычислен приближённо с помощью численного интегрирования.
Другие определения
Это определение является наиболее распространенным, но встречаются и другие, в которых ослаблены требования существования всюду конечной F‘ и выполнения всюду равенства F‘(x) = f(x), иногда в определении используют обобщения производной.
Ссылки
См. также
Wikimedia Foundation. 2010.
Свойства неопределенных интегралов
Функции: \ (f \), \ (g \), \ (u \), \ (v \), \ (F \)
Независимые переменные: \ (x \), \ (t \)
Постоянные действительные числа: \ (C \), \ (a \), \ (b \), \ (k \)
- Первообразной функции \ (y = f \ left (x \ right) \), определенной на некотором интервале \ (\ left ({a, b} \ right) \), называется любая функция \ (F \ left ( x \ right) \), производная которого в любой точке этого интервала равна \ (f \ left (x \ right) \):
\ (F ‘\ left (x \ right) = f \ left (x \ right ) \).
Если \ (F \ left (x \ right) \) является первообразной от \ (f \ left (x \ right) \), то функция вида \ (F \ left (x \ right) + C \ ), где \ (C \) – произвольная константа, также является первообразной от \ (f \ left (x \ right) \). \ prime} = f \ left (x \ right ).\) - Неопределенный интеграл суммы двух функций равен сумме интегралов:
\ (\ int {\ left [{f \ left (x \ right) + g \ left (x \ right)} \ right]) dx} = \) \ (\ int {f \ left (x \ right) dx} + \ int {g \ left (x \ right) dx}. \) - Неопределенный интеграл разности двух функций равен разности интегралов:
\ (\ int {\ left [{f \ left (x \ right) – g \ left (x \ right)} \ right] dx} = \) \ (\ int {f \ left (x \ right) dx} – \ int {g \ left (x \ right) dx}. \) - Постоянный множитель можно переместить через знак интеграла:
\ (\ int {kf \ left (x \ right) dx} = k \ int {f \ left (x \ right) dx}.2} \ влево (x \ вправо) + C \) - \ (\ int {{\ large \ frac {{f ‘\ left (x \ right)}} {{f \ left (x \ right)}} \ normalsize} dx} = \) \ (\ ln \ left | {е \ влево (х \ вправо)} \ вправо | + C \)
- Интегрирование заменой
\ (\ int {f \ left (x \ right) dx} = \ int {f \ left ({u \ left (t \ right)} \ right) u ‘\ left (t \ right) dt}, \) если \ (x = u \ left (t \ right). \) - Интегрирование по частям
\ (\ int {udv} = uv – \ int {vdu}, \)
где \ (u \ left (x \ right) \), \ (v \ left (x \ right) \) – дифференцируемые функции.
Определение неопределенных интегралов – концепция
Неопределенный интеграл – это функция, которая принимает первообразную другой функции. Визуально он представлен в виде интегрального символа, функции, а в конце – dx. Неопределенный интеграл – это более простой способ обозначить взятие первообразной. Неопределенный интеграл связан с определенным интегралом, но это не одно и то же.
Я хочу поговорить об отношениях первообразных и, возможно, придумать новую нотацию для первообразных.Прежде всего позвольте мне напомнить вам, что обнаружение всех первообразных функций, называемых антидифференцировкой, похоже на поиск производных функции, которую вы дифференцируете, когда вы находите первообразные, которые вы антидифференцируете. Теперь это отношение является ключевым капиталом F, простое число x равно маленькому f x, в этом соотношении вы можете видеть, что маленькая f является производной большого F. Вы берете производную большого F, вы получаете маленькое f, поэтому маленькое f x равно производная большого F от x.Таким образом, с первообразными, это отношение меняется, большое F от x является первообразным маленького f.
Вы заметили, как я использую слово an, потому что это много первообразных, и именно об этом и идет эта теорема. Мы также знаем, что если капитал F x является первообразной маленькой f от x, то капитал F x плюс c являются первообразными маленькой f от x. Таким образом, существует не только более одного первообразного, но и все они. Как только вы найдете одно первообразное, вы добавляете + c, и у вас есть все, что хорошо.Теперь у нас есть символ для операции дифференцирования, это символ справа, который этот оператор работает с функцией, и то, что он дает вам, является производной этой функции.
Мы уже говорили, что заглавная буква F – это мало f, так что это соотношение просто отражает это. Это означает, что производные большого F от x, производные большого F от x – это маленькие f от x, есть только один. Операция и антидифференциация тоже нуждаются в символе, и это символ, который мы ему даем. Это удлиненное представление о декларации независимости в каком-то старом документе, в котором раньше были удлинены некоторые из утверждений «да», вот что это такое, для подобного суммирования.Удлиненный s, красный интеграл f от x dx – это заглавная буква F x плюс c. Это означает, что первообразные маленького f или x, первообразные этого парня – эти ребята. Итак, какую бы функцию вы ни хотели найти, ее первообразные вы поместите в это выражение, и это выражение означает первообразные этой функции.
Выражение, интеграл f от x dx, называется неопределенным интегралом, и это то, что мы собираемся изучать, просто помните, хотя, когда мы решаем неопределенные интегралы, мы находим первообразные функции внутри.
Модуль 20 – Первообразные как неопределенные интегралы и дифференциальные уравнения
В этом уроке исследуется связь между первообразными и неопределенными интегралами, а также обсуждаются семейства кривых. Вы также будете исследовать поиск первообразных графически и аналитически.
Определение неопределенных интегралов
Напомним, что первообразной функции f является функция F , производная которой равна f , то есть
Фундаментальная теорема исчисления дает еще одно соотношение между первообразной F и функцией f :
где F ‘(x) = f (x) .
Если a является константой, тогда – F ( a ) является константой, и мы называем ее C , и приведенное выше можно записать как
. Модифицированное обозначение, , используется для представления всех первообразных f . Новое обозначение называется неопределенным интегралом. Итак, неопределенный интеграл определяется как
где F ( x ) – любая из первообразных f ( x ), а C – произвольная константа.
| |||
Изучение Графически
Предположим, вам нужно найти первообразную f (x) = x 2 .Фундаментальная теорема исчисления гласит, что, варьируя значение a , произведет целое семейство первообразных, поэтому исследуйте график для a = 0 и посмотрите, сможете ли вы определить первообразную x 2 . Если положить a = 0, получится одно первообразное семейства первообразных.
- Введите Y 1 = fnInt (T 2 , T, 0, X).3/3 для обеспечения графической поддержки, является первообразной f (x) = x 2 .
20.1.1 Изобразите первообразную f (x) = x 3 и найдите уравнение для одной первообразной. Поддержите свою работу графически.
Щелкните здесь, чтобы получить ответ.
Аналитическая проверка неопределенных интегралов
Потому что вы можете проверить неопределенный интеграл, взяв производную от результата.Например, тот факт, что можно проверить, взяв производную от результата:
. Поскольку результатом дифференцирования является исходная функция, интегрирование подтверждается.Правило степени для неопределенных интегралов.
Обобщенная версия антидифференцировки, где это
, где C – произвольная постоянная.
Поскольку производная константы равна 0, производная результата равнаИллюстрируя
Неопределенный интеграл может быть проиллюстрировано графическим изображением семейства кривых, представленных для разных значений C . Например, соответствует .Если позволить C принимать значения -240, -200, -160, -120, -80, -40, 0, 40, 80, семейство кривых показано ниже в виде [0, 50,10] x [- 50, 100,10], где конкретная кривая, связанная с C = 0, является более темной кривой.
Каждую кривую в семействе можно получить, выбирая другое значение C и вертикально перемещая кривую, соответствующую C = 0.
Интегральное и первообразное | математика – это развлечение
У большинства людей неправильное представление о взаимосвязи между «интеграцией» и «принятием первообразных»; они склонны произносить эти слова как синонимы, но есть небольшая разница.
В общем, «Интеграл» – это функция, связанная с исходной функцией, которая определяется ограничивающим процессом. Сузим «интегрирование» более точно до двух частей: 1) неопределенный интеграл и 2) определенный интеграл. Неопределенный интеграл означает интегрирование функции без каких-либо ограничений, но в определенном интеграле есть верхний и нижний пределы, другими словами, мы назвали это интервалом интегрирования.
Пока первообразная как раз означает, что найти функции, производная которых будет нашей исходной функцией.Существует очень небольшая разница между определенным интегралом и первообразной, но явно существует большая разница между неопределенным интегралом и первообразной. Рассмотрим пример:
f (x) = x²
Первообразная x² равна F (x) = ⅓ x³.
Неопределенный интеграл равен ∫ x² dx = F (x) = ⅓ x³ + C, что почти является первообразной, за исключением c. (где «C» – постоянное число.)
С другой стороны, пару недель назад мы узнали о фундаментальной теореме исчисления, где нам нужно применить вторую часть этой теоремы к «определенному интегралу».4/4 + 2 также является одним из первообразных. Несмотря на это, когда мы берем неопределенный интеграл, мы на самом деле находим «все» возможные первообразные сразу (поскольку разные значения C дают разные первообразные). Так что между ними есть тонкая разница, но это явно две разные вещи. Вдобавок мы бы сказали, что определенный интеграл – это число, к которому мы можем применить вторую часть фундаментальной теоремы исчисления; но первообразная – это функция, к которой мы могли бы применить первую часть фундаментальной теоремы исчисления.
первообразные / неопределенные интегралы
первообразные / неопределенные интегралыЦели: В этом уроке мы рассматриваем проблему, в которой нам дается производная F некоторой функции f , и мы хотим найти функция f . Мы называем f первообразной или неопределенным интегралом. из F . Посмотрев на несколько примеров, мы обсудим отношения между двумя первообразными для одной и той же функции.Определим понятие начальных условий. С примерами излагаются некоторые основные свойства неопределенных интегралов. Также предусмотрены приложения неопределенных интегралов. Проработав эти материалы, студент должен уметь
- для вывода интегралов из Таблицы элементарных интегралов;
- для вычисления простых интегралов с помощью Таблицы элементарных интегралов;
- для вычисления простых интегралов с начальными условиями.
Модули:
- Пример
[Вы можете получить больше примеров, если продолжите щелкать по этой ссылке.]Теорема единственности .Если F и G являются первообразными f на некотором интервале I (, т.е. , F ‘(x) = G’ (x) = f (x) для всех x в Я ) тогда существует константа C такая, что F (x) = G (x) + C для всех x в I .
Как следствие этой теоремы, мы обычно добавляем константу C к неопределенный интеграл:
- Обсуждение [Использование Flash]
Определение. Функция F – это первообразная или неопределенный интеграл функция f , если производная F ‘= f . Мы используем обозначение
, чтобы указать, что F является неопределенным интегралом от f . В этих обозначениях имеем
тогда и только тогда, когдаОбратное свойство неопределенных интегралов:
12.1 Антипроизводная
Первообразное – это имя, которое мы иногда (редко) даем операции, идущей в обратном направлении от производная функции от самой функции. Поскольку производная не определяет функцию полностью (вы можете добавить любую константу к своей функции, и производная будет такой же), вам нужно добавить дополнительные информация, чтобы вернуться к явной функции как антипроизводной.
Таким образом, мы иногда говорим, что первообразная функции – это функция плюс произвольная константа.Таким образом первообразной \ (\ cos x \) является \ ((\ sin x) + c \).
Более распространенное название первообразной – неопределенный интеграл. Это идентичное понятие, просто другое название для него.
Для этого используется волнистая линия. Таким образом, предложение “первообразная \ (\ cos x \) есть \ ((\ sin x) + c \)” обычно формулируется так: неопределенный интеграл от \ (\ cos x \) равен \ ((\ sin x) + c \), и это обычно записывается в качестве
\ [\ int \ cos x \; dx = (\ sin x) + c \]
На самом деле это плохая запись.Переменная \ (x \), которая встречается справа, является переменной и представляет аргумент синусоидальной функции. Символы слева просто говорят, что функция, первообразной которой мы являемся ищется функция косинуса. Вы избежите путаницы, если выразите это, используя совершенно другой символ (скажем, \ (y \)) слева, чтобы обозначить это. Правильный способ написать это тогда
\ [\ int \ cos y \; dy = (\ sin x) + c \]
Почему используются такие странные и уродливые обозначения?
Мы делаем это из уважения к традициям.Это обозначение, которое люди использовали на протяжении веков. Мы увидим, почему они сделал это в следующем разделе.
Первый вопрос, который мы рассмотрим: если вы дадите мне функцию, скажем \ (g \), и попросите меня найти ее неопределенный интеграл, как мне это сделать?
Основной ответ на этот вопрос: для этого нет новых уловок. Вы можете работать в обратном направлении от правила дифференциации и некоторые правила интеграции, и это, по сути, все, что вы можете сделать.Но затем позволяет интегрировать (находить первообразную) множество полезных функций.
Первообразной суммы нескольких членов является сумма их первообразных. Это следует из того, что что производная суммы – это сумма производных членов. И аналогично, умножая функцию на константу умножает свою первообразную на ту же константу.
Используя эти факты, мы можем найти первообразную любого многочлена.{к + 1}} {к + 1} + с \).
Что с этой штукой \ (+ c \)?
Это напоминание о том, что производная константы равна \ (0 \), поэтому она является антипроизводной как операция, обратная к производная полностью не определена. Вы можете добавить любую константу к антипроизводной и получить другую. Некоторые считают, что это было изобретено педантами, чтобы мучить студентов, наказывая их за то, что они иногда игнорируют этот скучный факт.2} {2} + 7x + c \]
Студенты обычно находят это настолько легким, что, когда они вынуждены находить такое антипроизводное в тесте, часто их умы уже сосредоточены на следующем вопросе, и они рассеянно забывают и различают вместо этого анти-дифференциации одного или, возможно, всех терминов. Пожалуйста, избегайте этой ошибки.
Упражнений:
Найдите первообразные каждой из следующих функций:
12.{- \ frac {1} {2}} \)
(проверьте свой ответ, выделив его.)
Численность, математика и статистика – Набор академических навыков
Неопределенная интеграция
Определение и обозначения
Неопределенное интегрирование можно рассматривать как противоположное или обратное дифференцирование. По этой причине неопределенный интеграл также называют первообразной .
Обозначение неопределенного интеграла функции $ f (x) $ относительно $ x $:
\ [\ int f (x) \ mathrm {d} x.\]
Функция, появляющаяся внутри интеграла, $ f (x) $, известна как подынтегральное выражение .
Для функции $ f (x) = F ‘(x) $, где штрих обозначает производную по $ x $, неопределенный интеграл от $ f (x) $ равен
\ [\ int f (x) \ mathrm {d} x = F (x) + C, \]
$ C $ – произвольная константа, известная как константа интегрирования , и возникает из правила константы: для постоянной функции $ g (x) = C $, где $ C $ – любое число, производная от $ g ( x) $ равно $ g ‘(x) = 0.$ Следовательно, производная любой функции $ F (x) + C $ равна $ F ‘(x) = f (x) $. Значение $ C $ может определяться граничными условиями для функции $ F (x) $.
Примечание: Обычно строчные буквы используются для обозначения производных, а прописные буквы используются для обозначения соответствующих первообразных. 2 {(kx)}, \, k \ neq0 $
$ \ dfrac {\ tan {(kx)}} {k} + c $
Более подробную таблицу интегралов можно найти в удобной брошюре « math center» «Факты и формулы».5} {2x-3} \; \ mathrm {d} x \ end {align} $, интеграл формы $ \ begin {align} \ int f ‘(x) g (f (x)) \; \ mathrm {d} x \ end {align} $.
Рабочие тетради
Эти рабочие тетради, выпущенные HELM, являются хорошими помощниками при редактировании, содержат ключевые моменты для пересмотра и множество рабочих примеров.
Проверьте себя
Проверьте себя: Numbas-тест на неопределенную интеграцию
Внешние ресурсы
.
