ΠΠ»Π΅ΠΊΡΡΠΎΠ½Π½ΡΠΉ ΡΡΠ΅Π±Π½ΠΈΠΊ ΠΏΠΎ ΠΌΠ°ΡΠ΅ΠΌΠ°ΡΠΈΡΠ΅ΡΠΊΠΎΠΌΡ Π°Π½Π°Π»ΠΈΠ·Ρ
4.1 ΠΡΠΎΠΈΠ·Π²ΠΎΠ΄Π½Π°Ρ
4.1.1 ΠΠΏΡΠ΅Π΄Π΅Π»Π΅Π½ΠΈΠ΅ ΠΏΡΠΎΠΈΠ·Π²ΠΎΠ΄Π½ΠΎΠΉ
ΠΠΎΠ½ΡΡΠΈΠ΅ ΠΏΡΠΎΠΈΠ·Π²ΠΎΠ΄Π½ΠΎΠΉ – ΠΎΠ΄Π½ΠΎ ΠΈΠ· ΠΊΠ»ΡΡΠ΅Π²ΡΡ Π² ΠΌΠ°ΡΠ΅ΠΌΠ°ΡΠΈΡΠ΅ΡΠΊΠΎΠΌ Π°Π½Π°Π»ΠΈΠ·Π΅. ΠΡΡΡΡ $f(x)$ Π·Π°Π΄Π°Π½Π° Π½Π° Π½Π΅ΠΊΠΎΡΠΎΡΠΎΠΌ ΠΈΠ½ΡΠ΅ΡΠ²Π°Π»Π΅ $(a,b) \subset\mathbb{R}$, ΡΠΎΡΠΊΠ° $x_0 \in (a,b)$.
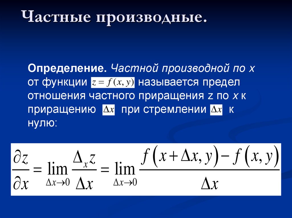
Π Π°ΡΡΠΌΠΎΡΡΠΈΠΌ ΠΎΡΠ½ΠΎΡΠ΅Π½ΠΈΠ΅ \[ A(x_0, \vartriangle x)=\frac{f(x_0+\Delta x)-f(x_0)}{\Delta x }. \]
ΠΡΠΎ ΡΡΠ½ΠΊΡΠΈΡ Π΄Π²ΡΡ ΠΏΠ΅ΡΠ΅ΠΌΠ΅Π½Π½ΡΡ – $x_0$ ΠΈ Π΅ΡΠ΅ ΠΎΠ΄Π½ΠΎΠΉ ΠΏΠ΅ΡΠ΅ΠΌΠ΅Π½Π½ΠΎΠΉ, ΠΊΠΎΡΠΎΡΡΡ ΠΎΠ±ΠΎΠ·Π½Π°ΡΠ°ΡΡ $ \Delta x$. Π§ΠΈΡΠ»ΠΈΡΠ΅Π»Ρ ΡΡΠΎΠΉ Π΄ΡΠΎΠ±ΠΈ ΠΎΠ±ΠΎΠ·Π½Π°ΡΠ°ΡΡ ΠΈΠ½ΠΎΠ³Π΄Π° ΠΊΠ°ΠΊ $\Delta f=f(x_0+\Delta x)-f(x_0)$ ΠΈ Π½Π°Π·ΡΠ²Π°ΡΡ ΠΏΡΠΈΡΠ°ΡΠ΅Π½ΠΈΠ΅ΠΌ ΡΡΠ½ΠΊΡΠΈΠΈ $f(x)$ Π² ΡΠΎΡΠΊΠ΅ $x_0$, ΡΠΎΠΎΡΠ²Π΅ΡΡΡΠ²ΡΡΡΠΈΠΌ ΠΏΡΠΈΡΠ°ΡΠ΅Π½ΠΈΡ Π°ΡΠ³ΡΠΌΠ΅Π½ΡΠ° $\Delta x$, ΡΠ°ΠΊ ΡΡΠΎ \[ A(x_0, \Delta x)=\frac{\Delta f}{\Delta x }. \]
ΠΠΏΡΠ΅Π΄Π΅Π»Π΅Π½ΠΈΠ΅. ΠΡΠ»ΠΈ ΡΡΡΠ΅ΡΡΠ²ΡΠ΅Ρ ΠΊΠΎΠ½Π΅ΡΠ½ΡΠΉ ΠΏΡΠ΅Π΄Π΅Π»
\[
\lim _{\Delta \to 0}\frac{f(x_0+\Delta x)-f(x_0)}{\Delta x }=k,
\]
ΡΠΎ Π³ΠΎΠ²ΠΎΡΡΡ, ΡΡΠΎ ΡΡΠ½ΠΊΡΠΈΡ $f(x)$ Π΄ΠΈΡΡΠ΅ΡΠ΅Π½ΡΠΈΡΡΠ΅ΠΌΠ° Π² ΡΠΎΡΠΊΠ΅ $x=x_0$, ΠΈΠΌΠ΅Π΅Ρ ΡΠ°ΠΌ ΠΏΡΠΎΠΈΠ·Π²ΠΎΠ΄Π½ΡΡ, ΡΠ°Π²Π½ΡΡ $k$, ΠΊΠΎΡΠΎΡΡΡ ΠΎΠ±ΠΎΠ·Π½Π°ΡΠ°ΡΡ $\frac{df}{dx}(x_0)$ ΠΈΠ»ΠΈ $f'(x_0)$.
ΠΠ°ΠΌΠ΅ΡΠ°Π½ΠΈΠ΅. Π ΡΠΎΡΠΊΠ°Ρ ΡΠ°Π·ΡΡΠ²Π° ΡΡΠ½ΠΊΡΠΈΠΈ $f(x)$ ΡΡΠ½ΠΊΡΠΈΡ Π½Π΅ ΠΈΠΌΠ΅Π΅Ρ ΠΏΡΠΎΠΈΠ·Π²ΠΎΠ΄Π½ΠΎΠΉ.
ΠΠΎΠ½ΡΡΠΎΠ»ΡΠ½ΡΠΉ Π²ΠΎΠΏΡΠΎΡ.
ΠΠΎΠΊΠ°ΠΆΠΈΡΠ΅ ΠΏΠΎΡΠ»Π΅Π΄Π½Π΅Π΅ ΡΡΠ²Π΅ΡΠΆΠ΄Π΅Π½ΠΈΠ΅.
ΠΠ΅ΡΠ²ΡΠ΅ ΡΠΈΠ·ΠΈΡΠ΅ΡΠΊΠΈΠ΅ ΠΏΡΠΈΠ»ΠΎΠΆΠ΅Π½ΠΈΡ.
1. ΠΡΡΡ $S(t)$ – ΠΏΡΡΡ, ΠΏΡΠΎΠΉΠ΄Π΅Π½Π½ΡΠΉ Π΄Π²ΠΈΠΆΡΡΠ΅ΠΉΡΡ ΠΏΠΎ ΠΏΡΡΠΌΠΎΠΉ ΡΠΎΡΠΊΠΎΠΉ. Π’ΠΎΠ³Π΄Π° ΠΌΠ³Π½ΠΎΠ²Π΅Π½Π½ΠΎΠΉ ΡΠΊΠΎΡΠΎΡΡΡΡ ΡΠΎΡΠΊΠΈ Π±ΡΠ΄Π΅Ρ \[ v(t)=\lim _{\Delta t \to 0} \frac{S(t+\Delta t)-S(t)}{\Delta t}= \frac {dS}{dt}(t). \]
2. ΠΡΡΡΡ ΡΠ΅ΡΠ΅Π· Π΄Π°Π½Π½ΠΎΠ΅ ΡΠ΅ΡΠ΅Π½ΠΈΠ΅ ΠΏΡΠΎΠ²ΠΎΠ΄Π° ΠΊ ΠΌΠΎΠΌΠ΅Π½ΡΡ $t$ ΠΏΡΠΎΡΠ΅ΠΊ Π·Π°ΡΡΠ΄ $Q(t)$, ΡΠΎΠ³Π΄Π° ΡΠ»Π΅ΠΊΡΡΠΈΡΠ΅ΡΠΊΠΈΠΉ ΡΠΎΠΊ \[ I(t)=\lim _{\Delta t \to 0} \frac{Q(t+\Delta t)-Q(t)}{\Delta t}= \frac {dQ}{dt}(t). \]
ΠΠ±ΡΡΠ΄ΠΈΠΌ Π³Π΅ΠΎΠΌΠ΅ΡΡΠΈΡΠ΅ΡΠΊΠΈΠΉ ΡΠΌΡΡΠ» ΠΏΡΠΎΠΈΠ·Π²ΠΎΠ΄Π½ΠΎΠΉ. ΠΠ° ΡΠΈΡΡΠ½ΠΊΠ΅ ΠΈΠ·ΠΎΠ±ΡΠ°ΠΆΠ΅Π½ Π³ΡΠ°ΡΠΈΠΊ ΡΡΠ½ΠΊΡΠΈΠΈ $y=f(x)$, ΠΏΡΠΎΡ
ΠΎΠ΄ΡΡΠΈΠΉ ΡΠ΅ΡΠ΅Π· (Π±Π»ΠΈΠ·ΠΊΠΈΠ΅ Π΄ΡΡΠ³ Π΄ΡΡΠ³Ρ) ΡΠΎΡΠΊΠΈ $A$ ΠΈ $B$. ΠΡΠΎΠ²Π΅Π΄Π΅ΠΌ ΡΠ΅ΡΠ΅Π· Π½ΠΈΡ
Ρ
ΠΎΡΠ΄Ρ $AB$. ΠΡΠ½ΠΎΡΠ΅Π½ΠΈΠ΅ $(f(x+\Delta x)-f(x))/\Delta x$ ΡΠΎΠΎΡΠ²Π΅ΡΡΡΠ²ΡΠ΅Ρ ΡΠ°Π½Π³Π΅Π½ΡΡ ΡΠ³Π»Π° Π½Π°ΠΊΠ»ΠΎΠ½Π° Ρ
ΠΎΡΠ΄Ρ $AB$. ΠΠΎΠ³Π΄Π° $\Delta x \rightarrow 0$, ΡΠΎΡΠΊΠ° $B$ ΡΡΡΠ΅ΠΌΠΈΡΡΡ ΠΊ ΡΠΎΡΠΊΠ΅ $A$, ΠΏΡΠΈ ΡΡΠΎΠΌ Ρ
ΠΎΡΠ΄Π° ΠΏΡΠ΅Π²ΡΠ°ΡΠ°Π΅ΡΡΡ Π² ΠΊΠ°ΡΠ°ΡΠ΅Π»ΡΠ½ΡΡ ΠΊ Π³ΡΠ°ΡΠΈΠΊΡ ΡΡΠ½ΠΊΡΠΈΠΈ, ΠΏΡΠΎΡ
ΠΎΠ΄ΡΡΡΡ ΡΠ΅ΡΠ΅Π· ΡΠΎΡΠΊΡ $(x,f(x))$.
3. $f(x)=\sin x$, $f'(x)=\cos x$.
ΠΡΡΠΈΡΠ»Π΅Π½ΠΈΠ΅. \[ A(x_0, \Delta x)=\frac{\sin (x_0+\Delta x)-\sin (x_0)}{\Delta x}. \]
ΠΡΠΏΠΎΠ»ΡΠ·ΡΡ ΠΈΠ·Π²Π΅ΡΡΠ½ΠΎΠ΅ ΡΡΠΈΠ³ΠΎΠ½ΠΎΠΌΠ΅ΡΡΠΈΡΠ΅ΡΠΊΠΎΠ΅ ΡΠΎΠΆΠ΄Π΅ΡΡΠ²ΠΎ (ΡΠ°Π·Π½ΠΎΡΡΡ ΡΠΈΠ½ΡΡΠΎΠ² ΡΠ°Π²Π½Π°…), ΠΈΠΌΠ΅Π΅ΠΌ: \[ A(x_0, \Delta x)=2\frac{\sin (\Delta x/2)\cos (x_0+\Delta x/2)}{\Delta x}= \] \[ \frac{\sin (\Delta x/2)\cos (x_0+\Delta x/2)}{\Delta x /2}. \]
Π‘ ΠΏΠΎΠΌΠΎΡΡΡ ΡΡΠΈΠ³ΠΎΠ½ΠΎΠΌΠ΅ΡΡΠΈΡΠ΅ΡΠΊΠΎΠ³ΠΎ ΠΏΡΠ΅Π΄Π΅Π»ΡΠ½ΠΎΠ³ΠΎ ΡΠΎΠΎΡΠ½ΠΎΡΠ΅Π½ΠΈΡ ΠΏΡΠΈ $\Delta x \rightarrow 0$ ΠΏΠΎΠ»ΡΡΠ°Π΅ΠΌ: \[ \lim _{\Delta x\rightarrow 0}A(x_0, \Delta x)=\cos (x_0). \]
4. $f(x)=\cos x$, $f'(x)=-\sin x$.
ΠΡΡΠΈΡΠ»Π΅Π½ΠΈΠ΅. \[ A(x_0, \Delta x)=\frac{\cos (x_0+\Delta x)-\cos (x_0)}{\Delta x}. \]
ΠΡΠΏΠΎΠ»ΡΠ·ΡΡ ΠΈΠ·Π²Π΅ΡΡΠ½ΠΎΠ΅ ΡΡΠΈΠ³ΠΎΠ½ΠΎΠΌΠ΅ΡΡΠΈΡΠ΅ΡΠΊΠΎΠ΅ ΡΠΎΠΆΠ΄Π΅ΡΡΠ²ΠΎ (ΡΠ°Π·Π½ΠΎΡΡΡ ΠΊΠΎΡΠΈΠ½ΡΡΠΎΠ² ΡΠ°Π²Π½Π°…), ΠΈΠΌΠ΅Π΅ΠΌ: \[ A(x_0, \Delta x)=-2\frac{\sin (\Delta x/2)\sin (x_0+\Delta x/2)}{\Delta x}= \] \[ -\frac{\sin (\Delta x/2)\sin (x_0+\Delta x/2)}{\Delta x /2} \]
Π‘ ΠΏΠΎΠΌΠΎΡΡΡ ΡΡΠΈΠ³ΠΎΠ½ΠΎΠΌΠ΅ΡΡΠΈΡΠ΅ΡΠΊΠΎΠ³ΠΎ ΠΏΡΠ΅Π΄Π΅Π»ΡΠ½ΠΎΠ³ΠΎ ΡΠΎΠΎΡΠ½ΠΎΡΠ΅Π½ΠΈΡ ΠΏΡΠΈ $\Delta x \rightarrow 0$ ΠΏΠΎΠ»ΡΡΠ°Π΅ΠΌ: \[ \lim _{\Delta x\rightarrow 0}A(x_0, \Delta x)=-\sin (x_0) \]
5.
$f(x)=\ln x$, $f'(x)=1/ x$.
ΠΡΡΠΈΡΠ»Π΅Π½ΠΈΠ΅. \[ A(x_0, \Delta x)=\frac{\ln (x_0+\Delta x)-\ln (x_0)}{\Delta x}= \] \[ \frac{\ln ((x_0+\Delta x)/x_0)}{\Delta x}=\frac{1}{x_0}\frac{\ln (1+\Delta x/x_0)}{\Delta x/x_0} \]
Π‘ ΠΏΠΎΠΌΠΎΡΡΡ Π»ΠΎΠ³Π°ΡΠΈΡΠΌΠΈΡΠ΅ΡΠΊΠΎΠ³ΠΎ ΠΏΡΠ΅Π΄Π΅Π»ΡΠ½ΠΎΠ³ΠΎ ΡΠΎΠΎΡΠ½ΠΎΡΠ΅Π½ΠΈΡ ΠΏΡΠΈ $\Delta x \rightarrow 0$ ΠΏΠΎΠ»ΡΡΠ°Π΅ΠΌ: \[ \lim _{\Delta x\rightarrow 0}A(x_0, \Delta x)=\frac{1}{x_0} \]
4.1.3 ΠΡΠΎΠΈΠ·Π²ΠΎΠ΄Π½Π°Ρ ΠΎΡ ΡΡΠΌΠΌΡ, ΠΏΡΠΎΠΈΠ·Π²Π΅Π΄Π΅Π½ΠΈΡ ΠΈ ΡΠ°ΡΡΠ½ΠΎΠ³ΠΎ ΡΡΠ½ΠΊΡΠΈΠΉ
ΠΡΠΎΠΈΠ·Π²ΠΎΠ΄Π½Π°Ρ Π²ΠΎΠ·Π½ΠΈΠΊΠ°Π΅Ρ Π² ΡΠ΅Π·ΡΠ»ΡΡΠ°ΡΠ΅ ΠΏΡΠ΅Π΄Π΅Π»ΡΠ½ΠΎΠ³ΠΎ ΠΏΠ΅ΡΠ΅Ρ ΠΎΠ΄Π°. ΠΠΎΡΡΠΎΠΌΡ ΡΠ²ΠΎΠΉΡΡΠ²Π° ΠΏΡΠ΅Π΄Π΅Π»ΠΎΠ² ΠΏΡΠΈΠ²ΠΎΠ΄ΡΡ ΠΊ ΡΠΎΠΎΡΠ²Π΅ΡΡΡΠ²ΡΡΡΠΈΠΌ ΡΠ²ΠΎΠΉΡΡΠ²Π°ΠΌ ΠΏΡΠΎΠΈΠ·Π²ΠΎΠ΄Π½ΡΡ .
Π’Π΅ΠΎΡΠ΅ΠΌΠ°. ΠΡΡΡΡ ΡΡΠ½ΠΊΡΠΈΠΈ $f(x)$, $g(x)$ Π΄ΠΈΡΡΠ΅ΡΠ΅Π½ΡΠΈΡΡΠ΅ΠΌΡ Π² ΡΠΎΡΠΊΠ΅ $x$. Π’ΠΎΠ³Π΄Π°
1. Π€ΡΠ½ΠΊΡΠΈΡ $f(x)+g(x)$ ΡΠ°ΠΊΠΆΠ΅ Π΄ΠΈΡΡΠ΅ΡΠ΅Π½ΡΠΈΡΡΠ΅ΠΌΠ°, ΠΏΡΠΈΡΠ΅ΠΌ $$(f(x)+g(x))’=f'(x)+g'(x),$$
2. Π€ΡΠ½ΠΊΡΠΈΡ $f(x)\cdot g(x)$ Π΄ΠΈΡΡΠ΅ΡΠ΅Π½ΡΠΈΡΡΠ΅ΠΌΠ°, ΠΏΡΠΈΡΠ΅ΠΌ ΡΠΏΡΠ°Π²Π΅Π΄Π»ΠΈΠ²Π° ΡΠΎΡΠΌΡΠ»Π° ΠΠ΅ΠΉΠ±Π½ΠΈΡΠ° $$(f(x)\cdot g(x))’=f'(x)\cdot g(x)+f(x)\cdot g'(x),$$
3. ΠΡΠ»ΠΈ $g(x) \neq 0$, ΡΠΎΠ³Π΄Π° $f(x)/g(x)$ Π΄ΠΈΡΡΠ΅ΡΠ΅Π½ΡΠΈΡΡΠ΅ΠΌΠ° Π² ΡΠΎΡΠΊΠ΅ $x$, ΠΏΡΠΈΡΠ΅ΠΌ
$$ \left (\frac{f(x)}{g(x)}\right )’=\frac{f'(x)g(x)-f(x)g'(x)}{g^2(x)}.
ΠΠΎΠΊΠ°Π·Π°ΡΠ΅Π»ΡΡΡΠ²ΠΎ.
1. \[ A(x_0, \Delta x)=\frac{(\left ( f(x_0+\Delta x) +g(x_0+\Delta x)\right )-\left ( f(x_0) +g(x_0)\right )}{\Delta x}= \] \[ \frac{ f(x_0+\Delta x) – f(x_0) }{\Delta x}+\frac{ g(x_0+\Delta x) – g(x_0) }{\Delta x}. \]
Π‘ΠΎΠ³Π»Π°ΡΠ½ΠΎ ΡΡΠ»ΠΎΠ²ΠΈΡΠΌ ΡΠ΅ΠΎΡΠ΅ΠΌΡ, ΠΎΠ±Π΅ Π΄ΡΠΎΠ±ΠΈ Π² ΠΏΠΎΡΠ»Π΅Π΄Π½Π΅ΠΌ Π²ΡΡΠ°ΠΆΠ΅Π½ΠΈΠΈ ΠΈΠΌΠ΅ΡΡ ΠΏΡΠ΅Π΄Π΅Π»Ρ ΠΏΡΠΈ $\Delta x \rightarrow 0$, ΡΠ°ΠΊ ΡΡΠΎ ΠΈΡΠΏΠΎΠ»ΡΠ·ΡΡ ΡΠΎΡ ΡΠ°ΠΊΡ, ΡΡΠΎ ΠΏΡΠ΅Π΄Π΅Π» ΡΡΠΌΠΌΡ ΡΠ°Π²Π΅Π½ ΡΡΠΌΠΌΠ΅ ΠΏΡΠ΅Π΄Π΅Π»ΠΎΠ² (ΠΊΠΎΠ½Π΅ΡΠ½ΡΡ !) ΠΏΠΎΠ»ΡΡΠ°Π΅ΠΌ: \[ \lim _{\Delta x \rightarrow 0} A(x_0, \Delta x)=f'(x_0)+g'(x_0). \]
2.
\[
A(x_0, \Delta x)=
\]
\[
\frac{ f(x_0+\Delta x)\cdot g(x_0+\Delta x)- f(x_0) \cdot g(x_0)}{\Delta x}=
\]
\[
\frac{ f(x_0+\Delta x)\cdot g(x_0+\Delta x)- f(x_0+\Delta x)\cdot g(x_0)}{\Delta x}
\]
\[
{+f(x_0+\Delta x)\cdot g(x_0)- f(x_0) \cdot g(x_0)}{\Delta x}
\]
\[
=f(x_0+\Delta x)\frac{g(x_0+\Delta x)- g(x_0)}{\Delta x}+
\]
\[
g(x_0)\frac{f(x_0+\Delta x)- f(x_0)}{\Delta x}.
\]
Π‘ΠΎΠ³Π»Π°ΡΠ½ΠΎ ΡΡΠ»ΠΎΠ²ΠΈΡΠΌ ΡΠ΅ΠΎΡΠ΅ΠΌΡ, ΠΏΡΠΈ $\Delta x \rightarrow 0$ Π²ΡΡΠ°ΠΆΠ΅Π½ΠΈΡ $$ \frac{g(x_0+\Delta x)- g(x_0)}{\Delta x}, \quad \frac{f(x_0+\Delta x)- f(x_0)}{\Delta x}$$ ΠΈΠΌΠ΅ΡΡ ΠΏΡΠ΅Π΄Π΅Π»Ρ, ΡΠ°Π²Π½ΡΠ΅ ΠΏΡΠΎΠΈΠ·Π²ΠΎΠ΄Π½ΡΠΌ ΡΡΠ½ΠΊΡΠΈΠΉ $g'(x_0), f'(x_0)$. Π’Π°ΠΊ ΠΊΠ°ΠΊ ΡΡΠ½ΠΊΡΠΈΡ $f(x)$ Π΄ΠΈΡΡΠ΅ΡΠ΅Π½ΡΠΈΡΡΠ΅ΠΌΠ° Π² ΡΠΎΡΠΊΠ΅ $x_0$, ΡΠΎ ΠΎΠ½Π° Π½Π΅ΠΏΡΠ΅ΡΡΠ²Π½Π° Π² ΡΡΠΎΠΉ ΡΠΎΡΠΊΠ΅, Π·Π½Π°ΡΠΈΡ $f(x_0+\Delta x) \rightarrow f(x_0) $ ΠΏΡΠΈ $\Delta x \rightarrow 0$. Π ΠΈΡΠΎΠ³Π΅ ΠΏΠΎΠ»ΡΡΠ°Π΅ΠΌ: \[ \lim _{\Delta x \rightarrow 0} A(x_0, \Delta x)=f'(x_0)\cdot g(x_0)+f(x_0)\cdot g'(x_0). \]
3.
\[
A(x_0, \Delta x)=\frac{\frac{f(x_0+\Delta x)}{g(x_0+\Delta x)}-\frac{f(x_0)}{g(x_0)}}{\Delta x}=
\]
\[
\frac{f(x_0+\Delta x)g(x_0)-f(x_0)g(x_0+\Delta x)}{g(x_0+\Delta x)g(x_0)\Delta x}=
\]
\[
\frac{1}{g(x_0+\Delta x)g(x_0)}\frac{f(x_0+\Delta x)g(x_0)-f(x_0)g(x_0)}{\Delta x}+
\]
\[
{f(x_0)g(x_0)-f(x_0)g(x_0+\Delta x)}{\Delta x}=
\]
\[
\frac{1}{g(x_0+\Delta x)g(x_0)}\frac{f(x_0+\Delta x)g(x_0)-f(x_0)g(x_0)}{\Delta x}-
\]
\[
\frac{f(x_0)g(x_0+\Delta x)-f(x_0)g(x_0)}{\Delta x} .
2)$.
ΠΡΠ΅Π΄ΠΏΠΎΠ»ΠΎΠΆΠΈΠΌ, ΡΡΠΎ ΠΈΠ·Π²Π΅ΡΡΠ½Ρ ΠΏΡΠΎΠΈΠ·Π²ΠΎΠ΄Π½ΡΠ΅ $dg/dx$, $dh/dy$. ΠΠΎΠ·Π½ΠΈΠΊΠ°Π΅Ρ Π²ΠΎΠΏΡΠΎΡ: ΠΊΠ°ΠΊ Π²ΡΡΠΈΡΠ»ΠΈΡΡ ΠΏΡΠΎΠΈΠ·Π²ΠΎΠ΄Π½ΡΡ ΡΠ»ΠΎΠΆΠ½ΠΎΠΉ ΡΡΠ½ΠΊΡΠΈΠΈ $dz/dx$, Π³Π΄Π΅ $z=h(g(x))$?
Π’Π΅ΠΎΡΠ΅ΠΌΠ°. ΠΡΡΡΡ $f(x)$ Π΄ΠΈΡΡΠ΅ΡΠ΅Π½ΡΠΈΡΡΠ΅ΠΌΠ° Π² ΡΠΎΡΠΊΠ΅ $x=x_0$, $h(y)$ Π΄ΠΈΡΡΠ΅ΡΠ΅Π½ΡΠΈΡΡΠ΅ΠΌΠ° Π² ΡΠΎΡΠΊΠ΅ $y_0=f(x_0)$. Π’ΠΎΠ³Π΄Π° $z=h(g(x))$ Π΄ΠΈΡΡΠ΅ΡΠ΅Π½ΡΠΈΡΡΠ΅ΠΌΠ° Π² ΡΠΎΡΠΊΠ΅ $x=x_0$, ΠΏΡΠΈΡΠ΅ΠΌ \begin{equation} \left. \frac{dz}{dx} \right|_{x=x_0}=\left. \frac{dh}{dy}\right|_{y=f(x_0)}\cdot \left.\frac{df}{dx}\right|_{x=x_0}. (8) \label{comp} \end{equation}
ΠΠΎΠΊΠ°Π·Π°ΡΠ΅Π»ΡΡΡΠ²ΠΎ.
ΠΠ±ΠΎΠ·Π½Π°ΡΠΈΠΌ $y_0=f(x_0)$. Π ΡΠΎΠΎΡΠ²Π΅ΡΡΡΠ²ΠΈΠΈ Ρ Π½Π°ΡΠΈΠΌΠΈ ΠΏΡΠ΅Π΄ΠΏΠΎΠ»ΠΎΠΆΠ΅Π½ΠΈΡΠΌΠΈ ΡΠΎΡΡΠ°Π²ΠΈΠΌ Π²ΡΡΠ°ΠΆΠ΅Π½ΠΈΠ΅ \[ A(x_0, \Delta x)=\frac{h(f(x_0+\Delta x))-h(f(x_0))}{\Delta x}= \] \[ \frac{h(f(x_0+\Delta x))-h(f(x_0))}{f(x_0+\Delta x)-f(x_0)}\cdot \frac{f(x_0+\Delta x)-f(x_0)}{\Delta x}. \]
ΠΡΠΈ $\Delta x \to 0$ Π² ΡΠΈΠ»Ρ Π½Π΅ΠΏΡΠ΅ΡΡΠ²Π½ΠΎΡΡΠΈ $f(x)$ Π² ΡΠΎΡΠΊΠ΅ $x_0$ ΠΈΠΌΠ΅Π΅ΠΌ: $y_0+\Delta y=f(x_0+\Delta x) \to f(x_0)=y_0$. Π ΡΠΈΠ»Ρ ΡΡΠ»ΠΎΠ²ΠΈΠΉ ΡΠ΅ΠΎΡΠ΅ΠΌΡ ΠΏΠ΅ΡΠ²ΡΠΉ ΠΌΠ½ΠΎΠΆΠΈΡΠ΅Π»Ρ ΠΈΠΌΠ΅Π΅Ρ ΠΏΡΠ΅Π΄Π΅Π»ΠΎΠΌ ΠΏΡΠΈ $\Delta x \to 0$ Π²Π΅Π»ΠΈΡΠΈΠ½Ρ $\left.
h'(y)\right|_{y=f(x_0)}$, Π²ΡΠΎΡΠΎΠΉ ΠΌΠ½ΠΎΠΆΠΈΡΠ΅Π»Ρ ΠΈΠΌΠ΅Π΅Ρ ΠΏΡΠ΅Π΄Π΅Π»ΠΎΠΌ Π²Π΅Π»ΠΈΡΠΈΠ½Ρ $f'(x_0)$. Π ΠΈΡΠΎΠ³Π΅ ΠΏΠΎΠ»ΡΡΠ°Π΅ΠΌ:
\[
\lim _{\Delta x \to 0}A(x_0, \Delta x)=\left. h'(y)\right|_{y=f(x_0)}\cdot f'(x_0).
\]
ΠΠ°ΠΌΠ΅ΡΠ°Π½ΠΈΠ΅. Π‘ΠΎΠΎΡΠ½ΠΎΡΠ΅Π½ΠΈΠ΅ (8) ΡΠΎΠ΄Π΅ΡΠΆΠΈΡ Π² Π»Π΅Π²ΠΎΠΉ ΡΠ°ΡΡΠΈ 2 ΡΠΎΠΌΠ½ΠΎΠΆΠΈΡΠ΅Π»Ρ – Π² ΡΠΎΠΎΡΠ²Π΅ΡΡΡΠ²ΠΈΠΈ Ρ ΡΠ΅ΠΌ, ΡΡΠΎ ΡΠ»ΠΎΠΆΠ½Π°Ρ ΡΡΠ½ΠΊΡΠΈΡ ΠΎΠ±ΡΠ°Π·ΠΎΠ²Π°Π½Π° ΠΊΠΎΠΌΠΏΠΎΠ·ΠΈΡΠΈΠ΅ΠΉ Π΄Π²ΡΡ ΡΡΠ½ΠΊΡΠΈΠΉ. ΠΡΠ»ΠΈ ΡΠ»ΠΎΠΆΠ½Π°Ρ ΡΡΠ½ΠΊΡΠΈΡ ΠΎΠ±ΡΠ°Π·ΠΎΠ²Π°Π½Π° ΠΊΠΎΠΌΠΏΠΎΠ·ΠΈΡΠΈΠ΅ΠΉ 3 ΡΡΠ½ΠΊΡΠΈΠΉ, Π² Π»Π΅Π²ΠΎΠΉ ΡΠ°ΡΡΠΈ ΠΈΠΌΠ΅Π΅ΡΡΡ 3 ΡΠΎΠΌΠ½ΠΎΠΆΠΈΡΠ΅Π»Ρ ΠΈ Ρ.Π΄.
ΠΠ°ΠΏΠΎΠΌΠ½ΠΈΠΌ, ΡΡΠΎ Π΅ΡΠ»ΠΈ Π·Π°Π΄Π°Π½Π° ΡΡΠ½ΠΊΡΠΈΡ $y=f(x)$, ΡΠΎ ΠΎΠ±ΡΠ°ΡΠ½ΠΎΠΉ ΠΊ Π½Π΅ΠΉ ΡΡΠ½ΠΊΡΠΈΠ΅ΠΉ Π½Π°Π·ΡΠ²Π°Π΅ΡΡΡ ΡΡΠ½ΠΊΡΠΈΡ $x=h(y)$ ΡΠΎ ΡΠ»Π΅Π΄ΡΡΡΠΈΠΌΠΈ ΡΠ²ΠΎΠΉΡΡΠ²Π°ΠΌΠΈ: $h(f(x))=x$, $f(h(y))=y$. Π Π°Π·ΡΠΌΠ΅Π΅ΡΡΡ, ΠΎΠ±ΡΠ°ΡΠ½Π°Ρ ΡΡΠ½ΠΊΡΠΈΡ ΡΡΡΠ΅ΡΡΠ²ΡΠ΅Ρ Π½Π΅ Π²ΡΠ΅Π³Π΄Π°.
Π’Π΅ΠΎΡΠ΅ΠΌΠ°. ΠΡΡΡΡ ΡΡΠ½ΠΊΡΠΈΡ $y=f(x)$ ΠΈΠΌΠ΅Π΅Ρ Π½Π΅ΠΏΡΠ΅ΡΡΠ²Π½ΡΡ ΠΏΡΠΎΠΈΠ·Π²ΠΎΠ΄Π½ΡΡ Π² Π½Π΅ΠΊΠΎΡΠΎΡΠΎΠΉ ΠΎΠΊΡΠ΅ΡΡΠ½ΠΎΡΡΠΈ $V$ ΡΠΎΡΠΊΠΈ $x=x_0$, ΠΏΡΠΈΡΠ΅ΠΌ $f'(x_0) \neq 0$. Π’ΠΎΠ³Π΄Π° Π² Π½Π΅ΠΊΠΎΡΠΎΡΠΎΠΉ ΠΎΠΊΡΠ΅ΡΡΠ½ΠΎΡΡΠΈ $U \subset V$, $x_0 \in U$, ΡΡΠ½ΠΊΡΠΈΡ $f(x)$ ΠΈΠΌΠ΅Π΅Ρ ΠΎΠ±ΡΠ°ΡΠ½ΡΡ, ΠΎΠΏΡΠ΅Π΄Π΅Π»Π΅Π½Π½ΡΡ Π² Π½Π΅ΠΊΠΎΡΠΎΡΠΎΠΉ ΠΎΠΊΡΠ΅ΡΡΠ½ΠΎΡΡΠΈ ΡΠΎΡΠΊΠΈ $y_0=f(x_0)$, ΠΏΡΠΈΡΠ΅ΠΌ Π²ΡΠΏΠΎΠ»Π½ΡΠ΅ΡΡΡ ΡΠ°Π²Π΅Π½ΡΡΠ²ΠΎ:
\begin{equation}
h'(y_0)=\left.
2}.
\]
ΠΠ°Π»Π΅Π΅, ΠΏΡΡΡΡ Π΄Π»Ρ Π½Π΅ΠΊΠΎΡΠΎΡΡΡ ΡΡΠ½ΠΊΡΠΈΠΉ $a(t),b(t)$, Π·Π°Π΄Π°Π½Π½ΡΡ Π½Π° ΠΈΠ½ΡΠ΅ΡΠ²Π°Π»Π΅ $\left[t_1,t_2\right]$, $x=a(t)$, $y=b(t)$ (Π² ΡΡΠΎΠΌ ΡΠ»ΡΡΠ°Π΅ Π³ΠΎΠ²ΠΎΡΡΡ, ΡΡΠΎ ΠΏΠ΅ΡΠ΅ΠΌΠ΅Π½Π½ΡΠ΅ $ x $ ΠΈ $ y $ Π·Π°Π΄Π°Π½Ρ ΠΏΠ°ΡΠ°ΠΌΠ΅ΡΡΠΈΡΠ΅ΡΠΊΠΈ). ΠΡΠ΅Π΄ΠΏΠΎΠ»ΠΎΠΆΠΈΠΌ, ΡΡΠΎ Π΄Π»Ρ ΡΡΠ½ΠΊΡΠΈΠΈ $x=a(t)$ ΡΡΡΠ΅ΡΡΠ²ΡΠ΅Ρ ΠΎΠ±ΡΠ°ΡΠ½Π°Ρ ΡΡΠ½ΠΊΡΠΈΡ $t=\phi (x)$. Π’ΠΎΠ³Π΄Π° $y=b(t)=b(\phi(x))$, ΡΠ°ΠΊ ΡΡΠΎ ΠΏΠΎΡΠ²Π»ΡΠ΅ΡΡΡ Π·Π°Π²ΠΈΡΠΈΠΌΠΎΡΡΡ ΠΌΠ΅ΠΆΠ΄Ρ $x$ ΠΈ $y$. Π ΡΡΠΎΠΌ ΡΠ»ΡΡΠ°Π΅ Π³ΠΎΠ²ΠΎΡΡΡ, ΡΡΠΎ ΡΡΠ½ΠΊΡΠΈΡ $y(x)$ Π·Π°Π΄Π°Π½Π° ΠΏΠ°ΡΠ°ΠΌΠ΅ΡΡΠΈΡΠ΅ΡΠΊΠΈ (Ρ ΠΏΠΎΠΌΠΎΡΡΡ ΠΏΠ°ΡΠ°ΠΌΠ΅ΡΡΠ° $t$). ΠΡΠ»ΠΈ ΠΈΠ·Π²Π΅ΡΡΠ½Ρ ΠΏΡΠΎΠΈΠ·Π²ΠΎΠ΄Π½ΡΠ΅ ΡΡΠ½ΠΊΡΠΈΠΉ $a(t)$, $b(t)$, ΡΠΎ ΠΌΠΎΠΆΠ½ΠΎ Π²ΡΡΠΈΡΠ»ΠΈΡΡ ΠΏΡΠΎΠΈΠ·Π²ΠΎΠ΄Π½ΡΡ ΡΡΠ½ΠΊΡΠΈΠΈ $y'(x)$.
Π’Π΅ΠΎΡΠ΅ΠΌΠ°. ΠΡΠ΅Π΄ΠΏΠΎΠ»ΠΎΠΆΠΈΠΌ, ΡΡΠΎ ΡΡΠ½ΠΊΡΠΈΠΈ $a(t),b(t)$ Π΄ΠΈΡΡΠ΅ΡΠ΅Π½ΡΠΈΡΡΠ΅ΠΌΡ Π½Π° ΠΈΠ½ΡΠ΅ΡΠ²Π°Π»Π΅ $\left[t_1,t_2\right]$, ΠΏΡΠΈΡΠ΅ΠΌ ΡΡΡΠ΅ΡΡΠ²ΡΠ΅Ρ ΠΎΠ±ΡΠ°ΡΠ½Π°Ρ ΡΡΠ½ΠΊΡΠΈΡ $t=\phi (x)$, Π΄ΠΈΡΡΠ΅ΡΠ΅Π½ΡΠΈΡΡΠ΅ΠΌΠ°Ρ ΠΏΡΠΈ Π²ΡΠ΅Ρ ΠΈΠ½ΡΠ΅ΡΠ΅ΡΡΡΡΠΈΡ Π½Π°Ρ $x$. Π’ΠΎΠ³Π΄Π° ΠΏΡΠΎΠΈΠ·Π²ΠΎΠ΄Π½Π°Ρ $y'(x)$ ΡΡΡΠ΅ΡΡΠ²ΡΠ΅Ρ, ΠΏΡΠΈΡΠ΅ΠΌ \begin{equation} y'(x)=\left.\frac{b'(t)}{a'(t)}\right |_{t=\phi (x)}. (10) \label{par} \end{equation}
ΠΠΎΠΊΠ°Π·Π°ΡΠ΅Π»ΡΡΡΠ²ΠΎ.
Π‘ΠΎΠ³Π»Π°ΡΠ½ΠΎ ΡΡΠ»ΠΎΠ²ΠΈΡΠΌ ΡΠ΅ΠΎΡΠ΅ΠΌΡ, ΡΡΠ½ΠΊΡΠΈΡ $y(x)$ ΠΌΠΎΠΆΠ½ΠΎ ΠΏΡΠ΅Π΄ΡΡΠ°Π²ΠΈΡΡ ΠΊΠ°ΠΊ ΡΠ»ΠΎΠΆΠ½ΡΡ ΡΡΠ½ΠΊΡΠΈΡ, $y(x)=b( \phi (x))$.
2}.$$
ΠΠ°ΡΠ΅ΠΌΠ°ΡΠΈΠΊΠ° ΠΎΠ½Π»Π°ΠΉΠ½
Π Π΅ΡΠ΅Π½ΠΈΠ΅ ΠΌΠ°ΡΠ΅ΠΌΠ°ΡΠΈΠΊΠΈ ΠΎΠ½Π»Π°ΠΉΠ½
Math34.biz β ΡΡΠΎ ΡΠΎΠ²ΡΠ΅ΠΌΠ΅Π½Π½ΡΠΉ ΡΠΏΠΎΡΠΎΠ± ΡΠ΅ΡΠ΅Π½ΠΈΡ ΠΌΠ°ΡΠ΅ΠΌΠ°ΡΠΈΠΊΠΈ, Π² ΡΠΎΠΌ ΡΠΈΡΠ»Π΅ Π΄Π»Ρ ΡΡΠ°Π²Π½Π΅Π½ΠΈΡ ΡΠ°ΠΌΠΎΡΡΠΎΡΡΠ΅Π»ΡΠ½ΡΡ ΡΠ΅ΡΠ΅Π½ΠΈΠΉ Ρ ΠΌΠ°ΡΠΈΠ½Π½ΡΠΌΠΈ Π²ΡΡΠΈΡΠ»Π΅Π½ΠΈΡΠΌΠΈ.
ΠΠΎΠ»ΡΠ·ΠΎΠ²Π°Π½ΠΈΠ΅ ΡΠ΅ΡΠ²ΠΈΡΠΎΠΌ ΡΠ΄ΠΎΠ±Π½ΠΎ ΠΈ ΠΏΠΎΠ½ΡΡΠ½ΠΎ ΠΊΠ°ΠΆΠ΄ΠΎΠΌΡ ΡΠ΅Π»ΠΎΠ²Π΅ΠΊΡ, ΠΏΠΎΠΏΠ°Π²ΡΠ΅ΠΌΡ Π½Π° ΡΠ°ΠΉΡ Π²ΠΏΠ΅ΡΠ²ΡΠ΅. Π‘ΡΠ°Π·Ρ Π²ΡΠ±ΠΈΡΠ°Π΅ΡΠ΅ Π½ΡΠΆΠ½ΡΠΉ ΠΊΠ°Π»ΡΠΊΡΠ»ΡΡΠΎΡ, Π²Π²ΠΎΠ΄ΠΈΡΠ΅ Π½Π΅ΠΎΠ±Ρ ΠΎΠ΄ΠΈΠΌΡΠ΅ Π΄Π°Π½Π½ΡΠ΅ ΠΏΠΎ Π²Π°ΡΠ΅ΠΉ Π·Π°Π΄Π°ΡΠ΅ ΠΈ Π½Π°ΠΆΠΈΠΌΠ°Π΅ΡΠ΅ ΠΊΠ½ΠΎΠΏΠΊΡ Β«Π Π΅ΡΠ΅Π½ΠΈΠ΅Β». ΠΠ° ΡΡΠΈΡΠ°Π½Π½ΡΠ΅ ΡΠ΅ΠΊΡΠ½Π΄Ρ ΠΎΡΠ²Π΅Ρ Π³ΠΎΡΠΎΠ².
Π§ΡΠΎΠ±Ρ Π½Π΅ Π²ΠΎΠ·Π½ΠΈΠΊΠ°Π»ΠΎ ΡΡΡΠ΄Π½ΠΎΡΡΠ΅ΠΉ Ρ Π²Π²ΠΎΠ΄ΠΎΠΌ Π΄Π°Π½Π½ΡΡ , ΠΌΡ ΠΏΠΎΠ΄Π³ΠΎΡΠΎΠ²ΠΈΠ»ΠΈ ΡΠΏΠ΅ΡΠΈΠ°Π»ΡΠ½ΡΡ ΡΡΠ°ΡΡΡ ΠΠ°ΠΊ Π²Π²ΠΎΠ΄ΠΈΡΡ Π΄Π°Π½Π½ΡΠ΅? ΠΠΎΠΌΠΈΠΌΠΎ ΠΏΡΠ°Π²ΠΈΠ» Π½Π°ΠΏΠΈΡΠ°Π½ΠΈΡ ΡΠΎΡΠΌΡΠ» ΠΈ ΡΠΈΡΠ΅Π», Π² Π½Π΅ΠΉ Π²Ρ ΠΌΠΎΠΆΠ΅ΡΠ΅ ΡΠ²ΠΈΠ΄Π΅ΡΡ, ΠΊΠ°ΠΊ ΠΏΡΠ°Π²ΠΈΠ»ΡΠ½ΠΎ Π²Π²ΠΎΠ΄ΡΡΡΡ ΡΠ°Π·Π»ΠΈΡΠ½ΡΠ΅ ΠΊΠΎΠ½ΡΡΠ°Π½ΡΡ ΠΈ ΠΌΠ°ΡΠ΅ΠΌΠ°ΡΠΈΡΠ΅ΡΠΊΠΈΠ΅ ΡΡΠ½ΠΊΡΠΈΠΈ.
Π ΠΊΠ°Π»ΡΠΊΡΠ»ΡΡΠΎΡΠ°Ρ
ΠΠΎ ΠΌΠ΅ΡΠ΅ Π²ΠΎΠ·ΠΌΠΎΠΆΠ½ΠΎΡΡΠΈ Π΄ΠΎΠ±Π°Π²Π»ΡΡΡΡΡ Π½ΠΎΠ²ΡΠ΅ ΠΌΠ°ΡΠ΅ΠΌΠ°ΡΠΈΡΠ΅ΡΠΊΠΈΠ΅ ΠΊΠ°Π»ΡΠΊΡΠ»ΡΡΠΎΡΡ. ΠΠ° ΡΠ΅Π³ΠΎΠ΄Π½ΡΡΠ½ΠΈΠΉ Π΄Π΅Π½Ρ ΠΈΡ Π±ΠΎΠ»Π΅Π΅ 85.
ΠΡΠ»ΠΈ Π½Π΅ ΡΠ΄Π°Π»ΠΎΡΡ Π½Π°ΠΉΡΠΈ Π½ΡΠΆΠ½ΡΠΉ ΠΊΠ°Π»ΡΠΊΡΠ»ΡΡΠΎΡ, ΠΊΠΎΡΠΎΡΡΠΌ ΠΌΠΎΠΆΠ΅Ρ Π±ΡΡΡ ΡΠ΅ΡΠ΅Π½Π° Π²Π°ΡΠ° ΠΌΠ°ΡΠ΅ΠΌΠ°ΡΠΈΡΠ΅ΡΠΊΠ°Ρ Π·Π°Π΄Π°ΡΠ°, ΠΈΠ»ΠΈ Π΅ΡΡΡ ΠΏΡΠ΅Π΄Π»ΠΎΠΆΠ΅Π½ΠΈΠ΅ ΠΏΠΎ ΡΠ»ΡΡΡΠ΅Π½ΠΈΡ ΠΈΠΌΠ΅ΡΡΠ΅Π³ΠΎΡΡ ΠΊΠ°Π»ΡΠΊΡΠ»ΡΡΠΎΡΠ°, ΠΏΠΎΠΆΠ°Π»ΡΠΉΡΡΠ°, ΡΠΎΠΎΠ±ΡΠΈΡΠ΅ ΠΎΠ± ΡΡΠΎΠΌ Π½Π° ΠΏΠΎΡΡΡ info@math34.
biz
ΠΡΠ΅ΠΈΠΌΡΡΠ΅ΡΡΠ²Π°
1. ΠΠ΅ΡΠΏΠ»Π°ΡΠ½ΠΎ
Π Π΅ΡΠ΅Π½ΠΈΠ΅ ΠΌΠ°ΡΠ΅ΠΌΠ°ΡΠΈΠΊΠΈ ΠΎΠ½Π»Π°ΠΉΠ½ Π½Π΅ Π±ΡΠ΄Π΅Ρ Π²Π°ΠΌ ΡΡΠΎΠΈΡΡ Π½ΠΈ ΠΊΠΎΠΏΠ΅ΠΉΠΊΠΈ. ΠΠ°Ρ ΡΠ΅ΡΠ²ΠΈΡ Π°Π±ΡΠΎΠ»ΡΡΠ½ΠΎ Π±Π΅ΡΠΏΠ»Π°ΡΠ½ΡΠΉ ΠΈ Π΄ΠΎΡΡΡΠΏΠ΅Π½ Π»ΡΠ±ΠΎΠΌΡ ΠΏΠΎΠ»ΡΠ·ΠΎΠ²Π°ΡΠ΅Π»Ρ ΠΈΠ½ΡΠ΅ΡΠ½Π΅ΡΠ°.
2. ΠΠ΅Π· ΡΠ΅Π³ΠΈΡΡΡΠ°ΡΠΈΠΈ
ΠΠ»Ρ ΠΏΠΎΠ»ΡΠ·ΠΎΠ²Π°Π½ΠΈΡ ΠΊΠ°Π»ΡΠΊΡΠ»ΡΡΠΎΡΠ°ΠΌΠΈ Π½Π΅ ΡΡΠ΅Π±ΡΠ΅ΡΡΡ ΡΠ΅Π³ΠΈΡΡΡΠ°ΡΠΈΠΈ Π½Π° ΡΠ°ΠΉΡΠ΅, ΠΎΡΠ½ΠΈΠΌΠ°Ρ Π²ΡΠ΅ΠΌΡ Π½Π° Π·Π°ΠΏΠΎΠ»Π½Π΅Π½ΠΈΠ΅ ΠΏΠΎΡΡΠΎΠ²ΡΡ
ΡΡΠΈΠΊΠΎΠ² ΠΈ Π΄ΡΡΠ³ΠΈΡ
Π»ΠΈΡΠ½ΡΡ
Π΄Π°Π½Π½ΡΡ
.
3. ΠΠΎΠ΄ΡΠΎΠ±Π½ΡΠ΅ ΡΠ΅ΡΠ΅Π½ΠΈΡ
ΠΠ° ΠΌΠ½ΠΎΠ³ΠΈΠ΅ Π·Π°Π΄Π°ΡΠΈ Π²Ρ ΠΏΠΎΠ»ΡΡΠΈΡΠ΅ ΠΏΠΎΡΠ°Π³ΠΎΠ²ΡΠΉ ΡΠ°Π·Π²Π΅ΡΠ½ΡΡΡΠΉ ΠΎΡΠ²Π΅Ρ, ΡΡΠΎ ΠΏΠΎΠ·Π²ΠΎΠ»ΡΠ΅Ρ ΠΏΠΎΠ½ΡΡΡ, ΠΊΠ°ΠΊΠΈΠΌ ΠΎΠ±ΡΠ°Π·ΠΎΠΌ Π±ΡΠ»ΠΎ ΠΏΠΎΠ»ΡΡΠ΅Π½ΠΎ ΡΠ΅ΡΠ΅Π½ΠΈΠ΅ Π·Π°Π΄Π°ΡΠΈ.
4. Π Π°Π·Π½ΡΠ΅ ΡΠΏΠΎΡΠΎΠ±Ρ ΡΠ΅ΡΠ΅Π½ΠΈΡ Π·Π°Π΄Π°Ρ
ΠΠ»Ρ ΠΏΠΎΠΏΡΠ»ΡΡΠ½ΡΡ
ΠΊΠ°Π»ΡΠΊΡΠ»ΡΡΠΎΡΠΎΠ² Π΄ΠΎΡΡΡΠΏΠ½Ρ ΡΠ°Π·Π½ΡΠ΅ ΠΌΠ΅ΡΠΎΠ΄Ρ ΡΠ΅ΡΠ΅Π½ΠΈΡ Π·Π°Π΄Π°Ρ, Π΅ΡΠ»ΠΈ ΠΎΠ½ΠΈ ΠΏΡΠΈΠΌΠ΅Π½ΠΈΠΌΡ, ΡΡΠΎ ΠΏΠΎΠ·Π²ΠΎΠ»ΡΠ΅Ρ, Π²ΠΎ-ΠΏΠ΅ΡΠ²ΡΡ
, Π»ΡΡΡΠ΅ ΠΏΠΎΠ½ΡΡΡ, ΠΊΠ°ΠΊ ΡΠ΅ΡΠ°Π΅ΡΡΡ Π·Π°Π΄Π°ΡΠ° ΠΈΠ·Π²Π΅ΡΡΠ½ΡΠΌ Π²Π°ΠΌ ΡΠΏΠΎΡΠΎΠ±ΠΎΠΌ, Π°, Π²ΠΎ-Π²ΡΠΎΡΡΡ
, Π½Π°ΡΡΠΈΡΡΡΡ ΡΠ΅ΡΠ°ΡΡ ΡΡ ΠΆΠ΅ ΡΠ°ΠΌΡΡ Π·Π°Π΄Π°ΡΡ Π°Π»ΡΡΠ΅ΡΠ½Π°ΡΠΈΠ²Π½ΡΠΌΠΈ ΠΌΠ΅ΡΠΎΠ΄Π°ΠΌΠΈ.
5. Π’ΠΎΡΠ½ΠΎΡΡΡ Π²ΡΡΠΈΡΠ»Π΅Π½ΠΈΠΉ
Π ΠΏΠΎΠ»ΡΡΠ΅Π½Π½ΠΎΠΌ ΠΎΡΠ²Π΅ΡΠ΅ Π½Π΅ ΠΏΡΠΈΡ
ΠΎΠ΄ΠΈΡΡΡ ΡΠΎΠΌΠ½Π΅Π²Π°ΡΡΡΡ, Π²Π΅Π΄Ρ ΠΌΠΎΡΠ½Π°Ρ ΡΠΈΡΡΠ΅ΠΌΠ° ΡΠ°ΡΡΠ΅ΡΠ° ΠΎΠ±Π΅ΡΠΏΠ΅ΡΠΈΠ²Π°Π΅Ρ Π²ΡΡΠΎΠΊΡΡ ΡΠΎΡΠ½ΠΎΡΡΡ ΠΏΡΠΈ ΡΠ΅ΡΠ΅Π½ΠΈΠΈ ΠΌΠ°ΡΠ΅ΠΌΠ°ΡΠΈΡΠ΅ΡΠΊΠΈΡ
Π·Π°Π΄Π°Ρ ΠΎΠ½Π»Π°ΠΉΠ½.
ΠΠ΄Π½Π°ΠΊΠΎ, ΠΌΡ Π½Π΅ ΠΈΡΠΊΠ»ΡΡΠ°Π΅ΠΌ Π²ΠΎΠ·ΠΌΠΎΠΆΠ½ΠΎΡΡΡ ΠΊΠ°ΠΊΠΈΡ -Π»ΠΈΠ±ΠΎ ΠΎΡΠΈΠ±ΠΎΠΊ, Π²Π΅Π΄Ρ ΠΈΠ·Π²Π΅ΡΡΠ½ΠΎ, ΡΡΠΎ Π°Π»Π³ΠΎΡΠΈΡΠΌΡ ΠΏΠΈΡΡΡΡΡ Ρ ΠΎΡΡ ΠΈ ΠΎΡΠ΅Π½Ρ ΡΠΌΠ½ΡΠΌΠΈ, Π½ΠΎ Π²ΡΡ ΠΆΠ΅ Π»ΡΠ΄ΡΠΌΠΈ. Π ΡΠ»ΡΡΠ°Π΅ ΠΎΠ±Π½Π°ΡΡΠΆΠ΅Π½ΠΈΡ ΠΎΡΠΈΠ±ΠΊΠΈ, ΠΏΠΎΠΆΠ°Π»ΡΠΉΡΡΠ°, Π½Π΅ ΠΏΠΎΠ»Π΅Π½ΠΈΡΠ΅ΡΡ ΠΈ ΡΠΎΠΎΠ±ΡΠΈΡΠ΅ Π½Π°ΠΌ ΠΎ Π½Π΅ΠΉ.
ΠΠΏΡΠ΅Π΄Π΅Π»Π΅Π½ΠΈΠ΅, ΡΠΈΠ·ΠΈΡΠ΅ΡΠΊΠΈΠΉ ΠΈ Π³Π΅ΠΎΠΌΠ΅ΡΡΠΈΡΠ΅ΡΠΊΠΈΠΉ ΡΠΌΡΡΠ» ΠΏΡΠΎΠΈΠ·Π²ΠΎΠ΄Π½ΠΎΠΉ
ΠΏ.1. ΠΡΠΈΡΠ°ΡΠ΅Π½ΠΈΠ΅ Π°ΡΠ³ΡΠΌΠ΅Π½ΡΠ° ΠΈ ΠΏΡΠΈΡΠ°ΡΠ΅Π½ΠΈΠ΅ ΡΡΠ½ΠΊΡΠΈΠΈ
ΠΡΠΈΡΠ°ΡΠ΅Π½ΠΈΠ΅ΠΌ Π°ΡΠ³ΡΠΌΠ΅Π½ΡΠ° Π½Π°Π·ΡΠ²Π°ΡΡ ΡΠ°Π·Π½ΠΎΡΡΡ $$ \triangle x=x-x_0 $$ Π³Π΄Π΅ \(x\) – ΠΏΡΠΎΠΈΠ·Π²ΠΎΠ»ΡΠ½ΠΎΠ΅ ΡΠΈΡΠ»ΠΎ, ΠΊΠΎΡΠΎΡΠΎΠ΅ ΠΌΠ°Π»ΠΎ ΠΎΡΠ»ΠΈΡΠ°Π΅ΡΡΡ ΠΎΡ Π½Π°ΡΠ°Π»ΡΠ½ΠΎΠΉ ΡΠΎΡΠΊΠΈ \(x_0\). ΠΡΠΈΡΠ°ΡΠ΅Π½ΠΈΠ΅ Π°ΡΠ³ΡΠΌΠ΅Π½ΡΠ° ΠΌΠΎΠΆΠ΅Ρ Π±ΡΡΡ ΠΊΠ°ΠΊ ΠΏΠΎΠ»ΠΎΠΆΠΈΡΠ΅Π»ΡΠ½ΡΠΌ, ΡΠ°ΠΊ ΠΈ ΠΎΡΡΠΈΡΠ°ΡΠ΅Π»ΡΠ½ΡΠΌ.
ΠΡΠΈΡΠ°ΡΠ΅Π½ΠΈΠ΅ΠΌ ΡΡΠ½ΠΊΡΠΈΠΈ Π½Π°Π·ΡΠ²Π°ΡΡ ΡΠΎΠΎΡΠ²Π΅ΡΡΡΠ²ΡΡΡΡΡ ΡΠ°Π·Π½ΠΎΡΡΡ $$ \triangle y=f(x)-f(x_0 )=f(x_0+\triangle x)-f(x_0) $$ ΠΡΠΈΡΠ°ΡΠ΅Π½ΠΈΠ΅ ΡΡΠ½ΠΊΡΠΈΠΈ ΠΌΠΎΠΆΠ΅Ρ Π±ΡΡΡ ΠΊΠ°ΠΊ ΠΏΠΎΠ»ΠΎΠΆΠΈΡΠ΅Π»ΡΠ½ΡΠΌ, ΡΠ°ΠΊ ΠΈ ΠΎΡΡΠΈΡΠ°ΡΠ΅Π»ΡΠ½ΡΠΌ.
ΠΠ°ΠΏΡΠΈΠΌΠ΅Ρ:
| \begin{gather*} y=2x-1\\ x_0=1,\ x=1,1 \end{gather*} ΠΠ°ΠΉΠ΄Π΅ΠΌ ΠΏΡΠΈΡΠ°ΡΠ΅Π½ΠΈΠ΅ Π°ΡΠ³ΡΠΌΠ΅Π½ΡΠ° ΠΈ ΡΡΠ½ΠΊΡΠΈΠΈ. \begin{gather*} \triangle x= x-x_0=1,1-1=0,1\gt 0\\ \\ f(x)=f(1,1)=2\cdot 1,1-1=1,2\\ f(x_0 )=f(1)=2\cdot 1-1=1\\ \triangle y=f(x)-f(x_0 )=1,2-1=0,2\gt 0 \end{gather*} | |||||||||||||||||||||||||||||||||||||||||||||||
\begin{gather*} y=-x+2\\ x_0=1,\ x=1,1 \end{gather*} ΠΠ°ΠΉΠ΄Π΅ΠΌ ΠΏΡΠΈΡΠ°ΡΠ΅Π½ΠΈΠ΅ Π°ΡΠ³ΡΠΌΠ΅Π½ΡΠ° ΠΈ ΡΡΠ½ΠΊΡΠΈΠΈ. 2=\triangle x(6+\triangle x) $$ ΠΡΠΎΠΈΠ·Π²ΠΎΠ΄Π½Π°Ρ: $$ f'(x_0)=\lim_{\triangle x\rightarrow 0}\frac{\triangle x}{\triangle y}=\lim_{\triangle x\rightarrow 0}\frac{\triangle x(6+\triangle x)}{\triangle x}=\lim_{\triangle x\rightarrow 0}(6+\triangle x)=6+0=6 $$ ΠΏ.3. Π€ΠΈΠ·ΠΈΡΠ΅ΡΠΊΠΈΠΉ ΡΠΌΡΡΠ» ΠΏΡΠΎΠΈΠ·Π²ΠΎΠ΄Π½ΠΎΠΉΠ Π°ΡΡΠΌΠΎΡΡΠΈΠΌ ΠΏΡΡΠΌΠΎΠ»ΠΈΠ½Π΅ΠΉΠ½ΠΎΠ΅ Π΄Π²ΠΈΠΆΠ΅Π½ΠΈΠ΅. ΠΠ³Π½ΠΎΠ²Π΅Π½Π½Π°Ρ ΡΠΊΠΎΡΠΎΡΡΡ ΡΡΠΎ ΡΠΊΠΎΡΠΎΡΡΡ ΡΠ΅Π»Π° Π² Π΄Π°Π½Π½ΡΠΉ ΠΌΠΎΠΌΠ΅Π½Ρ Π²ΡΠ΅ΠΌΠ΅Π½ΠΈ \(t_0\): $$ v(t_0)=\lim_{\triangle t\rightarrow 0}\frac{\triangle x}{\triangle t}=x'(t_0) $$ Π³Π΄Π΅ \(\triangle x=x-x_0\) – ΠΏΡΡΡ ΡΠ΅Π»Π° Π·Π° Π²ΡΠ΅ΠΌΡ \(\triangle t=t-t_0,\ x(t)\) β ΡΡΠ°Π²Π½Π΅Π½ΠΈΠ΅ Π΄Π²ΠΈΠΆΠ΅Π½ΠΈΡ. Π‘ΡΠ°Π²Π½ΠΈΠ²Π°Ρ ΠΎΠΏΡΠ΅Π΄Π΅Π»Π΅Π½ΠΈΡ ΠΌΠ³Π½ΠΎΠ²Π΅Π½Π½ΠΎΠΉ ΡΠΊΠΎΡΠΎΡΡΠΈ ΠΈ ΠΏΡΠΎΠΈΠ·Π²ΠΎΠ΄Π½ΠΎΠΉ ΡΡΠ½ΠΊΡΠΈΠΈ, ΠΌΡ ΠΌΠΎΠΆΠ΅ΠΌ ΡΡΠΎΡΠΌΡΠ»ΠΈΡΠΎΠ²Π°ΡΡ ΡΠΈΠ·ΠΈΡΠ΅ΡΠΊΠΈΠΉ ΡΠΌΡΡΠ» ΠΏΡΠΎΠΈΠ·Π²ΠΎΠ΄Π½ΠΎΠΉ: ΠΡΠΎΠΈΠ·Π²ΠΎΠ΄Π½Π°Ρ ΡΡΠ½ΠΊΡΠΈΠΈ \(y=f(x)\) Π² ΡΠΎΡΠΊΠ΅ \(x_0\) ΡΠ°Π²Π½Π° ΡΠΊΠΎΡΠΎΡΡΠΈ ΠΈΠ·ΠΌΠ΅Π½Π΅Π½ΠΈΡ ΡΡΠ½ΠΊΡΠΈΠΈ Π² ΡΡΠΎΠΉ ΡΠΎΡΠΊΠ΅. ΠΠ»ΠΈ, Π±Π»ΠΈΠΆΠ΅ ΠΊ ΡΠΈΠ·ΠΈΠΊΠ΅/Ρ ΠΈΠΌΠΈΠΈ/Π±ΠΈΠΎΠ»ΠΎΠ³ΠΈΠΈ: ΠΡΠΎΠΈΠ·Π²ΠΎΠ΄Π½Π°Ρ ΡΡΠ°Π²Π½Π΅Π½ΠΈΡ ΠΏΡΠΎΡΠ΅ΡΡΠ° \(s=f(t)\) Π² ΠΌΠΎΠΌΠ΅Π½Ρ Π²ΡΠ΅ΠΌΠ΅Π½ΠΈ \(t_0\) ΡΠ°Π²Π½Π° ΡΠΊΠΎΡΠΎΡΡΠΈ ΠΏΡΠΎΡΠ΅ΠΊΠ°Π½ΠΈΡ ΠΏΡΠΎΡΠ΅ΡΡΠ° Π² ΡΡΠΎΡ ΠΌΠΎΠΌΠ΅Π½Ρ. ΠΏ.4. ΠΠ΅ΠΎΠΌΠ΅ΡΡΠΈΡΠ΅ΡΠΊΠΈΠΉ ΡΠΌΡΡΠ» ΠΏΡΠΎΠΈΠ·Π²ΠΎΠ΄Π½ΠΎΠΉ
ΠΡΠΎΠΈΠ·Π²ΠΎΠ΄Π½Π°Ρ ΡΡΠ½ΠΊΡΠΈΠΈ \(y=f(x)\) Π² ΡΠΎΡΠΊΠ΅ \(x_0\) ΡΠ°Π²Π½Π° ΡΠ³Π»ΠΎΠ²ΠΎΠΌΡ ΠΊΠΎΡΡΡΠΈΡΠΈΠ΅Π½ΡΡ ΠΊΠ°ΡΠ°ΡΠ΅Π»ΡΠ½ΠΎΠΉ ΠΊ Π³ΡΠ°ΡΠΈΠΊΡ ΡΡΠΎΠΉ ΡΡΠ½ΠΊΡΠΈΠΈ Π² ΡΡΠΎΠΉ ΡΠΎΡΠΊΠ΅. ΠΏ.5. ΠΠ»Π³ΠΎΡΠΈΡΠΌ ΠΏΠΎΠΈΡΠΊΠ° Π·Π½Π°ΡΠ΅Π½ΠΈΡ ΠΏΡΠΎΠΈΠ·Π²ΠΎΠ΄Π½ΠΎΠΉ Π² Π·Π°Π΄Π°Π½Π½ΠΎΠΉ ΡΠΎΡΠΊΠ΅ΠΠ° Π²Ρ
ΠΎΠ΄Π΅: ΡΡΠ°Π²Π½Π΅Π½ΠΈΠ΅ ΡΡΠ½ΠΊΡΠΈΠΈ \(y=f(x)\), ΡΠΎΡΠΊΠ° \(x_0\) ΠΠ°ΠΏΡΠΈΠΌΠ΅Ρ: ΠΏ.7. ΠΡΠΈΠΌΠ΅ΡΡΠΡΠΈΠΌΠ΅Ρ 1. ΠΠΎΠ»ΡΠ·ΡΡΡΡ Π°Π»Π³ΠΎΡΠΈΡΠΌΠΎΠΌ ΠΏΠΎΠΈΡΠΊΠ° Π·Π½Π°ΡΠ΅Π½ΠΈΡ ΠΏΡΠΎΠΈΠ·Π²ΠΎΠ΄Π½ΠΎΠΉ Π² Π·Π°Π΄Π°Π½Π½ΠΎΠΉ ΡΠΎΡΠΊΠ΅, Π½Π°ΠΉΠ΄ΠΈΡΠ΅: ΠΡΠ²Π΅Ρ: Π°) 2; Π±) 18; Π²) 4; Π³) 12 ΠΡΠΈΠΌΠ΅Ρ 2. ΠΠΎΠ»ΡΠ·ΡΡΡΡ Π°Π»Π³ΠΎΡΠΈΡΠΌΠΎΠΌ ΠΏΠΎΠΈΡΠΊΠ° ΡΡΠ°Π²Π½Π΅Π½ΠΈΡ ΠΏΡΠΎΠΈΠ·Π²ΠΎΠ΄Π½ΠΎΠΉ, Π½Π°ΠΉΠ΄ΠΈΡΠ΅ ΠΎΠ±ΡΠ΅Π΅ ΡΡΠ°Π²Π½Π΅Π½ΠΈΠ΅ ΠΏΡΠΎΠΈΠ·Π²ΠΎΠ΄Π½ΠΎΠΉ Π΄Π»Ρ ΡΡΠ½ΠΊΡΠΈΠΈ \(y=f(x)\): ΠΡΠΎΠΈΠ·Π²ΠΎΠ΄Π½Π°Ρ ΠΏΠΎΡΡΠΎΡΠ½Π½ΠΎΠΉ ΡΠ°Π²Π½Π° Π½ΡΠ»Ρ: \(C ‘=0\) Π±) \( f(x)=x\) ΠΡΠΎΠΈΠ·Π²ΠΎΠ΄Π½Π°Ρ Π°ΡΠ³ΡΠΌΠ΅Π½ΡΠ° ΡΠ°Π²Π½Π° Π΅Π΄ΠΈΠ½ΠΈΡΠ΅: \(x ‘=1\) Π²) \( f(x)=x^2\) e) \( f(x)=kx+b\) ΠΆ) \( f(x)=\sqrt{x}\) ΠΡΠΎΠ±Π½Π°Ρ ΠΏΡΠΎΠΈΠ·Π²ΠΎΠ΄Π½Π°Ρ – ΡΡΠΎ. .. Π§ΡΠΎ ΡΠ°ΠΊΠΎΠ΅ ΠΡΠΎΠ±Π½Π°Ρ ΠΏΡΠΎΠΈΠ·Π²ΠΎΠ΄Π½Π°Ρ?ΠΡΠΎΠ±Π½Π°Ρ ΠΏΡΠΎΠΈΠ·Π²ΠΎΠ΄Π½Π°Ρ (ΠΈΠ»ΠΈ ΠΏΡΠΎΠΈΠ·Π²ΠΎΠ΄Π½Π°Ρ Π΄ΡΠΎΠ±Π½ΠΎΠ³ΠΎ ΠΏΠΎΡΡΠ΄ΠΊΠ°) ΡΠ²Π»ΡΠ΅ΡΡΡ ΠΎΠ±ΠΎΠ±ΡΠ΅Π½ΠΈΠ΅ΠΌ ΠΌΠ°ΡΠ΅ΠΌΠ°ΡΠΈΡΠ΅ΡΠΊΠΎΠ³ΠΎ ΠΏΠΎΠ½ΡΡΠΈΡ ΠΏΡΠΎΠΈΠ·Π²ΠΎΠ΄Π½ΠΎΠΉ. Π‘ΡΡΠ΅ΡΡΠ²ΡΠ΅Ρ Π½Π΅ΡΠΊΠΎΠ»ΡΠΊΠΎ ΡΠ°Π·Π½ΡΡ ΡΠΏΠΎΡΠΎΠ±ΠΎΠ² ΠΎΠ±ΠΎΠ±ΡΠΈΡΡ ΡΡΠΎ ΠΏΠΎΠ½ΡΡΠΈΠ΅, Π½ΠΎ Π²ΡΠ΅ ΠΎΠ½ΠΈ ΡΠΎΠ²ΠΏΠ°Π΄Π°ΡΡ Ρ ΠΏΠΎΠ½ΡΡΠΈΠ΅ΠΌ ΠΎΠ±ΡΡΠ½ΠΎΠΉ ΠΏΡΠΎΠΈΠ·Π²ΠΎΠ΄Π½ΠΎΠΉ Π² ΡΠ»ΡΡΠ°Π΅ Π½Π°ΡΡΡΠ°Π»ΡΠ½ΠΎΠ³ΠΎ ΠΏΠΎΡΡΠ΄ΠΊΠ°. ΠΠΎΠ³Π΄Π° ΡΠ°ΡΡΠΌΠ°ΡΡΠΈΠ²Π°ΡΡΡΡ Π½Π΅ ΡΠΎΠ»ΡΠΊΠΎ Π΄ΡΠΎΠ±Π½ΡΠ΅, Π½ΠΎ ΠΈ ΠΎΡΡΠΈΡΠ°ΡΠ΅Π»ΡΠ½ΡΠ΅ ΠΏΠΎΡΡΠ΄ΠΊΠΈ ΠΏΡΠΎΠΈΠ·Π²ΠΎΠ΄Π½ΠΎΠΉ, ΠΊ ΡΠ°ΠΊΠΎΠΉ ΠΏΡΠΎΠΈΠ·Π²ΠΎΠ΄Π½ΠΎΠΉ ΠΎΠ±ΡΡΠ½ΠΎ ΠΏΡΠΈΠΌΠ΅Π½ΡΠ΅ΡΡΡ ΡΠ΅ΡΠΌΠΈΠ½ Π΄ΠΈΡΡΠ΅ΡΠΈΠ½ΡΠ΅Π³ΡΠ°Π». ΠΡΠΎΠ±Π½ΡΠ΅ ΠΏΡΠΎΠΈΠ·Π²ΠΎΠ΄Π½ΡΠ΅ Π½Π° ΠΎΡΡΠ΅Π·ΠΊΠ΅ Π²Π΅ΡΠ΅ΡΡΠ²Π΅Π½Π½ΠΎΠΉ ΠΎΡΠΈΠΠ»Ρ ΡΡΠ½ΠΊΡΠΈΠΈ , Π·Π°Π΄Π°Π½Π½ΠΎΠΉ Π½Π° ΠΎΡΡΠ΅Π·ΠΊΠ΅ , ΠΊΠ°ΠΆΠ΄ΠΎΠ΅ ΠΈΠ· Π²ΡΡΠ°ΠΆΠ΅Π½ΠΈΠΉ Π½Π°Π·ΡΠ²Π°Π΅ΡΡΡ Π΄ΡΠΎΠ±Π½ΠΎΠΉ ΠΏΡΠΎΠΈΠ·Π²ΠΎΠ΄Π½ΠΎΠΉ ΠΏΠΎΡΡΠ΄ΠΊΠ° , , ΡΠΎΠΎΡΠ²Π΅ΡΡΡΠ²Π΅Π½Π½ΠΎ Π»Π΅Π²ΠΎΡΡΠΎΡΠΎΠ½Π½Π΅ΠΉ ΠΈ ΠΏΡΠ°Π²ΠΎΡΡΠΎΡΠΎΠ½Π½Π΅ΠΉ. ΠΡΠΎΠ±Π½ΡΠ΅ ΠΏΡΠΎΠΈΠ·Π²ΠΎΠ΄Π½ΡΠ΅ Π² ΠΏΡΠΈΠ²Π΅Π΄Π΅Π½Π½ΠΎΠΌ Π²ΠΈΠ΄Π΅ Π½Π°Π·ΡΠ²Π°ΡΡ ΠΎΠ±ΡΡΠ½ΠΎ ΠΏΡΠΎΠΈΠ·Π²ΠΎΠ΄Π½ΡΠΌΠΈ Π ΠΈΠΌΠ°Π½Π°Β β ΠΠΈΡΠ²ΠΈΠ»Π»Ρ. ΠΡΠΎΠ±Π½Π°Ρ ΠΏΡΠΎΠΈΠ·Π²ΠΎΠ΄Π½Π°Ρ ΠΏΠΎΡΡΠ΄ΠΊΠ° (Β β Π΄Π΅ΠΉΡΡΠ²ΠΈΡΠ΅Π»ΡΠ½ΠΎΠ΅ ΠΏΠΎΠ»ΠΎΠΆΠΈΡΠ΅Π»ΡΠ½ΠΎΠ΅ ΡΠΈΡΠ»ΠΎ) ΠΎΠΏΡΠ΅Π΄Π΅Π»ΡΠ΅ΡΡΡ ΡΠ΅ΡΠ΅Π· ΠΈΠ½ΡΠ΅Π³ΡΠ°Π» ΠΠΎΡΠΈ: , Π³Π΄Π΅ ΠΈΠ½ΡΠ΅Π³ΡΠΈΡΠΎΠ²Π°Π½ΠΈΠ΅ Π²Π΅Π΄Π΅ΡΡΡ ΠΏΠΎ Π²ΡΠ±ΡΠ°Π½Π½ΠΎΠΌΡ Π·Π°ΡΠ°Π½Π΅Π΅ ΠΊΠΎΠ½ΡΡΡΡ Π½Π° ΠΊΠΎΠΌΠΏΠ»Π΅ΠΊΡΠ½ΠΎΠΉ ΠΏΠ»ΠΎΡΠΊΠΎΡΡΠΈ. ΠΠ΅ΠΏΠΎΡΡΠ΅Π΄ΡΡΠ²Π΅Π½Π½ΠΎΠ΅ ΠΏΡΠΈΠΌΠ΅Π½Π΅Π½ΠΈΠ΅ ΡΡΠΎΠΉ ΡΠΎΡΠΌΡΠ»Ρ Π·Π°ΡΡΡΠ΄Π½Π΅Π½ΠΎ ΠΈΠ·-Π·Π° Π²Π΅ΡΠ²Π»Π΅Π½ΠΈΡ ΡΡΠ½ΠΊΡΠΈΠΈ ΠΏΡΠΈ Π΄ΡΠΎΠ±Π½ΠΎΠΌ ΠΏΠΎΠΊΠ°Π·Π°ΡΠ΅Π»Π΅ ΡΡΠ΅ΠΏΠ΅Π½ΠΈ Π² Π·Π½Π°ΠΌΠ΅Π½Π°ΡΠ΅Π»Π΅. ΠΡΠ½ΠΎΠ²Π°Π½ΠΎ Π½Π° ΡΠ»Π΅Π΄ΡΡΡΠ΅ΠΌ ΡΠ²ΠΎΠΉΡΡΠ²Π΅ ΠΈΠ½ΡΠ΅Π³ΡΠ°Π»ΡΠ½ΠΎΠ³ΠΎ ΠΏΡΠ΅ΠΎΠ±ΡΠ°Π·ΠΎΠ²Π°Π½ΠΈΡ Π€ΡΡΡΠ΅ ΠΠΏΡΠ΅Π΄Π΅Π»Π΅Π½ΠΈΠ΅ ΡΠ΅ΡΠ΅Π· ΠΎΠ±ΡΡΡ ΡΠΎΡΠΌΡΠ»Ρn-ΠΉ ΠΏΡΠΎΠΈΠ·Π²ΠΎΠ΄Π½ΠΎΠΉΠ ΡΠ»ΡΡΠ°Π΅, Π΅ΡΠ»ΠΈ Π΅ΡΡΡ ΠΎΠ±ΡΠ΅Π΅ Π°Π½Π°Π»ΠΈΡΠΈΡΠ΅ΡΠΊΠΎΠ΅ Π²ΡΡΠ°ΠΆΠ΅Π½ΠΈΠ΅ Π΄Π»Ρ ΠΏΡΠΎΠΈΠ·Π²ΠΎΠ΄Π½ΠΎΠΉ n-Π³ΠΎ ΠΏΠΎΡΡΠ΄ΠΊΠ°, ΠΏΠΎΠ½ΡΡΠΈΠ΅ Π΄ΡΠΎΠ±Π½ΠΎΠΉ ΠΏΡΠΎΠΈΠ·Π²ΠΎΠ΄Π½ΠΎΠΉ ΠΌΠΎΠΆΠ΅Ρ Π±ΡΡΡ Π²Π²Π΅Π΄Π΅Π½ΠΎ Π΅ΡΡΠ΅ΡΡΠ²Π΅Π½Π½ΡΠΌ ΠΎΠ±ΡΠ°Π·ΠΎΠΌ ΠΏΡΡΡΠΌ ΠΎΠ±ΠΎΠ±ΡΠ΅Π½ΠΈΡ Π΄Π°Π½Π½ΠΎΠ³ΠΎ Π²ΡΡΠ°ΠΆΠ΅Π½ΠΈΡ (ΠΊΠΎΠ³Π΄Π° ΡΡΠΎ Π²ΠΎΠ·ΠΌΠΎΠΆΠ½ΠΎ) Π½Π° ΡΠ»ΡΡΠ°ΠΉ ΠΏΡΠΎΠΈΠ·Π²ΠΎΠ»ΡΠ½ΠΎΠ³ΠΎ ΡΠΈΡΠ»Π° n. ΠΡΠΈΠΌΠ΅Ρ 1: Π΄ΠΈΡΡΠ΅ΡΠ΅Π½ΡΠΈΡΠΎΠ²Π°Π½ΠΈΠ΅ ΠΌΠ½ΠΎΠ³ΠΎΡΠ»Π΅Π½ΠΎΠ²ΠΡΡΡΡ Π΅ΡΡΡ ΠΌΠΎΠ½ΠΎΠΌ Π²ΠΈΠ΄Π° ΠΠ΅ΡΠ²Π°Ρ ΠΏΡΠΎΠΈΠ·Π²ΠΎΠ΄Π½Π°Ρ, ΠΊΠ°ΠΊ ΠΈ ΠΎΠ±ΡΡΠ½ΠΎ ΠΠΎΠ²ΡΠΎΡΠ΅Π½ΠΈΠ΅ Π΄Π°Π½Π½ΠΎΠΉ ΠΏΡΠΎΡΠ΅Π΄ΡΡΡ Π΄Π°ΡΡ Π±ΠΎΠ»Π΅Π΅ ΠΎΠ±ΡΠΈΠΉ ΡΠ΅Π·ΡΠ»ΡΡΠ°Ρ ΠΊΠΎΡΠΎΡΡΠΉ ΠΏΠΎΡΠ»Π΅ Π·Π°ΠΌΠ΅Π½Ρ ΡΠ°ΠΊΡΠΎΡΠΈΠ°Π»ΠΎΠ² Π³Π°ΠΌΠΌΠ°-ΡΡΠ½ΠΊΡΠΈΡΠΌΠΈ ΠΏΡΠΈΠ²ΠΎΠ΄ΠΈΡ ΠΊ ΠΠΎΡΡΠΎΠΌΡ, Π½Π°ΠΏΡΠΈΠΌΠ΅Ρ, ΠΏΠΎΠ»ΠΎΠ²ΠΈΠ½Π½Π°Ρ ΠΏΡΠΎΠΈΠ·Π²ΠΎΠ΄Π½Π°Ρ ΡΡΠ½ΠΊΡΠΈΠΈ x Π΅ΡΡΡ ΠΠΎΠ²ΡΠΎΡΡΡ ΠΏΡΠΎΡΠ΅Π΄ΡΡΡ, Π±ΡΠ΄Π΅ΠΌ ΠΈΠΌΠ΅ΡΡ ΡΡΠΎ ΠΏΡΠ΅Π΄ΡΡΠ°Π²Π»ΡΠ΅Ρ ΡΠΎΠ±ΠΎΠΉ ΠΎΠΆΠΈΠ΄Π°Π΅ΠΌΡΠΉ ΡΠ΅Π·ΡΠ»ΡΡΠ°Ρ Π’Π°ΠΊΠΈΠΌ ΠΎΠ±ΡΠ°Π·ΠΎΠΌ ΠΌΠΎΠΆΠ½ΠΎ Π²Π²Π΅ΡΡΠΈ Π΄ΡΠΎΠ±Π½ΡΠ΅ ΠΏΡΠΎΠΈΠ·Π²ΠΎΠ΄Π½ΡΠ΅ ΠΏΡΠΎΠΈΠ·Π²ΠΎΠ»ΡΠ½ΠΎΠ³ΠΎ ΠΏΠΎΠ»ΠΎΠΆΠΈΡΠ΅Π»ΡΠ½ΠΎΠ³ΠΎ ΠΏΠΎΡΡΠ΄ΠΊΠ° ΠΎΡ ΠΌΠ½ΠΎΠ³ΠΎΡΠ»Π΅Π½Π°. Π½Π° Π²ΡΠ΅Ρ , ΡΠ°ΠΊΠΈΡ ΡΡΠΎ , ΠΈ Π½Π΅ ΡΠ²Π»ΡΡΡΡΡ ΡΠ΅Π»ΡΠΌΠΈ ΠΎΡΡΠΈΡΠ°ΡΠ΅Π»ΡΠ½ΡΠΌΠΈ ΡΠΈΡΠ»Π°ΠΌΠΈ. Π‘Π»Π΅Π΄ΡΠ΅Ρ Π·Π°ΠΌΠ΅ΡΠΈΡΡ, ΡΡΠΎ ΠΏΡΠΎΠΈΠ·Π²ΠΎΠ΄Π½Π°Ρ ΠΈΠΌΠ΅Π΅Ρ ΠΌΠ΅ΡΡΠΎ ΠΏΡΠΈ ΡΠ΅Π»ΡΡ ΠΎΡΡΠΈΡΠ°ΡΠ΅Π»ΡΠ½ΡΡ n, ΠΎΠ΄Π½Π°ΠΊΠΎ ΡΠ°ΠΊΠ°Ρ ΠΏΡΠΎΠΈΠ·Π²ΠΎΠ΄Π½Π°Ρ ΠΎΡΠ»ΠΈΡΠ°Π΅ΡΡΡ ΠΎΡ ΠΏΠΎΠ½ΡΡΠΈΡ ΠΏΠ΅ΡΠ²ΠΎΠΎΠ±ΡΠ°Π·Π½ΠΎΠΉ n-Π³ΠΎ ΠΏΠΎΡΡΠ΄ΠΊΠ°, ΠΏΠΎΡΠΊΠΎΠ»ΡΠΊΡ ΠΏΠ΅ΡΠ²ΠΎΠΎΠ±ΡΠ°Π·Π½Π°Ρ ΠΎΠΏΡΠ΅Π΄Π΅Π»Π΅Π½Π° Π½Π΅ΠΎΠ΄Π½ΠΎΠ·Π½Π°ΡΠ½ΠΎ, Π² ΡΠΎ Π²ΡΠ΅ΠΌΡ ΠΊΠ°ΠΊ ΠΏΡΠΎΠΈΠ·Π²ΠΎΠ΄Π½Π°Ρ Π² ΡΠ°ΡΡΠΌΠΎΡΡΠ΅Π½Π½ΠΎΠΌ ΡΠΌΡΡΠ»Π΅ ΡΠΎΠ²ΠΏΠ°Π΄Π°Π΅Ρ Π»ΠΈΡΡ Ρ ΠΎΠ΄Π½ΠΎΠΉ ΠΈΠ· ΠΏΠ΅ΡΠ²ΠΎΠΎΠ±ΡΠ°Π·Π½ΡΡ . ΠΡΠΈΠΌΠ΅Ρ 2: Π΄ΠΈΡΡΠ΅ΡΠ΅Π½ΡΠΈΡΠΎΠ²Π°Π½ΠΈΠ΅ ΡΡΠΈΠ³ΠΎΠ½ΠΎΠΌΠ΅ΡΡΠΈΡΠ΅ΡΠΊΠΈΡ ΡΡΠ½ΠΊΡΠΈΠΉΠΡΡΡΡ ΠΠΎΡΠΊΠΎΠ»ΡΠΊΡ Π΄Π»Ρ Π»ΡΠ±ΡΡ a ΠΈ b ΡΠΎ, ΠΏΠΎΠ»Π°Π³Π°Ρ , ΠΠ΅ΠΉΡΡΠ²ΠΈΡΠ΅Π»ΡΠ½ΠΎ, Π ΡΠ°ΡΡΠΌΠΎΡΡΠ΅Π½Π½ΠΎΠΌ ΠΏΡΠΈΠΌΠ΅ΡΠ΅ ΠΏΠΎΠ½ΡΡΠΈΠ΅ ΠΏΡΠΎΠΈΠ·Π²ΠΎΠ΄Π½ΠΎΠΉ ΠΎΠ±ΠΎΠ±ΡΠ°Π΅ΡΡΡ Π½Π° ΡΠ»ΡΡΠ°ΠΉ Π»ΡΠ±ΠΎΠ³ΠΎ Π΄Π΅ΠΉΡΡΠ²ΠΈΡΠ΅Π»ΡΠ½ΠΎΠ³ΠΎ ΠΈ Π΄Π°ΠΆΠ΅ ΠΊΠΎΠΌΠΏΠ»Π΅ΠΊΡΠ½ΠΎΠ³ΠΎ ΠΏΠΎΡΡΠ΄ΠΊΠ°. Π‘Π²ΠΎΠΉΡΡΠ²Π°ΠΡΠ½ΠΎΠ²Π½ΡΠ΅ ΡΠ²ΠΎΠΉΡΡΠ²Π° ΠΏΡΠΎΠΈΠ·Π²ΠΎΠ΄Π½ΠΎΠΉ Π½Π΅ΡΠ΅Π»ΠΎΠ³ΠΎ ΠΏΠΎΡΡΠ΄ΠΊΠ°:
Π² ΠΎΠ±ΡΠ΅ΠΌ ΡΠ»ΡΡΠ°Π΅ Π½Π΅ Π²ΡΠΏΠΎΠ»Π½ΡΠ΅ΡΡΡ [1]. ΠΡΠΈΠΌΠ΅ΡΠ°Π½ΠΈΡ
Π‘ΠΌ. ΡΠ°ΠΊΠΆΠ΅ΠΠΈΡΠ΅ΡΠ°ΡΡΡΠ°
Π‘ΡΡΠ»ΠΊΠΈ
ΠΠΎΠ½ΡΡΠΈΠ΅ ΠΏΡΠΎΠΈΠ·Π²ΠΎΠ΄Π½ΠΎΠΉ – ΠΏΡΠ΅Π·Π΅Π½ΡΠ°ΡΠΈΡ ΠΎΠ½Π»Π°ΠΉΠ½ΠΡΠΎΠΈΠ·Π²ΠΎΠ΄Π½Π°Ρ Π‘ΠΎΠ΄Π΅ΡΠΆΠ°Π½ΠΈΠ΅ 1. ΠΠΎΠ½ΡΡΠΈΠ΅ ΠΏΡΠΎΠΈΠ·Π²ΠΎΠ΄Π½ΠΎΠΉ. 2. ΠΠ»Π³ΠΎΡΠΈΡΠΌ Π½Π°Ρ ΠΎΠΆΠ΄Π΅Π½ΠΈΡ ΠΏΡΠΎΠΈΠ·Π²ΠΎΠ΄Π½ΠΎΠΉ. 3. ΠΡΠΈΠΌΠ΅ΡΡ. 4. Π’Π°Π±Π»ΠΈΡΠ° ΠΏΡΠΎΠΈΠ·Π²ΠΎΠ΄Π½ΡΡ . 5. Π€ΠΈΠ·ΠΈΡΠ΅ΡΠΊΠΈΠΉ ΡΠΌΡΡΠ» ΠΏΡΠΎΠΈΠ·Π²ΠΎΠ΄Π½ΠΎΠΉ. 6. ΠΡΠ°Π²ΠΈΠ»Π° Π½Π°Ρ ΠΎΠΆΠ΄Π΅Π½ΠΈΡ ΠΏΡΠΎΠΈΠ·Π²ΠΎΠ΄Π½ΡΡ . 7. ΠΠ΅ΠΏΡΠ΅ΡΡΠ²Π½ΠΎΡΡΡ ΡΡΠ½ΠΊΡΠΈΠΈ. 8. ΠΠ΅ΠΎΠΌΠ΅ΡΡΠΈΡΠ΅ΡΠΊΠΈΠΉ ΡΠΌΡΡΠ» ΠΏΡΠΎΠΈΠ·Π²ΠΎΠ΄Π½ΠΎΠΉ. 3. ΠΠΎΠ½ΡΡΠΈΠ΅ ΠΏΡΠΎΠΈΠ·Π²ΠΎΠ΄Π½ΠΎΠΉΠΡΠΎΠΈΠ·Π²ΠΎΠ΄Π½ΠΎΠΉ ΡΡΠ½ΠΊΡΠΈΠΈ Ρ = f(x), Π·Π°Π΄Π°Π½Π½ΠΎΠΉ Π½Π° Π½Π΅ΠΊΠΎΡΠΎΡΠΎΠΌΠΈΠ½ΡΠ΅ΡΠ²Π°Π»Π΅ (a; b), Π² Π½Π΅ΠΊΠΎΡΠΎΡΠΎΠΉ ΡΠΎΡΠΊΠ΅ Ρ ΡΡΠΎΠ³ΠΎ ΠΈΠ½ΡΠ΅ΡΠ²Π°Π»Π° Π½Π°Π·ΡΠ²Π°ΡΡ ΠΏΡΠ΅Π΄Π΅Π» ΠΎΡΠ½ΠΎΡΠ΅Π½ΠΈΡ ΠΏΡΠΈΡΠ°ΡΠ΅Π½ΠΈΡ ΡΡΠ½ΠΊΡΠΈΠΈ Π² ΡΡΠΎΠΉ ΡΠΎΡΠΊΠ΅ ΠΊ ΡΠΎΠΎΡΠ²Π΅ΡΡΡΠ²ΡΡΡΠ΅ΠΌΡ ΠΏΡΠΈΡΠ°ΡΠ΅Π½ΠΈΡ Π°ΡΠ³ΡΠΌΠ΅Π½ΡΠ°, ΠΊΠΎΠ³Π΄Π° ΠΏΡΠΈΡΠ°ΡΠ΅Π½ΠΈΠ΅ Π°ΡΠ³ΡΠΌΠ΅Π½ΡΠ° ΡΡΡΠ΅ΠΌΠΈΡΡΡ ΠΊ Π½ΡΠ»Ρ. βf f β²(x) = lim βxβ0 βx ΠΠ°Ρ ΠΎΠΆΠ΄Π΅Π½ΠΈΠ΅ ΠΏΡΠΎΠΈΠ·Π²ΠΎΠ΄Π½ΠΎΠΉ Π½Π°Π·ΡΠ²Π°ΡΡ Π΄ΠΈΡΡΠ΅ΡΠ΅Π½ΡΠΈΡΠΎΠ²Π°Π½ΠΈΠ΅ΠΌ 4. ΠΠΎΠ½ΡΡΠΈΠ΅ ΠΏΡΠΎΠΈΠ·Π²ΠΎΠ΄Π½ΠΎΠΉΡβf f β²(x) = lim βxβ0 βx f(x0) Ρ = f(x) βf f(x0 + βΡ ) βΡ 0 Ρ 0 Ρ 0+ βΡ Ρ ΠΠ»Π³ΠΎΡΠΈΡΠΌ Π½Π°Ρ ΠΎΠΆΠ΄Π΅Π½ΠΈΡ ΠΏΡΠΎΠΈΠ·Π²ΠΎΠ΄Π½ΠΎΠΉ 1. ΠΠ°ΡΠΈΠΊΡΠΈΡΠΎΠ²Π°ΡΡ Π·Π½Π°ΡΠ΅Π½ΠΈΠ΅ Ρ 0, Π½Π°ΠΉΡΠΈ f(x0). 2. ΠΠ°ΡΡ Π°ΡΠ³ΡΠΌΠ΅Π½ΡΡ Ρ 0 ΠΏΡΠΈΡΠ°ΡΠ΅Π½ΠΈΠ΅ βΡ , ΠΏΠ΅ΡΠ΅ΠΉΡΠΈ Π² Π½ΠΎΠ²ΡΡ ΡΠΎΡΠΊΡ Ρ 0 + βΡ , Π½Π°ΠΉΡΠΈ f(x0 + βΡ ). 3. ΠΠ°ΠΉΡΠΈ ΠΏΡΠΈΡΠ°ΡΠ΅Π½ΠΈΠ΅ ΡΡΠ½ΠΊΡΠΈΠΈ: βf = f(x0 + βΡ ) β f(x0). βf 4. Π‘ΠΎΡΡΠ°Π²ΠΈΡΡ ΠΎΡΠ½ΠΎΡΠ΅Π½ΠΈΠ΅ . βΡ βf 5. ΠΡΡΠΈΡΠ»ΠΈΡΡ lim . βxβ0 βΡ 6. ΠΡΠΎΡ ΠΏΡΠ΅Π΄Π΅Π» ΠΈ Π΅ΡΡΡ f β²(x0). 6. ΠΡΠΈΠΌΠ΅ΡΡ1. ΠΠ°ΠΉΡΠΈ ΠΏΡΠΎΠΈΠ·Π²ΠΎΠ΄Π½ΡΡ ΡΡΠ½ΠΊΡΠΈΠΈ y = kx + b Π² ΡΠΎΡΠΊΠ΅ Ρ o1. f x o kxo b 2. f xo Ξx k xo Ξx b 3. Ξf f x o Ξx f x o k x o Ξx b kxo b kxo k Ξx b kxo b k Ξx Ξf k Ξx 4. k Ξx Ξx Ξf 5. lim lim k k Ξx 0 Ξ x Ξx 0 kx b k 7. ΠΡΠΈΠΌΠ΅ΡΡ2. ΠΠ°ΠΉΡΠΈ ΠΏΡΠΎΠΈΠ·Π²ΠΎΠ΄Π½ΡΡ ΡΡΠ½ΠΊΡΠΈΠΈ y = C (C β const) Π² ΡΠΎΡΠΊΠ΅ Ρ o1. 2. f xo Ξx Π‘ 3. Ξf f xo Ξx f xo Π‘ Π‘ 0 Ξf 0 4. 0 Ξx Ξx Ξf 5. lim lim 0 0 Ξx 0 Ξ x Ξx 0 Π‘ 0 8. ΠΡΠΈΠΌΠ΅ΡΡ3. ΠΠ°ΠΉΡΠΈ ΠΏΡΠΎΠΈΠ·Π²ΠΎΠ΄Π½ΡΡ ΡΡΠ½ΠΊΡΠΈΠΈ y = x2 Π² ΡΠΎΡΠΊΠ΅ Ρ o1. f xo xΠΎ 2 2. f xo Ξx xo Ξx 2 3. Ξf f x o Ξx f x o x o Ξx x o 2 2 x ΠΎ2 2 x o Ξx Ξx 2 x ΠΎ2 2 x o Ξx Ξx 2 2x o Ξx Ξx 2 Ξx 2 x o Ξx Ξf 4. 2 x o Ξx Ξx Ξx Ξx Ξf 5. lim lim 2 x o Ξx 2 x o Ξx 0 Ξx Ξx 0 x 2Ρ 2 9. ΠΡΠΈΠΌΠ΅ΡΡ4. ΠΠ°ΠΉΡΠΈ ΠΏΡΠΎΠΈΠ·Π²ΠΎΠ΄Π½ΡΡ ΡΡΠ½ΠΊΡΠΈΠΈ y = βx Π² ΡΠΎΡΠΊΠ΅ Ρ o1. f xo xo 2. f xo Ξx x o Ξx 3. Ξf f xo Ξx f xo xo Ξx xo x o Ξx x o x o Ξx x o x o Ξx x o x o Ξx x o x o Ξx x o Ξf 4. Ξx Ξx x o Ξx x 2 o x o Ξx x o Ξx x o Ξx x o Ξx x o Ξx x o 2 1 x o Ξx x o 10. ΠΡΠΈΠΌΠ΅ΡΡ4. ΠΠ°ΠΉΡΠΈ ΠΏΡΠΎΠΈΠ·Π²ΠΎΠ΄Π½ΡΡ ΡΡΠ½ΠΊΡΠΈΠΈ y = βx Π² ΡΠΎΡΠΊΠ΅ Ρ oΞf 4. Ξx Ξx Ξx x o Ξx x o 1 x o Ξx x o Ξf 1 1 5. lim lim 2 x Ξx 0 Ξx Ξx 0 x Ξx x o o o x 1 2 Ρ 11. ΠΡΠΈΠΌΠ΅ΡΡ5. ΠΠ°ΠΉΡΠΈ ΠΏΡΠΎΠΈΠ·Π²ΠΎΠ΄Π½ΡΡ ΡΡΠ½ΠΊΡΠΈΠΈ y = 1/x Π² ΡΠΎΡΠΊΠ΅ Ρ o1 1. f x o xΠΎ 1 2. f x o Ξx x o Ξx 1 1 3. Ξf f x o Ξx f x o x o Ξx x o x o x o Ξx Ξx 2 x o x o Ξx x ΠΎ x o Ξx Ξf Ξx 1 4. 2 2 Ξx Ξx x ΠΎ x o Ξx x ΠΎ x o Ξx 12. ΠΡΠΈΠΌΠ΅ΡΡ5. ΠΠ°ΠΉΡΠΈ ΠΏΡΠΎΠΈΠ·Π²ΠΎΠ΄Π½ΡΡ ΡΡΠ½ΠΊΡΠΈΠΈ y = 1/x Π² ΡΠΎΡΠΊΠ΅ Ρ oΞf Ξx 1 4. 2 2 Ξx Ξx x ΠΎ x o Ξx x ΠΎ x o Ξx Ξf 1 1 2 5. lim lim 2 Ξx 0 Ξx Ξx 0 x x Ξx xΠΎ o ΠΎ 1 1 2 Ρ Ρ 13. Π’Π°Π±Π»ΠΈΡΠ° ΠΏΡΠΎΠΈΠ·Π²ΠΎΠ΄Π½ΡΡf (x)C f β²(x) 0 f β²(x) 1/(2βx) k f (x) βx ex kx + b x2 2x ax ax lna xn nxnβ1 tg x 1/cos2x 1/x β 1/x2 ctg x β 1/sin2x sin x cos x ln x 1/x cos x β sin x loga x 1/(x lna) ex 14. Π€ΠΈΠ·ΠΈΡΠ΅ΡΠΊΠΈΠΉ ( ΠΌΠ΅Ρ
Π°Π½ΠΈΡΠ΅ΡΠΊΠΈΠΉ ) ΡΠΌΡΡΠ» ΠΏΡΠΎΠΈΠ·Π²ΠΎΠ΄Π½ΠΎΠΉ ΠΡΠ»ΠΈ ΠΏΡΠΈ ΠΏΡΡΠΌΠΎΠ»ΠΈΠ½Π΅ΠΉΠ½ΠΎΠΌ Π΄Π²ΠΈΠΆΠ΅Π½ΠΈΠΈ ΠΏΡΡΡ s,ΠΏΡΠΎΠΉΠ΄Π΅Π½Π½ΡΠΉ ΡΠΎΡΠΊΠΎΠΉ, Π΅ΡΡΡ ΡΡΠ½ΠΊΡΠΈΡ ΠΎΡ Π²ΡΠ΅ΠΌΠ΅Π½ΠΈ t, Ρ.Π΅. s = s(t), ΡΠΎ ΡΠΊΠΎΡΠΎΡΡΡ ΡΠΎΡΠΊΠΈ Π΅ΡΡΡ ΠΏΡΠΎΠΈΠ·Π²ΠΎΠ΄Π½Π°Ρ ΠΎΡ ΠΏΡΡΠΈ ΠΏΠΎ Π²ΡΠ΅ΠΌΠ΅Π½ΠΈ, Ρ.Π΅. v(t) = sβ²(t). ΠΡΠΎΠΈΠ·Π²ΠΎΠ΄Π½Π°Ρ Π²ΡΡΠ°ΠΆΠ°Π΅Ρ ΠΌΠ³Π½ΠΎΠ²Π΅Π½Π½ΡΡ ΡΠΊΠΎΡΠΎΡΡΡ Π² ΠΌΠΎΠΌΠ΅Π½Ρ Π²ΡΠ΅ΠΌΠ΅Π½ΠΈ t. 15. ΠΡΠ°Π²ΠΈΠ»Π° Π½Π°Ρ ΠΎΠΆΠ΄Π΅Π½ΠΈΡ ΠΏΡΠΎΠΈΠ·Π²ΠΎΠ΄Π½ΠΎΠΉ1. ΠΡΠ»ΠΈ ΡΡΠ½ΠΊΡΠΈΠΈ u(x) ΠΈ v(x) ΠΈΠΌΠ΅ΡΡ Π² ΡΠΎΡΠΊΠ΅ ΡΠΏΡΠΎΠΈΠ·Π²ΠΎΠ΄Π½ΡΠ΅, ΡΠΎ ΠΈΡ ΡΡΠΌΠΌΠ° u(x) + v(x) ΡΠ°ΠΊΠΆΠ΅ ΠΈΠΌΠ΅Π΅Ρ Π² ΡΡΠΎΠΉ ΡΠΎΡΠΊΠ΅ ΠΏΡΠΎΠΈΠ·Π²ΠΎΠ΄Π½ΡΡ, ΠΏΡΠΈΡΠ΅ΠΌ (u + v)β² = uβ² + vβ² 2. ΠΡΠ»ΠΈ ΡΡΠ½ΠΊΡΠΈΡ u(x) ΠΈΠΌΠ΅Π΅Ρ Π² ΡΠΎΡΠΊΠ΅ Ρ ΠΏΡΠΎΠΈΠ·Π²ΠΎΠ΄Π½ΡΡ ΠΈ Π‘ β Π΄Π°Π½Π½ΠΎΠ΅ ΡΠΈΡΠ»ΠΎ, ΡΠΎ ΡΡΠ½ΠΊΡΠΈΡ Π‘βu(x) ΡΠ°ΠΊΠΆΠ΅ ΠΈΠΌΠ΅Π΅Ρ Π² ΡΡΠΎΠΉ ΡΠΎΡΠΊΠ΅ ΠΏΡΠΎΠΈΠ·Π²ΠΎΠ΄Π½ΡΡ, ΠΏΡΠΈΡΠ΅ΠΌ (Π‘u)β² = Π‘βuβ² 16. ΠΡΠ°Π²ΠΈΠ»Π° Π½Π°Ρ ΠΎΠΆΠ΄Π΅Π½ΠΈΡ ΠΏΡΠΎΠΈΠ·Π²ΠΎΠ΄Π½ΠΎΠΉ3. ΠΡΠ»ΠΈ ΡΡΠ½ΠΊΡΠΈΠΈ u(x) ΠΈ v(x) ΠΈΠΌΠ΅ΡΡ Π² ΡΠΎΡΠΊΠ΅ ΡΠΏΡΠΎΠΈΠ·Π²ΠΎΠ΄Π½ΡΠ΅, ΡΠΎ ΠΈΡ ΠΏΡΠΎΠΈΠ·Π²Π΅Π΄Π΅Π½ΠΈΠ΅ u(x) β v(x) ΡΠ°ΠΊΠΆΠ΅ ΠΈΠΌΠ΅Π΅Ρ Π² ΡΡΠΎΠΉ ΡΠΎΡΠΊΠ΅ ΠΏΡΠΎΠΈΠ·Π²ΠΎΠ΄Π½ΡΡ, ΠΏΡΠΈΡΠ΅ΠΌ (u β v)β² = uβ²βv + uβvβ² 4. ΠΡΠ»ΠΈ ΡΡΠ½ΠΊΡΠΈΡ v(x) ΠΈΠΌΠ΅Π΅Ρ Π² ΡΠΎΡΠΊΠ΅ Ρ ΠΏΡΠΎΠΈΠ·Π²ΠΎΠ΄Π½ΡΡ ΠΈ 1 v(x) β 0, ΡΠΎ ΡΡΠ½ΠΊΡΠΈΡ ΡΠ°ΠΊΠΆΠ΅ ΠΈΠΌΠ΅Π΅Ρ Π² ΡΡΠΎΠΉ ΡΠΎΡΠΊΠ΅ v(x) ΠΏΡΠΎΠΈΠ·Π²ΠΎΠ΄Π½ΡΡ, ΠΏΡΠΈΡΠ΅ΠΌ () vβ² 1β² =β 2 v v 17. ΠΡΠ°Π²ΠΈΠ»Π° Π½Π°Ρ
ΠΎΠΆΠ΄Π΅Π½ΠΈΡ ΠΏΡΠΎΠΈΠ·Π²ΠΎΠ΄Π½ΠΎΠΉ 5. ΠΡΠ»ΠΈ ΡΡΠ½ΠΊΡΠΈΠΈ u(x) ΠΈ v(x) ΠΈΠΌΠ΅ΡΡ Π² ΡΠΎΡΠΊΠ΅ Ρ
u(x) ΠΏΡΠΎΠΈΠ·Π²ΠΎΠ΄Π½ΡΠ΅ ΠΈ v(x) β 0, ΡΠΎ ΡΡΠ½ΠΊΡΠΈΡ ΡΠ°ΠΊΠΆΠ΅ ΠΈΠΌΠ΅Π΅Ρ v(x) Π² ΡΡΠΎΠΉ ΡΠΎΡΠΊΠ΅ ΠΏΡΠΎΠΈΠ·Π²ΠΎΠ΄Π½ΡΡ, ΠΏΡΠΈΡΠ΅ΠΌ ( ) u β² uβ²v β uvβ² v = v2 18. ΠΡΠΎΠΈΠ·Π²ΠΎΠ΄Π½Π°Ρ ΡΠ»ΠΎΠΆΠ½ΠΎΠΉ ΡΡΠ½ΠΊΡΠΈΠΈ(f(g(x)))β² = fβ²(g(x))βgβ²(x)ΠΡΠΈΠΌΠ΅ΡΡ: 1. ((5x β 3)3)β² = 3(5x β 3)2β(5x β 3)β² = = 3(5x β 3)2 β 5 = 15(5x β 3)2 2. (sin(4x + 8))β² = cos(4x + 8)β(4x + 8)β² = = cos(4x + 8)β4 = 4 cos(4x + 8) ΠΡΠ»ΠΈ ΡΡΠ½ΠΊΡΠΈΡ ΠΈΠΌΠ΅Π΅Ρ ΠΏΡΠΎΠΈΠ·Π²ΠΎΠ΄Π½ΡΡ (Π΄ΠΈΡΡΠ΅ΡΠ΅Π½ΡΠΈΡΡΠ΅ΠΌΠ°) Π² ΡΠΎΡΠΊΠ΅ Ρ , ΡΠΎ ΠΎΠ½Π° Π½Π΅ΠΏΡΠ΅ΡΡΠ²Π½Π° Π² ΡΡΠΎΠΉ ΡΠΎΡΠΊΠ΅. ΠΠ°ΠΊ ΡΠ΅ΠΏΠ΅ΡΠΈΡΠΎΡ ΠΏΠΎ ΠΌΠ°ΡΠ΅ΠΌΠ°ΡΠΈΠΊΠ΅ ΠΎΠ±ΡΡΡΠ½ΡΠ΅Ρ ΠΏΠΎΠ½ΡΡΠΈΠ΅ β ΠΠΎΠ»ΠΏΠ°ΠΊΠΎΠ² ΠΠ»Π΅ΠΊΡΠ°Π½Π΄Ρ ΠΠΈΠΊΠΎΠ»Π°Π΅Π²ΠΈΡΠ ΠΊΠΎΠ½ΡΡ 9 ΠΊΠ»Π°ΡΡΠ° ΡΠΊΠΎΠ»ΡΠ½ΠΈΠΊΠΈ, ΠΏΠΎ ΡΡΡΠΈ, Π·Π°ΠΊΠ°Π½ΡΠΈΠ²Π°ΡΡ ΠΈΠ·ΡΡΠ°ΡΡ Π°Π»Π³Π΅Π±ΡΡ ΠΈ Π·Π½Π°ΠΊΠΎΠΌΡΡΡΡ Ρ Π΅ΡΠ΅ ΠΎΠ΄Π½ΠΎΠΉ (Π±ΠΎΠ»Π΅Π΅ ΡΠ»ΠΎΠΆΠ½ΠΎΠΉ) Π΄ΠΈΡΡΠΈΠΏΠ»ΠΈΠ½ΠΎΠΉΒ β ΠΌΠ°ΡΠ΅ΠΌΠ°ΡΠΈΡΠ΅ΡΠΊΠΈΠΌ Π°Π½Π°Π»ΠΈΠ·ΠΎΠΌ. ΠΡΡΠΊΠΈΠΉ ΡΠ΅ΠΏΠ΅ΡΠΈΡΠΎΡ ΠΏΠΎ ΠΌΠ°ΡΠ΅ΠΌΠ°ΡΠΈΠΊΠ΅ Π·Π½Π°Π΅Ρ, ΠΊΠ°ΠΊ Π½Π΅Π»Π΅Π³ΠΊΠΎ Π΄Π°Π΅ΡΡΡ ΡΡΠ°ΡΡΠ΅ΠΊΠ»Π°ΡΡΠ½ΠΈΠΊΡ ΡΠ°Π±ΠΎΡΠ° Ρ Π±Π΅ΡΠΊΠΎΠ½Π΅ΡΠ½ΠΎ ΠΌΠ°Π»ΡΠΌΠΈ Π²Π΅Π»ΠΈΡΠΈΠ½Π°ΠΌΠΈ. ΠΡΠΎΠ±Π΅Π½Π½ΠΎ ΡΡΠΆΠ΅Π»ΠΎ ΠΈΠ΄ΡΡ ΠΏΠ΅ΡΠ²ΡΠ΅ ΡΡΠΎΠΊΠΈ, ΠΊΠΎΠ³Π΄Π° Π²Π²ΠΎΠ΄ΡΡΡΡ ΡΠ°ΠΊΠΈΠ΅ ΠΏΠΎΠ½ΡΡΠΈΡ, ΠΊΠ°ΠΊ Β«ΠΏΡΠΎΠΈΠ·Π²ΠΎΠ΄Π½Π°ΡΒ» ΠΈ Β«ΠΊΠ°ΡΠ°ΡΠ΅Π»ΡΠ½Π°ΡΒ». Π’Π΅ΠΌΡ ΡΠ΅ΡΠ½ΠΎ ΡΠ²ΡΠ·Π°Π½Ρ Π΄ΡΡΠ³ Ρ Π΄ΡΡΠ³ΠΎΠΌ ΠΈ Π΄ΠΎΠ²ΠΎΠ»ΡΠ½ΠΎ ΡΠ°ΡΡΠΎ ΡΠ°ΡΡΠΌΠ°ΡΡΠΈΠ²Π°ΡΡΡΡ ΡΠ΅ΠΏΠ΅ΡΠΈΡΠΎΡΠΎΠΌ ΠΏΠΎ ΠΌΠ°ΡΠ΅ΠΌΠ°ΡΠΈΠΊΠ΅ ΠΎΠ΄Π½ΠΎΠ²ΡΠ΅ΠΌΠ΅Π½Π½ΠΎ. Π Π½Π΅ ΡΠΎΠ»ΡΠΊΠΎ ΠΏΠΎΡΠΎΠΌΡ, ΡΡΠΎ ΠΎΠ½ΠΈ Π±Π»ΠΈΠ·ΠΊΠΈ ΠΏΠΎ ΡΠΌΡΡΠ»ΠΎΠ²ΠΎΠΌΡ Π½Π°ΠΏΠΎΠ»Π½Π΅Π½ΠΈΡ ΠΈ ΡΠ°ΡΠΏΠΎΠ»ΠΎΠΆΠ΅Π½ΠΈΡ Π² ΠΏΡΠΎΠ³ΡΠ°ΠΌΠΌΠ΅. ΠΡΠ΅ΠΌΠ΅Π½ΠΈ Π½Π° ΠΈΡ ΠΏΠ΅Π΄Π°Π½ΡΠΈΡΠ½ΠΎΠ΅ ΠΈ ΠΏΠΎΠ΄ΡΠΎΠ±Π½ΠΎΠ΅ ΠΈΠ·ΡΡΠ΅Π½ΠΈΠ΅ Π²ΡΠ΅Π³Π΄Π° Π½Π΅ Ρ Π²Π°ΡΠ°Π΅Ρ (ΠΎΠ±ΡΡΠ½ΠΎ ΡΠ΅ΠΏΠ΅ΡΠΈΡΠΎΡ ΠΏΠΎ ΠΌΠ°ΡΠ΅ΠΌΠ°ΡΠΈΠΊΠ΅ Π·Π°Π½ΡΡ ΡΡΡΡΠ°Π½Π΅Π½ΠΈΠ΅ΠΌ ΠΌΠ½ΠΎΠ³ΠΎΡΠΈΡΠ»Π΅Π½Π½ΡΡ ΠΏΡΠΎΠ±Π΅Π»ΠΎΠ² Π² Π΄Π°Π²Π½ΠΎ ΠΏΡΠΎΠΉΠ΄Π΅Π½Π½ΠΎΠΌ ΠΌΠ°ΡΠ΅ΡΠΈΠ°Π»Π΅), Π΄Π° ΠΈ ΡΠΏΠΎΡΠΎΠ±Π½ΠΎΡΡΠΈ Π±ΠΎΠ»ΡΡΠΈΠ½ΡΡΠ²Π° ΡΡΠ΅Π½ΠΈΠΊΠΎΠ² Π½Π΅ ΠΏΠΎΠ·Π²ΠΎΠ»ΡΡΡ ΠΎΠΏΠΈΡΡΠ²Π°ΡΡ ΠΏΠΎΠ²Π΅Π΄Π΅Π½ΠΈΠ΅ Π±Π΅ΡΠΊΠΎΠ½Π΅ΡΠ½ΠΎ ΠΌΠ°Π»ΡΡ Π²Π΅Π»ΠΈΡΠΈΠ½ Ρ ΠΌΠ°ΠΊΡΠΈΠΌΠ°Π»ΡΠ½ΠΎ Π²ΠΎΠ·ΠΌΠΎΠΆΠ½ΠΎΠΉ Π΄Π»Ρ ΠΏΠΎΠ΄ΡΠΎΡΡΠΊΠΎΠ²ΠΎΠ³ΠΎ Π²ΠΎΡΠΏΡΠΈΡΡΠΈΡ ΠΌΠ°ΡΠ΅ΠΌΠ°ΡΠΈΡΠ΅ΡΠΊΠΎΠΉ ΡΡΡΠΎΠ³ΠΎΡΡΡΡ. ΠΠ°ΠΊ ΡΠ΅ΠΏΠ΅ΡΠΈΡΠΎΡΡ ΠΏΠΎ ΠΌΠ°ΡΠ΅ΠΌΠ°ΡΠΈΠΊΠ΅ ΠΎΠ±ΡΡΡΠ½ΠΈΡΡ ΠΏΡΠΎΠΈΠ·Π²ΠΎΠ΄Π½ΡΡ? ΠΠ°ΠΊ ΡΠ°ΡΡΠΊΠ°Π·Π°ΡΡ ΡΠ΅ΠΌΡ Π΄ΠΎΡΡΡΠΏΠ½ΠΎ ΠΈ ΠΈΠ½ΡΠ΅ΡΠ΅ΡΠ½ΠΎ? ΠΠΎΠ»Π³ΠΎΠ΅ Π²ΡΠ΅ΠΌΡ Ρ Π½Π΅ ΡΠ°ΡΡΠΌΠ°ΡΡΠΈΠ²Π°Π» ΠΌΠ΅ΡΠΎΠ΄ΠΈΠΊΠΈ ΡΡΠ΅Π±Π½ΠΈΠΊΠΎΠ² ΠΊΠ°ΠΊ ΠΎΠΏΠΎΡΠ½ΡΠ΅, ΡΡΠΈΡΠ°Ρ ΠΊΠ»Π°ΡΡΠΈΡΠ΅ΡΠΊΠΈΠ΅ ΠΈΠ·Π»ΠΎΠΆΠ΅Π½ΠΈΡ ΡΠ΅ΠΌΡ Β«ΠΏΡΠΎΠΈΠ·Π²ΠΎΠ΄Π½Π°ΡΒ» Π½Π΅ΠΏΡΠΈΠ΅ΠΌΠ»Π΅ΠΌΡΠΌΠΈ Π΄Π»Ρ Π±ΠΎΠ»ΡΡΠΈΠ½ΡΡΠ²Π° ΡΡΠ°ΡΡΠ΅ΠΊΠ»Π°ΡΡΠ½ΠΈΠΊΠΎΠ² (Π΅ΡΠ»ΠΈ Π½Π΅ ΡΡΠΈΡΠ°ΡΡ ΠΎΠ΄Π°ΡΠ΅Π½Π½ΡΡ
Π΄Π΅ΡΠ΅ΠΉ). Π’Π΅Ρ
Π½ΠΈΠΊΠ° ΠΌΠΎΠΈΡ
ΠΎΠ±ΡΡΡΠ½Π΅Π½ΠΈΠΉ ΠΏΡΠΈΠ½ΡΠΈΠΏΠΈΠ°Π»ΡΠ½ΠΎ ΠΎΡΠ»ΠΈΡΠ°Π»Π°ΡΡ ΠΎΡ Β«ΠΎΡΠΈΡΠΈΠ°Π»ΡΠ½ΠΎΠΉΒ» Π΄ΠΎ ΡΠΎΠ³ΠΎ ΠΌΠΎΠΌΠ΅Π½ΡΠ°, ΠΏΠΎΠΊΠ° Π½Π΅ Π±ΡΠ» ΠΏΠ΅ΡΠ΅ΠΈΠ·Π΄Π°Π½ ΡΡΠ΅Π±Π½ΠΈΠΊ ΠΠΎΠ»ΠΌΠΎΠ³ΠΎΡΠΎΠ²Π°. ΠΠ°ΠΊΠΎΠ²ΠΎ ΠΆΠ΅ Π±ΡΠ»ΠΎ ΠΌΠΎΠ΅ ΠΈΠ·ΡΠΌΠ»Π΅Π½ΠΈΠ΅, ΠΊΠΎΠ³Π΄Π° Π² ΠΈΡΠΏΡΠ°Π²Π»Π΅Π½Π½ΠΎΠΌ Π²Π°ΡΠΈΠ°Π½ΡΠ΅ Ρ Π²ΡΡΡΠ΅ΡΠΈΠ» ΡΡ ΠΆΠ΅ ΡΠ°ΠΌΡΡ ΠΈΠ΄Π΅Ρ Ρ ΠΏΡΠ΅Π΄ΡΡΠ°Π²Π»Π΅Π½ΠΈΠ΅ΠΌ Π³ΡΠ°ΡΠΈΠΊΠ° Π² Π²ΠΈΠ΄Π΅ Π±Π΅ΡΠΊΠΎΠ½Π΅ΡΠ½ΠΎΠ³ΠΎ ΠΊΠΎΠ»ΠΈΡΠ΅ΡΡΠ²Π° ΠΌΠ΅Π»ΠΊΠΈΡ
ΠΎΡΡΠ΅Π·ΠΊΠΎΠ², ΠΊΠΎΡΠΎΡΡΡ Ρ ΡΡΠ°ΡΠ°Π»ΡΡ Π²Π»ΠΎΠΆΠΈΡΡ Π² ΡΠΎΠ·Π½Π°Π½ΠΈΠ΅ ΡΠ²ΠΎΠΈΡ
ΡΡΠ΅Π½ΠΈΠΊΠΎΠ² Π½Π° ΡΡΠΎΠΊΠ°Ρ
ΠΏΠΎ ΠΌΠ°ΡΠ΅ΠΌΠ°ΡΠΈΡΠ΅ΡΠΊΠΎΠΌΡ Π°Π½Π°Π»ΠΈΠ·Ρ. Π Π°Π·Π½ΡΠ΅ ΡΡΠ΅Π±Π½ΠΈΠΊΠΈ Π² ΡΠ°Π·Π½ΠΎΠ΅ Π²ΡΠ΅ΠΌΡ ΠΏΠΎ-ΡΠ²ΠΎΠ΅ΠΌΡ ΠΏΠΎΠ΄Ρ ΠΎΠ΄ΠΈΠ»ΠΈ ΠΊ Π°Π΄Π°ΠΏΡΠ°ΡΠΈΠΈ ΠΊΡΡΡΠ° Π²ΡΡΡΠ΅ΠΉ ΠΌΠ°ΡΠ΅ΠΌΠ°ΡΠΈΠΊΠΈ Π΄Π»Ρ ΡΠΊΠΎΠ»ΡΠ½ΠΎΠ³ΠΎ Π²ΠΎΡΠΏΡΠΈΡΡΠΈΡ. Π ΠΎΠ±ΡΡΠ½ΠΎ ΡΠ½Π°ΡΠ°Π»Π° Π²Π²ΠΎΠ΄ΠΈΠ»ΠΎΡΡ ΠΏΠΎΠ½ΡΡΠΈΠ΅ Β«ΠΏΡΠΎΠΈΠ·Π²ΠΎΠ΄Π½Π°ΡΒ», Π° ΡΠΆΠ΅ Π·Π°ΡΠ΅ΠΌ ΠΎΠ±ΡΡΡΠ½ΡΠ»Π°ΡΡ ΠΊΠ°ΡΠ°ΡΠ΅Π»ΡΠ½Π°Ρ. ΠΠ°, ΡΠ°ΠΊΠΎΠΉ ΠΏΠΎΡΡΠ΄ΠΎΠΊ ΠΏΠΎΠ΄ΠΎΡΠ΅Π» Π±Ρ ΠΈ ΡΠ΅ΠΏΠ΅ΡΠΈΡΠΎΡΡ ΠΏΠΎ ΠΌΠ°ΡΠ΅ΠΌΠ°ΡΠΈΠΊΠ΅, Π±ΡΠ΄Ρ Π΅Π³ΠΎ ΡΡΠ΅Π½ΠΈΠΊ Β«ΡΠ΅ΠΌΠΈ ΠΏΡΠ΄Π΅ΠΉ Π²ΠΎ Π»Π±ΡΒ», Π° ΠΎΠ±ΡΡΠ½Π°Ρ ΠΏΡΠΎΠ³ΡΠ°ΠΌΠΌΠ° ΡΠΎΠ΄Π΅ΡΠΆΠ°Π»Π° Π³Π»Π°Π²Ρ Β«ΠΏΡΠ΅Π΄Π΅Π» ΡΡΠ½ΠΊΡΠΈΠΈΒ». Π ΡΠΎΠΆΠ°Π»Π΅Π½ΠΈΡ, ΠΈΠ·-Π·Π° Π²ΡΡΠΎΠΊΠΎΠΉ ΡΠ»ΠΎΠΆΠ½ΠΎΡΡΠΈ ΠΏΡΠ΅Π΄Π΅Π»Ρ ΠΏΡΠ°ΠΊΡΠΈΡΠ΅ΡΠΊΠΈ ΠΏΠΎΠ»Π½ΠΎΡΡΡΡ Π±ΡΠ»ΠΈ ΠΈΡΠΊΠ»ΡΡΠ΅Π½Ρ ΠΈΠ· Π±Π°Π·ΠΎΠ²ΡΡ ΡΡΠ΅Π±Π½ΠΈΠΊΠΎΠ², Π² ΡΠ²ΡΠ·ΠΈ Ρ ΡΠ΅ΠΌ ΡΠ΅ΠΏΠ΅ΡΠΈΡΠΎΡ ΠΏΠΎ ΠΌΠ°ΡΠ΅ΠΌΠ°ΡΠΈΠΊΠ΅ ΠΎΠΊΠ°Π·Π°Π»ΡΡ Π»ΠΈΡΠ΅Π½ ΡΠΎΡΠ½ΠΎΠ³ΠΎ ΠΈΠ½ΡΡΡΡΠΌΠ΅Π½ΡΠ° Π΄Π»Ρ ΠΎΠ±ΡΡΡΠ½Π΅Π½ΠΈΠΉ (Π΅ΡΠ»ΠΈ ΠΊΠΎΠ½Π΅ΡΠ½ΠΎ Π½Π΅ ΡΡ ΠΎΠ΄ΠΈΡΡ Π² ΡΡΠΎΡΠΎΠ½Ρ ΠΎΡ ΠΏΡΠΎΠ³ΡΠ°ΠΌΠΌΡ). ΠΠΎΡΡΠΎΠΌΡ Π΄Π»Ρ ΡΡΠ΅Π΄Π½ΠΈΡ ΠΈ ΡΠ»Π°Π±ΡΡ Π΄Π΅ΡΠ΅ΠΉ ΠΏΡΠΈΡ ΠΎΠ΄ΠΈΠ»ΠΎΡΡ ΠΈΡΠΊΠ°ΡΡ ΠΊΠ°ΠΊΠΈΠ΅-ΡΠΎ ΠΎΠ±Ρ ΠΎΠ΄Π½ΡΠ΅ Π²Π°ΡΠΈΠ°Π½ΡΡ ΠΏΠΎΠ΄Π°ΡΠΈ ΠΌΠ°ΡΠ΅ΡΠΈΠ°Π»Π°. ΠΠ΄ΠΈΠ½ ΠΈΠ· ΡΠΏΠΎΡΠΎΠ±ΠΎΠ²Β β Π·Π°ΠΌΠ΅Π½Π° ΡΠ»ΠΎΠ²Π° Β«ΠΏΡΠ΅Π΄Π΅Π»Β» Π½Π° Π±ΠΎΠ»Π΅Π΅ ΠΏΠΎΠ½ΡΡΠ½ΡΡ ΡΡΠ°Π·Ρ Β«ΡΠΎ, ΠΊ ΡΠ΅ΠΌΡ ΡΡΡΠ΅ΠΌΠΈΡΡΡ β¦Β» ΠΈΠ»ΠΈ Π½Π° Β«ΡΠΎ, ΠΊ ΡΠ΅ΠΌΡ ΠΏΡΠΈΠ±Π»ΠΈΠΆΠ°Π΅ΡΡΡΒ». ΠΠ΄Π½Π°ΠΊΠΎ, ΠΎΡΡΡΡΡΡΠ²ΠΈΠ΅ ΡΠΌΡΡΠ»ΠΎΠ²ΠΎΠΉ ΠΏΡΠΈΠ²ΡΠ·ΠΊΠΈ Π½ΠΎΠ²ΠΎΠ³ΠΎ ΠΏΠΎΠ½ΡΡΠΈΡ ΠΊ Π°Π½Π°Π»ΠΈΡΠΈΡΠ΅ΡΠΊΠΈΠΌ ΡΠΎΡΠΌΠ°ΠΌ ΠΏΠΎΠ·Π²ΠΎΠ»ΡΠ»ΠΎ ΡΠ΅ΠΏΠ΅ΡΠΈΡΠΎΡΡ ΠΏΠΎ ΠΌΠ°ΡΠ΅ΠΌΠ°ΡΠΈΠΊΠ΅ ΡΠ²ΠΎΠ±ΠΎΠ΄Π½ΠΎ ΠΈΠ·ΡΡΡΠ½ΡΡΡΡΡ ΡΠΎΠ»ΡΠΊΠΎ Π΄ΠΎ ΠΌΠΎΠΌΠ΅Π½ΡΠ° ΠΏΠ΅ΡΠ΅Ρ
ΠΎΠ΄Π° ΠΊ ΠΎΠ±ΠΎΡΠ½ΠΎΠ²Π°Π½ΠΈΡ ΠΏΡΠ°Π²ΠΈΠ»Π° Π²ΡΡΠΈΡΠ»Π΅Π½ΠΈΡ ΠΏΡΠΎΠΈΠ·Π²ΠΎΠ΄Π½ΠΎΠΉ. Π― ΡΠΎΠ²Π΅ΡΡΡ ΡΠ΅ΠΏΠ΅ΡΠΈΡΠΎΡΠ°ΠΌ ΠΏΠΎ ΠΌΠ°ΡΠ΅ΠΌΠ°ΡΠΈΠΊΠ΅ ΠΏΡΠΈΠ΄Π΅ΡΠΆΠΈΠ²Π°ΡΡΡΡ ΡΠ»Π΅Π΄ΡΡΡΠ΅Π³ΠΎ ΠΏΠΎΡΡΠ΄ΠΊΠ° ΠΈΠ·Π»ΠΎΠΆΠ΅Π½ΠΈΡ: Π ΡΡΠΎΠΉ ΡΡΠ°ΡΡΠ΅ Ρ ΠΎΠΏΠΈΡΡ ΡΠ°Π±ΠΎΡΡ ΡΠ΅ΠΏΠ΅ΡΠΈΡΠΎΡΠ° ΡΠΎΠ»ΡΠΊΠΎ ΡΠΎ Π²ΡΠΎΡΡΠΌ ΠΈ ΡΡΠ΅ΡΡΠΈΠΌ ΠΏΡΠ½ΠΊΡΠ°ΠΌΠΈ. ΠΠ°ΠΊ ΡΠ΅ΠΏΠ΅ΡΠΈΡΠΎΡ ΠΏΠΎ ΠΌΠ°ΡΠ΅ΠΌΠ°ΡΠΈΠΊΠ΅ Π²Π²ΠΎΠ΄ΠΈΡ ΠΏΡΠΎΠΈΠ·Π²ΠΎΠ΄Π½ΡΡ?ΠΠΎΠΆΠ½ΠΎ Π²ΠΎΡΠΏΠΎΠ»ΡΠ·ΠΎΠ²Π°ΡΡΡΡ ΡΠ΅ΠΌ ΠΎΠ±ΡΡΠΎΡΡΠ΅Π»ΡΡΡΠ²ΠΎΠΌ, ΡΡΠΎ ΡΠΎΠ²ΡΠ΅ΠΌΠ΅Π½Π½ΡΠ΅ Π΄Π΅ΡΠΈ Π½Π΅ ΠΌΠΎΠ³ΡΡ ΠΈ Π΄Π½Ρ ΠΏΡΠΎΠΆΠΈΡΡ Π±Π΅Π· ΠΊΠΎΠΌΠΏΡΡΡΠ΅ΡΠ°. ΠΠ°ΠΊ ΠΏΡΠ°Π²ΠΈΠ»ΠΎ, Π² ΡΡΠ°ΡΡΠΈΡ ΠΊΠ»Π°ΡΡΠ°Ρ ΠΌΠ½ΠΎΠ³ΠΈΠ΅ ΠΈΠ· Π½ΠΈΡ ΡΠΆΠ΅ ΡΠΌΠ΅ΡΡ ΡΠ°Π±ΠΎΡΠ°ΡΡ Π² ΡΠ»ΠΎΠΆΠ½ΡΡ ΠΏΡΠΎΠ³ΡΠ°ΠΌΠΌΠ°Ρ ΠΏΠΎ ΠΎΠ±ΡΠ°Π±ΠΎΡΠΊΠ΅ ΡΠΎΡΠΎΠ³ΡΠ°ΡΠΈΠΉ /ΠΌΡΠ·ΡΠΊΠΈ, Π·Π°Π³ΡΡΠΆΠ°ΡΡ Ρ ΡΠ°ΠΉΡΠΎΠ² ΡΠ°Π·Π»ΠΈΡΠ½ΡΠ΅ ΡΠ»Π΅ΠΊΡΡΠΎΠ½Π½ΡΠ΅ ΠΊΠ°ΡΡΡ ΠΈ, ΠΊΠΎΠ½Π΅ΡΠ½ΠΎ ΠΆΠ΅, ΡΠΌΠ΅ΡΡ ΡΠ°ΡΡΡΠ³ΠΈΠ²Π°ΡΡ ΠΈΠ»ΠΈ ΡΠΆΠΈΠΌΠ°ΡΡ ΠΈΠ·ΠΎΠ±ΡΠ°ΠΆΠ΅Π½ΠΈΡ Π² ΡΠ²ΠΎΠ΅ΠΌ ΠΏΠ»Π°Π½ΡΠ΅ΡΠ΅ / ΡΠΌΠ°ΡΡΡΠΎΠ½Π΅. Π Π΅ΠΏΠ΅ΡΠΈΡΠΎΡ ΠΏΠΎ ΠΌΠ°ΡΠ΅ΠΌΠ°ΡΠΈΠΊΠ΅, ΡΠΌΠ΅ΡΡΠΈΠΉ ΠΈΡΠΏΠΎΠ»ΡΠ·ΠΎΠ²Π°ΡΡ ΠΈΠ½ΡΠ΅ΡΠ΅ΡΡ ΡΠ΅Π±Π΅Π½ΠΊΠ° Π²ΠΎ Π±Π»Π°Π³ΠΎ ΠΎΠ±ΡΡΠ΅Π½ΠΈΡ, ΠΏΠΎΠ»ΡΡΠ°Π΅Ρ ΠΎΡΠ΅Π½Ρ Ρ ΠΎΡΠΎΡΠΈΠΉ ΠΌΠΎΡΠΈΠ²Π°ΡΠΈΠΎΠ½Π½ΡΠΉ ΠΏΠ»Π°ΡΠ΄Π°ΡΠΌ Π΄Π»Ρ ΠΎΠ±ΡΡΡΠ½Π΅Π½ΠΈΠΉ ΠΏΠΎΠ½ΡΡΠΈΡ Β«ΠΊΠ°ΡΠ°ΡΠ΅Π»ΡΠ½Π°ΡΒ». Π― Π³ΠΎΠ²ΠΎΡΡ ΡΡΠ΅Π½ΠΈΠΊΡ: Β«ΠΡΠ΅Π΄ΡΡΠ°Π²Ρ ΡΠ΅Π±Π΅, ΡΡΠΎ ΡΡ ΡΡΠΎΡΠΎΠ³ΡΠ°ΡΠΈΡΠΎΠ²Π°Π» Π³ΡΠ°ΡΠΈΠΊ ΡΡΠ½ΠΊΡΠΈΠΈ ΠΈΠ»ΠΈ ΠΏΠΎΡΡΡΠΎΠΈΠ» Π΅Π³ΠΎ Π² ΠΊΠ°ΠΊΠΎΠΉ-Π½ΠΈΠ±ΡΠ΄Ρ ΠΏΡΠΎΠ³ΡΠ°ΠΌΠΌΠ΅. ΠΠΎΠΌΠΏΡΡΡΠ΅Ρ Π½Π΅ ΡΠΌΠ΅Π΅Ρ ΡΠΈΡΠΎΠ²Π°ΡΡ ΠΎΠΊΡΡΠΆΠ½ΠΎΡΡΠΈ ΠΈ ΠΏΠΎΠΊΠ°Π·ΡΠ²Π°Π΅Ρ Π²ΠΌΠ΅ΡΡΠΎ Π½ΠΈΡ
ΠΌΠ½ΠΎΠ³ΠΎΡΠ³ΠΎΠ»ΡΠ½ΠΈΠΊΠΈ Ρ ΠΎΠ³ΡΠΎΠΌΠ½ΡΠΌ ΠΊΠΎΠ»ΠΈΡΠ΅ΡΡΠ²ΠΎΠΌ Π²Π΅ΡΡΠΈΠ½. Π ΠΌΠ°ΡΡΡΠ°Π±Π΅ 1:1 Π»ΡΠ±ΠΎΠΉ ΠΈΠ· Π½ΠΈΡ
Π½Π΅ ΠΎΡΠ»ΠΈΡΠΈΡΡ ΠΎΡ Π³Π»Π°Π΄ΠΊΠΎΠΉ Π»ΠΈΠ½ΠΈΠΈ, Π½ΠΎ ΠΊΠΎΠ³Π΄Π° ΠΌΡ Π½Π°ΡΠΈΠ½Π°Π΅ΠΌ ΡΠ²Π΅Π»ΠΈΡΠΈΠ²Π°ΡΡ ΡΠ°Π·ΠΌΠ΅ΡΡ ΡΠΈΡΡΠ½ΠΊΠ° (Π²ΠΎ ΠΌΠ½ΠΎΠ³ΠΈΡ
ΠΏΡΠΎΠ³ΡΠ°ΠΌΠΌΠ°Ρ
Π΄Π»Ρ ΡΡΠΎΠ³ΠΎ ΠΏΡΠ΅Π΄ΡΡΠΌΠΎΡΡΠ΅Π½Π° ΡΠΎΠΎΡΠ²Π΅ΡΡΡΠ²ΡΡΡΠ°Ρ Β«Π»ΡΠΏΠ°Β» ΠΈΠ»ΠΈ Β«Π·ΡΠΌΠΌΠ΅ΡΒ»), ΡΠΎ Π·Π°ΠΌΠ΅ΡΠ°Π΅ΠΌ, ΠΊΠ°ΠΊ Β«ΠΎΠΊΡΡΠΆΠ½ΠΎΡΡΡΒ» ΠΏΡΠ΅Π²ΡΠ°ΡΠ°Π΅ΡΡΡ Π²ΠΎ ΠΌΠ½ΠΎΠΆΠ΅ΡΡΠ²ΠΎ ΠΊΡΠΎΡΠ΅ΡΠ½ΡΡ
ΠΎΡΡΠ΅Π·ΠΊΠΎΠ². ΠΠ΅ΡΡΠΎ ΠΏΠΎΠ΄ΠΎΠ±Π½ΠΎΠ΅ ΠΏΡΠΎΠΈΡΡ
ΠΎΠ΄ΠΈΡ ΠΈ Ρ Π³ΡΠ°ΡΠΈΠΊΠΎΠΌ ΡΡΠ½ΠΊΡΠΈΠΈΒ». Π Π΅ΠΏΠ΅ΡΠΈΡΠΎΡ ΠΏΠΎ ΠΌΠ°ΡΠ΅ΠΌΠ°ΡΠΈΠΊΠ΅, Π·Π½Π°ΠΊΠΎΠΌΡΠΉ Ρ ΠΏΡΠΎΡΠ΅ΡΡΠΈΠΎΠ½Π°Π»ΡΠ½ΡΠΌΠΈ ΡΠ΅ΡΡΠ΅ΠΆΠ½ΡΠΌΠΈ ΠΏΡΠΎΠ³ΡΠ°ΠΌΠΌΠ°ΠΌΠΈ, ΠΌΠΎΠΆΠ΅Ρ Π·Π°Π³ΡΡΠ·ΠΈΡΡ ΡΡΠ΅Π½ΠΈΠΊΡ ΠΊΠ°ΠΊΡΡ-Π½ΠΈΠ±ΡΠ΄Ρ ΠΈΠ· Π½ΠΈΡ
, Π½Π°ΠΏΡΠΈΠΌΠ΅Ρ AUTOCAD, ΠΈ ΠΏΠΎΠΊΠ°Π·Π°ΡΡ ΡΡΡΡΠΊΡΡΡΡ ΠΎΠ±ΡΠ΅ΠΊΡΠΎΠ². ΠΠ° ΡΡΠΈ ΠΎΡΡΠ΅Π·ΠΊΠΈ ΠΈΡΠΏΠΎΠ»ΡΠ·ΡΡΡΡΡ ΡΠ΅ΠΏΠ΅ΡΠΈΡΠΎΡΠΎΠΌ ΠΏΠΎ ΠΌΠ°ΡΠ΅ΠΌΠ°ΡΠΈΠΊΠ΅ Π΄Π»Ρ Π΄Π°Π»ΡΠ½Π΅ΠΉΡΠΈΡ ΠΎΠ±ΡΡΡΠ½Π΅Π½ΠΈΠΉ: Β«ΠΠ½ΠΈ ΠΎΠΊΠ°Π·ΡΠ²Π°ΡΡΡΡ Π½Π°ΡΡΠΎΠ»ΡΠΊΠΎ ΠΊΡΠΎΡΠ΅ΡΠ½ΡΠΌΠΈ ΠΏΠΎΡΠ»Π΅ ΡΠΆΠ°ΡΠΈΡ, ΡΡΠΎ ΠΌΡ Π½Π΅ ΠΌΠΎΠΆΠ΅ΠΌ ΠΎΡΠ»ΠΈΡΠΈΡΡ ΠΈΠ· ΠΎΡ ΡΠΎΡΠ΅ΠΊ. ΠΠΎΠΆΠ½ΠΎ ΡΡΠΈΡΠ°ΡΡ, ΡΡΠΎ ΠΊΠ°ΠΆΠ΄Π°Ρ ΠΈΠ· Π½ΠΈΡ ΠΏΡΠΈΠ²ΡΠ·Π°Π½Π° ΠΊ ΠΎΠΏΡΠ΅Π΄Π΅Π»Π΅Π½Π½ΠΎΠΉ ΠΏΡΡΠΌΠΎΠΉ, ΠΏΡΠΎΡ ΠΎΠ΄ΡΡΠ΅ΠΉ ΡΠ΅ΡΠ΅Π· ΠΊΠΎΠ½ΡΡ ΡΠΎΠΎΡΠ²Π΅ΡΡΡΠ²ΡΡΡΠ΅Π³ΠΎ ΡΠΎΡΠΊΠΈ ΠΎΡΡΠ΅Π·ΠΊΠ°. ΠΡΠ° ΠΏΡΡΠΌΠ°Ρ Π½Π°Π·ΡΠ²Π°Π΅ΡΡΡ ΠΊΠ°ΡΠ°ΡΠ΅Π»ΡΠ½ΠΎΠΉ ΠΊ Π³ΡΠ°ΡΠΈΠΊΡ, Π° Π΅Π΅ ΡΠ³Π»ΠΎΠ²ΠΎΠΉ ΠΊΠΎΡΡΡΠΈΡΠΈΠ΅Π½Ρ Π½Π°Π·ΡΠ²Π°Π΅ΡΡΡ ΠΏΡΠΎΠΈΠ·Π²ΠΎΠ΄Π½ΠΎΠΉ (Π±ΡΠ΄Π΅ΠΌ ΡΡΠΈΡΠ°ΡΡ, ΡΡΠΎ ΡΠ΅ΠΏΠ΅ΡΠΈΡΠΎΡ ΠΏΠΎ ΠΌΠ°ΡΠ΅ΠΌΠ°ΡΠΈΠΊΠ΅ ΠΏΠΎΠ²ΡΠΎΡΠΈΠ» ΡΠ΅ΠΌΡ Β«ΡΠ³Π»ΠΎΠ²ΠΎΠΉ ΠΊΠΎΡΡΡΠΈΡΠΈΠ΅Π½ΡΒ» Π½Π° ΠΏΡΠ΅Π΄ΡΠ΄ΡΡΠ΅ΠΌ ΡΡΠΎΠΊΠ΅). ΠΡΠ°ΠΊ, ΠΎΠΏΡΠ΅Π΄Π΅Π»Π΅Π½ΠΈΡ Π²Π²Π΅Π΄Π΅Π½Ρ!. ΠΡΡΠ°Π΅ΡΡΡ Π½Π°ΠΉΡΠΈ ΡΠΏΠΎΡΠΎΠ± Π²ΡΡΠΈΡΠ»Π΅Π½ΠΈΡ ΠΏΡΠΎΠΈΠ·Π²ΠΎΠ΄Π½ΠΎΠΉ ΠΏΠΎ Π΅Π΅ Π°Π½Π°Π»ΠΈΡΠΈΡΠ΅ΡΠΊΠΎΠΌΡ Π²ΡΡΠ°ΠΆΠ΅Π½ΠΈΡ. ΠΡΠ°ΠΊΡΠΈΠΊΠ° ΠΏΠΎΠΊΠ°Π·ΡΠ²Π°Π΅Ρ, ΡΡΠΎ ΡΡΠ΅Π½ΠΈΠΊΠΈ Π»ΡΡΡΠ΅ ΡΡΠ²Π°ΠΈΠ²Π°ΡΡ ΠΌΠ°ΡΠ΅ΡΠΈΠ°Π» ΠΈΠΌΠ΅Π½Π½ΠΎ Π² ΡΠ°ΠΊΠΎΠΉ ΠΎΠ±Π΅ΡΡΠΊΠ΅, ΡΠ°ΠΊ ΠΊΠ°ΠΊ Π½Π°Π±Π»ΡΠ΄Π΅Π½ΠΈΡ ΡΠ΅ΠΏΠ΅ΡΠΈΡΠΎΡΠ° ΠΏΠΎ ΠΌΠ°ΡΠ΅ΠΌΠ°ΡΠΈΠΊΠ΅ ΠΈΠΌΠ΅Π΅Ρ ΡΠ΅Π°Π»ΡΠ½ΡΡ Π²ΠΈΠ·ΡΠ°Π»ΡΠ½ΡΡ ΠΎΡΠ½ΠΎΠ²Ρ (ΠΏΡΡΡΡ Π΄Π°ΠΆΠ΅ Π½Π΅ ΡΠΎΠ²ΡΠ΅ΠΌ ΡΠΎΡΠ½ΠΎ ΠΎΡΡΠ°ΠΆΠ°ΡΡΡΡ ΠΏΠΎΠ½ΡΡΠΈΠ΅ Β«Π³ΡΠ°ΡΠΈΠΊΒ»). ΠΡΠ»ΠΈ Π½Π΅Ρ ΠΏΠΎΠ΄ ΡΡΠΊΠΎΠΉ ΠΊΠΎΠΌΠΏΡΡΡΠ΅ΡΠ° ΠΈΠ»ΠΈ ΡΠ΅Π±Π΅Π½ΠΎΠΊ Π½Π΅ ΠΌΠΎΠΆΠ΅Ρ ΠΏΡΠ΅Π΄ΡΡΠ°Π²ΠΈΡΡ ΡΠ΅Π±Π΅, ΡΡΠΎ Π»ΠΈΠ½ΠΈΡΒ β ΡΡΠΎ ΠΌΠ½ΠΎΠΆΠ΅ΡΡΠ²ΠΎ ΠΊΡΠΎΡΠ΅ΡΠ½ΡΡ
ΠΎΡΡΠ΅Π·ΠΊΠΎΠ² ΡΠ°Π·ΠΌΠ΅ΡΠΎΠ² Π² ΡΠΎΡΠΊΡ, ΡΠ΅ΠΏΠ΅ΡΠΈΡΠΎΡ ΠΏΠΎ ΠΌΠ°ΡΠ΅ΠΌΠ°ΡΠΈΠΊΠ΅ ΡΠ°ΡΠΊΡΡΠ²Π°Π΅Ρ ΡΠΌΡΡΠ» ΠΊΠ°ΡΠ°ΡΠ΅Π»ΡΠ½ΠΎΠΉ Π½Π΅ΠΌΠ½ΠΎΠ³ΠΎ ΠΈΠ½Π°ΡΠ΅: Β«ΠΡΠ»ΠΈ ΡΠ²Π΅Π»ΠΈΡΠΈΠ²Π°ΡΡ ΠΌΠ°ΡΡΡΠ°Π± ΡΠΈΡΡΠ½ΠΊΠ° Π² ΡΠ°ΠΉΠΎΠ½Π΅ Π½Π΅ΠΊΠΎΡΠΎΡΠΉ ΡΠΎΡΠΊΠΈ(ΠΏΡΠ΅Π΄ΡΡΠ°Π²ΠΈΠΌ ΡΠ΅Π±Π΅ ΠΊΠΎΠΌΠΏΡΡΡΠ΅Ρ, ΠΏΠΎΠ·Π²ΠΎΠ»ΡΡΡΠΈΠΉ ΠΊΠ°ΠΊ ΡΠ³ΠΎΠ΄Π½ΠΎ ΡΠ°ΡΡΡΠ³ΠΈΠ²Π°ΡΡ ΡΠ΅ΡΡΠ΅ΠΆ), ΡΠΎ Ρ ΠΎΠΏΡΠ΅Π΄Π΅Π»Π΅Π½Π½ΠΎΠ³ΠΎ ΠΌΠΎΠΌΠ΅Π½ΡΠ° ΠΌΡ ΡΠ΅ΡΠΊΠΎ ΡΠ²ΠΈΠ΄ΠΈΠΌ, ΡΡΠΎ Π³ΡΠ°ΡΠΈΠΊ ΡΡΠ½ΠΊΡΠΈΠΈ ΠΏΡΠ°ΠΊΡΠΈΡΠ΅ΡΠΊΠΈ Π½ΠΈΡΠ΅ΠΌ Π½Π΅ Π±ΡΠ΄Π΅Ρ ΠΎΡΠ»ΠΈΡΠ°ΡΡΡΡ ΠΎΡ Π½Π΅ΠΊΠΎΡΠΎΡΠΎΠΉ ΠΏΡΡΠΌΠΎΠΉ. Π§Π΅ΠΌ ΡΠΈΠ»ΡΠ½Π΅Π΅ ΠΎΠΊΠ°ΠΆΠ΅ΡΡΡ ΡΠ²Π΅Π»ΠΈΡΠ΅Π½ΠΈΠ΅ ΠΎΡΡΠ΅Π·ΠΊΠ° MN, ΡΠ΅ΠΌ Π±ΠΎΠ»ΡΡΠ΅ Π±ΡΠ΄Π΅Ρ Π΅Π³ΠΎ Π΄Π»ΠΈΠ½Π° (Π² Π½ΠΎΠ²ΠΎΠΌ ΠΌΠ°ΡΡΡΠ°Π±Π΅). ΠΠΎ Π΅ΡΠ»ΠΈ ΠΊΠ°ΡΠ°ΡΠ΅Π»ΡΠ½ΡΡ ΠΏΠΎΠ²Π΅ΡΠ½ΡΡΡ Ρ ΠΎΡΡ Π±Ρ Π½Π° ΠΌΠΈΠ»Π»ΠΈΠ°ΡΠ΄Π½ΡΡ Π΄ΠΎΠ»Ρ Π³ΡΠ°Π΄ΡΡΠ°, ΡΠΎ, ΠΊΠ°ΠΊ Π±Ρ ΠΌΡ Π½Π΅ ΡΠ²Π΅Π»ΠΈΡΠΈΠ²Π°Π»ΠΈ ΡΠ°Π·ΠΌΠ΅ΡΡ ΡΠ΅ΡΡΠ΅ΠΆΠ°, Π°Π½Π°Π»ΠΎΠ³ΠΈΡΠ½ΠΎΠ³ΠΎ ΡΠ»ΠΈΡΠ½ΠΈΡ Π½Π΅ ΠΏΡΠΎΠΈΠ·ΠΎΠΉΠ΄Π΅Ρ. ΠΡΠ΅ ΡΠ°Π²Π½ΠΎ Π±ΡΠ΄Π΅Ρ Π·Π°ΠΌΠ΅ΡΠ΅Π½ ΡΠ³ΠΎΠ» ΠΌΠ΅ΠΆΠ΄Ρ Π½ΠΎΠ²ΡΠΌ ΠΏΠΎΠ»ΠΎΠΆΠ΅Π½ΠΈΠ΅ΠΌ ΠΏΡΡΠΌΠΎΠΉ ΠΈ Β«ΠΎΡΡΠ΅Π·ΠΊΠΎΠΌΒ» Π³ΡΠ°ΡΠΈΠΊΠ°. Π’Π°ΠΊΠΎΠΉ ΠΏΠΎΠ΄Ρ ΠΎΠ΄ ΠΎΡΠΎΠ±Π΅Π½Π½ΠΎ ΠΏΠΎΠ»Π΅Π·Π΅Π½ ΡΠ΅ΠΏΠ΅ΡΠΈΡΠΎΡΡ ΠΏΠΎ ΠΌΠ°ΡΠ΅ΠΌΠ°ΡΠΈΠΊΠ΅ Π΄Π»Ρ Π·Π°Π½ΡΡΠΈΠΉ Ρ ΠΎΡΠ΅Π½Ρ ΡΠ»Π°Π±ΡΠΌ ΡΡΠ΅Π½ΠΈΠΊΠΎΠΌ, Π½Π° ΡΡΠΎΠΊΠ΅ Ρ ΠΊΠΎΡΠΎΡΡΠΌ Π±Π΅ΡΠΏΠΎΠ»Π΅Π·Π½ΠΎ Π²Π²ΠΎΠ΄ΠΈΡΡ ΡΠΎΡΠ½ΠΎΠ΅ ΠΎΠΏΡΠ΅Π΄Π΅Π»Π΅Π½ΠΈΠ΅ ΠΏΡΠΎΠΈΠ·Π²ΠΎΠ΄Π½ΠΎΠΉ. ΠΠΌΡ Π΄ΠΎΡΡΠ°ΡΠΎΡΠ½ΠΎ ΠΏΠΎΠΊΠ°Π·Π°ΡΡ ΠΎΠ±ΡΠ΅ΠΊΡ, ΠΎ ΠΊΠΎΡΠΎΡΠΎΠΌ ΠΈΠ΄Π΅Ρ ΡΠ΅ΡΡ, ΠΈ ΠΎΠ±ΡΡΡΠ½ΠΈΡΡ, ΠΊΠ°ΠΊ ΡΡΠΈΡΠ°ΡΡΡΡ Π΅Π³ΠΎ ΠΏΠ°ΡΠ°ΠΌΠ΅ΡΡΡ (Π² Π½Π°ΡΠ΅ΠΌ ΡΠ»ΡΡΠ°Π΅ ΡΠ³Π»ΠΎΠ²ΠΎΠΉ ΠΊΠΎΡΡΡΠΈΡΠΈΠ΅Π½Ρ). ΠΡΠΎ Π»ΡΡΡΠ΅ ΡΠ΄Π΅Π»Π°ΡΡ ΡΡΠ°Π·Ρ ΡΠ΅ΡΠ΅Π· ΡΠ°Π±Π»ΠΈΡΠ½ΡΠ΅ ΠΏΡΠΎΠΈΠ·Π²ΠΎΠ΄Π½ΡΠ΅ ΠΈ ΠΏΡΠ°Π²ΠΈΠ»Π° Π²ΡΡΠΈΡΠ»Π΅Π½ΠΈΡ (ΠΏΡΠΎΠΈΠ·Π²ΠΎΠ΄Π½ΡΡ ΡΡΠΌΠΌΡ, ΡΠ°Π·Π½ΠΎΡΡΠΈ, ΠΏΡΠΎΠΈΠ·Π²Π΅Π΄Π΅Π½ΠΈΡ ΠΈ ΡΠ°ΡΡΠ½ΠΎΠ³ΠΎ) ΠΡΠ»ΠΈ Ρ ΠΠ°Ρ Π½Π΅ Π±Π΅Π·Π½Π°Π΄Π΅ΠΆΠ½ΡΠΉ ΡΠ»ΡΡΠ°ΠΉ, ΡΠΎ ΠΏΠΎΡΠ»Π΅ Β«Π²ΠΈΠ·ΡΠ°Π»ΡΠ½ΡΡ
Β» ΠΎΠΏΡΠ΅Π΄Π΅Π»Π΅Π½ΠΈΠΉ ΡΠ΅ΠΏΠ΅ΡΠΈΡΠΎΡ ΠΌΠΎΠΆΠ΅Ρ ΠΏΠ΅ΡΠ΅Π΄Π°ΡΡ Π°Π½Π°Π»ΠΈΡΠΈΡΠ΅ΡΠΊΠΎΠΌΡ Π·Π°ΠΊΡΠ΅ΠΏΠ»Π΅Π½ΠΈΡ. ΠΠ΅ΡΠ΅Ρ ΠΎΠ΄ ΡΠ΅ΠΏΠ΅ΡΠΈΡΠΎΡΠ° ΠΏΠΎ ΠΌΠ°ΡΠ΅ΠΌΠ°ΡΠΈΠΊΠ΅ ΠΊ Π°Π½Π°Π»ΠΈΡΠΈΡΠ΅ΡΠΊΠΎΠΉ ΡΠΎΡΠΌΠ΅ΠΠΎΠ·Π½ΠΈΠΊΠ°Π΅Ρ Π²ΠΎΠΏΡΠΎΡ: ΠΊΠ°ΠΊ ΠΌΠΎΠΆΠ½ΠΎ Π²ΡΡΠΈΡΠ»ΠΈΡΡ ΠΏΡΠΎΠΈΠ·Π²ΠΎΠ΄Π½ΡΡ (ΡΠ³Π»ΠΎΠ²ΠΎΠΉ ΠΊΠΎΡΡΡΠΈΡΠΈΠ΅Π½Ρ ΠΊΠ°ΡΠ°ΡΠ΅Π»ΡΠ½ΠΎΠΉ) ΠΊ Π² ΡΠΎΡΠΊΠ΅ ? ΠΡΠ΅ΠΏΠΎΠ΄Π°Π²Π°ΡΠ΅Π»Ρ ΠΏΡΠΎΠ²ΠΎΠ΄ΠΈΡ ΠΏΡΠΎΠΈΠ·Π²ΠΎΠ»ΡΠ½ΡΡ ΡΠ΅ΠΊΡΡΡΡ ΡΠ΅ΡΠ΅Π· ΡΠΎΡΠΊΡ ΠΊΠ°ΡΠ°Π½ΠΈΡ Π ΠΈ ΠΏΠΎΠ»ΡΡΠ°Π΅Ρ ΠΊΠ»Π°ΡΡΠΈΡΠ΅ΡΠΊΠΈΠΉ ΡΠΈΡΡΠ½ΠΎΠΊ Π΄Π»Ρ Π΄Π°Π½Π½ΠΎΠΉ ΡΠ΅ΠΌΡ. ΠΠ½ ΠΏΠΎΠΊΠ°Π·Π°Π½ Π²ΡΡΠ΅. ΠΠΎΠ»ΠΎΠΆΠ΅Π½ΠΈΠ΅ ΡΠΎΡΠΊΠΈ B Π·Π°Π²ΠΈΡΠΈΡ ΠΎΡ ΡΠΎΠ³ΠΎ, Π½Π°ΡΠΊΠΎΠ»ΡΠΊΠΎ Π΅Π΅ Π°Π±ΡΡΠΈΡΡΠ° ΠΎΡΠΊΠ»ΠΎΠ½Π΅Π½Π° ΠΎΡ Π°Π±ΡΡΠΈΡΡΡ ΡΠΎΡΠΊΠΈ Π. ΠΠ΅Π»ΠΈΡΠΈΠ½Ρ ΡΡΠΎΠ³ΠΎ ΠΎΡΠΊΠ»ΠΎΠ½Π΅Π½ΠΈΡ ΡΠ΅ΠΏΠ΅ΡΠΈΡΠΎΡ ΠΎΠ±ΠΎΠ·Π½Π°ΡΠ°Π΅Ρ ΠΏΡΠΈΠ²ΡΡΠ½ΡΠΌ Π·Π½Π°ΠΊΠΎΠΌ . ΠΠ°Π»Π΅Π΅ Π·Π°ΠΏΠΈΡΡΠ²Π°Π΅ΡΡΡ ΡΠΎΡΠΌΡΠ»Π° Π΄Π»Ρ ΠΏΠΎΠΈΡΠΊΠ° ΡΠ³Π»ΠΎΠ²ΠΎΠ³ΠΎ ΠΊΠΎΡΡΡΠΈΡΠΈΠ΅Π½ΡΠ° ΡΡΠΎΠΉ ΠΏΡΡΠΌΠΎΠΉ . ΠΡΠ»ΠΈ ΡΠΌΠ΅Π½ΡΡΠ°ΡΡ , ΡΠΎ ΡΠΎΡΠΊΠ° B Π±ΡΠ΄Π΅Ρ Π΄Π²ΠΈΠ³Π°ΡΡΡΡ Π² Π½Π°ΠΏΡΠ°Π²Π»Π΅Π½ΠΈΠΈ ΡΠΎΡΠΊΠΈ A. Π‘ ΠΊΠ°ΠΊΠΎΠ³ΠΎ ΡΠΎ ΠΌΠΎΠΌΠ΅Π½Ρ Π ΠΎΠΊΠ°ΠΆΠ΅ΡΡΡ Π² ΡΠΎΠΉ ΠΎΠ±Π»Π°ΡΡΠΈ ΡΠΎΡΠ΅ΠΊ Π³ΡΠ°ΡΠΈΠΊΠ°, ΠΊΠΎΡΠΎΡΠ°Ρ ΡΠ»ΠΈΠ²Π°Π΅ΡΡΡ Ρ ΠΊΠ°ΡΠ°ΡΠ΅Π»ΡΠ½ΠΎΠΉ. Π ΡΠ΅ΠΌ ΠΌΠ΅Π½ΡΡΠ΅ ,ΡΠ΅ΠΌ ΡΠ»ΠΎΠΆΠ½Π΅Π΅ Π½Π°ΠΌ Π±ΡΠ΄Π΅Ρ ΡΠ°Π·Π²Π΅ΡΡΠΈ ΡΠΎΡΠΊΠΈ (ΠΏΡΠΈ ΡΠ²Π΅Π»ΠΈΡΠ΅Π½ΠΈΠΈ) ΠΏΠΎ ΡΠ°Π·Π½ΡΠΌ Π»ΠΈΠ½ΠΈΡΠΌ. ΠΠ½Π°ΡΠΈΡ, Π²ΡΠ΅ ΠΌΠ΅Π½ΡΡΠ΅ ΠΈ ΠΌΠ΅Π½ΡΡΠ΅ Π±ΡΠ΄ΡΡ ΠΎΡΠ»ΠΈΡΠ°ΡΡΡΡ ΡΠ³Π»ΠΎΠ²ΡΠ΅ ΠΊΠΎΡΡΡΠΈΡΠΈΠ΅Π½ΡΡ ΠΏΡΡΠΌΠΎΠΉ ΠΠ ΠΈ ΠΊΠ°ΡΠ°ΡΠ΅Π»ΡΠ½ΠΎΠΉ, Π° ΠΏΠΎΡΡΠΎΠΌΡ ΡΠ³Π»ΠΎΠ²ΠΎΠΉ ΠΊΠΎΡΡΡΠΈΡΠΈΠ΅Π½Ρ ΠΊΠ°ΡΠ°ΡΠ΅Π»ΡΠ½ΠΎΠΉ ΠΈ Π±ΡΠ΄Π΅Ρ ΡΠ΅ΠΌ ΡΠΈΡΠ»ΠΎΠΌ, ΠΊ ΠΊΠΎΡΠΎΡΠΎΠΌΡ ΠΏΡΠΈΠ±Π»ΠΈΠΆΠ°Π΅ΡΡΡ Π·Π½Π°ΡΠ΅Π½ΠΈΠ΅ ΡΠ³Π»ΠΎΠ²ΠΎΠ³ΠΎ ΠΊΠΎΡΡΡΠΈΡΠΈΠ΅Π½ΡΠ° ΠΏΡΡΠΌΠΎΠΉ ΠΠ. ΠΠ± ΠΈΡΠΏΠΎΠ»ΡΠ·ΠΎΠ²Π°Π½ΠΈΠΈ Π·Π½Π°ΠΊΠ° ΠΏΡΠ΅Π΄Π΅Π»Π°. ΠΡΠ»ΠΈ Π±Ρ Π²ΠΏΠ΅ΡΠ΅Π΄ΠΈ ΡΡΠΎΡΠ» Π·Π½Π°ΠΊ ΠΏΡΠ΅Π΄Π΅Π»Π°, ΡΠΎ ΠΎΠ½ Π±ΡΠ» ΡΠ°Π²Π΅Π½ . ΠΡΠΎΠ΄Π΅ Π±Ρ ΠΌΠ΅Π»ΠΎΡΡ, Π½ΠΎ Π² ΡΠΎΠ²ΠΎΠΊΡΠΏΠ½ΠΎΡΡΠΈ ΡΡΠΈ Β«ΠΌΠ΅Π»ΠΎΡΠΈΒ» ΡΠΊΠ°Π·ΡΠ²Π°ΡΡΡΡ Π½Π΅ ΡΠΎΠ»ΡΠΊΠΎ Π½Π° ΡΠΎΡΠΌΠΈΡΠΎΠ²Π°Π½ΠΈΠΈ ΠΎΠΏΡΠ΅Π΄Π΅Π»Π΅Π½Π½ΠΎΠΉ ΠΌΠ°ΡΠ΅ΠΌΠ°ΡΠΈΡΠ΅ΡΠΊΠΎΠΉ ΠΊΡΠ»ΡΡΡΡΡ Π²Π΅Π΄Π΅Π½ΠΈΡ Π·Π°ΠΏΠΈΡΠ΅ΠΉ, Π½ΠΎ ΠΈ Π½Π° Π²ΠΎΡΠΏΡΠΈΡΡΠΈΠ΅ Π»ΠΎΠ³ΠΈΠΊΠΈ ΠΏΡΠΎΠΈΠ·Π²ΠΎΠ΄ΠΈΠΌΡΡ ΠΏΡΠ΅ΠΎΠ±ΡΠ°Π·ΠΎΠ²Π°Π½ΠΈΠΉ ΠΈ Π²ΡΡΠΈΡΠ»Π΅Π½ΠΈΠΉ. Π Π΅ΠΏΠ΅ΡΠΈΡΠΎΡ ΠΏΠΎ ΠΌΠ°ΡΠ΅ΠΌΠ°ΡΠΈΠΊΠ΅, ΠΠΎΠ»ΠΏΠ°ΠΊΠΎΠ² Π.Π. ΠΠΎΡΠΊΠ²Π°. Π‘ΡΡΠΎΠ³ΠΈΠ½ΠΎ. Π£ΡΠΎΠΊ Β«ΠΠΎΠ½ΡΡΠΈΠ΅ ΠΏΡΠΎΠΈΠ·Π²ΠΎΠ΄Π½ΠΎΠΉΒ»ΠΠΠΠ―Π’ΠΠ ΠΠ ΠΠΠΠΠΠΠΠΠ. ΠΠΠ₯ΠΠΠΠ§ΠΠ‘ΠΠΠ Π‘ΠΠ«Π‘Π ΠΠ ΠΠΠΠΠΠΠΠΠ Π¦Π΅Π»Ρ: Π²Π²Π΅ΡΡΠΈ ΠΏΠΎΠ½ΡΡΠΈΠ΅ ΠΏΡΠΎΠΈΠ·Π²ΠΎΠ΄Π½ΠΎΠΉ, ΡΠ°ΡΡΠΌΠΎΡΡΠ΅ΡΡ Π·Π°Π΄Π°ΡΠΈ, ΠΏΡΠΈΠ²ΠΎΠ΄ΡΡΠΈΠ΅ ΠΊ ΠΏΠΎΠ½ΡΡΠΈΡ ΠΏΡΠΎΠΈΠ·Π²ΠΎΠ΄Π½ΠΎΠΉ. Π₯ΠΎΠ΄ ΡΡΠΎΠΊΠ° Π. ΠΠ½Π°Π»ΠΈΠ· ΠΊΠΎΠ½ΡΡΠΎΠ»ΡΠ½ΠΎΠΉ ΡΠ°Π±ΠΎΡΡ. 1. ΠΡΠΎΠ³ΠΈ ΡΠ°Π±ΠΎΡΡ. 2. Π₯Π°ΡΠ°ΠΊΡΠ΅ΡΠ½ΡΠ΅ ΠΎΡΠΈΠ±ΠΊΠΈ, Π΄ΠΎΠΏΡΡΠ΅Π½Π½ΡΠ΅ ΠΏΡΠΈ Π²ΡΠΏΠΎΠ»Π½Π΅Π½ΠΈΠΈ ΡΠ°Π±ΠΎΡΡ. 3. Π Π΅ΡΠ΅Π½ΠΈΠ΅ ΡΠΏΡ. ΠΈΠ· ΠΠ . ΠΠ. ΠΠ·ΡΡΠ΅Π½ΠΈΠ΅ Π½ΠΎΠ²ΠΎΠ³ΠΎ ΠΌΠ°ΡΠ΅ΡΠΈΠ°Π»Π° ΠΠ±ΡΠ°ΡΠΈΡΠ΅ Π²Π½ΠΈΠΌΠ°Π½ΠΈΠ΅, ΡΡΠΎ Π½Π°Ρ ΡΡΠ΅Π±Π½ΠΈΠΊ Π½Π°Π·ΡΠ²Π°Π΅ΡΡΡ Β«ΠΠ»Π³Π΅Π±ΡΠ° ΠΈ Π½Π°ΡΠ°Π»Π° ΠΌΠ°ΡΠ΅ΠΌΠ°ΡΠΈΡΠ΅ΡΠΊΠΎΠ³ΠΎ Π°Π½Π°Π»ΠΈΠ·Π°Β». ΠΡΡΠΎΡΠΈΡΠ΅ΡΠΊΠ°Ρ ΡΠΏΡΠ°Π²ΠΊΠ°. ΠΠΎΠ½ΡΡΠΈΠ΅ Β«ΠΏΡΠΎΠΈΠ·Π²ΠΎΠ΄Π½Π°ΡΒ» Π²ΠΎΠ·Π½ΠΈΠΊΠ»ΠΎ Π² XVII Π²Π΅ΠΊΠ΅ Π² ΡΠ²ΡΠ·ΠΈ Ρ Π½Π΅ΠΎΠ±Ρ ΠΎΠ΄ΠΈΠΌΠΎΡΡΡΡ ΡΠ΅ΡΠ΅Π½ΠΈΡ ΡΡΠ΄Π° Π·Π°Π΄Π°Ρ ΠΈΠ· ΡΠΈΠ·ΠΈΠΊΠΈ, ΠΌΠ΅Ρ Π°Π½ΠΈΠΊΠΈ ΠΈ ΠΌΠ°ΡΠ΅ΠΌΠ°ΡΠΈΠΊΠΈ. ΠΠ΅Π»ΠΈΠΊΠΈΠΉ ΡΡΠ°Π½ΡΡΠ·ΡΠΊΠΈΠΉ ΠΌΠ°ΡΠ΅ΠΌΠ°ΡΠΈΠΊ ΠΡΠ΅Ρ Π€Π΅ΡΠΌΠ° Π² 1629 Π³. ΠΠ°ΡΡΠΈΠ»ΡΡ Π½Π°Ρ ΠΎΠ΄ΠΈΡΡ ΠΊΠ°ΡΠ°ΡΠ΅Π»ΡΠ½ΡΠ΅ ΠΊ Π°Π»Π³Π΅Π±ΡΠ°ΠΈΡΠ΅ΡΠΊΠΈΠΌ ΠΏΡΡΠΌΡΠΌ. Π 1638Π³ Π€Π΅ΡΠΌΠ° ΠΏΠΎΠ΄Π΅Π»ΠΈΠ»ΡΡ ΡΡΠΈΠΌ ΠΎΡΠΊΡΡΡΠΈΠ΅ΠΌ ΡΠΎ ΡΠ²ΠΎΠΈΠΌ Π·Π΅ΠΌΠ»ΡΠΊΠΎΠΌ Π Π΅Π½Π΅ ΠΠ΅ΠΊΠ°ΡΡΠΎΠΌ, ΠΊΠΎΡΠΎΡΡΠΉ ΡΠΎΠΆΠ΅ Π·Π°Π½ΠΈΠΌΠ°Π»ΡΡ ΡΡΠΎΠΉ ΠΏΡΠΎΠ±Π»Π΅ΠΌΠΎΠΉ ΠΈ Π½Π°ΡΠ΅Π» ΡΠ²ΠΎΠΉ ΠΌΠ΅ΡΠΎΠ΄ ΠΏΠΎΡΡΡΠΎΠ΅Π½ΠΈΡ ΠΊΠ°ΡΠ°ΡΠ΅Π»ΡΠ½ΡΡ ΠΊ Π°Π»Π³Π΅Π±ΡΠ°ΠΈΡΠ΅ΡΠΊΠΈΠΌ ΠΊΡΠΈΠ²ΡΠΌ. Π€Π΅ΡΠΌΠ° Π΄Π°Π»Π΅ΠΊΠΎ ΠΏΡΠΎΠ΄Π²ΠΈΠ½ΡΠ»ΡΡ Π² ΠΏΡΠΈΠΌΠ΅Π½Π΅Π½ΠΈΠΈ Π΄ΠΈΡΡΠ΅ΡΠ΅Π½ΡΠΈΠ°Π»ΡΠ½ΡΡ
ΠΌΠ΅ΡΠΎΠ΄ΠΎΠ². ΠΠ΄Π½Π°ΠΊΠΎ Π½ΠΈ Π€Π΅ΡΠΌΠ°, Π½ΠΈ ΠΠ΅ΠΊΠ°ΡΡ Π½Π΅ ΡΡΠΌΠ΅Π»ΠΈ ΡΠ²Π΅ΡΡΠΈ ΠΏΠΎΠ»ΡΡΠ΅Π½Π½ΡΠ΅ Π½Π°ΡΡΠ½ΡΠ΅ Π²ΡΠ²ΠΎΠ΄Ρ ΠΈ ΡΠ΅Π·ΡΠ»ΡΡΠ°ΡΡ Π² Π΅Π΄ΠΈΠ½ΡΡ ΡΠΈΡΡΠ΅ΠΌΡ. Π’Π΅ΠΌ Π½Π΅ ΠΌΠ΅Π½Π΅Π΅, Π²ΡΠ΄Π²ΠΈΠ½ΡΡΡΠ΅ ΠΈΠ΄Π΅ΠΈ Π½Π΅ ΠΏΡΠΎΠΏΠ°Π»ΠΈ Π²ΠΏΡΡΡΡΡ. ΠΠ½ΠΎΠ³ΠΈΠ΅ ΠΈΠ· Π½ΠΈΡ Π»Π΅Π³Π»ΠΈ Π² ΠΎΡΠ½ΠΎΠ²Ρ Π½ΠΎΠ²ΠΎΠ³ΠΎ ΠΌΠ΅ΡΠΎΠ΄Π° ΠΌΠ°ΡΠ΅ΠΌΠ°ΡΠΈΡΠ΅ΡΠΊΠΎΠ³ΠΎ Π°Π½Π°Π»ΠΈΠ·Π° β Π΄ΠΈΡΡΠ΅ΡΠ΅Π½ΡΠΈΠ°Π»ΡΠ½ΠΎΠ³ΠΎ ΠΈΡΡΠΈΡΠ»Π΅Π½ΠΈΡ. Β«ΠΠΈΡΡΠ΅ΡΠ΅Π½ΡΠΈΠ°Π»ΡΠ½ΠΎΠ΅ ΠΈΡΡΠΈΡΠ»Π΅Π½ΠΈΠ΅ β ΡΡΠΎ ΠΎΠΏΠΈΡΠ°Π½ΠΈΠ΅ ΠΎΠΊΡΡΠΆΠ°ΡΡΠ΅Π³ΠΎ Π½Π°Ρ ΠΌΠΈΡΠ°, Π²ΡΠΏΠΎΠ»Π½Π΅Π½Π½ΠΎΠ΅ Π½Π° ΠΌΠ°ΡΠ΅ΠΌΠ°ΡΠΈΡΠ΅ΡΠΊΠΎΠΌ ΡΠ·ΡΠΊΠ΅. ΠΡΠΎΠΈΠ·Π²ΠΎΠ΄Π½Π°Ρ ΠΏΠΎΠΌΠΎΠ³Π°Π΅Ρ Π½Π°ΠΌ ΡΡΠΏΠ΅ΡΠ½ΠΎ ΡΠ΅ΡΠ°ΡΡ Π½Π΅ ΡΠΎΠ»ΡΠΊΠΎ ΠΌΠ°ΡΠ΅ΠΌΠ°ΡΠΈΡΠ΅ΡΠΊΠΈΠ΅ Π·Π°Π΄Π°ΡΠΈ, Π½ΠΎ ΠΈ Π·Π°Π΄Π°ΡΠΈ ΠΏΡΠ°ΠΊΡΠΈΡΠ΅ΡΠΊΠΎΠ³ΠΎ Ρ Π°ΡΠ°ΠΊΡΠ΅ΡΠ° Π² ΡΠ°Π·Π½ΡΡ ΠΎΠ±Π»Π°ΡΡΡΡ Π½Π°ΡΠΊΠΈ ΠΈ ΡΠ΅Ρ Π½ΠΈΠΊΠΈΒ». ΠΡΠ½ΠΎΠ²ΠΎΠΏΠΎΠ»ΠΎΠΆΠ½ΠΈΠΊΠ°ΠΌΠΈ ΡΡΠΎΠ³ΠΎ ΠΌΠ΅ΡΠΎΠ΄Π° ΡΡΠΈΡΠ°ΡΡΡΡ ΠΠΈΠ»ΡΠ³Π΅Π»ΡΠΌ ΠΠ΅ΠΉΠ±Π½ΠΈΡ (1646 β 1716) ΠΈ ΠΡΠ°Π°ΠΊ ΠΡΡΡΠΎΠ½ (1642 β 1727). ΠΠ΅Π·Π°Π²ΠΈΡΠΈΠΌΠΎ Π΄ΡΡΠ³ ΠΎΡ Π΄ΡΡΠ³Π° Π. ΠΡΡΡΠΎΠ½ ΠΈ Π. ΠΠ΅ΠΉΠ±Π½ΠΈΡ ΡΠ°Π·ΡΠ°Π±ΠΎΡΠ°Π»ΠΈ Π°ΠΏΠΏΠ°ΡΠ°Ρ, ΠΊΠΎΡΠΎΡΡΠΌ ΠΌΡ ΠΈ ΠΏΠΎΠ»ΡΠ·ΡΠ΅ΠΌΡΡ Π² Π½Π°ΡΡΠΎΡΡΠ΅Π΅ Π²ΡΠ΅ΠΌΡ. Π. ΠΡΡΡΠΎΠ½ Π² ΠΎΡΠ½ΠΎΠ²Π½ΠΎΠΌ ΠΎΠΏΠΈΡΠ°Π»ΡΡ Π½Π° ΡΠΈΠ·ΠΈΡΠ΅ΡΠΊΠΎΠ΅ ΠΏΡΠ΅Π΄ΡΡΠ°Π²Π»Π΅Π½ΠΈΠ΅ ΠΎ ΠΌΠ³Π½ΠΎΠ²Π΅Π½Π½ΠΎΠΉ ΡΠΊΠΎΡΠΎΡΡΠΈ Π΄Π²ΠΈΠΆΠ΅Π½ΠΈΡ, Π° Π. Π‘ ΠΏΠΎΠΌΠΎΡΡΡ Π΄ΠΈΡΡΠ΅ΡΠ΅Π½ΡΠΈΠ°Π»ΡΠ½ΠΎΠ³ΠΎ ΠΈΡΡΠΈΡΠ»Π΅Π½ΠΈΡ Π±ΡΠ» ΡΠ΅ΡΠ΅Π½ ΡΠ΅Π»ΡΠΉ ΡΡΠ΄ Π·Π°Π΄Π°Ρ ΡΠ΅ΠΎΡΠ΅ΡΠΈΡΠ΅ΡΠΊΠΎΠΉ ΠΌΠ΅Ρ Π°Π½ΠΈΠΊΠΈ, ΡΠΈΠ·ΠΈΠΊΠΈ ΠΈ Π°ΡΡΡΠΎΠ½ΠΎΠΌΠΈΠΈ. Π ΡΠ°ΡΡΠ½ΠΎΡΡΠΈ, ΡΡΠ΅Π½ΡΠ΅ ΠΏΡΠ΅Π΄ΡΠΊΠ°Π·Π°Π»ΠΈ Π²ΠΎΠ·Π²ΡΠ°ΡΠ΅Π½ΠΈΠ΅ ΠΊΠΎΠΌΠ΅ΡΡ ΠΠ°Π»Π»Π΅Ρ, ΡΡΠΎ Π±ΡΠ»ΠΎ Π±ΠΎΠ»ΡΡΠΈΠΌ ΡΡΠΈΡΠΌΡΠΎΠΌ Π½Π°ΡΠΊΠΈ XVII Π²Π΅ΠΊΠ°. ΠΡΠ΅Π½Ρ ΠΌΠ½ΠΎΠ³ΠΈΠ΅ Π²Π΅Π»ΠΈΠΊΠΈΠ΅ ΡΡΠ΅Π½ΡΠ΅ Π²Π½Π΅ΡΠ»ΠΈ ΡΠ²ΠΎΠΉ Π²ΠΊΠ»Π°Π΄ Π² Π·Π°ΡΠΎΠΆΠ΄Π΅Π½ΠΈΠ΅ ΠΈ ΡΠ°Π·Π²ΠΈΡΠΈΠ΅ Π΄ΠΈΡΡΠ΅ΡΠ΅Π½ΡΠΈΠ°Π»ΡΠ½ΠΎΠ³ΠΎ ΠΈΡΡΠΈΡΠ»Π΅Π½ΠΈΡ. Π‘ΡΠ΅Π΄ΠΈ Π½ΠΈΡ β ΠΠΆΠ΅ΠΉΠΌΡ ΠΡΠ΅Π³ΠΎΡΠΈ, Π―ΠΊΠΎΠ± ΠΠ΅ΡΠ½ΡΠ»Π»ΠΈ, ΠΠΈΠΉΠΎΠΌ Π€ΡΠ°Π½ΡΡΠ° ΠΠΎΠΏΠΈΡΠ°Π»Ρ, ΠΠ΅ΠΎΠ½Π°ΡΠ΄ ΠΠΉΠ»Π΅Ρ, ΠΠ°ΡΠ» Π€ΡΠΈΠ΄ΡΠΈΡ ΠΠ°ΡΡΡ, ΠΠΎΠ·Π΅Ρ ΠΡΠΈ ΠΠ°Π³ΡΠ°Π½ΠΆ, ΠΊΠΎΡΠΎΡΡΠΉ Π² 1797 Π³. Π²Π²Π΅Π» ΡΠ΅ΡΠΌΠΈΠ½ Β«ΠΏΡΠΎΠΈΠ·Π²ΠΎΠ΄Π½Π°ΡΒ» ΠΈ ΡΠΎΠ²ΡΠ΅ΠΌΠ΅Π½Π½ΡΠ΅ ΠΎΠ±ΠΎΠ·Π½Π°ΡΠ΅Π½ΠΈΡ yΒ΄, fΒ΄. Π Π½Π°ΡΡΠΎΡΡΠ΅Π΅ Π²ΡΠ΅ΠΌΡ ΠΏΠΎΠ½ΡΡΠΈΠ΅ ΠΏΡΠΎΠΈΠ·Π²ΠΎΠ΄Π½ΠΎΠΉ Π½Π°Ρ ΠΎΠ΄ΠΈΡ Π±ΠΎΠ»ΡΡΠΎΠ΅ ΠΏΡΠΈΠΌΠ΅Π½Π΅Π½ΠΈΠ΅ Π² Π»ΠΎΠ³ΠΈΡΡΠΈΠΊΠ΅ ΠΈ ΠΊΠΎΠΌΠΌΠ΅ΡΡΠ΅ΡΠΊΠΎΠΉ Π΄Π΅ΡΡΠ΅Π»ΡΠ½ΠΎΡΡΠΈ. Π£ΠΌΠ΅Π½ΠΈΠ΅ ΠΏΡΠΈΠΌΠ΅Π½ΡΡΡ ΠΏΡΠΎΠΈΠ·Π²ΠΎΠ΄Π½ΡΡ ΠΊ ΠΈΡΡΠ»Π΅Π΄ΠΎΠ²Π°Π½ΠΈΡ ΡΡΠ½ΠΊΡΠΈΠΈ β Π²Π°ΠΆΠ½ΡΠΉ ΡΠ»Π΅ΠΌΠ΅Π½Ρ ΠΌΠ°ΡΠ΅ΠΌΠ°ΡΠΈΡΠ΅ΡΠΊΠΎΠΉ ΠΊΡΠ»ΡΡΡΡΡ. ΠΡΠΎΠ΄ΠΎΠ»ΠΆΠΈΡΡ ΡΠ²ΠΎΠΉ ΡΡΠΎΠΊ ΠΌΠ½Π΅ Ρ ΠΎΡΠ΅ΡΡΡ ΡΠ»ΠΎΠ²Π°ΠΌΠΈ ΠΠΎΡΠΈΡΠ° ΠΠ°ΡΡΠ΅ΡΠ½Π°ΠΊΠ°
Π ΡΠ΅ΠΉΡΠ°Ρ ΠΌΡ ΠΏΠΎΡΡΠ°ΡΠ°Π΅ΠΌΡΡ Π΄ΠΎΠΉΡΠΈ Π΄ΠΎ ΡΠ°ΠΌΠΎΠΉ ΡΡΡΠΈ ΠΎΠΏΡΠ΅Π΄Π΅Π»Π΅Π½ΠΈΡ ΠΏΡΠΎΠΈΠ·Π²ΠΎΠ΄Π½ΠΎΠΉ ΠΈ ΠΏΠΎΠΊΠ°ΠΆΠ΅ΠΌ Π΅Π΅ ΠΏΡΠΈΠΌΠ΅Π½Π΅Π½ΠΈΠ΅ Π² ΡΠ°Π·Π»ΠΈΡΠ½ΡΡ ΠΎΠ±Π»Π°ΡΡΡΡ Π·Π½Π°Π½ΠΈΠΉ. Π‘Π΅Π³ΠΎΠ΄Π½Ρ Ρ Π½Π°Ρ Π±ΡΠ΄Π΅Ρ Π²ΡΡΡΠ΅ΡΠ°ΡΡΡΡ ΠΌΠ½ΠΎΠ³ΠΎ Π½ΠΎΠ²ΡΡ ΡΠ΅ΡΠΌΠΈΠ½ΠΎΠ². Β«ΠΡΠΎΠΈΠ·Π²ΠΎΠ΄Π½Π°ΡΒ» β ΡΡΠΎ ΡΠΎ, ΡΡΠΎ Β«ΠΏΡΠΎΠΈΠ·Π²Π΅Π΄Π΅Π½ΠΎΒ» ΠΊΠ°ΠΊΠΎΠΉ-ΡΠΎ ΡΡΠ½ΠΊΡΠΈΠ΅ΠΉ. ΠΡΠΎΡΡΠΎΠΉ ΠΏΡΠΈΠΌΠ΅Ρ: Π―ΠΉΡΠΎ β ΡΡΠΎ ΠΏΡΠΎΠΈΠ·Π²ΠΎΠ΄Π½Π°Ρ ΠΊΡΡΠΈΡΡ. ΠΠΎΠ½ΡΡΠΈΠ΅ ΠΏΡΠΎΠΈΠ·Π²ΠΎΠ΄Π½ΠΎΠΉ Π΄ΠΎΠ²ΠΎΠ»ΡΠ½ΠΎ ΡΡΡΠ΄Π½ΠΎΠ΅, Ρ.ΠΊ. ΠΎΡΠ½ΠΎΠ²Π°Π½ΠΎ Π½Π° Π°Π±ΡΡΡΠ°ΠΊΡΠ½ΠΎΠΌ Π²ΠΎΡΠΏΡΠΈΡΡΠΈΠΈ. ΠΡ ΡΠ°ΡΡΠΌΠΎΡΡΠΈΠΌ ΡΠΈΡΡΠ°ΡΠΈΡ, ΠΈΠ·Π²Π΅ΡΡΠ½ΡΡ Π½Π°ΠΌ ΠΈΠ· ΠΏΠΎΠ²ΡΠ΅Π΄Π½Π΅Π²Π½ΠΎΠΉ ΠΆΠΈΠ·Π½ΠΈ. ΠΡ Π΅Π΄Π΅ΠΌ ΠΈΠ· ΠΠΌΠ²ΡΠΎΡΠΈΠ΅Π²ΠΊΠΈ Π΄ΠΎ Π ΠΎΡΡΠΎΠ²Π° (240 ΠΊΠΌ). Π Π°ΡΡΠΌΠΎΡΡΠΈΠΌ Π³ΡΠ°ΡΠΈΠΊ ΡΡΠΎΠ³ΠΎ Π΄Π²ΠΈΠΆΠ΅Π½ΠΈΡ. ΠΠ° ΠΎΡΠΈ Π°Π±ΡΡΠΈΡΡ β Π²ΡΠ΅ΠΌΡ t, ΠΏΠΎ ΠΎΡΠΈ ΠΎΡΠ΄ΠΈΠ½Π°Ρ β ΠΏΡΠΎΠΉΠ΄Π΅Π½Π½ΡΠΉ ΠΏΡΡΡ s(t). ΠΠ° Π²Π΅ΡΡ ΠΏΡΡΡ ΡΡΠ»ΠΎ 4 ΡΠ°ΡΠ°. – ΠΡ Π²ΡΡ Π²ΡΠ΅ΠΌΡ Π΅Ρ Π°Π»ΠΈ Ρ ΡΠ°ΠΊΠΎΠΉ ΡΠΊΠΎΡΠΎΡΡΡΡ? (ΠΠ΅Ρ, Π² ΡΠ΅ΡΠ΅Π½ΠΈΠ΅ ΠΏΡΡΠΈ ΠΎΠ½Π° ΠΌΠ΅Π½ΡΠ»Π°ΡΡ, ΠΌΠΎΠ³Π»Π° Π±ΡΡΡ ΠΈ Π±ΠΎΠ»ΡΡΠ΅ 60 ΠΈ ΠΌΠ΅Π½ΡΡΠ΅). – Π’Π°ΠΊ ΠΊΠ°ΠΊΡΡ ΡΠΊΠΎΡΠΎΡΡΡ ΠΌΡ ΠΏΠΎΠ»ΡΡΠΈΠΌ? (Π‘ΡΠ΅Π΄Π½ΡΡ). – Π Π°ΡΡΠΌΠΎΡΡΠΈΠΌ ΡΡΠ°ΡΡΠΎΠΊ Π²ΡΠ΅ΠΌΠ΅Π½ΠΈ Ξt (ΠΏΡΡΡΡ Ρ 10 Π΄ΠΎ 11 ΡΠ°ΡΠΎΠ²). ΠΠ° ΡΡΠΎ Π²ΡΠ΅ΠΌΡ ΠΌΡ ΠΏΡΠΎΠ΅Ρ Π°Π»ΠΈ ΠΎΡΡΠ΅Π·ΠΎΠΊ ΠΏΡΡΠΈ Ξs (ΠΏΡΡΡΡ 40 ΠΊΠΌ). Π‘ ΠΊΠ°ΠΊΠΎΠΉ ΡΠΊΠΎΡΠΎΡΡΡΡ ΠΌΡ ΠΏΡΠΎΠ΅Ρ Π°Π»ΠΈ ΡΡΠΎΡ ΠΎΡΡΠ΅Π·ΠΎΠΊ ΠΏΡΡΠΈ? (40 : 1 = 40 ΠΊΠΌ/Ρ ΠΈΠ»ΠΈ Ξs : Ξt). – ΠΠ°ΠΊΠ°Ρ ΡΠΊΠΎΡΠΎΡΡΡ ΠΏΠΎΠ»ΡΡΠΈΡΡΡ? (Π‘ΡΠ΅Π΄Π½ΡΡ) VΡΡ. = Ξs : Ξt – ΠΡΠ»ΠΈ ΠΌΡ ΡΠΌΠ΅Π½ΡΡΠΈΠΌ ΠΎΡΡΠ΅Π·ΠΎΠΊ Π²ΡΠ΅ΠΌΠ΅Π½ΠΈ Π΄ΠΎ 0, ΡΡΠΎ ΠΏΡΠΎΠΈΠ·ΠΎΠΉΠ΄Π΅Ρ ΡΠΎ ΡΠΊΠΎΡΠΎΡΡΡΡ? ΠΡΠ΅Π΄ΡΡΠ°Π²ΡΡΠ΅ ΡΠ΅Π±Π΅, Π½Π° ΠΏΠΎΡΡΡ ΠΠΠΠΠ ΡΠΊΠΎΡΠΎΡΡΡ ΠΎΡΡΠ»Π΅ΠΆΠΈΠ²Π°Π΅ΡΡΡ Ρ ΠΏΠΎΠΌΠΎΡΡΡ ΡΠ°Π΄Π°ΡΠ°. Π ΠΌΠΎΠΌΠ΅Π½Ρ ΠΏΠ΅ΡΠ΅ΡΠ΅ΡΠ΅Π½ΠΈΡ Π»ΡΡΠ° ΡΠ°Π΄Π°ΡΠ° Π°Π²ΡΠΎΠΌΠΎΠ±ΠΈΠ»Π΅ΠΌ Π½Π° ΡΠ°Π±Π»ΠΎ ΡΠ°Π΄Π°ΡΠ° Π²ΡΡΠ²Π΅ΡΠΈΠ²Π°Π΅ΡΡΡ ΡΠΈΡΡΡ ΡΠΊΠΎΡΠΎΡΡΠΈ. ΠΡΠ΄Π΅Ρ Π»ΠΈ ΠΎΠ½Π° ΡΠ°Π²Π½Π° ΡΡΠ΅Π΄Π½Π΅ΠΉ ΡΠΊΠΎΡΠΎΡΡΠΈ (ΠΌΠΎΠΆΠ΅Ρ Π΄Π°, Π° ΠΌΠΎΠΆΠ΅Ρ, Π½Π΅Ρ). ΠΠ°ΠΊ ΠΌΠΎΠΆΠ½ΠΎ Π½Π°Π·Π²Π°ΡΡ ΡΠ°ΠΊΡΡ ΡΠΊΠΎΡΠΎΡΡΡ (ΠΌΠ³Π½ΠΎΠ²Π΅Π½Π½ΠΎΠΉ), Ρ.ΠΊ. ΠΌΡ ΡΠ°ΡΡΠΌΠ°ΡΡΠΈΠ²Π°Π΅ΠΌ ΡΠΊΠΎΡΠΎΡΡΡ Π² ΠΊΠ°ΠΊΠΎΠ΅-ΡΠΎ ΠΌΠ³Π½ΠΎΠ²Π΅Π½ΠΈΠ΅. ΠΡΠ»ΠΈ ΠΎΡΡΠ΅Π·ΠΎΠΊ Π²ΡΠ΅ΠΌΠ΅Π½ΠΈ ΡΡΡΠ΅ΠΌΠΈΡΡΡ ΠΊ 0, ΡΠΊΠΎΡΠΎΡΡΡ ΠΈΠ· ΡΡΠ΅Π΄Π½Π΅ΠΉ ΠΏΡΠ΅Π²ΡΠ°ΡΠ°Π΅ΡΡΡ Π² ΠΌΠ³Π½ΠΎΠ²Π΅Π½Π½ΡΡ: Β ΠΠΎΡ ΠΌΡ ΠΏΠΎΠ΄ΠΎΡΠ»ΠΈ ΠΊ ΠΏΠΎΠ½ΡΡΠΈΡ ΠΏΡΠΎΠΈΠ·Π²ΠΎΠ΄Π½ΠΎΠΉ ΠΏΡΡΠΈ. ΠΡΠΎΠΈΠ·Π²ΠΎΠ΄Π½Π°Ρ ΠΏΡΡΠΈ β ΡΡΠΎ ΠΌΠ³Π½ΠΎΠ²Π΅Π½Π½Π°Ρ ΡΠΊΠΎΡΠΎΡΡΡ. VΠΌΠ³Π½ΠΎΠ². = SΒ΄(t) – ΠΠ΄Π΅ ΠΌΡ ΠΌΠΎΠΆΠ΅ΠΌ ΡΠ²ΠΈΠ΄Π΅ΡΡ Π·Π½Π°ΡΠ΅Π½ΠΈΠ΅ ΠΌΠ³Π½ΠΎΠ²Π΅Π½Π½ΠΎΠΉ ΡΠΊΠΎΡΠΎΡΡΠΈ? (Π Π°Π΄Π°Ρ, ΡΠΏΠΈΠ΄ΠΎΠΌΠ΅ΡΡ). ΠΠ΅ΡΠ΅ΠΉΠ΄Π΅ΠΌ ΠΎΡ ΠΊΠΎΠ½ΠΊΡΠ΅ΡΠ½ΠΎΠΉ ΡΠΈΡΡΠ°ΡΠΈΠΈ ΠΊ Π»ΡΠ±ΠΎΠΉ ΠΌΠ°ΡΠ΅ΠΌΠ°ΡΠΈΡΠ΅ΡΠΊΠΎΠΉ ΡΡΠ½ΠΊΡΠΈΠΈ f(x) ΠΏΠΎ ΡΠΎΠΉ ΠΆΠ΅ ΡΡ Π΅ΠΌΠ΅. fΒ΄(x) = lim , Π³Π΄Π΅ Ξx β ΠΏΡΠΈΡΠ°ΡΠ΅Π½ΠΈΠ΅ Π°ΡΠ³ΡΠΌΠ΅Π½ΡΠ°, Ξf β ΠΏΡΠΈΡΠ°ΡΠ΅Π½ΠΈΠ΅ ΡΡΠ½ΠΊΡΠΈΠΈ. ΠΠΏΡΠ΅Π΄Π΅Π»Π΅Π½ΠΈΠ΅ ΠΏΡΠΎΠΈΠ·Π²ΠΎΠ΄Π½ΠΎΠΉ. ΠΡΠΎΠΈΠ·Π²ΠΎΠ΄Π½ΠΎΠΉ ΡΡΠ½ΠΊΡΠΈΠΈ y = f(x) Π² Π΄Π°Π½Π½ΠΎΠΉ ΡΠΎΡΠΊΠ΅ x0 Π½Π°Π·ΡΠ²Π°Π΅ΡΡΡ ΠΏΡΠ΅Π΄Π΅Π» ΠΎΡΠ½ΠΎΡΠ΅Π½ΠΈΡ ΠΏΡΠΈΡΠ°ΡΠ΅Π½ΠΈΡ ΡΡΠ½ΠΊΡΠΈΠΈ Π² ΡΡΠΎΠΉ ΡΠΎΡΠΊΠ΅ ΠΊ ΠΏΡΠΈΡΠ°ΡΠ΅Π½ΠΈΡ Π°ΡΠ³ΡΠΌΠ΅Π½ΡΠ°, ΠΏΡΠΈ ΡΡΠ»ΠΎΠ²ΠΈΠΈ, ΡΡΠΎ ΠΏΡΠΈΡΠ°ΡΠ΅Π½ΠΈΠ΅ Π°ΡΠ³ΡΠΌΠ΅Π½ΡΠ° ΡΡΡΠ΅ΠΌΠΈΡΡΡ ΠΊ Π½ΡΠ»Ρ. ΠΠ±ΠΎΠ·Π½Π°ΡΠ΅Π½ΠΈΠ΅ ΠΏΡΠΎΠΈΠ·Π²ΠΎΠ΄Π½ΠΎΠΉ: . – ΠΠ΄Π΅ Π² ΠΆΠΈΠ·Π½ΠΈ ΠΏΡΠΈΠΌΠ΅Π½ΡΠ΅ΡΡΡ ΠΏΠΎΠ½ΡΡΠΈΠ΅ ΠΏΡΠΎΠΈΠ·Π²ΠΎΠ΄Π½ΠΎΠΉ? Π ΡΠΈΠ·ΠΈΠΊΠ΅ β ΡΡΠΎ ΡΠΊΠΎΡΠΎΡΡΡ, ΡΡΠΊΠΎΡΠ΅Π½ΠΈΠ΅, ΡΠ°Π±ΠΎΡΠ°; Π² ΠΌΠ°ΡΠ΅ΠΌΠ°ΡΠΈΠΊΠ΅ β ΡΡΠΎ ΠΈΡΡΠ»Π΅Π΄ΠΎΠ²Π°Π½ΠΈΠ΅ ΡΠ°Π·Π»ΠΈΡΠ½ΡΡ
ΡΡΠ½ΠΊΡΠΈΠΉ ΠΏΡΠΈ ΠΏΡΠ°ΠΊΡΠΈΡΠ΅ΡΠΊΠΈΡ
ΡΠ°ΡΡΠ΅ΡΠ°Ρ
Π² Π°Π²ΡΠΎΠΌΠΎΠ±ΠΈΠ»Π΅ΡΡΡΠΎΠ΅Π½ΠΈΠΈ, ΡΡΠ΄ΠΎΡΡΡΠΎΠ΅Π½ΠΈΠΈ, ΡΠ»Π΅ΠΊΡΡΠΎΠ½ΠΈΠΊΠ΅ ΠΈ Ρ. ΠΠΏΠ΅ΡΠ°ΡΠΈΡ Π²ΡΡΠΈΡΠ»Π΅Π½ΠΈΡ ΠΏΡΠΎΠΈΠ·Π²ΠΎΠ΄Π½ΠΎΠΉ Π½Π°Π·ΡΠ²Π°Π΅ΡΡΡ Π΄ΠΈΡΡΠ΅ΡΠ΅Π½ΡΠΈΡΠΎΠ²Π°Π½ΠΈΠ΅ΠΌ. III. ΠΠ°ΠΊΡΠ΅ΠΏΠ»Π΅Π½ΠΈΠ΅ ΠΈΠ·ΡΡΠ΅Π½Π½ΠΎΠ³ΠΎ ΠΌΠ°ΡΠ΅ΡΠΈΠ°Π»Π°. β 776 (2): S(t) = 1 + 3t, ΠΎΡ t = 0,8 Π΄ΠΎ t = 1. h = 1 β 0,8 = 0,2; vΡΡ. = = = 3. β 780 (2, 4), β 781 (2, 4), β 778 (ΡΠ°ΠΌΠΎΡΡΠΎΡΡΠ΅Π»ΡΠ½ΠΎ) ΠV. ΠΡΠΎΠ³ ΡΡΠΎΠΊΠ°. 1. ΠΠ°ΠΊ Π½Π°Π·ΡΠ²Π°Π΅ΡΡΡ ΡΠ°Π·Π΄Π΅Π» ΠΌΠ°ΡΠ΅ΠΌΠ°ΡΠΈΠΊΠΈ, ΠΊΠΎΡΠΎΡΡΠΉ ΠΌΡ Π½Π°ΡΠ°Π»ΠΈ ΠΈΠ·ΡΡΠ°ΡΡ? 2. ΠΠ°ΠΊ Π½Π°ΠΉΡΠΈ ΡΠΊΠΎΡΠΎΡΡΡ, Π·Π½Π°Ρ ΡΠ°ΡΡΡΠΎΡΠ½ΠΈΠ΅ ΠΈ Π²ΡΠ΅ΠΌΡ? 3. ΠΠ°ΠΊΡΡ ΡΠΊΠΎΡΠΎΡΡΡ ΠΌΡ ΠΏΠΎΠ»ΡΡΠΈΠΌ? 4. ΠΠ°ΠΊΡΡ ΡΠΊΠΎΡΠΎΡΡΡ ΠΌΡ Π²ΠΈΠ΄ΠΈΠΌ Π½Π° ΡΠΏΠΈΠ΄ΠΎΠΌΠ΅ΡΡΠ΅? 5. ΠΠ΄Π΅ Π΅ΡΡ ΠΌΠΎΠΆΠ½ΠΎ ΡΠ²ΠΈΠ΄Π΅ΡΡ Π·Π½Π°ΡΠ΅Π½ΠΈΠ΅ ΠΌΠ³Π½ΠΎΠ²Π΅Π½Π½ΠΎΠΉ ΡΠΊΠΎΡΠΎΡΡΠΈ? 6. Π§Π΅ΠΌ ΡΠ²Π»ΡΠ΅ΡΡΡ ΠΌΠ³Π½ΠΎΠ²Π΅Π½Π½Π°Ρ ΡΠΊΠΎΡΠΎΡΡΡ Π΄Π»Ρ ΠΏΡΡΠΈ? 7. ΠΠ°ΠΊ ΠΎΠ±ΠΎΠ·Π½Π°ΡΠ°Π΅ΡΡΡ ΠΏΡΠΎΠΈΠ·Π²ΠΎΠ΄Π½Π°Ρ? 8. Π§ΡΠΎ ΠΎΠ·Π½Π°ΡΠ°Π΅Ρ lim? 9. 10. ΠΠΏΡΠ΅Π΄Π΅Π»Π΅Π½ΠΈΠ΅ ΠΏΡΠΎΠΈΠ·Π²ΠΎΠ΄Π½ΠΎΠΉ. 11. ΠΠ°ΠΊ Π½Π°Π·ΡΠ²Π°Π΅ΡΡΡ ΠΎΠΏΠ΅ΡΠ°ΡΠΈΡ Π²ΡΡΠΈΡΠ»Π΅Π½ΠΈΡ ΠΏΡΠΎΠΈΠ·Π²ΠΎΠ΄Π½ΠΎΠΉ? 12. ΠΠ΄Π΅ ΠΏΡΠΈΠΌΠ΅Π½ΡΠ΅ΡΡΡ ΠΏΠΎΠ½ΡΡΠΈΠ΅ ΠΏΡΠΎΠΈΠ·Π²ΠΎΠ΄Π½ΠΎΠΉ? Π§ΡΠΎΠ±Ρ ΠΏΡΠΎΠΊΠΎΠ½ΡΡΠΎΠ»ΠΈΡΠΎΠ²Π°ΡΡ ΡΠ΅Π±Ρ, Π·Π°ΠΏΠΈΡΠΈΡΠ΅ Π² ΡΠ΅ΡΡΠ°Π΄ΠΈ Π²ΡΠ΅ ΠΎΠΏΠΎΡΠ½ΡΠ΅ ΡΠ»ΠΎΠ²Π°, ΡΡΠ°ΡΡΠ΅ ΠΈ Π½ΠΎΠ²ΡΠ΅, ΠΊΠΎΡΠΎΡΡΠ΅ ΠΈΡΠΏΠΎΠ»ΡΠ·ΠΎΠ²Π°Π»ΠΈΡΡ Π½Π°ΠΌΠΈ Π² ΡΠ΅ΡΠ΅Π½ΠΈΠ΅ ΡΡΠΎΠΊΠ°. (4 ΠΌΠΈΠ½ΡΡΡ). ΠΡΠΎΠ²Π΅ΡΠΊΠ° Π² Π²ΠΈΠ΄Π΅ ΡΠ°ΠΌΠΎΠΊΠΎΠ½ΡΡΠΎΠ»Ρ: – Π― Π΄ΠΈΠΊΡΡΡ ΡΠ΅ΡΠΌΠΈΠ½, Π° Π²Ρ ΡΡΠ°Π²ΠΈΡΠ΅ +, Π΅ΡΠ»ΠΈ ΠΎΠ½ Ρ Π²Π°Ρ Π·Π°ΠΏΠΈΡΠ°Π½.
ΠΠΎΠ»ΠΈΡΠ΅ΡΡΠ²ΠΎ Β«+Β» ΡΠ°Π·Π΄Π΅Π»ΠΈΡΠ΅ Π½Π° 2 ΠΈ ΠΏΠΎΡΡΠ°Π²ΡΡΠ΅ ΡΠ΅Π±Π΅ ΠΎΡΠΌΠ΅ΡΠΊΡ. VΠ. ΠΠΎΠΌΠ°ΡΠ½Π΅Π΅ Π·Π°Π΄Π°Π½ΠΈΠ΅: Β§44, β 780 (1, 3), β 781 (1, 3), β 776(1). ΠΠΠ ΠΠΠΠΠΠΠΠ ΠΠ ΠΠΠΠΠΠΠΠΠ Π¦Π΅Π»Ρ: ΡΠΎΡΠΌΠΈΡΠΎΠ²Π°Π½ΠΈΠ΅ Π½Π°Π²ΡΠΊΠΎΠ² ΡΠ΅ΡΠ΅Π½ΠΈΡ Π·Π°Π΄Π°Ρ Π½Π° ΠΏΡΠΈΠΌΠ΅Π½Π΅Π½ΠΈΠ΅ ΠΎΠΏΡΠ΅Π΄Π΅Π»Π΅Π½ΠΈΡ ΠΏΡΠΎΠΈΠ·Π²ΠΎΠ΄Π½ΠΎΠΉ. Π₯ΠΎΠ΄ ΡΡΠΎΠΊΠ° Π. ΠΠΊΡΡΠ°Π»ΠΈΠ·Π°ΡΠΈΡ Π·Π½Π°Π½ΠΈΠΉ. 1. ΠΠ°ΠΊ Π½Π°Π·ΡΠ²Π°Π΅ΡΡΡ ΡΠ°Π·Π΄Π΅Π» ΠΌΠ°ΡΠ΅ΠΌΠ°ΡΠΈΠΊΠΈ, ΠΊΠΎΡΠΎΡΡΠΉ ΠΌΡ Π½Π°ΡΠ°Π»ΠΈ ΠΈΠ·ΡΡΠ°ΡΡ? 2. ΠΠ°ΠΊ Π½Π°ΠΉΡΠΈ ΡΠΊΠΎΡΠΎΡΡΡ, Π·Π½Π°Ρ ΡΠ°ΡΡΡΠΎΡΠ½ΠΈΠ΅ ΠΈ Π²ΡΠ΅ΠΌΡ? 3. ΠΠ°ΠΊΡΡ ΡΠΊΠΎΡΠΎΡΡΡ ΠΌΡ ΠΏΠΎΠ»ΡΡΠΈΠΌ? 4. ΠΠ°ΠΊΡΡ ΡΠΊΠΎΡΠΎΡΡΡ ΠΌΡ Π²ΠΈΠ΄ΠΈΠΌ Π½Π° ΡΠΏΠΈΠ΄ΠΎΠΌΠ΅ΡΡΠ΅? 5. ΠΠ΄Π΅ Π΅ΡΡ ΠΌΠΎΠΆΠ½ΠΎ ΡΠ²ΠΈΠ΄Π΅ΡΡ Π·Π½Π°ΡΠ΅Π½ΠΈΠ΅ ΠΌΠ³Π½ΠΎΠ²Π΅Π½Π½ΠΎΠΉ ΡΠΊΠΎΡΠΎΡΡΠΈ? 6. Π§Π΅ΠΌ ΡΠ²Π»ΡΠ΅ΡΡΡ ΠΌΠ³Π½ΠΎΠ²Π΅Π½Π½Π°Ρ ΡΠΊΠΎΡΠΎΡΡΡ Π΄Π»Ρ ΠΏΡΡΠΈ? 7. ΠΠ°ΠΊ ΠΎΠ±ΠΎΠ·Π½Π°ΡΠ°Π΅ΡΡΡ ΠΏΡΠΎΠΈΠ·Π²ΠΎΠ΄Π½Π°Ρ? 8. ΠΠΏΡΠ΅Π΄Π΅Π»Π΅Π½ΠΈΠ΅ ΠΏΡΠΎΠΈΠ·Π²ΠΎΠ΄Π½ΠΎΠΉ. 9. ΠΠ΄Π΅ ΠΏΡΠΈΠΌΠ΅Π½ΡΠ΅ΡΡΡ ΠΏΠΎΠ½ΡΡΠΈΠ΅ ΠΏΡΠΎΠΈΠ·Π²ΠΎΠ΄Π½ΠΎΠΉ? 10. 11. ΠΠ°Π΄Π°Π½ΠΈΡ ΠΏΠΎ ΠΊΠ°ΡΡΠΎΡΠΊΠ°ΠΌ.
II. 1. ΠΠΎ ΠΎΠΏΡΠ΅Π΄Π΅Π»Π΅Π½ΠΈΡ Π½Π°ΠΉΡΠΈ ΠΏΡΠΎΠΈΠ·Π²ΠΎΠ΄Π½ΡΡ ΡΡΠ½ΠΊΡΠΈΠΈ: Π°) Ρ = 3Ρ 2 β 4Ρ + 5 Π² ΡΠΎΡΠΊΠ΅ Ρ 0 = 2, Π²) Ρ = Ρ β 2Ρ 3, Π±) Ρ = Ρ 3 + 3Ρ 2, Π³) Ρ = 4Ρ 3 + 5Ρ 2 β 7Ρ β 4. 2. β 782 (2), β 783 (2), β 785. 3. Π’Π΅Π»ΠΎ, ΠΌΠ°ΡΡΠ° ΠΊΠΎΡΠΎΡΠΎΠ³ΠΎ m = 5 ΠΊΠ³, Π΄Π²ΠΈΠΆΠ΅ΡΡΡ ΠΏΡΡΠΌΠΎΠ»ΠΈΠ½Π΅ΠΉΠ½ΠΎ ΠΏΠΎ Π·Π°ΠΊΠΎΠ½Ρ s = l β t + t2. ΠΠ°ΠΉΡΠΈ ΠΊΠΈΠ½Π΅ΡΠΈΡΠ΅ΡΠΊΡΡ ΡΠ½Π΅ΡΠ³ΠΈΡ ΡΠ΅Π»Π° ΡΠ΅ΡΠ΅Π· 10 Ρ ΠΏΠΎΡΠ»Π΅ Π½Π°ΡΠ°Π»Π° Π΄Π²ΠΈΠΆΠ΅Π½ΠΈΡ. 4. Π‘Π°ΠΌΠΎΡΡΠΎΡΡΠ΅Π»ΡΠ½ΠΎ.
ΠII. ΠΡΠΎΠ³ ΡΡΠΎΠΊΠ°.
ΠV.
ΠΎΠΏΡΠ΅Π΄Π΅Π»Π΅Π½ΠΈΠ΅ ΠΏΡΠΎΠΈΠ·Π²ΠΎΠ΄Π½ΠΎΠΉ ΠΏΠΎ The Free DictionaryΠΠ΄Π½Π°ΠΊΠΎ Π² Π½Π΅ΠΊΠΎΡΠΎΡΡΡ ΡΠ»ΡΡΠ°ΡΡ , ΠΏΠΎΡΠΊΠΎΠ»ΡΠΊΡ ΡΠ°ΡΡΠΌΠ°ΡΡΠΈΠ²Π°Π΅ΠΌΠΎΠ΅ ΠΊΠ°ΡΠ΅ΡΡΠ²ΠΎ Π½Π΅ ΠΈΠΌΠ΅Π΅Ρ ΠΈΠΌΠ΅Π½ΠΈ, Π½Π΅Π²ΠΎΠ·ΠΌΠΎΠΆΠ½ΠΎ, ΡΡΠΎΠ±Ρ ΠΎΠ±Π»Π°Π΄Π°ΡΡΠΈΠ΅ ΠΈΠΌ ΠΈΠΌΠ΅Π»ΠΈ ΠΏΡΠΎΠΈΠ·Π²ΠΎΠ΄Π½ΠΎΠ΅ ΠΈΠΌΡ. ΠΠ°ΠΏΡΠΈΠΌΠ΅Ρ, ΠΈΠΌΡ, Π΄Π°Π½Π½ΠΎΠ΅ Π±Π΅Π³ΡΠ½Ρ ΠΈΠ»ΠΈ Π±ΠΎΠΊΡΠ΅ΡΡ, Π½Π°Π·Π²Π°Π½Π½ΠΎΠΌΡ ΡΠ°ΠΊ Π² ΡΠΈΠ»Ρ Π²ΡΠΎΠΆΠ΄Π΅Π½Π½ΡΡ ΡΠΏΠΎΡΠΎΠ±Π½ΠΎΡΡΠ΅ΠΉ, Π½Π΅ ΠΏΡΠΎΠΈΡΡ ΠΎΠ΄ΠΈΡ ΠΎΡ ΠΈΠΌΠ΅Π½ΠΈ ΠΊΠ°ΠΊΠΎΠ³ΠΎ-Π»ΠΈΠ±ΠΎ ΠΊΠ°ΡΠ΅ΡΡΠ²Π°; Π΄Π»Ρ Π»ΠΎΠ±Π±ΠΈΡΠΎΠ²Π°Π½ΠΈΡ ΡΡΠΈ ΡΠΏΠΎΡΠΎΠ±Π½ΠΎΡΡΠΈ Π½Π΅ ΠΈΠΌΠ΅ΡΡ ΠΏΡΠΈΡΠ²ΠΎΠ΅Π½Π½ΠΎΠ³ΠΎ ΠΈΠΌ Π½Π°Π·Π²Π°Π½ΠΈΡ. “ΠΠ΄ΠΈΠΎΡΡ” – Π½Π°ΡΡΠΎΠ»ΡΠΊΠΎ ΠΎΡΠ΅Π²ΠΈΠ΄Π½ΠΎ ΠΏΡΠΎΠΈΠ·Π²ΠΎΠ΄Π½ΠΎΠ΅ ΠΏΡΠΎΠΈΠ·Π²Π΅Π΄Π΅Π½ΠΈΠ΅, ΡΡΠΎ Ρ Π½Π΅ ΠΌΠΎΠ³Ρ ΡΠΊΠ°Π·Π°ΡΡ ΡΡΠΎ-Π»ΠΈΠ±ΠΎ ΠΎΠ± ΡΡΠΎΠΌ Π·Π΄Π΅ΡΡ.ΠΠΎ ΡΡΠΎ ΠΊΠ°ΡΠ°Π΅ΡΡΡ Π²ΠΌΠ΅ΡΠΈΠ²Π°ΡΡΠΈΡ ΡΡ Π΄Π΅ΠΉΡΡΠ²ΠΈΠΉ Π²ΡΡΠ΅ΡΡΠΎΡΡΠ΅ΠΉ ΠΈ ΠΏΠΎΠ΄ΡΠΈΠ½Π΅Π½Π½ΠΎΠΉ Π²Π»Π°ΡΡΠΈ, ΠΈΠ·Π½Π°ΡΠ°Π»ΡΠ½ΠΎΠΉ ΠΈ ΠΏΡΠΎΠΈΠ·Π²ΠΎΠ΄Π½ΠΎΠΉ Π²Π»Π°ΡΡΠΈ, ΠΏΡΠΈΡΠΎΠ΄Π° ΠΈ ΠΏΡΠΈΡΠΈΠ½Π° Π²Π΅ΡΠΈ ΡΠΊΠ°Π·ΡΠ²Π°ΡΡ Π½Π° ΠΎΠ±ΡΠ°ΡΠ½ΠΎΠ΅ ΡΡΠΎΠΌΡ ΠΏΡΠ°Π²ΠΈΠ»Ρ, ΠΊΠΎΡΠΎΡΠΎΠ΅ Π΄ΠΎΠ»ΠΆΠ½ΠΎ ΡΠΎΠ±Π»ΡΠ΄Π°ΡΡΡΡ. Π΄Π΅ΡΠΈΠ²Π°ΡΠΈΠ² ΠΌΠΎΠΆΠ΅Ρ Π±ΡΡΡ Π½Π°ΠΉΠ΄Π΅Π½, ΠΏΡΠΈΠ½Π°Π΄Π»Π΅ΠΆΠΈΡ ΡΠΎΠ»ΡΠΊΠΎ Π»ΡΠ΄ΡΠΌ, ΠΈ ΡΡΠΎ ΠΎΠ½ Π½Π΅ Π±ΡΠ΄Π΅Ρ Π·Π°Π²ΠΈΡΠ΅ΡΡ ΡΠΎΠ»ΡΠΊΠΎ ΠΎΡ ΡΡΠ°Π²Π½ΠΈΡΠ΅Π»ΡΠ½ΡΡ Π°ΠΌΠ±ΠΈΡΠΈΠΉ ΠΈΠ»ΠΈ Π°Π΄ΡΠ΅ΡΠ° ΡΠ°Π·Π»ΠΈΡΠ½ΡΡ ΠΏΡΠ°Π²ΠΈΡΠ΅Π»ΡΡΡΠ², ΡΠΌΠΎΠΆΠ΅Ρ Π»ΠΈ ΠΊΡΠΎ-Π»ΠΈΠ±ΠΎ ΠΈΠ· Π½ΠΈΡ ΠΈΠ»ΠΈ ΠΊΠ°ΠΊΠΎΠ΅ ΠΈΠ· Π½ΠΈΡ ΡΠ°ΡΡΠΈΡΠΈΡΡ ΡΡΠ΅ΡΡ ΡΠ²ΠΎΠ΅ΠΉ ΡΡΠΈΡΠ΄ΠΈΠΊΡΠΈΠΈ Π·Π° ΡΡΠ΅Ρ Π΄ΡΡΠ³ΠΎΠ³ΠΎ. Π ΠΏΠΎΡΠ»Π΅Π΄Π½Π΅Π΅ Π²ΡΠ΅ΠΌΡ Π΄Π°ΠΆΠ΅ ΠΏΡΠΎΡΡΠ΅ΠΉΡΠ΅Π΅ ΠΏΡΠΎΠΈΠ·Π²ΠΎΠ΄Π½ΠΎΠ΅ ΠΎΡ ΡΠ»ΠΎΠ²Π° Β«Π½Π°ΡΠΊΠ°Β» (ΡΠ΅ΡΠΌΠΈΠ½ ΡΠ°ΠΌ ΠΏΠΎ ΡΠ΅Π±Π΅ Π±Π΅Π·ΠΎΠ±ΠΈΠ΄Π½ΡΠΉ ΠΈ Π½Π΅ΠΎΠΏΡΠ΅Π΄Π΅Π»Π΅Π½Π½ΡΠΉ) ΠΎΠ±Π»Π°Π΄Π°Π» Π»ΡΠ±ΠΎΠΏΡΡΠ½ΠΎΠΉ ΡΠΈΠ»ΠΎΠΉ Π²ΡΠ·ΡΠ²Π°ΡΡ ΠΎΠΏΡΠ΅Π΄Π΅Π»Π΅Π½Π½ΠΎ ΠΎΡΠΊΠΎΡΠ±ΠΈΡΠ΅Π»ΡΠ½ΠΎΠ΅ ΠΌΠ΅Π½ΡΠ°Π»ΡΠ½ΠΎΠ΅ Π²ΠΈΠ΄Π΅Π½ΠΈΠ΅ Π³ΠΎΡΠΏΠΎΠ΄ΠΈΠ½Π° ΠΠ»Π°Π΄ΠΈΠΌΠΈΡΠ° Π² Π΅Π³ΠΎ ΡΠ΅Π»Π΅, ΠΊΠΎΠ³Π΄Π° ΠΎΠ½ ΠΆΠΈΠ», Ρ ΠΏΠΎΡΡΠΈ ΡΠ²Π΅ΡΡ
ΡΠ΅ΡΡΠ΅ΡΡΠ²Π΅Π½Π½ΠΎΠΉ ΡΡΠ½ΠΎΡΡΡΡ. Π½Π°ΡΠ°Π»ΠΎ ΠΈ ΠΊΠΎΠ½Π΅Ρ – ΡΡΠΎ ΠΏΡΠ΅Π΄ΡΠΏΡΠ΅ΠΆΠ΄Π΅Π½ΠΈΠ΅ ΡΠ΅ΠΌ, ΠΊΡΠΎ ΡΠ»ΠΈΡΠΊΠΎΠΌ Π»Π΅Π³ΠΊΠΎΠΌΡΡΠ»Π΅Π½Π½ΠΎ ΠΎΡΠ½ΠΎΡΠΈΡΡΡ ΠΊ ΠΈΠ½ΡΡΠΈΠ½ΠΊΡΠ°ΠΌ ΠΈ ΡΡΠ΅Π·ΠΌΠ΅ΡΠ½ΠΎ ΠΏΡΠ΅Π²ΠΎΠ·Π½ΠΎΡΠΈΡ ΠΈΠ½ΡΠ΅Π»Π»Π΅ΠΊΡ ΠΈ Π΅Π³ΠΎ ΠΏΡΠΎΠΈΠ·Π²ΠΎΠ΄Π½ΡΠ΅: ΡΠ°Π·ΡΠΌ ΠΈ ΠΏΠΎΠ½ΠΈΠΌΠ°Π½ΠΈΠ΅. ΠΠ΅Ρ; ΠΎΠ½ Π½ΠΈΠΊΠΎΠ³Π΄Π° Π½Π΅ ΠΏΡΡΠ΅ΡΠ΅ΡΡΠ²ΡΠ΅Ρ Ρ ΠΏΡΠΎΠΈΠ·Π²ΠΎΠ΄Π½ΡΠΌΠΈ Π²ΠΎΠ΄ΠΎΡΠΎΠ΄Π°. ΠΠ±ΡΡΠ½ΠΎ Π²Ρ Π²ΠΈΠ΄ΠΈΡΠ΅ Π΅Π³ΠΎ Π½Π°Π΅Π΄ΠΈΠ½Π΅ ΠΈΠ»ΠΈ Ρ Π΄ΡΡΠ³ΠΈΠΌ ΠΌΡΠΆΡΠΈΠ½ΠΎΠΉ.”ΠΠΏΡΠ΅Π΄Π΅Π»Π΅Π½ΠΈΠ΅ ΠΏΡΠΎΠΈΠ·Π²ΠΎΠ΄Π½ΠΎΠΉ – ΠΈΡΡΠΈΡΠ»Π΅Π½ΠΈΠ΅ 2 ΠΡΠ»ΠΈ Π²Ρ ΡΡΠΈΡΠ°Π΅ΡΠ΅, ΡΡΠΎ ΠΊΠΎΠ½ΡΠ΅Π½Ρ, Π΄ΠΎΡΡΡΠΏΠ½ΡΠΉ ΡΠ΅ΡΠ΅Π· ΠΠ΅Π±-ΡΠ°ΠΉΡ (ΠΊΠ°ΠΊ ΠΎΠΏΡΠ΅Π΄Π΅Π»Π΅Π½ΠΎ Π² Π½Π°ΡΠΈΡ
Π£ΡΠ»ΠΎΠ²ΠΈΡΡ
ΠΎΠ±ΡΠ»ΡΠΆΠΈΠ²Π°Π½ΠΈΡ), Π½Π°ΡΡΡΠ°Π΅Ρ
ΠΈΠ»ΠΈ Π΄ΡΡΠ³ΠΈΠ΅ Π²Π°ΡΠΈ Π°Π²ΡΠΎΡΡΠΊΠΈΠ΅ ΠΏΡΠ°Π²Π°, ΡΠΎΠΎΠ±ΡΠΈΡΠ΅ Π½Π°ΠΌ, ΠΎΡΠΏΡΠ°Π²ΠΈΠ² ΠΏΠΈΡΡΠΌΠ΅Π½Π½ΠΎΠ΅ ΡΠ²Π΅Π΄ΠΎΠΌΠ»Π΅Π½ΠΈΠ΅ (Β«Π£Π²Π΅Π΄ΠΎΠΌΠ»Π΅Π½ΠΈΠ΅ ΠΎ Π½Π°ΡΡΡΠ΅Π½ΠΈΠΈΒ»), ΡΠΎΠ΄Π΅ΡΠΆΠ°ΡΠ΅Π΅
Π²
ΠΈΠ½ΡΠΎΡΠΌΠ°ΡΠΈΡ, ΠΎΠΏΠΈΡΠ°Π½Π½ΡΡ Π½ΠΈΠΆΠ΅, Π½Π°Π·Π½Π°ΡΠ΅Π½Π½ΠΎΠΌΡ Π½ΠΈΠΆΠ΅ Π°Π³Π΅Π½ΡΡ. ΠΡΠ»ΠΈ ΡΠ΅ΠΏΠ΅ΡΠΈΡΠΎΡΡ ΡΠ½ΠΈΠ²Π΅ΡΡΠΈΡΠ΅ΡΠ° ΠΏΡΠ΅Π΄ΠΏΡΠΈΠΌΡΡ Π΄Π΅ΠΉΡΡΠ²ΠΈΡ Π² ΠΎΡΠ²Π΅Ρ Π½Π°
Π°Π½
Π£Π²Π΅Π΄ΠΎΠΌΠ»Π΅Π½ΠΈΠ΅ ΠΎ Π½Π°ΡΡΡΠ΅Π½ΠΈΠΈ, ΠΎΠ½ΠΎ ΠΏΡΠ΅Π΄ΠΏΡΠΈΠΌΠ΅Ρ Π΄ΠΎΠ±ΡΠΎΡΠΎΠ²Π΅ΡΡΠ½ΡΡ ΠΏΠΎΠΏΡΡΠΊΡ ΡΠ²ΡΠ·Π°ΡΡΡΡ ΡΠΎ ΡΡΠΎΡΠΎΠ½ΠΎΠΉ, ΠΊΠΎΡΠΎΡΠ°Ρ ΠΏΡΠ΅Π΄ΠΎΡΡΠ°Π²ΠΈΠ»Π° ΡΠ°ΠΊΠΎΠΉ ΠΊΠΎΠ½ΡΠ΅Π½Ρ
ΡΡΠ΅Π΄ΡΡΠ²Π°ΠΌΠΈ ΡΠ°ΠΌΠΎΠ³ΠΎ ΠΏΠΎΡΠ»Π΅Π΄Π½Π΅Π³ΠΎ Π°Π΄ΡΠ΅ΡΠ° ΡΠ»Π΅ΠΊΡΡΠΎΠ½Π½ΠΎΠΉ ΠΏΠΎΡΡΡ, Π΅ΡΠ»ΠΈ ΡΠ°ΠΊΠΎΠ²ΠΎΠΉ ΠΈΠΌΠ΅Π΅ΡΡΡ, ΠΏΡΠ΅Π΄ΠΎΡΡΠ°Π²Π»Π΅Π½Π½ΠΎΠ³ΠΎ ΡΠ°ΠΊΠΎΠΉ ΡΡΠΎΡΠΎΠ½ΠΎΠΉ Varsity Tutors. ΠΠ°ΡΠ΅ Π£Π²Π΅Π΄ΠΎΠΌΠ»Π΅Π½ΠΈΠ΅ ΠΎ Π½Π°ΡΡΡΠ΅Π½ΠΈΠΈ ΠΏΡΠ°Π² ΠΌΠΎΠΆΠ΅Ρ Π±ΡΡΡ ΠΎΡΠΏΡΠ°Π²Π»Π΅Π½ΠΎ ΡΡΠΎΡΠΎΠ½Π΅, ΠΏΡΠ΅Π΄ΠΎΡΡΠ°Π²ΠΈΠ²ΡΠ΅ΠΉ Π΄ΠΎΡΡΡΠΏ ΠΊ ΠΊΠΎΠ½ΡΠ΅Π½ΡΡ, ΠΈΠ»ΠΈ ΡΡΠ΅ΡΡΠΈΠΌ Π»ΠΈΡΠ°ΠΌ, ΡΠ°ΠΊΠΈΠΌ ΠΊΠ°ΠΊ Π² ΠΊΠ°ΡΠ΅ΡΡΠ²Π΅ ChillingEffects.org. ΠΠ±ΡΠ°ΡΠΈΡΠ΅ Π²Π½ΠΈΠΌΠ°Π½ΠΈΠ΅, ΡΡΠΎ Π²Ρ Π±ΡΠ΄Π΅ΡΠ΅ Π½Π΅ΡΡΠΈ ΠΎΡΠ²Π΅ΡΡΡΠ²Π΅Π½Π½ΠΎΡΡΡ Π·Π° ΡΡΠ΅ΡΠ± (Π²ΠΊΠ»ΡΡΠ°Ρ ΡΠ°ΡΡ ΠΎΠ΄Ρ ΠΈ Π³ΠΎΠ½ΠΎΡΠ°ΡΡ Π°Π΄Π²ΠΎΠΊΠ°ΡΠ°ΠΌ), Π΅ΡΠ»ΠΈ Π²Ρ ΡΡΡΠ΅ΡΡΠ²Π΅Π½Π½ΠΎ ΠΈΡΠΊΠ°ΠΆΠ°ΡΡ ΠΈΠ½ΡΠΎΡΠΌΠ°ΡΠΈΡ ΠΎ ΡΠΎΠΌ, ΡΡΠΎ ΠΏΡΠΎΠ΄ΡΠΊΡ ΠΈΠ»ΠΈ Π΄Π΅ΠΉΡΡΠ²ΠΈΠ΅ Π½Π°ΡΡΡΠ°Π΅Ρ Π²Π°ΡΠΈ Π°Π²ΡΠΎΡΡΠΊΠΈΠ΅ ΠΏΡΠ°Π²Π°. Π’Π°ΠΊΠΈΠΌ ΠΎΠ±ΡΠ°Π·ΠΎΠΌ, Π΅ΡΠ»ΠΈ Π²Ρ Π½Π΅ ΡΠ²Π΅ΡΠ΅Π½Ρ, ΡΡΠΎ ΠΊΠΎΠ½ΡΠ΅Π½Ρ Π½Π°Ρ ΠΎΠ΄ΠΈΡΡΡ Π½Π° ΠΠ΅Π±-ΡΠ°ΠΉΡΠ΅ ΠΈΠ»ΠΈ ΠΏΠΎ ΡΡΡΠ»ΠΊΠ΅ Ρ Π½Π΅Π³ΠΎ Π½Π°ΡΡΡΠ°Π΅Ρ Π²Π°ΡΠΈ Π°Π²ΡΠΎΡΡΠΊΠΈΠ΅ ΠΏΡΠ°Π²Π°, Π²Π°ΠΌ ΡΠ»Π΅Π΄ΡΠ΅Ρ ΡΠ½Π°ΡΠ°Π»Π° ΠΎΠ±ΡΠ°ΡΠΈΡΡΡΡ ΠΊ ΡΡΠΈΡΡΡ. Π§ΡΠΎΠ±Ρ ΠΎΡΠΏΡΠ°Π²ΠΈΡΡ ΡΠ²Π΅Π΄ΠΎΠΌΠ»Π΅Π½ΠΈΠ΅, Π²ΡΠΏΠΎΠ»Π½ΠΈΡΠ΅ ΡΠ»Π΅Π΄ΡΡΡΠΈΠ΅ Π΄Π΅ΠΉΡΡΠ²ΠΈΡ: ΠΡ Π΄ΠΎΠ»ΠΆΠ½Ρ Π²ΠΊΠ»ΡΡΠΈΡΡ ΡΠ»Π΅Π΄ΡΡΡΠ΅Π΅: Π€ΠΈΠ·ΠΈΡΠ΅ΡΠΊΠ°Ρ ΠΈΠ»ΠΈ ΡΠ»Π΅ΠΊΡΡΠΎΠ½Π½Π°Ρ ΠΏΠΎΠ΄ΠΏΠΈΡΡ ΠΏΡΠ°Π²ΠΎΠΎΠ±Π»Π°Π΄Π°ΡΠ΅Π»Ρ ΠΈΠ»ΠΈ Π»ΠΈΡΠ°, ΡΠΏΠΎΠ»Π½ΠΎΠΌΠΎΡΠ΅Π½Π½ΠΎΠ³ΠΎ Π΄Π΅ΠΉΡΡΠ²ΠΎΠ²Π°ΡΡ ΠΎΡ ΠΈΡ
ΠΈΠΌΠ΅Π½ΠΈ;
ΠΠ΄Π΅Π½ΡΠΈΡΠΈΠΊΠ°ΡΠΈΡ Π°Π²ΡΠΎΡΡΠΊΠΈΡ
ΠΏΡΠ°Π², ΠΊΠΎΡΠΎΡΡΠ΅, ΠΊΠ°ΠΊ ΡΡΠ²Π΅ΡΠΆΠ΄Π°Π΅ΡΡΡ, Π±ΡΠ»ΠΈ Π½Π°ΡΡΡΠ΅Π½Ρ;
ΠΠΏΠΈΡΠ°Π½ΠΈΠ΅ Ρ
Π°ΡΠ°ΠΊΡΠ΅ΡΠ° ΠΈ ΡΠΎΡΠ½ΠΎΠ³ΠΎ ΠΌΠ΅ΡΡΠΎΠ½Π°Ρ
ΠΎΠΆΠ΄Π΅Π½ΠΈΡ ΠΊΠΎΠ½ΡΠ΅Π½ΡΠ°, ΠΊΠΎΡΠΎΡΡΠΉ, ΠΏΠΎ Π²Π°ΡΠ΅ΠΌΡ ΠΌΠ½Π΅Π½ΠΈΡ, Π½Π°ΡΡΡΠ°Π΅Ρ Π²Π°ΡΠΈ Π°Π²ΡΠΎΡΡΠΊΠΈΠ΅ ΠΏΡΠ°Π²Π°, Π² \
Π΄ΠΎΡΡΠ°ΡΠΎΡΠ½ΠΎ ΠΏΠΎΠ΄ΡΠΎΠ±Π½ΠΎΡΡΠ΅ΠΉ, ΡΡΠΎΠ±Ρ ΠΏΠΎΠ·Π²ΠΎΠ»ΠΈΡΡ ΡΠ΅ΠΏΠ΅ΡΠΈΡΠΎΡΠ°ΠΌ ΡΠ½ΠΈΠ²Π΅ΡΡΠΈΡΠ΅ΡΡΠΊΠΈΡ
ΡΠΊΠΎΠ» Π½Π°ΠΉΡΠΈ ΠΈ ΡΠΎΡΠ½ΠΎ ΠΈΠ΄Π΅Π½ΡΠΈΡΠΈΡΠΈΡΠΎΠ²Π°ΡΡ ΡΡΠΎΡ ΠΊΠΎΠ½ΡΠ΅Π½Ρ; Π½Π°ΠΏΡΠΈΠΌΠ΅Ρ Π½Π°ΠΌ ΡΡΠ΅Π±ΡΠ΅ΡΡΡ
Π°
ΡΡΡΠ»ΠΊΠ° Π½Π° ΠΊΠΎΠ½ΠΊΡΠ΅ΡΠ½ΡΠΉ Π²ΠΎΠΏΡΠΎΡ (Π° Π½Π΅ ΡΠΎΠ»ΡΠΊΠΎ Π½Π° Π½Π°Π·Π²Π°Π½ΠΈΠ΅ Π²ΠΎΠΏΡΠΎΡΠ°), ΠΊΠΎΡΠΎΡΡΠΉ ΡΠΎΠ΄Π΅ΡΠΆΠΈΡ ΡΠΎΠ΄Π΅ΡΠΆΠ°Π½ΠΈΠ΅ ΠΈ ΠΎΠΏΠΈΡΠ°Π½ΠΈΠ΅
ΠΊ ΠΊΠ°ΠΊΠΎΠΉ ΠΊΠΎΠ½ΠΊΡΠ΅ΡΠ½ΠΎΠΉ ΡΠ°ΡΡΠΈ Π²ΠΎΠΏΡΠΎΡΠ° – ΠΈΠ·ΠΎΠ±ΡΠ°ΠΆΠ΅Π½ΠΈΡ, ΡΡΡΠ»ΠΊΠ΅, ΡΠ΅ΠΊΡΡΡ ΠΈ Ρ. ΠΡΠΏΡΠ°Π²ΡΡΠ΅ ΠΆΠ°Π»ΠΎΠ±Ρ Π½Π°ΡΠ΅ΠΌΡ ΡΠΏΠΎΠ»Π½ΠΎΠΌΠΎΡΠ΅Π½Π½ΠΎΠΌΡ Π°Π³Π΅Π½ΡΡ ΠΏΠΎ Π°Π΄ΡΠ΅ΡΡ: Π§Π°ΡΠ»ΡΠ· ΠΠΎΠ½
Varsity Tutors LLC ΠΠ»ΠΈ Π·Π°ΠΏΠΎΠ»Π½ΠΈΡΠ΅ ΡΠΎΡΠΌΡ Π½ΠΈΠΆΠ΅: Π§ΡΠΎ ΡΠ°ΠΊΠΎΠ΅ ΠΏΡΠΎΠΈΠ·Π²ΠΎΠ΄Π½ΡΠΉ ΠΈΠ½ΡΡΡΡΠΌΠ΅Π½Ρ: ΠΎΠΏΡΠ΅Π΄Π΅Π»Π΅Π½ΠΈΠ΅, ΡΠΈΠΏΡ ΠΈ ΠΏΡΠΈΠΌΠ΅ΡΡ ΠΡΠ»ΠΈ Π²Ρ Π½ΠΎΠ²ΠΈΡΠΎΠΊ Π² ΠΈΠ½Π²Π΅ΡΡΠΈΡΠΎΠ²Π°Π½ΠΈΠΈ ΠΈΠ»ΠΈ ΠΈΡΠ΅ΡΠ΅ ΡΠΏΠΎΡΠΎΠ±Ρ ΡΠΏΡΠ°Π²Π»Π΅Π½ΠΈΡ ΡΠ²ΠΎΠΈΠΌΠΈ Π°ΠΊΡΠΈΠ²Π°ΠΌΠΈ, Π²Ρ, Π²ΠΎΠ·ΠΌΠΎΠΆΠ½ΠΎ, ΡΠ»ΡΡΠ°Π»ΠΈ ΡΠ΅ΡΠΌΠΈΠ½ Β«ΠΏΡΠΎΠΈΠ·Π²ΠΎΠ΄Π½ΡΠ΅ ΡΠΈΠ½Π°Π½ΡΠΎΠ²ΡΠ΅ ΠΈΠ½ΡΡΡΡΠΌΠ΅Π½ΡΡΒ». ΠΠ±ΡΡΡΠ½Π΅Π½ΠΈΠ΅ ΠΏΡΠΎΠΈΠ·Π²ΠΎΠ΄Π½ΡΡ ΡΠΈΠ½Π°Π½ΡΠΎΠ²ΡΡ ΠΈΠ½ΡΡΡΡΠΌΠ΅Π½ΡΠΎΠ²ΠΡΠΎΠΈΠ·Π²ΠΎΠ΄Π½ΡΠ΅ ΠΈΠ½ΡΡΡΡΠΌΠ΅Π½ΡΡ, ΠΈΡΠΏΠΎΠ»ΡΠ·ΡΠ΅ΠΌΡΠ΅ Π² ΡΠΈΠ½Π°Π½ΡΠ°Ρ ΠΈ ΠΈΠ½Π²Π΅ΡΡΠΈΡΠΈΡΡ , ΠΎΡΠ½ΠΎΡΡΡΡΡ ΠΊ ΡΠΈΠΏΡ ΠΊΠΎΠ½ΡΡΠ°ΠΊΡΠΎΠ². ΠΠΌΠ΅ΡΡΠΎ ΡΠΎΠ³ΠΎ, ΡΡΠΎΠ±Ρ ΡΠΎΡΠ³ΠΎΠ²Π°ΡΡ ΡΠΈΠ·ΠΈΡΠ΅ΡΠΊΠΈΠΌ Π°ΠΊΡΠΈΠ²ΠΎΠΌ, ΠΏΡΠΎΠΈΠ·Π²ΠΎΠ΄Π½ΡΠΉ ΠΈΠ½ΡΡΡΡΠΌΠ΅Π½Ρ ΠΏΡΠΎΡΡΠΎ ΠΏΠΎΠ»ΡΡΠ°Π΅Ρ ΡΠ²ΠΎΡ ΡΡΠΎΠΈΠΌΠΎΡΡΡ ΠΎΡ Π±Π°Π·ΠΎΠ²ΠΎΠ³ΠΎ Π°ΠΊΡΠΈΠ²Π°. ΠΡΡΠ³ΠΈΠΌΠΈ ΡΠ»ΠΎΠ²Π°ΠΌΠΈ, ΠΎΠ½ Π΄Π΅ΠΉΡΡΠ²ΡΠ΅Ρ ΠΊΠ°ΠΊ ΠΎΠ±Π΅ΡΠ°Π½ΠΈΠ΅, ΡΡΠΎ Π²Ρ ΠΊΡΠΏΠΈΡΠ΅ Π°ΠΊΡΠΈΠ² Π² ΠΊΠ°ΠΊΠΎΠΉ-ΡΠΎ ΠΌΠΎΠΌΠ΅Π½Ρ Π² Π±ΡΠ΄ΡΡΠ΅ΠΌ. ΠΠΎΠ½ΠΊΡΠ΅ΡΠ½Π°Ρ Π΄Π°ΡΠ° ΠΈ ΡΠ΅Π½Π° ΡΠΊΠ°Π·Π°Π½Ρ Π² ΠΏΡΠΎΠΈΠ·Π²ΠΎΠ΄Π½ΠΎΠΌ ΠΊΠΎΠ½ΡΡΠ°ΠΊΡΠ΅. ΠΡΠ°ΠΊ, ΠΊΠ°ΠΊΠΈΠ΅ ΡΠΈΠΏΡ Π°ΠΊΡΠΈΠ²ΠΎΠ² ΠΎΡ Π²Π°ΡΡΠ²Π°ΡΡΡΡ ΠΏΡΠΎΠΈΠ·Π²ΠΎΠ΄Π½ΡΠΌ ΠΊΠΎΠ½ΡΡΠ°ΠΊΡΠΎΠΌ?
ΠΡΠΎΠΈΠ·Π²ΠΎΠ΄Π½ΡΠ΅ ΠΈΠ½ΡΡΡΡΠΌΠ΅Π½ΡΡ ΡΠ°ΡΡΠΎ ΠΈΡΠΏΠΎΠ»ΡΠ·ΡΡΡΡΡ Π΄Π»Ρ Ρ
Π΅Π΄ΠΆΠΈΡΠΎΠ²Π°Π½ΠΈΡ ΠΏΠΎΠ·ΠΈΡΠΈΠΉ, ΡΠ²Π΅Π»ΠΈΡΠ΅Π½ΠΈΡ ΠΊΡΠ΅Π΄ΠΈΡΠ½ΠΎΠ³ΠΎ ΠΏΠ»Π΅ΡΠ° ΠΈΠ»ΠΈ ΡΠΏΠ΅ΠΊΡΠ»ΠΈΡΠΎΠ²Π°ΡΡ Π½Π° Π΄Π²ΠΈΠΆΠ΅Π½ΠΈΠΈ Π°ΠΊΡΠΈΠ²Π°. ΠΠ΅ΡΠ²ΠΎΠ½Π°ΡΠ°Π»ΡΠ½ΠΎ ΠΎΠ½ΠΈ ΠΏΡΠ΅Π΄Π½Π°Π·Π½Π°ΡΠ°Π»ΠΈΡΡ Π΄Π»Ρ Π±Π°Π»Π°Π½ΡΠΈΡΠΎΠ²ΠΊΠΈ ΠΎΠ±ΠΌΠ΅Π½Π½ΡΡ
ΠΊΡΡΡΠΎΠ², Π½ΠΎ ΡΠ΅ΠΏΠ΅ΡΡ Π²Ρ Π½Π°ΠΉΠ΄Π΅ΡΠ΅ ΠΈΡ
Π½Π° ΠΎΡΠ½ΠΎΠ²Π΅ Π»ΡΠ±ΡΡ
Π΄Π°Π½Π½ΡΡ
, ΠΎΡ Π΄Π°Π½Π½ΡΡ
ΠΎ ΠΏΠΎΠ³ΠΎΠ΄Π΅ Π΄ΠΎ ΡΠ΅Π½ Π½Π° Π²ΠΈΠ½ΠΎΠ³ΡΠ°Π΄. Π ΡΠ»ΡΡΠ°Π΅ ΠΊΡΡΡΠΎΠ² ΠΎΠ±ΠΌΠ΅Π½Π° Π²Π°Π»ΡΡ ΠΏΡΠ΅Π΄ΡΡΠ°Π²ΡΡΠ΅ ΡΠ»Π΅Π΄ΡΡΡΠΈΠΉ ΠΏΡΠΈΠΌΠ΅Ρ: Π‘ΡΠ΅ΡΠ° ΠΈΡΠΏΠ°Π½ΡΠΊΠΎΠ³ΠΎ ΠΈΠ½Π²Π΅ΡΡΠΎΡΠ° Π² ΠΎΡΠ½ΠΎΠ²Π½ΠΎΠΌ ΠΎΡΠΊΡΡΡΡ Π² Π΅Π²ΡΠΎ (EUR), Π½ΠΎ ΠΎΠ½ Ρ ΠΎΡΠ΅Ρ ΠΊΡΠΏΠΈΡΡ Π°ΠΊΡΠΈΠΈ Π±ΡΠΈΡΠ°Π½ΡΠΊΠΎΠΉ ΠΊΠΎΠΌΠΏΠ°Π½ΠΈΠΈ Π² ΡΡΠ½ΡΠ°Ρ ΡΡΠ΅ΡΠ»ΠΈΠ½Π³ΠΎΠ². ΠΠ·-Π·Π° ΠΊΠΎΠ»Π΅Π±Π°Π½ΠΈΠΉ ΡΠ΅Π½ Π½Π° Π²Π°Π»ΡΡΡ ΡΡΡΠ΅ΡΡΠ²ΡΠ΅Ρ ΡΠΈΡΠΊ ΡΠΎΠ³ΠΎ, ΡΡΠΎ ΡΡΠΎΠΈΠΌΠΎΡΡΡ Π΅Π²ΡΠΎ Π²ΡΡΠ°ΡΡΠ΅Ρ ΠΏΠΎ ΡΡΠ°Π²Π½Π΅Π½ΠΈΡ Ρ ΡΡΠ½ΡΠΎΠΌ. ΠΡΠΎ ΠΎΠ·Π½Π°ΡΠ°Π΅Ρ, ΡΡΠΎ Π°ΠΊΡΠΈΠΈ ΡΡΠ°Π½ΡΡ ΠΌΠ΅Π½Π΅Π΅ ΡΠ΅Π½Π½ΡΠΌΠΈ ΠΏΡΠΈ ΠΎΠ±ΡΠ°ΡΠ½ΠΎΠΌ ΠΎΠ±ΠΌΠ΅Π½Π΅ Ρ ΡΡΠ½ΡΠ° ΡΡΠ΅ΡΠ»ΠΈΠ½Π³ΠΎΠ² Π½Π° Π΅Π²ΡΠΎ. Π§ΡΠΎΠ±Ρ ΠΏΠΎΠΌΠΎΡΡ Ρ Π΅Π΄ΠΆΠΈΡΠΎΠ²Π°ΡΡ ΡΠΈΡΠΊ Ρ ΠΏΠΎΠΌΠΎΡΡΡ Π΄Π΅ΡΠΈΠ²Π°ΡΠΈΠ²ΠΎΠ², ΠΎΠ½ ΠΌΠΎΠ³ ΠΊΡΠΏΠΈΡΡ Π΄Π΅ΡΠΈΠ²Π°ΡΠΈΠ² Π½Π° Π²Π°Π»ΡΡΡ, Π·Π°Π±Π»ΠΎΠΊΠΈΡΠΎΠ²Π°Π½Π½ΡΠΉ ΠΏΠΎ ΠΎΠΏΡΠ΅Π΄Π΅Π»Π΅Π½Π½ΠΎΠΌΡ ΠΎΠ±ΠΌΠ΅Π½Π½ΠΎΠΌΡ ΠΊΡΡΡΡ. ΠΠΎΠ½ΠΈΠΌΠ°Π½ΠΈΠ΅ ΠΏΡΠΎΠΈΠ·Π²ΠΎΠ΄Π½ΡΡ ΡΠΈΠ½Π°Π½ΡΠΎΠ²ΡΡ ΠΈΠ½ΡΡΡΡΠΌΠ΅Π½ΡΠΎΠ² ΠΈ ΡΠΎΡΠ³ΠΎΠ²Π»Ρ ΠΠ°ΠΊ ΠΌΡ ΡΠΆΠ΅ Π²ΡΡΡΠ½ΠΈΠ»ΠΈ Π²ΡΡΠ΅, ΠΏΡΠΎΠΈΠ·Π²ΠΎΠ΄Π½ΡΠ΅ ΡΠΈΠ½Π°Π½ΡΠΎΠ²ΡΠ΅ ΠΈΠ½ΡΡΡΡΠΌΠ΅Π½ΡΡ ΠΈΡΠΏΠΎΠ»ΡΠ·ΡΡΡΡΡ Π΄Π»Ρ ΡΠ½ΠΈΠΆΠ΅Π½ΠΈΡ ΡΠΈΡΠΊΠ°, ΡΠΈΠΊΡΠΈΡΡΡ ΠΎΠΏΡΠ΅Π΄Π΅Π»Π΅Π½Π½ΡΠ΅ ΡΠ΅Π½Ρ Π΄Π»Ρ Π·Π°ΡΠΈΡΡ ΠΎΡ ΠΊΠΎΠ»Π΅Π±Π°Π½ΠΈΠΉ ΠΊΡΡΡΠΎΠ² Π²Π°Π»ΡΡ, ΡΠ΅Π½ Π½Π° ΡΡΡΡΠ΅Π²ΡΠ΅ ΡΠΎΠ²Π°ΡΡ ΠΈΠ»ΠΈ ΠΏΡΠΎΡΠ΅Π½ΡΠ½ΡΡ
ΡΡΠ°Π²ΠΎΠΊ. Π’ΠΎΡΠ³ΠΎΠ²Π»Ρ ΠΏΡΠΎΠΈΠ·Π²ΠΎΠ΄Π½ΡΠΌΠΈ ΡΠΈΠ½Π°Π½ΡΠΎΠ²ΡΠΌΠΈ ΠΈΠ½ΡΡΡΡΠΌΠ΅Π½ΡΠ°ΠΌΠΈ ΠΌΠΎΠΆΠ΅Ρ ΡΠ΄Π΅Π»Π°ΡΡ Π±ΡΠ΄ΡΡΠΈΠΉ Π΄Π΅Π½Π΅ΠΆΠ½ΡΠΉ ΠΏΠΎΡΠΎΠΊ Π±ΠΎΠ»Π΅Π΅ ΠΏΡΠ΅Π΄ΡΠΊΠ°Π·ΡΠ΅ΠΌΡΠΌ, ΡΡΠΎΠ±Ρ ΠΊΠΎΠΌΠΏΠ°Π½ΠΈΠΈ ΠΌΠΎΠ³Π»ΠΈ Π»ΡΡΡΠ΅ ΠΏΡΠΎΠ³Π½ΠΎΠ·ΠΈΡΠΎΠ²Π°ΡΡ ΡΠ²ΠΎΠΈ Π΄ΠΎΡ
ΠΎΠ΄Ρ, ΡΡΠΎ, Π² ΡΠ²ΠΎΡ ΠΎΡΠ΅ΡΠ΅Π΄Ρ, ΠΏΠΎΠ²ΡΡΠΈΡ ΡΠ΅Π½Ρ Π½Π° ΠΈΡ
Π°ΠΊΡΠΈΠΈ. Π ΡΠΈΠ½Π°Π½ΡΠΎΠ²ΠΎΠΌ ΠΌΠΈΡΠ΅ Π±ΠΎΠ»ΡΡΠΈΠ½ΡΡΠ²ΠΎ Π΄Π΅ΡΠΈΠ²Π°ΡΠΈΠ²ΠΎΠ² ΠΏΠΎΠΊΡΠΏΠ°ΡΡ ΠΈ ΠΏΡΠΎΠ΄Π°ΡΡ ΠΈΠ½Π²Π΅ΡΡΠΎΡΡ ΠΈ Ρ Π΅Π΄ΠΆ-ΡΠΎΠ½Π΄Ρ.Π£ Π½ΠΈΡ ΡΠ΅Π΄ΠΊΠΎ Π΅ΡΡΡ ΡΠ°Π½Ρ ΠΏΡΠΈΠΉΡΠΈ ΠΊ ΡΠΎΠ³Π»Π°ΡΠ΅Π½ΠΈΡ Π΄ΠΎ ΡΠΎΠ³ΠΎ, ΠΊΠ°ΠΊ ΠΎΠ½ΠΈ Π±ΡΠ΄ΡΡ Π»ΠΈΠΊΠ²ΠΈΠ΄ΠΈΡΠΎΠ²Π°Π½Ρ Π΄ΡΡΠ³ΠΈΠΌ ΠΏΡΠΎΠΈΠ·Π²ΠΎΠ΄Π½ΡΠΌ ΠΊΠΎΠ½ΡΡΠ°ΠΊΡΠΎΠΌ. ΠΠΎΡ Π½Π΅ΡΠΊΠΎΠ»ΡΠΊΠΎ ΡΠΏΠΎΡΠΎΠ±ΠΎΠ² ΡΠΎΡΠ³ΠΎΠ²Π»ΠΈ ΠΏΡΠΎΠΈΠ·Π²ΠΎΠ΄Π½ΡΠΌΠΈ ΡΠΈΠ½Π°Π½ΡΠΎΠ²ΡΠΌΠΈ ΠΈΠ½ΡΡΡΡΠΌΠ΅Π½ΡΠ°ΠΌΠΈ:
Π’ΠΈΠΏΡ Π΄Π΅ΡΠΈΠ²Π°ΡΠΈΠ²ΠΎΠ² Π² ΡΠΈΠ½Π°Π½ΡΠ°ΡΠ’Π°ΠΊ ΠΆΠ΅, ΠΊΠ°ΠΊ ΡΡΡΠ΅ΡΡΠ²ΡΠ΅Ρ ΠΌΠ½ΠΎΠΆΠ΅ΡΡΠ²ΠΎ Π²Π°ΡΠΈΠ°Π½ΡΠΎΠ² ΠΈΡΠΏΠΎΠ»ΡΠ·ΠΎΠ²Π°Π½ΠΈΡ Π΄Π΅ΡΠΈΠ²Π°ΡΠΈΠ²ΠΎΠ², Π΅ΡΡΡ ΡΠ°ΠΊΠΆΠ΅ Π½Π΅ΡΠΊΠΎΠ»ΡΠΊΠΎ ΡΠΈΠΏΠΎΠ² Π΄Π΅ΡΠΈΠ²Π°ΡΠΈΠ²ΠΎΠ² Π½Π° Π²ΡΠ±ΠΎΡ: Π€ΡΡΡΠ΅ΡΡΡ Π€ΡΡΡΠ΅ΡΡΠ½ΡΠ΅ ΠΊΠΎΠ½ΡΡΠ°ΠΊΡΡ ΠΈΡΠΏΠΎΠ»ΡΠ·ΡΡΡΡΡ Π΄Π»Ρ ΡΠ°ΠΊΠΈΡ
ΡΡΡΡΠ΅Π²ΡΡ
ΡΠΎΠ²Π°ΡΠΎΠ², ΠΊΠ°ΠΊ Π½Π΅ΡΡΡ. Π€ΠΎΡΠ²Π°ΡΠ΄ΡΠΡΠ΅ ΠΎΠ΄Π½ΠΈΠΌ ΠΊΠΎΠ½ΡΡΠ°ΠΊΡΠΎΠΌ, ΠΈΡΠΏΠΎΠ»ΡΠ·ΡΠ΅ΠΌΡΠΌ Π² ΡΠΎΡΠ³ΠΎΠ²Π»Π΅ ΠΏΡΠΎΠΈΠ·Π²ΠΎΠ΄Π½ΡΠΌΠΈ ΡΠΈΠ½Π°Π½ΡΠΎΠ²ΡΠΌΠΈ ΠΈΠ½ΡΡΡΡΠΌΠ΅Π½ΡΠ°ΠΌΠΈ, ΡΠ²Π»ΡΠ΅ΡΡΡ ΡΠΎΡΠ²Π°ΡΠ΄. Π ΡΡΠΈΡ ΡΠΎΠ³Π»Π°ΡΠ΅Π½ΠΈΡΡ ΡΠ°ΠΊΠΆΠ΅ ΡΠΊΠ°Π·ΡΠ²Π°Π΅ΡΡΡ ΠΊΠΎΠ½ΠΊΡΠ΅ΡΠ½Π°Ρ ΡΠ΅Π½Π° ΠΈ Π΄Π°ΡΠ° Π±ΡΠ΄ΡΡΠ΅ΠΉ ΠΏΡΠΎΠ΄Π°ΠΆΠΈ, Π½ΠΎ ΠΎΠ½ΠΈ ΠΏΡΠΎΠ΄Π°ΡΡΡΡ Π½Π° Π²Π½Π΅Π±ΠΈΡΠΆΠ΅Π²ΠΎΠΌ ΡΡΠ½ΠΊΠ΅, Π° Π½Π΅ Π½Π° Π±ΠΈΡΠΆΠ΅. ΠΡΠΎ Π΄Π΅Π»Π°Π΅Ρ ΠΈΡ Π±ΠΎΠ»Π΅Π΅ ΡΠΈΡΠΊΠΎΠ²Π°Π½Π½ΡΠΌΠΈ, ΡΠ΅ΠΌ ΡΡΡΡΠ΅ΡΡΡ, Π΅ΡΠ»ΠΈ ΠΎΠ΄Π½Π° ΠΈΠ· ΡΡΠΎΡΠΎΠ½ Π½Π΅ ΡΠΌΠΎΠΆΠ΅Ρ Π²ΡΠΏΠΎΠ»Π½ΠΈΡΡ ΡΠ²ΠΎΡ ΡΠ°ΡΡΡ ΡΠ΄Π΅Π»ΠΊΠΈ. Π‘Π²ΠΎΠΏΡΠΠΎΠ·ΠΌΠΎΠΆΠ½ΠΎ, ΡΠ°ΠΌΡΠΉ ΡΠ°ΡΠΏΡΠΎΡΡΡΠ°Π½Π΅Π½Π½ΡΠΉ Π²ΠΈΠ΄ ΡΠΎΡΠ³ΠΎΠ²Π»ΠΈ ΠΏΡΠΎΠΈΠ·Π²ΠΎΠ΄Π½ΡΠΌΠΈ ΡΠΈΠ½Π°Π½ΡΠΎΠ²ΡΠΌΠΈ ΠΈΠ½ΡΡΡΡΠΌΠ΅Π½ΡΠ°ΠΌΠΈ. Π‘Π²ΠΎΠΏΡ ΠΎΠ±ΠΌΠ΅Π½ΠΈΠ²Π°ΡΡ ΠΎΠ΄ΠΈΠ½ ΡΠΈΠΏ Π΄ΠΎΠ»Π³Π° ΠΈΠ»ΠΈ Π°ΠΊΡΠΈΠ²Π° Π½Π° ΡΠΎΠΏΠΎΡΡΠ°Π²ΠΈΠΌΡΠΉ. Π¦Π΅Π»Ρ ΡΠΎΡΡΠΎΠΈΡ Π² ΡΠΎΠΌ, ΡΡΠΎΠ±Ρ ΡΠ½ΠΈΠ·ΠΈΡΡ ΡΠΈΡΠΊ Π΄Π»Ρ ΠΎΠ±Π΅ΠΈΡ ΡΡΠΎΡΠΎΠ½.Π Π±ΠΎΠ»ΡΡΠΈΠ½ΡΡΠ²Π΅ ΡΠ»ΡΡΠ°Π΅Π² ΡΠ²ΠΎΠΏΡ ΡΠ²ΡΠ·Π°Π½Ρ Ρ ΠΏΡΠΎΡΠ΅Π½ΡΠ½ΡΠΌΠΈ ΡΡΠ°Π²ΠΊΠ°ΠΌΠΈ ΠΈΠ»ΠΈ Π²Π°Π»ΡΡΠ°ΠΌΠΈ. ΠΠ°ΠΏΡΠΈΠΌΠ΅Ρ, ΡΡΠ΅ΠΉΠ΄Π΅Ρ ΠΌΠΎΠΆΠ΅Ρ ΠΎΠ±ΠΌΠ΅Π½ΡΡΡ ΡΡΡΠ΄Ρ Ρ ΠΏΠ΅ΡΠ΅ΠΌΠ΅Π½Π½ΠΎΠΉ ΠΏΡΠΎΡΠ΅Π½ΡΠ½ΠΎΠΉ ΡΡΠ°Π²ΠΊΠΎΠΉ Π½Π° ΡΠΈΠΊΡΠΈΡΠΎΠ²Π°Π½Π½ΡΡ ΠΏΡΠΎΡΠ΅Π½ΡΠ½ΡΡ ΡΡΠ°Π²ΠΊΡ. ΠΠΏΡΠΈΠΎΠ½Ρ ΠΠ°ΠΊΠΎΠ½Π΅Ρ, ΠΎΠΏΡΠΈΠΎΠ½Ρ – ΡΡΠΎ ΠΏΠΎΠΏΡΠ»ΡΡΠ½ΡΠ΅ ΡΠΈΠΏΡ ΠΏΡΠΎΠΈΠ·Π²ΠΎΠ΄Π½ΡΡ
ΠΈΠ½ΡΡΡΡΠΌΠ΅Π½ΡΠΎΠ², ΠΊΠΎΡΠΎΡΡΠ΅ ΠΏΠΎΡ
ΠΎΠΆΠΈ Π½Π° ΡΡΡΡΠ΅ΡΡΠ½ΡΠ΅ ΠΊΠΎΠ½ΡΡΠ°ΠΊΡΡ. ΠΠ°ΠΊΠΎΠ²Ρ ΠΏΠ»ΡΡΡ ΠΈ ΠΌΠΈΠ½ΡΡΡ Π΄Π΅ΡΠΈΠ²Π°ΡΠΈΠ²ΠΎΠ²?Π’ΠΎΡΠ³ΠΎΠ²Π»Ρ ΠΏΡΠΎΠΈΠ·Π²ΠΎΠ΄Π½ΡΠΌΠΈ ΡΠΈΠ½Π°Π½ΡΠΎΠ²ΡΠΌΠΈ ΠΈΠ½ΡΡΡΡΠΌΠ΅Π½ΡΠ°ΠΌΠΈ ΡΠ²ΡΠ·Π°Π½Π° Ρ ΠΏΡΠ΅ΠΈΠΌΡΡΠ΅ΡΡΠ²Π°ΠΌΠΈ ΠΈ ΡΠΈΡΠΊΠ°ΠΌΠΈ. ΠΠ΅ΡΠΈΠ²Π°ΡΠΈΠ²Ρ ΠΌΠΎΠΆΠ½ΠΎ ΠΈΡΠΏΠΎΠ»ΡΠ·ΠΎΠ²Π°ΡΡ Π΄Π»Ρ ΡΠΏΡΠ°Π²Π»Π΅Π½ΠΈΡ ΡΠΈΡΠΊΠ°ΠΌΠΈ ΠΈ ΠΏΠΎΠΌΠΎΡΠΈ ΠΊΠΎΠΌΠΏΠ°Π½ΠΈΠΈ Π² Π΄ΠΎΡΡΠΈΠΆΠ΅Π½ΠΈΠΈ ΡΠΈΠ½Π°Π½ΡΠΎΠ²ΡΡ ΡΠ΅Π»Π΅ΠΉ, Π±ΡΠ΄Ρ ΡΠΎ Ρ Π΅Π΄ΠΆΠΈΡΠΎΠ²Π°Π½ΠΈΠ΅ ΠΎΡ ΠΊΠΎΠ»Π΅Π±Π°Π½ΠΈΠΉ ΡΠ΅Π½ Π½Π° ΡΡΡΡΠ΅Π²ΡΠ΅ ΡΠΎΠ²Π°ΡΡ ΠΈΠ»ΠΈ ΠΈΡΠΏΠΎΠ»ΡΠ·ΠΎΠ²Π°Π½ΠΈΠ΅ ΠΏΠΎΠ·ΠΈΡΠΈΠΉ. ΠΡ ΠΌΠΎΠΆΠ΅ΡΠ΅ Π·Π°ΡΠΈΠΊΡΠΈΡΠΎΠ²Π°ΡΡ ΡΠ΅Π½Ρ ΠΈ Π΄ΠΈΠ²Π΅ΡΡΠΈΡΠΈΡΠΈΡΠΎΠ²Π°ΡΡ ΡΠ²ΠΎΠΉ ΠΏΠΎΡΡΡΠ΅Π»Ρ ΠΊΠ°ΠΊ ΠΈΠ½Π²Π΅ΡΡΠΎΡ. Π‘ Π΄ΡΡΠ³ΠΎΠΉ ΡΡΠΎΡΠΎΠ½Ρ, ΡΠΎΡΠ³ΠΎΠ²Π»Ρ ΠΏΡΠΎΠΈΠ·Π²ΠΎΠ΄Π½ΡΠΌΠΈ ΡΠΈΠ½Π°Π½ΡΠΎΠ²ΡΠΌΠΈ ΠΈΠ½ΡΡΡΡΠΌΠ΅Π½ΡΠ°ΠΌΠΈ ΡΠ°ΠΊΠΆΠ΅ ΡΠΎΠΏΡΡΠΆΠ΅Π½Π° Ρ ΡΠΈΡΠΊΠΎΠΌ. ΠΠ΅ΠΊΠΎΡΠΎΡΡΠ΅ Π²ΠΈΠ΄Ρ Π΄Π΅ΡΠΈΠ²Π°ΡΠΈΠ²ΠΎΠ² Π±ΠΎΠ»Π΅Π΅ ΡΠΈΡΠΊΠΎΠ²Π°Π½Π½Ρ, ΡΠ΅ΠΌ Π΄ΡΡΠ³ΠΈΠ΅, ΠΎΡΠΎΠ±Π΅Π½Π½ΠΎ ΡΠ΅, ΠΊΠΎΡΠΎΡΡΠ΅ ΡΠΎΡΠ³ΡΡΡΡΡ Π½Π° Π²Π½Π΅Π±ΠΈΡΠΆΠ΅Π²ΠΎΠΌ ΡΡΠ½ΠΊΠ΅.ΠΠ±ΡΠ·Π°ΡΠ΅Π»ΡΠ½ΠΎ Π²Π½ΠΈΠΌΠ°ΡΠ΅Π»ΡΠ½ΠΎ Π²Π·Π²Π΅ΡΡΡΠ΅ Π²ΡΠ΅ Β«Π·Π°Β» ΠΈ Β«ΠΏΡΠΎΡΠΈΠ²Β» ΠΏΠ΅ΡΠ΅Π΄ ΠΏΠΎΠΊΡΠΏΠΊΠΎΠΉ. ΠΡ ΠΌΠΎΠΆΠ΅ΠΌ ΠΏΠΎΠΌΠΎΡΡ GoCardless ΠΏΠΎΠΌΠΎΠΆΠ΅Ρ Π²Π°ΠΌ Π°Π²ΡΠΎΠΌΠ°ΡΠΈΠ·ΠΈΡΠΎΠ²Π°ΡΡ ΡΠ±ΠΎΡ ΠΏΠ»Π°ΡΠ΅ΠΆΠ΅ΠΉ, ΡΠΎΠΊΡΠ°ΡΠΈΠ² ΠΊΠΎΠ»ΠΈΡΠ΅ΡΡΠ²ΠΎ Π°Π΄ΠΌΠΈΠ½ΠΈΡΡΡΠ°ΡΠΎΡΠΎΠ², Ρ ΠΊΠΎΡΠΎΡΡΠΌΠΈ Π²Π°ΡΠ° ΠΊΠΎΠΌΠ°Π½Π΄Π° Π΄ΠΎΠ»ΠΆΠ½Π° ΠΈΠΌΠ΅ΡΡ Π΄Π΅Π»ΠΎ ΠΏΡΠΈ ΠΏΠΎΠΈΡΠΊΠ΅ ΡΡΠ΅ΡΠΎΠ². GoCardless ΠΈΡΠΏΠΎΠ»ΡΠ·ΡΠ΅ΡΡΡ Π±ΠΎΠ»Π΅Π΅ ΡΠ΅ΠΌ 60 000 ΠΊΠΎΠΌΠΏΠ°Π½ΠΈΠΉ ΠΏΠΎ Π²ΡΠ΅ΠΌΡ ΠΌΠΈΡΡ. Π£Π·Π½Π°ΠΉΡΠ΅ Π±ΠΎΠ»ΡΡΠ΅ ΠΎ ΡΠΎΠΌ, ΠΊΠ°ΠΊ Π²Ρ ΠΌΠΎΠΆΠ΅ΡΠ΅ ΡΠ»ΡΡΡΠΈΡΡ ΠΎΠ±ΡΠ°Π±ΠΎΡΠΊΡ ΠΏΠ»Π°ΡΠ΅ΠΆΠ΅ΠΉ Π² ΡΠ²ΠΎΠ΅ΠΌ Π±ΠΈΠ·Π½Π΅ΡΠ΅ ΡΠΆΠ΅ ΡΠ΅Π³ΠΎΠ΄Π½Ρ. Π£Π·Π½Π°ΡΡ Π±ΠΎΠ»ΡΡΠ΅ΠΠ°ΡΠ΅Π³ΠΈΡΡΡΠΈΡΠΎΠ²Π°ΡΡΡΡ ΠΡΠΎΠΈΠ·Π²ΠΎΠ΄Π½ΠΎΠ΅ ΠΎΠΏΡΠ΅Π΄Π΅Π»Π΅Π½ΠΈΠ΅ | ΠΠ°Π½ΠΊΠΎΠ²ΡΠΊΠ°Ρ ΡΡΠ°Π²ΠΊΠ°.comΠ§ΡΠΎ ΡΠ°ΠΊΠΎΠ΅ ΠΏΡΠΎΠΈΠ·Π²ΠΎΠ΄Π½Π°Ρ?ΠΡΠΎΠΈΠ·Π²ΠΎΠ΄Π½ΡΠΉ ΠΈΠ½ΡΡΡΡΠΌΠ΅Π½Ρ – ΡΡΠΎ ΡΠΈΠ½Π°Π½ΡΠΎΠ²ΡΠΉ ΠΈΠ½ΡΡΡΡΠΌΠ΅Π½Ρ, ΡΡΠΎΠΈΠΌΠΎΡΡΡ ΠΊΠΎΡΠΎΡΠΎΠ³ΠΎ ΠΎΠΏΡΠ΅Π΄Π΅Π»ΡΠ΅ΡΡΡ Π½Π° ΠΎΡΠ½ΠΎΠ²Π΅ Π±Π°Π·ΠΎΠ²ΠΎΠ³ΠΎ Π°ΠΊΡΠΈΠ²Π° , ΡΠΎΠ²Π°ΡΠ° ΠΈΠ»ΠΈ ΠΈΠ½Π΄Π΅ΠΊΡΠ°. ΠΡΠΎΠΈΠ·Π²ΠΎΠ΄Π½ΡΠΉ ΠΈΠ½ΡΡΡΡΠΌΠ΅Π½Ρ ΠΏΡΠ΅Π΄ΡΡΠ°Π²Π»ΡΠ΅Ρ ΡΠΎΠ±ΠΎΠΉ ΠΊΠΎΠ½ΡΡΠ°ΠΊΡ ΠΌΠ΅ΠΆΠ΄Ρ Π΄Π²ΡΠΌΡ ΡΡΠΎΡΠΎΠ½Π°ΠΌΠΈ, ΠΊΠΎΡΠΎΡΡΠ΅ ΡΠΎΠ³Π»Π°ΡΠ°ΡΡΡΡ ΠΏΡΠ΅Π΄ΠΏΡΠΈΠ½ΡΡΡ Π΄Π΅ΠΉΡΡΠ²ΠΈΡ Π² Π±ΡΠ΄ΡΡΠ΅ΠΌ ΠΏΡΠΈ ΡΠΎΠ±Π»ΡΠ΄Π΅Π½ΠΈΠΈ ΠΎΠΏΡΠ΅Π΄Π΅Π»Π΅Π½Π½ΡΡ ΡΡΠ»ΠΎΠ²ΠΈΠΉ, ΡΠ°ΡΠ΅ Π²ΡΠ΅Π³ΠΎ Π΄Π»Ρ ΠΎΠ±ΠΌΠ΅Π½Π° ΡΠ΅Π½Π½ΠΎΠ³ΠΎ ΠΏΡΠ΅Π΄ΠΌΠ΅ΡΠ°. Π€ΡΡΡΠ΅ΡΡΡ, ΠΎΠΏΡΠΈΠΎΠ½Ρ ΠΈ ΡΠ²ΠΎΠΏΡ ΡΠ²Π»ΡΡΡΡΡ ΠΎΠ±ΡΡΠ½ΡΠΌΠΈ ΠΏΡΠΎΠΈΠ·Π²ΠΎΠ΄Π½ΡΠΌΠΈ ΡΠΈΠ½Π°Π½ΡΠΎΠ²ΡΠΌΠΈ ΠΈΠ½ΡΡΡΡΠΌΠ΅Π½ΡΠ°ΠΌΠΈ. ΠΠΎΠ»Π΅Π΅ Π³Π»ΡΠ±ΠΎΠΊΠΎΠ΅ ΠΎΠΏΡΠ΅Π΄Π΅Π»Π΅Π½ΠΈΠ΅ ΠΠ½Π²Π΅ΡΡΠΎΡΡ ΠΈΡΠΏΠΎΠ»ΡΠ·ΡΡΡ Π΄Π΅ΡΠΈΠ²Π°ΡΠΈΠ²Ρ Π΄Π»Ρ ΡΠΏΡΠ°Π²Π»Π΅Π½ΠΈΡ ΡΠΈΡΠΊΠ°ΠΌΠΈ, ΡΠΏΠ΅ΠΊΡΠ»ΡΡΠΈΠΉ ΠΈ ΠΏΠΎΠ»ΡΡΠ΅Π½ΠΈΡ ΠΊΡΠ΅Π΄ΠΈΡΠ½ΠΎΠ³ΠΎ ΠΏΠ»Π΅ΡΠ°.ΠΡΠΈ ΠΊΠΎΠ½ΡΡΠ°ΠΊΡΡ Β«ΠΏΡΠΎΠΈΠ·Π²ΠΎΠ΄ΡΡΡΡΒ» ΠΎΡ Π±Π°Π·ΠΎΠ²ΠΎΠ³ΠΎ Π°ΠΊΡΠΈΠ²Π°, ΡΠ°ΠΊΠΎΠ³ΠΎ ΠΊΠ°ΠΊ Π°ΠΊΡΠΈΡ, ΠΎΠ±Π»ΠΈΠ³Π°ΡΠΈΡ, ΠΈΠ½Π΄Π΅ΠΊΡ ΠΈΠ»ΠΈ ΡΠΎΠ²Π°Ρ. ΠΠ΅ΡΠ²ΠΎΠ½Π°ΡΠ°Π»ΡΠ½ΠΎ ΠΏΡΠΎΠΈΠ·Π²ΠΎΠ΄Π½ΡΠ΅ ΡΠΈΠ½Π°Π½ΡΠΎΠ²ΡΠ΅ ΠΈΠ½ΡΡΡΡΠΌΠ΅Π½ΡΡ ΠΏΡΠ΅Π΄ΡΡΠ°Π²Π»ΡΠ»ΠΈ ΡΠΎΠ±ΠΎΠΉ ΡΡΡΡΠ΅ΡΡΡ Π½Π° ΡΡΠΎΠΆΠ°ΠΉ, ΠΊΠΎΡΠΎΡΡΠ΅ ΠΏΠΎΠΌΠΎΠ³Π°Π»ΠΈ ΡΠ΅ΡΠΌΠ΅ΡΠ°ΠΌ Ρ Π΅Π΄ΠΆΠΈΡΠΎΠ²Π°ΡΡ ΡΠΈΡΠΊΠΈ, ΡΠ²ΡΠ·Π°Π½Π½ΡΠ΅ Ρ ΠΊΠΎΠ»Π΅Π±Π°Π½ΠΈΡΠΌΠΈ ΡΠ΅Π½ ΠΈ ΡΠΏΡΠΎΡΠ°. Π€Π΅ΡΠΌΠ΅Ρ ΠΏΠΎΠ΄ΠΏΠΈΡΡΠ²Π°Π» ΠΊΠΎΠ½ΡΡΠ°ΠΊΡ Ρ ΠΏΠΎΡΡΠ΅Π΄Π½ΠΈΠΊΠΎΠΌ Π½Π° ΠΏΡΠΎΠ΄Π°ΠΆΡ ΡΠ²ΠΎΠ΅Π³ΠΎ ΡΡΠΎΠΆΠ°Ρ Π² ΠΊΠΎΠ½ΡΠ΅ ΡΠ΅Π·ΠΎΠ½Π° ΠΏΠΎ ΡΠΎΠ³Π»Π°ΡΠΎΠ²Π°Π½Π½ΠΎΠΉ ΡΠ΅Π½Π΅; Π΅ΡΠ»ΠΈ ΡΡΠ½ΠΎΡΠ½Π°Ρ ΡΠ΅Π½Π° Π½Π° ΡΡΠΎΠΆΠ°ΠΉ Π±ΡΠ΄Π΅Ρ Π½ΠΈΠΆΠ΅, ΠΏΠΎΡΡΠ΅Π΄Π½ΠΈΠΊ ΠΏΠΎΠ½Π΅ΡΠ΅Ρ ΡΠ±ΡΡΠΊΠΈ, Π° ΡΠ΅ΡΠΌΠ΅Ρ ΠΏΠΎΠ»ΡΡΠΈΡ Π²ΡΠ³ΠΎΠ΄Ρ, Π½ΠΎ Π΅ΡΠ»ΠΈ ΡΡΠ½ΠΎΡΠ½Π°Ρ ΡΠ΅Π½Π° Π±ΡΠ΄Π΅Ρ Π²ΡΡΠ΅, ΠΏΠΎΡΡΠ΅Π΄Π½ΠΈΠΊ ΠΏΠΎΠ»ΡΡΠΈΡ Π²ΡΠ³ΠΎΠ΄Ρ, ΠΏΡΠΎΠ΄Π°Π² ΡΡΠΎΠΆΠ°ΠΉ ΠΏΠΎ Π±ΠΎΠ»Π΅Π΅ Π²ΡΡΠΎΠΊΠΎΠΉ ΡΠ΅Π½Π΅ Π½Π° ΡΡΠ½ΠΊΠ΅.Π Π»ΡΠ±ΠΎΠΌ ΡΠ»ΡΡΠ°Π΅ ΡΠ΅ΡΠΌΠ΅Ρ ΠΌΠΎΠ³ ΠΏΠ»Π°Π½ΠΈΡΠΎΠ²Π°ΡΡ, ΠΎΡΠ½ΠΎΠ²ΡΠ²Π°ΡΡΡ Π½Π° ΡΡΠ°Π±ΠΈΠ»ΡΠ½ΠΎΠΉ ΡΠΈΠΊΡΠΈΡΠΎΠ²Π°Π½Π½ΠΎΠΉ ΡΠ΅Π½Π΅ Π½Π° ΡΠ²ΠΎΠΉ ΠΏΡΠΎΠ΄ΡΠΊΡ. Π€ΡΡΡΠ΅ΡΡΡ ΠΈ ΠΎΠΏΡΠΈΠΎΠ½Ρ ΠΎΡΡΠ°ΡΡΡΡ ΠΎΡΠ½ΠΎΠ²Π½ΡΠΌ ΡΠΏΠΎΡΠΎΠ±ΠΎΠΌ ΡΡΡΠ°Π½ΠΎΠ²Π»Π΅Π½ΠΈΡ ΡΠ΅Π½ ΠΈ ΡΠΎΡΠ³ΠΎΠ²Π»ΠΈ Π²ΡΠ΅ΠΌΠΈ Π²ΠΈΠ΄Π°ΠΌΠΈ ΡΠΎΠ²Π°ΡΠΎΠ². ΠΡΠΈΠΌΠ΅Π½ΠΈΡΠ΅Π»ΡΠ½ΠΎ ΠΊ ΡΠΈΠ½Π°Π½ΡΠΎΠ²ΡΠΌ ΡΡΠ½ΠΊΠ°ΠΌ ΠΏΡΠΎΠΈΠ·Π²ΠΎΠ΄Π½ΡΠ΅ ΠΊΠΎΠ½ΡΡΠ°ΠΊΡΡ ΠΏΠΎΠ·Π²ΠΎΠ»ΡΡΡ ΡΡΠ°ΡΡΠ½ΠΈΠΊΠ°ΠΌ ΡΡΠ½ΠΊΠ° ΠΎΡΠ΅Π½ΠΈΠ²Π°ΡΡ ΡΠΈΡΠΊ ΠΈ Π±Π΅ΡΠΊΠΎΠ½Π΅ΡΠ½ΠΎ ΡΠΏΠ΅ΠΊΡΠ»ΠΈΡΠΎΠ²Π°ΡΡ. ΠΠΌΠ΅ΡΡΠΎ ΡΠΎΠ²Π°ΡΠΎΠ² ΠΏΡΠΎΠΈΠ·Π²ΠΎΠ΄Π½ΡΠ΅ ΡΠΈΠ½Π°Π½ΡΠΎΠ²ΡΠ΅ ΠΈΠ½ΡΡΡΡΠΌΠ΅Π½ΡΡ ΠΎΡΠ½ΠΎΠ²Π°Π½Ρ Π½Π° Π°ΠΊΡΠΈΡΡ
, ΠΎΠ±Π»ΠΈΠ³Π°ΡΠΈΡΡ
, Π²Π°Π»ΡΡΠ°Ρ
, ΠΏΡΠΎΡΠ΅Π½ΡΠ½ΡΡ
ΡΡΠ°Π²ΠΊΠ°Ρ
ΠΈ ΠΈΠ½Π΄Π΅ΠΊΡΠ°Ρ
.
ΠΠ΅ΡΠΈΠ²Π°ΡΠΈΠ²Ρ ΡΠΎΡΠ³ΡΡΡΡΡ Π½Π° Π²Π½Π΅Π±ΠΈΡΠΆΠ΅Π²ΡΡ
ΠΈΠ»ΠΈ ΠΎΡΠΊΡΡΡΡΡ
Π±ΠΈΡΠΆΠ°Ρ
. Π§Π°ΡΡΠ½ΡΠ΅ Π²Π½Π΅Π±ΠΈΡΠΆΠ΅Π²ΡΠ΅ Π΄Π΅ΡΠΈΠ²Π°ΡΠΈΠ²Ρ ΠΎΠ±ΡΡΠ½ΠΎ Π±ΠΎΠ»Π΅Π΅ ΡΠ»ΠΎΠΆΠ½Ρ ΠΈ ΠΏΡΠΈΡΠΏΠΎΡΠΎΠ±Π»Π΅Π½Ρ ΠΊ ΠΈΠ½Π΄ΠΈΠ²ΠΈΠ΄ΡΠ°Π»ΡΠ½ΡΠΌ ΠΏΠΎΡΡΠ΅Π±Π½ΠΎΡΡΡΠΌ. Π ΡΠ½ΠΎΠΊ Π²Π½Π΅Π±ΠΈΡΠΆΠ΅Π²ΡΡ
Π΄Π΅ΡΠΈΠ²Π°ΡΠΈΠ²ΠΎΠ² ΠΌΠΎΠΆΠ΅Ρ Π±ΡΡΡ Π½Π΅ΠΏΡΠΎΠ·ΡΠ°ΡΠ½ΡΠΌ, Π° ΡΡΡΡΠΊΡΡΡΠ° ΡΠΎΠ·Π΄Π°Π²Π°Π΅ΠΌΡΡ
ΠΈ ΠΎΠ±ΠΌΠ΅Π½ΠΈΠ²Π°Π΅ΠΌΡΡ
ΠΏΡΠΎΠ΄ΡΠΊΡΠΎΠ² Π΄Π΅ΡΠΆΠΈΡΡΡ Π² ΡΠ΅ΠΊΡΠ΅ΡΠ΅. ΠΠΈΡΠΆΠ΅Π²ΡΠ΅ Π΄Π΅ΡΠΈΠ²Π°ΡΠΈΠ²Ρ, ΠΊΠ°ΠΊ ΠΏΡΠ°Π²ΠΈΠ»ΠΎ, ΠΏΡΠ΅Π΄ΡΡΠ°Π²Π»ΡΡΡ ΡΠΎΠ±ΠΎΠΉ ΡΡΠ°Π½Π΄Π°ΡΡΠΈΠ·ΠΈΡΠΎΠ²Π°Π½Π½ΡΠ΅ ΠΏΡΠΎΠ΄ΡΠΊΡΡ, ΠΊΠΎΡΠΎΡΡΠ΅ ΡΠΎΡΠ³ΡΡΡΡΡ Π½Π° ΡΠΏΠ΅ΡΠΈΠ°Π»ΠΈΠ·ΠΈΡΠΎΠ²Π°Π½Π½ΡΡ
Π±ΠΈΡΠΆΠ°Ρ
Π΄Π΅ΡΠΈΠ²Π°ΡΠΈΠ²ΠΎΠ² Ρ Π³ΠΎΡΠ°Π·Π΄ΠΎ Π±ΠΎΠ»ΡΡΠ΅ΠΉ ΠΎΡΠΊΡΡΡΠΎΡΡΡΡ, ΡΠ΅ΠΌ Π²Π½Π΅Π±ΠΈΡΠΆΠ΅Π²ΠΎΠΉ ΡΡΠ½ΠΎΠΊ. ΠΡΠ΅ΡΠ΅ ΠΌΠ΅ΡΡΠΎ, Π³Π΄Π΅ ΠΌΠΎΠΆΠ½ΠΎ ΠΏΡΠΈΠΏΠ°ΡΠΊΠΎΠ²Π°ΡΡ Π΄Π΅Π½ΡΠ³ΠΈ, Π½Π΅ ΡΠΈΡΠΊΡΡ? ΠΠΎΡΠΌΠΎΡΡΠΈΡΠ΅ Π½Π° ΡΡΠΈ ΠΎΡΠ»ΠΈΡΠ½ΡΠ΅ ΡΡΠ°Π²ΠΊΠΈ Π΄Π΅Π½Π΅ΠΆΠ½ΠΎΠ³ΠΎ ΡΡΠ½ΠΊΠ°! ΠΡΠΈΠΌΠ΅Ρ ΠΏΡΠΎΠΈΠ·Π²ΠΎΠ΄Π½ΠΎΠ³ΠΎ ΠΈΠ½ΡΡΡΡΠΌΠ΅Π½ΡΠ°ΠΠ½ΠΎΠ³ΠΈΠ΅ Π°Π½Π°Π»ΠΈΡΠΈΠΊΠΈ ΠΈ ΠΈΡΡΠΎΡΠΈΠΊΠΈ ΡΠΊΠΎΠ½ΠΎΠΌΠΈΠΊΠΈ ΡΡΠ²Π΅ΡΠΆΠ΄Π°ΡΡ, ΡΡΠΎ ΠΏΡΠΎΠΈΠ·Π²ΠΎΠ΄Π½ΡΠ΅ ΡΠΈΠ½Π°Π½ΡΠΎΠ²ΡΠ΅ ΠΈΠ½ΡΡΡΡΠΌΠ΅Π½ΡΡ, Π² ΡΠ°ΡΡΠ½ΠΎΡΡΠΈ ΠΎΠ±Π΅ΡΠΏΠ΅ΡΠ΅Π½Π½ΡΠ΅ Π΄ΠΎΠ»Π³ΠΎΠ²ΡΠ΅ ΠΎΠ±ΡΠ·Π°ΡΠ΅Π»ΡΡΡΠ²Π° ΠΈ ΡΠ²ΠΎΠΏΡ Π½Π° Π΄Π΅ΡΠΎΠ»Ρ ΠΏΠΎ ΠΊΡΠ΅Π΄ΠΈΡΠ°ΠΌ, Π±ΡΠ»ΠΈ ΠΎΡΠ½ΠΎΠ²Π½ΠΎΠΉ ΠΏΡΠΈΡΠΈΠ½ΠΎΠΉ ΡΠΈΠ½Π°Π½ΡΠΎΠ²ΠΎΠ³ΠΎ ΠΊΡΠΈΠ·ΠΈΡΠ° 2008 Π³ΠΎΠ΄Π°. ΠΠ΅ΡΠΈΠ²Π°ΡΠΈΠ²Ρ Π² ΡΠΎΡΠΌΠ΅ CDO ΠΈ CDS Π±ΡΠ»ΠΈ Π²ΠΏΠ΅ΡΠ²ΡΠ΅ ΡΠΎΠ·Π΄Π°Π½Ρ Π² 1970-Ρ ΠΈ 1980-Ρ Π³ΠΎΠ΄Π°Ρ , ΡΡΠΎΠ±Ρ ΠΏΠΎΠΌΠΎΡΡ ΡΠΈΠ½Π°Π½ΡΠΎΠ²ΡΠΌ ΠΊΠΎΠΌΠΏΠ°Π½ΠΈΡΠΌ Π»ΡΡΡΠ΅ ΠΏΠΎΠ½ΠΈΠΌΠ°ΡΡ ΡΠΈΡΠΊΠΈ ΠΈ ΡΠΏΡΠ°Π²Π»ΡΡΡ ΠΈΠΌΠΈ, Π½ΠΎ Π΄Π΅ΡΠ΅Π³ΡΠ»ΠΈΡΠΎΠ²Π°Π½ΠΈΠ΅ ΡΠΈΠ½Π°Π½ΡΠΎΠ²ΡΡ ΡΡΠ½ΠΊΠΎΠ² Π² 1990-Ρ Π³ΠΎΠ΄Π°Ρ ΠΎΡΠΊΡΡΠ»ΠΎ Π²ΠΎΠ·ΠΌΠΎΠΆΠ½ΠΎΡΡΡ ΠΈΡΠΏΠΎΠ»ΡΠ·ΠΎΠ²Π°Π½ΠΈΡ ΡΠ°ΠΊΠΈΡ ΠΏΡΠΎΠΈΠ·Π²ΠΎΠ΄Π½ΡΡ ΠΈΠ½ΡΡΡΡΠΌΠ΅Π½ΡΠΎΠ² Π² ΡΠΏΠ΅ΠΊΡΠ»ΡΡΠΈΠ²Π½ΡΡ ΡΠ΅Π»ΡΡ . ΠΠΎ ΡΠ°ΡΠΏΡΠΎΡΡΡΠ°Π½Π΅Π½ΠΈΡ Π½Π΅Π΄ΠΎΡΠΎΠ³ΠΈΡ
ΠΊΠΎΠΌΠΏΡΡΡΠ΅ΡΠ½ΡΡ
ΡΠ΅Ρ
Π½ΠΎΠ»ΠΎΠ³ΠΈΠΉ Π±ΡΠ»ΠΎ ΠΎΡΠ΅Π½Ρ ΡΠ»ΠΎΠΆΠ½ΠΎ ΡΠΎΠ·Π΄Π°Π²Π°ΡΡ ΠΈ ΠΎΡΠ΅Π½ΠΈΠ²Π°ΡΡ ΡΠ»ΠΎΠΆΠ½ΡΠ΅ ΠΏΡΠΎΠΈΠ·Π²ΠΎΠ΄Π½ΡΠ΅ ΠΊΠΎΠ½ΡΡΠ°ΠΊΡΡ, Π½ΠΎ ΡΡΠ° ΠΏΡΠΎΠ±Π»Π΅ΠΌΠ° Π±ΡΠ»Π° Π±ΠΎΠ»Π΅Π΅ ΠΈΠ»ΠΈ ΠΌΠ΅Π½Π΅Π΅ ΡΠ΅ΡΠ΅Π½Π° ΠΊ 1990-ΠΌ Π³ΠΎΠ΄Π°ΠΌ, Π² ΡΠΎΠΌ ΡΠΈΡΠ»Π΅ Π±Π»Π°Π³ΠΎΠ΄Π°ΡΡ ΡΡΠ°Π²Π½Π΅Π½ΠΈΡ ΠΠ»ΡΠΊΠ°-Π¨ΠΎΡΠ»Π·Π°. Π¦Π΅Π½Π½ΡΠ΅ Π±ΡΠΌΠ°Π³ΠΈ, ΠΎΠ±Π΅ΡΠΏΠ΅ΡΠ΅Π½Π½ΡΠ΅ ΠΈΠΏΠΎΡΠ΅ΠΊΠΎΠΉ, ΡΡΠ°Π»ΠΈ ΠΎΡΠ΅Π½Ρ ΡΠ°ΡΠΏΡΠΎΡΡΡΠ°Π½Π΅Π½Π½ΡΠΌΠΈ ΠΈΠ½Π²Π΅ΡΡΠΈΡΠΈΠΎΠ½Π½ΡΠΌΠΈ ΠΏΡΠΎΠ΄ΡΠΊΡΠ°ΠΌΠΈ. : Π·Π½Π°ΡΠ΅Π½ΠΈΠ΅ ΠΈ ΠΎΠΏΡΠ΅Π΄Π΅Π»Π΅Π½ΠΈΠ΅ | Capital.comΠ§ΡΠΎ ΡΠ°ΠΊΠΎΠ΅ ΠΏΡΠΎΠΈΠ·Π²ΠΎΠ΄Π½ΡΠ΅ ΡΠΈΠ½Π°Π½ΡΠΎΠ²ΡΠ΅ ΠΈΠ½ΡΡΡΡΠΌΠ΅Π½ΡΡ?ΠΠΏΡΠ΅Π΄Π΅Π»Π΅Π½ΠΈΠ΅ ΠΏΡΠΎΠΈΠ·Π²ΠΎΠ΄Π½ΠΎΠ³ΠΎ ΠΈΠ½ΡΡΡΡΠΌΠ΅Π½ΡΠ°: ΠΡΠΎΠΈΠ·Π²ΠΎΠ΄Π½ΡΠ΅ ΡΠΈΠ½Π°Π½ΡΠΎΠ²ΡΠ΅ ΠΈΠ½ΡΡΡΡΠΌΠ΅Π½ΡΡ – ΡΡΠΎ ΠΊΠΎΠ½ΡΡΠ°ΠΊΡΡ, ΡΡΠΎΠΈΠΌΠΎΡΡΡ ΠΊΠΎΡΠΎΡΡΡ ΠΎΠΏΡΠ΅Π΄Π΅Π»ΡΠ΅ΡΡΡ ΡΡΠ½ΠΎΡΠ½ΡΠΌΠΈ Ρ Π°ΡΠ°ΠΊΡΠ΅ΡΠΈΡΡΠΈΠΊΠ°ΠΌΠΈ Π±Π°Π·ΠΎΠ²ΠΎΠ³ΠΎ Π°ΠΊΡΠΈΠ²Π°. ΠΠΌΠ΅ΡΡΠΎ ΡΠ°ΠΊΡΠΈΡΠ΅ΡΠΊΠΎΠ³ΠΎ ΠΎΠ±ΠΌΠ΅Π½Π° Π°ΠΊΡΠΈΠ²Π° Π·Π°ΠΊΠ»ΡΡΠ°ΡΡΡΡ ΡΠΎΠ³Π»Π°ΡΠ΅Π½ΠΈΡ, ΠΏΡΠ΅Π΄ΡΡΠΌΠ°ΡΡΠΈΠ²Π°ΡΡΠΈΠ΅ ΠΎΠ±ΠΌΠ΅Π½ Π΄Π΅Π½Π΅ΠΆΠ½ΡΡ ΡΡΠ΅Π΄ΡΡΠ² ΠΈΠ»ΠΈ Π΄ΡΡΠ³ΠΈΡ Π°ΠΊΡΠΈΠ²ΠΎΠ² Π½Π° Π±Π°Π·ΠΎΠ²ΡΠΉ Π°ΠΊΡΠΈΠ² Π² ΡΠ΅ΡΠ΅Π½ΠΈΠ΅ ΠΎΠΏΡΠ΅Π΄Π΅Π»Π΅Π½Π½ΠΎΠ³ΠΎ ΡΠΊΠ°Π·Π°Π½Π½ΠΎΠ³ΠΎ ΠΏΠ΅ΡΠΈΠΎΠ΄Π° Π²ΡΠ΅ΠΌΠ΅Π½ΠΈ. ΠΡΠΈ Π±Π°Π·ΠΎΠ²ΡΠ΅ Π°ΠΊΡΠΈΠ²Ρ ΠΌΠΎΠ³ΡΡ ΠΏΡΠΈΠ½ΠΈΠΌΠ°ΡΡ ΡΠ°Π·Π»ΠΈΡΠ½ΡΠ΅ ΡΠΎΡΠΌΡ, Π²ΠΊΠ»ΡΡΠ°Ρ ΠΎΠ±Π»ΠΈΠ³Π°ΡΠΈΠΈ, Π°ΠΊΡΠΈΠΈ, Π²Π°Π»ΡΡΡ, ΡΠΎΠ²Π°ΡΡ, ΠΈΠ½Π΄Π΅ΠΊΡΡ ΠΈ ΠΏΡΠΎΡΠ΅Π½ΡΠ½ΡΠ΅ ΡΡΠ°Π²ΠΊΠΈ.Π’Π΅, ΠΊΡΠΎ ΠΈΠ½Π²Π΅ΡΡΠΈΡΡΠ΅Ρ Π² ΠΏΡΠΎΠΈΠ·Π²ΠΎΠ΄Π½ΡΠ΅ ΡΠΈΠ½Π°Π½ΡΠΎΠ²ΡΠ΅ ΠΈΠ½ΡΡΡΡΠΌΠ΅Π½ΡΡ, ΡΠ°ΠΊΡΠΈΡΠ΅ΡΠΊΠΈ Π½Π΅ Π²Π»Π°Π΄Π΅ΡΡ Π±Π°Π·ΠΎΠ²ΡΠΌ ΠΏΡΠ΅Π΄ΠΏΡΠΈΡΡΠΈΠ΅ΠΌ, ΠΈ ΠΈΠ½Π²Π΅ΡΡΠΎΡ, ΠΏΠΎ ΡΡΡΠΈ, Π΄Π΅Π»Π°Π΅Ρ ΡΡΠ°Π²ΠΊΡ ΠΎΡΠ½ΠΎΡΠΈΡΠ΅Π»ΡΠ½ΠΎ Π½Π°ΠΏΡΠ°Π²Π»Π΅Π½ΠΈΡ Π΄Π²ΠΈΠΆΠ΅Π½ΠΈΡ ΡΠ΅Π½Ρ ΠΏΠΎΡΡΠ΅Π΄ΡΡΠ²ΠΎΠΌ ΡΠΎΠ³Π»Π°ΡΠ΅Π½ΠΈΡ Ρ ΡΡΠ΅ΡΡΠ΅ΠΉ ΡΡΠΎΡΠΎΠ½ΠΎΠΉ. ΠΡΠΎΠΈΠ·Π²ΠΎΠ΄Π½ΡΠ΅ ΡΠΈΠ½Π°Π½ΡΠΎΠ²ΡΠ΅ ΠΈΠ½ΡΡΡΡΠΌΠ΅Π½ΡΡ ΠΌΠΎΠ³ΡΡ ΠΏΡΠΈΠ½ΠΈΠΌΠ°ΡΡ ΡΠ°Π·Π»ΠΈΡΠ½ΡΠ΅ ΡΠΎΡΠΌΡ, ΡΠ°ΠΊΠΈΠ΅ ΠΊΠ°ΠΊ ΡΡΡΡΠ΅ΡΡΠ½ΡΠ΅ ΠΊΠΎΠ½ΡΡΠ°ΠΊΡΡ, ΠΎΠΏΡΠΈΠΎΠ½Π½ΡΠ΅ ΠΊΠΎΠ½ΡΡΠ°ΠΊΡΡ, ΡΠ²ΠΎΠΏΡ, ΠΊΠΎΠ½ΡΡΠ°ΠΊΡΡ Π½Π° ΡΠ°Π·Π½ΠΈΡΡ (CFD), Π²Π°ΡΡΠ°Π½ΡΡ ΠΈΠ»ΠΈ ΡΠΎΡΠ²Π°ΡΠ΄Π½ΡΠ΅ ΠΊΠΎΠ½ΡΡΠ°ΠΊΡΡ, ΠΈ ΠΎΠ½ΠΈ ΠΌΠΎΠ³ΡΡ ΠΈΡΠΏΠΎΠ»ΡΠ·ΠΎΠ²Π°ΡΡΡΡ Π΄Π»Ρ ΡΠ°Π·Π»ΠΈΡΠ½ΡΡ ΡΠ΅Π»Π΅ΠΉ, Π² ΡΠΎΠΌ ΡΠΈΡΠ»Π΅ Π΄Π»Ρ Ρ Π΅Π΄ΠΆΠΈΡΠΎΠ²Π°Π½ΠΈΡ ΠΈ ΡΠΏΠ΅ΠΊΡΠ»ΡΡΠΈΠΉ.
ΠΠ΄Π΅ Π²Ρ ΡΠ»ΡΡΠ°Π»ΠΈ ΠΎ Π΄Π΅ΡΠΈΠ²Π°ΡΠΈΠ²Π°Ρ ? ΠΠ΅ΡΠΌΠΎΡΡΡ Π½Π° ΡΠΎ, ΡΡΠΎ ΠΏΡΠΎΠΈΠ·Π²ΠΎΠ΄Π½ΡΠ΅ ΡΠΈΠ½Π°Π½ΡΠΎΠ²ΡΠ΅ ΠΈΠ½ΡΡΡΡΠΌΠ΅Π½ΡΡ ΠΎΠ±ΡΡΠ½ΠΎ ΡΡΠΈΡΠ°ΡΡΡΡ ΡΠΎΠ²ΡΠ΅ΠΌΠ΅Π½Π½ΡΠΌ ΡΠΎΡΠ³ΠΎΠ²ΡΠΌ ΠΈΠ½ΡΡΡΡΠΌΠ΅Π½ΡΠΎΠΌ, ΠΎΠ½ΠΈ, ΠΏΠΎ ΡΡΡΠΈ, ΡΡΡΠ΅ΡΡΠ²ΡΡΡ ΡΠΆΠ΅ ΠΎΡΠ΅Π½Ρ Π΄Π°Π²Π½ΠΎ.Π‘Π°ΠΌ ΡΠ΅ΡΠΌΠΈΠ½, ΠΎΠ΄Π½Π°ΠΊΠΎ, ΠΏΠΎΡΠ²ΠΈΠ»ΡΡ Π² 1970-Ρ
Π³ΠΎΠ΄Π°Ρ
, Π° Π΄Π΅ΡΠΈΠ²Π°ΡΠΈΠ²Ρ Π±ΡΠ»ΠΈ ΠΏΠΎΠ»ΡΡΠ΅Π³ΡΠ»ΡΡΠ½ΡΠΌ ΡΠ²Π»Π΅Π½ΠΈΠ΅ΠΌ Π² Π½ΠΎΠ²ΠΎΡΡΡΡ
ΠΈ Π½Π° ΡΠΈΠ½Π°Π½ΡΠΎΠ²ΡΡ
ΡΡΡΠ°Π½ΠΈΡΠ°Ρ
Ρ 1980-Ρ
Π³ΠΎΠ΄ΠΎΠ², ΠΈΠ½ΠΎΠ³Π΄Π° Ρ Π±ΠΎΠ»ΡΡΠΈΠΌ ΠΊΠΎΠ»ΠΈΡΠ΅ΡΡΠ²ΠΎΠΌ Π½Π΅Π³Π°ΡΠΈΠ²Π½ΠΎΠΉ ΠΏΡΠ΅ΡΡΡ. ΠΡ ΠΏΠΎΡΡΠΈ Π½Π°Π²Π΅ΡΠ½ΡΠΊΠ° ΡΠ»ΡΡΠ°Π»ΠΈ ΡΡΠΎΡ ΡΠ΅ΡΠΌΠΈΠ½ ΠΏΠΎΡΠ»Π΅ Π³Π»ΠΎΠ±Π°Π»ΡΠ½ΠΎΠ³ΠΎ ΡΠΊΠΎΠ½ΠΎΠΌΠΈΡΠ΅ΡΠΊΠΎΠ³ΠΎ ΡΠΏΠ°Π΄Π° 2008 Π³ΠΎΠ΄Π°, ΠΊΠΎΠ³Π΄Π° ΡΡΠΈ ΡΠΈΠ½Π°Π½ΡΠΎΠ²ΡΠ΅ ΠΈΠ½ΡΡΡΡΠΌΠ΅Π½ΡΡ ΡΠ°ΡΡΠΎ ΠΎΠ±Π²ΠΈΠ½ΡΠ»ΠΈ Π² ΠΊΠ°ΡΠ΅ΡΡΠ²Π΅ ΠΎΠ΄Π½ΠΎΠΉ ΠΈΠ· ΠΎΡΠ½ΠΎΠ²Π½ΡΡ
ΠΏΡΠΈΡΠΈΠ½ ΠΊΡΠΈΠ·ΠΈΡΠ°. ΠΡ, Π½Π°Π²Π΅ΡΠ½ΠΎΠ΅, ΡΠ»ΡΡΠ°Π»ΠΈ ΡΠ΅ΡΠΌΠΈΠ½ Β«Π΄Π΅ΡΠΈΠ²Π°ΡΠΈΠ²ΡΒ», ΠΈΡΠΏΠΎΠ»ΡΠ·ΡΠ΅ΠΌΡΠΉ Π² ΡΠ²ΡΠ·ΠΈ Ρ Ρ Π΅Π΄ΠΆΠΈΡΠΎΠ²Π°Π½ΠΈΠ΅ΠΌ ΡΠΈΡΠΊΠΎΠ².Π€ΡΡΡΠ΅ΡΡΠ½ΡΠ΅ ΠΊΠΎΠ½ΡΡΠ°ΠΊΡΡ, CFD, ΠΎΠΏΡΠΈΠΎΠ½Π½ΡΠ΅ ΠΊΠΎΠ½ΡΡΠ°ΠΊΡΡ ΠΈ Ρ. Π. – Π²ΡΠ΅ ΡΡΠΎ ΠΏΡΠ΅Π²ΠΎΡΡ ΠΎΠ΄Π½ΡΠ΅ ΡΠΏΠΎΡΠΎΠ±Ρ ΡΠΌΡΠ³ΡΠ΅Π½ΠΈΡ ΡΠ±ΡΡΠΊΠΎΠ², ΠΊΠΎΡΠΎΡΡΠ΅ ΠΌΠΎΠ³ΡΡ Π²ΠΎΠ·Π½ΠΈΠΊΠ½ΡΡΡ Π² ΡΠ΅Π·ΡΠ»ΡΡΠ°ΡΠ΅ ΡΠΏΠ°Π΄ΠΎΠ² Π½Π° ΡΡΠ½ΠΊΠ΅ ΠΈΠ»ΠΈ ΡΠ΅Π½Ρ Π°ΠΊΡΠΈΠ²Π°. Π Π°Π±ΠΎΡΠ°Ρ Π°Π½Π°Π»ΠΎΠ³ΠΈΡΠ½ΠΎ ΡΡΡΠ°Ρ ΠΎΠ²ΡΠΌ ΠΏΠΎΠ»ΠΈΡΠ°ΠΌ, Π΄Π΅ΡΠΈΠ²Π°ΡΠΈΠ²Ρ ΡΠ²Π»ΡΡΡΡΡ Π²Π°ΠΆΠ½ΠΎΠΉ ΡΠ°ΡΡΡΡ ΠΏΠΎΡΡΡΠ΅Π»Π΅ΠΉ ΠΌΠ½ΠΎΠ³ΠΈΡ ΠΈΠ½Π²Π΅ΡΡΠΎΡΠΎΠ². Π§ΡΠΎ Π½ΡΠΆΠ½ΠΎ Π·Π½Π°ΡΡ ΠΎ ΠΏΡΠΎΠΈΠ·Π²ΠΎΠ΄Π½ΡΡ ΡΠΈΠ½Π°Π½ΡΠΎΠ²ΡΡ ΠΈΠ½ΡΡΡΡΠΌΠ΅Π½ΡΠ°Ρ .ΠΡΡΠΎΡΠΈΡ Π΄Π΅ΡΠΈΠ²Π°ΡΠΈΠ²ΠΎΠ² ΠΠ΄ΠΈΠ½ ΠΈΠ· ΡΠ°ΠΌΡΡ
ΡΠ°Π½Π½ΠΈΡ
ΠΏΡΠΈΠΌΠ΅ΡΠΎΠ² ΡΠΎΠ³ΠΎ, ΡΡΠΎ ΠΌΡ ΡΠ΅Π³ΠΎΠ΄Π½Ρ ΡΡΠΈΡΠ°Π΅ΠΌ Π΄Π΅ΡΠΈΠ²Π°ΡΠΈΠ²Π°ΠΌΠΈ, Π±ΡΠ» Π² ΠΡΠ΅Π²Π½Π΅ΠΉ ΠΡΠ΅ΡΠΈΠΈ ΠΈ ΠΊΠ°ΡΠ°Π»ΡΡ ΡΠΈΠ»ΠΎΡΠΎΡΠ° Π€Π°Π»Π΅ΡΠ°, ΡΡΠ΅Π½ΠΈΠΊΠ° ΠΡΠΈΡΡΠΎΡΠ΅Π»Ρ.Π€Π°Π»Π΅Ρ, ΠΊΠΎΡΠΎΡΡΠΉ Π±ΡΠ» ΠΎΠΏΡΡΠ½ΡΠΌ ΠΌΠ΅ΡΠ΅ΠΎΡΠΎΠ»ΠΎΠ³ΠΎΠΌ, Π½Π° ΠΎΡΠ½ΠΎΠ²Π΅ ΡΠ²ΠΎΠΈΡ
Π½Π°Π±Π»ΡΠ΄Π΅Π½ΠΈΠΉ ΡΠ΄Π΅Π»Π°Π» ΠΏΡΠΎΠ³Π½ΠΎΠ·, ΡΡΠΎ Π² ΡΡΠΎΠΌ Π³ΠΎΠ΄Ρ Π±ΡΠ΄Π΅Ρ ΡΠ΅ΠΊΠΎΡΠ΄Π½ΡΠΉ ΡΡΠΎΠΆΠ°ΠΉ ΠΎΠ»ΠΈΠ²ΠΎΠΊ. ΠΠ½ Π±ΡΠ» Π½Π°ΡΡΠΎΠ»ΡΠΊΠΎ ΡΠ²Π΅ΡΠ΅Π½ Π² ΡΠ²ΠΎΠΈΡ
Π½Π°Π±Π»ΡΠ΄Π΅Π½ΠΈΡΡ
, ΡΡΠΎ ΡΠ΅ΡΠΈΠ» ΠΊΡΠΏΠΈΡΡ ΠΌΠ½ΠΎΠ³ΠΈΠ΅ ΠΎΠ»ΠΈΠ²ΠΊΠΎΠ²ΡΠ΅ ΡΠ΅ΡΠΌΡ Π² ΠΎΠΊΡΠ΅ΡΡΠ½ΠΎΡΡΡΡ
ΠΡΠΈΠ½ Π΄ΠΎ ΡΠ±ΠΎΡΠ° ΡΡΠΎΠΆΠ°Ρ ΡΠΎΠ³ΠΎ Π³ΠΎΠ΄Π°. ΠΠΊΠ°Π·Π°Π»ΠΎΡΡ, ΡΡΠΎ ΠΏΡΠ΅Π΄ΡΠΊΠ°Π·Π°Π½ΠΈΠ΅ Π€Π°Π»Π΅ΡΠ° ΠΎΠΊΠ°Π·Π°Π»ΠΎΡΡ Π²Π΅ΡΠ½ΡΠΌ. ΠΠΎΠ³ΠΎΠ΄Π½ΡΠ΅ ΡΡΠ»ΠΎΠ²ΠΈΡ ΡΠΎΠ³ΠΎ Π³ΠΎΠ΄Π° ΡΡΡΡΠΏΠΈΠ»ΠΈ ΠΌΠ΅ΡΡΠΎ ΡΠ΅ΠΊΠΎΡΠ΄Π½ΠΎΠΌΡ ΡΡΠΎΠΆΠ°Ρ ΠΎΠ»ΠΈΠ²ΠΎΠΊ, ΠΈ ΡΡΠΎ ΠΏΡΠΈΠ½Π΅ΡΠ»ΠΎ Π΅ΠΌΡ ΠΌΠ½ΠΎΠ³ΠΎ Π΄Π΅Π½Π΅Π³ Π² ΠΎΡΠ΅Π½Ρ ΡΠ°Π½Π½Π΅ΠΉ Π²Π΅ΡΡΠΈΠΈ ΡΠΎΠ³ΠΎ, ΡΡΠΎ ΠΌΡ ΡΠ΅ΠΏΠ΅ΡΡ Π½Π°Π·ΡΠ²Π°Π΅ΠΌ ΡΠΎΡΠ²Π°ΡΠ΄Π½ΡΠΌ ΠΊΠΎΠ½ΡΡΠ°ΠΊΡΠΎΠΌ. Π XIX Π²Π΅ΠΊΠ΅ Ρ ΡΠ΅ΡΠΌΠ΅ΡΠΎΠ² Π‘Π¨Π Π±ΡΠ»ΠΈ ΠΏΡΠΎΠ±Π»Π΅ΠΌΡ Ρ ΠΏΠΎΠΈΡΠΊΠΎΠΌ ΠΏΠΎΠΊΡΠΏΠ°ΡΠ΅Π»Π΅ΠΉ Π΄Π»Ρ ΡΠ²ΠΎΠΈΡ ΡΠΎΠ²Π°ΡΠΎΠ². Π§ΡΠΎΠ±Ρ ΡΠ΅ΡΠΈΡΡ ΡΡΡ ΠΏΡΠΎΠ±Π»Π΅ΠΌΡ, Π² 1848 Π³ΠΎΠ΄Ρ Π±ΡΠ» ΡΠΎΠ·Π΄Π°Π½ ΡΠΎΠ²ΠΌΠ΅ΡΡΠ½ΡΠΉ ΡΡΠ½ΠΎΠΊ ΠΏΠΎΠ΄ Π½Π°Π·Π²Π°Π½ΠΈΠ΅ΠΌ Π§ΠΈΠΊΠ°Π³ΡΠΊΠ°Ρ ΡΠΎΡΠ³ΠΎΠ²Π°Ρ ΠΏΠ°Π»Π°ΡΠ° (CBOT). ΠΡΠΊΠΎΡΠ΅ ΠΎΠ½ ΠΏΡΠ΅Π²ΡΠ°ΡΠΈΠ»ΡΡ Π² ΠΏΠ΅ΡΠ²ΡΠΉ Π² ΠΌΠΈΡΠ΅ ΡΡΠ½ΠΎΠΊ Π΄Π΅ΡΠΈΠ²Π°ΡΠΈΠ²ΠΎΠ², Π½Π° ΠΊΠΎΡΠΎΡΠΎΠΌ Π²ΠΌΠ΅ΡΡΠΎ ΡΠΎΠ³ΠΎ, ΡΡΠΎΠ±Ρ ΠΏΠΎΠΊΡΠΏΠ°ΡΠ΅Π»ΠΈ ΠΈ ΠΏΡΠΎΠ΄Π°Π²ΡΡ Π·Π°ΠΊΠ»ΡΡΠ°Π»ΠΈ ΠΌΠ΅ΠΆΠ΄Ρ ΡΠΎΠ±ΠΎΠΉ ΡΠΎΠ±ΡΡΠ²Π΅Π½Π½ΡΠ΅ ΠΈΠ½Π΄ΠΈΠ²ΠΈΠ΄ΡΠ°Π»ΡΠ½ΡΠ΅ ΠΊΠΎΠ½ΡΡΠ°ΠΊΡΡ, Π±ΡΠ»ΠΈ Π²Π²Π΅Π΄Π΅Π½Ρ ΠΈ ΠΊΠΎΡΠΈΡΡΡΡΡΡ Π½Π° Π±ΠΈΡΠΆΠ΅ Π‘ΠΎΠ²Π΅ΡΠ° ΡΡΠ°Π½Π΄Π°ΡΡΠΈΠ·ΠΈΡΠΎΠ²Π°Π½Π½ΡΠ΅ ΠΊΠΎΠ½ΡΡΠ°ΠΊΡΡ, ΠΊΠΎΡΠΎΡΡΠ΅ Π»ΡΠ±ΠΎΠΉ ΠΌΠΎΠ³ ΠΏΠΎΠΊΡΠΏΠ°ΡΡ ΠΈ ΠΏΡΠΎΠ΄Π°Π²Π°ΡΡ. Π 2007 Π³ΠΎΠ΄Ρ CBOT ΠΎΠ±ΡΠ΅Π΄ΠΈΠ½ΠΈΠ»Π°ΡΡ Ρ Π§ΠΈΠΊΠ°Π³ΡΠΊΠΎΠΉ ΡΠΎΠ²Π°ΡΠ½ΠΎΠΉ Π±ΠΈΡΠΆΠ΅ΠΉ ΠΈ ΠΏΡΠ΅Π²ΡΠ°ΡΠΈΠ»Π°ΡΡ Π² Π³ΡΡΠΏΠΏΡ CME, ΠΊΠΎΡΠΎΡΠ°Ρ ΠΏΠΎ-ΠΏΡΠ΅ΠΆΠ½Π΅ΠΌΡ ΠΎΡΡΠ°Π΅ΡΡΡ ΠΎΠ΄Π½ΠΈΠΌ ΠΈΠ· Π²Π΅Π΄ΡΡΠΈΡ ΠΌΠΈΡΠΎΠ²ΡΡ ΡΡΠ½ΠΊΠΎΠ² Π΄Π΅ΡΠΈΠ²Π°ΡΠΈΠ²ΠΎΠ². Π‘Π΅Π³ΠΎΠ΄Π½Ρ ΡΡΡΠ΅ΡΡΠ²ΡΠ΅Ρ ΠΏΡΠ°ΠΊΡΠΈΡΠ΅ΡΠΊΠΈ Π»ΡΠ±ΠΎΠΉ ΠΏΡΠΎΠΈΠ·Π²ΠΎΠ΄Π½ΡΠΉ ΡΠΈΠ½Π°Π½ΡΠΎΠ²ΡΠΉ ΠΈΠ½ΡΡΡΡΠΌΠ΅Π½Ρ Π΄Π»Ρ Π²ΡΠ΅Π³ΠΎ, ΠΈ ΠΌΠ½ΠΎΠ³ΠΈΠ΅ ΡΠΎΠ²ΡΠ΅ΠΌΠ΅Π½Π½ΡΠ΅ ΠΈΠ½Π½ΠΎΠ²Π°ΡΠΈΠΈ ΡΠΈΠ½Π°Π½ΡΠΎΠ²ΠΎΠ³ΠΎ ΡΡΠ½ΠΊΠ° ΠΎΡΠ½ΠΎΠ²Π°Π½Ρ Π½Π° ΠΈΠ΄Π΅ΡΡ
ΠΏΡΠΎΠΈΠ·Π²ΠΎΠ΄Π½ΡΡ
ΡΠΈΠ½Π°Π½ΡΠΎΠ²ΡΡ
ΠΈΠ½ΡΡΡΡΠΌΠ΅Π½ΡΠΎΠ². Π’ΠΎ, ΡΡΠΎ Π½Π°ΡΠΈΠ½Π°Π»ΠΎΡΡ ΠΊΠ°ΠΊ ΠΏΡΠΎΡΡΠ°Ρ ΠΈΠ΄Π΅Ρ Π² Π΄Π°Π»Π΅ΠΊΠΎΠΌ Π΄Π°Π»Π΅ΠΊΠΎΠΌ ΠΏΡΠΎΡΠ»ΠΎΠΌ, ΠΏΡΠ΅Π²ΡΠ°ΡΠΈΠ»ΠΎΡΡ Π² ΡΡΠ°Π½Π΄Π°ΡΡΠΈΠ·ΠΈΡΠΎΠ²Π°Π½Π½ΡΠ΅ ΠΊΠΎΠ½ΡΡΠ°ΠΊΡΡ, Π° ΡΠ΅ΠΏΠ΅ΡΡ ΠΏΡΠ΅Π²ΡΠ°ΡΠΈΠ»ΠΎΡΡ Π² Π»Π°Π±ΠΈΡΠΈΠ½Ρ ΡΠ»ΠΎΠΆΠ½ΡΡ
ΠΊΠΎΠ½ΡΡΠ°ΠΊΡΠΎΠ² ΠΈ ΡΠΈΠ½Π°Π½ΡΠΎΠ²ΡΡ
ΠΈΠ½ΡΡΡΡΠΌΠ΅Π½ΡΠΎΠ². ΠΠΈΠ΄Ρ ΠΏΡΠΎΠΈΠ·Π²ΠΎΠ΄Π½ΡΡ ΡΠΈΠ½Π°Π½ΡΠΎΠ²ΡΡ ΠΈΠ½ΡΡΡΡΠΌΠ΅Π½ΡΠΎΠ².ΠΠ°ΠΈΠ±ΠΎΠ»Π΅Π΅ ΡΠ°ΡΠΏΡΠΎΡΡΡΠ°Π½Π΅Π½Π½ΡΠΌΠΈ ΡΠΎΡΠΌΠ°ΠΌΠΈ ΠΏΡΠΎΠΈΠ·Π²ΠΎΠ΄Π½ΡΡ ΡΠΈΠ½Π°Π½ΡΠΎΠ²ΡΡ ΠΈΠ½ΡΡΡΡΠΌΠ΅Π½ΡΠΎΠ² ΡΠ²Π»ΡΡΡΡΡ:
ΠΡΠΏΠΎΠ»ΡΠ·ΠΎΠ²Π°Π½ΠΈΠ΅ ΠΏΡΠΎΠΈΠ·Π²ΠΎΠ΄Π½ΡΡ ΡΠΈΠ½Π°Π½ΡΠΎΠ²ΡΡ ΠΈΠ½ΡΡΡΡΠΌΠ΅Π½ΡΠΎΠ².ΠΠ°ΠΈΠ±ΠΎΠ»Π΅Π΅ ΡΠ°ΡΡΡΠ΅ ΠΏΡΠΈΡΠΈΠ½Ρ ΠΈΡΠΏΠΎΠ»ΡΠ·ΠΎΠ²Π°Π½ΠΈΡ ΠΏΡΠΎΠΈΠ·Π²ΠΎΠ΄Π½ΡΡ ΡΠΈΠ½Π°Π½ΡΠΎΠ²ΡΡ ΠΈΠ½ΡΡΡΡΠΌΠ΅Π½ΡΠΎΠ² Π² Π²Π°ΡΠΈΡ ΡΠΎΡΠ³ΠΎΠ²ΡΡ ΡΡΡΠ°ΡΠ΅Π³ΠΈΡΡ :
ΠΠ³ΡΠ°Π½ΠΈΡΠ΅Π½ΠΈΡ ΠΈΡΠΏΠΎΠ»ΡΠ·ΠΎΠ²Π°Π½ΠΈΡ ΠΏΡΠΎΠΈΠ·Π²ΠΎΠ΄Π½ΡΡ ΡΠΈΠ½Π°Π½ΡΠΎΠ²ΡΡ ΠΈΠ½ΡΡΡΡΠΌΠ΅Π½ΡΠΎΠ².![]() ΠΡΠΎΠΈΠ·Π²ΠΎΠ΄Π½ΡΠ΅ ΠΈΠ½ΡΡΡΡΠΌΠ΅Π½ΡΡ ΡΠ°ΡΡΠΎ ΠΊΡΠΈΡΠΈΠΊΡΡΡ ΠΏΠΎ ΡΠ»Π΅Π΄ΡΡΡΠΈΠΌ ΠΏΡΠΈΡΠΈΠ½Π°ΠΌ:
Π£Π·Π½Π°ΠΉΡΠ΅ Π±ΠΎΠ»ΡΡΠ΅ ΠΎ ΠΏΡΠΎΠΈΠ·Π²ΠΎΠ΄Π½ΡΡ ΡΠΈΠ½Π°Π½ΡΠΎΠ²ΡΡ ΠΈΠ½ΡΡΡΡΠΌΠ΅Π½ΡΠ°Ρ .MoneyWeek ΠΏΡΠ΅Π΄Π»Π°Π³Π°Π΅Ρ ΠΎΡΠ»ΠΈΡΠ½ΠΎΠ΅ ΡΡΠΊΠΎΠ²ΠΎΠ΄ΡΡΠ²ΠΎ ΠΏΠΎ ΠΈΠ½Π²Π΅ΡΡΠΈΡΠΎΠ²Π°Π½ΠΈΡ Π² Π΄Π΅ΡΠΈΠ²Π°ΡΡ ΠΈ ΡΠΏΠΎΡΠΎΠ±Ρ ΠΈΡ ΠΈΡΠΏΠΎΠ»ΡΠ·ΠΎΠ²Π°Π½ΠΈΡ Π² ΡΠ²ΠΎΠΈΡ ΠΈΠ½ΡΠ΅ΡΠ΅ΡΠ°Ρ . Π‘ΠΌΠΎΡΡΠΈΡΠ΅ Π·Π΄Π΅ΡΡ. ΠΡΠΎΠΈΠ·Π²ΠΎΠ΄Π½Π°Ρ: ΠΎΠΏΡΠ΅Π΄Π΅Π»Π΅Π½ΠΈΠ΅, ΠΎΠ±ΡΡΡΠ½Π΅Π½ΠΈΠ΅ ΠΈ ΡΠΈΠΏΡ
ΠΠΎΠ³Π΄Π° Π²Ρ Π΄ΡΠΌΠ°Π΅ΡΠ΅ ΠΎΠ± ΠΈΠ½Π²Π΅ΡΡΠΈΡΠΎΠ²Π°Π½ΠΈΠΈ, Π²Ρ ΠΌΠΎΠΆΠ΅ΡΠ΅ Π±ΡΡΡ Π±ΠΎΠ»Π΅Π΅ Π·Π½Π°ΠΊΠΎΠΌΡ Ρ Π°ΠΊΡΠΈΡΠΌΠΈ ΠΈ ΠΎΠ±Π»ΠΈΠ³Π°ΡΠΈΡΠΌΠΈ.ΠΡΡΠ³ΠΎΠΉ ΡΠΈΠΏ ΠΈΠ½Π²Π΅ΡΡΠΈΡΠΈΠΎΠ½Π½ΠΎΠ³ΠΎ ΠΈΠ½ΡΡΡΡΠΌΠ΅Π½ΡΠ°, Ρ ΠΊΠΎΡΠΎΡΡΠΌ Π²Ρ, Π²ΠΎΠ·ΠΌΠΎΠΆΠ½ΠΎ, Π½Π΅ ΡΠ°ΠΊ Ρ ΠΎΡΠΎΡΠΎ Π·Π½Π°ΠΊΠΎΠΌΡ, – ΡΡΠΎ Π΄Π΅ΡΠΈΠ²Π°ΡΠΈΠ²Ρ. Π₯ΠΎΡΡ Π»ΡΠ±ΠΎΠ΅ ΠΈΠ½Π²Π΅ΡΡΠΈΡΠΎΠ²Π°Π½ΠΈΠ΅ Π² ΡΠΎΠ½Π΄ΠΎΠ²ΡΠΉ ΡΡΠ½ΠΎΠΊ ΡΠΎΠΏΡΡΠΆΠ΅Π½ΠΎ Ρ Π½Π΅ΠΎΡΡΠ΅ΠΌΠ»Π΅ΠΌΡΠΌ ΡΠΈΡΠΊΠΎΠΌ, Π½Π΅ΠΊΠΎΡΠΎΡΡΠ΅ Π²ΠΈΠ΄Ρ ΠΈΠ½Π²Π΅ΡΡΠΈΡΠΈΠΉ, ΠΊΠ°ΠΊ ΠΏΡΠ°Π²ΠΈΠ»ΠΎ, Π±ΠΎΠ»Π΅Π΅ ΡΠΈΡΠΊΠΎΠ²Π°Π½Π½ΡΠ΅, ΡΠ΅ΠΌ Π΄ΡΡΠ³ΠΈΠ΅. ΠΠ΅ΡΠΈΠ²Π°ΡΠΈΠ²Ρ ΠΏΠΎΠΏΠ°Π΄Π°ΡΡ Π² ΡΡΠΎΡ Π»Π°Π³Π΅ΡΡ. Π§ΡΠΎ ΡΠ°ΠΊΠΎΠ΅ ΠΏΡΠΎΠΈΠ·Π²ΠΎΠ΄Π½Π°Ρ? ΠΠ΅ΡΠΈΠ²Π°ΡΠΈΠ²Ρ – ΡΡΠΎ ΠΊΠΎΠ½ΡΡΠ°ΠΊΡ, ΡΡΠΎΠΈΠΌΠΎΡΡΡ ΠΊΠΎΡΠΎΡΠΎΠ³ΠΎ ΠΎΠΏΡΠ΅Π΄Π΅Π»ΡΠ΅ΡΡΡ Π±Π°Π·ΠΎΠ²ΡΠΌ Π°ΠΊΡΠΈΠ²ΠΎΠΌ ΠΈΠ»ΠΈ ΠΈΠ½Π΄Π΅ΠΊΡΠΎΠΌ – ΠΎΡΡΡΠ΄Π° ΠΈ Π½Π°Π·Π²Π°Π½ΠΈΠ΅ Β«Π΄Π΅ΡΠΈΠ²Π°ΡΠΈΠ²Β». Π‘ΡΡΠ΅ΡΡΠ²ΡΠ΅Ρ Π΄Π²Π° ΡΠΈΠΏΠ° Π΄Π΅ΡΠΈΠ²Π°ΡΠΈΠ²ΠΎΠ²: Π²Π½Π΅Π±ΠΈΡΠΆΠ΅Π²ΡΠ΅ Π΄Π΅ΡΠΈΠ²Π°ΡΠΈΠ²Ρ, ΠΏΠ΅ΡΠ΅Π³ΠΎΠ²ΠΎΡΡ ΠΏΠΎ ΠΊΠΎΡΠΎΡΡΠΌ Π²Π΅Π΄ΡΡΡΡ Π² ΡΠ°ΡΡΠ½ΠΎΠΌ ΠΏΠΎΡΡΠ΄ΠΊΠ΅, Π° ΡΠ°ΠΊΠΆΠ΅ ΡΡΠ°Π½Π΄Π°ΡΡΠΈΠ·ΠΈΡΠΎΠ²Π°Π½Π½ΡΠ΅ Π΄Π΅ΡΠΈΠ²Π°ΡΠΈΠ²Ρ, ΠΊΠΎΡΠΎΡΡΠΌΠΈ ΠΌΠΎΠΆΠ½ΠΎ ΡΠΎΡΠ³ΠΎΠ²Π°ΡΡ Π½Π° ΡΡΠ°Π½Π΄Π°ΡΡΠ½ΠΎΠΉ Π±ΠΈΡΠΆΠ΅. ΠΠ½Π΅Π±ΠΈΡΠΆΠ΅Π²ΡΠ΅ Π΄Π΅ΡΠΈΠ²Π°ΡΠΈΠ²Ρ, ΡΠ°ΠΊΠΆΠ΅ ΠΈΠ·Π²Π΅ΡΡΠ½ΡΠ΅ ΠΊΠ°ΠΊ Π²Π½Π΅Π±ΠΈΡΠΆΠ΅Π²ΡΠ΅ Π΄Π΅ΡΠΈΠ²Π°ΡΠΈΠ²Ρ, ΠΊΠ°ΠΊ ΠΈΠ·Π²Π΅ΡΡΠ½ΠΎ, Π²ΡΠ·Π²Π°Π»ΠΈ ΠΠ΅Π»ΠΈΠΊΡΡ ΡΠ΅ΡΠ΅ΡΡΠΈΡ, ΡΠΎΠ·Π΄Π°Π² ΠΏΠΎΠ²ΡΡΠ΅Π½Π½ΡΠΉ ΡΠΏΡΠΎΡ Π½Π° Π±Π°Π·ΠΎΠ²ΡΠ΅ Π°ΠΊΡΠΈΠ²Ρ, ΡΠ°ΠΊΠΈΠ΅ ΠΊΠ°ΠΊ ΠΈΠΏΠΎΡΠ΅ΠΊΠ°. ΠΠ°ΡΠ°Π»ΠΎ ΡΡΠ½ΠΊΠ° Π΄Π΅ΡΠΈΠ²Π°ΡΠΈΠ²ΠΎΠ² Π½Π°ΡΠ°Π»ΠΎΡΡ Π² 1865 Π³ΠΎΠ΄Ρ, ΠΊΠΎΠ³Π΄Π° ΡΠ΅ΡΠΌΠ΅ΡΡ ΠΈ ΠΏΡΠΎΠ΄Π°Π²ΡΡ Π·Π΅ΡΠ½Π° ΠΎΠ±ΡΠ΅Π΄ΠΈΠ½ΠΈΠ»ΠΈΡΡ, ΡΡΠΎΠ±Ρ Π·Π°ΡΡΡΠ°Ρ ΠΎΠ²Π°ΡΡΡΡ ΠΎΡ ΡΠΈΡΠΊΠΎΠ² Π½Π° ΡΡΠ½ΠΊΠ΅ ΠΊΡΠΊΡΡΡΠ·Ρ.ΠΡΠΈ Π΄Π΅ΡΠΈΠ²Π°ΡΠΈΠ²Ρ ΠΈΡΠΏΠΎΠ»ΡΠ·ΠΎΠ²Π°Π»ΠΈΡΡ ΠΊΠ°ΠΊ ΡΠ°ΡΡΡ Ρ Π΅Π΄ΠΆΠΈΡΠΎΠ²Π°Π½ΠΈΡ ΠΈ ΡΠΏΠ΅ΠΊΡΠ»ΡΡΠΈΠΉ Π΄Π»Ρ ΡΠ½ΠΈΠΆΠ΅Π½ΠΈΡ ΡΠΈΡΠΊΠ°, ΡΡΠΎ ΠΌΠΎΠΆΠ΅Ρ ΠΏΡΠΈΠ²Π΅ΡΡΠΈ ΠΊ Π·Π°Π²ΡΡΠ΅Π½ΠΈΡ ΡΠ΅Π½, ΡΡΠΎ ΠΌΠΎΠΆΠ΅Ρ ΡΡΠ°ΡΡ ΠΏΡΠΈΡΠΈΠ½ΠΎΠΉ ΠΌΠ°Π½ΠΈΠΏΡΠ»ΡΡΠΈΠΉ ΠΈ ΠΌΠΎΡΠ΅Π½Π½ΠΈΡΠ΅ΡΡΠ²Π°. ΠΡΠΈ ΡΠΈΠΏΡ Π΄Π΅ΡΠΈΠ²Π°ΡΠΈΠ²ΠΎΠ² Π½Π°Π·ΡΠ²Π°ΡΡΡΡ ΡΡΡΡΠ΅ΡΡΠ½ΡΠΌΠΈ ΠΊΠΎΠ½ΡΡΠ°ΠΊΡΠ°ΠΌΠΈ, ΠΎ ΠΊΠΎΡΠΎΡΡΡ ΠΌΡ ΠΏΠΎΠ³ΠΎΠ²ΠΎΡΠΈΠΌ ΠΏΠΎΠ·ΠΆΠ΅. Β«ΠΠ΅ΡΠΈΠ²Π°ΡΠΈΠ²Ρ ΠΎΡΠ»ΠΈΡΠ°ΡΡΡΡ ΠΎΡ ΡΠ΅Π½Π½ΡΡ
Π±ΡΠΌΠ°Π³ ΡΠ΅ΠΌ, ΡΡΠΎ ΠΎΠ½ΠΈ ΠΏΡΠ΅Π΄ΡΡΠ°Π²Π»ΡΡΡ ΡΠΎΠ±ΠΎΠΉ ΡΠΊΠΎΡΠ΅Π΅ ΡΡΠ°Π²ΠΊΡ, ΡΠ΅ΠΌ ΠΈΠ½Π²Π΅ΡΡΠΈΡΠΈΡ. Β«Π¦Π΅Π½Π½ΡΠ΅ Π±ΡΠΌΠ°Π³ΠΈ, Ρ Π΄ΡΡΠ³ΠΎΠΉ ΡΡΠΎΡΠΎΠ½Ρ, ΠΌΠΎΠ³ΡΡ Π±ΡΡΡ Π±Π΅ΡΡΡΠΎΡΠ½ΡΠΌΠΈ ΠΈΠ»ΠΈ ΠΏΠΎΠ³Π°ΡΠ°Π΅ΠΌΡΠΌΠΈ, ΠΏΠΎΡΡΠΎΠΌΡ ΠΈΠ½Π²Π΅ΡΡΠΎΡΡ ΠΌΠΎΠ³ΡΡ ΠΏΡΠΎΡΡΠΎ Π΄Π΅ΡΠΆΠ°ΡΡ ΠΈΡ Π² Π΄ΠΎΠ»Π³ΠΎΡΡΠΎΡΠ½ΠΎΠΌ ΠΏΠ΅ΡΠΈΠΎΠ΄Π΅. ΠΠ»ΡΡΠ΅Π²ΡΠΌ ΠΏΡΠ΅ΠΈΠΌΡΡΠ΅ΡΡΠ²ΠΎΠΌ Π΄Π΅ΡΠΈΠ²Π°ΡΠΈΠ²ΠΎΠ² ΠΏΠΎ ΡΡΠ°Π²Π½Π΅Π½ΠΈΡ Ρ ΡΠ΅Π½Π½ΡΠΌΠΈ Π±ΡΠΌΠ°Π³Π°ΠΌΠΈ ΡΠ²Π»ΡΠ΅ΡΡΡ ΠΊΡΠ΅Π΄ΠΈΡΠ½ΠΎΠ΅ ΠΏΠ»Π΅ΡΠΎ. ΠΡΠ»ΠΈ ΡΡΠ΅ΠΉΠ΄Π΅Ρ ΡΠ±Π΅ΠΆΠ΄Π΅Π½ Π² ΠΈΠ·ΠΌΠ΅Π½Π΅Π½ΠΈΠΈ ΡΠ΅Π½Ρ Π² ΠΏΡΠ΅Π΄Π΅Π»Π°Ρ ΠΎΠΏΡΠ΅Π΄Π΅Π»Π΅Π½Π½ΠΎΠ³ΠΎ Π ΡΠ΅ΡΠ΅Π½ΠΈΠ΅ ΠΎΠΏΡΠ΅Π΄Π΅Π»Π΅Π½Π½ΠΎΠ³ΠΎ ΠΏΠ΅ΡΠΈΠΎΠ΄Π° Π²ΡΠ΅ΠΌΠ΅Π½ΠΈ ΠΎΠ½ΠΈ ΠΌΠΎΠ³ΡΡ ΠΏΠΎΠ»ΡΡΠΈΡΡ Π³ΠΎΡΠ°Π·Π΄ΠΎ Π±ΠΎΠ»Π΅Π΅ Π²ΡΡΠΎΠΊΡΡ ΠΏΡΠΈΠ±ΡΠ»Ρ, ΡΠΎΡΠ³ΡΡ Π΄Π΅ΡΠΈΠ²Π°ΡΠΈΠ²Π°ΠΌΠΈ Π²ΠΌΠ΅ΡΡΠΎ Π±Π°Π·ΠΎΠ²ΠΎΠΉ ΡΠ΅Π½Π½ΠΎΠΉ Π±ΡΠΌΠ°Π³ΠΈ. ΠΠΎΠ½Π΅ΡΠ½ΠΎ, Ρ ΡΡΠΈΠΌ Π±ΠΎΠ»Π΅Π΅ Π²ΡΡΠΎΠΊΠΈΠΌ ΠΏΠΎΡΠ΅Π½ΡΠΈΠ°Π»ΠΎΠΌ ΠΏΡΠΈΠ±ΡΠ»ΠΈ ΡΠ²ΡΠ·Π°Π½ Π±ΠΎΠ»Π΅Π΅ Π²ΡΡΠΎΠΊΠΈΠΉ ΡΠΈΡΠΊ Β». Π’ΠΈΠΏΡ ΠΊΠΎΠ½ΡΡΠ°ΠΊΡΠΎΠ² Ρ ΠΏΡΠΎΠΈΠ·Π²ΠΎΠ΄Π½ΡΠΌΠΈ ΠΈΠ½ΡΡΡΡΠΌΠ΅Π½ΡΠ°ΠΌΠΈ ΠΡΠΎΠΈΠ·Π²ΠΎΠ΄Π½ΡΠ΅ ΠΈΠ½ΡΡΡΡΠΌΠ΅Π½ΡΡ ΠΌΠΎΠ³ΡΡ Π±ΡΡΡ ΡΠ»ΠΎΠΆΠ½ΡΠΌΠΈ, ΠΏΠΎΡΠΊΠΎΠ»ΡΠΊΡ ΡΡΡΠ΅ΡΡΠ²ΡΡΡ ΡΠ°Π·Π»ΠΈΡΠ½ΡΠ΅ ΡΠΈΠΏΡ ΠΊΠΎΠ½ΡΡΠ°ΠΊΡΠΎΠ² Ρ ΠΏΡΠΎΠΈΠ·Π²ΠΎΠ΄Π½ΡΠΌΠΈ ΠΈΠ½ΡΡΡΡΠΌΠ΅Π½ΡΠ°ΠΌΠΈ.
Π‘ΡΠΎΡΠ½ΡΠ΅ ΠΊΠΎΠ½ΡΡΠ°ΠΊΡΡ ΠΌΠΎΠ³ΡΡ ΠΏΡΠΎΠ΄Π°Π²Π°ΡΡΡΡ Π»ΠΈΠ±ΠΎ Π½Π° Π²Π½Π΅Π±ΠΈΡΠΆΠ΅Π²ΠΎΠΌ ΡΡΠ½ΠΊΠ΅ (OTC), Π»ΠΈΠ±ΠΎ Π½Π° ΡΠ°ΠΊΠΈΡ Π±ΠΈΡΠΆΠ°Ρ , ΠΊΠ°ΠΊ Π§ΠΈΠΊΠ°Π³ΡΠΊΠ°Ρ ΡΠΎΠ²Π°ΡΠ½Π°Ρ Π±ΠΈΡΠΆΠ° (CME Group) ΠΈΠ»ΠΈ ΠΠΎΡΠ΅ΠΉΡΠΊΠ°Ρ Π±ΠΈΡΠΆΠ°. ΠΠ°ΠΊ ΡΠ°Π±ΠΎΡΠ°ΡΡ Π΄Π΅ΡΠΈΠ²Π°ΡΠΈΠ²Ρ?ΠΠ΅ΡΠΈΠ²Π°ΡΠΈΠ²Ρ ΠΌΠΎΠ³ΡΡ ΠΈΡΠΏΠΎΠ»ΡΠ·ΠΎΠ²Π°ΡΡΡΡ ΡΠ°Π·Π»ΠΈΡΠ½ΡΠΌΠΈ ΡΠΏΠΎΡΠΎΠ±Π°ΠΌΠΈ Π΄Π»Ρ Ρ Π΅Π΄ΠΆΠΈΡΠΎΠ²Π°Π½ΠΈΡ ΡΠΈΡΠΊΠΎΠ² ΠΈΠ»ΠΈ ΠΈΡΠΏΠΎΠ»ΡΠ·ΠΎΠ²Π°ΡΡΡΡ Π² ΠΊΠ°ΡΠ΅ΡΡΠ²Π΅ ΡΠΏΠ΅ΠΊΡΠ»ΡΡΠΈΠ²Π½ΡΡ ΠΈΠ½ΡΡΡΡΠΌΠ΅Π½ΡΠΎΠ².ΠΠ°ΠΊ ΡΠΈΠ½Π°Π½ΡΠΎΠ²ΡΠΉ ΠΈΠ½ΡΡΡΡΠΌΠ΅Π½Ρ, ΡΡΠΎΠΈΠΌΠΎΡΡΡ ΠΎΠΏΠ΅ΡΠ°ΡΠΈΠΉ Ρ ΠΏΡΠΎΠΈΠ·Π²ΠΎΠ΄Π½ΡΠΌΠΈ ΡΠΈΠ½Π°Π½ΡΠΎΠ²ΡΠΌΠΈ ΠΈΠ½ΡΡΡΡΠΌΠ΅Π½ΡΠ°ΠΌΠΈ Π·Π°Π²ΠΈΡΠΈΡ ΠΎΡ ΡΡΠ½ΠΎΡΠ½ΡΡ ΡΡΠ»ΠΎΠ²ΠΈΠΉ, ΡΠ°ΠΊΠΈΡ ΠΊΠ°ΠΊ ΠΊΡΠ΅Π΄ΠΈΡ, ΡΠΎΠ±ΡΡΠ²Π΅Π½Π½ΡΠΉ ΠΊΠ°ΠΏΠΈΡΠ°Π» ΠΈ ΠΏΡΠΎΡΠ΅Π½ΡΠ½ΡΠ΅ ΡΡΠ°Π²ΠΊΠΈ. ΠΠΎ Π΄Π°Π½Π½ΡΠΌ ΡΠ°ΠΊΡΠ»ΡΡΠ΅ΡΠ° ΡΠΊΠΎΠ½ΠΎΠΌΠΈΠΊΠΈ ΠΠΎΡΡΠ΄Π°ΡΡΡΠ²Π΅Π½Π½ΠΎΠ³ΠΎ ΡΠ½ΠΈΠ²Π΅ΡΡΠΈΡΠ΅ΡΠ° Π‘Π°Π½-Π₯ΠΎΡΠ΅, Π΄Π΅ΡΠΈΠ²Π°ΡΠΈΠ²Ρ ΠΈ ΡΠ²ΠΎΠΏΡ ΠΈΠ³ΡΠ°ΡΡ Π²Π°ΠΆΠ½ΡΡ ΡΠΎΠ»Ρ Π² ΡΠΊΠΎΠ½ΠΎΠΌΠΈΠΊΠ΅, ΠΏΠ΅ΡΠ΅Π΄Π°Π²Π°Ρ ΡΠΈΡΠΊΠΈ. Π ΠΈΡΠΊ ΠΏΠ΅ΡΠ΅Π΄Π°Π΅ΡΡΡ Π΄ΡΡΠ³ΠΈΠΌ ΡΡΠΎΡΠΎΠ½Π°ΠΌ, ΠΊΠΎΡΠΎΡΡΠ΅ Π³ΠΎΡΠΎΠ²Ρ Π²Π·ΡΡΡ Π΅Π³ΠΎ Π½Π° ΡΠ΅Π±Ρ Π·Π° ΠΎΠΏΡΠ΅Π΄Π΅Π»Π΅Π½Π½ΡΡ ΠΏΠ»Π°ΡΡ. Π’Π°ΠΊΠΈΠΌ ΠΎΠ±ΡΠ°Π·ΠΎΠΌ, Π΄Π΅ΡΠΈΠ²Π°ΡΠΈΠ²Ρ ΠΏΠΎΡ
ΠΎΠΆΠΈ Π½Π° ΡΡΡΠ°Ρ
ΠΎΠ²ΡΡ ΠΎΡΡΠ°ΡΠ»Ρ, Π³Π΄Π΅ Π²Ρ Ρ
Π΅Π΄ΠΆΠΈΡΡΠ΅ΡΠ΅ ΡΠ°ΠΊΠΈΠ΅ ΡΠΈΡΠΊΠΈ, ΠΊΠ°ΠΊ ΠΏΠ°Π΄Π΅Π½ΠΈΠ΅ ΡΠ΅Π½Ρ Π°ΠΊΡΠΈΠΉ. ΠΡ ΠΌΠΎΠΆΠ΅ΡΠ΅ Π·Π°ΡΡΡΠ°Ρ ΠΎΠ²Π°ΡΡΡΡ ΠΎΡ ΡΠΈΡΠΊΠΎΠ² Ρ ΠΏΠΎΠΌΠΎΡΡΡ ΠΏΡΠΎΠΈΠ·Π²ΠΎΠ΄Π½ΡΡ ΠΊΠΎΠ½ΡΡΠ°ΠΊΡΠΎΠ², ΠΊΡΠΏΠΈΠ² ΠΊΠΎΠ½ΡΡΠ°ΠΊΡ, ΡΡΠΎΠΈΠΌΠΎΡΡΡ ΠΊΠΎΡΠΎΡΠΎΠ³ΠΎ ΠΏΠΎΠΌΠΎΠΆΠ΅Ρ ΠΊΠΎΠΌΠΏΠ΅Π½ΡΠΈΡΠΎΠ²Π°ΡΡ Π»ΡΠ±ΡΠ΅ Π΄ΡΡΠ³ΠΈΠ΅ ΡΠ±ΡΡΠΊΠΈ, ΠΊΠΎΡΠΎΡΡΠ΅ ΠΌΠΎΠ³ΡΡ Π²ΠΎΠ·Π½ΠΈΠΊΠ½ΡΡΡ Ρ Π²Π°Ρ ΠΏΠΎ Π΄ΡΡΠ³ΠΈΠΌ ΠΏΠΎΠ·ΠΈΡΠΈΡΠΌ. ΠΠΎΡΡΠ΅Π΄ΡΡΠ²ΠΎΠΌ Ρ Π΅Π΄ΠΆΠΈΡΠΎΠ²Π°Π½ΠΈΡ ΠΈΠ½Π²Π΅ΡΡΠΎΡΡ ΡΡΡΠ΅ΠΌΡΡΡΡ ΡΠ½ΠΈΠ·ΠΈΡΡ ΡΠΈΡΠΊ ΡΠ±ΡΡΠΊΠΎΠ², ΠΈΠΌΠ΅Ρ Π½Π° ΡΡΠ½ΠΊΠ΅ ΠΏΡΠΎΡΠΈΠ²ΠΎΠΏΠΎΠ»ΠΎΠΆΠ½ΡΠ΅ ΠΏΠΎΠ·ΠΈΡΠΈΠΈ, ΡΡΠΎΠ±Ρ ΠΌΠΈΠ½ΠΈΠΌΠΈΠ·ΠΈΡΠΎΠ²Π°ΡΡ ΡΠΈΡΠΊ. ΠΠ΅ΡΠΈΠ²Π°ΡΠΈΠ²Π½ΡΠ΅ ΠΊΠΎΠ½ΡΡΠ°ΠΊΡΡ – ΡΡΠΎ Π΄ΠΎΠ³ΠΎΠ²ΠΎΡΠ΅Π½Π½ΠΎΡΡΠΈ ΠΌΠ΅ΠΆΠ΄Ρ Π΄Π²ΡΠΌΡ ΠΎΡΠ³Π°Π½ΠΈΠ·Π°ΡΠΈΡΠΌΠΈ, ΡΠ°ΡΡΠΎ Π½Π°Π·ΡΠ²Π°Π΅ΠΌΡΠΌΠΈ Β«ΠΊΠΎΠ½ΡΡΠ°Π³Π΅Π½ΡΠ°ΠΌΠΈΒ», ΠΊΠΎΡΠΎΡΡΠ΅ ΡΠ°Π±ΠΎΡΠ°ΡΡ Π²ΠΌΠ΅ΡΡΠ΅, ΡΡΠΎΠ±Ρ ΡΠ½ΠΈΠ·ΠΈΡΡ ΡΠΈΡΠΊ ΠΈΡ ΠΎΠ±ΡΠΈΡ ΠΈΠ½Π²Π΅ΡΡΠΈΡΠΈΠΉ ΠΈ Π±Π°Π·ΠΎΠ²ΠΎΠ³ΠΎ Π°ΠΊΡΠΈΠ²Π°. ΠΠ΅ΡΠΈΠ²Π°ΡΠΈΠ²Ρ ΡΠ°ΠΊΠΆΠ΅ ΠΌΠΎΠ³ΡΡ ΠΈΡΠΏΠΎΠ»ΡΠ·ΠΎΠ²Π°ΡΡΡΡ Π² ΠΊΠ°ΡΠ΅ΡΡΠ²Π΅ ΠΈΠ½ΡΡΡΡΠΌΠ΅Π½ΡΠ° Π΄Π»Ρ ΡΠ²Π΅Π»ΠΈΡΠ΅Π½ΠΈΡ Π΄ΠΎΠ»ΠΈ Π·Π°Π΅ΠΌΠ½ΡΡ ΡΡΠ΅Π΄ΡΡΠ². ΠΡΠΈ ΠΈΠ½Π²Π΅ΡΡΠΈΡΠΎΠ²Π°Π½ΠΈΠΈ ΠΊΡΠ΅Π΄ΠΈΡΠ½ΠΎΠ΅ ΠΏΠ»Π΅ΡΠΎ – ΡΡΠΎ ΠΊΠΎΠ³Π΄Π° ΠΈΠ½Π²Π΅ΡΡΠΎΡ ΠΌΠ°ΠΊΡΠΈΠΌΠ°Π»ΡΠ½ΠΎ ΠΈΡΠΏΠΎΠ»ΡΠ·ΡΠ΅Ρ Π·Π°Π΅ΠΌΠ½ΡΠ΅ Π΄Π΅Π½ΡΠ³ΠΈ, ΡΡΠΎΠ±Ρ ΠΏΠΎΠΏΡΡΠ°ΡΡΡΡ ΠΌΠ°ΠΊΡΠΈΠΌΠΈΠ·ΠΈΡΠΎΠ²Π°ΡΡ ΠΏΡΠΈΠ±ΡΠ»Ρ. Π₯ΠΎΡΡ ΡΡΠ° ΡΡΡΠ°ΡΠ΅Π³ΠΈΡ ΠΌΠΎΠΆΠ΅Ρ ΡΠ²Π΅Π»ΠΈΡΠΈΡΡ ΠΏΡΠΈΠ±ΡΠ»Ρ, ΠΎΠ½Π° ΡΠ°ΠΊΠΆΠ΅ ΠΌΠΎΠΆΠ΅Ρ ΡΠ²Π΅Π»ΠΈΡΠΈΡΡ ΡΠΈΡΠΊ. Π‘ΠΏΠ΅ΠΊΡΠ»ΡΡΠΈΡ – ΡΡΠΎ ΡΡΡΠ°ΡΠ΅Π³ΠΈΡ, ΠΏΡΠΈ ΠΊΠΎΡΠΎΡΠΎΠΉ ΠΈΠ½Π²Π΅ΡΡΠΎΡΡ ΠΏΠΎΠΊΡΠΏΠ°ΡΡ ΡΠ°ΠΊΠΈΠ΅ Π°ΠΊΡΠΈΠ²Ρ, ΠΊΠ°ΠΊ Π΄Π΅ΡΠΈΠ²Π°ΡΠΈΠ²Ρ, ΠΈ ΠΏΡΠ΅Π΄ΠΏΠΎΠ»Π°Π³Π°ΡΡ, ΡΡΠΎ ΡΠ΅Π½Π° ΠΈΠ·ΠΌΠ΅Π½ΠΈΡΡΡ Π² Π±ΡΠ΄ΡΡΠ΅ΠΌ. ΠΠΎΠ΄ΡΠΊΠ°Π·ΠΊΠ°: ΠΠ΅ΡΠ΅Π΄ ΡΠ΅ΠΌ, ΠΊΠ°ΠΊ Π½Π°ΡΠ°ΡΡ ΠΈΠ½Π²Π΅ΡΡΠΈΡΠΎΠ²Π°ΡΡ Π² ΠΏΡΠΎΠΈΠ·Π²ΠΎΠ΄Π½ΡΠ΅ ΡΠΈΠ½Π°Π½ΡΠΎΠ²ΡΠ΅ ΠΈΠ½ΡΡΡΡΠΌΠ΅Π½ΡΡ, Π²Ρ Ρ ΠΎΡΠΈΡΠ΅ ΠΎΡΠ΅Π½ΠΈΡΡ ΠΎΠ±ΡΠΈΠΉ ΡΠΈΡΠΊ ΠΊΠΎΠ½ΡΡΠ°Π³Π΅Π½ΡΠ°, ΠΊΠΎΡΠΎΡΡΠΉ ΠΎΡΠ½ΠΎΡΠΈΡΡΡ ΠΊ Π²Π΅ΡΠΎΡΡΠ½ΠΎΡΡΠΈ ΡΠΎΠ³ΠΎ, ΡΡΠΎ Π΄ΡΡΠ³Π°Ρ ΡΡΠΎΡΠΎΠ½Π° Π½Π΅ Π²ΡΠΏΠΎΠ»Π½ΠΈΡ ΡΠ²ΠΎΡ ΡΠ°ΡΡΡ ΡΠ΄Π΅Π»ΠΊΠΈ. ΠΠ»ΡΡΡ ΠΈ ΠΌΠΈΠ½ΡΡΡ Π΄Π΅ΡΠΈΠ²Π°ΡΠΈΠ²ΠΎΠ²ΠΡΠ»ΠΈ Π²Ρ Π΄ΡΠΌΠ°Π΅ΡΠ΅ ΠΎΠ± ΠΈΠ½Π²Π΅ΡΡΠΈΡΠΎΠ²Π°Π½ΠΈΠΈ Π² Π΄Π΅ΡΠΈΠ²Π°ΡΠΈΠ²Ρ, ΠΏΡΠ΅ΠΆΠ΄Π΅ ΡΠ΅ΠΌ ΠΏΡΠΈΡΡΡΠΏΠΈΡΡ ΠΊ ΡΠ°Π±ΠΎΡΠ΅, ΠΈΠ·ΡΡΠΈΡΠ΅ ΠΏΠ»ΡΡΡ ΠΈ ΠΌΠΈΠ½ΡΡΡ. ΠΡΠΎΡ ΡΠΈΠΏ ΠΈΠ½Π²Π΅ΡΡΠΈΡΠΈΠΉ ΠΌΠΎΠΆΠ΅Ρ ΠΈΠΌΠ΅ΡΡ Π±ΠΎΠ»ΡΡΠ΅ Π΄Π²ΠΈΠΆΡΡΠΈΡ ΡΡ ΡΠ°ΡΡΠ΅ΠΉ ΠΈ ΡΠΎΠΎΠ±ΡΠ°ΠΆΠ΅Π½ΠΈΠΉ, ΠΏΠΎΡΠΊΠΎΠ»ΡΠΊΡ Π΅ΡΡΡ ΠΊΠΎΠ½ΡΡΠ°Π³Π΅Π½Ρ ΠΈ ΠΎΡΠ½ΠΎΠ²Π°Π½ Π½Π° Π±Π°Π·ΠΎΠ²ΡΡ Π°ΠΊΡΠΈΠ²Π°Ρ . ΠΠΎΠ΄ΡΠΊΠ°Π·ΠΊΠ°: Π Π°Π·Π±Π΅ΡΠΈΡΠ΅ΡΡ, ΠΊΠ°ΠΊ Π΄Π΅ΡΠΈΠ²Π°ΡΠΈΠ²Ρ ΡΠ°Π±ΠΎΡΠ°ΡΡ Ρ Π²Π°ΡΠΈΠΌΠΈ ΠΎΠ±ΡΠΈΠΌΠΈ ΡΠΈΠ½Π°Π½ΡΠΎΠ²ΡΠΌΠΈ ΡΠ΅Π»ΡΠΌΠΈ ΠΈ ΠΊΠ°ΠΊ Π²Ρ ΡΠΎΠ±ΠΈΡΠ°Π΅ΡΠ΅ΡΡ ΠΈΡ
ΠΈΡΠΏΠΎΠ»ΡΠ·ΠΎΠ²Π°ΡΡ Π΄Π»Ρ ΠΌΠ°ΠΊΡΠΈΠΌΠΈΠ·Π°ΡΠΈΠΈ ΠΏΡΠΈΠ±ΡΠ»ΠΈ ΠΏΡΠΈ ΠΌΠΈΠ½ΠΈΠΌΠΈΠ·Π°ΡΠΈΠΈ ΡΠ±ΡΡΠΊΠΎΠ². ΠΠ΅ΡΠΈΠ²Π°ΡΠΈΠ²Ρ – ΡΡΠΎ Π΅ΡΠ΅ ΠΎΠ΄ΠΈΠ½ ΠΈΠ½Π²Π΅ΡΡΠΈΡΠΈΠΎΠ½Π½ΡΠΉ ΠΈΠ½ΡΡΡΡΠΌΠ΅Π½Ρ, ΠΊΠΎΡΠΎΡΡΠΉ ΠΈΡΠΏΠΎΠ»ΡΠ·ΡΠ΅ΡΡΡ Π΄Π»Ρ ΠΌΠΈΠ½ΠΈΠΌΠΈΠ·Π°ΡΠΈΠΈ ΡΠΈΡΠΊΠ° ΠΏΡΠΈ ΠΌΠ°ΠΊΡΠΈΠΌΠΈΠ·Π°ΡΠΈΠΈ ΠΏΡΠΈΠ±ΡΠ»ΠΈ. ΠΡΠΎ ΡΠ»ΠΎΠΆΠ½ΡΠΉ ΡΠΈΠ½Π°Π½ΡΠΎΠ²ΡΠΉ ΠΈΠ½ΡΡΡΡΠΌΠ΅Π½Ρ, ΠΊΠΎΡΠΎΡΡΠΉ ΠΈΠΌΠ΅Π΅Ρ Π΄Π΅Π»ΠΎ Ρ Π°ΠΊΡΠΈΠ²Π°ΠΌΠΈ, ΡΡΠΎΠΈΠΌΠΎΡΡΡ ΠΊΠΎΡΠΎΡΡΡ ΠΌΠΎΠΆΠ΅Ρ ΠΌΠ΅Π½ΡΡΡΡΡ, Π½ΠΎ ΡΠ°ΠΊΠΆΠ΅ ΠΏΡΠ΅Π΄ΠΎΡΡΠ°Π²Π»ΡΠ΅Ρ Π²ΠΎΠ·ΠΌΠΎΠΆΠ½ΠΎΡΡΠΈ Π΄Π»Ρ Ρ Π΅Π΄ΠΆΠΈΡΠΎΠ²Π°Π½ΠΈΡ ΡΠΈΡΠΊΠΎΠ² ΠΈ ΠΈΡΠΏΠΎΠ»ΡΠ·ΠΎΠ²Π°Π½ΠΈΡ ΠΊΡΠ΅Π΄ΠΈΡΠ½ΠΎΠ³ΠΎ ΠΏΠ»Π΅ΡΠ° Π΄Π»Ρ ΠΏΠΎΠ»ΡΡΠ΅Π½ΠΈΡ ΠΏΡΠΈΠ±ΡΠ»ΠΈ.ΠΠ°ΠΆΠ½ΠΎ ΠΎΡΠΌΠ΅ΡΠΈΡΡ, ΡΡΠΎ Π΄Π΅ΡΠΈΠ²Π°ΡΠΈΠ²Ρ ΠΌΠΎΠ³ΡΡ Π±ΡΡΡ ΡΠ²ΡΠ·Π°Π½Ρ Ρ ΡΠΈΡΠΊΠΎΠΌ ΠΈ Π²ΠΎΠ·ΠΌΠΎΠΆΠ½ΠΎΡΡΡΡ ΠΌΠΎΡΠ΅Π½Π½ΠΈΡΠ΅ΡΡΠ²Π°. Β«ΠΠ΅ΡΠΈΠ²Π°ΡΠΈΠ²Ρ Π½Π΅ Π΄Π»Ρ Π½Π°ΡΠΈΠ½Π°ΡΡΠΈΡ
ΠΈΠ»ΠΈ ΡΠ»ΡΡΠ°ΠΉΠ½ΡΡ
ΠΈΠ½Π²Π΅ΡΡΠΎΡΠΎΠ². ΠΠΎΡΠΊΠΎΠ»ΡΠΊΡ ΠΎΠ½ΠΈ, ΠΏΠΎ ΡΡΡΠΈ, ΡΠ²Π»ΡΡΡΡΡ ΡΡΠ°Π²ΠΊΠ°ΠΌΠΈ, Π£ΠΎΠ»Π»-Π‘ΡΡΠΈΡ ΠΎΡΠ΅Π½Ρ Ρ
ΠΎΡΠΎΡΠΎ ΠΏΡΠΎΠ²Π΅ΡΡΠ΅Ρ ΠΈΡ
ΡΠΎΡΠ½ΡΠ΅ ΡΠ΅Π½ΡΒ», – ΠΎΡΠΌΠ΅ΡΠ°Π΅Ρ Π ΠΎΠ³ΠΎΠ²ΠΈ. Β«ΠΠΎΡΠΊΠΎΠ»ΡΠΊΡ Π΄Π΅ΡΠΈΠ²Π°ΡΠΈΠ²Ρ ΠΈΠΌΠ΅ΡΡ ΡΠ΅Π½Π΄Π΅Π½ΡΠΈΡ ΠΊ ΠΈΡΡΠ΅ΡΠ΅Π½ΠΈΡ ΡΡΠΎΠΊΠ°, ΠΎΡΡΠ°Π΅ΡΡΡ ΠΌΠ΅Π½ΡΡΠ΅ ΠΏΡΠ°Π²Π° Π½Π° ΠΎΡΠΈΠ±ΠΊΡ. Π‘ ΡΠ΅Π½Π½ΡΠΌΠΈ Π±ΡΠΌΠ°Π³Π°ΠΌΠΈ Π½Π΅ΠΊΠΎΡΠΎΡΡΠ΅ ΠΏΠ»ΠΎΡ
ΠΈΠ΅ ΡΠ΄Π΅Π»ΠΊΠΈ ΠΌΠΎΠ³ΡΡ Π±ΡΡΡ ΡΠΏΠ°ΡΠ΅Π½Ρ ΠΏΡΡΠ΅ΠΌ ΡΠ΄Π΅ΡΠΆΠ°Π½ΠΈΡ Π² ΡΠ΅ΡΠ΅Π½ΠΈΠ΅ Π΄Π»ΠΈΡΠ΅Π»ΡΠ½ΠΎΠ³ΠΎ Π²ΡΠ΅ΠΌΠ΅Π½ΠΈ. ΠΠ΅ΠΎΠΏΡΡΠ½ΡΠ΅ ΡΡΠ΅ΠΉΠ΄Π΅ΡΡ ΠΏΠ΅ΡΠ°Π»ΡΠ½ΠΎ ΠΈΠ·Π²Π΅ΡΡΠ½Ρ ΡΠ΅ΠΌ, ΡΡΠΎ ΡΠ΅ΡΡΡΡ Π·Π½Π°ΡΠΈΡΠ΅Π»ΡΠ½ΡΠ΅ ΡΡΠΌΠΌΡ ΠΊΠ°ΠΏΠΈΡΠ°Π»Π° ΠΈΠ·-Π·Π° ΡΠΈΡΠΊΠΎΠ²Π°Π½Π½ΡΡ
ΡΡΠ°Π²ΠΎΠΊ Π½Π° ΠΎΠΏΡΠΈΠΎΠ½Ρ Π½Π° Π°ΠΊΡΠΈΠΈ. Π§ΡΠΎ ΠΎΠ·Π½Π°ΡΠ°Π΅Ρ ΠΏΡΠΎΠΈΠ·Π²ΠΎΠ΄Π½Π°Ρ?ΠΏΡΠΎΠΈΠ·Π²ΠΎΠ΄Π½ΠΎΠ΅ ΡΡΡΠ΅ΡΡΠ²ΠΈΡΠ΅Π»ΡΠ½ΠΎΠ΅ Π§ΡΠΎ-ΡΠΎ ΠΏΡΠΎΠΈΠ·Π²ΠΎΠ΄Π½ΠΎΠ΅. ΠΡΠΈΠΌΠΎΠ»ΠΎΠ³ΠΈΡ: Π‘ΡΠ΅Π΄Π½Π΅Π°Π½Π³Π»ΠΈΠΉΡΠΊΠΈΠΉ, ΠΎΡ Π΄Π΅ΡΠΈΠ²Π°ΡΠΈΡΠ° ΠΈ Π΄Π΅ΡΠΈΠ²Π°ΡΡΡΠ°; ΡΠΌ. ΠΏΡΠΈΡΡΠ½ΠΎΠ΅. ΠΏΡΠΎΠΈΠ·Π²ΠΎΠ΄Π½ΠΎΠ΅ ΡΡΡΠ΅ΡΡΠ²ΠΈΡΠ΅Π»ΡΠ½ΠΎΠ΅ Π‘Π»ΠΎΠ²ΠΎ, ΠΏΡΠΎΠΈΠ·Π²ΠΎΠ΄Π½ΠΎΠ΅ ΠΎΡ Π΄ΡΡΠ³ΠΎΠ³ΠΎ. ΠΡΠΈΠΌΠΎΠ»ΠΎΠ³ΠΈΡ: Π‘ΡΠ΅Π΄Π½Π΅Π°Π½Π³Π»ΠΈΠΉΡΠΊΠΈΠΉ, ΠΎΡ Π΄Π΅ΡΠΈΠ²Π°ΡΠΈΡΠ° ΠΈ Π΄Π΅ΡΠΈΠ²Π°ΡΡΡΠ°; ΡΠΌ. ΠΏΡΠΈΡΡΠ½ΠΎΠ΅. ΠΏΡΠΎΠΈΠ·Π²ΠΎΠ΄Π½ΠΎΠ΅ ΡΡΡΠ΅ΡΡΠ²ΠΈΡΠ΅Π»ΡΠ½ΠΎΠ΅ Π€ΠΈΠ½Π°Π½ΡΠΎΠ²ΡΠΉ ΠΈΠ½ΡΡΡΡΠΌΠ΅Π½Ρ, ΡΡΠΎΠΈΠΌΠΎΡΡΡ ΠΊΠΎΡΠΎΡΠΎΠ³ΠΎ Π·Π°Π²ΠΈΡΠΈΡ ΠΎΡ ΠΎΡΠ΅Π½ΠΊΠΈ Π±Π°Π·ΠΎΠ²ΠΎΠ³ΠΎ Π°ΠΊΡΠΈΠ²Π°; Π½Π°ΠΏΡΠΈΠΌΠ΅Ρ, ΠΎΡΠ΄Π΅Ρ, ΠΎΠΏΡΠΈΠΎΠ½ ΠΈ Ρ. Π΄. ΠΡΠΈΠΌΠΎΠ»ΠΎΠ³ΠΈΡ: Π‘ΡΠ΅Π΄Π½Π΅Π°Π½Π³Π»ΠΈΠΉΡΠΊΠΈΠΉ, ΠΎΡ Π΄Π΅ΡΠΈΠ²Π°ΡΠΈΡΠ° ΠΈ Π΄Π΅ΡΠΈΠ²Π°ΡΡΡΠ°; ΡΠΌ. ΠΏΡΠΈΡΡΠ½ΠΎΠ΅. ΠΏΡΠΎΠΈΠ·Π²ΠΎΠ΄Π½ΠΎΠ΅ ΡΡΡΠ΅ΡΡΠ²ΠΈΡΠ΅Π»ΡΠ½ΠΎΠ΅ Π₯ΠΈΠΌΠΈΡΠ΅ΡΠΊΠΎΠ΅ Π²Π΅ΡΠ΅ΡΡΠ²ΠΎ, ΠΏΡΠΎΠΈΠ·Π²ΠΎΠ΄Π½ΠΎΠ΅ ΠΎΡ Π΄ΡΡΠ³ΠΎΠ³ΠΎ. ΠΡΠΈΠΌΠΎΠ»ΠΎΠ³ΠΈΡ: Π‘ΡΠ΅Π΄Π½Π΅Π°Π½Π³Π»ΠΈΠΉΡΠΊΠΈΠΉ, ΠΎΡ Π΄Π΅ΡΠΈΠ²Π°ΡΠΈΡΠ° ΠΈ Π΄Π΅ΡΠΈΠ²Π°ΡΡΡΠ°; ΡΠΌ. ΠΏΡΠΈΡΡΠ½ΠΎΠ΅. ΠΏΡΠΎΠΈΠ·Π²ΠΎΠ΄Π½ΠΎΠ΅ ΡΡΡΠ΅ΡΡΠ²ΠΈΡΠ΅Π»ΡΠ½ΠΎΠ΅ ΠΡΠΎΠΈΠ·Π²ΠΎΠ΄Π½Π°Ρ ΡΡΠ½ΠΊΡΠΈΡ ΡΡΠ½ΠΊΡΠΈΠΈ. ΠΡΠΎΠΈΠ·Π²ΠΎΠ΄Π½ΡΠΌ ΠΎΡ uE0006894uE001 ΡΠ²Π»ΡΠ΅ΡΡΡ uE0006895uE001 ΠΡΠΈΠΌΠΎΠ»ΠΎΠ³ΠΈΡ: Π‘ΡΠ΅Π΄Π½Π΅Π°Π½Π³Π»ΠΈΠΉΡΠΊΠΈΠΉ, ΠΎΡ dΓ©rivatif ΠΈ ΠΏΡΠΎΠΈΠ·Π²ΠΎΠ΄Π½ΠΎΠ³ΠΎ; ΡΠΌ. ΠΏΡΠΎΠΈΠ·Π²ΠΎΠ΄Π½ΠΎΠ΅ ΡΡΡΠ΅ΡΡΠ²ΠΈΡΠ΅Π»ΡΠ½ΠΎΠ΅ ΠΠ½Π°ΡΠ΅Π½ΠΈΠ΅ ΡΡΠΎΠΉ ΡΡΠ½ΠΊΡΠΈΠΈ Π΄Π»Ρ Π΄Π°Π½Π½ΠΎΠ³ΠΎ Π·Π½Π°ΡΠ΅Π½ΠΈΡ Π΅Π΅ Π½Π΅Π·Π°Π²ΠΈΡΠΈΠΌΠΎΠΉ ΠΏΠ΅ΡΠ΅ΠΌΠ΅Π½Π½ΠΎΠΉ. ΠΡΠΎΠΈΠ·Π²ΠΎΠ΄Π½Π°Ρ uE0006896uE001 ΠΏΡΠΈ x = 3 – uE0006897uE001. ΠΡΠΈΠΌΠΎΠ»ΠΎΠ³ΠΈΡ: Π‘ΡΠ΅Π΄Π½Π΅Π°Π½Π³Π»ΠΈΠΉΡΠΊΠΈΠΉ, ΠΎΡ Π΄Π΅ΡΠΈΠ²Π°ΡΠΈΡΠ° ΠΈ Π΄Π΅ΡΠΈΠ²Π°ΡΡΡΠ°; ΡΠΌ. ΠΏΡΠΈΡΡΠ½ΠΎΠ΅. ΠΏΡΠΎΠΈΠ·Π²ΠΎΠ΄Π½ΠΎΠ΅ ΠΏΡΠΈΠ»Π°Π³Π°ΡΠ΅Π»ΡΠ½ΠΎΠ΅ ΠΠΎΠ΄ΡΠ°ΠΆΠ°Π΅Ρ ΡΡΠΆΠΎΠΉ ΡΠ°Π±ΠΎΡΠ΅. ΠΡΠΈΠΌΠΎΠ»ΠΎΠ³ΠΈΡ: Π‘ΡΠ΅Π΄Π½Π΅Π°Π½Π³Π»ΠΈΠΉΡΠΊΠΈΠΉ, ΠΎΡ Π΄Π΅ΡΠΈΠ²Π°ΡΠΈΡΠ° ΠΈ Π΄Π΅ΡΠΈΠ²Π°ΡΡΡΠ°; ΡΠΌ. ΠΏΡΠΈΡΡΠ½ΠΎΠ΅. ΠΏΡΠΎΠΈΠ·Π²ΠΎΠ΄Π½ΠΎΠ΅ ΠΏΡΠΈΠ»Π°Π³Π°ΡΠ΅Π»ΡΠ½ΠΎΠ΅ ΠΠ±ΡΠ°ΡΠ΅Π½ΠΈΠ΅ ΠΊ ΠΏΡΠΎΠΈΠ·Π²Π΅Π΄Π΅Π½ΠΈΡ, Π½Π°ΠΏΡΠΈΠΌΠ΅Ρ, ΠΏΠ΅ΡΠ΅Π²ΠΎΠ΄Ρ ΠΈΠ»ΠΈ Π°Π΄Π°ΠΏΡΠ°ΡΠΈΠΈ, ΠΎΡΠ½ΠΎΠ²Π°Π½Π½ΠΎΠΌΡ Π½Π° Π΄ΡΡΠ³ΠΎΠΌ ΠΏΡΠΎΠΈΠ·Π²Π΅Π΄Π΅Π½ΠΈΠΈ, ΠΊΠΎΡΠΎΡΠΎΠ΅ ΠΌΠΎΠΆΠ΅Ρ ΠΏΠΎΠ΄ΠΏΠ°Π΄Π°ΡΡ ΠΏΠΎΠ΄ ΠΎΠ³ΡΠ°Π½ΠΈΡΠ΅Π½ΠΈΡ Π°Π²ΡΠΎΡΡΠΊΠΎΠ³ΠΎ ΠΏΡΠ°Π²Π°. ΠΡΠΈΠΌΠΎΠ»ΠΎΠ³ΠΈΡ: Π‘ΡΠ΅Π΄Π½Π΅Π°Π½Π³Π»ΠΈΠΉΡΠΊΠΈΠΉ, ΠΎΡ Π΄Π΅ΡΠΈΠ²Π°ΡΠΈΡΠ° ΠΈ Π΄Π΅ΡΠΈΠ²Π°ΡΡΡΠ°; ΡΠΌ. ΠΏΡΠΈΡΡΠ½ΠΎΠ΅. ΠΏΡΠΎΠΈΠ·Π²ΠΎΠ΄Π½ΠΎΠ΅ ΠΏΡΠΈΠ»Π°Π³Π°ΡΠ΅Π»ΡΠ½ΠΎΠ΅ ΠΠΌΠ΅Ρ Π·Π½Π°ΡΠ΅Π½ΠΈΠ΅, ΠΊΠΎΡΠΎΡΠΎΠ΅ Π·Π°Π²ΠΈΡΠΈΡ ΠΎΡ Π±Π°Π·ΠΎΠ²ΠΎΠ³ΠΎ Π°ΠΊΡΠΈΠ²Π° ΠΏΠ΅ΡΠ΅ΠΌΠ΅Π½Π½ΠΎΠΉ ΡΡΠΎΠΈΠΌΠΎΡΡΠΈ. ΠΡΠΈΠΌΠΎΠ»ΠΎΠ³ΠΈΡ: Π‘ΡΠ΅Π΄Π½Π΅Π°Π½Π³Π»ΠΈΠΉΡΠΊΠΈΠΉ, ΠΎΡ Π΄Π΅ΡΠΈΠ²Π°ΡΠΈΡΠ° ΠΈ Π΄Π΅ΡΠΈΠ²Π°ΡΡΡΠ°; ΡΠΌ. | |||||||||||||||||||||||||||||||||||||||||||||||

2=\triangle x(6+\triangle x) $$ ΠΡΠΎΠΈΠ·Π²ΠΎΠ΄Π½Π°Ρ: $$ f'(x_0)=\lim_{\triangle x\rightarrow 0}\frac{\triangle x}{\triangle y}=\lim_{\triangle x\rightarrow 0}\frac{\triangle x(6+\triangle x)}{\triangle x}=\lim_{\triangle x\rightarrow 0}(6+\triangle x)=6+0=6 $$
Π ΡΠΎΡ ΠΌΠΎΠΌΠ΅Π½Ρ, ΠΊΠΎΠ³Π΄Π° B ΡΠΎΠ²ΠΏΠ°Π΄Π΅Ρ Ρ A, ΡΠ΅ΠΊΡΡΠ°Ρ AB ΠΏΡΠ΅Π²ΡΠ°ΡΠΈΡΡΡ Π² ΠΊΠ°ΡΠ°ΡΠ΅Π»ΡΠ½ΡΡ AD. Π£Π³Π»ΠΎΠ²ΠΎΠΉ ΠΊΠΎΡΡΡΠΈΡΠΈΠ΅Π½Ρ ΠΊΠ°ΡΠ°ΡΠ΅Π»ΡΠ½ΠΎΠΉ: $$ k_{AD}=\lim_{\triangle x\rightarrow 0}\frac{\triangle y}{\triangle x}=y'(x_0) $$
2=(x+\triangle x-x)(x+\triangle x+x)=\triangle x(2x+\triangle x) \end{gather*} ΠΡΠ΅ΠΌ ΠΏΡΠ΅Π΄Π΅Π»: \begin{gather*} \lim_{\triangle x\rightarrow 0}\frac{\triangle y}{\triangle x}=\lim_{\triangle x\rightarrow 0}\frac{\triangle x(2x+\triangle x)}{\triangle x}=\lim_{\triangle x\rightarrow 0}(2x+\triangle x)=2x+0=2x \end{gather*} ΠΡΠ²Π΅Ρ: ΡΡΠ°Π²Π½Π΅Π½ΠΈΠ΅ ΠΏΡΠΎΠΈΠ·Π²ΠΎΠ΄Π½ΠΎΠΉ \(y\ ‘=2x\)
2)=12+0+0=12 \end{gather*} ΠΡΠΊΠΎΠΌΠ°Ρ ΠΏΡΠΎΠΈΠ·Π²ΠΎΠ΄Π½Π°Ρ Π² Π·Π°Π΄Π°Π½Π½ΠΎΠΉ ΡΠΎΡΠΊΠ΅: \(f'(2)=12\)
2}\)
.. Π§ΡΠΎ ΡΠ°ΠΊΠΎΠ΅ ΠΡΠΎΠ±Π½Π°Ρ ΠΏΡΠΎΠΈΠ·Π²ΠΎΠ΄Π½Π°Ρ?
ΠΠΏΡΠ΅Π΄Π΅Π»Π΅Π½ΠΈΠ΅ ΡΠ°ΠΊΠΆΠ΅ Π΅ΡΡΠ΅ΡΡΠ²Π΅Π½Π½ΠΎ ΠΎΠ±ΠΎΠ±ΡΠ°Π΅ΡΡΡ Π½Π° Π°Π½Π°Π»ΠΈΡΠΈΡΠ΅ΡΠΊΠΈΠ΅ ΡΡΠ½ΠΊΡΠΈΠΈ. Π Π°ΡΡΠΌΠ°ΡΡΠΈΠ²Π°Ρ ΠΊΠ°ΠΊ ΠΌΠ΅ΡΠΎΠΌΠΎΡΡΠ½ΡΡ ΡΡΠ½ΠΊΡΠΈΡ ΠΊΠΎΠΌΠΏΠ»Π΅ΠΊΡΠ½ΠΎΠ³ΠΎ ΠΏΠ΅ΡΠ΅ΠΌΠ΅Π½Π½ΠΎΠ³ΠΎ, ΠΌΠΎΠΆΠ½ΠΎ ΠΎΠ±ΠΎΠ±ΡΠΈΡΡ ΠΎΠΏΡΠ΅Π΄Π΅Π»Π΅Π½ΠΈΠ΅ Π½Π° ΡΠ»ΡΡΠ°ΠΉ ΠΏΡΠΎΠΈΠ·Π²ΠΎΠ»ΡΠ½ΠΎΠ³ΠΎ ΠΏΠΎΡΡΠ΄ΠΊΠ° Π΄ΠΈΡΡΠ΅ΡΠ΅Π½ΡΠΈΡΠΎΠ²Π°Π½ΠΈΡ. ΠΡΠΈ ΡΡΠΎΠΌ
Β β 272Β Ρ.Β β 5-9Β 221-0Β 440-3 ΡΠΊΠ·.
Β (Π°Π½Π³Π».)
Π€ΠΈΠ·ΠΈΡΠ΅ΡΠΊΠΈΠΉ ( ΠΌΠ΅Ρ
Π°Π½ΠΈΡΠ΅ΡΠΊΠΈΠΉ ) ΡΠΌΡΡΠ» ΠΏΡΠΎΠΈΠ·Π²ΠΎΠ΄Π½ΠΎΠΉ ΠΡΠ»ΠΈ ΠΏΡΠΈ ΠΏΡΡΠΌΠΎΠ»ΠΈΠ½Π΅ΠΉΠ½ΠΎΠΌ Π΄Π²ΠΈΠΆΠ΅Π½ΠΈΠΈ ΠΏΡΡΡ s,
ΠΡΠ°Π²ΠΈΠ»Π° Π½Π°Ρ
ΠΎΠΆΠ΄Π΅Π½ΠΈΡ ΠΏΡΠΎΠΈΠ·Π²ΠΎΠ΄Π½ΠΎΠΉ 5. ΠΡΠ»ΠΈ ΡΡΠ½ΠΊΡΠΈΠΈ u(x) ΠΈ v(x) ΠΈΠΌΠ΅ΡΡ Π² ΡΠΎΡΠΊΠ΅ Ρ

Π Π°Π·Π½ΠΈΡΠ° ΠΌΠ΅ΠΆΠ΄Ρ ΠΌΠΎΠΈΠΌ ΠΏΡΠΈΠ΅ΠΌΠΎΠΌ ΠΈ ΡΠ΅ΠΌ, ΡΡΠΎ ΠΏΡΠ΅Π΄Π°Π»Π³Π°Π» ΠΠΎΠ»ΠΌΠΎΠ³ΠΎΡΠΎΠ² Π±ΡΠ»Π°, Π½ΠΎ ΠΎΡΠΏΡΠ°Π²Π½Π°Ρ ΡΠΎΡΠΊΠ° ΡΠΎΠ²ΠΏΠ°Π΄Π°Π»Π°. ΠΠ±ΠΎ Π²ΡΠ΅ΠΌ ΠΏΠΎ ΠΏΠΎΡΡΠ΄ΠΊΡ.
Π£ΡΠ΅Π±Π½ΠΈΠΊΠΈ ΡΡΡΠ΅ΠΌΡΡΡΡ ΠΊΠ°ΠΊ ΠΌΠΎΠΆΠ½ΠΎ Π±ΡΡΡΡΠ΅Π΅ Π²ΡΠΉΡΠΈ Π½Π° ΠΊΠ»Π°ΡΡΠΈΡΠ΅ΡΠΊΠΎΠ΅ ΠΎΠΏΡΠ΅Π΄Π΅Π»Π΅Π½ΠΈΠ΅ ΡΠ΅ΡΠ΅Π· ΠΏΡΠ΅Π΄Π΅Π» ΠΎΡΠ½ΠΎΡΠ΅Π½ΠΈΡ . Π ΡΠΎΠΆΠ°Π»Π΅Π½ΠΈΡ, Π±ΠΎΠ»ΡΡΠΈΠ½ΡΡΠ²ΠΎ ΡΠ΅ΠΏΠ΅ΡΠΈΡΠΎΡΠΎΠ² ΠΏΠΎ ΠΌΠ°ΡΠ΅ΠΌΠ°ΡΠΈΠΊΠ΅ ΡΡΠ°ΡΠ°ΡΡΡΡ Π΅ΡΠ΅ Π±ΠΎΠ»ΡΡΠ΅ ΡΡΠΊΠΎΡΠΈΡΡ ΠΏΠ΅ΡΠ΅Ρ
ΠΎΠ΄ ΠΊ Π°Π½Π°Π»ΠΈΡΠΈΠΊΠ΅ ΠΈ Π΄Π°ΡΡ Π΅Π³ΠΎ Π±Π΅Π· ΠΊΠ°ΠΊΠΎΠΉ-Π»ΠΈΠ±ΠΎ ΠΏΡΠ΅Π΄Π²Π°ΡΠΈΡΠ΅Π»ΡΠ½ΠΎΠΉ ΠΏΠΎΠ΄Π³ΠΎΡΠΎΠ²ΠΊΠΈ, ΠΏΠΎΡΠΎΠΆΠ΄Π°Ρ ΡΠ΅ΠΌ ΡΠ°ΠΌΡΠΌ Π²ΠΎΠ»Π½Ρ Π½Π΅ΠΏΠΎΠ½ΠΈΠΌΠ°Π½ΠΈΡ ΡΠΎ ΡΡΠΎΡΠΎΠ½Ρ ΡΡΠ΅Π½ΠΈΠΊΠΎΠ². Π‘ΠΈΡΡΠ°ΡΠΈΡ ΠΎΡΠ»ΠΎΠΆΠ½ΡΠ΅ΡΡΡ ΡΠ΅ΠΌ, ΡΡΠΎ ΠΏΡΠΈ Π½Π΅ΡΠ΄Π°ΡΠ½ΠΎΠΉ Π»ΠΎΠ³ΠΈΠΊΠ΅ ΠΎΠ±ΡΡΡΠ½Π΅Π½ΠΈΠΉ ΠΏΡΠ°ΠΊΡΠΈΡΠ΅ΡΠΊΠΈ Π½Π΅Π²ΠΎΠ·ΠΌΠΎΠΆΠ½ΠΎ Π²Π½ΡΡΠ½ΠΎ ΠΎΠ±ΡΡΡΠ½ΠΈΡΡ Π²Π·Π°ΠΈΠΌΠΎΡΠ²ΡΠ·Ρ ΠΌΠ΅ΠΆΠ΄Ρ Β«ΡΠΈΡΠ»ΠΎΠΌ, ΠΊ ΠΊΠΎΡΠΎΡΠΎΠΌΡ ΡΡΡΠ΅ΠΌΠΈΡΡΡΒ» ΠΈ ΠΊΠ°ΡΠ°ΡΠ΅Π»ΡΠ½ΠΎΠΉ. Π Π΅ΠΏΠ΅ΡΠΈΡΠΎΡΡ ΠΏΠΎ ΠΌΠ°ΡΠ΅ΠΌΠ°ΡΠΈΠΊΠ΅ ΠΏΡΠΈΠ΄Π΅ΡΡΡ ΡΠ²Π΅ΡΡΠΈ ΡΡΠ΅Π½ΠΈΠΊΠ° Π² ΡΡΡΠΎΠ³ΠΈΠ΅ Π΄ΠΎΠΊΠ°Π·Π°ΡΠ΅Π»ΡΡΡΠ²Π° Ρ Π±Π΅ΡΠΊΠΎΠ½Π΅ΡΠ½ΠΎ ΠΌΠ°Π»ΡΠΌΠΈ, ΠΊΠΎΡΠΎΡΡΠ΅ ΡΠΎΠ»ΡΠΊΠΎ Π΅ΡΠ΅ Π±ΠΎΠ»ΡΡΠ΅ Π΅Π³ΠΎ Π·Π°ΠΏΡΡΠ°ΡΡ. ΠΠ°ΠΊΠΎΠΉ Π²ΡΡ
ΠΎΠ΄ ΠΌΠΎΠΆΠ½ΠΎ Π½Π°ΠΉΡΠΈ ΠΈΠ· ΡΠ»ΠΎΠΆΠΈΠ²ΡΠ΅ΠΉΡΡ ΡΠΈΡΡΠ°ΡΠΈΠΈ ΠΈ ΠΊΠ°ΠΊ Π΄ΠΎΠ½Π΅ΡΡΠΈ ΡΠ΅ΠΌΡ ΡΠ»Π°Π±ΠΎΠΌΡ ΡΡΠ΅Π½ΠΈΠΊΡ?
Π§ΡΠΎ ΡΠΎΠ±ΠΎΠΉ ΠΏΡΠ΅Π΄ΡΡΠ°Π²Π»ΡΠ΅Ρ ΡΠΎΡΠΎΠ³ΡΠ°ΡΠΈΡ / ΡΠ΅ΡΡΠ΅ΠΆ Π² Π»ΡΠ±ΠΎΠΌ ΡΠΈΡΡΠΎΠ²ΠΎΠΌ ΡΠΎΡΠΌΠ°ΡΠ΅? ΠΠ°Π±ΠΎΡ ΡΠΎΡΠ΅ΠΊ ΠΎΠΏΡΠ΅Π΄Π΅Π»Π΅Π½Π½ΠΎΠΉ ΠΏΠ»ΠΎΡΠ½ΠΎΡΡΠΈ ΠΈ ΡΠ²Π΅ΡΠ°, Π½Π΅ Π±ΠΎΠ»Π΅Π΅ ΡΠΎΠ³ΠΎ. ΠΡΠ»ΠΈ ΡΡ ΠΏΠΎΠΏΡΡΠ°Π΅ΡΡΡΡ ΡΠ²Π΅Π»ΠΈΡΠΈΡΡ ΠΊΠ°ΡΡΠΈΠ½ΠΊΡ, ΡΠΎ ΠΎΠ±ΡΠ΅ΠΊΡΡ ΡΡΠ°Π½ΡΡ Π±ΠΎΠ»Π΅Π΅ ΠΊΡΡΠΏΠ½ΡΠΌΠΈ, Π° ΠΈΠ·Π³ΠΈΠ±Ρ Π»ΠΈΠ½ΠΈΠΉ ΡΠΉΠ΄ΡΡ Π·Π° Π³ΡΠ°Π½ΠΈΡΡ ΡΠΊΡΠ°Π½Π°, ΠΎΡΡΠ°Π²Π»ΡΡ Π½Π°ΠΌ Π½Π° ΠΎΠ±ΠΎΠ·ΡΠ΅Π½ΠΈΠ΅ ΡΠΎΠ»ΡΠΊΠΎ ΡΠ°ΠΌΡΠ΅ ΡΠΎΠ²Π½ΡΠ΅ ΠΊΡΡΠΎΡΠΊΠΈ. ΠΠΎΠΆΠ½ΠΎ ΠΏΡΠ΅Π΄ΡΡΠ°Π²ΠΈΡΡ ΡΠ΅Π±Π΅ ΡΠ΅Π·ΡΠ»ΡΡΠ°Ρ ΡΠ²Π΅Π»ΠΈΡΠ΅Π½ΠΈΡ, ΠΏΡΠΈ ΠΊΠΎΡΠΎΡΠΎΠΌ ΡΡΠΈ ΠΊΡΡΠΎΡΠΊΠΈ Π²ΡΠΏΡΡΠΌΡΡΡΡ ΠΏΡΠ°ΠΊΡΠΈΡΠ΅ΡΠΊΠΈ Π΄ΠΎ ΠΎΡΡΠ΅Π·ΠΊΠΎΠ².
ΠΡΠΎ ΠΈ Π΅ΡΡΡ ΠΊΠ°ΡΠ°ΡΠ΅Π»ΡΠ½Π°Ρ. ΠΠ° ΡΠΈΡΡΠ½ΠΊΠ΅ Ρ
ΠΎΡΠΎΡΠΎ Π·Π°ΠΌΠ΅ΡΠ΅Π½ ΠΎΡΡΠ΅Π·ΠΎΠΊ MNΒ β ΡΠΎΠ±ΠΈΡΠ°ΡΡΠΈΠΉ Π² ΡΠ΅Π±Ρ Π²ΡΠ΅ ΠΎΠ±ΡΠΈΠ΅ ΡΠΎΡΠΊΠΈ Π΄Π²ΡΡ
Π»ΠΈΠ½ΠΈΠΉ (Ρ
ΠΎΡΡ Π²
ΠΠ²Π΅Π΄Π΅Π½Π½ΠΎΠ³ΠΎ ΠΏΠΎΠ½ΡΡΠΈΡ.
ΠΡΠΈ ΡΠ°ΡΡΡΠΆΠ΄Π΅Π½ΠΈΡ ΠΏΠΎΠ·Π²ΠΎΠ»ΡΡΡ ΡΠ΅ΠΏΠ΅ΡΠΈΡΠΎΡΡ ΠΏΠΎ ΠΌΠ°ΡΠ΅ΠΌΠ°ΡΠΈΠΊΠ΅ ΠΏΠΎΠ΄Π²Π΅ΡΡΠΈ ΡΡΠ΅Π½ΠΈΠΊΠ° ΠΊ ΡΠΎΠΉ ΠΌΡΡΠ»ΠΈ, ΡΡΠΎ Π·Π½Π°ΡΠ΅Π½ΠΈΠ΅ ΠΏΡΠΎΠΈΠ·Π²ΠΎΠ΄Π½ΠΎΠΉ β ΡΡΠΎ ΠΏΡΠ΅Π΄Π΅Π» ΠΎΡΠ½ΠΎΡΠ΅Π½ΠΈΡ ΠΏΡΠΈ
ΠΠ½ ΠΈΡΠΏΠΎΠ»ΡΠ·ΠΎΠ²Π°Π» ΠΈΡ
Π½Π΅ ΡΠΎΠ»ΡΠΊΠΎ Π΄Π»Ρ ΠΏΡΠΎΠ²Π΅Π΄Π΅Π½ΠΈΡ ΠΊΠ°ΡΠ°ΡΠ΅Π»ΡΠ½ΡΡ
, Π½ΠΎ, ΠΊ ΠΏΡΠΈΠΌΠ΅ΡΡ, Π΄Π»Ρ Π½Π°Ρ
ΠΎΠΆΠ΄Π΅Π½ΠΈΡ ΠΌΠ°ΠΊΡΠΈΠΌΡΠΌΠΎΠ², Π²ΡΡΠΈΡΠ»Π΅Π½ΠΈΡ ΠΏΠ»ΠΎΡΠ°Π΄Π΅ΠΉ.
ΠΠ°ΠΊ ΡΠ·Π½Π°ΡΡ, Ρ ΠΊΠ°ΠΊΠΎΠΉ ΡΠΊΠΎΡΠΎΡΡΡΡ ΠΌΡ Π΅Ρ
Π°Π»ΠΈ. (ΠΡΠΎΠΉΠ΄Π΅Π½Π½ΡΠΉ ΠΏΡΡΡ ΡΠ°Π·Π΄Π΅Π»ΠΈΡΡ Π½Π° Π²ΡΠ΅ΠΌΡ 240 : 4 = 60 ΠΊΠΌ/Ρ)
Π΄.
Π§ΡΠΎ ΠΎΠ·Π½Π°ΡΠ°Π΅Ρ Ξx; Ξf?
ΠΠ°ΠΊ Π½Π°Π·ΡΠ²Π°Π΅ΡΡΡ ΠΎΠΏΠ΅ΡΠ°ΡΠΈΡ Π²ΡΡΠΈΡΠ»Π΅Π½ΠΈΡ ΠΏΡΠΎΠΈΠ·Π²ΠΎΠ΄Π½ΠΎΠΉ?
ΠΠΎΠΌΠ°ΡΠ½Π΅Π΅ Π·Π°Π΄Π°Π½ΠΈΠ΅: Β§44, β 782 (1), β 783 (1), β 784.
Π ΠΏΠΎΡΠ»Π΅Π΄Π½Π΅Π΅ Π²ΡΠ΅ΠΌΡ Π΄Π°ΠΆΠ΅ ΠΏΡΠΎΡΡΠ΅ΠΉΡΠ΅Π΅ ΠΏΡΠΎΠΈΠ·Π²ΠΎΠ΄Π½ΠΎΠ΅ ΠΎΡ ΡΠ»ΠΎΠ²Π° Β«Π½Π°ΡΠΊΠ°Β» (ΡΠ΅ΡΠΌΠΈΠ½ ΡΠ°ΠΌ ΠΏΠΎ ΡΠ΅Π±Π΅ Π±Π΅Π·ΠΎΠ±ΠΈΠ΄Π½ΡΠΉ ΠΈ Π½Π΅ΠΎΠΏΡΠ΅Π΄Π΅Π»Π΅Π½Π½ΡΠΉ) ΠΎΠ±Π»Π°Π΄Π°Π» Π»ΡΠ±ΠΎΠΏΡΡΠ½ΠΎΠΉ ΡΠΈΠ»ΠΎΠΉ Π²ΡΠ·ΡΠ²Π°ΡΡ ΠΎΠΏΡΠ΅Π΄Π΅Π»Π΅Π½Π½ΠΎ ΠΎΡΠΊΠΎΡΠ±ΠΈΡΠ΅Π»ΡΠ½ΠΎΠ΅ ΠΌΠ΅Π½ΡΠ°Π»ΡΠ½ΠΎΠ΅ Π²ΠΈΠ΄Π΅Π½ΠΈΠ΅ Π³ΠΎΡΠΏΠΎΠ΄ΠΈΠ½Π° ΠΠ»Π°Π΄ΠΈΠΌΠΈΡΠ° Π² Π΅Π³ΠΎ ΡΠ΅Π»Π΅, ΠΊΠΎΠ³Π΄Π° ΠΎΠ½ ΠΆΠΈΠ», Ρ ΠΏΠΎΡΡΠΈ ΡΠ²Π΅ΡΡ
ΡΠ΅ΡΡΠ΅ΡΡΠ²Π΅Π½Π½ΠΎΠΉ ΡΡΠ½ΠΎΡΡΡΡ. Π½Π°ΡΠ°Π»ΠΎ ΠΈ ΠΊΠΎΠ½Π΅Ρ – ΡΡΠΎ ΠΏΡΠ΅Π΄ΡΠΏΡΠ΅ΠΆΠ΄Π΅Π½ΠΈΠ΅ ΡΠ΅ΠΌ, ΠΊΡΠΎ ΡΠ»ΠΈΡΠΊΠΎΠΌ Π»Π΅Π³ΠΊΠΎΠΌΡΡΠ»Π΅Π½Π½ΠΎ ΠΎΡΠ½ΠΎΡΠΈΡΡΡ ΠΊ ΠΈΠ½ΡΡΠΈΠ½ΠΊΡΠ°ΠΌ ΠΈ ΡΡΠ΅Π·ΠΌΠ΅ΡΠ½ΠΎ ΠΏΡΠ΅Π²ΠΎΠ·Π½ΠΎΡΠΈΡ ΠΈΠ½ΡΠ΅Π»Π»Π΅ΠΊΡ ΠΈ Π΅Π³ΠΎ ΠΏΡΠΎΠΈΠ·Π²ΠΎΠ΄Π½ΡΠ΅: ΡΠ°Π·ΡΠΌ ΠΈ ΠΏΠΎΠ½ΠΈΠΌΠ°Π½ΠΈΠ΅. ΠΠ΅Ρ; ΠΎΠ½ Π½ΠΈΠΊΠΎΠ³Π΄Π° Π½Π΅ ΠΏΡΡΠ΅ΡΠ΅ΡΡΠ²ΡΠ΅Ρ Ρ ΠΏΡΠΎΠΈΠ·Π²ΠΎΠ΄Π½ΡΠΌΠΈ Π²ΠΎΠ΄ΠΎΡΠΎΠ΄Π°. ΠΠ±ΡΡΠ½ΠΎ Π²Ρ Π²ΠΈΠ΄ΠΈΡΠ΅ Π΅Π³ΠΎ Π½Π°Π΅Π΄ΠΈΠ½Π΅ ΠΈΠ»ΠΈ Ρ Π΄ΡΡΠ³ΠΈΠΌ ΠΌΡΠΆΡΠΈΠ½ΠΎΠΉ.”
Π΄. – ΠΎΡΠ½ΠΎΡΠΈΡΡΡ Π²Π°ΡΠ° ΠΆΠ°Π»ΠΎΠ±Π°;
ΠΠ°ΡΠ΅ ΠΈΠΌΡ, Π°Π΄ΡΠ΅Ρ, Π½ΠΎΠΌΠ΅Ρ ΡΠ΅Π»Π΅ΡΠΎΠ½Π° ΠΈ Π°Π΄ΡΠ΅Ρ ΡΠ»Π΅ΠΊΡΡΠΎΠ½Π½ΠΎΠΉ ΠΏΠΎΡΡΡ; Π° ΡΠ°ΠΊΠΆΠ΅
ΠΠ°ΡΠ΅ Π·Π°ΡΠ²Π»Π΅Π½ΠΈΠ΅: (Π°) Π²Ρ Π΄ΠΎΠ±ΡΠΎΡΠΎΠ²Π΅ΡΡΠ½ΠΎ ΠΏΠΎΠ»Π°Π³Π°Π΅ΡΠ΅, ΡΡΠΎ ΠΈΡΠΏΠΎΠ»ΡΠ·ΠΎΠ²Π°Π½ΠΈΠ΅ ΠΊΠΎΠ½ΡΠ΅Π½ΡΠ°, ΠΊΠΎΡΠΎΡΡΠΉ, ΠΏΠΎ Π²Π°ΡΠ΅ΠΌΡ ΠΌΠ½Π΅Π½ΠΈΡ, Π½Π°ΡΡΡΠ°Π΅Ρ
Π²Π°ΡΠΈ Π°Π²ΡΠΎΡΡΠΊΠΈΠ΅ ΠΏΡΠ°Π²Π° Π½Π΅ ΡΠ°Π·ΡΠ΅ΡΠ΅Π½Ρ Π·Π°ΠΊΠΎΠ½ΠΎΠΌ, Π²Π»Π°Π΄Π΅Π»ΡΡΠ΅ΠΌ Π°Π²ΡΠΎΡΡΠΊΠΈΡ
ΠΏΡΠ°Π² ΠΈΠ»ΠΈ Π΅Π³ΠΎ Π°Π³Π΅Π½ΡΠΎΠΌ; (Π±) ΡΡΠΎ Π²ΡΠ΅
ΠΈΠ½ΡΠΎΡΠΌΠ°ΡΠΈΡ, ΡΠΎΠ΄Π΅ΡΠΆΠ°ΡΠ°ΡΡΡ Π² Π²Π°ΡΠ΅ΠΌ Π£Π²Π΅Π΄ΠΎΠΌΠ»Π΅Π½ΠΈΠΈ ΠΎ Π½Π°ΡΡΡΠ΅Π½ΠΈΠΈ, ΡΠ²Π»ΡΠ΅ΡΡΡ ΡΠΎΡΠ½ΠΎΠΉ, ΠΈ (c) ΠΏΠΎΠ΄ ΡΡΡΠ°Ρ
ΠΎΠΌ Π½Π°ΠΊΠ°Π·Π°Π½ΠΈΡ Π·Π° Π»ΠΆΠ΅ΡΠ²ΠΈΠ΄Π΅ΡΠ΅Π»ΡΡΡΠ²ΠΎ, ΡΡΠΎ Π²Ρ
Π»ΠΈΠ±ΠΎ Π²Π»Π°Π΄Π΅Π»Π΅Ρ Π°Π²ΡΠΎΡΡΠΊΠΈΡ
ΠΏΡΠ°Π², Π»ΠΈΠ±ΠΎ Π»ΠΈΡΠΎ, ΡΠΏΠΎΠ»Π½ΠΎΠΌΠΎΡΠ΅Π½Π½ΠΎΠ΅ Π΄Π΅ΠΉΡΡΠ²ΠΎΠ²Π°ΡΡ ΠΎΡ ΠΈΡ
ΠΈΠΌΠ΅Π½ΠΈ.
ΠΠ΅ΡΠΈΠ²Π°ΡΠΈΠ²Ρ – ΡΡΠΎ ΡΠΈΠΏ ΠΊΠΎΠ½ΡΡΠ°ΠΊΡΠΎΠ², ΠΈΡΠΏΠΎΠ»ΡΠ·ΡΠ΅ΠΌΡΡ
Π² ΡΠΎΡΠ³ΠΎΠ²Π»Π΅, Π½ΠΎ ΠΎΠ½ΠΈ Π½Π΅ Π»ΠΈΡΠ΅Π½Ρ ΡΠΈΡΠΊΠ°. ΠΠΎΡ ΡΡΠΎ Π²Π°ΠΌ Π½ΡΠΆΠ½ΠΎ Π·Π½Π°ΡΡ.
ΠΠ΄Π½Π°ΠΊΠΎ Π³Π»Π°Π²Π½ΠΎΠ΅ ΠΎΡΠ»ΠΈΡΠΈΠ΅ ΡΠΎΡΡΠΎΠΈΡ Π² ΡΠΎΠΌ, ΡΡΠΎ ΠΏΠΎΠΊΡΠΏΠ°ΡΠ΅Π»ΠΈ Π½Π΅ ΠΎΠ±ΡΠ·Π°Π½Ρ Π·Π°ΠΊΠ»ΡΡΠ°ΡΡ Π΄ΠΎΠ³ΠΎΠ²ΠΎΡ ΠΊΡΠΏΠ»ΠΈ-ΠΏΡΠΎΠ΄Π°ΠΆΠΈ. ΠΠΎΠ³ΡΡ, Π΅ΡΠ»ΠΈ Ρ
ΠΎΡΡΡ, Π½ΠΎ ΡΡΠΎ ΡΠΊΠΎΡΠ΅Π΅ Π²ΠΎΠ·ΠΌΠΎΠΆΠ½ΠΎΡΡΡ, ΡΠ΅ΠΌ ΠΎΠ±ΡΠ·Π°Π½Π½ΠΎΡΡΡ. ΠΡΠΈΠΌΠ΅Π½ΠΈΡΠ΅Π»ΡΠ½ΠΎ ΠΊ ΡΠΎΠ½Π΄ΠΎΠ²ΠΎΠΌΡ ΡΡΠ½ΠΊΡ Π²ΠΎΠ·ΠΌΠΎΠΆΠ½ΠΎΡΡΡ ΠΏΠΎΠΊΡΠΏΠΊΠΈ Π½Π°Π·ΡΠ²Π°Π΅ΡΡΡ Β«ΠΊΠΎΠ»Π»-ΠΎΠΏΡΠΈΠΎΠ½Β», Π° Π²ΠΎΠ·ΠΌΠΎΠΆΠ½ΠΎΡΡΡ ΠΏΡΠΎΠ΄Π°ΡΡ – Β«ΠΏΡΡ-ΠΎΠΏΡΠΈΠΎΠ½ΠΎΠΌΒ».
Π£Π·Π½Π°ΠΉΡΠ΅, ΠΊΠ°ΠΊ GoCardless ΠΌΠΎΠΆΠ΅Ρ ΠΏΠΎΠΌΠΎΡΡ Π²Π°ΠΌ ΡΠΎ ΡΠΏΠ΅ΡΠΈΠ°Π»ΡΠ½ΡΠΌΠΈ ΠΈΠ»ΠΈ ΡΠ΅Π³ΡΠ»ΡΡΠ½ΡΠΌΠΈ ΠΏΠ»Π°ΡΠ΅ΠΆΠ°ΠΌΠΈ.
ΠΡΠΎΡΠ΅ Π³ΠΎΠ²ΠΎΡΡ, ΠΏΡΠΎΠΈΠ·Π²ΠΎΠ΄Π½ΡΠΉ ΠΊΠΎΠ½ΡΡΠ°ΠΊΡ – ΡΡΠΎ ΡΠ΄Π΅Π»ΠΊΠ° ΠΌΠ΅ΠΆΠ΄Ρ Π΄Π²ΡΠΌΡ ΡΡΠΎΡΠΎΠ½Π°ΠΌΠΈ ΠΏΠΎ ΠΎΠ±ΠΌΠ΅Π½Ρ Π±Π°Π·ΠΎΠ²ΠΎΠ³ΠΎ Π°ΠΊΡΠΈΠ²Π°, Π΅ΡΠ»ΠΈ ΡΠ΅Π½Π° Π°ΠΊΡΠΈΠ²Π° Π΄ΠΎΡΡΠΈΠ³Π½Π΅Ρ ΡΠΎΠ³Π»Π°ΡΠΎΠ²Π°Π½Π½ΠΎΠ³ΠΎ ΡΡΠΎΠ²Π½Ρ Π² ΠΊΠ°ΠΊΠΎΠΉ-ΡΠΎ ΠΌΠΎΠΌΠ΅Π½Ρ Π² Π±ΡΠ΄ΡΡΠ΅ΠΌ.
Π Π°ΡΡΠΌΠΎΡΡΠΈΠΌ ΡΡΠ½ΠΎΠΊ ΠΎΠΏΡΠΈΠΎΠ½ΠΎΠ²: ΡΡΠ΅ΠΉΠ΄Π΅ΡΡ ΠΏΠΈΡΡΡ ΠΊΠΎΠ½ΡΡΠ°ΠΊΡ, Π² ΠΊΠΎΡΠΎΡΠΎΠΌ ΡΠΊΠ°Π·ΡΠ²Π°Π΅ΡΡΡ, ΡΡΠΎ Π΄Π΅ΡΠΆΠ°ΡΠ΅Π»Ρ Π±ΡΠ΄Π΅Ρ ΠΈΠΌΠ΅ΡΡ ΠΎΠΏΡΠΈΠΎΠ½, Π½ΠΎ Π½Π΅ ΠΎΠ±ΡΠ·Π°Π½ ΠΏΠΎΠΊΡΠΏΠ°ΡΡ ΠΎΠΏΡΠ΅Π΄Π΅Π»Π΅Π½Π½ΠΎΠ΅ ΠΊΠΎΠ»ΠΈΡΠ΅ΡΡΠ²ΠΎ Π°ΠΊΡΠΈΠΉ Π² Π±ΡΠ΄ΡΡΠ΅ΠΌ, Π΅ΡΠ»ΠΈ Π°ΠΊΡΠΈΡ Π΄ΠΎΡΡΠΈΠ³Π½Π΅Ρ ΡΠΊΠ°Π·Π°Π½Π½ΠΎΠΉ ΡΠ΅Π½Ρ, Π° ΠΏΡΠΎΠ΄Π°Π²Π΅Ρ ΠΎΠΏΡΠΈΠΎΠ½Π° Π±ΡΠ΄Π΅Ρ ΠΎΠ±ΡΠ·Π°Π½ ΠΏΡΠΎΠ΄Π°ΡΡ Π°ΠΊΡΠΈΠΈ Π΄Π΅ΡΠΆΠ°ΡΠ΅Π»Ρ.ΠΠΎΡΠ»Π΅ ΡΠΎΠ·Π΄Π°Π½ΠΈΡ ΠΊΠΎΠ½ΡΡΠ°ΠΊΡΠ° ΠΎΠ½ ΠΌΠΎΠΆΠ΅Ρ Π±ΡΡΡ ΠΏΡΠΎΠ΄Π°Π½ Π΄ΡΡΠ³ΠΎΠΉ ΡΡΠΎΡΠΎΠ½Π΅. Π‘ΡΠΎΠΈΠΌΠΎΡΡΡ ΠΊΠΎΠ½ΡΡΠ°ΠΊΡΠ° ΠΎΠΏΡΠ΅Π΄Π΅Π»ΡΠ΅ΡΡΡ Π΄ΠΎΡ
ΠΎΠ΄Π½ΠΎΡΡΡΡ Π΄Π°Π½Π½ΠΎΠΉ Π°ΠΊΡΠΈΠΈ.



ΠΡΡΡ Π΄Π΅ΡΠΈΠ²Π°ΡΠΈΠ²Ρ Π½Π° ΡΡΡΡΠ΅Π²ΡΠ΅ ΡΠΎΠ²Π°ΡΡ, Π°ΠΊΡΠΈΠΈ, Π½Π΅Π΄Π²ΠΈΠΆΠΈΠΌΠΎΡΡΡ ΠΈ ΠΈΠ½Π΄Π΅ΠΊΡΡ. ΠΡΡΡ Π΄Π°ΠΆΠ΅ ΠΏΡΠΎΠΈΠ·Π²ΠΎΠ΄Π½ΡΠ΅ Π½Π° ΠΎΡΠ½ΠΎΠ²Π΅ Π΄ΡΡΠ³ΠΈΡ
ΠΏΡΠΎΠΈΠ·Π²ΠΎΠ΄Π½ΡΡ
. ΠΡΠΈΡΠΈΠ½Π° ΡΡΠΎΠ³ΠΎ Π² ΡΠΎΠΌ, ΡΡΠΎ Π΄Π΅ΡΠΈΠ²Π°ΡΠΈΠ²Ρ ΠΎΡΠ΅Π½Ρ Ρ
ΠΎΡΠΎΡΠΎ ΡΠ΄ΠΎΠ²Π»Π΅ΡΠ²ΠΎΡΡΡΡ ΠΏΠΎΡΡΠ΅Π±Π½ΠΎΡΡΠΈ ΠΌΠ½ΠΎΠΆΠ΅ΡΡΠ²Π° ΡΠ°Π·Π»ΠΈΡΠ½ΡΡ
ΠΏΡΠ΅Π΄ΠΏΡΠΈΡΡΠΈΠΉ ΠΈ ΡΠ°ΡΡΠ½ΡΡ
Π»ΠΈΡ ΠΏΠΎ Π²ΡΠ΅ΠΌΡ ΠΌΠΈΡΡ.
Π€ΠΎΡΠ²Π°ΡΠ΄Π½ΡΠΉ ΠΊΠΎΠ½ΡΡΠ°ΠΊΡ Π·Π°ΠΊΠ»ΡΡΠ°Π΅ΡΡΡ ΠΌΠ΅ΠΆΠ΄Ρ Π΄Π²ΡΠΌΡ ΡΡΠΎΡΠΎΠ½Π°ΠΌΠΈ ΠΈ ΠΏΡΠ΅Π΄ΡΡΠ°Π²Π»ΡΠ΅Ρ ΡΠΎΠ±ΠΎΠΉ ΡΠΎΠ³Π»Π°ΡΠ΅Π½ΠΈΠ΅ ΠΎ ΠΏΠΎΠΊΡΠΏΠΊΠ΅ ΠΈΠ»ΠΈ ΠΏΡΠΎΠ΄Π°ΠΆΠ΅ Π°ΠΊΡΠΈΠ²Π° ΠΈΠ»ΠΈ ΡΠΎΠ²Π°ΡΠ° ΠΏΠΎ Π·Π°Π΄Π°Π½Π½ΠΎΠΉ ΡΠ΅Π½Π΅ Π² Π·Π°Π΄Π°Π½Π½ΡΡ Π΄Π°ΡΡ. ΠΡΠ½ΠΎΠ²Π½ΠΎΠ΅ ΡΠ°Π·Π»ΠΈΡΠΈΠ΅ ΠΌΠ΅ΠΆΠ΄Ρ ΡΠΎΡΠ²Π°ΡΠ΄Π½ΡΠΌΠΈ ΠΈ ΡΡΡΡΠ΅ΡΡΠ½ΡΠΌΠΈ ΠΊΠΎΠ½ΡΡΠ°ΠΊΡΠ°ΠΌΠΈ Π·Π°ΠΊΠ»ΡΡΠ°Π΅ΡΡΡ Π² ΡΠΎΠΌ, ΡΡΠΎ ΡΠΎΡΠ²Π°ΡΠ΄Π½ΡΠ΅ ΠΊΠΎΠ½ΡΡΠ°ΠΊΡΡ Π½Π΅ΡΡΠ°Π½Π΄Π°ΡΡΠΈΠ·ΠΈΡΠΎΠ²Π°Π½Ρ ΠΈ ΡΠΎΡΠ³ΡΡΡΡΡ Π½Π° Π²Π½Π΅Π±ΠΈΡΠΆΠ΅Π²ΠΎΠΌ ΡΡΠ½ΠΊΠ΅, Π° Π½Π΅ Π½Π° ΡΠΎΡΠΌΠ°Π»ΡΠ½ΠΎΠΌ ΠΎΡΠ³Π°Π½ΠΈΠ·ΠΎΠ²Π°Π½Π½ΠΎΠΌ ΡΡΠ½ΠΊΠ΅.
Π‘Π²ΠΎΠΏ – ΡΡΠΎ ΠΊΠΎΠ½ΡΡΠ°ΠΊΡ, ΠΏΠΎ ΠΊΠΎΡΠΎΡΠΎΠΌΡ Π΄Π²Π΅ ΡΡΠΎΡΠΎΠ½Ρ Π±ΡΠΊΠ²Π°Π»ΡΠ½ΠΎ ΠΎΠ±ΠΌΠ΅Π½ΠΈΠ²Π°ΡΡΡΡ ΠΈΠ»ΠΈ ΠΎΠ±ΠΌΠ΅Π½ΠΈΠ²Π°ΡΡΡΡ Π΄Π΅Π½Π΅ΠΆΠ½ΡΠΌΠΈ ΠΏΠΎΡΠΎΠΊΠ°ΠΌΠΈ ΡΠΈΠ½Π°Π½ΡΠΎΠ²ΠΎΠ³ΠΎ ΠΈΠ½ΡΡΡΡΠΌΠ΅Π½ΡΠ° Π² ΡΠ΅ΡΠ΅Π½ΠΈΠ΅ ΠΎΠ³ΡΠ°Π½ΠΈΡΠ΅Π½Π½ΠΎΠ³ΠΎ ΠΏΠ΅ΡΠΈΠΎΠ΄Π° Π²ΡΠ΅ΠΌΠ΅Π½ΠΈ.ΠΡΠ³ΠΎΠ΄Π° ΠΎΡ ΡΡΠΎΠ³ΠΎ ΡΠΈΠ»ΡΠ½ΠΎ Π²Π°ΡΡΠΈΡΡΠ΅ΡΡΡ ΠΈ Π²ΠΎ ΠΌΠ½ΠΎΠ³ΠΎΠΌ Π·Π°Π²ΠΈΡΠΈΡ ΠΎΡ Ρ
Π°ΡΠ°ΠΊΡΠ΅ΡΠ° ΠΎΠ±ΠΌΠ΅Π½ΠΈΠ²Π°Π΅ΠΌΠΎΠ³ΠΎ ΡΠΈΠ½Π°Π½ΡΠΎΠ²ΠΎΠ³ΠΎ ΠΈΠ½ΡΡΡΡΠΌΠ΅Π½ΡΠ°. Π ΠΎΡΠ»ΠΈΡΠΈΠ΅ ΠΎΡ ΡΡΡΡΠ΅ΡΡΠ½ΡΡ
ΠΈ ΠΎΠΏΡΠΈΠΎΠ½Π½ΡΡ
ΠΊΠΎΠ½ΡΡΠ°ΠΊΡΠΎΠ², ΡΠ²ΠΎΠΏΡ ΡΠΎΡΠ³ΡΡΡΡΡ Π½Π° Π²Π½Π΅Π±ΠΈΡΠΆΠ΅Π²ΠΎΠΉ ΠΎΡΠ½ΠΎΠ²Π΅ ΠΌΠ΅ΠΆΠ΄Ρ Π²ΠΎΠ²Π»Π΅ΡΠ΅Π½Π½ΡΠΌΠΈ ΡΡΠΎΡΠΎΠ½Π°ΠΌΠΈ, ΠΈ Π½Π° ΡΡΠ½ΠΊΠ΅ ΡΠ²ΠΎΠΏΠΎΠ² Π΄ΠΎΠΌΠΈΠ½ΠΈΡΡΡΡ ΡΠΈΠ½Π°Π½ΡΠΎΠ²ΡΠ΅ ΡΡΡΠ΅ΠΆΠ΄Π΅Π½ΠΈΡ ΠΈ ΠΊΠΎΡΠΏΠΎΡΠ°ΡΠΈΠΈ, Π² ΠΊΠΎΡΠΎΡΡΡ
ΡΡΠ°ΡΡΠ²ΡΠ΅Ρ Π½Π΅ΡΠΊΠΎΠ»ΡΠΊΠΎ ΡΠ°ΡΡΠ½ΡΡ
Π»ΠΈΡ.
ΠΠ΅ΠΎΠ±Π΅ΡΠΏΠ΅ΡΠ΅Π½Π½ΡΠΉ ΠΊΡΠ΅Π΄ΠΈΡΠ½ΡΠΉ ΠΏΡΠΎΠΈΠ·Π²ΠΎΠ΄Π½ΡΠΉ ΠΈΠ½ΡΡΡΡΠΌΠ΅Π½Ρ – ΡΡΠΎ Π΄Π²ΡΡΡΠΎΡΠΎΠ½Π½Π΅Π΅ ΡΠΎΠ³Π»Π°ΡΠ΅Π½ΠΈΠ΅ ΠΌΠ΅ΠΆΠ΄Ρ Π΄Π²ΡΠΌΡ ΡΡΠΎΡΠΎΠ½Π°ΠΌΠΈ, ΠΈ ΠΊΠ°ΠΆΠ΄Π°Ρ ΠΈΠ· ΡΡΠΎΡΠΎΠ½ Π½Π΅ΡΠ΅Ρ ΠΎΡΠ²Π΅ΡΡΡΠ²Π΅Π½Π½ΠΎΡΡΡ Π·Π° Π²ΡΠΏΠΎΠ»Π½Π΅Π½ΠΈΠ΅ ΡΠ²ΠΎΠΈΡ
ΠΏΠ»Π°ΡΠ΅ΠΆΠ΅ΠΉ. Π€ΠΈΠ½Π°Π½ΡΠΈΡΡΠ΅ΠΌΡΠΉ ΠΊΡΠ΅Π΄ΠΈΡΠ½ΡΠΉ ΠΏΡΠΎΠΈΠ·Π²ΠΎΠ΄Π½ΡΠΉ ΠΈΠ½ΡΡΡΡΠΌΠ΅Π½Ρ – ΡΡΠΎ ΠΊΠΎΠ³Π΄Π° ΠΏΡΠΎΠ΄Π°Π²Π΅Ρ Π·Π°ΡΠΈΡΡ (ΡΡΠΎΡΠΎΠ½Π°, ΠΊΠΎΡΠΎΡΠ°Ρ ΠΏΡΠΈΠ½ΠΈΠΌΠ°Π΅Ρ Π½Π° ΡΠ΅Π±Ρ ΠΊΡΠ΅Π΄ΠΈΡΠ½ΡΠΉ ΡΠΈΡΠΊ) ΠΏΡΠΎΠΈΠ·Π²ΠΎΠ΄ΠΈΡ ΠΏΠ»Π°ΡΠ΅ΠΆ, ΠΊΠΎΡΠΎΡΡΠΉ ΠΏΠΎΠ·ΠΆΠ΅ ΠΈΡΠΏΠΎΠ»ΡΠ·ΡΠ΅ΡΡΡ Π΄Π»Ρ ΡΡΠ΅Π³ΡΠ»ΠΈΡΠΎΠ²Π°Π½ΠΈΡ Π»ΡΠ±ΡΡ
ΠΊΡΠ΅Π΄ΠΈΡΠ½ΡΡ
ΡΠΎΠ±ΡΡΠΈΠΉ, ΠΊΠΎΡΠΎΡΡΠ΅ ΠΌΠΎΠ³ΡΡ ΠΏΡΠΎΠΈΠ·ΠΎΠΉΡΠΈ.
ΠΠ°ΠΏΡΠΈΠΌΠ΅Ρ, ΡΠ΅, ΠΊΡΠΎ Ρ
ΠΎΡΠ΅Ρ Π·Π°ΡΠΈΡΠΈΡΡ ΡΠ΅Π±Ρ Π² ΡΠ»ΡΡΠ°Π΅ ΠΏΠ°Π΄Π΅Π½ΠΈΡ ΡΠ΅Π½ Π½Π° ΡΠ²ΠΎΠΈ Π°ΠΊΡΠΈΠΈ, ΠΌΠΎΠ³ΡΡ ΠΊΡΠΏΠΈΡΡ ΠΎΠΏΡΠΈΠΎΠ½ ΠΏΡΡ. ΠΡΠΎ ΠΎΠ·Π½Π°ΡΠ°Π΅Ρ, ΡΡΠΎ Π½Π΅Π·Π°Π²ΠΈΡΠΈΠΌΠΎ ΠΎΡ ΡΠΎΠ³ΠΎ, Π²ΡΡΠ°ΡΡΠ΅Ρ ΠΈΠ»ΠΈ ΡΠΏΠ°Π΄Π΅Ρ ΡΠ΅Π½Π° Π°ΠΊΡΠΈΠΉ, Π²Π»Π°Π΄Π΅Π»Π΅Ρ ΠΏΠΎΠ»ΡΡΠΈΡ ΠΏΡΠΈΠ±ΡΠ»Ρ, ΠΏΠΎΡΠΎΠΌΡ ΡΡΠΎ Π»ΡΠ±ΠΎΠΉ ΠΏΠΎΡΠ΅Π½ΡΠΈΠ°Π»ΡΠ½ΡΠΉ ΡΠ±ΡΡΠΎΠΊ Π±ΡΠ΄Π΅Ρ Ρ
Π΅Π΄ΠΆΠΈΡΠΎΠ²Π°Π½.
ΠΡΠΎ, Π² ΡΠ²ΠΎΡ ΠΎΡΠ΅ΡΠ΅Π΄Ρ, ΠΌΠΎΠΆΠ΅Ρ ΠΏΡΠΈΠ²Π΅ΡΡΠΈ ΠΊ ΡΠ΅ΠΏΠ½ΠΎΠΉ ΡΠ΅Π°ΠΊΡΠΈΠΈ, ΠΊΠΎΡΠΎΡΠ°Ρ ΠΏΡΠΈΠ²Π΅Π΄Π΅Ρ ΠΊ ΡΠΈΠ½Π°Π½ΡΠΎΠ²ΠΎΠΌΡ ΠΊΡΠΈΠ·ΠΈΡΡ.
ΠΠ΄Π½ΠΈΠΌ ΠΈΠ· ΠΏΡΠΈΠΌΠ΅ΡΠΎΠ² ΠΏΡΠΎΠΈΠ·Π²ΠΎΠ΄Π½ΡΡ
ΡΠΈΠ½Π°Π½ΡΠΎΠ²ΡΡ
ΠΈΠ½ΡΡΡΡΠΌΠ΅Π½ΡΠΎΠ² ΡΠ²Π»ΡΡΡΡΡ ΠΎΠΏΡΠΈΠΎΠ½Ρ, ΠΏΠΎΡΠΊΠΎΠ»ΡΠΊΡ ΠΈΡ
ΡΡΠΎΠΈΠΌΠΎΡΡΡ ΠΈΠ·ΠΌΠ΅Π½ΡΠ΅ΡΡΡ Π² Π·Π°Π²ΠΈΡΠΈΠΌΠΎΡΡΠΈ ΠΎΡ Π΄Π²ΠΈΠΆΠ΅Π½ΠΈΡ ΡΠ΅Π½Ρ Π±Π°Π·ΠΎΠ²ΡΡ
Π°ΠΊΡΠΈΠΉ.
ΠΠ΅ΠΊΠΎΡΠΎΡΡΠ΅ ΡΠ°ΡΠΏΡΠΎΡΡΡΠ°Π½Π΅Π½Π½ΡΠ΅ ΡΠΈΠΏΡ Π΄Π΅ΡΠΈΠ²Π°ΡΠΈΠ²ΠΎΠ² Π²ΠΊΠ»ΡΡΠ°ΡΡ:
ΠΠΎ Π²Π°ΠΆΠ½ΠΎ ΠΎΡΠΌΠ΅ΡΠΈΡΡ, ΡΡΠΎ ΡΠΎΡΠ²Π°ΡΠ΄Π½ΡΠ΅ ΠΊΠΎΠ½ΡΡΠ°ΠΊΡΡ Π½Π΅ ΡΠΎΡΠ³ΡΡΡΡΡ Π½Π° Π±ΠΈΡΠΆΠ΅.
ΠΠΎ Π²ΠΌΠ΅ΡΡΠΎ ΡΠΎΠ³ΠΎ, ΡΡΠΎΠ±Ρ Π½Π°Π·ΡΠ²Π°ΡΡ Β«ΡΡΡΠ°Ρ
ΠΎΠ²Π°Π½ΠΈΠ΅Β», ΡΡΠΎ Π½Π°Π·ΡΠ²Π°Π΅ΡΡΡ Ρ
Π΅Π΄ΠΆΠΈΡΠΎΠ²Π°Π½ΠΈΠ΅ΠΌ.
Π£ΡΠΈΡΡΠ²Π°Ρ Π΅Π³ΠΎ Π½Π°Π·Π²Π°Π½ΠΈΠ΅, ΡΡΠΎ Π±ΠΎΠ»ΡΡΠ΅ ΠΏΡΠ΅Π΄ΠΏΠΎΠ»ΠΎΠΆΠ΅Π½ΠΈΠ΅, ΡΠ΅ΠΌ Π΄ΠΎΡΡΠΎΠ²Π΅ΡΠ½ΡΠ΅ Π΄Π°Π½Π½ΡΠ΅. ΠΠ½Π²Π΅ΡΡΠΎΡ, ΠΈΡΠΏΠΎΠ»ΡΠ·ΡΡΡΠΈΠΉ ΡΡΡ ΡΡΡΠ°ΡΠ΅Π³ΠΈΡ, Π½Π°Π΄Π΅Π΅ΡΡΡ ΠΏΠΎΠ»ΡΡΠΈΡΡ ΠΌΠ°ΠΊΡΠΈΠΌΠ°Π»ΡΠ½ΡΡ ΠΏΡΠΈΠ±ΡΠ»Ρ, Π½ΠΎ, ΠΊΠ°ΠΊ ΠΏΡΠ΅Π΄ΠΏΠΎΠ»Π°Π³Π°Π΅Ρ ΡΠ΅ΡΠΌΠΈΠ½, Π²ΡΠ΅ ΡΡΠΎ ΡΠΏΠ΅ΠΊΡΠ»ΡΡΠΈΠ²Π½ΠΎ, ΠΈ ΠΌΠΎΠΆΠ΅Ρ Π±ΡΡΡ ΠΎΡΠ΅Π½Ρ ΡΠΈΡΠΊΠΎΠ²Π°Π½Π½ΡΠΌ.
Β«
ΠΏΡΠΈΡΡΠ½ΠΎΠ΅.