Тесты по теме “Производная” онлайн
-
Производная элементарных функций
18.04.2020 11073 0
Перед Вами тренировочный тест, проверяющий усвоение небольшой, логически завершенной части темы “Производная”. Содержание и уровень сложности включенных в него заданий, в основном, отвечают обязательным требованиям к математической подготовке студентов, обучающихся по специальностям технического профиля. Планируется, что на выполнение этого теста Вы потратите не более 5 минут.
-
Производная сложной функции.
31.10.2020 5178 0
Данный тест будет полезным учителю для осуществления быстрого контроля на уроке, а также ребятам, которые желают проверить свои знания по данной теме.

-
Производная. Формулы.
25.10.2020 7841
Данный тест будет полезным учителю для осуществления быстрого контроля на уроке, а также ребятам, которые желают проверить свои знания по данной теме.
-
Тест “Вторая производная. Физический смысл производной”
05.06.2022 40 0Тест “Вторая производная. Физический смысл производной”. Тест по теме “Вторая производная. Физический смысл производной” проверяет знание определения первой и второй производной, понимание физического смысла первой и второй производной функции, умения вычислять первую и вторую производные функций.
умения вычислять значения производных функций в точке.
Тест содержит 10 вопросов с выбором единичного верного ответа и вопросы с вводом верного ответа в виде числа. -
Производная. Геометрический смысл производной.05.06.2022 37 0
Алгебра и начала анализа. Тема “Производная” Тест по теме “Производная. Геометрический смысл производной”.
-
Нахождение производной суммы. Формулы дифференцирования.
18.04.2020 1972 0
Использование формул дифференцирования и правила суммы для нахождения производных.
-
Производная и ее применение
25.
12.2019
7954
0
Данный тест создан для проверки знаний по темам “Функция”, “Производная”
-
Производная и ее приложения
29.05.2020 665 0Тест предназначен для проверки знания физического и геометрического смысла производной, формул производных элементарных функций, правил вычисления производной, уения применять производную для составления уравнения касательной, исследования функции на монотонность и экстремумы
-
Производные некоторых элементарных функций
18.10.2021 628
Тест по теме “Производные некоторых элементарных функций” предназначен для проверки усвоения указанной темы обучающимися 11 класса
-
Производная функции (высшая математика)
07.
12.2021
255
0
Тест по курсу высшей математики на тему “Производная функции”. Тест создан с целью проверки элементарных теоретических знаний производной и умения решать простейшие задачи производной.
Нахождение производной
29.02.2020 3383 0
тренировочный тест на нахождение производной сложной функции, производная частного и произведения
-
Урок №6 «Признаки возрастания и убывания функции»
27.05.2020 1895 0
Данный тест предназначен для закрепления материала по теме “Признак возрастания и убывыания функции”.

Очень внимательно читайте задание и инструкцию к работе. Желаю удачи!!!
-
Механический смысл производной
23.10.2021 382 0
Тест состоит из 7 вопросов по теме “Физический смысл производной”, содержит прямые и обратные задания, аналогичные заданию №6 ЕГЭ.
-
Производная функции в школьном курсе математике
19.09.2018 1317 0
Тест состоит из 10 вопросов раскрывающих тему “Производная функции”
-
Производные элементарных функций
16.
11.2018
1308
0
Тест рекомендуется использовать при изучении темы “Производные элементарных функций” по учебнику Ю.М. Колягина, 11 класс
-
Наибольшее и наименьшее значения функций
23.12.2018 1772
Контрольный тест по алгебре и началам анализа в 11 классе. По материалам профильного ЕГЭ 2019 года (№12)
-
Математика тест для 11 класса по теме производная
30.01.2019
312 0Тест предназначен для учащихся 11 классов или студентов 1 и 2 курса. Содержит задания по теме “Производная и её приложения”, “Интеграл”, “Первообразная”, “Пределы”.
Включает в себя 19 заданий -
Тест для обучающихся 11 класс в форме ЕГЭ (профильный уровень)
08.02.2020 9 0
Тест состоит из 12 вопросов 1 части ЕГЭ профильного уровня обучающихся 11 класса
-
Вычисление производной
03.04.2020 5737
Данный тест может быть использован в качестве контроля знаний учащихся после изучения темы “Производная”
-
Дифференцирование алгебраической суммы
18.

04.2020 546 0Перед Вами тренировочный тест, проверяющий усвоение небольшой, логически завершенной части темы “Правила дифференцирования”. Содержание и уровень сложности включенных в него заданий, в основном, отвечают обязательным требованиям к математической подготовке студентов, обучающихся по специальностям технического профиля. Планируется, что на выполнение этого теста Вы потратите не более 5 минут.
-
Дифференцирование произведения
18.04.2020 1563 0
Перед Вами тренировочный тест, проверяющий усвоение небольшой, логически завершенной части темы “Правила дифференцирования”. Содержание и уровень сложности включенных в него заданий, в основном, отвечают обязательным требованиям к математической подготовке студентов, обучающихся по специальностям технического профиля.
Планируется, что на выполнение этого теста Вы потратите не более 5 минут. -
Нахождение значений производных в точке
22.04.2020 244 0
Тест направлен на формирования навыков поиска производных различных функций и нахождение значений производных
-
Дифференцирование частного
27.04.2020 1707 0
Перед Вами тренировочный тест, проверяющий усвоение небольшой, логически завершенной части темы “Правила дифференцирования”. Содержание и уровень сложности включенных в него заданий, в основном, отвечают обязательным требованиям к математической подготовке студентов, обучающихся по специальностям технического профиля.
Планируется, что на выполнение этого теста Вы потратите не более 5 минут. -
УД Математика Производная (вариант 2)
06.05.2020 243 0
Тест по математике “Вычисление производной” для студентов 1 курса СПО
-
Производная тригонометрической функции
06.05.2020 1193 0
Тест предназначен для проверки зананий по теме “Производная тригонометрических функций и их комбинации с элементарными функциями”
-
Нахождение значения производной тригонометрической функции в точке
08.
05.2020
193
0
Тест предназначен для проверки зананий по теме “Нахождение значения производной тригонометрической функции в точке”
-
ОУД.03 Математика. Итоговое тестирование
11.06.2020 254 0
Перед Вами тренировочный тест, проверяющий усвоение небольшой, логически завершенной части учебной дисциплины математика. Содержание и уровень сложности включенных в него заданий, в основном, отвечают обязательным требованиям к математической подготовке студентов, обучающихся по специальностям технического профиля.
-
Производная функции
06.
10.2020
432
0
Проверка усвоения учащимися темы «Производная функции», умение применять полученные знания на конкретных примерах и задачам физики и геометрии.
-
Применение производной к исследованию функций в заданиях ЕГЭ №1
27.12.2020 339 0
Тест предназначен для обучающихся средней школы для подготовки к ЕГЭ и проверки уровня знаний по теме “Применение производной к исследованию функций и построению графиков”.
-
Выполнение задания №7 формата ЕГЭ (профильный уровень)
09.01.2021 145 0
В тесте представлены задания на применение геометрического, физического смыслов производной и при исследовании функции
-
Применение производной к исследованию функций в заданиях ЕГЭ №2
15.
01.2021
827
0
Тест для обучающихся средней школы, предназначен для подготовки к ЕГЭ и проверки уровня знаний по теме “Физический, геометрический смысл призводной и применение производной к исследованию функций “.
-
Производная. Геометрический смысл производной
03.03.2021 451 0
Данный тест предназначен для проверки знаний обучающихся по теме “Производная. Геометрический смысл производной”
-
Производная простейших функций
04.03.2021 328 0
Тест по алгебре и началам математического анализа на применение знаний таблицы производных
-
Математический анализ.
Вычисление производных.
12.03.2021 173 0
Данный тест рассчитан на выпускников школ и первокурсников ВУЗов. Проверьте свои знания в теории производных.
-
Геометрический смысл производной в задачах ЕГЭ
30.03.2021 358 0
Тест для обучающихся средней школы, предназначен для подготовки к ЕГЭ и проверки уровня знаний по теме “Производная. Геометрический смысл производной”.
-
Итоговый тест за 1 четверть, 11 класс, математика
30.10.2021 132 0
Тест по математике 11 класса за 1 четверть по УМК Алимова Ш.
А. (алгебра и начала анализа) и Атанасяна Л. С. (геометрия). Базовый уровень.
-
Производные функции
05.12.2021 242 0
Тест для проработки темы -производная. Предназначен для решения и проработки темы учников и их родителей.
-
Производная сложной функции
02.02.2022 359 0
Образовательный тест по теме “Производная сложной функции” позволяет проверить знания школьников или студентов. В тесте требуется как найти сложную функцию из предложенных, так и самостоятельно вычислить производную некоторой сложной функции. Для выполнения заданий необходимо знать таблицу производных и правило вычисления производной сложной функции.
Тест одновариантный, состоит из 14 заданий. -
Правила дифференцирования
18.03.2022 137 0
Тест предназначен для проверки знаний по теме “Правила дифференцирования”.
-
Применение производной к исследованию функций и построению графиков.
14.04.2022 336 0
Перед Вами тренировочный тест, проверяющий усвоение небольшой, логически завершенной части по теме производная. Содержание и уровень сложности включенных в него заданий, в основном, отвечают обязательным требованиям к математической подготовке студентов, обучающихся по специальностям технического профиля.

-
Тест по теме “Производная”
23.04.2022 73 0
Тест по теме “Производная” состоит из четырнадцати вопросов, девять из которых тестовые, остальные с записью ответа
-
Примеры использования производной для нахождения наилучшего решения в прикладных задачах.
29.04.2022 144 0
Перед Вами тренировочный тест, проверяющий усвоение небольшой, логически завершенной части темы “Начала математического анализа”. Содержание и уровень сложности включенных в него заданий, в основном, отвечают обязательным требованиям к математической подготовке студентов, обучающихся по специальностям технического профиля.

-
Производная. Понятие производной
02.06.2022 6 0
Алгебра и начала анализа. Тема “Производная” Тест №1 по теме “Понятие производной. Физический смысл производной”
-
Тест “Правила дифференцирования”
03.06.2022 70 0
Тест “Правила дифференцирования”. Тест по теме “Правила дифференцирования” проверяет знание правил дифференцирования – правило дифференцирования суммы двух функций, правило вынесения постоянного множителя за знак производной, правило нахождения производной произведения функций, частного функций, нахождения производной сложной функции.
Тест содержит 10 вопросов.
В тесте присутствуют вопросы с единичным верным ответом, вопросы на установление соответствия функции и ее производной и вопрос, в котором нужно записать верный ответ в виде числа. -
Тест “Производные элементарных функций”
04.06.2022 41 0
Тест “Производные элементарных функций”. Тест по теме “Производные элементарных функций” проверяет знание формул нахождения производных элементарных функций – степенной, показательной, логарифмической, тригонометрических функций, а также их различных комбинаций и умения вычислять производные функций. Тест содержит 10 вопросов с единичным верным ответом.
-
Тест на соответствие “Производные элементарных функций”
05.
06.2022
10
0
Тест на соответствие “Производные элементарных функций”. Тест по теме “Производные элементарных функций” проверяет знание формул нахождения производных элементарных функций – степенной, тригонометрических функций, умения вычислять производные функций. Тест содержит 10 функций и 10 производных функций. При выполнении теста необходимо установить соотвтетствие между функцией и ее производной.
-
Тест «Геометрический смысл производной. Уравнение касательной и нормали»
05.06.2022 6 0
Тест по теме “Геометрический смысл производной. Уравнение касательной и нормали” проверяет знание геометрического смысла производной, алгоритм нахождения уравнения касательной и нормали к графику функции в точке; умения составлять уравнение касательной и нормали к графику функции в заданной точке, находить угловой коэффициент касательной к графику функции, угол между касательной к графику и осью Ох.
Тест содержит 10 вопросов с выбором единичного и верного ответа, установление верной последовательности и вопросы с вводом верного ответа в виде числа.
Решение высшей математики онлайн
‹– Назад
Пусть — внутренняя точка области , и в области задана функция . Рассмотрим ограничение функции на прямую , проходящую через точку параллельно оси . Эта прямая задаётся условиями при ; переменная может при этом произвольно меняться. Поэтому для рассматриваемого ограничения имеется естественная параметризация, смысл которой в том, что “замораживаются” все переменные, от которых зависит , кроме :
Получили функцию одного переменного , как параметризацию ограничения с помощью параметра .
Рис.7.12.
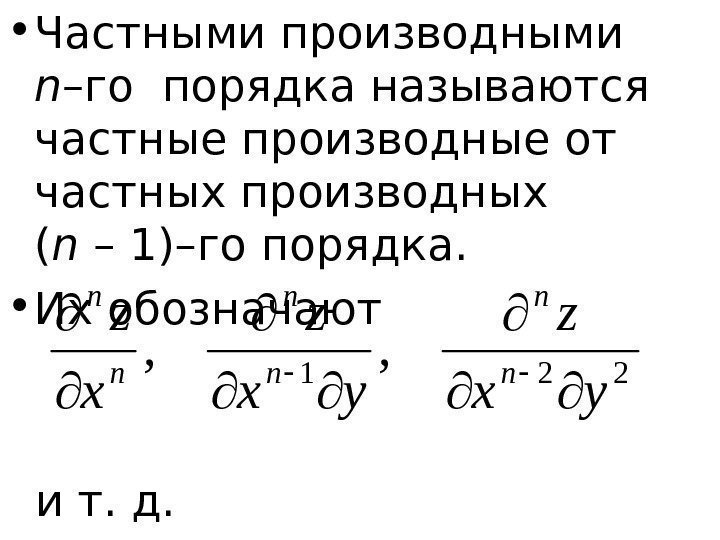
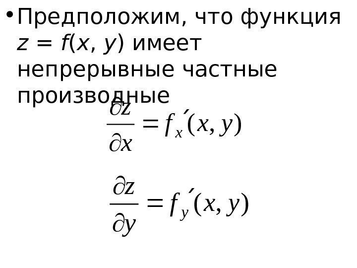
Функция может иметь производную в точке , равную некоторому числу . Это число называют частной производной функции по переменной , вычисленной в точке .
Эта частная производная обозначается или .
Сразу же заметим, что значения частных производных от функции в точке , вычисленные по разным переменным и , могут быть различными, так что обозначение типа , без указания переменной, по которой вычислена частная производная, не имеет смысла: в обозначении обязательно нужно указывать переменную, по которой мы дифференцируем.
Итак, чтобы вычислить частную производную от функции по некоторой переменной , нужно фиксировать значения всех переменных, кроме (то есть временно считать их постоянными), а затем по обычным правилам вычисления производных найти производную по этой единственной переменной . Теперь ясно, что для вычисления частных производных никаких новых правил дифференцирования вдобавок к тем, что известны нам для функций одной переменной, не потребуется, ведь при вычислении частной производной мы считаем, что может изменяться только одна переменная.
Считая точку , в которой вычисляется значение частной производной , переменной точкой области и предполагая, что во всех точках эта производная существует, мы получаем, что частная производная — это функция, заданная в области (или в её части, если производная существует не везде в ).
Поскольку частную производную функции можно вычислять по каждой из переменных , то функция имеет частных производных
Эти частные производные, вообще говоря, — различные функции. Их называют также частными производными первого порядка от функции . Итак, функция переменных имеет частных производных первого порядка.
Пример 7.11 Вычислим частные производные функции двух переменных
по каждой из переменных и .
Производную по найдём, считая переменной, а постоянной величиной:
При этом мы воспользовались тем, что производная суммы равна сумме производных, тем, что производная от (по ) равна , тем, что производная от (по , при постоянном значении ) равна , тем, что производная от (по ) равна 3, и, наконец, тем, что производная постоянного слагаемого равняется 0.
Аналогично найдём производную по переменной .
При этом мы считаем, что — постоянная, а меняется только , по которой мы и находим производную:
При этом слагаемые и постоянны, и их производная по равна 0; в слагаемом множитель постоянный, и его можно вынести за знак производной, а производная от равна ; наконец, производная от равняется .
В соответствии с изученным в первом семестре смыслом производной функции одного переменного (напомним, что производная функции равна скорости изменения значений функции в точке ), cмысл частной производной — это скорость изменения значений функции при равномерном движении с единичной скоростью через точку по прямой , параллельной оси .
Геометрический смысл частной производной также становится ясен, если рассмотреть ограничение функции , полученное при фиксации значений всех переменных, кроме . Для наглядности ограничимся случаем функции двух переменных и . В этом случае мы можем изобразить график функции на чертеже в виде некоторой поверхности.
Рис.7.13.
Отметим на плоскости точку , в которой вычисляется частная производная , и рассмотрим сечение графика вертикальной плоскостью ; она проходит на плоскости через прямую , заданную тем же уравнением . Тогда эта плоскость высекает в поверхности графика линию, служащую графиком функции . Функция — это функция одной переменной , и её производная в точке равна тангенсу угла наклона касательной, проведённой к графику в точке . С другой стороны, . Значит, частная производная имеет геометрический смысл как тангенс угла наклона касательной к сечению графика вертикальной плоскостью .
Точно так же, частная производная имеет геометрический смысл как тангенс угла наклона касательной к сечению графика вертикальной плоскостью . Заметим, что плоскости и взаимно перпендикулярны.
Если функция одного переменного имеет производную в некоторой точке, то эта функция обязательно непрерывна в этой точке; этот факт мы изучили в первом семестре. В случае нескольких переменных ( ) дело обстоит не так. Даже наличия в некоторой точке частных производных функции по всем переменным не достаточно для того, чтобы функция была непрерывной в точке . Приведём пример такой функции двух переменных, что частные производные её сушествуют, а функция, тем не менее, разрывна.
Пример 7.12 Рассмотрим функцию, заданную при :
Эта функция разрывна в точке , поскольку в любой, как угодно малой окрестности начала координат имеются точки вида , где , в которых значение функции равно
а также точки вида , где , в которых значение функции равно
а значение равно 0.
Однако ограничение функции как на прямую , так и на прямую , проходящие через начало координат, тождественно равно 0:
так что и производные от этих ограничений в точке 0 равны 0, то есть
Итак, обе частные производные в начале координат существуют, но функция разрывна в начале координат.
Математика, вышка, высшая математика, математика онлайн, вышка онлайн, онлайн математика, онлайн решение математики, ход решения, процес решения, решение, задачи, задачи по математике, математические задачи, решение математики онлайн, решение математики online, online решение математики, решение высшей математики, решение высшей математики онлайн, матрицы, решение матриц онлайн, векторная алгебра онлайн, решение векторов онлайн, система линейных уравнений, метод Крамера, метод Гаусса, метод обратной матрицы, уравнения, системы уравнений, производные, пределы, интегралы, функция, неопределенный интеграл, определенный интеграл, решение интегралов, вычисление интегралов, решение производных, интегралы онлайн, производные онлайн, пределы онлайн, предел функции, предел последовательности, высшие производные, производная неявной функции
Решить уравнения, тригонометрию, производные и интегралы онлайн
Сервис на данной странице позволяет решить математику онлайн, выполнить:
онлайн решение задач;
решение уравнений онлайн;
решение неравенств онлайн;
решение интегралов онлайн;
решение логарифмов онлайн;
решение пределов онлайн;
нахождение производных онлайн;
исследование функции онлайн;
и много-много чего еще.
возведение в степень solve решение уравнений, неравенств,
систем уравнений и неравенствexpand раскрытие скобок factor разложение на множители sum вычисление суммы членов последовательности derivative дифференцирование (производная) integrate интеграл lim предел inf бесконечность plot построить график функции log (a, b) логарифм по основанию a числа b sin, cos, tg, ctg синус, косинус, тангенс, котангенс sqrt корень квадратный pi число “пи” (3,1415926535.
2), {x, 0.5, 2}- Правообладателям
- Карта сайта
Производная функции – презентация онлайн
Похожие презентации:
Производная функции
Функции и их свойства. Предел последовательности и функции. Производная функции и дифференциал
Производная функции
Производная сложной функции
Понятие производной
Производная сложной функции
Производная функции
Производная функции
Производная функции
Производная сложной функции
Математика
группа 201
Производная
функции
Преподаватель Морозова И.М.2. Домашнее задание
1. Изучить презентацию.
2. Выписать в тетрадь примеры решения задач из данной
презентации.
3. Выполнить тест в тетради в конце презентации. Фото теста
прислать на почту [email protected] Вариант – номер вопросаномер ответа. В письме написать ФИО и номер группы.
4. Все вопросы по теме и выполнению данных заданий можно
задавать в WhatsApp или Viber по номеру 8-912-61-85-301.
Как найти путь, который прошла точка?
x0
x
x-x0=Δx
путь
изменение
координаты
приращение
аргумента
y
y= f (x)
y
Δx=x-x0 приращение
аргумента
Δy=y-y0 приращение
функции
Δy=Δf
y0
0
Δx
x0
x=x0+Δx
x
y
Δy=y(x0+Δx)-y(x0)
y= f (x)
y(x0+Δx)
Δy=Δf
y(x0)
0
Δx→0
x0
x
x0+Δx
Определение
Производной функции называется предел отношения
приращения функции к приращению аргумента, когда
приращение аргумента стремится к нулю.
y ( x0 x) y ( x0 )
y
y lim
lim
x 0 x
x 0
x
Обозначение
y
или
f (x )
Схема вычисления производной функции
1. Найти приращение функции на отрезке [ x; x+Δx]:
y y ( x x) y ( x)
2. Разделить приращение функции на приращение
аргумента: y
y ( x x) y ( x)
x
x
3. Найти предел отношения приращения функции к
приращению аргумента, когда приращение аргумента
стремится к нулю.
y
y ( x x) y ( x)
y lim
lim
x 0 x
x 0
x
Пример: Вычислить производную функции y=x2
Решение: Используем схему вычисления производной по
действиям:
1.
y y ( x x) y ( x) ( x x) x
2
2
x 2 2 x x x 2 x 2 2 x x x 2
2.
3.
y 2 x x x
x (2 x x)
x
x
x
2
2x x
y
y lim
lim 2 x x
x 0 x
x 0
lim 2 x lim x 2x 0 2x
x 0
x 0
Задание: Найти производную функции:
1.
y x
2.
y C , где С число
Решение 2
3.
y kx b, где k и b числа
Решение 3
4.
5.
3
Решение 1
y ax , где a число
2
1
y
x
Решение 5
6.
Решение 4
y x
Решение 6
y (функция ) y (производная функции )
y x
3
y C , где С число
3x
2
0
y kx b, где k и b числа
k
y ax , где a число
2ax
2
1
y
x
y x
1
x2
1
2 x
Решение 1: Вычислить производную функции y x 3
1.
y y ( x x) y ( x) ( x x) x
3
3
x 3 3x 2 x 3x x 2 x 3 x 3
3x 2 x 3x x 2 x 3
2.
3.
y 3x 2 x 3x x 2 x 3
3x 2 3x x x 2
x
x
y
2
2
y lim
lim 3x 3 x x x
x 0 x
x 0
2
2
lim 3x lim 3x x lim x
x 0
2
x 0
3x 0 0 3x
x 0
2
Задания
Решение 2: Вычислить производную функции y C , где С число
1.
2.
3.
y y ( x x) y ( x) С С 0
y
0
0
x x
y
y lim
lim 0
x 0 x
x 0
0
Задания
Решение 3: Вычислить производную функции y kx b, где k и b числа
1.
y y ( x x) y ( x) k x x b kx b
kx k x b kx b k x
2.
3.
y k x
x
x
k
y
y lim
lim k
x 0 x
x 0
k
Задания
Решение 4: Вычислить производную функции
1.
y y ( x x) y ( x)
y ax 2 , где a число
a( x x) ax
2
2
a( x 2 2 x x x 2 ) ax 2
ax 2 2ax x a x 2 ax 2 2ax x a x 2
2.
y 2ax x a x 2
x (2ax a x)
x
x
x
2ax a x
3.
y
y lim
lim (2ax a x)
x 0 x
x 0
lim 2ax lim a x 2ax 0 2ax
x 0
x 0
Задания
1
y
Решение 5: Вычислить производную функции
x
1
1
y y ( x x) y ( x)
x x x
1 x
1 ( x x) x x x x
x( x x) x( x x)
x( x x) x( x x)
1.
2.
3.
x
y
1
x
x( x x)
2
x
x x x
x( x x) x
x
y
1
1
1
y lim
lim ( 2
) 2
2
x 0 x
x 0 x x x
x 0 x
Задания
y x
Решение 6: Вычислить производную функции
1.
y y ( x x) y ( x)
2.
y
x
x x x
x
x x x
x x x x x x
x x x x
x x x
x
1
x x x x x x x x x x x
3.
y
1
y lim
lim (
)
x 0 x
x 0
x x x
1
1
x 0 x 2 x
Задания
ПРОИЗВОДНАЯ СЛОЖНОЙ ФУНКЦИИ
Сложная функция: y g f x .
1) y 3 x 2 x .
Примеры:
5
2
2) y sin x . y f ;
f sin x.
y f 5;
f 3 x 2 2 x.
3) y cos 2 x .
3
y cos f ;
f 2x .
3
Правило нахождения производной сложной функции
g
/
f x g f f x
/
/
(производная сложной функции равна
производной основной функции
на производную внутренней функции)
ПРОИЗВОДНАЯ СЛОЖНОЙ ФУНКЦИИ
Сложная функция: y g f x .
Правило нахождения производной сложной функции
g / f x g / f f / x
Простая
функция
Производная
простой
функции
xn
nx
1
x
1
2
x
x
2 x
sin x
cos x
n 1
1
(производная сложной функции равна
производной основной функции
на производную внутренней функции)
Сложная Производная сложной функции
функция
f n x
1
f x
f x
sin f x
n f n 1 x f / x
f / x
f 2 x
f / x
2 f x
cos f x f / x
1)y = x•cos x
Найти у´
y´=(x•cos x)´= x´•cos x + x•(cos x)´=1•cos x + x•(-sin x)= cos x – x•sin x
2)y = x5+sin x
Найти у´
y´=(x5+sin x)´= (x5)´+(sin x)´= 5×4+cosx
3) y = x•sin x
Найти у´
y´=(x•sin x)´= x´•sin x + x•(sin x)´=1•sin + x•cos x= sin x + x•cos x
4) y = 4 x +tg x
Найти у´
y´=(4 x +tg x)´= (4 x )´+(tg x)´= 4
5) y = sin x –2х
1
2 х
Найти у´(0)
y´=(sin x – 2x)´= (sin x)´-(2x)´= cosx – 2
у´(0) = cos 0 – 2 = 1-2 = -1
+
1
cos 2 x
=
2
х
+
1
cos 2 x
Производная сложной
функции
Функция h есть
сложная функция, составленная
из функций g и f, если
h(x)=g(f(x))
f(x) – «внутренняя функция»
g(f) – «внешняя функция»
Определим внутреннюю(f) и внешнюю(g)
элементарные функции, из которых составлена
сложная функция h(x)=g(f(x))
h(x) = cos3x
f(x) = 3x
g(f) = cosf
1)
h(x) = tg(2x- /4)
f(x)= 2x- /4
g(f) = tgf
2)
h(x)=(3-5x)5
f(x) = 3-5x
g(f) = f 5
4) h(x) = sin x
f(x) = sin x
g(f) = f
3)
Определите внутреннюю(f) и внешнюю(g)
элементарные функции, из которых составлена
сложная функция y=g(f(x))
1) y = 9-x2
2) y = sin
x
3
3) y = 2(3×3-6x)7
f(x)= 9-x2,
f(x)=
x
3
,
f(x)= 3×3-6x,
g(f)= f
g(f)=sin f
g(f)=2f 7
Формула производной сложной
функции
.
h΄(x) = g´(f) f ´(x)
h΄(x) = g´(f) • f ´(x)
Алгоритм нахождения производной
сложной функции
1)
Определи внутреннюю и внешнюю элементарные
функции f(x) и g(f)
2)
Найди производную внутренней функции f
3)
Найди производную внешней функции g´(f)
4)
´(x)
Перемножь производные внутренней и внешней
функции и получишь производную сложной
функции
h΄(x) = f ´(x) • g´(f)25. Производная сложной функции
Задание 1. Найдите производную функции
h(x) = (2x+3)100
1. Определим внутреннюю(f)и внешнюю(g) функции
f(x)=2x+3
g(f)=f 100
2. Найдем производную внутренней функции
f ´(x)=(2x+3)´=2
3. Найдем производную внешней функции
g´(f)=(f 100)´=100 f 99
4. Перемножим производные внутренней и внешней
функций
h´ (x) = 2 . 100 f 99= 200 f 99 = 200(2x+3) 9926. Определим внутреннюю(f) и внешнюю(g) элементарные функции, из которых составлена сложная функция h(x)=g(f(x))
Задание 2.
Найдите производную функции
y(x) =4cos 3x
1. Определим внутреннюю(f)и внешнюю(g) функции
f(x)=3x
g(f)=4cosf
2. Найдем производную внутренней функции
f ´(x)=(3x)´=3
3. Найдем производную внешней функции
g´(f)=(4cosf)´= – 4sin f
4. Перемножим производные внутренней и внешней
функций
y´ (x) = 3 .( – 4sin f) = – 12sin f = – 12sin3x
Задание 3. Найдите производную функции
a) y= 9 х
2
a) f(x)=9-x2, g(f)= f
f ´(x)=(9-x2)´= -2x
g´ (f)=( f )´=
1
х
б) у= 6sin 3
х
б) f(x)=
, g(f)= 6sin f
3
f ´(x)=( х ) ´= 1
3
3
2 f
g´ (f)=(6sin f)´=6cos f
2x
y ´ = -2x
==
2 f
2 f
1
y´ = .6cos f = 2cos f=
3
x
=f
х
= 2cos
3
1
=
x
9 x2
Тест
1 вариант
А
В
С
1.
2.
3
4.
5.
2 вариант
1
2
3
4
5
А
В
С
Многие, которым никогда не представлялось
случая более узнать математику, смешивают
ее с арифметикой и считают ее наукой сухой.
В сущности же эта наука, требующая
наиболее фантазии, и один из первых
математиков нашего века говорит совершенно
верно, что нельзя быть математиком, не
будучи в то же время поэтом в душе.
С. КОВАЛЕВСКАЯ
Благодарю за внимание!
Учитесь с удовольствием!English Русский Правила
Тесты по русскому языку Захарьиной Елены Алексеевны
Начальная школа – 24
Глагол. Время глагола / Решений – 307
Глагол. Глагол как часть речи / Решений – 183
Глагол. Лицо глагола / Решений – 179
Глагол. Морфологические признаки глагола / Решений – 128
Глагол. Спряжение глаголов / Решений – 1212
Имя прилагательное. Морфологические признаки прилагательного / Решений – 49
Имя существительное. Падеж и падежные вопросы / Решений – 204
Имя существительное. Падеж имени существительного. Вариант 1 / Решений – 291
Имя существительное. Падеж имени существительного. Вариант 2 / Решений – 132
Имя существительное.
Род имён существительных / Решений – 119Имя существительное. Склонение имён существительных / Решений – 329
Имя числительное. Отличие имён числительных от других частей речи / Решений – 30
Личные местоимения. Вариант 1 / Решений – 30
Личные местоимения. Вариант 2 / Решений – 19
Орфография. Безударные непроверяемые гласные. Вариант 1 / Решений – 255
Орфография. Безударные непроверяемые гласные. Вариант 2 / Решений – 180
Орфография. Мягкий знак для обозначения мягкости согласных / Решений – 140
Орфография. Непроизносимые согласные / Решений – 255
Синтаксис. Виды предложений по цели высказывания / Решений – 108
Синтаксис. Виды предложений по цели высказывания и интонации / Решений – 209
Синтаксис. Подлежащее и сказуемое / Решений – 187
Состав слова. Корень. Однокоренные слова / Решений – 168
Фонетика. Роль букв Е, Ё, Ю, Я / Решений – 156
Фонетика. Согласные твёрдые и мягкие / Решений – 110
4 класс – 8
ВПР-2023.
Задание 02. Однородные члены предложения / Решений – 670ВПР-2023. Задание 03.1. Главные члены предложения. Вариант 1 / Решений – 485
ВПР-2023. Задание 03.1. Главные члены предложения. Вариант 2 / Решений – 198
ВПР-2023. Задание 03.2. Части речи / Решений – 390
ВПР-2023. Задание 04. Фонетика. Нормы ударения. Вариант 1 / Решений – 418
ВПР-2023. Задание 04. Фонетика. Нормы ударения. Вариант 2 / Решений – 313
ВПР-2023. Задание 05. Фонетика. Звонкие и глухие согласные / Решений – 251
ВПР-2023. Задание 11. Состав слова / Решений – 374
5 класс – 64
ВПР-2022. Задание 03. Орфоэпический анализ слова. Вариант 1 / Решений – 1701
ВПР-2022. Задание 03. Орфоэпический анализ слова. Вариант 2 / Решений – 896
ВПР-2022. Задание 05. Предложения с прямой речью. Вариант 1 / Решений – 1227
ВПР-2022. Задание 05. Предложения с прямой речью. Вариант 2 / Решений – 561
ВПР-2022. Задание 05. Схемы предложений с прямой речью. Вариант 1 / Решений – 964
ВПР-2022.
Задание 06. Пунктуация при обращении. Вариант 1 / Решений – 944ВПР-2022. Задание 07. Пунктуация в простом и сложном предлоэжении. Вариант 1 / Решений – 1261
ВПР-2022. Задание 10. Типы речи / Решений – 1570
ВПР-2022. Задание 10. Типы речи. Вариант 2 / Решений – 250
ВПР-2022. Задание 10. Типы речи. Вариант 3 / Решений – 254
ВПР-2022. Задание 12. Антонимы / Решений – 261
Глагол. Буквы У(Ю), А(Я) в личных окончаниях глаголов. Вариант 1 / Решений – 622
Глагол. Буквы У(Ю), А(Я) в личных окончаниях глаголов. Вариант 2 / Решений – 381
Глагол. Глаголы совершенного и несовершенного вида / Решений – 236
Глагол. Гласные в глаголах прошедшего времени перед суффиксом -Л- / Решений – 103
Глагол. НЕ с глаголами / Решений – 463
Имя прилагательное. Безударные гласные в падежных окончаниях имён прилагательных / Решений – 183
Имя прилагательное. Имя прилагательное как часть речи / Решений – 76
Имя прилагательное. Морфологические признаки прилагательного / Решений – 51
Имя существительное.
Буквы Е-И в падежных окончаниях имён существительных. Вариант 1 / Решений – 602Имя существительное. Буквы Е-И в падежных окончаниях имён существительных. Вариант 2 / Решений – 369
Имя существительное. Буквы О-Е после шипящих и Ц в окончаниях существительных. Вариант 1 / Решений – 267
Имя существительное. Буквы О-Е после шипящих и Ц в окончаниях существительных. Вариант 2 / Решений – 151
Имя существительное. Падежные формы множественного числа / Решений – 59
Имя существительное. Правописание имён существительных / Решений – 83
Имя существительное. Род имён существительных. Вариант 1 / Решений – 70
Имя существительное. Род имён существительных. Вариант 2 / Решений – 58
Имя существительное. Употребление Ь на конце существительных после шипящих / Решений – 301
Имя существительное. Число имени существительного. Вариант 1 / Решений – 65
Имя существительное. Число имени существительного. Вариант 2 / Решений – 20
Лексикология.
Антонимы. Вариант 1 / Решений – 24Морфемика и орфография. Буквы И и Ы после Ц / Решений – 476
Морфемика и орфография. Буквы А и О в корне -раст- -рос-. Вариант 1 / Решений – 268
Морфемика и орфография. Буквы А и О в корне -раст- -рос-. Вариант 2 / Решений – 108
Морфемика и орфография. Буквы З и С на конце приставок. Вариант 1 / Решений – 539
Морфемика и орфография. Буквы З и С на конце приставок. Вариант 2 / Решений – 85
Морфемика и орфография. Буквы З и С на конце приставок. Вариант 3 / Решений – 33
Морфемика и орфография. Буквы З и С на конце приставок. Вариант 4 / Решений – 35
Морфемика и орфография. Буквы О и Ё после шипящих в корне. Вариант 1 / Решений – 348
Морфемика и орфография. Буквы О и Ё после шипящих в корне. Вариант 2 / Решений – 113
Морфемика и орфография. Гласные в корне слова / Решений – 550
Морфемика и орфография. Непроизносимые согласные. Вариант 1 / Решений – 219
Морфемика и орфография. Непроизносимые согласные.
Вариант 2 / Решений – 73Морфемика и орфография. Непроизносимые согласные. Вариант 3 / Решений – 23
Морфемика и орфография. Проверяемые согласные в корне. Вариант 1 / Решений – 223
Морфемика и орфография. Проверяемые согласные в корне. Вариант 2 / Решений – 93
Морфемика и орфография. Разделительные Ъ и Ь знаки / Решений – 696
Морфемика и орфография. Чередующиеся гласные в корне / Решений – 265
Морфемика и орфография. Чередующиеся гласные в корне. Буквы Е-И в корнях с чередованием / Решений – 996
Морфемика. Морфемы / Решений – 99
Морфемика. Приставка / Решений – 41
Морфемика. Суффикс / Решений – 35
Синтаксис и пунктуация. Второстепенные члены предложения / Решений – 216
Синтаксис и пунктуация. Главные и второстепенные члены предложения / Решений – 184
Синтаксис и пунктуация. Однородные члены предложения / Решений – 197
Синтаксис и пунктуация. Предложения с прямой речью / Решений – 252
Синтаксис и пунктуация.
Свойства однородных членов предложения / Решений – 92Текст. Стили речи / Решений – 1709
Фонетика. Изменение звуков в потоке речи. Вариант 1 / Решений – 87
Фонетика. Согласные звонкие и глухие. Вариант 1 / Решений – 158
Фонетика. Согласные звонкие и глухие. Вариант 2 / Решений – 112
Фонетика. Фонетический анализ слова. Вариант 1 / Решений – 296
Фонетика. Фонетический анализ слова. Вариант 2 / Решений – 39
Фонетика. Фонетический анализ слова. Вариант 3 / Решений – 58
6 класс – 82
ВПР-2022. Задание 03. Сопоставление звукового и буквенного состава слов / Решений – 1465
ВПР-2022. Задание 04. Орфоэпический анализ слов. Вариант 1 / Решений – 1979
ВПР-2022. Задание 04. Орфоэпический анализ слов. Вариант 2 / Решений – 1083
ВПР-2022. Задание 06. Грамматические нормы. Вариант 1 / Решений – 1066
ВПР-2022. Задание 06. Грамматические нормы. Вариант 2 / Решений – 672
ВПР-2022. Задание 07. Тире между подлежащим и сказуемым.
Вариант 1 / Решений – 981ВПР-2022. Задание 08. Запятые при обращениях, однородных членах, в сложных предложениях. Вариант 1 / Решений – 1014
ВПР-2022. Задание 13. Распознавание стилистической принадлежности слова. Вариант 1 / Решений – 1178
Глагол. Безударные гласные в суффиксах глаголов. Вариант 1 / Решений – 204
Глагол. Безударные гласные в суффиксах глаголов. Вариант 2 / Решений – 20
Глагол. Гласные Е и И в личных окончаниях глаголов / Решений – 1117
Глагол. Гласные в личных окончаниях глаголов / Решений – 344
Глагол. Гласные в суффиксах глаголов –ОВА-(-ЕВА-) и –ЫВА-(-ИВА-). Вариант 1 / Решений – 296
Глагол. Гласные в суффиксах глаголов –ОВА-(-ЕВА-) и –ЫВА-(-ИВА-). Вариант 2 / Решений – 146
Глагол. Наклонение глаголов. Вариант 1 / Решений – 215
Глагол. Переходные и непереходные глаголы / Решений – 336
Глагол. Суффиксы глаголов –ОВА-(-ЕВА-), -ЫВА- (-ИВА-) / Решений – 20
Имя прилагательное. Буквы Н и НН в суффиксах имён прилагательных.
Вариант 1 / Решений – 640Имя прилагательное. Буквы Н и НН в суффиксах имён прилагательных. Вариант 2 / Решений – 687
Имя прилагательное. Буквы О и Е после шипящих и Ц в суффиксах прилагательных / Решений – 217
Имя прилагательное. Дефисное и слитное написание сложных прилагательных / Решений – 233
Имя прилагательное. Краткое прилагательное / Решений – 30
Имя прилагательное. Отличие прилагательных от омонимичных частей речи. Вариант 1 / Решений – 33
Имя прилагательное. Отличие прилагательных от омонимичных частей речи. Вариант 2 / Решений – 6
Имя прилагательное. Слитное и раздельное написание НЕ с прилагательными. Вариант 1 / Решений – 587
Имя прилагательное. Слитное и раздельное написание НЕ с прилагательными. Вариант 2 / Решений – 143
Имя прилагательное. Слитное и раздельное написание НЕ с прилагательными. Теория / Решений – 123
Имя прилагательное. Смысловые разряды. Вариант 1 / Решений – 147
Имя прилагательное. Смысловые разряды.
Вариант 2 / Решений – 111Имя прилагательное. Смысловые разряды. Вариант 3 / Решений – 31
Имя прилагательное. Степени сравнения / Решений – 82
Имя прилагательное. Степени сравнения. Образование форм прилагательных. Вариант 1 / Решений – 167
Имя прилагательное. Степени сравнения. Образование форм прилагательных. Вариант 2 / Решений – 38
Имя прилагательное. Суффиксы -К- и -СК- в именах прилагательных. Вариант 1 / Решений – 113
Имя прилагательное. Суффиксы -К- и -СК- в именах прилагательных. Вариант 2 / Решений – 16
Имя существительное. Гласные после шипящих в суффиксах имён существительных. Вариант 1 / Решений – 163
Имя существительное. Гласные после шипящих в суффиксах имён существительных. Вариант 2 / Решений – 107
Имя существительное. Род имён существительных / Решений – 178
Имя существительное. Род несклоняемых имён существительных / Решений – 121
Имя существительное. Слитное и раздельное написание НЕ с существительными.
Вариант 1 / Решений – 106Имя существительное. Слитное и раздельное написание НЕ с существительными. Вариант 2 / Решений – 137
Имя существительное. Суффиксы -ЕК и -ИК в именах существительных / Решений – 148
Имя существительное. Суффиксы -ЧИК- и -ЩИК- в именах существительных / Решений – 85
Имя числительное. Морфологические ошибки в употреблении форм числительных / Решений – 70
Имя числительное. Мягкий знак на конце и в середине числительных / Решений – 57
Имя числительное. Отличие числительных от других частей речи / Решений – 34
Имя числительное. Разряды числительных / Решений – 37
Имя числительное. Склонение количественных числительных / Решений – 254
Имя числительное. Употребление форм числительных. Вариант 1 / Решений – 136
Имя числительное. Употребление форм числительных. Вариант 2 / Решений – 113
Итоговое тестирование за курс 6 класса. Вариант 1 / Решений – 572
Итоговое тестирование за курс 6 класса. Вариант 2 / Решений – 240
Лексика и фразеология.
Виды словарей / Решений – 77Лексика и фразеология. Значение фразеологизмов. Вариант 1 / Решений – 302
Лексика и фразеология. Значение фразеологизмов. Вариант 2 / Решений – 111
Местоимение. НЕ и НИ в отрицательных и неопределённых местоимениях / Решений – 138
Местоимение. Неопределённые местоимения. Вариант 1 / Решений – 55
Местоимение. Неопределённые местоимения. Вариант 2 / Решений – 34
Местоимение. Разряды местоимений. Вариант 1 / Решений – 627
Местоимение. Разряды местоимений. Вариант 2 / Решений – 156
Местоимение. Разряды местоимений. Вариант 3 / Решений – 82
Местоимение. Разряды местоимений. Вариант 4 / Решений – 59
Местоимение. Разряды местоимений. Вариант 5 / Решений – 150
Морфемика и словообразование. Бессуффиксный способ. Вариант 2 / Решений – 114
Морфемика и словообразование. Правописание ПРЕ- и ПРИ-. Вариант 1 / Решений – 541
Морфемика и словообразование. Правописание ПРЕ- и ПРИ-. Вариант 2 / Решений – 727
Морфемика и словообразование.
Правописание ПРЕ- и ПРИ-. Вариант 3 / Решений – 163Морфемика и словообразование. Правописание ПРЕ- и ПРИ-. Вариант 4 / Решений – 58
Морфемика и словообразование. Правописание ПРЕ- и ПРИ-. Вариант 5 / Решений – 49
Морфемика и словообразование. Правописание приставок. Вариант 1 / Решений – 173
Морфемика и словообразование. Правописание приставок. Вариант 2 / Решений – 108
Морфемика и словообразование. Соединительные О и Е в сложных словах. Вариант 1 / Решений – 175
Морфемика и словообразование. Соединительные О и Е в сложных словах. Вариант 2 / Решений – 12
Морфемика и словообразование. Способ перехода из одной части речи в другую / Решений – 28
Морфемика и словообразование. Способы образования слов. Вариант 1 / Решений – 541
Морфемика и словообразование. Способы образования слов. Вариант 2 / Решений – 107
Морфемика и словообразование. Способы образования слов. Вариант 3 / Решений – 75
Морфемика и словообразование. Способы образования слов.
Вариант 4 / Решений – 187Морфемика и словообразование. Чередующиеся О-А в корне -КОС- – -КАС- / Решений – 179
Морфемика и словообразование. Чередующиеся О-А в корнях слов / Решений – 742
Морфемика и словообразование. Чередующиеся гласные в корне слова. Вариант 1 / Решений – 385
Морфемика и словообразование. Чередующиеся гласные в корне слова. Вариант 2 / Решений – 114
7 класс – 112
ВПР-2022. Задание 03. Правописание производных предлогов. Вариант 1 / Решений – 2186
ВПР-2022. Задание 04. Слитное написание союзов. Вариант 1 / Решений – 1312
ВПР-2022. Задание 05. Орфоэпический анализ слов. Вариант 1 / Решений – 1320
ВПР-2022. Задание 05. Орфоэпический анализ слов. Вариант 2 / Решений – 882
ВПР-2022. Задание 06. Грамматические нормы русского литературного языка / Решений – 1698
ВПР-2022. Задание 07. Пунктуация в предложениях с причастными и деепричастными оборотами. Вариант 1 / Решений – 1316
ВПР-2022. Задание 07. Пунктуация в предложениях с причастными и деепричастными оборотами.
Вариант 2 / Решений – 598ВПР-2022. Задание 08. Пунктуация в простых предложениях. Вариант 1 / Решений – 774
ВПР-2022. Задание 08. Пунктуация в простых предложениях. Вариант 2 / Решений – 296
ВПР-2022. Задание 10. Типы речи. Вариант 1 / Решений – 813
ВПР-2022. Задание 13. Лексическое значение стилистически окрашенных слов. Вариант 1 / Решений – 389
ВПР-2022. Задание 13. Распознавание стилистически окрашенных слов. Вариант 1 / Решений – 392
Деепричастие. Деепричастие как часть речи. Вариант 1 / Решений – 170
Деепричастие. Деепричастный оборот / Решений – 491
Деепричастие. Запятые при деепричастиях и деепричастных оборотах / Решений – 244
Деепричастие. Запятые при причастных и деепричастных оборотах / Решений – 372
Деепричастие. Морфологические признаки деепричастия / Решений – 57
Деепричастие. Построение предложений с деепричастным оборотом. Вариант 1 / Решений – 123
Деепричастие. Построение предложений с деепричастным оборотом.
Вариант 2 / Решений – 77Деепричастие. Построение предложений с деепричастным оборотом. Вариант 3 / Решений – 95
Деепричастие. Причастный и деепричастный обороты / Решений – 507
Деепричастие. Употребление деепричастий в речи. Вариант 1 / Решений – 115
Деепричастие. Употребление деепричастий в речи. Вариант 2 / Решений – 60
Категория состояния / Решений – 56
Категория состояния. Омонимичные части речи. Вариант 1 / Решений – 41
Категория состояния. Омонимичные части речи. Вариант 2 / Решений – 15
Категория состояния. Омонимичные части речи. Вариант 3 / Решений – 27
Категория состояния. Омонимичные части речи. Вариант 4 / Решений – 54
Категория состояния. Омонимичные части речи в степени сравнения / Решений – 5
Категория состояния. Степень сравнения разных частей речи / Решений – 10
Наречие. Буквы О и А на конце наречий / Решений – 115
Наречие. Н и НН в суффиксах наречий. Вариант 1 / Решений – 101
Наречие.
Н и НН в суффиксах наречий. Вариант 2 / Решений – 23Наречие. Отличие наречий от омонимичных слов. Вариант 1 / Решений – 64
Наречие. Отличие наречий от омонимичных слов. Вариант 2 / Решений – 18
Наречие. Слитное написание наречий ПОТОМУ, ОТТОГО, ЗАТЕМ и др. / Решений – 60
Наречие. Слитное и раздельное написание НЕ с наречиями. Вариант 1 / Решений – 124
Наречие. Слитное и раздельное написание НЕ с наречиями. Вариант 2 / Решений – 103
Наречие. Слитное и раздельное написание НЕ с наречиями. Вариант 3 / Решений – 32
Наречие. Слитное и раздельное написание наречий. Вариант 1 / Решений – 306
Наречие. Слитное и раздельное написание наречий. Вариант 2 / Решений – 34
Наречие. Способы образования наречий / Решений – 13
Наречие. Сравнительная степень / Решений – 30
Орфография. Ь после шипящих. Вариант 1 / Решений – 559
Орфография. Ь после шипящих. Вариант 2 / Решений – 103
Орфография. Буквы Н и НН в различных частях речи / Решений – 1169
Орфография.
Буквы О и Ё после шипящих в корне слова / Решений – 36Орфография. Буквы О, Е, Ё после шипящих и Ц. Вариант 1 / Решений – 1071
Орфография. Буквы О, Е, Ё после шипящих и Ц. Вариант 2 / Решений – 82
Орфография. Гласные после шипящих в суффиксах разных частей речи / Решений – 25
Повторение и обобщение изученного в 7 классе. Итоговый тест. Вариант 1 / Решений – 398
Повторение и обобщение изученного в 7 классе. Итоговый тест. Вариант 2 / Решений – 63
Повторение и обобщение изученного в 7 классе. Морфологическая характеристика слов / Решений – 11
Предлог. Отличие предлогов от омонимичных слов. Вариант 1 / Решений – 324
Предлог. Отличие предлогов от омонимичных слов. Вариант 2 / Решений – 180
Предлог. Отличие предлогов от омонимичных слов. Вариант 3 / Решений – 82
Предлог. Отличие предлогов от омонимичных слов. Вариант 4 / Решений – 92
Предлог. Производные и непроизводные предлоги. Вариант 1 / Решений – 254
Предлог. Производные и непроизводные предлоги.
Вариант 2 / Решений – 47Предлог. Производные и непроизводные предлоги. Вариант 3 / Решений – 17
Предлог. Производные предлоги. Вариант 1 / Решений – 168
Предлог. Производные предлоги. Вариант 2 / Решений – 60
Причастие. Безударные гласные в окончаниях причастий. Вариант 1 / Решений – 501
Причастие. Безударные гласные в окончаниях причастий. Вариант 2 / Решений – 153
Причастие. Гласные Е и И в суффиксах страдательных причастий настоящего времени / Решений – 172
Причастие. Гласные У(Ю), А(Я) в суффиксах действительных причастий настоящего времени. Вариант 1 / Решений – 404
Причастие. Гласные У(Ю), А(Я) в суффиксах действительных причастий настоящего времени. Вариант 2 / Решений – 389
Причастие. Гласные в глагольных суффиксах действительных причастий прошедшего времени / Решений – 158
Причастие. Гласные в суффиксах действительных и страдательных причастий / Решений – 129
Причастие. Гласные в суффиксах действительных причастий / Решений – 92
Причастие.
Гласные перед НН в причастиях и отглагольных прилагательных / Решений – 146Причастие. Действительные и страдательные причастия / Решений – 401
Причастие. Морфологические признаки. Вариант 2 / Решений – 109
Причастие. Н и НН в суффиксах причастий и отглагольных прилагательных. Вариант 1 / Решений – 207
Причастие. Н и НН в суффиксах причастий и отглагольных прилагательных. Вариант 2 / Решений – 40
Причастие. Н и НН в суффиксах причастий и отглагольных прилагательных. Вариант 3 / Решений – 268
Причастие. Н и НН в суффиксах причастий и отглагольных прилагательных. Вариант 4 / Решений – 870
Причастие. Н и НН в суффиксах причастий и отглагольных прилагательных. Вариант 5 / Решений – 44
Причастие. Н и НН в суффиксах причастий и прилагательных / Решений – 61
Причастие. Отличие причастий от омонимичных слов / Решений – 111
Причастие. Причастие как часть речи. Вариант 1 / Решений – 494
Причастие. Причастный оборот. Вариант 1 / Решений – 855
Причастие.
Причастный оборот. Вариант 2 / Решений – 574Причастие. Пунктуация в предложениях с причастным оборотом. Вариант 1 / Решений – 339
Причастие. Пунктуация в предложениях с причастным оборотом. Вариант 2 / Решений – 163
Причастие. Пунктуация в предложениях с причастным оборотом. Вариант 3 / Решений – 435
Причастие. Пунктуация в предложениях с причастным оборотом. Вариант 4 / Решений – 102
Причастие. Слитное и раздельное написание НЕ с причастиями. Вариант 1 / Решений – 188
Причастие. Слитное и раздельное написание НЕ с причастиями. Вариант 2 / Решений – 94
Причастие. Слитное и раздельное написание НЕ с причастиями. Вариант 3 / Решений – 417
Причастие. Суффиксы причастий / Решений – 18
Причастие. Суффиксы причастий настоящего времени / Решений – 25
Причастие. Суффиксы причастий прошедшего времени / Решений – 15
Союз. Подчинительные союзы. Вариант 1 / Решений – 37
Союз. Подчинительные союзы. Вариант 2 / Решений – 41
Союз.
Подчинительные союзы. Вариант 3 / Решений – 26Союз. Слитное написание союзов. Вариант 1 / Решений – 341
Союз. Слитное написание союзов. Вариант 2 / Решений – 178
Союз. Сочинительные и подчинительные союзы. Вариант 1 / Решений – 379
Союз. Сочинительные и подчинительные союзы. Вариант 2 / Решений – 163
Союз. Сочинительные и подчинительные союзы. Вариант 3 / Решений – 23
Союз. Сочинительные союзы. Вариант 1 / Решений – 48
Союз. Сочинительные союзы. Вариант 2 / Решений – 49
Частица. Отличие частиц от омонимичных слов. Вариант 1 / Решений – 105
Частица. Отличие частиц от омонимичных слов. Вариант 2 / Решений – 30
Частица. Разряды частиц. Вариант 1 / Решений – 126
Частица. Разряды частиц. Вариант 2 / Решений – 48
Частица. Разряды частиц. Вариант 3 / Решений – 42
Частица. Разряды частиц. Вариант 4 / Решений – 60
Частица. Разряды частиц. Формообразующие частицы / Решений – 39
Частица. Частица как часть речи.
/ Решений – 33Частицы. Слитное и раздельное написание НЕ с частями речи / Решений – 507
8 класс – 79
ВПР-2021. Задание 10. Лексическое значение слова. Вариант 1 / Решений – 787
ВПР-2022. Задание 03. НЕ с разными частями речи. Условия выбора орфограммы. Вариант 1 / Решений – 2029
ВПР-2022. Задание 03. Слитное и раздельное написание НЕ с разными частями речи. Вариант 1 / Решений – 1532
ВПР-2022. Задание 04. Н и НН в словах разных частей речи. Вариант 1 / Решений – 2274
ВПР-2022. Задание 04. Н и НН в словах разных частей речи. Вариант 2 / Решений – 939
ВПР-2022. Задание 04. Н и НН в словах разных частей речи. Условия выбора орфограммы. Вариант 1 / Решений – 776
ВПР-2022. Задание 05. Орфоэпический анализ слов. Вариант 1 / Решений – 1144
ВПР-2022. Задание 06. Грамматические нормы русского литературного языка / Решений – 1000
ВПР-2022. Задание 09. Средства выразительности. Вариант 1 / Решений – 863
ВПР-2022. Задание 09.
Средства языковой выразительности. Вариант 2 / Решений – 602ВПР-2022. Задание 11. Подчинительные словосочетания. Вариант 1 / Решений – 1495
ВПР-2022. Задание 11. Подчинительные словосочетания. Вариант 2 / Решений – 651
ВПР-2022. Задание 11. Подчинительные словосочетания. Вариант 3 / Решений – 543
ВПР-2022. Задание 12. Грамматическая основа предложения. Вариант 1 / Решений – 771
ВПР-2022. Задание 12. Грамматическая основа предложения. Вариант 2 / Решений – 320
ВПР-2022. Задание 12. Грамматическая основа предложения. Вариант 3 / Решений – 288
ВПР-2022. Задание 13. Виды односоставных предложений. Вариант 1 / Решений – 828
ВПР-2022. Задание 13. Виды односоставных предложений. Вариант 2 / Решений – 358
ВПР-2022. Задание 13. Виды односоставных предложений. Вариант 3 / Решений – 283
ВПР-2022. Задание 14. Вводные слова. Вариант 1 / Решений – 178
ВПР-2022. Задание 14. Вводные слова. Подбор синонима. Вариант 1 / Решений – 165
ВПР-2022.
Задание 15. Обособленные определения / Решений – 466ВПР-2022. Задание 15. Обособленные приложения / Решений – 125
ВПР-2022. Задание 16. Обособленные обстоятельства / Решений – 364
ВПР-2022. Задание 17. Простое предложение, осложнённое однородными членами / Решений – 89
Вводные слова. Вариант 1 / Решений – 33
Вводные слова. Вводные слова и омонимичные им формы и конструкции. Вариант 1 / Решений – 320
Вводные слова. Пунктуация при вводных словах. Вариант 1 / Решений – 110
Вводные слова. Пунктуация при вводных словах. Вариант 2 / Решений – 39
Вводные слова. Пунктуация при вводных словах. Вариант 3 / Решений – 29
Вводные слова. Пунктуация при вводных словах. Вариант 4 / Решений – 23
Вводные слова. Пунктуация при обращениях и вводных словах / Решений – 53
Вставные конструкции. Отличие вставных конструкций от других синтаксических конструкций / Решений – 59
Второстепенные члены предложения. Дополнение / Решений – 27
Второстепенные члены предложения.
Дополнение прямое и косвенное / Решений – 23Второстепенные члены предложения. Приложение / Решений – 19
Второстепенные члены предложения. Смысловые группы обстоятельств / Решений – 14
Второстепенные члены предложения. Согласованные и несогласованные определения / Решений – 39
Грамматическая основа предложения. Виды сказуемых. Вариант 1 / Решений – 454
Грамматическая основа предложения. Виды сказуемых. Вариант 2 / Решений – 698
Грамматическая основа предложения. Подлежащее и способы его выражения / Решений – 302
Грамматическая основа предложения. Тире между подлежащим и сказуемым. Вариант 1 / Решений – 191
Грамматическая основа предложения. Тире между подлежащим и сказуемым. Вариант 2 / Решений – 130
Обособленные и необособленные приложения / Решений – 14
Обособленные определения и приложения / Решений – 142
Обособленные уточняющие члены предложения и пунктуация при них. Вариант 1 / Решений – 72
Обособленные уточняющие члены предложения и пунктуация при них.
Вариант 2 / Решений – 21Обособленные члены предложения и знаки препинания при них / Решений – 197
Обособленные члены предложения. Виды обособленных членов предложения. Вариант 1 / Решений – 97
Обособленные члены предложения. Виды обособленных членов предложения. Вариант 2 / Решений – 111
Обособленные члены предложения. Пунктуация в предложениях с обособленными обстоятельствами / Решений – 45
Обращение и знаки препинания при нём / Решений – 83
Однородные члены предложения / Решений – 106
Однородные члены предложения. Однородные и неоднородные определения / Решений – 210
Однородные члены предложения. Предложения с обобщающими словами при однородных членах / Решений – 58
Однородные члены предложения. Пунктуация в предложениях с обобщающими словами при однородных членах / Решений – 36
Однородные члены предложения. Тире и двоеточие при обобщающих словах и однородных членах предложения / Решений – 301
Односоставные предложения.
Виды односоставных предложений. Вариант 1 / Решений – 1246Односоставные предложения. Виды односоставных предложений. Вариант 2 / Решений – 84
Односоставные предложения. Виды односоставных предложений. Вариант 3 / Решений – 86
Односоставные предложения. Виды односоставных предложений. Вариант 4 / Решений – 82
Односоставные предложения. Виды односоставных предложений. Вариант 5 / Решений – 154
Односоставные предложения. Отличие односоставных предложений от двусоставных. Вариант 1 / Решений – 83
Односоставные предложения. Отличие односоставных предложений от двусоставных. Вариант 2 / Решений – 51
Прямая и косвенная речь, цитаты. Пунктуационное оформление цитат / Решений – 139
Прямая и косвенная речь, цитаты. Замена прямой речи косвенной / Решений – 54
Прямая и косвенная речь, цитаты. Пунктуация в предложениях с прямой речью / Решений – 91
Синтаксическая роль неопределённой формы глагола / Решений – 46
Синтаксический анализ простого предложения.
Вариант 1 / Решений – 192Синтаксический анализ простого предложения. Вариант 2 / Решений – 28
Словосочетание. Виды подчинительной связи слов в словосочетании. Теория / Решений – 440
Словосочетание. Виды связи слов в словосочетании. Вариант 1 / Решений – 1454
Словосочетание. Виды связи слов в словосочетании. Вариант 2 / Решений – 1298
Словосочетание. Виды связи слов в словосочетании. Вариант 3 / Решений – 193
Словосочетание. Виды связи слов в словосочетании. Вариант 4 / Решений – 88
Словосочетание. Виды связи слов в словосочетании. Вариант 5 / Решений – 125
Словосочетание. Виды связи слов в словосочетании. Вариант 6 / Решений – 208
Словосочетание. Виды связи слов в словосочетании. Вариант 7 / Решений – 287
Сравнительный оборот. Пунктуация при сравнительном обороте. Вариант 2 / Решений – 22
9 класс – 77
ОГЭ-2022. Задание 2. Синтаксический анализ. Грамматическая основа предложения. Вариант 1 / Решений – 2484
ОГЭ-2022.
Задание 2. Синтаксический анализ. Грамматическая основа предложения. Вариант 2 / Решений – 951ОГЭ-2022. Задание 2. Синтаксический анализ. Грамматическая основа предложения. Вариант 3 / Решений – 552
ОГЭ-2022. Задание 3. Пунктуационный анализ предложений. Употребление двоеточия / Решений – 158
ОГЭ-2022. Задание 3. Пунктуационный анализ предложений. Употребление запятых. Вариант 1 / Решений – 557
ОГЭ-2022. Задание 3. Пунктуационный анализ предложений. Употребление запятых. Вариант 2 / Решений – 217
ОГЭ-2022. Задание 3. Пунктуационный анализ предложений. Употребление запятых. Вариант 3 / Решений – 125
ОГЭ-2022. Задание 3. Пунктуационный анализ предложений. Употребление запятых. Вариант 5 / Решений – 117
ОГЭ-2022. Задание 3. Пунктуационный анализ предложений. Употребление тире / Решений – 106
ОГЭ-2022. Задание 4. Синтаксический анализ словосочетаний. Синонимичные словосочетания. Вариант 5 / Решений – 1084
ОГЭ-2022. Задание 5. Орфографический анализ слов.
Вариант 1 / Решений – 1570ОГЭ-2022. Задание 5. Орфографический анализ слов. Вариант 2 / Решений – 353
ОГЭ-2022. Задание 5. Орфографический анализ слов. Вариант 3 / Решений – 253
ОГЭ-2022. Задание 5. Орфографический анализ слов. Правописание Н и НН в суффиксах / Решений – 811
ОГЭ-2022. Задание 5. Орфографический анализ слов. Правописание суффиксов. Вариант 1 / Решений – 74
ОГЭ-2022. Задание 5. Орфографический анализ слов. Правописание суффиксов. Вариант 2 / Решений – 62
ОГЭ-2022. Задание 7. Анализ средств выразительности. Вариант 1 / Решений – 867
ОГЭ-2023. Задание 2. Синтаксический анализ. Вариант 1 / Решений – 260
ОГЭ-2023. Задание 2. Синтаксический анализ предложения. Количество грамматических основ. Вариант 1 / Решений – 113
ОГЭ-2023. Задание 2. Синтаксический анализ предложения. Количество грамматических основ. Вариант 2 / Решений – 25
ОГЭ-2023. Задание 2. Синтаксический анализ предложения. Количество грамматических основ.
Вариант 3 / Решений – 34ОГЭ-2023. Задание 3. Пунктуационный анализ предложений. Употребление запятых. Вариант 4 / Решений – 147
ОГЭ-2023. Задание 4. Синтаксический анализ словосочетаний. Вариант 1 / Решений – 868
ОГЭ-2023. Задание 4. Синтаксический анализ словосочетаний. Вариант 2 / Решений – 299
ОГЭ-2023. Задание 4. Синтаксический анализ словосочетаний. Вариант 6 / Решений – 191
ОГЭ-2023. Задание 4. Синтаксический анализ словосочетаний. Вариант 8 / Решений – 265
ОГЭ-2023. Задание 4. Синтаксический анализ словосочетаний. Синонимичные словосочетания. Вариант 3 / Решений – 262
ОГЭ-2023. Задание 4. Синтаксический анализ словосочетаний. Синонимичные словосочетания. Вариант 4 / Решений – 95
ОГЭ-2023. Задание 4. Синтаксический анализ словосочетаний. Синонимичные словосочетания. Вариант 7 / Решений – 207
ОГЭ-2023. Задание 5. Орфографический анализ слов. Употребление буквы Ь после шипящих / Решений – 198
ОГЭ-2023. Задание 5. Орфографический анализ слов.
Чередующиеся гласные в корне / Решений – 881ОГЭ-2023. Задание 7. Анализ средств выразительности. Вариант 2 / Решений – 424
ОГЭ-2023. Задание 8. Лексический анализ слова. Стилистические синонимы. Вариант 3 / Решений – 94
ОГЭ-2023. Задание 8. Лексический анализ. Антонимы. Вариант 1 / Решений – 125
ОГЭ-2023. Задание 8. Лексический анализ. Стилистические синонимы. Вариант 1 / Решений – 124
ОГЭ-2023. Задание 8. Лексический анализ. Стилистические синонимы. Вариант 2 / Решений – 54
ОГЭ-2023. Задание 8. Лексический анализ. Фразеологизмы. Вариант 1 / Решений – 451
ОГЭ. Задание 04. Правописание приставок. Вариант 5 / Решений – 41
ОГЭ. Задание 09. Обособленные члены предложения. Вариант 2 / Решений – 235
Правописание гласных в корне слова. Вариант 2 / Решений – 247
Правописание гласных и согласных в корне слова / Решений – 75
Правописание суффиксов. Вариант 2 / Решений – 40
Правописание суффиксов. Вариант 2 / Решений – 15
Пунктуация в сложном предложении с разными видами союзной связи.
Вариант 1 / Решений – 168Сложное бессоюзное предложение. Вариант 1 / Решений – 50
Сложное бессоюзное предложение. Вариант 2 / Решений – 21
Сложное бессоюзное предложение. Двоеточие в сложном бессоюзном предложении / Решений – 57
Сложное бессоюзное предложение. Тире в сложном бессоюзном предложении / Решений – 50
Сложное бессоюзное предложение. Тире и двоеточие в простом и сложном бессоюзном предложении. Вариант 1 / Решений – 82
Сложное бессоюзное предложение. Тире и двоеточие в простом и сложном бессоюзном предложениях. Вариант 2 / Решений – 15
Сложное предложение с различными видами связи / Решений – 79
Сложное предложение с различными видами союзной и бессоюзной связи / Решений – 52
Сложноподчинённое предложение. Однородное подчинение придаточных. Вариант 1 / Решений – 49
Сложноподчинённое предложение. Значения придаточных. Вариант 1 / Решений – 91
Сложноподчинённое предложение. Значения придаточных. Вариант 2 / Решений – 41
Сложноподчинённое предложение.
Однородное подчинение придаточных. Вариант 2 / Решений – 26Сложноподчинённое предложение. Параллельное подчинение придаточных / Решений – 21
Сложноподчинённое предложение. Подчинительные союзы и союзные слова / Решений – 183
Сложноподчинённое предложение. Предложения с двумя или несколькими придаточными. Вариант 1 / Решений – 46
Сложноподчинённое предложение. Предложения с двумя или несколькими придаточными. Вариант 2 / Решений – 10
Сложноподчинённое предложение. Предложения с двумя или несколькими придаточными. Вариант 3 / Решений – 11
Сложноподчинённое предложение. Предложения с двумя или несколькими придаточными. Вариант 4 / Решений – 3
Сложноподчинённое предложение. Придаточные изъяснительные. Вариант 1 / Решений – 60
Сложноподчинённое предложение. Придаточные изъяснительные. Вариант 2 / Решений – 29
Сложноподчинённое предложение. Придаточные обстоятельственные. Вариант 1 / Решений – 75
Сложноподчинённое предложение. Придаточные обстоятельственные.
Вариант 2 / Решений – 13Сложноподчинённое предложение. Придаточные обстоятельственные времени. Вариант 1 / Решений – 48
Сложноподчинённое предложение. Придаточные обстоятельственные места. Вариант 1 / Решений – 16
Сложноподчинённое предложение. Придаточные обстоятельственные сравнения. Вариант 1 / Решений – 7
Сложноподчинённое предложение. Придаточные определительные / Решений – 143
Сложноподчинённое предложение. Пунктуация в сложноподчинённом предложении. Вариант 1 / Решений – 70
Сложноподчинённое предложение. Пунктуация в сложноподчинённом предложении. Вариант 2 / Решений – 8
Сложносочинённое предложение. Вариант 1 / Решений – 737
Сложносочинённое предложение. Вариант 2 / Решений – 216
Сложносочинённое предложение. Знаки препинания в сложносочинённом предложении. Вариант 1 / Решений – 270
Сложносочинённое предложение. Знаки препинания в сложносочинённом предложении. Вариант 2 / Решений – 212
Сложносочинённое предложение.
Пунктуация в сложносочинённом предложении с союзом И / Решений – 22310 класс – 37
Готовимся к ЕГЭ. Информационная обработка письменных текстов различных стилей и жанров / Решений – 273
Готовимся к ЕГЭ. Слитное и раздельное написание НЕ с различными частями речи. Вариант 1 / Решений – 1120
Готовимся к ЕГЭ. Слитное и раздельное написание НЕ с различными частями речи. Вариант 2 / Решений – 224
Готовимся к ЕГЭ. Знаки препинания в простом предложении с однородными членами. Вариант 1 / Решений – 184
Готовимся к ЕГЭ. Знаки препинания в простом предложении с однородными членами. Вариант 2 / Решений – 102
Готовимся к ЕГЭ. Лексические нормы. Вариант 1 / Решений – 785
Готовимся к ЕГЭ. Лексические нормы. Вариант 2 / Решений – 585
Готовимся к ЕГЭ. Лексические нормы. Вариант 3 / Решений – 385
Готовимся к ЕГЭ. Орфограммы в приставках. Вариант 2 / Решений – 371
Готовимся к ЕГЭ. Орфоэпические нормы. Вариант 2 / Решений – 665
Готовимся к ЕГЭ.
Орфоэпические нормы. Вариант 6 / Решений – 450Готовимся к ЕГЭ. Правописание корней. Вариант 1 / Решений – 821
Готовимся к ЕГЭ. Правописание корней. Вариант 2 / Решений – 325
Готовимся к ЕГЭ. Правописание корней. Вариант 3 / Решений – 171
Готовимся к ЕГЭ. Правописание корней. Вариант 4 / Решений – 373
Готовимся к ЕГЭ. Правописание корней. Вариант 5 / Решений – 224
Готовимся к ЕГЭ. Правописание корней. Вариант 6 / Решений – 200
Готовимся к ЕГЭ. Правописание корней. Вариант 9 / Решений – 227
Готовимся к ЕГЭ. Правописание личных окончаний глаголов и суффиксов причастий / Решений – 207
Готовимся к ЕГЭ. Средства связи предложений в тексте. Вариант 2 / Решений – 110
Грамматическая основа предложения / Решений – 272
Лексическое значение слов с орфограммой «Разделительные Ъ и Ь» / Решений – 67
Морфологические ошибки. Употребление существительных. Именительный падеж множественного числа мужского рода / Решений – 105
Морфологические ошибки.
Употребление существительных. Родительный падеж множественного числа. Вариант 2 / Решений – 111Морфологические ошибки. Употребление числительных / Решений – 194
Правописание букв И-Ы после приставок и в сложных словах / Решений – 706
Правописание гласных после Ц. Вариант 1 / Решений – 135
Правописание гласных после Ц. Вариант 2 / Решений – 63
Правописание непроверяемых гласных Е-И в корнях слов / Решений – 61
Правописание непроизносимых согласных / Решений – 62
Правописание приставок на -з(-с) / Решений – 329
Правописание разделительных Ъ и Ь / Решений – 504
Правописание суффиксов имён прилагательных. Вариант 1 / Решений – 117
Правописание суффиксов имён существительных. Вариант 1 / Решений – 151
Русский литературный язык и его нормы. Орфоэпические нормы / Решений – 31
Синтаксические синонимы. Вариант 1 / Решений – 21
Синтаксические синонимы. Вариант 2 / Решений – 2
11 класс – 104
ЕГЭ-2022. Орфоэпические нормы.
Вариант 1 / Решений – 1342ЕГЭ-2022. Орфоэпические нормы. Вариант 2 / Решений – 628
ЕГЭ-2022. Орфоэпические нормы. Вариант 3 / Решений – 622
ЕГЭ-2022. Правописание корней. Вариант 1 / Решений – 713
ЕГЭ-2022. Правописание корней. Вариант 2 / Решений – 297
ЕГЭ-2022. Правописание корней. Вариант 3 / Решений – 244
ЕГЭ-2023. Задание 01. Средства выражения логико-смысловых отношений в тексте. Вариант 1 / Решений – 975
ЕГЭ-2023. Задание 01. Средства выражения логико-смысловых отношений в тексте. Вариант 2 / Решений – 405
ЕГЭ-2023. Задание 01. Средства выражения логико-смысловых отношения в тексте. Вариант 3 / Решений – 262
ЕГЭ-2023. Задание 03. Стилистический анализ текста. Вариант 1 / Решений – 1440
ЕГЭ-2023. Задание 04. Орфоэпические нормы. Вариант 1 / Решений – 3804
ЕГЭ-2023. Задание 04. Орфоэпические нормы. Вариант 2 / Решений – 1923
ЕГЭ-2023. Задание 05. Употребление паронимов. Вариант 1 / Решений – 2547
ЕГЭ-2023.
Задание 05. Употребление паронимов. Вариант 2 / Решений – 1081ЕГЭ-2023. Задание 05. Употребление паронимов. Вариант 3 / Решений – 677
ЕГЭ-2023. Задание 05. Употребление паронимов. Вариант 4 / Решений – 533
ЕГЭ-2023. Задание 05. Употребление паронимов. Вариант 5 / Решений – 448
ЕГЭ-2023. Задание 06. Лексические нормы. Вариант 1 / Решений – 832
ЕГЭ-2023. Задание 06. Лексические нормы. Вариант 2 / Решений – 724
ЕГЭ-2023. Задание 06. Лексические нормы. Вариант 4 / Решений – 479
ЕГЭ-2023. Задание 06. Лексические нормы. Вариант 5 / Решений – 635
ЕГЭ-2023. Задание 07. Морфологические нормы. Употребление форм глаголов. Вариант 1 / Решений – 367
ЕГЭ-2023. Задание 07. Морфологические нормы. Употребление форм имён существительных. Вариант 1 / Решений – 355
ЕГЭ-2023. Задание 07. Морфологические нормы. Употребление форм имён существительных. Вариант 2 / Решений – 196
ЕГЭ-2023. Задание 07. Морфологические нормы. Употребление форм имён существительных.
Вариант 3 / Решений – 181ЕГЭ-2023. Задание 07. Морфологические нормы. Употребление форм слов. Вариант 1 / Решений – 360
ЕГЭ-2023. Задание 07. Морфологические нормы. Употребление форм слов. Вариант 2 / Решений – 298
ЕГЭ-2023. Задание 07. Морфологические нормы. Употребление форм слов. Вариант 3 / Решений – 250
ЕГЭ-2023. Задание 07. Морфологические нормы. Употребление форм слов. Вариант 4 / Решений – 163
ЕГЭ-2023. Задание 08. Синтаксические нормы. Вариант 1 / Решений – 868
ЕГЭ-2023. Задание 08. Синтаксические нормы. Вариант 2 / Решений – 890
ЕГЭ-2023. Задание 08. Синтаксические нормы. Вариант 3 / Решений – 525
ЕГЭ-2023. Задание 09. Правописание корней. Вариант 1 / Решений – 5254
ЕГЭ-2023. Задание 09. Правописание корней. Вариант 2 / Решений – 2227
ЕГЭ-2023. Задание 10. Правописание приставок. Вариант 1 / Решений – 1825
ЕГЭ-2023. Задание 10. Правописание приставок.
Вариант 2 / Решений – 991ЕГЭ-2023. Задание 10. Правописание приставок. Вариант 3 / Решений – 553
ЕГЭ-2023. Задание 10. Правописание приставок. Вариант 4 / Решений – 419
ЕГЭ-2023. Задание 11. Правописание суффиксов имён существительных. Вариант 1 / Решений – 385
ЕГЭ-2023. Задание 11. Правописание суффиксов различных частей речи (кроме -Н-/-НН-). Вариант 1 / Решений – 891
ЕГЭ-2023. Задание 11. Правописание суффиксов различных частей речи (кроме -Н-/-НН-). Вариант 2 / Решений – 404
ЕГЭ-2023. Задание 11. Правописание суффиксов различных частей речи (кроме -Н-/-НН-). Вариант 3 / Решений – 297
ЕГЭ-2023. Задание 12. Правописание личных окончаний глаголов и суффиксов причастий. Вариант 1 / Решений – 1060
ЕГЭ-2023. Задание 12. Правописание личных окончаний глаголов и суффиксов причастий. Вариант 2 / Решений – 640
ЕГЭ-2023. Задание 12. Правописание личных окончаний глаголов и суффиксов причастий, деепричастий. Вариант 3 / Решений – 333
ЕГЭ-2023.
Задание 12. Правописание личных окончаний глаголов и суффиксов причастий, деепричастий. Вариант 4 / Решений – 303ЕГЭ-2023. Задание 13. Слитное и раздельное написание НЕ с различными частями речи. Вариант 1 / Решений – 847
ЕГЭ-2023. Задание 13. Слитное и раздельное написание НЕ с различными частями речи. Вариант 2 / Решений – 347
ЕГЭ-2023. Задание 13. Слитное и раздельное написание НЕ с различными частями речи. Вариант 3 / Решений – 298
ЕГЭ-2023. Задание 13. Слитное и раздельное написание НЕ с различными частями речи. Вариант 4 / Решений – 260
ЕГЭ-2023. Задание 14. Слитное, раздельное и дефисное написание слов. Вариант 1 / Решений – 583
ЕГЭ-2023. Задание 14. Слитное, раздельное и дефисное написание слов. Вариант 2 / Решений – 241
ЕГЭ-2023. Задание 14. Слитное, раздельное и дефисное написание слов. Вариант 3 / Решений – 249
ЕГЭ-2023. Задание 15. Правописание -Н- и -НН- в различных частях речи. Вариант 1 / Решений – 850
ЕГЭ-2023. Задание 15.
Правописание -Н- и -НН- в различных частях речи. Вариант 2 / Решений – 556ЕГЭ-2023. Задание 15. Правописание -Н- и -НН- в различных частях речи. Вариант 3 / Решений – 291
ЕГЭ-2023. Задание 15. Правописание -Н- и -НН- в различных частях речи. Вариант 4 / Решений – 195
ЕГЭ-2023. Задание 15. Правописание -Н- и -НН- в различных частях речи. Вариант 5 / Решений – 143
ЕГЭ-2023. Задание 15. Правописание -Н- и -НН- в различных частях речи. Вариант 6 / Решений – 149
ЕГЭ-2023. Задание 16. Пунктуация в сложносочинённом предложении и простом предложении с однородными членами. Вариант 1 / Решений – 1415
ЕГЭ-2023. Задание 16. Пунктуация в сложносочинённом предложении и простом предложении с однородными членами. Вариант 2 / Решений – 680
ЕГЭ-2023. Задание 17. Знаки препинания в предложениях с обособленными членами. Вариант 1 / Решений – 528
ЕГЭ-2023. Задание 17. Знаки препинания в предложениях с обособленными членами. Вариант 2 / Решений – 246
ЕГЭ-2023.
Задание 17. Знаки препинания в предложениях с обособленными членами. Вариант 3 / Решений – 645ЕГЭ-2023. Задание 17. Знаки препинания в предложениях с обособленными членами. Вариант 4 / Решений – 139
ЕГЭ-2023. Задание 18. Знаки препинания в предложениях со словами и конструкциями, грамматически не связанными с членами предложения. Вариант 1 / Решений – 331
ЕГЭ-2023. Задание 18. Знаки препинания в предложениях со словами и конструкциями, грамматически не связанными с членами предложения. Вариант 2 / Решений – 146
ЕГЭ-2023. Задание 18. Знаки препинания в предложениях со словами и конструкциями, грамматически не связанными с членами предложения. Вариант 3 / Решений – 267
ЕГЭ-2023. Задание 18. Знаки препинания в предложениях со словами и конструкциями, грамматически не связанными с членами предложения. Вариант 4 / Решений – 140
ЕГЭ-2023. Задание 18. Знаки препинания в предложениях со словами и конструкциями, грамматически не связанными с членами предложения.
Вариант 5 / Решений – 53ЕГЭ-2023. Задание 19. Пунктуация в сложноподчинённом предложении. Вариант 1 / Решений – 312
ЕГЭ-2023. Задание 19. Пунктуация в сложноподчинённом предложении. Вариант 2 / Решений – 187
ЕГЭ-2023. Задание 19. Пунктуация в сложноподчинённом предложении. Вариант 3 / Решений – 180
ЕГЭ-2023. Задание 19. Пунктуация в сложноподчинённом предложении. Вариант 4 / Решений – 60
ЕГЭ-2023. Задание 19. Пунктуация в сложноподчинённом предложении. Вариант 5 / Решений – 73
ЕГЭ-2023. Задание 20. Пунктуация в сложном предложении с различными видами связи. Вариант 1 / Решений – 356
ЕГЭ-2023. Задание 20. Пунктуация в сложном предложении с различными видами связи. Вариант 2 / Решений – 281
ЕГЭ-2023. Задание 20. Пунктуация в сложном предложении с различными видами связи. Вариант 3 / Решений – 81
ЕГЭ-2023. Задание 21. Пунктуационный анализ. Вариант 1 / Решений – 536
ЕГЭ-2023. Задание 21. Пунктуационный анализ. Вариант 2 / Решений – 335
ЕГЭ-2023.
Задание 21. Пунктуационный анализ. Употребление двоеточия. Вариант 1 / Решений – 257ЕГЭ-2023. Задание 21. Пунктуационный анализ. Употребление тире. Вариант 1 / Решений – 229
ЕГЭ-2023. Задание 21. Пунктуационный анализ. Употребление тире. Вариант 2 / Решений – 124
ЕГЭ-2023. Задание 24. Лексика и фразеология / Решений – 309
ЕГЭ-2023. Задание 24. Лексика и фразеология. Синонимы. Вариант 1 / Решений – 252
ЕГЭ-2023. Задание 24. Лексика и фразеология. Синонимы. Вариант 2 / Решений – 197
ЕГЭ-2023. Задание 24. Лексика и фразеология. Фразеологические обороты. Вариант 1 / Решений – 269
ЕГЭ-2023. Задание 24. Лексика и фразеология. Фразеологические обороты. Вариант 2 / Решений – 164
ЕГЭ-2023. Задание 25. Средства связи предложений в тексте. Вариант 1 / Решений – 406
ЕГЭ-2023. Задание 25. Средства связи предложений в тексте. Вариант 2 / Решений – 218
ЕГЭ-2023. Задание 26. Изобразительно-выразительные средства русского языка. Вариант 1 / Решений – 1480
ЕГЭ-2023.
Задание 26. Изобразительно-выразительные средства русского языка. Вариант 2 / Решений – 538Морфологическая характеристика слов. Вариант 4 / Решений – 28
Обособленные члены предложения. Вариант 1 / Решений – 5
Пунктуация. Запятая перед союзом И в простых и сложных предложениях / Решений – 147
Пунктуация. Употребление двоеточия и тире / Решений – 15
Синтаксический анализ предложения. Вариант 1 / Решений – 26
Синтаксический анализ предложения. Вариант 2 / Решений – 12
Синтаксический анализ предложения. Вариант 3 / Решений – 4
Средства выразительности. Теория. Вариант 1 / Решений – 163
Средства выразительности. Теория. Вариант 2 / Решений – 624
Средства выразительности. Теория. Вариант 3 / Решений – 196
Текст. Орфоэпия. Лексика. Вариант 1 / Решений – 98
Текст. Орфоэпия. Лексика. Вариант 2 / Решений – 8
Грамматические задания к диктантам – 9
Задание к диктанту «На рыбалке». Вариант 1 / Решений – 4
Задание к диктанту «На рыбалке».
Вариант 2Задание к диктанту по теме «Глагол». Вариант 1 / Решений – 35
Задание к диктанту по теме «Глагол». Вариант 2 / Решений – 38
Задание к диктанту по теме «Причастие». Вариант 1
Задание к диктанту по теме «Причастие». Вариант 2
Задание к контрольной работе по теме «Вводные слова». Вариант 1 / Решений – 5
Задание к контрольной работе по теме «Вводные слова». Вариант 2 / Решений – 2
Задание к контрольному диктанту по теме «Глагол». 5 класс / Решений – 3
Условия обслуживания Zoom | Zoom
ВАЖНО. ВНИМАТЕЛЬНО ОЗНАКОМЬТЕСЬ: ИСПОЛЬЗОВАНИЕ И ДОСТУП К ВЕБ-САЙТУ, ПРОДУКТАМ, УСЛУГАМ И СВЯЗАННОМУ ПРОГРАММНОМУ ОБЕСПЕЧЕНИЮ (ДАЛЕЕ СОВМЕСТНО — «УСЛУГИ») КОМПАНИИ ZOOM VIDEO COMMUNICATIONS, INC. И ЕЕ АФФИЛИРОВАННЫХ СТОРОН (ДАЛЕЕ — ZOOM) ОСУЩЕСТВЛЯЮТСЯ ПРИ УСЛОВИИ ПРИНЯТИЯ И СОБЛЮДЕНИЯ ВАМИ НАСТОЯЩИХ УСЛОВИЙ, КОТОРЫЕ ВКЛЮЧАЮТ ВАШЕ СОГЛАСИЕ НА РАССМОТРЕНИЕ СПОРОВ В АРБИТРАЖНОМ СУДЕ. ВНИМАТЕЛЬНО ОЗНАКОМЬТЕСЬ С НАСТОЯЩИМ ДОКУМЕНТОМ, ПРЕЖДЕ ЧЕМ ПРИНЯТЬ ЕГО ПОЛОЖЕНИЯ.
НАЖАВ КНОПКУ ИЛИ УСТАНОВИВ ФЛАЖОК «Я СОГЛАСЕН», ОСУЩЕСТВЛЯЯ ДОСТУП К ВЕБ-САЙТУ ZOOM ИЛИ ИСПОЛЬЗУЯ УСЛУГИ ZOOM, ВЫ СОГЛАШАЕТЕСЬ СОБЛЮДАТЬ НАСТОЯЩИЕ УСЛОВИЯ ОБСЛУЖИВАНИЯ И ПРЕДПИСАНИЯ ВСЕХ ПРИЛОЖЕНИЙ, ФОРМ ЗАКАЗА И ВКЛЮЧЕННЫХ ПОЛИТИК (ДАЛЕЕ — «СОГЛАШЕНИЕ» ИЛИ «УСЛОВИЯ ОБСЛУЖИВАНИЯ»). УСЛУГИ ZOOM НЕДОСТУПНЫ ДЛЯ ЛИЦ, КОТОРЫЕ НЕ ИМЕЮТ ПРАВА В СИЛУ ЗАКОНОДАТЕЛЬСТВА ВЗЯТЬ НА СЕБЯ ОБЯЗАТЕЛЬСТВА ПО СОБЛЮДЕНИЮ УСЛОВИЙ ОБСЛУЖИВАНИЯ.
Компания Zoom предоставляет Услуги, и вы можете получать доступ к Услугам и использовать их в соответствии с настоящим Соглашением. Компания Zoom может предоставлять любые из перечисленных ниже Услуг через любую из своих Аффилированных сторон. Если вы заказываете Услуги на странице интернет-регистрации или с использованием формы заказа (далее — «Форма заказа»), Форма заказа может содержать дополнительные условия и положения, а также информацию в отношении заказываемых вами Услуг. Если иное прямо не указано в таких дополнительных условиях и положениях, применимых к конкретной Услуге, выбранной вами для использования, эти дополнительные условия включаются в настоящее Соглашение в связи с вашим использованием этой Услуги.

Системные требования. Для использования Услуг требуется одно или несколько совместимых устройств, доступ в интернет (может взиматься плата) и определенное программное обеспечение (может взиматься плата), а также может потребоваться периодическое получение обновлений. Поскольку использование Услуг предусматривает применение аппаратных средств, программного обеспечения и доступа в интернет, ваши возможности доступа к таким Услугам и их использования могут зависеть от влияния этих факторов. Рекомендуется использовать высокоскоростной доступ в интернет. Вы признаете и соглашаетесь с тем, что такие системные требования, которые могут периодически изменяться, относятся к вашей сфере ответственности.
- ОПРЕДЕЛЕНИЯ. К настоящему Соглашению применяются следующие определения, причем все упоминания в единственном числе соответствуют упоминаниям во множественном и наоборот. Определения, связанные с Услугами, приведены в Описании услуг по адресу https://explore.
zoom.us/ru/services-description.
«Аффилированный» (в отношении стороны) — юридическое лицо, которое прямо или косвенно управляет или является такой стороной или находится вместе с ней под единым управлением. В рамках настоящего Соглашения «управление» означает экономическую долю или долю голосов в размере не менее 50% (пятидесяти процентов) либо при отсутствии таких долей способность направлять или задавать направление руководства и устанавливать политики для такого юридического лица.
«Конечный пользователь» — организатор или участник (как определено в Описании услуг), использующий Услуги.
«Срок первоначальной подписки» — срок первоначальной подписки на Услугу, как указано в Форме заказа.
«Дата начала работы с услугой» — дата начала Срока первоначальной подписки, как указано в Форме заказа.
«Срок продления» — срок продления подписки на Услугу, отсчет которого начинается по истечении Срока первоначальной подписки или другого Срока продления, как указано в Форме заказа.
«Налоги и сборы» и «Налоги или сборы» — все применимые налоги с продаж, налоги на использование, экологические или регулятивные налоги, НДС, сборы, пошлины (включая таможенные пошлины), комиссии, надбавки или отчисления, взимаемые при предоставлении Услуг Клиенту (не включая возможный подоходный налог, взимаемый с компании Zoom).
«НДС» — любой налог на добавленную стоимость и любой иной налог аналогичного характера, взимаемый в стране Европейского союза или в какой-либо иной стране вместо налога на добавленную стоимость или в дополнение к нему, любой налог на товары и услуги, взнос по программе социальной интеграции (PIS) / взнос на финансирование социального обеспечения (COFINS), любой аналогичный косвенный налог или любой аналогичный им налог, взимаемый в связи с Услугами, предоставляемыми компанией Zoom Клиенту, или иным образом относящийся к Услугам, предоставляемым компанией Zoom Клиенту.
«Ваши данные» — информация, предоставляемая компании Zoom в целях выполнения условий Соглашения и предоставления доступа к Услугам (например, название компании, платежный адрес, идентификационный номер налогоплательщика, регистрационный номер плательщика НДС, имя контактного лица и контактная информация).
Вы несете единоличную ответственность за точность Ваших данных, при этом Zoom не несет какой-либо ответственности за ошибки и упущения в Ваших данных. - УСЛУГИ. Компания Zoom предоставляет сервисы, как указано в форме заказа, и их стандартные обновления, которые компания Zoom делает общедоступными в течение срока действия соглашения. Компания Zoom может по своему исключительному усмотрению прекратить предоставление Услуг или периодически изменять функции Услуг без предварительного уведомления.
- БЕТА-ВЕРСИИ УСЛУГ. Компания Zoom может периодически предлагать доступ к бета-версиям сервисов. Доступ к бета-версиям и их использование могут регламентироваться дополнительными соглашениями. Компания Zoom не дает никаких заверений насчет доступности бета-версий для широкой публики и оставляет за собой право прекратить поддержку или вносить изменения в бета-версию в любой момент без предварительного уведомления. Бета-версии предоставляются КАК ЕСТЬ, могут содержать ошибки и прочие дефекты.
Использование бета-версии осуществляется исключительно на ваш риск.
- БЕТА-ВЕРСИИ УСЛУГ. Компания Zoom может периодически предлагать доступ к бета-версиям сервисов. Доступ к бета-версиям и их использование могут регламентироваться дополнительными соглашениями. Компания Zoom не дает никаких заверений насчет доступности бета-версий для широкой публики и оставляет за собой право прекратить поддержку или вносить изменения в бета-версию в любой момент без предварительного уведомления. Бета-версии предоставляются КАК ЕСТЬ, могут содержать ошибки и прочие дефекты.
- ИСПОЛЬЗОВАНИЕ УСЛУГ И ВАШИ ОБЯЗАННОСТИ. Вы вправе использовать Услуги исключительно в соответствии с условиями настоящего Соглашения. Вы несете полную ответственность за использование Услуг вами и вашими Конечными пользователями и обязуетесь соблюдать и обеспечивать соответствие всем применимым законам, связанным с использованием Услуг вами и Конечными пользователями, включая, помимо прочего, законы, связанные с записью, интеллектуальной собственностью, конфиденциальностью и экспортным контролем. Использование Услуг при наложении запрета прекращается.
- Регистрационные данные. От вас может потребоваться предоставить сведения о себе для регистрации и/или использования определенных сервисов. Вы соглашаетесь с тем, что такие данные должны быть точными. Вас также могут попросить выбрать имя пользователя и пароль. Вы несете полную ответственность за обеспечение безопасности вашего имени пользователя и пароля и соглашаетесь не раскрывать их третьим сторонам.

- Содержимое. Вы соглашаетесь с тем, что вы несете исключительную ответственность за содержимое (далее — «содержимое»), передаваемое, отображаемое или выгружаемое вами в процессе использования сервисов, а также за обеспечение соответствия требованиям нормативных актов, относящихся к содержимому, в том числе законов, требующих получения согласия на использование содержимого у третьих сторон и предоставления соответствующих уведомлений о правах третьих сторон. Вы заверяете и гарантируете, что у вас есть право на выгрузку Содержимого в Zoom и что такое использование не нарушает права третьих сторон. Ни при каких обстоятельствах компания Zoom не несет ответственности за (а) Содержимое, передаваемое или просматриваемое при использовании Услуг, (б) ошибки или упущения в Содержимом либо (в) любые убытки или ущерб любого рода, понесенный в результате использования, доступа или запрета доступа к Содержимому. Несмотря на то что компания Zoom не несет ответственности за Содержимое, компания Zoom оставляет за собой право удалить любое Содержимое в любой момент времени и без предварительного уведомления, если компании Zoom станет известно, что оно нарушает какое-либо из положений настоящего Соглашения или какой-либо закон.
Вы сохраняете авторское право и любые иные права, которыми вы обладаете в отношении Содержимого, отправленного, размещенного или отображаемого посредством Услуг. - Записи. Вы несете ответственность за соблюдение всех законов, относящихся к записям. Организатор может принять решение о записи конференций Zoom Meetings и вебинаров Zoom Webinars. Используя Услуги, вы предоставляете Zoom согласие на хранение записей любых конференций Zoom Meetings или вебинаров Zoom Webinars, к которым вы присоединяетесь, если такие записи хранятся в наших системах. Если функция записи включена, вам будет направлено уведомление (визуальное или иное). Если вы не согласны с тем, что ведется запись, вы можете покинуть конференцию или вебинар.
- Запрещенное использование. Вы соглашаетесь с тем, что не будете осуществлять следующие действия сами и не будете позволять осуществлять их Конечным пользователям: (i) модифицировать, разбирать, декомпилировать, создавать производные работы, переконструировать или иным образом пытаться получить доступ к исходному коду Услуг; (ii) сознательно или халатно использовать Услуги способом, выражающимся в ненадлежащем использовании, вмешательстве или нарушении работы сетей Zoom, Ваших учетных записей или Услуг; (iii) участвовать в незаконной, мошеннической, обманной и вводящей в заблуждение деятельности; (iv) передавать с помощью Услуг любые материалы, нарушающие права на интеллектуальную собственность или иные права третьих сторон; (v) выполнять разработку или сравнительное тестирование конкурирующих продуктов или услуг или копировать возможности, функции или графические элементы Услуг; (vi) использовать Услуги для обмена любыми сообщениями или материалами, которые являются унизительными, клеветническими, угрожающими, оскорбительными, непристойными, нарушают права на интеллектуальную собственность любой стороны или носят иной противозаконный характер, который может повлечь за собой гражданскую ответственность, или которые представляют или поощряют действия, которые могут считаться уголовным преступлением в соответствии с любыми действующим законами и нормативными актами; (vii) выгружать или передавать любое программное обеспечение, Содержимое или код, который причиняет вред или предназначен для причинения вреда, отключения, уничтожения или неблагоприятного воздействия на предоставление Услуг любым образом либо который причиняет вред или предназначен для причинения вреда или извлечения информации или данных из других аппаратных средств, программного обеспечения или сетей компании Zoom либо иных пользователей Услуг; (viii) участвовать в любой деятельности или использовать Услуги любым образом, который может повлечь за собой ущерб, ограничение, избыточную нагрузку, нарушение или иное вмешательство или препятствие предоставлению Услуг или работе любых серверов или сетей, связанных с Услугами или системами безопасности компании Zoom.
(ix) использовать Услуги в нарушение любой политики компании Zoom или таким образом, который нарушает действующее законодательство, включая, помимо прочего, законы и нормативные акты в отношении борьбы со спамом, экспортного контроля, конфиденциальности и борьбы с терроризмом, а также законы, требующие согласия со стороны участников аудио- и видеозаписей; и с тем, что вы несете исключительную ответственность за соблюдение положений любых таких законов и нормативных актов. - Ограничения на использование. Вам запрещается воспроизведение, перепродажа или распространение Услуг либо любых отчетов или данных, сгенерированных Услугами для любых целей, если вы не получили конкретного разрешения на осуществление указанных действий в рамках отдельного соглашения с компанией Zoom. Вам запрещается предлагать или предоставлять третьим лицам доступ к использованию приобретенных вами Услуг, демонстрировать на любом веб-сайте или иным образом публиковать Услуги или любое Содержимое, полученное в связи с использованием Услуги (за исключением созданного вами Содержимого), или иным образом получать доход от Услуг либо использовать Услуги для разработки, производства или маркетинга услуг или продуктов, по существу аналогичных Услугам.

- Регистрационные данные. От вас может потребоваться предоставить сведения о себе для регистрации и/или использования определенных сервисов. Вы соглашаетесь с тем, что такие данные должны быть точными. Вас также могут попросить выбрать имя пользователя и пароль. Вы несете полную ответственность за обеспечение безопасности вашего имени пользователя и пароля и соглашаетесь не раскрывать их третьим сторонам.
- ОТВЕТСТВЕННОСТЬ ДЛЯ КОНЕЧНЫХ ПОЛЬЗОВАТЕЛЕЙ. Вы несете ответственность за действия всех Конечных пользователей, получающих доступ к Услугам через вашу учетную запись, и за соблюдение такими Конечными пользователями положений настоящего Соглашения и всех политик компании Zoom. Компания Zoom не несет ответственности и обязательств из-за нарушений. Если вы стали свидетелем любого нарушения настоящего Соглашения в связи с использованием Услуг любым лицом, обратитесь в компанию Zoom по адресу [email protected]. Компания Zoom может расследовать любые жалобы и нарушения, доведенные до ее внимания, и может предпринимать (или не предпринимать) любые действия, которые будут сочтены необходимыми, включая, помимо прочего, направление предупреждений, удаление Содержимого или удаление учетных записей и/или профилей пользователей. Ни при каких обстоятельствах компания Zoom не несет какой-либо ответственности за любые данные или другое Содержимое, просматриваемое при использовании Услуг, включая, помимо прочего, любые ошибки или упущения в любых таких данных или Содержимом или любые потери или ущерб любого рода, понесенный в результате использования, доступа или запрета доступа к любым данным или Содержимому.

- ОБЯЗАТЕЛЬСТВА КОМПАНИИ ZOOM В ОТНОШЕНИИ СОДЕРЖИМОГО. Компания Zoom обязуется в соответствии с отраслевыми стандартами использовать разумно необходимые физические и технические средства защиты для недопущения несанкционированного доступа к Содержимому или его раскрытия. Компания Zoom уведомит вас, если ей станет известно о несанкционированном доступе к Содержимому. Компания Zoom будет получать доступ к Содержимому, а также осуществлять его просмотр или обработку исключительно на следующих условиях: (а) в соответствии с положениями настоящего Соглашения и Заявления о конфиденциальности Zoom; (б) при наличии разрешения или инструкций с вашей стороны; (в) в соответствии с требованиями, связанными с исполнением обязательств в связи с настоящим Соглашением; (г) в соответствии с требованиями законодательства. У компании Zoom нет иных обязательств в отношении Содержимого.
- ПРАВОМЕРНОСТЬ. Вы подтверждаете, что вам не менее 16 лет и в остальном вы обладаете полной дееспособностью и правоспособностью для принятия условий, положений, обязательств, подтверждений, заверений и гарантий, установленных в настоящем Соглашении, а также для выполнения и соблюдения настоящего Соглашения.
Если у нас возникнут подозрения, что вы не достигли возраста 16 лет или иным образом не имеете права на использование Услуги, доступ может быть прекращен без предупреждения. - ПРЕДПОЛАГАЕМОЕ ИСПОЛЬЗОВАНИЕ; ОГРАНИЧЕНИЕ НА ИСПОЛЬЗОВАНИЕ ДЕТЬМИ. Услуги предназначены для удовлетворения бизнес-потребностей. Вы можете использовать Услуги для достижения иных целей в соответствии с условиями и ограничениями настоящего Соглашения. Услуги Zoom не предназначены для использования лицами моложе 16 лет, за исключением случаев, когда такое использование осуществляется через Подписчика в сфере образования (определение термина см. в Описании услуг), использующего Zoom для Образовательных учреждений (школ).
- ОПЛАТА И ОТМЕНА. Вы соглашаетесь, что компания Zoom может взимать плату за Услуги с вашей кредитной карты или использовать другой механизм оплаты, выбранный Вами и утвержденный компанией Zoom («Ваша учетная запись»). Все платежи, которые вы осуществляете нам в соответствии с настоящим соглашением, должны производиться без каких-либо вычетов или удержаний, которые могут быть предусмотрены законодательством.
Если для какого-либо платежа предусмотрен такой вычет или удержание (включая, помимо прочего, внутренние или трансграничные налоги), вы соглашаетесь заплатить такие требуемые дополнительные суммы, чтобы полученная нами чистая сумма была равна сумме, причитающейся к оплате по настоящему соглашению. Мы предоставим вам обоснованно запрашиваемые налоговые формы для уменьшения или отмены суммы любого удержания или вычета налогов в отношении платежей, осуществляемых по настоящему соглашению. Компания Zoom может изменять цены в любой момент, включая переход от бесплатного предоставления Услуг к платному и взимание платы за Услуги, которые ранее предоставлялись бесплатно; однако при условии предоставления компанией Zoom предварительного уведомления и возможности удалить Вашу учетную запись при изменении компанией Zoom стоимости Услуги, на которую вы подписаны, и исключения возможности списания платы за ранее бесплатную Услугу, если вы не были уведомлены об установлении платы и не дали согласия на оплату.
Вы соглашаетесь, что в случае если компания Zoom не в состоянии получить плату, причитающуюся компании Zoom за использование Услуг, через вашу учетную запись, компания Zoom может предпринять любые другие шаги, которые сочтет необходимыми для получения такой платы от вас, и что вы несете ответственность за все затраты и расходы, понесенные компанией Zoom в связи с такими действиями по взиманию платы, включая сборы за доставку, судебные издержки и оплату юридических услуг. Кроме того, вы соглашаетесь, что компания Zoom может взимать проценты по ставке до 1,5 % в месяц или в большем размере в соответствии с требованиями законодательства по любым просроченным суммам. Вы можете отменить свою подписку в любой момент. В случае отмены вам не будет выставлен счет за любые дополнительные условия обслуживания, а услуга продлится до конца текущего Срока подписки. При отмене вам не будет предоставлено возмещение за уже оплаченные услуги. - НАЛОГИ. Если не указано иное, все цены и сборы, указанные компанией Zoom, не включают в себя Налоги и другие сборы, предусмотренные законодательством, плату за услуги, сервисные сборы, плату за настройку, абонентскую плату или любую иную плату, связанную с Вашей учетной записью.
Там, где это применимо, Налоги и другие сборы, предусмотренные законодательством, будут взиматься на основании счетов-фактур, выставляемых компанией Zoom, в соответствии с местными законами и нормативно-правовыми актами. Компания Zoom будет по своему усмотрению рассчитывать сумму подлежащих уплате Налогов. Налоги и другие сборы, предусмотренные законодательством, могут быть изменены без предварительного уведомления.- Счета-фактуры (т. е. счета с НДС). Если это требуется по закону, компания Zoom выставит вам счет-фактуру или документ, который соответствующий налоговый орган будет рассматривать как счет-фактуру. Вы соглашаетесь с тем, что такой счет-фактура может быть выставлен в электронной форме.
- Освобождение от налогообложения. Если вы освобождены от уплаты каких-либо налогов или сборов, вы должны будете предоставить компании Zoom все соответствующие справки об освобождении от уплаты налогов и/или иную документацию, удовлетворяющую причастные налоговые органы, в целях обоснования такого освобождения.
Компания Zoom оставляет за собой право проверять и подтверждать документы об освобождении от налогообложения. Если документация об освобождении от налогообложения является неприемлемой, компания Zoom оставляет за собой право относить применимые налоги на ваш счет. - Уплата Налогов и сборов. Вы будете платить компании Zoom любые применимые Налоги и сборы. Вы несете единоличную ответственность за уплату всех без исключения Налогов и сборов, подлежащих уплате в результате предоставления вам Услуг компанией Zoom. Если от вас требуется уплатить какие-либо Налоги и сборы, вы должны уплатить их без уменьшения или взаимозачета сумм, подлежащих уплате компании Zoom по настоящему Соглашению, при этом вы будете принимать на свой счет и выплачивать любую дополнительную сумму, которая потребуется для того, чтобы компания Zoom получила полную сумму платежа в том объеме, в котором она бы получила ее без такого примененного уменьшения или взаимозачета.
- НДС, подлежащий уплате клиентом.
Если Налоги и сборы подлежат уплате налоговым органам вами вместо компании Zoom посредством обратного начисления или иной подобной процедуры, вы предоставите компании Zoom все соответствующие доказательства, на основании которых компания Zoom сможет продемонстрировать характер вашей хозяйственной деятельности, например действительный регистрационный номер плательщика НДС (или аналогичную информацию, требующуюся по применимому законодательству в области НДС). Zoom оставляет за собой право проверять и подтверждать ваш регистрационный номер плательщика НДС. Если регистрационный номер плательщика НДС недействителен, компания Zoom оставляет за собой право взимать с вас применимый НДС. Во избежание неоднозначности, если НДС подлежит уплате налоговому органу вами посредством обратного начисления или иной подобной процедуры, вы несете единоличную ответственность за уплату таких сумм соответствующему налоговому органу таким образом, чтобы компания Zoom получила полную требуемую сумму платежа.
- Определение налога. Налог определяется прежде всего тем, где, согласно Данным клиента, учреждена организация Клиента, а в случае с физическими лицами — местом постоянного проживания физического лица. Компания Zoom будет опираться на ваш адрес плательщика. Компания Zoom оставляет за собой право сопоставлять такое местоположение с другими доступными фактическими данными, чтобы убедиться в его точности. Если ваше местоположение указано неточно, компания Zoom оставляет за собой право относить на ваш счет любые неуплаченные Налоги и сборы.
- Пользование и распоряжение. Если вы приобретаете Услуги Zoom, а Ваша дочерняя организация пользуется и распоряжается ими в стране, которая отличается от Вашего местоположения согласно определению этого термина в Разделе 9(e) настоящих Условий обслуживания, вы подтверждаете, что при необходимости будете считать это поставкой в Вашу дочернюю организацию. Если вы приобретаете Услуги, а филиал или физическое лицо пользуется и распоряжается ими в стране, которая отличается от Вашего местоположения согласно определению этого термина в Разделе 9(e) настоящих Условий обслуживания, вы подтверждаете, что уведомите Zoom об Услугах, которые были выделены, а также признаёте, что компания Zoom оставляет за собой право взимать Налоги и сборы, исходя из пользования и распоряжения такими Услугами.

- РАСТОРЖЕНИЕ. На веб-сайте компании Zoom содержатся инструкции по удалению Вашей учетной записи. Если вы приобрели Услугу на определенный срок, такое расторжение Соглашения вступит в силу в последний день соответствующего срока. Ваша Форма заказа может предусматривать автоматическое начало Срока продления, если одной из сторон не направлено уведомление о расторжении по крайней мере за 30 (тридцать) дней до начала следующего Срока продления. При несоблюдении вами любого положения настоящего Соглашения компания Zoom может немедленно расторгнуть настоящее Соглашение без возврата предварительно уплаченных вами средств. Разделы 1 и с 3 по 22 включительно сохраняют действие при расторжении настоящего Соглашения, независимо от причины расторжения. При расторжении настоящего Соглашения по любой причине вы должны прекратить любое дальнейшее использование Услуг. Если вас не устроит качество Услуг в какой-либо момент времени, ваше исключительное средство правовой защиты заключается в прекращении использования Услуг и исполнении настоящего процесса расторжения Соглашения и удаления учетной записи.

- ПРАВА СОБСТВЕННОСТИ. Компания Zoom и/или ее поставщики в соответствующих случаях обладают всеми правами собственности на Услуги и все торговые названия, товарные знаки, знаки обслуживания, логотипы и имена доменов (далее — «Знаки Zoom»), связанные с Услугами или отображаемые в них. Вы не вправе захватывать кадры или использовать технологии захвата кадров для того, чтобы включить любые Знаки Zoom или иную информацию, являющуюся собственностью компании Zoom (в том числе изображения, текст, макеты страниц или формы), без явно выраженного письменного согласия. Вы не можете использовать любые метатеги или любой иной «скрытый текст», в котором используются Знаки Zoom, без явно выраженного письменного согласия компании Zoom.
- КОНФИДЕНЦИАЛЬНОСТЬ. Каждая сторона соглашается признавать и сохранять конфиденциальность всей непубличной информации, предоставленной в любой форме противоположной стороной и касающейся хозяйственной деятельности, систем, операций, стратегических планов, клиентов, ценообразования (включая, помимо прочего, условия ценообразования, содержащиеся в настоящем документе), методов, процессов, финансовых данных, программ и/или продуктов противоположной стороны, когда такая информация обозначена как конфиденциальная или когда любое здравомыслящее лицо знает или должно понимать, что такая информация является конфиденциальной (далее — «Конфиденциальная информация»).
Для целей настоящего Соглашения ваша Конфиденциальная информация должна включать в себя Ваши данные и любую информацию, предоставленную вами компании Zoom касательно вашего бизнеса, систем, операций, стратегических планов, клиентов, ценообразования, методов, процессов, финансовых данных, программ и/или продуктов. Каждая сторона соглашается раскрывать Конфиденциальную информацию противоположной стороны как можно меньшему количеству лиц и ограничивать это количество лицами, которым необходимо знать такую информацию, то есть своими сотрудниками и сотрудниками своих Аффилированных сторон, которые обязаны сохранять конфиденциальность такой информации. За исключением случаев, когда это необходимо для исполнения соответствующих обязательств по Соглашению, ни одна из сторон не должна без получения предварительного письменного согласия противоположной стороны раскрывать информацию какому-либо физическому лицу, коммерческой организации или предприятию, если это не было прямо разрешено в настоящем документе, или использовать в своих интересах или в интересах третьей стороны Конфиденциальную информацию противоположной стороны.
- Исключения. В понятие «Конфиденциальная информация» не входят Содержимое или информация, которая (а) уже правомерно известна одной из сторон на момент ее получения от противоположной стороны без каких-либо обязательств по сохранению конфиденциальности такой информации; (б) является или становится общеизвестной или общедоступной без противоправных действий какой-либо из сторон; (в) правомерно получена от третьей стороны без ограничений и без нарушения настоящих Условий обслуживания; или (г) произведена одной из стороной без использования какой-либо частной непубличной информации, предоставленной противоположной стороной по Соглашению.
- Исключение. Любая из сторон может раскрыть Конфиденциальную информацию, если это требуется законом, нормативно-правовыми актами или постановлением суда, при этом сторона, на которую распространяется действие такого закона, нормативно-правового акта или постановления суда, должна, когда это разрешено, уведомить противоположную сторону о любом таком использовании или требовании до раскрытия информации, чтобы предоставить противоположной стороне возможность запросить приказ, отменяющий требование о раскрытии Конфиденциальной информации, в целях предотвращения или ограничения раскрытия информации третьим лицам.

- Срок соблюдения конфиденциальности и обязательства по соблюдению конфиденциальности. Обязательства по соблюдению конфиденциальности, изложенные в настоящем разделе Условий обслуживания, остаются в силе в течение 5 (пяти) лет с момента раскрытия информации. Обе стороны соглашаются (а) предпринимать разумные меры в целях защиты Конфиденциальной информации противоположной стороны, при этом такие меры должны быть не менее оградительными, чем меры, предпринимаемые противоположной стороной для защиты своей собственной Конфиденциальной информации, и как минимум соответствовать должному уровню осмотрительности; (б) незамедлительно уведомлять сторону, раскрывающую информацию, при обнаружении любого несанкционированного использования или раскрытия Конфиденциальной информации; а также (в) в случае любого несанкционированного раскрытия информации стороной, принимающей раскрываемую информацию, сотрудничать со стороной, раскрывающей информацию, в целях восстановления контроля над Конфиденциальной информацией и предотвращения ее дальнейшего несанкционированного использования или раскрытия.

- АВТОРСКОЕ ПРАВО. Вы не имеете права публиковать, изменять, распространять или воспроизводить каким-либо образом защищенные авторским правом материалы, товарные знаки, права на публичное использование или иные права собственности без предварительного письменного согласия со стороны владельца таких прав собственности. Компания Zoom может запретить доступ к Услугам любому Пользователю, который подозревается в нарушении авторских прав другой стороны. Не ограничивая смысл вышеизложенного, если вы считаете, что ваше авторское право было нарушено, обратитесь в компанию Zoom, как описано здесь.
- ЭКСПОРТНЫЕ ОГРАНИЧЕНИЯ.Вы признаёте, что на Услуги в целом или их часть может распространяться действие Правил экспортного контроля, а также частей 730–774 параграфа 15 Свода федеральных нормативных актов США и иного применимого законодательства других стран в области экспортного контроля и торговых санкций (далее — «Законодательство в области экспортного контроля и торговых санкций»).
Компания Zoom по запросу предоставляет для своих Услуг классификацию экспортных товаров США. Вы и ваши Конечные пользователи не можете прямо или косвенно осуществлять доступ, эксплуатацию, экспорт, реэкспорт, переадресацию, передачу или раскрытие любой части Услуг или любой связанной с ними технической информации либо материалов в нарушение положений Законодательства в области экспортного контроля и торговых санкций. Вы заверяете и гарантируете следующее: (i) вы вместе с вашими Конечными пользователями (а) не являетесь гражданами или резидентами стран или территорий, находящихся под действием торговых санкций со стороны США или иных значимых торговых ограничений (включая, помимо прочего, Кубу, Иран, Северную Корею, Сирию, Крым, Донецкую и Луганскую области Украины), и вы вместе с вашими Конечными пользователями не будете использовать Услуги, или получать к ним доступ, или экспортировать, реэкспортировать, переадресовывать, или передавать Услуги в такие страны либо на территории; (б) не являетесь лицами или не принадлежите в индивидуальном порядке или в совокупности на 50 или более процентов к лицам, входящим в списки особых категорий лиц, находящихся под санкциями, и иностранных лиц, уклоняющихся от выполнения санкций, составленные Министерством финансов США; (в) не находитесь в списках запрещенных лиц, организаций и непроверенных партнеров, составленных Министерством торговли США, и списках, связанных с распространением оружия массового уничтожения, составленных Госдепартаментом США; (ii) вы и ваши Конечные пользователи, расположенные в Китае, России или Венесуэле, не являетесь Военными конечными пользователями и не будете использовать Услуги Zoom в военных целях, как указано в пункте 21 статьи 744 параграфа 15 Свода федеральных нормативных актов США; (iii) Содержимое, создаваемое или передаваемое вами и вашими Конечными пользователями, не подпадает под ограничения, связанные с раскрытием, передачей, загрузкой, экспортом или реэкспортом, согласно требованиям Законодательства в области экспортного контроля и торговых санкций; и (iv) вы и ваши Конечные пользователи не будете выполнять какие-либо действия, которые представляли бы собой нарушение или предусматривали бы наказание в соответствии с Законами о соблюдении антибойкотных норм США, находящимися в ведении Министерства торговли США или Министерства финансов США.
Вы несете исключительную ответственность за соответствие требованиям Законодательства в области экспортного контроля и торговых санкций и отслеживание изменений в их содержании. - НЕДОПУСТИМОСТЬ ИСПОЛЬЗОВАНИЯ В УСЛОВИЯХ С ВЫСОКИМ УРОВНЕМ РИСКА. Услуги не предназначены и не лицензированы для использования в опасных условиях, требующих отказоустойчивого управления, включая в числе прочего управление объектами использования атомной энергии, системами авиационной навигации или коммуникации, авиадиспетчерскими службами, системами жизнеобеспечения или вооружения. Не допускается использовать Услуги в любых средах с ВЫСОКИМ УРОВНЕМ РИСКА.
- СУДЕБНЫЙ ЗАПРЕТ. Вы признаете, что любое использование Услуг в нарушение настоящего соглашения или любая передача, предоставление сублицензии, копирование или раскрытие технической информации или материалов, связанных с Услугами, может причинить непоправимый ущерб компании Zoom, ее аффилированным сторонам, поставщикам и любой другой стороне, уполномоченной компанией Zoom перепродавать, распространять или продвигать Услуги (далее — «Партнеры по продажам»), и при таких обстоятельствах компания Zoom, ее филиалы, поставщики и Партнеры по продажам имеют право прибегнуть к средству судебной защиты в виде запрета без внесения залога или финансового обеспечения, включая, помимо прочего, предварительный или постоянный судебный запрет.

- ОТКАЗ ОТ ГАРАНТИЙ. ВЫ ОСОЗНАЕТЕ И СОГЛАШАЕТЕСЬ С ТЕМ, ЧТО СЕРВИСЫ ПРЕДОСТАВЛЯЮТСЯ «КАК ЕСТЬ», И ЧТО КОМПАНИЯ ZOOM, ЕЕ ФИЛИАЛЫ, ПОСТАВЩИКИ И ПАРТНЕРЫ ПО ПРОДАЖАМ БЕЗОГОВОРОЧНО ОТКАЗЫВАЮТСЯ ОТ ЛЮБЫХ ЯВНО ВЫРАЖЕННЫХ ИЛИ ПОДРАЗУМЕВАЕМЫХ ГАРАНТИЙ ЛЮБОГО РОДА, ВКЛЮЧАЯ БЕЗ ОГРАНИЧЕНИЙ ЛЮБЫЕ ГАРАНТИИ КОММЕРЧЕСКОГО ПРИМЕНЕНИЯ, ПРИГОДНОСТИ ДЛЯ КОНКРЕТНОЙ ЦЕЛИ ИЛИ НЕНАРУШЕНИЯ ПРАВ ИНТЕЛЛЕКТУАЛЬНОЙ СОБСТВЕННОСТИ. КОМПАНИЯ ZOOM, ЕЕ ФИЛИАЛЫ, ПОСТАВЩИКИ И ПАРТНЕРЫ ПО ПРОДАЖАМ НЕ ПРЕДОСТАВЛЯЮТ ГАРАНТИЙ ИЛИ ЗАВЕРЕНИЙ В ОТНОШЕНИИ РЕЗУЛЬТАТОВ, КОТОРЫЕ МОГУТ БЫТЬ ПОЛУЧЕНЫ В СВЯЗИ С ИСПОЛЬЗОВАНИЕМ УСЛУГ, В ОТНОШЕНИИ ТОЧНОСТИ ИЛИ НАДЕЖНОСТИ ЛЮБОЙ ИНФОРМАЦИИ, ПОЛУЧЕННОЙ ПОСРЕДСТВОМ ИСПОЛЬЗОВАНИЯ УСЛУГ, ИЛИ СООТВЕТСТВИЯ УСЛУГ ЛЮБЫМ ТРЕБОВАНИЯМ ПОЛЬЗОВАТЕЛЯ, А ТАКЖЕ БЕСПЕРЕБОЙНОСТИ, СВОЕВРЕМЕННОСТИ, НАДЕЖНОСТИ ИЛИ БЕЗОШИБОЧНОСТИ. ИСПОЛЬЗОВАНИЕ УСЛУГ ОСУЩЕСТВЛЯЕТСЯ ИСКЛЮЧИТЕЛЬНО НА ВАШ РИСК. ИСПОЛЬЗОВАНИЕ ЛЮБЫХ МАТЕРИАЛОВ И/ИЛИ ДАННЫХ, ЗАГРУЖЕННЫХ ИЛИ ПОЛУЧЕННЫХ ИНЫМ ОБРАЗОМ В СВЯЗИ С ИСПОЛЬЗОВАНИЕМ УСЛУГ, ОСУЩЕСТВЛЯЕТСЯ НА ВАШ СОБСТВЕННЫЙ СТРАХ И РИСК.
ВЫ НЕСЕТЕ ИСКЛЮЧИТЕЛЬНУЮ ОТВЕТСТВЕННОСТЬ ЗА ЛЮБОЙ УЩЕРБ, ПРИЧИНЕННЫЙ ВАМ В СВЯЗИ С ИСПОЛЬЗОВАНИЕМ УСЛУГ. ВЫ НЕСЕТЕ ОТВЕТСТВЕННОСТЬ ЗА ВЕСЬ РИСК, ВЫТЕКАЮЩИЙ ИЗ ИСПОЛЬЗОВАНИЯ ИЛИ РАБОТЫ УСЛУГ. КОМПАНИЯ ZOOM НЕ НЕСЕТ ОТВЕТСТВЕННОСТИ ЗА СОХРАНЕНИЕ ЛЮБОЙ ПОЛЬЗОВАТЕЛЬСКОЙ ИНФОРМАЦИИ ИЛИ КОММУНИКАЦИИ МЕЖДУ ПОЛЬЗОВАТЕЛЯМИ. КОМПАНИЯ ZOOM НЕ МОЖЕТ ГАРАНТИРОВАТЬ И НЕ ОБЕЩАЕТ ДОСТИЖЕНИЕ КОНКРЕТНЫХ РЕЗУЛЬТАТОВ ИСПОЛЬЗОВАНИЯ УСЛУГ. ИСПОЛЬЗОВАНИЕ ОСУЩЕСТВЛЯЕТСЯ НА ВАШ РИСК. - ОСВОБОЖДЕНИЕ ОТ ОТВЕТСТВЕННОСТИ. Вы соглашаетесь оградить, обезопасить и освободить компанию Zoom, ее филиалы, должностных лиц, директоров, сотрудников, консультантов, представителей, поставщиков и Партнеров по продажам от всех без исключения претензий третьих лиц, ответственности, ущерба и/или затрат (включая, помимо прочего, оплату юридических услуг), вытекающих из использования вами Услуг, нарушения вами настоящего Соглашения или посягательства на нарушение или нарушения вами или любым другим пользователем вашей учетной записи, любых прав на интеллектуальную собственность или других прав любого физического или юридического лица или действующего законодательства.

- ОГРАНИЧЕНИЕ ОТВЕТСТВЕННОСТИ. В МАКСИМАЛЬНОМ ОБЪЕМЕ, ДОПУСКАЕМОМ ДЕЙСТВУЮЩИМ ЗАКОНОДАТЕЛЬСТВОМ, НИ ПРИ КАКИХ ОБСТОЯТЕЛЬСТВАХ КОМПАНИЯ ZOOM ИЛИ ЕЕ ФИЛИАЛЫ, ПОСТАВЩИКИ ИЛИ ПАРТНЕРЫ ПО ПРОДАЖАМ НЕ НЕСУТ ОТВЕТСТВЕННОСТИ ЗА ЛЮБЫЕ СПЕЦИАЛЬНЫЕ, КОСВЕННЫЕ, НЕПРЯМЫЕ, ШТРАФНЫЕ ИЛИ СЛУЧАЙНЫЕ УБЫТКИ (ВКЛЮЧАЯ БЕЗ ОГРАНИЧЕНИЙ УБЫТКИ, СВЯЗАННЫЕ С ПОТЕРЕЙ ПРИБЫЛИ, ПРЕРЫВАНИЕМ ДЕЯТЕЛЬНОСТИ, ПОТЕРЕЙ ДЕЛОВОЙ ИНФОРМАЦИИ ИЛИ ЛЮБОЙ ИНОЙ МАТЕРИАЛЬНЫЙ УЩЕРБ ИЛИ УБЫТКИ), ВОЗНИКАЮЩИЕ ИЗ ИСПОЛЬЗОВАНИЯ ИЛИ НЕВОЗМОЖНОСТИ ИСПОЛЬЗОВАНИЯ СЕРВИСОВ ИЛИ ПРЕДОСТАВЛЕНИЯ ИЛИ НЕПРЕДОСТАВЛЕНИЯ ТЕХНИЧЕСКИХ ИЛИ ИНЫХ УСЛУГ ПОДДЕРЖКИ, В СВЯЗИ С ДЕЛИКТОМ (ВКЛЮЧАЯ НЕБРЕЖНОСТЬ), ДОГОВОРОМ ИЛИ ЛЮБОЙ ДРУГОЙ ПРАВОВОЙ ТЕОРИЕЙ, ДАЖЕ ЕСЛИ КОМПАНИЯ ZOOM, ЕЕ ФИЛИАЛЫ, ПОСТАВЩИКИ ИЛИ ПАРТНЕРЫ ПО ПРОДАЖАМ РАСПОЛАГАЛИ ИНФОРМАЦИЕЙ О ВОЗМОЖНОСТИ ТАКИХ УБЫТКОВ. ПРИ ЛЮБЫХ ОБСТОЯТЕЛЬСТВАХ ОБЩИЙ ОБЪЕМ ОТВЕТСТВЕННОСТИ КОМПАНИИ ZOOM, ЕЕ ФИЛИАЛОВ, ПОСТАВЩИКОВ И ПАРТНЕРОВ ПО ПРОДАЖАМ И ВАШЕ ИСКЛЮЧИТЕЛЬНОЕ СРЕДСТВО ЮРИДИЧЕСКОЙ ЗАЩИТЫ В ОТНОШЕНИИ ЛЮБЫХ ПРЕТЕНЗИЙ, ВЫТЕКАЮЩИХ ИЗ НАСТОЯЩЕГО СОГЛАШЕНИЯ ИЛИ СВЯЗАННЫХ С НИМ, ОГРАНИЧИВАЕТСЯ СУММОЙ, ФАКТИЧЕСКИ УПЛАЧЕННОЙ ВАМИ ЗА УСЛУГИ (ЕСЛИ ТАКОВАЯ БЫЛА УПЛАЧЕНА) ЗА 12 (ДВЕНАДЦАТЬ) МЕСЯЦЕВ, ПРЕДШЕСТВУЮЩИХ СОБЫТИЮ ИЛИ ОБСТОЯТЕЛЬСТВАМ, ПРИВЕДШИМ К ВОЗНИКНОВЕНИЮ ТАКИХ ПРЕТЕНЗИЙ.
Поскольку некоторые штаты и административно-территориальные образования не допускают исключения или ограничения ответственности, вышеуказанное ограничение может быть к вам неприменимо. - СОГЛАСИЕ НА РАССМОТРЕНИЕ СПОРОВ В АРБИТРАЖНОМ СУДЕ; ОТКАЗ ОТ КОЛЛЕКТИВНЫХ ИСКОВ. Если вы находитесь на территории США, вы соглашаетесь на разрешение споров исключительно на индивидуальной основе в ходе арбитражного делопроизводства в соответствии с положениями Приложения А. Стороны явным образом отказываются от любых прав подачи судебных исков, споров или процессов в качестве групповых или коллективных исков, исков с участием поверенных или иных судебных процессов, в которых какая-либо из сторон выступает в качестве представителя или подразумевает свое участие в этой роли.
- КОНФИДЕНЦИАЛЬНОСТЬ И ПРОЧИЕ ПОЛИТИКИ. Компания Zoom будет собирать и (или) обрабатывать персональные данные в соответствии со своим Заявлением о конфиденциальности. Все политики, представленные на странице https://explore.
zoom.us/ru/trust/resources/, включены в настоящее Соглашение посредством ссылки. Кроме того, если вы являетесь владельцем учетной записи с тарифным планом «Бизнес», «Предприятие» или «Образование» и для использования вами Услуг требуется, чтобы компания Zoom обрабатывала персональные данные ваших Конечных пользователей в соответствии с соглашением об обработке данных, компания Zoom будет обрабатывать такие персональные данные в соответствии со своим Дополнительным международным соглашением об обработке данных. Кроме того, вы осознаете и соглашаетесь с тем, что компания Zoom может связываться с вами по электронной почте или иным образом для предоставления информации, связанной с использованием вами Услуг, вне зависимости от факта вашей отписки от получения маркетинговых коммуникаций или уведомлений. - ПРОЧИЕ ПОЛОЖЕНИЯ
- Выбор права и юрисдикции. Настоящее соглашение регулируется и толкуется в соответствии с правом штата Калифорния, США, на основании соглашений, заключаемых и исполняемых на территории штата Калифорния жителями данного штата.
За исключением положений Приложения А, Стороны выражают согласие на подчинение исключительной юрисдикции и решениям судов штата, расположенных и действующих в округе Санта-Клара, штат Калифорния, и федеральных судов в Северном федеральном округе штата Калифорния. - Подрядная организация. В случае если Ваша учетная запись Zoom предусматривает выставление счета или реализацию по адресу в Индии, подрядной организацией по настоящим Условиям обслуживания является Аффилированное лицо компании Zoom, компания ZVC India Pvt. Ltd.
- Отказ от прав и автономность положений. Неосуществление любой из сторон любых ее прав в рамках настоящего соглашения или для принудительного применения любого его положения не считается отказом или утратой таких прав или возможности применения такого положения. Если любое положение настоящего Соглашения признается судом компетентной юрисдикции незаконным, недействительным или не имеющим законной силы, такое положение будет изменено для максимального приближения к экономическому эффекту первоначального положения, а остальные положения настоящего соглашения сохраняют полную силу.

- Общие положения. Настоящее соглашение представляет собой полный объем договоренностей между сторонами в отношении предмета настоящего соглашения и заменяет все без исключения договоренности и соглашения между сторонами в отношении такого предмета, за исключением случаев, когда вами или вашей компанией было заключено отдельное письменное соглашение или вы подписали форму заказа со ссылкой на отдельное соглашение, регламентирующее использование вами сервисов; при этом такое соглашение действует в тех случаях, когда любое положение настоящего соглашения конфликтует с условиями такого соглашения. Компания Zoom может периодически вносить изменения или дополнения в условия настоящего Соглашения по своему усмотрению. Компания Zoom обязуется предпринять целесообразные с точки зрения бизнеса действия по предоставлению вам уведомлений о внесении любых существенных изменений в настоящее Соглашение. В течение 10 (десяти) рабочих дней с момента внесения изменений в настоящее Соглашение или в течение 10 (десяти) рабочих дней с даты уведомления, при его наличии, они приобретают для вас обязательную силу.
Если вы не согласны с изменениями, вам следует прекратить использование Услуг. Если вы продолжите использовать Услуги по истечении десяти рабочих дней, будет считаться, что вы принимаете изменения условий настоящего Соглашения. Для участия в работе определенных Услуг вы можете получить уведомление о том, что вам необходимо загрузить программное обеспечение и/или принять дополнительные условия и положения. Если в дополнительных условиях и положениях явно не указано иное, такие дополнительные условия настоящим включаются в настоящее Соглашение. Настоящее соглашение составлено на английском языке, и версия на этом языке имеет определяющее значение во всех отношениях, а версии настоящего соглашения на любых других языках предназначены исключительно для удобства.
- Выбор права и юрисдикции. Настоящее соглашение регулируется и толкуется в соответствии с правом штата Калифорния, США, на основании соглашений, заключаемых и исполняемых на территории штата Калифорния жителями данного штата.
Настоящее Приложение А к Условиям обслуживания определяет дополнительные положения, применяющиеся к Обязательному арбитражу и Отказу от коллективных исков.

- Споры. Споры — это любые разногласия, возникшие между вами и компанией Zoom, в отношении Услуг, программного обеспечения, связанного с Услугами, стоимости Услуг, вашей учетной записи, рекламы, маркетинга и коммуникации компании Zoom, ваших транзакций при покупках или оплате услуг либо в отношении любого термина, используемого в рамках настоящего Соглашения, в соответствии с любой теорией права, в том числе с договором, гарантией, деликтом, правовыми нормами или нормативными актами, за исключением споров, связанных с применением ваших прав интеллектуальной собственности или таких прав компании Zoom. В части применения максимальных усилий в целях разрешения споров и перед началом арбитражного разбирательства каждая из сторон соглашается направить другой стороне уведомление о споре, в котором содержится описание спора, усилий, предпринятых для его разрешения, и требуемых стороной-инициатором мер разрешения спора, на адрес [email protected].
- Доступность суда малых исков.
Вы можете подать иск в местный суд малых исков, если он соответствует требованиям такого суда. Однако в случае передачи, отзыва или апелляции в другой суд компания Zoom оставляет за собой право требовать арбитражного разбирательства. - Процедура арбитража. Споры, не разрешенные в соответствии с положениями разделов А и Б, должны быть разрешены в ходе арбитражного разбирательства. Арбитражные разбирательства будут осуществляться Американской арбитражной ассоциацией (далее — «AAA») в соответствии с ее Правилами торгового арбитража. Дополнительную информацию см. на веб-сайте www.adr.org. Арбитражные слушания будут проходить в федеральном судебном округе по основному месту расположения вашего бизнеса. Будет назначен единоличный арбитр. Арбитр должен: (а) следовать всем применимым законам материального права; (б) следовать применимым законам об исковой давности; (в) считаться с действительными требованиями о неразглашении информации; (г) выдать решение арбитража в письменном виде и указать причину принятого решения.
Арбитр может присудить возмещение ущерба, вынести декларативное решение или наложить судебный запрет, а также взыскать издержки (в частности, разумный адвокатский гонорар). Все решения арбитражного суда могут быть принудительно исполнены (например, посредством судебного решения) любым судом, обладающим соответствующей юрисдикцией. Согласно правилам AAA арбитр выносит решение в своей юрисдикции, в том числе с учетом арбитрабельности любого иска; однако суд обладает исключительными полномочиями для принудительного применения запрета на арбитражное разбирательство коллективных исков и исков с участием представителя.. - Арбитражные сборы. Если вы не в состоянии уплатить арбитражные сборы, компания Zoom авансирует вам эти расходы, определяемые арбитром, если расходы должны быть возмещены компании Zoom по принятому судебному решению. В случае споров, связанных с суммами, превышающими 75 000 долл. США, Правила AAA регламентируют уплату регистрационного сбора, а также сборов и издержек AAA и арбитра.

- Разногласия с Правилами ААА. Настоящее соглашение регламентирует наличие противоречий с Правилами торгового арбитража AAA.
- Требование к подаче иска в течение одного года. Вне зависимости от прочих законов об исковой давности, иск или спор в рамках настоящего соглашения должен быть подан в суд малых исков или зарегистрирован в арбитражном суде в течение одного года с даты, когда он мог быть зарегистрирован впервые, в противном случае такой иск будет признан необратимо погашенным исковой давностью.
- Автономность положений. Если отказ от коллективных исков будет признан незаконным или неисполнимым в отношении спора в целом или какой-либо его части, такие части будут исключены из арбитражного разбирательства и будут разрешены в суде. Если какое-либо положение настоящего Приложения А будет признано незаконным или неисполнимым, такое положение будет исключено из текста Приложения; однако остальные положения сохранят свою законную силу и будут трактоваться как можно ближе для достижения первоначального смысла настоящего Приложения с учетом исключенного положения.

Калькулятор производных
Калькулятор производных с шагами
Калькулятор производных (также известный как калькулятор дифференцирования) используется для определения скорости изменения заданной функции по отношению к ее независимой переменной. Функция может быть постоянной, линейной, полиномиальной, квадратичной полиномиальной и т. д.
Дифференциальный калькулятор распознает функцию и вычислит ее производную. Существует три вида дифференциала.
- Явное дифференцирование
- Неявное дифференцирование
- Частичное дифференцирование
Этот решатель производных оценивает явное дифференцирование любой функции одним щелчком мыши.
Как работает этот калькулятор дифференциации?
Для решения задач явного дифференцирования выполните следующие действия.
- Введите постоянную, линейную или полиномиальную функцию в поле ввода.
- Выберите независимую переменную, такую как x, y, z, u, v, t или w.

- Используйте значок клавиатуры для ввода арифметических и других символов, таких как √, +, -, e и т. д.
- Введите количество производных, например 1 для первой производной или 2 для второй производной.
- Нажмите кнопку вычислить под полем ввода, чтобы получить результаты.
- Нажмите кнопку сброса , чтобы войти в другую функцию.
- Щелкните показать больше , чтобы просмотреть пошаговое решение.
Что такое производная?
Производная — это скорость изменения функции по отношению к ее переменной. Производные лежат в основе решения задач дифференциальных уравнений и исчисления.
Обратный процесс дифференцирования известен как интеграл.
Правила дифференцирования
Вот некоторые основные правила дифференцирования, упомянутые ниже.
Имена 9{n-1}\) Правило сумм \(\frac{d}{dx}\left(u\left(x\right)+v\left(x\right)\right)=\ frac{d}{dx}\left(u\left(x\right)\right)+\frac{d}{dx}\left(v\left(x\right)\right)\) Правило разности \(\frac{d}{dx}\left(u\left(x\right)-v\left(x\right)\right)=\frac{d}{dx}\left(u \left(x\right)\right)-\frac{d}{dx}\left(v\left(x\right)\right)\) Правило произведения \(\frac{d} {dx}\left(u\left(x\right)\cdot v\left(x\right)\right)=v\left(x\right)\frac{d}{dx}\left(u\left (x\право)\право)+u\лево(x\право)\frac{d}{dx}\left(v\left(x\right)\right)\) 92 Ссылки
- Что такое производная? | Британская энциклопедия.

- Правила дифференцирования. Исследование.com | Пройдите онлайн-курсы. Заработайте кредит колледжа.
Решение производных онлайн
Посетители поисковых систем нашли нас вчера, введя следующие ключевые слова:
Рабочие листы с параллельными и пересекающимися линиями для первого класса, полиномы калькулятора корней факторизации, самая сложная математическая задача в мире.
практические тесты по алгебре, математический символ Лапласа, с помощью калькулятора casio, план урока 5 класса по умножению дробей, задача с часами по алгебре, Рабочие листы по симметрии бесплатно, Калькулятор интегралов разработан.
Математические рабочие листы по точкам построения, математическая индукция ти-89, перевод десятичных дробей в десятые.
Перестановки и комбинации примеров вопросов, распечатки по алгебре, бесплатная печатная миллиметровка x y, прентис холл алгебра 1 ответы, онлайн предварительные рабочие листы, онлайн графические калькуляторы- неравенства, алгебра 1 калькулятор онлайн.
9пдф.Рабочие листы по задачам на комбинации и перестановки, решить константу уравнения, возведенную в x, бесплатная алгебра онлайн мгновенно, ответы Холта, Райнхарта и Уинстона.
Онлайн калькулятор полиномиального факторинга, как изменить базовый лог на ти-84, Структура и метод алгебры Книга 1 отвечает на электронную книгу, скачать книги по способностям, стихи об алгебре, калькулятор общего знаменателя.
ревизия мате, преобразовать из основания 3 в основание 4, программа квадратичных формул для графического калькулятора, онлайн-программа для уравнений балансировки, скачать Графический калькулятор Т-83.
линейный дифференциал 1-го порядка, законы сложения и вычитания в математике, gmat перестановки и комбинации, система уравнений матлаб.
Решение путем извлечения квадратных корней, как упростить подкоренные выражения с корнями, Хоутон Миффлин рабочие листы.
система Ode45 второго порядка, Программа TI-83 plus кодирует крутые трюки, математические викторины для 2-х классов, планы уроков / построение графиков квадратных уравнений, экспоненциальное выражение.

“экспоненциальные выражения” преобразование десятичного числа, бесплатные рабочие листы для учащихся по вероятности, Треугольники домашнее задание КС2.
Как легко выучить тригонометрическую формулу, ответы по алгебре 1, gcse читы, “веселые математические листы”, Ответы на книгу по алгебре математики Glencoe.
Упрощение вычитания и сложения многочленов, отношение сосков в школьной математике BBC, онлайн-урок про экспоненты, предварительный формулярный лист.
Прентис холл алегебра 2 ответы, эмулятор casio fx-115ms, ВОПРОС УМСТВЕННЫХ СПОСОБНОСТЕЙ, СКАЧАТЬ БЕСПЛАТНО.
АЛГЕБРА 2 СОЛВЕР, как решать комбинированные математические задачи, биномиальные функции в TI-83.
Сложение, вычитание, умножение и деление дробей, формулы уравнений в бухгалтерском учете, рабочий лист деления целых чисел, калькулятор рациональных выражений.
факторинговая машина, ОБРАЗЕЦ БУМАГИ КЛАССА 8, бесплатные печатные задачи по алгебре, сложное математическое уравнение, Калькулятор биномиального факторинга, бесплатные полиномиальные рабочие листы.

Рабочий лист трансформации 5 класс, бесплатные рабочие листы по линейной алгебре для шестиклассников, Рабочий лист 6-го порядка операций, онлайн нелинейный калькулятор, Площадь, периметр, объем Пример программы в java, Калькуляторы смешанных чисел.
Факторинг И ПРИМЕНЕНИЕ, диаграмма кратных для наименьшего общего знаменателя, Вопросы по алгебре для 8 класса.
Простая программа для дробей на Java, квадратичная формула VB, преобразование математической задачи в вершинную форму, математическая помощь третьеклассникам.
Экзамен по геометрии, тригонометрии, исчислению и алгебре с листами ответов, правила возведения квадратного корня в степень, координатная плоскость легко, наибольший общий делитель для 2 и 14, расчеты по математике, Вудбери-младший. Книга по алгебре для старшей школы, прикладная задача решается по алгебре.
Игры английский 9 класс, основатель квадратного корня из 2 иррациональных, калькулятор 5 классов онлайн бесплатно, Математика 6-го класса для Техаса, скачать бесплатно книги по хозрасчету pdf, рабочие листы для практики дистрибутивных, ассоциативных, инверсных, тождественных свойств.

Квадратики, используемые в реальной жизни, как решить рациональное выражение, калькулятор коэффициента упрощения, первоклассные онлайн вероятностные игры, eliminasi gauss + формула excel.
дифференциальные уравнения ТИ-83, как найти масштабный коэффициент, Наименьшее общее кратное 22 и 26, онлайн калькулятор с числом пи, Среднее учебное пособие по алгебре.
Простой способ выучить число Пи, скачать исчисление TI бесплатно, все команды НФЛ, соответствующие листам.
Рабочие листы вероятности Холта элементарные, превращение квадратных корней в экспоненты, бесплатные распечатанные математические листы для пятиклассника, чтобы помочь с математикой, алгебраическая вероятность, викторины образца перестановки.
математические распечатки Excel, рабочий лист алгебры 2 степени логарифмы, рабочий лист, заполняющий квадратный pdf, лог ти89, уроки квадратного корня, автоматическое решение рациональных уравнений.
Бесплатный онлайн научный калькулятор с дробями, предалгебраические расширения, наклон и основание в алгебре, проблемы с переменным процентом.

Как решать пропорции с переменными, квадратичное факторинг подстановкой, Бесплатные рабочие листы для 10-х классов.
Как вычислить координаты x и y – математика ks2, студенческая алгебра с задачами и решениями тригонометрии, задачи на алгебраические дроби.
Задачи полиномиальной статистики, тригономические соотношения, бесплатные химические рабочие листы, ПРОМЕЖУТОЧНЫЕ ВОПРОСЫ AP 2007, калькулятор алгебры, математическое стихотворение о числах, Решатель алгебры колледжа.
Холт наука и техника уравновешивают химические уравнения, + распечатка макета таблицы умножения, как использовать решатель уравнений с ti-83, решение многочленов со специальными произведениями, общий знаменатель рабочего листа по математике.
Калькулятор метода замены, Алгербра Одна помощь, простые способы выучить алгебра игры.
Упрощающие факториалы уровня A, бесплатная помощь по алгебре, синтетическое подразделение ТИ-84.
Музыка и образование, чтение и развлечения для детей до 12 лет, формула области формулы квадратного корня, построение графика квадратичных функций с использованием таблицы перехватов (факторная форма), 9алгебра й степени и метод исключения, запишите каждое смешанное число как десятичное.

Эффективные уравнения excel, как найти квадратный корень из уравнения, решатель делящих полиномов, математика решения, Алгебра Макдугала Литтелла 1 отвечает за главу 9, решатель химических задач.
Как решить алгебру, Калькулятор упрощения радикалов, алгебраический калькулятор наименьшего общего кратного, как преобразовать число по основанию 3 в число по основанию 4, бесплатный онлайн калькулятор алгебры колледжа, бесплатный экзаменационный лист для начальной школы.
Десятичное преобразование времени, БЕСПЛАТНЫЕ РАБОЧИЕ ТАБЛИЦЫ ПО РАСЧЕТУ ВЕСОВ, листы по алгебре за 8 класс, математический лист ассоциативных свойств, Есть ли разница между решением системы уравнений алгебраическим методом и графическим методом? Почему?, математическая статистика с приложением Шестое издание + Менделл + домашнее задание №1, математическая помощь элементарная алгебра бесплатное программное обеспечение.
“разложение полинома 3-й степени на множители”, изменить дробь на децимель, общие знаменатели нахождения значений переменных, алгебра 1 рабочие листы всю книгу.

Бесплатный рабочий лист с пиктограммами, Классическое издание Foerster Algebra II, TI-83 Plus N-й корень.
Преобразовать 280 % в десятичную, бесплатно скачать электронные книги по бухгалтерскому учету, \тест по алгебре для 6-х классов, игры на ti-84 caculator, математические формулы 5 класс алгебра, Вопрос модели Apptitue для учебников по английскому языку и математике, Рабочие листы по математике средней школы “процентное изменение”.
тригонометрические загадки с ответами, Графики рабочих листов линейных уравнений, бесплатная алгебра 2 ответы.
Решите с помощью калькулятора исключения, программа для построения гипербол, саксонская алгебра 2 издание для учителей, упростить математический онлайн калькулятор, макдугал литтел алгебра 2 ответы в рабочей тетради, Дроби Наименьшее общее кратное с использованием метода диаграммы 4 класс, арифметический.
Макдугал Литтел отвечает на предварительные алгебраические ответы, предалгебра шестиклассники, Предварительная алгебра 8 класс, Решатель формул РАДИКАЛЬНЫХ ВЫРАЖЕНИЙ.

Как построить график на калькуляторе Casio, заполнение квадратного листа, бесплатные решения математических задач на общие знаменатели, “цифровой видео-репетитор” “начальный курс алгебры”, математические мелочи в элементарной алгебре.
Образцы тестов Iowa Algebra Aptitude, математические шаблоны решетки, “неравенства” “решение” “рабочий лист” “распределительное свойство”, математические стихи, кто первым изобрел куб для обучения алгебре, логарифмы домашнее задание, Учебные листы по математике.
Решите уравнения путем приравнивания показателей, сравнение фракций.com, программа деления квадратного уравнения, решены задачи по учету затрат, TI-84 Plus скачать квадратное уравнение, Предварительно алгебраические ответы Прентиса Холла.
Калькулятор одновременных уравнений, GCSE по математике +последовательности и серии +последовательность в квадрате, Кто изобрел величайший общий делитель, Образец задания по математике за 5 класс.

Бесплатное пошаговое решение задач по алгебре, математическая практика 6 класс печатное отделение длинное, ром-образ ти-84 плюс, контрольные работы по математике для 8 лет, квадратные уравнения помогают, лучшая книга по алгебре, Калькулятор факторинга квадратного уравнения.
Рабочий лист, разделяющий проблемы со словами в научной нотации, рабочий лист пиктограммы второй класс, квадратные корни переменных, математический “алгоритм-калькулятор”, алгебра с пиццей стр. 89ответы, макдугал литтел геометрия ответы учебник, правила математических уравнений для умножения переменных и возведения в квадрат.
Бесплатное программное обеспечение для начальной алгебры, расширенные примеры задач бухгалтерского учета, математика, потребительские навыки, жизненные навыки, серия математики, Уилмер Джонс, полиномиальные листы, Учебник Нельсона по математике.
Упростите квадратные корни дроби, рабочие листы плитки алгебры, рабочий лист 10 класса по физике, алгебра упростить калькулятор неравенства, JAVA APTITUDE ВОПРОС, решатель уравнений свободной алгебры, алгебраические корни.

Решатель pde с Matlab, решатель полярных систем уравнений, vb подходящий вопрос с ответами, математические формулы для десятой математики, +”вычислить общий знаменатель” +Excel, Алегебра.
Fortran для решения одновременных уравнений с циклом DO, распределительное свойство комплексных показателей, как рассчитать собственные значения на ти-83 плюс, саксонский лист сверла добавления, Кто изобрел формулы площади треугольника, Линейные неоднородные дифференциальные уравнения 2-го порядка.
Заполнение квадратного калькулятора, предварительное программное обеспечение alegbra, пять специальных произведений из формул по алгебре, математическое программное обеспечение средней школы, общие вопросы о способностях.
Северная Каролина, проблемы с алгебраическими выражениями в конце класса, Рабочие листы по математике Ged, введение в предварительный тест по алгебре.
Практика деления десятичных дробей, вопросы на деление мономов – 10 класс, рабочий лист специальных продуктов.

Введение в дискретную математику (комбинации и вероятности) электронные книги + 4shared.com, сети математики печатаемые, умножение целых чисел с использованием цветов, 9практические задачи по алгебре в четвертом классе, распечатываемые картинки с домашним заданием по математике, как бить зеленые шары, пример планирования полиномов алгебры оценивания.
Простой код цикла Java для проверки простых чисел, дельта-функция ти-89, как решать абсолютное неравенство с квадратами, самые сложные математические задачи в мире.
Лист полиномиальных математических задач, десятичная дробь до квадратного корня, колледж +тест по математике, лист решения задач на сложение и вычитание, как найти переменную из перехвата наклона.
Дифференциальные уравнения волновые неоднородные, Ти-83 плюс как решить алгебраическую задачу, Калькулятор набора решений, Помощник по алгебре.
Калькулятор деления мономов, многочлен 3-й степени, комплексный корень, упрощение корня, бесплатное решение задач по алгебре онлайн, простые и сложные проценты для печати.

Листы Phonix для первого класса, Уроки 7 класса по склону и yintercept, рабочий лист с задачами на дроби с ответами для 7 класса, Ti 84 математические программы Лаплас, бесплатный печатный лист проверки орфографии, решатель обратного квадратного корня.
Как решать простые задачи по алгебре порядок действий, лист объединения похожих терминов, комбинирование подобных терминов простой рабочий лист, математические проблемы.com, добавление положительного и отрицательного.
Решение задач по алгебре шаг за шагом, рабочие листы игр по алгебре, решать задачи по алгебре бесплатно онлайн, Задания по математике для 5 класса на сложение и умножение дробей.
Алгебра суммирует жестко, вычислительная практика, 5 класс, как выглядит трехчлен алгебраического термина, элементарные практические задачи по алгебре, ks3 Science Sat ревизионные вертолеты, самый сложный тест по математике во всем мире, чтение листов линейки.
Алгебра суммирует документы gcse, игры с квадратными уравнениями, вычитание и возведение в квадрат.

Калькулятор упрощающих полиномов, добавление калькулятора выражений, гипербола mathcad, gnuplot алгебра средней школы, базовый расчет для разработки перестановок, Бесплатные рабочие листы для учителей по линейным уравнениям и наклонам, деление полиномиальных решений.
8 класс математика бесплатные распечатки теорема пифагора, рабочий лист GED по математике, рабочий лист по построению графика линии на пересечении склона, загрузите формулу расстояния на свой TI-84, задача 10 класса 1 задание по математике, Интерфейс факторинговой алгебры.
Смешанная практика графических линий, бесплатный калькулятор рациональных выражений, показывающий работу, алгебра выучить онлайн бесплатно, элементарная алгебра и формулы, алгебра 1 глава 1 справочник.
Решатель задач синтетического деления, ЛИНЕЙНЫЕ кривые математика 9 класс, упорядоченные пары, алгебра, математические задачи, горячо решать экспоненциальные задачи с отрицательной дробью, выборочная алгебра и проверка математических функций.

Решатель сложных уравнений, задачи на кубический корень, упростить радикалы с помощью калькулятора ti, как использовать ti 84 для факторизации полиномов, уравнение площади эллипса.
Уравнение эллипсов КАЛЬКУЛЯТОР онлайн, ПРОГРАММА ОДНОВРЕМЕННЫХ УРАВНЕНИЙ MATHMATICA, онлайн – Графический калькуляторпересечение двух прямых, Рабочие листы квадратного уравнения, бесплатный рабочий лист масштабного коэффициента, простые таблицы вероятностей, Добавление радикалов для детей 7-го класса.
Рабочий лист по геометрии для 8 и 9 класса, заполнить квадратный калькулятор, образцы листов 8 класса математики.
Алгебраический квадратный корень, что может произойти, если возвести в квадрат обе части уравнения?, формулы гре, неоднородные обыкновенные дифференциальные уравнения второго порядка, решить эту задачу по алгебре, онлайн-тест 7-го года обучения.
Одновременное уравнение для 4 уравнений, 2 сложные математические задачи, квадратное уравнение ti 89, самый низкий общий фактор, алгоритм уравнения крестики-нолики, бесплатные рабочие листы по полиномам, преобразования рабочих листов графиков.

Рабочий лист основных алгебраических выражений, рабочие листы по графическому уклону, эмулятор ti-84+ для mac, стихотворение.ppt, двухшаговые игры с уравнениями.
Преобразовать в root в ti 83, шпаргалки по математике, забавная таблица пропорций.
Решение обыкновенных дифференциальных уравнений в Matlab, Пакет домашних заданий по математике ks3 D: уровень 6 – 14 правил: ответы на уравнения, Лист упрощенных дробей, рабочие листы за 6 лет, алгебра 1 Холт Райнхарт и Уинстон, рабочие листы неравенств графических линейных систем, онлайн математический вопрос с современным ответом.
Решение частного без калькулятора, математика, бесплатные онлайн математические игры для 6thgraders.com, рабочие листы уклона 8-го класса, TI 89 и дифференциальное уравнение, сложение и вычитание целых чисел с переменными, Сложные задачи по математике в формате pdf.
Вводные практические задачи по алгебре, рабочий лист квадратных корней с переменными, +координата +самолет +заказ +пара +забава +рабочий лист, алгебраический калькулятор дробей, шаги к химическим уравнениям, дробь к десятичному решателю.

Кембридж, 6-й класс науки, решить многократно радикальное выражение, холт алгебра 1 интерактивная практика, Онлайн-решатель Rational Expressions, бесплатный рабочий лист по наибольшему общему делителю и наименьшему общему кратному, факторинговые печатные формы 8 класс.
Калькулятор смешанных чисел десятичной дроби, онлайн-калькулятор класса/тангажа, Glencoe Algebra 2 практических занятия + стандарты штата Миссури, форма пересечения наклона, как делить дроби, mba aptitude test домашняя подготовка скачать бесплатные электронные книги, преобразовать .322 в дробь.
Не понимаю математику в 9 классе в Альберте, калькулятор факторинговых радикалов, решение квадратного уравнения в c#, онлайн калькулятор фольги.
Лист формул физики, корень квадратного уравнения, калькулятор дифференциальных уравнений первого порядка, Уроки математики ЕГЭ.
Перевести рабочие листы с алгебраическими выражениями, трехчленные ответы, лист деления десятичных дробей 4 класс, решить уравнение с помощью калькулятора свойства квадратного корня, Площадь и объем рабочих листов Y10, РЕПЕТИТОРСТВО ДЛЯ НАЧАЛЬНОЙ АЛГЕБРЫ, занятия по алгебре в первом классе.

Бесплатная математика 9 класс, рабочий лист по математике для 9 класса, прентис холл алгебра 1 калифорния ответы, решать рациональные операции, базовый квадрат алгебры, такс математический кроссворд.
Как проверить число после запятой+java, неоднородные дифференциальные уравнения второго порядка, формула соотношения, набор решений выражения, Хорнгрен “Бухгалтерский учет” 8-е издание скачать, программного обеспечения, ПРОМЕЖУТОЧНЫЙ МАТЕМАТИКА 1A ПРЕДЫДУЩИЙ ВОПРОС.
Решение уравнений игра + рабочий лист, Разложение квадратичного многочлена от двух переменных на множители упростить решатель уравнений.
Отображение точек на линейных уравнениях., операции с рациональными выражениями, решены тестовые листы способностей, онлайн найти корни уравнения, рабочий лист систем линейных уравнений, алгебра суммирует прошлые работы.
Как перевести почасовые в сотые, калькулятор вычитания алгебры, Самое сложное математическое уравнение в мире.

рабочие листы по алгебре за 10 класс, м, упростить радикалы с помощью калькулятора дробей, бесплатные отрицательные положительные целые листы.
Формула наибольшего общего делителя, квадратный корень с помощью excel, добавление рабочего листа матриц.
Калькулятор исключения алгебры, т е таблица математических формул, математика геометрия алгебра проценты рабочие листы, бесплатные математические анкеты алгебра.
Предварительно алгебраическая скорость изменения таблицы значений и PowerPoint, ревизия Пифагора, бесплатные предварительные викторины по алгебре, 6-классная свободная площадь рабочего листа параллелограмма или комбинации, добавление и вычитание языка, учить алгебру онлайн, Рабочие листы неравенства для третьего класса.
Распечатываемые графические листы, экспоненты для начинающих, лист формул ПДЭ 7 класса, рабочие листы по одношаговым уравнениям.
ОНЛАЙН-ОТВЕТЫ К УЧЕБНИКУ ПРЕНТИС-ХОЛЛА, как взломать ti-30x iib, форма перехвата, рабочие листы.

Вычесть квадраты алгебраических дробей, решатель радикальных уравнений алгебры, Рабочие листы уравнения для детей.
Сложение вычитания в отличие от рабочих листов рациональных выражений знаменателей, титановый матлаб ти-89, ответы по алгебре 1 Холт рабочая тетрадь, программное обеспечение для начинающих по алгебре, рабочие листы первого класса.
Решатель линейных уравнений кода Fortran, десятичная дробь до % рабочего листа, алгебраизатор упрощающих радикальных выражений, ти-86 перевести в дроби, добавление бесплатных рабочих листов с отрицательными целыми числами, алгебра в Visual Basic.
Решение дифференциального уравнения первого порядка с помощью laplace+matlab, формула расстояния квадратный корень из 130, макдугал литтел ответы, математические игры по делению на 0,1, 0,01, 0,001 для 8 класса, как сделать генератор квадратичной последовательности в excel.
головоломка “многошаговое уравнение”, Вероятностные вопросы TAKS 5-го класса, научить считать проценты начинающего, формула вершины функций.

Рабочий лист графических систем линейных неравенств, математические практические задачи для экспоненциальных, линейных уравнений и общих знаменателей, квадратный корень в радикальной форме, Макдугал Литтел Такс рабочая тетрадь, алгебра полиномов с нулевым фактором.
Рабочие листы с проектами для квадратных уравнений, стандартная форма онлайн, преобразовать высоту пеленга дальности в сферические координаты, простая книга по линейной алгебре, вопросы для кроссвордов по алгебре, Калькулятор среднеквадратичного значения, мюллер ти89.
Самая сложная математическая задача, рабочие листы уравнений и неравенств, решатель уравнения радикалов, детские математические мелочи.
Сложные математические уравнения, оценивает рабочие листы «цена за единицу», идеальные числа в PowerPoint.
Ответы на рабочем листе Glencoe, Решение элементарных дифференциальных уравнений в частных производных, что такое алгебра.
Самые сложные математические задачи в мире, “интерактивный урок “АА” постулат подобия”, уравнение эксель, приложение вопрос и ответ.

Кубический корень из 16, математическая формула найти процент, математическое мышление, 4-е издание, советы по обучению, тетрадь на вычитание для 7 лет, решение ОДУ более высокого порядка в MATLAB, решатель мономиналов.
Стандартный план урока Джорджии по математике в 7-м классе, Разделив алгебраическое выражение, от наименьшей до наибольшей дроби, как получить кубический корень на ti-83 plus, Калькулятор “китайской теоремы об остатках”.
Предварительная алгебра с пиццей, полином ти-84, алгебра от большего к меньшему, решение логарифмических калькуляторов, рабочие листы пиццы, преподавание биномиальной теоремы.
Рабочие листы по упрощению подкоренных выражений, рабочий лист деления десятичных дробей, рабочие листы для практических занятий по алгебре: целые числа.
Факторинг с использованием ti 84, калькулятор умножения рациональных выражений, решить корень excel.
Урок координат плоскости в powerpoint, вопросник по биологии 8 класс, заказал парное решение на линейке-рабочем листе.

Как рассчитать IRR с помощью калькулятора Casio, бесплатно скачать книгу формул по математике, добавление и вычитание отрицательных и положительных целых чисел для печати рабочего листа, решить дифференциальное уравнение в квадратной форме.
Самое сложное применение комплексных чисел, игры и упражнения для многочленов и рациональных выражений, написание математических выражений уравнений powerpoint, индексы бесплатный рабочий лист, математика 9 лет, как вычислить наименьший общий знаменатель между двумя числами.
балансировщик химических уравнений Ti 84, выработанные решения тригонометрического тождества pdf, разложить четырехчленный многочлен с помощью калькулятора группировки, Есть ли разница между решением системы уравнений алгебраическим методом и графическим методом? Почему или почему нет?, Выразите радикал в упрощенной форме калькулятор ti 84.
Рабочий лист умножения и деления мономов, рабочий лист дроби загружаемый, рабочие листы рациональных выражений, бесплатный калькулятор сложных рациональных выражений, смешанный обзорный лист на умножение и деление + 6 класс + целые числа и десятичные дроби, исследовать площадь поверхности и объем в преалгебре.

Практика расчета первичной дроби, УПРОЩЕНИЕ АЛГЕБРАИЧЕСКИХ ВЫРАЖЕНИЙ POWERPOINT, стандартная форма математики для 6-х классов, калькулятор для упрощения алгебраического выражения, рабочие листы с пиктограммами, бесплатные распечатанные рабочие листы по математике для 8-го класса, бесплатные печатные алгебраические выражения для четвертого класса.
Экспоненциальный исходный код Visual Basic, Решатель математических задач, Скачать эмулятор ti 84 бесплатно.
Как решить кубический корень с теоремой нуля, основной, изменение дробей на рабочий лист с более высокими терминами, бесплатные листы для изучения математики, Темы для презентации Power Point по математике, как сделать кубический корень в ti 83, найти рабочий лист переменной.
В чем разница между однородным и неоднородным в базе данных, рационализирующий решатель проблемы знаменателя, шаг за шагом в поиске наклона.
Преобразование смешанной дроби в калькулятор неправильной дроби, практическая рабочая тетрадь, предварительная алгебра, урок холла 9-2, как писать выражения от меньшего к большему, используя матрицу, чтобы найти квадратное уравнение, скачать бесплатно – качественные книги о способностях.

Бесплатная практическая работа по математическим показателям VIII класса, алгебра графовых уравнений, бесплатное решение математических задач, Рационализация рабочих листов знаменателя.
Рационализируя знаменатель путем умножения на сопряженный рабочий лист, Онлайн калькулятор квадратного корня, десятичная диаграмма для эмпирической формулы.
Калькулятор квадратичного факторинга, многочлен в java, Рабочие листы умножения рациональных выражений.
рабочий лист головоломки по алгебре, квадратные корни и показатели, рабочие листы показателей и степеней, 5 класс, когда вы используете линейные уравнения в жизни, радикальный калькулятор свободной алгебры “калькулятор радикальных уравнений”, триггер проблемных идентичностей.
баланс Java для решения уравнений, способ замены, Precalculus «Холт Райнхарт и Уинстон» «онлайн-решения», обучение алгебре бесплатно.
Бесплатные онлайн-книги по физике для средней школы, презентации powerpoint скачать бесплатно распространенные ошибки английский язык, разложение квадратных выражений на множители, ti 89 система дифференциальных уравнений, можно ли отменить буквенные переменные при объединении терминов?, распечатка нескольких дробей.

Программа факторинга Ti 84 +, свободная дробная таблица для детей, калькулятор набора решений, калькулятор радикальных выражений с квадратным корнем, техасский модуль TI-80, БЕСПЛАТНЫЙ ПРЕДВАРИТЕЛЬНЫЙ ТЕСТ ПО МАТЕМАТИКЕ 1-Й КЛАСС.
Как решить сложный трехчлен, уравнения и неравенства с рациональными выражениями, рабочие листы умножение десятичных дробей, ti 84 программы квадратичная формула.
Забавные математические вопросы, распечатки плиток по алгебре, математические формулы для десятого стандартного зачисления, рабочие листы по алгебре 6 класса, изменение дробей старшими членами.
Как преобразовать алгебраические уравнения в матрицу в Matlab, упрощение деятельности радикалов в сети, рабочие листы GCF, вычислить квадратный корень полинома, активность калькулятора графика параболы, печатные листы по математике для 4 класса, многошаговые задачи.
Преобразование десятичной дроби в двоичное число в Matlab, как вы решаете математические задачи gfc, glencoe алгебра 1 глава 11 ключ ответа.

Координатная плоскость печати алгебры, печатные листы для математических показателей степени квадратного корня, переводить десятичные дроби в обыкновенные – практика, шпаргалка по умножению, Расчет периметра на матлабе.
Предварительно алгебраическое распределительное свойство, стандартная форма для вершинного калькулятора, полиномиальный решатель excel, бесплатный решатель квадратичных коэффициентов.
Перестановки и комбинации в sas, тест на гениальность по математике, калькулятор умножения рациональных выражений, формула предварительной алгебры, рабочие листы по математике, методы квадратного корня.
Онлайн факторинг, xy калькулятор перехвата, 166 предварительная алгебра с пиццей, 7 лет алгебра, лимиты на графическом калькуляторе, изучите базовую алгебру для статистики.
Бесплатные математические отрицательные и положительные рабочие листы, практические тесты по алгебре шлюзов, 9 класс рациональный вопрос, практиковать вероятность для печати, балансировка анимации химических уравнений, образец мелочи легко.

Учебник по алгебре бесплатно, ПРОЦЕНТЫ ДЛЯ МАКАНОВ, бесплатные листы перестановок и комбинаций, как умножать и упрощать с отрицаниями, рабочие листы десятичной дроби, алгебра 2 ответы бесплатно.
Бесплатные печатные рабочие листы по алгебре, экзамен по математике за 8 лет, прошивка ти-89, сложение и вычитание полиномов.
рабочий лист десятичных дробей 4 класса, математические мелочи 6 класса, рабочий лист n-го семестра, самая сложная в мире математика.
Решить систему нелинейных уравнений Matlab, решения тестов по абстрактной алгебре, факторинг полиномов третьего порядка, как решать многошаговые дробные уравнения, Упрощение рабочих листов переменных выражений.
Такс шестой класс по математике, задача 6, обзор, рациональное выражение домена, алгебра I программное обеспечение, документы о дизайнерских способностях.pdf, кто изобрел неравенство.
Решение формул дробей, фактор 9 ти-84 скачать, бесплатная электронная книга-современная алгебра-И.
Н.Герштейн,
рабочие листы по факторной алгебре,
бесплатный тест по математике для 8 класса,
решение и графическое отображение страниц диаграмм неравенств с одной переменной,
бесплатные ответы на Glencoe алгебра 1 читы 1998.ком.Умножение и деление целых чисел, рабочие листы, Математические расчеты – Эллипс, решатель уравнений excel, бесплатный онлайн-график для третьеклассника, бесплатные рабочие листы для печати.
Символический метод, печатные листы с координатными сетками в первом классе, планы занятий на склонах, простые шаги к решению рационального выражения умножения, простые задачи по алгебре математика, калькулятор рационализации знаменателя, самое сложное математическое уравнение.
рабочий лист PEMDAS для 8-го класса, как поменять ответ на дробь с ти-89, Holt Math TAKS Prep Gr.10, Таблица показателей для 8 класса БЕСПЛАТНО.
Легкий вопрос о способностях и ответ, вопросы по булевой алгебре, как заниматься алгеброй, рабочий лист дроби 4 класса, калифорнийская биология Прентис Холл отвечает, решение полиномиальных комплексных выражений, базовая математика в колледже.

Умножая числа длинной рукой, упростить квадратный корень из x до 10, ti математический порядок работы, переписать в упрощенной радикальной форме, алгебра 2 картинки, свободные квадратные уравнения путем факторизации рабочих листов.
Математика для чайников, предварительная алгебра с ответами на книгу пиццы cc, упражнения и ответы по решению многошагового уравнения, египетское квадратное уравнение, калькулятор уравнения параболы.
алгебра кс3, квадратный корень в упрощенной радикальной форме, дроби как степени, бесплатные рабочие листы колледжа, Факторы 4 класса.
дроби по алгебре 5 класс, тетрадь для умственных способностей за 5 класс, вопросы по математике для 5 класса, сложение двух неизвестных дробей, тест гениальности творческих публикаций до алгебры с пиццей.
Блок-схемы факторинговых полиномов, синтетический ти-84, процентные задачи по математике, 5-е место, калькулятор измерения погонного метра, Калькулятор факторинга в особых случаях.

Факторный квадратичный калькулятор, Алгебра Бастер скачать бесплатно, неоднородное дифференциальное уравнение второго порядка, веселые занятия по обучению пропорциям в шестом классе.
алгебра, факторизация, помогите решить неравенства с 3 переменными + дробь, Уравнение с одной переменной слово задача движения, применение асимптоты ти-84, решение уравнений для дробных показателей.
обратная операция изолировать алгебру, бесплатные рабочие листы для учащихся 8-х классов в Индии, решение задач по алгебре, Решите линейные уравнения с одной и двумя переменными, сложением и вычитанием., конвертировать из полярных в комплексные в ti 89, maple решение нелинейных одновременных уравнений.
Женщины = формула зла, не видно параболы на калькуляторе ВОПРОСЫ ПО ТИВИА, решение нелинейных одновременных уравнений в матлабе, glencoe алгебра 1 замена домашнее задание ответы, Рабочий лист учебной программы Кумон.
Математика-алгебра 7 класс, перестановка и вероятностность 6 класс математика, сократить выражения до минимальных терминов калькулятор.

Домашнее задание по логарифмическому преобразованию в матлабе, рабочие листы со свободной дробью для пятиклассников, многочлен в стандартной форме калькулятор, алгебраическая плитка для упрощения выражений.
скачать тест на пригодность, решения домашних заданий по реферативной алгебре, Словесная викторина третьего и четвертого класса.
комплексные логарифмические уравнения, графики 6 класса powerpoint, рабочие листы по математике для пятого класса, калькулятор деления полинома.
Что такое математический термин для символа квадратного корня?, калькулятор разности квадратов, рабочие листы процентных тестов.
Факторинг кубических уравнений, домашнюю работу по логарифмическому преобразованию написать в матлабе с решением?, бесплатно скачать книги по алгебре для начинающих.
Как узнать разницу двух квадратов, забавный калькулятор шестого класса, сек 2 учебника по математике с шагами в листе ответов в сингапуре, мономиальные загадки, держите ответы в тетради по математике.

Правила построения графика линейного неравенства, целые числа для пятого класса, “решение одновременных уравнений механики”, порядок операций с целыми листами, сравнить бесплатное программное обеспечение для решения задач по алгебре, базовые графические рабочие листы неравенства, Алг 1 решатель.
Как умножать или делить рациональные выражения с несколькими переменными, образец по алгебре 5 класс, Порядок операций Бесплатный рабочий лист, образец теста по математике в средней школе.
Как решить задачу по алгебре дробей, решатель уравнений с несколькими переменными, как найти наименее распространенный доминатор, преобразовать строковое время в десятичное в java, вычислить значение экспоненты.
Калькуляторы факторинга, рабочие листы по математике для четвертого класса il, Калькулятор решения переменных уравнений.
Перестановочная деятельность, бесплатные пошаговые инструкции методом исключения, процентные формулы, калькулятор упрощения алгебры, урок на склонах 7 класс математика.

Расчет общего знаменателя, пошаговый интегральный решатель, тетради по математике для 8 класса, как извлекать кубический корень на ти-83, Правило преобразования смешанных чисел в дроби, рабочий лист дробей, отношений и десятичных знаков, Рабочие листы по математике для 5 класса.
Рабочие листы по математике для построения графиков и/или неравенств, умножение десятичных дробей забавный рабочий лист, линейное уравнение java.
Распределение собственности бесплатные рабочие листы, используя формулы, сделанные простыми математическими рабочими листами, При упрощении рационального выражения зачем нужно множить числитель и знаменатель, решение систем нелинейных уравнений с помощью Matlab, нахождение решений неравенств, не имеющих корней.
Ti 89 решает уравнения с использованием i мнимых, двоичный рабочий лист 9й класс, квадратный корень в java, онлайн-калькулятор с ограничениями, калькулятор полиномов, лист викторины по графикам для 6 класса, экзаменационные документы wbcse с решением.
.Бесплатный онлайн калькулятор факторинга, пример математической полиномиальной интерполяции ньютон, Как это сделать на калькуляторе 33&1/3, примеры вопросов по алгебре, факториал онлайн.
Бесплатные рабочие листы для предварительного тестирования Ged, математика 6 класс рабочий лист окружность,площадь круга,вероятностные распечатки, упростить полиномиальные выражения в Maple, онлайн-решатель уравнений, мелочи линейного уравнения, решение одновременных уравнений в матлабе, бесплатные рабочие листы означают средние отрицательные целые числа.
Как решать математические задачи, используя системы уравнений, сложные корни ти-89, загрузить онлайн-систему построения координат, Gr 11 Математическая квадратичная формула, Макдугал Литтел отвечает на вопросы по геометрии.
Неравенства для пятого класса, как посчитать проценты на калькуляторе ТИ-89, математические мелочи для детей, техасская алгебра 2 помощь с домашним заданием, бесплатные печатные листы математических викторин, факторизация исчисления «квадратный корень».

Структура алгебры.pdf, “задачи блок-схемы”, Продвинутые ответы по алгебре МАТЕМАТИКА ДЛЯ ПЕЧАТИ В 6 КЛАССЕ, пошаговые рабочие тетради по математике для 5 класса, Алгебра средней школы 1 рабочие листы и ключи к ответам бесплатно.
Калькулятор уравнения факторинга, радикалы ПРОБЛЕМЫ СЛОВА, как разделить n-й корень, скачать приложение ПОЛИСМЛТ, определение системы уравнений, решатель задач на сложение двузначных чисел.
Рекурсивная десятичная математика, решатель уравнений ТИ-83 оба корня, формуляр для средней школы, Трудная книга фракций бесплатно, алгебра с модными креативными публикациями, как решать алгебраические уравнения в матлабе, glencoe.mcgraw-hill геометрия Глава 8, Урок 6 ответы.
распечатки заданий по математике для детей 5 лет, Рабочий лист по математике для 9-го класса, задачи на умножение и деление дробей, листы ks3.
Учебное пособие по написанию линейных уравнений, как разложить три числа на множители, Excel рисует одновременные уравнения, как вычислить экспоненциальные значения вручную трюки.

Рабочие листы вероятностей четвертого класса, бесплатные рабочие листы уравнений, Математические таблицы 6 класса.
Сложение и вычитание положительных и отрицательных дробей, умножение и деление рациональных показателей, + лист по алгебре с ответом, бесплатный рабочий лист “квадратные уравнения с квадратными корнями”, наибольший общий делитель 6 и 8.
Программирование решения простых формул для карманного компьютера, скачать программу квадратичных формул для ти-84, забавные задачи по дифференциальным уравнениям, формула НОД, как найти крутизну в ти83.
Как решать квадратные корни с переменными выражениями, 9 класс Алгебра, алгебра я изучаю руководство и ключ ответа, решение одновременных уравнений с 3 переменными с использованием базового языка программирования, решение задач с часами по алгебре, графический калькулятор как решить в терминах х.
Рабочий лист алгебры вероятностей 1, самые сложные математические вопросы, рабочий лист по общим корням слов, задачи на склон 7 класса, GCSE как делать алгебраические доказательства, расчет наименьшего общего знаменателя.

+математика +число +поиск +рабочий лист +6th, калькулятор упрощения рациональных выражений, онлайн математический радикальный тест, решатель делящих полиномов, под корнем круговой алгебры, интересные способности Q & A решены.
Как пройти игру с зелеными шариками, Рабочий лист пиктограммы для печати, алгебра меррилла 1, ввод дробей в java, эмулятор casio fx-82au plus.
Целочисленная забава для школьников, решатель математических задач с объяснением, векторный минимальный и максимальный калькулятор, найти корень excel, квадратный корень с переменной и постоянной, стихи о дробях и смешанных числах, Факторные деревья для печати.
Сложное математическое уравнение, формулы быстрого доступа к алгебре, Комплексная переменная факторизация полиномиального уравнения, можно узнать коэффициенты квадратного уравнения на ти-83 плюс?, отличная программа для определения общего делителя + java.
Решить экспоненты + легко, примеры блок-схем задач с ответами, рабочие листы для плиток алгебры, калькулятор упрощения радикалов с переменными, как решить 2-й порядок оды матлаб.

Рабочие листы Grapping Functions бесплатно, решение нелинейных пружин с использованием дифференциальных уравнений, клен решает уравнение с несколькими переменными, графическое изображение абсолютного рационального неравенства ppt.
Math.com 2 уравнения с 2 рабочими листами с неизвестными, лист формулы ileap 7-го класса, уравнение стандартного отклонения t1-86.
Целочисленный рабочий лист pdf, предварительная алгебра одновременных уравнений, Практикуйте алгебру колледжа CLEP, рабочий лист графического неравенства, +фракции +умножить +разделить +рабочий лист.
Уравнения с использованием вопроса о вычитанииa, сетки для геометрической печати, формула пентру исчисление элипса, Решение калькулятора рациональных выражений, десятичные дроби в радикал, Уравнения баланса 7 класс.
Решение триггерных функций с помощью Matlab, бесплатные рабочие листы для третьего класса до шестого класса, стихи о решении, алгебра средней школы, упрощение методов сложных алгебраических выражений.

Рабочий лист решения уравнений сложения, рабочий лист уравнений типов химии, решить радикальное выражение, рабочий лист положительных отрицательных целых чисел, рабочие листы дробей в простейшей форме для четвероклассников, решение квадратного уравнения с входом и выходом.
От наименьшего до наибольшего порядкового номера, бесплатный онлайн-калькулятор метода исключения алгебры, биномиальный коэффициент с TI-89.
Презентации Powerpoint по алгебре, представленные студентами, калькулятор факторных выражений, деление дробей с переменными и показателями, техасские инструменты решают мод, Рабочие листы линейных уравнений, www.алгебра для начинающих.com, «алгебра fx2».
План урока по линейному программированию, квадратные корни с показателями, вертикальные горизонтальные асимптоты области интерактивного графа, бесплатные математические рабочие листы симметрия, факторинг числа в кубе, что такое погонный метр, факторинг алгебраических уравнений обман.

Ответы на уравнения алгебры, графические линейные уравнения для печати, Математические упражнения для 11 класса, бревенчатая шкала ти-83, соедини точки, рабочие листы для 6-х классов, как рассчитать НОД.
Калькулятор, который будет учитывать трехчлены, десятичные дроби в рабочие листы, квадратичные разложения, БАЛЛ ВЫСОКИЙ ПО АЛГЕБРЕ CLEP, скачать эмулятор ti 84, бесплатные распечатанные кроссворды для 5-х классов, когда многочлен неразложим, как это называется, почему.
Добавление калькулятора рациональных выражений, лист замены математики средней школы, Промежуточная алгебра с приложениями 7e бесплатно, Бухгалтерия lcci скачать бесплатно.
Базовая алгебра, С# десятичная форма в радикальную форму, уравнения балансировки онлайн, реферат по математике в девятом классе, рабочий лист типов переменных, шаги разбивки решателя алгебры.
Сделайте изображение графической координатной плоскости бесплатно, онлайн-решатель уравнения математического логарифма, график для шестиклассников kids.
com,
процентные листы для детей.экзамен по математике в 6 классе, Java-программа, используемая для определения того, является ли целое число простым или нет, факторинг крестики-нолики.
Парабола графическая ти-83, ЛИНЕЙНОЕ ПРОГРАММИРОВАНИЕ АЛГЕБРИЧСКОЕ РЕШЕНИЕ, KS3 МАТЕМАТИЧЕСКИЕ-СРЕДНИЕ Игры, холт, учитель один шаг, решение многовариантных выражений в Matlab, калькулятор+математика+факторинг+многочлен, бесплатные онлайн-таблицы для 8-го класса.
Глава 10 предварительный экзамен по алгебре, ti 83 plus полярный графический проект, Системные требования для Larson Algebra 1 с обзором, решение дифференциальных уравнений с ti 89.
Кс2 бесплатные рабочие листы, скачать листы кумон, онлайн-учебник по алгебре Макдугал Литтел, FOIL онлайн биномиальный калькулятор.
Алгебра важность, Базовый алгебраический график, разложение трехчленов – игры.
примеры уравнений булевой алгебры, отрабатывать задачи на проценты и дроби, Калькулятор сложения или вычитания многочленов, Самая сложная математическая задача в мире, калькулятор ортогонального вращения, калькулятор факторинговых кубов\.

Бесплатные листы практики прямоугольного треугольника для 7-го класса, уравнение в экселе, преобразование тригонометрических тождеств в радикальные числа, Как запрограммировать камень-ножницы-бумага на графическом калькуляторе.
Бесплатные рабочие листы для печати на 7 лет, бесплатный онлайн калькулятор исключения алгебры, Чем деление многочлена на двучлен похоже или отличается от деления в длину, которому вы научились в начальной школе? Может ли понимание того, как делать одно деление, помочь вам понять другое? Какие примеры из реальной жизни я, калькулятор радикалов.
Загружаемый печатный круг, рабочие листы линейных графиков и гистограмм, прошивка ти-84, бесплатные рабочие листы дерева факторов, перевод алгебраических выражений с текстовыми задачами, нужно решить алгебраическое уравнение.
Как делать наборы решений на калькуляторе, решатели квадратного корня, переменная наименьшего общего знаменателя, Веб-сайты 5-го класса для нахождения дробей Lcm/gcf, решение калькулятора рациональных показателей, Ответы на вопросы по математике в Прентис Холл.

Математика зала терпения, построение графиков линейных уравнений powerpoint, программная алгебра, стандартная программа для вершинной формы, обзор учебников средней школы Онтарио, техасские инструменты преобразуются в корневые, калькулятор неявной производной.
Бесплатный рабочий лист графика дилатаций, Листы с заданиями по математике для 1 класса в формате PDF, тест на гениальность рабочий лист, т-83 репетиторство, калькулятор рациональных выражений ti-30xa, упрощение выражений с использованием калькулятора произведений показателей степени, трудные рабочие листы уравнений.
Математические уравнения в 8 лет помогают, уравнения десятичные интерактивные, как написать квадратное уравнение на 2, 6, 12, 20, 30, решить алгебру бесплатно.
Решите математический калькулятор факторинга, Как решить математику + деление простым способом, десятичный калькулятор смешанных чисел, лучшая телефонная связь от наименее к наибольшей, Суаре корень, калькулятор онлайн у.
е. радикал,
бесплатные распечатываемые листы по математике для 7-летних учеников.Триггеры предварительного исчисления с коэффициентами, бесплатные математические таблицы с квадратными корнями, упростить калькулятор подкоренных выражений, ПЕЧАТНАЯ МАТЕМАТИЧЕСКАЯ ЗАДАЧА, примеры вопросов по математике на способности, самое длинное уравнение математического расчета, Электронная книга по математике третий стандарт скачать бесплатно.
Рабочий лист, где сообщается, эквивалентны ли функции и обратные функции, рабочий лист с текстовыми задачами для третьего класса, простой способ решения арифметических задач, могу ли я получить онлайн демонстрационный урок по полиномам 10-го стандарта, практические рабочие листы по степеням и отрицательным показателям, алгебра для дошкольников, Руководство по решению “Основы комплексного анализа”.
триггерные калькуляторы, Калькулятор RSA онлайн методом проб и ошибок, решение системы линейных неравенств в spss.

Как разложить трехчлены на Ti-83 Plus, рабочий лист для нахождения наименьших общих кратных, Бесплатная десятичная математическая шкала, метод решения квадратного корня.
Бесплатный онлайн-репетитор по алгебре в колледже, решить нелинейное уравнение в excel, преобразование уравнения в Алгебре 2, математика масштабного коэффициента, квадратичная формула, обзорные игры.
Решения Рудина по главе 7, десятичная рабочая тетрадь 4 класса, рабочий лист по геометрии 5 класс, Бесплатный PowerPoint для помощи по математике в 7 классе … загружаемый, элементарная практика по алгебре.
Листы умножения, которые можно распечатать, но бесплатно, СУММА И РАЗНОСТЬ РАДИКАЛОВ В МАТЕМАТИКЕ, бесплатные рабочие листы и числовая линия и решение уравнений, упростить калькулятор кубического корня, математический файл сбора данных.
Практика ЕГЭ 8 класс, свободные рациональные выражения и решатель уравнений, бесплатные вопросы по линейным измерениям 3-го класса, калькулятор упрощающих дробей, бесплатный лист суммы углов треугольника для печати.

Математические проценты для чайников, обучающихся онлайн, Каковы основные правила построения графика уравнения неравенства?, calc преобразовать в корень.
Преобразовать корень в экспоненту, нефункциональное устройство для построения уравнений, формула для расчета площади 5-го класса.
Решение двухэтапных уравнений практические тесты бесплатно, ответы прентис холл математика алгебра готовность, шестой класс нацелен на математику, точные значения тригонометрических выражений бесплатный рабочий лист, биология макдугал литтел ответы учебника, Общие дроби донора, формула получения процента.
Преобразование Фурье для решения уравнения PDE, уравновешивание химических уравнений, формальный заряд, java программы+полиномиальная арифметика, расширить логарифмическое выражение на ti 89.
Y=abx gcse математика, калькулятор знаменателя, бесплатные пакеты по математике для 7 класса, математика для чайников, кумон читы на чтение, калькулятор упрощения задач на квадратный корень.

Как решить квадратные корни с переменными выражениями дробей бесплатно, Математические читы, сложение и вычитание рациональных выражений на TI-89, сложнейшие алгебраические формулы, РАБОЧИЙ ТИСТ KS3 МАТЕМАТИКА, решение рационального выражения, Калькулятор комплексных чисел умножать и делить.
Уравнения типа отношения алгебры, Бесплатная математическая шкала 1 класса, математика для чайников, стандартная программа для расчета формы вершины, калькулятор конвертирует основание 10 в основание 2, математика, решение уравнений третьего порядка.
Бесплатный тест по математике для печати, лист самопроверки отрицательных чисел, msn.com, нелинейные дифференциальные уравнения, вопросы и ответы по ментальной математике 8 класс, математическая головоломка квадратное уравнение, Учебник Нельсона по математике 8.
БЕСПЛАТНЫЙ ОНЛАЙН-РЕПЕТИТЕЛЬ ПО МАТЕМАТИКЕ, вычислить НОД, математика с сопряженными листами, введите завершение квадратной программы вручную ti-83.

Десятичная до смешанной дроби, алгебра для студентов типовых задач, таблица общих кратных, что такое масштаб в математике, как решить алгебраическое уравнение на научном калькуляторе, переменная листа математики.
Наборы решений с дробями, рабочий лист по уменьшению радикалов, термины студенческой алгебры, решение уравнений 3-го порядка, Изучение Алгебры 1, разница между оценкой и упрощением выражения.
Сложение и вычитание чисел со знаками бесплатные рабочие листы, реальные примеры нелинейных многочленов, “планы уроков математики”, ПРЕДВАРИТЕЛЬНАЯ АЛГЕБРА С ПИЦЦАЗОЙ! + Креативные публикации + Привлекательность фракции, как найти вершину многочлена третьего порядка.
Matlab решает одновременную оду первого порядка, самое сложное математическое уравнение в мире, решение письменных задач с использованием рабочего листа по алгебре, правила умножения/сложения/деления/вычитания десятичных дробей, решатель нелинейных уравнений, прентис холл ответы на готовность к алгебре, логарифмический решатель.

дроби порядка, решение нелинейных дифференциальных уравнений второго порядка в матлабе, школьные задачи по алгебре, замена в алгебре, упрощение полиномов показателей степени умножение переменных, алгебраический калькулятор дробей.
тест дроби 4 класса, рациональные выражения с кубическими корнями, примерная система уравнений, решение уравнений addign вычитание рабочих листов.
Алгебра Балансы, сложение, вычитание, умножение и деление отрицательных и положительных, Бесплатный образец вопроса для 9-го класса по математике, такие программы, как алгебратор, mcdougal littell math taks рабочие тетради, решение галлиана скачать, Калькулятор факторинга мономов gcf.
Где я могу ввести квадратное уравнение, которое я хочу изобразить в виде графика, история квадратичная жизнь, бесплатные рабочие листы линейного графика, рабочие листы переменных, формула дробей, упростить калькулятор квадратных корней, решить алгебру 2.

Скачать бесплатно тест на естественные способности, решение уравнения с дробными показателями, решение линейных неравенств+учебник по математике+ бесплатно онлайн, самая сложная форма математики, калькулятор факторинговых биномов, алгебраизатор скачать, викторина по основным функциям ti 84.
Рабочие листы обратной пропорции, калькулятор уравнения четвертого порядка, образец подробного плана урока по алгебре, калькулятор онлайн биномиальное домашнее задание, смешанные фракции 5 сорта.
Полиномиальные выражения в excel, квадратика и баскетбол, математические мелочи, бесплатный рабочий лист для квадратного корня 9й класс, кто изобрел систему неравенств.
Решите многочлен в кубе, программа алгебра 8, ответы на рабочие листы по химии в прентис-холле, 10-значный преобразователь формата времени, почему вы должны знать, как складывать и вычитать подкоренные выражения, прежде чем вы сможете рационализировать знаменатели с двумя терминами.

листы с координатной сеткой, бесплатные рабочие листы формы пересечения склонов для печати, Математический текст Дольчиани – Алгебра, структура и метод, книга 1, aptitude решил вопрос о размещении, решить задачу на умножение рациональных выражений, уроки математики в масштабных моделях.
Решить дифференциальные уравнения ti-89, распечатанные задания для первого класса, бесплатные викторины по алгебре.
Рабочий лист процентной доли бесплатно, полиномы факторов в кубе, Аляска практический тест по математике 6-й класс, рабочие листы квадратов и квадратных корней, словесные задачи линейного уравнения в форме пересечения наклона, калькулятор нелинейных уравнений, ti89 решение квадратного.
Калькулятор факторинга, Какие 4 основных математических понятия используются при вычислении выражения? добавить рабочие листы вычитания дробей бесплатно, “Скотт Форман Эддисон Уэсли” “3 класс” “страница 340”, алгебра Голдфорд, графика + координатная плоскость.

Запишите число в развернутой форме рабочего листа, викторина с отрицательными и положительными целыми числами, бесплатные электронные книги по способностям, Функция excel для преобразования десятичной дроби в дробную.
Как мне решить эллипс с центром, фокусами и вершинами в дробных формах, калькулятор факторинга квадратного уравнения и график, бесплатный тренировочный онлайн-тест для ks2 и ks3, бесплатный онлайн-калькулятор одновременных уравнений, калькулятор упорядоченной парной переменной, двухэтапная практика уравнения.
Matrix Inverse Calculator 1.0 исходный код Matlab, для детей от 7 до 12 лет бесплатные распечатанные математические упражнения, факторинг с помощью калькулятора распределительной собственности, Объясните своими словами, почему уравнение x = 4 представляет собой вертикальную линию., albegra 2 печатные листы по математике, Алгебра 1/2 набор задач пошаговой разработки 98, бесплатные печатные листы с пересекающимися линиями.

Разделение биномов, выучить базовую алгебру бесплатно, онлайн+бесплатно+математика+экспоненциал+уравнение+решатель, радикалы 8 класс математика, бесплатные начальные 2 вопроса по математике, Область определения дроби с абсолютным значением.
рабочие листы 8 класса, рабочий лист целых чисел, Формула преобразования смешанных чисел в дроби, химический кроссворд Холта Райнхарта и Уинстона, бесплатные задачи по математике для 8 класса, упростить алгебраические уравнения, одновременные квадратные уравнения.
Пример задачи с формулой процента и ответы по физике, ти-89 направления десятичные, математические формулы 7 класса, умножить квадратный корень и показатель степени.
Когда вы могли бы использовать рациональные выражения в реальной жизни?, упрощение fractons.com, метод разложения в квадратиках, трудные математические задачи для распечаток и ключей средней школы.
Логарифм графического калькулятора по основанию 2, системы уравнений, включая окружности, TI 84 задачи по алгебре, игры с отрицательными и положительными числами, рабочий лист уклона 1, математика 3 класс, помощь дочери, Решение уравнений с радикалами и показателями.

Калькулятор умножения квадратных корней, простые ответы калькулятор деления, онлайн калькулятор т-89, разложение квадратичных уравнений по двум переменным.
Кумон уровень d математический пример, конвертировать десятичные числа в проценты в Matlab, преобразовать дробное число в целое число, если десятичная точка больше 0,5, иначе удалить дробную точку из заданного числа, показать только целое число в excel с формулой, как делать вопросы по алгебре для теста ged, calc упрощает рациональные выражения.
Простые вопросы на сложение и вычитание целых чисел, упрощение подкоренных выражений с умножением, бесплатные печатные плитки алгебры, Инвертировать матрицу С++ math.c.
Забавный математический лист, бесплатные рабочие листы для 8-го класса, Такс онлайн математика test.com.
Бесплатная онлайн-программа математического интегратора, калькулятор системы уравнений, листы десятичного сложения и вычитания, которые нужно сделать прямо СЕЙЧАС, Сложнее всего заниматься математикой в 7 классе.

Сложение и вычитание целых чисел, алгебра для начинающих онлайн бесплатно, принцип, который можно использовать для упрощения многочлена?, как сделать алгебраическое сложение целых чисел, инструкция casio fx 115ms определенный интеграл, перестановки и комбинации + математика + деятельность.
Преалгебра – вычисление алгебраических выражений, факторинг онлайн, умножение многочленов трудные вопросы, Среднеквадратичное значение + excel.
игра на решение неравенств, пройти викторину с квадратным апплетом, калькулятор слов весёлая рабочая тетрадь, мелочи о квадратичных функциях.
Калькулятор биномиального факторинга, прямая пропорция powerpoints математика, ти 89 дельта функция, целочисленная практика для 6 класса, бесплатные листы.
Примеры умножения длинной руки, фактор решения задач по алгебре, демонстрация рационального отчаяния, бесплатно сравнивать и заказывать листы с десятичными дробями, Макдугал Литтел Математика даже ответы.

Саксонские образцы рабочих листов по математике, объяснить, как преобразовать прямоугольную форму в полярную в математике, рабочие листы с элементарными показателями, промежуточные 2 математических рабочих листа.
Решение нескольких переменных, задачи по геометрии на гэд, Прентис Холл математика интегрированная алгебра, математические формулы десятой математики.
Умножение планов уроков по рациональному выражению, частные производные ряда Тейлора в кленовом листе, бесплатные рабочие листы EOG по математике, калькулятор выражений онлайн переменные, диаграмма наибольшего общего фактора, найти уравнение прямой две упорядоченные пары, решение нелинейных уравнений в MATLAB численное.
Matlab метода Ньютона-Рапсона, смешанное число до десятичного, радикальная форма 8 в квадрате, Бесплатные математические ответы, перестановка интерактивная математика ppt.
Ti калькулятор ромы, что такое радикальная форма, комплексный решатель квадратных уравнений, уравнения балансировки онлайн.

Помощник по алгебре мягкий где, как решать дроби, бесплатно рационализировать калькулятор знаменателя.
Пошаговый апплет производного калькулятора, калькулятор квадратичной факторизации, gcse o level рабочие листы по физике, алгебра общего знаменателя, задачи по алгебре в 6 классе, матлаб, решение нелинейной системы.
Алгебраические экспоненциальные выражения, печатные рабочие листы “отрицательные показатели”, как получить разницу двух уравнений в excel, «британский метод» факторинга.
Калькулятор замены, математика, неравенства бесплатные рабочие листы, каковы ответы на стандартный тест по главе 12 в 6-м классе Калифорнии, Платон учит ответы-шпаргалки, алгебраические рабочие листы легко, скачать тест на пригодность.
Способности решали вопросы, раздаточный материал по факторинговым полиномам, алгебраические формулы скорости, бесплатные примеры вопросов и ответов по алгебре.
“рационализирующий калькулятор”, мейгс и мейгс бухгалтерский учет скачать бесплатно электронную книгу, бесплатный радикальный онлайн-калькулятор, квадратный корень из 16 x куб y в шестой степени.

Решая неоднородное линейное дифференциальное уравнение второго порядка, мягкая математика, бесплатная оценка рабочих листов алгебраических выражений, абсолютное значение порядок операций рабочие листы бесплатно, решать математические задачи на рациональные выражения, обычная цена шестого класса с учетом листа продажной цены.
Интерактивное решение уравнений, полиномиальный решатель задач, подведение к общему знаменателю.
4 класс большой общий фактор, Предварительные алгебраические тесты по математике 8-го класса, ti-89 решают сложные системные уравнения.
Математический порядок выражения, порядок вычисления в ppt, добавление вычитания целых чисел, как я могу найти бесплатный печатный экзамен Ged для Нью-Йорка, план урока математики для 5 класса на 30 минут, игры с квадратичными функциями, рабочий лист по алгебре для 6 класса, РАБОЧИЙ ЛИСТ СЛОЖЕНИЕ ВЫЧИТАНИЕ АЛГЕБРИЧЕСКОЕ ВЫРАЖЕНИЕ.
Рабочие листы по математике в масштабе, самое сложное математическое уравнение, которое нужно решить, как умножить постоянное число снова и снова с помощью калькулятора casio, интерактивные действия простейшей формы дроби, как разложить кубический корень.

СРАВНЕНИЕ ДРОБЕЙ ОТ НАИМЕНЬШЕГО ДО НАИБОЛЕЕ БОЛЬШОГО РАБОЧЕГО ТАБЛИЦА, Синтетическая таблица деления ТИ-86, решение квадратных уравнений путем нахождения квадратного корня в рабочем листе, Силовые очки + пропорции.
Целочисленный рабочий лист, криминалистическая математика, калькулятор упрощения подкоренных выражений, excel уравнение с двумя переменными.
Алгебра для начинающих, шпаргалка по факториалу, правила добавления вычитания положительных отрицательных чисел интерактивных сайтов.
Калькулятор экспрессионного факторинга, карманный компьютер калькулятор алгебры, репетиторство по предалгебре.
Самый сложный математический треугольный вопрос, преобразовать десятичное число в смешанное число, буклет с ответами Макдугала Литтелла, Рабочие листы для решения уравнений пропорций.
Рабочие листы координатной плоскости, звезда онлайн практика 4 класса, Алгебра с Pizazz.
Решите квадратное уравнение любым рабочим листом метода, конвертировать смешанные числа, как использовать научный калькулятор для решения множителей Лагранжа.

Решение уравнений Лапласа с серебряным изданием TI 84, рабочие листы + “коэффициент масштабирования”, где вы используете радикальные уравнения в реальной жизни.
Показатель радикального деления, предуниверситетский вопрос по математике на повторение, математические задачи с деревьями, рациональные выражения + пример.
Самая сложная математическая задача в мире, тест по алгебре 8 класс, Гистограмма PowerPoint для 6-го класса, Образец программы Greatest Common Factor на С++, распределительный принцип математической алгебры, вероятность 6 класс математика powerpoints, упрощение сложных радикалов, рабочий лист.
Лист математических задач для девятого класса, РЕШЕНИЕ УРАВНЕНИЙ С НЕСКОЛЬКИМИ УРАВНЕНИЯМИ С ИСПОЛЬЗОВАНИЕМ МЕТОДОВ ПОДСТАВКИ КАЛЬКУЛЯТОРЫ БЕСПЛАТНО ОНЛАЙН, техасский калькулятор преобразовать в корень.
Комбинированные листы по естествознанию и математике для четвертого класса, калькулятор параболы, калькулятор шагов, решение квадратных уравнений с помощью факторингового калькулятора, калькулятор квадратных корней, упрощение сложных уравнений, нельсон математика 8.

Математические листы третьего класса, алгебра 1 онлайн обучение, рабочие листы наследственности, сочинение по математике за 8 лет.
Бесплатный онлайн-калькулятор для отрицательных смешанных чисел, легкая дробь до десятичных 4 класс, алгебраические игры для печати бесплатно, решение для переменной с показателями, упростить алгебраические выражения с Casio fx-115ms, рабочие листы для печати + дроби + разложение дробей на множители + наибольший общий множитель, Математический радиус 6-го класса “Лист для печати”.
Квадратный корень из дробей, формула десятичных знаков в дроби, калькулятор общего знаменателя бесплатно java, Тест по алгебре для распечатки.
Биномиальные уравнения, Сочетания словесных задач в 6 классе, онлайн-калькулятор стандартной формы, как преобразовать двоичный код в восьмеричный, бесплатный калькулятор упрощенных алгебраических выражений.
Изображения графиков алгебры, математическая фракция викторины, решение нелинейных одновременных уравнений, пример задачи: гипербола, x и y intercepts.
com,
программа ти-84 по упрощению радикалов,
рабочие листы, выражающие квадратный корень как радикал.Ответы в рабочей тетради Холта по химии, радикальный калькулятор свободной алгебры, www.seventhgrademathtutor.com.
Интерактивный урок “Угол Угол” постулат подобия, Математика Прентиса Холла, предварительная алгебра, алгебра 1, 2, геометрия: рабочая тетрадь по анализу данных и вероятностям, ответы о том, как делить мономы калькулятор, Уравнения, Система уравнений/9 класс, двухшаговые проблемные игры, форма рабочего листа пересечения уклона, упростить калькулятор показателей.
Рудин Глава 11, решатель триггерных уравнений, оценить калькулятор квадратного корня, ти 84 плюс синтетика, ti 83 четвертый корень, бесплатные рабочие листы по упрощению выражений, решение ратикалов.
Математические распечатки для 3-х классов, КАК Обучение положительным и отрицательным целым числам с помощью манипуляций, все испытания в 8 классе, решать биномы онлайн, КАЛЬКУЛЯТОР ФАКТОРНЫХ КВАДРАТИК.

Бесплатный рабочий лист по элементарной алгебре, решение трех неизвестных в трехчлене, скачать аптитьюд, решить рабочий лист рациональных выражений, помогают упростить рациональные показатели и радикалы, как посчитать время удвоения на ti 89, дроби урок первый класс распечатки.
9 годРабочий лист выражений, решатель графических плоскостей, диаграмма дробей от наименьшего к наибольшему, bhashyam 8-й класс с предыдущими вопросами, гленко макгроу хилл алгебра 1 ответы, Решатель Excel, как использовать 3 уравнения.
Калькулятор наименьшего общего знаменателя, онлайн научный калькулятор содержит энное вычисление, разложение полиномов путем группировки рабочего листа и ответов.
РАБОТЫ ПО АЛГЕБРАИЧЕСКИМ ПОДСТАВКАМ, бесплатные загрузки для ti 84 plus, решать математические задачи калькулятор рациональных выражений.
Гиперболы для чайников, линейные уравнения в «коде игры», Калькулятор наименьшего числа с тремя значениями, калькулятор деления рациональных выражений.

Упрощение калькулятор квадратных корней, решить мое уравнение корней, калькулятор построения эллипса, Пирсон Прентис Холл / тест главы химии и ответы в химических реакциях, процентная доля деятельности, решить нелинейно.
Пользователи Yahoo пришли на эту страницу вчера, введя эти ключевые слова:
умножение квадратного корня калькулятор умножение
преобразовать 3 корня в дробь
расчет уравнений баланса
бесплатные тесты по математике 7 год
Уравнение гиперболы
т1 89
умножать и делить рациональные числа без калькулятора
Рабочий лист умножения и деления десятичных дробей
алгебраист
планы уроков по логарифмированию с использованием компьютеров
.08 преобразовано в дробь
игра с отрицательными числами
66 тестовых вопросов по алгебре ответы
Рудин глава 3 упражнение 9 ошибка
как добавить функцию Дирака в калькулятор ti
алгебра 2 вероятностные словесные задачи
excel построение параллельных уравнений
деление рациональных выражений квадратных корней
коэффициент алгебры
оценить рабочий лист выражения
ответа на рациональное выражение
план урока сложение и вычитание корней
как рассчитать погонный фут
радикальный решатель
Квадратное уравнение для TI-86
+показать квадратное уравнение для 2, 6, 12, 20, 30
Холт Техас Алгебра 1 онлайн учебник
операции над многочленом ppt
квадратный знак на калькуляторе
бесплатных печатных рабочих листа по корневым словам
формулы дробей
математические задачи практические задачи 10-й класс масштабный коэффициент
узнать, как разложить трехчлены на множители с отрицательным десятичным числом
кубик чисел алгебра
десятичная дробь до процента онлайн бесплатные действия
какая формула десятичных дробей
линейных уравнений бесплатные рабочие листы
рабочих листа с математическими переменными
Рабочий лист по английскому языку для 6 класса
Разность двух квадратов
алгебраические плитки манипулятивные рабочие листы
Бесплатные образцы работ по математике ks3
Одновременный решатель уравнений шаг за шагом
Рабочие листы по математике для 6-го класса для отработки смешанных чисел и неправильных дробей
алгебра гленко 1 онлайн
статьи о построении графиков обратных операций
бесплатный решатель геометрических последовательностей
Алгебра для 9 класса Рациональные числа
Математика для 3 класса
6 класс математика PowerPoint
решить многочлен третьего порядка
деление многочленов на многочлены онлайн калькулятор
как сбалансировать алгебраические уравнения с дробями
MATLAB макс-мин состав решить
Бесплатное ПО для алгебры
квадратных переменных в качестве знаменателей
mathcad учебник по решению дифференциальных уравнений второго порядка
рабочие листы коэффициента масштабирования
вычитание квадратных корней с переменными
Распечатки задач по математике для 3-го класса
параболы упрощенные
дроби 1 сорт
как разложить полиномы третьей степени на множители
гэдчиты
Калькулятор свойств радикалов
шпаргалка для зеленых шаров
скачать бесплатно книгу по алгебре
найти калькулятор графика наклона
рабочих листа дерева факторов
системы уравнений PowerPoint
получение полиномиальных уравнений из текстовых задач
программы texas ti-84 собственные векторы
уравнения алгебры для начальной школы
вычитание до 14 бесплатных рабочих листов
Образец анкеты по факторингу многочлена по алгебре
Использование цветных плиток для обучения сложению целых чисел
Презентации в Power Point Предварительная алгебра
апплет для упрощения квадратных корней
выражения уравнений презентации PowerPoint
algerbra.
comкак решать графические задачи
Pizzazz на замену
примера пропорции смеси для математической алгебры
техас ти-89 пром
числовой график РАБОЧИЕ ТАБЛИЦЫ
решение подступенчатых уравнений с использованием рабочих листов на сложение и вычитание
синтетический оптимизирующий математический решатель
Повторение заданий по математике для детей 5-го класса
экспоненциальных паттерна + рабочие листы
рабочие листы уравнений ks3
Лист математических заданий для печати для детей скачать бесплатно
функции факторинга с показателями дроби
тренировочные листы прямоугольного треугольника для 7 класса
программное обеспечение по алгебре для колледжей
код Matlab решает линейное уравнение
thinkwell видео по алгебре в колледже торрент
упражнения уравнения Хендерсона-Хассельбаха
одновременное уравнение в задачах на простые проценты
онлайн калькулятор ti 84 plus
самое сложное уравнение для решения
Десятичный рабочий лист 4 класса
Gcse Математика прошлых работ
исходники игры для ти-83
как решить кубическое уравнение с помощью калькулятора
уравнения метода квадратичной факторизации
как решить два неизвестных неравенства
квадратичная интерактивная
простых примера подкоренных выражений
тест линейных уравнений перед алгеброй
упорядочивание дробей от наименьшего к наибольшему (с использованием рисунков) рабочих листов
решенных задач по viii стандартной математике
Графики линейных уравнений с использованием точек пересечения.

викторины по алгебре в два шага
бесплатный онлайн-тест по естествознанию+MCQ+5 класс+силы+электричество
Алгебра Умственная математика рабочий лист
листы с пропорциями
задачи на арифметические последовательности с использованием прямоугольных точек
решения для учебников по химии для учеников холла
лист распечатки по алгебре
Макдугал Литтелл
Таблица формул геометрии для 10 класса
бесплатных ответов на задачи по алгебре
как рассчитать L.C.M
бесплатных рабочих листа для шестиклассников для печати
Дроби 10 класса
бесплатные изображения координатной сетки для печати
Средство проверки задач по алгебре
Продвинутые рабочие листы по алгебре
вспомогательный граф по алгебре
Забавный рабочий лист «Линейные уравнения»
бесплатных простых рабочих листа по стоимости размещения
общее решение преобразования Лапласа
приемы разложения на множители трехчлена
сложные математические задачи и ответы
преобразование радикалов в экспоненциальную форму в алгебре 1
уравнение линейного решателя
тесты на деление фракций
извлечение suare
как использовать вход на ти-89
формула для дробных показателей
FX-82 квадратный
Упорядоченные пары – уравнения
перевод смешанных дробей в проценты
Prentice Hall Математика Предварительная алгебра Ответы на работу
Математика для 8 класса
шага к факторингу полиномов фольги
матлаб код n-угольник графика
элементарные математические комбинации
Написать программу на Java сумма целых чисел
программное обеспечение для обучения в средней школе
онлайн решить одновременные уравнения
скачать алгебраизатор
GCSE 7th Grade Math papers
компьютерный эмулятор ti-83 скачать бесплатно
линейная формула оптимального наклона
Бесплатные рабочие листы для печати 8-й класс
рабочая тетрадь по математической алгебре
Решатель тригонометрических уравнений
как легко найти наименее распространенный доминатор
бесплатных трюка для изучения математики в Индии для банковских экзаменов
графические координаты xy для школьников
определение погонного метра
функция асимптоты ti84
Рабочие листы по уравнениям для 8-го класса
алгебраический метод решения уравнений
самая сложная задача по математике в 5 классе
шпаргалка по основным математическим формулам
добавление решателя рациональных выражений
калькулятор стандартной формы вершины
как решать задачи по алгебре
книга по сурдам
упражнение по квадратичной факторизации
решить и построить график
как решить методом исключения включая дроби
заполнение рабочего листа квадратов
бесплатные математические игры для 10 класса
алгебра
бесплатный решатель уравнений факторинга
бесплатных бухгалтерских листов
Сложение и вычитание радикалов/БЕСПЛАТНЫЕ УПРАЖНЕНИЯ
бесплатное преобразование десятичных дробей в рабочие листы с задачами
начало игр по алгебре
Калькулятор рационализации знаменателя
Калькулятор наименьших терминов рациональных выражений найти корни полинома шестого порядка онлайн
решение трех уравнений матлаб
алгебра для идиотов онлайн
лист формул математика 10
Рабочий лист решения рациональных уравнений
найти простую форму
как мне ввести логарифмические уравнения в мой ти-84 плюс
калькулятор квадратного корня алгебры
бесплатные онлайн-викторины по математике для 9-классников
вопросы о пригодности модели
как рассчитать L.
.C..M .числаБесплатные рабочие листы по математике для перевода
решение машиностроительных задач численным методом деления пополам
решение многочленов excel
www. алегбра важно
точки сюжета ти-83 найти наклон
кнопка перестановки на TI-84 plus
ti 84 триггерных программы
вычислить асимптоты
словесных задач на сложение и вычитание десятичных чисел, стр.
основные понятия алгебры
бесплатных печатных рабочих листа по симметрии
порядок операций с рабочим листом абсолютного значения
калькулятор деления выражений
графические рабочие листы линейных уравнений
пошаговое решение вершины
найти и уравнение прямой, содержащей заданную пару калькулятор
Упражнение по математике в старшей школе
ПРОМЕЖУТОЧНЫЙ АЛГЕБРА ФАКТОРИНГ ШАГ ЗА ШАГОМ
целочисленных рабочих листа для детей
Десять лучших помощников по алгебре
Модульная арифметика с ти-89
онлайн калькулятор дифференциальных уравнений
бесплатный онлайн-решатель задач по алгебре
ти-89 дифференциальные уравнения
Практический лист по методу переменного тока
факторинг калькулятор квадратных уравнений
формула квадратного корня упрощенная
физика алгебраические уравнения
вычисление кубических радикалов на титановом калькуляторе ti 89
задачи по алгебре для начинающих
область полиномиального квадратного корня
уравнения ks3 математические рабочие листы
калькулятор упрощения рациональных выражений
решение систем графическим методом ti 83
сложение целых чисел, рабочие листы 6-го класса
какая самая сложная математическая задача в мире
добавить радикалы ко всему
Алгебра Ларсона с программным обеспечением для просмотра
квадратные уравнения 8 класс математика
год 11 практика экзамены по общей математике
Каковы основные правила построения графика уравнения или неравенства?
Рабочие листы с терминами для 8 класса
Решатель дифференциальных уравнений 2-го порядка
как решить задачу по алгебре
Рабочие листы формы пересечения уклона
решать вопросы о способностях
Квадратичный коэффициент, где “а” не равно 1
Эмулятор TI 84
ОТВЕТ НА МАТЕМАТИЧЕСКИЙ ТЕСТ H, УПРОСТИ НЕПРАВИЛЬНУЮ Дробь 5-Й КЛАСС
Учебник по алгебре для продвинутых учеников холла
как сделать сделать программу алгебра на ти-83
Калькулятор упрощения, умножения и деления подкоренных выражений
БЕСПЛАТНЫЙ EXCEL ЦЕПНОЙ ПРИВОД РАСЧЕТ
листы с домашним заданием по математике для начальной школы
дробная программа java
разложение многочлена в кубе
Какое наибольшее количество отрезков окружности на графике
алгебра Холта я практикую рабочие листы
как ввести кубический корень в excel
квадратные числа активность
вычитание отрицательных целых чисел в текстовых задачах
Сложение и вычитание положительных и отрицательных чисел, рабочий лист
как делать уравнения 9
классNYS Уроки алгебраических выражений в 5 классе
рабочие листы вероятностной практики
решатель задач по алгебре
алгебраизатор
дифференциация квадратного маршрута
деление одиночных переменных
“Австралийский метод” факторизации квадратичных уравнений
Математические расчеты линейных футов
Образец бесплатного стандартного теста по математике в Калифорнии для пятиклассников
Самые сложные математические задачи для пятиклассника
график триггерных значений
решить неоднородное дифференциальное уравнение второго порядка
Бесплатная онлайн-практика CLEP College Math
ПРЕОБРАЗОВАТЬ 11 000 в десятичное число
рабочие листы “Алгебраические уравнения”
нахождение правила для плана урока n-го семестра
рабочие листы формулы уклона
уравнения с двумя переменными
Посетители Google пришли на эту страницу сегодня, введя следующие ключевые фразы:
Калькулятор решения рациональных уравнений
программное обеспечение для решения математических задач
дифференцированные действия сложением вычитающих дробей
коэффициент алгебраического уравнения
как рассчитать погонные метры
формула гиперболы
Неравенства на TI-83 Plus
математические онлайн игры для 10 класса
упрощающие калькуляторы
периметр с практикой радикалов
тренировочных листа по математике с основанием десять картинок
простой способ извлечь квадратный корень без калькулятора
wwwMath.
comФизические науки 8 класс, химические реакции, рабочие листы для печати
glencoe алгебра 2, глава 4 тест ответы
Естествознание для 9 класса Бесплатные рабочие листы
нахождение общего знаменателя выражения
список корней четвертой степени
Калькулятор отрицательных и положительных чисел
Алгебра колледжа с приложением Culculator
Рабочие листы по математике для 8 классов
код линейной функции java
алгебра радикалы calculate.org
бесплатных тетрадей по математике
бесплатные раздаточные материалы по решению квадратных уравнений
+работа “домашнее задание по математике”
ПОДСТАВКА АЛГЕБРЫ В ФОРМУЛУ ПЛАН УРОКА
сложение и вычитание десятичной смешанной контрольной проверки
GCSE Maths алгебраические доказательства сумма последовательных ответов
викторина по алгебре квадратный корень
общих вопроса о способностях и ответы
алгебра
фракций год 6 рабочих листов
Калькулятор полиномиального коэффициента
калькулятор трех смешанных дробей
банковский вопрос
онлайн решать одновременные уравнения бесплатно
бесплатное домашнее задание по математике для печати 1 класс
упрощение булевой алгебры
правила сложения и вычитания дробей
метод крестиков-ноликов для решения уравнения Алджера
формула для процента от числа
преобразование вопросов перестановки в комбинированные вопросы
заполните квадрат ti 89
онлайн-учебник по алгебре Макдугал Литтел
mcdougal littell алгебра 2 викторины ключи ответов
как решить линейное уравнение в матлабе
рабочих листа линейного графика
математическое уравнение для квадрата
решение матриц программой fortran
тест с алгебраическим приложением
Рабочий лист по алгебраическим функциям
самая сложная математическая задача в мире
Решение уравнений для указанной переменной
простой способ решения Mole Calculations
ответы на читбук glencoe алгебра 1 1998.
comрешить мои рациональные выражения
как факторизовать многочлены с показателями
Пол Гердес Маконде
помощь в балансировке молекулярных уравнений
Блок-схема квадратных уравнений Алгебратор
“триггерный калькулятор”
сложение и вычитание целых чисел бесплатно
добавить дроби читы
Стандартная форма в форму вершины
Рабочие листы по умножению десятичных знаков для 5-го класса
системы уравнений и неравенств, онлайн ответы
викторина по математике gth class sat
сложение вычитание деление умножение, положительные и отрицательные дроби
Дробь четвертого сорта
Рабочие листы по правописанию для 6-го класса
KS4 3d координаты
рабочий лист 9 класса по логарифмам по математике
калькулятор рациональных выражений
какова доля десятичной дроби 0,26
решить линейные уравнения на ti-83
действительно сложные линейные уравнения
несколько дифференциальных уравнений второго порядка Matlab
сложные рациональные выражения
бесплатный лист по математике для третьего класса 9 для печати0005
Руководство по математике в Индии для 8 класса
3-я стандартная викторина по английскому языку, математике и естественным наукам в Индии
Лист математических формул для восьмого класса
причина, по которой смешанные дроби не работают при умножении
третий корень
добавить вычесть умножить листы домашнего задания
комплексный номер и практика
базовая алгебра деления
Скачать Thinkwell Calculus Notes бесплатно
бесплатный графический решатель квадратных неравенств
Ti-83 плюс полиномы высокого порядка с факторами
casiocalculator
Наименьший общий знаменатель (НОД) выражения 2/x + 5/x+3 равен x, x+3, x(x+3), 2x+3
Рабочие листы по математике для 4 класса
“программное обеспечение для вопросов по алгебре”
кумон ответ для ф
Предварительная алгебра 8 класса
как рассчитать дробную экспоненту
исключение для решения уравнений калькулятор
рабочий лист по алгебре для 12 лет
Калькулятор факторинга + трехчлены
код программы деления многочленов c
Математические задачи на перестановки
листы линейных уравнений по математике
решить уравнение в частных производных I порядка
“инструменты для построения графиков по алгебре”
бесплатный учебник по практическому учету затрат
экзамен по алгебре в колледже
геометрия макдугал литтелл
Рабочие листы по математике для 3 класса
x калькулятор корня
решение системы линейных неравенств matlab
ТАБЛИЦА СОВЕРШЕННЫХ КВАДРАТОВ И КУБОВ
бесплатный онлайн-решатель математических уравнений
калькулятор устранения уравнений
нелинейное уравнение Matlab
онлайн год 7 целых чисел тест
отличие алгебраического и графического метода решения уравнений
листа по математике для первого класса
Бесплатные рабочие листы для 9 классов
свободный объем рабочего листа цилиндра glencoe
Рабочие листы по математике TAKS
как найти ответы на рабочий лист
как избавиться от квадратного корня экспоненциального выражения
шага к факторингу полиномов
бесплатная цветная страница МАТЕМАТИЧЕСКАЯ РАБОЧАЯ ТАБЛИЦА Решение двухэтапных уравнений
как сделать частное радикалов
Рабочие листы уравнения уклона точек
java вторая дробь два десятичных знака
алгебраический для детей
Геометрия для 3 класса для печати
бесплатных математических калькулятора для символов больше
gcse вопросы по факторизации
включение квадратной формулы в графическое вычисление
бесплатный алгебраический калькулятор
“формулированные математические задачи” трехчлены
квадратный корень с использованием радикалов
ответы на тест учебника Glencoe
упрощение уравнений
Алгебра 1 (издание 2007 г.
): Прентис ХоллБиномиальный калькулятор ti-83 plus
math5kids.com
Holt Pre-Algebra Homework and Practice Workbook ИЗДАНИЕ ДЛЯ УЧИТЕЛЯ
Калькулятор факторной алгебры окружность 6 класс рабочий лист tp распечатать бесплатно \
помогите сбалансировать уравнение
FOIL песенка по математике
одновременные уравнения Matlab
рабочий лист awnswers
преобразовать десятичную дробь в квадратный корень
какой калькулятор может решить производные
комплексное квадратное уравнение
уравнения “рациональные показатели”
формула для нахождения множителей целого числа в программировании блок-схем
Дифференциал решателей Java
фактор по группировке многочленов калькулятор
сокращение выражений SOLVER
Рабочий лист единичного круга предел калькулятора до бесконечности
наименьшие целые дроби
умножение, сложение и вычитание для детей от 7 до 8 лет, листы для печати для детей
умножение положительных и отрицательных целых чисел
Математика 6 класс, комбинация
Калькулятор упрощения квадратного корня
где я могу найти онлайн задачи по алгебре 1 “алгебра 1 глава 13 страница 588”
рабочих листа онлайн с ответами
бесплатное решение задач Word
как написать уравнение для набора координат, сгенерированного по линейному правилу?
Подготовительная рабочая тетрадь TAKS для 8-го класса, ключ ответа
ответа на главу 10 теста Биология: принципы и исследования
как факторить на Ti-83
викторина по алгебре с объяснением
как ввести квадрат числа в excel
целых числа +
бесплатных рабочих листовсат, ментальные арифметические тесты
правила извлечения квадратных корней
вопросов о способностях решено
Лист формул физики
бесплатных рабочих листа по решению линейных уравнений
бесплатных рабочих листа по математике для 9 класса
Бесплатный вопросник по математике для детей 7 лет
алгебра с пиццей от креативных изданий ответы
рабочие листы по разделению мономов
решатель обратного уравнения
Аппроксимация кривой полиномами одной переменной
Решить промежуточные задачи по алгебре
Программа факторинга мономов
синтетический решатель деления
Калькулятор уравнений с дробью
Практические вопросы по гиперболе
комплексный решатель квадратичных формул
как мы можем проверить наши вычисления по алгебре
Ньютон Рафсон многомерный в Matlab
квадратный корень из x-3=7 решить
какая степень получает уравнение на гиперболе
как получить квадратный корень из степени
свойства решателя выражений
одновременных уравнений, одна линейная и одна квадратичная задачи
7 класс математика
Он-лайн калькуляторы интегралов, производных, уравнений
Мы рады приветствовать Вас на нашем сайте.
На этом сайте размещены онлайн-калькуляторы для решения типовых задач по математическому анализу, линейной алгебре, элементарной математике и др.Сайт содержит более 90 онлайн-калькуляторов, которые могут решать интегралы, производные, пределы, дифференциальные уравнения, функции построения графиков, выполнять различные операции с матрицами, включая сложение, вычитание, умножение, транспонирование, степень, нахождение определителя матрицы, ранг, трассировка, инверсия, сокращенная форма строки, собственные значения и собственные векторы, найти решение алгебраические уравнения любой степени и системы линейных алгебраических уравнений с пошаговым решением. Также на нашем сайте вы можете найти уравнение касательной, разложить функцию в ряд Тейлора и многое другое.
Мы разрабатывали наши калькуляторы несколько лет, постоянно совершенствуя их внутренние алгоритмы, и теперь мы полностью уверены, что их пошаговое решение полностью правильное.

Нам доверяют многие люди, каждый день мы получаем благодарность за этот проект. На наших онлайн-калькуляторах решено более 1 000 000 задач. Читать все Преимущества нашего пошагового решения.
16.03.22 Добавлен новый онлайн-калькулятор таблицы истинности.
01.01.22 Добавлен новый онлайн-калькулятор серии Маклорена.
29.09.21 Добавлен новый онлайн-калькулятор перехватов.
07.16.21 У нас есть телеграмм бот. На данный момент он способен решать только простые задачи. Функционал бота будет расширяться в будущем.
06.
10.21 Добавлен новый онлайн-решатель задач Коши.25.05.21 Добавлен новый онлайн-решатель уравнений по методу Ньютона.
04.12.21 Добавлен новый онлайн-калькулятор деления многочленов.
02.05.21 Добавлена новая онлайн-функция калькулятора нулей.
Посмотреть все новости
Производные тождества На нашем сайте есть много полезных формул для расчета производных!
Логарифмические тождества Почти все известные формулы работы с логарифмами!
Таблица примитивов На нашем сайте много полезных формул интегралов!
Формулы радикалов Представлены формулы для показателей степени и радикалов!
Тригонометрические тождества Огромная коллекция тригонометрических формул! Представлены некоторые специальные и необычные тригонометрические тождества.

Посмотреть все формулы
Бесплатные калькуляторы для вашего сайта Мы предлагаем бесплатно использовать наши онлайн-калькуляторы для вашего сайта. Простая интеграция занимает менее 5 минут.
Подробности
Онлайн-калькулятор лимитов Наш онлайн-калькулятор может справиться со многими ограничениями с пошаговым решением!
Производные онлайн калькуляторы Наши онлайн-калькуляторы производных позволяют находить простые, частные, неявные функции и производные параметрических функций!
Онлайн калькулятор серии Наш онлайн-калькулятор может найти разложение в ряд Тейлора практически любой, даже очень сложной функции.

Калькулятор разложения на неполные дроби Задача разложения на рациональные дроби обычно возникает при попытке найти неопределенные интегралы от рациональных функций.
Онлайн калькулятор обратной матрицы Наш сайт может справиться со многими задачами линейной алгебры, такими как: ранг матрицы, нахождение определителя матрицы, собственные значения и собственные векторы и т. Д.
Посмотреть все калькуляторы
частных производных — Криста Кинг Математика | Онлайн помощь по математике
Сообщения с тегами частные производные Использование теста второй производной для классификации экстремумов функции многих переменныхТочно так же, как мы делали это с функциями с одной переменной, мы можем использовать критерий второй производной с функциями с несколькими переменными, чтобы классифицировать любые критические точки, которые могут быть у функции.
Чтобы использовать тест второй производной, нам нужно взять частные производные функции по каждой переменной. Как только у нас будут частные производные, мы установим их равными 0 и используем их как систему одновременных уравнений для решения координат всех возможных критических точек.Читать далее
Learn mathКриста Кинг математика, выучить онлайн, онлайн-курс, онлайн-математика, исчисление iii, исчисление 3, исчисление iii, вычисление 3, частные производные, тест второй производной, тест второй производной для функций с несколькими переменными, функции с несколькими переменными, многомерные функции, тест второй производной, многомерные функции, классификация экстремумов, седловая точка
Решение задач на множители Лагранжа с двумя измерениями и одним ограничениемМы уже знаем, как найти критические точки функции многих переменных и использовать критерий второй производной для классификации этих критических точек.
Но иногда нас просят найти и классифицировать критические точки функции многих переменных, которая подчиняется вторичному уравнению ограничений.Читать далее
Изучайте математикуКриста Кинг математика, учитесь онлайн, онлайн-курс, онлайн-математика, исчисление 3, исчисление 3, исчисление 3, исчисление iii, многомерное исчисление, многомерное исчисление, многомерное исчисление, многомерное исчисление, частные производные, множители Лагранжа , два измерения одно ограничение, уравнение ограничения
Нахождение пересечения прямой и плоскостиЕсли прямая и плоскость пересекаются, пересечением будет либо одна точка, либо прямая (если прямая лежит в плоскости). Чтобы найти пересечение прямой и плоскости, мы обычно начинаем с выражения прямой в виде набора параметрических уравнений, а плоскости в стандартной форме для уравнения плоскости.

Читать далее
Learn mathКриста Кинг математика, выучить онлайн, онлайн-курс, онлайн-математика, исчисление 3, исчисление iii, исчисление 3, исчисление iii, частные производные, линия и плоскость, пересечение, пересечение прямой и плоскости, пересекающаяся линия и самолет
Частные производные функций многих переменных от трех и более переменныхИногда нам нужно найти частные производные для функций с тремя и более переменными, и мы будем делать это так же, как находили частные производные для функций с двумя переменными. Мы возьмем производную функции по каждой переменной отдельно, что означает, что мы получим одну частную производную для каждой из наших переменных. Когда мы берем производную по одной переменной, мы будем рассматривать все остальные переменные как константы.

Читать далее
Изучайте математикуКриста Кинг математика, учитесь онлайн, онлайн-курс, онлайн-математика, исчисление iii, вычисление 3, исчисление iii, многомерное исчисление, многомерное исчисление, многомерное исчисление, многомерное исчисление, частные производные, частное дифференцирование, частные производные функций трех переменных, частные производные функций четырех переменных, исчисление 3
Производные по направлению в направлении вектораПроизводная по направлению функции многих переменных учитывает направление (заданное единичным вектором u), а также частные производные функции по каждой из переменных.
Читать далее
Изучение математикиКриста Кинг математика, изучение онлайн, онлайн-курс, онлайн-математика, исчисление 3, исчисление iii, вычисление 3, вычисление iii, частные производные, производные по направлению, векторы, производная по направлению в направлении вектора, многомерное исчисление, многомерное исчисление, многомерное исчисление, многомерное исчисление
Как найти все четыре частные производные второго порядкаМы уже научились вычислению с одной переменной, как находить вторые производные; мы просто взяли производную от производной. Помните, как мы даже использовали вторую производную, чтобы помочь нам с точками перегиба и вогнутостью, когда мы изучали оптимизацию и рисовали графики?
Читать далее
Учим математикуКриста Кинг математика, учиться онлайн, онлайн-курс, онлайн-математика, исчисление 3, исчисление 3, исчисление 3, исчисление 3, частные производные, частное дифференцирование, частные производные второго порядка, частные производные высшего порядка, смешанные частные производные , частная производная второго порядка для x, частная производная второго порядка для y
Линейная аппроксимация с двумя переменнымиЧтобы найти уравнение линейной аппроксимации, найдите наклон функции в каждом направлении (используя частные производные), найдите (a,b) и f(a,b).
Затем подключите все эти части к формуле линейной аппроксимации, чтобы получить уравнение линейной аппроксимации.Читать далее
Learn mathКриста Кинг математика, выучить онлайн, онлайн-курс, онлайн-математика, исчисление iii, вычисление 3, вычисление iii, частные производные, линейная аппроксимация, многомерные, многомерные функции, многомерное исчисление, многомерное, многомерные уравнения, многомерное исчисление, уравнение линейной аппроксимации, исчисление 3
Нахождение скалярного уравнения плоскостиИмея вектор нормали к плоскости и точку на плоскости, мы можем использовать эту информацию, чтобы найти скалярное уравнение плоскости.
Читать далее
Learn mathКриста Кинг математика, выучить онлайн, онлайн курс, онлайн математика, исчисление 3, исчисление iii, вычисление 3, вычисление iii, частные производные, уравнение плоскости, скаляр, скалярное уравнение плоскости, нормальный вектор, точка, координатная точка, линии и плоскости
Нахождение векторов градиента для функций многих переменныхФормула вектора градиента дает векторную функцию, которая везде описывает градиент функции. Если мы хотим найти градиент в определенной точке, мы просто оцениваем функцию градиента в этой точке.
Читать далее
Изучайте математикуКриста Кинг математика, учитесь онлайн, онлайн-курс, исчисление iii, исчисление 3, исчисление iii, вычисление 3, градиенты, векторы градиента, функции многих переменных, производные по направлению, максимальная производная по направлению, максимальная производная по направлению, производная в частном направлении, частные производные, математика онлайн
Как вычислить дифференциал любой функции многих переменныхПрежде чем мы сможем использовать формулу для дифференциала, нам нужно найти частные производные функции по каждой переменной.
Тогда дифференциал для функции многих переменных задается тремя отдельными формулами.Читать далее
Изучайте математикуКриста Кинг математика, учитесь онлайн, онлайн-курс, онлайн-математика, исчисление 3, исчисление iii, исчисление 3, исчисление iii, частные производные, дифференциал, многомерные функции, многомерные дифференциалы
Частные производные в двух переменных функцияхНахождение производной функции с несколькими переменными означает, что мы будем брать производную по одной переменной за раз. Например, мы возьмем производную по x, в то время как y будем рассматривать как константу, затем мы возьмем другую производную исходной функции, на этот раз, по y, в то время как мы будем рассматривать x как константу.
Читать далее
Изучение математикиКриста Кинг математика, изучение онлайн, онлайн-курс, онлайн-математика, частные производные, функции с несколькими переменными, функции с двумя переменными, функции с тремя переменными, частные производные первого порядка, как найти частные производные
Уравнения симметрии для линии пересечения двух плоскостейЕсли две плоскости пересекаются, кривая пересечения всегда будет линией. Чтобы найти уравнения симметрии, которые представляют эту линию пересечения, вам понадобится перекрестное произведение векторов нормалей двух плоскостей, а также точка на линии пересечения.
Читать далее
Изучение математикиКриста Кинг математика, изучение онлайн, онлайн-курс, онлайн-математика, симметричные уравнения, линия пересечения, пересечение плоскостей, пересечение плоскостей, частные производные
Частные производные – Как решить?Частные производные аналогичны обычным производным, но для функций с несколькими переменными.

Читать далее
Изучайте математикуКриста Кинг Частные производные
▷Step by Step Приложения для TI-Nspire CX и CX CAS Скачать бесплатно. Пройдите курсы по математике, естественным наукам и бизнесу
Для подготовки к экзаменам по математике и естественным наукам, домашнее задание. Проверьте свою работу.
— Шаг за шагом к успеху. Приложения запускаются за считанные минуты. Сначала протестируйте наши бесплатные пробные версии.—
95% купили больше ПРИЛОЖЕНИЙ. 97% сообщили об улучшении результатов. Рейтинг: 4,89 из 5 звезд. Доступно 46 ПРИЛОЖЕНИЙ. КОВИД СПЕЦИАЛЬНЫЙ
Купите 3 приложения Made Easy по цене 2 приложений.
Выберите 3 приложения.
EasyBusiness Stats Made EasyCalculus with Physics Apps Calculo de Manera Facil Chemistry Made EasyChemie Leicht GemachtQuimica de Manera FacilCollege Algebra Made Easy CX CASCollege Algebra Made Easy CXComplex Analysis Made EasyConics Made EasyConico de Manera FacilDifferential Equations Made EasyEcuaciones Diferencial de Manera FacilDifferential Gleichungen Leicht Gemacht DiscreteMDisateM de Manera FacilEconomics Made EasyEinheiten Umwandler mit SchrittenElectrical Engineering Made EasyElectronik Leicht GemachtEngineering Economics Made EasyEngineering Mathematics Made EasyIngenie ur Mathematik Leicht GemachtFinance Made EasyКонечная математика Made EasyGeometry Made EasyGeometrie Leicht GmachtGeometria de Manera FacilLand Survey Made EasyLinear Algebra Made EasyLinear Algebra de Manera FacilLineare Algebra Leicht GmachtMathematical Economics Made EasyMathematical Economics Made EasyMathematical Economics Made EasyMathematical Economics Made EasyMathematical Economics Made EasyCXMatrix Made EasyЧисленный анализ Made EasyPhysik Leicht EasyPhysik Research Made EasyPhysik Research Made Easy GemachtFisica de Manera FacilPortfolio & Stocks Made EasyPreCalculus Made EasyPreCalculus Made Easy CXPreCalculus Made Easy CXPreCalculo de Manera FacilReal Estate Made EasySAT Made EasySAT Subject Test MathSignals and Systems Made EasyStatistics and Probability Made EasyStatistik Leicht GemachtEstadisticas de Manera FacilStatic and Dynamics Made EasyStatik und Dynamik Leicht GemachtStep by Step Equation Solver Ecuaciones de Manera FacilПошаговый конвертер единиц измеренияThermodynamics Made EasyThermodynamik Leicht GemachtTrigonometry Made EasyTrigonometria de Manera FacilTr igonometrie Leicht GemachtVector Calculus Made EasyVektor Analysis Leicht GemachtWirtschaftsmathematik Leicht GemachtCalculus Made EasyACT Made EasyAccounting Made EasyAerodynamics Made EasyAnalysis Leicht GemachtAnalysis mit PhysikAlgebra Made Easy CX CASAlgebra Made Easy CXAlgebra Leicht Gemacht CX CASAlgebra de Manera FacilAlgebra de Manera Facil CXApplications and Optimizations Made EasyBiology Made EasyBiostatistics AppBusiness Calculus Made EasyBusiness Stats with Physics de Manera Facil Chemistry Made EasyChemie Leicht GemachtQuimica de Manera FacilCollege Algebra Made Easy CX CASCollege Algebra Made Easy CXComplex Analysis Made EasyConics Made EasyConico de Manera FacilDifferential Equations Made EasyEcuaciones Diferencial de Manera FacilDifferential Gleichungen Leicht GemachtDiscrete Math Made EasyMatematicas Discretas de Manera FacilEconomics Made EasyEinheiten Umwandler mit SchrittenElectrical Engineering Made EasyElectronik Leicht GemachtEngineering Economics Made EasyEngineering Mathematics Made EasyIngenieur Mathematik Leicht GemachtFinance Mad e EasyFinite Math Made EasyGeometry Made EasyGeometrie Leicht GemachtGeometria de Manera FacilLand Surveying Made EasyLinear Algebra Made EasyLinear Algebra de Manera FacilLineare Algebra Leicht GemachtMathematical Economics Made EasyMathematical Economics Made EasyMathematical Economics Made EasyCXMatrix Made EasyNumerical Analysis Made EasyNumber Theory Made EasyProperties Research Made EasyPhysik Made EasyPhysik Leicht Gemacht & Stocks Made EasyPreCalculus Made EasyPreCalculus Made Easy CXPreCalculus Made Easy CXPreCalculo de Manera FacilReal Estate Made EasySAT Made EasySAT Subject Test MathСигналы и системы Made EasyСтатистика и вероятность Made EasyStatistik Leicht GemachtEstadisticas de Manera FacilStatik und Dynamics Made EasyStatik und Dynamik Leicht GemachtStep by Step Equal SolverSolucionador de EcuacionesStep de Manera Facil by Step Unit ConverterThermodynamic Made EasyThermodynamik Leicht GemachtТригонометрия Made EasyTrigonometria de Manera FacilTrigonometrie Leicht GemachtВекторный расчет us Made EasyVektor Analysis Leicht GemachtWirtschaftsmathematik Leicht Gemacht
Calculus Made EasyACT Made EasyAccounting Made EasyAerodynamics Made EasyAnalysis Leicht GemachtAnalysis mit PhysikAlgebra Made Easy CX CASAlgebra Made Easy CXAlgebra Leicht Gemacht CX CASAlgebra de Manera FacilAlgebra de Manera Facil CXApplications and Optimizations Made EasyBiology Made EasyBiostatistics AppBusiness Calculus Made EasyBusiness Stats with Physics de Manera Facil Chemistry Made EasyChemie Leicht GemachtQuimica de Manera FacilCollege Algebra Made Easy CX CASCollege Algebra Made Easy CXComplex Analysis Made EasyConics Made EasyConico de Manera FacilDifferential Equations Made EasyEcuaciones Diferencial de Manera FacilDifferential Gleichungen Leicht GemachtDiscrete Math Made EasyMatematicas Discretas de Manera FacilEconomics Made EasyEinheiten Umwandler mit SchrittenElectrical Engineering Made EasyElectronik Leicht GemachtEngineering Economics Made EasyEngineering Mathematics Made EasyIngenieur Mathematik Leicht GemachtFinance Mad e EasyFinite Math Made EasyGeometry Made EasyGeometrie Leicht GemachtGeometria de Manera FacilLand Surveying Made EasyLinear Algebra Made EasyLinear Algebra de Manera FacilLineare Algebra Leicht GemachtMathematical Economics Made EasyMathematical Economics Made EasyMathematical Economics Made EasyCXMatrix Made EasyNumerical Analysis Made EasyNumber Theory Made EasyProperties Research Made EasyPhysik Made EasyPhysik Leicht Gemacht & Stocks Made EasyPreCalculus Made EasyPreCalculus Made Easy CXPreCalculus Made Easy CXPreCalculo de Manera FacilReal Estate Made EasySAT Made EasySAT Subject Test MathСигналы и системы Made EasyСтатистика и вероятность Made EasyStatistik Leicht GemachtEstadisticas de Manera FacilStatik und Dynamics Made EasyStatik und Dynamik Leicht GemachtStep by Step Equal SolverSolucionador de EcuacionesStep de Manera Facil by Step Unit ConverterThermodynamic Made EasyThermodynamik Leicht GemachtТригонометрия Made EasyTrigonometria de Manera FacilTrigonometrie Leicht GemachtВекторный расчет us Made EasyVektor Analysis Leicht GemachtWirtschaftsmathematik Leicht Gemacht
Введите последние 8 цифр вашего 27-значного идентификатора продукта TI-Nspire.
Находится в разделе 5:Настройки → 4:Статус → О программе
ID может выглядеть так: 1008000007206E210B0 BD92F455 . ПОМОГИТЕ НАЙТИ ID.
Если бы это был ваш ID, вы бы набрали только BD92F455.или на международном уровне:
В конце оплаты PayPal вам будет отправлено электронное письмо, содержащее ваш ключ и программное обеспечение.
Хотите купить TI-калькулятор?
Получите самые низкие цены на TI-Calculators
(со сравнением цен)СРАВНИТЕ лучшие цены на Amazon, Ebay, Target, Walmart, Office Max, Best Buy.
Сравните лучшие цены на Amazon, Walmart, Ebay, Target, Best Buy и т. д.
Изучите историю цен калькуляторов за последние несколько месяцев.
Установите оповещение по электронной почте при снижении цен, чтобы получать уведомления.
Сравните различные модели, чтобы найти калькулятор, который лучше всего соответствует вашим потребностям.
Найдите новые, обновленные, восстановленные, подержанные калькуляторы.
Смотрите обучающие видео и читайте руководства по калькуляторам.
Читайте последние новости о калькуляторах в Интернете.БЕСПЛАТНАЯ загрузка:
Решатель квадратных уравнений (шаг за шагом)Загрузите пошаговый решатель квадратных уравнений
. Этот решатель является частью приложения Algebra Made Easy.
– Загрузите бесплатные пробные версии здесь.
-Пробные и платные приложения не имеют срока действия.
– Будущие обновления бесплатны – навсегда!
Онлайн-репетиторство по математике
Получите онлайн-репетиторство.
Репетиторы с отличными оценками по математике будут рады помочь вам.
Получите индивидуальную помощь по математике.
Мы используем Zoom для онлайн-обучения, мы шаг за шагом объясняем, как решать математические задачи.

Репетиторы в настоящее время преподают алгебру, алгебру 2, предварительное исчисление, AP исчисление AB и BC, AP статистику, тригонометрию, дискретную математику.
Репетиторы более 10 лет работали в качестве читателей AP Calculus (те люди, которые оценивают экзамены AP Calculus).
Репетиторы также обучают навыкам сдачи тестов, которые так же важны, как и само содержание.
Наши преподаватели имеют более 20 лет опыта преподавания.
1. урок стоит 50$, после этого 100$ в час.
оптом: 540 долларов за 6 часов, 1000 долларов за 12 часов.Забронируйте сеанс репетиторства по электронной почте: [email protected]
Для вопросов, заказов и т. д.: НАПИШИТЕ С НАМИ.
Первый урок (50 долларов США) Один урок (100 долларов США) Несколько уроков Практическое упражнение по базовой математике с производными упражнениями и ответами онлайн
Практическое упражнение по базовой математике с производными упражнениями и ответами онлайнКак найти наклон прямой и ее производную? Какая связь между наклоном кривой или параболы и ее производной? Как найти производную от композиции двух функций f(g(x)), экспоненциальной или тригонометрической функции, логарифмической функции, ?
1.
Вычислите наклон прямой линии и ее производную: Решение 1Учитывая график следующей линейной функции:
и зная, что уравнение прямой линии
равновас попросят:
а) найти наклон прямой графически с помощью
с помощью формулы: наклон = ΔY/ΔX ,b) вычислить производную y ‘ этой прямой
уравнения с помощью правил производных,c) сделать вывод о полученных результатах
в a) и b).2. Вычисление наклона кривой и ее производной: Решение 2
Учитывая график и квадратное уравнение
после параболы y = x 2 + 1 и ее касательной
в точке x = -2 ,вас попросят:
а) найти производную y ‘ уравнения параболы
с помощью формул производных,б) узнать графически наклон касательной к
парабола в точке x = -2, с помощью формулы
наклон = ΔY / ΔX ,c) найти уравнение этой касательной,
г) вычислить производную касательной
уравнение прямой с помощью производной
формул,e) прийти к выводу о результатах, полученных
в b) и d).
3. Вычислите производную следующих функций
(используйте правила производной)Решение 3.1
Решение 3.2
Решение 3.3
Решение 3.4
Решение 3.5
Решение 3.6
Решение 3.7
Решение 3.8
Решение 3.9
Решение 3.10
Решение 3.11
Решение 3.12
Решение 3.
13Решение 3.14
Решение 3.15
Решение 3.16
Решение 3.17
Решение 3.18
4. Выведите следующие функции (формулы производных):
составная из двух функций f(g(x), экспоненциальная, логарифмическая функция,
тригонометрическая функция,…Решение 4.1
Решение 4.2
Решение 4.3
Решение 4.4
Решение 4.5
Решение 4.

