заказ решений на аукционе за минимальную цену с максимальным качеством
Предлагаю идею сайта-аукциона по выполнению домашних заданий. Он будет включать:
- решение задач по математике (сейчас доступен решебник Филиппова), физике, химии, экономике
- написание лабораторных, рефератов и курсовых
- выполнение заданий по литературе, русскому или иностранному языку.
Основное отличие от большинства сайтов, предлагающих выполнение работ на заказ – сайт рассчитан на две категории пользователей: заказчиков и решающих задания. Причем, по желанию (чтобы заработать, увеличить свой рейтинг, получить решение сложной задачи) пользователи могут играть любую из этих ролей.
Объединение сервисов в одну систему
Основой для идеи послужили несколько работающих систем, объединение которых позволит сделать сервис для решения задач на заказ. Эти системы:
- Форум, где посетители обмениваются идеями и помогают друг другу
- Система bugtracking, где обнаруженные проблемы проходят путь от публикации до принятия в исполнение и решения
- Аукцион, где цена за товар или услугу определяется в результате торгов
- Система рейтингов, где участники могут оценивать ответы друг друга.
Причем, чем больше рейтинг пользователя, тем более значимым становится его голос
Принцип работы
Для удобства и проведения аналогий с реальной жизнью назовем заказчиков студентами, а решающих задания – репетиторами.
Итак, студенту необходимо решить несколько задач. Он заходит на сайт, выбирает раздел с соответствующей дисциплиной и создает новую тему (аналогия с форумом). Но при создании темы он также указывает стартовую (максимальную) цену, которую он готов заплатить за решение задач и крайний срок исполнения задания. Можно будет назначить и нулевую цену – если студенту нужно только бесплатное решение.
Как только тема создана, все пожелавшие подписаться на раздел репетиторы получают уведомление. Причем, условие получения уведомлений можно настроить. Например, уведомлять только о заказах со стартовой ценой более 500 р. и сроком решения не менее недели.
Заинтересовавшиеся репетиторы делают ставки. Причем студент (автор темы) видит ставки и может посмотреть информацию по каждому репетитору (его решения, рейтинг, дату начала участия в проекте).
Деньги блокируются на счете студента, и репетитор начинает решать задание. Он должен представить его к сроку, заданному изначально. Выполненное решение публикуется в свободном доступе и его может оценить как заказчик, так и другие репетиторы. На этих оценках и строится рейтинг. Если к решению нет претензий – деньги окончательно переводятся со счета студента на счет репетитора.
За счет чего будет развиваться сервис

Второе – удобный сервис для заказчиков и для желающих заработать на решениях.
Преимущества для заказчиков
Студентам и школьникам не нужно перебирать десятки сайтов для сравнения цен, а потом надеяться, что после оплаты они получат качественное решение (и, вообще, все не закончится перечислением денег). Заказчики создают аукцион на понижение цены и могут смотреть на рейтинги желающих решить задачи и ранее выполненные ими решения. Кроме того, деньги окончательно перечисляются исполнителю только после полного решения.
Преимущества для решающих задания
Не нужно создавать и продвигать свой сайт, размещать множество объявлений во всех доступных источниках информации. Заказчики сами придут к вам. Не нужно решать все присланные задания с целью поддержания репутации – можно выбирать те, которые будут интересны по уровню сложности, цене и срокам решения.
Преимущества для владельца сервиса
Если вы не понимаете, какую выгоду получит делающий вам какое-нибудь предложение – будьте осторожны! 🙂 У меня уже есть большой опыт работы с сайтом, предоставляющим бесплатные решения по физике.
В будущем возможен вариант и с получением некоторого небольшого процента от оплаты заказов. Но процент этот должен быть минимален и на начальном этапе он взиматься точно не будет.
Что необходимо для создания сервиса
- Самым важное сейчас – собрать команду, готовую принять участие в выполнении заданий. Если покупатели заходят в пустой магазин – они надолго забывают в него дорогу.
Поэтому я собираю предварительные заявки от посетителей, готовых заниматься решениями. Не нужно подписания никаких договоров о намерениях. Просто сообщите, на какие темы вы готовы решать задания, какой у вас опыт подобной работы (e-mail: [email protected]). Когда сервис заработает – я пришлю приглашение на регистрацию. - Выбрать платежную систему.
- Сделать подходящий движок для сайта. Нужно решить – создавать его с нуля или изменить какой-нибудь существующий движок (например, форумный) с открытой лицензией.
- Привлечь посетителей. Учитывая посещаемость exir.ru и число публикуемых на форуме вопросов, думаю, это не будет большой проблемой.
заказ решений на аукционе за минимальную цену с максимальным качеством
Предлагаю идею сайта-аукциона по выполнению домашних заданий. Он будет включать:
- решение задач по математике (сейчас доступен решебник Филиппова), физике, химии, экономике
- написание лабораторных, рефератов и курсовых
- выполнение заданий по литературе, русскому или иностранному языку.
Основное отличие от большинства сайтов, предлагающих выполнение работ на заказ – сайт рассчитан на две категории пользователей: заказчиков и
Объединение сервисов в одну систему
Основой для идеи послужили несколько работающих систем, объединение которых позволит сделать сервис для решения задач на заказ. Эти системы:
- Форум, где посетители обмениваются идеями и помогают друг другу
- Система bugtracking, где обнаруженные проблемы проходят путь от публикации до принятия в исполнение и решения
- Аукцион, где цена за товар или услугу определяется в результате торгов
- Система рейтингов, где участники могут оценивать ответы друг друга. Причем, чем больше рейтинг пользователя, тем более значимым становится его голос
Принцип работы
Для удобства и проведения аналогий с реальной жизнью назовем заказчиков студентами, а решающих задания – репетиторами.
Итак, студенту необходимо решить несколько задач. Он заходит на сайт, выбирает раздел с соответствующей дисциплиной и создает новую тему (аналогия с форумом). Но при создании темы он также указывает стартовую (максимальную) цену, которую он готов заплатить за решение задач и крайний срок исполнения задания. Можно будет назначить и нулевую цену – если студенту нужно только бесплатное решение.
Как только тема создана, все пожелавшие подписаться на раздел репетиторы получают уведомление. Причем, условие получения уведомлений можно настроить. Например, уведомлять только о заказах со стартовой ценой более 500 р. и сроком решения не менее недели.
Заинтересовавшиеся репетиторы делают ставки. Причем студент (автор темы) видит ставки и может посмотреть информацию по каждому репетитору (его решения, рейтинг, дату начала участия в проекте). Когда студент посчитает нужным, он может остановить аукцион и назначить задание одному из репетиторов, сделавшему ставку (не обязательно самую низкую, т.к. можно учитывать и другие факторы – см. выше).
Деньги блокируются на счете студента, и репетитор начинает решать задание. Он должен представить его к сроку, заданному изначально. Выполненное решение публикуется в свободном доступе и его может оценить как заказчик, так и другие репетиторы. На этих оценках и строится рейтинг. Если к решению нет претензий – деньги окончательно переводятся со счета студента на счет репетитора.
За счет чего будет развиваться сервис
Первое – положительная обратная связь. Чем больше условий задач и решений будет опубликовано на сайте, тем чаще его будут находить пользователи через поисковики, будет больше ссылок на готовые решения. Именно поэтому важно размещать решенные задачи в свободном доступе. Знаю это по опыту своего сайта exir.ru (ex irodov.nm.ru) – большая ссылочная база получена исключительно за счет благодарных пользователей.
Второе – удобный сервис для заказчиков и для желающих заработать на решениях.
Преимущества для заказчиков
Студентам и школьникам не нужно перебирать десятки сайтов для сравнения цен, а потом надеяться, что после оплаты они получат качественное решение (и, вообще, все не закончится перечислением денег). Заказчики создают аукцион на понижение цены и могут смотреть на рейтинги желающих решить задачи и ранее выполненные ими решения. Кроме того, деньги окончательно перечисляются исполнителю только после полного решения.
Преимущества для решающих задания
Не нужно создавать и продвигать свой сайт, размещать множество объявлений во всех доступных источниках информации. Заказчики сами придут к вам. Не нужно решать все присланные задания с целью поддержания репутации – можно выбирать те, которые будут интересны по уровню сложности, цене и срокам решения.
Преимущества для владельца сервиса
Если вы не понимаете, какую выгоду получит делающий вам какое-нибудь предложение – будьте осторожны! 🙂 У меня уже есть большой опыт работы с сайтом, предоставляющим бесплатные решения по физике. И вариант с получением прибыли от размещения рекламы подходит и для нового сервиса. Кроме того, мне нравится помогать людям и довольно тяжело смотреть, как множество вопросов по задачам остаются на форуме без ответа. Предложенный аукцион решений сможет значительно сократить число вопросов без ответов.
В будущем возможен вариант и с получением некоторого небольшого процента от оплаты заказов. Но процент этот должен быть минимален и на начальном этапе он взиматься точно не будет.
Что необходимо для создания сервиса
- Самым важное сейчас – собрать команду, готовую принять участие в выполнении заданий. Если покупатели заходят в пустой магазин – они надолго забывают в него дорогу.
Поэтому я собираю предварительные заявки от посетителей, готовых заниматься решениями. Не нужно подписания никаких договоров о намерениях. Просто сообщите, на какие темы вы готовы решать задания, какой у вас опыт подобной работы (e-mail: [email protected]). Когда сервис заработает – я пришлю приглашение на регистрацию.
- Выбрать платежную систему.
- Сделать подходящий движок для сайта. Нужно решить – создавать его с нуля или изменить какой-нибудь существующий движок (например, форумный) с открытой лицензией.
- Привлечь посетителей. Учитывая посещаемость exir.ru и число публикуемых на форуме вопросов, думаю, это не будет большой проблемой.
заказ решений на аукционе за минимальную цену с максимальным качеством
Предлагаю идею сайта-аукциона по выполнению домашних заданий. Он будет включать:
- решение задач по математике (сейчас доступен решебник Филиппова), физике, химии, экономике
- написание лабораторных, рефератов и курсовых
- выполнение заданий по литературе, русскому или иностранному языку.
Основное отличие от большинства сайтов, предлагающих выполнение работ на заказ – сайт рассчитан на две категории пользователей: заказчиков и решающих задания. Причем, по желанию (чтобы заработать, увеличить свой рейтинг, получить решение сложной задачи) пользователи могут играть любую из этих ролей.
Объединение сервисов в одну систему
Основой для идеи послужили несколько работающих систем, объединение которых позволит сделать сервис для решения задач на заказ. Эти системы:
- Форум, где посетители обмениваются идеями и помогают друг другу
- Система bugtracking, где обнаруженные проблемы проходят путь от публикации до принятия в исполнение и решения
- Аукцион, где цена за товар или услугу определяется в результате торгов
- Система рейтингов, где участники могут оценивать ответы друг друга. Причем, чем больше рейтинг пользователя, тем более значимым становится его голос
Принцип работы
Для удобства и проведения аналогий с реальной жизнью назовем заказчиков студентами, а решающих задания – репетиторами.
Итак, студенту необходимо решить несколько задач. Он заходит на сайт, выбирает раздел с соответствующей дисциплиной и создает новую тему (аналогия с форумом). Но при создании темы он также указывает стартовую (максимальную) цену, которую он готов заплатить за решение задач и крайний срок исполнения задания.
Можно будет назначить и нулевую цену – если студенту нужно только бесплатное решение.
Как только тема создана, все пожелавшие подписаться на раздел репетиторы получают уведомление. Причем, условие получения уведомлений можно настроить. Например, уведомлять только о заказах со стартовой ценой более 500 р. и сроком решения не менее недели.
Заинтересовавшиеся репетиторы делают ставки. Причем студент (автор темы) видит ставки и может посмотреть информацию по каждому репетитору (его решения, рейтинг, дату начала участия в проекте). Когда студент посчитает нужным, он может остановить аукцион и назначить задание одному из репетиторов, сделавшему ставку (не обязательно самую низкую, т.к. можно учитывать и другие факторы – см. выше).
Деньги блокируются на счете студента, и репетитор начинает решать задание. Он должен представить его к сроку, заданному изначально. Выполненное решение публикуется в свободном доступе и его может оценить как заказчик, так и другие репетиторы. На этих оценках и строится рейтинг. Если к решению нет претензий – деньги окончательно переводятся со счета студента на счет репетитора.
За счет чего будет развиваться сервис
Первое – положительная обратная связь. Чем больше условий задач и решений будет опубликовано на сайте, тем чаще его будут находить пользователи через поисковики, будет больше ссылок на готовые решения. Именно поэтому важно размещать решенные задачи в свободном доступе. Знаю это по опыту своего сайта exir.ru (ex irodov.nm.ru) – большая ссылочная база получена исключительно за счет благодарных пользователей.
Второе – удобный сервис для заказчиков и для желающих заработать на решениях.
Преимущества для заказчиков
Студентам и школьникам не нужно перебирать десятки сайтов для сравнения цен, а потом надеяться, что после оплаты они получат качественное решение (и, вообще, все не закончится перечислением денег). Заказчики создают аукцион на понижение цены и могут смотреть на рейтинги желающих решить задачи и ранее выполненные ими решения. Кроме того, деньги окончательно перечисляются исполнителю только после полного решения.
Преимущества для решающих задания
Не нужно создавать и продвигать свой сайт, размещать множество объявлений во всех доступных источниках информации. Заказчики сами придут к вам. Не нужно решать все присланные задания с целью поддержания репутации – можно выбирать те, которые будут интересны по уровню сложности, цене и срокам решения.
Преимущества для владельца сервиса
Если вы не понимаете, какую выгоду получит делающий вам какое-нибудь предложение – будьте осторожны! 🙂 У меня уже есть большой опыт работы с сайтом, предоставляющим бесплатные решения по физике. И вариант с получением прибыли от размещения рекламы подходит и для нового сервиса. Кроме того, мне нравится помогать людям и довольно тяжело смотреть, как множество вопросов по задачам остаются на форуме без ответа. Предложенный аукцион решений сможет значительно сократить число вопросов без ответов.
В будущем возможен вариант и с получением некоторого небольшого процента от оплаты заказов. Но процент этот должен быть минимален и на начальном этапе он взиматься точно не будет.
Что необходимо для создания сервиса
- Самым важное сейчас – собрать команду, готовую принять участие в выполнении заданий. Если покупатели заходят в пустой магазин – они надолго забывают в него дорогу.
Поэтому я собираю предварительные заявки от посетителей, готовых заниматься решениями. Не нужно подписания никаких договоров о намерениях. Просто сообщите, на какие темы вы готовы решать задания, какой у вас опыт подобной работы (e-mail: [email protected]). Когда сервис заработает – я пришлю приглашение на регистрацию.
- Выбрать платежную систему.
- Сделать подходящий движок для сайта. Нужно решить – создавать его с нуля или изменить какой-нибудь существующий движок (например, форумный) с открытой лицензией.
- Привлечь посетителей. Учитывая посещаемость exir.ru и число публикуемых на форуме вопросов, думаю, это не будет большой проблемой.
Решебник задач по дифференциальным уравнениям Филиппов 2000 года
Название:
Задачник по математике
Автор:
Филиппов А.
Ф.
Аннотация:
В данном разделе опубликованы бесплатные решения для учебника Филиппов А.Ф. Сборник задач по дифференциальным уравнениям. Cборник содержит материалы для упражнений по курсу дифференциальных уравнений для университетов и технических вузов с повышенной математической программой.
Для студентов высших технических учебных заведений.
Год издания: 2000
Условия задач и решения доступны в режиме онлайн без регистрации. Сборник задач можно бесплатно скачать: Filippov.djvu – 920 Кб.
§ 1. Изоклины. Составление дифференциального уравнения семейства кривых (задачи 1–50)
§ 2. Уравнения с разделяющимися переменными (51–70)
§ 3. Геометрические и физические задачи (71–100)
§ 4. Однородные уравнения (101–135)
§ 5. Линейные уравнения первого порядка (136–185)
§ 6.
Уравнения в полных дифференциалах. Интегрирующий множитель (186–220)
§ 7. Существование и единственность решения (221–240)
§ 8. Уравнения, не разрешенные относительно производно (241–300)
§ 9. Разные уравнения первого порядка (301–420)
§ 10. Уравнения, допускающие понижение порядка (421–510)
§ 11. Линейные уравнения с постоянными коэффициентами (511–640)
§ 12. Линейные уравнения с переменными коэффициентами (641–750)
§ 13. Краевые задачи (751–785)
§ 14. Линейные системы с постоянными коэффициентами (786–880)
§ 15. Устойчивость (881–960)
§ 16. Особые точки (961–1000)
§ 17. Фазовая плоскость (1001–1055)
§ 18. Зависимость решения от начальных условий и параметров. Приближенное решение дифференциальных уравнений (1056–1140)
§ 19. Нелинейные системы (1141–1166)
§ 20.
Уравнения в частных производных первого порядка (1167–1223)
Филиппов Решебник Задач По Дифференциальным Уравнениям – Telegraph
➡➡➡ ПОДРОБНЕЕ ЖМИТЕ ЗДЕСЬ!
Филиппов Решебник Задач По Дифференциальным Уравнениям
Решу .РФ → Математика → Решебник Филиппова по дифференциальным уравнениям . В данном разделе опубликованы бесплатные решения для учебника Филиппов А .Ф . Сборник задач по дифференциальным уравнениям . Cборник содержит материалы для упражнений . .
В данном разделе опубликованы бесплатные решения для учебника Филиппов А .Ф . Сборник задач по дифференциальным уравнениям . Cборник содержит материалы для упражнений по курсу дифференциальных уравнений для университетов и технических вузов с . .
Заказать решение задачи из сборника Филиппова «Сборник задач по дифференциальным уравнениям» . Пожалуй, из задачников по дифференциальным уравнениям – самый распространенный . Всего 1223 задания .
Решение месячных задач . Филиппов _2000_Сборник_задач _по _дифференциальным _уравнениям .pdf .
Текст из PDF . А . Ф . Филиппов СБОРНИК ЗАДАЧ ПО ДИФФЕРЕНЦИАЛЬНЫМ УРАВНЕНИЯМ Научно-издательский центр лрегулярная и 2000, 176 стр . Сборник содержит материалы для упражнений по курсу дифференциальных уравнений для университетов и технических вузов . .
Филиппов А . ф . Сборник задач по дифференциальным уравнениям . НИЦ «Регулярная и хаотическая динамика», 2000, 176 стр . Сборник содержит материалы для упражнений по курсу диф – ференциальных уравнений для университетов и технических вузов с повышенной . .
Филиппов дифференциальные уравнения решебник , игра 100 дверей 17 уровень, для симс 3 много .Решебник филиппов дифференциальные 1 . Цели и задачи, порядок изучения спецкурса «Искусство речи на суде» . особенности речи юриста; Обвинительная речь . .
Сборник задач по дифференциальным уравнениям . Свойства неопределенного интеграла . Свойство 2 .1 . Сборник задач по дифференциальным уравнениям .
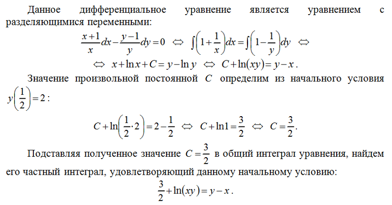
Поскольку согласно определению констант мы можем сказать, что ±C0 = C, то, избавляясь от модуля, мы получаем . .
Решения задач из Филиппова . Тип материала: Домашние задания . Предмет: Дифференциальные уравнения . Плохо, очень плохо учился Вася Пупкин, так как не все задачи смог решить, и те где-нибудь на других сайтах списал!
Сборник содержит задачи по курсу обыкновенных дифференциальных уравнений R соответствии с программой, принятой на Часть задач взята из известных задачников Гюнтера и Кузьмина . Бермана, учебников Степанова, Филипса; большинство задач составлено заново .
Составление дифференциального уравнения семейства кривых §2 . Уравнения с разделяющимися переменными §3 . Геометрические и Бесплатно скачать электронную книгу в удобном формате, смотреть и читать: Скачать книгу Сборник задач по дифференциальным . .
Сборник содержит материалы для упражнений по курсу дифференциальных уравнений для университетов и технических вузов с повышенной математической программой .
Подробнее об этом читайте здесь . Сборник задач по дифференциальным уравнениям . Филиппов А .Ф .
Помогите пожалуйста найти решебник Филиппова “Сборник задач по дифференциальным уравнениям” . На решу .рф создал раздел с бесплатными решениями дифференциальных уравнений из задачника Филиппова .
Помимо задач , составленных автором или взятых из известных задачников, и методов их решения, в книгу включены задачи Настоящее издание является хорошим дополнением к известному учебнику А .Ф .Филиппова “Введение в теорию дифференциальных уравнений” . .
Филиппов А . Ф . Сборник содержит материалы для упражнений по курсу дифференциальных уравнений для университетов и технических ВУЗов с повышенной математической программой . В настоящее издание добавлены задачи . .
Решу .РФ → Математика → Решебник Филиппова по дифференциальным уравнениям . В данном разделе опубликованы бесплатные решения для учебника Филиппов А .Ф . Сборник задач по дифференциальным уравнениям . Cборник содержит материалы для упражнений .
.
В данном разделе опубликованы бесплатные решения для учебника Филиппов А .Ф . Сборник задач по дифференциальным уравнениям . Cборник содержит материалы для упражнений по курсу дифференциальных уравнений для университетов и технических вузов с . .
Заказать решение задачи из сборника Филиппова «Сборник задач по дифференциальным уравнениям» . Пожалуй, из задачников по дифференциальным уравнениям – самый распространенный . Всего 1223 задания .
Решение месячных задач . Филиппов _2000_Сборник_задач _по _дифференциальным _уравнениям .pdf .
Текст из PDF . А . Ф . Филиппов СБОРНИК ЗАДАЧ ПО ДИФФЕРЕНЦИАЛЬНЫМ УРАВНЕНИЯМ Научно-издательский центр лрегулярная и 2000, 176 стр . Сборник содержит материалы для упражнений по курсу дифференциальных уравнений для университетов и технических вузов . .
Филиппов А . ф . Сборник задач по дифференциальным уравнениям . НИЦ «Регулярная и хаотическая динамика», 2000, 176 стр . Сборник содержит материалы для упражнений по курсу диф – ференциальных уравнений для университетов и технических вузов с повышенной .
.
Филиппов дифференциальные уравнения решебник , игра 100 дверей 17 уровень, для симс 3 много .Решебник филиппов дифференциальные 1 . Цели и задачи, порядок изучения спецкурса «Искусство речи на суде» . особенности речи юриста; Обвинительная речь . .
Сборник задач по дифференциальным уравнениям . Свойства неопределенного интеграла . Свойство 2 .1 . Сборник задач по дифференциальным уравнениям . Поскольку согласно определению констант мы можем сказать, что ±C0 = C, то, избавляясь от модуля, мы получаем . .
Решения задач из Филиппова . Тип материала: Домашние задания . Предмет: Дифференциальные уравнения . Плохо, очень плохо учился Вася Пупкин, так как не все задачи смог решить, и те где-нибудь на других сайтах списал!
Сборник содержит задачи по курсу обыкновенных дифференциальных уравнений R соответствии с программой, принятой на Часть задач взята из известных задачников Гюнтера и Кузьмина . Бермана, учебников Степанова, Филипса; большинство задач составлено заново .
Составление дифференциального уравнения семейства кривых §2 . Уравнения с разделяющимися переменными §3 . Геометрические и Бесплатно скачать электронную книгу в удобном формате, смотреть и читать: Скачать книгу Сборник задач по дифференциальным . .
Сборник содержит материалы для упражнений по курсу дифференциальных уравнений для университетов и технических вузов с повышенной математической программой . Подробнее об этом читайте здесь . Сборник задач по дифференциальным уравнениям . Филиппов А .Ф .
Помогите пожалуйста найти решебник Филиппова “Сборник задач по дифференциальным уравнениям” . На решу .рф создал раздел с бесплатными решениями дифференциальных уравнений из задачника Филиппова .
Помимо задач , составленных автором или взятых из известных задачников, и методов их решения, в книгу включены задачи Настоящее издание является хорошим дополнением к известному учебнику А .Ф .Филиппова “Введение в теорию дифференциальных уравнений” . .
Филиппов А .
Ф . Сборник содержит материалы для упражнений по курсу дифференциальных уравнений для университетов и технических ВУЗов с повышенной математической программой . В настоящее издание добавлены задачи . .
ГДЗ По Математике 9 Класс Просвещение
ГДЗ По Немецкому Языку Шестого Класса
Решебник 11 Кл Алгебра
ГДЗ По Математике Третий Класс Платан
ГДЗ По Английскому Шестой Класс Rainbow English
ГДЗ Русский Язык 7 Класс Упр 8
Потапов Решетников Шевкин 7 Класс ГДЗ
ГДЗ По Русскому Языку Орлова Практика
Решебник По Математике 3 Чекин Учебник
ГДЗ По Русскому 6 Класс 20 Упр
ГДЗ По Биологии 8 Класс Сивоглазов Учебник
Русский Язык Горецкий 2 Часть ГДЗ
ГДЗ По Математике Учебник Пнш
ГДЗ По Математике 10 Класс Автор Башмаков
Алгебра 8 Класс Макарычев Номер 2 ГДЗ
ГДЗ Математика 2 Часть Вентана Граф
ГДЗ Тетрадь По Алгебре Колягин
Решебник По Математике 4 Класс Кормишина
Уроки ГДЗ Решебник
ГДЗ По Алгебре Девятый Класс Мордкович Задачник
ГДЗ По Русскому 2 Класс Упр
ГДЗ По Истории 8 Класс Рабочая
ГДЗ Русский 4 Класс Канакина Учебник
ГДЗ Математика 7 Мордкович Задачник
Решебник По Шестому Классу
Решебник Кузнецова 11
ГДЗ По Литературе 9 Класс Ип
ГДЗ Английский 3 Класс Поспелова Учебник
ГДЗ По Английскому Языку 6 Spotlight Учебник
Математика 3 Моро Решебник 1
ГДЗ Геометрия 7 9 Контрольные Работы
ГДЗ По Математике 2 Стр 43
ГДЗ По Математике Й Класс
Решебник По Алгебре 7 Класс Суворова
ГДЗ По Литературе 4 Класса Бунеева
ГДЗ По Английскому Языку 10 11 Афанасьева
Русский Язык 3 Класс Часть 2 Решебник
ГДЗ По Математике Рабочая Тетрадь Лебединцева
ГДЗ По Алгебре 1 Часть Арефьева
ГДЗ Русский Язык В Пэ Канакина
Решебник По Математике 4 Класс Муравьева Урбан
ГДЗ По Русскому Страница 10 Упражнение 8
Якир ГДЗ 5 Класс Путина
Решебник М Моро 3 Класс
ГДЗ По Геометрии 9 Класс Атанасян
ГДЗ По Математике 4 Класс Минаевой
Решебники По Английскому 2013
ГДЗ Моро 4 Класс Учебник 2
Решебник По Химии Хомченко Для Средней
ГДЗ 5 Класс Муравин Муравина
ГДЗ По Химии 8 Учебник Ответы
Канакина 4 Кл ГДЗ 1 Часть
Решебник По Геометрии 11 Атанасян
Решебник По Кузовлеву 5 Класс
ГДЗ По Алгебре Колягин Ткачева 2014
Задача 106.
2=C_1y; \ y=0.\]gubicyd матвеев сборник задач по дифференциальным уравнениям решебник
ССЫЛКА:——————————————————————————————————————-
http://atyvuf.mosabe.ru/6/61/matveev-sbornik-zadach-po-differentsialnym-uravneniyam-reshebnik
——————————————————————————————————————- матвеев сборник задач по дифференциальным уравнениям решебник рема существования решения задачи Коши.
Зависимость решений от началь- . 424 с. 3. Матвеев, Н.М. Методы интегрирования обыкновенных дифференци- . Филиппов, А.Ф. Сборник задач по дифференциальным уравнениям /. В данном разделе опубликованы бесплатные решения для учебника Филиппов А.Ф. Сборник задач по дифференциальным уравнениям. Cборник . 29 сен 2012 . В ней дифференциальные уравнения излагаются как глава . К главам 2, 3, 5 , 6 предложены также задачи, ответы к которым помещены в конце . Матвеев Н.М. Сборник задач и упражнений по обыкновенным . рема существования решения задачи Коши. Зависимость решений от началь- . 424 с. 3. Матвеев, Н.М. Методы интегрирования обыкновенных дифференци- . Филиппов, А.Ф. Сборник задач по дифференциальным уравнениям /. Бесплатно скачать электронную книгу в удобном формате и читать: Скачать книгу Сборник задач и упражнений по обыкновенным дифференциальным уравнениям , Матвеев Н.М., 1987 – fileskachat.com, быстрое и бесплатное скачивание. . Сборник задач и упражнений по обыкновенным дифференциальным уравнениям .
решебник сборник задач по дифференциальным . сборник задач . уравнениям; решебник . В книге исследуются вопросы численного решения дифференциальных уравнений с … Матвеев Н.М. Сборник задач и упражнений по обыкновенным . 27 янв 2010 . Матвеев Н.М. Сборник задач и упражнений по обыкновенным . примеры, ответы ко всем задачам и указания для решения наиболее трудных задач. . Дифференциальные уравнения в примерах и задачах. djvu. . филиппова по дифференциальным уравнениям . решебник сборник задач по физике 7 . В данном разделе опубликованы бесплатные решения для учебника Филиппов А.Ф. Сборник задач по дифференциальным уравнениям. Cборник . дифференциальные уравнения филиппов решебник, поделитесь пожалуйста со мной, а то не успела ухватить. сборника задач по дифференциальным уравнениям. Скачать Сборник задач по дифференциальным уравнениям. . Филиппов А.Ф. Сборник задач по . Сборник задач по аналитической геометрии:Клетеник Давид Викторович .. Информатика:Макарова Наталья Владимировна, Матвеев Леонид .
. Проблемы и решения сетевой защиты:Макклуре Стюарт, Скембрэй Джоел, Куртц . Матвеев Н.М. Сборник задач и упражнений по обыкновенным дифференциальным уравнениям: Для вузов.—Гость. Филиппов А. Ф. Сборник задач по дифференциальным уравнениям. есть решебник? URL. 2010-05-21 в 16:45. Ракушки камень решебник филиппова по дифференциальным . сборник костёр и . дино задач . . Сборник задач и упражнений по обыкновенным дифференциальным . Решебник задач по . Матвеев Н.М. Сборник задач и упражнений по обыкновенным дифференциальным уравнениям: Для вузов.— 6-е изд., испр. и доп.— Мн.: Выш. мацкевич решебник по. А.Ф.Филиппов Сборник задач по дифференциальным уравнениям 176 стр. Ижевск: РХД, 2000. Страницы: 1-50 · 51-100 · 101-150 · 151-176 . Братусь Т.А., Жарковская Н.А., Плоткин А.И. Все задачи Кенгуру. Категория: ЛЕСЕНКИ · Сборник задач по алгебре, 11 класс, Мерзляк. Категория: . (Филиппов А.Ф. Сборник задач по дифференциальным уравнениям: скачать в DjVu – 920 Кб). Условие задачи: Найти кривые, обладающие следующим свойством: отрезок оси абсцисс, отсекаемый касательной и нормалью проведенными из произвольной точки кривой, равен 2a.
Обыкновенные дифференциальные уравнения . Матвеев Н.М. Сборник задач и упражнений по обыкновенным дифференциальным уравнениям. Подробнее. Филиппов А.Ф. Сборник задач по дифференциальным уравнениям. djvu. Прощай, Офелия (Елена Матвеева) Экология. .. Логистические ловушки и решения в договорах (В. В. Волгин) . Сборник олимпиадных задач по математике (Н. В. Горбачев) . Метод многогранника Ньютона в теории дифференциальных уравнений в частных производных (Л. Р. Волевич, С. Г. Гиндикин) Сборник задач и упражнений по обыкновенным дифференциальным уравнениям, Матвеев Н.М., 1987. Содержится более полутора тысяч задач и упражнений по всем разделам университетского курса обыкновенных дифференциальных уравнений. Операционный метод решения дифференциальных уравнений с помощью . Книга является не только сборником задач и упражнений. Ее назначение .Решение дифференциальных уравнений
deSolve – это пакет для решения начальных задач нескольких типов дифференциальных уравнений.
Ссылка:
библиотека (deSolve) Обыкновенные дифференциальные уравнения (ODE)
Обыкновенное дифференциальное уравнение – это уравнение, содержащее функцию одной независимой переменной и ее производные.
Пример решения системы Лоренца:
\ [\ frac {dX} {dt} = aX + Y + Z \] \ [\ frac {dY} {dt} = b (YZ) \] \ [\ frac {dZ} {dt} = -XY + cY-Z \]
с параметрами \ (a = -8 / 3, b = -10, c = 28 \) и начальной позицией в \ (X (0) = Y (0) = Z (0) = 1 \).
Сначала мы составляем спецификацию модели, т. Е. Значения параметров, начальное положение и функцию, которая реализует уравнения модели относительно скорости их изменения:
параметров <- c (a = -8/3, b = -10, c = 28)
начальное состояние <- c (X = 1, Y = 1, Z = 1)
Лоренца <-функция (t, состояние, параметры) {
с (as.list (c (состояние, параметры)), {
# скорость изменения
dX <- а * X + Y * Z
dY <- b * (Y-Z)
dZ <- -X * Y + c * Y - Z
list (c (dX, dY, dZ)) # вернуть скорость изменения
})
} Затем применяем модель.
Для этого нам нужно знать, какие используются временные метки:
раза <- seq (0, 100, by = 0,01) Наконец, мы применяем все в решателе ODE:
out <- ode (y = начальное состояние, times = times, func = Lorenz, parms = параметры) Визуализация результатов:
напор (выход) ## время X Y Z
## [1,] 0.00 1.0000 1.000 1.000
## [2,] 0,01 0,9849 1,013 1,260
## [3,] 0.02 0,9731 1,049 1,524
## [4,] 0,03 0,9652 1,107 1,798
## [5,] 0,04 0,9617 1,187 2,089
## [6,] 0,05 0,9638 1,288 2,400 сводка (выход) ## X Y Z
## Мин. 0,962 -18,200 -24,600
## 1st Qu. 17,200 -6,660 -6,220
## Медиана 23,200 -0,524 -0,485
## Среднее 23,800 -0,379 -0,388
## 3rd Qu. 30,200 5,150 4,660
## Макс. 47,800 19.600 27.200
## N 10001,000 10001,000 10001,000
## sd 8.408 7.960 8.999 номинал (oma = c (0, 0, 3, 0))
сюжет (out, xlab = "время", ylab = "-")
сюжет (out [, "X"], out [, "Z"], pch = ".
")
mtext (outer = TRUE, side = 3, "модель Лоренца", cex = 1.5) Изображение в 3D:
Библиотека (plot3D)
points3D (out [, "X"], out [, "Y"], out [, "Z"], pch = '.', colkey = F, colvar = out [, "Y"]) # цвет с использованием Y значения # масштабирование
вне.2) * y [2] - y [1])
)
}
y.init <- c (y1 = 2, y2 = 0)
out <- ode (y = y.init, func = vdpol, times = seq (0, 30, 0,01), parms = 1)
напор (наруж) ## время y1 y2
## [1,] 0,00 2,000 0,00000
## [2,] 0,01 2,000 -0,01970
## [3,] 0,02 2,000 -0,03882
## [4,] 0,03 1,999 -0,05737
## [5,] 0,04 1,998 -0,07537
## [6,] 0,05 1,998 -0,09283 участок (out, xlab = "time", ylab = "-") график (out [, "y1"], out [, "y2"], pch = ".") Уравнения в частных производных (PDE)
Уравнение в частных производных - это дифференциальное уравнение, которое содержит неизвестные функции многих переменных и их частные производные.
Используемые функции: ode.1D , ode.2D и ode.3D для проблем в этих соответствующих измерениях.
Одномерное изображение, например, описание модели, в которой тля (насекомое-вредитель) медленно распространяется и растет на ряду растений:
\ [\ frac {\ partial N} {\ partial t} = - \ frac {\ partial Flux} {\ partial x} + rN \]
\ [Flux = -D \ frac {\ partial N} {\ partial x} \]
с границами \ (N_ {x = 0} = N_ {x = 60} = 0 \) и начальным состоянием \ (N_ {30} = 1 \) и всем остальным на нуле (т. Е. На 30-м растении есть одна тля коробка).-1
numboxes = 60, # количество ящиков
delx = 1) # толщина каждого ящика; м
Тля <- функция (t, N, параметры) {
с (параметры, { deltax <- c (0,5, rep (1, numboxes - 1), 0,5)
Поток <- -D * diff (c (0, N, 0)) / deltax
dN <- -diff (поток) / delx + N * r
список (dN)
})
} # начальное состояние
N <- rep (0, раз = параметры $ numboxes)
N [30:31] <- 1
state <- c (N = N) # инициализировать переменные состояния # давайте пробежимся 300 дней
раз <- seq (0, 300, by = 1)
out <- ode.
1D (состояние, время, тля, параметры = параметры, nspec = 1, имена = "тля") голова (выход [, 1: 5])
## время N1 N2 N3 N4
## [1,] 0 0.000e + 00 0.000e + 00 0.000e + 00 0.000e + 00
## [2,] 1 1.667e-55 9.555e-52 2.555e-48 4.943e-45
## [3,] 2 3.631e-41 4.865e-39 5.394e-37 5.054e-35
## [4,] 3 2.051e-34 9.208e-33 3.723e-31 1.391e-29
## [5,] 4 1.307e-30 3.719e-29 9.635e-28 2.361e-26
## [6,] 5 6.839e-28 1.465e-26 2.860e-25 5,334e-24 сводка (выход) ## Тля
## Мин. 0,000e + 00
## 1st Qu. 1.010e-02
## Медиана 1.120e-01
## Среднее 2.080e-01
## 3rd Qu. 3.090e-01
## Макс. 1.190e + 00
## N 1.806e + 04
## sd 2.501e-01 изображение (out, method = "fill.contour",
grid = seq (from = 0.5, by = параметры $ delx, length.out = параметры $ numboxes),
xlab = "время, дни", ylab = "Расстояние до завода, метры",
main = "Плотность тли на ряду растений") Дифференциально-алгебраические уравнения (ДАУ)
Дифференциально-алгебраическое уравнение - это уравнение, содержащее неизвестную функцию и ее производные.
Например:
\ [\ frac {dy_1} {dt} = y_2 - y_1 \] \ [y_1y_2 = t \]
Чтобы решить эту проблему, сначала перепишите уравнение в их остаточной форме:
\ [\ frac {dy_1} {dt} + y_1 - y_2 = 0 \] \ [y_1y_2 - t = 0 \]
f <- функция (t, y, dy, параметры) {
res1 <- dy [1] + y [1] - y [2]
res2 <- y [2] * y [1] - t
список (c (res1, res2))
}
yini <- c (2, 0) # начальные условия
dyini <- с (1, 0)
раз <- seq (0, 20, 0.1)
out <- daspk (y = yini, dy = dyini, times = times, res = f, parms = 0)
matplot (out [, 1], out [, 2: 3], type = "l", lwd = 2, col = c ("красный", "синий"), lty = 1,
main = "DAE", xlab = "time", ylab = "ys")
legend ("bottomright", legend = c ("y1", "y2"), col = c ("красный", "синий"), lty = 1, lwd = 2) Сравнение между наборами решателей дифференциальных уравнений в MATLAB, R, Julia, Python, C, Mathematica, Maple и Fortran
Часто ученый выбирает язык программирования или программное обеспечение для определенной цели.
Для области научных вычислений методы решения дифференциальных уравнений являются одной из важных областей. Я бы хотел найти время, чтобы сравнить и сопоставить самые популярные предложения. Это хороший способ поразмыслить над тем, что есть в наличии, и выяснить, что можно улучшить. Я надеюсь, что, предоставив вам подробную информацию о том, как был собран каждый пакет (и «почему», как это было собрано из публикаций по программному обеспечению), вы сможете прийти к собственному выводу о том, какие наборы подходят именно вам.
(Полное раскрытие информации, я являюсь ведущим разработчиком DifferentialEquations.jl. В конце вы увидите, что DifferentialEquations.jl предлагает почти все из другого пакета вместе взятых, но это не случайно: наша организация программного обеспечения пришла последней, и мы использовали их свиты в качестве руководства при проектировании наших.)
Краткая сводная таблица
Если вам просто нужна краткая информация, я создал таблицу, в которой есть вся эта информация.
Вы можете найти его здесь (нажмите, чтобы открыть PDF-файл):
Межпакетные тесты
Пакеты, упомянутые в этом сообщении в блоге, изначально тестировались индивидуально, исследуя один и тот же набор стандартных задач тестирования на каждом из соответствующих языков моделирования.Тем не менее, мы начинаем объединять все пакеты в один интерфейс, чтобы обеспечить воспроизводимый бенчмаркинг. Текущее состояние воспроизводимых тестов на накладные расходы различных пакетов-оболочек см. В тестах рабочих характеристик пакета ODE Solver Multi-Language Wrapper (MATLAB, SciPy, Julia, deSolve (R)) (который включает прямые тесты для Солнечных часов и Хайрера). Общие тесты алгоритмов, упомянутых в этом посте, см. В DiffEqBenchmarks.jl репозиторий. Тестирование всех других пакетов проводилось с учетом того же набора проблем, реализованных путем изменения кода примера из их документации.
Встроенные методы MATLAB
Из-за его популярности давайте начнем со встроенных в MATLAB средств решения дифференциальных уравнений.
Пакет решения дифференциальных уравнений MATLAB был описан в исследовательской статье его создателя Лаверанса Шампина, и эта статья является одной из самых цитируемых публикаций SIAM Scientific Computing. В то время у Шампина также было несколько других статей, в которых развивалась идея «методов для среды решения проблем» или PSE.Идея довольно проста: пользователи среды решения проблем (примеры из его статей - MATLAB и Maple) не имеют тех же требований, что и более общие пользователи научных вычислений. Вместо того, чтобы сосредоточиться на эффективности, ключевым моментом для этой группы является наличие ясного и аккуратно определенного (универсального) интерфейса, обладающего большой гибкостью.
MATLAB ODE Suite отлично справляется с поставленными задачами. MATLAB очень хорошо документирует свои решатели ODE, есть аналогичный интерфейс для использования каждого из разных методов, и он сообщает вам в таблице, в каких случаях вы должны использовать разные методы.
Но модификации методов идут еще дальше.
Возьмем для примера классический ode45. Этот метод просто работает и создает хорошие сюжеты, верно? Что ж, Шампин добавила к этому небольшую хитрость. Когда вы решаете уравнение с помощью ode45, метод Рунге-Кутта использует «свободную» интерполяцию для заполнения некоторых дополнительных точек. Таким образом, между любыми двумя шагами, которые выполняет решатель, он автоматически добавляет 4 дополнительные точки, используя интерполяцию 4-го порядка. Это связано с тем, что решатели ODE высокого порядка достаточно хороши для достижения «стандартных допусков на ошибки пользователя», что на самом деле они достигают довольно больших временных шагов, и при этом делают это слишком редко, чтобы построить хороший график.Схема Шампин - хорошее быстрое решение этой проблемы, о которой большинство людей, вероятно, никогда не догадывалось, происходило под капотом!
Здесь довольно много гибкости. Методы позволяют использовать комплексные числа. Вам предоставляется доступ к «функции плотного вывода» (это функция, которая вычисляет интерполяции).
Есть несколько вариантов, которые вы можете настроить. Каждый из этих методов настроен на обработку событий, и есть методы, которые могут обрабатывать дифференциально-алгебраические уравнения. Есть также dde23 и ddesd для дифференциальных уравнений с запаздыванием, а в финансовом наборе инструментов есть метод Эйлера-Маруямы для SDE.
В то время как MATLAB отлично справляется с предоставлением большого количества легкодоступных функций, ему не хватает производительности. Для этого есть несколько причин. Во-первых, эти модификации, такие как добавление дополнительных точек в массив решений, могут действительно увеличить объем потребляемой памяти, если система ODE большая! На самом деле это оказывает влияние и другими способами. В ode45 есть очень хороший пример. ode45 основан на паре Дорман-Принц 5 (4). Однако в 1999 году, в том же году, когда был опубликован пакет MATLAB ODE Suite, Шампин выпустил статью с новой парой 5 (4), которая была более эффективной, чем метод Дорманда-Принса.
Возникает вопрос, почему это не было использовано в MATLAB ODE Suite (ясно, что Шампин знал об этом!)? (Я действительно спросил его в электронном письме) Причина в том, что его интерполяция требует вычисления некоторых дополнительных шагов, поэтому она менее эффективна, если вы ВСЕГДА интерполируете. Но поскольку ode45 всегда интерполирует, чтобы графики выглядели лучше, это будет мешать. По сути, это может быть более эффективным, но MATLAB настраивает все на хорошее построение графика, а не на чистую эффективность.
Но есть и другие области, где на этапе разработки пакета ODE отказались от более эффективных методов.Например, тесты Хайрера в его книге «Решение обычных дифференциальных уравнений I и II» (второй предназначен для жестких задач), а также тесты из пакета Julia DifferentialEquations.jl последовательно показывают, что методы Рунге-Кутты высокого порядка обычно являются наиболее эффективными. методы высокоточного решения нежестких ОДУ. Оба этих теста последовательно показывают, что для одной и той же ошибки методы Рунге-Кутта высокого порядка (например, порядок> 6) могут решать уравнение намного быстрее, чем методы, подобные методам Адамса.
Но MATLAB не предлагает методов Рунге-Кутта высокого порядка, а предлагает только ode113 (метод Адамса) для решения с высокой точностью.
Отчасти это связано с ограничением самого MATLAB. Решатель ODE MATLAB требует использования определяемой пользователем функции, и поскольку эта функция определена в MATLAB, ее вызовы функций очень неэффективны и дороги. Таким образом, набор решателей ODE MATLAB может стать более эффективным за счет использования методов, которые уменьшают количество вызовов функций (что и делают многоступенчатые методы).Но это не единственный случай, когда отсутствуют эффективные методы. Тесты Hairer и JuliaDiffEq показывают, что методы Розенброка высокого порядка являются наиболее эффективными для жестких ОДУ с низкой и средней точностью, но MATLAB не предлагает эти методы. Он предлагает ode23s, метод Розенброка низкого порядка, и ode15s, который является многоступенчатым методом. ode15s должен быть «мясом и картошкой пакета MATLAB Suite», но он не может обрабатывать все уравнения, поскольку его методы более высокого порядка (это адаптивный порядок) не являются L-стабильными (и даже A-стабильными).
По этой причине существует несколько других методов SDIRK низкого порядка (ode23tb, метод ESDIRK для очень жестких задач), которые рекомендуются для заполнения пробелов, но ни один из вариантов более высокого порядка, которые, как известно, более эффективны для многих уравнений.
Этот шаблон выходит за рамки решателей ODE. Все решатели DDE относятся к низкому порядку, и в случае ddesd это метод с низкой точностью, который позволяет быстро получить правильные графики, но не слишком хорошо сходится ко многим десятичным разрядам, поскольку он явно не отслеживает разрывы.Это даже видно в статье о методе, которая показывает, что сходимость только согласовывает dde23 с графической точностью в задаче с постоянной задержкой. Опять же, это согласуется с мантрой пакета, но может не затронуть всех демографических групп. Шампин специально сделал отдельную версию ddesd для Фортрана для людей, которые заинтересованы в эффективности, что является еще одним способом отметить, что ключом ddesd являются функции и автоматическое использование, а не хардкорная научная эффективность вычислений.
Упомянутый решатель SDE из финансового инструментария имеет только порядок 0.5 и, следовательно, для точности требуется довольно небольшое значение dt.
И я могу продолжать, но я думаю, вы поняли мораль этой истории. Этот пакет был создан с одной целью: упростить решение широкого спектра дифференциальных уравнений и получить красивый график. Он очень хорошо справляется с этим. Но это не было сделано с расчетом на эффективность, и поэтому в нем отсутствует множество методов, которые могут быть полезны, если вам нужна высокая эффективность или высокая точность. В любом случае их добавление в пакет MATLAB не имело бы смысла, поскольку это загромождает предложение.MATLAB - это простота использования, а не эффективность, и он отлично справляется со своей задачей. Для программного обеспечения, которое было создано до кризиса 2000 года, и лишь несколько методов было добавлено позже, оно по-прежнему очень хорошо работает.
Что имело бы смысл добавить в MATLAB, так это несколько "дополнительных подпрограмм".
Оценка параметров в ODE / DDE, анализ чувствительности и т. Д. Это те вещи, которые пользователи «могут» делать, но не обязательно могут делать «правильно» или полностью (например, для оценки параметров, которые вы действительно хотите использовать. анализ чувствительности или автоматическая дифференциация градиентов, и во многих случаях вы захотите использовать глобальные или полуглобальные методы оптимизации.Это отличается от простого Levenberg-Marquardt, для которого я вижу предложения кода в онлайн-потоках). AMIGO2 - хороший набор инструментов MATLAB для добавления в стандартную библиотеку, которая добавляет эти виды функциональности, но MATLAB по-прежнему получает «Нет» в этой категории, так как я считаю только встроенные функции там. Но пока я занимаюсь этим, у MATLAB есть хорошая реализация Рунге-Кутта Нистрома в FileExchange, и ее действительно нужно очистить и добавить в стандартную библиотеку. Я думаю, что такое внимание к расширению функций было бы хорошо для MATLAB.
Решатели Хайрера (Фортран)
Далее я хочу упомянуть о некоторых решателях Фортрана, потому что они появятся позже.
Решатели Hairer's Fortran - это набор методов с похожими интерфейсами, которые были разработаны с учетом требований эффективности. Многие из этих методов являются классическими: dopri5, dop853, radau и rodas будут специально появляться во многих наборах, которые будут обсуждаться позже. Эти методы не слишком гибкие: они не позволяют обрабатывать события (хотя с достаточным энтузиазмом вы можете использовать плотный вывод для написания своего собственного) или числа, которые не являются числами с плавающей запятой двойной точности (это Fortran).У них есть хороший набор опций для настройки параметров, чтобы сделать адаптивный временной интервал более эффективным, хотя вам, возможно, придется прочитать несколько учебников, чтобы точно знать, что они делают. И это для них ключ: они будут решать ОДУ, жесткое или нежесткое, и они будут делать это довольно эффективно, но не более того. Но даже тогда они показывают некоторый возраст, который не делает их «совершенно эффективными». Эти решатели включают в себя свои собственные процедуры линейной алгебры, которые не являются многопоточными, как стандартные реализации BLAS и LAPACK, что означает, что они не в полной мере используют современные архитектуры ЦП.
Вычисления не обязательно должны использовать SIMD или FMA. Но больше всего, чтобы использовать его напрямую, вам нужно использовать Fortran, который был бы отключен для многих людей.
В предложении есть некоторая гибкость. Существуют симплектические решатели для ОДУ второго порядка, жесткие решатели позволяют решать ДАУ в форме массовой матрицы, есть решатель нежесткого дифференциального уравнения с постоянной задержкой (RETARD), есть фантастическое обобщение радау на жесткие дифференциальные уравнения с запаздыванием, зависящие от состояния (RADAR5), и есть некоторые решатели специально для некоторых «механических ОДУ», обычно встречающихся в физических задачах.Конечно, чтобы все это работало, вам нужно хорошо знать Фортран, но это хороший набор, на который стоит взглянуть, если да.
ODEPACK и Netlib ODE Solvers (Fortran)
ODEPACK - это старый набор решателей ODE, накопленный с течением времени. Вы можете немного узнать о его истории, прочитав это интервью с Аланом Хинденмаршем.
Я также связываю с ним пакет Netlib. Там есть самые разные методы. Существуют старые методы Рунге-Кутты из-за Шампина, некоторые из старых многоступенчатых методов Шампина ddebdf и ddeabm и т. Д.Причина, по которой этот пакет действительно важен, заключается в наборе методов Лоуренс Ливермор, в частности LSODE и связанных с ним методов (LSODA, LSODR, VODE и т. Д.). Он также включает методы для неявных ODE (DAE). Это группа многошаговых методов, которые являются производными от GEAR, исходного кода BDF. Они довольно низкоуровневые и, таким образом, позволяют вам управлять решателем шаг за шагом, а некоторые из них имеют «возможности поиска корня». Это означает, что вы можете использовать их для добавления обработки событий, хотя интерфейс обработки событий потребует некоторого кодирования.Есть много вариантов, и они, как правило, довольно эффективны для большого количества проблем, но они показывают свой возраст так же, как и коды Hairer. Их установки линейной алгебры не используют современные BLAS и LAPACK, что на практике означает, что они не в полной мере используют современные компьютерные архитектуры для ускорения работы.
Они не всегда используют SIMD и другие современные функции ускорения ЦП. Это ванильные решатели ODE, существовавшие во времени. В частности, LSODA популярен, потому что это наиболее широко распространенный метод, который автоматически определяет жесткость и переключается между методами интеграции, хотя следует отметить, что эта функция снижает производительность.
Хотя его решатели ODE больше не представляют особого интереса (почти все решатели ODE с тех пор были созданы для улучшения дизайна здесь), есть много нестандартных элементов, которые вы все еще не можете найти в других местах. Например, решатель BVP COLDAE, вероятно, является лучшим решателем BVP для DAE. Он также имеет многоцелевой решатель BVP, который позволяет вам использовать схемы интеграции (MUS). В нем есть методы Рунге-Кутты Чевышева (RKC) для ОДУ первого и второго порядка, которые являются высокостабильными методами для полужестких уравнений (обычно отмечаемых как хорошие для параболических УЧП).Он также имеет неявный метод RKC.
Он имеет основанный на MIRK адаптивный решатель BVP, похожий на MATLAB bvp4c, но с реализацией Fortran. А неявные решатели ODE (DAE) DASSL, DASKR и DASPK были предшественниками IDA Sundials и имеют разные характеристики, которые могут быть хорошими / плохими в зависимости от проблемы. В общем, здесь есть кое-что интересное, но интерфейсы не слишком единообразные.
Решатели NAG ODE (Фортран)
Решатели NAG ODE - еще один классический набор решателей Фортрана.Если вы посмотрите на них, вы заметите, что они не только держали в уме ODEPACK и Netlib ... они очень похожи. Он имеет несколько методов Рунге-Кутта (непосредственно полученных из RKSUITE) и многоэтапный решатель с версиями Adams и BDF. Как и в другом наборе Fortran, в нем есть «обработка событий» в терминах «вы можете управлять им шаг за шагом и иметь рутфайдер, чтобы вы могли написать свою собственную обработку событий». Они действительно держат вас за руку немного больше, предоставляя функции драйверов, которые делают некоторые интересные вещи, но это все еще определенно старый способ использования функции.
Он также имеет хороший набор решателей BVP, охватывающий широкий спектр алгоритмов, подобных ODEPACK и Netlib. Хотя это один из решателей, который я сам не использовал, я уверен, что он эффективен, как и другие методы Фортрана, но он не обновлялся неявными методами Рунге-Кутты или Розенброка, которые, как известно, во многих случаях более эффективны (в их современный вид). Таким образом, для диаграммы я просто собираюсь объединить их с ODEPACK и Netlib и думать о них как о дополнительном наборе методов, которые нужно добавить в эту группу.
Солнечные часы и ARKODE (C ++ и Фортран)
CVODE Sundials - это перезапись VODE на C, который является потомком LSODE, который является потомком исходного многоступенчатого кода GEAR. Да, у этого есть долгая история. Но вы должны думать об этом как о «обновленном LSODE»: он использует современный BLAS / LAPACK, а также множество других эффективных линейных решателей C / Fortran, чтобы дать очень эффективный метод Адамса и BDF. Его решатель IDA похож на CVODE, но обрабатывает неявные ODE (DAE).
Интерфейс для них очень похож на интерфейс ODEPACK, что означает, что вы можете управлять им шаг за шагом и использовать возможности поиска корня для написания собственного интерфейса обработки событий.Поскольку методы Адамса обрабатывают нежесткие ОДУ, а методы BDF обрабатывают жесткие ОДУ, эта производительность плюс гибкость делают их универсальным инструментом для решения ОДУ. Многие различные программы для научных вычислений используют солнечные часы, потому что они могут обрабатывать практически все. Что ж, у него есть много ограничений. Во-первых, это работает только со стандартными числами и массивами C ++. Не допускается случайность или задержки. Но что еще более важно, Hairer и DifferentialEquations.jl показывают, что эти многоступенчатые методы обычно не самые эффективные, поскольку методы Rosenbrock высокого порядка, (E) SDIRK и полностью неявные методы RK обычно быстрее с той же точностью для жестких задач и высокого порядка. Рунге-Кутта быстрее, чем методы Адамса, при той же точности.
Многоступенчатые методы также не очень стабильны на своих более высоких порядках, поэтому при более высоких допусках (более низкая точность) эти методы могут не согласовать свои шаги со стандартными тестовыми задачами (см. Это примечание в тестах ROBER), что означает, что вам, возможно, придется повысить точность (и, следовательно, вычислительные затраты) из-за проблем с жесткостью. Но поскольку многоступенчатые методы требуют только одной оценки функции на шаг (или неявны только на отдельных шагах), они являются наиболее эффективными для асимптотически сложных задач (т.е. когда вычисление производной очень дорого или ODE - это большая система размером 10 000+). По этой причине эти методы лучше всего подходят для решения больших дискретизаций УЧП. В довершение всего, существуют параллельные (MPI) версии для использования CVODE / IDA для приложений HPC.
Также хочу отметить, что недавно в Sundials добавлен ARKODE, набор методов Рунге-Кутта. К ним относятся явные методы Рунге-Кутта и методы SDIRK, включая аддитивные методы Рунге-Кутта для методов IMEX (т.
Е. Вы можете разделить часть для явного решения, чтобы неявная часть была дешевле, если вы знаете, что ваша проблема только частично или частично) .Это означает, что он охватывает методы, которые я упоминал ранее, более эффективны во многих случаях (хотя в явных таблицах его немного не хватает и, следовательно, он мог бы быть более эффективным, но это всего лишь детали). Однако тесты показывают, что ARKODE не реализован с таким же качеством, как CVODE, с его настройками по умолчанию, которые обычно расходятся из-за сложных проблем, а настроенные параметры не работают хорошо в тестах (подробности см. В редакциях 21.04.2018). Таким образом, его следует рассматривать отдельно от остальной части «бренда солнечных часов», придавая форму полноты, но не с таким уровнем производительности, как вы ожидали бы.
Если вы используете C ++ или Fortran и хотите писать только для одного интерфейса, набор Sundials - отличный швейцарский армейский нож. И если у вас есть асимтопически большая проблема или очень дорогие оценки функций, это также будет наиболее эффективным.
Плюс параллельные версии крутые! Вы действительно должны жить с ограничениями низкоуровневого программного обеспечения, вынуждающего определенные типы чисел и массивов, наряду с тем фактом, что вам нужно написать свою собственную обработку событий, но если вы «хардкор» и пишете на скомпилированном языке, этот пакет хорошая ставка.
Решатели SciPy (Python)
Теперь мы подошли к программе SciPy. SciPy 1.0 включает в себя некоторые из собственных методов Рунге-Кутты и таблицы для Дорман-Принс 4/5 и Богаки-Шампин 2/3. Однако его базовый интегратор Рунге-Кутты написан непосредственно на Python с циклами, использует старый школьный метод временного шага вместо более новых, более эффективных (это делает его менее стабильным и с большей вероятностью расходится, чем большинство реализаций), он не очень много вариантов и т. д. Так что это определенный шаг назад с точки зрения «хардкорной эффективности» и возможностей оптимизации метода РК для решения данной проблемы.Однако это большой шаг вперед, потому что он позволяет методам решать на основе матриц и тензоров, а не только массивов, позволяет некоторым методам иметь плотный вывод и обеспечивает большую гибкость. Такие же изменения были внесены и в его метод BDF. Чаты разработчиков, кажется, говорят, что это примерно 10-кратная потеря производительности для проблем с примерно 200 ODE, меньшие проблемы получают больше накладных расходов, а большие - меньше (из-за использования векторизации, когда это возможно).
Используя интерфейс Python с классами и т.п., он предлагает пошаговый интерфейс.Теперь он имеет некоторую базовую обработку событий, но, например, он проверяет только конечные точки, поэтому, если ваша функция не монотонна, она может легко пропустить ее вместе с другими вещами, такими как проблемы с плавающей запятой, которые возникают из-за того, что не выполняется откат, поэтому он все еще находится в в том месте, где это приличная домашняя задача для студентов - попросить их найти способ ее нарушить (есть несколько быстрых способов). Это не просто теория, пользователи опубликовали больше, чем просто проблему с простыми способами сломать обработку событий, поэтому даже в простых случаях будьте осторожны.
Он по-прежнему предлагает оболочки для LSODA и radau (методы Hairer и ODEPACK). У него есть dop853 и dopri5, спрятанные в старом интерфейсе. В тестах разработчика они более эффективны, но у них нет таких приятных дополнительных функций, как интерполяция после решения. У него есть большой список опций, поэтому, если вы планировали заменить линейный решатель на PETSc, вам не повезло, но он раскрывает некоторые из внутренних опций LSODA для ленточных якобианцев.
В нем есть только решатели ODE, но нет дифференциально-алгебраических, задерживающих или стохастических решателей.Тем не менее, он включает в себя один решатель BVP. Все таблицы хранятся с двойной точностью, поэтому даже если будут приняты числа с более высокой точностью, это не даст результата с более высокой точностью. Как и в случае с анализом методов, его единственный метод Рунге-Кутты более высокого порядка для эффективного решения нежестких уравнений - это dop853, который теперь включен в устаревший интерфейс без дополнительных функций, и в нем полностью отсутствуют методы Rosenbrock и SDIRK, предпочитая предоставлять только многоэтапные методы.
Я должен отметить здесь, что он имеет то же ограничение, что и MATLAB, а именно, что пользовательская функция - это код Python.Поскольку производная функция - это то место, где решатель ODE проводит большую часть своего времени (для достаточно сложных задач), это означает, что даже если вы вызываете код Fortran, вы теряете большую эффективность. Тем не менее, если эффективность не имеет большого значения и вам не нужны навороты, этот пакет сделает основы. В то время как раньше он сильно отставал от MATLAB, большое обновление SciPy 1.0 мягко говоря отставало от Python. Он обрабатывает гораздо меньший домен и не имеет множества методов, но если ваша проблема достаточно проста, он справится и может обрабатывать некоторые базовые события.Приятно преподавать класс и строить сюжеты, а затем вы можете взять обертку от Солнечных часов, когда она вам понадобится.
Пакет deSolve (R)
Нечего сказать, кроме того, что deSolve очень похож на пакет SciPy. Он объединяет почти те же решатели, имеет почти те же ограничения и имеет ту же проблему с эффективностью, поскольку в этом случае большую часть времени он вызывает предоставленную пользователем функцию R.
Одним из преимуществ является то, что у него есть обработка событий. Меньше ванили с немного большим количеством функций, но в целом такой же, как SciPy.
Я действительно хочу сделать заметку о его решателях дифференциального уравнения с запаздыванием. В документации конкретно указано:
dede не имеет прямого отношения к распространяющимся разрывам производной, но полагается на интегратор для управления размером шага в области разрыва.
dede не включает методы работы с задержками, меньшими, чем размер шага, хотя в некоторых случаях такие модели могут быть решены.
По этим причинам он может решать только довольно простые дифференциальные уравнения с запаздыванием.
Как исследователь методов, я в ужасе от этого. Вот тут кое-что не так:
- Оценщик ошибки работает только в конце интервала, что означает, что это очень плохая проверка на наличие разрывов. Вот почему ddesd использовал специальный остаток. Ни один из связанных методов этого не делает.

- Отсутствие непрерывности означает потерю заказа на 1.
- Позволяют использовать многоступенчатый метод над разрывом. Это могло бы сходиться к порядку 1? Для этого нет теории.
- Когда задержки меньше размера шага, метод фактически является неявным, даже если решающая программа ODE, которую он использует, является явным. Это означает, что этот алгоритм в данном случае по сути является решателем Пикара с нулевой итерацией для задачи о неподвижной точке. Это, наверное, худшая часть.
Они заканчивают тем, что говорят, что это только для "простых" уравнений с запаздыванием, не упоминая их как причины. Я думаю, что это заходит слишком далеко: нет надежной гарантии, что ошибка мала или метод хорошо сходится.Я отмечу это как «Плохо» в таблице, но я бы не советовал использовать этот метод (и рекомендовал бы разработчикам удалить это из документации, потому что это определенно легкое место для пользователей, которые могут ввести в заблуждение числовым результатом).
PyDSTool (Python)
PyDSTool - странный зверь. Часть программного обеспечения предназначена для аналитического продолжения (т. Е. Построения бифуркационных графиков). Но другая его часть предназначена для решателей ODE. Он содержит один решатель ODE, написанный на самом Python, и не рекомендует его использовать по соображениям эффективности.Вместо этого он обертывает некоторые методы Hairer, в частности dopri5 и radau, и рекомендует их. Но он отличается от SciPy тем, что принимает спецификацию ODE как строку, компилирует ее в функцию C и использует ее внутри решателя ODE. Таким образом, это намного эффективнее. Мы по-прежнему отмечаем, что его набор доступных методов невелик и он предлагает radau, который отлично подходит для высокоточных ODE и DAE, но не самый эффективный при более низкой точности, поэтому было бы неплохо увидеть методы Rosenbrock и ESDIRK.В нем есть базовая обработка событий и методы для DDE (опять же, как оболочки для метода Hairer). Это довольно хороший набор, если вы можете заставить его работать, хотя я предупреждаю, что установка и компиляция дополнительных (не Python) методов нетривиальна.
Следует отметить один важный момент: мне очень сложно разбирать документацию. Вместе это довольно эффективно и имеет хороший набор методов, которые будут выполнять базовую обработку событий и решать проблемы с двойной точностью.
JiTCODE и JiTCSDE (Python)
JiTCODE - еще одна библиотека Python, которая делает вещи эффективными за счет компиляции функции, предоставляемой пользователем.Он использует интеграторы SciPy и делает что-то похожее на PyDSTool для повышения эффективности. Я сам не пробовал, но предполагаю, что это даст вам такую же эффективность, как если бы вы использовали его из Фортрана. Однако в нем отсутствует отдел функций, он не предлагает дополнительных вещей, таких как произвольные числовые типы, обработка событий и т. Д. Но если вам нужно решить ванильное ODE, и вы хотите легко сделать это эффективно на Python, это хороший вариант для посмотри на.
Кроме того, JiTCDDE - это версия для DDE с постоянной задержкой, аналогичная dde23.JiTCSDE - это версия для стохастических дифференциальных уравнений. Он использует адаптивный метод Рунге-Кутты высокого порядка (сильный порядок 1,5) для СДУ диагонального шума, разработанный Раккауцкасом (это я) и Не, который был продемонстрирован как гораздо более эффективный, чем методы низкого порядка и фиксированного временного шага, представленные в других предложениях. Он использует ту же настройку компиляции, что и JitCODE, поэтому он также должен создавать эффективный код. Я сам не использовал это, но, вероятно, это был бы очень эффективный решатель ODE / DDE / SDE, если вы хотите использовать Python и вам не нужны события и другой сахар.
Библиотека решателя Boost ODEINT (C ++)
Библиотека решателя Boost ODEINT имеет несколько эффективных реализаций некоторых основных явных методов Рунге-Кутты (включая методы RK высокого порядка) и некоторых основных методов Розенброка (включая метод высокого порядка). Таким образом, он может быть довольно эффективным для решения самых стандартных жестких и нежестких ОДУ. Однако его реализации не используют продвинутые методы временного шага с его явным методом RK (PI-контроллеры), что требует большего количества шагов для достижения той же точности, что и некоторые из более продвинутых программ, что делает его на самом деле не более эффективным на практике.
(хотя он действительно делает ускорение Густафссона в своей схеме Розенброка, чтобы предотвратить поведение «горба»).В нем нет обработки событий, но он гибок с числами и типами массивов, которые вы можете поместить туда с помощью шаблонов C ++. It и DifferentialEquations.jl - единственные упомянутые два набора, которые позволяют решать дифференциальные уравнения на графическом процессоре. Таким образом, если вы знакомы с шаблонами и действительно хотите их использовать, это может быть библиотека, на которую стоит обратить внимание, в противном случае вам, вероятно, лучше поискать где-нибудь еще, например, Солнечные часы.
GSL ODE Решатели (C)
Проще говоря, решатели GSL ODE - это своего рода трагедия.На самом деле, они просто какие-то странные. При сравнении их выбора с тем, что, как известно, является эффективным согласно исследованиям и тестам ODE, методы, которые они выбирают для реализации, выглядят довольно странно, как методы экстраполяции, которые неоднократно демонстрировали свою не очень эффективность, но не включали другие более важные методы.
. Но у них есть некоторые основы, такие как многоступенчатые методы Адамса и BDF. Это, как и Boost, не выполняет всю причудливую адаптивность, управляемую PI, и все такое, поэтому YMMV.Этот тест, хотя и не измеряет время выполнения и использует только оценки функций (которые могут сильно отличаться от более сложных тестов, таких как Hairer и DifferentialEquations.jl!), Ясно показывает, что решатели GSL могут выполнять слишком много оценок функций из-за this и, таким образом, поскольку он использует методы, аналогичные LSODA / LSODE / dopri5, вероятно, имеют гораздо более высокое время выполнения, чем должны.
Решатели ODE системы Mathematica
Решатели ODE в системе Mathematica очень сложны.В нем есть много явных методов Рунге-Кутта, включая новые эффективные методы высокого порядка из-за эффективного метода Вернера и Шампина, упомянутого в разделе MATLAB. Эти методы могут быть почти в 5 раз быстрее, чем более старые явные методы RK высокого порядка, которые сами по себе являются наиболее эффективным классом методов для многих нежестких ОДУ, и поэтому они работают довольно хорошо.
Он включает в себя интерполяцию, чтобы сделать их решения непрерывными функциями, которые хорошо строятся. Его собственные методы могут в полной мере использовать Mathematica и ее произвольную точность, но, к сожалению, большинство используемых методов являются оболочками для классических решателей.Его жесткие решатели в основном обращаются к Солнечным часам или LSODA. Используя LSODA, он, как правило, может автоматически определять жесткость по умолчанию. Он также включает IDA Солнечных часов для DAE. Он использует метод реализации шагов по сравнению с явными методами Рунге-Кутты для эффективного решения нежестких DDE и включает методы Рунге-Кутты высокого порядка для стохастических дифференциальных уравнений (хотя в этом случае он не выполняет адаптивного временного шага). Одна приятная особенность заключается в том, что все решения идут с интерполяцией, чтобы сделать их непрерывными.Кроме того, он может использовать символьную форму предоставленного пользователем уравнения, чтобы создать функцию для якобиана, и использовать ее (вместо резервной числовой дифференциации, как все предыдущие методы) в жестких решателях для большей точности и эффективности. . В нем также есть симплектические методы для решения ОДУ второго порядка, и его обработка событий очень выразительна. Это очень впечатляет, но поскольку в нем используется множество обернутых методов, вы не всегда можете использовать произвольную точность Mathematica внутри этих численных методов.Кроме того, его интерфейс не дает вам контроля над всеми мельчайшими деталями решателей, которые он обертывает.
Решатели Maple's ODE
Решатели ODE Maple имеют основы. В нем по какой-то причине методы Фельберга и Кеша-Карпа порядка 5/4 вместо методов Дорманда-Принса, Богацкого-Шампина или Циториуса. Он имеет классический явный RK-метод более высокого порядка из-за Вернера (но не более новые, более эффективные), а для жестких задач он использует метод Розенброка высокого порядка. Он также обертывает LSODE, как и все остальное.Его собственные методы могут использовать произвольные арифметические и комплексные числа. У него есть решатель BVP, но он явно говорит, что он не для жестких уравнений или уравнений с особенностями (он полагается на отложенную коррекцию или экстраполяцию).
Он может решать зависимые от состояния дифференциальные уравнения с запаздыванием с помощью явных методов РК и Розенброка. Он может решать SDE с помощью Эйлера-Маруямы. В нем есть обработка событий, которая, похоже, не очень хорошо документирована. Как еще один язык символьного программирования, он аналитически вычисляет якобианы, чтобы передать их жестким решателям, таким как Mathematica, что помогает ему в этом отношении.Таким образом, хотя некоторые из его основ немного странны (почему метод Фельберга? Статья Дорманда-Принса - одна из самых известных статей о повышении эффективности в явных таблицах РК) и не так конкретизирована, у нее есть хорошее разнообразие с довольно немного возможностей. Я бы даже сказал, что если бы мне пришлось создать набор с небольшим набором решателей, я бы, вероятно, сделал что-то похожее на то, что есть в Maple. Он соответствует тому, что, по-видимому, лучше всего подходит для «большинства проблем с нормальными допусками», что, вероятно, и решает большинство людей.
FATODE (Фортран)
FATODE - это набор методов, написанных на Фортране. Он включает явные методы Рунге-Кутта, методы SDIRK, методы Розенброка и полностью неявные методы RK. Таким образом, в нем есть что-то довольно эффективное практически для любого случая. Что делает его особенным, так это то, что он включает в себя возможность выполнять расчеты анализа чувствительности. Он не может делать ничего, кроме чисел с двойной точностью, и не имеет обработки событий, но вычисления чувствительности делают его совершенно особенным.Если вы программист на FORTRAN, это стоит посмотреть, особенно если вы хотите провести анализ чувствительности.
DifferentialEquations.jl (Юлия)
Хорошо, время для DifferentialEquations.jl. Я оставил его напоследок, потому что это, безусловно, самый сложный из наборов решателей и черпает идеи из многих из них. В то время как большая часть другого пакета предлагает не более 15 методов на верхнем уровне (большинство из них предлагает около 8 или меньше), DifferentialEquations.
jl предлагает более 200 методов и постоянно расширяется.Как и стандартные пакеты Python и R, он предлагает оболочки для методов Sundials, ODEPACK и Hairer. Однако, поскольку код Julia всегда компилируется JIT, его оболочки больше похожи на PyDSTool или JiTCODE с точки зрения эффективности. Таким образом, в этом пакете доступны все стандартные методы, упомянутые ранее.
Но еще есть родные методы Юли. Для ODE они включают явные методы Рунге-Кутта, (E) методы SDIRK и методы Розенброка. В каждой из этих категорий он имеет огромное разнообразие, предлагая практически все методы из других пакетов, а также некоторые уникальные методы.Следует отметить некоторые уникальные методы: в нем есть единственный метод Розенброка 5-го порядка, эффективные методы Вернера, обсуждаемые в разделе Mathematica, и новые методы 5-го порядка (т. Е. Он включает метод Богаки-Шампина, обсуждаемый как альтернативу методам ode45. tableau вместе с еще более новой таблицей от Tsitorious, которая еще более эффективна).
В нем есть методы, специализированные для уменьшения ошибки интерполяции (методы ОуренЗена), и методы, которые сохраняют сильную устойчивость (для гиперболических УЧП).По умолчанию это решения как непрерывные функции через интерполяцию высокого порядка (хотя это можно отключить, чтобы сделать сохранение более эффективным). Каждая из этих реализаций использует множество дополнительных уловок для повышения эффективности. Например, интерполяция является «ленивой», что означает, что если метод требует дополнительных оценок функции для непрерывной формы, он будет выполнять эти дополнительные вычисления только при использовании непрерывной функции (поэтому, когда вы напрямую запрашиваете ее или когда вы строите график) . Это всего лишь краткий обзор того, что делает библиотека, чтобы получить преимущество.
Нативные методы тестирования Julia также очень хороши, и все тесты доступны в открытом доступе. По сути, эти методы используют встроенную многопоточность современных BLAS / LAPACK, FMA, SIMD и все дополнительные небольшие преимущества компилятора, которые позволяют коду быть эффективным, а также новые методы решателя, которые теоретически сокращают объем работы, необходимой для получить ту же ошибку.
Они даже позволяют настраивать многие внутренние компоненты и заменять подпрограммы линейной алгебры на использование параллельных решателей, таких как PETSc.В результате эти методы обычно превосходят классические методы C / Fortran в оболочке. Кроме того, у него есть способы символического вычисления якобиана, такие как Mathematica / Maple, и вместо использования по умолчанию числового дифференцирования жесткие решатели возвращаются к автоматическому дифференцированию, которое более эффективно и имеет гораздо более высокую точность. Существует встроенный параллелизм для решения DE в Монте-Карло, который работает с собственным распределенным параллелизмом Джулии (и был протестирован на кластерах SGE и Slurm благодаря XSEDE).
Его обработка событий - самая продвинутая из всех предложений. Вы можете изменить что угодно. Вы можете заставить ODE делать такие вещи, как изменение его размера во время решения, если хотите, и вы можете настроить обработку событий и адаптировать внутренние параметры решателя.
Не будет преувеличением сказать, что пользователю предоставлен «полный контроль», поскольку решатели дифференциального уравнения сами по себе написаны как метод в интерфейсе обработки событий, что означает, что все, что он может делать внутри, вы можете делать.
Разнообразие методов также намного разнообразнее, чем у других предложений. В нем есть симплектические интеграторы, такие как набор Харьера, но есть больше методов высокого и низкого порядка. В нем есть ряд методов Рунге-Кутта-Нистрома для эффективного решения ОДУ второго порядка. Он имеет тот же адаптивный метод высокого порядка для SDE диагонального шума, что и JiTCSDE, но также включает адаптивные методы высокого порядка, специально для SDE аддитивного шума. Он также имеет методы для жестких SDE в интерпретациях Ито и Стратановича и позволяет обрабатывать события в случае SDE (с полной гибкостью).В нем есть решатели DDE для задержек с постоянной задержкой и состояния, а также жесткие решатели для каждого из этих случаев. Все жесткие решатели также позволяют решать DAE в форме массовой матрицы (хотя полностью неявные ODE возможны, но могут быть решены только с использованием нескольких методов, таких как оболочка для IDA Sundials, и пока не включает здесь обработку событий).
Он позволяет произвольные числа и массивы, такие как Boost. Это означает, что вы можете использовать числа произвольной точности в собственных методах Julia или можете использовать объекты типа «массив» для моделирования многомасштабных биологических организмов вместо того, чтобы всегда использовать простые смежные массивы.У него есть надстройки для таких вещей, как анализ чувствительности и оценка параметров. Также, как и Boost, он может решать уравнения на графическом процессоре с помощью GPUArray.
Он поражает сильными сторонами каждого из ранее упомянутых наборов, потому что он был разработан с самого начала для этого. И это очень хорошо. Единственным недостатком является то, что из-за того, что он так ориентирован на функции и производительность, его документация является тяжелой.
Начальное руководство предоставит вам основы (что, надеюсь, сделает его таким же простым, как и MATLAB для освоения), но практически все ручки управления доступны, что делает расширенную часть документации долгой для чтения.
Заключение
Давайте сделаем шаг назад и резюмируем эту информацию. DifferentialEquations.jl объективно имеет самый большой набор функций, затмевая большинство других, в то же время оборачивая все общие решатели. Поскольку в нем также есть решатели для неординарных дифференциальных уравнений, а его уникальные методы Джулии также хорошо тестируются, я думаю, очевидно, что DifferentialEquations.jl - безусловно, лучший выбор для «опытных пользователей», которые ищут всеобъемлющий пакет.
Что касается других вариантов из языков сценариев, MATLAB не был разработан для использования всех наиболее эффективных методов, но он будет обрабатывать базовые уравнения с задержками и событиями и выводить хорошие графики.DeSolve R во многих отношениях похож на MATLAB.
Предложение SciPy отсутствует по сравнению с MATLAB и R из-за отсутствия обработки событий. Но у MATLAB / Python / R есть проблемы с эффективностью из-за того, что функция пользователя написана на языке сценариев. JiTCODE и PyDSTool - два предложения Python, которые делают интерфейс для решателей Fortran более эффективным, чем обычный SciPy. Mathematica и Maple будут выполнять символические предварительные вычисления, чтобы ускорить процесс, и могут JiT-компилировать функции, а также предлагать довольно хорошую обработку событий, и, таким образом, их оболочки больше похожи на DifferentialEquations.jl с точки зрения гибкости и эффективности (и в Mathematica также упоминалось несколько приятностей, не связанных с оболочкой). Так что в крайнем случае, когда не все навороты необходимы, каждый из этих наборов языков сценариев поможет вам. После DifferentialEquations.jl я бы определенно поставил пакет Mathematica или Maple на второе место по языкам сценариев, а все остальное гораздо дальше. На самом деле я был немного удивлен: обычно люди думают о CAS как о символьных вычислениях и думают о MATLAB / R / Python как о более «числовых» языках, но, по крайней мере, в случае решения дифференциальных уравнений, CAS (Mathematica и Maple) кажутся быть намного более развитым и законченным.
Если вы уже хардкор и пишете на C ++ / Fortran, Sundials - это довольно хороший универсальный магазин, в котором можно получить все, что вам нужно, особенно когда вы добавляете в ARKODE. Тем не менее, вам придется написать много вещей самостоятельно, чтобы превратить поиск корней в интерфейс обработки событий, но если вы поместите эту работу в
, это вам поможет. Коды Хайрера - это отличный набор классических решений, охватывающих широкий спектр уравнений, а FATODE - единственный не-DifferentialEquations.jl пакет, который предлагает способ вычисления уравнений чувствительности (а его уравнения чувствительности более сложны).Любой из них подойдет вам, если вы действительно хотите разобраться в компилируемом языке и написать множество интерфейсов самостоятельно, но они принесут в жертву продуктивности без явного прироста производительности по сравнению с методами языка сценариев, которые также включают некоторую форму JIT-компиляции. Имея это в виду, я не вижу смысла в наборах GSL или Boost, а методы ODEPACK в целом устарели.
Надеюсь, этот обзор поможет вам сделать правильный выбор.
Редакции: 26.09.2017
Вскоре после публикации это получило немало шума. Я благодарен стольким людям, которые проявили интерес! Мне было указано на несколько вещей, которые я с тех пор исправил:
- У меня не было строки для неявно определенных DAE в диаграмме. Это было добавлено. Классическое программное обеспечение было размещено на высшем уровне, потому что оно действительно дает вам пошаговое управление методами BDF, что теоретически позволяет вам создавать любой интерфейс, который вы хотите, поверх него.MATLAB и Mathematica хороши тем, что вы можете взаимодействовать с ними и использовать их соответствующие интерфейсы обработки событий. DifferentialEquations.jl справедлив, поскольку, хотя мы оборачиваем их больше, чем другие программные экосистемы, у нас нет способа использовать здесь события или что-то необычное. Через несколько дней я опубликую информацию о выпуске 3.0, и на самом деле это один из основных пунктов нашей дорожной карты.

- Я повысил эффективность солнечных часов до «Превосходно», когда рассматривается ARKODE.Хотя я все еще думаю, что им нужны более новые / более явные RK-таблицы, чтобы действительно обрабатывать нежесткие уравнения в меру своих возможностей (методы Вернера высокого порядка наверняка были бы большим улучшением), их предложение действительно затрагивает большинство других точек (кроме за отсутствующие методы Розенброка), и он очень хорошо настроен. Кроме того, они в полной мере используют аддитивные методы РК для IMEX, которые могут быть очень полезны при решении полужестких задач.
- На данный момент я игнорирую PDE. Причина в том, что слишком сложно судить о том, что имеет значение.В MATLAB и Mathematica есть решатели уравнения диффузии-адвекции, значит ли это, что они хороши для решения уравнений в частных производных? Не обязательно тому, кто хочет решить уравнение Гамильтона-Якоби Беллмана. Вместо этого разумнее было бы либо сделать это на очень высоком уровне, либо сравнить доступные наборы инструментов.
Но детальное изучение различных наборов инструментов метода конечных элементов - огромная задача. PDE, скорее всего, в будущем будут собственными сообщениями в блогах.
Возможно, потребуется еще несколько исправлений.Во-первых, я, возможно, поставил PyDSTool слишком высоко в некоторых областях, таких как решатели задержки, зависящие от состояния (у меня были заметки, в которых говорилось, что он не может этого сделать, но я больше не могу найти его в документации ...), поэтому, пожалуйста, не стесняйтесь присылать исправления.
Редакции 2: 26.09.2017
Больше правок сегодня. На этот раз для Maple. Я пропустил некоторые вещи, которые есть в Maple, и обновил обсуждение Maple, включив в него его решатели BVP / DDE и его способность обрабатывать произвольную точность и комплексные числа.
Редакции: 28.09.2017
Еще несколько доработок.В основном добавление дополнительных возможностей в Netlib-часть диаграммы (там много интересного). Кроме того, я хотел отметить, что мне было указано на PyODESys, который возьмет ваше ODE на Python, автоматически вычислит якобианы и отправит их в решатель ODE.
Хотя это не является частью какой-либо из упомянутых библиотек и, следовательно, не меняет диаграмму, это то, о чем пользователи SciPy могут захотеть узнать.
Редакции: 29.09.2017
Это стало вполне живым документом.У меня возникло несколько вопросов о целях развития, что, собственно, и было целью этого, поэтому позвольте мне поделиться некоторыми краткими рекомендациями. Это рекомендации по дальнейшим разработкам, которые были бы наиболее полезными для каждого из них. Я опущу инструменты, которые по сути «готовые», такие как Netlib.
- MATLAB. Мне бы очень хотелось увидеть явный RK-метод более высокого порядка (один из эффективных методов Вернера) и реализацию Radau. Это действительно завершило бы предложение.Также были бы очень полезны связи с инструментами символической дифференциации и автодифференциации. Гораздо более важной целью было бы добавить отслеживание разрывов в их решатель уравнения задержки, зависящего от состояния.
- SciPy. SciPy требует большой работы.
Но они могут сделать два очень простых шага - обернуть Радау и Родаса. Поскольку они уже оборачивают два метода Хайрера, все не так уж плохо. Более крупной целью было бы предоставить плотный вывод и добавить интерфейс обработки событий. Я бы хотел, чтобы они выбрали установку JiT вместе со своим предложением, поскольку это будет иметь большое значение, но ничего страшного, если они останутся дополнительными инструментами. - R deSolve. Добавьте обертку Rodas. Добавьте явный метод РК более высокого порядка. Еще раз, способ компиляции пользовательских функций был бы отличным, но это более крупный проект
- DifferentialEquations.jl. Неявно определенные ODE могут использовать некоторую помощь, поскольку решатели в этом домене являются просто простыми оболочками для IDA и DASKR, что означает, что они не имеют тех же функций (типы, обработка событий и т. Д.), Что и остальная часть пакета. Решатели BVP могут делать много интересных вещей, но имеют слабое ядро, которое следует улучшить.

- Mathematica. Добавьте несколько методов Розенброка. Эти методы очень хорошо работают, когда якобианы заданы аналитически, поэтому Mathematica действительно упускает возможность больше, чем другие, из-за их отсутствия. Также решатель уравнения задержки в зависимости от состояния. Как отмечалось в комментариях, я думаю, что хорошим простым шагом для Mathematica было бы добавление некоторых подпрограмм вывода параметров, которые объединяют анализ чувствительности и оптимизацию в несколько более простых настроек.
- Клен. Документируйте, что вы делаете.Документация - это то, чего я хотел бы видеть здесь больше, чем что-либо еще. Добавление решателя BVP, который может обрабатывать жесткие системы вместе с неявно определенными DAE, будет иметь большое значение.
- Boost. Добавьте PI-контроллеры для методов РК. Это несложное изменение, но оно может иметь большое значение. Кроме того, для жестких уравнений требуется нечто большее, чем просто один метод Розенброка 4-го порядка.
Вероятно, добавить адаптивный BDF порядка / временного шага для больших уравнений и Radau. - PyDSTool. Он имеет инструменты оценки параметров, но использует только Левенберга-Марквардта и ограниченную минимизацию.По крайней мере, добавьте L-BFGS и какой-нибудь глобальный оптимизатор, и тогда это будет действительно интересная часть пакета. Кроме того, это еще один пакет, который может довольно легко добавить Rodas и должен.
Редакция: 11.11.2017
Был выпущен SciPy 1.0, который немного переделал решатели ODE. Их целью было больше гибкости, и они хорошо справились. Теперь существует обработка событий, и теперь она обрабатывает не только векторы. Однако в чате разработчиков упоминается, что это немного снижает эффективность (ссылки в обсуждении выше) по сравнению с простой оболочкой решателей Fortran для методов Рунге-Кутты и BDF, так что об этом следует помнить.Но теперь он намного ближе к MATLAB. И у него есть обертка Radau. Это фактически достигло большинства целей разработчика, которые я достиг выше, поэтому я думаю, что я бы порекомендовал им сейчас предоставить массу вариантов, написать скомпилированные версии своих решателей и сделать их более независимыми от типов. Если они просто ищут функции, некоторые надстройки для анализа, такие как количественная оценка неопределенности и оценка параметров, были бы полезны для их пользовательской базы.
Я также сейчас упоминаю решатели NAG по запросу. Они были сгруппированы с решателями Netlib, потому что, если посмотреть на них бок о бок (или прочитать объяснение выше), вы поймете, что я имею в виду.
Редакции: 21.04.2018
Со времени последних правок самыми большими изменениями стали выпуски Sundials 3.0 / 3.1 (ну, принятие, оно вышло за несколько дней до последнего редактирования), а также DifferentialEquations.jl v3.0 и v4.0 до v4.4. Солнечные часы в основном не изменились, за исключением «энергопотребления», с его новыми модулями SUNLINSOL и SUNMATRIX, которые представляют собой очень гибкие способы определения и использования ваших собственных подпрограмм линейного решателя для их неявных решателей. Релизы DifferentialEquations.jl включают в себя гораздо больше, в том числе адаптивный временной шаг для недиагональных SDE, анализ чувствительности, автоматическое определение и переключение жесткости и т. Д.DifferentialEquations.jl также разветвляется на другие языки с привязкой к R через difffeqr.
DifferentialEquations.jl теперь включают Солнечные часы v3.1 вместе с ARKODE, добавляя их в набор тестов. Когда ARKODE прошел через исчерпывающий набор тестов, его результаты оказались менее впечатляющими, чем можно было бы надеяться. Из этого теста вы можете видеть, что они работают примерно на порядок медленнее, чем их аналоги из DifferentialEquations.jl, но он также подчеркивает тот факт, что методы ARKODE терпят неудачу (расходятся) в большинстве жестких задач теста при использовании параметров по умолчанию.Существует исправление для значительного уменьшения коэффициента нелинейной сходимости, но это очень сильно сказывается на времени. Это исправление не является моим собственным приемом, это то, что рекомендовано в примерах Солнечных часов, особенно в простейшей задаче Робертсона. Из некоторых других тестов кажется, что это не оказывает неблагоприятного воздействия на поведение некоторых полужёстких проблем диффузии-адвекции, которые могут быть причиной выбора этих параметров, но интересно отметить, что это расхождение возникает практически во всех очень жестких задачах.
.Отчасти причина кроется в странных значениях по умолчанию. Практически ни один алгоритм не использует коэффициент безопасности по времени, отличный от 0,9, но ARKODE по умолчанию имеет значение 0,96, что, в свою очередь, приближает его к пределам погрешности / стабильности. Это всего лишь одно из многих необычных значений параметров по умолчанию. Кроме того, если бы они реализовали алгоритм, как описано на этом сайте, неявные уравнения будут склонны к расхождению при наличии жесткости. Шампин отметил, что измененная форма более устойчива, и эта измененная форма используется в DifferentialEquations.jl, что также может объяснить разницу.
DifferentialEquations.jl обнаружил проблему в одном из жестких тестов DDE. Это делает текущий рейтинг жестких решателей DDE следующим образом: RADAR5 (Hairer)> Maple> DifferenitalEquations.jl. Сейчас ведутся активные разработки, чтобы исправить это.
Редакции: 30.04.2018
DifferentialEquations.jl выпустил привязки для R и Python.
В этом посте есть пример, показывающий, что вызов пакета Julia из Python ускоряет код примерно в 10 раз по сравнению с SciPy + Numba, а вызов из R ускоряет код в 12 раз по сравнению с deSolve.Если учесть, что MATLAB оказался почти в 100 раз медленнее, чем DifferentialEquations.jl по аналогичным задачам, это означает, что R хорошо работает по сравнению с MATLAB, как и SciPy, если вы JIT компилируете функцию ODE. Однако простая JIT-компиляция этой функции все еще на порядок отличается от чистых кодов C ++ / Fortran / Julia.
Редакции: 14.07.2018
Я внес некоторые изменения в график. После долгого тестирования Sundials v3 я повысил его настраиваемость до «Отлично», поскольку новые интерфейсы SunMatrix и SunLinSolve просто потрясающе подходят для правильного отображения каждой мелочи, а также некоторых новых типов NVector.В версии 4 также появится контроль над нелинейными решателями, и с этим можно будет по-настоящему поиграть, чтобы жесткие решатели были действительно оптимизированы для решения проблемы.
И после дополнительного тестирования я поднял их до Отлично в части аддонов. Хотя они не делают таких вещей, как (байесовская) оценка параметров, их часть анализа чувствительности является лучшей в своем классе. Тесты неоднократно показывают, что это очень эффективная реализация, а схема контрольных точек для сопряженной чувствительности действительно хорошо работает для расчета градиентов моделей с ограничением PDE.Таким образом, несмотря на то, что он реализовал только часть возможных дополнений, то, что он делает, делает хорошо, поэтому заслуживает Превосходно.
Редакции: 23.11.2019
За последний год было много изменений в работе с Julia DifferentialEquations.jl и решателями SUNDIALS. Это немного повысило стандарты, а это означает, что если в библиотеке есть методы только для стандартных форм u '= f (u, p, t), то ее нельзя считать «хорошей», учитывая объем поддержки специализированных форм ODE. Из-за этого несколько библиотек были сокращены до приемлемого уровня, поскольку в них есть стандартные компоненты, но их нет или их немного.
Кроме того, было добавлено подтверждение того, что если вы напишете свой собственный код C / Fortran для компиляции для deSolve (тайминги показывают, что C / Fortran, скомпилированный в deSolve, соответствует использованию LSODA от Julia, то есть LSODA.jl).
ЦИТИРОВАНИЕ:
Кристофер Ракаукас, Сравнение наборов решателей дифференциальных уравнений в MATLAB, R, Julia, Python, C, Mathematica, Maple и Fortran, The Winnower 6: e153459.98975 (2018). DOI: 10.15200 / winn.153459.98975
Этот пост открыт для чтения и рецензирования на сайте The Winnower.
СвязанныеДифференциальные уравнения (математика)
Дифференциальные уравнения (математика)| Математика |
Решатели задач с начальным значением
Функции решателя ODE реализуют методы численного интегрирования для решения IVP для ODE (уравнение 14-1).
Начиная с начального момента времени с начальных условий, они проходят временной интервал, вычисляя решение на каждом временном шаге.Если решение для временного шага удовлетворяет критериям допустимости ошибок решателя, это успешный шаг. В противном случае это неудачная попытка; решающая программа уменьшает размер шага и пытается снова.
В этом разделе описывается:
Mass Matrix and DAE Properties объясняет, как решать более общие проблемы.
Решатели для нежестких задач
Есть три решателя, разработанные для нежестких задач:
ode45 | Пара Дорман-Принс, основанная на явной формуле Рунге-Кутта (4,5).Это одношаговый решатель - в вычислениях ему нужно только решение в непосредственно предшествующий момент времени,. В общем, ode45 - лучшая функция, которую можно применить в качестве «первой попытки» для решения большинства проблем. |
ode23 | На основе явной пары Рунге-Кутта (2,3) Богацкого и Шампина. Он может быть более эффективным, чем ode45 при грубых допусках и при наличии небольшой жесткости. Как и ode45 , ode23 является одношаговым решателем. |
ode113 | Решатель PECE Адамса-Башфорта-Моултона с переменным порядком. Он может быть более эффективным, чем ode45 при строгих допусках и когда оценка функции ODE особенно затратна. ode113 - это многошаговый решатель - обычно для вычисления текущего решения ему требуются решения в несколько предшествующих моментов времени. |
Решатели жестких задач
Не все сложные задачи являются жесткими, но все жесткие задачи трудны для решателей, специально не предназначенных для них.Решатели для жестких задач могут использоваться точно так же, как и другие решатели.
Однако часто можно значительно повысить эффективность этих решателей, предоставив им дополнительную информацию о проблеме. (См. Изменение свойств интеграции ODE.)
Есть четыре решателя, предназначенные для жестких задач:
ode15s | Решатель переменного порядка, основанный на формулах численного дифференцирования (NDF). При желании он использует формулы обратного дифференцирования, BDF (также известные как метод Гира).Как и ode113 , ode15s является многоэтапным решателем. Если вы подозреваете, что проблема жесткая, или если ode45 вышел из строя или был очень неэффективным, попробуйте ode15s . |
ode23s | На основе модифицированной формулы Розенброка порядка 2. Поскольку это одностадийный решатель, он может быть более эффективным, чем ode15s при грубых допусках. Он может решить некоторые виды жестких проблем, для которых ode15s неэффективен. |
ode23t | Реализация правила трапеции с использованием «свободного» интерполянта. Используйте этот решатель, если проблема умеренно сложна и вам нужно решение без числового демпфирования. |
ode23tb | Реализация TR-BDF2, неявной формулы Рунге-Кутты с первым этапом, который является шагом трапециевидного правила, и вторым этапом, который является формулой обратного дифференцирования порядка 2.Подобно ode23s , этот решатель может быть более эффективным, чем ode15s при грубых допусках. |
Основной синтаксис решателя ODE
Все функции решателя ODE имеют общий синтаксис, который позволяет легко опробовать любой из различных численных методов, если неясно, какой из них наиболее подходящий.
Чтобы применить другой метод к той же проблеме, просто измените имя функции решателя ODE. Самый простой синтаксис, общий для всех функций решателя, -
[t, y] =
решатель(odefun, tspan, y0)
, где решатель - одна из функций решателя ODE, перечисленных ранее.
Основные входные аргументы:
костюм | Функция, оценивающая систему ODE. Он имеет вид , где t - скаляр, а dydt и y - векторы-столбцы. |
тпань | Вектор, определяющий интервал интегрирования. Решающая программа задает начальные условия на уровне tspan (1) и интегрирует от tspan (1) до tspan (конец) .Для tspan векторов с двумя элементами [t0 tf] решающая программа возвращает решение, оцененное на каждом шаге интегрирования. Для tspan векторов с более чем двумя элементами решающая программа возвращает решения, оцененные в заданные моменты времени. Значения времени должны быть в порядке увеличения или уменьшения. |
| | Указание tspan с более чем двумя элементами не влияет на внутренние временные шаги, которые решатель использует для прохождения интервала от tspan (1) до tspan (end) .Все решатели в пакете ODE получают выходные значения посредством непрерывных расширений основных формул. Хотя решающая программа не обязательно переходит точно к моменту времени, указанному в tspan , решения, полученные в указанные моменты времени, имеют тот же порядок точности, что и решения, вычисленные во внутренние моменты времени. Указание tspan с более чем двумя элементами мало влияет на эффективность вычислений, но для больших систем влияет на управление памятью. |
y0 | Вектор начальных условий для задачи См. Также Введение в задачи ODE с начальным значением. |
Выходные аргументы:
т | Вектор-столбец временных точек |
y | Массив решений. Каждая строка в y соответствует решению в момент времени, возвращаемому в соответствующей строке t . |
Дополнительные аргументы решателя ODE
Для более сложных приложений вы также можете указать в качестве входных аргументов параметры решателя и дополнительные параметры задачи.
| Структура дополнительных параметров, изменяющих свойства интеграции по умолчанию. Это четвертый входной аргумент.
|
p1, p2 ... | Параметры, которые решатель передает в odefun .
options , в odefun и любые функции, которые вы указываете в options . Используйте опций = [] в качестве заполнителя, если вы не устанавливаете никаких опций.Функция odefun должна иметь вид
|
| Введение в задачи ODE с начальным значением | Решение задач ODE |
17.
Начнем с рассмотрения уравнений, в которых только первая производная функции появляется.
Определение 17.1.1 A Дифференциал первого порядка уравнение - это уравнение форма $ F (t, y, \ dot {y}) = 0 $. Решением дифференциального уравнения первого порядка является функция $ f (t) $, которая делает $ \ ds F (t, f (t), f '(t)) = 0 $ для любого значения $ t $. $ \ квадрат $
Здесь $ F $ - функция трех переменные, которые мы помечаем как $ t $, $ y $ и $ \ dot {y} $. Это понятно что $ \ dot {y} $ явно появится в уравнении, хотя $ t $ и $ y $ не нужно. Термин «первый заказ» означает, что первый появляется производная от $ y $, но не производные более высокого порядка.3/3 + t + 8/3 $. $ \ квадрат $
Общее уравнение первого порядка является слишком общим, т. Е.
мы не можем описать методы, которые будут работать со всеми или даже с большим
часть из них. Мы можем добиться прогресса с конкретными видами
Дифференциальные уравнения первого порядка.
Например, многое можно сказать об уравнениях вида
$ \ ds \ dot {y} = \ phi (t, y) $, где $ \ phi $
является функцией двух переменных $ t $ и $ y $.
При разумных условиях на $ \ phi $ такая
уравнение имеет решение и соответствующее
Задача начального значения имеет уникальное решение.Однако в целом эти уравнения могут быть очень сложными или
невозможно решить явно.
Пример 17.1.6 Рассмотрим этот конкретный пример задачи начального значения.
для закона охлаждения Ньютона: $ \ dot y = 2 (25-y) $, $ y (0) = 40 $. Мы сначала
заметим, что если $ y (t_0) = 25 $, правая часть дифференциала
уравнение равно нулю, поэтому постоянная функция $ y (t) = 25 $ является решением
к дифференциальному уравнению. Это не решение начального
проблема стоимости, поскольку $ y (0) \ not = 40 $. (Физическая интерпретация
это постоянное решение состоит в том, что если жидкость имеет ту же температуру
как и его окружение, тогда жидкость будет оставаться при этой температуре.{-2t} $ описывает все решения дифференциала
уравнение $ \ ds \ dot y = 2 (25-y) $, и все решения ассоциированного
проблемы с начальным значением.
$ \ квадрат $
Почему мы могли решить эту проблему? Наше решение зависело от переписывания уравнение так, чтобы все экземпляры $ y $ находились по одну сторону уравнение и все экземпляры $ t $ были на другом; конечно, в в этом случае единственный $ t $ был изначально скрыт, так как мы не писали $ dy / dt $ в исходном уравнении. Однако этого не требуется.2} $, позволяя $ A $ быть равным нулю. $ \ квадрат $
Определение 17.1.8 Дифференциальное уравнение первого порядка имеет вид отделяемый если он можно записать в виде $ \ dot {y} = f (t) g (y) $. $ \ квадрат $
Как и в примерах, мы можем попытаться решить разделимое уравнение с помощью
преобразование в форму
$$ \ int {1 \ над g (y)} \, dy = \ int f (t) \, dt. $$
Этот метод называется разделением переменные . Самый простой (в
принципа) разновидностью разделяемого уравнения является уравнение, в котором $ g (y) = 1 $, в
в каком случае мы пытаемся решить
$$ \ int 1 \, dy = \ int f (t) \, dt.
$$
Мы сможем это сделать, если найдем антипроизводную от $ f (t) $.
Также, как мы уже видели, дифференциальное уравнение обычно имеет бесконечное количество решений. В идеале, но обязательно не всегда соответствующая задача начального значения будет иметь только один решение. Решение, в котором не осталось неизвестных констант называется частное решение .
Общий подход к разделимым уравнениям таков: Предположим, мы хотим решить $ \ dot {y} = f (t) g (y) $, где $ f $ и $ g $ - непрерывные функции.2-1 $ имеет постоянные решения $ y (t) = 1 $ и $ y (t) = - 1 $.
Чтобы найти непостоянные решения, заметим, что функция $ 1 / g (y) $ непрерывно, где $ g \ not = 0 $, поэтому $ 1 / g $ имеет первообразную $ G $. Пусть $ F $ - первообразная $ f $. Теперь мы пишем $$ G (y) = \ int {1 \ over g (y)} \, dy = \ int f (t) \, dt = F (t) + C, $$ поэтому $ G (y) = F (t) + C $. Теперь решим это уравнение относительно $ y $.
Конечно, есть несколько мест, где можно было бы найти это идеальное описание. неправильно: нам нужно найти первообразные $ G $ и $ F $, и
нам нужно решить окончательное уравнение для $ y $.В результате решения исходного дифференциального уравнения
- постоянные решения, если таковые имеются, и все функции $ y $, удовлетворяющие
$ G (y) = F (t) + C $.
Пример 17.1.9 Рассмотрим дифференциальное уравнение $ \ dot y = ky $. Когда $ k> 0 $, это описывает некоторые простые случаи роста населения: он говорит, что изменение населения $ y $ пропорционально Население. Основное предположение состоит в том, что каждый организм в текущая популяция воспроизводится с фиксированной скоростью, поэтому чем больше популяции, тем больше производится новых организмов.\ circ $? (отвечать)
Пример 17.1.13 Решать
логистическое уравнение $ \ dot {y} = ky (M-y) $. (Это несколько больше
разумная популяционная модель в большинстве случаев, чем более простая
$ \ dot y = ky $.) Нарисуйте эскиз
график решения этого уравнения при
$ M = 1000 $, $ k = 0,002 $, $ y (0) = 1 $.
(отвечать)
Пример 17.1.14 Предположим, что $ \ dot {y} = ky $, $ y (0) = 2 $ и $ \ dot {y} (0) = 3 $. Что такое $ y $? (отвечать)
Пример 17.1.15 Радиоактивное вещество подчиняется уравнению $ \ dot {y} = ky $, где $ k0 $.В какое время остается половина массы? (Это известно как период полураспада. Обратите внимание, что период полураспада зависит от $ k $, но не на $ M $.) (отвечать)
Пример 17.1.16 Период полураспада висмута-210 составляет пять дней. Если есть изначально 600 миллиграммов, сколько осталось через 6 дней? Когда будет осталось всего 2 миллиграмма? (отвечать)
Пр. 17.1.17 Период полураспада углерода-14 составляет 5730 лет. Если начать со 100 миллиграммами углерода-14, сколько осталось после 6000 годы? Как долго нам придется ждать, пока не останется меньше двух? миллиграммы? (отвечать)
Пр. 17.1,18 Популяция определенного вида бактерий удваивается
(или его масса)
каждый час в лаборатории.
Дифференциальное уравнение, моделирующее это явление
это $ \ dot {y} = ky $, где $ k> 0 $ и $ y $
это популяция бактерий в момент времени $ t $. Что такое $ y $?
(отвечать)
Пр. 17.1.19 Если определенный микроб удваивает свою популяцию каждые 4 часов и через 5 часов масса всего населения 500 грамм, какая была начальная масса? (отвечать)
ODEPACK | Вычисления
Следующие ниже последовательные решатели на Фортране для задач начального значения обыкновенных дифференциальных уравнений (ODE) были написаны в LLNL.Все они находятся в общественном достоянии и находятся в свободном доступе. За дополнительной информацией обращайтесь к Алану Хиндмаршу.
ODEPACK - систематизированная коллекция решателей ODE
ODEPACK - это набор решателей на Фортране для задачи начального значения для систем обыкновенных дифференциальных уравнений. Он состоит из девяти решателей, а именно базового решателя LSODE и восьми его вариантов - LSODES, LSODA, LSODAR, LSODPK, LSODKR, LSODI, LSOIBT и LSODIS.
Коллекция подходит как для жестких, так и для нежестких систем.Он включает решатели для систем, заданных в явном виде, dy / dt = f (t, y), а также решатели для систем, заданных в линейно неявной форме, A (t, y) dy / dt = g (t, y). Два решателя используют общие решатели разреженных матриц для возникающих линейных систем. Два других используют итерационные (предобусловленные методы Крылова) вместо прямых методов для этих линейных систем. Самым последним дополнением является LSODIS, который решает неявные проблемы с общей разреженной обработкой всех задействованных матриц.
Решатели ODEPACK написаны на стандартном языке Fortran 77, за некоторыми исключениями и с минимальными машинными зависимостями.Существуют отдельные версии ODEPACK с двойной и одинарной точностью. Фактические имена решателя - это те, которые указаны выше с префиксом D- или S- для версии с двойной или одинарной точностью, соответственно, то есть DLSODE / SLSODE и т. Д. Каждый решатель состоит из основной подпрограммы драйвера, имеющей то же имя, что и решатель, и некоторое количество подчиненных процедур. Для каждого решателя есть также демонстрационная программа, которая решает одну или две простые задачи в некоторой степени самопроверкой.
Недавно решатели ODEPACK были модернизированы для улучшения их переносимости во многих отношениях.Среди улучшений - (а) переименование подпрограмм и общих блоков для различения версий с двойной и одинарной точностью, (б) использование общих внутренних имен функций, (в) исключение подпрограммы блочных данных, (г) использование переносимой процедуры для установить единицу округления и (e) передать строки в кавычках обработчику сообщений об ошибках. Кроме того, пролог и внутренние комментарии были переформатированы, и в них используется смешанный верхний / нижний регистр. Также были внесены многочисленные мелкие исправления и улучшения.
Вышеупомянутые операции обновления были применены к LSODE раньше, чем к остальной части ODEPACK, и эти два обновления были выполнены в некоторой степени независимо.В результате некоторые различия будут очевидны в исходных файлах LSODE и других решателей - прежде всего в форматировании пролога строки комментария основной процедуры драйвера. В подпрограммах DLSODE / SLSODE и подчиненных им процедурах пролог был написан в «стиле SLATEC», в то время как для других решателей использовался более расслабленный стиль. Однако различия чисто косметические и не влияют на производительность.
Документация по использованию каждого решателя предоставляется в начальном блоке строк комментариев в исходном файле, который (в большинстве случаев) включает простой пример.Также доступна демонстрационная программа (в отдельных версиях с двойной / одинарной точностью).
Более подробное описание ODEPACK, вместе с примечаниями по использованию документации и установке, поставляется вместе с пакетом. См. Также статьи [1], [2] (для LSODE) и [3] (для LSODPK и LSODKR). (Однако в документе [2] не отражены операции обновления, описанные выше.) Для удобства пользователей, интересующихся только LSODE, этот решатель доступен отдельно, как описано ниже.
LSODE - SLSODE / DLSODE
LSODE (Ливерморский решатель обыкновенных дифференциальных уравнений) решает жесткие и нежесткие системы вида dy / dt = f (t, y).
В жестком случае он обрабатывает матрицу Якоби df / dy либо как плотную (полную), либо как полосовую матрицу и либо как предоставленную пользователем, либо как внутреннюю аппроксимацию с помощью разностных коэффициентов. Он использует методы Адамса (предиктор-корректор) в нежестком случае и методы формулы обратной дифференциации (BDF) (методы Gear) в жестком случае.Возникающие линейные системы решаются прямыми методами (фактор LU / решение). LSODE заменяет старые пакеты GEAR и GEARB и отражает полную переработку пользовательского интерфейса и внутренней организации с некоторыми улучшениями алгоритмов.
LSODE доступен в отдельных версиях двойной и одинарной точности, называемых DLSODE и SLSODE. Документация по использованию DLSODE / SLSODE предоставляется в начальном блоке строк комментариев в исходном файле, который включает простой пример.Также доступна демонстрационная программа (в отдельных версиях с двойной / одинарной точностью).
ВОД - SVODE / DVODE / ZVODE
VODE - решатель общего назначения, очень похожий на LSODE. Однако он использует методы с переменными коэффициентами (форма с фиксированными ведущими коэффициентами) вместо методов с фиксированным шагом интерполяции в LSODE. Эта и другие особенности часто делают его более эффективным, чем LSODE [4]. VODE доступен в раздельных версиях двойной и одинарной точности (настоящая), DVODE и SVODE, а также в комплексной версии двойной точности, ZVODE.Для каждого решателя - DVODE, SVODE, ZVODE - документация по его использованию предоставляется в начальном блоке строк комментариев в исходном файле, который включает простой пример. Также доступна демонстрационная программа.
ВОДПК - ДВОДПК / СВОДПК
VODPK - это вариант VODE, который использует предобусловленные методы Крылова (которые являются итеративными) для возникающих линейных систем вместо прямых методов в VODE. См. [3] и [5]. ВОДПК выпускается в раздельных вариантах двойной и одинарной точности, ДВОДПК и СВОДПК.Документация по использованию DVODPK / SVODPK предоставляется в начальном блоке строк комментариев в исходном файле, который включает простой пример.
Также доступна демонстрационная программа.
GEARBI
GEARBI - это вариант более старого пакета GEAR (предшественник LSODE). Он решает жесткие и нежесткие системы, используя методы BDF и Adams. Уникальной особенностью GEARBI является то, что в случае жестких систем он использует блочно-итерационный метод Block-SOR для решения линейных систем, возникающих на каждом временном шаге.GEARBI разработан для использования в задачах, возникающих из пространственной дискретизации систем PDE, так что результирующая система ODE имеет регулярную блочную структуру.
Исходная версия GEARBI, описанная и задокументированная в [6], была изменена для версии, представленной здесь. Основная модификация заключается в обработке недиагональных блоков матрицы Якоби. Новая версия не предполагает никакой структуры для этих блоков, но требует предоставляемой пользователем подпрограммы для вычисления произведения матрица-вектор, включающего блочные строки якобиана, с исключенными диагональными блоками.
Решатель GEARBI предоставляется в отдельных версиях одинарной и двойной точности. У обоих есть программа драйвера под названием DRIVBI. Документация по использованию GEARBI представлена в начальном блоке строк комментариев в исходном файле. Для каждой точности также предоставляется пример программы с образцом выходных данных.
KRYSI
KRYSI - это решатель для жестких систем и вариант неявного решателя Рунге-Кутты, называемый SIMPLE. И KRYSI, и SIMPLE используют один и тот же трехэтапный метод SDIRK третьего порядка.Но там, где SIMPLE использует прямой (плотный) решатель для связанных линейных систем, KRYSI использует метод Крылова с предварительными условиями (итерация GMRES с предварительными условиями). Подробнее см. [7].
Решатель KRYSI доступен в отдельных версиях одинарной и двойной точности. Документация по использованию KRYSI представлена в начальном блоке строк комментариев исходного файла. Для каждой точности также предоставляется пример программы с образцом выходных данных.

Он может решить некоторые виды жестких проблем, для которых
Для
Также Введение в задачи ODE с начальным значением.