Метод вариации произвольных постоянных онлайн калькулятор. Решение линейных неоднородных дифференциальных уравнений высших порядков методом лагранжа
Метод вариации произвольных постоянных
Метод вариации произвольных постоянных для построения решения линейного неоднородного дифференциального уравнения
a n (t )z (n ) (t ) + a n − 1 (t )z (n − 1) (t ) + … + a 1 (t )z “(t ) + a 0 (t )z (t ) = f (t )
состоит в замене произвольных постоянных c k в общем решении
z (t ) = c 1 z 1 (t ) + c 2 z 2 (t ) + … + c n z n (t )
соответствующего однородного уравнения
a n (t )z (n ) (t ) + a n − 1 (t )z (n − 1) (t ) + .
.. + a 1 (t )z “(t ) + a 0 (t )z
на вспомогательные функции c k (t ) , производные которых удовлетворяют линейной алгебраической системе
Определителем системы (1) служит вронскиан функций z 1 ,z 2 ,…,z n , что обеспечивает её однозначную разрешимость относительно .
Если – первообразные для , взятые при фиксированных значениях постоянных интегрирования, то функция
является решением исходного линейного неоднородного дифференциального уравнения. Интегрирование неоднородного уравнения при наличии общего решения соответствующего однородного уравнения сводится, таким образом, к квадратурам .
Метод вариации произвольных постоянных для построения решений системы линейных дифференциальных уравнений в векторной нормальной форме
состоит в построении частного решения (1) в виде
где Z (t )
– базис решений соответствующего однородного уравнения, записанный в виде матрицы, а векторная функция , заменившая вектор произвольных постоянных, определена соотношением .
Искомое частное решение (с нулевыми начальными значениями при t = t 0
имеет вид
Для системы с постоянными коэффициентами последнее выражение упрощается:
Матрица Z (t )Z − 1 (τ) называется матрицей Коши оператора L = A (t ) .
Рассмотрим теперь линейное неоднородное уравнение
. (2)
Пусть y 1 ,y 2 ,.., y n – фундаментальная система решений, а – общее решение соответствующего однородного уравнения L(y)=0 . Аналогично случаю уравнений первого порядка, будем искать решение уравнения (2) в виде
. (3)
Убедимся в том, что решение в таком виде существует. Для этого подставим функцию в уравнение. Для подстановки этой функции в уравнение найдём её производные. Первая производная равна
. (4)
При вычислении второй производной в правой части (4) появится четыре слагаемых, при вычислении третьей производной – восемь слагаемых и так далее. Поэтому, для удобства дальнейшего счёта, первое слагаемое в (4) полагают равным нулю.
. (5)
По тем же, что и раньше, соображениям, в (5) также полагаем первое слагаемое равным нулю. Наконец, n-я производная равна
. (6)
Подставляя полученные значения производных в исходное уравнение, имеем
. (7)
Второе слагаемое в (7) равно нулю, так как функции y j , j=1,2,..,n, являются решениями соответствующего однородного уравнения L(y)=0. Объединяя с предыдущим, получаем систему алгебраических уравнений для нахождения функций C” j (x)
Определитель этой системы есть определитель Вронского фундаментальной системы решений y 1 ,y 2 ,..,y n соответствующего однородного уравнения L(y)=0 и поэтому не равен нулю. Следовательно, существует единственное решение системы (8). Найдя его, получим функции C” j (x), j=1,2,…,n, а, следовательно, и C j (x), j=1,2,…,n Подставляя эти значения в (3), получаем решение линейного неоднородного уравнения.
Изложенный метод называется методом вариации произвольной постоянной или методом Лагранжа.

Пример №1
. Найдём общее решение уравнения y”” + 4y” + 3y = 9e -3 x . Рассмотрим соответствующее однородное уравнение y”” + 4y” + 3y = 0. Корни его характеристического уравнения r 2 + 4r + 3 = 0 равны -1 и -3. Поэтому фундаментальная система решений однородного уравнения состоит из функций y 1 = e – x и y 2 = e -3 x . Решение неоднородного уравнения ищем в виде y = C 1 (x)e – x + C 2 (x)e -3 x . Для нахождения производных C” 1 , C” 2 составляем систему уравнений (8)
C′ 1 ·e -x +C′ 2 ·e -3x =0
-C′ 1 ·e -x -3C′ 2 ·e -3x =9e -3x
решая которую, находим , Интегрируя полученные функции, имеем
Окончательно получим
Пример №2
. Решить линейные дифференциальные уравнения второго порядка с постоянными коэффициентами методом вариации произвольных постоянных:
y(0) =1 + 3ln3
y’(0) = 10ln3
Решение:
Данное дифференциальное уравнение относится к линейным дифференциальным уравнениям с постоянными коэффициентами.
Решение уравнения будем искать в виде y = e rx .
Для этого составляем характеристическое уравнение линейного однородного дифференциального уравнения с постоянными коэффициентами:
r 2 -6 r + 8 = 0
D = (-6) 2 – 4·1·8 = 4
Корни характеристического уравнения: r 1 = 4, r 2 = 2
Следовательно, фундаментальную систему решений составляют функции: y 1 =e 4x , y 2 =e 2x
Поиск частного решения методом вариации произвольной постоянной.
Для нахождения производных C” i составляем систему уравнений:
C′ 1 ·e 4x +C′ 2 ·e 2x =0
C′ 1 (4e 4x) + C′ 2 (2e 2x) = 4/(2+e -2x)
Выразим C” 1 из первого уравнения:
C” 1 = -c 2 e -2x
и подставим во второе. В итоге получаем:
C” 1 = 2/(e 2x +2e 4x)
C” 2 = -2e 2x /(e 2x +2e 4x)
Интегрируем полученные функции C” i:
C 1 = 2ln(e -2x +2) – e -2x + C * 1
C 2 = ln(2e 2x +1) – 2x+ C * 2
Поскольку y
=C 1 ·e 4x +C 2 ·e 2x , то записываем полученные выражения в виде:
C 1 = (2ln(e -2x +2) – e -2x + C * 1) e 4x = 2 e 4x ln(e -2x +2) – e 2x + C * 1 e 4x
Таким образом, общее решение дифференциального уравнения имеет вид:
y = 2 e 4x ln(e -2x +2) – e 2x + C * 1 e 4x + e 2x ln(2e 2x +1) – 2x e 2x + C * 2 e 2x
или
y = 2 e 4x ln(e -2x +2) – e 2x + e 2x ln(2e 2x +1) – 2x e 2x + C * 1 e 4x + C * 2 e 2x
Найдем частное решение при условии:
y(0) =1 + 3ln3
y’(0) = 10ln3
Подставляя x = 0, в найденное уравнение, получим:
y(0) = 2 ln(3) – 1 + ln(3) + C * 1 + C * 2 = 3 ln(3) – 1 + C * 1 + C * 2 = 1 + 3ln3
Находим первую производную от полученного общего решения:
Подставляя x = 0, получим:
y’(0) = 2(2C 1 + C 2 +4 ln(3)+ ln(3)-2) = 4C 1 + 2C 2 +10 ln(3) -4 = 10ln3
Получаем систему из двух уравнений:
3 ln(3) – 1 + C * 1 + C * 2 = 1 + 3ln3
4C 1 + 2C 2 +10 ln(3) -4 = 10ln3
или
C * 1 + C * 2 = 2
4C 1 + 2C 2 = 4
или
C * 1 + C * 2 = 2
2C 1 + C 2 = 2
Откуда: C 1 = 0, C * 2 = 2
Частное решение запишется как:
y = 2e 4x ·ln(e -2x +2) – e 2x + e 2x ·ln(2e 2x +1) – 2x·e 2x + 2·e 2x
Метод вариации произвольной постоянной, или метод Лагранжа — еще один способ решения линейных дифференциальных уравнений первого порядка и уравнения Бернулли.
Линейные дифференциальные уравнения первого порядка – это уравнения вида y’+p(x)y=q(x). Если в правой части стоит нуль: y’+p(x)y=0, то это — линейное однородное уравнение 1го порядка. Соответственно, уравнение с ненулевой правой частью, y’+p(x)y=q(x), — неоднородное линейное уравнение 1го порядка.
Метод вариации произвольной постоянной (метод Лагранжа) состоит в следующем:
1) Ищем общее решение однородного уравнения y’+p(x)y=0: y=y*.
2) В общем решении С считаем не константой, а функцией от икса: С=С(x). Находим производную общего решения (y*)’ и в первоначальное условие подставляем полученное выражение для y* и (y*)’. Из полученного уравнения находим функцию С(x).
3) В общее решение однородного уравнения вместо С подставляем найденное выражение С(x).
Рассмотрим примеры на метод вариации произвольной постоянной. Возьмем те же задания, что и в , сравним ход решения и убедимся, что полученные ответы совпадают.
1) y’=3x-y/x
Перепишем уравнение в стандартном виде (в отличие от метода Бернулли, где форма записи нам нужна была только для того, чтобы увидеть, что уравнение — линейное).
y’+y/x=3x (I). Теперь действуем по плану.
1) Решаем однородное уравнение y’+y/x=0. Это уравнение с разделяющимися переменными. Представляем y’=dy/dx, подставляем: dy/dx+y/x=0, dy/dx=-y/x. Обе части уравнения умножаем на dx и делим на xy≠0: dy/y=-dx/x. Интегрируем:
2) В полученном общем решении однородного уравнения будем считать С не константой, а функцией от x: С=С(x). Отсюда
Полученные выражения подставляем в условие (I):
Интегрируем обе части уравнения:
здесь С — уже некоторая новая константа.
3) В общее решение однородного уравнения y=C/x, где мы считали С=С(x), то есть y=C(x)/x, вместо С(x) подставляем найденное выражение x³+C: y=(x³+C)/x или y=x²+C/x. Получили такой же ответ, как и при решении методом Бернулли.
Ответ: y=x²+C/x.
2) y’+y=cosx.
Здесь уравнение уже записано в стандартном виде, преобразовывать не надо.
1) Решаем однородное линейное уравнение y’+y=0: dy/dx=-y; dy/y=-dx. Интегрируем:
Чтобы получить более удобную форму записи, экспоненту в степени С примем за новую С:
Это преобразование выполнили, чтобы удобнее было находить производную.
2) В полученном общем решении линейного однородного уравнения считаем С не константой, а функцией от x: С=С(x). При этом условии
Полученные выражения y и y’ подставляем в условие:
Умножим обе части уравнения на
Интегрируем обе части уравнения по формуле интегрирования по частям, получаем:
Здесь С уже не функция, а обычная константа.
3) В общее решение однородного уравнения
подставляем найденную функцию С(x):
Получили такой же ответ, как и при решении методом Бернулли.
Метод вариации произвольной постоянной применим и для решения .
y’x+y=-xy².
Приводим уравнение к стандартному виду: y’+y/x=-y² (II).
1) Решаем однородное уравнение y’+y/x=0. dy/dx=-y/x. Умножаем обе части уравнения на dx и делим на y: dy/y=-dx/x. Теперь интегрируем:
Подставляем полученные выражения в условие (II):
Упрощаем:
Получили уравнение с разделяющимися переменными относительно С и x:
Здесь С — уже обычная константа.
В процессе интегрирования писали вместо С(x) просто С, чтобы не перегружать запись. А в конце вернулись к С(x), чтобы не путать С(x) с новой С.
3) В общее решение однородного уравнения y=C(x)/x подставляем найденную функцию С(x):
Получили такой же ответ, что и при решении способом Бернулли.
Примеры для самопроверки:
1. Перепишем уравнение в стандартном виде:y’-2y=x.
1) Решаем однородное уравнение y’-2y=0. y’=dy/dx, отсюда dy/dx=2y, умножаем обе части уравнения на dx, делим на y и интегрируем:
Отсюда находим y:
Выражения для y и y’ подставляем в условие (для краткости будем питать С вместо С(x) и С’ вместо C”(x)):
Для нахождения интеграла в правой части применяем формулу интегрирования по частям:
Теперь подставляем u, du и v в формулу:
Здесь С =const.
3) Теперь подставляем в решение однородного
Теоретический минимумВ теории дифференциальных уравнений существует метод, претендующий на достаточно высокую для этой теории степень универсальности.
![]()
Речь идёт о методе вариации произвольной постоянной, применимом к решению различных классов дифференциальных уравнений и их
систем. Это именно тот случай, когда теория – если вывести за скобки доказательства утверждений – минимальна, но позволяет добиваться
значительных результатов, поэтому основной акцент будет сделан на примерах.Общую идею метода сформулировать довольно просто. Пусть заданное уравнение (систему уравнений) решить сложно или вообще непонятно,
как его решать. Однако видно, что при исключении из уравнения некоторых слагаемых оно решается. Тогда решают именно такое упрощённое
уравнение (систему), получают решение, содержащее некоторое количество произвольных констант – в зависимости от порядка уравнения (количества
уравнений в системе). Затем полагают, что константы в найденном решении в действительности константами не являются, найденное решение
подставляется в исходное уравнение (систему), получается дифференциальное уравнение (или система уравнений) для определения “констант”.![]()
Существует определённая специфика в применении метода вариации произвольной постоянной к разным задачам, но это уже частности, которые будут
продемонстрированы на примерах.Отдельно рассмотрим решение линейных неоднородных уравнений высших порядков, т.е. уравнений вида
.
Общее решение линейного неоднородного уравнения есть сумма общего решения соответствующего однородного уравнения и частного решения
данного уравнения. Предположим, что общее решение однородного уравнения уже найдено, а именно построена фундаментальная система решений (ФСР)
. Тогда общее решение однородного уравнения равно .
Нужно найти любое частное решение неоднородного уравнения. Для этого константы считаются зависящими от переменной .
Далее нужно решить систему уравнений
.
Теория гарантирует, что у этой системы алгебраических уравнений относительно производных от функций есть единственное решение.
При нахождении самих функций константы интегрирования не появляются: ищется ведь любое одно решение.В случае решения систем линейных неоднородных уравнений первого порядка вида
алгоритм почти не меняется. Сначала нужно найти ФСР соответствующей однородной системы уравнений, составить фундаментальную матрицу
системы , столбцы которой представляют собой элементы ФСР. Далее составляется уравнение
.
Решая систему, определяем функции , находя таким образом, частное решение исходной системы
(фундаментальная матрица умножается на столбец найденных функций ).
Прибавляем его к общему решению соответствующей системы однородных уравнений, которое строится на основе уже найденной ФСР.
Получается общее решение исходной системы.Примеры.
Пример 1. Линейные неоднородные уравнения первого порядка .
Рассмотрим соответствующее однородное уравнение (искомую функцию обозначим ):
.
Это уравнение легко решается методом разделения переменных:.
А теперь представим решение исходного уравнения в виде , где функцию ещё предстоит найти.![]()
Подставляем такой вид решения в исходное уравнение:
.
Как видно, второе и третье слагаемое в левой части взаимно уничтожаются – это характерная черта метода вариации произвольной постоянной.Вот здесь уже – действительно, произвольная постоянная. Таким образом,
.Пример 2. Уравнение Бернулли .
Действуем аналогично первому примеру – решаем уравнение
методом разделения переменных. Получится , поэтому решение исходного уравнения ищем в виде
.
Подставляем эту функцию в исходное уравнение:
.
И снова происходят сокращения:
.
Здесь нужно не забыть удостовериться, что при делении на не теряется решение. А случаю отвечает решение исходного
уравнения . Запомним его. Итак,
.
Запишем .
Это и есть решение. При записи ответа следует также указать найденное ранее решение , так как ему не соответствует никакое конечное значение
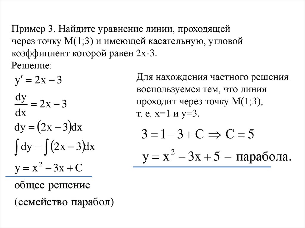
константы .Пример 3. Линейные неоднородные уравнения высших порядков .
![]()
Сразу заметим, что это уравнение можно решить и проще, но на нём удобно показать метод. Хотя некоторые преимущества
у метода вариации произвольной постоянной и в этом примере есть.
Итак, начинать нужно с ФСР соответствующего однородного уравнения. Напомним, что для нахождения ФСР составляется характеристическое
уравнение
.
Таким образом, общее решение однородного уравнения
.
Входящие сюда константы и предстоит варьировать. Составляем сист
Примеры для самостоятельного решения
Найти общие решения уравнений:
Решить задачу Коши:
1.5. Линейные дифференциальные уравнения первого порядка. Уравнения Бернулли
Литература: [1], гл. I, § 1.3
[3], гл. XIII, §§ 7, 8
[5], Ч. 2, гл. 11, § 11.3
Линейным
дифференциальным уравнением первого
порядка называется
уравнение вида
,
линейное относительно искомой функцииy и ее производной
.
Здесьи─ заданные непрерывные функции.
Решение линейного дифференциального уравнения первого порядка можно найти методом Бернулли, согласно которому решение уравнения ищем в виде произведения двух функций . Тогдаи после подстановки в уравнения получаем. Функциювыберем так, чтобы. Это уравнение с разделяющимися переменными, решив которое найдем неизвестную функцию. Функциюнаходим из условия, которое также представляет собой уравнение с разделяющимися переменными.
Пример 1. Решить уравнение .
Решение. Легко увидеть, что данное уравнение является линейным. Поэтому его решение ищем в виде . Тогда. После подстановки этих выражений в уравнение получаем. Сгруппировав слагаемые, которые содержат множитель, получаем. Приравняв множитель прик нулю, получаем два уравнения для определения функцийи:
(1) и (2).
Решаем первое из
этих уравнений, разделяя переменные,
.
Отсюда имееми.
Обращаем внимание, что в методе Бернулли
при нахождении первой функции постоянную
интегрирования можно не вводить. Далее
с учетом найденного значениярешаем уравнение (2):.
После разделения переменныхи интегрирования, получаем.
Общее решение уравнения .
Уравнением Бернулли называется дифференциальное уравнение первого порядка вида , где,(приполучается линейное уравнение, а приуравнение с разделяющимися переменными).
Уравнение Бернулли можно решать методом Бернулли или свести его к линейному при помощи подстановки .
Пример 2. Решить уравнение .
Решение. Это
уравнение Бернулли, так как в правой
его части содержится y в третьей степени (n=3).
Решение ищем в виде
.
Тогда.
После подстановки в уравнение получаем.
Группируем слагаемые в левой части
этого уравнения, содержащие множитель:.
Отсюда имеем уравнения для определения
функцийи:(1) и(2). Решаем первое из этих уравнений:.
Откудаи после интегрирования.
Значит,.
Находим функциюиз уравненияили.
Разделяем переменныеи интегрируем.
Отсюда.
Общее решение уравнения .
Примеры для самостоятельного решения
Найти общие решения уравнений:
Решить задачу Коши:
1.6. Дифференциальные уравнения высших порядков. Уравнения, допускающие понижение порядка
Литература: [1], гл. I, §§ 1.11, 1.14
[3], гл. XIII, §§ 16, 18
[5], Ч. 2, гл. 11, § 11.5
Дифференциальное уравнение n-го порядка имеет вид или.
Общим решением уравнения n-го
порядка называется такая функция
,
содержащаяn произвольных постоянных, которая
является решением этого уравнения и из
которого путем подбора значений
постоянных можно найти частное решение,
удовлетворяющее заданным начальным
условиям (решение задачи Коши).
Начальные условия для уравнения n-го порядка имеют вид:
.
Далее теорию дифференциальных уравнений n-го порядка рассмотрим на примере уравнений второго порядка.
Уравнения, допускающие понижение порядка:
1) уравнение вида решается непосредственным двукратным интегрированием.
Пример 1. Найти общее решение уравнения и его частное решение, удовлетворяющее условиям.
Решение. Представив вторую производную в виде , получаем уравнение с разделяющимися переменными. Откуда. Так как, то.После интегрирования получим общее решение уравнения. Теперь решаем задачу Коши:. Следовательно,. Решение уравнения, удовлетворяющее заданным начальным условиям, имеет вид.
2) уравнение вида или, не содержащее в явном виде искомую функциюy.
Для его решения
следует применить подстановку
.
Тогдаи после подстановки получаем уравнение
первого порядка.
Пример 2. Решить уравнение .
Решение. Данное уравнение не содержит y в явном виде. С помощью подстановки приведем его к уравнению первого порядкаили. Это линейное уравнение первого порядка, которое решаем методом Бернулли:. Тогдаи. Откудаи,,. Так как, тои. Тогда. С учетом того, что, имееми после интегрирования получим.
2) уравнение вида или, не содержащее в явном виде независимую переменнуюx.
Для решения понижаем порядок уравнения заменой . В отличие от предыдущего случая здесь переменнаяp является функцией от переменной y. Поэтому дифференцируя по x, имеем . В результате после замены получаем уравнение первого порядка.
Пример 3. Решить уравнение .
Решение. Данное
уравнение не содержит x в явном виде. С помощью подстановки
приведем его к уравнению первого порядка.
Это уравнение с разделяющимися
переменными. Поэтомуи.
Откуда.
Так как,
то,и─ общий интеграл уравнения.
обыкновенных дифференциальных уравнений — Криста Кинг Математика | Онлайн-помощь по математике
Сообщения с тегами обыкновенных дифференциальных уравнений Как решать линейные дифференциальные уравнения (первого порядка)Здесь мы будем обсуждать линейные дифференциальные уравнения первого порядка. Помните из введения к этому разделу, что это обыкновенные дифференциальные уравнения (ОДУ). Мы рассмотрим конкретную форму линейных ДУ, а затем точные шаги, которые мы будем использовать, чтобы найти их решения.
Читать больше
Изучение математикиКриста Кинг математика, изучение онлайн, онлайн-курс, онлайн-математика, дифференциальные уравнения, линейные дифференциальные уравнения, первый порядок, дифференциальные уравнения первого порядка, обыкновенные дифференциальные уравнения, линейные ДУ
Начальные задачи для неоднородных дифференциальных уравнений второго порядка Чтобы решить задачу с начальными значениями для неоднородного дифференциального уравнения второго порядка, мы выполним очень специфический набор шагов.
Сначала мы находим дополнительное решение, затем частное решение, объединяя их, чтобы найти общее решение. Затем мы дифференцируем общее решение, подставляем данные начальные условия к общему решению и его производной, чтобы создать систему линейных уравнений, а затем используем начальные условия для решения этой системы для постоянных коэффициентов. Наконец, мы добавим эти постоянные коэффициенты обратно в общее решение.
Читать больше
Learn mathКриста Кинг математика, выучить онлайн, онлайн-курс, онлайн-математика, дифференциальные уравнения, обыкновенные дифференциальные уравнения, дифференциальные уравнения второго порядка, неоднородные дифференциальные уравнения второго порядка, неоднородные дифференциальные уравнения, ДУ второго порядка, неоднородные ДУ, начальные задачи, начальные условия
Начальные задачи однородных дифференциальных уравнений Мы уже научились находить дополнительное решение однородного дифференциального уравнения второго порядка, независимо от того, имеем ли мы различные действительные корни, равные действительные корни или комплексно-сопряженные корни.
Теперь мы хотим найти конкретное решение, используя набор начальных условий вместе с дополнительным решением, чтобы найти конкретное решение.
Читать больше
Изучение математикиКриста Кинг математика, изучение онлайн, онлайн-курс, онлайн-математика, дифференциальные уравнения, обыкновенные дифференциальные уравнения, однородные дифференциальные уравнения, однородные ДУ, задачи с начальными значениями, общее решение, частное решение
Использование вариации параметров с системой уравнений для нахождения частного решения Как и метод неопределенных коэффициентов, вариация параметров — это метод, который можно использовать для нахождения общего решения неоднородного дифференциального уравнения второго (или более высокого) порядка. Помните, что в однородных дифференциальных уравнениях правая часть имеет 0, а в неоднородных дифференциальных уравнениях правая часть имеет ненулевую функцию.
Читать больше
Learn mathКриста Кинг математика, выучить онлайн, онлайн курс, онлайн математика, дифференциальные уравнения, неоднородные уравнения, неоднородные, обыкновенные дифференциальные уравнения, решение ОДУ, решение обыкновенных дифференциальных уравнений, вариация параметров, система уравнений, фундаментальные множество решений, правило Крамера, общее решение, частное решение, дополнительное решение, вронскиан, ОДУ
Обыкновенные дифференциальные уравнения
Активировать высокую контрастность К основному содержанию Дифференциальное уравнение — это математическое уравнение, связывающее некоторую функцию с ее производными. Эти видеоролики охватывают темы, важные для понимания и решения дифференциальных уравнений первого и второго порядка.
Предварительный просмотр дифференциации
В этом предварительном выпуске для университетов обсуждается понятие дифференциального уравнения: уравнения, которое выражает связь между неизвестной функцией и ее производными. На примере остывающей кофейной чашки находится дифференциальное уравнение и решается с помощью дифференцирования.
Поле направления
Что такое поле направления? Поле направлений поможет вам получить представление о решениях дифференциального уравнения. В этом видео вы научитесь рисовать поле направления.
Поиск решений
Как найти решение дифференциального уравнения? Иногда можно угадать решение. В этом видео вы узнаете, как это сделать.
Интегрирующий фактор
В этом видео вы узнаете форму линейного дифференциального уравнения первого порядка и научитесь решать эти линейные дифференциальные уравнения с использованием интегрирующего множителя.
Разделимые дифференциальные уравнения
Что такое разделимые дифференциальные уравнения? В этом видео вы узнаете, что это такое и как их решить.
Линейные дифференциальные уравнения первого порядка
Некоторые линейные дифференциальные уравнения решать легче, чем другие. В этом видео объясняется коэффициент интегрирования, который может помочь при решении линейных дифференциальных уравнений.
Маятник
Для получения дифференциального уравнения качающегося маятника используется закон Ньютона. Полученное дифференциальное уравнение второго порядка является нелинейным. Для ее решения можно использовать линеаризацию.
Дифференциальные уравнения второго порядка
Как решить дифференциальное уравнение, связанное с массой на конце колеблющейся пружины? Это дифференциальное уравнение второго порядка.
Решение неоднородных дифференциальных уравнений второго порядка
Как решить неоднородное линейное дифференциальное уравнение второго порядка с постоянными коэффициентами? Приведен пример груза на конце вибрирующей струны с учетом силы пружины, демпфирующей силы и внешней силы.

