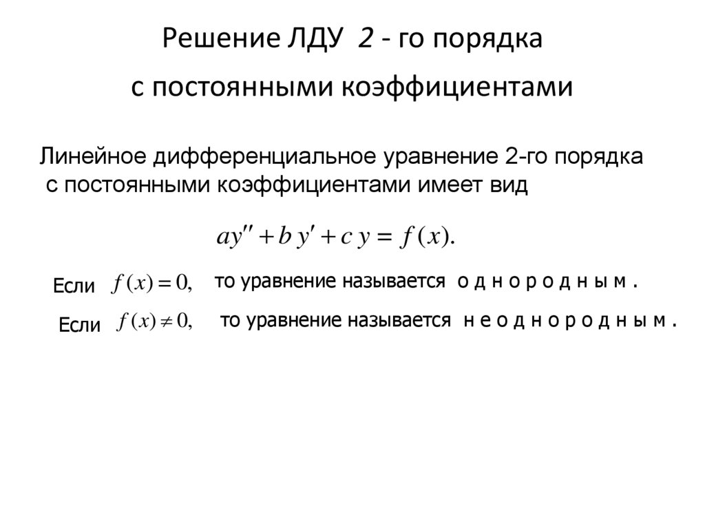
Решение обыкновенных дифференциальных уравнений в Wolfram|Alpha
Решение дифференциальных уравнений с выводом результатов в пошаговом представлении (функция “Show steps” – Показать шаги) является одной из важных особенностей Wolfram|Alpha.Wolfram|Alpha в большинстве случаев может помочь в решении дифференциальных уравнений различного уровня сложности, начиная от простейших дифференциальных уравнений первого порядка с разделяющимися переменными (separable equations ) и включая более сложные уравнения, для решения которых служат, например, методы операционного исчисления, использующие преобразование Лапласа.
Чтобы решить дифференциальное уравнение с помощью Wolfram|Alpha достаточно ввести его в систему. ВНИМАНИЕ! Для ввода символа производной используется знак апострофа ” ‘ “, но не кавычки (!). Для определенности можно добавить перед уравнением поисковое предписание solve (хотя, во многих случаях, это и не обязательно).
Как видим, Wolfram|Alpha сначала определяет (классифицирует) этот пример, как обыкновенное линейное дифференциальное уравнение первого порядка, затем выводит общее решение данного уравнения, график частного решения, удовлетворяющего условию y(1)=1, а также семейство интегральных кривых данного уравнения.
Чтобы получить детальное пошаговое решение, используйте кнопку “Show steps”:
Аналогичным образом можно получить решение, например, дифференциального уравнения Бернулли:
Wolfram|Alpha позволяет также получать решения дифференциальных уравнений второго и высших порядков. Например, так выглядит решение линейного неоднородного дифференциального уравнения второго порядка с постоянными коэффициентами:
Или же дифференциального уравнения 3-го порядка: solve y”” = y.
С помощью Wolfram|Alpha возможно получить общее решение дифференциального уравнения, заданного в общем виде:
Наконец, в некоторых случаях, когда это необходимо,Wolfram|Alpha использует для решения дифференциальных уравнений методы операционного исчисления (преобразование Лапласа):
Подробное решение этого примера смотрите по этой ссылке.
P.S.
Выше было рассмотрено только лишь как с помощью Wolfram|Alpha можно находить общее решение обыкновенных дифференциальных уравнений.
Для этого достаточно лишь ввести данное уравнение в систему. Процедуре отыскания частных обыкновенных дифференциальных уравнений будет посвящена отдельная публикация.
Метод вариации постоянной онлайн калькулятор. Решение линейных неоднородных дифференциальных уравнений высших порядков методом лагранжа. Метод вариации произвольных постоянных для построения решений системы линейных дифференциальных уравнений в векторной
Метод вариации произвольных постоянных
Метод вариации произвольных постоянных для построения решения линейного неоднородного дифференциального уравнения
a n (t )z (n ) (t ) + a n − 1 (t )z (n − 1) (t ) + … + a 1 (t )z “(t ) + a 0 (t )z (t ) = f (t )
состоит в замене произвольных постоянных c k
z (t ) = c 1 z 1 (t ) + c 2 z 2 (t ) + .
.. + c n z n (t )
соответствующего однородного уравнения
a n (t )z (n ) (t ) + a n − 1 (t )z (n − 1) (t ) + … + a 1 (t )z “(t ) + a 0 (t )z (t ) = 0
на вспомогательные функции c k (t ) , производные которых удовлетворяют линейной алгебраической системе
Определителем системы (1) служит вронскиан функций
Если – первообразные для , взятые при фиксированных значениях постоянных интегрирования, то функция
является решением исходного линейного неоднородного дифференциального уравнения. Интегрирование неоднородного уравнения при наличии общего решения соответствующего однородного уравнения сводится, таким образом, к квадратурам .
Метод вариации произвольных постоянных для построения решений системы линейных дифференциальных уравнений в векторной нормальной форме
состоит в построении частного решения (1) в виде
где Z (t )
– базис решений соответствующего однородного уравнения, записанный в виде матрицы, а векторная функция , заменившая вектор произвольных постоянных, определена соотношением .
Для системы с постоянными коэффициентами последнее выражение упрощается:
Матрица Z (t )Z − 1 (τ) называется матрицей Коши оператора L = A (t ) .
Метод вариации произвольной постоянной, или метод Лагранжа — еще один способ решения линейных дифференциальных уравнений первого порядка и уравнения Бернулли.
Линейные дифференциальные уравнения первого порядка – это уравнения вида y’+p(x)y=q(x). Если в правой части стоит нуль: y’+p(x)y=0, то это — линейное однородное уравнение 1го порядка. Соответственно, уравнение с ненулевой правой частью, y’+p(x)y=q(x), — неоднородное линейное уравнение 1го порядка.
Метод вариации произвольной постоянной (метод Лагранжа) состоит в следующем:
1) Ищем общее решение однородного уравнения y’+p(x)y=0: y=y*.
2) В общем решении С считаем не константой, а функцией от икса: С=С(x).
Находим производную общего решения (y*)’ и в первоначальное условие подставляем полученное выражение для y* и (y*)’. Из полученного уравнения находим функцию С(x).
3) В общее решение однородного уравнения вместо С подставляем найденное выражение С(x).
Рассмотрим примеры на метод вариации произвольной постоянной. Возьмем те же задания, что и в , сравним ход решения и убедимся, что полученные ответы совпадают.
1) y’=3x-y/x
Перепишем уравнение в стандартном виде (в отличие от метода Бернулли, где форма записи нам нужна была только для того, чтобы увидеть, что уравнение — линейное).
y’+y/x=3x (I). Теперь действуем по плану.
1) Решаем однородное уравнение y’+y/x=0. Это уравнение с разделяющимися переменными. Представляем y’=dy/dx, подставляем: dy/dx+y/x=0, dy/dx=-y/x. Обе части уравнения умножаем на dx и делим на xy≠0: dy/y=-dx/x. Интегрируем:
2) В полученном общем решении однородного уравнения будем считать С не константой, а функцией от x: С=С(x). Отсюда
Полученные выражения подставляем в условие (I):
Интегрируем обе части уравнения:
здесь С — уже некоторая новая константа.
3) В общее решение однородного уравнения y=C/x, где мы считали С=С(x), то есть y=C(x)/x, вместо С(x) подставляем найденное выражение x³+C: y=(x³+C)/x или y=x²+C/x. Получили такой же ответ, как и при решении методом Бернулли.
Ответ: y=x²+C/x.
2) y’+y=cosx.
Здесь уравнение уже записано в стандартном виде, преобразовывать не надо.
1) Решаем однородное линейное уравнение y’+y=0: dy/dx=-y; dy/y=-dx. Интегрируем:
Чтобы получить более удобную форму записи, экспоненту в степени С примем за новую С:
Это преобразование выполнили, чтобы удобнее было находить производную.
2) В полученном общем решении линейного однородного уравнения считаем С не константой, а функцией от x: С=С(x). При этом условии
Полученные выражения y и y’ подставляем в условие:
Умножим обе части уравнения на
Интегрируем обе части уравнения по формуле интегрирования по частям, получаем:
Здесь С уже не функция, а обычная константа.
3) В общее решение однородного уравнения
подставляем найденную функцию С(x):
Получили такой же ответ, как и при решении методом Бернулли.
Метод вариации произвольной постоянной применим и для решения .
y’x+y=-xy².
Приводим уравнение к стандартному виду: y’+y/x=-y² (II).
1) Решаем однородное уравнение y’+y/x=0. dy/dx=-y/x. Умножаем обе части уравнения на dx и делим на y: dy/y=-dx/x. Теперь интегрируем:
Подставляем полученные выражения в условие (II):
Упрощаем:
Получили уравнение с разделяющимися переменными относительно С и x:
Здесь С — уже обычная константа. В процессе интегрирования писали вместо С(x) просто С, чтобы не перегружать запись. А в конце вернулись к С(x), чтобы не путать С(x) с новой С.
3) В общее решение однородного уравнения y=C(x)/x подставляем найденную функцию С(x):
Получили такой же ответ, что и при решении способом Бернулли.
Примеры для самопроверки:
1.
Перепишем уравнение в стандартном виде:y’-2y=x.
1) Решаем однородное уравнение y’-2y=0. y’=dy/dx, отсюда dy/dx=2y, умножаем обе части уравнения на dx, делим на y и интегрируем:
Отсюда находим y:
Выражения для y и y’ подставляем в условие (для краткости будем питать С вместо С(x) и С’ вместо C”(x)):
Для нахождения интеграла в правой части применяем формулу интегрирования по частям:
Теперь подставляем u, du и v в формулу:
Здесь С =const.
3) Теперь подставляем в решение однородного
Рассмотрим теперь линейное неоднородное уравнение
. (2)
Пусть y 1 ,y 2 ,.., y n – фундаментальная система решений, а – общее решение соответствующего однородного уравнения L(y)=0 . Аналогично случаю уравнений первого порядка, будем искать решение уравнения (2) в виде
. (3)
Убедимся в том, что решение в таком виде существует. Для этого подставим функцию в уравнение. Для подстановки этой функции в уравнение найдём её производные.
Первая производная равна
. (4)
При вычислении второй производной в правой части (4) появится четыре слагаемых, при вычислении третьей производной – восемь слагаемых и так далее. Поэтому, для удобства дальнейшего счёта, первое слагаемое в (4) полагают равным нулю. С учётом этого, вторая производная равна
. (5)
По тем же, что и раньше, соображениям, в (5) также полагаем первое слагаемое равным нулю. Наконец, n-я производная равна
. (6)
Подставляя полученные значения производных в исходное уравнение, имеем
. (7)
Второе слагаемое в (7) равно нулю, так как функции y j , j=1,2,..,n, являются решениями соответствующего однородного уравнения L(y)=0. Объединяя с предыдущим, получаем систему алгебраических уравнений для нахождения функций C” j (x)
(8)
Определитель этой системы есть определитель Вронского фундаментальной системы решений y 1 ,y 2 ,..,y n соответствующего однородного уравнения L(y)=0 и поэтому не равен нулю. Следовательно, существует единственное решение системы (8).
Найдя его, получим функции C” j (x), j=1,2,…,n, а, следовательно, и C j (x), j=1,2,…,n Подставляя эти значения в (3), получаем решение линейного неоднородного уравнения.
Изложенный метод называется методом вариации произвольной постоянной или методом Лагранжа.
Пример №1
. Найдём общее решение уравнения y”” + 4y” + 3y = 9e -3 x . Рассмотрим соответствующее однородное уравнение y”” + 4y” + 3y = 0. Корни его характеристического уравнения r 2 + 4r + 3 = 0 равны -1 и -3. Поэтому фундаментальная система решений однородного уравнения состоит из функций y 1 = e – x и y 2 = e -3 x . Решение неоднородного уравнения ищем в виде y = C 1 (x)e – x + C 2 (x)e -3 x . Для нахождения производных C” 1 , C” 2 составляем систему уравнений (8)
C′ 1 ·e -x +C′ 2 ·e -3x =0
-C′ 1 ·e -x -3C′ 2 ·e -3x =9e -3x
решая которую, находим , Интегрируя полученные функции, имеем
Окончательно получим
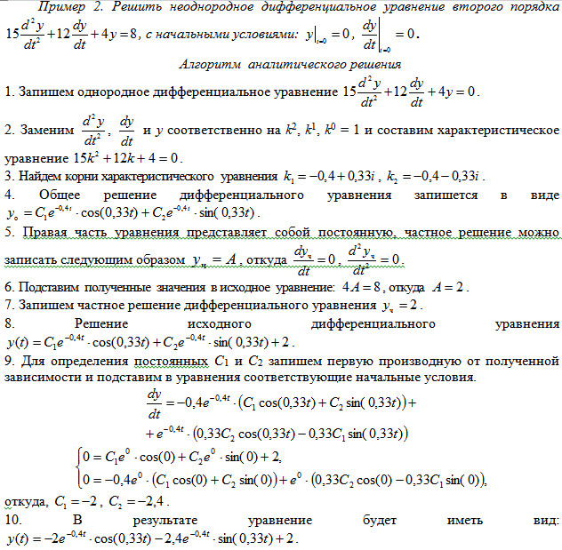
Пример №2
. Решить линейные дифференциальные уравнения второго порядка с постоянными коэффициентами методом вариации произвольных постоянных:
y(0) =1 + 3ln3
y’(0) = 10ln3
Решение:
Данное дифференциальное уравнение относится к линейным дифференциальным уравнениям с постоянными коэффициентами.
Решение уравнения будем искать в виде y = e rx . Для этого составляем характеристическое уравнение линейного однородного дифференциального уравнения с постоянными коэффициентами:
r 2 -6 r + 8 = 0
D = (-6) 2 – 4·1·8 = 4
Корни характеристического уравнения: r 1 = 4, r 2 = 2
Следовательно, фундаментальную систему решений составляют функции: y 1 =e 4x , y 2 =e 2x
Общее решение однородного уравнения имеет вид: y
=C 1 ·e 4x +C 2 ·e 2x
Поиск частного решения методом вариации произвольной постоянной.
Для нахождения производных C” i составляем систему уравнений:
C′ 1 ·e 4x +C′ 2 ·e 2x =0
C′ 1 (4e 4x) + C′ 2 (2e 2x) = 4/(2+e -2x)
Выразим C” 1 из первого уравнения:
C” 1 = -c 2 e -2x
и подставим во второе. В итоге получаем:
C” 1 = 2/(e 2x +2e 4x)
C” 2 = -2e 2x /(e 2x +2e 4x)
Интегрируем полученные функции C” i:
C 1 = 2ln(e -2x +2) – e -2x + C * 1
C 2 = ln(2e 2x +1) – 2x+ C * 2
Поскольку y
=C 1 ·e 4x +C 2 ·e 2x , то записываем полученные выражения в виде:
C 1 = (2ln(e -2x +2) – e -2x + C * 1) e 4x = 2 e 4x ln(e -2x +2) – e 2x + C * 1 e 4x
C 2 = (ln(2e 2x +1) – 2x+ C * 2)e 2x = e 2x ln(2e 2x +1) – 2x e 2x + C * 2 e 2x
Таким образом, общее решение дифференциального уравнения имеет вид:
y = 2 e 4x ln(e -2x +2) – e 2x + C * 1 e 4x + e 2x ln(2e 2x +1) – 2x e 2x + C * 2 e 2x
или
y = 2 e 4x ln(e -2x +2) – e 2x + e 2x ln(2e 2x +1) – 2x e 2x + C * 1 e 4x + C * 2 e 2x
Найдем частное решение при условии:
y(0) =1 + 3ln3
y’(0) = 10ln3
Подставляя x = 0, в найденное уравнение, получим:
y(0) = 2 ln(3) – 1 + ln(3) + C * 1 + C * 2 = 3 ln(3) – 1 + C * 1 + C * 2 = 1 + 3ln3
Находим первую производную от полученного общего решения:
y’ = 2e 2x (2C 1 e 2x + C 2 -2x +4 e 2x ln(e -2x +2)+ ln(2e 2x +1)-2)
Подставляя x = 0, получим:
y’(0) = 2(2C 1 + C 2 +4 ln(3)+ ln(3)-2) = 4C 1 + 2C 2 +10 ln(3) -4 = 10ln3
Получаем систему из двух уравнений:
3 ln(3) – 1 + C * 1 + C * 2 = 1 + 3ln3
4C 1 + 2C 2 +10 ln(3) -4 = 10ln3
или
C * 1 + C * 2 = 2
4C 1 + 2C 2 = 4
или
C * 1 + C * 2 = 2
2C 1 + C 2 = 2
Откуда: C 1 = 0, C * 2 = 2
Частное решение запишется как:
y = 2e 4x ·ln(e -2x +2) – e 2x + e 2x ·ln(2e 2x +1) – 2x·e 2x + 2·e 2x
Метод вариации произвольных постоянных применяется для решения неоднородных дифференциальных уравнений.
Данный урок предназначен для тех студентов, кто уже более или менее хорошо ориентируется в теме. Если вы только-только начинаете знакомиться с ДУ, т.е. являетесь чайником, то рекомендую начать с первого урока: Дифференциальные уравнения первого порядка. Примеры решений . А если уже-уже заканчиваете, пожалуйста, отбросьте возможное предвзятое мнение, что метод сложный. Потому что он простой.
В каких случаях применяется метод вариации произвольных постоянных?
1) Метод вариации произвольной постояннОЙ можно использовать при решении линейного неоднородного ДУ 1-го порядка . Коль скоро уравнение первого порядка, то и постоянная (константа) тоже одна.
2) Метод вариации произвольнЫХ постоянных используют для решения некоторых линейных неоднородных уравнений второго порядка . Здесь варьируются две постоянные (константы).
Логично предположить, что урок будет состоять из двух параграфов…. Вот написал это предложение, и минут 10 мучительно думал, какую бы еще умную хрень добавить для плавного перехода к практическим примерам.
Но почему-то мыслей после праздников нет никаких, хотя вроде и не злоупотреблял ничем. Поэтому сразу примемся за первый параграф.
Метод вариации произвольной постоянной
для линейного неоднородного уравнения первого порядка
Перед рассмотрением метода вариации произвольной постоянной желательно быть знакомым со статьей Линейные дифференциальные уравнения первого порядка . На том уроке мы отрабатывали первый способ решения неоднородного ДУ 1-го порядка. Этот первый способ решения, напоминаю, называется метод замены или метод Бернулли (не путать с уравнением Бернулли !!!)
Сейчас мы рассмотрим второй способ решения – метод вариации произвольной постоянной. Я приведу всего три примера, причем возьму их из вышеупомянутого урока . Почему так мало? Потому что на самом деле решение вторым способом будет очень похоже на решение первым способом. Кроме того, по моим наблюдениям, метод вариации произвольных постоянных применяется реже метода замены.
Пример 1
(Диффур из Примера №2 урока Линейные неоднородные ДУ 1-го порядка )
Решение: Данное уравнение является линейным неоднородным и имеет знакомый вид:
На первом этапе необходимо решить более простое уравнение:
То есть, тупо обнуляем правую часть – вместо пишем ноль.
Уравнение я буду называть вспомогательным уравнением .
В данном примере нужно решить следующее вспомогательное уравнение:
Перед нами уравнение с разделяющимися переменными , решение которого (надеюсь) уже не представляет для вас сложностей:
Таким образом:
– общее решение вспомогательного уравнения .
На втором шаге заменим константу некоторой пока ещё неизвестной функцией , которая зависит от «икс»:
Отсюда и название метода – варьируем константу . Как вариант, константа может быть некоторой функцией , которую нам предстоит сейчас найти.
В исходном неоднородном уравнении проведём замену:
Подставим и в уравнение :
Контрольный момент – два слагаемых в левой части сокращаются .
Если этого не происходит, следует искать ошибку выше.
В результате замены получено уравнение с разделяющимися переменными. Разделяем переменные и интегрируем.
Какая благодать, экспоненты тоже сокращаются:
К найденной функции приплюсовываем «нормальную» константу :
На заключительном этапе вспоминаем про нашу замену:
Функция только что найдена!
Таким образом, общее решение:
Ответ: общее решение:
Если вы распечатаете два способа решения, то легко заметите, что в обоих случаях мы находили одни и те же интегралы. Отличие лишь в алгоритме решения.
Теперь что-нибудь посложнее, второй пример я тоже прокомментирую:
Пример 2
Найти общее решение дифференциального уравнения
(Диффур из Примера №8 урока Линейные неоднородные ДУ 1-го порядка )
Решение: Приведем уравнение к виду :
Обнулим правую часть и решим вспомогательное уравнение:
Общее решение вспомогательного уравнения:
В неоднородном уравнении проведём замену:
По правилу дифференцирования произведения:
Подставим и в исходное неоднородное уравнение :
Два слагаемых в левой части сокращаются, значит, мы на верном пути:
Интегрируем по частям. Вкусная буква из формулы интегрирования по частям у нас уже задействована в решении, поэтому используем, например, буквы «а» и «бэ»:
Теперь вспоминаем проведённую замену:
Ответ: общее решение:
И один пример для самостоятельного решения:
Пример 3
Найти частное решение дифференциального уравнения, соответствующее заданному начальному условию.
,
(Диффур из Примера №4 урока Линейные неоднородные ДУ 1-го порядка )
Решение:
Данное ДУ является линейным неоднородным. Используем метод вариации произвольных постоянных. Решим вспомогательное уравнение:
Разделяем переменные и интегрируем:
Общее решение:
В неоднородном уравнении проведем замену:
Выполним подстановку:
Таким образом, общее решение:
Найдем частное решение, соответствующее заданному начальному условию:
Ответ: частное решение:
Решение в конце урока может служить примерным образцом для чистового оформления задания.
Метод вариации произвольных постоянных
для линейного неоднородного уравнения второго порядка
с постоянными коэффициентами
Часто приходилось слышать мнение, что метод вариации произвольных постоянных для уравнения второго порядка – штука не из легких. Но я предполагаю следующее: скорее всего, метод многим кажется трудным, поскольку встречается не так часто. А в действительности особых сложностей нет – ход решения чёткий, прозрачный, понятный. И красивый.
Для освоения метода желательно уметь решать неоднородные уравнения второго порядка способом подбора частного решения по виду правой части. Данный способ подробно рассмотрен в статье Неоднородные ДУ 2-го порядка . Вспоминаем, что линейное неоднородное уравнение второго порядка с постоянными коэффициентами имеет вид:
Метод подбора, который рассматривался на вышеупомянутом уроке, проходит лишь в ограниченном ряде случаев, когда в правой части находятся многочлены, экспоненты, синусы, косинусы.
Но что делать, когда справа, например, дробь, логарифм, тангенс? В такой ситуации на помощь как раз и приходит метод вариации постоянных.
Пример 4
Найти общее решение дифференциального уравнения второго порядка
Решение: В правой части данного уравнения находится дробь, поэтому сразу можно сказать, что метод подбора частного решения не прокатывает. Используем метод вариации произвольных постоянных.
Ничто не предвещает грозы, начало решения совершенно обычное:
Найдем общее решение соответствующего однородного уравнения:
Составим и решим характеристическое уравнение:
– получены сопряженные комплексные корни, поэтому общее решение:
Обратите внимание на запись общего решения – если есть скобки, то их раскрываем.
Теперь проделываем практически тот же трюк, что и для уравнения первого порядка: варьируем константы , заменяя их неизвестными функциями . То есть, общее решение неоднородного уравнения будем искать в виде:
Где – пока ещё неизвестные функции.
Похоже на свалку бытовых отходов, но сейчас всё рассортируем.
В качестве неизвестных выступают производные функций . Наша цель – найти производные , причем найденные производные должны удовлетворять и первому и второму уравнению системы.
Откуда берутся «игреки»? Их приносит аист. Смотрим на полученное ранее общее решение и записываем:
Найдем производные:
С левыми частями разобрались. Что справа?
– это правая часть исходного уравнения, в данном случае:
Коэффициент – это коэффициент при второй производной:
На практике почти всегда , и наш пример не исключение.
Всё прояснилось, теперь можно составить систему:
Систему обычно решают по формулам Крамера , используя стандартный алгоритм. Единственное отличие состоит в том, что вместо чисел у нас функции.
Найдем главный определитель системы:
Если позабылось, как раскрывается определитель «два на два», обратитесь к уроку Как вычислить определитель? Ссылка ведёт на доску позора =)
Итак: , значит, система имеет единственное решение.
Находим производную:
Но это еще не всё, пока мы нашли только производную.
Сама функция восстанавливается интегрированием:
Разбираемся со второй функцией:
Здесь добавляем «нормальную» константу
На заключительном этапе решения вспоминаем, в каком виде мы искали общее решение неоднородного уравнения? В таком:
Нужные функции только что найдены!
Осталось выполнить подстановку и записать ответ:
Ответ: общее решение:
В принципе, в ответе можно было раскрыть скобки.
Полная проверка ответа выполняется по стандартной схеме, которая рассматривалась на уроке Неоднородные ДУ 2-го порядка . Но проверка будет непростой, поскольку предстоит находить достаточно тяжелые производные и проводить громоздкую подстановку. Это неприятная особенность, когда вы решаете подобные диффуры.
Пример 5
Решить дифференциальное уравнение методом вариации произвольных постоянных
Это пример для самостоятельного решения.
На самом деле в правой части тоже дробь. Вспоминаем тригонометрическую формулу , её, к слову, нужно будет применить по ходу решения.
Метод вариации произвольных постоянных – наиболее универсальный метод. Им можно решить любое уравнение, которое решается методом подбора частного решения по виду правой части . Возникает вопрос, а почему бы и там не использовать метод вариации произвольных постоянных? Ответ очевиден: подбор частного решения, который рассматривался на уроке Неоднородные уравнения второго порядка , значительно ускоряет решение и сокращает запись – никакого трахча с определителями и интегралами.
Рассмотрим два примера с задачей Коши .
Пример 6
Найти частное решение дифференциального уравнения, соответствующее заданным начальным условиям
,
Решение: Опять дробь и экспонента в интересном месте.
Используем метод вариации произвольных постоянных.
Найдем общее решение соответствующего однородного уравнения:
– получены различные действительные корни, поэтому общее решение:
Общее решение неоднородного уравнения ищем в виде: , где – пока ещё неизвестные функции.
Составим систему:
В данном случае:
,
Находим производные:
,
Таким образом:
Систему решим по формулам Крамера:
, значит, система имеет единственное решение.
Восстанавливаем функцию интегрированием:
Здесь использован метод подведения функции под знак дифференциала .
Восстанавливаем вторую функцию интегрированием:
Такой интеграл решается методом замены переменной :
Из самой замены выражаем:
Таким образом:
Данный интеграл можно найти методом выделения полного квадрата , но в примерах с диффурами я предпочитаю раскладывать дробь методом неопределенных коэффициентов :
Обе функции найдены:
В результате, общее решение неоднородного уравнения:
Найдем частное решение, удовлетворяющее начальным условиям .
Технически поиск решения осуществляется стандартным способом, который рассматривался в статье Неоднородные дифференциальные уравнения второго порядка .
Держитесь, сейчас будем находить производную от найденного общего решения:
Вот такое вот безобразие. Упрощать его не обязательно, легче сразу составить систему уравнений. В соответствии с начальными условиями :
Подставим найденные значения констант в общее решение:
В ответе логарифмы можно немного запаковать.
Ответ: частное решение:
Как видите, трудности могут возникнуть в интегралах и производных, но никак не в самом алгоритме метода вариации произвольных постоянных. Это не я вас запугал, это всё сборник Кузнецова!
Для расслабления заключительный, более простой пример для самостоятельного решения:
Пример 7
Решить задачу Коши
,
Пример несложный, но творческий, когда составите систему, внимательно на неё посмотрите, прежде чем решать;-),
В результате общее решение:
Найдем частное решение, соответствующее начальным условиям .
Подставим найденные значения констант в общее решение:
Ответ: частное решение:
Метод вариации постоянной онлайн калькулятор. ОДУ
Рассмотрим теперь линейное неоднородное уравнение
. (2)
Пусть y 1 ,y 2 ,.., y n – фундаментальная система решений, а – общее решение соответствующего однородного уравнения L(y)=0 . Аналогично случаю уравнений первого порядка, будем искать решение уравнения (2) в виде
. (3)
Убедимся в том, что решение в таком виде существует. Для этого подставим функцию в уравнение. Для подстановки этой функции в уравнение найдём её производные. Первая производная равна
. (4)
При вычислении второй производной в правой части (4) появится четыре слагаемых, при вычислении третьей производной – восемь слагаемых и так далее. Поэтому, для удобства дальнейшего счёта, первое слагаемое в (4) полагают равным нулю. С учётом этого, вторая производная равна
.
(5)
По тем же, что и раньше, соображениям, в (5) также полагаем первое слагаемое равным нулю. Наконец, n-я производная равна
. (6)
Подставляя полученные значения производных в исходное уравнение, имеем
. (7)
Второе слагаемое в (7) равно нулю, так как функции y j , j=1,2,..,n, являются решениями соответствующего однородного уравнения L(y)=0. Объединяя с предыдущим, получаем систему алгебраических уравнений для нахождения функций C” j (x)
(8)
Определитель этой системы есть определитель Вронского фундаментальной системы решений y 1 ,y 2 ,..,y n соответствующего однородного уравнения L(y)=0 и поэтому не равен нулю. Следовательно, существует единственное решение системы (8). Найдя его, получим функции C” j (x), j=1,2,…,n, а, следовательно, и C j (x), j=1,2,…,n Подставляя эти значения в (3), получаем решение линейного неоднородного уравнения.
Изложенный метод называется методом вариации произвольной постоянной или методом Лагранжа.
Пример №1 .
решая которую, находим , Интегрируя полученные функции, имеем
Окончательно получим
Пример №2
. Решить линейные дифференциальные уравнения второго порядка с постоянными коэффициентами методом вариации произвольных постоянных:
y(0) =1 + 3ln3
y’(0) = 10ln3
Решение:
Данное дифференциальное уравнение относится к линейным дифференциальным уравнениям с постоянными коэффициентами.
Решение уравнения будем искать в виде y = e rx . Для этого составляем характеристическое уравнение линейного однородного дифференциального уравнения с постоянными коэффициентами:
r 2 -6 r + 8 = 0
D = (-6) 2 – 4 1 8 = 4
Корни характеристического уравнения: r 1 = 4, r 2 = 2
Следовательно, фундаментальную систему решений составляют функции:
y 1 = e 4x , y 2 = e 2x
Общее решение однородного уравнения имеет вид:
Поиск частного решения методом вариации произвольной постоянной.
Для нахождения производных C” i составляем систему уравнений:
C” 1 (4e 4x) + C” 2 (2e 2x) = 4/(2+e -2x)
Выразим C” 1 из первого уравнения:
C” 1 = -c 2 e -2x
и подставим во второе. В итоге получаем:
C” 1 = 2/(e 2x +2e 4x)
C” 2 = -2e 2x /(e 2x +2e 4x)
Интегрируем полученные функции C” i:
C 1 = 2ln(e -2x +2) – e -2x + C * 1
C 2 = ln(2e 2x +1) – 2x+ C * 2
Поскольку , то записываем полученные выражения в виде:
C 1 = (2ln(e -2x +2) – e -2x + C * 1) e 4x = 2 e 4x ln(e -2x +2) – e 2x + C * 1 e 4x
C 2 = (ln(2e 2x +1) – 2x+ C * 2)e 2x = e 2x ln(2e 2x +1) – 2x e 2x + C * 2 e 2x
Таким образом, общее решение дифференциального уравнения имеет вид:
y = 2 e 4x ln(e -2x +2) – e 2x + C * 1 e 4x + e 2x ln(2e 2x +1) – 2x e 2x + C * 2 e 2x
или
y = 2 e 4x ln(e -2x +2) – e 2x + e 2x ln(2e 2x +1) – 2x e 2x + C * 1 e 4x + C * 2 e 2x
Найдем частное решение при условии:
y(0) =1 + 3ln3
y’(0) = 10ln3
Подставляя x = 0, в найденное уравнение, получим:
y(0) = 2 ln(3) – 1 + ln(3) + C * 1 + C * 2 = 3 ln(3) – 1 + C * 1 + C * 2 = 1 + 3ln3
Находим первую производную от полученного общего решения:
y’ = 2e 2x (2C 1 e 2x + C 2 -2x +4 e 2x ln(e -2x +2)+ ln(2e 2x +1)-2)
Подставляя x = 0, получим:
y’(0) = 2(2C 1 + C 2 +4 ln(3)+ ln(3)-2) = 4C 1 + 2C 2 +10 ln(3) -4 = 10ln3
Получаем систему из двух уравнений:
3 ln(3) – 1 + C * 1 + C * 2 = 1 + 3ln3
4C 1 + 2C 2 +10 ln(3) -4 = 10ln3
или
C * 1 + C * 2 = 2
4C 1 + 2C 2 = 4
или
C * 1 + C * 2 = 2
2C 1 + C 2 = 2
Откуда:
C 1 = 0, C * 2 = 2
Частное решение запишется как:
y = 2 e 4x ln(e -2x +2) – e 2x + e 2x ln(2e 2x +1) – 2x e 2x + 2 e 2x
Метод вариации произвольных постоянных применяется для решения неоднородных дифференциальных уравнений.
Данный урок предназначен для тех студентов, кто уже более или менее хорошо ориентируется в теме. Если вы только-только начинаете знакомиться с ДУ, т.е. являетесь чайником, то рекомендую начать с первого урока: Дифференциальные уравнения первого порядка. Примеры решений . А если уже-уже заканчиваете, пожалуйста, отбросьте возможное предвзятое мнение, что метод сложный. Потому что он простой.
В каких случаях применяется метод вариации произвольных постоянных?
1) Метод вариации произвольной постояннОЙ можно использовать при решении линейного неоднородного ДУ 1-го порядка . Коль скоро уравнение первого порядка, то и постоянная (константа) тоже одна.
2) Метод вариации произвольнЫХ постоянных используют для решения некоторых линейных неоднородных уравнений второго порядка . Здесь варьируются две постоянные (константы).
Логично предположить, что урок будет состоять из двух параграфов…. Вот написал это предложение, и минут 10 мучительно думал, какую бы еще умную хрень добавить для плавного перехода к практическим примерам.
Но почему-то мыслей после праздников нет никаких, хотя вроде и не злоупотреблял ничем. Поэтому сразу примемся за первый параграф.
Метод вариации произвольной постоянной
для линейного неоднородного уравнения первого порядка
Перед рассмотрением метода вариации произвольной постоянной желательно быть знакомым со статьей Линейные дифференциальные уравнения первого порядка . На том уроке мы отрабатывали первый способ решения неоднородного ДУ 1-го порядка. Этот первый способ решения, напоминаю, называется метод замены или метод Бернулли (не путать с уравнением Бернулли !!!)
Сейчас мы рассмотрим второй способ решения – метод вариации произвольной постоянной. Я приведу всего три примера, причем возьму их из вышеупомянутого урока . Почему так мало? Потому что на самом деле решение вторым способом будет очень похоже на решение первым способом. Кроме того, по моим наблюдениям, метод вариации произвольных постоянных применяется реже метода замены.
Пример 1
(Диффур из Примера №2 урока Линейные неоднородные ДУ 1-го порядка )
Решение: Данное уравнение является линейным неоднородным и имеет знакомый вид:
На первом этапе необходимо решить более простое уравнение:
То есть, тупо обнуляем правую часть – вместо пишем ноль.
Уравнение я буду называть вспомогательным уравнением .
В данном примере нужно решить следующее вспомогательное уравнение:
Перед нами уравнение с разделяющимися переменными , решение которого (надеюсь) уже не представляет для вас сложностей:
Таким образом:
– общее решение вспомогательного уравнения .
На втором шаге заменим константу некоторой пока ещё неизвестной функцией , которая зависит от «икс»:
Отсюда и название метода – варьируем константу . Как вариант, константа может быть некоторой функцией , которую нам предстоит сейчас найти.
В исходном неоднородном уравнении проведём замену:
Подставим и в уравнение :
Контрольный момент – два слагаемых в левой части сокращаются .
Если этого не происходит, следует искать ошибку выше.
В результате замены получено уравнение с разделяющимися переменными. Разделяем переменные и интегрируем.
Какая благодать, экспоненты тоже сокращаются:
К найденной функции приплюсовываем «нормальную» константу :
На заключительном этапе вспоминаем про нашу замену:
Функция только что найдена!
Таким образом, общее решение:
Ответ: общее решение:
Если вы распечатаете два способа решения, то легко заметите, что в обоих случаях мы находили одни и те же интегралы. Отличие лишь в алгоритме решения.
Теперь что-нибудь посложнее, второй пример я тоже прокомментирую:
Пример 2
Найти общее решение дифференциального уравнения
(Диффур из Примера №8 урока Линейные неоднородные ДУ 1-го порядка )
Решение: Приведем уравнение к виду :
Обнулим правую часть и решим вспомогательное уравнение:
Общее решение вспомогательного уравнения:
В неоднородном уравнении проведём замену:
По правилу дифференцирования произведения:
Подставим и в исходное неоднородное уравнение :
Два слагаемых в левой части сокращаются, значит, мы на верном пути:
Интегрируем по частям.
Вкусная буква из формулы интегрирования по частям у нас уже задействована в решении, поэтому используем, например, буквы «а» и «бэ»:
Теперь вспоминаем проведённую замену:
Ответ: общее решение:
И один пример для самостоятельного решения:
Пример 3
Найти частное решение дифференциального уравнения, соответствующее заданному начальному условию.
,
(Диффур из Примера №4 урока Линейные неоднородные ДУ 1-го порядка )
Решение:
Данное ДУ является линейным неоднородным. Используем метод вариации произвольных постоянных. Решим вспомогательное уравнение:
Разделяем переменные и интегрируем:
Общее решение:
В неоднородном уравнении проведем замену:
Выполним подстановку:
Таким образом, общее решение:
Найдем частное решение, соответствующее заданному начальному условию:
Ответ: частное решение:
Решение в конце урока может служить примерным образцом для чистового оформления задания.
Метод вариации произвольных постоянных
для линейного неоднородного уравнения второго порядка
с постоянными коэффициентами
Часто приходилось слышать мнение, что метод вариации произвольных постоянных для уравнения второго порядка – штука не из легких. Но я предполагаю следующее: скорее всего, метод многим кажется трудным, поскольку встречается не так часто. А в действительности особых сложностей нет – ход решения чёткий, прозрачный, понятный. И красивый.
Для освоения метода желательно уметь решать неоднородные уравнения второго порядка способом подбора частного решения по виду правой части. Данный способ подробно рассмотрен в статье Неоднородные ДУ 2-го порядка . Вспоминаем, что линейное неоднородное уравнение второго порядка с постоянными коэффициентами имеет вид:
Метод подбора, который рассматривался на вышеупомянутом уроке, проходит лишь в ограниченном ряде случаев, когда в правой части находятся многочлены, экспоненты, синусы, косинусы.
Но что делать, когда справа, например, дробь, логарифм, тангенс? В такой ситуации на помощь как раз и приходит метод вариации постоянных.
Пример 4
Найти общее решение дифференциального уравнения второго порядка
Решение: В правой части данного уравнения находится дробь, поэтому сразу можно сказать, что метод подбора частного решения не прокатывает. Используем метод вариации произвольных постоянных.
Ничто не предвещает грозы, начало решения совершенно обычное:
Найдем общее решение соответствующего однородного уравнения:
Составим и решим характеристическое уравнение:
– получены сопряженные комплексные корни, поэтому общее решение:
Обратите внимание на запись общего решения – если есть скобки, то их раскрываем.
Теперь проделываем практически тот же трюк, что и для уравнения первого порядка: варьируем константы , заменяя их неизвестными функциями . То есть, общее решение неоднородного уравнения будем искать в виде:
Где – пока ещё неизвестные функции.
Похоже на свалку бытовых отходов, но сейчас всё рассортируем.
В качестве неизвестных выступают производные функций . Наша цель – найти производные , причем найденные производные должны удовлетворять и первому и второму уравнению системы.
Откуда берутся «игреки»? Их приносит аист. Смотрим на полученное ранее общее решение и записываем:
Найдем производные:
С левыми частями разобрались. Что справа?
– это правая часть исходного уравнения, в данном случае:
Коэффициент – это коэффициент при второй производной:
На практике почти всегда , и наш пример не исключение.
Всё прояснилось, теперь можно составить систему:
Систему обычно решают по формулам Крамера , используя стандартный алгоритм. Единственное отличие состоит в том, что вместо чисел у нас функции.
Найдем главный определитель системы:
Если позабылось, как раскрывается определитель «два на два», обратитесь к уроку Как вычислить определитель? Ссылка ведёт на доску позора =)
Итак: , значит, система имеет единственное решение.
Находим производную:
Но это еще не всё, пока мы нашли только производную.
Сама функция восстанавливается интегрированием:
Разбираемся со второй функцией:
Здесь добавляем «нормальную» константу
На заключительном этапе решения вспоминаем, в каком виде мы искали общее решение неоднородного уравнения? В таком:
Нужные функции только что найдены!
Осталось выполнить подстановку и записать ответ:
Ответ: общее решение:
В принципе, в ответе можно было раскрыть скобки.
Полная проверка ответа выполняется по стандартной схеме, которая рассматривалась на уроке Неоднородные ДУ 2-го порядка . Но проверка будет непростой, поскольку предстоит находить достаточно тяжелые производные и проводить громоздкую подстановку. Это неприятная особенность, когда вы решаете подобные диффуры.
Пример 5
Решить дифференциальное уравнение методом вариации произвольных постоянных
Это пример для самостоятельного решения.
На самом деле в правой части тоже дробь. Вспоминаем тригонометрическую формулу , её, к слову, нужно будет применить по ходу решения.
Метод вариации произвольных постоянных – наиболее универсальный метод. Им можно решить любое уравнение, которое решается методом подбора частного решения по виду правой части . Возникает вопрос, а почему бы и там не использовать метод вариации произвольных постоянных? Ответ очевиден: подбор частного решения, который рассматривался на уроке Неоднородные уравнения второго порядка , значительно ускоряет решение и сокращает запись – никакого трахча с определителями и интегралами.
Рассмотрим два примера с задачей Коши .
Пример 6
Найти частное решение дифференциального уравнения, соответствующее заданным начальным условиям
,
Решение: Опять дробь и экспонента в интересном месте.
Используем метод вариации произвольных постоянных.
Найдем общее решение соответствующего однородного уравнения:
– получены различные действительные корни, поэтому общее решение:
Общее решение неоднородного уравнения ищем в виде: , где – пока ещё неизвестные функции.
Составим систему:
В данном случае:
,
Находим производные:
,
Таким образом:
Систему решим по формулам Крамера:
, значит, система имеет единственное решение.
Восстанавливаем функцию интегрированием:
Здесь использован метод подведения функции под знак дифференциала .
Восстанавливаем вторую функцию интегрированием:
Такой интеграл решается методом замены переменной :
Из самой замены выражаем:
Таким образом:
Данный интеграл можно найти методом выделения полного квадрата , но в примерах с диффурами я предпочитаю раскладывать дробь методом неопределенных коэффициентов :
Обе функции найдены:
В результате, общее решение неоднородного уравнения:
Найдем частное решение, удовлетворяющее начальным условиям .
Технически поиск решения осуществляется стандартным способом, который рассматривался в статье Неоднородные дифференциальные уравнения второго порядка .
Держитесь, сейчас будем находить производную от найденного общего решения:
Вот такое вот безобразие. Упрощать его не обязательно, легче сразу составить систему уравнений. В соответствии с начальными условиями :
Подставим найденные значения констант в общее решение:
В ответе логарифмы можно немного запаковать.
Ответ: частное решение:
Как видите, трудности могут возникнуть в интегралах и производных, но никак не в самом алгоритме метода вариации произвольных постоянных. Это не я вас запугал, это всё сборник Кузнецова!
Для расслабления заключительный, более простой пример для самостоятельного решения:
Пример 7
Решить задачу Коши
,
Пример несложный, но творческий, когда составите систему, внимательно на неё посмотрите, прежде чем решать;-),
В результате общее решение:
Найдем частное решение, соответствующее начальным условиям .
Подставим найденные значения констант в общее решение:
Ответ: частное решение:
Лекция 44. Линейные неоднородные уравнения второго порядка. Метод вариации произвольных постоянных. Линейные неоднородные уравнения второго порядка с постоянными коэффициентами. (специальная правая часть).
Социальные преобразования. Государство и церковь.
Социальная политика большевиков во многом диктовалась их классовым подходом. Декретом от 10 ноября 1917 г. уничтожена сословная система, отменены дореволюционные чины, титулы и награды. Установлена выборность судей; проведена секуляризация гражданских состояний. Установлено бесплатное образование и медицинское обслуживание (декрет от 31 октября 1918 г.). Женщины уравнивались в правах с мужчинами (декреты от 16 и 18 декабря 1917 г.). Декрет о браке вводил институт гражданского брака.
Декретом СНК от 20 января 1918 года церковь отделена от государства и от системы образования.
Большая часть церковного имущества конфискована. Патриарх Московский и всея Руси Тихон (избран 5 ноября 1917 года) 19 января 1918 года предал анафеме Советскую власть и призвал к борьбе против большевиков.
Рассмотрим линейное неоднородное уравнение второго порядка
Структура общего решения такого уравнения определяется следующей теоремой:
Теорема 1. Общее решение неоднородного уравнения (1) представляется как сумма какого-нибудь частного решения этого уравнения и общего решения соответствующего однородного уравнения
(2)
Доказательство . Нужно доказать, что сумма
есть общее решение уравнения (1). Докажем сначала, что функция (3) есть решение уравнения (1).
Подставляя сумму в уравнение (1) вместо у , будем иметь
Так как есть решение уравнение (2), то выражение, стоящее в первых скобках, тождественно равно нулю. Так как есть решение уравнения (1), то выражение, стоящее во вторых скобках, равно f(x) . Следовательно, равенство (4) является тождеством. Таким образом, первая часть теоремы доказана.
Докажем второе утверждение: выражение (3) есть общее решение уравнения (1). Мы должны доказать, что входящие в это выражение произвольные постоянные можно подобрать так, чтобы удовлетворялись начальные условия:
(5)
каковы бы ни были числа х 0 , y 0 и (лишь бы х 0 было взято из той области, где функции а 1 , а 2 и f(x) непрерывны).
Заметив, что можно представить в форме . Тогда на основании условий (5) будем иметь
Решим эту систему и определим С 1 и С 2 . Перепишем систему в виде:
(6)
Заметим, что определитель этой системы есть определитель Вронского для функций у 1 и у 2 в точке х=х 0 . Так как эти функции по условию линейно независимы, то определитель Вронского не равен нулю; следовательно система (6) имеет определенное решение С 1 и С 2 , т.
е. существуют такие значения С 1 и С 2 , при которых формула (3) определяет решение уравнения (1), удовлетворяющее данным начальным условиям. Что и требовалось доказать.
Перейдем к общему методу нахождения частных решений неоднородного уравнения.
Напишем общее решение однородного уравнения (2)
. (7)
Будем искать частное решение неоднородного уравнения (1) в форме (7), рассматривая С 1 и С 2 как некоторые пока неизвестные функции от х.
Продифференцируем равенство (7):
Подберем искомые функции С 1 и С 2 так, чтобы выполнялось равенство
. (8)
Если учесть это дополнительное условие, то первая производная примет вид
.
Дифференцируя теперь это выражение, найдем :
Подставляя в уравнение (1), получим
Выражения, стоящие в первых двух скобках, обращаются в нуль, так как y 1 и y 2 – решения однородного уравнения. Следовательно, последнее равенство принимает вид
.
(9)
Таким образом, функция (7) будет решением неоднородного уравнения (1) в том случае, если функции С 1 и С 2 удовлетворяют уравнениям (8) и (9). Составим систему уравнений из уравнений (8) и (9).
Так как определителем этой системы является определитель Вронского для линейно независимых решений y 1 и y 2 уравнения (2), то он не равен нулю. Следовательно, решая систему, мы найдем как определенные функции от х .
Метод вариации произвольной постоянной, или метод Лагранжа — еще один способ решения линейных дифференциальных уравнений первого порядка и уравнения Бернулли.
Линейные дифференциальные уравнения первого порядка – это уравнения вида y’+p(x)y=q(x). Если в правой части стоит нуль: y’+p(x)y=0, то это — линейное однородное уравнение 1го порядка. Соответственно, уравнение с ненулевой правой частью, y’+p(x)y=q(x), — неоднородное линейное уравнение 1го порядка.
Метод вариации произвольной постоянной (метод Лагранжа) состоит в следующем:
1) Ищем общее решение однородного уравнения y’+p(x)y=0: y=y*.
2) В общем решении С считаем не константой, а функцией от икса: С=С(x). Находим производную общего решения (y*)’ и в первоначальное условие подставляем полученное выражение для y* и (y*)’. Из полученного уравнения находим функцию С(x).
3) В общее решение однородного уравнения вместо С подставляем найденное выражение С(x).
Рассмотрим примеры на метод вариации произвольной постоянной. Возьмем те же задания, что и в , сравним ход решения и убедимся, что полученные ответы совпадают.
1) y’=3x-y/x
Перепишем уравнение в стандартном виде (в отличие от метода Бернулли, где форма записи нам нужна была только для того, чтобы увидеть, что уравнение — линейное).
y’+y/x=3x (I). Теперь действуем по плану.
1) Решаем однородное уравнение y’+y/x=0. Это уравнение с разделяющимися переменными. Представляем y’=dy/dx, подставляем: dy/dx+y/x=0, dy/dx=-y/x. Обе части уравнения умножаем на dx и делим на xy≠0: dy/y=-dx/x. Интегрируем:
2) В полученном общем решении однородного уравнения будем считать С не константой, а функцией от x: С=С(x).
Отсюда
Полученные выражения подставляем в условие (I):
Интегрируем обе части уравнения:
здесь С — уже некоторая новая константа.
3) В общее решение однородного уравнения y=C/x, где мы считали С=С(x), то есть y=C(x)/x, вместо С(x) подставляем найденное выражение x³+C: y=(x³+C)/x или y=x²+C/x. Получили такой же ответ, как и при решении методом Бернулли.
Ответ: y=x²+C/x.
2) y’+y=cosx.
Здесь уравнение уже записано в стандартном виде, преобразовывать не надо.
1) Решаем однородное линейное уравнение y’+y=0: dy/dx=-y; dy/y=-dx. Интегрируем:
Чтобы получить более удобную форму записи, экспоненту в степени С примем за новую С:
Это преобразование выполнили, чтобы удобнее было находить производную.
2) В полученном общем решении линейного однородного уравнения считаем С не константой, а функцией от x: С=С(x). При этом условии
Полученные выражения y и y’ подставляем в условие:
Умножим обе части уравнения на
Интегрируем обе части уравнения по формуле интегрирования по частям, получаем:
Здесь С уже не функция, а обычная константа.
3) В общее решение однородного уравнения
подставляем найденную функцию С(x):
Получили такой же ответ, как и при решении методом Бернулли.
Метод вариации произвольной постоянной применим и для решения .
y’x+y=-xy².
Приводим уравнение к стандартному виду: y’+y/x=-y² (II).
1) Решаем однородное уравнение y’+y/x=0. dy/dx=-y/x. Умножаем обе части уравнения на dx и делим на y: dy/y=-dx/x. Теперь интегрируем:
Подставляем полученные выражения в условие (II):
Упрощаем:
Получили уравнение с разделяющимися переменными относительно С и x:
Здесь С — уже обычная константа. В процессе интегрирования писали вместо С(x) просто С, чтобы не перегружать запись. А в конце вернулись к С(x), чтобы не путать С(x) с новой С.
3) В общее решение однородного уравнения y=C(x)/x подставляем найденную функцию С(x):
Получили такой же ответ, что и при решении способом Бернулли.
Примеры для самопроверки:
1.
Перепишем уравнение в стандартном виде:y’-2y=x.
1) Решаем однородное уравнение y’-2y=0. y’=dy/dx, отсюда dy/dx=2y, умножаем обе части уравнения на dx, делим на y и интегрируем:
Отсюда находим y:
Выражения для y и y’ подставляем в условие (для краткости будем питать С вместо С(x) и С’ вместо C”(x)):
Для нахождения интеграла в правой части применяем формулу интегрирования по частям:
Теперь подставляем u, du и v в формулу:
Здесь С =const.
3) Теперь подставляем в решение однородного
2nd Ave Deli – Настоящая еврейская кулинария
Сэндвич с пастрами
Наша вкуснейшая пастрами просто тает во рту. Наша пастрами вяленая более недели в соли, специях и перце горошком, а затем тщательно коптится до совершенства.Суп с шариками из мацы
Наш знаменитый еврейский пенициллин — как раз то, что доктор прописал!Коктейли на 2-м этаже
Попробуйте один из наших классических коктейлей, таких как Man-O-Manischewitz в Верхнем Ист-Сайде.
Фаршированные яйца пастрами
Идеальное сопровождение для одного из наших коктейлей 2nd Floor.Сэндвич Нова
Наш лосось ручной работы – венец рогалика и шмеера!Фаршированная рыба
Самая непонятая еврейская еда.Если вы ели только гефилте из банки, вы не представляете, чего вам не хватает!Ассорти десертов
Нравится ли вам наш домашний ругалех, роскошная шоколадная бабка или классическое нью-йоркское черно-белое или радужное печенье, у нас найдется что-нибудь на любой вкус…Рубленая печень
Наш ответ паштету. Лучшее, что у вас когда-либо было.
Закажите записи актов гражданского состояния онлайн
Зачем заказывать записи актов гражданского состояния в VitalChek? Моя информация в безопасности?
В VitalChek мы понимаем важность обеспечения безопасности вашей личной информации.Вот почему мы работаем в соответствии с самыми высокими стандартами веб-безопасности при обработке заказов и работаем напрямую с государственными учреждениями для выполнения ваших запросов на записи актов гражданского состояния. Это означает, что мы принимаем все меры предосторожности, чтобы ваша личная информация не попала в чужие руки. Это так просто.
Ваша личная информация в безопасности с VitalChek
Государственные учреждения, выдающие записи актов гражданского состояния, доверяют VitalChek, и вы тоже можете.Независимо от того, заказываете ли вы свидетельство о рождении, свидетельство о смерти, свидетельство о браке или свидетельство о разводе, ваша информация находится в безопасности благодаря нашей авторизованной службе, которая работает напрямую с государственными учреждениями.
Что это значит? Поскольку мы являемся официально уполномоченным агентом по обслуживанию сотен государственных и местных органов власти по всей стране, вы можете быть уверены, что ваша личная информация в безопасности с VitalChek. Информация, предоставленная в нашем безопасном процессе заказа, обрабатывается только уполномоченным, сертифицированным персоналом и безопасно передается соответствующему агентству (органам), ответственному за выдачу запрошенного сертификата.Вот и все — информация используется только для этой цели.
Каждая онлайн-транзакция полностью зашифрована и защищена брандмауэром, что соответствует самым высоким стандартам индустрии платежных карт (уровень 1) и федеральным стандартам, установленным Министерством торговли США для передачи и хранения конфиденциальных данных.
Быстро | Безопасный | Авторизованный | Доступный
VitalChek является авторизованным внешним источником для заказа быстрых и надежных свидетельств о рождении и других актов гражданского состояния, которые обрабатываются непосредственно в выдающем их государственном учреждении по самой низкой цене, доступной в Интернете.
Это означает, что, в отличие от других онлайн-сервисов, ваша заявка не потеряется на почте или не будет отправлена в другую службу для обработки. Мы обрабатываем все наши заказы через безопасные онлайн-соединения для передачи данных с выдающими их государственными учреждениями. У нас нет ваших личных данных, и все делается посредством безопасной онлайн-передачи данных, совместимой с PCI, напрямую с государственными учреждениями. Это также означает, что мы можем «пропустить очередь» для обработки перед почтой в приложениях, что делает наш сервис максимально доступным (конечно, мы не можем ускорить работу самих агентств, но мы делаем все возможное, чтобы дело двигалось!) .
Ни одна другая служба обработки записей актов гражданского состояния не может предложить это. Это то, что отличает VitalChek от всего остального и делает его более безопасным.
Единственное, что отправляется (через USPS, UPS или FedEx, в зависимости от выбранного вами способа доставки), — это ваша актуальная запись акта гражданского состояния непосредственно от государственного учреждения к вам.
Теперь это безопасно!
часто задаваемых вопросов | Фабрика чизкейков
Продаете ли вы подарочные карты и каковы условия продажи?
Традиционные пластиковые подарочные карты можно приобрести в любом из наших ресторанов, во многих известных продуктовых магазинах, аптеках и других магазинах, а также в некоторых киосках торговых центров.Кроме того, в США можно приобрести подарочные карты (как электронные, так и традиционные пластиковые). На все Подарочные карты, приобретенные нашими гостями, распространяются отдельные условия продажи. На все подарочные карты, приобретенные компаниями или агрегаторами, распространяются отдельные условия продажи. Подарочные карты США можно использовать только в США и Содружестве Пуэрто-Рико. Их нельзя обменять в нашем канадском ресторане. В Канаде в настоящее время мы предлагаем только традиционные пластиковые подарочные карты, которые можно приобрести в нашем канадском ресторане.Вы можете использовать канадские подарочные карты только в наших канадских ресторанах.
Они не подлежат погашению в США или Содружестве Пуэрто-Рико. Канадские электронные подарочные карты появятся в ближайшее время.
«Подарочные карты» — это традиционные пластиковые подарочные карты и/или электронные подарочные карты под брендом The Cheesecake Factory. «Электронные подарочные карты» — это традиционные электронные подарочные карты под брендом The Cheesecake Factory. Мы доставим электронные подарочные карты вам или назначенному вами получателю по электронной почте.
Как проверить баланс подарочной карты?
Вы можете проверить баланс своей подарочной карты США.Если у вас возникли трудности с проверкой баланса, позвоните на нашу горячую линию по подарочным картам по телефону 888-891-2429, доступному 24 часа в сутки, 7 дней в неделю.
Вы можете проверить баланс своей канадской подарочной карты, позвонив на нашу горячую линию по подарочным картам по номеру 1-888-891-2429, которая доступна 24 часа в сутки, 7 дней в неделю.
Зачем мне стирать панель на обратной стороне моей традиционной пластиковой подарочной карты?
Соскоблив покрытие на панели, вы обнаружите PIN (персональный идентификационный номер).Этот PIN-код является дополнительной функцией безопасности и необходим для проверки баланса вашей подарочной карты на нашем веб-сайте.
Что делать, если моя подарочная карта потеряна или украдена?
Мы не можем заменить или вернуть деньги за утерянные или украденные подарочные карты.
Каковы условия использования подарочных карт США?
Подарочную картуможно использовать только в ресторане The Cheesecake Factory® в Соединенных Штатах Америки, включая Содружество Пуэрто-Рико, и только для оплаты в ресторане или онлайн при заказе.thecheesecakefactory.com • Подарочная карта не может быть использована для оплаты заказов с доставкой.
• Пожалуйста, берегите подарочную карту, так как ее нельзя заменить в случае утери или кражи • Срок действия подарочной карты не истекает, и на нее не начисляются сборы • За исключением случаев, когда это требуется по закону, подарочная карта не может быть возмещена или обменена на наличные деньги • Баланс подарочной карты не может быть переведен на или используется для покупки других Подарочных карт или Бонусных карт• В случаях, когда это запрещено законом, вы не можете использовать Подарочную карту для оплаты алкогольных напитков • Использование Подарочной карты означает принятие этих условий • Подарочная карта подпадает под действие всех государственных и федеральных законов и правил , который может время от времени меняться.
Таким образом, условия Подарочной карты могут быть изменены без предварительного уведомления.
Чтобы найти ближайший к вам ресторан The Cheesecake Factory® или проверить баланс на вашей подарочной карте, посетите нас по телефону thecheesecakefactory.com . Вы также можете проверить баланс своей подарочной карты, позвонив по телефону 1-888-891-2429 .
Каковы условия использования канадских подарочных карт?
Подарочная карта только может быть использована в ресторане The Cheesecake Factory® в Канаде и только для оплаты в ресторане.
• Пожалуйста, берегите подарочную карту, поскольку ее нельзя заменить в случае утери или кражи • Срок действия подарочной карты не истекает, и на нее не начисляются сборы • За исключением случаев, когда это требуется по закону, подарочная карта не может быть возмещена или обменена на наличные деньги • Баланс подарочной карты не может быть переведен на, обмениваются или используются для покупки других Подарочных или Бонусных карт • В случаях, когда это запрещено законом, вы не можете использовать Подарочную карту для оплаты алкогольных напитков • Использование Подарочной карты означает принятие этих условий • Подарочная карта подпадает под действие всех провинциальных и федеральные законы и правила, которые могут время от времени меняться.
Таким образом, условия Подарочной карты могут быть изменены без предварительного уведомления.
Чтобы найти ближайший к вам ресторан The Cheesecake Factory® или проверить баланс подарочной карты, посетите наш сайт thecheesecakefactory.com. Вы также можете проверить баланс своей подарочной карты, позвонив по телефону 1-888-891-2429.
Могу ли я объединить балансы подарочных карт или использовать баланс одной подарочной карты для покупки другой подарочной карты?
Баланс подарочной картынельзя перевести или использовать для покупки других подарочных карт.
Могу ли я использовать подарочные карты в ресторане, управляемом аффилированной компанией, или для покупки продуктов Cheesecake Factory, The Cheesecake Factory дома или The Cheesecake Factory Bakery у других розничных продавцов?
Подарочные карты США можно использовать только в ресторанах The Cheesecake Factory в Соединенных Штатах Америки, включая Содружество Пуэрто-Рико.
Канадские подарочные карты можно использовать только в ресторанах The Cheesecake Factory в Канаде (если применимо).
Могу ли я использовать подарочную карту для оплаты заказов с доставкой?
Подарочная картане может быть использована для оплаты заказов на доставку. Подарочную карту можно использовать только для оплаты в ресторане или онлайн по телефону order.thecheesecakefactory.com
.Я получил карту «С благодарностью» («Бонусная карта»). В чем разница между бонусной картой и подарочной картой?
Бонусные картыне являются подарочными картами. Бонусные карты могут выдаваться по разным причинам бесплатно.На них распространяются положения и условия использования, отличные от наших подарочных карт. Условия использования Бонусной карты:
Бонусные карты можно использовать только в ресторане The Cheesecake Factory® в Соединенных Штатах Америки, включая Содружество Пуэрто-Рико, и только для оплаты непосредственно в ресторане или онлайн на сайте order.
thecheesecakefactory.com • Бонусную карту нельзя использовать. для оплаты доставки заказов.
• Бонусную карту нельзя обменять на наличные • Пожалуйста, берегите свою Бонусную карту, так как ее нельзя заменить в случае утери или кражи • Баланс Бонусной карты нельзя перевести, обменять или использовать для покупки подарочных карт или других Бонусных карт • Бонусные карты не имеет срока действия и не начисляет комиссионные • Там, где это запрещено законом, вы не можете использовать Бонусную карту для оплаты алкогольных напитков • Бонусную карту нельзя использовать для чаевых или чаевых • Использование Бонусной карты означает принятие этих условий • Бонусная карта подлежит ко всем государственным и федеральным законам и постановлениям, которые могут время от времени меняться.Таким образом, условия Бонусной карты могут быть изменены без предварительного уведомления.
Чтобы найти ближайший к вам ресторан The Cheesecake Factory® или проверить баланс на бонусной карте, посетите нас по телефону thecheesecakefactory.
com . Вы также можете проверить баланс Бонусной карты, позвонив по телефону 1-888-891-2429 .
Что произойдет, если на моей подарочной карте недостаточно средств для оплаты покупки?
Остаток на вашей подарочной карте будет использован для оплаты вашей покупки.Любая оставшаяся сумма к оплате может быть оплачена наличными или кредитной картой.
Моя подарочная карта не была правильно активирована, что мне делать?
Если вы приобрели подарочную карту в одном из наших ресторанов, свяжитесь с нами здесь. Или, если вы приобрели подарочную карту на нашем веб-сайте, свяжитесь с нами здесь, и мы сможем вам помочь. Если вы приобрели подарочную карту у стороннего розничного продавца (например, в продуктовом магазине, аптеке или крупном магазине), пожалуйста, верните (или свяжитесь с) такому стороннему розничному продавцу и предоставьте ему информацию о вашей подарочной карте и подтверждение покупки для получения помощи.
Как выкупить электронную карту?
Есть три способа выкупа:
1. Если вы решите распечатать эту страницу, номер электронной карты (16 цифр) и PIN-код (8 цифр) должны быть разборчивы для использования. Предъявите распечатанную электронную карту своему серверу во время оплаты.
2. Если вы решите погасить карту со своего мобильного устройства, сообщите об этом своему серверу и разборчиво напишите 16-значный номер электронной карты (пробелы между каждыми 4 цифрами) в нижней части чека.
3. Для оплаты заказов с самовывозом укажите номер электронной карты (16 цифр) и PIN-код (8 цифр) во время покупки или используйте номер электронной карты через нашу платформу онлайн-заказов
Эта карта eCard не может быть использована для оплаты заказов DoorDash на вынос или доставку.
Не нашли свой вопрос?
Пожалуйста, свяжитесь с нами здесь.
Чарльз Шваб | Современный подход к инвестированию и выходу на пенсию
- Комиссия за торговлю акциями, опционами и ETF, котирующимися на бирже, 0 долларов США 1,2
- Тысячи ненагруженных взаимных фондов без комиссии за транзакцию 3
- За работу с финансовым консультантом Schwab плата не взимается (может взиматься плата за другие счета, расходы фонда и брокерские комиссии)
*Посмотреть все наши цены
Существуют определенные квалификационные требования для работы со специальным финансовым консультантом.
1. Стандартная онлайн-комиссия в размере 0 долларов США не распространяется на внебиржевые (OTC) акции, взаимные фонды с комиссией за транзакцию, фьючерсы, инвестиции с фиксированным доходом или сделки, размещенные непосредственно на иностранной бирже или на канадском рынке. Сделки с опционами облагаются стандартной комиссией в размере 0,65 доллара США за контракт. Плата за обслуживание применяется к сделкам, размещенным через брокера (25 долларов США) или по автоматизированному телефону (5 долларов США).
Сборы за процесс обмена, ADR и заимствование акций по-прежнему применяются. См. Руководство по ценообразованию Charles Schwab для индивидуальных инвесторов, чтобы ознакомиться с полными таблицами сборов и комиссий.
2. ETFs Charles Schwab & Co., Inc. («Schwab»), котирующиеся на бирже США, могут торговаться без комиссии за сделки купли-продажи, совершенные онлайн на счете Schwab. Нелистинговые ETF облагаются комиссией. Дополнительную информацию см. в руководстве по ценам. Schwab не получает оплату за рекламу какого-либо конкретного ETF своим клиентам. Филиал Schwab Charles Schwab Investment Management, Inc. («CSIM») выступает в качестве инвестиционного консультанта ETF Schwab, которые компенсируют CSIM из применимых коэффициентов операционных расходов.Размер комиссионных указан в проспекте каждого ETF.
3. Торговля фондами без нагрузки, доступными через службу взаимного фонда Schwab OneSource ® (включая фонды Schwab Funds), а также некоторые другие фонды доступны без комиссий за транзакцию при размещении через schwab.
com или наши автоматизированные телефонные каналы. За каждый из этих торговых ордеров, размещенных через брокера, взимается плата за обслуживание в размере 25 долларов США. Комиссия Schwab за краткосрочное погашение в размере 49,95 долларов США будет взиматься при погашении средств, приобретенных через службу взаимного фонда OneSource ® и удерживаемых в течение 90 дней или менее.Schwab оставляет за собой право изменять средства, которые мы предоставляем без комиссии за транзакцию, и восстанавливать комиссию для любых средств. Charles Schwab & Co., Inc. получает вознаграждение от фондовых компаний, участвующих в услуге OneSource взаимных фондов, за ведение документации и обслуживание акционеров, а также другие административные услуги. Schwab также может получать вознаграждение от компаний, занимающихся комиссией за транзакции, за определенные административные услуги.
Плата за открытие или обслуживание счета не взимается.Могут взиматься другие сборы за счет, расходы фонда и брокерские комиссии.
Вы можете открыть счет онлайн, по телефону или в одном из более чем 300 отделений.
Нажмите здесь, чтобы открыть учетную запись онлайн примерно за 10 минут.
- Выберите тип учетной записи.
- Заполните заявку.
- Начните финансировать и инвестировать.
Или позвоните нам по телефону 800-435-4000 или найдите отделение.
Schwab предлагает широкий выбор инвестиционных продуктов, которые помогут вам создать диверсифицированный портфель и достичь своих целей.
Перенос существующей учетной записи в новую брокерскую фирму может показаться сложной задачей, но Schwab упрощает этот процесс:
- Откройте счет Schwab.
- Используйте наш онлайн-инструмент переноса учетной записи, чтобы инициировать процесс и следить за его ходом.
- Просмотр и доступ к вашим активам в вашей учетной записи Schwab.
Нужна помощь? Наши специалисты по переносу аккаунта помогут вам на каждом этапе.
Позвоните нам по телефону 800-435-4000.
Нажмите здесь, чтобы открыть учетную запись Schwab, или войдите в систему, чтобы начать процесс передачи.
С Schwab Mobile 6 вы получите неограниченные скидки на комиссию за банкомат 4 , а также никаких комиссий за международные транзакции 5 и не будете иметь минимальную сумму счета при совершении банковских операций в любое время и в любом месте. Счет Schwab Bank High Yield Investor Checking ®7 связан с брокерским счетом Schwab One ® , поэтому вы можете легко управлять обоими счетами с помощью одного входа в систему.
Ежемесячная плата за обслуживание счета не взимается, вы будете получать проценты на свой остаток, и ваш счет застрахован FDIC 8 на сумму до 250 000 долларов США.Вы получите бесплатные стандартные чеки, как только ваш счет будет пополнен на сумму не менее 100 долларов США, после открытия счета будет активирована система Schwab Bank Bill Pay™ и будет отправлена дебетовая карта Visa ® Platinum.
Откройте расчетный счет Schwab Bank High Yield Investor или узнайте больше.
4. При снятии наличных с использованием дебетовой карты Schwab Bank Visa ® Platinum применяются неограниченные скидки на комиссию за банкомат везде, где она принимается. Скидки на комиссию за банкомат не распространяются ни на какие комиссии, кроме надбавок за использование банкомата для снятия наличных в местной валюте с вашего счета в Schwab Bank.Schwab Bank делает все возможное, чтобы определить, какие надбавки за банкоматы имеют право на скидку, на основе информации, которую он получает от Visa и операторов банкоматов. В случае, если вы не получили скидку за допустимую надбавку, позвоните специалисту по обслуживанию клиентов Schwab Bank по телефону 888-403-9000 (или для клиентов независимых инвестиционных консультантов, сотруднику службы поддержки Schwab Alliance по телефону ). 800-515-2157 ). Schwab Bank оставляет за собой право в любое время изменить или отменить скидку на комиссию за банкомат.
5. Если вы используете свою карту для снятия иностранной валюты в банкомате или для оплаты покупки иностранной валютой, Schwab Bank взимает с вашего счета эквивалент суммы транзакции в долларах США. В зависимости от действующих договоренностей обменный курс будет определяться банком, в котором вы проводите транзакцию, сетью, к которой принадлежит банкомат, или Visa.
6. Требуется беспроводной сигнал или мобильное соединение. Доступ к Электронным услугам может быть ограничен или недоступен в периоды пикового спроса, волатильности рынка, обновления систем, технического обслуживания или по другим причинам.Функциональность может различаться в зависимости от операционной системы и/или устройства. Может взиматься плата за передачу данных оператором мобильной связи.
7. Счет Schwab Bank High Yield Investor Checking ® доступен только в качестве связанного счета с брокерским счетом Schwab One ® . Брокерский счет Schwab One не имеет требований к минимальному балансу, минимальных комиссий за баланс, минимальных торговых требований, и нет необходимости пополнять этот счет, если он открыт с привязанным чековым счетом High Yield Investor.
