Численное решение дифференциальных уравнений (Лекция 13) Курс лекций по Информатике
Дифференциальным уравнением первого порядка называется уравнение вида F(x,y,у’)=0 или у’=f(x,y). Функция y(x), при подстановке которой уравнение обращается в тождество, называется решением дифференциального уравнения.
Рассмотрим несколько численных методов решения дифференциальных уравнений первого порядка. Описание численных методов приводится для уравнения в виде у’=f(x,y).
- Метод Эйлера.
Рассмотрим два варианта вывода расчетных формул
– вариант 1 (аналитический) у=f (x,y)
– вариант 2 (графический)y1=y0+h*f(x0,y0)
x1=x0+h
Расчетные формулы для 1-го шага yi+1=yi+h*f(xi,yi)
xi+1=xi*h
Расчетные формулы для i-го шага y1=y0+f(x0,y0)*h;
x1=x0+h
yi+1=yi+h*f(xi,yi)
k1=h*f(xi,yi)
yi+1=yi+ki
xi+1=xi+h
Аналогично варианту 1
Следующие расчетные формулы приводятся без вывода.

- Модифицированный метод Эйлера
(вариант 1).
уi+1=уi+hf(xi+h/2, yi+hf(xi,yi)/2),
xi+1=xi+h.
- Модифицированный метод Эйлера
(вариант 2).
уi+1=уi+(h/2)[f(xi,yi)+f(xi,+h,yi+hf(xi,yi))],
xi+1=xi+h.
- Метод Рунге-Кутта третьего порядка.
уi+1=уi+(k1+4k2+k3)/6,
k
1=hf(xi, yi),k2=hf(xi+h/2, yi+k1/2),
k3=hf(xi+h, yi+2k2-k1),
xi+1=xi+h.
- Метод Рунге-Кутта четвертого порядка.
уi+1=уi+(k1+2k2+2k3+k4)/6,
k1=hf(xi,yi),
k2=hf(xi+h/2, yi+k1/2),
k3=hf(xi+h/2, yi+k2/2),
k4=hf(xi+h, yi+k
3),xi+1=xi+h,
где уi+1,уi – значения искомой функции в точках xi+1, xi соответственно, индекс i показывает номер шага интегрирования, h – шаг интегрирования.
Начальные условия при
численном интегрировании учитываются на нулевом шаге: i=0, x=x0, y=y0.
Пример. Численно и аналитически решить дифференциальное уравнение dy/dx=x2 при y|x=0 =1. Определить значение функции при xk=1, h=1.
Решение задачи приведено в таблице.
Таблица
|
Этап программирования |
Выполнение |
|
1. Постановка задачи |
Решить дифференциальное уравнение dy/dx=x2 при y|x=0 =1. Определить знач. функции при xk=1, h=1 |
|
2. Математическое описание |
1. Аналитическое решение.
dy/dx=x2 y=1+x3/3, yk=y(1)=1+1/3=4/3. |
|
3. Разработка структограммы |
Выполнить самостоятельно |
|
4. Написание программы |
Выполнить самостоятельно |
|
5. Отладка и получение результатов |
Выполнить самостоятельно |
Контрольное задание. Лабораторная работа 5.
Численное решение дифференциальных уравнений
Задание.
- Решить дифференциальное уравнение
аналитически и численно указанными методами для двух значений шага
интегрирования h=0.01; 0.001. Результаты расчета вывести на экран и распечатать
в виде таблицы.

- Построить графики функций y(x) (5 графиков).
Варианты уравнений и методов их решения приведены в таблице
Оформление результатов расчета
Таблица
|
х |
Решения уравнения, у(x) |
||||
|
Аналит |
Численное |
||||
|
метод 1 |
Метод 2 |
||||
|
h=0.01 |
h=0.001 |
h=0.01 |
h=0.001 |
||
Варианты уравнений и методов их решения
Таблица
|
Вар. |
Вид уравнения |
|
|
1 |
у’=(xy2+x)/(y-x2y) |
1,4 |
|
2 |
у’=(1-2x)/y2 |
2,4 |
|
3 |
у’=(1-x2)/xy |
3,4 |
|
4 |
у’=(y2-y)/x |
1,5 |
|
5 |
y’=(1+y)/(tg(x) |
2,5 |
|
6 |
у’=exp(x)-1 |
3,5 |
|
7 |
y’=y ln(y)/sin(x) |
1,4 |
|
8 |
у’=(1+y2)/(1+x2) |
2,4 |
|
9 |
у’=4x-2y |
3,4 |
10 |
у’=x exp(-x2)-2xy |
1,5 |
|
11 |
у’=2x-y |
2,5 |
|
12 |
у’=exp(-x)-2y |
3,5 |
|
13 |
у’=exp(-x)-2x |
1,4 |
|
14 |
у’=cos(t)-y |
|
|
15 |
y’=exp(bx)-ay |
1,4 |
|
16 |
У’=-2y/(y2-6x) |
2,4 |
|
17 |
у’=1/(2x-y2) |
3,4 |
|
18 |
у’=sec(x)- y tg(x) |
1,5 |
|
19 |
y’=(exp(x)-y)/x |
2,5 |
|
20 |
у’=1+y/(x(x+1)) |
3,5 |
|
21 |
у’=(y+yx2-x2)/(x(1+x2)) |
1,4 |
|
22 |
у’=cos(x-y) |
2,4 |
|
23 |
у’=3x-2y+5 |
3,4 |
|
24 |
у’=sin(x)-y |
1,5 |
|
25 |
у’=exp(x)-y |
2,5 |
|
26 |
у’=exp(2x)-1 |
3,5 |
Примечание.
Значение параметров a, b и начальные условия y|x=x0=y0 выбрать cамостоятельно.
Содержание отчета:
- Название, цель работы и задание.
- Математическое описание, алгоритм (структограмма) и текст программы.
- Результаты расчета, пять графиков зависимости y(x) и выводы по работе.
Далее…
Дифференциальные уравнения. Общее и частное решение дифференциальных уравнений. Уравнения с разделяющимися переменными.
Изучению этой темы предшествуют разделы «Дифференциальное исчисление» и «Интегральное исчисление».
Вспомогательные материалы:
Основные соотношения:
Таблица интегралов
1.
2.
3.
4.
5.
6.
7.
8.
9.
10.
11.
12.
13. ,
Свойства интегралов:
1.1. Основные понятия теории обыкновенных дифференциальных уравнений.
Дифференциальные уравнения (ДУ) являются одним из самых употребительных средств математического моделирования и используются при изучении процессов, в которых участвуют такие величины как скорость и ускорение. Термин “дифференциальное уравнение” принадлежит немецкому математику Готфриду Вильгельму Лейбницу (1676 г.).
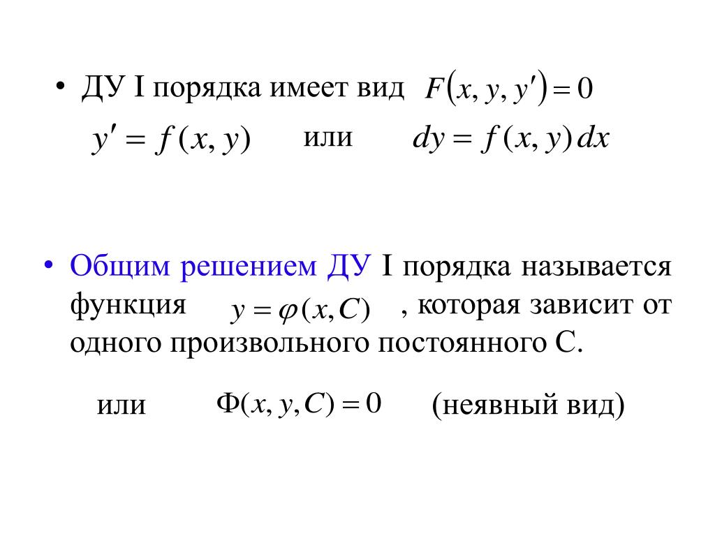
Определение 1. Дифференциальным уравнением называется уравнение, связывающее независимую переменную x, искомую функцию y = f(x) и ее производные f ‘(x), f ”(x), …, f(n)(x).
ДУ в общем виде можно записать так:
Определение 2.
Порядком дифференциального уравнения называется порядок наивысшей производной, входящей в уравнение.
Пример.
Определение 3. Решением (интегралом) ДУ называется любая функция y = j(x) которая при подстановке в уравнение (1), превращает его в тождество.
Например, решением уравнения y = f ‘(x) является функция y = F(x) – первообразная для f(x).
Определение 4. Решение ДУ называется общим, если оно содержит столько произвольных постоянных C1, C2, …, Cn, каков порядок n этого уравнения y = j (x, C1, C2, …, Cn).
Задача. Проверить, будет ли указанная функция являться решением ДУ
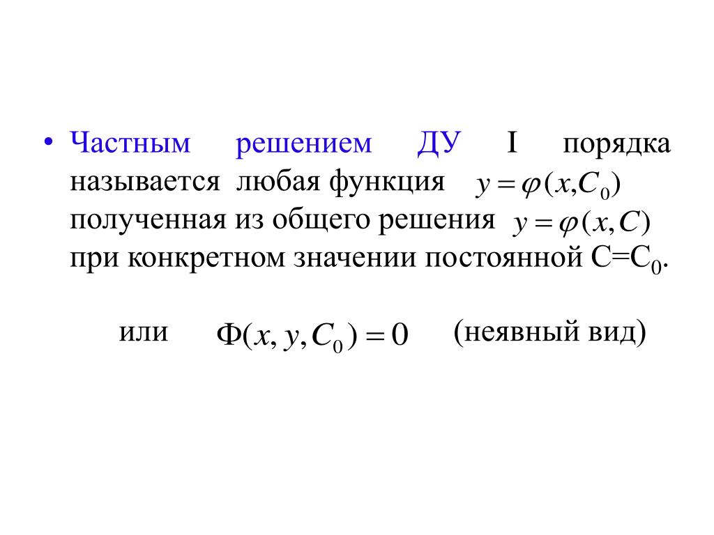
Определение 5. Частным решением ДУ называется решение, полученное из общего при различных числовых значениях произвольных постоянных.
Обычно частное решение получают из общего не прямым заданием значений произвольным постоянным C1, C2, …, Cn, а исходя из n начальных условий, которым должно удовлетворять искомое частное решение y = j(x):
Задача нахождения частного решения, удовлетворяющего начальным условиям, называется задачей Коши.
Процесс отыскания решения ДУ называется его интегрированием, а график решения ДУ – интегральной кривой. С геометрической точки зрения общее решение ДУ представляет собой семейство кривых, а частное решение – отдельную кривую этого семейства.
Некоторые задачи, приводящие к составлению дифференциальных уравнений (см. учебник Н.Л. Лобоцкой. Основы высшей математики):
– закон свободных незатухающих колебаний ; m – где масса тела, s – величина смещения тела от положения равновесия, t – время, k – коэффициент упругости;
– закон охлаждения тела , где Тc – температура окружающей среды, t –время, k – коэффициент пропорциональности, зависящий от физических свойств тела и его геометрической формы,
– закон размножения бактерий ; k – коэффициент пропорциональности, x – количество бактерий, t – время.
– закон роста клеток с течением времени , где l – длина клетки, t – время, α и β – постоянные, характеризующие процессы синтеза и распада.
1.2. ДУ первого порядка с разделяющимися переменными
Определение 6. Уравнение вида
называется ДУ с разделяющимися переменными. Оно может быть приведено к виду:
Это выражение является общим решением .
Примеры.
1.3. Дифференциальные уравнения второго порядка.
Рассмотрим ДУ вида y ” = f(x,y,y’).
Общим решением ДУ второго порядка является функция y = j(x, C1, C2), где С1 и С2 не зависящие от х произвольные постоянные.
Часто встречаются линейные однородные ДУ второго порядка с постоянными коэффициентами вида:
, где pи q– действительные числа
или .
(1.2)
В уравнениях (1.2) может быть p=0 или q=0, или p=0 и q=0.
Теорема. Пусть дано ДУ и его характеристическое уравнение имеет вид r2+py+q = 0, тогда при решении этого уравнения возможны три случая:
1) если корни действительные r1 ≠ r2, то:
; (1.3)
2) если корень один (действительный), т.е. , то:
; (1.4)
3) если действительных корней нет, т.е. (мнимые или комплексные), то:
y= eαx(C1⸱cosβx+ C2⸱sinβx) (1.5)
В уравнении буквой «i» обозначена мнимая единица, квадрат которой равен «-1», т.е. . Например: .
| | | следующая лекция ==> | |
| Вестибулярная сенсорная система | | |
Дата добавления: 2017-10-04; просмотров: 1154; ЗАКАЗАТЬ НАПИСАНИЕ РАБОТЫ
Решение дифференциальных уравнений методом последовательностей
Авторы: Меражова Шахло Бердиевна, Журакулова Фарангис Мурот кизи
Рубрика: Математика
Опубликовано в
Молодой учёный
№11 (197) март 2018 г.
Дата публикации: 15.03.2018 2018-03-15
Статья просмотрена: 513 раз
Скачать электронную версию
Скачать Часть 1 (pdf)
Библиографическое описание:Меражова, Ш. Б. Решение дифференциальных уравнений методом последовательностей / Ш. Б. Меражова, Ф. М. Журакулова. — Текст : непосредственный // Молодой ученый. — 2018. — № 11 (197). — С. 5-7. — URL: https://moluch.ru/archive/197/48732/ (дата обращения: 07.10.2022).
В этой статье описывается метод последовательных приближений для решения обыкновенных дифференциальных уравнений.
Дифференциальные уравнения, имеют широкое применение в физике, в механике, в дифференциальной геометрии, в вариационной исчисление, в химии, в биологии, в электротехнике, в экономике и в других сферах науки.
Многие процессы описываются при помощи дифференциальных уравнений. Эти дифференциальные уравнения являются математической моделью данного процесса. Характеризуя математику как метод проникновения в тайны природы, можно сказать, что основным путем применения этого метода является формирование и изучение математических моделей реального мира. Изучая какие-либо физические явления, исследователь, прежде всего создает его математическую идеализацию или, другими словами, математическую модель, то есть, пренебрегая второстепенными характеристиками явления, он записывает основные законы, управляющие этим явлением, в математической форме. Очень часто эти законы можно выразить в виде дифференциальных уравнений.
Определение 1. Дифференциальным уравнением называется уравнение, связывающее искомую функцию некоторой переменной, эту переменную и производную и производные различных порядков данной функции:
Если неизвестная функция в дифференциальном уравнении является функцией от одной переменной, тогда это уравнения называется обыкновенным дифференциальным уравнением.
Если неизвестная функция в дифференциальном уравнении является функцией от многих переменных, тогда это уравнения называется дифференциальным уравнением в частных производных.
В частном случае мы рассмотрим обыкновенное дифференциальное уравнение первого порядка, который имеет следующий вид:
Если это уравнение можно представить в следующем виде:
(1)
тогда это уравнения называется дифференциальным уравнением разрешенное относительно производной.
Определение 2([1]). Пусть задано уравнение (1) и функция определена в области Г плоскости R2. Если для функции определенной на интервале I выполняются следующие условия
(2)
Тогда эта функция на интервале I называется решением (1) дифференциального уравнения. Решение, заданного в неявном виде, называется интегралом дифференциального уравнения.
График решения (интеграла) дифференциального уравнения называется интегральной кривой.
Пусть задано уравнение (1) и функция определена, непрерывна в области Г плоскости R2 иинтервал является интервалом на оси , которому принадлежит точка . Требуется найти такую функцию определенной на интервале I, для которой выполняются следующие условия
` (3)
Эта задача записывается следующим образом: и называется задачей Коши для (1) уравнения.
Задачу Коши, поставленную для любого дифференциального уравнения нельзя решать аналитически.
Из теоремы существование и единственности решения задачи Коши дифференциального уравнения, для метода последовательности можно получать следующие формулы:
Применение этой формулы посмотрим в одном примере,
Пример.
Точное решение этого уравнения:
Решение 3-го приближения следующее:
Нарисуем графики этих решений, т. е. точное и приближенное решение при помощи программы Mathcad:
Из графика решений можно видеть, что этот метод мы можем применять для уравнений неинтегрируемых на квадратурах.
Литература:
- Салохиддинов М. С., Насриддинов Г. Н. Оддий дифференциал тенгламалар. Тошкент, Ўзбекистон”, 1994 й.
- Н. Ш. Кремер. Высшая математика для экономистов. Москва, Юнити, 2007 г.
- Филиппов А. Ф. Сборник задач по дифференциальным уравнениям. М. наука, 1979 (5 –е издание).
Основные термины (генерируются автоматически): дифференциальное уравнение, уравнение, функция, интервал, математическая модель, неизвестная функция, область Г плоскости, обыкновенное дифференциальное уравнение, решение, эта.
Похожие статьи
Разрешимость одной краевой
задачи для… | Рубрика: МатематикаТогда уравнение (1) имеет хотя бы одно решение для любого . Уравнение (1) эквивалентно уравнению (2).
«Справочная математическая библиотека»/. 5.
Кигурадзе И. Т., Шехтер Б. Л. Сингулярные краевые задачи для обыкновенных дифференциальных уравнений второго…
Применение метода вариационных итераций к приближенному…
В этой работе метод вариационных итераций (МВИ) применяется для решения линейных и нелинейных обыкновенных дифференциальных уравнений. МВИ обеспечивает последовательность функций…
Некоторые общие положения методики составления и
решения…дифференциальное уравнение, задача, техническая система, радиоактивное вещество, условие задачи, дополнительная информация, математическая модель, общее решение, искомое решение, обратная задача.
Расчет
дифференциальных уравнений химической кинетики…Решение дифференциальных уравнений методом последовательностей. Система обыкновенных дифференциальных уравнений с запаздывающим аргументом. Улучшение логарифмического метода для дифференциальных уравнений.
Особенности составления
дифференциальных уравнений…При решении военно-прикладной задачи первым этапом является построение математической модели, которое часто осуществляется при помощи обыкновенных дифференциальных уравнений.
Система
дифференциальных уравнений с частными.
..Познакомимся с системой линейных дифференциальных уравнений с частными производными с запаздывающим аргументом. Покажем решения таких систем методом последовательных приближений.
Использование
дифференциальных уравнений в методе…Математическая модель метода наведения по кривой погони описывается обыкновенными дифференциальными уравнениями первого и второго порядка.
Обозначив получим дифференциальное уравнение и его решение .
Об одной
задаче определения правой части линейного…Ключевые слова: обратная задача, дифференциального уравнения с частными производными, функция Грина.
К настоящему времени обратные задачи превратились в бурно развивающуюся область знаний, проникающую почти во все сферы математики…
Для дифференциальных уравнений различают три типа задач: задача Коши; краевая задача; смешанная задача.
Основные термины (генерируются автоматически): решение задачи, краевая задача, нечетная функция, область, краевое условие, задача, уравнение, функция…
Похожие статьи
Разрешимость одной краевой
задачи для… | Рубрика: МатематикаТогда уравнение (1) имеет хотя бы одно решение для любого .
Уравнение (1) эквивалентно уравнению (2).
«Справочная математическая библиотека»/. 5. Кигурадзе И. Т., Шехтер Б. Л. Сингулярные краевые задачи для обыкновенных дифференциальных уравнений второго…
Применение метода вариационных итераций к приближенному…
В этой работе метод вариационных итераций (МВИ) применяется для решения линейных и нелинейных обыкновенных дифференциальных уравнений. МВИ обеспечивает последовательность функций…
Некоторые общие положения методики составления и
решения…дифференциальное уравнение, задача, техническая система, радиоактивное вещество, условие задачи, дополнительная информация, математическая модель, общее решение, искомое решение, обратная задача.
Расчет
дифференциальных уравнений химической кинетики…Решение дифференциальных уравнений методом последовательностей. Система обыкновенных дифференциальных уравнений с запаздывающим аргументом. Улучшение логарифмического метода для дифференциальных уравнений.
Особенности составления
дифференциальных уравнений…При решении военно-прикладной задачи первым этапом является построение математической модели, которое часто осуществляется при помощи обыкновенных дифференциальных уравнений.
Система
дифференциальных уравнений с частными.
..Познакомимся с системой линейных дифференциальных уравнений с частными производными с запаздывающим аргументом. Покажем решения таких систем методом последовательных приближений.
Использование
дифференциальных уравнений в методе…Математическая модель метода наведения по кривой погони описывается обыкновенными дифференциальными уравнениями первого и второго порядка.
Обозначив получим дифференциальное уравнение и его решение .
Об одной
задаче определения правой части линейного…Ключевые слова: обратная задача, дифференциального уравнения с частными производными, функция Грина.
К настоящему времени обратные задачи превратились в бурно развивающуюся область знаний, проникающую почти во все сферы математики…
Для дифференциальных уравнений различают три типа задач: задача Коши; краевая задача; смешанная задача.
Основные термины (генерируются автоматически): решение задачи, краевая задача, нечетная функция, область, краевое условие, задача, уравнение, функция…
Четыре причины «усталости от Zoom» и способы их решения
Несмотря на то, что все больше людей заходят на популярные платформы видеочата, чтобы общаться с коллегами, семьей и друзьями во время пандемии COVID-19, у исследователей из Стэнфорда есть предупреждение для вас: эти видеозвонки вероятно, утомляют вас.
Профессор Джереми Бейленсон изучил психологические последствия проведения нескольких часов в день в Zoom и других популярных платформах видеочата. (Изображение предоставлено Getty Images)
В связи с недавним бумом видеоконференций и коммуникаций профессор Джереми Бейленсон, директор-основатель Стэнфордской лаборатории виртуального взаимодействия с людьми (VHIL), изучил психологические последствия проведения часов в день на этих платформах. Точно так же, как «гуглить» — это что-то вроде любого веб-поиска, термин «масштабирование» стал повсеместным и общим глаголом, заменяющим видеоконференцсвязь. Виртуальные встречи резко возросли, сотни миллионов происходят ежедневно, поскольку протоколы социального дистанцирования физически разлучают людей.
В первой рецензируемой статье, которая систематически анализирует усталость Zoom с психологической точки зрения, опубликованной в журнале Technology, Mind and Behavior 23 февраля, Бейленсон разобрал среду и оценил Zoom по отдельным техническим аспектам.
Он определил четыре последствия длительных видеочатов, которые, по его словам, способствуют возникновению чувства, широко известного как «усталость от масштабирования».
Бейленсон подчеркнул, что его цель не в том, чтобы очернить какую-либо конкретную платформу видеоконференцсвязи — он ценит и регулярно использует такие инструменты, как Zoom, — а в том, чтобы подчеркнуть, насколько утомительны текущие реализации технологий видеоконференцсвязи, и предложить изменения интерфейса, многие из которых легко реализовать. Кроме того, он предлагает потребителям и организациям, как использовать текущие функции видеоконференций для снижения утомляемости.
«Видеоконференцсвязь — это хорошая вещь для удаленного общения, но только подумайте о среде — то, что вы можете использовать видео, не означает, что у вас есть », — сказал Бейленсон.
Согласно исследованию, ниже приведены четыре основные причины, по которым видеочаты утомляют людей. Читателям также предлагается принять участие в исследовании, направленном на разработку шкалы Zoom Exhaustion & Fatigue Scale (ZEF).
Четыре причины, почему
1) Чрезмерный зрительный контакт крупным планом очень интенсивен.
Количество зрительных контактов, которые мы наблюдаем в видеочатах, а также размер лиц на экранах неестественны.
На обычной встрече люди по-разному смотрят на выступающего, делают заметки или смотрят куда-то еще. Но во время звонков в Zoom все постоянно смотрят на всех. Со слушателем невербально обращаются так же, как с говорящим, поэтому, даже если вы ни разу не выступили на собрании, вы все равно смотрите на лица, уставившиеся на вас. Количество зрительного контакта резко увеличивается. «Социальная боязнь публичных выступлений — одна из самых больших фобий, существующих у нашего населения», — сказал Бейленсон. «Когда ты стоишь там и все смотрят на тебя, это стресс».
Другим источником стресса является то, что в зависимости от размера вашего монитора и от того, используете ли вы внешний монитор, лица во время видеоконференций могут казаться слишком большими, чтобы вам было комфортно.
«В большинстве случаев, если это разговор один на один, когда вы снимаете видео с коллегами или даже незнакомыми людьми, вы видите их лица в размере, который имитирует личное пространство, которое вы обычно испытываете, когда смотрите». с кем-то в интимных отношениях, — сказал Бейленсон.
Когда чье-то лицо находится так близко к нашему в реальной жизни, наш мозг интерпретирует это как напряженную ситуацию, которая может привести либо к спариванию, либо к конфликту. «На самом деле, когда вы используете Zoom в течение многих, многих часов, вы находитесь в состоянии гипервозбуждения», — сказал Бейленсон.
Решение: Пока платформы не изменят свой интерфейс, Бейленсон рекомендует убрать Zoom из полноэкранного режима и уменьшить размер окна Zoom по отношению к монитору, чтобы минимизировать размер лица, а также использовать внешнюю клавиатуру, чтобы позволить увеличение пузыря личного пространства между собой и сеткой.
2) Постоянно видеть себя во время видеочатов в режиме реального времени утомительно.
Большинство видеоплатформ показывают квадрат того, как вы выглядите на камеру во время чата. Но это неестественно, сказал Бейленсон. «В реальном мире, если бы кто-то постоянно следил за вами с зеркалом — так что, пока вы разговаривали с людьми, принимали решения, давали обратную связь, получали обратную связь — вы видели себя в зеркале, это было бы просто сумасшествием. Никто бы никогда не подумал об этом», — добавил он.
Бейленсон процитировал исследования, показывающие, что когда вы видите свое отражение, вы более критично относитесь к себе. Многие из нас теперь видят себя в видеочатах по много часов каждый день. «Это облагает нас налогом. Это стресс. И есть множество исследований, показывающих, что видение себя в зеркале имеет негативные эмоциональные последствия».
Решение: Bailenson рекомендует платформам изменить стандартную практику передачи видео как себе, так и другим, когда его нужно отправить только другим. Тем временем пользователи должны использовать кнопку «скрыть свое изображение», доступ к которой можно получить, щелкнув правой кнопкой мыши свою фотографию, как только они увидят, что их лицо правильно обрамлено в видео.
3) Видеочаты резко снижают нашу обычную мобильность.
Личные и звуковые телефонные разговоры позволяют людям ходить и двигаться. Но в видеоконференциях большинство камер имеют заданное поле зрения, а это означает, что человек обычно должен оставаться в одном и том же месте. Движение ограничено способами, которые не являются естественными. «Сейчас появляется все больше исследований, которые говорят, что когда люди двигаются, их когнитивные способности улучшаются», — сказал Бейленсон.
Решение: Бейленсон рекомендует людям больше думать о помещении, в котором они проводят видеоконференцсвязь, о том, где расположена камера и могут ли такие вещи, как внешняя клавиатура, помочь увеличить расстояние или гибкость. Например, внешняя камера, расположенная дальше от экрана, позволит вам шагать и рисовать на виртуальных встречах так же, как мы это делаем на реальных. И, конечно же, периодическое отключение видео во время совещаний — хорошее правило для групп, просто чтобы дать себе краткий невербальный отдых.
4) В видеочатах когнитивная нагрузка значительно выше.
Бейленсон отмечает, что при регулярном общении лицом к лицу невербальная коммуникация вполне естественна, и каждый из нас естественным образом делает и интерпретирует жесты и невербальные сигналы подсознательно. Но в видеочатах нам приходится больше работать, чтобы отправлять и получать сигналы.
По сути, сказал Бейленсон, люди взяли одну из самых естественных вещей в мире — личный разговор — и превратили его во что-то, что требует много размышлений: «Вы должны убедиться, что ваша голова находится в центре видео. Если вы хотите показать кому-то, что вы согласны с ним, вы должны преувеличенно кивнуть или поднять большой палец вверх. Это добавляет когнитивную нагрузку, поскольку вы используете умственные калории для общения».
Жесты также могут означать разные вещи в контексте видеовстречи. Косой взгляд на кого-то во время личной встречи означает нечто совершенно иное, чем человек в сетке видеочата, смотрящий за кадром на своего ребенка, который только что вошел в их домашний офис.
Решение: Во время длительных встреч делайте перерыв «только для аудио». «Вы не просто выключаете камеру, чтобы отдохнуть от невербальной активности, но и отворачиваете свое тело от экрана, — сказал Бейленсон, — так, чтобы в течение нескольких минут вы не были задушены жестами, которые воспринимаемо реалистично, но социально бессмысленно».
Шкала ZEF
Многие организации, в том числе школы, крупные компании и государственные учреждения, обратились к исследователям в области коммуникаций из Стэнфорда, чтобы лучше понять, как создать лучшие практики для их конкретных настроек видеоконференцсвязи и как разработать институциональные инструкции. Бейленсон — вместе с Джеффом Хэнкоком, директором-основателем Стэнфордской лаборатории социальных сетей; Жеральдин Фовиль, бывший научный сотрудник VHIL; Муфан Луо; аспирант Стэнфорда; и Анна Кейроз, постдоктор VHIL, разработала шкалу усталости и усталости Zoom, или шкалу ZEF, чтобы помочь измерить степень усталости, которую люди испытывают на рабочем месте в результате видеоконференций.
Шкала, подробно описанная в недавней, еще не прошедшей экспертную оценку статье, опубликованной на веб-сайте препринтов SSRN, продвигает исследования того, как измерять усталость от межличностных технологий, а также то, что вызывает усталость. Шкала представляет собой анкету из 15 пунктов , , которая находится в свободном доступе и была протестирована в пяти отдельных исследованиях за последний год с участием более 500 человек. Он задает вопросы об общей усталости человека, физической усталости, социальной усталости, эмоциональной усталости и мотивационной усталости. Некоторые примеры вопросов включают в себя:
- Насколько вы устали после видеоконференции?
- Насколько раздражены ваши глаза после видеоконференцсвязи?
- Насколько вы склонны избегать социальных ситуаций после видеоконференций?
- Насколько эмоционально истощенным вы себя чувствуете после видеоконференции?
- Как часто вы чувствуете себя слишком уставшим, чтобы заниматься другими делами после видеоконференцсвязи?
Хэнкок сказал, что результаты масштабирования могут помочь изменить технологию, чтобы уменьшить стрессовые факторы.
Он отмечает, что люди были здесь раньше. «Когда у нас впервые появились лифты, мы не знали, должны ли мы смотреть друг на друга в этом пространстве или нет. В последнее время в связи с райдшерингом возникают вопросы о том, разговариваете ли вы с водителем или нет, садитесь ли вы на заднее или пассажирское сиденье», — объяснил Хэнкок. «Нам пришлось разработать способы, чтобы заставить его работать на нас. Сейчас мы находимся в той эре видеоконференций, и понимание механизмов поможет нам понять оптимальный способ работы для разных условий, разных организаций и разных видов встреч».
«Надеемся, наша работа поможет выявить корни этой проблемы и помочь людям адаптировать свои методы видеоконференций, чтобы облегчить «усталость от Zoom», — добавил Фовиль, который сейчас является доцентом в Гетеборгском университете в Швеции. «Это также может побудить разработчиков платформ для видеоконференций бросить вызов и переосмыслить некоторые парадигмы, на которых построены видеоконференции».
Если вы заинтересованы в измерении собственной усталости в Zoom, вы можете пройти опрос здесь и принять участие в исследовательском проекте.
Программное обеспечение и автоматизированные решения для соблюдения налогового законодательства
Общение со специалистом по автоматизации
Присоединяйтесь к более чем 30 000 клиентов Avalara в 95 странах
Посмотреть видео
Пообщаться со специалистом по автоматизации
Присоединяйтесь к более чем 30 000 клиентов Avalara в 95 стран
“Беззаботное соблюдение налогового законодательства с Avalarahhhh”
Посмотреть видео
Облачные решения для соблюдения налогового законодательства
Решения SaaS для малых, средних и крупных организаций
Маленький Средний размер Предприятие
Авалара для малого бизнеса
Ознакомьтесь с масштабируемыми решениями, которые помогут с налоговыми декларациями, регистрацией и расчетами.
Ознакомьтесь с решениями для малого бизнеса
Подключайтесь к популярным торговым площадкам и платформам электронной коммерции для получения единого простого в использовании централизованного решения для обеспечения соответствия требованиям
Экономьте время и избегайте головной боли , подготавливая и подавая налоговые декларации всего несколькими щелчками мыши
Получите сводные ставки налога с продаж и налога на пользование по адресу для повышения точности
Авалара для среднего бизнеса
Узнайте о масштабируемых решениях для компаний среднего размера, которые помогут вам сэкономить время и расширить свой бизнес.
Другие решения
Автоматизируйте расчет налогов , чтобы снизить нагрузку на персонал
Отдайте часть процесса возврата на аутсорсинг и верните себе время
Управляйте сотнями и миллионами сертификатов об освобождении и документов о соответствии
Авалара для корпоративного бизнеса
Откройте для себя решения, разработанные для многонациональных компаний, работающих в многоканальной среде со сложными бизнес-процессами.
См. корпоративные решения
Определение и расчет ставок по целому ряду налогов включая налог с продаж и использование, НДС, налог на товары и услуги, акцизы и т. д.
Доступ к исследованиям для получения быстрых и четких налоговых ответов потребительский налог на использование за счет автоматизированной самооценки ответственности и улучшения соблюдения
ПОЧЕМУ АВТОМАТИЗАЦИЯ?
Уплата налогов вручную неэффективна и подвержена ошибкам
С помощью автоматизированных налоговых решений от Avalara вы можете:
Сфокусировать свои команды на задачах, приносящих доход
Выбрать продукты, которые вам нужны, чтобы помочь вашему бизнесу сократить трудоемкую работу
Повысить качество обслуживания клиентов с помощью ставок на основе индивидуальных правила, применяемые в месте покупки
Повышение точности благодаря регулярно обновляемым налоговым ставкам для конкретных адресов
США
Ваш бизнес базируется в США и осуществляет продажи внутри в США и Канаде?
Наше программное обеспечение для автоматизации налогообложения работает вместе, чтобы создать целостную платформу для соблюдения требований.
Продукты доступны в виде пакета или отдельных опций, которые помогут вам настроить их в соответствии с потребностями вашего бизнеса.
Узнайте о решении Avalara
Международный
Вы находитесь в США и осуществляете продажи за пределами США и Канады?
Используйте наше трансграничное решение для присвоения кодов тарифов, применения ставок НДС и GST, упрощения обработки пошлин и трансграничных тарифов, а также регистрации и перечисления международных налогов.
Посмотрите наше международное решение
КОМПЛЕКСНЫЕ РЕШЕНИЯ ПО НАЛОГУ С ПРОДАЖ
Управление соблюдением налогового законодательства для всего, чем вы занимаетесь
Регистрация налога с продаж
Расчет скорости
Подача деклараций и денежные переводы
Управление сертификатами
Анализ контента и данных
КОМПЛЕКСНЫЕ РЕШЕНИЯ НАЛОГООБЛОЖЕНИЯ С ПРОДАЖ
Управление соблюдением налогового законодательства для всего, что вы делаете
Регистрация налога с продаж
- 9009
- Зарегистрируйтесь в нескольких юрисдикциях, используя только одну форму
Упрощение регистрации
Расчет ставок
- Правильный расчет налога с продаж благодаря более точным ставкам и правилам
- Повышение точности с помощью геолокации и классификации продуктов
Автоматизация расчета
Оформление деклараций и переводы
- Экономия времени при подготовке и подаче деклараций
- Сделайте единый платеж, который мы распределяем по юрисдикциям от вашего имени
Разгрузочные возвраты
Управление сертификатами
- Сбор, хранение и доступ к документам об освобождении и соответствии
- Автоматически исключать налог из освобожденных продаж
Управление документами
Анализ содержания и данных
- Найдите достоверную информацию о том, где у вас есть налоговые обязательства (нексус) во всех 50 штатах
- Улучшите международные продажи с помощью кодов тарифов для конкретных стран и Класса управляемых кодов тарифов
Получение информации
КОМПЛЕКСНЫЕ РЕШЕНИЯ ПО НАЛОГУ С ПРОДАЖ
Управление соблюдением налогового законодательства для всего, чем вы занимаетесь
Расчет скорости
Автоматизировать расчет
Регистрация налога с продаж
Упрощение регистрации
Оформление возвратов и перевод денег
Выгрузка возвращается
Управление сертификатами
Сбор, хранение и доступ к документам об освобождении и соответствии требованиям
Автоматическое исключение налога из освобожденных продаж
Управление документами
Инсайты из контента и данных
Получение информации
Найдите решение Avalara для себя
- Пауза
Choose by tax type
Sales and use tax
Consumer use tax
International taxes
Choose by industry
Retail
Software
Manufacturing
Marketplaces
Accounting специалисты
Цепочка поставок и логистика
Связь
Гостиничный бизнес
Алкогольные напитки
Топливо и энергия
Прямые продажи
Предыдущий Следующий
ПЛАТФОРМА AVALARA
A надежная, безопасная и масштабируемая платформа для соблюдения налогового законодательства
Используйте облачное программное обеспечение от лидера в области соблюдения налогового законодательства.
- Доступ к базе данных налогового содержания, ставок и правил для 190+ стран
- Поддержите соответствие искусственному интеллекту и машинному обучению
- Защитите свои данные с помощью круглосуточного центра безопасности
Откройте для себя платформу Avalara
Для просмотра видео включите куки
Более 1200 подписанных партнерских интеграций, созданных для работы с тем, что вы уже используете
Более 1200 подписанных партнерских интеграций, созданных для работы с тем, что вы уже используете
Посмотреть интеграции
ПЛАТФОРМА AVALARA
Надежная, безопасная и масштабируемая платформа для соблюдения налогового законодательства
Расширьте возможности своего бизнеса с помощью передовых технологий платформы Avalara.
Используйте информацию и технологии, необходимые вашему бизнесу, чтобы опережать соблюдение налогового законодательства.
Воспользуйтесь преимуществом облачного программного обеспечения от лидера в области соблюдения налогового законодательства.
- Доступ к базе данных налогов, ставок и правил для более чем 190 стран
- Поддержите соответствие искусственному интеллекту и машинному обучению
- Защитите свои данные с помощью круглосуточного центра безопасности
Посмотрите наше видео, чтобы узнать, как платформа Avalara обеспечивает соблюдение налогового законодательства.
Откройте для себя платформу Avalara
Для просмотра видео включите куки
Клиенты Авалары говорят
Просмотреть все истории клиентов
«Теперь, когда мы используем Avalara, я больше не думаю о налоге с продаж, потому что сэкономил нам столько времени и денег.
”
Брайан Папе
Генеральный директор и основатель MiiR
Прочитать историю MiiR
Для просмотра видео включите куки
Видео: MiiR легко управляет ростом компании и налоговыми обязательствами с помощью Avalara
«Теперь, когда мы используем Avalara, я даже не думаю о налоге с продаж, потому что у него сэкономил нам много времени и денег. ”
Брайан Папе
Генеральный директор и основатель MiiR
Прочитать историю MiiR
Для просмотра видео включите куки
Видео: MiiR легко управляет ростом компании и налоговыми обязательствами с помощью Avalara
Смотрите последние новости от в блоге Avalara
Соединенные Штаты
Что происходит, когда штаты меняют пороговые значения экономической взаимосвязи?
Северная Америка
Налогообложение метавселенной: основы
Смотрите последние новости от в блоге Avalara
США
Что происходит, когда штаты изменяют пороговые значения экономической взаимосвязи?
Северная Америка
Налогообложение метавселенной: основы
СОЕДИНЕННЫЕ ШТАТЫ
Июль 2021 Обзор: законы о налогах с продаж, которые вам нужно знать
Пока вы сосредоточены на своем бизнесе, мы остаемся в курсе законодательных и политических изменений, которые могут повлиять на соблюдение вами налогового законодательства.
Прочитать сообщение
Дополнительные избранные сообщения
Должны ли интернет-магазины контролировать продажу краденого?
Разрешения на уплату налога с продаж: руководство по штатам
Ресурсы и обновления для всего Avalara
- Пауза
Часто задаваемые вопросы о малом бизнесе
Получите ответы на распространенные вопросы о каждом этапе процесса соблюдения налогового законодательства.
Читать FAQ
Налоговые изменения Avalara 2022, Полугодовое обновление
Ваша бесплатная копия теперь доступна.
Читайте о законах о нексусе 2022 года, отраслевых новостях, изменениях в соответствии и многом другом.
Получите бесплатную копию
Avalara Returns for Small Business
Автоматизируйте процесс подачи налоговых деклараций, чтобы сэкономить время и бесплатно отслеживать взаимосвязь в течение 60 дней с помощью бесплатной пробной версии.
Начать бесплатную пробную версию
Программа для бухгалтеров Avalara
Станьте партнером Avalara и найдите решения, созданные для бухгалтеров, которые помогут развитию вашей компании, расширению услуг и потенциальному повышению прибыльности.
Получите копию сегодня
Предыдущий Следующий
Ресурсы и обновления для всего Avalara
- Пауза
FAQ для малого бизнеса
Получите ответы на распространенные вопросы о каждом этапе процесса соблюдения налогового законодательства.
Читать FAQ
Налоговые изменения Avalara 2022, Полугодовое обновление
Ваша бесплатная копия теперь доступна. Читайте о законах о нексусе 2022 года, отраслевых новостях, изменениях в соответствии и многом другом.
Получите бесплатную копию
Avalara Returns for Small Business
Автоматизируйте процесс подачи налоговых деклараций, чтобы сэкономить время и бесплатно отслеживать нексус в течение 60 дней с помощью бесплатной пробной версии.
Начать бесплатную пробную версию
Программа для бухгалтеров Avalara
Станьте партнером Avalara и найдите решения, созданные для бухгалтеров, которые помогут развитию вашей компании, расширению услуг и потенциальному повышению прибыльности.
Получите копию сегодня
Предыдущий Следующий
Свяжитесь с нашей командой, чтобы узнать больше о программном обеспечении для соблюдения налогового законодательства и о том, что подходит именно вам
877-286-2149
Запланировать звонок
Чат со специалистом
Свяжитесь с Аваларой
Свяжитесь с нами, чтобы запланировать демонстрацию одного из наших лицензионных продуктов, получить информацию о ценах или узнать больше.
877-286-2149
Запланируйте звонок
Чат со специалистом
Решения по управлению кредитами на образование и бизнес-процессингу
Сложно войти?
Войдите в свою учетную записьКОРРЕКТИРОВКА СЧЕТА ПРОГРАММЫ ПОГАШЕНИЯ, ОПЛАЧИВАЕМОГО ДОХОДОМ, И ПРОЩЕНИЯ КРЕДИТОВ НА ОБЩЕСТВЕННЫЕ УСЛУГИ
Министерство образования США (ED) объявило, что оно внесет коррективы в счетчики платежей по плану погашения, ориентированного на доход (IDR). Заемщики кредита FFELP могут извлечь выгоду из корректировки только путем консолидации до того, как ED введет изменение, которое, по оценкам, произойдет не ранее 1 января 2023 года. Вы можете узнать больше на StudentAid.gov.
ВЫ СЛУЖИТЕ НА ГОСУДАРСТВЕННОЙ СЛУЖБЕ – В ГОСУДАРСТВЕННОЙ ИЛИ НЕКОММЕРЧЕСКОЙ СЛУЖБЕ?
Если вы являетесь заемщиком федерального кредита, вы можете иметь право на прощение кредита на общественные нужды (PSLF).
Свяжитесь с нашими специалистами по государственным услугам или зайдите на сайт StudentAid.gov, чтобы узнать о PSLF и других программах, таких как ограниченная возможность отказа от PSLF и временное расширенное прощение кредитов на государственные услуги (TEPSLF), которые в течение ограниченного времени могут дать вам кредит за прошлые периоды погашение (пока вы работали на квалифицированного работодателя), которое ранее не засчитывалось в PSLF.
Если у вас есть студенческие кредиты, принадлежащие Министерству образования США (ED), теперь у вас есть новый кредитный сервис: Aidvantage.
Проверьте свою электронную почту для получения информации и войдите в систему на Aidvantage.com >
Решения распространенных проблем со входом в систему
Если у вас возникли трудности со входом в свою учетную запись, эта информация может вам помочь.
Операционная система Apple
Чтобы использовать наш веб-сайт, вам необходимо убедиться, что в настройках файлов cookie установлено значение «Всегда разрешать» или «Разрешать с посещаемых мною веб-сайтов».
Узнайте больше об изменении настроек файлов cookie по телефону:
- Ваш компьютер Mac и Safari
- Ваш iPhone и iPad
Файлы cookie браузера
У вас должны быть включены файлы cookie браузера, чтобы использовать наш сайт управления студенческими кредитами. Если ваши файлы cookie отключены, вы получите технические ошибки при попытке входа в систему. Пожалуйста, обратитесь к настройкам вашего браузера или разделу онлайн-поддержки, чтобы узнать, как включить файлы cookie.
Сайт не работает?
Если наш сайт не работает, обновите браузер или очистите его временные файлы. Обратитесь к настройкам вашего браузера или разделу онлайн-поддержки, чтобы узнать, как очистить временные файлы.
Веб-браузеры
Если у вас не установлена последняя версия одного из основных веб-браузеров, подумайте об обновлении.
Загрузите последние версии:
- Apple Safari
- Гугл Хром
- Microsoft Internet Explorer
- Мозилла Фаерфокс
Упростите финансирование вашего образования
Наши решения помогут вам сэкономить время и деньги благодаря низким процентным ставкам и лучшему в своем классе обслуживанию клиентов.
Рефинансирование студенческого кредита
Рефинансирование студенческого кредита с помощью бесплатного кредита NaviRefi. Получите конкурентоспособные ставки и гибкие условия погашения.
Узнайте о NaviRefi
Студенческие кредиты
Оплатите учебу в колледже по низкой ставке. Залог частного студенческого кредита или рефинансирование студенческого долга с большими льготами и 5-звездочным обслуживанием.
Узнайте о Earnest
Стипендии и
FAFSA ® Стало проще
Воспользуйтесь нашими бесплатными инструментами Going Merry, чтобы получить стипендию и упростить FAFSA.
Присоединяйтесь к Going Merry бесплатно
Экспертиза — там, где она вам нужна
Мы предоставляем технологические решения для финансирования образования и бизнес-процессов, которые упрощают сложные программы и помогают миллионам людей добиться успеха.
Финансирование образования
- Студенческие ссуды
- Рефинансирование студенческого кредита
- Стипендии
Бизнес-процессы
- Обслуживание клиентов
- Здравоохранение
- Транспорт
- Восстановление активов
- Обработка платежей
Реальные люди делятся своими советами, идеями и вдохновляющим опытом.


Начальные условия при
численном интегрировании учитываются на нулевом шаге: i=0, x=x0, y=y0.

