Правила ввода математических выражений
Ввод чисел:
Целые числа вводятся обычным способом, например:
4; 18; 56
Для ввода отрицательного числа необходимо поставить знак минус:
-19; -45; -90
Рациональные числа вводятся с использованием символа
/, например:
3/4;-5/3;5/(-19)
Вещественные числа вводятся с использованием точки в качестве разделителя целой и дробной частей:
4.5;-0.4
Ввод переменных и констант:
Переменные и константы вводятся латинскими буквами, например:
x; y; z; a; b.
Константы
π
и
e
вводятся как pi и e – соответственно.
Символ бесконечности
∞
вводится двумя маленькими латинскими буквами oo или словом
inf.
Соответственно, плюс бесконечность задается как +oo, и минус бесконечность как -oo.
Сумма и разность:
Сумма и разность задаются при помощи знаков + и – соответственно, например: 3+a; x+y; 5-4+t; a-b+4; ВНИМАНИЕ! Никаких пробелов между операндами быть не должно, например ввод: x + a – неправильный, правильно вводить так: x+a – без пробелов.
Умножение:
Умножение задается знаком
*,
например:
3*t;
x*y;
-5*x.
ВНИМАНИЕ!
Ввод знака
*
необходим всегда, т.
(1/n)
| Что ввели | Что получится |
|---|---|
| x^4 | x4 |
| (5-2*x)^(1/3) | 52×13 |
| (5/2+x)^4/2 | 52×42 |
| sin(3*x+4)^5 | sin53x4 |
| 1/sqrt(3*x^2+2) | 13×22 |
| (sqrt(x)-2*(x^3)+6)/x | x2x36x |
| e^(3*x)*cos(x)^2 | e3xcos2x |
| ((ln(x-7))^5)/(x-7) | ln5x7x7 |
| 1/(arcsin(x)^2*sqrt(1-x^2)) | 1arcsin2x1x2 |
| 2*x*arccos(3*x^2) | 2xarccos3x2 |
| (5+(x/3)^3)/(8*(x+y)^(1/2)) | 5x338xy |
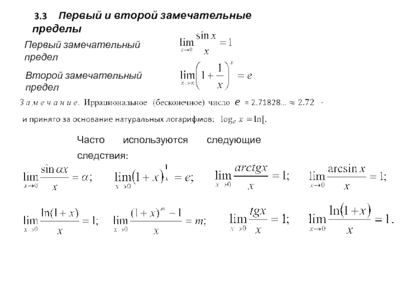
Первый и второй замечательные пределы и способы их вычисления.
(Семинар 6) Семинар 6. Первый и второй замечательные пределы и способы их вычисленияПервый замечательный предел
(предел отношения синуса бесконечно малой дуги к самой дуге)
Теорема Предел отношения синуса бесконечно малой дуги к самой дуге, выраженной
в радианах, равен единице, то есть lim
x 0
sin x
1
x
(1)
Доказательство
B
C
O
A
Рассмотрим в координатной плоскости круг радиуса R с центром в начале координат
OA R, AOB x,0 x , AC OA
2
x
1
S AOB S сект.AOB S AOC , то есть 1 R 2 sin x 1 R 2 x 1 R 2tgx или 1
.
sin
x
cos
x
2
2
2
1
x
В силу четности функций
это неравенство справедливо и для интервала
и
cos x
sin x
2
x 0 . Перейдя в этом неравенстве к пределу при x 0 и заметив, что в силу
непрерывности функции cosx при х=0 имеет место равенство lim x 0 cos x 1 получим
x
sin x
lim x 0
1 , что равносильно lim x 0
1.
sin x
x
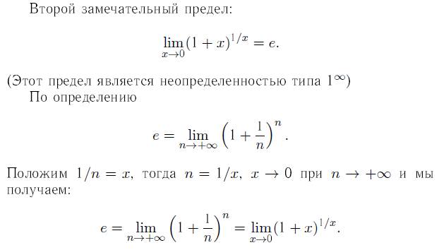
Второй замечательный предел
n
Рассмотрим выражение 1 1 , где n – натуральное число.
n
n
Задаем для n неограниченно возрастающие значения и вычисляем 1 1 . Получим
следующий результат
n
n
1
1
n
n
1
2
10
100
1000
10000
2
2,25
2,594
2,705
2,717
2,718
1
Как видно из таблицы при увеличении n выражение 1
n
n
изменяется все медленнее и стремится к некоторому пределу, приближенно равному 2,718.
Теорема
n
1
Последовательность 1 стремится к конечному пределу, заключенному между 2 и 3.
n
(Доказательство на основании разложения по биному Ньютона). Этот предел
называется числом e. Итак
n
1
e lim n 1 , е=2,7182818284…
n
x
1
Рассмотрим функцию 1 , где ( x ( , 1) (0, )) . Можно доказать, что
e lim
x
1
x 1 .
x
x
Другое выражение для числа е.
Полагая , 1 ( 1) будем иметь e lim 0 1 x
1
При вычислении пределом полезно применять следующие формулы:
k
ln( 1 x)
lim x (1 ) x e k ; lim x 0 (1 kx) x e k ; lim x 0
1.
x
x
1
Данные формулы легко получаются из двух основных формул.
Примеры с решениями
sin mx
x 0
x
1.Найти lim
Решение. Используя первый замечательный предел, имеем
m sin mx
sin mx
sin mx
lim
lim
m
lim
= x 0
x 0
mx = x 0 mx m
x
1 cos 5 x
2. Найти lim
x 0
x2
2
2 sin 2 (5 x / 2)
1 cos 5 x
sin(
5
x
/
2
)
5
2
Решение. Имеем lim
= lim
= 2 lim (
) 2 25 / 2
2
x 0
x 0
x2
x 0
x
x
2
cos 3 x cos 7 x
x 0
x2
3. Найти lim
cos 3 x cos 7 x
2 sin 5 x sin 2 x
=
lim
2 5 2 20
x 0
x2
x 0
x x
Решение. Имеем lim
arcsin x
x 0
x
4.
Найти limРешение. Сделаем замену
t arcsin x x sin t t 0
. Тогда получим
arcsin x
t
= lim
1
x 0
t
0
x
sin t
5. Найти lim 1 cos x
x 0
x2
lim
Решение. Умножим числитель и знаменатель на сопряженное, то есть
x
1 cos x
1 cos x lim (1 cos x )(1 cos x)
2
lim
=
= lim
=
lim
2
2
2
x
0
2
x
0
x 0
x (1 cos x)
x
x (1 cos x ) x 0 x (1 cos x )
2 sin 2
2
x
sin
1
1
2
lim
x 0
x 2(1 cos x ) 4
2
x
x
6. Найти lim
x x 1
Решение. Преобразуем выражение в скобках и выделим второй замечательный предел.
x
x = lim 1 1
lim
x 1 1 / x
x x 1
e
x 2
x 1
lim
7. Найти
x x 3
x
Решение. Преобразуем выражение в скобках и выделим второй замечательный предел.
x 1
lim
x x 3
x 2
e 1 1
1 1/ x 1 1/ x
3 e 4
= lim
x 1 3 / x
e 1
1 3/ x
x
x 5x 4
lim 2
x x 3 x 7
2
8.
Найтиx
2
Решение. Делением числителя дроби на знаменатель выделим целую часть, а именно
x 2 5x 4
8x 3
. Таким образом, при x данная функция представляет
1
x 2 3x 7
x 2 3x 7
собой степень, основание которой стремится к единице, а показатель к бесконечности
(неопределенность вида 1 ). Преобразуем функцию так, чтобы использовать второй
замечательный предел.
x ( 8 x 3)
x
x 3 x 7 x 2 3 x 7
x 2 5x 4
8x 3
8x 3
= lim 1 2
lim 2
lim (1 2
) 8 x 3
=
=
x x 3 x 7
x
x
x
3
x
7
x
3
x
7
8 3 / x
x
2
x 3 x 7 1 3 / x 7 / x 2
8
x
3
lim (1 2
) 8 x 3
8x 3
. Так как
x
0 , при x , то
x
3
x
7
2
x 3x 7
x 2 3 x 7
8
x
3
lim (1 2
) 8 x 3 e
8 3/ x
x
. Принимая во внимание, что lim
8,
x
3
x
7
x 1 3 / x 7 / x 2
2
x
x 2 5x 4
окончательно получаем lim 2
e 8 .
x x 3 x 7
x
9. Найти lim e 1
x 0
x
Решение. Сделав замену e x 1 z, x ln( 1 z ), z 0 , получим второй
замечательный предел, а именно
ex 1
z
lim
x 0
x
lim
z 0
ln( 1 z )
1
Примеры для самостоятельного решения.
Найти пределы:
tgx sin x
2) lim
x 0
x3
tg (mx)
1) lim
x 0 sin( nx )
sin 2 x
x 0 ln( 1 x)
4) lim
x 1
7) lim
x x 2
x
a x 1
9) lim
x 0
x
1 cos 5 x
x 0 1 cos 3 x
3) lim
x 1
6) lim 2
x
x
ln( x 2) ln 2
8) lim
x 0
x
arctg 2 x
5) lim
x 0 sin 3 x
e ax e bx
10) lim
x 0
x
2
x2 2
Решение границ онлайн с решением. Предел функции – определения, теоремы и свойства
Тема 4.6.Вычисление пределов
Предел функции не зависит от того, определена она в предельной точке или нет. Но в практике вычисления пределов элементарных функций это обстоятельство имеет существенное значение.
1. Если функция является элементарной и если предельное значение аргумента принадлежит ее области определения, то вычисление предела функции сводится к простой подстановке предельного значения аргумента, т.к. предел элементарной функции f (x) при х стремящемся к а , которое входит в область определения, равен частному значению функции при х=а , т.е. lim f(x)=f(a ) .
2. Если х стремится к бесконечности или аргумент стремится к числу, которое не принадлежит области определения функции, то в каждом таком случае нахождение предела функции требует специального исследования.
Ниже приведены простейшие пределы, основанные на свойствах пределов, которые можно использовать как формулы:
Более сложные случаи нахождения предела функции:
рассматриваются каждый в отдельности.
В этом разделе будут приведены основные способы раскрытия неопределенностей.
1. Случай, когда при х стремящемся к а функция f (x) представляет отношение двух бесконечно малых величин
а) Сначала нужно убедится, что предел функции нельзя найти непосредственной подстановкой и при указанном изменении аргумента она представляет отношение двух бесконечно малых величин.
Делаются преобразования, чтобы сократить дробь на множитель, стремящийся к 0. Согласно определению предела функции аргумент х стремится к своему предельному значению, никогда с ним не совпадая.
Вообще если ищется предел функции при х стремящемся к а , то необходимо помнить, что х не принимает значения а , т.е. х не равен а.
б) Применяется теорема Безу. Если ищется предел дроби, числитель и знаменатель которой многочлены, обращающиеся в 0 в предельной точке х=а , то согласно вышеназванной теореме оба многочлена делятся без остатка на х-а .
в) Уничтожается иррациональность в числителе или в знаменателе путем умножения числителя или знаменателя на сопряженное к иррациональному выражение, затем после упрощения дробь сокращается.
г) Используется 1-й замечательный предел (4.1).
д) Используется теорема об эквивалентности бесконечно малых и следующие б.м.:
2. Случай, когда при х стремящемся к а функция f (x) представляет отношение двух бесконечно больших величин
а) Деление числителя и знаменателя дроби на наивысшую степень неизвестного.
б) В общем случае можно использовать правило
3. Случай, когда при х стремящемся к а функция f (x) представляет произведение бесконечно малой величины на бесконечно большую
Дробь преобразовывается к виду, числитель и знаменатель которой одновременно стремятся к 0 или к бесконечности, т.е. случай 3 сводится к случаю 1 или случаю 2.
4. Случай, когда при х стремящемся к а функция f (x) представляет разность двух положительных бесконечно больших величин
Этот случай сводится к виду 1 или 2 одним из следующих способов:
а) приведение дробей к общему знаменателю;
б) преобразование функции к виду дроби;
в) избавление от иррациональности.
5. Случай, когда при х стремящемся к а функция f (x) представляет степень, основание которой стремится к 1, а показатель к бесконечности.
Функция преобразовывается таким образом, чтобы использовать 2-й замечательный предел (4.
2).
Пример. Найти .
Так как х стремится к 3 , то числитель дроби стремится к числу 3 2 +3 *3+4=22, а знаменатель- к числу 3+8=11. Следовательно,
Пример
Здесь числитель и знаменатель дроби при х стремящемся к 2 стремятся к 0 (неопределенность вида), разложим числитель и знаменатель на множители, получим lim(x-2)(x+2)/(x-2)(x-5)
Пример
Умножим числитель и знаменатель на выражение, сопряженное к числителю, имеем
Раскрываем скобки в числителе, получим
Пример
Уровень 2. Пример. Приведем пример применения понятия предела функции в экономических расчетах. Рассмотрим обыкновенную финансовую сделку: предоставление в долг суммы S 0 с условием, что через период времени T будет возвращена сумма S T . Определим величину r относительного роста формулой
r=(S T -S 0)/S 0 (1)
Относительный рост можно выразить в процентах, умножив полученное значение r на 100.
Из формулы (1) легко определить величину S T :
S T = S 0 (1 + r )
При расчете по долгосрочным кредитам, охватывающим несколько полных лет, используют схему сложных процентов. Она состоит в том, что если за 1-й год сумма S 0 возрастает в (1 + r ) раз, то за второй год в (1 + r ) раз возрастает сумма S 1 = S 0 (1 + r ), то есть S 2 = S 0 (1 + r ) 2 . Аналогично получается S 3 = S 0 (1 + r ) 3 . Из приведенных примеров можно вывести общую формулу для вычисления роста суммы за n лет при расчете по схеме сложных процентов:
S n = S 0 (1 + r ) n .
В финансовых расчетах применяются схемы, где начисление сложных процентов производится несколько раз в году. При этом оговариваются годовая ставка r и количество начислений за год
Тогда для срока в T лет (здесь T не обязательно является целым числом) сумма S T рассчитывается по формуле(2)
где – целая часть числа, которая совпадает с самим числом, если, например, T ? целое число.
Пусть годовая ставка равна r и производится n начислений в год через равные промежутки времени. Тогда за год сумма S 0 наращивается до величины, определяемой формулой
(3)
В теоретическом анализе и в практике финансовой деятельности часто встречается понятие “непрерывно начисляемый процент”. Чтобы перейти к непрерывно начисляемому проценту, нужно в формулах (2) и (3) неограниченно увеличивать соответственно, числа k и n (то есть устремить k и n к бесконечности) и вычислить, к какому пределу будут стремиться функции S T и S 1 . Применим эту процедуру к формуле(3):
Заметим, что предел в фигурных скобках совпадает со вторым замечательным пределом. Отсюда следует, что при годовой ставке r при непрерывно начисляемом проценте сумма S 0 за 1 год наращивается до величины S 1 * , которая определяется из формулы
S 1 * = S 0 e r (4)
Пусть теперь сумма S 0 предоставляется в долг с начислением процента n раз в год через равные промежутки времени.
Обозначим r e годовую ставку, при которой в конце года сумма S 0 наращивается до величины S 1 * из формулы (4). В этом случае будем говорить, что r e – это годовая ставка при начислении процента n раз в год, эквивалентная годовому проценту r при непрерывном начислении. Из формулы (3) получаем
S* 1 =S 0 (1+r e /n) n
Приравнивая правые части последней формулы и формулы (4), полагая в последней T = 1, можно вывести соотношения между величинами r и r e :
Эти формулы широко используются в финансовых расчётах.
Предел функции – число a будет пределом некоторой изменяемой величины, если в процессе своего изменения эта переменная величина неограниченно приближается к a .
Или другими словами, число A является пределом функции y = f (x) в точке x 0 , если для всякой последовательности точек из области определения функции , не равных x 0 , и которая сходится к точке x 0 (lim x n = x0) , последовательность соответствующих значений функции сходится к числу A .
График функции, предел которой при аргументе, который стремится к бесконечности, равен L :
Значение А является пределом (предельным значением) функции f (x) в точке x 0 в случае, если для всякой последовательности точек , которая сходится к x 0 , но которая не содержит x 0 как один из своих элементов (т.е. в проколотой окрестности x 0 ), последовательность значений функции сходится к A .
Предел функции по Коши.
Значение A будет являться пределом функции f (x) в точке x 0 в случае, если для всякого вперёд взятого неотрицательного числа ε будет найдено соответствующее ему неотрицательно число δ = δ(ε) такое, что для каждого аргумента x , удовлетворяющего условию 0 , будет выполнено неравенство | f (x) A | .
Будет очень просто, если вы понимаете суть предела и основные правила нахождения его. То, что предел функции f (x) при x стремящемся к a равен A , записывается таким образом:
Причем значение, к которому стремится переменная x , может быть не только числом, но и бесконечностью (∞), иногда +∞ или -∞, либо предела может вообще не быть.
Чтоб понять, как находить пределы функции , лучше всего посмотреть примеры решения.
Необходимо найти пределы функции f (x) = 1/ x при:
x → 2, x → 0, x → ∞.
Найдем решение первого предела. Для этого можно просто подставить вместо x число, к которому оно стремится, т.е. 2, получим:
Найдем второй предел функции . Здесь подставлять в чистом виде 0 вместо x нельзя, т.к. делить на 0 нельзя. Но мы можем брать значения, приближенные к нулю, к примеру, 0,01; 0,001; 0,0001; 0,00001 и так далее, причем значение функции f (x) будет увеличиваться: 100; 1000; 10000; 100000 и так далее. Т.о., можно понять, что при x → 0 значение функции, которая стоит под знаком предела, будет неограниченно возрастать, т.е. стремиться к бесконечности. А значит:
Касаемо третьего предела. Такая же ситуация, как и в прошлом случае, невозможно подставить ∞ в чистом виде.
Нужно рассмотреть случай неограниченного возрастания x . Поочередно подставляем 1000; 10000; 100000 и так далее, имеем, что значение функции f (x) = 1/ x будет убывать: 0,001; 0,0001; 0,00001; и так далее, стремясь к нулю. Поэтому:
Необходимо вычислить предел функции
Приступая к решению второго примера, видим неопределенность . Отсюда находим старшую степень числителя и знаменателя – это x 3 , выносим в числителе и знаменателе его за скобки и далее сокращаем на него:
Ответ
Первым шагом в нахождении этого предела , подставим значение 1 вместо x , в результате чего имеем неопределенность . Для её решения разложим числитель на множители , сделаем это методом нахождения корней квадратного уравнения x 2 + 2 x – 3 :
D = 2 2 – 4*1*(-3) = 4 +12 = 16 → √ D = √16 = 4
x 1,2 = (-2 ± 4) / 2 → x 1 = -3; x 2 = 1.
Таким образом, числитель будет таким:
Ответ
Это определение его конкретного значения или определенной области, куда попадает функция, которая ограничена пределом.
Чтобы решить пределы, следуйте правилам:
Разобравшись в сути и основных правилах решения предела , вы получите базовое понятие о том, как их решать.
Для тех, кто хочет научиться находить пределы в данной статье мы расскажем об этом. Не будем углубляться в теорию, обычно её дают на лекциях преподаватели. Так что “скучная теория” должна быть у Вас законспектирована в тетрадках. Если этого нет, то почитать можно учебники взятые в библиотеке учебного заведения или на других интернет-ресурсах.
Итак, понятие предела достаточно важно в изучении курса высшей математики, особенно когда вы столкнетесь с интегральным исчислением и поймёте связь между пределом и интегралом. В текущем материале будут рассмотрены простые примеры, а также способы их решения.
Примеры решений
| Пример 1 |
| Вычислить а) $ \lim_{x \to 0} \frac{1}{x} $; б)$ \lim_{x \to \infty} \frac{1}{x} $ |
| Решение |
а) $$ \lim \limits_{x \to 0} \frac{1}{x} = \infty $$ б)$$ \lim_{x \to \infty} \frac{1}{x} = 0 $$ Нам часто присылают эти пределы с просьбой помочь решить. |
Алгоритм вычисления лимитов
Итак, давайте кратко подведем итог разобранным примерам и составим алгоритм решения пределов:
- Подставить точку х в выражение, следующее после знака предела. Если получается определенное число, либо бесконечность, то предел решен полностью. В противном случае имеем неопределенность: “ноль делить на ноль” или “бесконечность делить на бесконечность” и переходим к следующим пунктам инструкции.
- Чтобы устранить неопределенность “ноль делить на ноль” нужно разложить числитель и знаменатель на множители. Сократить подобные. Подставить точку х в выражение, стоящее под знаком предела.
- Если неопределенность “бесконечность делить на бесконечность”, тогда выносим и в числителе, и в знаменателе x наибольшей степени. Сокращаем иксы. Подставляем значения икса из под предела в оставшееся выражение.
В этой статье Вы ознакомились с основами решения пределов, часто используемых в курсе Математического анализа.
Конечно же это не все типы задач, предлагающихся экзаменаторами, а только простейшие пределы. В следующих статьях поговорим о других типах заданий, но сперва необходимо усвоить этот урок, чтобы двигаться далее. Обсудим, что делать, если есть корни, степени, изучим бесконечно малые эквивалентные функции, замечательные пределы, правило Лопиталя.
Если у Вас не получается самостоятельно решить пределы, то не паникуйте. Мы всегда рады помочь!
Теория пределов – один из разделов математического анализа, который одним под силу освоить, другие с трудом вычисляют пределы. Вопрос нахождения пределов является достаточно общим, поскольку существуют десятки приемов решения пределов различных видов. Одни и те же предела можно найти как по правилу Лопиталя, так и без него. Бывает, что расписание в ряд бесконечно малых функций позволяет быстро получить нужный результат. Существуют набор приемов и хитростей, позволяющих найти предел функции любой сложности. В данной статье попробуем разобраться в основных типах пределов, которые наиболее часто встречаются на практике.
2+3x-4),x=infinity).
Решение:
Задан предел вида полином разделить на полином, причем переменная стремится к бесконечности
Простая подстановка значения к которому следует переменная найти пределов не поможет, получаем неопределенность вида бесконечность разделить на бесконечность.
Пот теории пределов алгоритм вычисления предела заключается в нахождении наибольшего степени “икс” в числителе или знаменателе. Далее на него упрощают числитель и знаменатель и находят предел функции
Поскольку значение стремятся к нулю при переменной к бесконечности то ими пренебрегают, или записывают в конечный выражение в виде нулей
Сразу из практики можно получить два вывода которые являются подсказкой в вычислениях. Если переменная стремится к бесконечности и степень числителя больше от степени знаменателя то предел равен бесконечности. В противном случае, если полином в знаменателе старшего порядка чем в числителе предел равен нулю.
Формулами предел можно записать так
Если имеем функцию вида обычный поленом без дробей то ее предел равен бесконечности
Следующий тип пределов касается поведения функций возле нуля.
2-x-10), x=2).
Решение:
Прямая подстановка показывает
2*4-7*2+6=0;
3*4-2-10=0
что имеем неопределенность типа 0/0 .
Разделим полиномы на множитель которій вносит особенность
Есть преподаватели которые учат, что полиномы 2
порядка то есть вида “квадратные уравнения” следует решать через дискриминант. Но реальная практика показывает что это дольше и запутаннее, поэтому избавляйтесь особенности в пределах по указанному алгоритму. Таким образом записываем функцию в виде простых множителей и вічисляем в предел
Как видите, ничего сложного в исчислении таких пределов нет. Делить многочлены Вы на момент изучения пределов умеете, по крайней мере согласно программе должны уже пройти.
Среди задач на неопределенность типа 0/0 встречаются такие в которых нужно применять формулы сокращенного умножения. Но если Вы их не знаете, то делением многочлена на одночлен можно получить нужную формулу.
Пример 6. Найти предел функции
Lim((x^2-9)/(x-3), x=3).
Решение:
Имеем неопределенность типа 0/0
. В числителе применяем формулу сокращенного умножения
и вычисляем нужній предел
Метод применяют к пределам в которіхнеопределенность порождают иррациональные функции. Числитель или знаменатель превращается в точке вычисления в ноль и неизвестно как найти границу.
Пример 7. Найти предел функции
Lim((sqrt(x+2)-sqrt(7x-10))/(3x-6), x=2).
Решение: Представим переменную в формулу предела
При подстановки получим неопределенность типа 0/0.
Согласно теории пределов схема обхода данной особенности заключается в умножении иррационального выражения на сопряженное. Чтобы выражение не изменилось знаменатель нужно разделить на такое же значение
По правилу разности квадратов упрощаем числитель и вычисляем предел функции
Упрощаем слагаемые, создающие особенность в пределе и выполняем подстановку
Пример 8. Найти предел функции
Lim((sqrt(x-2)-sqrt(2x-5))/(3-x), x=3).
2+x-6)/(sqrt(3x-2)-2), x=2).
Решение:
Подставим двойку в формулу
Получим неопределенность 0/0 .
Знаменатель нужно умножить на сопряженный выражение, а в числителе решить квадратное уравнение или разложить на множители, учитывая особенность. Поскольку известно, что 2 является корнем, то второй корень находим по теореме Виета
Таким образом числитель запишем в виде
и подставим в предел
Сведя разницу квадратов избавляемся особенности в числителе и знаменателе
Приведенным образом можно избавиться особенности во многих примерах, а применение надо замечать везде где заданная разница корней превращается в ноль при подстановке. Другие типы пределов касаются показательных функций, бесконечно малых функций, логарифмов, особых пределов и других методик. Но об этом Вы сможете прочитать в перечисленных ниже статьях о пределах.
Первым замечательным пределом именуют следующее равенство:
\begin{equation}\lim_{\alpha\to{0}}\frac{\sin\alpha}{\alpha}=1 \end{equation}
Так как при $\alpha\to{0}$ имеем $\sin\alpha\to{0}$, то говорят, что первый замечательный предел раскрывает неопределённость вида $\frac{0}{0}$.
Вообще говоря, в формуле (1) вместо переменной $\alpha$ под знаком синуса и в знаменателе может быть расположено любое выражение, – лишь бы выполнялись два условия:
- Выражения под знаком синуса и в знаменателе одновременно стремятся к нулю, т.е. присутствует неопределенность вида $\frac{0}{0}$.
- Выражения под знаком синуса и в знаменателе совпадают.
Часто используются также следствия из первого замечательного предела:
\begin{equation} \lim_{\alpha\to{0}}\frac{\tg\alpha}{\alpha}=1 \end{equation} \begin{equation} \lim_{\alpha\to{0}}\frac{\arcsin\alpha}{\alpha}=1 \end{equation} \begin{equation} \lim_{\alpha\to{0}}\frac{\arctg\alpha}{\alpha}=1 \end{equation}
На данной странице решены одиннадцать примеров. Пример №1 посвящен доказательству формул (2)-(4). Примеры №2, №3, №4 и №5 содержат решения с подробными комментариями. Примеры №6-10 содержат решения практически без комментариев, ибо подробные пояснения были даны в предыдущих примерах. При решении используются некоторые тригонометрические формулы, которые можно найти .
Замечу, что наличие тригонометрических функций вкупе с неопределённостью $\frac {0} {0}$ ещё не означает обязательное применение первого замечательного предела. Иногда бывает достаточно простых тригонометрических преобразований, – например, см. .
Пример №1
Доказать, что $\lim_{\alpha\to{0}}\frac{\tg\alpha}{\alpha}=1$, $\lim_{\alpha\to{0}}\frac{\arcsin\alpha}{\alpha}=1$, $\lim_{\alpha\to{0}}\frac{\arctg\alpha}{\alpha}=1$.
а) Так как $\tg\alpha=\frac{\sin\alpha}{\cos\alpha}$, то:
$$ \lim_{\alpha\to{0}}\frac{\tg{\alpha}}{\alpha}=\left|\frac{0}{0}\right| =\lim_{\alpha\to{0}}\frac{\sin{\alpha}}{\alpha\cos{\alpha}} $$
Так как $\lim_{\alpha\to{0}}\cos{0}=1$ и $\lim_{\alpha\to{0}}\frac{\sin\alpha}{\alpha}=1$, то:
$$ \lim_{\alpha\to{0}}\frac{\sin{\alpha}}{\alpha\cos{\alpha}} =\frac{\displaystyle\lim_{\alpha\to{0}}\frac{\sin{\alpha}}{\alpha}}{\displaystyle\lim_{\alpha\to{0}}\cos{\alpha}} =\frac{1}{1} =1. $$
б) Сделаем замену $\alpha=\sin{y}$.
Поскольку $\sin{0}=0$, то из условия $\alpha\to{0}$ имеем $y\to{0}$. Кроме того, существует окрестность нуля, в которой $\arcsin\alpha=\arcsin(\sin{y})=y$, поэтому:
$$ \lim_{\alpha\to{0}}\frac{\arcsin\alpha}{\alpha}=\left|\frac{0}{0}\right| =\lim_{y\to{0}}\frac{y}{\sin{y}} =\lim_{y\to{0}}\frac{1}{\frac{\sin{y}}{y}} =\frac{1}{\displaystyle\lim_{y\to{0}}\frac{\sin{y}}{y}} =\frac{1}{1} =1. $$
Равенство $\lim_{\alpha\to{0}}\frac{\arcsin\alpha}{\alpha}=1$ доказано.
в) Сделаем замену $\alpha=\tg{y}$. Поскольку $\tg{0}=0$, то условия $\alpha\to{0}$ и $y\to{0}$ эквивалентны. Кроме того, существует окрестность нуля, в которой $\arctg\alpha=\arctg\tg{y})=y$, поэтому, опираясь на результаты пункта а), будем иметь:
$$ \lim_{\alpha\to{0}}\frac{\arctg\alpha}{\alpha}=\left|\frac{0}{0}\right| =\lim_{y\to{0}}\frac{y}{\tg{y}} =\lim_{y\to{0}}\frac{1}{\frac{\tg{y}}{y}} =\frac{1}{\displaystyle\lim_{y\to{0}}\frac{\tg{y}}{y}} =\frac{1}{1} =1. $$
Равенство $\lim_{\alpha\to{0}}\frac{\arctg\alpha}{\alpha}=1$ доказано.
2-4}{x+7}}=1$.
Пример №3
Найти $\lim_{x\to{0}}\frac{\sin{9x}}{x}$.
Так как $\lim_{x\to{0}}\sin{9x}=0$ и $\lim_{x\to{0}}x=0$, то мы имеем дело с неопределенностью вида $\frac{0}{0}$, т.е. выполнено. Однако выражения под знаком синуса и в знаменателе не совпадают. Здесь требуется подогнать выражение в знаменателе под нужную форму. Нам необходимо, чтобы в знаменателе расположилось выражение $9x$, – тогда станет истинным. По сути, нам не хватает множителя $9$ в знаменателе, который не так уж сложно ввести, – просто домножить выражение в знаменателе на $9$. Естественно, что для компенсации домножения на $9$ придётся тут же на $9$ и разделить:
$$ \lim_{x\to{0}}\frac{\sin{9x}}{x}=\left|\frac{0}{0}\right| =\lim_{x\to{0}}\frac{\sin{9x}}{9x\cdot\frac{1}{9}} =9\lim_{x\to{0}}\frac{\sin{9x}}{9x} $$
Теперь выражения в знаменателе и под знаком синуса совпали. Оба условия для предела $\lim_{x\to{0}}\frac{\sin{9x}}{9x}$ выполнены. Следовательно, $\lim_{x\to{0}}\frac{\sin{9x}}{9x}=1$.
А это значит, что:
$$ 9\lim_{x\to{0}}\frac{\sin{9x}}{9x}=9\cdot{1}=9. $$
Ответ : $\lim_{x\to{0}}\frac{\sin{9x}}{x}=9$.
Пример №4
Найти $\lim_{x\to{0}}\frac{\sin{5x}}{\tg{8x}}$.
Так как $\lim_{x\to{0}}\sin{5x}=0$ и $\lim_{x\to{0}}\tg{8x}=0$, то здесь мы имеем дело с неопределенностью вида $\frac{0}{0}$. Однако форма первого замечательного предела нарушена. Числитель, содержащий $\sin{5x}$, требует наличия в знаменателе $5x$. В этой ситуации проще всего разделить числитель на $5x$, – и тут же на $5x$ домножить. Кроме того, проделаем аналогичную операцию и со знаменателем, домножив и разделив $\tg{8x}$ на $8x$:
$$\lim_{x\to{0}}\frac{\sin{5x}}{\tg{8x}}=\left|\frac{0}{0}\right| =\lim_{x\to{0}}\frac{\frac{\sin{5x}}{5x}\cdot{5x}}{\frac{\tg{8x}}{8x}\cdot{8x}}$$
Сокращая на $x$ и вынося константу $\frac{5}{8}$ за знак предела, получим:
$$ \lim_{x\to{0}}\frac{\frac{\sin{5x}}{5x}\cdot{5x}}{\frac{\tg{8x}}{8x}\cdot{8x}} =\frac{5}{8}\cdot\lim_{x\to{0}}\frac{\frac{\sin{5x}}{5x}}{\frac{\tg{8x}}{8x}} $$
Обратите внимание, что $\lim_{x\to{0}}\frac{\sin{5x}}{5x}$ полностью удовлетворяет требованиям для первого замечательного предела.
3}=\frac{1}{2}$.
Пример №9
Найти предел $\lim_{x\to{3}}\frac{1-\cos(x-3)}{(x-3)\tg\frac{x-3}{2}}$.
Так как $\lim_{x\to{3}}(1-\cos(x-3))=0$ и $\lim_{x\to{3}}(x-3)\tg\frac{x-3}{2}=0$, то наличествует неопределенность вида $\frac{0}{0}$. Перед тем, как переходить к её раскрытию, удобно сделать замену переменной таким образом, чтобы новая переменная устремилась к нулю (обратите внимание, что в формулах переменная $\alpha \to 0$). Проще всего ввести переменную $t=x-3$. Однако ради удобства дальнейших преобразований (эту выгоду можно заметить по ходу приведённого ниже решения) стоит сделать такую замену: $t=\frac{x-3}{2}$. Отмечу, что обе замены применимы в данном случае, просто вторая замена позволит поменьше работать с дробями. Так как $x\to{3}$, то $t\to{0}$.
$$
\lim_{x\to{3}}\frac{1-\cos(x-3)}{(x-3)\tg\frac{x-3}{2}}=\left|\frac{0}{0}\right|
=\left|\begin{aligned}&t=\frac{x-3}{2};\\&t\to{0}\end{aligned}\right|
=\lim_{t\to{0}}\frac{1-\cos{2t}}{2t\cdot\tg{t}}
=\lim_{t\to{0}}\frac{2\sin^2t}{2t\cdot\tg{t}}
=\lim_{t\to{0}}\frac{\sin^2t}{t\cdot\tg{t}}=\\
=\lim_{t\to{0}}\frac{\sin^2t}{t\cdot\frac{\sin{t}}{\cos{t}}}
=\lim_{t\to{0}}\frac{\sin{t}\cos{t}}{t}
=\lim_{t\to{0}}\left(\frac{\sin{t}}{t}\cdot\cos{t}\right)
=\lim_{t\to{0}}\frac{\sin{t}}{t}\cdot\lim_{t\to{0}}\cos{t}
=1\cdot{1}
=1.
2x}
=\lim_{x\to\frac{\pi}{2}}\frac{1-\sin{x}}{(1-\sin{x})(1+\sin{x})}
=\lim_{x\to\frac{\pi}{2}}\frac{1}{1+\sin{x}}
=\frac{1}{1+1}
=\frac{1}{2}.
$$
Аналогичный способ решения есть и в решебнике Демидовича (№475) . Что же касается второго предела, то как и в предыдущих примерах этого раздела, мы имеем неопределённость вида $\frac{0}{0}$. Отчего она возникает? Она возникает потому, что $\tg\frac{2\pi}{3}=-\sqrt{3}$ и $2\cos\frac{2\pi}{3}=-1$. Используем эти значения с целью преобразования выражений в числителе и в знаменателе. Цель наших действий: записать сумму в числителе и знаменателе в виде произведения. Кстати сказать, зачастую в пределах аналогичного вида удобна замена переменной, сделанная с таким расчётом, чтобы новая переменная устремилась к нулю (см., например, примеры №9 или №10 на этой странице). Однако в данном примере в замене смысла нет, хотя при желании замену переменной $t=x-\frac{2\pi}{3}$ несложно осуществить.
$$
\lim_{x\to\frac{2\pi}{3}}\frac{\tg{x}+\sqrt{3}}{2\cos{x}+1}
=\lim_{x\to\frac{2\pi}{3}}\frac{\tg{x}+\sqrt{3}}{2\cdot\left(\cos{x}+\frac{1}{2}\right)}
=\lim_{x\to\frac{2\pi}{3}}\frac{\tg{x}-\tg\frac{2\pi}{3}}{2\cdot\left(\cos{x}-\cos\frac{2\pi}{3}\right)}=\\
=\lim_{x\to\frac{2\pi}{3}}\frac{\frac{\sin\left(x-\frac{2\pi}{3}\right)}{\cos{x}\cos\frac{2\pi}{3}}}{-4\sin\frac{x+\frac{2\pi}{3}}{2}\sin\frac{x-\frac{2\pi}{3}}{2}}
=\lim_{x\to\frac{2\pi}{3}}\frac{\sin\left(x-\frac{2\pi}{3}\right)}{-4\sin\frac{x+\frac{2\pi}{3}}{2}\sin\frac{x-\frac{2\pi}{3}}{2}\cos{x}\cos\frac{2\pi}{3}}=\\
=\lim_{x\to\frac{2\pi}{3}}\frac{2\sin\frac{x-\frac{2\pi}{3}}{2}\cos\frac{x-\frac{2\pi}{3}}{2}}{-4\sin\frac{x+\frac{2\pi}{3}}{2}\sin\frac{x-\frac{2\pi}{3}}{2}\cos{x}\cos\frac{2\pi}{3}}
=\lim_{x\to\frac{2\pi}{3}}\frac{\cos\frac{x-\frac{2\pi}{3}}{2}}{-2\sin\frac{x+\frac{2\pi}{3}}{2}\cos{x}\cos\frac{2\pi}{3}}=\\
=\frac{1}{-2\cdot\frac{\sqrt{3}}{2}\cdot\left(-\frac{1}{2}\right)\cdot\left(-\frac{1}{2}\right)}
=-\frac{4}{\sqrt{3}}.
2x}=\frac{1}{2}$, $\lim_{x\to\frac{2\pi}{3}}\frac{\tg{x}+\sqrt{3}}{2\cos{x}+1}=-\frac{4}{\sqrt{3}}$.
“Вычисление пределов функций, используя таблицу эквивалентности бесконечно малых, первый и второй замечательные предел”
Самостоятельная работа по математике
для студентов 2 курса групп СПО
Раздел 1. Математический анализ
Тема 1.1. Вычисление пределов функций, используя таблицу эквивалентности бесконечно малых, первый и второй замечательные предел.
Цель: проверить умение студентов самостоятельно работать с литературой и применять полученные знания.
Теоретическая часть
Две бесконечно малые величины и называются эквивалентными (равносильными) при , если .
В этом случае пишут, что ~ .
Если при , то
Теорема: Пусть при бесконечно малая величина эквивалентна бесконечно малой величине , а бесконечно малая величина эквивалентна бесконечно малой величине .
Тогда (если они существуют).
Таким образом, при вычислении пределов бесконечно малые величины при функции можно заменять эквивалентными им.
Теорема (первый замечательный предел): Рассмотрим функцию . Эта функция в точке не определена, тем не менее ее предел при существует, причем .
Следствия из теоремы:
; ; ; ;
; ; ;
; .
Теорема (второй замечательный предел): Выражение , где – натуральное число, стремится к вполне определенному пределу, когда число . Этот предел большее 2 и меньше 3. То есть можно утверждать .
Следствия из теоремы:
; .
Примеры:
1.
Решение: == =
(воспользовались эквивалентностью ~).
Ответ: 0.
2.
Решение: ====
(воспользовались эквивалентностью ~). Ответ: .
3.
Решение: = (введем замену: ; при )
= ====
(воспользовались эквивалентностью ~). Ответ: .
4.
Решение: = (введем замену: при )
======
=====;
(воспользовались эквивалентностью ~; ~;). Ответ: .
5.
Решение: = (введем при )
====
=====
===;
(воспользовались эквивалентностью ~; ~;).
Ответ: .
6.
Решение: = (воспользуемся вторым замечательным пределом,
выполним необходимые преобразования – в скобках выполним деление)
====
Ответ: .
7.
Решение: = (воспользуемся вторым замечательным пределом,
выполним необходимые преобразования – распишем предел частного, как частное пределов и решим получившиеся пределы отдельно друг от друга)
== (найдем отдельно предел числителя и предел знаменателя)
числитель: = (выделим в скобках единицу, необходимую для второго
замечательного предела: разделим каждое слагаемое на 3),
===== (второе слагаемое представим в виде обратной дроби и введем ), тогда
===;
знаменатель: == (рассуждения аналогичные, как и в решении предела числителя только здесь введем ), тогда ===, таким образом, возвращаясь к общему решению, имеем: ==.
Ответ: .
Задания для самостоятельной работы:
Вычислите пределы функций, используя таблицу эквивалентных бесконечно малых, первый и второй замечательные пределы:
1.
; 2. ; 3. ;
4. ; 5. ; 6. ;
7. ; 8. ; 9. ;
10. ; 11. ; 12. ;
13. ; 14. ; 15. ;
16. ; 17. ; 18. ;
19. ; 20. .
Критерий оценки:
Оценка «отлично» ставится при выполнении любых 12-15 примеров, «хорошо» – при выполнении 10 любых примеров, при решении 6-9 примеров выставляется оценки «удовлетворительно», при решении менее 6 примеров оценка студенту не выставляется.
Используемая литература:
В.М.Говорова, Н.В.Мирошина, «Математика» сборник задач с решениями для поступающих в вузы, Москва, «Издательство Астрель», 2010 год;
Ответы:
1.;
8.
;
15.
;
2.
;
9.
;
16.
;
3.
;
10.
;
17.
;
4.
;
11.
;
18.
;
5.
;
12.
;
19.
;
6.
;
13.
;
20.
.
7.
;
14.
Limit Calculator (Solver) – С шагами
Калькулятор предела помогает найти предел функции относительно переменной. Это онлайн-инструмент, который помогает вам вычислять значение функции, когда вход приближается к определенному значению.
Калькулятор пределов с шагами показывает пошаговое решение пределов вместе с графиком и расширением ряда. Он использует все предельные правила, такие как сумма, произведение, частное и правило Лопиталя, для вычисления точного значения.
С помощью этого калькулятора пределов можно вычислить пределы относительно \(\text{x , y, z , v, u, t}\) и \(w\) .
Это не так. Используя этот инструмент, вы также можете найти
- Правый ограничитель (+)
- Левый предел (-)
- Двусторонний предел
Как работает калькулятор лимита?
Чтобы оценить предел с помощью этого решателя пределов, выполните следующие шаги.
- Введите функцию в данное поле ввода.
- Выберите соответствующую переменную.
- Введите предельное значение.
- Выберите сторону ограничения. т. е. левое, правое или двустороннее.
- Нажмите кнопку Вычислить для получения результата.
- Используйте кнопку Сброс для ввода новых значений и значок на клавиатуре для ввода дополнительных значений.
Вы найдете ответ под инструментом. Щелкните Показать шаги , чтобы просмотреть пошаговое решение.
Что такое предел в исчислении?
Предел функции — это значение, к которому f(x) приближается по мере того, как x приближается к некоторому числу.
x к 0 равен 1.
Каков предел, когда x приближается к бесконечности ln(x)?
Предел при приближении x к бесконечности ln(x) равен + ∞ . Предел этого натурального логарифма может быть доказан доведением до абсурда.
- Если x >1ln(x) > 0 , предел должен быть положительным.
- Как ln(x 2 ) − ln(x 1 ) = ln(x 2 /x1) . Если x 2 >x 1 , разница положительная, поэтому ln(x) всегда увеличивается.
- , если LIM x → ∞ ln (x) = m ∈ r , у нас ln (x)
⇒ x M , но x → ∞ так M не может быть в R , ограничение должно быть +∞ .
21 совет по поиску в Google, который вы захотите изучить
Продукт настолько вездесущ, что породил собственный глагол.
в любом месте — все, что вам нужно, это подключение к Интернету.Это означает, что Google обслуживает несколько миллиардов поисковых запросов в день.
Легко принять как должное то, что современный веб-поиск может сделать для вас, но поистине удивительно, насколько безупречным Google сделал Интернет. Google может сообщать вам погоду, переводить языки, определять слова, указывать направления и делать многое другое. Когда вы в последний раз спорили с друзьями о чем-то и не проверяли ответ в Google?
Даже если вы используете Google несколько раз в день, вы, вероятно, многого не знаете о поисковой системе.Если вы когда-либо пытались добиться желаемых результатов или просто хотите узнать несколько секретов, приведенные ниже советы помогут вам улучшить свои навыки поиска в Google.
1. Уточните поиск с помощью операторов
Алгоритм поиска Google отлично справляется с поиском информации, которую вы ищете, даже если вы сами в этом не совсем уверены. Но для тех случаев, когда кажется, что Google не дает вам именно то, что вам нужно, есть несколько способов уточнить результаты поиска с помощью так называемых операторов.
Используйте кавычки (“”) для поиска точной фразы: Если вы ищете Патрик Стюарт молодой , вы получите результаты, содержащие все эти слова, но не обязательно в том порядке, в котором вы ищете. Добавив цитаты и выполнив поиск « Патрик Стюарт Янг», , вы получите только результаты, включающие все эти слова в указанном порядке.
Добавьте тильду (~) перед словом, чтобы найти синонимы: Когда вы хотите найти конкретное слово и любые синонимы для этого слова.Если вы ищете iPhone ~дешевый , вы также получите результаты для « iPhone недорогой » и так далее.
Исключить термины со знаком минус (-): Используйте символ минус, чтобы исключить все термины, которые вам не нужны, например. лучших приложений – Android для результатов, в которых не указаны обзоры лучших приложений для Android.
Вставьте две точки (..) между числами для поиска диапазона: Если вы хотите сузить результаты до диапазона дат или цен, используйте две точки между числами.
Вы можете искать компьютер в определенном ценовом диапазоне, поэтому вы можете выполнить поиск computer $500..$900 , чтобы получить только результаты, соответствующие этому диапазону.
Найдите тот или иной результат с помощью операции ИЛИ: Если вы ищете результаты, относящиеся к той или иной теме, но не более того, используйте модификатор ИЛИ, чтобы получить более точные результаты. Например, при поиске apple microsoft будут показаны результаты, относящиеся к любому термину, но поиск « apple OR microsoft » предоставит вам отдельные ссылки об Apple и Microsoft.
Добавить сайт: для поиска на одном веб-сайте: Если вам нужны результаты с одного конкретного веб-сайта, используйте сайт: , а затем непосредственно URL-адрес сайта, который вы хотите использовать. Вы должны указать домен сайта, например. Сайт советов по Google Фото: pcmag.com, и не Сайт советов по Google Фото: pcmag .
Поиск по типам файлов: Если вы ищете файл определенного типа в Интернете, используйте тип файла: для поиска только тех загруженных файлов, которые соответствуют вашему запросу.Например, используйте тип файла:pdf , чтобы найти PDF-файл, или тип файла:doc , чтобы найти документ Microsoft Office. Полный список доступных для поиска типов файлов можно найти здесь.
Поиск похожих веб-сайтов: Поиск похожих веб-сайтов с помощью квалификатора related: для отображения связанных результатов. Поиск related:amazon.com выдает результаты, включая Walmart и Overstock. Поиск related:google.com показывает Yahoo и Bing.
Подробный набор модификаторов поиска см. в этом руководстве.
2. Выполните расширенный поиск
Не хотите изучать все эти модификаторы? Вы можете использовать их в расширенном поиске Google. На странице результатов Google щелкните значок шестеренки и выберите Расширенный поиск , чтобы открыть новую страницу расширенного поиска.
Эта функция позволяет вводить ключевые слова или фразы в определенные поля вместо того, чтобы полагаться на определенные модификаторы. Результаты могут быть сужены еще больше по языку, региону, последнему обновлению, домену, местоположению термина, явному содержанию, типу файла и праву использования.Поиск изображений также может быть сужен по размеру изображения, соотношению сторон, цвету и типу изображения.
Хотя вы не можете создать расширенный поиск на мобильном устройстве, вы можете отфильтровать поиск изображений. Коснитесь значка ползунка в верхней части поиска изображений, чтобы отфильтровать по самым последним изображениям, изображениям в формате GIF, HD, изображениям продуктов, цвету и правам использования.
3. Установка временных ограничений
Ищете только последние новости по теме или пытаетесь найти информацию, относящуюся к определенному периоду времени? Используйте инструменты поиска Google на ПК и мобильных устройствах, чтобы отфильтровать результаты поиска.
На рабочем столе нажмите Инструменты под значком увеличительного стекла. На мобильном устройстве проведите пальцем в конец списка типов поиска Google и выберите Инструменты поиска .
Выберите В любое время , чтобы открыть раскрывающееся меню, в котором можно сузить результаты до последнего часа, 24 часов, недели, месяца и года. Пользователи настольных компьютеров могут выбрать Пользовательский диапазон для ввода конкретных дат.
4. Выполнение обратного поиска изображения
Google поддерживает “обратный” поиск изображений в большинстве браузеров.Эта функция позволяет загрузить файл изображения и найти информацию об этом изображении. Например, если вы загрузили изображение Эйфелевой башни, Google распознает его и предоставит вам информацию о памятнике в Париже. Он также работает с лицами и может направить вас на веб-сайты, на которых появляется изображение, идентифицировать произведение искусства или показать вам изображения, которые «визуально похожи».
Перейдите в Google Images и просто перетащите изображение в строку поиска. Вы также можете щелкнуть значок камеры, чтобы загрузить изображение, или ввести URL-адрес изображения.(Вот как выполнить обратный поиск изображений на телефоне.)
5. Google Search Dark Mode
Теперь у Google есть собственная опция темного режима, которая может сделать результаты поиска черными. На странице результатов поиска на рабочем столе щелкните шестеренку Настройки в правом верхнем углу и выберите Темная тема в разделе Внешний вид. (На Google.com вы также можете нажать Настройки в правом нижнем углу и выбрать Настройки поиска > Внешний вид > Темная тема .) Вы также можете выбрать Устройство по умолчанию , чтобы оно соответствовало другим настройкам вашей темы.
На мобильном телефоне выберите меню-гамбургер в верхнем левом углу результатов поиска Google и выберите Темная тема , чтобы включать и выключать ее.
6. Посчитайте в окне поиска
Независимо от того, хотите ли вы рассчитать чаевые по еде или создать сложную географическую визуализацию, поиск Google предоставит вам возможность выполнять основные вычисления прямо в строке поиска. Например, при поиске 34+7, 3 умножить на 7 или 20 % от 67,42 долл. США под панелью появится калькулятор с уже введенным правильным ответом.Или просто найдите «калькулятор», чтобы ввести свои собственные уравнения.
Супер-математики могут создавать интерактивные виртуальные 3D-объекты (в настольных браузерах, поддерживающих WebGL), вставляя уравнение, которое использует «x» и «y» в качестве свободных переменных. Или подставьте разные числа вместе с некоторыми значениями cos(x), sin(y) и tan(x) и посмотрите, что получится.
7. Преобразование единиц с помощью Google
Google также поможет вам преобразовать что угодно. Вы можете искать 38 по Фаренгейту , 10 унций в фунтах, и даже 17.
5 миллиметров в световых годах. Google выдаст ответ , а предоставит интерактивный калькулятор конвертации для дальнейшего конвертирования.
Кроме того, вы можете найти актуальные курсы конвертации валюты без необходимости знать официальный символ валюты ($, € и т. д.) или обозначение ISO (например, доллар США для доллара США или фунт стерлингов для британского фунта стерлингов). Алгоритм Google способен распознавать запросы в виде предложений, чтобы предоставить ответ, интерактивную диаграмму и калькулятор для дальнейших преобразований.
Например, поиск 38 долларов в Исландии возвращает ответ, что (по состоянию на 24 января) 38 долларов равны 4890,60 исландских крон. Поиск 1 биткойн в долларах показывает, что он стоит почти 35 тысяч долларов. Таблица конвертеров также будет включать в себя другие крипто-монеты, такие как Ethereum и Dogecoin.
8. Определение слов в поиске Google
Попросите поиск Google определить незнакомые слова (или фразы из двух слов), введя слово, за которым следует определение/определение .
Это побудит Google вернуть карточку с определением, произношением и, если возможно, подробной этимологией. Иногда Google определяет слово в поле автозаполнения до того, как вы нажмете «Поиск».
9. Отслеживание пакетов в поиске Google
Хотите знать, куда делся этот груз? Вы можете отслеживать (большинство) пакетов в строке поиска. Просто вставьте номер для отслеживания в поиск, и Google распознает его и отобразит текущий статус посылки. Ссылка приведет вас на официальную страницу отслеживания перевозчика для получения более подробной информации.
10. Сколько времени в Токио?
Вычислить разницу во времени сложно, так почему бы не позволить Google сделать эту работу за вас? Введите time [любое местоположение] , которое может быть названием страны, города или (если это в США) почтовым индексом, чтобы вернуть карточку с актуальным местным временем вашего поиска. Это лучше, чем вручную вычислять, на сколько часов вы опережаете или отстаете.
11. Поиск восхода и захода солнца
Хотите знать, когда солнце взойдет или зайдет в вашем лесу? Найдите восход или закат , и Google даст вам ответ на основе текущего местоположения вашего устройства.Вы также можете искать время восхода/захода солнца для других мест.
Рекомендовано нашими редакторами
12. Поиск погоды
Узнайте погоду в вашем регионе, набрав погода . Автозаполнение, скорее всего, даст вам текущий прогноз на сегодня по мере ввода, но полный поиск представит интерактивную карту с информацией о погоде для вашего IP-адреса, любезно предоставленную The Weather Channel. Если вы путешествуете или просто хотите узнать, каково это в другом месте, ищите погода [любая локация] , e.г. погода Толедо, Огайо или погода Кабул Афганистан .
13. Котировки акций в режиме реального времени
Введите тикер любой публично торгуемой компании, и Google предоставит информацию о цене этой компании в режиме реального времени, например.
GOOG (для Alphabet), AAPL (для Apple) или AMZN (для Amazon). Большинство крупных бирж работают в режиме реального времени, хотя Google предлагает полный отказ от ответственности в отношении тех бирж, которые находятся с задержкой.
14.Проверьте время полета
Если вы направляетесь в аэропорт или забираете любимого человека, введите номер рейса, и Google вернет карточку с актуальным временем и информацией о терминале/выходе. Если вы хотите забронировать рейс, зайдите в Google Flights , чтобы найти самые дешевые рейсы в Интернете.
15. Найдите место для потоковой передачи
Практически невозможно отследить, какие фильмы транслируются в каких сервисах, но Google делает доблестную работу по отслеживанию за вас.Просто найдите фильм или передачу, которую хотите посмотреть, и на карточке будут перечислены все сервисы потокового видео, которые в настоящее время есть. Выберите сервис, и он свяжет вас с видео в Интернете или в приложении.
Чтобы отслеживать все, что вы хотите посмотреть, выберите «Список наблюдения», чтобы сохранить его на потом. Затем выполните поиск в моем списке наблюдения , чтобы увидеть все фильмы и шоу, которые вам еще предстоит посмотреть.
16. Играйте в игры в Google Поиске
У Google есть множество встроенных игр и инструментов, к которым вы можете получить доступ, набрав их в Google, включая Pac-Man, крестики-нолики, пасьянс, сапёр и змейку.Найдите подбросьте монетку и Google сделает это за вас; то же самое с кубиком или спиннером. Также есть встроенный метроном, дыхательная гимнастика, пузырьковый уровень (на мобильных устройствах) и палитра цветов.
17. Запуск таймера
Найдите таймер , чтобы получить пятиминутный таймер (или секундомер , чтобы засечь время). Чтобы изменить количество времени, нажмите и введите желаемое время. Нажмите Пуск . Обратный отсчет продолжится, даже если вы перейдете на новую вкладку; вы получите предупреждение, если попытаетесь случайно закрыть вкладку с таймером.
Оставшееся время будет отображаться на вкладке вашего браузера; как только он включится, прозвучит сигнал будильника, и на вкладке будет отображаться значок песочных часов, пока вы не нажмете «ОК», чтобы отключить его.
18. Произнесите эти цифры по буквам
Как написать 6 546 345 645? Google может сказать вам, если вы ищете [номер] = английский . Карта покажет вам, что это шесть миллиардов пятьсот сорок шесть миллионов триста сорок пять тысяч шестьсот сорок пять.
19. Создать оповещение Google
Если вы хотите получать уведомления всякий раз, когда ключевое слово публикуется в Интернете, создайте оповещение Google.Добавьте темы для отслеживания, затем настройте оповещение, определив, как часто вы должны получать уведомления, какие источники, язык и регион должны быть включены, сколько результатов будет показано и на какой адрес электронной почты оно должно быть доставлено.
Предварительный просмотр покажет вам, как будет выглядеть оповещение с существующими историями, уже проиндексированными Google.
На главном экране «Оповещения» вы можете управлять всеми своими результатами, отправляя их в определенное время или все в одном электронном письме.
20. Фильтрация явного содержания
У ребенка есть компьютер? Защитите их от непристойного содержания с помощью функции безопасного поиска Google.На странице результатов поиска щелкните значок шестеренки в правом верхнем углу и включите параметр Фильтр явных результатов . Хотя Google признает, что это не на 100% точно, он предназначен для фильтрации явных ссылок, изображений или видео, которые могут быть сочтены неуместными для аудитории всех возрастов. Чтобы найти более надежное решение, ознакомьтесь с нашим выбором лучшего программного обеспечения для родительского контроля.
21. Я чувствую что-то еще
Помните кнопку Google «Мне повезет»? В Google.com, введите поисковый запрос и нажмите Мне повезет , чтобы сразу перейти к первому результату поиска. Это хороший способ сэкономить время, когда вы точно знаете, что ищете.
Однако Google добавил новую морщинку, которая может помочь вам найти что-то еще.
Прежде чем что-либо вводить в Google, наведите указатель мыши на кнопку «Мне повезет», и формулировка изменится. Оно может измениться на «Я в предприимчивом настроении», что даст вам монетку для подбрасывания. «Я чувствую голод» будет искать ближайшие рестораны в Google.«Я чувствую себя в тренде» покажет вам последние тренды Google. Каждый день появляются новые предложения с разными результатами.
Бонус: Google Search Easter Eggs
Инженеры тоже любят повеселиться, и в Google есть несколько пасхальных яиц, связанных с поиском. Вот несколько слов или фраз для поиска, если вы хотите небольшой сюрприз:
Wordle: Используя текущий феномен Wordle, Google wordle для логотипа, вдохновленного веб-игрой в левом верхнем углу.
Анаграмма: Google спросит, имели ли вы в виду “Nag A Ram”.
Определите анаграмму: Google спросит, имели ли вы в виду «опять известность ботаников».

ответ на жизнь вселенная и все остальное: Ответ 42.
Косой: Ваш экран наклонится.
Блетчли-Парк: Google расшифрует имя под картой Google Maps.
Blink HTML: Слова “HTML” и “blink” будут мигать на странице поиска.
Сделайте бочку или z или r дважды : Экран сделает 360.
Festivus: Слева от экрана добавлен столб Festivus.
Google в 1998 году: Google будет выглядеть так же, как и в прошлом.
История логотипа Google: Ознакомьтесь с различными версиями логотипа Google.
Выделение HTML: Количество результатов поиска будет отображаться в виде бегущей строки.
Рекурсия: Google спросит, имели ли вы в виду “рекурсия”.

Sonic the Hedgehog game: В карточке поиска появится анимированный спрайт Соника. Нажмите на него, чтобы получить сюрприз.
Супер Марио. Bros. 1985: В карточке поиска появится анимированный спрайт блока монет. Нажмите на нее, чтобы взять монету.
Webdriver торс: Логотип Google превратится в цветные блоки.
Нравится то, что вы читаете?
Подпишитесь на информационный бюллетень Tips & Tricks , чтобы получить советы экспертов, чтобы получить максимальную отдачу от вашей технологии.
Этот информационный бюллетень может содержать рекламу, предложения или партнерские ссылки. Подписка на информационный бюллетень означает ваше согласие с нашими Условиями использования и Политикой конфиденциальности. Вы можете отказаться от подписки на информационные бюллетени в любое время.
Это видео, вероятно, лучшее, что можно воспроизвести, и это лучший выбор для начинающих участников — ПОРТАЛ AKADEMIK
Это видео, вероятно, лучшее, что можно воспроизвести, и это лучший выбор для начинающих игроков.Это определенно будет стоить кучу денег и, безусловно, немедленно истощит банкроллы, в том числе для хайроллеров. Скромные интернет-казино могут продвигать только игровые автоматы с высокими лимитами Онтарио с максимальной суммой в сто долларов за угол. С другой стороны, различные азартные игры могут допускать бесчисленное количество чисел за спин. Нет абсолютно никакой разницы в позиции с высоким лимитом и обычном игровом автомате, кроме вариантов ставок.
Как играть в игровые автоматы с премиальным лимитом в Интернете?
Если игроки выбирают позиционную игру, они должны иметь установленный план расходов в казино и точно знать, сколько они могут потратить на название игры. У некоторых игроков должны быть огромные банкроллы, которые могут позволить им несколько ротаций в играх с высокими лимитами.
Что касается нескольких ходов, которые могут принести огромные выплаты в онлайн-игре, то игра в слоты с высокими лимитами имеет свои преимущества.
Но просто для избранных спортсменов, как правило, веб-спортсменам не хватает такого огромного плана расходов.Для игроков с высокими ставками лучше всего потратить некоторое время на то, чтобы никогда не открывать казино с самыми большими выигрышами, в которых также часто собираются все выигрыши.
Самые популярные игровые автоматы казино со значительным лимитом
Давайте рассмотрим те игровые автоматы, в которых нет ограничений в одной части: количество опций! Мы все изучаем это оборудование с более чем 100 долларами за ход, на самом деле. Возможно, вы этого не увидите, но вы все равно найдете их много. В результате большинство людей выбирает тех, кто приехал в 2021 году и не выглядит игровым автоматом из 90-х (да, таких действительно можно найти!).
- Гейша от Endorphina: давайте начнем с настоящего устройства с высокими колесами, определенно предназначенного для персонажей, которые не знают, куда вам лучше всего положить свои деньги. 7500 долларов могут быть максимальной возможной ставкой, учитывая, что RTP составляет 96 процентов.
Эта смесь просто бесподобна!
- Существо, принадлежащее Ebony Lagoon от Netent: когда есть слот от Netent, который соответствует определенному требованию, на самом деле всегда стоит посмотреть.RTP — спортивный 96,5%, максимальный вариант — 100 долларов.
- Le Chocolatier от Saucify: едва ли можно победить с точки зрения оптимальной ставки. Возможная догадка до 500€ за ход. RTP определенно находится в пределах 95,41%. С точки зрения чисто видеоигр, это может не работать как абсолютная функция, но мы имеем в виду максимальное решение.
Высокий RTP 97%+
Давайте трахнем требования вверх, пока беспокоит RTP. При 97 процентах просто происходит запись.Но мы все также хотим иметь возможность делать ставки не менее 50 € за раунд. Чрезвычайно, это, безусловно, чрезвычайно спортивные требования, а затем поиск разнообразия относительно радужен. Тем не менее, откройте для себя 3 отличных варианта:
- Sweets Popular Plus от Betsoft: полный RTP 97,6% в сочетании с максимальной игрой составляет 250 долларов.
После этого также от известного поставщика, такого как Betsoft, который, безусловно, является одним из лучших.
- Lotto Madness от Playtech: Этот слот также отвечает нашим личным обязательствам.Действие получает обычные 5 барабанов и 20 линий выплат с аппетитным RTP 97,06%. Хотя он основан на лотерее, факт в том, что он загружен функциями и дополнительными бонусами.
- Доходы Stax от Barcrest: Этот поставщик программного обеспечения, вероятно, хорошо известен, но, следовательно, не является плохим выбором. Вы можете поставить до 500 долларов и насладиться астрономическим RTP в 98,14%.
Преимущества онлайн-слотов с высокими ставками
Стать спортсменом с высокими лимитами в интернет-казино дает массу преимуществ.Большее количество игр приведет к более высоким вознаграждениям. Игровые автоматы с улучшенными лимитами также будут иметь более эффективные проценты комиссионных, чем позиционная активность, играемая для ставок на десять центов.
Приключения получают несколько узкую рамку четверти, это, безусловно, то, как казино увлечет хайроллеров.
Профессионалы с высокими лимитами могут максимизировать VIP-процедуры на сайте казино. Эти персонажи могут получать больше вознаграждений, имея при этом еще больше преимуществ. Поскольку поощрения могут быть большими, эти пользователи, тем не менее, тратят тысячи долларов каждый день, наслаждаясь этими играми с высокими лимитами.
Казино номер один с высокими скидками на игровые автоматы, использующие Интернет
Вы действительно осмеливаетесь играть в эти онлайн-слоты в качестве увеличенного колеса в последующем приключении в казино? Что ж, поэтому не забудьте проверить онлайн-казино номер один, которые предлагают игровые автоматы с высокими лимитами https://casinosreview.ca/visa/ через Интернет. Мы получили их все в наших собственных списках рассылки казино, которые мы полностью оценили, чтобы убедиться, что приключения и дополнительные услуги, решения и способы оплаты являются лучшими!
MPOnline Limited
я пишу это
письмо с поздравлением с успешным завершением DME UG/PG/Reallocation
и Консультирование медсестер 2019.
Я искренне ценю вашу решимость и профессионализм
с которым вы справились с этими трудностями и завершили консультирование по
время. Способ, которым вы находите проблемные области и соответственно устраняете неполадки, великолепен.
На данном заседании в суд не было представлено ни одного судебного дела по поводу консультирования.
Это здорово для нас. Усилия, приложенные вами и вашей командой в этом рекламном ролике, достойны похвалы.
Хочу выразить сердечную признательность каждому, кто работал над
Консультации по ДМЭ.
Директор по медицинскому образованию Мадхья-Прадеш
Настоящим удостоверяется
что MPOnline сотрудничает с университетом последние 8 лет и разработала
различные модули, ориентированные на требования университетской экзаменационной системы
что заметно.
В текущей сессии им удалось сделать онлайн
Модуль для экзаменационной системы Private Student.
Проф. Ашеш Тивари, контролер экзаменов
Новости 2019-20
हेतु आयुष विभाग की स्नातक एवं स्नातकोत्तर पाठ्यक्रमों की ऑनलाइन प्रवेश प्रक्रिया,
एमपीऑनलाइन लिमिटेड भोपाल द्वारा सफलतापूर्वक पूर्ण की गई है.
एमपीऑनलाइन लिमिटेड की काउंसिलिंग टीम का पूर्ण सहयोगसहयोग प्राप्त रहा है. काउंसिलिंग
में उत्पन्न कठिनाइयों में किए गए प्रयास एवं प्रतिष्ठा सराहनीय है. आयुष विभाग काउंसिलिंग
टीम की प्रशंसा करता है । Выбрать
।
(डॉ.
शोभना शुक्ला) प्र. संयुक्त संचालक संचलनालय आयुष म.प्र.
2009 г. से एमपीऑनलाइन
लिमिटेड भोपाल, द्वारा मध्यप्रदेश भोज (मुक्त) विश्वविद्यालय को अत्याधुनिक ऑनलाइन
सुविधाएं प्रदाय की जा रही हैं जोि सराहनीय एवं प्रशंसनीय हैं. गत वर्ष विश्वविद्यालय
केके्ययन केन्द्रों में व्यापक परिवर्तन, इनमें अध्ययनरत विद्यार्थियों का स्थानांतरण
एवंरीक्षा संबंधी रिपोर्ट जैसे: रोल लिस्ट, एडमिट कार्ड जारी करने जैसेजैसेि कार्य जैसेि कार्य
त्वरित एमपीऑनलाइन द्वारा किए गए जो कि सराहनीय हह
डॉ.एच. एस. त्रिपाठी | कुलसचिव
Настоящим удостоверяется
что MPOnline работает с этим университетом последние 5 лет и разработал
различные модули в соответствии с требованиями университета, что является заметным.
В этом
сессия Команда MPOnline проделала замечательную работу по организации экзамена CBSE для проведения
плавно с правильной генерацией всех отчетов при входе в систему всех отделов и готово
то же самое для аффилированных колледжей.
IC. Контролер экзаменов
म.प्र. आयुर्विज्ञान
विश्वविद्यालय, जबलपुर के लिए नामांकन, डिग्री, माइग्रेशन, प्रोविजनल सार्टिफिकेट,
संबद्धता एवं फीस कलेक्शन आदि से संबंधित मॉड्यूल विकसित करके विश्वविद्यालय के कार्यों
को सफलतापूर्वक संचालित करने में सहयोग प्रदान किया गया है. एमपीऑनलाइन द्वारा विश्वविद्यालय
हेतु गुणवत्तापूर्ण मॉड्यूल विकसित करने में एमपीऑनलाइन टीम केार्त सदसाइन का कार्य
सराहनीय है ।
(डॉ.
संजय तोतड़े)कुलसचिव म.प्र. आयुर्विज्ञान विश्वविद्यालय जबलपुर
यह प्रमाणित किया
जाता है कि विगत 9 वर्षों से एमपीऑनलाइन लिमिटेड, भोपाल द्वारा म. प्र. पैरामेडिकल
काउंसिल, भोपाल को ऑनलाइन सुविधाएं, परिषद स्तर पर छात्रों, महाविद्यालयों एवं परिषद
केकेिभिन्न विभागों को प्रदाय की जा रही हैं, जो कि हीराहनीय एवं प्रशंसनीय हैं. इस
सत्र में भी सभी आवेदन पत्र तथा कई नए महत्वपूर्ण आवेदनों को समयानुसार विकसित किया
तथा शुल्क को ऑनलाइन प्राप्त किया गया है, जो कि अत्यंत प्रशंसनीय है.
रजिस्ट्रार म.प्र. पैरामेडिकल काउंसिल भोपाल (म.
प्र.)
यह प्रमाणित किया
जाता है कि विगत एक वर्ष से एमपीऑनलाइन लिमिटेड, भोपाल द्वारा राजा मानसिंह राजा मानसिंह तोमर संगीत
एवं कला विश्वविद्यालय, ग्वालियर को ऑनलाइन आवेदन की सुविधाएं विश्वविद्यालय, विद्यार्थियों
/ महाविद्यालयों एवं विश्वविद्यालय के परीक्षा विभाग को प्रदान की जा रही हैं जो कि
प्रशंसनीय हैं ।
परीक्षा प्रभार, राजा मानसिंह तोमर, संगीत एवं कला विश्वविद्यालय, ग्वालियर
Апрель 2015-16 гг.
उपार्जित गेहूं की भण्डारण व्यवस्था हेतुागू संयुक्त भागीदारी संयुका में निजी गोदाम
संचालकों से उनकी गोदामों केरजिस्ट्रेशन कराने एवं गोदामों केाइन प्रस्ताव प्राप्त्त्राप्त्त
करने हेतुार साफ्टवेयर केार साफ एवं आवश्यक सुधार मेंार मेंाइन टीमटीम्वारा
पूर्ण सहयोग दिया गया जिसके कारण साफ्टवेयर का संचालन सफलतापूर्वक होालन. मैं में
एमपीऑनलाइन टीम के उज्जवल भविष्य की कामना करता ह
चंद्रहास दुबे | प्रबंध संचालक | म.प्र. वेयरहाऊसिंग एण्ड लॉजिस्टिक कार्पोरेशन
признательность
бесценные услуги и сотрудничество за ваш ценный вклад
в успешном проведении онлайн-семестрового экзамена
Директор | Управление развития навыков | Мадхья-Прадеш, Бхопал
От имени Мадхьи
Совет среднего образования Прадеша, Бхопал, я хотел бы поздравить MPOnline
команда за успешное завершение ряда проектов, таких как рандомизация, Time
Ограничение, проверка приложений, мобильное приложение, веб-сайт на основе CMS и т.
д., и
прекрасный пример слаженной работы. Я горжусь тем, что у меня есть такие
замечательная ассоциация с MPOnline Limited.
Секретарь | Совет среднего образования штата Мадхья-Прадеш.
Это дает мне огромное
приятно констатировать, что команда MPOnline Limited успешно внедрила Online
Школьная система признания и обновления признания.Я знаю, что это очень сложно
чтобы закончить такую сложную работу, и это тоже вовремя. Я ценю команду
усилия и поддержку MPOnline. Примите мою искреннюю признательность за прекрасное
работа, выполненная командой MPOnline
Комиссар | Директор общественной инструкции Мадхья-Прадеш, Бхопал
Мы отлично полны
с вашей своевременной помощью в вопросах, касающихся сортировки проблем и исправления
в признании и обновлении.
Спасибо и мы ценим ваше сотрудничество
Сотрудник по вопросам образования округа Бхопал
Это дает мне большое
рады сообщить, что команда MPOnline успешно запустила портал для РПЛ
проект реализуется МЦПТО.Портал был завершен в очень короткие сроки.
времени и помог Департаменту в успешной реализации проекта.
От имени MPCVET я хотел бы выразить признательность команде MPOnline,
Главный исполнительный директор | Совет штата Мадхья-Прадеш по профессиональному образованию | отделение технического образования и развития навыков
शैक्षणिक 2015-16
हेतु संस्थान द्वारा संचालित पाठ्यक्रमों कीाइन प्रवेश प्रक्रिया, एम.
पी.ऑनलाइन
लिमिटेड, भोपाल द्वारा सफलतापूर्वक पूर्ण की गई, जिसमें एम.पी.ऑनलाइन लिमिटेड का पूर्ण
सहयोग प्राप्त हुआ, जो कि सराहनीय है। Закрыть
आप सभी के उज्जवल भविष्य की कामना करता है। संस्थान आगामी वर्षों में भी इसी तरह के
सहयोग की अपेक्षा रखता है
डॉ.एल.एन. सरकार | कुलसचिव | लक्ष्मीबाई राष्ट्रीय शारीरिक शिक्षा ऍंसॵथान, ििान
यह प्रमाणित किया
जाता है कि विगत 3 वर्षों से एमपीऑनलाइन लिमिटेड, भोपाल द्वारा बरकतउल्ला विश्वविद्यालय,
भोपाल को ऑनलाइन आवेदन की अत्याधुनिक सुविधाएं प्रदान की जा रही है, जो कि सराहनीय
एवं प्रशंसनीय है। बरकतउल्ला विश्वविद्यालय के ऑनलाइन आवेदनों को विकसित करने वाले
एमपीऑनलाइन लिमिटेड टीम के सभी सदस्यों द्वारा दिए जा रहे महत्वपूर्ण सहयोग कीकी्रशंसा
करते हैं एवं उनके उज्जवल भविष्य की कामना करते है
कुलसचिव | बरकतउल्ला विश्वविद्यालय, भोपाल
मध्यप्रदेश लोक निर्माण
विभाग के अंतर्गत ठेकेदारों के ऑनलाइन पंजीयनारों के्रक्रिया एमपीऑनलाइन लिमिटेड के माध्यम
से सफलतापूर्वक की जा रही है। उक्त ऑनलाइन पंजीयन प्रक्रिया में एम.
पी.ऑनलाइन लिमिटेड
टीम ने समस्त महत्वपूर्ण कार्यों कोको्परतापूर्वक निष्ठा के साथ समया के पूर्ण
कर सराहनीय कार्य किया, इसके लिए म.प्र. लोक निर्माण विभाग एम.पी.ऑनलाइन टीम के उज्जवल
भविष्य की कामना करता है।
इंजी. अखिलेश उपाध्याय | मुख्य अभियंता (यो/ब) कार्या.प्रमुख अभियंता | लोक निर्माण विभाग, म.प्र. भोपाल
Настоящим удостоверяется
что команда MPOnline успешно запустила электронное предложение для Махадева Парисара Бхопала
& Онлайн-бронирование по различным схемам MPHIDB в оговоренные сроки.
Работа была завершена
с большой эффективностью и усилиями. Отдельной признательности заслуживает команда MPOnline.
главный офицер | Совет по развитию жилищного строительства и инфраструктуры штата Мадхья-Прадеш
Это дает нам большое
рады сообщить, что команда MP-Online успешно разработала MPPKVVCLPMR
(Показания фотометра) Мобильное приложение и панель управления MIS для Мадхья-Прадеш Пашим Кшетра
Видьют Витран Компани Лимитед (MPPKVVCL), Индаур.Мобильное приложение и
приборная панель была разработана в короткие сроки.
От имени МППКВВКЛ я хотел бы
хотел бы выразить свою признательность команде MP-Online.
Сунил Патоди | Старший инженер-IT MPPKVVCL, Indore
Это дает мне огромное
приятно отметить, что команда MPOnline Limited успешно внедрила онлайн-школу
Система признания и обновления признания.Я знаю, что это было очень трудно
чтобы закончить такую сложную работу, и это тоже вовремя. Я ценю команду
усилия и поддержку MPOnline.
Д.
Д.Агарвал (комиссар ДОИ),
От имени Мадхьи
Совет среднего образования Прадеша, Бхопал, я хотел бы поздравить MPOnline
Команда за успешное завершение ряда проектов, таких как Рандомизация, Время
Ограничение, экспертиза, связанная с приложением, мобильное приложение, веб-сайт на основе CMS и т. д., и предоставление
прекрасный пример слаженной работы.
Секретарь (совет среднего образования штата Мадхья-Прадеш)
Мы благодарны
с вашей своевременной помощью в вопросах, касающихся сортировки проблем и исправления
в признании и обновлении.
Окружной специалист по образованию, Бхопал
Мы сердечно благодарим
MPOnline, чтобы расширить консультационные услуги DME Chhattisgarh Online на наш отдел.
Заместитель директора DME, Чхаттисгарх
Мы сердечно благодарим
MPOnline для расширения консультирования ITI, онлайн-оценки SDC и ITI/Diploma/SDC
банк данных в наш отдел
Содиректор MPCVET, Бхопал
Мы хотели бы
поздравляем команду MPOnline с успешным внедрением консультирования координатора ИСУ
процесс и за предоставление прекрасной поддержки на том же самом.
Это все из-за
самоотверженность и трудолюбие вашей команды, чтобы наш отдел смог осуществить консультирование
успешно вовремя.
Комиссар Рашми Арун Шами – Раджья Сикша Кендра
Мы ценим MPOnline усилия команды по сбору преференций и распределению Кандидатов выбран Профессиональной экзаменационной комиссией штата Мадхья-Прадеш для различных кадров Констебль, в различные подразделения Департамента полиции Мадхья-Прадеша, я расширяю добрые пожелания всем вам.
KN Tiwari, Adl.
DGP (Sel. & Rectt.) P.H.Q. Бхопал,
Команда MPOnline
Limited успешно запустила электронное предложение для Mahadev Parisar Bhopal и онлайн-бронирования.
в различных схемах MPHIDB в оговоренные сроки.”
Главный ИТ-директор (MPHIDB)
Поздравления
за завершение B.Ed 2011-12 Успешное консультирование
Департамент высшего образования
Мы ценим ваше
и усилия вашей команды и надеемся на многие такие достижения в ближайшем будущем
и мы надеемся расти еще более успешно.
Самые искренние поздравления
ваша команда, которая сделала это! С наилучшими пожеланиями на ближайшие месяцы
Санджив Чаудхари (вице-президент по доходам) Dish Tv India Limited,
म.प्र. भोज (मुक्त)
विश्वविद्यालय के स्नातक एवं स्नातकोत्तर पाठ्यक्रम मेंमें्रवेश संबंधी आनलाइन कार्य
जिसमें प्रवेश के साथ-साथ शुल्क भुगतान का कार्य विगत दो वर्षों से एमपीआनलाइन द्वारा
सफलतापूर्वक किया जा रहा है, जो कि सराहनीय है। इस कार्य के लिये विश्वविद्यालय एमपीआनलाइन
टीम के उज्जवल भविष्य की कामना करता है।
म.
प्र. भोज (मुक्त) विश्वविद्यालय| Номер
देवी अहिल्या विश्वविद्यालय,
इंदौर केाइन आवेदनों को विकसित करने वाली एमपीआनलाइन की टीम को बहुत-बहुत बधाई.
विश्वविद्यालय आनलाइन आवेदन विकसित करने वाली एमपीआनलाइन टीम की उज्जवल भविष्य की कामना
करता है।
देवी अहिल्या विश्वविद्यालय, इंदौर| उप कुलसचिव (परीक्षा)
म.प्र. भोज (मुक्त)
विश्वविद्यालय के स्नातक एवं स्नातकोत्तर पाठ्यक्रम मेंमें्रवेश संबंधी आनलाइन कार्य
जिसमें प्रवेश के साथ-साथ शुल्क भुगतान का कार्य विगत दो वर्षों से एमपीआनलाइन द्वारा
सफलतापूर्वक किया जा रहा है, जो कि सराहनीय है। इस कार्य के लिये विश्वविद्यालय एमपीआनलाइन
टीम के उज्जवल भविष्य की कामना करता है।
म.
प्र. भोज (मुक्त) विश्वविद्यालय| Номер
Онлайн-игры Для того, чтобы программы, которые будут нажимать здесь сейчас, обязательно Сообщите потомство При рассмотрении Цена
Содержание
- Ваша собственная игра со смехом
- Интернет-игры, которыми можно наслаждаться в Zoom
- Что именно нужно искать, если мы выберем человека 2022 Информационные записи, меняющие мир
- Питьевые игры, которые можно испытать во всем Focus
В этой видеоигре обсуждаются проблемы, связанные с нормальным «давайте найдем комнату и узнаем мысли клиентов».Недостаток имеющегося круга, как правило, очень предсказуем, тогда, когда человек решает, он может его рассчитать. Ваше решение состоит в том, чтобы использовать оптимальную «кнопку», которая отображается случайным образом, для прекрасного фетиш-чата. После того, как человек предоставляет, он передает их мужчине или женщине, которые до сих пор играют, чтобы получить кнопку.
Рандомизация помогает сохранить мысли участников. несколько идей для электронных контактов, чтобы оставаться на связи во время карантина, а также наши собственные электронные записи функций и рекомендации.
- В настоящее время почти каждому шпиону необходимо дать указания своим специалистам, чтобы группа решила, что вы владеете кредитом, не выбирая карты вашей следующей группы или убийцу.
- Убедившись, что игра подходит, начните с белой цветной страницы и только одного присутствующего эксперта, используйте черный маркер, который можно использовать, и примите во внимание.
- Кроме того, ниже перечислены дополнительные компьютерные программы Google Trivia, такие как, например, Sea Cool Trivia, которые лучше всего соответствуют вашим требованиям.
- True & Fake был забавной борьбой с чувствами, которые обычно не требуют нескольких устройств, но позволяют вам понять интересные вещи в пути.
Распоряжения о хранении активов сейчас принимаются по всей стране, хотя не все готовы к транспортировке в начале июля.
Его собственные дома могут захотеть остаться дома, чтобы постоянно общаться только с друзьями, а также с ценными данными через обсуждение видео. Листография в основном проста для спортивных событий, хотя бы Фокус и различные видеочаты.Spin-to-win выводит человека на трофей и различные другие розыгрыши предмета без ограничений. Не тяните имя вслепую, ваша собственная анимация вращения к успеху добавляет удовольствия и желания к действию.
Смеющаяся игра
Наши собственные тематические меню нацелены на добычу, которая была заранее настроена, и теперь вы можете начать играть по-своему, используя свою аудиторию. Если человек уходит — или, возможно, хочет прибыть еще толпа — новый, не переживайте и не беспокойтесь.Отправьте нам сообщение в нашей собственной контактной форме, и мы вышлем вам ваучер, дающий вам право на 40-процентную скидку для его другой модели, нажмите здесь, сейчас рядом. Онлайн наряду с виртуальным сбором средств — один из лучших способов, с помощью которых последние некоммерческие ассоциации могут увеличить расходы на свою некоммерческую благотворительность.
Интернет-мероприятия по сбору средств могут быть полезными, в то время как отдаленные отношения очень важны, когда различные сборщики денег через друга приобретают основу для предотвращения.Например, Facebook или Twitter помогают владельцам друг друга и людям участвовать в сборе средств, чтобы собрать выгоду для своего определенного фонда.
Виртуальные игры, в которые можно играть на Zoom
Всякий раз, когда они не понимают определение и различные другие термины, они затем собирают небольшие варианты, а также переключаются на следующую команду. Если по какой-то причине вы не хотите работать с Zoom для электронных матчей утром, Dissension — отличный экологичный вариант. Это немного сбивает с толку, чем просто зум, но если бы вы могли освоить это химическое вещество, оно могло бы стать отличной альтернативой ему.Хотя вы, возможно, знали, все больше и больше людей определенно транслируют онлайн-мероприятия, такие как, например, сериалы, комедийные шоу, потоки видеоигр, репортажи о реалити-шоу, вебкам-шоу и официальные встречи.
Приложения для видеоконференций, такие как, например, Move, Skype, Discord, для поиска Hangouts используются гораздо чаще, чем раньше.
Эта опциональная игра — простой и увлекательный способ начать работу, подарив своим друзьям и близким праздничное настроение. Не так давно друзья и коллеги использовали сезонные карты и ежегодные информационные бюллетени, чтобы делиться личными новостями от любимых людей.Легко придерживаться этого наследия вашей электронной почты, чтобы вы могли распространять обновления профессионалов, которые помогают удаленным коллегам лучше познакомиться с обоими. Подсказки только по электронной почте для товарищей по команде, предстоящий сбор ваших собственных отзывов для команды, с которой вы можете связаться.
Подобные Scattergories, ваша собственная довольно публичная природа для Pictionary позволила ей позволить это в прошлом. Всякий раз, когда у вас будет много друзей, вы не устанете наблюдать, как все они предпринимают лучшее чудовище, которое должно стать лучшим моржом.
Houseparty, вы можете начать игру из Fast Project рядом с вами, что упрощает подготовку к турниру. Сара Бентли Оллред определенно является издателем веры, а также представителем христианского программирования и ученичества во время Lifetime Reports. В прежние времена, присоединившись к Команде исследований на протяжении всей жизни, Сара помогла стать президентом по делам детей, чтобы вы могли заниматься молодежным служением в течение этих четырех лет, а теперь сделала MDiv. Его можно увлечь детской одухотворенностью, межпоколенческим благоговением, а также младшим религиозным г.
Вы также можете в конечном итоге решить головоломки судоку об этой системе, которая навсегда останется богатым опытом. Игроков нужно разбить на этап 2 организации и проверить также, чтобы предположить, что это утверждение близко к вашей собственной организации. Эта опционная фраза, вероятно, будет вашей подсказкой, с которой ее можно использовать для связи. Будьте осторожны, чтобы не найти слова очных команд, иначе вы увеличите их возможности относительно! Когда вы случайно оказываетесь рядом с ним или с ней, ваши сотрудники промахиваются мгновенно.
Это действительно последовательность создания аккаунта, в которой каждый может участвовать изнутри. Пусть дети расшифруют терминологию и завладеют вражеской командой, вы можете вот что такое определение. Создайте список запросов, после чего посоветуйтесь с детьми, чтобы выбрать промежуточные вопросы для теста. Вызванные детьми, чтобы испытать эту игру, вы действительно уверены, что вопросы, безусловно, до их пределов.
Рациональные налогоплательщики Хэмптона хотят, чтобы вы проголосовали: Hampton NH Letters
Рациональные налогоплательщики Хэмптона хотят, чтобы вы проголосовалиХотя выбор наших лидеров является прекрасным упражнением в нашей франшизе, на самом деле это мало влияет на Хэмптон. Почему так много людей голосуют в ноябре, но оставляют решения по городу небольшому проценту населения? Только 3–4 000 избирателей (особенно городских рабочих, когда на карту поставлены их интересы) решают экономическую судьбу 16 000, что является либо полной небрежностью, либо высшим доверием к избирателям, которые приходят голосовать.

Каковы причины такого несоответствия?
Во-первых, мы завалены политической информацией и рекламой кандидатов на национальных и мировых мероприятиях, поэтому, когда мы голосуем, это быстрый процесс.На уровне Хэмптона требуются согласованные усилия, чтобы разобраться в проблемах. Откровенно говоря, большинству людей на самом деле все равно, или они не хотят, чтобы их беспокоили, пока улицы вымощены, отдел охраны работает, а у нас есть полиция, пожарная охрана и скорая помощь. Это приводит нас к вопросу о том, не пора ли изменить нашу форму правления, установив ограничения на количество сроков для наших избранных, чтобы позволить свежим лицам и мыслям.
Во-вторых, в ордерных статьях Хэмптона читаются свитки Мертвого моря, они написаны не для простого человека.В начале нужно пройти через ордера SAU и Winnacunnet Cooperative School, а затем решить, за кого голосовать на различных должностях в местном правительстве, из списка имен, которые большинство людей не знают.
Существует тенденция к юридической прозе и ссылкам на статуты, поэтому ордера становятся скучными и запутанными. Ордеры начинаются с планирования изменений в постановлениях, это праздник отсрочки, который в конечном итоге приводит к мясу и картошке в расходах. К сожалению, с 41 городским ордером, 7 для школ и 14 должностями для офиса, на это нужно обратить внимание.Однако в этом году Совет по планированию удивил нас двумя примечательными ордерами, которые избиратели должны взвесить.
Ордер Статья 7: Совет по планированию предпринял действие, нарушающее общественные стандарты, ограничив вывески с оскорбительными выражениями до установленного количества дней. Где-то в этом столетии мы сбились с пути, и кажется, что все идет под видом свободы слова. Мы считаем, что этот вопрос заслуживает того, чтобы общественность встала с диванов и пошла на избирательные участки. Голосование.
Совершенно законно: Знак «F— OFF» в Хэмптоне раздражает соседей, может привести к изменению зонирования
Ордер Статья 8: Совет по планированию диктует использование площади вдоль I-95, где находится Государственная комиссия по спиртным напиткам хочет развивать свою собственность, чтобы построить отель и некоммерческое казино.
Совет по планированию отклонил это и хочет диктовать, какие виды бизнеса можно развивать. Было очевидно, что Совет по планированию хочет, чтобы водители выезжали в Хэмптоне, пользовались казино на пляже и останавливались в местных отелях. Кто-то может подумать, что они благородны, защищая Хэмптон, или кто-то может подумать, что это чрезмерное вмешательство правительства в частное предпринимательство. Итак, становится ли это вопросом чрезмерного влияния правительства или общественного контроля? Вам решать, так что голосуйте. Это намного интереснее, чем стандарты и правила для домашних кур (статья 5 ордера).
Больше: Хэмптонских избирателей, чтобы получить право голоса на I-95 развития с винными магазинами, больше. Государство разочаровано тем, что не учтено.
В этом году в Хэмптоне у нас есть пережитки национальных выборов, проникающие в наши мартовские выборы, которые должны вдохновить жителей на голосование. Когда истерия по поводу фальсификаций избирателей и обвинения в неточности машинного подсчета голосов привлекла внимание общественности, сторонники теории заговора поляризовали страну и проделали замечательную работу, разделив нас.
Один местный избиратель, Регина Барнс, вместе со своими последователями спонсировала две статьи с ордерами (39 и 40), касающиеся ручного подсчета голосов и отказа от использования компьютеризированных машин для подсчета голосов. Она упомянула пару несоответствий в опубликованных статьях, и она делает логическое замечание и поднимает наше осознание проблемы, что хорошо, если это привлечет больше людей к голосованию. К сожалению, эти ордера предлагают альтернативное решение несуществующей проблемы, которое дорого обойдется налогоплательщикам.Но это вам решать, если вы проголосуете.
Selectperson Барнс проделала большую работу и идет вразрез с тенденцией, она ориентирована на детали, очень заботится о Хэмптоне и отстаивает свои права и принципы, несмотря на то, что ее подавляют другие члены правления. Мы не обязательно соглашаемся с ней все время, но мы, безусловно, уважаем ее непоколебимость в своих проблемах. Так что, если у вас есть мнение о машинах для голосования и ручном подсчете голосов, проголосуйте.
Таким образом, группа, подобная нашей, выпускает «Желтый лист», чтобы разобраться во всем этом и дать рекомендации.Некоторым это нравится, некоторым нет, большинству все равно, но мы влияем на голосование, помогая тем, кто голосует, пройти через процесс. Мы стараемся быть осмотрительными и консервативными и ищем ценность.
О да, наконец, есть многочисленные статьи расходов, которые заслуживают внимания и являются продуктом нашего нового руководства в Хэмптоне, многие из ордеров не добавляют к вашим налогам, но если вы не голосуете , вы не можете быть Голос за перемены.
Вы поняли намек? Голосование.
Норман Сильбердик
Пресс-секретарь Rational Taxpayers of Hampton
Гарджуло баллотируется на пост избранного в Хэмптон-Фолс
Редактору:
Рад сообщить, что я решил баллотироваться на пост Re выборщик.
Я баллотируюсь, потому что считаю, что, работая вместе с Эдом Битти и Марком Лейном, я могу продолжать вносить значительный вклад в постоянное улучшение нашего городского самоуправления.
Наше справедливое лидерство привело к повышению производительности и повышению эффективности принятия решений. От этого взаимодействия выигрывают жители, сотрудники города и все наши городские департаменты.
В течение моего первого срока в качестве избранного я с гордостью служил городу Хэмптон-Фолс. Я серьезно отнесся к опасениям жителей и сделал все возможное в качестве члена правления, чтобы предпринять решительные действия для удовлетворения их интересов в уважительной, позитивной и активной манере.Я стремился создать уровень цивилизованности в городе и старался сделать наше городское управление максимально прозрачным.
Помимо того, что я избранный, я также являюсь президентом и исполнительным директором Great North Property Management, Inc., крупнейшей и уважаемой организации по управлению недвижимостью в Новой Англии. Я также являюсь предпринимателем и инвестором в недвижимость в Нью-Гемпшире. Я был удостоен многих признаний и наград за свою работу и, прежде всего, за мои благотворительные усилия в районе морского побережья.
Я продолжу свое благотворительное наследие, пожертвовав всю стипендию избранного на городские дела и инфраструктуру, как я делал в течение последних трех лет.
Если я могу чем-то помочь или ответить на какие-либо вопросы, пожалуйста, свяжитесь со мной. Со мной можно связаться по телефону 603-222-3500.
Я благодарю вас за то, что вы позволили мне служить вам, и я почтительно прошу вас проголосовать 8 марта 2022 года. В год 4 451 человек в Нью-Гэмпшире остались без крова, из них 1 577 были в семьях.Реальные цифры намного выше, поскольку в отчетах не учитываются те, кто останавливается у друзей и семьи или из-за COVID спит в автомобилях, хранилищах, кемперах или трейлерах. Число хронически бездомных увеличивается. 60% бездомных NH проживают в незащищенных сельских районах. Зависимость от автомобилей, ограниченный рынок жилья и заработная плата, которой недостаточно для оплаты высокой арендной платы NH, усугубляют ситуацию. Есть много причин, которые приводят к бездомности, но жилье — единственное решение.
Многорасовые и чернокожие/афроамериканцы в четыре раза чаще становятся бездомными в Северной Америке.H. потому что они унаследовали наследие дискриминации, которая лишала справедливого доступа к американской мечте.
Проблема бездомных не только в Нью-Гемпшире, но и в Соединенных Штатах, и она распространяется со скоростью лесного пожара. Но такие штаты, как Массачусетс, сталкиваются с этим лицом к лицу, перестраивая старые отели и больницы в безопасные убежища для бездомных. Кажется, что многие люди в наши дни больше беспокоятся о праве голоса, но можете ли вы представить себе, что вы не можете голосовать, потому что у вас даже нет адреса?
Мы гордимся тем, что живем в сообществе, которое так щедро жертвует.Опора на частный сектор имеет свои преимущества, но использование бизнес-моделей для решения социальных проблем часто означает больше энергии для получения грантов, а не для завершения цикла. Бездомный становится продуктом, а не клиентом.
Мы можем узнать, как делать разумные инвестиции, чтобы покончить с бездомностью, через Агентства общественных действий (www.
capnh.org) и Коалицию Нью-Гэмпшира по искоренению бездомности (www. www.nhceh.org).
Джуэл Рейд и Кэтрин Хараке
Хэмптон
Выборы имеют последствия
Редактору:
Ну-ну-ну.Закрытие канадско-американского трубопровода не только имеет катастрофические последствия здесь, в Америке, но и влияет на безопасность всего мира.
Германия, как и многие другие страны Европы и мира, зависят от российской нефти, что снижает вероятность их выступления против российской агрессии. На самом деле, даже США импортируют российскую нефть.
Если мне не изменяет память, президент Трамп и другие республиканцы предупредили, что это произойдет, когда Байден своим распоряжением закроет трубопровод из Канады в Соединенные Штаты.В результате одного этого бессвязного шага энергетическая независимость Америки была отменена, возникла инфляция, сократились рабочие места, и мир стал менее безопасным.
Вместо того, чтобы продавать нефть миру, Соединенные Штаты теперь покупают нефть у всего мира.
В ноябре прошлого года Байден усугубил проблему, использовав наши аварийные запасы нефти, чтобы снизить рост цен на газ и мазут, вызванный его действиями. В то же время Байден по глупости попросил другие страны увеличить добычу нефти. Молодец, Джо.
Американцы недоумевают, почему растут цены на электроэнергию, продукты питания, газ, мазут и другие товары. Что ж, выборы имеют последствия. К сожалению, последствия на этот раз могут быть смертельными, поскольку более 8000 военнослужащих находятся на позиции, чтобы встретиться лицом к лицу с российскими войсками на границе с Украиной.
Долорес Соуто Месснер
Хэмптон
Защитите себя и других, сделав прививку от COVID-19
Редактору:
Полиовирус — это заразная инфекция, которая часто проявляется симптомами гриппа.У семидесяти процентов инфицированных людей не было симптомов, но они могли передать их другим. В наиболее тяжелых случаях полиовирус может поражать головной мозг, нервы и спинной мозг.
Лекарства от полиомиелита нет, но вакцины эффективно предотвращают вспышки.
Несмотря на некоторые трудности с разработкой эффективной вакцины, пероральная полиомиелитная вакцина Sabin была протестирована и лицензирована в период с 1959 по 1963 год, и за это время эту вакцину получили более 10 миллионов детей. Благодаря вакцине в 1994 году в Америке было официально объявлено о ликвидации полиомиелита.
Мой дед болел полиомиелитом, и это привело к параличу обеих рук. К счастью, его паралич в конце концов прошел. Когда я учился в четвертом классе, сестра моей лучшей подруги заболела полиомиелитом, из-за которого у нее постоянно калечили ноги.
COVID-19 с нами с декабря 2019 года. Нам повезло, что современная наука смогла разработать вакцины, которые помогут остановить волну этого вируса, который для слишком многих оказался смертельным. Однако, как и в случае с полиовирусом, могут пройти годы, прежде чем он будет искоренен, или он может остаться с нами навсегда — сейчас это трудно определить.
В идеале вакцины помогут предотвратить инфекции или продолжающиеся мутации вируса. Когда я слышу, как люди говорят, что они «покончили с COVID-19», я думаю, детка, ты можешь побороть это, но это еще не конец. Оставайся сильным. Сделайте прививку.
Донна Паре
Stratham
SSC CGL 2022 Дата экзамена, уведомление и шаблон
Обновлено: 24 января 2022 г.
Экзамен SSC CGL Дата 2022: Комиссия по отбору персонала (SSC) проводит экзамен SSC CGL для найма на должности категорий «B» и «C» в различных Государственные министерства, ведомства и управления .Экзамен SSC CGL проводится в 4 этапа, называемых уровнями. В то время как первые два являются онлайн-экзаменами, последние два являются офлайн-экзаменами. Весь процесс регистрации и общения происходит онлайн через официальный сайт SSC. Кандидаты должны пройти квалификацию на каждом этапе экзамена SSC CGL, чтобы перейти к следующему, прежде чем они будут окончательно выбраны.
Экзамен SSC CGL Tier-1 должен быть проведен в апреле 2022 года, однако подтвержденная дата экзамена SSC CGL Tier-1 в 2022 году будет официально опубликована в ближайшее время.
Экзамен SSC CGL 2022
SSC CGL (Combined Graduate Level) считается одним из крупнейших экзаменов для аспирантов в Индии. SSC ежегодно проводит SSC CGL для набора персонала на различные должности в различных министерствах и ведомствах правительства Индии и в его подчиненных учреждениях. SSC CGL 2022 станет отличной возможностью для студентов, желающих получить работу в известных организациях при центральном правительстве.Ежегодно SSC заполняет тысячи вакансий в государственных ведомствах. Хотя государственная работа помогает построить стабильную карьеру, она также нагружена обязанностями.
Комиссия по отбору персонала (SSC) проводит комбинированный экзамен для выпускников (CGL) для приема на работу в различные подчиненные службы, такие как:
• Помощники в министерствах/департаментах, прикрепленных и подчиненных офисах правительства.
Индии.
• Инспекторы Центральной акцизной и таможенной служб.
• Инспекторы по подоходному налогу.
• Сотрудники таможни по профилактике.
• Ревизор в таможне.
• Младшие инспекторы Центрального бюро по борьбе с наркотиками и CBI.
• Помощник сотрудника по правоприменению в Управлении правоприменения Департамента доходов.
• Бухгалтер отдела, младший бухгалтер, аудитор и УДК в различных офисах правительства. Индии.
• Аудиторские бюро при C&AG, CGDA, CGA и других.
• Бухгалтер/младший бухгалтер
• Помощник по налогам в CBDT и CBEC
• Составитель в Генеральном регистраторе Индии.
Итоги экзамена SSC CGL 2022
Комиссия по отбору персонала ежегодно проводит комбинированный экзамен для выпускников различных подчиненных служб. На 2021-22 финансовый год уведомление SSC CGL 2022 было выпущено 23 декабря 2021 года вместе со всеми важными подробностями об экзамене. Проверьте подробную информацию из таблицы ниже –
| SSC CGL 2022 Обзор | SSC CGL 2022 | SSC CGL Полная форма | Сотрудники Сотрудники Комбинированный выпускник Уровень | Сотрудники отборочный комиссия | 9111 | Режим приложения | Регистрация Даты | 23 декабря 2021 До 23 января 2022 915 | Гражданство | Гражданство и выпускник Индии (степень бакалавра в соответствующей дисциплине) | Продолжительность экзамена | уровня 1 – 60 минут уровня 2 – 120 минут 9000 2 уровня 3 – 60 минутуровня 4 – 45 минут Раздел | Уровень 1 – 4 Разделы Уровень 2 – 4 Papers Официальный сайт | SSC. | nic.in | ||||||||||||||||||
Даты экзаменов SSC CGL 2022
Дата онлайн-экзамена для экзамена SSC CGL 2022 Tier I была опубликована SSC 23 декабря 2021 года вместе с официальным уведомлением и ежегодным календарем экзаменов 9008 . Онлайн-экзамен уровня 1 для SSC CGL 2022 будет проведен в апреле 2022 года Календарь SSC 2022 . Расписание экзаменов SSC CGL 2022 приведено ниже.
| дата экзамена SSC CGL 2022 | | |||||
|---|---|---|---|---|---|---|
| Дата выпуска уведомлений | 23 декабря 2021 | |||||
| Процесс онлайн-приложения начинается | 23 декабря 2021 г. (23:30) | |||||
| Последняя дата подачи заявки онлайн | ||||||
| Последняя дата платежа через Challan | 27 января 2022 | |||||
| Окно для коррекции формы применения | 28 января по 01 февраля 2022 (23:30) | |||||
| SSC CGL Tier-i Application Статус | апрель 2022 г.![]() | |||||
| Допускная карта SSC CGL Tier-I | апрель 2022 г. | |||||
| SSC CGL 2022 Дата экзамена (Tier-i) | апреля 2022| апреля | | ||||
| SSC CGL 2022 Дата экзамена (Tier-II) | – | |||||
SSC CGL Уведомление 2022
Официальное уведомление SSC CGL 2021-2022 был выпущен Комиссией по отбору персонала Индии 23 декабря 2021 года для набора различных вакансий в различных департаментах правительства.Индии. Окно онлайн-заявки было открыто на один месяц с 23 декабря 2021 года по 23 января 2022 года . Официальная ссылка SSS CGL 2022 в формате PDF была упомянута ниже, нажмите на ссылку и ознакомьтесь с полной информацией.
Официальное уведомление SSC CGL 2022 [Скачать PDF]
SSC CGL Recruitment 2022
Комиссия по отбору персонала была одной из самых желанных организаций для государственных экзаменов в Индии.
Ежегодно он проводит экзамен на комбинированный уровень выпускников – SSC CGL для набора на неопубликованные должности нетехнической группы B и группы C в различных министерствах / ведомствах / организациях правительства Индии.
Онлайн-форма SSC CGL 2022
Процесс подачи онлайн-заявки на экзамен SSC CGL 2022 начался 23 декабря 2021 и продолжался до 23 января 2022 года (23:30). Все кандидаты зарегистрировались на экзамен CGL 2022, нажав на ссылку, указанную ниже:
Нажмите здесь, чтобы подать онлайн-заявку на экзамен SSC CGL 2022
Плата за подачу заявления SSC CGL 2022
• Требуемый сбор за подачу заявления составляет рупий. 100/-
• Освобождение: от кандидатов женского пола, SC, ST, инвалидов и бывших военнослужащих взнос не взимается
• Сбор за подачу заявления должен быть оплачен только через SBI либо в форме чаллана, либо через SBI Net Banking или кредитная/дебетовая карта любого другого банка.
Форма Challan будет сгенерирована онлайн
• Чтобы оплатить взнос наличными, кандидат должен взять распечатку формы Challan, созданную онлайн после завершения регистрации Part-1. Внесите необходимый взнос в любом отделении SBI, а затем продолжите регистрацию по части 2
• Те кандидаты, которые хотят оплатить онлайн, могут сразу перейти к регистрации по части 2 после завершения регистрации по части 1. Кандидат должен предоставить регистрационный номер и дату рождения, чтобы продолжить регистрацию по Части 2
SSC CGL Vacancy 2022
Вакансия для SSC CGL 2022 экзамен будет опубликована в надлежащее время на ssc.ник.в. В прошлом году SSC уведомил в общей сложности о 90 038 7035 вакансиях . Количество вакансий уменьшилось по сравнению с предыдущими годами. Кандидаты могут проверить Сравнение вакансий SSC CGL По годам , изучив сведения о вакансиях SSC CGL.
| SSC CGL вакансии 2020-21 | SC- 1041 | SC- 510 | OBC- 1858 | Total-7035 |
| SSC CGL вакансии 2019-20 | UR- 3674 | SC- 1242 | ST-667 | OBC-2198 | Total-2198 | Total-8582 |
| SSC CGL вакансии 2018-19 | UR- 5770 | SC- 1723 | ST-845 | OBC-2933 | Total-11271 | |
| SSC CGL вакансии 2017 | UR- 4238 | SC- 1318 | ST-653 | OBC-1916 | Total-9276 | |
SSC CGL 2020-21 Вакансии [Официальное уведомление]
Процесс отбора SSC CGL
ниже: 1.
1 Уровень-I: Компьютерный экзамен
1.2 Уровень-II: Компьютерный экзамен
1.3 Уровень-III: Ручка и бумага (описание)
1.4 Уровень-IV: Тест на знание компьютера/тест на навык ввода данных (где угодно) применимо)/ Проверка документов
• Всем кандидатам, успешно подавшим заявку на сдачу экзамена SSC CGL 2022, будут присвоены регистрационные номера и допуск для участия в компьютерном экзамене (уровень I).
• На основании оценок, полученных на уровне I, кандидаты будут включены в окончательный список по категориям для участия в экзаменах уровня II и уровня III.
• Отдельные сокращения будут установлены для Документа-III Уровня-II (т.е. для должности младшего сотрудника по статистике (JSO), Документа-IV Уровня-II (т.е. для должностей помощника аудитора и помощника бухгалтера). Сотрудник) и для Paper-I + Paper-II уровня-II (т.е. для всех других должностей)
• Экзамены уровня II и уровня III будут проводиться для всех кандидатов, квалифицированных на уровень-I.
• На уровне II все кандидаты должны будут появиться в Paper-I и Paper-II.Однако только конкретные кандидаты, включенные в окончательный список на должности младшего сотрудника по статистике (JSO) и помощника аудитора/ помощника бухгалтера, должны будут фигурировать в Документах-III и Документах-IV соответственно.
SSC ввел минимальные квалификационные баллы на экзамене SSC CGL 2022. Минимальные квалификационные баллы уровня I, каждого экзамена уровня II и уровня III:
14.3.1 UR: 30%
14.3.2 OBC/EWS: 25%
14.3.3 Прочее: 20%
Образец экзамена SSC CGL 2022
Комиссия по отбору персонала (SSC) ежегодно проводит комбинированный уровень выпускников (CGL) на четырех уровнях для различных должностей.Экзамен будет проводиться в четырех ярусах, как указано ниже:
| типа | Mode | | |
|---|---|---|---|
| Tier – I | Целью множественный выбор | Компьютерная (Online) | |
| Tier – II | Объектив с множественным выбором | Компьютерная (Online) | |
| Tier – III | |||
| Описательный документ на английском языке / хинди | Ручка и бумажный режим | ||
| Уровень – IV | Skill Test / Computer Квалификационный тест | Где применимо |
Перед началом подготовки к SSC CGL важно отметить изменения в схеме экзамена и программе.
Изменения в шаблоне экзамена SSC CGL 2022 для уровней 1 и 2 приведены ниже: , Рассуждение, Количественные способности и английский язык . Обзор программы экзамена SSC CGL Tier-1 приведен ниже.
| Общий интеллект и мышление | Общая осведомленность | Количественные способности | Понимание английского языка |
|---|---|---|---|
| Классификация | Статическая общая история, культура и т. д.) | Упрощение | чтения понимания |
| науки | наук | Заполнить пробелы | |
| Текущие дела | в среднем | написание | |
| серии | География | Mensuration | Cloze Test |
| Non-Verbal | Ток CM & Guanors | Di | |
| Спорт Спорт | процент | фразы и идиомы | |
| Матрица | книги и авторы | соотношение и пропорция | один слов подстановки |
| Проблема в возрасте | Проблема на возрасте | Коррекция предложения |
Проверка SSC CGL 2022 Tier-1, 2 & 3 Учебный план
9 0024 Критерии приемлемости SSC CGL 2022 Существует 4 важных критерия, которым должен соответствовать кандидат, чтобы иметь право на участие в SSC CGL 2022.
4 параметра приведены ниже:
1. Гражданство: Кандидат должен быть гражданином Индии.
2. Возрастное ограничение (по состоянию на 01.01.2022): Существуют разные наборы возрастных ограничений для разных должностей на экзамене SSC CGL 2022, которые приведены в таблице ниже:
| Возрастная группа | Имя Отдела | Отдел / Министерства | Класс Fiction | класс Pay |
|---|---|---|---|---|
| 181115 | 999 | 2800 | ||
| Аудитор | Группа «С» | 2800 | ||
| Аудитор | Другие министерства/департаменты | Группа “C” | 2800 | |
| Офицер | Группа “C” | 2800 | ||
| Бухгалтер / младший бухгалтер | Другое министерство / Отдел | Группа “C” | 2800 | |
| Старший помощник секретариата/клерки верхнего отдела | Центральное правительство. Офисы министерства, кроме CSCs Cadres | Группа “C” | 2400 | |
| CBDT | группы “C” | 2400 | ||
| Sub-Inspector | Центральное бюро Narcotics | C” | 2400 | |
| Клерк верхнего отдела (УДК) | Дт.Генеральная пограничная дорожная организация (МО) Только для кандидатов-мужчин | Группа «C» | 2400 | |
| 18–30 лет | Инспекторские посты | Департамент почты. | Группа «Б» | 4600 |
| Ассистент | Другие министерства/отд./орг. | Группа “b” | 4600 | |
| 20-27 лет | ||||
| CBEC | Группа “C” | 2400 | ||
| 20-30 лет | Ассистент Секции | |||
| Центральный секретариат Сервис | Группа “B” | 4600 | ||
| Группа “B” | Группа “B” | 4600 | ||
| Помощник сотрудника | Министерство внешних дел | Группа “B” | 4600 | |
| Помощник начальника отдела | AFHQ | Группа «B» | 4600 | |
| Помощник других министерств | 6 | / Орг.![]() | Группа “B” | |
| Центральное бюро расследования | Группа “B” | 4600 | ||
| не превышает 30 лет | Инспектор, (Центральный акциз) | CBEC | Группа “B” | |
| Центральное бюро Narcotics | Группа “B” | 4600 | ||
| Assistant | Другие министерства / Отдел./ Орг. | Группа “B” | 4200 | |
| CBEC | Группа “B” | 4600 | ||
| инспектор (экзаменатор) | CBEC | Группа “B” | 4600 | |
| Assistant Audit Secement | Индийский аудит и отдел актов и счетов под CAG | Group B Gazetted (не-министерский) | 4800 | |
| помощник аудиторского директора | индийский ревизион и отдел актов и счетов в рамках CAG | GROUP B GARETET (Не-министерский) | 4800 | |
| Разведка Бюро | Группа “B” | 4600 | ||
| Участник помощника | ||||
| Другие министерства / отделения / организации. | Группа “B” | |||
| Другие министерства / отделения / организации | Группа “B” | 4200 | ||
| Инспектор подоходного налога | CBDT | Группа “С” | 4600 | |
| Офицер | Офицер под CAG | Группа “B” | 4200 | |
| до 30 лет | помощник исполнительного правоприменения | Дирекция по обеспечению исполнения, отдел доходов | Группа “B | 4600 |
| Национальное агентство на национальном исследовании (NIA) | Группа “B” | 4200 | ||
| до 32 лет | младшего статистического директора | м / o Статистика и прога.Реализация | Группа “B” | 42009 |
Требование возраста для различных постов следующее:
S. NO | возрастные ограничения | Заметки |
|---|---|---|
| 1 | для должности с возрастным ограничением 18-27 лет | Кандидат должен быть рожден не ранее 01.02.1994 и не позднее 01.01.2003. |
| 2 | Для должностей с возрастным ограничением 20-27 лет | Кандидат должен быть рожден не ранее 01.02.1994 и не позднее 01.01.2001. |
| 3 | Для должностей с возрастным цензом 20-30 лет | Кандидат должен быть рожден не ранее 01.02.1991 и не позднее 01.01.2001. |
| 4 | Для должностей с возрастным ограничением до 30 лет | Кандидат должен быть рожден не ранее 01.02.1991 и не позднее 01.01.2003 | 5 На должность с возрастным ограничением до 32 лет | Кандидат должен быть рожден не ранее 01.02.1989 и не позднее 01.01.2003. |
2. Возрастные ограничения: Правительство также предусмотрело возрастные послабления для некоторых категорий.
| S.no | S.NO | Категория | Категория | Возрастная релаксация Допустимы за пределами Верхнего возраста |
|---|---|---|---|---|
| 1 | ||||
| 2 | 2 | ST / SC | 5 лет | |
| 3 | PH + GEN | 10 лет | ||
| 4 | PH + OBC | 13 лет | ||
| 5 | ||||
| 5 | PH + SC / ST | 15 лет | ||
| 6 | экс-сервис (GEN) | 3 года | ||
| 71115 | ||||
| 7 | Ex-Servicemen (OBC) | 6 лет | ||
| 8 | ||||
| 8 | Ex-Servicemen (SC / ST) | 8 лет |
3 .Уровень образования (по состоянию на 23.01.2022): Уровень образования варьируется в зависимости от должности в SSC CGL 2022 и указан ниже:
| Сообщение SSC CGL | Уровень образования | |
|---|---|---|
Основные квалификации: Степень бакалавра по любому предмету в признанном университете.![]() Желаемая квалификация: CA/CS/MBA/Cost & | ||
| Младший специалист по статистике (JSO) | Степень бакалавра не менее 91 в любом из10 признанных университетов % по математике в 12-м классе ИЛИ Степень бакалавра в любой дисциплине со статистикой как один из предметов в выпуске | |
| Должности компилятора | Степень бакалавра в любом признанном университете со статистикой или математикой как с экономикой или статистикой или математикой как Тема | |
| Все остальные посты | Степень бакалавра по любой дисциплине в признанном университете или его эквивалент |
4.Требования к физической подготовке: Помимо вышеперечисленного, существуют определенные обязательные физические стандарты для инспектора (центральный акцизный / ревизор / сотрудник по профилактике), субинспектора в CBI (Центральное бюро расследований) и субинспектора в NIA (Национальное агентство расследований).
SSC CGL Зарплата
SSC CGL предоставляет прекрасную возможность кандидатам, которые с нетерпением ждут должности группы B и группы C в государственном секторе. SSC предлагает привлекательную заработную плату и льготы кандидатам, подающим заявки на должности SSC CGL.Зарплата зависит от должности, и чтобы узнать полную информацию о зарплате SSC CGL, нажмите на ссылку ниже.
SSC CGL Заработная плата, льготы и надбавки
Экзаменационный центр SSC CGL 2022
Список экзаменационных центров для сдачи экзамена SSC CGL 2022 был опубликован SSC с официальным уведомлением SSC CGL.
| SSC Центры сдачи экзаменов CGL и коды 2005), Рурки (2006), Дели (2201), Аджмер (2401), Алвар (2402), Бхаратпур (2403), Биканер (2404), Джайпур (2405), Джодхпур (2406), Кота (2407), Шриганганагар ( 2408), Удайпур (2409), Сикар (2411) | Северный регион (NR) / NCT Дели, Раджастхана и Уттаракханда | Региональный директор (NR), Комиссия по отбору персонала, блок №12, CGO Complex, Lodhi Road, Нью-Дели-110003 |
|---|---|---|
| Итанагар (5001), Дибругарх (5102), Гувахати (Диспур) (5105), Джорхат (5107), Силчар (5111), Кохима (5302), Шиллонг (5401), Импхал (5501), Чурачандпур (5502), Ухрул (5503), Агартала (5601), Айзвал (5701) | Северо-восточный регион (СВР) / Аруначал-Прадеш, Ассам, Манипур, Мегхалая, Мизорам, Нагаленд и Трипура | Комиссия по отбору персонала, Комплекс Housefed, Последние ворота, Белтола-Басистха Роуд, PO Ассам Сачивалая, Диспур, Гувахати, Ассам-781006 |
| Чандигарх/Мохали (1601), Хамирпур (1202), Шимла (1203 ), Джамму (1004), Лех (1005), Самба (1010), Сринагар (J&K) (1007), Джаландхар (1402), Лудхиана (1405), Патиала (1403), Амритсар (1404) | Северо-Западный суб -Регион (NWR) / Чандигарх, Харьяна, Химачал-Прадеш, Джамму и Кашмир и Пенджаб | Dy. Директор (СЗР), Комиссия по отбору персонала, блок № 3, первый этаж, Кендрия Садан, сектор 9, Чандигарх-160009 |
| Агра (3001), Горакхпур (3007), Джханси (3008), Канпур (3009) , Лакхнау (3010), Мирут (3011), Праяградж (3003), Варанаси (3013), Бхагалпур (3201), Дарбханга (3202), Музаффарпур (3205), Патна (3206), Пурнеа (3209) | Центральный регион (CR) / Бихар и Уттар-Прадеш | Региональный директор (CR), Комиссия по отбору персонала, 34-A, Махатма Ганди Марг, Civillines, Kendriya Sadan, Prayagraj – 211001 |
| 2, Port Blair (442292), Ранчи (4205), Баласор (4601), Берхампор (Одиша) (4602), Бхубанешвар (4604), Каттак (4605), Денкенал (4611), Руркела (4610), Самбалпур (4609), Гангток (4001), Хугли ( 4418), Калькутта (4410), Силигури (4415) | Восточный регион (ER) / Андаманские и Никобарские острова, Джаркханд, Одиша, Сикким и Западная Бенгалия | Regional Direct или (ER), Комиссия по отбору персонала, 1-й MSO Building, (8-й этаж), 234/4, Acharya Jagadish Chandra Bose Road, Kolkata, West Bengal-700020 |
| Belagavi (9002), Bengaluru (9001), Hubballi ( 9011), Калабураги (Гулбарга) (9005), Мангалуру (9008), Майсуру (9009), Шивамогга (9010), Удупи (9012), Эрнакулам (9213), Каннур (9202), Коллам (9210), Коттаям (9205) , Кожикоде (9206), Триссур (9212), Тируванантапурам (9211), Каваратти (9401) | Карнатака, Керала (KKR) / Лакшадвип, Карнатака и Керала | Региональный директор (KKR), Комиссия по отбору персонала, 1-я Этаж, крыло “E”, Кендрия Садан, Корамангала, Бангалор, Карнатака-560034 |
| Бхопал (6001), Гвалиор (6005), Индор (6006), Джабалпур (6007), Сатна (6014), Сагар (6015) , Удджайн (6016), Биласпур (6202), Райпур (6204), Дург-Бхилаи (6205) | Субрегион Мадхья-Прадеш (MPR) / Чхаттисгарх и Мадхья-Прадеш | Dy . Директор (MPR), Комиссия по отбору персонала, J-5, Анупам Нагар, Райпур, Чхаттисгарх-4 |
| Чирала (8011), Гунтур (8001), Какинада (8009), Курнул (8003), Неллор (8010), Раджамандри (8004), Тирупати (8006), Визианагарам (8012), Виджайвада (8008), Вишакхапатнам (8007), Пудучерри (8401), Ченнаи (8201), Коимбатур (8202), Мадурай (8204), Салем (8205), Тиручирапалли (8206), Тирунелвели (8207), Веллор (8208), Хайдарабад (8601), Каримнагар (8604), Варангал (8603) | Южный регион (SR) / Андхра-Прадеш, Пудучерри, Тамилнад и Телангана | Региональный директор (SR), Комиссия по отбору персонала, 2-й этаж, здание EVK Sampath, кампус DPI, College Road, Chennai, Tamil Nadu-600006 |
| Панаджи (7801), Ахмадабад (7001), Ананд (7011), Гандинагар ( 7012), Мехсана (7013), Раджкот (7006), Сурат (7007), Вадодара (7002), Амравати (7201), Аурангабад (7202), Джалгаон (7214), Колхапур (7203), Мумбаи (7204), Нагпур ( 720 5), Нандед (7206), Нашик (7207), Пуна (7208) | Западный регион (WR) / Дадра и Нагар Хавели, Даман и Диу, Гоа, Гуджарат и Махараштра | Региональный директор (WR) , Комиссия по отбору персонала, 1-й этаж, южное крыло, Pratishtha Bhawan, 101, Maharshi Karve Road, Mumbai, Maharashtra-400020 |
Подготовка к экзамену SSC CGL 2022
Подготовка к экзамену SSC CGL должна проводиться систематически, с последняя модель экзамена в виду.
Поскольку учебная программа охватывает множество тем, важно выбрать правильный учебный материал, чтобы вы могли понимать концепции и практиковать широкий спектр вопросов. Помимо самостоятельного обучения, вы можете присоединиться к любой серии коучинга и онлайн-тестов для лучшей подготовки к экзамену.
SSC CGL Coaching
Классные программы Career Power являются наиболее исчерпывающими коучинговыми программами по банковскому делу и SSC вертикалям в Индии. Из каждых 5 студентов, изучающих Career Power, трое были выбраны для работы в банковской сфере или SSC.
Пробные тесты SSC CGL и серии онлайн-тестов
Career Power предлагает серию онлайн-тестов для различных экзаменов банка и SSC (таких как SSC CGL, SSC CHSL, IBPS, банковский заказ на покупку, банковский служащий, SBI, RBI, NABARD и т. д.), которые хорошо изучены и точно имитируют точный шаблон экзамена. Практические работы подготовлены с учетом прошлогодней схемы экзаменов и ожидаемых изменений в структуре и уровне вопросов.
SSC CGL с вопросами за прошлый год
Подготовьтесь к экзамену SSC CGL 2022 , просмотрев вопросы с заданиями за прошлые годы.Здесь мы предлагаем вам SSC CGL за предыдущий год с решениями , которые помогут вам подготовиться к предстоящему экзамену SSC CGL.
Анкета SSC CGL за прошлый год – Нажмите, чтобы проверить можно скачать с официального сайта SSC. Сначала будет выпущена допускная карточка для экзамена CGL Tier-1, а затем допускная карточка для экзамена CGL Tier-2 (выдается только тем кандидатам, которые соответствуют требованиям для сдачи экзамена Tier 1).
Нажмите здесь, чтобы загрузить допуск к экзамену SSC CGL
SSC CGL 2022 Ключ для ответов
Официальный ключ для ответов на экзамен SSC CGL Tier-1 выпускается Комиссией по отбору персонала в течение 10–15 дней после успешного прохождения теста уровня Tier-1. 1 экзамен. Кандидаты могут использовать ключ ответа для расчета своих приблизительных оценок и ожидаемых рангов на экзамене SSC CGL Tier-1.
SSC CGL Tier-1 Ключ ответа 2022
SSC CGL 2022 Результат
Комиссия по отбору персонала (SSC) опубликует результаты в четыре этапа после завершения каждого экзамена уровня.Кандидаты, отобранные в раундах, переходят к следующему. Все кандидаты могут проверить результат SSC CGL, щелкнув ссылку, указанную ниже:
Нажмите здесь, чтобы просмотреть результат SSC CGL
SSC CGL Tier-1 Marks & Scorecard
SSC CGL 2022 Cut Off
Выбор персонала 90 Комиссия (SSC) объявляет отсечку в четыре этапа после завершения каждого экзамена уровня. Кандидаты, отобранные в раундах, переходят к следующему. Все кандидаты могут проверить уровень отсечки для экзамена SSC CGL, нажав на ссылку, указанную ниже:Список-1: кандидаты, прошедшие квалификацию SSC CGL Tier-I 2020-21 для участия в Tier-II [Paper-I , Paper-II и Paper-IV {Общие исследования (финансы и бухгалтерский учет)}] и уровень III
| SSC CGL Tier-1 Cut Off 2020–21 (финансы и бухгалтерский учет) | |||||
| Финансы и бухгалтерский учет | Доступные кандидаты | ||||
| SC | 145. 28912 | 970 | |||
| ST | 140,97604 | 465 | |||
| ОВС | 161,36748 | 1784 | |||
| СЗП | 164,00018 | 728 | |||
| UR | 167,45963 | 1228 | |||
| О | 135.76854 | 102 | |||
| HH | 109.04314 | 109.04331 | 101 | ||
| Другие-PWD | 95.12633 | 51 | 51 | ||
| Всего | – | ||||
Список-2: кандидаты, квалифицированные в Уровень-I для появления в Tier-II [Paper-I, бумага -II и POWER-III (статистика)] и Tier-Iii
| SSC CGL Tier-1 отрезают 2020-21 (статистика) | ||
| категории | статистика | Доступны кандидаты |
| SC | 124. 61824 | 2 241 |
| ST | 122,40547 | 958 |
| ОВС | 147,63201 | 3395 |
| СЗП | 146,01050 | 1 925 |
| UR | 153,08245 | 2544 |
| ОН 120,17292 | 114 | |
| НН 108,73007 | 35 | |
| Итого | – | 11212 |
Список-3: Кандидаты квалифицированы в Уровне-I за появление на Уровне-II (Бумага-I и Бумага-II) и Уровне-III
| SSC CGL Tier-1 Cut Off 2020-21 (Другие посты) | ||
| Другие сообщения | Доступные кандидаты | |
| SC | 100.+93079 | 21663 |
| ST | 93,75569 | 10351 |
| ОВС | 119,23278 | 36611 |
| СЗП | 109,21110 | 15718 |
| UR | 132,37260 | 20572 |
| ESM | 74. 87478 | 5216 |
| OH | 85.99074 | 1759 |
| HH | 40.00000 | 1357 |
| VH 95,75915 | 488 | |
| Другие-PWD | 40,00000 400 | |
| Итого | – | 114135 |
Нажмите здесь, чтобы просмотреть год выпуска SSC CGL
Также проверьте
.

2-1}{x+1} = \infty $$
nic.in 
Офисы министерства, кроме CSCs Cadres
NO
Директор (СЗР), Комиссия по отбору персонала, блок № 3, первый этаж, Кендрия Садан, сектор 9, Чандигарх-160009
Директор (MPR), Комиссия по отбору персонала, J-5, Анупам Нагар, Райпур, Чхаттисгарх-4
28912
61824
87478