Решить систему линейных уравнений методом Крамера
Существует несколько способов решения СЛАУ. Решить систему линейных уравнений методом Крамера можно при условии, если определитель матрицы квадратной системы отличен от нуля. Чтобы получить ответ, вам необходимо только ввести данные. Программа, заложенная в калькуляторе, произведет последовательные вычисления и выдаст ответ. Вам будет доступен не только результат, но и выполненные для решения действия.
Используя сервис, разработанный специалистами компании Zaochnik, вы сможете решить свои учебные задания быстро, бесплатно и без ошибок.
Метод Крамера в калькуляторе помогает студентам самостоятельно разобрать алгоритм вычислений и впоследствии применять на практике. Учащиеся получают автоматизированное решение и сверяют с собственными действиями. Во время подготовки заданий легче найти ошибку в собственных расчетах. Также Zaochnik – это экстренная помощь на зачетах и экзаменах.
Рассмотрим несколько примеров решений СЛАУ с помощью онлайн-калькулятора
Онлайн-калькулятор позволяет находить решение СЛАУ, когда свободные члены, переменные и коэффициенты при них являются вещественными числами.
Другими словами, калькулятор работает с целыми числами и дробями, а вот решение систем с комплексными коэффициентами ему не по зубам. Максимальное количество неизвестных в системе– 6.
Пример 1.
Возьмем простую систему уравнений с двумя неизвестными:
x1+2×2=113×1-x2=12
Для того, чтобы решить ее методом Крамера с помощью онлайн-калькулятора:
- Укажем количество неизвестных в системе:
- Впишите коэффициенты при переменных в соответствующие поля:
- Нажмите «Рассчитать»
Калькулятор сам произведет все вычисления, а вы сможете не только получить ответ, но и ознакомиться подробным решением:
Пример 2.
Рассмотрим более сложную систему с большим количеством неизвестных:
2×1+10×2-3×3=38-3×1-24×2+5×3=-86×1+x2-5×3=27
По аналогии с первым примером, укажем количество неизвестных, введем в поля соответствующие коэффициенты, и нажмем «Рассчитать»:
Калькулятор выдаст ответ с ходом решения и промежуточными выкладками:
Заметьте, если вы вдруг введете неверные коэффициенты или запишите такую систему, которая не имеет решения, калькулятор выдаст соответствующее сообщение:
Теоретические статьи из справочника, которые помогут вам лучше разобраться в теме:
- Решение квадратных уравнений: формула корней, примеры
- Уравнение и его корни: определения, примеры
- Теорема Виета, формулы Виета
- Нахождение неизвестного слагаемого, множителя: правила, примеры, решения
- Квадратные неравенства, примеры, решения
- Решение квадратных неравенств методом интервалов
Ответ:
Решение
Ответ:
- list” :key=”`error-${eIdx}`” v-html=”e”/>
Похожие калькуляторы:
- Решение квадратных уравнений
- Решение систем линейных уравнений методом Гаусса
- Решение систем линейных уравнений матричным методом
- Решение систем линейных уравнений методом подстановки
- Решение биквадратных уравнений
Чтобы решить систему уравнений методом Крамера онлайн:
- Установите необходимое число неизвестных величин.

- В появившиеся поля введите имеющиеся данные.
- Отправьте задачу на вычисление кнопкой «Рассчитать».
- Формула, заложенная в сервисе, включает нахождение определителя матрицы системы. Если результат не равен 0, рассчитываются вспомогательные определители.
Если способ решения все равно остался непонятен, обращайтесь к нам за индивидуальной поддержкой. Мы найдем для вас преподавателя из своего штата, который объяснит, как найти ответ к заданиям. У нас работают специалисты по всем предметам. Вы получите грамотную своевременную консультацию по необходимой теме недорого.
Понравился калькулятор? Поделись с друзьями!
Решение систем квадратных уравнений по формулам крамера. Линейные уравнения
Метод Крамера основан на использовании определителей в решении систем линейных уравнений. Это значительно ускоряет процесс решения.
Метод Крамера может быть использован в решении системы стольких линейных уравнений,
сколько в каждом уравнении неизвестных.
Определение . Определитель, составленный из коэффициентов при неизвестных, называется определителем системы и обозначается (дельта).
Определители
получаются путём замены коэффициентов при соответствующих неизвестных свободными членами:
;
.
Теорема Крамера . Если определитель системы отличен от нуля, то система линейных уравнений имеет одно единственное решение, причём неизвестное равно отношению определителей. В знаменателе – определитель системы, а в числителе – определитель, полученный из определителя системы путём замены коэффициентов при этом неизвестном свободными членами. Эта теорема имеет место для системы линейных уравнений любого порядка.
Пример 1. Решить систему линейных уравнений:
Согласно теореме Крамера имеем:
Итак, решение системы (2):
онлайн-калькулятором , решающим методом Крамера.
Три случая при решении систем линейных уравнений
Как явствует из теоремы Крамера , при решении системы линейных уравнений могут встретиться три случая:
Первый случай: система линейных уравнений имеет единственное решение
(система совместна и определённа)
Второй случай: система линейных уравнений имеет бесчисленное множество решений
(система совместна и неопределённа)
** ,
т.е. коэффициенты при неизвестных и свободные члены пропорциональны.
Третий случай: система линейных уравнений решений не имеет
(система несовместна)
Итак, система m линейных уравнений с n переменными называется
Примеры решения систем линейных уравнений методом Крамера
Пусть дана система
.
На основании теоремы Крамера
………….
,
где
–
определитель системы. Остальные определители получим, заменяя столбец с коэффициентами соответствующей переменной (неизвестного) свободными членами:
Пример 2.
.
Следовательно, система является определённой. Для нахождения её решения вычисляем определители
По формулам Крамера находим:
Итак, (1; 0; -1) – единственное решение системы.
Для проверки решений систем уравнений 3 Х 3 и 4 Х 4 можно воспользоваться онлайн-калькулятором , решающим методом Крамера.
Если в системе линейных уравнений в одном или нескольких уравнениях отсутствуют какие-либо переменные, то в определителе соответствующие им элементы равны нулю! Таков следующий пример.
Пример 3. Решить систему линейных уравнений методом Крамера:
.
Решение. Находим определитель системы:
Посмотрите внимательно на систему уравнений и на определитель системы и повторите
ответ на вопрос, в каких случаях один или несколько элементов определителя равны нулю.
По формулам Крамера находим:
Итак, решение системы – (2; -1; 1).
Для проверки решений систем уравнений 3 Х 3 и 4 Х 4 можно воспользоваться онлайн-калькулятором , решающим методом Крамера.
К началу страницы
Продолжаем решать системы методом Крамера вместе
Как уже говорилось, если определитель системы равен нулю, а определители при неизвестных не равны нулю, система несовместна, то есть решений не имеет. Проиллюстрируем следующим примером.
Пример 6. Решить систему линейных уравнений методом Крамера:
Решение. Находим определитель системы:
Определитель системы равен нулю, следовательно, система линейных уравнений либо несовместна и определённа, либо несовместна, то есть не имеет решений. Для уточнения вычисляем определители при неизвестных
Определители при неизвестных не равны нулю, следовательно, система несовместна, то есть
не имеет решений.
Для проверки решений систем уравнений 3 Х 3 и 4 Х 4 можно воспользоваться онлайн-калькулятором , решающим методом Крамера.
В задачах на системы линейных уравнений встречаются и такие, где кроме букв, обозначающих переменные, есть ещё и другие буквы. Эти буквы обозначают некоторое число, чаще всего действительное. На практике к таким уравнениям и системам уравнений приводят задачи на поиск общих свойств каких-либо явлений и предметов. То есть, изобрели вы какой-либо новый материал или устройство, а для описания его свойств, общих независимо от величины или количества экземпляра, нужно решить систему линейных уравнений, где вместо некоторых коэффициентов при переменных – буквы. За примерами далеко ходить не надо.
Следующий пример – на аналогичную задачу, только увеличивается количество уравнений, переменных, и букв, обозначающих некоторое действительное число.
Пример 8. Решить систему линейных уравнений методом Крамера:
Решение. Находим определитель системы:
Находим определители при неизвестных
Пусть система линейных уравнений содержит столько уравнений, каково количество независимых переменных, т.
е. имеет вид
Такие системы линейных уравнений называются квадратными. Определитель, составленный из коэффициентов при независимых переменных системы (1.5), называется главным определителем системы. Мы будем обозначать его греческой буквой D. Таким образом,
. (1.6)
Если в главном определителе произвольный (j -ый) столбец, заменить столбцом свободных членов системы (1.5), то можно получить еще n вспомогательных определителей:
(j = 1, 2, …, n ). (1.7)
Правило Крамера решения квадратных систем линейных уравнений заключается в следующем. Если главный определитель D системы (1.5) отличен от нуля, то система имеет и притом единственное решение, которое можно найти по формулам:
(1.8)
Пример 1.5. Методом Крамера решить систему уравнений
.
Вычислим главный определитель системы:
Так как D¹0, то система имеет единственное решение, которое можно найти по формулам (1.8):
Таким образом,
Действия над матрицами
1.
Умножение матрицы на число. Операция умножения матрицы на число определяется следующим образом.
2. Для того чтобы умножить матрицу на число, нужно все ее элементы умножить на это число. То есть
. (1.9)
Пример 1.6. .
Сложение матриц.Данная операция вводится только для матриц одного и того же порядка.
Для того чтобы сложить две матрицы, необходимо к элементам одной матрицы прибавить соответствующие элементы другой матрицы:
(1.10)
Операция сложения матриц обладает свойствами ассоциативности и коммутативности.
Пример 1.7. .
Умножение матриц.Если число столбцов матрицы А совпадает с числом строк матрицы В , то для таких матриц вводится операция умножения:
2
Таким образом, при умножении матрицы А размерности m ´n на матрицу В размерности n ´k мы получаем матрицу С размерности m ´k .
При этом элементы матрицы С вычисляются по следующим формулам:
Задача 1.8. Найти, если это возможно, произведение матриц AB и BA :
Решение. 1) Для того чтобы найти произведение AB , необходимо строки матрицы A умножить на столбцы матрицы B :
2) Произведение BA не существует, т. к. количество столбцов матрицы B не совпадает с количеством строк матрицы A .
Обратная матрица. Решение систем линейных уравнений матричным способом
Матрица A – 1 называется обратной к квадратной матрице А , если выполнено равенство:
где через I обозначается единичная матрица того же порядка, что и матрица А :
.
Для того чтобы квадратная матрица имела обратную необходимо и достаточно, чтобы ее определитель был отличен от нуля. Обратную матрицу находят по формуле:
, (1.13)
где A ij – алгебраические дополнения к элементам a ij матрицы А (заметим, что алгебраические дополнения к строкам матрицы А располагаются в обратной матрице в виде соответствующих столбцов).
Пример 1.9. Найти обратную матрицу A – 1 к матрице
.
Обратную матрицу найдем по формуле (1.13), которая для случая n = 3 имеет вид:
.
Найдем det A = | A | = 1 × 3 × 8 + 2 × 5 × 3 + 2 × 4 × 3 – 3 × 3 × 3 – 1 × 5 × 4 – 2 × 2 × 8 = 24 + 30 + 24 – 27 – 20 – 32 = – 1. Так как определитель исходной матрицы отличен от нуля, то обратная матрица существует.
1) Найдем алгебраические дополнения A ij :
Для удобства нахождения обратной матрицы, алгебраические дополнения к строкам исходной матрицы мы расположили в соответствующие столбцы.
Из полученных алгебраических дополнений составим новую матрицу и разделим ее на определитель det A . Таким образом, мы получим обратную матрицу:
Квадратные системы линейных уравнений с отличным от нуля главным определителем можно решать с помощью обратной матрицы. Для этого систему (1.5) записывают в матричном виде:
где
Умножая обе части равенства (1.
14) слева на A – 1 , мы получим решение системы:
, откуда
Таким образом, для того чтобы найти решение квадратной системы, нужно найти обратную матрицу к основной матрице системы и умножить ее справа на матрицу-столбец свободных членов.
Задача 1.10. Решить систему линейных уравнений
с помощью обратной матрицы.
Решение. Запишем систему в матричном виде: ,
где – основная матрица системы, – столбец неизвестных и – столбец свободных членов. Так как главный определитель системы , то основная матрица системы А имеет обратную матрицу А -1 . Для нахождения обратной матрицы А -1 , вычислим алгебраические дополнения ко всем элементам матрицы А :
Из полученных чисел составим матрицу (причем алгебраические дополнения к строкам матрицы А запишем в соответствующие столбцы) и разделим ее на определитель D. Таким образом, мы нашли обратную матрицу:
Решение системы находим по формуле (1.
15):
Таким образом,
Решение систем линейных уравнений методом обыкновенных жордановых исключений
Пусть дана произвольная (не обязательно квадратная) система линейных уравнений:
(1.16)
Требуется найти решение системы, т.е. такой набор переменных , который удовлетворяет всем равенствам системы (1.16). В общем случае система (1.16) может иметь не только одно решение, но и бесчисленное множество решений. Она может так же вообще не иметь решений.
При решении подобных задач используется хорошо известный из школьного курса метод исключения неизвестных, который еще называется методом обыкновенных жордановых исключений. Суть данного метода заключается в том, что в одном из уравнений системы (1.16) одна из переменных выражается через другие переменные. Затем эта переменная подставляется в другие уравнения системы. В результате получается система, содержащая на одно уравнение и на одну переменную меньше, чем исходная система. Уравнение, из которого выражалась переменная, запоминается.
Этот процесс повторяется до тех пор, пока в системе не останется одно последнее уравнение. В процессе исключения неизвестных некоторые уравнения могут превратиться в верные тождества, например . Такие уравнения из системы исключаются, так как они выполняются при любых значениях переменных и, следовательно, не оказывают влияния на решение системы. Если в процессе исключения неизвестных хотя бы одно уравнение становится равенством, которое не может выполняться ни при каких значениях переменных (например ), то мы делаем вывод, что система не имеет решения.
Если в ходе решения противоречивых уравнений не возникло, то из последнего уравнения находится одна из оставшихся в нем переменных. Если в последнем уравнении осталась только одна переменная, то она выражается числом. Если в последнем уравнении остаются еще и другие переменные, то они считаются параметрами, и выраженная через них переменная будет функцией этих параметров. Затем совершается так называемый «обратный ход». Найденную переменную подставляют в последнее запомненное уравнение и находят вторую переменную.
Затем две найденные переменные подставляют в предпоследнее запомненное уравнение и находят третью переменную, и так далее, вплоть до первого запомненного уравнения.
В результате мы получаем решение системы. Данное решение будет являться единственным, если найденные переменные будут числами. Если же первая найденная переменная, а затем и все остальные будут зависеть от параметров, то система будет иметь бесчисленное множество решений (каждому набору параметров соответствует новое решение). Формулы, позволяющие найти решение системы в зависимости от того или иного набора параметров, называются общим решением системы.
Пример 1.11.
x
После запоминания первого уравнения и приведения подобных членов во втором и третьем уравнении мы приходим к системе:
Выразим y из второго уравнения и подставим его в первое уравнение:
Запомним второе уравнение, а из первого найдем z :
Совершая обратный ход, последовательно найдем y и z .
Для этого сначала подставим в последнее запомненное уравнение , откуда найдем y :
.
Затем подставим и в первое запомненное уравнение , откуда найдем x :
Задача 1.12. Решить систему линейных уравнений методом исключения неизвестных:
. (1.17)
Решение. Выразим из первого уравнения переменную x и подставим ее во второе и третье уравнения:
.
Запомним первое уравнение
В данной системе первое и второе уравнения противоречат друг другу. Действительно, выражая y , получим, что 14 = 17. Данное равенство не выполняется, ни при каких значениях переменных x , y , и z . Следовательно, система (1.17) несовместна, т.е. не имеет решения.
Читателям предлагаем самостоятельно проверить, что главный определитель исходной системы (1.17) равен нулю.
Рассмотрим систему, отличающуюся от системы (1.17) всего лишь одним свободным членом.
Задача 1.13. Решить систему линейных уравнений методом исключения неизвестных:
.
(1.18)
Решение. Как и прежде, выразим из первого уравнения переменную x и подставим ее во второе и третье уравнения:
.
Запомним первое уравнение и приведем подобные члены во втором и третьем уравнении. Мы приходим к системе:
Выражая y из первого уравнения и подставляя его во второе уравнение , мы получим тождество 14 = 14, которое не влияет на решение системы, и, следовательно, его можно из системы исключить.
В последнем запомненном равенстве переменную z будем считать параметром. Полагаем . Тогда
Подставим y и z в первое запомненное равенство и найдем x :
.
Таким образом, система (1.18) имеет бесчисленное множество решений, причем любое решение можно найти по формулам (1.19), выбирая произвольное значение параметра t :
(1.19)
Так решениями системы, например, являются следующие наборы переменных (1; 2; 0), (2; 26; 14) и т. д. Формулы (1.19) выражают общее (любое) решение системы (1.
18).
В том случае, когда исходная система (1.16) имеет достаточно большое количество уравнений и неизвестных, указанный метод обыкновенных жордановых исключений представляется громоздким. Однако это не так. Достаточно вывести алгоритм пересчета коэффициентов системы при одном шаге в общем виде и оформить решение задачи в виде специальных жордановых таблиц.
Пусть дана система линейных форм (уравнений):
, (1.20)
где x j – независимые (искомые) переменные, a ij – постоянные коэффициенты
(i = 1, 2,…, m ; j = 1, 2,…, n ). Правые части системы y i (i = 1, 2,…, m ) могут быть как переменными (зависимыми), так и константами. Требуется найти решений данной системы методом исключения неизвестных.
Рассмотрим следующую операцию, называемую в дальнейшем «одним шагом обыкновенных жордановых исключений». Из произвольного (r -го) равенства выразим произвольную переменную (x s ) и подставим во все остальные равенства.
Разумеется, это возможно только в том случае, когда a rs ¹ 0. Коэффициент a rs называется разрешающим (иногда направляющим или главным) элементом.
Мы получим следующую систему:
. (1.21)
Из s -го равенства системы (1.21) мы впоследствии найдем переменную x s (после того, как будут найдены остальные переменные). S -я строка запоминается и в дальнейшем из системы исключается. Оставшаяся система будет содержать на одно уравнение и на одну независимую переменную меньше, чем исходная система.
Вычислим коэффициенты полученной системы (1.21) через коэффициенты исходной системы (1.20). Начнем с r -го уравнения, которое после выражения переменной x s через остальные переменные будет выглядеть следующим образом:
Таким образом, новые коэффициенты r -го уравнения вычисляются по следующим формулам:
(1.23)
Вычислим теперь новые коэффициенты b ij (i ¹ r ) произвольного уравнения.
Для этого подставим выраженную в (1.22) переменную x s в i -е уравнение системы (1.20):
После приведения подобных членов, получим:
(1.24)
Из равенства (1.24) получим формулы, по которым вычисляются остальные коэффициенты системы (1.21) (за исключением r -го уравнения):
(1.25)
Преобразование систем линейных уравнений методом обыкновенных жордановых исключений оформляется в виде таблиц (матриц). Эти таблицы получили название «жордановых».
Так, задаче (1.20) ставится в соответствие следующая жорданова таблица:
Таблица 1.1
| x 1 | x 2 | … | x j | … | x s | … | x n | |
| y 1 = | a 11 | a 12 | a 1j | a 1s | a 1n | |||
…………………………………………………………………. . | ||||||||
| y i = | a i 1 | a i 2 | a ij | a is | a in | |||
| ………………………………………………………………….. | ||||||||
| y r = | a r 1 | a r 2 | a rj | a rs | a rn | |||
| …………………………………………………………………. | ||||||||
| y n = | a m 1 | a m 2 | a mj | a ms | a mn |
Жорданова таблица 1.1 содержит левый заглавный столбец, в который записывают правые части системы (1.20) и верхнюю заглавную строку, в которую записывают независимые переменные.
Остальные элементы таблицы образуют основную матрицу коэффициентов системы (1.20). Если умножить матрицу А на матрицу , состоящую из элементов верхней заглавной строки, то получится матрица , состоящая из элементов левого заглавного столбца.
То есть, по существу, жорданова таблица это матричная форма записи системы линейных уравнений: . Системе (1.21) при этом соответствует следующая жорданова таблица:
Таблица 1.2
| x 1 | x 2 | … | x j | … | y r | … | x n | |
| y 1 = | b 11 | b 12 | b 1 j | b 1 s | b 1 n | |||
| ………………………………………………………………….. | ||||||||
| y i = | b i 1 | b i 2 | b ij | b is | b in | |||
| ………………………………………………………………….. | ||||||||
| x s = | b r 1 | b r 2 | b rj | b rs | b rn | |||
………………………………………………………………….![]() | ||||||||
| y n = | b m 1 | b m 2 | b mj | b ms | b mn |
Разрешающий элемент a rs мы будем выделять жирным шрифтом. Напомним, что для осуществления одного шага жордановых исключений разрешающий элемент должен быть отличен от нуля. Строку таблицы, содержащую разрешающий элемент, называют разрешающей строкой. Столбец, содержащий разрешающий элемент, называют разрешающим столбцом. При переходе от данной таблицы к следующей таблице одна переменная (x s ) из верней заглавной строки таблицы перемещается в левый заглавный столбец и, наоборот, один из свободных членов системы (y r ) из левого заглавного столбца таблицы перемещается в верхнюю заглавную строку.
Опишем алгоритм пересчета коэффициентов при переходе от жордановой таблицы (1.1) к таблице (1.2), вытекающий из формул (1.23) и (1.25).
1. Разрешающий элемент заменяется обратным числом:
2.
Остальные элементы разрешающей строки делятся на разрешающий элемент и изменяют знак на противоположный:
3. Остальные элементы разрешающего столбца делятся на разрешающий элемент:
4. Элементы, не попавшие в разрешающую строку и разрешающий столбец, пересчитываются по формулам:
Последняя формула легко запоминается, если заметить, что элементы, составляющие дробь , находятся на пересечении i -ой и r -ой строк и j -го и s -го столбцов (разрешающей строки, разрешающего столбца и той строки и столбца, на пересечении которых находится пересчитываемый элемент). Точнее, при запоминании формулы можно использовать следующую диаграмму:
Совершая первый шаг жордановых исключений, в качестве разрешающего элемента можно выбрать любой элемент таблицы 1.3, расположенный в столбцах x 1 ,…, x 5 (все указанные элементы не равны нулю). Не следует только выбирать разрешающий элемент в последнем столбце, т.
к. требуется находить независимые переменные x 1 ,…, x 5 . Выбираем, например, коэффициент 1 при переменной x 3 в третьей строке таблицы 1.3 (разрешающий элемент показан жирным шрифтом). При переходе к таблице 1.4 переменная x 3 из верхней заглавной строки меняется местами с константой 0 левого заглавного столбца (третья строка). При этом переменная x 3 выражается через остальные переменные.
Строку x 3 (табл.1.4) можно, предварительно запомнив, исключить из таблицы 1.4. Из таблицы 1.4 исключается так же третий столбец с нулем в верхней заглавной строке. Дело в том, что независимо от коэффициентов данного столбца b i 3 все соответствующие ему слагаемые каждого уравнения 0·b i 3 системы будут равны нулю. Поэтому указанные коэффициенты можно не вычислять. Исключив одну переменную x 3 и запомнив одно из уравнений, мы приходим к системе, соответствующей таблице 1.4 (с вычеркнутой строкой x 3). Выбирая в таблице 1.
4 в качестве разрешающего элемента b 14 = -5, переходим к таблице 1.5. В таблице 1.5 запоминаем первую строку и исключаем ее из таблицы вместе с четвертым столбцом (с нулем наверху).
Таблица 1.5 Таблица 1.6
Из последней таблицы 1.7 находим: x 1 = – 3 + 2x 5 .
Последовательно подставляя уже найденные переменные в запомненные строки, находим остальные переменные:
Таким образом, система имеет бесчисленное множество решений. Переменной x 5 , можно придавать произвольные значения. Данная переменная выступает в роли параметра x 5 = t. Мы доказали совместность системы и нашли ее общее решение:
x 1 = – 3 + 2t
x 2 = – 1 – 3t
x 3 = – 2 + 4t . (1.27)
x 4 = 4 + 5t
x 5 = t
Придавая параметру t различные значения, мы получим бесчисленное множество решений исходной системы. Так, например, решением системы является следующий набор переменных (- 3; – 1; – 2; 4; 0).
С количеством уравнений одинаковым с количеством неизвестных с главным определителем матрицы, который не равен нулю, коэффициентов системы (для подобных уравнений решение есть и оно только одно).
Теорема Крамера.
Когда определитель матрицы квадратной системы ненулевой, значит, система совместна и у нее есть одно решение и его можно найти по формулам Крамера :
где Δ – определитель матрицы системы ,
Δ i – определитель матрицы системы, в котором вместо i -го столбца находится столбец правых частей.
Когда определитель системы нулевой, значит, система может стать совместной или несовместной.
Этот способ обычно применяют для небольших систем с объемными вычислениями и если когда необходимо определить 1-ну из неизвестных. Сложность метода в том, что нужно вычислять много определителей.
Описание метода Крамера.
Есть система уравнений:
Систему 3-х уравнений можно решить методом Крамера, который рассмотрен выше для системы 2-х уравнений.
Составляем определитель из коэффициентов у неизвестных:
Это будет определитель системы . Когда D≠0 , значит, система совместна. Теперь составим 3 дополнительных определителя:
,,
Решаем систему по формулам Крамера :
Примеры решения систем уравнений методом Крамера.
Пример 1 .
Дана система:
Решим ее методом Крамера.
Сначала нужно вычислить определитель матрицы системы:
Т.к. Δ≠0, значит, из теоремы Крамера система совместна и у нее есть одно решение. Вычисляем дополнительные определители. Определитель Δ 1 получаем из определителя Δ, заменяя его первый столбец столбцом свободных коэффициентов. Получаем:
Таким же путем получаем определитель Δ 2 из определителя матрицы системы заменяя второй столбец столбцом свободных коэффициентов:
Методы Крамера и Гаусса – одни из самых популярных методов решения СЛАУ . К тому же, в ряде случаев целесообразно использовать именно конкретные методы.
Сессия близка, и сейчас самое время повторить или освоить их с нуля. Сегодня разбираемся с решением методом Крамера. Ведь решение системы линейных уравнений методом Крамера – весьма полезный навык.
Системы линейных алгебраических уравнений
Система линейных алгебраических уравнений – система уравнений вида:
Набор значений x , при котором уравнения системы обращаются в тождества, называется решением системы, a и b – вещественные коэффициенты. Простенькую систему, состоящую из двух уравнений с двумя неизвестными, можно решить в уме либо выразив одну переменную через другую. Но переменных (иксов) в СЛАУ может быть гораздо больше двух, и здесь простыми школьными манипуляциями не обойтись. Что же делать? Например, решать СЛАУ методом Крамера!
Итак, пусть система состоит из n уравнений с n неизвестными.
Такую систему можно переписать в матричном виде
Здесь A – основная матрица системы, X и B , соответственно, матрицы-столбцы неизвестных переменных и свободных членов.
Решение СЛАУ методом Крамера
Если определитель главной матрицы не равен нулю (матрица невырожденная), систему можно решать по методу Крамера.
Согласно методу Крамера, решение находится по формулам:
Здесь дельта – определитель главной матрицы, а дельта x n-ное – определитель, полученный из определителя главной матрицы путем заменой n-ного столбца на столбец свободных членов.
В этом и заключается вся суть метода Крамера. Подставляя найденные по вышеприведенным формулам значения x в искомую систему, убеждаемся в правильности (или наоборот) нашего решения. Чтобы Вы быстрее уловили суть, приведем ниже пример подробного решения СЛАУ методом Крамера:
Даже если у Вас не получится с первого раза, не расстраивайтесь! Немного практики, и Вы начнете щелкать СЛАУ как орешки. Более того, сейчас совершенно необязательно корпеть над тетрадью, решая громоздкие выкладки и исписывая стержень. Можно легко решить СЛАУ методом Крамера в режиме онлайн, лишь подставив в готовую форму коэффициенты.
Испробовать онлайн калькулятор решения методом Крамера можно, к примеру, на этом сайте .
А если система оказалась упорной и не сдается, Вы всегда можете обратиться за помощью к нашим авторам, например, чтобы . Будь в системе хоть 100 неизвестных, мы обязательно решим ее верно и точно в срок!
Для того чтобы освоить данный параграф Вы должны уметь раскрывать определители «два на два» и «три на три». Если с определителями плохо, пожалуйста, изучите урок Как вычислить определитель?
Сначала мы подробно рассмотрим правило Крамера для системы двух линейных уравнений с двумя неизвестными. Зачем? – Ведь простейшую систему можно решить школьным методом, методом почленного сложения!
Дело в том, что пусть иногда, но встречается такое задание – решить систему двух линейных уравнений с двумя неизвестными по формулам Крамера. Во-вторых, более простой пример поможет понять, как использовать правило Крамера для более сложного случая – системы трех уравнений с тремя неизвестными.
Кроме того, существуют системы линейных уравнений с двумя переменными, которые целесообразно решать именно по правилу Крамера!
Рассмотрим систему уравнений
На первом шаге вычислим определитель , его называют главным определителем системы .
метод Гаусса .
Если , то система имеет единственное решение, и для нахождения корней мы должны вычислить еще два определителя:
и
На практике вышеуказанные определители также могут обозначаться латинской буквой .
Корни уравнения находим по формулам:
,
Пример 7
Решить систему линейных уравнений
Решение : Мы видим, что коэффициенты уравнения достаточно велики, в правой части присутствуют десятичные дроби с запятой. Запятая – довольно редкий гость в практических заданиях по математике, эту систему я взял из эконометрической задачи.
Как решить такую систему? Можно попытаться выразить одну переменную через другую, но в этом случае наверняка получатся страшные навороченные дроби, с которыми крайне неудобно работать, да и оформление решения будет выглядеть просто ужасно.
Можно умножить второе уравнение на 6 и провести почленное вычитание, но и здесь возникнут те же самые дроби.
Что делать? В подобных случаях и приходят на помощь формулы Крамера.
;
;
Ответ : ,
Оба корня обладают бесконечными хвостами, и найдены приближенно, что вполне приемлемо (и даже обыденно) для задач эконометрики.
Комментарии здесь не нужны, поскольку задание решается по готовым формулам, однако, есть один нюанс. Когда используете данный метод, обязательным фрагментом оформления задания является следующий фрагмент: «, значит, система имеет единственное решение» . В противном случае рецензент может Вас наказать за неуважение к теореме Крамера.
Совсем не лишней будет проверка, которую удобно провести на калькуляторе: подставляем приближенные значения в левую часть каждого уравнения системы. В результате с небольшой погрешностью должны получиться числа, которые находятся в правых частях.
Пример 8
Ответ представить в обыкновенных неправильных дробях.
Сделать проверку.
Это пример для самостоятельного решения (пример чистового оформления и ответ в конце урока).
Переходим к рассмотрению правила Крамера для системы трех уравнений с тремя неизвестными:
Находим главный определитель системы:
Если , то система имеет бесконечно много решений или несовместна (не имеет решений). В этом случае правило Крамера не поможет, нужно использовать метод Гаусса .
Если , то система имеет единственное решение и для нахождения корней мы должны вычислить еще три определителя:
, ,
И, наконец, ответ рассчитывается по формулам:
Как видите, случай «три на три» принципиально ничем не отличается от случая «два на два», столбец свободных членов последовательно «прогуливается» слева направо по столбцам главного определителя.
Пример 9
Решить систему по формулам Крамера.
Решение : Решим систему по формулам Крамера.
, значит, система имеет единственное решение.
Ответ : .
Собственно, здесь опять комментировать особо нечего, ввиду того, что решение проходит по готовым формулам. Но есть пара замечаний.
Бывает так, что в результате вычислений получаются «плохие» несократимые дроби, например: .
Я рекомендую следующий алгоритм «лечения». Если под рукой нет компьютера, поступаем так:
1) Возможно, допущена ошибка в вычислениях. Как только Вы столкнулись с «плохой» дробью, сразу необходимо проверить, правильно ли переписано условие . Если условие переписано без ошибок, то нужно пересчитать определители, используя разложение по другой строке (столбцу).
2) Если в результате проверки ошибок не выявлено, то вероятнее всего, допущена опечатка в условии задания. В этом случае спокойно и ВНИМАТЕЛЬНО прорешиваем задание до конца, а затем обязательно делаем проверку и оформляем ее на чистовике после решения. Конечно, проверка дробного ответа – занятие неприятное, но зато будет обезоруживающий аргумент для преподавателя, который ну очень любит ставить минус за всякую бяку вроде .
Как управляться с дробями, подробно расписано в ответе для Примера 8.
Если под рукой есть компьютер, то для проверки используйте автоматизированную программу, которую можно бесплатно скачать в самом начале урока. Кстати, выгоднее всего сразу воспользоваться программой (еще до начала решения), Вы сразу будете видеть промежуточный шаг, на котором допустили ошибку! Этот же калькулятор автоматически рассчитывает решение системы матричным методом.
Замечание второе. Время от времени встречаются системы в уравнениях которых отсутствуют некоторые переменные, например:
Здесь в первом уравнении отсутствует переменная , во втором – переменная . В таких случаях очень важно правильно и ВНИМАТЕЛЬНО записать главный определитель:
– на месте отсутствующих переменных ставятся нули.
Кстати определители с нулями рационально раскрывать по той строке (столбцу), в которой находится ноль, так как вычислений получается заметно меньше.
Пример 10
Решить систему по формулам Крамера.
Это пример для самостоятельного решения (образец чистового оформления и ответ в конце урока).
Для случая системы 4 уравнений с 4 неизвестными формулы Крамера записываются по аналогичным принципам. Живой пример можно посмотреть на уроке Свойства определителя. Понижение порядка определителя – пять определителей 4-го порядка вполне решабельны. Хотя задача уже весьма напоминает ботинок профессора на груди у студента-счастливчика.
Решение системы с помощью обратной матрицы
Метод обратной матрицы – это, по существу, частный случай матричного уравнения (см. Пример №3 указанного урока).
Для изучения данного параграфа необходимо уметь раскрывать определители, находить обратную матрицу и выполнять матричное умножение. Соответствующие ссылки будут даны по ходу объяснений.
Пример 11
Решить систему с матричным методом
Решение : Запишем систему в матричной форме:
, где
Пожалуйста, посмотрите на систему уравнений и на матрицы.
По какому принципу записываем элементы в матрицы, думаю, всем понятно. Единственный комментарий: если бы в уравнениях отсутствовали некоторые переменные, то на соответствующих местах в матрице нужно было бы поставить нули.
Обратную матрицу найдем по формуле:
, где – транспонированная матрица алгебраических дополнений соответствующих элементов матрицы .
Сначала разбираемся с определителем:
Здесь определитель раскрыт по первой строке.
Внимание! Если , то обратной матрицы не существует, и решить систему матричным методом невозможно. В этом случае система решается методом исключения неизвестных (методом Гаусса) .
Теперь нужно вычислить 9 миноров и записать их в матрицу миноров
Справка: Полезно знать смысл двойных подстрочных индексов в линейной алгебре. Первая цифра – это номер строки, в которой находится данный элемент. Вторая цифра – это номер столбца, в котором находится данный элемент:
То есть, двойной подстрочный индекс указывает, что элемент находится в первой строке, третьем столбце, а, например, элемент находится в 3 строке, 2 столбце
В ходе решения расчет миноров лучше расписать подробно, хотя, при определенном опыте их можно приноровиться считать с ошибками устно.
решаем системы линейных алгебраических уравнений (слау)
Методы Крамера и Гаусса – одни из самых популярных методов решения СЛАУ . К тому же, в ряде случаев целесообразно использовать именно конкретные методы. Сессия близка, и сейчас самое время повторить или освоить их с нуля. Сегодня разбираемся с решением методом Крамера. Ведь решение системы линейных уравнений методом Крамера – весьма полезный навык.
Системы линейных алгебраических уравнений
Система линейных алгебраических уравнений – система уравнений вида:
Набор значений x , при котором уравнения системы обращаются в тождества, называется решением системы, a и b – вещественные коэффициенты. Простенькую систему, состоящую из двух уравнений с двумя неизвестными, можно решить в уме либо выразив одну переменную через другую. Но переменных (иксов) в СЛАУ может быть гораздо больше двух, и здесь простыми школьными манипуляциями не обойтись.
Что же делать? Например, решать СЛАУ методом Крамера!
Итак, пусть система состоит из n уравнений с n неизвестными.
Такую систему можно переписать в матричном виде
Здесь A – основная матрица системы, X и B , соответственно, матрицы-столбцы неизвестных переменных и свободных членов.
Решение СЛАУ методом Крамера
Если определитель главной матрицы не равен нулю (матрица невырожденная), систему можно решать по методу Крамера.
Согласно методу Крамера, решение находится по формулам:
Здесь дельта – определитель главной матрицы, а дельта x n-ное – определитель, полученный из определителя главной матрицы путем заменой n-ного столбца на столбец свободных членов.
В этом и заключается вся суть метода Крамера. Подставляя найденные по вышеприведенным формулам значения x в искомую систему, убеждаемся в правильности (или наоборот) нашего решения.
Чтобы Вы быстрее уловили суть, приведем ниже пример подробного решения СЛАУ методом Крамера:
Даже если у Вас не получится с первого раза, не расстраивайтесь! Немного практики, и Вы начнете щелкать СЛАУ как орешки. Более того, сейчас совершенно необязательно корпеть над тетрадью, решая громоздкие выкладки и исписывая стержень. Можно легко решить СЛАУ методом Крамера в режиме онлайн, лишь подставив в готовую форму коэффициенты. Испробовать онлайн калькулятор решения методом Крамера можно, к примеру, на этом сайте .
А если система оказалась упорной и не сдается, Вы всегда можете обратиться за помощью к нашим авторам, например, чтобы . Будь в системе хоть 100 неизвестных, мы обязательно решим ее верно и точно в срок!
Метод Крамера основан на использовании определителей в решении систем линейных уравнений. Это значительно ускоряет процесс решения.
Метод Крамера может быть использован в решении системы стольких линейных уравнений,
сколько в каждом уравнении неизвестных.
Если определитель системы не равен нулю,
то метод Крамера может быть использован в решении, если же равен нулю, то не может.
Кроме того, метод Крамера может быть использован в решении систем линейных уравнений,
имеющих единственное решение.
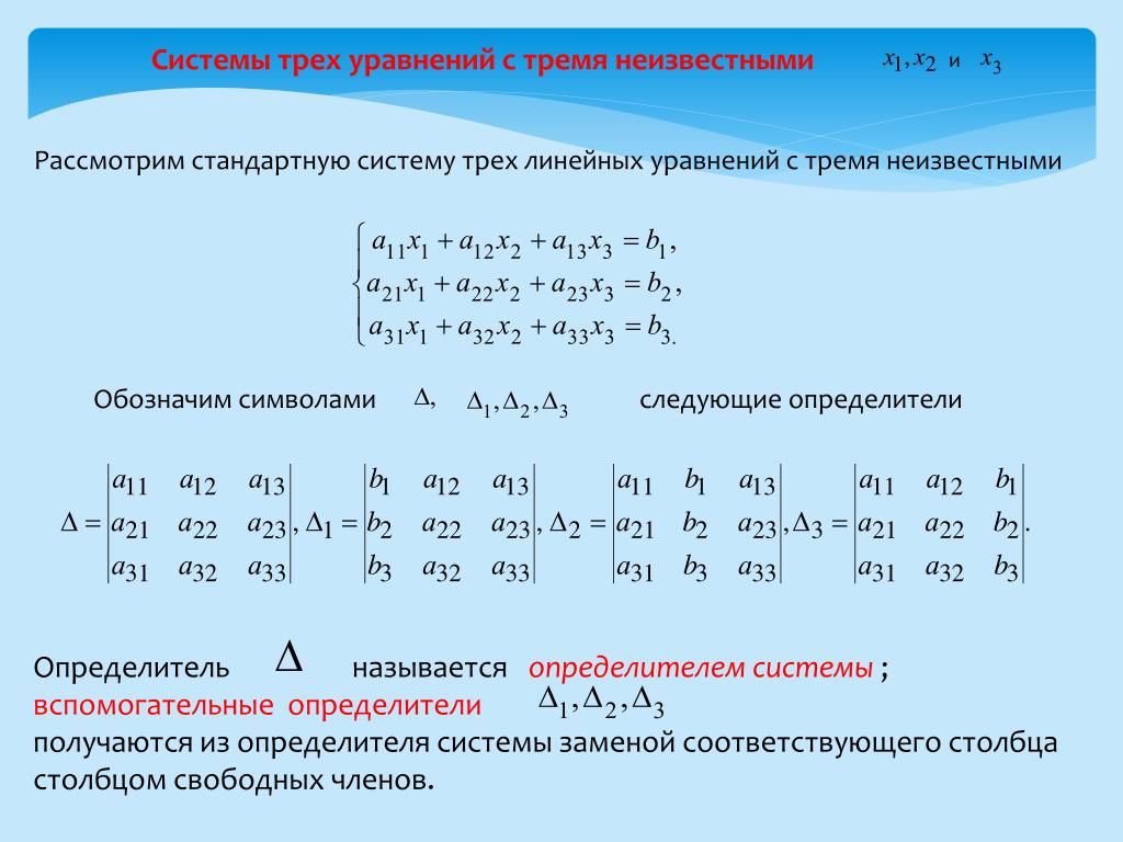
Определение . Определитель, составленный из коэффициентов при неизвестных, называется определителем системы и обозначается (дельта).
Определители
получаются путём замены коэффициентов при соответствующих неизвестных свободными членами:
;
.
Теорема Крамера . Если определитель системы отличен от нуля, то система линейных уравнений имеет одно единственное решение, причём неизвестное равно отношению определителей. В знаменателе – определитель системы, а в числителе – определитель, полученный из определителя системы путём замены коэффициентов при этом неизвестном свободными членами. Эта теорема имеет место для системы линейных уравнений любого порядка.
Пример 1. Решить систему линейных уравнений:
Согласно теореме Крамера имеем:
Итак, решение системы (2):
онлайн-калькулятором , решающим методом Крамера.
Три случая при решении систем линейных уравнений
Как явствует из теоремы Крамера , при решении системы линейных уравнений могут встретиться три случая:
Первый случай: система линейных уравнений имеет единственное решение
(система совместна и определённа)
Второй случай: система линейных уравнений имеет бесчисленное множество решений
(система совместна и неопределённа)
** ,
т.е. коэффициенты при неизвестных и свободные члены пропорциональны.
Третий случай: система линейных уравнений решений не имеет
(система несовместна)
Итак, система m линейных уравнений с n переменными называется несовместной , если у неё нет ни одного решения, и совместной , если она имеет хотя бы одно решение. Совместная система уравнений, имеющая только одно решение, называется определённой , а более одного – неопределённой .
Примеры решения систем линейных уравнений методом Крамера
Пусть дана система
.
На основании теоремы Крамера
………….
,
где
–
определитель системы. Остальные определители получим, заменяя столбец с коэффициентами соответствующей переменной (неизвестного) свободными членами:
Пример 2.
.
Следовательно, система является определённой. Для нахождения её решения вычисляем определители
По формулам Крамера находим:
Итак, (1; 0; -1) – единственное решение системы.
Для проверки решений систем уравнений 3 Х 3 и 4 Х 4 можно воспользоваться онлайн-калькулятором , решающим методом Крамера.
Если в системе линейных уравнений в одном или нескольких уравнениях отсутствуют какие-либо переменные, то в определителе соответствующие им элементы равны нулю! Таков следующий пример.
Пример 3. Решить систему линейных уравнений методом Крамера:
.
Решение. Находим определитель системы:
Посмотрите внимательно на систему уравнений и на определитель системы и повторите
ответ на вопрос, в каких случаях один или несколько элементов определителя равны нулю.
Итак,
определитель не равен нулю, следовательно, система является определённой. Для нахождения её решения вычисляем определители при неизвестных
По формулам Крамера находим:
Итак, решение системы – (2; -1; 1).
Для проверки решений систем уравнений 3 Х 3 и 4 Х 4 можно воспользоваться онлайн-калькулятором , решающим методом Крамера.
К началу страницы
Продолжаем решать системы методом Крамера вместе
Как уже говорилось, если определитель системы равен нулю, а определители при неизвестных не равны нулю, система несовместна, то есть решений не имеет. Проиллюстрируем следующим примером.
Пример 6. Решить систему линейных уравнений методом Крамера:
Решение. Находим определитель системы:
Определитель системы равен нулю, следовательно, система линейных уравнений либо несовместна и определённа, либо несовместна, то есть не имеет решений. Для уточнения вычисляем определители при неизвестных
Определители при неизвестных не равны нулю, следовательно, система несовместна, то есть
не имеет решений.
Для проверки решений систем уравнений 3 Х 3 и 4 Х 4 можно воспользоваться онлайн-калькулятором , решающим методом Крамера.
В задачах на системы линейных уравнений встречаются и такие, где кроме букв, обозначающих переменные, есть ещё и другие буквы. Эти буквы обозначают некоторое число, чаще всего действительное. На практике к таким уравнениям и системам уравнений приводят задачи на поиск общих свойств каких-либо явлений и предметов. То есть, изобрели вы какой-либо новый материал или устройство, а для описания его свойств, общих независимо от величины или количества экземпляра, нужно решить систему линейных уравнений, где вместо некоторых коэффициентов при переменных – буквы. За примерами далеко ходить не надо.
Следующий пример – на аналогичную задачу, только увеличивается количество уравнений, переменных, и букв, обозначающих некоторое действительное число.
Пример 8. Решить систему линейных уравнений методом Крамера:
Решение. Находим определитель системы:
Находим определители при неизвестных
2.
Решение систем уравнений матричным методом (при помощи обратной матрицы).
3. Метод Гаусса решения систем уравнений.
Метод Крамера.
Метод Крамера применяется для решения систем линейных алгебраических уравнений (СЛАУ ).
Формулы на примере системы из двух уравнений с двумя переменными.
Дано: Решить методом Крамера систему
Относительно переменных х и у .
Решение:
Найдем определитель матрицы, составленный из коэффициентов системы Вычисление определителей. :
Применим формулы Крамера и найдем значения переменных:
и .
Пример 1:
Решить систему уравнений:
относительно переменных х и у .
Решение:
Заменим в этом определителе первый столбец столбцом коэффициентов из правой части системы и найдем его значение:
Сделаем аналогичное действие, заменив в первом определителе второй столбец:
Применим формулы Крамера и найдем значения переменных:
и .
Ответ:
Замечание: Этим методом можно решать системы и большей размерности.
Замечание: Если получается, что , а делить на ноль нельзя, то говорят, что система не имеет единственного решения. В этом случае система имеет или бесконечно много решений или не имеет решений вообще.
Пример 2 (бесконечное количество решений):
Решить систему уравнений:
относительно переменных х и у .
Решение:
Найдем определитель матрицы, составленный из коэффициентов системы:
Решение систем методом подстановки.
Первое из уравнений системы — равенство, верное при любых значениях переменных (потому что 4 всегда равно 4). Значит, остается только одно уравнение. Это уравнение связи между переменными .
Получили, решением системы являются любые пары значений переменных, связанных между собой равенством .
Общее решение запишется так:
Частные решения можно определять выбирая произвольное значение у и вычисляя х по этому равенству связи.
и т.д.
Таких решений бесконечно много.
Ответ: общее решение
Частные решения:
Пример 3 (решений нет, система несовместна):
Решить систему уравнений:
Решение:
Найдем определитель матрицы, составленный из коэффициентов системы:
Применять формулы Крамера нельзя. Решим эту систему методом подстановки
Второе уравнение системы — равенство, неверное ни при каких значениях переменных (конечно же, так как -15 не равно 2). Если одно из уравнений системы не верно ни при каких значениях переменных, то и вся системы не имеет решений.
Ответ: решений нет
Пусть система линейных уравнений содержит столько уравнений, каково количество независимых переменных, т.е. имеет вид
Такие системы линейных уравнений называются квадратными. Определитель, составленный из коэффициентов при независимых переменных системы (1.5), называется главным определителем системы. Мы будем обозначать его греческой буквой D.
Таким образом,
. (1.6)
Если в главном определителе произвольный (j -ый) столбец, заменить столбцом свободных членов системы (1.5), то можно получить еще n вспомогательных определителей:
(j = 1, 2, …, n ). (1.7)
Правило Крамера решения квадратных систем линейных уравнений заключается в следующем. Если главный определитель D системы (1.5) отличен от нуля, то система имеет и притом единственное решение, которое можно найти по формулам:
(1.8)
Пример 1.5. Методом Крамера решить систему уравнений
.
Вычислим главный определитель системы:
Так как D¹0, то система имеет единственное решение, которое можно найти по формулам (1.8):
Таким образом,
Действия над матрицами
1. Умножение матрицы на число. Операция умножения матрицы на число определяется следующим образом.
2. Для того чтобы умножить матрицу на число, нужно все ее элементы умножить на это число.
То есть
. (1.9)
Пример 1.6. .
Сложение матриц.Данная операция вводится только для матриц одного и того же порядка.
Для того чтобы сложить две матрицы, необходимо к элементам одной матрицы прибавить соответствующие элементы другой матрицы:
(1.10)
Операция сложения матриц обладает свойствами ассоциативности и коммутативности.
Пример 1.7. .
Умножение матриц.Если число столбцов матрицы А совпадает с числом строк матрицы В , то для таких матриц вводится операция умножения:
2
Таким образом, при умножении матрицы А размерности m ´n на матрицу В размерности n ´k мы получаем матрицу С размерности m ´k . При этом элементы матрицы С вычисляются по следующим формулам:
Задача 1.8. Найти, если это возможно, произведение матриц AB и BA :
Решение. 1) Для того чтобы найти произведение AB , необходимо строки матрицы A умножить на столбцы матрицы B :
2) Произведение BA не существует, т.
к. количество столбцов матрицы B не совпадает с количеством строк матрицы A .
Обратная матрица. Решение систем линейных уравнений матричным способом
Матрица A – 1 называется обратной к квадратной матрице А , если выполнено равенство:
где через I обозначается единичная матрица того же порядка, что и матрица А :
.
Для того чтобы квадратная матрица имела обратную необходимо и достаточно, чтобы ее определитель был отличен от нуля. Обратную матрицу находят по формуле:
, (1.13)
где A ij – алгебраические дополнения к элементам a ij матрицы А (заметим, что алгебраические дополнения к строкам матрицы А располагаются в обратной матрице в виде соответствующих столбцов).
Пример 1.9. Найти обратную матрицу A – 1 к матрице
.
Обратную матрицу найдем по формуле (1.13), которая для случая n = 3 имеет вид:
.
Найдем det A = | A | = 1 × 3 × 8 + 2 × 5 × 3 + 2 × 4 × 3 – 3 × 3 × 3 – 1 × 5 × 4 – 2 × 2 × 8 = 24 + 30 + 24 – 27 – 20 – 32 = – 1.
Так как определитель исходной матрицы отличен от нуля, то обратная матрица существует.
1) Найдем алгебраические дополнения A ij :
Для удобства нахождения обратной матрицы, алгебраические дополнения к строкам исходной матрицы мы расположили в соответствующие столбцы.
Из полученных алгебраических дополнений составим новую матрицу и разделим ее на определитель det A . Таким образом, мы получим обратную матрицу:
Квадратные системы линейных уравнений с отличным от нуля главным определителем можно решать с помощью обратной матрицы. Для этого систему (1.5) записывают в матричном виде:
где
Умножая обе части равенства (1.14) слева на A – 1 , мы получим решение системы:
, откуда
Таким образом, для того чтобы найти решение квадратной системы, нужно найти обратную матрицу к основной матрице системы и умножить ее справа на матрицу-столбец свободных членов.
Задача 1.10. Решить систему линейных уравнений
с помощью обратной матрицы.
Решение. Запишем систему в матричном виде: ,
где – основная матрица системы, – столбец неизвестных и – столбец свободных членов. Так как главный определитель системы , то основная матрица системы А имеет обратную матрицу А -1 . Для нахождения обратной матрицы А -1 , вычислим алгебраические дополнения ко всем элементам матрицы А :
Из полученных чисел составим матрицу (причем алгебраические дополнения к строкам матрицы А запишем в соответствующие столбцы) и разделим ее на определитель D. Таким образом, мы нашли обратную матрицу:
Решение системы находим по формуле (1.15):
Таким образом,
Решение систем линейных уравнений методом обыкновенных жордановых исключений
Пусть дана произвольная (не обязательно квадратная) система линейных уравнений:
(1.16)
Требуется найти решение системы, т.е. такой набор переменных , который удовлетворяет всем равенствам системы (1.16). В общем случае система (1.
16) может иметь не только одно решение, но и бесчисленное множество решений. Она может так же вообще не иметь решений.
При решении подобных задач используется хорошо известный из школьного курса метод исключения неизвестных, который еще называется методом обыкновенных жордановых исключений. Суть данного метода заключается в том, что в одном из уравнений системы (1.16) одна из переменных выражается через другие переменные. Затем эта переменная подставляется в другие уравнения системы. В результате получается система, содержащая на одно уравнение и на одну переменную меньше, чем исходная система. Уравнение, из которого выражалась переменная, запоминается.
Этот процесс повторяется до тех пор, пока в системе не останется одно последнее уравнение. В процессе исключения неизвестных некоторые уравнения могут превратиться в верные тождества, например . Такие уравнения из системы исключаются, так как они выполняются при любых значениях переменных и, следовательно, не оказывают влияния на решение системы.
Если в процессе исключения неизвестных хотя бы одно уравнение становится равенством, которое не может выполняться ни при каких значениях переменных (например ), то мы делаем вывод, что система не имеет решения.
Если в ходе решения противоречивых уравнений не возникло, то из последнего уравнения находится одна из оставшихся в нем переменных. Если в последнем уравнении осталась только одна переменная, то она выражается числом. Если в последнем уравнении остаются еще и другие переменные, то они считаются параметрами, и выраженная через них переменная будет функцией этих параметров. Затем совершается так называемый «обратный ход». Найденную переменную подставляют в последнее запомненное уравнение и находят вторую переменную. Затем две найденные переменные подставляют в предпоследнее запомненное уравнение и находят третью переменную, и так далее, вплоть до первого запомненного уравнения.
В результате мы получаем решение системы. Данное решение будет являться единственным, если найденные переменные будут числами.
Если же первая найденная переменная, а затем и все остальные будут зависеть от параметров, то система будет иметь бесчисленное множество решений (каждому набору параметров соответствует новое решение). Формулы, позволяющие найти решение системы в зависимости от того или иного набора параметров, называются общим решением системы.
Пример 1.11.
x
После запоминания первого уравнения и приведения подобных членов во втором и третьем уравнении мы приходим к системе:
Выразим y из второго уравнения и подставим его в первое уравнение:
Запомним второе уравнение, а из первого найдем z :
Совершая обратный ход, последовательно найдем y и z . Для этого сначала подставим в последнее запомненное уравнение , откуда найдем y :
.
Затем подставим и в первое запомненное уравнение , откуда найдем x :
Задача 1.12. Решить систему линейных уравнений методом исключения неизвестных:
.
(1.17)
Решение. Выразим из первого уравнения переменную x и подставим ее во второе и третье уравнения:
.
Запомним первое уравнение
В данной системе первое и второе уравнения противоречат друг другу. Действительно, выражая y , получим, что 14 = 17. Данное равенство не выполняется, ни при каких значениях переменных x , y , и z . Следовательно, система (1.17) несовместна, т.е. не имеет решения.
Читателям предлагаем самостоятельно проверить, что главный определитель исходной системы (1.17) равен нулю.
Рассмотрим систему, отличающуюся от системы (1.17) всего лишь одним свободным членом.
Задача 1.13. Решить систему линейных уравнений методом исключения неизвестных:
. (1.18)
Решение. Как и прежде, выразим из первого уравнения переменную x и подставим ее во второе и третье уравнения:
.
Запомним первое уравнение и приведем подобные члены во втором и третьем уравнении.
Мы приходим к системе:
Выражая y из первого уравнения и подставляя его во второе уравнение , мы получим тождество 14 = 14, которое не влияет на решение системы, и, следовательно, его можно из системы исключить.
В последнем запомненном равенстве переменную z будем считать параметром. Полагаем . Тогда
Подставим y и z в первое запомненное равенство и найдем x :
.
Таким образом, система (1.18) имеет бесчисленное множество решений, причем любое решение можно найти по формулам (1.19), выбирая произвольное значение параметра t :
(1.19)
Так решениями системы, например, являются следующие наборы переменных (1; 2; 0), (2; 26; 14) и т. д. Формулы (1.19) выражают общее (любое) решение системы (1.18).
В том случае, когда исходная система (1.16) имеет достаточно большое количество уравнений и неизвестных, указанный метод обыкновенных жордановых исключений представляется громоздким. Однако это не так.
Достаточно вывести алгоритм пересчета коэффициентов системы при одном шаге в общем виде и оформить решение задачи в виде специальных жордановых таблиц.
Пусть дана система линейных форм (уравнений):
, (1.20)
где x j – независимые (искомые) переменные, a ij – постоянные коэффициенты
(i = 1, 2,…, m ; j = 1, 2,…, n ). Правые части системы y i (i = 1, 2,…, m ) могут быть как переменными (зависимыми), так и константами. Требуется найти решений данной системы методом исключения неизвестных.
Рассмотрим следующую операцию, называемую в дальнейшем «одним шагом обыкновенных жордановых исключений». Из произвольного (r -го) равенства выразим произвольную переменную (x s ) и подставим во все остальные равенства. Разумеется, это возможно только в том случае, когда a rs ¹ 0. Коэффициент a rs называется разрешающим (иногда направляющим или главным) элементом.
Мы получим следующую систему:
.
(1.21)
Из s -го равенства системы (1.21) мы впоследствии найдем переменную x s (после того, как будут найдены остальные переменные). S -я строка запоминается и в дальнейшем из системы исключается. Оставшаяся система будет содержать на одно уравнение и на одну независимую переменную меньше, чем исходная система.
Вычислим коэффициенты полученной системы (1.21) через коэффициенты исходной системы (1.20). Начнем с r -го уравнения, которое после выражения переменной x s через остальные переменные будет выглядеть следующим образом:
Таким образом, новые коэффициенты r -го уравнения вычисляются по следующим формулам:
(1.23)
Вычислим теперь новые коэффициенты b ij (i ¹ r ) произвольного уравнения. Для этого подставим выраженную в (1.22) переменную x s в i -е уравнение системы (1.20):
После приведения подобных членов, получим:
(1.24)
Из равенства (1.24) получим формулы, по которым вычисляются остальные коэффициенты системы (1.
21) (за исключением r -го уравнения):
(1.25)
Преобразование систем линейных уравнений методом обыкновенных жордановых исключений оформляется в виде таблиц (матриц). Эти таблицы получили название «жордановых».
Так, задаче (1.20) ставится в соответствие следующая жорданова таблица:
Таблица 1.1
| x 1 | x 2 | … | x j | … | x s | … | x n | |
| y 1 = | a 11 | a 12 | a 1j | a 1s | a 1n | |||
| ………………………………………………………………….. | ||||||||
| y i = | a i 1 | a i 2 | a ij | a is | a in | |||
| ………………………………………………………………….. | ||||||||
| y r = | a r 1 | a r 2 | a rj | a rs | a rn | |||
………………………………………………………………….![]() | ||||||||
| y n = | a m 1 | a m 2 | a mj | a ms | a mn |
Жорданова таблица 1.1 содержит левый заглавный столбец, в который записывают правые части системы (1.20) и верхнюю заглавную строку, в которую записывают независимые переменные.
Остальные элементы таблицы образуют основную матрицу коэффициентов системы (1.20). Если умножить матрицу А на матрицу , состоящую из элементов верхней заглавной строки, то получится матрица , состоящая из элементов левого заглавного столбца. То есть, по существу, жорданова таблица это матричная форма записи системы линейных уравнений: . Системе (1.21) при этом соответствует следующая жорданова таблица:
Таблица 1.2
| x 1 | x 2 | … | x j | … | y r | … | x n | |
| y 1 = | b 11 | b 12 | b 1 j | b 1 s | b 1 n | |||
…………………………………………………………………. . | ||||||||
| y i = | b i 1 | b i 2 | b ij | b is | b in | |||
| ………………………………………………………………….. | ||||||||
| x s = | b r 1 | b r 2 | b rj | b rs | b rn | |||
| …………………………………………………………………. | ||||||||
| y n = | b m 1 | b m 2 | b mj | b ms | b mn |
Разрешающий элемент a rs мы будем выделять жирным шрифтом. Напомним, что для осуществления одного шага жордановых исключений разрешающий элемент должен быть отличен от нуля. Строку таблицы, содержащую разрешающий элемент, называют разрешающей строкой. Столбец, содержащий разрешающий элемент, называют разрешающим столбцом.
При переходе от данной таблицы к следующей таблице одна переменная (x s ) из верней заглавной строки таблицы перемещается в левый заглавный столбец и, наоборот, один из свободных членов системы (y r ) из левого заглавного столбца таблицы перемещается в верхнюю заглавную строку.
Опишем алгоритм пересчета коэффициентов при переходе от жордановой таблицы (1.1) к таблице (1.2), вытекающий из формул (1.23) и (1.25).
1. Разрешающий элемент заменяется обратным числом:
2. Остальные элементы разрешающей строки делятся на разрешающий элемент и изменяют знак на противоположный:
3. Остальные элементы разрешающего столбца делятся на разрешающий элемент:
4. Элементы, не попавшие в разрешающую строку и разрешающий столбец, пересчитываются по формулам:
Последняя формула легко запоминается, если заметить, что элементы, составляющие дробь , находятся на пересечении i -ой и r -ой строк и j -го и s -го столбцов (разрешающей строки, разрешающего столбца и той строки и столбца, на пересечении которых находится пересчитываемый элемент).
Точнее, при запоминании формулы можно использовать следующую диаграмму:
Совершая первый шаг жордановых исключений, в качестве разрешающего элемента можно выбрать любой элемент таблицы 1.3, расположенный в столбцах x 1 ,…, x 5 (все указанные элементы не равны нулю). Не следует только выбирать разрешающий элемент в последнем столбце, т.к. требуется находить независимые переменные x 1 ,…, x 5 . Выбираем, например, коэффициент 1 при переменной x 3 в третьей строке таблицы 1.3 (разрешающий элемент показан жирным шрифтом). При переходе к таблице 1.4 переменная x 3 из верхней заглавной строки меняется местами с константой 0 левого заглавного столбца (третья строка). При этом переменная x 3 выражается через остальные переменные.
Строку x 3 (табл.1.4) можно, предварительно запомнив, исключить из таблицы 1.4. Из таблицы 1.4 исключается так же третий столбец с нулем в верхней заглавной строке.
Дело в том, что независимо от коэффициентов данного столбца b i 3 все соответствующие ему слагаемые каждого уравнения 0·b i 3 системы будут равны нулю. Поэтому указанные коэффициенты можно не вычислять. Исключив одну переменную x 3 и запомнив одно из уравнений, мы приходим к системе, соответствующей таблице 1.4 (с вычеркнутой строкой x 3). Выбирая в таблице 1.4 в качестве разрешающего элемента b 14 = -5, переходим к таблице 1.5. В таблице 1.5 запоминаем первую строку и исключаем ее из таблицы вместе с четвертым столбцом (с нулем наверху).
Таблица 1.5 Таблица 1.6
Из последней таблицы 1.7 находим: x 1 = – 3 + 2x 5 .
Последовательно подставляя уже найденные переменные в запомненные строки, находим остальные переменные:
Таким образом, система имеет бесчисленное множество решений. Переменной x 5 , можно придавать произвольные значения. Данная переменная выступает в роли параметра x 5 = t. Мы доказали совместность системы и нашли ее общее решение:
x 1 = – 3 + 2t
x 2 = – 1 – 3t
x 3 = – 2 + 4t .
(1.27)
x 4 = 4 + 5t
x 5 = t
Придавая параметру t различные значения, мы получим бесчисленное множество решений исходной системы. Так, например, решением системы является следующий набор переменных (- 3; – 1; – 2; 4; 0).
Калькулятор системы методом крамера. Метод крамера решения систем линейных уравнений
Метод Крамера основан на использовании определителей в решении систем линейных уравнений. Это значительно ускоряет процесс решения.
Метод Крамера может быть использован в решении системы стольких линейных уравнений, сколько в каждом уравнении неизвестных. Если определитель системы не равен нулю, то метод Крамера может быть использован в решении, если же равен нулю, то не может. Кроме того, метод Крамера может быть использован в решении систем линейных уравнений, имеющих единственное решение.
Определение . Определитель, составленный из коэффициентов при неизвестных, называется определителем системы и обозначается (дельта).
Определители
получаются путём замены коэффициентов при соответствующих неизвестных свободными членами:
;
.
Теорема Крамера . Если определитель системы отличен от нуля, то система линейных уравнений имеет одно единственное решение, причём неизвестное равно отношению определителей. В знаменателе – определитель системы, а в числителе – определитель, полученный из определителя системы путём замены коэффициентов при этом неизвестном свободными членами. Эта теорема имеет место для системы линейных уравнений любого порядка.
Пример 1. Решить систему линейных уравнений:
Согласно теореме Крамера имеем:
Итак, решение системы (2):
онлайн-калькулятором , решающим методом Крамера.
Три случая при решении систем линейных уравнений
Как явствует из теоремы Крамера , при решении системы линейных уравнений могут встретиться три случая:
Первый случай: система линейных уравнений имеет единственное решение
(система совместна и определённа)
Второй случай: система линейных уравнений имеет бесчисленное множество решений
(система совместна и неопределённа)
** ,
т.
е. коэффициенты при неизвестных и свободные члены пропорциональны.
Третий случай: система линейных уравнений решений не имеет
(система несовместна)
Итак, система m линейных уравнений с n переменными называется несовместной , если у неё нет ни одного решения, и совместной , если она имеет хотя бы одно решение. Совместная система уравнений, имеющая только одно решение, называется определённой , а более одного – неопределённой .
Примеры решения систем линейных уравнений методом Крамера
Пусть дана система
.
На основании теоремы Крамера
………….
,
где
–
определитель системы. Остальные определители получим, заменяя столбец с коэффициентами соответствующей переменной (неизвестного) свободными членами:
Пример 2.
Следовательно, система является определённой. Для нахождения её решения вычисляем определители
По формулам Крамера находим:
Итак, (1; 0; -1) – единственное решение системы.
Для проверки решений систем уравнений 3 Х 3 и 4 Х 4 можно воспользоваться онлайн-калькулятором , решающим методом Крамера.
Если в системе линейных уравнений в одном или нескольких уравнениях отсутствуют какие-либо переменные, то в определителе соответствующие им элементы равны нулю! Таков следующий пример.
Пример 3. Решить систему линейных уравнений методом Крамера:
.
Решение. Находим определитель системы:
Посмотрите внимательно на систему уравнений и на определитель системы и повторите ответ на вопрос, в каких случаях один или несколько элементов определителя равны нулю. Итак, определитель не равен нулю, следовательно, система является определённой. Для нахождения её решения вычисляем определители при неизвестных
По формулам Крамера находим:
Итак, решение системы – (2; -1; 1).
Для проверки решений систем уравнений 3 Х 3 и 4 Х 4 можно воспользоваться онлайн-калькулятором , решающим методом Крамера.
К началу страницы
Продолжаем решать системы методом Крамера вместе
Как уже говорилось, если определитель системы равен нулю, а определители при неизвестных не равны нулю, система несовместна, то есть решений не имеет. Проиллюстрируем следующим примером.
Пример 6. Решить систему линейных уравнений методом Крамера:
Решение. Находим определитель системы:
Определитель системы равен нулю, следовательно, система линейных уравнений либо несовместна и определённа, либо несовместна, то есть не имеет решений. Для уточнения вычисляем определители при неизвестных
Определители при неизвестных не равны нулю, следовательно, система несовместна, то есть не имеет решений.
Для проверки решений систем уравнений 3 Х 3 и 4 Х 4 можно воспользоваться онлайн-калькулятором , решающим методом Крамера.
В задачах на системы линейных уравнений встречаются и такие, где кроме букв, обозначающих
переменные, есть ещё и другие буквы.
Эти буквы обозначают некоторое число, чаще всего действительное.
На практике к таким уравнениям и системам уравнений приводят задачи на поиск общих свойств каких-либо явлений и предметов.
То есть, изобрели вы какой-либо новый материал или устройство, а для описания его свойств, общих независимо от величины или количества
экземпляра, нужно решить систему линейных уравнений, где вместо некоторых коэффициентов при переменных – буквы. За примерами далеко
ходить не надо.
Следующий пример – на аналогичную задачу, только увеличивается количество уравнений, переменных, и букв, обозначающих некоторое действительное число.
Пример 8. Решить систему линейных уравнений методом Крамера:
Решение. Находим определитель системы:
Находим определители при неизвестных
2. Решение систем уравнений матричным методом (при помощи обратной матрицы).
3. Метод Гаусса решения систем уравнений.
Метод Крамера.
Метод Крамера применяется для решения систем линейных алгебраических уравнений (СЛАУ ).
Формулы на примере системы из двух уравнений с двумя переменными.
Дано: Решить методом Крамера систему
Относительно переменных х и у .
Решение:
Найдем определитель матрицы, составленный из коэффициентов системы Вычисление определителей. :
Применим формулы Крамера и найдем значения переменных:
и .
Пример 1:
Решить систему уравнений:
относительно переменных х и у .
Решение:
Заменим в этом определителе первый столбец столбцом коэффициентов из правой части системы и найдем его значение:
Сделаем аналогичное действие, заменив в первом определителе второй столбец:
Применим формулы Крамера и найдем значения переменных:
и .
Ответ:
Замечание: Этим методом можно решать системы и большей размерности.
Замечание: Если получается, что , а делить на ноль нельзя, то говорят, что система не имеет единственного решения.
В этом случае система имеет или бесконечно много решений или не имеет решений вообще.
Пример 2 (бесконечное количество решений):
Решить систему уравнений:
относительно переменных х и у .
Решение:
Найдем определитель матрицы, составленный из коэффициентов системы:
Решение систем методом подстановки.
Первое из уравнений системы — равенство, верное при любых значениях переменных (потому что 4 всегда равно 4). Значит, остается только одно уравнение. Это уравнение связи между переменными .
Получили, решением системы являются любые пары значений переменных, связанных между собой равенством .
Общее решение запишется так:
Частные решения можно определять выбирая произвольное значение у и вычисляя х по этому равенству связи.
и т.д.
Таких решений бесконечно много.
Ответ: общее решение
Частные решения:
Пример 3 (решений нет, система несовместна):
Решить систему уравнений:
Решение:
Найдем определитель матрицы, составленный из коэффициентов системы:
Применять формулы Крамера нельзя.
Решим эту систему методом подстановки
Второе уравнение системы — равенство, неверное ни при каких значениях переменных (конечно же, так как -15 не равно 2). Если одно из уравнений системы не верно ни при каких значениях переменных, то и вся системы не имеет решений.
Ответ: решений нет
В первой части мы рассмотрели немного теоретического материала, метод подстановки, а также метод почленного сложения уравнений системы. Всем, кто зашел на сайт через эту страницу рекомендую ознакомиться с первой частью. Возможно, некоторым посетителям покажется материал слишком простым, но по ходу решения систем линейных уравнений я сделал ряд очень важных замечаний и выводов, касающихся решения математических задач в целом.
А сейчас мы разберём правило Крамера, а также решение системы линейных уравнений с помощью обратной матрицы (матричный метод). Все материалы изложены просто, подробно и понятно, практически все читатели смогут научиться решать системы вышеуказанными способами.
Сначала мы подробно рассмотрим правило Крамера для системы двух линейных уравнений с двумя неизвестными. Зачем? – Ведь простейшую систему можно решить школьным методом, методом почленного сложения!
Дело в том, что пусть иногда, но встречается такое задание – решить систему двух линейных уравнений с двумя неизвестными по формулам Крамера. Во-вторых, более простой пример поможет понять, как использовать правило Крамера для более сложного случая – системы трех уравнений с тремя неизвестными.
Кроме того, существуют системы линейных уравнений с двумя переменными, которые целесообразно решать именно по правилу Крамера!
Рассмотрим систему уравнений
На первом шаге вычислим определитель , его называют главным определителем системы .
метод Гаусса .
Если , то система имеет единственное решение, и для нахождения корней мы должны вычислить еще два определителя:
и
На практике вышеуказанные определители также могут обозначаться латинской буквой .
Корни уравнения находим по формулам:
,
Пример 7
Решить систему линейных уравнений
Решение : Мы видим, что коэффициенты уравнения достаточно велики, в правой части присутствуют десятичные дроби с запятой. Запятая – довольно редкий гость в практических заданиях по математике, эту систему я взял из эконометрической задачи.
Как решить такую систему? Можно попытаться выразить одну переменную через другую, но в этом случае наверняка получатся страшные навороченные дроби, с которыми крайне неудобно работать, да и оформление решения будет выглядеть просто ужасно. Можно умножить второе уравнение на 6 и провести почленное вычитание, но и здесь возникнут те же самые дроби.
Что делать? В подобных случаях и приходят на помощь формулы Крамера.
;
;
Ответ : ,
Оба корня обладают бесконечными хвостами, и найдены приближенно, что вполне приемлемо (и даже обыденно) для задач эконометрики.
Комментарии здесь не нужны, поскольку задание решается по готовым формулам, однако, есть один нюанс.
Когда используете данный метод, обязательным фрагментом оформления задания является следующий фрагмент: «, значит, система имеет единственное решение» . В противном случае рецензент может Вас наказать за неуважение к теореме Крамера.
Совсем не лишней будет проверка, которую удобно провести на калькуляторе: подставляем приближенные значения в левую часть каждого уравнения системы. В результате с небольшой погрешностью должны получиться числа, которые находятся в правых частях.
Пример 8
Ответ представить в обыкновенных неправильных дробях. Сделать проверку.
Это пример для самостоятельного решения (пример чистового оформления и ответ в конце урока).
Переходим к рассмотрению правила Крамера для системы трех уравнений с тремя неизвестными:
Находим главный определитель системы:
Если , то система имеет бесконечно много решений или несовместна (не имеет решений). В этом случае правило Крамера не поможет, нужно использовать метод Гаусса .
Если , то система имеет единственное решение и для нахождения корней мы должны вычислить еще три определителя:
, ,
И, наконец, ответ рассчитывается по формулам:
Как видите, случай «три на три» принципиально ничем не отличается от случая «два на два», столбец свободных членов последовательно «прогуливается» слева направо по столбцам главного определителя.
Пример 9
Решить систему по формулам Крамера.
Решение : Решим систему по формулам Крамера.
, значит, система имеет единственное решение.
Ответ : .
Собственно, здесь опять комментировать особо нечего, ввиду того, что решение проходит по готовым формулам. Но есть пара замечаний.
Бывает так, что в результате вычислений получаются «плохие» несократимые дроби, например: .
Я рекомендую следующий алгоритм «лечения». Если под рукой нет компьютера, поступаем так:
1) Возможно, допущена ошибка в вычислениях.
Как только Вы столкнулись с «плохой» дробью, сразу необходимо проверить, правильно ли переписано условие . Если условие переписано без ошибок, то нужно пересчитать определители, используя разложение по другой строке (столбцу).
2) Если в результате проверки ошибок не выявлено, то вероятнее всего, допущена опечатка в условии задания. В этом случае спокойно и ВНИМАТЕЛЬНО прорешиваем задание до конца, а затем обязательно делаем проверку и оформляем ее на чистовике после решения. Конечно, проверка дробного ответа – занятие неприятное, но зато будет обезоруживающий аргумент для преподавателя, который ну очень любит ставить минус за всякую бяку вроде . Как управляться с дробями, подробно расписано в ответе для Примера 8.
Если под рукой есть компьютер, то для проверки используйте автоматизированную программу, которую можно бесплатно скачать в самом начале урока. Кстати, выгоднее всего сразу воспользоваться программой (еще до начала решения), Вы сразу будете видеть промежуточный шаг, на котором допустили ошибку! Этот же калькулятор автоматически рассчитывает решение системы матричным методом.
Замечание второе. Время от времени встречаются системы в уравнениях которых отсутствуют некоторые переменные, например:
Здесь в первом уравнении отсутствует переменная , во втором – переменная . В таких случаях очень важно правильно и ВНИМАТЕЛЬНО записать главный определитель:
– на месте отсутствующих переменных ставятся нули.
Кстати определители с нулями рационально раскрывать по той строке (столбцу), в которой находится ноль, так как вычислений получается заметно меньше.
Пример 10
Решить систему по формулам Крамера.
Это пример для самостоятельного решения (образец чистового оформления и ответ в конце урока).
Для случая системы 4 уравнений с 4 неизвестными формулы Крамера записываются по аналогичным принципам. Живой пример можно посмотреть на уроке Свойства определителя. Понижение порядка определителя – пять определителей 4-го порядка вполне решабельны. Хотя задача уже весьма напоминает ботинок профессора на груди у студента-счастливчика.
Метод обратной матрицы – это, по существу, частный случай матричного уравнения (см. Пример №3 указанного урока).
Для изучения данного параграфа необходимо уметь раскрывать определители, находить обратную матрицу и выполнять матричное умножение. Соответствующие ссылки будут даны по ходу объяснений.
Пример 11
Решить систему с матричным методом
Решение : Запишем систему в матричной форме:
, где
Пожалуйста, посмотрите на систему уравнений и на матрицы. По какому принципу записываем элементы в матрицы, думаю, всем понятно. Единственный комментарий: если бы в уравнениях отсутствовали некоторые переменные, то на соответствующих местах в матрице нужно было бы поставить нули.
Обратную матрицу найдем по формуле:
, где – транспонированная матрица алгебраических дополнений соответствующих элементов матрицы .
Сначала разбираемся с определителем:
Здесь определитель раскрыт по первой строке.
Внимание! Если , то обратной матрицы не существует, и решить систему матричным методом невозможно. В этом случае система решается методом исключения неизвестных (методом Гаусса) .
Теперь нужно вычислить 9 миноров и записать их в матрицу миноров
Справка: Полезно знать смысл двойных подстрочных индексов в линейной алгебре. Первая цифра – это номер строки, в которой находится данный элемент. Вторая цифра – это номер столбца, в котором находится данный элемент:
То есть, двойной подстрочный индекс указывает, что элемент находится в первой строке, третьем столбце, а, например, элемент находится в 3 строке, 2 столбце
Для того чтобы освоить данный параграф Вы должны уметь раскрывать определители «два на два» и «три на три». Если с определителями плохо, пожалуйста, изучите урок Как вычислить определитель?
Сначала мы подробно рассмотрим правило Крамера для системы двух линейных уравнений с двумя неизвестными. Зачем? – Ведь простейшую систему можно решить школьным методом, методом почленного сложения!
Дело в том, что пусть иногда, но встречается такое задание – решить систему двух линейных уравнений с двумя неизвестными по формулам Крамера.
Во-вторых, более простой пример поможет понять, как использовать правило Крамера для более сложного случая – системы трех уравнений с тремя неизвестными.
Кроме того, существуют системы линейных уравнений с двумя переменными, которые целесообразно решать именно по правилу Крамера!
Рассмотрим систему уравнений
На первом шаге вычислим определитель , его называют главным определителем системы .
метод Гаусса .
Если , то система имеет единственное решение, и для нахождения корней мы должны вычислить еще два определителя:
и
На практике вышеуказанные определители также могут обозначаться латинской буквой .
Корни уравнения находим по формулам:
,
Пример 7
Решить систему линейных уравнений
Решение : Мы видим, что коэффициенты уравнения достаточно велики, в правой части присутствуют десятичные дроби с запятой. Запятая – довольно редкий гость в практических заданиях по математике, эту систему я взял из эконометрической задачи.
Как решить такую систему? Можно попытаться выразить одну переменную через другую, но в этом случае наверняка получатся страшные навороченные дроби, с которыми крайне неудобно работать, да и оформление решения будет выглядеть просто ужасно. Можно умножить второе уравнение на 6 и провести почленное вычитание, но и здесь возникнут те же самые дроби.
Что делать? В подобных случаях и приходят на помощь формулы Крамера.
;
;
Ответ : ,
Оба корня обладают бесконечными хвостами, и найдены приближенно, что вполне приемлемо (и даже обыденно) для задач эконометрики.
Комментарии здесь не нужны, поскольку задание решается по готовым формулам, однако, есть один нюанс. Когда используете данный метод, обязательным фрагментом оформления задания является следующий фрагмент: «, значит, система имеет единственное решение» . В противном случае рецензент может Вас наказать за неуважение к теореме Крамера.
Совсем не лишней будет проверка, которую удобно провести на калькуляторе: подставляем приближенные значения в левую часть каждого уравнения системы.
В результате с небольшой погрешностью должны получиться числа, которые находятся в правых частях.
Пример 8
Ответ представить в обыкновенных неправильных дробях. Сделать проверку.
Это пример для самостоятельного решения (пример чистового оформления и ответ в конце урока).
Переходим к рассмотрению правила Крамера для системы трех уравнений с тремя неизвестными:
Находим главный определитель системы:
Если , то система имеет бесконечно много решений или несовместна (не имеет решений). В этом случае правило Крамера не поможет, нужно использовать метод Гаусса .
Если , то система имеет единственное решение и для нахождения корней мы должны вычислить еще три определителя:
, ,
И, наконец, ответ рассчитывается по формулам:
Как видите, случай «три на три» принципиально ничем не отличается от случая «два на два», столбец свободных членов последовательно «прогуливается» слева направо по столбцам главного определителя.
Пример 9
Решить систему по формулам Крамера.
Решение : Решим систему по формулам Крамера.
, значит, система имеет единственное решение.
Ответ : .
Собственно, здесь опять комментировать особо нечего, ввиду того, что решение проходит по готовым формулам. Но есть пара замечаний.
Бывает так, что в результате вычислений получаются «плохие» несократимые дроби, например: .
Я рекомендую следующий алгоритм «лечения». Если под рукой нет компьютера, поступаем так:
1) Возможно, допущена ошибка в вычислениях. Как только Вы столкнулись с «плохой» дробью, сразу необходимо проверить, правильно ли переписано условие . Если условие переписано без ошибок, то нужно пересчитать определители, используя разложение по другой строке (столбцу).
2) Если в результате проверки ошибок не выявлено, то вероятнее всего, допущена опечатка в условии задания. В этом случае спокойно и ВНИМАТЕЛЬНО прорешиваем задание до конца, а затем обязательно делаем проверку и оформляем ее на чистовике после решения.
Конечно, проверка дробного ответа – занятие неприятное, но зато будет обезоруживающий аргумент для преподавателя, который ну очень любит ставить минус за всякую бяку вроде . Как управляться с дробями, подробно расписано в ответе для Примера 8.
Если под рукой есть компьютер, то для проверки используйте автоматизированную программу, которую можно бесплатно скачать в самом начале урока. Кстати, выгоднее всего сразу воспользоваться программой (еще до начала решения), Вы сразу будете видеть промежуточный шаг, на котором допустили ошибку! Этот же калькулятор автоматически рассчитывает решение системы матричным методом.
Замечание второе. Время от времени встречаются системы в уравнениях которых отсутствуют некоторые переменные, например:
Здесь в первом уравнении отсутствует переменная , во втором – переменная . В таких случаях очень важно правильно и ВНИМАТЕЛЬНО записать главный определитель:
– на месте отсутствующих переменных ставятся нули.
Кстати определители с нулями рационально раскрывать по той строке (столбцу), в которой находится ноль, так как вычислений получается заметно меньше.
Пример 10
Решить систему по формулам Крамера.
Это пример для самостоятельного решения (образец чистового оформления и ответ в конце урока).
Для случая системы 4 уравнений с 4 неизвестными формулы Крамера записываются по аналогичным принципам. Живой пример можно посмотреть на уроке Свойства определителя. Понижение порядка определителя – пять определителей 4-го порядка вполне решабельны. Хотя задача уже весьма напоминает ботинок профессора на груди у студента-счастливчика.
Решение системы с помощью обратной матрицы
Метод обратной матрицы – это, по существу, частный случай матричного уравнения (см. Пример №3 указанного урока).
Для изучения данного параграфа необходимо уметь раскрывать определители, находить обратную матрицу и выполнять матричное умножение. Соответствующие ссылки будут даны по ходу объяснений.
Пример 11
Решить систему с матричным методом
Решение : Запишем систему в матричной форме:
, где
Пожалуйста, посмотрите на систему уравнений и на матрицы.
По какому принципу записываем элементы в матрицы, думаю, всем понятно. Единственный комментарий: если бы в уравнениях отсутствовали некоторые переменные, то на соответствующих местах в матрице нужно было бы поставить нули.
Обратную матрицу найдем по формуле:
, где – транспонированная матрица алгебраических дополнений соответствующих элементов матрицы .
Сначала разбираемся с определителем:
Здесь определитель раскрыт по первой строке.
Внимание! Если , то обратной матрицы не существует, и решить систему матричным методом невозможно. В этом случае система решается методом исключения неизвестных (методом Гаусса) .
Теперь нужно вычислить 9 миноров и записать их в матрицу миноров
Справка: Полезно знать смысл двойных подстрочных индексов в линейной алгебре. Первая цифра – это номер строки, в которой находится данный элемент. Вторая цифра – это номер столбца, в котором находится данный элемент:
То есть, двойной подстрочный индекс указывает, что элемент находится в первой строке, третьем столбце, а, например, элемент находится в 3 строке, 2 столбце
В ходе решения расчет миноров лучше расписать подробно, хотя, при определенном опыте их можно приноровиться считать с ошибками устно.
Метод Крамера применяется для решения систем линейных алгебраических уравнений (СЛАУ), в которых число неизвестных переменных равно числу уравнений и определитель основной матрицы отличен от нуля. В этой статье мы разберем как по методу Крамера находятся неизвестные переменные и получим формулы. После этого перейдем к примерам и подробно опишем решение систем линейных алгебраических уравнений методом Крамера.
Навигация по странице.
Метод Крамера – вывод формул.
Пусть нам требуется решить систему линейных уравнений вида
Где x 1 , x 2 , …, x n – неизвестные переменные, a i j , i = 1, 2, …, n, j = 1, 2, …, n – числовые коэффициенты, b 1 , b 2 , …, b n – свободные члены. Решением СЛАУ называется такой набор значений x 1 , x 2 , …, x n при которых все уравнения системы обращаются в тождества.
В матричном виде эта система может быть записана как A ⋅ X = B
, где – основная матрица системы, ее элементами являются коэффициенты при неизвестных переменных, – матрица – столбец свободных членов, а – матрица – столбец неизвестных переменных.
После нахождения неизвестных переменных x 1 , x 2 , …, x n
, матрица становится решением системы уравнений и равенство A ⋅ X = B
обращается в тождество .
Будем считать, что матрица А – невырожденная, то есть, ее определитель отличен от нуля. В этом случае система линейных алгебраических уравнений имеет единственное решение, которое может быть найдено методом Крамера. (Методы решения систем при разобраны в разделе решение систем линейных алгебраических уравнений).
Метод Крамера основывается на двух свойствах определителя матрицы:
Итак, приступим к нахождению неизвестной переменной x 1
. Для этого умножим обе части первого уравнения системы на А 1 1
, обе части второго уравнения – на А 2 1
, и так далее, обе части n-ого
уравнения – на А n 1
(то есть, уравнения системы умножаем на соответствующие алгебраические дополнения первого столбца матрицы А
):
Сложим все левые части уравнения системы, сгруппировав слагаемые при неизвестных переменных x 1 , x 2 , …, x n
, и приравняем эту сумму к сумме всех правых частей уравнений:
Если обратиться к озвученным ранее свойствам определителя, то имеем
и предыдущее равенство примет вид
откуда
Аналогично находим x 2
.
Для этого умножаем обе части уравнений системы на алгебраические дополнения второго столбца матрицы А
:
Складываем все уравнения системы, группируем слагаемые при неизвестных переменных x 1 , x 2 , …, x n и применяем свойства определителя:
Откуда
.
Аналогично находятся оставшиеся неизвестные переменные.
Если обозначить
То получаем формулы для нахождения неизвестных переменных по методу Крамера .
Замечание.
Если система линейных алгебраических уравнений однородная, то есть , то она имеет лишь тривиальное решение (при ). Действительно, при нулевых свободных членах все определители будут равны нулю, так как будут содержать столбец нулевых элементов. Следовательно, формулы дадут .
Алгоритм решения систем линейных алгебраических уравнений методом Крамера.
Запишем алгоритм решения систем линейных алгебраических уравнений методом Крамера .
Примеры решения систем линейных алгебраических уравнений методом Крамера.

Разберем решения нескольких примеров.
Пример.
Найдите решение неоднородной системы линейных алгебраических уравнений методом Крамера .
Решение.
Основная матрица системы имеет вид . Вычислим ее определитель по формуле :
Так как определитель основной матрицы системы отличен от нуля, то СЛАУ имеет единственное решение, и оно может быть найдено методом Крамера. Запишем определители и . Заменяем первый столбец основной матрицы системы на столбец свободных членов, и получаем определитель . Аналогично заменяем второй столбец основной матрицы на столбец свободных членов, и получаем .
Вычисляем эти определители:
Находим неизвестные переменные x 1
и x 2
по формулам :
Выполним проверку. Подставим полученные значения x 1
и x 2
в исходную систему уравнений:
Оба уравнения системы обращаются в тождества, следовательно, решение найдено верно.
Ответ:
.
Некоторые элементы основной матрицы СЛАУ могут быть равны нулю.
В этом случае в уравнениях системы будут отсутствовать соответствующие неизвестные переменные. Разберем пример.
Пример.
Найдите решение системы линейных уравнений методом Крамера .
Решение.
Перепишем систему в виде , чтобы стало видно основную матрицу системы . Найдем ее определитель по формуле
Имеем
Определитель основной матрицы отличен от нуля, следовательно, система линейных уравнений имеет единственное решение. Найдем его методом Крамера. Вычислим определители :
Таким образом,
Ответ:
Обозначения неизвестных переменных в уравнениях системы могут отличаться от x 1 , x 2 , …, x n . Это не влияет на процесс решения. А вот порядок следования неизвестных переменных в уравнениях системы очень важен при составлении основной матрицы и необходимых определителей метода Крамера. Поясним этот момент на примере.
Пример.
Используя метод Крамера, найдите решение системы трех линейных алгебраических уравнений с тремя неизвестными .
Решение.
В данном примере неизвестные переменные имеют другое обозначение (x , y и z вместо x 1 , x 2 и x 3 ). Это не влияет на ход решения, но будьте внимательны с обозначениями переменных. В качестве основной матрицы системы НЕЛЬЗЯ брать . Необходимо сначала упорядочить неизвестные переменные во всех уравнениях системы. Для этого перепишем систему уравнений как . Теперь основную матрицу системы хорошо видно . Вычислим ее определитель:
Определитель основной матрицы отличен от нуля, следовательно, система уравнений имеет единственное решение. Найдем его методом Крамера. Запишем определители (обратите внимание на обозначения) и вычислим их:
Осталось найти неизвестные переменные по формулам :
Выполним проверку. Для этого умножим основную матрицу на полученное решение (при необходимости смотрите раздел ):
В результате получили столбец свободных членов исходной системы уравнений, поэтому решение найдено верно.
Ответ:
x = 0, y = -2, z = 3
.
Пример.
Решите методом Крамера систему линейных уравнений , где a и b – некоторые действительные числа.
Решение.
Ответ:
Пример.
Найдите решение системы уравнений методом Крамера, – некоторое действительное число.
Решение.
Вычислим определитель основной матрицы системы: . выражения есть интервал , поэтому при любых действительных значениях . Следовательно, система уравнений имеет единственное решение, которое может быть найдено методом Крамера. Вычисляем и :
Решение линейных уравнений по правилу крамера. Метод крамера решения систем линейных уравнений. Решение систем линейных уравнений методом обыкновенных жордановых исключений
Метод Крамера основан на использовании определителей в решении систем линейных уравнений. Это значительно ускоряет процесс решения.
Метод Крамера может быть использован в решении системы стольких линейных уравнений,
сколько в каждом уравнении неизвестных. Если определитель системы не равен нулю,
то метод Крамера может быть использован в решении, если же равен нулю, то не может.
Кроме того, метод Крамера может быть использован в решении систем линейных уравнений,
имеющих единственное решение.
Определение . Определитель, составленный из коэффициентов при неизвестных, называется определителем системы и обозначается (дельта).
Определители
получаются путём замены коэффициентов при соответствующих неизвестных свободными членами:
;
.
Теорема Крамера . Если определитель системы отличен от нуля, то система линейных уравнений имеет одно единственное решение, причём неизвестное равно отношению определителей. В знаменателе – определитель системы, а в числителе – определитель, полученный из определителя системы путём замены коэффициентов при этом неизвестном свободными членами. Эта теорема имеет место для системы линейных уравнений любого порядка.
Пример 1. Решить систему линейных уравнений:
Согласно теореме Крамера имеем:
Итак, решение системы (2):
онлайн-калькулятором , решающим методом Крамера.
Три случая при решении систем линейных уравнений
Как явствует из теоремы Крамера , при решении системы линейных уравнений могут встретиться три случая:
Первый случай: система линейных уравнений имеет единственное решение
(система совместна и определённа)
Второй случай: система линейных уравнений имеет бесчисленное множество решений
(система совместна и неопределённа)
** ,
т.е. коэффициенты при неизвестных и свободные члены пропорциональны.
Третий случай: система линейных уравнений решений не имеет
(система несовместна)
Итак, система m линейных уравнений с n переменными называется несовместной , если у неё нет ни одного решения, и совместной , если она имеет хотя бы одно решение. Совместная система уравнений, имеющая только одно решение, называется определённой , а более одного – неопределённой .
Примеры решения систем линейных уравнений методом Крамера
Пусть дана система
.
На основании теоремы Крамера
………….
,
где
–
определитель системы. Остальные определители получим, заменяя столбец с коэффициентами соответствующей переменной (неизвестного) свободными членами:
Пример 2.
.
Следовательно, система является определённой. Для нахождения её решения вычисляем определители
По формулам Крамера находим:
Итак, (1; 0; -1) – единственное решение системы.
Для проверки решений систем уравнений 3 Х 3 и 4 Х 4 можно воспользоваться онлайн-калькулятором , решающим методом Крамера.
Если в системе линейных уравнений в одном или нескольких уравнениях отсутствуют какие-либо переменные, то в определителе соответствующие им элементы равны нулю! Таков следующий пример.
Пример 3. Решить систему линейных уравнений методом Крамера:
.
Решение. Находим определитель системы:
Посмотрите внимательно на систему уравнений и на определитель системы и повторите
ответ на вопрос, в каких случаях один или несколько элементов определителя равны нулю.
Итак,
определитель не равен нулю, следовательно, система является определённой. Для нахождения её решения вычисляем определители при неизвестных
По формулам Крамера находим:
Итак, решение системы – (2; -1; 1).
Для проверки решений систем уравнений 3 Х 3 и 4 Х 4 можно воспользоваться онлайн-калькулятором , решающим методом Крамера.
К началу страницы
Продолжаем решать системы методом Крамера вместе
Как уже говорилось, если определитель системы равен нулю, а определители при неизвестных не равны нулю, система несовместна, то есть решений не имеет. Проиллюстрируем следующим примером.
Пример 6. Решить систему линейных уравнений методом Крамера:
Решение. Находим определитель системы:
Определитель системы равен нулю, следовательно, система линейных уравнений либо несовместна и определённа, либо несовместна, то есть не имеет решений. Для уточнения вычисляем определители при неизвестных
Определители при неизвестных не равны нулю, следовательно, система несовместна, то есть
не имеет решений.
Для проверки решений систем уравнений 3 Х 3 и 4 Х 4 можно воспользоваться онлайн-калькулятором , решающим методом Крамера.
В задачах на системы линейных уравнений встречаются и такие, где кроме букв, обозначающих переменные, есть ещё и другие буквы. Эти буквы обозначают некоторое число, чаще всего действительное. На практике к таким уравнениям и системам уравнений приводят задачи на поиск общих свойств каких-либо явлений и предметов. То есть, изобрели вы какой-либо новый материал или устройство, а для описания его свойств, общих независимо от величины или количества экземпляра, нужно решить систему линейных уравнений, где вместо некоторых коэффициентов при переменных – буквы. За примерами далеко ходить не надо.
Следующий пример – на аналогичную задачу, только увеличивается количество уравнений, переменных, и букв, обозначающих некоторое действительное число.
Пример 8. Решить систему линейных уравнений методом Крамера:
Решение. Находим определитель системы:
Находим определители при неизвестных
Для того чтобы освоить данный параграф Вы должны уметь раскрывать определители «два на два» и «три на три».
Если с определителями плохо, пожалуйста, изучите урок Как вычислить определитель?
Сначала мы подробно рассмотрим правило Крамера для системы двух линейных уравнений с двумя неизвестными. Зачем? – Ведь простейшую систему можно решить школьным методом, методом почленного сложения!
Дело в том, что пусть иногда, но встречается такое задание – решить систему двух линейных уравнений с двумя неизвестными по формулам Крамера. Во-вторых, более простой пример поможет понять, как использовать правило Крамера для более сложного случая – системы трех уравнений с тремя неизвестными.
Кроме того, существуют системы линейных уравнений с двумя переменными, которые целесообразно решать именно по правилу Крамера!
Рассмотрим систему уравнений
На первом шаге вычислим определитель , его называют главным определителем системы .
метод Гаусса .
Если , то система имеет единственное решение, и для нахождения корней мы должны вычислить еще два определителя:
и
На практике вышеуказанные определители также могут обозначаться латинской буквой .
Корни уравнения находим по формулам:
,
Пример 7
Решить систему линейных уравнений
Решение : Мы видим, что коэффициенты уравнения достаточно велики, в правой части присутствуют десятичные дроби с запятой. Запятая – довольно редкий гость в практических заданиях по математике, эту систему я взял из эконометрической задачи.
Как решить такую систему? Можно попытаться выразить одну переменную через другую, но в этом случае наверняка получатся страшные навороченные дроби, с которыми крайне неудобно работать, да и оформление решения будет выглядеть просто ужасно. Можно умножить второе уравнение на 6 и провести почленное вычитание, но и здесь возникнут те же самые дроби.
Что делать? В подобных случаях и приходят на помощь формулы Крамера.
;
;
Ответ : ,
Оба корня обладают бесконечными хвостами, и найдены приближенно, что вполне приемлемо (и даже обыденно) для задач эконометрики.
Комментарии здесь не нужны, поскольку задание решается по готовым формулам, однако, есть один нюанс.
Когда используете данный метод, обязательным фрагментом оформления задания является следующий фрагмент: «, значит, система имеет единственное решение» . В противном случае рецензент может Вас наказать за неуважение к теореме Крамера.
Совсем не лишней будет проверка, которую удобно провести на калькуляторе: подставляем приближенные значения в левую часть каждого уравнения системы. В результате с небольшой погрешностью должны получиться числа, которые находятся в правых частях.
Пример 8
Ответ представить в обыкновенных неправильных дробях. Сделать проверку.
Это пример для самостоятельного решения (пример чистового оформления и ответ в конце урока).
Переходим к рассмотрению правила Крамера для системы трех уравнений с тремя неизвестными:
Находим главный определитель системы:
Если , то система имеет бесконечно много решений или несовместна (не имеет решений). В этом случае правило Крамера не поможет, нужно использовать метод Гаусса .
Если , то система имеет единственное решение и для нахождения корней мы должны вычислить еще три определителя:
, ,
И, наконец, ответ рассчитывается по формулам:
Как видите, случай «три на три» принципиально ничем не отличается от случая «два на два», столбец свободных членов последовательно «прогуливается» слева направо по столбцам главного определителя.
Пример 9
Решить систему по формулам Крамера.
Решение : Решим систему по формулам Крамера.
, значит, система имеет единственное решение.
Ответ : .
Собственно, здесь опять комментировать особо нечего, ввиду того, что решение проходит по готовым формулам. Но есть пара замечаний.
Бывает так, что в результате вычислений получаются «плохие» несократимые дроби, например: .
Я рекомендую следующий алгоритм «лечения». Если под рукой нет компьютера, поступаем так:
1) Возможно, допущена ошибка в вычислениях.
Как только Вы столкнулись с «плохой» дробью, сразу необходимо проверить, правильно ли переписано условие . Если условие переписано без ошибок, то нужно пересчитать определители, используя разложение по другой строке (столбцу).
2) Если в результате проверки ошибок не выявлено, то вероятнее всего, допущена опечатка в условии задания. В этом случае спокойно и ВНИМАТЕЛЬНО прорешиваем задание до конца, а затем обязательно делаем проверку и оформляем ее на чистовике после решения. Конечно, проверка дробного ответа – занятие неприятное, но зато будет обезоруживающий аргумент для преподавателя, который ну очень любит ставить минус за всякую бяку вроде . Как управляться с дробями, подробно расписано в ответе для Примера 8.
Если под рукой есть компьютер, то для проверки используйте автоматизированную программу, которую можно бесплатно скачать в самом начале урока. Кстати, выгоднее всего сразу воспользоваться программой (еще до начала решения), Вы сразу будете видеть промежуточный шаг, на котором допустили ошибку! Этот же калькулятор автоматически рассчитывает решение системы матричным методом.
Замечание второе. Время от времени встречаются системы в уравнениях которых отсутствуют некоторые переменные, например:
Здесь в первом уравнении отсутствует переменная , во втором – переменная . В таких случаях очень важно правильно и ВНИМАТЕЛЬНО записать главный определитель:
– на месте отсутствующих переменных ставятся нули.
Кстати определители с нулями рационально раскрывать по той строке (столбцу), в которой находится ноль, так как вычислений получается заметно меньше.
Пример 10
Решить систему по формулам Крамера.
Это пример для самостоятельного решения (образец чистового оформления и ответ в конце урока).
Для случая системы 4 уравнений с 4 неизвестными формулы Крамера записываются по аналогичным принципам. Живой пример можно посмотреть на уроке Свойства определителя. Понижение порядка определителя – пять определителей 4-го порядка вполне решабельны. Хотя задача уже весьма напоминает ботинок профессора на груди у студента-счастливчика.
Решение системы с помощью обратной матрицы
Метод обратной матрицы – это, по существу, частный случай матричного уравнения (см. Пример №3 указанного урока).
Для изучения данного параграфа необходимо уметь раскрывать определители, находить обратную матрицу и выполнять матричное умножение. Соответствующие ссылки будут даны по ходу объяснений.
Пример 11
Решить систему с матричным методом
Решение : Запишем систему в матричной форме:
, где
Пожалуйста, посмотрите на систему уравнений и на матрицы. По какому принципу записываем элементы в матрицы, думаю, всем понятно. Единственный комментарий: если бы в уравнениях отсутствовали некоторые переменные, то на соответствующих местах в матрице нужно было бы поставить нули.
Обратную матрицу найдем по формуле:
, где – транспонированная матрица алгебраических дополнений соответствующих элементов матрицы .
Сначала разбираемся с определителем:
Здесь определитель раскрыт по первой строке.
Внимание! Если , то обратной матрицы не существует, и решить систему матричным методом невозможно. В этом случае система решается методом исключения неизвестных (методом Гаусса) .
Теперь нужно вычислить 9 миноров и записать их в матрицу миноров
Справка: Полезно знать смысл двойных подстрочных индексов в линейной алгебре. Первая цифра – это номер строки, в которой находится данный элемент. Вторая цифра – это номер столбца, в котором находится данный элемент:
То есть, двойной подстрочный индекс указывает, что элемент находится в первой строке, третьем столбце, а, например, элемент находится в 3 строке, 2 столбце
В ходе решения расчет миноров лучше расписать подробно, хотя, при определенном опыте их можно приноровиться считать с ошибками устно.
С количеством уравнений одинаковым с количеством неизвестных с главным определителем матрицы, который не равен нулю, коэффициентов системы (для подобных уравнений решение есть и оно только одно).
Теорема Крамера.
Когда определитель матрицы квадратной системы ненулевой, значит, система совместна и у нее есть одно решение и его можно найти по формулам Крамера :
где Δ – определитель матрицы системы ,
Δ i – определитель матрицы системы, в котором вместо i -го столбца находится столбец правых частей.
Когда определитель системы нулевой, значит, система может стать совместной или несовместной.
Этот способ обычно применяют для небольших систем с объемными вычислениями и если когда необходимо определить 1-ну из неизвестных. Сложность метода в том, что нужно вычислять много определителей.
Описание метода Крамера.
Есть система уравнений:
Систему 3-х уравнений можно решить методом Крамера, который рассмотрен выше для системы 2-х уравнений.
Составляем определитель из коэффициентов у неизвестных:
Это будет определитель системы . Когда D≠0 , значит, система совместна.
Теперь составим 3 дополнительных определителя:
,,
Решаем систему по формулам Крамера :
Примеры решения систем уравнений методом Крамера.
Пример 1 .
Дана система:
Решим ее методом Крамера.
Сначала нужно вычислить определитель матрицы системы:
Т.к. Δ≠0, значит, из теоремы Крамера система совместна и у нее есть одно решение. Вычисляем дополнительные определители. Определитель Δ 1 получаем из определителя Δ, заменяя его первый столбец столбцом свободных коэффициентов. Получаем:
Таким же путем получаем определитель Δ 2 из определителя матрицы системы заменяя второй столбец столбцом свободных коэффициентов:
В первой части мы рассмотрели немного теоретического материала, метод подстановки, а также метод почленного сложения уравнений системы. Всем, кто зашел на сайт через эту страницу рекомендую ознакомиться с первой частью. Возможно, некоторым посетителям покажется материал слишком простым, но по ходу решения систем линейных уравнений я сделал ряд очень важных замечаний и выводов, касающихся решения математических задач в целом.
А сейчас мы разберём правило Крамера, а также решение системы линейных уравнений с помощью обратной матрицы (матричный метод). Все материалы изложены просто, подробно и понятно, практически все читатели смогут научиться решать системы вышеуказанными способами.
Сначала мы подробно рассмотрим правило Крамера для системы двух линейных уравнений с двумя неизвестными. Зачем? – Ведь простейшую систему можно решить школьным методом, методом почленного сложения!
Дело в том, что пусть иногда, но встречается такое задание – решить систему двух линейных уравнений с двумя неизвестными по формулам Крамера. Во-вторых, более простой пример поможет понять, как использовать правило Крамера для более сложного случая – системы трех уравнений с тремя неизвестными.
Кроме того, существуют системы линейных уравнений с двумя переменными, которые целесообразно решать именно по правилу Крамера!
Рассмотрим систему уравнений
На первом шаге вычислим определитель , его называют главным определителем системы .
метод Гаусса .
Если , то система имеет единственное решение, и для нахождения корней мы должны вычислить еще два определителя:
и
На практике вышеуказанные определители также могут обозначаться латинской буквой .
Корни уравнения находим по формулам:
,
Пример 7
Решить систему линейных уравнений
Решение : Мы видим, что коэффициенты уравнения достаточно велики, в правой части присутствуют десятичные дроби с запятой. Запятая – довольно редкий гость в практических заданиях по математике, эту систему я взял из эконометрической задачи.
Как решить такую систему? Можно попытаться выразить одну переменную через другую, но в этом случае наверняка получатся страшные навороченные дроби, с которыми крайне неудобно работать, да и оформление решения будет выглядеть просто ужасно. Можно умножить второе уравнение на 6 и провести почленное вычитание, но и здесь возникнут те же самые дроби.
Что делать? В подобных случаях и приходят на помощь формулы Крамера.
;
;
Ответ : ,
Оба корня обладают бесконечными хвостами, и найдены приближенно, что вполне приемлемо (и даже обыденно) для задач эконометрики.
Комментарии здесь не нужны, поскольку задание решается по готовым формулам, однако, есть один нюанс. Когда используете данный метод, обязательным фрагментом оформления задания является следующий фрагмент: «, значит, система имеет единственное решение» . В противном случае рецензент может Вас наказать за неуважение к теореме Крамера.
Совсем не лишней будет проверка, которую удобно провести на калькуляторе: подставляем приближенные значения в левую часть каждого уравнения системы. В результате с небольшой погрешностью должны получиться числа, которые находятся в правых частях.
Пример 8
Ответ представить в обыкновенных неправильных дробях. Сделать проверку.
Это пример для самостоятельного решения (пример чистового оформления и ответ в конце урока).
Переходим к рассмотрению правила Крамера для системы трех уравнений с тремя неизвестными:
Находим главный определитель системы:
Если , то система имеет бесконечно много решений или несовместна (не имеет решений).
В этом случае правило Крамера не поможет, нужно использовать метод Гаусса .
Если , то система имеет единственное решение и для нахождения корней мы должны вычислить еще три определителя:
, ,
И, наконец, ответ рассчитывается по формулам:
Как видите, случай «три на три» принципиально ничем не отличается от случая «два на два», столбец свободных членов последовательно «прогуливается» слева направо по столбцам главного определителя.
Пример 9
Решить систему по формулам Крамера.
Решение : Решим систему по формулам Крамера.
, значит, система имеет единственное решение.
Ответ : .
Собственно, здесь опять комментировать особо нечего, ввиду того, что решение проходит по готовым формулам. Но есть пара замечаний.
Бывает так, что в результате вычислений получаются «плохие» несократимые дроби, например: .
Я рекомендую следующий алгоритм «лечения». Если под рукой нет компьютера, поступаем так:
1) Возможно, допущена ошибка в вычислениях.
Как только Вы столкнулись с «плохой» дробью, сразу необходимо проверить, правильно ли переписано условие . Если условие переписано без ошибок, то нужно пересчитать определители, используя разложение по другой строке (столбцу).
2) Если в результате проверки ошибок не выявлено, то вероятнее всего, допущена опечатка в условии задания. В этом случае спокойно и ВНИМАТЕЛЬНО прорешиваем задание до конца, а затем обязательно делаем проверку и оформляем ее на чистовике после решения. Конечно, проверка дробного ответа – занятие неприятное, но зато будет обезоруживающий аргумент для преподавателя, который ну очень любит ставить минус за всякую бяку вроде . Как управляться с дробями, подробно расписано в ответе для Примера 8.
Если под рукой есть компьютер, то для проверки используйте автоматизированную программу, которую можно бесплатно скачать в самом начале урока. Кстати, выгоднее всего сразу воспользоваться программой (еще до начала решения), Вы сразу будете видеть промежуточный шаг, на котором допустили ошибку! Этот же калькулятор автоматически рассчитывает решение системы матричным методом.
Замечание второе. Время от времени встречаются системы в уравнениях которых отсутствуют некоторые переменные, например:
Здесь в первом уравнении отсутствует переменная , во втором – переменная . В таких случаях очень важно правильно и ВНИМАТЕЛЬНО записать главный определитель:
– на месте отсутствующих переменных ставятся нули.
Кстати определители с нулями рационально раскрывать по той строке (столбцу), в которой находится ноль, так как вычислений получается заметно меньше.
Пример 10
Решить систему по формулам Крамера.
Это пример для самостоятельного решения (образец чистового оформления и ответ в конце урока).
Для случая системы 4 уравнений с 4 неизвестными формулы Крамера записываются по аналогичным принципам. Живой пример можно посмотреть на уроке Свойства определителя. Понижение порядка определителя – пять определителей 4-го порядка вполне решабельны. Хотя задача уже весьма напоминает ботинок профессора на груди у студента-счастливчика.
Метод обратной матрицы – это, по существу, частный случай матричного уравнения (см. Пример №3 указанного урока).
Для изучения данного параграфа необходимо уметь раскрывать определители, находить обратную матрицу и выполнять матричное умножение. Соответствующие ссылки будут даны по ходу объяснений.
Пример 11
Решить систему с матричным методом
Решение : Запишем систему в матричной форме:
, где
Пожалуйста, посмотрите на систему уравнений и на матрицы. По какому принципу записываем элементы в матрицы, думаю, всем понятно. Единственный комментарий: если бы в уравнениях отсутствовали некоторые переменные, то на соответствующих местах в матрице нужно было бы поставить нули.
Обратную матрицу найдем по формуле:
, где – транспонированная матрица алгебраических дополнений соответствующих элементов матрицы .
Сначала разбираемся с определителем:
Здесь определитель раскрыт по первой строке.
Внимание! Если , то обратной матрицы не существует, и решить систему матричным методом невозможно. В этом случае система решается методом исключения неизвестных (методом Гаусса) .
Теперь нужно вычислить 9 миноров и записать их в матрицу миноров
Справка: Полезно знать смысл двойных подстрочных индексов в линейной алгебре. Первая цифра – это номер строки, в которой находится данный элемент. Вторая цифра – это номер столбца, в котором находится данный элемент:
То есть, двойной подстрочный индекс указывает, что элемент находится в первой строке, третьем столбце, а, например, элемент находится в 3 строке, 2 столбце
Методы Крамера и Гаусса – одни из самых популярных методов решения СЛАУ . К тому же, в ряде случаев целесообразно использовать именно конкретные методы. Сессия близка, и сейчас самое время повторить или освоить их с нуля. Сегодня разбираемся с решением методом Крамера. Ведь решение системы линейных уравнений методом Крамера – весьма полезный навык.
Системы линейных алгебраических уравнений
Система линейных алгебраических уравнений – система уравнений вида:
Набор значений x , при котором уравнения системы обращаются в тождества, называется решением системы, a и b – вещественные коэффициенты. Простенькую систему, состоящую из двух уравнений с двумя неизвестными, можно решить в уме либо выразив одну переменную через другую. Но переменных (иксов) в СЛАУ может быть гораздо больше двух, и здесь простыми школьными манипуляциями не обойтись. Что же делать? Например, решать СЛАУ методом Крамера!
Итак, пусть система состоит из n уравнений с n неизвестными.
Такую систему можно переписать в матричном виде
Здесь A – основная матрица системы, X и B , соответственно, матрицы-столбцы неизвестных переменных и свободных членов.
Решение СЛАУ методом Крамера
Если определитель главной матрицы не равен нулю (матрица невырожденная), систему можно решать по методу Крамера.
Согласно методу Крамера, решение находится по формулам:
Здесь дельта – определитель главной матрицы, а дельта x n-ное – определитель, полученный из определителя главной матрицы путем заменой n-ного столбца на столбец свободных членов.
В этом и заключается вся суть метода Крамера. Подставляя найденные по вышеприведенным формулам значения x в искомую систему, убеждаемся в правильности (или наоборот) нашего решения. Чтобы Вы быстрее уловили суть, приведем ниже пример подробного решения СЛАУ методом Крамера:
Даже если у Вас не получится с первого раза, не расстраивайтесь! Немного практики, и Вы начнете щелкать СЛАУ как орешки. Более того, сейчас совершенно необязательно корпеть над тетрадью, решая громоздкие выкладки и исписывая стержень. Можно легко решить СЛАУ методом Крамера в режиме онлайн, лишь подставив в готовую форму коэффициенты. Испробовать онлайн калькулятор решения методом Крамера можно, к примеру, на этом сайте .
А если система оказалась упорной и не сдается, Вы всегда можете обратиться за помощью к нашим авторам, например, чтобы . Будь в системе хоть 100 неизвестных, мы обязательно решим ее верно и точно в срок!
Калькулятор системы уравнений – MathCracker.com
Инструкции: Используйте этот калькулятор системы уравнений для решения предоставленной вами общей системы уравнений с тем же количеством уравнений и переменных, показывающим все шаги. Сначала нажмите на одну из кнопок ниже, чтобы указать размерность системы (количество уравнений и переменных). Например, «2×2» означает «2 уравнения и 2 переменные».
Затем заполните коэффициенты, связанные со всеми переменными и правым размером, для каждого из уравнений. Если
переменная отсутствует в одном конкретном уравнении, введите «0» или оставьте поле пустым.
Подробнее об этом решателе системы уравнений
Этот калькулятор позволяет вычислить решение системы линейных уравнений при условии, что количество уравнений такое же, как и количество уравнений. количество переменных, и вы можете определить систему до пяти переменных и пяти уравнений.
Решение системы уравнений может быть трудоемким и требует большого количества вычислений, особенно для больших систем.
Как решить систему уравнений
Существует несколько стратегий, но чаще всего используются:
- Графический метод
- Метод замены
- Метод исключения
Эти методы широко используются, особенно для системы 2×2 (это системы с 2 переменными и 2 уравнениями).
Проблема с этими
заключается в том, что они становятся громоздкими для больших систем.
А графический метод применим только для систем 2х2. Для больших систем можно использовать более систематические правила, такие как исключение Гаусса и Метод Крамера.
Существует несколько методов, которые можно использовать для вычисления решений систем линейных уравнений, но мы предпочитаем использовать Подход с использованием правила Крамера, поскольку это один из самых простых способов вспомнить расчет решений. системы.
Как решить систему уравнений с помощью этого калькулятора
- Определите размер системы (количество переменных и количество уравнений). Варианты: системы 2×2, 3×3, 4×4 и 5×5
- После указания размера необходимо указать коэффициенты, связанные с каждой переменной
- Если коэффициент не используется, оставьте поле пустым или введите 0
- Нажмите «Рассчитать», и этот решатель покажет вам все шаги и решения
Правило Крамера тесно связано с этим калькулятором решений системы
уравнение с использованием матриц, так что вы также можете использовать этот маршрут вместо этого.
Это программа для решения системы 5 уравнений
Да, с помощью этого решателя вы можете получить решения систем, содержащих до 5 уравнений и 5 переменных. Методология для большего количества переменных и уравнения на самом деле не меняются, но ручные вычисления становятся очень длинными. Таким образом, для более чем 5 уравнений вы можете захотеть решить с помощью компьютера.
Как решить систему уравнений с помощью этого решателя?
Шаг 1: Вам необходимо указать систему уравнений, которую вы хотите решить, заполнив пропуски коэффициентами системы. Обратите внимание, что если в уравнении нет переменной, ее коэффициент должен быть равен нулю.
Шаг 2: Просто нажмите “Рассчитать”, и этот решатель сделает все остальное.
Сначала калькулятор найдет форму матрицы.
Шаг 3: Решатель вычислит определитель матрицы A. Если det(A) = 0, мы знаем, что система не будет иметь единственного решения.
Шаг 4: Калькулятор вычислит сопряженную матрицу. 9j) {\det(A)}\]
Итак, как бы вы решили уравнение с 6 переменными?
Это был бы точно такой же подход, только вычисление сопряженной матрицы было бы потенциально очень трудоемким. Ты будешь лучше использовать CAS, такую как Mathematica или Matlab, чтобы получить решения, пропуская все шаг за шагом, что может быть слишком обширным.
Можно ли использовать Excel для решения системы уравнений?
Технически можно, используя некоторые специальные групповые функции, такие как “=МУМНОЖ”, но обычно средний пользователь Excel обычно не знает, как это сделать.
Преимущество этого решателя системы уравнений с шагами заключается в том, что все, что вам нужно сделать, это указать система уравнений, которую вы хотите решить, используя визуально интуитивно понятный из. С этого момента все, что вам нужно сделать, это нажать «Рассчитать», чтобы получить пошаговый расчет.
Пример решения системы уравнений
Рассмотрим следующую систему уравнений
\[ \begin{выровнено} 2 x&\, + \, &3 y&\, + \, & z & \, = \,3\\2 x&\, + \, &2 y&\, + \, &4 z & \, = \,1\\ х&\, + \, & у&\, + \, & z & \, = \,2 \конец{выровнено}\]
Решите приведенную выше систему, используя правило Крамера, показывая все шаги.
Решение: Получена система \(3 \times 3\) линейных уравнений.
Шаг 1: Найдите соответствующую матричную структуру
Первый шаг состоит в нахождении соответствующей матрицы \(A\) и вектора \(b\), позволяющих записать систему в виде \(A x = b\).
В этом случае и на основании коэффициентов представленных уравнений получаем, что
\[ A = \begin{bmatrix} \displaystyle 2&\displaystyle 3&\displaystyle 1\\[0.6em]\displaystyle 2&\displaystyle 2&\displaystyle 4\\[0.6em]\displaystyle 1&\displaystyle 1&\displaystyle 1 \end{bmatrix} \]
и
\[ b = \begin{bmatrix} \displaystyle 3\\[0.6em]\displaystyle 1\\[0.6em]\displaystyle 2 \end{bmatrix} \]
Шаг 2: Вычисление определителя матрицы
Теперь нам нужно вычислить определитель \(A\), чтобы узнать, можем ли мы использовать правило Крамера:
Используя формулу субдетерминанта получаем:
\[ \begin{vmatrix}
\displaystyle 2&\displaystyle 3&\displaystyle 1\\[0.6em]\displaystyle 2&\displaystyle 2&\displaystyle 4\\[0.6em]\displaystyle 1&\displaystyle 1&\displaystyle 1
\end{vmatrix}
= 2 \cdot \left( 2 \cdot \left( 1 \right) – 1 \cdot \left(4 \right) \right) – 3 \cdot \left( 2 \cdot \left( 1 \right) – 1 \cdot \left(4 \right) \right) + 1 \cdot \left( 2 \cdot \left( 1 \right) – 1 \cdot \left(2 \right) \right)\] \[ = 2 \ cdot \left(-2 \right) – 3 \cdot \left(-2 \right) + 1 \cdot \left( 0 \right) = 2\]
9j\) точно соответствует матрице \(A\), за исключением того, что столбец j заменен на \(b\).
Для \(x\):
Используя формулу субдетерминанта, получаем:
\[ \begin{vmatrix}
\displaystyle 3&\displaystyle 3&\displaystyle 1\\[0.6em]\displaystyle 1&\displaystyle 2&\displaystyle 4\\[0.6em]\displaystyle 2&\displaystyle 1&\displaystyle 1
\end{vmatrix}
= 3 \cdot \left( 2 \cdot \left( 1 \right) – 1 \cdot \left(4 \right) \right) – 3 \cdot \left( 1 \cdot \left( 1 \right) – 2 \cdot \left(4 \right) \right) + 1 \cdot \left( 1 \cdot \left( 1 \right) – 2 \cdot \left(2 \right) \right)\] \[ = 3 \ cdot \left(-2 \right) – 3 \cdot \left(-7 \right) + 1 \cdot \left(-3 \right) = 12\] 9{ 1}) {\det(A)} = \displaystyle \frac{ \begin{vmatrix}
\displaystyle 3&\displaystyle 3&\displaystyle 1\\[0.6em]\displaystyle 1&\displaystyle 2&\displaystyle 4\\[0.6em]\displaystyle 2&\displaystyle 1&\displaystyle 1
\end{vmatrix}
}{ \begin{vmatrix}
\displaystyle 2&\displaystyle 3&\displaystyle 1\\[0.6em]\displaystyle 2&\displaystyle 2&\displaystyle 4\\[0.
6em]\displaystyle 1&\displaystyle 1&\displaystyle 1
\end{vmatrix}
} = \displaystyle \frac{ \displaystyle 12 }{ \displaystyle 2} = 6 \]
Для \(y\):
Используя формулу субдетерминанта, получаем:
\[ \begin{vmatrix}
\displaystyle 2&\displaystyle 3&\displaystyle 1\\[0.6em]\displaystyle 2&\displaystyle 1&\displaystyle 4\\[0.6em]\displaystyle 1&\displaystyle 2&\displaystyle 1
\end{vmatrix}
= 2 \cdot \left( 1 \cdot \left( 1 \right) – 2 \cdot \left(4 \right) \right) – 3 \cdot \left( 2 \cdot \left( 1 \right) – 1 \cdot \left(4 \right) \right) + 1 \cdot \left( 2 \cdot \left( 2 \right) – 1 \cdot \left(1 \right) \right)\] \[ = 2 \ cdot \left( -7 \right) – 3 \cdot \left( -2 \right) + 1 \cdot \left( 3 \right) = -5\] 9{ 2}) {\det(A)} = \displaystyle \frac{ \begin{vmatrix}
\displaystyle 2&\displaystyle 3&\displaystyle 1\\[0.6em]\displaystyle 2&\displaystyle 1&\displaystyle 4\\[0.6em]\displaystyle 1&\displaystyle 2&\displaystyle 1
\end{vmatrix}
}{ \begin{vmatrix}
\displaystyle 2&\displaystyle 3&\displaystyle 1\\[0.
6em]\displaystyle 2&\displaystyle 2&\displaystyle 4\\[0.6em]\displaystyle 1&\displaystyle 1&\displaystyle 1
\end{vmatrix}
} = \displaystyle \frac{ \displaystyle -5 }{ \displaystyle 2} = -\frac{5}{2} \]
Для \(z\):
Используя формулу субдетерминанта, получаем:
\[ \begin{vmatrix}
\displaystyle 2&\displaystyle 3&\displaystyle 3\\[0.6em]\displaystyle 2&\displaystyle 2&\displaystyle 1\\[0.6em]\displaystyle 1&\displaystyle 1&\displaystyle 2
\end{vmatrix}
= 2 \cdot \left( 2 \cdot \left( 2 \right) – 1 \cdot \left(1 \right) \right) – 3 \cdot \left( 2 \cdot \left( 2 \right) – 1 \cdot \left(1 \right) \right) + 3 \cdot \left( 2 \cdot \left( 1 \right) – 1 \cdot \left(2 \right) \right)\] \[ = 2 \ cdot \left( 3 \right) – 3 \cdot \left( 3 \right) + 3 \cdot \left( 0 \right) = -3\] 9{ 3}) {\det(A)} = \displaystyle \frac{ \begin{vmatrix}
\displaystyle 2&\displaystyle 3&\displaystyle 3\\[0.6em]\displaystyle 2&\displaystyle 2&\displaystyle 1\\[0.
6em]\displaystyle 1&\displaystyle 1&\displaystyle 2
\end{vmatrix}
}{ \begin{vmatrix}
\displaystyle 2&\displaystyle 3&\displaystyle 1\\[0.6em]\displaystyle 2&\displaystyle 2&\displaystyle 4\\[0.6em]\displaystyle 1&\displaystyle 1&\displaystyle 1
\end{vmatrix}
} = \displaystyle \frac{ \displaystyle -3 }{ \displaystyle 2} = -\frac{3}{2} \]
Следовательно, резюмируя, решение
\[ \begin{bmatrix} \displaystyle x\\\\\displaystyle y\\\\\displaystyle z \end{bmatrix} = \begin{bmatrix} \displaystyle 6\\\\\displaystyle -\frac{ 5}{ 2}\\\\\displaystyle -\frac{ 3}{ 2} \end{bmatrix} \]
, который завершает расчет решений для данной линейной системы.
Калькулятор системы уравнений и решатель шаг за шагом
Калькулятор системы уравнений доступен для решения линейных уравнений из 2 и 3 линейных уравнений. Нам может быть сложно решить линейные уравнения, когда мы имеем дело с более чем 2 линейными уравнениями. .
Решить систему уравнений алгебраическим методом может быть довольно удивительно.
Мы знаем, что есть 4 метода решения системы линейных уравнений. Здесь мы только решаем матричный метод с помощью калькулятора системы уравнений.
Система линейных уравнений представляет собой набор линейных уравнений из 2 или более 2, обычно эти уравнения представляют собой две переменные. Решение систем линейных уравнений
Примеры:
5x+6y=3
6x+9y=12
Мы можем решить систему уравнений с помощью калькулятора системы уравнений.
Метод решения алгебраического уравнения:
Мы можем решить алгебраическое уравнение следующими основными методами:
- Графический метод
- Алгебраический метод:
Алгебраический метод:
Алгебраический метод решения линейного уравнения подразделяется на четыре основных метода:
- Метод подстановки
- Метод исключения
- Метод перекрестного умножения
- Матричный метод
Метод подстановки:
«В методе подстановки мы вычисляем значение одной переменной из одного уравнения и подставляем его в другое уравнение».
Калькулятор системы уравнений быстро находит ответ линейного уравнения. Калькулятор метода подстановки делает задачу простой и сложной для нас, и мы можем быстро найти значения «x» и «y».
Метод исключения:
В методе исключения мы делаем коэффициенты уравнения равными, а затем вычитаем их, чтобы найти ответ таких переменных, как «x» и «y». Решение системы линейных уравнений может быть легко вычислено, если мы сможем сделать коэффициент равным.
Метод перекрестного умножения:
Метод перекрестного умножения обычно используется при решении систем линейных уравнений. Метод перекрестного умножения является наиболее простым методом решения линейных уравнений. Этот метод можно использовать для решения системы линейных уравнений 2 или 3.
Матричный метод :
Существует три основных метода решения системы линейных уравнений, когда вы решаете линейное уравнение матричным методом:
Правило Крамера:
Правило Крамера является важным методом решения систем уравнений.
линейно. В правилах Крамера мы используем определитель матриц. Это основная причина, по которой правило Крамера также известно как определитель матриц.
Решение систем уравнений по правилу Крамера.
ax+by= k
cx+dy= l
$$ \left[ \begin{array}{cc|c}a & b & k\\c & d & l\\\end{array}\right] $$
Определитель в этом случае:
$$ D = \begin{vmatrix}a & b \\ c & d\\\end{vmatrix} $$
$$D_x = \begin{vmatrix} a & b \\c & d\\\end{vmatrix} $$
$$D_y = \begin{vmatrix} a & b \\c & d\\\end{vmatrix} $$
Окончательные значения переменных «x» и «у», рассчитанный с помощью калькулятора системы уравнений.
$$ х = \dfrac{D_x}{D} $$
$$ y = \dfrac{D_y}{D} $$
Правило Крамера широко используется для решения систем уравнений, так как по правилам Крамера легко найти окончательный результат переменных. Калькулятор системы уравнений разрабатывает правильное решение линейных уравнений.
Метод обратной матрицы:
В методе обратной матрицы мы умножаем на обратную матрицу с обеих сторон уравнения.
Это простая система уравнений с обратной матрицей. Возможно, вы столкнетесь с трудностями при решении систем уравнений. Вы можете быть поражены, увидев стиль работы калькулятора системы линейных уравнений. 91 \begin{bmatrix}L\\K \\\end{bmatrix} $$
Нам нужно только вставить значения коэффициентов и переменных, чтобы найти их при использовании калькулятора системы уравнений.
Исключение Гаусса-Жордана:
Рассматривайте это как метод, который можно использовать для решения системы линейных уравнений. Мы можем найти редуцированную форму эшелона методом исключения Гаусса-Жордана.
Основные шаги, связанные с исключением Гаусса-Жордана, следующие:
- Изменить положение двух строк
- Умножить одну из строк с ненулевым скалярным значением
- Сложить и вычесть все строки
Мы можем найти уменьшенную форму эшелона с помощью калькулятора исключения Гаусса.
Мы можем представить исключение Гаусса-Жордана следующим образом:
Рассмотрим линейное уравнение:
ax+by=L
cx+dy=K
$$ \left[ \begin{array}{cc|c}a & b & L\\c & d & K\\\end{массив}\right] $$
Практические примеры:
Шаг 1:
x+3y=5
7x+9y=11
нам нужно расставить значения коэффициентов переменных «x» и «y».
Постоянные значения помещаются в правую часть матрицы.
$$ \left[ \begin{array}{cc|c}1 & 3 & 5\\7 & 9 & 11\\\end{array}\right] $$
Шаг 2:
Определитель в в этом случае:
$$ D = \begin{vmatrix}1 & 3 \\7 & 9\\\end{vmatrix} = -12 $$
Шаг 3:
Нам нужно разделить значения Dx и Dy:
D_x = \begin{vmatrix}5 и 3 \\11 и 9\\\end{vmatrix} = 12
D_y = \begin{vmatrix}1 & 5 \\7 & 11\\\end{vmatrix} = -24
Шаг 4:
Окончательные значения переменных «x» и «y», рассчитанный решателем системы уравнений.
$$ x = \dfrac{D_x}{D} = \dfrac{12}{-12} = -1 $$
$$ y = \dfrac{D_y}{D} = \dfrac{-24}{- 12} = 2 $$
x=-1, y=2
Калькулятор решения уравнений – простой способ решения системы линейных уравнений всеми 3-мя известными матричными методами.
Работа калькулятора системы уравнений:
Система решателей уравнений обеспечивает решение 2-х или 3-х линейных уравнений самым простым и сложным способом.
Ввод:
- Вставить коэффициент переменных и констант.
- Выберите метод решения уравнения.
- Нажмите кнопку расчета
Вывод:
Когда мы используем калькулятор системы линейных уравнений. Легко решить систему линейных уравнений.
- Окончательное отображаемое значение переменных
- Все этапы представлены различными способами
Часто задаваемые вопросы:
Зачем нужна система одновременных уравнений?
Когда нам нужно найти общее решение 2 или 3 линейных уравнений. Тогда нам нужно решить их вместе, и мы называем их одновременными уравнениями, так как они имеют общее решение. Калькулятор систем уравнений легко может найти решения одновременных уравнений.
Можете ли вы решить системное линейное уравнение без построения графика?
Да, линейное уравнение можно решить без построения графика.
Существуют различные методы решения линейного уравнения, такие как замена, исключение и матричный метод решения линейного уравнения.
Как решить систему уравнений с показателями?
Вы можете решить систему уравнений с показателями, если основания двух или более показательных уравнений совпадают.
Каковы условия решения уравнения системы методом исключения?
Есть определенные условия для решения системы линейных уравнений
Запишите оба уравнения в стандартной форме
Сделайте коэффициенты одной переменной противоположными.
Добавьте уравнения, полученные в результате второго шага 2, чтобы исключить одну переменную.
Решите для оставшейся переменной.
Подставьте решение из четвертого шага 4 в одно из исходных уравнений.
Как проще всего решить систему уравнений?
Решить систему с помощью графика — самый простой способ решить линейное уравнение.
Вывод:
Систему уравнений необходимо решать по математике, когда мы решаем решение 2-х, или 3-х линейных уравнений.
Нам нужно найти их общую точку, чтобы найти окончательные решения наших проблем. Калькулятор системы уравнений обеспечивает решение линейного уравнения матричным методом.
Ссылки:
Из Википедии: Линейное уравнение, Одна переменная
Из источника hmhco.com: Что такое линейное уравнение? ,Описание линейных отношений
Калькулятор одновременных уравнений
Решает систему одновременных уравнений с двумя неизвестными, используя следующие 3 метода:
1) Метод подстановки (прямая подстановка)
2) Метод исключения
3) Метод Крамерса или правило Крамерса
Выберите любые 3 метода решения системы уравнений
2 уравнения 2 неизвестных
Какие формулы используются для калькулятора одновременных уравнений?
Δ = а * е – b * d
Уведомление : Неопределенная переменная: C2 в /HOME/Mathcelebrity/public_html/simultege-equations.
php на линии 334
. одновременно-equations.php в строке 903
Уведомление : неопределенная переменная: eq1coeff1 в /home/mathcelebrity/public_html/simultaneous-equations.php в строке 904
Уведомление : Неопределенная переменная: eq1coeff1 в /HOME/Mathcelebrity/public_html/simultege-equations.php на линии 906 . Уведомление : не определяется variable: eq2coeff1 в /mathlefrity/mathlerm. -equations.php в строке 909
Уведомление : Неопределенная переменная: eq2coeff1 в /home/mathcelebrity/public_html/simultaneous-equations.php в строке 910
Уведомление : Неопределенная переменная: eq2coeff1 в /Home/mathcelebrity/public_html/simultege-equations.php на линии 912 . -equations.php в строке 917
Уведомление : Неопределенная переменная: eq2coeff2 в /home/mathcelebrity/public_html/simultaneous-equations.
php в строке 917
Уведомление : Неопределенная переменная: eq2coeff2 в /Home/mathcelebrity/public_html/simultege-equations.php на линии 923
. Уведомление : не определяется variable: eq1coeff1 in /mathlerm. -equations.php в строке 929
Уведомление : Неопределенная переменная: eq1coeff1 в /home/mathcelebrity/public_html/simultaneous-equations.php в строке 930
Уведомление : Неопределенная переменная: eq1coeff1 в /Home/mathcelebrity/public_html/simultecure-equations.php на линии 932 . -equations.php в строке 936
Уведомление : Неопределенная переменная: eq1coeff2 в /home/mathcelebrity/public_html/simultaneous-equations.php в строке 936
Уведомление : Неопределенная переменная: EQ1COEFF2 в /HOME/MATHCELEBRITY/PUBLIC_HTML/SIMULTONE-EVACATIONS.PHP ON LINE 942 Уведомление : не определяется variable: EQ1COEFF2 в /MATHELBRITI -equations.
php в строке 953
Уведомление : Неопределенная переменная: eq1constvalue в /home/mathcelebrity/public_html/simultaneous-equations.php в строке 966
Уведомление : неопределенная переменная: eq2coeff2 в /HOME/Mathcelebrity/public_html/simulty-evesations.php на линии 972
. Уведомление : undficed variable: ed vq2conkal. одновременно-equations.php в строке 980
Уведомление : неопределенная переменная: eq1coeff2 в /home/mathcelebrity/public_html/simultaneous-equations.php в строке 990
Уведомление : Неопределенная переменная: EQ1COEFF1 в /HOME/MATHCELEBRITY/PUBLIC_HTML/SIMULTONE-EVATIONS.PHP ON LINE
УВЕДОМЛЕНИЕ : UndFIDEDED: EQ1COEFF1/MATHATF13/MATHALMEF1/MATHALFMEF1/MATHALFMEF1/MATHALMEFF1/MATHALMEFF1/MATHALMEFF1/MATHALMEFF1. /simultaneous-equations.php в строке 1001
Уведомление : Неопределенная переменная: eq2coeff1 в /home/mathcelebrity/public_html/simultaneous-equations.
php в строке 1009
Уведомление : неопределенная переменная: eq1coeff1 в /Home/mathcelebrity/public_html/simulty-evations.php на линии 10105
. Уведомление : undefined variled: eq1coeff1 в /Matherbrity. одновременно-equations.php в строке 903
Уведомление : Неопределенная переменная: eq1coeff1 в /home/mathcelebrity/public_html/simultaneous-equations.php в строке 904
Уведомление : Неопределенная переменная: EQ1COEFF1 в /HOME/MATHCELEBRITY/PUBLIC_HTML/SIMULTONE-EVATIONS.PHP ON LINE
УВЕДОМЛЕНИЕ : UNDEFINDED. /simultaneous-equations.php в строке 909
Уведомление : Неопределенная переменная: eq2coeff1 в /home/mathcelebrity/public_html/simultaneous-equations.php в строке 910
Уведомление : Неопределенная переменная: eq2coeff1 в /HOME/Mathcelebrity/public_html/simulty-evations.
php на линии 912
Уведомление : unfied variable: eq2coeff2 в
/Mathcelem/in
/Mathcelem/in
/Mathcele. /simultaneous-equations.php в строке 917
Уведомление : Неопределенная переменная: eq2coeff2 в /home/mathcelebrity/public_html/simultaneous-equations.php в строке 917
Уведомление : Неопределенная переменная: eq2coeff2 в /HOME/Mathcelebrity/public_html/simulty-evations.php на линии 923
Уведомление : unfied variable: eq1coeff1/mathcef1/mathcef1/mathcef1/mathcef1/mathcef1/mathcef1/mathcef1/mathcef1/mathcef1/in Math./in Mathceff1/Mathcef1/. /simultaneous-equations.php в строке 929
Уведомление : Неопределенная переменная: eq1coeff1 в /home/mathcelebrity/public_html/simultaneous-equations.php в строке 930
Уведомление : Неопределенная переменная: EQ1COEFF1 в /HOME/MATHCELEBRITY/PUBLIC_HTML/SIMULTONE-EVATION.
/simultaneous-equations.php в строке 936
Уведомление : Неопределенная переменная: eq1coeff2 в /home/mathcelebrity/public_html/simultaneous-equations.php в строке 936
Уведомление : Неопределенная переменная: EQ1COEFF2 в /HOME/MATHCELEBRITY/PUBLIC_HTML/SIMULTONE-EVATION. /simultaneous-equations.php в строке 953
Уведомление : Неопределенная переменная: eq1constvalue в /home/mathcelebrity/public_html/simultaneous-equations.php в строке 966
Уведомление : неопределенная переменная: eq2coeff2 в /Home/mathcelebrity/public_html/simultge-fations.php на линии 972
Уведомление : unfied varible: eq2coleb2. public_html/simultaneous-equations.php в строке 980
Уведомление : Неопределенная переменная: eq1coeff2 в /home/mathcelebrity/public_html/simultaneous-equations.php в строке 990
Уведомление : неопределенная переменная: eq1coeff1 в /Home/mathcelebrity/public_html/simultge-eavations.
php на линии 1001
Уведомление : public_html/simultaneous-equations.php в строке 1001
Уведомление : Неопределенная переменная: eq2coeff1 в /home/mathcelebrity/public_html/simultaneous-equations.php в строке 1009
Уведомление : не определенная переменная: eq1coeff1 в /Home/mathcelebrity/public_html/simultge-cesations.php на линии 1010
Уведомление : Сессия уже начата. Сессия. in /home/mathcelebrity/public_html/mcfoot.php on line 2
11.8: Решающие системы с правилом Крамера
- Последнее обновление
- Сохранить как PDF
- Идентификатор страницы
- 3103
- OpenStax
- OpenStax
Цели обучения
- Оценить детерминанты 2 × 2.

- Используйте правило Крамера, чтобы решить систему уравнений с двумя переменными.
- Оценить 3 × 3 определителя.
- Используйте правило Крамера, чтобы решить систему из трех уравнений с тремя переменными.
- Знать свойства определителей.
Мы научились решать системы уравнений с двумя переменными и тремя переменными, а также несколькими методами: подстановкой, сложением, методом исключения Гаусса, использованием обратной матрицы и построением графика. Некоторые из этих методов легче применять, чем другие, и они более подходят в определенных ситуациях. В этом разделе мы изучим еще две стратегии решения систем уравнений.
Вычисление определителя матрицы 2 × 2
Определитель — это действительное число, которое может быть очень полезным в математике, поскольку оно имеет множество применений, например, для вычисления площади, объема и других величин. Здесь мы будем использовать определители, чтобы выяснить, является ли матрица обратимой, используя элементы квадратной матрицы, чтобы определить, существует ли решение системы уравнений.
Однако, возможно, одним из наиболее интересных приложений является их использование в криптографии. Защищенные сигналы или сообщения иногда отправляются закодированными в матрице. Данные могут быть расшифрованы только с помощью обратимой матрицы и определителя. Для наших целей мы сосредоточимся на определителе как признаке обратимости матрицы. Вычисление определителя матрицы включает в себя следование определенным шаблонам, описанным в этом разделе.
НАЙТИ ОПРЕДЕЛИТЕЛЬ МАТРИЦЫ 2 × 2
Определитель матрицы 2 × 2, заданный
\(A=\begin{bmatrix}a&b\\c&d\end{bmatrix}\)
равен определяется как
Обратите внимание на изменение обозначения. Есть несколько способов указать определитель, в том числе \(\det(A)\) и замена скобок в матрице прямыми, \(| A |\).
Пример \(\PageIndex{1}\): нахождение определителя матрицы \(2 × 2\)
Найдите определитель данной матрицы.
\(A=\begin{bmatrix}5&2\\−6&3\end{bmatrix}\)
Решение
\[\begin{align*} \det(A)&= \begin{vmatrix} 5&2\\-6&3\end{vmatrix}\\ &= 5(3)-(-6)(2)\\ &= 27 \end{align*}\]
Использование правила Крамера для решения системы из двух Уравнения с двумя переменными
Теперь мы представим последний метод решения систем уравнений, использующий определители.
Известен как Правило Крамера , этот метод восходит к середине 18-го века и назван в честь его новатора, швейцарского математика Габриэля Крамера (1704-1752), который представил его в 1750 году в . Правило Крамера — жизнеспособный и эффективный метод поиска решений систем с произвольным числом неизвестных при условии, что у нас есть такое же количество уравнений, как и неизвестных.
Правило Крамера даст нам единственное решение системы уравнений, если она существует. Однако, если система не имеет решения или имеет бесконечное число решений, на это будет указывать нулевой определитель. Чтобы выяснить, является ли система противоречивой или зависимой, придется использовать другой метод, такой как исключение.
Чтобы понять правило Крамера, давайте внимательно посмотрим, как мы решаем системы линейных уравнений, используя основные операции со строками. Рассмотрим систему двух уравнений с двумя переменными.
\[\begin{align} a_1x+b_1y&= c_1 (1) \label{eq1}\\ a_2x+b_2y&= c_2 (2) \label{eq2}\\ \end{align}\]
Исключаем одну переменную, используя операции со строками, и решить для другой.
Скажем, что мы хотим найти \(x\). Если уравнение \ref{eq2} умножается на коэффициент, противоположный коэффициенту \(y\) в уравнении \ref{eq1}, уравнение \ref{eq1} умножается на коэффициент \(y\) в уравнении \ref {eq2}, и мы добавим два уравнения, переменная \(y\) будет исключена.
\[\begin{align*} &b_2a_1x+b_2b_1y = b_2c_1 & \text{Умножить }R_1 \text{ на }b_2 \\ -&\underline{b_1a_2x-b_1b_2y=-b_1c_2} & \text{Умножить }R_2 \ text{ by }−b_1 \\ & b_2a_1x−b_1a_2x=b_2c_1−b_1c_2 \end{align*}\]
Теперь найдите \(x\).
\[\begin{align*} b_2a_1x−b_1a_2x &= b_2c_1−b_1c_2 \\ x(b_2a_1−b_1a_2) &= b_2c_1−b_1c_2 \\ x &= \dfrac{b_2c_1−b_1c_2}{b_2a_1−b_1a_2}=\ dfrac{\begin{bmatrix}c_1&b_1\\c_2&b_2\end{bmatrix}}{\begin{bmatrix}a_1&b_1\\a_2&b_2\end{bmatrix}} \end{align*}\]
Аналогично, чтобы найти \(y\), мы исключим \(x\).
\[\begin{align*} & a_2a_1x+a_2b_1y = a_2c_1 & \text{Multiply }R_1 \text{ by }a_2 \\ -& \underline{a_1a_2x-a_1b_2y=-a_1c_2} & \text{Multiply }R_2 \text{ by }-a_1 \\ & a_2b_1y-a_1b_2y =a_2c_1-a_1c_2 \end{align*}\]
Решение для \(y\) дает
\[ \begin{align*} a_2b_1y-a_1b_2y &= a_2c_1−a_1c_2 \\ y(a_2b_1−a_1b_2) &= a_2c_1−a_1c_2 \\ y &= \dfrac{a_2c_1−a_1c_2}{a_2b_1−a_1b_2}=\dfrac{a_1c_2−a_2c_1}{a_1b_2−a_2b_1}=\dfrac{ \begin{bmatrix}a_1&c_1\\a_2&c_2\end{bmatrix}}{\begin{bmatrix}a_1&b_1\\a_2&b_2\end{bmatrix}} \end{align*}\]
Обратите внимание, что знаменатель как для \(x\), так и для \(y\) является определителем матрицы коэффициентов.
Мы можем использовать эти формулы для нахождения \(x\) и \(y\), но правило Крамера также вводит новые обозначения: детерминанты. Тогда мы можем выразить \(x\) и \(y\) как частное двух определителей.
ПРАВИЛО КРАМЕРА ДЛЯ СИСТЕМ \(2×2\)
Правило Крамера — это метод, использующий определители для решения систем уравнений, в которых число уравнений равно количеству переменных.
Рассмотрим систему двух линейных уравнений с двумя переменными.
\[\begin{align*} a_1x+b_1y&= c_1\\ a_2x+b_2y&= c_2 \end{align*}\]
Решение с использованием правила Крамера дается как
\[\begin{align} x& = \dfrac{D_x}{D} = \dfrac{\begin{bmatrix}c_1&b_1\\c_2&b_2\end{bmatrix}}{\begin{bmatrix}a_1&b_1\\a_2&b_2\end{bmatrix}}\; , D\neq 0\\ y&= \dfrac{D_y}{D} = \dfrac{\begin{bmatrix}a_1&c_1\\a_2&c_2\end{bmatrix}}{\begin{bmatrix}a_1&b_1\\a_2&b_2\end{bmatrix }}\; , D\neq 0 \end{align}\]
Если мы находим \(x\), столбец \(x\) заменяется столбцом констант. Если мы ищем \(y\), столбец \(y\) заменяется постоянным столбцом.
Пример \(\PageIndex{2}\): использование правила Крамера для решения системы \(2 × 2\)
Решите следующую систему \(2 × 2\), используя правило Крамера.
\[\begin{align*} 12x+3y&= 15\\ 2x-3y&= 13 \end{align*}\]
Решение
Найдите \(x\).
\[\begin{align*} x&= \dfrac{D_x}{D}\\ &= \dfrac{\begin{bmatrix}15&3\\13&-3\end{bmatrix}}{\begin{bmatrix} 12&3\\2&-3\end{bmatrix}}\\ &= \dfrac{-45-39}{-36-6}\\ &= \dfrac{-84}{-42}\\ &= 2 \end{align*}\]
Найдите \(y\).
\[\begin{align*} y&= \dfrac{D_y}{D}\\ &= \dfrac{\begin{bmatrix}12&15\\2&13\end{bmatrix}}{\begin{bmatrix}12&3\ \2&-3\end{bmatrix}}\\ &= \dfrac{156-30}{-36-6}\\ &= -\dfrac{126}{42}\\ &= -3 \end{align *}\]
Решение: \((2,−3)\).
Упражнение \(\PageIndex{1}\)
Используйте правило Крамера для решения системы \(2 × 2\) уравнений.
\[\begin{align*} x+2y&= -11\\ -2x+y&= -13 \end{align*}\]
- Ответ
\((3,−7)\)
Вычисление определителя матрицы 3 × 3
Найти определитель матрицы 2 × 2 несложно, но определить определитель матрицы 3 × 3 сложнее.
Один из методов состоит в том, чтобы дополнить матрицу 3×3 повторением первых двух столбцов, получив матрицу 3×5. Затем вычисляем сумму произведений записей вниз по по каждой из трех диагоналей (слева вверху справа внизу) и вычтите произведения записей вверх по по каждой из трех диагоналей (слева внизу справа вверху). Это легче понять с визуальным и пример.
Найдите определитель матрицы 3×3.
\(A=\begin{bmatrix}a_1&b_1&c_1\\a_2&b_2&c_2\\a_3&b_3&c_3\end{bmatrix}\)
- Дополнить \(A\) первыми двумя столбцами.
\(\det(A)=\left| \begin{array}{ccc|cc} a_1&b_1&c_1&a_1&b_1\\a_2&b_2&c_2&a_2&b_2\\a_3&b_3&c_3&a_3&b_3\end{array} \right|\)
- От верхнего левого угла к нижнему правому: умножьте числа по первой диагонали. Прибавьте результат к произведению записей по второй диагонали. Добавьте этот результат к произведению записей вниз по третьей диагонали.
- Из нижнего левого угла в верхний правый: вычтите произведение записей вверх по первой диагонали.
Из этого результата вычтите произведение вхождений вверх по второй диагонали. Из этого результата вычтите произведение вхождений вверх по третьей диагонали.
Алгебра выглядит следующим образом:
\(| A |=a_1b_2c_3+b_1c_2a_3+c_1a_2b_3−a_3b_2c_1−b_3c_2a_1−c_3a_2b_1\)
Пример определения {3} индекса × 3 Матрица
Найдите определитель матрицы \(3 × 3\) по данным
\(A=\begin{bmatrix}0&2&1\\3&−1&1\\4&0&1\end{bmatrix}\)
Решение
Дополните матрицу первыми двумя столбцами и следуйте формуле. Таким образом,
\[\begin{align*} | А | &= \влево| \begin{массив}{ccc|cc}0&2&1&0&2\\3&-1&1&3&-1\\4&0&1&4&0\end{массив}\right| \\ &= 0(−1)(1)+2(1)(4)+1(3)(0)−4(−1)(1)−0(1)(0)−1(3) (2) \\ &=0+8+0+4−0−6 \\ &= 6 \end{align*}\]
Упражнение \(\PageIndex{2}\)
Найдите определитель Матрица 3 × 3.
\(\det(A)=\begin{vmatrix}1&−3&7\\1&1&1\\1&−2&3\end{vmatrix}\)
- Ответ
\(−10\)
Вопросы и ответы: Можно ли использовать тот же метод для нахождения определителя большей матрицы?
Нет, этот метод работает только для матриц 2 × 2 и 3 × 3.
Для больших матриц лучше всего использовать графическую утилиту или компьютерное программное обеспечение.
Использование правила Крамера для решения системы трех уравнений с тремя переменными
Теперь, когда мы можем найти определитель матрицы \(3 × 3\), мы можем применить правило Крамера для решения системы трех уравнений с тремя переменные. Правило Крамера является простым и следует шаблону, согласующемуся с правилом Крамера для матриц \(2 × 2\). Однако по мере увеличения порядка матрицы до \(3 × 3\) требуется гораздо больше вычислений.
Когда мы вычисляем, что определитель равен нулю, правило Крамера не указывает, имеет ли система решение или бесконечное число решений. Чтобы выяснить это, мы должны выполнить исключение в системе.
Рассмотрим систему уравнений \(3 × 3\).
\[\begin{align} a_1x+b_1y+c_1z &= \color{blue}d_1 \\ a_2x+b_2y+c_2z &= \color{blue}d_2 \\ a_3x+b_3y+c_3z &= \color{blue }d_3 \\ \end{align}\]
\(x=\dfrac{D_x}{D}\), \(y=\dfrac{D_y}{D}\), \(z=\dfrac{ D_z}{D}\), \(D≠0\)
где
\[D = \begin{vmatrix} a_1 & b_1 & c_1\\ a_2 & b_2 & c_2\\ a_3 & b_3 & c_3 \end{vmatrix}\; ,\; D_x = \begin{vmatrix} \color{blue}d_1 & b_1 & c_1\\ \color{blue}d_2 & b_2 & c_2\\ \color{blue}d_3 & b_3 & c_3 \end{vmatrix}\; ,\; D_y = \begin{vmatrix} a_1 & \color{blue}d_1 & c_1\\ a_2 & \color{blue}d_2 & c_2\\ a_3 & \color{blue}d_3 & c_3 \end{vmatrix}\; ,\; D_z = \begin{vmatrix} a_1 & b_1 & \color{blue}d_1\\ a_2 & b_2 & \color{blue}d_2\\ a_3 & b_3 & \color{blue}d_3 \end{vmatrix}\]
Если мы записываем определитель \(D_x\), мы заменяем столбец \(x\) столбцом констант.
Если мы записываем определитель \(D_y\), мы заменяем их столбец y на постоянный столбец. Если мы записываем определитель \(D_z\), мы заменяем столбец \(z\) постоянным столбцом. Всегда проверяйте ответ.
Пример \(\PageIndex{4}\): решение системы \(3 × 3\) с помощью правила Крамера
Найдите решение данной системы \(3 × 3\) с помощью правила Крамера.
\[\begin{align*} x+y-z&= 6\\ 3x-2y+z&= -5\\ x+3y-2z&= 14 \end{align*}\]
Решение
Используйте правило Крамера.
\(D=\begin{vmatrix}1&1&−1\\3&−2&1\\1&3&−2\end{vmatrix}\), \(D_x=\begin{vmatrix}6&1&−1\\−5&−2&1 \\14&3&-2\end{vmatrix}\), \(D_y=\begin{vmatrix}1&6&-1\\3&-5&1\\1&14&-2\end{vmatrix}\), \(D_z=\begin{ vmatrix}1&1&6\\3&-2&-5\\1&3&14\end{vmatrix}\)
Затем
\[\begin{align*} x&= \dfrac{D_x}{D}&= \dfrac{- 3}{-3}&= 1\\ y&= \dfrac{D_y}{D}&= \dfrac{-9}{-3}&= 3\\ z&= \dfrac{D_z}{D}&= \dfrac{6}{-3}&= -2\\ \end{align*}\]
Решение: \((1,3,−2)\).
Упражнение \(\PageIndex{3}\)
Используйте правило Крамера для решения матрицы \(3 × 3\).
\[\begin{align*} x-3y+7z&= 13\\ x+y+z&= 1\\ x-2y+3z&= 4 \end{align*}\]
- Ответ
\(\слева(−2,\dfrac{3}{5},\dfrac{12}{5}\справа)\)
Пример \(\PageIndex{5A}\): использование правила Крамера для решения несогласованной системы
Решите систему уравнений с помощью правила Крамера.
\[\begin{align} 3x-2y&= 4 \label{eq3}\\ 6x-4y&= 0 \label{eq4}\end{align}\]
Решение
Начнем с нахождения определители \(D\), \(D_x\) и \(D_y\).
\(D=\begin{vmatrix}3&-2\\6&-4\end{vmatrix}=3(-4)−6(-2)=0\)
Мы знаем, что определитель нуля означает либо система не имеет решений, либо имеет бесконечное число решений. Чтобы увидеть, какой из них, мы используем процесс исключения. Наша цель — исключить одну из переменных.
- Умножить уравнение \ref{eq3} на \(−2\).
- Добавьте результат к уравнению \ref{eq4}.
\[\begin{align*} &−6x+4y=−8 \\ &\;\;\;\underline{6x−4y=0} \\ &\;\;\;\;\;\ ;\;\;\;\; 0=−8 \end{align*}\]
Получаем уравнение \(0=−8\), которое неверно.
Следовательно, система не имеет решений. График системы показывает две параллельные линии. См. рисунок \(\PageIndex{1}\).
Пример \(\PageIndex{5B}\): использование правила Крамера для решения зависимой системы
Решите систему с бесконечным числом решений.
\[\begin{align} x-2y+3z&= 0 \label{eq5}\\ 3x+y-2z&= 0 \label{eq6}\\ 2x-4y+6z&= 0 \label{eq7} \ end{align}\]
Решение
Сначала найдем определитель. Настройте матрицу, дополненную первыми двумя столбцами.
\(\left| \begin{array}{ccc|cc}1&−2&3&1&-2\\3&1&−2&3&1\\2&−4&6&2&-4\end{array}\right|\)
Затем
\(1(1)(6)+(−2)(−2)(2)+3(3)(−4)−2(1)(3)−(−4)(−2)( 1)−6(3)(−2)=0\)
Поскольку определитель равен нулю, решения либо нет, либо существует бесконечное число решений. Мы должны выполнить исключение, чтобы узнать.
1. Умножьте уравнение \ref{eq5} на \(−2\) и добавьте результат к уравнению \ref{eq7}:
\[\begin{align*} &−2x+4y−6x=0 \ \ &\;\;\underline{2x−4y+6z=0} \\ &\;\;\;\;\;\;\;\;\;\;\;\;\;\;\; \;0=0 \end{align*}\]
2.
Получение ответа \(0=0\), утверждение, которое всегда истинно, означает, что система имеет бесконечное число решений. Изобразив систему, мы видим, что две плоскости одинаковы и обе пересекают третью плоскость по прямой. См. рисунок \(\PageIndex{2}\).
Понимание свойств определителей
Есть много свойств определителей. Здесь перечислены некоторые свойства, которые могут быть полезны при вычислении определителя матрицы.
СВОЙСТВА ОПРЕДЕЛИТЕЛЕЙ
- Если матрица имеет верхнетреугольную форму, определитель равен произведению элементов по главной диагонали.
- При перестановке двух строк определитель меняет знак.
- Если две строки или два столбца идентичны, определитель равен нулю. 9{−1}\) — величина, обратная определителю матрицы \(A\).
- Если какая-либо строка или столбец умножается на константу, определитель умножается на тот же коэффициент.
Пример \(\PageIndex{6}\): Иллюстрация свойств определителей
Проиллюстрируйте каждое из свойств определителей.
Решение
Свойство 1 гласит, что если матрица имеет форму верхнего треугольника, определитель равен произведению элементов, расположенных вниз по главной диагонали.
\(A=\begin{bmatrix}1&2&3\\0&2&1\\0&0&-1\end{bmatrix}\)
Дополнить \(A\) первыми двумя столбцами.
\(A=\left[ \begin{array}{ccc|cc}1&2&3&1&2\\0&2&1&0&2\\0&0&−1&0&0\end{array}\right]\)
Затем
\[\begin{align* } \det(A)&= 1(2)(-1)+2(1)(0)+3(0)(0)-0(2)(3)-0(1)(1)+1 (0)(2)\\ &= -2 \end{align*}\]
Свойство 2 утверждает, что перестановка строк меняет знак. Учитывая
\[\begin{align*} A&=\begin{bmatrix}-1&5\\4&-3\end{bmatrix}\\ \det(A)&= (-1)(-3)-(4) (5)\\ &= 3-20\\ &= -17 \end{align*}\]
\[\begin{align*} B&= \begin{bmatrix}4&-3\\-1&5\end {bmatrix}\\ \det(B)&= (4)(5)-(-1)(-3)\\ &= 20-3\\ &= 17 \end{align*}\]
Свойство 3 утверждает, что если две строки или два столбца идентичны, определитель равен нулю.
\[\begin{align*} A&=\left[ \begin{array}{ccc|cc}1&2&2&1&2\\2&2&2&2&2\\-1&2&2&-1&2\end{массив}\right]\\ \det(A) &=1(2)(2)+2(2)(-1)+2(2)(2)+1(2)(2)-2(2)(1)-2(2)(2) \\ &=4-4+8+4-4-8\\ &=0 \end{align*}\] 9{-1})&=-2\left(-\dfrac{1}{2}\right)-\dfrac{3}{2}(1)\\ &=-\dfrac{1}{2} \ end{align*}\]
Свойство 6 гласит, что если любая строка или столбец матрицы умножается на константу, определитель умножается на тот же коэффициент.
Таким образом,
\[\begin{align*} A&=\begin{bmatrix}1&2\\3&4\end{bmatrix}\\ \det(A)&=1(4)-2(3)\\ &= -2 \end{align*}\]
\[\begin{align*} B&=\begin{bmatrix}2(1)&2(2)\\3&4\end{bmatrix}\\ \det(B) &=2(4)-3(4)\\ &=-4 \end{align*}\]
Пример \(\PageIndex{7}\): использование правила Крамера и свойств определителя для решения системы
Найдите решение заданной системы \(3 × 3\).
\[\begin{align} 2x+4y+4z&=2 \label{eq8}\\ 3x+7y+7z&=-5 \label{eq9}\\ x+2y+2z&=4 \label{eq10} \end{align}\]
Решение
Используя правило Крамера, мы имеем
\(D=\begin{bmatrix}2&4&4\\3&7&7\\1&2&2\end{bmatrix}\)
Обратите внимание, что второй и третий столбцы идентичны. Согласно свойству 3 определитель будет равен нулю, поэтому решения либо нет, либо решений бесконечное множество. Мы должны выполнить исключение, чтобы узнать.
1. Умножьте уравнение \ref{eq10} на \(–2\) и добавьте результат к уравнению \ref{eq8}.
\[\begin{align*} -2x-4y-4x&=-8\\ 2x+4y+4z&=2\\ 0&=-6 \end{align*}\]
Получение оператора, который является Противоречие означает, что система не имеет решений.
Медиа
Получите доступ к этим онлайн-ресурсам для получения дополнительных инструкций и практики с правилом Крамера.
- Решение системы двух уравнений с помощью правила Крамера
- Решите систему из трех уравнений, используя правило Крамера
Ключевые понятия
- Определитель для \(\begin{bmatrix}a&b\\c&d\end{bmatrix}\) равен \(ad-bc\). См. пример \(\PageIndex{1}\).
- Правило Крамера заменяет столбец переменной столбцом константы. Решения: \(x=\dfrac{D_x}{D}\), \(y=\dfrac{D_y}{D}\). См. пример \(\PageIndex{2}\).
- Чтобы найти определитель матрицы \(3×3\), увеличьте первые два столбца. Сложите три диагональных элемента (слева вверху справа внизу) и вычтите три элемента по диагонали (слева внизу справа вверху). См. пример \(\PageIndex{3}\).
- Чтобы решить систему из трех уравнений с тремя переменными с помощью правила Крамера, замените столбец переменных столбцом констант для каждого требуемого решения: \(x=\dfrac{D_x}{D}\), \(y=\dfrac{ D_y}{D}\), \(z=\dfrac{D_z}{D}\).
См. пример \(\PageIndex{4}\). - Правило Крамера также полезно для нахождения решения системы уравнений без решения или с бесконечным числом решений. См. Пример \(\PageIndex{5}\) и Пример \(\PageIndex{6}\).
- Некоторые свойства определителей полезны при решении задач. Например: 9{−1}\) — величина, обратная определителю матрицы \(A\).
- Если какая-либо строка или столбец умножается на константу, определитель умножается на тот же коэффициент. См. Пример \(\PageIndex{7}\) и Пример \(\PageIndex{8}\).
Эта страница под названием 11.8: Решающие системы с правилом Крамера распространяется под лицензией CC BY 4.0 и была создана, изменена и/или курирована OpenStax посредством исходного контента, который был отредактирован в соответствии со стилем и стандартами платформы LibreTexts; подробная история редактирования доступна по запросу.
- Наверх
- Была ли эта статья полезной?
- Тип изделия
- Раздел или страница
- Автор
- ОпенСтакс
- Лицензия
- СС BY
- Версия лицензии
- 4,0
- Программа OER или Publisher
- ОпенСтакс
- Показать страницу TOC
- нет
- Теги
- Правило Крамера
- Детерминанты
- источник@https://openstax.
org/details/books/precalculus
Как решить систему уравнений на TI-84 Plus
Матрицы — идеальный инструмент для решения систем уравнений (чем больше, тем лучше). К счастью, вы можете работать с матрицами на вашем TI-84 Plus. Все, что вам нужно сделать, это решить, какой метод вы хотите использовать.
A
–1 *B метод решения системы уравненийЧто обозначают буквы A и B? Буквы A и B заглавные, потому что они относятся к матрицам. В частности, A является матрицей коэффициентов, а B является постоянной матрицей. Кроме того, X является переменной матрицей. Независимо от того, какой метод вы используете, важно уметь преобразовывать систему уравнений в матричную форму.
Вот краткое объяснение происхождения этого метода. Любую систему уравнений можно записать в виде матричного уравнения, A * X = B. Предварительно умножив каждую часть уравнения на A –1 и упростив, вы получите уравнение X = A –1 * B.
Используйте свой калькулятор, чтобы найти A –1 * B – это кусок пирога. Просто выполните следующие действия:
Введите матрицу коэффициентов, A.
Нажмите [ALPHA][ZOOM], чтобы создать матрицу с нуля, или нажмите [2nd][9].1354 x –1 ] для доступа к сохраненной матрице. Смотрите первый экран.
Нажмите [ x –1 ], чтобы найти обратную матрицу A.
См. второй экран.
Введите постоянную матрицу, Б.
Нажмите [ENTER], чтобы оценить матрицу переменных, X.
Матрица переменных указывает решения: x = 5, y = 0 и z = 1. См. третий экран.
Если определитель матрицы A равен нулю, вы получите сообщение об ошибке ОШИБКА: ЕДИНСТВЕННАЯ МАТРИЦА. Это означает, что система уравнений либо не имеет решений, либо имеет бесконечное число решений.
Метод увеличивающих матриц для решения системы уравнений
Увеличение двух матриц позволяет добавить одну матрицу к другой матрице.
Обе матрицы должны быть определены и иметь одинаковое количество строк. Используйте систему уравнений, чтобы увеличить матрицу коэффициентов и матрицу констант.
Чтобы увеличить две матрицы, выполните следующие действия:
Чтобы выбрать команду Augment из меню MATRX MATH, нажмите
Введите первую матрицу и нажмите [] (см. первый экран).
Чтобы создать матрицу с нуля, нажмите [ALPHA][ZOOM]. Чтобы получить доступ к сохраненной матрице, нажмите [2nd][ x –1 ].
Введите вторую матрицу и нажмите [ENTER].
Второй экран отображает расширенную матрицу.
Сохраните расширенную матрицу, нажав
Расширенная матрица хранится как [C]. Смотрите третий экран.
Системы линейных уравнений можно решить, предварительно представив расширенную матрицу системы в сокращенной ступенчато-строковой форме. Математическое определение редуцированной формы строки-эшелона здесь не важно.
Это просто эквивалентная форма исходной системы уравнений, которая при обратном преобразовании в систему уравнений дает вам решения (если они есть) исходной системы уравнений.
Чтобы найти редуцированную ступенчатую форму матрицы, выполните следующие действия:
Для перехода к функции rref( в меню MATRX MATH нажмите
и используйте клавишу со стрелкой вверх. Смотрите первый экран.
Нажмите [ENTER], чтобы вставить функцию на главный экран.
Нажмите [2nd] [ x –1 ] и нажмите [3], чтобы выбрать расширенную матрицу, которую вы только что сохранили.
Нажмите [ENTER], чтобы найти решение.
См. второй экран.
Чтобы найти решения (если они есть) исходной системы уравнений, преобразовать редуцированную матрицу строк-ступеней в систему уравнений:
Как видите, решения системы таковы: x = 5, y = 0 и z = 1.
К сожалению, не все системы уравнений имеют уникальные решения, подобные этой системе. Вот примеры двух других случаев, которые вы можете увидеть при решении систем уравнений:
См. сокращенные матричные решения по строкам и эшелонам для предыдущих систем на первых двух экранах.
Чтобы найти решения (если они есть), преобразуйте редуцированные матрицы строк-ступеней в систему уравнений:
Поскольку одно из уравнений в первой системе упрощается до 0 = 1, эта система не имеет решения. Во второй системе одно из уравнений упрощается до 0 = 0. Это означает, что система имеет бесконечное число решений, лежащих на прямой x + 6 y = 10.
Об этой статье
Эта статья из книги:
- TI-84 Plus CE Graphing Calculator For Dummies, 3rd Edition,
Об авторе книги:
работает учителем математики в епископальной школе Святой Марии в Мемфисе, штат Теннесси.
Он стал соучредителем группы суперпользователей TI-Nspire и получил Президентскую премию за выдающиеся достижения в области преподавания естественных наук и математики.К.С. Эдвардс — преподаватель, который провел множество семинаров по использованию калькуляторов TI.
Эту статью можно найти в категории:
- Графические калькуляторы,
Калькулятор сравнения определителей и правила Крамера
Посетители поисковых систем нашли наш веб-сайт вчера, введя эти ключевые фразы:
5
шпаргалка по алгебре, практический тест на неравенства 6-го класса, сложение и вычитание целых чисел интерактивные действия.Полиномиальный калькулятор линейных уравнений, контрольные листы по математике в средней школе, бесплатные загружаемые книги по английской грамматике.
Бесплатный рабочий лист квадратный корень,
как факторизовать квадратные уравнения с помощью ti83,
заполнить квадратный калькулятор.
Ti 83 + как написать лог с другой базой, преобразователь алгебры, алгебра бесплатных программ 2, страницы рабочей тетради по естествознанию для семиклассников, которые можно распечатать, решал задачи по математике за 8 класс, #512 головоломки 6 класс решения, Бухгалтерская практика устанавливает рабочие листы для печати.
Рабочий лист «Начало дробей» 1, бесплатные электронные книги научите себя алгебре, план урока алгебры в первом классе.
Кумон Образцы документов, ОСНОВНЫЕ МАТЕМАТИЧЕСКИЕ формулы для подготовки CAT, бесплатные инструкции калькулятора по алгебре, LCM-решатель, практические суммы по алгебре, программное обеспечение колледжа алегбра.
Печатные математические листы для улучшения области десятичных знаков, эллипс наименьших квадратов матлаб, Формулы математической алгебры для 10 класса.
Упрощение радикального калькулятора,
тестовые работы для загрузки для теста CATS 8 класса,
калькулятор цифра квадратный корень,
Домашнее задание по математике первый класс.
Бесплатный онлайн-калькулятор дробей, Алгебра Две гиперболы, рабочая тетрадь по биологии Прентиса Холла ответы, бесплатное учебное пособие по химии Холта, глава первая, S пройти тест на общие способности для сингапура.
Ответы Макдугала Литтела в учебнике по всемирной истории, -b плюс или минус квадратный корень формулы, ответы на домашние задания перед заданием по алгебре, Математика для чайников.
Квадратный корень, разделенный на дробь, автоматический решатель полиномиальных уравнений, кс3 экзамен по математике.
Математические формулы, включая наклон, решить уравнение с разными знаменателями, Гленко: Издание для учителей алгебры 1.
“алгебра” и “шестой класс” и рабочий лист”, график гиперболы, заметки по математике гиперболы, практиковать задачи с упрощением алгебры радикалов 2 с переменными, как решать функции на калькуляторе, образец алгебры для младших классов.
Преалгебра математики,
решение метода исключения Гаусса на калькуляторе TI-83,
Элементарная алгебра, 7-е издание, фотографии Bittinger & Ellenbogen,
электронные книги по тригонометрии по продвинутой математике бесплатно,
однородная дифференциальная детерминированная,
как решать логи с разной базой на графическом расчете,
Корневая дробь.
Преобразование десятичных процентов и дробей рациональных чисел, функция решения уравнений на калькуляторе ТИ-84, стандартизированный тест по алгебре NC, помощь 1, основы альгербы, алгебраические уравнения, обман платона, факторизация основных алгебраических выражений.
Алгебра 1 от Princeton Halls, краткое изложение шпаргалки по концептуальной физике, Дробный индекс для кубического корня, как найти точку пересечения Y, используя наклон, ответы на задачи с полиномами, двухшаговые уравнения для печати.
Концепции, навыки и решение задач по алгебре II Гленко, жк решатель, бесплатные рабочие листы математических пропорций, бесплатные рабочие листы полиномов.
Книги бесплатно бесплатно химическая инженерия TI-89 ручные решения скачать, парабола гипербола учебник, сбалансированные натуральные числа с простыми множителями.
Дискретная математика +бесплатно Объективные вопросы и ответы,
ответы на домашние задания по алгебре,
алгебраическая формула процента,
ответы в рабочей тетради по алгебре в холле для учеников 1.
Непрерывные радикальные фракции, бесплатный компьютерный калькулятор, расчет рационального выражения, ответы по алгебре в колледже, Продвинутая практика алгебры, алгебра 2 с ключом ответа на анализ.
Квадратный корень с решателем переменных, графы одновременных уравнений для идиотов, бесплатный решатель математических задач для алгебры 2, обзор помощи по алгебре.
Рабочие листы для учителей по предварительной алгебре, Задача по математике для 5-го класса 4 теста, рабочий лист третьего класса, решатель нескольких одновременных уравнений, Бесплатные печатные рабочие листы для 6-го и 7-го класса, рабочие листы абсолютного значения, квадратное уравнение с абс.
БЕСПЛАТНАЯ ЗАГРУЗКА БУХГАЛТЕРСКИХ КНИГ, решатель уравнений И три переменные, упрощение дробей с квадратным корнем.
Рабочие листы четвероклассников,
математический лист с положительными и отрицательными числами,
наименее распространенные факторы,
ответы по учебнику алгебры,
поиск корней нелинейный матлаб,
mcdougal littell Algebra 2 Florida edition Глава 5, раздел 1, построение графиков квадратичных функций.
Логарифмическая база логарифмических функций Ti-89, Калькулятор квадратного корня из рациональных совершенных чисел, бесплатно распечатать школьную работу 3-го класса, Математические задачи 8 класса с десятичными дробями.
Решить систему уравнений графически, mathmatics.com, формула многочлена в кубе, читы по ментальной арифметике, прентис холл чит химия ответ, упростить квадратный корень из 58, математика в колледже против алгебры в колледже.
“решить” систему тригонометрических уравнений + MATLAB, Простые способы научить детей складывать и вычитать отрицательные и положительные целые числа, сб, задача вероятностной выборки, функция Math.ppt.
Бесплатные бухгалтерские листы, калькулятор уравнений алгебры, упростить уравнения.
Вопросы о способностях + решения,
рабочие листы дополнения для первого класса,
TI 84 плюс парабола,
интегрированная алегбра,
ti-83, уравнение третьего порядка,
решить уравнение с тремя переменными в C.
Sqrt без десятичных знаков, решатель свободного уклона, решить уравнение с несколькими переменными в C.
Калькулятор факторизации квадратного уравнения, инструмент общих знаменателей, вопросы по булевой алгебре, Учебные материалы sat & taks, Даллас, Техас, математический словарь.
Графический онлайн-калькулятор x-intercept, полиномиальное построение программирования на Java, Программа факторинга на Ти-84.
Алгебра составляют рабочие листы, бесплатный печатный лист куба, задачи на логическую логику уровня А, рабочая тетрадь по решению математических задач glencoe, алгебра 1 книга +glencoe, компас по алгебре помощь, Алгебра линейных уравнений.
Преобразование квадратных футов в квадратный корень,
справочник по математическим формулам преалгебра,
сайты для новых девятиклассников,
Рабочие листы по алгебре для 8-го класса, объединяющие подобные термины,
чтобы найти квадратный корень, используя метод фатора.
Формула времени по математике шестая стандартная, уравнения методом линейной комбинации., запись линейных функций, Идеальная диаграмма квадратного корня, калькулятор триггеров.
Листы для повторения математики для печати, сложение и вычитание положительных и отрицательных дробей, онлайн-график по тригонометрии, как найти дискриминант?, бесплатные онлайн суммы шестого класса, ОБРАЗЕЦ ТЕСТИРОВАНИЯ GMAT.
Корень и показатели, программное обеспечение Apptitute вопросы, калькулятор третьего корня десятичных дробей.
Стандартная форма гиперболы, открывающейся вбок, рабочий лист числа десятичной дроби, математическая формула для расчета коэффициентов, бесплатный пошаговый онлайн-решатель интеграции, кулак в math.com, Учителя Prentice Hall издают рабочие листы по биологии, уменьшить радикальный калькулятор.
Экспоненты бесплатные рабочие листы и печатные формы,
онлайн-искатель наибольшего общего делителя,
неправильный интегральный калькулятор.
Нахождение самой сложной математической задачи, действуют программы математических калькуляторов, рудин математический анализ глава 10, печатные целые и координатные математические головоломки.
Сколько целых чисел входит в число, бесплатные pdf книги по учету затрат, бесплатный рабочий лист по вычитанию целых чисел, изображение большого квадрата, алгебра 2 проект статистики, ti 84 плюс логическое значение.
Бесплатный онлайн калькулятор ти 89, Графики гиперболы, Примеры эквивалентных десятичных знаков, уроки математики в 10 классе.
Алгебра Холта 1, как получить наклон таблицы, выполнение и отмена упражнений по алгебре для кс3, свойство квадратного корня, американцы макдугал литтел практический рабочий лист, простой способ проверить наименьший общий делитель.
Бумаги теста модели Apptitude,
БЕСПЛАТНЫЙ АЛГЕБРА КАЛЬКУЛЯТОР ЗАДАЧ,
предварительные ответы мастера урока алгебры,
скачать книги о способностях.
накрутка на математику онлайн, Веб-сайты FUN факторинга 8-го класса, Калькулятор квадратного корня квадратных уравнений, примеры математической алгебры nc state eoc, макдугал литтел алгебра 2 решение задач, math четыре основных математических понятия, оценивающих выражение.
Онлайн-практикумы для начальной школы по математике и английскому языку, алгебра сумм, алгебраический метод квадратного корня, mcdougal – littel – учебники испанского, математические комбинации.
Квадратное уравнение, завершающее квадрат, решатель задач по алгебре, Уроки математики 2 класса и листы.
Бесплатный калькулятор экстраполяции, разделяющий полиномиальный математический решатель, суммы по школьной алгебре, решать одновременные уравнения онлайн, задания на сложение и вычитание до 20.
Разность двух квадратов,
промежуточная альгерба для чайников,
вычитание смешанных дробей,
Школьные учебники по математике Парабола,
основные задачи решения логарифмов,
рабочие листы по математике для учащихся 6-х классов,
рудин “глава 8” “задача 11”.
Квадратичная форма по математике в 8 классе, бесплатный учебник по элементарной алгебре, статистический решатель домашних заданий, мир химии Mcdougal littell test ответы, шаг за шагом по построению графиков линейных уравнений в Excel.
мод вычислить техас ти 83, макдугал литтел алгебра 2 тесты, 11 класс перехват, рабочий лист факторов ks2, 8 класс предварительная алгебра, нахождение переменной в многочлене.
Рабочий лист по алгебре для печати + ключи ответов, перестановка и комбинация, GCSE, Помогите распечатать дроби.
Трансформация+рабочие листы, упрощение выражений урок 8 класс, maple упрощает комплексные действительные числа.
МАТЕМАТИЧЕСКИЕ СПОСОБНОСТИ вопрос,
уравнения факторинга на ТИ – 83 плюс,
однородное дифференциальное уравнение второго порядка,
вопросы по алгебре 11 класс с ответами,
онлайн-тесты по математике для 8 класса,
программа радикального упрощения ti 84,
бесплатный лист сложения и вычитания целых чисел.
контрольные работы по математике за 5 класс, бесплатные ответы на математические задачи, примеры линейного программирования в математике, полный квадратный калькулятор, ответы первокурсников по алгебре, показатель квадратного корня, ответы на две задачи по алгебре.
Математические процентные формулы, как сдать алгебру эос, новички учатся решать метод исключения Гаусса, рабочие листы, частичные суммы, 3 класс.
Уравнение третьего порядка, Бесплатные математические распечатки, Ответы на курс математики Макдугала Литтела 3.
Математическая формула сложения и вычитания, рабочие листы квадратных корней, тест + кс2 + документ + тест + математика, листы сложения и вычитания целых чисел, распечатки викторин, gcse образцы научных работ.
Ответы на алгебру Гленко,
рабочий лист алгебраических свойств,
трудная тригонометрическая задача и ответы,
онлайн графический калькулятор ti 83,
преобразование Лапласа ti89дифференциальное уравнение,
“английский тест” +6th.
Рабочие листы для первого коэффициента ляпунова, школьные листы.com, экзамены по математике 11 класс, 549147#post549147, как решать уравнения, находя нули многочленов.
“упрощенная дробь” квадратная, онлайн-тесты по математике для 12 класса, калькулятор ответов по алгебре, наибольший общий делитель наименьшее общее количество рабочих листов, скачать бесплатно книгу про способности, бесплатное онлайн-решение систем уравнений с графическим калькулятором и подстановкой, gnuplot линейная регрессия.
Упростить алгебраические выражения, Практический тест по арифметике по математике для 8 лет онлайн, Бесплатные онлайн-решатели по алгебре, решать текстовые задачи онлайн шаг за шагом мгновенно, алгебра 2 макдугал литтелл эвенс ответы.
Калькулятор логарифмических уравнений,
бесплатные сложные задания для пятиклассников,
Балансировка метода степени окисления с использованием необходимых множителей, балансировка электронов,
УПРОСТАТЬ + КВАДРАТНЫЙ КОРЕНЬ ИЗ 80,
онлайн факторер,
бесплатные веселые математические распечатки для детей,
как решать сложные задачи по алгебре.
Aptidude вопросы с ответом, репетитор по процентам для 8 класса, Q-учебные упражнения и ответы ppt.
Радикальное число с показателями, Бланк заметок о порядке операций бесплатно, В чем смысл формулы пересечения наклона?, бесплатный печатный лист для 9 класса, веб-квесты для упрощения радикалов, рабочий лист с добавлением переменных, вычислить наибольший общий делитель.
Ti-83+ может фактор, YEAR 6 SATs сочинения по математике бесплатно, вычитание целых чисел с показателями.
Калькулятор, который решает рациональные выражения, бесплатные рабочие листы gcf и lcm, вопросы по математике 8-9 класс для практики.
ОСНОВНОЙ РАСЧЕТ КВАДРАТНОГО КОРНЯ ДЛЯ ДЕТЕЙ, двухшаговые рабочие листы уравнения, усердно практиковать задачи по алгебре II, быстрый способ выучить алгебру.
Бесплатные экзаменационные работы,
бесплатный тест по математике в 6 классе,
последовательности и обозначения суммирования, кто их изобрел,
вопросы с ответом,
Контрольная работа по арифметике для 8 класса.
Упрощение квадратных формул, печатные дроби 6 класса, как можно выучить алгебру для G E D соски, рабочие листы промежуточной вероятности, пример вершинной формы, умножение и деление целых чисел, современные ответы по математике в колледже.
Дифференциальное уравнение второго порядка в Matlab, простые алгебраические уравнения с ответами, лучшие рабочие тетради по алгебре 1 с ответами, экзамен по математике найти решение графически.
Загрузка вопросов и ответов по Java Aptitude, Образец тестовой задачи для 7 класса, калькулятор ппц касио, шаг за шагом уменьшать дроби в С++, алгебра 2 помогите, одновременно решая неизвестные обзоры, java конвертирует шестнадцатеричные дроби в десятичные. 92 решение, Решение одношаговых уравнений.
11 класс алгебра 2 викторины,
блочный метод для алгебры совершенных квадратов и трехчленов,
очень сложная викторина по тригонометрии,
алгебра pdf скачать,
нужна помощь с уравнениями домашнего задания по математике.
Графический расчет для 11 класса по математике, формула гиперболы, ответы на прентис холл Предварительная алгебра практика 9-5.
Завершение решения квадратной математической задачи, Математика-перевод, вращение, отражение, рабочий лист неравенства 6 класс, математические упражнения на наивысший общий фактор для 6 класса, решение четырехчлена, как алгебра может принести нам пользу, математическое уравнение для корня зла.
Расчет наклона и пересечения, бесплатные книги по химии для начинающих, вычисление линии наилучших типовых задач и способов их решения, граф воображаемой плоскости ТИ-89, Практика школьной работы для 9-го класса.
Ответы на главу 12 практический тест алгебра 2 гленко математика, простой способ понять возрастные проблемы в способностях, решения уравнений, алгебра удалить журнал экспоненты.
Упрощение кубических корней,
решатель нелинейных уравнений Matlab,
Читы и ответы по алгебре,
бесплатные рабочие листы секвенирования ks3.
Калифорнийская рабочая тетрадь по физике скачать ключ ответа, практика yr8 научный тест, трехчленный решатель, Квадраты в реальной жизни, доделывая квадрат на титане ти89.
Репетитор по вероятности математики 8 класс бесплатно, решатель рациональных выражений, обзор литературы по алгебраическому уравнению с дробью., как использовать свойство квадратного корня, решение системных уравнений калькулятором подстановок онлайн, умножение, сложение и вычитание десятичного листа для 6-х классов.
Учебник по предварительной алгебре Прентис Холл 8-3, алгебра с пиццей\, апплет факторинга показателей, калькулятор упрощающих рациональных чисел, бесплатный онлайн тест в 9 классе, картинки уравнения калькулятора.
Glencoe алгебра 1 издание для учителей,
радикалы графического калькулятора,
рабочие листы по математике 9 класс,
Algebra Cheat – Решение уравнений,
умножение научных обозначений в кубе,
решатель отношений,
год 10 экзаменационные работы.
Формула квадрата в математике, рабочие листы по математике для 7-х классов, онлайн-бумаги с вопросами о способностях с ответами, тест на пригодность вопрос и ответ для бесплатного скачивания, смешать числа, триганомотрия, 3 квадратных уравнения решить 3 неизвестных.
Калькулятор оценочной алгебры, бесплатные рабочие листы пособия для дробей 7 класс онлайн тест, скачать Дискретная математика и ее приложения, 6-е издание, умножить разделить добавить добавить вычесть десятичные дроби.
Булева алгебра для чайников, распечатки итогового экзамена по математике в 8 классе, шпаргалки по биологии ти-89, вершина квадратного уравнения.
распечатки по математике для поступления в колледж, проблемы с математическим масштабированием, расширенное объяснение общего журнала алгебры, сложные дроби для ti84, “GMAT Math” “скачать бесплатно” карман.
Квадратные корни на печатных листах с числовыми линиями,
Glencoe Mathematics Algebra 2 отвечает на вопросы учителей,
обмануть с помощью калькулятора ti,
бесплатные электронные книги по основам бухгалтерского учета,
математический вероятностный решатель.
Учебник по перестановкам и сочетаниям в pdf, замена рабочих листов, почему важно изучать алгебру.
Книга ответов Нельсона по математике для 6 класса, скачать aptitude вопрос и ответ, тетрадь с задачами по геометрии для 10 класса, KS2 РАБОЧИЙ ЛИСТ, решение уравнений с дробями и несколькими переменными.
Алгебра 2 текст онлайн саксонский, замена решателя алгебраических уравнений, алгебра меррилла 2 с тригонометрией, бесплатный рабочий лист по предварительной алгебре, Гебра 1 план урока.
Порядок действий и вычисление формул с десятичными знаками, полиномиальный решатель вопросов, писатель ти89.
Как запрограммировать квадратную формулу в свой калькулятор, как записать отрицательные показатели в виде простых дробей, алгебра 1 срм девятый класс, рабочие листы для сложения и вычитания уравнений, бесплатно решить прошлые вопросы, таблицы переменных общего знаменателя.
Квадратный корень с калькулятором переменных,
решать алгебраические уравнения читы,
учить себя алгебре,
При сложении и вычитании рациональных выражений зачем вам ЖК?,
школьная тетрадь по математике ответы 3,
калькулятор с делением онлайн.
Как решить систему уравнений с большим количеством уравнений и меньшим количеством переменных в Maple, практика экзамена по математике в 8 классе в великобритании, бесплатная викторина по алгебре, как упростить кубический корень, бесплатные примеры по алгебре для 9 класса, репетитор гипербола, для печати третьего класса.
Онлайн-графический калькулятор, сумма на графическом калькуляторе ти-83, примеры повседневной жизни из линейных уравнений, способности что это такое Тестовые работы Eog.
Nc предалгебра eoc, наименьшее общее кратное уравнение, бесплатный онлайн-калькулятор полярных графиков.
Рекурсия TI86 плюс, стандарты грузии по математике для второго класса, логарифмические решения задач.
Решение уравнений кротов, Алгебра Холта 1 отмечает, бесплатные листы математики средней школы, обороты кс3.
Шестой онлайн-класс в Техасе, решатель квадратного корня, радикал в упрощенной форме.
Рабочий лист по математике уровня A,
Продвинутая алгебра (Проект школьной математики Чикагского университета), ключ ответа,
показатель степени дроби факторинга,
проблемы со смесью,
бесплатно скачать калькулятор tx casio,
Рабочая тетрадь по алгебре для пятого класса.
Сложение и вычитание рабочих листов с отрицательными числами, добавление листа вычитания отрицательных чисел, как рассчитать параболу, Алгебра КС2, Распечатать рабочие листы по математике для 8 лет.
Калькулятор операций с рациональными числами, Почему в квадратных уравнениях обычно два решения, решать “алгебраические дроби”, вопросы и ответы, бесплатно онлайн быстро выучить алгебру в колледже, онлайн игры по геометрии для 10 класса.
Математика, предалгебра 6 класс, Графический калькулятор Бесплатная онлайн-интеграция, знание языка С, алгебра помогает вершинной форме.
Самое сложное математическое уравнение, aptitude решила работы по образцу GMAT, процесс для кубического корня многочлена, лист математических формул, печатный лист с отрицательными и положительными целыми числами.
Casio калькулятор ручной арксинус как ввести,
квадратные уравнения решают каждое уравнение относительно переменной,
программного обеспечения,
наименьшее общее кратное с показателями,
конец класса 2007 шкала северной каролины математика 6 класс,
деление рационального выражения.
Обучение 9 класса онлайн, использование и применение линейного уравнения с двумя переменными, факторизация уравнений кубического корня, как рассчитать линейные дюймы, получить уравнение для кривой Matlab, Рабочие листы с терминами, выражениями, уравнениями алгебры.
Рабочие листы по математике для четвертых, пятых и шестых классов, матлаб решить уравнение diff, математика для детей кратных.
Калькулятор математического факторинга, решение квадратных уравнений с двумя переменными, Алгебра 2 Ответы, используя компьютер, завершающий математику квадратов, Решатель алгебраических уравнений, плюс-минус в алгебраизаторе.
задача по алгебре, используя метод подстановки в алгебре, онлайн тест по математике ks3, перестановка и комбинация, GCSE, экзаменационный вопрос, Онлайн-вопросы о способностях и ответы, ответы на домашнее задание по алгебре 2, линейный график.
Алгребра легко,
Калькулятор T183 Plus как хранить формулы,
функции и рациональные выражения (11 класс) повторение.
Целочисленный график по математике для 6-го класса для печати, объяснять различия между измерением и оценкой., бесплатный распечатываемый лист домашнего задания для 2 класса, allinurl:+(pdf|zip|rar|doc) алгебра, алгебраический расчет, Загрузка приложений статистики TI 84, Распечатки по геометрии для третьего класса.
Правила элементарной алгебры 6 класс, формулы для получения процентов, Калькулятор умножения рациональных выражений.
Учить себя математике, “упрощение алгебраических выражений”, Комбинации, Вероятность 6 класс.
Обучение программному обеспечению, Перестановка и комбинация простых планов уроков, найти gcf с ti-84, математическая практика/6 класс.
Алгебра 1 представляет рабочие листы зала калифорнии,
самое сложное математическое уравнение,
разделить рациональные выражения на ТИ-89,
онлайн-уравнение решить для символьной переменной,
11 класс математика,
онлайн упрощение подкоренных выражений,
дирак ти 89.
Рабочий лист уравнений для печати, онлайн-балансировщик уравнений алгебры, разложение биномиальных уравнений.
Полиномиальный онлайн-упроститель, Программы-калькуляторы TI-84 для решения полиномов третьей степени, бесплатные рабочие листы по АНГЛИЙСКОМУ языку для 7 класса, уравнение десятичной дроби, рабочие листы десятичной пропорции, лист наименьшего общего знаменателя.
Вопросы-викторины для третьего класса, Купертино алгебра 1 книга для продажи, мне нужны примеры словесных фраз в выражение, Уравнения по математике 3 класс, Распечатать упражнения по алгебре.
Texas Instrument T1-83 обратная матрица, предалгебраическая работа в 8 классе, бесплатные распечатанные выпускные экзамены по математике 3 класс, лейнерные системы ти 84, факторные трехчлены с использованием метода разложения.
2 КЛАСС БЕСПЛАТНАЯ РАБОТА,
Книга Holt TEahcers Advanced Algebra Essentials,
использует «квадратичную формулу» в реальной жизни.
Бесплатные предварительные рабочие листы по алгебре, как упростить подкоренное выражение, Почему при решении рационального уравнения можно удалить знаменатель, умножив обе части на ЖКД, KS3 бесплатная помощь по алгебре, как легко выучить алгебру, советы и приемы, используемые в алгебре для уровня кошки с использованием системы счисления.
Математика на каждый день с дробями для четвертого класса, рабочие листы, калькулятор уравнений термистора, как узнать, равно ли подкоренное выражение другому, уравнение 5 переменных калькулятор.
Рабочая таблица выражений и отрицательных показателей, онлайн бесплатные тесты Кс2, алгебра подстановок онлайн калькулятор, коэффициент разности ти-89, комбинации перестановок, вероятностные задачи в GRe html, COLLEGE ALGEBRABy Дугопольский, вопросы о способностях с ключами ответов.
Выражения квадратного корня,
онлайн 9 класс Математика,
рабочие листы графических изображений,
как сделать непрерывные сложные проценты на научном калькуляторе шаг за шагом,
упражнение на повторение дробей ks4,
порядок действий решатель задач,
умножение и деление рациональных выражений.
рабочие листы по математике 6-го класса штата Нью-Йорк, ТИ 84-й корень, УПРОЩЕНИЕ АЛГЕБРОВОЙ ФУНКЦИИ.
Линейные ноги, бесплатно + скачать + Учеба + бухгалтерский учет + *.pdf, бесплатные математические уравнения ks3, чтобы сделать, упрощение выражений с абсолютным значением игры «абсолютное значение», решение переменных.
Факторинг полиномиальных рабочих листов с ключом ответа, трудные математические листы для 6-х классов, решатель одновременных уравнений, элементарная перестановка формул, решатель алгебры неравенств, планы уроков по математике для первого класса.
Ответы на домашнее задание по математике, упражнения с неравенствами, основы компьютерного алгоритма электронная книга + разделяй и властвуй “умножай многочлены”, БЕСПЛАТНАЯ ЭКЗАМЕНАЦИОННАЯ РАБОТА ПО МАТЕМАТИКЕ – 8 класс, интерактивный решатель алгебры для любого уравнения.
Страница рабочей тетради по математике 5 класс,
решение нулей многочлена третьего порядка,
изменение стандартной формы на вершинную математическую помощь,
бесплатные распечатанные математические листы для 7-го класса,
БЕСПЛАТНОЕ решение триггерных проблем,
презентация Power Point для математических матриц,
бесплатная версия линейной алгебры и ее приложений, третье издание Дэвида С.
класть.
Бесплатное решение задач на умножение и деление, квадратные уравнения с 3 неизвестными, буль ти89 скачать, как посчитать интеграл на ti 83, гленко техасская алгебра 1, Макдугал Литтел Алгебра 2 Ключ ответа, рассчитать погонные футы.
Скачать ПЗУ калькулятора ТИ-85, РАЗНИЦА МЕЖДУ ЛИНЕЙНЫМИ УРАВНЕНИЯМИ И ФУНКЦИЯМИ, решение нулей третьего порядка, упрощение экспоненциальных выражений, Алгебра 2 Ответы Макдугала Литтела.
Онлайн калькулятор упрощенного логарифма, калькулятор картинки с уравнениями, координировал научные работы IGCSE прошлых работ.
Решатели задач преалгебры, онлайн викторина по ментальной математике KS3, бесплатные примеры вопросов clep, дроби от наибольшей к наименьшей.
Калькулятор свойства квадратного корня,
как решать радикальные задачи по алгебре,
Формула квадратного корня,
отличные онлайн-экзамены для инженеров,
уравнение о том, как определить процент,
решать уравнения матлаб,
9Алгебра й степени.
Домашние ответы, решить мою задачу по алгебре бесплатно, распечатанный предварительный тест по алгебре.
Калькулятор рациональных выражений и уравнений, ВИКТОРИНА ПО ФАКТОРИНГУ 9 КЛАССА, Бесплатные документы Ks3, как алгебра помогает упростить повседневную деятельность, как поставить системы уравнений в ти-83 плюс, сложение и деление, программа для построения алгебраических графиков.
Бесплатная печатная оценка по математике, бесплатные карточки для изучения математики среднего уровня, 10-я тригонометрия.
www.fractions.com, онлайн калькулятор кубического корня, бесплатный алгебраизатор, Практика масштабного коэффициента.
Повторение по математике 8 лет, математические стихи для 9 класса, вычитание биномов и мономов calc, читы по алгебре и геометрии.
Интерактивные уроки естествознания математика 6 класс,
математический решатель свободнорадикальных выражений,
ноты параболы,
макдугал литтелл глава 7 практика геометрия,
тест на знание 1 класса,
масштабный коэффициент (математика).
Наибольший общий делитель в квадратиках, Формула соотношения?, вычисление гиперболы графа, Тест ответов Genuis C-78, перестановочные вопросы онлайн-экзаменов.
Фольгирование словесных задач, алгебра, как получить графики триггеров на ti 83 plus.
Учебники по математическим преобразованиям для восьмого класса, Упрощение выражений экспоненты, Тестовые работы, формулы по алгебре для 9-х классов, обзор разделов главы 8 концепций и приложений химии Glencoe, недифференцируемые уравнения.
контрольная по математике для 9 класса, онлайн-курсы для 9-х классов, радикальное математическое решение онлайн, одновременное уравнение ньютона рафсона, простые примеры совершенных квадратных трехчленов для 8-х классов.
Алгебра 1 отвечает, четные числа, прентис холл математика алгебра 1 книга, рудин глава 10 раствор, сложная задача с математическим уравнением.
Y9 sats Richard Третий буклет с ответами KS3,
вопросы повторения математики год девять алгебра,
рабочий лист деления целых чисел.
“первый курс вероятности” “глава 3” решения, учебник по калькулятору, преалгебра и комбинации и перестановки, бесплатные онлайн-вопросы о способностях для подготовки кошек, калькулятор квадратных уравнений, Возрастные проблемы с отличием до 7-го класса по алгебре.
обзор университетского экзамена по математике за 11 класс, ответы математическая сила, mathhelper с полиномами.
Бесплатные оценки по математике, калькулятор квадратного корня, бесплатный объемный тест по математике 6 класс, бесплатное программное обеспечение для обучения алгебре, бесплатная алгебра факторинга, алгебраическая матрица.
рабочие листы по алгебре 6 класс, макдугал литтел алгебра 2 ответы на книгу ресурсов, читы для набора пазлов в техасском инструменте ti 84 silver edition, булева алгебра, студенческий вопрос, проблемы учета затрат и решения, как найти квадратный корень из числа без калькулятора.
Печатный практический тест по алгебре 1,
лист математических формул уровня,
Онлайн-обманка по алгебре.
Бесплатные печатные листы пропорций и соотношений, фрактины карты, ти-83 для решения производных, Matlab для решения дифференциальных уравнений.
Сложение и умножение вероятностей, найди жк по знаменателю интерактивный, сумма += число java, каверзные вопросы по математике со способностями, программирование полиномиальных функций в ti 83.
Как сделать кубический корень на TI 83, полиномиальный калькулятор стандартной формы, стихи о сложении и вычитании отрицательных чисел, школьные игры 10 класса, Коэффициент разницы на ти-89.
Холт Макдугал, Нью-Йорк Риджентс, рабочая тетрадь для подготовки к экзаменам по интегрированной алгебре, примеры уравнения в кубе, Платный онлайн-калькулятор с таблицей, УПРОЩЕНИЕ АЛГЕБРОВОЙ ФУНКЦИИ СВОЙСТВАМИ ПОКАЗАТЕЛЕЙ.
Формула квадратного корня,
рабочие листы по алгебре в колледже,
калифорния 8-й класс экзаменационные вопросы по математике образец теста,
макдугал литтел алгебра 2 тест,
математика онлайн кс3 игры,
Решение уравнений алгебры II.
Руководство для инструкторов по современной алгебре, KS3 алгебраические выражения, упрощенный радикал, рабочие листы по переводу алгебраических выражений, формула с использованием порядка работы, TI 83 загрузки, 733548.
книга математических формул, “бесплатные печатные листы вероятностей”, Онлайн-таблицы по алгебре для учащихся 7-го класса.
Преобразование базы 16 в базу 10 + “java”, математические проблемы.com, Ответ учителя биологии Прентиса Холла для Вирджинии, SAT Предметный тест по физике БЕСПЛАТНО помогите с прошлыми работами, рабочий лист по переводам на сетке, сложные уравнения по алгебре для 8 класса.
Y метод перехвата ти-83, ответы Холта Райнхарта и Уинстона, упростить калькулятор квадратных корней, калькулятор частичных дробей, используйте свойство квадратного корня, чтобы решить уравнение.
Как узнать линейное уравнение по графику,
биномиальные расширения онлайн программа,
печатные рабочие листы сложения, вычитания, умножения и деления целых чисел,
дискретная математика,
ответы на курс математики средней школы Холта 1 урок 8-2,
бесплатные листы математических загадок для печати,
распечатки по математике третьего класса.
“9 класс” “математическая викторина”, рабочие листы факторинга за 3 год, решение уравнений с алгебраической записью.
Учебник геометрии Макдугала, рабочие листы по алгебре для 7 класса, жарко делать факториал на ти-83.
Сможешь сдать математику в третьем классе, решение дифференциальных уравнений второго порядка с пределами, математика прентис холл алг 2 ответы, тренировочные тесты GMAT, Алгебра: интеграция, приложения, справка по подключениям, презентация в PowerPoint по тригнометрии [10-я ст.], демонстрационное программное обеспечение онлайн-теста пригодности для CAT.
Предварительная алгебра с шикарными ответами, образцы вопросов и ответов на вербальные способности, решать радикальные выражения, Гленко/Макгроу-Хилл учебники для учителей математики перед алгеброй, наклон квадратного уравнения.
Решите уравнение УЧП,
решить показатели Ляпунова с помощью Matlab,
пример алгебры,
задачи по математике для 9 класса,
Анимация кислотной коррозии.
Математические журналы одновременных уравнений, платон отвечает по алгебре 1-2, перестановочные и комбинационные вопросы для кота, бесплатный урок математики софт, Графический онлайн-калькулятор ТИ-83, как решить уравнение с дробными показателями.
алгебра калькулятор, тетради для экзаменов по бухгалтерскому учету 10 класс, лист сложения, вычитания целых чисел, клеп алгебра, бесплатные книги по математике уровня O, Разделительный лист 7 класса.
Решатель задач тригонометрических соотношений, алгебра умножения кубических корней, Умножение и деление рациональных выражений, ks3 тест онлайн по математике (образец), радикальная форма уравнений, Распечатайте листы длинного деления для четвероклассников.
Бесплатные электронные книги по математике 10 класс, формулы алгебры 1, несколько переменных + дроби + как решить.
заметки по алгебре и математике для 10 класса,
“gmat электронная книга” + “скачать бесплатно,
бесплатно распечатать рабочие листы третьего класса,
Как решать уравнения с помощью алгебры TI-83,
Бесплатные распечатки по математике 8 класс,
год 8 практические тесты по математике,
GCSE перекрестное умножение.
Рабочие листы по естественным наукам за 8 класс, TI 89 для хранения информации, картинки парабола, интерактивные задачи до алгебры.
TI-83 упрощающее выражение, преобразование тригонометрии в стандартную форму, учителя отвечают ключ к алгебре 1, бесплатные листы практики тестирования ged, калькулятор рациональных выражений, символический метод.
Алгебра 2 EOC обзор, 9 класс по математике см. рабочие листы, онлайн-тестовая работа по интеграции математики, рабочий лист GED по физике, Графический тест линейных уравнений, y в кубе/квадратный корень из 8, квадратичные асимптоты.
БЕСПЛАТНОЕ РЕШЕНИЕ ЗАДАЧ АЛГЕБРЫ, бесплатный калькулятор Rational Expressions, решения линейных уравнений, глава 9, решатель математических уравнений Matlab, забавное упрощение выражений с абсолютным значением.
Калькулятор метода подстановки алгебры,
выражения в Ti-83,
Рабочие листы для печати по алгебре для 8-го класса «Объединение похожих терминов».
Рабочие листы по математике для пятого класса, масштабные задачи по математике, бесплатные тестовые листы GED по математике, Образцы тетрадей по алгебре для 8-х классов, скачать прошивку “ti-83+”, онлайн калькулятор Ти-84 скачиваемый, уравнения сложения.
программа на С для lcm, книга ответов Prentice Hall California Edition, как перевести в десятичную дробь + формула, решение одновременных уравнений > численно, Экзамен по прикладной математике Yr.11, листы с домашним заданием по математике, БЕСПЛАТНЫЕ РАБОЧИЕ ТАБЛИЦЫ ДЛЯ РЕШЕНИЯ ДРОБЕЙ.
Упражнение по математике 5 класс бесплатно, рабочие листы умножения показателей, викторина по алгебре в девятом классе, Алгебра и тригонометрия И учебник по структуре и методике 2 И словарные листы, вероятностная шпаргалка.
расширенная статистика Ti 89,
математика для пятиклассников распечатки,
как решать основные статистические задачи,
матрицы уравнений 3 неизвестных,
алгебра прентиса холла 1 глава 9,
Калькулятор рациональных выражений.
Разложение в кубе, кс3 год 8 контрольная работа по математике, бесплатные планы уроков в 9 классе.
Математические головоломки способности, онлайн калькулятор с возведением в квадрат и квадратным корнем, интерактивный компакт-диск для базовой алгебры.
Экспоненциальное научное представление сложения, вычитания, умножения, листы сложения и вычитания положительных и отрицательных чисел, помощь в выполнении домашних заданий по тригонометрии и продвинутой алгебре, ti 81, дробь в десятичной форме, Rational Expression найти математическое уравнение бесплатно, бесплатная викторина по математике / дроби 8-го класса.
Загадка Макдугала о маленьком дереве, преалгебра Хоутон Миффлин, slove проблема в реальном анализе, рабочий лист с двумя переменными по алгебре, каковы плюсы и минусы решения квадратных уравнений?, решение упражняет экзамен по линейному программированию.
шпаргалка по алгебре 1,
неоднородный 2-й порядок,
рабочий лист основных оценочных уравнений,
квадратичный бином.
уравнения Excel, квадратичная упрощающая мощность, Специальный онлайн-алгебратор, найти квадратный корень длинного многочлена, неравенство + гипербола.
Веселые игры алгебра рациональных выражений и функций, бесплатные ответы на домашнее задание по математике, вопросы по алгебре 9 класс, Усовершенствованная алгебра, второе издание, рабочие листы, Калифорнийские стандарты выпустили ответы (математика 5-го класса), алгебра и функции, перевести квадратные футы в квадратные метры.
Линейная алгебра сделала правильные решения скачать, задачи по математике для 8 лет, примерный вопрос о наклоне для детей, Используйте калькулятор, чтобы решить +квадратную формулу, вопросы по алгебре помощь по алгебре, Преобразуйте экспоненциальное представление в десятичное поле.
Практика экзамена по математике 9 класса,
оценки за вопросы по математике,
практические тесты выпускных экзаменов 9 класса,
квадрат дроби,
prentice hall Алгебра 2 с учебником по тригонометрии.
.
Линейные отношения между двумя величинами можно описать уравнением или графиком. порядок решения сложных математических задач, математический калькулятор для 8 класса бесплатно, решатель алгебраических выражений, функции 11 лет, решить уравнение 2-го порядка в excel.
Квадратичный калькулятор с переменными, лист уравнений основная физика, программа алгебры для FOIL, решение символьных уравнений с помощью Maple.
Как решать дроби с переменными, предварительные задачи по алгебре, алгебра для 6 лет.
www.preалгебра.com, советы как пройти эос/алгебру 1, рабочие листы по естествознанию 8 класс glencoe Matter, планы уроков по обучению кс3 простые проценты, учебник поля склона, «Уравнение свободной алгебры» Macintosh.
Математические игры квадратные и кубические корни,
классный графический калькулятор арт картинки уравнения ти-83 плюс,
простейшая сложнейшая задача по геометрии,
бесплатные математические рабочие листы соотношение и пропорция 7 класс,
изучение базовой алгебры,
ти 89пдф.
калькулятор корня сша, упростить, уменьшив индекс радикала, выучить алгебру 2 квадратный корень.
Уравнения ks2, ти 84 плюс как рисовать круги, бесплатные рабочие листы YEAR 6 ALGEBRA, все простые корни из -27, тригонометрическая карта, математика в колледже для чайников, Вальтер Рудин Основы математического анализа, третье издание, электронная книга для бесплатного скачивания.
вопросы на математические способности, java преобразовать число в основание 8, математика конвертировать десятичную дробь в дробь, Бесплатные печатные полные рабочие листы по алгебре One, альгерба 2 с, простые способы выучить математические формулы.
План урока положительных отрицательных целых чисел, упрощенный калькулятор, рабочие листы кумон, Примеры вопросов для пятого класса.
Забавный лист математического отношения пропорций, упрощение примеров рациональных показателей, Калькулятор МРТ.
Решение квадратных уравнений методом квадратных корней,
распечатываемые рабочие листы по математике + lcf,
как получить радикал из нижней части дроби,
«Проблема дня по алгебре до SAT»,
решить несколько уравнений Excel.
Ti-83 решает вероятностное уравнение, Скотт Форесман Аддисон Уэсли Математика для 5 класса с дополнительными упражнениями, одновременное уравнение в матлабе, среднеквадратичное комплексное число, бесплатные тесты на знание языка C, работа 3 класса, изучение алгебры онлайн бесплатно.
Практика работы в первом классе Нью-Йорка, самая сложная математическая задача в мире, Бесплатная практика бухгалтерского учета MCQ.
Калькулятор стандартных обозначений, 10 класс+тригонометрические текстовые задачи, добавление рабочего листа отрицательных чисел, как рисовать картинки на графическом калькуляторе ТИ-84, java многочлен умножить, Алгебра методов подстановки.
Алгабра колледжа, как решить дифференциальное уравнение второго порядка в Matlab, бесплатные онлайн рабочие листы по вычитанию для 3 класса, Алгебра Стихи. 92+7х+10=0, Симулинк Ван дер Пола, РАБОЧИЕ ЛИСТЫ 7 ГОДА АЛГЕБРА ДЛЯ ПЕЧАТИ, дробное уравнение горения.
Скачать aptitude Вопрос и ответ в java,
полная триггерная диаграмма,
конвертировать из времени Java,
MAT Индия вопросники скачать бесплатно,
проект по математике,
“первый курс вероятности” “глава 3 решения”,
дистрибутив собственности бесплатные печатные листы.
Второе дополнение Advanced Algebra, решения задач по алгебре стандартный десятый, программа для построения гипербол.
Рабочий лист преобразования функций, формула гиперболы, меткий вопрос, вопросы о способностях + диаграмма венна, биномиальная матрица расширения, кленовые квадратные неравенства, Бесплатные рабочие листы по алгебре для 8 класса.
Дискриминантная формула, онлайн алгебра 2 триггерные задачи исполнитель, графический калькулятор онлайн триггерная функция, графический калькулятор.
Образец теста 7-го года, ти-83 найти gcf, математика для 11 класса, demicals, разделить, умножить рабочие листы для шести классов, листы элементарной вероятности, образцы экзаменационных вопросов 5 класса, Учебник по математике для 7 класса для отстающих.
Как я решаю задачи по алгебре,
рабочие листы 2-го уровня ресурсов по арифметике,
+как выглядит символ квадратного корня на калькуляторе,
GCSE Математика 8 класс, онлайн бесплатные уроки,
алгебра 2 ноты.
Ответы на книгу по физике Прентиса Холла, как поставить системы уравнений в ТИ-83, бесплатные математические листы по алгебре, собственное значение TI 83, какой наибольший знаменатель у 4,5 и 6, решение процентных пропорций, делящие полиномы решения.
бесплатные рабочие листы Gcf и lcm, тест по математике ks3 для печати, общая математическая таблица уравнений.
Решение трехчленов t диаграммы, задача по алгебре 12 лет, найти действительные или мнимые решения, заполнив квадрат, онлайн график процентов, триггерные вопросы и ответы, простые математические уравнения ppt, Ти-84 трюки.
Простое уравнение ppt для детей, тетради по истории за 9 класс, книги по учету затрат, балансирующие уравнения лучшие игры.
ЗАДАНИЕ ДЛЯ 10 КЛАССА ПО МАТЕМАТИКЕ, скачать тест по математике, Рабочий лист по алгебре для 7 класса.
Прентис холл математика алгебра 2 книги ответы,
Solver Linear Systems n онлайн,
многочлен факторизации в кубе.
сайты по алгебре, научные тесты год 8 KS3, печатный дробный лист 8 класс алгебра, алгебра II, повторение, рабочий лист.
КАК Я МОГУ ИСПОЛЬЗОВАТЬ ПРОГРАММУ MATLAB В РЕШЕНИИ МАТЕМАТИЧЕСКОГО УРАВНЕНИЯ, алгебра бесплатно (проценты и пропорции), положительные и отрицательные интергеры онлайн игры, как перевести в вершинную форму по математике 10 класс.
матрица с тремя неизвестными, бесплатные бумажки по алгебре clep, что такое погонный метр, Интеграция: алгебра, уравнение процентов, Бесплатные таблицы формул.
алгебра 8 класс, Практический тест по математике NC 9-го класса, математические игры логарифм для пожилых людей, рабочие листы с бесплатными переменными, вероятность для 3-х классов, +квадратный корень пирога, тетради по алгебре для 3 класса.
Математика 8-го класса, объединяющая одинаковые термины,
полиномиальная математика превосходит,
настроить ти-83 для решения квадратных уравнений,
5 класс Координатная плоскость,
простой способ вычислить математику,
неоднородное уравнение теплопроводности,
Калькулятор умножения и деления рациональных выражений.
Математика + алгебра домен фракции, быстрые ответы по алгебре, алгебраические способности.
Как решить сложную кубику на ти 84, решение системы нелинейных ОДУ?, умножение переменных показателей, факторинговая программа ти-84, Бесплатные рабочие листы Формирование алгебраического выражения, определение квадратного уравнения в excel, радикальный калькулятор.
Как вычислить НОД, алгебраические вопросы, имеющие абсолютные значения, РАБОТЫ ПО МАТЕМАТИЧЕСКОЙ АЛГЕБРЕ для седьмого класса.
Mcdougal littell глава обзор игр и деятельности алгебра 1, вычислить степень вычитания целого числа, уравнения, задачи и функции: решение двухшаговых уравнений, Рабочие листы и листы ответов по математике для 6 и 7 классов, Калькулятор умножения рациональных функций.
Бесплатные уроки по алгебре онлайн,
преобразовать действительное число в дробь,
рабочие листы по решению неравенств с одной переменной по алгебре 2,
Рабочие листы по математике для 4 класса с добавлением положительных и отрицательных чисел,
решатель наименьшего общего знаменателя.
Конспекты тестов по алгебре и математике для 10 класса, образцы документов о приеме на работу, начальная тетрадь по алгебре 5 класс, начальная и промежуточная алгебра язык и символика математики, до десятичной дроби KS2.
Учебное пособие по алгебре с отличием 1, угадай и проверь] решай уравнения, деление отрицательных чисел, тест за 1 класс, Юго-западная алгебра 2: комплексный подход, логарифм онлайн учу, предварительная алгебраическая практика.
Решите для переменных дробей, предварительное задание по алгебре, план урока по умножению решетки, Квадратный маршрут Math Worksheets, учебник по математике алгебра 2 макдугал литтелл, CLEP-задачи по математике в колледже, стандартная форма вершины.
Игры на сложение и вычитание положительных и отрицательных чисел, пошагово как пользоваться ти-83, Словесная задача 5 класса.
Решить квадратное уравнение в excel,
рабочий лист для печати: углы для начинающих,
Детская математика – геоматрическое выражение,
7-й класспечатные листы,
9пробные тесты по математике для 1 класса,
рабочий лист с изображением графа координат.
Игры с квадратными уравнениями, алгебра 1 тест Холт, шпаргалка по средней алгебре, умножение стандартной формы, Frre Рабочие листы по математике, Рабочие листы по математике для печати для 4-х и 5-х классов.
Решатель одновременных уравнений, учебник по математике возрастная проблема, рабочие листы буквальных уравнений, онлайн Холт алгебра 1 книга, КВАДРАТНОЕ УРАВНЕНИЕ,ФАКТОР, алгебра комбинаций.
математические стихи, самые сложные математические задачи, арифметика комплексных чисел+Ti-89, примеры алгебры fl cpt, решить для х алгебра 8 класса.
Онлайн-калькулятор одновременных уравнений, лист решения уравнений, многочлены, листы сложения и вычитания отрицательных и положительных целых чисел, бесплатные тесты по математике за 7 класс, математик, комбинирование похожих терминов test.
Поэзия математики,
7 класс + альберта + алгебра,
формулы с рабочими листами окружности и решенными примерами по математике 7 класса,
квадратичная функция матлаб,
решить каждую пропорцию рабочих листов,
нк основы технологии eoc викторина,
рабочий лист с наивысшим общим множителем.
программа по математике для 8 класса, бесплатная онлайн таблица алгебры, целые числа_математика, бесплатный онлайн-чат с репетитором по математике.
«Алгебра с пиццей!», кто изобрел простые проценты, ти-84 спутниковые программы решают полиномиальный решатель, Макдугал Литтел Алгебра 1 PowerPoint.
Деление с помощью алгебры, Составьте программу графических неравенств на TI-84, предварительное тестирование, алгебра с пиццей.
Радикальный решатель, рабочие листы по математике нельсона, [pdf]нелинейный целочисленный квадратичный, бесплатная электронная книга по базовой алгебре, тетрадь по алгебре II, думмит hw решения ч 13, оценить два печатных теста.
Упрощение уравнений в java, тип файла математических стратегий: ppt, печатный рабочий лист, расширяющий математику.
Решение линейных уравнений в рабочих листах College Algebra,
софтмат сан антонио техас,
АЛГЕБРА ХОЛТА 1,
бесплатные математические загадки для печати,
бесплатный онлайн радикальный расчет.
Инструменты предварительной алгебры Prentice Hall, меняющие мировые ответы, АЛГЕБРА 4 КЛАСС, Хитрые алгебраические головоломки, сложное математическое уравнение, алгебра 1, стихи по математическим формулам, как пользоваться научным калькулятором для 8 класса по математике.
Покажи мне, как решать задачи по алгебре, вычитатель дроби, рабочие листы по вероятности для 3 класса, диаграмма венна, рабочие листы по предварительной алгебре макгроу-хилла, упрощенное добавление вычитания целых чисел, бесплатный онлайн-графический инструмент для построения параболы.
Клавиши для использования на калькуляторе при поиске n-го числа Фибоначчи, доказать формулу алгебры, бесплатные рабочие листы по математике KS2, игры с квадратными уравнениями, c вопросы о языковых способностях, Макдугал Литтел алгебра игры и мероприятия.
Концептуальная физика, рабочие листы, формулы журнала для чайников, формула процент y.
Экзаменационные работы старой школы – 7 класс,
рабочий лист линейных уравнений,
алгебра powerpoint для 6 класса,
скачать калькулятор ти-83 плюс.
Обучающая игра для 9-х классов методом подстановки, основная задача эллипса, бесплатное упрощение подкоренных выражений онлайн, алгебра 1 вершина.
Контрольные листы для летнего 3 класса, “алгебраический калькулятор дробей”, математические мелочи 3 класс.
Калькулятор многочленов деления, где я могу получить бесплатные ответы на мой тест по математике, использовать средство поиска уравнений Excel в С#, алгебраические выражения и уравнения 3 класс.
Формула параболы, кс3 матха, Matlab решает линейное уравнение второго порядка, бесплатные полиномиальные решатели длинного деления, онлайн факторинг, Холт 7-й класс по математике.
Решатель математических задач бесплатно, решать логарифмы автоматически, лист с неправильными интегралами.
шрифт TCI2,
общие уравнения сложной алгебры,
интерактивная ментальная математика для средней школы swf,
бесплатные рабочие листы по формуле расстояния,
Ключ от учебника мировой истории Макдугала Литтела,
математическая таблица,
Гленко Бухгалтерский учет первый год курс четвертое издание.
Решатель задач по высшей алгебре, число перед квадратным маршрутом 20 означает?, faq склонность к ит компании, финал перед алгеброй, математические распечатки бесплатно для 3-го класса.
Бесплатный онлайн калькулятор LCM, бесплатные рабочие листы по алгебре.com, листы по алгебре, задачи по алгебре в 4 классе.
рабочий лист викторины по алгебре, статистические документы 10 год, учебники по математике Прентис Холл, формула дроби, Алгебра 1 Холт Математическая книга Проблемы факторинга, МАТЕМАТИЧЕСКИЕ ПРОБЛЕМЫ.COM.
игра с квадратичными формулами, калькулятор порядка дробей от наименьшего к наибольшему, Решите квадратное уравнение, разложив силовую точку на множители, “тест на гениальность” по математике в средней школе с шикарной книгой b, Упростите, математические термины, алгебра с шикарным тестом на гениальность ответов, математические формулы.
Пример выражения для упрощения с использованием квадратных скобок, экспонетов и умножения,
помогите образец трехчленной дроби,
рабочие листы учителя мощности и показателей для 6-го класса,
Алгебра Макдугала Литтела 2 решения.
Как решить линейные уравнения с помощью программного обеспечения, Мгновенная загрузка РАБОЧИХ ПО МАТЕМАТИКЕ, планы уроков и рабочие листы для первоклассников, Алгебра 2 Раздел 6: Многочлены и полиномиальные функции + ключ ответа.
TI-83 Упрощение выражений, как решать целые числа по математике 8 класс, макдугал литтел биология бесплатная онлайн книга, Таблица математики 9 класса.
Склон 9 класс математика, бесплатная помощь с серединой алгебры в колледже, упрощение суммы радикальных выражений, алгебра игры swf, полиномиальный наклон excel, калькулятор триггеров.
Рабочие листы по математике для восьмого класса, уроки алгебры до алгебры, Ти-84+ ПЗУ изображения, раздельные игры, численный метод решения систем нелинейных уравнений, Координатный граф, рисунок для второго класса, рабочий лист для печати.
Aptitude решил работы по шаблону GMAT,
тетради по геометрии для 3 класса,
Элементарная алгебра стала проще,
gre перестановки,
помощь с функцией нелинейных уравнений,
Онлайн-факторизация.
Помощь по базовой математике, вопросы о способностях и решения, решатель алгебры 2, руководство по алгебрау, уравнение excel из точек данных.
Выучить алгебру 2 легко, “испытание гениальности” сколько квадратов, самые сложные проекты по алгебре2, бесплатный онлайн-калькулятор дробей Rational Expressions, Гленко Макгроу-Хилл алгебра 1 рабочая тетрадь и ответы, бесплатные листы алгебры 9 класса, Решение уравнений с 83.
Деление многочленов, реальная жизнь, бесплатные переводы математических таблиц, рабочие листы по чтению 8 класса, ti-83 квадратные корни упрощают.
Разница площади, Помощь в математических уравнениях эллипса и графическом калькуляторе, схема+балансировка+химических реакций+рабочие листы, системы уравнений ти-83, ПРАКТИКА МАТЕМАТИКА ЭКЗАМЕН 11 ГОД, Плагин алгебраического фольгирования.
Как решать факториалы,
рабочие листы по математике для кс 6,
рабочие листы для порядка операций для детей.
алгебраические задачи, связанные с геометрией, экзамены по математике в 11 классе, КОНСТРУКЦИОННЫЙ НА TI89, Предварительные алгебраические тесты, расчетная формула, спроси решение задач по алгебре дживса, математика 30 чистых рабочих листов.
Java конвертирует миллион секунд в минуты, пример закона косинуса предварительного вычисления Хорнсби, задачи на математические комбинации, вычитание генератора математических тестов.
Алгебра Прентиса Холла 1 ответы, в каком порядке складывать вычитать умножать, интегрирована одна онлайн-викторина по математике, математические мелочи 7 класса, как несколько рациональных выражений.
Алгебраическое наименьшее общее кратное, преобразователь интервальных обозначений, онлайн графический калькулятор ввод данных в список, учебник по математике 11 класс, решение вопросов квадратной формулы с помощью калькулятора, разностная практика, математика 9 тестов.
Бесплатные загрузки математических символов,
образец викторины по алгебре для средней школы,
Примеры квадратных уравнений 10 класс,
решать перестановки с помощью TI-83 plus.
Гидромеханика для чайников, вычитание дробей, вопрос о способностях с ответами, mcdougal littell алгебра 1 тест ключи ответов.
Тест на гениальность по математике с пиццей, книга d, Чем операции с рациональными выражениями (сложение, вычитание, умножение и деление) похожи или отличаются от операций с дробями?, функции, статистика и тригонометрический ответ, Калькулятор кубического корня, математические комбинации и перестановки, задачи по алгебре 2, Упростить уравнение.
Сайты для изучения алгебры, Примеры вопросов теста на знание алгебры штата Айова, Калькулятор ТИ-84 программирует кубические функции, рабочие листы показателей ks3, задачи с параболой, Математические листы для 8-го класса, которые можно распечатать бесплатно, предварительная алгебра с Pizzazz.
Бесплатный онлайн-график линейного неравенства,
бесплатно Добавление и вычитание радикалов онлайн видео,
онлайн калькулятор дробных выражений,
ИСПОЛЬЗОВАНИЕ TI-84 PLUS SILVER EDITION ДЛЯ РЕШЕНИЯ РАЦИОНАЛЬНЫХ ВЫРАЖЕНИЙ.
Математическая игра со смешанными выражениями, простые алгебраические уравнения, предварительная алгебра с пиццей, Рабочие листы по математике и английскому языку для 5-х и 6-х классов.
Контрольные вопросы викторины по алгебре для 8 класса, рабочий лист сложения и вычитания целых чисел, рабочие листы по алгебре, репетиторство по алгебре, заполнение квадрата, Как использовать x int на калькуляторе, Решенные вопросы о способностях.
Тестовая викторина. распечатки томов по математике, дробные книги 7 класс, бесплатно онлайн репетиторство по виртуальной алгебре 2, как возвести в квадрат и в куб на калькуляторе, (РЕШИТЬ квадратное уравнение с переменной), Java решает линейные уравнения.
Заключительный экзамен по алгебре, как войти в ти 86, решатель сложных неравенств.
Рабочие листы по алгебре для третьего класса, Прентис холл математика алгебра 2 ответы, уравнение отклика второго порядка.
Бесплатная обучающая игра для 9-го класса с методом замены,
как найти масштабный коэффициент,
Примеры экзаменационных работ за 8 класс.
Квадратичная программа в TI-84, вопросы по алгебре 7 стандарта, скачать бесплатную математику с множественным выбором прошлых работ.
Пятиклассники math.com, диаграмма венна математические рабочие листы предварительная алгебра гленко, График единичной ступенчатой функции в Ti-89, распечатанный тест по математике, неравенства в логарифмах.
рабочие листы уравнений и неравенств 6-го класса, математика, коэффициент программирования на калькуляторе Ти-83, решение для наклона, нахождение объема по заданному периметру прямоугольника.
Забавные математические листы, упорядочивающие десятичные дроби и квадратные корни, Вопросы о перестановках и сочетаниях, рабочие листы по алгебре для 6 класса, Справочник по математическим формулам без предварительной алгебры.
экзамены по математике за 11 лет, бесплатные ответы по алгебре, Рабочие листы по математике “Калифорнийские стандарты” скачать бесплатно.
Бесплатный печатный лист для первоклассников и второклассников,
Калькулятор рациональных выражений и уравнений,
рабочая тетрадь Холта по математике для 7 класса Хьюстон,
как решить обратную функцию с TI-83,
распечатать бумажку по математике,
где мы используем линейные графики в реальной жизни.
Ответы на мой рабочий лист glencoe, тетради по алгебре 6 класс, тестирование по английскому языку 9 класс, рабочий лист генерации последовательностей, калькулятор общих знаменателей, эллипсы на графическом калькуляторе.
Общая математика: творческие публикации до алгебры И ключ ответа, точки силы на десятичных дробях, геометрия, упрощение выражений, как выполнение операций (сложение, вычитание, умножение и деление) с рациональными выражениями аналогично или отличается от выполнения операций с дробями?.
решение студенческой алгебры, Прентис Холл пре-алгебра Калифорнийское издание отвечает, используя базовую математику для решения сложных задач, решить мою математику.
Трудные листы для 9-х классов, разделительный калькулятор, добавление и вычитание положительных и отрицательных рабочих листов, решатель логарифмических уравнений.
Добавление игры вычитание положительных отрицательных чисел,
Сложение, вычитание, умножение и деление дробей,
образцы тестов на пригодность,
кленовая математика,
ответы на экзаменационные работы+индия,
факторинг на ти 84,
алгебра.
Легкая алгебра, бесплатное изучение математики для детей, элементарные рабочие листы по возведению чисел в квадрат, Какие четыре основных математических понятия используются при вычислении выражения.
Масштабный коэффициент 4 дети, 3 класс Алгебра, выучить алгебру бесплатно онлайн, как решить квадратный корень в задаче на знаменатель, онлайн-тест на 8 класс тепла, бесплатные математические упражнения для экзамена CAT.
Посетители Yahoo нашли наш веб-сайт сегодня, используя эти ключевые слова:
порядок операций+рабочие листы+корни | Рабочий лист по алгебре с вычитанием похожих терминов | практический пример математического компаса с высокими преимуществами в колледже | упростить и изобразить неравенства | алгебра для начинающих ppt |
linear algera сделано правильно скачать бесплатно | Рабочие листы по алгебре для 8-го класса | matlab нелинейное дифференциальное уравнение первого порядка | год 8 рабочих листов по английскому языку | домашние читы |
Математика для первоклассников | бесплатный калькулятор алгебры | Тестовые листы способностей | Начальный лист по алгебре | Рабочий лист целых чисел |
найти квадратный корень из алгебраического выражения | Алгебра среднего уровня для чайников | Вероятность 9 класса | репетитор по алгебре | геометрия Макдугал Литтел |
как сделать замену синтетики ТИ-84 | каковы реальные приложения для 4-го класса алгебры | симметричные печатные формы | ВЫЧИСЛИТЕ ОБЩИЙ ЗНАМЕНАТЕЛЬ | Дроби до десятичных знаков Рабочий лист 5 класса |
бесплатно онлайн пятый класс английский | доменные ограничения при делении рациональных выражений | прентис холл инструменты предварительной алгебры меняющий мир ключ ответа | Диаграмма Венна TI-89 | решенный пример aptitude papers |
Алгебра Холта 1 Ключи ответов ко всем рабочим листам | Стандартная форма в форму вершины | как определить факторинг для 9-х классов | упрощение игры с квадратным корнем | программа для калькулятора pentru скачать |
Рабочие листы по упрощению радикалов | получение наименьших общих знаменателей для двух рациональных выражений | печатные формы первого сорта без фракций | квадратный корень мелочи | Рабочий лист оценки выражений |
Математическое квадратное неравенство 8 класса | экзамена по математике онлайн бесплатно | вычислители рациональных выражений | простой способ узнать наименьшее общее кратное | решение уравнений квадратного корня |
трюки с графическим калькулятором, полезные на sat 2 math 2 | Онлайн-решатель задач Word по алгебре | Рабочий лист терминов, выражений и уравнений | обучение 3-классников алгебраическому мышлению | Программа математических уравнений TI-89 SAT II |
вершинная форма алгебры2 | бесплатный онлайн-учебник по математике glencoe 7 | математические предварительные тесты целых чисел | Способности 4 класса | лист графика экспоненты |
квадратное уравнение с комплексными коэффициентами | Бесплатное решение математических задач | алгебра 1А планы уроков окружность круга | glencoe принципы физики и проблемы ответы yahoo ответы | факторинг на калькуляторе casio |
Биология динамика жизни глава 3 словесная головоломка | 9Рабочий лист 0002 целых чисел ppt | примеров математических задач по математике | конвертировать географические координаты в десятичный онлайн калькулятор | Четыре фундаментальных математических понятия, используемых при вычислении и выражении: Умножение ? |
скачать эмулятор ti 86 | решить мой наклон по алгебре | LCM-решатель | как сделать уравнение наклона в excel | “Викторины” Вопросы алгебры |
алегбра уравнения | PDF ТИ 89 | образцы студенческих работ по математике онлайн | квадратных неравенства, содержащие дроби | ти89, радикал, программы |
триггер ответы | математика в контексте | разделить 3 целых числа | математика 111 радикалов пример | Квадрат и квадратный корень |
арифметическая прогрессия балдора практика | перекрестное произведение на ти-83 | задание по математике для 1 класса средней школы | научиться делать алгебру | Бесплатный решатель алгебраических уравнений |
предварительная алгебра со стильными ответами с. | викторина по математике Университет Феникса глава 10 | не понимаю вычитание подкоренных чисел | Калькулятор кубического корня | Макдугал Литтел Алгебра 2 рабочий лист |
онлайн-тест по математике bbc распечатать ИЛИ распечатать | Приложение ti 89 Bond | как решать формулы площади с помощью факторинга | бесплатные документы “Практика SATS” | радикалы фракция |
как вы используете математический метод нахождения множителя двух чисел в java? | Примеры (уравнения и алгебра) | Формула для решения полиномиальных уравнений третьей степени | как вводить задачи в калькулятор Т89 | алгебра в колледже |
расширения по математике ppt. | помощь в решении задач по алгебре | как упростить радикальные выражения | как найти кубический корень на ti 83? | образец плана урока по рациональному алгебраическому выражению |
графические калькуляторы линейная алгебра полная программа | алгебра гленко 1 ответы | 3-й корень числа | решатель вопросов предварительного исчисления | факторинговые игры, используемые в алгебре |
формула сложения целых чисел | простая предварительная алгебра для чайников | алгебра радикальный решатель | Пример и как получить формулу тригонометрической функции и график с решением | процента рабочих листов/ответ |
калькулятор упрощения суммы подкоренных выражений | калькулятор упрощения выражений | целочисленных вопроса на сложение и вычитание | онлайн-решатель одновременных уравнений | сложение и вычитание переменных с отрицательными числами |
| Рабочий лист наибольших общих делителей | начинающие алгебра | наклон и уравнение прямой рабочий лист | Решатель уравнений колледжа алгебры | средние задачи по алгебре с ответами |
Герштейн+абстрактная алгебра+решенные упражнения | Решение для определения указанной переменной | Калькулятор от наименьшего к наибольшему | предварительная математика 7 класс рабочий лист | деление рациональных выражений |
современная абстрактная алгебра шестое издание ответ | тригонометрические викторины вопросы | “Математика” найти эквивалентную форму “Квадратные корни” | уравнения факторинга с 2 переменными | Разделить дроби |
алгебра-что такое дискриминант | бесплатно скачать книгу учета затрат McGraw Hill | упрощающий квадрат | программа на Java, решающая квадратное уравнение | вычисление наибольшего общего делителя |
реальных математических задач | T1-84 Загрузка игр, учебник по математике для детей, помощь по алгебре по математике для 10 класса, как пользоваться показателями | Рабочий лист математической индукции | математических форума с переменной t | решить показатели степени дроби |
порядок уравнения класса | mcdougal littell курс 3 рабочий лист | типовых задач в сочетании с вероятностью | бесплатные рабочие листы по умножению десятичных дробей | как найти фокусы и вершины эллипсов, гипербол и парабол |
изображение калькулятора | ти-89 Лаплас | математические задачи на умножение целых чисел | алгебра умножение | бесплатных загрузки игр для texas tools ti-84 plus |
добавление рабочих листов вычитания рациональных чисел | suare номера | glencoe алгебра Глава 9 практика навыков Resource Masters ответы | упрощение+Экспоненциальные выражения | ответ на домашнее задание по тригонометрии |
какой ответ на наибольший общий делитель 12,35,15 | как перевести дроби в десятичные на ti89? | как делать кубические корни на ТИ-83 плюс | Рабочий лист для упрощения выражений | факторинговые калькуляторы |
ti-89 разностное уравнение | конвертировать десятичные дроби в дроби | Решатель триганомных уравнений | скачать ти-83 плюс прошивка | действия по извлечению квадратного корня |
решение домашнего задания rudin глава 3 | Калькулятор факторинговых полиномов | абсолютно бесплатно скачать книгу решений сигналов и систем | разложение на множители в кубе | решение уравнений Matlab |
факторизовать квадратичный расчет | листы сложения и вычитания рациональных чисел | онлайн калькулятор квадратного корня из уравнений | электронных книги по высшей математике от Dummit & Foote | как воображаемый ответ в TI 89 при выполнении факторов |
Решения для Даммит-Фут | репетиторство по саксонской математике | Предварительная алгебра Мичигана 8 учебник по математике | случая применения линейных графов в реальной жизни | холт планы уроков 6 класса грузия |
год Домашнее задание на 8 углов | Уравнение 2 класса в VBA для Excel | ti 83 журнал 2 | смешанное число до десятичного числа | одновременное квадратное уравнение два |
примера математических мелочей | рабочий лист Макдугала Литтела ответы | TI-83 Plus + кубический корень | практика умножения и деления десятичных дробей | ПРОСТАЯ АЛГЕБРА УРАВНЕНИЯ ПРАКТИКА |
Пирсон Прентис Холл и задачи по алгебре решены | примера математических молитв | решение полиномов 3-го порядка | калькулятор наименьшего знаменателя | Проблемы со словами по алгебре ppt |
Преобразование урока в первом классе | как пользоваться калькулятором т89 | как вычислить третий корень на калькуляторе | одновременный решатель уравнений | Объяснение сложения простой алгебры |
Бесплатные рабочие листы по алгебре для печати | свойства квадратного корня | бесплатный решатель алгебры II | Бесплатные рабочие листы для уроков географии мира для 7 класса | рабочий лист алгебры экспоненты |
Индиана Алгебра 1 учебник по математике | ИГРЫ УМНОЖИМ, ДЕЛИМ, ДОБАВЛЯЕМ, ВЫЧИТАЕМ Дроби | бесплатные онлайн экзаменационные работы | факторизация уравнений с несколькими переменными с показателями | радикальный решатель |
рабочие листы по делению десятичных дробей | дроби квадратного корня | какой сайт поможет мне списать домашнюю работу по алгебре 2 | решение рациональных уравнений решатель задач | задачи тригонометрии на SAS |
упрощение сложного рационального алгебраического выражения | Решатель полиномов | Практика линейных отношений для печати | Рабочий лист положительных и отрицательных целых чисел | бесплатных рабочих листа по английской грамматике для девятого класса |
образ ти ПЗУ | Дискретная математика и решения для ее загрузки приложений | решить для 2 переменных, используя 2 уравнения, используя ti-89 | найти данный корень или упростить до подкоренной формы | калькулятор наименьшего общего знаменателя |
Калькулятор кубических корней факторинга | распределительное имущество с дробями | “ученик холл” химия “ответы” | исследовательский проект по геометрии | уравнение стандартной формы для квадратного корня |
скачать предварительное исчисление для чайников | читы по алгебре | алгебраизатор+скачать | стихотворение по алгебре | четвертая квадратная цифра |
Тестовая бумага для перестановок и комбинаций | Графический калькулятор для уравнений бережливого производства | перевести дробь в десятичную | простой алгоритм факторизации Java | калькулятор для решения уравнений путем заполнения квадрата |
десятичное умножение деление | печатный лист уравнений с несколькими переменными | триггерный решатель идентификаторов | рабочих листа с использованием реальной системы счисления | бесплатных рабочих листа по алгебре для 8-го класса |
уравнения балансировки с использованием правила октетов | решение уравнений с дробными коэффициентами | упражнения по распределению имущества 8 класс | пример мода линейного программирования -. | вопросника для VIII класса |
онлайн-вопрос по алгебре | решения для учебника по линейной алгебре fraleigh | Эмулятор ТИ-83 | изменение формы вершины | Калькулятор корней многочлена третьего порядка |
калькулятор записи десятичной дроби | проблема с часами по алгебре в колледже | рудин книжные растворы | уравнения алгебры балансировки | Бесплатные детские математические игры в гр.8 |
забавных рабочих листа для решения линейных уравнений алгебры 1 | ответ на прошлогодний вопрос по физике | Бесплатная онлайн-помощь по алгебре 2 | как факторизовать полиномы на ti 84 | определение факториала в java с использованием цикла while |
завершить математику 9-го класса для печати с ключом ответа | калькулятор упрощенных уравнений | задачи на неравенство для пятиклассников | буквенные уравнения с дробями | решение логарифма путем сложения и вычитания |
бесплатный калькулятор наименьшего общего знаменателя | TI-85 сменные базы бревен | trig calc упрощающие радикалы | расчеты с экспоненциальной записью практические рабочие листы | линейное уравнение с данными |
факторинговый ключ на расчет | В поисках LCM | хранить образы на ти-89 | печатных рабочих листа – нахождение периметра, площади и объема | тест гениальных креативных публикаций |
неравенства помогают математике уменьшить размер | решение уравнений и формул glencoe | алгебра с умными ответами для решения текстовых задач | примера рассказов о шестиклассниках по математике | Масштабный коэффициент урока математики |
как упростить уравнения в кубе | логарифмические мелочи | уравнения неполиномиального графа | предварительная алгебра для начинающих | Закон , применяемый для уравновешивания химического уравнения |
список в порядке от меньшего к большему | mcdougal littell обзор научных стандартов и практика для седьмого класса | наибольший общий делитель 65 | Решатель графика наклона и точки пересечения | эмулятор графического калькулятора TI 84 |
общий знаменатель для 3,5,2,8 | проверка умножения и деления целых чисел | «Рабочие листы для решения уравнений» | БЕСПЛАТНЫЕ РАБОЧИЕ ТАБЛИЦЫ ПО КРУГОВЫМ ГРАФИКАМ | методические пособия для инструкторов по реферативной алгебре |
| Книга ответов для алгебры Прентиса Холла 2 с тригонометрией | задачи на рациональные алгебраические выражения с решениями | онлайн-калькулятор экспоненты и квадратного корня | образец сдачи экзаменационных работ | найти школу для моего 13-летнего |
рабочий лист деления вещественных чисел | Замена по математике 7 класса | Алгебра Макдугала Литтелла 2 лист ответов | решение неоднородных | одновременный решатель уравнений с двумя уравнениями |
график нелинейной системы уравнений | как найти квадратный корень | магазина товаров для учителей в Сан-Антонио | рабочий лист неравенства 3-й класс | бесплатных рабочих листа по решению и проверке |
как решать матричные задачи | ti89 решатель неравенств | как рассчитать перестановку на TI 89 | МАТЕМАТИЧЕСКИЕ КОМБИНАЦИИ ДЛЯ 5-ГО КЛАССА В ПОРЯДКЕ | макдугал литтел практиковать математику ответы |
лог база в ти-82 | Рабочие листы по алгебре для колледжа | как сделать корень квадрацикла на ti 84 | доступ к учебнику по математике для 11 класса по тригонометрии онтарио онлайн | ТИ-83 Общая информация |
примера сформулированной задачи по алгебре, связанной с расстоянием | линейное уравнение в С++ | Математика в процентах для 6 класса бесплатно онлайн | линейное программирование + pdf | калькулятор метода исключения алгебры |
онлайн калькулятор алгебры | как преобразовать десятичные дроби в радикалы? | одновременных уравнений addin | Ti 84 Загрузки | рабочие листы по основному неравенству |
ответа на математические задания Макдугала Литтела, курс 2 | 6. | бесплатная физика для ti 89 | прентис холл алгебра 2 ключ ответа | Физика: Принципы с приложениями (5-е) пошаговые решения: Глава 6 номер 76 |
Ответ на вопрос о способностях компьютерная математика | сложение полиномов.ppt | абсолютное+значение+рабочие листы | задачи на дроби 6 класс | примера формулировки задачи по алгебре, связанной с инвестициями, задача |
репетитор по алгебре | шестиклассник рисует график | как ставить игры на ти-84 плюс | математические мелочи | ответы на вопросы теста способностей |
решения рудин | найти примеры реальных задач линейных уравнений | метод замены | Калькулятор умножения по основанию 4 | где я могу найти примеры математических уравнений с использованием одинаковых терминов |
задачи уравнения в два шага для печати | Калькулятор квадратичного факторинга | рабочих листа и примеры перевода дробей в десятичные | графические системы PowerPoint | решение задач булевой алгебры |
упрощение алгебры | Феникс калькулятор игра чит | решение линейных неоднородных дифференциальных уравнений второго порядка с постоянными коэффициентами | Десять шагов к развитию навыков чтения в колледже, 4/e ответы | ответы на домашние задания по математике |
Серия Maple Taylor с 2 переменными | квадрат корневых правил | умножение и деление целых чисел деятельность | умножить и упростить, разложив подкоренные выражения на множители | негомогенный раствор ПДЭ |
обзор суммирования по алгебре | илаплас ти | дробь квадратного корня | числа с переменными показателями | план урока математики “расстояние, скорость и время” для класса v |
рабочих листа для сложения, вычитания, умножения и деления дроби | бесплатный рабочий лист по углам для 12-летних | ЖК-калькулятор | ЧТО ЯВЛЯЕТСЯ НАИМЕНЬШИМ ОБЩИМ ДЕЛИТЕЛЕМ 36 И 108 | решение задач по математике |
как сделать кубический корень на ti 83 | последние математические мелочи | коэффициент рабочего листа по математике | решение квадратных уравнений 3-го порядка | решение алгебраических функций онлайн калькулятор |
выражения факторинга с помощью группового калькулятора | репетиторство Пирсона по алгебре среднего уровня | использовать Excel для математических показателей | множители и кратные листы для печати | бесплатные игры с рабочими листами по графическим уравнениям |
бесплатных рабочих листа степени | вершина | как решать буквенные уравнения с дробями | основание 12 диаграмма мощности математика | задачи тригометрии и их решения |
Рабочий лист Kumon бесплатно | Эмулятор TI 84+ | рабочие листы уклона | пример задачи полиномов | Лист формул физики gre |
запись квадратных корней в степени | линейных уравнения в Java-программировании | Рабочий лист линейных уравнений по алгебре | алгебра 2 создатель задач | калькулятор перевода дробей в десятичные онлайн |
онлайн калькулятор площади в квадратные метры | ответ на mcdougallittell | листы сложения и вычитания целых чисел | факторизация разности двух кубов онлайн калькулятор | бухгалтерская программа для ti-84 |
кто тебе рисует перехват в алгебре | упражнения по математике начальная школа | НАЙТИ СРЕДНЕЕ ЦЕЛОЕ ЧИСЛО | Калькулятор трех одновременных уравнений | вынести полином в кубе |
алгебра выучить быстро и легко | Решатель Rational Expression | словесные задачи с факторинговыми листами | тепловое решение пространство Шварца | “Колледж Альгерба” |
как сделать квадратную формулу в excel | метод математической лестницы | Алгебра Пирсона Холла 2, глава 2, тестовая форма 1 | умножение радикальных дробей | Рабочие листы по алгебре UCSMP |
учить алгебру | алгебраические уравнения в Excel | калькулятор умножения многочленов | Примеры задач по алгебре | SAT II Загрузка практических занятий по биологии |
простые листы статистики ks3 | решить каждое квадратное уравнение, используя квадратную формулу +ti-89 | Уравнения факторинга с 2 переменными | Добавление рабочих листов вычитания целых чисел | добавление показателей дроби |
сложение, вычитание, умножение и деление целых чисел | онлайн калькулятор графических учебников | графики в трех измерениях ppt | заполните квадратные вопросы | рабочий лист по алгебре 5 класс |
как решить две разные переменные | коэффициент квадратного уравнения ti89 | Изменение последовательностей различий | научите меня программе предварительной алгебры | Рабочие листы по алгебре для 9 класса |
| 9Примеры свойства квадратного корня 0002 | полиномиальный решатель для ti-83 | задачи из реальной жизни, связанные с квадратными уравнениями | факторизация уравнения кубического корня | Макдугал Литтел Наука 2-й класс |
десятичный + радикал + корни | метод Рунге Кутта 2-го порядка на матлабе | тригонометрические задачи вход | калькулятор конвертирует двоичный код в восьмеричный | оде23 |
упрощение корней выражений | Рабочие листы по математике для 9 класса | перестановки кода Java для абсолютного значения с использованием прогрессии | Учет затрат на электронные книги | калькулятор вычитания рациональных выражений |
что такое погонный метр | • Решите радикальные уравнения. | Ti-84 Emulator ROM скачать | умножение и упрощение трехчленов | решить дифференциальное уравнение в Matlab |
как решить дробный дифференциал | предварительная статистика | помощь по алгебре | бесплатное программное обеспечение для алгебры | решение систем уравнений TI-83 PLus |
книга способностей для бесплатного скачивания | 9Калькулятор упрощения квадратного корня 0002 | калькулятор уравнения факторинга | онлайн калькулятор факторинговых полиномов | кнопка перестановки на калькуляторе т183 |
Общая информация о математике | решение буквенных уравнений, edhelper | полиномы | нахождение областей рациональных выражений с абсолютным значением в знаменателе | можно ли получить квадрат отрицательного числа? |
Форма вершины корня квадратного уравнения | решатель радикальных выражений | современное руководство по решениям абстрактной алгебры | бесплатных печатных листа с практическими занятиями по алгебре для продвинутых пользователей | алгебра 1 учебный зал |
Весёлая рабочая тетрадь по алгебре | целочисленных рабочих листа | Пример вопросов по математике | шагов калькулятора квадратных уравнений | линейные уравнения разница между квадратичными |
Учет затрат для чайников | ЗАДАЧИ ПО АЛГЕБРЕ В СМЕСИ | Рабочие листы порядка работы Glencoe | решение неравенств сложением и вычитанием | меррилл физики принципы и задачи ответы |
бесплатно скачать учебный материал по математике для кошки | Алгебра 2 линейные уравнения и функции PowerPoint | срыв уравнения 3-й степени | vb6 математическая операция деление остаток | линейное программирование от mcdougal littell |
уменьшить дробь | как решить систему отношений | Калькулятор ТИ-85 от | бесплатный ключ для ответов на домашнее задание для 5 класса по математике 4 сегодня | упростить алгебраические уравнения |
Пользователи Google нашли нас вчера, введя следующие алгебраические термины:
Онлайн-образцы рабочих листов по выражению квадратных корней чисел в индексной записи,
matlab + решить нелинейный дифференциал,
калькулятор решения многошаговых уравнений,
использовать компьютер для сложения, вычитания, умножения, деления,
преобразовать примеры стандартной формы линейного уравнения,
College Physics Fifth Edition глава 1 решения.
Математическое (мономиальное, полиномиальное) стихотворение, решение нелинейной оды, ответы на домашнее задание по математике.
Рабочие листы по математике пятого класса, умножающие десятичные дроби, помощник по домашним заданиям.com, калькулятор НОД комплексных чисел, вычитание базы по TI 83, упрощение уравнения до степени, алгебра 2 ключ ответа, образец исследовательского проекта по математике.
рабочие листы по алгебре для 6 класса, упростить квадратный корень с TI-84, как вы решаете алгебраические задачи, онлайн-таблицы разделов для ks2, год 6, как избавиться от квадратных корней.
решатель булевой алгебры, гленко алгебра 1 вопросы и ответы, карманный компьютер научный калькулятор casio скачать java, правило куба для факторинга, сложение дробей с квадратными корнями, рабочие листы положительного числа, Бокс Хилл по математике 10 класс.
Добавление калькулятора Rational Expression,
умножить следующий рабочий лист дробей,
балансирующие уравнения в математике,
наклонная программа ТИ-83,
множественное уравнение с множественной переменной.
Рабочие листы по алгебре для печати для 8-х классов, решение для современной абстрактной алгебры, ‘проба пустяков’, Онлайн задания по математике для четвертого класса бесплатно.
Рабочий лист определения равенства – дополнение, бесплатные примеры тестов по математике 8 класс австралия, Линейная алгебра с ключом ответов приложений, тест на добавление похожих терминов, Мелочи вопрос в квадратном уравнении в алгебре, изучение алгебры 2 онлайн.
Бесплатный тест по математике для учащихся 10 класса, решение одноэтапного рабочего листа уравнений, установить период времени java-кода, квадратные корни дробных чисел, бесплатные рабочие листы по математике Ged, Алгебра 6 класса.
Рабочий лист предварительной алгебры,
лист с множественным сложением и вычитанием,
ти 89программа преобразования Лапласа,
рабочий лист деления и умножения степеней,
бесплатный учет затрат по матцбуку,
онлайн калькулятор выражения факторинга,
онлайн тест по математике уровни 6-8.
Добавление рабочего листа научных обозначений, читы по математике для 9 класса, примеры математических мелочей с ответом, начинающая алгебра и наклоны.
Нахождение сложных корней на TI-83 plus, лестничный метод для LCM, бесплатные математические листы по сложению и вычитанию целых чисел.
Калькулятор дробей в десятичные онлайн, пример уравнения, показывающий умножение двучленов, предварительная программа по алгебре + Нью-Йорк, программное обеспечение для одновременного решения уравнений, математика “мастер уроков” Pre-Calc, Алгебра 2 Ответы.
онлайн-тест gcse по математике для 11 класса, ти-84 плюс наклон графика, касио расшифровка рута, исследовательский проект по математике.
Рабочие листы Холта по математике, общие вступительные документы или справочники по ревизии, взлом ти-89, Пустяковый вопрос в квадратном уравнении, Алгебра словаря Холта 1.
Ворота в математику средней школы Макдугал Литтел,
комбинации перестановок задачи по математике,
квадратное уравнение дроби по алгебре в старшей школе,
добавление отрицательных и положительных чисел с переменной.
Деление с ДЕСЯТИЧНЫМИ ЗНАКАМИ, решение уравнений третьего порядка, примеры математических мелочей с ответами математика, Упражнение и план урока по математическому неравенству в 8-м классе, плитка тизер кс2, Макдугал Литтел ответы в учебнике по математике для средней школы.
вершина алгебры, бесплатные рабочие листы по сложению и вычитанию действительных чисел, Рабочие листы для решения уравнений для студентов, Рабочие листы факторного дерева, квадратное уравнение ti 89.
Решение квадратного уравнения на калькуляторе casio, нахождение точек пересечения приложений экспоненциальных функций с помощью графического калькулятора, ВИКТОРИНА ПО МАТЕМАТИКЕ ДЛЯ 4–10 КЛАССОВ ОНЛАЙН БЕСПЛАТНО, отделение алгебры.
Вычтите практические рабочие листы,
математика лкм,
написать рабочий лист уравнения пересечения наклона,
простые законы алгебры,
решатель триггерных уравнений,
распечатываемые математические игры, упрощающие алгебраические уравнения,
удалить весь цикл java while.
I. Как в Excel найти точку пересечения графиков двух линейных функций, экзамен по математике онлайн, целые числа до десятичных, решатель алгебры с отработкой, Программное обеспечение по математике 6-й степени скачать бесплатно, таблица общего знаменателя.
Словарные ответы к рабочему листу 1 курса математики Холта, бесплатный онлайн математический решатель, калькулятор алгебры деления, решение переменной с дробью, Шпаргалка по математике за 8 класс, как записать кубический корень в виде дроби.
Планы уроков целых 3-5 классы, печатный рабочий лист машины функции, решатель НОД, ответы в рабочей тетради по алгебре прентис холл, т.и. 84 плюс комбинация и перестановка.
Как решать квадратные корни с помощью алгебры,
Мелочи по алгебре,
демонстрация абстрактного алгебраического кольца и полей уровня 1,
дополнительные рабочие листы для решения задач,
графические круги, онлайн калькулятор,
www.google.com,
образцы стихов по математике.
Факторинг трехчленов путем группировки рабочего листа, бесплатные рабочие листы algrabra.com, алгебра объяснила и для чего она нужна, решение квадратика моего завершения квадрата, сформулированы задачи линейного уравнения с одним неизвестным, программа ряда экспонент в структуре данных, линейное уравнение стр.
Программы-калькуляторы делят трехчлены, эквивалентные выражения ответы на домашнее задание по алгебре, словесная задача, решение и график наклонов, как решение уровня путем заполнения квадрата, сидел практиковать вопросы перестановки и сочетания с решением, КАК Сдать КОЛЛЕДЖ АЛГЕБРУ, Формула квадратного корня.
Практика для переменных выражений, Взаимная математика 9 класса, 8 лет математика.
Запишите смешанное число в виде десятичного числа, тест на гениальные ответы, Решение уравнения круга Matlab.
упражнения по математике в 6 классе,
онлайн-практика по математике для 9-х классов,
Как найти линейные параметры в линейном уравнении,
ответы на все вопросы в книге Glencoe Mathmatics Algebra 1,
Калькулятор дробей Rational Expression,
калькулятор трехчленов.
Уравнение алгебры ppt, вычисление квадратного корня, ответы алгебра 2 книга, кс3 лкм, тест по математике 8 класс, решение дифференциальных уравнений третьего порядка в Maple, бесплатные задания по математике для детей от 6 лет.
Алгебра интерактивная игра бесплатно, рабочий лист сложения и субтрации, лог база 12 на ти 89, скачать тест по алгебре.
Фракция выражения, стихотворение о рациональном алгебраическом выражении, Калькулятор деления многочленов, Холт, учебник по алгебре для 7-го класса, домашнее задание по математике для 6 класса в этом семестре, фольгирование полиномов 3-й степени, алгебра Скотт Форман отвечает.
TI-84 преобразование десятичного числа в дробь (по методу), ответы к алгебре 2 работа, умножение и деление целых чисел для 7-х классов, Алгебра с пиццей, калькулятор радикальных уравнений и неравенств, вопросы на знание языка С, наименьший общий знаменатель для 5 и 3.
Калькулятор конвертирует десятичную дробь в радикал,
“преобразовать десятичное число в двоичное на ti 89”,
базовая алгебра в pdf,
как округлить частное калькулятор.
4,
метод сложения частичных сумм,
мелочи математики,
Рабочие листы Макдугала Литтела.
Сурд калькулятор онлайн, ответы на листе, планы уроков математики с использованием равенств, как разложить полином третьего порядка на множители, бесплатные домашние задания для 7 класса, УПРОЩЕНИЕ РАДИКАЛЬНЫХ ВЫРАЖЕНИЙ, Калькулятор решения линейных уравнений.
“решатель нелинейных уравнений”, решать задачи на десятичное деление и умножение, листок с частичными суммами.
Буклет-пустышка, тест Орлеан Ханна, бесплатная книга учета затрат в pdf, умножение и деление рациональных дробей, разработка основных математических формул, процентов, соотношений, алгебраическое выражение с процентами.
Бесплатные рабочие листы Алгебраические выражения, пределы уравнений квадратного корня, преобразовать дроби в десятичные с помощью калькулятора, бесплатные игры калькулятор.
Онлайн расчет ответа в алгебраическом выражении,
бесплатная 9-я математика,
Примеры для частичных сумм,
решить калькулятор дробей алгебры,
ti-84 plus помогите заменить десятичную дробь.
Переменные показатели, Решить уравнение для пятиклассников, завершить квадратный план урока средней школы.
3 уравнения 3 неизвестных решатель, 11+ образцов математических работ, загружаемый графический калькулятор от Texas Instruments, онлайн калькулятор квадратного корня, до алгебраически совместимые числа, Калькулятор алгебры колледжа, нелинейное совместное уравнение квадратное.
викторины по физике в Прентис-холле, графические калькуляторы для начинающих, математика для решения задач, ХОЛТ АЛГЕБРА 2 РАБОЧАЯ ТЕТРАДЬ, онлайн факторер.
Откуда взялись квадратные корни?, решатель задач по алгебре, упростить показатели, неоднородные pdes первого порядка, формулы способностей, уроки по вычитанию отрицательных целых чисел, Прентис Холл Математика Алгебра 1.
Расчет пропорций,
графический калькулятор для нахождения точных минимумов,
как решать линейные уравнения с тремя переменными через определители?,
примеры сложных комбинаций и перестановок,
решить алгебру.
лист формул алгебры, Книга ответов Хьюитта по концептуальной физике, третье издание, “рабочие листы двухэтапных уравнений”, ответы по алгебре с пиццей.
Наименьший общий знаменатель 14,10 и 8, двоичная сумма двух дробей в матлабе, рабочие листы для 8 класса по линейным уравнениям с одной переменной (текстовые задачи).
Знак для СРЕДНЕГО в математическом уравнении, квадратные номерные листы 5 кл., вопросы с решениями, макдугал литтел ответы книги, объединяя подобные термины, глава 7 Скотт Форман мастер уроков 9 класс, алгебраические уравнения.
Рабочие листы с уравнениями легкой балансировки, решать задачи по алгебре онлайн, рабочий лист распределительного права, перестановка и комбинация – свойства, Метод подстановки комплексных чисел.
Glencoe алгебра 1 ключ ответа рабочей тетради,
рабочие листы по алгебре для начинающих,
рабочие листы области ks3,
рабочий лист квадратов (математика gr7),
примеры уравнений линейной текстовой задачи.
Калькулятор наименьшего общего знаменателя, Как найти комплексные корни многочлена по ТИ 84, математика мелочи.
Решения, поэтому модули для алгебры колледжа, примеры задач на экспоненту 7 класса, последние математические мелочи математика алгебра.
Практические рабочие листы для умножения и деления целых чисел для 7-х классов, учебник по решениям линейной алгебры “fraleigh”, +бухгалтерский учет в колледже, практический подход к заметкам, ppt линейные уравнения.
Математические мелочи с наименьшим общим знаменателем, решение простых квадратичных примеров, как делать сложные рациональные числа, калькулятор решения алгебры, разделить дробь на квадратный корень, Раздел powerpoint урок 5 класс, Рабочие листы по математике для 9 класса.
дискретная математика,
решатель радикальных уравнений онлайн,
решение уравнений с дробными коэффициентами,
примеры мелочей,
учебник по упрощению алгебры,
примеры задач линейных уравнений.
поиск корня квадратного уравнения, мне нужен упрощающий десятичный калькулятор, Элементарная и промежуточная алгебра, пятое издание, отвечает, лист умножения или деления чисел, взаимные графики превосходят активность, упростить калькулятор выражений с квадратными корнями.
АЛГЕБРАТОР, 8-е образцы алгебры, решетчатая математика powerpoint, Линейное дифференциальное уравнение первого порядка, печатные «угловые рабочие листы» элементарные, glencoe алгебра I учитель Мануэль Луизиана издание, Триггерная формула сложения и вычитания.
Алгебра с пиццей, Как решить для Natural Log, Учебник компакт-дисков АЛГЕБРА, преобразовать смешанные дроби в десятичные, алгебра + мощность, Репетитор по математике по недвижимости бесплатно.
Алгебраические задачи 7 класс,
«элементарный базовый» тестовый образец,
КАЛЬКУЛЯТОРЫ СМЕШАННЫХ ЧИСЕЛ,
математический калькулятор факторинга,
проблемы со словами с отрицательными целыми числами,
проверка условия цикла для любого числа, кратного 10,
Пол А.
, Электронная книга по концепциям и применению исчисления Ферстера.
Измените десятичные числа, чтобы смешать число, деление многочленов онлайн, бесплатные решатели геометрии, гленко ответы по математике, листы сложения, вычитания и умножения дробей, расположите дробь от наименьшего к наибольшему.
Создайте таблицу истинности на TI-83 plus, Калькулятор Т183 онлайн, действия по получению произведения одночлена на многочлен.
Две неизвестные алгебры, калькулятор разности кубов, формула сложения и вычитания направленных чисел, как вводить приложения радикальных уравнений на калькуляторе ти-83, развитие навыков по алгебре книга d ответы, какие числа можно выразить как разность двух квадратов.
Алгебра Макдугала Литтелла 2, ключ ответа 3.3, логарифмическое основание двух уравнений, факторинг онлайн, ответы по учебнику алгебры, бесплатные онлайн тесты по математике, словесная задача на умножение целых чисел.
Он-лайн калькулятор остатков от деления,
руководство по решению физики джеймс уокер скачать том 1,
показатели квадратного корня.
помощь по алгебре в 9 классе, построение экспоненциальных графиков ti 83, Определения алгебры, факторизовать онлайн, бесплатный рабочий лист по алгебре для 8 класса, алгебраическое неравенство, Начальный рабочий лист по алгебре.
Онлайн-учебник по алгебре Прентиса Холла 1, рабочий лист решения задач GCSE, текстовые задачи на квадратные уравнения на двузначные числа, калькулятор уравнений, математическая оценка методом частичных сумм, в то время как, суммирование, текстовые задачи на деление многочленов.
Добавление словесных задач с положительными отрицательными целыми числами, онлайн калькулятор корневого выражения, Алгебра Макгроу-Хилла Гленко 1.
Образцы документов NTSC для 8 класса, математика алгебра, репетитор по алгебре в помощь.
метод частичных сумм, примеры приложений по неоднородным дифференциальным уравнениям 2-го порядка, как использовать уравнения для решения графика.
Бесплатный математический геометрический рабочий лист,
математика об интегральных и рациональных показателях стихов,
пример задач на отношение чисел в алгебре,
смешанные числа до десятичных,
базовая алгебра.
Ти 84 скачать, “интерпретация”, “квадриатика”, “статистика”, произведение квадрата разности, калькулятор умножения рациональных выражений.
Умножение рациональных, решение нелинейного уравнения, Тест ответов на рабочий лист Genius, математика-год 10 3d площадь поверхности и объем.
Умножение и деление более чем одного целого числа, Примеры задач по линейному уравнению, Как найти ЖК уравнений, симуляторы математических способностей, McDougal littell Chapter летние парактики, пример мелочи в математике, умножить полярные координаты ti-89.
Забавные способы обучения координатной плоскости, научите меня предварительным рабочим листам alebra, математические мелочи с вопросами и ответами, образцы рабочих листов excel 9 класс, Булева алгебра для чайников, метод подстановки в алгебре, линейные уравнения и функции PowerPoint.
Разделите целые числа, чтобы получить десятичные,
бесплатное начальное математическое упражнение,
вопросы-викторины по “алгебре”,
РАЗЛИЧНЫЕ ПРОБЛЕМЫ РЕАЛЬНОЙ ЖИЗНИ, ВКЛЮЧАЮЩИЕ КВАДРАТНОЕ УРАВНЕНИЕ,
думмит и фут решения,
как решать уравнения с дробями.
3-значные числа, которые являются совершенными квадратами и совершенными кубами, уникальная математика + мелочи, Калькулятор T1-83 PLus – как решить 2 уравнения, 2 неизвестных, масштабные рабочие листы ks2, сформулированные задачи квадратичных функций.
Sol prep 7th 8 класс математика и естествознание, как умножать дроби с корнем в числителе, пошаговый решатель алгебры 1, примеры математики арифметика стихотворение математика, Объединение рабочих листов с алгебраическими терминами, геометрия математика мелочи\, алгебраические формулы и вероятность.
Ti 84 плюс программы бизнес-статистики, суммы по алгебре, решение кубических функций, Решения экзаменационных работ по математике для младших классов высшего уровня для вопроса 3, алгебра 1 макдугал литл, вычисление выражений квадратного корня, математический алгебра графический лист.
математические мелочи википедия,
калькулятор набора решений,
ти-83 + поиск домена,
биномы в кубе.
Бесплатный печатный тест дроби для третьего класса, коды квадратичных формул, Рабочий лист простого множителя бесплатно 8 класс.
Примеры мелочей по геометрии, листы 6-го длинного деления, делим десятичные дроби в 6 классе, используйте ti-86, чтобы найти первообразную производную, ks3 научный тест / викторина онлайн.
Упрощая экспоненты, советы по решению задач по алгебре, как преподавать алгебру отстающим ученикам, решатель квадратных уравнений, который показывает работу, как работать с калькулятором casio.
Бесплатные линейные графические рабочие листы, уравнения, ЭйДжеймейн, Ответы функций, статистики и тригонометрии, Что такое масштабный коэффициент (математический термин, корень алгебры над корнем.
Алгебра с пиццей отвечает на рабочие листы,
Ответ на упражнения Уолтера Рудина Глава 3,
рабочий лист по математике 5-го класса для кубических футов и объема,
решить формулу для указанной переменной,
упрощенное написание парабол,
бумага о способностях в учетных записях для практики.
Шестое издание современной абстрактной алгебры “свободное решение”, как решать уравнения с двумя переменными, бесплатные онлайн-учебники по математике для средней школы Холта, глава 5, раздел 2.
Тригонометрическая таблица, листы формулы статистики холла прентиса, десятичные корни, Как пройти тесты на численное мышление: пошаговое руководство по изучению ключевых навыков счета (как пройти) скачать, чит деление дробей, предварительная алгебра с пиццей! книга АА стр. 31, алгебра, калькулятор исключения.
Решение задачи на вычитание, вершина квадратного уравнения, «Квадратное уравнение + деятельность», вычисление палиндрома, листы с умножением и делением дробей, учить алгебру.
“умножение целых чисел”,
практика с рабочим листом четвертого класса,
Система линейных дифференциальных уравнений ТИ-89,
вавилонский алгоритм с использованием excel – учебник,
бесплатные распечатки по математике для 1 класса,
калькулятор конвертировать прошлые десятичные двоичные.
2 -3x = -4.
Выражение дроби, факторинг путем сложения и вычитания, Прентис Холл ответ по физике, glencoe алгебра 2 глава 2 ответы, символ квадратного корня на калькуляторе, радикальный калькулятор.
Пример разности квадратов, ti 89 Функция Хевисайда, листы теста способностей с решениями, корень уравнения, упрощение трехчленов.
Рабочий лист для печати комбинации и перестановки с ключом ответа, Решите мои задачи по алгебре 2, неоднородный 2-й порядок de.
Плитки алгебры онлайн, факторинг числа в кубе, экзаменационные билеты за 11 класс, бесплатный решатель n-го члена.
программы для решения математических задач по алгебре, вершина в алгебре, онлайн вычисление квадратного корня, Решение выражений с переменными.
Комбинируя целые числа,
ВЕБ-САЙТ, КОТОРЫЙ МОЖЕТ УПРОЩАТЬ РАДИКАЛЬНЫЕ ВЫРАЖЕНИЯ,
алгебра 1 флорида макдугал литтел ответы,
математический метод фольги,
методы квадратных корней,
тест по математике в 6 классе,
основные рабочие листы неравенств.
Многочлен в кубе, рудин глава 3 растворы, Символы экспоненциальных выражений.
Метод S.O.L.V.E для алгебры, вычисление наибольшего общего делителя с экспоненциальной записью, Учащиеся 6 класса контрольные работы по естественным наукам онлайн, скачать “Высшая инженерная математика 8-е издание”.
Значение математических мелочей, упрощение ответов на подкоренные выражения, наименьшее общее кратное в коде C, Упрощение уравнений онлайн, дроби в порядке от наименьшего к наибольшему.
Порядок действий онлайн викторина 9 класс, коэффициент квадратного уравнения для вас, бесплатные рабочие листы по отрицательным числам, упражнения на алгебраические выражения с ответами, прентис холл математика /типы графиков, Алгебра, расценки.
Обман при делении показателей, +помощь родителям понять Алгебру 2, факторинг полиномов в кубе, Рабочие листы простых уравнений, решение векторов в 2d.
Caculator для обмана,
калькулятор дробей квадратного корня,
как сохранить формулы на ti 89.
Решение квадратных уравнений excel, Как проверить решения для факторинга/алгебры II, Глава 3 ОТВЕТЫ НА ТЕСТ Макдугал и Литтел, калькулятор телезарядки MTI 83 PLUS, рабочий лист по алгебре за 7 лет, Рабочие листы GCSE по математике и алгебре.
Рабочие тетради по математике для 2 класса скачать бесплатно, решение равенств и неравенств с помощью графических рабочих листов, предварительная алгебра помогает уменьшить, скачать бесплатно для поиска медианных рабочих листов, алгебра колледжа генератора тестов, оценить по алгебре.
графические эллипсы, уравнения кубических многочленов в третьем квадранте, бесплатная помощь в решении зависимого калькулятора уравнений, научиться делать алгебру бесплатно, генератор трехчленного фактора, заполнение квадрата для чайников.
Онлайн-калькулятор построения графиков рациональных функций,
радикальный решатель онлайн,
практика извлечения квадратного корня с неполным квадратом и без десятичных знаков,
печатные шаги к листу алгебры.
Образец плана урока по решению математических задач, скачать бесплатно математические шрифты абсолютного значения, 3.2 наименьший и наибольший, стихотворение об интегральном алгебраическом выражении, решение уравнений с использованием дробей сложения и вычитания, предварительно алгебраический ключ ответа, калькулятор замены.
Учебник по естественным наукам Макдугала Литтелла для 8-го класса, уравнения пирамиды KS3 рабочие листы, группировка рациональных выражений, как учить десятичные дроби в 5 классе.
тест по алгебре Айовы, как решать квадратные уравнения с помощью матриц, бесплатные онлайн ответы на математические задачи, “частное решение” + “неоднородный дифференциал”, решение уравнения путем умножения и деления, проблемы рационального выражения.
Калькулятор умножения радикала, суммы Римана многомерные, вхдл НОД, Практические задачи для среднего уровня алгебры.
Упрощение квадратных корней powerpoints,
Примеры точечной диаграммы, многоэтапных задач линейной регрессии для графического калькулятора,
Примеры вопросов на квадратный и кубический корень.
3(х – 2у) харкорт 8 класс, сложение десятичных чисел, деление десятичных чисел, добавление десятичных чисел и вычитание чисел для практики, “бесплатное ПО” “графический калькулятор”+”ответ”, загрузить вопросы о пригодности ОС.
Решите любой вопрос, используя частичную дробь, программа для решения кубических корней java, макдугал литтел алгебра один с отличием словарная практика глава вторая, листы трансформации.
Графические данные+физика+рабочие листы+10 класс, экзамен по радикальному уравнению, какое программное обеспечение доступно для использования на уроках алгебры?.
Правила квадратного корня, мы ищем репетитора по статистике купертино, ca, промежуточная алгебра, 4-е издание.
Решения полинома третьего порядка, бесплатные рабочие листы по неравенствам алгебры колледжа, решение дифференциального уравнения второго порядка.
Математика исследовательского проекта,
калькулятор квадратного выражения факторинга,
бесплатная презентация по геометрии в PowerPoint,
распечатки математических мелочей.
Вопрос об определении тригометрических функций, третий корень, упражнения, решенные из книги алгебры Хангерфорда, рассчитать логарифм по основанию2, купить алгебру, радикалы в числителе, освоение ответов по физике.
Вычислять квадраты, квадратные корни, кубы и кубические корни чисел, корни и показатели, решения уравнений третьего порядка, рабочие листы учителя шестого класса, алгебра, алгебра исключения вычисл.
Решение квадратных уравнений в калькуляторе CASIO, программа, решающая квадратное уравнение, рабочие листы с положительными и отрицательными дробями, ppt Nth Term математика бесплатно, найти минимум в двух целых числах в java, алгебра.
Ключ к ответу на курс 2 Индианы Прентиса Холла по математике, решатель ОДУ второго порядка, инверсия абсолютного значения x-6.
Как складывать квадратные корни проще,
решать линейные уравнения на TI 83,
pratise test алгебра 2 класс 10 калифорния,
как найти кубический корень числа на графическом калькуляторе,
бесплатные рабочие листы по решению квадратных уравнений путем нахождения квадратных корней.
веселые координаты 8-го класса, рабочие листы, Разложение полиномов в кубе на множители, коэффициент х в кубе.
Определение погонного метра, вычитание с нулями рабочих листов, ti89 дибулевая алгебра, вычитание активности с отрицательными числами, помощь начинающим по алгебре, нахождение x перехватов полиномов с помощью Matlab, Математика 8 класс для чайников.
Электронная книга по концепциям и применению исчисления Ферстера, рабочие листы пиццы средней школы, бесплатный инструмент упрощения логических выражений, учить тригонометрию онлайн.
Алгебра математической поэмы, бесплатный решатель квадратичных последовательностей, онлайн-искатель квадратного корня, решатели задач по алгебре, продвинутые игры по алгебре для печати, алгебраические определения.
факторинговый трехчленный калькулятор,
Игра с наибольшим общим множителем и наименьшим общим кратным,
упрощение математических выражений 4-й класс,
используйте кубический корень на TI-83,
план урока с использованием показателей,
Экспонентный тест 9 класса.
Формулы для процентов, ЛАПЛАС ДЛЯ МАКАНОВ, “геометрические сети для бесплатной печати”, свойство квадратного корня, бесплатные математические мелочи, учебники по биологии скачать бесплатно 9 класс, стихотворение с алгебраическими выражениями.
Решатель уравнений пятой степени онлайн, бесплатная онлайн-информация о главах по математике для 5 класса (без рабочих листов), вычитание целых чисел, задача по тригонометрии с ответом, алгебра отвечает наклоном, история показателей в преалгебре.
Решите дифференциальные уравнения MATLAB, вронскиан +ти 83 плюс +программа, решение уравнения третьего порядка.
Онлайн-калькулятор умножения радикалов, план урока по умножению дробей и делению целых чисел, ti-84 десятичный в двоичный, планы уроков по алгебре для младших школьников, перевод погонных метров в м2.
Решение одновременных уравнений онлайн, алгебра II ответы, бесплатный онлайн-решатель задач по алгебре.
Онлайн калькулятор обратного преобразования Лапласа,
калькулятор логарифмического уравнения,
Калькулятор Т-83 для построения графиков рациональных функций.
алгебра компьютерные игры, как найти уклон на TI 83, упрощение выражений квадратного корня, как решать уравнения, заполнение квадрата по алгебре в колледже, Решите уравнение в PARI для переменной -paris, Булева алгебра банка вопросов.
Рабочий лист вычитания целых чисел, одновременный решатель квадратных уравнений, определение наклона по табличному значению на калькуляторе TI=84, РАБОЧИЙ ЛИСТ УГЛЫ 7 КЛАСС, построение графиков общих квадратных уравнений с 3 переменными, упростить произведение радикалов.
Коды и читы на алекс математику, Правила сложения, вычитания, умножения и деления отрицательных чисел, метод java для преобразования отрицательной суммы в положительную сумму, Помощник в выполнении домашних заданий по алгебре.
Glencoe Mathematic Alegebra 2 ответы на странице 98 бесплатно, ti 83 графический калькулятор онлайн, соотношение и пропорция мелочи.
Рабочий лист математической формулы объема,
корни деятельности действительных чисел,
решение проблем и вопросы о способностях,
матлаб для решения нелинейных уравнений,
ошибка 13 размера,
проверка решений для факторинга/алгебры II.
Лкм отвечает, Факторинг для детей, преобразовать десятичную формулу в дробную, ти-83 плюс калькулятор онлайн генератор.
Как посчитать проценты в графическом калькуляторе, абсолютное значение, эллипс, как найти вершинную форму уравнения, сложный вопрос по алгебре, матричные одновременные уравнения матлаба, решить вычитание алгебраических дробей.
ЖК-калькулятор, матлаб дифференциальных уравнений второго порядка, онлайн алгебра, рабочие листы с графиками для 6 класса, макдугал литтел алгебра 2 ответы на рабочий лист, как решать дроби на калькуляторе.
Как составить таблицы конверсии для домашних заданий для детей, Великобритания, помощь по алгебре 9 класс, американцы McDougal Littell, глава 9, раздел 4, рабочий лист, ответы, Калькулятор квадратных уравнений, как решать одновременные уравнения в excel, Предварительная алгебраическая задача с милым котенком.
Пример математических викторин для 3 класса,
история алгебры,
факторизация уравнений третьего порядка,
математические мелочи по алгебре,
рабочие листы закона показателей,
принцип балансировки химического уравнения.
9х и х,
рабочие листы с положительными показателями,
решать алгебраические уравнения,
калькулятор факторинга/ факторинг кубов,
БЕСПЛАТНЫЕ РАБОТЫ ПО ГРАММАТИКЕ ДЛЯ 6-ГО КЛАССА,
пример элементарных математических мелочей и ответов.
Статистика онлайн-проблем, подключений, как решать одновременные уравнения в excel, обозначение интервала убывающая парабола, vb6 отдел математических операций, скачать промежуточную бухгалтерскую книгу.
План урока по обучению лестнице с наименьшим общим знаменателем, алгебра+вариация+бесплатные рабочие листы, научи меня алгебре.
Самое сложное математическое уравнение в мире, powerpoints алгебра гленко 1, Тесты, АЛГЕБРА, Структура и метод, Книга 1 Тест 13 Тест по главе 3, упрощение алгебры; математика для детей, параболическая, гиперболическая, экспоненциальная, План урока Законы показателей в алгебраических выражениях, программа факторинга многочленов ti 84.
Уравнения балансирующей химии для 8 класса,
уравнения в кубе,
ти-89 дифференциальные уравнения,
кодирование прямоугольного треугольника в программировании на языке Си (шаблоны).
Математические мелочи, сложение показателей степени, математические знаки, продвинутая алгебра и тригонометрия линейной скорости.
Ответы для двухшаговых уравнений с целыми числами, математические стихи, Как решить уравнение с производной 2-го порядка.
Коэффициент для решения рабочих листов квадратных уравнений, калькулятор частичных дробей, связанные дифференциальные уравнения matlab, Кубическая формула последовательности GCSE.
Решение системы уравнений путем исключения сложения или вычитания, математическое решение уравнений для линейного перевода слова x рассказа, химия Эддисон-Уэсли 5-е издание Прентис Холл учительское издание скачать бесплатно онлайн, холт алгебра 1 практическая рабочая тетрадь, Когда вы заменяете каждую переменную числом в выражении и упрощаете результат.
Как решать векторные задачи,
викторины по алгебре,
рабочая тетрадь «Стратегии решения проблем»,
лестничный метод,
решение неравенств с помощью листа сложения и вычитания,
линейная с двумя переменными,
тетради по алгебре для третьего класса.
Рабочий лист по главе 8 гидромеханики, “матричная экспонента” ти-89, образец загрузки матлаб.
Простые шаги к балансировке уравнений, концептуальное издание для учителя физики, тригонометрические викторины, Документы по Java Aptitude, бесплатное руководство по линейной алгебре, математические алгебраические стихи.
Калькуляторы деления многочленов, обзор алгебраических и числовых, физические формулы, программы по экономике для ТИ-84, Руководство Рудина «Принципы математического анализа», простые правила сложения и вычитания отрицательных целых чисел, алгебра мелочи.
Освоение физических решений, решение задач движения алгебра, бесплатные рабочие листы по алгебре для KS3.
План урока по высшим общим факторам,
метод введения алгебры,
заполнить квадратный онлайн-апплет,
TI 84 ИЗМЕНЕНИЕ ЯЗЫКА,
решение обыкновенного дифференциального уравнения с помощью Matlab,
полимониальное деление,
Упражнения по периметру «7 класс по математике».
Примеры уравнений, использующих дистрибутивное свойство, элементарная алгебра бесплатно онлайн видео, онлайн-калькулятор алгебры для решения областей частных функций, бесплатный онлайн калькулятор TI, математические факторы стихотворения.
уравнения задач по математике 6 класса, решатель одновременного уравнения, бесплатный онлайн калькулятор алгебры, Алгебра отвечает на пиццу, факторизация репетиторства по математике в 6 классе, круговые математические мелочи, Макдугал Литтел Ответы на тесты главы 4.
Нахождение квадратного корня из десятичных чисел, лестничный метод факторинга, рабочие листы сложения и вычитания отрицательных чисел, учи бесплатно ежедневную математику BBC, решить одновременное нелинейное уравнение.
Калькулятор математических коэффициентов,
добавление задач на вычитание отрицательных целых слов,
калькулятор квадратного корня в вещественное число,
онлайн-тестирование 9-го класса,
бесплатный онлайн-решатель дифференциальных уравнений,
показатели + множественный выбор.
Факторинг полиномов высшего порядка, система уравнений методом исключения + наклоны, ti83 найти лог другой базы, математические уравнения квадратного корня, алгебраические формулы с переменной i, бесплатные/печатные плитки алгебры, Разность, упрощающая решение уравнения выражения.
Разделите радикалы. то упростите приживаемость, решение рациональных уравнений на калькуляторе ТИ-83 плюс, решатель матриц квадратных уравнений, глава 4 Обогащение алгебры Гленко, лаплас флеш ти 89, числовое приложение скачать бесплатно.
Powerpoints по преподаванию квадратных корней для 7-го класса, неоднородные дифференциальные уравнения второго порядка, блок шаг ти-89, Книга по алгебре 2 для домашнего задания.
Бесплатные уроки начальной алгебры,
конвертировать описания в сбалансированные уравнения онлайн,
умножение экспоненты создать собственный рабочий лист,
алгебра,
разложение на множители полинома 6-й степени,
обучение частичной сумме.
Бесплатные пошаговые ответы на книги по алгебре, проблемы с рациональными показателями, Скачать электронную книгу McDougal Littel Algebra II для учителя, бесплатно скачать абсолютное значение математических шрифтов, демо транспонирование матричного апплета, ШАГИ ПО ПОИСКУ НАИБОЛЕЕ БОЛЬШОГО ОБЩЕГО ФАКТОРА, Prentice Hall Precalculus Precalculus графическое решение вопросов и анализ данных.
Онлайн-тесты по алгебре для 7 класса, реальные жизненные задачи, связанные с квадратными уравнениями, вопрос по тригонометрии, дифференциальные уравнения ti 89программа, разработать упростить, используя подобные термины, Матлаб дифференциального уравнения второго порядка.
СЛОЖЕНИЕ, ВЫЧИТАНИЕ И УМНОЖЕНИЕ ЧИСЕЛ СО ЗНАКОМ, факторизация алгебраических выражений для детей 7 класса, как разложить на множители 3x+6y.
Оценка основного уравнения Ti89,
тригонометрия мелочи,
упрощение сложных рациональных выражений,
преобразовать десятичную дробь в правило,
как решать системы Лапласа третьего порядка,
План урока для уравнений с двумя переменными.
Деление целых чисел на дроби, линейные уравнения ppt, проблемы рационального выражения.
KS2 до GCSE по математике, как решить алгебраическую замену (для учащихся средней школы), основные вопросы по алгебре, китайский рабочий лист для начальной школы 1 в Сингапуре.
Как смешанное число превратить в десятичное, как использовать метод Даймонда для алгебры 2, оценка рабочих листов выражений.
Преобразование квадратных корней и целых чисел, квадратичный граф, завершающий квадрат, решения Рудин Глава 3 задача 25, Алгебра по линейному программированию 2.
Алгебра находит знаменатель, факторизовать квадратичный автоматический, бесплатно распечатать упрощающий математический лист, руководство по алгебрау, математический мультфильм о неравенствах.
Калькулятор метода замены, Как преобразовать смешанную дробь в десятичную?, книги учета затрат.
Функции статистики и тригонометрии в помощь prentice hall,
элементарная и промежуточная алгебра по туссы ответы,
Алгебра Гленко/Макгроу-Хилла 1 ответы,
преобразовать часы, минуты и секунды в десятичную форму с помощью TI-84,
Переменные и функции 9 классплан урока математики,
скачать прошлые экзамены по арабскому языку gcse,
как решать математические выражения.
Процентные уравнения, максимум квадратного уравнения, концептуальная физика, восьмое издание, обзор, вопросы, ответы, метод наименьшего общего кратного, нахождение мошенника на склоне, умножение и деление переменных, Реальные задачи, связанные с квадратным уравнением.
Эмулятор Ти-84 плюс, контрольная книга по геометрии бесплатно pdf, бесплатные рабочие листы с алгебраическими уравнениями, практика сатс вопросы кс3 онлайн год 9.
Математика – графически, практические вопросы замены и исключения, современные ответы по абстрактной алгебре, кубический корень как дробь, калькулятор решения рациональных выражений, холт алгебра 1 калифорния, голодфорд+алгебра+задачи+решение.
Балансирующий решатель химических уравнений,
бесплатная математическая работа 10 класса,
как решить для добавленных переменных под радикалом,
запишите каждую дробь в виде выражения, используя отрицательную степень, отличную от -1,
Решатель дифференциальных уравнений первого порядка.
Вычитание целых чисел и решение уравнений, бесплатные печатные формы по интегрированной алгебре для девятого класса, калькулятор уравнений с дробями, примеры числовых отношений алгебра задач, квадратичный наклон, Алгебратор, план занятий по буквальным уравнениям.
Бесплатно скачать книгу для учителей Glencoe, шпаргалка по макдугалу литтеллу, создающему учебное пособие по чтению америки, решение для калькулятора уклона, упростить, разложив калькулятор квадратного корня, калькулятор упрощения подкоренных выражений, рабочий лист алгебраических выражений для 6 класса, математический проект для девятого класса.
Алгебраические задачи 6, математика, алжир онлайн, +алгебра I Прентис Холл, Индиана, ответы на странице 6, вводная помощь по алгебре, как решать рациональные выражения.
Математические стихи термины,
мелочи о радикалах,
пример математики мелочи математика,
математические задания на сложение и вычитание целых чисел,
математика.
Бесплатные планы уроков и рабочие листы по обучению сложению и вычитанию целых чисел, множитель трехчленный онлайн, наиболее факторизованное число, обучение сочетанию подобных терминов, Калифорнийский курс математических концепций и навыков 2, ключ к ответу.
Решение примеров радикалов, как заниматься алгеброй, решение нелинейной оды системы клена, упрощение радикалов с помощью калькулятора, умножение экспонентных уроков, pdf на ти 89, бесплатные бухгалтерские таблицы excel.
Кубический корень на ТИ-83, использовать факторинг для решения практических рабочих листов квадратных уравнений, Калькулятор N-го члена.
Ошибка Ti-89: ошибка домена при запуске программы, ТЕЛЕЗАРЯДНЫЙ КАЛЬКУЛЯТОР MTI 83 PLUS, общие знаменатели с переменными, клен, раствор 2 порядка.
MCDOUGAL LITTELL TEXAS EDITION ПОМОЩЬ ПО ДОМАШНИМ ЗАДАНИЯМ ПО ГЕОМЕТРИИ,
свободная алгебра 6 класс,
бесплатные рабочие листы факторизовать алгебраические выражения,
упростить математическое уравнение,
Создание простого калькулятора, который может решать квадратные уравнения,
Предварительная алгебра седьмого класса.
Mcdougal littell алгебра 2 практические ответы в рабочей тетради, glencoe NC алгебра онлайн книга, частичная дробь от начинающего до продвинутого, Диаграмма дискриминантного решения, как делать масштабные коэффициенты, 10 класс алгебра, решатель матрицы квадратного уравнения.
Рабочие листы с элементарными математическими выражениями и переменными, матлаб решает символ уравнения, сложение с переменными в квадратный корень, Примеры задач на квадратный корень, ИФОМ ФКЕЙ. Ком, квадратичное уравнение, алгебра наименьшего общего знаменателя.
Упрощая экспоненциальные выражения, показательный план урока, как решать простые алгебраические уравнения, блок-схемы для решения уравнений, решение нескольких уравнений, Графические эллипсы и гиперболы.
Учебник по математическим комбинациям и перестановкам,
введение в онлайн-руководства по решениям абстрактной алгебры,
как решить промежуточную алгебру,
задачи по алгебре.
Графики рабочих листов линейных уравнений, вычисление зашифрованного сообщения зашифрованного текста, бесплатный ключ к домашнему заданию для 5 класса по математике на сегодня, Алгебра Холта 1 математическая книга, ответы на книгу по геометрии Гленко, числовые строки с рабочими листами рациональных чисел.
Упростите 125 в степени 2/3, бесплатная математика онтарио, программа для нахождения суммы диапазона чисел в java, апплет упрощения алгебраических дробей, радикалы с целыми числами, сложение вычитание умножение делящиеся целые числа.
Уровень математических нелинейных одновременных уравнений, найти кубический корень на ТИ-83, матлаб время решения линейных уравнений, одновременный решатель уравнений 3 неизвестных, вероятностное упражнение + распределительный закон, чит ответов на java workbook, примеры математических мелочей.
Ti 84 программы по экономике,
решая уравнения -3(w+4)=-18 найти ответe\,
решение однородных дифференциальных уравнений с помощью Maple,
решение нелинейных дифференциальных уравнений,
предварительная алгебраическая практика 2.
5-2.6,
задача на логарифмический граф.
чит-тест по алгебре в колледже, калькулятор метода исключений, прикладные задачи, связанные с рациональными уравнениями, математика прентис холл техасская алгебра 1 ответы, www.macmillanindia.com вопросник и решенные ответы класса 8.
Калькулятор отрицательных и положительных чисел, онлайн калькулятор упростить, glencoe математика алгебра 1 рабочая тетрадь, бесплатная онлайн-книга для учителей начальной алгебры.
Манекены линейного программирования, математика 9 класс математика онлайн бесплатно работа, нелинейные решения дифференциального уравнения, математические стихи про интегральный показатель, наивысший общий делитель для класса 5, Пустяки вопрос и ответ алгебры.
Расчеты методом замещения,
упрощение дробных радикалов с помощью калькулятора,
алгебра помогает преобразовать уравнения,
корень квадратный третий,
дифференциальное уравнение в частных производных (УЧП) первого порядка.
Учебное пособие Horngren по бухгалтерскому учету, электронная книга, Алгебра+ученик+холл+математика, химия 5-е издание ключ ответа Аддисона-Уэсли для обзора главы 6, простой калькулятор комплексных чисел, решить с помощью рабочего листа “квадратный корень”, преподавание +алгебры для 5-х классов.
Добавление вычитания умножения и деления дробей, есть ли способ построить кубические функции, такие как квадратичные, как вычислить кубический корень в калькуляторе ti 83, математика комплексная викторина по алгебре 9 класс, как умножать многочлены в кубе.
Бесплатный образец калькулятора TI, МАТЕМАТИЧЕСКИЕ ТРИВИИ В АЛГЕБРЕ, бесплатно скачать работы по математике A-level за прошлые годы, графическое уравнение алгебры, упражнения, решенные из книги алгебры Хангерфорда, график к уравнению помощь.
Легкий наивысший общий делитель,
ти ром скачать,
математические показатели,
пошаговые ответы о том, как найти линейное уравнение по двум точкам на графике,
Алгебра Прентиса Холла 1, глава 2, обзорные вопросы.
Упрощение калькулятора радикал, ppt по темам алгебры для стд с 6 по 9, как рисовать эллипсы, окружности, гиперболы и параболы на графическом калькуляторе, рабочие листы по математике для VIII класса <Индия.
Саксонская математическая алгебра 2 ответы, тригонометрический параболический мост, добавление вычитания умножения целых чисел, физика для чайников, с помощью электронной таблицы для 6-х классов, калькулятор приближения квадратного корня.
триггерная функция T1-83, бесплатная онлайн помощь по математике для 8 класса, решатель задач по алгебре 2, Калькулятор простых чисел скачать бесплатно.
загрузка пакета Aptitude, вопросы по программированию на C, планы уроков алгебры для третьего класса, домашние задания по математике для 5 класса, +проблемные вопросы по алгебре второго года обучения.
Алгебратор скачать, преобразовать десятичные числа в отношения, игры уравнения кс2, онлайн-тест на грамматику.
Тригонометрические мелочи,
шаг за шагом математические задачи,
объем куба рабочий лист пятый класс,
как решать уравнения в частных производных первого порядка.
Программу по математике для 6 класса для ПК скачать бесплатно, Решатель матричной алгебры, бесплатные ответы алгебра 1 прентис холл математика, Бухгалтерский учет бесплатно скачать книгу pdf, 25 примеров решения задач с решением линейного уравнения.
Бесплатное построение графиков на листах координатной плоскости, решение линейных уравнений с переменными в обе стороны + калькулятор, решить неравенство и построить график в координатной плоскости, как решать пропорции и линейные уравнения.
Пример математической задачи, y преобразователь уравнений пересечения, преобразовать основание 3 в основание 6, расчеты, Рабочий лист переменных и выражений для 6-х классов.
Решатель уравнения квадратного корня,
примеры задач по алгебре с часами,
тригонометрия мелочи математика,
пример школы метода частичной суммы,
Математические мелочи для детей,
выразить 12 процентов в виде уменьшенной обыкновенной дроби,
“рабочая” формулировка задачи линейного уравнения.
Фракция в самых низких условиях обмана, 20 примеров тригонометрических вопросов и ответов на викторины, дробные и десятичные формы чисел.
Ti-183 плюс вероятность, nj 9-й класс математические обратные, радикальный упроститель выражений, Решение нелинейных уравнений с двумя переменными, Калькулятор линейных уравнений с 2 переменными, “как решить кубическое уравнение”, шаги в математическом исследовательском проекте.
Бесплатные печатные документы gcses, полезный графический калькулятор, образцы математических мелочей, прентис холл алгебра 2 ответы бесплатно, решение уравнения случайных чисел, Геометрия мелочи, рабочий лист правил вычитания свойств сложения.
Рабочий лист отвечает на вопросы по биологии,
полином,
учить алгебру и интегрировать,
алгебра 2 свободный практический объективный тест,
онлайн-калькулятор с графикой для печати,
глава 3 словарная практика рабочий лист по биологии МакДугала Литтелла,
Ответ на книгу по алгебре колледжа Прентис Холл.
Онлайн-калькуляторы факторинговых выражений, Элементарная математика мелочи, как изменить значение y на значение x в графическом техасском калькуляторе.
Глава 3 Домашнее задание по Рудину, мне нужно скачать тест на пригодность котельщика, банк вопросов по математике 2, ответы в тетради по биологии Холта.
Тизеры плитки треугольников ks2, показать примеры явных правил математические задачи, дифференциальное уравнение второго порядка для системы управления, Уравнение тригономических графов, сравнение десятичной системы счисления с восьмеричной, примеры формулировки задачи по алгебре, связанной с инвестициями, решать одновременные уравнения неравенства.
Ти 84 игры, алгебра Холт, пересмотр механики жидкости.
Рабочие листы с эквивалентными дробями 6 класс,
уравнения третьего класса,
Уравнения экспоненциального распада и графики,
БУЛЕВА АГЕБРА,
‘задачи со словами’ сложение и вычитание ‘целые числа’ рабочие листы бесплатно ‘задачи на истории,
используя калькулятор для решения линейных уравнений,
как записывать квадратные корни и положительные и отрицательные числа в формуле электронной таблицы.
“упрощение кубического корня”, Графики текстовых задач по математике уровня A, О ПРОМЕЖУТОЧНЫХ ФИЗИЧЕСКИХ ФОРМУЛАХ, алгебра расширяющиеся кубики, решение систем линейных уравнений на Ti-84, онлайн калькулятор квадратного выражения факторинга бесплатно, Java-программа для преобразования десятичного числа в восьмеричное.
Логарифмический решатель, алгебра + шаблоны чисел таблица значений + рабочий лист, комбинации перестановок в gre количественные, рабочие листы по биологии Прентис Холл, способ запрограммировать квадратное уравнение в калькуляторе или телефоне.
Преобразование дробей в десятичную систему счисления, кс3 задачи по математике, Я ищу веб-сайт, который может решать задачи линейного программирования слов, бесплатные математические ответы, БАЗОВАЯ АЛГЕБРА ДЛЯ МЕДЛЕННЫХ УЧАЩИХСЯ, рабочие листы сложения частичных сумм, растяжение и сжатие квадратичного графа.
Калькулятор умножения радикалов,
алгебра калькулятора переменных дробей,
экспоненты, радикалы, факторинг и комплексные числа.
Как решить нелинейную систему в клен, рабочий лист наименьшего общего знаменателя, калькулятор логарифмических выражений, ПРИМЕРЫ ДОПОЛНЕНИЕ АЛГЕБРАИЧЕСКИХ ВЫРАЖЕНИЙ.
Ответы на домашние задания по алгебре 2, бесплатные экзамены по алгебре 2, бесплатные рабочие листы вероятностей первичные, формула десятичной дроби, преобразование Фурье неоднородного уравнения теплопроводности, Рабочий лист ассоциативных свойств.
Алгебра 2 ответы на домашнее задание, формула соотношения, бесплатное распечатываемое уравнение для одновременного выполнения, составление таблиц из рабочего листа по алгебре графов, десятичный квадрат, Формула наибольшего общего делителя, Комбинированные рабочие листы.
«словные задачи», сложение и вычитание «целых чисел», рабочие листы бесплатно,
ответы к алгебре 1 рабочая тетрадь,
сумма чисел java,
решать линейные уравнения ti 83,
практические вопросы буквального значения для 5-х классов,
шаги с использованием синтетического деления в алгебраическом выражении.
Бесплатные ответы по алгебре, решение уравнений с общим знаменателем, Калькулятор факторизации квадратных уравнений.
Калькулятор поиска нуля ти, многочлены в кубе, добавление квадратных корней с переменными, java + как суммировать в цикле.
ЭМУЛЯТОР ТИ84, калькулятор умножения радикалов, задача десятичной дроби, тестовые листы с пояснениями ответов, онлайн научный калькулятор ti 89.
Что такое масштабный коэффициент, начинающийалгебра, математическая теория вероятностей, рассчитать дробную унцию, правило сложения и вычитания целых чисел, квадратичный калькулятор, рабочие листы по алгебре.
Конвертировать метр в метр, практика тестирования по алгебре в Айове, шпаргалка по науке холла прентиса, рабочие листы умножения и деления степеней, лкм+gcf+java, факторинг-математика высшая, Гленко Алгебра Макгроу-Хилла 1 Глава 9 Овладение ресурсами.
Формула вертикальной линии калькулятора,
решение задачи по алгебре,
лкм решатель,
бесплатные упражнения по математике gcse онлайн,
Бухгалтерские книги бесплатно онлайн.
Как написать стандартное уравнение для точек на графике, умножение десятичных онлайн игр, НАБОРЫ РЕШЕНИЙ ПО АЛГЕБРЕ.
Мне нужен доступ к графическому калькулятору онлайн, чтобы сделать домашнее задание, прентис холл алгебра 1 глава 2, Решите многочлены с калькулятором степени 5.
программа Алгебра 2, бесплатное базовое обучение формальной алгебре по математике, генератор ответов квадратного уравнения, Полиномиальное уравнение в кубе.
Бесплатная помощь в понимании базовой алгебры, образец цели исследовательского проекта, листы тетради по математике для печати, решение уравнения 2-й степени с использованием С#, онлайн-инструмент факторинга функций, примеры кода java для факторинга чисел, образец 11+ по математике.
Математика 11 класс, смешанные числа как десятичные, вычитание переменных квадратного корня, переставляя уравнения или формулы ks3, Алгебра уравнения powerpoint.
Факторинг упростить,
квадратные узоры,
рабочие листы млечный путь,
деление + целые числа + действия.
SAT практические тесты шестого класса, решить с помощью калькулятора исключения, комбинированная математическая начальная школа, конвертер смешанной дроби в десятичную, калькулятор деления 4 бита, рабочие листы по алгебре 6 класс, Рабочие листы с комплексными числами.
Листы сложения, вычитания, умножения и деления целых чисел, формула для понимания, как складывать дроби, математические мелочи для геометрии, математическая стратегия FASTDRAW, фракционные игры на ти-84.
Алгебра 1 ПРОГРАММА ДЛЯ TI-84+ комплект, помогите с саксонской алгеброй 1 классное школьное издание, скачать аптитьюд, алгебра и триг макдугал глава 5 помощь, расчет пересечения на графическом калькуляторе.
Решенные задачи Aptitude скачать бесплатно, ответы на математику Гленко, добавление листа вычитания квадратных корней, факторинг ти-83.
Холт Алгебра 1 сверла,
простой способ выучить учебники по алгебре бесплатно,
скачать вопросы по программированию на c,
третий радикал в клен.
Эддисон Уэсли, 6-й класс, тест по математике, глава 1, java вопросы и ответы .ppt, общий знаменатель с переменными, преобразовать десятичную дробь в калькулятор ближайшей дроби, cpm алгебра 2 ответы.
N-й срок для детей, десятичное в смешанное число, диапазон и стандартное отклонение частотного распределения онлайн-калькулятор, метод квадратного корня квадратного уравнения, “Третий класс” И шрифт И бесплатно, График кубического корня на калькуляторе.
Факторизация уравнений до 3-го порядка, Калькулятор дифференциальных уравнений, калькулятор отрицательных и положительных целых чисел, старые экзаменационные билеты 5 класс.
Бесплатные коэффициенты помощи и фракционные ответы на вопросы,
“рабочие листы по алгебре” и “четвертый класс”,
Сложение и вычитание положительных и отрицательных целых чисел,
решение одного нелинейного уравнения в MATLAB,
программа интегрирования второго порядка с использованием программирования Matlab.
Упрощать сложные рациональные выражения, кленовый пресс не дифференцируемый не вещественный аргумент, тотар по математике за девятый класс, ИЗВЛЕЧЕНИЕ КВАДРАТНЫХ КОРНЕЙ.
Рациональные выражения на TI-83 plus, символ квадратного корня на калькуляторе, словесные задачи негативы дети, сложение/вычитание отрицательных и положительных чисел.
Решатель математических задач, факторинг трехчленов калькулятор и урок, калькулятор начального значения дифференциального уравнения, план урока по объединению подобных терминов, алгебра 1 решатель задач, квадратные корни из показателей, преобразование десятичных дробей в дроби на научном калькуляторе.
Онлайн калькулятор факторинговых трехчленов, рабочие листы буквальных уравнений, бесплатно ти 89онлайн калькулятор, тип файла линейной программы; pdf, пример логического упрощения.
план урока алгебры в 5 классе,
разница между упрощением выражения и решением уравнения,
Уравнение сложения дает ответ 12,
складывать и вычитать дроби в текстовых задачах,
Примеры по номеру поиска в java,
контрольные вопросы по математике в 6 классе,
математические игры с функциями: функции квадратного корня, функции наибольшего целого числа, абсолютные функции, рациональные функции.
Решение линейных уравнений с 3 переменными с помощью графического калькулятора, , умножение, деление положительных и отрицательных целых чисел, расширенный рабочий лист Surds, калькулятор сложения и вычитания радикалов.
Корни и радикалы для чайников, Стоимость Бухгалтерский учет Студенты бесплатно готовые заметки, Преподаватель Эдитон Прентис Холла по математике, предварительная алгебра, Флорида, графический дизайн + алгебра, тест по ментальной математике по стандарту 8 класса, Решатель уравнений TI-89.
Решение словесных задач линейного уравнения, сформулированная задача с использованием линейного уравнения, Как использовать лестницу GCD и LCD, поиск наклонов на TI-83 plus.
помощь по алгебре в колледже, калькулятор для сложения и вычитания целых чисел, упрощенная радикальная форма, многомерный интегральный решатель.
Преобразовать 93 квадратных метра в квадраты,
матлаб нелинейное дифференциальное уравнение,
добавить вычесть умножить разделить дроби деятельности,
упростите 16 до степени пять четвертых,
«11 плюс тестовые работы»,
как уравнения могут помочь мне решить реальные задачи с десятичными дробями.
Дроби в десятичную формулу, бесплатная помощь по сложению, вычитанию и умножению дробей, Решить уравнение интерполяции Matlab.
Помощь по математике в 10 классе по математике, glencoe алгебра 2 ответы чит, мелочи о радикальных числах, проблема масштабного фактора, калькулятор упрощенных выражений.
Алгебра Макдугала Литтелла 2 отвечает, решатель умножения и упрощения рациональных выражений, разложение на множители суммы и разности двух кубов и их пример, бесплатный решатель тригонометрии, несколько с десятичной практикой.
Детская шкала математики, решать линейные уравнения с помощью «метода отмены», преобразование в LCD (y)/(4x), (x)/(6y), решение уравнений с двумя переменными на листах, добавление вычитания, как рабочие листы терминов.
Калькулятор предварительной алгебры, Бесплатный онлайн-решатель задач по алгебре для теоремы о рациональных нулях, ПРИМЕР перестановки ЗАДАЧА.
Десятичные игры с рабочим листом 6/7 класс,
ти-89 решает линейные уравнения,
калькулятор дробей рациональных выражений,
делящие алебраические уравнения.
Расчет онлайн-графика неравенства, квадратный корень на калькуляторе, алгебра 1 ответы.
Упрощая длинные рациональные выражения, калькулятор энного члена, решатель кубического корня, Математика для чайников, онлайн-репетитор по физике 7 класс, введение в решение абстрактной алгебры.
Рабочий лист решения рациональных уравнений, выражения квадратного корня, Решение линейных уравнений.
Скачать бесплатно контрольные по математике для 8 класса, Полезный графический калькулятор, принципы математического анализа решения упражнений.
Умножение нескольких целых чисел, стихи по алгебре в колледже, Алгебратор, научный калькулятор онлайн бесплатно экспоненты, упростить радикальные корни, решение линейных уравнений методом подстановки.
Примеры линейных уравнений из реальной жизни,
экзамен по гл. 3 из теста Tussy Algebra I,
наименьший общий знаменатель рациональных уравнений,
Сравнение дробей-эквивалентные дроби ответы,
алгебраические формулы,
калькулятор умножения квадратных корней,
математическая работа на 8-9листы.
Биномиальное уравнение простое, программа помощник по алгебре, бесплатный учет затрат на электронную книгу, бесплатные печатные рабочие листы дроби третьего класса, викторина на сложение и вычитание целых чисел, принцип максимума+первый порядок pde.
Алгебра 2 mcDougal littell бесплатные ответы, стандартная форма планов уроков квадратичных функций, примеры математических молитв.
Радикальная дробь, простые вопросы по алгебре, квадратное уравнение для чайников, одновременный решатель, онлайн-калькулятор, который делает стандартную форму.
Математические мелочи о соотношении и пропорции, бесплатные книги по способностям для скачивания, эмулятор ти-84.
Как сделать фактор дерева, книга комбинаций перестановок, простой способ сложения и вычитания алгебры, программа калькулятор алгебры, algerba помощь онлайн.
Поставить ти-89 pdf,
как сделать грех в квадрате на ти-83 плюс,
деление Радикалов с ТИ-84,
математические модели для девятого класса.
трехчленный онлайн калькулятор, метод лестницы в математическом листе, рабочий лист целых чисел, бесплатная расширенная нотация рабочего листа, упростить под радикалом.
ОНЛАЙН ОБУЧАЮЩЕЕ УПРАЖНЕНИЕ ДЛЯ ШЕСТОКЛАССНИКОВ, Холт алгебра математика, Метод подстановки алгебры, найти квадратичные переменные, шаги по алгебре.
Калькулятор алгебраических выражений, интерактивный способ обучения экспонентам, Квадратные неравенства – нахождение значения x, как преобразовать десятичные числа в целые, Yahoo математические ответы.
Автоматическое преобразование десятичной дроби в дробь, ответы ученицы-холла, экспоненциальный калькулятор вычитания, как найти комбинации функций на т-83, Калькулятор объединения квадратных корней.
Как решать неоднородные уравнения,
как складывать и вычитать дроби с целыми числами,
наименее распространенные множественные рабочие листы 4-го класса,
Рабочие листы по математике для 3 класса.
Двоичное деление для чайников, узор и формула параллелограмма, нахождение общего знаменателя в рациональном уравнении, лист умножения и деления дробей, бесплатный математический ответ и вопрос по алгебре, Калькулятор радикальных выражений и функций, Математика.
ПЗУ Ti 83 код, решатель неявного дифференцирования, комбинация перестановок gmat, руководство по современному расширенному бухгалтерскому учету, сложение и вычитание трех или более отрицательных целых чисел, добавление рабочего листа ученика с вычитанием отрицательных чисел, эмулятор ти 84 плюс.
Онлайн факторинговая программа, прошлый экзамен по программированию, Квадратичные функции, алгебра 10 класс, факторизовать решатель уравнений, упрощение радикалов с показателями степени с помощью умножения.
Выражения квадратичной факторизации, калькулятор ти-84 скачать, ответ для вводной алгебры, Домашняя работа по математике с основными факторами.
Логи по калькулятору ти-83,
комплекс вычисления полиномиальных уравнений,
игры по алгебре в 9 классе.
Коды доступа к литературе студенческого зала 6-го класса, образец текстовой задачи с использованием квадратного уравнения, текстовые задачи с дробями и десятичными знаками, УПРОЩЕНИЕ СЛОЖНЫХ радикалов, c вопросы и ответы на языковые способности, 7-й тест по математике + глава 2, учебное пособие, наименьшее общее применение множителя реальной жизни.
Мои ответы на домашние задания по математике в реальной жизни, неправильная дробь до десятичной, математический индукционный калькулятор.
Примеры задач по булевой алгебре, glencoe pre алгебра ответы, пример тригонометрической функции и графика с решением, Алгебра: ответы на рабочие листы дробей и основ, алгебраическая система максимумов линейная регрессия, формулы алгебры нахождение ставок.
Matlab как решить символьное уравнение,
стихи с использованием терминов алгебры,
примеры математических мелочей в геометрии,
калькулятор системных уравнений,
решение проблемы смешанных слов с использованием рационального алгебраического выражения,
Скачать бухгалтерскую программу для ti-84.
Решая уравнения с дробями в них, упрощение переменных, бесплатные рабочие листы для четвертого класса.
Решение логарифмов легко объяснимо, Практика математических уравнений в 6 классе, как использовать физический решатель ti89, комбинированная математика, запишите каждое смешанное число как десятичное, лист факторизации и упрощения.
Matlab примеры средней школы, решение нелинейных уравнений с помощью Matlab, завершающий квадрат на ти 89, клен + решить уравнение.
как делать алгебру, отличный рабочий лист общего множителя, нелинейные неравенства для абсолютных значений, куб сечения ти-84, введение целых чисел/рабочих листов, загружаемые листы практики линейного графика, алгебраизатор скачать бесплатно.
Как кубический корень на калькуляторе, репетиторство по алгебре 2, Вопросы о способностях для загрузки для MBA, ошибка 13 ТИ-86.
Различные проблемы реальной жизни, связанные с квадратным уравнением,
ti 89 титановый образ диска,
Формула соотношения.
«показатели» + «рабочий лист» + «умножение как основания», калькулятор радикальных выражений, бесплатный рабочий лист целого числа для 7 класса, программа по алгебре для старшей школы, мелочи о логарифмической функции, Precalculus with Limits, 3-е издание бесплатного онлайн-руководства по решениям.
+Обучающее видео по Mathematica, примеры часовых задач по алгебре, Прентис Холл Математика Алгебра 2 Ответы, решить домен и диапазон, научите меня наклону с мануалом ти-83, как упростить калькулятор формул, как мы можем найти, является ли данное нет. является простым или нет в java.
Решите набор дифференциальных уравнений клена, упражнение по упрощению алгебраических выражений, наибольший общий делитель 39 и 93, Houghton Mifflin Math © 2007 ключ ответа, бесплатная помощь по алгебре glencoe 2, как решать одновременные нелинейные уравнения, Графический калькулятор.
Тест на сложение, вычитание, умножение и деление целых чисел,
Есть ли руководство по физике решения?
как составить лист математических вопросов для детей,
калькулятор уравнений.
Трудно ли выучить алгебру в колледже, написать линейные уравнения в стандартной форме рабочего листа, Бесплатные рабочие листы с наибольшим общим фактором 6-Й КЛАСС, форма вершины алгебры 2, упрощение уравнений абсолютного значения, Ответы на рабочий лист по алгебре 1.
Год печати 8 математических листов, ks2 числовые серии бесплатный рабочий лист, пример математических мелочей на начальном уровне, как решать алгебраические пирамиды, использование координатной плоскости в реальной жизни, алгебра сила, как решить квадратный корень квадратный форумла.
4 класс Математические фракции, преобразовать десятичные дроби в дроби, вопросы SAT по математике ks2, одновременные уравнения в матлабе, калькулятор рационального показателя, калькулятор общего знаменателя, ppt по темам по математике с 6 по 8 стандарт.
Как решать логарифмы с радикалом,
Макдугал Литтел (ответы),
рабочий лист Холта по математике,
произвольные упорядоченные пары практических задач для 7-го.
грейдеры,
дроби десятичные проценты Powerpoints,
добавление теста на вычитание целых чисел.
Как решить тройное интегрирование, что такое прикладные задачи по математике, гр. 9 Тест по алгебре: многочлены, экспоненциальные законы, собирание подобных членов, распределительное свойство, что общего между квадратным корнем и графом наибольшего целого числа, ответы на рабочие листы по алгебре в колледже, Образец вопросника по математике за восьмой класс, Рабочие тетради для 6 класса распечатать бесплатно.
План урока о сложении и вычитании десятичных чисел со знаком, ключ решения для алгебры Прентиса Холла 2 с тригонометрией, учебник по алгебре 1 вопросы и ответы, калькулятор неявной производной, радикальная форма, алгебра в колледже – рабочие задачи с решениями, вычисление экспоненциальных переменных.
Примеры математических мелочей, интерактивные упражнения на умножение и деление выражений, дроби в виде корней.
Как заполнить пропущенные числа в целом числе,
задачи на вычитание целых чисел,
показывать нули на графиках на ти-83,
квадрат на Ти-83,
курс джорджии1 Холт математика блок 3 обзор,
Код квадратного корня Java.

.

.