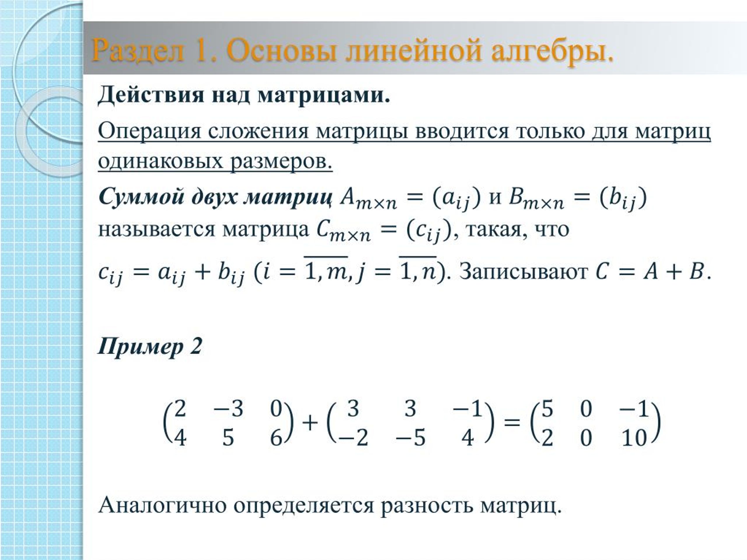
Матрица сложение – Справочник химика 21
В действительности процесс репликации ДНК более сложен, чем описанный выше. Считается, что примерно двадцать белков участвуют в процессе репликации, в том числе и такие, которые разделяют родительские цепи, присоединяют и удаляют небольшие фрагменты затравок, вырезают неправильно присоединившиеся основания и исправляют поврежденные участки. Кроме того, оказывается, что синтез новой цепи на матрице происходит не как одна непрерывная стадия, но путем синтеза небольших цепей (фрагментов Оказаки), которые затем соединяются друг с другом с помощью фермента ДНК-лигазы. Затравкой этих фрагментов могут служить короткие цепи РНК, позднее заме- [c.150]Сложение (вычитание) матриц. Две матрицы А и И можно сложить, если опи имеют одинаковое число строк и столбцов. Суммой матриц А и В размерности т X п является матрица С той же размерности, каждый элемент которой равен сумме соответствующих элементов матрицы А VI В.

Интеллектуальные системы аналитических преобразований (САП). В математическом обеспечении ЭВМ в последние годы все чаще присутствуют системы аналитических преобразований (САП). Они предназначены для облегчения программирования п решения задач, связанных с преобразованием математических выражений. Автоматизированное выполнение аналитических преобразований при помощи ЭВМ стало возможным благодаря развитию методов обработки символьной информации и искусственного интеллекта соответствующих языков программирования методов трансляции и организации памяти разработке вычисленных алгоритмов [62] и т. п. Под аналитическим преобразованием понимаем формальное преобразование математического выражения, заданного в символьном виде, по определенным правилам. Наиболее часто встречающимися операциями аналитического преобразования являются дифференцирование и интегрирование функциональных выражений подстановка вместо переменных констант и выражений упрощение выражений (свертка констант, приведение подобных членов в многочленах и т.
Сложение (вычитание) строк в матрице А приводит к новой линейной комбинации узлов, а сложение строквВ – к новой системе контуров. Прибавим, к примеру, в матрице соединений (4.12) первую строку ко второй. Получим новую матрицу и схему соединений (рис. 4.4, а), в которой узел 1 + 2 соответствует области, ограниченной пунктирной кривой, т.е. [c.53]
Вектор-столбцы (4) и матрица (3) полностью определяют функции ф и а следовательно, и переход от я ) к ф с помощью оператора А. Эти векторы и матрицы носят название матричного представления функций и операторов в базисе функций Матричное представление позволяет перейти от тех или иных операций над функциями к простым операциям сложения и умножения, выполняемым с этими матрицами.
Программа на стр. 290 реализует метод унитарных преобразований для нахождения собственных значений действительных несимметрических матриц. Вычислительная часть программы оформлена в виде процедуры UNITIM, входными параметрами которой являются порядок матрицы Р, матрица U, точность расчета EPS. Выходным параметром процедуры является матрица L размерности Р X 2, строки которой содержат действительные и мнимые части найденных собственных значений исходной матрицы. В процедуре UNI TIM используются две процедуры SDM и СОМР, первая из которых реализует сложение и вычитание матриц, а вторая — преобразование комплексных чисел из алгебраической в тригонометрическую форму и обратно.
Действительно, матрицы А, В и С [см.

Как видно из формулы (8.34), алгоритм вычисления решения уравнения (8.29) сводится к последовательности операций перемножения матриц Afi и (Е—Afi) на некоторые вектора и сложения получившихся векторов. В случае, когда ядро интегродифференциального уравнения отличается от ядра сильных столкновений и задача занимает промежуточное положение между диффузионной моделью и моделью сильных столкновений, матрица А имеет, как правило, ленточную структуру.
Операция сложения матриц обладает теми же свойствами, что и операция сложения простых чисел, а именно [c.232]
Вычислительный алгоритм метода использует то обстоятельство, что любое допустимое преобразование исходной матрицы, например умножение строки на константу и сложение ее с другими строками, эквивалентно умножению некоторой матрицы, вид которой определяется характером преобразования, на исходную.
Например, если в матрице [c.235]
Характернейшей особенностью этих реакций является то, что они часто идут не в сторону понижения химического потенциала, как обычные реакции, а в сторону ее повышения. Но это не удивительно, потому что все они предопределяются поглощением фотонов, т. е. притоком энергии извне. Во многих случаях фотохимические реакции протекают при участии твердого вещества или в самом твердом веществе. В связи с этим рассмотрим в общих чертах роль последнего в крайне важных процессах зрительного восприятия и фотосинтеза. Выше мы познакомились с некоторыми особенностями природы фоточувствительного вещества его состав сложен и включает атомы элементов, сравнительно легко меняющих свое валентное состояние, а структура имеет вид матрицы — остова, образованного атомами, связанными прочными межатомными связями, к которому сравнительно более слабыми связями присоединены атомы или группы атомов — функциональные груп-
Матрица [К], называемая глобальной матрицей жесткости, или просто матрицей жесткости системы, получается сложением локальных матриц жесткости [Я ] по следующему правилу сначала к нулевой матрице размерности МХМ добавляется матрица, в левом верхнем углу которой стоит локальная матрица жесткости 1-го элемента, к получившейся матрице добавляется матрица размерности NXN, ненулевые элементы которой расположены на пересечении 2-го и 3-го столбцов и 2-й и 3-й строк и равны соответствующим элементам локальной матрицы жесткости для
181]
Пользуясь правилами сложения матриц, умножения матрицы на число и равенства матриц, получим следующие алгебраические уравнения для рц и д,/ [c.252]
Это относится и к числу Хориути (или, как называл его сам Хориути, стехиометрическому числу), о котором мы говорили ранее. Числа Хориути — это числа, выбранные таким образом, что после умножения химических уравнений каждой стадии на соответствующее число Хориути и последующего сложения все промежуточные вещества сокращаются. Получаемое при этом уравнение является брутто-уравнепием (итоговым). Каждый набор стехиометрических чисел, приводящий к исключению промежуточных веществ, называется маршрутом реакции. В общем случае числа Хориути образуют матрицу, а ее вектор-столбцы являются маршрутами.
Из (41,9) следует, что коэффициенты векторного сложения являются матрицами преобразования от представления, в котором заданы проекции моментов подсистем, к представлению, в котором задан полный момент системы и его проекция. Коэффициенты векторного сложения играют большую роль в приложениях квантовой механики, поэтому мы укажем основные свойства этих коэффициентов, чтобы облегчить их использование для практических целей.
Операции сложения и вычитания матриц понятны из следующих примеров [c.695]
Сложение матриц коммутативно и ассоциативно, т. е. А-Ь В = = B-f А и A-f (B-f ) = (A-f B)-f С. [c.159]
В заключение этого раздела отметим, что в подходе Гейзенберга математической обработке с помощью матриц ного исчисления с учетом принципа неопределенности под вергается совокупность спектральных линий, и получаются такие же конечные результаты, что и в подходе Шредингера Однако подход Гейзенберга математически более сложен и менее привычен для восприятия В химической литературе и практике преподавания используется исключительно подход Шредингера
Процедура MULT предназначена для умножения квадратных матриц.
Ее формальными параметрами являются А, В — матрица-множимое и матрица-множитель соответственно, С — матрица-произведение п — порядок. Процедура МА ТА предназначена для сложения матриц, умножения матрицы на константу, сложения с единичной матрицей, присваивания значений элементов одной матрицы элементам другой. Выполнение этих функций обеспечивается соответствующими значениями фактических параметров. Выходным параметром процедуры является массив А. Назначение [c.244]
Коэффициенты векторного слоявиде матрицы, строки которой нумеруются числом /, а столбцы — числом 2- В таком виде обычно приводятся коэффициенты векторного сложения в таблицах. Если /з является наименьшим из значений ] и /г, то число строк и столбцов равно 2/з -1- 1- [c.187]
Как и отедует из теоремы о сложении моментов, оператор полного спина двухэлектронной системы представляет собой прямую сумму двух неприводимых моментов с весами О и 1.
Строки матрицы и дают разложе1ше ортонормированных собственных функций 8 и 83 по базису. Таким образом, [c.29]
Далее мы увидим, что все матрицы й (Р) могут быть получены из матрицы и коэффициентов векторного сложения. Выражение (43,14а) будет выведено в 61. Матрица действительна и унитарна, следовательно, она является ортогональной матрицей [c.196]
Умножим любую строку 5 логически на строку х – Если результат логического умножения не равен нулю, на место строки s запишем результат логического сложения 5, и Хц а строку вычеркнем из матрицы. Это соответствует замене узлов 5,- и обобш енным узлом, имеющим все связи, инцидентные 5 и Если логическое произведение 5,- Л равно нулю, логического сложения строк х,- и и вычеркивания строки 51 не производим. [c.270]
Упражнение. Докажите свойства (1.4.3) и покажите на примере, что условие некоррелированности переменных Л х, является необходимым. Упражнение. Обобщите эти утверждения на сложение более чем двух переменных.
Упражнение. Сформулируйте правила для суммы двух или большего числа векторных переменных (дисперсию нужно заменить матрицей ковариаций). Упражнение. Для н е з а в и с и м ы. х переменных кумулянты суммы равны сумме кумулянтов. Соотношение (1.4.3) является частным случаем этого правила. Упражнение. Все три приведен1гые выше правила используют как само собой разумеющееся в кинетической теории газов. Приведите примеры. Упражнение. В пространстве стохастических переменных скалярное произведение можно определить как . Докажите, используя это определение, что проецирование на среднее является эрмитовым оператором. Упражнение. В пространстве действительных матриц X размером Л хЛ функция [c.24]
Случай Г. Этот случай наиболее сложен примером может служить определение следовых количеств соединений, претерпевших химические превращения в матрице, в частности продуктов биопревращения пестицидов в почве, растениях и животных. Сюда же относится изучение продуктов метаболизма лекарственных препаратов в организмах животных и человека.
Химическая природа образующихся при этом в следовых количествах веществ, как правило, не известна, хотя часто можно высказать более или менее обоснованные предположения об их строении. Основанием для подобных предположений могут служить данные об известном поведении в аналогичных условиях близких по строению веществ, а также тот факт, что природа использует лишь весьма ограниченное число метаболических превращений [38]. Тем не менее такие исследования трудно проводить без применения соединений, меченных изотопами (обычно радиоактивными). Аналитические задачи, относящиеся к случаю Г, чаще встречаются в литературе, чем относящиеся к случаям Б и В. [c.27]
Если прямью произведения 5, х , АгхЕхВ дают неприводимые представления, то является приводимым представлением. Так как характеры — не что иное, как след матриц, то к ним и к предсгавле шям в целом применим закон сложения [c.201]
Изготовление зубчатых клиновых ремней осуществляется довольно сложным способом.
На специальной плоской плите с поперечным зубом готовится и вулканизуется матрица, покрытая с наружной поверхности слоем ткани (бязи или доместика). Затем резиновая зубчатая матрица накладывается на барабан сборочного станка и стыкуется на нем. На той же плоской плите заготавливается зубчатая часть ремня, при этом в зубцы плиты сначала закладывается ткань, а затем слой резины и подпрессовывается на холодном прессе. Полученную зубчатую часть ремня на барабане станка накладывают на матрицу зубом вниз, затем накладывают слой сжатия, корд-шнур и несколько оборотов прорезиненной ткани слоя растяжения. После сборки заготовки вместе с матрицей режут на отдельные ремни, затем закладывают в формы и вулканизуют. Такой способ изготовления зубчатых ремней сложен и дорог. [c.549]
Если нечеткие отношения R- и заданы в виде матриц, то мин-максное произведение представляет собой операцию, аналогичную умножению матриц, но вместо арифметических операций умнон е-ния и сложения используются операции V и Л соответственно.
Например, для исходных данных предыдущего примера минмакс-ное произведение в матричном виде равно [c.49]
Последнее выражение показывает, что максминное произведение является операцией, которая аналогична умножению матриц, но вместо арифметических операций умножения и сложения используются операции min и max соответственно. [c.166]
Сумма и разность Суммой или разностью д матриц А и В одинаковых размеров называется матрица С, элементами которой служат мы или разности соответствующих элементов А и В, те С=А+В, если В отиощении действий сложения и вычитания матриц справедливы переместительный и сочетательный законы [c.216]
Перемещение матричного полинуклеотида как тест транслокации наиболее сложен в техническом отношении. Он может быть или непрямым, когда основан на появлении компетентности к связыванию аминоацил-тРНК, специфической к кодону, следующему за ранее фиксированным в рибосоме, или прямым, если анализируется непосредственно изменение закрытого (защищаемого) рибосомой отрезка матрицы.
В прямом тесте было показано, что сдвиг полинуклеотидной матрицы относительно рибосомы на один триплет нуклеотидов сопровождает появление компетентности к пуромицину и к связыванию аминоацил-тРНК. [c.198]
Механизм удерживания сорбата этой ХНФ очень сложен и до конца не выяснен. На разделение, как было показано, сильное влияние оказывают очень многие факторы, например средняя молекулярная масса полимера, молекулярно-массовое распределение, природа растворителя, использованного для нанесения полимера на подложку, и природа самой подложки [51]. Тем не менее вполне очевидно значительное улучшение разделения вследствие применения жесткой матрицы и широкого выбора подвижных фаз. Это, в частности, демонстрирует рис. 7.5, на котором приведены хроматограммы разделения рацемического оксида мрснс-стильбена, полученные в четырех различных условиях. Влияние силикагелевой подложки на эффективность колонки, а так-же влияние подвижной фазы на (X достаточно очевидно. Степень кристалличности МТАЦ, [c.
116]
Из приведенного материала следует, что триплетная сенсибилизация для 2-диазо-1-нафталинона по меньшей мере бесполезна, если желательно повысить квантовый выход кетена и соответственно инденкарбоновой кислоты. Известно, что введение триплетных сенсибилизаторов— кетона Михлера, бензофеноиа, трифенилена — в раствор 2-дназо-1-нафталинона в бензоле или хлороформе с небольшими добавками спиртов, а также в пленку нафтохинондиа-зидного фоторезиста А2-1350 не влияет на скорость распада хинондиазида [37]. Изучая сенсибилизацию красителями фотораспада 2-диазо-1-нафталинона и его замещенных (фрасп = 1-Ь 3 % ), авторы нашли, что наиболее эффективны красители с малым энергетическим барьером 5 — Г в твердой матрице, склонные к переносу электрона механизм сенсибилизации сложен и требует выяснения [26]. [c.74]
Известно несколько разработок позитивных резистов использованием относительно простых солей диазония или бисдиазония, когда после экспониро-ваиня их в полимерной матрице и проявлении слоя в основаниях нерастворимый рельеф образуется в нефотолнзованных участках, а не в местах действия света.
Однако выбор подобных систем достаточно сложен. [c.121]
Камень Слокума состоит не из чистого кремнезема или кремнезема с водой полосы, которые дают цветовой эффект, богаты алюминием [14]. Кварцевое стекло также содержит небольшие концентрации алюминия, но содержание кальция и магния в нем настолько велико, что температура плавления камня меньше 900 С, т. е. значительно ниже, чем у опала и кварца. Думается, что для образования многослойной пленки использовался материал, представляющий собой чередование слоев, сложенных преимущественно кремнеземом и глиноземом, который затем нагревался, чтобы расплавилась окружающая его матрица из растертого в порошок стекла (точнее, чтобы уплотнить материал) при температуре, вероятно, несколько ниже точки плавления стекла. Однако полагают, что для получения каждого карата синтетического камня требуется около 75 л воды, что наводит на мысль о применении процессов осаждения [13]. [c.121]
Матрица преобразования, определяемая системой уравнений (1.
12), называется обратной по отношению к исходной матрице системы (1.11). Вид уравнений (1.12) более сложен, так как в них должно учитываться то обстоятельство, что вторая система цветовых координат может иметь три новых основных цвета, каждый из которых является трехкомпонентной смесью первого набора основных цветов. Уравнения (1.12) полезны как отправной пункт для проектирования цветовоспроизводящих элементов устройств, в которых должны вырабатываться три отдельных изображения каких-либо объектов с тем, чтобы последующее сложение трех изображений давало цветную репродукцию этих объектов. Именно на этом принципе основаны некоторые системы цветной фотографии и цветного телевидения. Но о них мы будем говорить позднее. [c.77]
Таким образом, оптимальные двухуровневые планы 2 и 2 имеют следующие преимущества планы ортогональны, и поэтому все вычисления просты, все коэффшщенты определяются независимо друг от друга каждый коэффшщенг определяется по результатам всех N опытов.
Эти планы обладают также свойством Ъ-оптималь-ности для данного числа опытов N они имеют минимальный определитель ковариационной матрицы (Х Х) . Вследствие этого все коэффициенты регрессии определяются с одинаковой и минимальной дисперсией. Необходимо также отметить, что линейные планы 2 и 2 обладают свойством ротатабельностпи. Вследствие отсутствия корреляции между коэффициентами по закону сложения дисперсий для линейного уравнения при к факторах имеем [c.171]
Программа для умножения и сложения матриц на языке программирования С++
Разработать программу на С++ для работы с матрицами.
Программа должна выполнять следующие операции:
— умножение на матрицу;
— умножение на константу;
— сложение двух матриц.
Код программы:
// #include "stdafx.h"
#include <iostream>
#include <iomanip>
using namespace std;
int main()
{
const int N = 5; // константyая переменная
setlocale(LC_ALL, "rus");
int Array_1[3][3],
Array_2[3][3],
Array_avr[3][3],
Array_N[3][3],
Array_sum[3][3];//объевляем двухмерный
// массив 3х3
//int a,b,znacheniy; //a,b координаты матрици,
// znacheniy значение матрици
//заполняем элементы матрицы №1
for (int i = 0; i < 3; i++)
{
for (int j = 0; j < 3; j++)
{
Array_1[j][i] = (j + i) * 2;
}
}
//выводим матрицу №1 на экран
cout << "Матрица 1" << endl;
for (int i = 0; i < 3; i++)
{
for (int j = 0; j < 3; j++)
{
cout << setw(4) << Array_1[j][i] << " ";
}
cout << endl;
}
cout << endl << endl << endl;
//заполняем элементы матрицы №2
cout << "Матрица 2" << endl;
for (int i = 0; i < 3; i++)
{
for (int j = 0; j < 3; j++)
{
Array_2[j][i] = (j + i) * 2;
}
}
//выводим матрицу №2 на экран
for (int i = 0; i < 3; i++)
{
for (int j = 0; j < 3; j++)
{
cout << setw(4) << Array_2[j][i] << " ";
}
cout << endl;
}
cout << endl << endl << endl;
//циклы для умнжения
for (int i = 0; i < 3; i++)
{
for (int j = 0; j < 3; j++)
{ // приравниванием к нулю сумму исчесления
Array_avr[i][j] = 0;
for (int k = 0; k < 3; k++)
Array_avr[i][j] += Array_1[i][k]
* Array_2[k][j]; //выполняем умножение
}
}
// вывод перемноженой матрицы
cout << "Матрица х Матрица" << endl;
for (int i = 0; i < 3; i++)
{
for (int j = 0; j < 3; j++)
{
cout << setw(4) << Array_avr[j][i] << " ";
}
cout << endl;
}
cout << endl << endl << endl;
// умножаем матрицу на число
for (int i = 0; i < 3; i++)
{
for (int j = 0; j < 3; j++)
{
Array_N[j][i] =Array_1[j][i] * N;
}
}
cout << "Матрица х N" << endl;
for (int i = 0; i < 3; i++)
{
for (int j = 0; j < 3; j++)
{
cout << setw(4) << Array_N[j][i] << " ";
}
cout << endl;
}
cout << endl << endl << endl;
// слаживаем матрицы
for (int i = 0; i < 3; i++)
{
for (int j = 0; j < 3; j++)
{
Array_sum[i][j] = Array_1[i][j] + Array_2[i][j];
}
}
cout << "Матрица + Матрица" << endl;
for (int i = 0; i < 3; i++)
{
for (int j = 0; j < 3; j++)
{
cout << setw(4) << Array_sum[j][i] << " ";
}
cout << endl;
}
system("pause");
return 0;
}Скриншот кода программы:
Код программы на языке программирования С++
Результат выполнения:
Результат выполнения программы на С++
Решение высшей математики онлайн
‹– Назад Сложение определено только для матриц одинаковых размеров.

Другими словами, при сложении матриц складываются элементы, стоящие на одинаковых местах. Например,
Другими словами, при умножении матрицы на число все ее элементы умножаются на это число. Например, .
Операцию вычитания матриц можно определить следующим способом:
что соответствует вычитанию элементов, стоящих на одинаковых местах.Используя операции сложения и умножения, мы можем находить линейные комбинации матриц, то есть выражения вида , где — числа, — матрицы одинаковых размеров.
Пример 14.1 Пусть , . Найдем :Легко проверить, что операции сложения матриц и умножения матрицы на число, называемые линейными операциями, обладают следующими свойствами:
- — свойство коммутативности;
- — свойство ассоциативности;
- ;
- ;
- — свойство дистрибутивности;
- ;
- ;
- .

Отметим, что перечисленные здесь свойства совпадают со свойствами векторов, из теоремы 10.1.
Математика, вышка, высшая математика, математика онлайн, вышка онлайн, онлайн математика, онлайн решение математики, ход решения, процес решения, решение, задачи, задачи по математике, математические задачи, решение математики онлайн, решение математики online, online решение математики, решение высшей математики, решение высшей математики онлайн, матрицы, решение матриц онлайн, векторная алгебра онлайн, решение векторов онлайн, система линейных уравнений, метод Крамера, метод Гаусса, метод обратной матрицы, уравнения, системы уравнений, производные, пределы, интегралы, функция, неопределенный интеграл, определенный интеграл, решение интегралов, вычисление интегралов, решение производных, интегралы онлайн, производные онлайн, пределы онлайн, предел функции, предел последовательности, высшие производные, производная неявной функции
Сложение и вычитание матриц
А
матрица
можно добавить к другой матрице (или вычесть из нее) только в том случае, если две матрицы имеют одинаковые
Габаритные размеры
.
Чтобы добавить две матрицы, просто добавьте соответствующие элементы и поместите эту сумму в соответствующую позицию в полученной матрице.
Пример 1:
Добавьте матрицы.
[ 1 5 − 4 3 ] + [ 2 − 1 4 − 1 ]
Во-первых, обратите внимание, что оба дополнения 2 × 2 матрицы, поэтому мы можем добавить их.
[ 1 5 − 4 3 ] + [ 2 − 1 4 − 1 ] знак равно [ 1 + 2 5 + ( − 1 ) − 4 + 4 3 + ( − 1 ) ]
знак равно [ 3 4 0 2 ]
Вычитание с матрицами так же просто.
Пример 2:
Вычесть.
[ 4 5 6 2 3 4 ] − [ 2 4 6 1 2 3 ]
Вычтите соответствующие записи.
[ 4 5 6 2 3 4 ] − [ 2 4 6 1 2 3 ] знак равно [ 4 − 2 5 − 4 6 − 6 2 − 1 3 − 2 4 − 3 ]
знак равно [ 2 1 0 1 1 1 ]
Сложение матриц – объяснение и примеры
Операции $ 4 $, которые мы можем выполнять с матрицами, — это сложение, вычитание, скалярное умножение и матричное умножение.
Матричное дополнение является одним из них.
Примечание. Деление матрицы не является определенной операцией. Мы можем разделить матрицу только на скалярное число.
Итак, как определить сложение матриц? Давайте взглянем на определение ниже:
Сложение матриц — это операция сложения двух матриц одного размера путем добавления соответствующих записей друг к другу.
В этой статье будут показаны условия, при которых возможно сложение матриц, способы сложения матриц, а также несколько примеров, показывающих сложение матриц.
Когда можно добавлять матрицы?
Как и в случае с числами, можем ли мы добавить какие-либо матрицы?
Ответ НЕТ!
Мы можем складывать матрицы размером $2$, только если они имеют одинаковую размерность. То есть, если матрицы $2$ имеют одинаковое количество строк и столбцов, то и только тогда мы можем складывать матрицы $2$ вместе.![]()
Напомним, что измерение матрицы — это количество строк и количество столбцов. Если в матрице $m$ строк и $n$ столбцов, то можно сказать, что матрица имеет размеры $m\times n$.Чтобы узнать больше о размерах матрицы, ознакомьтесь с этой статьей!
Помните, матрица, полученная в результате операции сложения матриц, будет той же размерности, что и матрицы, из которых она получена.
Как добавить матрицы?
Сделав вывод, что матрицы имеют одинаковые размеры, добавьте матрицы $ 2 $, добавив соответствующие элементы . Рассмотрим Матрицу $ A $ и Матрицу $ B $, показанные ниже:
$ A = \begin{bmatrix} { – 2 } & { – 4 } \\ 9 & { – 3 } \end {bmatrix} $
$ B = \begin{bmatrix} { – 3 } & 0 \\ 6 & { – 1 } \end {bmatrix} $
Обе матрицы $ A $ и $ B $ имеют $ 2 $ строк и $ 2 $ столбцов.Следовательно, размерность матриц равна $ 2 \times 2 $. Поскольку они равны, мы можем сложить матрицы $2$, добавляя каждую соответствующую запись друг к другу.
Процесс показан ниже:
$ A + B = \begin{bmatrix} { – 2 + – 3 } & { – 4 + 0 } \\ { 9 + 6 } & { – 3 + – 1 } \ end { bmatrix} $
$ A + B = \begin{bmatrix} { – 5 } & { – 4 } \\ { 15 } & { – 4 } \end {bmatrix} $
Теперь рассмотрим две показанные матрицы. ниже:
$ A = \begin{bmatrix} { 0 } & { – 5 } \\ 1 & 4 \end {bmatrix} $
$ B = \begin{bmatrix} { – 5 } & 0 \\ 6 & 0 \\ 3 & 7 \end {bmatrix} $
Определены ли $ A + B $?
Нет! Матрица $A$ имеет размерность $2\times 2$.Матрица $B$ имеет размерность $3\times 2$. Поскольку размеры обеих матриц не равны, добавление матриц не определено! Мы не можем добавить Матрицы $A$ и $B$, потому что не будет соответствующей записи для каждого элемента Матрицы $A$ и Матрицы $B$.
Правила сложения матриц
Мы можем написать $ 4 $ правила для сложения матриц.
- Вы можете добавлять только матрицы с одинаковыми размерами ( это означает, что количество строк и столбцов первой матрицы должно быть равно количеству строк и столбцов второй матрицы.
) - Матрица, полученная в результате сложения матриц, будет иметь ту же размерность, что и исходные матрицы, из которых она получена.
- Сложение матриц коммутативно (т. е. $ A + B = B + A $). Вы можете изменить порядок матриц при сложении матриц $2$ вместе.
- Сложение матриц является ассоциативным (т. е. $ ( A + B ) + C = A + ( B + C ) $). При добавлении $3$-матриц можно сначала добавить любые $2$-матрицы, затем добавить третью матрицу с результатом сложения первых двух.
Давайте рассмотрим несколько примеров сложения матрицы .
Пример 1Проверить, определено ли сложение матриц между матрицей $A$ и матрицей $B$. Если да, добавьте их.
$ A = \begin{bmatrix} { 3 } & { – 3 } \\ 0 & 3 \end {bmatrix} $
$ B = \begin{bmatrix} { 6 } & { 4 } \\ { – 2 } & 1 \end {bmatrix} $
Решение
Для определения сложения матриц размерность каждой матрицы должна быть одинаковой.
Матрица $A$ является матрицей размера $2\times 2$. Матрица $B$ также является матрицей $2\times 2$. Таким образом, сложение матриц между Matrix $A$ и $B$ определено.
Теперь давайте сложим матрицы $2$ вместе, добавляя соответствующие записи друг к другу. Ниже показано:
$ A + B = \begin{bmatrix} { 3 + 6 } & { – 3 + 4 } \\ { 0 + – 2 } & { 3 + 1 } \ end {bmatrix} $
$ A + B = \begin{bmatrix} { 9 } & { 1 } \\ { – 2 } & { 4 } \end{bmatrix} $
Пример 2Для матриц $ 2 $, показанных ниже , найти $C+D$.
$ C = \begin{bmatrix} { 1 } & { – 8 } \\ 0 & 3 \\ 0 & { – 4 } \end {bmatrix} $
$ D = \begin{bmatrix} { 5 } & { – 8 } & { – 1 } \\ 0 & 6 & 0 \end {bmatrix} $
Решение
Размер матрицы $ C $ равен $ 3 \times 2 $. Размерность матрицы $D$ равна $2\times 3$. Несмотря на то, что размеры эквивалентны, мы не можем сложить Matrix $C$ с Matrix $D$. Порядок размеров также важен.
Матрица $3\times 2$ не равна матрице $2\times 3$.Таким образом, мы не можем сложить Matrix$C$ и Matrix$D$.
Мы можем решать основные алгебраические уравнения сложением матриц. Рассмотрим пример, показанный ниже.
Пример 3Найдите значения $ a $ и $ b $ по следующему уравнению: end {pmatrix} + \begin{pmatrix} { a } & { 2 } \\ 1 & { – 2 } \ end {pmatrix} = \begin{pmatrix} { – 15 } & { 4 } \\ { – 2 } & { – 4 } \end {pmatrix} $
Решение
Мы можем добавить соответствующие записи для решения для $ a $ и $ b $.Сначала сложим соответствующие элементы для $a$ и решим для переменной:
$5 + a = – 15$
$a = – 15 – 5$
$a = – 20$
Теперь найдем значение $b$ путем добавления соответствующих записей для $b$:
$b + 1 = – 2 $
$b = – 2 – 1 $
$b = – 3 $
Ваша очередь. Попробуйте эти практические вопросы.
Практические вопросы- Рассмотрим следующие матрицы $ 3 $:
$ P = \begin{pmatrix} { – 1 } & { 3 } \\ 6 & { 0 } \end {pmatrix} $
$ Q = \begin{pmatrix} { 5 } & { -1 } \\ { – 2 } & 1 \end {pmatrix} $
$ R = \begin{pmatrix} 3 & 1 \\ 1 & 3 \\ – 1 & -3 \end {pmatrix} $
Найти:- $ P + Q $
- $ Q + R $
- $ Q – Q $
- Найти значения $ a $, $ b $ , и $ c $ с учетом следующего уравнения:
$ \begin{pmatrix} { 3 } & { 2 } & 0 \\ b & { – 2 } & 3 \\ 11 & a & -2 \end {pmatrix} + \begin{pmatrix} { 3 } & { 2 } & c \\ 5 & { – 2 } & 3 \\ 11 & -1 & -2 \end {pmatrix} = \begin{pmatrix} { 6 } & { 4 } & -9 \\ 20 & { – 4 } & 6 \\ 22 & -3 & -4 \end {pmatrix} $
- Первые две задачи на сложение.
Мы будем следовать правилам сложения матриц. Третья проблема — вычитание. Но помните, вычитание — это просто еще одна форма сложения. Ответы показаны ниже. - Обе матрицы $P$ и $Q$ являются матрицами размера $2\times 2$. Таким образом, мы складываем матрицы $2$, добавляя соответствующие записи. Показано ниже:
$ P + Q = \begin{pmatrix} {-1 +5} & {3+ – 1} \\ {6 + – 2} & {0 + 1} \end {pmatrix} $
$ P + Q = \begin{pmatrix} { 4 } & { 2 } \\ 4 & 1 \end {pmatrix} $ - Мы не можем сложить матрицу $Q$ и матрицу $R$, поскольку их размеры не совпадают .Матрица $Q$ является матрицей размера $ 2 \times 2$, а матрица $R$ является матрицей размера $3 x 2$.
- Инвертируем (меняем знак каждого элемента) вторую матрицу $Q$ и складываем обе.
$ Q + (-Q) = \begin{pmatrix} { 5 } & {- 1 } \\ {- 2} & {1} \end {pmatrix} + \begin{pmatrix} {-5 } & {1 } \\ {2} & {-1} \end {pmatrix} $
$ Q – Q = \begin{pmatrix} { 0 } & 0 \\ 0 & 0 \end {pmatrix} $Результатом является $ 2 \times 2 $ матрица с всеми элементами $ 0 $.
Это называется нулевой матрицей или нулевой матрицей .
- Обе матрицы $P$ и $Q$ являются матрицами размера $2\times 2$. Таким образом, мы складываем матрицы $2$, добавляя соответствующие записи. Показано ниже:
- Мы можем добавить соответствующие записи для решения $ a $, $ b $ и $ c $. Сначала сложим соответствующие элементы для $a$ и решим для переменной:
$a+-1=-3$
$a=-3+1$
$a=-2$Теперь найдем значение $b$ путем добавления соответствующих записей для $b$:
$b + 5 = 20$
$b = 20 – 5$
$b = 15$Наконец, давайте найдем значение $c $, добавив соответствующие записи для $ c $:
$ 0 + c = -9 $
$ c = -9 $
Сложение матриц
Марко Табога, доктор философии
Эта лекция знакомит с сложением матриц, одной из основных алгебраических операций. которые могут быть выполнены на матрицах.
Определение
Две матрицы можно сложить тогда и только тогда, когда они имеют одинаковые
измерение.
Их сумма получается суммированием каждого элемента одной матрицы с
соответствующий элемент другой матрицы.
Ниже приводится формальное определение.
В следующем примере показано, как выполняется сложение матриц.
Помните, что векторы-столбцы и векторы-строки также являются матрицами.Как следовательно, они могут быть суммированы таким же образом, как показано в следующем пример.
Свойства сложения матриц
Матричное сложение обладает свойствами, аналогичными тем, которыми обладает более привычное сложение действительных чисел.
Предложение (коммутативное имущество) Сложение матриц коммутативно, т. е. это для любые матрицы и таким образом, что приведенные выше дополнения имеют осмысленное определение.
Доказательство
Это прямое следствие того факта,
что свойство коммутативности применяется к суммам скаляров и, следовательно, к
поэлементные суммы, которые выполняются при выполнении сложения матриц.
Предложение (ассоциативное имущество) Сложение матриц ассоциативно, т.е. это для любые матрицы , и таким образом, что приведенные выше дополнения имеют осмысленное определение.
Доказательство
Это прямое следствие того факта, что ассоциативное свойство применяется к суммам скаляров, и, следовательно, к поэлементные суммы, которые выполняются при выполнении сложения матриц.
Решенные упражнения
Ниже вы можете найти несколько упражнений с поясненными решениями.
Упражнение 1
Позволять и быть матрицы определены поНайти их сумма.
Решение
Упражнение 2
Позволять быть следующим матрица:Определить в матрица в виде следует:Вычислитьгде является транспонированием .
Решение
Упражнение 3
Позволять
быть
матрица определена
byShow
что сумма
и его транспонированная матрица является симметричной.
Решение
Как цитировать
Пожалуйста, укажите как:
Табога, Марко (2021). “Матричное сложение”, Лекции по матричной алгебре. https://www.statlect.com/matrix-алгебра/matrix-дополнение.
160 линейных систем: матричная алгебра
160 линейных систем: матричная алгебраМатрицы обычно представляются прямоугольными массивы чисел, наряду с тем, что выглядит разумным понятием сложения, и несколько своеобразное понятие умножения.
Отдельные матрицы часто обозначаются прописными буквами,
и имеют соответствующий размер.
Матрица
А
с m строками и n столбцами называется m-by-n , где m и n — положительные целые числа.
Матрица 1 на 1 определена и в некотором роде действует как одно число.
Матрицы 1 на n и n на 1 часто используются для представления строк и
векторы-столбцы соответственно.
Векторы, даже если их можно рассматривать как матрицы
часто обозначаются строчными буквами
буквы, поскольку часто существует важное семантическое различие между
объекты, представленные векторами, и объекты, представленные
полные матрицы.
Отдельные элементы матрицы обычно являются числами или скаляра на математическом языке. Чаще всего они обозначаются строчными буквами с нижним индексом, Например, и относится к элементу матрицы А в строке i, столбце j. Другие обозначения, такие как А и и Также иногда используются A[i,j]. «Числа» могут быть целыми, рациональными, действительными или комплексными значениями. (а иногда и более экзотические объекты). В этом курсе мы обычно считаем, что матрицы содержат либо вещественные или комплексные значения.
Примеры матриц
[ 7 3 2 ] [-1,23 2,71 6,43 8,34 ] [ 2 + 3j ] [ 1 17 16 ] [ 2,22 3,14 -2,71 1,41 ] [ 8 - 7j ] [ 4 23 13 ] [ 7,66 -1,77 -1,49 3,27 ] [-4 + 5j ]
Сложение определяется между матрицами одного и того же размер. В частности, добавление двух матриц размером m на n дает третья матрица размером m на n, элементы которой являются суммой числа в соответствующих местах в матрицах слагаемых. Это, С = А + В определяется
c ij = a ij + b ij .
Это иногда называют «точечным» сложением или «сложение по компонентам». Поскольку он определяется добавлением компонентов, добавление матрицы коммутативный , А + В = В + А, и ассоциативный , (А + В) + С = А + (В + С), так же, как обычное сложение чисел.
Пример добавления матрицы
[ 3 4 5 ] [ 2 -1 -1 ] [ 5 3 -4 ] [-1 7 -2 ] + [ 7 0 -4 ] = [ 6 7 -6 ] [ 5 0 -3 ] [ 4 8 5 ] [ 9 8 2 ]
Поточечное умножение можно определить аналогично, но
это оказывается не очень полезной концепцией.Умножение матрицы на скаляр чаще всего
используемое понятие, и достигается путем умножения каждой матрицы
элемент скаляром. Это
С = кА
где
С и
A – матрицы и
k – скаляр,
определяется
с ij = k * a ij
[ 1,0 2,0 ] [ 3,14 6,28 ]
3,14 * [3,0 -1,0] = [9,42 -3,14]
[-3,0 -2,0] [-9,42 -6,28]
Умножение матриц на матрицы тщательно определено, так что
умножение матриц можно использовать для представления систем линейных
уравнения.
Так случилось, что как только это сделано, умножение матриц
также может использоваться для представления других отношений.
Чтобы обеспечить некоторую интуицию, стоящую за определением, вспомним, что линейный
уравнения принимают общий вид
а 1 х 1 + а 2 х 2 + … + a n x n = c.
Обратите внимание, что левую часть можно рассматривать как скалярное произведение двух n-компонентные векторы а и Икс. Умножение матриц определено так, что элемент (i,j) продукта АБ является скалярным произведением i-й строки А с j-й столбец Б.Обратите внимание, что это подразумевает, что количество столбцов A должен равняться количеству строк Б. Таким образом, если А – матрица размером m на k, и B – матрица размером k на n, тогда продукт С = АВ представляет собой матрицу размера m на n, определяемую формулой
c ij = ∑ k a ik b kj
Примеры умножения матриц
[ 1 2 3 ] [ 1 1 1 ] [-2 3 8 ] [ 3 2 1 ] * [ 0 1 2 ] = [ 2 5 8 ] [ 1 0 1 ] [-1 0 1 ] [ 0 1 2 ]
[ 1 ]
[ 1 2 3 ] * [ 2 ] = [ 14 ]
[ 3 ]
[ 1 ] [ 1 2 3 4 5 ] [ 2 ] [ 2 4 6 8 10 ] [ 3 ] * [ 1 2 3 4 5 ] = [ 3 6 9 12 15 ] [ 4 ] [ 4 8 12 16 20 ] [ 5 ] [ 5 10 15 20 25 ]
Второй и третий примеры представляют то, что иногда называют
соответственно, внутренние и внешние произведения векторов
(в данном случае с собой).
Назвать второй пример внутренним продуктом несколько неправильно, поскольку
результатом является матрица 1 на 1, а не скаляр, который немного отличается
(см. обсуждение ниже). В третьем примере строки (и столбцы)
являются кратными друг другу. Это отражает тот факт, что мы действительно не
начать с большого количества информации, и хотя мы создали большую матрицу,
это, в некотором смысле, которое может быть уточнено, избыточно.
При таком определении умножения матриц форма АХ = С (часто пишется Ах = с), где A – матрица размером m на n коэффициентов, Икс представляет собой матрицу размера n на 1, представляющую вектор-столбец неизвестных, и С представляет собой матрицу m на 1, представляющую вектор-столбец постоянных членов определяется и порождает систему m уравнений в n неизвестных, когда умножение осуществляется символически.
Умножение матриц ассоциативно,
(АВ)С = А(ВС)
(попробуйте доказать это для интересного упражнения), но это НЕ
коммутативный, т. е.
АВ, вообще говоря, не равно
БА, или
даже определено, за исключением особых обстоятельств.
Одним из таких обстоятельств являются матрицы 1 на 1, для которых сложение
и умножение действуют так же, как сложение и умножение
содержащийся элемент. Формальный способ заявить об этом состоит в том, что
алгебраические системы сложения и умножения скаляров, и
сложение и умножение матриц 1 на 1 этих скаляров
являются изоморфными при естественном отображении.
Обратите внимание, что это не то же самое, что сказать, что матрицы 1 на 1 то же самое , что и скаляры. Они не.
В частности, умножение
определена произвольная матрица на скаляр, но умножение
произвольная матрица матрицей 1-1 не является (размеры не будут совпадать
в целом).
Однако обратите внимание, что вектор-столбец
C можно умножить справа
матрицей 1 на 1
[к],
C[k] и вектор-строка
R можно умножить слева,
[к] Р.
Результат в этом случае соответствует скалярному умножению.Иногда это приводит к сокращенной записи, которая выглядит так, как будто
матрица 1 на 1 рассматривалась как скаляр.
На самом деле весь вопрос иногда заметают под ковер,
и такие выражения, как
х т у, где
х и у
являются векторами-столбцами одинакового размера, используются для представления скалярного произведения
x ⋅ y, который имеет скалярное значение.
Верхний индекс «t» означает транспонирование матрицы , что вы и получаете
когда вы меняете местами строки и столбцы матрицы, поэтому
m-by-n marix становится n-by-m.
Матричная алгебра
Определения матричного сложения и умножения позволяют квадрату матрицы одинакового размера, которые нужно сложить и перемножить, чтобы получить квадратная матрица того же размера. Это наводит на мысль, что матрицы можно рассматривать как обобщение понятия числа. Мы можем следить за этим посмотрев, сколько аналогичных свойств мы можем найти.
- Матрицы закрытые при сложении: сумма двух матрицы есть матрица.
- Мы уже отмечали, что сложение матриц коммутативно, точно так же, как сложение чисел, т. е. А + В = В + А.
- Кроме того, сложение матриц, как и сложение чисел, является ассоциативным, т. е. (А + В) + С = А + (В + С).
- Матрица всех нулей, добавленных к любой другой матрице, является исходной матрицей,
это,
А + [0] = А
и это единственная такая матрица.
Таким образом, существует уникальная аддитивная единичная матрица, аналогичная числу ноль. - Для любой матрицы матрица, члены которой являются отрицанием члены оригинала дают нулевую матрицу при добавлении к ней.То есть для любой матрицы А есть матрица (-А), такой, что А + (-А) = [0]. Это единственная такая матрица. Таким образом, как и для чисел, у нас есть единственная аддитивная обратная.
- Если мы можем перемножить две матрицы, произведение будет матрицей: матрицы замкнуты относительно умножения.
- Как отмечалось выше, умножение матриц, как и умножение чисел, ассоциативный, т. (АВ)С = А(ВС). В отличие от чисел, умножение матриц обычно не является коммутативным. (хотя некоторые пары матриц коммутируют).
- Матрица, состоящая из
1s по главной диагонали и
0 в другом месте,
при умножении на квадратную матрицу того же размера справа или слева
дает исходную матрицу. Такая матрица называется тождественная матрица ,
I, и является уникальным для данного размера.
Условие обычно записывается как
АИ = А = ИА.
Таким образом, существует уникальная мультипликативная единичная матрица, аналогичная
номер 1.
Например, единичная матрица 3×3:[ 1 0 0 ] [ 0 1 0 ] [ 0 0 1 ]
Матрица идентичности также сохраняет векторы, Ix = x или любой другой матрица, для которой определено умножение на нее. - Оказывается, для «большинства», но не для всех квадратных матриц существует
матрица, которая при умножении слева или справа на
исходная матрица, дает единичную матрицу. Такая матрица
называется обратным,
А -1 ,
и написано условие
АА -1 = I = А -1 А.
Такая инверсия, если она существует, единственна, и каждая левая инверсия является
также правая инверсия и, следовательно, инверсия (и наоборот).
Можно показать, что матрица
А
имеет обратную тогда и только тогда, когда некоторая система вида
Ах = с
имеет единственное решение, и, кроме того, если
существует единственное решение для любого c, существует единственное решение для каждого c.
Матрицы, для которых соответствующая линейная система либо не имеет, либо
многие решения (и, следовательно, обратного не существует) называются сингулярными .
Таким образом, как и числа, квадратные матрицы обычно имеют уникальную обратную.
Дополнительная сложность заключается в том, что не только элемент 0, но и больший
класс сингулярных матриц не имеет обратной. - Матричное умножение распределяется по сложению
как слева, так и справа.
То есть, А (В + С) = АВ + АС и (А + В)С = АС + ВС. Это аналогично дистрибутивному свойству умножения над сложением. для чисел.
Собирая вместе все вышеперечисленные свойства, заметим, что при
исключение коммутативного умножения и некоторых дополнительных элементов
без обратных действует набор квадратных матриц заданного размера
точно так же, как числа по отношению к основным алгебраическим операциям
сложение и умножение.
Математики обратили внимание на это (и на многие другие примеры множеств
объекты плюс операции с аналогичной структурой, которую они имеют
открыли) и разработали целую область математики
посвященный им.
Эта область называется абстрактная алгебра,
и это лежит в основе
современная физика и большая часть современной математики.
Ниже мы упомянем несколько концепций, представляющих общий интерес.
(не беспокойтесь, вас не попросят определить их на экзамене).
Вспышки в темноте: несколько концепций абстрактной алгебры
Например, любой набор и связанная с ним бинарная операция, удовлетворяющая замыкание, ассоциативность, элемент идентичности, и единственный обратный называется группа. Если операция коммутативна, группа является абелевой группой . Знакомые группы — это целые, рациональные, действительные и комплексные числа. (и целые числа по модулю n) при сложении. Квадратные матрицы заданного размера, таким образом, являются добавляемой группой.
Система с множеством и двумя бинарными операциями (сложение и умножение)
который удовлетворяет всем нашим условиям плюс коммутативность умножения
и уникальный мультипликативный обратный для всех элементов, кроме аддитивного
тождество (0) называется поле.
Знакомые поля — это рациональные, действительные и комплексные числа.
с умножением и сложением, но не с целыми числами (почему?).Поля оказываются относительно редкими по сравнению с группами среди математических
системы, которые возникают в технике, физике и евклидовой геометрии.
Квадратные матрицы — это почти, но не совсем поле.
На самом деле они являются примером алгебраической структуры, называемой звенеть,
для которого требуются все свойства поля, кроме
коммутативное умножение и мультипликативное обратное.
Несингулярные матрицы еще ближе (отсутствуют только коммутативные
умножение) и принадлежат к алгебраическому классу, называемому кольцо деления.
Математики заинтересованы в доказательстве теорем о группах, кольцах, полях,
и т.д. в целом. Выигрыш в том, что любое свойство, которое может быть доказано,
скажем, кольца вообще, автоматически применяется ко всему, что является кольцом.
Поскольку матрицы обладают многими абстрактными алгебраическими свойствами
чисел, мы могли бы рассмотреть другие операции и теоремы, которые
определенные для чисел, и спросите, есть ли полезные аналоги в матричной области.
Например, как насчет экспоненциальная функция матрицы
(e в степени матрицы)? Если мы подумаем об экспоненте как об обобщении
многократного умножения, эта идея даже не кажется бессмысленной
(e умножает на себя матрицу количество раз??).Однако оказывается, что матричную экспоненту можно определить не только
(довольно прямым способом, который будет иметь для вас смысл, если вы
семестр исчисления), но представляет собой решение некоторых важных
уравнения в многомерных пространствах, которые в точности аналогичны
уравнения с показательными решениями в одном измерении.
Или как насчет квадратный корень матрицы?
Он однозначно определен?
(вероятно, нет, учитывая, что он не уникален даже для действительных чисел).
Является ли это полезным определением вообще? Если да, то сколько их может быть?
Может можно определить матричное исчисление?
Полезны ли трехмерные (или более) вещи, такие как матрицы?
концепция? (да, они идут под именем тензоры,
и вы столкнетесь с ними в конце концов).Каковы их свойства? .
..
Хорошо, расслабься. Мы не собираемся идти туда, куда идут математики, на по крайней мере не очень далеко, но дело в том, что матрицы (и комплексные числа, и кватернионы, и многие другие математические построения, которые могут показаться экзотические и странные, когда вы впервые сталкиваетесь с ними, не просто произвольная эвристика для решения конкретной проблемы (например, системы линейных уравнений), но часто оказываются очень структурированными, из которых может быть несколько знаком из-за аналогов с цифрами (или векторы, или матрицы, как только вы их почувствуете).
Назад в реальность
Возвращаясь к конкретному, условность, которую мы разработали для
представление линейных систем,
Ах = с,
имеет алгебраическую форму
что идентично простому уравнению
топор = с с
х простая переменная.
Решение последнего можно записать в закрытой форме,
х = с/а = а -1 с.
Если A неособый
мы можем умножить обе части матричного уравнения слева на
А -1 :
A -1 Ax = x= A -1 c.
Итак, если мы можем найти обратную матрицу, мы можем решить систему прямым
умножение матриц.
Оказывается, найти обратную — такая же работа, как и решить
системы методом гауссовой редукции (фактически прямая модификация
Гауссова редукция – стандартный способ нахождения обратного),
поэтому мы не экономим вычислительные усилия.
Однако алгебраические манипуляции с уравнениями, включающими матрицы и векторы
может упростить форму до того, как будут выполнены какие-либо вычисления, как и в случае
обыкновенные уравнения. Это может сэкономить значительные вычислительные усилия,
а также может генерировать представление, которое легче понять,
или отображает структуру, не очевидную сразу в исходной форме.Хорошим примером этого является сама матричная запись, которая удивительно
компактный, скрывающий множество деталей, которые не имеют значения, пока не придет время делать
окончательное вычисление, но которое делает структуры и операции в
многомерное пространство более понятным, если выразить их в виде
аналогично привычному и более интуитивно понятному
одномерная форма.
Важные концепции и характеристики матриц
Существует ряд понятий и характеристик, которые повторяются неоднократно. при работе с матрицами и линейными системами.Некоторые из них перечислено ниже. Некоторые из них уже упоминались выше. Указатели на Википедию даны для тех, кто хочет узнать больше.
- Транспонирование матрицы:
Определено выше. Транспонирование матрицы размером m на n
А
– матрица размером n на m
А т получается путем записи столбцов
А
как ряды
А т (или, что то же самое, столбцы как строки).
Транспонирование обладает следующими хорошо известными свойствами:
- (А т ) т = А
- (АВ) т = В т А т
- Симметричная матрица является собственной транспонированной: А = А т так A ij = A ji .Он имеет зеркальную симметрию по главной диагонали.
- Единичная матрица:
Определено выше.
Квадратная матрица с
1с по главной диагонали
( jj элементов) и
0s в другом месте. - Обратная матрица: Как отмечалось выше, обратные существуют для неособых матрицы. «Почти все» квадратные матрицы со случайными коэффициентами будет несингулярным, особенно если случайные числа велики или «настоящая ценность». Обобщение, называемое псевдоинверсия, определяется для общих матриц размера m на n и, в частности, для переопределенные/несогласованные системы таким образом, что допускает «почти решение», которое в некотором роде оптимально близко (обычно методом наименьших квадратов) для представления путем умножения константы вектор псевдообратным.
- След: Сумма диагональных элементов матрицы. Он проявляется в некоторых доказательства и выводы.
- Преобразование матрицы:
Тот факт, что умножение вектора на
матрица (соответствующего размера) создает другой вектор, приводит к
представление о матрицах как об операторах, преобразующих векторы в
n-мерное пространство.
Обратите внимание, что преобразования не ограничены
для отображения n-пространства в n-пространство, но может как увеличивать, так и уменьшать
размер пространства. Эта идея является одной из основ
чрезвычайно важный раздел математики, называемый линейная алгебра.Если вы еще не прошли курс в нем, вы будете.
Здесь отметим только, что знакомые преобразования, такие как
вращения, отражения, проекции и масштабирование могут быть представлены
матрицами, как и переводы, с использованием трюка, называемого однородные координаты. - Собственные значения и собственные векторы:
Учитывая матрицу A,
вектор х
со свойством Ax = λ x
для некоторого скалярного числа x
называется собственным вектором ,
и λ
соответствующее собственное значение .
В общем, невырожденная матрица размера n на n имеет n собственных векторов/собственных значений.Как правило, они будут комплексными, даже для действительных значений.
матрицы. Однако действительные симметричные матрицы гарантированно имеют
действительные собственные значения и собственные векторы; последние также ортогональны.
В некоторых особых ситуациях возникает небольшое осложнение, в котором мы должны
считать, что есть два или более одинаковых собственных значения
(аналог квадратного уравнения с повторяющимися корнями).
Однако в общем случае n-собственные векторы для невырожденных матриц размера n на n
является сильной концепцией.
Собственные векторы действительно проявляются при изучении матриц как
преобразований, так как собственные векторы представляют элементы, которые
не меняются (за исключением масштаба) при преобразовании.Они оказываются чрезвычайно полезными для понимания того, что определенные
преобразований и в представлении их в интуитивно понятных, компактных формах.
Можно использовать форму гауссовой редукции, чтобы найти собственные значения
матрицы, а затем снова решить для каждого собственного вектора. - Определитель:
Чрезвычайно сложная величина, определенная для квадратной матрицы
это сумма всех возможных произведений элементов, где каждая строка и
происходит индекс столбца
ровно один раз умножается на знак, обозначающий, является ли четным или нечетным
необходимо количество перестановок строк, чтобы преобразовать единичную матрицу в
селектор элементов для конкретного продукта.
Прелесть определителя в том, что он равен 0 тогда и только тогда, когда матрица
единственное число. Он также равен произведению собственных значений матрицы.
Это приводит к многочлену, называемому характеристическое уравнение
для матрицы, содержащей переменные,
корни которого являются собственными значениями матрицы.
Это также позволяет записать решение линейной системы в виде
(очень длинная) закрытая форма, использующая представление, называемое Правило Крамера.
Как показывают эти примеры,
определитель чаще всего используется в символических манипуляциях в будущем
с формулами.На самом деле вычисление определителя немного мучительно, за исключением матриц 1 на 1, где это значение одного матричного элемента и матрицы 2 на 2 где это произведение двух диагональных элементов минус произведение два недиагональных элемента. Если нам действительно нужен скаляр, который является определителем, а не формулой, самый эффективный способ вычислить это использовать форма гауссовой редукции для нахождения собственных значений, которые затем перемножаются.

Сумма матриц 3×3 с примерами
Эта статья будет о Сумма матриц 3×3, объясненная шаг за шагом с различными примерами.
Как суммировать матрицу 3×3
Матрица с порядком 3×3 имеет 3 строки и 3 столбца, и мы можем суммировать матрицу 3×3 только с другой матрицей того же порядка, иначе мы не сможем их суммировать. В этой статье мы разработаем несколько примеров суммы матриц такого типа. Если то, что мы объясняем в следующем абзаце, не так ясно, перейдите к разделу примеров ниже, чтобы попрактиковаться в том, что мы объяснили.
Когда мы суммируем две матрицы с порядком 3×3, мы должны суммировать каждое число внутри матриц с той же позицией другой матрицы, это означает, что найти число (в результирующей матрице) в строке 3, столбце 3, нам нужно будет суммировать числа в строке 3 и столбце 3 обеих матриц, которые мы добавляем, и результатом этого будет наш ответ, этот процесс будет выглядеть так: A 23 B 23 = C 23 , где A и B — это добавляемые матрицы, а C — результирующая матрица, и как только мы сделали все 9 позиций матрицы 3×3, у нас уже будет результирующая матрица.
Примеры суммы матриц 3×3
Пример 1: Сумма A + B
Матрица А
Матрица В
Сначала запишем сумму
| 3+8 | -2+1 | 6+3 |
| 1+(-6) | 7+1 | 9+1 |
| -3+2 | 4+1 | 2+7 |
Результирующая матрица
Иисус — сын Божий, посланный на смерть, чтобы каждый верующий в него имел жизнь вечную.
Узнать больше
Пример 2: Суммируйте следующие матрицы 3×3
Матрица А
Матрица В
Записать сумму каждой позиции
| -1+3 | -4+12 | -5+2 |
| -1+3 | -9+7 | 0+5 |
| 2+8 | 7+9 | -2+0 |
Результирующая матрица
Пример 3: Найдите результирующую матрицу следующей суммы
Матрица А
Матрица В
Суммируем позиции.
| 0+1 | 1+0 | 0+1 |
| 0+1 | 1+0 | 0+1 |
| 0+1 | 1+0 | 0+1 |
Результирующая матрица
Пример 4: Что получится из суммы матриц A + B
Матрица А
Матрица В
| 21 | 90 | 10 |
| 11 | 31 | 13 |
| 24 | 63 | 61 |
Суммируем позиции
| 33+21 | 21+90 | 12+10 |
| 44+11 | 31+31 | 9+13 |
| 91+24 | 72+63 | 2+61 |
Результирующая матрица
| 54 | 111 | 22 |
| 55 | 62 | 22 |
| 115 | 135 | 63 |
Пример 5: Решите сумму следующих матриц 3×3
Матрица А
Матрица В
Пишем позиции
| 7+3 | 3+8 | 4+8 |
| 2+11 | 9+5 | 6+9 |
| 1+15 | 2+15 | -20+38 |
Результирующая матрица
| 10 | 11 | 12 |
| 13 | 14 | 15 |
| 16 | 17 | 18 |
Пример 6: ¿Какова результирующая матрица суммы следующих матриц 3×3?
Матрица А
| -21 | -1 | -3 |
| -1 | -62 | -12 |
| -98 | -22 | -90 |
Матрица В
Суммируем каждую позицию
| -21+14 | -1+67 | -3+91 |
| -1+72 | -62+14 | -12+0 |
| -98+2 | -22+1 | -90+3 |
Результирующая матрица
| -7 | 66 | 88 |
| 71 | 48 | -12 |
| 96 | -21 | 87 |
Сложение матриц — свойства и типы матриц
Прежде чем обсуждать операции над матрицей, давайте обсудим, что такое матрица.
Матрица представляет собой прямоугольный массив чисел или символов, которые обычно расположены в строках и столбцах.
Порядок матрицы определяется количеством строк и столбцов.
Элементы — это числа в матрице, и каждое число известно как элемент.
Матрицы во множественном числе.
Размер матрицы называется матрицей «n на m» и записывается как m×n, где n — количество строк, а m — количество столбцов.
Например, у нас есть матрица 3×2, потому что количество строк здесь равно 3, а количество столбцов равно 2.
Изображение скоро будет загружено
Размеры матрица может быть определена как количество строк и столбцов матрицы в указанном порядке.
Поскольку приведенная выше матрица А состоит из 2 строк и 3 столбцов, она называется матрицей 2 × 3.
Какие существуют типы матриц?
Существуют различные типы матриц.Вот они –
1) ROW MATRIX
2) Колонна матрица
3) NULL MATRIX
4) квадратная матрица
5) Диагональная матрица
6) Верхняя треугольная матрица
7) Нижняя треугольная матрица
8) Симметричная матрица
9) Антисимметричная матрица
Добавление матриц –
Две матрицы должны иметь одинаковое количество столбцов и строк, чтобы их можно было сложить. Сумма любых двух матриц, предположим, A и B, будет матрицей, которая имеет то же количество строк и столбцов, что и матрицы A и B.Сумма A и B, которую можно обозначить как A + B, вычисляется путем сложения соответствующих элементов A и B. 12} & \cdots & a_{1n}\\ a_{21} & a_{22} & \cdots & a_{2n}\\ \vdots & \vdots & \ddots & \vdots\\ a_{m1} & a_ {m2} & \cdots & a_{mn} \end {bmatrix}\] + \[\begin{bmatrix} b_{11} & b_{12} & \cdots & b_{1n}\\ b_{21} & b_{22} & \cdots & b_{2n}\\ \vdots & \vdots & \ddots & \vdots\\ b_{m1} & b_{m2} & \cdots & b_{mn} \end {bmatrix}\ ]
= \[\begin{bmatrix} a_{11} + b_{11} & a_{12} + b_{12} & \cdots & a_{1n} + b_{1n}\\ a_{21 } +b_{21} & a_{22} + b_{21}& \cdots & a_{2n} + b_{2n}\\ \vdots & \vdots & \ddots & \vdots\\ a_{m1} + b_ {m1} & a_{m2} + b_{m2} & \cdots & a_{mn} + b_{mn} \end {bmatrix}\]
Матричные суммы и ответы-
Предположим, что у нас есть две матрицы А и Б.
Обе матрицы A и B имеют одинаковое количество строк и столбцов (то есть количество строк равно 2, а количество столбцов равно 3), поэтому их можно сложить. Другими словами, вы можете добавить матрицу 2 x 3 к матрице 2 x 3 или матрицу 2 x 2 к матрице 2 x 2. Однако нельзя добавить матрицу 3 x 2 к матрице 2 x 3 или матрицу 2 x 2 к матрице 3 x 3.
A = \[\begin{bmatrix} 1 & 2 & 3\\ 7 & 8 & 9\end {bmatrix}\] B = \[\begin{bmatrix} 5 & 6 & 7\\ 3 & 4 & 5\end {bmatrix}\]
A + B = \[\begin{bmatrix} 1 + 5 & 2 + 6 & 3+ 7\\ 7 + 3& 8 + 4 & 9 + 5\end {bmatrix }\]
A + B = \[\begin{bmatrix} 6 & 8 & 10\\ 10 & 12 & 14\end {bmatrix}\]
ПРИМЕЧАНИЕ. Имейте в виду, что порядок, в котором матрицы добавляются не важно; таким образом, мы можем сказать, что A + B = B + A.
Свойства сложения матриц
m × n, то A + B будет равно B + A. | |
2. Ассоциативный закон | = [bij], C = [cij] того же порядка, допустим, m × n, тогда мы можем написать (A + B) + C равно A + (B + C). |
3. Существование аддитивной единицы равно O + A = A. Проще говоря, мы можем сказать, что O является аддитивным тождеством для сложения матриц. | |
4. Существование аддитивной обратной А + (-А) = равно (-А) + А= О.Таким образом, A может быть известен как аддитивная обратная A или отрицательная A. |
Вопросы, которые необходимо решить-
Вопрос 1) Добавьте следующие матрицы.
A = \[\begin{bmatrix} 3 & 4 & 9\\ 12 & 11 & 35\end {bmatrix}\] B = \[\begin{bmatrix} 6 & 2 \\ 5 & 8 \end { bmatrix}\]
Решение) Давайте добавим следующие две матрицы A и B. Поскольку мы знаем, что матрицы добавляются по элементам, мы должны добавить 3 и 6, 12 и 5, 4 и 6, и 11 и 8.
Но что добавить к записям 9 и 35? Во второй матрице нет соответствующих элементов, которые можно добавить к этим элементам в первой матрице. Итак, вот ответ:
Мы не можем сложить эти матрицы A и B, потому что эти матрицы не одного размера
Вопрос 2) Предположим, что X, Y, Z, W и P — матрицы заданного порядка 2 × n, 3 × k, 2 × p, n × 3 и p × k соответственно. Ограничение на n, k и p так, чтобы PY + WY можно было определить как
k произвольно, p = 2
p произвольно, k = 3
k = 2, p = 3
k = 3, p = n
Решение) В этом случае порядок матрицы P = p × k, порядок W = n × 3, порядок матрицы Y = 3 × k.Таким образом, порядок PY = p×k, когда k равно 3. А порядок WY = p × k, где p = n Таким образом, вариант (D).
Калькулятор сложения матриц 3×3
Что такое Матрица?
Матрицы — мощный инструмент в математике, науке и жизни. Матрицы повсюду, и у них есть важные приложения. Например, электронная таблица, такая как Excel, или письменная таблица представляет собой матрицу. Слово «матрица» является латинским словом и означает «матка». Этот термин был введен Дж.Дж. Сильвестр (английский математик) в 1850 г.
Первая потребность в матрицах возникла при изучении систем одновременных линейных уравнений.
Матрица представляет собой прямоугольный массив чисел, расположенных следующим образом
$$А=\влево(
\begin{массив}{cccc}
а_{11} и а_{12} и \ldots&a_{1n} \\
a_{21} & a_{22} & \ldots& a_{2n} \\
\ldots &\ldots &\ldots&\ldots\\
a_{m1} & a_{m2} & \ldots&a_{mn} \\
\конец{массив}
\справа)=\слева[
\begin{массив}{cccc}
а_{11} и а_{12} и \ldots&a_{1n} \\
a_{21} & a_{22} & \ldots& a_{2n} \\
\ldots &\ldots &\ldots&\ldots\\
a_{m1} & a_{m2} & \ldots&a_{mn} \\
\конец{массив}
\право]$$
Существует два обозначения матрицы: в круглых скобках или квадратных скобках.
Члены матрицы называются ее элементами или ее элементами.
Матрицы чаще всего обозначаются прописными буквами, а соответствующие им строчные буквы с двумя нижними индексами являются элементами матриц.
Например, матрицы обозначаются $A,B,\ldots Z$, а их элементы — $a_{11}$ или $a_{1,1}$ и т. д. Горизонтальные и вертикальные строки элементов матрицы называются строк и столбцов соответственно.
Размер матрицы — это произведение Декарта на количество содержащихся в ней строк и столбцов.Матрица, состоящая из $m$ строк и $n$ столбцов, называется $m\times n$ матрицей. В этом случае $m$ и $n$ — его размерности. Если матрица состоит только из одной строки, она называется матрицей-строкой. Если матрица состоит только из одного столбца, она называется матрицей-столбцом. Матрица, содержащая в качестве элементов только нули, называется нулевой матрицей.
.

