1. Введение в анализ. Теория пределов. Математический анализ
1.1. Комплексные числа
1.2. Функция, способы задания, простейшие свойства
1.3. Предел функции, свойства пределов
1.4. Непрерывность функции в точке и на интервале
1.1. Комплексные числа (КЧ)
Комплексным числом z называется выражение z = a+bi, где , i – мнимая единица. i 2 = –1.
a – действительная часть КЧ или a = Re z.
b – мнимая часть КЧ или b = Im z.
0+bi = bi – чисто мнимое число
a + 0i = a – действительное число
|
0 + 1i = i |
1 + 0i = 1 |
|
|
мнимая единица |
обычная единица |
обычный нуль |
Z1 = a1 + b1i
Z2 = a2 + b2i
Действия над КЧ
Z1Z2 = (a1 a2) + (b1 b2)i – сложение/вычитание КЧ.
Возведение в степень мнимой единицы:
i1 = i i2 = – 1 i3 = i i4 = 1
Z1 Z2 = (a1 + b1i)(a2 + b2i) = a1a2 + a1b2i
+ a2b1i
+ b1b2i2 =
= (a1a2 – b1b2) + (a1b2 + a2b1)i – произведение КЧ.
Сопряженным числом () для данного комплексного числа называется число, которое отличается только знаком мнимой части от данного числа.
Пример:
– деление КЧ.
Пример:
Комплексная плоскость
Z = a + bi – алгебраическая форма записи КЧ.
Модуль КЧ
Аргумент КЧ
Аргумент КЧ – .
Полярная система координат
Декартова система. Полярная система
– полярный радиус, – полярный угол, – полярные координаты.
;
Пример:
– тригонометрическая форма записи КЧ.
Примеры:
Формула Эйлера
|
– Формула Эйлера |
| – взаимосвязь между e, i и |
– показательная форма КЧ.
КЧ не сравнивают между собой.
Множество КЧ не упорядоченно.
Возведение в степень КЧ
При возведении в степень модуль возводиться в эту степень, а аргумент умножается на показатель степени.
Формула Муавра
Возведение во 2 – ю и 3 – ю степень по формуле Муавра:
Используя равенство КЧ, получим: s
Извлечение корня из КЧ
|
|
k = 0, 1…,n – 1. |
Корень n – ой степени из КЧ имеет n различных значений.
Примеры:
Все корни n-ой степени из единицы находятся на единичной окружности и делят эту окружность на n равных частей.
1.2. Функция, способы её задания, простейшие свойства
Основные обозначения:
N – натуральные числа,
Q – рациональные(дробные),
Z – целые числа, R – действительные числа;
Счетное множество – это множество, элементы которого можно пересчитать.
– счетные и имеют одинаковую мощность
R – несчетное множество.
Множество действительных чисел всюду плотно на числовой оси.
[a, b] – замкнутый интервал, (a, b) – открытый интервал
Окр [x0] – окрестность точки x0 , любой открытый интервал, содержащий x0.
Окр [x0] = (a, b), где (a, b) содержит x
ax0 = x0b, – окрестность x0
Кванторы
1) – кванты всеобщности;
2) – кванты существования.
|x – x0| – расстояние от точки x до точки x0
Числовой функцией называется соответствие между числовыми множествами XY, при котором каждому значению x соответствует (сопоставлено) некоторое значение y.
У каждого прообраза всегда один образ, у каждого образа может быть много прообразов.
Взаимнооднозначная функция – это когда разные x имеют
Способы задания функций:
а) аналитический;
б) графический;
в) табличный;
г) алгоритмический.
Функции делятся на 2 класса
- Элементарные
- Неэлементарные (специальные).
Элементарные функции изучаются в школьной математике и делятся на:
- Основные элементарные функции
а) степенные y = xn
б) показательные y = ax
в) тригонометрические y = sin x и другие.

- Элементарные, полученные из основных с помощью арифметических операций и операции получения сложной функции (операции композиции).
f
X Y
f -1 (обратная функция)
Обратные к показательным функциям – логарифмические функции. Обратные к тригонометрическим
Пример:
y = f (g(x)) – сложная функция – композиция элементарных функций.
Элементарными функциями называются функции, полученные из элементарных базисных функций с помощью алгебраических операций и операций композиции.
Г(f) – график функции. График функции есть множество точек (x, y), где y = f(x).
Общие свойства функций
- Четность –
- Нечетность –
- Периодичность –
f(x) – ограниченная сверху, если
f(x) – ограниченная снизу, если
f(x) – ограниченная, если
f(x) – монотонная, если она постоянно возрастает или постоянно убывает
Если y = f(x), то Д – область определения данной функции.
Свойства модулей суммы и разности
1.3. Предел функции. Свойства пределов
Число b называется пределом функции в точке а, если для любой – окрестности точки b существует – окрестность точки а.
– предел функции при , равный b.
Число b называется пределом функции при неограниченном возрастании аргумента .
Для любого существует такое N, и если , то .
Примеры:
y = f(x) =
y = f(x) = x2
Пример:
y =, когда ,
Неопределенности:
Раскрытие неопределенностей.
Теорема об ограниченности функции, имеющей предел
Доказательство:
Пусть , тогда , отсюда получаем .
Обратное неверно.
Контрольный пример:
в окрестности точки 0.
– не существует.
Бесконечно малой величиной при называется функция, предел которой в точке a равен 0.
– бесконечно малая величина (б.м.в.).
- – бесконечно малая величина при
- – бесконечно малая величина при
s
Бесконечно большой величиной при называется функция неограниченно возрастающая.
– бесконечно большая величина (б.б.в.)
Любая бесконечно большая величина неограниченна.
Теорема о связи предела и бесконечно малой величины
Если , то , где – бесконечно малая величина. Или .
Доказательство:
Допустим, что , тогда .
, значит , – бесконечно малая величина.
Пример:
f(x) = x2 + 1
Теорема о связи бесконечно малой и бесконечно большой величиной
Если – бесконечно малая величина при – бесконечно большая величина.
Если – бесконечно большая величина при
– бесконечно малая величина.
Доказательство:
Допустим, что – бесконечно малая величина при , то , что .
Значит
Следствие: и
Свойства бесконечно малых величин
1) Алгебраическая сумма бесконечно малых величин есть бесконечно малая:
Доказательство:
или , значит – бесконечно малая величина.
2) Произведение бесконечно малой величины на ограниченную функцию есть бесконечно малая: , где f(x) – ограниченная.
Доказательство:
, значит – бесконечно малая величина.
3) Частное от деления бесконечно малой величины на любую функцию, предел которой не равен 0, есть бесконечно малая: при и .
Теоремы о пределах
Теорема 1.
Предел суммы равен сумме пределов, если они существуют:
Доказательство:
Из теоремы о связи между пределом и бесконечно малой величиной следует:
Получаем
Теорема 2. Предел произведения равен произведению пределов, если они существуют:
Доказательство:
Из теоремы о связи между пределом и бесконечно малой величиной следует:
Получаем
Теорема 3. Предел частного равен частному пределов: .
При условии: все пределы существуют и .
Доказательство:
Из теоремы о связи между пределом и бесконечно малой величиной следует:
;
Получаем:
Теорема 4.
Предел сохраняет знак неравенства. Если .
Доказательство:
Следовательно,
Следствие:
Теорема 5. Если функция ограниченна и монотонна на (a, b), то она имеет предел:
Теорема 6. Критерий Коши.
Если , тогда и только тогда .
Приемы раскрытия неопределенностей.
1) Выделение общего множителя (для неопределенности ).
Пример:
2) Умножение на сопряженное выражение (для неопределенности ).
Пример:
3) Выделение главной части (для неопределенности ).
Примеры:
;
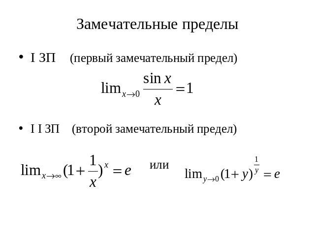
Теорема. Первый замечательный предел .
Доказательство (геометрическое):
Так как ,
то .
Следствия из теоремы:
1)
2)
3)
4)
5)
Теорема. Второй замечательный предел .
Доказательство:
Бином Ньютона:
,
где .
Используем бином Ньютона для доказательства неравенства:
Отсюда заключаем, что ,
а значит .
Следствия из теоремы:
1)
2)
3)
4)
Доказательство:
Если принять, что ,
то
Примеры:
1)
Учитывая, что .
2)
. Отсюда A = e.
Учитывая, что .
Сравнение бесконечно малых величин (б.м.в.)
Пусть – бесконечно малые величины при , т.е. .
Определение 1. Если , то – б.м.в. одного порядка малости.
Определение 2. Если , то – б.м.в. более высокого порядка, чем .
– более высокого порядка, чем (“о” – читается как “о малое”).
– более низкого порядка, чем (“О” – читается как “О большое”).
Определение 3. Если , то и эквивалентны – .
Следствие из определения 3: при .
Теорема. Если и эквивалентны (), то и .
Доказательство:
Пусть – бесконечно малые величины при и они эквивалентны ().
Тогда .
1.4. Непрерывность функции в точке и на интервале
Определение 1.
Пусть функция определена в окрестности точки , тогда функция непрерывна в , если .
Определение 2.
Функция непрерывна, если.
Определение 3.
Функция непрерывна в точке , если .Приращение аргумента . Приращение функции .
Определение 4. Функция непрерывна в точке , если .Если функция не является непрерывной в точке , то эта точка – точка разрыва.
Если функция непрерывна на отрезке (a, b), то функция неразрывна на отрезке (a, b).
Определение 5.
Функция непрерывна в точке справа, если .
Определение 6.
Функция непрерывна в точке слева, если .
Функция непрерывна на отрезке , если она непрерывна в каждой внутренней точке этого отрезка и односторонне непрерывна на его концах.
Теоремы о непрерывных функциях
Теорема 1. Сумма, произведение и частное непрерывных функций – непрерывны (кроме случая, когда знаменатель обращается в нуль).
Доказательство:
Пусть и .
Тогда .
Доказательство для умножения и деления аналогично доказательству для сложения.
Теорема 2. Композиция непрерывных функций непрерывна:
Функция непрерывна в точке , если g(x) непрерывна в точке и f(y) непрерывна в .
Теорема 3.
Все элементарные функции непрерывны в своей области определения.
Разрывы функции
Разрыв первого рода
Пусть и существуют:
I. Если , то в точке функция
испытывает разрыв скачок первого рода.
Примеры:
-
- – целая часть числа x.
- – дробная часть от числа x.
II. Если , то в точке функция испытывает устранимый разрыв первого рода.
Примеры:
1)
2)
3)
4)
Разрыв второго рода
Функция испытывает разрыв второго рода, если – не существует.
Свойства функции, непрерывной на замкнутом отрезке
Пусть функция непрерывна на замкнутом отрезке .
Теорема 1. Функция принимает наибольшее и наименьшее значение на .
Или , где .
Теорема 2.
Функция принимает все свои промежуточные
значения на .
Или , где – область значений.
Теорема 3. Если функция принимает на концах отрезка значения разных знаков, то внутри отрезка найдется точка, в которой .
Или .
Контрольная работа на тему: теория пределов, непрерывность
Оглавление:
Теория пределов. Непрерывность
Задание: Вычисление пределов с помощью замечательных пределов, раскрытие неопределенностей.
Целы формирование умения вычислять пределы функций, раскрывая неопределенности и используя замечательные пределы.
Задание для самостоятельной внеаудиторной работы:
10.1. Выучите определение предела функции в точке. Выясните, когда при вычислении пределов функции в точке возникает неопределенность вида и в чем заключается техника ее раскрытия.
10.2. Вычислите предел функции в точке:
10.3. Выучите определение предела функции на бесконечности.
Выясните, когда при вычислении пределов функции возникает неопределенность вида и в чем заключается техника ее раскрытия.
10.4. Вычислите предел функции на бесконечности:
10.5. Запомните, какие пределы называются замечательными и проанализируйте, как они используются для вычисления пределов.
10.6. Вычислите предел функции с помощью замечательных пределов:
10.7. Вычислите предел функции:
10.8. Выясните, при каком значении параметра будет равен -1; 0.
Методические указания по выполнению работы:
При решении задач необходимо знание следующего теоретического материала:
1. Предел функции в точке. Вычисление пределов путем раскрытия неопределенности вида .
Число называется пределом функции при , стремящемся к (или в точке ), если для любого наперед заданного существует такое , что для всех , удовлетворяющих условиям , имеет место неравенство: .
Если есть предел функции при , то пишут: .
При вычислении предела функции в точке удобно использовать следующую технику:
1.
Если под знаком предела стоит многочлен, то предел вычисляется простой подстановкой.
Вычислите: .
Решение:
Подставим в многочлен вместо значение -1, тогда
Ответ: .
2. Если под знаком предела стоит отношение двух многочленов , то проверяем, обращается ли при подстановке знаменатель в ноль. Если не обращается, то предел вычисляется простой подстановкой.
Если при подстановке знаменатель обращается в ноль, то необходимо использовать дополнительные приемы.
Если , то имеем неопределенность вида . В этом случае предел можно вычислить разложением многочленов и на множители, используя формулы сокращенного умножения и формулу разложения квадратного трехчлена на множители:
, где и — корни уравнения .
Если разложение выполнено верно, то в числителе и знаменателе дроби должны получиться одинаковые множители, которые следует сократить. После сокращения предел вычисляется простой подстановкой.
Вычислите .
Решение:
Проверим, какие значения будут принимать числитель и знаменатель при подстановке вместо значения 3: . Получили неопределенность вида .
Разложим числитель на множители по формуле разложения квадратного трехчлена. Составим уравнение и найдем его корни:
или .
Тогда числитель можно представить в виде произведения двух множителей:
Знаменатель разложим по формуле разности квадратов: .
Вернемся к исходному пределу:
Ответ: .
3. Если под знаком предела стоит дробь вида , включающая иррациональную функцию (функцию, содержащую корень), то домножаем числитель и знаменатель дроби на выражение, сопряженное иррациональному.
Пример 3.Вычислите .
Решение:
Поскольку при подстановке в числитель и знаменатель вместо значение 0, получаем неопределенность вида , домножим числитель и знаменатель дроби на выражение , сопряженное знаменателю.
Получим:
В знаменателе дроби воспользуемся формулой разности квадратов:
Вынесем в знаменателе за скобки и сократим дробь на : .
Видим, что при подстановке числитель и знаменатель не обращаются в 0, следовательно, теперь предел вычисляется простой подстановкой:
Ответ: .
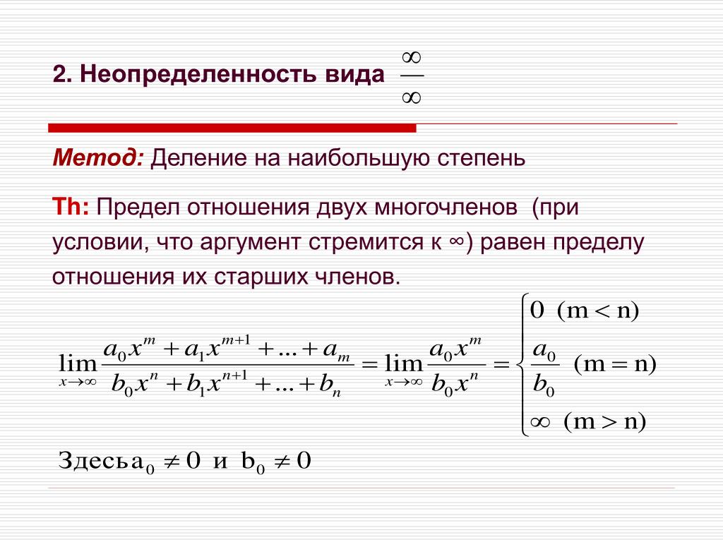
2. Предел функции на бесконечности. Вычисление пределов путем раскрытия неопределенности вида .
Число называется пределом функции при , если для любого наперед заданного существует такое , что для всех имеет место неравенство: .
Если есть предел функции при , то пишут: .
Для нахождения пределов функций на бесконечности часто используют два основных предела: и , где — константа.
При вычислении предела дроби при возникает неопределенность вида . Техника ее раскрытия заключается в том, что каждое слагаемое числителя и знаменателя нужно разделить на в наивысшей степени. Возможны три случая:
1) наивысшая степень числителя совпадает с наивысшей степенью знаменателя:
Пример 4.
Вычислите .
Решение:
Разделим каждое слагаемое числителя и знаменателя на . Получим:
Каждое слагаемое стремится к 0 при , тогда
Ответ: .
Итак, если наивысшая степень числителя совпадает с наивысшей степенью знаменателя, то в пределе получается число, отличное от нуля.
Пример 5.Вычислите .
Решение:
Разделим каждое слагаемое числителя и знаменателя на . Получим:
Ответ: .
Таким образом, если наивысшая степень числителя больше наивысшей степени знаменателя, то в пределе получается бесконечность.
3) наивысшая степень числителя меньше наивысшей степени знаменателя:
Пример 6.Вычислите .
Решение:
Разделим каждое слагаемое числителя и знаменателя на Получим:
Ответ:
Таким образом, если наивысшая степень числителя меньше наивысшей степени знаменателя, то в пределе получается ноль.
3. Замечательные пределы. Вычисление пределов с помощью замечательных.
Вычисление пределов функции можно осуществлять с помощью замечательных пределов:
— первый замечательный предел;
— второй замечательный предел.
Пример 7.Вычислите .
Решение:
Поскольку под знаком синуса стоит угол , домножим числитель и знаменатель дроби на 3, чтобы выражение под знаком синуса и выражение в знаменателе стали равны: .
Вынесем число 3 за знак предела: .
Применив первый замечательный предел, получим, что .
Ответ: .
Пример 8.Вычислите .
Решение:
Постараемся преобразовать выражение под знаком предела таким образом, чтобы прийти ко второму замечательному пределу. Необходимо, чтобы числитель дроби был равен 1. Для этого разделим числитель и знаменатель данной дроби на 3; получим дробь вида: . Теперь постараемся преобразовать показатель степени таким образом, чтобы в нем можно было выделить множитель .
Для этого домножаем на 2 и 3 и делим на 2 и 3:
Применив к выражению в скобках второй замечательный предел, получим, что
Ответ: .
На этой странице вы сможете посмотреть все остальные темы готовых контрольных работ по высшей математике:
Готовые контрольные работы по высшей математике
Обратите внимание на похожие контрольные работы возможно они вам будут полезны:
Теория пределов презентация, доклад
Лекция 2
Теория пределов
Числовая последовательность
1 2 3 4 … n…
2 4 8 16 … 2ⁿ…
а1 а2 а3 а4 … аn…
-аргумент
-члены последовательности
: 1/2, 1/3, 1/4, ….
Предел числовой последовательности
0
1
a1
1/2
a2
a3
a4
1/3
1/4
Предел функции
Предел функции в точке (по Гейне)
х
у
0
у=х+1
1
2
3
1
2
3
=А
Предел функции в точке (по Коши)
Односторонние пределы
– справа
– слева
х
у
1
-1
Бесконечные пределы
х
у
А
y=f(x)
х
у
А
y=f(x)
Бесконечно малые
и бесконечно большие функции
– бесконечно малая при
, если
– бесконечно большая при
, если
х
у
0
y=x²
Теорема о связи между функцией и ее пределом
Если функция при х→х0 имеет конечный предел,
равный А, то разность между функцией и значением ее предела бесконечно мала при х→х0 :
Теорема о связи бесконечно малой и бесконечно большой функций
– бесконечно малая при
Если
и
в некоторой окрестности точки х0 , то
является бесконечно большой при
функция
– бесконечно большая при
Если
является бесконечно малой при
то функция
Свойства бесконечно малых функций
Свойства бесконечно больших функций
Сравнение бесконечно малых функций
Пусть α(х) и β(х) – бесконечно малые при х→х0 функции и
А≠0, А≠1: α и β – бесконечно малые одинакового порядка;
А=0: α – более высокого порядка малости,
А=±∞: β – более высокого порядка малости;
А=1: α и β – эквивалентные бесконечно малые, α~β.
Свойства эквивалентных бесконечно малых
1. α ~ β ↔ β ~ α (рефлексивность)
2. α ~ β, β ~ γ ↔ α ~ γ (транзитивность)
3. α ~ β → α = β +o(α) (эквивалентные бесконечно малые отличаются друг от друга на бесконечно малую высшего порядка).
4. Под знаком предела в отношении или произведении бесконечно малые можно заменять эквивалентными.
Основные теоремы о пределах
О пределе постоянной.
О единственности предела.
Необходимые условия существования конечного предела:
3. О локальной ограниченности.
4. О локальном повторении функцией свойств предела.
Достаточные условия существования конечного предела:
5. Об арифметике.
6. О промежуточной функции.
7. О пределе монотонной ограниченной функции.
Теорема об арифметике
, при условии
Пример:
Теорема о промежуточной функции
(«о двух милиционерах»)
х0
g
h
f
Предел отношения синуса бесконечно малой дуги к самой дуге (в радианах) равен 1:
Следствия:
Числовая последовательность
имеет конечный предел, равный е:
Следствия:
Замечательные пределы
Вопросы к семинару 2.
Числовая последовательность и ее предел.
Предел функции в точке: определение по Гейне, по Коши.
Односторонние пределы.
Бесконечные пределы.
Бесконечно малые и бесконечно большие функции, их свойства.
Теорема о связи между функцией и ее пределом.
Теорема о связи бесконечно малой и бесконечно большой функций.
Сравнение бесконечно малых функций.
Свойства бесконечно малых функций.
Основные теоремы о пределах: о пределе постоянной, о единственности предела, о локальной ограниченности, о локальном повторении функцией свойств предела, об арифметике, о промежуточной функции, о пределе монотонной ограниченной функции.
Замечательные пределы.
Техника вычисления пределов
.
Найти пределы
1.
2.
3.
4.
5.
6.
7.
8.
9.
10.
Скачать презентацию
Теория пределов Лекция 2
Определение предела последовательности
Обозначим через Nмножество натуральных чисел.
Итак,N=.
Определение 2.Последовательностью действительных чиселназывается закон, согласно которому каждомуNставится в соответствие действительное число, называемое элементом последовательности. Элементназывается общим членом последовательности.
Последовательность чаще всего задается своим общим членом . Более подробно последовательностьвыписывают так:.
Пример 2.1) Расположим элементы последовательности с общим членомна действительной прямой:
Мы видим, что элементы этой последовательности с ростом nприближаются к точке 0 на сколь угодно малое расстояние. Говорят также, что последовательность”сгущается” около точки 0, или “стремится” к точке 0. Мы увидим, что в соответствие с точным определением, которое будет дано чуть позже, число 0 является пределом последовательности.
2) Рассмотрим теперь следующую
последовательность:
.
Имеем:.
Нанесем эти элементы на числовую прямую:
Нечетные элементы этой последовательности сгущаются вокруг точки –1, а четные – вокруг точки 1. То есть не существует однойтакой точки, вокруг которой сгущались бы все члены данной последовательности с ростомn. О такого сорта последовательностях говорят, что они не имеют предела (расходятся).
3) Члены последовательности с ростомnуходят все дальше и дальше вправо на числовой прямой:
О такой последовательности мы будем говорить, что ее предел равен , или что она расходится к. Аналогично, о последовательности, члены которой с ростомnуходят все дальше и дальше влево на числовой прямой, говорят, что ее предел равен, или что она расходится к.
4) Члены последовательности , перескакивая с одной стороны осиOxна другую, с ростомnтакже удаляются на все большее и большее расстояние от начала координат:
Так как
элементы
не сохраняют определенный знак, то в
этом случае будем говорить, что предел
данной последовательности равен(то есть перед символомне будем ставить никакой знак).
Перед тем, как перейти к строгим определениям, напомним обозначения двух логических символов, с помощью которых сокращают некоторые записи. А именно, вместо фраз “для любого”, “для всякого”, “для каждого” часто записывают символ ; вместо слов “существует”, “существуют” записывают символ. Кроме того, греческими буквамиимы будем всегда обозначать положительные переменные, могущие принимать сколь угодно малые значения.
Определение 3.– окрестностью точкиназывается множество точек, удовлетворяющих неравенству(которое, как известно, равносильно двойному неравенству).
Геометрически – окрестность точкипредставляет собой открытый интервалчисловой прямой:
Определение 4.1) Числоназывается пределом последовательности, если(N– натуральное число), такое, чточислопопадает в- окрестность точкиa, то есть выполняется неравенство:
. | (2) |
Тот факт, что aесть пределобозначается следующим образом:.
2) В случае, если не существует числа , удовлетворяющего пункту 1) данного определения, говорят что последовательностьрасходится (не имеет конечного предела).
3) Если (M– сколь угодно большое число), такое, что(соответственно,), то говорят, что последовательностьрасходится к(соответственно, расходится к), и этот факт обозначают следующим образом:(соответственно,).
4) Если (M– сколь угодно большое число), такое, что, то говорят, что последовательностьрасходится к, и этот факт обозначают следующим образом:.
Читателю предлагается доказать, что последовательности, взятые из пунктов 1)–4) примера 2, соответственно удовлетворяют пунктам 1)–4) определения 4, то есть, что ,не существует,.
Свойства предела последовательности
1.
Предел
константы равен самой этой константе,
то есть если
N
,
то
. |
2. Предел суммы двух последовательностей равен сумме пределов этих последовательностей, то есть если исуществуют, то
3. Постоянный множитель можно вынести за знак предела, то есть если исуществует, то
. |
4. Предел произведения двух последовательностей равен произведению пределов этих последовательностей, то есть если исуществуют, то
. |
5. Предел частного двух последовательностей равен частному пределов этих последовательностей, то есть если исуществуют и, то
. |
6. Если члены одной последовательности не превышают соответствующих членов другой последовательности, то и предел первой последовательности не превышает предела второй последовательности, то есть если Nи пределыисуществуют, то
. |
Заметим, что если выполняется строгое неравенство , то после перехода к пределу может получится равенство. Например, если, а, то, однако. Таким образом, в общем случае следствием неравенстваявляется нестрогое неравенство.
7. Если ==aиN , то предел последовательностисуществует и
. |
8. Если последовательность ограничена (то есть, такое, чтоN, а, то
. |
Доказательства свойств 1–6 мы опускаем. Их можно найти в любом учебнике по математическому анализу. Докажем лишь свойства 7 и 8.
Доказательствосвойства 7. Пользуясь определением 4, распишем тот факт, что:. Точно то же сделаем для:. Положим. Тогда при два полученные двойные неравенства выполняются одновременно и, следовательно, имеем:
.
Доказательствосвойства 8. Прежде всего отметим, что равенстворавносильно равенству. Имеем:. Так как, то по свойству 7.
Монотонные последовательности
Определение 5.Последовательностьназывается монотонно возрастающей (соответственно, монотонно убывающей), еслиN(соответственно,). ЕслиNвыполняются соответствующие строгие неравенства, то говорят о строгом возрастании и строгом убывании последовательности.
Например, в примере 2 последовательность
1) строго монотонно убывает, последовательность
из пункта 3) строго монотонно возрастает,
а последовательность 2) не является
монотонной.
Для монотонных последовательностей
справедлива следующая теорема,
доказательство которой выходит за рамки
нашей программы.
Теорема 1.1) Если последовательностьмонотонно возрастает и ограничена сверху (то есть, такое, чтоN, то данная последовательность имеет предел, причем.
2) Если последовательность монотонно убывает и ограничена снизу (то есть, такое, чтоN, то данная последовательность имеет предел, причем.
Пример 3.Рассмотрим последовательность. Используя формулу бинома Ньютона и формулу суммы геометрической прогрессии, можно доказать (доказательство не слишком простое), что эта последовательность монотонно возрастает и ограничена сверху числомM=3. По теореме 1 данная последовательность имеет предел, который, следуя Л.Эйлеру, обозначают буквойe. Приближенное значение числаeтаково:.
Определение 6.Число
. | (3) |
называется числом Эйлера.
При изучении понятия предела функции нам понадобится следующее
Определение 7.Говорят, что последовательностьстрогостремится к числу, еслииNвыполняется неравенство.
Например, последовательность из пункта 1) примера 2 стремится к нулю строго. Предел же последовательности, как это следует из свойства 8 пределов последовательностей, равен нулю. Однаконе стремится к нулю строго, так как при нечетныхn.
Теория пределов – презентация, доклад, проект
Вы можете изучить и скачать доклад-презентацию на тему Теория пределов. Презентация на заданную тему содержит 20 слайдов. Для просмотра воспользуйтесь проигрывателем, если материал оказался полезным для Вас – поделитесь им с друзьями с помощью социальных кнопок и добавьте наш сайт презентаций в закладки!
Презентации» Математика» Теория пределов
Слайды и текст этой презентации
Слайд 1
Описание слайда:
Лекция 2 Теория пределов
Слайд 2
Описание слайда:
Числовая последовательность 1 2 3 4 … n…
Слайд 3
Описание слайда:
Предел числовой последовательности
Слайд 4
Описание слайда:
Предел функции Предел функции в точке (по Гейне)
Слайд 5
Описание слайда:
Предел функции в точке (по Коши)
Слайд 6
Описание слайда:
Бесконечные пределы
Слайд 7
Описание слайда:
Слайд 8
Описание слайда:
Бесконечно малые и бесконечно большие функции
Слайд 9
Описание слайда:
Теорема о связи между функцией и ее пределом Если функция при х→х0 имеет конечный предел, равный А, то разность между функцией и значением ее предела бесконечно мала при х→х0 :
Слайд 10
Описание слайда:
Теорема о связи бесконечно малой и бесконечно большой функций
Слайд 11
Описание слайда:
Свойства бесконечно малых функций
Слайд 12
Описание слайда:
Свойства бесконечно больших функций
Слайд 13
Описание слайда:
Сравнение бесконечно малых функций
Слайд 14
Описание слайда:
Свойства эквивалентных бесконечно малых
1.
α ~ β ↔ β ~ α (рефлексивность)
2. α ~ β, β ~ γ ↔ α ~ γ (транзитивность)
3. α ~ β → α = β +o(α) (эквивалентные бесконечно малые отличаются друг от друга на бесконечно малую высшего порядка).
4. Под знаком предела в отношении или произведении бесконечно малые можно заменять эквивалентными.
Слайд 15
Описание слайда:
Основные теоремы о пределах О пределе постоянной. О единственности предела. Необходимые условия существования конечного предела: 3. О локальной ограниченности. 4. О локальном повторении функцией свойств предела. Достаточные условия существования конечного предела: 5. Об арифметике. 6. О промежуточной функции. 7. О пределе монотонной ограниченной функции.
Слайд 16
Описание слайда:
Теорема об арифметике Теорема об арифметике
Слайд 17
Описание слайда:
Слайд 18
Описание слайда:
Замечательные пределы Предел отношения синуса бесконечно малой дуги к самой дуге (в радианах) равен 1: Следствия: Числовая последовательность имеет конечный предел, равный е: Следствия:
Слайд 19
Описание слайда:
Вопросы к семинару 2.
Числовая последовательность и ее предел.
Предел функции в точке: определение по Гейне, по Коши.
Односторонние пределы.
Бесконечные пределы.
Бесконечно малые и бесконечно большие функции, их свойства.
Теорема о связи между функцией и ее пределом.
Теорема о связи бесконечно малой и бесконечно большой функций.
Сравнение бесконечно малых функций.
Свойства бесконечно малых функций.
Основные теоремы о пределах: о пределе постоянной, о единственности предела, о локальной ограниченности, о локальном повторении функцией свойств предела, об арифметике, о промежуточной функции, о пределе монотонной ограниченной функции.
Замечательные пределы.
Слайд 20
Описание слайда:
Техника вычисления пределов
Tags Теория пределов
Похожие презентации
Презентация успешно отправлена!
Ошибка! Введите корректный Email!
теория пределов, дифференциальное исчисление — Образовательная платформа «Юрайт».
Для вузов и ссузов.- Скопировать в буфер библиографическое описание
Капкаева, Л. С. Математический анализ: теория пределов, дифференциальное исчисление : учебное пособие для вузов / Л. С. Капкаева. — 2-е изд., испр. и доп. — Москва : Издательство Юрайт, 2022. — 246 с. — (Высшее образование). — ISBN 978-5-534-04898-8. — Текст : электронный // Образовательная платформа Юрайт [сайт]. — URL: https://urait.ru/bcode/492956 (дата обращения: 26.09.2022).
- Добавить в избранное
2-е изд., испр.
и доп. Учебное пособие для вузов
- Нравится
- 3 Посмотреть кому понравилось
- Поделиться
- Описание
- Программа курса
- Видео: 1
- Нет в мобильном приложении
- Аннотация
- Программа курса
- Медиаматериалы 1
- РПД
В учебном пособии изложены основные понятия, методы и теоремы математического анализа, даны упражнения и задания, направленные на глубокое усвоение теории и развитие самостоятельного математического мышления.
Большое внимание в книге уделено примерам решения задач определенного типа. Книга дополнена примерными вариантами контрольных работ, образцами индивидуальных заданий и тестов.
Limits and Colimits, Part 1 (Introduction)
Я хотел бы начать еще одну мини-серию здесь, в блоге. Тема на этот раз? Пределы и копределы в теории категорий! Но даже если вы не знакомы с теорией категорий, я надеюсь, что вы продолжите чтение. Сегодняшний пост — просто неформальное, нетехническое введение. И независимо от вашего категорического происхождения, вы наверняка сталкивались со многими примерами пределов и копределов, возможно, даже не подозревая об этом! Они появляются повсюду – по топологии, теории множеств, теории групп, теории колец, линейной алгебре, дифференциальной геометрии, теории чисел, алгебраической геометрии. Список можно продолжить. Но прежде чем углубиться, я хотел бы начать с ответов на несколько основных вопросов.
Что ТАКОЕ пределы и копределы?
Это (и, в некотором смысле, наиболее эффективный) способ создания нового объекта из существующего набора объектов.
Например, предположим, что нам дали кучу наборов. Простые, старые наборы с ванильным вкусом. Можем ли мы использовать их для создания новых наборов? Определенно. Мы можем изолировать один элемент и сформировать одноточечный набор . Мы можем изолировать без элементов и сформировать пустых наборов . Мы можем составить набор из частных . Мы можем взять несколько наборов и сформировать их декартово произведение или их расслоенное произведение , или мы можем сформировать их непересекающееся объединение . Мы также можем посмотреть на их пересечение или их (не обязательно непересекающееся) объединение . И если у нас есть функция из одного набора в другой, мы можем посмотреть на прообраз элемента в его диапазоне.
Каждое слово, выделенное жирным шрифтом, является примером предела или копредела.
В чем разница между пределом и копределом?
Вы заметите, что приведенные выше конструкции бывают двух видов.
Отдельный элемент, пересечение, прообраз, продукт. Все они формируются путем выбора поднабора элементов из заданных наборов в зависимости от некоторого условия. (Давайте думать о продукте как о подмножестве самого себя. Потерпите меня.) Это примеры ограничений.
Вариант № 2: склеивание вещейНабор без элементов, непересекающихся союзов, необязательно непересекающихся союзов и частных формируется путем сборки или «склейки» элементов вместе. (Давайте подумаем о формировании пустого множества путем «склейки» , а не вещей. Потерпите меня.) Это примеры копределов.
На практике пределы имеют тенденцию ощущаться как «суб-вещь», в то время как копределы, как правило, имеют «клейкий» вид. Это ужасно неточно, но это интуитивное ощущение того, как математики строят вещи. Формально определяющее свойство предела характеризуется отображениями, домен это предел.
С другой стороны, определяющее свойство копредела характеризуется картами, кодовый домен которых является копределом. В этом смысле пределы и копределы двойственны друг другу.
Вы заметите, что я использовал слово «карты» вместо «функции». Это потому, что теоретики множеств — не единственные люди, которым нравится создавать новые вещи из существующих вещей. Как я уже упоминал во вступительном абзаце, пределы и копределы встречаются повсюду в математическом ландшафте. Примерами пределов и копределов являются прямая сумма абелевых групп, ядро гомоморфизма групп, прямое произведение векторных пространств, свободное произведение групп, наименьшая верхняя граница частичного множества и CW-комплекс.
Что нужно сделать, чтобы узнать больше о (со)лимитах?
Хотя теория категорий не была обязательным условием для сегодняшнего поста, она необходима для остальных постов этой серии. Я предполагаю, что знаком с категориями, функторами и естественными преобразованиями.
Чтобы получить представление о предмете с высоты птичьего полета, ознакомьтесь с тем, что такое теория категорий? По этой ссылке вы также найдете список рекомендуемых ресурсов для дальнейшего чтения.
Между прочим, в каждом обсуждении пределов и копределов большое внимание уделяется отображениям — гомоморфизмам, функциям, линейным преобразованиям, непрерывным функциям, гладким функциям и так далее. На самом деле пределы и копределы определяются в терминах универсального свойства . Этот акцент на картах или отношениях , является товарным знаком теории категорий и уходит корнями в то, что я люблю называть перспективой Йонеды, которая является категорическим принципом 9.0015 , что объекты полностью определяются их отношениями с другими объектами. Я рекомендую взглянуть на этот пост, чтобы лучше понять, как мыслят категоричные математики. С учетом сказанного вы также захотите ознакомиться с коммутативными диаграммами.
Связаны ли (со)пределы с
пределами последовательностей в топологии и анализе? Нет, не знаю.
Но есть одно сходство. В анализе мы запрашиваем предел последовательности. В теории категорий мы также требуем (ко) предела OF что-то. Но это «что-то» не является последовательностью точек.
Итак, что такое ?
Туда и обратимся в следующий раз.
В этой серии:
Репетитор по математике – Функции – Теория
Репетитор по математике – Функции – Теория – ОграниченияМы начнем с рассмотрения нескольких основных свойств пределов. Затем мы смотрим на теоремы, используемые при вычислении пределов. Этот приводит непосредственно к предельной алгебре, нашему основному инструменту для оценка пределов. Другая тема, к которой это приводит, — односторонние результаты пределов, важный ингредиент. В конце этого раздела мы рассмотрим связи предела с некоторыми свойствами: ограниченностью, монотонностью, последовательности и т. д.
Несколько простых утверждений
Следующие утверждения должны быть понятны, если вы понимаете, что означает ограничение.
Во всех этих утверждениях и могут быть действительными числами или (отрицательными)
бесконечность.
Факт.
Пусть f определено в некоторой редуцированной окрестности a . затем f сходится к L at a тогда и только тогда, когда ( f − L ) сходится к 0 в точке a .Факт.
Пусть f определено в некоторой редуцированной окрестности a . Если f переходит в L в a , затем | ф | идет в | л | в и .Факт.
Пусть f определено в некоторой редуцированной окрестности a . затем f переходит в 0 в a тогда и только тогда, когда | ф | переходит в 0 в a .Факт.
Пусть f и g определены в некоторой редуцированной окрестности и . Предположим, что оба сходятся в точках и .Их предел в составляет то же самое тогда и только тогда, когда f – g обращается в 0 в точке a .
Обратите внимание, что последнее утверждение больше не верно, если мы отбросим предположение о сходимости. Как обычно, все эти утверждения справедливы и для одностороннего пределы. Это также верно для следующей теоремы:
Факт.
Если f имеет ненулевой предел в a , то существует редуцированный окрестность U и константа k > 0 такое, что | ф | > к на U .
Подробнее см. отделение от 0 в Преемственность в функциях – Теория – Вещественные функции.
Основные пределы
Когда мы оцениваем пределы, нам всегда приходится начинать с чего-то, что мы знаем. Первым источником таких пределов является эта теорема, на самом деле просто переформулировка теоремы, которую мы получили до.
Теорема (предел и непрерывность).
![]()
Пусть f — функция, определенная в окрестности некоторого реальный номер и . Если f непрерывно в a , тогда
То же верно для одностороннего предела и односторонней непрерывности, там мы просто нужно наличие ф по одностороннему соседству. Эта теорема вполне полезно, так как мы знаем, что все элементарные функции непрерывны на своих домены и, следовательно, функции, полученные из элементарных функций с помощью алгебраические операции.
Пример: Предел f ( x ) = x 2 − 3 в a = 4 равно ф (4) = 13,
Пример: Смотрим на предел в 2 из
Теорема как таковая здесь не поможет, так как g не дается каким-то
очевидно непрерывная функция в любой окрестности 2. Однако дано
на x 2 в некоторой левой окрестности 2, поэтому мы можем найти
предел г на 2 слева заменой
90 135 x 90 136 = 2 в эту формулу.
Мы получаем
г (2 – ) = 2 2 = 4.
А предел справа? Функция г не задана любая очевидная непрерывная функция в правой окрестности 2, так что это не будет быть таким легким. Правда, только на первый взгляд. Обратите внимание, что функция ч ( x ) = 2 x определено и непрерывно на вся действительная линия, поэтому она имеет предел в 2, равный 2⋅2 = 4. Более того, это функция согласуется с г на (2,∞), которая является редуцированной правой окрестностью 2. Поэтому предел на 2 справа г равен пределу на 2 справа справа от h , что равно 4.
г (2 + ) = 4.
Так как предел г на 2 слева и предел справа существуют и согласны, то следует, что г имеет предел в 2, равный 4.
Мы видим, что теорему можно применять и в более общих ситуациях, мы можем
получить предел функции f в a путем замены на некоторые
выражение в предположении, что это выражение само по себе является непрерывной функцией
в a и равно f в некоторой редуцированной окрестности и .
Аналогичное утверждение верно и для односторонних пределов.
Мы знаем, что любое выражение, которое мы создаем, используя элементарные функции и алгебраические операции плюс композиция непрерывны в своей области определения, и мы можем узнать, лежит ли на в этой области, просто пытаясь заменить a в это выражение. Отсюда получаем следующее правило.
Основное правило для оценки пределов в нужных точках.
Предположим, что функция f задана некоторым выражением на некотором приведенном окрестность действительного числа a . Если мы заменим на в этом выражение и имеет смысл, то на выходе получается предел f at и .
Соответствующие правила справедливы и для односторонних пределов. Там ф необходимо определяется подходящим выражением на некоторой односторонней редуцированной окрестности и .
Обратите внимание на один тривиальный случай: когда мы заменяем любое число на число в константу, мы
получить эту константу.
Мы также видели в примере выше, как мы можем использовать это правило.
даже если функция задается не одной формулой, а разными формулами на
с каждой стороны и . Затем мы переходим к односторонним ограничениям и сравниваем результаты.
Это особенно удобно, когда мы работаем с разделенными функциями.
Это правило очень полезно; однако это было бы слишком просто. В большинстве примеров
что-то идет не так. Что может пойти не так? Если f не определяется каким-либо
хорошая формула для (односторонней) редуцированной окрестности a , тогда (если только f какая-то странная функция) функция не определена на сокращенном
соседство и предела не имеет смысла. Таким образом, единственный
интересен случай, когда f определяется некоторым выражением на приведенном
район и , но и сами по себе вызывают проблемы, когда мы
подставьте его в это выражение. Другими словами, и находятся точно на
граница области определения этого выражения.
Эту ситуацию можно распространить и на случаи, когда и неправильные, мы можно рассмотреть выражение, определенное в окрестности бесконечности и мы требуем предела в бесконечности, аналогично для отрицательной бесконечности. Что мы можем делать тогда?
Некоторые случаи просты. Для всех элементарных функций мы знаем, что происходит при концы интервалов их доменов. Например, мы знаем, что предел ln( x ) в a = 0 справа −∞. Мы можем написать это для краткости в качестве ln(0 + ) = −∞. Точно так же мы можем написать е −∞ = 0, или же тангенс((π/2) – ) = ∞. Краткий список см. предельная алгебра.
Становится интереснее, когда мы начинаем объединять такие функции. Мы нужно знать, как объединить информацию о пределах простых терминов.
Ограничения и операции
Теорема (предельные и алгебраические операции).
Пусть a будет действительным числом, ∞, или −∞.Позволять f , g — функции, определенные на некоторой редуцированной окрестности и . Предположим, что f имеет предел A при a и г имеет лимит B на a . Тогда верно следующее:
(i) Для любого действительного числа c функция ( c ⋅ f ) имеет предел c ⋅ A at a , если это имеет смысл.
(ii) Функция ( f + г ) имеет ограничение A + B в a , если это имеет смысл.
(iii) Функция ( f − g ) имеет ограничение A – B в a , если это имеет смысл.
(iv) Функция ( f ⋅ g ) имеет предел A ⋅ B at a , если это имеет смысл.
(v) Функция ( f / g ) имеет ограничение А / В в и , если это имеет смысл.
(vi) Функция f г имеет ограничение A B и a , если это имеет смысл.
Что это за замечание о смысле? Если A и B реальны чисел, т. е. если два заданных предела сходятся, то операции (i) через (iv) всегда имеют смысл. Однако соотношение A / B имеет смысл, только если B не ноль. И это именно то, что имеется в виду. На самом деле мы имеем здесь расширение обычной алгебры. Раньше, когда мы написали “3 + 2 = 5″, мы имели в виду, что добавили три яблока к двум яблокам дают пять яблок. Но теперь это может также означать, что «последовательность сходится к 3 при добавлении к другой последовательности, которая сходится к 2 даст последовательность, которая сходится к 5”. Это предел алгебра ” и в отличие от обычной алгебры, в этой еще есть бесконечности.
Теперь мы могли бы представить теорему со многими утверждениями, но это слишком
легче начать с другого конца. Обратите внимание, что в приведенной выше теореме мы сделали
не думай, что A , B конечны, и некоторые операции могут быть
определены также для случаев, когда они имеют бесконечность.
Если мы используем эти операции
в приведенной выше теореме и считаем, что они «имеют смысл», то все результаты
мы получаем таким образом, являются правильными. Какие операции мы можем ввести?
Если, например (близко к a ) f очень огромно
и г составляет около 1, тогда f – г дает еще
безмерно огромные числа (миллиардер, который роняет доллар, все еще
миллиардер). Мы просто “поспорили”, что
∞ + Л = ∞
для действительных чисел L .
Что мы получим, если сложим или умножим два безмерно огромных
числа? Еще одно безмерно огромное число. Мы просто утверждали, что
∞ + ∞ = ∞
а также
∞⋅∞ = ∞.
С другой стороны, мы не знаем, что
∞ − ∞
есть, так как вычитая два
огромные числа, мы можем получить что угодно. Такие выражения называются неопределенных выражений и вы будете
найти больше информации о них в
это примечание. Ответы на них могут
диапазон от несуществующего предела до неправильного предела до надлежащего предела, они должны
обрабатываться индивидуально.
Это показывает, что «иметь смысл» для работа с ограничениями отличается от понимания чисел. Причина в том, что теперь числа A , B не представляют реальных числа, т. е. фиксированные количества, а результаты пределов, иными словами, они представляют собой процессы, «почти числа». Это приводит к тому, что некоторые операции, хотя и могут быть выполнены с вещественными числами, не работают с ограничениями. Лучшим примером является степень 0 0 . Мы знаем, что как число имеет смысл, оно дает 1. Однако, если эти нули представляют пределы функций, то мы находимся в ситуации, когда мы ищем предел общая мощность ф г . Когда мы приблизимся к a , то оба f и g близки к 0, но небольшое число поднятое до небольшого числа не обязательно должно быть близко к 1, оно может быть очень маленьким или очень огромный, в зависимости от того, какой “почти ноль” ближе к нулю.
Ведь в «нормальной» алгебре имеем
0 г = 0 для (маленьких) положительных г , тогда как f 0 = 1
для маленького позитива f .
Когда мы обращаем f и g в ноль,
какой из двух результатов победит? Результат лимита (т.
выражение 0 0 в предельной алгебре) зависит от того, как
быстро перейти f и g в 0, предел может даже не существовать.
Таким образом, 0 0 является неопределенным выражением.
Подводя итог, алгебра пределов позволяет нам вычислять более сложные лимиты используя базовые лимиты, нам просто нужно помнить что работает, что точно не работает, а то есть неопределенные выражения, которые надо обрабатываться индивидуально. Более подробную информацию вы найдете в примечании к предельная алгебра, мы также предлагаем краткий список.
Мы так и не рассмотрели одну важную операцию — композицию.
Теорема (предел и композиция).
Пусть и будут действительным числом, ∞, или −∞. Пусть f будет функция, определенная в некоторой редуцированной окрестности a , предположим, что f имеет предел A на a .Пусть g — функция, определенная в некоторой редуцированной окрестности A , предположим, что г имеет предел Б в А . Если хотя бы одно из следующих двух условий доволен:
1. г непрерывен на А , или
2. существует редуцированная окрестность и , на которой f ≠ A ,
затем предел г ( f ) в а это Б .
Эта теорема немного техническая, но для практических соображений мы можем просто помните, что если f превращается в А и А и г есть непрерывными (каковыми являются большинство функций, с которыми мы сталкиваемся), мы получаем предел г ( f ) просто как г ( А ).
Пример: Мы знаем, что f = x 2 − 2 x стремится к 0 при a = 2. Мы также знаем, что г = cos( x )
непрерывна всюду.
Следовательно, функция г ( f ) = cos( x 2 – 2 x )
стремится к cos(0) = 1 при a = 2,
На самом деле это хорошо согласуется с концепцией «подставь и посмотри». Два теоремы о пределах и предельная алгебра с бесконечностями позволяют расширить основное правило оценки пределов для всех случаев:
Если мы хотим найти предел в a (что теперь может быть также неправильным) какое-то выражение, определенное на редуцированной окрестности a , то мы “заменитель” a в это выражение и если ответ (полученный с помощью предельная алгебра) имеет смысл (а может быть и неправильным), то результат это ответ на предел.
Мы берем «заменитель» в кавычки, так как бесконечность на самом деле не есть
числа, поэтому было бы неправильно называть то, что мы делаем, подстановкой. Точно так же
предельная алгебра не является «настоящей» алгеброй. Хотя можно сделать
ограничить алгебру должным образом с определениями и теоремами и всем остальным, большинство профессоров
не беспокойтесь, что делает предельную алгебру своего рода незаконной, некоторые профессора
даже аллергия на то, когда начинаешь относиться к бесконечности как к обычному числу.
Быть
на всякий случай делайте расчеты с бесконечностью на стороне; здесь, в нашем
расчёты мы помещаем их вместе с другими замечаниями между большими двойными углами
фигурные скобки &Язык; и ⟫ чтобы указать, что они не
части “официального” решения.
Последнее замечание относительно этого замещающего дела. Когда выражение включает в себя общая власть, мы должны всегда переписывайте его в виде « e to ln».
Мы можем переписать обе теоремы по-другому. Их можно использовать для задержки некоторых
части лимита на потом, чтобы разделить лимит на части, чтобы мы могли
применять разные методы к каждой части и т. д. Основная идея заключается в том, что мы можем
«вытащить вещи за пределы», чтобы то, что осталось в нем, стало проще.
Первая теорема позволяет нам выполнять алгебраические операции вне
пределы, предполагая, что то, что мы получаем в конце
имеет смысл. Вторая теорема позволяет нам вытягивать красивые (непрерывные) внешние
функции за пределами допустимого, опять же при условии, что то, что мы получаем в итоге, делает
смысл.
Пример: Мы поместим в него все детали, чтобы показать, как мы думаем. Ан опытный ученик напишет только первую и последнюю строчку.
На самом деле мы могли бы найти этот предел, используя метод «подставить и посмотреть», но мы хотели показать использование этих правил на чем-то простом.
Обратите внимание, , что равенства в приведенных выше правилах являются “условными”. Когда вы разбиваете лимит на несколько меньших, вы не знаете, будет ли это равенство верно. Только после того, как вы закончите вычислять все меньшие пределов, соедините результаты, используя предельную алгебру, и это будет иметь смысл, то вы можете сказать, что равенство было правильным, и окончательный результат действительный ответ на исходный предел.
С другой стороны, если доделать все отдельные лимиты и окажется, что
вы не можете сложить эти ответы, используя предельную алгебру, тогда
условное равенство неверно, первоначальный предел может быть любым.
Простой
пример: постоянная функция 1 имеет предел 1 на бесконечности. Однако, если мы
напиши это как
1 = (1 + x ) − x и рассчитайте предел в
бесконечность каждого члена в отдельности, мы получаем нечто не имеющее смысла:
∞ − ∞.
Небольшая модификация этого примера показывает очень важное правило: если вы знаешь что делаешь всегда заканчивайте все детали . В частности, если вы разделяете лимит продукта на продукт меньших лимитов и один из оказывается равным нулю, вы не можете прекратить расчеты и утверждать, что все вещь нулевая. Конечно, ноль, умноженный на число, снова равен нулю, но это только работает в обычной алгебре. В предельной алгебре мы также можем иметь «нулевое время бесконечность», который является неопределенным произведением, которое может быть чем угодно. к этому простому примеру мы можем попробовать ограничение на бесконечности следующим образом:
lim(1) = lim((1/ x )⋅ x ) = lim(1/ x )⋅lim( x )
= 0⋅∞.
Очевидно, было бы ошибкой останавливаться, как только мы увидели, что первый предел исчерпан. ноль, но после заполнения другой части мы видим неопределенное произведение и знайте, что было плохой идеей разделить первоначальный лимит на два. Подробнее см. это примечание.
При использовании этих правил и подходов можно столкнуться с рядом проблем. Одна из возможных проблем заключается в том, что вы используете предельную алгебру и в итоге получаете неопределенное выражение. Затем нужно использовать различные уловки, чтобы (попытаться) выяснить итог. Некоторые приемы приведены в следующих разделах, практический обзор полезных методов можно найти в Обзор методов.
Другая проблема, с которой мы иногда сталкиваемся, касается односторонних ограничений. А именно,
при подстановке в некоторые функции мы можем идти только с одной стороны, что
должно как-то отразиться в этой предельной алгебре. Например, мы не можем
записать ln(0) = −∞,
так как логарифм не существует в некоторой редуцированной окрестности
0.
Он существует только в редуцированной правой окрестности 0, которую мы записали как
ln(0 + ) = −∞. Что, если нам нужно подставить некоторое выражение, ведущее к нулю, в
логарифм?
Пример: Мы рассмотрим пределы f ( x ) = ln( x 2 ) и г ( x ) = ln( x 3 ) в a  = 0. Если мы попытаемся использовать предельную алгебру, в обоих случаях мы получить пер(0). Однако первый предел существует и равен −∞, а второй предел даже не имеет смысла. Действительно, для функции f область определения это все числа, кроме 0, поэтому ограничение на 0 имеет смысл, и по мере приближения к 0 с x , квадрат превращает x в еще меньшие положительных числа и выводы. С другой стороны, функция g определяется только на (0,∞) и поэтому мы не можем взять предел в 0.
Точно так же мы часто сталкиваемся с проблемами с выражением 1/0. Мы знаем из
график 1/ x показывает, что предел 0 + равен
∞ и предел при
0 – есть
−∞.
Этот
факт об одной элементарной функции также становится другим правилом в пределе
алгебра:
1/0 + = ∞ а также 1/0 – = -∞.
В простой прямой ситуации с односторонним пределом мы просто используем приведенные выше правила, но что, если у нас есть функция, которая стремится к нулю в знаменатель? Например, 1/ x 2 и 1/ x 3 вести себя совсем по-другому около 0. Также другие функции, кроме ln( x ) и 1/ x требуют одностороннего приближения (касательная, котангенс и т.д.) Можем ли мы найти какой-то общий метод, который можно было бы использовать для решения таких случаев простым способом?
Эта проблема устранена путем рассмотрения односторонних результатов до пределов. Мы расскажет об этом в следующей части.
Односторонние результаты до пределов
Если мы хотим использовать предельную алгебру в ситуации, когда мы составляем функции
а внешняя функция требует одностороннего аргумента, мы можем только выработать
ответ, если мы знаем некоторую информацию об исходе предела
внутренняя функция.
Это говорит о том, что нам следует более внимательно изучить, как определяется предельное значение.
подошел. Сравните эти три графика:
Во всех трех случаях предел при a = 2 равен 1, но в различные пути. На левом рисунке мы подходим к этому пределу сверху, т.е. то есть мы подходим к нему с числами больше 1. Больше означает вправо, поэтому можно сказать, что мы подходим к предельному результату 1 справа и обозначаем его 1 + (мы получили 1 из больших чисел, поэтому “плюс”). в средний рисунок подходим к этому предельному значению снизу, то есть подходим это с числами меньше 1; обозначим такой результат 1 – (мы перейти к 1 от меньших чисел, поэтому «минус»). В последнем случае мы не есть 1 + или 1 – , это просто 1.
Определение.
Пусть и будут действительным числом, ∞, или −∞. Пусть f — функция, определенная в некоторой редуцированной окрестности a , предположим, что f имеет правильный предел L и и .![]()
Обозначим этот предел L + , если уменьшенная окрестность и такие, что f > L в этом районе.
Обозначим этот предел L – , если редуцированная окрестность a такая, что f < L в этом районе.
Аналогично определим L + и L – для результаты односторонних ограничений.
В большинстве случаев такое различие не имеет значения, мы просто говорим, что предел равен 1 и это работает, но в некоторых случаях это может быть очень важно.
Вернемся к примеру выше, когда мы смотрели на предел на 0 из
функции f ( x ) = ln( x 2 ) и г ( x ) = ln( x 3 ). Когда мы смотрим на
внутренние функции x 2 и x 3 , мы видим, что в
в обоих случаях у них есть ограничение 0 на 0, и мы сталкиваемся с проблемами, когда пытаемся
подставьте этот результат в логарифм.
Однако мы знаем, что
пер(0 + ) имеет смысл, так что это явный признак того, что мы
следует присмотреться к результатам пределов x 2 и x 3 в 0.
Когда x приближается к 0, тогда функция x 2 обращается к 0 а также x 2 > 0. Таким образом, результатом этого предела является 0 + , поэтому мы можем представить это в логарифме:
С другой стороны, даже когда x очень близко к 0, тогда x 3 может быть как положительным, так и отрицательным, поэтому его предел в 0 нельзя записать как 0 + или 0 – . Следовательно, мы не может привести его к логарифму, явное указание на то, что есть что-то подозрительно около ln( x 3 ) около 0.
Точно так же мы теперь легко определяем предел 1/ x 2 в 0, мы подставляем и используем предельную алгебру: ответ
1/(0 2 ) = 1/0 + = ∞.
Однако 1/ x 3 таким способом сделать нельзя. Что дальше? Мы обычно пытаются смотреть на односторонние пределы, так как тогда лишняя информация часто дает односторонний результат.
Пример: Сравните следующие две задачи:
В первой задаче рассуждаем так. Когда x переходит на 2 от верно, это означает, что x это что-то вроде 2 плюс немного, скажем 2.001. Тогда (3 − x ) равно 1 минус бит (для x = 2,001 мы получить 0,999). Когда логарифмирование применяется к числу меньше 1, оно становится отрицательный. Таким образом, мы заключаем, что ноль, являющийся результатом обычного расчет ln(3 − 2), на самом деле “нулевой минус” и мы можем подставить в дробная часть.
С другой стороны, если х идет к 2 с обеих сторон и сближается, то
логарифм почти нулевой, но иногда положительный, а иногда
отрицательный, в зависимости от того, с какой стороны 2 х есть.
Поскольку мы не в состоянии
указать 0 в знаменателе, мы не можем сделать никакого вывода. Фактически,
поскольку мы не можем заставить 0 быть плюсом или минусом, мы подозреваем, что предел в
вопрос не существует. Для проверки попробуем посмотреть на предел в 2 от
оставил:
Так как предел в 2 справа отличается от предела в 2 от влево, вывод состоит в том, что предел в 2 не существует.
Примечание: Хотя очень часто при расчетах появляются односторонние результаты
односторонние пределы, эти два на самом деле не связаны. Можно получить односторонний
результате при расчете двустороннего предела мы видели такую ситуацию, когда
глядя на предел x 2 на 0. С другой стороны, можно
бывает и так, что предел односторонний, а ответ не односторонний.
Например, предел x ⋅sin(1/ x ) как x переходит в 0 справа 0, но благодаря дикому и никогда
заканчивая колебание, функция никогда не устанавливается ни в положительную, ни в отрицательную сторону.
часть, следовательно, результатом этого предела не может быть 0 + или
0 – . Для получения дополнительной информации об этой функции (например, ее графике) см.
грех(1/ x ) в теории –
Элементарные функции.
Предел и ограниченность, монотонность
Теорема.
Если функция сходится в некоторых точках a , то она должна быть ограничен в некоторой редуцированной окрестности a .
Наоборот точно не бывает, пример sin(1/ x ) в теории – Элементарные функции показывают, что ограниченная функция даже не обязательно должна иметь предел, не говоря уже о сходимости. Эта теорема также имеет подходящее версии для односторонних пределов и односторонних редуцированных окрестностей.
Теперь рассмотрим монотонность. Существование предела (или сходимости)
ничего не говорит о монотонности, что кажется очевидным, мы знаем, что
функция может дойти до своего предела безумным образом.
Тем не менее, мы получаем некоторые
информацию из монотонности.
Факт.
Функция, монотонная в некоторой редуцированной левой окрестности точка и имеет предел в и слева.
Функция, монотонная в некоторой редуцированной правой окрестности пункт и имеют ограничение на и справа.
Здесь и тоже могут быть неподходящими. Мы получим больше, если соберем вместе ограниченность и монотонность.
Факт.
Функция, монотонная и ограниченная на некотором редуцированном левом окрестность точки a имеет сходящийся предел в и слева.
Функция, которая является монотонной и ограниченной на некоторой редуцированной правой окрестность точки а имеет конвергентный предел при и справа.Следствие.
Функция, монотонная на отрезке, имеет сходящуюся односторонние пределы во всех его внутренних точках, а также соответствующие односторонние должны существовать ограничения на конечных точках.
Опять же, это включает случай неправильных конечных точек.
Ограничение и последовательности
Начнем с красивой теоремы.
Теорема (Гейне).
Пусть a — настоящее число, ∞, или −∞. Предположим, что функция f имеет ограничение L на a . затем для каждой последовательности { a n } такой, что а п → а и a n ≠ a у нас есть f ( a n )→ L .
Мы использовали эту теорему при работе с последовательностями. Эта теорема работает и в
в противоположном направлении, но это не очень хорошо для нахождения пределов
функции, так как нам пришлось бы попробовать все возможные последовательности, которые идут
на a , замените их на f и посмотрите, что они сделают, прежде чем мы
мог бы что-нибудь сказать о лимите f .
Однако, как было сказано, это может быть полезно для демонстрации того, что некоторый предел не существует.
Пример: Мы покажем, что sin( x ) не имеет предела в бесконечность.
Рассмотрим две последовательности, x n = π n а также y n = π/2 + 2π n . Оба уходят в бесконечность. Что мы получаем, когда подставить их в синус?
sin( x n ) = 0 для каждого n , поэтому sin( x n )→0. С другой стороны, sin( y n ) = 1 на каждые n , поэтому sin( y n )→1.
Теперь, если бы синус имел предел на бесконечности, то по приведенной выше теореме оба
{грех( x n )} и
{sin( y n )}
придется дойти до этого предела. Поскольку они идут в разные места,
нет предела синуса на бесконечности.
Вы можете узнать больше о взаимодействии между функциями и последовательностями в раздел Последовательности и функции в Последовательности – Теория – Пределы.
Ограничение и сравнение
Назад к теории – пределы
Ограничения в теории категорий и анализе
Вопрос
Изменено 1 год, 10 месяцев назад
Просмотрено 9000 раз
$\begingroup$
Можно ли рассматривать пределы в анализе (скажем, реальных последовательностей или, в более общем смысле, сетей в топологических пространствах) как пределы в теории категорий? Есть какая-то формальная связь?
Редактировать (’13): Возможно, более интересно спросить, можно ли рассматривать пределы в теории категорий как специальные пределы ультрафильтров или сетей.
- ct.
категория-теория - пределы-и-сходимость
- пределы-и-копределы
$\endgroup$
10
$\begingroup$
Я задал этот вопрос на math.stackexchange в прошлом году и получил удовлетворительный ответ. (Так что эта конструкция не от меня.)
Пусть $(X,\mathcal O)$ — топологическое пространство, $\mathcal F(X)$ — частично упорядоченное множество фильтров на $X$ относительно включений , рассматриваемый как малая категория обычным образом. Для $x\in X$ и $F\in\mathcal F(X)$ обозначим через $\mathcal U_X(x)$ фильтр окрестности $x$ в $(X,\mathcal O)$ и $\mathcal F_{x,F}(X)$ полная подкатегория $\mathcal F(X)$, порожденная $\{G\in\mathcal F(X):F\cup\mathcal U_X(x)\subseteq G\ }$, пусть $E:\mathcal F_{x,F}\hookrightarrow\mathcal F(X)$ — очевидная (вложенная) диаграмма, $\Delta$ — обычный диагональный функтор и $\lambda:\Delta(F) \rightarrow E$ естественное преобразование, где $\lambda(G):F\hookrightarrow G$ — включение для каждого $G\in\mathcal F_{x,F}$.
Нетрудно видеть, что $F$ стремится к $x$ в $(X,\mathcal O)$ тогда и только тогда, когда $\lambda$ является пределом $E$.
$\endgroup$
0
$\begingroup$
В очень частных случаях понятия совпадают. Пусть $R$ — категория (полумножество), объектами которой являются действительные числа и в которой $Hom(x, y)$ имеет единственный элемент, если $x \leq y$, и пусто в противном случае. Тогда для невозрастающей последовательности действительных чисел ее предел в классическом смысле (если не $-\infty$) является также пределом в категорическом смысле (если он существует).
$\endgroup$
4
$\begingroup$
Я всегда оправдывал это перед собой, думая:
- Предел последовательности — это «наилучшее приближение» последовательности по одной точке.

- Пределом диаграммы является “наилучшее приближение” диаграммы одним объектом .
Но чтобы превратить первое в экземпляр второго, потребуется категория, представляющая топологическое пространство, где точки являются объектами. И я не могу думать ни об одном прямо сейчас.
$\endgroup$
0
$\begingroup$
Я согласен с ответом Тома Ленстера на предыдущий вопрос.
К этому я хотел бы добавить, что я считаю, что общее использование «предела» в теории категорий, т. е. включая бинарные произведения и обратные вызовы, связано с Питером Фрейдом (в его диссертации), тогда как ранее «проективные» «индуктивные пределы» имели были проиндексированы N или порядковыми номерами. Это расширение использования является еще одним примером чрезмерного растяжения языка, о котором упоминал Том.
С другой стороны, я также полностью согласен с Мартином в том, что этот ответ неудовлетворителен, но это не означает, что я думаю, что любой удовлетворительный ответ можно дать, сославшись на единственный (надуманный) пример.
Это вопрос, который те (например, мне), которые интересуются как теорией категорий, так и анализом, должны время от времени возвращаться и пересматривать.
$\endgroup$
$\begingroup$
Я не полностью удовлетворен принятым ответом, потому что функтор, характеризующий сходимость фильтра, зависит от предела. Поэтому я добавляю к этому старому сообщению еще один довольно простой ответ (написанный для последовательностей, но легко обобщаемый для фильтров и сетей).
Определение предела как универсального конуса функтора очень прозрачно напоминает инфимум (наибольшую нижнюю границу) множества: если рассматривать частично упорядоченное множество $(X,\le)$ как категорию, имеющую только один морфизм из $x$ в $y$, если $x\le y$, и никакой другой, подмножество $A$ в $X$ имеет инфимум тогда и только тогда, когда функтор включения $A\hookrightarrow X$ имеет предел. В частности, если множество степеней $\mathscr P(X)$ упорядочено по включению, то пересечение любого подсемейства $\mathscr A$ является пределом.
Пусть теперь $(x_n)_{n\in\mathbb N}$ — последовательность в некотором топологическом пространстве $X$. Тогда предел контравариантного функтора $F:\mathbb N\to \mathscr P(X)$, сопоставляющего $n$ множество $F(n)=\overline{\{x_k:k\ge n\}}$ множество всех предельных точек последовательности.
Я думаю, что это сильная связь между аналитическим и функториальным пределами, хотя она еще не характеризует сходимость последовательностей. По крайней мере, если $X$ — компактное хаусдорфово пространство или $(x_n)_{n\in\mathbb N}$ — последовательность Коши в хаусдорфовом равномерном пространстве, последовательность сходится тогда и только тогда, когда множество предельных точек является синглтоном.
$\endgroup$
2
$\begingroup$
Я думаю, что это не совсем работает:
Пусть $\mathcal{C}$ будет категорией, объектами которой являются точки $X$, и определите
$$
\mathrm{mor}_\mathcal{C}(x,y) = \{ \mbox{замкнутые множества, содержащие как $x$, так и $y$} \}.
$$
Композиция – это союз.
Теперь (например) последовательность $\{ x_n\}$ в $X$ определяет функтор $F: \mathbb{N} \to \mathcal{C}$ и конус из $F$ в $y$ по сути является одним закрытым множеством содержащий всю последовательность и $y$. Поскольку это множество должно содержать топологический предел $x$ последовательности, это означает, что конус пропускается через одно и то же замкнутое множество, рассматриваемое как морфизм $x\to y$, поэтому $x$ является категориальным копределом последовательности $F$.
А поскольку множества морфизмов симметричны, последовательность $\{x_n\}$ можно рассматривать как контравариантный функтор $G: \mathbb{N}\to \mathcal{C}$, а топологический предел $x$ является категориальным пределом $G$.
ПРОБЛЕМА: факторизация не уникальна!
$\endgroup$
Твой ответ
Зарегистрируйтесь или войдите в систему
Зарегистрируйтесь с помощью Google
Зарегистрироваться через Facebook
Зарегистрируйтесь, используя адрес электронной почты и пароль
Опубликовать как гость
Электронная почта
Обязательно, но не отображается
Опубликовать как гость
Электронная почта
Требуется, но не отображается
Нажимая «Опубликовать свой ответ», вы соглашаетесь с нашими условиями обслуживания, политикой конфиденциальности и политикой использования файлов cookie
.
ct.category theory — Пределы в $(\infty,1)$-категории
Определения
Я думаю, что есть определение, которое подходит для большинства моделей $(\infty,1)$-категорий. Если вам нужен ответ «лифтовой речи», это:
Определение. Предел диаграммы $\mathcal D \to \mathcal C$ — терминальный объект в $(\infty,1)$-категории объектов, живущих над $\mathcal D$.
Это (почти наивное) обобщение одного определения пределов в обычной теории категорий. Но позвольте мне уточнить это определение.
(Полное раскрытие, я почти всегда работаю с квазикатегориями, поэтому я предполагаю, что лучший ответ может дать тот, кто работал со всеми моделями. Я надеюсь, что этот ответ будет полезен в любом случае. Кроме того, когда вы говорите «предел», я Предположим, вы имеете в виду гомотопический предел. Иногда я различаю их, поскольку не всем нравится, когда я использую классическую терминологию с неявным “$\infty$” или “гомотопия” перед каждым словом.
)
С моральной точки зрения хорошая модель для “$(\infty,1)$-категорий” должна иметь определения для следующих идей:
- Пространства отображения. То есть, учитывая $(\infty,1)$-категорию $\mathcal C$ между любыми двумя объекты $X,Y$ из $\mathcal C$, a топологическое пространство морфизмов ${\mathcal C}(X,Y)$. Это довольно очевидное предварительное условие, поскольку предполагается, что $(\infty,1)$-категории подобны категориям, обогащенным пространствами.
- Терминальные объекты. С моральной точки зрения это такие объекты $\ast$, что
для любого другого объекта $Y$ в вашем
$(\infty,1)$-категория $\mathcal C$,
пространство отображений ${\mathcal
C}(Y,\ast)$ стягиваемо. Могут быть более тонкие проблемы, связанные с правильным определением терминальных объектов, в зависимости от вашей модели, но, по крайней мере, в случае квазикатегорий оказывается, что это моральное определение прекрасно подходит как фактическое. (См. следствие 1.
2.12.5 HTT.) - Нижняя/верхняя категории, также известные как конусные категории. Для двух $(\infty,1)$-категорий $\mathcal C$ и $\mathcal D$ $(\infty,1)$-категория ( $(\infty,1)$-) функторов между их. И в нашем обсуждении нам особенно нужно следующее: при наличии диаграммы ${\mathcal D} \to \mathcal C$ хорошее понятие ($(\infty,1)$-)категории, объекты которой являются функторами из $ \ast \star {\mathcal D}$ в $\mathcal C$, где $\ast \star {\mathcal D}$ — категория, полученная присоединением исходного объекта к $\mathcal D$. Это то же самое, что и категория объектов $\mathcal C$, снабженная отображением на диаграмму $\mathcal D \to \mathcal C$.
Вы можете понять, почему третий пункт, касающийся категорий конусов, так прост в модели квазикатегорий. Это так же просто, как определить соединение симплициальных множеств и узнать, что такое пространство отображения между симплициальными множествами.
В любом случае, если вы считаете, что ваша модель (какой бы она ни была) имеет определения для трех вышеперечисленных вещей, вы можете определить предел как терминальный объект в категории конусов.
Вы можете дважды определить сопределы как начальные объекты в подкатегории.
Фактическое доказательство того, что (ко)пределы сохраняются.
Я предполагаю, что вы хотели получить более конкретный ответ о фактическом вычислении (гомотопических) пределов с использованием различных моделей (полные пространства Сигала, квазикатегории, симплициальные категории Кана и т. д.), но, боюсь, я мало что знаю о сравнении вычислений гомотопического предела в разных моделях. Однако Лурье доказывает в HTT (теорема 4.2.4.1), что обычные гомотопические (ко)пределы, которые вы вычисляете в категории, обогащенной комплексами Кана, согласуются с гомотопическими (ко)пределами, которые вы вычисляете в квази-комплексах. модель категорий. Так что это хорошее начало! И если вы верите в эквивалентности между различными моделями $(\infty,1)$-категорий (см., например, Джули Бергнер «Обзор $(\infty,1)$-категорий»), то эквивалентности должны сохранять исходные объекты категорий конусов, так что это будет аргументом в пользу того, что все модели сохраняют (гомотопические) (ко) пределы.
Почему “все” используют симплициальные множества.
На самом деле, многие люди предпочитают использовать другие модели, такие как космическая модель Segal. Но вы можете видеть, что с помощью комбинаторики квазикатегорий многие вещи могут быть определены и доказаны довольно четко, как я указал в одном из своих комментариев выше. Так что это одно из преимуществ квазикатегориальной модели Джояла. Но во многих ситуациях пространство объектов настолько естественно является пространством, что вы можете предпочесть модель, не основанную на слабых комплексах Кана. Например, у Галациуса-Мадсена-Тилмана-Вайса категория кобордизмов рассматривается как категория с пространством объектов и пространством морфизмов. Эта модель может упростить, например, вычисление пространства классификации $(\infty,1)$-категории. И если бы вас интересовало вычисление (ко)предела функтора, отображающего такую $(\infty,1)$-категорию в другую, вы бы не стали говорить, что ваша диаграмма исходит из симплициального множества.
Симплициальные множества как диаграмма
Кроме того, кажется, вас интересует, почему Лурье берет в качестве диаграммы отображение $\mathcal{D} \to \mathcal C$, в котором $\mathcal D$ является симплициальный набор . Я не думаю, что считаю «простой набор» важной идеей здесь; Я думаю, дело скорее в том, что $\mathcal D$ является $(\infty,1)$-категорией, поэтому для Лурье это слабый комплекс Кана и, в частности, симплициальное множество. Я не уверен (как намекает Моосбруггер выше), почему общность произвольного симплициального множества так важна, но в целом я думаю, что мы взяли бы диаграмму $\mathcal D \to \mathcal C$ равной карта $(\infty,1)$-категорий . То есть для этого определения не столь важно, что $\mathcal D$ является симплициальным множеством. Это просто должна быть $(\infty,1)$-категория в любой модели, которую вы используете, и в примере Лурье вам, вероятно, следует думать о ней как о квазикатегории, а не просто о произвольном симплициальном множестве.
И вы всегда можете заменить произвольный симплициальный набор слабым комплексом Кана (это объекты фибрант-кофибрант в категории модели Джойяла).
Теория критической расы и пределы теории отношений в социальной работе с женщинами
- Список журналов
- Рукописи авторов HHS
- PMC5289699
J Ethn Cult Divers Soc Work. Авторская рукопись; доступно в PMC 2017 2 февраля.
Опубликовано в окончательной редакции как:
J Ethn Cult Divers Soc Work. 2015 г.; 24(3): 202–218.
Опубликовано онлайн 2015 августа 25. DOI: 10.1080/15313204.2015.1062673
PMCID: PMC5289699
NIHMSID: NIHMS811365
PMID: 281636619
. использование теории отношений с афроамериканскими женщинами.
Теория отношений (RT) информирует о практике с женщинами, но неадекватна для рассмотрения всех аспектов культуры и идентичности. RT предполагает, что все женщины желают или могут установить терапевтические связи, однако раса, пол и культурный опыт влияют на их способность это делать. Успешная практика работы с женщинами из числа меньшинств должна учитывать расизм и его последствия. Теория критической гонки (CRT), которая включает в себя подход, ориентированный на решение (SF), хорошо подходит для преодоления ограничений RT. В этом обзоре подхода CRT/SF описывается лечение разных женщин, которое расширяет RT и улучшает эффективную практику социальной работы, чтобы обеспечить лечение женщин с учетом культурных особенностей.
Ключевые слова: афроамериканские женщины, критическая расовая теория, реляционная и ориентированная на решение
Реляционная теория (РТ) «согласна с традиционными взглядами на социальную работу», особенно с важностью отношений и окружающей среды, которые влияют на женщин ( Саари, 2005, стр.
3). За последние несколько десятилетий психологи, ученые и исследователи отметили различия в психологическом развитии женщин и мужчин (Covington & Bloom, 2007). В частности, Коссе (1992) пришел к выводу, что женские пути включают в себя сильный акцент на отношениях с другими, в то время как мужские пути сосредоточены на индивидуации. RT фокусируется на фундаментальной потребности женщин решать проблемы в контексте связи с другими, которая основана на сопереживании, взаимности и динамичном процессе отношений (Covington & Surrey, 1997). Хотя потребность в общении может быть центральной для многих женщин, важно не сбрасывать со счетов женщин, которые по-разному направляют свою внутреннюю энергию. Универсальное применение любой теории без учета уникального выбора, предпочтений и опыта каждого человека носит чрезмерно предписывающий и ошибочно определяющий характер. RT внес важный вклад в психодинамическую теорию, включив основу для гендерно-специфического лечения. Однако первоначальная концепция имела ограничения на вмешательство в дела цветных женщин.
Чтобы устранить это ограничение, был создан более всеобъемлющий взгляд на расширение прав и возможностей в отношениях и более глубокое понимание моделей отношений среди тех, кто угнетается доминирующей культурой (Jordan, Kaplan, Miller, Stiver, & Surrey, 19).91). Позднее этот пробел был устранен путем расширения теории Центром Стоуна, и результатом стала реляционно-культурная теория (R-CT), которая была сосредоточена в первую очередь на психодинамических аспектах психотерапии с афроамериканскими женщинами (Jordan, 1997). R-CT — это клинический подход, направленный на определение и понимание связей и разъединений, которые ограничивают и блокируют психический рост. Обоснование такого внимания состоит в том, чтобы найти способы уйти от разъединения в рамках культурного контекста терапевтических отношений (Miller & Stiver, 19).98).
Теория критической гонки и ориентированный на решение подход (CRT/SF) могут быть использованы для преодоления ограничений теории отношений. Обзор психодинамических теорий, включая реляционную теорию (и R-CT), ограничен из-за того, что основное внимание уделяется связи с другими и узкому обращению к различным культурам.
Кроме того, основные принципы CRT применяются к проблемам, связанным с предоставлением эффективного терапевтического лечения разным женщинам с использованием подхода SF.
Реляционная теория: обзор
Реляционная теория была разработана из-за необходимости устранения пробелов в психодинамической теории, которая не учитывала должным образом культурные различия в лечении, особенно в отношении гендерно-специфических моделей для женщин. Ковингтон и Суррей (1997) приписывают начало реляционной модели Стоун-центра работе Джин Бейкер Миллер, опубликовавшей в 1976 году книгу «На пути к новой психологии женщин ». Эта работа рассматривалась как отход от предыдущих моделей лечения, которые были основаны на мужском опыте. В частности, Зельвин (1999) подверг критике модели Фрейда и Эриксона, чтобы подчеркнуть пределы их применения к женщинам. Зелвин (1999) также подверг сомнению психодинамические модели, которые неадекватно учитывали опыт женщин. «Таким образом, нормативные мужчины становятся образцом эмоционального здоровья, в то время как женщины неизбежно терпят неудачу.
Если женщина проявляет степень автономии, эквивалентную мужчинам, ее считают неженственной и психологически ненормальной» (стр. 11). Предположение, что высокая степень автономии является «неженским» признаком, носит эссенциалистский характер. Более того, степень, в которой женщина выражает свою женственность, не является врожденной или фиксированной (McCormick, Kirkham, & Hayes, 19).98). Отчеты Зельвина предоставили столь необходимый критический взгляд на традиционные теории в отношении пола и на то, как они не применимы к женщинам. Следовательно, более полный культурный контекст требует более подвижного и гибкого взгляда, особенно когда социальные работники начинают претворять теорию в лечение.
На практике планирование семейного лечения включает оценку способности клиента наладить контакт с практикующим социальным работником (Zelvin, 1999). Тем не менее, практикующим врачам настоятельно рекомендуется рассматривать культуру в полном контексте, прежде чем понять, способен ли клиент к пониманию и установлению связи.
Клиентам, у которых возникли проблемы с доверием или которые не доверяют терапевтической среде, может потребоваться больше времени, чтобы привыкнуть к такой среде. Это важно при работе с клиентами, которые столкнулись с расизмом, притеснением, несправедливостью, жестоким обращением или виктимизацией, и их не следует обвинять в неспособности установить контакт. Обвинение или навешивание на клиента ярлыка «резистентного» к лечению — это реакции, которые делают реляционную модель как патологию более сфокусированной, чем традиционные психодинамические подходы. Реляционная модель не определила должным образом способы, с помощью которых практикующие врачи могут полностью удовлетворить потребность в общении, поэтому ее можно критиковать за поддержку универсального убеждения, что потребность в общении первична для всех женщин. Чтобы устранить это ограничение, реляционная теория была расширена и переименована в середине 19-го века.90-е годы как реляционно-культурная теория (R-CT), чтобы принять и ответить афроамериканским женщинам.
Сильные стороны и ограничения теории отношений
Теория отношений имеет много сильных сторон, главным из которых является ее постмодернистский конструктивистский подход. Теория стремится совместно создать понимание в контексте различного опыта женщин. Реляционная теория расширила феминистскую теорию таким образом, чтобы помочь этой области с большим соответствием объяснительных концепций обращения с женщинами. Другие сильные стороны реляционной теории, как описано Миллсом (2005), включают то, что она помогает бросить вызов прочным классическим традициям, сосредоточенным в первую очередь на внутренних процессах; он более человечен и интерактивен — даже в отношении самораскрытия; и практикующий врач больше не изображается как «бесспорный» эксперт.
Возможно, одним из наиболее важных аспектов теории отношений является то, что она расширила наше представление о потребностях женщин в лечении. Stone Center возглавил это расширение, создав новые концепции, которые более уместны для обращения с женщинами, четко разграничивая отход от предыдущих моделей, ориентированных на мужчин.
Более того, бывают обстоятельства, когда женщинам может потребоваться более объективное взаимодействие, чтобы помочь в решении их дилеммы, но всеобщее убеждение в том, что необходимость и легкость развития связей являются первичными для всех женщин, является узким по масштабам. Практики должны не забывать рассматривать культуру в ее самом полном контексте и учитывать собственную ориентацию клиента, которая диктует потребность в общении. Преждевременная оценка клиента как неспособного к общению способствует ориентации на патологию и не ориентирована на клиента и не основана на его сильных сторонах.
Наконец, неспособность практикующих специалистов удовлетворить уникальные потребности цветных женщин с использованием соответствующих теорий и вмешательств может привести к жесткому обращению, возможному отсутствию связи и даже преждевременному прекращению отношений помощи с практикующим из-за неспособности чтобы соединиться плавным образом. Необходимо дифференцированное приложение, чтобы уважительно взаимодействовать с женщинами разного происхождения в развитии успешных отношений помощи.
Следовательно, практика социальной работы, признающая расширение РТ (и Р-КТ), должна охватывать следующие аспекты.
Понимание расизма и дискриминации
Исторически так сложилось, что в Соединенных Штатах каждая вновь появившаяся этническая и расовая группа страдала от дискриминации из-за доминирующего общества и практики социального обеспечения (Billingsley & Giovannoni, 1972; Lum, 2000). В прошлом «социальные работники и системы социального обеспечения навязывали нормы американского среднего класса в качестве жестких стандартов для клиентов» вне зависимости от их уникальных потребностей (Pinderhughes, 1997). Природа расизма в Соединенных Штатах эволюционировала от традиционных открытых выражений превосходства белых к непримиримому расизму, который является более тонким (Dovidio & Gaertner, 2000). Это изменение привело к восприятию того, что расизм уменьшился и считается менее значимым для белых американцев. Однако в отношении афроамериканцев, которые склонны рассматривать расизм как постоянную реальность своей жизни, все наоборот (Сью, 2003; Сью, Каподилупо и Холдер, 2008).
Следовательно, социальные работники и другие помогающие профессионалы, по-видимому, не более защищены от сохранения этих взглядов в своей работе с разными женщинами, чем другие люди (McMahon & Allen-Meares, 19).92).
Профессионалы/практики, оказывающие помощь, должны быть в курсе своих индивидуальных предубеждений, которые влияют на их способность взаимодействовать, объединяться и общаться с клиентом в рамках их культурно разнообразного жизненного опыта. В частности, цветные женщины сталкиваются с «двойной опасностью» расизма и сексизма (Beal, 2008). Когда культурные нюансы, такие как невербальные жесты, внешний вид и язык, неправильно интерпретируются, это может привести к неправильному диагнозу и ошибочному лечению. Гнев может маскировать депрессию у многих маргинализированных клиентов, которых направляют на лечение крупные мощные системы, такие как служба защиты детей и исправительные учреждения, которые обязывают их участвовать. Основная проблема может быть неправильно диагностирована, если практикующий врач не понимает культурные нюансы, совладающее поведение или другие недоминирующие проявления.
Практики, которые, как минимум, понимают, какое влияние может оказать расизм, находятся в лучшем положении, чтобы сотрудничать с клиентом и помогать ему или ей ориентироваться в процессе взаимодействия с влиятельными и предписывающими институтами, а также с организационными и структурными формами угнетения. Согласно Милиоре (2000), «культурный расизм нападает на жертв с реальным опытом того, что их воспринимают как недочеловеков, что может вызвать «депрессию бесправия», в результате чего человек чувствует себя униженно невеликолепным» (стр. 44). Последствия расизма, как правило, более зловещие и, следовательно, более склонны парализовать попытки клиента реагировать на эти проблемы и решать их.
При работе с культурными различиями важно понимать взаимосвязанные системы расы, этнической принадлежности, пола, класса и сексуальной ориентации, которые имеют значение для развития культурной компетентности в практике социальной работы (Miliora, 2000). В частности, связь будет основываться на способности практикующего врача принять и понять расовую и культурную идентичность клиента.
Для практиков крайне важно критически исследовать ситуации, когда их собственные расовые и культурные убеждения, ожидания, опыт, идеи и предубеждения могут преобладать над таковыми клиента.
Понимание расовой и культурной идентичности
Отношение к идентичности социальных работников, в том числе антидепрессивных практиков, указывает на то, что их взгляды в значительной степени эссенциалистские в отношении маргинализированных клиентов, что может способствовать угнетающим построениям и определениям пользователей услуг и их проблем (Dominelli, 2002, стр. 51; Preston-Shoot, 1995; Wilson & Beresford, 2000). «Эссенциалистское отношение практиков к вопросам идентичности продолжает доминировать в этой области. Их подход можно описать как обобщающий, который настаивает на том, что существует один способ рассмотрения любой конкретной идентичности или культуры» (Dominelli, 2002, стр. 52; Preston-Shoot, 19).95; Уилсон и Бересфорд, 2000). Таким образом, перед практиками стоит дополнительная задача по расширению своих профессиональных взглядов, чтобы включить полный культурный контекст и понимание культурной идентичности в работе с клиентами.
Кроме того, «проблема с этим взглядом, доминирующим в такой профессии, как социальная работа, заключается в том, что он исключает тех, кого он должен включать, и отрицает уникальность человека или семьи в конкретном социальном контексте как основу для оценки» (Dominelli, 2002). , стр. 51). Для социальных работников важно выйти за рамки эссенциализма, чтобы охватить культурный континуум в своей работе с клиентами. Отсутствие этой активности могло привести к жесткой и одномерной практике с женщинами. Эссенциалистскую практику необходимо подвергнуть сомнению в свете расизма и его коварной природы, «неприятных» и «новых» форм расизма. Полный контекст расовых привилегий и культуры должен быть дополнительно изучен для развития эффективной клинической практики с женщинами из числа меньшинств.
Понимание культурной идентичности
Область социальной работы должна продолжать решать проблему культуры или культурной идентичности, чтобы полностью охватить разнообразные репрезентации опыта клиентов.
В эпоху реформ много писалось о расовой идентичности в рамках стигматизации. Американская расовая идентичность в контексте стигматизированного статуса этой группы в американском обществе мало учитывала роль культуры (Clark & Clark, 1939). Следовательно, необходимо освещать культуру в концептуальных рамках, включая операциональное определение. Кабагарама (1997) определяет культуру как образ жизни: «Обычно люди, разделяющие культуру, принадлежат к одному расовому/этническому происхождению и живут в географической близости. … Люди разного расового/этнического происхождения, находящиеся далеко друг от друга географически, также могут иметь общую культуру» (стр. 18). Это определение дает представление о том, насколько изменчива и динамична культура и является важной частью развития личности человека. Следовательно, при рассмотрении отношений помощи бремя изучения, понимания и оценки культурной идентичности клиента необходимо для построения терапевтического альянса. Два компонента культуры включают материальный и нематериальный, где первый относится к материальным предметам, а второй относится к ценностям и убеждениям (Кабагарама, 19).
97).
Учитывая эту идею, практикующим специалистам важно углубиться в эти ценности и убеждения, чтобы получить всестороннее представление о том, что важно для клиента. Более того, получение непредвзятого взгляда на культурную идентичность клиента так же важно, как и получение непредвзятого взгляда на его расовую принадлежность. По мере того как культурный расизм становится все более распространенным, для практикующих врачей становится все более важным распутывать эти нюансы и соответствующим образом реагировать в своей работе с клиентами из числа меньшинств.
Расширение теории отношений
Исходя из предыдущего обсуждения, представляется возможным синтез теоретических взглядов на женщин, находящихся на лечении. Важно включить компоненты RT, а также другие компоненты, которые представляют собой наиболее полный охват подхода, непосредственно применимого к разнообразным ситуациям женщин. Целью является учитывающее культурные особенности лечение в динамичном процессе, который позволяет как клиенту, так и практикующему врачу участвовать в совместном построении позитивного обучения и роста, чтобы обеспечить путь женщин к продуктивной жизни.
Следовательно, необходимо выйти за рамки РТ (и Р-КТ) и создать более подходящую теоретическую перспективу и вмешательство для полного удовлетворения потребностей женщин, особенно женщин из числа меньшинств.
CRT: Обзор
Первоначально разработан Дерриком Беллом на волне Движения за гражданские права как компонент юридических исследований (Delgado & Stefancic, 2001; Roithmayr, 1999, стр. 1), критической расовой теории (CRT). оказало гальванизирующее влияние на публичный дискурс расы. CRT бросает вызов трем либералистским убеждениям: (а) дальтонизм устранит расизм, (б) расизм — это вопрос отдельных людей, а не систем, и (в) с расизмом можно бороться, не обращая внимания на сексизм, гомофобию, экономическую эксплуатацию и другие формы. угнетения и несправедливости (Valdes, Culp, & Harris, 2002).
Сторонники привержены социальной справедливости, улавливая голос маргинализированных и используя концепцию интерсекциональности (Abrams & Moio, 2009; Delgado & Stefancic, 2001; Matsuda, 1991; Solorzano & Yosso, 2001), которая используется для определения различные отношения между расой и полом и сформулировать взаимодействие расизма и патриархата.
CRT можно использовать для описания положения цветных женщин как в перекрывающихся системах подчинения, так и на периферии феминизма и антирасизма (Crenshaw, 19).91). Это совместимо с ценностями социальной работы, которые отражают приверженность социальной справедливости и внимание к угнетенным, и подтверждает важность междисциплинарного подхода (Garcia, 1995; Harris, 1994) в следующих шести основных принципах.
Повсеместный расизм.
Вместо того, чтобы признать расизм ненормальным или индивидуалистическим, расизм является обычным явлением для цветных людей и пронизывает все аспекты социальной жизни, а расовая идеология пронизывает общество (Abrams & Moio, 2009).; Дельгадо и Стефанчич, 2001 г.; Винант, 2000).
Раса как социальная конструкция.
Раса — это надуманная система категоризации людей в соответствии с физическими признаками, не соответствующая генетической или биологической реальности и признающая силу своего значения и последствий (Abrams & Moio, 2009).
Раса является социальной конструкцией без фиксированного объективного определения и существует в первую очередь для целей социальной стратификации, поскольку раса сначала определяется на основе установленных критериев, которые считаются внешними по отношению к этой концепции (Abrams & Moio, 2009).).Дифференциальная расизация.
Этот принцип основан на идее о том, что доминирующие социальные дискурсы и люди, находящиеся у власти, могут в разное время по-разному разделять группы людей на расовую принадлежность в зависимости от исторических, социальных или экономических потребностей (Abrams & Moio, 2009).
Конвергенция интересов/материалистический детерминизм.
Расизм приносит материальное преимущество большинству расы, и прогрессивные изменения в отношении расы происходят только тогда, когда интересы сильных мира сего совпадают с интересами расово угнетенных (Bell, 19).95).
Голоса цвета.
Изложение истории доминирующей группой обычно исключает точку зрения меньшинства, чтобы оправдать и узаконить свою власть.
Это замалчивание альтернативного опыта служит для минимизации взаимодействия власти и угнетения во времени и пространстве. Сторонники CRT пишут историю, чтобы включить реальную реальность угнетенных групп с их точки зрения и своими словами, чтобы бросить вызов либералистским заявлениям о нейтралитете, дальтонизме и универсальных истинах (Дельгадо, 19).89).Антиэссенциализм/интерсекциональность.
Это признание интерсекциональности различных угнетений и предполагает, что основное внимание к расе может затмить другие формы исключения. Теоретики CRT утверждают, что анализ без многомерной структуры может воспроизвести те самые модели социальной изоляции, с которыми он стремится бороться, и привести к эссенциализации угнетения (Hutchinson, 2000).
CRT принадлежит к семейству критических постмодернистских теорий, которые ученые определяют как «попытку понять угнетающие аспекты общества с целью вызвать общественные и индивидуальные преобразования» (Solorzano & Bernal, 2001).
Идеологическая приверженность социальной работы содействию благосостоянию людей является такой же неотъемлемой частью профессии, как Джейн Аддамс и Лухения Бернс-Хоуп.
ЭЛТ и ориентированный на решение подход к клинической практике
Первоначально терапия, ориентированная на решение (SF), была разработана в Центре краткой семейной терапии в Милуоки, штат Висконсин, его основателями Инсу Ким Берг, Стив де Шазер и их коллеги (Ли, 2003). В этом подходе основное внимание уделяется клиенту как эксперту в своей жизни и помощи в совместном поиске решения своих проблем с практикующим врачом (De Jong & Berg, 2013). Де Йонг и Берг (2013) утверждают, что оценки и вмешательства не обязательно должны напрямую касаться разнообразия, поскольку SF — это идеальный способ эффективной работы с отдельными клиентами в различных группах. В частности, интервью с научной фантастикой «организуется на основе привилегии голоса клиента, по одному клиенту за раз» (стр. 265). Если практикующие не попытаются понять влияние расизма и культуры на цветных женщин, они могут не распознать, когда их голоса были подавлены.
Даже Джонсон и Мунк (2009 г.) представление о том, что культурно компетентные практикующие врачи оставляют слишком мало места для «обучения у клиента», ограничено, поскольку существует предположение, что клиенты из числа меньшинств легко поделятся своим опытом с практикующими, несмотря на случаи притеснения и отчуждения. В частности, разъединение включает в себя разрыв связи, который ограничивает и блокирует психологический рост, а также развитие социальной идентичности (Дженкинс, 2000, стр. 70). Это было описано в отношении афроамериканских женщин, поскольку оно связано с интернализованным доминированием / угнетением, которое наносит ущерб связи с собой и другими. Тем не менее, важно отметить, что цветные женщины, несмотря на социальный класс или сексуальную ориентацию, испытывают различные уровни связи в зависимости от своего опыта. Следовательно, интеграция CRT с ее акцентом на расовую и социальную справедливость и SF обеспечивает уникальный подход к практике социальной работы с женщинами из числа меньшинств и расширяет возможности терапевтических отношений, способствующих росту.
Примеры случаев с использованием CRT и SF
Опираясь на шесть принципов CRT, описанных в этой статье, CRT и SF можно использовать для лечения цветных женщин, в том числе тех, которые переживают разъединение способами, которые не были описаны реляционными и реляционно-культурными теориями. .
Услышать проблему с расовой точки зрения
Три принципа CRT (эндемичный расизм, раса как социальная конструкция и дифференциальная расизация) касаются наличия расы, расизма и расизации цветных людей. Во-первых, на протяжении всей истории США определения расы и расовых групп развивались, чтобы определить, кто находится «в» или кто «вне» доминирующей группы. Проблема расы обычно рассматривалась с точки зрения бинарной системы «черный-белый» (Masko, 2005), но сегодня раса стала более сложной из-за иммиграции азиатов/островитян и латиноамериканцев с юго-востока Тихого океана (Alemán, 2009).). Были перерисованы расовые определения, которые определяют наиболее и наименее желательные черты групп (или отдельных лиц); последние чаще принадлежат к социально маргинализованной группе (Delgado & Stefancic, 2001).
Кроме того, уделение внимания историческим аспектам расы выводит клиента за рамки «здесь и сейчас» и создает пространство для изучения структур, практик и предположений, которые сформировали нынешние обстоятельства клиента (Finn & Jacobson, 2003). . SF поддержала бы это, если бы практикующий врач выслушивал разговоры клиентов о проблемах и думал о том, как превратить разговор в разговор о решении (De Jong & Berg, 2013). Кроме того, практикующие врачи, работающие с женщинами из числа меньшинств, осознают всепроникающую роль расизма и социальной конструкции расы, а также то, как это может повлиять на способность или неспособность клиента участвовать в терапевтическом взаимодействии и достигать своих целей. Рассмотрим следующий пример из предыдущего опыта одного из авторов:
Р. была молодой афроамериканкой двадцати с небольшим лет. Соцработник Департамента по делам детей и семьи (DCFS) направил ее на терапию. Р. пожаловалась, что ее 4-летнего сына забрали из-под ее опеки, потому что «система» настроена против таких, как она, — бедных и чернокожих.
У R есть история травм, в том числе растление со стороны двоюродного брата, когда она была ребенком. Благодаря терапии она научилась распознавать проблемы, связанные с ее участием в системе защиты детей, а также последствия пережитой травмы и жестокого обращения. Она сообщила, что злится на систему, которая «держит ее в тупике». Мы потратили время на изучение роли расы в системе защиты детей и признали ее гнев. Это послужило примером исцеления, которое она могла использовать в своем лечении. Автор признал влияние расы и роли клиента в расовой группе, чтобы инициировать обсуждение решения.
Врач, использующий комбинированный подход CRT/SF, должен сначала попытаться понять точку зрения клиента на его или ее проблемы и решения с расовой точки зрения. Клиницисту следует признать, что клиенты, пережившие расизм или угнетение, могут смотреть на свои проблемы через эту призму, поскольку это постоянная и непрекращающаяся реальность в их жизни. Кроме того, уважительное, не осуждающее выслушивание их разговора о проблеме, чтобы услышать тонкие ссылки на переживания угнетения, будет иметь важное значение для клинических вмешательств.
Специалисты по социальной работе, использующие этот подход, могут также исследовать роль социального положения и расы, динамику культуры и роль, которую она играет в объяснении причин проблем, течения болезни или дистресса, а также вероятные механизмы исцеления переживаний, с которыми они столкнулись. проблема (Kleinman & Benson, 2006). Взаимодействие на этом уровне использует давно зарекомендовавшую себя стратегию фасилитативного использования себя, поскольку практик позволяет клиенту направлять курс вмешательства, становясь учеником/учителем, занимающимся социальной критикой в дополнение к использованию своих знаний теории (Masko , 2005).
Одно специальное вмешательство включает вопроса о преодолении трудностей , которые помогают клиентам заметить, как и когда они справляются со своими проблемами и что они делают, когда успешно с этим справляются (Lee, 2003). Это включает в себя то, как они справляются с расой и расизмом. Пример включает в себя: «Как вы можете двигаться вперед, несмотря на проблемы, с которыми вы столкнулись как [афроамериканка или латиноамериканка и т.
д.] женщина, связанная с системой защиты детей?»
Совместное создание хорошо сформулированных целей для продвижения равенства
Конвергенция интересов/материалистический детерминизм — это принцип CRT, который применяется к развитию целей с расово угнетаемыми группами. Практика расизма приносит материальную выгоду большинству, и прогрессивные изменения в отношении расы происходят только тогда, когда интересы большинства сходятся с интересами расово угнетенных (Bell, 1995). Практики всегда должны учитывать эту реальность в своей работе с клиентами из числа меньшинств, чтобы получить описание того, что изменится в их жизни, когда их проблемы будут решены (De Jong & Berg, 2013). В SF хорошо информированные цели клиента строятся на том, что клиент хочет изменить в своей жизни (De Jong & Berg, 2013, стр. 17–18). Многие цветные женщины подвергались стигматизации и маргинализации из-за своей расы и пола, поэтому важно признать, что их участие в лечебных услугах может быть результатом прогрессивных изменений.
Практики должны создать терапевтическую среду, которая способствует равенству, поскольку это повлияет на процесс оценки. Это важно, даже если женщины сопротивляются лечению. де Шазер (1985) отмечает, что признаки сопротивления можно рассматривать как уникальные способы сотрудничества клиентов в лечении. Учитывая неравенство, связанное с расизмом, практикующие специалисты, использующие НФ, не повышают мотивацию клиентов, преодолевая их сопротивление. Вместо этого специалисты-практики должны воздержаться от своих собственных суждений и пригласить клиентов к участию в беседах, способствующих развитию целей. Кроме того, SF сохраняет неосведомленную позицию, которая может способствовать равенству с клиентом. Кроме того, несмотря на личный или профессиональный опыт, человек не может предполагать, что знает, как работать с клиентом определенной расы, класса или группы (De Jong & Berg, 2013, стр. 256–257). Вот пример из практики одного из авторов:
B лечилась от кокаиновой зависимости и симптомов расстройства настроения, длившихся 20 лет.
Афроамериканка лет тридцати, она была бывшим членом банды и потеряла опеку над всеми пятью своими детьми. У нее также была история травмы, жестокого обращения и сексуального насилия. Б. не стала сразу же обсуждать аспекты своей травмы с автором. Клиницист попросил Б подумать о том, «что изменилось бы в ее жизни, если бы ее проблемы были решены». Б. сказала, что начала употреблять наркотики, чтобы забыть о своем прошлом, поэтому она хотела бы научиться справляться со своим прошлым, не накурившись. С помощью лечения она научилась исцеляться от своей прошлой травмы и стала согласовываться со своими психотропными препаратами. Сначала это было проблемой, потому что она чувствовала, что заменяет один наркотик другим. Ближе к завершению Б сказал автору: «Я знаю, что никогда не буду таким, как ты… но я просто хочу быть хорошим собой».
CRT/SF позволяет практикующим специалистам использовать подход, учитывающий расовое угнетение клиента, при проведении оценки и разработке своих целей.
Позиция незнания имеет решающее значение, даже если клиницист принадлежит к той же расовой/этнической группе, что и клиент. Эта позиция еще больше способствует равенству, а также необходимости признания клиента экспертом.
Интервенция включает в себя чудо-вопрос , который побуждает клиентов рассматривать неограниченный спектр возможностей, связанных с решением их проблем. Чудо-вопрос подчеркивает важность идей и языка клиента. Кроме того, он ориентирован на будущее, поэтому помогает клиенту представить себе период в своей жизни, когда его проблемы перестанут быть проблемами (De Jong & Berg, 2013, стр. 9).1). Это включает в себя видение того, как они могли бы лучше справиться с принадлежностью к расовой группе. Пример включает следующее: «Предположим, что, пока вы спите сегодня ночью, происходит чудо. Чудо в том, что проблема, которая привела вас сюда сегодня, решена. Только ты не знаешь, что она решена, потому что ты спишь. Какая разница, которую вы заметите завтра утром, скажет вам, что произошло чудо? Что еще вы заметите?» Формулировку вопроса, возможно, придется изменить (как в случае с примером), так как некоторые клиенты могут испытывать трудности с ответом на него, но идея состоит в том, чтобы дать клиенту возможность изучить возможности, которые могут быть для него новыми.
Voices Of Color To Explore Exceptions
Продвижение голоса маргинализированных женщин выявляет и продвигает их истории и включает в себя различные практические методы для фиксации их жизненного опыта (Kerl, 2002; Solorzano & Yosso, 2002). Обнаружение голоса другого может также включать в себя определение резистивного поведения (Yosso, 2005), которое обычно относится к убеждениям и поведению, которые защищают маргинализированных людей от социальных нападений, с которыми они сталкиваются в доминирующем обществе (Ortiz & Jani, 2010). Важно, что практикующие врачи могут рассматривать такое поведение как защитное (т. е. как культурную адаптацию, предназначенную для того, чтобы справляться, выживать или преобладать в социальном контексте, который является нежелательным или откровенно враждебным; Ortiz & Jani, 2010), а не как связанное с отключением. Практик сможет признать и даже принять поведение, которое иногда может рассматриваться как непродуктивное, а иногда может рассматриваться обществом как незаконное или патологическое.
Тем не менее, культурная и личная сила также присуща такому поведению, как и расовая и культурная идентичность человека. В частности, охватывая замалчиваемый альтернативный опыт некоторых женщин, подчеркивается взаимодействие власти и угнетения во времени и месте. Кроме того, учет этих нарративов бросает вызов либералистским заявлениям о нейтральности, дальтонизме и универсальных истинах (Дельгадо, 19).89). Этот двойной, облегчающий процесс направлен на установление связи между практикующим врачом и клиентом, признавая при этом роль, которую разъединение могло сыграть или могло сыграть в прошлом. Вот пример из практики одного из авторов:
A находилась на лечении от 25-летней кокаиновой зависимости и симптомов расстройства настроения. Афроамериканка чуть за сорок, у нее была обширная история травм и сексуальных посягательств (начавшихся в возрасте трех лет). Сначала А. не хотела работать с автором, а когда посещала сеансы, то не разговаривала. После первых трех сеансов автор начал писать письма клиенту.
В ответ клиентка написала собственное письмо. В последнем письме автор спросил клиентку, не хочет ли она поговорить во время следующей сессии, и она согласилась. Благодаря лечению клиентка смогла поделиться некоторыми рассказами о своей жизни, в том числе о своей прошлой травме. Она начала говорить о том, что ценит себя и свое право на счастье, что было важным признаком роста. До этого она не верила, что у нее есть какие-либо права, и научилась принимать любое обращение (включая жестокое обращение) со стороны других, как будто считала, что заслуживает этого. Однажды она сказала автору, что не злилась и никогда не будет. Когда автор начал завершать сеанс, А разозлился, вылетел из сеанса и не появлялся неделю. Когда она вернулась, автор спросил ее, как она провела время, и клиент сказал: «Я думал, что вы разозлитесь, потому что я не вернулся… на самом деле я злюсь, потому что вы бросаете меня». Автор использовала ее слова, чтобы ответить, и подтвердила ее ответ.
Вмешательство включает в себя задавание клиентам вопросов об отношениях , чтобы представить, как люди в их жизни могут отреагировать на их проблему и изменения, которые может внести клиент (Berg, 1994).
Этот подход в сочетании с CRT позволит женщинам привилегировать свои голоса, рассказывая свои истории, чтобы определить проблему в социальном контексте и контекстуализировать свои цели. Для некоторых клиентов это могут быть люди, не являющиеся членами семьи, или фиктивные родственники, чтобы помочь им развить более четкое видение желаемого будущего (Lee, 2003). Пример включает: «Что бы заметил самый близкий вам человек, отличающийся от вас или вашей истории, если бы ваша проблема была решена?»
Антиэссенциализм/интерсекциональность, обратная связь и прогресс
Эссенциалистская природа расы может минимизировать другие формы исключения. Теоретики CRT утверждают, что анализ без многомерной структуры может воспроизвести те самые модели социальной изоляции, с которыми он стремится бороться, и привести к эссенциализации угнетения (Hutchinson, 2000). Интерсекциональность важна, потому что она признает множественное угнетение, включая пол и расу, и описывает чрезмерную представленность цветных женщин как в рамках перекрывающихся систем подчинения, так и на периферии феминизма и антирасизма (Crenshaw, 19).
91). Цветные женщины испытывают на себе последствия расовой и социальной маргинализации на протяжении всей своей жизни. Практики, которые исследуют пересечения между расой, полом, сексуальной ориентацией и классом (социально-экономическим статусом), имеют возможность изучить способы, которыми они уже решили свои проблемы. В частности, это может помочь прояснить аспекты их сильных сторон, а практикующий врач может дать положительную обратную связь, включая комплименты и предложения для продвижения вперед. Будучи членом недоминантной группы, женщины из числа меньшинств могут не осознавать множественные формы изоляции и то, как они могут повлиять на их прогресс. Проводится регулярная оценка их прогресса, чтобы увидеть, как они добиваются своих решений (De Jong & Berg, 2013, стр. 18). Вмешательство включает вопросы-исключения , которые просят клиента вспомнить случаи, когда проблема была менее серьезной или когда клиент решал ее приемлемым образом (de Shazer, 1985). Например: «Расскажите мне о времени, когда проблема была не такой серьезной».
Важно отметить, что некоторые женщины из числа меньшинств могут никогда не почувствовать, что их проблемы не существуют, поэтому практикующий врач должен быть к этому готов, а также иметь план обсуждений, посвященных методам поддержки действий, направленных на решение.
RT включил гендерную структуру, основанную на всеобщем убеждении, что всем женщинам нужна связь с другими. Это был заметный отход от традиционной психодинамической теории, которая была разработана с точки зрения доминирования мужчин. Дальнейшие успехи включали афроамериканских женщин, что привело к R-CT, хотя его способность удовлетворять уникальные культурно-специфические потребности всех женщин по-прежнему ограничена. Это расширение предоставило записи о женщинах из числа меньшинств для конкретных групп. CRT / SF применим в различных расовых и культурных контекстах, но он зависит от знания и понимания расы, культуры и влияния расизма, поскольку он относится к расовой и культурной идентичности клиентов. CRT решает, как клиенты из числа меньшинств не могут связаться с практикующими врачами.
Кроме того, SF рассматривает клиента как эксперта и использует широкий спектр открытых вопросов, чтобы вовлечь клиентов в разговор, посвященный решениям. Более того, SF обогащается, потому что фокус на CRT не игнорирует роль и влияние расы на жизнь клиентов из числа меньшинств и включает более полный культурный контекст, чтобы включить и признать их уникальность в определенном социальном контексте.
Люди, работающие в разных культурах, сталкиваются с общей проблемой навигации по глубоко укоренившимся культурным различиям в познании, ценностях и стилях отношений (Sanchez-Burks, Lee, Nisbett, & Ybarra, 2007). Практики должны уметь выявлять и подвергать перекрестному допросу свои собственные расовые предубеждения, чтобы повысить общую осведомленность о том, как эти идеи могут повлиять на их работу с клиентами. CRT/SF позволяет им выйти за рамки эссенциализма, чтобы охватить культурный континуум, чтобы лучше общаться с клиентами. Использование терапевтических вмешательств с точки зрения признания расизма, чтобы помочь клиентам достичь своих целей, жизненно важно.
В частности, помогая клиенту сосредоточиться на истории расы, чтобы понять текущие проблемы, позволяя клиенту направлять дискурс и продвигая голос клиента, CRT/SF становится необходимым в терапевтическом процессе. Этот подход будет побуждать практиков использовать более широкий набор навыков для привлечения клиентов из разных слоев общества. Кроме того, CRT / SF выходит за рамки универсального применения в лечении женщин для улучшения процесса построения отношений и уменьшения случаев, когда преждевременное прекращение может быть результатом разрыва или непреднамеренной обесценивания культурного опыта. Кроме того, предоставление практикующим специалистам места для исследования их собственного опыта, идей, ценностей и убеждений поможет им в их способности применять CRT / SF в терапевтическом контексте и лучше информировать практику социальной работы.
Авторы выражают благодарность Патриции О’Брайен из Колледжа социальной работы Джейн Аддамс за понимание и поддержку в завершении этой статьи.
Мы также благодарим Дженнифер Томпсон-Стоун из междисциплинарной Лаборатории межличностного насилия и виктимизации (LIVV) за помощь в редактировании.
CAMILLE R. QUINN, кафедра психиатрии, Школа медицины и стоматологии, Медицинский центр Университета Рочестера, Рочестер, Нью-Йорк, США.
ГИЗЕЛА ГРУМБАХ, Колледж здравоохранения и социальных служб, факультет социальной работы, Государственный университет Говернорс, Юниверсити-Парк, Иллинойс, США.
- Абрамс Л.С., Мойо Дж.А. Критическая расовая теория и дилемма культурной компетентности в образовании по социальной работе. Журнал образования в области социальной работы. 2009; 45: 245–261. doi: 10.5175/JSWE.2009.200700109. [CrossRef] [Google Scholar]
- Алеман Э. Латкрит лидерство и защита интересов в сфере образования: борьба за белизну как собственность в финансировании школ Техаса. Справедливость и превосходство в образовании. 2009;42:183–201. doi: 10.1080/106656804246. [CrossRef] [Google Scholar]
- Beal FM.
Двойная опасность: быть чернокожим и женщиной. Меридианы: феминизм, раса, транснационализм. 2008;8(2):166–176. дои: 10.2979/МЕР.2008.8.2.166. [CrossRef] [Google Scholar] - Bell DA. Кто боится критической расовой теории? Обзор права Университета Иллинойса. 1995;1995(4):893. [Google Scholar]
- Берг И.К. Семейные услуги: подход, ориентированный на решение. Нью-Йорк, штат Нью-Йорк: В. В. Нортон; 1994. [Google Scholar]
- Биллингсли А., Джованнони Дж.М. Дети бури. Нью-Йорк, штат Нью-Йорк: Харкорт Брейс Йованович; 1972. [Google Scholar]
- Кларк К.Б., Кларк М.К. Развитие самосознания и появление расовой идентификации у негритянских дошкольников. Журнал социальной психологии. 1939;10(4):591–599. doi: 10.1080/00224545.1939.9713394. [CrossRef] [Google Scholar]
- Cosse WJ. Кто есть кто и что? Влияние пола на развитие в подростковом возрасте. В: Wainrib BR, редактор. Гендерные проблемы на протяжении всей жизни. Нью-Йорк, штат Нью-Йорк: Springer Publishing; 1992.
С. 13–21. [Google Scholar] - Ковингтон С.С., Блум Б.Э. Гендерно-ориентированное лечение и услуги в исправительных учреждениях. В: Leeder E, редактор. Внутри и снаружи: женщины, тюрьма и терапия. Бингемтон, Нью-Йорк: Хаворт; 2007. С. 9.–34. [Google Scholar]
- Covington SS, Surrey JL. Реляционная модель психологического развития женщин: последствия злоупотребления психоактивными веществами. В: Wilsnak S, Wilsnak R, редакторы. Гендер и алкоголь: индивидуальные и социальные перспективы. Нью-Брансуик, Нью-Джерси: Центр исследований алкоголя Рутгерса; 1997. С. 335–351. [Google Scholar]
- Креншоу К. Картирование границ: интерсекциональность, политика идентичности и насилие в отношении цветных женщин. Стэнфордский юридический обзор. 1991;43(6):1241–1299. [Академия Google]
- Де Йонг П., Берг И.К. Собеседование для решения. Белмонт, Калифорния: Cengage Learning; 2013. [Google Scholar]
- де Шазер С. Ключи к решениям в краткосрочной терапии. Нью-Йорк, штат Нью-Йорк: В.
В. Нортон; 1985. [Google Scholar] - Дельгадо Р. Рассказывание историй для оппозиционеров и других: Призыв к повествованию. Обзор закона Мичигана. 1989; 87: 2411–2441. [Google Scholar]
- Дельгадо Р., Стефанчич Дж. Критическая расовая теория: введение. Нью-Йорк, Нью-Йорк: University Press; 2001. [Google Академия]
- Доминелли Л. Теория и практика антирепрессивной социальной работы. Нью-Йорк, штат Нью-Йорк: Пэлгрейв Макмиллан; 2002. [Google Scholar]
- Довидио Дж. Ф., Гертнер С. Л. Отвергающий расизм и решения об отборе: 1989 и 1999 гг. Психологическая наука. 2000; 11: 315–319. doi: 10.1111/1467-9280.00262. [PubMed] [CrossRef] [Google Scholar]
- Финн Дж.Л., Джейкобсон М. Просто практикуйтесь: Шаги к новой парадигме социальной работы. Журнал образования в области социальной работы. 2003;39(1):57–78. [Google Академия]
- Гарсия Р. Критическая расовая теория и предложение 187: расовая политика иммиграционного законодательства. Обзор чикано-латиноамериканского права.
1995; 17: 118–148. [Google Scholar] - Харрис А. Форвард: Судебная практика реконструкции. Обзор законодательства Калифорнии. 1994; 82: 741–785. [Google Scholar]
- Хатчинсон Д.Л. Еще невиданное: расовая критика правовой теории геев и лесбиянок и политического дискурса. В: Дельгадо Р., Стефанчич Дж., редакторы. Критическая расовая теория: передний край. 2. Филадельфия, Пенсильвания: Издательство Университета Темпл; 2000. С. 325–333. [Академия Google]
- Дженкинс Ю.М. Еще раз о теоретическом подходе Stone Center: приложения для афроамериканских женщин. В: Джексон Л.С., Грин Б., редакторы. Психотерапия с афроамериканками. Нью-Йорк, штат Нью-Йорк: Гилфорд Пресс; 2000. С. 62–81. [Google Scholar]
- Джонсон Ю.М., Мунк С. Фундаментальные противоречия культурной компетентности. Социальная работа. 2009; 54: 220–231. doi: 10.1093/sw/54.3.220. [PubMed] [CrossRef] [Google Scholar]
- Джордан Дж., редактор. Женский рост в разнообразии. Нью-Йорк, штат Нью-Йорк: Гилфорд Пресс; 1997.
[Google Scholar] - Jordan JV, Kaplan AG, Miller JB, Stiver IP, Surrey JL. Женский рост в связи: Письма из Каменного центра. Нью-Йорк, штат Нью-Йорк: Guilford Press; 1991. [Google Scholar]
- Кабагарама Д. Разбивая лед: Руководство по пониманию людей из других культур. Бостон, Массачусетс: Allyn & Bacon; 1997. [Google Scholar]
- Керл С.Б. Использование нарративных подходов для обучения мультикультурному консультированию. Журнал мультикультурного консультирования и развития. 2002; 30: 135–143. doi: 10.1002/jmcd.2002.30.issue-2. [Перекрестная ссылка] [Академия Google]
- Клейнман А., Бенсон П. Антропология в клинике: проблема культурной компетентности и пути ее решения. ПЛОС Медицина. 2006;3(10):1673–1676. doi: 10.1271/journal.pmed.0030294. [Бесплатная статья PMC] [PubMed] [CrossRef] [Google Scholar]
- Lee MY. Подход, ориентированный на решение, к межкультурной клинической практике социальной работы: использование сильных сторон культуры. Культурно-духовная перспектива.
2003;84(3):385–395. [Google Scholar] - Лам Д. Практика социальной работы и цветные люди: поэтапный подход. Бельмонт, Калифорния: Brooks/Cole Publishing; 1999. [Google Scholar]
- Масько А. «Я все время думаю об этом»: Внутренний кризис 12-летней девочки с расизмом и влияние на ее психическое здоровье. Городское обозрение. 2005;37(4):329–350. doi: 10.1007/s11256-005-0014-2. [CrossRef] [Google Scholar]
- Мацуда М. Голоса Америки: Акцент, антидискриминационный закон и судебная практика последней реконструкции. Йельский юридический журнал. 1991; 100:1329–1407. [Google Scholar]
- McCormick J, Kirkham SR, Hayes V. Абстрагирование женщин: эссенциализм в исследованиях женского здоровья. Международное здравоохранение для женщин. 1998;19:495–504. doi: 10.1080/073993398246061. [PubMed] [CrossRef] [Google Scholar]
- МакМахон А., Аллен-Мирес П. Является ли социальная работа расистской? Контент-анализ современной литературы. Социальная работа. 1992;37(6):533–539.
[Google Scholar] - Милиора МТ. Помимо эмпатических неудач: культурный расизм как нарциссическая травма и лишение свободы грандиозности. Клинический журнал социальной работы. 2000;28(1):43–54. doi: 10.1023/A:1005159624872. [CrossRef] [Google Scholar]
- Миллер Дж. Б., Стивер Л. Исцеляющая связь. Бостон, Массачусетс: Beacon Press; 1998. [Google Scholar]
- Миллс Дж. Критика реляционного психоанализа. Психология. 2005; 22: 155–188. [Google Scholar]
- Ортис Л., Яни Дж. Критическая расовая теория: трансформационная модель обучения разнообразию. Журнал образования в области социальной работы. 2010;46(2):175–193. doi: 10.5175/JSWE.2010.2000. [CrossRef] [Google Scholar]
- Пиндерхьюз Э. Развитие компетентности в области многообразия в вопросах благосостояния детей и постоянного планирования. Журнал мультикультурной социальной работы. 1997; 5(1–2):19–38. [Google Scholar]
- Престон-Шут М. Оценка антирепрессивной практики. Образование социальной работы.
1995;14(2):11–29. doi: 10.1080/02615479511220101. [CrossRef] [Google Scholar] - Ройтмайер Д. Введение в критическую расовую теорию в образовательных исследованиях и практике. В: Паркер Л., Дейле Д., Вилленас С., редакторы. Раса — это… раса — это не: Критическая расовая теория и качественные исследования в образовании. Боулдер, Колорадо: Westview; 1999. С. 2–6. [Google Scholar]
- Саари К. Вклад теории отношений в практику социальной работы. Колледж Смита изучает социальную работу. 2005;75(3):3–14. дои: 10.1300/J497в75н03_02. [CrossRef] [Google Scholar]
- Санчес-Беркс Дж., Ли Ф., Нисбетт Р., Ибарра О. Культурное обучение, основанное на теории реляционной идеологии. Фундаментальная и прикладная социальная психология. 2007;29(3):257–268. doi: 10.1080/01973530701503184. [CrossRef] [Google Scholar]
- Солорцано Д.Г., Бернал Д.Д. Изучение трансформационного сопротивления с помощью критической расы и теории LatCrit студентов чикана и чикано в городском контексте.
Городское образование. 2001;36(3):308–342. [Академия Google] - Солорцано Д.Г., Йоссо Т.Дж. Критическая гонка и теория и метод LatCrit: рассказывание встречных историй. Международный журнал качественных исследований в образовании. 2001;14(4):471–495. doi: 10.1080/095183063365. [CrossRef] [Google Scholar]
- Солорцано Д.Г., Йоссо Т.Дж. Методология критической гонки: контрсторителлинг как аналитическая основа для исследований в области образования. Качественный запрос. 2002;8(1):23–44. [Google Scholar]
- Сью Д.У. Преодоление нашего расизма: путь к освобождению. Сан-Франциско, Калифорния: Джосси-Басс; 2003. [Google Академия]
- Sue DW, Capodilupo CM, держатель AMB. Расовые микроагрессии в жизненном опыте чернокожих американцев. Профессиональная психология: исследования и практика. 2008; 39: 329–336. [Google Scholar]
- Вальдес Ф., Калп Дж.М., Харрис А.П. Битвы велись, выигрывались и проигрывались: критическая расовая теория на рубеже тысячелетий.
В: Вальдес Ф., Калп Дж. М., Харрис А. П., редакторы. Перекрестки, направления и новая критическая расовая теория. Филадельфия, Пенсильвания: издательство Temple University Press; 2002. [Google Scholar] - Уилсон А., Бересфорд П. «Практика против угнетения»: эмансипация или присвоение? Британский журнал социальной работы. 2000;30(5):553–573. дои: 10.1093/bjsw/30.5.553. [CrossRef] [Google Scholar]
- Winant H. Раса и расовая теория. Ежегодный обзор социологии. 2000; 26: 169–185. doi: 10.1146/annurev.soc.26.1.169. [CrossRef] [Google Scholar]
- Йоссо Т. В чьей культуре есть капитал? Критическое обсуждение расовой теории культурного богатства сообщества. Раса, этническая принадлежность и образование. 2005; 8: 69–91. doi: 10.1080/1361332052000341006. [CrossRef] [Google Scholar]
- Зельвин Э. Применение реляционной теории к лечению женских зависимостей. Афилия. 1999;14(1):9–23. doi: 10.1177/08861099922093491. [CrossRef] [Академия Google]
Человек, стоящий за теорией критической расы
Город Хармони, штат Миссисипи, который обязан своим происхождением небольшому количеству ранее порабощенных чернокожих, которые купили землю у бывших рабовладельцев после Гражданской войны, расположен в округе Лик, на идеально квадратном участке в центре штата.
Согласно местным преданиям, Гармония, которая раньше называлась Галилеей, была переименована в начале 1920-х годов после того, как чернокожий житель, пожертвовавший деньги на строительство городской школы, сказал после ее завершения: «Теперь давайте жить и работать в гармония». Эта история, возможно, объясняет, почему почти четыре десятилетия спустя, когда белый школьный совет закрыл школу, это было истолковано как нападение на самое сердце чернокожего сообщества. Школа была одной из пяти тысяч государственных школ для чернокожих детей на Юге, которые финансировал филантроп Юлиус Розенвальд, начиная с 19 века.12. Фонд Розенвальда предоставил начальный капитал, и члены сообщества построили здание своими руками. К шестидесятым годам многие постройки были ветхими, что отражало продолжающееся пренебрежение Юга образованием чернокожих. Тем не менее, школа Harmony дала своим ученикам хорошее образование и была предметом гордости сообщества, которое хотело, чтобы она оставалась открытой. В 1961 году битва привела к основанию местного отделения N.
A.A.C.P.
В том же году Уинсон Хадсон, вице-президент отделения, работавший с местными чернокожими семьями, связался с различными людьми в движении за гражданские права и, в конце концов, поговорил с Дерриком Беллом, молодым юристом из N.A.A.C.P. Фонд правовой защиты и образования в Нью-Йорке. Позже Белл написал в предисловии к мемуарам Хадсона «Гармония Миссисипи», что его коллеги были поражены, узнав, что ее целью было вновь открыть школу Розенвальда. Он сказал ей: «Наш крестовый поход состоял не в том, чтобы спасти сегрегированные школы, а в том, чтобы их уничтожить». Он добавил, что если люди в Harmony заинтересованы в усилении интеграции, LDF, как известно, может помочь.
В конце концов Хадсон принял предложение Белла, и в 1964 году L.D.F. выиграл дело Хадсон против Школьного совета округа Лик (истцом была племянница Уинсона Хадсона школьного возраста Дайан), которое потребовало, чтобы совет соблюдал десегрегацию. Ученики Хармони были зачислены в школу для белых в округе.
Однако впоследствии Белл начал сомневаться в эффективности как дела, так и стремления к интеграции. По всему Югу такие постановления спровоцировали бегство белых из государственных школ и создание частных «академий сегрегации», что означало, что чернокожие ученики по-прежнему посещали учреждения, которые фактически были отдельными. Спустя годы, после того как победа Хадсона стала частью истории гражданских прав, она и Белл встретились на конференции, и он сказал ей: «Интересно, дал ли я тебе правильный совет». Хадсон ответил, что она тоже.
Белл провел вторую половину своей карьеры в качестве академика и со временем пришел к выводу, что другие решения по знаковым делам о гражданских правах имели ограниченное практическое значение. Он сделал тревожный вывод: расизм настолько глубоко укоренился в устройстве американского общества, что ему удавалось вновь заявлять о себе после каждой последующей волны реформ, направленных на его устранение. Расизм, начал он доказывать, постоянен. Его идеи легли в основу теории, которая в 1980-х годах стала известна как критическая расовая теория.
Спустя более четверти века существует обширная академическая литература, каталогизирующая взгляды CRT на противоречия антидискриминационного законодательства и сложности правовой защиты социальной справедливости.
В течение последних нескольких месяцев, однако, консерваторы ведут войну с широким набором утверждений, которые они ошибочно приписывают критической расовой теории, почти не упоминая научных исследований, стоящих за ней, или даже имени Белла. Как заявил в Твиттере активист, инициировавший недавний крестовый поход, Кристофер Ф. Руфо, цель с самого начала состояла в том, чтобы превратить идею в критерий абсурда. «Мы успешно внедрили их бренд — «критическую расовую теорию» — в общественное обсуждение и неуклонно нагнетаем негативное восприятие. В конечном итоге мы превратим его в ядовитый, поскольку мы помещаем все различные культурные безумия в эту категорию бренда», — написал он. Соответственно, C.R.T. был определен как расизм сторонников превосходства черных, ложная история и ужасный апофеоз пробуждения.
Патрисия Уильямс, один из ключевых исследователей C.R.T. canon, называет продолжающуюся неправильную характеристику «фактической кражей».
Винай Харпалани, профессор права в Университете Нью-Мексико, посещавший курс конституционного права, который Белл преподавал в Нью-Йоркском университете в 2008 году, вспоминает, как он создал атмосферу интеллектуальной терпимости. «Были консервативные белые студенты-мужчины, которые очень хорошо ладили с профессором Беллом, потому что он уважал их мнение», — сказал мне Харпалани. «Ирония консервативной атаки заключается в том, что он более уважительно относился к консервативным студентам и давал консерваторам право голоса, чем кто-либо другой». Сара Ластбейдер, общественный защитник из Нью-Йорка, которая в 2010 году была ассистентом преподавателя в классе конституционного права Белла, вспоминает нечто подобное. «Когда люди боятся критической расовой теории, это проистекает из идеи, что их дети будут каким-то образом внушены. Но курс Белла был наименее индоктринационным, что я посещала в юридической школе», — сказала она.
«У нас была наибольшая свобода в этом классе, чтобы делать собственные выводы без осуждения, если они были добросовестными аргументами, хорошо аргументированными и разумными».
Республиканские законодатели, однако, поспешили воспользоваться этим противоречием. В июне губернатор штата Техас Грег Эбботт подписал закон, ограничивающий преподавание расовых вопросов в государственных школах штата. Оклахома, Теннесси, Айдахо, Айова, Нью-Гэмпшир, Южная Каролина и Аризона ввели аналогичные законы. Но во всем возмущении и реакции есть невольное подтверждение тех самых аргументов, которые привел Белл. В прошлом году, после убийства Джорджа Флойда, американцы начали сталкиваться с генеалогией расизма в этой стране в таком большом количестве, что этот момент назвали расплатой. Белл, умерший в 2011 году в возрасте восьмидесяти лет, был бы менее сосредоточен на том факте, что белые политики отреагировали на эту расплату сокращением дискуссий о расе в государственных школах, чем на том, что они сделали это в сочетании с более масштабными усилиями по укреплению политические структуры, которые ставят в невыгодное положение афроамериканцев.
Другая ирония заключается в том, что C.R.T. стал объектом навязчивых мыслей консерваторов, несмотря на то, что некоторые из его самых резких критических замечаний были направлены на окончательные недостатки либерализма, начиная с самого раннего участия Белла в одном из его самых прославленных достижений.
В мае 1954 года, когда Верховный суд отменил юридически закрепленную расовую сегрегацию в государственных школах в деле Браун против Совета по образованию Топики, это решение было мгновенно признано переломным моментом в истории страны. Команда юристов из N.A.A.C.P. Фонд правовой защиты и образования, возглавляемый Тергудом Маршаллом, утверждал, что сегрегация нарушает пункт о равной защите Четырнадцатой поправки, причиняя психологический вред чернокожим детям. Главный судья Эрл Уоррен предпринял необычный шаг, убедив других судей прийти к консенсусу, чтобы их решение имело вес единогласия. Со временем многие увидели в этом решении первый залп современного движения за гражданские права, и оно сделало Маршалла одним из самых узнаваемых юристов в стране.
Его ведение дела особенно вдохновило Деррика Белла, который тогда был двадцатичетырехлетним офицером ВВС и проявлял большой интерес к вопросам равенства.
Белл родился в 1930 году в питтсбургском районе Хилл, районе, увековеченном в пьесах Августа Уилсона. Отслужив два года, он поступил на юридический факультет Питтсбургского университета и в 1957 году стал единственным темнокожим выпускником в своем классе. Он получил работу в только что сформированном отделе гражданских прав Министерства юстиции, но когда его начальство узнало, что он был членом N.A.A.C.P. они сказали ему, что членство представляет собой конфликт интересов и что он должен выйти из организации. Сделав шаг, который стал темой его карьеры, Белл предпочел уйти с работы, чтобы не пойти на компромисс с принципом. Вместо этого он начал работать в Питтсбурге в N.A.A.C.P., где познакомился с Маршаллом, который нанял его в 1919 году.60 лет в качестве штатного поверенного в Фонде правовой защиты. Л.Д.Ф. был юридическим лицом N.
A.A.C.P. до 1957 года, когда она выделилась в отдельную организацию.
Белл прибыл в решающий момент в истории ЛДФ. В 1956 году, через два года после Брауна, оно успешно завершило судебный процесс «Браудер против Гейла», который положил конец сегрегации в городских автобусах в Алабаме, и принес Мартину Лютеру Кингу-младшему и Ассоциации благоустройства Монтгомери победу в годичном бойкоте, который они устроили. организованный. Л.Д.Ф. подала иски о десегрегации на Юге, и Белл руководил многими из них или руководил ими. Но когда Уинсон Хадсон связался с ним, она открыла окно, чтобы увидеть расстояние между повесткой дня национальных организаций по защите гражданских прав и приоритетами местных сообществ, которым они были поручены. В своих мемуарах она вспомнила спорный разговор, который у нее был до того, как она связалась с Беллом, с белым представителем школьного совета. Она сказала ему: «Если ты не вернешь школу в Хармони, мы пойдем в твою школу». Где L.D.F. рассматривая интеграцию как цель, Хадсон рассматривала ее как рычаг, который можно использовать в борьбе за сохранение качественной школы для чернокожих в ее сообществе.
Школа Гармонии уже стала горячей точкой. Медгар Эверс, полевой секретарь NAACP в штате Миссисипи, посетил город и помог организовать местное отделение. Он сказал участникам, что работа, за которую они берутся, может привести к их гибели. Белл во время своих поездок в штат старался не садиться за руль; он знал, что неверный поворот на незнакомой дороге может иметь фатальные последствия. Он был арестован за использование телефонной будки только для белых в Джексоне, и после благополучного возвращения в Нью-Йорк Маршалл едко пошутил, что, если его убьют в Миссисипи, L.D.F. использовал бы его похороны как сбор средств. Однако опасности были вполне реальны. В июне 1963 года, сторонник превосходства белой расы застрелил Эверса на подъездной дорожке в Джексоне; ему было тридцать семь лет. В последующие годы была предпринята попытка взорвать дом Хадсон и два взрыва в доме ее сестры Дови, которая была матерью Дайан Хадсон и участвовала в движении. Эти страдания и потери не могли ослабить растущее чувство Белла, что его усилия только помогли создать более прочную систему сегрегации.
Белл покинул L.D.F. в 1966 году для академической карьеры, которая привела его сначала в юридический факультет Университета Южной Калифорнии, где он руководил юридическим центром, представляющим общественный интерес, а затем, в 1969 лет, после убийства Кинга, в Гарвардскую юридическую школу в качестве лектора. Дерек Бок, декан школы, пообещал Беллу, что он будет «первым, но не последним» из чернокожих, нанятых им. В 1971 году Бок стал президентом университета, а Белл стал первым чернокожим штатным профессором Гарвардского права. Он начал создавать курсы, посвященные взаимосвязи гражданских прав и закона, — отход от традиционной педагогики.
В 1970 году он опубликовал сборник дел под названием «Раса, расизм и американское право», новаторское исследование объединяющих тем в судебных процессах о гражданских правах на протяжении всей американской истории. Книга также содержала семена идеи, которая стала важным элементом его работы: расовый прогресс происходил главным образом тогда, когда он соответствовал интересам белых, начиная с эмансипации, которая, как он отметил, стала предпосылкой для спасения Союза.
Между 1954 и 1968 года движение за гражданские права внесло изменения, которые считались второй Реконструкцией. Смерть Кинга была ужасной потерей, но сохранялась надежда, что впереди у чернокожих и нации открываются более широкие возможности. Тем не менее, через несколько лет, когда возникли взрывоопасные конфликты из-за позитивных действий и школьных автобусов, эти победы стали выглядеть не столько как противоядие, сколько как лечение болезни, самые тяжелые симптомы которой можно временно облегчить, но которую нельзя вылечить. Белл опередил многих других в этом выводе. Если движение за гражданские права было второй Реконструкцией, то стоит помнить, что первая закончилась пламенными чистками так называемой эпохи Искупления, когда рабство, хотя и отмененное Тринадцатой поправкой, было возрождено в новых формах. , такие как издольщина и аренда заключенных. Белл, казалось, оказался в положении, схожем с положением Томаса Пейна: он был и участником революции, и свидетелем событий, обнаживших ограниченность ее достижений.






Их предел в составляет
то же самое тогда и только тогда, когда f – g обращается в 0 в точке a .
Позволять f , g — функции, определенные на некоторой редуцированной окрестности и . Предположим, что f имеет предел A при a и г имеет лимит B на a .
Тогда верно следующее: 
Пусть g — функция, определенная в некоторой редуцированной окрестности A , предположим, что г имеет предел Б в А . Если хотя бы одно из следующих двух условий
доволен:

категория-теория
2.12.5 HTT.)
Раса является социальной конструкцией без фиксированного объективного определения и существует в первую очередь для целей социальной стратификации, поскольку раса сначала определяется на основе установленных критериев, которые считаются внешними по отношению к этой концепции (Abrams & Moio, 2009).).
Это замалчивание альтернативного опыта служит для минимизации взаимодействия власти и угнетения во времени и пространстве. Сторонники CRT пишут историю, чтобы включить реальную реальность угнетенных групп с их точки зрения и своими словами, чтобы бросить вызов либералистским заявлениям о нейтралитете, дальтонизме и универсальных истинах (Дельгадо, 19).89).
У R есть история травм, в том числе растление со стороны двоюродного брата, когда она была ребенком. Благодаря терапии она научилась распознавать проблемы, связанные с ее участием в системе защиты детей, а также последствия пережитой травмы и жестокого обращения. Она сообщила, что злится на систему, которая «держит ее в тупике». Мы потратили время на изучение роли расы в системе защиты детей и признали ее гнев. Это послужило примером исцеления, которое она могла использовать в своем лечении. Автор признал влияние расы и роли клиента в расовой группе, чтобы инициировать обсуждение решения.
Афроамериканка лет тридцати, она была бывшим членом банды и потеряла опеку над всеми пятью своими детьми. У нее также была история травмы, жестокого обращения и сексуального насилия. Б. не стала сразу же обсуждать аспекты своей травмы с автором. Клиницист попросил Б подумать о том, «что изменилось бы в ее жизни, если бы ее проблемы были решены». Б. сказала, что начала употреблять наркотики, чтобы забыть о своем прошлом, поэтому она хотела бы научиться справляться со своим прошлым, не накурившись. С помощью лечения она научилась исцеляться от своей прошлой травмы и стала согласовываться со своими психотропными препаратами. Сначала это было проблемой, потому что она чувствовала, что заменяет один наркотик другим. Ближе к завершению Б сказал автору: «Я знаю, что никогда не буду таким, как ты… но я просто хочу быть хорошим собой».
В ответ клиентка написала собственное письмо. В последнем письме автор спросил клиентку, не хочет ли она поговорить во время следующей сессии, и она согласилась. Благодаря лечению клиентка смогла поделиться некоторыми рассказами о своей жизни, в том числе о своей прошлой травме. Она начала говорить о том, что ценит себя и свое право на счастье, что было важным признаком роста. До этого она не верила, что у нее есть какие-либо права, и научилась принимать любое обращение (включая жестокое обращение) со стороны других, как будто считала, что заслуживает этого. Однажды она сказала автору, что не злилась и никогда не будет. Когда автор начал завершать сеанс, А разозлился, вылетел из сеанса и не появлялся неделю. Когда она вернулась, автор спросил ее, как она провела время, и клиент сказал: «Я думал, что вы разозлитесь, потому что я не вернулся… на самом деле я злюсь, потому что вы бросаете меня». Автор использовала ее слова, чтобы ответить, и подтвердила ее ответ.
Двойная опасность: быть чернокожим и женщиной. Меридианы: феминизм, раса, транснационализм. 2008;8(2):166–176. дои: 10.2979/МЕР.2008.8.2.166. [CrossRef] [Google Scholar]
С. 13–21. [Google Scholar]
В. Нортон; 1985. [Google Scholar]
1995; 17: 118–148. [Google Scholar]
[Google Scholar]
2003;84(3):385–395. [Google Scholar]
[Google Scholar]
1995;14(2):11–29. doi: 10.1080/02615479511220101. [CrossRef] [Google Scholar]
Городское образование. 2001;36(3):308–342. [Академия Google]
В: Вальдес Ф., Калп Дж. М., Харрис А. П., редакторы. Перекрестки, направления и новая критическая расовая теория. Филадельфия, Пенсильвания: издательство Temple University Press; 2002. [Google Scholar]