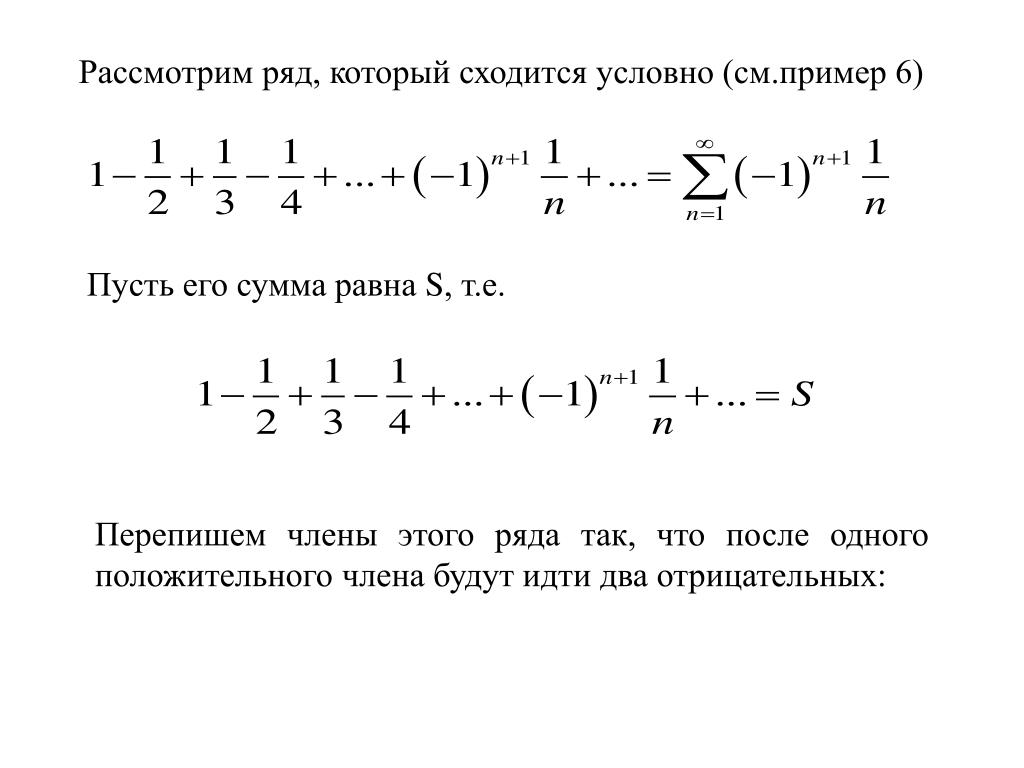
Карта сайта о высшей математике
Карта сайта о высшей математикеTextPub на Neocities.Org
Карта сайта «Высшая математика для заочников и не только» на март 2021 г. Автор сайта — Александр Емелин.
(При наведении курсора на любое сокращение появится подсказка с расшифровкой.)
Первый курс:
Аналит. геометрия:
Векторы
Скалярное произведен.
Линейная зависимость
Переход к нов. базису
Векторное произведен.
Формулы дел. отрезка
Прямая на плоскости
Задачи с прямой
Линейные неравенства
Как решать задачи
Линии второго порядка
Гипербола и порабола
Задачи с лин. 2-го пор.
Уравн. 2-го пор. канон.
Полярные координаты
Линия в полярн. коорд.
Уравнение плоскости
Прямая в пространстве
Задачи: прям. в простр.
Задачи: прям. и плоск.
Треугольная пирамида
Элем. высш. алгебры:
Множества
Основы мат. логики
Формулы и законы лог.
Уравнения высш. мат.
Комплексные числа
Уравнения с комп. числ.
Действия с матрицами
Как вычисл. определит.
Свойства определителя
Как найти обр. матрицу
Свойства матрич. опер.
Матричные уравнения
Решить сист. лин. урав.
Крамер. Матрич. метод
Метод Гаусса
Несовмест. сист. и общ.
Как найти ранг матрицы
Однородн. сист. лин. ур.
Метод Гаусса-Жордана
Сист. ур. в разл. базисах
Линейные преобразов.
Собств. знач. и векторы
Квадратичные формы
Квадр. форму к канон.
Ортогон. преобр. кв. ф.
Пределы:
Пределы
Замечательные пределы
Методы решения пред.
Бескон. малые ф. Эквив.
Правила Лопиталя
Сложные пределы
Пред. по Коши. Теория
Производные функций:
Как найти производную
Произв. сложной функ.
Логарифм. производная
Произв. неявной, парам.
Прост. задачи с произв.
Произв. высших поряд.
Что такое производная
Производная по опред.
Найти уравн. нормали
Приближ. выч. с дифф.
Метод касательных
Функции и графики:
Графики и их свойства
График с пом. преобр.
Непрер., точки разрыва
Область опред. функ.
Асимптоты граф. функ.
Интервалы знакопост.
Возр., убыв., экстремум
Выпукл., вогн., перегиб
Наибол. и наимен. знач.
Экстремальные задачи
Функции неск. перем.:
Обл. опред. Линии уров.
Основные поверхности
Предел функ. 2-х перем.
Повторные пределы
Непрер. функ. 2-х пер.
Частные производные
Част. произв. ф. 3-х пер.
Произв. сложн. ф. неск.
Удовл. ли функ. уравн.
Част. произ. неявно зад.
Произв. по напр., град.
Касат. плоск. и нормаль
Экстр. функ. 2 и 3 пер.
Условные экстремумы
Наиб. и наимен. в обл.
Метод наимен. квадрат.
Интегралы:
Неопределен. интеграл
Замена пер. в неопр. ин.
Интегрир. по частям
Интегр. от триг. функ.
Интегрирование дробей
от дробно-рац.Интегр. иррац. функций
Сложные интегралы
Определенный интеграл
Вычис. площадь опред.
Что такое интеграл
Объем тела вращения
Несобств. интегралы
Эф. мет. опр. и несобст.
Иссл. несобств. на сход.
Призн. сход. несоб. 2 р.
Абс. и усл. сход. несоб.
Площадь, поляр. коорд.
Площ., объем, лин. пар.
Длина дуги кривой
Площадь поверх. вращ.
Прибл. вычисл. опред.
Метод прямоугольн.
Второй курс:
Диффер. уравнения:
Диффер. урав. 1-го пор.
Однород. диф. ур. 1 пор.
Лин. неодн. диф. ур. 1
Диф. ур. полн. диф-лах
Уравнение Бернулли
Диф. ур. пониж. поряд.
Однород. диф. ур. 2 пор.
Неоднор. диф. ур. 2 пор.
Лин. диф. ур. выс. пор.
Метод вар. произ. пост.
Решить сист. диф. ур.
Задачи с диф. урав.
М. Эйлера, Рунге-Кутты
Числовые ряды
Ряды для чайников
Как найти сумму ряда
Пр. Даламбера, Коши
Знакочер.
ряд. Лейбниц
Ряды повыш. сложн.
Функциональные ряды
Степенные ряды
Разлож. фун. в ст. ряды
Сумма степенного ряда
Равномер. сходимость
Другие функцион. ряды
Прибл. вычисл. с ряд.
Част. реш. диф. ур. ряд.
Вычисление пределов
Ряды Фурье
Кратные интегралы
Двойные интегралы
Вычис. двойн. интеграл
Дв. интегр. поляр. коор.
Центр тяж. плос. фигур
Тройные интегралы
Выч. произв. тр. интегр.
Криволин. интегралы
Интег. замк. конт. Грин.
Поверхност. интегралы
Элементы вект. анализа
Основы теории поля
Поток векторного поля
Дивергенция вект. поля
Циркуляция вект. поля
Комплексный анализ
Примеры реш. тип. зад.
Найти функ. компл. пер.
Реш. диф. ур. опер. исч.
Реш. сист. диф. ур. оп.
Теория вероятностей
Основы теор. вероятн.
Зад. клас.
опред. вер.Геометр. вероятность
Зад. теорем слож. умн.
Зависимые события
Полн. вер. Фор. Байеса
Нез. исп. Ф. Бернулли
Лок., интегр. т. Лапласа
Статистич. вероятность
Случ. вел. Мат. ожидан.
Дисперс. диск. сл. вел.
Функция распределен.
Геометр. распределен.
Биномиал. распредел.
Распредел. Пуассона
Гипергеом. распредел.
Непр. сл. вел., F(x), f(x)
Выч. мат. ожид., дисп.
Равномерное распред.
Показательное распред.
Нормальное распредел.
Система случ. величин
Двумер. непр. сл. вел.
Завис., коэф. ковариац.
Матем. статистика
Матем. статистика
Дискретный вар. ряд
Интервальный ряд
Мода, медиана, средняя
Показатели вариации
Ф. дис., ср. кв. от., вар.
Асим., эксц. эмп. расп.
Стат. оцен., довер. инт.
Оц. вер. бином. распр.
Оц. по повт., бесп. выб.
Статистич. гипотезы
Пров. гипотез. Прим.
Гип. в. расп. Крит. согл.
TextPub на Neocities.
Org
Простыми словами о преобразовании Фурье / Хабр
Я полагаю что все в общих чертах знают о существовании такого замечательного математического инструмента как преобразование Фурье. Однако в ВУЗах его почему-то преподают настолько плохо, что понимают как это преобразование работает и как им правильно следует пользоваться сравнительно немного людей. Между тем математика данного преобразования на удивление красива, проста и изящна. Я предлагаю всем желающим узнать немного больше о преобразовании Фурье и близкой ему теме того как аналоговые сигналы удается эффективно превращать для вычислительной обработки в цифровые.
(с) xkcd
Без использования сложных формул и матлаба я постараюсь ответить на следующие вопросы:
- FT, DTF, DTFT — в чем отличия и как совершенно разные казалось бы формулы дают столь концептуально похожие результаты?
- Как правильно интерпретировать результаты быстрого преобразования Фурье (FFT)
- Что делать если дан сигнал из 179 сэмплов а БПФ требует на вход последовательность по длине равную степени двойки
- Почему при попытке получить с помощью Фурье спектр синусоиды вместо ожидаемой одиночной “палки” на графике вылезает странная загогулина и что с этим можно сделать
- Зачем перед АЦП и после ЦАП ставят аналоговые фильтры
- Можно ли оцифровать АЦП сигнал с частотой выше половины частоты дискретизации (школьный ответ неверен, правильный ответ — можно)
- Как по цифровой последовательности восстанавливают исходный сигнал
Я буду исходить из предположения что читатель понимает что такое интеграл, комплексное число (а так же его модуль и аргумент), свертка функций, плюс хотя бы “на пальцах” представляет себе что такое дельта-функция Дирака.
Не знаете — не беда, прочитайте вышеприведенные ссылки. Под “произведением функций” в данном тексте я везде буду понимать “поточечное умножение”
Начать надо, наверное, с того что обычное преобразование Фурье — это некая такая штука которая, как можно догадаться из названия, преобразует одни функции в другие, то есть ставит в соответствие каждой функции действительного переменного x(t) её спектр или фурье-образ y(w):
Если приводить аналогии, то примером аналогичного по смыслу преобразования может послужить например дифференцирование, превращающее функцию в её производную. То есть преобразование Фурье — такая же, по сути, операция как и взятие производной, и её часто обозначают схожим образом, рисуя треугольную “шапочку” над функцией. Только в отличие от дифференцирования которое можно определить и для действительных чисел, преобразование Фурье всегда “работает” с более общими комплексными числами. Из-за этого постоянно возникают проблемы с отображением результатов этого преобразования, поскольку комплексные числа определяются не одной, а двумя координатами на оперирующем действительными числами графике.
График аргумента комплексного значения часто называют в данном случае “фазовым спектром”, а график модуля — “амплитудным спектром”. Амплитудный спектр как правило представляет намного больший интерес, а потому “фазовую” часть спектра нередко пропускают. В этой статье мы тоже сосредоточимся на “амплитудных” вещах, но забывать про существование пропущенной фазовой части графика не следует. Кроме того, вместо обычного модуля комплексного значения часто рисуют его десятичный логарифм умноженный на 10. В результате получается логарифмический график, значения на котором отображаются в децибелах (дБ).
Обратите внимание что не очень сильно отрицательным числам логарифмического графика (-20 дБ и менее) при этом соответствуют практически нулевые числа на графике “обычном”. Поэтому длинные и широкие “хвосты” разнообразных спектров на таких графиках при отображении в “обычные” координаты как правило практически исчезают.
Удобство подобного странного на первый взгляд представления возникает из того что фурье-образы различных функций часто необходимо перемножать между собой. При подобном поточечном умножении комплекснозначных фурье-образов их фазовые спектры складываются, а амплитудные — перемножаются. Первое выполняется легко, а второе — сравнительно сложно. Однако логарифмы амплитуды при перемножении амплитуд складываются, поэтому логарифмические графики амплитуды можно, как и графики фаз, просто поточечно складывать. Кроме того, в практических задачах часто удобнее оперировать не «амплитудой» сигнала, а его «мощностью» (квадратом амплитуды). На логарифмической шкале оба графика (и амплитуды и мощности) выглядят идентично и отличаются только коэффициентом — все значения на графике мощности ровно вдвое больше чем на шкале амплитуд. Соответственно для построения графика распределения мощности по частоте (в децибелах) можно не возводить ничего в квадрат, а посчитать десятичный логарифм и умножить его на 20.
Заскучали? Погодите, еще немного, с занудной частью статьи, объясняющей как интерпретировать графики, мы скоро покончим :). Но перед этим следует понять одну крайне важную вещь: хотя все вышеприведенные графики спектров были нарисованы для некоторых ограниченных диапазонов значений (в частности, положительных чисел), все эти графики на самом деле продолжаются в плюс и минус бесконечность. На графиках просто изображается некоторая “наиболее содержательная” часть графика, которая обычно зеркально отражается для отрицательных значений параметра и зачастую периодически повторяется с некоторым шагом, если рассматривать её в более крупном масштабе.
Определившись с тем, что же рисуется на графиках, давайте вернемся собственно к преобразованию Фурье и его свойствам. Существует несколько разных способов как определить это преобразование, отличающихся небольшими деталями (разными нормировками). Например в наших ВУЗах почему-то часто используют нормировку преобразования Фурье определяющую спектр в терминах угловой частоты (радианов в секунду).
Я буду использовать более удобную западную формулировку, определяющую спектр в терминах обычной частоты (герцах). Прямое и обратное преобразование Фурье в этом случае определяются формулами слева, а некоторые свойства этого преобразования которые нам понадобятся — списком из семи пунктов справа:
Первое из этих свойств — линейность. Если мы берем какую-то линейную комбинацию функций, то преобразование Фурье этой комбинации будет такой же линейной комбинацией образов Фурье этих функций. Это свойство позволяет сводить сложные функции и их фурье-образы к более простым. Например, фурье-образ синусоидальной функции с частотой f и амплитудой a является комбинацией из двух дельта-функций расположенных в точках f и -f и с коэффициентом a/2:
Если взять функцию, состоящую из суммы множества синусоид с разными частотами, то согласно свойству линейности, фурье-образ этой функции будет состоять из соответствующего набора дельта-функций. Это позволяет дать наивную, но наглядную интерпретацию спектра по принципу “если в спектре функции частоте f соответствует амплитуда a, то исходную функцию можно представить как сумму синусоид, одной из которых будет синусоида с частотой f и амплитудой 2a”.
Строго говоря, эта интерпретация неверна, поскольку дельта-функция и точка на графике — это совершенно разные вещи, но как мы увидим дальше, для дискретных преобразований Фурье она будет не так уж и далека от истины.
Второе свойство преобразования Фурье — это независимость амплитудного спектра от сдвига сигнала по времени. Если мы подвинем функцию влево или вправо по оси x, то поменяется лишь её фазовый спектр.
Третье свойство — растяжение (сжатие) исходной функции по оси времени (x) пропорционально сжимает (растягивает) её фурье-образ по шкале частот (w). В частности, спектр сигнала конечной длительности всегда бесконечно широк и наоборот, спектр конечной ширины всегда соответствует сигналу неограниченной длительности.
Четвертое и пятое свойства самые, пожалуй, полезные из всех. Они позволяют свести свертку функций к поточечному перемножению их фурье-образов и наоборот — поточечное перемножение функций к свертке их фурье-образов. Чуть дальше я покажу насколько это удобно.
Шестое свойство говорит о симметрии фурье-образов. В частности, из этого свойства следует что в фурье-образе действительнозначной функции (т.е. любого “реального” сигнала) амплитудный спектр всегда является четной функцией, а фазовый спектр (если его привести к диапазону -pi…pi) — нечетной. Именно по этой причине на графиках спектров практически никогда не рисуют отрицательную часть спектра — для действительнозначных сигналов она не дает никакой новой информации (но, повторюсь, и нулевой при этом не является).
Наконец последнее, седьмое свойство, говорит о том, что преобразование Фурье сохраняет “энергию” сигнала. Оно осмысленно только для сигналов конечной продолжительности, энергия которых конечна, и говорит о том, что спектр подобных сигналов на бесконечности быстро приближается к нулю. Именно в силу этого свойства на графиках спектров как правило изображают только “основную” часть сигнала, несущую в себе львиную долю энергии — остальная часть графика просто стремится к нулю (но, опять же, нулем не является).
Вооружившись этими 7 свойствами, давайте посмотрим на математику “оцифровки” сигнала, позволяющую перевести непрерывный сигнал в последовательность цифр. Для этого нам понадобится взять функцию, известную как “гребенка Дирака”:
Гребенка Дирака — это просто периодическая последовательность дельта-функций с единичным коэффициентом, начинающаяся в нуле и идущая с шагом T. Для оцифровки сигналов, T выбирают по возможности малым числом, T<<1. Фурье-образ этой функции — тоже гребенка Дирака, только с гораздо большим шагом 1/T и несколько меньшим коэффициентом (1/T). С математической точки зрения, дискретизация сигнала по времени — это просто поточечное умножение исходного сигнала на гребенку Дирака. Значение 1/T при этом называют частотой дискретизации:
Вместо непрерывной функции после подобного перемножения получается последовательность дельта-импульсов определенной высоты. При этом согласно свойству 5 преобразования Фурье, спектр получившегося дискретного сигнала есть свертка исходного спектра с соответствующей гребенкой Дирака.
Несложно понять, что исходя из свойств свертки, спектр исходного сигнала при этом как бы “копируется” бесконечное число раз вдоль оси частот с шагом 1/T, а затем суммируется.
Заметим, что если исходный спектр имел конечную ширину и мы использовали достаточно большую частоту дискретизации, то копии исходного спектра не будут перекрываться, а следовательно и суммироваться друг с другом. Несложно понять что по подобному “свернутому” спектру будет легко восстановить исходный — достаточно будет просто взять компоненту спектра в районе нуля, “обрезав” лишние копии уходящие на бесконечность. Простейший способ это сделать — это домножить спектр на прямоугольную функцию, равную T в диапазоне -1/2T…1/2T и нулю — вне этого диапазона. Подобный Фурье-образ соответствует функции sinc(Tx) и согласно свойству 4, подобное умножение равнозначно свертке исходной последовательности дельта-функций с функцией sinc(Tx)
То есть с помощью преобразования Фурье мы получили способ легко восстановить исходный сигнал из дискретизированного по времени, работающий при условии что мы используем частоту дискретизации, по крайней мере вдвое (из-за наличия в спектре отрицательных частот) превышающую максимальную частоту присутствующую в исходном сигнале.
Этот результат широко известен и называется “теорема Котельникова / Шеннона-Найквиста”. Однако, как несложно теперь (понимая доказательство) заметить, этот результат вопреки широко распространенному заблуждению определяет достаточное, но не необходимое условие для восстановления исходного сигнала. Все что нам требуется — это добиться того, чтобы интересующая нас часть спектра после дискретизации сигнала не накладывалась друг на друга и если сигнал достаточно узкополосный (имеет малую “ширину” ненулевой части спектра), то этого результата часто можно добиться и при частоте дискретизации намного ниже чем удвоенная максимальная частота сигнале. Подобная техника называется “undersampling” (субдискретизация, полосовая дискретизация) и довольно широко используется при обработке всевозможных радиосигналов. Например, если мы берем FM-радио действующее в полосе частот от 88 до 108 МГц, то для его оцифровки можно использовать АЦП с частотой всего 43.5 МГц вместо предполагающихся по теореме Котельникова 216 МГц.
При этом, правда, понадобится качественный АЦП и хороший фильтр.
Замечу, что “дублирование” высоких частот частотами меньших порядков (алиасинг) — непосредственное свойство дискретизации сигнала, необратимо “портящее” результат. Поэтому если в сигнале в принципе могут присутствовать частоты высокого порядка (то есть практически всегда) перед АЦП ставят аналоговый фильтр, “отсекающий” все лишнее непосредственно в исходном сигнале (так как после дискретизации делать это уже будет поздно). Характеристики этих фильтров, как аналоговых устройств, неидеальны, поэтому некоторая “порча” сигнала при этом все равно происходит, и на практике из этого следует что наибольшие частоты в спектре, как правило, недостоверны. Чтобы уменьшить эту проблему, сигнал нередко сэмплируют с завышенной частотой дискретизации, ставя при этом входной аналоговый фильтр на меньшую полосу пропускания и используя только нижнюю часть теоретически доступного частотного диапазона АЦП.
Еще одно распространенное заблуждение, кстати, — это когда сигнал на выходе ЦАП рисуют “ступеньками”.
“Ступеньки” соответствуют свертке дискретизированной последовательности сигналов с прямоугольной функцией ширины T и высоты 1:
Спектр сигнала при таком преобразовании умножается на фурье-образ этой прямоугольной функции, а у подобной прямоугольной функции это снова sinc(w), “растянутый” тем сильнее, чем меньше ширина соответствующего прямоугольника. Спектр дискретизированного сигнала при подобном “ЦАП” поточечно умножается на этот спектр. При этом ненужные высокие частоты с “лишними копиями” спектра обрезаются не полностью, а верхняя часть “полезной” части спектра, напротив, ослабляется.
На практике так, естественно, никто не делает. Существует много разных подходов к построению ЦАП, но даже в наиболее близких по смыслу ЦАП взвешивающего типа прямоугольные импульсы в ЦАП напротив выбираются по возможности короткими (приближающимися к настоящей последовательности дельта-функций) чтобы избежать излишнего подавления полезной части спектра. “Лишние” частоты в получившемся широкополосном сигнале практически всегда гасят, пропуская сигнал через аналоговый фильтр низких частот, так что «цифровых ступенек» нет ни «внутри» преобразователя, ни, тем более, на его выходе.
Однако вернемся обратно к преобразованию Фурье. Описанное выше преобразование Фурье, примененное к заранее дискретизированной последовательности сигналов называется преобразованием Фурье дискретного времени (DTFT). Спектр получаемый подобным преобразованием всегда 1/T-периодичен, поэтому спектр DTFT полностью определяется её значениями на отрезке [0…1/T), поэтому часто этим отрезком спектр DTFT и ограничивают. При этом результат DTFT несмотря на то что это спектр дискретизированного сигнала — по-прежнему “аналоговая” функция. Кроме того, для “обычных” действительнозначных сигналов вторая половина этого спектра в силу свойства 6 зеркально повторяет левую половину, отраженную относительно частоты Найквиста 1/2T.
До сих пор мы предполагали что на вход наших преобразований поступает сигнал определенный от минус до плюс бесконечности. Однако реальные доступные нам сигналы всегда имеют конечную длину — что делать? Для решения этой проблемы в FT и DTFT конечный сигнал просто дополняют слева и справа на бесконечность нулями.
Если исходный сигнал изначально был конечным (скажем, это отдельный импульс) и в преобразование Фурье он попал полностью, то этот подход напрямую дает желаемый результат. Однако часто «конечный» сигнал используемый для преобразования Фурье на самом деле является частью более длинного, возможно бесконечного сигнала, такого как, например, синусоида. В этом случае дополнение конечного отрезка нулями интерпретируют следующим образом: считают что исходный сигнал имеет бесконечно большую длину, но затем умножается на некоторую взвешивающую функцию — “окно”, обращающуюся в ноль вне доступного нам для измерения отрезка. В простейшем случае роль “окна” играет просто прямоугольная функция, соответствующая тому что мы просто дополняем конечный сигнал слева и справа бесконечным числом нулей. В более сложных — исходную последовательность умножают на весовые коэффициенты определяемые функцией “окна” и затем, опять же, дополняют нулями.
Пользуясь уже хорошо нам знакомым свойством 5, несложно сообразить, что при подобном умножении исходный сигнал прсто сворачивается со спектром функции окна.
Например если мы пытаемся измерить спектр синусоиды (дельта-функцию), но ограничиваем интервал измерений прямоугольным окном, то в получившимся спектре на месте дельта-функции мы увидим спектр окна — т.е. Tsinc(T(x-f)):
В данном случае T — это длина интервала которым мы ограничили наш сигнал, так что чем длиннее будет входной сигнал — тем “уже” и ближе к истинной дельта-функции будет наблюдаемый нами спектр. Конечная “ширина” главного лепестка приводит к невозможности уверенно различать наличие в исходном сигнале синусоид близких друг к другу по частоте, а наличие “боковых лепестков” вносит небольшие искажения и в далеко расположенные частоты, мешая точному измерению амплитуды отдельных частот, особенно если нужно измерять спектр в областях небольшой амплитуды при наличии в спектре на порядок более мощных компонент. Этот эффект называют “спектральной утечкой” и полностью победить его для конечных сигналов невозможно, но чем длиннее интервал на котором измеряется сигнал — тем меньше влияние этой утечки.
Выбором функции окна можно контролировать “ширину” этой утечки, либо концентрируя её вокруг главной частоты (сильно “размывая” спектр, но зато не мешая соседним частотам), либо размазывая её повсюду (размытие пиков уменьшается но сильно растет “шум” и как следствие — погрешность измерения амплитуды отдельных частот). Заметьте, что выбранная частота дискретизации в спектральной утечке почти не играет роли — короткий отрезок сигнала можно сэмплировать хоть на 10 ГГц, но это увеличит только количество поддающихся измерению частот, тогда как точность определения каждой отдельной частоты все равно останется низкой.
Интересным частным случаем является ситуация, в которой сигнал с набором дискретных частот nF дискретизируется на частоте mF, где m,n — целые числа. В этом случае нули “окна” и расположение дельта-функций в спектре в точности совпадают и хотя частоты все равно “размазываются”, но их амплитуда в точках mF совпадает с истинной — “шум” равен нулю. Это свойство позволяет доказать аналог теоремы Котельникова для дискретного преобразования Фурье, но на практике такие сигналы, к сожалению, фактически не встречаются.
Итак, со “входом” мы разобрались — из непрерывной функции бесконечной длины мы получили конечное число дискретных отсчетов, с которыми можем работать а взамен получили ограничения по ширине спектра и утечку частот. Однако “выход” DTFT по-прежнему является непрерывной функцией, работать с которой компьютеру проблематично. На практике эту проблему решают очень просто — полный отрезок [0,1/T) делят на k равных частей и считают DTFT в точках fi=i/kT, где i = 0,1,… k-1. Получившуюся конструкцию называют “дискретным преобразованием Фурье” (DFT).
Последнее преобразование удобно нормализовать, убрав из него T и вопросы связанные с выбором “окна”. Эту нормализованную запись часто используют в качестве определения DFT как преобразования последовательности из N комплексных чисел:
Прелесть преобразования Фурье записанного в такой форме — в том что сохраняя все достоинства DTFT, подобное DTF для “гладких” k (например, степеней двойки) можно вычислять чрезвычайно быстро, за время порядка k log(k).
Соответствующие алгоритмы называют “быстрым преобразованием Фурье” (БПФ, FFT) и их, вообще говоря, существует несколько. С практической точки зрения, впрочем, их все можно рассматривать как “черные ящики”, получающие последовательность комплексных чисел на входе и выдающих последовательность комплексных чисел на выходе. Таким образом, работа с дискретизированным сигналом конечной длины сводится к тому, что этот сигнал вначале умножается на подходящую взвешивающую функцию, затем дополняется нужным числом нулей справа и передается в алгоритм БПФ.
Как интерпретировать получившийся результат? С учетом всего вышеизложенного,
- Получившиеся значения есть равномерная сетка отсчетов по спектру DTFT. Чем больше отсчетов — тем мельче сетка, тем подробнее виден спектр. Дописывая к известной последовательности нужное число нулей можно посчитать сколь угодно близкое приближение к непрерывному спектру
- Спектр DTFT задан на отрезке частот от 0 до 1/T (где 1/T — частота дискретизации) и периодически повторяется на бесконечность вне этого отрезка
- Этот спектр задан комплексными числами (парами действительных).
Амплитуда определяется как модуль комплексного числа, фаза — как аргумент. - Для действительнозначного входного сигнала, спектр в диапазоне 1/2T…1/T просто зеркально повторяет спектр 0…1/2T и не несет соответственно полезной нагрузки (для визуализации спектра его можно просто обрезать)
- Если исходный сигнал содержал частоты выше половины частоты дискретизации, то они будут отображены в более низкие частоты (возможно накладываясь поверх уже существующего сигнала этой частоты) — алиасинг
- В спектре всегда присутствует “спектральная утечка” определяющаяся выбранной взвешивающей “оконной функцией”. Чем длиннее исходный сигнал (до дополнения нулями!) — тем эта утечка меньше.
- Спектральная утечка ограничивает осмысленность расчета БПФ с большим дополнением нулями. Однако дополнение все же часто бывает полезным, поскольку, например, позволяет точнее определить максимум узкополосного синусоидального сигнала, если он не попадает точно в одну из частот вида k/T.

- Синусоиде амплитуды A в амплитудном спектре (при выбранной мной нормировке преобразования Фурье) соответствует значение A*N/2, за исключением нулевой частоты, которая не раскладывается на “плюс” и “минус” частоту и потому имеет амплитуду A*N, а также частоты Найквиста 1/2T в которой касаются в предельном случае друг друга отдельные копии спектра (там тоже будет A*N, но, в отличие от нуля в выход БПФ это значение не попадает да и достоверным в реальных схемах все равно никогда не является). Здесь N = T1/T0, где T1 — это длина исходного сигнала (она определяет коэффициент перед спектром «окна»), а T0 — длина одного периода дискретизации (она определяет коэффициент у гребенки Дирака) и по смыслу это, как несложно видеть, попросту число отсчетов в исходном сигнале (до его дополнения нулями)
Ну вот, в общем, и всё. Надеюсь преобразование Фурье и алгоритмы БПФ будут теперь для Вас простыми, понятными и приятными в обращении инструментами.
Что это такое и как это работает
Что такое теория Доу?
Теория Доу — это финансовая теория, которая утверждает, что рынок находится в восходящем тренде, если одно из его средних значений (например, для промышленности или транспорта) поднимается выше предыдущего важного максимума и сопровождается или сопровождается аналогичным повышением другого среднего.
Например, если промышленный индекс Доу-Джонса (DJIA) поднимается до промежуточного максимума, инвестор может наблюдать за подъемом транспортного индекса Доу-Джонса (DJTA), чтобы подтвердить восходящий тренд.
Ключевые выводы
- Теория Доу — это техническая структура, которая предсказывает, что рынок находится в восходящем тренде, если одно из его средних поднимается выше предыдущего важного максимума, сопровождаемого или сопровождаемого аналогичным повышением другого соответствующего среднего.
- Теория основана на представлении о том, что рынок обесценивает все, что согласуется с гипотезой эффективного рынка.
- В такой парадигме различные рыночные индексы должны подтверждать друг друга с точки зрения поведения цены и моделей объема, пока тенденции не развернутся.
Промышленный индекс Доу-Джонса
Понимание теории Доу
Теория Доу — это подход к торговле, разработанный Чарльзом Х. Доу, который вместе с Эдвардом Джонсом и Чарльзом Бергстрессером основал Dow Jones & Company, Inc.
и разработал промышленный индекс Доу-Джонса в 1896 году. Доу конкретизировал теорию в серии редакционных статей в Wall Street Journal , соучредителем которого он является.
Чарльз Доу умер в 1902 году и из-за своей смерти так и не опубликовал свою полную теорию рынков, но несколько последователей и соратников опубликовали работы, которые расширили редакционные статьи. Некоторые из наиболее важных вкладов в теорию Доу включают следующее:
- Барометр фондового рынка Уильяма П. Гамильтона (1922)
- Роберт Реа Теория Доу (1932)
- Э. Джордж Шефер Как я помог акциям увеличить прибыль9 до 10000 инвесторов)
- Ричард Рассел Теория Доу сегодня (1961)
Доу считал, что фондовый рынок в целом является надежным показателем общих условий ведения бизнеса в экономике и что, анализируя рынок в целом, можно точно оценить эти условия и определить направление значительных рыночных тенденций и вероятное направление движения отдельных акций.
.
Некоторые аспекты теории утратили свою актуальность — например, акцент на транспортном секторе и железных дорогах, — но подход Доу составляет основу современного технического анализа.
Как работает теория Доу
Теория Доу состоит из шести основных компонентов.
1. Рынок обесценивает все
Теория Доу основана на гипотезе эффективного рынка (EMH), которая гласит, что цены на активы включают в себя всю доступную информацию.
Потенциал прибыли, конкурентное преимущество, управленческая компетентность — все эти факторы и многое другое учитываются рынком, даже если не все знают все или некоторые из этих деталей. В более строгом прочтении этой теории даже будущие события не учитываются в виде риска.
2. Существует три основных вида рыночных тенденций
На рынках наблюдаются первичные тренды, которые могут длиться год и более, например, бычий или медвежий рынок. Внутри более широких тенденций вторичные тенденции совершают меньшие движения, такие как откат на бычьем рынке или ралли на медвежьем рынке; эти вторичные тенденции могут длиться от нескольких недель до нескольких месяцев.
Наконец, незначительные тренды могут длиться от нескольких дней до нескольких недель. Эти небольшие колебания считаются рыночным шумом.
3. Первичные тренды имеют 3 фазы
Согласно теории Доу, основные бычьи и медвежьи тренды проходят через три фазы.
Фазы бычьего рынка:
- Фаза накопления : Цены растут вместе с увеличением объема.
- Фаза общественного участия (или большого шага) : Мелкие и средние инвесторы начинают замечать восходящую тенденцию и присоединяются к ней — как правило, это самая продолжительная фаза.
- Избыточная фаза : Рынок достигает точки, когда опытные инвесторы и трейдеры начинают закрывать свои позиции, в то время как более многочисленное среднее количество инвесторов продолжает увеличивать свои позиции.
Фазы медвежьего рынка:
- Фаза распространения , когда новости о снижении начинают распространяться среди инвесторов по различным каналам.

- Фаза участия общественности : Противопоставляется фазе участия на бычьем рынке — средние и розничные инвесторы продают акции и закрывают позиции, чтобы уменьшить убытки. Опять же, это, как правило, самая длинная фаза.
- Фаза паники (или отчаяния) : Инвесторы потеряли все надежды на коррекцию или полный разворот и продолжают масштабно продавать.
4. Индексы должны подтверждать друг друга
Чтобы тренд установился, постулированные Доу индексы или средние рыночные значения должны подтверждать друг друга. Это означает, что сигналы, возникающие на одном индексе, должны совпадать или соответствовать сигналам на другом. Если один индекс, например промышленный индекс Доу-Джонса, показывает новый первичный восходящий тренд, а другой остается в первичном нисходящем тренде, трейдерам не следует предполагать, что начался новый тренд.
Доу использовал два индекса, которые он и его партнеры изобрели, Промышленный индекс Доу-Джонса (DJIA) и Транспортный индекс Доу-Джонса (DJTA), исходя из предположения, что при благоприятных условиях ведения бизнеса (как может свидетельствовать рост индекса Доу-Джонса) железные дороги получат прибыль от перевозки грузов, необходимых для этой деловой деятельности; таким образом, DJTA также будет расти.
5. Объем должен подтверждать тренд
Объем торгов обычно увеличивается, если цена движется в направлении основного тренда, и уменьшается, если она движется против него. Низкий объем сигнализирует о слабости тренда. Например, на бычьем рынке объем покупок должен увеличиваться по мере того, как цена растет и падает во время вторичных откатов, потому что трейдеры все еще верят в первичный бычий тренд. Если объем продаж увеличивается во время отката, это может быть признаком того, что все больше участников рынка становятся медвежьими.
6. Тренды сохраняются до тех пор, пока не произойдет явный разворот
Развороты первичных трендов можно спутать с вторичными трендами. Трудно определить, является ли подъем на медвежьем рынке разворотом или кратковременным ралли, за которым следуют еще более низкие минимумы. Теория Доу призывает к осторожности, настаивая на том, чтобы возможный разворот подтверждался сравнением индексов.
Особые указания
Вот некоторые дополнительные моменты, которые следует учитывать в отношении теории Доу.
Цены закрытия и линейные диапазоны
Чарльз Доу полагался исключительно на цены закрытия и не беспокоился о внутридневных движениях индекса.
Еще одной особенностью теории Доу является идея линейных диапазонов, также называемых торговыми диапазонами в других областях технического анализа. Эти периоды бокового (или горизонтального) движения цены рассматриваются как период консолидации. Следовательно, трейдерам следует дождаться, когда движение цены сломает линию тренда, прежде чем сделать вывод о том, в каком направлении движется рынок. Например, если цена поднимется выше линии, вполне вероятно, что рынок пойдет вверх.
Сигналы и выявление тенденций
Одним из сложных аспектов применения теории Доу является точное определение разворотов тренда. Помните, что последователи теории Доу торгуют в соответствии с общим направлением рынка, поэтому жизненно важно, чтобы они распознавали точки, в которых это направление меняется.
Одним из основных методов, используемых для выявления разворотов тренда в теории Доу, является анализ пиков и впадин.
Пик определяется как самая высокая цена рыночного движения за период, а впадина – самая низкая цена рыночного движения за период. Обратите внимание, что теория Доу предполагает, что рынок движется не по прямой линии, а от максимумов (пиков) к минимумам (впадинам), при этом общие движения рынка имеют тенденцию в определенном направлении.
Восходящий тренд в теории Доу представляет собой серию последовательно более высоких пиков и впадин. Нисходящий тренд представляет собой серию последовательно снижающихся пиков и впадин.
Шестой принцип теории Доу утверждает, что тренд остается в силе до тех пор, пока не появится явный признак того, что тренд развернулся. Точно так же рынок будет продолжать двигаться в основном направлении до тех пор, пока сила, такая как изменение условий бизнеса, не станет достаточно сильной, чтобы изменить направление этого основного движения.
Реверс
Разворот основного тренда сигнализируется, когда рынок не может создавать последовательные пики и впадины в направлении основного тренда.
Во время восходящего тренда происходит разворот, когда индекс последовательно не достигает более высоких максимумов и более высоких минимумов в течение длительного периода. Вместо этого индекс движется в виде серии более низких максимумов, за которыми следуют более низкие минимумы.
Разворот основного нисходящего тренда происходит, когда рынок больше не падает к более низким минимумам и максимумам. Последовательно более высокие максимумы и более высокие минимумы на нисходящем рынке демонстрируют возможный разворот к восходящему тренду.
Очень важно помнить, что первичные развороты тренда могут проявляться через месяцы — изменение направления цены в течение одного, двух или даже трехмесячного периода может быть только коррекцией рынка.
Каковы 3 направления теории Доу?
Три тенденции: первичная, вторичная и второстепенная. Основной тренд — это долгосрочный тренд, называемый бычьим или медвежьим. Вторичные тренды — это более мелкие тренды, такие как коррекция рынка.
Наконец, второстепенные тренды — это ежедневные колебания цен на рынке.
Какова цель теории Доу?
Общая цель теории Доу состоит в том, чтобы определить первичный рыночный тренд посредством доказательства и подтверждения.
Какие факторы влияют на Dow?
Промышленный индекс Доу-Джонса, известный как Доу, зависит от цен акций, составляющих индекс. Цены на акции зависят от многих факторов.
Практический результат
Теория Доу пытается определить первичный тренд, в котором находится рынок. Она состоит из трех первичных трендов, каждый из которых состоит из вторичных и второстепенных трендов. Теория предполагает, что рынок уже знает все возможные факторы и что цены отражают текущую информацию. Это означает, что нет необходимости дополнительно исследовать, почему активы оцениваются именно так, а нужно действовать в зависимости от движения цены и объема и полагаться на сигналы и подтверждение разворота тренда.
10 лучших книг по теории музыки 2023 года для начинающих
Руководство по музыкальной индустрии поддерживается читателями.
Когда вы покупаете по ссылке на нашем сайте, мы, возможно, получаем партнерскую комиссию без каких-либо дополнительных затрат для вас.
Оттачивая свои навыки теории музыки, вы сможете глубже понимать свои любимые песни.
Это также может помочь вам писать и сочинять песни на более высоком уровне.
Ключ к овладению музыкальной теорией — это увлекательный процесс и применение полученных знаний в игре.
Иначе это просто интеллектуальное упражнение, которое ни к чему не приведет.
Правильно подобранные книги по теории музыки сделают процесс обучения легким и увлекательным, а также откроют вам доступ к новому миру словарного запаса и понимания музыки.
Давайте рассмотрим девять лучших книг по теории музыки, которые помогут повысить вашу музыкальность уже сегодня.
Содержание
Полное руководство по теории музыки — Hello Music Theory — лучший комбинезон для начинающих
Если вы новичок в теории музыки и ищете пошаговое руководство по основам правильного чтения и написания музыки, я бы порекомендовал взглянуть на Полное руководство по теории музыки от Hello Music Theory.
Начиная с самого начала, он учит вас самым основам музыки, рассматривая ритм и высоту тона и не предполагая, что вы уже что-то знаете. Затем он медленно, уровень за уровнем вводит новые концепции простым и хорошо продуманным способом, вплоть до нерегулярных измерителей времени, сложных ключевых подписей и многого другого.
Он состоит из 5 разных книг, каждая из которых представляет собой отдельный уровень и написана простыми для понимания словами. Нет этого устаревшего жаргона, как во многих старых книгах по теории музыки.
И что еще замечательно, так это то, что он доступен в цифровом виде в формате PDF, что означает, что вы можете загрузить его прямо на свой телефон или планшет и начать обучение в течение нескольких минут, где бы вы ни находились.
Гармония и теория: исчерпывающий источник для всех музыкантов
Книги Института музыкантов, как правило, являются одними из самых полезных, потому что они краткие и практичные, а также снабжены упражнениями.
«Гармония и теория: всеобъемлющий источник для всех музыкантов» Карла Шредера, безусловно, не является исключением.
Как и во многих других книгах, в «Гармония и теория» есть стены текста, которые нужно обработать, но, по крайней мере, он погружается прямо в инструменты.
Это мой предпочтительный подход, поскольку мы можем использовать только то, что понимаем, а иногда длинные академические объяснения только усложняют ситуацию.
Какие быстрые победы?
Вот что важно для меня как для читателя.
Эта книга состоит из трех основных разделов: Инструменты (ноты, ритм, гаммы), Структуры (аккорды и последовательности аккордов) и Вариации (гармония и мелодия).
Положительные рецензенты сказали, что им понравилось, насколько легко понять содержание.
Им также понравилось, что в книге содержится ровно столько информации, сколько необходимо для понимания основ.
Однако если вам не нравится выполнять упражнения, то эта книга, вероятно, не для вас.
Руководство музыканта по теории и анализу, серия
По сути, это серия учебников, состоящая из следующего:
- Руководство музыканта по теории и анализу.
- Руководство музыканта по теории и анализу.
- Руководство для музыкантов по теории и анализу Антология.
Хотя это большие книги, почему никто не додумался собрать их все в одну книгу, мне непонятно.
В любом случае, эта книга используется во многих университетах США, и в этом отношении она полна, подробна и академична.
При использовании этой книги вы должны рассчитывать на относительно всестороннее образование в области теории музыки, особенно классической музыки.
И, безусловно, он получает «лучший» значок, который он получил в этом списке и других, но это может быть не очень весело, если вы не особенно заинтересованы в этом.
Некоторые читатели говорят, что эта серия книг дала им прочную основу в теории музыки, в то время как другие говорят, что вам не следует использовать ее без руководства учителя, который может дать вам ответы на упражнения.
Тем не менее, они сделали гораздо больше правильного, чем неправильного, так что эта книга должна быть в этом списке.
Теория музыки для чайников
Некогда популярная серия для чайников вывела на рынок более 2500 наименований (и их число продолжает расти), которые упрощают сложные темы и помогают людям понять их, избавляясь от лишнего.
Они приобрели известность в 90-х годах благодаря многим изданиям, касающимся компьютерного программного обеспечения и программирования, но с тех пор публикуют издания по всем мыслимым темам.
Music Theory For Dummies, конечно же, лишь одно из многих названий, написанных Майклом Пилхофером и Холли Дэй.
Как сообщается, он делает именно то, что обещает – разбивает сложную тему теории музыки на более мелкие, более удобоваримые куски.
Тем не менее, это многословное и подробное руководство.
Итак, вам лучше иметь много времени, чтобы пройти через это, иначе вы потеряете импульс и даже полностью бросите.
Не заблуждайтесь, чтобы изучить теорию музыки, нужно потрудиться.
Восторженные клиенты говорят, что эта книга хорошо написана и проста в использовании.
Между тем мнения менее восторженных клиентов несколько разделились.
Некоторые говорят, что это не самая простая книга для понимания, а другие говорят, что она охватывает только основы.
В любом случае, эта книга может вам понравиться.
Книга «Все о музыке»
Книга «Все о музыке» Марка Шенбруна, на мой взгляд, имеет один из самых простых для понимания и удобных для чтения макетов среди всех теоретических книг.
Однако его содержимое находится в зачаточном состоянии.
Охватывает интервалы, мажорную и минорную гаммы, тональность, лады, аккорды и последовательности аккордов, гармонию и транспозицию.
Если вы чувствуете, что уже хорошо разбираетесь в каждой из этих тем, то эта книга, скорее всего, не для вас.
Между тем, если вы только начинаете или у вас нет полного понимания основ, эта книга может быть вам полезна.
Большинству читателей понравилась краткость и простота понимания.
Кому-то не нравилось, что нет четких определений для всего и что в нем нет упражнений, что понятно.
Опять же, хотя это, вероятно, не для продвинутых, это может оказаться полезным для тех, кто только начинает изучать теорию музыки.
Теория музыки, 3E (Руководства для идиотов)
Серия Complete Idiot’s Guides , по сути, является ответом Penguins Group на серию For Dummies .
И у них есть свой взгляд на теорию музыки, написанную Майклом Миллером.
Что может вас удивить в этой книге, так это то, что она охватывает очень много вопросов.
В дополнение к основным темам, которые вы ожидаете увидеть в учебнике по теории музыки, он также затрагивает расшифровку, аккомпанемент, транспонирование, гармонию и контрапункт, замену аккордов и обороты, сочинение, аранжировку и многое другое.
Некоторым читателям понравилась основательность книги, они отметили, что в ней есть все, что нужно на долгое время вперед.
Что не понравилось некоторым читателям, так это то, что автор занимается саморекламой, а некоторые материалы далеки от защиты от идиотов.
Если вам интересно, можете посмотреть.
Основы теории музыки Альфреда: полный курс самообучения для всех музыкантов
Alfred Music — известное издательство, особенно среди пианистов.
Написанная Эндрю Сурмани, Карен Фарнум Сурмани и Мортоном Манусом книга Альфреда «Основы теории музыки» представляет собой руководство для тех, кто хочет изучить теорию музыки.
В эту книгу входят два компакт-диска для тренировки слуха, которые помогут вам лучше понять концепции и применить свои знания на практике.
Содержимое разделено на простые для восприятия блоки и содержит множество примеров и наглядных иллюстраций (по сути, это рабочая тетрадь).
Чрезмерных стен текста немного и далеко друг от друга, и читателю от этого лучше.
Многим читателям понравился его лаконичный характер, но он оказался палкой о двух концах, так как некоторые сочли его слишком лаконичным.
Это также может быть не очень весело, и это может быть не для совсем непосвященных.
Но если вы хотите перейти от теории к практическому применению, вам стоит прочитать эту книгу.
Music Theory Remixed: комбинированный подход для практикующего музыканта
Можно с уверенностью сказать, что музыкальная теория уходит корнями в богатые традиции.
И хотя изучение того, как оно возникло и сложилось, может быть полезным, оно не обязательно даст вам представление о том, куда оно движется или как оно применяется и реализуется сегодня.
Music Theory Remixed Кевина Холм-Хадсона — это книга, которая должна быть там, и, честно говоря, их сейчас больше.
Конечно, можно бесконечно говорить о классической традиции и ранних композиторах – как я уже сказал, в этом есть ценность.
Но с тех пор музыка прошла долгий путь, появилось множество современных жанров и подходов.
Конечно, он может быть основан на некоторых популярных произведениях известных композиторов, но это не значит, что он не имеет собственных достоинств.
В Music Theory Remixed помимо классики и великих произведений вы найдете анализ рока, поп-музыки и джаза.
Читателям понравилось, что за ним легко следить, а также тот факт, что это новый взгляд на старую тему.
Критика любого содержания немногочисленна и редка, что показывает, что это хорошая книга для изучения.
Теория музыки для гитаристов: все, что вы когда-либо хотели знать, но боялись спросить
Я подумал, что стоит написать пару книг, специально посвященных гитаристам.
Если вы играете на каком-нибудь популярном инструменте, справедливо будет сказать, что вы сможете найти учебник, применимый и к вашему инструменту.
«Теория музыки для гитаристов» Тома Колба начинается с разбора грифа, прежде чем перейти к основам теории.
Далее следует объяснение различных теоретических понятий, которые можно ожидать от большинства книг – гаммы, тональности, интервалы, трезвучия и мажорная гамма.
Затем исследуется тот тип теории, который особенно полезен многим гитаристам: блюзовая гармония, пентатонические гаммы, лады, другие гаммы, арпеджио, замена аккордов и повторная гармонизация.
Что больше всего понравилось покупателям, так это то, что он охватывает все необходимое для начинающих, но при этом является кратким.
В книге есть и хорошие упражнения.
Что некоторым не понравилось, так это то, что он не охватывает все, что вы хотели бы знать о теории музыки.
Некоторые находят в нем больше ценности как справочника, чем рабочей тетради.
Безусловно, есть и другие книги по теории гитарной музыки, но эту стоит посмотреть.
Практическое руководство по современной теории музыки для гитаристов: полное руководство по теории музыки с точки зрения гитариста
Изучение теории музыки для гитариста немного отличается от теории музыки для других инструментов.
Основы точно не меняются.
Но практичность и удобство использования концептов делают свое дело.
Практическое руководство по теории современной музыки для гитаристов обещает решить эту проблему, углубившись в очень полезные концепции.
Основное содержание включает в себя обзор построения мажорной гаммы, аккордов и гармонии, за которыми следуют гаммы и арпеджио.
Затем подробно рассматривается каждый лад мажорной гаммы (дорийский, фригийский, лидийский, миксолидийский, эолийский и локрийский).
Эта книга получила множество восторженных отзывов, хотя некоторым она показалась сложной.
Если вы не понимаете основ теории музыки, эта книга может показаться вам сложной.
В противном случае, это отличное место для начала.
Лучшие книги по теории музыки, Заключительные мысли
Несмотря на то, что существует множество отличных книг по теории музыки для начинающих, если вы хотите дать себе наилучшие шансы на обучение без всего сложного жаргона, я настоятельно рекомендую вам выбрать Полное руководство по теории музыки.
Как известно, ничего стоящего не бывает без боя.
Изучение теории музыки может быть сложной задачей хотя бы по той причине, что это может быть сухим предметом.
К счастью, есть много книг по этой теме, так что вы можете выбрать ту, которая вам больше всего нравится.
Самый полезный совет, который я могу дать – найдите книгу, которая вас интересует.

Амплитуда определяется как модуль комплексного числа, фаза — как аргумент.
