УРАВНЕНИЕ МАКСВЕЛЛА И ИХ ФИЗИЧЕСКИЙ СМЫСЛ
ТЕОРИЯ: ПОНЕМНОГУ – ОБО ВСЕМ
2.2. Уравнения Максвелла и их физический смысл.
Уравнения Максвелла у многих вызывают какой-то полумистический
трепет, основанный на убеждении, что понять их очень трудно, что для этого нужна
солидная математическая подготовка. В то же время они достаточно просты и смысл
их при внимательном чтении приведенного ниже материала вполне понятен для учеников
старших классов средней школы. Вспомним, как возникает магнитное поле вокруг
проводников с током: силовые линии имеют вид колец, “надетых” на вектор, показывающий
направление тока. Первое уравнение Максвелла об этом и говорит:
rotH=jпр + dD/dt.
Математическая операция rotH (rot-ротор, или вихрь)
означает: на направление (вектор) тока “надевается” маленькое воображаемое колечко
(рис. 9,а). Значение касательной к колечку, т.
jпр = E
где — проводимость среды, Е — напряженность электрического поля.
Но магнитное поле Н создается не только токами проводимости, но и изменениями вектора электрической индукции D. Это изменение D отражено в формуле rot H=dD/dt, что означает: очень малая часть вектора D (обозначено dD) изменяется в очень малое время dt. Вектор в любой среде связан с напряженностью электрического поля:
Производную по времени D (которая может быть обозначена как dD/dt) Максвелл назвал током смещения jсм.
Он при этом имел ввиду,
что под действием колебаний электрического поля заряды, находящиеся в среде,
смещаются от своего положения равновесия. Таким образом, вектор тока, как и
показано на рис. 9,а, состоит из двух составляющих: jЗдесь уместно сказать, что первое уравнение дает прекрасный критерий для различения диэлектриков и проводников. Если в среде токи проводимости больше токов смещения, то среда — проводник, если меньше, то диэлектрик. Идеальный диэлектрик — вакуум, в котором токи проводимости вообще отсутствуют. Колебания тока проводимости синфазны с колебаниями электрического поля, поэтому токи проводимости вызывают выделение энергии в среде с проводимостью, что приводит к тепловым потерям и уменьшению энергии электромагнитного поля.
9,б, где по горизонтальной оси откладывается значение токов смещения, а
по вертикальной — проводимости. Если предположить, что электрическое поле меняется
по синусоидальному закону с угловой частотой ,
то амплитуда токов смещения будет пропорциональна 0.Из этого выражения может быть сделан важный вывод: свойства сред зависят от частоты, и вещество, по своим свойствам близкое к проводнику на низких частотах, может проявлять свойства диэлектрика на высоких.
Второе уравнен ие Максвелла выражает закон электромагнитной индукции Фарадея: ЭДС в любом замкнутом контуре равна скорости изменения (т. е. производной по времени) магнитного потока. Но ЭДС равна касательной составляющей вектора напряженности электрического поля Е, помноженной на длину контура.
Чтобы
перейти к ротору, как и в первом уравнении Максвелла, достаточно разделить ЭДС
на площадь контура, а последнюю устремить к нулю, т. е. взять маленький контур,
охватывающий рассматриваемую точку пространства (рис. 9,в). Тогда в правой части
уравнения будет уже не поток, а магнитная индукция, поскольку поток равен индукции,
помноженной на площадь контура.Таким образом, вихревое электрическое поле порождается изменениями магнитного, что и подано на рис. 9,в и представлено только что приведенной формулой.
Третье и четвертое уравнения Максвелла имеют дело с зарядами и порождаемыми ими полями. Они основаны на теореме Гаусса, утверждающей, что поток вектора электрической индукции через любую замкнутую поверхность равен заряду внутри этой поверхности.
9,г). Если магнитную индукцию
электромагнита помножить на площадь сечения его магнитопровода, получится магнитный
поток, определяющий силу притяжения.В теореме Гаусса для определения потока электрической индукции проще всего взять сферическую поверхность (рис. 9,д) площадью S, во всех точках которой вектор D имеет одинаковое абсолютное значение. По теореме Гаусса SD = q, где q — заряд, помещенный внутри поверхности. Если это точечный заряд, помещенный в центре сферы, то мы получаем простые формулы:
— для определения напряженности электрического поля
Вернемся к рис. 9,д. Если поток вектора D через замкнутую поверхность S разделить на объем, заключенный внутри поверхности, и мысленно стянуть поверхность в точку, получим так называемую в математике дивергенцию (или извержение) вектора.

div D = р.
Четвертое уравнение утверждает, что магнитных зарядов в природе не существует, поэтому
div B = 0.
На уравнениях Максвелла основана целая наука — электродинамика, позволяющая строгими математическими методами решить множество полезных практических задач. Можно рассчитать, например, поле излучения различных антенн как в свободном пространстве, так и вблизи поверхности Земли или около корпуса какого-либо летательного аппарата, например, самолета или ракеты. Электродинамика позволяет рассчитать конструкцию волноводов и объемных резонаторов — устройств, применяющихся на очень высоких частотах сантиметрового и миллиметрового диапазонов волн, где обычные линии передачи и колебательные контуры уже непригодны.
Сами по себе уравнения Максвелла допускают множество различных решений. Чтобы их конкретизировать, задают начальные и граничные условия. Начальные условия — это распределение в пространстве и во времени токов и зарядов, создающих поля. Граничные условия относятся к окружающему пространству — сюда может входить и поверхность Земли с ее известными параметрами, металлические стенки волноводов и т. д. Одно из граничныхусловий, например, утверждает, что вблизи хорошо проводящей поверхности не может существовать касательная составляющая электрического поля — силовые линии должны входить в поверхность перпендикулярно ей. Не всегда удается получить решения уравнении аналитически, и тогда неоценимую помощь оказывают компьютеры, позволяя решить уравнения численными методами.

Радио, 1998
Персональный сайт – 48. Система уравнений Максвелла в и их физический смысл.
В основе теории Максвелла, позволяющей описывать электрические и магнитные явления в любой среде (и в вакууме, в частности), лежат два положения о взаимосвязи электрических и магнитных полей, согласно которым: 1) переменное во времени магнитное поле порождает в окружающем пространстве вихревое электрическое поле; 2) переменное во времени электрическое поле создает в пространстве магнитное поле.
Отражением этих положений теории Максвелла являются два его первых уравнения – они являются обобщением закона электромагнитной индукции Фарадея (4.30) и теоремы о циркуляции вектора (4.16):
1. . 2..
3. . 4.. (4.56)
5. . 6. . 7. .
Третье и четвёртое уравнения Максвелла представляют собой теоремы Гаусса для электростатического и магнитного полей.
Физический смысл этих уравнений состоит в следующем: источником электростатического поля являются свободные и связанные заряды; в природе отсутствуют магнитные заряды, т.е. линии вектора магнитного поля являются замкнутыми.
Пятое и шестое уравнения Максвелла вводят вектора электрического смещения и напряжённости магнитного поля, которые в отличие от истинных векторов и являются вспомогательными векторами, вводимыми для удобства описания полей в присутствии вещества.
Седьмое уравнение Максвелла представляет собой закон Ома в дифференциальной форме, где s – удельная проводимость вещества.
Записанные выше семь уравнений справедливы для однородных изотропных неферромагнитных и несегнетоэлектрических сред, для которых формулы связи, выражаемые пятым, шестым и седьмым уравнениями, являются достаточно простыми, так как параметры e, m и s являются постоянными числами.
В общем случае эти формулы связи усложняются:
, , , (4.
57)
и называются материальными уравнениями. Они описывают свойства среды и для каждого частного случая имеют определённую форму, которую можно выявить рассмотрением микроструктуры среды.
В общем случае, для произвольной среды, уравнения Максвелла примут вид
1. . 2..
3. . 4.. (4.58)
5. . 6. . 7. .
Полная система уравнений Максвелла позволяет определить основные характеристики электромагнитного поля (,,,) в каждой точке пространства, если известны источники поля – распределение токов проводимости и электрических зарядов qi как функции координат и времени.
Полная система уравнений Максвелла, особенно в дифференциальной форме (она справедлива для малой окрестности любой точки пространства) при задании начальных и граничных условий позволяет решать любые задачи классической макроскопической электродинамики.
Она играет в электромагнетизме такую же роль, как законы Ньютона в механике.
Следствием теории Максвелла является существование электромагнитного поля в виде электромагнитных волн (ЭМВ). ЭМВ – распространяющееся в пространстве электромагнитное поле. В основе образования ЭМВ лежат взаимные превращения электрического и магнитного полей: переменное магнитное поле порождает в окружающем пространстве переменное электрическое поле и это изменяющееся электрическое поле также создаёт в окружающем пространстве переменное магнитное поле и т.д. Процесс образования переменных электрического и магнитного полей охватывает всё новые и новые области пространства – в пространстве распространяется ЭМВ (рис.4.25,б, здесь источником ЭМВ является текущий по проводнику переменный электрический ток I).
Оптика и волны
Любой колебательный контур излучает энергию. Изменяющееся электрическое поле возбуждает в окружающем пространстве переменное магнитное поле, и наоборот.
Математические уравнения, описывающие связь магнитного и электрического полей, были выведены Максвеллом и носят его имя. Запишем уравнения Максвелла в дифференциальной форме для случая, когда отсутствуют электрические заряды
|
|
(2.92) |
где
Величины и — электрическая и магнитная постоянные, соответственно, которые связаны со скоростью света в вакууме соотношением
Постоянные и характеризуют электрические и магнитные свойства среды, которую мы будем считать однородной и изотропной.
В отсутствие зарядов и токов невозможно существование статических электрического и магнитного полей.
Однако переменное электрическое поле возбуждает магнитное поле, и наоборот, переменное магнитное поле создает электрическое поле. Поэтому имеются решения уравнений Максвелла в вакууме, в отсутствие зарядов и токов, где электрические и магнитные поля оказываются неразрывно связанными друг с другом. В теории Максвелла впервые были объединены два фундаментальных взаимодействия, ранее считавшихся независимыми. Поэтому мы говорим теперь об электромагнитном поле.
Колебательный процесс в контуре сопровождается изменением окружающего его поля. Изменения, происходящие в окружающем пространстве, распространяются от точки к точке с определенной скоростью, то есть колебательный контур излучает в окружающее его пространство энергию электромагнитного поля.
|
Электромагнитная волна — это распространяющееся в пространстве электромагнитное поле, в котором напряженность электрического и индукция магнитного полей изменяются по периодическому закону. |
При строго гармоническом изменении во времени векторов и электромагнитная волна называется монохроматической.
Получим из уравнений Максвелла волновые уравнения для векторов и .
Волновое уравнение для электромагнитных волн
Как уже отмечалось в предыдущей части курса, ротор (rot) и дивергенция (div) — это некоторые операции дифференцирования, производимые по определенным правилам над векторами. Ниже мы познакомимся с ними поближе.
Возьмем ротор от обеих частей уравнения
При этом воспользуемся доказываемой в курсе математики формулой:
где — введенный выше лапласиан. Первое слагаемое в правой части равно нулю в силу другого уравнения Максвелла:
Получаем в итоге:
|
|
(2. |
Выразим rotB через электрическое поле с помощью уравнения Максвелла:
|
|
(2.94) |
и используем это выражение в правой части (2.93). В результате приходим к уравнению:
|
|
(2.95) |
Учитывая связь
и вводя показатель преломления среды
запишем уравнение для вектора напряженности электрического поля в виде:
|
|
(2. |
Сравнивая с (2.69), убеждаемся, что мы получили волновое уравнение, где v — фазовая скорость света в среде:
|
|
(2.97) |
Взяв ротор от обеих частей уравнения Максвелла
и действуя аналогичным образом, придем к волновому уравнению для магнитного поля:
|
|
(2.98) |
Полученные волновые уравнения для и означают, что электромагнитное поле может существовать в виде электромагнитных волн, фазовая скорость которых равна
Видео 2.
7 Измерение скорости света
В отсутствие среды (при ) скорость электромагнитных волн совпадает со скоростью света в вакууме.
Основные свойства электромагнитных волн
Рассмотрим плоскую монохроматическую электромагнитную волну, распространяющуюся вдоль оси х:
|
|
(2.99) |
Возможность существования таких решений следует из полученных волновых уравнений. Однако напряженности электрического и магнитного полей не являются независимыми друг от друга. Связь между ними можно установить, подставляя решения (2.99) в уравнения Максвелла. Дифференциальную операцию rot, применяемую к некоторому векторному полю А можно символически записать как детерминант:
|
|
(2. |
Подставляя сюда выражения (2.99), зависящие только от координаты x, находим:
|
|
(2.101) |
Дифференцирование плоских волн по времени дает:
|
|
(2.102) |
Тогда из уравнений Максвелла следует:
|
|
(2. |
Отсюда следует, во-первых, что электрическое и магнитное поля колеблются в фазе:
Далее, ни у , ни у нет компонент параллельных оси х:
Иными словами и в изотропной среде,
|
электромагнитные волны поперечны: колебания векторов электрического и магнитного полей происходят в плоскости, ортогональной направлению распространения волны. |
Видео 2.8 Поперечность электромагнитной волны.
Видео 2.9 Поляризация электромагнитной волны. Длина волны 3 см.
Видео 2.10 Поляризатор и анализатор для дециметровой волны.
Тогда можно выбрать координатные оси так, чтобы вектор был направлен вдоль оси у (рис.
2.27):
Рис. 2.27. Колебания электрического и магнитного полей в плоской электромагнитной волне
В этом случае уравнения (2.103) приобретают вид:
|
|
(2.104) |
Отсюда следует, что вектор направлен вдоль оси z:
Иначе говоря, векторы электрического и магнитного поля ортогональны друг другу и оба — направлению распространения волны. С учетом этого факта уравнения (2.104) еще более упрощаются:
|
|
(2. |
Отсюда вытекает обычная связь волнового вектора, частоты и скорости:
|
|
(2.106) |
а также связь амплитуд колебаний полей:
|
|
(2.107) |
Отметим, что связь (2.107) имеет место не только для максимальных значений (амплитуд) модулей векторов напряженности электрического и магнитного поля волны, но и для текущих — в любой момент времени.
Итак, из уравнений Максвелла следует, что электромагнитные волны распространяются в вакууме со скоростью света. В свое время этот вывод произвел огромное впечатление. Стало ясно, что не только электричество и магнетизм являются разными проявлениями одного и того же взаимодействия. Все световые явления, оптика, также стали предметом теории электромагнетизма. Различия в восприятии человеком электромагнитных волн связаны с их частотой или длиной волны.
Шкала электромагнитных волн представляет собой непрерывную последовательность частот (и длин волн) электромагнитного излучения. Теория электромагнитных волн Максвелла позволяет установить, что в природе существуют электромагнитные волны различных длин, образованные различными вибраторами (источниками). В зависимости от способов получения электромагнитных волн их разделяют на несколько диапазонов частот (или длин волн).
Видео 2.11 Перенос энергии и импульса электромагнитной волной
На рис. 2.28 представлена шкала электромагнитных волн.
Рис. 2.28. Шкала электромагнитных волн
Видно, что диапазоны волн различных типов перекрывают друг друга. Следовательно, волны таких длин можно получить различными способами. Принципиальных различий между ними нет, поскольку все они являются электромагнитными волнами, порожденными колеблющимися заряженными частицами.
Уравнения Максвелла приводят также к выводу о поперечности электромагнитных волн в вакууме (и в изотропной среде): векторы напряженности электрического и магнитного полей ортогональны друг другу и направлению распространения волны.
Дополнительная информация
http://www.femto.com.ua/articles/part_1/0560.html – Волновое уравнение. Материал из Физической Энциклопедии.
http://fvl.fizteh.ru/courses/ovchinkin3/ovchinkin3-10.html – Уравнения Максвелла. Видеолекции.
http://elementy.ru/trefil/24 – Уравнения Максвелла.
Материал из «Элементов».
http://nuclphys.sinp.msu.ru/enc/e092.htm – Очень кратко об уравнениях Максвелла.
http://telecomclub.org/?q=node/1750 – Уравнения Максвелла и их физический смысл.
http://principact.ru/content/view/188/115/ – Кратко об уравнениях максвелла для электромагнитного поля.
Эффект Доплера для электромагнитных волн
Пусть в некоторой инерциальной системе отсчета К распространяется плоская электромагнитная волна. Фаза волны имеет вид:
|
|
|
(2.108) |
Наблюдатель в другой инерциальной системе отсчета К’, движущейся относительно первой со скоростью V вдоль оси x, также наблюдает эту волну, но пользуется другими координатами и временем: t’, r’.
Связь между системами отсчета дается преобразованиями Лоренца:
|
|
|
(2.109) |
Подставим эти выражения в выражение для фазы , чтобы получить фазу волны в движущейся системе отсчета:
|
|
|
(2.110) |
Это выражение можно записать как
|
|
|
(2. |
где и — циклическая частота и волновой вектор относительно движущейся системы отсчета. Сравнивая с (2.110), находим преобразования Лоренца для частоты и волнового вектора:
|
|
|
(2.112) |
Для электромагнитной волны в вакууме
Пусть направление распространения волны составляет в первой системе отсчета угол с осью х:
Тогда выражение для частоты волны в движущейся системе отсчета принимает вид:
|
|
|
(2. |
Это и есть формула Доплера для электромагнитных волн.
Если , то наблюдатель удаляется от источника излучения и воспринимаемая им частота волны уменьшается:
|
|
|
(2.114) |
Если , то наблюдатель приближается к источнику и частота излучения для него увеличивается:
|
|
|
(2.115) |
При скоростях V << с можно пренебречь отклонением квадратного корня в знаменателях от единицы, и мы приходим к формулам, аналогичным формулам (2.
85) для эффекта Доплера в звуковой волне.
Отметим существенную особенность эффекта Доплера для электромагнитной волны. Скорость движущейся системы отсчета играет здесь роль относительной скорости наблюдателя и источника. Полученные формулы автоматически удовлетворяют принципу относительности Эйнштейна, и с помощью экспериментов невозможно установить, что именно движется — источник или наблюдатель. Это связано с тем, что для электромагнитных волн отсутствует среда (эфир), которая играла бы ту же роль, что и воздух для звуковой волны.
Заметим также, что для электромагнитных волн имеет место поперечный эффект Доплера. При частота излучения изменяется:
|
|
|
(2.116) |
в то время как для звуковых волн движение в направлении, ортогональном распространению волны, не приводило к сдвигу частот.
Этот эффект прямо связан с релятивистским замедлением времени в движущейся системе отсчета: наблюдатель на ракете видит увеличение частоты излучения или, в общем случае, ускорение всех процессов, происходящих на Земле.
Найдем теперь фазовую скорость волны
в движущейся системе отсчета. Имеем из преобразований Лоренца для волнового вектора:
|
|
|
(2.117) |
Подставим сюда соотношение:
|
|
|
(2. |
Получаем:
|
|
|
(2.119) |
Отсюда находим скорость волны в движущейся системе отсчета:
|
|
|
(3.120) |
Мы обнаружили, что скорость волны в движущейся системе отсчета не изменилась и по-прежнему равна скорости света с. Отметим всё же, что, при корректных выкладках, это не могло не получиться, так как инвариантность скорости света (электромагнитных волн) в вакууме есть основной постулат теории относительности уже «заложенный» в использованные нами преобразования Лоренца для координат и времени (3.
109).
Пример 1. Фотонная ракета движется со скоростью V = 0.9 с, держа курс на звезду, наблюдавшуюся с Земли в оптическом диапазоне (длина волны мкм). Найдем длину волны излучения, которую будут наблюдать космонавты.
Длина волны обратно пропорциональна частоте колебаний. Из формулы (2.115) для эффекта Доплера в случае сближения источника света и наблюдателя находим закон преобразования длин волн:
|
|
|
(2.121) |
откуда следует результат:
|
|
|
(2. |
По рис. 2.28 определяем, что для космонавтов излучение звезды сместилось в ультрафиолетовый диапазон.
Энергия и импульс электромагнитного поля
Объемная плотность энергии w электромагнитной волны складывается из объемных плотностей электрического и магнитного полей:
|
|
(2.123) |
Учитывая связь векторов Е и Н, получим, что плотности энергии электрического и магнитного полей в каждый момент времени одинаковы, то есть .
Следовательно, w можно представить в виде:
|
|
(2.124) |
Если умножить плотность энергии w на скорость электромагнитной волны в среде
то получим модуль плотности потока энергии:
|
|
(2.125) |
Так как векторы Е и Н взаимно перпендикулярны и образуют с направлением распространения волны правовинтовую систему, то направление вектора
совпадает с направлением распространения волны, то есть с направлением переноса энергии, а модуль этого вектора равен ЕН.
Следовательно, вектор плотности потока электромагнитной энергии, называемый вектором Умова-Пойнтинга, имеет вид:
|
|
(2.126) |
Как и для упругих волн, интенсивность электромагнитной волны — это среднее значение плотности потока энергии:
С учетом (2.107) между Е0 и Н0 получаем
|
|
(2.127) |
Как и в упругой (звуковой) волне,
|
интенсивность пропорциональна квадрату амплитуды колебаний. |
Пример 2. Интенсивность солнечного излучения, падающего на Землю, составляет I = 1.4 кВт/м2 (солнечная постоянная). Найдем среднюю амплитуду колебаний E0вектора электрической напряженности в солнечном излучении. Вычислим амплитуды колебаний напряженности магнитного поля H0и вектора магнитной индукции B0в волне.
Ответ находим сразу из уравнений (3.127), где полагаем :
Электромагнитные волны поглощаются и отражаются телами, следовательно, они должны оказывать на тела давление. Рассмотрим плоскую электромагнитную волну, падающую нормально на плоскую проводящую поверхность. В этом случае электрическое поле волны возбуждает в теле ток, пропорциональный Е. Магнитное поле волны по закону Ампера будет действовать на ток с силой, направление которой совпадает с направлением распространения волны.
В 1899 г. в исключительно тонких экспериментах П.И. Лебедев доказал существование светового давления. Можно показать, что волна, несущая энергию W, обладает и импульсом:
|
|
(2.128) |
Пусть электромагнитная волна падает в вакууме по нормали на площадь А и полностью поглощается ею. Предположим, что за время площадка получила от волны энергию . Тогда переданный площадке импульс равен
На площадку действует со стороны волны сила
Давление Р, оказываемое волной, равно
Если средняя плотность энергии в волне равна <w>, то на площадь А за время попадет энергия из объема и
Отсюда находим давление электромагнитной волны (света):
|
|
(2. |
Если площадка идеально отражает всю падающую на нее энергию, то давление будет в два раза большим, что объясняется очень просто: одинаковый вклад в давление в этом случае дают как падающая, так и отраженная волны, в случае полностью поглощающей поверхности отраженной волны просто нет.
Пример 3. Найдем давление Р солнечного света на Землю. Используем значение солнечной постоянной из предыдущего примера. Искомое давление равно:
Пример 4. Найдем давление Р лазерного пучка на поглощающую мишень. Выходная мощность лазера N = 4.6 Вт, диаметр пучка d = 2.6 мм.
Площадь сечения пучка лазерного излучения
интенсивность излучения
Отсюда находим:
Дополнительная информация
http://elementy.
ru/trefil/21079 – Эффект Доплера. Материал из «Элементов».
http://www.afizika.ru/zanimatelniestati/181-effektdoplera – Занимательная физика. Эффект Доплера.
http://www.youtube.com/watch?v=xjqcsXQ51m4 – Красивое видео об эффекте Доплера.
http://www.youtube.com/watch?v=JpcNW8AQzMs – Презентация по электромагнитным волнам.
http://www.examens.ru/otvet/7/11/890.html – Электромагнитные волны и их свойства. Принципы радиосвязи и примеры их практического использования.
http://physics.ru/courses/op25part2/content/chapter2/section/paragraph6/theory.html#up – Глава из онлайн-учебника про электромагнитные волны.
http://lib.qrz.ru/node/1347 – Статья об основных параметрах электромагнитных волн
http://elementy.ru/trefil/21131?context=20442 – Спектр электромагнитного излучения.
http://ligis.ru/effects/science/232/index.htm – Упругие волны, распространяющиеся вдоль свободной границы твердого тела или вдоль границы твердого тела с другими средами
http://www.
youtube.com/watch?v=llGcqEi2WVw – Влияние среды на скорость распространения электромагнитных волн. Видео.
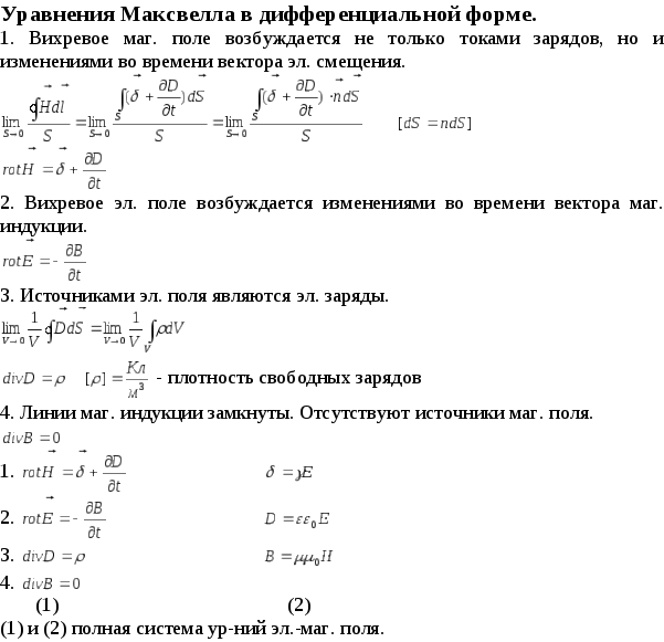
Уравнения Максвелла и их физический смысл
Какой физический смысл имеет член с дЕ/д1 в уравнении Максвелла (1.3) [c.18]Эта книга, разумеется, не содержит ни всех методов (их было бы трудно не только изложить, но даже просто описать и в более объемном учебнике), ни вс результатов (их, вероятно, вообще нельзя изложить даж в многотомном курсе). Выбор материала определяется тем, что именно авторы считали основным-Цель книги — подготовить читателя к изучению современной журнальной и монографической литературы, посвященной различным вопросам теории дифракции или использующей эту теорию. Этой целью и определяется лаконичный стиль изложения. Предполагается, что общее представление о физическом смысле уравнений Максвелла и уравнений акустики читатели получили из учебников по физике.
[c.
10]
В данной работе на базе реологической модели (1) исследуются продольные нестационарные колебания стержня конечной длины, процесс соударения стержня с жесткой преградой и волны напряжений, распространяющиеся в полубесконечном стержне. Показано, что данная модель может описывать как диффузионные, так и волновые явления, возникающие в вязко-упругих материалах. Все зависит от порядков дробных производных, стоящих в левой и правой частях реологического уравнения. Так, если (3 > а, то материал не обладает мгновенной упругостью, и реологическая модель описывает диффузионные явления (модель типа Кельвина-Фойгта). Если параметры дробности равны, то материал обладает мгновенной упругостью, и реологическая модель описывает волновые явления (модель типа Максвелла). Если /3 > а, то такая реологическая модель не имеет физического смысла. Здесь имеет место полная аналогия с вязкоупругими реологическими уравнениями, содержащими в левой и правой частях производные целого порядка [15.
[c.282]Сопоставление решения уравнений Максвелла (1.3-2) и (1.3-3) с макроскопическими наблюдениями имеет физический смысл лишь в том случае, если они не зависят от специального выбора V и Т. Это условие может соблюдаться только в случае, если Т и линейные размеры [c.82]
Для полного выяснения физического смысла компонент тензора уравнения Максвелла (10.272) представим в трехмерной векторной форме. Как и в случае уравнения движения частицы, уравнения Максвелла можно записать в двух эквивалентных формах — стандартной и координатной. В данном случае координатная форма дает самое простое описание, а для дальнейшего упрощения предположим, что наша система координат времени ортогональна, т. е. [c.299]
Физическую причину появления описываемых резонансов легче всего понять, рассмотрев физический смысл решения уравнений Максвелла, соответствующего такой частоте, при которой 3- имеет полюс. Если бы такое решение отвечало действительному значению частоты, то электромагнитное поле состояло бы только из расходящейся сферической волны и рассеиватель мог бы непрерывно излучать энергию, не получая ее извне.
Конечно, такое
[c.69]
Все проблемы теоретической оптики являются проблемами теории Максвелла поэтому, когда требуется полное формальное решение, их нужно рассматривать именно в этом смысле. Нередко физическое понимание сущности задачи приводит к цели быстрее, чем выводы из формального решения заданной системы уравнений, и поэтому в некоторых случаях следует отдать предпочтение такому способу решения задачи. Вот почему в этой книге уравнения Максвелла не появлялись до настоящей главы. Рассеяние света однородным шаром не может рассматриваться в общем виде иначе, как путем формального решения уравнений Максвелла с соответствующими граничными условиями. Читатели, для которых математическая сторона этого решения не представляет интереса, могут обратиться сразу к разд. 9.3, где даны окончательные результаты, а также к гл. 10—15, где рассматриваются частные случаи и приводятся числовые результаты. [c.137]
Теперь выясняется, что пространство Минковского и преобразования Лоренца, введенные раньше как вспомогательные математические образы при изучении преобразований уравнений Максвелла, получают фундаментальный физический смысл.
[c.287]Уравнения Максвелла и их физический смысл [c.236]
Теория Максвелла утверждает, что между основными величинами, характеризующими электромагнитное поле в произвольной неподвижной среде или в пустоте, существуют простые и универсальные связи, выражаемые написанными ниже четырьмя уравнениями. В эти уравнения входят величины, физический смысл которых предполагается известным читателю вектор — напряженность электрического поля вектор — электрическая индукция (ее иногда называют также—неудачно—электри- [c.236]
УРАВНЕНИЯ МАКСВЕЛЛА И ИХ ФИЗИЧЕСКИЙ СМЫСЛ 23/ [c.237]
Таким образом, задачи анализа электродинамических систем с потерями требуют решения уравнений Максвелла с комплексными диэлектрической и магнитной проницаемостями сред и граничными условиями (0.16) на металлических поверхностях. Однако, уравнения Максвелла и указанные граничные условия не всегда дают полную постановку задачи.
Если рассматриваемое поле имеет так называемый контакт с бесконечностью (т. е. ставится задача для неограниченного объема), то необходимо сформулировать условия на бесконечности, позволяющие выделить единственное решение, соответствующее физическому смыслу исследуемой задачи. Простейший пример таких условий — широко известные условия излучения Зоммерфельда. Они относятся к среде без потерь, и часто их аналитическая форма неудобна для использования прямых численных методов. Поэтому мы используем другие (но в принципе эквивалентные) формулировки условий на бесконечности, в частности, парциальные условия излучения [35].
[c.26]
Можно отметить, что в отличие от большинства книг, некоторым образом посвященных теории электромагнитных волн, здесь не предпринимается никакой попытки, чтобы вывести, обосновать или объяснить уравнения Максвелла. По-видимому, не было никакого смысла увеличивать и без того огромную литературу, посвященную этому вопросу. С другой стороны, рассмотрение свойств полупроводников сделано на довольно обычном уровне в надежде, что некоторым читателям может быть полезным преимущественно физический подход, основанный на зонной теории.
[c.9]
Это обстоятельство может служить замечательной иллюстрацией интуитивной консервативности человеческого мышления. Более двух с половиной веков, от времен Ньютона до конца прошлого столетия, механика рассматривалась как прямая и единственная основа всей физики. Под словами понять или объяснить какое-либо физическое явление имели в виду построение его механической модели, причем выражение модель понималось буквально, в смысле какой-либо реальной конструкции из предметов, подчиняющихся законам классической механики. Так для объяснения распространения световых волн была придумана специальная заполняющая все пространство упругая среда — мировой эфир , — в котором световые колебания распространялись так же, как звук в твердых телах. Создатель современной электродинамики Максвелл потратил немало сил на попытки так оборудовать эту среду, чтобы она описывалась бы выведенными им уравнениями дело доходило до напоминающих часовой механизм моделей с колесами и зубчатыми передачами.
Только к концу прошлого века физикам пришлось примириться с тем, что новые области физических явлений — тогда в первую очередь шла речь об электродинамике — принципиально несводимы к механике. В связи с этим место реальных механических моделей начали занимать в физике модели математические, от которых уже требовалось не конструкционное тождество с объектом, а только математически аналогичное описание — н что же, в качестве материала для построения таких моделей мы опять используем механические уравнения
[c.11]
Смысл аксиоматического представления физической теории. Физическая теория всегда возникает как результат наблюдений, опыта и экспериментальных исследований, приводящих к построению физической модели соответствующей области явлений. Модель формулируется и описывается на математическом языке и называется теорией данной группы явлений. Все обширное содержание теории можно свести к небольшому числу основных положений, из которых посредством логических и математических операций можно получить все следствия теории.
Совокупность этих основных положений принято называть аксиомами или постулатами теории. Вся классическая механика Ньютона базируется на трех постулатах-законах Ньююна вся классическая электродинамика-на уравнениях Максвелла и т.д.
[c.150]
В работах [306, 307] были введены Г-иптегралы, по. зволяющие изучать многие физические и меха71ические явления в сплошных средах, содержащих особые точки, линии или поверхности. Эти интегралы строятся на основе общих физических законов сохранения с привлечением уравнений электромагнитного поля Максвелла, уравнений движения Ньютона, кинематических условий для малых деформаций с возмоягным обобщением на конечные деформации. Функции, входящие в этн уравнения, предполагаются непрерывно дифференцируемыми необходимое число раз всюду, за исключением особых точек, особых лиггай п особых поверхностей, где они утрачивают физический смысл. [c.66]
Одним из наиболее заметных дефектов ряда работ, в которых приводятся различные уравнения, обобщающие уравнения Дирака и Максвелла, является отсутствие адекватного математического формализма.
Может быть, не будет преувеличением сказать, что наша эпоха напоминает предньютоновский период в физике, когда несовершенство математического аппарата сильно затрудняло формулировку принципов динамики, физический смысл которых становился все более ясным. В этом отношении большой интерес представляют работы (подобные предлагаемой читателю работе одного из величайших физиков современности П. Дирака), в которых разрабатывается аппарат, отвечающий потребностям будущей физики.
[c.915]
СТО показала, к каким результатам может привести расширение фундаментальной группы. Поэтому сразу же после построения основ СТО возникли попытки расширения группы Пуанкаре. Одна из них заключалась в переходе к классу равноускоренных систем отсчета (Эйнштейн, 1907 г.) что позволило сформулировать принцип эквивалентности, явившийся физической основой расширения группы Пуанкаре до группы произвольных координатных преобразований ( -группа, Эйнштейн, 1915 г.) Другая попытка была связана с обнаружением конформной инвариантности уравнений Максвелла (С-группа, Бэйтмэн и Каннингхэм, 1909 г.
) , Естественно, что открытие этих симметрий в свете нового понимания взаимосвязи симметрия — сохранение как весьма общей и важной физической закономерности ставило вопрос о характере и физическом смысле соответствующих законов сохранения.
[c.247]
Уравнения Эйнштейна связывают тензор энергии (массы), удовлетворяющий уравнению дх = О, с метрическим тензором искривленного пространства-времени. Отказ от объемного искривления пространства, т. е. переход к плоскому пространству-времени Минковского приводит к тому, что всеобщая история распределения вещества в соответствии с ОТО не дает осмысленных результатов. К примеру, положив в космологических уравнениях (П2.40) величины = О, = О, получим -аеТ ” = и далее р = -Л/ае. При Л = О имеем для плотности массы р = 0. Понять физический смысл этого эффекта или дать физическую интерпретацию постоянной тяготения Эйнштейна при этом довольно затруднительно. Из этого рассмотрения вытекает, в частности, вывод о том, что уравнения Эйнштейна не дружат с метрикой Минковского.
Напротив, релятивистские теории гравитации (РТГ), базирующиеся на гипотезе о развитии гравитационного поля в пространстве-времени Минковского (см., например, работы [202-205]) и на отказе от метрики Римана, пытаются приобщить поле тяготения к плоским физическим полям в смысле Фарадея-Максвелла. Различные вариации РТГ предстают, таким образом, как своеобразные обобщения классической теории гравитации Ньютона (постньютоновские обобщения) применительно к релятивистскому случаю, т. е. формируют уравнения и их решения в галилеевых координатах в инерциальной системе отсчета. Отсюда калибровка, спиновые и другие эффекты плоского гравитационного поля в РТГ при попытках создания теории единого всеобъемлющего полевого взаимодействия.
[c.455]
Отметим, что наличие во второй среде только одной (преломленной) волны, уходящей от границы, не следует непосредственно из уравнений Максвелла, а основано на дополнительном пред- Направления па-положении, известном как усмвие излучения.
ойГп лЗе Можно обеспечить выполнение граничных уело-ВИЙ, предполагая во второй среде наличие двух волн, одна из которых распространяется от границы, другая — к границе. Так пришлось бы поступать при исследовании волнового процесса не в полубесконечной среде, а в слое, ограниченном с двух сторон (в плоскопараллельной пластинке). Разные предположения приводят к разным результатам. Условие излучения,. связанное с принципом причинности, дает критерий отбора имеющих физический смысл решений возбуждаемое тело может порождать лишь уходящие от него волны (отраженные, рассеянные и т. п.). В задаче о преломлении на границе полубесконечной среды физический смысл имеет решение, основанное на предположении о наличии только трех волн падающей, отраженной и преломленной.
[c.143]
Хотя уравнения div Я” = О и div Е= О не являются полностью следствиями первых уравнений, они не находятся с ними в противоречии. Эти условия являются существенными ограниченйями на дополнительные данные, при которых решения уравнений Максвелла имеют физический смысл.
[c.276]
Предварительные замечания. В 3 рассматривалась только плоская электромагнитная волна. Здесь будет дано описание электромагнитных волн, излучаемых простейшим точечным источником—жсточншаом, размеры которого малы по сравнению с длиной волны. Мы не будем выво дить излагаемую картину из уравнений Максвелла такой вывод потре бовал бы применения математического аппарата, незнакомого еш е тем, для кого предназначена эта книга он дается в курсах электродинамики (теории электромагнитного поля) ). Мы ограничимся тем, что напишем формулы, описывающие волну, и раскроем их физический смысл. Заметим, что мы поступили аналогичным образом при рассмотрении излучения точечного источника акустических волн (гл. VI, 5). [c.264]
Фотоника – научно-технический журнал – Фотоника
Ричард Фейнман в своих лекциях по физике [1] формулирует проблему так: “Однако уравнения Максвелла, по-видимому, не подчиняются принципу относительности: если преобразовать их подстановкой (15.
2) (преобразования Галилея – автор), то их вид не останется прежним. Значит, в движущемся межпланетном корабле оптические и электрические явления не такие, как в неподвижном; их можно использовать для определения его скорости, в частности определить и абсолютную скорость корабля, сделав подходящие электрические или оптические измерения”. Однако, что означает “их вид не останется прежним”, “явления не такие” нигде не расшифровывается. О каких собственно “подходящих измерениях” идет речь, не вполне понятно. Таким образом, проблема выполнимости принципа относительности (причем в довольно узкой, специфической трактовке) формулируется как проблема инвариантности (ковариантности) уравнений Максвелла относительно тех или иных преобразований координат.Несколько лет назад в Интернете проходила дискуссия под общим заголовком “Special Relativity Invalid?”. В ходе дискуссии высказывались полярные мнения. Например, В.Петков пишет (все цитаты приводятся с сокращениями): “Теория относительности – наиболее глубокая теория, известная человечеству (квантовая механика – все еще неполная теория).
Она не просто верна – для кого-то покажется удивительным, но теория относительности могла и должна была быть создана намного ранее… Верно, однако, что главный источник недоразумений – это собственно относительность. Ей недостает концептуальной ясности. С математикой все в порядке, но об остальном (да, есть “остальное” в относительности; физическая теория – это не только математика) либо умалчивается, либо является почти полным недоразумением”. С другой стороны, в реплике К.Томсон утверждается прямо противоположное (Special Relativity Invalid? Response to V. Petkov from C. Thompson):“3-х мерный эфир СУЩЕСТВУЕТ. Единственное, что нужно сделать, чтобы придать смысл вселенной, – это осознать его существование и осознать, что он определяет выделенную систему координат. Не так просто сказать, что это за система, но на самом деле это едва ли имеет значение. … Эфир определяет скорость излучения и распространения всех взаимодействий, но в большинстве реальных ситуаций это не критично.
Что имеет значение, так это положения масс, вызывающих эти силы. Вот что делает идеи Общей теории относительности Эйнштейна так близкими к истине. Тем не менее, его специальная теория относительности является ерундой от начала до конца. Все проблемы теории относительности просто исчезают, стоит только постулировать существование эфира! Верните также абсолютное время. Не имеет значения, что существуют трудности с определением одновременности. Тот факт, что люди не могут измерить что-то, вовсе не означает, что следует выбросить это что-то из наших фундаментальных моделей. Разве мы отступаем просто потому, что мы не можем измерить массы планет? Разве мы отказываемся от моделирования производства энергии на солнце? Мы также не можем измерить эти вещи”.Более взвешенная позиция изложена в ответе Б. Гамильтона (Special Relativity Invalid? Response to V. Petkov from B. Hamilton):
“Это удивительно, что после того, как публикация в “Speculations in Science and Technology” пригласила специалистов высказаться за и против теории относительности в двух специальных выпусках, результаты оказались пятьдесят на пятьдесят.
1) В последние годы Эйнштейн признавал, что эфир не является чем-то излишним, как он первоначально предполагал, а также признавал, что идеи Маха оказали неправильное влияние на его рассуждения.
2) Специальная теория относительности (СТО) ограничивается двумя системами координат при рассмотрении Принципа Относительности, хотя все проверки этого принципа подразумевают наличие третьей системы, используемой для калибровки того, что происходит в первых двух. Как только вы вводите третью систему (трое часов, одни движутся на восток, другие на запад, а эталонные часы находятся в некоторой фиксированной позиции, которая эквивалентна абсолютной системе), так теория превращается в абсурд.
Профессор Ларо Шэтцер привел бесспорное замечание относительно системы эфира: “… С момента создания СТО стало крайне непопулярным среди ученых говорить об “эфире”.
Тем не менее, сегодня мы знаем, что электромагнитные волны действительно представляют собой возмущения в некоторой “среде”. Однако эта среда не является твердым телом или жидкостью в классическом смысле, но подчиняется законам квантовой механики. Теоретики квантованных полей назвали ее вакуумом. Некоторые интерпретируют вакуум как само пространство-время, но это не отрицает тот факт, что сама его истинная природа остается загадкой. Как бы то ни было, термин квантовый эфир мог бы быть использован для обозначения возможного современного синтеза обеих концепций”.Эйнштейн не рассматривал эту логику, но он понимал, что кривизна пространства не могла быть отнесена к пространству без физических свойств. Именно эти свойства остаются до сих пор неизвестными, хотя мы и узнаем все больше о его природе.
Некоторые также оспаривают математику, хотя большая часть математики СТО была разработана Пуанкаре и Лоренцем до Эйнштейна, а Лоренц основывал свою математику на существовании эфира!”
Оставляя пока в стороне концептуальные аспекты дискуссии, отметим, что для экспериментальной физики основным вопросом является вопрос о формулах, которые следует использовать при решении конкретных задач электродинамики, в частности оптических или задач о взаимодействии движущихся зарядов.
В представлении многих физиков главным аргументом в пользу СТО является не ее, так сказать, философское обоснование и даже не эксперименты, послужившие толчком к ее возникновению, но сам математический аппарат, позволивший решить ряд конкретных задач электродинамики движущихся тел и подтвержденных экспериментом. Тем не менее, СТО все же не устранила некоторых внутренних противоречий, свойственных электродинамике Максвелла, в частности все ту же невыполнимость принципа относительности при описании взаимодействия движущихся зарядов. Это нашло отражение в обзоре П. Корнийя [2], который, собственно, и послужил еще одним стимулом для написания данной работы. В частности, Корний пишет: “На самом деле, как отмечено в книге Ассиса, Веберова электродинамика является единственной теорией относительности. Напротив, СТО с ее бесконечным множеством инерциальных систем и изменяющимися величинами находится почти в согласии с существованием эфира – точка зрения, защищаемая Бильдером”. Корний цитирует высказывание Бильдера о возможности преодоления противоречия между асимметрией Лоренцевых сил в различных инерциальных системах отсчета и принципом относительности: “Необходимо только постулировать, что эти явления вызваны движением частиц и тел относительно абсолютной инерциальной системы в соответствии с уравнениями Максвелла-Лоренца”.
И еще: “Различные эксперименты, описанные многими физиками по всему миру, показывают, что можно обнаружить наше движение относительно эфира с помощью внутренних экспериментов вопреки утверждениям СТО. Сегодня существует так много экспериментов, доказывающих этот факт, причем более десяти из них описаны в этой работе, что отрицать их было бы позицией, соответствующей скорее религиозной вере, нежели науке”. Впрочем, данная работа отнюдь не представляет собой критический анализ данного обзора, со многими утверждениями которого автор не согласен. В чем автор безусловно согласен с П.Корнийем, так это с его заключительным замечанием: “В настоящее время серьезная ревизия нашего понимания законов, которые управляют вселенной, кажется неизбежной”.Наконец, последний “источник вдохновения” при написании данной работы, о котором следует упомянуть, это статья [3]. В ней анализируется связь между принципом относительности и принципом Лоренцевой ковариантности. Приведем опять довольно пространные цитаты из статьи:
“…когда Эйнштейн представил свою общую теорию относительности в 1915, он имел в виду, что явно ковариантная формулировка физической теории, т.
е. формулировка теории в виде соотношений между тензорными компонентами, обеспечивает выполнение принципа относительности. Тем не менее, в 1917 Кречман указал, что почти каждой физической теории может быть дана явно ковариантная формулировка. Таким образом, это заключение казалось ясным уже в 1918: ковариантная формулировка физической теории не обеспечивает выполнение принципа относительности. Следовательно, принцип ковариантности не накладывает никаких ограничений на содержание физических законов, но только на форму, в которой они записаны. Литература, посвященная взаимоотношению принципа ковариантности и принципа относительности, была недавно пересмотрена Нортоном, который пишет: “Эйнштейн предложил принцип общей ковариантности в качестве фундаментального физического принципа в своей общей теории относительности, а также в качестве обеспечивающего обобщение принципа относительности на ускоренное движение. Эта точка зрения была оспорена практически немедленно противоположным утверждением, состоящим в том, что этот принцип не является принципом относительности и физически пуст.
Несогласие существует и поныне”.Инвариантность уравнений Максвелла относительно преобразований Галилея
Утверждение о том, что ньютоновская механика инвариантна, а электродинамика Максвелла не инвариантна относительно преобразований Галилея (ПГ), общеизвестно и вошло в учебники. (См., например, [4], с. 124: “В то время как уравнения Ньютона инвариантны относительно преобразований Галилея, уравнения Максвелла, как легко убедиться непосредственной проверкой, по отношению к этим преобразованиям оказываются неинвариантными”). При этом понятие инвариантности уравнений трактуется в том смысле, что “…они имеют одинаковый вид во всех инерциальных системах отсчета” [5]*. Конечно же, приведенная цитата неявно отражает факт противоречия электродинамики Максвелла принципу относительности, с констатации которого (противоречия) и начинает свою знаменитую работу А. Эйнштейн: “Известно, что электродинамика Максвелла в современном ее виде приводит в применении к движущимся телам к асимметрии, которая несвойственна, по-видимому, самим явлениям” [6].
(Заметим сразу, что электродинамика Максвелла – это не только система уравнений Максвелла, но и выражения для сил.)
В формулировке Пуанкаре принцип звучит так: “Согласно принципу относительности, законы физических явлений обязаны быть одинаковыми для неподвижного наблюдателя и наблюдателя, который относительно него переносится равномерным движением, так что у нас нет и не может быть никаких способов отличить, уносит ли нас такое движение или не уносит”. (Таким образом, речь идет о преобразованиях alias [7, с. 414], т.е. пассивных преобразованиях, вводящих новое представление каждой точки посредством новых координат.) Для начала проверим справедливость второй части утверждения из [4], т.е. попробуем “легко убедиться непосредственной проверкой” в неинвариантности системы уравнений Максвелла (УМ) (для простоты рассматривается вакуум):
(1.1)
(Обозначаем: )
при замене переменных, соответствующих ПГ alias :
(1.2)
Якобиан перехода равен 1. Тогда:
Аналогично: так что
и только изменится:
(1.
3)
Выражение (1.3) имеет совершенно понятный смысл – это полная или “материальная” производная по времени в новой системе координат. В то же время оно несколько неожиданно на первый взгляд – равенство t = t вроде бы
подразумевает и равество , чего на самом деле нет. Таким образом, УМ преобразуются при переходе от одной инерциальной системы к другой в соответствии с ПГ следующим образом:
(1.4)
Но, для (см. [7])
(1.5)
Используя уравнения для дивергенций полей, получаем:
, (1.6)
Тогда 1-е и 3-е уравнения из (1.12) будут иметь вид:
,
(1.7)
Уравнения 2 и 4 из (1.1, 1.4) остаются неизменными. Приняв теперь “естественные определения”
(1.8)
убеждаемся в полной ПГ инвариантности УМ (в смысле [4]) в форме (1.7) – все изменения при переходе от одной инерциальной системы к другой сводятся к замене в уравнениях на . Уравнения принимают привычный вид (1.1) при или .
Обратим внимание еще и на следующее важное обстоятельство: постоянная с, фигурирующая в УМ, при ПГ не изменяется, т.
к. является константой:
Тот факт, что она имеет размерность скорости, вовсе не означает, что при ПГ ее следует складывать с параметром преобразования. Только в случае такого некорректного применения ПГ УМ действительно радикально изменятся, и можно было бы говорить о неинвариантности УМ относительно ПГ.
При корректном применении ПГ мы получили соотношения (1.8), которые не нуждаются ни в каких ссылках на СТО, а между тем их вывод считается одной из заслуг СТО. Например, в [8] И.Е.Тамм пишет: “Вывод формул (115.5) (аналогичных с точностью до лоренцева множителя (1.8). – Автор) можно найти в учебниках по теории относительности; наглядное обоснование их без прямого обращения к представлениям теории относительности возможно лишь в рассмотренном выше частном случае =0”. (Ссылка на частный случай означает использование выражения для силы Лоренца и принципа относительности.) Более того, можно говорить о том, что сами УМ – есть не более чем формулы преобразования полей покоящихся зарядов при ПГ.
В самом деле, пусть в лабораторной системе координат покоится заряд q (для определенности в начале координат; можно рассмотреть и систему зарядов – обобщение очевидно, так что в дальнейшем будем говорить об одном заряде.) Т.к., по определению, заряд q является источником поля , то . При переходе к другой системе координат, движущейся равномерно и прямолинейно со скоростью относительно лабораторной, поле очевидно изменится, но единственной причиной такого изменения (в предположении сохранения заряда) будет относительное движение наблюдателя (пробного заряда) и действующего заряда. Формальной констатацией этого факта является уравнение (1.7), по сути представляющее собой переход в систему движущегося со скоростью – пробного заряда в соответствии с ПГ:
(1.9)
(В общем случае:
)
Заменяя в соответствии с определением источника поля на и вводя масштабирующий множитель с (надо же в чем-то измерять !), получаем:
. (1.10)
Если принять естественное определение в полном соответствии с решением (1.
8), то получим первые два уравнения системы Максвелла:
– определение поля, источником которого является r;
– конста-
тация факта изменения поля вследствие движения заряда. Она равносильна предположению о сохранении заряда. Поэтому применение оператора – (взятие дивергенции) к этому уравнению приводит к уравнению непрерывности для плотности заряда. Очевидно, что переход в движущуюся систему не приводит к появлению нового вида зарядов, так что Точно так же, как и для напряженности электрического поля, для напряженности магнитного справедливо утверждение
следствием которого и является 4-е УМ в естественном предположении о сохранении потенциальности силы в новой системе координат, т.е. *. Аналогично может быть получена и лоренцева калибровка:
или
,
так что, если считать , что так и есть для равномерно движущегося заряда, то
(1.11)
Таким образом, лоренцева калибровка имеет простой физический смысл сохранения потенциала (или приведенной к заряду энергии – энергии единичного заряда в поле потенциала j, создаваемом действующим зарядом).
При этом – есть приведенный (к скорости с) поток потенциала j, обусловленный движением заряда (или приведенный поток удельной энергии).
В заключение 1-й части остается процитировать Г. Минковского [9], чтобы уточнить, что имеется в виду при утверждении о “ковариантности” системы УМ или пространственно-временного вектора 2-го рода (по терминологии Г.Минковского) при преобразованиях Лоренца (ПЛ). Минковский называет это утверждение теоремой Лоренца об относительности: “Как известно, запись уравнений I – IV в обозначениях векторного анализа делает наглядной инвариантность (или, точнее, ковариантность) системы уравнений А так же, как и системы уравнений В (системы УМ – Н.Щитов) относительно поворота системы координат вокруг начала”. На самом деле это утверждение означает лишь сохранение антисимметричности матрицы M тензора электромагнитного поля при ортогональных преобразованиях, так как сами компоненты матрицы (ортогональные движению) изменяются при ПЛ по формулам и т.д. Однако, это утверждение тривиально, так как свойства симметричности и антисимметричности матрицы сохраняются при конгруэнтных преобразованиях, в частности ортогональных, т.
е. преобразованиях вида: (T’ – транспонированная матрица) [6]. Это означает, что M “ковариантна” в таком смысле относительно любых конгруэнтных преобразований, в том числе и преобразований Галилея, записанных в матричной форме (определение матрицы G зависит от определения матрицы , точнее, вид обеих матриц зависит от последовательности нумерации координат!). При этом поля изменяются в соответствии с формулами (1.8), т.е. без множителя γ. Кроме того, если при ПЛ одновременно изменяются как электрическое, так и магнитное поле, то при ПГ электрическое поле (в соответствии с (1.8)) изменяется при преобразовании G’ * M * G *, а магнитное – при преобразовании G * M * G’. На самом деле мы видели, что при ПГ меняются как , так и в соответствии с (1.8). Но это изменение при формальном конгруэнтном преобразовании обеспечивается как матрицей M, представляющей собой матрицу переменных двух первых УМ, так и K, представляющей собой соответствующую матрицу двух последних. Так как K обратна M с точностью до мультипликативной константы (,), то это означает, что система УМ в некотором смысле избыточна – достаточно лишь первых двух уравнений, т.
е. поле играет вспомогательную роль.
Таким образом, УМ инвариантны (ковариантны) относительно ПГ не только в смысле утверждения из [4], но и в смысле утверждения Минковского. Вместе с тем, применение ПЛ дает при решении конкретных задач определенные, впрочем, чисто технические, преимущества. В следующих частях данной работы эти преимущества будут частично выявлены. Основное внимание при этом будет уделено трансформации волнового уравнения (или оператора Даламбера) и его решения при ПГ, т.к. именно это, применительно к оптике, и является фактически предметом спора между сторонниками и противниками СТО. Естественно будет приведено и строгое решение для “включающегося в начальный момент” поля равномерно движущегося заряда, дающее однозначный ответ на вопрос о зависимости скорости распространения взаимодействия от состояния движения источника в соответствии с электродинамикой Максвелла. Следует подчеркнуть, что СТО является самостоятельной, законченной теорией, не нуждающейся при своем обосновании в ссылках на электродинамику Максвелла, но отражающей в определенном смысле ее специфику.
литература
Фейнман Р., Лейтон Р., Сэндс М. Фейнмановские лекции по физике. – М.: Мир, 1976.
Cornille P. Review of the application of Newton’s third law in physics. – Progress in energy and combustion science, 1999, v.25, p.161.
Øyvind Grøn , Kjell Vøyenli. On the Foundation of the Principle of Relativity. – Foundations of Physics, 1999, v. 29, №11.
Савельев И. Основы теоретической физики.Т. 1. – М.: Наука, 1975.
Болотовский Б. Столяров С. Поля источников излучения в движущихся средах. – В кн.: Эйнштейновский сборник 1978–1979. – М.: Наука, 1983.
Einstein A. Ann.Phys. (Leipzig), 1905, Bd 17, S 891 (v.1 – p.7).
Корн Г., Корн Т. Справочник по математике. – М.: Наука, 1974.
Тамм И. Основы теории электричества. – М.: Наука, 1976.
Минковский Г. Основные уравнения электромагнитных процессов в движущихся телах. – В кн.: Эйнштейновский сборник 1978–1979. – М.: Наука, 1983.
Почему теорию Максвелла так трудно понять? / Хабр
Скромность не всегда добродетель
В 1865 году Джеймс Клерк Максвелл опубликовал свою статью “Динамическая теория электромагнитного поля” в “Философских трудах Королевского общества”.
Ему было тогда тридцать четыре года. Оглядываясь назад, мы можем заметить, что работа Максвелла была самым важным событием девятнадцатого века в истории физических наук. Если говорить в общем о естественных науках, то статья Максвелла была второй по значимости после “Происхождения видов” Дарвина. Но важность работ Максвелла не была очевидна для его современников. Более двадцати лет его теория электромагнетизма в основном игнорировалась. Физикам было трудно ее понять из-за обилия сложных уравнений. Математикам было трудно ее понять, потому что Максвелл использовал для объяснений физический язык. Этот труд был расценен как неясное предположение без должного количества экспериментальных доказательств. Физик Михаил Пупин в своей автобиографии “От иммигранта к изобретателю” описывает, как он путешествовал из Америки в Европу в 1883 году в поисках того, кто понимал Максвелла. Он отправился изучать теорию Максвелла, как рыцарь в поисках Святого Грааля.
Пупин сначала поступил в Кембридж с твердым намерением изучить теорию у самого Максвелла.
Он не знал, что Максвелл умер четыре года назад. Узнав, что Максвелл умер, он остался в Кембридже и был назначен преподавателем колледжа. Но его наставник знал о теории Максвелла меньше, чем он сам, и был заинтересован только в том, чтобы научить Михаила решать математические задачи трипоса. Михаил Пупин был поражен, обнаружив, как он говорит, “как мало было физиков, которые уловили смысл теории, даже через двадцать лет после того, как она была сформулирована Максвеллом в 1865 году”. В конце концов он бежал из Кембриджа в Берлин и поступил студентом к Герману фон Гельмгольцу. Гельмгольц понимал теорию и учил Пупина тому, что знал сам. Пупин вернулся в Нью-Йорк, стал профессором Колумбийского университета и обучал последующие поколения студентов, которые впоследствии распространили Евангелие Максвелла по всей Америке.
Как случилось, что теория Максвелла была так широко проигнорирована? В конце концов, Максвелл не был похож на своего современника Грегора Менделя, монаха, работавшего в безвестном монастырском саду в Богемии.
Максвелл был известным профессором, директором Кавендишской лаборатории в Кембридже, ведущей фигурой в британском научном сообществе. Свидетельством его высокого положения можно считать то, что он был президентом секции А (математические и физические науки) Британской ассоциации содействия развитию науки, когда ассоциация провела свое ежегодное собрание в Ливерпуле в 1870 году. Он выступил с президентской речью в Ливерпуле, которая была опубликована во втором томе недавно основанного журнала “Nature”. Стиль его выступления показывает нам, почему его теорию не воспринимали всерьез. Можно было ожидать, что он воспользуется возможностью, предоставленной президентской платформой, чтобы объявить миру о важности открытий, которые он сделал пять лет назад. Он не сделал ничего подобного. Он был абсурдно и раздражающе скромен.
Максвелл в первую очередь объявил тему своего выступления – обзор последних достижений, которые были сделаны на границе между математикой и физикой. Затем он с большим энтузиазмом рассказал о вихревой теории молекул, недавно предложенной сэром Уильямом Томсоном (впоследствии ставшим лордом Кельвином).
Теория, которую сэр Уильям основал на великолепных гидродинамических теоремах Гельмгольца, ищет свойства молекул в кольцевых вихрях однородной несжимаемой жидкости без трения. Гельмгольц показал, что в идеальной жидкости такое кружащееся кольцо, если оно однажды возникло, будет продолжать кружиться вечно, всегда будет состоять из той же самой части жидкости, которая была сначала закручена, и никогда не может быть разрезана надвое какой-либо естественной причиной. Эти кольцевые вихри способны к таким разнообразным связям и узловатым самоинволюциям, что свойства различных узловатых вихрей должны быть столь же различны, как и свойства различных видов молекул.
И так далее. Максвелл объяснил, как древняя теория о том, что материя состоит из атомов, столкнулась с логическим парадоксом. С одной стороны, атомы должны были быть твердыми, непроницаемыми и неразрушимыми. С другой стороны, данные спектроскопии и химии показали, что атомы имеют внутреннюю структуру и находятся под влиянием внешних сил.
Этот парадокс в течение многих лет блокировал прогресс в понимании природы материи. Теперь, наконец, вихревая теория молекул разрешила парадокс. Вихри в эфире мягкие и имеют внутреннюю структуру, и тем не менее, согласно Гельмгольцу, они индивидуальны и неразрушимы. Оставалось только вывести факты спектроскопии и химии из законов взаимодействия вихрей, предсказанных гидродинамикой идеальной жидкости. Максвелл считал эту вихревую теорию материи замечательным примером плодотворного взаимодействия математики и физики.
Неясно, верил ли Максвелл всерьез в то, что говорил о вихревой теории. Возможно, он хотел, чтобы его речь развлекала слушателей, а не просвещала их. У него было хитрое чувство юмора, и вполне возможно, что он хвалил теорию вихря, зная, что более проницательные члены аудитории поймут, что теория была шуткой. Только в конце своего выступления Максвелл кратко упомянул о своей теории электромагнетизма.
Другая теория электричества, которую я предпочитаю, отрицает действие на расстоянии и приписывает электрическое действие напряжениям и давлениям во всепроникающей среде, причем эти напряжения одинаковы по характеру с теми, которые известны инженерам, и среда идентична той, в которой предполагается распространение света.
Фраза “Другая теория электричества, которую я предпочитаю”, кажется, намеренно скрывает тот факт, что это была его собственная теория. Неудивительно, что вихри Кельвина произвели на его слушателей большее впечатление, чем уравнения Максвелла.
Мораль этой истории заключается в том, что скромность не всегда является добродетелью. Максвелл и Мендель оба были чрезмерно скромны. Скромность Менделя задержала прогресс биологии на пятьдесят лет. Скромность Максвелла замедлила прогресс физики на двадцать лет. Для прогресса науки будет лучше, если люди, делающие великие открытия, не будут слишком скромны, чтобы трубить в свои собственные трубы. Если бы у Максвелла было такое же эго, как у Галилея или Ньютона, он бы позаботился о том, чтобы его работы не игнорировались. Максвелл был таким же великим ученым, как Ньютон, и гораздо более приятным человеком. Но, к сожалению, он не начал президентскую речь в Ливерпуле словами, подобными тем, которые Ньютон использовал, чтобы представить третий том своей Principia Mathematica: “.
.. исходя из тех же принципов, я теперь демонстрирую структуру системы мира”. Ньютон не называл свой закон всемирного тяготения “очередной теорией тяготения, которую я предпочитаю”.
Теория Максвелла и квантовая механика
Помимо скромности Максвелла, были и другие причины, по которым его теорию было трудно понять. Он заменил ньютоновскую вселенную материальных объектов, взаимодействующих друг с другом на расстоянии, вселенной полей, простирающихся через пространство и взаимодействующих только локально с материальными объектами. Понятие поля было трудно понять, потому что поля неосязаемы. Ученые того времени, включая самого Максвелла, пытались представить поля как механические структуры, состоящие из множества маленьких колесиков и вихрей, простирающихся в пространстве. Эти структуры должны были переносить механические напряжения, которые электрические и магнитные поля передавали между электрическими зарядами и токами. Чтобы поля удовлетворяли уравнениям Максвелла, система колес и вихрей должна была быть чрезвычайно сложной.
Если попытаться визуализировать теорию Максвелла с помощью таких механических моделей, она выглядит как возврат к астрономии Птолемея с планетами, движущимися по циклам и эпициклам в небе. Это не похоже на изящную астрономию Ньютона. Уравнения Максвелла, записанные в неуклюжих обозначениях, которыми пользовался Максвелл, были пугающе сложными, а его механические модели – еще хуже. Для современников теория Максвелла была лишь одной из многих теорий электричества и магнетизма. Ее было трудно осмыслить, и, казалось, не было явного преимущества перед другими теориями, которые описывали электрические и магнитные силы в ньютоновском стиле как дальнодействие между зарядами и магнитами. Неудивительно, что мало кто из современников Максвелла прилагал усилия, чтобы изучить его теорию.
Теория Максвелла становится простой и понятной только тогда, когда вы отказываетесь мыслить в терминах механических моделей. Вместо того чтобы думать о механических объектах как о первичных, а об электромагнитных напряжениях как о вторичных следствиях, вы должны думать об электромагнитном поле как о первичном, а о механических силах как о вторичном конструкте.
Мысль о том, что первичными составляющими Вселенной являются поля, не сразу пришла в голову физикам поколения Максвелла. Поля – это абстрактное понятие, далекое от привычного мира вещей и сил. Уравнения поля Максвелла являются уравнениями в частных производных. Они не могут быть выражены простыми словами, такими как закон движения Ньютона: сила равна массе, умноженной на ускорение. Теория Максвелла должна была ждать следующего поколения физиков, Герца, Лоренца и Эйнштейна, чтобы раскрыть свою силу и прояснить свои концепции. Следующее поколение выросло с уравнениями Максвелла и чувствовало себя как дома во вселенной, построенной из полей. Первенство полей было так же естественно для Эйнштейна, как первенство механических структур – для Максвелла.
Современный взгляд на мир, возникший из теории Максвелла, – это мир с двумя слоями. Первый слой, слой фундаментальных составляющих мира, состоит из полей, удовлетворяющих простым линейным уравнениям.
Второй слой, слой вещей, которые мы можем непосредственно потрогать и измерить, состоит из механических напряжений, энергий и сил. Эти два слоя связаны, потому что величины во втором слое являются квадратичными или билинейными комбинациями величин в первом слое. Чтобы вычислить энергии или напряжения, вы берете квадрат напряженности электрического поля или умножаете одну составляющую поля на другую. Двухслойная структура мира – основная причина, по которой теория Максвелла казалась загадочной и трудной. Объекты на первом уровне, объекты, которые действительно фундаментальны, являются абстракциями, не доступными непосредственно нашим чувствам. Объекты, которые мы можем чувствовать и осязать, находятся на втором слое, и их поведение лишь косвенно определяется уравнениями, действующими на первом слое. Двухслойная структура мира подразумевает, что основные процессы природы скрыты от нашего взгляда.
Теперь мы считаем само собой разумеющимся, что электрические и магнитные поля являются абстракциями, не сводимыми к механическим моделям.
Чтобы убедиться в этом, достаточно взглянуть на единицы измерения электрического и магнитного полей. Условная единица напряженности электрического поля – квадратный корень из джоуля на кубический метр. Джоуль – это единица энергии, а метр – единица длины, но квадратный корень из джоуля – это не единица чего-то осязаемого. Мы не можем представить себе, как можно измерить непосредственно квадратный корень из джоуля. Единица измерения напряженности электрического поля – это математическая абстракция, выбранная таким образом, что квадрат напряженности поля равен плотности энергии, которую можно измерить с помощью реальных приборов. Единицей плотности энергии является джоуль на кубический метр, и поэтому мы говорим, что единицей напряженности поля является квадратный корень из джоуля на кубический метр. Это не означает, что напряженность электрического поля можно измерить с помощью квадратного корня калориметра. Это означает, что напряженность электрического поля – абстрактная величина, несоизмеримая с любыми величинами, которые мы можем измерить непосредственно.
Через шестьдесят лет после того, как Максвелл опубликовал свою теорию, Шредингер, Гейзенберг и Дирак изобрели квантовую механику. Квантовая механика была принята гораздо быстрее, чем теория Максвелла, потому что она сделала множество определенных предсказаний об атомных процессах и эксперименты показали, что все предсказания были правильными. Через год-два все поверили в квантовую механику как в практический инструмент для расчета основных процессов физики и химии. Природа, очевидно, подчинялась законам квантовой механики. Но значение квантовой механики оставалось спорным. Хотя квантовая механика была быстро принята, она не была быстро понята. Резкие расхождения во мнениях по поводу интерпретации квантовой механики сохраняются на протяжении семидесяти лет.
И почему их никто не понимал?Прошло около тридцати лет после Максвелла, прежде чем его уравнения стали понятны всем. Для достижения согласованного понимания квантовой механики потребуется по меньшей мере вдвое больше времени.
Мы все еще ведем страстные споры между сторонниками различных интерпретаций квантовой механики, Копенгагенской интерпретации, многомировой интерпретации, декогерентной интерпретации, интерпретаций скрытых переменных и многих других. Причина этих споров заключается в том, что различные интерпретаторы пытаются описать квантовый мир словами повседневного языка, а язык не подходит для этой цели. Повседневный язык описывает мир таким, каким его видят люди. Наше восприятие мира целиком связано с макроскопическими объектами, которые ведут себя в соответствии с правилами классической физики. Все понятия, которые появляются в нашем языке, являются классическими. Каждая из интерпретаций квантовой механики – это попытка описать квантовую механику на языке, в котором отсутствуют соответствующие понятия. Битвы между соперничающими интерпретациями продолжаются безостановочно, и конца им не видно.
Для понимания квантовой механики может оказаться полезным подчеркнуть сходство между квантовой механикой и теорией Максвелла.
В двух отношениях теория Максвелла может дать ключ к тайнам квантовой механики.
Во-первых, попытки понять квантовую механику в терминах языка, основанного на классических понятиях, аналогичны попыткам понять теорию Максвелла в терминах механических моделей. Теория Максвелла стала изящной и понятной только после того, как были оставлены попытки представить электромагнитные поля с помощью механических моделей. Точно так же квантовая механика становится изящной и понятной только после того, как попытки описать ее словами прекращаются. Чтобы увидеть красоту теории Максвелла, необходимо отойти от механических моделей и погрузиться в абстрактный мир полей. Чтобы увидеть красоту квантовой механики, необходимо отойти от словесных описаний и погрузиться в абстрактный мир геометрии. Математика – это язык, на котором говорит природа. Язык математики делает мир максвелловских полей и мир квантовых процессов одинаково прозрачными.
Вторая связь между теорией Максвелла и квантовой механикой заключается в глубоком сходстве структуры.
Подобно теории Максвелла, квантовая механика делит Вселенную на два слоя. Первый слой содержит волновые функции Шредингера, матрицы Гейзенберга и векторы состояний Дирака. Величины в первом слое подчиняются простым линейным уравнениям. Их поведение можно точно рассчитать. Но их нельзя наблюдать непосредственно. Второй слой содержит вероятности столкновений и превращений частиц, интенсивности и поляризации излучения, математические ожидания энергий и спинов частиц. Величины во втором слое могут быть непосредственно наблюдаемы, но не могут быть непосредственно вычислены. Они не подчиняются простым уравнениям. Это либо квадраты величин первого слоя, либо произведения одной величины первого слоя на другую. В квантовой механике, как и в теории Максвелла, Природа живет в абстрактном математическом мире первого слоя, но мы, люди, живем в конкретном механическом мире второго слоя. Мы можем описать Природу только абстрактным математическим языком, потому что наш вербальный язык находится дома только во втором слое.
Как и в случае с теорией Максвелла, абстрактное качество величин первого слоя проявляется в единицах, в которых они выражаются. Например, волновая функция Шредингера выражается в единице, которая является квадратным корнем из обратного кубического метра. Уже один этот факт ясно показывает, что волновая функция – это абстракция, навсегда скрытая от нашего взгляда. Никто никогда не измерит напрямую квадратный корень из кубического метра. Конечная важность теории Максвелла гораздо больше, чем ее непосредственные достижения в объяснении и объединении явлений электричества и магнетизма. Его конечная важность состоит в том, чтобы стать прототипом для всех великих триумфов физики двадцатого века. Это прототип теории относительности Эйнштейна, квантовой механики, теории обобщенной калибровочной инвариантности Янга-Миллса и единой теории полей и частиц.
Все эти теории основаны на концепции динамических полей, введенной Максвеллом в 1865 году. Все они имеют одинаковую двухслойную структуру, отделяющую мир простых динамических уравнений от мира человеческого наблюдения.
Все они воплощают в себе то же качество математической абстракции, которое сделало теорию Максвелла трудной для понимания его современниками. Мы можем надеяться, что глубокое понимание теории Максвелла приведет к рассеиванию тумана непонимания, который все еще окружает интерпретацию квантовой механики. И мы можем надеяться, что глубокое понимание теории Максвелла поможет проложить путь к дальнейшим триумфам физики в XXI веке.
Программа занятий кружка для студентов физического факультета МГПИ
ИЗБРАННЫЕ ГЛАВЫ ТЕОРЕТИЧЕСКОЙ И МАТЕМАТИЧЕСКОЙ ФИЗИКИ. МЫ ПУБЛИКУЕМ ВСЕ ИМЕЮЩИЕСЯ МАТЕРИАЛЫ (ВВЕДЕНИЕ И ГЛАВУ 1), КОТОРЫЕ А.И. НАУМОВ УСПЕЛ ПОДГОТОВИТЬ И ЗАПИСАТЬ ДЛЯ УЧАСТНИКОВ КРУЖКА. НАЧИНАЯ СО ВТОРОЙ ГЛАВЫ, МЫ ПРИВОДИМ ЛИШЬ ПЛАН ЗАНЯТИЙ, СОСТАВЛЕННЫЙ АНАТОЛИЕМ ИВАНОВИЧЕМ. НАДЕЕМСЯ, ОН МОЖЕТ ОКАЗАТЬСЯ ПОЛЕЗЕН ПРИ САМОСТОЯТЕЛЬНОМ ИЗУЧЕНИИ ПРЕДМЕТА.
ВВЕДЕНИЕ Глава I. ПРИНЦИПЫ ИНВАРИАНТНОСТИ И ЗАКОНЫ КЛАССИЧЕСКОЙ ФИЗИКИ
II .
III . УРАВНЕНИЯ МАТЕМАТИЧЕСКОЙ ФИЗИКИ И ФУНКЦИИ ГРИНА
IV . ИЗБРАННЫЕ РАЗДЕЛЫ КЛАССИЧЕСКОЙ ЭЛЕКТРОДИНАМИКИ
Y .КЛАССИЧЕСКАЯ ТЕОРИЯ ТЕНЗОРНЫХ ПОЛЕЙ
YI . КЛАССИЧЕСКАЯ ТЕОРИЯ СПИНОРНЫХ ПОЛЕЙ
YII . ИЗБРАННЫЕ РАЗДЕЛЫ КВАНТОВОЙ МЕХАНИКИ
YIII .ЭЛЕМЕНТЫ КВАНТОВОЙ ТЕОРИИ ПОЛЯ IX .СОВРЕМЕННАЯ КЛАССИФИКАЦИЯ ЭЛЕМЕНТАРНЫХ ЧАСТИЦ Для просмотра необходимо установить Adobe Acrobat Reader |
Уравнения Максвелла
Уравнения Максвелла – это набор из 4 сложных уравнений, описывающих мир электромагнетизма.
Эти уравнения описывают, как электрические и магнитные поля распространяются, взаимодействуют и как на них влияют.
по объектам.
Джеймс Клерк Максвелл [1831-1879] был гением уровня Эйнштейна / Ньютона, который взял набор известных экспериментальных законов (Закон Фарадея, Закон Ампера) и объединил их в симметричный согласованный набор Уравнений, известных как Уравнения Максвелла.Максвелл одним из первых определил скорость распространения электромагнитных волн. (ЭМ) волны были такими же, как скорость света, и, следовательно, можно заключить, что ЭМ-волны и видимые свет были действительно то же самое.
Уравнения Максвелла имеют решающее значение для понимания антенн и
Электромагнетизм. На них сложно смотреть – настолько сложно, что большинство инженеров-электриков и физиков
даже толком не понимаю, что они означают. Окутанные сложной математикой (которая, вероятно, позволяет “интеллектуальным” людям чувствовать свое превосходство
при их обсуждении) трудно прийти к истинному пониманию этих уравнений.
Это приводит к созданию этого веб-сайта – интуитивно понятному руководству по уравнениям Максвелла. Я буду избегать, если в все возможные математические трудности, которые возникают, и вместо этого опишите, что означают уравнения. И не бойтесь – математика настолько сложна, что те, кто разбирается в сложном векторном исчислении, все равно не могут применять уравнения Максвелла в чем угодно, кроме простейших сценариев. По этой причине интуитивное знание Уравнения Максвелла намного превосходят знания, основанные на математических манипуляциях.Чтобы понять мир, вы должны понимать, что означают уравнения, а не просто знать математические конструкции. Я считаю принятым методы обучения электромагнетизму и уравнения Максвелла не дают понимания. И с этим, скажем что-нибудь об этих уравнениях.
Уравнения Максвелла – это законы, подобные закону всемирного тяготения. Эти уравнения – правила, которые использует вселенная.
управлять поведением электрических и магнитных полей.
Поток электрического тока произведет
магнитное поле.Если текущий поток меняется со временем (как в случае любой волны или периодического сигнала),
магнитное поле также вызовет электрическое поле. Уравнения Максвелла показывают, что
разделенный заряд (положительный и отрицательный) порождает электрическое поле – и если оно меняется
со временем также вызовет распространяющееся электрическое поле, в дальнейшем вызывая распространение
магнитное поле.
Чтобы понять уравнения Максвелла на более интуитивном уровне, чем у большинства докторов технических наук или физики, щелкните по ссылкам и определениям выше.Вы обнаружите, что сложные математические маски внутренняя элегантность этих уравнений – и вы узнаете, как Вселенная управляет электромагнитным Машина.
Вот обучающее видео, интуитивно объясняющее уравнения Максвелла:
Вверху: Уравнения Максвелла
Демистификация – Абдул Хак Мохаммед
Название: Уравнения Максвелла – Объединение электричества и магнетизма: демистификация
Автор: Абдул Хак Мохаммед , старшийДоцент кафедры ЕЭК,
Институт: Научно-технологическая и исследовательская академия Авроры (ASTRA), Бандлагуда, Хайдарабад
Abstract: Уравнения Максвелла – четыре самых важных уравнения во всей науке: закон Гаусса для электрических полей, закон Гаусса для магнитных полей, закон Фарадея и закон Ампера-Максвелла.
Эти уравнения связывают векторы электрического и магнитного полей. В этой исследовательской статье каждое уравнение и его значение четко объяснены на простом английском языке.Уравнения Максвелла составляют основу всех современных систем беспроводной связи, включая телевидение, радио, радар, спутник, сотовый телефон, Bluetooth и сигналы беспроводного Интернета. Эти уравнения можно объединить, чтобы получить волновое уравнение, являющееся основой электромагнитной теории света. Цель этой статьи – помочь студентам, инженерам и специалистам в этой области понять четыре уравнения Максвелла и их физический смысл. Уравнения Максвелла могут применяться только к замкнутым математическим поверхностям, называемым гауссовыми поверхностями.Векторы выделены жирным шрифтом, чтобы отличать их от скаляров.
Ключевые слова: Электростатическое поле; изменяющиеся во времени поля; электрический заряд; ММФ, ЭДС; плотности электрического и магнитного потока; дель или набла; поле без завитков; дивергенция меньше поля; Гауссова поверхность
Введение и история вопроса
В 1864 году сэр Джеймс Клерк Максвелл (1831–1879), шотландский физик и математик, вывел систему уравнений, известных как уравнения Максвелла.
Он начал свою работу после прочтения работ предыдущих рабочих, а именно. Ампер, Гаусс, Гельмгольц и Томсон [9]. Уравнения Максвелла также называют уравнениями электромагнитных волн. Когда Максвелл разработал свою теорию электромагнетизма, он получил не четыре, а двадцать уравнений, описывающих поведение электрических и магнитных полей. Оливер Хевисайд в Великобритании и Генрих Герц в Германии объединили и упростили уравнения Максвелла в четыре уравнения за два десятилетия после его смерти [7].Максвелл объединил теорию электричества и магнетизма, которые первоначально рассматривались как два отдельных аспекта. Многие физики считают уравнения Максвелла самыми важными из когда-либо придуманных. Сэр Майкл Фарадей из Лондона открыл электромагнитную индукцию в год рождения Максвелла, но ему не хватало математики, чтобы описать свои результаты количественно [9]. Благодаря своему математическому гению Максвелл смог предсказать существование электромагнитных волн, хотя и не продемонстрировал этого.
экспериментально.Он также исследовал, что свет сам по себе представляет собой электромагнитные волны и поэтому может распространяться со скоростью V = 3 × 108 м / с. Но через два десятилетия после своей смерти сэр Генрих Герц, немецкий физик, произвел электромагнитные волны в своей лаборатории в Германии. В 1909 году итальянский изобретатель Гульельмо Маркони передал эти радиоволны из Англии в Америку. Волны несли букву «S» [9]. Радиоволна – это электромагнитная волна, в которой электрическое и магнитное поля расположены под прямым углом друг к другу, а также к направлению распространения волны.В пространстве может существовать стационарное электрическое поле без наличия магнитного поля в том же пространстве, и, альтернативно, стационарное магнитное поле может существовать отдельно без электрического поля. Однако, если поля меняются, то ни одно из них не может существовать отдельно; изменяющееся электрическое поле создает магнитное поле, а изменяющееся магнитное поле создает электрическое поле [5].
Отсюда ясно, что электричество и магнетизм, по сути, являются двумя разными аспектами одного и того же.Электрическое поле, которое не создается стационарным зарядом, а создается в результате изменения магнитного поля, называется индуцированным электрическим полем. Уравнения Максвелла включают как электростатические, так и индуцированные электрические поля. Индуцированное электрическое поле не является консервативным по своей природе, что означает, что оно не может быть просто создано из стационарных зарядов, в отличие от статического электрического поля, и, следовательно, не зависит от потенциальной энергии.
Первое уравнение Максвелла в дифференциальной форме (или) Закон Гаусса для электрических полей
Утверждение: для заряженной области оно утверждает, что полный заряд, перемещаемый через замкнутую поверхность, равен чистому заряду, присутствующему в объеме, окруженном поверхностью. .Математически это указано как:
Здесь D – векторная величина, которая представляет плотность смещения заряда, а ρ – объемная плотность заряда и может быть определена только для заряженной области.
E – электрическое поле, а также вектор. Следует отметить, что уравнения Максвелла связывают поля с их источниками, которые их создают.
Рис. 1. Иллюстрация первого уравнения Максвелла [9]
Расходящееся или сходящееся электрическое поле создается неподвижным зарядом [9].Это одно из уравнений Максвелла для электростатических полей. Для области без заряда он утверждает, что полный заряд, перемещаемый через замкнутую поверхность, равен нулю. Математически это указано ниже:
Означает, что расходящееся или сходящееся поле не может существовать в бесплатной области.
Второе уравнение Максвелла в дифференциальной форме (или) Закон Гаусса для магнитных полей
Утверждение: Полный магнитный поток, проходящий через любую замкнутую поверхность, всегда равен нулю, поскольку магнитный заряд отсутствует.Математически это указано как:
В качестве альтернативы мы можем сформулировать это как «Линии магнитного потока непрерывны, и поэтому чистый магнитный поток, остающийся в объеме, равен нулю».
Это означает, что то, что попадает на поверхность, покидает закрытую поверхность. Если дивергенция векторного поля равна нулю, то это называется полем без дивергенции или бездивергентным полем [3]. Магнитное поле (B или H) является примером такого поля.
Рис. 2. Иллюстрация второго уравнения Максвелла.[8]
Третье уравнение Максвелла в дифференциальной форме (или) Закон Фарадея. Утверждение
: В нем говорится, что ЭДС вокруг замкнутого пути равна скорости изменения потока через поверхность, ограниченную этим путем, во времени. В качестве альтернативы он утверждает, что циркулирующее электрическое поле создается магнитным полем, которое изменяется со временем. [7] Такое электрическое поле называется индуцированным электрическим полем и не зависит от заряда / источника. Математически это указано как:
Здесь B – плотность магнитного потока, измеренная в Вб / м2, а H – напряженность магнитного поля, измеренная в А / м.Следует отметить, что B в магнитном поле аналогичен D в электрическом поле [1].
Это уравнение показывает связь между изменяющимися во времени электрическими и магнитными полями. Следует отметить, что если E в левой части уравнения представляет собой электростатическое поле, то его ротор ДОЛЖЕН быть равен нулю, поскольку невозможно иметь статическое электрическое поле в пространстве из-за изменяющегося во времени магнитного поля [3 ]. Следовательно, это уравнение может быть переписано для электростатического поля как:
Из приведенного выше уравнения можно сделать вывод, что статическое электрическое поле не имеет завитков или вращения и не зависит от изменяющегося во времени магнитного поля, но зависит от заряда / источник, который производит его через следующее соотношение:
где V – скалярный электрический потенциал, который создает поле.Значение этого уравнения: электрическое поле, которое является векторной величиной, представляет собой отрицательный градиент электростатического потенциала, который является скалярной величиной, а также то, что E увеличивается в направлении, противоположном V.
Можно сказать, что если векторное поле, такое как E, может быть представлен как градиент скаляра, такого как V, то его ротор должен быть равен нулю. Тогда такое поле является полем без ротора [3].
Четвертое уравнение Максвелла в дифференциальной форме (или) Закон Ампера-Максвелла. Утверждение
: В нем говорится, что MMF вокруг замкнутого пути равна сумме тока смещения и тока проводимости через поверхность, ограниченную этим путем.В качестве альтернативы это можно сформулировать следующим образом:
Циркулирующее магнитное поле создается электрическим током и электрическим полем, которое изменяется со временем. [7]
Математически это определяется как:
Где µ и ε – константы среды, а J – плотность тока, измеренная в А / м2. Это дается из закона электростатического поля Ома как:
Для свободной от заряда области σ = 0, поэтому второй член в приведенном выше уравнении будет равен нулю. Следовательно, приведенное выше уравнение можно переписать для свободной области как:
Ротор векторного поля – это мера тенденции поля вращаться вокруг точки – так же, как дивергенция – это мера тенденции поля уходить от точки или сходиться в точку [7].
Подобно тому, как расхождение находится при рассмотрении потока через бесконечно малую поверхность, окружающую точку интереса, изгиб в заданной точке можно найти, рассматривая циркуляцию на единицу площади на бесконечно малом пути вокруг этой точки [7]. Чтобы понять, как уравнения Максвелла приводят к волновому уравнению, необходимо понять третью дифференциальную операцию, используемую в векторном исчислении – градиент. Подобно дивергенции и завитку, градиент включает частные производные, взятые в трех ортогональных измерениях, таких как x, y и z.Однако, в то время как дивергенция измеряет тенденцию векторного поля к оттоку от точки, а ротор указывает на циркуляцию векторного поля вокруг точки, градиент применяется к скалярным полям [7]. В отличие от векторного поля, скалярное поле полностью определяется своей величиной в различных местах: одним из примеров скалярного поля является высота местности над уровнем моря. Градиент сообщает о двух важных вещах: величина градиента указывает, насколько быстро поле изменяется в пространстве, а направление градиента указывает направление, в котором поле изменяется наиболее быстро с расстоянием [7].
Символ del или nabla, используемый повсюду, является векторным дифференциальным оператором, который показывает пространственные вариации, например, он показывает вариации в направлениях x, y и z в декартовой системе координат.
Выводы
Без электричества и магнетизма невозможно представить современный мир, в котором мы живем. Без электричества и магнетизма не может быть двигателей, генераторов, освещения, отопления, машин и автомобилей, а также современных технологий, таких как беспроводной Интернет, Bluetooth, WiMax, RADAR, TV, DAB Radio и GPS.Кроме того, мы не можем представить себе современное медицинское оборудование, достижения в технологиях медицинской визуализации, такие как техника МРТ, и развитие медицинских устройств и инструментов без их существования. Другими словами, электричество и магнетизм произвели революцию в нашем мире [2]. Они едины и связаны уравнениями Максвелла. Следовательно, необходимо понять связь между электричеством и магнетизмом.
В этой статье представлены четыре самых важных уравнения в науке: уравнения Максвелла объяснены простым языком.Этот документ может быть использован исследователями, инженерами-проектировщиками систем, учеными и студентами, работающими или имеющими дело в широкой области электронных коммуникаций, а также кем угодно в качестве справочного материала. Однако подробное объяснение уравнений Максвелла выходит за рамки данной статьи. Это просто помогает понять значение и значения различных терминов, входящих в такие уравнения, и показывает взаимосвязь между параметрами электрического и магнитного поля.
Список литературы
- Jordan, E.К. и Балмейн, К. (1968) Электромагнитные волны и излучающие системы. 2-е изд. Нью-Джерси: Прентис-Холл, ИНК.
- Краус, Джон Д. и Флейш, Дэниел А. (1999) Электромагнетизм с приложениями. 5 изд. США: McGraw-Hill Intl. Эдн.
- Садику, Мэтью Н.О. (2009) Принципы электромагнетизма. 4-е изд. Международная версия.
Нью-Дели: Oxford University Press, - Гриффит, Дэвид Дж. (1999) Введение в электродинамику. 3-е изд. Нью-Дели: Прентис-Холл Индии.
- Стекольщик E.V.D. и Lamont H.R.L. (1958) Передача и распространение. Лондон: HMSO. Перепечатка, Дели: Н. К. Джайн.
- Иллюстрации магнитного потока. Доступно по адресу: http://hyperphysics.phy-astr.gsu.edu/hbase/mintage/fluxmg.html (дата обращения: 18 января 2014 г.)
- Fleisch, Daniel (2008) Руководство для студентов по уравнениям Максвелла. Нью-Дели: Издательство Кембриджского университета
- Закон Гаусса, интегральная форма. Доступно по адресу: http://hydrogen.physik.uni-wuppertal.de/hyperphysics/hyperphysics/hbase/electric/gaulaw.html (дата обращения: 18 января 2014 г.)
- Fleisch, Dan. (2006) «Корни телекоммуникаций», доступно по адресу: http://www.youtube.com/watch?v=vPdnTK0fmQU (дата обращения: 19 января 2014 г.).
Уравнения Максвелла – Гипертекст по физике
Обсуждение
качественное
- Закон Гаусса
- Есть два типа заряда: положительный и отрицательный, так же как и два типа заряда.
типы действительных чисел, положительные и отрицательные. - Силовые линии электрического поля расходятся от положительного заряда и сходятся на отрицательном заряд
- Есть два типа заряда: положительный и отрицательный, так же как и два типа заряда.
- Нет закона
- Магнитных монополей нет.
- Силовые линии магнитного поля не сходятся и не расходятся (не имеют начала и конца).
- Закон Фарадея
- Силовые линии электрического поля не скручиваются…
- , кроме случаев изменения магнитного поля.
- Закон Ампера
- Силы магнитного поля закручиваются вокруг электрического тока…
- , а также изгибаются при изменении электрического поля.
интегральное обозначение
| Закон Гаусса | |||||||
| Нет закона | |||||||
| Закон Фарадея | |||||||
| Закон Ампера |
дифференциальное обозначение
| Закон Гаусса | |||||||
| Нет закона | |||||||
| Закон Фарадея | |||||||
| Закон Ампера |
тензорная запись
Закон Гаусса и закон Ампера вместе…
∂ α F αβ = μ 0 J β
Никакой закон и закон Фарадея вместе…
∂ α F βγ + ∂ β F γα + ∂ γ F αβ = 0
Новые символы представляют собой матрицы.
4 градиента…
| ∂ α = | ⎛ ⎜ ⎝ | + | 1 | ∂ | – | ∂ | – | ∂ | – | ∂ | ⎞ ⎟ ⎠ | |||||
| с | ∂ т | , | ∂ x | , | ∂ y | , | ∂ z |
4 плотности тока (обычно просто 4 тока)…
| Дж β = | ⎛ ⎜ ⎜ ⎜ ⎜ ⎝ | c ρ | ⎞ ⎟ ⎟ ⎟ ⎟ ⎠ |
| J x | |||
| J y | |||
| J z |
Тензор электромагнитного поля, контравариантная форма…
| F αβ = | ⎛ ⎜ ⎜ ⎜ ⎜ ⎝ | 0 | – E x / c | – E y / c | – E z / c | ⎞ ⎟ ⎟ ⎟ ⎟ ⎠ |
| + E x / c | 0 | – В z | + B y | |||
| + E y / c | + B z | 0 | – B x | |||
| + E z / c | – B y | + B x | 0 |
Тензор электромагнитного поля, ковариантная форма…
| F αβ = | ⎛ ⎜ ⎜ ⎜ ⎜ ⎝ | 0 | + E x / c | + E y / c | + E z / c | ⎞ ⎟ ⎟ ⎟ ⎟ ⎠ |
| – E x / c | 0 | – В z | + B y | |||
| – E y / c | + B z | 0 | – B x | |||
| – E z / c | – B y | + B x | 0 |
уравнения Максвелла и свет
уравнения Максвелла и светУравнения Максвелла и свет
Мы завершили изучение законов электричества и магнетизма.Все, что мы узнали можно суммировать в уравнениях, известных как уравнения Максвелла , вместе с формулами для электрических и магнитных сил на заряде. Один из нескольких способов преобразования уравнений Максвелла: написано отображается справа, чтобы вы могли сказать, что видели их. Первое уравнение – это закон Ампера (включая член в правой части, который мы не обсуждали в этом курсе). Второе уравнение – это закон Фарадея в сочетании с законом Ленца. Третье уравнение – это закон Гаусса, который выражает тот факт, что силовые линии электрического поля начинаются и заканчиваются только за плату.Четвертое уравнение является магнитным эквивалентом закона Гаусса, который выражает тот факт, что магнитные силовые линии никогда не начинаются и не заканчиваются (т. е. отсутствуют свободные магнитные заряды).
Используя некоторые не очень простые вычисления, уравнения Максвелла могут быть
используется, чтобы показать, что электрическое и магнитное поля подчиняются волновым уравнениям. В
скорость c электромагнитной волны определяется константами
электричество и магнетизм, которые вы так хорошо знаете:
& nbsp c = 1 / ( e 0 м 0 ) 1/2 =
2.998 X 10 8 м / с .
Свет – это электромагнитная волна: это понял Максвелл примерно в 1864 году, как только уравнение c = 1 / (e 0 m 0 ) 1/2 = 2.998 X 10 8 м / с было обнаружено, поскольку к тому времени скорость света была точно измерена, и ее соответствие с c вряд ли было совпадением. Радиосигналы – это тоже электромагнитные волны; после открытия уравнений Максвелла потребовалось менее века, чтобы выяснить, как производить и обнаруживать их до такой степени, чтобы произвел революцию в нашей технологической цивилизации.Инфракрасный свет, ультрафиолетовый свет, рентгеновские лучи и гамма-лучи также являются примерами электромагнитных волн; подобно радиоволнам, они были неизвестны в то время, когда были открыты уравнения Максвелла.
Детали электромагнитной волны довольно сложно. Векторы электрического и магнитного полей указывают в направлениях, которые перпендикулярны друг другу и перпендикулярны направлению распространения волны. Если волна движется в направлении z , и электрическое поле колеблется в направлении x , затем магнитное поле колеблется в направлении y .Такая волна называется поляризованной в направлении x . (Поляризация описывается в терминах электрического поля, а не магнитного поля, потому что электрическое поле легче взаимодействует с большинством материалов.) На рисунке ниже показано поведение поляризованной электромагнитной волны. вдоль оси x и перемещаясь в z – направление.
Формулы для электрического и магнитного полей в этой волне:
, где частота и длина волны связаны соотношением c = f l .
Электромагнитный индекс волн Примеры Указатель лекций
PHYS 201 – Лекция 15 – Уравнения Максвелла и электромагнитные волны II
PHYS 201 – Лекция 15 – Уравнения Максвелла и электромагнитные волны II
Глава 1. Резюме. Решение уравнений Максвелла [00:00:00]
Профессор Рамамурти Шанкар: Хорошо, это последняя лекция по электромагнетизму. Когда вы вернетесь с перерыва, займемся оптикой.Конечно, вы уже знаете, что это на самом деле электромагнетизм, но это будет несколько проще для вашего воображения, потому что оно не включает в себя много абстрактных вещей, довольно конкретных вещей. Потом станет хуже, когда мы займемся квантовой механикой, но я думаю, что математика этого должна быть довольно простой. Прежде чем вы это сделаете, вы должны убедиться, что знаете все об элементарных комплексных числах, таких как e i θ . Вы должны полностью внедрить это в свою систему.Речь пойдет об этом, затем об очень простом исчислении, всего лишь об одной переменной.
Итак, в прошлый раз я сказал вам, что если вы хотите решить уравнение Максвелла в свободном пространстве, вы можете записать любую функцию для E и B , которая удовлетворяет четырем уравнениям Максвелла. Два связаны с поверхностными интегралами, а два – с линейными интегралами, и ответ, который мы получили, выглядел так. Это x, y и z . Электрическое поле будет указывать в эту сторону, магнитное поле будет указывать в эту сторону, и функциональная форма E была k ( k – единичный вектор в направлении z ) E 0 sin (ky – ωt) , а B было iB 0 sin (ky – ωt) .
Когда вы примете эту предполагаемую форму с этой зависимостью y и этой t , вы обнаружите, что, как написано, они автоматически удовлетворяют поверхностному интегралу, а поверхностный интеграл этих полей на любом крошечном кубе будет равен 0. Когда вы это сделаете. линейные интегралы, вы можете взять цикл в этой плоскости, и в этой плоскости, и в третьей плоскости, и вы дурачитесь, вы получите некоторые дополнительные ограничения, которые я вывел, но я не хочу делать это снова. Но условия, которые вы получаете, заключаются в том, что ω должно быть равно k умноженным на c , и помните, что скорость света возникла при этой следующей комбинации.Тогда вы обнаружите, что электрическое поле должно быть разделено на c . Это два условия, которые вы получите при написании двух других. Есть три уравнения для петель. Один из них тривиально удовлетворяется 0 = 0, другие дают вам это. Теперь я хочу, чтобы вы могли хотя бы визуализировать эти поля. Вы можете написать их на листе бумаги, но E – это не буква E . E означает что-то физическое. Так что же эти вещи делают? Прежде всего, что такое k и что такое ω ? Я понимаю, что некоторые из вас не знакомы с тем, что означают k и ω.
Прежде всего, вы знаете, что это периодическая функция в диапазоне y при фиксированном t , если хотите, потому что синус всего является периодическим. Это означает, что в определенный момент времени, если вы сделаете снимок этого E , он будет колебаться при изменении на . И в данной точке пространства, если вы изучите ее как функцию времени, она также будет колебаться во времени с угловой частотой ω . Так что позвольте мне связать эти количества с более знакомыми вещами. Если волна выглядит так, и E будет указывать в этом направлении, вы знаете, что если вы пройдете полную длину волны, вы вернетесь туда, где находитесь.Назовем длину волны λ. Тогда ясно, что все, что происходит в 0, происходит и в λ. При нуле ky равно 0, при λ ky должно быть 2Π. Когда вы переходите на дистанцию лямбда, она должна быть равна изменению на 2Π. Итак, λ, которая вам более известна как длина волны, является обратной величиной с точностью до 2Π от этого k . к называется волновым числом. Чем больше k , тем быстрее колеблется волна. Чем больше λ, тем длиннее волна, тем медленнее колеблется волна.Точно так же вы можете подойти ко второму парню и спросить себя – позвольте мне продолжить. Вот что такое E . B , опять же, является функцией пространства в данный момент времени, если вы его рисуете, но вектор B указывает именно так, поэтому он будет выглядеть так, и вы можете повторять это снова и снова. Итак, E возвращается. Итак, теперь это то, что нужно понять с этим графиком. Вы можете видеть этот график, но должны знать, что он означает.
Весь график описывает ситуацию в определенный момент времени только в точках на оси y .Я нарисовал его только в точках на оси y . Таким образом, эта стрелка, хотя и торчит здесь и там, не говорит о целом регионе. Речь идет об одном моменте. Например, в этой одной точке электрическое поле указывает в эту сторону и имеет ту же величину. В этот момент электрическое поле направлено вниз и имеет эту величину, а магнитное поле направлено от доски, здесь магнитное поле направлено на доску и от доски, хорошо? Такова ситуация в свое время.
Тогда вы можете спросить себя, что будет дальше. Сделать это можно двумя способами. Прежде всего позвольте мне рассказать вам о связи между ω и периодом времени. Если вы ждете полный период времени, все должно вернуться на прежнее место, поэтому период времени T по определению будет таким условием. Следовательно, период времени, с которым вы все знакомы, также связан с ω по аналогичной формуле. Итак, один из способов записать эту волну в терминах вещей, с которыми вы более знакомы, – это сказать, что она выглядит так: E 0 sin (2Πy / λ – 2Πt / T) .Это полностью эквивалентно тому, что я написал, потому что это определения ω и k в терминах λ и T . Может быть, такой вариант записи более прозрачен: если вы добавите λ к y вверху, если вы скажете, что y перейдет в y + λ , вы добавите 2Π. Если вы добавите заглавные T к маленьким t наверху, вы вычтете 2Π. Это не имеет значения. Это показывает периодичность в пространстве λ и во времени капитала T .Вы также можете записать ω как 2Π / T , но 1/ T – это частота. Это то, что мы обычно называем частотой, много герц, мегагерц или что-то еще. Это частота. Угловая частота омега, которую мы используем, в 2Π раза больше, потому что каждый раз, когда объект завершает цикл, он проходит на 2Π, а если он делает f оборотов в секунду, угловая частота составляет 2Π f радиан в секунду. В этом разница между числом оборотов в секунду и радианами в секунду.Хорошо, значит, это другой способ записи, и B будет тем же самым. Итак, вы должны понимать, что делает эта волна. Итак, представьте, что плоская волна идет от доски к вам. Если это так поляризовано – теперь я должен сказать вам, что такое поляризация. Поляризация – направление E . B считается перпендикулярным ему, а направление распространения перпендикулярно им обоим. Вы можете видеть E x B – это направление распространения волны.Вы производите перекрестное произведение от E до B , и так оно продвигается. Итак, вы увидите, что если бы эти ряды в этом классе были не изогнутыми, а прямыми, то все люди в первом ряду увидели бы точно такое же электрическое поле. Так что, может быть, он указывает вверх. Тогда люди во втором ряду могут не видеть электрического поля, потому что они сидят на таком расстоянии. Люди в третьем ряду могут видеть отрицательное электрическое поле.
Таким образом, каждую полуволну он будет изменяться от 0 до максимума, от 0 до минимума, обратно до 0, и поэтому он колеблется за один раз.Если вы немного подождете, весь узор сместится к концу класса. То, что эти ребята видели сейчас, вы увидите чуть позже. Сколько позже? Это время, которое требуется свету, чтобы перейти из этого ряда в ваш. Это задержка, ωt , на самом деле я сказал вам, вы можете написать ky – ωt как – давайте посмотрим, как k умножить на y – ct , потому что ω = kc . И я очень рано сказал вам, что любая функция от y – ct является решением волнового уравнения, и это говорит вам, что есть волна, распространяющаяся вправо со скоростью c , потому что что бы она ни делала одновременно, скажем, t = 0, позже сдвигается на величину ct .Теперь, если я пошлю к вам электромагнитную волну, первое, что вы должны заметить, это то, что электрическое поле перпендикулярно плоскости, в которой все происходит, перпендикулярно направлению распространения, поэтому вектор поля перпендикулярен. И E , и B находятся в этой плоскости, и волна идет туда. По этой причине это называется поперечной волной. Таким образом, поперечный означает, что все действие происходит в плоскости, перпендикулярной движению.
Итак, один пример поперечных волн – если вы держите струну; Я отдаю его людям в последнем ряду, держу и встряхиваю.Эта рябь уйдет от меня к концу комнаты. Рябь идет вот так, а вот волна идет. Это поперечная волна. Или, если я встряхну его вот так, то же самое, он будет двигаться из стороны в сторону. Волна идет от меня к тебе. Продольная волна – это звуковая волна. Например, когда я сейчас говорю, какая-то диафрагма в горле выталкивает воздух и сжимает его, и, возможно, когда он идет в другую сторону, его разжимают, и воздух движется вперед и назад, а именно в том же направлении, что и распространение. .Итак, звуковые волны продольные, а световые – поперечные. Да?
Студент: Вы сказали, что направление E x B дает направление распространения. Имеет ли значение величина этого перекрестного произведения?
Профессор Рамамурти Шанкар: Да. Мы вернемся к этому позже сегодня. Это правильно. Таким образом, E x B не только указывает направление, но разумно спросить: «Если это физическая величина, что это значит? И мы скоро узнаем, что это значит.Поляризация – это направление электрического поля в растворе, но мы должны понимать, что не каждое электрическое поле должно выглядеть так. Я могу создать новую проблему, у меня есть решение, подобное этому. Что делает этот парень? Можете ли вы сказать, что все идет по другому, потому что я только что изменил это на это. Итак, это плоская волна, идущая влево. Что мне теперь делать с полем B ? Его величина должна быть E / c . Я также могу изменить это на движение назад, иначе они не образуют пару. E и B должны образовывать пару. Но я утверждаю, что этого недостаточно. Если вы взяли эту пару, она, конечно, будет удовлетворять волновому уравнению, потому что любая функция y + ct будет удовлетворять волновому уравнению, но я хочу, чтобы вы помнили, что существует четыре уравнения Максвелла. Вы их все перемешиваете, и вы получите волновое уравнение. Это всего лишь одно из четырех следствий. Вы должны удовлетворить все уравнения Максвелла, и некоторым из них не понравится этот выбор, в котором я меняю только скорость на противоположную.Можете ли вы подумать, как это исправить или что с этим не так? Я просто говорю, что если волна двигалась влево, а не вправо, я поступил именно так. Я бы просто изменил направление распространения. Это плохой ответ. Да, есть ответ?
Студент: Связано ли это с тем, что они являются кросс-продуктом?
Профессор Рамамурти Шанкар: Ага, а что насчет перекрестного произведения?
Ученик: Чтобы получить обратное произведение, вы должны сделать его отрицательным.
Профессор Рамамурти Шанкар: Вы хотите, чтобы перекрестное произведение определяло направление движения. Итак, если E и B похожи на это, перекрестное произведение получается таким образом. Если вы хотите, чтобы они пошли в другую сторону, вам нужно изменить направление B , чтобы он указывал в ту сторону. Это еще одна пара. Другими словами, вы изменили скорость здесь, но вы забыли ее изменить – не вы, я имею в виду, я не менял ее, потому что я хотел показать вам, что вы просто не можете соединить какие-либо E, и B. что вам нравится.Вы должны убедиться, что они образуют пару. Это пара, которая подчиняется уравнению Максвелла. Теперь я знаю, что это сработает по другой причине. Если вы взяли эту длинную волну, хорошо? Я хочу, чтобы вы думали в своей голове. Поверните его вокруг этой оси на 180 градусов. Вы можете сделать это в своей голове? Возьмите эту ось, поверните весь узор, и он пойдет в противоположную сторону, но в процессе вы можете увидеть, что этот B будет вращаться от направления в эту сторону к направлению в другую сторону. И одно из свойств природы состоит в том, что если что-то является решением, то вы вращаете все это целиком, и это тоже решение.
Будьте осторожны, когда говорите вращать. Например, если у вас есть напольные часы, и вы вращаете только часы, они не будут работать так же. Это потому, что часы очень чувствительны к Земле, но если вы возьмете землю и часы, вы повернете их оба, это не имеет значения. Фактически, это происходит постоянно. Итак, все, что имеет значение, должно вращаться, но для электромагнитного поля в вакууме больше нечего вращать, что имеет значение, поэтому вы вращаете его. Теперь вы можете сделать еще одну вещь: вместо того, чтобы вращать вокруг этой оси, вы можете вращать ее вокруг этой оси, вокруг оси распространения.Вы можете повернуть к нему E или повернуть к нему B . Я не умею рисовать картинки, но в самолете E-B они были такие, E и B , вещь идет к вам. Я говорю, что вы можете повернуть это на какой-то угол и повернуть на тот же угол. Это тоже хорошее решение. Это должно. Я имею в виду, что случилось? Если вы посмотрите на волну таким образом, она все равно должна подчиняться уравнениям Максвелла, верно? Названная система отсчета ничем не хуже оригинала.
Хорошо, теперь у нас есть несколько свойств волн, и одна вещь, которую, возможно, стоит упомянуть, – это свет от лампочек в этой комнате – это хаотический набор волн, посылаемых вам. Каждый атом излучает свет с разной поляризацией, не синхронно с другим атомом, поэтому у него нет определенной частоты. Это большой беспорядок, большой беспорядок, но это суперпозиция элементарных плоских волн. Собственно, я должен поправиться. Плоские волны – это идеализация. Каждая волна, которая у вас есть, например, если вы включаете лампочку, волны выходят сферически из центра, но далеко от центра, когда эта сфера имеет радиус 10 000 миль, если вы в конце – маленькое существо, она будет выглядеть как плоская волна, точно так же, как сфера будет выглядеть листом для человека, находящегося очень близко, как Земля для нас.Ага?
Студент: Профессор, не могли бы вы еще раз повторить то, что вы сказали о замене перекрестного произведения, или просто ________?
Профессор Рамамурти Шанкар: Да, я говорил, что свойство электромагнитного поля, которое вы здесь видели, заключается в том, что если вы возьмете перекрестное произведение, E x B …
Студент: Вы уловили направление.
Профессор Рамамурти Шанкар: Вы уловили направление. Затем я выбрал противоположное направление распространения, но взял те же E и B .Они не подходят. Если вы измените скорость на обратное, вам нужно изменить это так, чтобы векторное произведение векторов E и B указывало на противоположное.
Студент: Хорошо, спасибо.
Профессор Рамамурти Шанкар: Теперь, когда вы покупаете очки Polaroid, я думаю, вы знаете, что они делают, верно? Поляризаторы в очках позволят свету распространяться только с одной поляризацией, поэтому, хотя входящий материал может быть поляризован случайным образом, то, что выходит с другой стороны по направлению к вашему глазу, указывает только в одну сторону, поэтому вы сокращаете примерно пятьдесят процентов света, если вы его поляризуете.Фактически, когда свет отражается от блестящей поверхности и попадает в ваши глаза, он имеет тенденцию поляризоваться по горизонтали. Таким образом, если вы выберете полароид в вертикальном положении в объективе, это наиболее эффективный способ уменьшить блики. Кроме того, вы можете взять две линзы, линзы Polaroid, и повернуть их друг относительно друга, вы можете полностью погасить свет, потому что первая может пропускать его в этом направлении, а вторая – только в этом направлении. Так что, если вы сначала нарежете его вот так, другого пути не будет.В любом случае, свет – очень обширный и интересный предмет, который, вероятно, для вас более важен, чем некоторые из этих областей, но у нас нет времени вдаваться в подробности этого. Я хочу упомянуть вам, что свет, который мы с вами видим, имеет очень ограниченный диапазон возможных длин волн, таких как 400 нанометров или 4000 ангстрем, а именно от 400 умноженных на 10 до минус 9 метров.
Примерно вдвое – это все, что вы можете увидеть. Материал с другой стороны – ультрафиолетовый, затем – рентгеновские лучи, с другой стороны – инфракрасное излучение, радиоволны, но все они электромагнитные.Все, что вы делаете, это меняете ω , но природа устроила наши глаза так, чтобы они реагировали только на диапазон ω , потому что именно там были наши враги. Если у вас разные враги, возможно, у вас будет другое зрение. Может быть, если у вас много врагов, у вас будут глаза по всей голове, как у некоторых животных, так что у нас их двое. В любом случае, это еще одна интересная вещь о том, как природа приспосабливается к свойствам света.
Глава 2: Определение энергии и интенсивности электромагнитной волны [00:18:19]
Хорошо, позвольте мне рассказать вам об энергии, содержащейся в этой волне.Согласитесь, когда у вас есть электромагнитная волна, у вас есть энергия, которой у вас не было раньше. Позвольте задать вам первый вопрос. Если я посылаю вам электромагнитную волну и спрашиваю вас, в каком направлении она поляризована, что вам нужно, чтобы это проверить, какая-нибудь идея? Слушай, я же тебе сказал. Если вы не можете что-то измерить или сказать мне в принципе, как мы это измерим, вы не понимаете, о чем говорите. Да? Есть идея? Кто-нибудь? Ага, давай.
Студент: Может быть, что-то потеряно?
Профессор Рамамурти Шанкар: Простите меня?
Студент: Что-то потерялось?
Профессор Рамамурти Шанкар: Да, но забудьте о поляризации.Вернитесь к основному определению. Как вы узнаете, что где-то есть электрическое поле? Вы думаете, что увидите маленькую стрелку, торчащую в космосе? Да?
Студент: Вы берете тестовую плату.
Профессор Рамамурти Шанкар: Возьмите заряд, поместите его туда и посмотрите, в какую сторону он движется. Если он движется таким образом, это поляризация, если он движется таким образом, это поляризация. Фактически, антенна вашего радио имеет провод, и электрическое поле от радиостанции приходит и начинает перемещать заряды в направлении поляризации.Так что вы, ребята, должны это знать. Я предполагаю, что вы не ответили мне, потому что вы необычайно скромны, потому что вы должны знать, как измерить электрическое поле. Я мог бы даже спросить вас, как бы вы нашли магнитное поле ». Но я не хочу делать это сейчас, потому что мы всегда должны знать, как это измерить. Так или иначе, мы знаем, что когда у вас есть электрическое поле, оно имеет энергию. Например, когда вы взяли конденсатор, потребовалась некоторая энергия, чтобы зарядить его, оторвать заряды от одной пластины и врезать их в другую пластину.Мы видели, что как энергия, накопленная между пластинами в виде электрического поля, так и энергия электрического поля составляла ε 0 E 2 /2. Теперь вы можете спросить меня, вы нашли плотность энергии в конденсаторе, теперь мы говорим об электрическом поле в вакууме, исходящем от какой-то радиостанции, откуда я знаю, что эта формула хороша?
И что примечательно в этом поле, так это то, что любое полученное для него выражение является локальным выражением. Его волнует только то, что это за поле на данный момент.Его не волнует, каково происхождение. Не имеет значения, создается ли это статическими зарядами или, может быть, это электрическое поле, создаваемое изменением магнитного поля. Не важно. Ответ не зависит от контекста. Это плотность энергии, энергия на единицу объема. Для магнитного поля это выглядит как B 2 / 2μ 0 , и теперь вы все знаете, что все, что ε 0 делает, μ 0 делает в другом месте. Если этот парень вверх, тот парень внизу, или в законах поля μ 0 / 2Π вверх и 1 / 4Πε 0 эпсилон вниз.Следовательно, если у вас есть область, где, скажем, нет электромагнитного поля, и внезапно волна проходит мимо этой области, теперь она имеет энергию, и сколько энергии у нас? Как видите, электрическая энергия равна ε 0 на 2 E 0 2 sin 2 (ky – ωt) . И магнитная энергия на 1 больше 2μ 0 B 0 2 sin 2 (ky – ωt) . Сейчас я покажу вам, что эти плотности энергии на самом деле равны.
Они равны, потому что ½μ 0 – B 0 – это E / c , поэтому давайте запишем его как E 0 2 / c 2 . Из определения скорости света и μ 0 и ε 0 это просто ε 0 над 2 E 0 2 . Извините, E 0 2 плюс все квадраты синуса, которые я забыл. Следовательно, полная энергия равна E 0 2 ε 0 sin 2 (ky – ωt) .Вы получили половину от этого и половину от этого. Несмотря на то, что формула выглядит иначе, когда вы вводите соотношение между μ 0 и ε 0 и B 0 и E 0 , оно оказывается равным. Таким образом, даже если магнитное поле слабее электрического поля в 1/ c раз, вы можете подумать, что оно незначительно с точки зрения энергии, но у него такая же плотность энергии, и вы сложите их, и вы получите это. Теперь вы можете видеть, что эта плотность энергии зависит от времени и от пространства, потому что она колеблется со временем в заданной точке и колеблется в пространстве в заданное время.Итак, вы можете спросить себя, позвольте мне сесть на одном месте и спросить себя: «Какова средняя плотность энергии за полный цикл?» Если что-то когда-то работает, а когда-то не работает, каков средний показатель? Среднее значение будет ε 0 E 0 2 /2, потому что среднее значение sin 2 θ за полный цикл составляет от 0 до 2Π, деленное на 2Π, что составляет ½. Это то, что мы делали раньше в схемах. Ты должен знать что. Среднее значение квадрата синуса равно половине, среднее значение квадрата косинуса равно половине, и проверка состоит в том, что среднее значение квадрата синуса и квадрата косинуса равно 1, потому что это равно 1.Так что постарайтесь запомнить это. Итак, это средняя плотность энергии.
Далее я хочу задать следующий вопрос. С какой скоростью приходит ко мне энергия? И это называется интенсивностью, I, и она равна ваттам на квадратный метр, как поток жидкости, за исключением того, что это поток энергии. Я хочу взять квадратный метр, встать на пути луча и спросить, сколько джоулей проходит в секунду или, если хотите, сколько ватт на квадратный метр. Это легко вычислить по плотности энергии, и я объясню вам причину.Это идентично рассуждениям о токах, движущихся по проводам, или жидкости, текущей по трубке. Предположим, вы возьмете область цилиндрического поперечного сечения, через которую распространяются электромагнитные волны? Это поперечное сечение A, и я жду 1 секунду, чтобы пройти расстояние c . Итак, весь материал в цилиндре с основанием A и длиной c , что энергия будет проходить через эту контрольную точку. Вы можете видеть, что? Это как зубная паста. Вы выдавливаете зубную пасту, которую эти парни передают за 1 секунду.Если я захочу на квадратный метр, мы назовем это просто 1. Поэтому интенсивность – это просто плотность энергии, умноженная на скорость света. Это скорость, с которой течет энергия.
Итак, давайте посчитаем это, и вы получите очень интересный результат. Интенсивность равна плотности энергии, умноженной на c . Плотность энергии составила ε 0 E 0 2 sin 2 (ky – ωt) . Это не средняя энергия. Это мгновенно.Я сейчас усредню это. Ребята, вы сейчас со мной где-то здесь, здесь? Теперь я напишу это следующим образом: ε 0 и E 0 , затем B 0 – я забыл здесь c . Вы это понимаете? Это еще один с. Тогда E 0 равно B 0 , умноженному на еще c, умноженному на sin 2 (ky – ωt) . И что это? c 2 ε 0 составляет 1 / μ 0 . Итак, E 0 B 0 через μ 0 sin 2 (ky – ωt) .Но если вы теперь определите вектор S , он называется вектором Пойнтинга, который записывается с буквой p, чтобы быть E x B через μ 0 . Величина этого вектора и есть интенсивность. Величина S , которую вы можете назвать S или I , является именно такой.
Итак, E x B за исключением коэффициента 1 / μ 0 не только дает вам направление пути распространения, но и сообщает вам, сколько ватт пройдет через квадратный метр или сколько джоулей пройдет. пересечь квадратный метр за 1 секунду.Это то, что вы найдете во всех учебниках, так что. Все, что я сделал, это взял этот uc, поместил его в формулы с E и вернул B обратно на картинку, чтобы он был симметричным между E и B , потому что это создает впечатление, что он полностью электрический. Помните, это электрический и магнитный. Просто они равны. Таким образом, вы можете увидеть роль, которую играют E и B . Вектор Пойнтинга сообщает вам поток энергии.
Итак, вот один пример. Если взять квадратный метр на поверхности земли, а вот солнце, излучающее свет. Вы можете спросить: “Какая интенсивность солнечного света?” Кто-нибудь знает, сколько ватт на квадратный метр от солнца.
Студент: Тысяча?
Профессор Рамамурти Шанкар: Да, очень близко к тысяче. Думаю, есть и другие цифры, но для наших целей это очень близко к 1000 ватт на квадратный метр. Это довольно удивительно, если каждую секунду на всей поверхности Земли вырабатывается 1000 джоулей.И вы должны помнить контекст солнца. Я имею в виду, вот солнце, и вот мы на расстоянии девяноста трех миллионов миль, и световая энергия уходит, и это наша доля. Крошечный круг диаметром около 7000 миль вы перехватываете свет, и на каждый его квадратный метр приходится тысяча ватт. Вы можете видеть, как идет солнце, это потрясающее количество света. Во всяком случае, это электрическое поле. Я имею в виду, что это интенсивность, поэтому позвольте мне написать следующее. Она быстро колеблется со временем, поэтому давайте определим среднюю интенсивность как среднее значение квадрата синуса.Это E 0 B 0 / 2μ 0 . Все эти средние – это просто половина, все, что связано с синусом в квадрате. Я не буду беспокоиться о половине, но если вы приняли это за среднюю интенсивность, вы можете спросить: «Насколько велико электрическое поле, которое с ней связано?», Потому что этот свет будет этим электрическим и магнитным полем. . Это все, что есть на свете. Итак, солнечный свет создает электромагнитное поле, это электромагнитные волны, и я спрашиваю: «Насколько велик вектор E ?»
И все, что вам нужно сделать, это вставить это в это число.Если вы хотите, вы можете избавиться от B и вернуться к E , потому что E – это всего лишь B , умноженное на c . Вы найдете довольно удивительную сумму. Это примерно 1000 вольт на метр. Помните, что электрическое поле измеряется в вольтах на метр. Это означает, что если вы взяли поле, и оно однородно в пространстве, между одним местом и другим местом есть разность потенциалов в 1000 вольт, или потребуется 1000 джоулей, чтобы переместить кулон с более низкого потенциала на более высокий.Это довольно сильное поле, но оно очень непоследовательно по направлению. Он делает это какое-то время и делает это какое-то время, но если вы приблизительно приблизитесь и просто спросите: «Какова средняя напряженность поля», вы получите именно это число.
Глава 3: Происхождение электромагнитных волн [00:30:44]
Итак, давайте поговорим об одной вещи, которую я вообще не обсуждал, а именно о том, откуда берутся эти электромагнитные поля? Я сказал, что вам не нужен ρ, вам не нужен I, вам не нужен ток, вам не нужен заряд, они могут существовать в свободном пространстве.Но каково происхождение электромагнитных волн? Кто-нибудь знает? Когда их можно будет получить? Этого не происходило ни в чем, что мы изучали. Да?
Студент: Электрон меняет уровень энергии?
Профессор Рамамурти Шанкар: Что ж, вы можете сказать, что в атоме электрон меняет энергетический уровень, но до того, как вы приступите к квантовой механике. В классической теории можно спросить, что такое электрическое поле? Когда электрическое поле производит эти волны? Вы берете статический заряд, у него есть поле 1/ r 2 , которое прикреплено к заряду.Если вы отойдете слишком далеко от заряда, вы его не увидите, но эти парни могут улететь в космос, не приближаясь к заряду или току, но что их производит? Да? Вы не знаете? Ага?
Ученик: Когда колеблется.
Профессор Рамамурти Шанкар: Простите меня?
Студент: Когда колеблется.
Профессор Рамамурти Шанкар: Что колеблется?
Студент: Электрическое поле.
Профессор Рамамурти Шанкар: Электрическое поле само по себе колеблется, но что создает электрическое поле? В чем причина электрического поля? Фея электрического поля? Да?
Студент: Когда заряд колеблется?
Профессор Рамамурти Шанкар: Да. Другими словами, скорее, чем колеблется, более общий ответ – всякий раз, когда заряд ускоряется. Это очень важный результат. Волны создаются ускоряющими зарядами.Если они движутся с постоянной скоростью, как по проводу, они не производят колебаний, электромагнитных волн или если они движутся по цепи с постоянной скоростью, которая их не производит. Но если у вас есть заряды, которые, как говорят, колеблются, – это один из примеров ускорения вещей, верно, потому что вы двигаетесь вперед и назад, когда излучаете свет. Итак, каждый источник электромагнитной волны колеблется. Вы можете себе представить, почему это произойдет. Я имею в виду, если вы возьмете пластину конденсатора и подключите ее к источнику переменного тока, скажем, могут быть другие вещи, чтобы она не перегорела, тогда что произойдет, если заряды будут такими на какое-то время, а затем они ‘ Чтобы изменить полярность переменного поля, нам нужно двигаться вперед и назад, поэтому заряды движутся вперед и назад, и у вас здесь есть зависящее от времени электрическое поле.
Когда у вас есть зависящее от времени электрическое поле, у вас будет магнитное поле, вращающееся вокруг него, потому что линейный интеграл B будет включать скорость изменения электрического потока. И это также будет зависеть от времени, но если это будет зависеть от времени, вокруг этого возникнет электрическое поле. Таким образом, они будут виться друг вокруг друга всякий раз, когда они зависят от времени, а затем они могут освободиться от конденсатора и взлететь. Все, что вам нужно, это две пластины и источник переменного тока, и вы соединяете их, вы создаете электромагнитные волны.Вы сделаете их на частоте источника, поэтому вы не сможете его увидеть. Ваша собака не будет видеть, но какой-нибудь гаджет сможет ее уловить. Это все, что вам нужно, это колеблющиеся заряды. Итак, что происходит на радиостанции, вы можете представить себе простую радиостанцию с LC-цепью, ток колеблется с некоторой скоростью, а часть цепи находится в антенне, а заряды поднимаются и опускаются по мере прохождения тока. туда и обратно, который излучает волны, и волны приходят в ваш дом.
Итак, вот картинка. Вот радиостанция, и волны излучаются большими кругами, а это ваш дом, а вот ваша маленькая антенна. Это кусок проволоки, и электрическое поле, если оно поляризовано таким образом, будет перемещать заряды вверх и вниз, а заряды могут быть частью LC-цепи. Итак, вот антенны, если хотите; часть схемы. По мере того, как заряд идет вверх и вниз, здесь будет пытаться протекать переменный ток. И если вы настроите этот конденсатор так, чтобы он резонировал с частотой, вы получите мощный сигнал от радиостанции.Так что, в конце концов, это все обвинения. Обвинения производят поле. Начисления реагируют на поле. Это было верно в статическом случае. Это верно для случая, зависящего от времени. Да?
Студент: Когда вы говорите, что поле, если оно не связано с конденсатором, вы имеете в виду, что оно отсутствует от конденсатора?
Профессор Рамамурти Шанкар: Это означает, что он может уйти за тысячи миль от конденсатора. И если вы просто посмотрите на кулоновскую силу из-за зарядов, положительных и отрицательных зарядов, они умирают как 1/ r 2 .Таким образом, если вы вычислите 1/ r 2 , вы получите ничтожно малое число по сравнению с фактическим электрическим полем. Так что это действительно похоже на тебя и твоих родителей. Я имею в виду, что в какой-то момент ты свободен от своих родителей. Вы можете справиться самостоятельно, но у вас когда-то были родители, верно? Это и есть. Электромагнитные волны могут распространяться сами по себе, но сами по себе они не возникают. Они произведены обвинениями. Просто в отличие от статических полей, которые очень близки к токам и зарядам, которые их создают, зависящие от времени поля распространяются сами по себе. E сохраняет B живым, а B поддерживает E живым. Если E пытается умереть, существует d E / dT , который дает B . Если B пытается спуститься, он производит d B / dT , что дает E , поэтому они идут туда и обратно. Это действительно похоже на колебания, в которых происходит перенос кинетики в потенциал. У вас может быть передача энергии. Значит поля не могут умереть.Они самодостаточны, но чтобы получить всю эту физику, вам пришлось использовать термин, который ввел мистер Максвелл. Без этого термина у вас не было бы этого явления. Вы не получите этого из статики.
Итак, у вас есть типичная проблема: эта радиостанция, скажем, 100 киловатт, а вы сидите здесь на некотором расстоянии r от радиостанции. Тогда интенсивность в вашем доме будет 100 киловатт на сфере радиусом R . Это будет ваша интенсивность. Затем вы можете перейти от интенсивности и преобразовать ее в электрическое поле и сказать: «Электрическое поле, создаваемое радиостанцией, колеблется со следующей амплитудой.Мне нужно построить схему, достаточно умную, чтобы уловить это крошечное поле ».
Глава 4: Относительность и уравнения Максвелла [00:37:07]
Хорошо, теперь я хочу переключиться на мою любимую тему. В электромагнетизме замечательно то, что вы можете спросить, что произошло, когда физика пережила революцию Эйнштейна со специальной теорией относительности. Мы знаем, что все изменилось после Эйнштейна, и всю механику Ньютона пришлось изменить. И до сих пор я никогда не упоминал слово относительность, поэтому вы можете спросить себя: «Как они видоизменяются работой Эйнштейна?» Итак, сначала позвольте мне сказать вам, напомню, теперь вы, ребята, занимались теорией относительности в прошлом семестре, верно? Есть ли кто-нибудь, кто раньше этого не видел?
Ладно, не обязательно много знать, но позвольте мне сказать следующее.В ньютоновском мире существовал принцип относительности, согласно которому уравнения типа F = ma можно спросить: «Кому разрешено использовать это уравнение?» Он говорит, что по определению инерциальный наблюдатель может использовать это уравнение. А вы спросите: «Кто такой инерционный наблюдатель?» Вы говорите: «Инерциальный наблюдатель – это любой, кто может использовать это уравнение». Вроде бы бессмысленная тавтология. Что делает его значимым, так это следующее. По крайней мере, есть люди, для которых это уравнение работает. Так что есть хоть какие-то инерционные наблюдатели.Например, мы инерционный наблюдатель, потому что, если вы хотите проверить это уравнение, вы можете сказать: «Я оставляю здесь кусок мела. Я не применяю силу. У него есть ускорение? » Это не так. Хорошо, я подчиняюсь хотя бы первому из трех законов Ньютона. С другой стороны, если я оставлю свой iPod на Центральном вокзале и вернусь, он исчезнет, это не нарушение законов Ньютона. Это просто означает, что я глуп, потому что на этот iPod действуют другие силы, и эти силы двигали его, так что я могу это понять.Так что я не буду настолько травмирован потерей iPod, потому что я знаю, что есть объяснение. Но если вы идете в самолет, и он вот-вот взлетит, вы оставляете вещи на полу, и они соскользнут в заднюю часть самолета. У вас нет F , но у вас есть a .
Это означает, что ускоряющаяся плоскость – это система отсчета, в которой люди не могут использовать F = ma . Вещи будут ускоряться без видимой причины, поэтому не все будут инерционными. Итак, вы можете спросить: «Если у меня есть хотя бы один инерционный наблюдатель во Вселенной, подразумеваются ли это другие?», И ответ будет положительным.Если я инерционен, а вы двигаетесь относительно меня с постоянной скоростью, вы также инерционны. Во Вселенной есть большое количество людей, которым разрешено использовать законы Ньютона, если у вас есть один из них, и они различаются скоростью, постоянной скоростью, и мы можем понять это из законов Ньютона. Вот система масс и пружин. Закон Ньютона принимает форму – kx = ma , скажем, или давайте запишем mdv / dt . Теперь, если вы идете в поезд или несете это в поезде и едете с постоянной скоростью, я знаю, что он будет подчиняться этому уравнению, потому что я ничего не делал.Я не виноват, что ты едешь в поезде, а он едет с тобой в поезде. Он будет подчиняться этому уравнению. Кстати, это x действительно x – x 0 , где x 0 – это остаточная длина пружины, а x – x 0 – отклонение от этого. Это уравнение. Чем теперь мы с тобой разошлись?
Мы с тобой отличаемся постоянной скоростью. Постоянная скорость просто означает, что x простое равно x – ut . Наше происхождение отличается на величину , а затем после времени T , поэтому, если здесь для меня происходит событие, вы переместились на расстояние на , и оно происходит на расстоянии x ‘, что составляет x – ut .Тогда вы увидите, что законы будут работать и на вас, потому что, даже если мы не согласны по поводу скорости, мы не возражаем и по скорости изменения скорости. Ваша скорость и моя отличаются на константу, у которой нет производной, поэтому у них одинаковое ускорение. Что касается пружины, если я думаю, что она растянута на два дюйма, вы также подумаете, что она растянута на два дюйма. Я имею в виду, что ваш x масштабируется вправо по моему мнению, а ваш x 0 также масштабируется вправо, но растяжение пружины такое же.Таким образом, F = ma не нужно изменять, переходя к движущейся системе отсчета. И это относительность ньютоновской механики. Если это законы движения, мы сможем понять, почему, если вы находитесь внутри поезда, который полностью закрыт, вы не можете смотреть наружу и он движется с одинаковой скоростью по отношению к земле, вы не можете сказать. Вы не можете сказать, потому что ничто из того, что вы делаете, не будет отличаться. Потому что все, что вы наблюдаете в мире, контролируется законами Ньютона, а на законы Ньютона не влияет добавление ко всему постоянной скорости.Поэтому, когда вы просыпаетесь и я говорю: «Поезд движется», вы не можете сказать.
Хорошо, так что проводим физические эксперименты. Вы не можете сказать: «Там написано Amtrak, поэтому я знаю, что он не движется». Такой аргумент основан на социологических аксиомах. Я просто говорю, можете ли вы – в конце концов, теоретически поезда компании Amtrak могут двигаться, так что вы должны признать такую возможность.
Хорошо, теперь вы перешли к уравнениям Максвелла и теории электромагнетизма. Позвольте мне записать, что у нас есть. Первое, что у нас есть, это q равно – извините, q умножить на E + v x B – это сила.Затем позвольте мне записать еще одно последствие: d 2 E / dx 2 – (1/ c 2 ) d 2 E / dt 2 равно 0. Это некоторые результатов, которые мы получили из теории электромагнитного поля. А теперь важный вопрос. По кому это скорость частицы? Этот вопрос возник раньше в классе. Кто должен им пользоваться? Я могу предположить, что это сработало для меня, но откуда мне тогда знать, когда вы увидите, что у него другая скорость, получите ли вы тот же физический мир, что и я.Теперь давайте посмотрим на это уравнение, оно также пришло из уравнений Максвелла, и сравним уравнение для струны. Позвольте мне называть ψ смещением струны, а не y , d 2 ψ / dx 2 is (1 / v 2 ) d 2 ψ / dt 2 . Я просто написал уравнение, перейдя на другую сторону. Они очень похожи. Здесь v – скорость волн по мнению человека, у которого струна находится в состоянии покоя. Ладно, согласно кому струна в покое.Вы это понимаете? Эта скорость, поскольку волны распространяются по струне, составляет v . Таким образом, это уравнение в его нынешней форме может использовать только человек, у которого струна находится в состоянии покоя. Если вы хотите увидеть струну из движущейся рамы, тогда x ’ равно x – ut , а в классической механике t’ равно t . Вы можете производить замену переменных с помощью этих частных производных. Я не хочу этого делать, но вы можете сказать, что d / dx ψ равно d / dx ‘ ψ, умноженное на dx’ по dx , затем dψ / dt ‘, затем dt ‘ более dx .Теперь t ‘ то же самое, что t, , но формально мы можем менять переменные, и мы можем взять это уравнение и переписать его в кадре, перемещающемся вправо со скоростью u , и я обещаю вам, что этого не будет. выглядят так. Это будет выглядеть совсем иначе. Что еще более важно, по крайней мере концептуально понять, что скорость u движущегося наблюдателя появится в окончательных уравнениях, потому что эти производные, x ’ на x и так далее, содержат скорость u .Вы видите, что dx ’/ dt имеет скорость u ? Итак, когда вы внесете все эти изменения и вставите их, вы получите новое уравнение, включающее x ’ и t’ , в котором появится скорость u . Итак, если вы такой человек, вам нужно решить, какую скорость использовать для вас, и ответ будет уникальным. Это ваша скорость относительно струны. Веревка закреплена в лаборатории. Если у вас есть скорость и относительно этой скорости, вы должны указать эту скорость.Следовательно, уравнение не для всех одинаковое. Есть специальный наблюдатель, для которого струна находится в покое, а именно в лабораторной системе отсчета, для которой работает это уравнение, а v – скорость для этого человека. Теперь мы подошли к этому уравнению. Он не имеет отношения к скорости наблюдателя. У него скорость света, и вы можете спросить, кто должен его использовать. В то время как в струне, как мы знаем, привилегированная система отсчета – это место, где она прибита, но свет распространяется в вакууме.
Нет системы отсчета. Люди думали, что, возможно, даже в вакууме есть среда, называемая эфиром. Они сказали, что существует эфир, потому что всему нужна среда для путешествий. Тогда, конечно, это должно использоваться только людьми, которые живут в этом эфире в покое, но мы движемся относительно эфира, потому что мы находимся на Земле, которая вращается вокруг Солнца. Вы можете сказать: «Ну, может быть, сегодня я просто нахожусь в покое относительно эфира. Это возможно, но завтра я не смогу, потому что я хожу вокруг солнца.Через шесть месяцев я с огромной скоростью буду лететь в обратном направлении вокруг Солнца, но обнаружил, что каждый божий день в году я могу использовать эти уравнения. Это означает, что они применимы ко мне независимо от моей скорости. Таким образом, эти уравнения, оказывается, справедливы для любого инерционного наблюдателя, а именно для того, к кому при малых скоростях применимы законы Ньютона. Раньше люди волновались: «Послушайте, давайте возьмем x’x – ut и t’ равными t и представим это уравнение.Затем они обнаружили, что уравнение изменило свою форму, потому что оно похоже на это волновое уравнение здесь. Затем они сказали: «Нам нужно изменить уравнение, потому что это зависит от нашей скорости u , но нет правильного выбора, что такое наши u . Какова наша скорость относительно этого волшебного эфира? »
Это было то, о чем они беспокоились, пока Эйнштейн не пришел и не сказал: «Нет ни того, ни другого, и это неправильный набор преобразований». Если вы используете x ‘, равное x – ut , разделенное на это 1- u 2 свыше c 2 и t’ равно t – ux свыше c 2 делится на тот же квадратный корень, если вы измените координаты таким образом, вы удивитесь, если измените все d / dx на d / dx ‘и выполнили бы все частные производные, цепное правило и т. д. вы обнаружите, что в новой системе координат уравнение будет выглядеть следующим образом.Это будет выглядеть одинаково для любого, кто движется относительно меня с любой скоростью. Вот почему неясно, являюсь ли я привилегированным пользователем. Все люди при равномерном относительном движении могут использовать одно и то же уравнение с одним и тем же числом c входом. Так что это был великий триумф теории Максвелла. Дело в том, что это уже заключалось в теории относительности. Фактически, это то, что привело к революции Эйнштейна, потому что это уравнение гласило, что независимо от того, кто вы, световой импульс будет двигаться со скоростью c для вас, независимо от того, кто вы.Это очень странно, потому что каждый известный нам сигнал обладает свойством: если вы двигаетесь по сигналу, его скорость уменьшается, верно?
Если у вас есть пуля, летящая со скоростью 700 миль в секунду, если вы летите со скоростью 400, вы подумаете, что она летит со скоростью 300, но если это луч света, он должен иметь одинаковую скорость для всех, даже для тех, кто движется в в том же направлении и в противоположном направлении. Неважно. Следовательно, что-то должно было измениться с нашим определением пространства, времени и скоростей, и Эйнштейн заменил его этими новыми уравнениями.И одним из следствий этого уравнения является то, что если у меня есть объект, который движется со скоростью v, и он движется в том же направлении со скоростью u в прежние времена, вы вычтете свою скорость в том же направлении, но правильный ответ – это 1 – uv over c 2 . Это релятивистское уравнение о том, как изменять скорости. v – это скорость объекта по моему мнению. Вы движетесь в том же направлении со скоростью u. Вы будете измерять скорость w, полученную этим.Если u и v намного меньше, чем c , вы можете забыть об этом, и это выглядит как старые добрые ньютоновские дни, но если u и v сопоставимы с c , тогда знаменатель на единицу меньше чем, один минус что-то, так что все будет немного больше, чем вы думали, потому что вы делите на 1 минус что-то.
И, наконец, если то, что я видел, было световым импульсом, это означает, что v равно c , я получаю c – u деленное на 1 – uc на c 2 .И если вы поиграете с этим, вы обнаружите, что это c . Итак, этот закон преобразования скорости обладает удивительным свойством: если я наблюдаю световой импульс со скоростью c , вы также получите скорость c . Так что это очень красивый способ разгадки тайны. Таким образом, Максвелл дал эти уравнения, но не дал предпочтительную систему отсчета. Затем вы должны спросить себя: «Какое преобразование координат должно существовать, чтобы уравнение имело одну и ту же форму для всех», потому что оно не говорит вам, кто должен его использовать.Тогда вы получите это уравнение. Вы можете получить это уравнение, просто потребовав, чтобы два наблюдателя, смотрящие на световой импульс, каким-то образом имели одинаковую скорость. Если вы поиграете с этим и с симметрией между двумя наблюдателями, вы получите это. В любом случае, я просто хотел сказать вам, что есть много вещей, которые вам нужно изменить, но вам не нужно менять никакую электромагнитную теорию. Я записал правильные уравнения.
Глава 5: Выявление наличия магнетизма [00:51:46]
Хорошо, последнее, что я хочу сделать, это то, что я давно обещал, а именно следующее.Если вы верите в теорию относительности, а именно, если вы верите, что законы физики должны иметь одинаковую форму для людей, находящихся в однородном относительном движении, вы можете сделать вывод о наличии магнетизма, исходя только из наличия электростатики. Другими словами, предположим, что вы никогда не слышали о магнетизме. Я могу показать вам, что он должен существовать. магнитные силы должны существовать, и я показываю это следующим образом. Прежде чем я покажу, что вам нужна пара результатов, которые вы, ребята, можете не помнить все время. Первый результат: если у вас есть провод, и у него n – это количество носителей, носителей заряда на единицу объема, а A – это поперечное сечение провода, а e – это заряд носителя. , а v – скорость носителя, тогда ток равен n , извините, nAve .Позвольте мне сказать вам, почему это правда. Посмотри на провод. Я собираюсь немного растянуть его, чтобы он выглядел как вещь с конечным поперечным сечением. Это похоже на то, что я делал раньше. Если вы подождете 1 секунду, перевозчики в этом цилиндре пересекут контрольно-пропускной пункт, а объем этого региона составит A умножить на v . Это количество носителей на единицу объема, и каждый из них несет заряд e , что многие кулоны прошли бы через эту точку, и это значение тока, которое нужно знать в первую очередь.
Второе, что нужно знать, если я взял стержень длиной L и положил на него несколько зарядов, и они имели определенную плотность n 0 , если стержень движется со скоростью v , вы это знаете. будут сжиматься, поэтому эти знаки плюса будут сжаты, и для человека, видящего движущийся стержень, плотность n будет n 0 (плотность в состоянии покоя), разделенная на 1 – v 2 больше c 2 .Это релятивистский эффект: количество зарядов сжимается, потому что сжимается сам стержень. Таким образом, движущийся стержень, который заряжен, будет иметь более высокую плотность заряда. И окончательный результат, который я собираюсь вызвать, будет следующим. Какова плата за единицу длины? Если плата за единицу объема составляет n , то я утверждаю, что ответ будет n умножить на a . Это тоже легко понять. Если взять единицу длины этого провода, единицу длины, то объем будет всего А, умноженный на 1, и умноженная на плотность, получится количество заряда, которое там есть.Поэтому, если у вас очень тонкий провод, вы можете подумать о заряде на единицу длины, а не о заряде на единицу объема, и это способ перейти от одного к другому. Теперь мы готовы.
Теперь я готов показать вам, как, просто подумав, можно определить присутствие магнетизма. И мне нравится этот аргумент, потому что довольно часто именно так люди делают, теоретики делают открытия. Они возьмут то, что известно. Они обратятся к такому принципу, как симметрия, теория относительности или что-то еще. Затем они скажут: «Это означает, что есть новая сила, и я собираюсь рассказать вам, что это за новая сила.”
Итак, вот что я хочу, чтобы вы вообразили. Есть очень длинная бесконечная линия заряда, а прямо над ней есть еще одна бесконечная линия отрицательного заряда. Если они просто сидят, ничего интересного. Теперь я хочу, чтобы верхняя часть двигалась со скоростью против . Теперь n 0 + – это плотность заряда положительных зарядов в остальной части стержня, положительного стержня и аналогично отрицательного. Ты со мной? Каждый стержень в состоянии покоя имеет определенную плотность.Я назову это нулевым нижним индексом. Теперь я хочу сделать этот провод электрически нейтральным. Я хочу, чтобы он был нейтральным, и создаю ток, перемещая положительные заряды вправо. Я их тащу. В минусовой зарядке ничего не делают.
Так какой ток? Ток будет равен плотности положительных зарядов, умноженной на скорость, умноженную на площадь, умноженную на значение каждого заряда. Но чтобы провод был нейтральным – вот где я хочу, чтобы вы внимательно за мной следили.Два из них не могут иметь одинаковые плотности в состоянии покоя, потому что, если положительный заряд имел такую же плотность в состоянии покоя, что и отрицательный заряд, когда он начинает движение и начинает сжиматься, положительная плотность превысит отрицательную плотность, и провод будет нейтральным. Поэтому я готовлю так, что n 0 + с этим коэффициентом – это плотность отрицательных зарядов в состоянии покоя. Ты со мной? Я беру стержень с положительным зарядом, несколько меньшей, чем плотность отрицательных зарядов, но, перемещая его с подходящей скоростью, я довожу эти две плотности до одного и того же значения.Я хочу, чтобы вы проследили это более подробно, потому что это не так уж и сложно. Это условие нейтральности провода. Хочу, чтобы провод был нейтралью. Когда вы не мыслите релятивистскими терминами, вы обычно видите: «Возьмите стержень с плюсовым зарядом и стержень с минусовым зарядом и убедитесь, что заряды равны по длине, и перетащите один из них, иначе у вас будет ток. . » Это работает в нерелятивистском пределе, но если вы примете во внимание сокращение длины, вы не получите нейтральность, если положительный заряд не будет иметь немного меньшую плотность в своей собственной системе покоя, которая была увеличена этим фактором, чтобы равняться плотности отрицательного заряда. .
Хорошо, теперь представьте себе покоящуюся здесь частицу, а вы знаете все об электростатике. Как вы думаете, что это будет делать? Вы никогда не слышали о магнетизме. Вы слышали об электростатике. Что будет делать эта зарядка? Ага?
Студент: Положительно. Наверное, привлечет.
Профессор Рамамурти Шанкар: Почему это должно было быть привлечено?
Студент: Потому что отрицательный провод имеет большую плотность и…
Профессор Рамамурти Шанкар: Нет, нет.Это то, что я сказал. Нет. Я расположил его так, чтобы положительный провод, движущийся положительный провод имел ту же плотность, что и статический отрицательный провод. Ты понимаешь? Сварил так, чтобы провод был нейтраль. Все, что я вам говорю, это то, что если один набор зарядов скользит вправо с определенной скоростью, этот стержень должен иметь плотность, которая несколько ниже в его собственной опорной раме, но к тому времени, когда вы перенесете его на лабораторную раму, он будет электрически нейтральный. Итак, что будет делать это обвинение – вот мой вопрос.
Студент: [неразборчиво]
Профессор Рамамурти Шанкар: Простите меня? Вы понимаете, что он не должен испытывать никаких электрических сил? Наш прогноз состоит в том, что он просто останется там, потому что он нейтрален, и все, что мы знаем, это электростатика.Он может иметь любую скорость, но я хочу, чтобы у него была скорость v . Электростатика не заботится о скорости заряда. Он по-прежнему должен идти по прямой, потому что провод нейтральный. Но теперь я говорю, что мне разрешено рассматривать физику с любой точки зрения, в которой я хочу. Позвольте мне перейти к системе отсчета этого обвинения. Я двигаюсь вправо. В общем, если вы хотите тщательно проанализировать проблему, вы можете заставить этот провод двигаться с одной скоростью, а этот заряд – с другой, но я хочу сделать более простой случай, когда они оба одинаковы.Это облегчает жизнь. Так что переходим к остальным рамкам зарядки. Вы уже можете видеть, что произойдет в остальной части обвинения. Если вы подойдете к кадру, движущемуся с частицей, положительный провод остановится, поэтому плотность положительных зарядов просто станет n 0 + , остальная плотность положительного заряда, но теперь отрицательные заряды они будут усилены этим фактором, потому что они идут противоположным путем, и не имеет значения, в какую сторону они движутся. Все зависит от квадрата v.Минусовые заряды будут сжатыми.
Итак, если раньше они были сбалансированы, теперь они не будут сбалансированы. Фактически, n – – это n 0 – сверх этого, что составляет n 0 + , деленное на 1 – v 2 / c 2 . Следовательно, провод будет казаться заряженным отрицательно, потому что отрицательные заряды – это значение, положительные заряды – это значение, поэтому чистый заряд на проводе, чистая плотность заряда будет равна – n 0 + более 1 – v 2 / c 2 + n 0 + .Если хотите, это плюс, а это минус, умноженный на e , если хотите. И я сделаю приблизительное. Я собираюсь приблизительно это n 0 + умножить на 1 + v 2 / c 2 . Есть другие термины, но в биномиальном расширении я остановлюсь на первом члене. Таким образом, это результат, который очень хорош в пределах малых v / c , но v / c не устанавливается равным 0. Он устанавливается равным конечному, но небольшому количеству.Итак, если вы сравните эти два, вы обнаружите, что чистая плата составляет – n 0 + v 2 / c 2 . Это будет заряд на проводе. Так что человеку, движущемуся с этим зарядом, провод выглядит заряженным. На самом деле он выглядит заряженным отрицательно. Итак, вы знаете, зная только электростатику, что делает заряд. Заряд будет притягиваться к проводу, начните движение к проводу. Это факт.
Что ж, если он движется по направлению к проводу, для меня лучше двигаться к проводу для исходного человека, потому что даже если вы и я двигаемся горизонтально, тот факт, что ваше движение поперек скорости будет истинным утверждением в обоих кадрах .Из этого вы сделаете вывод, что даже в исходной лабораторной системе этот движущийся заряд притягивался к этому проводу, и он притягивался благодаря своей скорости. Это означает, что есть новая сила, в которой заряд притягивается к току в том же направлении, верно? Итак, давайте спросим: “Что такое сила притяжения?” В механике Ньютона – я имею в виду, что в этот момент, когда у вас есть это сокращение длины, вы можете просто мыслить в терминах ньютоновских формул, потому что ошибки, которые вы делаете, связаны с более высокими степенями v 2 / c 2 .Ведущий термин – это. Так что посмотри на это. У вас есть чистая плата в размере n + 0 v 2 / c 2 . У вас есть заряд за единицу длины, который равен площади провода, умноженной на эту. Извините, это плата e . Это плотность. Это настоящая плата. Это λ. Так что же такое электрическое поле провода с зарядом на единицу λ? Напоминаю, это λ / 2Πε 0 r .
Итак, для этой конкретной лямбды это n + 0 v 2 больше c 2 eA раз ½Πε 0 r .Другими словами, в его системе покоя частицы будет электрическое поле, потому что на проводе есть общий заряд, отрицательный заряд такой силы. Если у вас есть заряд на единицу длины λ / 2Πε 0 r – это поле, притягивающее его к центру, так что это сила. Я напишу это следующим образом. Я собираюсь записать его как n + 0 veA 1 более 2Πε 0 c 2 раз еще e и еще v .Это сила, это e умноженное на E . В ньютоновском приближении сила, перпендикулярная движению, одинакова для всех наблюдателей, поэтому я прошу вас – и эта сила должна присутствовать даже в лаборатории, но посмотрите на эту силу. Этот парень нынешний, nevA текущий. Этот парень 1 / ε 0 c 2 равен μ 0 / 2Π. Это ev . Видите ли, это именно та магнитная сила, которую мы получили: μ 0 I / 2Π r .Я забыл здесь 1/ r . Это азимутальное магнитное поле вокруг провода, умноженное на эв, – сила. Потому что вы можете сказать, что независимо от того, где был заряд, был ли он здесь, был ли он там или где-нибудь вокруг провода, он будет иметь одинаковое притяжение.
Итак, вы можете сделать вывод, что в лабораторной раме существует сила притяжения по направлению к проводу, и это согласуется с точной формулой, полученной вами для магнетизма. Если вы не игнорируете более высокие степени v 2 / c 2 , вы обнаружите, что сила в лабораторной раме и сила в подвижной раме немного отличаются.Это потому, что в релятивистских теориях сила не одинакова для всех. Сила для меня и сила для вас на самом деле не совпадают, потому что время не для всех одинаковое. Но ведущий порядок в v 2 / c 2 вы можете видеть это. Есть только одна вещь, которую я сделал, это небольшая выдумка, которую вы, ребята, возможно, не заметили, это то, что плотность здесь составляет n + 0 , тогда как фактический ток в лаборатории составляет n + и двое из них отличаются этим фактором.Однако, если перед выражением стоит v 2 / c 2 и вы проигнорировали v 4 или c 4 , нет смысла держать этого парня здесь, потому что что дает ошибку порядка v 4 / c 4 . Если я собираюсь сохранить это, я должен вернуться прямо сюда и сохранить такие условия. Так что ведущий заказ вам не нужно беспокоиться о разнице в плотности. Это очень тонкий расчет, потому что иногда вы беспокоитесь о разнице, а иногда нет.Таким образом, правило всегда таково: если вы пытаетесь выполнить вычисления в определенном порядке, а именно: v / c и все это возведено в квадрат, то вещи, которые вносят поправки в порядок v / c в четвертый, могут быть отброшены.
В любом случае, детали меня не особо беспокоят, но я хочу, чтобы вы поняли хотя бы логику. Это более важно. Я знаю об электростатике. Я очистил нейтральный токоведущий провод. Он нейтрален, потому что отрицательные заряды покоятся с некоторой плотностью.Положительные заряды в движущемся стержне также имеют такую же плотность, но плотность покоя несколько ниже. Затем я предсказал, что частица не будет двигаться, потому что у нее нет электрического притяжения. Затем я перехожу к системе покоя частицы и обнаруживаю, что положительные заряды пришли в состояние покоя и, следовательно, в более низкую плотность. Отрицательные заряды движутся в другую сторону, следовательно, с большей плотностью. Они больше не отменяют.
Провод заряжен. Я ожидаю, что этот заряд будет притягиваться к проводу.Это означает, что возвращаясь в лабораторию, я ожидаю, что движущийся заряд также будет притягиваться к проводу, потому что, когда что-то идет к проводу, то, по мнению всех людей, идет к проводу. Но вы можете пойти дальше и фактически вычислить силу, приравнять силу и сделать вывод, что теперь это новая сила. Всякий раз, когда у вас есть токопроводящий провод с током I , и это частица заряда e, движущаяся со скоростью v , она будет притягиваться к проводу на эту величину.
Хорошо, увидимся после перерыва, ребята, и я предлагаю вам, что делать с перерывом, – попытаться взять с собой учебник, а в учебнике много проблем, некоторые из которых намного проще, чем тот, который я давал в первые дни, но примерно такой же уровень сложности, как и среднесрочный.И сделайте столько задач, сколько сможете. Посмотрите на отработанные примеры и попробуйте их решить.
[конец стенограммы]
Наверхуравнений Максвелла
уравнения МаксвеллаУравнения Максвелла
Свойства электрического и магнитного полей, предсказанные уравнениями Максвелла
Классическая физика – это наша модель законов, управляющих поведение и взаимодействие макроскопических объектов в окружающем нас мире. К концу 19 -х годов были известны все законы классической физики. век. Классическая физика хорошо описывает и предсказывает почти все повседневные явления, но он начинает терпеть неудачу, когда все становится слишком … (Здесь можно вставить любые крайности, например большие, маленькие, горячий, холодный, быстрый и т. д.)
В классической физике мир состоит из материи частиц , которые ведут себя согласно Ньютонову
законы движения. Чтобы использовать законы Ньютона, нам нужно знать, какие силы действуют
на частицах.Взаимодействия, которые вызывают силы между
частицы представлены полями .
Электрические и магнитные поля представляют собой электромагнитные взаимодействия. Если мы
мы знаем поля, мы знаем электрические и магнитные силы, действующие на заряженные
частицы.
F = F электрический + F магнитный = q E + q v × B = q ( E + v × B ).
В классической физике наша модель электромагнитного полей представляет собой систему из четырех уравнений, называемых Максвелла Уравнения . Они позволяют прогнозировать E и В . У них есть более широкий диапазон применимости, чем законы Ньютона. Они релятивистски исправить и правильно описать поля, когда относительные скорости приближаются к скорость света. Но классической модели для электромагнитных полей нет. более точно описывает наблюдения в масштабе атомов или элементарных частицы.
Статические поля
Уравнения Максвелла предсказывают, что статических
электрические поля ,
т.е. поля, которые не меняются со временем, производятся зарядами. Сборы
источники и стоки силовых линий. Линии статического электрического поля начинаются с положительного
и заканчиваются отрицательными зарядами.
Статическое электрическое поле
линии НИКОГДА не образуют петель.
Статическое электрическое поле – это консервативное поле. Если вы работаете с зарядом от статического электричества поле эта работа сохраняется в виде потенциальной энергии.Потенциальная энергия – это только функция позиции. Вы можете позволить электрическому полю работать, чтобы восстановить энергию, которую вы израсходовали при перемещении заряда.
В статике уравнения Максвелла для электрического поля объединить, чтобы дать вам закон Кулона и принцип суперпозиции. Все остальное – просто сложение векторов.
Уравнения Максвелла предсказывают, что статических магнитных полей производятся движущимися зарядами или токами.Нет магнитных зарядов, и следовательно, нет источников и стоков для силовых линий магнитного поля.
Линии статического магнитного поля ВСЕГДА форма
замкнутые петли.
Обхватывают движущиеся заряды по правому краю.
ручное правило.
Индуцированные поля
Уравнения Максвелла также говорят нам, что есть еще один источник электрического и магнитного полей, когда одно из этих полей изменяется со временем.
- Изменяющиеся магнитные поля являются источником электрического поля.
- Изменяющиеся электрические поля являются источником магнитного поля.
Ключевое слово – ИЗМЕНИТЬ.
Поля, создаваемые этим ИЗМЕНЕНИЕМ, называются динамическими или индуцированными полями . Индуцированные поля не
есть источники или раковины.
Силовые линии индуцированных динамических полей
ВСЕГДА формируйте замкнутые петли. У них всегда тиража .
Математическое определение циркуляции векторного поля:
Возьмем любой замкнутый контур, например круг.На фиксированной
времени, двигайтесь небольшими шагами ∆ r один раз по петле. (Тебе следовало бы взять
бесконечно малыми шагами.) На каждом шаге вычисляют произведение
тангенциальная составляющая поля времени ∆ r . Для электрического поля, для
Например, вычислите E ∙ ∆ r . Суммируйте все эти продукты по ходу дела
вокруг петли.
Пример
Тираж E вокруг замкнутого контура = Σ вокруг контура E ∙ ∆ r .
Для индуцированных полей циркуляция всегда отлична от нуля.
Каков объем тиража?
Уравнения Максвелла говорят нам о величина и направление обращения. Одно из уравнений называется Закон Фарадея . Для абсолютного значения или величины, закон Фарадея гласит, что циркуляция электрическое поле E вокруг любого замкнутого контура равно СТАВКА ИЗМЕНЕНИЙ из магнитный поток через область, ограниченную петлей.
Помните поток:
Поток векторного поля через площадь поверхности равен количество того, что поле представляет, проходящего через область. В общий поток зависит от напряженности поля, размера площади его поверхности. проходит, и от того, как область ориентирована по отношению к полю.
Вы можете думать о потоке как о количестве чего-то, пересекающего поверхность. Поверхность представляет собой двумерную (реальную или воображаемую) границу.Это может быть открытые или закрытые. Открытой поверхностью может быть площадь двери, площадь двери. лист бумаги, площадь миски и т. д. площадь поверхности сферы или куба и т. д. Поток измеряется в одной точке во время. Поток – это общее количество чего-то, пересекающего поверхность, это не что-то на единицу площади и т. д.
Линии поля помогают нам визуализировать поле. Плотность силовые линии пропорциональны напряженности поля.Номер силовые линии, проходящие через геометрическую поверхность данной области, зависят от трех факторы.
- напряженность поля
- площадь поверхности
- ориентация поверхности
Количество силовых линий, проходящих через область A, пропорционально потоку через эту область.
Определим электрический поток через область ΔA как ΔΦ E = E ∙ Δ A = E ΔA cosθ.
Магнитный поток определяется в
аналогично ΔΦ B = B ∙ Δ A B ΔA cosθ.
Задача:
Найдите магнитный поток через каждую из катушек ниже.
(а) Магнитное поле величиной B = 5 мТл точек по нормали к круговому витку проволоки радиусом r = 1 см.
(б) Магнитное поле величиной B = 5 мТл вызывает угол θ = 20 o с нормалью треугольной катушки на 50 витков с основанием b = 5.0 см и высотой h = 4 см.
Решение:
Рассуждение:
Магнитное поле B постоянно по всей площади. В магнитный поток Φ B = B A cosθ.Детали расчета:
(a) Φ B = B A cosθ = B A = (5 * 10 -3 T) (π * 10 -4 м 2 ) = 1,57 * 10 -6 Tm 2 .
(б) Φ В = B A cosθ.Поскольку в катушке 50 поворотов, A = 50 раз больше площади треугольника.
Φ B = (5 * 10 -3 T) (50 * 5 * 10 -2 * 2 * 10 -2 m 2 ) * cos (20 o ) = 2,35 * 10 -4 Tm 2 .
Проблема:
Прямоугольная петля из N витков вращается вокруг оси в области однородного магнитного поля, как показано на рисунке
правильно.
Опишите, как магнитный поток через петлю меняется со временем.
Решение:
- Рассуждение:
Φ B = B A cosθ = B N A прямоугольник cosθ.
Произведение B N A прямоугольник является постоянным, но θ, угол B делает с нормальным, со временем меняется.
(Для плоской области вы можете выбрать направление нормали. Предположим, что плоская область лежит в плоскости xy. Нормальным для этой области является ось z, для ее направления вы можете выбрать положительное или отрицательное z-направление.)
Если магнитное поле при t = 0 совпадает с нормали, то поток имеет максимальное положительное значение при t = 0.
Он уменьшается до нуля, когда θ приближается к 90, o , достигает своего максимальное отрицательное значение при θ = 180 o , снова приближается к нулю когда θ приближается к 270 o и достигает своего максимального положительного значения значение снова при θ = 360 o .
Флюс постоянно меняется.
Всякий раз, когда магнитное поле любой петли изменяется, и электрическое поле циркулирует по петле.
Закон Фарадея гласит, что величина обращения электрическое поле E вокруг любого замкнутого контура равно Величина СТАВКИ ИЗМЕНЕНИЙ из магнитный поток через область, ограниченную петлей.
Еще одно из уравнений Максвелла – это Ампера-Максвелла. Закон . Это утверждает, что циркуляция магнитного поля B вокруг любого замкнутого контура – это сумма двух членов.Статический член пропорционален току, протекающему через контур, и динамический член пропорционален СКОРОСТЬ ИЗМЕНЕНИЯ электрического потока через область, ограниченную петлей.
Это взаимодействие между наведенными электрическими и магнитными полями приводит к
производство электромагнитной волны.
Электромагнитный
волны являются решениями уравнений Максвелла даже в свободном пространстве, когда
никаких зарядов и токов нет.
уравнений Максвелла: 150 лет света | Наука
Скорее всего, вы читаете эту статью о какой-то электронной технологии.Вы определенно видите это в видимом свете, если у вас нет брайлевского или аудиоконвертера. И, вероятно, он попал к вам через Wi-Fi или сигнал мобильного телефона. Все эти вещи понимаются в терминах взаимосвязей между электрическими зарядами и электрическими и магнитными полями, резюмированных в уравнениях Максвелла, опубликованных Королевским обществом в 1865 году, 150 лет назад.
На словах уравнения могут быть записаны примерно так:
Электрические и магнитные поля заставляют электрические заряды двигаться.Электрические заряды вызывают электрические поля, но магнитных зарядов нет. Изменения магнитных полей вызывают электрические поля, и наоборот.
Уравнения точно определяют, как все это происходит, но это суть.
На прошлой неделе я был на собрании, посвященном годовщине в Королевском обществе в Лондоне, и имел честь увидеть оригинал рукописи, который обычно не публикуется.
Оригинал рукописи основополагающей статьи Максвелла Фотография: Джон Баттерворт / Королевское обществоОн был представлен в 1864 году, но в ситуации, знакомой всем ученым, был задержан на рецензировании.Есть письмо от марта 1865 года от Уильяма Томсона (позже лорда Кельвина), в котором он извиняется за медлительность, что он прочитал большую часть его, и оно показалось мне довольно хорошим («определенно подходящим для публикации»).
Похоже, что уравнения были построены по принципу «снизу вверх», поскольку Максвелл собрал вместе ряд известных законов, которые использовались для описания различных экспериментальных результатов, и (с небольшими дополнительными ингредиентами) подогнал их к единый фреймворк. Что удивительно, так это то, как много эта структура раскрывает, как с точки зрения глубоких физических принципов, так и с точки зрения богатых физических явлений.
уравнения природы часто, кажется, знают гораздо больше, чем открывшие их люди
Поля и волны
Уравнения показывают, что электрические и магнитные поля могут существовать даже в отсутствие электрических зарядов. Изменяющееся электрическое поле вызывает изменение магнитного поля, которое вызывает больше изменений электрического поля и так далее. Математически это выражается в том, что уравнения можно переставлять и комбинировать, чтобы получить новый вид уравнения, описывающего бегущую волну.Таким образом, поля не только становятся реальными физическими объектами – что первым предложил Фарадей – но и могут переносить бегущие волны. Эти волны представляют собой электромагнитное излучение. То есть видимый свет, радио, Wi-Fi, рентгеновские лучи и все остальное в зависимости от длины волны.
Относительность
Уравнения работают в трех измерениях и связывают поля, указывающие друг на друга в разных направлениях. Таким образом, электрическое поле в направлении север-юг зависит, например, от того, что делает магнитное поле в направлении восток-запад.Максвелл записал все это, компонент за компонентом, направление за направлением, в двадцати отдельных уравнениях. В наши дни мы используем векторы (объекты с длиной и ориентацией, например стрелкой), чтобы сократить уравнения до четырех. Это делает очевидной симметрию уравнений. Как сфера, они одинаковы под любым углом. Если я поверну направления так, чтобы север стал востоком, или юго-западом, или чем-то еще, пока я вращаю все оси вместе, ничего не меняется, и те же уравнения по-прежнему работают.
Даже больше, чем эта симметрия вращения, уравнения останутся прежними, если я увеличу свою скорость. В частности, скорость этих волн, описанных выше, остается неизменной. То есть скорость света одинакова для меня, у вас и у всех, даже если мы движемся с разными скоростями относительно друг друга. Это нарушает механику Ньютона, и требовалось, чтобы Эйнштейн и его теория относительности (для которой универсальность скорости света в вакууме является основополагающим принципом) разобрались.
Сохранение заряда
Одна из вещей, встроенных в уравнения Максвелла, – это сохранение электрического заряда.Уравнения можно переформулировать так, чтобы показать, что единственный способ изменить количество электрического заряда в заданном объеме – это убрать его с помощью электрического тока. Вы не можете просто «стереть» заряд. Или создайте это. Вот что означает закон сохранения.
Теперь есть теорема математика Эмми Нётер, которая хорошо известна физикам и которая устанавливает глубокую связь между законами сохранения и симметриями. Сохранение заряда должно быть связано с симметрией, но что это за симметрия?
Симметрия немного скрыта в обычной форме уравнений Максвелла, в которой используются электрические и магнитные поля.Но если вместо электрического поля мы используем напряжение, и если мы сделаем то же самое с магнитным полем, мы получим новую эквивалентную систему уравнений, которая теперь имеет более очевидную симметрию, в которой только разница напряжений имеет значение. . Абсолютное напряжение не имеет значения. Поэтому птицы могут сидеть на высоковольтных электрических кабелях, не превращаясь в вкусные жареные закуски. Провода находятся под высоким напряжением, но пока птицы находятся под одинаковым напряжением, электрический ток не течет, и это не причиняет вреда.
Изменение напряжения в любой точке мира одновременно ни на что не влияет. На самом деле, насколько вы знаете, я сделал это тогда, когда вы читали это предложение. Инвариантность относительно изменений напряжения – это симметрия уравнений, которая имеет важные последствия, особенно с появлением квантовой механики.
Стандартная модель
Итак, уравнения Максвелла не содержат квантовой механики. Это классические уравнения. Но если взять квантово-механическое описание электрона и применить тот же закон сохранения заряда / симметрию напряжения, который содержался в классических уравнениях Максвелла, произойдет нечто чудесное.Симметрия обозначается «U (1)», и если вы применяете ее локально – вы говорите, что вам должно быть разрешено вносить различные изменения типа U (1) для электронов в разных точках пространства, вы фактически генерируете квантово-механическая версия уравнений Максвелла из ниоткуда . Вы создаете уравнения, описывающие фотон и всю квантовую электродинамику.
По историческим причинам эта локальная симметрия U (1) называется калибровочной инвариантностью. Применение аналогичных инвариантов для других симметрий, известных как SU (2) и SU (3), порождает слабое взаимодействие (W- и Z-бозоны) и сильное взаимодействие (глюон) соответственно.Вместе и с бозоном Хиггса, добавленным, чтобы справиться с массами, они составляют «Стандартную модель», лучшую на сегодняшний день теорию физики фундаментальных частиц.
В наши дни, при построении новой теории, такие калибровочные симметрии будут вводиться в качестве общего принципа с самого начала, и мы будем изучать их следствия. Но помните, теория Максвелла была построена по частям на основе кропотливых наблюдений Фарадея и других, а общие принципы были обнаружены в его уравнениях позже.
Максвелл не мог знать всего вышеперечисленного. Как неоднократно отмечалось на этой неделе, как на собраниях Королевского общества, так и на мероприятии «Свет и тьма» в галерее Тейт Модерн в пятницу, уравнения природы часто, кажется, знают гораздо больше, чем люди, которые их открывают.
Физические явления, возникающие из уравнений Максвелла, слишком разнообразны и многочисленны, чтобы охватить их в одной статье. Некоторые из них я уже упоминал в первом абзаце.Искусство Лилиан Лейн, которое она обсуждала с Робертом Дейкграафом в галерее Тейт, составляет другое, как и световое шоу в Дареме, о котором я писал на прошлой неделе. На собрании Королевского общества было рассмотрено гораздо больше, в том числе сложные, но красивые взаимодействия с множеством разных материалов.
Мне нужно закончить анимированную иллюстрацию. Изображение в начале статьи показывает поляризованный диполь, крошечную структуру, которая может вращаться с помощью поляризованного луча света. Диполь находится у поверхности металла.Волны плотности заряда колеблются наружу. Но что очень важно, решение уравнений Максвелла для этой системы показывает, что они будут двигаться в направлении, которое зависит от ориентации диполя. Это важно, поскольку предлагает быстрый и эффективный способ направления света внутрь оптической, возможно даже квантовой, компьютерной или коммуникационной системы.

93)
96)
100)
103)
105)
111)
113)
118)
122)
129)
Трехмерная ортогональная группа и ее структура, группа вращений и группа инверсий. Инварианты и простейшие коварианты группы вращений. Простые примеры ковариантных соотношений.
Замкнутые системы, принцип относительности Галилея. Принцип детерминированности, второй закон Ньютона, масса и сила. Третий закон Ньютона. Принцип суперпозиции, незамкнутые системы.
Уравнения Максвелла – Лоренца и энергия поля.
ИЗБРАННЫЕ РАЗДЕЛЫ КЛАССИЧЕСКОЙ МЕХАНИКИ
Перечень частиц и их основные характеристики. Распады частиц. Неупругие соударения частиц, порог реакции, ускорители на встречных пучках. Упругое рассеяние частиц, эффект Комптона.

Электростатика диэлектриков. Квазистационарное поле, скин – эффект в цилиндрическом проводнике и бесселевы функции. Электромагнитные волны в диэлектрике, дисперсия диэлектрической проницаемости и дисперсионные соотношения.