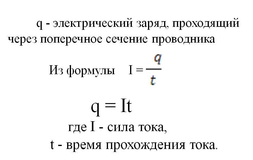
Определение 1
Весом называют силу, с которой тело действует на поверхность планеты после возникновения силы тяжести.
В случаях, когда тело находится в состоянии покоя или равномерно движется по горизонтальной поверхности, тогда вес будет равен силе реакции опоры и совпадать по значению с величиной силы тяжести:
$Р = тg$
При равноускоренном движении вертикально вес будет отличаться от силы тяжести, исходя из вектора ускорения. При направлении вектора ускорения в противоположную сторону возникает состояние перегрузки. В случаях, когда тело вместе с опорой двигаются с ускорением $а = g$, тогда вес будет равен нулю. Состояние с нулевым весом называют невесомостью.
Напряженность поля тяготения высчитывается следующим образом:
$g = \frac{F}{m}$
Величина $F$ — сила тяготения, которая действует на материальную точку массой $m$.
Тело помещается в определенную точку поля.
Потенциальная энергия гравитационного взаимодействия двух материальных точек, имеющих массы $m_1$ и $m_2$, должны находиться на расстоянии $r$ друг от друга.
Потенциал поля тяготения можно найти по формуле:
$\varphi = \Pi / m$
Здесь $П$ — потенциальная энергия материальной точки с массой $m$. Она помещена в определенную точку поля.
Законы силы трения
Замечание 2
Сила трения возникает при движении и направлена против скольжения тела.
Статическая сила трения будет пропорциональна нормальной реакции. Статическая сила трения не лежит в зависимости от формы и размеров трущихся поверхностей. От материала тел, которые соприкасаются и порождают силу трения, зависит статический коэффициент трения. Однако законы трения нельзя назвать стабильными и точными, поскольку часто наблюдаются в результатах исследований различные отклонения.
Традиционное написание силы трения предполагает использование коэффициента трения ($\eta$), $N$ – сила нормального давления.
$F=\eta N$
Также выделяют внешнее трение, силу трения качения, силу трения скольжения, вязкую силу трения и другие виды трения.
Закон силы упругости
Сила упругости равна жёсткости тела, которую помножили на величину деформации:
$F = k \cdot \Delta l$
В нашей классической формуле силы по поиску силы упругости главное место занимают величины жесткости тела ($k$) и деформации тела ($\Delta l$). Единицей измерения силы является ньютон (Н).
Подобная формула может описать самый простой случай деформации. Его принято называть законом Гука. Он гласит, что при попытке любым доступным способом деформировать тело, сила упругости будет стремиться вернуть форму объекта в первоначальный вид.
Для понимания и точного процесса описания физического явления вводят дополнительные понятия. Коэффициент упругости показывает зависимость от:
- свойств материала;
- размеров стержня.
В частности, выделяют зависимость от размеров стержня или площади поперечного сечения и длины.
Тогда коэффициент упругости тела записывают в виде:
$k = \frac{ES}{L}$
В такой формуле величина $E$ является модулем упругости первого рода. Также ее называют модулем Юнга. Она отражает механические характеристики определенного материала.
При проведении расчётов прямых стержней применяется запись закона Гука в относительной форме:
$\Delta l = \frac{FL}{ES}$
Отмечается, что применение закона Гука будет носить эффективный характер только при относительно небольших деформациях. Если идет превышение уровня предела пропорциональности, то связь между деформациями и напряжениями становится нелинейной. Для некоторых сред закон Гука нельзя применять даже при небольших деформациях.
Формулы по физике 7 класса. Все формулы по физике за 7 класс с пояснениями и определениями
| Закон | Формула | Определение | Единицы измерения |
|---|---|---|---|
| Формула расчета скорости движения тела | v=s/t | Скорость – физическая величина, равная отношению перемещения к промежутку времени, за которое это перемещение произошло.![]() | v – скорость, [м/с]s – путь, [м]t – время, [c] |
| Формула расчета плотности тела | ρ=m/V | ρ – плотность, [кг/м3]m – масса, [кг]V – объем тела, [м3] | |
| Формула расчета силы упругости | Fупр=k∆x | Сила упругости – сила, возникающая в теле в результате его деформации и стремящаяся вернуть его в первоначальное состояние. | Fупр – сила упругости, [Н]k – коэффициент упругости, [Н/м]∆x – величина деформации, [м] |
| Формула расчета веса тела | P = mg | Вес – сила, с которой тело действует на горизонтальную опору или вертикальный подвес. | P – вес тела, [Н]m – масса тела, [кг]g – ускорение свободного падения ≈ 9,81 м/с |
| Формула расчета силы тяжести | Fтяж= mg | Сила тяжести – сила, с которой Земля притягивает данное тело.![]() | F_тяж – сила тяжести, [Н] m – масса тела, [кг]g – ускорение свободного падения ≈ 9,81 м/с2 |
| ДАВЛЕНИЕ ТВЁРДЫХ ТЕЛ, ЖИДКОСТЕЙ И ГАЗОВ | |||
| Формула расчета давления тела на поверхность | p=F/S | Давление – физическая величина, равная отношению силы давления, приложенной к поверхности, к площади этой поверхности. | p – давление, [Па], [Н/м]F – сила давления, [Н]S – площадь поверхности, [м2] |
| Формула, выражающая закон Паскаля | p=F/S | Закон Паскаля: давление, оказываемое на поверхность газа или жидкости, передается в любую точку без изменений во всех направлениях. | p – давление, [Па], [Н/м]F – сила давления, [Н]S – площадь поверхности, [м2] |
| Формула гидростатического давления жидкости | p = ρgh | p – давление, [Па], [Н/м] ρ – плотность жидкости, [кг/м3] g – ускорение свободного падения ≈ 9,81 м/с2 h – высота столба жидкости, [м] | |
| Формула сообщающихся сосудов | Сообщающиеся сосуды – сосуды, соединенные между собой (трубкой) или имеющие общее дно.![]() | p – давление, [Па], [Н/м] ρ – плотность жидкости, [кг/м3] g – ускорение свободного падения ≈ 9,81 м/с2 h – высота столба жидкости, [м] | |
| Формула гидравлического пресса. | Гидравлический пресс – простой механизм, дающий выигрыш в силе. | p – давление, [Па], [Н/м]
Fм – сила давления малого поршня, [Н]
Fб | |
| Формула силы Архимеда | FА= ρgV | Закон Архимеда: на всякое тело, погруженное в жидкость (газ(, действует выталкивающая сила, равная весу вытесненной жидкости (газа). | FA – сила Архимеда, [Н] ρ – плотность жидкости или газа [кг/м3] g – ускорение свободного падения ≈ 9,81 м/с2 V – объем тела, [м3] |
| РАБОТА И МОЩНОСТЬ. ЭНЕРГИЯ | |||
| Формула механической работы | A = Fs | Механическая работа – физическая величина, равная произведению модуля силы на величину перемещения тела в направлении действия силы.![]() | A – работа, [Дж] F – сила, [Н] s – пройденный путь, [м] |
| Формула расчета мощности | N=A/t | Мощность – физическая величина, характеризующая быстроту совершения механической работы. | N – мощность, [Вт] A – работа, [Дж] t – время, [c] |
| Правило равновесия рычага | При равновесии рычага плечо меньшей силы во столько раз больше плеча большей, во сколько раз большая сила больше меньшей. | l1, l2 – плечи сил, [м]
F | |
| Правило момента сил | M = Fl | Момент силы – физическая величина, равная произведению силы на ее плечо. | M – момент силы [Н·м] F – сила, [Н] l – плечо силы, [м] |
| Формула для нахождения коэффициента полезного действия (КПД) | η=Aп/Aз ∙100% | КПД – отношение полезной работы к затраченной работе.![]() | Aп – полезная работа, [Дж] Aз – затраченная работа, [Дж] |
| Формула расчета потенциальной энергии | Eп = mgh | Потенциальная энергия – это энергия, которая определяется взаимным положением взаимодействующих тел или частей одного и того же тела. | Eп – потенциальная энергия тела, [Дж] m – масса тела, [кг] g – ускорение свободного падения ≈ 9,81 м/с2 h – высота тела над поверхностью земли, [м] |
| Формула расчета кинетической энергии | Ek=(mv2)/2 | Кинетическая энергия – энергия, которой обладает тело вследствие своего движения. | Eк – кинетическая энергия тела, [Дж] m – масса тела, [кг] v – скорость движения тела, [м/с] |
| Формула закона сохранения полной механической энергии | (mv12)/2+mgh1=(mv22)/2+mgh2 | Закон сохранения полной механической энергии: полная механическая энергия тела, на которое не действуют силы трения и сопротивления, в процессе его движения остается неизменной.![]() | m – масса тела, [кг] g – ускорение свободного падения ≈ 9,81 м/с2 v1 – скорость тела в начальный момент времени [м/с] v2 – скорость тела в конечный момент времени [м/с] h1 – начальная высота [м] h2 – конечная высота [м] |
Силы в природе формулы. Школьная энциклопедия
Необходимо знать точку приложения и направление каждой силы. Важно уметь определить какие именно силы действуют на тело и в каком направлении. Сила обозначается как , измеряется в Ньютонах. Для того, чтобы различать силы, их обозначают следующим образом
Ниже представлены основные силы, действующие в природе. Придумывать не существующие силы при решении задач нельзя!
Сил в природе много. Здесь рассмотрены силы, которые рассматриваются в школьном курсе физики при изучении динамики. А также упомянуты другие силы, которые будут рассмотрены в других разделах.
Сила тяжести
На каждое тело, находящееся на планете, действует гравитация Земли .
Сила, с которой Земля притягивает каждое тело, определяется по формуле
Точка приложения находится в центре тяжести тела. Сила тяжести всегда направлена вертикально вниз .
Сила трения
Познакомимся с силой трения. Эта сила возникает при движении тел и соприкосновении двух поверхностей. Возникает сила в результате того, что поверхности, если рассмотреть под микроскопом, не являются гладкими, как кажутся. Определяется сила трения по формуле:
Сила приложена в точке соприкосновения двух поверхностей. Направлена в сторону противоположную движению.
Сила реакции опоры
Представим очень тяжелый предмет, лежащий на столе. Стол прогибается под тяжестью предмета. Но согласно третьему закону Ньютона стол воздействует на предмет с точно такой же силой, что и предмет на стол. Сила направлена противоположно силе, с которой предмет давит на стол. То есть вверх. Эта сила называется реакцией опоры. Название силы “говорит” реагирует опора . Эта сила возникает всегда, когда есть воздействие на опору.
Природа ее возникновения на молекулярном уровне. Предмет как бы деформировал привычное положение и связи молекул (внутри стола), они, в свою очередь, стремятся вернуться в свое первоначальное состояние, “сопротивляются”.
Абсолютно любое тело, даже очень легкое (например,карандаш, лежащий на столе), на микроуровне деформирует опору. Поэтому возникает реакция опоры.
Специальной формулы для нахождения этой силы нет. Обозначают ее буквой , но эта сила просто отдельный вид силы упругости, поэтому она может быть обозначена и как
Сила приложена в точке соприкосновения предмета с опорой. Направлена перпендикулярно опоре.
Так как тело представляем в виде материальной точки, силу можно изображать с центра
Сила упругости
Это сила возникает в результате деформации (изменения первоначального состояния вещества). Например, когда растягиваем пружину, мы увеличиваем расстояние между молекулами материала пружины. Когда сжимаем пружину – уменьшаем. Когда перекручиваем или сдвигаем.
Во всех этих примерах возникает сила, которая препятствует деформации – сила упругости.
Закон Гука
Сила упругости направлена противоположно деформации.
Так как тело представляем в виде материальной точки, силу можно изображать с центра
При последовательном соединении, например, пружин жесткость рассчитывается по формуле
При параллельном соединении жесткость
Жесткость образца. Модуль Юнга.
Модуль Юнга характеризует упругие свойства вещества. Это постоянная величина, зависящая только от материала, его физического состояния. Характеризует способность материала сопротивляться деформации растяжения или сжатия. Значение модуля Юнга табличное.
Подробнее о свойствах твердых тел .
Вес тела
Вес тела – это сила, с которой предмет воздействует на опору. Вы скажете, так это же сила тяжести! Путаница происходит в следующем: действительно часто вес тела равен силе тяжести, но это силы совершенно разные. Сила тяжести – сила, которая возникает в результате взаимодействия с Землей.
Вес – результат взаимодействия с опорой. Сила тяжести приложена в центре тяжести предмета, вес же – сила, которая приложена на опору (не на предмет)!
Формулы определения веса нет. Обозначается эта силы буквой .
Сила реакции опоры или сила упругости возникает в ответ на воздействие предмета на подвес или опору, поэтому вес тела всегда численно одинаков силе упругости, но имеет противоположное направление.
Сила реакции опоры и вес – силы одной природы, согласно 3 закону Ньютона они равны и противоположно направлены. Вес – это сила, которая действует на опору, а не на тело. Сила тяжести действует на тело.
Вес тела может быть не равен силе тяжести. Может быть как больше, так и меньше, а может быть и такое, что вес равен нулю. Это состояние называетсяневесомостью . Невесомость – состояние, когда предмет не взаимодействует с опорой, например, состояние полета: сила тяжести есть, а вес равен нулю!
Определить направление ускорения возможно, если определить, куда направлена равнодействующая сила
Обратите внимание, вес – сила, измеряется в Ньютонах.
Как верно ответить на вопрос: “Сколько ты весишь”? Мы отвечаем 50 кг, называя не вес, а свою массу! В этом примере, наш вес равен силе тяжести, то есть примерно 500Н!
Перегрузка – отношение веса к силе тяжести
Сила Архимеда
Сила возникает в результате взаимодействия тела с жидкость (газом), при его погружении в жидкость (или газ). Эта сила выталкивает тело из воды (газа). Поэтому направлена вертикально вверх (выталкивает). Определяется по формуле:
В воздухе силой Архимеда пренебрегаем.
Если сила Архимеда равна силе тяжести, тело плавает. Если сила Архимеда больше, то оно поднимается на поверхность жидкости, если меньше – тонет.
Электрические силы
Существуют силы электрического происхождения. Возникают при наличии электрического заряда. Эти силы, такие как сила Кулона , сила Ампера , сила Лоренца , подробно рассмотрены в разделе Электричество .
Схематичное обозначение действующих на тело сил
Часто тело моделируют материальной точкой .
Поэтому на схемах различные точки приложения переносят в одну точку – в центр, а тело изображают схематично кругом или прямоугольником.
Для того, чтобы верно обозначить силы, необходимо перечислить все тела, с которыми исследуемое тело взаимодействует. Определить, что происходит в результате взаимодействия с каждым: трение, деформация, притяжение или может быть отталкивание. Определить вид силы, верно обозначить направление. Внимание! Количество сил будет совпадать с числом тел, с которыми происходит взаимодействие.
Главное запомнить
Силы трения
Различают внешнее (сухое) и внутреннее (вязкое) трение. Внешнее трение возникает между соприкасающимися твердыми поверхностями, внутреннее – между слоями жидкости или газа при их относительном движении. Существует три вида внешнего трения: трение покоя, трение скольжения и трение качения.
Трение качения определяется по формуле
Сила сопротивления возникает при движении тела в жидкости или в газе. Величина силы сопротивления зависит от размеров и формы тела, скорости его движения и свойств жидкости или газа.
При небольших скоростях движения сила сопротивления пропорциональна скорости тела
При больших скоростях пропорциональна квадрату скорости
Взаимосвязь силы тяжести, закона гравитации и ускорения свободного падения
Рассмотрим взаимное притяжение предмета и Земли. Между ними, согласно закону гравитации возникает сила А сейчас сравним закон гравитации и силу тяжести
Величина ускорения свободного падения зависит от массы Земли и ее радиуса! Таким образом, можно высчитать, с каким ускорением будут падать предметы на Луне или на любой другой планете, используя массу и радиус той планеты.
Расстояние от центра Земли до полюсов меньше, чем до экватора. Поэтому и ускорение свободного падения на экваторе немного меньше, чем на полюсах. Вместе с тем, следует отметить, что основной причиной зависимости ускорения свободного падения от широты местности, является факт вращения Земли вокруг своей оси.
При удалении от поверхности Земли сила земного тяготения и ускорения свободного падения изменяются обратно пропорционально квадрату расстояния до центра Земли.
Которая характеризует меру, с которой на тело воздействуют другие тела либо поля, называется силой. Согласно второму ускорение, которое получает тело, прямо пропорционально действующей на него силе. Соответственно, чтобы изменить скорость тела, необходимо воздействовать на него силой. Поэтому верным является утверждение о том, что силы в природе служат источником любого движения.
Инерциальные системы отсчета
Силы в природе являются векторными величинами, то есть они имеют модуль и направление. Две силы могут считаться одинаковыми лишь тогда, когда равны их модули, а их направления совпадают.
Если на тело не действуют силы, а также в том случае, когда геометрическая сумма сил, воздействующих на данное тело (эта сумма часто называется равнодействующей всех сил), равна нулю, то тело либо остается в состоянии покоя, либо продолжает движение в одном направлении с постоянной скоростью (то есть движется по инерции). Это выражение справедливо для инерциальных систем отсчета.
Существование таких систем постулируется первым законом Ньютона. В природе таких систем нет, но они являются удобной Тем не менее, часто при решении практических задач систему отсчета, связанную с Землей, можно считать инерциальной.
Земля – инерциальная и неинерциальная система отсчета
В частности при строительных работах, при расчете движения автомобилей и плавательного транспорта предположения о том, что Земля – инерциальная система отсчета, вполне достаточно, чтобы с необходимой для практического решения задач точностью описать действующие силы.
В природе также существуют задачи, не допускающие такого предположения. В частности, это относится к космическим проектам. При старте ракеты строго вверх она вследствие вращения Земли осуществляет видимое движение не только вдоль вертикали, но и в горизонтальном направлении против вращения Земли. В этом движении проявляется неинерциальность системы отсчета, связанной с нашей планетой.
Физически на ракету не действуют силы, отклоняющие ее.
Тем не менее, для описания движения ракеты удобно использовать Эти силы не существуют физически, но предположение об их существовании позволяет представить неинерциальную систему инерциальной. Другими словами, при расчетах траектории ракеты считают, что система отсчета «Земля» является инерциальной, но при этом на ракету действует некоторая сила в горизонтальном направлении. Эта сила называется сила Кориолиса. В природе ее действие становится заметным, когда речь идет о телах, движущихся на некоторой высоте относительно нашей планеты в течение довольно большого времени либо с большой скоростью. Так, ее учитывают, не только описывая движение ракет и спутников, но и при расчетах движения артиллерийских снарядов, самолетов и т.д.
Природа взаимодействий
Все силы в природе по характеру своего происхождения относятся к четырем фундаментальным гравитационное, слабое и сильное). В макромире заметным является лишь воздействие гравитации и электромагнитных сил. Слабые и сильные взаимодействия влияют на процессы, происходящие внутри атомных ядер и субатомных частиц.
Самым распространенным примером гравитационного взаимодействия является Это сила, с которой Земля действует на окружающие ее тела.
Электромагнитные силы, помимо очевидных примеров, включают в себя все упругие, связанные с давлением взаимодействия, которые тела оказывают друг на друга. Соответственно, такая сила природы, как вес (сила, с которой тело действует на подвес либо опору), имеет электромагнитную природу.
До сих пор использовалось общее понятие силы, и не рассматривался вопрос о том, какие бывают силы и что они собой представляют. Несмотря на многообразие сил, встречающихся в природе, все их можно свести к четырем видам фундаментальных сил: 1) гравитационные; 2) электромагнитные; 3) ядерные; 4) слабые.
Гравитационные силы возникают между любыми телами. Их действие надо учитывать лишь в мире больших тел.
Электромагнитные
силы действуют на заряды как неподвижные,
так и движущиеся. Поскольку вещество
построено из атомов, которые, в свою
очередь состоят из электронов и протонов,
то большинство сил, с которыми мы
встречаемся в жизни – это электромагнитные
силы.
Ими являются, например, силы
упругости, возникающие при деформации
тел, силы трения.
Ядерные и слабые силы проявляют себя на расстояниях, не превышающих м, поэтому эти силы заметны лишь в микромире. Вся классическая физика, а вместе с ней и понятие силы, неприменимы к элементарным частицам. Характеризовать точным образом взаимодействие этих частиц с помощью сил нельзя. Единственно возможным здесь становится энергетическое описание. Тем не менее, и в атомной физике часто говорят о силах. В этом случае терминсила становится синонимом слова взаимодействие .
Таким образом, в современной науке слово сила употребляется в двух смыслах: во-первых, в смысле механической силы – точной количественной меры взаимодействия; во-вторых, сила означает наличие взаимодействия определенного типа, точной количественной мерой которого может быть только энергия .
В
механике рассматриваются три типа сил:
гравитационные, упругие и силы трения.
Кратко остановимся на них.
1. Гравитационные силы . Все тела в природе притягиваются друг к другу. Эти силы получили название гравитационных. Ньютон установил закон, названный законом всемирного тяготения : силы, с которыми притягиваются материальные точки, пропорциональны произведению их масс, обратно пропорциональны квадрату расстояния между ними и направлены вдоль прямой, соединяющих их, т.е.
, (2.16)
где М и т – массы тел; r – расстояние между телами; гравитационная постоянная. Знак «» указывает на то, что это сила притяжения.
Из
формулы (2.16) следует, что при т = М = 1 кг
и r = 1 м,
= F ,
т.е. гравитационная постоянная равна
модулю силы притяжения материальных
точек единичной массы, находящихся на
единичном расстоянии друг от друга.
Впервые опытное доказательство закона
всемирного тяготения проведено
Кавендишем. Он сумел определить величину
гравитационной постоянной:
.
Очень малая величина
указывает на то, что сила гравитационного
взаимодействия значительна только в
случае тел с большими массами.
2. Силы
упругости .
При упругих деформациях возникают силы
упругости. Согласно закону
Гука ,
модуль упругой силы
пропорционален величине деформациих ,
т.е.
, (2.17)
где k коэффициент упругости. Знак «» определяет тот факт, что направление силы и деформации противоположны.
3. Силы трения . При перемещении соприкасающихся тел или их частей относительно друг друга возникают силы трения . Различают внутреннее (вязкое) и внешнее (сухое) трение.
Вязким трением называют трение между твердым телом и жидкой или газообразной средой, а также между слоями такой среды.
Внешним
трением называют явление возникновения в месте
контакта соприкасающихся твердых тел
сил, препятствующих их взаимному
перемещению. Если соприкасающиеся тела
неподвижны, то между ними возникает
сила при попытке сдвинуть одно тело
относительно другого. Она называется силой
трения покоя .
Сила трения покоя не является однозначно
определенной величиной.
Она меняется
от нуля до максимального значения силы,
приложенной параллельно плоскости
соприкосновения, при которой тело
начинает двигаться (рис. 2.3).
Обычно
силой трения покоя и называют эту
максимальную силу трения. Модуль силы
трения покоя
пропорционален модулю силы нормального
давления, который по третьему закону
Ньютона равен модулю силы реакции опорыN ,
т.е.
,
где
коэффициент трения покоя.
При
движении тела по поверхности другого
тела возникает сила трения скольжения .
Установлено, что модуль силы трения
скольжения
так
же пропорционален модулю силы нормального
давленияN
, (2.19)
где
коэффициент трения скольжения.
Установлено, что
,
однако при решении многих задач их
считают равными.
При решении задач учитывают следующие виды сил:
1. Сила
тяжести
сила, с которой гравитационное поле
Земли действует на тело (приложена эта
сила к центру масс тела).
В природе существует четыре типа сил: гравитационные, электромагнитные, ядерные и слабые.
Гравитационные силы, или силы тяготения, действуют между всеми телами. Но эти силы заметны, если хотя бы одно из тел имеет размеры, соизмеримые с размерами планет. Силы притяжения между обычными телами настолько малы, что ими можно пренебречь. Поэтому гравитационными можно считать силы взаимодействия между планетами, а также между планетами и Солнцем или другими телами, имеющими очень большую массу. Это могут быть звёзды, спутники планет и т.п.
Электромагнитные силы действуют между телами, имеющими электрический заряд.
Ядерные силы (сильные) являются самыми мощными в природе. Они действуют внутри ядер атомов на расстояниях 10 -13 см.
Слабые силы , как и ядерные, действуют на малых расстояниях порядка 10 -15 см. В результате их действия происходят процессы внутри ядра.
Механика рассматривает гравитационные силы, силы упругости и силы трения.
Гравитационные силы
Гравитация описывается законом всемирного тяготения.
Этот закон был изложен Ньютоном в середине
XVII
в. в работе «Математические начала натуральной философии».
Гравитацией называют силу тяготения, с которой любые материальные частицы притягиваются друг у другу.
Сила, с которой материальные частицы притягиваются друг к другу, прямо пропорциональна произведению их масс и обратно пропорциональна квадрату расстояния между ними .
G – гравитационная постоянная, численно равная модулю силы тяготения, с которой тело, имеющее единичную массу, действует на тело, имеющее такую же единичную массу и находящееся на единичном расстоянии от него.
G = 6,67384(80)·10 −11 м 3 ·с −2 ·кг −1 , или Н·м²·кг −2 .
На поверхности Земли сила гравитации (сила тяготения) проявляется в виде силы тяжести .
Мы видим, что любой предмет, брошенный в горизонтальном направлении, всё равно падает вниз. Падает вниз также и любой предмет, подброшенный вверх. Происходит это под действием силы тяжести, которая действует на любое материальное тело, находящееся вблизи поверхности Земли.
Сила тяжести действует на тела и на поверхности других астрономических тел. Эта сила всегда направлена вертикально вниз.
Под действием силы тяжести тело движется к поверхности планеты с ускорением, которое называется ускорением свободного падения .
Ускорение свободного падения на поверхности Земли обозначается буквой g .
F t = mg ,
следовательно,
g = F t / m
g = 9, 81 м/с 2 на полюсах Земли, а на экваторе g = 9,78 м/с 2 .
При решении простых физических задач величину g принято считать равной 9,8 м/с 2 .
Классическая теория тяготения применима только для тел, имеющих скорость намного ниже скорости света.
Силы упругости
Силами упругости называются силы, которые возникают в теле в результате деформации, вызывающей изменение его формы или объёма.
Эти силы всегда стремятся вернуть тело в его первоначальное положение.
При деформации происходит смещение частиц тела. Сила упругости направлена в сторону, противоположную направлению смещения частиц. Если деформация прекращается, сила упругости исчезает.
Английский физик Роберт Гук, современник Ньютона, открыл закон, устанавливающий связь между силой упругости и деформацией тела.
При деформации тела возникает сила упругости, прямо пропорциональная удлинению тела, и имеющая направление, противоположное перемещению частиц при деформации.
F = k ∆ l ,
где к – жёсткость тела, или коэффициент упругости;
∆ l – величина деформации, показывающая величину удлинения тела под воздействием сил упругости.
Закон Гука действует для упругих деформаций, когда удлинение тела мало, а тело восстанавливает свои первоначальные размеры после того, как исчезают силы, вызвавшие эту деформацию.
Если деформация велика, и тело не возвращается в свою исходную форму, закон Гука не применяется. При очень больших деформациях происходит разрушение тела.
Силы трения
Сила трения возникает, когда одно тело движется по поверхности другого. Она имеет электромагнитную природу. Это следствие взаимодействия между атомами и молекулами соприкасающихся тел. Направление силы трения противоположно направлению движения.
Различают сухое и жидкое трение. Сухим называют трение, если между телами нет жидкой или газообразной прослойки.
Отличительная особенность сухого трения – трение покоя, которое возникает при относительном покое тел.
Величина силы трения покоя всегда равна величине внешней силы и направлена в противоположную сторону. Сила трения покоя препятствует движению тела.
В свою очередь, сухое трение разделяется на трение скольжения и трение качения .
Если величина внешней силы превышает величину силы трения, то в этом случае появится проскальзывание, и одно из контактирующих тел начнёт поступательно перемещаться относительно другого тела.
А сила трения будет называться силой трения скольжения . Её направление будет противоположно направлению скольжения.
Сила трения скольжения зависит от силы, с которой тела давят друг на друга, от состояния трущихся поверхностей, от скорости движения, но не зависит от площади соприкосновения.
Сила трения скольжения одного тела по поверхности другого вычисляется по формуле:
F тр. = k · N ,
где k – коэффициент трения скольжения;
N – сила нормальной реакции, действующая на тело со стороны поверхности.
Сила трения качения возникает между телом, которое перекатывается по поверхности, и самой поверхностью. Такие силы появляются, например, при соприкосновении шин автомобиля с дорожным покрытием.
Величина силы трения качения вычисляется по формуле
где F t – сила трения качения;
f – коэффициент трения качения;
R – радиус катящегося тела;
N – прижимающая сила.
Отправить свою хорошую работу в базу знаний просто. Используйте форму, расположенную ниже
Студенты, аспиранты, молодые ученые, использующие базу знаний в своей учебе и работе, будут вам очень благодарны.
Размещено на http://www.allbest.ru/
Министерство образования и науки Российской Федерации
Федеральное государственное автономное образовательное
учреждение высшего образования
“Национальный исследовательский Томский политехнический университет”
Институт Кибернетики
Направление подготовки: Мехатроника и робототехника
Кафедра: Интегрированных компьютерных систем управления
Реферат
на тему: ” Силы в природе ”
Выполнил: Сергеев А.С.
Принял: доцент каф. ЭФ Кравченко Н.С.
Томск – 2016
Введение
Современные достижения физики высоких энергий все больше укрепляют представление, что многообразие свойств Природы обусловлено взаимодействующими элементарными частицами.
Дать неформальное определение элементарной частицы, по-видимому, невозможно, поскольку речь идет о самых первичных элементах материи. На качественном уровне можно говорить, что истинно элементарными частицами называются физические объекты, которые не имеют составных частей.
Очевидно, что вопрос об элементарности физических объектов – это в первую очередь вопрос экспериментальный. Например, экспериментально установлено, что молекулы, атомы, атомные ядра имеют внутреннюю структуру, указывающую на наличие составных частей. Поэтому их нельзя считать элементарными частицами. Сравнительно недавно открыто, что такие частицы, как мезоны и барионы, также обладают внутренней структурой и, следовательно, не являются элементарными. В то же время у электрона внутренняя структура никогда не наблюдалась, и, значит, его можно отнести к элементарным частицам. Другим примером элементарной частицы является квант света – фотон.
Современные экспериментальные данные свидетельствуют, что существует только четыре качественно различных вида взаимодействий, в которых участвуют элементарные частицы.
Эти взаимодействия называются фундаментальными, то есть самыми основными, исходными, первичными. Если принять во внимание все многообразие свойств окружающего нас Мира, то кажется совершенно удивительным, что в Природе есть только четыре фундаментальных взаимодействия, ответственных за все явления Природы.
Помимо качественных различий, фундаментальные взаимодействия отличаются в количественном отношении по силе воздействия, которая характеризуется термином интенсивность. По мере увеличения интенсивности фундаментальные взаимодействия располагаются в следующем порядке: гравитационное, слабое, электромагнитное и сильное. Каждое из этих взаимодействий характеризуется соответствующим параметром, называемым константой связи, численное значение которого определяет интенсивность взаимодействия.
Каким образом физические объекты осуществляют фундаментальные взаимодействия между собой? На качественном уровне ответ на этот вопрос выглядит следующим образом. Фундаментальные взаимодействия переносятся квантами.
При этом в квантовой области фундаментальным взаимодействиям отвечают соответствующие элементарные частицы, называемые элементарными частицами – переносчиками взаимодействий. В процессе взаимодействия физический объект испускает частицы – переносчики взаимодействия, которые поглощаются другим физическим объектом. Это ведет к тому, что объекты как бы чувствуют друг друга, их энергия, характер движения, состояние изменяются, то есть они испытывают взаимное влияние.
В современной физике высоких энергий все большее значение приобретает идея объединения фундаментальных взаимодействий. Согласно идеям объединения, в Природе существует только одно единое фундаментальное взаимодействие, проявляющее себя в конкретных ситуациях как гравитационное, или как слабое, или как электромагнитное, или как сильное, или как их некоторая комбинация. Успешной реализацией идей объединения послужило создание ставшей уже стандартной объединенной теории электромагнитных и слабых взаимодействий. Идет работа по развитию единой теории электромагнитных, слабых и сильных взаимодействий, получившей название теории великого объединения.
Предпринимаются попытки найти принцип объединения всех четырех фундаментальных взаимодействий.
C ила
Скорость тела относительно Земли изменяется, когда на него действуют другие тела. К примеру:
Человек, когда толкает вагонетку, приводит её в движение. В этом случае скорость вагонетки будет изменяться под действием силы руки человека.
Рассмотрим другой пример:
Когда взаимодействует рука с шаром мы наблюдаем, что витки пружины начинают двигаться, и пружина сжимается. Отпустив ее, мы увидим, как пружина, распрямляясь, приводит в движение шар. Сначала действующим телом здесь была рука человека. Затем стала пружина.
Во всех вышеприведенных примерах причиной изменения скорости тела было действие, оказываемое на него другими телами. Мерой этого действия является векторная физическая величина, называемая силой .
Сила векторная величина, как и другие векторные величины. Сила характеризуется не только числовым значением, но и своим направлением.
Силу обычно обозначают буквой F .
Если сила к телу не приложена (F = 0), то это означает, что никакого действия на него не оказывается, и потому скорость такого тела относительно Земли не изменяется. Если же, наоборот, сила F ? 0, то тело испытывает некоторое воздействие, и его скорость изменяется. При этом, чем больше сила F, тем значительнее изменяется скорость тела относительно Земли.
Единицей силы в СИ является ньютон . H – это сила, которая за 1 секунду изменяет скорость тела массой 1 килограмм на 1 м/с. Эта единица названа в честь великого ученого И. Hьютона.
Рассмотрим наиболее известные силы.
Равнодействующая сила
Обычно на любое движущееся тело действует не одно, а сразу несколько окружающих его тел.
Например: Когда тело падает, на него действует не только Земля, но и воздух.
Когда на материальную точку действует несколько тел, их общее действие характеризуется равнодействующей силой.
Для нахождения равнодействующей силы есть несколько правил.
1) Если к телу приложены две силы F(1) и F(2), направленные по одной прямой в одну сторону, то их равнодействующая F находится по формуле
При этом направление равнодействующей силы совпадает с направлением приложенных сил
2) Если к телу приложены две силы F(1) и F(2), направленные по одной прямой в противоположные стороны, то при F
F(1) > F(2) их равнодействующая F находится по формуле
F = F(1) – F(2).
Направление равнодействующей силы в этом случае совпадает с направлением большей из приложенных сил. Если при этом F(1) = F(2), то их равнодействующая F окажется равной нулю. В этом случае покоящееся тело так и будет покоиться, а движущееся тело будет совершать равномерное и прямолинейное движение с той скоростью, которая у него была.
Про две силы, равные по величине и направленные вдоль одной прямой в противоположные стороны, говорят, что они уравновешивают или компенсируют друг друга.
Равнодействующая F таких сил всегда равна нулю и потому изменить скорость тела не может.
Для изменения скорости тела относительно Земли необходимо, чтобы равнодействующая всех приложенных к телу сил была отлична от нуля. В том случае, когда тело движется в направлении равнодействующей силы, его скорость возрастает; при движении в противоположном направлении скорость тела убывает.
Сила тяжести
Почему тело, брошенное в горизонтальном направлении, через несколько секунд оказывается на земле?
Почему тело, выпущенное из рук, падает вниз?
У этих явлений одна причина – притяжение Земли.
Сила притяжения к Земле называется силой тяжести . Сила тяжести направлена вертикально вниз. Когда тело под действием притяжения к Земле падает вниз, на него действует не только Земля, но и другие воздействия. В тех случаях, когда сила сопротивления воздуха пренебрежимо мала по сравнению с силой тяжести, падение тела называют свободным .
Чтобы определить силу тяжести, надо массу этого тела умножить на ускорение свободного падения:
Из этой формулы следует, что g = F(T)/m.
Но F(T) измеряется в ньютонах, a m – в килограммах. Поэтому величину g можно измерять в ньютонах на килограмм:
g = 9,8 Н/кг?10 Н/кг.
С увеличением высоты над Землей ускорение свободного падения постепенно уменьшается. Уменьшение ускорения свободного падения означает, что и сила тяжести по мере увеличения высоты над Землей также уменьшается. Чем дальше тело находится от Земли, тем слабее она его притягивает.
Сила упругости
На все тела, находящиеся вблизи Земли, действует ее притяжение. Под действием силы тяжести падают на Землю капли дождя, снежинки.
Но когда капли лежат на крыше, его притягивает Земля, однако он не проходит и не проваливается сквозь крышу, а остается в покое. Что препятствует его падению? Крыша. Она действует на капли с силой, равной силе тяжести, но направленной в противоположную сторону.
Рассмотрим один пример. Изображена доска, лежащая на двух подставках. Если на ее середину поместить тело, то под действием силы тяжести тело начнет продавливать доску, но через несколько минут, остановится.
При этом сила тяжести станет уравновешенной силой, действующей на тело со стороны изогнутой доски и направленной вертикально вверх. Эта сила называется силой упругости.
Сила упругости возникает при деформации. Деформация – это изменение формы или размеров тела. Одним из видов деформации является изгиб. Чем больше прогибается опора, тем больше сила упругости, действующая со стороны этой опоры на тело. Перед тем как тело (гирю) положили на доску, эта сила отсутствовала. По мере движения гири, которая все сильнее и сильнее прогибала свою опору, возрастала и сила упругости. В момент остановки гири сила упругости достигла силы тяжести, и их равнодействующая стала равной нулю.
Если на опору поместить достаточно легкий предмет, то ее деформация может оказаться столь незначительной, что никакого изменения формы опоры мы не заметим. Но деформация все равно будет! А вместе с ней будет действовать и сила упругости, препятствующая падению тела, находящегося на данной опоре.
В подобных случаях (когда деформация тела незаметна и изменением размеров опоры можно пренебречь) силу упругости называют силой реакции опоры.
Если вместо опоры использовать какой-либо подвес (нить, веревку, проволоку, стержень и т. д.), то прикрепленный к нему предмет также может удерживаться в покое. Сила тяжести и здесь будет уравновешена противоположно направленной силой упругости. Сила упругости при этом возникает из-за того, что подвес под действием прикрепленного к нему груза растягивается. Растяжение еще один вид деформации.
Большой вклад внес в изучение силы упругости ученый Р. Гук. Закон Гука гласит:
Сила упругости , возникающая при растяжении или сжатии тела, пропорциональна его удлинению.
Если удлинение тела, т.е. изменение его длины, обозначить через х, а силу упругости – через F(упр), то по закону Гука можно придать следующую математическую форму:
где k – коэффициент пропорциональности, называемый жесткостью тела. У каждого тела своя жесткость.
Чем больше жесткость тела (пружины, проволоки, стержня и т. д.), тем меньше оно изменяет свою длину под действием данной силы.
Единицей жесткости в СИ является ньютон на метр (1 Н/м).
Вес тела
Постоянно мы говорим: “весит 50 килограмм” и т.д. Но мы не знаем, что допускаем ошибку. Масса это мера инертности тела, каким образом тело реагирует на приложенное к нему воздействие, либо же само воздействует на другие тела. А вес тела это сила, с которой тело действует на горизонтальную опору или вертикальный подвес под влиянием притяжения Земли.
Масса измеряется в килограммах, а вес тела, как и любая другая сила в ньютонах. Вес тела имеет направление, как и любая сила, и является величиной векторной. А масса не имеет никакого направления и является величиной скалярной.
Вес тела как и сила тяжести направлена вниз.
Вес тела обычно обозначают буквой P .
Формула веса тела в физике записывается следующим образом:
где m – масса тела
Но, несмотря на совпадение с формулой и направлением силы тяжести, есть серьезное различие между силой тяжести и весом тела.
Сила тяжести приложена к телу, то есть, грубо говоря, это она давит на тело, а вес тела приложен к опоре или подвесу, то есть, здесь уже тело давит на подвес или опору.
Но природа существования силы тяжести и веса тела одинакова притяжение Земли. Собственно говоря, вес тела является следствием приложенной к телу силы тяжести. И, так же как и сила тяжести, вес тела уменьшается с увеличением высоты.
Сила трения
Если вы попытаетесь сдвинуть с места шкаф, то сразу убедитесь, что это не так-то просто сделать. Его движению будет мешать взаимодействие ножек с полом, на котором он стоит.
Взаимодействие, возникающее в месте соприкосновения тел и препятствующее их относительному движению, называют трением , а характеризующую это взаимодействие силу – силой трения .
Различают три вида трения: трение покоя, трение скольжения и трение качения.
1) Трение покоя . Положим тело на наклонную плоскость. При небольшом угле наклона плоскости тело может остаться на месте.
Что будет удерживать его от соскальзывания вниз? Трение покоя. Сила трения покоя может быть любой.
Она изменяется вместе с силой, стремящейся сдвинуть тело с места. Но для любых двух взаимодействующих тел она имеет некоторое максимальное значение, больше которого быть не может.
Приложив к телу силу, превышающую максимальную силу трения покоя, мы сдвинем его с места, и тело начнет двигаться. Трение покоя при этом сменится трением скольжения. трение сила тяготение
2) Трение скольжения. Из-за чего постепенно останавливаются санки? Из-за трения скольжения. Сила трения скольжения направлена всегда в сторону, противоположную направлению движения тела.
3) Трение качения . Если тело не скользит по поверхности другого тела, а как колесо или цилиндр, катится, то возникающее в месте их контакта трение называют трением качения.
Катящееся колесо несколько вдавливается в полотно дороги, и потому перед ним все время оказывается небольшой бугорок, который необходимо преодолевать.
Именно тем, что катящемуся колесу постоянно приходится взбираться на появляющийся впереди бугорок, и обусловлено трение качения. При этом, чем дорога тверже, тем трение качения меньше.
Заключение
Итак, мы сделали обзор наиболее известных сил. Кратко описали каждую из сил, рассмотрели примеры из жизни.
Подведем итоги в виде таблицы:
Список литературы
1. http://phscs.ru/
2. http://bcoreanda.com/
3. http://bibliofond.ru
5. http://dic.academic.ru
6. http://interneturok.ru
7. https://ru.wikipedia.org
8. https://www.google.com/imghp?hl=ru
9. http://ru.solverbook.com/
10. http://www.fizika.ru
11. http://foxford.ru
12. http://infofiz.ru
13. http://multiurok.ru
Размещено на Allbest.ru
…
Подобные документы
Движение тела по эллиптической орбите вокруг планеты. Движение тела под действием силы тяжести в вертикальной плоскости, в среде с сопротивлением.
Применение законов движения тела под действием силы тяжести с учетом сопротивления среды в баллистике.
курсовая работа , добавлен 17.06.2011
Анализ зависимости веса тела от ускорения опоры, на которой оно стоит, изменения взаимного положения частиц тела, связанного с их перемещением друг относительно друга. Исследование основных видов деформации: кручения, сдвига, изгиба, растяжения и сжатия.
презентация , добавлен 04.12.2011
Изучение понятия “вес тела” – силы, с которой это тело действует на опору или подвес, вследствие действия на него силы тяжести. Обозначение и направление веса тела. Характеристика принципа работы и видов динамометров – приборов для измерения силы (веса).
презентация , добавлен 13.12.2010
Гравитационные, электромагнитные и ядерные силы. Взаимодействие элементарных частиц. Понятие силы тяжести и тяготения. Определение силы упругости и основные виды деформации. Особенности сил трения и силы покоя. Проявления трения в природе и в технике.
презентация , добавлен 24.01.2012
Механическое движение. Относительность движения. Взаимодействие тел. Сила. Второй закон Ньютона. Импульс тела. Закон сохранения импульса в природе и технике. Закон всемирного тяготения. Сила тяжести. Вес тела. Невесомость.
шпаргалка , добавлен 12.06.2006
Явление тяготения и масса тела, гравитационное притяжение Земли. Измерение массы при помощи рычажных весов. История открытия “Закона всемирного тяготения”, его формулировка и границы применимости. Расчет силы тяжести и ускорения свободного падения.
конспект урока , добавлен 27.09.2010
Запись второго закона Ньютона в векторной и скалярной форме. Определение пути прохождения тела до остановки при заданной начальной скорости. Расчет времени движения данного тела, если под действием силы равной 149 Н тело прошло путь равный 200 м.
презентация , добавлен 04.10.2011
Различие силы тяжести и веса. Момент инерции относительно оси вращения.
Уравнение моментов для материальной точки. Абсолютно твердое тело. Условия равновесия, инерция в природе. Механика поступательного и вращательно движения относительно неподвижной оси.
презентация , добавлен 29.09.2013
Сущность закона определения максимальной силы трения покоя. Зависимость модуля силы трения скольжения от модуля относительной скорости тел. Уменьшение силы трения скольжения тела с помощью смазки. Явление уменьшения силы трения при появлении скольжения.
презентация , добавлен 19.12.2013
Законы движения планет Кеплера, их краткая характеристика. История открытия Закона всемирного тяготения И. Ньютоном. Попытки создания модели Вселенной. Движение тел под действием силы тяжести. Гравитационные силы притяжения. Искусственные спутники Земли.
Силы в механике – формулы и определение с примерами
Содержание:
Закон всемирного тяготения:
Каждый из нас на личном опыте ощущает силу притяжения к Земле, благодаря которой мы можем ходить и бегать.
Но, споткнувшись, именно под действием этой силы мы падаем на землю. В 7-м классе вы узнали, что эта сила называется силой тяжести и определяется произведением массы тела на ускорение свободного падения:
Почему Земля притягивает все тела? Чем определяется модуль ускорения падающего на Землю тела и, следовательно, сила притяжения к Земле?
Какие причины вызывают движение Луны вокруг Земли практически по круговой орбите?
Почему планеты Солнечной системы и в том числе наша Земля движутся вокруг Солнца?
Ньютон был первым ученым, который сначала высказал гипотезу, объясняющую все эти явления, а потом строго ее доказал. Он предположил, что между любыми телами существуют силы тяготения, и, например, падение камня и движение Луны по своей орбите определяется силой притяжения Земли. Чтобы установить закон, которому подчиняются силы тяготения, Ньютон сравни траектории и ускорения этих тел.
Камень, брошенный горизонтально с некоторой начальной скоростью, двинется к Земле по криволинейной траектории (рис.
54). Если увеличивать начальную скорость бросания, то дальность полета тела также возрастает. Из-за кривизны поверхности Земли при определенной начальной скорости камень вообще может не достигнуть Земли и начнет двигаться вокруг нее подобно Луне (рис. 55).
Рис. 55 |
Из этого мысленного эксперимента Ньютон сделал вывод, что движение камня и движение Луны обусловлены одной и той же причиной — притяжением Земли.
В то же время, по известным астрономическим данным (расстоянию до Луны и периоду ее обращения вокруг Земли), можно было определить ускорение Луны. Вычисленное таким образом центростремительное ускорение Луны оказалось равным 0,0027 , что примерно в 3600 раз меньше ускорения свободного падения (9,8) камня, движущегося у поверхности Земли.
Так как Луна приблизительно в 60 раз дальше от центра Земли, чем камень, то Ньютон предположил, что ускорение, которое сообщает телам сила тяготения Земли, обратно пропорционально квадрату расстояния до центра Земли.
Поскольку ускорение прямо пропорционально действующей на тело силе, то сила тяготения Земли также по величине обратно пропорциональна квадрату расстояния до центра Земли.
Зависит ли сила тяготения от массы тел? Опыты Галилея доказали, что ускорение свободного падения не зависит от массы тела. Это возможно только в том случае, если сила тяготения пропорциональна массе тела: F ~ m. Действительно, тогда увеличение или уменьшение массы, например, в два раза вызовет соответствующее изменение силы тяготения в два раза, но ускорение по второму закону Ньютона останется прежним:
и т. д.
C другой стороны, во взаимодействии всегда участвуют два тела, на каждое из которых по третьему закону Ньютона действуют одинаковые по модулю силы. Следовательно, сила тяготения должна быть пропорциональна массе обоих тел. Так Ньютон пришел к выводу, что сила тяготения между телом и Землей прямо пропорциональна произведению их масс и обратно пропорциональна квадрату расстояния между их центрами:
Выполняется этот закон только для Земли или является всеобщим?
Чтобы ответить на этот вопрос, Ньютон рассмотрел кинематические законы движения планет Солнечной системы, сформулированные немецким ученым Иоганном Кеплером на основании многолетних астрономических наблюдений датского ученого Тихо Браге.
Орбиты, по которым движутся планеты под действием силы тяготения Солнца, очень близки к круговым. Тогда один из законов Кеплера может быть записан в форме:
где T1 и T2, R1 и R2— периоды обращения и средние радиусы орбит при вращении вокруг Солнца двух каких-либо планет Солнечной системы.
Используя формулу , Ньютон рассчитал центростремительные ускорения планет. Он обнаружил, что сила тяготения Солнца сообщает всем планетам ускорения, не зависящие от их массы и убывающие обратно пропорционально квадрату расстояния от Солнца.
Ньютон доказал, что силы тяготения между планетами и Солнцем также подчиняются установленной им закономерности, и в 1667 г. сформулировал закон всемирного тяготения.
Так как размеры планет много меньше их расстояний до Солнца, то планеты можно рассматривать как материальные точки. В этом случае формулировка закона всемирного тяготения наиболее точна:
две материальные точки притягиваются друг к другу с силами, модули которых прямо пропорциональны произведению масс этих точек и обратно пропорциональны квадрату расстояния между ними (рис.
56, а):
Если размерами взаимодействующих тел нельзя пренебречь, то, чтобы определить силу тяготения между ними, необходимо разбить тела на такие малые обьемы, которые можно было бы считать материальными точками. Для нахождения силы тяготения между телами необходимо будет найти все силы притяжения между этими «материальными точками» и векторно их сложить.
Если тела представляют собой однородные шары массами m1 и m2, то расчеты показывают, что формула для силы тяготения между ними будет такая же, как и для материальных точек, но в этом случае r — расстояние межlу центрами шаров (рис. 56. 6).
Рис. 56
Коэффициент пропорциональности G называется гравитационной постоянной (лат. gravitas — тяжесть). Определить величину гравитационной постоянной на основании астрономических данных Ньютон не мог, так как массы планет и Солнца в то время были не известны.
Впервые эта величина была определена в 1798 г.
английским физиком Кавендишем с помощью прибора, называемого крутильными весами (рис. 57). Основной частью этого прибора было легкое коромысло с двумя шарами на концах, подвешенное на упругой проволоке. Рядом с ними неподвижно закрепляли два тяжелых шара. Под действием сил тяготения между этими шарами и подвешенными шарами коромысло поворачивалось на некоторый угол.
Зная величину этого угла, массы взаимодействующих тел, расстояния между их центрами и упругие свойства проволоки, Кавендиш рассчитал величину гравитационной постоянной:
Н* м2
Современное значение гравитационной постоянной . Она является одной из мировых констант, и поэтому периодически проводятся опыты по уточнению ее численного значения.
Силы всемирного тяготения самые универсальные из сил природы, так как действуют между любыми телами. Но из-за такой малой величины гравитационной постоянной силы тяготения являются значительными только для тел с очень большой массой, например для планет и других космических тел.
Если известен кинематический закон движения спутника какого-либо космического тела (планеты, звезды, кометы), то, используя закон всемирного тяготения и второй закон Ньютона, можно рассчитать массу этого тела. Так и были определены массы различных космических тел (рис. 58): Солнца, Луны, Земли, других планет и их спутников.
Рис. 58
При изучении физики в 8-м и 9-м классах вы узнали, что электрические и магнитные взаимодействия тел определяются существующими вокруг них электрическими и магнитными полями.
Аналогично вокруг любого тела существует особая форма материи — гравитационное поле, характеристики которого зависят от массы тела. Если масса одного тела много больше массы другого, то его гравитационным полем можно пренебречь по сравнению с полем первого тела. Поэтому говорят, например, что самолет движется в гравитационном поле Земли или планеты Солнечной системы движутся в гравитационном поле Солнца.
Закон всемирного тяготения стал важнейшей ступенью в развитии всей физики, так как выявил новое свойство массы тела.
Сила гравитационного взаимодействия пропорциональна массам тел, т. е. масса является мерой тяготения, и, следовательно, ее можно назвать гравитационной.
Во втором законе Ньютона масса определяет инертные свойства тела, т. е. его способность приобретать большее или меньшее ускорение, и ее естественно назвать инертной.
Одинаковы ли эти массы? Многочисленные опыты показывают, что эти массы равны друг другу.
Опытный факт равенства гравитационной и инертной масс, называемый принципом эквивалентности, Альберт Эйнштейн положил в основу общей теории относительности, обобщающей и уточняющей более простую теорию тяготения Исаака Ньютона.
Главные выводы
- Силы гравитационного взаимодействия (тяготения) универсальны, действуют между любыми телами и пропорциональны произведению масс взаимодействующих тел.
- Силы гравитационного взаимодействия двух материальных точек обратно пропорциональны квадрату расстояния между ними, для однородных шаров — обратно пропорциональны квадрату расстояния между их центрами.
- Используя закон всемирного тяготения, известный кинематический закон движения спутника какого-либо космического тела и второй закон Ньютона, можно рассчитать массу этого космического тела.
Как мы уже обсуждали, исторически сложилось, что силой тяжести называется сила, с которой Земля притягивает тело. Масса данного тела — величина постоянная, и, следовательно, силу тяжести определяет ускорение свободного падения. А почему ускорение свободного падения принимают равным 9,8 ? От чего оно зависит?
Измерения, проведенные в различных точках поверхности Земли, показывают, что ускорение свободного падения может иметь различные значения, а 9,8 — это среднее значение данной величины. Как это объяснить?
Теперь вы знаете, что силу, с которой на тело действует Земля, можно рассчитать по закону всемирного тяготения. Будем считать Землю однородным шаром массой M и радиусом R. Любое тело по сравнению с нашей планетой можно считать материальной точкой.
Если тело находится на небольшой высоте h≪R от поверхности Земли (или h = 0), то можно записать для силы их гравитационного взаимодействия:
Сравнивая модули силы тяжести и гравитационного взаимодействия, можно найти модуль ускорения свободного падения:
Полученная формула показывает, что ускорение свободного падения зависит только от массы Земли и ее радиуса, и поэтому его модуль одинаков для всех тел.
Если высотой тела над поверхностью Земли нельзя пренебречь, то расстояние между телом и центром земного шара равно r = R + h, и модуль ускорения свободного падения будет тем меньше, чем дальше тело от поверхности.
Поэтому часто для ускорения свободного паления вблизи поверхности вводят индекс «0», а для ускорения свободного падения на некоторой высоте от поверхности Земли — индекс «h»:
Следовательно, и модуль силы тяжести будет отличаться при различном расположении тела относительно поверхности Земли: mg0 или mgh.
Какую удивительную возможность дает нам полученная формула для g0?
Эта формула позволяет определить массу нашей планеты (рис. 59), ведь среднее значение модуля ускорения свободного падения и средний радиус Земли уже давно определены опытным путем:
Именно потому, что с помощью закона всемирного тяготения возможны подобные расчеты, его иногда в шутку называют «всемирными весами».
Аналогично можно получить формулы для ускорения свободного падения и силы тяжести вблизи любого космического тела: Луны, Марса, Солнца, только в них соответственно будут входить масса и радиус этого космического тела.
Так как мы получили формулы для ускорения свободного падения, рассматривая самую простую модель гравитационного взаимодействия, то иногда говорят, что это формулы для расчета ускорения свободного падения в «первом приближении».
Какие еще факторы влияют на модуль ускорения свободного падения, например, вблизи данной точки земной поверхности?
- Земля не является шаром.
Форма нашей планеты в честь ее греческого имени Гея носит название «геоид», так как радиус кривизны ее поверхности у полюсов больше, чем на экваторе. - Наша планета не однородна по строению, состоит из различных слоев, в которых есть области различной плотности, например залежи нефти и газа или залежи тяжелых металлов.
- В рассмотренной модели не учтено суточное вращение Земли.
- При расчетах не учитывалось гравитационное взаимодействие тела с другими космическими телами: Луной, Солнцем и т. п.
Именно поэтому модуль ускорения свободного падения отличается для различных точек на поверхности Земли. Например, на полюсах , a на экваторе — .
При решении задач, если в условии ничего не сказано о форме планеты, ее строении, параметрах вращательного движения, используется рассмотренная нами простейшая модель гравитационного взаимодействия и полученные формулы.
Главные выводы:
- Причиной существования силы тяжести является гравитационное взаимодействие между телом и Землей.

- Если не учитывать особенности строения и формы Земли и участие ее во вращательном движении, то модуль ускорения свободного падения определяется только ее массой и радиусом.
- При удалении от поверхности Земли модули ускорения свободного падения и силы тяжести уменьшаются.
Каждый человек в своей жизни наблюдал движение различных тел под действием силы притяжения к Земле (рис. 60). Падает вниз с парты ручка или резинка, плавно опускается лист дерева, движется по сложной траектории после удара мяч и т. п. Причем каждый наблюдал, что если с одной ветки одновременно начали падать лист и яблоко, то яблоко движется быстрее.
Рис. 60
На основании таких наблюдений до опытов известного итальянского ученого Галилео Галилея считалось, что более тяжелые тела с одной и той же высоты падают быстрее, чем легкие. По преданию, Галилей изучал падение различных тел со знаменитой Пизанской башни (рис.
61) и установил, что все тела, независимо от их массы, падают с одинаковым ускорением, если их движению ничто не мешает.
Рис. 61
Проведем такой опыт. В стеклянную трубку, один конец которой запаян, а другой закрыт пробкой с краном, поместим птичье перо, кусок пенопласта и свинцовую дробинку. Перевернув трубку, мы обнаружим, что эти тела упадут на дно не одновременно (рис. 62, а): первой на дне окажется свинцовая дробинка, а позже всех упадет птичье перо. Так, может, не прав Галилей?
Чтобы ответить на этот вопрос, проведем опыт при других условиях. Откачаем насосом воздух из трубки, закроем кран и вновь быстро перевернем трубку. Теперь все три предмета упадут на дно трубки одновременно (рис. 62, б), потому что их движению не мешает воздух, и, следовательно, вывод Галилея подтверждается.
Рис. 62
Свободным падением называется движение тела только под действием силы тяжести с любой начальной скоростью.
Свободное падение — модель реального движения тела вблизи поверхности Земли под действием ее силы притяжения, при котором не учитываются суточное вращение Земли, размеры тела и сопротивление воздуха его движению.
В физических задачах эта модель применяется при рассмотрении движения, например, падающего с горы камня, мяча после подачи игрока, пули, выпущенной из ружья, и т. п.
При этих условиях сила тяжести считается постоянной и рассчитывается по формуле , где . Если тело движется только под действием силы тяжести, то по второму закону Ньютона ускорение свободно падающего тела и не зависит от массы тела.
Поэтому разные тела движутся с одинаковыми ускорениями, как показано на рисунке 63. Этот рисунок сделан с фотографии, которую получили, открывая объектив и чередуя вспышки света каждые с (такая фотография называется стробоскопической).
Рис. 63
Следовательно, свободное падение — частный случай равноускоренного движения, и если, то можно записать выражения для радиус-вектора и мгновенной скорости тела:
- Заказать решение задач по физике
Рассмотрим наиболее часто встречающиеся случаи свободного падения тела.
1) Пусть тело свободно падает без начальной скорости с высоты h над поверхностью Земли.
Для описания механического движения необходимо выбрать систему отсчета, и в данном случае полезно рассмотреть движение тела в двух системах координат.
а) Выберем начало первой системы координат под точкой начала падения тела, а ось Oy направим вверх (рис. 64). Ось Ox не нужна, так как все векторы расположены вдоль оси Оу. Найдем проекции векторов и запишем уравнения для координаты и проекции мгновенной скорости:
Рис. 64
Найдем время падения тела tk, используя то, что в последний момент движения тело попадает в начало выбранной оси Оу, т. е. его конечная координата равна:
Тогда
Зная все время падения тела, можно найти проекцию его скорости в последний момент движения:
Проекция скорости тела отрицательна, так как скорость направлена противоположно выбранному направлению оси Оу.
б) Можно выбрать и другую систему координат (рис.
65). Тогда проекции векторов:
Рис. 65
и уравнения для координаты тела и для проекции мгновенной скорости в любой момент времени будут иметь вид:
В последний момент движения в этой системе отсчета конечная координата тела равна:
Отсюда все время движения:
а проекция конечной скорости тела:
Мы получили для расчета времени падения ту же формулу, а формула для проекции скорости отличается только знаком, указывающим направление скорости по отношению к выбранной системе координат.
Как и следовало ожидать, полученные результаты не зависят от выбора системы координат.
2) Рассмотрим другой случай свободного падения: тело брошено с начальной скоростью υ0, направленной вертикально вверх (рис. 66), и вернулось в точку бросания. Например, вы бросили вверх мяч и поймали его при возвращении.
Рис. 66
Выберем начало оси Oyв точке начала движения тела (рис. 67). Тогда проекции векторов:
Рис.
67
Уравнения для координаты тела и для проекции мгновенной скорости в любой момент времени:
Найдем все время движения тела, или время возвращения тела в точку бросания tk, учитывая, что в последний момент движения тело попадает в начало оси Оу, т. е. его конечная координата:
Это квадратное уравнение имеет два корня:
которые соответствуют начальному моменту движения и моменту возвращения тела в исходную точку.
Найдем скорость тела в последний момент движения, подставив все время движения в уравнение для проекции скорости:
Отсюда следует: с какой скоростью мяч брошен вертикально вверх, с такой же скоростью по модулю, но противоположной по направлению, вернется в точку бросания (и ударит по бросившим его рукам!).
Найдем время подъема тела на максимальную высоту и значение этой высоты.
При движении тела вверх проекция мгновенной скорости уменьшается. В момент максимального подъема тело на мгновение останавливается (а затем начинает падать вниз), т.
е. υty = 0 = υo-gtn. Тогда время подъема тела на максимальную высоту:
,
т. е. равно половине всего времени движения:
,
а максимальное значение координаты или высоты подъема:
или
.
Следовательно, сколько времени тело поднималось до максимальной высоты, столько же времени с этой высоты возвращалось в исходную точку.
Можно показать, что для брошенного вертикально вверх тела: 1) скорость, с которой оно проходит при подъеме любую точку на некоторой высоте, равна по модулю и противоположна по направлению скорости, с которой оно проходит эту же точку на спуске; 2) время подъема тела между любыми двумя точками по вертикали равно времени падения между этими же точками.
Знание этих соотношений позволяет более просто решить некоторые задачи.
Если сопротивлением воздуха пренебречь нельзя, то время подъема вертикально брошенного тела до максимальной высоты всегда меньше времени возвращения с этой высоты, а конечная скорость при возвращении в исходную точку всегда меньше начальной.
Аналогично можно рассмотреть движение тела, брошенного вертикально вниз с некоторой высоты с начальной скоростью.
Главные выводы:
- Свободное падение — это движение тела только под действием силы тяжести.
- Если начальная скорость тела равна нулю или коллинеарна вектору ускорения свободного падения, то свободное падение представляет собой частный случай равноускоренного прямолинейного движения с ускорением: .
- Для тела, брошенного вертикально вверх: а) скорость прохождения точки на некоторой высоте при подъеме равна по модулю и противоположна по направлению скорости при прохождении этой же точки на спуске; б) время подъема между двумя точками по вертикали равно времени падения между этими же точками.
Рассмотрим свободное падение тел в случаях, когда вектор начальной скорости направлен не вертикально.
Для наглядного представления такой траектории удобно рассматривать полет струи воды, вытекающей под напором из шланга (рис. 68).
Рис. 68
Например, мяч в результате броска (рис. 69, а) начинает двигаться под углом к горизонту или во время игры человек бросает мяч в горизонтальном направлении (рис. 69,6). Из личного опыта каждый знает, что в обоих случаях мяч движется по криволинейной траектории.
Рис. 69
1) При броске в горизонтальном направлении тело начинает движение со скоростью , направленной горизонтально, т. е. перпендикулярно вектору ускорения свободного падения:
Выберем начало системы отсчета па вертикальной линии под точкой бросания (рис. 70). В этом случае векторы расположены в одной вертикальной плоскости. Следовательно, вектор будет в любой момент времени расположен в этой плоскости. Значит, тело будет двигаться по траектории, лежащей в этой же плоскости, а для описания движения тела можно использовать только две оси декартовой системы координат Ox и Оу.
Тогда
и можно записать кинематические уравнения для координат тела и проекций его скорости:
Первые две формулы показывают, что координата х1 прямо пропорциональна времени, а проекция скорости на ось Oxне зависит от времени, т. е. эти уравнения соответствуют уравнению равномерного прямолинейного движения.
Две последние формулы описывают равноускоренное движение. Следовательно, рассматриваемое сложное движение в плоскости можно представлять в виде двух движений: одно — свободное падение без начальной скорости, а второе — равномерное движение в горизонтальном направлении.
Записанные кинематические уравнения позволяют решить основную задачу механики: найти координаты тела в любой момент времени, получить уравнение траектории движения тела, а также формулы для расчета времени движения, дальности полета, величины и направления скорости тела в последний момент движения.
Как известно, уравнение траектории представляет собой функциональную зависимость координат точки друг от друга.
Получим уравнение траектории, х.
выражая время и подставляя его в уравнение для координаты:
Следовательно, траектория движения тела представляет собой ветвь параболы.
Например, если при стрельбе по мишени спортсмен держит винтовку горизонтально, то пуля движется по параболе и за время полета до мишени опустится тем ниже начального уровня, чем дальше мишень. Это обязательно учитывают спортсмены, для того чтобы показать лучшие результаты.
Найдем полное время движения тела, используя то, что в выбранной системе отсчета конечная его координата равна нулю:
Полученная формула показывает, что полное время движения тела, начальная скорость которого направлена горизонтально, не зависит от ее значения. Следовательно, если два тела одновременно начали движение с одной и той же высоты, одно — горизонтально с начальной скоростью, а второе — вниз без начальной скорости, то они упадут одновременно (конечно, если не учитывать сопротивление воздуха).
Получим формулу для дальности полета тела, которую рассчитывают как расстояние, пройденное телом в горизонтальном направлении, т.
е. в выбранной системе отсчета:
Из этой формулы следует, что, чем больше начальная скорость тела и высота, с которой оно брошено, тем больше дальность его полета.
Скорость тела направлена по касательной к параболической траектории (рис. 71), а ее модуль в любой момент времени можно найти по теореме Пифагора: В последний момент движения конечная скорость тела:
Угол между направлением скорости тела в любой момент движения и горизонталью можно определить из прямоугольного треугольника, образованного вектором скорости и его проекциями на оси координат (см. рис. 71):
Рис. 71
Например, в последний момент движения:
Для описания движения тела, брошенного горизонтально, можно выбрать и другую систему отсчета. Попробуйте сделать это самостоятельно и описать движение тела в этой системе отсчета.
2) Движение тела, брошенного с начальной скоростью , направленной под углом , к горизонту, происходит по криволинейной траектории аналогично струе воды на рисунке 68.
Пусть в конце движения тело возвращается на тот же уровень относительно Земли, с которого начало движение.
Выберем начало отсчета в точке бросания тела (рис. 72). Векторы , расположены в одной вертикальной плоскости, и, следовательно, тело будет двигаться по траектории, лежащей в этой же плоскости. Для описания его движения можно использовать только две оси декартовой системы координат Ox и Оу.
Тогда
и можно записать кинематические уравнения для координат точки и проекций ее скорости:
Из первых двух уравнений следует, что проекция скорости на ось Ox не зависит от времени, а координата x1 прямо пропорциональна времени, т. е. это кинематические уравнения равномерного движения.
Два последних выражения представляют собой кинематические уравнения равноускоренного движения.
Таким образом, сложное движение тела в плоскости можно представить как наложение двух простых, одномерных: равномерного вдоль оси Ox и равноускоренного вдоль оси Оу.
Рис. 72
Эти уравнения позволяют решить основную задачу механики: определить координаты тела в любой момент времени, а также рассчитать, например, время подъема на максимальную высоту и ее величину, все время движения и дальность полета тела, найти модуль скорости тела и ее направление в любой момент времени.
Получим уравнение траектории тела, выразив время из уравнения для координаты х1 и подставив в уравнение для координаты y1:
Так как , то траектория тела — парабола (рис. 73), по касательной к которой направлена мгновенная скорость.
Найдем время подъема тела на максимальную высоту, используя уравнение для проекции скорости , которая с начала движения убывает и в высшей точке подъема тела равна нулю: . Отсюда . Следовательно, максимальная координата тела по оси Оу, или высота подъема:
Найдем все время движения, используя уравнение для координаты y1, которая в выбранной системе отсчета в последний момент движения равна нулю:
Это квадратное уравнение имеет два корня, первый из которых соответствует начальному моменту времени t0 = 0, а второй — всему времени движения тела:
Следовательно, все время движения вдвое больше времени подъема, или сколько времени тело поднимается на максимальную высоту, столько же и спускается с нее.
Можно показать, что это же будет справедливо при полете тела по параболе между двумя любыми уровнями по высоте вверх и при полете по параболической траектории между этими же двумя уровнями вниз.
В выбранной системе отсчета дальность полета тела — его конечная координата по оси Ох:
Модуль скорости тела в любой момент времени можно найти по теореме Пифагора:, а направление — из треугольника, образованного вектором скорости и его проекциями на оси координат (как показано на рисунке 71):
Например, в конечный момент времени:
Эти выражения показывают, что конечная скорость тела равна по модулю начальной и направлена к горизонту под углом, равным по модулю первоначальному.
Можно показать, что при движении по параболической траектории модуль скорости и модуль угла, который вектор скорости образует с горизонтом. на любом одном и том же уровне относительно Земли одинаковы.
Используя понятия нормального и тангенциального ускорений, можно рассчитать радиус кривизны параболической траектории в любой момент времени.
Как уже обсуждалось, вектор полного ускорения можно разложить на сумму тангенциального и нормального ускорений.
Разложим вектор ускорения свободного падения на векторы тангенциального и нормального ускорений (рис. 74): . Модули этих ускорений можно выразить через ускорение свободного падения и угол между направлением мгновенной скорости и горизонталью :
Так как , то можно определить радиус траектории тела в любой момент времени:
Если тело брошено под углом к горизонту с некоторой высоты над Землей, то необходимо вновь выбрать одну из систем отсчета и записать кинематические уравнения для координат и проекций скоростей, которые позволяют найти искомые величины.
Главные выводы:
- Если вектор начальной скорости тела лежит в вертикальной плоскости, но не коллинеарен вектору ускорения свободного падения, то тело движется по параболической траектории, расположенной в этой вертикальной плоскости.
- Сложное движение тела по параболической траектории можно представить в виде двух более простых движений: равноускоренного с вдоль вертикального направления и равномерного вдоль горизонтального направления.
- Во многих случаях при описании движения тела по параболической траектории выбор оптимальной системы отсчета позволяет более рационально математически найти искомые физические величины.
Силой веса (весом) называется сила, с которой тело вследствие земного притяжения действует на опору или подвес, неподвижные относительно его.
Под действием силы тяготения тело двигалось бы к Земле, но опора или подвес противодействуют силе притяжения. В результате этого в теле и опоре начинается процесс деформации, т. е. изменение формы и размеров. Этому процессу противодействуют силы взаимодействия между молекулами внутри вещества.
В механике для того, чтобы не рассматривать эти сложные межмолекулярные взаимодействия, вводят силу реакции опоры (или подвеса ). Согласно третьему закону Ньютона вес и сила реакции опоры связаны соотношением = – и являются силами одной физической природы.
Следовательно, сила веса отличается от силы тяжести тем, что ее возникновение обусловлено силой тяготения и межмолекулярными силами в веществе, а сила тяжести — гравитационная сила. Кроме того, сила тяжести приложена к телу, а сила веса — к опоре или подвесу.
Рассмотрим, от чего зависит сила веса, ведь опора или подвес могут и покоиться относительно Земли, и двигаться с какой-либо скоростью или ускорением.
Пусть, например, тело массой m подвешено на динамометре, прикрепленном к потолку лифта (рис. 75). По второму закону Ньютона:, где — сила, действующая на тело со стороны динамометра (подвеса), а ее модуль — это показание динамометра. По третьему закону Ньютона: или P = F.
Рис. 75
Рассмотрим различные случаи движения лифта относительно инерциальной системы отсчета, связанной с Землей.
1) Пусть лифт покоится, и тогда ускорение лифта, подвеса и тела α = 0 (см. рис. 75). Спроецируем на ось Oy и выразим силу веса тела P1в этом случае:
Тогда
т.
е. динамометр показывает вес, равный по модулю силе тяжести.
Если лифт поднимается вертикально вверх или спускается вертикально вниз равномерно, то ускорение его и тела также равно нулю, и мы получим тот же результат.
Следовательно, при равномерном вертикальном движении подвеса с телом или когда вся система покоится, сила веса равна силе тяжести, направлена в ту же сторону, но приложена к подвесу (или опоре).
2) Пусть лифт поднимается с постоянным ускорением, направленным противоположно вектору ускорения свободного падения: Так как тело с подвесом поднимается вместе с лифтом, то его ускорение такое же, и чтобы вектор был направлен вверх, по второму закону Ньютона сила упругости должна быть больше силы тяжести (рис. 76).
Для проекции на ось Оу:
Тогда
и
Динамометр в этом случае показывает силу веса большую, чем сила тяжести тела, и чтобы характеризовать это явление, вводят термин перегрузка.
Чаще всего количественно перегрузку определяют как отношение силы веса к силе тяжести тела:
Перегрузки — одна из особенностей работы летчиков при выполнении фигур высшего пилотажа, космонавтов при старте космического корабля, гонщиков, участвующих в соревнованиях скоростных автомобилей. Тренированный человек может без серьезных последствий кратковременно выдержать примерно шестикратную перегрузку. Например, при взлете космического корабля стартовое ускорение не должно превышать 5g.
3) Пусть лифт движется с ускорением, направленным так же, как и ускорение свободного падения Тело движется с таким же ускорением , и чтобы вектор та был направлен вниз, по второму закону Ньютона сила упругости должна быть меньше силы тяжести (рис. 77).
Для проекции на ось Оу.
Тогда
т. е. в данном случае динамометр покажет вес меньше, чем сила тяжести тела. Но если ускорение по модулю a > 2g, то вес вновь будет больше силы тяжести.
Рис. 77
Важно отметить, что при движении подвеса с ускорением, равным по модулю и направлению ускорению свободного падения , вес тела будет равен нулю:
Чтобы охарактеризовать это явление, вводят понятие состояние невесомости, или невесомость, которое подразумевает отсутствие веса, так как тело с опорой или тело с подвесом движутся с ускорением свободного падения в пространстве вместе, но практически не взаимодействуют друг с другом (рис. 78).
Рис. 78
Так как тело не взаимодействует с опорой, то нет и деформации обоих тел.
Например, человек в условиях невесомости на космическом корабле испытывает особые ощущения, в его организме в определенной степени изменяются физиологические процессы. Это происходит потому, что человек на Земле всегда взаимодействует с какой-либо опорой, и, следовательно, все процессы в организме осуществляются при наличии деформации.
Например, деформация позвоночного столба при вертикальном положении человека приводит к тому, что в конце дня его рост меньше, чем утром.
Состояние невесомости при определенных условиях можно испытать в самолете. Если пренебречь сопротивлением воздуха, то можно считать, что на самолет, набравший скорость и движущийся с выключенными двигателями, действует только сила тяжести. При этих условиях для тел в самолете наблюдается состояние невесомости.
В некотором интервале можно подобрать такой угол между скоростью самолета и горизонтом в начальный момент движения, чтобы время безопасного полета с отключенными двигателями было достаточно для тренировки космонавтов или съемок эпизодов для кинофильмов.
Рассмотренные случаи отличия модуля веса от модуля силы тяжести возникают и при участии тела во вращательном движении. Например, вес тела, измеренный одним и тем же динамометром на полюсе Земли больше, чем вес этого тела на экваторе. Это связано с тем, что на экваторе тело вместе с динамометром и поверхностью Земли участвует во вращательном движении (рис. 79).
Рис. 79
Пусть — сила тяготения.
По третьему закону Ньютона , где — показание динамометра. Так как тело покоится, то
Следовательно, на полюсе вес тела равен по модулю силе тяжести.
На экваторе тело вместе с подвешенным к опоре динамометром движется с ускорением a = ω2R. где ω— угловая скорость вращения Земли, R — радиус Земли. Тело движется с этим ускорением под действием силы притяжения и силы со стороны динамометра: По третьему закону Ньютона: . Запишем второй закон Ньютона для проекций: Следовательно, на экваторе вес тела меньше:
Из полученной формулы видно, что если бы угловая скорость вращения Земли вдруг начала возрастать, то при определенном ее значении вес тел на экваторе стал бы равным нулю.
Рассмотренные примеры иллюстрируют, что при решении различных задач вес тела должен определяться в каждом конкретном случае на основании второго и третьего законов Ньютона.
Главные выводы:
- Модуль веса тела в общем случае не равен модулю силы тяжести.

- Модуль веса тела зависит от характера движения тела и опоры (подвеса) и их взаимного расположения.
- При совместном движении тела и опоры или подвеса с ускорением свободного падения наблюдается состояние невесомости.
До сих пор мы рассматривали простейшую модель, в которой приняли, что сила тяжести тела — это и есть сила его гравитационного взаимодействия с Землей. Но если сила тяжести совпадает с силой гравитационного тяготения, то она должна быть направлена вдоль радиуса Земли к ее центру.
На опыте направление силы тяжести можно определить по «отвесу» — направлению нити, на которой подвешен тяжелый груз. Например, каменщик, укладывая кирпичную стену, проверяет, вертикальна ли грань стены, именно таким способом (рис. 81).
Точные измерения показывают, что в каждой местности «отвесная линия» не совпадает с направлением на центр земного шара, т.
е. направление силы тяжести не совпадает с направлением силы тяготения. Только на полюсах и экваторе земного шара сила тяжести направлена к его центру.
Как это можно объяснить?
Рис. 81
Все точки поверхности Земли, за исключением полюсов, участвуют во вращательном движении вокруг земной оси.
Рассмотрим тело, лежащее в какой-то точке на поверхности Земли с широтой φ и участвующее вместе с ней в суточном вращении. Широтой данной точки местности, как известно, называется угол φ между радиусом Земли, проведенным в эту точку, и плоскостью экватора (рис. 82).
Рис. 82
Выберем начало инерциальной системы отсчета в центре земного шара, а оси координат направим на неподвижные звезды. Запишем закон всемирного тяготения, считая тело материальной точкой по сравнению с Землей:
где М – масса Земли, R — ее радиус, g0— ускорение свободного падения на поверхности Земли без учета ее суточного вращения.
Тело движется по окружности радиуса r со скоростью данной точки поверхности и центростремительным ускорением:
где ω — угловая скорость вращения Земли.
Для Беларуси, например, средние величины скорости вращения и центростремительного ускорения точек поверхности:
На покоящееся тело действуют сила тяготения со стороны Земли, направленная по радиусу к ее центру, и сила реакции опоры. По второму закону Ньютона: . Следовательно, вектор равнодействующей силы тяготения и реакции опоры должен быть направлен, как и ускорение, к центру окружности, по которой движется тело. Это возможно только в случае, когда сила реакции опоры направлена под некоторым углом к радиальному направлению (рис. 83).
Рис. 83
В Солнечной системе вокруг многих планет вращаются космические тела, которые называют естественными спутниками.
По аналогии с этим любой объект, созданный руками человека и движущийся вокруг данного небесного тела, называют искусственным спутником.
Для вывода спутника на орбиту необходима работа мощных двигателей, но при движении спутника по постоянной орбите двигатели на спутнике выключены. Почему же он движется по орбите?
Чтобы ответить на данный вопрос, давайте рассмотрим упрощенную модель движения
искусственного спутника. Будем считать, что он движется с постоянной по модулю скоростью по круговой орбите вокруг данной планеты в безвоздушном пространстве и только под действием ее сил тяготения (рис. 85). Силами тяготения со стороны других космических тел можно пренебречь.
Рис. 85
Если нет сопротивления воздуха, а сила тяготения в любой момент перпендикулярна скорости движения, то создаваемое ею ускорение также перпендикулярно скорости и не может изменять ее модуль. Вот почему такой идеальный спутник должен бесконечно долго вращаться по своей орбите с выключенными двигателями. Реальные искусственные спутники Земли постепенно приближаются к ее поверхности, и в конце концов попадая в атмосферу, сгорают в ней.
Какова должна быть скорость спутника, чтобы он двигался по круговой орбите?
Определим эту скорость, считая, что спутник движется на высоте H над поверхностью однородной шарообразной планеты массы M и радиуса R. Так как движение происходит по окружности, то спутник имеет центростремительное ускорение:
которое ему сообщает сила тяготения:
и, следовательно.
Отсюда скорость движения спутника по орбите на высоте H над поверхностью:
Если использовать формулу для ускорения свободного падения вблизи поверхности планеты, то скорость спутника на высоте H от поверхности планеты равна:
Первой космической скоростью для планеты называется скорость, которую нужно сообщить спутнику, чтобы он двигался по круговой орбите вблизи поверхности планеты, т. е. .
Тогда величина первой космической скорости определяется по формуле:
При движении спутников на высоте 200—300 км от поверхности Земли первая космическая скорость равна 7,9.
Из приведенных формул следует, что, чем выше над поверхностью планеты расположена орбита спутника, тем меньше его скорость и тем больше его период обращения. Спутники с космонавтами летают на высоте 200—300 км и облетают нашу планету меньше чем за полтора часа. Спутники связи расположены на большом удалении от поверхности, летят с меньшей скоростью, чем первая космическая скорость.
Вы, наверное, часто слышали, что в открытом космосе и на спутнике космонавты находятся в состоянии невесомости, а по телевизору наблюдали их как бы плавающие движения в космическом корабле (рис. 86). Космонавты и все предметы движутся вместе со спутником по орбите под действием только силы тяготения Земли, т. е. находятся в свободном падении.
Рис. 86
Возможно ли это: спутник свободно падает и в то же время остается на постоянной орбите? Примем для простоты расчетов, что ускорение свободного падения равно 10 и скорость спутника 8000 . Тогда за 1 с свободного падения спутник должен пройти по направлению к Земле расстояние h = 5 м и одновременно переместиться перпендикулярно этому направлению на 8000 м.
В результате этих двух движений спутник движется по своей орбите (рис. 87).
Рис. 87
Главные выводы:
- Движение искусственных спутников по орбите происходит только под действием силы тяготения.
- Скорость спутника на круговой орбите зависит от массы планеты, ее радиуса и высоты спутника над поверхностью планеты. Первая космическая скорость определяется только массой и радиусом планеты.
- Невесомость на спутнике объясняется тем, что в любой момент времени он движется с ускорением свободного падения для данной точки пространства.
Как вы уже знаете, одно из проявлений взаимодействия тел — их деформация, т. е. изменение формы и размеров, происходящее из-за неодинакового смещения различных частей одного тела в результате воздействия другого тела.
Почему деформации неодинаковы у различных тел? Какую роль они играют во взаимодействии тел и в механическом движении?
Чтобы ответить на первый вопрос, вспомним, что вы узнали о строении вещества при изучении физики в 8-м классе.
Все вещества состоят из частиц (молекул, атомов, ионов), между которыми существуют силы взаимодействия. Это силы электромагнитной природы, которые в зависимости от расстояния между частицами проявляются то как силы притяжения, то как силы отталкивания.
Если воздействие на тело вызывает увеличение расстояния между молекулами, то силы межмолекулярного притяжения препятствуют этому. Уменьшению расстояния между молекулами противодействуют силы отталкивания. Чтобы не рассматривать сложные электромагнитные взаимодействия, в механике для характеристики этих явлении вводят силу упругости .
Силой упругости называется сила, возникающая при деформации любых твердых тел, а также при сжатии жидкостей и газов.
Какую роль играет эта сила при взаимодействии тел?
Проделаем следующий опыт. Возьмем толстый кусок поролона, нарисуем по его торцу горизонтальные линии на одинаковом расстоянии друг от друга, а затем, медленно опуская, поставим на него груз (рис.
88, а).
Если смотреть во время опускания груза на торец поролона, то хорошо видно, как при сжатии поролона под действием груза сближаются между собой линии, но лишь до определенного расстояния (рис. 88, б). Движение груза прекращается при некоторой деформации поролона, т. е. сила упругости уравновешивает силу тяжести.
Рис. 88
Также же наблюдения можно провести, подвешивая груз на резиновой ленте с нанесенными на ней линиями. При подвешенном грузе расстояние между линиями на ленте больше.
Мы взяли для опытов поролон и резиновую ленту, потому что для этих тел под действием даже небольших сил наблюдается значительная деформация и ее легко наблюдать.
Аналогичные явления происходят при любых взаимодействиях тел, но часто деформации так малы, что их можно зафиксировать только с помощью очень чувствительных приборов.
Проведем еще один опыт (рис. 89, а). Прикрепим к бруску, лежащему на столе, резиновый шнур (с метками на одинаковом расстоянии друг от друга) и медленно начнем тянуть его в горизонтальном направлении.
Под действием силы шнур растягивается, и только когда весь шнур растянется на некоторую величину, брусок придет в движение. Как это объяснить?
При растяжении шнура происходит смещение одних его частей относительно других, в результате чего в шнуре возникает сила упругости, равная но величине деформирующей силе. C этого момента шнур играет роль «передающего звена» (рис. 89. б).
Такие же явления всегда происходят, когда движение от одного тела к другому передается при помощи «связей», т. е. нитей, шнуров, пружин, тросов, различных сцепок и т. п.
Рис. 89
По характеру смещения частей тела (а вернее, молекулярных слоев внутри его) друг относительно друга различают деформации: растяжения, сжатия, изгиба, кручения, сдвига.
При деформации растяжения расстояние между молекулярными слоями увеличивается (рис. 90, а), а при деформации сжатия — уменьшается (рис. 90, б). Деформацию растяжения испытывают тросы подъемных кранов, канатных дорог, буксирные тросы, струны музыкальных инструментов.
Сжатию подвергаются стены и фундаменты зданий.
Если в результате воздействия одни молекулярные слои растягиваются, а другие сжимаются, то наблюдается деформация изгиба (рис. 90, в). Деформацию изгиба испытывают балки перекрытий в зданиях и мостах.
При деформации кручения происходит поворот одних молекулярных слоев относительно других (рис. 90, г).
Если одни слои молекул смещаются относительно других, то происходит деформация сдвига (рис. 90, б).
Рис. 90
Деформации также разделяют на упругие и неупругие, или пластичные.
Деформация называется упругой, если после прекращения воздействия тело полностью восстанавливает первоначальные форму и размеры, а если этого не происходит, то деформация называется неупругой или пластичной.
Конечно, деформация конкретного тела может быть как упругой, так и неупругой, так как ее характер зависит не только от свойств тела, но и от величины воздействия на него. Например, при больших воздействующих силах и стальная линейка потеряет форму, а при очень малых — и пластилин восстановит свою форму.
Главные выводы:
- Сила упругости возникает при изменении формы и размеров твердых тел, а также при сжатии жидкостей и газов.
- Силы упругости, возникающие в нитях, подвесах, опорах и других «связях>, обеспечивают передачу воздействия или движения от одного тела к другому.
- По характеру смещения молекулярных слоев друг относительно друга выделяют деформации: растяжения, сжатия, изгиба, кручения и сдвига.
- Деформации разделяют на упругие и пластичные по степени восстановления формы и размеров тела после прекращения действия деформирующей силы.
Различные виды деформаций возникают в любых сооружениях и механизмax, и необходимо установить законы, которые позволят рассчитать величину тих деформаций.
Наиболее часто встречаются и достаточно просто математически описываются упругие деформации растяжения или сжатия.
Проведем опыт, прикрепив один конец резинового шнура с метками к вертикальной стенке, а другой — к динамометру (рис.
91, а), на который будем действовать силой. Расположим под шнуром линейку. Определяя силу, действующую на конец шнура, по динамометру, будем фиксировать смещение конца JHypa вдоль линейки и изменение расстояний между метками.
Мы заметим, что общее удлинение шнура, определяемое по смещению его конца, является суммой удлинений всех его частей. Аналогично общее укоронение, например при сжатии пружины, является суммой уменьшений расстояний между всеми ее витками (рис. 91,6).
Рис. 91
Если обозначить начальную длину шнура L0, а конечную длину — L, то для характеристики деформаций растяжения или сжатия можно ввести абсолютное удлинение △L = |L – L0|.
Если шнур под действием деформирующей силы больше не удлиняется, то ее действие уравновешивает упругая сила , т. е. .
Роберт Гук установил экспериментально. что при малых деформациях растяжения или сжатия абсолютное удлинение тела прямо пропорционально деформирующей силе.
На практике часто необходимо определить силу упругости, возникающую в теле при его деформации, и закон Гука формулируется следующим образом:
модуль силы упругости, возникающей при малых деформациях сжатия или растяжения тела, прямо пропорционален величине абсолютного удлинения:
где k — коэффициент пропорциональности, называемый жесткостью тела.
Жесткость является характеристикой данного тела (пружины, шнура, стержня и т. п.) и зависит от его поперечных и продольных размеров, химического состава и строения вещества, из которого тело изготовлено. Так как , то жесткость измеряется в ньютонах на метр .
При расчетах движения тел под действием силы упругости необходимо учитывать ее направление. Если выбрать начало отсчета под крайней точкой недеформированного тела (рис. 92), то абсолютное удлинение можно характеризовать координатой х конца деформированного тела. При растяжении (см. рис. 92, а) и при сжатии (см.
рис. 92, б) образца сила упругости направлена противоположно смещению его конца. Тогда можно записать закон Гука для проекции силы упругости на выбранную ось:
Ту или иную форму записи закона Гука используют в зависимости от условия задачи и величины, которую нужно определить. Сила упругости, как и любая из сил, рассматриваемых в механике, подчиняется законам Ньютона, а по закону Гука можно рассчитать деформации, возникающие при взаимодействиях тел. Однако необходимо отметить, что закон Гука хорошо выполняется только при малых деформациях тел.
Главные выводы:
- При упругих деформациях растяжения и сжатия абсолютное удлинение прямо пропорционально деформирующей силе.
- При упругих деформациях сила упругости прямо пропорциональна абсолютному удлинению.
- Жесткость тела зависит от его поперечных и продольных размеров, химического состава и строения вещества, из которого изготовлено тело.
Для строительства зданий, мостов, самолетов, автомобилей необходимо знать механические свойства используемых материалов: дерева, бетона, стали, алюминия и т.
п. Нужно также учитывать поведение этих веществ при больших деформациях, способных привести к разрушениям.
При деформации по всему объему тела возникают упругие силы, т. е. тело находится в напряженном состоянии. Для характеристики этого состояния вводят механическое напряжение — физическую величину, равную отношению модуля силы упругости к площади поперечного сечения тела:
Эта величина численно равна силе упругости, возникающей в единичном сечении тела, и измеряется в ньютонах на квадратный метр или в паскалях (Па), как давление.
На практике вы сталкивались с тем, что абсолютное удлинение зависит от начальных размеров тела, например, под действием одной и той же силы длинный резиновый шнур растягивается больше, чем короткий (рис. 93).
Поэтому вводят относительное удлинение:
которое показывает, на какую долю первоначальной длины тела изменяется каждая ее единица. В некоторых случаях относительное удлинение выражают в процентах.
Рис. 93
При исследовании растяжений различных тел было обнаружено, что наблюдается сложная зависимость напряжения от относительного удлинения тела, называемая диаграммой растяжения (рис. 94). Обсудим, какие процессы в деформируемом теле отражают различные участки этой диаграммы.
Рис. 94
На участке OA напряжение прямо пропорционально относительному удлинению, и если воздействие прекратилось, то тело восстанавливает свою форму и размеры, т. е. происходит упругая деформация. На практике такая зависимость наблюдается при небольших относительных деформациях и только до определенного напряжения σn, которое называется пределом пропорциональности.
На участке AB такая зависимость нарушается, но до некоторого напряжения, называемого пределом упругости σynp: после прекращения воздействия размеры и форма тела полностью восстанавливаются.
При напряжениях, превышающих предел упругости, наблюдается пластичная деформация (участок BD).
На участке CD деформация происходит почти без увеличения напряжения. Это явление называется текучестью материала, а образцы, для которых область текучести велика, могут без разрушения выдерживать большие деформации.
Материалы, у которых область текучести почти отсутствует, являются хрупкими. Они разрушаются даже при небольших деформациях. Хрупкость характерна для стекла, кирпича, бетона, чугуна.
Точка диаграммы E соответствует напряжению, называемому пределом прочности σпp, при дальнейшей деформации образец разрушается.
Зависимость, отраженная на диаграмме участком OA. соответствует закону Гука в другой форме:
механическое напряжение в упруго деформированном теле прямо пропорционально относительной деформации:
где E — модуль продольной упругости, который в честь ученого Томаса Юнга называется модулем Юнга и является характеристикой вещества, из которого сделано тело. Так, модуль продольной упругости живого дерева (рис.
95) больше, чем сухого дерева (рис. 96). Так как относительная деформация безразмерная величина, то модуль Юнга измеряется, как и механическое напряжение, в паскалях (Па).
Рис. 95 | Рис. 96 |
Как видно из формулы, модуль Юнга численно равен напряжению, возникающему в теле при относительной деформации, равной единице, т. е. при увеличении длины образца вдвое, так как при , L-L0=L0 и L=2L0 .
Если использовать соответствующие формулы для напряжения и относительного удлинения, то установленную зависимость для модуля силы упругости можно записать следующим образом:
Сравнив с записью закона Гука, получим выражение для жесткости:
которое поясняет зависимость жесткости тела от его начальных размеров и свойств вещества.
Для некоторых тел, например стержней, нитей, тросов, при небольших деформациях площадь поперечного сечения практически остается постоянной, и закон Гука для модуля силы упругости можно использовать в форме:
Модуль упругости и предел прочности различных веществ можно узнать в справочниках.
Главные выводы:
- Механическое напряжение вводится для характеристики сил упругости, возникающих в теле.
- Для различных тел на опыте установлена сложная зависимость механического напряжения от относительной деформации, называемая диаграммой напряжения.
- Модуль упругости вещества определяется его химическим составом и строением.
Как вы уже знаете, взаимодействие различных тел может либо вызывать движение конкретного тела, либо препятствовать ему. Например, если мы дуем в сторону легкого листа бумаги на столе, то заставляем двигаться воздух, а тот, в свою очередь, приводит в движение бумагу. Если мы поднимем тот же лист и отпустим, то он начнет двигаться под действием силы тяжести, а воздух будет препятствовать этому движению (рис. 97).
Рис. 97
На практике все силы сопротивления движению разделяют на силы сухого (внешнего) трения (покоя, скольжения и качения), которые возникают при взаимодействии соприкасающихся твердых тел друг с другом, а также силы вязкого трения, проявляющиеся при движении тела в жидкости или газе.
Рассмотрим на опыте, как проявляется и от чего зависит сила трения покоя. К бруску, лежащему на горизонтальной поверхности, прикрепим динамометр, на который будем действовать в горизонтальном направлении (рис. 98).
Рис. 98
Потянем слегка за динамометр, но так, чтобы брусок оставался в покое. Отметим показание прибора и проанализируем результаты нашего действия.
Так как брусок покоится, то по второму закону Ньютона векторная сумма всех сил, действующих на него, равна нулю. Сила тяжести уравновешивается силой упругости стола в вертикальном направлении.
Следовательно, и в горизонтальном направлении воздействие динамометра на брусок должно быть компенсировано какой-то силой. При изучении физики в 7-м классе вы узнали, что так проявляется сила трения покоя . Почему она возникает?
Под микроскопом на поверхности любого твердого тела хорошо видны разнообразные выступы и впадины (рис. 99).
рис. 99
Многочисленные неровности соприкасающихся поверхностей цепляются друг за друга, деформируются и препятствуют относительному перемещению тел.
Кроме того, расстояние между молекулами, расположенными на выступах соприкасающихся поверхностей, мало, и поэтому возможно электромагнитное взаимодействие молекул.
Все эти сложные взаимодействия в механике характеризуются силой трения покоя, или силой трения сцепления.
Уменьшится ли сила трения покоя, если отшлифовать поверхность тел? Да, уменьшится, но только до определенной степени шлифовки, а при дальнейшей обработке сила трения покоя возрастает. Это происходит потому, что по мере сглаживания неровностей соприкасающихся поверхностей в значительной мере увеличивается число межмолекулярных взаимодействий.
Продолжим опыт, постепенно увеличивая силу воздействия. Показания динамометра увеличиваются, а тело еще покоится, следовательно, и сила трения покоя тоже возрастает. В этом основная особенность силы трения покоя.
Сила трения покоя равна по модулю и направлена противоположно силе, приложенной к покоящемуся телу параллельно поверхности соприкосновения его с другим телом:
Если еще увеличивать действующую силу, то при определенном показании динамометра тело начнет двигаться.
Это значит, что существует определенная максимальная сила трения покоя, и действующая сила должна ее превысить, чтобы тело приобрело ускорение.
Вы знаете, что наиболее трудно на практике сдвинуть с места тяжелые предметы. Давайте выясним, почему это так.
Поставим на брусок добавочный груз и измерим максимальную силу трения покоя (рис. 100). Ее численное значение увеличивается. При добавлении еще одного груза сила трения покоя вновь возрастает.
Рис. 100
Снимем с бруска грузы и подействуем на него добавочной силой вертикально вниз (рис. 101). Сила трения покоя также увеличивается. Как объяснить эти опыты?
Рис. 101
При добавлении грузов, как и при воздействии вертикальной силой, увеличивается сила давления бруска на опору. Опыт показывает, что модуль максимальной силы трения покоя прямо пропорционален силе давления тела на опору:
,
Где μ0 — коэффициент трения покоя, F1 — сила давления тела на опору.
Коэффициент трения покоя зависит от веществ, из которых изготовлены соприкасающиеся тела, и степени обработки их поверхностей.
Сила трения покоя удерживает тело, лежащее на наклонной плоскости (рис. 102), а также брусок, прижимаемый к вертикальной стене (рис. 103). Чем тяжелее брусок, тем больше должна быть сила трения покоя, чтобы уравновешивать силу тяжести. Поэтому тяжелый брусок приходится прижимать к стене со значительной по модулю силой.
Рис. 102 | Рис. 103 |
По третьему закону Ньютона , где — сила нормальной реакции опоры, действующая на тело. Так как , то часто используют формулу:
Возникает вопрос: всегда ли сила трения покоя препятствует движению? Нет, не всегда. Во многих случаях сила трения покоя способствует движению.
Например, кирпич, неподвижно лежащий на ленте транспортера, движется вместе с ней, потому что на него со стороны ленты действует сила трения покоя (рис. 104).
Рис. 104
Ведущее колесо автомобиля, если не пробуксовывает, действует на опору против направления движения с силой .
По третьему закону Ньютона со стороны опоры на него действует сила трения покоя , вызывающая движение (рис. 105):
Рис. 105
При ходьбе сила трения покоя дает возможность человеку толкнуть опору с некоторой силой. По третьему закону Ньютона на человека действует такая же по величине и противоположная по направлению сила.
Трение покоя позволяет человеку брать руками различные тела, например топор, лопату, руль велосипеда или автомобиля, а также управлять движением этих тел, использовать их для совершения работы.
Главные выводы:
- Сила трения покоя (сцепления) всегда направлена параллельно поверхности соприкосновения двух тел и противоположно силе, стремящейся вывести это тело из состояния покоя.
- Модуль силы трения покоя может быть различен и в данный момент равен модулю силы, стремящейся вывести тело из состояния покоя.
- Максимальная сила трения покоя, действующая на тело со стороны опоры, прямо пропорциональна силе нормального давления тела на данную опору.
Термин «скольжение» в физике используется для описания движения одного тела по поверхности другого тела.
Рассмотрим равномерное движение бруска по горизонтальной поверхности доски (рис. 106), т. е. его скольжение по опоре. Мы действуем с определенной горизонтальной силой на динамометр, а он передает наше воздействие бруску и показывает модуль действующей на брусок силы. Если скорость бруска постоянна, то силу, вызывающую движение, должна компенсировать сила взаимодействия бруска с опорой.
Рис. 106
При изучении физики в 7-м классе вы узнали, что эта сила называется силой трения скольжения. Она возникает из-за электромагнитного взаимодействия молекул на неровностях соприкасающихся поверхностей, зацепления неровностей и их пластичной деформации при относительном движении тел.
Из эксперимента следует, что сила трения скольжения, действующая на тело, направлена противоположно направлению его движения.
По третьему закону Ньютона на опору при движении тела действует сила трения скольжения Eτp, направленная в сторону движения тела.
Поместим на брусок груз такой же массы и будем тянуть горизонтально динамометр так, чтобы брусок с грузом двигался равномерно (рис. 107). Динамометр при этом покажет вдвое большую силу. Если еще увеличить массу бруска, то сила трения скольжения также возрастет.
Рис. 107
Опыты показывают, что модуль силы трения скольжения прямо пропорционален модулю силы нормального давления:
где μ — коэффициент трения скольжения. Так как по третьему закону Ньютона Fд = N, то можно записать
Рассмотрим равномерное движение бруска с грузом по другой стороне доски, более шероховатой (рис. 108). При постоянной скорости движения динамометр показывает большую силу, хотя сила нормального давления не изменилась. Значит, изменился коэффициент трения скольжения, и именно он зависит от качества обработки соприкасающихся поверхностей.
Если заменить доску листом стекла или другого материала, то показания динамометра снова изменятся, т. е. коэффициент трения зависит от свойств обоих веществ соприкасающихся поверхностей.
Рис. 108
Однако опыт показывает, что коэффициент трения не зависит от относительного положения тел. Например, коэффициент трения льда по железу такой же, как и железа при скольжении по льду.
Зависит ли коэффициент трения от площади соприкосновения тел? Если сравнить показания динамометра при равномерном движении бруска в различных положениях (рис. 109), то оказывается, что показания во всех трех случаях совпадают, т. е. коэффициент трения не зависит от площади соприкосновения тел.
Рис. 109
Вы знаете из личного опыта, что сдвинуть тело с места труднее, чем перемещать его с постоянной скоростью. Многочисленные эксперименты показывают, что действительно при движении с малыми скоростями величина силы трения скольжения немного меньше величины максимальной силы трения покоя и практически не зависит от скорости тела.
Это объясняется тем, что коэффициент трения скольжения в большинстве случаев немного меньше коэффициента трения покоя. Так как различия невелики, то при решении задач коэффициенты трения принимают равными по величине и обозначают одной буквой μ. Поэтому силу трения скольжения в большинстве задач считают постоянной и приближенно равной максимальной силе трения покоя.
Одним из достижений в истории человечества считается изобретение несколько тысяч лет назад такого привычного для нас колеса. Если вращающиеся колесо или шар участвуют и в поступательном движении по какой-то поверхности, то возникает сила сопротивления движению, которую называют силой трения качения. Чтобы объяснить причины ее возникновения, рассмотрим качение тяжелого цилиндра по куску поролона, деформация которого при этом хорошо наблюдается (рис. 110).
Цилиндр соприкасается с поролоном на очень малой площади, а значит, оказывает на него достаточно большое давление. Поролон при этом деформируется.
Рис. 110
Вследствие этой деформации перед катящимся цилиндром возникает как бы горка. Для характеристики этого явления в механике вводят силу трения качения.
Чем более пластична возникающая деформация, тем больше сила трения качения. Если цилиндр катится по такой поверхности, что ее деформация упруга и незначительна, то сила трения качения невелика. Она во много раз меньше силы трения скольжения, которая возникала бы только при поступательном движении этого же тела.
В таких случаях при относительном движении тел выгоднее скольжение заменить качением, и поэтому используют колеса для транспорта и подшипники в различных механизмах.
Если при движении происходит значительная деформация тела и опоры или только опоры, то сила трения качения велика, и поэтому, например, зимой у телеги заменяют колеса на полозья.
Главные выводы:
- Сила трения скольжения препятствует движению, всегда направлена противоположно относительной скорости тела.
- Модуль силы трения скольжения прямо пропорционален модулю силы нормального давления тела на опору.
- Коэффициент трения скольжения зависит от свойств веществ соприкасающихся поверхностей, степени их обработки и не зависит от взаимного расположения поверхностей и площади их соприкосновения.
- Сила трения качения намного меньше силы трения скольжения, если деформации взаимодействующих при движении тел очень малы.
При движении твердого тела в жидкости или газе также возникает сила сопротивления движению, которую в этих случаях называют силой жидкого или вязкого трения.
Экспериментально установлено, что сила, действующая на движущееся тело в жидкости или газе, также направлена в сторону, противоположную движению, но численно она во много раз меньше силы трения скольжения при небольших скоростях движения.
В отличие от сухого трения для тела в жидкости или газе отсутствует сила трения покоя и даже самая маленькая сила, приложенная к телу, вызывает его движение, если этому не препятствуют другие силы.
Следовательно, сила вязкого трения не противодействует возникновению движения, и поэтому в механизмы вводят разнообразные смазки для движущихся друг относительно друга частей.
Проведем опыт. Возьмем два одинаковых тетрадных листа и отпустим в горизонтальном положении с одной высоты (рис. 111, а). Листы плавно и почти одновременно упадут на пол. Сделаем из одного листа плотный и маленький комок, а другой лист просто сомнем и повторим опыт. Первым упадет маленький комок (рис. 111, б). Как вы думаете, почему, ведь массы листов одинаковы?
Рис. 111
Да, вы правы, сопротивление воздуха движению тел зависит от их формы и размеров. На рисунке 112 показаны тела различной формы: диск, шар и каплеобразное тело, у которых площади одного из поперечных сечений одинаковы.
При движении этих тел в жидкости или газе в направлении, перпендикулярном этому сечению, наибольшая сила вязкого трения действует на плоскую шайбу, а наименьшая — на тело каплеобразной формы.
Рис.
112
Форму тела, при которой сила вязкого трения (сопротивления) мала, называют обтекаемой и ее стараются придать телам, движущимся в жидкости или газе. Обтекаемую форму имеют ракеты и самолеты, подводные лодки и скоростные автомобили.
Установлено, что сила вязкого трения зависит от скорости движения тела. При малых скоростях ее модуль прямо пропорционален скорости движения тела относительно среды:
Fc=k1υ,
Где k1 — коэффициент сопротивления, зависящий от формы, размеров тела, состояния его поверхности и свойств среды.
При больших скоростях движения модуль силы сопротивления пропорционален квадрату скорости:
Fc=k2υ2,
Это объясняется тем, что при большой скорости тела возникают сложные движения слоев среды. и поэтому появляется добавочное сопротивление.
Качественный график зависимости проекции силы сопротивления на направление скорости от модуля скорости представлен на рисунке 113.
Сила сопротивления всегда направлена противоположно скорости. Если скорость невелика, то сила сопротивления линейно зависит от скорости, а при больших скоростях график имеет вид параболы.
Рис. 113
Следовательно, при ускоренном движении тела в жидкости или газе, на пример под действием силы тяжести, вместе с ростом скорости растет и сила вязкого трения. При некотором значении скорости тела сила вязкого трения становится равной его силе тяжести, и затем тело движется с установившейся скоростью, тем большей, чем больше сила тяжести тела.
Например, размеры и форма парашюта подбираются с таким расчетом, чтобы скорость установившегося движения была безопасной для человека при его приземлении — около 6 ∙. При нераскрытом парашюте сила вязкого трения станет равной силе тяжести только при весьма большой скорости падения — около 50-60 .
Учет всех сил сопротивления на практике достаточно сложен, поэтому при решении задач нужно внимательно прочесть условие и оценить, какой вид трения необходимо учесть и каким в данных условиях можно пренебречь.
Главные выводы
- Сила вязкого трения при малых скоростях пропорциональна модулю скорости, а при больших — квадрату модуля скорости тела.
- Сила вязкого трения зависит от формы тела. Форму тела, при которой сила сопротивления движению (вязкого трения) минимальна, называют обтекаемой.
- Сила вязкого трения, как правило, много меньше силы трения скольжения, и поэтому в различных механизмах используют смазку.
Формула расчета силы. Сила – формула расчета (физика)
Слово «сила» настолько всеобъемлюще, что дать ему четкое понятие – задача практически невыполнимая. Разнообразие от силы мышц до силы разума не охватывает весь спектр вложенных в него понятий. Сила, рассмотренная как физическая величина, имеет четко определенное значение и определение. Формула силы задает математическую модель: зависимость силы от основных параметров.
История исследования сил включает определение зависимости от параметров и экспериментальное доказательство зависимости.
Сила в физике
Сила – мера взаимодействия тел. Взаимное действие тел друг на друга полностью описывает процессы, связанные с изменением скорости или деформацией тел.
Как физическая величина сила имеет единицу измерения (в системе СИ – Ньютон) и прибор для ее измерения – динамометр. Принцип действия силомера основан на сравнении силы, действующей на тело, с силой упругости пружины динамометра.
За силу в 1 ньютон принята сила, под действием которой тело массой 1 кг изменяет свою скорость на 1 м за 1 секунду.
Сила как векторная величина определяется:
- направлением действия;
- точкой приложения;
- модулем, абсолютной величиной.
Описывая взаимодействие, обязательно указывают эти параметры.
Виды природных взаимодействий: гравитационные, электромагнитные, сильные, слабые. Гравитационные силы (сила всемирного тяготения с ее разновидностью – силой тяжести) существуют благодаря влиянию гравитационных полей, окружающих любое тело, имеющее массу.
Исследование полей гравитации не закончено до сих пор. Найти источник поля пока не представляется возможным.
Больший ряд сил возникает вследствие электромагнитного взаимодействия атомов, из которых состоит вещество.
Сила давления
При взаимодействии тела с Землей оно оказывает давление на поверхность. Сила давления, формула которой имеет вид: P = mg, определяется массой тела (m). Ускорение свободного падения (g) имеет различные значения на разных широтах Земли.
Сила вертикального давления равна по модулю и противоположна по направлению силе упругости, возникающей в опоре. Формула силы при этом меняется в зависимости от движения тела.
Изменение веса тела
Действие тела на опору вследствие взаимодействия с Землей чаще именуют весом тела. Интересно, что величина веса тела зависит от ускорения движения в вертикальном направлении. В том случае, когда направление ускорения противоположно ускорению свободного падения, наблюдается увеличение веса. Если ускорение тела совпадает с направлением свободного падения, то вес тела уменьшается.
К примеру, находясь в поднимающемся лифте, в начале подъема человек чувствует увеличение веса некоторое время. Утверждать, что его масса меняется, не приходится. При этом разделяем понятия «вес тела» и его «масса».
Сила упругости
При изменении формы тела (его деформации) появляется сила, которая стремится вернуть телу его первоначальную форму. Этой силе дали название “сила упругости”. Возникает она вследствие электрического взаимодействия частиц, из которых состоит тело.
Рассмотрим простейшую деформацию: растяжение и сжатие. Растяжение сопровождается увеличением линейных размеров тел, сжатие – их уменьшением. Величину, характеризующую эти процессы, называют удлинением тела. Обозначим ее “x”. Формула силы упругости напрямую связана с удлинением. Каждое тело, подвергающееся деформации, имеет собственные геометрические и физические параметры. Зависимость упругого сопротивления деформации от свойств тела и материала, из которого оно изготовлено, определяется коэффициентом упругости, назовем его жесткостью (k).
Математическая модель упругого взаимодействия описывается законом Гука.
Сила, возникающая при деформации тела, направлена против направления смещения отдельных частей тела, прямо пропорциональна его удлинению:
- Fy = -kx (в векторной записи).
Знак «-» говорит о противоположности направления деформации и силы.
В скалярной форме отрицательный знак отсутствует. Сила упругости, формула которой имеет следующий вид Fy = kx, используется только при упругих деформациях.
Взаимодействие магнитного поля с током
Влияние магнитного поля на постоянный ток описывается законом Ампера. При этом сила, с которой магнитное поле действует на проводник с током, помещенный в него, называется силой Ампера.
Взаимодействие магнитного поля с движущимся электрическим зарядом вызывает силовое проявление. Сила Ампера, формула которой имеет вид F = IBlsinα, зависит от магнитной индукции поля (В), длины активной части проводника (l), силы тока (I) в проводнике и угла между направлением тока и магнитной индукцией.
Благодаря последней зависимости можно утверждать, что вектор действия магнитного поля может измениться при повороте проводника или изменении направления тока. Правило левой руки позволяет установить направление действия. Если левую руку расположить таким образом, чтобы вектор магнитной индукции входил в ладонь, четыре пальца были направлены по току в проводнике, то отогнутый на 90° большой палец покажет направление действия магнитного поля.
Применение этому воздействию человечеством найдено, к примеру, в электродвигателях. Вращение ротора вызывается магнитным полем, созданным мощным электромагнитом. Формула силы позволяет судить о возможности изменения мощности двигателя. С увеличением силы тока или величины поля вращательный момент возрастает, что приводит к увеличению мощности двигателя.
Траектории частиц
Взаимодействие магнитного поля с зарядом широко используется в масс-спектрографах при исследовании элементарных частиц.
Действие поля при этом вызывает появление силы, названной силой Лоренца.
При попадании в магнитное поле движущейся с некоторой скоростью заряженной частицы сила Лоренца, формула которой имеет вид F = vBqsinα, вызывает движение частицы по окружности.
В этой математической модели v – модуль скорости частицы, электрический заряд которой – q, В – магнитная индукция поля, α – угол между направлениями скорости и магнитной индукции.
Частица движется по окружности (либо дуге окружности), так как сила и скорость направлены под углом 90° друг к другу. Изменение направления линейной скорости вызывает появление ускорения.
Правило левой руки, рассмотренное выше, имеет место и при изучении силы Лоренца: если левую руку расположить таким образом, чтобы вектор магнитной индукции входил в ладонь, четыре пальца, вытянутых в линию, были направлены по скорости положительно заряженной частицы, то отогнутый на 90° большой палец покажет направление действия силы.
Проблемы плазмы
Взаимодействие магнитного поля и вещества используется в циклотронах.
Проблемы, связанные с лабораторным изучением плазмы, не позволяют содержать ее в замкнутых сосудах. Высоко ионизированный газ может существовать только при высоких температурах. Удержать плазму в одном месте пространства можно посредством магнитных полей, закручивая газ в виде кольца. Управляемые термоядерные реакции можно изучать, также закручивая высокотемпературную плазму в шнур при помощи магнитных полей.
Пример действия магнитного поля в естественных условиях на ионизированный газ – Полярное сияние. Это величественное зрелище наблюдается за полярным кругом на высоте 100 км над поверхностью земли. Загадочное красочное свечение газа пояснить смогли лишь в ХХ веке. Магнитное поле земли вблизи полюсов не может препятствовать проникновению солнечного ветра в атмосферу. Наиболее активное излучение, направленное вдоль линий магнитной индукции, вызывает ионизацию атмосферы.
Явления, связанные с движением заряда
Исторически сложилось так, что основной величиной, характеризующей протекание тока в проводнике, называют силу тока.
Интересно, что это понятие ничего общего с силой в физике не имеет. Сила тока, формула которой включает заряд, протекающий за единицу времени через поперечное сечение проводника, имеет вид:
- I = q/t, где t – время протекания заряда q.
Фактически, сила тока – величина заряда. Единицей ее измерения является Ампер (А), в отличие от Н.
Определение работы силы
Силовое воздействие на вещество сопровождается совершением работы. Работа силы – физическая величина, численно равная произведению силы на перемещение, пройденное под ее действием, и косинус угла между направлениями силы и перемещения.
Искомая работа силы, формула которой имеет вид A = FScosα, включает величину силы.
Действие тела сопровождается изменением скорости тела или деформацией, что говорит об одновременных изменениях энергии. Работа силы напрямую зависит от величины.
Как выучить и знать все силы в физике? Список физических сил для запоминания
Весь список сил в физике и как их выучить
Все, что происходит в нашем мире, происходит благодаря воздействию определенных сил в физике.
И выучить каждую из них придется если не в школе, то уж в институте точно.
Конечно, вы можете попытаться вызубрить их. Но гораздо быстрее, веселее и интереснее будет просто осознать суть каждой физической силы как она взаимодействует с окружающей средой.
Силы в природе и фундаментальные взаимодействия
Сил существует огромное множество. Сила Архимеда, сила тяжести, сила Ампера, сила Лоренца, Кореолиса, сила трения-качения и др. Собственно, все силы выучить невозможно, так как не все они еще открыты. Но и это очень важно – все без исключения известные нам силы можно свести к проявлению так называемых фундаментальных физических взаимодействий.
В природе существуют 4 фундаментальных физических взаимодействия. Точнее будет сказать, что людям известны 4 фундаментальных взаимодействия, и на данный момент иных взаимодействий не обнаружено. Что это за взаимодействия?
- Гравитационное взаимодействие
- Электромагнитное взаимодействие
- Сильное взаимодействие
- Слабое взаимодействие
Так, сила тяжести – проявление гравитационного взаимодействия.
Большинство механических сил (сила трения, сила упругости) являются следствием электромагнитного взаимодействия. Сильное взаимодействие удерживает нуклоны ядра атома вместе, не давая ядру распасться. Слабое взаимодействие заставляет распадаться свободные элементарные частицы. При этом, электромагнитное и слабое взаимодействия объединены в электрослабое взаимодействие.
Возможным пятым фундаментальным взаимодействием (после открытия бозона Хиггса) называют поле Хиггса. Но в этой области все изучено настолько мало, что мы не будем спешить с выводами, а лучше подождем, что скажут нам ученые из ЦЕРНа.
Советы о том, как запомнить все силы в физике
Знать все силы физики – реально!
Учить законы физики можно двумя способами.
Первый – тупо выучить значения, определения, формулы. Существенный недостаток этого способа – он вряд ли поможет ответить на дополнительные вопросы преподавателя. Есть и другой немаловажный минус этого метода – выучив таким образом, вы не получите самого главного: понимания.
В итоге, заучивание правила/формулы/закона или чего бы там ни было позволяет приобрести лишь непрочные, кратковременные знания по теме.
Второй способ – понимание изучаемого материала. Но так ли легко понять то, что понять (по вашему мнению) невозможно?
Есть, есть решение этой ужасно трудной, но решабельной проблемы! Вот несколько способов того, как выучить все силы в физике (и вообще в любом другом предмете):
- Чтобы знать все силы физики, нужно при их изучении найти реальные примеры из жизни, в которых эти силы задействованы. Например, что можно понимать под силой тяготения (физика)? Все подброшенные предметы всегда падают вниз – прекрасный пример реального действия гравитации. Или пример веса, которым обладают все предметы – это тоже не что иное, как сила гравитационного воздействия. При весе человека 70 кг он воздействует на опору (землю, асфальт, пол, весы) именно с силой в 70 кг, которая возникает в пределах гравитационного поля нашей планеты.

Чтобы знать физические силы, не обязательно их заучивать: нужно начать их понимать
- Совершенно логично, что на других планетах сила тяжести будет совсем иной, значит, отличаться будет и вес предметов. Каким в этом случае будет вес? Вес будет равен массе, умноженной на показатель ускорения свободного падения. Само ускорение свободного падения измеряют в метрах в секунду в квадрате. Этот показатель разный для разных планет. У нашей, например, эта цифра равна 9,8 метров в секунду. У Луны – 1,6. Ускорение падения – это характеристика силы, с которой планета будет притягивать к себе тела.
На заметку!
Важно помнить и знать все физические силы (ну или выучить весь список их в физике), чтобы избежать неловких недоразумений. Помните, что масса тела – это не его вес, а мера его инертности. Например, в условиях невесомости тела не имеют веса, потому как отсутствует гравитация. А вот если вы захотите сдвинуть тело в невесомости с места, придется воздействовать на него с определенной силой.
И чем выше масса тела, тем большую силу придется задействовать.
Если вам удастся представить себе, каким образом вес человека может меняться в зависимости от выбора планеты, вам удастся довольно быстро разобраться с понятием гравитационной силы, с понятиями веса и массы, силой ускорения и прочими физическими силами. Это понимание принесет с собой логическое осознание других происходящих процессов, и в результате вам не придется даже заучивать непонятный материал – вы сможете запоминать его по мере прохождения. Достаточно просто понять суть.
Представляя себе все в реальной жизни, можно быстро выучить физические силы
- Чтобы понять электромагнитное воздействие, достаточно будет просто понять, каким образом ток протекает по проводнику и какие при этом образуются поля, как эти поля взаимодействуют руг с другом. Рассмотрите это на простейших примерах, и вам не составит труда разбираться в принципах работы электродвигателя, принципах горения электрической лампочки и пр.

Преподавателя в первую очередь будет волновать то, насколько хорошо вы разбираетесь в изученном материале. И не так уж важно, будете ли вы помнить назубок все формулы. А в случае решения контрольных, лабораторных, задач, практических работ или купить РГР вам всегда смогут помочь наши специалисты, сила которых таится в знаниях и многолетнем практическом опыте!
Наборы задач по закону Ньютона
Наборы задач || Обзор физики || Устаревший набор задач
У нас есть 20 готовых наборов задач на тему законов движения Ньютона. Эти наборы задач сосредоточены на ситуациях, в которых силы и ускорения направлены вдоль традиционных осей координат.
Щелкните ссылку, чтобы открыть общедоступный набор задач. Если вы являетесь студентом системы отслеживания задач, откройте задание по ссылке на доске заданий системы отслеживания задач.
Набор задач NL1 – Масса и вес 1: Для землян
Математически связать массу объекта, вес объекта, для ситуаций на планете Земля.
Включает 7 задач.
Набор задач NL2 – Масса и вес 2: Не от мира сего
Математически свяжите массу объекта, вес объекта и напряженность гравитационного поля для гравитационных сред, отличных от Земли. Включает 5 задач.
Набор задач NL3 – Диаграммы сил и сеть F
Имея диаграмму сил со значениями отдельных сил, определите результирующую силу, воздействующую на объект. Включает 5 задач.
Набор задач NL4 – Чистая сила
Зная значения отдельных сил, действующих на объект – либо словами, либо на диаграмме – определите результирующую силу. Включает 6 задач.
Набор задач NL5 – Процедура F net = m•a Задачи
Используйте уравнение второго закона Ньютона, чтобы найти значение чистой силы, массы или ускорения, если известны две другие величины.
Включает 9 задач.
Набор задач NL6. Использование a = F net /m в качестве руководства к размышлению или оба изменены каким-либо фактором. Включает 6 задач.
Набор задач NL7 — Диаграммы сил и ускорений
Имея диаграмму сил со значениями отдельных сил, определите массу объекта, результирующую силу и ускорение, испытываемое объектом. Включает 9 задач.
Набор задач NL8 — Второй закон Ньютона: вычисление горизонтального ускорения
Имея информацию о массе и отдельных значениях силы для объекта, определите ускорение. Все ускорения горизонтальные. Включает 7 задач.
Набор задач NL9 — Второй закон Ньютона: вычисление вертикального ускорения
Имея информацию о массе и отдельных значениях силы для объекта, определите ускорение.
Все ускорения вертикальны. Включает 5 задач.
Набор задач NL10 — Второй закон Ньютона: вычисление неизвестной силы
Проанализируйте как горизонтальные, так и вертикальные сценарии, чтобы определить значение неизвестной силы при наличии ускорения и другой информации. Включает 9проблемы.
Набор задач NL11 – Трение и Mu 1
Решите задачи, связанные с использованием значения коэффициента трения. Большинство проблем сильно структурированы. Включает 7 задач.
Набор задач NL12 – Трение и Mu 2
Решите задачи, связанные с использованием значения коэффициента трения. Некоторые проблемы надуманы. Включает 7 задач.
Набор задач NL13 — Трение и Mu 3
Решение задач на использование значения коэффициента трения.
Включает 7 задач.
Набор задач NL14 — Сопротивление воздуха
Анализ ситуации вертикального падения с учетом сопротивления воздуха. Большинство ситуаций связаны с прыжками с парашютом, парашютом или воздушной посадкой. Включает 6 задач.
Набор задач NL15 – Натяжение
Анализ ситуаций, связанных с силами натяжения. Ситуации включают как статические ситуации, так и ситуации, связанные с ускорением. Включает 7 задач.
Набор задач NL16 — второй и третий законы Ньютона
Анализ ситуаций, требующих глубокого понимания третьего закона Ньютона и пар сил взаимодействия. Включает 6 задач.
Набор задач NL17 – F net = m•a с кинематическими уравнениями 1
Объедините использование F net = m•a с кинематическими уравнениями для решения неизвестного.
Все проблемы включают некоторую степень строительных лесов. Включает 6 задач.
Набор задач NL18 – F net = m•a с кинематическими уравнениями 2
Объедините использование F net = m•a с кинематическими уравнениями для решения неизвестного. Все проблемы замалчиваются. Включает 6 задач.
Набор задач NL19 – F net = m•a с кинематическими уравнениями 3
Объедините использование F net = m•a с кинематическими уравнениями для решения неизвестного. Включает 7 задач.
Набор задач NL20 — задачи двух тел
Используйте системный анализ и анализ отдельных тел, чтобы найти ускорение и внутреннюю силу для задачи двух тел. Оба объекта движутся вместе в одном направлении. Включает 7 задач.
Уравнения силы – EWT
Уравнение
Уравнения силы Существует пять уравнений силы, полученных в EWT и объясненных на соответствующих страницах.
Слабое взаимодействие не имеет уравнения и объясняется отдельно. Объяснение каждой силы проще при классическом описании их в терминах энергии электрона (E e ), радиус (r e ) и константы связи. Однако их истинная форма, вероятно, является формой постоянной волны, поэтому оба описаны и очень похожи.
Электросила
Классическая постоянная форма | Форма постоянной волны |
Магнитная сила*
Гравитационная сила
Сильная сила
Орбитальная сила
Переменные:
- Q 1 и Q 2 : размер без бессмысленных части.
0299 - r: Расстояние, разделяющее группы частиц (в метрах)
* Магнитная сила — это сила электромагнетизма — поток электронов, вызывающий магнитную силу.
** Энергия и масса электрона (E e и m e ) могут быть получены в дальнейшем, но используются для удобочитаемости.
*** Переменная Q представляет собой безразмерное количество частиц, а не электрический заряд (q).
Объяснение уравнений
В EWT для всех сил существует фундаментальная причина. Сила является результатом движения частиц для минимизации амплитуды волны. Существует постоянный поток волновой энергии, ответственный за энергию и массу частиц. Это подтвердилось при расчетах энергии и массы электрона на основе образования стоячих волн. За периметром стоячей волны электрона волны представляют собой бегущие продольные волны. Энергия этих бегущих волн измеряется как сила (заряд). На рисунке ниже масса электрона обозначена синим цветом как стоячие волны, а его заряд — как бегущие волны.
Связь массы и заряда и обобщение их уравнений можно найти здесь.
Переменные и константы
В уравнениях силы не используются ни масса, ни заряд. Для согласования всех силовых уравнений – как в классическом, так и в волновом формате – вместо этого используется безразмерное число частиц (Q). И масса, и заряд основаны на количестве частиц в результате конструктивной интерференции волн, поэтому это становится наименьшим общим знаменателем для единиц для решения уравнений силы. Из этой простой замены переменных можно вывести классические уравнения силы, такие как закон Кулона.
Когда амплитуда волны постоянна со всех сторон частицы, сила отсутствует, как показано в верхней половине следующего рисунка. Однако, когда есть изменение амплитуды волны, тогда есть сила. Частица движется, чтобы минимизировать амплитуду, как показано в нижней половине следующего рисунка.
Поскольку энергия волны отражается от ядра электрона, ее амплитуда уменьшается с расстоянием (r).
Когда эта энергия измеряется на определенном расстоянии, это будет сила. Энергия электрона (E e ) содержится в пределах его радиуса (r e ). За пределами этого радиуса волны переходят из стоячих волн в бегущие волны и уменьшаются в энергии (амплитуда волны). Она уменьшается пропорционально радиусу электрона (r e ) и расстоянию (r), на котором измеряется энергия сферического объема. Это «кулоновская энергия», которую можно измерить на любом расстоянии (r) от одного электрона:
Примечание: это общая форма энергии. Энергия и радиус электрона (E e и r e ) можно заменить либо классическими константами, либо волновыми константами для дальнейшего вывода уравнения.
Энергия и сила группы частиц (Q)
Уравнения силы редко измеряют силу одной частицы. Обычно это совокупность частиц, часто сгруппированных вместе таким образом, что их можно описать расстоянием разделения (r) между средними точками двух групп.
Уравнение для сил основано на двух группах частиц (Q 1 и Q 2 ) с интерференцией волн на этом расстоянии, как описано ниже.
Энергия из предыдущего уравнения, которая измеряется для группы частиц (Q 1 ), равна:
Наконец, сила – это энергия на расстоянии (F=E/r). В уравнение добавляется влияние второй группы частиц (Q 2 ). Теперь это уравнение, представляющее силу. Когда волновые константы для энергии и радиуса электрона подставляются в следующее, оно становится уравнением фундаментальной силы (электрической силы), а его расчеты эквивалентны закону Кулона. Остальные силы представляют собой вариации электрической силы, меняющиеся по типу волны или амплитуде, как описано ниже и подробно объяснено на соответствующих страницах.
Расчеты и примеры
Здесь представлены сводка расчетов и некоторые примеры с использованием уравнений. Остальные расчеты и примеры подробно описаны в статье Forces .
Предыдущая: Законы движения Следующая: Расчеты – Силы
Физика Определения и формулы Карточки
Пожалуйста, добавьте в папку.
Войти
Вы создали 2 папки. Пожалуйста, обновитесь до Cram Premium, чтобы создавать сотни папок!
Обновление
- Перемешать
Включить
Выключить
- Алфавит
Включить
Выключить
- Передний Первый
Включить
Выключить
- Обе стороны
Включить
Выключить
- Читать
Включить
Выключить
903:00
Чтение.
..
Фронт
Диапазон карт для изучения
через
Кнопка воспроизведения
Кнопка воспроизведения
Прогресс
1/26
Нажмите, чтобы перевернуть
Используйте клавиши со стрелками ВЛЕВО и ВПРАВО для перемещения между карточками;
Используйте клавиши со стрелками ВВЕРХ и ВНИЗ, чтобы перевернуть карту;
H показать подсказку;
A читает текст в речь;
- Делиться
- Распечатать
- Экспорт
- Клон
26 карт в этом наборе
- Передняя часть
- Спина
количество векторов | количество, которое имеет размер и направление, как сила | |
скалярная величина | количество, имеющее размер только | |
— это то, что может вызвать изменение скорости материального тела | ||
количество энергии, переданной силой, действующей на расстоянии | ||
скорость, с которой выполняется работа или преобразуется энергия | ||
Стандартная метрическая единица измерения кинетической энергии | ||
единица мощности | ||
кинетическая энергия | это энергия движения | |
потенциальная энергия | — запасенная энергия позиции, которой обладает объект .![]() | |
трение | трение двух предметов друг о друга, когда один или оба движутся | |
кинематика | — раздел классической механики или машиностроения, описывающий движение тел (объектов) и систем (групп объектов) без учета сил, вызывающих движение | |
первый закон движения Ньютона | тело остается в покое или, если уже находится в движении, остается в однородном морионе с постоянной скоростью по прямой линии, если только на него не действует неуравновешенная внешняя сила | |
второй закон Ньютона | ускорение, создаваемое определенной силой, действующей на тело, прямо пропорционально величине силы и обратно пропорционально массе тела | |
механическая энергия | описывает сумму потенциальной энергии и кинетической энергии, присутствующих в компонентах механической системы. | |
инерция | название стремления движущегося объекта оставаться в движении или покоящегося объекта оставаться в покое, если на него не действует сила | |
ускорение | скорость, с которой что-то увеличивает скорость | |
скорость | пройденное расстояние в единицу времени (м/с) | |
рабочий объем | вектор или величина вектора от начального положения до последующего положения, принимаемого телом | |
статический | ||
динамический | переезд | |
диаграмма свободного тела | — графическое изображение, часто используемое для анализа сил, действующих на свободное тело .![]() | |
ньютона | ньютон – единица силы (Н) | |
формулы | упрощенное изложение, обычно с использованием цифр и других символов, выражающее составные части химического соединения, метод получения вещества или процедуру достижения желаемого значения или результата | |
вес | сила, возникающая в результате ускорения свободного падения на массу объекта | |
масса – это количество инерции, которой обладает объект, или пропорция между силой и ускорением | ||
добавление векторов | при соединении головы одного вектора с хвостом другого |
Силы удара: расчеты и формулы
40 миль в час не кажется невероятно высокой скоростью, не так ли? Что произойдет, если транспортное средство, движущееся с такой скоростью, подвергнется прямому лобовому удару и остановится? Пассажир в транспортном средстве, движущемся со скоростью 40 миль в час, испытает силу более 300 00 ньютонов менее чем за десятую долю секунды; это эквивалентно весу пяти взрослых слонов! Так что 40 миль в час — значительная скорость, особенно если ее внезапно довести до нуля.
Этот тип силы называется ударной силой, и эта статья научит вас основам ударной силы.
Определение силы удара в физике
Не существует количественных (числовых) определений того, когда что-то классифицируется как удар, поэтому нет и количественного определения силы удара. Поэтому ниже приведено лучшее, что мы можем сделать.
Объект испытывает силу удара , если объект испытывает силу в результате удара. На практике это означает, что сила удара вызывает очень большое ускорение и имеет очень небольшую продолжительность.
Итак, если бы мы построили график зависимости ускорения во время удара от времени, график выглядел бы как узкий высокий пик. См. пример на графике ниже.
Пример графика зависимости ускорения от силы удара, StudySmarter Originals.
Если график сила-время не выглядит так, то график не описывает воздействие в соответствии с приведенным выше определением.
Формулы и уравнения силы удара
В случае удара между двумя объектами происходит столкновение, в результате которого эти объекты меняют свою скорость за очень короткое время.
Это изменяет их кинетическую энергию, и это изменение вызвано работой, совершаемой объектами (друг другом).
Если объект имеет кинетическую энергию , а затем резко останавливается из-за удара, то работа, совершаемая над этим объектом, равна его кинетической энергии после удара (поскольку его скорость равна нулю).
Во всех ситуациях предполагается, что ускорение объектов (или, что то же самое, сила удара по объектам) во время удара всегда постоянна.
Помните, что формула расчета работы заключается в умножении силы на расстояние, на которое действует сила:. Таким образом, для расчета силы удара по объекту нам необходимо знать изменение его кинетической энергии и расстояние, на котором это изменение произошло. Следующая формула дает нам силу удара по объекту:
Таким образом, записанная с использованием символов, эта формула принимает вид
,
где – (средняя) сила удара, – изменение кинетической энергии объекта, – расстояние, на котором произошло изменение кинетической энергии.
Помните, что кинетическая энергия объекта с массой и скоростью задается , или с использованием символов:.
Обратите внимание, что теперь мы также можем рассчитать ускорение объекта по следующей формуле:
.
Из этой формулы мы видим, что ускорение зависит только от разницы скоростей и расстояния, на котором эта разница скоростей возникает!
Наконец, нас интересует продолжительность удара (поскольку она должна быть короткой), которая равна расстоянию, на котором происходит удар, деленному на среднюю скорость во время удара. Средняя скорость составляет половину начальной скорости из-за нашего предположения о постоянном ускорении. Таким образом, мы можем рассчитать продолжительность воздействия следующим образом:
.
Таким образом, в символах расчет выглядит так:
.
Примеры и расчеты силы удара
Вооружившись знанием этих уравнений, теперь мы можем рассчитать силу удара в определенных ситуациях!
Силы удара: Столкновение автомобиля со стеной
Допустим, вы едете в автомобиле и столкнулись с неподвижной стеной.
Зона деформации вашего автомобиля имеет длину, а у вас массу. Теперь мы можем рассчитать силу удара, которую вы испытаете во время удара.
Видимое смятие во время краш-теста, Wikimedia Commons CC BY 3.0.
Сначала назовем и запишем все известные нам величины: , , а расстояние, на котором действует сила, будет длиной нашей зоны деформации, т. е. Затем вычисляем изменение кинетической энергии:
.
Это означает, что сила удара по вам будет
.
Это означает, что вы испытаете ускорение
.
Это более чем в 48 раз превышает ускорение свободного падения. Мы также можем рассчитать, как долго длился удар, и, следовательно, как долго сила удара действовала на нас. Время, затраченное на покрытие зоны деформации автомобиля, равно
.
Большое ускорение и малая продолжительность столкновения, безусловно, делают это событие хорошим примером удара, а сопутствующую силу – хорошим примером силы удара!
Ударная сила: прыгающий мяч
Менее темный, но немного более сложный пример — отскок прыгающего мяча.
Этот мяч испытывает внезапное изменение скорости, когда соприкасается с землей или стеной. Давайте рассчитаем силу удара в типичном сценарии отскока прыгающего мяча!
В этом примере прыгающий мяч имеет массу, глубину его мягкого кусочка, и мы бросаем его с высоты. В этом примере мяч отскакивает обратно на высоту (чтобы энергия не терялась), и весь мягкий кусочек будет сплющен во время отскока (схему отскока см. на изображении ниже).
Отскок прыгающего мяча со сплющенным мягким битом, Wikimedia Commons CC BY-SA 4.0.
Сначала назовем и запишем все известные нам количества:, и. Потенциальная энергия прыгающего мяча будет полностью преобразована в кинетическую энергию, как только он упадет на землю. Однако у прыгающего мяча всегда будет одинаковое количество энергии, потому что он отскакивает обратно на одну и ту же высоту, и поэтому на протяжении всего отскока она будет равна нулю! Мы должны быть осторожны, чтобы учесть, что его скорость действительно меняется, поэтому он будет испытывать ускорение, и мы делаем это, разделяя задачу на две части.
Сначала мы рассмотрим первую половину отскока, когда он замедляется до полной остановки в полностью сжатом состоянии. Мы рассчитываем силу удара прыгающего мяча в течение первой половины отскока следующим образом:
.
Это означает, что ускорение прыгающего мяча во время первой части отскока составляет
.
Вторая часть отскока будет выглядеть точно так же, как и первая часть, но в обратном порядке. Сила удара и ускорение во второй части будут такими же, как и во время первой части отскока. Если мы хотим узнать продолжительность отскока, нам нужно рассчитать среднюю скорость во время отскока, которая составляет половину скорости непосредственно перед отскоком. Эта скорость вычисляется из кинетической энергии на
.
Учитывая, что общее расстояние, пройденное мячом во время отскока, в два раза больше его мягкого бита, мы получаем продолжительность отскока
.
Силы удара — ключевые выводы
- Сила удара — это сила, которая вызывает очень большое ускорение и имеет очень малую продолжительность.

- Следующая формула дает нам силу удара по объекту: где – (средняя) сила удара, – изменение кинетической энергии объекта, и – расстояние, на котором произошло изменение кинетической энергии.
- Продолжительность удара t можно рассчитать следующим образом: , где – начальная скорость объекта.
Основы силы и законы Ньютона
Все ресурсы AP Physics 1
7 Диагностические тесты 170 практических тестов Вопрос дня Карточки Learn by Concept
← Предыдущая 1 2 3 4 5 6 7 8 9 10 11 12 Следующая →
AP Physics 1 Справка » Ньютоновская механика » Силы » Основы силы и законы Ньютона
На рисунке безмассовая струна соединяет два блока массами 30 кг и 50 кг, которые находятся на плоской поверхности без трения. Сила тянет блок массой 50 кг, как показано на рисунке. Если сила, действующая на 50-килограммовый блок, равна 100 Н, каково натяжение нити, соединяющей два блока?
Возможные ответы:
Правильный ответ:
Пояснение:
Начните с рисования сил, действующих на каждый блок.
Вы также можете нарисовать силу тяжести и нормальную силу для каждого блока, но они были опущены на изображении, потому что они компенсируют друг друга для каждого блока и потому что в этой задаче нет трения.
В вопросе нам дано, что сила равна 100 Н. Так как блоки соединены нитью, они будут ускоряться с одинаковой скоростью, и мы можем рассматривать их как систему, которая движется так, как если бы она была единым целым. предмет общей массой 80 кг (30 кг плюс 50 кг). Используйте второй закон Ньютона:
В этой задаче две силы натяжения образуют пару действие/противодействие и поэтому равны по величине, но противоположны по направлению (третий закон Ньютона). Итак:
Мы можем найти ускорение, так как напряженность уравновешивается.
Теперь, когда у нас есть ускорение, нам нужно написать новое уравнение, в котором сила натяжения не компенсируется, чтобы мы могли найти натяжение.
Сделайте это, снова воспользовавшись вторым законом Ньютона, за исключением только одного из блоков:
Давайте рассмотрим 30-килограммовый блок.
Единственная сила, действующая на 30-килограммовый блок, — это натяжение, а ускорение — это то, что мы нашли выше.
Сообщить об ошибке
Мяч с массой находится на рампе, как показано ниже:
Найдите величину нормальной силы мяча.
Возможные ответы:
Правильный ответ:
Объяснение:
Нормальная сила перпендикулярна плоскости:
5 , 900.
Мы можем найти с помощью тригонометрического уравнения, применимого в данном случае. Мы знаем длину стороны, противоположной (5 м), и длину стороны, прилегающей к (10 м), поэтому мы можем использовать следующее уравнение для решения :
Подставляя длины сторон данного треугольника, мы можем найти .
Обратите внимание, что нормальная сила является одной из сторон другого прямоугольного треугольника.
Другой катет — это параллельная сила, а гипотенуза — это сила тяжести.
Используя тригонометрию, мы знаем, что
, потому что , или, с точки зрения этой задачи, .
Подставляя известные значения в это уравнение, мы можем найти нормальную силу:
Сообщить об ошибке
Каково ускорение блока выше, если его масса и коэффициент кинетического трения ?
Возможные ответы:
Недостаточно информации
Правильный ответ:
Объяснение:
Составляющая перпендикуляра к уклону равна , где это угол между землей и уклоном.
где – нормальная сила.
Сила трения, действующая в направлении, противоположном движению, равна:
– коэффициент кинетического трения.
Составляющая, параллельная уклону:
Чистая сила на блоке:
Отчет о ошибке
Масса приостановлена двумя кабелями.
Какова величина натяжения левого троса?
Возможные ответы:
Правильный ответ:
Пояснение:
Начните с построения диаграммы сил, действующих на массу в задаче:
Масса сама по себе создает силу гравитации, направленную вниз:
Чтобы масса оставалась неподвижной, силы должны находиться в равновесии. Следовательно, сумма сил в направлениях x и y должна быть равна нулю:
Натяжения по осям x и y можно записать в терминах величины натяжения каждого троса. Начните с направления x:
Поскольку углы одинаковы для всех, натяжение в каждом углу должно быть эквивалентным. Используйте это свойство при выполнении баланса сил в направлении y:
Сообщить об ошибке
Масса поддерживается двумя тросами.
Какова величина натяжения в правом кабеле?
Возможные ответы:
Правильный ответ:
Объяснение:
Начните с рисования силовой диаграммы сил, действующих на массу:
Масса сама создает силу гравитации, направленную вниз.
Чтобы масса оставалась неподвижной, силы должны быть в равновесии. Следовательно, сумма сил в направлениях x и y должна быть равна нулю:
Натяжения по осям x и y можно записать в терминах величины натяжения каждого троса. Начните с направления x:
Поскольку углы одинаковы для всех, натяжение в каждом углу должно быть эквивалентным. Используйте это свойство при выполнении баланса сил в направлении y:
Отчет Ошибка
Масса 50 кг поддерживается двумя каблетами.
Найдите величину натяжения левого троса.
Возможные ответы:
Правильный ответ:
Пояснение:
Начните с построения диаграммы сил, действующих на массу:
Масса сама по себе создает силу гравитации, направленную вниз.
Чтобы масса оставалась неподвижной, силы должны быть в равновесии. Следовательно, сумма сил в направлениях x и y должна быть равна нулю:
Натяжения по осям x и y можно записать в терминах величины натяжения каждого троса. Начните с направления x:
Поскольку углы одинаковы для всех, натяжение в каждом углу должно быть эквивалентным. Используйте это свойство при выполнении баланса сил в направлении y:
Отчет о ошибке
Что из следующего является истинным, когда объект достиг терминальной скорости?
Возможные ответы:
Правильный ответ:
Объяснение:
При конечной скорости:
Таким образом, по второму закону Ньютона:
Сообщить об ошибке
Блок массы движется вниз по наклонной плоскости с постоянной скоростью, как показано ниже.
Коэффициент трения между бруском и наклонной плоскостью определяется выражением .
Каково значение с точки зрения , , , и ?
Возможные ответы:
Правильный ответ:
Объяснение:
Схема свободного тела блока приведена выше. На этот брусок действуют три силы. Во-первых, это вес под действием силы тяжести, который задается как . Во-вторых, нормальная сила плоскости, которая задается как . В-третьих, сила трения, действующая против направления его движения и определяемая как . Мы выбираем систему координат так, чтобы наша ось x совпадала с движением блока вниз по плоскости, а ось y совпадала с направлением нормальной силы. Таким образом, сила трения направлена в отрицательном направлении оси x, а нормальная сила выровнена с положительным направлением оси y. Однако вес не направлен ни по одной из этих осей, поэтому мы разделяем силу на ее компоненты, вдоль отрицательной оси y и вдоль положительной оси x.
Теперь мы можем использовать второй закон Ньютона, чтобы связать указанные выше силы. Второй закон Ньютона дает нам два уравнения:
и
Поскольку блок вынужден двигаться по поверхности наклонной плоскости, не должно быть никакого ускорения в направлении y, и так . Кроме того, поскольку блок движется с постоянной скоростью по плоскости, 1-й закон Ньютона гарантирует, что ускорение в направлении x также отсутствует, следовательно . Подставив эти ускорения, мы находим, что и
Суммирование всех сил в направлении x дает нам
Суммирование всех сил в направлении y дает нам
Подставляя эти значения в приведенные выше уравнения сил, мы получаем следующие уравнения:
2
Решение во втором уравнении дает нам . Таким образом, нормальная сила равна косинусной составляющей веса. Подставив вместо в первое уравнение, мы получим следующее:
Теперь решим уравнение для . Прибавление к каждой стороне дает нам:
.
Теперь мы разделим каждую сторону на , чтобы получить:
.
Сообщить об ошибке
Предположим, что объект массой свободно падает в воздухе. Если пренебречь влиянием трения, какую направленную вверх силу нужно приложить к падающему телу, если мы хотим, чтобы он приобрел постоянную скорость?
Возможные ответы:
Правильный ответ:
Пояснение:
В этом вопросе нам говорят, что объект заданной массы свободно падает в воздухе без сопротивления воздуха. Нас просят определить величину направленной вверх силы, необходимой для того, чтобы скорость этого объекта стала постоянной.
Чтобы скорость объекта поддерживалась на постоянном уровне, этот объект не должен ускоряться. Следовательно, нам нужно определить, какая сила позволит этому объекту иметь чистое ускорение, равное нулю.
Глядя на движение падающего объекта вниз, мы знаем, что он падает под действием силы тяжести. Поскольку мы знаем его массу, мы можем рассчитать эту направленную вниз силу:
Мы заявили, что для того, чтобы иметь постоянную скорость, нам нужно, чтобы чистое ускорение было равно нулю. А так как мы знаем, что объект ускоряется в направлении вниз, нам нужно, чтобы он ускорился вверх, чтобы отменить его до нуля.
В заключение, мы должны уравновесить направленную вниз силу, представив равную направленную вверх силу, чтобы компенсировать ускорение объекта и привести его скорость к постоянному значению.
Сообщить об ошибке
Две силы действуют на центр объекта. Какой угол между двумя силами обеспечивает наибольшую результирующую силу?
Возможные ответы:
Правильный ответ:
Объяснение:
Представьте себе двух мужчин одинаковой силы, которые тянут веревки, прикрепленные к ящику.








Механическая энергия — это энергия, связанная с движением или положением объекта
объектов из-за g= 9,81 м/с²