Второй закон Ньютона. Импульс | Физика. Закон, формула, лекция, шпаргалка, шпора, доклад, ГДЗ, решебник, конспект, кратко
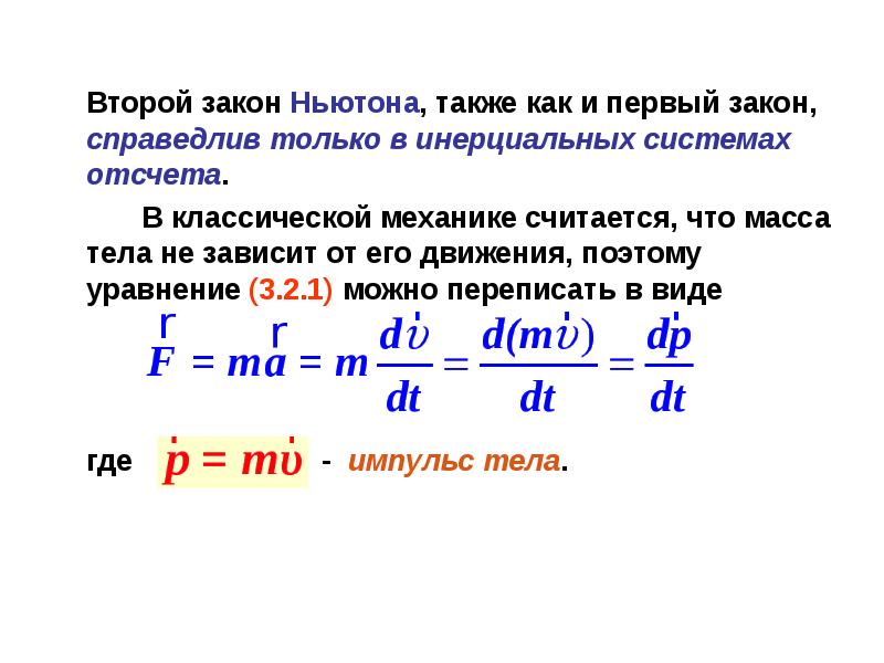
Второй закон Ньютона. Если на неподвижное тело с массой m начинает действовать сила F̅0, тело приобретает ускорение a̅, равное:
a̅ = (1 / m) • F̅0. [1]
Формула [1] предоставляет способ определения массы. Измеряются сила и ускорение, а масса выступает в качестве связывающего их коэффициента. Так, например, определяют массы атомных ядер (измеряется ускорение ядра при движении в известном магнитном поле).
В нерелятивистской (ньютоновской, классической) механике второй закон Ньютона формулируется в более общем виде: приведенная формула считается справедливой вообще, а не только при нулевой скорости тела. Однако в таком виде закон не согласуется с преобразованиями Лоренца, т.
е. не удовлетворяет принципу относительности
При любом движении тела всегда можно выбрать инерциальную систему, в которой тело в данный момент покоится, и в этой системе второй закон Ньютона [1] будет справедлив. Переход в другую инерциальную систему отсчета, в которой тело будет иметь скорость v, осуществляется с помощью преобразований Лоренца. Преобразованная формула примет вид:
√((d / dt) • (mv / √(1 — (v / c)2))) = F̅. [2]
Система отсчета, связанная с космическим кораблем с выключенными двигателями, является
Производная по времени от величины mv / √(1 — (v / c)2) (изменение этой величины за единицу времени) равно силе, действующей на тело.
Выражение для силы также преобразуется, и величина F̅ однозначно выражается через F̅0.
Важная оговорка: формула [2] получается из формулы [1] лишь при m = const.
Если речь идет о протяженном теле, то под
В терминах наблюдаемых величин вторым законом Ньютона утверждается следующее. Пусть в инерциальной системе имеется неподвижное тело, прикрепленное к пружине, и растяжение пружины свидетельствует о наличии силы F̅0. Тогда, если освободить тело от пружины, оно начнет двигаться с ускорением, определяемым формулой [1].
Ньютон формулировал свой закон для импульса, а не для ускорения. При постоянстве массы обе формулировки, очевидно, эквивалентны, но если масса тела меняется, второй закон в виде равенства [2], где под 
Величина p̅ = mv̅ / √(1 — (v / c)2) называется импульсом частицы.
Второй закон Ньютона в форме уравнения [2] можно сформулировать в виде:
Δp̅ = F̅Δt. [3] Материал с сайта http://worldofschool.ru
Эта формула определяет малое изменение
Сила есть причина изменения импульса.
Если сила, действующая на частицу, равна нулю, импульс частицы не изменяется и ее скорость постоянна.
Скорость частицы, а стало быть, и импульс есть измеримая величина, и формула [3] может рассматриваться как определение силы, действующей на частицу. Задачей физики становится поиск соответствующих выражений для силы. Заслугой Ньютона было то, что он дал формулу для силы гравитационного взаимодействия двух тел и из формулы [4] вывел, что планеты движутся по эллиптическим орбитам, т.
2 закон ньютона в импульсном виде
Реферат второй закон ньютона в импульсной форме
Краткий конспект по второму закону ньютона
Второй закон ньютона в импульсном виде
Закон ньютона шпора
Общая форма второго закона Ньютона
Общая форма второго закона Ньютона [c.66]Если пользоваться лагранжевыми переменными, то при плотности р, зависящей от времени, следует непосредственно применять общую форму второго закона Ньютона. [c.28]
Для решения прямой задачи в общем случае второй закон Ньютона, пользуясь определением ускорения (3.2), записывают в дифференциальной форме [c.29]
Это последнее утверждение играет важную роль потому, что оно позволяет положить в основу классической механики в качестве исходного постулата не второй закон Ньютона (или его ко-вариантную запись — уравнения Лагранжа), а вариационный принцип Гамильтона.

Если специальный принцип относительности справедлив для быстрых движений, то все законы механики должны быть инвариантны по отношению к преобразованиям Лорентца (9.39) или (9.40), вытекающим из них преобразованиям скоростей (9.48) и ускорений (9.53) и (9.54) и, наконец, преобразованиям сил (9.63) — (9.65), полученным в предыдущем параграфе. В частности, можно было бы показать (как это было сделано в 57 для медленных движений), что второй закон Ньютона сохраняет свою форму при переходе от одной инерциальной системы координат к другой и в случае быстрых движений.
Из законов сохранения прежде всего используется закон сохранения материи (массы) и закон сохранения энергии в его общем виде (первый закон термодинамики) и в форме теоремы кинетической энергии (для механических систем). В ряде случаев, как следствие второго закона Ньютона, применяется теорема сохранения количества движения.
Для того чтобы более надежным и общим -путем определить как необходимые, так и достаточные условия динамического подобия, целесообразно рассмотреть динамические уравнения движения жидкости, выведенные в гл. 6 и представляющие развернутую запись второго закона Ньютона. Они отличаются от исходного положения выполненного здесь анализа [уравнения (7-6)] тем, что индивидуальные поверхностные и объемные силы выступают в уравнении движения жидкой среды в виде отдельных членов.
Условия, при которых достигается динамическое подобие двух течений, получаются в результате записи динамических уравнений движения в безразмерной форме и приравнивания числовых коэффициентов в обеих системах. Поэтому мы преобразуем
ВТОРОЙ ЗАКОН НЬЮТОНА В ОБЩЕЙ ФОРМЕ. ИМПУЛЬС. [c.105]
Таким образом, второй закон Ньютона в общей форме имеет следующий вид [c.107]
Из второго закона Ньютона в общей форме следует, что [c.109]
Сформулируйте второй закон Ньютона в самой общей форме. В чем отличие этой формулировки от формулировки, выражаемой уравнением [c.111]
Таким образом, уравнением движения точки переменной массы является второй закон Ньютона в общей его форме. [c.125]
При рассмотрении движения ракеты в 84 мы нашли, что ракета получает ускорение и изменяет свое количество движения без участия других тел и что на поведение ракеты влияют два обстоятельства изменение массы ракеты и особенности отделения от нее частиц.
Однако второй закон Ньютона справедлив, вообще говоря, только для движений материальной точки постоянной массы . Если во время движения масса точки изменяется, то основной закон движения следует формулировать в новой, более общей форме, учитывая характеристики процесса изменения массы точки при определении ее ускорения.
Уравнение второго закона Ньютона в более общей форме имеет вид [c.44]
Второй закон Ньютона в более общей форме справедлив и в.тех случаях, когда масса т материальной точки (или поступательно движущегося тела конечных размеров) изменяется не только с течением времени (как, например, при полете ракеты), но и по мере изменения скорости точки или тела.
Это бывает при больших скоростях движения, приближающихся к скорости света в вакууме (IV.4.2. Г).
[c.45]
Итак, ньютоновскую формулировку второго закона классической механики нельзя считать более общей, чем формулировку Л. Эйлера. В общем случае формулировка этого закона в форме Ньютона справедлива только для случая постоянной массы, а это означает, что она тождественна формулировке Эйлера. [c.87]
Запишем уравнение второго закона Ньютона в форме закона сохранения импульса или количества движения. Отметим, что в отечественной литературе по общей физике чаще используется термин импульс , а в курсах теоретической механики – количество движения , в английском языке – momentum . [c.67]
Мы видели, что дифференциальное уравнение (84) относительного движения материальной точки имеет тот же вид, что и дифференциальное уравнение движения точки относительно неподвижной системы отсчета различие между этими уравнениями состоит лишь в том, что в уравнение относительного движения, кроме заданных сил и реакций связей, входят еще переносная и кориолисова силы инерции.
С другой стороны, в главе 21 мы видели, что все общие теоремы динамики точки (теорема о количестве движения, теорема о моменте количества движения, теорема о кинетической энергии) являются следствием основного дифференциального уравнения динамики точки, выражающего второй закон Ньютона. Отсюда следует, что все эти обпще теоремы применимы и к относительному движению точки, но понятно, что, применяя эти теоремы к относительному движению, мы должны принять во внимание переносную и кориолисову силы инерции. В частности, при решении задач, относящихся к относительному движению точки, нередко приходится пользоваться теоремой о кинетической энергии. Нри составлении уравнения, выражающего эту теорему в относительном движении, необходимо принять во внимание работу переносной и кориолисовой сил инерции на относительном перемещении точки. Но так как ускорение Кориолиса Н7д всегда перпендикулярно к относительной скорости v , то следовательно, работа кориолисовой силы инерции в относительном движении равна нулю, и эта сила в уравнение теоремы о кинетической энергии не войдет.
Поэтому это уравнение в дифференциальной форме будет иметь следующий вид
[c.456]
Закон площадей — прообраз и частный случай общего закона моментов количеств движения — был установлен впервые Кеплером для движения планет. Кеплер показал, что его второй закон справедлив как для теории Коперника, так и для теорий Птолемея и Тихо Браге. Возможно, что это обстоятельство побудило Ньютона к дальнейшему обобщению. В Началах он доказал и то, что закон площадей для планетных орбит является следствием закона тяготения (планет к Солнцу) в принятой Ньютоном форме, и то, что этот закон справедлив при движении тела под действием любой силы постоянного направления, проходящей через неподвижный центр. Но переход к более общей закономерности не был напрашивающимся, так как момент силы относительно этого центра тождественно равен нулю и в случае, который рассматривал Ньютон. Этот переход был облегчен развитием статики — оперирование моментами (сил) относительно ося или точки как алгебраическими величинами стало там обычным благодаря трудам Вариньона.
Все же новое обобщение закона площадей было получено только в работах 40-х годов XVIII в. Все эти работы связаны с задачами о движении тел на движущихся поверхностях. Подобные задачи ставились и в земной, и в небесной механике. Иоганн и Даниил Бернулли начали изучение таких вопросов для случая, когда движущаяся поверхность — наклонная плоскость. Клеро немало содействовал успеху в этой тогда новой области механики своими результатами по теории относительного движения. Вслед за ним Эйлер в большой работе О движениях тел по подвижным поверхностям от-
[c.125]Ньютоном второй закон динамики был дан в более общей форме, иначе, чем это было сделано в предыдущих параграфах Для характеристики механического состояния при двнжеиии тела вводится еще одна величина — количество движения тела (или импульс). Количество движения тела — векторная физическая величина, численно равная произведению массы на скорость и имеющая направление, совпадающее с направлением скорости тела. Если количество движения тела с массой т обозначим К, то при скорости V
[c.
66]
Если первое положение представляет собой непосредственное математическое следствие основных законов механики, миллионы раз проверенных на практике и неизменно оказывавшихся правильными, то второе с этими законами ничем не связано и является допущением Ньютона. Он экспериментировал с шерстяными клубками, стеклянными и стальными шарами и находил для них значения коэффициентов восстановления скорости, совершенно необоснованно пренебрегая размерами и формой соударяющихся тел. Полагаясь на непогрешимость Ньютона, несколько поколений ученых и инженеров уточняли эти значения для различных материалов. В любом учебнике для вуза или техникума, в любом техническом справочнике, а иногда и на обратной стороне логарифмической линейки вы найдете аккуратненькие таблицы коэффициентов для стали и дерева, слоновой кости, стекла и пластмассы. Но самое странное заключается в том, что численные значения коэффициентов в разных книгах для одних и тех же материалов не имеют ничего общего. Так, для стали они колеблются от 0,55 до 1.
Какие же цифры правильны Никакие. К такому выводу пришел Евгений Всеволодович после тщательных и исчерпывающих экспериментов. Измерять значения коэффициентов восстановления скорости так же бессмысленно, как находить точную продолжительность поездки из Ленинграда в Москву, независимо от того, идешь ли ты пешком или летишь на самолете. Оказалось, что для любого материала — будь это сталь, стекло, плексиглас, эбонит — коэффициент восстановления можно заставить принимать любые значения от О до 1, хотя во всех этих случаях удар остается упругим и необратимых пластических деформаций не возникает. Надо лишь определенным образом менять формы и массы соударяю-
[c.222]
Физика. – Законы Ньютона
Законы Нью́тона — законы классической механики, позволяющие записать уравнения движения для любой механической системы.
Первый закон Ньютона
- Инерциальной называется та система отсчёта, относительно которой любая, изолированная от внешних воздействий, материальная точка либо покоится, либо сохраняет состояние равномерного прямолинейного движения.

- Первый закон Ньютона гласит:
|
Инерциальные системы отсчёта существуют. |
По сути, этот закон постулирует инерцию тел, что сегодня кажется очевидным. Но это было далеко не так на заре исследования природы. Аристотель вот утверждал, что причиной всякого движения является сила, т. е. движения по инерции для него не существовало. [источник?]
Второй закон Ньютона
Второй закон Ньютона — дифференциальный закон движения, описывающий взаимосвязь между приложенной к материальной точке силой и её ускорением.
Второй закон Ньютона утверждает, что
|
в инерциальной системе отсчета (ИСО) ускорение, которое получает материальная точка, прямо пропорционально приложенной силе и обратно пропорционально массе. |
При подходящем выборе единиц измерения этот закон можно записать в виде формулы:
где — ускорение тела;
— сила, приложенная к телу;
m — масса тела.![]()
Или в более известном виде:
Если на тело действуют несколько сил, то второй закон Ньютона записывается:
или
где — импульс тела.
В случае, когда масса материальной точки меняется со временем, второй закон Ньютона формулируется в общем виде: скорость изменения импульса точки равна действующей на неё силе.
где — импульс (количество движения) точки;
t — время;
— производная по времени.
Второй закон Ньютона действителен только для скоростей, много меньших скорости света и в инерциальных системах отсчёта.
Нельзя рассматривать частный случай (при ) второго закона как эквивалент первого, так как первый закон постулирует существование ИСО, а второй формулируется уже в ИСО.
Третий закон Ньютона
Этот закон объясняет, что происходит с двумя взаимодействующими
телами. Возьмём для примера замкнутую систему, состоящую из двух тел.
Первое тело может действовать на второе с некоторой силой , а второе — на первое с силой .
Как соотносятся силы? Третий закон Ньютона утверждает: сила действия
равна по модулю и противоположна по направлению силе противодействия.
Подчеркнём, что эти силы приложены к разным телам, а потому вовсе не
компенсируются.
Сам закон:
|
Тела действуют друг на друга с силами, имеющими одинаковую природу, направленными вдоль одной и той же прямой, равными по модулю и противоположными по направлению: |
Выводы
Из законов Ньютона сразу же следуют некоторые интересные выводы.
Так, третий закон Ньютона говорит, что, как бы тела ни
взаимодействовали, они не могут изменить свой суммарный импульс: возникает закон сохранения импульса. Далее, надо потребовать, чтобы потенциал взаимодействия двух тел зависел только от модуля разности координат этих тел U( | r1 − r2 | ).
Тогда возникает закон сохранения суммарной механической энергии взаимодействующих тел:
Законы Ньютона являются основными законами механики. Из них могут быть выведены все остальные законы механики.
Комментарии к законам Ньютона
Силы инерции
Законы Ньютона, строго говоря, справедливы только в инерциальных системах отсчета. Если мы честно запишем уравнение движения тела в неинерциальной системе отсчета, то оно будет по виду отличаться от второго закона Ньютона. Однако часто, для упрощения рассмотрения, вводят некую фиктивную «силу инерции»,
и тогда эти уравнения движения переписываются в виде, очень похожем на
второй закон Ньютона. Математически здесь всё корректно (правильно), но
с точки зрения физики новую фиктивную силу нельзя рассматривать как
нечто реальное, как результат некоторого реального взаимодействия. Ещё
раз подчеркнём: «сила инерции» — это лишь удобная параметризация того,
как отличаются законы движения в инерциальной и неинерциальной системах
отсчета.
Законы Ньютона и Лагранжева механика
Законы Ньютона — не самый глубокий уровень формулирования классической механики. В рамках Лагранжевой механики имеется одна-единственная формула (запись механического действия) и один-единственный постулат (тела движутся так, чтобы действие было минимальным), и из этого можно вывести все законы Ньютона. Более того, в рамках Лагранжева формализма можно легко рассмотреть гипотетические ситуации, в которых действие имеет какой-либо другой вид. При этом уравнения движения станут уже непохожими на законы Ньютона, но сама классическая механика будет
Решение уравнений движения
Уравнение (то есть второй закон Ньютона) является дифференциальным уравнением: ускорение есть вторая производная от координаты по времени. Это значит, что эволюцию механической системы во времени можно однозначно определить, если задать её начальные координаты и начальные скорости.
Заметим, что если бы уравнения, описывающие наш мир, были бы
уравнениями первого порядка, то из нашего мира исчезли бы такие
явления, как инерция, колебания, волны.
Физика. Лабораторная работа по 2 закону Ньютона
Лабораторная работа №1 «Второй закон Ньютона»
Цель работы: Закрепить знание второго закона Ньютона и проверить справедливость закона.
Вопросы допуска к лабораторной работе:
1. Сформулируйте второй закон Ньютона.
2. Инерциальные и неинерциальные системы отсчета.
3. При каких условиях материальная точка движется равномерно и прямолинейно?
4. Какие условия необходимы для того, чтобы тело двигалось с постоянным ускорением?
Название эксперимента: «Изучение второго закона Ньютона с помощью машины Атвуда»
Оборудование: машина Атвуда с платформой и электромагнитом, секундомер, набор грузов и перегрузков.
Ход работы
а) Проверка соотношения: F=mg при m = const.
1. На концы нити подвесить по основному грузу одинаковой массы (30–50 г) и 2 – 3 перегрузка так, чтобы разность сил тяжести грузов на концах нити была не более 20 г.
Установить платформу в определенном положении.
2. Зная массу грузов на нити (она указана на самих грузах), определить массу системы Мс=М1+М2 и движущую силу F=(М2 – М1)g.
3. Левый груз опустить до соприкосновения с электромагнитом. Тумблер установить в положение «вниз». На расстоянии S (не менее 60 см) от конца нижнего края правого груза закрепить платформу.
4. Переводом тумблера в положение «вверх» выключить ток в обмотке электромагнита. Одновременно включится секундомер и грузы придут в движение. После остановки секундомера снять его показания.
5. Измерения времени t для высоты S провести 3 – 5 раз.
6. Изменить движущую силу F, не меняя массы системы Мс. Для этого, оставляя основные грузы на месте, переложить один перегрузок с правого конца нити на левый так, чтобы величина разности (М2 – М1) изменилась.
7. Повторить опыт (3–5 раз) для нового положения грузов. Данные измерений занести в табл.
8. Сделать схему экспериментальной установки, правильно указать действующие силы.
б) Проверка соотношения: F=mg при F = const.
1. На концах нити подвесить основные грузы одинаковой массы (30–50 г), на правый конец добавить перегрузок (7–10 г). Определить общую массу системы Мс= М1+М2,движущую силу F = (М2 – М1)g.
2. Провести измерения времени движения (3–5 раз) для выбранной высоты S.
3. Изменить массу системы Мс, не меняя движущей силы F. Для этого, оставляя перегрузок на месте, заменить прежние основные грузы новыми или добавить на оба конца по грузу одинаковой массы (20 -30 г).
4. Повторить опыт (3–5 раз) для новой системы грузов. Все данные измерений занести в табл.
5. По результатам предыдущих заданий сделать вывод о справедливости второго закона Ньютона.
Контрольные вопросы:
1. Сформулировать законы механики Ньютона.
2. Что называется инерциальной системой отсчёта?
3. Дать определения пути, перемещения, скорости и ускорения.
4. Дать определения силы и массы.
Система оценивания:
Правильные ответы на вопросы допуска к лабораторной работе – 4 балла (1 правильный ответ на вопрос = 1 балл).
Сохранена структура оформления лабораторной работы (указано название лабораторной работы, цель, ход работы, вывод) – 2 балла.
В опыте имеется таблица с измерениями– 3 балла
Правильно изображена схема проведенного опыта, с указанными на ней силами – 2 балл.
Правильные ответы на контрольные вопросы в конце лабораторной работы – 4 балла (один правильный ответ на контрольный вопрос = 1 балл).
2}}}.\]Эта формулировка действительна для систем с постоянной массой. При изменении массы (например, в случае релятивистского движения) второй закон Ньютона принимает вид
\ [\ mathbf {F} = \ frac {{d \ mathbf {p}}} {{dt}}, \]
где \ (\ mathbf {p} \) – импульс (импульс) тела.
В общем, сила \ (\ mathbf {F} \) может зависеть от координат тела, то есть от радиус-вектора \ (\ mathbf {r}, \) его скорости \ (\ mathbf {v}, \ ) и время \ (t: \)
\ [\ mathbf {F} = \ mathbf {F} \ left ({\ mathbf {r}, \ mathbf {v}, t} \ right).t {v \ left (\ tau \ right) d \ tau}, \]
где \ ({x_0} \) – начальная координата тела, \ (\ tau \) – переменная интегрирования.
Сила зависит от скорости: \ (\ mathbf {F} = \ mathbf {F} \ left ({\ mathbf {v}} \ right) \)
Когда твердое тело движется в жидкой или газовой среде, на него действует сила сопротивления (или сила трения). При малых скоростях \ (\ mathbf {v}, \) эта сила пропорциональна скорости \ (\ mathbf {v}: \)
\ [\ mathbf {F} = – к \ mathbf {v}.
2}.т {д \ тау}. \]Здесь \ (u \) и \ (\ tau \) снова обозначают переменные интегрирования. За время \ (t, \) скорость тела уменьшится от начального значения \ ({v_0} \) до конечного значения \ (v. \) В результате получим
\ [- \ left ({\ frac {1} {v} – \ frac {1} {{{v_0}}}} \ right) = – \ frac {{\ mu \ rho S}} {m} t , \; \; \ Rightarrow \ frac {1} {v} = \ frac {1} {{{v_0}}} + \ frac {{\ mu \ rho S}} {m} t, \; \; \ Rightarrow v \ left (t \ right) = \ frac {1} {{\ frac {1} {{{v_0}}} + \ frac {{\ mu \ rho S}} {m} t}} = \ frac {{{v_0}}} {{1 + \ frac {{\ mu \ rho S {v_0}}} {m} t}}.t} \ right] = \ frac {m} {{\ mu \ rho S}} \ ln \ left ({1 + \ frac {{\ mu \ rho S {v_0}}} {m} t} \ right) . \]
Важно иметь в виду, что эти формулы справедливы для достаточно больших значений скорости: при меньших скоростях эта модель физически некорректна, так как сила сопротивления начинает линейно зависеть от скорости (этот случай рассматривался ранее).
Сила зависит от позиции: \ (\ mathbf {F} = \ mathbf {F} \ left (x \ right) \)
Примеры сил, которые зависят только от координаты, в частности:
- Сила упругости \ (F = -kx; \)
- Сила гравитационного притяжения \ (F = – G \ frac {{{m_1} {m_2}}} {{{x ^ 2}}}.
2}}}, \]где \ (M \) – масса притягивающего тела (например, масса Земли или Солнца), \ (G \) – универсальная гравитационная постоянная.
Решение этого уравнения приведено на странице Закон всемирного тяготения Ньютона.
В случае, когда сила зависит от координаты, ускорение удобно представить в виде:
\ [a = \ frac {{dv}} {{dt}} = \ frac {{dv}} {{dx}} \ frac {{dx}} {{dt}} = v \ frac {{dv}] } {{dx}}.L {F \ left (x \ right) dx}. \]
Последнее уравнение выражает закон сохранения энергии. Левая часть описывает изменение кинетической энергии, а правая часть соответствует работе переменной силы \ ({F \ left (x \ right)} \) при перемещении тела на расстояние \ (L. \)
Последующее интегрирование функции \ ({v \ left (t \ right)} \) позволяет найти закон движения \ ({x \ left (t \ right)}. \) К сожалению, это не всегда возможно из-за громоздких аналитических выражений для \ ({v \ left (t \ right)}.\)
См. Решенные проблемы на странице 2.

2.3 Новый взгляд на Второй закон Ньютона | Импульс и импульс
2.3 Повторное рассмотрение Второго закона Ньютона (ESCJB)
В предыдущем разделе мы рассмотрели ряд сценариев, в которых импульс объекта изменился, но мы этого не сделали. посмотрите на детали того, что привело к изменению импульса. В каждом случае он взаимодействовал с чем-то, что мы знаем оказали бы силу на объект, и мы много узнали о силах в 11 классе, так что теперь мы можем связать два вместе.
Вы узнали о законах движения Ньютона в 11 классе. Мы знаем, что объект будет продолжать оставаться в своем состоянии. движение, если на него не действует сила, поэтому, если сила не действует, импульс не изменится.
В своей наиболее общей форме Второй закон движения Ньютона определяется в терминах количества движения, которое фактически учитывает масса и скорость варьироваться. Мы не будем рассматривать случай изменения массы, а также изменения скорости.

- Второй закон движения Ньютона
Чистая или результирующая сила, действующая на объект, равна скорости изменение импульса.
Математически Второй закон Ньютона можно сформулировать как:
\ (\ vec {F} _ {net} = \ frac {\ Delta \ vec {p}} {\ Delta t} \)Если сила действует на объект, масса которого не меняется, тогда Второй закон Ньютона описывает отношения между движением объекта и чистая сила, действующая на объект через:
\ [\ vec {F} _ {\ text {net}} = m \ vec {a} _ {\ text {net}} \]Таким образом, мы можем сказать, что поскольку результирующая сила вызывает объект чтобы изменить свое движение, он также вызывает его импульс изменить.
\ begin {align *} \ vec {F} _ {net} & = m \ vec {a} _ {\ text {net}} \\ \ vec {F} _ {net} & = m \ frac {\ Delta \ vec {v}} {\ Delta t} \\ \ vec {F} _ {net} & = \ frac {m \ Delta \ vec {v}} {\ Delta t} \\ \ vec {F} _ {net} & = \ frac {\ Delta \ vec {p}} {\ Delta t} \ end {выровнять *}Давайте применим это к последнему случаю из предыдущего раздела, рассмотреть теннисный мяч (масса = \ (\ text {0,1} \) \ (\ text {кг} \)) который брошен и ударяется об пол со скоростью \ (\ text {5} \) \ (\ text {m · s $ ^ {- 1} $} \) вниз и приходит в норму в финале скорость \ (\ text {3} \) \ (\ text {m · s $ ^ {- 1} $} \) вверх.
Когда мяч приближается к полу, он получает начальный импульс \ (\ vec {p} _i \).
Когда он отрывается от пола, он получает последний импульс \ (\ vec {p} _f \).
Отскок от пола может
можно рассматривать как столкновение, когда пол оказывает давление на
теннисный мяч, чтобы изменить свою скорость.Помните: импульс и скорость являются векторами, поэтому мы должны выбрать направление как положительное. В этом примере мы выбираем начальное направление движения как положительное, другими словами, вниз положительно.{-1} $} ~ \ text {вверх} \ end {выровнять *}
Теперь давайте посмотрим, что происходит с импульсом теннисного мяча. Импульс меняется во время этого отскока.
Мы сохраняем наш первоначальный выбор «вниз» как положительный. Это означает, что финальный импульс будет иметь отрицательное число.
\ begin {align *} \ Delta \ vec {p} & = \ vec {p} _ {f} – \ vec {p} _ {i} \\ & = m \ vec {v} _ {f} -m \ vec {v} _ {i} \\ & = \ left (- \ text {0,3} \ right) – \ left (\ text {0,5} \ right) \\ & = – \ text {0,8} \\ & = \ text {0,8} \ text {кг · м · с $ ^ {- 1} $} ~ \ text {вверх} \ end {выровнять *}Вы заметите, что это число больше, чем рассчитанные ранее импульсы.
{- 1} $} \)) от стены
Нас просят вычислить изменение количества движения мяча,
\ [\ Delta \ vec {p} = m \ vec {v} _ {f} -m \ vec {v} _ {i} \]У нас есть все необходимое, чтобы найти \ (\ Delta \ vec {p} \).Поскольку начальный импульс направлен в сторону стены и конечный импульс находится вдали от стены, мы можем использовать алгебраический метод вычитания, обсуждаемый в Векторы в 10 классе.
Выберите систему отсчета
Выберем положительное направление к стене.
Сделайте расчет
\ begin {align *} \ Delta \ vec {p} & = m \ vec {v} _ {f} -m \ vec {v} _ {i} \\ & = \ left (\ text {0,058} \ right) \ left (-8 \ right) – \ left (\ text {0,058} \ right) \ left (+10 \ right) \\ & = \ left (- \ text {0,46} \ right) – \ left (\ text {0,58} \ right) \\ & = – \ text {1,04} \\ & = \ text {1,04} \ text {кг · м · с $ ^ {- 1} $} ~ \ text {от стены} \ end {выровнять *}Процитировать окончательный ответ
Изменение импульса: \ (\ text {1,04} \) \ (\ text {kg · m · s $ ^ {- 1} $} \) подальше от стены.
Учебное упражнение 2.2
{- 1} $} \) по направлению к передней стене.Какое выражение точно описывает изменение количества движения объекта?
\ (\ frac {\ vec {F}} {m} \)
\ (\ frac {\ vec {F}} {\ Delta t} \)
\ (\ vec {F} · м \)
\ (\ vec {F} · \ Delta t \)
Ребенок роняет шар массы \ (\ text {100} \) \ (\ text {g} \).{-1} $} \). Рассчитайте изменение количества движения мяча.
Выберите «вниз» как положительное.
Переводим массу в килограммы: \ begin {align *} m & = \ text {100} \ text {g} \ times \ frac {\ text {1} \ text {kg}} {\ text {1 000} \ text {g}} \\ & = \ текст {0,1} \ текст {кг} \ end {выровнять *} \ begin {align *} \ Delta \ vec {p} & = m \ vec {v} _f-m \ vec {v} _i \\ & = (\ text {0,1}) (- \ text {4}) – (\ text {0,1}) (5) \\ & = \ text {0,9} \ text {кг · м · с $ ^ {- 1} $} ~ \ text {вверх} \ end {align *}
7.
2 Закон всемирного тяготения Ньютона и общая теория относительности Эйнштейна – ФизикаЗадачи обучения секции
К концу этого раздела вы сможете делать следующее:
- Объясните закон всемирного тяготения Ньютона и сравните его с общей теорией относительности Эйнштейна
- Выполните вычисления с использованием закона всемирного тяготения Ньютона
Поддержка учителей
Поддержка учителей
Цели обучения в этом разделе помогут вашим ученикам овладеть следующими стандартами:
- (4) Научные концепции.Учащийся знает и применяет законы движения в самых разных ситуациях. Ожидается, что студент:
- (D) вычислить влияние сил на объекты, включая закон инерции, соотношение между силой и ускорением и характер пар сил между объектами;
- (5) Научные концепции. Студент знает природу сил в физическом мире. Ожидается, что студент:
- (A) исследовать и описывать историческое развитие концепций гравитационного, электромагнитного, слабого ядерного и сильного ядерных взаимодействий;
- (B) описать и вычислить, как величина гравитационной силы между двумя объектами зависит от их масс и расстояния между их центрами.

Раздел Основные термины
Общая теория относительности Эйнштейна гравитационная постоянная Универсальный закон всемирного тяготения Ньютона Поддержка учителей
Поддержка учителей
В этом разделе ученики будут применять закон всемирного тяготения Ньютона к объектам, находящимся близко и далеко в глубинах Солнечной системы.
[BL] [OL] Сравните вклады Кеплера, Ньютона и Эйнштейна.Поместите их исторически с датами.
[AL] Спросите, знает ли кто-нибудь разницу между специальной теорией относительности и общей теорией относительности. Специальная теория относительности – это теория пространства-времени, которая применяется к наблюдателям, движущимся с постоянной скоростью. Общая теория относительности – это теория гравитации, которая применяется к наблюдателям, которые ускоряются.
Общая теория относительности шире и включает специальную теорию относительности, которая была опубликована первой.Концепции, связанные с законом всемирного тяготения Ньютона
Сэр Исаак Ньютон был первым ученым, который точно определил гравитационную силу и показал, что она может объяснить как падающие тела, так и астрономические движения.См. Рисунок 7.7. Но Ньютон был не первым, кто подозревал, что одна и та же сила вызывает и наш вес, и движение планет. Его предшественник, Галилео Галилей, утверждал, что падающие тела и движения планет имеют одну и ту же причину. Некоторые современники Ньютона, такие как Роберт Гук, Кристофер Рен и Эдмунд Галлей, также достигли некоторого прогресса в понимании гравитации. Но Ньютон был первым, кто предложил точную математическую форму и использовал ее, чтобы показать, что движение небесных тел должно иметь конические сечения – окружности, эллипсы, параболы и гиперболы.Это теоретическое предсказание стало большим триумфом.
В течение некоторого времени было известно, что луны, планеты и кометы следуют такими путями, но никто не смог предложить объяснения механизма, который заставил их следовать этим путям, а не другим.Рис. 7.7 В популярной легенде о том, что Ньютон внезапно открыл закон всемирного тяготения, когда яблоко упало с дерева и ударило его по голове, есть доля правды. Более вероятно, что он шел через фруктовый сад и задавался вопросом, почему все яблоки падают в одном направлении с одинаковым ускорением.Этому придается большое значение, потому что универсальный закон тяготения Ньютона и его законы движения ответили на очень старые вопросы о природе и оказали огромную поддержку представлению о лежащих в основе простоте и единстве природы. Ученые по-прежнему ожидают, что простота, лежащая в основе, возникнет в результате их постоянных исследований в природе.
Поддержка учителей
Поддержка учителей
[BL] [OL] Спросите учащихся, действительно ли очевидно, почему все предметы падают прямо вниз.
Попросите их подтвердить свои причины.Спросите, звонит ли имя Галлей.[OL] [AL] Спросите, не кажется ли кому-то странным или даже загадочным, что сила может действовать на расстоянии в пустом пространстве. Попросите учащихся сравнить и сопоставить гравитационную силу с магнитными и электростатическими силами. Обратите внимание, сколько силы на расстоянии похоже на магию или суперсилу.
Гравитационная сила относительно проста. Это всегда привлекательно, и это зависит только от вовлеченных масс и расстояния между ними.Выраженный современным языком, универсальный закон всемирного тяготения Ньютона гласит, что каждый объект во Вселенной притягивает любой другой объект с силой, которая направлена вдоль соединяющей их линии. Сила прямо пропорциональна произведению их масс и обратно пропорциональна квадрату расстояния между ними. Это притяжение проиллюстрировано на рис. 7.8.
Рис. 7.8 Гравитационное притяжение происходит вдоль линии, соединяющей центры масс (ЦМ) двух тел.
Величина силы, действующей на каждое тело, одинакова, что соответствует третьему закону Ньютона (действие-противодействие).Для двух тел массой m и M с расстоянием r между их центрами масс уравнение универсального закона всемирного тяготения Ньютона составляет
, где F – величина силы тяжести, а G – коэффициент пропорциональности, называемый гравитационной постоянной. G – универсальная константа, означающая, что она считается одинаковой везде во Вселенной. Экспериментально измерено, что G = 6.673 × 10-11Н⋅м2 / кг2G = 6,673 × 10-11Нм2 / кг2.
Если человек имеет массу 60,0 кг, какой будет сила гравитационного притяжения на нем у поверхности Земли? G приведен выше, масса Земли M составляет 5,97 × 10 24 кг, а радиус r Земли составляет 6,38 × 10 6 м.
F = GmMr2 = (6,673 × 10−11N⋅m2kg2) ((60,0 кг) (5,97 × 1024 кг) (6,38 × 106 м) 2) = 584 NF = GmMr2 = (6,673 × 10−11N⋅m2kg2) ((60 .0 кг) (5,97 × 1024 кг) (6,38 × 106 м) 2) = 584 Н
Помещение этих значений в универсальный закон всемирного тяготения Ньютона даетМы можем проверить этот результат с помощью соотношения: F = мг = (60 кг) (9,8 м / с2) = 588 НФ = мг = (60 кг ) (9,8 м / с2) = 588N
Вы можете помнить, что g , ускорение свободного падения, является еще одной важной константой, связанной с гравитацией. Подставляя g вместо a в уравнение для второго закона движения Ньютона, мы получаем F = mgF = mg. Комбинируя это с уравнением всемирного тяготения, получаем
Исключение массы m с обеих сторон уравнения и заполнение значений гравитационной постоянной, массы и радиуса Земли дает значение г, , которое может выглядит знакомо.
g = GMr2 = (6,67 × 10-11 Нм2 кг2) (5,98 × 1024 кг (6,38 × 106 м) 2) = 9,80 м / с2g = GMr2 = (6,67 × 10-11 Нм2 кг2) (5,98 × 1024 кг (6,38 × 106 м) 2) = 9,80 м / с2Это хороший момент, чтобы вспомнить разницу между массой и весом.
Масса – это количество вещества в объекте; Вес – это сила притяжения между массой двух объектов. Вес может измениться, потому что г разный на каждой луне и планете. Масса объекта м не меняется, но его вес м г может.Поддержка учителей
Поддержка учителей
[BL] [OL] Убедитесь, что никто не путает G с g .
[AL] Спросите, может ли кто-нибудь объяснить, почему G – универсальная константа, применимая в любой точке Вселенной. Предложите им обсудить идею о том, что законы физики везде одинаковы и что когда-то люди не были так уверены в этом. Подчеркните, что г – это , а не – универсальная константа.
Виртуальная физика
Гравитация и орбиты
Переместите Солнце, Землю, Луну и космическую станцию в этой симуляции, чтобы увидеть, как это влияет на их гравитационные силы и орбитальные траектории.
Визуализируйте размеры и расстояния между разными небесными телами. Отключите гравитацию и посмотрите, что будет без нее!Проверка захвата
Почему Луна не движется по плавному кругу вокруг Солнца?
- На Луну не действует гравитационное поле Солнца.
- На Луну не действует гравитационное поле Земли.
- На Луну действуют гравитационные поля Земли и Солнца, которые всегда аддитивны.
- На Луну действуют гравитационные поля Земли и Солнца, которые иногда складываются, а иногда противоположны.
Поддержка учителей
Поддержка учителей
Это хорошая анимация системы Земля-Луна-Солнце. Попросите учащихся попробовать все кнопки. Это покажет пути Земли и Луны по отдельности и вместе. Объясните векторы гравитационной силы и скорости.
Обратите внимание на интересную форму лунного пути вокруг солнца.Объясните: вектор скорости Луны меняется, потому что иногда Луна движется в направлении орбиты Земли, а иногда – в противоположном направлении.Snap Lab
Эксперимент на вынос: падающие предметы
В этом упражнении вы изучите влияние массы и сопротивления воздуха на ускорение падающих предметов. Сделайте прогнозы (гипотезы) об исходе этого эксперимента. Запишите их, чтобы потом сравнить с результатами.
- Четыре листа бумаги 8-1 / 2 × 118-1 / 2 × 11 дюймов
Процедура
- Возьмите четыре одинаковых листа бумаги.
- Скомните одну в маленький шар.
- Оставьте один без мятого.
- Возьмите два других и скомкайте их вместе, чтобы получился шар, в два раза превышающий массу другого скомканного шара.
- Теперь сравните, какой шар бумаги приземляется первым при одновременном падении с одной и той же высоты.

- Сравните скомканный шар из одной бумаги со скомканным шаром из двух листов.
- Сравните скомканный бумажный шарик с немятой бумагой.
Проверка захвата
Почему одни объекты падают быстрее других у поверхности земли, если вся масса одинаково притягивается силой тяжести?
- Некоторые объекты падают быстрее из-за сопротивления воздуха, которое действует в направлении движения объекта и оказывает большую силу на объекты с меньшей площадью поверхности.
- Некоторые объекты падают быстрее из-за сопротивления воздуха, которое действует в направлении, противоположном движению объекта, и оказывает большую силу на объекты с меньшей площадью поверхности.
- Некоторые объекты падают быстрее из-за сопротивления воздуха, которое действует в направлении движения объекта и оказывает большую силу на объекты с большей площадью поверхности.

- Некоторые объекты падают быстрее из-за сопротивления воздуха, которое действует в направлении, противоположном движению объекта, и оказывает большую силу на объекты с большей площадью поверхности.
Поддержка учителей
Поддержка учителей
Спросите прогнозы (гипотезы) об исходе этого эксперимента.Попросите учащихся записать их, чтобы потом сравнить с результатами.
Третий закон Кеплера можно вывести из закона всемирного тяготения Ньютона. Применение второго закона Ньютона к угловому движению дает выражение для центростремительной силы, которое можно приравнять к выражению для силы в уравнении всемирного тяготения. Этим выражением можно манипулировать, чтобы получить уравнение третьего закона Кеплера. Ранее мы видели, что выражение r 3 / T 2 является константой для спутников, вращающихся вокруг одного и того же массивного объекта.
Вывод третьего закона Кеплера из закона всемирного тяготения Ньютона и второго закона движения Ньютона дает эту константу:, где M – масса центрального тела, вокруг которого вращаются спутники (например, Солнце в нашей солнечной системе). Полезность этого уравнения станет очевидной позже.
Поддержка учителей
Поддержка учителей
[OL] Это уравнение иллюстрирует разницу между работой Кеплера и Ньютона. Попросите студентов объяснить, почему это так.
[AL] Спросите учащихся, какой будет аттракцион между двумя шарами по 10 кг, разделенными расстоянием 1,0 м. Могли ли они это почувствовать? Позже попросите их рассчитать это после того, как они сделают аналогичные вычисления. Решение:
F = GmMr2 = (6,67 × 10−11N⋅m2kg2) (10 кг × 10 кг (1 м) 2) = 6,67 × 10−9 NF = GmMr2 = (6,67 × 10−11N⋅m2kg2) (10 кг × 10 кг (1 м) 2) = 6,67 × 10-9 НУниверсальная гравитационная постоянная G определена экспериментально.
Это определение было впервые дано точно в 1798 году английским ученым Генри Кавендишем (1731–1810), более чем через 100 лет после того, как Ньютон опубликовал свой универсальный закон всемирного тяготения.Измерение G очень простое и важное, потому что оно определяет силу одной из четырех сил в природе. Эксперимент Кавендиша был очень трудным, потому что он измерил крошечное гравитационное притяжение между двумя массами обычного размера (максимум десятки килограммов) с помощью прибора, подобного показанному на рис. 7.9. Примечательно, что его стоимость для G отличается от современного значения менее чем на 1%.Рис. 7.9 Кавендиш использовал подобное устройство для измерения гравитационного притяжения между двумя подвешенными сферами ( м ) и двумя сферами на подставке ( M ), наблюдая за величиной скручивания (скручивания), создаваемого в волокне.Расстояние между массами можно варьировать, чтобы проверить зависимость силы от расстояния.
Современные эксперименты этого типа продолжают исследовать гравитацию.Общая теория относительности Эйнштейна
Общая теория относительности Эйнштейна объяснила некоторые интересные свойства гравитации, не охваченные теорией Ньютона. Эйнштейн основал свою теорию на постулате о том, что ускорение и гравитация имеют одинаковый эффект и их нельзя отличить друг от друга. Он пришел к выводу, что свет должен падать как в гравитационном поле, так и в ускоряющейся системе отсчета.На рис. 7.10 показан этот эффект (сильно преувеличенный) в ускоряющемся лифте. На рис. 7.10 (a) лифт ускоряется вверх в невесомости. На Рисунке 7.10 (b) комната не ускоряется, но подвержена действию силы тяжести. Эффект на свет одинаков: в обоих случаях он «падает» вниз. Человек в лифте не может определить, ускоряется ли лифт в условиях невесомости или он неподвижен и подвержен действию силы тяжести. Таким образом, гравитация влияет на путь света, даже если мы думаем, что гравитация действует между массами, в то время как фотоны безмассовые.

Поддержка учителей
Поддержка учителей
[BL] [OL] Попросите учащихся обсудить постулат. Могут ли они связать тождество гравитации и ускорения с опытом?
Рис. 7.10 (a) Луч света выходит из фонарика в лифте, ускоряющемся вверх. Поскольку лифт движется вверх в течение времени, необходимого свету, чтобы достичь стены, луч падает ниже, чем если бы лифт не был ускорен. (b) Гравитация должна иметь такое же влияние на свет, поскольку невозможно определить, ускоряется ли лифт вверх или неподвижен и на него действует сила тяжести.
Общая теория относительности Эйнштейна получила свое первое подтверждение в 1919 году, когда во время солнечного затмения наблюдали свет звезд, проходящий около Солнца. (См. Рис. 7.11.) Во время затмения небо темнеет, и мы можем ненадолго увидеть звезды. Те, кто находится на линии прямой видимости, ближайшей к солнцу, должны иметь смещение в их видимом положении. Этот сдвиг не только наблюдался, но и хорошо согласовывался с предсказаниями Эйнштейна в пределах экспериментальных неопределенностей.
Это открытие произвело фурор в науке и общественности.Эйнштейн теперь стал народным героем, а также очень великим ученым. Искривление света материей эквивалентно искривлению самого пространства, когда свет движется по кривой. Это еще одно радикальное изменение в нашем представлении о пространстве и времени. Это также еще одна связь, что на любую частицу с массой или энергии (например, безмассовые фотоны) действует сила тяжести.Рис. 7.11 На этой схеме показано, как свет, проходящий рядом с массивным телом, таким как солнце, изгибается к нему. Кажется, что свет, который достигает Земли, исходит из разных мест, отличных от известных положений исходящих звезд.Не только наблюдался этот эффект, но и величина изгиба была в точности тем, что Эйнштейн предсказал в своей общей теории относительности.
Обобщая два взгляда на гравитацию, Ньютон представил гравитацию как перетягивание каната вдоль линии, соединяющей любые два объекта во Вселенной.
Напротив, Эйнштейн представлял гравитацию как искривление пространства-времени массой.Boundless Physics
Гравитационный зонд НАСА B
Миссия NASA Gravity Probe B (GP-B) подтвердила два ключевых предсказания, основанных на общей теории относительности Альберта Эйнштейна.Зонд, показанный на рис. 7.12, был запущен в 2004 году. На нем было четыре сверхточных гироскопа, предназначенных для измерения двух эффектов, предполагаемых теорией Эйнштейна:
- Геодезический эффект, который представляет собой искривление пространства и времени гравитационным полем массивного тела (в данном случае Земли)
- Эффект перетаскивания кадра, который представляет собой величину, на которую вращающийся объект тянет за собой пространство и время при вращении.
Рис. 7.12 Художественная концепция космического корабля Gravity Probe B на орбите вокруг Земли.(кредит: NASA / MSFC)
Оба эффекта были измерены с беспрецедентной точностью.
Это было сделано путем наведения гироскопов на одиночную звезду, вращаясь вокруг Земли по полярной орбите. Согласно теории относительности, гироскопы испытали очень небольшие, но измеримые изменения направления вращения, вызванные притяжением Земли.Главный исследователь предложил представить себе Землю, вращающуюся в меде. Когда Земля вращается, она увлекает за собой пространство и время, как окружающее море меда.
Проверка захвата
Согласно общей теории относительности, гравитационное поле искривляет свет. При чем здесь время и пространство?
- Гравитация не влияет на пространственно-временной континуум, а гравитация влияет только на движение света.
- Пространственно-временной континуум искажен гравитацией, и гравитация не влияет на движение света.
- Гравитация не влияет ни на пространственно-временной континуум, ни на движение света.

- Пространственно-временной континуум искажен гравитацией, и гравитация влияет на движение света.
Поддержка учителей
Поддержка учителей
Объясните: это очень интересно, когда предсказание теории относительности успешно проверяется. Некоторые прогнозы подвергались сомнению, потому что звучали очень странно.
Расчеты, основанные на законе всемирного тяготения Ньютона
Советы для успеха
При выполнении расчетов с использованием уравнений в этой главе используйте килограммы для массы, метры для расстояния, ньютоны для силы и секунды для времени.
Масса объекта постоянна, но его вес зависит от силы гравитационного поля. Это означает, что значение г варьируется от места к месту во Вселенной. Связь между силой, массой и ускорением из второго закона движения может быть записана в терминах g .

В данном случае сила – это вес объекта, который вызван гравитационным притяжением планеты или луны, на которых расположен объект. Мы можем использовать это выражение для сравнения веса объекта на разных лунах и планетах.
Поддержка учителей
Поддержка учителей
[BL] Убедитесь, что учащиеся четко понимают разницу между массой и весом.
[OL] Вспомните выходки космонавтов на Луне, выполненные, чтобы проиллюстрировать влияние другого значения для г .
Watch Physics
Уточнение массы и веса
В этом видео показаны математические основы взаимосвязи между массой и весом. Четко объяснено различие между массой и весом.Математическая взаимосвязь между массой и весом показана математически в терминах уравнения для закона всемирного тяготения Ньютона и в терминах его второго закона движения.
Проверка захвата
Будет ли у вас такая же масса на Луне, как и на Земле? Был бы у вас такой же вес?
- Вы будете весить на Луне больше, чем на Земле, потому что гравитация на Луне сильнее, чем на Земле.

- Вы будете весить на Луне меньше, чем на Земле, потому что гравитация на Луне слабее, чем на Земле.
- Вы будете весить на Луне меньше, чем на Земле, потому что гравитация на Луне сильнее, чем на Земле.
- Вы будете весить на Луне больше, чем на Земле, потому что гравитация на Луне слабее, чем на Земле.
Поддержка учителей
Поддержка учителей
Это может быть довольно длинное объяснение различия между массой и весом, но оно должно помочь понять суть.
Два уравнения, включающие гравитационную постоянную, G , часто бывают полезны.Первое – это уравнение Ньютона: F = GmMr2F = GmMr2. Некоторые значения в этом уравнении либо постоянные, либо легко достижимые. F – часто вес объекта на поверхности большого объекта с массой M , которая обычно известна. Масса меньшего объекта, м , часто известна, а G – универсальная постоянная с таким же значением в любой точке Вселенной.
Это уравнение можно использовать для решения задач, связанных с объектом, находящимся на Земле или вращающемся вокруг нее, или другим массивным небесным объектом.Иногда полезно приравнять правую часть уравнения к m g и исключить m с обеих сторон.Уравнение r3T2 = GM4π2r3T2 = GM4π2 также полезно для задач, связанных с объектами на орбите. Обратите внимание, что нет необходимости знать массу объекта. Часто мы знаем радиус r или период T и хотим найти другой. Если оба они известны, мы можем использовать это уравнение для вычисления массы планеты или звезды.
Watch Physics
Уточнение массы и веса
Это видео демонстрирует вычисления с использованием универсального закона всемирного тяготения Ньютона.
Проверка захвата
Смотреть Physics: Introduction to Newton’s Law of Gravitation Это видео знакомит с законом всемирного тяготения Ньютона.
В чем разница между g и G ?
- g и G являются неизменными константами, но имеют разные единицы измерения.
- G – универсальная константа, которая связывает силу с парой масс на расстоянии, а g связывает силу с массой и изменяется в зависимости от местоположения.
- g описывает ускорение, а G описывает силу тяжести.
- g описывает силу тяжести, а G описывает ускорение.
Поддержка учителей
Поддержка учителей
Это видео является полной демонстрацией многих вычислений, которые необходимо изучить в этом подразделе.
Рабочий пример
Изменение
гЗначение г на планете Марс составляет 3,71 м / с 2 .
Если бы ваша масса на Земле составляла 60,0 кг, какой была бы ваша масса на Марсе? Какой у вас был бы вес на Марсе?Стратегия
Вес равен ускорению свободного падения, умноженному на массу: W = mgW = mg. Масса объекта постоянна. Вызовите ускорение свободного падения на Марсе g M и вес на Марсе W M .
Решение
Масса на Марсе будет такой же, 60 кг.
WM = мгМ = (60,0 кг) (3,71 м / с2) = 223 NWM = мгМ = (60,0 кг) (3,71 м / с2) = 223N7,4
Обсуждение
Значение г на любой планете зависит от массы планеты и расстояния от ее центра. Если материал под поверхностью меняется от точки к точке, значение г, также будет немного отличаться.
Поддержка учителя
Поддержка учителя
Это типичный расчет массы и веса.

Рабочий пример
g Земли на Луне
Найдите ускорение свободного падения Земли на расстоянии до Луны.
G = 6,67 × 10–11 Н · м2 / кг2 Расстояние Земля-Луна = 3,84 × 108 м Масса Земли = 5,98 × 1024 кг G = 6,67 × 10–11 Н · м2 / кг2 Расстояние Земля-Луна = 3,84 × 108 м Масса Земли = 5,98 × 1024 кг7,5
Выразите силу тяжести через г .
F = W = ma = mgF = W = ma = mg7,6
Объедините с уравнением всемирного тяготения.
Решение
Отменить м и заменить.
g = GMr2 = (6,67 × 10−11N⋅m2kg2) (5,98 × 1024 кг (3.84 × 108 м) 2) = 2,70 × 10−3m / s2g = GMr2 = (6,67 × 10−11N⋅m2kg2) (5,98 × 1024 кг (3,84 × 108 м) 2) = 2,70 × 10−3 м / с27,8
Обсуждение
Значение г для Луны составляет 1,62 м / с 2 . Сравнивая это значение с ответом, мы видим, что гравитационное влияние Земли на объект на поверхности Луны будет незначительным.

Поддержка учителей
Поддержка учителей
[BL] [OL] Просмотрите значения всех символов в этих уравнениях: F , G , m , M , r , T , и ππ.
[OL] [AL] Попросите учащихся запомнить значения G , g и π до трех значащих цифр.
Практические задачи
6.Какова масса человека весом 600 \, \ text {N}?
- 6,00 \, \ text {кг}
- 61.2 \, \ text {кг}
- 600 \, \ text {кг}
- 610 \, \ text {кг}
Вычислите массу Земли, учитывая, что ускорение свободного падения на Северном полюсе равно 9.
{24} \ text {kg}
Проверьте свое понимание
8.Некоторые из предшественников и современников Ньютона также изучали гравитацию и предлагали теории. Какой важный прогресс сделал Ньютон в изучении гравитации, чего не смогли сделать другие ученые?
- Он дал точную математическую форму теории.
- Он добавил поправочный член к ранее существовавшей формуле.
- Ньютон нашел значение всемирной гравитационной постоянной.
- Ньютон показал, что гравитационная сила всегда притягивает.
Изложите закон всемирного тяготения только на словах.
- Гравитационная сила между двумя объектами прямо пропорциональна сумме квадратов их масс и обратно пропорциональна квадрату расстояния между ними.
- Гравитационная сила между двумя объектами прямо пропорциональна произведению их масс и обратно пропорциональна квадрату расстояния между ними.

- Гравитационная сила между двумя объектами прямо пропорциональна сумме квадратов их масс и обратно пропорциональна расстоянию между ними.
- Гравитационная сила между двумя объектами прямо пропорциональна произведению их масс и обратно пропорциональна расстоянию между ними.
Закон всемирного тяготения Ньютона объясняет пути чего?
- Заряженная частица
- Шарик, катящийся по плоской поверхности
- Планета, движущаяся вокруг Солнца
- Камень привязан к веревке и вращается с постоянной скоростью по горизонтальному кругу
Поддержка учителей
Поддержка учителей
Используйте вопросы Проверьте свои ответы , чтобы оценить, достигли ли учащиеся целей обучения для этого раздела.Если учащиеся не справляются с какой-либо конкретной целью, Проверьте свои ответы поможет определить, какая цель вызывает проблему, и направит учащихся к соответствующему содержанию.
Существует ли релятивистский эквивалент каждого из трех законов Ньютона?
Существует ли релятивистский эквивалент каждого из трех законов Ньютона? изначально появился на Quora: , сети обмена знаниями, где на интересные вопросы отвечают люди с уникальными знаниями .
Ответ Брайана Би, разработчика программного обеспечения, на Quora:
Существуют утверждения, близкие по духу к первому и третьему законам Ньютона, но поскольку мы на самом деле мало используем понятие силы в теории относительности, нет полезного аналога второму закону.
Обратите внимание, что это не «официальные» эквиваленты; У релятивистской механики просто нет такой аксиоматической основы, как у механики Ньютона.
Чтобы понять, что происходит, важно действительно понять физическое содержание трех законов Ньютона; давайте сначала рассмотрим это.
Три закона Ньютона
- Первый закон часто неправильно понимают как частный случай второго закона, когда сила равна нулю.Фактически, первый закон утверждает существование инерциальной системы отсчета, определяемой как система, в которой объекты движутся с постоянной скоростью, когда они не взаимодействуют с другими объектами. Второй закон формулируется только относительно такой системы отсчета.
- Второй закон может выглядеть так, как будто он просто определяет силу (и, следовательно, не имеет физического содержания). Однако на самом деле это неявное утверждение, что сила аддитивна. Если вы исключите силу из описания механики Ньютона, тогда скорость изменения количества движения тела будет чем-то, плюс что-то, плюс, где каждое «что-то» – это скорость изменения количества движения, которое тело испытало бы, если бы на него воздействовали только одинарная внешняя сила.

- Третий закон состоит в том, что каждая сила действия имеет равную и противоположную силу противодействия, направленную вдоль одной и той же линии действия. Это означает сохранение количества движения и сохранение момента количества движения.
Специальная теория относительности
В специальной теории относительности нам также необходимо определить понятие инерциальной системы отсчета. Это кадр, в котором свет распространяется однородно и изотропно. Это еще один способ сказать, что свет всегда движется по прямым линиям со скоростью cc, которая не зависит от его местоположения или направления и не меняет частоту при движении.Поскольку это свойство света является основным постулатом СТО, из которого происходит все остальное, абсолютно необходимо, чтобы мы постулировали существование такой системы отсчета. Следовательно, запишем аналог первого закона так:
- Первый закон может заключаться в том, что существует по крайней мере одна инерциальная система отсчета , , в которой распространение света однородно и изотропно.
(Свет изгибается гравитационными полями, но мы делаем СТО, а не ОТО.)
Прежде чем мы сформулируем второй и третий законы, обратите внимание на тот факт, что понятие «сила» на самом деле не используется вне ньютоновской механики. Почему? (а) обычная сила d p / d t не является релятивистски ковариантной, в то время как четыре силы d p / d r не так полезны, поскольку τ не увеличивается с той же скоростью для все тела; (б) наличие пространственно разделенных частиц, действующих друг на друга, – это «действие на расстоянии», что недопустимо в теории относительности.
Вместо этого релятивистская механика рассматривается теориями локального поля в рамках лагранжевой или гамильтоновой механики. Вместо сил, которые частицы оказывают друг на друга, у нас есть члена взаимодействия, в L или H, которые зависят от состояний как частицы, так и поля или двух полей (или, возможно, более двух объектов). Аддитивность сил эквивалентна линейности этих членов взаимодействия. Например, термин взаимодействия для классической электродинамики – J μ A μ , где J содержит заряд и плотность тока, а A – потенциалы поля; это описывает как заряды и токи генерируют поле, так и то, как поле действует на заряды и токи.Поскольку он линейен как по A, так и по J, это гарантирует, что поле нескольких зарядов является суммой полей отдельных зарядов. Когда это поле затем действует на частицу, оно действует пропорционально своей собственной силе, поэтому в целом сила, которую испытывает частица, является суммой сил, возникающих из-за отдельных частиц, действующих на нее.
Однако этот закон не обязательно верен в целом для реальных физических теорий. Для электромагнетизма он терпит неудачу при чрезвычайно высокой напряженности поля, когда квантовые эффекты становятся важными.Итак, я бы сказал, что:
- Второму закону нет релятивистского аналога; это приближение, верное в ньютоновском пределе.
Что касается третьего закона, хотя мы больше не используем понятие силы, мы можем легко переформулировать его, не упоминая силу:
- Третий закон может заключаться в том, что линейный и угловой момент сохраняются.
(Линейный момент и угловой момент определены с помощью теоремы Нётер.)
Общая теория относительности
Одна из основных идей, лежащих в основе общей теории относительности, заключается в том, что законы физики принимают одинаковую форму во всех системах отсчета, и действительно, при наличии (неоднородного) гравитационного поля мы не можем построить инерциальную систему отсчета в Смысл SR, но это не имеет значения, потому что нам больше не нужен , инерциальный кадр .Мы также больше не можем различать гравитационные силы (якобы из-за влияния массивного тела) и фиктивные силы, такие как центробежная сила ньютоновской механики, поскольку последняя может быть введена преобразованиями координат, и нет предпочтительной координаты система. Цель первого закона Ньютона – установить систему отсчета без фиктивных сил, в которой можно сформулировать остальную часть теории, – устарела общей теорией относительности.
Мы можем заменить первый закон следующим законом, регулирующим свободно падающее движение, то есть движение тела, на которое не действуют негравитационные силы.
- Первый закон может заключаться в том, что свободно падающее тело движется по геодезической пространственно-временной области. (В плоском пространстве-времени это подразумевает первый закон Ньютона и однородное и изотропное распространение света.)
Мы уже отменили второй закон, хотя, если бы мы не сделали этого раньше, нам пришлось бы это сделать здесь; Общая теория относительности – это нелинейная теория, хотя нелинейные эффекты проявляются только при очень высокой напряженности поля, как в случае с электромагнетизмом. Пожалуй, самая яркая демонстрация несостоятельности второго закона – это черная дыра.В неадекватной ньютоновской картине тело, упавшее за горизонт событий, можно описать только как ощущающее «бесконечную» силу, поскольку никакая сила не может предотвратить его дальнейшее падение и столкновение с сингулярностью. Воздействие черной дыры на падающее тело нельзя описать как сумму действий отдельных частиц, составляющих массу дыры.
Вы можете подумать, что третий закон не требует модификации, но на самом деле мы должны быть более осторожными и здесь, потому что нет ни глобального сохраняющегося импульса в общем пространственно-временном фоне, ни в частном случае нашей Вселенной, который расширяется.(Фотоны смещаются в красную область по мере расширения Вселенной и, следовательно, теряют энергию и импульс, которые просто исчезают в пустоте.) Тем не менее, энергия и импульс не создаются и не уничтожаются произвольно; они изменяются согласно закону параллельного переноса, или, другими словами, кривизна пространства-времени заставляет их эволюционировать предсказуемым образом. Это фиксируется следующим законом «сохранения»:
- Третий закон может заключаться в том, что T μν ; ν = 0. В плоском пространстве-времени это сводится к (локальному) сохранению энергии и импульса.
Этот вопрос изначально появился на Quora. Задайте вопрос, получите отличный ответ. Учитесь у экспертов и получайте доступ к инсайдерским знаниям. Вы можете подписаться на Quora в Twitter, Facebook и Google+. Еще вопросы:
Импульс
Ньютон изначально написал свой Второй закон в другой форме, которая на самом деле является более общей, чем та, которую мы использовали.
| Σ Ф | = | м a | = | м |
| = |
|
При каких условиях мы можем обойтись без написания приведенного выше уравнения?
Это уравнение верно, пока масса постоянна – до сих пор мы рассматривали только ситуации с постоянной массой, поэтому Σ F = m a было хорошо.Хорошим примером системы, в которой изменяется масса, является ракета – ракета изменяет скорость, отбрасывая массу от себя на высокой скорости. Теперь масса и скорость меняются, поэтому нам нужно немного более сложное уравнение силы.
В приведенном выше уравнении также есть величина m v – чистая сила, действующая на объект, вызывает изменение этой величины.
Можете ли вы придумать хорошее название для этой величины, m v , которая так напрямую связана с чистой силой?
Мы называем m v моментом и даем ему символ p .
| Общая форма Второго закона Ньютона: | Σ F | = |
| = |
|
Примените правило цепочки к приведенному выше выражению:
| Общая форма Второго закона Ньютона: | Σ F | = | м
| + в |
|
Это сокращается до Σ F = m a , если масса постоянна.
Перевернув общее уравнение и выразив его в виде интеграла, мы получим:
∫ F dt = Δ p
Чистая сила, действующая в течение определенного интервала времени, называется импульсом .
Импульс – это произведение силы и интервала времени, в течение которого действует чистая сила.
Импульс вызывает изменение импульса.
Импульс – это площадь под графиком зависимости полезной силы от времени.
Ньютон 2 как шаговое правило
Второй закон Ньютона для движения вдоль линии ($ x $) можно представить в виде пары дифференциальных уравнений: скорость изменения положения – это скорость, а скорость изменения скорости (ускорение) определяется соотношением чистая сила, деленная на массу.{net}} {m} $$
Поскольку мы знаем, что деривативы могут помочь нам предсказать будущее, используя их в качестве пошаговых правил, давайте посмотрим, можем ли мы использовать Ньютон 2 в качестве пошагового правила, чтобы выяснить, как что-то будет двигаться.
В общем, когда мы используем производную как правило шага, мы начинаем с одной стороны временного интервала и шагаем до конца. Вот как это выглядит для общей функции $ x $, $ f (x) $, когда производная задается функцией $ g (x) $ для начала со значения $ x_1 $ из $ g_1 $ и значение $ g_2 $ должно быть найдено при большем значении $ x $, $ x_2 $.{net}} {m} (t_2 – t_1) $$
Последний набор уравнений показывает нам, как начать с позиции $ x_1 $ и скорости $ v_1 $ в момент времени $ t_1 $ и найти их значения $ x_2 $ и $ v_2 $ чуть позже, $ t_2 $.
Одна маленькая проблема. Скорость в левой системе уравнений зависит от времени, а силы в правой системе уравнений могут зависеть от положения и скорости, которая зависит от времени. Аналог того, что мы сделали для общей производной, – это оценить все, что находится слева, в начальный момент времени.Оказывается, хотя обычно это нормально, в случаях, когда наш объект колеблется взад и вперед, небольшие ошибки на каждом шаге имеют тенденцию складываться, а не отменяться, поэтому через некоторое время решение сбивается. Некоторые более причудливые математические вычисления показывают, что если сначала выполнить пошаговое уравнение скорости, а не уравнение положения, а затем ввести новую скорость в уравнение положения, все будет работать лучше. Итак, вот наше последнее пошаговое правило для решения движения, подчиняющегося второму закону Ньютона, в одном измерении.{net} (x_1, t_1)} {m} (t_2 – t_1) $$
$$ x_2 = x_1 + v_2 (t_2 – t_1) $$
Вот что это означает концептуально.
- Мы начинаем в некоторый момент времени ($ t_1 $), зная положение и скорость ($ x_1 $ и $ v_1 $).
- Мы вычисляем чистую силу в этот момент (которая может зависеть от положения, скорости или обоих).
- Время ускорения в воздухе $ t_1 $ – это чистая сила, деленная на массу рассматриваемого объекта. Изменение скорости – это ускорение, умноженное на временной интервал.Это дает скорость $ v_2 $ в более позднее время $ t_2 = t_2 + dt $.
- Изменение положения – это скорость, умноженная на временной интервал. Это дает позицию $ x_2 $ в более позднее время $ t_2 $.
- Теперь мы можем принять $ t_2 $ за начальное время и повторить процесс, делая прогноз того, как объект будет двигаться в ответ на силы, которые он ощущает.
Чтобы узнать, как настроить это в электронной таблице и выполнить такие вычисления для себя, см. Следующую страницу.
Джо Редиш 17.09.11
Импульс, работа и энергия
предыдущий показатель следующий
Майкл Фаулер, У. Вирджиния. Физика.
Импульс
На этом этапе мы представляем некоторые дополнительные концепции это окажется полезным при описании движения. Первый из них, импульс , импульс , был введен французским ученым и философом Декартом перед Ньютоном. Идею Декарта лучше всего понять, рассмотрев простой пример: сначала подумайте о ком-то (с весом, скажем, 45 кг), стоящим неподвижны на качественных (без трения) роликовых коньках на ровном гладком полу. Набивной мяч весом 5 кг бросает прямо в нее кто-то, стоящий перед ее, и только на небольшом расстоянии, чтобы мы могли полет должен быть близким к горизонтальному. Она ловит и держит его, а потому от его удара начинает откатываться назад. Обратите внимание, мы выбрали ее вес так, что удобно, она плюс мяч весит в десять раз больше, чем мяч весит сам по себе. Что обнаруживается при тщательном проведении этого эксперимента в том, что после ловли она вместе с мячом откатывается назад всего на одну десятую скорость мяч двигался непосредственно перед тем, как она его поймала, поэтому, если мяч был брошен со скоростью 5 метров в секунду, она будет откатываться назад со скоростью полметра в секунду после улова.Заманчиво заключить, что «общая сумма движения »- то же самое до и после того, как она поймала мяч, поскольку мы в итоге получается, что масса, в десять раз превышающая массу, движется со скоростью, составляющей одну десятую скорости.
Подобные размышления и эксперименты побудили Декарта изобрести концепцию «импульса», что означает «количество движения», и указать что для движущегося тела импульс был просто произведением массы тело и его скорость. Momentum традиционно обозначается буквой p , поэтому его определение было:
импульс = p = мв
для тела массой м , движущегося со скоростью v .Это тогда Очевидно, что в приведенном выше сценарии, когда женщина ловит набивной мяч, общий «импульс» одинаков до и после ловли. Изначально, только мяч имел импульс, величину 5×5 = 25 в подходящих единицах, так как его масса 5 кг, скорость 5 метров в секунду. После улова там это общая масса 50 кг, движущаяся со скоростью 0,5 метра в секунду, поэтому конечный импульс 0.5×50 = 25, итоговая итоговая сумма равна итоговой начальная сумма. Мы, конечно, только что придумали эти фигурки, но они отражают то, что наблюдается экспериментально.
Однако здесь есть проблема – очевидно, что можно представить столкновения. в котором «общее количество движения», как определено выше, равно точно а не то же до и после. А как насчет двух человек на роликовые коньки равного веса, идущие прямо навстречу друг другу на равных, но противоположные скорости – и когда они встречаются, они складывают руки вместе и полностью остановиться? Ясно, что в этой ситуации было много движения до столкновения и ни одного после него, поэтому «общее количество движение »определенно не остается прежним! На языке физики это «не сохраняется».Декарт был зациклен на этой проблеме. долгое время, но его спас голландец Кристиан Гюйгенс, который указал что проблема может быть решена последовательно, если не настаивать чтобы «количество движения» было положительным.
Другими словами, , если что-то движется вправо, положительный импульс, то следует рассмотреть что-то, движущееся влево, чтобы имеют отрицательный импульс . Согласно этому соглашению, два человека равных масса, сходящаяся с противоположных сторон с одинаковой скоростью, имела бы общий импульс ноль , поэтому, если они полностью остановились после встречи, как описано выше, полный импульс перед столкновением будет таким же так как сумма после – то есть ноль – и импульс будет законсервировано.
Конечно, в приведенном выше обсуждении мы ограничиваемся движениями по одной линии. Должно быть очевидно, что для получения определения импульс, который сохраняется при столкновениях, на самом деле Гюйгенс сказал Декарту он должен заменить скорость на скорость в своем определении импульс. Это естественное расширение этого понятия – думать об импульсе. согласно определению
импульс = масса x скорость
в общем, так что , поскольку скорость является вектором, импульс также вектором , указывая, конечно, в том же направлении, что и скорость.
Экспериментально выясняется, что в любое столкновение двух объектов (где никакое взаимодействие с третьими объектами, такими как поверхности, не мешает), полный импульс до столкновения такой же, как полный импульс после столкновения столкновение. Не имеет значения, слипаются ли два объекта на сталкиваются или отскакивают, или какие силы они оказывают друг на друга, так что сохранение импульса – очень общее правило, совершенно не зависящее от деталей. столкновения.
Сохранение импульса и законы Ньютона
Как мы уже говорили выше, Декарт ввел понятие импульса, и общий принцип сохранения количества движения при столкновениях до ньютоновских времен.Однако оказывается, что сохранение импульса можно выводится из законов Ньютона. Законы Ньютона в принципе полностью описывают все явления столкновительного типа и, следовательно, должны содержать импульс сохранение.
Чтобы понять, как это происходит, рассмотрим сначала Второй закон Ньютона. связывая ускорение a тела массой м с внешним сила F действующая на него:
F = ma , или сила = масса x ускорение
Напомним, что ускорение – это скорость изменения скорости, поэтому мы можем переписать Второй Закон:
сила = масса x скорость изменения скорости.
Теперь импульс равен mv , масса x скорость. Это означает для объект постоянной массы (что, конечно, почти всегда так!)
скорость изменения импульс = масса x скорость изменения скорости.
Это означает, что Второй закон Ньютона можно переписать:
сила = скорость изменение импульса.
А теперь подумайте о столкновении или каком-либо взаимодействии между двумя объектами A и, скажем, B .Согласно Третьему закону Ньютона сила A ощущение от B равно силе B ощущается от A , но в обратном направлении. Поскольку (как мы только что показали) сила = скорость изменения импульса следует, что на протяжении всего процесса взаимодействия скорость изменения импульса A прямо противоположна скорости изменение импульса B . Другими словами, поскольку это векторы, они равной длины, но направлены в противоположные стороны.Это означает что для каждого бита импульса A получает, B получает отрицательное значение что. Другими словами, B теряет импульса точно со скоростью A набирает импульса, поэтому их общий импульс остается прежним. Но это верно на протяжении всего процесса взаимодействия, от начала до конца. Следовательно, общий импульс в конце должен быть таким, каким он был в начале.
Вы можете подумать: ну и что? Мы уже знаем, что законы Ньютона соблюдаются повсюду, так зачем же останавливаться на одном из их следствий? Ответ таков: хотя мы знаем, что законы Ньютона соблюдаются, это может быть бесполезен для нас в реальном случае двух сложных объектов сталкиваются, потому что мы не можем понять, каковы силы.Тем не менее, мы делаем знаем, что импульс все равно будет сохранен, поэтому, если, например, два объекта слипаются, и никакие кусочки не отлетают, мы можем найти их окончательный скорости только из сохранения импульса, не зная никаких деталей столкновение.
Работа
Слово «работа» в физике имеет более узкое значение, чем так бывает в повседневной жизни. Во-первых, это относится только к физическому труду, конечно, а во-вторых, что-то нужно сделать. Если вы поднимете коробку с книгами с пола и поставьте на полку, вы поработали, как определено в физике, если коробка слишком тяжелая, и вы дергаете ее, пока не изношен, но не двигается, это не считается работой.
Технически работа выполняется, когда сила толкает что-то и объект движется на некотором расстоянии в том направлении, в котором его толкают (тянуть тоже можно). Подумайте о том, чтобы поднять коробку с книгами на высокую полку. Если вы поднимете коробку на постоянная скорость, сила, которую вы прикладываете, просто уравновешивает гравитацию, вес коробки, иначе коробка будет ускоряться. (Конечно, сначала вам нужно было бы приложить немного больше усилий, чтобы все заработало, а затем в конце немного меньше, так как ящик останавливается на высоте полка.) Очевидно, что вам придется делать вдвое больше работать, чтобы поднять ящик вдвое тяжелее, поэтому проделанная работа пропорциональна сила, которую вы прилагаете. Понятно также, что проделанная работа зависит от насколько высока полка. Если сложить все вместе, то можно определить работу:
работа = сила x расстояние
, где учитывается только расстояние, пройденное в направлении, в котором действует сила. Согласно этому определению, переносить коробку с книгами через комнату с одной полки. другому равного роста не считается работой, потому что даже если ваши руки должны приложить силу вверх, чтобы коробка не упала этаж, вы не перемещаете коробку в направлении этой силы, то есть вверх.
Чтобы получить более количественное представление о том, сколько работы выполняется, нам необходимо иметь некоторые единицы измерения работают. Определение работы как сила x расстояние, как обычно мы будем измерять расстояние в метрах, но мы пока не говорили о единиц для силы. Проще всего представить себе единицу силы в терминах Второго закона Ньютона сила = масса x ускорение. Естественная «единица» сила »будет той силой, которая, толкая единицу массы (один килограмм) с отсутствие трения других сил, ускоряет массу на один метр за секунду в секунду, поэтому через две секунды масса движется со скоростью два метра в секунду. второй и т. д. Эта единица силы называется одной ньютон (как мы обсуждалось в предыдущей лекции). Обратите внимание, что масса в один килограмм, когда упал, ускоряется вниз со скоростью десять метров в секунду в секунду. Этот означает, что его вес, его гравитационное притяжение к Земле, должно быть равняется десяти ньютонам. Из этого мы можем выяснить, что сила в один ньютон весит 100 грамм, чуть меньше четверти фунта, палка масло.
Ускорение вниз свободно падающего объекта, десять метров в секунду. в секунду, часто пишут г для краткости .(Точнее г = 9,8 метра в секунду в секунду, и на самом деле несколько варьируется в зависимости от земного поверхность, но это добавляет сложности без освещения, поэтому мы всегда будем принять его за 10.) Если у нас есть масса м килограмма, скажем, мы знаем его вес ускорит его на г , если он упадет, поэтому его вес составляет сила величиной мг , из Второго закона Ньютона.
Теперь вернемся к работе . Поскольку работа – это сила x расстояние, естественная «единица измерения» работы »была бы выполненная работа силой в один ньютон, толкающей расстояние один метр.Другими словами (приблизительно) поднятие палки масло три фута. Эта единица работы называется одной джоуль , в честь английского пивовара.
Наконец, полезно иметь блок для скорости работы , также называемый “власть”. Естественная единица «нормы работы» – это очевидно, один джоуль в секунду, и это называется один ватт . К почувствуйте скорость работы, подумайте о том, чтобы подняться по лестнице. Типичный шаг составляет восемь дюймов или одну пятую метра, поэтому вы наберете высоту на скажем, две пятых метра в секунду.Ваш вес, скажем, (введите свой собственный вес здесь!) 70 кг. (для меня) умножить на 10, чтобы получить в ньютонах, так что это 700 ньютонов. При этом мощность составляет 700 х 2/5, или 280 Вт. Самый люди не могут работать с такой скоростью очень долго. Обычная английская единица мощности составляет лошадиные силы , что составляет 746 Вт.
Энергия
Энергия – это способность выполнять работу.
Например, чтобы забить гвоздь в кусок дерева, нужно потрудиться. сила должна толкать гвоздь на определенное расстояние, преодолевая сопротивление древесина.Движущийся молоток, ударяясь о гвоздь, может забить его. A стационарный молоток, помещенный на гвоздь, ничего не делает. Движущийся молот имеет энергия – способность забивать гвоздь – потому что он движется. Эта энергия молота называется « кинетическая энергия ». Кинетический это просто греческое слово, обозначающее , движение , корень слова “кино”, означает фильмы .
Другой способ забить гвоздь, если у вас хорошая цель, может быть просто бросьте молоток на гвоздь с подходящей высоты.К тому времени молоток достигает гвоздя, он будет обладать кинетической энергией. В нем есть эта энергия, конечно, потому что сила тяжести (его вес) ускорила его, когда он пришел вниз. Но эта энергия не возникла ниоткуда. Работать пришлось нужно сделать в первую очередь, чтобы поднять молот на высоту, с которой он был упал на гвоздь. Фактически, работа, проделанная при первоначальном подъеме, сила x расстояние, это просто вес молота, умноженный на расстояние он повышен в джоулях. Но это ровно столько же работы, сколько гравитация действует на молот, ускоряя его при падении на гвоздь. Следовательно, пока молоток находится наверху, ожидая падения, его можно мысли о хранении работы, которая была сделана при его подъеме, который готов к быть освобожденным в любое время. Эта «сохраненная работа» называется потенциалом энергии , так как имеет потенциал преобразования в кинетическую энергии, просто выпустив молоток.
В качестве примера предположим, что у нас есть молот массой 2 кг, и мы поднимаем его. через 5 метров. Вес молота, сила тяжести 20 ньютонов (вспомните, что он будет ускоряться со скоростью 10 метров в секунду в секунду при сила тяжести, как и все остальное), поэтому работа, выполняемая при его подъеме, равна силе x расстоянию = 20 x 5 = 100 джоулей, так как для его подъема с постоянной скоростью требуется подъем сила, которая просто уравновешивает вес.Эти 100 джоулей теперь хранятся в готовом виде. для использования, то есть это потенциальная энергия. При отпускании молотка потенциальная энергия становится кинетической энергией – сила тяжести тянет молоток вниз на то же расстояние, на которое он был первоначально поднят вверх, так как это сила того же размера, что и исходная подъемная сила. сила, работа, совершаемая молотком под действием силы тяжести, придает ему движение, такая же как и ранее проделанная работа по его подъему, так как он ударяется о гвоздь, он имеет кинетическая энергия 100 джоулей.Мы говорим, что потенциальная энергия равна преобразуется в кинетическую энергию, которая затем расходуется на забивание гвоздя.
Следует подчеркнуть, что энергия и работа измеряются одним и тем же единиц, джоулей. В приведенном выше примере выполнение работы подъемом просто добавляет энергия тела, так называемая потенциальная энергия, равная количеству проделанной работы.
Из приведенного выше обсуждения, масса м килограмма имеет вес мг ньютонов. Отсюда следует, что для работы потребовалось поднять его на высоту х . метры – сила x расстояние, то есть вес x высота, или мг · ч джоулей. Это потенциальная энергия.
Исторически так накапливалась энергия для работы часов. Большой веса поднимались один раз в неделю, и по мере того, как они постепенно падали, высвобождаемая энергия повернул колеса и с помощью ряда хитроумных приемов удерживал маятник качается. Проблема заключалась в том, что для этого требовались довольно большие часы. получить достаточный перепад высоты, чтобы накапливать достаточно энергии, поэтому часы с пружинным приводом стали более популярными, когда были разработаны. Сжатая пружина – это просто еще один способ хранения энергии.Чтобы сжать пружину, нужно потрудиться, но (не считая небольших фрикционных эффектов) вся эта работа запускается как пружина разматывается или пружинит обратно. Запас энергии в сжатой пружине составляет часто называют упругой потенциальной энергией , в отличие от гравитационной энергии. потенциальная энергия поднятого веса.
Кинетическая энергия
Выше мы дали явный способ найти потенциальную энергию увеличение массы м при подъеме на высоту х , это просто работа, совершаемая силой, которая его подняла, сила x расстояние = вес x рост = мг .
Кинетическая энергия создается, когда сила действительно ускоряет массу и увеличивает свою скорость. Как и в случае с потенциальной энергией, мы можем найти кинетическая энергия, создаваемая путем определения того, сколько работы силы совершает при превышении скорости вверх по телу.
Помните, что сила действует, только если тело, на которое она действует движется в направлении силы. Например, для спутника, идущего на круговой орбите вокруг Земли сила тяжести постоянно ускоряя тело вниз, но оно никогда не приближается к уровню моря, оно просто качается.Таким образом, тело фактически не перемещается на какое-либо расстояние в направление силы тяжести тянет его, и в этом случае гравитация не работает на теле.
Рассмотрим, напротив, работу, которую сила тяжести совершает на камне, просто упал со скалы. Давайте будем конкретнее и предположим, что это камень весом один килограмм, поэтому сила тяжести равна десяти ньютонам вниз. В одну секунду, камень будет двигаться со скоростью десять метров в секунду и будет упал на пять метров. Работа, совершаемая в этой точке под действием силы тяжести, равна силе x расстояние = 10 ньютонов x 5 метров = 50 джоулей, так что это кинетическая энергия масса в один килограмм движется со скоростью 10 метров в секунду.Как устроен кинетический энергия увеличивается со скоростью? Подумайте о ситуации через 2 секунды. В Масса теперь увеличилась в скорости до двадцати метров в секунду. Она имеет упал на расстояние двадцати метров (средняя скорость 10 метров в секунду x прошло 2 секунды). Итак, работа, совершаемая силой тяжести в ускорение массы за первые две секунды составляет сила x расстояние = 10 ньютоны x 20 метров = 200 джоулей.
Итак, мы находим, что кинетическая энергия массы в один килограмм, движущейся со скоростью 10 метров в секунду – 50 джоулей, при движении со скоростью 20 метров в секунду – 200 джоули.Нетрудно проверить это через три секунды, когда масса движется со скоростью 30 метров в секунду, кинетическая энергия – 450 джоулей. Существенно то, что скорость линейно увеличивается со временем, но работа, выполняемая постоянной гравитационной силой, зависит от того, насколько далеко камень упал, и это идет как квадрат времени. Следовательно, кинетическая энергия падающего камня зависит от квадрата времени, а это то же, что и в зависимости от квадрата скорости. Для камней разной массы кинетическая энергия при одной и той же скорости будет пропорциональна масса (поскольку вес пропорционален массе, а работа, совершаемая силой тяжести, равна пропорционально весу), поэтому, используя цифры, которые мы разработали выше для одного килограмма массы, можно сделать вывод, что для массы м килограмма движутся на при скорости v кинетическая энергия должна быть:
кинетическая энергия = ½ мв²
Упражнения для читателя : оба импульс и кинетическая энергия в некотором смысле являются мерой количества движения тела.Чем они отличаются?
Может ли тело изменять импульс без изменения кинетической энергии?
Может ли тело изменять кинетическую энергию без изменения количества движения?
Предположим, что два куска глины одинаковой массы движутся в противоположных направлениях на с одинаковой скоростью сталкиваются и прилипают друг к другу. Импульс законсервировано? Сохраняется ли кинетическая энергия?
Потенциальная энергия и кинетическая энергия камня, падающего со скалы. энергия постоянно меняется.Как эти изменения связаны друг с другом?
предыдущий показатель следующий
.