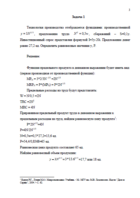
Задачи с решением. Макроэкономика. Равновесие на рынке товаров и услуг
Базовые задачи по экономике
1. Сальдо государственного бюджета
Условие: В трехсекторной экономике совокупный доход (Y) равняется 1500, инъекции равны 500, а сальдо государственного бюджета положительно и равно 100, при этом общая сумма налоговых поступлений (Tx) равна 300, а суммарные трансфертные платежи (Tr) равны 50. Определите объемы потребительских расходов (C), государственных закупок товаров и услуг (G), а также инвестиционных расходов (I) в ситуации равновесия.
Решение: В первую очередь, обратим внимание на тот факт, что мы имеем дело с трехсекторной моделью экономики, в которой отсутствует Иностранный сектор, тем самым Чистый экспорт (Nx) = Экспорту (Ex) = Импорту (Im) = 0. Эти компоненты мы исключаем из рассмотрения.
(1) Макроэкономическое равенство – Y = C + I + G.
(2) Макроэкономическое тождество – I + G = T + S.
Левая часть соотношения (2) представляет собой инъекции, которые равны 1000, таким образом, I + G = 500, следовательно С = Y – (I + G) = 1500 – 500 = 1000.
Чтобы найти объем I нам необходимо определить G. Мы это сделаем через сальдо государственного бюджета, которое представляет собой разность между доходами госбюджета (это налоги – Tx) и расходами госбюджета (это государственные закупки – G и трансферты – Tr):
(3) Сальдо государственного бюджета = Tx – G – Tr или T – G.
Ответ: С = 1000, G = 150 и I = 350.
Примечание: сальдо государственного бюджета может быть как отрицательным (расходы больше доходов), так и положительным (доходы больше расходов).
Кроме того, когда бюджет сбалансирован (расходы равны доходам), то сальдо равно нулю.
2. Сальдо торгового баланса
Условие: Рассмотрим четырехсекторную экономику, в которой потребительские расходы (C)
(4) Сальдо торгового баланса = Ex – Im = Nx
Нам известен объем импорта, поэтому мы можем определить Ex с помощью формулы (4): Ex = -200 + 400 = 200. Определим G через условие макроэкономического тождества: 1000 + G + 200 = 450 + 100 + 400, следовательно, G = 250. Совокупные расходы тогда могут быть найдены через условие макроэкономического равновесия: Y = 1500 + 1000 + 250 – 200 = 2550.
Ответ: Ex = 200, G = 250 и Y = 2550.
Примечание: также как и сальдо государственного бюджета сальдо торгового баланса может быть положительным, нулевым и отрицательным.
База задач будет постоянно пополняться
Решение задач по 📝 макроэкономике
Изучение дисциплин, входящих в состав экономики является обязательным при обучении практически любым профессиям и специальностям, которые востребованы на современном рынке труда. Кроме того, экономика неразрывно связана с повседневной жизнью человека, и его адаптацией в обществе, какое бы направление не принималось к рассмотрению.
Решение задач по макроэкономике предполагает рассмотрение вопросов о возможности измерения результатов экономической деятельности с учетом отдельных показателей внутреннего продукта или национального продукта как всей совокупности производства на территории отдельно взятого государства, а также показателей личного дохода и дохода отдельных домохозяйств с точки зрения оценки благосостояния нации.
Анализ общего макроэкономического равновесия позволяет определится с показателями совокупного спроса и предложения при переходе от краткосрочного экономического равновесия к долгосрочному.
Решение задач по макроэкономике позволяет проанализировать стабилизационную политику в отношении спроса и предложения в долгосрочной и краткосрочной перспективе. Кроме этого рассмотреть в динамике экономические циклы, возможность регулирования уровня безработицы и инфляции, а также взаимосвязь инфляционных процессов в экономике и уровня безработицы.
Рассмотрение состояния бюджетно-налоговой политики, бюджетных дефицитов и профицитов, влияния бюджетных излишков на экономическую деятельность, а также стабильность поступления налогов в бюджет государства при решении задач по макроэкономике позволяет лучше понимать цели бюджетно-налоговой политики и прогнозировать равновесие на денежном рынке в перспективе. Деятельность банковской системы, полномочия Центрального банка и возможности коммерческих банков характеризуют состояние кредитно-денежной политики страны, а также ее эффективность.
Платежный баланс страны, проблемы и инструменты его стабилизации, состояние золотовалютных резервов, валютный рынок, внутренний и внешний долг, долговое сальдо, государственный долг и стратегия его регулирования в перспективе, динамика изменения валютного курса за счет изменения государственного регулирования, проведение эффективной внутренней и внешней политики, степень государственного регулирования кредитно-денежной и бюджетно-налоговой политики, показатели макроэкономического равновесия в условиях смещения равновесия– все эти вопросы рассматриваются при решении задач по макроэкономике.
С учетом общей сложности дисциплины, вполне понятны проблемы с изучением предмета, особенно при условии ослабленной теоретической подготовки. Если у Вас недостаточно времени, или область ваших интересов далека от экономических дисциплин, наши специалисты всегда готовы оказать конкретную помощь.
Ключевые задачи макроэкономической политики и роль денежно-кредитной политики в создании условий для экономического роста и благополучия / КонсультантПлюс
Ключевые задачи макроэкономической политики и роль денежно-кредитной политики в создании условий для экономического роста и благополучия
В предыдущие годы ключевыми задачами макроэкономической политики были стабилизация ситуации в реальном и финансовом секторах, снижение инфляции и оживление российской экономики после серии внешних шоков конца 2014 – начала 2016 года.

Стабилизационная политика последних лет, сочетающая прозрачные последовательные действия, четкое следование заявленной стратегии и оперативную гибкость, смягчила прохождение острой фазы кризиса, создала условия для подстройки экономической системы к новым реалиям, сыграла важную роль в снижении неопределенности, способствовала устранению накопленных дисбалансов, снижению инфляции и переходу к восстановительному росту. Опыт проведения макроэкономической политики в указанный период, безусловно, должен учитываться при разработке и реализации экономической стратегии в дальнейшем.
Банк России вносит вклад в создание условий для экономического роста и благополучия граждан, выполняя функции по поддержанию ценовой и финансовой стабильности, развитию конкурентоспособного финансового рынка, повышению доступности финансовых услуг для населения, развитию национальной платежной системы (что далее более подробно раскрыто в данном документе). В рамках этих функций Банк России стремится обеспечить результаты, которые отвечают интересам устойчивого и сбалансированного в среднесрочном периоде развития экономики страны, в полной мере используя имеющиеся в его распоряжении инструменты, а также осуществляя своевременное взаимодействие как внутри системы Банка России, так и с органами законодательной и исполнительной власти.
Вместе с тем важно учитывать, что политика Банка России создает условия или устраняет препятствия для экономического развития, но по природе своей не может стать его основной движущей силой. Ценовая и финансовая стабильность, развитый и устойчивый финансовый сектор, бесперебойность платежей способствуют нормальной работе экономической системы, создают возможности для повышения эффективности экономической деятельности, в том числе через перераспределение ресурсов, снижают неопределенность и риски, но при этом сами по себе объективно не могут стать залогом повышения производительности труда и других факторов производства, технологического перевооружения и появления новых отраслей, а также улучшения качества управления как в государственном, так и в частном секторе. Для этого необходимы меры структурной политики, от которых в первую очередь будут зависеть перспективы и качество дальнейшего экономического развития и отчасти действенность мер, принимаемых Банком России.
Денежно-кредитная политика обеспечивает такой неотъемлемый элемент благоприятной среды для жизни людей и ведения бизнеса, как ценовая стабильность, которая достигается Банком России в рамках режима таргетирования инфляции.
При указанном подходе действия центрального банка направлены на обеспечение внутренней макроэкономической стабильности, прежде всего на сохранение стабильно низкой инфляции и формирование предсказуемой динамики процентных ставок. Это позволяет домашним хозяйствам и компаниям более уверенно строить планы на будущее, оценивая свои доходы и расходы, сбережения и инвестиции. При стабильно низкой инфляции накопления граждан защищены от обесценения, что гарантирует их сохранность во времени, создает стимулы к сбережениям в рублях. Снижение неопределенности относительно динамики цен и процентных ставок уменьшает связанные с ней риски реализации инвестиционных проектов и ведения текущей деятельности, позволяет компаниям и банкам с большей уверенностью оценивать ожидаемые издержки и доходы, выбирать ценовую стратегию, что в результате увеличивает горизонт прогнозирования и кредитования. Стабильно низкая и предсказуемая инфляция сама по себе является одним из определяющих факторов формирования процентных ставок по кредитам на более низком уровне, учитывая, что происходит существенное уменьшение инфляционной премии, которая в них закладывается.
Низкие темпы роста цен и предсказуемые финансовые условия до тех пор, пока они поддерживаются, как правило, незаметны. При этом высокая инфляция, подверженная существенным колебаниям, и связанная с ней неопределенность создают препятствия для устойчивого развития, усиливая социальную напряженность и дифференциацию доходов, снижая конкурентоспособность отечественных товаров, затрудняя хозяйственную, финансовую и инвестиционную деятельность. Это в том числе подтверждают данные регулярных социологических опросов, отражающие высокую обеспокоенность проблемой инфляции как населения, так и бизнеса в предыдущие годы (приложение 2). По мере того как Банком России было обеспечено снижение годовой инфляции к уровням, близким к 4%, в 2017 г., острота проблемы высокой инфляции, по данным указанных опросов, постепенно спадает.
При этом сохранение повышенных инфляционных ожиданий как предприятий, так и домашних хозяйств, а также их чувствительность к проинфляционным факторам показывает, что среди участников экономических отношений все еще не сформировалась уверенность в том, что инфляция снизилась устойчиво и надолго.
Поэтому ключевой задачей Банка России на текущем этапе, а также в период 2018 – 2020 гг. является закрепление темпов роста потребительских цен вблизи 4%, а также формирование доверия к проводимой денежно-кредитной политике. Низкие и стабильные темпы роста цен должны стать неотъемлемой частью экономических условий, а годовая инфляция 4% – надежным ориентиром при принятии решений и построении планов населением, банками и бизнесом.
Открыть полный текст документа
Задача: Сборник задач с решением по макроэкономике
Тема: Сборник задач с решением по макроэкономике
Раздел: Бесплатные рефераты по макроэкономике
Тип: Задача | Размер: 39.56K | Скачано: 211 | Добавлен 04.11.14 в 09:01 | Рейтинг: +2 | Еще Задачи
Задача 2.1 Подсчитайте расходы на оплату услуг, если совокупные потребительские расходы равны 4017 ден.ед., расходы на покупку товаров длительного пользования – 690 ден.
ед., в том числе импортных – 240 ден.ед., расходы на текущее потребление – 2983 ден.ед.
Решение:
Исходя из того что,
Совокупные потребительские расходы = расходы на покупку товаров длительного пользования + расходы на текущее потребление + расходы на оплату услуг.
Следует что:
Расходы на оплату услуг = Совокупные потребительские расходы – расходы на покупку товаров длительного пользования – расходы на текущее потребление.
Расходы на оплату услуг = 4017-690-2983 = 344 ден. ед.
Задача 2.3 Подсчитайте величину потребительских и инвестиционных расходов домашних хозяйств, если в данном году они израсходовали на покупку товаров длительного пользования 850 ден.ед., на покупку жилья – 180 ден.ед., расходы на текущее потребление – 1350 ден.ед., на оплату услуг – 38 ден.ед., на покупку ценных бумаг – 27ден.ед., на покупку земли – 7 ден.ед., на покупку иностранной валюты – 5 ден.
ед.
Решение:
Исходя из того что,
Потребительские расходы = расходы на покупку товаров длительного пользования + расходы на текущее потребление + расходы на оплату услуг.
Инвестиционные расходы = расходы на покупку жилья + расходы на покупку ценных бумаг +расходы на покупку земли + расходы на покупку иностранной валюты.
Следует что:
Потребительские расходы = 850 + 1350 + 38 = 2238 ден. ед.
Инвистиционные расходы = 180 + 27 + 7 + 5 = 219 ден. ед.
Задача 2.5 В экономике производится только три вида товаров: А, Б и В. Их цены в 2009 и 2010гг. составляли соответственно: А – 4 ден.ед. и 6 ден.ед., Б – 13 ден.ед. и 11 ден.ед., В – 6 ден.ед. и 11 ден.ед. Объем потребления этих товаров был неизменен и составил: А-4, Б-3, В-1. Если 2009г.- базовый, то уровень цен в 2010 г. по сравнению с 2009г…
Решение:
|
Товар |
Цена 2009 |
Цена 2010 |
Потребление |
|
А |
4 |
6 |
4 |
|
Б |
13 |
11 |
3 |
|
В |
6 |
11 |
1 |
Номинальный ВВП = 6*4+11*3+11*1 = 68 ден.
ед.
Реальный ВВП = 4*4+3*13+6*1 = 61 ден. ед.
Дефлятор ВВП = (Номинальный ВВП / Реальный ВВП) * 100% = (68/61) * 100% = 111,5 %.
Возьмем уровень цен в базисном году за 100%
Уровень цен = Дефлятор – базисный = 111,5% – 100% = 11,5%
Уровень цен увеличится на 11,5%
Задача 2.6 Если за год номинальный ВВП вырос на 12,5%, а реальный ВВП увеличился на 6%, то инфляция составила…
Решение:
Инфляция = рост номинального ВВП – рост реального ВВП
Инфляция = 12,5%-6% =6,5%
Задача 3.1 В 2005г. потенциальный ВВП составил 2400 д.ед., уравнение кривой AD имело вид Y= 2700 – 2Р. В 2011г. потенциальный ВВП вырос на 1,5%, а уравнение кривой AD приняло вид Y= 2800 – 2Р. На сколько процентов изменился равновесный уровень цен в 2010г.?
Решение:
Для 2005 года из уравнения кривой AD при равновесном состоянии экономики имеем:
Номинальный ВВП = Потенциальному ВВП
Y1 = 2700 – 2P1 = 2400
2P1 = 2700 – 2400 = 300
P1 = 150 ден.
ед.
Известно, что в 2011г. потенциальный ВВП вырос на 1.5% по отношению к 2005 году. Он составил 2436 ден. ед.
Y2 = 2800 – 2P2 = 2436
2P2 = 2800 – 2436 = 364
P2 = 182 ден. ед.
Равновесный уровень цен по сравнению с ценами 2005 года составил:
Ip = (P2/P1) * 100% = (182/150)*100% = 121,33%
Равновесный уровень увеличился на 21,33%.
Задача 4.1 Если функция сбережений описывается формулой S = – 30 + 0,1Yd, а автономные инвестиции составляют величину 125, то каким будет равновесный уровень дохода?
Решение:
При условии равновесия все сбережения инвестируются, тогда из равенства сбережений S и автономных инвестиций Ia мы имеем:
S = Ia
-30 + 0,1Yd = 125
0,1Yd = 155
Yd = 155 / 0,1 = 1550 ден.
ед.
Задача 4.4 Экономика задана следующими параметрами: Yd1 =20, Yd2 = 22, MPC= 0,9. Рассчитайте ΔS.
Решение:
При уровне склонности к потреблению МРС = 0,9, склонность к сбережению составляет:
MPS = 1 – MPC
MPS = 1 – 0,9 = 0,1 ед.
Исходя из этого, изменение сбережения можно представить:
DS = (Yd2 – Yd1) * MPS
DS = (22 – 20) * 0,1 = 0,2 ед.
Задача 5.1. Если предложение денег увеличивается на 7%, реальный выпуск – на 4%, а уровень цен – на 5%, то в соответствии с уравнением КТД скорость обращения денег увеличивается на…
Решение:
Количественная теория денег (КТД) определяет спрос на деньги с использованием уравнения обмена:
M * V = P * Y
Рассчитаем скорость обращения денег:
V% = (P% * Y%) / M%
V% = (5 * 4) / 7 = 2,86%
Скорость обращения денег увеличивается на 2,86%
Задача 5.
4 Если банковский мультипликатор равен 2,5, а величина депозитов банка составляет 120 ден.ед., то обязательные резервы равны…
Решение:
Норма обязательных резервов rr и банковский мультипликатор mb взаимно обратные величины:
rr = 1 / mb
rr = 1 / 2,5 = 0,4 = 40%
Отсюда обязательные резервы RR будут равны:
RR = D * (rr / 100)
RR = 120 * (40 / 100) = 48 ден. ед.
Задача 5.5 Если в комбанке имеется депозит на сумму 400 ден.ед. и норма обязательных резервов равна 12%, то этот депозит способен увеличить сумму предоставляемых этим банком кредитов на…
Решение:
Необходимо исключить 12% от суммы депозита в качестве обязательного резерва.
RR = 0,12 * 400 = 48 ден. ед.
Исходя из этого, можно рассчитать дополнительные возможности кредитования банка.
K = D – RR
K = 400 – 48 = 352 ден. ед
Задача 5.6 Вкладчик вносит в комбанк 4800 ден.ед. наличными. Комбанк увеличивает свои обязательные резервы на 960 ден.ед. и выдает кредит на сумму 3200 ден.ед. В результате этих операций предложение денег…
Решение:
Необходимо рассчитать норму обязательных резервов.
rr = (RR / D) * 100
rr = (960 / 4800) * 100 = 20%
mb = 1/rr
mb = 1/0,2 = 5 ед.
Банковский мультипликатор составляет 5 едениц, это значит что при выдаче кредита денежное предложение может вырасти в 5 раз:
M = K * mb
M = 3200 * 5 = 16000 ден. ед.
Задача 7.1 Если реальный ВВП в 2009 г. составлял 19085 ден.ед., а в 2010г. – 19746 ден.ед., то темп экономического роста за этот период равен…
Решение:
Экономический рост – это увеличение объема производства продукции в национальной экономике за определенный период времени.
Рассчитаем темп экономического роста:
Iэр = (ВВП2010 / ВВП2009) * 100
Iэр = (19746 / 19085) * 100 = 103,46%
Задача 8.3 Если общая численность населения –140 млн.чел., численность трудоспособного населения – 120 млн. чел., количество занятых – 82,5 млн. чел., численность безработных – 7,2 млн.чел., естественный уровень безработицы составляет 5%, то численность циклических безработных равна…
Решение:
Уровень безработицы рассчитывается по отношению к численности рабочей силы, которая слагается из числа занятых и числа безработных. При этом общая численность населения и численность трудоспособного населения не учитываются.
Уровень фактической безработицы:
УФБ= (Б / З + Б) * 100
УФБ= (7,2 / 82,5 + 7,2) * 100 = 8,03%
Уровень циклической безработицы равен разнице фактического уровня безработицы и естественного уровня безработицы:
УЦБ = УФБ – УЕБ
УЦБ = 8,03 – 5 = 3,03%
Рассчитаем численность циклических безработных:
ТЦБ = УЦБ * ( (З + Б) / 100)
ТЦБ = 3,03 * ( (82,5 + 7,2) / 100) = 2,718 млн.
чел.
Задача 8.4 Если потенциальный ВВП равен 88 ден.ед., а фактический ВВП – 75 ден.ед., разрыв ВВП составляет…
Решение:
Разрыв ВВП – это разность между потенциальным ВВП и фактическим ВВП. Если потенциальный ВВП больше фактического, то имеет место отставание ВВП от потенциального уровня, иначе – опережение ВВП над потенциальным уровнем.
DВВП = ВВППОТ – ВВПФАКТ
DВВП = 88 – 75 = 13 ден. ед.
Отсюда следует, что ВВП отстает от потенциальной величины на 13 ден. ед.
Задача 10.1 Если с дохода в 30 тыс. ден.ед. взимается налог в сумме 4 тыс. ден.ед., а с дохода в 40 тыс. ден.ед. сумма налога составляет 5 тыс. ден.ед., то такой налог является…
Если с дохода в 18 тыс. ден.ед. взимается налог в сумме 3 тыс. ден.ед., а с дохода в 22 тыс. ден.ед. сумма налога составляет 4 тыс. ден.ед., то такой налог является…
Решение:
Рассмотрим первый случай.
Если с дохода в 30 тыс. ден.ед. взимается налог в сумме 4 тыс. ден.ед., то ставка налога:
СтН1 = (Н / Д ) * 100
СтН1 = (4 / 30 ) * 100 = 13,33%
Если с дохода в 40 тыс. ден.ед. взимается налог в сумме 5 тыс. ден.ед., то совокупная ставка налога:
СтН2 = (Н / Д ) * 100
СтН2 = (5 / 40 ) * 100 = 12,5%
Исходя из этого, можно сделать вывод, что такой налог является регрессивным, потому что при увеличении дохода совокупная ставка налога снижается.
Рассмотрим второй случай.
Если с дохода в 18 тыс. ден.ед. взимается налог в сумме 3 тыс. ден.ед., то ставка налога:
СтН3 = (Н / Д ) * 100
СтН3 = (3 / 18 ) * 100 = 16,67%
Если с дохода в 22 тыс. ден.ед. взимается налог в сумме 4 тыс. ден.ед., то ставка налога:
СтН4 = (Н / Д ) * 100
СтН4 = (4 / 22 ) * 100 = 18,18%
Исходя из этого, можно сделать вывод, что такой налог является прогрессивным, потому что с ростом дохода совокупная ставка выросла.
Задача 10.2 В экономике госзакупки товаров и услуг равны 950 млрд. ден.ед., совокупный доход – 5600 млрд. ден.ед., налоговая ставка – 15%, аккордные налоги – 220 млрд. ден.ед., процентная ставка по гособлигациям – 10%, стоимость всех имеющихся гособлигаций – 1300 млрд. ден.ед., трансфертные платежи – 80 млрд. ден.ед., из них субсидии фирмам – 35 млрд. ден.ед. Определите состояние госбюджета.
Решение:
Дефицит госбюджета определяется как разность между расходами и доходами государства.
ДГБ = (950 + 80 + (1300 * 0,1)) – ((5600 * 0,15) + 220) = 100 млрд. ден. ед.
Исходя из того что расходы государства превышают его доходы, то дефицит госбюджета составит 100 млрд. ден. ед.
Задача 11.2 Если ЦБ купил государственные ценные бумаги на сумму 950 ден.ед. у комбанка, то при норме обязательных резервов 8% максимально возможное изменение предложения денег составит…
Решение:
Получив от ЦБ деньги в сумме 950 д.е. от реализации ценных бумаг, коммерческий банк может использовать полученные свободные резервы для кредитования физических и юридических лиц.
При норме обязательного резервирования r = 8% банковский мультипликатор равен:
mb = 1 / r
mb = 1 / 0,08 = 12,5 ед.
Рассчитаем возможный прирост денежного предложения:
Md = D * mb
Md = 950 * 12,5 = 11875 ден. ед.
Задача 11.5 Если ЦБ продал населению государственные ценные бумаги на сумму 30 тыс. ден. ед., то при норме обязательных резервов 12% сумма депозитов комбанков в ЦБ…
Решение:
Население снимет со своих депозитов 30 тыс. ден.ед., что позволит коммерческим банкам уменьшить свои депозиты в центральном банке на сумму, пропорциональную норме обязательных резервов:
DД = 30 * 0,12 = 3,6 тыс. ден. ед
В таком случае сумма депозитов коммерческих банков в центральном банке снизится на 3,6 тыс. ден.ед.
Понравилось? Нажмите на кнопочку ниже. Вам не сложно, а нам приятно).
Чтобы скачать бесплатно Задачи на максимальной скорости, зарегистрируйтесь или авторизуйтесь на сайте.
Важно! Все представленные Задачи для бесплатного скачивания предназначены для составления плана или основы собственных научных трудов.
Друзья! У вас есть уникальная возможность помочь таким же студентам как и вы! Если наш сайт помог вам найти нужную работу, то вы, безусловно, понимаете как добавленная вами работа может облегчить труд другим.
Если Задача, по Вашему мнению, плохого качества, или эту работу Вы уже встречали, сообщите об этом нам.
Добавить отзыв могут только зарегистрированные пользователи.
Индустрия 4.0: ключевые задачи современных предприятий и решения компании Yokogawa – Экономика, финансы, рынки
В настоящее время практически все элементы экономической деятельности так или иначе существуют по законам макроэкономики. Этому способствует быстрое развитие международных отношений, ускорение логистических операций, политическая, религиозная, культурная интеграция и унификация на уровне межгосударственных связей и взаимодействий (в следствии эволюции государственно оформленных рыночных систем).
В настоящее время практически все элементы экономической деятельности так или иначе существуют по законам макроэкономики. Этому способствует быстрое развитие международных отношений, ускорение логистических операций, политическая, религиозная, культурная интеграция и унификация на уровне межгосударственных связей и взаимодействий (в следствии эволюции государственно оформленных рыночных систем). При этом, с каждым годом все более существенное влияние на макроэкономику оказывают второстепенные глобальные факторы, которые ранее практически не принимались во внимание, такие как изменение климата, рост мирового населения и т.д. Таким образом, сегодня, каждой компании, стремящейся быть эффективной и прибыльной необходимо при построении своих стратегий и реализации тактических задач ориентироваться не только на законы внутреннего рынка, но и глобальные тренды.
Экспорт нефтепродуктов занимает существенную часть в формировании бюджета Российской Федерации, поэтому для нас наиболее важно влияние глобальных факторов на работу нефтеперерабатывающих предприятий. Совокупность прямых и косвенных мировых тенденций заставляют нефтеперерабатывающие предприятия повышать глубину переработки и увеличивать выработку дистиллятов, что в свою очередь требует дополнительных инвестиций и внедрения новейших технологий.
При этом, спрос на новые технологии формирует новые рынки изделий высокой техноемкости, которые по своим финансовым масштабам начинают догонять традиционных лидеров. Определенно, основные инновации требуются и внедряются в нефтехимическом секторе. Это объясняется высокой стоимостью преобразования исходного сырья в готовый продукт, что ставит новые вызовы по рационализации и оптимизации производств, снижению издержек, повышению производительности. Таким образом, мировая экономика вступает в фазу роста нового технологического уклада, где основным драйвером эффективности любой компании будет степень использования новейших достижений науки и техники. При этом, важным дополнительным фактором является то, что максимальную эффективность применения будут иметь разработки, созданные в кооперации производителя и потребителя продукта.
Все описанные выше предпосылки дали начало новой концепции развития производства, получившей название Индустрия 4.0. Стоит отметить, что предыдущая научно-техническая революция привела к автоматизации отдельных процессов и аппаратов, в то время как «Индустрия 4.0» предусматривает сквозную цифровизацию всех физических активов и их интеграцию в цифровую экосистему вместе с активами партнеров, участвующих в цепочке создания стоимости.
У создания концепции Индустрия 4.0 в рамках решения задач управления современными технологическими процессами и производствами было несколько основных предпосылок. Одна из них связана с тем, что усложнение, так называемой материальной части производства, безусловно ведет и к усложнению организационной составляющей. Современному руководителю становится труднее принимать правильные управленческие решения. В прогрессии увеличивается вариативность применяемых целей, условий, ограничений, а вместе с ними и масштаб возможных последствий. Другой важной причиной, является тот факт, что в современных условиях управления необходимо не только получать статистику и аналитику производства, но и иметь возможность прогнозирования с использованием полученных данных. Должны применяться высокоэффективные методы выделения наиболее важной и актуальной информации на момент принятия решения, с возможностью предиктивного анализа возможных вариантов событий.
Данные задачи решались и ранее. Современная теория и практика систем управления показывает наличие достаточно широкого диапазона различных решений на разных уровнях управления предприятием. Однако, существующие подходы зачастую направлены на решение локальных задач производства и подразумевают в основном вертикально интегрированную систему обмена информацией.
Текущие вызовы диктуют необходимость обеспечения двунаправленной системы интеграции: как по вертикали, так и по горизонтали. Должны быть предусмотрены возможности многомерного бесшовного взаимодействия как в пределах предприятия, так и на всей протяженности всей цепочки получения добавленной стоимости. Именно такой подход обеспечит максимальную эффективность эксплуатации в интересах бизнеса и является одной из основных характеристик четвертой индустриальной революции.
Как было обозначено ранее, реализовать интеграцию активов недостаточно, необходимо также обеспечить возможность принятия решений максимально очищенных от субъективного фактора, а значит основанных на достоверной и актуальной информации. Причем данная возможность должна воплощаться посредством применения соответствующих технических средств на каждом уровне управления производством.
Свой посильный вклад в разрешение современных технологических вызовов вносит и компания Yokogawa. В течение своей вековой истории, мы неоднократно были первопроходцами в предоставлении различным отраслям новейших достижений науки и техники для расширения возможностей и повышения качества управления технологическими процессами. Одним из стратегических шагов в новом направлении явилось то, что в 2015 году руководством компании было принято решение о трансформации подходов в работе и расширении сферы нашей деятельности в рамках стандарта ISA 95.
Вместе с тем, стало очевидно, что компании необходимо расширить набор компетенций и инструментов для решения задач повышения операционной эффективности и построения высокотехничных информационных сервисов. Данное преобразование было осуществлено приобретением трех мировых брендов в области оперативного управления, операционной эффективности и высокотехничных информационных сервисов: компании КВС, Soteica Visual MESA и компании Industrial Knowledge.
Таким образом, Yokogawa разработала мощную платформу для предоставления своим партнерам комплексных решений по автоматизации и оптимизации организационно-технических процессов от уровня эксплуатации до уровня бизнеса. Такой подход, обеспечивает максимальную целостность управления предприятием, при которой все тактические решения принимаются в рамках одной единой стратегической задачи.
На уровне контрольно-измерительных приборов это обеспечивается разработкой современных средств измерений с поддержкой цифровых и беспроводных технологий передачи данных. Компания Yokogawa является активным участником мировых сообществ по разработке данных технологий. Развитие цифровых и беспроводных протоколов дает возможность использовать новые технологии в промышленности и приводит к появлению следующей составляющей концепции Индустрия 4.0 – Промышленного Интернета Вещей.
Современные требования появляются и к построению проектов систем управления. Мы работаем в направлении обеспечения максимально распределенного доступа к информации для разных групп пользователей и максимальной гибкости построения и обслуживания, скорости исполнения и возможности распределенного проектирования и инжиниринга систем управления. Все данные функции обеспечиваются путем использования облачных сервисов и применения новейших IT технологий для построения распределенных вычислительных систем.
Отдельной темой для разговора является работа Yokogawa по разработке продуктов и решений третьего уровня иерархии управления предприятием. Именно данный уровень является ключевым звеном взаимодействия бизнеса и эксплуатации. На данном уровне внедряются необходимые решения по оптимальному планированию, операционному менеджменту и максимально эффективному управлению производством. Кроме того, являясь ключевым интеграционным звеном системы управления предприятием, данный уровень является основным потребителем и концентратором решений Индустрии 4.0. Акцентируя свое внимание на развитии решений данного уровня, Иокогава еще раз подчеркивает свой значительный вклад в реализацию новой индустриальной концепции.
Между тем, внедрение современных технических инструментов не должно понижать внимания к одному из основных «узких» мест любой организационно-технической структуры – человеческому фактору. Повсеместное применение проактивных и упреждающих моделей, аналитики, КПЭ реального времени, и интеграция систематизированных и несистематизированных данных позволяет нивелировать данную проблему, повысив производительность и безопасность предприятия.
Таким образом, по мнению Иокогава, современное производство, максимально отвечающее стандартам Индустрии 4.0 должно представлять собой определенный интегрированный конгломерат техники, технологии и людей, работающих как единое целое в рамках выбранной стратегии. Для обеспечения данной возможности мы работаем в направлении трансформации существующих подходов построения современных эффективных систем управления. Кроме того, мы давно уже вышли за пределы теоретических разработок, и активно применяем эти решения на практике.
Отдельно стоит отметить недавно запущенный в работу проект в рамках концепции КВС Co-Pilot. Это результат кооперации мировых компетенций компаний КВС и Yokogawa. Специалисты KBC, при поддержке зарекомендовавших себя моделей процессов, могут занять место виртуального «второго пилота» рядом с Вашими специалистами и оказывать им помощь в выполнении плановых показателей. Таким образом, мы можем выявить вещи, которые требуют внимания, и мы можем предоставить второе мнение, когда в нем есть необходимость.
Сайт компании Yokogawa
Экономико-математическое моделирование | edX
Неделя 1. Введение
Урок 1. Историческое развитие экономико-математического
моделирования
Урок. 2. Предмет и содержание курса. Основные понятия и
определения
Неделя 2. Функциональные зависимости в экономике
Урок 3. Введение. Эндогенные, экзогенные переменные, параметры
Урок 4. Производственные функции, функции полезности и их свойства.
Урок 5. Эластичность, свойства эластичности. Эластичности для производственных функций и функций полезности.
Неделя 3. Задачи на безусловный экстремум в экономике
Урок. 6. Постановка задач на безусловный экстремум. Пример
Урок 7. Определение типа экстремума. Матрица Гессе
Неделя 4. Задачи с ограничениями типа равенства в экономике
Урок 8. Метод множителей Лагранжа. Максимизация функции полезности при ограничении на бюджет
Неделя 5. Задачи линейного программирования в экономике
Урок 9. Задачи максимизации прибыли при ограничении на ресурсы
Урок 10. Симплекс метод решения задач линейного программирования
Неделя 6. Решение задач на максимизацию прибыли при ограничении на ресурсы
Урок 11. Задачи максимизации прибыли при ограничении на ресурсы, графическое решение задач
Урок 12. Двойственная задача и её решение
Урок 13. Транспортные задачи
Неделя 7. Модель межотраслевого баланса В.В. Леонтьева
Урок 14. Постановка и решение стационарной модели межотраслевого баланса В.В. Леонтьева. Разложение Неймана
Урок 15. Нестационарная модель межотраслевого баланса В.В. Леонтьева
Неделя 8. Классические модели распределения ресурсов в условиях неопределенности
Урок 16. Постановка задач портфельного инвестирования. Многокритериальные оптимизационные задачи
Урок 17. Модель Марковица формирования эффективных инвестиционных портфелей.
Урок 18. Численная схема формирования эффективных инвестиционных портфелей в постановке Марковица. Модель Тобина
Неделя 9. Постановка и решение задачи формирования эффективных портфелей в условиях short sale и VaR постановке
Урок 19. Постановка задач формирования эффективных портфелей в условиях short sale
Урок 20. Формирование эффективных портфелей в условиях групповых ограничений
Урок 21. VaR постановка задачи формирования эффективных портфелей. Часть 1
Урок 22. VaR постановка задачи формирования эффективных портфелей. Часть 2
Неделя 10. Математические модели теории игр в экономике
Урок 23. Математические модели теории игр в экономике. Классификация теории игр
Урок 24. Антагонистические игры. Игры в чистых стратегиях
Урок 25. Решения в смешанных стратегиях
Урок 26. Решения в смешанных стратегиях (продолжение). Сведения задач на минимакс и максимин к взаимно двойственным задачам линейного программирования
Урок 27. Доминирующие стратегии. Пример графического решения задачи в смешанных стратегиях
Урок 28. Биматричные игры. Равновесие по Нэшу
Неделя 11. Новые модели распределения ресурсов и прогнозирования. Заключение
Урок 29. Новые многофакторные модели прогнозирования в экономике.
Урок 30. Обзор курса. Выводы
6 основных макроэкономических проблем
Следующие пункты выделяют шесть основных макроэкономических проблем. Это следующие вопросы: 1. Занятость и безработица 2. Инфляция 3. Торговый цикл 4. Стагфляция 5. Экономический рост 6. Обменный курс и платежный баланс.
Выпуск № 1. Занятость и безработица:Безработица относится к вынужденному бездействию ресурсов, включая рабочую силу. Если эта проблема существует, фактический выпуск общества (или ВНП) будет меньше его потенциального выпуска.Таким образом, одна из целей государственной политики – обеспечить полную занятость, что подразумевает отсутствие принудительной безработицы любого типа.
Выпуск № 2. Инфляция:Это относится к ситуации постоянного роста цен на товары и факторы производства. Противоположная ситуация известна как дефляция. Во время инфляции некоторые люди выигрывают, а большинство людей проигрывают. Таким образом, картина распределения доходов меняется. Таким образом, одной из целей государственной политики является обеспечение стабильности уровня цен, что подразумевает отсутствие инфляции и дефляции.
Выпуск № 3. Торговый цикл:Это относится к периодическим колебаниям в уровнях экономической или деловой активности, то есть тенденции для объема производства (ВНП) и занятости колебаться во времени в повторяющейся последовательности подъемов и падений. Периоды хорошей торговли чередуются с периодами плохой торговли или периоды бума высокой производительности и высокой занятости чередуются с периодами спада низкой производительности и низкой занятости.
В периоды бума занятость низкая, но уровень инфляции высок.В периоды депрессии (или спада) безработица высока, а уровень инфляции умеренный. В макроэкономике мы изучаем причины экономических циклов и предлагаем меры по их устранению.
Выпуск № 4. Стагфляция:Большинство современных смешанных экономик страдают от болезни стагфляции, которая подразумевает сосуществование инфляции и безработицы в застойной экономике. Компромисс между инфляцией и безработицей, возможно, является наиболее сложной макроэкономической проблемой дня.Каждая страна в мире сейчас упорно борется с болезнью стагфляции.
Выпуск № 5. Экономический рост:Несмотря на краткосрочные колебания объема производства, связанные с торговым циклом, долгосрочная тенденция общего объема производства в наиболее развитой в промышленном отношении стране была повышательной. Тенденция к общему объему производства в стране за долгий период известна как экономический рост.
Это относится к расширению производственных возможностей общества, например к возделыванию новых земель или созданию новых фабрик.Рост измеряется ежегодными темпами увеличения дохода на душу населения и иллюстрируется сдвигом вправо кривой производственных возможностей.
Есть три основных источника роста, а именно:
(1) Рост рабочей силы,
(2) Формирование капитала и
(3) Технологический прогресс.
Страна стремится к экономическому росту, главным образом, для повышения уровня жизни своего народа. Если темпы экономического роста превышают темпы роста населения, вероятно повышение уровня жизни среднего человека.
Выпуск № 6. Обменный курс и платежный баланс:Платежный баланс – это систематическая запись всех экономических операций между членами страны происхождения и остальным миром за отчетный год. Эти транзакции в значительной степени, если не полностью, зависят от обменного курса. Это курс, по которому экономика страны обменивается на другую валюту (или золото).
Тенденция изменения стоимости рупии по отношению к двум основным мировым валютам, а именно., доллар США и британский фунт за последние два десятилетия снизились. Экономисты всегда стремятся выяснить причины и последствия таких изменений.
Статьи по темеМакро-проблемы, микро-объяснения и решения
В нашем отделе GMU я утверждал, что мы должны исключить макроэкономику из ядра и расширить предлагаемые нами курсы по микроэкономике. Но означает ли это, что я считаю, что темы, традиционно связанные с макроэкономикой, не должны входить в программу подготовки экономистов? Конечно, нет.Денежная теория, экономические циклы, теория капитала, экономика труда и т. Д. – все это важные предметы, которые должны освоить экономисты.
Существуют макроэкономические проблемы инфляции, безработицы, колебаний, но их объяснение и их политическое решение можно найти в микроэкономическом анализе. «Австрийская» макроэкономика фактически построена на этом микрофундаменте. Когда я заинтересовался австрийскими идеями, это было в конце 1970-х, и в экономической речи преобладала макроэкономика, поэтому австрийская теория торгового цикла и акцент на том, что правительство сделало с деньгами, были тем, как я узнал об австрийской школе.Затем меня учили обратно теории стоимости и цены, капитала и процентов, социалистических расчетов и, в конечном итоге, методам и методологии и, наконец, обратно к предпринимательству и развитию.
Сегодня студенты во многом оказались в той же ситуации, что и я в конце 1970-х. Со временем приходит множество переформулировок австрийского подхода к макроэкономике.
У Джорджа Селгина есть замечательное интервью для периодического издания Richmond FED, которое необходимо прочитать.
Статья Роджера Гаррисона FREEMAN о мейнстриме макроэкономики также является важной статьей для чтения.
Стив Хорвиц, Ларри Уайт и Джеральд О’Дрисколл были постоянными в своих комментариях на протяжении всего финансового кризиса.
Интересным упражнением может быть чтение эссе О’Дрисколла и Шеноя из «Основ современной австрийской экономики», в котором резюмирована ситуация начала 1970-х годов, и сравнение этого с статьей Гаррисона. Что мы узнали за последние 30 лет, какие знания были утеряны, и как мы поступаем (а) с умом учить, (б) с умом проводить исследования и (с) с умом отстаивать политику?
Глава 3 Решения задач в учебнике – ECON 201 –
Решения задач в учебнике Ch2 / Ch Ch Ch Ch Ch Ch Ch
Глава 1 и amp;
- «Темпы экономического роста страны определяются исключительно объемом ресурсов, доступных для страна.Прокомментируйте это заявление. Увеличение доступности ресурсов, то есть труд и капитал, используемые в производстве товаров и услуг – составляют только часть экономический рост нации. Эффективность использования этих факторов производства также влияет на экономический рост. Повышение эффективности производства за счет увеличения уровень образования и квалификации рабочей силы и использование более новых и эффективных технологий. Кроме того, факторы производства не всегда используются полностью.Во время расширения или восстановления, использование факторов производства увеличивается, что приводит к увеличению производство и выпуск.
- В 1960-е годы рост уровня безработицы обычно ассоциировался с сокращением уровень инфляции и наоборот. Но в 1970-х и 1980-х годах безработица и инфляция часто двигался в том же направлении. Как это можно объяснить? Изменение совокупного спроса вызывает уровень безработицы и уровень инфляции будут двигаться в противоположных направлениях, тогда как сдвиг в совокупное предложение заставляет безработицу и инфляцию двигаться в одном направлении.Самый беспорядки в 1960-х годах были вызваны спросом, в то время как многие из волнений 1970-е и 1980-е годы пришли со стороны предложения.
- ‘Поскольку долгосрочная кривая AS вертикальна, мы можем сделать вывод, что общий реальный объем производства страны не может расти в долгосрочной перспективе ». Прокомментируйте это заявление. Платформа AD – AS – это статическая основа, предполагающая, что уровень потенциального ВВП фиксирован. Однако потенциальный ВВП нации растет со временем по мере того, как количество доступных ресурсов или эффективность, с которой эти ресурсы используются при увеличении.Рисунок 1.3 в тексте ясно показывает, что в долгосрочной перспективе (вертикальный) Кривая AS смещается вправо на небольшой процент каждый год.
- «Долгосрочный рост лучше всего изучать, сосредоточив внимание на причинах бизнес-циклов». Комментировать это утверждение. Теория роста фокусируется в первую очередь на накоплении ресурсов и усовершенствования технологий, которые позволяют со временем повысить уровень жизни. С Теория роста пытается объяснить средние темпы роста экономики за многие годы. игнорирует краткосрочные колебания (спады и подъемы), которые происходят в течение Бизнес циклы.
- ‘В очень краткосрочной перспективе реальный объем производства является фиксированным, и поэтому любое увеличение совокупного спроса будет просто повысить уровень цен, но не повлиять на то, сколько товаров и услуг производится в экономика ». Прокомментируйте это заявление. 4 Краткосрочная кривая AS полностью горизонтальна, исходя из предположения, что цены постоянны. Увеличение совокупного спроса будет поэтому увеличьте уровень выпуска, но не повлияет на уровень цен. Отсюда следует что в краткосрочной перспективе уровень выпуска определяется исключительно совокупным спросом.
- «Всегда существует очевидный компромисс между безработицей и инфляцией». Прокомментируйте это утверждение. Краткосрочная кривая Филлипса описывает эмпирическую связь между заработной платой и инфляция цен и уровень безработицы. Эта кривая показывает, что чем выше скорость безработица, тем ниже уровень инфляции и наоборот (по крайней мере, в краткосрочной перспективе). Однако в долгосрочной перспективе нет четкого компромисса между инфляцией и безработицей. Экономические события 1970-х и 1980-х годов показали нам, что безработица и инфляция могут увеличиваются или уменьшаются одновременно.
- Индекс опережающих экономических индикаторов должен сигнализировать о будущем развитии экономики и рассчитывается на основе переменных в разных секторах экономики. Выбери один опережающий экономический индикатор из каждого из следующих секторов и кратко изложите обоснование для включения этого показателя в расчет индекса: (i) сектор труда, (ii) бизнес деятельность, (iii) финансовый сектор и (iv) жилищное строительство. Ответ на этот вопрос зависит от студента.Вот примерный ответ. Показатели занятости в секторе труда, а также как уровень безработицы, следует использовать для поиска изменений в секторе труда. В Уровень безработицы чаще обсуждается в СМИ, но показатели занятости меньшие циклические колебания и, таким образом, лучший индикатор состояния рынка труда. Деловая активность Новые заказы, изменение запасов, загрузки производственных мощностей и производственных мощностей. продукция часто используется для интерпретации деловой активности. При использовании изменений инвентаря это важно различать желаемые изменения запасов, которые могут отражать изменения в бизнес-ожидания и нежелательные изменения запасов, которые отражают изменения спроса на продукт.Финансовый сектор Активность на фондовом рынке, изменения денежной массы или кредита условия могут использоваться для отображения тенденций на финансовых рынках. Хотя отношения между изменения стоимости акций и экономики не так близки, как раньше, продолжающийся рост в ценах на акции обычно отражает повышенный оптимизм относительно будущих экономических условий. Это также означает увеличение благосостояния акционеров и более легкий доступ к фондам для фирм, желающих делать новые инвестиции. Жилищное строительство Изменение разрешения на новое строительство или жилье начало может быть первым признаком изменения экономических условий.Жилищный сектор очень чувствителен к изменениям процентных ставок и, как правило, свидетельствует о других секторах экономики, которые часто реагируют аналогичным образом, хотя и в меньшей степени, и с задержкой во времени.
- Кратко обсудите полезность каждого из следующих показателей в качестве основных экономических показателей: (i) изменения запасов, (ii) дефлятор ВВП, (iii) уровень безработицы и (iv) все Индекс обыкновенных акций. Желаемые изменения запасов отражают изменения в ожиданиях бизнеса и могут использоваться в качестве опережающего экономического индикатора.Но нежелательные изменения запасов отражают изменения в спрос на продукт и, следовательно, являются запаздывающим экономическим показателем. Только если можно отделите желаемое от нежелательного изменения инвентаря, можно ли будет более четко определить признаки приближающегося бума или спада. Дефлятор ВВП – это наиболее полный индекс цен, поскольку он измеряет изменения цен на все конечные товары и услуги, производимые в настоящее время в страна. Но дефлятор ВВП – это запаздывающий индикатор, показывающий, что произошло за последний четверть.Кроме того, первоначальные данные о ВВП обычно довольно ненадежны и их приходится часто проверять. исправлено. Уровень безработицы имеет довольно небольшие циклические колебания и используется как мера для вариаций спроса на рабочую силу. Изменения уровня безработицы также соответствуют хорошо с изменением ВВП. Но уровень безработицы – запаздывающий индикатор. Изменения в Стоимость акций обычно отражает изменения ожиданий финансовых инвесторов в отношении дивидендов. Если стоимость акций вырастет, люди могут почувствовать себя богаче, и, следовательно, потребительские расходы могут увеличиться.Фирмам может быть легче выпустить новые акции, и поэтому они могут инвестировать больше. В этом случае, можно ожидать экономического подъема. Однако изменения в стоимости акций часто могут быть просто из-за спекулятивного поведения и может не иметь отношения к реальной экономической деятельности.
- В каждой из трех пар ниже, какую переменную вы бы выбрали (и почему) в качестве ведущей экономический индикатор: (i) производительность труда или уровень безработицы, (ii) ИПЦ и (iii) изменения рынка акций или строительство нового жилья.Модуль 1 – Введение и национальный доход бухгалтерский учет 6 6 Производительность труда в целом показывает долгосрочные тенденции на рынке труда и будет определять заработную плату и, следовательно, уровень жизни. Это опережающий индикатор, но его нелегко использоваться для прогнозирования. Уровень безработицы имеет довольно небольшие циклические колебания и составляет используется как мера изменения спроса на рабочую силу. Это очень точная мера экономические показатели – по крайней мере, в том, что касается сектора труда. Однако Уровень безработицы является сопутствующим, а не опережающим индикатором.ИПЦ измеряет цену увеличение фиксированной корзины товаров и услуг, приобретаемых среднестатистическим городским семья. ИПЦ легко доступен, и предполагается, что он измеряет рост стоимости жизни. Однако ИПЦ – это параллельный индикатор. Изменения на рынке акций отражают изменения в ожидания финансовых инвесторов относительно дивидендов, возникающих в результате предполагаемого изменения экономические условия. Если стоимость акций увеличится, потребители могут почувствовать себя богаче (и, следовательно, тратить больше), и фирмам легче выпускать новые акции (и, следовательно, вкладывать больше).Но пока
произойдет рост экономической активности, что приведет к увеличению ВВП. б) Продажа ваш старый учебник не будет представлять собой официальную рыночную сделку (поскольку вы, вероятно, не сообщать о своих доходах в АТО). Кроме того, учебник уже использовался и в настоящее время не производится. Следовательно, ВВП не пострадает. в) Продажа существующих акций холдинги – это передача богатства и, как таковая, не влияет на ВВП. Любые комиссии, которые вы можете должны платить вашему брокеру за его или ее услуги, однако представляют собой оплату услуг оказано.На эту сумму вырастет ВВП. г) Изменения инвентаря засчитываются как часть инвестиции. Сокращение товарных запасов снизит уровень инвестиций (I) и, следовательно, ВВП. Однако продажи автомобилей считаются потреблением (C), если потребители их покупают, или инвестиции (I), если их покупают фирмы. Таким образом, чистый эффект для ВВП зависит от разницы между стоимостью автомобилей для автосалона и продажной ценой автомобилей, то есть стоимостью добавлен. д) Трансфертные платежи, не связанные с производственной деятельностью, не учитываются. ВВП.Таким образом, выплата пособий не повлияет на ВВП. (Только позже, когда эти платежи потрачены, потребление увеличится.) 13. Если номинальный ВВП в Германии увеличился на 2,8% в прошлом году, а ВВП Австралии увеличился на 4,2%, можем ли мы сделать вывод, что благосостояние граждан Австралии увеличилось больше, чем благосостояние Граждане Германии? Почему или почему нет? Номинальный ВВП страны не является хорошим показателем экономическое благосостояние своего народа, поскольку номинальный ВВП может измениться исключительно за счет инфляции. Только если реальный ВВП растет быстрее, чем реальный доход на душу населения будет расти.Но реальный ВВП на на душу населения по-прежнему не учитываются изменения в распределении доходов или изменения в качество окружающей среды или досуг – все это влияет на благосостояние людей в стране. Поэтому мы не можем сказать, увеличилось ли благосостояние людей в Австралии больше. чем у людей в Германии. 14. «Реальный ВВП на душу населения – хороший показатель экономического благосостояния». Прокомментируйте это заявление. Настоящий ВВП на душу населения – несовершенный показатель экономического благосостояния, поскольку он не включает не рыночная деятельность, которая влияет на благополучие, например, стоимость домашних услуг, волонтерская деятельность работа, загрязнение или утрата природных территорий дикой природы в результате застройки.Несмотря на эти ограничения, однако, реальный ВВП на душу населения по-прежнему обеспечивает некоторую экономическую благосостояние. 15. Предположим, что реальный ВВП в 2001 году составлял 445 миллиардов долларов, номинальный ВВП в 2012 году составлял 655 миллиардов долларов, а ВВП-дефлятор увеличился со 100 до 108 с 2001 по 2012 год. Что такое среднегодовая темп роста реального ВВП с 2001 по 2012 год? Как вы думаете, благополучие всех людей в Австралия увеличилась за это время? Почему или почему нет? RGDP = (NGDP / дефлятор) × 100 = (6.55 / 108) × 100 = 6.06 Темпы роста ВВП = (6.06 – 4,45) / 4,45 = 0,362 = 36,2% Таким образом, реальный ВВП вырос на 36,2% за десять лет, или при среднегодовом темпе роста 3,62%. Увеличение ВВП страны не является хорошим показателем роста экономического благосостояния ее народа. Например, номинальный ВВП может измениться исключительно из-за инфляции, а реальный ВВП должен расти. реальный доход на душу населения, а значит, и уровень жизни будут расти быстрее, чем население. Но реальный ВВП на душу населения по-прежнему не учитывает изменения в распределении доходов, изменения качества окружающей среды или изменения в досуге, все из которых влияют на экономические благосостояние людей в стране.16. Объясните, почему ЧВП иногда бывает более точным показателем, чем ВВП. Чистый внутренний продукт – это ВВП за вычетом амортизации на душу населения. Возможно, это более точное измерение фактическое производство, поскольку оно учитывает износ основного оборудования в производственный процесс. 17. Прокомментируйте следующее утверждение: «Любое накопление запасов компаниями не учитывается. при измерении ВВП ». Счета национального дохода действительно включают изменения в запасах, когда измерение инвестиций. Запасы растут, когда объем производства превышает объем продаж, но падают, если объем производства. не соответствует спросу.Эти изменения должны иметь возможность повлиять на инвестиции. Но если вложения затронут, ВВП тоже. В противном случае общая экономическая активность будет переоценена или недооценена до степень, в которой изменения запасов не учитываются. 18. Предположим, что дилерский центр Hyundai в Брисбене купил 30 автомобилей Hyundais из Кореи по цене $ 000 за машину в сентябре 2011 года, а к 31 декабря 2011 года было продано 20 таких Hyundais по цене 16 000 долларов за штуку. Остальные Хюндаи были проданы в январе 2012 г. по цене 14000 долларов США каждая.Как именно это повлияет на ВВП в 2011 и 2012 годах и на какие категории
ВВП (C, I, G или NX) затронуты? 2011: NX = – (30 × 13 000) = – 390 000 C = + (20 × 16 000) = + 320000 I = + (10 × 13 000) = + 130000 GDP = + 60 000 Проверить: значение добавлено в 2000 году: 20 × 3000 = 60000 2012: C = + (10 × 14 000) = + 140000 I = – (10 × 13 000) = – 130000 ВВП = + 10 000 Чек: добавленная стоимость в 2012 году составляет: 10 × 1000 = 10 000 19. Прокомментируйте следующее утверждение: «Я купил новый дом в прошлом году.Если я продам его сегодня, я подниму уровень экономической активности ». Это утверждение было бы верным, если бы агент по недвижимости продал ваш домой, поскольку агент предоставил бы текущую услугу, за которую ей заплатили бы. Сделки с существующими активами, такими как произведения искусства и жилое жилье, не создают экономической активность в размере, равном стоимости продажи. Новое жилищное строительство, с другой рука, включается в расчет текущего ВВП, поскольку представляет текущую экономическую деятельность. 20.«PPI измеряет стоимость покупки фиксированного набора потребительских товаров». Правда или ложь? Почему? Ложь. Индекс потребительских цен (ИПЦ) измеряет стоимость покупки рыночной корзины потребительские товары. Индекс цен производителей (PPI) измеряет стоимость товаров на ранняя стадия системы распределения. Изменения в PPI сигнализируют о будущих изменениях в общем уровень цен, поскольку затраты перекладываются на потребителей. 21. ‘Использование индекса потребительских цен или дефлятора ВВП для расчета изменений средней цены уровень должен производить идентичные темпы инфляции.’ Правда или ложь? Почему? Ложь. ИПЦ измеряет стоимость потребительского пакета репрезентативного домохозяйства, в то время как ВВП- дефлятор – это более полный показатель цен на все товары и услуги, производимые в экономика. Темпы изменения этих индексов различаются из-за различий в их строительство. 22. Всегда ли ИПЦ и дефлятор ВВП показывают одинаковое увеличение уровня инфляции? В Дефлятор ВВП измеряет средний рост цен на все конечные товары и услуги, которые в настоящее время производится.Эти товары из года в год различаются в зависимости от того, что производится. В ИПЦ измеряет только среднее увеличение стоимости определенной рыночной корзины товаров и Сервисы. ИПЦ также включает цены на импортные товары, которые не учитываются дефлятором ВВП. включают. Таким образом, при росте цен на импорт ИПЦ, скорее всего, вырастет больше, чем Дефлятор ВВП. 23. Кратко опишите преимущества и недостатки использования ИПЦ, ИПЦ и дефлятора ВВП. как экономические индикаторы Индекс потребительских цен (ИПЦ) измеряет средний рост цен на фиксированная рыночная корзина товаров и услуг, приобретаемых средним наемным работником в городе.Нет все товары и услуги отражаются в этой рыночной корзине, и замещение среди этих товаров невозможно, поэтому ИПЦ не является идеальным показателем инфляции. Однако ИПЦ легко доступны на ежемесячной основе и достаточно надежны. Индекс цен производителей (PPI) измеряет средний рост цен фиксированной корзины промежуточных товаров до розничной стадия, но не включает услуги или выплаты процентов. PPI относительно легко доступен на ежемесячной основе и используется для отображения будущих ценовых тенденций.Нужно быть осторожным чтобы избежать двойного учета, поскольку ИЦП имеет дело с промежуточными товарами. PPI не обязательно соответствовать ИПЦ, поскольку фирмы не всегда могут сдвинуть более высокие цены производителей на потребителей. Дефлятор ВВП, вероятно, является наиболее полезным индексом цен для макроэкономисты, поскольку он измеряет средний рост цен на все товары и услуги в настоящее время производится в этой стране. Он не включает импортные товары, бывшие в употреблении товары или проценты. платежи и ранние оценки часто ненадежны и требуют неоднократного пересмотра.Однако дефлятор ВВП является наиболее полным из индексов цен. 24. Предположим, что реальный ВВП в прошлом году составлял 640 миллиардов долларов, номинальный ВВП в этом году – 690 миллиардов долларов, а ВВП-дефлятор в этом году – 105. Каковы были темпы роста реального ВВП? RGDP (1) = [NGDP (1) / GDP-deflator] × 100 = [670/105] × 100 = 657 Поскольку RGDP (0) = 640, следует что скорость роста RGDP составляет: y = [657 – 640] / 640 = 0,027 = 2,7%. 25. Рассчитайте значения государственных расходов (G), сбережений (S) и инвестиций (I) на основе Следующая информация.Национальный доход Y = 5200 Бюджетный дефицит BD = 150 Одноразовый доход YD = 4400 Торговый дефицит TD = 110 [ NX = –110] Модуль 1 – Введение и учет национального дохода 14 14 Потребление C = 4100 From YD = C + S == & amp; gt; S = YD – C
Предположим, вы даете ссуду в размере 1000 долларов США, которая будет возвращена вам в течение одного года. Если кредит выражены в терминах номинальной процентной ставки, вы счастливы или грустны, если инфляция выше? чем ожидалось в течение года? Что, если бы ссуда была выражена в реальном выражении возвращение.Предположим, что предоставленная вами ссуда приносит вам номинальную доходность в размере 7% годовых. Если скорость инфляция 4%, тогда ваша доходность в реальном выражении всего 3%. Если, с другой стороны, если уровень инфляции составляет 10%, тогда вы фактически получите отрицательную реальную доходность, то есть вы потеряете 3% своей покупательной способности. Один из способов защитить себя от такой потери покупательная способность заключается в корректировке процентной ставки с учетом инфляции, то есть индексации ссуды. В других словами, вы можете потребовать, чтобы помимо указанной процентной ставки по кредиту, скажем, 3%, заемщик также должен уплатить инфляционную премию, равную процентному изменению ИПЦ.В В этом случае будет гарантирована реальная доходность в размере 3%.
Предположим, вы покупаете государственную облигацию на 100 долларов со сроком погашения в следующем году. Какая номинальная процентная ставка будет вы получите, если инфляция составит 4 процента в течение года, а облигация обещает реальную доходность в размере 3 процентов? Реальная процентная ставка (r) определяется как номинальная процентная ставка (i) за вычетом уровня инфляции. (). Следовательно, номинальная процентная ставка – это реальная процентная ставка плюс уровень инфляции, или: i = г + = 3% + 4% = 7%
Предположим, вы банкир и хотите, чтобы реальная доходность по ссудам составляла 4%.Если вы ожидаете этого уровень инфляции, вероятно, составит в среднем около 6% в течение следующих 30 лет, что будет наиболее вероятная процентная ставка по ипотеке, которую вы будете взимать со своих клиентов за 30-летнюю фиксированную ставку ипотека? Как бы изменился ваш ответ, если бы вы ожидали, что средний уровень инфляции на 4% превышает срок ипотеки? Объясни свои ответы. Уравнение Фишера утверждает, что номинальная процентная ставка – это ожидаемая реальная процентная ставка (re) плюс ожидаемый уровень инфляции ( e), или i = re + e Другими словами, если вы ожидаете, что уровень инфляции составит 6%, вы должны будете клиентам ставка по ипотеке 10%, так как i = 4% + 6% = 10% Но если вы ожидали только Уровень инфляции 4%, вы будете взимать со своих клиентов процентную ставку по ипотеке i = 4% + 4% = 8%
Предположим, что по государственной облигации вы получаете фиксированную процентную ставку 5.5% в год и среднегодовая уровень инфляции составляет 4,2%. Какова ваша реальная норма прибыли? Как бы эта реальная доходность изменится ли инфляция до 6,8%? Реальная процентная ставка определяется как номинальная процентная ставка. ставка минус уровень инфляции, то есть: r = i – Следовательно, ваша реальная ставка доходности равна r = 5,5% – 4,2% = 1,3% при уровне инфляции 4,2%. Но если уровень инфляции увеличится до 6,8%, то ваш реальная доходность будет отрицательной, то есть: r = 5,5% – 6,8% = – 1,3%
Комментарий к следующему утверждению: «Страна, которая тратит больше, чем ее общий национальный доход. должен иметь торговый дефицит.«Национальный доход определяется как Y = C + I + G + NX. Четыре основных составляющими совокупного спроса являются потребление (C), инвестиции (I), государственные закупки (G) и чистый экспорт (NX). Но если расходы на потребление, инвестиции и правительство закупок превышает национальный доход, отсюда следует, что чистый экспорт (NX = X – Q) должен быть отрицательный, то есть импорт (Q) должен превышать экспорт (X), и у страны должна быть торговая дефицит.
Глава
Концептуальные проблемы
- Кривая совокупного предложения показывает количество реального общего выпуска, которое фирмы готовы производить. предложение на каждом уровне цен.Кривая совокупного спроса показывает все комбинации реальной суммы выпуск и уровень цен, при котором товарный и денежный секторы одновременно находятся в равновесие. Предполагается, что номинальная денежная масса постоянна на кривой AD и не происходит изменение фискальной политики.
2. Классическая кривая совокупного предложения является вертикальной, поскольку классическая модель предполагает, что номинальная заработная плата
очень быстро адаптируется к изменениям уровня цен. Это означает, что рынок труда всегда находится в равновесии, а объем производства всегда на уровне полной занятости.Если кривая AD сдвинется на
справа: фирмы пытаются увеличить выпуск за счет найма большего количества рабочих (спрос на рабочую силу (ND) увеличивается), которых они пытаются привлечь, предлагая более высокую номинальную заработную плату. Но так как мы уже на полная занятость, больше нельзя нанимать рабочих, а фирмы просто завышают номинальную заработную плату. В Повышение номинальной заработной платы переносится (с надбавкой) в виде более высоких цен на продукцию. в В конце концов, уровень заработной платы и цен будет увеличиваться пропорционально, в то время как реальная ставка заработной платы а уровни занятости и производства останутся неизменными.Если наблюдается снижение спроса, фирмы пытаются уволить рабочих. Рабочие, в свою очередь, готовы согласиться на более низкую заработную плату, чтобы остаться на работе. Более низкие затраты на заработную плату позволяют фирмам снизить цены на продукцию. В конце концов, номинальная заработная плата и цены уменьшатся пропорционально, но реальная уровень заработной платы, уровень занятости и объем производства останутся прежними.
Не существует единой теории кривой совокупного предложения, которая показывала бы взаимосвязь между выпуск фирм и уровень цен.Существует ряд конкурирующих объяснений тому факту, что фирмы имеют тенденцию увеличивать объем своего выпуска по мере повышения уровня цен. Кейнсианский Модель горизонтальной кривой совокупного предложения предположительно описывает очень краткосрочный период (в течение период в несколько месяцев или меньше), в то время как классическая модель вертикальной кривой совокупного предложения предполагается, что это будет справедливо в долгосрочной перспективе (более 10 лет). Среднесрочная Кривая совокупного предложения наиболее полезна для описания экономической корректировки за периоды несколько кварталов или несколько лет.Эта восходящая кривая совокупного предложения является результатом тот факт, что корректировка заработной платы и цен происходит медленно и нескоординированно. Глава 4 предлагает несколько объяснения того факта, что рынки труда не адаптируются быстро. К ним относятся несовершенные модель информации / рыночной клиринга, наличие контрактов по заработной плате или проблемы с координацией, тот факт, что фирмы платят эффективную заработную плату и что изменение цен, как правило, дорого обходится.
Кейнсианская кривая совокупного предложения горизонтальна, поскольку уровень цен предполагается фиксированным.Он наиболее подходит для очень краткосрочного периода (несколько месяцев или меньше). Классический Кривая совокупного предложения вертикальна, и предполагается, что объем производства зафиксирован на своем потенциальном уровне. это наиболее подходит для долгосрочного периода (более 10 лет), когда цены могут полностью приспособиться ко всем ударам.
Модель совокупного предложения и совокупного спроса, используемая в макроэкономике, не очень похожа к модели рыночного спроса и рыночного предложения, используемой в микроэкономике.Пока работа обе модели (различие между смещением кривых и движением по кривым) похоже, эти модели действительно не связаны. Буква P в микроэкономической модели означает относительная цена товара (или соотношение, при котором торгуются два товара), тогда как буква “P” в макроэкономическая модель представляет собой средний уровень цен на все товары и услуги, производимые в эта страна в денежном выражении.
Классическая кривая совокупного предложения вертикальна.Это говорит о том, что одинаковое количество товаров будут поставляться по любой цене. Эта модель основана на предположении, что рабочая сила рынок находится в равновесии с полной занятостью рабочей силы.
Технические проблемы
- a) Как показано на Рисунке 3.9 в тексте, снижение подоходного налога сместит как кривую AD, так и кривая AS справа. Сдвиг кривой AD имеет тенденцию быть довольно большим и в краткосрочной перспективе (когда цены фиксированы), приводит к значительному увеличению выпуска без изменения цен.В в долгосрочной перспективе кривая AS также сместится вправо, поскольку более низкие ставки налога на прибыль обеспечивают стимул работать больше, но, вероятно, лишь в довольно небольшом размере. Следовательно, мы видим немного выше реальный ВВП при значительном повышении уровня цен в долгосрочной перспективе.
b) Экономика предложения – это любая мера политики, которая увеличит потенциальный ВВП за счет изменения долгосрочная (вертикальная) кривая AS справа. В начале 1980-х годов экономисты, специализирующиеся на предложении мнение о том, что снижение ставок подоходного налога увеличит стимул работать, сберегать и инвестировать.Это увеличило бы совокупное предложение настолько, что уровни инфляции и безработицы составили бы
.P
AD 1 AS
AD 0
P 1
P 0
0
Y * Y
- a) Уровень занятости при полной занятости увеличивается. Труд более производительный, а фирмы увеличить спрос на рабочую силу, поскольку реальная заработная плата упала. Производство увеличивается, потому что падение в реальной заработной плате побуждает фирмы производить больше.
б) Изменение спроса на рабочую силу из-за повышения производительности увеличивает реальную заработную плату.
c) Если кривая предложения рабочей силы совершенно неэластична, рост спроса на рабочих со стороны повышение производительности приведет к увеличению реальной заработной платы. Однако уровень выпуска останется без изменений.
- Увеличение производительности труда фактически означает снижение производственных затрат. Поэтому фирмы готовы увеличивать производство на каждом уровне цен из-за возможности более высокой прибыли. Этот создает излишек производства на прежнем уровне равновесных цен. Это означает цены на товары и сервисы должны упасть.
Глава
Решения задач в учебнике
Концептуальные проблемы
Кривая совокупного предложения и кривая Филлипса описывают очень похожие отношения, и обе кривые можно использовать для анализа одних и тех же явлений. Кривая AS показывает взаимосвязь между уровень цен и уровень выпуска. Кривая Филлипса показывает зависимость между ставкой инфляции и уровня безработицы при определенных инфляционных ожиданиях.Например, движение по кривой AS показывает повышение уровня цен, связанное с повышение уровня выпуска. По мере увеличения объема производства уровень безработицы снижается (см. Закон Окуня). Следовательно, при большем росте уровня цен (более высоком уровне инфляции) произойдет сокращение безработицы, создавая нисходящую кривую Филлипса. Этот Нисходящая кривая Филлипса смещается при изменении инфляционных ожиданий. Если один предполагает, что рабочие изменят свои требования к заработной плате всякий раз, когда их инфляционные ожидания изменения, можно сделать вывод, что сдвиг кривой Филлипса соответствует сдвигу вверх наклонная кривая AS, поскольку более высокая заработная плата означает более высокие производственные затраты.
В краткосрочной перспективе, когда предполагается, что заработная плата и цены являются фиксированными, не может быть инфляции и таким образом, кривая Филлипса не имеет смысла в течение этого очень короткого периода времени. Но в среднесрочной перспективе (в этой главе также часто упоминается как краткосрочный период) кривая Филлипса имеет наклон вниз,
, поскольку инфляционные ожидания считаются постоянными. В конечном итоге кривая Филлипса имеет вид вертикальной при естественном уровне безработицы, что соответствует вертикальной долгосрочной AS кривая при уровне выпуска продукции с полной занятостью.
- В этой главе дается множество объяснений жесткости заработной платы в краткосрочной или промежуточный пробег. Во-первых, у рабочих есть несовершенная информация, и никто не знает фактических ценовой уровень. Люди не знают, является ли изменение их номинальной заработной платы результатом рост цен или реальной заработной платы, которую они получают за выполненную работу. В связи с этим неопределенность, рынки труда не очистятся сразу. Другой аргумент основан на координации проблемы, то есть разные фирмы в рамках экономики не могут координировать изменения цен в реакция на изменения денежно-кредитной политики.Отдельные фирмы меняют цены неохотно, поскольку боятся потерять долю рынка. Теория эффективной заработной платы утверждает, что работодатели платить зарплату выше рыночной, чтобы побудить своих работников работать усерднее. Фирмы также неохотно меняют заработную плату из-за предполагаемых затрат на меню. Есть долгосрочные отношения между фирмами и рабочими, и заработная плата обычно устанавливается в номинальном выражении на основе заработной платы. контракты, которые пересматриваются только периодически. Таким образом, реальная заработная плата со временем колеблется по мере того, как изменение уровня цен.Наконец, модель «инсайдер-аутсайдер» утверждает, что фирмы ведут переговоры только с своих сотрудников, но не безработных. Поскольку текучесть рабочей силы составляет дорогостоящие для фирм, они готовы предложить работающим в настоящее время зарплату выше рыночной. вместо того, чтобы нанимать безработных, которые могут быть готовы работать за более низкую заработную плату.
Эти различные точки зрения не обязательно являются взаимоисключающими, и только
учащимся предстоит решить, какой из представленных здесь аргументов они сочтут наиболее правдоподобным.Объяснения
различаются в основном своим предположением о том, насколько быстро рынки очищаются и являются ли изменения занятости
добровольными.
- a) Стагфляция определяется как период высокой безработицы, сопровождаемый высокой инфляцией.
б) Стагфляция может происходить в периоды времени, когда у людей высокие инфляционные ожидания. Если экономика войдет в рецессию, фактический уровень инфляции упадет на
ниже ожидаемого уровня инфляции.Однако фактический уровень инфляции может быть очень высоким, в то время как уровень безработицы растет. Например, в прошлом РБА мог позволить
денежной массе расти слишком быстро, поэтому все ожидают высокого уровня инфляции.
Если произойдет шок предложения, мы увидим рост безработицы, в то время как
инфляционные ожидания и фактическая инфляция останутся очень высокими. Этот сценарий произошел
в течение 1970-х годов. Как только мы достигли такой ситуации, становится необходимым
разработать политику, которая снизит инфляционные ожидания, чтобы сдвинуть кривую Филлипса назад
влево.
наклонная, новое краткосрочное макроравновесие достигается при более низком уровне выпуска (а
, следовательно, более высоком уровне безработицы) и более низком уровне цен.
Однако более высокий уровень безработицы в конечном итоге оказывает понижательное давление на заработную плату, снижая себестоимость продукции. и смещение наклонной вверх кривой AS вправо. В качестве альтернативы, поскольку этот уровень равновесного выпуска ниже полного уровень занятости, цены продолжат падать, а наклонная вверх кривая AS сместится вправо.Пока результат ниже уровня полной занятости Y , восходящая кривая AS продолжит смещение вправо, что означает, что уровень цен будет продолжают снижаться. В конечном итоге новое долгосрочное равновесие будет достигнуто при уровне выпуска продукции с полной занятостью ( иен) и более низком уровне производства. ценовой уровень.
P AD 1 AS 1 AS 2
AD 2
P 1 1
P 2
2
P 2 3
0
Y 1 Y * Y
2. Согласно теории рациональных ожиданий, объявленное изменение денежно-кредитной политики
немедленно изменит восприятие людьми ожидаемого уровня инфляции.
Если бы люди могли немедленно приспособиться к этому изменению инфляционных ожиданий, то уровень безработицы
или уровень производства остались бы прежними. Другими словами,
сразу переместится из точки 1 в точку 3 на диаграмме.
Если, однако, изменение номинальной денежной массы (процентных ставок) было непредвиденным, то краткосрочная корректировка потребовала бы на кривой среднесрочного совокупного предложения от точки 1 до точки 2 – снижение спроса отразится на обеих более низкие цены и сокращение производства и занятости, а также рост безработицы.Однако, если у агентов есть рациональные ожидания, этот период корректировки будет недолгим. Как только станет понятно, что спрос упал (и если нет других смягчающих жесткости в экономика, такая как контракты), тогда будет произведена немедленная корректировка долгосрочного положения экономики вдоль вертикальная долгосрочная кривая AS – кривая AS полностью сдвигается и достигается точка 3.
P AD 1 AS 1 AS 2
AD 2
P 1 1
P 2
2
P 2 3
0
Y 1 Y * Y
На самом деле, однако, даже если у людей есть рациональные ожидания и могут правильно предвидеть
последствия изменения политики, они могут не иметь возможности немедленно скорректировать причитающиеся
контракты по заработной плате и т. д.Таким образом, всегда будет некоторое отклонение от уровня полной занятости Y *.
- Благоприятный шок предложения, например рост производительности труда, сдвигает восходящую Кривая AS направлена вправо, что приводит к избытку предложения при существующем уровне цен. Новый краткосрочный период равновесие достигается при более высоком уровне выпуска и более низком уровне цен. Но поскольку выход сейчас выше уровня полной занятости Y * наблюдается повышательное давление на заработную плату и цены. Номинальная заработная плата (W) вырастет, а уровень цен (P) упадет, поэтому реальная заработная плата (W / P) будет увеличиваться.
Если предположить, что изменение производительности труда носит временный характер и не влияет на уровень выпуска при полной занятости, наклонная вверх кривая AS сдвигается обратно к
влево. Новое долгосрочное равновесие достигается обратно в исходное положение (Y *) и
исходный уровень цен. Поскольку производительность труда падает и, следовательно, спрос на рабочую силу упадет до исходного уровня
, номинальная заработная плата (W) не повысится, а уровень цен (P) не изменится
, поэтому реальная заработная плата (W / P) вернется к уровень их полной занятости.
P
AD AS 1
AS 2
P 1
P 2
0 Y * Y 1 Y
Конечно, если изменение производительности труда является постоянным, то переход от среднего Кривая запуска AS сопровождается смещением долгосрочной кривой AS до новой полной занятости
уровня выпуска на Y 1. Повышение производительности труда привело к увеличению номинальная заработная плата (увеличивается спрос на рабочую силу), снижение уровня цен, увеличение реальной заработная плата и рост производства и занятости.
P
AD AS 1
P
AD AS 1
AS 2
P 1
P 2
0 Y * Y 1 Y
b) Снижение цен на материалы снижает себестоимость производства, смещая наклонная вверх кривая AS к вправо, что ведет к увеличению производства и снижению уровня цен. Поскольку безработица сейчас же ниже естественного уровня наблюдается нехватка рабочей силы, что оказывает повышательное давление на заработную плату. Это снова увеличит стоимость производства, в конечном итоге сместив наклонную вверх кривую AS. вернуться к исходному долгосрочному равновесию (при условии, что потенциальный ВВП не был затронут).
Глава 5
Глава 5
Глава 5
Глава 5
Набор задач 1 – Вопросы PDF – Решения PDF Производственная функция, определение ставки заработной платы, арендной платы и доли рабочей силы в доходе (видео 20:00) Из Macroeconomics (Intermediate) Mankiw, 8-е издание. Глава 3 (Национальный доход, откуда он и куда идет), Задача 2 – Части a и b В этой задаче нам дается простая производственная функция и частично параметризованная производственная функция Кобба-Дугласа. Мы вычисляем объем производства / производства, затем находим реальную ставку заработной платы (определяя предельный продукт труда) и ставку аренды капитала (определяя предельный продукт капитала по ходу дела … фактически предельный продукт земли, но это то же самое шаги по поиску МПК). Наконец, нахождение доли труда в доходе и доли капитала в доходе.Плюс “уловка”, позволяющая найти долю фактора дохода, просто взглянув на производственную функцию Кобба-Дугласа. Найдите долю рабочей силы в доходе (видео 7:45) Из книги Мэнкива «Макроэкономика (средний уровень)», 8-е издание. Глава 3 (Национальный доход, откуда он и куда идет), Проблема 2 – Часть c В этом вопросе нам дается частично параметризованная производственная функция Кобба-Дугласа и фактические значения для труда и капитала (технически капитал есть земля в этой проблеме). Затем мы находим часть общего дохода, которая идет на труд.Кроме того, покажите трюк, учитывая любую производственную функцию Кобба-Дугласа с постоянной отдачей от масштаба, как вы можете посмотреть на производственную функцию и быстро найти долю труда в доходе и долю капитала в доходе. Быстро найти объем производства, заработную плату, стоимость аренды земли и долю рабочей силы в доходе (видео 12:00) Из книги Мэнкива «Макроэкономика (средний уровень)», 8-е издание. Глава 3 (Национальный доход, откуда он и куда он направляется), проблема 2 – части с d по e В этом видео мы быстро находим объем производства, арендную плату за землю и долю рабочей силы в доходе при резком снижении в работе. | Проверка результатов масштабирования Глава 5 – Проблема 3 – Нет проверки В этом первом видео мы рассмотрим модель небольшой открытой экономики. Каковы факторы, определяющие чистый экспорт (торговый баланс, потоки капитала), реальный обменный курс и номинальный обменный курс? Мы говорим об активном сальдо торгового баланса, торговом дефиците и рынке ссудных средств для закрытой экономики и для небольшой открытой экономики (SOE).Мы также рассмотрим пример увеличения сбережений потребителей, проанализировав влияние на чистый экспорт и обменные курсы. Модель малой открытой экономики. Учитывая потрясения в экономике (например, падение доверия потребителей, изменение инвестиций, изменение предпочтений в отношении иностранных товаров, увеличение денежной массы и изменение скорости обращения денег), найдите чистый экспорт (NX), номинальный и реальный обменные курсы . |
Примеры экономических проблем – Справка по экономике
Основная экономическая проблема – проблема дефицита, но неограниченных потребностей. Дефицит подразумевает, что есть только ограниченное количество ресурсов, например.грамм. конечное ископаемое топливо. Из-за нехватки существуют постоянные альтернативные издержки – если вы используете ресурсы для потребления одного товара, вы не можете потреблять другой. Следовательно, основная черта экономики связана с тем, как распределять ресурсы в обществе для наиболее эффективного и справедливого использования ресурсов. Основные проблемы:
- Что производить?
- Как производить?
- Для кого производить?
Примеры экономических проблем:
Сводка видео
Микроэкономические проблемы
1.Проблема экстерналий
Экономическая проблема загрязнения
Одна из наиболее частых проблем заключается в том, что экономические решения могут иметь внешние последствия для других людей, не участвующих в сделке. Например, если вы производите электроэнергию из угля, загрязнение влияет на людей во всем мире (кислотные дожди, глобальное потепление). Это особая проблема, потому что мы не можем полагаться на свободный рынок, чтобы обеспечить наиболее эффективный результат. Если мы создаем отрицательные внешние эффекты, мы не принимаем их во внимание при принятии решения о том, сколько потреблять.Вот почему мы можем столкнуться с чрезмерной потребностью в управлении автомобилем в центре города в час пик. Если каждый максимизирует свою полезность, это не приведет к наиболее эффективному результату, а приведет к тупику и потере ресурсов.
Внешние эффекты, как правило, требуют какого-либо государственного вмешательства. Например, налоги на отрицательные внешние эффекты (например, налог на сахар) или субсидии на положительные внешние эффекты (например, бесплатное государственное образование), даже запрещающие автомобили в центрах городов.
Но даже решение проблемы сбоя рынка (например.грамм. налоги), создает свои собственные потенциальные проблемы, например, сколько налога? будет ли уклонение от уплаты налогов? Административные расходы по сбору налога.
Экологические проблемы
Экономика традиционно занимается максимизацией полезности, позволяя людям стремиться к увеличению своего экономического благосостояния. Однако это может игнорировать долгосрочные соображения экологической устойчивости. Если в этом веке у нас будет чрезмерное потребление, это может вызвать серьезные проблемы для будущих поколений.грамм. глобальное потепление, потеря невозобновляемых ресурсов. Сложность состоит в том, что ценовой механизм не принимает во внимание эти будущие затраты, а политика по сокращению потребления может оказаться политически непопулярной.
– Как справиться с потенциальными будущими экологическими издержками?
Монополия
Монополия была экономической проблемой, о которой Адам Смит писал в своей влиятельной книге по экономике «Богатство народов». По разным причинам фирмы могут получить монопольную власть и, следовательно, возможность устанавливать высокие цены для потребителей.При отсутствии альтернатив монополии могут получать высокие прибыли за счет потребителей, вызывая неравенство в обществе. Монопольная власть также проявляется в монопсонических работодателях, которые платят своим работникам более низкую заработную плату.
Как решить проблему монополии? – Правительство может стремиться поощрять конкуренцию, например железнодорожный франчайзинг или регулирование цен для предотвращения завышения цен.
Неравенство / бедность
Это показывает, что 10% населения мира по-прежнему живет менее чем на 1 доллар.90 в день – хотя за последние три десятилетия эта цифра снизилась.
Неравенство считается проблемой из-за нормативных мнений, таких как – это несправедливое распределение ресурсов. Кроме того, вы можете возразить, что предельная полезность богатства убывает. Если все богатство принадлежит небольшому проценту населения, это снижает чистое благосостояние. Перераспределение денег среди очень бедных позволило бы увеличить чистую полезность для общества.
Пять крупнейших мировых компаний Apple, Microsoft, Alphabet, Cisco и Oracle сэкономили в общей сложности 504 миллиарда долларов (2015 г.). Это неиспользованные деньги, а людям во всем мире не хватает еды.
Неравенство – это проблема. Однако также проблема заключается в том, чтобы знать, насколько мы должны стремиться к сокращению бедности. Многие согласятся с необходимостью сокращения абсолютной бедности – но как далеко мы должны зайти в этом? Должны ли мы стремиться к полному равенству (коммунизм) или должны стремиться к равенству возможностей?
Еще одна проблема, связанная с сокращением бедности, заключается в том, что меры по сокращению бедности могут вызвать непредвиденные последствия – например, более высокий подоходный налог с высокооплачиваемых работников может лишить их стимулов к работе.Пособие малооплачиваемым может снизить стимулы к работе.
Неустойчивые цены
На некоторых сельскохозяйственных рынках цены могут быть нестабильными. Избыток предложения может быть плохой новостью, потому что падение цен может привести к снижению доходов фермеров. Некоторые из них могут даже выйти из бизнеса из-за плохого года. Эти волатильные рынки могут вызвать колебания в экономической судьбе.
Нерациональное поведение
Следствие ипотечного пузыря – рост просрочек по ипотеке.На некоторых рынках активов мы наблюдали неустойчивые цены, усугубляемые иррациональным изобилием. Потребители часто были охвачены безумием рынка – надеясь, что рост цен сделает их богаче, – и ожидая, что цены будут продолжать расти. Мы можем видеть это в таких проблемах, как тюльпаномания, пузырь Южного моря, железнодорожная мания и недавние пузыри на рынке недвижимости.
Макроэкономические проблемы
Массовая безработица 1933
Безработица была серьезной экономической проблемой в странах с развитой экономикой.Одна из основных причин безработицы – это колебания делового цикла. Падение спроса на товары во время рецессии приводит к увольнению людей. Из-за депрессивного состояния экономики существует дисбаланс между спросом и предложением рабочей силы.
Безработица также может быть вызвана быстрыми изменениями на рынках труда, например, неквалифицированными работниками, которые не могут найти работу в высокотехнологичной экономике. Безработица – проблема, потому что это пустая трата ресурсов, но, что более важно, она приводит к очень высоким личным издержкам, таким как стресс, отчуждение, низкий доход и чувство неудачи.
Спад
Рецессия – это период отрицательного экономического роста – уменьшения размера экономики. Это обостряет проблемы неравенства и безработицы. Проблема рецессии в том, что она может создать отрицательную спираль. Когда спрос падает, фирмы увольняют рабочих. У безработных становится меньше денег, чтобы тратить, что приводит к дальнейшему падению спроса.
Во время Великой депрессии безработица выросла до более чем 20% – безработные также мало поддерживали и полагались на бесплатные бесплатные столовые.
Инфляция
Высокая инфляция может стать серьезной проблемой, если цены растут быстрее, чем заработная плата и номинальные процентные ставки. В периоды быстрого роста цен люди со сбережениями будут видеть снижение своего реального благосостояния. Если цены будут расти быстрее, чем заработная плата, покупательная способность людей снизится. Кроме того, быстро растущие цены создают путаницу и неопределенность и могут заставить фирмы сокращать инвестиции и расходы.
Страны, пережившие гиперинфляцию, восприняли это как очень травматический период, потому что вся экономическая определенность размывается, оставляя людей без какой-либо уверенности.Гиперинфляция может вызвать не только экономические потрясения, но и политические потрясения, поскольку люди теряют уверенность в экономической ситуации в экономике.
Дефицит платежного баланса / текущего счета
Дефицит текущего счета платежного баланса означает, что экономика импортирует больше товаров и услуг, чем экспортирует. Для финансирования дефицита текущего счета им необходим профицит финансового счета / счета операций с капиталом. Для многих современных экономик небольшой дефицит текущего счета не является проблемой.Однако некоторые развивающиеся страны пережили кризис платежного баланса, когда большой дефицит приходится финансировать за счет займов, и такая ситуация обычно приводит к быстрой девальвации валюты. Но эта девальвация увеличивает стоимость импорта, снижает уровень жизни и вызывает инфляцию.
Волатильность обменного курса
В некоторых случаях обменный курс может вызвать экономические проблемы. Например, страны с евро не могли изменить стоимость своей валюты по отношению к другим членам еврозоны.Поскольку в таких странах, как Греция и Португалия, уровень инфляции был выше, они стали неконкурентоспособными. Экспорт упал, и возник большой дефицит текущего счета. Завышенный обменный курс привел к падению экономического роста.
С другой стороны, быстрая девальвация может вызвать различные проблемы. Например, когда цена на нефть упала, в странах-экспортерах нефти произошло снижение экспортных доходов, что привело к падению стоимости валюты. Быстрая девальвация вызывает рост цен на импорт и вызывает как более высокую инфляцию, так и замедление роста.Сложная проблема для политиков.
Экономика развития
Развивающиеся страны сталкиваются с аналогичными экономическими проблемами, но любая проблема усугубляется низким ВВП и высоким уровнем бедности. Например, безработица в развивающейся экономике более серьезна, потому что вряд ли будет какое-либо государственное страхование, обеспечивающее минимальный уровень жизни.
Цикл бедности . Некоторые развивающиеся страны могут попасть в ловушку бедности. Низкие темпы роста и низкие коэффициенты сбережений приводят к низкому уровню инвестиций и, следовательно, к низкому экономическому росту.Этот низкий рост и бедность приводят к тому, что низкие сбережения и инвестиции сохраняются.
Другие примеры
Последнее обновление: 17 ноября 2019 г., Тейван Петтингер, www.economicshelp.org, Оксфорд, Великобритания
1.2 Микроэкономика и макроэкономика – основы экономики
Цели обучения
К концу этого раздела вы сможете:
- Описание микроэкономики
- Опишите макроэкономику
- Противопоставьте денежно-кредитную политику и фискальную политику
Экономика занимается благополучием всех человек, в том числе имеющих работу и не имеющих работы, а также людей с высокими и низкими доходами.Экономика признает, что производство полезных товаров и услуг может создавать проблемы загрязнения окружающей среды. В нем исследуется вопрос о том, как инвестиции в образование помогают развивать навыки рабочих. Он исследует такие вопросы, как, например, как определить, когда крупный бизнес или большие профсоюзы действуют таким образом, чтобы приносить пользу обществу в целом, и когда они действуют таким образом, чтобы приносить пользу своим владельцам или членам за счет других. В нем рассматривается, как государственные расходы, налоги и нормативные акты влияют на решения о производстве и потреблении.
К настоящему времени должно быть ясно, что экономика охватывает очень многое. Это основание можно разделить на две части: Микроэкономика фокусируется на действиях отдельных агентов в экономике, таких как домохозяйства, рабочие и предприятия; Макроэкономика рассматривает экономику в целом. Основное внимание в нем уделяется широким вопросам, таким как рост производства, количество безработных, инфляционный рост цен, государственный дефицит и уровни экспорта и импорта.Микроэкономика и макроэкономика – это не отдельные предметы, а скорее дополняющие друг друга точки зрения на общий предмет экономики.
Чтобы понять, почему полезны и микроэкономическая, и макроэкономическая точки зрения, рассмотрим проблему изучения биологической экосистемы, такой как озеро. Один человек, который намеревается изучить озеро, может сосредоточиться на конкретных темах: определенные виды водорослей или растений; характеристики конкретной рыбы или улитки; или деревья, окружающие озеро. Другой человек может взглянуть на него в целом и вместо этого рассмотреть всю экосистему озера сверху донизу; что ест, как система остается в приблизительном балансе и какие экологические стрессы влияют на этот баланс.Оба подхода полезны, и оба исследуют одно и то же озеро, но с разных точек зрения. Подобным образом и микроэкономика, и макроэкономика изучают одну и ту же экономику, но у каждой разные точки зрения.
Независимо от того, изучаете ли вы озера или экономику, микро- и макро-идеи должны сочетаться друг с другом. При изучении озера микро-идеи о конкретных растениях и животных помогают понять общую пищевую цепочку, в то время как макро-идеи об общей пищевой цепочке помогают объяснить среду, в которой живут отдельные растения и животные.
В экономике на микро-решения отдельных предприятий влияет состояние макроэкономики; например, фирмы с большей вероятностью наймут рабочих, если экономика в целом будет расти. В свою очередь, показатели макроэкономики в конечном итоге зависят от микроэкономических решений, принимаемых отдельными домохозяйствами и предприятиями.
Что определяет, как домохозяйства и отдельные лица расходуют свои бюджеты? Какая комбинация товаров и услуг лучше всего соответствует их потребностям и желаниям, учитывая бюджет, который они должны потратить? Как люди решают, работать ли им, и если да, то работать полный или неполный рабочий день? Как люди решают, сколько откладывать на будущее или должны ли им брать взаймы, чтобы потратить сверх своих текущих средств?
От чего зависит продукция, и сколько каждой из них фирма будет производить и продавать? Что определяет, какие цены будет устанавливать фирма? Что определяет, как фирма будет производить свою продукцию? Что определяет, сколько рабочих он наймет? Как фирма будет финансировать свой бизнес? Когда фирма примет решение о расширении, сокращении или даже закрытии? В микроэкономической части этой книги мы узнаем о теории поведения потребителей и теории фирмы.
Что определяет уровень экономической активности в обществе? Другими словами, от чего зависит, сколько товаров и услуг в действительности производит нация? Что определяет, сколько рабочих мест доступно в экономике? Что определяет уровень жизни нации? Что заставляет экономику ускоряться или замедляться? Что заставляет фирмы нанимать больше рабочих или увольнять рабочих? Наконец, что заставляет экономику расти в долгосрочной перспективе?
Макроэкономическое здоровье экономики может быть определено рядом целей: рост уровня жизни, низкий уровень безработицы и низкая инфляция, чтобы назвать самые важные.Как можно использовать макроэкономическую политику для достижения этих целей? Денежно-кредитная политика , которая включает политику, влияющую на банковское кредитование, процентные ставки и рынки финансового капитала, проводится центральным банком страны. Для Соединенных Штатов это Федеральная резервная система. Налогово-бюджетная политика , которая включает государственные расходы и налоги, определяется законодательным органом страны. Для Соединенных Штатов это Конгресс и исполнительная власть, которые формируют федеральный бюджет.Это основные инструменты, с которыми приходится работать правительству. Американцы склонны ожидать, что правительство сможет решить любые экономические проблемы, с которыми мы сталкиваемся, но насколько эти ожидания реалистичны? Это лишь некоторые из вопросов, которые будут рассмотрены в макроэкономических главах этой книги.
Микроэкономика и макроэкономика – это две разные точки зрения на экономику. Микроэкономическая перспектива фокусируется на отдельных частях экономики: отдельных лицах, фирмах и отраслях. Макроэкономическая перспектива рассматривает экономику в целом, уделяя особое внимание таким целям, как рост уровня жизни, безработица и инфляция.В макроэкономике есть два типа политики для достижения этих целей: денежно-кредитная политика и фискальная политика.
Вопросы для самопроверки
Что было бы еще одним примером «системы» в реальном мире, которая могла бы служить метафорой для микро- и макроэкономики?
Обзорные вопросы
- В чем разница между микроэкономикой и макроэкономикой?
- Какие примеры отдельных экономических агентов?
- Каковы три основные цели макроэкономики?
Вопросы о критическом мышлении
- Сбалансированный федеральный бюджет и торговый баланс считаются второстепенными целями макроэкономики, в то время как рост уровня жизни (например) считается основной целью.Как вы думаете, почему это так?
- Макроэкономика – это совокупность того, что происходит на микроэкономическом уровне. Может ли происходящее на макроуровне отличаться от того, как экономические агенты отреагируют на некоторые стимулы на микроуровне? Подсказка: Подумайте о поведении толпы.
Глоссарий
- налоговая политика
- экономической политики, предполагающей государственные расходы и налоги
- макроэкономика
- отрасль экономики, которая фокусируется на широких вопросах, таких как рост, безработица, инфляция и торговый баланс.
- микроэкономика
- отрасль экономики, которая фокусируется на действиях отдельных агентов в экономике, таких как домохозяйства, рабочие и коммерческие фирмы
- денежно-кредитная политика
- политика, которая включает изменение уровня процентных ставок, доступности кредита в экономике и объема заимствований
Решения
Ответы на вопросы самопроверки
Есть много физических систем, которые могли бы работать, например, изучение планет (микро) в солнечной системе (макро) или солнечных систем (микро) в галактике (макро).
Некоторые вопросы, связанные с редукцией макроэкономики к микроэкономике в JSTOR
АбстрактныйВ данной статье исследуется взаимосвязь между современными теориями микроэкономики и макроэкономики и, в более общем плане, оцениваются перспективы теоретического сведения макроэкономики к микроэкономике. Многие экономисты проявили большой интерес к созданию «микрооснов» для макроэкономики, и большая часть их работы имеет отношение к проблеме теоретической редукции.Особенно актуальна работа, проделанная по так называемой проблеме агрегирования. По некоторым оценкам, проблема агрегирования – это просто проблема сведения макроэкономики к микроэкономике. Я показываю, как разделить эти проблемы, а затем пытаюсь определить, в какой степени определенные виды решений проблемы агрегации также преуспевают в сведении макроэкономики к микроэкономике. Я утверждаю, что это сокращение невозможно при нынешнем состоянии микроэкономики.Я также описываю, как сокращение может быть возможным посредством (дез) агрегации, если микроэкономика определенным образом дополнена результатами экспериментальных исследований отдельных экономических агентов.
Информация о журналеТекущие выпуски теперь размещены на веб-сайте Chicago Journals. Прочтите последний выпуск. С момента своего создания в 1934 году Philosophy of Science вместе со спонсирующим его обществом, The Philosophy of Science Association, были посвящены развитию исследований и свободных дискуссий с различных точек зрения в философии науки.В журнале публикуются очерки, дискуссионные статьи и рецензии на книги.
Информация об издателеС момента своего основания в 1890 году в качестве одного из трех основных подразделений Чикагского университета, University of Chicago Press взяла на себя обязательство распространять стипендии высочайшего стандарта и публиковать серьезные работы, которые способствуют образованию, способствуют общественному пониманию. , и обогатить культурную жизнь. Сегодня Отдел журналов издает более 70 журналов и сериалов в твердом переплете по широкому кругу академических дисциплин, включая социальные науки, гуманитарные науки, образование, биологические и медицинские науки, а также физические науки.
