Задачи к разделу Основные понятия и законы химии
Здесь собраны примеры задач с решениями на нахождение молекулярной формулы вещества, эквивалента, парциального давления и другие задачи. Теоретическую часть вы найдете в разделе Основные понятия и законы химии.
Задача 1. Какой объем (н.у.) занимает 5∙10-3 кг углекислого газа?
Показать решение »
Решение.
Найдем молекулярную массу СО2:
Mr(CO2)= 12+2∙16=44 г.
Tакже нам известен молярный объем газа, который равен 22,4 м3.
Составим следующую пропорцию:
44 кг СО2 занимает объем 22,4 м3
5∙10-3 кг СО2 занимает объем – х
откуда х=(5∙10-3∙22,4)/44=2,5∙10-3 м3
Таким образом, 5∙10-3 кг углекислого газа занимает объем равный 2,5∙10-3 м3.
Задача 2. Определить массу 0,9∙10-3 м3 кислорода при 21 °С и давлении 96000 Па, если масса 10-3 м3 кислорода равна 1,5∙10-3 кг при нормальных условиях.
Показать решение »
Решение:
Найдем температуру в Кельвинах Т=273+21=294 К;
Найдем объем газа, приведенный к н.у. по формуле
P1V1 / T1 = P2V2 / T2;
V1= T1P2V2/ T2P1=(273∙96000∙0.9∙10-3)/(294∙101325)=0.8∙10-3 м3
Теперь рассчитаем массу вычисленного объема:
10-3 м3 кислорода имеют массу равную 1,5∙10-3 кг
0,8∙10-3 м3 кислорода имеют массу равную х
х = 0,8∙10-3∙1,5∙10-3/10-3=1,2∙10-3 кг
Таким образом, 0,8∙10-3 м3 кислорода имеют массу равную 1,2∙10-3 кг.
Задача 3. Рассчитайте объем атома железа, если его плотность равна 7900 кг/ м3
Показать решение »
Решение:
Найдем молярный объем железа (M(Fe)=56 г.
)
V=n/ρ=56/7900=7,1∙10-3 м3
Условно примем, что атомы имеют форму шара и в кристалле касаются друг друга, то истинный объем будет составлять только 74% от общего объема:
V=0,071∙0,74=5,25∙10-3 м3
Тогда объем одно атома железа будет равен:
VА=5,25∙10-3/6,02∙1026=8,7∙10-30 м3
Задача 4. Определить массу молекулы газа, если масса 10-3 м3 газа, при н.у., равна 0,3810-3 кг.
Показать решение »
Решение:
Число молекул 1 кмоль любого вещества равна числу Авогадро (6,02*1026 ), поэтому для начала определим 1 кмоль газа:
10-3 м3 газа имеют массу равную 0,3810-3 кг
22,4 м3 газа имеют массу равную — х
х=22,4∙0,3810-3/10-3=7,6 кг,
Далее определяем массу молекулы газа:
m=7,6/6,02∙1026=1,26∙10-26 кг.
Задача 5. Рассчитайте молярную массу эквивалента металла, если при соединении 7,2 г. металла с хлором было получено 28,2 г. соли. Молярная масса эквивалента хлора равна 35,45 г/моль
Показать решение »
Решение:
Согласно закону эквивалента отношение массы металла и соли должно быть равно отношению их молярных масс эквивалентов. Обозначим молярную массу эквивалента металла через х, тогда:
7,2/28,2=х/(х+35,45)
Решая уравнение, находим, что х=12,15 г/моль.
Таким образом, молярная масса эквивалента металла Мэкв=12,15 г/моль.
Задача 6. Определение молярной массы эквивалента сложных веществ в реакциях обмена
Определите молярные массы эквивалентов H2SO4 в следующих реакциях:
А) H2SO4+2KOH = K2SO4+2H2O
Б) H2SO4+KOH = KHSO4+H2O
Показать решение »
Решение: Значение эквивалента вещества зависит от того, в какой именно реакции оно участвует.
В реакции А) 1 моль H2SO4 взаимодействует с 2 моль KOH, а эквивалент H2SO4 с 2 эквивалентами KOH. Молярная масса эквивалента KOH равна его молекулярной массе, следовательно, молярная масса эквивалента H2SO4 равна половине ее молекулярной массы:
Мэкв=98/2=49 г/моль
В реакции Б) 1 моль H2SO4 взаимодействует с 1 моль KOH, а эквивалент H2SO4 с 1 эквивалентами KOH. Молярная масса эквивалента KOH равна его молекулярной массе, следовательно, молярная масса эквивалента H2SO4 равна ее молекулярной массе: 98 г/моль.
Задача 7. Рассчитайте молярную массу эквивалента кислоты, если на нейтрализацию 9 г. ее израсходовано 8 г. гидроксида натрия.
Показать решение »
Решение:
Молярная масса эквивалента гидроксида натрия равна его молекулярной массе Мэкв=40 г/моль.
Вещества взаимодействуют между собой в массах, пропорциональных из молярным массам эквивалента, т.
е.:
Обозначим молярную массу эквивалента кислоты – х, тогда
9/8=х/40
х=45 г/моль
Таким образом , молярная масса эквивалента кислоты Мэкв=45 г/моль.
Задача 8. Найдите молекулярную формулу вещества, если относительная плотность паров этого вещества по водороду равна 67,5, а массовые доли элементов (%) в веществе следующие: серы – 23,7, кислорода – 23,7, хлора – 52.
Показать решение »
Решение:
Формулу искомого соединения можно представить как SxOyClz. Найдем соотношение между числом атомов S, O, Cl делением его содержания на его атомную массу:
x:y:z = 23,7/32 : 23,7/16 : 52/35,5 = 0,74 : 1,48 : 1,46
Делим все полученные соотношения на наименьшее, получаем:
x:y:z =1:2:2
Простейшая формула вещества SO2Cl2
Его молекулярная масса равна
Mr = 32+16∙2+35,5∙2 = 135 г.
Теперь найдем молекулярную массу вещества по плотности паров этого вещества по водороду:
Mr = 2Dh3= 2∙67,5 = 135 г.
Следовательно, истинная формула вещества совпадает с простейшей: SO2Cl2
Задача 9. Рассчитайте молекулярную массу газа, если 7∙10-3 кг. его при 20°С и 0,253∙105 Па занимают объем 22,18∙10-3 м3
Показать решение »
Решение:
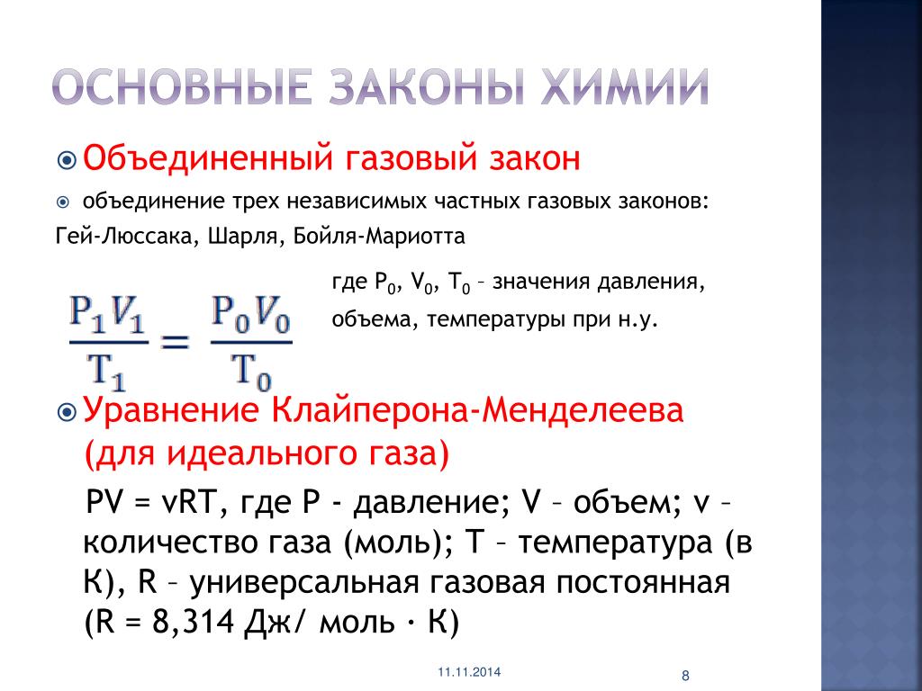
В данном случае, вычислить молярную массу газа можно, используя уравнение Клапейрона – Менделеева:
pV = nRT = (m/M)RT;
R=8,3144∙103 Дж/моль∙К
Т=273+20=293 К
М=mRT/pV=7∙10-3∙8,3144∙103293/(0,253∙105∙22,18∙10-3)=30,35 г/моль
Молярная масса газа равна 30,35 г/моль
Задача 10. При 0°С в сосуде объемом 14∙10-3 м3 содержится 0,8∙10-3 кг водорода и 6,3∙10-3 кг азота. Определите парциальное давление азота и общее давление смеси.
Показать решение »
Решение:
Найдем количества вещества водорода и азота:
n=m/Mn(H2)=0,8∙10-3/2=0,4∙10-3моль
n(N2)= 6,3∙10-3/28=0,225∙10-3моль
Далее, с помощью уравнения Клапейрона – Менделеева, найдем парциальное давление каждого газа в смеси:
pV = nRT = (m/M)RT;
p = nRT/V;
p(H2)=n(H2)
RT/V=0,4∙10-3∙8,3144*103∙273/14∙10-3=64,85∙103 Па
p(N2)= n(N2)
RT/V=0,225∙10-3∙8,3144∙103∙273/14∙10-3=36,479∙103 Па
pобщ=p(H2)+p(N2)= 64,85∙103+36,479∙103=101329 Па
Задача 11.
Газовая смесь составлена из 5∙10-3 м3 метана под давлением 96000 Па, 2∙10-3 м3 водорода под давлением 84000 Па и 3∙10-3 м3 диоксида углерода под давлением 109000 Па. Объем смеси 8∙10-3 м3. Определите парциальные давления газов в смеси и общее давление смеси.
Показать решение »
Решение:
Сначала найдем парциальное давление каждого из газов:
p(CH4)=P(CH4)∙V(CH4)/Vобщ=96000∙5∙10-3/8∙10-3=60000 Па
p(H2)=P(H2)∙V(H2)/Vобщ=84000∙2∙10-3/8∙10-3=21000 Па
p(CО2)=P(CО2)∙V(CО2)/Vобщ=109000∙3∙10-3/8∙10-3=40875 Па
Общее давление:
pобщ= p(CH4)+ p(H2)+ p(CО2)= 60000+21000+40875=121875 Па
Задача 12.Газовая смесь состоит из оксида и диоксида азота.
Вычислите парциальные давления газов в смеси, если объемные доли газов соответственно равны (%) 37,5 и 62,5. Общее давление газовой смеси 106640 Па.
Показать решение »
Решение:
Парциальное давление газа в смеси равно произведению общего давления на его объемную долю в смеси:
p(NO)= pобщ∙φNO=106640∙0,375=39990 Па
p(NO2)= pобщ∙φNO2=106640∙0,625=66650 Па
Категории Основные понятия и законы химииОсновные законы химии. Решение расчётных задач
Ядерные реакции – превращения ядер, происходящие при их столкновении друг с другом или с элементарными частицами. Первая искусственная ядерная реакция была осуществлена Э.Резерфордом (1919 г.) при бомбардировке ядер азота a- частицами:
С помощью ядерных реакций были получены изотопы многих химических элементов и ядра всех химических элементов с порядковыми номерами от 93 до 110. Задача №1. Вычислить массу метана количеством вещества 0,1 моль.
Подойдите к решению задачи в соответствии с вышеприведенным алгоритмом. Составьте краткие условия задачи и решите ее.
Задача №2. Вычислить массовые доли каждого из элементов, входящих в состав углеводорода, формула которого C6H12.
Задача №3. Из нефти получают бензин (массовая доля его в нефти составляет 25%) и мазут (55%). При дальнейшей переработке мазута получают еще некоторое количество бензина (60% от массы мазута). Рассчитайте массу бензина, который будет получен из нефти массой 200 кг.
3.4. Вычисление массы и объема газов
Задача 1. Вычислить объем диоксида углерода при н.у., взятого количеством вещества 3 моль.
Задача 2. Вычислить массу этилена (C2H4), занимающего при н.у. объем 28 л.
Задача 3. Вычислить объемную долю метана в смеси, состоящей из 30 л метана, 5 л этана и 2 л водорода.
Объемы газов измерены при одинаковых условиях.
3.5. Вывод формул соединений
Этот вид расчетов чрезвычайно важен для химической практики, т.к. позволяет на основании экспериментальных данных определить формулу вещества (простейшую и молекулярную). На основании данных качественного и количественного анализов химик находит сначала соотношение атомов в молекуле (или другой структурной единице вещества), т.е. его простейшую формулу.
Например, анализ показал, что вещество является углеводородом CxHy, в котором массовые доли углерода и водорода соответственно равны 0,8 и 0,2 (80% и 20%). Чтобы определить соотношение атомов элементов, достаточно определить их количества вещества (число молей):
Целые числа (1 и 3) получены делением числа 0,2 на число 0,0666. Число 0,0666 примем за 1. Число 0,2 в 3 раза больше, чем число 0,0666. Таким образом, CH3 является простейшей формулой данного вещества.
Соотношению атомов C и H, равному 1 : 3, соответствует бесчисленное количество формул: C2H6, C3H9, C4H12 и т.д., но из этого ряда только одна формула является молекулярной для данного вещества, т.е. отражающей истинное количество атомов в его молекуле. Чтобы вычислить молекулярную формулу, кроме количественного состава вещества, необходимо знать его молекулярную массу. Для определения этой величины часто используется значение относительной плотности газа D.
Так, для вышеприведенного случая Dh3 = 15.
Тогда M(CxHy) = 15 M(H2) = 15•2 г/моль = 30 г/моль.
Поскольку M(CH3) = 15, то для соответствия с истинной молекулярной массой необходимо удвоить индексы в формуле. Следовательно, молекулярная формула вещества: C2H6.
Определение формулы вещества зависит от точности математических вычислений.
При нахождении значения ν элемента следует учитывать хотя бы два знака после запятой и аккуратно производить округление чисел. Например, 0,8878 ≈ 0,89 но не 1.
Соотношение атомов в молекуле не всегда определяется простым делением полученных чисел на меньшее число. Рассмотрим этот случай на следующем примере.
Задача 1. Установите формулу вещества, которое состоит из углерода (ω=25%) и алюминия (ω=75%).
Разделим 2,08 на 2. Полученное число 1,04 не укладывается целое число раз в числе 2,78 (2,78 : 1,04 = 2,67 : 1). Теперь разделим 2,08 на 3. При этом получается число 0,69, которое укладывается ровно 4 раза в числе 2,78 и 3 раза в числе 2,08. Следовательно, индексы x и y в формуле вещества AlxCy равны 4 и 3, соответственно.
Ответ: Al4C3 (карбид алюминия).
Более сложным вариантом задач на вывод формул соединений является случай, когда состав вещества задается через продукты сгорания этих соединений.
Задача 2. При сжигании углеводорода массой 8,316 г образовалось 26,4 г CO2. Плотность вещества при нормальных условиях равна 1,875 г/мл. Найдите его молекулярную формулу.
3.6 Расчет массы (объема, количества) продуктов реакции по массе (объему, количеству вещества) исходных веществ и обратные вычисления
Задача. Какую массу углекислого газа можно получить, если сжечь 3,2 г метана? Определите объем, который займет углекислый газ, образовавшийся в этой реакции при нормальных условиях.
Краткие условия в данном случае целесообразно записать, учитывая уравнение реакции сгорания метана, следующим образом:
Решение
1. Находим количество вещества метана, вступившего в реакцию:
2. Количество углекислого газа согласно уравнению реакции равно количеству метана:
ν(CO2) = ν(CH4) = 0,2 моль
3. Определяем массу CO2:
m(CO2) = ν(CO2) • M(CO2) = 0,2 моль • 44 г/моль = 8,8 г
Ответ: m(CO2) = 8,8 г
4.
Закрепление изученного материала: Решите задачи
Пример 1.
Какой объем водорода при н.у. выделится при растворении 4,8 г магния в избытке соляной кислоты?
Решение.Mg + 2HCl ® MgCl2 + H2
При растворении 24 г (1 моль) магния в HCl выделилось 22,4 л (1 моль) водорода; при растворении 4,8 г магния — Х л водорода.
X = (4,8 ∙22,4) / 24 = 4,48 л водорода
Пример 2.
3,17 г хлора занимают объем равный 1 л (при н.у.). Вычислите по этим данным молекулярную массу хлора.
Решение.
Находим массу 22,4 л хлора
1 л–3,17 г хлора
22,4 л– Х г хлора
X = 3,17 ∙22,4 = 71 гСледовательно, молекулярная масса хлора – 71.
Пример 3
Сколько г меди образуется при восстановлении 8 г оксида водородом, если выход реакции составил 82% от теоретического?
РешениеCuO + H2 ® Cu + H2O
1. Рассчитаем теоретический выход меди по уравнению реакции: 80 г (1 моль) CuO при восстановлении может образовать 64 г (1 моль) Cu; 8 г CuO при восстановлении может образовать Х г Cu
2.
Определим, сколько граммов меди образуется при 82% выходе продукта:
6,4 г — 100% выход (теоретический)
Х г — 82%
X = (8 • 82) / 100 = 5,25 г
Пример 4
Определите выход реакции получения вольфрама методом алюминотермии, если из 33,14 г концентрата руды, содержащей WO3 и невосстанавливающиеся примеси (массовая доля примесей 0,3) было получено 12,72 г металла?
Решение
a) Определим массу (г) WO3 в 33,14 г концентрата руды
w(WO3)= 1,0 – 0,3 = 0,7
m(WO3) = w(WO3) • mруды = 0,7 • 33,14 = 23,2 г
b) Определим теоретический выход вольфрама в результате восстановления 23,2 г WO3 порошком алюминия.
WO3 + 2Al ® Al2O3 + W
При восстановлении 232 г (1 г-моль) WO3 образуется 187 г (1 г-моль) W, а из 23,2 г WO3 — Х г W
X = (23,2 • 187) / 232 = 18,7 г W
100) / 18,7 = 68%
c) Рассчитаем практический выход вольфрама
18,7 г W — 100%
12,72 г W — Y%
Y = (12,72
Пример 5
Сколько граммов осадка сульфата бария образуется при слиянии растворов, содержащих 20,8 г хлорида бария и 8,0 г сульфата натрия?
Решение.
BaCl2 + Na2SO4 ® BaSO4¯ + 2NaCl
Расчет количества продукта реакции ведут по исходному веществу, взятому в недостатке.
1. Предварительно определяют, какое из двух исходных веществ находится в недостатке.
Обозначим количество г Na2SO4 — X.
208 г (1моль) BaCl2 реагирует с 132 г (1 моль) Na2SO4; 20,8 г — с Х г
X = (20,8
Мы установили, что на реакцию с 20,8 г BaCl2 затратится 13,2 г Na2SO4, а дано 18,0 г Таким образом, сульфат натрия взят в реакцию в избытке и дальнейшие вычисления следует вести по BaCl2, взятому в недостатке.
2. Определяем количество граммов выпавшего осадка BaSO4. 208 г (1 моль) BaCl2 образует 233 г (1 моль) BaSO4; 20,8 г — Y г
Y = (233 • 20,8) / 208 = 23,3 г
5. Проверка уровня усвоения знаний – выполнение заданий.
Выполните тест.
. Тест по теме: «Основные понятия и законы химии».
1. Относительная плотность газа по водороду равна 8. Молярная масса газа (г/моль) составит:
а)16,0;
б) 8,0;
в) 4,0;
г) 24,0.
2. Объем аммиака при температуре 100 °С и давлении200 кПа составляет 62 л. Масса аммиака (г) равна:
а) 78,5;
б) 57,0;
в) 39,3;
г) 0,68.
3. Из 43,4 г оксида получено 40,2 г металла. Молярная масса эквивалента металла (г/моль) равна:
а) 16,0;
б) 108,5;
в) 8,0;
г) 100,5.
4. Определите, чему равны массы в граммах: 1 моль атомов железа; 0,1 моль атомов серебра:
а) 56; 10,8;
б) 0,56; 108;
в) 5,6; 0,108;
г) 56; 108.
5. Объем образца аммиака при н. у. равен 5,6 л. Масса (г) Nh4 равна:
а) 22,44;
б) 17;
в) 4,25;
г) 5,6.
6. Кислород объемом 67,2 л (н.
у.) полностью прореагировал с кальцием. Количество (моль) полученного оксида кальция сотавит:
а) 2;
б) 6;
в) 12;
г) 1.
7. Укажите, сколько молекул содержится в 1 грамме азота:
а) 2,15 · 1022;
б) 21,5 · 1022;
в) 0,215 · 1023;
г) 0,215 · 1022.
8. Газовая смесь состоит из 2 л водорода при давлении700 мм рт. ст. и 5 л метана при 840 мм рт. ст. Объем смеси равен сумме объемов взятых газов. Парциальные давления газов
в смеси (мм рт. ст.) составят:
а) 200; 600;
б) 600; 200;
в) 20; 60;
г) 60; 20.
9. Алюминий массой 10,8 г сплавили с серой массой 22,4 г.Количество вещества образовавшегося сульфида алюминия будет равно:
а) 0,2;
б) 0,3;
в) 0,4; г) 0,02.
1. а; 2. г; 3. г; 4. а; 5. в; 6. б; 7. в; 8. а; 9. а;
6.Домашнее задание. Сообщение и запись домашнего задания, комментарии по выполнению домашнего задания
7.
Итог занятия. Учитель подводит итоги урока – делает выводы о работе студентов на уроке, выставляет итоговые оценки за урок с их аргументацией, заполняет журнал.
Решаем задачи по химии самостоятельно (с ответами и решениями)
Решаем задачи по химии
Пособие содержит вопросы, упражнения и задачи по основным разделам химии: понятия и законы химии, химические реакции и уравнения, химические свойства неорганических и органических соединений. Представленный материал предназначен для самостоятельной работы российских и иностранных студентов при освоении курса общей химии в учреждениях среднего специального образования. Пособие будет полезно при подготовке к ЕГЭ по химии и дополнительным вступительным испытаниям в профильные вузы. Соответствует современным требованиям Федерального государственного образовательного стандарта среднего профессионального образования и профессиональным квалификационным требованиям.
Пособие содержит вопросы, упражнения и задачи по основным разделам химии понятия и законы химии, химические реакции и уравнения, химические свойства неорганических и органических соединений.
Lanbook. com
05.07.2019 2:55:27
2019-07-05 02:55:27
Источники:
Https://lanbook. com/catalog/khimiya/reshaem-zadachi-po-khimii-samostoyatelno-s-otvetami-i-resheniyami/
Подтяните знания с репетитором за лето | Материал для подготовки к ЕГЭ (ГИА) по химии (11 класс) на тему: | Образовательная социальная сеть » /> » /> .keyword { color: red; }
Решаем задачи по химии
Равновесие во многих системах, в том числе и в растворах электролитов, можно количественно описать с помощью константы равновесия. Многие школьники испытывают трудности при решении задач с использованием понятий « константа равновесия». В данном материале рассматривается решение задач с использованием константы равновесия.
Скачать:
| ravnovesie_vo_mnogih_sistemah. docx | 25.77 КБ |
Подтяните знания с репетитором за лето
Начните заниматься летом, чтобы разобраться в сложных темах без стресса от школьной нагрузки, оценок и домашних заданий — одного занятия в неделю будет достаточно.
Вводный урок бесплатно, онлайн, 30 минут
Предварительный просмотр:
РЕШАЕМ СЛОЖНЫЕ ЗАДАЧИ
( с использованием константы равновесия)
Равновесие во многих системах, в том числе и в растворах электролитов, можно количественно описать с помощью константы равновесия. Многие школьники испытывают трудности при решении задач с использованием понятий « константа равновесия», « константа диссоциации слабого электролита» и т. п. Попробуем рассмотреть решение задач на равновесие, переходя от решения простых задач к решению более сложных.
В системе А(г) + 3В(г) = 2С(г) , равновесные концентрации равны :
[А] = 0,03 моль/л, [В] = 0,10 моль/л, [С] = 0,40 моль/л. Найдите исходные концентрации веществ А и В и рассчитайте константу равновесия.
Константа равновесия для данной реакции выражается уравнением:
Подставляем в него данные задачи, получаем:
Для нахождения исходных концентраций веществ А и В запишем данные задачи в виде таблицы (так будет нагляднее):
(исходя из уравнения реакции)
Осталось или образовалось
Предположим, что исходные концентрации веществ [А] 0 и [В] 0 соответственно равны Х моль/л и У моль/л.
Зная, что исходная концентрация вещества [С] 0 = 0 моль/л (С – это продукт реакции, которого изначально быть не могло ), мы можем найти сколько моль вещества С прореагировало в результате реакции в каждом литре системы : 0,4 – 0 = 0,4 моль. А так как по уравнению реакции из 1 моль вещества А и 3 моль вещества В образуется 2 моль вещества С, можно вычислить сколько моль А и В прореагирует в каждом литре системы:
А + 3В = 2С ( все вещества – газообразны):
1 3 2 (по уравнению)
Находим? для вещества А: 0,2 моль и? для вещества В : 0,6 моль и вписываем в строку « Прореагировало» таблицы. Осталось посчитать исходные концентрации веществ А и В (складываем «прореагировало» и «осталось», так как ищем сколько «было»):
[А] 0 = Х = 0,03 + 0,2 = 0,23 моль/л
[В] 0 = У = 0,1 + 0,6 = 0,7 моль/л
- Ответ: [А] 0 = 0,23 моль/л; [В] 0 = 0,7 моль/л; К р = 5333
Исходные концентрации СО и паров воды равны и составляют 0,03 моль/л.
В системе СО + Н 2 О = СО 2 + Н 2 вычислите равновесные концентрации СО;
Н 2 О; Н 2 , если равновесная концентрация [СО 2 ] равна 0,01 моль/л.
Равновесие во многих системах, в том числе и в растворах электролитов, можно количественно описать с помощью константы равновесия. Многие школьники испытывают трудности при решении задач с использованием понятий « константа равновесия». В данном материале рассматривается решение задач с использованием константы равновесия.
| ravnovesie_vo_mnogih_sistemah. docx | 25.77 КБ |
Подтяните знания с репетитором за лето
Начните заниматься летом, чтобы разобраться в сложных темах без стресса от школьной нагрузки, оценок и домашних заданий — одного занятия в неделю будет достаточно.
Вводный урок бесплатно, онлайн, 30 минут
Многие школьники испытывают трудности при решении задач с использованием понятий константа равновесия, константа диссоциации слабого электролита и т.
Nsportal. ru
23.05.2018 21:58:22
2018-05-23 21:58:22
Источники:
Https://nsportal.
Решаем задачи по химии » /> » /> .keyword { color: red; }
Решаем задачи по химии
Природу можно сравнить с химической лабораторией. Давайте будем составлять химические задачи, используя знания о природных объектах и процессах, протекающих в них.
Мне нравится Проект нравится 1 участнику
В этом проекте мы попробуем составить коллекцию задач по химии о природных объектах и процессах.
Например, можно составить задачу о гашении соды уксусом при приготовлении выпечки.
Пищевая сода (NaHCO3),добавляется в выпечку в качестве разрыхлителя. Обычно в рецепте указывается сколько соды надо взять. Это может быть чайная ложка или половина чайной ложки.
1 чайная ложка содержит примерно 12,5 г. соды. Рассчитайте сколько грамм 5% уксуса (раствора уксусной кислоты Ch4COOH) потребуется для гашения 1 чайной ложки питьевой соды, если процесс гашения протекает согласно уравнению:
Мне нравится Проект нравится 1 участнику
Это может быть чайная ложка или половина чайной ложки.
Globallab. org
30.07.2020 18:27:02
2020-07-30 18:27:02
Источники:
Https://globallab. org/ru/project/cover/reshaem_zadachi_po_khimii. html
Практическая химия – содержание
Практические занятия по химии с реальными приложениями.Герр, Норм и Джеймс Каннингем. (1999)
638 страниц. (ISBN 0-87628-262-1).
В наличии
от многих книжных онлайн-компаний, включая:
Jossey-Bass | Джон Уайли | Амазонка | Барнс и Ноубл | Границы | Лучший мир | Книги Башни | 9 сезон0019
Содержание | О практической химии | О | Online
Практические занятия по химии с реальными приложениями содержит более 300 интригующих исследований, предназначенных для того, чтобы вовлечь учащихся в подлинные занятия наукой. Из-за положительного отклика на практические занятия по физике авторы использовали тот же подход и философию при написании этого ресурса.
Занятия, включенные в этот ресурс, обеспечивают содержательное взаимодействие между учащимися и их миром, способствуя обоснованному научному мышлению. Многие виды деятельности дают неожиданные или драматические результаты, вызывающие интерес учащихся. Каждому набору исследований предшествует краткое введение в соответствующие концепции, что дает учащимся основу для понимания. Этот ресурс содержит более 450 иллюстраций и 100 таблиц, которые помогут учащимся и учителям выполнять задания. Чтобы стимулировать рассуждения учащихся, после каждого набора заданий включены наводящие на размышления вопросы. После каждого раздела для учащихся следуют материалы, разработанные специально для учителя, в которых концепции объясняются более подробно, даются ответы на вопросы и даются указания по представлению занятий в виде впечатляющих демонстраций в классе.
Авторы приложили все усилия, чтобы включить действия, которые можно безопасно выполнять с материалами, обычно используемыми учащимися в повседневной жизни. Некоторым требуются материалы, которые можно найти в типичном классе естественных наук, или недорогое оборудование, доступное в научных магазинах. Занятия были успешно реализованы и апробированы на занятиях опытными и начинающими учителями естественных наук.
Несмотря на то, что были предприняты все усилия для разработки безопасных действий, авторы подчеркивают, что химические исследования могут быть сопряжены с опасностями. Следовательно, преподаватели и учащиеся должны уделять особое внимание всем рекомендациям, касающимся безопасности, выделенным курсивом по всему этому ресурсу. При работе с химическими веществами необходимо надевать защитную одежду и очки.
По мере того, как учащиеся проводят исследования, описанные в этом ресурсе, они будут вовлечены в процессы науки и приобретут знания и понимание фундаментальных научных концепций и их актуальности в их повседневной жизни.
Норман Херр, доктор философии.
Джеймс Каннингем, доктор философии.
Нортридж, Калифорния 1998
1.1 Язык химии
1.1.1 Номенклатура: Элементы
1.1.2 Номенклатура: Соединения
1.1.3 Химическая терминология: понимание языка химии
Для учителя (Обсуждение и ответы к заданиям 1.1.1-1.1.3)
Применение в повседневной жизни
1.2 Единицы измерения
1.2.1 Важность Единицы
1.2.2 Единицы по химии
1.2.3 Решение задач (анализ размерностей)
Для учителя (обсуждение и ответы к заданиям 1.
2.1-1.2.3)
Применение в повседневной жизни
1.3 Измерение
1.3.1 Длина: оценка и измерение
1.3.2 Область: оценка и измерение
1.3.3 Объем: оценка и измерение
1.3.4 Измерение массы
1.3.5 Плотность твердых тел
1.3.6 Плотность жидкостей 900.11 1.3.6 Плотность жидкостей
1.3.4 7 Плотность растворов
1.3.8 Плотность растворов: Тайна Гибралтарского пролива
1.3.9 Плотность газов
Для учителя (Обсуждение и ответы к заданиям 1.3.1-1.3.9)
Применение в повседневной жизни
2.1 Атомная структура
2.1.1 Атомы в основном пустое пространство
2.1.2 Атомные спектры
2.1.3 Волновые характеристики
2.1.4 Квантовые числа и орбитали электронов
2.1.5 Электронная конфигурация
Для учителя (обсуждение и ключи ответов к заданиям 2.1. 1-2.1.5)
Применение в повседневной жизни
2.2 Периодический закон
2.2.1 Поиск «недостающих элементов»
2.
2.2 Разработка собственной периодической таблицы
2.2.3 Характеристики семьи
2.2.4 Тенденции внутри семьи
Для учителя (Обсуждение и ответы к заданиям 2.2.1-2.2.4)
Применение в повседневной жизни
2.3 Диффузия и осмос
2.3.1 Броуновское движение
2.3.2 Диффузия газов
2.3.3 Эффект температуры на диффузию
2.3.4 Влияние размера молекулы на скорость диффузии
2.3.5 Осмос
2.3.6 Осмотическое давление
2.3.7 Диализ
Для учителя (обсуждение и ключи ответов к заданиям 2.3.1-2.3.7 )
Применение в повседневной жизни
2.4 Изменения состояния
2.4.1 Относительные объемы твердой, жидкой и газовой фаз
2.4.2 Теплота плавления и парообразования
2.4.3 Кипение: влияние давления
2.4.4 Перегонка
2.4.5 Сублимация Углекислый газ
2.4.6 Тройная точка; Фазовая диаграмма углекислого газа
2.4.7 Повторное гелеобразование: фазовая диаграмма воды
Для учителя (обсуждение и ключи ответов к заданиям 2.
4.1-2.4.7)
Применение в повседневной жизни
2.5 Классификация вещества
2.5.1 Физические и химические изменения
2.5.2 Разделение чистых веществ и смесей: хроматография
2.5.3 Идентификация физических и химических изменений
2.5.4 Элементы и соединения
2.5.5 Экстенсивные и интенсивные физические свойства
2.5. 6 Определение неизвестных по физическим и химическим свойствам
Для учителя (Обсуждение и ответы к заданиям 2.5.1-2.5.6)
Применение в повседневной жизни
3.1 Химическая связь
3.1.1 Закон определенных пропорций
3.1.2 Образование связей
3.1.3 Неполярные и полярные ковалентные связи
3.1.4 Ковалентные и ионные связи
3.1.5 Металлические связи
3.1.6 Межмолекулярные силы
Для учителя ( Обсуждение и ключи ответов к заданиям 3.1.1-3.1.6)
Применение в повседневной жизни
3.2 Типы химических реакций
3.2.1 Состав (синтез, сочетание) Реакции
3.
2.2 Реакции разложения
3.2.3 Одиночное смещение (Одиночная замена) Реакции
3.2.4 Реакции двойного замещения (объединения ионов)
3.2.5 Реакции горения
3.2.6 Реакции сложения
Для учителя (Обсуждение и ответы к заданиям 3.2.1-3.2.6)
Применение в повседневной жизни
3.3 Окислительно-восстановительные (окислительно-восстановительные) реакции
3.3.1 Степени окисления
3.3.2 Окисление и восстановление
3.3.3 Драматические реакции окисления
3.3.4 Балансирование окислительно-восстановительных реакций
Для учителя (обсуждение и ответы 3. Ключи к заданиям) .1-3.3.4)
Применение в повседневной жизни
3.4 Электрохимия
3.4.1 Электродные потенциалы
3.4.2 Преобразование энергии
3.4.3 Гальванический элемент
3.4.4 Батареи
3.4.5 Электролиз и обсуждение для учителя
3.4.6 Ключи ответов к заданиям 3.4.1-3.4.6)
Применение в повседневной жизни
3.5 Полимеры
3.
5.1 Полимеризация
3.5.2 Сшивающие полимеры
3.5.3 Использование полимеров
3.5.4 Переработка пластиковых полимеров0011 Для учителя (Обсуждение и ответы к заданиям 3.5.1-3.5.4)
Применение в повседневной жизни
3.6 Ядерная химия
3.6.1 Обнаружение излучения с помощью камеры Вильсона
3.6.2 Обнаружение излучения с помощью электроскопа
3.6.3 Обнаружение радиации с помощью счетчика Гейгера
3.6.4 Моделирование ядерных реакций
Для учителя (Обсуждение и ответы к заданиям 3.6.1-3.6.4)
Применение в повседневной жизни
4.1 Термохимия
4.1.1 Эндотермические реакции
4.1.2 Теплота разбавления и растворения
4.1.3 Химический грелка для рук
4.1.4 Теплота реакции
4.1.5 Калорийность пищевых продуктов
4.1.6 Энтропия
4.1.7 Энтропия- Управляемые реакции
4.1.8 Энтропия и энтальпия
Для учителя (Обсуждение и ответы к заданиям 4.
1.1-4.1.8)
Применение в повседневной жизни
4.2 Теплопередача
4.2.1 Теплопроводность в металлах
4.2. 2 Проводимость и горение
4.2.3 Электропроводность: безопасная лампа Дэви
4.2.4 Конвекция в газах
4.2.5 Конвекция в жидкостях
4.2.6 Излучение
Для учителя (Обсуждение и ответы к упражнениям 4.2.1-4.2.6)
Приложения к Повседневная жизнь
4.3 Химическая кинетика
4.3.1 Влияние концентрации на скорость реакции
4.3.2 Влияние температуры на скорость реакции
4.3.3 Влияние температуры и концентрации на скорость реакции
4.3.4 Катализаторы, реакция Скорость и энергия активации
4.3.5 Ферменты
4.3.6 Осциллирующие химические реакции
Для учителя (обсуждение и ответы к заданиям 4.3.1-4.3.6)
Применение в повседневной жизни
4.4 Химическое равновесие
4.4.1 Модели динамического равновесия
4.4.2 Нарушение равновесия
4.4.3 Влияние концентрации на равновесие
4.
4.4 Влияние давления на равновесие
4.4.5 Влияние температуры на равновесие
Для учителя (обсуждение и ключи ответов к заданиям 4.4. 1-4.4.5)
Применение в повседневной жизни
5.1 Газы
5.1.1 Свойства газов
5.1.2 Зависимость давления от объема газов (закон Бойля)
5.1.3 Зависимость температуры от объема газов (закон Шарля)
5.1.4 Горячий Воздушные шары: применение закона Шарля
5.1.5 Зависимость температуры от давления газов (закон Гей-Люссака)
5.1.6 Принцип Авогадро
5.1.7 Измерение атмосферного давления
Для учителя (обсуждение и ключи ответов к заданиям 5.1. 1-5.1.7)
Применение в повседневной жизни
5.2 Коллоиды и суспензии
5.2.1 Эффект Тиндаля
5.2.2 Классификация дисперсий: растворы, коллоиды и суспензии
5.2.3 Броуновское движение в коллоидах
5.2.4 Получение коллоидов 901 Для учителя 90 (Обсуждение и ответы к упражнениям 5.2.1-5.2.4)
Применение в повседневной жизни
5.
3 Растворенные вещества, растворители, растворы 5.3.1 Растворимость (взаимодействие растворенного вещества/растворителя)
5.3.2 Площадь поверхности и скорость растворения
5.3.3 Температура и скорость растворения. 5.4 Коллигативные свойства
5.4.1 Закон Рауля
5.4.2 Понижение температуры замерзания
5.4.3 Повышение температуры кипения
5.4.4 Осмотическое давление
Для учителя (Обсуждение и ключи ответов к заданиям 5.4.1-5.4.4)
Применение в повседневной жизни
5.5 Кислоты и основания
5.5.1 Кислоты
5.5.2 Основания
5.5.3 Шкала рН
5.5.4 Кислотно-щелочное содержание, эквивалентность и сила
5.5.5 Кислотный дождь
Для учителя (обсуждение и ответ) Ключи к действиям 5.5.1-5.5.5)
Применение в повседневной жизни
5.6 Кислотные и основные реакции
5.6.1 Нейтрализация
5.6.2 Титрование
5.6.3 Буферизация
5.6.4 pH почвы
Контроль дыхания
Для учителя (Обсуждение и ответы к упражнениям 5.
6.1-5.6.5)
Применение в повседневной жизни
5.7 Кристаллы и кристаллизация
5.7.1 Пересыщение и кристаллизация
5.7.2 Кристаллизация испарением
5.7.3 Выращивание кристаллов; Формы кристаллов
5.7.4 Металлические кристаллы
5.7.5 Кристаллы силиката
5.7.6 Сталактиты и сталагмиты
5.7.7 Скорость кристаллизации и размер кристаллов
Для учителя (Обсуждение и ключи ответов к заданиям 5.7.1-5.7.7)
Применение в повседневной жизни
Приложение
А.1 Единицы, количества и преобразования
1,1 Физические величины и их единицы Si
1.2 Префиксы метрической системы
1,3 SI и обычные единицы и конверсии
1.4 Общие преобразования
1.5 единицы давления
1,6 Vapor Vapor. воды
A.2 Язык химии
2.1 Правила письма
2.2 Основные слова, часто используемые в химии
2.3 Этимология названий элементов
2.
4 Уравнения балансировки
A.3 Безопасность
3.1 Контракт на безопасность образца
3.2 Химическое хранение
3.3 Утилизация химических веществ
3.4 4.1 Распространенные и недорогие источники химических веществ
4.2 Приготовление маточных растворов и разбавлений
4.3 Приготовление кислотных и основных маточных растворов
A.5 Химическая информация
5.1 Свойства общих элементов
5.2 Обычные ионы
5.3 Стандартные потенциалы сокращения
A.6 ПЕРИОНАЛЬНАЯ ТАБЛИЦА
6.1. Периодическая таблица элементов
СПКАРИЯ – СРЕДНЯЯ ШКОЛА – СРЕДИ – СВОЙ СКРИЛИ – СРЕДИ – СРЕДИ – СВОЙ СКРИЛИ – СРЕДИ – СРЕДИ – СВОЙ СКРИЛИ – СРЕДИ – СРЕДИ – СРЕДИ – СРЕДИ – СРЕДИ – СРЕДИ – СРЕДИ – СРЕДНЯ. Химия
Все ресурсы по химии для старших классов
6 диагностических тестов 143 практических теста Вопрос дня Карточки Учитесь по концепции
Справка по химии для старших классов » Фазы материи » Газы и законы о газах » Согласно закону Шарля
идеального газа содержатся в сосуде при температуре .
Если давление поддерживается постоянным, каков будет конечный объем газа, если температура сосуда увеличится до Объяснение:
Поскольку давление поддерживается постоянным, единственной регулируемой переменной является температура. Это означает, что мы можем использовать закон Шарля для сравнения объема и температуры. Поскольку объем и температура находятся на противоположных сторонах закона идеального газа, они прямо пропорциональны друг другу. При увеличении одной переменной будет увеличиваться и другая.
Закон Шарля записывается следующим образом:
Чтобы использовать этот закон, мы должны сначала преобразовать температуры в Кельвины.
Используйте эти температуры и начальный объем для определения конечного объема.
Сообщить об ошибке
Какому закону соответствует следующая формула?
Возможные ответы:
Закон Чарльза
Закон об идеальном газе
Закон Бойла
СОЕДИНЕННЫЙ Закон о газе
Гей-Лассак.
1
Пояснение:
Закон Шарля определяет прямую зависимость между температурой и объемом. Когда параметры системы изменяются, закон Шарля помогает нам предвидеть влияние этих изменений на объем и температуру.
Закон Бойля связывает давление и объем:
Закон Шарля связывает температуру и объем:
Закон Гей-Люссака связывает температуру и давление:
Комбинированный газовый закон сочетает в себе законы Бойля, Шарля и Гей-Люссака в один закон:
Закон идеального газа связывает температуру, давление, объем и количество молей в соответствии с постоянной идеального газа:
Сообщить об ошибке
Баллон с газом имеет объем . Какой объем займет газ при , если давление останется постоянным?
Возможные ответы:
Правильный ответ:
Пояснение:
Газовый закон Шарля показывает, что при постоянном давлении объем газа пропорционален температуре.
Это рассчитывается по следующему уравнению:
Первым шагом к решению этого уравнения будет преобразование данных температур в градусы Кельвина.
Используя эти температуры и начальный объем, мы можем определить конечный объем газа.
Сообщить об ошибке
Газ занимает объем . При какой температуре в Кельвинах объем газа будет равен ?
Возможные ответы:
Правильный ответ:
Пояснение:
Газовый закон Шарля показывает, что при постоянном давлении объем газа пропорционален температуре. Это вычисляется по следующему уравнению:
Первым шагом к решению этого уравнения будет преобразование заданной температуры в Кельвины.
Используя эту температуру и заданные объемы, мы можем определить конечную температуру газа.
Сообщить об ошибке
График, изображенный ниже, представляет какой из газовых законов?
Possible Answers:
Gay-Lussac’s law
Boyle’s law
Charles’s law
Newton’s third law
Correct answer:
Charles’s law
Пояснение:
График показывает, что существует прямо пропорциональная зависимость между объемом газа и температурой в градусах Кельвина при постоянном давлении. Это известно как закон Шарля и может быть представлено математически следующим образом:
Закон Гей-Люссака показывает взаимосвязь между давлением и температурой. Закон Бойля показывает зависимость между давлением и объемом. Третий закон Ньютона не связан с газовыми принципами и гласит, что для каждой силы, действующей на объект, существует равная и противоположная сила объекта на источник силы.
Сообщить об ошибке
Воздушный шар, наполненный воздухом комнатной температуры (), имеет объем . Воздушный шар выносят на улицу в жаркий летний день, где температура . Каков будет объем воздушного шара после того, как его вынесут на улицу?
Возможные ответы:
Правильный ответ:
Объяснение:
Мы ожидаем, что объем увеличится, поскольку объем и температура прямо пропорциональны. Мы знаем, что если мы что-то нагреем, материал расширится, поэтому мы не должны получить значение, меньшее, чем наш первоначальный объем. Чарльз Ло говорит, что
, где материал слева — это начальный объем и температура, а материал справа — конечный объем и температура. Во-первых, мы ДОЛЖНЫ преобразовать температуры в Кельвины, чтобы использовать закон Чарльза. Это дает
Решение для последнего тома,
Сообщить об ошибке
Уведомление об авторских правах
Все ресурсы по химии для старших классов
6 900s Диагностические тесты 143 практических теста Вопрос дня Карточки Learn by Concept
| ||||||||||||||||||||||||||||||||||||||||||||||||||||||||||||||||||||||||||||||||||||||||||||||||||||||||||||||||||||||||||||||||||||||||||||||||||||||||||||||||||||||||||||||||||||||||||||||||||||||||||||||||||||||||||||||||||||||||||||||||||||||||||||||||||||||||||||||||||||||||||||||||||||||||||||||||||||||||||||||||||||||||||||||||||||||

Все материалы размещены
здесь предназначены для некоммерческого использования в образовательных целях.
Не стесняйтесь использовать их в своем классе или для личного использования. Однако ими нельзя делиться, продавать или распространять каким-либо образом без разрешения.
Некоторые уроки
отсутствуют, потому что нет ресурсов для публикации. Этот
верно для студента
презентации, тесты, экскурсии,
учебные периоды, видео и т. д.

(Примечание: краткая лабораторная работа.)



)
на самом деле означает Mg 2+ (водн.) + 2Cl – (водн.).

Последняя демонстрация
более драматично с воздушным кроликом. Этот
урок короток, чтобы дать время вернуть тесты из блока 3.

Компьютерный класс с установленным ChemSketch
нужно.