ГДЗ Алгебра 11 клас Мерзляк. Похідна складеної функції
ГДЗ Алгебра 11 клас Мерзляк
підручник для 11 класу:
Збірник задач та контрольних робіт
Автор: А. Г. Мерзляк, В. Б. Полонський, Ю.М. Рабінович, М. С. Якір
Мова: Українська мова
Видавництво: Гімназія
Рік: 2011
ISBN: 978-966-474-163-4
Завантажити (скачать) ГДЗ: Алгебра 11 клас Мерзляк. Збірник задач і контрольних робіт. Формат: PDF
Зміст: Посібник містить близько 700 задач з алгебри. Складається з двох варіантів “Тренувальних вправ” по 239 завдань у кожному на різні теми та контрольних робіт для перевірки закріпленого матеріалу.
——————————————-
1 Варіант
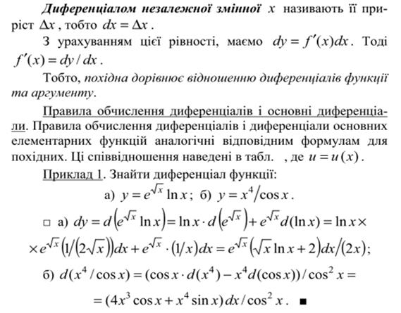
Похідну складеної функції не так важко і шукати, головне пам’ятайте, що правила ті самі, тільки уявляйте, що аргумент це також функція, і від неї потрібно брати похідну.
Приклад 23. Знайдіть похідну функції:
1)
Розв’язання:
Обчислюємо похідну від складеної функції
2)
Розв’язання:
Знаходимо похідну від показника та від функції в дужках
Бачимо, що нічого складного немає.
Далі будуть важчі функції, тож уважно перегляньте методику обчислень
3)
Розв’язання:
Перетворимо дробову функцію до степеневої
та застосуємо похідну
4)
Розв’язання:
Застосовуємо похідну складеної функції до кожного з доданків
5)
Розв’язання:
Перетворимо корінь на показник
Далі застосуємо відоме правило похідної
6)
Корінь замінямо показником та застосовуємо правило похідної для складеної функції
Приклад 24. Обчисліть значення похідної даної функції в точці х0
1)
Розв’язання:
Завдання подібне до попередніх. Маємо складену функцію, спочатку знаходимо від неї похідну, а потім шукаємо значення в певній точці
Не переживайте, що такий великий показник степеня. Як правило в таких дужках містися +,-1, ну максимум двійка. Ніхто з школярів подібне завдання без калькулятора не рахував би, якщо б прийшлося сидіти пів уроку, щоб піднести до 9 степеня.
В нулі отримаємо
Ось так просто та швидко.
2)
Розв’язання:
Знаходимо похідну
Підставляємо значення х0=4 в знайдену залежність
3)
Розв’язання:
Застосовуємо похідну від кореня та від складеної функції
Підставимо х0=2 в залежність
та знаходимо значення похідної в точці, яке рівне f'(2)=2,25.
4)
Розв’язання: Завдання на знаходження похідної трохи громіздке, оскільки маємо дробову функцію + в знаменниу корінь, але повозившись з похідною отримаємо
Підставляємо точку х0=2 в отриману формулу
Отже похідна в двійці рівна 7.
Розв’язки до Збірника задач з алгебри 11 клас. Мерзляк
Переглянути тематично подібні матеріали
Сподобався матеріал -порекомендуйте друзям!
Похідна функції – тести для підготовки до ЗНО – сайт ЗНО.Освіта.UA
Предмет: Математика
Розділ: Алгебра і початки аналізу
Тема: Похідна функції
Кількість завдань: 36
Завдання 1 з 36
Розділ із завданнями за темами працює у тестовому режимі.
Побажання та зауваження будь ласка пишіть на
Тест 1. Завдання: 4325
Завдання 2 з 36
Розділ із завданнями за темами працює у тестовому режимі.
Побажання та зауваження будь ласка пишіть на
Тест 1. Завдання: 4332
Завдання 3 з 36
Розділ із завданнями за темами працює у тестовому режимі.
Побажання та зауваження будь ласка пишіть на
Тест 2. Завдання: 5332
Завдання 4 з 36
Розділ із завданнями за темами працює у тестовому режимі.
Побажання та зауваження будь ласка пишіть на
Тест 2. Завдання: 5342
Завдання 5 з 36
Побажання та зауваження будь ласка пишіть на
Тест 121. Завдання: 6109
Завдання 6 з 36
Розділ із завданнями за темами працює у тестовому режимі.
Побажання та зауваження будь ласка пишіть на
Тест 122.
Завдання: 6145
Завдання 7 з 36
Розділ із завданнями за темами працює у тестовому режимі.
Побажання та зауваження будь ласка пишіть на
Тест 122. Завдання: 6151
Завдання 8 з 36
Розділ із завданнями за темами працює у тестовому режимі.
Побажання та зауваження будь ласка пишіть на
Тест 123. Завдання: 6173
Завдання 9 з 36
Розділ із завданнями за темами працює у тестовому режимі.
Побажання та зауваження будь ласка пишіть на
Тест 3. Завдання: 6196
Завдання 10 з 36
Розділ із завданнями за темами працює у тестовому режимі.
Побажання та зауваження будь ласка пишіть на
Тест 124. Завдання: 6229
Завдання 11 з 36
Розділ із завданнями за темами працює у тестовому режимі.
Побажання та зауваження будь ласка пишіть на
Тест 125. Завдання: 6264
Завдання 12 з 36
Розділ із завданнями за темами працює у тестовому режимі.![]()
Побажання та зауваження будь ласка пишіть на
Тест 126. Завдання: 6298
Завдання 13 з 36
Розділ із завданнями за темами працює у тестовому режимі.
Побажання та зауваження будь ласка пишіть на
Тест 127. Завдання: 6340
Завдання 14 з 36
Розділ із завданнями за темами працює у тестовому режимі.
Побажання та зауваження будь ласка пишіть на
Тест 128. Завдання: 6366
Завдання 15 з 36
Розділ із завданнями за темами працює у тестовому режимі.
Побажання та зауваження будь ласка пишіть на
Тест 129. Завдання: 6410
Завдання 16 з 36
Розділ із завданнями за темами працює у тестовому режимі.
Побажання та зауваження будь ласка пишіть на
Тест 131. Завдання: 6462
Завдання 17 з 36
Розділ із завданнями за темами працює у тестовому режимі.
Побажання та зауваження будь ласка пишіть на
Тест 131.
Завдання: 6472
Завдання 18 з 36
Розділ із завданнями за темами працює у тестовому режимі.
Побажання та зауваження будь ласка пишіть на
Тест 138. Завдання: 6891
Завдання 20 з 36
Розділ із завданнями за темами працює у тестовому режимі.
Побажання та зауваження будь ласка пишіть на
Тест 144. Завдання: 7196
Завдання 21 з 36
Розділ із завданнями за темами працює у тестовому режимі.
Побажання та зауваження будь ласка пишіть на
Тест 151. Завдання: 7499
Завдання 22 з 36
Розділ із завданнями за темами працює у тестовому режимі.
Побажання та зауваження будь ласка пишіть на
Тест 151. Завдання: 7535
Завдання 23 з 36
Розділ із завданнями за темами працює у тестовому режимі.
Побажання та зауваження будь ласка пишіть на
Тест 154. Завдання:
Завдання 26 з 36
Розділ із завданнями за темами працює у тестовому режимі.
Побажання та зауваження будь ласка пишіть на
Тест 166. Завдання: 8186
Завдання 27 з 36
Розділ із завданнями за темами працює у тестовому режимі.
Побажання та зауваження будь ласка пишіть на
Тест 191. Завдання: 9453
Завдання 28 з 36
Розділ із завданнями за темами працює у тестовому режимі.
Побажання та зауваження будь ласка пишіть на
Тест 221. Завдання: 10858
Завдання 29 з 36
Розділ із завданнями за темами працює у тестовому режимі.
Тест 247. Завдання: 12084
Завдання 30 з 36
Розділ із завданнями за темами працює у тестовому режимі.
Побажання та зауваження будь ласка пишіть на
Тест 292. Завдання: 14326
Завдання 31 з 36
Розділ із завданнями за темами працює у тестовому режимі.
Побажання та зауваження будь ласка пишіть на
Тест 296.
Завдання: 14538
Завдання 32 з 36
Розділ із завданнями за темами працює у тестовому режимі.
Тест 296. Завдання: 14553
Завдання 33 з 36
Розділ із завданнями за темами працює у тестовому режимі.
Побажання та зауваження будь ласка пишіть на
Тест 298. Завдання: 14614
Завдання 34 з 36
Розділ із завданнями за темами працює у тестовому режимі.
Побажання та зауваження будь ласка пишіть на
Тест 310. Завдання: 15252
Завдання 35 з 36
Розділ із завданнями за темами працює у тестовому режимі.
Побажання та зауваження будь ласка пишіть на
Тест 384. Завдання: 18986
Завдання 36 з 36
Розділ із завданнями за темами працює у тестовому режимі.
Побажання та зауваження будь ласка пишіть на
Тест 390. Завдання: 19504
математика як просто зробити все
Відео: 0602 Друга похідна.
Похідні вищих порядківДиференціальні обчислення – розділ математичного аналізу, який вивчає похідні першого і вищих порядків як один з методів дослідження функцій. Друга похідна деякої функції виходить з першої повторним диференціюванням.
1
похідна деякої функції в кожній точці має певне значення. Таким чином, при її диференціюванні виходить нова функція, яка також може бути диференційована. У цьому випадку її похідна називається другої похідної вихідної функції і позначається Frsquo-rsquo- (x).
2
Першою похідною називається межа збільшення функції до приросту аргументу, тобто: Frsquo- (x) = lim (F (x) – F (x_0)) / (x – x_0) при x -gt; 0.Второй похідною вихідної функції є похідна функції Frsquo- (x) в тій же точці x_0, а саме: Frsquo-rsquo- (x) = lim (Frsquo- (x) – Frsquo- (x_0)) / (x – x_0).
2. Відповідно, вона тим більше, чим менше довжина кроку. Тому для мінімізації похибки важливо вибрати найоптимальніше значення h.Вибор оптимального значення h називається регуляризації по кроку. При цьому вважають, що є таке значення h, що вірно: | F (x + h) – F (x) | gt; ?, Де? – деяка мала величина.
6
Існує інший алгоритм мінімізації похибки апроксимації. Він полягає у виборі декількох точок області значень функції F поблизу початкової точки x_0. Потім обчислюються значення функції в цих точках, за якими будується лінія регресії, яка є згладжує для F на малому інтервалі.
7
отримані значення функції F є часткову суму ряду Тейлора: G (x) = F (x) + R, де G (x) – згладжена функція з похибкою апроксимації R. Після дворазового диференціювання отримаємо: Grsquo-rsquo- (x) = Frsquo-rsquo- (x) + Rrsquo-rsquo-, звідки Rrsquo-rsquo- = Grsquo-rsquo- (x) – Frsquo-rsquo- (x) Величина Rrsquo-rsquo- як відхилення наближеного значення функції від її справжнього значення і буде мінімальною похибкою апроксимації.
Математичні методи застосовуються в багатьох областях науки. Це твердження стосується, зокрема, диференціального обчислення. Наприклад, якщо обчислити другу похідну функції відстані від змінної часу, то можна знайти прискорення матеріальної точки.
Поділися в соціальних мережах:Увага, тільки СЬОГОДНІ!
Схожі
“Похідна функції її геометричний та фізичний зміст”
Урок № 3
Тема уроку « Похідна функції її геометричний та фізичний зміст»
Мета уроку:
домогтися засвоєння означення похідної;
сформувати значення похідної під час обґрунтування формул для обчислення похідних деяких функцій;
сформувати поняття похідної в точці, операція диференціювання
загальна схема знаходження похідної в заданій точці;
сформувати геометричний та фізичний зміст похідної;
сформувати вміння знаходити кутовий коефіцієнт і кут нахилу дотичної до графіка функції в заданій точці,знайти швидкість зміни величини в точці.

розвивати логічне мислення ; навички контролю, самоконтролю та взаємоконтролю; спонукати до творчої діяльності.
виховувати любов до рідної мови та предмету; працьовитість, відчуття колективізму та відповідальності; вміння самостійно приймати рішення.
Тип уроку : засвоєння нових знань і вмінь
Предметні зв’язки: геометрія, фізика, астрономія.
Матеріальне забезпечення уроку:
– таблиці, комп`ютер, мультимедійний проектор;
– картки-завдання ;
– додатки до теми «похідна та її застосування»
Хід уроку
І. Організаційний момент.
а) Перевірка відсутніх.
б) Перевірка готовності до уроку.
ІІ. Перевірка домашнього завдання.
Вибірково перевіряємо виконання домашнього завдання в учнів які потребують додаткової педагогічної уваги за матеріалом вивчених тем проводимо тестування
№ 2
=
№
.
ІІ. Актуалізація опорних знань.
Фронтальне опитування:
1.Дайте означення границі функції в точці.
2. Дайте означення функції неперервної на проміжку?
3. Сформулюйте властивості границі функції.
4. Сформулюйте означення дотичної до кола.
5.Запишіть рівняння прямої.
6.Що таке кутовий коефіцієнт прямої? Чому дорівнює кутовий коефіцієнт прямої:
а) яка є бісектрисою І і ІІІ координатних кутів;
б) яка є бісектрисою ІІ і ІV координатних кутів;
в) паралельна осі абсцис?
ІІІ. Мотивація навчальної діяльності на уроці повідомлення теми мети уроку
ІV.Вивчення нового матеріалу.
План вивчення теми
Означення похідної функції в точці хо .
Яка функція називається диференційованою в точці? на проміжку?
Схема знаходження похідної функції f(x) за означенням .

Використання означення під час обґрунтування формул для обчислення похідних деяких функцій.
Зв’язок між диференційованістю та неперервністю функцій.
Геометричний зміст похідної. Кутовий коефіцієнт і кут нахилу дотичної до графіка функції в заданій точці
Фізичний зміст похідної. Швидкість та прискорення прямолінійного руху.
Пояснення нового матеріалу: Конспект учня.
f(x)неперервна в точці хо при х0 f0Функцію, яка має похідну в точці хо, називають диференційованою в цій точці.
Функцію, яка має похідну в кожній точці деякого проміжку, називають диференційованою на цьому проміжку. Операція знаходження похідної називається диференціюванням
Для знаходження похідної функції у=f(x) за означенням можна користуватися схемою
1 .
Знайти приріст функції який відповідає приросту аргумента
2.Знайти відношення
3. Зясувати ,до якої границі прямує відношенняприх0. Це і буде похідна.
Сприймання і усвідомлення геометричного змісту похідної, рівняння дотичної.
На попередньому уроці ми розглядали задачу про знаходження кутового коефіцієнта дотичної. Порівнюючи одержані результати з означенням похідної, можна зробити висновок: значення похідної функції у = f(x) в точці xo дорівнює кутовому коефіцієнту дотичної до графіка функції в точці з абсцисою xo : f'(xo) = k = tg α (рис. 27)
Розглянемо функцію у = f(x). Її графік зображено на рис. 27.
У точці М(xo;yo) проведено дотичну до кривої у=f(x). Складемо рівняння дотичної AM, знаючи координати точки М(xo;yo) дотику і рівняння у = f(x) кривої.
Дотична — це пряма. Рівняння будь-якої прямої має вигляд:
у = kx + b. Оскільки k = f'(xo), тому рівняння дотичної має вигляд:
у = f‘(xo)x + b.
(1)
Знайдемо b, виходячи з того, що дотична проходить через точку М(xo;yo) і тому її координати задовольняють рівнянню дотичної:
уо = f ‘(хo) · хo + b, звідси b = уo – f ‘(xo) · xo.
Тепер підставимо значення b в рівняння (1) дотичної і одержимо:
у = f ‘(xo) ·x + уо – f ‘(xo) · xo y – yо = f ‘(xо )(x – xo)·
Отже, рівняння дотичної до кривої у = f(x) в точці М(xo; уo) має вигляд:
y – yо = f ‘(xo)(x – xo).
(2)
Рівняння дотичної до кривої у = f(x) у заданій точці xo можна знаходити за таким планом (схемою):
1. Записуємо рівняння дотичної: y – yо = f ‘(xo)(x – xo).
2. Знаходимо уo = f(xo)·
3. Знаходимо значення f ‘(x) у точці xo: f ‘(xo).
4. Підставляємо значення xo, yo і f ‘(xo) y рівняння y – yо = f ‘(xo)(x – xo). .
Сприймання і усвідомлення механічного змісту похідної.
На попередньому уроці ми розглядали задачу про знаходження миттєвої швидкості прямолінійного руху матеріальної точки.
Порівнюючи одержані результати з означенням похідної, можна зробити висновок: якщо матеріальна точка рухається прямолінійно і її координата змінюється по закону s = s(t), то швидкість її руху v(t) в момент часу t дорівнює похідній s'(t):
v(t) = s‘(t).
V. Формування вмінь та навичок при розв’язуванні задач по вивченому матеріалу.
Приклад 1. Знайдіть похідну функції f(x) = Зх2 + 2 в точці хо.
Знайдемо приріст функції:
Δf = f(хо + Δx) – f(xo) = 3(хо + Δx)2 + 2 – 3 – 2 =
= 3 + бхоΔx+ 3Δx2 + 2 – 3 – 2 = 6хоΔх+ 3Δx2 = Δx(6xο + 3Δx).
Знайдемо відношення приросту функції до приросту аргументу:
.
Знайдемо похідну даної функції в точці х0:
f ‘(хo) = = = 6хо + 3 · 0 = 6хо.
Відповідь: 6хо.
Приклад 2. Знайдіть похідну функції f(x) = kx + b (k і b постійні) у точці xo.
Розв’язанняЗнайдемо приріст функції:
Δf = f(хо + Δx) – f(xo) = k(xo + Δx) + b – kxo – b = kxo + kΔx – kxo = kΔx.
Знайдемо відношення приросту функції до приросту аргументу:
Отже, f ‘(хo) = = = k, або (kx + b)’ = k.
Відповідь: k.
Приклад 3. Розглянемо функцію у == хn, де n N.
Знайдемо похідну цієї функції, для цього зафіксуємо значення аргументу х. і надамо йому приросту x, тоді:
1) y = (xo+x)n – ,
2)
… + .
(Скористалися формулою
.
3) f‘(xo) + ++…+.
Звідси (xn)’ =nxn – 1, де n N .
а) Розв’язування задач:
№ 1. Користуючись означенням похідної, знайдіть похідну функції f, якщо:
а) f(x) = х2 + 1 в точці 1; б) f(x) = х3 в точці 1;
в) f(x) = в точці 1; г) f(x) = в точці 1.
Відповідь: а) 2; б) 3; в) -1; г) .
№ 2. Користуючись означенням похідної, знайдіть f'(x), якщо:
a) f(x) = 2х + 3; б) f(x) = х2 + х;
в) f(x) = 5х2 + 6х; г) f(x) = 3х2 + 5х + 6.
Відповідь: а) 2; б) 2х + 1; в) 10х + 6; г) 6х + 5.
№ 3. За допомогою формули (kx + b)’ = k, знайдіть похідні функції:
a) f(x) = 3х + 4; б) f(x) = 6х – 1;
в) f(x) = 10; г) f(x) = 5х.
Відповідь: а) 3; б) 6; в) 0; г) 5.
№ 4. Точка рухається по закону s(t) = 1 + 2t2 (м). Знайдіть швидкість руху точки в момент часу t = 1 с.
Відповідь: 4 .
№ 5. Знайдіть миттєву швидкість руху точки, якщо:
a) s(t) = 3t + 1; б) s(t) = 3 – 2t; в) s(t)=t2·, г)s(t) = 3t2.
Відповідь: а) 3; б) -2; в) 5t; г) 6t.
№6. Точка рухається прямолінійно за законом s(t) = 2t3 — 3t (s — шлях в метрах, t — час в секундах). Обчисліть швидкість руху точки:
а) в момент часу t; б) в момент t = 2 с.
Відповідь: а) (6t2 – 3); б) 21.
№7. Рух точки відбувається за законом s(t) = t2 – 4t + 6. У який момент часу швидкість руху дорівнює: а) 0; б) 10?
Відповідь: а) t = 2; б) t = 7.
№8. Складіть рівняння дотичної до графіка функції у = х2 – 4х в точці xo = 1. Виконайте схематичний рисунок.
Розв’язанняy – yо = f ‘(xo)(x – xo) — рівняння шуканої дотичної.
уo= 12 – 4·1 = 1 – 4 = – 3.

.
4. Підставляємо значення xo = 1, yo = –3, f'(xo) = –2 у рівняння дотичної: y + 3 = –2(x – 1), або у = – 3 – 2x + 2, або y = –1 – 2х (рис. 28).
№ 9. Який кут (гострий чи тупий) утворює з додатним напрямом осі ОХ дотична до графіка функції: а) у = х2 + 2х в точці x = 1; б) у = х2 + 2х в точці x = –27
Відповідь: а) гострий; б) тупий.
№ 10. Запишіть рівняння дотичної до параболи у = 3х2 – 2 у точці:
а) xo = -2; б) xo = 0; в) xo = 1.
Відповіді: а) у = – 12х – 14; б) у = –2; в) у = 6х – 5.
Історична довідка
Знак Δх запровадив 1755 року Л.
Ейлер. Цей знак утворено з грецької букви « дельта», оскільки латиною слово differentia – різниця , відмінність,починається з букви d.
Термін « похідна» (французьке derive`e) увів 1797 року французький математик Ж.Лагранж (1736-1813). Він запровадив символ f І(x). Інакше позначення для похідної dx запропонував в 1675 році Г.Лейбніц, якого справедливо вважають творцем сучасної символіки математичного
аналізу
VІ. Підведення підсумків уроку.
а) Дайте відповіді на запитання
1. Що називається похідною функції в точці хо .
2.Яка функція називається диференційованою в точці? на проміжку?
3.Схема знаходження похідної функції f(x) за означенням .
4.Геометричний зміст похідної. Кутовий коефіцієнт і кут нахилу дотичної до графіка функції в заданій точці
5.
Фізичний зміст похідної. Швидкість та прискорення прямолінійного руху.
б)Коментування діяльності учнів на уроці, виставляння оцінок
VІІ. Домашнє завдання.
Розділ 2. п.7 вивчити конспект
Самостійна робота с.77
Похідних вищих порядків неявно заданої. Похідна неявно заданої функції
Безсумнівно, в нашій свідомості образ функції асоціюється з рівністю і відповідної йому лінією – графіком функції. Наприклад, – функціональна залежність, графіком якої є квадратична парабола з вершиною в початку координат і спрямованими вгору гілками; – функція синуса, відома своїми хвилями.
У цих прикладах в лівій частині рівності знаходиться y, а в правій частині – вираз, залежне від аргументу x. Іншими словами, маємо рівняння, дозволене щодо y. Подання функціональної залежності у вигляді такого виразу називається явним завданням функції (або функцією в явному вигляді). І цей тип завдання функції є для нас найбільш звичним.
У більшості прикладів і завдань нам постають саме явні функції. Про диференціювання функцій однієї змінної, заданих в явному вигляді, ми вже в деталях поговорили.
Однак, функція має на увазі відповідність між безліччю значень величини x і безліччю значень y, причому це відповідність НЕ обов’язково встановлюється будь-якої формулою або аналітичним виразом. Тобто, існує безліч способів завдання функції крім звичного.
У даній статті ми розглянемо неявні функції і способи знаходження їх похідних. Як приклади функцій, заданих неявно, можна привести або.
Як Ви помітили, неявна функція визначається співвідношенням. Але не всі такі співвідношення між x і y задають функцію. Наприклад, жодна пара дійсних чисел x і y не задовольняє рівності, отже, це співвідношення неявну функцію не ставить.
Може неявно визначати закон відповідності між величинами x і y, причому кожному значенню аргументу x може відповідати як одне (в цьому випадку маємо однозначну функцію) так і кілька значень функції (в цьому випадку функцію називають багатозначною).
Наприклад, значенням x \u003d 1 відповідає два дійсних значення y \u003d 2 і y \u003d -2 неявно заданої функції.
Неявну функцію привести до явного виду далеко не завжди можливо, інакше не довелося б диференціювати самі неявні функції. наприклад, – Чи не перетворюється до явного виду, а – перетворюється.
Тепер до справи.
Щоб знайти похідну неявно заданої функції, необхідно продифференцировать обидві частини рівності по аргументу x, вважаючи y – функцією від x, і після цього висловити.
Диференціювання виразів, що містять x і y (x), проводиться з використанням правил диференціювання та правила знаходження похідної складної функції. Давайте відразу детально розберемо кілька прикладів, щоб далі не було питань.
Приклад.
продифференцировать вираження по x, вважаючи y функцією від x.
Рішення.
Так як y – це функція від x, то – це складна функція. Її можна умовно уявити як f (g (x)), де f – функція зведення в куб, а g (x) \u003d y. Тоді, за формулою похідної складної функції маємо: .
При диференціюванні другого виразу виносимо константу за знак похідної та діємо як в попередньому випадку (тут f – функція синуса, g (x) \u003d y):
Для третього вираження застосовуємо формулу похідної твори:
Послідовно застосовуючи правила, продифференцируем останній вираз:
Ось тепер можна переходити до знаходження похідної неявно заданої функції, для цього все знання є.
Приклад.
Знайти похідну неявної функції.
Рішення.
Похідна неявно заданої функції завжди представляється у вигляді виразу, який містить x та y:. Щоб прийти до такого результату, продифференцируем обидві частини рівності:
Дозволимо отримане рівняння відносно похідної:
відповідь:
.
ЗАУВАЖЕННЯ.
Для закріплення матеріалу вирішимо ще приклад.
Спочатку розглянемо неявну функцію одного змінного. Вона визначається рівнянням (1), яке кожному х з деякої області Х зіставляє певний у. Тоді на Х визначається цим рівнянням функція у \u003d f (х).
її називають неявній або неявно заданої. Якщо рівняння (1) вдається вирішити щодо у, тобто отримати посвідку у \u003d f (х), то завдання неявної функції стає явним.Однак дозволити рівняння вдається не завжди і в цьому випадку не завжди ясно – чи існує взагалі неявна функція у \u003d f (х), що визначається рівнянням (1) в деякому околі точки (x 0, y 0).
Наприклад, рівняння
нерозв’язною относітельноy і неясно – визначає чи воно неявну функцію в деякому околі точки (1,0), наприклад. Зауважимо, що існують рівняння, не визначальні ніякої функції (x 2 + y 2 + 1 \u003d 0).
Виявляється справедливою наступна теорема:
теорема«Існування та диференційованої неявної функції» (без доведення)
Нехай дано рівняння
(1) і функція
, Задовольняє умовам:
тоді:
. (2)
Геометрично теорема стверджує, що в околиці точки
, Де виконуваності умови теореми, неявна функція, яка визначається рівнянням (1), може бути задана в явному вигляді у \u003d f (х), тому що кожному значенню х відповідає єдине у.
Якщо навіть ми не можемо знайти вираз функції в явному вигляді, ми впевнені, що в деякій околиці точки М 0 це вже можливо в принципі.
Розглянемо той же приклад:
. Перевіримо умови:
1)
,
– і функція і її похідні неперервні в околі точки (1,0) (як сума і твір безперервних).
2)
.
3)
. Значить, неявна функція у \u003d f (х) існує в околиці точки (1,0). Ми не можемо її виписати в явному вигляді, але можемо все-таки знайти її похідну, яка буде навіть безперервної:
Розглянемо тепер неявну функцію від декількох змінних. Нехай задано рівняння
. (2)
Якщо кожній парі значень (х, у) з деякою області рівняння (2) зіставляє одне певне значення z, то кажуть, що це рівняння неявно визначає однозначну функцію від двох змінних
.
Справедлива і відповідна теорема існування і диференціювання неявної функції декількох змінних.
теорема 2: Нехай дано рівняння
(2) і функція
задовольняє умовам:
приклад:
.
Це рівняння задаётz як двозначну неявну функцію від х і у
. Якщо поштова умови теореми в околиці точки, наприклад, (0,0,1), то бачимо виконання всіх умов:
Значить, неявна однозначна функція існує в околиці точки (0,0,1): Можна сказати відразу, що це
, Що задає верхню півсферу.
Існують безперервні приватні похідні
Вони, до речі, виходять такими ж, якщо диференціювати неявну функцію, виражену в явному вигляді, безпосередньо.
Визначення і теорема існування і диференціювання неявної функції більшого числа аргументів аналогічні.
Дуже часто при вирішенні практичних завдань (наприклад, у вищій геодезії або аналітичної фотограмметрії) з’являються складні функції декількох змінних, т. Е. Аргументи x, y, z однієї функції f (x, y, z) ) Самі є функціями від нових змінних U, V, W ).
Так, наприклад, буває при переході від нерухомої системи координат Oxyz в рухому систему O 0 UVW і назад.
При цьому важливо знати всі приватні похідні по “нерухомим” – “старим” і “рухомим” – “новим” змінним, так як ці приватні похідні зазвичай характеризують стан об’єкта в цих системах координат, і, зокрема, впливають на відповідність аерофотознімків реальному об’єкту . У таких випадках застосовуються такі формули:
Тобто задана складна функція T трьох “нових” змінних U, V, W за допомогою трьох “старих” змінних x, y, z, тоді:
Зауваження. Можливі варіації в кількості змінних. Наприклад: якщо
Зокрема, якщо z \u003d f (xy), y \u003d y (x) , То отримуємо так звану формулу “повною похідною”:
Ця ж формула “повною похідною” в разі:
набуде вигляду:
Можливі й інші варіації формул (1.27) – (1.32).
Зауваження: формула “повною похідною” використовується в курсі фізики, розділ “Гідродинаміка” при виведенні основної системи рівнянь руху рідини.
Приклад 1.10. дано:
Згідно (1.31):
§7 Приватні похідні неявно заданої функції декількох змінних
Як відомо, неявно задана функція однієї змінної визначається так: функція у незалежній змінній x називається неявної, якщо вона задана рівнянням, що не дозволеним щодо y :
Приклад 1.
11.
рівняння
неявно задає дві функції:
А рівняння
нЕ задає ніякої функції.
Теорема 1.2 (існування неявної функції).
нехай функція z \u003d f (х, у) і її приватні похідні f “ x і f “ y визначені і неперервні в деякій околиці U M0 точки M 0 (x 0 y 0 ) . Крім того, f (x 0 , y 0 )=0 і f “(x 0 , y 0 )≠0 , Тоді рівняння (1.33) визначає в околиці U M0 неявну функцію y \u003d y (x) , Безперервну і диференційовану в деякому інтервалі D з центром в точці x 0 , причому y (x 0 ) \u003d Y 0 .
Без докази.
З теореми 1.2 випливає, що на цьому інтервалі D :
то- тобто має місце тотожність по
де “повна” похідна знаходиться згідно (1.31)
Тобто (1.35) дає формулу знаходження похідної неявно заданої функції однієї змінної x .
Аналогічно визначається і неявна функція двох і більше змінних.
Наприклад, якщо в деякій області V простору Oxyz виконується рівняння:
то при деяких умовах на функцію F воно неявно задає функцію
При цьому за аналогією з (1.35) її приватні похідні знаходяться так.
Нехай функція задана неявним чином за допомогою рівняння
(1) .
І нехай це рівняння, при деякому значенні, має єдине рішення. Нехай функція є дифференцируемой функцією в точці, причому
.
Тоді, при цьому значенні, існує похідна, яка визначається за формулою:
(2) .
Доведення
Для доказу розглянемо функцію як складну функцію від змінної:
.
Застосуємо правило диференціювання складної функції і знайдемо похідну по змінній від лівої і правої частин рівняння
(3) :
.
Оскільки похідна від постійної дорівнює нулю і, то
(4) ;
.
Формула доведена.
Похідні вищих порядків
Перепишемо рівняння (4), використовуючи інші позначення:
(4) .
При цьому і є складними функціями від змінної:
;
.
Залежність визначає рівняння (1):
(1) .
Знаходимо похідну по змінній від лівої і правої частини рівняння (4).
За формулою похідної складної функції маємо:
;
.
За формулою похідної твори:
.
За формулою похідної суми:
.
Оскільки похідна правій частині рівняння (4) дорівнює нулю, то
(5) .
Підставивши сюди похідну, отримаємо значення похідної другого порядку в неявному вигляді.
Диференціюючи, аналогічним чином, рівняння (5), ми отримаємо рівняння, що містить похідну третього порядку:
.
Підставивши сюди знайдені значення похідних першого і другого порядків, знайдемо значення похідної третього порядку.
Продовжуючи диференціювання, можна знайти похідну будь-якого порядку.
приклади
приклад 1
Знайдіть похідну першого порядку від функції, заданої неявно рівнянням:
(П1) .
Рішення по формулі 2
Знаходимо похідну за формулою (2):
(2) .
Перенесемо всі змінні в ліву частину, щоб рівняння прийняло вид.
.
Звідси.
Знаходимо похідну по, вважаючи постійною.
;
;
;
.
Знаходимо похідну по змінній, вважаючи змінну постійною.
;
;
;
.
За формулою (2) знаходимо:
.
Ми можемо спростити результат якщо зауважимо, що відповідно до вихідного рівняння (п.1),. підставами:
.
Помножимо чисельник і знаменник на:
.
Рішення другим способом
Вирішимо це приклад другим способом. Для цього знайдемо похідну по змінній лівої і правої частин вихідного рівняння (П1).
застосовуємо:
.
Застосовуємо формулу похідної дробу:
;
.
Застосовуємо формулу похідної складної функції:
.
Диференціюючи вихідне рівняння (П1).
(П1) ;
;
.
Множимо на і групуємо члени.
;
.
Підставами (з рівняння (П1)):
.
Помножимо на:
.
відповідь
приклад 2
Знайти похідну другого порядку від функції, заданої неявно за допомогою рівняння:
(П2.1) .
Рішення
Диференціюючи вихідне рівняння, по змінної, вважаючи що є функцією від:
;
.
Застосовуємо формулу похідної складної функції.
.
Диференціюючи вихідне рівняння (П2.1):
;
.
З вихідного рівняння (П2.1) слід, що. підставами:
.
Розкриваємо дужки і групуємо члени:
;
(П2.2) .
Знаходимо похідну першого порядку:
(П2.3) .
Щоб знайти похідну другого порядку, диференціюючи рівняння (П2.2).
;
;
;
.
Підставами вираз похідної першого порядку (П2.3):
.
Помножимо на:
;
.
Звідси знаходимо похідну другого порядку.
відповідь
приклад 3
Знайти похідну третього порядку при від функції, заданої неявно за допомогою рівняння:
(П3.1) .
Рішення
Диференціюючи вихідне рівняння по змінній вважаючи, що є функцією від.
;
;
;
;
;
;
(П3.2) ;
Диференціюючи рівняння (П3.2) по змінній.
;
;
;
;
;
(П3.3) .
Диференціюючи рівняння (п3.3).
;
;
;
;
;
(П3.4) .
З рівнянь (П3.2), (п3.3) і (П3.4) знаходимо значення похідних при.
;
;
.
У даній статті ми розглянемо ще два типових завдання, Які часто зустрічаються в контрольних роботах з вищої математики. Для того щоб успішно освоїти матеріал, необхідно вміти знаходити похідні хоча б на середньому рівні. Навчитися знаходити похідні практично з нуля можна на двох базових уроках і Похідна складної функції.
Якщо з навичками диференціювання все в порядку, тоді поїхали.
Або коротше – похідна неявної функції. Що таке неявна функція? Давайте спочатку згадаємо саме визначення функції однієї змінної:
Функція однієї змінної це правило, за яким кожному значенню незалежної змінної відповідає одне і тільки одне значення функції.
Мінлива називається незалежної змінної або аргументом.
Мінлива називається залежною змінною або функцією .
До сих пір ми розглядали функції, задані в явному вигляді. Що це означає? Влаштуємо розбір польотів на конкретних прикладах.
Розглянемо функцію
Ми бачимо, що зліва у нас одинокий «ігрек», а праворуч – тільки «ікси». Тобто, функція в явному вигляді виражена через незалежну змінну.
Розглянемо іншу функцію:
Тут змінні і розташовані «упереміш». причому ніякими способами неможливо висловити «ігрек» тільки через «ікс».
Що це за способи? Перенесення доданків з частини в частину зі зміною знака, винесення за дужки, перекидання множників за правилом пропорції і ін. Перепишіть рівність і спробуйте висловити «ігрек» в явному вигляді:. Можна крутити-вертіти рівняння годинами, але у вас цього не вийде.
Дозвольте познайомити: – приклад неявної функції.
В курсі математичного аналізу доведено, що неявна функція існує (Проте не завжди), у неї є графік (точно так само, як і у «нормальної» функції). У неявній функції точно так же існує перша похідна, друга похідна і т.д. Як то кажуть, все права секс-меншин дотримані.
І на цьому уроці ми навчимося знаходити похідну від функції, заданої неявно. Це не так складно! Всі правила диференціювання, таблиця похідних елементарних функцій залишаються в силі. Різниця в одному своєрідному моменті, який ми розглянемо прямо зараз.
Так, і повідомлю гарну новину – розглянуті нижче завдання виконуються по досить жорсткого і чіткого алгоритму без каменю перед трьома доріжками.
приклад 1
1) На першому етапі навішуємо штрихи на обидві частини:
2) Використовуємо правила лінійності похідною (перші два правила уроку Як знайти похідну? приклади рішень):
3) Безпосереднє диференціювання.
Як диференціювати і абсолютно зрозуміло. Що робити там, де під штрихами є «ігреки»?
– просто до неподобства, похідна від функції дорівнює її похідної: .
як диференціювати
Тут у нас складна функція. Чому? Начебто під синусом всього одна буква «ігрек». Але, справа в тому, що всього одна буква «ігрек» – САМА ПО СОБІ Є ФУНКЦІЄЮ (Див. Визначення на початку уроку). Таким чином, синус – зовнішня функція, – внутрішня функція. Використовуємо правило диференціювання складної функції :
Твір диференціюючи за звичайним правилом :
Зверніть увагу, що – теж складна функція, будь-який «ігрек з наворотами» – складна функція:
Саме оформлення рішення повинно виглядати приблизно так:
Якщо є дужки, то розкриваємо їх:
4) У лівій частині збираємо складові, в яких є «ігрек» зі штрихом.
В праву частину – переносимо все інше:
5) У лівій частині виносимо похідну за дужки:
6) І по правилу пропорції скидаємо ці дужки в знаменник правої частини:
Похідна знайдена. Готово.
Цікаво відзначити, що в неявному вигляді можна переписати будь-яку функцію. Наприклад, функцію можна переписати так: . І диференціювати її за щойно розглянутому алгоритму. Насправді фрази «функція, задана в неявному вигляді» і «неявна функція» відрізняються одним смисловим нюансом. Фраза «функція, задана в неявному вигляді» більш загальна і коректна, – ця функція задана в неявному вигляді, але тут можна висловити «ігрек» та представити функцію в явному вигляді. Під фразою «неявна функція» розуміють «класичну» неявну функцію, коли «ігрек» висловити не можна.
Другий спосіб вирішення
Увага! З другим способом можна ознайомитися тільки в тому випадку, якщо Ви вмієте впевнено знаходити приватні похідні. Початківці вивчати математичний аналіз і чайники, будь ласка, не читайте і пропустіть цей пункт, Інакше в голові буде повна каша.
Знайдемо похідну неявної функції другим способом.
Переносимо всі складові в ліву частину:
І розглядаємо функцію двох змінних:
Тоді нашу похідну можна знайти за формулою
Знайдемо приватні похідні:
Таким чином:
Другий спосіб вирішення дозволяє виконати перевірку. Але оформляти їм чистовий варіант завдання небажано, оскільки приватні похідні освоюють пізніше, і студент, що вивчає тему «Похідна функції однієї змінної», знати приватні похідні як би ще не має.
Розглянемо ще кілька прикладів.
приклад 2
Знайти похідну від функції, заданої неявно
Навішуємо штрихи на обидві частини:
Використовуємо правила лінійності:
Знаходимо похідні:
Розкриваємо всі дужки:
Переносимо всі складові з в ліву частину, решта – в праву частину:
Остаточна відповідь:
приклад 3
Знайти похідну від функції, заданої неявно
Повне рішення та зразок оформлення в кінці уроку.
Не рідкість, коли після диференціювання виникають дробу. У таких випадках від дробів потрібно позбавлятися. Розглянемо ще два приклади.
приклад 4
Знайти похідну від функції, заданої неявно
Укладаємо обидві частини під штрихи і використовуємо правило лінійності:
Диференціюючи, використовуючи правило диференціювання складної функції і правило диференціювання приватного :
Розкриваємо дужки:
Тепер нам потрібно позбутися від дробу. Це можна зробити і пізніше, але раціональніше зробити відразу ж. У знаменнику дробу знаходиться. множимо на. Якщо детально, то виглядати це буде так:
Іноді після диференціювання з’являється 2-3 дробу. Якби у нас була ще одна дріб, наприклад,, то операцію потрібно було б повторити – помножити кожний доданок кожної частини на
У лівій частині виносимо за дужки:
Остаточна відповідь:
приклад 5
Знайти похідну від функції, заданої неявно
Це приклад для самостійного рішення.
Єдине, в ньому, перед тим як позбутися від дробу, попередньо потрібно буде позбутися від триповерхового самої дробу. Повне рішення і відповідь в кінці уроку.
Чи не напружуємося, в цьому параграфі теж все досить просто. Можна записати загальну формулу параметрически заданої функції, але, для того, щоб було зрозуміло, я відразу запишу конкретний приклад. У параметричної формі функція задається двома рівняннями:. Частенько рівняння записують не під фігурними дужками, а послідовно:,.
Мінлива називається параметром і може приймати значення від «мінус нескінченності» до «плюс нескінченності». Розглянемо, наприклад, значення і підставимо його в обидва рівняння: . Або по-людськи: «якщо ікс дорівнює чотирьом, то ігрек дорівнює одиниці». на координатної площини можна відзначити точку, і ця точка буде відповідати значенню параметра. Аналогічно можна знайти точку для будь-якого значення параметра «те». Як і для «звичайної» функції, для американських індіанців параметрически заданої функції все права теж дотримані: можна побудувати графік, знайти похідні і т.д. До речі, якщо є потреба побудувати графік параметрично заданої функції, можете скористатися моєю програмою.
У найпростіших випадках є можливість представити функцію в явному вигляді. Висловимо з першого рівняння параметр: – і підставимо його в друге рівняння: . В результаті отримана звичайна кубічна функція.
У більш «важких» випадках такий фокус не прокатує. Але це не біда, тому що для знаходження похідної параметричної функції існує формула:
Знаходимо похідну від «Ігрека по змінної ТЕ»:
Всі правила диференціювання і таблиця похідних справедливі, природно, і для літери, таким чином, якоїсь новизни в самому процесі знаходження похідних немає. Просто подумки замініть в таблиці всі «ікси» на букву «те».
Знаходимо похідну від «ікси по змінної ТЕ»:
Тепер тільки залишилося підставити знайдені похідні в нашу формулу:
Готово. Похідна, як і сама функція, теж залежить від параметра.
Що стосується позначень, то у формулі замість запису можна було просто записати без підрядкового індексу, оскільки це «звичайна» похідна «по ікс». Але в літературі завжди зустрічається варіант, тому я не буду відхилятися від стандарту.
приклад 6
використовуємо формулу
В даному випадку:
Таким чином:
Особливістю знаходження похідної параметричної функції є той факт, що на кожному кроці результат вигідно максимально спрощувати. Так, в розглянутому прикладі при знаходженні я розкрив дужки під коренем (хоча міг цього і не робити). Великий шанс, що при підстановці і в формулу багато речей добре скоротяться. Хоча зустрічаються, звичайно, приклади і з кострубатими відповідями.
приклад 7
Знайти похідну від функції, заданої параметрично
Це приклад для самостійного рішення.
у статті Прості типові завдання з похідною ми розглядали приклади, в яких потрібно знайти другу похідну функції. Для параметрически заданої функції теж можна знайти другу похідну, і знаходиться вона за такою формулою:. Цілком очевидно, що для того щоб знайти другу похідну, потрібно спочатку знайти першу похідну.
приклад 8
Знайти першу і другу похідні від функції, заданої параметрично
Спочатку знайдемо першу похідну.
використовуємо формулу
В даному випадку:
Підставляємо знайдені похідні в формулу. З метою спрощень використовуємо тригонометричну формулу:
Як знайти похідну?
Завдання знаходження похідної від заданої функціїє однією з основних в курсі математики старшої школи і в вищих навчальних закладах. Неможливо повноцінно дослідити функцію, побудувати її графік без взяття її похідної. Похідну функції легко можна знайти, знаючи основні правила диференціювання, а також таблицю похідних основних функцій. Давайте розберемося, як знайти похідну функції.
Похідної функції називають границя відношення приросту функції до приросту аргументу, коли приріст аргументу прямує до нуля.
Зрозуміти це визначення досить складно, так якпоняття межі в повній мірі не вивчається в школі. Але для того, щоб знаходити похідні різних функцій, розуміти визначення не обов’язково, залишимо його фахівцям математикам і перейдемо відразу до знаходження похідної.
Процес знаходження похідної називається диференціюванням. При диференціюванні функції ми будемо отримувати нову функцію.
Для їх позначення будемо використовувати латинські букви f, g і ін.
Існує багато всіляких позначень похідних. Ми будемо використовувати штрих. Наприклад запис g “означає, що ми будемо знаходити похідну функції g.
Таблиця похідних
Для того щоб дати відповідь на питання як знайтипохідну, необхідно привести таблицю похідних основних функцій. Для обчислення похідних елементарних функцій не обов’язково робити складні обчислення. Досить просто подивитися її значення в таблиці похідних.
- З “= 0
- (Sin x) “= cos x
- (Cos x) “= -sin x
- (xn) “= N xn-1
- (ex) “= Ex
- (Ln x) “= 1 / x
- (ax) “= Axln a
- (logax) “= 1 / x ln a
- (Tg x) “= 1 / cos2x
- (Ctg x) “= – 1 / sin2x
- (Arcsin x) “= 1 / √ (1-x2)
- (Arccos x) “= – 1 / √ (1-x2)
- (Arctg x) “= 1 / (1 + x2)
- (Arcctg x) “= – 1 / (1 + x2)
Приклад 1. Знайдіть похідну функції y = 500.
Ми бачимо, що це константа. По таблиці похідних відомо, що похідна константи, дорівнює нулю (формула 1).
(500) “= 0
Приклад 2. Знайдіть похідну функції y = x
100.Це статечна функція в показнику якої 100 і щоб знайти її похідну потрібно помножити функцію на показник і знизити на 1 (формула 3).
(x100) “= 100 x99
Приклад 3. Знайдіть похідну функції y = 5
xЦе показова функція, обчислимо її похідну за формулою 4.
(5x) “= 5xln5
Приклад 4. Знайдіть похідну функції y = log
4xПохідну логарифма знайдемо за формулою 7.
(log4x) “= 1 / x ln 4
Правила диференціювання
Давайте тепер розберемося, як знаходитипохідну функції, якщо її немає в таблиці. Більшість досліджуваних функцій, не є елементарними, а являють собою комбінації елементарних функцій за допомогою найпростіших операцій (додавання, віднімання, множення, ділення, а також множення на число). Для знаходження їх похідних необхідно знати правила диференціювання. Далі буквами f і g позначені функції, а С – константа.
1. Постійний коефіцієнт можна виносити за знак похідної
(З f) “= С f”
Приклад 5. Знайдіть похідну функції y = 6 * x
8Виносимо постійний коефіцієнт 6 і диференціюючи тільки x4. Це статечна функція, похідну якої знаходимо за формулою 3 таблиці похідних.
(6 * x8) “= 6 * (x8) “= 6 * 8 * x7= 48 * x7
2. Похідна суми дорівнює сумі похідних
тоді:
(F + g) “= f” + g “
Приклад 6. Знайдіть похідну функції y = x
100+ Sin xФункція являє собою суму двох функцій, похідні яких ми можемо знайти по таблиці. Так як (x100) “= 100 x99 і (sin x) “= cos x. Похідна суми буде дорівнює сумі даних похідних:
(x100+ Sin x) “= 100 x99+ Cos x
3. Похідна різниці дорівнює різниці похідних
(F – g) “= f” – g “
Приклад 7. Знайдіть похідну функції y = x
100 – cos xЦя функція являє собою різницю двохфункції, похідні яких ми також можемо знайти по таблиці. Тоді похідна різниці дорівнює різниці похідних і не забудемо поміняти знак, так як (cos x) “= – sin x.
(x100 – cos x) “= 100 x99 + Sin x
Приклад 8. Знайдіть похідну функції y = e
x+ Tg x- x2.У цій функції є і сума і різниця, знайдемо похідні від кожного доданка:
(ex) “= Ex, (Tg x) “= 1 / cos2x, (x2) “= 2 x. Тоді похідна вихідної функції дорівнює:
(ex+ Tg x- x2) “= Ex+ 1 / cos2x -2 x
4. Похідна твори
(F * g) “= f” * g + f * g “
Приклад 9. Знайдіть похідну функції y = cos x * e
xДля цього спочатку знайдемо похідного кожного множника (cos x) “= – sin x і (ex) “= Ex. Тепер підставимо всі в формулу твори. Похідну першої функції помножимо на другу і додамо твір першої функції на похідну другої.
(Cos x * ex) “= Excos x – ex* Sin x
5. Похідна приватного
тоді:
(F / g) “= f” * g – f * g “/ g2
Приклад 10. Знайдіть похідну функції y = x
50/ Sin xЩоб знайти похідну приватного, спочатку знайдемо похідну чисельника і знаменника окремо: (x50) “= 50 x49 і (sin x) “= cos x. Підставивши в формулу похідної приватного отримаємо:
(x50/ Sin x) “= 50x49* Sin x – x50* Cos x / sin2x
Похідна складної функції
Складна функція – це функція, представлена композицією декількох функцій. Для знаходження похідної складної функції також існує правило:
(U (v)) “= u” (v) * v “
Давайте розберемося як знаходити похідну такої функції. Нехай y = u (v (x)) – складна функція. Функцію u назвемо зовнішньої, а v – внутрішньої.
наприклад:
y = sin (x3) – складна функція.
Тоді y = sin (t) – зовнішня функція
t = x3 – внутрішня.
Давайте спробуємо обчислити похідну цієї функції. За формулою необхідно перемножити похідні внутрішньої і зовнішньої функції.
(Sin t) “= cos (t) – похідна зовнішньої функції (де t = x3)
(x3) “= 3x2 – похідна внутрішньої функції
Тоді (sin (x3)) “= Cos (x3) * 3x2– похідна складної функції.
Урок 3. Диференціювання функції | Уроки математики и физики для школьников и родителей
ВИДЕО УРОК Операція знаходження похідної називається диференціюванням.Якщо границя
кінцева, то функція y = f (x) є диференційованою в точці Δх.
Функції не диференційована в точках розриву. По-перше, вона може бути невизначена в такій точці, отже, приріст Δх задати неможливо. По-друге, практично завжди просто не існує загальної границі
З диференціювання функції в точці x0 необхідно (обов’язково) слід її безперервність в даній точці.
Протилежне твердження в загальному випадку невірно, тобто з безперервності функції диференціювання слід далеко не завжди. в точці х0.
Якщо розглянути збільшення Δх справа, то правобічна границя буде дорівнювати
і, відповідно, отримуємо дотичну у = х, збігається з правою частиною графіка
Якщо ж додати приріст аргументу Δх вліво, виходить зовсім інший результат
і, інша дотична у = –х, яка збігається з лівою частиною графіка
Ні загальної границі, ні загальної дотичній. Таким чином, функція хоч і неперервна в точці х0 = 0, але не диференційована в ній. Коли границя
дорівнює << плюс >> або << мінус нескінченності >>, то похідна теж існує і дотична до графіка функції буде паралельна осі ОY.
Дотичної до графіка функції
в точці х0 = 0 є сама вісь ординат.
Якщо односторонні межі нескінченні і різні за знаком, то єдина дотична і похідна існують.
Квадратний корінь з модуля <<ікс>> в точці х0 = 0.
Диференціал функції в точці і його геометричний сенс.
Диференціалом функції dy в точці х0 називають головну лінійну частину приросту
функції Δу.
Візьмемо в руки лінійку і докладемо її ребром до монітора на пряму LN. Рухаючи лінійку вліво до точки х0, зменшуємо приріст ∆x.
За малюнком добре видно, що зі зменшенням Δx зменшується і приріст функції Δу = LN (малинові лінії). При цьому відрізок LМ займає все меншу і меншу частину приросту функції Δу = LN, а диференціал dy = NМ – все більшу і більшу його частину, саме тому його і називають головною частиною приросту функції. Настільки головною, що при нескінченно малому Δx диференціал прагне до повного приросту функції
(Відповідно відрізок LМ буде нескінченно малим).
Виведемо формулу для наближених обчислень за допомогою диференціала. Розглянемо прямокутний трикутник КNM і тангенс кута нахилу дотичної
Позначивши диференціал в даній точці х0 коректніше через
і враховуючи, що d[f (х0)] = f ‘(х0) ∙ ∆x ідея формули наближених обчислень f (х0 + ∆x) ≈ f (х0) + d[f (х0)] полягає в тому, щоб точне значення функції (дивіться на вісь ординат основного креслення) замінити сумою f(х0) і відрізка Відрізок NM на головному кресленні істотно << НЕ дістає >> до повного збільшення LN. У демонстраційній ілюстрації вибрано велике значення Δx, щоб все було видно. На практиці ж, ніж приріст Δx менше – тим диференціал краще << дотягнеться >> до повного приросту функції (дивіться маленький малюнок), і тим точніше спрацює формула: f (х0 + ∆x) ≈ f (х0) + d[f (х0)]. Гранично мале значення Δx часто позначають через dy, тому формула d[f (х0)] = f ‘(х0) ∙ ∆x набуває вигляду: d[f (х0)] = f ‘(х0) ∙ dx. Тоді:
До цих пір мова йшла про диференціалі в єдиній точці х0. Але як х0 можна взяти будь-яку точку х розглянутого інтервалу.
З цих міркувань в рівність
проведемо заміну х0 = х і отримаємо:
А це не що інше, як позначення похідної
Забути поставити штрих (там, де треба), або намалювати зайвий штрих (там, де не треба) – груба помилка. Функція і її похідна – це дві різні функції.
Символ
використовується двояко – і як цілий символ похідної, і як приватна диференціалів.
Друга інтерпретація активно використовується в ході рішення диференціальних рівнянь. Що в широкому сенсі позначає дієслово << диференціювати >> ? Диференціювати – це значить виділити будь-якої ознака. диференціюючи функцію ми << виділяємо >> швидкість її зміни у вигляді похідної функції Розглянемо дві лінійні функції: Знайдемо їх похідні: f‘ (x) = (3х – 2)‘ = 3, Обидві похідні позитивні, а значить, функції зростають на всій області визначення (графіки йдуть << знизу вгору >>). Похідна – це міра швидкості зміни функції. оскільки росте швидше (причому значно) функції і, відповідно, графік набагато крутіший. Дотична до графіка лінійної функції в кожній точці збігається з самим графіком даної лінійної функції. Зазвичай при знаходженні похідних спочатку використовуються правила диференціювання, а потім – таблиця похідних елементарних функцій. Таблиця похідних елементарних функцій.
Слід звернути увагу, що похідна статечної функції – це найпоширеніша формула на практиці. Будь-радикал (корінь), потрібно представити у вигляді
для застосування формули:
ПРИКЛАД:
Правила диференціювання і таблиця похідних з’явилася завдяки єдиній формулі:
ПРИКЛАД:
Знайти похідну функцію:
РОЗВ‘ЯЗАННЯ:
Знаходимо в таблиці похідних елементарних функцій.
Для того щоб знайти похідну функцію, потрібно за певними правилами перетворити її в іншу функцію.
Це зафіксовано в таблиці. Єдиним винятком є експоненціальна функція
яка перетворюється сама в себе.Зазвичай при знаходженні похідних спочатку використовуються правила диференціювання, а потім – таблиця похідних елементарних функцій. Правила диференціювання. Множник-константу можна винести за знак похідної. Знайти похідну функцію: Дивимося в таблицю похідних. Похідна косинуса там є, але у нас 3cos x. Виносимо постійний множник за знак похідної: y‘ = (3cos x)‘ = 3(cos x)‘. А тепер перетворюємо косинус по таблиці: y‘ = 3(cos x)‘ = 3(–sin x). Виносимо знак мінус за дужки і позбавляємося від дужок: y‘ = 3(–sin x) = –3sin x. ВІДПОВІДЬ: –3sin x Правило диференціювання суми. Похідна алгебраїчній суми функцій дорівнює алгебраїчній сумі похідних цих функцій. Якщо дві диференціюються відрізняються на постійний доданок, то їх похідні рівні. Знайти похідну функції:
РОЗВ‘ЯЗАННЯ:
Перша дія, яке завжди виконується при знаходженні похідної, полягає в тому, що полягає в дужки все вираз і ставиться штрих справа вгорі.
Потім укладаємо в дужки кожний доданок і ставимо штрих справа вгорі. Для диференціювання все коріння, ступеня потрібно представити у вигляді
а якщо вони знаходяться в знаменнику, то перемістити їх вгору
Постійні множники (числа) виносимо за знак похідної
Всі функції, що знаходяться під штрихами, є елементарними табличними функціями. За допомогою таблиці здійснюємо перетворення.
Від похідних позбулися, далі спростимо отриманий результат.
Правило диференціювання добутку.
(u ∙ v)‘ = u’ ∙ v + v’ ∙ u Похідна добутку двох функцій дорівнює сумі творів кожної з цих функцій на похідну інший. Постійний множник можна виносити за знак похідної. Похідна добутку кількох диференціюються дорівнює сумі добутків похідною кожного із співмножників на всі інші (u v w)‘ = u’ vw + v’ uw + w’ uv Знайти похідну функції: Тут добуток двох функцій, що залежать від х. y’ = (x3 arcsin x)‘ = (x3)‘ arcsin x + x3 (arcsin x)‘ =
ВІДПОВІДЬ:
ПРИКЛАД:
Знайти похідну функції: y = (x2 + 7x – 1) log3x. У даній функції міститься сума і добуток двох функцій – квадратного тричлена Спочатку використовуємо правило диференціювання добутка. y‘ = ((x2 + 7x – 1) log3x)‘ = (x2 + 7x – 1)‘ log3x + (x2 + 7x – 1)(log3x)‘ = Потім використовуємо правило диференціювання суми. = ((x2)‘ + 7(x)‘ – (1)‘) log3x + (x2 + 7x – 1)(log3x)‘ = В результаті застосування правил диференціювання під штрихами залишилися тільки елементарні функції. По таблиці похідних перетворюємо їх в інші функції.
ВІДПОВІДЬ:
Правило диференціювання частки.
Похідна частки двох функцій дорівнює дробу, чисельник якого є різниця добутку знаменника на похідну чисельника і чисельника на похідну знаменника, а знаменник є квадрат колишнього знаменника.
Слід не плутати константу (тобто, число) як доданок в сумі як постійний множник. У разі доданка її похідна дорівнює нулю, а в разі постійного множника вона виноситься за знак похідних. Якщо при диференціюванні добутку або частки у вас з’явилося доданок u’v, в якому u – число, наприклад, 2 або 5, тобто константа, то похідна цього числа буде дорівнює нулю і, отже, все доданки дорівнюватиме нулю. Знайти похідну функції:
РОЗВ‘ЯЗАННЯ:
Виносимо множник 2 за знак похідної.
Застосовуємо правило диференціювання частки.
Знаходимо похідні в чисельнику.
Спрощуємо чисельник.
ВІДПОВІДЬ:
ПРИКЛАД:
Знайти похідну функції:
РОЗВ‘ЯЗАННЯ:
Перед тим як використовувати правило диференціювання частки, завжди має сенс подивитися, а чи не можна спростити саму дріб, або взагалі позбутися від неї ? В даному випадку можна почленно поділити чисельник на знаменник.
Тепер диференціюючи функцію
ВІДПОВІДЬ:
ПРИКЛАД:
Знайти похідну функції:
РОЗВ‘ЯЗАННЯ:
Перетворимо дріб в добуток, для цього піднімемо експоненту в чисельник, змінивши у показника знак:
Тепер проведемо диференціювання.
у‘ = (хех)‘ = (х)‘ех + х(ех)‘ = 1∙ ех + х ех = ех(х + 1).
ВІДПОВІДЬ: ех(х + 1)
Диференціювання складної Функції.Щоб знайти похідну, треба вираз під знаком штриха розібрати на складові прості функції і визначити, якими діями (добуток, сума, частка) пов’язані ці функції. Далі похідні елементарних функцій знаходимо в таблиці похідних, а формули похідних добутків, суми і частки – в правилах диференціювання.
Завдання до уроку 3
Інші уроки:
Утерянная функция и ее вид !!!. Начнем с…. | by vinodhkumar BAKSARAN
- Если значение энтропии высокое, указывает на большую неопределенность в распределении
- Если значение энтропии низкое, указывает на высокую достоверность в распределении
Причина входа в энтропию: Все события имеют одинаковую вероятность ( 1 / p), следовательно, имеет смысл использовать log (1 / p) в качестве «меры информации »
Причина отрицательного знака: функция энтропии использует отрицательный логарифм (отрицательный знак), чтобы обеспечить простая метрика для сравнения . Причина отрицательного знака заключается в том, что положительный логарифм чисел <1 возвращает отрицательные значения , что затрудняет работу при сравнении производительности двух моделей.
Так как значение вероятности (p (x)) всегда находится между 0 и 1, функция вернет отрицательное значение. Таким образом, при добавлении отрицательного знака значение становится положительным.
Пример: log (0,2) = -0,7, поэтому для сравнения do -log (0,2) = 0,7
На этом этапе мы поняли – что такое энтропия? Теперь давайте обсудим бинарную кросс-энтропию.
Согласно MLcheatsheet, Binary Cross-entropy loss, или log loss, измеряет производительность модели классификации, выход которой представляет собой значение вероятности от 0 до 1.
Ypred ==> pLog Loss“ Другими словами , Двоичная кросс-энтропийная потеря / лог-потеря направлена на уменьшение энтропии предсказанного распределения вероятностей в задачах бинарной классификации ”
Вероятность (p / Y pred) может быть вычислена с использованием сигмовидная функция.
Почему сигмовидная функция?
Выходное значение сигмоидной функции находится в диапазоне от 0 до 1. Следовательно, это свойство делает сигмовидную функцию подходящей для вычисления вероятности (p) .
Фрагмент кода в Python:
2.2 Потеря шарнира:
- Потеря шарнира – самая популярная функция потерь в эпоху до глубокого обучения.
- Потеря шарнира часто используется для задач двоичной классификации.
- Этот тип потерь в основном используется в классификаторах SVM, где целевые значения находятся в наборе {-1, 1}.
Примечание. При использовании потерь на петлях важно изменить метку класса на -1 и +1.
«Согласно Analytics Vidhya, Hinge Loss не только наказывает неправильные прогнозы, но и правильные прогнозы, которые не являются достоверными. ”
t ==> Прогнозируемая мощность; y ==> фактический- Выходные данные потерь на шарнирах значение варьируется от -inf до 1
- Потери на шарнирах используются для классификации максимальной маржи.
- Хотя потери на шарнирах не дифференцируются, это выпуклая функция, которая упрощает работу с обычными выпуклыми оптимизаторами, используемыми в области машинного обучения.
Фрагмент кода в Python:
3. Функция потери многоклассовой классификации:
- Многоклассовая классификация – это те задачи прогнозного моделирования, в которых имеется больше целевых переменных / классов.
- Это просто расширение проблемы двоичной классификации.
3.1 Мультиклассовая потеря перекрестной энтропии:
Чаще всего Мультиклассовая потеря перекрестной энтропии используется как функция потерь .
- Обобщенная форма перекрестной потери энтропии – это перекрестная потеря энтропии нескольких классов.
- M – Количество классов
- y – двоичный индикатор (0 или 1), если метка класса c является правильной классификацией для входных данных o
- p – прогнозируемая оценка вероятности входных данных o принадлежность к классу c
Причина использования знака минус и журнала: « Обратитесь к разделу потерь журнала»
Вероятность (po, c) можно вычислить с помощью функции softmax.
вероятность того, что y принадлежит классу J (c) с учетом входных данных (o)Согласно рис. 3.1, J ==> c (класс) и theta ==> o (входные данные)
Почему функция Softmax?
Softmax реализует вектор k-мерного действительного значения «сплющивания» в k-мерном диапазоне [0,1], обеспечивая при этом, что кумулятивная сумма равна 1.
«Softmax реализуется через нейронную систему. сетевой уровень непосредственно перед выходным слоем. Слой Softmax должен иметь такое же количество узлов, что и выходной слой.«Блог разработчика Google»
3,2 Дивергенция Кульбака-Либлера (KL-дивергенция) :
- Дивергенция KL – это мера того, как вероятность одного распределения отличается от другого распределения.
KL Дивергенция также известна как « Относительная энтропия ».
Dkl (P || Q) читается как Дивергенция от Q до P.
Пример ниже представляет собой дискретную случайную функцию.
Позвольте решить это,
Применяя значения к приведенной выше формуле,
Dkl (P || Q) => 0,36 ln (0,36 / 0,333) +0,48 ln (0,48 / 0,333) +0,16 ln (0,16 / 0,333) = 0,086
Dkl (Q || P) => 0,333 ln (0,333 / 0,36) +0,333 ln (0,333 / 0,48) +0,333 ln (0,333 / 0,16) = 0,096
Как интерпретировать приведенные выше значения расхождения KL ?
Dkl (P || Q) интерпретируется как выигрыш в информации, когда вместо распределения P используется распределение Q.
Dkl (Q || P) интерпретируется как получение информации при использовании распределения P вместо распределения Q.
Прирост информации (IG) измеряет, сколько «информации» дает нам функция о классе.
Теперь поговорим о некоторых свойствах дивергенции KL:
- Dkl (P || Q)! = Dkl (Q || P). Дивергенция от Q к P не симметрична Дивергенции от P к Q.
Например: Dkl (P || Q) = 0,086; Dkl (Q || P) = 0,096
Из примера видно, что Dkl (P || Q) не симметрично Dkl (Q || P).
2. Dkl (P || P) = 0 означает, что оба имеют одинаковое распределение, и информация не получена из другого распределения.
3. Значение Dkl (P || Q) будет больше или равно нулю.
Итак, цель потери расхождения KL состоит в том, чтобы аппроксимировать истинное распределение вероятностей P наших целевых переменных по отношению к входным характеристикам с учетом некоторого приблизительного распределения Q. Этого можно достичь путем минимизации Dkl (P || Q) тогда он называется вперед KL. Если мы минимизируем Dkl (Q || P), то он называется обратным KL.
Прямой KL → применяется в обучении с учителем
Обратный KL → применяется в обучении с подкреплением
Почему дивергенция KL не считается метрикой расстояния?
Причина проста Расхождение KL не симметрично.
KL- Дивергенция функционально аналогична мультиклассовой кросс-энтропии.
ОбъяснениеВведение в функции потерь
Функция потерь – это хлеб с маслом современного машинного обучения; он переводит ваш алгоритм от теоретического к практическому и преобразует нейронные сети из прославленного умножения матриц в с глубоким обучением .
Этот пост объяснит роль функций потерь и то, как они работают, а также рассмотрит некоторые из самых популярных функций за последнее десятилетие.
Примечание редактора: это сообщение в блоге последний раз обновлялось 26 марта 2021 г.
Быстрые ссылки:
Что такое функция потерь?
По своей сути функция потерь невероятно проста: это метод оценки того, насколько хорошо ваш алгоритм моделирует ваш набор данных. Если ваши прогнозы полностью неверны, функция потерь выдаст большее число. Если они в порядке, будет выведено меньшее число. По мере того, как вы меняете части своего алгоритма, чтобы попытаться улучшить свою модель, функция потерь сообщит вам, к чему вы пришли.
Функции потерь связаны с точностью модели, ключевым компонентом управления AI / ML.
Мы можем разработать нашу собственную (очень) базовую функцию потерь, чтобы дополнительно объяснить, как она работает. Для каждого прогноза, который мы делаем, наша функция потерь просто измеряет абсолютную разницу между нашим прогнозом и фактическим значением. В математической записи это может выглядеть примерно как абс (y_predicted – y). Вот как могли бы выглядеть некоторые ситуации, если бы мы пытались предсказать, сколько стоит аренда в некоторых квартирах Нью-Йорка:
Обратите внимание, как в функции потерь мы определили , не имеет значения, были ли наши прогнозы слишком высокими или слишком низкими.Важно только то, насколько мы были неправы, безразличны к определенному направлению. Это , а не – особенность всех функций потерь; Фактически, ваша функция потерь будет существенно различаться в зависимости от предметной области и уникального контекста проблемы, для которой вы применяете машинное обучение. В вашем проекте может быть гораздо хуже угадать слишком высокое значение, чем слишком низкое, и выбранная вами функция потерь должна отражать это.
Различные типы и разновидности функций потерь
Многие функции потерь, реализованные в машинном обучении, могут быть сложными и запутанными.Но если вы помните конечную цель всех функций потерь – измерение того, насколько хорошо ваш алгоритм работает с вашим набором данных, – вы можете контролировать эту сложность.
Мы рассмотрим несколько наиболее популярных функций потерь, используемых в настоящее время, от простых до более сложных.
Среднеквадратичная ошибка
Среднеквадратичная ошибка (MSE) – это рабочая лошадка для основных функций потерь; его легко понять и реализовать, и в целом он работает довольно хорошо. Чтобы вычислить MSE, вы берете разницу между вашими прогнозами и реальной истиной, возводите ее в квадрат и усредняете по всему набору данных.
Реализованный в коде, MSE может выглядеть примерно так:
def MSE (y_predicted, y):
squared_error = (y_predicted - y) ** 2
sum_squared_error = np.sum (квадрат_ошибки)
mse = sum_squared_error / y.size
возврат (mse) Вероятность потери
Функция правдоподобия также относительно проста и обычно используется в задачах классификации. Функция берет прогнозируемую вероятность для каждого входного примера и умножает их. И хотя результат не совсем понятен человеку, он полезен для сравнения моделей.
Например, рассмотрим модель, которая выводит вероятности [0,4, 0,6, 0,9, 0,1] для наземных меток истинности [0, 1, 1, 0]. Потеря вероятности будет рассчитана как (0,6) * (0,6) * (0,9) * (0,9) = 0,2916. Поскольку модель выводит вероятности только для ИСТИНА (или 1), когда метка истинности равна 0, мы принимаем (1-p) как вероятность. Другими словами, мы умножаем полученные модели вероятности на фактические результаты.
Логарифмическая потеря (потеря перекрестной энтропии)
Log loss – это функция потерь, также часто используемая в задачах классификации, и это одна из самых популярных мер для соревнований Kaggle.Это простая модификация функции правдоподобия с помощью логарифмов.
На самом деле это точно такая же формула, что и обычная функция правдоподобия, но с добавленными логарифмами. Вы можете видеть, что, когда фактический класс равен 1, вторая половина функции исчезает, а когда фактический класс равен 0, первая половина капли. Таким образом, мы просто умножаем логарифм фактической предсказанной вероятности для наземного класса истинности.
Самое замечательное в функции потери журнала регистрации – это то, что она имеет толчок: она сильно наказывает за то, что очень уверенно и очень ошибочно .На приведенном ниже графике показан случай, когда истинная метка = 1, и вы можете видеть, что она резко возрастает, когда прогнозируемая вероятность для метки = 0 приближается к 1.
Источник: Fast.ai
Функции потерь и оптимизаторы
Функции потерь предоставляют больше, чем просто статическое представление о том, как работает ваша модель, – это в первую очередь то, как ваши алгоритмы соответствуют данным. Большинство алгоритмов машинного обучения используют какую-то функцию потерь в процессе оптимизации или поиска лучших параметров (весов) для ваших данных.
В качестве простого примера рассмотрим линейную регрессию. В традиционной регрессии «наименьших квадратов» линия наилучшего соответствия определяется не чем иным, как MSE (отсюда и название наименьших квадратов)! Для каждого набора весов, который пытается использовать модель, MSE вычисляется по всем входным примерам. Затем модель оптимизирует функции MSE – или, другими словами, делает их минимально возможными – с помощью алгоритма оптимизатора, такого как Gradient Descent.
Так же, как существуют разные разновидности функций потерь для уникальных задач, нет недостатка и в различных оптимизаторах.Это выходит за рамки данной статьи, но по сути, функция потерь и оптимизатор работают в тандеме, чтобы наилучшим образом подогнать алгоритм под ваши данные.
Подробнее о точности и управлении машинным обучением
Функции потерь и оптимизаторы связаны с точностью модели, которая является ключевым компонентом управления AI / ML.
УправлениеAI / ML – это общий процесс того, как организация контролирует доступ, реализует политику и отслеживает активность моделей и их результаты.
Эффективное управление – это основа минимизации риска как для чистой прибыли организации, так и для ее бренда. Управление машинным обучением важно для минимизации организационных рисков в случае аудита, но включает в себя гораздо больше, чем просто соблюдение нормативных требований. Организации, которые эффективно реализуют все компоненты управления машинным обучением, могут достичь детального уровня контроля и прозрачности того, как модели работают в производственной среде, при этом раскрывая операционную эффективность, которая помогает им добиваться большего с их инвестициями в искусственный интеллект.
Узнайте больше об управлении AI / ML и о том, как его реализовать.
Об алгоритмах
Algorithmia – это программное обеспечение для операций машинного обучения (MLOps), которое управляет всеми этапами жизненного цикла производственного машинного обучения в рамках существующих операционных процессов. Запускайте модели в производство быстро, надежно и экономично.
В отличие от неэффективных и дорогостоящих самостоятельных решений для управления MLOps, которые ограничивают пользователей определенными стеками технологий, Algorithmia автоматизирует развертывание машинного обучения, оптимизирует совместную работу между операциями и разработками, использует существующие системы SDLC и CI / CD, а также обеспечивает расширенную безопасность и управление.
На сегодняшний день платформу Algorithmia использовали более 120 000 инженеров и специалистов по обработке данных, в том числе ООН, правительственные спецслужбы и компании из списка Fortune 500.
Больше из серии блогов по управлению AI / ML
Дополнительная литература
Статьи и статьи
Выбор правильной метрики для оценки моделей машинного обучения – часть 1 (KDNuggets): « Каждая модель машинного обучения пытается решить проблему с другой целью, используя другой набор данных, и, следовательно, важно понять контекст, прежде чем выбирать метрическая.В этом посте я буду обсуждать полезность каждой метрики ошибки в зависимости от цели и проблемы, которую мы пытаемся решить. ”
Байесовские методы для хакеров: вы бы предпочли потерять руку или ногу? (Информит): « Важным моментом функций потерь является то, что они измеряют, насколько плохая наша текущая оценка: чем больше потеря, тем хуже оценка в соответствии с функцией потерь. Простым и очень распространенным примером функции потерь является потеря квадратичной ошибки, тип функции потерь, которая увеличивается квадратично с разницей, используемая в оценках, таких как линейная регрессия, вычисление несмещенной статистики и многих областях машинного обучения. ”
Функции потерь при выборе: сравнение MSE, кросс-энтропии и потерь на шарнирах (Рохан Варма): «Функции потерь являются ключевой частью любой модели машинного обучения: они определяют цель, по которой измеряется производительность вашей модели, и установка весовых параметров, изученных моделью, определяется минимизацией выбранной функции потерь. Есть несколько различных общих функций потерь на выбор: потеря кросс-энтропии, среднеквадратическая ошибка, потеря хубера и потеря петли – и это лишь некоторые из них. ”
Некоторые мысли о конструкции функций потерь (статья): « Обсуждается выбор и построение функций потерь. В частности, когда применяются вычислительные методы, такие как перекрестная проверка, нет необходимости придерживаться «стандартных» функций потерь, таких как L2-потери (квадрат потерь). Наше главное сообщение состоит в том, что выбор функции потерь в практической ситуации – это перевод неформальной цели или интереса, который может иметь исследователь, на формальный язык математики. ”
Более общая надежная функция потерь (статья): « Мы представляем двухпараметрическую функцию потерь, которую можно рассматривать как обобщение многих популярных функций потерь, используемых в надежной статистике: Коши / Лоренца, Джемана-МакКлюра, Уэлша / Леклерка. , и обобщенные функции потерь Шарбонье (и, в силу транзитивности, функции потерь L2, L1, L1-L2 и псевдогубера / Шарбонье). Мы описываем и визуализируем эту потерю и ее соответствующее распределение, а также документируем некоторые из их полезных свойств. ”
Видео и лекцииФункции и оптимизация потерь (Стэнфорд): «Лекция 3 продолжает наше обсуждение линейных классификаторов. Мы вводим идею функции потерь для количественной оценки нашего недовольства предсказаниями модели и обсуждаем две часто используемые функции потерь для классификации изображений: потерю многоклассовой SVM и потерю полиномиальной логистической регрессии. Мы представляем идею регуляризации как механизма борьбы с переобучением на конкретном примере снижения веса. ”
Функции управления рисками и потерями: построение и проверка модели (Udacity): Часть курса Создание и проверка модели .
Функция затрат логистической регрессии (Coursera): Часть курса Эндрю Нг по машинному обучению на Coursera.
Как выбрать функции потерь при обучении нейронных сетей с глубоким обучением
Последнее обновление 25 августа 2020 г.
Нейронные сети с глубоким обучением обучаются с использованием алгоритма оптимизации стохастического градиентного спуска.
Как часть алгоритма оптимизации, ошибка для текущего состояния модели должна оцениваться повторно. Это требует выбора функции ошибок, обычно называемой функцией потерь , которую можно использовать для оценки потерь модели, так что веса могут быть обновлены для уменьшения потерь при следующей оценке.
Модели нейронных сетей изучают отображение входов в выходы из примеров, и выбор функции потерь должен соответствовать обрамлению конкретной задачи прогнозного моделирования, такой как классификация или регрессия.Кроме того, конфигурация выходного слоя также должна соответствовать выбранной функции потерь.
В этом руководстве вы узнаете, как выбрать функцию потерь для нейронной сети глубокого обучения для данной задачи прогнозного моделирования.
После прохождения этого руководства вы будете знать:
- Как настроить модель для среднеквадратичной ошибки и варианты для задач регрессии.
- Как настроить модель для функций кросс-энтропии и шарнирных потерь для двоичной классификации.
- Как настроить модель для функций потерь кросс-энтропии и расхождения KL для мультиклассовой классификации.
Начните свой проект с моей новой книги «Лучшее глубокое обучение», включая пошаговые руководства и файлы исходного кода Python для всех примеров.
Приступим.
- Обновление октябрь / 2019 : Обновлено для Keras 2.3 и TensorFlow 2.0.
- Обновление, январь / 2020 : Обновлено с учетом изменений в scikit-learn v0.22 API
Как выбрать функции потерь при обучении нейронных сетей с глубоким обучением
Фотография GlacierNPS, некоторые права защищены.
Обзор учебного пособия
Это руководство разделено на три части; их:
- Функции регрессионных потерь
- Среднеквадратичная ошибка потери
- Среднеквадратичная потеря логарифмической ошибки
- Средняя абсолютная потеря ошибки
- Функции двоичной классификации потерь
- Двоичная кросс-энтропия
- Потеря петли
- Квадратная потеря шарнира
- Мультиклассификационные функции потерь
- Межклассовая потеря кросс-энтропии
- Редкая потеря кросс-энтропии мультиклассов
- Убыток от дивергенции Кульбака-Лейблера
Мы сосредоточимся на том, как выбирать и реализовывать различные функции потерь.
Для получения дополнительной информации о функциях потерь см. Сообщение:
Функции потерь регрессии
Задача моделирования с предсказанием регрессии включает в себя предсказание действительной величины.
В этом разделе мы исследуем функции потерь, которые подходят для задач регрессионного моделирования.
В качестве контекста для этого исследования мы будем использовать стандартный генератор задач регрессии, предоставляемый библиотекой scikit-learn в функции make_regression ().Эта функция будет генерировать примеры из простой задачи регрессии с заданным количеством входных переменных, статистическим шумом и другими свойствами.
Мы будем использовать эту функцию, чтобы определить задачу, имеющую 20 входных функций; 10 функций будут значимыми, а 10 – нерелевантными. Случайным образом будет сгенерировано 1000 примеров. Генератор псевдослучайных чисел будет исправлен, чтобы гарантировать получение одинаковых 1000 примеров при каждом запуске кода.
# создать набор данных регрессии X, y = make_regression (n_samples = 1000, n_features = 20, noise = 0.1, random_state = 1)
# создать набор данных регрессии X, y = make_regression (n_samples = 1000, n_features = 20, noise = 0.1, random_state = 1) |
Нейронные сети обычно работают лучше, когда действительные входные и выходные переменные должны масштабироваться до разумного диапазона. Для этой задачи каждая из входных переменных и целевая переменная имеет гауссово распределение; поэтому в этом случае желательна стандартизация данных.
Этого можно добиться с помощью класса преобразователя StandardScaler также из библиотеки scikit-learn. В реальной проблеме мы бы подготовили масштабатор в наборе обучающих данных и применили его к обучающим и тестовым наборам, но для простоты мы масштабируем все данные вместе перед разделением на обучающие и тестовые наборы.
# стандартизировать набор данных X = StandardScaler (). Fit_transform (X) y = StandardScaler (). fit_transform (y.reshape (len (y), 1)) [:, 0]
# стандартизировать набор данных X = StandardScaler ().fit_transform (X) y = StandardScaler (). fit_transform (y.reshape (len (y), 1)) [:, 0] |
После масштабирования данные будут равномерно разделены на обучающие и тестовые наборы.
# разделить на поезд и тест n_train = 500 trainX, testX = X [: n_train,:], X [n_train :,:] trainy, testy = y [: n_train], y [n_train:]
# разделить на поезд и протестировать n_train = 500 trainX, testX = X [: n_train,:], X [n_train :,:] trainy, testy = y [: n_train], y [n_train: ] |
Для решения этой проблемы и обеспечения основы для исследования различных функций потерь будет определена небольшая модель многослойного персептрона (MLP).
Модель будет ожидать 20 функций в качестве входных данных, как определено проблемой. Модель будет иметь один скрытый слой с 25 узлами и будет использовать функцию выпрямленной линейной активации (ReLU). Выходной слой будет иметь 1 узел с учетом одного предсказываемого реального значения и будет использовать функцию линейной активации.
# определить модель model = Последовательный () model.add (Dense (25, input_dim = 20, Activation = ‘relu’, kernel_initializer = ‘he_uniform’)) model.add (Dense (1, activate = ‘linear’))
# определить модель model = Sequential () model.add (Dense (25, input_dim = 20, activate = ‘relu’, kernel_initializer = ‘he_uniform’)) model.add (Dense (1, activate = ‘linear’)) |
Модель будет соответствовать стохастическому градиентному спуску со скоростью обучения 0,01 и импульсом 0,9, оба разумных значения по умолчанию.
Обучение будет выполняться в течение 100 эпох, и набор тестов будет оцениваться в конце каждой эпохи, чтобы мы могли построить кривые обучения в конце цикла.
opt = SGD (lr = 0.01, импульс = 0,9) model.compile (loss = ‘…’, optimizer = opt) # подходящая модель history = model.fit (trainX, trainy, validation_data = (testX, testy), epochs = 100, verbose = 0)
opt = SGD (lr = 0,01, импульс = 0,9) model.compile (loss = ‘…’, optimizer = opt) # fit model history = model.fit (trainX, trainy, validation_data = (testX, testy), эпохи = 100, подробный = 0) |
Теперь, когда у нас есть основа проблемы и модель, мы можем взглянуть на оценку трех общих функций потерь, которые подходят для задачи моделирования с прогнозированием регрессии.
Хотя в этих примерах используется MLP, те же функции потерь можно использовать при обучении моделей CNN и RNN для регрессии.
Хотите лучших результатов с помощью глубокого обучения?
Пройдите мой бесплатный 7-дневный ускоренный курс электронной почты (с образцом кода).
Нажмите, чтобы зарегистрироваться, а также получите бесплатную электронную версию курса в формате PDF.
Загрузите БЕСПЛАТНЫЙ мини-курс
Среднеквадратичная ошибка потери
Среднеквадратичная ошибка, или MSE, потеря – это потеря по умолчанию, используемая для задач регрессии.
Математически это предпочтительная функция потерь в рамках логического вывода максимального правдоподобия, если распределение целевой переменной является гауссовым. В первую очередь оценивается функция потерь, которую следует изменять только при наличии уважительной причины.
Среднеквадратичная ошибка рассчитывается как среднее значение квадратов разностей между прогнозируемыми и фактическими значениями. Результат всегда положительный, независимо от знака прогнозируемого и фактического значений, а идеальное значение равно 0.0. Возведение в квадрат означает, что большие ошибки приводят к большему количеству ошибок, чем меньшие ошибки, а это означает, что модель наказывается за большие ошибки.
Среднеквадратичная функция потерь ошибок может использоваться в Keras, указав « mse » или « mean_squared_error » в качестве функции потерь при компиляции модели.
model.compile (loss = ‘mean_squared_error’)
model.compile (loss = ‘mean_squared_error’) |
Рекомендуется, чтобы выходной слой имел один узел для целевой переменной и использовалась функция линейной активации.
model.add (Dense (1, activate = ‘linear’))
model.add (Плотный (1, активация = ‘linear’)) |
Полный пример демонстрации MLP для описанной проблемы регрессии приведен ниже.
# mlp для регрессии с функцией потерь mse из sklearn.datasets импортировать make_regression из sklearn.preprocessing import StandardScaler из кераса.модели импортируют Последовательный из keras.layers import Плотный от keras.optimizers импортные SGD из matplotlib import pyplot # создать набор данных регрессии X, y = make_regression (n_samples = 1000, n_features = 20, noise = 0.1, random_state = 1) # стандартизировать набор данных X = StandardScaler (). Fit_transform (X) y = StandardScaler (). fit_transform (y.reshape (len (y), 1)) [:, 0] # разделить на поезд и тест n_train = 500 trainX, testX = X [: n_train,:], X [n_train :,:] trainy, testy = y [: n_train], y [n_train:] # определить модель model = Последовательный () модель.add (Dense (25, input_dim = 20, Activation = ‘relu’, kernel_initializer = ‘he_uniform’)) model.add (Плотный (1, активация = ‘линейный’)) opt = SGD (lr = 0,01, импульс = 0,9) model.compile (loss = ‘mean_squared_error’, optimizer = opt) # подходящая модель history = model.fit (trainX, trainy, validation_data = (testX, testy), epochs = 100, verbose = 0) # оценить модель train_mse = model.evaluate (trainX, trainy, подробный = 0) test_mse = model.evaluate (testX, testy, verbose = 0) print (‘Поезд:%.3f, Тест:% .3f ‘% (train_mse, test_mse)) # потеря сюжета во время тренировки pyplot.title (‘Потери / среднеквадратичная ошибка’) pyplot.plot (history.history [‘потеря’], label = ‘поезд’) pyplot.plot (history.history [‘val_loss’], label = ‘test’) pyplot.legend () pyplot.show ()
1 2 3 4 5 6 7 8 9 10 11 12 13 14 15 17 18 19 20 21 22 23 24 25 26 27 28 29 30 31 32 33 33 34 | # mlp для регрессии с функцией потерь mse из sklearn.наборы данных import make_regression from sklearn.preprocessing import StandardScaler from keras.models import Sequential from keras.layers import Dense from keras.optimizers import SGD from matplotlib import pyplot # generate regression datase8 # generate regression datase8 # generate regression datase8 , y = make_regression (n_samples = 1000, n_features = 20, noise = 0.1, random_state = 1) # стандартизировать набор данных X = StandardScaler (). fit_transform (X) y = StandardScaler ().fit_transform (y.reshape (len (y), 1)) [:, 0] # разделить на поезд и протестировать n_train = 500 trainX, testX = X [: n_train,:], X [n_train: ,:] trainy, testy = y [: n_train], y [n_train:] # определить модель model = Sequential () model.add (Dense (25, input_dim = 20, activate = ‘relu ‘, kernel_initializer =’ he_uniform ‘)) model.add (Dense (1, activate =’ linear ‘)) opt = SGD (lr = 0,01, импульс = 0,9) модель.compile (loss = ‘mean_squared_error’, optimizer = opt) # fit model history = model.fit (trainX, trainy, validation_data = (testX, testy), epochs = 100, verbose = 0) # оценить model train_mse = model.evaluate (trainX, trainy, verbose = 0) test_mse = model.evaluate (testX, testy, verbose = 0) print (‘Поезд:% .3f, Test:% .3f’ % (train_mse, test_mse)) # потеря графика во время обучения pyplot.title (‘Loss / Mean Squared Error’) pyplot.plot (history.history [‘loss’], label = ‘train’) pyplot.plot (history.history [‘val_loss’], label = ‘test’) pyplot.legend () pyplot.show () |
При выполнении примера сначала печатается среднеквадратичная ошибка для модели в наборе данных поезда и тестовых данных.
Примечание : Ваши результаты могут отличаться из-за стохастической природы алгоритма или процедуры оценки или различий в числовой точности. Попробуйте запустить пример несколько раз и сравните средний результат.
В этом случае мы можем видеть, что модель изучила проблему, достигнув нулевой ошибки, по крайней мере, до трех знаков после запятой.
Поезд: 0,000, Тест: 0,001
Поезд: 0,000, Тест: 0,001 |
Также создается линейный график, показывающий среднеквадратическую потерю ошибок за периоды обучения как для обучающего (синий), так и для тестового (оранжевый) наборов.
Мы видим, что модель сошлась достаточно быстро, и производительность обучения и тестирования оставалась эквивалентной.Характеристики производительности и сходимости модели позволяют предположить, что среднеквадратическая ошибка хорошо подходит для нейронной сети, изучающей эту проблему.
Линейный график среднеквадратичных потерь ошибок за периоды обучения при оптимизации функции среднеквадратичных потерь ошибок
Среднеквадратичная потеря логарифмической ошибки
Могут возникнуть проблемы регрессии, в которых целевое значение имеет разброс значений, и при прогнозировании большого значения вы можете не захотеть наказывать модель так же сильно, как среднеквадратическая ошибка.
Вместо этого вы можете сначала вычислить натуральный логарифм каждого из предсказанных значений, а затем вычислить среднеквадратичную ошибку. Это называется среднеквадратичной логарифмической ошибкой потерь или сокращенно MSLE.
Он ослабляет наказывающий эффект больших различий в больших предсказанных значениях.
В качестве меры потерь может быть более подходящим, когда модель прогнозирует немасштабированные количества напрямую. Тем не менее, мы можем продемонстрировать эту функцию потерь, используя нашу простую задачу регрессии.
Модель может быть обновлена для использования функции потерь « mean_squared_logarithmic_error » и сохранения той же конфигурации для выходного слоя. Мы также будем отслеживать среднеквадратичную ошибку как метрику при подборе модели, чтобы мы могли использовать ее как меру производительности и построить кривую обучения.
model.compile (loss = ‘mean_squared_logarithmic_error’, optimizer = opt, metrics = [‘mse’])
модель.compile (loss = ‘mean_squared_logarithmic_error’, optimizer = opt, metrics = [‘mse’]) |
Полный пример использования функции потерь MSLE приведен ниже.
# mlp для регрессии с функцией потерь msle из sklearn.datasets импортировать make_regression из sklearn.preprocessing import StandardScaler из keras.models импортировать Последовательный из keras.layers import Плотный от keras.optimizers импортные SGD из matplotlib import pyplot # создать набор данных регрессии X, y = make_regression (n_samples = 1000, n_features = 20, noise = 0.1, random_state = 1) # стандартизировать набор данных X = StandardScaler (). Fit_transform (X) y = StandardScaler (). fit_transform (y.reshape (len (y), 1)) [:, 0] # разделить на поезд и тест n_train = 500 trainX, testX = X [: n_train,:], X [n_train :,:] trainy, testy = y [: n_train], y [n_train:] # определить модель model = Последовательный () model.add (Dense (25, input_dim = 20, Activation = ‘relu’, kernel_initializer = ‘he_uniform’)) model.add (Плотный (1, активация = ‘линейный’)) opt = SGD (lr = 0.01, импульс = 0,9) model.compile (loss = ‘mean_squared_logarithmic_error’, optimizer = opt, metrics = [‘mse’]) # подходящая модель history = model.fit (trainX, trainy, validation_data = (testX, testy), epochs = 100, verbose = 0) # оценить модель _, train_mse = model.evaluate (trainX, trainy, verbose = 0) _, test_mse = model.evaluate (testX, testy, verbose = 0) print (‘Поезд:% .3f, Тест:% .3f’% (train_mse, test_mse)) # потеря сюжета во время тренировки pyplot.subplot (211) pyplot.title (‘Потеря’) пиплот.сюжет (history.history [‘loss’], label = ‘train’) pyplot.plot (history.history [‘val_loss’], label = ‘test’) pyplot.legend () # plot mse во время тренировки pyplot.subplot (212) pyplot.title (‘Среднеквадратичная ошибка’) pyplot.plot (history.history [‘mean_squared_error’], label = ‘train’) pyplot.plot (history.history [‘val_mean_squared_error’], label = ‘test’) pyplot.legend () pyplot.show ()
1 2 3 4 5 6 7 8 9 10 11 12 13 14 15 17 18 19 20 21 22 23 24 25 26 27 28 29 30 31 32 33 33 34 35 36 37 38 39 40 41 | # mlp для регрессии с функцией потерь msle из sklearn.наборы данных import make_regression from sklearn.preprocessing import StandardScaler from keras.models import Sequential from keras.layers import Dense from keras.optimizers import SGD from matplotlib import pyplot # generate regression datase8 # generate regression datase8 # generate regression datase8 , y = make_regression (n_samples = 1000, n_features = 20, noise = 0.1, random_state = 1) # стандартизировать набор данных X = StandardScaler (). fit_transform (X) y = StandardScaler ().fit_transform (y.reshape (len (y), 1)) [:, 0] # разделить на поезд и протестировать n_train = 500 trainX, testX = X [: n_train,:], X [n_train: ,:] trainy, testy = y [: n_train], y [n_train:] # определить модель model = Sequential () model.add (Dense (25, input_dim = 20, activate = ‘relu ‘, kernel_initializer =’ he_uniform ‘)) model.add (Dense (1, activate =’ linear ‘)) opt = SGD (lr = 0,01, импульс = 0,9) модель.compile (loss = ‘mean_squared_logarithmic_error’, optimizer = opt, metrics = [‘mse’]) # соответствует модели history = model.fit (trainX, trainy, validation_data = (testX, testy), epochs = 100, verbose = 0) # оценить модель _, train_mse = model.evaluate (trainX, trainy, verbose = 0) _, test_mse = model.evaluate (testX, testy, verbose = 0) print (‘ Train:% .3f, Test:% .3f ‘% (train_mse, test_mse)) # потеря графика во время обучения pyplot.subplot (211) pyplot.title (‘Loss’) pyplot.plot (history.history [‘loss’], label = ‘train’) pyplot.plot (history.history [‘val_loss’], label = ‘test’) pyplot.legend () # построить mse во время обучения pyplot.subplot (212) pyplot.title (‘Средняя квадратичная ошибка’) pyplot.plot (history.history [ ‘mean_squared_error’], label = ‘train’) pyplot.plot (history.history [‘val_mean_squared_error’], label = ‘test’) pyplot.легенда () pyplot.show () |
При выполнении примера сначала печатается среднеквадратическая ошибка для модели в наборе данных поезда и тестового набора.
Примечание : Ваши результаты могут отличаться из-за стохастической природы алгоритма или процедуры оценки или различий в числовой точности. Попробуйте запустить пример несколько раз и сравните средний результат.
В этом случае мы видим, что модель привела к немного худшему MSE как для обучающего, так и для тестового набора данных.Это может не подходить для этой задачи, поскольку распределение целевой переменной является стандартным гауссовым.
Поезд: 0.165, Тест: 0.184
Поезд: 0,165, Тест: 0,184 |
Также создается линейный график, показывающий среднеквадратичную потерю логарифмической ошибки за периоды обучения как для набора поездов (синий), так и для тестового (оранжевый) (вверху), а также аналогичный график для среднеквадратичной ошибки (внизу).
Мы видим, что алгоритм MSLE хорошо сходился за 100 эпох; Похоже, что MSE может показывать признаки переоснащения проблемы, быстро снижаясь и начиная с эпохи 20 и далее расти.
Линейные графики среднеквадратичной потери логарифмической ошибки и среднеквадратичной ошибки за периоды обучения
Средняя абсолютная потеря ошибки
В некоторых задачах регрессии распределение целевой переменной может быть в основном гауссовым, но может иметь выбросы, например большие или маленькие значения, далекие от среднего значения.
Средняя абсолютная ошибка, или MAE, потеря является подходящей функцией потерь в этом случае, поскольку она более устойчива к выбросам. Он рассчитывается как среднее значение абсолютной разницы между фактическими и прогнозируемыми значениями.
Модель может быть обновлена для использования функции потерь « mean_absolute_error » и сохранения той же конфигурации для выходного слоя.
model.compile (loss = ‘mean_absolute_error’, optimizer = opt, metrics = [‘mse’])
модель.компиляция (потеря = ‘mean_absolute_error’, optimizer = opt, metrics = [‘mse’]) |
Полный пример использования средней абсолютной ошибки в качестве функции потерь для задачи регрессионного теста приведен ниже.
# mlp для регрессии с функцией потерь mae из sklearn.datasets импортировать make_regression из sklearn.preprocessing import StandardScaler из keras.models импортировать Последовательный из keras.layers import Плотный из кераса.оптимизаторы импортируют SGD из matplotlib import pyplot # создать набор данных регрессии X, y = make_regression (n_samples = 1000, n_features = 20, noise = 0.1, random_state = 1) # стандартизировать набор данных X = StandardScaler (). Fit_transform (X) y = StandardScaler (). fit_transform (y.reshape (len (y), 1)) [:, 0] # разделить на поезд и тест n_train = 500 trainX, testX = X [: n_train,:], X [n_train :,:] trainy, testy = y [: n_train], y [n_train:] # определить модель model = Последовательный () модель.add (Dense (25, input_dim = 20, Activation = ‘relu’, kernel_initializer = ‘he_uniform’)) model.add (Плотный (1, активация = ‘линейный’)) opt = SGD (lr = 0,01, импульс = 0,9) model.compile (loss = ‘mean_absolute_error’, optimizer = opt, metrics = [‘mse’]) # подходящая модель history = model.fit (trainX, trainy, validation_data = (testX, testy), epochs = 100, verbose = 0) # оценить модель _, train_mse = model.evaluate (trainX, trainy, verbose = 0) _, test_mse = model.evaluate (testX, testy, verbose = 0) print (‘Поезд:%.3f, Тест:% .3f ‘% (train_mse, test_mse)) # потеря сюжета во время тренировки pyplot.subplot (211) pyplot.title (‘Потеря’) pyplot.plot (history.history [‘потеря’], label = ‘поезд’) pyplot.plot (history.history [‘val_loss’], label = ‘test’) pyplot.legend () # plot mse во время тренировки pyplot.subplot (212) pyplot.title (‘Среднеквадратичная ошибка’) pyplot.plot (history.history [‘mean_squared_error’], label = ‘train’) pyplot.plot (history.history [‘val_mean_squared_error’], label = ‘test’) пиплот.легенда () pyplot.show ()
1 2 3 4 5 6 7 8 9 10 11 12 13 14 15 17 18 19 20 21 22 23 24 25 26 27 28 29 30 31 32 33 33 34 35 36 37 38 39 40 41 | # mlp для регрессии с функцией потерь mae из sklearn.наборы данных import make_regression from sklearn.preprocessing import StandardScaler from keras.models import Sequential from keras.layers import Dense from keras.optimizers import SGD from matplotlib import pyplot # generate regression datase8 # generate regression datase8 # generate regression datase8 , y = make_regression (n_samples = 1000, n_features = 20, noise = 0.1, random_state = 1) # стандартизировать набор данных X = StandardScaler (). fit_transform (X) y = StandardScaler ().fit_transform (y.reshape (len (y), 1)) [:, 0] # разделить на поезд и протестировать n_train = 500 trainX, testX = X [: n_train,:], X [n_train: ,:] trainy, testy = y [: n_train], y [n_train:] # определить модель model = Sequential () model.add (Dense (25, input_dim = 20, activate = ‘relu ‘, kernel_initializer =’ he_uniform ‘)) model.add (Dense (1, activate =’ linear ‘)) opt = SGD (lr = 0,01, импульс = 0,9) модель.compile (loss = ‘mean_absolute_error’, optimizer = opt, metrics = [‘mse’]) # fit model history = model.fit (trainX, trainy, validation_data = (testX, testy), epochs = 100, подробный = 0) # оценить модель _, train_mse = model.evaluate (trainX, trainy, verbose = 0) _, test_mse = model.evaluate (testX, testy, verbose = 0) print (‘ Train:% .3f, Test:% .3f ‘% (train_mse, test_mse)) # потеря графика во время обучения pyplot.subplot (211) pyplot.title (‘Loss’) pyplot.plot (history.history [‘loss’], label = ‘train’) pyplot.plot (history.history [‘val_loss’], label = ‘test’) pyplot.legend () # построить mse во время обучения pyplot.subplot (212) pyplot.title (‘Средняя квадратичная ошибка’) pyplot.plot (history.history [‘mean_squared_error’], label = ‘ train ‘) pyplot.plot (history.history [‘ val_mean_squared_error ‘], label =’ test ‘) pyplot.legend () pyplot.показать () |
При выполнении примера сначала печатается среднеквадратическая ошибка для модели в наборе данных поезда и тестового набора.
Примечание : Ваши результаты могут отличаться из-за стохастической природы алгоритма или процедуры оценки или различий в числовой точности. Попробуйте запустить пример несколько раз и сравните средний результат.
В этом случае мы видим, что модель изучила проблему, достигнув почти нулевой ошибки, по крайней мере, до трех знаков после запятой.
Поезд: 0,002, Тест: 0,002
Поезд: 0,002, Тест: 0,002 |
Также создается линейный график, показывающий среднюю потерю абсолютной ошибки за эпохи обучения как для набора поездов (синий), так и для тестового (оранжевый) (вверху), а также аналогичный график для среднеквадратичной ошибки (внизу).
В этом случае мы видим, что MAE сходится, но показывает ухабистый курс, хотя динамика MSE не сильно влияет.Мы знаем, что целевая переменная – это стандартная гауссовская переменная без больших выбросов, поэтому MAE не подходит в этом случае.
Для этой проблемы было бы более подходящим, если бы мы сначала не масштабировали целевую переменную.
Линейные графики средней абсолютной потери ошибки и среднеквадратичной ошибки за периоды обучения
Функции потерь двоичной классификации
Бинарная классификация – это те задачи прогнозного моделирования, в которых примерам присваивается одна из двух меток.
Проблема часто формулируется как прогнозирование значения 0 или 1 для первого или второго класса и часто реализуется как прогнозирование вероятности принадлежности примера к значению класса 1.
В этом разделе мы исследуем функции потерь, которые подходят для задач прогнозного моделирования двоичной классификации.
Мы сгенерируем примеры из тестовой задачи кругов в scikit-learn в качестве основы для этого исследования. Проблема кругов включает образцы, взятые из двух концентрических кругов на двумерной плоскости, где точки на внешнем круге принадлежат классу 0, а точки для внутреннего круга принадлежат классу 1.К выборкам добавляется статистический шум, чтобы добавить неоднозначности и усложнить изучение проблемы.
Мы сгенерируем 1000 примеров и добавим 10% статистического шума. Генератору псевдослучайных чисел будет добавлено одно и то же значение, чтобы мы всегда получали одни и те же 1000 примеров.
# создать круги X, y = make_circles (n_samples = 1000, noise = 0.1, random_state = 1)
# генерировать круги X, y = make_circles (n_samples = 1000, noise = 0.1, random_state = 1) |
Мы можем создать диаграмму рассеяния набора данных, чтобы получить представление о проблеме, которую мы моделируем. Полный пример приведен ниже.
# точечная диаграмма набора данных кругов с точками, раскрашенными по классам из sklearn.datasets импортировать make_circles из импорта numpy, где из matplotlib import pyplot # создать круги X, y = make_circles (n_samples = 1000, noise = 0.1, random_state = 1) # выбираем индексы точек с каждой меткой класса для i в диапазоне (2): samples_ix = где (y == i) пиплот.разброс (X [samples_ix, 0], X [samples_ix, 1], label = str (i)) pyplot.legend () pyplot.show ()
# точечная диаграмма набора данных кругов с точками, раскрашенными классом из sklearn.datasets import make_circles из numpy import, где из matplotlib import pyplot # сгенерировать круги X, y = make_circles (n_samples = 1000 , noise = 0.1, random_state = 1) # выбрать индексы точек с каждой меткой класса для i в диапазоне (2): samples_ix = where (y == i) pyplot.scatter (X [samples_ix, 0], X [samples_ix, 1], label = str (i)) pyplot.legend () pyplot.show () |
При выполнении примера создается диаграмма рассеяния примеров, где входные переменные определяют местоположение точки, а значение класса определяет цвет, с синим классом 0 и оранжевым классом 1.
Точечная диаграмма набора данных для задачи двоичной классификации кругов
Точки уже разумно масштабированы около 0, почти в [-1,1].В этом случае мы не масштабируем их.
Набор данных делится поровну для наборов поездов и тестов.
# разделить на поезд и тест n_train = 500 trainX, testX = X [: n_train,:], X [n_train :,:] trainy, testy = y [: n_train], y [n_train:]
# разделить на поезд и протестировать n_train = 500 trainX, testX = X [: n_train,:], X [n_train :,:] trainy, testy = y [: n_train], y [n_train: ] |
Для решения этой проблемы может быть определена простая модель MLP, которая предполагает два входа для двух объектов в наборе данных, скрытый слой с 50 узлами, выпрямленную линейную функцию активации и выходной слой, который необходимо настроить для выбора функция потерь.
# определить модель model = Последовательный () model.add (Dense (50, input_dim = 2, Activation = ‘relu’, kernel_initializer = ‘he_uniform’)) model.add (Dense (1, activate = ‘…’))
# define model model = Sequential () model.add (Dense (50, input_dim = 2, Activation = ‘relu’, kernel_initializer = ‘he_uniform’)) model.add (Dense (1, активация = ‘…’)) |
Модель будет соответствовать с использованием стохастического градиентного спуска с разумной скоростью обучения по умолчанию, равной 0.01 и импульс 0,9.
opt = SGD (lr = 0,01, импульс = 0,9) model.compile (loss = ‘…’, optimizer = opt, metrics = [‘precision’])
opt = SGD (lr = 0,01, импульс = 0,9) model.compile (loss = ‘…’, optimizer = opt, metrics = [‘precision’]) |
Мы подгоним модель для 200 периодов обучения и оценим производительность модели с учетом потерь и точности в конце каждой эпохи, чтобы построить кривые обучения.
# подходящая модель history = model.fit (trainX, trainy, validation_data = (testX, testy), epochs = 200, verbose = 0)
# fit model history = model.fit (trainX, trainy, validation_data = (testX, testy), epochs = 200, verbose = 0) |
Теперь, когда у нас есть основа проблемы и модель, мы можем взглянуть на оценку трех общих функций потерь, которые подходят для задачи моделирования с предсказанием двоичной классификации.
Хотя в этих примерах используется MLP, те же функции потерь можно использовать при обучении моделей CNN и RNN для двоичной классификации.
Потеря бинарной кросс-энтропии
Кросс-энтропия – это функция потерь по умолчанию, используемая для задач двоичной классификации.
Он предназначен для использования с двоичной классификацией, когда целевые значения находятся в наборе {0, 1}.
Математически это предпочтительная функция потерь в рамках логического вывода максимального правдоподобия.В первую очередь оценивается функция потерь, которую следует изменять только при наличии уважительной причины.
Кросс-энтропия вычислит оценку, которая суммирует среднюю разницу между фактическим и прогнозируемым распределениями вероятностей для прогнозирования класса 1. Оценка минимизируется, и идеальное значение кросс-энтропии составляет 0.
Кросс-энтропия может быть указана как функция потерь в Keras, указав « binary_crossentropy » при компиляции модели.
модель.compile (loss = ‘binary_crossentropy’, optimizer = opt, metrics = [‘precision’])
model.compile (loss = ‘binary_crossentropy’, optimizer = opt, metrics = [‘precision’]) |
Функция требует, чтобы выходной уровень был сконфигурирован с одним узлом и активацией «сигмоид » для прогнозирования вероятности для класса 1.
model.add (Плотный (1, активация = ‘сигмоид’))
модель.add (Dense (1, activate = ‘sigmoid’)) |
Полный пример MLP с кросс-энтропийной потерей для задачи двоичной классификации двух кругов приведен ниже.
# mlp для задачи кругов с потерей кросс-энтропии из sklearn.datasets импортировать make_circles из keras.models импортировать Последовательный из keras.layers import Плотный от keras.optimizers импортные SGD из matplotlib import pyplot # создать 2d набор данных классификации X, y = make_circles (n_samples = 1000, noise = 0.1, random_state = 1) # разделить на поезд и тест n_train = 500 trainX, testX = X [: n_train,:], X [n_train :,:] trainy, testy = y [: n_train], y [n_train:] # определить модель model = Последовательный () model.add (Dense (50, input_dim = 2, Activation = ‘relu’, kernel_initializer = ‘he_uniform’)) model.add (Плотный (1, активация = ‘сигмоид’)) opt = SGD (lr = 0,01, импульс = 0,9) model.compile (loss = ‘binary_crossentropy’, optimizer = opt, metrics = [‘precision’]) # подходящая модель история = модель.fit (trainX, trainy, validation_data = (testX, testy), эпохи = 200, подробный = 0) # оценить модель _, train_acc = model.evaluate (trainX, trainy, verbose = 0) _, test_acc = model.evaluate (testX, testy, verbose = 0) print (‘Поезд:% .3f, Тест:% .3f’% (train_acc, test_acc)) # потеря сюжета во время тренировки pyplot.subplot (211) pyplot.title (‘Потеря’) pyplot.plot (history.history [‘потеря’], label = ‘поезд’) pyplot.plot (history.history [‘val_loss’], label = ‘test’) pyplot.legend () # точность сюжета во время обучения пиплот.подсюжет (212) pyplot.title (‘Точность’) pyplot.plot (history.history [‘точность’], label = ‘train’) pyplot.plot (history.history [‘val_accuracy’], label = ‘test’) pyplot.legend () pyplot.show ()
1 2 3 4 5 6 7 8 9 10 11 12 13 14 15 17 18 19 20 21 22 23 24 25 26 27 28 29 30 31 32 33 33 34 35 36 37 | # mlp для задачи кругов с перекрестной потерей энтропии из sklearn.наборы данных import make_circles из keras.models import Sequential из keras.layers import Dense из keras.optimizers import SGD из matplotlib import pyplot # генерировать 2d набор данных классификации X, y = n_samples 1000, noise = 0.1, random_state = 1) # разделить на train и test n_train = 500 trainX, testX = X [: n_train,:], X [n_train :,:] trainy, testy = y [: n_train], y [n_train:] # определить модель model = Sequential () model.add (Dense (50, input_dim = 2, activate = ‘relu’, kernel_initializer = ‘he_uniform’)) model.add (Dense (1, activate = ‘sigmoid’)) opt = SGD (lr = 0,01, импульс = 0,9) model.compile (loss = ‘binary_crossentropy’, optimizer = opt, metrics = [‘precision’]) # fit model history = model.fit (trainX, trainy, validation_data = (testX, testy), epochs = 200, verbose = 0) # оценить модель _, train_acc = model.evaluate (trainX, trainy, verbose = 0) _, test_acc = model.оценить (testX, testy, verbose = 0) print (‘Train:% .3f, Test:% .3f’% (train_acc, test_acc)) # потеря графика во время обучения pyplot.subplot (211) pyplot.title (‘Loss’) pyplot.plot (history.history [‘loss’], label = ‘train’) pyplot.plot (history.history [‘val_loss’], label = ‘test’ ) pyplot.legend () # точность графика во время обучения pyplot.subplot (212) pyplot.title (‘Accuracy’) pyplot.plot (history.history [‘precision’], label = ‘train’) pyplot.plot (history.history [‘val_accuracy’], label = ‘test’) pyplot.legend () pyplot.show () |
При выполнении примера сначала печатается точность классификации модели в поезде и тестовом наборе данных.
Примечание : Ваши результаты могут отличаться из-за стохастической природы алгоритма или процедуры оценки или различий в числовой точности. Попробуйте запустить пример несколько раз и сравните средний результат.
В этом случае мы видим, что модель изучила проблему достаточно хорошо, достигнув точности 83% на наборе обучающих данных и около 85% на наборе тестовых данных. Оценки достаточно близки, что говорит о том, что модель, вероятно, не переоценена и не недостаточна.
Поезд: 0.836, Тест: 0.852
Поезд: 0,836, Тест: 0,852 |
Также создается рисунок, показывающий два линейных графика, верхний с потерями кросс-энтропии по эпохам для набора данных поезда (синий) и тестовый (оранжевый), а нижний график показывает точность классификации по эпохам.
На графике видно, что тренировочный процесс сходился хорошо. График потерь является гладким, учитывая непрерывный характер ошибки между распределениями вероятностей, тогда как линейный график точности показывает неровности, учитывая примеры в поезде и тестовом наборе, в конечном итоге можно предсказать только как правильные или неправильные, обеспечивая менее детализированную обратную связь по производительности.
Линейные графики потери кросс-энтропии и точности классификации по эпохам обучения на двух круговой задаче двоичной классификации
Потеря петли
Альтернативой кросс-энтропии для задач двоичной классификации является функция потерь шарнира, в основном разработанная для использования с моделями машины опорных векторов (SVM).
Он предназначен для использования с двоичной классификацией, когда целевые значения находятся в наборе {-1, 1}.
Функция потери шарнира поощряет примеры иметь правильный знак, присваивая больше ошибок, когда есть разница в знаке между фактическим и прогнозируемым значениями класса.
Отчеты о производительности с потерями в шарнире смешаны, что иногда приводит к лучшей производительности, чем кросс-энтропия, для задач двоичной классификации.
Во-первых, целевая переменная должна быть изменена, чтобы иметь значения в наборе {-1, 1}.
# изменить y с {0,1} на {-1,1} y [где (y == 0)] = -1
# изменить y с {0,1} на {-1,1} y [где (y == 0)] = -1 |
Затем функция потери шарнира может быть указана как « шарнир » в функции компиляции.
model.compile (loss = ‘шарнир’, optimizer = opt, metrics = [‘precision’])
модель.компиляция (потеря = ‘шарнир’, optimizer = opt, metrics = [‘точность’]) |
Наконец, выходной уровень сети должен быть сконфигурирован так, чтобы иметь единственный узел с функцией активации гиперболического тангенса, способной выводить единственное значение в диапазоне [-1, 1].
model.add (Плотный (1, активация = ‘tanh’))
model.add (Плотный (1, активация = ‘tanh’)) |
Полный пример MLP с функцией потерь шарнира для задачи двоичной классификации двух окружностей приведен ниже.
# mlp для кругов проблема с потерей петель из sklearn.datasets импортировать make_circles из keras.models импортировать Последовательный из keras.layers import Плотный от keras.optimizers импортные SGD из matplotlib import pyplot из импорта numpy, где # создать 2d набор данных классификации X, y = make_circles (n_samples = 1000, noise = 0.1, random_state = 1) # изменить y с {0,1} на {-1,1} y [где (y == 0)] = -1 # разделить на поезд и тест n_train = 500 trainX, testX = X [: n_train,:], X [n_train :,:] trainy, testy = y [: n_train], y [n_train:] # определить модель model = Последовательный () модель.add (Dense (50, input_dim = 2, Activation = ‘relu’, kernel_initializer = ‘he_uniform’)) model.add (Плотный (1, активация = ‘tanh’)) opt = SGD (lr = 0,01, импульс = 0,9) model.compile (loss = ‘шарнир’, optimizer = opt, metrics = [‘precision’]) # подходящая модель history = model.fit (trainX, trainy, validation_data = (testX, testy), epochs = 200, verbose = 0) # оценить модель _, train_acc = model.evaluate (trainX, trainy, verbose = 0) _, test_acc = model.evaluate (testX, testy, verbose = 0) print (‘Поезд:%.3f, Тест:% .3f ‘% (train_acc, test_acc)) # потеря сюжета во время тренировки pyplot.subplot (211) pyplot.title (‘Потеря’) pyplot.plot (history.history [‘потеря’], label = ‘поезд’) pyplot.plot (history.history [‘val_loss’], label = ‘test’) pyplot.legend () # точность сюжета во время обучения pyplot.subplot (212) pyplot.title (‘Точность’) pyplot.plot (history.history [‘точность’], label = ‘train’) pyplot.plot (history.history [‘val_accuracy’], label = ‘test’) pyplot.legend () пиплот.показать ()
1 2 3 4 5 6 7 8 9 10 11 12 13 14 15 17 18 19 20 21 22 23 24 25 26 27 28 29 30 31 32 33 33 34 35 36 37 38 39 40 | # mlp для проблемы кругов с потерей шарнира от sklearn.наборы данных import make_circles из keras.models import Sequential из keras.layers import Dense из keras.optimizers import SGD из matplotlib import pyplot из numpy import, где # сгенерировать набор данных 2d классификации, y = make_circles (n_samples = 1000, noise = 0.1, random_state = 1)# изменить y с {0,1} на {-1,1} y [where (y == 0)] = -1 # разделить на поезд и проверить n_train = 500 trainX, testX = X [: n_train,:], X [n_train :,:] trainy, testy = y [: n_train], y [n_train:] # определить модель model = Sequential () model.add (Dense (50, input_dim = 2, activate = ‘relu’, kernel_initializer = ‘he_uniform’)) model.add (Dense (1, activate = ‘tanh’)) opt = SGD (lr = 0,01, импульс = 0,9) model.compile (loss = ‘hinge’, optimizer = opt, metrics = [‘precision’]) # fit model history = model.fit (trainX, trainy, validation_data = (testX, testy), epochs = 200, verbose = 0) # оценить модель _, train_acc = model.evaluate (trainX, trainy, verbose = 0) _, test_acc = model.оценить (testX, testy, verbose = 0) print (‘Train:% .3f, Test:% .3f’% (train_acc, test_acc)) # потеря графика во время обучения pyplot.subplot (211) pyplot.title (‘Loss’) pyplot.plot (history.history [‘loss’], label = ‘train’) pyplot.plot (history.history [‘val_loss’], label = ‘test’ ) pyplot.legend () # точность графика во время обучения pyplot.subplot (212) pyplot.title (‘Accuracy’) pyplot.plot (history.history [‘precision’], label = ‘train’) pyplot.plot (history.history [‘val_accuracy’], label = ‘test’) pyplot.legend () pyplot.show () |
При выполнении примера сначала печатается точность классификации модели в поезде и тестовом наборе данных.
Примечание : Ваши результаты могут отличаться из-за стохастической природы алгоритма или процедуры оценки или различий в числовой точности. Попробуйте запустить пример несколько раз и сравните средний результат.
В этом случае мы можем увидеть немного худшую производительность, чем при использовании кросс-энтропии, с выбранной конфигурацией модели с точностью менее 80% для поезда и тестовых наборов.
Поезд: 0.792, Тест: 0.740
Поезд: 0,792, тест: 0,740 |
Также создается рисунок, показывающий два линейных графика, верхний с потерями на петлях по эпохам для набора данных поезда (синий) и тестовый (оранжевый), а нижний график показывает точность классификации по эпохам.
График потерь на шарнирах показывает, что модель сошлась и имеет разумные потери для обоих наборов данных. График точности классификации также показывает признаки сходимости, хотя и на более низком уровне квалификации, чем может быть желательно при решении этой проблемы.
Линейные графики потери шарнира и точности классификации по эпохам обучения на двух круговой задаче двоичной классификации
Квадратная потеря шарнира
Функция потерь в шарнире имеет множество расширений, которые часто являются предметом исследования с моделями SVM.
Популярное расширение называется квадратом потерь в шарнирах, которое просто вычисляет квадрат потери в шарнирах. Он имеет эффект сглаживания поверхности функции ошибок и упрощает численную работу с ней.
Если использование потерь в шарнирах действительно приводит к лучшей производительности по данной задаче двоичной классификации, вероятно, что квадрат потерь в шарнирах может быть подходящим.
Как и в случае использования функции потери шарнира, целевая переменная должна быть изменена, чтобы иметь значения в наборе {-1, 1}.
# изменить y с {0,1} на {-1,1} y [где (y == 0)] = -1
# изменить y с {0,1} на {-1,1} y [где (y == 0)] = -1 |
Квадрат потерь на шарнире можно указать как « squared_hinge » в функции compile () при определении модели.
model.compile (loss = ‘squared_hinge’, optimizer = opt, metrics = [‘precision’])
модель.compile (loss = ‘squared_hinge’, optimizer = opt, metrics = [‘precision’]) |
И, наконец, выходной слой должен использовать единственный узел с функцией активации гиперболического тангенса, способной выводить непрерывные значения в диапазоне [-1, 1].
model.add (Плотный (1, активация = ‘tanh’))
model.add (Плотный (1, активация = ‘tanh’)) |
Полный пример MLP с квадратичной функцией потерь шарнира для задачи двоичной классификации двух окружностей приведен ниже.
# mlp для задачи кругов с квадратной потерей петель из sklearn.datasets импортировать make_circles из keras.models импортировать Последовательный из keras.layers import Плотный от keras.optimizers импортные SGD из matplotlib import pyplot из импорта numpy, где # создать 2d набор данных классификации X, y = make_circles (n_samples = 1000, noise = 0.1, random_state = 1) # изменить y с {0,1} на {-1,1} y [где (y == 0)] = -1 # разделить на поезд и тест n_train = 500 trainX, testX = X [: n_train,:], X [n_train :,:] trainy, testy = y [: n_train], y [n_train:] # определить модель model = Последовательный () модель.add (Dense (50, input_dim = 2, Activation = ‘relu’, kernel_initializer = ‘he_uniform’)) model.add (Плотный (1, активация = ‘tanh’)) opt = SGD (lr = 0,01, импульс = 0,9) model.compile (loss = ‘squared_hinge’, optimizer = opt, metrics = [‘precision’]) # подходящая модель history = model.fit (trainX, trainy, validation_data = (testX, testy), epochs = 200, verbose = 0) # оценить модель _, train_acc = model.evaluate (trainX, trainy, verbose = 0) _, test_acc = model.evaluate (testX, testy, verbose = 0) print (‘Поезд:%.3f, Тест:% .3f ‘% (train_acc, test_acc)) # потеря сюжета во время тренировки pyplot.subplot (211) pyplot.title (‘Потеря’) pyplot.plot (history.history [‘потеря’], label = ‘поезд’) pyplot.plot (history.history [‘val_loss’], label = ‘test’) pyplot.legend () # точность сюжета во время обучения pyplot.subplot (212) pyplot.title (‘Точность’) pyplot.plot (history.history [‘точность’], label = ‘train’) pyplot.plot (history.history [‘val_accuracy’], label = ‘test’) pyplot.legend () пиплот.показать ()
1 2 3 4 5 6 7 8 9 10 11 12 13 14 15 17 18 19 20 21 22 23 24 25 26 27 28 29 30 31 32 33 33 34 35 36 37 38 39 40 | # mlp для задачи кругов с потерей шарнира в квадрате из sklearn.наборы данных import make_circles из keras.models import Sequential из keras.layers import Dense из keras.optimizers import SGD из matplotlib import pyplot из numpy import, где # сгенерировать набор данных 2d классификации, y = make_circles (n_samples = 1000, noise = 0.1, random_state = 1)# изменить y с {0,1} на {-1,1} y [where (y == 0)] = -1 # разделить на поезд и проверить n_train = 500 trainX, testX = X [: n_train,:], X [n_train :,:] trainy, testy = y [: n_train], y [n_train:] # определить модель model = Sequential () model.add (Dense (50, input_dim = 2, activate = ‘relu’, kernel_initializer = ‘he_uniform’)) model.add (Dense (1, activate = ‘tanh’)) opt = SGD (lr = 0,01, импульс = 0,9) model.compile (loss = ‘squared_hinge’, optimizer = opt, metrics = [‘precision’]) # fit model history = model.fit (trainX, trainy, validation_data = (testX, testy), epochs = 200, verbose = 0) # оценить модель _, train_acc = model.evaluate (trainX, trainy, verbose = 0) _, test_acc = model.оценить (testX, testy, verbose = 0) print (‘Train:% .3f, Test:% .3f’% (train_acc, test_acc)) # потеря графика во время обучения pyplot.subplot (211) pyplot.title (‘Loss’) pyplot.plot (history.history [‘loss’], label = ‘train’) pyplot.plot (history.history [‘val_loss’], label = ‘test’ ) pyplot.legend () # точность графика во время обучения pyplot.subplot (212) pyplot.title (‘Accuracy’) pyplot.plot (history.history [‘precision’], label = ‘train’) pyplot.plot (history.history [‘val_accuracy’], label = ‘test’) pyplot.legend () pyplot.show () |
При выполнении примера сначала печатается точность классификации модели в наборе данных поезда и тестировании.
Примечание : Ваши результаты могут отличаться из-за стохастической природы алгоритма или процедуры оценки или различий в числовой точности. Попробуйте запустить пример несколько раз и сравните средний результат.
В этом случае мы можем видеть, что для этой проблемы и выбранной конфигурации модели потеря в квадрате петли может не подходить, что приводит к точности классификации менее 70% для поездов и тестовых наборов.
Поезд: 0,682, Тест: 0,646
Поезд: 0,682, Тест: 0,646 |
Также создается рисунок, показывающий два линейных графика, верхний с квадратом потерь на шарнирах по эпохам для набора данных поезда (синий) и тестовый (оранжевый), а нижний график показывает точность классификации по эпохам.
График потерь показывает, что действительно модель сходилась, но форма поверхности ошибки не такая гладкая, как у других функций потерь, где небольшие изменения весов вызывают большие изменения в потерях.
Линейные графики квадратичной потери шарниров и точности классификации по эпохам обучения на двух кругах Задача двоичной классификации
Мультиклассификационные функции потерь
Мультиклассовая классификация – это те задачи прогнозного моделирования, в которых примерам присваивается один из более чем двух классов.
Проблема часто формулируется как предсказание целочисленного значения, где каждому классу присваивается уникальное целочисленное значение от 0 до ( num_classes – 1 ). Задача часто реализуется как предсказание вероятности принадлежности примера к каждому известному классу.
В этом разделе мы исследуем функции потерь, которые подходят для задач прогнозного моделирования многоклассовой классификации.
Мы будем использовать проблему с каплями в качестве основы для исследования.Функция make_blobs (), предоставляемая scikit-learn, предоставляет способ создания примеров для заданного количества классов и входных функций. Мы будем использовать эту функцию, чтобы сгенерировать 1000 примеров для задачи классификации 3 классов с 2 входными переменными. Генератор псевдослучайных чисел будет заполняться последовательно, так что при каждом запуске кода генерируются одни и те же 1000 примеров.
# создать набор данных X, y = make_blobs (n_samples = 1000, center = 3, n_features = 2, cluster_std = 2, random_state = 2)
# сгенерировать набор данных X, y = make_blobs (n_samples = 1000, center = 3, n_features = 2, cluster_std = 2, random_state = 2) |
Две входные переменные могут быть приняты как координаты x и y для точек на двумерной плоскости.
В приведенном ниже примере создается диаграмма рассеяния точек раскраски всего набора данных в зависимости от их принадлежности к классу.
# точечная диаграмма набора данных BLOB-объектов from sklearn.datasets импортировать make_blobs из импорта numpy, где из matplotlib import pyplot # создать набор данных X, y = make_blobs (n_samples = 1000, center = 3, n_features = 2, cluster_std = 2, random_state = 2) # выбираем индексы точек с каждой меткой класса для i в диапазоне (3): samples_ix = где (y == i) пиплот.разброс (X [samples_ix, 0], X [samples_ix, 1]) pyplot.show ()
# диаграмма рассеяния набора данных blobs из sklearn.datasets import make_blobs из numpy import где из matplotlib import pyplot # generate dataset X, y = make_blobs (n_samples = 1000, center = 3 = 2, cluster_std = 2, random_state = 2) # выберите индексы точек с каждой меткой класса для i в диапазоне (3): samples_ix = where (y == i) pyplot.scatter (X [samples_ix, 0], X [samples_ix, 1]) pyplot.show () |
При выполнении примера создается диаграмма рассеяния, показывающая 1000 примеров в наборе данных с примерами, принадлежащими к классам 0, 1 и 2 синего, оранжевого и зеленого цветов соответственно.
Точечная диаграмма примеров, созданных на основе задачи многоклассовой классификации BLOB-объектов
Входные характеристики являются гауссовскими и могут выиграть от стандартизации; тем не менее, для краткости мы оставим значения без масштабирования в этом примере.
Набор данных будет равномерно разделен между обучающим и тестовым наборами.
# разделить на поезд и тест n_train = 500 trainX, testX = X [: n_train,:], X [n_train :,:] trainy, testy = y [: n_train], y [n_train:]
# разделить на поезд и протестировать n_train = 500 trainX, testX = X [: n_train,:], X [n_train :,:] trainy, testy = y [: n_train], y [n_train: ] |
Маленькая модель MLP будет использоваться в качестве основы для исследования функций потерь.
Модель ожидает две входные переменные, имеет 50 узлов в скрытом слое и выпрямленную линейную функцию активации, а также выходной слой, который должен быть настроен на основе выбора функции потерь.
# определить модель model = Последовательный () model.add (Dense (50, input_dim = 2, Activation = ‘relu’, kernel_initializer = ‘he_uniform’)) model.add (Dense (…, activate = ‘…’))
# определить модель model = Sequential () model.add (Dense (50, input_dim = 2, Activation = ‘relu’, kernel_initializer = ‘he_uniform’)) model.add (Dense (…, activate = ‘…’)) |
Модель соответствует использованию стохастического градиентного спуска с разумной скоростью обучения по умолчанию 0,01 и импульсом 0,9.
# скомпилировать модель opt = SGD (lr = 0,01, импульс = 0,9) model.compile (loss = ‘…’, optimizer = opt, metrics = [‘precision’])
# скомпилировать модель opt = SGD (lr = 0.01, импульс = 0,9) model.compile (loss = ‘…’, optimizer = opt, metrics = [‘precision’]) |
Модель будет соответствовать 100 эпохам в наборе обучающих данных, а набор тестовых данных будет использоваться в качестве набора данных для проверки, что позволит нам оценить как потери, так и точность классификации на поезде и тестовых наборах в конце каждой эпохи обучения и провести обучение. кривые.
# подходящая модель history = model.fit (trainX, trainy, validation_data = (testX, testy), epochs = 100, verbose = 0)
# подходящая модель история = модель.fit (trainX, trainy, validation_data = (testX, testy), эпохи = 100, подробный = 0) |
Теперь, когда у нас есть основа проблемы и модель, мы можем взглянуть на оценку трех общих функций потерь, которые подходят для задачи прогнозного моделирования с многоклассовой классификацией.
Хотя в этих примерах используется MLP, те же функции потерь могут использоваться при обучении моделей CNN и RNN для классификации нескольких классов.
Потеря кросс-энтропии нескольких классов
Кросс-энтропия – это функция потерь по умолчанию, используемая для задач мультиклассовой классификации.
В этом случае он предназначен для использования с мультиклассовой классификацией, когда целевые значения находятся в наборе {0, 1, 3,…, n}, где каждому классу присваивается уникальное целочисленное значение.
Математически это предпочтительная функция потерь в рамках логического вывода максимального правдоподобия. В первую очередь оценивается функция потерь, которую следует изменять только при наличии уважительной причины.
Кросс-энтропия вычислит оценку, которая суммирует среднюю разницу между фактическим и прогнозируемым распределениями вероятностей для всех классов в задаче.Оценка сведена к минимуму, и идеальное значение кросс-энтропии равно 0.
Кросс-энтропия может быть указана как функция потерь в Keras, указав « category_crossentropy » при компиляции модели.
model.compile (loss = ‘category_crossentropy’, optimizer = opt, metrics = [‘precision’])
model.compile (loss = ‘category_crossentropy’, optimizer = opt, metrics = [‘precision’]) |
Функция требует, чтобы выходной уровень был сконфигурирован с n узлами (по одному для каждого класса), в данном случае тремя узлами, и активацией « softmax » для прогнозирования вероятности для каждого класса.
model.add (Плотный (3, активация = ‘softmax’))
model.add (Dense (3, активация = ‘softmax’)) |
В свою очередь, это означает, что целевая переменная должна быть закодирована в горячем режиме.
Это необходимо для того, чтобы каждый пример имел ожидаемую вероятность 1,0 для фактического значения класса и ожидаемую вероятность 0,0 для всех других значений класса. Этого можно добиться с помощью функции Keras to_categorical ().
# одна выходная переменная горячего кодирования y = to_categorical (y)
# одна выходная переменная горячего кодирования y = to_categorical (y) |
Полный пример MLP с кросс-энтропийной потерей для задачи классификации блобов с несколькими классами приведен ниже.
# mlp для задачи классификации блобов по нескольким классам с кросс-энтропийной потерей из склеарна.наборы данных импортируют make_blobs из keras.layers import Плотный из keras.models импортировать Последовательный от keras.optimizers импортные SGD from keras.utils import to_categorical из matplotlib import pyplot # создать 2d набор данных классификации X, y = make_blobs (n_samples = 1000, center = 3, n_features = 2, cluster_std = 2, random_state = 2) # одна выходная переменная горячего кодирования y = to_categorical (y) # разделить на поезд и тест n_train = 500 trainX, testX = X [: n_train,:], X [n_train :,:] trainy, testy = y [: n_train], y [n_train:] # определить модель model = Последовательный () модель.add (Dense (50, input_dim = 2, Activation = ‘relu’, kernel_initializer = ‘he_uniform’)) model.add (Плотный (3, активация = ‘softmax’)) # скомпилировать модель opt = SGD (lr = 0,01, импульс = 0,9) model.compile (loss = ‘category_crossentropy’, optimizer = opt, metrics = [‘precision’]) # подходящая модель history = model.fit (trainX, trainy, validation_data = (testX, testy), epochs = 100, verbose = 0) # оценить модель _, train_acc = model.evaluate (trainX, trainy, verbose = 0) _, test_acc = модель.оценить (testX, testy, verbose = 0) print (‘Поезд:% .3f, Тест:% .3f’% (train_acc, test_acc)) # потеря сюжета во время тренировки pyplot.subplot (211) pyplot.title (‘Потеря’) pyplot.plot (history.history [‘потеря’], label = ‘поезд’) pyplot.plot (history.history [‘val_loss’], label = ‘test’) pyplot.legend () # точность сюжета во время обучения pyplot.subplot (212) pyplot.title (‘Точность’) pyplot.plot (history.history [‘точность’], label = ‘train’) pyplot.plot (history.history [‘val_accuracy’], label = ‘test’) пиплот.легенда () pyplot.show ()
1 2 3 4 5 6 7 8 9 10 11 12 13 14 15 17 18 19 20 21 22 23 24 25 26 27 28 29 30 31 32 33 33 34 35 36 37 38 39 40 41 | # mlp для задачи классификации блобов по нескольким классам с кросс-энтропийной потерей из sklearn.наборы данных import make_blobs from keras.layers import Dense from keras.models import Sequential from keras.optimizers import SGD from keras.utils import to_categorical from matplotlib import pyplot # generate 2 X, y = make_blobs (n_samples = 1000, center = 3, n_features = 2, cluster_std = 2, random_state = 2) # одна выходная переменная горячего кодирования y = to_categorical (y) # разделить на обучение и тестирование n_train = 500 trainX, testX = X [: n_train,:], X [n_train :,:] trainy, testy = y [: n_train], y [n_train:] # определить модель model = Sequential () модель.add (Dense (50, input_dim = 2, activate = ‘relu’, kernel_initializer = ‘he_uniform’)) model.add (Dense (3, activate = ‘softmax’)) # скомпилировать модель opt = SGD (lr = 0,01, импульс = 0,9) model.compile (loss =’ategorical_crossentropy ‘, optimizer = opt, metrics = [‘ precision ‘]) # fit model history = model.fit (trainX, trainy, validation_data = (testX, testy), epochs = 100, verbose = 0) # оценить модель _, train_acc = model.оценить (trainX, trainy, verbose = 0) _, test_acc = model.evaluate (testX, testy, verbose = 0) print (‘Train:% .3f, Test:% .3f’% (train_acc, test_acc )) # потеря графика во время обучения pyplot.subplot (211) pyplot.title (‘Loss’) pyplot.plot (history.history [‘loss’], label = ‘train’) pyplot.plot (history.history [‘val_loss’], label = ‘test’) pyplot.legend () # точность построения во время обучения pyplot.subplot (212) pyplot.title (‘Accuracy’) pyplot.plot (history.history [‘precision’], label = ‘train’) pyplot.plot (history.history [‘val_accuracy’], label = ‘test’) pyplot.legend () pyplot.show () |
При выполнении примера сначала печатается точность классификации модели в поезде и тестовом наборе данных.
Примечание : Ваши результаты могут отличаться из-за стохастической природы алгоритма или процедуры оценки или различий в числовой точности.Попробуйте запустить пример несколько раз и сравните средний результат.
В этом случае мы видим, что модель работает хорошо, достигая точности классификации около 84% на обучающем наборе данных и около 82% на тестовом наборе данных.
Поезд: 0.840, Тест: 0.822
Поезд: 0.840, Тест: 0.822 |
Также создается рисунок, показывающий два линейных графика, верхний с потерями кросс-энтропии по эпохам для набора данных поезда (синий) и тестовый (оранжевый), а нижний график показывает точность классификации по эпохам.
В этом случае график показывает, что модель сошлась. Линейные графики как для кросс-энтропии, так и для точности показывают хорошее поведение сходимости, хотя и несколько неровное. Модель может быть хорошо сконфигурирована без каких-либо признаков пере- или недооборудования. Скорость обучения или размер пакета могут быть настроены для выравнивания плавности сходимости в этом случае.
Линейные графики потери кросс-энтропии и точности классификации по эпохам обучения для задачи многоклассовой классификации BLOB-объектов
Редкая потеря кросс-энтропии мультиклассов
Возможной причиной разочарования при использовании кросс-энтропии с проблемами классификации с большим количеством меток является один процесс горячего кодирования.
Например, прогнозирование слов в словаре может иметь десятки или сотни тысяч категорий, по одной для каждой метки. Это может означать, что для целевого элемента каждого обучающего примера может потребоваться один вектор с горячим кодированием с десятками или сотнями тысяч нулевых значений, что потребует значительного объема памяти.
Разреженная кросс-энтропия решает эту проблему, выполняя одно и то же вычисление кросс-энтропии ошибки, не требуя, чтобы целевая переменная была горячей кодировкой перед обучением.
Разреженная кросс-энтропия может использоваться в keras для классификации нескольких классов с помощью « sparse_categorical_crossentropy » при вызове функции compile () .
model.compile (loss = ‘sparse_categorical_crossentropy’, optimizer = opt, metrics = [‘precision’])
model.compile (loss = ‘sparse_categorical_crossentropy’, optimizer = opt, metrics = [‘precision’]) |
Функция требует, чтобы выходной уровень был сконфигурирован с n узлами (по одному для каждого класса), в данном случае тремя узлами, и активацией « softmax » для прогнозирования вероятности для каждого класса.
model.add (Плотный (3, активация = ‘softmax’))
model.add (Dense (3, активация = ‘softmax’)) |
Никакого горячего кодирования целевой переменной не требуется, преимущество этой функции потерь.
Полный пример обучения MLP с разреженной кросс-энтропией на проблеме многоклассовой классификации BLOB-объектов приведен ниже.
# mlp для задачи классификации блобов по нескольким классам с разреженной кросс-энтропийной потерей из склеарна.наборы данных импортируют make_blobs из keras.layers import Плотный из keras.models импортировать Последовательный от keras.optimizers импортные SGD из matplotlib import pyplot # создать 2d набор данных классификации X, y = make_blobs (n_samples = 1000, center = 3, n_features = 2, cluster_std = 2, random_state = 2) # разделить на поезд и тест n_train = 500 trainX, testX = X [: n_train,:], X [n_train :,:] trainy, testy = y [: n_train], y [n_train:] # определить модель model = Последовательный () модель.add (Dense (50, input_dim = 2, Activation = ‘relu’, kernel_initializer = ‘he_uniform’)) model.add (Плотный (3, активация = ‘softmax’)) # скомпилировать модель opt = SGD (lr = 0,01, импульс = 0,9) model.compile (loss = ‘sparse_categorical_crossentropy’, optimizer = opt, metrics = [‘precision’]) # подходящая модель history = model.fit (trainX, trainy, validation_data = (testX, testy), epochs = 100, verbose = 0) # оценить модель _, train_acc = model.evaluate (trainX, trainy, verbose = 0) _, test_acc = модель.оценить (testX, testy, verbose = 0) print (‘Поезд:% .3f, Тест:% .3f’% (train_acc, test_acc)) # потеря сюжета во время тренировки pyplot.subplot (211) pyplot.title (‘Потеря’) pyplot.plot (history.history [‘потеря’], label = ‘поезд’) pyplot.plot (history.history [‘val_loss’], label = ‘test’) pyplot.legend () # точность сюжета во время обучения pyplot.subplot (212) pyplot.title (‘Точность’) pyplot.plot (history.history [‘точность’], label = ‘train’) pyplot.plot (history.history [‘val_accuracy’], label = ‘test’) пиплот.легенда () pyplot.show ()
1 2 3 4 5 6 7 8 9 10 11 12 13 14 15 17 18 19 20 21 22 23 24 25 26 27 28 29 30 31 32 33 33 34 35 36 37 38 | # mlp для задачи классификации блобов по нескольким классам с редкими потерями кросс-энтропии из sklearn.наборы данных import make_blobs from keras.layers import Dense from keras.models import Sequential from keras.optimizers import SGD from matplotlib import pyplot # генерировать 2d набор данных классификации X, y = n_samples ( 1000, центры = 3, n_features = 2, cluster_std = 2, random_state = 2) # разделить на поезд и тест n_train = 500 trainX, testX = X [: n_train,:], X [n_train :, :] trainy, testy = y [: n_train], y [n_train:] # определить модель model = Sequential () model.add (Dense (50, input_dim = 2, activate = ‘relu’, kernel_initializer = ‘he_uniform’)) model.add (Dense (3, activate = ‘softmax’)) # скомпилировать модель opt = SGD (lr = 0,01, импульс = 0,9) model.compile (loss = ‘sparse_categorical_crossentropy’, optimizer = opt, metrics = [‘precision’]) # fit model history = model.fit (trainX, trainy, validation_data = (testX, testy), epochs = 100, verbose = 0) # оценить модель _, train_acc = model.оценить (trainX, trainy, verbose = 0) _, test_acc = model.evaluate (testX, testy, verbose = 0) print (‘Train:% .3f, Test:% .3f’% (train_acc, test_acc )) # потеря графика во время обучения pyplot.subplot (211) pyplot.title (‘Loss’) pyplot.plot (history.history [‘loss’], label = ‘train’) pyplot.plot (history.history [‘val_loss’], label = ‘test’) pyplot.legend () # точность построения во время обучения pyplot.subplot (212) pyplot.title (‘Accuracy’) pyplot.plot (history.history [‘precision’], label = ‘train’) pyplot.plot (history.history [‘val_accuracy’], label = ‘test’) pyplot.legend () pyplot.show () |
При выполнении примера сначала печатается точность классификации модели в поезде и тестовом наборе данных.
Примечание : Ваши результаты могут отличаться из-за стохастической природы алгоритма или процедуры оценки или различий в числовой точности.Попробуйте запустить пример несколько раз и сравните средний результат.
В этом случае мы видим, что модель показывает хорошие результаты при решении проблемы. Фактически, если вы повторите эксперимент много раз, средняя производительность разреженной и не разреженной кросс-энтропии должна быть сопоставима.
Поезд: 0.832, Тест: 0.818
Поезд: 0,832, Тест: 0,818 |
Также создается рисунок, показывающий два линейных графика, верхний с разреженными потерями кросс-энтропии по эпохам для набора данных поездов (синий) и тестовый (оранжевый), а нижний график показывает точность классификации по эпохам.
В этом случае график показывает хорошую сходимость модели при обучении в отношении потерь и точности классификации.
Линейные графики разреженной перекрестной потери энтропии и точности классификации по эпохам обучения на блобах Задача многоклассовой классификации
Потеря дивергенции Кульбака-Лейблера
Дивергенция Кульбака-Лейблера, или для краткости KL-дивергенция, – это мера того, как одно распределение вероятностей отличается от базового распределения.
Потеря дивергенции KL, равная 0, предполагает, что распределения идентичны.На практике поведение KL-дивергенции очень похоже на кросс-энтропию. Он вычисляет, сколько информации теряется (в битах), если прогнозируемое распределение вероятностей используется для аппроксимации желаемого целевого распределения вероятностей.
Таким образом, функция потерь расхождения KL чаще используется при использовании моделей, которые учатся приближать более сложную функцию, чем простая мультиклассовая классификация, например, в случае автокодировщика, используемого для обучения плотному представлению пространственных объектов в рамках модели, которая должен восстановить исходный ввод.В этом случае предпочтительна потеря дивергенции KL. Тем не менее, его можно использовать для классификации нескольких классов, и в этом случае он функционально эквивалентен перекрестной энтропии нескольких классов.
Потери расхожденияKL можно использовать в Keras, указав « kullback_leibler_divergence » в функции compile () .
model.compile (loss = ‘kullback_leibler_divergence’, optimizer = opt, metrics = [‘precision’])
модель.compile (loss = ‘kullback_leibler_divergence’, optimizer = opt, metrics = [‘precision’]) |
Как и в случае кросс-энтропии, выходной уровень сконфигурирован с n узлами (по одному для каждого класса), в данном случае тремя узлами, и активацией « softmax » для прогнозирования вероятности для каждого класса.
Также, как и в случае с категориальной кросс-энтропией, мы должны горячо кодировать целевую переменную, чтобы ожидаемая вероятность для значения класса равнялась 1,0, а для значения класса – 0.0 для всех остальных значений класса.
# одна выходная переменная горячего кодирования y = to_categorical (y)
# одна выходная переменная горячего кодирования y = to_categorical (y) |
Полный пример обучения MLP с потерей дивергенции KL для задачи многоклассовой классификации BLOB-объектов приведен ниже.
# mlp для задачи многоклассовой классификации BLOB-объектов с потерей дивергенции kl из склеарна.наборы данных импортируют make_blobs из keras.layers import Плотный из keras.models импортировать Последовательный от keras.optimizers импортные SGD from keras.utils import to_categorical из matplotlib import pyplot # создать 2d набор данных классификации X, y = make_blobs (n_samples = 1000, center = 3, n_features = 2, cluster_std = 2, random_state = 2) # одна выходная переменная горячего кодирования y = to_categorical (y) # разделить на поезд и тест n_train = 500 trainX, testX = X [: n_train,:], X [n_train :,:] trainy, testy = y [: n_train], y [n_train:] # определить модель model = Последовательный () модель.add (Dense (50, input_dim = 2, Activation = ‘relu’, kernel_initializer = ‘he_uniform’)) model.add (Плотный (3, активация = ‘softmax’)) # скомпилировать модель opt = SGD (lr = 0,01, импульс = 0,9) model.compile (loss = ‘kullback_leibler_divergence’, optimizer = opt, metrics = [‘precision’]) # подходящая модель history = model.fit (trainX, trainy, validation_data = (testX, testy), epochs = 100, verbose = 0) # оценить модель _, train_acc = model.evaluate (trainX, trainy, verbose = 0) _, test_acc = модель.оценить (testX, testy, verbose = 0) print (‘Поезд:% .3f, Тест:% .3f’% (train_acc, test_acc)) # потеря сюжета во время тренировки pyplot.subplot (211) pyplot.title (‘Потеря’) pyplot.plot (history.history [‘потеря’], label = ‘поезд’) pyplot.plot (history.history [‘val_loss’], label = ‘test’) pyplot.legend () # точность сюжета во время обучения pyplot.subplot (212) pyplot.title (‘Точность’) pyplot.plot (history.history [‘точность’], label = ‘train’) pyplot.plot (history.history [‘val_accuracy’], label = ‘test’) пиплот.легенда () pyplot.show ()
1 2 3 4 5 6 7 8 9 10 11 12 13 14 15 17 18 19 20 21 22 23 24 25 26 27 28 29 30 31 32 33 33 34 35 36 37 38 39 40 41 | # mlp для задачи многоклассовой классификации blobs с потерей дивергенции kl из sklearn.наборы данных import make_blobs from keras.layers import Dense from keras.models import Sequential from keras.optimizers import SGD from keras.utils import to_categorical from matplotlib import pyplot # generate 2 X, y = make_blobs (n_samples = 1000, center = 3, n_features = 2, cluster_std = 2, random_state = 2) # одна выходная переменная горячего кодирования y = to_categorical (y) # разделить на обучение и тестирование n_train = 500 trainX, testX = X [: n_train,:], X [n_train :,:] trainy, testy = y [: n_train], y [n_train:] # определить модель model = Sequential () модель.add (Dense (50, input_dim = 2, activate = ‘relu’, kernel_initializer = ‘he_uniform’)) model.add (Dense (3, activate = ‘softmax’)) # скомпилировать модель opt = SGD (lr = 0,01, импульс = 0,9) model.compile (loss = ‘kullback_leibler_divergence’, optimizer = opt, metrics = [‘precision’]) # fit model history = model.fit (trainX, trainy, validation_data = (testX, testy), epochs = 100, verbose = 0) # оценить модель _, train_acc = model.оценить (trainX, trainy, verbose = 0) _, test_acc = model.evaluate (testX, testy, verbose = 0) print (‘Train:% .3f, Test:% .3f’% (train_acc, test_acc )) # потеря графика во время обучения pyplot.subplot (211) pyplot.title (‘Loss’) pyplot.plot (history.history [‘loss’], label = ‘train’) pyplot.plot (history.history [‘val_loss’], label = ‘test’) pyplot.legend () # точность построения во время обучения pyplot.subplot (212) pyplot.title (‘Accuracy’) pyplot.plot (history.history [‘precision’], label = ‘train’) pyplot.plot (history.history [‘val_accuracy’], label = ‘test’) pyplot.legend () pyplot.show () |
При выполнении примера сначала печатается точность классификации модели в поезде и тестовом наборе данных.
Примечание : Ваши результаты могут отличаться из-за стохастической природы алгоритма или процедуры оценки или различий в числовой точности.Попробуйте запустить пример несколько раз и сравните средний результат.
В этом случае мы видим производительность, аналогичную результатам, полученным при кросс-энтропийной потере, в данном случае точность около 82% для набора данных поезда и теста.
Поезд: 0.822, Тест: 0.822
Поезд: 0,822, Тест: 0,822 |
Также создается рисунок, показывающий два линейных графика, верхний с потерями расхождения KL по эпохам для набора данных поездов (синий) и тестовый (оранжевый), а нижний график показывает точность классификации по эпохам.
В этом случае график показывает хорошее поведение сходимости как по потерям, так и по точности классификации. Весьма вероятно, что оценка кросс-энтропии приведет к почти одинаковому поведению, учитывая сходство в измерениях.
Линейные графики потери расхождения KL и точности классификации по эпохам обучения для блобов Задача многоклассовой классификации
Дополнительная литература
В этом разделе представлены дополнительные ресурсы по теме, если вы хотите углубиться.
Посты
Документы
API
Статьи
Сводка
В этом руководстве вы узнали, как выбрать функцию потерь для нейронной сети глубокого обучения для данной задачи прогнозного моделирования.
В частности, вы выучили:
- Как настроить модель для среднеквадратичной ошибки и варианты для задач регрессии.
- Как настроить модель для функций кросс-энтропии и шарнирных потерь для двоичной классификации.
- Как настроить модель для функций потерь кросс-энтропии и расхождения KL для мультиклассовой классификации.
Есть вопросы?
Задайте свои вопросы в комментариях ниже, и я постараюсь ответить.
Разрабатывайте лучшие модели глубокого обучения сегодня!
Тренируйтесь быстрее, меньше перетяжек и ансамбли
… всего несколькими строками кода Python
Узнайте, как в моей новой электронной книге:
Better Deep Learning
Он предоставляет руководств для самостоятельного изучения по таким темам, как:
снижение веса , нормализация партии , выпадение , наложение моделей и многое другое…
Сделайте свои проекты более глубокими!
Пропустить академики. Только результаты.
Посмотрите, что внутриРазработка нейротехнологий для восстановления утраченных функций
Доктор Рану ЮнгКредит: Международный университет Флориды
Изобретатель Рану Юнг, доктор философии, посвятила свою карьеру разработке нейротехнологий, которые обеспечивают восстановление и восстановление утраченных функций из-за неврологической инвалидности или травмы. Создавая нейротехнологии, такие как система протезов руки, она также может исследовать и лучше понимать функции нервной системы.Затем доктор Юнг использует вычислительные модели, чтобы понять и реализовать свои нейротехнологии.
Под ее руководством исследователи создали первую беспроводную имплантируемую систему нейроинтерфейса для протеза руки. Разработанный для восстановления ощущения прикосновения у людей с ампутированными конечностями, он получил исключение от FDA для исследовательского устройства, чтобы провести первое клиническое испытание на людях для оценки безопасности и эффективности. Протез руки с нейронным управлением обеспечивает чувствительность пользователей, позволяющих брать мягкие предметы, такие как банан или виноград, не раздавливая их.Система предназначена для того, чтобы люди с ампутированными верхними конечностями могли самостоятельно выполнять некоторые повседневные задачи.
Ее путь к карьере ученого начался с того, что она описала как типичную карьерную неразбериху в ее младшие школьные годы. Она сказала: «Я была похожа на многих старшеклассников – я не знала, кем хочу стать, когда вырасту. Что я действительно знал, так это то, что я хотел ответить на сложные вопросы ».
Доктор Юнг получила степень бакалавра электроники и техники связи в Национальном технологическом институте, Варангал, Индия.Она продолжила свое образование и получила степень магистра и доктора биомедицинской инженерии в Университете Кейс Вестерн Резерв в Огайо. Во время учебы в аспирантуре она изучала кардиореспираторную систему и ее связь с мозгом, что вызвало у нее первоначальный интерес к ее нынешней работе. «Моя дипломная исследовательская работа имела мало общего с развитием технологий», – сказал д-р Юнг. «Я был готов взять то, что я узнал из исследований в аспирантуре, и интегрировать это с моим инженерным образованием.”
В настоящее время д-р Юнг является профессором и заведующей кафедрой биомедицинской инженерии, где она возглавляет кафедру биомедицинской инженерии Международного университета Флориды (FIU), назначенную выдающимся ученым Уоллеса Х. Култера. До своего назначения в ПФР доктор Юнг была преподавателем в Университете штата Аризона и Университете Кентукки.
Доктор Юнг была грантополучателем Национального института биомедицинской визуализации и биоинженерии в течение почти пятнадцати лет, и ее передовые исследования лежат в авангарде инженерии и нейробиологии.Одним из своих самых значительных достижений она считает объединение этих дисциплин в начале своей карьеры. «В то время междисциплинарные исследования были не так распространены, как сейчас», – сказал доктор Юнг.
«Убедитесь, что вы осознаете возможность в ваших трудностях. Учитесь быть стойкими и настойчивыми и чувствовать себя комфортно в неопределенности».
В настоящее время она имеет 10 патентов США, основала компанию и является автором более 130 публикаций. Ее вклад в науку очевиден, но она считает, что больше всего она повлияла на студентов.Она стремится вызвать интерес у студентов бакалавриата и любит наблюдать за успехами своих аспирантов. Доктор Юнг сказал: «Нет ничего лучше, чем чувство гордости, которое я испытываю, когда мои ученики достигают успеха. Я знаю, что именно с их помощью я буду продолжать улучшать здоровье людей на долгие годы ».
Говоря о наставничестве, доктор Юнг обратилась к будущему женщин в области науки и инженерии. Она с энтузиазмом относится к движению по привлечению внимания к отсутствию разнообразия в науке и инженерии, особенно в университетах, и надеется, что будущее принесет изменения.Во время учебы в бакалавриате она была одной из трех женщин, получивших инженерное образование в своей когорте, и единственной женщиной-доктором наук. студентка, окончившая лабораторию ее наставника. «Я думаю, что перспективы для женщин в науке и технике положительны. Иногда я сомневаюсь, сколько времени нужно, чтобы добраться до этого места перемен. Я надеюсь, что в будущем женщин будут одинаково ценить за их вклад в исследования и руководящие роли », – говорит д-р Юнг.
Когда на протяжении всей своей карьеры ей приходилось сталкиваться с препятствиями, она сказала, что для нее было важно осознать возможность внутри проблемы.В ее карьере ей помогли найти образцы для подражания и наставников, которые были сильными женщинами. Ее совет будущим женщинам-ученым и инженерам – быть стойкими, настойчивыми и чувствовать себя комфортно в условиях неопределенности. Далее она объяснила, что каждый когда-нибудь сталкивается с отказом в своей карьере, но важно встать и попробовать еще раз.
Найдите больше вдохновляющих историй женщин-грантополучателей NIBIB на домашней странице WISE.
Использование ALoFT для определения влияния предполагаемых вариантов с потерей функции в генах, кодирующих белок
Обзор конвейера аннотаций ALoFT
ALoFT предоставляет обширные аннотации для SNP, которые вводят преждевременный стоп-кодон, SNP, влияющих на сайты сплайсинга, и вставки, которые привести к сдвигу кадра.Аннотирование вариантов кодирования на основе исходной последовательности выполняется с помощью инструмента Variant Annotation Tool 56 (НДС). Вывод НДС дополнен различными функциями, характерными для вариантов pLoF. Входные файлы могут быть в формате VCF или в виде файла с 5 столбцами, разделенного табуляцией, который включает хромосому, позицию варианта, идентификатор варианта, референсный аллель и альтернативный аллель. Варианты LoF, аннотированные различными функциями, выводятся в виде трех отдельных файлов: файл в формате VCF, содержащий сводные аннотации, файл с разделителями табуляции, содержащий обширные аннотации для вариантов преждевременной остановки и отступы, ведущие к сдвигу кадра, файл с разделителями табуляции, содержащий аннотации для вариантов, которые влияют на канонические сайты монтажа.
Выходные данные конвейера аннотаций ALoFT обсуждаются ниже, а обзор конвейера показан на дополнительном рисунке 1.
Аннотации к функциям
В общей сложности мы использовали 108 функций для обучения нашей модели (дополнительные данные 1). Что касается функциональных возможностей, мы аннотировали домены, затронутые вариантами pLoF, с помощью информации о доменах PFAM и SMART. Трехмерная структура белка важна для правильного сворачивания и функционирования белков. Поэтому мы включили в наш конвейер две структурные особенности, SCOP-домены и неупорядоченные остатки.Кроме того, мы аннотировали сигнальный пептид и трансмембранные домены. Аннотации PFAM, SCOP, сигнального пептида и трансмембранного домена были получены путем запроса Ensembl Release 73 с использованием Ensembl PERL API 57 . Посттрансляционно модифицированные остатки (фосфорилированные, ацетилированные и убиквитинированные сайты) аннотированы на основе данных из PhosphositePlus 25 . Неупорядоченные остатки, как известно, важны для поверхностей взаимодействия белок-белок и участвуют в механизмах, вызывающих заболевания 58, 59 .Мы получили неупорядоченные остатки в белках, используя DISOPRED 24 . По всем функциональным характеристикам мы рассмотрели следующие вопросы: (1) влияет ли вариант преждевременной остановки на функциональную характеристику? и (2) удалены ли функциональные, структурные или другие домены из-за усечения?
Нонсенс-опосредованный распад (NMD) – это механизм клеточного наблюдения, посредством которого транскрипты, содержащие преждевременные стоп-кодоны, удаляются для предотвращения аберрантных транскриптов и белковых продуктов. NMD можно использовать как функцию для оценки того, будет ли функциональный транскрипт, содержащий вариант pLoF.Поэтому мы включили предсказание NMD в качестве функциональной особенности и идентифицировали транскрипты, содержащие варианты pLoF, в качестве кандидатов на NMD, если расстояние от преждевременной остановки до последнего соединения экзон-экзон было> 50 пар оснований.
В качестве сетевых характеристик мы рассчитали параметры близости для каждого гена, затронутого pLoF, которые соответствуют количеству генов болезни, непосредственно связанных с ним в сети белок-белковых взаимодействий. Сети белок-белкового взаимодействия человека были загружены из BioGrid 60 (используемая версия – BIOGRID-ORGANISM-Homo_sapiens-3.2.95). Гены доминантных и рецессивных заболеваний были получены из списков, составленных OMIM 61,62,63 . Кратчайший путь от гена до ближайшего гена болезни в сети межбелкового взаимодействия также включается в выходные данные ALoFT.
Эволюционные особенности, рассматриваемые ALoFT, включают оценку GERP позиции варианта pLoF. В случае с индексами указывается средний балл GERP. Кроме того, ALoFT оценивает эволюционную сохранность области, потерянной из-за усечения.Это вычисляется как процент потерянной области кодирования в элементах с ограничениями GERP. Значения d N / d S для ортологов человек-макака и человек-мышь были получены от Ensembl с использованием Biomart.
ALoFT также включает в себя все функции аннотаций, полученные с учетом НДС. Это включает аннотацию кодирующего SNP, специфичную для транскрипта. Кроме того, ALoFT предоставляет информацию о частоте аллелей для вариантов на основе эталонных популяционных исследований. В частности, вывод ALoFT включает информацию о частоте аллелей для вариантов LoF из фазы 1 проекта 1000 геномов (1 кг), ESP6500, а также наборы данных ExAC.1 кг включает данные о генетической изменчивости, полученные при секвенировании всего генома и экзома 1092 здоровых людей. ESP6500 состоит из генетических вариантов, полученных в результате секвенирования экзома когорты из 2203 афроамериканцев и 4300 не связанных между собой людей европейского и американского происхождения, включенных в Национальный проект по секвенированию экзома 3 Национального института сердца, легких и крови. Набор данных ESP6500 был загружен с сервера Exome Variant Server, NHLBI GO Exome Sequencing Project (ESP), Сиэтл, Вашингтон (URL: http: //evs.gs.washington.edu / EVS /) (8 ноября 2013 г.). Версия 0.3 набора данных ExAC была загружена с http://exac.broadinstitute.org/ и содержит 60 706 неродственных особей, секвенированных в рамках различных генетических исследований конкретных заболеваний и популяций 30 . Обзор всех функций, выводимых ALoFT, показан в дополнительной таблице 1.
Для учета консервации генов мы вычислили плотность синонимичных и несинонимичных SNP на основе данных вариации из 1 кг, средних баллов GERP синонимичных и несинонимичных SNP. , процент синонимичных и несинонимичных SNP в элементах с ограничениями GERP, процент перекрытия транскриптов кодирования с ограниченными элементами GERP и средняя гетерозиготность для синонимичных и несинонимичных SNP в 1 кг.Оценки центральности генов были получены для различных сетей от Khurana et al. 64 Уровни экспрессии транскриптов в 25 тканях из GTex 65 . Для каждого транскрипта мы рассчитали средние значения экспрессии у разных людей для конкретной ткани. Тканевая специфичность рассчитывается с использованием метода на основе энтропии Шеннона 66 . Количество проверенных сайтов связывания miRNA на ген было получено из miRWalk 67 . Средняя гетерозиготность рассчитывалась как \ (\ frac {{{\ sum} {2pq}}} {l} \), где p – частота минорного аллеля, q – частота референсного аллеля, l – длина расшифровки кодирования.
Учет ошибок аннотации и ошибок несовпадения
Чтобы уменьшить ошибки несовпадения, ALoFT помечает потенциальные ложноположительные вызовы вариантов, идентифицируя гомологичные области в геноме, где высока вероятность несовпадения. Это включает варианты в сегментарно дублированных областях, варианты в генах, которые имеют паралоги, и варианты в генах, которые имеют псевдогены. 51 599 областей генома человека аннотированы как сегментарно дублированные области, длина которых составляет не менее 1 т.п.н. и чьи последовательности идентичны> 90%.Паралоги человеческих генов были получены от Ensembl, причем 11 658 генов имеют паралоги. Информация о псевдогене была получена из ресурса псевдогена GENCODE 68 . 3392 гена имеют псевдогены.
Варианты, которые приводят к преждевременному стоп-кодону, инделки, которые приводят к сдвигу рамки, и варианты в сайтах сплайсинга аннотируются как варианты pLoF на основе аннотации последовательности и, как предполагается, приводят к потере функции. Однако это предположение не всегда верно. Категории ошибок аннотации LoF были оценены и разъяснены в первом систематическом каталоге генов потери функции 2 .Таким образом, различные способы, которыми предполагаемая аннотация LoF может быть неправильной, фиксируются ALoFT с использованием нескольких флагов. lof_anc : указывает, что аллель варианта pLoF совпадает с предковым аллелем. Эволюционно консервативные аллели подразумевают, что они, вероятно, имеют биологическое значение и, следовательно, представляют собой функциональные аллели. Следовательно, когда вариант pLoF совпадает с предковым аллелем, мы считаем, что это функциональный аллель. near_start : вариант находится в первых 5% кодирующей последовательности. near_end : вариант находится в последних 5% кодирующей последовательности. alt_canonical_site : SNP в сайтах сплайсинга помечаются как потенциально не LoF, когда альтернативный аллель представляет канонический сайт сплайсинга (то есть, когда альтернативный аллель является GT на доноре или AG на акцепторном сайте). noncanonical_splice_flank : варианты в экзонах, фланкируемые неканоническими сайтами сплайсинга. Некоторые из этих экзонов могут быть следствием ложных аннотаций экзонов в моделях генов. Small_intron : варианты в интронах длиной <15 п.н.
Прогнозирование патогенности мутаций pLoF
Для прогнозирования патогенности вариантов pLoF мы обучили модель случайного леса различать доброкачественные, гетерозиготные и гомозиготные варианты преждевременной остановки, вызывающие заболевание. Для обучающих данных мы использовали только варианты преждевременной остановки, вызванные однонуклеотидным полиморфизмом, потому что методы вызова indel еще не являются надежными. Набор доброкачественных вариантов включает гомозиготные варианты от 1 кг. Мутации преждевременной остановки, приводящие к заболеванию, были получены от HGMD.Чтобы свести к минимуму ошибки из-за ошибок в HGMD, мы использовали только мутации с высокой степенью достоверности, помеченные как «DM» (вызывающие заболевание мутации) в HGMD. Для построения классификатора мы использовали особенности вариаций и генов, выводимые ALoFT. Мы также включили специфичные для гена / транскрипта особенности, которые учитывают влияние длины и частоты фоновых мутаций для каждого гена.
В качестве обучающих данных мы определили доброкачественные варианты преждевременной остановки как SNP, которые являются гомозиготными по крайней мере у одного человека в 1 кг.Преждевременные стоп-мутации из HGMD классифицируются как вызывающие рецессивное или доминантное заболевание на основании «рецессивных» и «доминантных» генов, собранных в базе данных Online Mendelian Inheritance in Man, OMIM 61, 62 . Данные обучения состоят только из вариантов аутосом. Мутации, которые приводят к доминантному наследованию заболеваний, могут происходить как через механизмы потери функции, так и через механизмы усиления функции. Однако разумно предположить, что большинство вариантов pLoF в генах доминантного заболевания вызывают потерю функции.Тем не менее, мы включили в данные обучения только доминантные гены, которые, по прогнозам, являются гапло-недостаточными 22 , чтобы убедиться, что мы преимущественно исследуем эффекты потери функции. Окончательный набор обучающих данных был получен из 397 вариантов доброкачественной преждевременной остановки (в 380 генах), 3300 доминантных вариантов преждевременной остановки (в 136 генах) и 5342 рецессивных преждевременных стоп-мутаций (в 796 генах) (дополнительная таблица 2).
Для классификации мутаций с потерей функции описательные признаки преобразуются в двоичные значения – -1 »и« 1 », e.g., независимо от того, усекается ли домен PFAM. Пропущенные значения заменяются средневзвешенным значением трех классов прогнозирования. Затем мы используем алгоритм случайного леса для обучения нашей модели и оцениваем производительность с помощью 10-кратной перекрестной проверки. Чтобы уменьшить систематическую ошибку, мы включили только один вариант на ген в данные обучения для доброкачественных и рецессивных классов. Среднее количество доминантных мутаций на ген составляет 24 (дополнительная таблица 2). Поэтому мы случайным образом выбрали три варианта на ген для доминирующего класса, чтобы получить разумно сбалансированный набор обучающих данных.Вариант выбирается случайным образом из списка мутаций, и используется наиболее длинный затронутый транскрипт. Таким образом, каждая обучающая модель была основана на 380 доброкачественных вариантах преждевременной остановки, ~ 341 доминантной мутации и 796 рецессивных мутациях. Стратифицированная выборка используется в модели случайного леса для достижения сбалансированного трехклассного обучения.
Мы повторили этот процесс 40 раз. Мы рассчитали многоклассовый AUC для тестового набора, используя методологию, разработанную Hand and Till 69 . Мы назначили класс с наибольшей вероятностью в качестве прогнозируемого результата.
Оценка производительности классификатора
В случаях, когда ALoFT возвращает аналогичную вероятность классификации между классами, существует неопределенность в прогнозируемом классе. Вычисляя стандартное отклонение вероятностей классов по нашим 40 обученным моделям случайного леса, мы получаем 95% доверительный интервал для прогнозов ALoFT. Если доверительный интервал вероятности предсказанного класса перекрывается с доверительным интервалом любой из двух менее вероятных классификаций (односторонний тест), мы добавляем метку «Низкая достоверность» ( p > 0.05) к предсказанию. В противном случае прогноз помечается как «Высокая достоверность» ( p <0,05).
Дополнительный Рис. 5 показывает расчеты точности для 5 из 40 обучающих моделей. Точность рассчитывается как доля истинных положительных результатов среди прогнозов. Например, для рецессивных прогнозов мы посчитали количество правильных прогнозов как истинно положительные, а остальные рецессивные прогнозы – как ложные.
$$ {\ rm {Precision =}} \ frac {{{\ rm {True}} \, {\ rm {положительные}}}} {{{\ rm {True}} \, {\ rm {положительные результаты + False}} \, {\ rm {positives}}}} $$
Отзыв рассчитывается как:
$$ {\ rm {Recall =}} \ frac {{{\ rm {True}} \, {\ rm {positives}}}} {{{\ rm {True}} \ , {\ rm {положительные + ложные}} \, {\ rm {negatives}}}} $$
Мы оценили надежность классификатора, используя несколько различных наборов обучающих данных для прогнозирования.Классификатор хорошо работает для всех наборов обучающих данных, как показано в дополнительной таблице 3.
Гены обонятельных рецепторов имеют много псевдогенов и накапливают много мутаций LoF 70 . Следовательно, данные обучения для доброкачественных вариантов pLoF имеют более высокую долю высокочастотных вариантов pLoF из этого класса генов. Чтобы избежать любой потенциальной ошибки, возникающей из-за этого фактора, мы подтвердили надежность нашей модели, исключив обонятельные рецепторы. Точно так же мы показываем, что модель хорошо работает независимо от того, выбираем ли мы варианты из самой длинной изоформы гена для обучающих данных или выбираем любую из изоформ гена.В дополнение к эффектам LoF, усекающие мутации также могут привести к увеличению функциональности. Однако мутации с усилением функции сложно систематически моделировать, поскольку эффект варианта очень зависит от контекста. Чтобы свести к минимуму ошибки, которые могут возникнуть из-за неадекватного моделирования эффектов увеличения функции и сосредоточиться только на LoF, мы используем предсказанные гаплонедостаточные гены в качестве доминирующего обучающего набора в окончательной модели. Однако мы показываем, что даже модель, в которой данные обучения для доминирующего класса получены из всех доминантных генов, дает надежный прогноз.
Определение важности признака
На дополнительном рисунке 2 важность признака вычисляется путем оценки уменьшения средней точности набора тестов, когда значение признака переставляется случайным образом. График важности не поддается прямой интерпретации, потому что некоторые из прогнозируемых переменных коррелированы. Описание характеристик можно найти в дополнительных данных 1.
Для дальнейшей оценки характеристик, важных для классификации, мы построили несколько моделей прогнозирования с использованием различных наборов функций для обучения.В дополнительной таблице 4 показаны функции, используемые для прогнозирования, и соответствующие им мультиклассовые AUC тестового набора.
Применение ALoFT для секвенирования данных исследования
Мы применили наш метод для классификации менделевских патогенных мутаций, обнаруженных в Центре исследований менделевской геномики (CMG) 33 . После исключения вариантов обучения имеется 3 доминантных и 5 рецессивных мутаций с преждевременной остановкой. Мы также получили оценки GERP и CADD 32 для этих вариантов (рис.2б).
ClinVar 31 вариант были получены с https://github.com/macarthur-lab/clinvar. Чтобы проверить прогнозы ALoFT, мы сначала исключили все варианты ClinVar в генах, которые использовались в обучающей выборке. Затем мы пометили оставшиеся варианты ClinVar как те, которые приводят к заболеванию через доминантный или рецессивный способ наследования, используя ортогональный список доминантных / рецессивных генов, полученный от Berg et al. 71 Чтобы избежать потенциальной ошибки, которая может возникнуть из-за обогащения вариантов заболевания определенными генами, мы случайным образом выбрали один вариант для каждого гена для анализа, показанного на рис.2а. Последний набор, используемый для проверки ALoFT, содержит 197 вариантов в генах, которые, как известно, вызывают заболевание через доминантный способ наследования, и 111 вариантов в рецессивных генах.
Мы собрали de novo преждевременные стоп-мутации из четырех исследований аутизма 34,35,36,37 . У братьев и сестер и пробандов обнаружено 19 и 53 мутации соответственно. Большинство людей имеют одну преждевременную стоп-мутацию de novo (дополнительная таблица 5). Результаты прогноза включены в дополнительные данные 2 (2 из 53 мутаций пробанда перекрывают наши данные обучения и исключены на рис.3а).
Мы получили список из 33 достоверных генов аутизма (FDR <0,1) от Rubeis et al. 39 и обнаружил, что доминантная вызывающая болезнь оценка для вариантов преждевременной остановки в этих генах значительно выше, чем в других генах (используются только de novo pLoFs у пробандов; p -значение: 5e-3; сумма рангов Вилкоксона тест; рис. 3б).
Мы получили соматические преждевременные стоп-мутации от Alexandrov et al. 40 . Это включает 6535 экзомов 30 различных типов рака.Раковые гены взяты из консенсуса по генам рака COSMIC 72 .
Мы использовали ALoFT в качестве инструмента для различения мутаций пассажира и водителя в опухолях с высоким бременем мутаций. Для этой оценки мы использовали ALoFT для выявления вредных мутаций LoF. Мы рассчитали отношение вредных мутаций LoF к общему количеству мутаций pLoF для 6535 образцов экзома. Мы объединили образцы пациентов, по крайней мере, с одной вредной мутацией LoF в соответствии с общим мутационным бременем.
Мы применили наш метод для классификации вариантов преждевременной остановки в когорте здоровых из 1092 человек по данным 1 кг.Среди 5495 вариантов преждевременной остановки (исключая chrX) варианты 148, 3070 и 2277 прогнозируются как доминантные, рецессивные и толерантные соответственно (дополнительные данные 4).
Оценка бремени мутации LoF
Чтобы оценить бремя вредных LoF в отдельном геноме, мы рассчитали среднее количество вариантов преждевременной остановки, которые, по прогнозам ALoFT, являются вредными, используя данные из 1 кг фазы 1, 1 кг фазы 3 и ExAC. . Многочисленные смешивающие факторы затрудняют сравнение данных генетических вариаций, полученных в результате исследований повторного секвенирования.Например, точность вызовов вариантов варьируется в зависимости от глубины упорядочивания, а разные наборы данных используют разные алгоритмы вызова вариантов и разные показатели для оценки качества вариантов, что приводит к разной чувствительности и специфичности вызовов вариантов. Кроме того, секвенирование всего генома и секвенирование всего экзома обеспечивают разный охват генома, и среди исследований секвенирования экзома разные платформы захвата экзома могут иметь разные определения экзома и различную эффективность обогащения мишеней.
Данные 1 кг состоят из данных, полученных как на основе захвата экзома, так и на основе полногеномного секвенирования, тогда как ExAC основан на данных захвата экзома.
Чтобы минимизировать ошибки, возникающие из-за вышеупомянутых факторов, мы использовали подход фильтрации, описанный ниже, чтобы получить консервативную оценку бремени вредных вариантов преждевременной остановки в отдельном геноме.
Мы использовали варианты с высокой степенью достоверности для расчета индивидуальной статистики для 1000 геномов, как описано ниже.(1) Хотя ALoFT предоставляет несколько флагов, которые идентифицируют вероятные ложноположительные вызовы вариантов, возникающие из-за ошибок несоответствия и аннотаций, мы консервативно исключили только те варианты pLoF, которые соответствуют предковому аллелю, поскольку они вряд ли приведут к потере функции. (2) Варианты, присутствующие в> 12 аллелях (частота ~ 1% для фазы 1 и ~ 0,5% для фазы 3) в европейской или афроамериканской популяции когорты 1 кг, но отсутствующие в когорте ESP6500, также были удалены как вероятные. ошибочные звонки.(3) Для набора 1 кг фазы 1 были включены только варианты, вызванные секвенированием экзома (недоступно для фазы 3), чтобы провести справедливое сравнение с данными ESP6500, которые также основаны на захвате экзома. Мы рассчитали индивидуальную статистику для прогнозируемых доминантных, рецессивных и доброкачественных преждевременных стоп-мутаций, и она показана в дополнительной таблице 6 и дополнительном рисунке 6. Индивидуальные расчеты основаны на 246 особях африканского происхождения и 379 особях европейского происхождения для 1 кг фазы 1. ; 661 человек африканского происхождения и 503 человека европейского происхождения на 1 кг Фаза 3.Для ExAC для отдельных вычислений фильтрация не применялась, поскольку мы не хотим удалять истинные вызовы вариантов, которые могут присутствовать в этом наборе данных из-за более высокого покрытия последовательности. Кроме того, ExAC содержит агрегированные данные из нескольких проектов секвенирования экзома заболеваний, таких как воспалительное заболевание кишечника, консорциум GoT2D (диабет 2 типа), консорциум генетики инфаркта миокарда и т. Д., И некоторые из вариантов могут быть истинными вариантами, вызывающими заболевание. Таким образом, наш подход обеспечивает более низкую оценку количества потенциально вредных вариантов pLoF у здоровых людей на основе расчета 1 кг фазы 1.
Доступность данных
Программное обеспечение ALoFT можно загрузить с сайта aloft.gersteinlab.org. Все вспомогательные файлы, необходимые для запуска программы, включены в эту загрузку и описаны в разделе “Методы”. Все проанализированные данные включены в качестве дополнительных данных 1–5. Предварительно рассчитанные оценки ALoFT на уровне экзома для всех замен оснований, которые потенциально могут привести к преждевременному стоп-кодону, могут быть загружены для эталонных геномов человека HG19 и GRCh48 с сайта aloft.gersteinlab.org.
Как мы узнаем, где наши потерянные ключи
Когда вы охотитесь за Уолдо, этим подлым мастером загадочной окраски, вы, вероятно, пытаетесь сосредоточиться на красном цвете, надеясь поймать верх его шляпы цвета леденца или возможно, его отличительные очки в черной оправе.Подобные принципы полезны при попытке найти яблоки в супермаркете или потерять ключи в нашем доме.Два новых исследования, опубликованные в выпуске Neuron на этой неделе, проливают свет на нейронные механизмы, лежащие в основе внимания, основанного на особенностях, – по сути, настройку вашей системы визуальной обработки на определенные цвета, формы или движения как способ формирования осознания сцены. Когда-нибудь полученные данные можно будет использовать для более точной диагностики и лечения таких расстройств, как синдром дефицита внимания / гиперактивности (СДВГ) и дислексия.
«Идея состоит в том, что это механизм, который позволяет вам находить вещи, когда вы знаете, что они собой представляют, но не знаете, где они находятся», – говорит Джон Серенсс, когнитивист из Калифорнийского университета в Ирвине, и соавтор одного из новых отчетов.
Он и Джеффри Бойнтон, системный нейробиолог из Института биологических исследований Солка в Ла-Хойя, Калифорния, попросили 10 субъектов выполнить задание на визуальное внимание, когда их мозг сканировали с помощью функциональной магнитно-резонансной томографии (фМРТ).Во время теста участники смотрели на экран, нижняя половина которого была пуста, а верхняя половина показывала два кластера точек, расположенных друг над другом. Каждый кластер содержал слой точек, которые двигались вверх и влево, и накладывались на второй набор точек, которые двигались вверх и вправо.
Нейробиологи установили в предыдущей работе по пространственному вниманию, что различные группы нейронов в зрительной коре обрабатывают разные участки поля зрения. Подмножество нейронов срабатывает, то есть посылает электрические сигналы, передающие информацию, когда человек фокусирует свое внимание на верхней половине сцены, тогда как другая подгруппа активируется, когда внимание переносится на нижнюю половину.
Из данных фМРТ исследователи могли видеть, что, как они и ожидали, различные субпопуляции нейронов в головном мозге также активировались, когда испытуемых просили сконцентрироваться на стимулах, движущихся вверх и влево, а не вверх и вправо. Удивление произошло, когда они заметили, что образец активности нейронов, которые обрабатывают нижнюю половину поля зрения, перекликается с поведением клеток в верхней половине поля.
«Пока [субъекты] следят за определенным направлением движения, часть мозга, которая обрабатывает это направление движения, становится более чувствительной, чтобы обнаружить это… движение», – говорит Серенсс.«По-настоящему новым является тот факт, что эта сенсибилизация распространяется по всему полю зрения». Это указывает на то, что пока вы сознательно настраиваетесь на определенную форму или цвет – скажем, на потерянные ключи – в одной части вашего поля зрения, вы можете подсознательно предупреждать всю зрительную систему об этой особенности, обеспечивая более эффективный поиск.
В рамках дополнительной работы Таошен Лю, научный сотрудник факультета психологии Нью-Йоркского университета и его Центра нейробиологии, провел восемь субъектов через аналогичную фМРТ-задачу.В эксперименте Лю участники рассматривали составное изображение двух наборов наложенных друг на друга полос. (Один набор полосок был наклонен на 20 градусов по часовой стрелке от вертикали, другой – на 20 градусов против часовой стрелки.) Когда изображение появилось перед добровольцами, им было сказано сфокусироваться на любом наборе перекошенных полос. Результаты сканирования фМРТ испытуемых показали, что нейроны в зрительной коре головного мозга, настроенные на формы, наклоненные по часовой стрелке, сработали бы, если бы испытуемым сказали сфокусироваться на соответствующих столбцах, и наоборот.
После кратковременного сосредоточения на определенной группе полосок сигнал от связанных нейронов начинает затихать, указывая на адаптацию к стимулу. Затем исследователи переключали изображение на картинку, содержащую только один из двух наборов полос.
Согласно Лю, если бы новое изображение было в той же ориентации, что и полосы, на которых сфокусировались испытуемые, уже адаптированные нейроны были бы менее чувствительны к изменению и демонстрировали «расслабленную реакцию».«Однако, если бы ученые показали картину противоположной ориентации, другая субпопуляция нейронов ответила бы шквалом активности». Крутая часть, – говорит Лю, – это то, что все нейроны по часовой стрелке и против часовой стрелки перемешаны в одном и том же часть мозга, «первичная зрительная кора.
« Мы начинаем понимать, как можно эффективно находить то, что вы ищете », – говорит Серенс. очень механистические описания того, как работает внимание, «которое может быть использовано в будущем» для разработки более совершенных инструментов и более объективных мер диагностики таких расстройств, как СДВ и дислексия.«
Что такое программа осанки? Краткое вводное руководство по восстановлению утраченной функции
[Ирвин, Калифорния – 27 июля 2011 г.] Модель In Motion OC . Программа осанки может восстановить утраченную функцию и вернуть вас в норму. путь к здоровому образу жизни. Эту услугу можно получить по телефону In Motion OC по адресу 17332 Von Karman Ave, Suite 120, Irvine, CA
.Джефф Томас решил сделать карьеру специалиста по осанке в 1998 году после того, как обнаружил, что его собственная жизнь кардинально изменилась с помощью того же терапевтического метода.Он был полупрофессиональным игроком в бейсбол и повредил колено. После того, как он хромал за пределами поля, его оценили, чтобы сделать дальнейшие шаги по его восстановлению. Вместо того, чтобы пойти к врачу, его личный тренер направил его на постуральную терапию. Это не только позволило его колену быстро зажить, но и навсегда изменило его жизнь. Джефф обнаружил, что, наконец, он может бегать без шины на голени. Он не чувствовал боли, и движения снова казались прекрасными, как это было, когда Джефф был ребенком, играющим в малую лигу.
Что такое постуральная терапия? Это подбор индивидуальных упражнений и растяжек, которые систематически восстанавливают утраченные функции опорно-двигательного аппарата.Он переобучает мышцы тела делать то, что они должны были делать, достигать той длины, которой они должны быть, и подтягивать кости обратно в их правильное положение. В результате улучшается осанка, увеличивается баланс, гибкость, атлетичность и сила. Самое главное, это означает безболезненную жизнь. Мышцы определяют положение костей и, следовательно, положение вашего тела. Когда положение или поза вашего тела «не в порядке», вы уязвимы для всех видов болезней. Хорошая новость заключается в том, что мышцы можно повторно тренировать и возвращать в их надлежащую форму и функции.
Джефф Томас продолжил обучение в The Egoscue Method перед тем, как начать Therapy Solutions, и, наконец, в In Motion O.C. (в Ирвине). Там он был вдохновлен на создание очень успешной «Постуральной программы». Многие пациенты In Motion O.C получают его в рамках физиотерапевтического лечения, что делает эту организацию единственным местом в мире, которое предлагает это лечение по страховке. Для тех, кто нуждается в более тщательной программе (а это большинство людей), они создали два очень доступных варианта.Стандартная постуральная программа включает 6 занятий с Джеффом Томасом в течение 2 месяцев. Каждое занятие выводит ваше тело на новый уровень. Через два месяца вы заметите значительные изменения в том, как вы выглядите и чувствуете себя.
Какова плата за восстановление функции и безболезненное проживание? Всего 895 долларов. Вариант 2 nd еще дешевле для тех, кто знает, что может сделать это без меньшего надзора или если они не живут рядом с Ирвином. Всего за 395 долларов США In Motion O.С . могут делать те же 6 сеансов через Skype. Вы по-прежнему будете встречаться со специалистом по осанке, но только с помощью технологии видеоконференцсвязи Skype, чтобы сэкономить время. Здесь мы будем смотреть на вашу осанку, пока вы находитесь в комфорте собственного дома. Специалист предоставит вам по электронной почте PDF-файл с фотографиями ваших упражнений с подробными инструкциями, специально разработанными для вас. Эта программа доступна любому желающему в мире через Интернет.
В движении О.C также предлагает эти уникальные комплексные постуральные программы для корпораций как часть их корпоративной программы оздоровления. Корпорации, стремящиеся помочь своим сотрудникам стать более здоровыми и продуктивными, обнаруживают, что они действительно могут увеличить свою прибыль, вкладывая средства в эту программу вычета налогов.
Вы можете узнать больше об этой программе и услышать мнение других, кто добился успеха с этой программой на веб-сайте. Если вы хотите начать, просто свяжитесь с In Motion O.С . по телефону 949.861.8600, чтобы записаться на прием через Skype или зайдя в учреждение. Вы также можете написать Джеффу Томасу напрямую по адресу [email protected] с любыми вопросами. Вместе мы поможем вам встать на путь безболезненной жизни.
В движении O.C. – это физиотерапевтический и фитнес-центр. Наряду с полноценным отделением физиотерапии, они предлагают доступные частные и получастные персональные тренировки, а также Fit Camps и Fit Challenges для сообщества.
Для получения дополнительной информации свяжитесь с In Motion O.C сегодня по телефону 949.861.8600. 17332 Von Karman Ave, Ste 120, Irvine, CA www.InMotionOC.com.
.


