Применение гиратора в резонансных усилителях и генераторах
РАДИО 1996 №11
При разработке низкочастотных резонансных усилителей и генераторов гармонических колебаний конструкторы обычно стараются обойтись без трудоёмких в изготовлении катушек индуктивности. Чаще всего в этих случаях они применяют мост Вина, позволяющий построить квазирезонансное устройство, используя только частотно-зависимые RC-цепи. Однако наряду с таким неоспоримым достоинством, как простота, конструкции на базе моста Вина имеют, к сожалению, существенный недостаток. Они чрезвычайно чувствительны к малейшему разбалансу параметров элементов моста. Чтобы обойти этот недостаток, автор публикуемой статьи предлагает вместо моста Вина использовать LC-контур на базе искусственной катушки индуктивности, реализуемой с помощью электронного устройства, называемого в радиотехнике гиратором. Хотя схемы резонансных усилителей и генераторов гармонических колебаний в этом случае усложняются, они позволяют получить более стабильные результаты. Применение в радиолюбительских конструкциях гиратора, схема которого приведена в [1], весьма удобно. К сожалению, в первоисточнике это устройство описано только в общих чертах и многие его положительные свойства совершенно не раскрыты. Нет и примеров практического использования гиратора.
Рис. 1 Принципиальная схема гиратора
Принципиальная схема гиратора приведена на рис. 1. Теоретический анализ его работы показывает, что при идеальных операционных усилителях (ОУ) входное сопротивление гиратора Zвх носит чисто индуктивный характер. Причем величина индуктивности определяется следующим соотношением:
Zвх=Lвх=R1*R2*R4*C1/R3, где R – Ом; С – нФ; L – Гн.
Однако, поскольку коэффициент усиления реальных ОУ не бесконечен, а их усиление падает с ростом частоты, в создаваемой гиратором индуктивности появляются потери и добротность её снижается. Если принять R1=R2=R, R3=R4=r и wRC1=1, добротность можно рассчитать по формуле: Q=K0/(2+2K0f/fв), где Ко – коэффициент усиления ОУ; f и fв – рабочая частота и частота, на которой коэффициент усиления ОУ уменьшается в 1,41 раз. Так как К0 обычно очень велик, на низких частотах можно получить очень высокие значения добротности.
Рис. 2 Схема гиратора с параллельным колебательным контуром
В усилителе, схема которого приведена на рис. 3, используется последовательный колебательный контур. В этом случае на резонансной частоте резко увеличивается коэффициент усиления. Вместо двух он становится равным Км=2Q. Добротность же будет определяться соотношением:
Q = (R1*R2*R4*C2/R3*С1)1/2/R0.
Коэффициент усиления усилителя не будет зависеть от частоты, если для её перестройки использовать сдвоенный конденсатор переменной ёмкости, однако полоса пропускания будет при этом меняться.

Рис. 4 Режекторный усилитель
На базе резонансного усилителя с параллельным контуром (рис. 2) можно легко построить режекторный усилитель (рис. 4). Поскольку в резонансном усилителе на резонансной частоте сигнал на инвертирующем входе ОУ DA1 равен входному сигналу, достаточно из первого сигнала вычесть второй, чтобы получить отсутствие выходного. Операцию вычитания выполняет ОУ DA3. Обеспечить нулевую разность сигналов на других частотах уже не удастся.

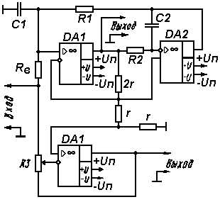
Рис. 5 Схема гиратора
Для преобразования резонансного усилителя в генератор гармонических колебаний необходимо скомпенсировать потери энергии в колебательном контуре [2]. В генераторах, схемы которых показаны на

Рис. 6 Схема гиратора
В качестве последнего лучше всего использовать приборы, предназначенные для стабилизации режима работы генераторов гармонических колебаний с мостом Вина, например, указанный на схеме термистор ПТМ2/0.5. Если же такой термистор достать не удастся, то можно использовать термисторы, применяемые в измерителях мощности, или выполнить генератор по схеме, приведённой на рис. 6. В этом генераторе функции стабилизации выполняет сверхминиатюрная сигнальная лампа накаливания СМН. Такие лампы широко применялись в старых вычислительных машинах. Стабилизация режима работы генератора может быть достигнута лишь в том случае, когда нить накаливания лампы будет разогрета докрасна. Однако обычный ОУ такой ток обеспечить не сможет, поэтому в генератор пришлось ввести усилитель тока на транзисторе КТ603Б.
Рассмотренные здесь устройства стабилизации генерируемого напряжения вполне эффективны. Достаточно сказать, что при изменении переменным резистором частоты генерации в пять раз величина генерируемого напряжения изменялась не более чем на 1%. Коэффициент нелинейных искажений в диапазоне звуковых частот не превышал 0,1 % и увеличивался на более низких и более высоких частотах В первом случае – из-за недостаточной тепловой инерции термистора или лампочки, а во втором – вследствие снижения добротности контура с гиратором в качестве искусственной индуктивности.
ЛИТЕРАТУРА
1. Хоровиц П., Хилл У. Искусство схемотехники. Т. 1. – М.: Мир, 1993, с. 297.
2. Петин Г. П. Транзисторные усилители, генераторы и стабилизаторы. – М.: Энергия, 1978.
Г. ПЕТИН, г. Ростов-на-Дону
nice.artip.ru
Исследование резонансного усилителя и генератора гармонических колебаний с низкочастотным гиратором
6
Петин Г.П., Кондаков Е.В.
Введение
П
КОС преобразует
полное сопротивление в ему противоположное
(т.е. с обратным знаком), в то время как
гиратор преобразует полное сопротивление
в обратное (т.е. емкость в индуктивность
и наоборот). Проанализируем схему КОС,
изображенную на рис. 1, где 
.
Если ОУ находится в линейном режиме, то
в результате действия отрицательной
обратной связи на инвертирующем входе
ОУ также установится напряжение близкое
к
.
Ток, втекающий на вход схемы, равный
току верхнего резистора составитСледовательно, входное сопротивление схемы составит

На рис. 2 представлена
схема гиратора, основанная на двух КОС.
Последовательно применяя формулу для
параллельно и последовательно соединенных
сопротивлений несложно показать, что
импеданс входа составит
,
где
– преобразуемый импеданс. Таким образом,
подключив в качествеZ
конденсатор емкости
получим входной импеданс
где
– эквивалентная индуктивность.
Анализ гиратора.
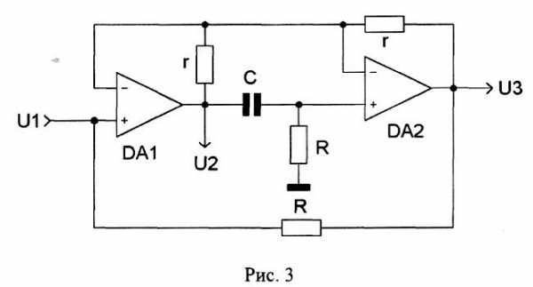
На рис. 3 показана схема еще одной возможной реализации гиратора. Она имеет чисто индуктивное входное сопротивление, что позволяет при присоединении к ее входу конденсатора реализовать высокодобротный колебательный контур и на его основе получить усилитель с резонансной частотной характеристикой или генератор гармонических колебаний. Проведем анализ этой схемы.
Если считать, что
оба операционных усилителя работают в
линейном режиме, то согласно принципу
виртуального замыкания разность
потенциалов между входами их будет
чрезвычайно мала. Тогда потенциал
инвертирующих входов оказывается равным
.
Потенциал неинвертирующего входа
второго ОУ оказывается равным
,
а потенциал выхода первого ОУ равен
.
Поскольку потенциал входа второго ОУ
образуется в результате деления
потенциала выхода первого ОУRC
цепочкой, можно написать

Потенциал инвертирующего входа второго ОУ получается в

результате деления
потенциалов
и
двумя равными резисторами
может быть найден как полусумма
.
Из этих двух уравнений находим:
.
Разность
получилась чисто мнимой величина, что
свидетельствует о том, что между
и
всегда получается сдвиг по фазе 90° на
любых частотах.
Входной ток целиком
протекает по нижнему резистору
и может найден по закону Ома
,
где
эквивалентная входная индуктивность.
Если к входу подключить конденсатор
,
то совместно с этой индуктивностью на
образуется колебательный контур без
потерь, если считать характеристики
операционного усилителя идеальными.
Поскольку это не так, добротность контура
получается не бесконечной, но весьма
высокой. Резонансная частота находится
по обычной формуле
.
Описание лабораторного макета
Схема лабораторного макета приведена на рис. 4. Поскольку используется однополярное питание, на вход второго ОУ с делителя напряжения подается половина питающего напряжения. Оба сопротивления величиной 2R включены параллельно по переменному току и шунтируют вход второго ОУ как резистор сопротивлением R. Последовательно со вторым резистором R включено переменное

сопротивление R2. При изменении его величины в довольно широких пределах меняется резонансная частота, которую можно подсчитать по формуле:
.
На вход схемы от внешнего генератора звуковой частоты сигнал подается через трехпозиционный переключатель S1 либо через резистор R1, через конденсатор С, либо сигнал не подается вовсе.
Впервом случае на входе реализуется
схема, изображенная на рис.5. На резонансной
частоте сопротивление контура бесконечно
и сигнал передается без ослабления, так
что
.
Одновременно
и
по величине оказываются равными
.
При смещении от резонансной частоты
сигнал на контуре будет ослабляться в
соответствии значением добротности
контура равной
.
Полоса пропускания определяется формулой
.
Во втором случае (рис. 6) на входе получается вариант последовательного колебательного контура с теми же значениями резонансной частоты, добротности и полосы пропускания.
На резонансной частоте . Таким образом можно получить значительно большее значение усиления при той же форме резонансной кривой, однако если перестраивать резонансную частоту в этом случае одновременно будет меняться и усиление, чего нет в предыдущем случае.
Соответственно
на резонансной частоте
и
получаются равными
.
В среднем положении S1 и замкнутом S2 происходит отключение внешнего генератора и включается положительная обратная связь. Схема переходит в режим генерации гармонического сигнала на резонансной частоте.
Порядок проведения работы.
В верхнем положении переключателя S1 подать на вход от внешнего генератора напряжение амплитудой 1 В. Установить нулевое значение сопротивления R2, для чего поставить его ручку в крайнее левое положение.
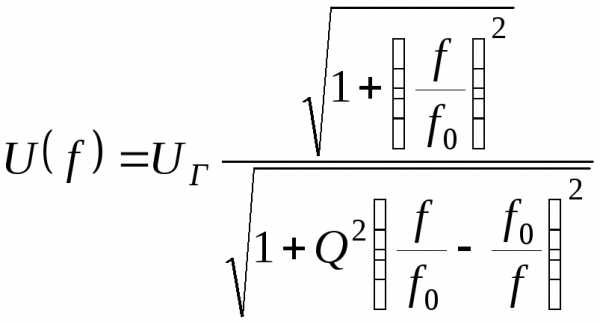
Перестраивая частоту генератора снять зависимость выходного напряжения U2 от частоты. Построить эту зависимость и на этом же графике построить теоретическую зависимость по формуле

С помощью экспериментального графика рассчитать значение добротности и сравнить его с теоретическим значением.
Поставить резистор R2 в крайнее правое положение и снова выполнить п.2.
Уменьшить значение выходного напряжения генератора до 100 мВ. Поставить переключатель S1 в нижнее положение. Снять частотную зависимость аналогично п.2, построить графики этой зависимости при минимальном и максимальном значении сопротивления резистора R2. Сравнить экспериментальное значение резонансной частоты с теоретическим значением.
Поставить переключатель S1 в среднее положение и замкнуть переключатель S2 (нижнее положение). Наблюдать форму генерируемого сигнала на экране электронного осциллографа при разных положениях резистора R2. Зарисовать характерные осциллограммы.
Используя осциллограф и внешний генератор гармонических колебаний с помощью фигур Лиссажу определить минимальную и максимальную частоты генерации, а также амплитуду колебаний. Для определения частоты подсоединить вход горизонтальной развертки осциллографа к внешнему генератору, перевести развертку в режим внешнего отклонения и отрегулировать амплитуду генератора так, чтобы вертикальное и горизонтальное отклонение луча имели примерно одинаковую амплитуду. Затем, подбирая частоту генератора, добиться изображения фигуры в виде медленно меняющегося эллипса. При этом частоты сигналов, вертикального и горизонтального отклонения будут практически равны, а, следовательно, частота генерации схемы может быть считана по шкале внешнего генератора.
Контрольные вопросы
Дайте определение конвертора полного отрицательного сопротивления и гиратора.
Покажите, что схема на рис. 2 является гиратором.
От чего зависят параметры эллипса на экране осциллографа при равных частотах вертикального и горизонтального отклонения?
Чем определяется амплитуда генерируемого схемой сигнала.
Литература
П. Хоровиц, У. Хилл. Искусство схемотехники, т.1 М.:Мир 1993.
studfiles.net
3.4. Резонансный усилитель
Схема резонансного усилителя на полевом транзисторе показана на рис.17. Нагрузкой каскада является параллельныйLC контур. Следует иметь в виду, что параллельно контуру включены также паразитные емкостиСси+См+Сн(Сн– паразитная емкость нагрузки). Поэтому общая емкость контура равнаС=С+ Сси+См+Сн. Импеданс контураZимеет максимум на резонансной частотеf0. На рис.18 изображены резонансные кривые двух контуров, имеющих различные добротностиQ. На резонансной частоте сопротивление контура является чисто активным. Поскольку усиление каскада тем больше, чем больше сопротивление его нагрузки, то частотная характеристика резонансного усилителя повторяет форму резонансной кривой контура (рис.6а).
4. Отрицательная обратная связь в усилителях
Качественные показатели усилителя улучшаются, если в нем применена отрицательная обратная связь (ООС). В этом случае на затвор транзистора одновременно с входным напряжением подается часть выходного напряжения (напряжение обратной связи), фаза которого на средних частотах противоположна фазе входного напряжения.
Напряжение обратной связи бывает пропорционально либо выходному напряжению, либо выходному току. Реже встречается комбинированный вид обратной связи. В зависимости от способа подачи напряжения обратной связи на вход усилителя различают последовательную и параллельную обратную связь. Перечисленные варианты схем отрицательной обратной связи приведены на рис.19.

В результате применения ООС происходит значительное уменьшение нелинейных искажений, частотных и фазовых искажений. Может быть увеличено входное и уменьшенно выходное сопротивление усилителя. Недостатком является уменьшение коэффициента усиления, так как напряжение на затворе Uзименьше входного напряжения Uвх. Кроме того, в усилителях с отрицательной обратной связью, охватывающей несколько каскадов, может произойти самовозбуждение. Поэтому в редких случаях отрицательной обратной связью охватывают более двух каскадов.
Из
схем, приведенных на рис.19, наибольшее
распространение получила схема с
последовательной обратной связью по
напряжению (рис.19а). В ней наиболее удачно
сочетаются все положительные свойства
отрицательной обратной связи. В этой
схеме напряжение обратной связи
получается при помощи делителя,
составленного из сопротивлений R1 иR2,
суммарная величина которых значительно
больше сопротивленияRн.
Напряжение обратной связиUподается на вход усилителя в противофазе
с входным напряжением так, чтоUзи=UвхU.
Напряжение обратной связи составляет
некоторую часть выходного напряженияU=Uвых,
где–
коэффициент обратной связи. В
рассматриваемой схеме
.
Учитывая, чтоUвых=КUUзи(КU – коэффициент усиления
по напряжению усилителя без ООС) получим,
чтоU=КUUзи.
ОтсюдаUзи=UвхКUUзилиUвх=Uзи(1+КU).
–это коэффициент
усиления усилителя с отрицательной
обратной связью. Он в (1+КU)
раз меньше коэффициента усиления
усилителя без обратной связи.
5. Усилитель с общим стоком
Принципиальная схема усилительного каскада с общим стоком (ОС) –стокового повторителя–приведена на рис.20а, а его эквивалентная схема–на рис.20б.
Рассмотрим
основные свойства каскада с истоковой
нагрузкой на средних частотах. Из рис.20а
видно, что в любой момент времениUзи=UвхUвых.
При подаче на затвор полевого
транзистора положительного напряжения
стоковый токIсувеличивается, а следовательно,
увеличивается падение напряжения на
сопротивленииRи,
которое является выходным напряжениемUвых=IсRи.
При уменьшении напряжения на входе
транзистора выходное напряжение
уменьшается. Таким образом, выходное
напряжение каскада с общим стоком
находится в фазе с входным напряжением.
Ток стока полевого транзистора управляется
напряжением затвор – истокUзи.
НапряжениеUзискладывается из напряженияUвхиUвыхтак, как
это показано на рис.21. Таким образом,
в каскаде с истоковой нагрузкой имеется
стопроцентная отрицательная обратная
связь по напряжению. Все выходное
напряжение является напряжением обратной
связиU=Uвыхи=1.
Формула для коэффициента усиления
по напряжению принимает следующий вид:
,
гдеКU– коэффициент
усиления усилителя без обратной связи.
Он равенК=SdRи,
следовательно, на средних частотах
,
гдеSd– динамическая
крутизна полевого транзистора. Таким
образом, коэффициент усиления по
напряжению каскада с общим истоком
всегда меньше единицы и приближается
к единице с увеличением произведенияSdRи. Каскад с истоковой
нагрузкой, у которого коэффициент
усиления близок к единице, часто называют
истоковым повторителем, так как напряжение
на его выходе по величине и фазе повторяет
напряжение на входе.
Усилитель с истоковой нагрузкой имеет большой коэффициент усиления по току, так как ток стока, являющийся выходным, значительно превосходит ток затвора, который является входным. В соответствии с этим коэффициент усиления по мощности каскада с ОИ является также большим.
Усилитель
с общим стоком (истоковой нагрузкой)
имеет более высокое входное сопротивление
и более низкое выходное сопротивление
по сравнению с каскадом с общим истоком.
Можно показать, что при 1
и оказывается порядка сотен Ом.
Входное сопротивление у каскада с ОИ значительно больше, чем у каскада с ОС. В схеме с ОС все напряжение Uвхприкладывается ко входу полевого транзистора и напряжениеUзи=Uвх. В схеме с ОС напряжениеUзи=UвхUвых(с учетом фазы). Поэтому для одного и того же полевого транзистора при одинаковых входных напряжениях входной ток в схеме с ОС значительно меньше, чем в схеме с ОИ. Так какRвх=Uвх/Iвх, иIвх,ОИ Iвх,ОС, тоRвх,ОСRвх,ОИ.
Истоковый повторитель обладает более широкой полосой пропускания по сравнению с усилителем с ОС в области верхних частот. Как уже было сказано выше, снижение усиления на верхних частотах происходит вследствие шунтирования сопротивления нагрузки паразитными емкостями. Поскольку в усилителях с ОИ и ОС паразитные емкости примерно одинаковы, а выходное сопротивление усилителя с ОС значительно меньше, чем усилителя с ОИ, то и шунтирующее действие выходного сопротивления усилителя с ОС происходит на значительно больших частотах, чем для усилителя с ОИ.
studfiles.net
3.4. Резонансный усилитель
Схема резонансного усилителя на полевом транзисторе показана на рис.17. Нагрузкой каскада является параллельныйLC контур. Следует иметь в виду, что параллельно контуру включены также паразитные емкостиСси+См+Сн(Сн– паразитная емкость нагрузки). Поэтому общая емкость контура равнаС=С+ Сси+См+Сн. Импеданс контураZимеет максимум на резонансной частотеf0. На рис.18 изображены резонансные кривые двух контуров, имеющих различные добротностиQ. На резонансной частоте сопротивление контура является чисто активным. Поскольку усиление каскада тем больше, чем больше сопротивление его нагрузки, то частотная характеристика резонансного усилителя повторяет форму резонансной кривой контура (рис.6а).
4. Отрицательная обратная связь в усилителях
Качественные показатели усилителя улучшаются, если в нем применена отрицательная обратная связь (ООС). В этом случае на затвор транзистора одновременно с входным напряжением подается часть выходного напряжения (напряжение обратной связи), фаза которого на средних частотах противоположна фазе входного напряжения.
Напряжение обратной связи бывает пропорционально либо выходному напряжению, либо выходному току. Реже встречается комбинированный вид обратной связи. В зависимости от способа подачи напряжения обратной связи на вход усилителя различают последовательную и параллельную обратную связь. Перечисленные варианты схем отрицательной обратной связи приведены на рис.19.

В результате применения ООС происходит значительное уменьшение нелинейных искажений, частотных и фазовых искажений. Может быть увеличено входное и уменьшенно выходное сопротивление усилителя. Недостатком является уменьшение коэффициента усиления, так как напряжение на затворе Uзименьше входного напряжения Uвх. Кроме того, в усилителях с отрицательной обратной связью, охватывающей несколько каскадов, может произойти самовозбуждение. Поэтому в редких случаях отрицательной обратной связью охватывают более двух каскадов.
Из
схем, приведенных на рис.19, наибольшее
распространение получила схема с
последовательной обратной связью по
напряжению (рис.19а). В ней наиболее удачно
сочетаются все положительные свойства
отрицательной обратной связи. В этой
схеме напряжение обратной связи
получается при помощи делителя,
составленного из сопротивлений R1 иR2,
суммарная величина которых значительно
больше сопротивленияRн.
Напряжение обратной связиUподается на вход усилителя в противофазе
с входным напряжением так, чтоUзи=UвхU.
Напряжение обратной связи составляет
некоторую часть выходного напряженияU=Uвых,
где–
коэффициент обратной связи. В
рассматриваемой схеме
.
Учитывая, чтоUвых=КUUзи(КU – коэффициент усиления
по напряжению усилителя без ООС) получим,
чтоU=КUUзи.
ОтсюдаUзи=UвхКUUзилиUвх=Uзи(1+КU).
–это коэффициент
усиления усилителя с отрицательной
обратной связью. Он в (1+КU)
раз меньше коэффициента усиления
усилителя без обратной связи.
5. Усилитель с общим стоком
Принципиальная схема усилительного каскада с общим стоком (ОС) –стокового повторителя–приведена на рис.20а, а его эквивалентная схема–на рис.20б.
Рассмотрим
основные свойства каскада с истоковой
нагрузкой на средних частотах. Из рис.20а
видно, что в любой момент времениUзи=UвхUвых.
При подаче на затвор полевого
транзистора положительного напряжения
стоковый токIсувеличивается, а следовательно,
увеличивается падение напряжения на
сопротивленииRи,
которое является выходным напряжениемUвых=IсRи.
При уменьшении напряжения на входе
транзистора выходное напряжение
уменьшается. Таким образом, выходное
напряжение каскада с общим стоком
находится в фазе с входным напряжением.
Ток стока полевого транзистора управляется
напряжением затвор – истокUзи.
НапряжениеUзискладывается из напряженияUвхиUвыхтак, как
это показано на рис.21. Таким образом,
в каскаде с истоковой нагрузкой имеется
стопроцентная отрицательная обратная
связь по напряжению. Все выходное
напряжение является напряжением обратной
связиU=Uвыхи=1.
Формула для коэффициента усиления
по напряжению принимает следующий вид:
,
гдеКU– коэффициент
усиления усилителя без обратной связи.
Он равенК=SdRи,
следовательно, на средних частотах
,
гдеSd– динамическая
крутизна полевого транзистора. Таким
образом, коэффициент усиления по
напряжению каскада с общим истоком
всегда меньше единицы и приближается
к единице с увеличением произведенияSdRи. Каскад с истоковой
нагрузкой, у которого коэффициент
усиления близок к единице, часто называют
истоковым повторителем, так как напряжение
на его выходе по величине и фазе повторяет
напряжение на входе.
Усилитель с истоковой нагрузкой имеет большой коэффициент усиления по току, так как ток стока, являющийся выходным, значительно превосходит ток затвора, который является входным. В соответствии с этим коэффициент усиления по мощности каскада с ОИ является также большим.
Усилитель
с общим стоком (истоковой нагрузкой)
имеет более высокое входное сопротивление
и более низкое выходное сопротивление
по сравнению с каскадом с общим истоком.
Можно показать, что при 1
и оказывается порядка сотен Ом.
Входное сопротивление у каскада с ОИ значительно больше, чем у каскада с ОС. В схеме с ОС все напряжение Uвхприкладывается ко входу полевого транзистора и напряжениеUзи=Uвх. В схеме с ОС напряжениеUзи=UвхUвых(с учетом фазы). Поэтому для одного и того же полевого транзистора при одинаковых входных напряжениях входной ток в схеме с ОС значительно меньше, чем в схеме с ОИ. Так какRвх=Uвх/Iвх, иIвх,ОИ Iвх,ОС, тоRвх,ОСRвх,ОИ.
Истоковый повторитель обладает более широкой полосой пропускания по сравнению с усилителем с ОС в области верхних частот. Как уже было сказано выше, снижение усиления на верхних частотах происходит вследствие шунтирования сопротивления нагрузки паразитными емкостями. Поскольку в усилителях с ОИ и ОС паразитные емкости примерно одинаковы, а выходное сопротивление усилителя с ОС значительно меньше, чем усилителя с ОИ, то и шунтирующее действие выходного сопротивления усилителя с ОС происходит на значительно больших частотах, чем для усилителя с ОИ.
studfiles.net
Активные фильтры на ОУ
Активные фильтры реализуются на основе усилителей (обычно ОУ) и пассивных RC- фильтров. Среди преимуществ активных фильтров по сравнению с пассивными следует выделить:
· отсутствие катушек индуктивности;
· лучшая избирательность;
· компенсация затухания полезных сигналов или даже их усиление;
· пригодность к реализации в виде ИМС.
Активные фильтры имеют и недостатки:
¨ потребление энергии от источника питания;
¨ ограниченный динамический диапазон;
¨ дополнительные нелинейные искажения сигнала.
Отметим так же, что использование активных фильтров с ОУ на частотах свыше десятков мегагерц затруднено из-за малой частоты единичного усиления большинства ОУ широкого применения. Особенно преимущество активных фильтров на ОУ проявляется на самых низких частотах, вплоть до долей герц.
В общем случае можно считать, что ОУ в активном фильтре корректирует АЧХ пассивного фильтра за счет обеспечения разных условий для прохождения различных частот спектра сигнала, компенсирует потери на заданных частотах, что приводит к получению крутых спадов выходного напряжения на склонах АЧХ. Для этих целей используются разнообразные частотно-избирательные ОС в ОУ. В активных фильтрах обеспечивается получение АЧХ всех разновидностей фильтров: нижних частот (ФНЧ), верхних частот (ФВЧ) и полосовых (ПФ).
Первым этапом синтеза всякого фильтра является задание передаточной функции (в операторной или комплексной форме), которая отвечает условиям практической реализуемости и одновременно обеспечивает получение необходимой АЧХ или ФЧХ (но не обеих) фильтра. Этот этап называют аппроксимацией характеристик фильтра.
Операторная функция представляет собой отношение полиномов:
K(p)=A(p)/B(p),
и однозначно определяется нулями и полюсами. Простейший полином числителя – константа. Число полюсов функции (а в активных фильтрах на ОУ число полюсов обычно равно числу конденсаторов в цепях, формирующих АЧХ) определяет порядок фильтра. Порядок фильтра указывает на скорость спада его АЧХ, которая для первого порядка составляет 20дБ/дек, для второго – 40дБ/дек, для третьего – 60дБ/дек и д.д.
Задачу аппроксимации решают для ФНЧ, затем с помощью метода инверсии частоты полученную зависимость используют для других типов фильтров. В большинстве случаев задают АЧХ, принимая нормированный коэффициент передачи:
,
где f(х) – функция фильтрации; – нормированная частота; – частота среза фильтра; e – допустимое отклонение в полосе пропускания.
В зависимости от того, какая функция принимается в качестве f(х) различают фильтры (начиная со второго порядка) Баттерворта, Чебышева, Бесселя и др. На рисунке 7.15 приведены их сравнительные характеристики.

Фильтр Баттерворта (функция Батерворта) описывает АЧХ с максимально плоской частью в полосе пропускания и относительно небольшой скоростью спада. АЧХ такого ФНЧ может быть представлена в следующем виде:
,
где n – порядок фильтра.
Фильтр Чебышева (функция Чебышева) описывает АЧХ с определенной неравномерностью в полосе пропускания, но не большей скоростью спада.
Фильтр Бесселя характеризуется линейной ФЧХ, в результате чего сигналы, частоты которых лежат в полосе пропускания, проходят через фильтр без искажений. В частности, фильтры Бесселя не дают выбросов при обработке колебаний прямоугольной формы.
Помимо перечисленных аппроксимаций АЧХ активных фильтров известны и другие, например, обратного фильтра Чебышева, фильтра Золотарева и т.д. Заметим, что схемы активных фильтров не изменяются в зависимости от типа аппроксимации АЧХ, а изменяются соотношения между номиналами их элементов.
Простейшие (первого порядка) ФВЧ, ФНЧ, ПФ и их ЛАЧХ приведены на рисунке 7.16.
В этих фильтрах конденсатор, определяющий частотную характеристику, включен в цепь ООС.
Для ФВЧ (рисунок 7.16а) коэффициент передачи равен:
,
где .
Частоту сопряжения асимптот находят из условия , откуда
.
Для ФНЧ (рисунок 7.16б) имеем:
,
.
где .
В ПФ (рисунок 7.16в) присутствуют элементы ФВЧ и ФНЧ.

Можно увеличить крутизну спада ЛАЧХ, если увеличить порядок фильтров. Активные ФНЧ, ФВЧ и ПФ второго порядка приведены на рисунке 7.17.
Наклон асимптот у них может достигать 40дБ/дек, а переход от ФНЧ к ФВЧ, как видно из рисунков 7.17а,б, осуществляется заменой резисторов на конденсаторы, и наоборот. В ПФ (рисунок 7.17в) имеются элементы ФВЧ и ФНЧ. Передаточные функции равны [13]:
¨ для ФНЧ:
;
¨ для ФВЧ:
;

¨ для ПФ:
.
Для ПФ резонансная частота равна:
.
Для ФНЧ и ФВЧ частоты среза соответственно равны:
;
.
Довольно часто ПФ второго порядка реализуют с помощью мостовых цепей. Наиболее распространены двойные Т-образные мосты, которые “не пропускают” сигнал на частоте резонанса (рисунок 7.18а) и мосты Вина, имеющие максимальный коэффициент передачи на резонансной частоте (рисунок 7.18б).

Мостовые схемы включены в цепи ПОС и ООС. В случае двойного Т-образного моста глубина ООС минимальна на частоте резонанса, и усиление на этой частоте максимально. При использовании моста Вина, усиление на частоте резонанса максимально, т.к. максимальна глубина ПОС. При этом для сохранения устойчивости глубина ООС, введенной с помощью резисторов и , должна быть больше глубины ПОС. Если глубины ПОС и ООС близки, то такой фильтр может иметь эквивалентную добротность Q»2000.
Резонансная частота двойного Т-образного моста при и , и моста Вина при и , равна , и ее выбирают исходя из условия устойчивости , т.к. коэффициент передачи моста Вина на частоте равен 1/3.
Для получения режекторного фильтра двойной Т-образный мост можно включить так, как показано на рисунке 7.18в, или мост Вина включить в цепь ООС.
Для построения активного перестраемого фильтра обычно используют мост Вина, у которого резисторы и выполняют в виде сдвоенного переменного резистора.
Возможно построение активного универсального фильтра (ФНЧ, ФВЧ и ПФ), вариант схемы которого приведен на рисунке 7.19.

В его состав входят сумматор на ОУ и два ФНЧ первого порядка на ОУ и , которые включены последовательно. Если , то частота сопряжения . ЛАЧХ имеет наклон асимптот порядка 40дБ/дек. Универсальный активный фильтр имеет хорошую стабильность параметров и высокую добротность (до 100). В серийных ИМС довольно часто используется подобный принцип построения фильтров.
Гираторы
Гиратором называется электронное устройство, преобразующее полное сопротивление реактивных элементов. Обычно это преобразователь емкости в индуктивность, т.е. эквивалент индуктивности. Иногда гираторы называют синтезаторами индуктивностей. Широкое распространение гираторов в ИМС объясняется большими трудностями изготовления катушек индуктивностей с помощью твердотельной технологии. Использование гираторов позволяет получить относительно большую индуктивность с хорошими массогабаритными показателями.
На рисунке 7.20 приведена электрическая схема одного из вариантов гиратора, представляющего собой повторитель на ОУ, охваченный частотно-избирательной ПОС ( и ).
Поскольку с увеличением частоты сигнала емкостное сопротивление конденсатора уменьшается, то напряжение в точке а будет возрастать. Вместе с ним будет возрастать напряжение на выходе ОУ. Увеличенное напряжение с выхода по цепи ПОС поступает на неинвертирующий вход, что приводит к дальнейшему росту напряжения в точке а, причем тем интенсивнее, чем выше частота. Таким образом, напряжение в точке а ведет себя подобно напряжению на катушке индуктивности. Синтезированная индуктивность определяется по формуле [12]:
.
Добротность гиратора определяется как [12]:
.
Одной из основных проблем при создании гираторов является трудность в получении эквивалента индуктивности, у которой оба вывода не соединены с общей шиной. Такой гиратор выполняется, как минимум, на четырех ОУ. Другой проблемой является относительно узкий диапазон рабочих частот гиратора (до нескольких килогерц на ОУ широкого применения).
Похожие статьи:
poznayka.org
2.2. Резистивный и резонансный усилители
Резистивный усилитель
Резистивный усилитель – это усилитель, у которого в качестве нагрузки используются резисторы. Так как в этом усилителе из-за отсутствия катушек индуктивности (индуктивностью выводов элементов пренебрегаем) не возникает колебательных процессов, то резистивный усилитель часто называют апериодическим усилителем. Резисторы в резистивном усилителе используются в качестве внутренней и внешней нагрузки.
Схема однокаскадного резистивного усилителя с общим эмиттером (рис. 2.5) при прочих равных условиях дает наибольший коэффициент усиления по мощности. В качестве внутренней и внешней нагрузки используются резисторы RK и RH соответственно. Внешний нагрузочный резистор может отсутствовать, если в качестве внутренней коллекторной нагрузки включены громкоговоритель, реле, линия связи и т.п. Назначение разделительных и блокировочных конденсаторов в схеме мы уже рассмотрели.
От рассмотренной простейшей схемы усилителя с ОЭ схему (рис. 2.5) отличают две особенности:
первая – использование вместо источника смещения (ЕБЭ) резистивного делителя напряжения, состоящего из резисторов R1и R2. Делитель используется для экономии – не требуется дополнительного относительно сложного и дорогостоящего источника питания. Сопротивления резисторов делителя подбирают так, чтобы на базу относительно эмиттера поступала только часть напряжения питания, равная открывающему напряжению ЕБЭ = 0,5…0,8 В. В простейших схемах резистор R2 исключают и устанавливают открывающее напряжение с помощью одного резистора R1;
вторая – использование резистора RЭ. Сопротивление этого резистора равно RЭ = 0,1…1 кОм. Его назначение – обеспечить температурную стабилизацию параметров каскада. Стабилизация возникает благодаря возникающей отрицательной обратной связи, свойства которой будем рассматривать далее.
Работа резистивного усилителя при подаче на вход гармонического сигнала иллюстрируется диаграммой токов и напряжений (рис. 2.6). На рис. 2.6, а приведена передаточная характеристика транзистора. Это зависимость выходного тока коллектора от управляющего напряжения между базой и эмиттером. На характеристике показана рабочая точка, соответствующая открывающему напряжению EБЭ = 0,5… ,8 В и постоянному току коллектора IКО (для маломощных транзисторов IКО = 0,1…10 мА).
На рис. 2.6, в приведена зависимость от времени напряжения на базе транзистора, равного сумме напряжения смещения (ЕБЭ) и входного переменного сигнала. Амплитуда переменного сигнала для обеспечения линейного режима работы усилителя не должна превышать 0,1 В. Зависимость тока коллектора от времени, показана на рис. 2.6, б. График получен на основе кривых рис. 2.6, а и рис. 2.6, в. Порядок построения показан стрелками и штриховыми линиями.
Как видим, при увеличении входного напряжения увеличивается ток коллектора транзистора (см. рис. 2.5). Переменная составляющая этого тока, протекая по резисторам RК и RН создает на коллекторе транзистора переменное напряжение (рис. 2.6, г). Отметим, что при увеличении тока коллектора напряжение на коллекторе уменьшается, так как увеличивается падение напряжения на резисторах RК и RН – так возникает дополнительный фазовый сдвиг между входным и выходным напряжениями, равный 180°.
Напряжение на выходе усилителя, возникающее на резисторе RН будет содержать только переменную составляющую. Постоянное напряжение на коллекторе транзистора, равное UКО = ЕП – RКIКО отделено от резистора RН выходным разделительным конденсатором.
Показатели резистивного усилителя легко получить, используя ранее полученные формулы. Входная проводимость резистивного усилителя с учетом резистивного делителя равна:
Выходное сопротивление равно:
.
При коэффициент усиления усилителя равен:
26_4.gif>.
Например, если крутизна маломощного транзистора S = 20 мА/В, а сопротивление нагрузки RH = 0,5 кОм, то модуль коэффициента усиления по напряжению резистивного усилителя равен К0 = 10.
Отметим, что эти показатели получены на так называемых средних частотах входного сигнала, когда сопротивления разделительных и блокировочных конденсаторов пренебрежимо малы, а инерционность транзистора и его паразитные емкости не учитываются. Область средних частот (СЧ) показана на амплитудно-частотной характеристике (АЧХ) резистивного усилителя (рис. 2.7).
В области низких частот (НЧ) коэффициент усиления усилителя уменьшается из-за увеличения емкостных сопротивлений разделительных конденсаторов. На нулевой частоте сопротивление разделительных конденсаторов равно бесконечности, и коэффициент усиления усилителя равен нулю. С уменьшением частоты увеличиваются также сопротивления блокировочных конденсаторов. Как правило, это тоже приводит к уменьшению усиления усилителя.
На высоких частотах (ВЧ) начинают сказываться инерционность транзистора, емкости его переходов, а также паразитные емкости монтажа, возникающие между выводами радиоэлементов и корпусом устройства. Указанные емкости невелики. Однако с ростом частоты сопротивление внутренних емкостей транзистора и паразитных
емкостей монтажа уменьшается, и в пределе, при f ® ¥, выводы транзистора по переменному напряжению оказываются закороченными, а выводы радиоэлементов – соединенными с корпусом. Поэтому коэффициент усиления усилителя с ростом частоты уменьшается в пределе до нуля.
Для описания частотных свойств резистивного усилителя вводятся две граничные частоты: fНЧи fВЧ – граничные частоты для областей низких и высоких частот соответственно (рис. 2.7). Как правило, они определяются при условии равенства 0,707 от значения коэффициента усиления усилителя в области средних частот. Например, для телефонных каналов связи эти частоты обычно равны:
fНЧ= 300 Гц; fВЧ = 3400 Гц.
Все усилители для телефонной линии должны обеспечивать усиление в указанном диапазоне частот. В противном случае ухудшится качество связи, и, например, будет плохо работать модем компьютера.
Резонансный усилитель
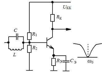
Резонансный усилитель – это усилитель, в качестве нагрузки которого используется колебательный контур. В схеме резонансного усилителя с общим эмиттером (рис. 2.8) в качестве коллекторной нагрузки используется параллельный колебательный контур.
Подадим на вход каскада напряжение с частотой (w), равной резонансной частоте колебательного контура:
С такой же частотой будет изменяться ток коллектора, вызывая колебания в контуре. Как известно, на резонансной частоте индуктивная и емкостная составляющие проводимости контура одинаковы, а их сумма равна нулю:
Следовательно, переменный ток коллектора будет протекать только по резисторам RКи RН (см. рис. 2.8). Так как, как правило, RК>> RН, то большая часть тока поступает на выход каскада, создавая на резисторе нагрузки RH большое выходное напряжение. Если частота входного сигнала (w) больше или меньше резонансной частоты (wР), то взаимной компенсации проводимостей катушки и конденсатора контура не происходит, и переменный ток начинает ответвляться через катушку или конденсатор, не поступая на выход каскада.
Амплитудно-частотная характеристика резонансного усилителя имеет вид (рис. 2.9). На ней отмечены резонансная частота усилителя (fР), максимальный коэффициент усиления (К0) и полоса пропускания усилителя (П), определяемая по уровню 0,707К0..
Найдем основные показатели резонансного усилителя: коэффициент усиления, АЧХ и полосу пропускания. Используя формулу (2.1) для усилителя с общим эмиттером и учитывая, что проводимость параллельного контура равна
,
получим:
mg width=208 height=50 src=http://electrono.ru/wp-content/image_post/electronika_lanovenko/pic28_2.gif>. (2.4)
где RCH – суммарное сопротивление параллельно соединенных RK, RH и rKЭ.
На резонансной частоте выражение в круглых скобках в знаменателе формулы (2.4) равно нулю, и модуль коэффициента усиления равен К0 = SRcН. Так как резонансный усилитель используется на частотах вблизи резонанса, то удобно ввести расстройку частоты Dw = w – wР. Учитывая, что Dw << wР формулу (2.4) преобразуем к виду:
, (2.5)
где Q = RCH/r – добротность контура, r = wРL = 1/wРC – характеристическое сопротивление контура.
Модуль полученного выражения (2.5) дает АЧХ резонансного усилителя:
. (2.6)
Подставляя в левую часть равенства (2.6) значение АЧХ, соответствующее границе полосы пропускания (см. рис. 2.9, точка А), а в правую часть вместо расстройки величину П/2, получим формулу для полосы пропускания усилителя:
П = fP/Q.
Из последней формулы следует, что полоса пропускания резонансного усилителя при заданной резонансной частоте определяется добротностью колебательного контура. На практике добротность Q > 10. Поэтому резонансные усилители, как правило, обладают повышенной избирательностью, то есть способностью пропускать сигналы только вблизи резонансной частоты и не пропускать сигналы, частоты которых существенно отличается от частоты резонанса.
Резонансные усилители широко используются в приемниках для выделения и усиления сигналов нужной радиостанции и подавления сигналов других радиостанций. Для повышения избирательности в высококачественных резонансных усилителях вместо простейшего параллельного колебательного контура используются сложные полосовые фильтры, содержащие несколько колебательных контуров.
electrono.ru
Резонансные контуры в усилительных схемах
⇐ ПредыдущаяСтр 11 из 15Следующая ⇒
Основными характеристиками колебательных контуров являются: резонансная частота ω0, характеристическое сопротивление , добротность Q. На резонансной частоте последовательный колебательный контур имеет низкое эквивалентное резонансное сопротивление rОЭ, а параллельный колебательный контур – высокое RОЭ.
На частотах ниже ω0 сопротивление последовательного колебательного контура носит емкостный характер, а при переходе через резонансную частоту – индуктивный. В параллельном колебательном контуре все наоборот.

Рис. 9.12. Частотные свойства контуров Z = f(ω), имеющих одинаковые величины L и С
Собственная добротность контура Q0, с одной стороны, определяется как отношение значения f0 = 2πω0 к полосе пропускания Δf на уровне –3 дБ: . С другой стороны, .
Собственная добротность резонансного контура характеризуется в основном добротностью катушки индуктивности QL, которая и будет определять добротность колебательного контура, т.е. Q = QL.
При расчетах резонансных цепей необходимо учитывать условие оптимального согласования , которое исходит из компромисса между величиной добротности Q и КПД контура. КПД возрастает при увеличении вносимого в контур сопротивления rВН (нагрузки) с целью съема полезного сигнала, однако при этом ухудшается добротность. Условие оптимального согласования предполагает для параллельного контура RВН = RОЭ/2, а для последовательного – rВН = 2rОЭ.
Рассмотрим несколько транзисторных схем с использованием колебательных контуров. Данные схемы обладают выраженными резонансными свойствами и позволяют осуществлять усиление (селекцию) сигнала или, наоборот, его подавление (режекцию) вблизи частоты ω0.
В резонансном усилителе (рис. 9.13) в качестве коллекторной нагрузки используется колебательный контур, имеющий высокое эквивалентное сопротивление RОЭ на частоте ω0. Коэффициент усиления данного резонансного усилителя равен: .

Рис. 9.13. Резонансный усилитель с параллельным колебательным контуром
в качестве коллекторной нагрузки
На входе усилителя с ОЭ (рис. 9.14) поставлен так называемый фильтр-пробка, который имеет высокое RОЭ и не пропускает часть сигнала вблизи ω0.

Рис. 9.14. Фильтр-пробка на входе усилителя
Параллельный колебательный контур в эмиттерной цепи (рис. 9.15) резко снижает усиление сигнала вблизи ω0, поскольку для такого усилителя . Для других частот .

Рис. 9.15. Резонансный усилитель с параллельным колебательным контуром
в качестве эмиттерной нагрузки
В схеме на рис. 9.16 осуществляется коррекция (дополнительное усиление) сигнала вблизи частот ω0, так как RЭ шунтировано последовательным контуром, имеющим малое rОЭ. При коррекции на других частотах сигнала .

Рис. 9.16. Резонансный усилитель с последовательным колебательным контуром,
шунтирующим эмиттерный резистор
Контрольные вопросы к лекции
1. Какие недостатки простейшей схемы пикового детектора и за счет чего можно устранить при использовании ОУ?
2. Какими достоинствами обладает ЦАП на ОУ с матрицей R-2R по сравнению со схемой ЦАП на основе суммирующего ОУ?
3. За счет чего достигается усиление мощности с схемах на основе ОУ?
4. Каким образом ООС влияет на входное сопротивление инвертирующего ОУ?
5. Каким образом ООС влияет на входное сопротивление неинвертирующего ОУ?
6. Каким образом ООС влияет на выходное сопротивление инвертирующего ОУ?
7. Каким образом ООС влияет на выходное сопротивление неинвертирующего ОУ?
8. Какие параметры резонансного контура необходимо учитывать при проектировании резонансных усилителей?
ЛЕКЦИЯ 10
Компараторы и триггер Шмитта
Простейший компаратор
Компаратор – устройство, определяющее момент равенства двух входных напряжений:
.
На временных диаграммах (рис. 10.1) приведены варианты сравнения входных сигналов. В первом случае опорное напряжение, с которым сравнивается изменяющийся во времени сигнал, постоянно: U0 = const. Во втором случае для измерения величины UВХ в качестве опорного используется линейно возрастающее напряжение U0 и в момент равенства производится считывание его значения.
Рис. 10.1. Примеры сравнения двух сигналов на компараторе
Простейшим компаратором является дифференциальный усилитель с большим коэффициентом усиления, построенный на основе транзисторов или операционных усилителей. За счет большого коэффициента усиления такой дифференциальный усилитель при равенстве двух входных сигналов практически мгновенно переходит либо в режим насыщения (на выходе высокий потенциал ), либо в режим отсечки (на выходе высокий потенциал ). Переход в тот или иной режим определяется знаком разности входных напряжений.
Компараторы обладают малым временем задержки, высокой скоростью нарастания выходного напряжения и сравнительно высокой устойчивостью к большим перегрузкам. Ниже, на рис. 10.2, а, приведена схема простейшего компаратора с опорным напряжением U0 = 0. Для задания 0 < U0 < U используют делитель напряжения, который может быть регулируемым (рис. 10.2, б).
а б в
Рис. 10.2. Схемы (а), (б)
и временные диаграммы работы простейшего компаратора (в)
Недостатком простейшего компаратора является так называемый «дребезг» (многократные переключения) из-за наличия шума в реальном входном сигнале. Избавиться от «дребезга» позволяет триггер Шмитта.

Рис. 10.3. Иллюстрация «дребезга» в простейшем компараторе
Триггер Шмитта
Триггер Шмитта выполняется на ОУ с положительной обратной связью (ПОС). ПОС обеспечивает быстрое однократное переключение ОУ. «Нечувствительность» схемы к шумовым выбросам достигается за счет так называемого эффекта гистерезиса, при котором состояние выхода зависит не только от входа, но и от предыдущего состояния схемы. Зона «нечувствительности» соответствует напряжению (cм. рис. 10.4) и определяется разностью между верхним и нижним порогами срабатывания триггера.

Рис. 10.4. Иллюстрация гистерезиса в триггере Шмитта
Рассмотрим схему триггера Шмитта и оценим величину . Цепью ПОС является делитель . Опорный уровень обычно задается от источника питания +U через делитель .

Рис. 10.5. Схема триггера Шмитта
Так как , а и , то .
Таким образом, определяется параметрами цепи ПОС, а также напряжением питания, от которого зависит значение . При этом, как правило, .
Рекомендуемые страницы:
lektsia.com
