схема трансформатора | Электрознайка. Домашний Электромастер.
Трансформатор – это электромагнитный аппарат, предназначенный для преобразования переменного тока одного напряжения в переменный ток другого напряжения при той же частоте.
Действие трансформатора основано на использовании явления электромагнитной индукции.
Переменный электрический ток (ток, который изменяется по величине и по направлению) наводит в первичной катушке переменное магнитное поле. Это переменное магнитное поле, наводит переменное напряжение во вторичной обмотке. Величина напряжения ЭДС зависит от числа витков в катушке и от скорости изменения магнитного поля.
Отношение числа витков первичной и вторичной обмоток определяет коэффициент трансформации:
k = w1 / w2; где:
w1 — число витков в первичной обмотке;
w2 — число витков во вторичной обмотке.
Если число витков в первичной обмотке больше чем во вторичной — это понижающий трансформатор.
Один и тот же трансформатор может быть как понижающим, так и повышающим, в зависимости от того на какую обмотку подается переменное напряжение.
Трансформаторы без сердечника или с сердечником из высокочастотного феррита или альсифера — это высокочастотные трансформаторы ( частота выше 100 килогерц).
Трансформаторы с ферромагнитным сердечником (сталь, пермаллой, феррит) – это низкочастотные трансформаторы (частота ниже 100 килогерц).
Высокочастотные трансформаторы используются в устройствах техники электросвязи, радиосвязи и др. Низкочастотные трансформаторы используются в усилительной технике звуковых частот, в телефонной связи.
Развитие электроэнергетики напрямую зависит от мощных, силовых трансформаторов.
Мощности силовых трансформаторов имеют величины от нескольких ватт до сотен тысяч киловатт и выше.
Силовой трансформатор – что же это?
На замкнутый сердечник (магнитопровод), набранный из стальных листов, надевают две или больше, обмоток, одна из которых соединяется с источником переменного тока. Другая (или другие) обмотка соединяется с потребителем электрического тока – нагрузкой.
Переменный ток, проходящий по первичной обмотке, создает в стальном сердечнике магнитный поток, который наводит в каждом витке обмотки – катушки переменное напряжение. Напряжения всех витков складываются в выходное напряжение трансформатора.
Форма сердечника – магнитопровода, может быть Ш – образной, О – образной и тороидальной, в виде тора. Таким образом в силовом трансформаторе электрическая мощность из первичной обмотки передается во вторичную обмотку через магнитный поток в магнитопроводе.
Потребителей электрической энергии очень много: электрическое освещение, электронагреватели, радио и теле аппаратура, электродвигатели и многое другое. И все эти приборы требуют различные напряжения (переменные и постоянные) и разные мощности.
Проблема эта легко решается с помощью трансформатора. Из бытовой сети с переменным напряжением 220 вольт можно получить переменное напряжение любой величины и , если необходимо, преобразовать его в постоянное напряжение.
Коэффициент полезного действия трансформатора довольно велик, от 0,9 до 0,98 и зависит от потерь в магнитопроводе и от магнитных полей рассеяния.
От величины электрической мощности Р зависит площадь поперечного сечения магнитопровода S.
w = 50 / S.
Мощность трансформатора Рс выбирается из требуемой величины нагрузки Рн плюс величина потерь в сердечнике.
При расчете трансформатора с определенной степенью точности можно считать, что мощность нагрузки во вторичной обмотке Pн = Uн * Iн и мощность потребляемая из сети в первичной обмотке Pc = Uc * Ic приблизительно равны. Если потерями в сердечнике пренебречь, то получается равенство:
k = Uс / Uн = Iн / Iс.
То есть, выводится правило: токи в обмотках трансформатора обратно пропорциональны их напряжениям, а соответственно и числу их витков.
domasniyelektromaster.ru
Принцип действия и принципиальная схема трансформатора
Трансформатором называется статический электромагнитный аппарат, предназначенный для преобразования системы переменного тока одних параметров в систему переменного тока с другими параметрами.
Принцип действия трансформатора
Простейший трансформатор состоит из магнитопровода и двух расположенных на нем обмоток. Обмотки электрически не связаны друг с другом. Одна из обмоток — первичная, подключена к источнику переменного тока. К другой обмотке —
Принципиальная схема трансформатора
Действие трансформатора основано на явлении электромагнитной индукции. При подключении первичной обмотки к источнику переменного тока в витках этой обмотки протекает переменный ток I1, который создает в магнитопроводе переменный магнитопоток Ф. Замыкаясь в магнитопроводе, этот поток пронизывает обе обмотки, индуцируя в них ЭДС:
Из этих формул следует, что вычисленные ЭДС е1 и е2 могут отличаться друг от друга числами витков в обмотках. Применяя обмотки с различным соотношением витков, можно изготовить трансформатор на любое отношение напряжений.
При подключении ко вторичной обмотке нагрузки z
Обмотка трансформатора, подключенная к сети c более высоким напряжением, называется обмоткой высшего напряжения (ВН). А обмотка, присоединенная к сети меньшего напряжения — обмоткой низшего напряжения (НН).
Таким образом, трансформаторы — обратимые аппараты, то есть могут работать как повышающими, так и понижающими.
www.mtomd.info
Схемы подключения трансформаторов напряжения

Общие сведения
Трансформаторами напряжения, как правило, называют разновидность трансформаторов, которые предназначены не для передачи мощности, а для гальванического разделения высоковольтной стороны от низковольтной. Такие трансформаторы предназначены для питания измерительных и управляющих приборов. На «высокой» стороне различных трансформаторов напряжения, естественно, напряжение может быть разным, это и 6000, и 35000 вольт и даже много более, а вот на «низкой» стороне (на вторичной обмотке) оно не превышает 100 вольт. Это очень удобно для унификации приборов управления. Если делать измерительные приборы и приборы управления, а это в основном реле, на высокое напряжение, то они, во-первых, будут очень большими, а во-вторых, очень опасными в обслуживании.
Коэффициент трансформации указан на самом трансформаторе и может выглядеть как Кu = 6000/100, либо просто 35000/100. Разделив одно число на другое, получим в первом случае этот коэффициент 60, во втором 350.
Данные трансформаторы бывают как «сухие», в которых в качестве изоляции используется электрокартон. Они применяются, обычно, для напряжений до 1000 вольт. Пример НОС-0,5. Где, Н означает напряжение, имеется ввиду трансформатор напряжения, О – однофазный, С – сухой, 0,5 – 500 вольт (0,5кВ). А так же масляные: НТМИ, НОМ, 3НОМ, НТМК, в которых масло играет роль, как изолятора, так и охладителя. И литые, если быть точным, то с литой изоляцией (3НОЛ – трехобмоточный трансформатор напряжения однофазный с литой изоляцией), в которых все обмотки и магнитопровод залиты эпоксидной смолой.
Устройство трансформаторов напряжения
Как и все трансформаторы, как это было сказано выше, данный тип трансформаторов имеют как первичные обмотки (высоковольтные), так и вторичные (низковольтные). Различают однофазные и трехфазные трансформаторы напряжения. В каждом из них имеется магнитопровод, к которому предъявляются довольно высокие требования. Дело в том, что чем больше рассеивание магнитного потока в таком трансформаторе, тем больше погрешность измерения. Кстати. В зависимости от погрешности различают трансформаторы по классу точности различаются (0,2; 0,5; 1; 3). Чем выше число, тем больше погрешность измерений. К примеру, трансформатор с классом точности 0,2 может допустить погрешность не выше 0,2% от измеряемой величины напряжения, а, соответственно, класса точности 3 – не более 3%. Обозначения на схемах и натуральное исполнение бывает сильно отличаются друг от друга.
Однофазный двухобмоточный трансформатор представлен на рисунке слева, так, как он выглядит на самом деле. На схемах он обозначается как:
Обратите внимание, трансформатор понижающий, во вторичной обмотке меньше витков, чем в первичной, и это отражено визуально на схеме в данном случае, хотя это и не всегда делается. Кроме того, начала и концы обмоток обозначены на схеме и на самом трансформаторе. Первичные обмотки обозначаются большими (прописными) буквами AиX. Вторичные – малыми (строчными) буквами a и x.
Существуют и трехобмоточные однофазные трансформаторы, у которых две вторичных обмотки. Одна из которых является основной, а вторая дополнительной. Дополнительная обмотка служит для контроля изоляции и имеет аббревиатуру КИЗ. Маркировка выводов этой обмотки следующая ад — начало обмотки, хд — конец обмотки.
Трехфазные трансформаторы выпускаются с двумя типами магнитороводов: трехстержневые и пятистержневые.

Начала и концы здесь обозначаются несколько по-другому. На первичных обмотках начала обозначаются буквами A, B иC согласно фазам к которым они будут подключаться, а концы буквами X,Y и Z. Вторичные обмотки, соответственно, малыми буквами a,b,cи x,y,z.

Магнитные потоки создаваемые катушками AX, BY, CZ компенсируют друг друга при нормальных условиях работы. Но вот в случае пробоя одной из фаз на землю в стержнях магнитопровода создается слишком большой дисбаланс и часть потока будет закольцовываться через воздух, что создает сильный нагрев трансформатора из-за повышения номинального тока в обмотках. Дополнительные стержни, как раз и призваны взять на себя образовавшиеся разбалансированные потоки и не допустить перегрева трансформатора. При этом в нем наматываются дополнительные обмотки, но об этом несколько позже.
Схемы соединений обмоток трансформаторов напряжения
Самым простым способом измерения межфазного напряжения является включение однофазного двухобмоточного трансформатора напряжения по схеме представленной на рисунке слева.

При этом на концах вторичной обмотки имеем напряжение соответствующее межфазному ВС, но уменьшенное с учетом коэффициента трансформации.
Все три межфазных напряжения можно измерять при помощи двух однофазных трансформатора подключенных определенным способом.

В трехфазных трансформаторах первичные обмотки всегда подключается по схеме «звезда».

Вторичные обмотки могут подключаться как по схеме «звезда» так и по схеме «треугольник».


При левом подключении на точках вывода вторичной обмотки мы имеем возможность измерения межфазных напряжений. При правом подключении, по схеме так называемого разомкнутого треугольника, мы можем выявить факт короткого замыкания или обрыва провода в одной их фаз на высокой стороне. Выводы при этом маркируются 01 и 02, поскольку при нормальных условиях работы между этими точками нет напряжения.
Для подключения реле защиты применяются, как уже было сказано выше дополнительные обмотки в трехобмоточных трансформаторах напряжения. Пот пример подключения таких трансформаторов в трехфазную сеть. При этом концы обмоток заземляются как в первичной, так и во вторичной обмотке.

Вот еще несколько вариантов подключения однофазных трансформаторов для измерения межфазных и фазных напряжений, а так же для питания аппаратуры управления.

Более сложные варианты подключения трансформаторов напряжения, содержащих большее количество обмоток изучается в специальном курсе электротехники.
Пишите комментарии,дополнения к статье, может я что-то пропустил. Загляните на карту сайта, буду рад если вы найдете на моем сайте еще что-нибудь полезное.
elektronchic.ru
Схема замещения трансформатора
Одним из средств изучения работы трансформатора является эквивалентная схема замещения, в которой магнитная связь между обмотками трансформатора замещена электрической связью, а параметры вторичной обмотки приведены к числу витков первичной.
Так как в приведенном трансформаторе k=1, то и –E1=E2. В результате точки a1 и a2, b1 и b2 имеют одинаковый потенциал, поэтому на схеме их можно соединить, получив тем самым Т-образную схему замещения трансформатора.
Параметры r1, x1 – активное и индуктивное сопротивления первичной обмотки, соответственно.
r2, x2 – приведенные значения активного и индуктивного сопротивлений вторичной обмотки, соответственно.
Zн – полное сопротивление нагрузки.
Магнитный поток не зависит от нагрузки, поэтому его представляют как индуктивное сопротивление xm, активное сопротивление rm, которое обусловлено магнитными потерями и протекающий через них ток холостого хода I0. Эти параметры определяются в опыте холостого хода трансформатора.
Изменяя Zн на схеме замещения, можно получить любой режим работы трансформатора. Например, при разомкнутой вторичной обмотке Zн= ∞, что соответствует режиму холостого хода трансформатора, а при Zн= 0 – режиму короткого замыкания. При любых других значениях Zн – режим работы под нагрузкой. Режимы работы необходимы для определения параметров схемы замещения.
При практических расчетах, током холостого хода пренебрегают, тогда схема сводится к упрощенной.
Где rэкв=r1+r2’, xэкв=x1+x2’
electroandi.ru
Схемы трехфазных трансформаторов | e-help.com.ua
Схемы трехфазных трансформаторов. По своей сути трехфазный трансформатор – это собранные на общем сердечнике три однофазных трансформатора.
Трансформатор — «трехфазник» имеет три обмотки низкого и три обмотки высокого напряжения; итого – шесть независимых фазных обмоток. Двенадцать соответствующих выводов маркируются следующим образом: начала фазных обмоток высокого напряжения обозначаются заглавными буквами A, B, C; концы этих обмоток – X, Y, Z. Аналогичные выводы низковольтных обмоток маркируются строчными буквами – a, b, c и x, y, z.
Схемы трехфазных трансформаторов:
Способы соединения обмоток трехфазных трансформаторов приведены на рис. 1. Их два – звездой (обозначается Y) и треугольником (∆).
Рис. 1
Подходящая схема соединения определяется условиями работы трансформатора. К примеру, при использовании в сетях с величиной напряжения более 35 кВ оптимальным является соединение обмоток «звездой» и заземление нулевой точки. При этом величина напряжения в линии электропередачи будет иметь величину, в √3 раз меньшую величины линейного напряжения, что позволяет снизить стоимость изоляции.
На высокое напряжение удобно строить осветительные сети. Но рассчитанные на большое напряжение лампы накаливания обладают пониженной световой отдачей, и приходится использовать пониженное напряжение. И в этом случае также оптимальным является соединение обмоток «звездой» и подключение ламп к фазному напряжению.
Однако для работы самого трехфазного трансформатора целесообразнее все же включать обмотки «треугольником».
Одними из основных характеристик трехфазного трансформатора являются фазный и линейный коэффициенты трансформации. Первый из них, фазный, равен отношению высокого и низкого напряжений холостого хода:
nф = Uфвнх / Uфннх,
а второй, линейный, зависит от фазного коэффициента и способа соединения «высокой» и «низкой» обмоток трансфороматора:
nл = Uлвнх / Uлннх.
При соединении фазных обмоток однотипными способами, — ∆/∆ (треугольник-треугольник) или Y/Y (звезда-звезда) — оба коэффициента равны. Если же обмотки соединены по разным схемам (∆/Y или Y/∆),
nл = nф /√3.
Группы соединений обмоток трансформатора
Группа соединений трансформаторных обмоток определяет взаимное ориентирование напряжений высоко- и низковольтных обмоток. Смена взаимной ориентации напряжений достигается соответствующей перекоммутацией концов и начал обмоток.
Рассмотрим на примере однофазного трансформатора, как влияет маркировка на фазу вторичного напряжения относительно первичного (рис. 2а).
Рис. 2
Обе обмотки, намотанные в одном направлении, располагаются на одном стержне-сердечнике. Допустим, что начала обмоток на верхних клеммах, а концы – на нижних. В этом случае совпадут по фазе ЭДС E1 и E2; следовательно, совпадут и фазы напряжений сети U1 и нагрузки U2 (рис. 2б). если же изменить подключение вторичной обмотки на обратное, ЭДС нагрузки E2 изменит свою фазу на 180о. Соответственно, на 180о изменится и фаза напряжения U2.
Иными словами, в однофазном трансформаторе возможны соответствующие углам сдвига 0о и 180о группы соединений.
Для удобства группы обозначают, используя изображение циферблата часов. Постоянно установленная на двенадцати часах минутная стрелка символизирует напряжение на первичной обмотке; часовая стрелка может занимать различные, зависящие от угла сдвига фаз между первичным и вторичным напряжениями, положения. Сдвиг в 0о соответствует «двенадцати», сдвиг в 180о – «шести» (рис. 3).
Рис. 3
Несложно подсчитать, что шесть обмоток трехфазного трансформатора позволяют получить двенадцать групп соединений. Проиллюстрируем это некоторыми примерами. Пусть, например, трансформаторные обмотки, располагающиеся на одном стержне одна под другой, соединяются по схеме Y/Y, как на рис. 4.
Рис. 4
Чтобы совместить потенциальные диаграммы, соединим контакты A и a. Треугольником ABC задается положение векторов напряжений первичной трансформаторной обмотки. Направление векторов, соответствующих напряжениям вторичной обмотки, будет зависеть от подключения зажимов. Для приведенной на рис. 4а маркировки фазность ЭДС первичной и вторичной трансформаторных обмоток совпадают. Соответственно, совпадут фазные и линейные напряжения на первичной и вторичной обмотках (рис. 4б). Такая схема имеет группу подключения Y/Y-0.
Если теперь изменить подключение вторичной обмотки на противоположное (рис. 5а), ЭДС изменится на 180о. Номер группы при этом станет 6, а схема называется Y/Y-6.
Рис. 5
Если сделать круговую, по сравнению с рис. 4, перемаркировку зажимов (а→b , b→c, с→a), то фазы ЭДС вторичных обмоток сдвинутся на 120о, и номер группы станет 4.
Рис. 6 рис. 7
При соединении обмоток по схеме «звезда-звезда» получаются четные номера групп, если обмотки соединяются по схеме «звезда-треугольник» — нечетные. Иллюстрирует это схема на рис. 7. На ней фазная ЭДС вторичной обмотки совпадает с линейной ЭДС, и треугольник abc повернут на 30о относительно треугольника ABC. Данная группа имеет номер 11.
Групп соединений обмоток может быть двенадцать. Но на практике наиболее часто применяются всего две из них – Y/∆-11 и Y/Y-0.
www.e-help.com.ua
Электрическая схема трансформатора

В России эра преобразования напряжения из одной величины в другую берёт начало из работ по изучению ферромагнитных материалов великим российским физиком Александром Григорьевичем Столетовым, который впервые открыл в 1880-х годах гистерезисную петлю, а так же перераспределение доменов в ферромагнитном материале при воздействии на него электромагнитного поля.

Ранее, тогда ещё не изученный этот эффект позволил выявить Майклу Фарадею в 1831 году возможность передачи энергии по всей плоскости ферромагнитного материала – так называемое явление электромагнитной индукции. Через 17 лет Генрих Даниэль Румкорф впервые положил прообраз графического изображения намагниченной катушки.
Первый трансформатор передачи переменного тока представлял собой ферромагнитный стержень с несколькими обмотками. Данное изобретение было зафиксировано выдачей патента Яблочникову Павлу Николаевичу в 1876 году, но трансформатор в его современном представлении был представлен уже через год в 1877 году Мотовиловым Дмитрием Николаевичем. Тогда же появилось первая электрическая схема трансформатора, отображающая две обмотки на ферромагнитном материале.

В скором времени в Лондоне в 1884 году на станции Гровнерской галереи (считается, что здесь появилась первая электростанция) были применены последовательно соединённые трансформаторы Голяра и Гиббса на основе замкнутого сердечника. За два года до этого в галерее были установлены первые паровые генераторы Томаса Эдисона. В том же году братья Эдуард и Джон Гобкинсоны произвели в свет первые трансформаторы с замкнутыми сердечниками. Промышленное производство трансформаторов с замкнутым сердечником началось в 1885 году в Венгрии электромашиностроительным заводом «Ганц и Ко». Это были конструкции на кольцевом, броневом и стрежневом сердечниках. Венгерский конструктор Макс Дери в этом же году получает патент на конструкцию трансформаторов с параллельным соединением.
Первые модели тут же выявили один существенный недостаток – быстрый перегрев магнитопровода из-за большой величины нагрузки потребителей, что приводило в негодность обмотки трансформатора. В 1889 году шведский изобретатель Д. Свинберн для уменьшения перегрева обмоток погрузил рабочий трансформатор в керамический сосуд, наполненный маслом, назвав его при этом «масляным трансформатором». В этом же году шведский инженер Джонс Венстрем изобретает трёхфазную систему для генераторов, трансформаторов и электродвигателей. В это время появляется трёхфазная электрическая схема трансформатора, которую изобретает русский ученый М. О. Доливо-Добровольский, а уже в 1891 году Чарльз Браун и Волтер Бовери в швейцарском городе Баден организовали компанию по передаче высоковольтной энергии. Спрос на электричество рос экспоненциальной прогрессией и в 1893 году компания Брауна – Бовери предоставила Европе первую промышленную электростанцию на основе применения трёхфазных трансформаторов. Электричество вырабатывалось паровыми генераторами Эдисона. В Российской империи уже упомянутая фирма «Ганц и Ко» в оперном театре Одессы для его освещения запустила одну из первых установок переменного тока. Это произошло в 1887 году.
С тех пор развитие в этой области шагнуло далеко вперёд и на сегодняшний день существует 7 классификаторов трансформаторов.
Разделяют трансформаторы по предназначению:
– Силовые трансформаторы – достаточно общее понятие, объединяющее применение трансформаторов в статических преобразователях для преобразования переменного тока в постоянный (выпрямители), либо, наоборот – из постоянного в переменный (инверторы). Их основное предназначение заключается в преобразовании одной величины напряжения и тока в напряжение и ток другой величины без изменения мощности (с учётом, конечно, потерь из-за индукции рассеяния). – Силовые трансформаторы специального назначения – чаще всего их можно встретить в старых сварочных аппаратах, устройствах пониженной или повышенной частоты (в электрооборудовании железных дорог) и т.д. 
– Испытательные трансформаторы применяются для получения высоких или сверхвысоких напряжений и токов. В промышленности их применяют для проверки пробоя изоляции (керамических изоляторов, к примеру), в высоковольтных испытательных лабораториях. Долговременная работа таких трансформаторов исключена.
– К измерительным трансформаторам относят трансформаторы напряжения и тока. Применяют их преимущественно в силовой электронике или в электроустановках с высоким напряжением, где необходимо измерение высоковольтных цепей стандартным измерительным оборудованием.
– Ещё до совсем недавнего времени в блоках питания радиоустройств бытовой электроники применялись радиотрансформаторы. Так же этот тип используют для согласования сопротивлений в межблочных соединениях электрических цепей. Сегодня в блоках питания им на смену пришла импульсная технология, а радиотрансформаторы применяются лишь в устройствах, критичных к чИстоте питающего напряжения (мощных дорогих звуковых усилителях, например). 
По виду охлаждения трансформаторы подразделяются на сухие и масляные. Количество фаз в силовой обмотке делит трансформаторы на однофазные и трёхфазные. Так же существует классификация по форме магнитопровода: стержневые (строчные трансформаторы в телеаппаратуре), броневые, тороидальные и овальные.
Электрическая схема трансформатора в самом простом исполнении должна содержать как минимум две обмотки. Такие трансформаторы называют двуобмоточными. Если обмоток больше двух, то они попадают в класс многообмоточных. Конструктивное исполнение обмоток трансформаторов разделяет их на цилиндрические, дисковые и концентрические.

По соотношению обмоток трансформаторы делятся на повышающие – если напряжение вторичной обмотки больше силовой, и понижающий (соответственно наоборот).

Принцип работы устройства хорошо виден из принципиальной электрической схемы трансформатора.
Первичная обмотка W1, при подключении к ней источника переменного напряжения U1, за счёт протекания тока I1 наводит в сердечнике из магнитопроводящего материала переменный магнитный поток Ф, который, в свою очередь, индуктирует в первичной и вторичной (W2) обмотках ЭДС Е1 и Е2. За счёт коэффициента трансформации (отношения ЭДС или количества витков первичной обмотки к вторичной) и эффекта магнитной индукции в обмотке W2 при подключении нагрузки Zн начинает протекать ток I2 . На нагрузке появляется напряжение U2 .
Коэффициент трансформации определяет отношение ЭДС либо количество витков первичной обмотки к вторичной. Если значение K>1, то трансформатор считается понижающим, если KСпособность передать энергию через магнитопровод без потерь, которые будут неизбежны, определяет КПД трансформатора. Современные трансформаторы в заводском исполнении позволяют достичь КПД до 99%. Основными причинами снижения КПД в трансформаторах являются магнитные потери в сердечнике за счёт вихревых токов и гистерезиса (потери энергии из-за перемагничивания сердечника), удельного сопротивления обмоток трансформатора, качества исполнения намотки, величины подключённой нагрузки по отношению к габаритной мощности сердечника.
Многие компьютерные программы, позволяющие производить симуляцию работы электронных схем, для обработки результатов физических процессов преобразования энергии трансформатором используют электронную схему замещения трансформатора. В такой схеме магнитная связь, обычно, заменяется электрической цепью. Существует 2 типа схем эмуляции трансформатора: Т-образная и упрощённая. 
В данной электрической схеме замещения трансформатора магнитные связи заменяют электрическими. R1 и X1 совместно с R2 и X2 представляют собой электрическую эмуляцию первичной и вторичной обмоток трансформатора, а R0 и X0 – намагничивание и холостой ход. Если брать в расчёт идеальный трансформатор без потерь, то электрическая схема трансформатора будет выглядеть следующим образом.
1 января 1970 года был утверждён единый международный ГОСТ условного графического отображения трансформаторов. Согласно ГОСТу 2.723—68, электрическая схема трансформатора может отображаться в 3-х вариантах: упрощённом однолинейном, упрощённом многолинейном и развёрнутом. Упрощённое отображение УГО (условного графического отображения) представляет магнитную связь трансформатора в виде окружности .
К примеру, трёхфазный автотрансформатор с ферромагнитным магнитопроводом и девятью выводами на схеме отобразится следующим образом . Данный тип отображения электрической схемы трансформаторов чаще встречается в старых схемах 70-х годов. Современные принципиальные схемы используют УГО низкочастотных трансформаторов по 2-му типу в виде обозначения двух дросселей и ферромагнитного материала – (трансформатор с магнитодиэлектрическим сердечником). Электрическая схема трансформатора импульсного типа всё чаще встречается в таком обозначении .
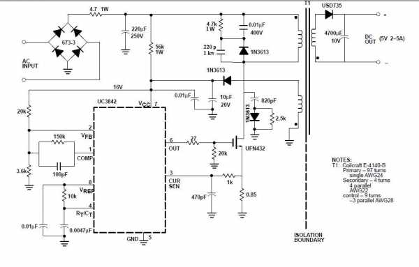
В последнее время современная бытовая электроника практически полностью перешла на использование в блоках питания импульсной схемотехники. Преимущество её очевидно – меньшие массогабаритные размеры, большее КПД и лучшие мощностные показатели блоков питания. Во многих решениях сегодня используются трансформаторы на сердечниках с высокой магнитной проницаемостью от 400HH и выше. Такие трансформаторы называют высокочастотными или, в простонародье – импульсными. Разберите любой импульсный компьютерный блок питания, и вы увидите его схемотехнику и трансформаторы в том числе. К примеру, на принципиальной электрической схеме ниже представлена реализация мощного зарядного устройства (или блока питания) на основе популярного ШИМ контроллера UC3842, силового полевого транзистора UFN432 и высокочастотного силового трансформатора с изолированным магнитным материалом Т1. 
Сердечники импульсных трансформаторов выпускают с немагнитным зазором и без него. Немагнитный зазор применяется для того, чтобы под воздействием больших индукционных токов ферромагнитный сердечник не входил в насыщение, что чревато снижением КПД, быстрым перегревом трансформатора и выходом его из строя. Как правило, такие трансформаторы применяют в импульсных блоках питания, работающих по принципу Flyback (однотактного преобразования энергии). По сути, на его первичную обмотку через силовой ключ поступают импульсы заданной ШИМом частоты. В сердечнике в рабочий период импульса накапливается ЭДС, а в момент паузы накопленная энергия, согласно коэффициенту трансформации передаётся в нагрузку вторичной обмоткой. То есть на практике мы получаем двуобмоточный дроссель. Выше приведённая схема (и большинство схем сетевых понижающих импульсных блоков питания) работает именно по такому принципу. Сетевые импульсные сварочные аппараты (большей частью) так же используют данный тип сердечника.
Сердечники без немагнитоного зазора (торроидальные, броневые и т.д.) используются чаще в топологии импульсных преобразователей по схеме Push-pool. Эта технология чаще используется в импульсных повышающих / понижающих преобразователях, когда необходимо из одного постоянного напряжения сделать напряжение другой величины. К примеру, по приведённой ниже схеме, реализуется простой блок питания автомобильного аудио усилителя. 
В данной электрической схеме работа трансформатора Т1 подобна работе обычного трансформатора, то есть на обмотки I и II поочерёдно через ключи VT3 и VT4 поступают прямоугольные импульсы (в идеале). Через коэффициент трансформации напряжение снимается с обмоток III и IV. Возможно, читатель задаст вопрос о том, что если импульсы будут идти непрерывно, то, по сути, это же постоянное напряжение, которое приведёт к сквозным токам в первичной обмотке нашего трансформатора и транзисторам, что приведёт к практически моментальному выходу их из строя. Специально для этого в любой микросхеме ШИМ присутствует такой параметр, как «мёртвое время», задающее паузу подачи импульсов на один ключ и другой. Этим временем мы можем изменять напряжённость электромагнитного поля и его индуктивность, тем самым регулируя уровень напряжения на выходе преобразователя. Изучение работы импульсного трансформатора занимает довольно обширный материал, не входящий в специфику этой статьи.
Электрическая схема с применением импульсного трансформатора требует грамотного расчёта и подбора элементной базы, ведь такое схемотехническое решение является в первую очередь высокочастотным, что подразумевает использование специфических радиодеталей (транзисторы с низким сопротивлением перехода, низкоимпедансные конденсаторы, расчёт мощностей критических сопротивлений и т.д.). Особо важным моментом является расчёт импульсного трансформатора. Не вдаваясь в подробности, скажем, что наиболее простыми и удобными компьютерными программами для расчёта импульсных трансформаторов являются программы человека с ником Starichok (Владимир Денисенко) из Пскова.

Flyback – программа, позволяющая произвести расчёт импульсного трансформатора для обратноходового преобразователя или блока питания.
ExcellentIT – программа для расчёта импульсного трансформатора для двухтактного преобразователя.
Tranz50Hz – расчёт силового трансформатора для электрической 50Hz сети на различных сердечниках.
Все его программы имеют удобный интерфейс, обширную базу параметров заводских сердечников, файл помощи. Кроме того, автор без проблем отвечает на заданные вопросы. Эти и многие другие программы присутствуют в ветках автора на радиоэлектронных форумах.
Смотрите также схемы:
Регулятор освещения Электронный термометр Электрическая печи Стабилизатор напряжения Электрический счетчикelektronika-muk.ru
Схема соединения обмоток трансформатора: основные виды
На сегодняшний день самыми распространенными и хорошими принято считать трехфазные трансформаторы. Каждая из трех сторон должна иметь соответствующую обмотку. Каждая выбранная обмотка обязательно должна быть соединена по определенной схеме, которая оптимально подходит.

Схема трансформатора с двумя обмотками.
Есть много типов соединения всех обмоток для трансформаторов. Три простейшие схемы должны использоваться комплексно, чтобы обеспечить нормальную работу установки. Но для определения конкретного вида нужно принять во внимание и некоторые советы и параметры.
Параметры, которые важно учитывать при выборе схемы
Как правило, очень сложно самостоятельно определиться с тем, какую именно схему обмотки для трансформаторной установки выбрать. И даже если вы будете привлекать для такого дела специалистов, важно знать основные параметры, которые необходимо учитывать во время выбора. К ним относятся:
Таблица значений трехфазных трансформаторов.
- Мощность трансформатора. Важно учесть не только общую мощность, но и ее меняющиеся значения на отдельных участках. Ведь современные трансформаторные установки отличаются своими значениями по мощности в разных фазах.
- Схема питания. Прибор может питаться как от сети, так и от преобразователя. При этом даже сетевое питание может быть от трех или четырех проводов.
- Учет экономии. Как правило, во время выбора схем именно экономичность использования материалов для обмоток играет одну из важнейших ролей. Чем меньше материалов нужно для схемы, тем выгоднее будет обмотка.
- Уровень напряжения аналогично мощности принимается во внимание как в общем виде, так и по показателям на отдельных участках.
- Симметрия или асимметрия нагрузки. Она полностью зависит от симметричной или асимметричной схемы напряжения. Соответственно, достигается определенное значение по симметрии.
Итак, указанные параметры принято считать главными при выборе схемы соединения обмотки для трансформатора. Только после подсчетов необходимо приниматься за более детальный подбор схемы, который очень важен для эффективной работы установок.
Вернуться к оглавлению
Простейшие виды обмоток
Схема броневого типа трехфазного трансформатора.
Есть три основных варианта обмоток для трансформатора. Это соединение звездой, зигзагом и треугольником. Каждая характеризуется определенными параметрами, которые выполняют свои функции. Поэтому чрезвычайно важно подобрать тип соединения правильно. Чтобы понимать, о чем идет речь, рассмотрим все три варианта более подробно.
Соединение обмоток треугольником (D, d) делается в виде кольца, где все три фазы соединены последовательно. Оно является самым распространенным и востребованным на сегодняшний день. Соединение дает возможность циркулировать свободно току внутри кольца. Это так называемая третья гармоника. Если хотя бы на одной части трансформатора не будет обеспечен такой треугольник (или кольцо), то ток внутри свободно перемещаться не сможет, что очень сильно исказит напряжение.
Соединение обмоток звездой (Y, y) представляет собой наличие в единственной нейтральной точке всех концов обмотки. В итоге получается фигура, похожая на звезду, в середине которой всегда будет сохраняться нейтралитет. Оно позволяет максимально защитить прибор от перенапряжения. Также можно будет всегда создать необходимое по параметрам заземление.
Соединение обмоток трансформатора зигзагом (Z, z) в обязательном порядке должно иметь два отвода, в которых будут циркулировать токи нулевой последовательности.
Рисунок 1. Схема соединения обмоток для трансформаторных установок вида Yd.
Так будет происходить хорошая балансировка токов и напряжений в трансформаторе. При этом сопротивление будет полностью зависеть от магнитного рассеивания между отводами зигзагом.
Итак, можно сделать вывод, что для стандартного трехфазного трансформатора могут быть комплексно использованы все три схемы. При этом для стороны с наибольшим напряжением предпочтительно выбрать соединение звездой, а остальные стороны сделать зигзагообразной и треугольной обмотками.
Вернуться к оглавлению
Основные 5 схем обмоток для трехфазного трансформатора
Но ни один трансформатор не может содержать исключительно определенный вид обмотки. Поэтому для трехфазных типов трансформаторов применяются конкретные групповые схемы. Есть всего 5 самых распространенных схем. Они идентифицируются латинскими буквами, которые обозначают вид обмотки (описаны выше), и цифрами, обозначающими сдвиги по фазе. Дополнительно могут вводиться латинские буквы N и n, которые обозначают вывод нейтрального зажима для первичной и вторичной обмоток соответственно на клеммные части.
Соединение обмоток для трансформаторных установок вида Yd, например, как на рис. 1, используется для повышающих трехфазных установок. Если первичная и вторичная обмотки будут соединены посредством треугольника, то гармоника всех токов будет течь по замкнутой цепочке, а магнитный поток будет почти полностью отсутствующим, что очень выгодно. Можно сделать первичную обмотку методом звезды. Но ее нейтральная часть обязательно должна быть надежно заземлена дросселем. Это тоже считается очень удобным.
Рисунок 2. Схема соединения обмоток типа Dy.
Схема типа Dy применяется в основном для понижающих типов трансформаторов, имеющих большую мощность. Пример такой схемы показан на фото (рис. 2). Это очень хорошо, особенно в условиях асимметричных нагрузок, так как нейтральная часть будет позволять использование одновременно и фазного, и линейного типов напряжения за счет хорошего своего заземления. Оптимально использовать эту схему обмотки для трансформаторов, которые работают от сети с низким напряжением.
Соединение обмоток силовых трансформаторов по типу Dz и Yz применяется для понижающих типов установок, основная мощность которых совсем низкая. Здесь обычно в качестве основного используется соединение посредством зигзага, а его нейтральная точка выводится на клеммную колодку для использования напряжений через фазы. Но часто вместо зигзага используют форму звезды. Это делается только по той причине, что звезда подразумевает меньшее количество используемой меди для обмотки, что дает возможность экономить.
Эти два вида хорошо использовать, когда в одной части трансформатора необходимо распределить напряжения симметрично. Во всех остальных случаях их использовать не рекомендуется, так как может просто снизиться уровень работы прибора.
Еще одной самой распространенной схемой для трехфазного трансформатора принято считать схему по типу Yy. Ее пример показан на рис. 3. Она подразумевает использование исключительно обмотки по типу звезды. Она не самая удобная, однако успешно используется для трансформаторов, имеющих не очень большую номинальную мощность. Приходится сталкиваться с необходимостью компенсировать влияние высших гармоник тока.
Для нейтрализации целесообразно дополнительно вводить компенсационную обмотку по типу треугольника. Это особенно важно, если в трансформаторе кроме треугольника применяется еще звезда, дающая нейтральную точку.
Вернуться к оглавлению
Полезные советы для групповых схем
Но есть много модифицированных трансформаторов. Поэтому имеет смысл рассмотреть некоторые полезные советы по соединению обмоток в отдельных случаях. Очень важно учитывать здесь параметры сердечника трансформатора и количество стержней в сердечнике.
Рисунок 3. Схема соединения обмоток типа Yy.
- Если сердечник содержит в себе 5 стержней, то крайне важно правильно осуществить обмотку в виде треугольника. В этом случае именно треугольник будет провоцировать затухание гармонических потоков, что обеспечит их выравнивание по синусоиде. Так, напряжение практически невозможно будет исказить. В сердечнике с пятью стержнями необходимо треугольную обмотку делать именно там, где измерения показывают ярко выраженный недостаток токов по синусоиде и неравномерные скачки напряжения.
- Если на трансформаторе нейтраль нужно использовать для зарядки, то лучше всего сделать ее обмотку в виде звезды, а близлежащую сторону — треугольником. Это даст хороший уровень для основного сопротивления последовательности по нулю и обеспечит баланс для токов. Другая сторона трансформаторной установки может быть выполнена как треугольником, так и зигзагом. Такая групповая схема подходит в данном случае как для сердечника с пятью, так и с тремя стержнями.
- Для некоторых типов трансформаторных установок целесообразно применять компенсационные обмотки. По смыслу это те же соединения треугольником, только они уже будут третичными. Для вторичного напряжения будет использоваться вид зигзага, а для первичного можно сделать соединение треугольником. Такая схема соединения обмоток трансформатора предусматривает хорошее понижение полного сопротивления нулевой последовательности и максимальное выравнивание напряжений.
Схемы обмоток являются своеобразными регуляторами напряжения. Они способны не только его выравнивать, но и менять значение, что является очень важным в некоторых случаях.
Итак, какое бывает соединение обмоток силовых трансформаторов, вы теперь знаете.
С помощью простых действий есть возможность добиться необходимого уровня напряжения на установке и его смещения между сторонами относительно друг друга.
moiinstrumenty.ru
