Диетологический центр “ArtDiet”: отзывы пациентов, врачи клиники, запись на прием – отзывы, цены на услуги, запись на консультацию онлайнДиетологический центр …
Рубрика: Советы абитуриенту
Климат Франции — ВикипедияМатериал из Википедии — свободной энциклопедииКлимат Франции, за исключением горных районов, преимущественно умеренный, с мягкими зимами (за …
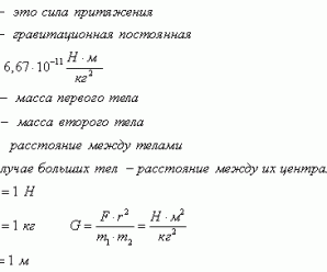
Закон всемирного тяготения: простое пояснение Содержание: Кто открыл закон всемирного тяготения Определение закона всемирного тяготения Формула закона всемирного тяготения Закон …
8. Предел функции двух переменных. Связь двойного предела с повторными. (6.1.1) 6.1.1. Предел функции нескольких переменных. Повторные пределы.f: RnR задана …
Пространственно-временная манипуляция | Суперсилы Вики Пространственно-временная манипуляция Повелители Времени – древнейшая раса во Вселенной, которой известен секрет управления пространством и …
Расписание автобусов Мариуполь Запорожье05:30Мариуполь, Автовокзал, ул.Артема 115 Увидели неточность в рейсе?10:305 чФЛП Зорин Ю.Е.Дни следования: ежедневноВыбрать дату и купить билет06:00Мариуполь, Магазин …
Как сделать титульный лист для реферата – Сам Себе Admin Самая первая страница документа обычно имеет свое уникальное оформление, которое …
Типовые примеры Действия над матрицами Занятие № 1. Матрицы. Операции над матрицами. Для усвоения практического материала нужно ответить на следующие …
Нужно ли учиться в школе? — Toster.ru В моё время было так, что если ты на 100% уверен, что предмет …
Реферат: Биологические часы Хорхе Анхель Ливрага, основатель школы «Новый Акрополь» Лекция, прочитанная в Мадриде в 1975 году В своем вечном …










